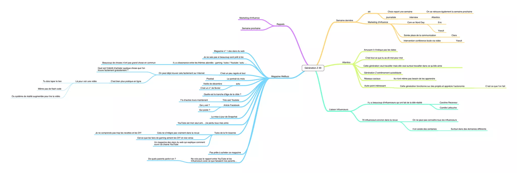
Génération Z 20
Semaine dernière
ski Choix report une semaine On se retrouve également la semaine prochaine
journaliste interview Atlantico
Marketing d'influence Com en Nord Day Eric
Yseult
Soirée place de la communication Clara
Intervention conférence école via vidéo Yseult
Atlantico
Amusant il n'indique pas les dates
C'est tout ce que tu as dit mot pour mot
Cette génération veut travailler mais elle veut surtout travailler dans ce qu'elle aime
Génération Z extrêmement autodidacte
Réseaux sociaux Ils n'ont même pas besoin de les apprendre
Autre point intéressant Cette génération fonctionne sur des projets et apprécie l'autonomie C'est ce que l'on fait
Liaison Influenceurs
Il y a beaucoup d'influenceurs qui ont fait de la télé-réalité Caroline Receveur
Camille Lellouche
70 influenceurs environ dans la revue On ne peut pas connaître tous les influenceurs
Il en existe des centaines Surtout dans des domaines différents
Magazine WeBuzz
Magazine n° 1 des stars du web
Je ne sais pas si beaucoup sont prêt à lire
Il y a dissonance entre les thèmes abordés : gaming / tutos / Youtube / actu …Beaucoup de choses n'ont pas grand chose en commun
C'est un peu ragots et toutOn peut déjà trouver cela facilement sur Internet
C'est bien plus pratique en ligneLà pour voir une vidéoTu dois taper le lien
Même pas de flash code
Ou système de réalité augmentée pour lire la vidéo
Quel est l'intérêt d'acheter quelque chose que l'on
trouve facilement gratuitement ?
Le portrait du moisPixelisé
actuVieille de décembre
C'est un n° de février
Quelle est la tranche d'âge de la cible ?
Très axé YoutubeY'a d'autres trucs maintenant
Article FacebookQui y est ?
Qui poste ?
Pas prête à acheter ce magazine
La mise à jour de Snapchat
YouTube est mon seul ami… j'ai perdu tous mes amis
Tutos de la fin bizarresCela ne s'intègre pas vraiment dans la revueJe ne comprends pas trop les recettes et les DIY
Est-ce que les fans de gaming aiment les DIY et vice versa
Un magazine des stars du web qui explique comment
ouvrir sa chaine YouTube
Ne vois pas le rapport entre YouTube et les
Influenceurs avec ce que faisaient nos parents… 
De quels parents parle-t-on ?
Rappels
Marketing d'influence
Semaine prochaine

Génération z n°20

  • 1.
    Génération Z 20 Semainedernière ski Choix report une semaine On se retrouve également la semaine prochaine journaliste interview Atlantico Marketing d'influence Com en Nord Day Eric Yseult Soirée place de la communication Clara Intervention conférence école via vidéo Yseult Atlantico Amusant il n'indique pas les dates C'est tout ce que tu as dit mot pour mot Cette génération veut travailler mais elle veut surtout travailler dans ce qu'elle aime Génération Z extrêmement autodidacte Réseaux sociaux Ils n'ont même pas besoin de les apprendre Autre point intéressant Cette génération fonctionne sur des projets et apprécie l'autonomie C'est ce que l'on fait Liaison Influenceurs Il y a beaucoup d'influenceurs qui ont fait de la télé-réalité Caroline Receveur Camille Lellouche 70 influenceurs environ dans la revue On ne peut pas connaître tous les influenceurs Il en existe des centaines Surtout dans des domaines différents Magazine WeBuzz Magazine n° 1 des stars du web Je ne sais pas si beaucoup sont prêt à lire Il y a dissonance entre les thèmes abordés : gaming / tutos / Youtube / actu …Beaucoup de choses n'ont pas grand chose en commun C'est un peu ragots et toutOn peut déjà trouver cela facilement sur Internet C'est bien plus pratique en ligneLà pour voir une vidéoTu dois taper le lien Même pas de flash code Ou système de réalité augmentée pour lire la vidéo Quel est l'intérêt d'acheter quelque chose que l'on trouve facilement gratuitement ? Le portrait du moisPixelisé actuVieille de décembre C'est un n° de février Quelle est la tranche d'âge de la cible ? Très axé YoutubeY'a d'autres trucs maintenant Article FacebookQui y est ? Qui poste ? Pas prête à acheter ce magazine La mise à jour de Snapchat YouTube est mon seul ami… j'ai perdu tous mes amis Tutos de la fin bizarresCela ne s'intègre pas vraiment dans la revueJe ne comprends pas trop les recettes et les DIY Est-ce que les fans de gaming aiment les DIY et vice versa Un magazine des stars du web qui explique comment ouvrir sa chaine YouTube Ne vois pas le rapport entre YouTube et les Influenceurs avec ce que faisaient nos parents…  De quels parents parle-t-on ? Rappels Marketing d'influence Semaine prochaine