‫الم‬‫برادس‬ ‫التكنولــوجية‬ ‫للدراســات‬ ‫العــالي‬ ‫عهد‬
‫قس‬‫ــ‬‫الهندس‬ ‫م‬‫ــــ‬‫الكهرب‬ ‫ة‬‫ـــــــــــــ‬‫ائية‬
1
République Tunisienne
Ministère de l'enseignement Supérieur
et de la recherche Scientifique
Rapport de Stage de Fin du Parcours
LICENCE APPLIQUEE EN GENIE ELECTRIQUE
Entreprise d’accueil :
L’OFFICE NATIONAL DE L'ASSAINISSEMENT
(ONAS)
Réalisé par : Ridha Chayeh et Souhail Foudhaili
Encadrés par :
Encadreur Entreprise : Mr. Anis Laboudi
Encadreur ISET : Mme. Bouthaina Sfaihi
Année universitaire : 2015/2016 Code : S16/2016
Etude, Conception et Réalisation
d'une armoire électrique pour la
Station de Pompage SP2 Rades avec la
mise en place d'un système de Télégestion
Dédicaces
Je profite de cette occasion
Pour remercier les personnes qui me sont les plus chères
Une dédicace ne pourrait exprimer.
La profondeur des sentiments que j’éprouve pour vous.
A ma mère Laila
Tu es ma source d’amour et de succès ;
Tu es m’as tout donné d’abord la vie, ensuite tu m’as consacré la tienne.
Tu as attendu ce beau jour et maintenant ma réussite t’est dédiée.
A mon père Salah
Tu as toujours été pour moi le vrai père
A tous mes amis et à tous ceux qui m’aiment.
Souhail Foudhaili
Dédicaces
Je dédie ce modeste travail
A celle qui m’a appris les sens du travail et de la responsabilité,
Ma très chère mère Monjia
A la plus tendre des mères pour ces sacrifices qui sont inoubliables
Et pour tout ce qu’elle a fait pour mon éducation,
Je lui dédie ce travail en témoignage
De ma grande affectation
Que dieu lui procure santé, bonheur et longue vie.
A mon très cher père Mohamed
Et son soutien moral Je leur souhaite un avenir radieux avec beaucoup de succès
et de bonheur.
A ma chère sœur Hanèn
Et mon frère Kays
A mes adorables amis
Je leur souhaite une vie pleine de bonheur, de joie et de succès
Ridha Chayeh
Remerciements
Nous adressons à travers ce rapport un message de sincères remerciements à
toute l’équipe enseignante à L’ISET et toute l'équipe de maintenance de
l'ONAS pour leurs efforts et leur bienveillance.
Nous remercions Mr. Anis Labboudi, le chef technique et notre encadreur qui
nous a donné l’opportunité de bénéficier de sa large expérience.
Un remerciement spécial à Mme. Bouthaina Sfaihi; notre encadreur à l’ISET de
RADES pour ses conseils, ses rigoureuses directives et son sens professionnel.
Nous remercions également Mr. Chokri Harbaoui pour leur support et
encouragement
Un remerciement amical et spécial à tous les membres de l’atelier de
l’entreprise.
Nous adressons nos sincères remerciements aux membres du jury pour nous
avoir honorés en acceptant de jury notre travail.
Finalement, nous adressons nos remerciements à l’ISET de rades,
particulièrement aux enseignants du département Génie Electrique.
Sommaire
Introduction générale 1
Présentation d’entreprise 2
Chapitre 1 : Description et Analyse de la Station de Pompage 3
Introduction : 4
I. Description de la station de pompage : 4
I.1 Rôle des stations de pompage en assainissement : 4
I.2 Principe de fonctionnement de la station de pompage : 4
I.3 Grafcet de fonctionnement de la station de pompage 6
II. Formulation du problème et cahier des charges: 7
II.1 Solution actuelle 7
II.2 Cahier de charges 8
III. Analyse fonctionnelle de la solution: 8
IV. Présentation de la solution adoptée : 9
IV.1 Mode de fonctionnement de la station de pompage automatisée : 9
IV.2 Niveaux d’asservissement : 10
IV.3 Solution matérielle 10
Conclusion : 13
Chapitre 2 : Analyse en Puissance 14
Introduction : 15
I. Bilan Des Puissances: : 15
I.1 Les Prises De Courant : 15
I.2 Eclairage : 16
I.3 ElectroPompe : 16
I.4 Puissance totale : 17
II. Méthodologie de dimensionnement d'une installation électrique : 17
II.1 Choix du transformateur : 18
II.2 Choix des protections : 18
II.3 Détermination des courants d'emploi pour chaque départ: 18
II.4 Détermination de courants d'emploi pour le disjoncteur général : 19
II.5 Le courants d'emploi pour le départ de pompe : 19
II.6 Choix des calibres des dispositifs de protection : 19
II.7 Calcul des calibres des dispositifs de protection : 19
II.8 Section des conducteurs : 20
II.8.1 Calcul des sections des conducteurs : 20
II.8.2 Lettre de sélection : 21
II.8.3 Le courant nominal admissible : 21
II.8.4 Section de Câble pour un disjoncteur général : 21
II.8.5 Section ducâble pour la pompe : 21
II.8.6 Section de Câble pour le prise de courant: 22
II.8.7 Section de câble pour l’éclairage 22
II.9 Calcul de la chute de tension en ligne: 23
II.9.1 Chute de tension de câble de transformateur : 23
II.9.2 Chute de tension d’alimentation des pompes : 23
II.9.3 Chute de tension de prise triphasée : 23
II.9.4 Chute de tension de prise monophasée : 24
II.9.5 Chute de tension de l’éclairage : 24
II.10 Calcul du courant de court-circuit Icc: 24
II.11 Références des organes de protection: 26
II.11.1 Disjoncteurs : 26
II.11.2 Contacteurs : 27
II.11.3 Relais thermique : 27
II.11.4 Contacteur auxiliaire: 27
II.12 Choix du transformateur de commande et signalisation: 27
II.12.1 Puissance d'appel : 27
II.12.2 Protection amont (primaire) du transformateur : 28
II.12.3 Protection aval transformateur : 28
II.13 Coffrets d’armoire électrique : 29
Conclusion : 29
Chapitre 3 : Commande de la Station de Pompage 30
Introduction: 31
I. Automatisation du système d'étude: 31
I.1 Automate programmable industriel SIMATIC S7-1200 31
I.2 Variables du système d’étude 31
I.3 Grafcets de fonctionnement du système 32
a. Grafcet de sécurité : 32
b. GRAFCET partie commende 33
I.4 Programmation de l’automate industriel 34
II. Télégestion: 35
II.1 Présentation de la télégestion 35
II.2 Mise en place d’un système de télégestion d’une station de pompage 35
II.2.1 Description du réseau de télégestion et spécification de matérielles 35
II.2.2 Télégestion de la station de pompage 2+1 38
II.2.3 Transmission des alarmes et des données 38
II.3 Paramétrages des variables d’entrées/sorties de la station 39
II.4 Simulation: 44
Conclusion: 45
Conclusion Générale 46
Annexe: 48
Annexe 1 : Puissance 48
Annexe 2 : Facteur de réserve 49
Annexe 3 : Section de câble 50
Annexe 4 : Chute de tension 52
Annexe 5 : Courant de court-circuit 54
Annexe 6 : choix des équipements 55
Annexe 7 : Contacteur auxiliaire 58
Annexe 8 : Choix du transformateur 59
Annexe 9 : Plan de l’armoire électrique 62
Annexe 10 : schéma Ladder de program 79
Annexe 11 : Armoires Electriques 99
Annexe 12 : Plan d'armoire ancienne 105
Liste des Figures
Figure 1: Synoptique Station de pompage 5
Figure 2:Grafcet de fonctionnement de la station de pompage 6
Figure 3:Ancienne armoire 7
Figure 4: l'analyse fonctionnelle Niveau A-0 8
Figure 5: l'analyse fonctionnelle Niveau A0 9
Figure 6: Electropompe flygt 11
Figure 7: Flotteur 12
Figure 8: Sonde ultrasonique FMU41 12
Figure 9:Méthodologie de choix d’une canalisation et de son dispositif de protection pour un circuit 18
Figure 10: Caractéristique du câble 20
Figure 11:Schéma descriptif de l'armoire électrique 29
Figure 12:Automate de télégestion IRIO 37
Figure 13 : interfaces IRIO 37
Figure 14:Les différents entrés sorties sur l’automate IRIO 38
Figure 15:Modem intégrés dans l’automate 39
Figure 16:Connexion de périphérique IRIO 40
Figure 17:Fonctionnement du modem GSM 40
Figure 18 : Entrées sorties de la station 41
Figure 19:Pompe1 à l’état normal 41
Figure 20:Vérification de la liaison GSM 42
Figure 21:Destinateur alarme 42
Figure 22:Destinataire astreinte 43
Figure 23:Défaut de la pompe 1 43
Figure 24:Activation d’alarme 44
Figure 25:Maquette de Télégestion 44
Liste des Tableaus
Tableau 1:Caractéristique électrique des prises des courants 15
Tableau 2:Caractéristique électrique d’éclairage 16
Tableau 3:Caractéristique électrique pour la pompe 16
Tableau 4:Puissance totale des appareils alimentés par le réseau 17
Tableau 5:Détermination des calibres des disjoncteurs 1 19
Tableau 6:Calcul des calibres des dispositifs de protection 20
Tableau 7: Section du câble pour le disjoncteur général 21
Tableau 8:section de câble pour la pompe 22
Tableau 9:section de câble pour la prise de courant 22
Tableau 10:section de câble pour l’éclairage 23
Tableau 11:intensités de court-circuit (kA) 26
Tableau 12 : Choix des disjoncteurs 26
Tableau 13: Référence des contacteurs 27
Tableau 14:Références de relais thermique 27
Tableau 15: Liste des Entrées etSorties du système 32
1
Introduction générale
Les eaux usées sont toutes les eaux chargées de différents éléments provenant de la
population mais aussi des activités commerciales et industrielles du fait qu'elles ont été
utilisées pour le lavage, qui sont de nature à polluer les milieux dans lesquelles elles seront
déversées. C'est pourquoi, dans un souci de respect de ces différents milieux, des traitements
sont réalisés sur ces effluents par le réseau d'assainissement urbain. Ces traitements peuvent
être réalisés de manière collective dans une station d'épuration ou de manière individuelle.
Dans cette perspective, L’Office National d’Assainissement (ONAS)nous propose dans le
cadre de notre projet de fin d’études, à définir l’étude, conception et réalisation d'une armoire
électrique pour la station de pompage SP2 Rades avec la mise en place d'un système de
télégestion.
Notre objectif est de faire le dimensionnement des équipements électriques, le choix
des composants, la protection de l’installation, l’automatisation du système de pompage, le
contrôle, l’automatisation et la gestion à distance d’une station de pompage
Ce présent rapport est articulé autour de trois chapitres.
Le premier chapitre description et analyse du système d’étude il s’intéresse sur la description
de la station de pompage puis on discutera l’ancienne solution avec la solution adoptée, Le
deuxième chapitre analyse de la partie puissance présent le bilan des puissances de chaque
équipement on puis on déterminer le dimensionnement d’une installation électrique. Enfin le
dernier chapitre analyse de la partie commande consiste des deux parties programmation
d’automate programmable et mise en place le système de télégestion.
2
Présentation d’entreprise
L’Office National de l'Assainissement <<ONAS>> a été créé en vertu de la loi n° 73/74 en
date du 3 août 1974, avec pour mission d´assurer la gestion du secteur de l´assainissement.
La loi portant création de l´Office a été amendée par la loi n°93/41, datée du 19 avril 1993, en
vertu de laquelle l'ONAS est passé du rôle de gestionnaire du réseau d'assainissement à celui
de principal intervenant dans le domaine de la protection du milieu hydrique et de la lutte
contre toutes les sources de pollution.
L´ONAS est un établissement public à caractère industriel et commercial, doté de la
personnalité civile et de l´autonomie financière. Il est placé sous la tutelle du Ministère de
l´Environnement et de Développement durable.
Les domaines d’intervention de l’ONAS englobent :
Les etudes
Les plans directeurs d’assainissement des villes et des gouvernorats, les études de faisabilité,
les études prospectives ainsi que les études d'exécution relatives aux réseaux
d’assainissement, aux stations d’épuration et de pompage.
Les travaux
Réalisation des projets d’assainissement et le contrôle des projets réalisés par les autres
intervenants tels que les promoteurs immobiliers, publics ou privés....
L’exploitation et l’entretien des réseaux et des ouvrages d’assainissement
L’ONAS intervient entièrement et directement dans toutes les zones prises en charge par
décret.
L’assistance technique
L’ONAS apporte assistance technique et conseil aux collectivités locales et autres organismes
publics ou privés dans le domaine de la lutte contre la pollution hydrique.
3
Chapitre 1 :
Description et Analyse de la
Station de Pompage
Chapitre 1 : Description et analyse de la station de pompage
4
Introduction :
Pour l’étude des stations de pompage et de relèvement, il faut tenir compte de l’équipement
en général. Les stations de pompage et de relèvement sont simples et accessibles, où les
pompes immergées sont installées dans la bâche d’eau pour garantir une haute sécurité.
Tout au long de ce chapitre, nous décrirons la station de pompage. Ensuite, nous formulons le
problème et présentons le cahier des charges. Par suie, nous développerons une analyse
fonctionnelle de la solution adoptée. Enfin, nous présenterons le grafcet de fonctionnement du
système automatisé et le choix matériel correspondant à la solution.
I. Description de la station de pompage :
Une station de pompage, c’est l’ensemble d’équipement hydro-électro-mécaniques, nécessaire
pour assurer le prélèvement d’eau depuis le réservoir intermédiaire vers une autre station de
pompage ou d’épuration.
I.1 Rôle des stations de pompage en assainissement :
o Faire véhiculer les eaux usées gravitairement
o Eviter de caler le réseau à des profondeurs excessives,
o Permettre d’élever le niveau des eaux usées d’un point à un autre en vue de leur
déversement dans des ouvrages tels que regards de visite ou autres ouvrages spéciaux.
I.2 Principe de fonctionnement de la station de pompage :
La station de pompage comprend essentiellement un réservoir d’eau usée et trois
électropompes. C’est une station de pompage de type (2+1) .
Les trois pompes fonctionneront en permutation cyclique.
Le fonctionnement des pompes est asservi par des flotteurs détectant le niveau d’eau
dans la bâche.
Nous avons 5 niveaux d’eau :
NTB : niveaux très bas
NB : niveau bas
NH1 : niveaux haut 1
NH2 : niveaux haut 2
NTH : niveaux très haut
Chapitre 1 : Description et analyse de la station de pompage
5
Figure 1: Synoptique Station de pompage
Pour expliquer le principe de fonctionnement nous supposons que la bâche est
initialement vide et que les trois pompes sont en mode automatique.
 Si le niveau d’eau atteint
 NTB : couper la tension de circuit de commande (rien ne
fonctionnent)
 NB : le niveau que les pompes s’arrêt et faire la permutation
 NH1 : une seule pompe fonctionne
 NH2 : deux pompes fonctionnent simultanément
 NTH : les deux pompes fonctionnent et activation d’alarme
Chapitre 1 : Description et analyse de la station de pompage
6
I.3 Grafcet de fonctionnement de la station de pompage
Figure 2:Grafcet de fonctionnement de la station de pompage
Chapitre 1 : Description et analyse de la station de pompage
7
II. Formulation du problème et cahier des charges:
II.1 Solution actuelle
la figure suivent représente l'ancienne armoire:
Figure 3:Ancienne armoire
Chapitre 1 : Description et analyse de la station de pompage
8
Inconvénients de la solution actuelle :
- La solution est basée sur la logique câblée ;
- Les composants sont obsolètes,
- La maintenance est difficile.
Il s’avère alors important d’automatiser le fonctionnement de la station de pompage.
II.2 Cahier de charges
Notre projet portera sur la conception de l’armoire électrique qui commande la station de
pompage de Rades et portera un système de télégestion pour contrôler à distance la station.
L’étude de l’armoire électrique doit tenir compte de la permutation entre les trois pompes :
permutation classique et permutation suivi de l’automate.
Notre solution technique est basée sur :
- La conception des schémas électriques de puissance et de commande,
- Le câblage de l’armoire électrique,
- Programmation de l’automate,
- Mise en place le système de télégestion.
III. Analyse fonctionnelle de la solution
Les deux figure suivante représentant l'analyse fonctionnelle S.A.D.T de la station :
Niveau A-0 :
Réglage présence d'énergie
Energie électrique Eaux usées évacuée
Eaux usées SMS
Bruit, chaleur
Partie commande de station de pompage
Figure 4: l'analyse fonctionnelle Niveau A-0
Automatiser la station de pompage
A-0
Chapitre 1 : Description et analyse de la station de pompage
9
Niveau A0 :
Figure 5: l'analyse fonctionnelle Niveau A0
IV. Présentation de la solution adoptée :
IV.1 Mode de fonctionnement de la station de pompage automatisée :
Le mode de fonctionnement de la station de pompage est déterminé par 3 sélecteurs de mode à 3
positions (Manuel–Arrêt–Automatique):
Position Arrêt : Aucune mise en service de pompe n’est possible
Position Manuel : permet la mise en service des pompes séparément par des boutons
marche-Arrêt à condition que le niveau d’eau dans la bâche ne soit pas inférieur au
niveau_très_bas.
Le circuit de commande, pour ce mode manuel, doit être indépendant de l’automate
programmable.
Position Automatique : permet la mise en service automatique des pompes gérée par
l’automate programmable et asservie aux seuils de niveau, détectés par la sonde à
Chapitre 1 : Description et analyse de la station de pompage
10
ultrasons, et paramétrables à partir de la console de paramétrage intègre .
Les trois pompes fonctionneront en permutation cyclique.
IV.2 Niveaux d’asservissement :
Le fonctionnement des pompes est asservi par deux flotteurs et d'une sonde ultrasonique
pour la mesure de niveau d’eau dans la bâche.
Nous avons 5 niveaux d’eau :
- Niveau_très_bas: L’arrêt de fonctionnement des pompes en mode manuel et
automatique. (Un flotteur)
- Niveau_Bas : Arrête les pompes en service en mode de fonctionnement automatique et
permute l’ordre de marche des pompes. (Sonde ultrasonique)
- Niveau_Haut_1 : Met en service la pompe ayant la priorité de mise en marche (la
permutation se fait automatiquement). (Sonde ultrasonique)
- Niveau_Haut_2 : Met en service la deuxième pompe ayant la priorité de mise en
marche. (Sonde ultrasonique)
- Niveau_Très_Haut : déclenche une alarme sonore et visuelle. (Un flotteur)
IV.3 Solution matérielle
L’installation comporte :
 Un départ pour chaque pompe, chaque départ est protégé par un disjoncteur
différentiel.
 Un départ pour l’éclairage intérieur protégé par disjoncteur différentiel.
 Deux départs pour prise de courant sont protégés par un disjoncteur différentiel.
Liste des équipements électriques :
a. Électropompes :
Pour les caractéristiques techniques des équipements on a relevé principalement les
indications des plaques signalétiques des électropompes dont les caractéristiques techniques
sont :
Chapitre 1 : Description et analyse de la station de pompage
11
Figure 6: Electropompe flygt
De plus la station est équipée par des équipements d’éclairage intérieur et des départs pour
prises de courant.
- Eclairage : 230 V / 50 Hz
- Prise monophasé : 230 V / 50 Hz
- Prise triphasé : 400 V / 50 Hz
Chapitre 1 : Description et analyse de la station de pompage
12
b. Détecteurs de niveaux (flotteurs):
Flotteur écologique sans mercure et sans plomb.
Application : détection de niveau pour eaux usées très chargées.
Caractéristique technique du flotteur :
- Indice de protection : IP68
- Pouvoir de coupure minimale : 5 A/250 v.
- Isolation interruptrice : classe II.
- Commande par micro interrupteur.
- Matériaux de l’enveloppe : polypropylène.
- Profondeur minimale d’immersion : 15 m.
- Résister au choc.
Câble de flotteur :
- Câble immergé
- Longueur minimale du câble : 15m.
- Nombre de fils : 3x1mm²
Figure 7: Flotteur
c. Détecteurs de niveaux (sonde ultrasonique):
- Type : Sonde ultrasonique FMU41
- Marque : «Endress & Hauser»
- Afficheur: LCD
- Liquide mesuré: eaux usées
- Plage de mesure: de 0 à 8 m
- Signal de sortie: de 4 à 20 mA
- Précision de mesure: ±2%
- Type de protection: IP 67
Figure 8: Sonde ultrasonique FMU41
Chapitre 1 : Description et analyse de la station de pompage
13
Conclusion :
Dans ce chapitre, nous avons défini la station de pompage et son fonctionnement, les
différents éléments d’une installation électrique à la fin, on a étudié les critères de choix des
différents équipements pour faciliter le dimensionnement dans le chapitre suivant.
14
Chapitre 2 :
Analyse en Puissance
Chapitre 2 : Analyse en Puissance
15
Introduction :
Les armoires de commande représentent la partie essentielle d’une station de pompage. En
effet tous les défauts qui peuvent arriver lors du fonctionnement sont indiqués à l’aide des
voyants existant dans ces armoires, ce qui facilite la tâche pour les employés. En plus, elles
permettent la commande de la station de pompage, comme elles protègent l’installation contre
les surtensions. Tout au long de ce chapitre, nous effectuerons le bilan des puissances.
Ensuite, nous calculerons le dimensionnement d’une installation électrique (choix des
équipements, section des conducteurs, chute de tension, courant de court-circuit, les
références des organes de protection).
I. Bilan Des Puissances :
La puissance apparente est utilisée pour quantifier la capacité de puissance d’un transformateur
et pour ce là on va calculer la puissance apparente absorbé par les équipements de stations de
pompage. Voir (Annexe 1)
I.1 Les Prises De Courant :
Au local d’une station de pompage, il est nécessaire de placer des prises de courant
monophasé et triphasé pour une éventuelle utilisation. Le choix de courant nominal est en
fonction de la nature du récepteur. On considère pour les prises une charge résistive.
Prise triphasé 3P+N+PE Prise monophasé 1P+N+PE
Nombre de prise Une seule prise Une seule prise
Courant I = 16 A I = 16 A
Tension U = 400 V U= 230 V
Puissance active
𝑃 = √3 × 𝑈 × 𝐼 × 𝑐𝑜𝑠𝜑
P = 11.08 KW
𝑃 = 𝑈 × 𝐼 × 𝑐𝑜𝑠𝜑
P = 3.68 KW
Puissance réactive 𝑄 = √3 × 𝑈 × 𝐼 × 𝑠𝑖𝑛𝜑
Q = 0 VAR
𝑄 = 𝑈 × 𝐼 × 𝑠𝑖𝑛𝜑
Q = 0 VAR
Puissance apparente
𝑆 = √(𝑄2
+ 𝑃2
) = 14.76 𝐾𝑉𝐴
Tableau 1:Caractéristique électrique des prises des courants
Chapitre 2 : Analyse en Puissance
16
Remarque :
Puisque les prises des courant sont rarement utilisées et leur puissance n’atteint pas sa valeur
nominale, il faut appliquer le facteur de simultanéité et le facteur d’utilisation des appareils.
Donc: 𝑺𝒑 = 𝑺 ∗ 𝑲𝒖 ∗ 𝑲𝒔 = 𝟏𝟒. 𝟕𝟔𝑲𝑽𝑨
 Sp: Puissance d’utilisation en [KVA]
 Ku : Coefficient d’utilisation où Ku=1
 Ks : Coefficient de simultanéité où Ks=1
I.2 Eclairage :
L’éclairage intérieur est un seul tube fluorescent qui a les caractéristiques suivantes :
Eclairage intérieur
Désignation Tube fluorescente
Nombre 1
Puissance active P = 15 W
cos𝝋 0.86
Puissance réactive 𝑄 =8.9 VAR
Puissance apparente 𝑆 = √(𝑄2
+ 𝑃2
) =17.44 VA
Tableau 2:Caractéristique électrique d’éclairage
𝑺𝒑 = 𝑺 ∗ 𝑲𝒖 ∗ 𝑲𝒔 = 𝟏𝟕. 𝟒𝟒𝑽𝑨
Avec : Ku=1 ; Ks=1
I.3 Electropompe :
Le tableau suivent contienne la caractéristique électrique d'une Electro pompe :
Courant absorbé In = 19 A
Tension nominal Un = 400 V
Puissance active
P =
P utile de pompe
μ
=
9
0.835
= 10.77𝐾𝑊
Facteur de puissance cos𝜑 = 0.81
Puissance réactive 𝑄 = √3 × 𝑈 × 𝐼 × 𝑠𝑖𝑛𝜑 = 7.71 𝐾𝑉𝐴𝑅
Puissance apparente 𝑆 = √(𝑄2
+ 𝑃2
) =13.24KVA
Tableau 3:Caractéristique électrique pour la pompe
Chapitre 2 : Analyse en Puissance
17
𝑺𝒑 = 𝑺 ∗ 𝑲𝒖 ∗ 𝑲𝒔 = 𝟖. 𝟗𝟒𝑲𝑽𝑨
Avec : Ku=0.75 ; Ks = 0 ,9
I.4 Puissance totale :
La puissance totale est la puissance de tous les appareils alimentés par le réseau dans le
tableau suivant :
Pompes Eclairage Prise Totale
P (KW) 2*10.77 0.015 14 .76 36.31
Q (KVAR) 2*7.71 0.008 0 15.42
S (KVAR) 𝑆𝑡 = √(𝑄2
+ 𝑃2
) =39.44KVA
Facteur de
puissance cos𝜑 =
36.31
39.44
= 0.92
Tableau 4:Puissance totale des appareils alimentés par le réseau
II. Méthodologie de dimensionnement d'une installation électrique :
Lorsque toutes les études préalables ont été effectuées (bilan de puissance, schéma de principe,
puissance de la source,), le dimensionnement d’une installation électrique peut se faire suivant la
chronologie ci-après :
Choix des protections
Déterminer les courants d'emploi pour chaque départ. Choix des dispositifs de
protection.
Section des conducteurs
Calcul des sections de câbles. (Vérifier le bon choix des dispositifs de
protection, la longueur maximale protégée et la contrainte thermique).
Données réseau
Définir la puissance à transporter.
Chapitre 2 : Analyse en Puissance
18
Figure 9:Méthodologie de choix d’une canalisation et de son dispositif de
protection pour un circuit
II.1 Choix du transformateur :
La justification du choix du transformateur illustré à l'annexe 2
Une fois la puissance d’utilisation globale calculée on détermine la puissance du
transformateur MT/BT:
𝐒 𝐓𝐑 = 𝐒𝐭 ∗ 𝐊𝐞 = 𝟑𝟗. 𝟖𝟓 ∗ 𝟏. 𝟐𝟓 = 𝟒𝟗. 𝟑𝐊𝐕𝐀
 Ke : Facteur de réserve (on prend Ke = 1,25)
Après avoir fait le calcul de la puissance du transformateur. Le transformateur choisi doit
avoir une puissance apparente supérieure ou égale à la puissance d’utilisation (STR).
49,5 KVA < 63 KVA, alors le transformateur choisi est 63 KVA.
II.2 Choix des protections :
Le problème de la protection des installations consiste à définir la nature des
perturbations contre lesquels on doit se protéger, puis à choisir l’appareil capable de les
détecter et capable de les supprimer.
II.3 Détermination des courants d'emploi pour chaque départ :
On se référant au calcul de courant d’emploi existant dans le chapitre 1, on constate alors le
calcul suivant :
Contrôle
Vérification de la chute de tension. Compléter les dispositifs de protection
contre les contacts indirects.
Confirmation
Confirmation des sections de câbles et de leur bonne protection
Chapitre 2 : Analyse en Puissance
19
II.4 Détermination de courants d'emploi pour le disjoncteur général :
Afin d’illustrer la méthodologie de calcul adapté, on se limitera sur un seul départ, du fait que
le principe de calcul est le même pour tous les départs.
 STR= 39.85KVA
 La tension nominale U = 400 V
 Le courant d’emploi : 𝐈𝐛 =
𝐒 𝐓𝐑
√𝟑∗𝐔
=
𝟑𝟗.𝟒𝟒
√𝟑∗𝟒𝟎𝟎
= 𝟓𝟔. 𝟗𝟐𝐀
II.5 Le courant d'emploi pour le départ de pompe :
 La puissance d’une pompe Pp = 9KW
 La tension nominale : U= 400 V
 Le courant d’emploi : 19 A
II.6 Choix des calibres des dispositifs de protection :
Après avoir calculé tous les courants d’emploi, on peut déterminer les calibres des dispositifs
de protection il suffit de vérifier la relation :𝐈𝐧 ≥ 𝐈𝐛
Et pour cela on a pris les calibres existant dans les tableaux de choix des disjoncteurs
magnétothermique, disjoncteur moteur et les contacteurs (annexe 1 « tableaux donnés par les
constructeurs suivant la norme NFC15-100 »)
II.7 Calcul des calibres des dispositifs de protection :
Les tableaux suivants présentent les résultats de calcul effectué
Calibre choisie In(A)
Eclairage intérieur
Disjoncteur
magnétothermique
6 A
Prise monophasée
Disjoncteur
magnétothermique
16 A
Prise triphasée Disjoncteur
magnétothermique
16 A
Tableau 5:Détermination des calibres des disjoncteurs
Chapitre 2 : Analyse en Puissance
20
Courant d’emploi(A) Calibre choisie (A)
Disjoncteur général 56.92 63 A
Départ Pompe
Disjoncteur 19 25 A
Contacteur pou
démarrage étoile
triangle
𝐉 =
𝐈
√𝟑
=
𝟐𝟎, 𝟔𝟏
√𝟑
= 𝟏𝟏, 𝟖𝟗
18 A
Tableau 6:Calcul des calibres des dispositifs de protection
II.8 Section des conducteurs :
En conformité avec les recommandations de la norme NF C 15-100, le choix des sections des
câbles doit satisfaire plusieurs conditions importantes pour assurer la sûreté de l’installation.
Voir (Annexe 3)
II.8.1 Calcul des sections des conducteurs :
D’après le cahier de charge les câbles basse tension pour les circuits de puissance seront non
armés à isolement sec au PRC (caoutchouc butyle vulcanisé)
 Tension de service 1000V
 Type 1000 R 02 V :
- 1000 : tension nominale 1000V
- R : enveloppe isolante en polyéthylène réticulé
- 0 : aucun bourrage
- 2 : gaine de protection épaisse
- V : gaine de protection en PVC (polychlorure de vinyle)
Figure 10: Caractéristique du câble
Chapitre 2 : Analyse en Puissance
21
II.8.2 Lettre de sélection :
D’après le cahier de charge les fils à l’intérieur de l’armoire seront placés dans des goulottes
en PVC alors la lettre de sélection est B. D’autre part les câbles électriques seront posés soit
en caniveaux, soit en chemin de câble Dans des fourreaux en PVC alors la lettre de sélection
est E.
II.8.3 Le courant nominal admissible :
Pour les circuits protégés par des disjoncteurs, le courant admissible est égal au courant
nominal (calibre de disjoncteur).𝐈𝐳 = 𝐈𝐧
 Iz : est la valeur d’intensité que peut supporter, dans des conditions données, un
conducteur sans que sa température soit supérieure à la valeur spécifiée.
II.8.4 Section de Câble pour un disjoncteur général :
Le tableau suivant représente Section du câble pour le disjoncteur général :
Câble général
Courant admissible
Pour les circuits protégés par des disjoncteurs, le courant
admissible est égal au courant nominal (calibre de
disjoncteur). 𝐼𝑧 = 𝐼𝑛 = 63 𝐴
Lettre de sélection La lettre de sélection choisie est E
Facteur de sélection
𝐾 = 𝐾1 × 𝐾2 × 𝐾3
Avec : K1 = 1 ; K2 = 1 ; K3 = 0,93 ; Kn = 1.45
Donc K= 1. 34
Intensité fictive
On a : 𝐼𝑧′
=
Iz
K
=
63
0,93
= 47.01
Section de câble Câble de cuivre de section 10 mm²
Tableau 7: Section du câble pour le disjoncteur général
II.8.5 Section de câble pour la pompe :
Le tableau suivant représente la section de câble pour les électropompes :
Câble général
Courant admissible
Pour les circuits protégés par des disjoncteurs, le courant
admissible est égal au courant nominal (calibre de
disjoncteur). 𝐼𝑧 = 𝐼𝑛 = 25 𝐴
Chapitre 2 : Analyse en Puissance
22
Lettre de sélection La lettre de sélection choisie est B
Facteur de sélection
𝐾 = 𝐾1 × 𝐾2 × 𝐾3
Avec : K1 = 1 ; K2 = 1 ; K3 = 0,93 ; Kn = 0.84
Donc K= 0.78
Intensité fictive
On a : 𝐼𝑧′
=
Iz
K
=
25
0,78
= 32.05
Section de câble Câble de cuivre de section 6 mm²
Tableau 8:section de câble pour la pompe
II.8.6 Section de Câble pour le prise de courant :
le tableau suivant représente la section de câble pour le prise de courant:
Câble général
Courant admissible
Pour les circuits protégés par des disjoncteurs, le courant
admissible est égal au courant nominal (calibre de
disjoncteur). 𝐼𝑧 = 𝐼𝑛 = 16 𝐴
Lettre de sélection La lettre de sélection choisie est B
Facteur de sélection
𝐾 = 𝐾1 × 𝐾2 × 𝐾3
Avec : K1 = 1 ; K2 = 1 ; K3 = 0,93 ; Kn = 0.84
Donc K= 0.78
Intensité fictive
On a : 𝐼𝑧′
=
Iz
K
=
16
0,78
= 20.51
Section de câble Câble de cuivre de section 2.5 mm²
Tableau 9:section de câble pour la prise de courant
II.8.7 Section de câble pour l’éclairage
le tableau suivant représente la section de câble pour l'éclairage:
Câble général
Courant admissible
Pour les circuits protégés par des disjoncteurs, le courant
admissible est égal au courant nominal (calibre de
disjoncteur). 𝐼𝑧 = 𝐼𝑛 = 10 𝐴
Lettre de sélection La lettre de sélection choisie est B
𝐾 = 𝐾1 × 𝐾2 × 𝐾3
Chapitre 2 : Analyse en Puissance
23
Facteur de sélection Avec : K1 = 1 ; K2 = 1 ; K3 = 0,93 ; Kn = 0.84
Donc K= 0.78
Intensité fictive
On a : 𝐼𝑧′
=
Iz
K
=
10
0,78
= 12.82
Section de câble Câble de cuivre de section 1.5 mm²
Tableau 10:section de câble pour l’éclairage
II.9 Calcul de la chute de tension en ligne :
L’impédance d’un câble est faible mais non nul, lorsqu’il est traversé par le courant, il y a eu
une chute de tension entre son origine et son extrémité.
Si la chute de tension est supérieure aux valeurs limites admises. Il y a lieu d’augmenter la
section des conducteurs jusqu’à ce que la chute de tension inférieure aux valeurs prescrites.
On se basant sur l’annexe n°4 : On va déterminer les chutes de tension.
II.9.1 Chute de tension de câble de transformateur :
La chute de tension dans 100 mètres est 8.4%, sachant que la longueur du câble est 30
mètres∆𝐔𝐭 =
𝟖.𝟒
𝟏𝟎𝟎
× 𝟑𝟎 = 𝟐. 𝟓𝟐
II.9.2 Chute de tension d’alimentation des pompes :
La chute de tension dans 100 mètres est 5%, sachant que la longueur du câble est 20 mètres
∆𝐔 =
𝟓
𝟏𝟎𝟎
× 𝟐𝟎 = 𝟏
∆𝐔 𝐩 = ∆𝐔𝐭 + ∆𝐔 = 𝟑. 𝟓𝟐
La norme NF C 15-100 impose que la chute de tension entre l’origine de l’installation BT et
tout point d’utilisation n’excède pas 8 % pour abonnée propriétaire de poste publique MT/BT.
∆𝐔𝐩 ≤ 𝟖% Donc cette chute est acceptable.
II.9.3 Chute de tension de prise triphasée :
La chute de tension dans 100 mètres est 5 %, sachant que la langueur du câble est 2 mètres
∆𝐔 =
𝟓
𝟏𝟎𝟎
× 𝟐 = 𝟎. 𝟏
∆𝐔𝐭𝐫 = ∆𝐔𝐭 + ∆𝐔 = 𝟐. 𝟔𝟑
∆𝐔𝐩 ≤ 𝟖% Donc cette chute est acceptable.
Chapitre 2 : Analyse en Puissance
24
II.9.4 Chute de tension de prise monophasée :
La chute de tension dans 100 mètres est 5 %, sachant que la langueur du câble est 2 mètres
∆𝐔 =
𝟓
𝟏𝟎𝟎
× 𝟐 = 𝟎. 𝟏
∆𝐔 𝐩 = ∆𝐔𝐭 + ∆𝐔 = 𝟐. 𝟔𝟑
La norme NF C 15-100 impose que la chute de tension entre l’origine de l’installation BT et
tout point d’utilisation n’excède pas 5 % pour abonnée propriétaire de poste publique MT/BT.
∆𝐔𝐩 ≤ 𝟓% Donc cette chute est acceptable.
II.9.5 Chute de tension de l’éclairage :
La chute de tension dans 100 mètres est 5.2 %, sachant que la langueur du câble est 2 mètres
∆𝐔 =
𝟓. 𝟐
𝟏𝟎𝟎
× 𝟐 = 𝟎. 𝟏
∆𝐔 𝐩 = ∆𝐔𝐭 + ∆𝐔 = 𝟐. 𝟔𝟑
La norme NF C 15-100 impose que la chute de tension entre l’origine de l’installation BT et
tout point d’utilisation n’excède pas 3 % pour abonnée propriétaire de poste publique MT/BT.
∆𝐔𝐩 ≤ 𝟑% Donc cette chute est acceptable.
II.10 Calcul du courant de court-circuit Icc :
La détermination des intensités du court-circuit est la base de la conception d’un réseau, et
elle nous permet déterminer
 La pouvoir de coupure des appareils de protection et le temps de coupure des disjoncteurs,
 La tenue du câble de la canalisation électrique,
 La sécurité de protections,
Pour calculer la valeur de courant de court-circuit on doit calculer tout d’abord les résistances
et les réactances de chaque partie de schéma unifilaire de l’installation
 Un transformateur TR,
 Un disjoncteur principal de la station
 Les câbles
 Les disjoncteurs différentiels : Q1, Q2, Q3
Chapitre 2 : Analyse en Puissance
25
Schéma Eléments
considérés
Résistance R Réactance X
réseau amont
𝑆𝑐𝑐 = 500 𝑀𝑉𝐴
R1 = 0.1 × ZQ
R1 = 0.035 mΩ
X1 = 0.995 × ZQ
X1 = 0.35 mΩ
Transformateur
𝑆 𝑛𝑡 = 63 𝐾𝑉𝐴
𝑈 𝐾𝑟 = 4.5 %
𝑈 = 400 𝑉
𝑃𝑐𝑢 = 1640 𝑊
𝑅2 =
𝑊𝑐 × 𝑈2
× 10−3
𝑆2
𝑅2 =
1340 × 4002
× 10−3
632
𝑅2 =0.054 mΩ
Z2=
𝑈𝑐𝑐 × 𝑈2
100 × S
X2 = √𝑍2
2
− 𝑅2
2
𝑍2 = 114.3 mΩ
𝑋2 = √114.32 − 0.0542
𝑋2 = 114.3 mΩ
liaison (câbles)
L = 20m
𝑅3 =
𝑝 × 𝐿
𝑆
𝑅3 =
18.51 × 20
10
𝑅3 = 37.02 mΩ
𝑋3 = 0.09 × 𝐿
𝑋3 = 0.09 × 20
𝑋3 = 1.8 mΩ
M1 Disjoncteur 𝑅4 = 0 mΩ 𝑋4 = 0 mΩ
liaison (câbles)
L = 10m
𝑅5 =
𝑝 × 𝐿
𝑆
𝑅5 =
18.51 × 10
10
𝑅5 = 18.51mΩ
𝑋5 = 0.09 × 𝐿
𝑋5 = 0.09 × 10
𝑋5 = 0.9mΩ
M2 Disjoncteur 𝑅6 = 0 mΩ 𝑋6 = 0 mΩ
liaison (câbles)
L = 2m
𝑅7 =
𝑝 × 𝐿
𝑆
𝑅7 =
18.51 × 2
10
𝑅7 = 3.7mΩ
𝑋7 = 0.09 × 𝐿
𝑋7 = 0.09 × 2
𝑋7 = 0.18
M3 Disjoncteur 𝑅8 = 0 mΩ 𝑋8 = 0 mΩ
Pompe
L = 15m
𝑅9 =
𝑝 × 𝐿
𝑆
𝑅9 =
18.51 × 15
10
𝑅9 = 27.76mΩ
𝑋9 = 0.09 × 𝐿
𝑋9 = 0.09 × 15
𝑋9 = 1.35
M3
~
Chapitre 2 : Analyse en Puissance
26
Pour tout point on a :
𝑰𝒄𝒄 𝒎𝒂𝒙 =
𝒎 × 𝒄 × 𝑼𝒏
√𝟑 × √𝑹𝒕 𝟐 + 𝑿𝒕 𝟐
Rt et Xt exprimées en mΩ
Avec : Un = tension nominale entre phases du transformateur (400 V)
m = facteur de charge à vide = 1,05
c = facteur de tension = 1,05
Rt = Résistance totale de l’installation
Xt = Réactance totale de l’installation
Résistance Réactance 𝑰𝒄𝒄
En Rt = R1 + R2 +R3
M1 Rt = 37.1
Xt = X1 + X2 +X3
Xt = 116.45
2.08 KA
En Rt2 = Rt1 + R4 +R5+R6
M2 Rt2 = 55.61
Xt2 = Xt1 + X4 +X5+X6
Xt2 = 117.35
1.96 KA
En Rt3 = Rt2 + R7 +R8
M3 Rt3 = 59.31
Xt3 = Xt2 + X7+ X8
Xt3 = 117.53
1.93 KA
Tableau 11:intensités de court-circuit (kA)
II.11 Références des organes de protection :
Voir (Annexe 6).
II.11.1 Disjoncteurs :
En se basant sur les critères de choix déjà citées dans le chapitre 1 et en se référant sur le
guide Schneider Electric donc les disjoncteurs choisis pour chaque départ sont :
Les disjoncteurs
Pouvoir de
coupure
(PDC)
Le courant
nominal
( en A)
La courbe de
déclenchement
Référence de
disjoncteur
Disjoncteur général 6KA 63A Courbe C A9F94464
Disjoncteur pour
chaque pompe 6KA 25A GV2 LE22
Disjoncteur différentiel
pour prise de courant 6KA 16A Courbe C A9F94416
Disjoncteur différentiel
pour éclairage intérieur 6KA 10A Courbe C A9F94206
Tableau 12 : Choix des disjoncteurs
Chapitre 2 : Analyse en Puissance
27
II.11.2 Contacteurs :
En se basant sur les critères de choix déjà citées dans le chapitre 1 et en se référant sur le
guide de Schneider Electric donc les relais thermiques choisis pour chaque départ sont :
Les contacteurs Tension
du réseau
Fréquence Puissance Courant
nominal
Référence de
contacteur
Contacteur pour
chaque pompe 400 V 50-60HZ 9 KW 12 A LC3 K12
Tableau 13: Référence des contacteurs
II.11.3 Relais thermique :
En se basant sur les critères de choix déjà citées dans le chapitre 1 et en se référant sur le
guide de Schneider Electric donc les relais thermiques choisis pour chaque départ sont :
Les relais Courant nominal en
(A)
Domaine de réglage Référence
Relais thermique
pour le pompe 16 A 8…11,5 LR2 K0316
Tableau 14:Références de relais thermique
II.11.4 Contacteur auxiliaire :
En se basant sur le guide de Schneider Electric (Annexe 7), le contacteur auxiliaire choisi
pour les pompes est CAD32
II.12 Choix du transformateur de commande et signalisation :
Chaque circuit a besoin d'une puissance de transformateur spécifique : c'est le
dimensionnement. Mais, pour dimensionner un transformateur d’équipement, il ne suffit pas
d'additionner les puissances des circuits d'utilisation, il faut également tenir compte de la
puissance instantanée admissible (puissance d'appel). Voir (Annexe 8)
II.12.1 Puissance d'appel :
Pour déterminer la puissance d'appel, nous tenons compte des hypothèses suivantes :
- Deux appels ne peuvent se produire en même temps
- Un facteur de puissance cos de 0,5 à l'enclenchement
- 80 % des appareils au maximum sont alimentés en même temps
Chapitre 2 : Analyse en Puissance
28
De manière empirique et pour simplifier, cette puissance se calcule selon la formule suivante :
𝐏𝐚𝐩𝐩𝐞𝐥 = 𝟎, 𝟖( ∑𝐏𝐦 + ∑𝐏𝐯 + ∑𝐏𝐚 )
 ∑ Pm : somme de toutes les puissances de maintien des contacteurs
 ∑ Pv : somme de toutes les puissances des voyants
 ∑ Pa : puissance d’appel du plus gros contacteur
Le transformateur de commande alimenté :
 12 contacteurs auxiliaires, la puissance de maintien de chaque contacteur est 4,5 VA
 9 contacteurs, la puissance de maintien de chaque contacteur est 8VA
 12 voyants, consommation 1VA pour chaque voyant
∑ 𝐏𝐦 = ( 𝟏𝟐 × 𝟒. 𝟓 ) + ( 𝟗 × 𝟖 ) = 𝟏𝟐𝟔 𝐕𝐀
∑ 𝐏𝐯 = 𝟏 × 𝟏𝟐 = 𝟏𝟐 𝐕𝐀
𝐏𝐚𝐩𝐩𝐞𝐥 = 𝟎, 𝟖(𝟏𝟐𝟔 + 𝟏𝟐) = 𝟏𝟏𝟎. 𝟒 𝐕𝐀
Une puissance d’appel de 110.4 𝑉𝐴 à cos entraîne un dimensionnement minimal de 100VA.
Pour les transformateurs de commande en particulier, il suffit, à partir de la puissance d'appel
à cos 0,5 de lire le dimensionnement voire (Annexe 8 Transfos et protections associés) :
cos = 0,5 et 160 VA≥ 110.4 𝑉𝐴
La référence du transformateur choisi pour l'armoire électrique est : 424 02
II.12.2 Protection amont (primaire) du transformateur :
Une protection contre le court-circuit est réalisée avec fusible aM dont le choix est justifié
selon (Annexe 8 : Les références de relais thermique)
Nous allons choisir un fusible aM de calibre 1A
II.12.3 Protection aval transformateur :
Une protection contre les surcharges et le court-circuit doit être réaliser. On utilise des
fusibles de type gG.
𝐈 𝐩𝐫𝐨𝐭𝐞𝐜𝐭𝐢𝐨𝐧 ≥ 𝐈 𝐒𝐞𝐜𝐨𝐧𝐝𝐚𝐢𝐫𝐞_𝐭𝐫𝐚𝐧𝐬
𝐈 𝐒𝐞𝐜𝐨𝐧𝐝𝐚𝐢𝐫𝐞_𝐭𝐫𝐚𝐧𝐬 =
𝐒 𝐧𝐨𝐦𝐢𝐧𝐚𝐥𝐞
𝐔 𝐬𝐞𝐜𝐨𝐧𝐝𝐚𝐢𝐫𝐞
=
𝟏𝟎𝟎
𝟐𝟒
= 𝟒. 𝟏𝟔 𝐀
Chapitre 2 : Analyse en Puissance
29
 Le fusible à choisir pour la protection du secondaire 5 est de type gG de calibre 6A.
II.13 Coffrets d’armoire électrique :
Le coffret de l’armoire est déterminé par la quantité de composants électriques qui
sera installé à l’avant de l’armoire. Voir (Annexe 9).
Le modèle triple de l’armoire se caractérise par les dimensions suivantes :
 Hauteur : 2m
 Largeur : 0.8 m
 Profondeur : 0, 4m
Figure 11:Schéma descriptif de l'armoire électrique
Conclusion :
Dans ce chapitre nous avons calculé les courants nominaux et les courants de court-circuit
pour déterminer et justifier le choix des appareils de protection, nous avons dimensionné les
câbles et nous avons vérifié la chute de tension et les différents éléments
d’une installation électrique qui peuvent être installé dans une armoire électrique. Alors le
chapitre suivant pour définir l’automatisation et la télégestion de la station de pompage Rades
30
Chapitre 3 :
Commande de la Station de
Pompage
Chapitre 3 : Commande de la Station de Pompage
31
Introduction
Tout au long de ce chapitre, on va s’intéresser en première partie à l’automatisation du
système d’étude. Ensuite, nous décrirons l’automate programmable industriel SIMATIC S7-
1200 et présentons les variables du système. Par suie, nous présenterons le GRAFCET de
fonctionnement et effectuons le programme. Et en deuxième partie à la télégestion. Dans ce
chapitre nous décrirons le système de télégestion d’une station de pompage. Ensuite, nous
effectuerons les paramétrages des variables d’entrées /sorties de la station. Enfin, nous
présenterons la simulation.
I. Automatisation du système d'étude
Nous allons s’intéresser dans notre projet à développer un programme et de configurer deux
différents types d’automates programmables industriels qui sont :
 Automate programmable industriel SIMATIC S7-1200 6ES7214-1HG40-
0XB0 (automatisation du fonctionnement).
 Automate programmable industriel IRIO SCHNEIDER (télégestion).
I.1 Automate programmable industriel SIMATIC S7-1200
L’automate programmable industriel SIMATIC S7-1200 a davantage de puissance, des
fonctionnalités accrues, une programmation simplifiée, une sécurité absolue dans la
mémorisation des données.
 SIMATIC S7-1200, CPU 1214C, CPU COMPACT, DC/DC/RELAIS
 14 entres TOR 24 VCC, 10 sorties TOR 2A, 2 Entres analogique 0 - 10 VCC
 LED d'indicateurs (E/S) : LED de signalisation de l'état des entrées / sorties.
 Interface PROFINET: Pour une connexion rapide à votre PC.
 MEMOIRE PROGR./DONNEES: 100 KO.
I.2 Variables du système d’étude
Nous devons également définir les différents entrées et sorties utilisées dans l’installation, les
tableaux suivants présentent les listes des entrées et sorties nécessaires pour notre système :
Niveau_tres_bas I0.0
Niveau_tres_haut I0.1
Arrét_d'urgence I0.2
AUTO/MAN_p1 I0.3
Chapitre 3 : Commande de la Station de Pompage
32
Retour_marche_p1 I0.4
Défaut_p1 I0.5
AUTO/MAN_p2 I0.6
Retour_marche_p2 I0.7
Défaut_p2 I1.0
AUTO/MAN_p3 I1.1
Retour_marche_p3 I1.2
Défaut_p3 I1.3
Acquittement_generale I1.4
Sande IW64
Pompe_1 Q0.0
Défeaut_pompe_1 Q0.1
Arrét_pompe_1 Q0.2
Pompe_2 Q0.3
Défeaut_pompe_2 Q0.4
Arrét_pompe_2 Q0.5
Pompe_3 Q0.6
Défeaut_pompe_3 Q0.7
Arrét_pompe_3 Q1.0
Tableau 15: Liste des Entrées et Sorties du système
I.3 GRAFCET de fonctionnement du système
a. GRAFCET de sécurité :
Lors de l’appui sur le bouton d’arrêt d’urgence, toutes les actions sont inhibées ainsi que les
étapes pour ensuite remettre la machine dans ses conditions et ses étapes initiales.
Chapitre 3 : Commande de la Station de Pompage
33
b. GRAFCET partie commende
Chapitre 3 : Commande de la Station de Pompage
34
I.4 Programmation de l’automate industriel
TIA Portal V13 est un logiciel fourni pour assurer une bonne maitrise de programmation pour
les systèmes automatisés conformes à la norme internationale, sous environnements
Windows.
Cet éditeur nous permet de programmer selon différents langages de programmation
tel que :
- Diagramme de fonctions blocs (FBD).
- Ladder (LD).
- Texte structuré (ST).
On va étudier la programmation de la station de pompage 2+1 à l’aide du langage LD.
Figure 5 : Création d’un nouveau block
Figure 6 : Déclaration des variables globales de notre système
Chapitre 3 : Commande de la Station de Pompage
35
II. Télégestion
II.1 Présentation de la télégestion
La télégestion désigne l’ensemble des produits qui mettent en œuvre les technologies de
l’informatique, de l’électronique et des télécommunications, afin de permettre un contrôle à
distance d’installations techniques géographiquement réparties ou isolées.
La télégestion répond aux besoins de nombreux domaines d’applications talque bâtiment, les
énergies renouvelables, logistique, chaufferie et climatisation, éclairage public, réseaux d’eau
et assainissement qui offrent un ensemble d’outils :
 Téléalarme : être alerté automatiquement en cas de panne ou de défaut de
fonctionnement d’une installation.
 Téléconduite : contrôle en permanence et à distance le fonctionnement d’une
installation ;
 Télécommande : agir à distance sur les équipements contrôlés ;
 Télémaintenance : pour assurer à distance les tâches de maintenance de
certaines installations. Pour intervenir sur des équipements difficiles d’accès
ou éloignés des centres de contrôle ;
Enregistrer les informations afin d’analyser, d’optimiser et de gérer à distance le
fonctionnement des installations contrôlées.
La télégestion permet aussi d’assurer dans certains cas :
 L’automatisme des équipements contrôlés
 Les asservissements entre sites distants (exemple : commande entre step et
un poste de relèvement)
 La régulation d’installations (exemple : vannes, pompe...)
II.2 Mise en place d’un système de télégestion d’une station de pompage
Dans cette partie, on va s’intéresser sur l’étude, la mise au point et essais nécessaires d’un
système de télégestion pour une station de pompage 2+1.
II.2.1 Description du réseau de télégestion et spécification de matérielles
 Fonctionnement général du réseau de télégestion
Chapitre 3 : Commande de la Station de Pompage
36
Figure8 : Réseau de télégestion de la station de pompage
Un poste de relèvement (station de pompage) situé sur le réseau d’assainissement équipé de
poste locale de télégestion (automate de télégestion).
Ce poste permettra la télésurveillance de poste de relèvement par l’envoi des alarmes vers
l’agent de maintenance par envoi de message SMS, ou vocaux.
 Poste local de télégestion : automate de télégestion IRIO (NAPAC)
IRIO est un satellite de télégestion de dernière génération. Il est conçu autour d’un processeur
ARM 32 bits à 180 mhz. Il dispose de 8 Mo de Flash EPROM (programme d’exploitation) et
1 Mo de Ram Statique (Données et paramètres) et 16 Mo de Ram dynamique.
Il dispose de connecteurs SD et Flash Disck pour des extensions mémoires de 256 Mo à 4Go
et d’un emplacement socket pour l’ajout en option d’un modem RTC, RNIS, GSM/GPRS ou
vocal.
L’automate de télégestion IRIO intègre les trois éléments clé de la télé contrôle industriel :
télécommunication, supervision graphique et automatismes. Le logiciel XFLOW embarqué
dans IRIO permet toutes les ressources nécessaires à une application de télégestion :
 Acquisition – commande (signaux logique, analogique, comptage).
 Traitement des données et mémorisation dans des fichiers historiques horodatés.
 Supervision des produits tiers de contrôle-commande (automate, comptage, etc).
 Communication sur réseau téléphonique, GSM, radio, Ethernet …
 Alerte vers les agent, téléphones portables (SMS), fax, email…
Chapitre 3 : Commande de la Station de Pompage
37
Le paramétrage du logiciel est réalisable en local sans nécessiter de logiciel spécifique de
paramétrage. Un PC équipé d’un navigateur Web suffit. Xflow permet donc de paramétrer
toutes les fonctions d’alarme et d’archivage nécessaire.
Il dispose en standard le protocole MODBUS.
Figure 12:Automate de télégestion IRIO
Figure 13 : interfaces IRIO
Chapitre 3 : Commande de la Station de Pompage
38
II.2.2 Télégestion de la station de pompage 2+1
La station de pompage 2+1 sera doté d’un automate de télégestion IRIO NAPAC destiné à
acquérir, traiter et enregistrer individuellement toutes les données concernant le
fonctionnement des équipements de la station en vue de les exploiter pour l’automatisme de
marche et la télégestion de la station (équipement en marche, équipement à l’arrêt,
équipement en défaut, mode de fonctionnement, intensité, …).
La figure suivante présente les différentes entrées sorties de l’automate concernant le
fonctionnement des équipements de la station.
Figure 14:Les différents entrés sorties sur l’automate IRIO
II.2.3 Transmission des alarmes et des données
Les événements acquis traités et enregistrés dans l’automate seront transmis via un modem
intégrés soit sous forme SMS d’alarme vers les téléphones portables du personnel d’astreinte,
Chapitre 3 : Commande de la Station de Pompage
39
soit sous forme de paquet de données vers un poste central de télégestion distant équipé d’un
serveur web pour l’utilisation de XFLOW ou bien d’un logiciel kervisiu. La liaison sera par
un modem GSM liée au poste par câble RS232. La période d’envoi de données sera
paramétrable à partir du poste de télégestion.
La consultation et le téléchargement des données et événements enregistrés dans l’automate
pourront être effectués par interrogation à distance du poste de télégestion.
Figure 15:Modem intégrés dans l’automate
SMS d’alarme :
Envoyé des SMS d’alarme en cas de défaut de l’un des équipements ou de l’alimentation de la
station de pompage seront transmis via le modem vers les téléphones portables des agents
d’astreinte en vue d’une intervention rapide.
Les SMS auront la même forme que l’événement enregistrer dans l’automate. Pour chaque
défaut, le choix du nombre et des destinations des messages (choix du nombre de techniciens
vers lesquels le message sera envoyé ainsi que la modification des N° de téléphone) sera
paramétrable à partir du poste de télégestion.
II.3 Paramétrages des variables d’entrées/sorties de la station
 Pompe1 à l’état normal
D’abord on relie l’automate avec le pc via le câble réseau et on fait le paramétrage nécessaire
à l’aide de XFLOW comme indiqué ci-dessous.
Chapitre 3 : Commande de la Station de Pompage
40
Figure 16:Connexion de périphérique IRIO
Vérification de fonctionnement du modem GSM intégré.
Figure 17:Fonctionnement du modem GSM
D’après la figure on réalise les paramétrages de différentes variables d’entrées sorties et on
obtient la configuration suivante :
Modem est fonctionnel
Chapitre 3 : Commande de la Station de Pompage
41
Figure 18 : Entrées sorties de la station
On sélectionne la variable EL009 qui correspond au fonctionnement normal de la pompe 1 :
Figure 19:Pompe1 à l’état normal
 Procédure d’envoi d’un SMS
 Vérification de la liaison GSM
Chapitre 3 : Commande de la Station de Pompage
42
Figure 20:Vérification de la liaison GSM
 Destinateurs d’alarme
On fait le choix des destinateurs d’alarmes en cas de défaut de l’un de équipements vers les
portables des astreintes via un modem GSM câblé au pc par un câble RS232.
Figure 21:Destinateur alarme
 Destinateur astreinte 1
Chapitre 3 : Commande de la Station de Pompage
43
Figure 22:Destinataire astreinte
 En cas de défaut de la pompe 1
En cas de défaut de la pompe 1, apparition d’une alarme sur le poste de télégestion et envoie
un SMS d’alarme vers les astreintes.
Figure 23:Défaut de la pompe 1
 SMS d’alarme envoyé vers l’astreinte
Enclenchement de l’alarme
Numéro du destinataire de l’SMS
Chapitre 3 : Commande de la Station de Pompage
44
Figure 24:Activation d’alarme
II.4 Simulation:
on utilise une maquette pour simule la fonctionnement d'automate de télégestion
Figure 25:Maquette de Télégestion
Alarme
activée
Chapitre 3 : Commande de la Station de Pompage
45
Conclusion
Dans ce chapitre,nous avons présenté le principe de fonctionnement du phénomène de
télégestion et ses differents astuces à l’aide d’un automate programmable IRIO caracterisé par
l’économie de l’exploitant , l’énergie et l’eau (détection des fuites) ainsi que son optimisation
du fonctionnements des installation et finalement la réduction des coûts de déplacements.
46
Conclusion générale
L'électricité industriel et l’automatisme reste toujours un enjeu important et un besoin
imminent au niveau industriel au sein des entreprises, ce qui nécessite des connaissances
importantes en matière d'électricité et l’informatique industrielle et réseaux.
Dans le cadre de notre projet de fin d’étude à l’Office Nationale d’Assainissement
(ONAS), nous étions amenés à faire une Etude, Conception et Réalisation d'une armoire
électrique pour la station de pompage SP2 Rades avec la mise en place d'un système de
Télégestion.
En effet, ce stage nous a permis de bien se familiariser avec la plupart des points
concernant la conception et la réalisation des armoires électriques et d’approfondir nos
connaissances en matière de programmation des automates.
Sur le plan théorique, ce stage nous a donné l’occasion d’étudier en détail les
équipements industriels d’une manière générale et plus précisément les stations de pompage
et faire des recherches sur les automates programmables industriel et les automates de
télégestion.
Nous tenons à signaler que ce stage été très bénéfique pour notre expérience
professionnelle qui s’est enrichie considérablement dans le domaine de l'électricité et
l'informatique industriel et surtout en ce qui concerne la manipulation des outils de travail,
c’était une occasion fructueuse qui a fortement enrichi notre acquis académique et théorique.
Enfin, nous espérons que le travail réalisé contribuera à la satisfaction des
besoins de l’Office Nationale d’Assainissement (ONAS).
47
ANNEXE
Annexe
48
Annexe 1 : Puissance d’utilisation
Annexe
49
Annexe 2 : Facteur de réserve
Annexe
50
Annexe 3 : Section de câble
Annexe
51
Annexe
52
Annexe 4 : Chute de tension
Annexe
53
Annexe
54
Annexe 5 : Courant de court-circuit
Annexe
55
Annexe 6 : Choix des équipements
Annexe
56
Annexe
57
Annexe
58
Annexe 7 : Contacteur auxiliaire
Annexe
59
Annexe 8 : choix du transformateur
Annexe
60
Les références de relais thermique
Annexe
61
Annexe
62
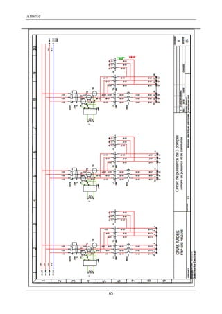
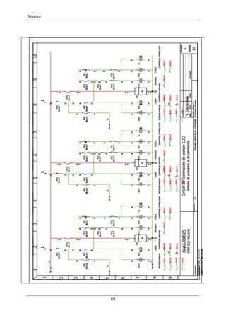
Annexe 9 : Plan de l’armoire électrique
Annexe
63
Annexe
64
Annexe
65
Annexe
66
Annexe
67
Annexe
68
Annexe
69
Annexe
70
Annexe
71
Annexe
72
Annexe
73
Annexe
74
Annexe
75
Annexe
76
Annexe
77
Annexe
78
Annexe
79
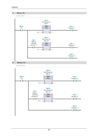
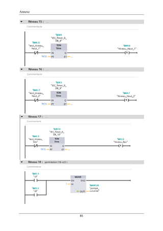
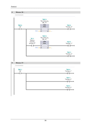
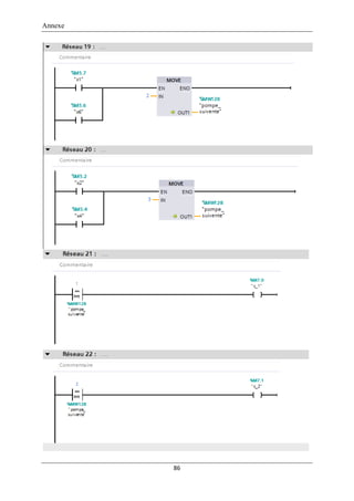
Annexe 10 : Programme Ladder
Annexe
80
Annexe
81
Annexe
82
Annexe
83
Annexe
84
Annexe
85
Annexe
86
Annexe
87
Annexe
88
Annexe
89
Annexe
90
Annexe
91
Annexe
92
Annexe
93
Annexe
94
Annexe
95
Annexe
96
Annexe
97
Annexe
98
Annexe
99
Annexe 11 : Armoires Electrique
s
Annexe
100
Annexe
101
Annexe
102
Annexe
103
Annexe
104
Annexe
105
Annexe 11 : Plan de l’ancienne armoire
Annexe
106
Annexe
107
Annexe
108
Annexe
109
Annexe
110
Annexe
111
Annexe
112
Annexe
113
Annexe
114
Annexe
115
Annexe
116
Annexe
117
Bibliographies
[1] Catalogue-general-SEInt-2012
[2] Compléments techniques distribution électrique BT et HTA – 2012
[3] guide_installation_electrique_2010
[4] Guide_des_Solutions_Automatisme_2008
Netographie
[1] http://fc-elec.pagesperso-orange.fr/doc%20pdf/DIMENSIONNEMENT%20TRANSFO.PDF
[2] http://docs-europe.electrocomponents.com/webdocs/001d/0900766b8001d251.pdf
[3] http://docdif.fr.grpleg.com/general/legrand-fr/cf2012/cm212600_386-387.pdf
[4] http://sitelec.org/download.php?filename=datasheet/transfolegrand.pdf
[5] http://www.legrand.fr/files/fck/File/pdf/dimensionnement_transfo.pdf
Logiciel Utilisé
[1] SolidWorks Electrical
[2] TIA Portal 13

Projet PFE: Réalisation d'une armoire électrique

  • 1.
    ‫الم‬‫برادس‬ ‫التكنولــوجية‬ ‫للدراســات‬‫العــالي‬ ‫عهد‬ ‫قس‬‫ــ‬‫الهندس‬ ‫م‬‫ــــ‬‫الكهرب‬ ‫ة‬‫ـــــــــــــ‬‫ائية‬ 1 République Tunisienne Ministère de l'enseignement Supérieur et de la recherche Scientifique Rapport de Stage de Fin du Parcours LICENCE APPLIQUEE EN GENIE ELECTRIQUE Entreprise d’accueil : L’OFFICE NATIONAL DE L'ASSAINISSEMENT (ONAS) Réalisé par : Ridha Chayeh et Souhail Foudhaili Encadrés par : Encadreur Entreprise : Mr. Anis Laboudi Encadreur ISET : Mme. Bouthaina Sfaihi Année universitaire : 2015/2016 Code : S16/2016 Etude, Conception et Réalisation d'une armoire électrique pour la Station de Pompage SP2 Rades avec la mise en place d'un système de Télégestion
  • 2.
    Dédicaces Je profite decette occasion Pour remercier les personnes qui me sont les plus chères Une dédicace ne pourrait exprimer. La profondeur des sentiments que j’éprouve pour vous. A ma mère Laila Tu es ma source d’amour et de succès ; Tu es m’as tout donné d’abord la vie, ensuite tu m’as consacré la tienne. Tu as attendu ce beau jour et maintenant ma réussite t’est dédiée. A mon père Salah Tu as toujours été pour moi le vrai père A tous mes amis et à tous ceux qui m’aiment. Souhail Foudhaili
  • 3.
    Dédicaces Je dédie cemodeste travail A celle qui m’a appris les sens du travail et de la responsabilité, Ma très chère mère Monjia A la plus tendre des mères pour ces sacrifices qui sont inoubliables Et pour tout ce qu’elle a fait pour mon éducation, Je lui dédie ce travail en témoignage De ma grande affectation Que dieu lui procure santé, bonheur et longue vie. A mon très cher père Mohamed Et son soutien moral Je leur souhaite un avenir radieux avec beaucoup de succès et de bonheur. A ma chère sœur Hanèn Et mon frère Kays A mes adorables amis Je leur souhaite une vie pleine de bonheur, de joie et de succès Ridha Chayeh
  • 4.
    Remerciements Nous adressons àtravers ce rapport un message de sincères remerciements à toute l’équipe enseignante à L’ISET et toute l'équipe de maintenance de l'ONAS pour leurs efforts et leur bienveillance. Nous remercions Mr. Anis Labboudi, le chef technique et notre encadreur qui nous a donné l’opportunité de bénéficier de sa large expérience. Un remerciement spécial à Mme. Bouthaina Sfaihi; notre encadreur à l’ISET de RADES pour ses conseils, ses rigoureuses directives et son sens professionnel. Nous remercions également Mr. Chokri Harbaoui pour leur support et encouragement Un remerciement amical et spécial à tous les membres de l’atelier de l’entreprise. Nous adressons nos sincères remerciements aux membres du jury pour nous avoir honorés en acceptant de jury notre travail. Finalement, nous adressons nos remerciements à l’ISET de rades, particulièrement aux enseignants du département Génie Electrique.
  • 5.
    Sommaire Introduction générale 1 Présentationd’entreprise 2 Chapitre 1 : Description et Analyse de la Station de Pompage 3 Introduction : 4 I. Description de la station de pompage : 4 I.1 Rôle des stations de pompage en assainissement : 4 I.2 Principe de fonctionnement de la station de pompage : 4 I.3 Grafcet de fonctionnement de la station de pompage 6 II. Formulation du problème et cahier des charges: 7 II.1 Solution actuelle 7 II.2 Cahier de charges 8 III. Analyse fonctionnelle de la solution: 8 IV. Présentation de la solution adoptée : 9 IV.1 Mode de fonctionnement de la station de pompage automatisée : 9 IV.2 Niveaux d’asservissement : 10 IV.3 Solution matérielle 10 Conclusion : 13 Chapitre 2 : Analyse en Puissance 14 Introduction : 15 I. Bilan Des Puissances: : 15 I.1 Les Prises De Courant : 15 I.2 Eclairage : 16 I.3 ElectroPompe : 16 I.4 Puissance totale : 17 II. Méthodologie de dimensionnement d'une installation électrique : 17 II.1 Choix du transformateur : 18 II.2 Choix des protections : 18 II.3 Détermination des courants d'emploi pour chaque départ: 18 II.4 Détermination de courants d'emploi pour le disjoncteur général : 19 II.5 Le courants d'emploi pour le départ de pompe : 19 II.6 Choix des calibres des dispositifs de protection : 19 II.7 Calcul des calibres des dispositifs de protection : 19 II.8 Section des conducteurs : 20 II.8.1 Calcul des sections des conducteurs : 20
  • 6.
    II.8.2 Lettre desélection : 21 II.8.3 Le courant nominal admissible : 21 II.8.4 Section de Câble pour un disjoncteur général : 21 II.8.5 Section ducâble pour la pompe : 21 II.8.6 Section de Câble pour le prise de courant: 22 II.8.7 Section de câble pour l’éclairage 22 II.9 Calcul de la chute de tension en ligne: 23 II.9.1 Chute de tension de câble de transformateur : 23 II.9.2 Chute de tension d’alimentation des pompes : 23 II.9.3 Chute de tension de prise triphasée : 23 II.9.4 Chute de tension de prise monophasée : 24 II.9.5 Chute de tension de l’éclairage : 24 II.10 Calcul du courant de court-circuit Icc: 24 II.11 Références des organes de protection: 26 II.11.1 Disjoncteurs : 26 II.11.2 Contacteurs : 27 II.11.3 Relais thermique : 27 II.11.4 Contacteur auxiliaire: 27 II.12 Choix du transformateur de commande et signalisation: 27 II.12.1 Puissance d'appel : 27 II.12.2 Protection amont (primaire) du transformateur : 28 II.12.3 Protection aval transformateur : 28 II.13 Coffrets d’armoire électrique : 29 Conclusion : 29 Chapitre 3 : Commande de la Station de Pompage 30 Introduction: 31 I. Automatisation du système d'étude: 31 I.1 Automate programmable industriel SIMATIC S7-1200 31 I.2 Variables du système d’étude 31 I.3 Grafcets de fonctionnement du système 32 a. Grafcet de sécurité : 32 b. GRAFCET partie commende 33 I.4 Programmation de l’automate industriel 34 II. Télégestion: 35 II.1 Présentation de la télégestion 35
  • 7.
    II.2 Mise enplace d’un système de télégestion d’une station de pompage 35 II.2.1 Description du réseau de télégestion et spécification de matérielles 35 II.2.2 Télégestion de la station de pompage 2+1 38 II.2.3 Transmission des alarmes et des données 38 II.3 Paramétrages des variables d’entrées/sorties de la station 39 II.4 Simulation: 44 Conclusion: 45 Conclusion Générale 46 Annexe: 48 Annexe 1 : Puissance 48 Annexe 2 : Facteur de réserve 49 Annexe 3 : Section de câble 50 Annexe 4 : Chute de tension 52 Annexe 5 : Courant de court-circuit 54 Annexe 6 : choix des équipements 55 Annexe 7 : Contacteur auxiliaire 58 Annexe 8 : Choix du transformateur 59 Annexe 9 : Plan de l’armoire électrique 62 Annexe 10 : schéma Ladder de program 79 Annexe 11 : Armoires Electriques 99 Annexe 12 : Plan d'armoire ancienne 105
  • 8.
    Liste des Figures Figure1: Synoptique Station de pompage 5 Figure 2:Grafcet de fonctionnement de la station de pompage 6 Figure 3:Ancienne armoire 7 Figure 4: l'analyse fonctionnelle Niveau A-0 8 Figure 5: l'analyse fonctionnelle Niveau A0 9 Figure 6: Electropompe flygt 11 Figure 7: Flotteur 12 Figure 8: Sonde ultrasonique FMU41 12 Figure 9:Méthodologie de choix d’une canalisation et de son dispositif de protection pour un circuit 18 Figure 10: Caractéristique du câble 20 Figure 11:Schéma descriptif de l'armoire électrique 29 Figure 12:Automate de télégestion IRIO 37 Figure 13 : interfaces IRIO 37 Figure 14:Les différents entrés sorties sur l’automate IRIO 38 Figure 15:Modem intégrés dans l’automate 39 Figure 16:Connexion de périphérique IRIO 40 Figure 17:Fonctionnement du modem GSM 40 Figure 18 : Entrées sorties de la station 41 Figure 19:Pompe1 à l’état normal 41 Figure 20:Vérification de la liaison GSM 42 Figure 21:Destinateur alarme 42 Figure 22:Destinataire astreinte 43 Figure 23:Défaut de la pompe 1 43 Figure 24:Activation d’alarme 44 Figure 25:Maquette de Télégestion 44
  • 9.
    Liste des Tableaus Tableau1:Caractéristique électrique des prises des courants 15 Tableau 2:Caractéristique électrique d’éclairage 16 Tableau 3:Caractéristique électrique pour la pompe 16 Tableau 4:Puissance totale des appareils alimentés par le réseau 17 Tableau 5:Détermination des calibres des disjoncteurs 1 19 Tableau 6:Calcul des calibres des dispositifs de protection 20 Tableau 7: Section du câble pour le disjoncteur général 21 Tableau 8:section de câble pour la pompe 22 Tableau 9:section de câble pour la prise de courant 22 Tableau 10:section de câble pour l’éclairage 23 Tableau 11:intensités de court-circuit (kA) 26 Tableau 12 : Choix des disjoncteurs 26 Tableau 13: Référence des contacteurs 27 Tableau 14:Références de relais thermique 27 Tableau 15: Liste des Entrées etSorties du système 32
  • 10.
    1 Introduction générale Les eauxusées sont toutes les eaux chargées de différents éléments provenant de la population mais aussi des activités commerciales et industrielles du fait qu'elles ont été utilisées pour le lavage, qui sont de nature à polluer les milieux dans lesquelles elles seront déversées. C'est pourquoi, dans un souci de respect de ces différents milieux, des traitements sont réalisés sur ces effluents par le réseau d'assainissement urbain. Ces traitements peuvent être réalisés de manière collective dans une station d'épuration ou de manière individuelle. Dans cette perspective, L’Office National d’Assainissement (ONAS)nous propose dans le cadre de notre projet de fin d’études, à définir l’étude, conception et réalisation d'une armoire électrique pour la station de pompage SP2 Rades avec la mise en place d'un système de télégestion. Notre objectif est de faire le dimensionnement des équipements électriques, le choix des composants, la protection de l’installation, l’automatisation du système de pompage, le contrôle, l’automatisation et la gestion à distance d’une station de pompage Ce présent rapport est articulé autour de trois chapitres. Le premier chapitre description et analyse du système d’étude il s’intéresse sur la description de la station de pompage puis on discutera l’ancienne solution avec la solution adoptée, Le deuxième chapitre analyse de la partie puissance présent le bilan des puissances de chaque équipement on puis on déterminer le dimensionnement d’une installation électrique. Enfin le dernier chapitre analyse de la partie commande consiste des deux parties programmation d’automate programmable et mise en place le système de télégestion.
  • 11.
    2 Présentation d’entreprise L’Office Nationalde l'Assainissement <<ONAS>> a été créé en vertu de la loi n° 73/74 en date du 3 août 1974, avec pour mission d´assurer la gestion du secteur de l´assainissement. La loi portant création de l´Office a été amendée par la loi n°93/41, datée du 19 avril 1993, en vertu de laquelle l'ONAS est passé du rôle de gestionnaire du réseau d'assainissement à celui de principal intervenant dans le domaine de la protection du milieu hydrique et de la lutte contre toutes les sources de pollution. L´ONAS est un établissement public à caractère industriel et commercial, doté de la personnalité civile et de l´autonomie financière. Il est placé sous la tutelle du Ministère de l´Environnement et de Développement durable. Les domaines d’intervention de l’ONAS englobent : Les etudes Les plans directeurs d’assainissement des villes et des gouvernorats, les études de faisabilité, les études prospectives ainsi que les études d'exécution relatives aux réseaux d’assainissement, aux stations d’épuration et de pompage. Les travaux Réalisation des projets d’assainissement et le contrôle des projets réalisés par les autres intervenants tels que les promoteurs immobiliers, publics ou privés.... L’exploitation et l’entretien des réseaux et des ouvrages d’assainissement L’ONAS intervient entièrement et directement dans toutes les zones prises en charge par décret. L’assistance technique L’ONAS apporte assistance technique et conseil aux collectivités locales et autres organismes publics ou privés dans le domaine de la lutte contre la pollution hydrique.
  • 12.
    3 Chapitre 1 : Descriptionet Analyse de la Station de Pompage
  • 13.
    Chapitre 1 :Description et analyse de la station de pompage 4 Introduction : Pour l’étude des stations de pompage et de relèvement, il faut tenir compte de l’équipement en général. Les stations de pompage et de relèvement sont simples et accessibles, où les pompes immergées sont installées dans la bâche d’eau pour garantir une haute sécurité. Tout au long de ce chapitre, nous décrirons la station de pompage. Ensuite, nous formulons le problème et présentons le cahier des charges. Par suie, nous développerons une analyse fonctionnelle de la solution adoptée. Enfin, nous présenterons le grafcet de fonctionnement du système automatisé et le choix matériel correspondant à la solution. I. Description de la station de pompage : Une station de pompage, c’est l’ensemble d’équipement hydro-électro-mécaniques, nécessaire pour assurer le prélèvement d’eau depuis le réservoir intermédiaire vers une autre station de pompage ou d’épuration. I.1 Rôle des stations de pompage en assainissement : o Faire véhiculer les eaux usées gravitairement o Eviter de caler le réseau à des profondeurs excessives, o Permettre d’élever le niveau des eaux usées d’un point à un autre en vue de leur déversement dans des ouvrages tels que regards de visite ou autres ouvrages spéciaux. I.2 Principe de fonctionnement de la station de pompage : La station de pompage comprend essentiellement un réservoir d’eau usée et trois électropompes. C’est une station de pompage de type (2+1) . Les trois pompes fonctionneront en permutation cyclique. Le fonctionnement des pompes est asservi par des flotteurs détectant le niveau d’eau dans la bâche. Nous avons 5 niveaux d’eau : NTB : niveaux très bas NB : niveau bas NH1 : niveaux haut 1 NH2 : niveaux haut 2 NTH : niveaux très haut
  • 14.
    Chapitre 1 :Description et analyse de la station de pompage 5 Figure 1: Synoptique Station de pompage Pour expliquer le principe de fonctionnement nous supposons que la bâche est initialement vide et que les trois pompes sont en mode automatique.  Si le niveau d’eau atteint  NTB : couper la tension de circuit de commande (rien ne fonctionnent)  NB : le niveau que les pompes s’arrêt et faire la permutation  NH1 : une seule pompe fonctionne  NH2 : deux pompes fonctionnent simultanément  NTH : les deux pompes fonctionnent et activation d’alarme
  • 15.
    Chapitre 1 :Description et analyse de la station de pompage 6 I.3 Grafcet de fonctionnement de la station de pompage Figure 2:Grafcet de fonctionnement de la station de pompage
  • 16.
    Chapitre 1 :Description et analyse de la station de pompage 7 II. Formulation du problème et cahier des charges: II.1 Solution actuelle la figure suivent représente l'ancienne armoire: Figure 3:Ancienne armoire
  • 17.
    Chapitre 1 :Description et analyse de la station de pompage 8 Inconvénients de la solution actuelle : - La solution est basée sur la logique câblée ; - Les composants sont obsolètes, - La maintenance est difficile. Il s’avère alors important d’automatiser le fonctionnement de la station de pompage. II.2 Cahier de charges Notre projet portera sur la conception de l’armoire électrique qui commande la station de pompage de Rades et portera un système de télégestion pour contrôler à distance la station. L’étude de l’armoire électrique doit tenir compte de la permutation entre les trois pompes : permutation classique et permutation suivi de l’automate. Notre solution technique est basée sur : - La conception des schémas électriques de puissance et de commande, - Le câblage de l’armoire électrique, - Programmation de l’automate, - Mise en place le système de télégestion. III. Analyse fonctionnelle de la solution Les deux figure suivante représentant l'analyse fonctionnelle S.A.D.T de la station : Niveau A-0 : Réglage présence d'énergie Energie électrique Eaux usées évacuée Eaux usées SMS Bruit, chaleur Partie commande de station de pompage Figure 4: l'analyse fonctionnelle Niveau A-0 Automatiser la station de pompage A-0
  • 18.
    Chapitre 1 :Description et analyse de la station de pompage 9 Niveau A0 : Figure 5: l'analyse fonctionnelle Niveau A0 IV. Présentation de la solution adoptée : IV.1 Mode de fonctionnement de la station de pompage automatisée : Le mode de fonctionnement de la station de pompage est déterminé par 3 sélecteurs de mode à 3 positions (Manuel–Arrêt–Automatique): Position Arrêt : Aucune mise en service de pompe n’est possible Position Manuel : permet la mise en service des pompes séparément par des boutons marche-Arrêt à condition que le niveau d’eau dans la bâche ne soit pas inférieur au niveau_très_bas. Le circuit de commande, pour ce mode manuel, doit être indépendant de l’automate programmable. Position Automatique : permet la mise en service automatique des pompes gérée par l’automate programmable et asservie aux seuils de niveau, détectés par la sonde à
  • 19.
    Chapitre 1 :Description et analyse de la station de pompage 10 ultrasons, et paramétrables à partir de la console de paramétrage intègre . Les trois pompes fonctionneront en permutation cyclique. IV.2 Niveaux d’asservissement : Le fonctionnement des pompes est asservi par deux flotteurs et d'une sonde ultrasonique pour la mesure de niveau d’eau dans la bâche. Nous avons 5 niveaux d’eau : - Niveau_très_bas: L’arrêt de fonctionnement des pompes en mode manuel et automatique. (Un flotteur) - Niveau_Bas : Arrête les pompes en service en mode de fonctionnement automatique et permute l’ordre de marche des pompes. (Sonde ultrasonique) - Niveau_Haut_1 : Met en service la pompe ayant la priorité de mise en marche (la permutation se fait automatiquement). (Sonde ultrasonique) - Niveau_Haut_2 : Met en service la deuxième pompe ayant la priorité de mise en marche. (Sonde ultrasonique) - Niveau_Très_Haut : déclenche une alarme sonore et visuelle. (Un flotteur) IV.3 Solution matérielle L’installation comporte :  Un départ pour chaque pompe, chaque départ est protégé par un disjoncteur différentiel.  Un départ pour l’éclairage intérieur protégé par disjoncteur différentiel.  Deux départs pour prise de courant sont protégés par un disjoncteur différentiel. Liste des équipements électriques : a. Électropompes : Pour les caractéristiques techniques des équipements on a relevé principalement les indications des plaques signalétiques des électropompes dont les caractéristiques techniques sont :
  • 20.
    Chapitre 1 :Description et analyse de la station de pompage 11 Figure 6: Electropompe flygt De plus la station est équipée par des équipements d’éclairage intérieur et des départs pour prises de courant. - Eclairage : 230 V / 50 Hz - Prise monophasé : 230 V / 50 Hz - Prise triphasé : 400 V / 50 Hz
  • 21.
    Chapitre 1 :Description et analyse de la station de pompage 12 b. Détecteurs de niveaux (flotteurs): Flotteur écologique sans mercure et sans plomb. Application : détection de niveau pour eaux usées très chargées. Caractéristique technique du flotteur : - Indice de protection : IP68 - Pouvoir de coupure minimale : 5 A/250 v. - Isolation interruptrice : classe II. - Commande par micro interrupteur. - Matériaux de l’enveloppe : polypropylène. - Profondeur minimale d’immersion : 15 m. - Résister au choc. Câble de flotteur : - Câble immergé - Longueur minimale du câble : 15m. - Nombre de fils : 3x1mm² Figure 7: Flotteur c. Détecteurs de niveaux (sonde ultrasonique): - Type : Sonde ultrasonique FMU41 - Marque : «Endress & Hauser» - Afficheur: LCD - Liquide mesuré: eaux usées - Plage de mesure: de 0 à 8 m - Signal de sortie: de 4 à 20 mA - Précision de mesure: ±2% - Type de protection: IP 67 Figure 8: Sonde ultrasonique FMU41
  • 22.
    Chapitre 1 :Description et analyse de la station de pompage 13 Conclusion : Dans ce chapitre, nous avons défini la station de pompage et son fonctionnement, les différents éléments d’une installation électrique à la fin, on a étudié les critères de choix des différents équipements pour faciliter le dimensionnement dans le chapitre suivant.
  • 23.
  • 24.
    Chapitre 2 :Analyse en Puissance 15 Introduction : Les armoires de commande représentent la partie essentielle d’une station de pompage. En effet tous les défauts qui peuvent arriver lors du fonctionnement sont indiqués à l’aide des voyants existant dans ces armoires, ce qui facilite la tâche pour les employés. En plus, elles permettent la commande de la station de pompage, comme elles protègent l’installation contre les surtensions. Tout au long de ce chapitre, nous effectuerons le bilan des puissances. Ensuite, nous calculerons le dimensionnement d’une installation électrique (choix des équipements, section des conducteurs, chute de tension, courant de court-circuit, les références des organes de protection). I. Bilan Des Puissances : La puissance apparente est utilisée pour quantifier la capacité de puissance d’un transformateur et pour ce là on va calculer la puissance apparente absorbé par les équipements de stations de pompage. Voir (Annexe 1) I.1 Les Prises De Courant : Au local d’une station de pompage, il est nécessaire de placer des prises de courant monophasé et triphasé pour une éventuelle utilisation. Le choix de courant nominal est en fonction de la nature du récepteur. On considère pour les prises une charge résistive. Prise triphasé 3P+N+PE Prise monophasé 1P+N+PE Nombre de prise Une seule prise Une seule prise Courant I = 16 A I = 16 A Tension U = 400 V U= 230 V Puissance active 𝑃 = √3 × 𝑈 × 𝐼 × 𝑐𝑜𝑠𝜑 P = 11.08 KW 𝑃 = 𝑈 × 𝐼 × 𝑐𝑜𝑠𝜑 P = 3.68 KW Puissance réactive 𝑄 = √3 × 𝑈 × 𝐼 × 𝑠𝑖𝑛𝜑 Q = 0 VAR 𝑄 = 𝑈 × 𝐼 × 𝑠𝑖𝑛𝜑 Q = 0 VAR Puissance apparente 𝑆 = √(𝑄2 + 𝑃2 ) = 14.76 𝐾𝑉𝐴 Tableau 1:Caractéristique électrique des prises des courants
  • 25.
    Chapitre 2 :Analyse en Puissance 16 Remarque : Puisque les prises des courant sont rarement utilisées et leur puissance n’atteint pas sa valeur nominale, il faut appliquer le facteur de simultanéité et le facteur d’utilisation des appareils. Donc: 𝑺𝒑 = 𝑺 ∗ 𝑲𝒖 ∗ 𝑲𝒔 = 𝟏𝟒. 𝟕𝟔𝑲𝑽𝑨  Sp: Puissance d’utilisation en [KVA]  Ku : Coefficient d’utilisation où Ku=1  Ks : Coefficient de simultanéité où Ks=1 I.2 Eclairage : L’éclairage intérieur est un seul tube fluorescent qui a les caractéristiques suivantes : Eclairage intérieur Désignation Tube fluorescente Nombre 1 Puissance active P = 15 W cos𝝋 0.86 Puissance réactive 𝑄 =8.9 VAR Puissance apparente 𝑆 = √(𝑄2 + 𝑃2 ) =17.44 VA Tableau 2:Caractéristique électrique d’éclairage 𝑺𝒑 = 𝑺 ∗ 𝑲𝒖 ∗ 𝑲𝒔 = 𝟏𝟕. 𝟒𝟒𝑽𝑨 Avec : Ku=1 ; Ks=1 I.3 Electropompe : Le tableau suivent contienne la caractéristique électrique d'une Electro pompe : Courant absorbé In = 19 A Tension nominal Un = 400 V Puissance active P = P utile de pompe μ = 9 0.835 = 10.77𝐾𝑊 Facteur de puissance cos𝜑 = 0.81 Puissance réactive 𝑄 = √3 × 𝑈 × 𝐼 × 𝑠𝑖𝑛𝜑 = 7.71 𝐾𝑉𝐴𝑅 Puissance apparente 𝑆 = √(𝑄2 + 𝑃2 ) =13.24KVA Tableau 3:Caractéristique électrique pour la pompe
  • 26.
    Chapitre 2 :Analyse en Puissance 17 𝑺𝒑 = 𝑺 ∗ 𝑲𝒖 ∗ 𝑲𝒔 = 𝟖. 𝟗𝟒𝑲𝑽𝑨 Avec : Ku=0.75 ; Ks = 0 ,9 I.4 Puissance totale : La puissance totale est la puissance de tous les appareils alimentés par le réseau dans le tableau suivant : Pompes Eclairage Prise Totale P (KW) 2*10.77 0.015 14 .76 36.31 Q (KVAR) 2*7.71 0.008 0 15.42 S (KVAR) 𝑆𝑡 = √(𝑄2 + 𝑃2 ) =39.44KVA Facteur de puissance cos𝜑 = 36.31 39.44 = 0.92 Tableau 4:Puissance totale des appareils alimentés par le réseau II. Méthodologie de dimensionnement d'une installation électrique : Lorsque toutes les études préalables ont été effectuées (bilan de puissance, schéma de principe, puissance de la source,), le dimensionnement d’une installation électrique peut se faire suivant la chronologie ci-après : Choix des protections Déterminer les courants d'emploi pour chaque départ. Choix des dispositifs de protection. Section des conducteurs Calcul des sections de câbles. (Vérifier le bon choix des dispositifs de protection, la longueur maximale protégée et la contrainte thermique). Données réseau Définir la puissance à transporter.
  • 27.
    Chapitre 2 :Analyse en Puissance 18 Figure 9:Méthodologie de choix d’une canalisation et de son dispositif de protection pour un circuit II.1 Choix du transformateur : La justification du choix du transformateur illustré à l'annexe 2 Une fois la puissance d’utilisation globale calculée on détermine la puissance du transformateur MT/BT: 𝐒 𝐓𝐑 = 𝐒𝐭 ∗ 𝐊𝐞 = 𝟑𝟗. 𝟖𝟓 ∗ 𝟏. 𝟐𝟓 = 𝟒𝟗. 𝟑𝐊𝐕𝐀  Ke : Facteur de réserve (on prend Ke = 1,25) Après avoir fait le calcul de la puissance du transformateur. Le transformateur choisi doit avoir une puissance apparente supérieure ou égale à la puissance d’utilisation (STR). 49,5 KVA < 63 KVA, alors le transformateur choisi est 63 KVA. II.2 Choix des protections : Le problème de la protection des installations consiste à définir la nature des perturbations contre lesquels on doit se protéger, puis à choisir l’appareil capable de les détecter et capable de les supprimer. II.3 Détermination des courants d'emploi pour chaque départ : On se référant au calcul de courant d’emploi existant dans le chapitre 1, on constate alors le calcul suivant : Contrôle Vérification de la chute de tension. Compléter les dispositifs de protection contre les contacts indirects. Confirmation Confirmation des sections de câbles et de leur bonne protection
  • 28.
    Chapitre 2 :Analyse en Puissance 19 II.4 Détermination de courants d'emploi pour le disjoncteur général : Afin d’illustrer la méthodologie de calcul adapté, on se limitera sur un seul départ, du fait que le principe de calcul est le même pour tous les départs.  STR= 39.85KVA  La tension nominale U = 400 V  Le courant d’emploi : 𝐈𝐛 = 𝐒 𝐓𝐑 √𝟑∗𝐔 = 𝟑𝟗.𝟒𝟒 √𝟑∗𝟒𝟎𝟎 = 𝟓𝟔. 𝟗𝟐𝐀 II.5 Le courant d'emploi pour le départ de pompe :  La puissance d’une pompe Pp = 9KW  La tension nominale : U= 400 V  Le courant d’emploi : 19 A II.6 Choix des calibres des dispositifs de protection : Après avoir calculé tous les courants d’emploi, on peut déterminer les calibres des dispositifs de protection il suffit de vérifier la relation :𝐈𝐧 ≥ 𝐈𝐛 Et pour cela on a pris les calibres existant dans les tableaux de choix des disjoncteurs magnétothermique, disjoncteur moteur et les contacteurs (annexe 1 « tableaux donnés par les constructeurs suivant la norme NFC15-100 ») II.7 Calcul des calibres des dispositifs de protection : Les tableaux suivants présentent les résultats de calcul effectué Calibre choisie In(A) Eclairage intérieur Disjoncteur magnétothermique 6 A Prise monophasée Disjoncteur magnétothermique 16 A Prise triphasée Disjoncteur magnétothermique 16 A Tableau 5:Détermination des calibres des disjoncteurs
  • 29.
    Chapitre 2 :Analyse en Puissance 20 Courant d’emploi(A) Calibre choisie (A) Disjoncteur général 56.92 63 A Départ Pompe Disjoncteur 19 25 A Contacteur pou démarrage étoile triangle 𝐉 = 𝐈 √𝟑 = 𝟐𝟎, 𝟔𝟏 √𝟑 = 𝟏𝟏, 𝟖𝟗 18 A Tableau 6:Calcul des calibres des dispositifs de protection II.8 Section des conducteurs : En conformité avec les recommandations de la norme NF C 15-100, le choix des sections des câbles doit satisfaire plusieurs conditions importantes pour assurer la sûreté de l’installation. Voir (Annexe 3) II.8.1 Calcul des sections des conducteurs : D’après le cahier de charge les câbles basse tension pour les circuits de puissance seront non armés à isolement sec au PRC (caoutchouc butyle vulcanisé)  Tension de service 1000V  Type 1000 R 02 V : - 1000 : tension nominale 1000V - R : enveloppe isolante en polyéthylène réticulé - 0 : aucun bourrage - 2 : gaine de protection épaisse - V : gaine de protection en PVC (polychlorure de vinyle) Figure 10: Caractéristique du câble
  • 30.
    Chapitre 2 :Analyse en Puissance 21 II.8.2 Lettre de sélection : D’après le cahier de charge les fils à l’intérieur de l’armoire seront placés dans des goulottes en PVC alors la lettre de sélection est B. D’autre part les câbles électriques seront posés soit en caniveaux, soit en chemin de câble Dans des fourreaux en PVC alors la lettre de sélection est E. II.8.3 Le courant nominal admissible : Pour les circuits protégés par des disjoncteurs, le courant admissible est égal au courant nominal (calibre de disjoncteur).𝐈𝐳 = 𝐈𝐧  Iz : est la valeur d’intensité que peut supporter, dans des conditions données, un conducteur sans que sa température soit supérieure à la valeur spécifiée. II.8.4 Section de Câble pour un disjoncteur général : Le tableau suivant représente Section du câble pour le disjoncteur général : Câble général Courant admissible Pour les circuits protégés par des disjoncteurs, le courant admissible est égal au courant nominal (calibre de disjoncteur). 𝐼𝑧 = 𝐼𝑛 = 63 𝐴 Lettre de sélection La lettre de sélection choisie est E Facteur de sélection 𝐾 = 𝐾1 × 𝐾2 × 𝐾3 Avec : K1 = 1 ; K2 = 1 ; K3 = 0,93 ; Kn = 1.45 Donc K= 1. 34 Intensité fictive On a : 𝐼𝑧′ = Iz K = 63 0,93 = 47.01 Section de câble Câble de cuivre de section 10 mm² Tableau 7: Section du câble pour le disjoncteur général II.8.5 Section de câble pour la pompe : Le tableau suivant représente la section de câble pour les électropompes : Câble général Courant admissible Pour les circuits protégés par des disjoncteurs, le courant admissible est égal au courant nominal (calibre de disjoncteur). 𝐼𝑧 = 𝐼𝑛 = 25 𝐴
  • 31.
    Chapitre 2 :Analyse en Puissance 22 Lettre de sélection La lettre de sélection choisie est B Facteur de sélection 𝐾 = 𝐾1 × 𝐾2 × 𝐾3 Avec : K1 = 1 ; K2 = 1 ; K3 = 0,93 ; Kn = 0.84 Donc K= 0.78 Intensité fictive On a : 𝐼𝑧′ = Iz K = 25 0,78 = 32.05 Section de câble Câble de cuivre de section 6 mm² Tableau 8:section de câble pour la pompe II.8.6 Section de Câble pour le prise de courant : le tableau suivant représente la section de câble pour le prise de courant: Câble général Courant admissible Pour les circuits protégés par des disjoncteurs, le courant admissible est égal au courant nominal (calibre de disjoncteur). 𝐼𝑧 = 𝐼𝑛 = 16 𝐴 Lettre de sélection La lettre de sélection choisie est B Facteur de sélection 𝐾 = 𝐾1 × 𝐾2 × 𝐾3 Avec : K1 = 1 ; K2 = 1 ; K3 = 0,93 ; Kn = 0.84 Donc K= 0.78 Intensité fictive On a : 𝐼𝑧′ = Iz K = 16 0,78 = 20.51 Section de câble Câble de cuivre de section 2.5 mm² Tableau 9:section de câble pour la prise de courant II.8.7 Section de câble pour l’éclairage le tableau suivant représente la section de câble pour l'éclairage: Câble général Courant admissible Pour les circuits protégés par des disjoncteurs, le courant admissible est égal au courant nominal (calibre de disjoncteur). 𝐼𝑧 = 𝐼𝑛 = 10 𝐴 Lettre de sélection La lettre de sélection choisie est B 𝐾 = 𝐾1 × 𝐾2 × 𝐾3
  • 32.
    Chapitre 2 :Analyse en Puissance 23 Facteur de sélection Avec : K1 = 1 ; K2 = 1 ; K3 = 0,93 ; Kn = 0.84 Donc K= 0.78 Intensité fictive On a : 𝐼𝑧′ = Iz K = 10 0,78 = 12.82 Section de câble Câble de cuivre de section 1.5 mm² Tableau 10:section de câble pour l’éclairage II.9 Calcul de la chute de tension en ligne : L’impédance d’un câble est faible mais non nul, lorsqu’il est traversé par le courant, il y a eu une chute de tension entre son origine et son extrémité. Si la chute de tension est supérieure aux valeurs limites admises. Il y a lieu d’augmenter la section des conducteurs jusqu’à ce que la chute de tension inférieure aux valeurs prescrites. On se basant sur l’annexe n°4 : On va déterminer les chutes de tension. II.9.1 Chute de tension de câble de transformateur : La chute de tension dans 100 mètres est 8.4%, sachant que la longueur du câble est 30 mètres∆𝐔𝐭 = 𝟖.𝟒 𝟏𝟎𝟎 × 𝟑𝟎 = 𝟐. 𝟓𝟐 II.9.2 Chute de tension d’alimentation des pompes : La chute de tension dans 100 mètres est 5%, sachant que la longueur du câble est 20 mètres ∆𝐔 = 𝟓 𝟏𝟎𝟎 × 𝟐𝟎 = 𝟏 ∆𝐔 𝐩 = ∆𝐔𝐭 + ∆𝐔 = 𝟑. 𝟓𝟐 La norme NF C 15-100 impose que la chute de tension entre l’origine de l’installation BT et tout point d’utilisation n’excède pas 8 % pour abonnée propriétaire de poste publique MT/BT. ∆𝐔𝐩 ≤ 𝟖% Donc cette chute est acceptable. II.9.3 Chute de tension de prise triphasée : La chute de tension dans 100 mètres est 5 %, sachant que la langueur du câble est 2 mètres ∆𝐔 = 𝟓 𝟏𝟎𝟎 × 𝟐 = 𝟎. 𝟏 ∆𝐔𝐭𝐫 = ∆𝐔𝐭 + ∆𝐔 = 𝟐. 𝟔𝟑 ∆𝐔𝐩 ≤ 𝟖% Donc cette chute est acceptable.
  • 33.
    Chapitre 2 :Analyse en Puissance 24 II.9.4 Chute de tension de prise monophasée : La chute de tension dans 100 mètres est 5 %, sachant que la langueur du câble est 2 mètres ∆𝐔 = 𝟓 𝟏𝟎𝟎 × 𝟐 = 𝟎. 𝟏 ∆𝐔 𝐩 = ∆𝐔𝐭 + ∆𝐔 = 𝟐. 𝟔𝟑 La norme NF C 15-100 impose que la chute de tension entre l’origine de l’installation BT et tout point d’utilisation n’excède pas 5 % pour abonnée propriétaire de poste publique MT/BT. ∆𝐔𝐩 ≤ 𝟓% Donc cette chute est acceptable. II.9.5 Chute de tension de l’éclairage : La chute de tension dans 100 mètres est 5.2 %, sachant que la langueur du câble est 2 mètres ∆𝐔 = 𝟓. 𝟐 𝟏𝟎𝟎 × 𝟐 = 𝟎. 𝟏 ∆𝐔 𝐩 = ∆𝐔𝐭 + ∆𝐔 = 𝟐. 𝟔𝟑 La norme NF C 15-100 impose que la chute de tension entre l’origine de l’installation BT et tout point d’utilisation n’excède pas 3 % pour abonnée propriétaire de poste publique MT/BT. ∆𝐔𝐩 ≤ 𝟑% Donc cette chute est acceptable. II.10 Calcul du courant de court-circuit Icc : La détermination des intensités du court-circuit est la base de la conception d’un réseau, et elle nous permet déterminer  La pouvoir de coupure des appareils de protection et le temps de coupure des disjoncteurs,  La tenue du câble de la canalisation électrique,  La sécurité de protections, Pour calculer la valeur de courant de court-circuit on doit calculer tout d’abord les résistances et les réactances de chaque partie de schéma unifilaire de l’installation  Un transformateur TR,  Un disjoncteur principal de la station  Les câbles  Les disjoncteurs différentiels : Q1, Q2, Q3
  • 34.
    Chapitre 2 :Analyse en Puissance 25 Schéma Eléments considérés Résistance R Réactance X réseau amont 𝑆𝑐𝑐 = 500 𝑀𝑉𝐴 R1 = 0.1 × ZQ R1 = 0.035 mΩ X1 = 0.995 × ZQ X1 = 0.35 mΩ Transformateur 𝑆 𝑛𝑡 = 63 𝐾𝑉𝐴 𝑈 𝐾𝑟 = 4.5 % 𝑈 = 400 𝑉 𝑃𝑐𝑢 = 1640 𝑊 𝑅2 = 𝑊𝑐 × 𝑈2 × 10−3 𝑆2 𝑅2 = 1340 × 4002 × 10−3 632 𝑅2 =0.054 mΩ Z2= 𝑈𝑐𝑐 × 𝑈2 100 × S X2 = √𝑍2 2 − 𝑅2 2 𝑍2 = 114.3 mΩ 𝑋2 = √114.32 − 0.0542 𝑋2 = 114.3 mΩ liaison (câbles) L = 20m 𝑅3 = 𝑝 × 𝐿 𝑆 𝑅3 = 18.51 × 20 10 𝑅3 = 37.02 mΩ 𝑋3 = 0.09 × 𝐿 𝑋3 = 0.09 × 20 𝑋3 = 1.8 mΩ M1 Disjoncteur 𝑅4 = 0 mΩ 𝑋4 = 0 mΩ liaison (câbles) L = 10m 𝑅5 = 𝑝 × 𝐿 𝑆 𝑅5 = 18.51 × 10 10 𝑅5 = 18.51mΩ 𝑋5 = 0.09 × 𝐿 𝑋5 = 0.09 × 10 𝑋5 = 0.9mΩ M2 Disjoncteur 𝑅6 = 0 mΩ 𝑋6 = 0 mΩ liaison (câbles) L = 2m 𝑅7 = 𝑝 × 𝐿 𝑆 𝑅7 = 18.51 × 2 10 𝑅7 = 3.7mΩ 𝑋7 = 0.09 × 𝐿 𝑋7 = 0.09 × 2 𝑋7 = 0.18 M3 Disjoncteur 𝑅8 = 0 mΩ 𝑋8 = 0 mΩ Pompe L = 15m 𝑅9 = 𝑝 × 𝐿 𝑆 𝑅9 = 18.51 × 15 10 𝑅9 = 27.76mΩ 𝑋9 = 0.09 × 𝐿 𝑋9 = 0.09 × 15 𝑋9 = 1.35 M3 ~
  • 35.
    Chapitre 2 :Analyse en Puissance 26 Pour tout point on a : 𝑰𝒄𝒄 𝒎𝒂𝒙 = 𝒎 × 𝒄 × 𝑼𝒏 √𝟑 × √𝑹𝒕 𝟐 + 𝑿𝒕 𝟐 Rt et Xt exprimées en mΩ Avec : Un = tension nominale entre phases du transformateur (400 V) m = facteur de charge à vide = 1,05 c = facteur de tension = 1,05 Rt = Résistance totale de l’installation Xt = Réactance totale de l’installation Résistance Réactance 𝑰𝒄𝒄 En Rt = R1 + R2 +R3 M1 Rt = 37.1 Xt = X1 + X2 +X3 Xt = 116.45 2.08 KA En Rt2 = Rt1 + R4 +R5+R6 M2 Rt2 = 55.61 Xt2 = Xt1 + X4 +X5+X6 Xt2 = 117.35 1.96 KA En Rt3 = Rt2 + R7 +R8 M3 Rt3 = 59.31 Xt3 = Xt2 + X7+ X8 Xt3 = 117.53 1.93 KA Tableau 11:intensités de court-circuit (kA) II.11 Références des organes de protection : Voir (Annexe 6). II.11.1 Disjoncteurs : En se basant sur les critères de choix déjà citées dans le chapitre 1 et en se référant sur le guide Schneider Electric donc les disjoncteurs choisis pour chaque départ sont : Les disjoncteurs Pouvoir de coupure (PDC) Le courant nominal ( en A) La courbe de déclenchement Référence de disjoncteur Disjoncteur général 6KA 63A Courbe C A9F94464 Disjoncteur pour chaque pompe 6KA 25A GV2 LE22 Disjoncteur différentiel pour prise de courant 6KA 16A Courbe C A9F94416 Disjoncteur différentiel pour éclairage intérieur 6KA 10A Courbe C A9F94206 Tableau 12 : Choix des disjoncteurs
  • 36.
    Chapitre 2 :Analyse en Puissance 27 II.11.2 Contacteurs : En se basant sur les critères de choix déjà citées dans le chapitre 1 et en se référant sur le guide de Schneider Electric donc les relais thermiques choisis pour chaque départ sont : Les contacteurs Tension du réseau Fréquence Puissance Courant nominal Référence de contacteur Contacteur pour chaque pompe 400 V 50-60HZ 9 KW 12 A LC3 K12 Tableau 13: Référence des contacteurs II.11.3 Relais thermique : En se basant sur les critères de choix déjà citées dans le chapitre 1 et en se référant sur le guide de Schneider Electric donc les relais thermiques choisis pour chaque départ sont : Les relais Courant nominal en (A) Domaine de réglage Référence Relais thermique pour le pompe 16 A 8…11,5 LR2 K0316 Tableau 14:Références de relais thermique II.11.4 Contacteur auxiliaire : En se basant sur le guide de Schneider Electric (Annexe 7), le contacteur auxiliaire choisi pour les pompes est CAD32 II.12 Choix du transformateur de commande et signalisation : Chaque circuit a besoin d'une puissance de transformateur spécifique : c'est le dimensionnement. Mais, pour dimensionner un transformateur d’équipement, il ne suffit pas d'additionner les puissances des circuits d'utilisation, il faut également tenir compte de la puissance instantanée admissible (puissance d'appel). Voir (Annexe 8) II.12.1 Puissance d'appel : Pour déterminer la puissance d'appel, nous tenons compte des hypothèses suivantes : - Deux appels ne peuvent se produire en même temps - Un facteur de puissance cos de 0,5 à l'enclenchement - 80 % des appareils au maximum sont alimentés en même temps
  • 37.
    Chapitre 2 :Analyse en Puissance 28 De manière empirique et pour simplifier, cette puissance se calcule selon la formule suivante : 𝐏𝐚𝐩𝐩𝐞𝐥 = 𝟎, 𝟖( ∑𝐏𝐦 + ∑𝐏𝐯 + ∑𝐏𝐚 )  ∑ Pm : somme de toutes les puissances de maintien des contacteurs  ∑ Pv : somme de toutes les puissances des voyants  ∑ Pa : puissance d’appel du plus gros contacteur Le transformateur de commande alimenté :  12 contacteurs auxiliaires, la puissance de maintien de chaque contacteur est 4,5 VA  9 contacteurs, la puissance de maintien de chaque contacteur est 8VA  12 voyants, consommation 1VA pour chaque voyant ∑ 𝐏𝐦 = ( 𝟏𝟐 × 𝟒. 𝟓 ) + ( 𝟗 × 𝟖 ) = 𝟏𝟐𝟔 𝐕𝐀 ∑ 𝐏𝐯 = 𝟏 × 𝟏𝟐 = 𝟏𝟐 𝐕𝐀 𝐏𝐚𝐩𝐩𝐞𝐥 = 𝟎, 𝟖(𝟏𝟐𝟔 + 𝟏𝟐) = 𝟏𝟏𝟎. 𝟒 𝐕𝐀 Une puissance d’appel de 110.4 𝑉𝐴 à cos entraîne un dimensionnement minimal de 100VA. Pour les transformateurs de commande en particulier, il suffit, à partir de la puissance d'appel à cos 0,5 de lire le dimensionnement voire (Annexe 8 Transfos et protections associés) : cos = 0,5 et 160 VA≥ 110.4 𝑉𝐴 La référence du transformateur choisi pour l'armoire électrique est : 424 02 II.12.2 Protection amont (primaire) du transformateur : Une protection contre le court-circuit est réalisée avec fusible aM dont le choix est justifié selon (Annexe 8 : Les références de relais thermique) Nous allons choisir un fusible aM de calibre 1A II.12.3 Protection aval transformateur : Une protection contre les surcharges et le court-circuit doit être réaliser. On utilise des fusibles de type gG. 𝐈 𝐩𝐫𝐨𝐭𝐞𝐜𝐭𝐢𝐨𝐧 ≥ 𝐈 𝐒𝐞𝐜𝐨𝐧𝐝𝐚𝐢𝐫𝐞_𝐭𝐫𝐚𝐧𝐬 𝐈 𝐒𝐞𝐜𝐨𝐧𝐝𝐚𝐢𝐫𝐞_𝐭𝐫𝐚𝐧𝐬 = 𝐒 𝐧𝐨𝐦𝐢𝐧𝐚𝐥𝐞 𝐔 𝐬𝐞𝐜𝐨𝐧𝐝𝐚𝐢𝐫𝐞 = 𝟏𝟎𝟎 𝟐𝟒 = 𝟒. 𝟏𝟔 𝐀
  • 38.
    Chapitre 2 :Analyse en Puissance 29  Le fusible à choisir pour la protection du secondaire 5 est de type gG de calibre 6A. II.13 Coffrets d’armoire électrique : Le coffret de l’armoire est déterminé par la quantité de composants électriques qui sera installé à l’avant de l’armoire. Voir (Annexe 9). Le modèle triple de l’armoire se caractérise par les dimensions suivantes :  Hauteur : 2m  Largeur : 0.8 m  Profondeur : 0, 4m Figure 11:Schéma descriptif de l'armoire électrique Conclusion : Dans ce chapitre nous avons calculé les courants nominaux et les courants de court-circuit pour déterminer et justifier le choix des appareils de protection, nous avons dimensionné les câbles et nous avons vérifié la chute de tension et les différents éléments d’une installation électrique qui peuvent être installé dans une armoire électrique. Alors le chapitre suivant pour définir l’automatisation et la télégestion de la station de pompage Rades
  • 39.
    30 Chapitre 3 : Commandede la Station de Pompage
  • 40.
    Chapitre 3 :Commande de la Station de Pompage 31 Introduction Tout au long de ce chapitre, on va s’intéresser en première partie à l’automatisation du système d’étude. Ensuite, nous décrirons l’automate programmable industriel SIMATIC S7- 1200 et présentons les variables du système. Par suie, nous présenterons le GRAFCET de fonctionnement et effectuons le programme. Et en deuxième partie à la télégestion. Dans ce chapitre nous décrirons le système de télégestion d’une station de pompage. Ensuite, nous effectuerons les paramétrages des variables d’entrées /sorties de la station. Enfin, nous présenterons la simulation. I. Automatisation du système d'étude Nous allons s’intéresser dans notre projet à développer un programme et de configurer deux différents types d’automates programmables industriels qui sont :  Automate programmable industriel SIMATIC S7-1200 6ES7214-1HG40- 0XB0 (automatisation du fonctionnement).  Automate programmable industriel IRIO SCHNEIDER (télégestion). I.1 Automate programmable industriel SIMATIC S7-1200 L’automate programmable industriel SIMATIC S7-1200 a davantage de puissance, des fonctionnalités accrues, une programmation simplifiée, une sécurité absolue dans la mémorisation des données.  SIMATIC S7-1200, CPU 1214C, CPU COMPACT, DC/DC/RELAIS  14 entres TOR 24 VCC, 10 sorties TOR 2A, 2 Entres analogique 0 - 10 VCC  LED d'indicateurs (E/S) : LED de signalisation de l'état des entrées / sorties.  Interface PROFINET: Pour une connexion rapide à votre PC.  MEMOIRE PROGR./DONNEES: 100 KO. I.2 Variables du système d’étude Nous devons également définir les différents entrées et sorties utilisées dans l’installation, les tableaux suivants présentent les listes des entrées et sorties nécessaires pour notre système : Niveau_tres_bas I0.0 Niveau_tres_haut I0.1 Arrét_d'urgence I0.2 AUTO/MAN_p1 I0.3
  • 41.
    Chapitre 3 :Commande de la Station de Pompage 32 Retour_marche_p1 I0.4 Défaut_p1 I0.5 AUTO/MAN_p2 I0.6 Retour_marche_p2 I0.7 Défaut_p2 I1.0 AUTO/MAN_p3 I1.1 Retour_marche_p3 I1.2 Défaut_p3 I1.3 Acquittement_generale I1.4 Sande IW64 Pompe_1 Q0.0 Défeaut_pompe_1 Q0.1 Arrét_pompe_1 Q0.2 Pompe_2 Q0.3 Défeaut_pompe_2 Q0.4 Arrét_pompe_2 Q0.5 Pompe_3 Q0.6 Défeaut_pompe_3 Q0.7 Arrét_pompe_3 Q1.0 Tableau 15: Liste des Entrées et Sorties du système I.3 GRAFCET de fonctionnement du système a. GRAFCET de sécurité : Lors de l’appui sur le bouton d’arrêt d’urgence, toutes les actions sont inhibées ainsi que les étapes pour ensuite remettre la machine dans ses conditions et ses étapes initiales.
  • 42.
    Chapitre 3 :Commande de la Station de Pompage 33 b. GRAFCET partie commende
  • 43.
    Chapitre 3 :Commande de la Station de Pompage 34 I.4 Programmation de l’automate industriel TIA Portal V13 est un logiciel fourni pour assurer une bonne maitrise de programmation pour les systèmes automatisés conformes à la norme internationale, sous environnements Windows. Cet éditeur nous permet de programmer selon différents langages de programmation tel que : - Diagramme de fonctions blocs (FBD). - Ladder (LD). - Texte structuré (ST). On va étudier la programmation de la station de pompage 2+1 à l’aide du langage LD. Figure 5 : Création d’un nouveau block Figure 6 : Déclaration des variables globales de notre système
  • 44.
    Chapitre 3 :Commande de la Station de Pompage 35 II. Télégestion II.1 Présentation de la télégestion La télégestion désigne l’ensemble des produits qui mettent en œuvre les technologies de l’informatique, de l’électronique et des télécommunications, afin de permettre un contrôle à distance d’installations techniques géographiquement réparties ou isolées. La télégestion répond aux besoins de nombreux domaines d’applications talque bâtiment, les énergies renouvelables, logistique, chaufferie et climatisation, éclairage public, réseaux d’eau et assainissement qui offrent un ensemble d’outils :  Téléalarme : être alerté automatiquement en cas de panne ou de défaut de fonctionnement d’une installation.  Téléconduite : contrôle en permanence et à distance le fonctionnement d’une installation ;  Télécommande : agir à distance sur les équipements contrôlés ;  Télémaintenance : pour assurer à distance les tâches de maintenance de certaines installations. Pour intervenir sur des équipements difficiles d’accès ou éloignés des centres de contrôle ; Enregistrer les informations afin d’analyser, d’optimiser et de gérer à distance le fonctionnement des installations contrôlées. La télégestion permet aussi d’assurer dans certains cas :  L’automatisme des équipements contrôlés  Les asservissements entre sites distants (exemple : commande entre step et un poste de relèvement)  La régulation d’installations (exemple : vannes, pompe...) II.2 Mise en place d’un système de télégestion d’une station de pompage Dans cette partie, on va s’intéresser sur l’étude, la mise au point et essais nécessaires d’un système de télégestion pour une station de pompage 2+1. II.2.1 Description du réseau de télégestion et spécification de matérielles  Fonctionnement général du réseau de télégestion
  • 45.
    Chapitre 3 :Commande de la Station de Pompage 36 Figure8 : Réseau de télégestion de la station de pompage Un poste de relèvement (station de pompage) situé sur le réseau d’assainissement équipé de poste locale de télégestion (automate de télégestion). Ce poste permettra la télésurveillance de poste de relèvement par l’envoi des alarmes vers l’agent de maintenance par envoi de message SMS, ou vocaux.  Poste local de télégestion : automate de télégestion IRIO (NAPAC) IRIO est un satellite de télégestion de dernière génération. Il est conçu autour d’un processeur ARM 32 bits à 180 mhz. Il dispose de 8 Mo de Flash EPROM (programme d’exploitation) et 1 Mo de Ram Statique (Données et paramètres) et 16 Mo de Ram dynamique. Il dispose de connecteurs SD et Flash Disck pour des extensions mémoires de 256 Mo à 4Go et d’un emplacement socket pour l’ajout en option d’un modem RTC, RNIS, GSM/GPRS ou vocal. L’automate de télégestion IRIO intègre les trois éléments clé de la télé contrôle industriel : télécommunication, supervision graphique et automatismes. Le logiciel XFLOW embarqué dans IRIO permet toutes les ressources nécessaires à une application de télégestion :  Acquisition – commande (signaux logique, analogique, comptage).  Traitement des données et mémorisation dans des fichiers historiques horodatés.  Supervision des produits tiers de contrôle-commande (automate, comptage, etc).  Communication sur réseau téléphonique, GSM, radio, Ethernet …  Alerte vers les agent, téléphones portables (SMS), fax, email…
  • 46.
    Chapitre 3 :Commande de la Station de Pompage 37 Le paramétrage du logiciel est réalisable en local sans nécessiter de logiciel spécifique de paramétrage. Un PC équipé d’un navigateur Web suffit. Xflow permet donc de paramétrer toutes les fonctions d’alarme et d’archivage nécessaire. Il dispose en standard le protocole MODBUS. Figure 12:Automate de télégestion IRIO Figure 13 : interfaces IRIO
  • 47.
    Chapitre 3 :Commande de la Station de Pompage 38 II.2.2 Télégestion de la station de pompage 2+1 La station de pompage 2+1 sera doté d’un automate de télégestion IRIO NAPAC destiné à acquérir, traiter et enregistrer individuellement toutes les données concernant le fonctionnement des équipements de la station en vue de les exploiter pour l’automatisme de marche et la télégestion de la station (équipement en marche, équipement à l’arrêt, équipement en défaut, mode de fonctionnement, intensité, …). La figure suivante présente les différentes entrées sorties de l’automate concernant le fonctionnement des équipements de la station. Figure 14:Les différents entrés sorties sur l’automate IRIO II.2.3 Transmission des alarmes et des données Les événements acquis traités et enregistrés dans l’automate seront transmis via un modem intégrés soit sous forme SMS d’alarme vers les téléphones portables du personnel d’astreinte,
  • 48.
    Chapitre 3 :Commande de la Station de Pompage 39 soit sous forme de paquet de données vers un poste central de télégestion distant équipé d’un serveur web pour l’utilisation de XFLOW ou bien d’un logiciel kervisiu. La liaison sera par un modem GSM liée au poste par câble RS232. La période d’envoi de données sera paramétrable à partir du poste de télégestion. La consultation et le téléchargement des données et événements enregistrés dans l’automate pourront être effectués par interrogation à distance du poste de télégestion. Figure 15:Modem intégrés dans l’automate SMS d’alarme : Envoyé des SMS d’alarme en cas de défaut de l’un des équipements ou de l’alimentation de la station de pompage seront transmis via le modem vers les téléphones portables des agents d’astreinte en vue d’une intervention rapide. Les SMS auront la même forme que l’événement enregistrer dans l’automate. Pour chaque défaut, le choix du nombre et des destinations des messages (choix du nombre de techniciens vers lesquels le message sera envoyé ainsi que la modification des N° de téléphone) sera paramétrable à partir du poste de télégestion. II.3 Paramétrages des variables d’entrées/sorties de la station  Pompe1 à l’état normal D’abord on relie l’automate avec le pc via le câble réseau et on fait le paramétrage nécessaire à l’aide de XFLOW comme indiqué ci-dessous.
  • 49.
    Chapitre 3 :Commande de la Station de Pompage 40 Figure 16:Connexion de périphérique IRIO Vérification de fonctionnement du modem GSM intégré. Figure 17:Fonctionnement du modem GSM D’après la figure on réalise les paramétrages de différentes variables d’entrées sorties et on obtient la configuration suivante : Modem est fonctionnel
  • 50.
    Chapitre 3 :Commande de la Station de Pompage 41 Figure 18 : Entrées sorties de la station On sélectionne la variable EL009 qui correspond au fonctionnement normal de la pompe 1 : Figure 19:Pompe1 à l’état normal  Procédure d’envoi d’un SMS  Vérification de la liaison GSM
  • 51.
    Chapitre 3 :Commande de la Station de Pompage 42 Figure 20:Vérification de la liaison GSM  Destinateurs d’alarme On fait le choix des destinateurs d’alarmes en cas de défaut de l’un de équipements vers les portables des astreintes via un modem GSM câblé au pc par un câble RS232. Figure 21:Destinateur alarme  Destinateur astreinte 1
  • 52.
    Chapitre 3 :Commande de la Station de Pompage 43 Figure 22:Destinataire astreinte  En cas de défaut de la pompe 1 En cas de défaut de la pompe 1, apparition d’une alarme sur le poste de télégestion et envoie un SMS d’alarme vers les astreintes. Figure 23:Défaut de la pompe 1  SMS d’alarme envoyé vers l’astreinte Enclenchement de l’alarme Numéro du destinataire de l’SMS
  • 53.
    Chapitre 3 :Commande de la Station de Pompage 44 Figure 24:Activation d’alarme II.4 Simulation: on utilise une maquette pour simule la fonctionnement d'automate de télégestion Figure 25:Maquette de Télégestion Alarme activée
  • 54.
    Chapitre 3 :Commande de la Station de Pompage 45 Conclusion Dans ce chapitre,nous avons présenté le principe de fonctionnement du phénomène de télégestion et ses differents astuces à l’aide d’un automate programmable IRIO caracterisé par l’économie de l’exploitant , l’énergie et l’eau (détection des fuites) ainsi que son optimisation du fonctionnements des installation et finalement la réduction des coûts de déplacements.
  • 55.
    46 Conclusion générale L'électricité industrielet l’automatisme reste toujours un enjeu important et un besoin imminent au niveau industriel au sein des entreprises, ce qui nécessite des connaissances importantes en matière d'électricité et l’informatique industrielle et réseaux. Dans le cadre de notre projet de fin d’étude à l’Office Nationale d’Assainissement (ONAS), nous étions amenés à faire une Etude, Conception et Réalisation d'une armoire électrique pour la station de pompage SP2 Rades avec la mise en place d'un système de Télégestion. En effet, ce stage nous a permis de bien se familiariser avec la plupart des points concernant la conception et la réalisation des armoires électriques et d’approfondir nos connaissances en matière de programmation des automates. Sur le plan théorique, ce stage nous a donné l’occasion d’étudier en détail les équipements industriels d’une manière générale et plus précisément les stations de pompage et faire des recherches sur les automates programmables industriel et les automates de télégestion. Nous tenons à signaler que ce stage été très bénéfique pour notre expérience professionnelle qui s’est enrichie considérablement dans le domaine de l'électricité et l'informatique industriel et surtout en ce qui concerne la manipulation des outils de travail, c’était une occasion fructueuse qui a fortement enrichi notre acquis académique et théorique. Enfin, nous espérons que le travail réalisé contribuera à la satisfaction des besoins de l’Office Nationale d’Assainissement (ONAS).
  • 56.
  • 57.
    Annexe 48 Annexe 1 :Puissance d’utilisation
  • 58.
    Annexe 49 Annexe 2 :Facteur de réserve
  • 59.
    Annexe 50 Annexe 3 :Section de câble
  • 60.
  • 61.
    Annexe 52 Annexe 4 :Chute de tension
  • 62.
  • 63.
    Annexe 54 Annexe 5 :Courant de court-circuit
  • 64.
    Annexe 55 Annexe 6 :Choix des équipements
  • 65.
  • 66.
  • 67.
    Annexe 58 Annexe 7 :Contacteur auxiliaire
  • 68.
    Annexe 59 Annexe 8 :choix du transformateur
  • 69.
  • 70.
  • 71.
    Annexe 62 Annexe 9 :Plan de l’armoire électrique
  • 72.
  • 73.
  • 74.
  • 75.
  • 76.
  • 77.
  • 78.
  • 79.
  • 80.
  • 81.
  • 82.
  • 83.
  • 84.
  • 85.
  • 86.
  • 87.
  • 88.
    Annexe 79 Annexe 10 :Programme Ladder
  • 89.
  • 90.
  • 91.
  • 92.
  • 93.
  • 94.
  • 95.
  • 96.
  • 97.
  • 98.
  • 99.
  • 100.
  • 101.
  • 102.
  • 103.
  • 104.
  • 105.
  • 106.
  • 107.
  • 108.
    Annexe 99 Annexe 11 :Armoires Electrique s
  • 109.
  • 110.
  • 111.
  • 112.
  • 113.
  • 114.
    Annexe 105 Annexe 11 :Plan de l’ancienne armoire
  • 115.
  • 116.
  • 117.
  • 118.
  • 119.
  • 120.
  • 121.
  • 122.
  • 123.
  • 124.
  • 125.
  • 126.
  • 127.
    Bibliographies [1] Catalogue-general-SEInt-2012 [2] Complémentstechniques distribution électrique BT et HTA – 2012 [3] guide_installation_electrique_2010 [4] Guide_des_Solutions_Automatisme_2008 Netographie [1] http://fc-elec.pagesperso-orange.fr/doc%20pdf/DIMENSIONNEMENT%20TRANSFO.PDF [2] http://docs-europe.electrocomponents.com/webdocs/001d/0900766b8001d251.pdf [3] http://docdif.fr.grpleg.com/general/legrand-fr/cf2012/cm212600_386-387.pdf [4] http://sitelec.org/download.php?filename=datasheet/transfolegrand.pdf [5] http://www.legrand.fr/files/fck/File/pdf/dimensionnement_transfo.pdf Logiciel Utilisé [1] SolidWorks Electrical [2] TIA Portal 13