Rapport de stage de fin de formation pour l’obtention du DTS 2014
RAPPORT DE STAGE DE FIN DE FORMATION POUR L’OBTENTION DU
DIPLÔME DE TECHNICIEN SUPÉRIEUR EN TELECOMMUNICATIONS (DTS)
OPTION : Technique FILIERE : RESEAUX-TELECOMS
Présenté par:
Isis ADEBIYI & Philippey HOUNKPONOU
Sous la direction de:
Maître de Stage Maître de Rapport
M. Yves BACHIOUMBA
&
M. Patrick SOTINDJO
Technicien à la Station de Câble
Sous-marin de Cotonou
Formateur à l’ESTB
Promotion 2012 – 2014
Septembre 2014
Rapport de stage de fin de formation pour l’obtention du DTS 2014
Page d’identification du jury
Président du jury :
Membre du jury N°1 :
Membre du jury N°2 :
Rapport de stage de fin de formation pour l’obtention du DTS 2014
Réalisé par Isis ADEBIYI et Philippey HOUNKPONOU i
DEDICACE
Je dédie ce travail à mes parents pour leur amour, leurs sacrifices et pour
tous les enseignements qu’ils m’ont transmis depuis mon enfance. Que Dieu
les protège et leur prête une longue vie.
Isis ADEBIYI
Ce travail est dédié à mon père décédé trop tôt, qui, m’a toujours motivé
dans mes études. J’espère qu’il apprécie cet humble document comme
preuve de reconnaissance. Puisse Dieu, le tout puissant, l’avoir en sa sainte
miséricorde.
HOUNKPONOU Philippey
Rapport de stage de fin de formation pour l’obtention du DTS 2014
Réalisé par Isis ADEBIYI et Philippey HOUNKPONOU ii
REMERCIEMENTS
La rigueur scientifique et les exigences d’un travail sont souvent au-delà des
seules capacités de l’étudiant. Il serait audacieux pour nous d’entrer dans le
vif du sujet sans nous acquitter d’une dette de reconnaissance auprès des
personnes qui ont contribué à la réalisation de ce modeste travail. Nous
saisissons l’occasion qui nous est offerte, pour exprimer notre profonde
reconnaissance à toutes ces âmes généreuses qui nous ont aidés de près
ou de loin à mener et à finaliser ce travail.
Nous adressons nos sincères remerciements à Dieu tout puissant qui nous
a accordé sa protection et la force de réaliser ce travail. Notre gratitude va
également à l’endroit de la Direction Générale de Bénin Télécoms SA pour
nous avoir permis d’effectuer notre stage au sein de la Division de
Transmission et Transit. .
Nous remercions aussi très sincèrement :
 Monsieur Mesmer AYIKPE, coordonnateur de l’École Supérieure des
Télécommunications du Bénin (ESTB);
 les membres de l'administration de l’ESTB et tous nos formateurs qui
ont fait de nous des techniciens de par leur rigueur et leur efficacité au
travail;
 Monsieur Patrick SOTINDJO, pour sa disponibilité, sa simplicité, sa
rigueur et son sens du devoir qui nous a permis de mener à terme la
rédaction de ce rapport ;
 notre maître de stage Mr. Yves BACHIOUMBA ;
 l’ensemble du personnel de la station de câble sous-marin pour la
connaissance qu’ils ont pu nous transmettre durant tout le stage et les
différents conseils qu’ils nous ont prodigués;
 la famille HOUNKPONOU et ADEBIYI ; nos camarades pour leur
soutien et leur confiance
Rapport de stage de fin de formation pour l’obtention du DTS 2014
Réalisé par Isis ADEBIYI et Philippey HOUNKPONOU iii
SIGLES ET ABREVIATIONS
ACE : African Coast to Europe
ADM: Add and Drop Multiplexer
ADSL : Asymmetric Digital Subscriber Line
AIS: Automatic Identification System
AOF: Afrique Occidentale Française
BMDX : Band Multiplexer/Demultiplexer
BU: Branch Unit
CM: Code Mark
CMDX: Channel Multiplexer/Demultiplexer
CTC: Cable Terminating Cubicle
CWDM: Coarse Wavelength Division Multiplexing
DCPDB: Direct Current Power Distribution Board
DWDM: Dense Wavelength Division Multiplexing
FH: Faisceaux Hertziens
FTTB: Fiber To The Building
FTTC: Fiber To The Cabinet
FTTH: Fiber To The Home/ Office
Rapport de stage de fin de formation pour l’obtention du DTS 2014
Réalisé par Isis ADEBIYI et Philippey HOUNKPONOU iv
FTTx: Fiber To The (x)
INS: Inverseur Normal Secours
IP: Internet Protocol
LM: Light Manager
LSIU: Line Supervision Interface Unit
LU: Lambda Unit
NM: Network Management
NOC: Network Operating Center
OPT: Office des Postes et Télécommunications
PDH: Plesiochronous Digital Hierarchy
PFE: Power Feeding Equipment
PSUP: Power Supply
PTT: Postes Téléphones et Télégraphes
PU: Power Unit
RM: Regional Manager
RNIS: Réseau Numérique à Intégration de Service
SAFE: South Atlantic Far East
SAT 3: South Atlantic Number Three
SBEE: Société Béninoise d’Energie Electrique
Rapport de stage de fin de formation pour l’obtention du DTS 2014
Réalisé par Isis ADEBIYI et Philippey HOUNKPONOU v
SDH: Synchronous Digital Hierarchy
SLTE: Submarine Line Terminating Equipement
SMS: Submarine Management System
TRBD: Transponder Board
VOA: Variable Optical Attenuator
WASC: West Africa Submarine Cable
WDM: Wavelength Division Multiplexing
Rapport de stage de fin de formation pour l’obtention du DTS 2014
Réalisé par Isis ADEBIYI et Philippey HOUNKPONOU vi
LISTE DES TABLEAUX
Tableau 1 : Produits et services de BENIN TELECOMS-S.A...........4
Tableau 2 : Composants de la zone des cartes logiques ..............10
Tableau 3 : Cartes du sous Rack 1 de la SLTE ...............................11
Tableau 4 : Cartes du sous Rack 2 de la SLTE ...............................12
Tableau 5 : Cartes de la zone d'accès de l'ADM 1670 SM .............15
Tableau 6 : Cartes de la zone d'accès de l'ADM 1670 SM .............15
Tableau 7 : Cartes de la zone d'accès de l'ADM 1660 SM .............17
Tableau 8 : Cartes de la zone de base de l'ADM 1660 SM .............18
Tableau 9 : Composants du DCN .....................................................19
Tableau 10 : Composants de la SMS ...............................................20
Tableau 11 : Performances des fibres optiques.............................32
Tableau 12 : Différents débits SDH ..................................................34
Tableau 13 : Les différents modes du WDM ...................................36
Tableau 14 : Valeurs des tensions au niveau de l'INS et du TGBT
mesurées le 17/09/2014 .....................................................................39
Tableau 15 : Caractéristiques de la fibre.........................................41
Tableau 16 : Caractéristiques des émetteurs/CWDM.....................42
Tableau 17 : Caractéristiques de la fibre.........................................43
Tableau 18 : Caractéristiques des émetteurs/DWDM.....................43
Tableau 19 : Paramètres des liaisons et résultats des
simulations .........................................................................................47
Rapport de stage de fin de formation pour l’obtention du DTS 2014
Réalisé par Isis ADEBIYI et Philippey HOUNKPONOU vii
LISTE DES FIGURES
Figure 1 : Architecture du réseau SAT-3 / WASC/SAFE ..................7
Figure 2 : Organigramme de la Station de Câble Sous-marin de
Cotonou.................................................................................................8
Figure 3 : Fonctionnement de la SLTE en émission ......................13
Figure 4 : Fonctionnement de la SLTE en réception......................14
Figure 5 : Schéma de croisement au niveau du répartiteur ..........17
Figure 6 : Supervision des équipements.........................................20
Figure 7 : Plan illustratif du site d’implantation de la station .......22
Figure 8 : Chaîne de transmission de la Station.............................23
Figure 9 : Schéma synoptique des différents secteurs d’énergie de
la station..............................................................................................26
Figure 10 : Différentes parties de la fibre optique..........................29
Figure 11 : Fibre multimode à saut d’indice....................................30
Figure 12 : Fibre multimode à gradient d’indice.............................31
Figure 13 : Fibre optique monomode...............................................32
Figure 14 : Structure d’un câble sous-marin double blindé..........33
Figure 15 : Arbre de multiplexage SDH ...........................................35
Figure 16 : Diagramme d’une liaison par multiplexage en
longueurs d’onde ...............................................................................36
Figure 17 : Le réseau local................................................................37
Figure 18 : Liaison CWDM.................................................................42
Figure 19 : Liaison DWDM.................................................................44
Figure 20 : Diagramme de l’œil CWDM à 30 km..............................45
Figure 21 : Diagramme de l’œil DWDM à 30 km..............................45
Figure 22 : Courbes des facteurs de qualité/CWDM et DWDM .....46
Figure 23 : Courbes des taux d’erreur binaire/CWDM et DWDM ..46
Figure 24 : Facteurs de qualité fibres multimode / monomode ....47
Rapport de stage de fin de formation pour l’obtention du DTS 2014
Réalisé par Isis ADEBIYI et Philippey HOUNKPONOU viii
SOMMAIRE
INTRODUCTION....................................................................................1
CHAPITRE I : Présentation de la structure d’accueil et du réseau
SAT-3.....................................................................................................2
SECTION 1 : Présentation de Bénin-Télécoms S.A .........................3
I. Historique et Statut de Bénin-Télécom S.A.................................3
II. Mission et organisation de Bénin-Télécoms S.A.....................4
SECTION 2 : Présentation du Réseau SAT-3 et de la ......................5
Station de Câble Sous-marin de Cotonou.........................................5
I. Présentation du Réseau SAT-3.....................................................6
II. Présentation de la Station de Câble Sous-marin.....................7
III. Environnement technique de la station ....................................8
CHAPITRE II : DEROULEMENT DU STAGE.....................................28
SECTION 1 : Tâches effectuées .......................................................29
I. Travaux théoriques ......................................................................29
II. Travaux pratiques......................................................................38
SECTION 2: Problèmes du centre, suggestions et impressions..48
I. Problèmes .....................................................................................48
I. Suggestions ..................................................................................49
II. Impressions................................................................................50
CONCLUSION.....................................................................................51
Rapport de stage de fin de formation pour l’obtention du DTS 2014
Réalisé par Isis ADEBIYI et Philippey HOUNKPONOU 1
INTRODUCTION
Depuis les années 70, l’on parlait de la révolution des fibres optiques qui,
permettrait le transit d’une quantité prodigieuse d’informations. Pourtant ces
fibres se sont fait attendre longtemps. C’est seulement dans les années 80
que la fibre a commencé dans les réseaux publics.
Grâce au projet de câble sous-marin SAT3/WASC/SAFE, le Bénin n’est pas
resté en marge des bienfaits de ce nouveau support. Ce réseau de câble
sous-marin offre actuellement au Bénin une capacité théorique de 40Gbit/s.
En vue de comprendre les techniques d’exploitation des capacités de la fibre
optique sur le réseau de câble sous-marin, nous avons choisi d’effectuer
notre stage à la Station de Câble Sous-marin de Cotonou.
Ce stage de deux mois vient mettre fin à notre formation de Technicien
Supérieur en Réseaux-Télécoms, effectuée à l’Ecole Supérieure des
Télécommunications du Bénin (ESTB).
Le présent rapport retrace le déroulement de notre stage au sein de cette
structure. Il s’articule autour de plusieurs points. Tout d’abord, nous
présentons Bénin-Télécoms S.A et la station de câble sous-marin. Ensuite
nous parlerons des tâches exécutées au cours de notre stage. Ces tâches
ont été regroupées en deux catégories : les tâches théoriques qui regroupent
les recherches à nous confier sur les techniques d’exploitation de la fibre
optique et les tâches pratiques réalisées sur le lieu du stage. A cette étape,
une attention particulière sera portée sur le projet qui nous a été confié
consistant en l’étude comparative des techniques de multiplexages CWDM
et DWDM à travers la simulation de ces liaisons dans le logiciel Optisystem.
Enfin, nous donnerons nos appréciations par rapport au stage.
Rapport de stage de fin de formation pour l’obtention du DTS 2014
Réalisé par Isis ADEBIYI et Philippey HOUNKPONOU 2
CHAPITRE I : Présentation de la
structure d’accueil et du réseau SAT-3
Rapport de stage de fin de formation pour l’obtention du DTS 2014
Réalisé par Isis ADEBIYI et Philippey HOUNKPONOU 3
SECTION 1 : Présentation de Bénin-Télécoms S.A
I. Historique et Statut de Bénin-Télécom S.A
1. Historique
Le 1er juillet 1890 le premier bureau des Postes Téléphones et Télégraphes
(PTT) du Bénin, actuelle recette principale de Cotonou a été créé par
Victor BALLOT. Puis ensuite ceux d’Agoué (1893), de Grand-Popo
(1893) et de Porto Novo (1894) virent le jour.
Le 30 juin 1950 l’éclatement de l’Afrique Occidentale Française (AOF)
a favorisé la réalisation du transfert de propriété des PTT à l’état dahoméen
par le décret du 30 juin 1959. C’est ainsi que le service des Postes
Téléphones et Télégraphes (PTT) a été érigé en OPT (Office des Postes et
Télécommunications) par la loi N°59-32 du 19 décembre 1959. En ce
moment l’OPT se résumait à 35 bureaux de postes et quelques liaisons
télégraphiques.
Le 09 juin 1999 le conseil des ministres a adopté « la note de stratégie
du secteur des télécommunications » qui prévoit la libéralisation de cette
activité à travers deux (2) projets de lois sur les principes régissant les
secteurs des télécommunications et des postes. C’est ainsi qu’en 2004 la
séparation devient une réalité par le décret N°2004-2005 du 05 Mai ; La
Poste du Bénin SA et Bénin Télécoms SA venaient de voir le jour.
2. Statut
Née de la scission de l’OPT en la Poste du Bénin et Bénin Télécoms selon le
décret n°2004-2005 du 05 Mai 2004, l’entreprise Bénin Télécoms a été
effectivement créée le 1er Janvier 2005. Cette entreprise est régie par la
Rapport de stage de fin de formation pour l’obtention du DTS 2014
Réalisé par Isis ADEBIYI et Philippey HOUNKPONOU 4
convention collective du travail ; elle est donc une entreprise publique à
caractère commercial et industriel. Elle est dotée d’une personnalité
morale et d’une autonomie financière. Étant l’opérateur historique des
télécommunications au Bénin, elle détient le monopole de l’exploitation
industrielle et commerciale de certains produits tels que la téléphonie fixe, les
interconnexions entre les différents opérateurs de téléphonie.
II. Mission et organisation de Bénin-Télécoms S.A
1. Mission
BENIN TELECOMS S.A a pour mission principale de fournir à toute la
population béninoise des services des télécommunications de toute
nature (téléphonie, données, etc.), rapidement accessibles, fiables et
compétitifs de façon à jouir de la confiance de la clientèle et de garantir la
validité et la réputation de l’entreprise.
La société ambitionne d’être reconnue comme le meilleur opérateur de
services de télécommunications à travers une gamme variée de produits et
services adaptés aux besoins des acteurs de la vie socio-économique du
Bénin comme le montre le tableau de la page suivante.
Tableau 1 : Produits et services de BENIN TELECOMS-S.A
Rapport de stage de fin de formation pour l’obtention du DTS 2014
Réalisé par Isis ADEBIYI et Philippey HOUNKPONOU 5
2. Organisation
Par la Décision N°0039/BT/DG du 16 Mai 2014 portant Organisation et
Attributions des Structures Centrales de Bénin Télécoms S.A, les différentes
directions de Bénin Télécoms S.A se présentent comme suit :
 la Direction Générale(DG) ;
- la Direction de la Veille, Ingénierie et Planification(DVIP) ;
- la Direction de la Gestion des Infrastructures et Services(DGIS) ;
- la Direction des Solutions Marketing(DSM) ;
- la Direction des Finances et du Patrimoine (DFP);
- la Direction des Ressources Humaines, réglementation et
Communication(DRHC) ;
- la Direction de l’Audit, Risques et qualité(DAR) ;
- la Direction des Systèmes d’Information et de l’Energie(DSIE).
- L’organigramme présenté en annexe 1, montre l’architecture
organisationnelle de ces différentes directions.
SECTION 2 : Présentation du Réseau SAT-3 et de la
Station de Câble Sous-marin de Cotonou
La Station de Câble Sous-marin de Cotonou, lieu de notre stage est un centre
qui exerce ses activités sous la tutelle de la Direction de la Gestion des
Infrastructures et Services (DGIS) plus précisément sous la supervision de la
Division de transmission et transit. Elle est située au quartier les cocotiers à
environ 200m de l’aéroport Cardinal Bernardin Gantin de Cotonou. Elle est
dans la rue située entre le supermarché EREVAN et la Société de Sécurité
des Services (3S) sur le boulevard CEN-SAD.
Rapport de stage de fin de formation pour l’obtention du DTS 2014
Réalisé par Isis ADEBIYI et Philippey HOUNKPONOU 6
I. Présentation du Réseau SAT-3
Le 28 mai 2002, le câble sous-marin a été inauguré à Dakar. Il appartient au
consortium SAT3/WASC/SAFE dont l’objectif est de connecter l'Afrique, par
la mer, au réseau mondial de câbles à fibres optiques; développant ainsi les
services téléphoniques de base et les services larges bandes et
multimédias comme Internet.
Ce câble est long d’environ 28800 km et peut être regroupé en deux parties:
La partie SAT-3/WASC longue de 15000 km et la partie SAT-3/SAFE longue
de 13800 km.
L’architecture de la SAT-3/WASC, artère principale du réseau, est constituée
des segments Nord et Sud. Le segment Nord s’étend du Portugal au Ghana
en passant par l’Espagne et le Sénégal avec une capacité de 920 Gbit/s.
Le segment Sud d’une capacité de 800 Gbit/s quant à lui s’étend de la
Côte-d’Ivoire en Afrique du Sud en prenant en compte: le Benin, le Nigeria,
le Cameroun, le Gabon et l’Angola.
Dans le but d’assurer la continuité du trafic entre ces deux segments, il a été
réalisé un anneau replié entre la station de la Côte-d’Ivoire et celle du Ghana.
Le SAT-3 SAFE prend source en Afrique du Sud et dessert la Réunion, l’Ile
Maurice, l’Inde et la Malaisie. La figure de la page suivante montre
l’architecture du réseau SAT-3/WASC/SAFE.
Rapport de stage de fin de formation pour l’obtention du DTS 2014
Réalisé par Isis ADEBIYI et Philippey HOUNKPONOU 7
Figure 1 : Architecture du réseau SAT-3 / WASC/SAFE
II. Présentation de la Station de Câble Sous-marin
La Station de Câble Sous-marin de Cotonou fût inaugurée le vendredi 08
Novembre 2002. Elle est chargée de:
 l’exploitation et de la gestion technique des équipements assurant les
communications par le câble sous-marin ;
 la maintenance préventive et curative des équipements de la station.
Du point de vue administratif, le centre d’atterrissement du câble sous- marin
du Bénin fonctionne grâce à :
 un chef centre qui coordonne toutes les activités de la station ;
 cinq techniciens qui se chargent de la supervision, de l’exploitation et
de la maintenance des équipements.
Il est à noter que la station dispose également d’autres agents qui veillent à
l’entretien et à la sécurité du centre.
Rapport de stage de fin de formation pour l’obtention du DTS 2014
Réalisé par Isis ADEBIYI et Philippey HOUNKPONOU 8
L’organigramme de la station est la suivante :
Figure 2 : Organigramme de la Station de Câble Sous-marin de
Cotonou
III. Environnement technique de la station
1. Les équipements de transmission
1.1 La PFE (Power Feeding Equipment)
La station de Cotonou est reliée au câble principal grâce à un certain nombre
d’équipements immergés. Ces équipements pour leur fonctionnement ont
besoin d’énergie électrique fournit par un équipement appelé PFE. La PFE
est donc un équipement de télé alimentation qui permet d’alimenter le
répéteur et l’Unité de Branchement BU (Branch Unit). Elle est composée de
trois baies: la baie CTC et les deux baies PU.
 la baie CTC
Le câble terrestre venant de la chambre de plage abouti sur le Cable
terminating shelf où le cuivre contenu dans le câble est séparé de la partie
optique. Les fibres optiques sont ensuite rangées dans un répartiteur optique
Chef centre
Techniciens
Agents
d'entretien
Agents de
sécurité
Rapport de stage de fin de formation pour l’obtention du DTS 2014
Réalisé par Isis ADEBIYI et Philippey HOUNKPONOU 9
au niveau de la Fiber terminating shelf pour aboutir sur un autre répartiteur
au niveau de la SLTE.
La baie CTC est également composée de l’Alarm concentrator shelf (baie
de concentration des alarmes) qui sert à déporter les alarmes de la CTC
vers les PU ; du System Earth Isolator (terre marine) qui permet la
commutation de l’équipement sur la terre station ou marine et de la Dummy
load (charge fictive) utilisée pour tester localement les PU (Power Unit)
grâce à la résistance de charge variable qui la constitue grâce au câble de
terre station.
 les deux baies Power Unit (PU) :
Ce sont ces baies qui produisent l’énergie envoyée aux équipements
immergés. Elles convertissent le courant continu basse tension (48 V) reçue
en un courant continu haute tension de 2500V. Elles envoient 900mA sur la
ligne.
On retrouve au niveau des PU :
 une zone des connexions extérieures qui comportent la clé Interlock
qui sécurise l’accès à l’équipement, deux(02) interrupteurs Main Supply et
Auxiliaire Supply qui permettent d’isoler respectivement le convertisseur et
les zones auxiliaires de la PU en cas de problèmes, quatre(04) fusibles
assurant la protection de l’équipement contre les surtensions;
 deux panneaux de contrôle qui permettent d’afficher la tension et
l’intensité de chaque PU et aussi les alarmes ;
 un Digital Panel Meter qui permet l’affichage des données de
fonctionnement de l’équipement notamment la valeur du courant émis en
ligne, celle recommandée et aussi celle des batteries ;
 un Control Panel qui constitue la partie intelligente de chacune des
PU et qui assure leur gestion, celle des alarmes et la configuration de la PFE.
Rapport de stage de fin de formation pour l’obtention du DTS 2014
Réalisé par Isis ADEBIYI et Philippey HOUNKPONOU 10
 Une zone des cartes logiques qui comporte plusieurs cartes
énumérées dans le tableau suivant :
Tableau 2 : Composants de la zone des cartes logiques
Cartes Nombres
Fuse panel 1
Logic Fuse 1
Curent Control 1
Elect/Face 1
Micro Unit 1
D’Alarmes 2
D’Alimentation 3
1.2 La SLTE (Submarine Line Terminal Equipment)
Il sert d’interface entre le réseau sous-marin et les équipements SDH. Son
rôle est d’effectuer le multiplexage/démultiplexage DWDM et de préparer le
signal pour son envoi en ligne vers le réseau SAT-3.
L’équipement SLTE utilisé à la station de câble sous-marin de Cotonou est
de type 1620 LM de fabrication ALCATEL.
 Description de la SLTE 1620 LM
La station de câble sous-marin de Cotonou possède deux équipements SLTE
qui transmettent les informations dans deux directions (Accra et Douala) avec
une capacité de 40Gbit/s chacun.
L’équipement SLTE est constitué de deux Sous Racks, un TRU (Top Rack
Unit) chargé de la remontée des alarmes pour la supervision de l’équipement
Rapport de stage de fin de formation pour l’obtention du DTS 2014
Réalisé par Isis ADEBIYI et Philippey HOUNKPONOU 11
en interne et des FAN UNIT par Sous Rack pour le refroidissement de
l’équipement.
Sous Rack 1
Ce compartiment assure le multiplexage/démultiplexage de bande et est
constitué de plusieurs cartes présentées dans le tableau suivant :
Tableau 3 : Cartes du sous Rack 1 de la SLTE
N° Cartes Rôles
1 ESCT 2000 (Equipment
Shelf Controller)
assure le contrôle et la gestion de
l’équipement SLTE.
2 BMDX (Band
Multiplexer/Demultiplexer)
assure le multiplexage ou le
démultiplexage des longueurs d’ondes.
3 LSIU (Line Supervisor
Interface Unit)
Reçoit les informations de gestions du
système et assure la remontée des
alarmes vers le TRU et les SMS.
4 EMPM (External Pump
Laser Module)
Supporte les lasers d’émission.
5 LOFA (Line Optical Fiber
Amplifier)
Permet l’amplification du signal optique à
l’émission et à la réception afin de lui
garantir une qualité optimale.
6 EASE 2000 Assure la sauvegarde des informations de
configuration de l’équipement.
7 LSGC (Line Supervision
Gain Cell)
Permet la supervision des équipements
immergés.
Rapport de stage de fin de formation pour l’obtention du DTS 2014
Réalisé par Isis ADEBIYI et Philippey HOUNKPONOU 12
Sous Rack 2
Ce compartiment assure le multiplexage/démultiplexage de canaux et la
collecte des signaux agrégats venant des ADM 1670 SM. Il est constitué de
plusieurs cartes présentées dans le tableau suivant :
Tableau 4 : Cartes du sous Rack 2 de la SLTE
N° Cartes Rôle
1 ESCT 2000 (Equipment
Shelf Controller)
assure le contrôle et la gestion de
l’équipement SLTE.
2 CMDX (Channel
Multiplexer/Démultiplexer)
assure le multiplexage des canaux en
bandes ou le démultiplexage des bandes
en canaux.
3 TRBC (Tributary
Concentrator)
Elle assure la transposition du signal
SDH en WDM et vice-versa.
4 DCM (Dispersion
Compensation Module)
Elle assure la compensation des signaux.
 Fonctionnement
A l’émission :
Les signaux de 40Gbit/s qui parviennent à la SLTE sont transposés en
différentes longueurs d’ondes grâce à un Transpondeur (TRBC), puis
amplifiés, compensés et amplifiés de nouveau. Ils sont multiplexés par
groupe de huit au niveau de la carte CMDX pour avoir des bandes qui sont à
leur tour multiplexés par groupe de douze au niveau de la carte BMDX afin
d’obtenir un signal C-BAND (λ0 de 1552,52 nm et 1554,13 nm). Le signal
résultant est amplifié et compensé. On y ajoute les signaux de gestion et de
voies de services. Puis, ils sont envoyés vers le réseau. La figure suivante
illustre le fonctionnement de la SLTE à l’émission.
Rapport de stage de fin de formation pour l’obtention du DTS 2014
Réalisé par Isis ADEBIYI et Philippey HOUNKPONOU 13
A la réception :
Le signal provenant du répéteur est reçu, amplifié, compensé puis amplifié à
nouveau. Ce signal est démultiplexé en douze bandes au niveau de la carte
BMDX. Les douze bandes issues du BMDX sont chacune démultiplexées
en huit canaux au niveau de la carte CMDX. Ces derniers sont amplifiés,
compensés puis à nouveau amplifiés et dirigés vers le transpondeur où ils
sont convertis en signaux SDH; ils sont enfin acheminés vers les
équipements ADM (1670 SM et 1675 LU). Le schéma ci-après montre me
fonctionnement de la SLTE à la réception.
Figure 3 : Fonctionnement de la SLTE en émission
Rapport de stage de fin de formation pour l’obtention du DTS 2014
Réalisé par Isis ADEBIYI et Philippey HOUNKPONOU 14
Figure 4 : Fonctionnement de la SLTE en réception
1.3 L’ADM ALCATEL 1670 SM
L’équipement ADM1670 SM est un multiplexeur à insertion et extraction de
trame. Il permet d’injecter et d’extraire des débits intermédiaires d’un haut
débit déjà constitué. Celui de la station de câble sous-marin de Cotonou a
une capacité de 10Gbps. Il se retrouve entre la SLTE et l’ADM 1660 SM. Il
est relié à l’ADM 1660 SM par le biais du répartiteur. Il est constitué d’une
baie Master Shelf et d’une baie Tributary Shelf. Ces deux baies sont chacune
constituées de trois (03) zones qui fonctionnent avec des cartes.
La zone d’accès
C’est la partie de l’équipement qui draine les affluents bas débits (STM 1)
grâce à des cartes d’accès. Elle est composée de différentes cartes
regroupées dans le tableau suivant.
Rapport de stage de fin de formation pour l’obtention du DTS 2014
Réalisé par Isis ADEBIYI et Philippey HOUNKPONOU 15
Tableau 5 : Cartes de la zone d'accès de l'ADM 1670 SM
N° Cartes Rôles
1 CONGI A et
B
assurent l’alimentation de l’équipement.
2 Accès offrent les interfaces STM1 optique et
électrique.
3 HPROT assure la protection des cartes d’accès
contre les surtensions.
La zone logique ou zone de base
Elle assure la gestion logique des signaux. Elle est composée de plusieurs
cartes regroupées dans le tableau suivant.
Tableau 6 : Cartes de la zone d'accès de l'ADM 1670 SM
N° Cartes Rôles
1 Matrix A et B gère les cross-connexions avec les ports.
2 Port permet la gestion logique des différents débits
3 EQUICO permet de faire les opérations de configuration.
Elle contient une carte FLASH pour stocker la
configuration de l’équipement et une interface de
connexion pour le Craft-terminal.
4 AGREGAT (4
cartes)
Assurent le multiplexage et le démultiplexage des
signaux.
Rapport de stage de fin de formation pour l’obtention du DTS 2014
Réalisé par Isis ADEBIYI et Philippey HOUNKPONOU 16
La zone des liens
C’est cette partie de l’équipement qui permet la mise en place des liaisons.
Elle comporte la carte HC-LINKE qui fait le lien entre la baie Tributary Shelf
et la baie Master Shelf. Ces deux baies comportent chacune une zone de
ventilation.
 Fonctionnement
A l’émission, les signaux venant de l’ADM 1660 SM sont reçus par des liens
électriques et optiques au niveau des cartes d’accès. Ils sont traités au
niveau de la zone de base par les cartes logiques. A partir de cette zone, le
trafic est envoyé sur le Master à travers les cartes HC-LINK. Les signaux
reçus sont ensuite envoyés vers les cartes agrégats situées au niveau du
master.
A la réception, le signal est reçu de l’équipement SLTE au niveau des cartes
agrégats du Master Shelf. Ce signal est démultiplexé et envoyé par les cartes
HC-LINK vers la zone logique du Tributary Shelf. Il est ensuite envoyé dans
la zone de base où il est traité par les cartes port et envoyé à travers les
cartes d’accès en STM1 au répartiteur électrique et en STM4 au répartiteur
optique.
1.4 Le répartiteur
Le répartiteur, est un dispositif de croisement ; il réalise l’interconnexion entre
les interfaces des cartes d’accès de l’ADM 1670 SM et l’ADM 1660 SM. La
station de câble sous-marin de Cotonou en possède deux :
- le répartiteur électrique : pour croiser des ports électriques STM1 ;
- le répartiteur optique : pour croiser les ports optiques STM1 et STM4.
Le principe est illustré sur la figure de la page suivante :
Rapport de stage de fin de formation pour l’obtention du DTS 2014
Réalisé par Isis ADEBIYI et Philippey HOUNKPONOU 17
Figure 5 : Schéma de croisement au niveau du répartiteur
1.5 L’ADM ALCATEL 1660 SM
L’équipement ADM 1660 SM est un multiplexeur SDH. Il est composé de
deux zones.
la zone d’accès qui assure le renvoi des liens électriques vers le répartiteur.
Il comporte essentiellement des cartes présentées dans le tableau qui suit.
Tableau 7 : Cartes de la zone d'accès de l'ADM 1660 SM
N° Cartes Rôles
1 CONGI alimentation de l’équipement
2 Service Synchronisation de l’équipement
connexion à la voie de service
et la
3 HPROT Protection des cartes d’accès
4 Accès Offre des débits STM1
Emission
Réception
Emission
Réception
ADM 1660 SM ADM 1670 SM
Répartiteur
Rapport de stage de fin de formation pour l’obtention du DTS 2014
Réalisé par Isis ADEBIYI et Philippey HOUNKPONOU 18
la zone de base qui comporte les différentes cartes énumérées dans le
tableau ci-dessous.
Tableau 8 : Cartes de la zone de base de l'ADM 1660 SM
N° Cartes Rôles
1 Contrôleur
PQ2/EQC
Gère l’équipement et assure la remontée des
alarmes vers la TRU et les superviseurs ;
2 Matrix Assure la connexion entre les différents ports
;
3 P16S1-4E
Offre 4 interfaces STM4
4 Agrégat CO-64 Assure le multiplexage avec une capacité de
10Gbits/s
 Fonctionnement
A l’émission, le signal en provenance de l’ADM 1660 SM de Ganhi est reçu
et démultiplexé par la carte agrégat (zone de base) de l’ADM 1660 SM de la
station. Ce signal démultiplexé est envoyé sur les cartes d’accès de la zone
d’accès puis envoyé sur l’ADM 1670 SM.
A la réception, le signal est reçu de l’ADM 1670 SM sur les cartes d’accès.
Ces signaux sont à nouveau multiplexés grâce à la carte agrégat puis
envoyés vers Ganhi.
Rapport de stage de fin de formation pour l’obtention du DTS 2014
Réalisé par Isis ADEBIYI et Philippey HOUNKPONOU 19
1.6 Le DCN et la SMS
 Description du DCN
Le DCN (Data Communication Network) est un réseau de communication de
données dont dispose la station du câble sous-marin de Cotonou et dont les
équipements sont logés dans une baie constituée de routeurs, de switchs
ayant chacun des rôles spécifiques énumérés dans le tableau suivant :
Tableau 9 : Composants du DCN
Equipements Fonctionnement Rôles
2 routeurs
1 actif
Permet au NOC (Network Operating
Center) et à Alcatel Lucent d’accéder au
SAT-3 pour les maintenances via le câble
sous-marin. Dans le cas contraire la
station terrienne d’Abomey-Calavi est
utilisée.
1 en réserve
4 switch 2 actifs Permet aux terminaux de la salle de
supervision d’être en relation avec les
équipements. En effet, ces switchs sont
reliés aux équipements à travers ses
interfaces RJ45 dans le but de collecter
les alarmes.
2 en réserve
 Description de la SMS
Le Submarine Management System mis en place à la station, a pour rôle
d’assurer la gestion, la supervision et la configuration des équipements
immergés, ceux de la station et de l’ADM 1660 SM de GANHI. Il est composé
Rapport de stage de fin de formation pour l’obtention du DTS 2014
Réalisé par Isis ADEBIYI et Philippey HOUNKPONOU 20
d’applications installées sur des ordinateurs en réseau présentées dans le
tableau suivant :
Tableau 10 : Composants de la SMS
N° Applications Rôles
1 1353 SH Permet la supervision de l’ADM 1670 SM. Il repose sur
un serveur centralisé (1354RM) situé à
Merlkbosstrand en Afrique du Sud.
2 1352 CM Permet la supervision de l’ADM 1660 SM de la station et
celui de Ganhi.
3 clients
SN10 et ZIC
Assurent respectivement la supervision des
équipements 1675 LU et SLTE.
4 AIS Live Permet de faire la supervision des côtes du Benin en
collaboration avec les autorités maritimes.
Figure 6 : Supervision des équipements
Rapport de stage de fin de formation pour l’obtention du DTS 2014
Réalisé par Isis ADEBIYI et Philippey HOUNKPONOU 21
Les terminaux IP permettent de communiquer avec les autres stations de
câbles sous-marins via les routeurs du DCN.
2. Fonctionnement de la chaine de transmission
La station d’atterrissement de Cotonou est une station de branche située sur
le segment Sud du réseau SAT-3/WASC. Par conséquent, elle est reliée au
réseau international par une branche d’une longueur de 102 km environ sur
laquelle nous disposons d’une BU et d’un Répéteur distant d’environ 50 km.
En station, le câble sous-marin est arrêté au niveau de la BMH (Beach Man
Home) chambre de plage au sein de laquelle se trouve une boite appelée
PEL30 qui assure la jonction entre le câble sous-marin (sans ses deux
protections en acier) et un câble terrestre. Le câble terrestre abouti sur
l’équipement de télé-alimentation appelé PFE où la partie cuivrique du câble
(utilisée pour l’alimentation électrique des équipements immergés que sont
la BU et le Répéteur) est séparée de sa partie optique. Les fibres sont
acheminées vers la SLTE où les signaux lumineux transportés par la fibre
sont multiplexés ou démultiplexés en utilisant la technologie DWDM. La SLTE
présente des interfaces vers l’équipement SDH de type ALCATEL 1670SM
doté de ports. Les capacités SAT-3 activées sont déportées par un
équipement SDH de type ALCATEL 1660 SM vers le centre de transmission
international de Ganhi qui constitue le point de livraison des capacités aux
clients.
Les équipements 1660SM et 1670SM sont reliés par un répartiteur électrique
et optique où est réalisé un croisement émission-réception et vice-versa. La
supervision des équipements sous trafic est assurée grâce à des ordinateurs
reliés au DCN sur lesquels sont installés des applications bien précises.
Chacun de ces ordinateurs supervise un ou plusieurs équipements bien
spécifiques. Ils permettent d’effectuer la sauvegarde des configurations de
chaque équipement.
Rapport de stage de fin de formation pour l’obtention du DTS 2014
Réalisé par Isis ADEBIYI et Philippey HOUNKPONOU 22
Les schémas suivants montrent respectivement le plan illustratif du site
d’implantation de la station et la chaîne de transmission de la station.
Figure 7 : Plan illustratif du site d’implantation de la station
Rapport de stage de fin de formation pour l’obtention du DTS 2014
Réalisé par Isis ADEBIYI et Philippey HOUNKPONOU 23
Figure 8 : Chaîne de transmission de la Station
3. Les équipements d’énergie
L’énergie occupe une place importante dans le domaine des
télécommunications. Considérant le fait que les équipements de
télécommunications doivent fonctionner 24h/24h et 7j/7j sans interruption, la
station de câble sous-marin de Cotonou s’est dotée de tout un ensemble
d’équipements dans ce domaine. Cet ensemble est structuré en trois
secteurs principaux :
Le secteur primaire
Elle assure la production de l’énergie électrique dans la station de câble
sous-marin et est composée :
 du secteur public (SBEE) qui fournit à travers un transformateur une
tension de 15KVolt/400Volt triphasée ;
Rapport de stage de fin de formation pour l’obtention du DTS 2014
Réalisé par Isis ADEBIYI et Philippey HOUNKPONOU 24
 d’une interface réseau grâce à laquelle, le secteur de la SBEE peut être
isolé en cas de maintenance ou d’une baisse de tension.
 de deux groupes électrogènes d’une puissance de 15 KVA (Kilo-Volt
Ampère) chacun de marque SDMO ;
 d’une armoire Inverseur Normal Secours (INS) permettant le choix de
la source d’alimentation ;
 d’un régulateur de tension pour réguler la tension à la sortie de
l’Inverseur Normal Secours ;
 d’un Tableau Général Basse Tension (TGBT) pour la distribution de
l’énergie dans de bonnes conditions.
L’ensemble de ces équipements est logé dans la salle des groupes.
Le secteur secondaire
Cette partie assure la conversion de l’énergie afin de fournir aux équipements
des tensions continue de 48Volt et alternative 230Volt respectivement aux
équipements de télécommunications (PFE, SLTE, ADM 1670 SM, ADM 1675
LU et ADM 1660SM) et aux autres installations (climatiseurs, DCN, lampes,
etc.). Elle est constituée :
 d’un transformateur d’isolement pour la protection des installations;
 d’un redresseur de type SAFT disposant de deux baies comportant 04
modules chacune avec une capacité de 48 Volts et 400 Ampères dont le rôle
est de convertir la tension alternative en tension continue ;
 de deux lots de 24 accumulateurs fournissant chacun 2,23Volt soit une
capacité de stockage de 48Volt ;
 d’un onduleur de type 8001MT SAFT, constitué de 4 baies composées
de 3 modules NSP801. Il est chargé de fournir la tension alternative après
une coupure en attendant qu’un groupe démarre.
Rapport de stage de fin de formation pour l’obtention du DTS 2014
Réalisé par Isis ADEBIYI et Philippey HOUNKPONOU 25
Le secteur tertiaire
C’est à ce niveau qu’est utilisée l’énergie électrique produite. Elle est
constituée de:
 l’armoire DCPDB qui est un tableau de distribution de courant continu;
 deux travées appelées ESU qui permettent l’alimentation des divers
équipements dans la salle d’exploitation.
2. Alimentation des équipements
Le courant de la SBEE arrive à la cabine de livraison avec une tension de
15KVolt. Cette tension est abaissée en une tension de 400Volt/230Volt
alternatif grâce à un transformateur abaisseur puis dirigée vers une Interface
Réseau qui l’acheminera vers l’armoire INS. Cette armoire a pour rôle
d’analyser la qualité de la tension du secteur afin de savoir si un changement
de source est nécessaire. Dans ce cas, il déclenche automatiquement le
groupe électrogène ayant la priorité. Dans le cas échéant, l’énergie produite
est envoyée au travers d’un régulateur vers le TGBT. Une partie de cette
tension est ensuite envoyée vers le redresseur qui la redresse en tension
continue pour l’alimentation des équipements de télécommunications au
travers du DCPDB et pour charger ses batteries de secours. L’autre partie,
elle est envoyée vers un onduleur dans le but d’alimenter les prises et la baie
DCN.
En cas de coupure, les deux lots d’accumulateurs et l’onduleur assurent la
fourniture de l’énergie jusqu’à ce que la situation retourne à la normale. Tout
ce procédé est illustré sur la figure suivante :
Rapport de stage de fin de formation pour l’obtention du DTS 2014
Réalisé par Isis ADEBIYI et Philippey HOUNKPONOU 26
Figure 9 : Schéma synoptique des différents secteurs d’énergie de la
station
Rapport de stage de fin de formation pour l’obtention du DTS 2014
Réalisé par Isis ADEBIYI et Philippey HOUNKPONOU 27
Légende
CUE : Cuve Externe
CUI : Cuve Interne
DCN: Data Communication Network
DCPDB: Direct Current Power Distribution Board
ESU : Equipment Supply Unit
INS : Inverseur Normal Secours
IR : Interface Réseau
G1 /G2 : Groupe 1/2
Rapport de stage de fin de formation pour l’obtention du DTS 2014
Réalisé par Isis ADEBIYI et Philippey HOUNKPONOU 28
CHAPITRE II : DEROULEMENT DU
STAGE
Rapport de stage de fin de formation pour l’obtention du DTS 2014
Réalisé par Isis ADEBIYI et Philippey HOUNKPONOU 29
SECTION 1 : Tâches effectuées
Au cours de notre stage nous avons réalisé diverses tâches sous la tutelle
de nos encadreurs. En effet, pendant les premiers jours de notre stage,
nous avons été amenés à faire quelques travaux de recherche théorique.
Tout au long de notre séjour, nous avons assisté le personnel de la station
dans certaines de leur tâche. La présente section rend compte de l’ensemble
de ces activités.
I. Travaux théoriques
Pendant les premiers jours de notre stage, nous avons été amenés à
revoir nos connaissances sur la fibre optique et la SDH et à faire des
recherches sur la technique de multiplexage WDM et le réseau d’accès
FTTX.
1. Notion de fibre optique
 Définition et principe de la fibre optique
Une fibre optique est un fil en verre ou en plastique très fin qui a la propriété
d’être un conducteur de la lumière et sert dans la transmission de données.
Elle offre un débit d’information très élevé et un affaiblissement quasi nul (0,2
à 1,5dB/km).
Une fibre optique est composée d’un cœur et d’une gaine le tout entouré
d’un revêtement de protection comme le montre la figure ci-contre.
Figure 10 : Différentes parties de la fibre optique
Rapport de stage de fin de formation pour l’obtention du DTS 2014
Réalisé par Isis ADEBIYI et Philippey HOUNKPONOU 30
 Différents types de fibres
En télécommunications, il existe deux grandes familles de fibres optiques :
les fibres optiques multimodes et les fibres optiques monomodes.
Fibres optiques multimodes
Les fibres optiques multimodes sont utilisées pour les liaisons courtes
distances. Ces fibres présentent les caractéristiques suivantes :
 une dispersion intermodale,
 une bande passante limitée et dépendante de la longueur d’onde,
 une portée limitée,
 un affaiblissement linéique très important.
Il existe deux principaux types de fibres multimodes :
Fibres multimodes à saut d’indice
Ce sont des fibres dont le diamètre du cœur est de 50 à 100 µm et
celui de la gaine varie de 100 à 200 µm. Leur caractère multimode est dû à
l’importance du diamètre du cœur qui permet aux signaux lumineux de
prendre des chemins et des temps de propagation différents.
Figure 11 : Fibre multimode à saut d’indice
Rapport de stage de fin de formation pour l’obtention du DTS 2014
Réalisé par Isis ADEBIYI et Philippey HOUNKPONOU 31
Fibres multimodes à gradient d’indice
Leur diamètre de cœur est de 50 à 80 µm, ce qui permet de réduire la
dispersion intermodale et minimiser l’intervalle entre les temps de
propagation des signaux.
Figure 12 : Fibre multimode à gradient d’indice
Différence entre fibre à saut d’indice et à gradient d’indice La différence
entre les deux types fibres se trouve au niveau de la structure du cœur.
L’indice du cœur de la fibre à saut d’indice est constant tandis que celui de
la fibre à gradient d’indice varie c’est-à-dire diminue progressivement et
tend vers l’indice de la gaine.
Fibres optiques monomodes
Elles ont un diamètre de cœur très petit (8 à 10 µm) qui permet un seul mode
de propagation des signaux et corrige ainsi le problème de dispersion
intermodale. Elles sont utilisées pour les liaisons grandes distances
parce que les signaux se propagent pratiquement sans réflexion.
Rapport de stage de fin de formation pour l’obtention du DTS 2014
Réalisé par Isis ADEBIYI et Philippey HOUNKPONOU 32
Figure 13 : Fibre optique monomode
Tableau 11 : Performances des fibres optiques
Fibres Débit
(Gbit/s)
Affaiblissement
(dB/km)
Portée
Maximale
Utilisations
Multimode à
saut d’indice
0,1 10 2km LAN ;
Entreprises ;
avions
Multimode à
gradient
d’indice
1 10 2km
Monomode 100 0,5 100km Tous types de
liaisons surtout
longue distance.
 Câbles sous-marins à fibre optique
Un câble sous-marin est un câble posé dans le fond marin, ou enfoui à
faible profondeur, destiné à acheminer des communications
ou à transporter de l'énergie électrique. Les câbles sous-marins de
communication sont composés de fibres optiques contenues dans un tube,
le tout entouré par :
- des filins de renforcement en acier pour protéger les fibres ;
- d’une couche de cuivre pour l’alimentation des équipements immergés;
Rapport de stage de fin de formation pour l’obtention du DTS 2014
Réalisé par Isis ADEBIYI et Philippey HOUNKPONOU 33
- d’une couche isolante ;
- d’une couche de protection en armures d’acier pour rendre le câble
plus rigide.
Sa structure est la suivante :
Figure 14 : Structure d’un câble sous-marin double blindé
Rapport de stage de fin de formation pour l’obtention du DTS 2014
Réalisé par Isis ADEBIYI et Philippey HOUNKPONOU 34
2. LA TECHNIQUE SDH
 Définition
La SDH est une technologie très serviable dans les transmissions
internationales par fibre optique. Elle est caractérisée par le fait qu’une
seule horloge pilote tous les équipements du réseau.
 Principe de multiplexage
Il s’agit de rendre synchrone les trains d’informations avant le multiplexage.
Par conséquent, la SDH offre plusieurs avantages dans les transmissions
internationales par fibre optique :
- grande fiabilité de transmission ;
- grande bande passante ;
- possibilité d’insérer et d’extraire un affluent de débit faible d’un circuit
à haut débit sans être obligé de le démultiplexer ;
- facilité d’évoluer vers les hauts débits ;
- facilité d’exploitation et de maintenance.
Le débit de base utilisé en SDH est le STM1 (Synchronous Transfer Mode
1) signifiant mode de transfert synchrone de niveau 1.
Tableau 12 : Différents débits SDH
SDH Débits Support
STM-1 155 Mbit/s Fibre optique ; radio ; coaxial
STM-4 622 Mbit/s Fibre optique
STM-16 2,5 Gbit/s Fibre optique
STM-64 10 Gbit/s Fibre optique
STM-256 40 Gbit/s Fibre optique
Rapport de stage de fin de formation pour l’obtention du DTS 2014
Réalisé par Isis ADEBIYI et Philippey HOUNKPONOU 35
A la station de câble sous-marin les équipements permettant de faire le
multiplexage SDH sont les ADM (1660 SM ; 1670 SM et 1675 LU).
Pour obtenir un STM1, il faut multiplexer 63 E1. La figure ci-après décrit le
principe de multiplexage SDH.
Figure 15 : Arbre de multiplexage SDH
3. La technique WDM
Le WDM (Wavelength Division Multiplexing) consiste à mélanger plusieurs
signaux optiques sur une même fibre optique afin de multiplier la bande
passante de celle-ci. L’idée est de reprendre le principe du multiplexage
fréquentiel pour l’appliquer dans le domaine optique .En effet, si un signal
électrique est composé de plusieurs fréquences, un signal optique est lui
composé de plusieurs longueurs d’ondes. Sur la figure suivante se trouve le
diagramme d’une liaison par multiplexage en longueurs d’onde.
Rapport de stage de fin de formation pour l’obtention du DTS 2014
Réalisé par Isis ADEBIYI et Philippey HOUNKPONOU 36
Figure 16 : Diagramme d’une liaison par multiplexage en longueurs
d’onde
On distingue plusieurs types de WDM : Coarse-WDM, Dense-WDM, Ultra
Dense-WDM.
La différence qui existe entre ces différents types réside principalement dans
l'espacement des canaux optiques utilisés. Voici un tableau détaillant les
caractéristiques des modes WDM les plus répandus :
Tableau 13 : Les différents modes du WDM
Paramètres Coarse-WDM Dense-WDM Ultra Dense-
WDM
Nombre de
longueur d'onde
Jusqu’à 16 8 à 128 >400
Espacement des
canaux (nm)
20 à 25 0,4 à 1,6 0,08
Fenêtre spectrale
(nm)
~ 1260 - 1620 ~ 1500 – 1600 ~ 1500 - 1600
Rapport de stage de fin de formation pour l’obtention du DTS 2014
Réalisé par Isis ADEBIYI et Philippey HOUNKPONOU 37
Les équipements qui permettent de faire le multiplexage WDM au niveau de
la station sont les deux SLTE. Elles permettent de multiplexer des débits SDH
sur des longueurs d’onde différentes afin d’atteindre sur une même fibre un
très grand débit.
4. La technologie FTTx
La fibre optique a aussi permis la naissance et l’exploitation de nouvelles
technologies notamment le FTTx. Cette technologie permet d’acheminer
grâce à la fibre de très haut débit à l’abonné. Il existe plusieurs acronymes
pour cette technologie, chacun indiquant jusqu'à quel niveau de la liaison, la
fibre optique est utilisée.
 FTTH/FTTO (Fiber To The Home / Fiber To The Office) La fibre
jusqu'au domicile ou au bureau de l’abonné, et la partie terminale en cuivre
est très courte.
 FTTB (Fiber To The Building)
La terminaison de réseau optique est localisée au pied de l'immeuble. Le
débit est ensuite partagé entre plusieurs abonnés par des liaisons en fil de
cuivre.
Figure 17 : Le réseau local
Rapport de stage de fin de formation pour l’obtention du DTS 2014
Réalisé par Isis ADEBIYI et Philippey HOUNKPONOU 38
II. Travaux pratiques
Durant notre stage, nous avons eu à effectuer plusieurs activités
pratiques. Ces activités qui sont toutes des activités de maintenance
nous ont permis d’apprécier le fonctionnement du centre.
Elles peuvent être classées en deux catégories à savoir :
- les activités de maintenance préventive ;
- les activités de maintenance curative.
1. Les activités de maintenance préventive
Une activité de maintenance préventive est toute tâche effectuée de façon
journalière ou périodique de sorte à se prévenir d’éventuelles pannes. En
ce qui concerne la station de câble sous-marin de Cotonou, les activités
de maintenance préventive consistent à l’entretien journalier et
hebdomadaire des équipements et installations de la station.
De façon journalière, nous procédons au test de démarrage des deux
groupes électrogènes pendant cinq minutes afin de nous assurer de la
fiabilité de ces derniers en cas de besoin éventuel, ensuite à la vérification de
l’état des Top Rack Unit ;de l’étanchéité des salles d’équipements puis du
fonctionnement correct des climatiseurs et des modules de ventilation de
chaque équipement ;nous vérifions également le niveau d’eau et d’huile au
niveau des groupes électrogènes.
De façon hebdomadaire, nous relevons :
• la mesure des valeurs en tension de chaque accumulateur afin de nous
assurer de leur bon fonctionnement en cas de besoin. Ces valeurs mesurées
doivent être supérieures à 2V et ont varié de :
2,18 à 2,23 V pour le premier lot d’accumulateur ;
Rapport de stage de fin de formation pour l’obtention du DTS 2014
Réalisé par Isis ADEBIYI et Philippey HOUNKPONOU 39
2,16 à 2,26 V pour le deuxième lot d’accumulateur.
• les valeurs en tension au niveau des INS et TGBT afin de nous assurer
de leur fonctionnement normal.
Tableau 14 : Valeurs des tensions au niveau de l'INS et du TGBT
mesurées le 17/09/2014
Tension entre : INS TGBT
Références Lecture Références Lecture
Deux phases
380V± 10 %
RS= 380V
ST= 390V
TR= 400V
380V±10 %
RS= 370V
ST= 390V
TR= 390V
Une phase et un
neutre
220V± 10 %
RN=220V
SN= 218V
TN= 230V
220V±10 % RN= 220V
SN= 220V
TN= 230V
• le niveau du gasoil des réservoirs (internes et externes) qui ne doit pas
être en dessous de 40% ou 50%. En dessous de ces capacités, il faut faire
un complément de gasoil.
2. Les activités de maintenance curative
Elles ont pour rôle de résoudre les problèmes qui se posent à la station. Ces
problèmes peuvent être de divers sources et de différents niveaux de gravité.
Au cours de notre stage, nous n’avons pas été confrontés à des problèmes
majeurs. Comme activité de maintenance curative nous avons eu à insérer
un FAN Unit du 1670 SM ayant fait l’objet d’une réparation en France. Dans
un premier temps, il a été question d’insérer ce FAN dans la partie qui lui ait
réservée sur l’équipement et de le raccorder aux câbles d’alimentation et
d’alarme; ensuite une observation d’alarme a été faite sur 24h, ce qui a
permis de conclure à la réussite de l’opération.
Rapport de stage de fin de formation pour l’obtention du DTS 2014
Réalisé par Isis ADEBIYI et Philippey HOUNKPONOU 40
3. Synoptique du réseau optique béninois
Nous avons été chargé d’élaborer un synoptique du réseau optique béninois
à partir de GANHI pour avoir une idée de la manière dont les capacités du
SAT-3 sont distribuées à travers le Bénin. Nous avons donc été contraints de
nous rendre au centre de transmission de GANHI où sont déportées
l’ensemble des capacités actives du SAT-3.Le synoptique en annexe 3 est le
synoptique du réseau national.
4. Réalisation d’un projet de liaison optique
• Description du projet
Le projet que nous présentons a pour but de vérifier l’hypothèse selon
laquelle :
- le CWDM offre une meilleure qualité de transmission en comparaison
avec le DWDM ;
- la fibre monomode est plus performante et plus fiable sur une longue
distance que la fibre multimode.
Ce projet consistera à la mise en place de ces différentes liaisons grâce
à un logiciel de simulation d’une liaison optique appelé OPTISYSTEM.
Cette simulation se fera aussi bien pour le multiplexage CWDM que
pour le multiplexage DWDM et pour les différentes fibres. Nous pourrons
apprécier la qualité et la performance de la transmission grâce à certains
éléments d’appréciation aussi bien qualitatif que quantitatif. Nous avons
retenu le diagramme de l’œil, le facteur de qualité et le taux d’erreur binaire.
Pour ce faire nous avons mis en place des liaison composé
d’émetteurs/récepteur reliés à un multiplexeur démultiplexeur et de fibre
optique.
Rapport de stage de fin de formation pour l’obtention du DTS 2014
Réalisé par Isis ADEBIYI et Philippey HOUNKPONOU 41
• Quelques définitions
- Diagramme de l’œil
Le diagramme de l'œil est, dans le domaine des télécommunications, un
oscillogramme représentant des données numériques issues d'un récepteur.
Il permet d'une manière très simple d'apprécier la qualité des
signaux numériques reçus. L’œil ouvert traduit une transmission de
bonne qualité tandis que l’œil fermé traduit une transmission de mauvaise
qualité. Il s’obtient par la superposition des oscillogrammes obtenus à partir
de chacun des bits composant le signal. Le nôtre sera obtenu directement à
partir de notre logiciel de simulation OPTISYSTEM.
- Facteur de qualité
Le facteur de qualité est une grandeur qui permet d’évaluer de façon
quantitative la qualité d’une transmission. Plus sa valeur est grande,
meilleure est la transmission. Nous obtiendrons le facteur de qualité
également grâce à OPTISYSTEM.
- Taux d’erreur binaire
Le taux d’erreur binaire est le rapport entre le nombre d’informations (bits)
erronées reçues et le nombre d’informations (bits) transmises.
4.1 Comparaison CWDM/DWDM
• Mise en place de la liaison CWDM
Tableau 15 : Caractéristiques de la fibre
Débit Atténuation (dB/Km) Dispersion
chromatique
10GHz 0,2 16,75 Ps/nm/km
Rapport de stage de fin de formation pour l’obtention du DTS 2014
Réalisé par Isis ADEBIYI et Philippey HOUNKPONOU 42
Tableau 16 : Caractéristiques des émetteurs/CWDM
Emetteurs Longueurs d’ondes
(nm)
Puissances(w)
1 1511 0,001
2 1531 0,001
3 1551 0,001
4 1571 0,001
5 1591 0,001
6 1611 0,001
7 1631 0,001
8 1651 0,001
Figure 18 : Liaison CWDM
Rapport de stage de fin de formation pour l’obtention du DTS 2014
Réalisé par Isis ADEBIYI et Philippey HOUNKPONOU 43
Mise en place d’une liaison DWDM
Tableau 17 : Caractéristiques de la fibre
Débit Atténuation (dB/Km) Dispersion
chromatique
10GHz 0,2 16,75 Ps/nm/km
Tableau 18 : Caractéristiques des émetteurs/DWDM
Emetteurs Fréquences(THz) Puissances(w)
1 193,1 0,001
2 193,2 0,001
3 193,3 0,001
4 193,4 0,001
5 193,5 0,001
6 193,6 0,001
7 193,7 0,001
8 193,8 0,001
Rapport de stage de fin de formation pour l’obtention du DTS 2014
Réalisé par Isis ADEBIYI et Philippey HOUNKPONOU 44
Figure 19 : Liaison DWDM
Les résultats de ces simulations obtenus en faisant varier les longueurs
de fibre et en relevant le taux d’erreur binaire et le facteur de qualité se
trouvent sur les pages qui suivent.
Rapport de stage de fin de formation pour l’obtention du DTS 2014
Réalisé par Isis ADEBIYI et Philippey HOUNKPONOU 45
Résultats des simulations
Figure 20 : Diagramme de l’œil CWDM à 30 km
Figure 21 : Diagramme de l’œil DWDM à 30 km
Rapport de stage de fin de formation pour l’obtention du DTS 2014
Réalisé par Isis ADEBIYI et Philippey HOUNKPONOU 46
Figure 22 : Courbes des facteurs de qualité/CWDM et DWDM
Figure 23 : Courbes des taux d’erreur binaire/CWDM et DWDM
Discussion
Après analyse des résultats obtenus, nous constatons que le CWDM offre un
meilleur facteur de qualité que le DWDM et que le taux d’erreur binaire au
niveau du DWDM est largement supérieur à celui du CWDM.
Nous en déduisons que le CWDM est meilleur que le DWDM. Toutefois, le
DWDM offre plus de canaux vu l’espacement entre les longueurs d’onde.
0
1
2
3
4
5
6
30 km 40 km 50 km 60 km 70 km 80 km
Distances
CWDM DWDM
0,00E+00
1,00E-04
2,00E-04
,00E-043
00E-044,
5,00E-04
6,00E-04
7,00E-04
30 40 50 60 70 80
CWDM DWDM
Rapport de stage de fin de formation pour l’obtention du DTS 2014
Réalisé par Isis ADEBIYI et Philippey HOUNKPONOU 47
4.2 Comparaison des fibres
Tableau 19 : Paramètres des liaisons et résultats des simulations
Figure 24 : Facteurs de qualité fibres multimode / monomode
0
50
100
150
200
250
300
1 Km 5 Km 10 Km
Distances
Fibre optique multimode Fibre optique monomode
Rapport de stage de fin de formation pour l’obtention du DTS 2014
Réalisé par Isis ADEBIYI et Philippey HOUNKPONOU 48
DISCUSSION
Après analyse des résultats obtenus, nous remarquons que le facteur de
qualité de la fibre monomode sur n’importe quelle distance est nettement
supérieur à celui de la fibre multimode.
Nous pouvons alors affirmer que la fibre monomode est meilleure que la fibre
multimode.
SECTION 2: Problèmes du centre, suggestions et
impressions
I. Problèmes
Durant notre séjour à la Station de Câble Sous-marin, nous avons eu à
noter plusieurs problèmes, sur les plans techniques et sécuritaires.
Sur le plan technique nous avons :
 le manque de redondance au niveau du réseau national pour écouler
le trafic du câble Sous-marin en cas de coupure du câble ;
 l’inadéquation du système AIS par rapport aux réels besoins du centre
car il ne permet pas de visualiser le chemin du câble sous-marin ;
 un débit internet faible et instable pour assurer la supervision des
bateaux au large grâce au système AIS ;
 la rouille de l’antenne AIS dû à l’embrun marin ;
 le disfonctionnement du second groupe électrogène ;
 l’insuffisance et la vétusté des appareils de supervision mobile (Craft-
terminal).
Rapport de stage de fin de formation pour l’obtention du DTS 2014
Réalisé par Isis ADEBIYI et Philippey HOUNKPONOU 49
Sur le plan sécuritaire et organisationnel on peut noter :
 un niveau de sécurisation du centre très bas par rapport au rôle que
joue le centre dans les transmissions internationales ;
 l’inexistence d’un système de vidéo surveillance pour contrôler de
manière fiable les entrées et les sorties dans le centre ;
 le nombre insuffisant du personnel de maintenance et le manque
d’outils didactiques pour une bonne prise en charge des stagiaires.
I. Suggestions
Le manque de redondance au niveau du réseau national pour écouler le trafic
du câble Sous-marin est un problème primordial car le câble sous-marin a
été sectionné en mer à deux reprises et les utilisateurs béninois ont eu du
mal à naviguer sur internet et à émettre des communications vers
l’international. Il est nécessaire que dans le cadre de l’arrivée du second
câble sous-marin ACE (African Coast to Europe), Bénin Télécoms puisse
établir un lien de redondance entre la 1660 SM de Ganhi et l’équipement de
distribution des capacités que détient Bénin télécoms sur ACE.
Nous proposons pour la résolution des problèmes liés à la supervision des
bateaux que Bénin Télécoms SA change le système AIS par un autre capable
non seulement de visualiser le trafic maritime mais aussi d’avoir le tracé du
câble sous-marin. Il urge de réparer le second groupe électrogène et de relier
le centre au nouveau réseau d’accès optique dans le cadre du lancement du
nouveau service « Fibe » afin que le centre puisse avoir internet à un bon
débit et de manière stable.
Sur le plan sécuritaire et organisationnel, il faut :
- renforcer le personnel de sécurité existant avec quelques agents des
forces de l’ordre ;
Rapport de stage de fin de formation pour l’obtention du DTS 2014
Réalisé par Isis ADEBIYI et Philippey HOUNKPONOU 50
- installer un système de vidéo surveillance et affecter de nouveaux
responsables de maintenances ;
- doter le centre en outils de travail (papier A4, tableau, écritoire, vidéo
projecteur) pour une bonne prise en charge des stagiaires.
II. Impressions
En dépit des difficultés auxquels ils sont confrontés dans l’exercice de leur
fonction, les agents techniques du centre ont fait preuve de disponibilité. En
effet, les premiers jours de notre arrivée, une présentation claire et détaillée
a été faite de tous les équipements du centre. Cela nous a permis de
comprendre le fonctionnement de toute la chaîne de transmission et du
fonctionnement des équipements d’énergie.
Outre ce point positif, il serait injuste de ne pas apprécier la qualité du
dispositif de sécurité anti incendie composé de plusieurs détecteurs
d’incendie et d’un système d’extinction qui fonctionnent de façon
automatique; vivement que ce dispositif puisse faire l’objet d’une
maintenance préventive en vue de sa préservation. Il est à noter que les
équipements installés fonctionnent dans une bonne condition de
climatisation.
Rapport de stage de fin de formation pour l’obtention du DTS 2014
Réalisé par Isis ADEBIYI et Philippey HOUNKPONOU 51
CONCLUSION
Au terme de notre stage à la station de câble sous-marin nous pouvons dire
que notre objectif, qui était de comprendre les techniques d’exploitation des
capacités de la fibre optique sur le réseau de câble sous-marin, a été atteint.
Nous avons également beaucoup appris sur la vie en entreprise.
Ce rapport présente des notions sur le WDM et la SDH ainsi que des
informations sur les équipements utilisés à la station de Cotonou pour
l’envoi et la réception des informations. Il contient également des
comparaisons ; une entre les technologies CWDM et DWDM et une autre
entre la fibre monomode et multimode. Ces comparaisons ont été réalisées
grâce à une simulation optique effectuée sur le logiciel OPTISYSTEM afin
d’observer leurs performances.
Ce stage constitue pour nous une expérience très enrichissante
car nous en sommes sortis avec de nouvelles connaissances en
transmission. Notre passion pour le domaine des télécommunications
optique s’est donc accrue, nous donnant l’ambition de continuer notre
formation dans ce sens. Ce stage nous permettra indubitablement d’être
plus compétitifs et actifs sur le marché de l’emploi.
Rapport de stage de fin de formation pour l’obtention du DTS 2014
Réalisé par Isis ADEBIYI et Philippey HOUNKPONOU 52
Bibliographie
 Morrison ADJINDA et Vladimir ZANNOU, Rapport de stage, ESTB,
2013 ;
 Khalil MERZOUK, Étude d’un système bas cout de transmission
optique par multiplexage temporel, thèse de doctorat, Institut Polytechnique
de Grenoble, Institut de Microélectronique, Électromagnétisme et
Photonique, 2008 ;
 Jean-Louis VERNEUIL, Simulation de systèmes de
télécommunications par fibre optique à 40 Gbits/s, thèse de doctorat,
Université de Limoges, Télécommunication hautes fréquences et optiques,
2003 ;
Webographie
 http://www.benintelecoms.bj/public/index.php Consulté le 14/08/2014
à 10h33
 http://igm.univmlv.fr/~dr/XPOSE2009/Transmission_sur_fibre_optique
/multiplexage.html#wdm Consulté lé 06/09/2014 à 16h57
 http://www.alcatel-lucent.com/fr/presse/2014/consortium-
sat3wascsafe-et-alcatel-lucent-achevent-la-mise-niveau-du-systeme-
decables-reliant Consulté le 3/09/2014 à 14h12
 http://www.safe-sat3.co.za/ consulté le 17/08/2014 à 07h45
 www.itu.int/ITU-D/afr/events/FTRA/2010/documents/Atelco-diop.pdf
Consulté le 30/07/2014 à 23:40
Rapport de stage de fin de formation pour l’obtention du DTS 2014
Réalisé par Isis ADEBIYI et Philippey HOUNKPONOU I
ANNEXES
Rapport de stage de fin de formation pour l’obtention du DTS 2014
Réalisé par Isis ADEBIYI et Philippey HOUNKPONOU II
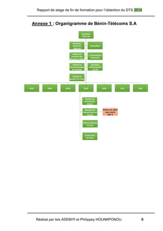
Annexe 1 : Organigramme de Bénin-Télécoms S.A
Direction
Générale
DVIP DSM DRHC DGIS
Station de câble
sous-marin
SAT-3
Centre de
controle du
reseau
Division de
transmission et
transit
Division Réseau
d'accès
Centre des
Services
DAR DFP DSIE
Direction
Générale
Adjointe
Conseillers
Cellule de
contrôle des
Marchés Publics
Le Secrétariat
Particulier
Cellule de
Communication
et Contrôle
Assistant
Administratif
du DG
Cellule de
gestion de crise
Rapport de stage de fin de formation pour l’obtention du DTS 2014
Réalisé par Isis ADEBIYI et Philippey HOUNKPONOU III
Légende
 DVIP : Direction de la Veille, Ingénierie et Planification ;
 DGIS : Direction de la Gestion des Infrastructures et Services ;
 DSM : Direction des Solutions Marketing ;
 DFP : Direction des Finances et du Patrimoine ;
 DRHC: Direction des Ressources Humaines, réglementation et
Communication;
 DAR : Direction de l’Audit, Risques et qualité ;
 DSIE : Direction des Systèmes d’Information et de l’Energie.
Rapport de stage de fin de formation pour l’obtention du DTS 2014
Réalisé par Isis ADEBIYI et Philippey HOUNKPONOU IV
Annexe 2 : Synoptique du réseau national
Légende
ADM : Add and Drop Multiplexer
CT : Centre de Transmission
FH : Faisceaux Hertziens
OSN : Optical Service Node
Rapport de stage de fin de formation pour l’obtention du DTS 2014
Réalisé par Isis ADEBIYI et Philippey HOUNKPONOU V
Table des matières
DEDICACE .............................................................................................i
REMERCIEMENTS ...............................................................................ii
SIGLES ET ABREVIATIONS............................................................... iii
LISTE DES TABLEAUX.......................................................................vi
LISTE DES FIGURES ......................................................................... vii
SOMMAIRE ........................................................................................ viii
INTRODUCTION....................................................................................1
CHAPITRE I : Présentation de la structure d’accueil et du réseau
SAT-3.....................................................................................................2
SECTION 1 : Présentation de Bénin-Télécoms S.A .........................3
I. Historique et Statut de Bénin-Télécom S.A.................................3
1. Historique .....................................................................................3
2. Statut.............................................................................................3
II. Mission et organisation de Bénin-Télécoms S.A.....................4
1. Mission .........................................................................................4
2. Organisation.................................................................................5
SECTION 2 : Présentation du Réseau SAT-3 et de la ......................5
Station de Câble Sous-marin de Cotonou.........................................5
I. Présentation du Réseau SAT-3.....................................................6
II. Présentation de la Station de Câble Sous-marin.....................7
III. Environnement technique de la station ....................................8
1. Les équipements de transmission ............................................8
1.1 La PFE (Power Feeding Equipment)............................................8
1.2 La SLTE (Submarine Line Terminal Equipment) ......................10
1.3 L’ADM ALCATEL 1670 SM ..........................................................14
1.4 Le répartiteur................................................................................16
1.5 L’ADM ALCATEL 1660 SM ..........................................................17
1.6 Le DCN et la SMS .........................................................................19
Rapport de stage de fin de formation pour l’obtention du DTS 2014
Réalisé par Isis ADEBIYI et Philippey HOUNKPONOU VI
2. Fonctionnement de la chaine de transmission......................21
3. Les équipements d’énergie ......................................................23
CHAPITRE II : DEROULEMENT DU STAGE.....................................28
SECTION 1 : Tâches effectuées .......................................................29
I. Travaux théoriques ......................................................................29
1. Notion de fibre optique .............................................................29
2. LA TECHNIQUE SDH .................................................................34
3. La technique WDM ....................................................................35
4. La technologie FTTx..................................................................37
II. Travaux pratiques......................................................................38
1. Les activités de maintenance préventive ...............................38
2. Les activités de maintenance curative....................................39
3. Synoptique du réseau optique béninois.................................40
4. Réalisation d’un projet de liaison optique..............................40
4.1 Comparaison CWDM/DWDM.......................................................41
4.2 Comparaison des fibres..............................................................47
SECTION 2: Problèmes du centre, suggestions et impressions..48
I. Problèmes .....................................................................................48
I. Suggestions ..................................................................................49
II. Impressions................................................................................50
CONCLUSION.....................................................................................51
Bibliographie ......................................................................................52
Webographie ......................................................................................52
ANNEXES...............................................................................................I
Annexe 1 : Organigramme de Bénin-Télécoms S.A.........................II
Annexe 2 : Synoptique du réseau national..................................... IV

Station de cable sous marin sat3 cotonou

  • 1.
    Rapport de stagede fin de formation pour l’obtention du DTS 2014 RAPPORT DE STAGE DE FIN DE FORMATION POUR L’OBTENTION DU DIPLÔME DE TECHNICIEN SUPÉRIEUR EN TELECOMMUNICATIONS (DTS) OPTION : Technique FILIERE : RESEAUX-TELECOMS Présenté par: Isis ADEBIYI & Philippey HOUNKPONOU Sous la direction de: Maître de Stage Maître de Rapport M. Yves BACHIOUMBA & M. Patrick SOTINDJO Technicien à la Station de Câble Sous-marin de Cotonou Formateur à l’ESTB Promotion 2012 – 2014 Septembre 2014
  • 2.
    Rapport de stagede fin de formation pour l’obtention du DTS 2014 Page d’identification du jury Président du jury : Membre du jury N°1 : Membre du jury N°2 :
  • 3.
    Rapport de stagede fin de formation pour l’obtention du DTS 2014 Réalisé par Isis ADEBIYI et Philippey HOUNKPONOU i DEDICACE Je dédie ce travail à mes parents pour leur amour, leurs sacrifices et pour tous les enseignements qu’ils m’ont transmis depuis mon enfance. Que Dieu les protège et leur prête une longue vie. Isis ADEBIYI Ce travail est dédié à mon père décédé trop tôt, qui, m’a toujours motivé dans mes études. J’espère qu’il apprécie cet humble document comme preuve de reconnaissance. Puisse Dieu, le tout puissant, l’avoir en sa sainte miséricorde. HOUNKPONOU Philippey
  • 4.
    Rapport de stagede fin de formation pour l’obtention du DTS 2014 Réalisé par Isis ADEBIYI et Philippey HOUNKPONOU ii REMERCIEMENTS La rigueur scientifique et les exigences d’un travail sont souvent au-delà des seules capacités de l’étudiant. Il serait audacieux pour nous d’entrer dans le vif du sujet sans nous acquitter d’une dette de reconnaissance auprès des personnes qui ont contribué à la réalisation de ce modeste travail. Nous saisissons l’occasion qui nous est offerte, pour exprimer notre profonde reconnaissance à toutes ces âmes généreuses qui nous ont aidés de près ou de loin à mener et à finaliser ce travail. Nous adressons nos sincères remerciements à Dieu tout puissant qui nous a accordé sa protection et la force de réaliser ce travail. Notre gratitude va également à l’endroit de la Direction Générale de Bénin Télécoms SA pour nous avoir permis d’effectuer notre stage au sein de la Division de Transmission et Transit. . Nous remercions aussi très sincèrement :  Monsieur Mesmer AYIKPE, coordonnateur de l’École Supérieure des Télécommunications du Bénin (ESTB);  les membres de l'administration de l’ESTB et tous nos formateurs qui ont fait de nous des techniciens de par leur rigueur et leur efficacité au travail;  Monsieur Patrick SOTINDJO, pour sa disponibilité, sa simplicité, sa rigueur et son sens du devoir qui nous a permis de mener à terme la rédaction de ce rapport ;  notre maître de stage Mr. Yves BACHIOUMBA ;  l’ensemble du personnel de la station de câble sous-marin pour la connaissance qu’ils ont pu nous transmettre durant tout le stage et les différents conseils qu’ils nous ont prodigués;  la famille HOUNKPONOU et ADEBIYI ; nos camarades pour leur soutien et leur confiance
  • 5.
    Rapport de stagede fin de formation pour l’obtention du DTS 2014 Réalisé par Isis ADEBIYI et Philippey HOUNKPONOU iii SIGLES ET ABREVIATIONS ACE : African Coast to Europe ADM: Add and Drop Multiplexer ADSL : Asymmetric Digital Subscriber Line AIS: Automatic Identification System AOF: Afrique Occidentale Française BMDX : Band Multiplexer/Demultiplexer BU: Branch Unit CM: Code Mark CMDX: Channel Multiplexer/Demultiplexer CTC: Cable Terminating Cubicle CWDM: Coarse Wavelength Division Multiplexing DCPDB: Direct Current Power Distribution Board DWDM: Dense Wavelength Division Multiplexing FH: Faisceaux Hertziens FTTB: Fiber To The Building FTTC: Fiber To The Cabinet FTTH: Fiber To The Home/ Office
  • 6.
    Rapport de stagede fin de formation pour l’obtention du DTS 2014 Réalisé par Isis ADEBIYI et Philippey HOUNKPONOU iv FTTx: Fiber To The (x) INS: Inverseur Normal Secours IP: Internet Protocol LM: Light Manager LSIU: Line Supervision Interface Unit LU: Lambda Unit NM: Network Management NOC: Network Operating Center OPT: Office des Postes et Télécommunications PDH: Plesiochronous Digital Hierarchy PFE: Power Feeding Equipment PSUP: Power Supply PTT: Postes Téléphones et Télégraphes PU: Power Unit RM: Regional Manager RNIS: Réseau Numérique à Intégration de Service SAFE: South Atlantic Far East SAT 3: South Atlantic Number Three SBEE: Société Béninoise d’Energie Electrique
  • 7.
    Rapport de stagede fin de formation pour l’obtention du DTS 2014 Réalisé par Isis ADEBIYI et Philippey HOUNKPONOU v SDH: Synchronous Digital Hierarchy SLTE: Submarine Line Terminating Equipement SMS: Submarine Management System TRBD: Transponder Board VOA: Variable Optical Attenuator WASC: West Africa Submarine Cable WDM: Wavelength Division Multiplexing
  • 8.
    Rapport de stagede fin de formation pour l’obtention du DTS 2014 Réalisé par Isis ADEBIYI et Philippey HOUNKPONOU vi LISTE DES TABLEAUX Tableau 1 : Produits et services de BENIN TELECOMS-S.A...........4 Tableau 2 : Composants de la zone des cartes logiques ..............10 Tableau 3 : Cartes du sous Rack 1 de la SLTE ...............................11 Tableau 4 : Cartes du sous Rack 2 de la SLTE ...............................12 Tableau 5 : Cartes de la zone d'accès de l'ADM 1670 SM .............15 Tableau 6 : Cartes de la zone d'accès de l'ADM 1670 SM .............15 Tableau 7 : Cartes de la zone d'accès de l'ADM 1660 SM .............17 Tableau 8 : Cartes de la zone de base de l'ADM 1660 SM .............18 Tableau 9 : Composants du DCN .....................................................19 Tableau 10 : Composants de la SMS ...............................................20 Tableau 11 : Performances des fibres optiques.............................32 Tableau 12 : Différents débits SDH ..................................................34 Tableau 13 : Les différents modes du WDM ...................................36 Tableau 14 : Valeurs des tensions au niveau de l'INS et du TGBT mesurées le 17/09/2014 .....................................................................39 Tableau 15 : Caractéristiques de la fibre.........................................41 Tableau 16 : Caractéristiques des émetteurs/CWDM.....................42 Tableau 17 : Caractéristiques de la fibre.........................................43 Tableau 18 : Caractéristiques des émetteurs/DWDM.....................43 Tableau 19 : Paramètres des liaisons et résultats des simulations .........................................................................................47
  • 9.
    Rapport de stagede fin de formation pour l’obtention du DTS 2014 Réalisé par Isis ADEBIYI et Philippey HOUNKPONOU vii LISTE DES FIGURES Figure 1 : Architecture du réseau SAT-3 / WASC/SAFE ..................7 Figure 2 : Organigramme de la Station de Câble Sous-marin de Cotonou.................................................................................................8 Figure 3 : Fonctionnement de la SLTE en émission ......................13 Figure 4 : Fonctionnement de la SLTE en réception......................14 Figure 5 : Schéma de croisement au niveau du répartiteur ..........17 Figure 6 : Supervision des équipements.........................................20 Figure 7 : Plan illustratif du site d’implantation de la station .......22 Figure 8 : Chaîne de transmission de la Station.............................23 Figure 9 : Schéma synoptique des différents secteurs d’énergie de la station..............................................................................................26 Figure 10 : Différentes parties de la fibre optique..........................29 Figure 11 : Fibre multimode à saut d’indice....................................30 Figure 12 : Fibre multimode à gradient d’indice.............................31 Figure 13 : Fibre optique monomode...............................................32 Figure 14 : Structure d’un câble sous-marin double blindé..........33 Figure 15 : Arbre de multiplexage SDH ...........................................35 Figure 16 : Diagramme d’une liaison par multiplexage en longueurs d’onde ...............................................................................36 Figure 17 : Le réseau local................................................................37 Figure 18 : Liaison CWDM.................................................................42 Figure 19 : Liaison DWDM.................................................................44 Figure 20 : Diagramme de l’œil CWDM à 30 km..............................45 Figure 21 : Diagramme de l’œil DWDM à 30 km..............................45 Figure 22 : Courbes des facteurs de qualité/CWDM et DWDM .....46 Figure 23 : Courbes des taux d’erreur binaire/CWDM et DWDM ..46 Figure 24 : Facteurs de qualité fibres multimode / monomode ....47
  • 10.
    Rapport de stagede fin de formation pour l’obtention du DTS 2014 Réalisé par Isis ADEBIYI et Philippey HOUNKPONOU viii SOMMAIRE INTRODUCTION....................................................................................1 CHAPITRE I : Présentation de la structure d’accueil et du réseau SAT-3.....................................................................................................2 SECTION 1 : Présentation de Bénin-Télécoms S.A .........................3 I. Historique et Statut de Bénin-Télécom S.A.................................3 II. Mission et organisation de Bénin-Télécoms S.A.....................4 SECTION 2 : Présentation du Réseau SAT-3 et de la ......................5 Station de Câble Sous-marin de Cotonou.........................................5 I. Présentation du Réseau SAT-3.....................................................6 II. Présentation de la Station de Câble Sous-marin.....................7 III. Environnement technique de la station ....................................8 CHAPITRE II : DEROULEMENT DU STAGE.....................................28 SECTION 1 : Tâches effectuées .......................................................29 I. Travaux théoriques ......................................................................29 II. Travaux pratiques......................................................................38 SECTION 2: Problèmes du centre, suggestions et impressions..48 I. Problèmes .....................................................................................48 I. Suggestions ..................................................................................49 II. Impressions................................................................................50 CONCLUSION.....................................................................................51
  • 11.
    Rapport de stagede fin de formation pour l’obtention du DTS 2014 Réalisé par Isis ADEBIYI et Philippey HOUNKPONOU 1 INTRODUCTION Depuis les années 70, l’on parlait de la révolution des fibres optiques qui, permettrait le transit d’une quantité prodigieuse d’informations. Pourtant ces fibres se sont fait attendre longtemps. C’est seulement dans les années 80 que la fibre a commencé dans les réseaux publics. Grâce au projet de câble sous-marin SAT3/WASC/SAFE, le Bénin n’est pas resté en marge des bienfaits de ce nouveau support. Ce réseau de câble sous-marin offre actuellement au Bénin une capacité théorique de 40Gbit/s. En vue de comprendre les techniques d’exploitation des capacités de la fibre optique sur le réseau de câble sous-marin, nous avons choisi d’effectuer notre stage à la Station de Câble Sous-marin de Cotonou. Ce stage de deux mois vient mettre fin à notre formation de Technicien Supérieur en Réseaux-Télécoms, effectuée à l’Ecole Supérieure des Télécommunications du Bénin (ESTB). Le présent rapport retrace le déroulement de notre stage au sein de cette structure. Il s’articule autour de plusieurs points. Tout d’abord, nous présentons Bénin-Télécoms S.A et la station de câble sous-marin. Ensuite nous parlerons des tâches exécutées au cours de notre stage. Ces tâches ont été regroupées en deux catégories : les tâches théoriques qui regroupent les recherches à nous confier sur les techniques d’exploitation de la fibre optique et les tâches pratiques réalisées sur le lieu du stage. A cette étape, une attention particulière sera portée sur le projet qui nous a été confié consistant en l’étude comparative des techniques de multiplexages CWDM et DWDM à travers la simulation de ces liaisons dans le logiciel Optisystem. Enfin, nous donnerons nos appréciations par rapport au stage.
  • 12.
    Rapport de stagede fin de formation pour l’obtention du DTS 2014 Réalisé par Isis ADEBIYI et Philippey HOUNKPONOU 2 CHAPITRE I : Présentation de la structure d’accueil et du réseau SAT-3
  • 13.
    Rapport de stagede fin de formation pour l’obtention du DTS 2014 Réalisé par Isis ADEBIYI et Philippey HOUNKPONOU 3 SECTION 1 : Présentation de Bénin-Télécoms S.A I. Historique et Statut de Bénin-Télécom S.A 1. Historique Le 1er juillet 1890 le premier bureau des Postes Téléphones et Télégraphes (PTT) du Bénin, actuelle recette principale de Cotonou a été créé par Victor BALLOT. Puis ensuite ceux d’Agoué (1893), de Grand-Popo (1893) et de Porto Novo (1894) virent le jour. Le 30 juin 1950 l’éclatement de l’Afrique Occidentale Française (AOF) a favorisé la réalisation du transfert de propriété des PTT à l’état dahoméen par le décret du 30 juin 1959. C’est ainsi que le service des Postes Téléphones et Télégraphes (PTT) a été érigé en OPT (Office des Postes et Télécommunications) par la loi N°59-32 du 19 décembre 1959. En ce moment l’OPT se résumait à 35 bureaux de postes et quelques liaisons télégraphiques. Le 09 juin 1999 le conseil des ministres a adopté « la note de stratégie du secteur des télécommunications » qui prévoit la libéralisation de cette activité à travers deux (2) projets de lois sur les principes régissant les secteurs des télécommunications et des postes. C’est ainsi qu’en 2004 la séparation devient une réalité par le décret N°2004-2005 du 05 Mai ; La Poste du Bénin SA et Bénin Télécoms SA venaient de voir le jour. 2. Statut Née de la scission de l’OPT en la Poste du Bénin et Bénin Télécoms selon le décret n°2004-2005 du 05 Mai 2004, l’entreprise Bénin Télécoms a été effectivement créée le 1er Janvier 2005. Cette entreprise est régie par la
  • 14.
    Rapport de stagede fin de formation pour l’obtention du DTS 2014 Réalisé par Isis ADEBIYI et Philippey HOUNKPONOU 4 convention collective du travail ; elle est donc une entreprise publique à caractère commercial et industriel. Elle est dotée d’une personnalité morale et d’une autonomie financière. Étant l’opérateur historique des télécommunications au Bénin, elle détient le monopole de l’exploitation industrielle et commerciale de certains produits tels que la téléphonie fixe, les interconnexions entre les différents opérateurs de téléphonie. II. Mission et organisation de Bénin-Télécoms S.A 1. Mission BENIN TELECOMS S.A a pour mission principale de fournir à toute la population béninoise des services des télécommunications de toute nature (téléphonie, données, etc.), rapidement accessibles, fiables et compétitifs de façon à jouir de la confiance de la clientèle et de garantir la validité et la réputation de l’entreprise. La société ambitionne d’être reconnue comme le meilleur opérateur de services de télécommunications à travers une gamme variée de produits et services adaptés aux besoins des acteurs de la vie socio-économique du Bénin comme le montre le tableau de la page suivante. Tableau 1 : Produits et services de BENIN TELECOMS-S.A
  • 15.
    Rapport de stagede fin de formation pour l’obtention du DTS 2014 Réalisé par Isis ADEBIYI et Philippey HOUNKPONOU 5 2. Organisation Par la Décision N°0039/BT/DG du 16 Mai 2014 portant Organisation et Attributions des Structures Centrales de Bénin Télécoms S.A, les différentes directions de Bénin Télécoms S.A se présentent comme suit :  la Direction Générale(DG) ; - la Direction de la Veille, Ingénierie et Planification(DVIP) ; - la Direction de la Gestion des Infrastructures et Services(DGIS) ; - la Direction des Solutions Marketing(DSM) ; - la Direction des Finances et du Patrimoine (DFP); - la Direction des Ressources Humaines, réglementation et Communication(DRHC) ; - la Direction de l’Audit, Risques et qualité(DAR) ; - la Direction des Systèmes d’Information et de l’Energie(DSIE). - L’organigramme présenté en annexe 1, montre l’architecture organisationnelle de ces différentes directions. SECTION 2 : Présentation du Réseau SAT-3 et de la Station de Câble Sous-marin de Cotonou La Station de Câble Sous-marin de Cotonou, lieu de notre stage est un centre qui exerce ses activités sous la tutelle de la Direction de la Gestion des Infrastructures et Services (DGIS) plus précisément sous la supervision de la Division de transmission et transit. Elle est située au quartier les cocotiers à environ 200m de l’aéroport Cardinal Bernardin Gantin de Cotonou. Elle est dans la rue située entre le supermarché EREVAN et la Société de Sécurité des Services (3S) sur le boulevard CEN-SAD.
  • 16.
    Rapport de stagede fin de formation pour l’obtention du DTS 2014 Réalisé par Isis ADEBIYI et Philippey HOUNKPONOU 6 I. Présentation du Réseau SAT-3 Le 28 mai 2002, le câble sous-marin a été inauguré à Dakar. Il appartient au consortium SAT3/WASC/SAFE dont l’objectif est de connecter l'Afrique, par la mer, au réseau mondial de câbles à fibres optiques; développant ainsi les services téléphoniques de base et les services larges bandes et multimédias comme Internet. Ce câble est long d’environ 28800 km et peut être regroupé en deux parties: La partie SAT-3/WASC longue de 15000 km et la partie SAT-3/SAFE longue de 13800 km. L’architecture de la SAT-3/WASC, artère principale du réseau, est constituée des segments Nord et Sud. Le segment Nord s’étend du Portugal au Ghana en passant par l’Espagne et le Sénégal avec une capacité de 920 Gbit/s. Le segment Sud d’une capacité de 800 Gbit/s quant à lui s’étend de la Côte-d’Ivoire en Afrique du Sud en prenant en compte: le Benin, le Nigeria, le Cameroun, le Gabon et l’Angola. Dans le but d’assurer la continuité du trafic entre ces deux segments, il a été réalisé un anneau replié entre la station de la Côte-d’Ivoire et celle du Ghana. Le SAT-3 SAFE prend source en Afrique du Sud et dessert la Réunion, l’Ile Maurice, l’Inde et la Malaisie. La figure de la page suivante montre l’architecture du réseau SAT-3/WASC/SAFE.
  • 17.
    Rapport de stagede fin de formation pour l’obtention du DTS 2014 Réalisé par Isis ADEBIYI et Philippey HOUNKPONOU 7 Figure 1 : Architecture du réseau SAT-3 / WASC/SAFE II. Présentation de la Station de Câble Sous-marin La Station de Câble Sous-marin de Cotonou fût inaugurée le vendredi 08 Novembre 2002. Elle est chargée de:  l’exploitation et de la gestion technique des équipements assurant les communications par le câble sous-marin ;  la maintenance préventive et curative des équipements de la station. Du point de vue administratif, le centre d’atterrissement du câble sous- marin du Bénin fonctionne grâce à :  un chef centre qui coordonne toutes les activités de la station ;  cinq techniciens qui se chargent de la supervision, de l’exploitation et de la maintenance des équipements. Il est à noter que la station dispose également d’autres agents qui veillent à l’entretien et à la sécurité du centre.
  • 18.
    Rapport de stagede fin de formation pour l’obtention du DTS 2014 Réalisé par Isis ADEBIYI et Philippey HOUNKPONOU 8 L’organigramme de la station est la suivante : Figure 2 : Organigramme de la Station de Câble Sous-marin de Cotonou III. Environnement technique de la station 1. Les équipements de transmission 1.1 La PFE (Power Feeding Equipment) La station de Cotonou est reliée au câble principal grâce à un certain nombre d’équipements immergés. Ces équipements pour leur fonctionnement ont besoin d’énergie électrique fournit par un équipement appelé PFE. La PFE est donc un équipement de télé alimentation qui permet d’alimenter le répéteur et l’Unité de Branchement BU (Branch Unit). Elle est composée de trois baies: la baie CTC et les deux baies PU.  la baie CTC Le câble terrestre venant de la chambre de plage abouti sur le Cable terminating shelf où le cuivre contenu dans le câble est séparé de la partie optique. Les fibres optiques sont ensuite rangées dans un répartiteur optique Chef centre Techniciens Agents d'entretien Agents de sécurité
  • 19.
    Rapport de stagede fin de formation pour l’obtention du DTS 2014 Réalisé par Isis ADEBIYI et Philippey HOUNKPONOU 9 au niveau de la Fiber terminating shelf pour aboutir sur un autre répartiteur au niveau de la SLTE. La baie CTC est également composée de l’Alarm concentrator shelf (baie de concentration des alarmes) qui sert à déporter les alarmes de la CTC vers les PU ; du System Earth Isolator (terre marine) qui permet la commutation de l’équipement sur la terre station ou marine et de la Dummy load (charge fictive) utilisée pour tester localement les PU (Power Unit) grâce à la résistance de charge variable qui la constitue grâce au câble de terre station.  les deux baies Power Unit (PU) : Ce sont ces baies qui produisent l’énergie envoyée aux équipements immergés. Elles convertissent le courant continu basse tension (48 V) reçue en un courant continu haute tension de 2500V. Elles envoient 900mA sur la ligne. On retrouve au niveau des PU :  une zone des connexions extérieures qui comportent la clé Interlock qui sécurise l’accès à l’équipement, deux(02) interrupteurs Main Supply et Auxiliaire Supply qui permettent d’isoler respectivement le convertisseur et les zones auxiliaires de la PU en cas de problèmes, quatre(04) fusibles assurant la protection de l’équipement contre les surtensions;  deux panneaux de contrôle qui permettent d’afficher la tension et l’intensité de chaque PU et aussi les alarmes ;  un Digital Panel Meter qui permet l’affichage des données de fonctionnement de l’équipement notamment la valeur du courant émis en ligne, celle recommandée et aussi celle des batteries ;  un Control Panel qui constitue la partie intelligente de chacune des PU et qui assure leur gestion, celle des alarmes et la configuration de la PFE.
  • 20.
    Rapport de stagede fin de formation pour l’obtention du DTS 2014 Réalisé par Isis ADEBIYI et Philippey HOUNKPONOU 10  Une zone des cartes logiques qui comporte plusieurs cartes énumérées dans le tableau suivant : Tableau 2 : Composants de la zone des cartes logiques Cartes Nombres Fuse panel 1 Logic Fuse 1 Curent Control 1 Elect/Face 1 Micro Unit 1 D’Alarmes 2 D’Alimentation 3 1.2 La SLTE (Submarine Line Terminal Equipment) Il sert d’interface entre le réseau sous-marin et les équipements SDH. Son rôle est d’effectuer le multiplexage/démultiplexage DWDM et de préparer le signal pour son envoi en ligne vers le réseau SAT-3. L’équipement SLTE utilisé à la station de câble sous-marin de Cotonou est de type 1620 LM de fabrication ALCATEL.  Description de la SLTE 1620 LM La station de câble sous-marin de Cotonou possède deux équipements SLTE qui transmettent les informations dans deux directions (Accra et Douala) avec une capacité de 40Gbit/s chacun. L’équipement SLTE est constitué de deux Sous Racks, un TRU (Top Rack Unit) chargé de la remontée des alarmes pour la supervision de l’équipement
  • 21.
    Rapport de stagede fin de formation pour l’obtention du DTS 2014 Réalisé par Isis ADEBIYI et Philippey HOUNKPONOU 11 en interne et des FAN UNIT par Sous Rack pour le refroidissement de l’équipement. Sous Rack 1 Ce compartiment assure le multiplexage/démultiplexage de bande et est constitué de plusieurs cartes présentées dans le tableau suivant : Tableau 3 : Cartes du sous Rack 1 de la SLTE N° Cartes Rôles 1 ESCT 2000 (Equipment Shelf Controller) assure le contrôle et la gestion de l’équipement SLTE. 2 BMDX (Band Multiplexer/Demultiplexer) assure le multiplexage ou le démultiplexage des longueurs d’ondes. 3 LSIU (Line Supervisor Interface Unit) Reçoit les informations de gestions du système et assure la remontée des alarmes vers le TRU et les SMS. 4 EMPM (External Pump Laser Module) Supporte les lasers d’émission. 5 LOFA (Line Optical Fiber Amplifier) Permet l’amplification du signal optique à l’émission et à la réception afin de lui garantir une qualité optimale. 6 EASE 2000 Assure la sauvegarde des informations de configuration de l’équipement. 7 LSGC (Line Supervision Gain Cell) Permet la supervision des équipements immergés.
  • 22.
    Rapport de stagede fin de formation pour l’obtention du DTS 2014 Réalisé par Isis ADEBIYI et Philippey HOUNKPONOU 12 Sous Rack 2 Ce compartiment assure le multiplexage/démultiplexage de canaux et la collecte des signaux agrégats venant des ADM 1670 SM. Il est constitué de plusieurs cartes présentées dans le tableau suivant : Tableau 4 : Cartes du sous Rack 2 de la SLTE N° Cartes Rôle 1 ESCT 2000 (Equipment Shelf Controller) assure le contrôle et la gestion de l’équipement SLTE. 2 CMDX (Channel Multiplexer/Démultiplexer) assure le multiplexage des canaux en bandes ou le démultiplexage des bandes en canaux. 3 TRBC (Tributary Concentrator) Elle assure la transposition du signal SDH en WDM et vice-versa. 4 DCM (Dispersion Compensation Module) Elle assure la compensation des signaux.  Fonctionnement A l’émission : Les signaux de 40Gbit/s qui parviennent à la SLTE sont transposés en différentes longueurs d’ondes grâce à un Transpondeur (TRBC), puis amplifiés, compensés et amplifiés de nouveau. Ils sont multiplexés par groupe de huit au niveau de la carte CMDX pour avoir des bandes qui sont à leur tour multiplexés par groupe de douze au niveau de la carte BMDX afin d’obtenir un signal C-BAND (λ0 de 1552,52 nm et 1554,13 nm). Le signal résultant est amplifié et compensé. On y ajoute les signaux de gestion et de voies de services. Puis, ils sont envoyés vers le réseau. La figure suivante illustre le fonctionnement de la SLTE à l’émission.
  • 23.
    Rapport de stagede fin de formation pour l’obtention du DTS 2014 Réalisé par Isis ADEBIYI et Philippey HOUNKPONOU 13 A la réception : Le signal provenant du répéteur est reçu, amplifié, compensé puis amplifié à nouveau. Ce signal est démultiplexé en douze bandes au niveau de la carte BMDX. Les douze bandes issues du BMDX sont chacune démultiplexées en huit canaux au niveau de la carte CMDX. Ces derniers sont amplifiés, compensés puis à nouveau amplifiés et dirigés vers le transpondeur où ils sont convertis en signaux SDH; ils sont enfin acheminés vers les équipements ADM (1670 SM et 1675 LU). Le schéma ci-après montre me fonctionnement de la SLTE à la réception. Figure 3 : Fonctionnement de la SLTE en émission
  • 24.
    Rapport de stagede fin de formation pour l’obtention du DTS 2014 Réalisé par Isis ADEBIYI et Philippey HOUNKPONOU 14 Figure 4 : Fonctionnement de la SLTE en réception 1.3 L’ADM ALCATEL 1670 SM L’équipement ADM1670 SM est un multiplexeur à insertion et extraction de trame. Il permet d’injecter et d’extraire des débits intermédiaires d’un haut débit déjà constitué. Celui de la station de câble sous-marin de Cotonou a une capacité de 10Gbps. Il se retrouve entre la SLTE et l’ADM 1660 SM. Il est relié à l’ADM 1660 SM par le biais du répartiteur. Il est constitué d’une baie Master Shelf et d’une baie Tributary Shelf. Ces deux baies sont chacune constituées de trois (03) zones qui fonctionnent avec des cartes. La zone d’accès C’est la partie de l’équipement qui draine les affluents bas débits (STM 1) grâce à des cartes d’accès. Elle est composée de différentes cartes regroupées dans le tableau suivant.
  • 25.
    Rapport de stagede fin de formation pour l’obtention du DTS 2014 Réalisé par Isis ADEBIYI et Philippey HOUNKPONOU 15 Tableau 5 : Cartes de la zone d'accès de l'ADM 1670 SM N° Cartes Rôles 1 CONGI A et B assurent l’alimentation de l’équipement. 2 Accès offrent les interfaces STM1 optique et électrique. 3 HPROT assure la protection des cartes d’accès contre les surtensions. La zone logique ou zone de base Elle assure la gestion logique des signaux. Elle est composée de plusieurs cartes regroupées dans le tableau suivant. Tableau 6 : Cartes de la zone d'accès de l'ADM 1670 SM N° Cartes Rôles 1 Matrix A et B gère les cross-connexions avec les ports. 2 Port permet la gestion logique des différents débits 3 EQUICO permet de faire les opérations de configuration. Elle contient une carte FLASH pour stocker la configuration de l’équipement et une interface de connexion pour le Craft-terminal. 4 AGREGAT (4 cartes) Assurent le multiplexage et le démultiplexage des signaux.
  • 26.
    Rapport de stagede fin de formation pour l’obtention du DTS 2014 Réalisé par Isis ADEBIYI et Philippey HOUNKPONOU 16 La zone des liens C’est cette partie de l’équipement qui permet la mise en place des liaisons. Elle comporte la carte HC-LINKE qui fait le lien entre la baie Tributary Shelf et la baie Master Shelf. Ces deux baies comportent chacune une zone de ventilation.  Fonctionnement A l’émission, les signaux venant de l’ADM 1660 SM sont reçus par des liens électriques et optiques au niveau des cartes d’accès. Ils sont traités au niveau de la zone de base par les cartes logiques. A partir de cette zone, le trafic est envoyé sur le Master à travers les cartes HC-LINK. Les signaux reçus sont ensuite envoyés vers les cartes agrégats situées au niveau du master. A la réception, le signal est reçu de l’équipement SLTE au niveau des cartes agrégats du Master Shelf. Ce signal est démultiplexé et envoyé par les cartes HC-LINK vers la zone logique du Tributary Shelf. Il est ensuite envoyé dans la zone de base où il est traité par les cartes port et envoyé à travers les cartes d’accès en STM1 au répartiteur électrique et en STM4 au répartiteur optique. 1.4 Le répartiteur Le répartiteur, est un dispositif de croisement ; il réalise l’interconnexion entre les interfaces des cartes d’accès de l’ADM 1670 SM et l’ADM 1660 SM. La station de câble sous-marin de Cotonou en possède deux : - le répartiteur électrique : pour croiser des ports électriques STM1 ; - le répartiteur optique : pour croiser les ports optiques STM1 et STM4. Le principe est illustré sur la figure de la page suivante :
  • 27.
    Rapport de stagede fin de formation pour l’obtention du DTS 2014 Réalisé par Isis ADEBIYI et Philippey HOUNKPONOU 17 Figure 5 : Schéma de croisement au niveau du répartiteur 1.5 L’ADM ALCATEL 1660 SM L’équipement ADM 1660 SM est un multiplexeur SDH. Il est composé de deux zones. la zone d’accès qui assure le renvoi des liens électriques vers le répartiteur. Il comporte essentiellement des cartes présentées dans le tableau qui suit. Tableau 7 : Cartes de la zone d'accès de l'ADM 1660 SM N° Cartes Rôles 1 CONGI alimentation de l’équipement 2 Service Synchronisation de l’équipement connexion à la voie de service et la 3 HPROT Protection des cartes d’accès 4 Accès Offre des débits STM1 Emission Réception Emission Réception ADM 1660 SM ADM 1670 SM Répartiteur
  • 28.
    Rapport de stagede fin de formation pour l’obtention du DTS 2014 Réalisé par Isis ADEBIYI et Philippey HOUNKPONOU 18 la zone de base qui comporte les différentes cartes énumérées dans le tableau ci-dessous. Tableau 8 : Cartes de la zone de base de l'ADM 1660 SM N° Cartes Rôles 1 Contrôleur PQ2/EQC Gère l’équipement et assure la remontée des alarmes vers la TRU et les superviseurs ; 2 Matrix Assure la connexion entre les différents ports ; 3 P16S1-4E Offre 4 interfaces STM4 4 Agrégat CO-64 Assure le multiplexage avec une capacité de 10Gbits/s  Fonctionnement A l’émission, le signal en provenance de l’ADM 1660 SM de Ganhi est reçu et démultiplexé par la carte agrégat (zone de base) de l’ADM 1660 SM de la station. Ce signal démultiplexé est envoyé sur les cartes d’accès de la zone d’accès puis envoyé sur l’ADM 1670 SM. A la réception, le signal est reçu de l’ADM 1670 SM sur les cartes d’accès. Ces signaux sont à nouveau multiplexés grâce à la carte agrégat puis envoyés vers Ganhi.
  • 29.
    Rapport de stagede fin de formation pour l’obtention du DTS 2014 Réalisé par Isis ADEBIYI et Philippey HOUNKPONOU 19 1.6 Le DCN et la SMS  Description du DCN Le DCN (Data Communication Network) est un réseau de communication de données dont dispose la station du câble sous-marin de Cotonou et dont les équipements sont logés dans une baie constituée de routeurs, de switchs ayant chacun des rôles spécifiques énumérés dans le tableau suivant : Tableau 9 : Composants du DCN Equipements Fonctionnement Rôles 2 routeurs 1 actif Permet au NOC (Network Operating Center) et à Alcatel Lucent d’accéder au SAT-3 pour les maintenances via le câble sous-marin. Dans le cas contraire la station terrienne d’Abomey-Calavi est utilisée. 1 en réserve 4 switch 2 actifs Permet aux terminaux de la salle de supervision d’être en relation avec les équipements. En effet, ces switchs sont reliés aux équipements à travers ses interfaces RJ45 dans le but de collecter les alarmes. 2 en réserve  Description de la SMS Le Submarine Management System mis en place à la station, a pour rôle d’assurer la gestion, la supervision et la configuration des équipements immergés, ceux de la station et de l’ADM 1660 SM de GANHI. Il est composé
  • 30.
    Rapport de stagede fin de formation pour l’obtention du DTS 2014 Réalisé par Isis ADEBIYI et Philippey HOUNKPONOU 20 d’applications installées sur des ordinateurs en réseau présentées dans le tableau suivant : Tableau 10 : Composants de la SMS N° Applications Rôles 1 1353 SH Permet la supervision de l’ADM 1670 SM. Il repose sur un serveur centralisé (1354RM) situé à Merlkbosstrand en Afrique du Sud. 2 1352 CM Permet la supervision de l’ADM 1660 SM de la station et celui de Ganhi. 3 clients SN10 et ZIC Assurent respectivement la supervision des équipements 1675 LU et SLTE. 4 AIS Live Permet de faire la supervision des côtes du Benin en collaboration avec les autorités maritimes. Figure 6 : Supervision des équipements
  • 31.
    Rapport de stagede fin de formation pour l’obtention du DTS 2014 Réalisé par Isis ADEBIYI et Philippey HOUNKPONOU 21 Les terminaux IP permettent de communiquer avec les autres stations de câbles sous-marins via les routeurs du DCN. 2. Fonctionnement de la chaine de transmission La station d’atterrissement de Cotonou est une station de branche située sur le segment Sud du réseau SAT-3/WASC. Par conséquent, elle est reliée au réseau international par une branche d’une longueur de 102 km environ sur laquelle nous disposons d’une BU et d’un Répéteur distant d’environ 50 km. En station, le câble sous-marin est arrêté au niveau de la BMH (Beach Man Home) chambre de plage au sein de laquelle se trouve une boite appelée PEL30 qui assure la jonction entre le câble sous-marin (sans ses deux protections en acier) et un câble terrestre. Le câble terrestre abouti sur l’équipement de télé-alimentation appelé PFE où la partie cuivrique du câble (utilisée pour l’alimentation électrique des équipements immergés que sont la BU et le Répéteur) est séparée de sa partie optique. Les fibres sont acheminées vers la SLTE où les signaux lumineux transportés par la fibre sont multiplexés ou démultiplexés en utilisant la technologie DWDM. La SLTE présente des interfaces vers l’équipement SDH de type ALCATEL 1670SM doté de ports. Les capacités SAT-3 activées sont déportées par un équipement SDH de type ALCATEL 1660 SM vers le centre de transmission international de Ganhi qui constitue le point de livraison des capacités aux clients. Les équipements 1660SM et 1670SM sont reliés par un répartiteur électrique et optique où est réalisé un croisement émission-réception et vice-versa. La supervision des équipements sous trafic est assurée grâce à des ordinateurs reliés au DCN sur lesquels sont installés des applications bien précises. Chacun de ces ordinateurs supervise un ou plusieurs équipements bien spécifiques. Ils permettent d’effectuer la sauvegarde des configurations de chaque équipement.
  • 32.
    Rapport de stagede fin de formation pour l’obtention du DTS 2014 Réalisé par Isis ADEBIYI et Philippey HOUNKPONOU 22 Les schémas suivants montrent respectivement le plan illustratif du site d’implantation de la station et la chaîne de transmission de la station. Figure 7 : Plan illustratif du site d’implantation de la station
  • 33.
    Rapport de stagede fin de formation pour l’obtention du DTS 2014 Réalisé par Isis ADEBIYI et Philippey HOUNKPONOU 23 Figure 8 : Chaîne de transmission de la Station 3. Les équipements d’énergie L’énergie occupe une place importante dans le domaine des télécommunications. Considérant le fait que les équipements de télécommunications doivent fonctionner 24h/24h et 7j/7j sans interruption, la station de câble sous-marin de Cotonou s’est dotée de tout un ensemble d’équipements dans ce domaine. Cet ensemble est structuré en trois secteurs principaux : Le secteur primaire Elle assure la production de l’énergie électrique dans la station de câble sous-marin et est composée :  du secteur public (SBEE) qui fournit à travers un transformateur une tension de 15KVolt/400Volt triphasée ;
  • 34.
    Rapport de stagede fin de formation pour l’obtention du DTS 2014 Réalisé par Isis ADEBIYI et Philippey HOUNKPONOU 24  d’une interface réseau grâce à laquelle, le secteur de la SBEE peut être isolé en cas de maintenance ou d’une baisse de tension.  de deux groupes électrogènes d’une puissance de 15 KVA (Kilo-Volt Ampère) chacun de marque SDMO ;  d’une armoire Inverseur Normal Secours (INS) permettant le choix de la source d’alimentation ;  d’un régulateur de tension pour réguler la tension à la sortie de l’Inverseur Normal Secours ;  d’un Tableau Général Basse Tension (TGBT) pour la distribution de l’énergie dans de bonnes conditions. L’ensemble de ces équipements est logé dans la salle des groupes. Le secteur secondaire Cette partie assure la conversion de l’énergie afin de fournir aux équipements des tensions continue de 48Volt et alternative 230Volt respectivement aux équipements de télécommunications (PFE, SLTE, ADM 1670 SM, ADM 1675 LU et ADM 1660SM) et aux autres installations (climatiseurs, DCN, lampes, etc.). Elle est constituée :  d’un transformateur d’isolement pour la protection des installations;  d’un redresseur de type SAFT disposant de deux baies comportant 04 modules chacune avec une capacité de 48 Volts et 400 Ampères dont le rôle est de convertir la tension alternative en tension continue ;  de deux lots de 24 accumulateurs fournissant chacun 2,23Volt soit une capacité de stockage de 48Volt ;  d’un onduleur de type 8001MT SAFT, constitué de 4 baies composées de 3 modules NSP801. Il est chargé de fournir la tension alternative après une coupure en attendant qu’un groupe démarre.
  • 35.
    Rapport de stagede fin de formation pour l’obtention du DTS 2014 Réalisé par Isis ADEBIYI et Philippey HOUNKPONOU 25 Le secteur tertiaire C’est à ce niveau qu’est utilisée l’énergie électrique produite. Elle est constituée de:  l’armoire DCPDB qui est un tableau de distribution de courant continu;  deux travées appelées ESU qui permettent l’alimentation des divers équipements dans la salle d’exploitation. 2. Alimentation des équipements Le courant de la SBEE arrive à la cabine de livraison avec une tension de 15KVolt. Cette tension est abaissée en une tension de 400Volt/230Volt alternatif grâce à un transformateur abaisseur puis dirigée vers une Interface Réseau qui l’acheminera vers l’armoire INS. Cette armoire a pour rôle d’analyser la qualité de la tension du secteur afin de savoir si un changement de source est nécessaire. Dans ce cas, il déclenche automatiquement le groupe électrogène ayant la priorité. Dans le cas échéant, l’énergie produite est envoyée au travers d’un régulateur vers le TGBT. Une partie de cette tension est ensuite envoyée vers le redresseur qui la redresse en tension continue pour l’alimentation des équipements de télécommunications au travers du DCPDB et pour charger ses batteries de secours. L’autre partie, elle est envoyée vers un onduleur dans le but d’alimenter les prises et la baie DCN. En cas de coupure, les deux lots d’accumulateurs et l’onduleur assurent la fourniture de l’énergie jusqu’à ce que la situation retourne à la normale. Tout ce procédé est illustré sur la figure suivante :
  • 36.
    Rapport de stagede fin de formation pour l’obtention du DTS 2014 Réalisé par Isis ADEBIYI et Philippey HOUNKPONOU 26 Figure 9 : Schéma synoptique des différents secteurs d’énergie de la station
  • 37.
    Rapport de stagede fin de formation pour l’obtention du DTS 2014 Réalisé par Isis ADEBIYI et Philippey HOUNKPONOU 27 Légende CUE : Cuve Externe CUI : Cuve Interne DCN: Data Communication Network DCPDB: Direct Current Power Distribution Board ESU : Equipment Supply Unit INS : Inverseur Normal Secours IR : Interface Réseau G1 /G2 : Groupe 1/2
  • 38.
    Rapport de stagede fin de formation pour l’obtention du DTS 2014 Réalisé par Isis ADEBIYI et Philippey HOUNKPONOU 28 CHAPITRE II : DEROULEMENT DU STAGE
  • 39.
    Rapport de stagede fin de formation pour l’obtention du DTS 2014 Réalisé par Isis ADEBIYI et Philippey HOUNKPONOU 29 SECTION 1 : Tâches effectuées Au cours de notre stage nous avons réalisé diverses tâches sous la tutelle de nos encadreurs. En effet, pendant les premiers jours de notre stage, nous avons été amenés à faire quelques travaux de recherche théorique. Tout au long de notre séjour, nous avons assisté le personnel de la station dans certaines de leur tâche. La présente section rend compte de l’ensemble de ces activités. I. Travaux théoriques Pendant les premiers jours de notre stage, nous avons été amenés à revoir nos connaissances sur la fibre optique et la SDH et à faire des recherches sur la technique de multiplexage WDM et le réseau d’accès FTTX. 1. Notion de fibre optique  Définition et principe de la fibre optique Une fibre optique est un fil en verre ou en plastique très fin qui a la propriété d’être un conducteur de la lumière et sert dans la transmission de données. Elle offre un débit d’information très élevé et un affaiblissement quasi nul (0,2 à 1,5dB/km). Une fibre optique est composée d’un cœur et d’une gaine le tout entouré d’un revêtement de protection comme le montre la figure ci-contre. Figure 10 : Différentes parties de la fibre optique
  • 40.
    Rapport de stagede fin de formation pour l’obtention du DTS 2014 Réalisé par Isis ADEBIYI et Philippey HOUNKPONOU 30  Différents types de fibres En télécommunications, il existe deux grandes familles de fibres optiques : les fibres optiques multimodes et les fibres optiques monomodes. Fibres optiques multimodes Les fibres optiques multimodes sont utilisées pour les liaisons courtes distances. Ces fibres présentent les caractéristiques suivantes :  une dispersion intermodale,  une bande passante limitée et dépendante de la longueur d’onde,  une portée limitée,  un affaiblissement linéique très important. Il existe deux principaux types de fibres multimodes : Fibres multimodes à saut d’indice Ce sont des fibres dont le diamètre du cœur est de 50 à 100 µm et celui de la gaine varie de 100 à 200 µm. Leur caractère multimode est dû à l’importance du diamètre du cœur qui permet aux signaux lumineux de prendre des chemins et des temps de propagation différents. Figure 11 : Fibre multimode à saut d’indice
  • 41.
    Rapport de stagede fin de formation pour l’obtention du DTS 2014 Réalisé par Isis ADEBIYI et Philippey HOUNKPONOU 31 Fibres multimodes à gradient d’indice Leur diamètre de cœur est de 50 à 80 µm, ce qui permet de réduire la dispersion intermodale et minimiser l’intervalle entre les temps de propagation des signaux. Figure 12 : Fibre multimode à gradient d’indice Différence entre fibre à saut d’indice et à gradient d’indice La différence entre les deux types fibres se trouve au niveau de la structure du cœur. L’indice du cœur de la fibre à saut d’indice est constant tandis que celui de la fibre à gradient d’indice varie c’est-à-dire diminue progressivement et tend vers l’indice de la gaine. Fibres optiques monomodes Elles ont un diamètre de cœur très petit (8 à 10 µm) qui permet un seul mode de propagation des signaux et corrige ainsi le problème de dispersion intermodale. Elles sont utilisées pour les liaisons grandes distances parce que les signaux se propagent pratiquement sans réflexion.
  • 42.
    Rapport de stagede fin de formation pour l’obtention du DTS 2014 Réalisé par Isis ADEBIYI et Philippey HOUNKPONOU 32 Figure 13 : Fibre optique monomode Tableau 11 : Performances des fibres optiques Fibres Débit (Gbit/s) Affaiblissement (dB/km) Portée Maximale Utilisations Multimode à saut d’indice 0,1 10 2km LAN ; Entreprises ; avions Multimode à gradient d’indice 1 10 2km Monomode 100 0,5 100km Tous types de liaisons surtout longue distance.  Câbles sous-marins à fibre optique Un câble sous-marin est un câble posé dans le fond marin, ou enfoui à faible profondeur, destiné à acheminer des communications ou à transporter de l'énergie électrique. Les câbles sous-marins de communication sont composés de fibres optiques contenues dans un tube, le tout entouré par : - des filins de renforcement en acier pour protéger les fibres ; - d’une couche de cuivre pour l’alimentation des équipements immergés;
  • 43.
    Rapport de stagede fin de formation pour l’obtention du DTS 2014 Réalisé par Isis ADEBIYI et Philippey HOUNKPONOU 33 - d’une couche isolante ; - d’une couche de protection en armures d’acier pour rendre le câble plus rigide. Sa structure est la suivante : Figure 14 : Structure d’un câble sous-marin double blindé
  • 44.
    Rapport de stagede fin de formation pour l’obtention du DTS 2014 Réalisé par Isis ADEBIYI et Philippey HOUNKPONOU 34 2. LA TECHNIQUE SDH  Définition La SDH est une technologie très serviable dans les transmissions internationales par fibre optique. Elle est caractérisée par le fait qu’une seule horloge pilote tous les équipements du réseau.  Principe de multiplexage Il s’agit de rendre synchrone les trains d’informations avant le multiplexage. Par conséquent, la SDH offre plusieurs avantages dans les transmissions internationales par fibre optique : - grande fiabilité de transmission ; - grande bande passante ; - possibilité d’insérer et d’extraire un affluent de débit faible d’un circuit à haut débit sans être obligé de le démultiplexer ; - facilité d’évoluer vers les hauts débits ; - facilité d’exploitation et de maintenance. Le débit de base utilisé en SDH est le STM1 (Synchronous Transfer Mode 1) signifiant mode de transfert synchrone de niveau 1. Tableau 12 : Différents débits SDH SDH Débits Support STM-1 155 Mbit/s Fibre optique ; radio ; coaxial STM-4 622 Mbit/s Fibre optique STM-16 2,5 Gbit/s Fibre optique STM-64 10 Gbit/s Fibre optique STM-256 40 Gbit/s Fibre optique
  • 45.
    Rapport de stagede fin de formation pour l’obtention du DTS 2014 Réalisé par Isis ADEBIYI et Philippey HOUNKPONOU 35 A la station de câble sous-marin les équipements permettant de faire le multiplexage SDH sont les ADM (1660 SM ; 1670 SM et 1675 LU). Pour obtenir un STM1, il faut multiplexer 63 E1. La figure ci-après décrit le principe de multiplexage SDH. Figure 15 : Arbre de multiplexage SDH 3. La technique WDM Le WDM (Wavelength Division Multiplexing) consiste à mélanger plusieurs signaux optiques sur une même fibre optique afin de multiplier la bande passante de celle-ci. L’idée est de reprendre le principe du multiplexage fréquentiel pour l’appliquer dans le domaine optique .En effet, si un signal électrique est composé de plusieurs fréquences, un signal optique est lui composé de plusieurs longueurs d’ondes. Sur la figure suivante se trouve le diagramme d’une liaison par multiplexage en longueurs d’onde.
  • 46.
    Rapport de stagede fin de formation pour l’obtention du DTS 2014 Réalisé par Isis ADEBIYI et Philippey HOUNKPONOU 36 Figure 16 : Diagramme d’une liaison par multiplexage en longueurs d’onde On distingue plusieurs types de WDM : Coarse-WDM, Dense-WDM, Ultra Dense-WDM. La différence qui existe entre ces différents types réside principalement dans l'espacement des canaux optiques utilisés. Voici un tableau détaillant les caractéristiques des modes WDM les plus répandus : Tableau 13 : Les différents modes du WDM Paramètres Coarse-WDM Dense-WDM Ultra Dense- WDM Nombre de longueur d'onde Jusqu’à 16 8 à 128 >400 Espacement des canaux (nm) 20 à 25 0,4 à 1,6 0,08 Fenêtre spectrale (nm) ~ 1260 - 1620 ~ 1500 – 1600 ~ 1500 - 1600
  • 47.
    Rapport de stagede fin de formation pour l’obtention du DTS 2014 Réalisé par Isis ADEBIYI et Philippey HOUNKPONOU 37 Les équipements qui permettent de faire le multiplexage WDM au niveau de la station sont les deux SLTE. Elles permettent de multiplexer des débits SDH sur des longueurs d’onde différentes afin d’atteindre sur une même fibre un très grand débit. 4. La technologie FTTx La fibre optique a aussi permis la naissance et l’exploitation de nouvelles technologies notamment le FTTx. Cette technologie permet d’acheminer grâce à la fibre de très haut débit à l’abonné. Il existe plusieurs acronymes pour cette technologie, chacun indiquant jusqu'à quel niveau de la liaison, la fibre optique est utilisée.  FTTH/FTTO (Fiber To The Home / Fiber To The Office) La fibre jusqu'au domicile ou au bureau de l’abonné, et la partie terminale en cuivre est très courte.  FTTB (Fiber To The Building) La terminaison de réseau optique est localisée au pied de l'immeuble. Le débit est ensuite partagé entre plusieurs abonnés par des liaisons en fil de cuivre. Figure 17 : Le réseau local
  • 48.
    Rapport de stagede fin de formation pour l’obtention du DTS 2014 Réalisé par Isis ADEBIYI et Philippey HOUNKPONOU 38 II. Travaux pratiques Durant notre stage, nous avons eu à effectuer plusieurs activités pratiques. Ces activités qui sont toutes des activités de maintenance nous ont permis d’apprécier le fonctionnement du centre. Elles peuvent être classées en deux catégories à savoir : - les activités de maintenance préventive ; - les activités de maintenance curative. 1. Les activités de maintenance préventive Une activité de maintenance préventive est toute tâche effectuée de façon journalière ou périodique de sorte à se prévenir d’éventuelles pannes. En ce qui concerne la station de câble sous-marin de Cotonou, les activités de maintenance préventive consistent à l’entretien journalier et hebdomadaire des équipements et installations de la station. De façon journalière, nous procédons au test de démarrage des deux groupes électrogènes pendant cinq minutes afin de nous assurer de la fiabilité de ces derniers en cas de besoin éventuel, ensuite à la vérification de l’état des Top Rack Unit ;de l’étanchéité des salles d’équipements puis du fonctionnement correct des climatiseurs et des modules de ventilation de chaque équipement ;nous vérifions également le niveau d’eau et d’huile au niveau des groupes électrogènes. De façon hebdomadaire, nous relevons : • la mesure des valeurs en tension de chaque accumulateur afin de nous assurer de leur bon fonctionnement en cas de besoin. Ces valeurs mesurées doivent être supérieures à 2V et ont varié de : 2,18 à 2,23 V pour le premier lot d’accumulateur ;
  • 49.
    Rapport de stagede fin de formation pour l’obtention du DTS 2014 Réalisé par Isis ADEBIYI et Philippey HOUNKPONOU 39 2,16 à 2,26 V pour le deuxième lot d’accumulateur. • les valeurs en tension au niveau des INS et TGBT afin de nous assurer de leur fonctionnement normal. Tableau 14 : Valeurs des tensions au niveau de l'INS et du TGBT mesurées le 17/09/2014 Tension entre : INS TGBT Références Lecture Références Lecture Deux phases 380V± 10 % RS= 380V ST= 390V TR= 400V 380V±10 % RS= 370V ST= 390V TR= 390V Une phase et un neutre 220V± 10 % RN=220V SN= 218V TN= 230V 220V±10 % RN= 220V SN= 220V TN= 230V • le niveau du gasoil des réservoirs (internes et externes) qui ne doit pas être en dessous de 40% ou 50%. En dessous de ces capacités, il faut faire un complément de gasoil. 2. Les activités de maintenance curative Elles ont pour rôle de résoudre les problèmes qui se posent à la station. Ces problèmes peuvent être de divers sources et de différents niveaux de gravité. Au cours de notre stage, nous n’avons pas été confrontés à des problèmes majeurs. Comme activité de maintenance curative nous avons eu à insérer un FAN Unit du 1670 SM ayant fait l’objet d’une réparation en France. Dans un premier temps, il a été question d’insérer ce FAN dans la partie qui lui ait réservée sur l’équipement et de le raccorder aux câbles d’alimentation et d’alarme; ensuite une observation d’alarme a été faite sur 24h, ce qui a permis de conclure à la réussite de l’opération.
  • 50.
    Rapport de stagede fin de formation pour l’obtention du DTS 2014 Réalisé par Isis ADEBIYI et Philippey HOUNKPONOU 40 3. Synoptique du réseau optique béninois Nous avons été chargé d’élaborer un synoptique du réseau optique béninois à partir de GANHI pour avoir une idée de la manière dont les capacités du SAT-3 sont distribuées à travers le Bénin. Nous avons donc été contraints de nous rendre au centre de transmission de GANHI où sont déportées l’ensemble des capacités actives du SAT-3.Le synoptique en annexe 3 est le synoptique du réseau national. 4. Réalisation d’un projet de liaison optique • Description du projet Le projet que nous présentons a pour but de vérifier l’hypothèse selon laquelle : - le CWDM offre une meilleure qualité de transmission en comparaison avec le DWDM ; - la fibre monomode est plus performante et plus fiable sur une longue distance que la fibre multimode. Ce projet consistera à la mise en place de ces différentes liaisons grâce à un logiciel de simulation d’une liaison optique appelé OPTISYSTEM. Cette simulation se fera aussi bien pour le multiplexage CWDM que pour le multiplexage DWDM et pour les différentes fibres. Nous pourrons apprécier la qualité et la performance de la transmission grâce à certains éléments d’appréciation aussi bien qualitatif que quantitatif. Nous avons retenu le diagramme de l’œil, le facteur de qualité et le taux d’erreur binaire. Pour ce faire nous avons mis en place des liaison composé d’émetteurs/récepteur reliés à un multiplexeur démultiplexeur et de fibre optique.
  • 51.
    Rapport de stagede fin de formation pour l’obtention du DTS 2014 Réalisé par Isis ADEBIYI et Philippey HOUNKPONOU 41 • Quelques définitions - Diagramme de l’œil Le diagramme de l'œil est, dans le domaine des télécommunications, un oscillogramme représentant des données numériques issues d'un récepteur. Il permet d'une manière très simple d'apprécier la qualité des signaux numériques reçus. L’œil ouvert traduit une transmission de bonne qualité tandis que l’œil fermé traduit une transmission de mauvaise qualité. Il s’obtient par la superposition des oscillogrammes obtenus à partir de chacun des bits composant le signal. Le nôtre sera obtenu directement à partir de notre logiciel de simulation OPTISYSTEM. - Facteur de qualité Le facteur de qualité est une grandeur qui permet d’évaluer de façon quantitative la qualité d’une transmission. Plus sa valeur est grande, meilleure est la transmission. Nous obtiendrons le facteur de qualité également grâce à OPTISYSTEM. - Taux d’erreur binaire Le taux d’erreur binaire est le rapport entre le nombre d’informations (bits) erronées reçues et le nombre d’informations (bits) transmises. 4.1 Comparaison CWDM/DWDM • Mise en place de la liaison CWDM Tableau 15 : Caractéristiques de la fibre Débit Atténuation (dB/Km) Dispersion chromatique 10GHz 0,2 16,75 Ps/nm/km
  • 52.
    Rapport de stagede fin de formation pour l’obtention du DTS 2014 Réalisé par Isis ADEBIYI et Philippey HOUNKPONOU 42 Tableau 16 : Caractéristiques des émetteurs/CWDM Emetteurs Longueurs d’ondes (nm) Puissances(w) 1 1511 0,001 2 1531 0,001 3 1551 0,001 4 1571 0,001 5 1591 0,001 6 1611 0,001 7 1631 0,001 8 1651 0,001 Figure 18 : Liaison CWDM
  • 53.
    Rapport de stagede fin de formation pour l’obtention du DTS 2014 Réalisé par Isis ADEBIYI et Philippey HOUNKPONOU 43 Mise en place d’une liaison DWDM Tableau 17 : Caractéristiques de la fibre Débit Atténuation (dB/Km) Dispersion chromatique 10GHz 0,2 16,75 Ps/nm/km Tableau 18 : Caractéristiques des émetteurs/DWDM Emetteurs Fréquences(THz) Puissances(w) 1 193,1 0,001 2 193,2 0,001 3 193,3 0,001 4 193,4 0,001 5 193,5 0,001 6 193,6 0,001 7 193,7 0,001 8 193,8 0,001
  • 54.
    Rapport de stagede fin de formation pour l’obtention du DTS 2014 Réalisé par Isis ADEBIYI et Philippey HOUNKPONOU 44 Figure 19 : Liaison DWDM Les résultats de ces simulations obtenus en faisant varier les longueurs de fibre et en relevant le taux d’erreur binaire et le facteur de qualité se trouvent sur les pages qui suivent.
  • 55.
    Rapport de stagede fin de formation pour l’obtention du DTS 2014 Réalisé par Isis ADEBIYI et Philippey HOUNKPONOU 45 Résultats des simulations Figure 20 : Diagramme de l’œil CWDM à 30 km Figure 21 : Diagramme de l’œil DWDM à 30 km
  • 56.
    Rapport de stagede fin de formation pour l’obtention du DTS 2014 Réalisé par Isis ADEBIYI et Philippey HOUNKPONOU 46 Figure 22 : Courbes des facteurs de qualité/CWDM et DWDM Figure 23 : Courbes des taux d’erreur binaire/CWDM et DWDM Discussion Après analyse des résultats obtenus, nous constatons que le CWDM offre un meilleur facteur de qualité que le DWDM et que le taux d’erreur binaire au niveau du DWDM est largement supérieur à celui du CWDM. Nous en déduisons que le CWDM est meilleur que le DWDM. Toutefois, le DWDM offre plus de canaux vu l’espacement entre les longueurs d’onde. 0 1 2 3 4 5 6 30 km 40 km 50 km 60 km 70 km 80 km Distances CWDM DWDM 0,00E+00 1,00E-04 2,00E-04 ,00E-043 00E-044, 5,00E-04 6,00E-04 7,00E-04 30 40 50 60 70 80 CWDM DWDM
  • 57.
    Rapport de stagede fin de formation pour l’obtention du DTS 2014 Réalisé par Isis ADEBIYI et Philippey HOUNKPONOU 47 4.2 Comparaison des fibres Tableau 19 : Paramètres des liaisons et résultats des simulations Figure 24 : Facteurs de qualité fibres multimode / monomode 0 50 100 150 200 250 300 1 Km 5 Km 10 Km Distances Fibre optique multimode Fibre optique monomode
  • 58.
    Rapport de stagede fin de formation pour l’obtention du DTS 2014 Réalisé par Isis ADEBIYI et Philippey HOUNKPONOU 48 DISCUSSION Après analyse des résultats obtenus, nous remarquons que le facteur de qualité de la fibre monomode sur n’importe quelle distance est nettement supérieur à celui de la fibre multimode. Nous pouvons alors affirmer que la fibre monomode est meilleure que la fibre multimode. SECTION 2: Problèmes du centre, suggestions et impressions I. Problèmes Durant notre séjour à la Station de Câble Sous-marin, nous avons eu à noter plusieurs problèmes, sur les plans techniques et sécuritaires. Sur le plan technique nous avons :  le manque de redondance au niveau du réseau national pour écouler le trafic du câble Sous-marin en cas de coupure du câble ;  l’inadéquation du système AIS par rapport aux réels besoins du centre car il ne permet pas de visualiser le chemin du câble sous-marin ;  un débit internet faible et instable pour assurer la supervision des bateaux au large grâce au système AIS ;  la rouille de l’antenne AIS dû à l’embrun marin ;  le disfonctionnement du second groupe électrogène ;  l’insuffisance et la vétusté des appareils de supervision mobile (Craft- terminal).
  • 59.
    Rapport de stagede fin de formation pour l’obtention du DTS 2014 Réalisé par Isis ADEBIYI et Philippey HOUNKPONOU 49 Sur le plan sécuritaire et organisationnel on peut noter :  un niveau de sécurisation du centre très bas par rapport au rôle que joue le centre dans les transmissions internationales ;  l’inexistence d’un système de vidéo surveillance pour contrôler de manière fiable les entrées et les sorties dans le centre ;  le nombre insuffisant du personnel de maintenance et le manque d’outils didactiques pour une bonne prise en charge des stagiaires. I. Suggestions Le manque de redondance au niveau du réseau national pour écouler le trafic du câble Sous-marin est un problème primordial car le câble sous-marin a été sectionné en mer à deux reprises et les utilisateurs béninois ont eu du mal à naviguer sur internet et à émettre des communications vers l’international. Il est nécessaire que dans le cadre de l’arrivée du second câble sous-marin ACE (African Coast to Europe), Bénin Télécoms puisse établir un lien de redondance entre la 1660 SM de Ganhi et l’équipement de distribution des capacités que détient Bénin télécoms sur ACE. Nous proposons pour la résolution des problèmes liés à la supervision des bateaux que Bénin Télécoms SA change le système AIS par un autre capable non seulement de visualiser le trafic maritime mais aussi d’avoir le tracé du câble sous-marin. Il urge de réparer le second groupe électrogène et de relier le centre au nouveau réseau d’accès optique dans le cadre du lancement du nouveau service « Fibe » afin que le centre puisse avoir internet à un bon débit et de manière stable. Sur le plan sécuritaire et organisationnel, il faut : - renforcer le personnel de sécurité existant avec quelques agents des forces de l’ordre ;
  • 60.
    Rapport de stagede fin de formation pour l’obtention du DTS 2014 Réalisé par Isis ADEBIYI et Philippey HOUNKPONOU 50 - installer un système de vidéo surveillance et affecter de nouveaux responsables de maintenances ; - doter le centre en outils de travail (papier A4, tableau, écritoire, vidéo projecteur) pour une bonne prise en charge des stagiaires. II. Impressions En dépit des difficultés auxquels ils sont confrontés dans l’exercice de leur fonction, les agents techniques du centre ont fait preuve de disponibilité. En effet, les premiers jours de notre arrivée, une présentation claire et détaillée a été faite de tous les équipements du centre. Cela nous a permis de comprendre le fonctionnement de toute la chaîne de transmission et du fonctionnement des équipements d’énergie. Outre ce point positif, il serait injuste de ne pas apprécier la qualité du dispositif de sécurité anti incendie composé de plusieurs détecteurs d’incendie et d’un système d’extinction qui fonctionnent de façon automatique; vivement que ce dispositif puisse faire l’objet d’une maintenance préventive en vue de sa préservation. Il est à noter que les équipements installés fonctionnent dans une bonne condition de climatisation.
  • 61.
    Rapport de stagede fin de formation pour l’obtention du DTS 2014 Réalisé par Isis ADEBIYI et Philippey HOUNKPONOU 51 CONCLUSION Au terme de notre stage à la station de câble sous-marin nous pouvons dire que notre objectif, qui était de comprendre les techniques d’exploitation des capacités de la fibre optique sur le réseau de câble sous-marin, a été atteint. Nous avons également beaucoup appris sur la vie en entreprise. Ce rapport présente des notions sur le WDM et la SDH ainsi que des informations sur les équipements utilisés à la station de Cotonou pour l’envoi et la réception des informations. Il contient également des comparaisons ; une entre les technologies CWDM et DWDM et une autre entre la fibre monomode et multimode. Ces comparaisons ont été réalisées grâce à une simulation optique effectuée sur le logiciel OPTISYSTEM afin d’observer leurs performances. Ce stage constitue pour nous une expérience très enrichissante car nous en sommes sortis avec de nouvelles connaissances en transmission. Notre passion pour le domaine des télécommunications optique s’est donc accrue, nous donnant l’ambition de continuer notre formation dans ce sens. Ce stage nous permettra indubitablement d’être plus compétitifs et actifs sur le marché de l’emploi.
  • 62.
    Rapport de stagede fin de formation pour l’obtention du DTS 2014 Réalisé par Isis ADEBIYI et Philippey HOUNKPONOU 52 Bibliographie  Morrison ADJINDA et Vladimir ZANNOU, Rapport de stage, ESTB, 2013 ;  Khalil MERZOUK, Étude d’un système bas cout de transmission optique par multiplexage temporel, thèse de doctorat, Institut Polytechnique de Grenoble, Institut de Microélectronique, Électromagnétisme et Photonique, 2008 ;  Jean-Louis VERNEUIL, Simulation de systèmes de télécommunications par fibre optique à 40 Gbits/s, thèse de doctorat, Université de Limoges, Télécommunication hautes fréquences et optiques, 2003 ; Webographie  http://www.benintelecoms.bj/public/index.php Consulté le 14/08/2014 à 10h33  http://igm.univmlv.fr/~dr/XPOSE2009/Transmission_sur_fibre_optique /multiplexage.html#wdm Consulté lé 06/09/2014 à 16h57  http://www.alcatel-lucent.com/fr/presse/2014/consortium- sat3wascsafe-et-alcatel-lucent-achevent-la-mise-niveau-du-systeme- decables-reliant Consulté le 3/09/2014 à 14h12  http://www.safe-sat3.co.za/ consulté le 17/08/2014 à 07h45  www.itu.int/ITU-D/afr/events/FTRA/2010/documents/Atelco-diop.pdf Consulté le 30/07/2014 à 23:40
  • 63.
    Rapport de stagede fin de formation pour l’obtention du DTS 2014 Réalisé par Isis ADEBIYI et Philippey HOUNKPONOU I ANNEXES
  • 64.
    Rapport de stagede fin de formation pour l’obtention du DTS 2014 Réalisé par Isis ADEBIYI et Philippey HOUNKPONOU II Annexe 1 : Organigramme de Bénin-Télécoms S.A Direction Générale DVIP DSM DRHC DGIS Station de câble sous-marin SAT-3 Centre de controle du reseau Division de transmission et transit Division Réseau d'accès Centre des Services DAR DFP DSIE Direction Générale Adjointe Conseillers Cellule de contrôle des Marchés Publics Le Secrétariat Particulier Cellule de Communication et Contrôle Assistant Administratif du DG Cellule de gestion de crise
  • 65.
    Rapport de stagede fin de formation pour l’obtention du DTS 2014 Réalisé par Isis ADEBIYI et Philippey HOUNKPONOU III Légende  DVIP : Direction de la Veille, Ingénierie et Planification ;  DGIS : Direction de la Gestion des Infrastructures et Services ;  DSM : Direction des Solutions Marketing ;  DFP : Direction des Finances et du Patrimoine ;  DRHC: Direction des Ressources Humaines, réglementation et Communication;  DAR : Direction de l’Audit, Risques et qualité ;  DSIE : Direction des Systèmes d’Information et de l’Energie.
  • 66.
    Rapport de stagede fin de formation pour l’obtention du DTS 2014 Réalisé par Isis ADEBIYI et Philippey HOUNKPONOU IV Annexe 2 : Synoptique du réseau national Légende ADM : Add and Drop Multiplexer CT : Centre de Transmission FH : Faisceaux Hertziens OSN : Optical Service Node
  • 67.
    Rapport de stagede fin de formation pour l’obtention du DTS 2014 Réalisé par Isis ADEBIYI et Philippey HOUNKPONOU V Table des matières DEDICACE .............................................................................................i REMERCIEMENTS ...............................................................................ii SIGLES ET ABREVIATIONS............................................................... iii LISTE DES TABLEAUX.......................................................................vi LISTE DES FIGURES ......................................................................... vii SOMMAIRE ........................................................................................ viii INTRODUCTION....................................................................................1 CHAPITRE I : Présentation de la structure d’accueil et du réseau SAT-3.....................................................................................................2 SECTION 1 : Présentation de Bénin-Télécoms S.A .........................3 I. Historique et Statut de Bénin-Télécom S.A.................................3 1. Historique .....................................................................................3 2. Statut.............................................................................................3 II. Mission et organisation de Bénin-Télécoms S.A.....................4 1. Mission .........................................................................................4 2. Organisation.................................................................................5 SECTION 2 : Présentation du Réseau SAT-3 et de la ......................5 Station de Câble Sous-marin de Cotonou.........................................5 I. Présentation du Réseau SAT-3.....................................................6 II. Présentation de la Station de Câble Sous-marin.....................7 III. Environnement technique de la station ....................................8 1. Les équipements de transmission ............................................8 1.1 La PFE (Power Feeding Equipment)............................................8 1.2 La SLTE (Submarine Line Terminal Equipment) ......................10 1.3 L’ADM ALCATEL 1670 SM ..........................................................14 1.4 Le répartiteur................................................................................16 1.5 L’ADM ALCATEL 1660 SM ..........................................................17 1.6 Le DCN et la SMS .........................................................................19
  • 68.
    Rapport de stagede fin de formation pour l’obtention du DTS 2014 Réalisé par Isis ADEBIYI et Philippey HOUNKPONOU VI 2. Fonctionnement de la chaine de transmission......................21 3. Les équipements d’énergie ......................................................23 CHAPITRE II : DEROULEMENT DU STAGE.....................................28 SECTION 1 : Tâches effectuées .......................................................29 I. Travaux théoriques ......................................................................29 1. Notion de fibre optique .............................................................29 2. LA TECHNIQUE SDH .................................................................34 3. La technique WDM ....................................................................35 4. La technologie FTTx..................................................................37 II. Travaux pratiques......................................................................38 1. Les activités de maintenance préventive ...............................38 2. Les activités de maintenance curative....................................39 3. Synoptique du réseau optique béninois.................................40 4. Réalisation d’un projet de liaison optique..............................40 4.1 Comparaison CWDM/DWDM.......................................................41 4.2 Comparaison des fibres..............................................................47 SECTION 2: Problèmes du centre, suggestions et impressions..48 I. Problèmes .....................................................................................48 I. Suggestions ..................................................................................49 II. Impressions................................................................................50 CONCLUSION.....................................................................................51 Bibliographie ......................................................................................52 Webographie ......................................................................................52 ANNEXES...............................................................................................I Annexe 1 : Organigramme de Bénin-Télécoms S.A.........................II Annexe 2 : Synoptique du réseau national..................................... IV