Chapitre I
Mission de la fonction GRH :
 Mettre à la disposition de l’entreprise des moyens
humains nécessaires pour son fonctionnement, sous
la double contrainte :
 d’un fonctionnement harmonieux et efficace de
l’ensemble humain,
 Du respect des désirs de justice, de sécurité et de
développement personnel de chacun des salariés?
ORGANISER DEVELOPPER ADMINISTRER
Rôle
Mise en œuvre
de l’organisation
et de la structure
en harmonie
avec le métier et
la stratégie de
l’entreprise;
Mobiliser les
compétences et
stimuler les
changements par
des politiques de
développement
des RR.HH.
Optimiser les
processus
administratifs et
dynamiser les
relations de
proximité.
Accompagner et
partager la
stratégie de
l’entreprise.
Optimiser et
mobiliser les
changements
des
comportements
Professionnaliser
la gestion
administrative du
personnel.
Objectifs
Mission de la fonction RR.HH. : Contribuer à la performance et à la
création de valeurs pour l’entreprise.
1- L’administration du Personnel
Cet aspect recouvre :
 Enregistrement, suivi et contrôle des données
individuelles et collectives du personnel ;
 Tenue des documents et registres imposés par la
réglementation ;
 Application des dispositions légales ;
Relations avec les acteurs sociaux ;
 Administration des rémunérations et calcul des
charges sociales
2- Gestion du Personnel et des coûts
Ce aspect recouvre :
 La planification des besoins en emplois et en
compétences, la programmation de recrutement, la
gestion de carrières et de promotion, l’évaluation du
personnel ;
 La gestion des coûts : suivi de l’évolution du système
de rémunération, l’élaboration du budget des coûts du
personnel, la recherche de l’allègement des coûts.
 La gestion des rémunérations en tenant
compte d’un triple équilibre :
 Rationalité budgétaire (niveau des salaires) ;
 Compétitivité externe (marché du travail) ;
 Equité (équilibre interne) : sentiment de
justice vis-à-vis des salariés, caractère
incitatif de la rémunération
3- La formation
 Détermination des besoins en formation, élaboration
du plan de formation, mise en œuvre des actions de
formation et évaluation des résultats.
 Ces aspects nécessitent l’instauration d’une GPEC
pour assurer l’adaptation de l’organisation du travail et
les compétences du personnel aux évolutions
économiques et technologiques
4- Développement social
 Ce domaine recouvre plusieurs aspects :
 Définitions des postes et des fonctions ;
 Adaptation aux nouvelles technologies ;
 Adaptation aux variations du volume d’activité ;
 Projet d’entreprise ;
 Méthodes participatives (cercles de qualité…) ;
 Développement d’outils de participation financière
(intéressement, actionnariat…)
5- L’information et la communication
 Au niveau de l’information le GRH joue un rôle direct
dans l’organisation et la circulation de l’information
générale sur :
 l’entreprise, l’évolution technologique, commerciale
humaine…
 le personnel (lois sociales, régimes de CNSS et de
retraite, mutuelle..)
 La communication quant à elle se concrétise par :
 l’organisation d’enquêtes d’opinion et leur exploitation,
la mise en place de journal d’entreprise.
 L’animation de réunion avec le personnel, les
délégués du personnel et les représentants des
syndicats
 Le coaching des managers en matière de préparation
des entretiens d’appréciation et gestion de leurs
équipes.
6- L’amélioration des conditions du travail
 Le responsable des ressources humaines a un rôle
défini par la réglementation :
La législation du travail oriente son action en matière
des conditions du travail.
Il vieille à ce que soient appliquées les dispositions
réglementaires dans les domaines d’hygiène, de
sécurité et d’accidents de travail :
 Les principaux thèmes sont :
 L’hygiène et la sécurité ;
 Les conditions du travail ;
 L’aménagement des temps de travail ;
 La gestion des activités sociales (centre de vacances,
restaurant…)
7- Les relations sociales
Par délégation, le GRH :
 préside les réunions avec les délégués du personnel
et les délégués syndicaux ;
 Préside le comité d’entreprise ;
 Mène les négociations annuelles sur les salaires et le
temps de travail.
8- Conseil à la hiérarchie
 Occupant une fonction de conseil, le DRH partage
ses attributions dans quatre domaines :
 Les procédures et méthodes de gestion du personnel
;
 Le traitement des cas individuels (orientation de
carrière, formation, etc.) ;
 La gestion des conflits individuels et collectifs.
 Il n’existe pas de liste type du contenu de la fonction GRH :
 Pour chaque entreprise il est nécessaire de tenir compte :
 des particularités locales et de l’historique de l’entreprise,
 de la taille, du secteur professionnel,
 de la complexité géographique (nombre d’établissements, ou
multinationalité)
L'ORGANISATIONPARGRANDDOMAINESD'ACTION
Admminstation
Formation Reationssociales Recrutement/carrières Effectifs/salaire Communicationinterne
GRH
 Les frontières entres les différentes fonctions peuvent
varier en fonction de la taille de l’entreprise, de la
culture de l’entreprise (importance accordée aux
ressources humaines), de la qualité du personnel
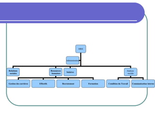
DRH
Relations
sociales
Ressources
humaines
Analyse
sociale
Administration
Gestion des carrières
Salaires
Effectifs Recrutement Formation Condition du Travail Communication interne
 Cet organigramme relève que :
 La politique d’effectifs est sous la responsabilité du chef du
service personnel. Celui-ci est en charge :
 Du recrutement et de la gestion des carrières.
 De même les conditions de travail sont rattachées à la
communication interne / ce service devenant alors la véritable
antenne « analyse sociale » de l’entreprise capable d’étudier la
situation relative au climat social, d’y remédier et de le faire savoir
 La formation dans ce cas est du ressort des
ressources humaines puisque complémentaires des
actions de recrutement, des actions de
développement de compétences et de carrières.
DRH
Relations
sociales
Ressources
humaines
Effectif/
Salaires
Administration
Formation
Condition
du travail
Communications
internes
Recrutement
Gestions des
carrières
Effectifs
 Dans ce cas de figure :
 Dûment mandaté par la direction générale comme son
représentant, le DRH peut se réserver en direct toutes
les relations sociales : négociations et contacts avec
partenaires sociaux.
2 – L’organisation par objectifs
 Certains spécialiste (herzberg) pense que la vraie responsabilité
de la fonction Ressources humaines est plutôt la satisfaction des
employés.
 L’organisation de la fonction R.H qui en découle est donc
fonction des objectifs poursuivis :
 Gestion du personnel : prévention de l’insatisfaction.
 Relations humaines : promotion de la satisfaction.
DRH
Gestion du
personnel
Relation
humaines
Relations
sociales
Salaires
Administration
Recrutement:
effectifs
Gestion
Des carrières
Formation Communication
Conditions
Du travail
3 - L’organisation par type de populations salariés
 Certains spécialiste propose une autre alternative
d’organisation fondée :
 sur les types de populations auxquelles s’adresse la
fonction ressources humaines.
 Dans ce cas de figure, certains département seront
communs à l’ensemble, les autres devront être mis en
place après une étude approfondie des populations
composant l’entreprise.
 Par exemple :
 on peut citer une distinction du types de cadres / non cadres ;
 Ou une définition plus fine du type :
Ingénieurs et cadres / production / nouveaux entrants.
Ce type d’organisation peut être schématisé comme suit :
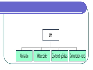
Administration Relationssociales Départementsspécialistes Coommunicationsinternes
DRH
 Les décisions doivent êtres prises par les opérationnels auxquels
sont proposés des conseils émanant des directions
fonctionnelles.
 De même que le responsable financier, ou encore le responsable
commercial…, le DRH conseille et assiste les responsable
opérationnels, tels que les responsables de restauration, et
d’hébergement.
 Cependant, il n’a aucune autorité directe sur les salariés autres
que ceux qui se rapportent à sa fonction.
 On peut même dire que :
 Les services de gestion des ressources humaines sont par
essence fonctionnels dans la mesure où le rôle des cadres de
tous les services consiste aussi à gérer directement :
 Le recrutement,
 La formation,
 L’appréciation,
 La sécurité,
 La disciplines etc.,
 en s’appuyant sur des politiques de personnel qui assurent une
unité de traitement de l’ensemble.
1 – Le cas de la fonction centralisée
 Dans ce cas, la direction des ressources humaines est en contact
direct avec chaque responsable de service ou d’unité pour
assurer sa mission de conseil et de contrôle.
 Ceci implique que chaque hiérarchique aura plusieurs
interlocuteurs à la direction s des ressources humaines en
fonction du sujet à traiter.
2- Le cas de la fonction décentralisée
 Chaque unité possède en son sein un interface « Gestion des
Ressources Humaines » rapportant au responsable hiérarchique
de l’unité.
 Dans ce cas, la DRH transmet l’ensemble de ses informations et
procédures à un seul interlocuteur part unité. Cet interlocuteur
joue le rôle de spécialiste permanent local auprès du responsable
de l’unité.
 Le choix entre centralisation et décentralisation dépend de :
 la stratégie de l’entreprise, de ses objectifs et De ses objectifs.
 Mais aussi de sa structure, de sa dispersion géographique, de la
taille de chacune de ses unités
Au Maroc la fonction GRH se professionnalise ! ! !
 L’enquête du cabinet DIORH réalisé en 2004 auprès de 105
entreprises : 61 Multinationales et 44 nationales employant un
total de 102 000 salariés.
 La composition de l’échantillon de l’enquête est
comme suit :
La taille de la DRH dans les entreprises au Maroc
 20 personnes qui occupent des poste dans la fonction RH dont
05 au moins ont un statut de cadres.
 Ce rapport démontre la percée de cette fonction dans le tissu
industriel national
La communication interne s’informatise
Les entreprises marocaines s’alignent aux pratiques RH
internationales …
 Donnée importante relevée dans cette enquête :
 Les entreprises nationales, les mieux organisées :
 ont des pratiques quasi similaires à celles des filiales des
multinationales ;
 Utilisent les mêmes politiques et déploient les mêmes outils
qu’elles
L’homme des ressources humaines devra assumer trois rôles :
d’autorité, de contrôle fonctionnel et d’état major :
 Autorité :
 C’est tout d’abord de son département.
 Il devra diriger l’activité des salariés de son service.
 Mais en parallèle, il doit jouir d’une autorité implicite auprès des
autres membre de l’encadrement :
 Celle ci est fonction de l’adéquation des recommandations et
programmes mis en place et du crédit que leur apporte la
direction générale.
 Contrôle fonctionnel
 Loin d’exercer un contrôle de type policier, il doit être le
coordinateur des action concernant le personnel :
 Il doit donc s’assurer auprès des responsables opérationnels et
hiérarchiques que les objectifs, les politiques et les procédures
sont connus, suivis et appliquer
 Faire procéder à la mise en place d’actions correctrices si besoin
est.
 Le rôle sera autant mieux assuré que les doctrines émises par la
DRH sont précises et expliquées clairement.
 Fonction d’état major
L’assistance et le conseil de la DRH doivent exister à tous les
niveaux de la hiérarchie, y compris au plus haut, c’est-à-dire la
direction générale, dont elle est partie intégrante dans la majorité
des cas.
 Le DRH : Le généraliste
 On l'appelle aussi le directeur du personnel, le directeur
des relations humaines ou le directeur des affaires
sociales...
Il est connu sous le sigle de DRH.
 Le directeur des ressources humaines est le superviseur
des ressources humaines dans l'entreprise. C'est un
véritable homme ou femme orchestre qui embrasse un
nombre étendu de compétences.
 On peut aussi bien le trouver au siège d'un groupe ou d'une
entreprise, au sein d'une division d'une filiale ou d'un gros
établissement.
 Quelles missions ?
 " Beaucoup de choses " est un euphémisme : ses
responsabilités couvrent en réalité l'ensemble des
relations humaines dans l'entreprise.
 Concrètement, c'est lui qui supervise à la fois la GPEC, le
recrutement, la formation, l’appréciation du personnel, les
relations sociales, l'administration et la gestion du
personnel, la communication interne, le management
social...
 Placé directement sous les ordres du directeur général,
c'est lui qui propose une politique de gestion des
ressources humaines et qui définit les conditions générales
d'application de cette politique.
 Il a également une mission de conseil, de négociation avec
les représentants du personnel et s'occupe aussi de la
coordination de l'action des chefs du personnel. En général,
il est membre du comité de direction et du comité
stratégique.
 Ses attributions varient énormément en fonction de la
taille de la structure dans laquelle il travaille : dans un
groupe, son rôle sera davantage proche de l'orientation
tandis qu'au sein d'une PME on le rencontrera plus sur le
terrain.
 Quelle formation ?
 Il possède souvent un troisième cycle en ressources humaines
ou en psychologie du travail.
 Mais d'autres formations ne sont pas exclues :
 un diplôme de l'enseignement supérieur en économie, gestion,
droit ou sciences humaines peuvent également faire l'affaire.
 Il peut également être issu d'une école de commerce.
 Les doubles cursus sont également les bienvenus :
 un diplôme d'ingénieur, ou en marketing par exemple, complété
par une spécialisation en ressources humaines, sont des profils
demandés cohérent.
 Plus encore que des études spécifiques, ce que l'on demande à
un DRH c'est d'avoir de l'EX-PE-RI-EN-CE.
Bien souvent, avant d'occuper cette fonction, ces professionnels ont
exercé des postes de responsable ou d'adjoint du DRH. On l'aura
compris : ce poste n'est pas vraiment ouvert aux débutants.
 Quelles qualités
 De l'écoute,
 beaucoup de diplomatie,
 des capacités de management importantes,
 de la créativité,
 le sens du dialogue, celui de la conciliation.
 De la fermeté.
 Enfin, un juste équilibre entre la réflexion et l'action : le DRH
est aussi un homme de terrain.
 Quel salaire ?
 Selon une enquête publiée par la Vie Économique en 2001, la
fourchette de salaire s’étend :
 Dans les grandes entreprises de 135 312 dh à 1 0220 042 dh brut.
 Dans les PME de 110 000 dh à 517 963 dh brut.
A- LE RESPONSABLE DU Personnel
 On l'appelle aussi chef du service personnel et des relations
sociales ou encore responsable ressources humaines.
 C'est une sorte de mini-DRH très axé sur les tâches
administratives.
 On peut le trouver aussi bien dans une usine, dans un groupe ou
au sein d'une PME.
 Quelles missions ?
 C'est lui qui met en pratique la politique des ressources humaines
définie par le DRH ou encore la direction générale.
 C'est un opérationnel confirmé, un véritable homme de terrain qui
peut jongler dans la même journée avec :
 des problèmes de paie, de congés ou de suivi des plans de
formation.
 Il est donc en contact direct avec les salariés et les responsables
opérationnels... mais aussi avec les syndicats ;
 il a effectivement, entre autres missions, celle d'animer le
dialogue et la communication entre les différents partenaires
sociaux.
 Quel emploi du temps
 L'emploi du temps du chef du personnel est très lourd.
 Sur toutes les tâches qu'il effectue, voici comment se répartit son
temps de travail sur une semaine en France :
 40 % se passent en réunions avec les hiérarchiques ainsi qu'en
entretiens,
 la gestion des dossiers administratifs occupe 30 % de son travail,
 10 % pour la gestion des compétences, même pourcentage pour
les relations syndicales et la communication.
 Quelle formation ?
 Idéalement, il est titulaire d'un deuxième ou troisième cycle
juridique. C'est dans ce genre de formations que l'on recrute les
plus gros bataillons de responsables du personnel.
 Mais les DESS en ressources humaines, les formations en
écoles de commerce et de gestion peuvent aussi constituer
d'excellents parcours.
 Quel salaire ?
 De 83 686 à 187 000 dh dans les grandes entreprises.
 De 69 462 à 117 573 dh dans les PME.
B- Le chargé de recrutement
 Sélectionner la bonne personne au bon poste capable de
s'adapter à la culture de l'entreprise suppose :
 une forte dose de psychologie humaine ;
 une bonne connaissance des impératifs du terrain.
 Sa mission essentielle est : Anticiper
 Anticiper
 Quand il n'endosse pas la casquette du chasseur de têtes intégré
à un cabinet spécialisé, le chargé de recrutement :
 est essentiellement rattaché au service du personnel des grandes
entreprises.
 Première étape, évaluer les besoins futurs de l'entreprise, en
réalisant des études prospectives qui prennent en compte le
développement de l'entreprise, l'état du marché du travail, les
possibilités de promotion interne.
 Qui il faut, là où il faut
 Une fois le plan de recrutement défini par la direction, il lui
revient :
 d'élaborer précisément les profils de poste à pourvoir
 de choisir les filières de recrutement à privilégier : petites
annonces, réseau des écoles, sites Internet, cooptation, vivier
des stagiaires, plan de recrutements en alternance, etc.
 Vient ensuite la prise en charge de la totalité du recrutement (CV,
test, entretiens) jusqu'à l'accueil du nouveau salarié.
C- CHARGÉ DE FORMATION
 On l'appelle aussi le responsable de formation.
 Chargé de développer les compétences des salariés, le
responsable de formation détermine les besoins en formation
dans les grandes entreprises.
 Quelle mission ?
 Rattaché au directeur des ressources humaines ou encore à la
direction générale selon les structures, le chargé de formation :
analyse d'abord les besoins individuels et collectifs de ses
collaborateurs.
 Ses supérieurs hiérarchiques l'aident à établir son diagnostic.
 Lui-même peut être amené à recevoir les salariés pour
comprendre leurs besoins : des salariés peuvent être convoquer
pour faire un bilan de compétences.
 De manière plus générale, il construit un plan de formation dans
lequel il va inclure toutes les actions à engager à plus ou moins
long terme.
 C'est lui qui va établir le calendrier, sélectionner les centres de
formation (externes ou internes).
 Il est également chargé de négocier avec la direction et les
partenaires sociaux le contenu et le budget du plan de formation.
 En aval, ce salarié s'occupe aussi de réaliser et de gérer toutes
les étapes du plan :
 il encadre les formateurs, supervise les consultants externes et
assure parfois lui-même quelques actions de formation.
 Cette fonction est d'ailleurs très vaste et peut recouvrir plusieurs
compétences : hormis le responsable de formation, on peut
également trouver des animateurs de formation, des formateurs
de clientèle, des consultants formateurs...
 Quelle formation ?
 Les profils les plus demandés sont :
 les diplômes de commerce ou d'ingénieurs,
 les DESS en ressources humaines,
 l'administration des entreprises, la gestion,
 la psychologie du travail,
 la sociologie mais aussi des diplômes en sciences de l'éducation.
 Quelles qualités ?
 De l'écoute, du conseil, de la pédagogie.
 Le responsable de formation est aussi une personne capable de
convaincre ses supérieurs hiérarchiques de l'utilité d'une
formation.
 Très organisé, cet homme est aussi doué de talents de
prospective.
 Ce qui implique non seulement des facultés de jugement, de
rationalité mais aussi un esprit de synthèse développé.
D- AUDITEUR SOCIAL
 Métier d'implantation assez récente dans les entreprises, l'audit
social consiste à :
 contrôler l'état des relations entre les divers acteurs sociaux. Au-
 delà de cette mission d'examen professionnel, il doit permettre de
formuler des recommandations pour améliorer la qualité de la
gestion des ressources humaines.
 Quelles missions ?
 Rattaché à la direction générale, l'auditeur social répond
généralement à une mission précisément établie.
 Cela peut concerner le contrôle de la qualité de l'information
relative au personnel, celui de l'application des procédures
internes ou externes, le contrôle encore de la conformité à la
GRH ou de son efficience.
 Après avoir fermement déterminé les frontières de sa mission,
l'auditeur doit ensuite se familiariser avec l'activité à contrôler, de
manière à établir un premier diagnostic.
 L'analyse du bilan social en constitue en général la base.
 Son audit peut alors réellement commencer :
 personnes à rencontrer, installations à vérifier, collecte
d'informations que l'auditeur consigne dans un dossier de mission
sous forme de questionnaire (questionnaire d'audit).
 Le rapport d'audit constitue le document final qu'il élabore et
remet aux dirigeants de l'entreprise.
Quelles qualités ?
 De la disponibilité, de la rigueur.
 Mais aussi des qualités de communication importantes.
E- GESTIONNAIRE DE CARRIÈRES
 On l'appelle aussi responsable de la gestion prévisionnelle des
carrières ou encore responsable de la gestion des cadres.
 Son travail est focalisé sur la gestion de la mobilité interne et
inter-entreprise.
 Un cadre quitte le siège pour diriger l’un des hôtels d’une
chaîne hôtelière, un autre est censé rejoindre le siège dans les
trois mois après avoir travaillé dans l’une des unités de cette
entreprise.
 Voilà du travail en perspective pour le gestionnaire de carrières
qui aura à cœur de faciliter l'intégration de ces deux salariés
dans leur nouvel environnement.
 Sa mission
 Ce professionnel des ressources humaines applique la
politique de gestion de carrières définie par la DRH dont il
dépend.
 Ses responsabilités sont assez étendues :
 il doit veiller à l'adéquation entre les besoins et les
ressources de l'entreprise, repérer les futurs cadres
dirigeants, recenser les besoins prévisionnels en poste en
accord avec sa direction.
 Des tâches qui exigent bien entendu que le gestionnaire de
carrières soit à l'écoute des besoins des salariés de
l'entreprise.
 Pour cela, il ne doit pas hésiter à multiplier les contacts avec les
cadres afin de bien cibler leurs perspectives d'évolution :
 conversations téléphoniques, rencontres sur le terrain sont le lot
quotidien de ce professionnel.
 Parmi ses autres missions possibles, la proposition et la
négociation des mutations des collaborateurs sont au programme.
 La gestion prévisionnelle de l'emploi (GPE) est un outil
indispensable pour un gestionnaire de carrières.
 La GPE sert à réduire de façon anticipée les écarts entre les
besoins et les ressources humaines dans l'entreprise en fonction
d'un plan stratégique.
 Le salarié est bien évidemment impliqué dans ce processus dans
le cadre de son évolution professionnelle.
 Véritable outil de management, la GPE obéit à des méthodes qui
varient d'une entreprise à l'autre.
 Mais dans tous les cas, elle procède par étapes :
 analyse de ce qui existe,
 identification des facteurs d'évolution et de leurs impacts et enfin,
scénari d'ajustement des emplois et des compétences.
 L'objectif d'une gestion prévisionnelle de l'emploi ?
 Essayer de réduire au maximum les incertitudes.
 Avec une GPE, l'entreprise tente de réduire le risque de prendre
de " mauvaises " décisions, autrement dit des solutions
coûteuses à terme, et augmenter la possibilité d'anticiper à bon
escient, en matière de recrutement, de formation et de mobilité.
 Son profil
 Une bonne connaissance des ressources humaines,
 de type troisième cycle,
 A la rigueur : un DESS en psychologie du travail
G- ASSISTANT DE RESSOURCES HUMAINES
 On l'appelle aussi :
 assistant fonction personnel,
 assistant service personnel,
 ou encore assistant gestion personnel.
 Poste de débutant par excellence, le métier d'assistant de
ressources humaines est un premier pas vers des carrières à
responsabilités dans la fonction RH.
 Quelle est sa mission ?
 L'assistant de ressources humaines est un administratif pur jus.
 Il s'occupe à la fois de la gestion des paies - c'est lui qui établit les
bulletins -, du recrutement du personnel non-cadre, de
l'établissement des contrats de travail, des déclarations auprès
des organismes sociaux, etc.
 Ses missions peuvent être très variables d'une entreprise à
l'autre :
 dans certaines entités, l'assistant occupera une grande partie de
son temps à faire de la saisie de documents,
 dans d'autres, il aura un poste de responsable à part entière.
 Son profil ?
 Un diplôme de 1er cycle en économie ou en gestion d’entreprise
est en général demandé pour ce type de postes.
 A noter que l'assistant en ressources humaines peut exercer ses
fonctions auprès :
 d'un DRH, d'un responsable des ressources humaines
 ou encore d'un responsable de l'administration du personnel.
 Ses qualités
 Essentiellement de la rigueur,
 une bonne connaissance du monde de la gestion en entreprise.
 Un plus : une grande adaptabilité.
 L'assistant est essentiellement un touche-à-tout administratif.
 Evolution possible
 Le métier d'assistant en ressources humaines est un premier pas
vers des fonctions plus élevées dans la hiérarchie RH.
 Au bout de deux à quatre ans, ce salarié peut très bien briguer un
poste d'adjoint au chef du personnel dans un site de production,
ce qui lui permettra de voir les applications concrètes de la
fonction RH découverte en tant qu'assistant.
 L'expérience aidant, l'ancien assistant peut évoluer vers un poste
de chef du personnel dans le même site. L'itinéraire n'a rien
d'improbable...
G- Le chargé de communication interne
 Courroie de transmission entre la direction et les salariés, à
lui de développer l'esprit d'entreprise et le sentiment
d'appartenance à un groupe.
 Sens du dialogue et diplomatie sont de rigueur pour
dynamiser les salariés et accompagner les changements
tout en douceur.
Un salarié au cœur de l'information
 Rattaché, selon les cas, à la direction des ressources humaines, à
la direction de la communication ou directement à la direction
générale, à lui :
 d'informer l'ensemble des salariés (sans oublier les représentants
du personnel, les syndicats et le comité d'entreprise) :
 des nouveaux projets de la société,
 des changements de poste, et de toute action valorisante pour
l'entreprise.
 Pour faire passer l'info, tous les outils ou presque sont possibles :
bulletins et journaux, réseau intranet, bornes interactives, jeux-
concours, appel à des intervenants extérieurs (théâtre, clown, etc.).
 Un métier ouvert aux jeunes diplômés
 La fonction étant relativement récente, les entreprises
n'hésitent pas à confier ce poste à des jeunes diplômés
ayant de préférence une formation en journalisme ou en
communication.

26109733-domaines-et-contenu-du-GRH.ppt

  • 1.
  • 2.
    Mission de lafonction GRH :  Mettre à la disposition de l’entreprise des moyens humains nécessaires pour son fonctionnement, sous la double contrainte :  d’un fonctionnement harmonieux et efficace de l’ensemble humain,  Du respect des désirs de justice, de sécurité et de développement personnel de chacun des salariés?
  • 3.
    ORGANISER DEVELOPPER ADMINISTRER Rôle Miseen œuvre de l’organisation et de la structure en harmonie avec le métier et la stratégie de l’entreprise; Mobiliser les compétences et stimuler les changements par des politiques de développement des RR.HH. Optimiser les processus administratifs et dynamiser les relations de proximité. Accompagner et partager la stratégie de l’entreprise. Optimiser et mobiliser les changements des comportements Professionnaliser la gestion administrative du personnel. Objectifs Mission de la fonction RR.HH. : Contribuer à la performance et à la création de valeurs pour l’entreprise.
  • 5.
    1- L’administration duPersonnel Cet aspect recouvre :  Enregistrement, suivi et contrôle des données individuelles et collectives du personnel ;  Tenue des documents et registres imposés par la réglementation ;
  • 6.
     Application desdispositions légales ; Relations avec les acteurs sociaux ;  Administration des rémunérations et calcul des charges sociales
  • 7.
    2- Gestion duPersonnel et des coûts Ce aspect recouvre :  La planification des besoins en emplois et en compétences, la programmation de recrutement, la gestion de carrières et de promotion, l’évaluation du personnel ;  La gestion des coûts : suivi de l’évolution du système de rémunération, l’élaboration du budget des coûts du personnel, la recherche de l’allègement des coûts.
  • 8.
     La gestiondes rémunérations en tenant compte d’un triple équilibre :  Rationalité budgétaire (niveau des salaires) ;  Compétitivité externe (marché du travail) ;  Equité (équilibre interne) : sentiment de justice vis-à-vis des salariés, caractère incitatif de la rémunération
  • 9.
    3- La formation Détermination des besoins en formation, élaboration du plan de formation, mise en œuvre des actions de formation et évaluation des résultats.  Ces aspects nécessitent l’instauration d’une GPEC pour assurer l’adaptation de l’organisation du travail et les compétences du personnel aux évolutions économiques et technologiques
  • 10.
    4- Développement social Ce domaine recouvre plusieurs aspects :  Définitions des postes et des fonctions ;  Adaptation aux nouvelles technologies ;  Adaptation aux variations du volume d’activité ;
  • 11.
     Projet d’entreprise;  Méthodes participatives (cercles de qualité…) ;  Développement d’outils de participation financière (intéressement, actionnariat…)
  • 12.
    5- L’information etla communication  Au niveau de l’information le GRH joue un rôle direct dans l’organisation et la circulation de l’information générale sur :  l’entreprise, l’évolution technologique, commerciale humaine…
  • 13.
     le personnel(lois sociales, régimes de CNSS et de retraite, mutuelle..)  La communication quant à elle se concrétise par :  l’organisation d’enquêtes d’opinion et leur exploitation, la mise en place de journal d’entreprise.
  • 14.
     L’animation deréunion avec le personnel, les délégués du personnel et les représentants des syndicats  Le coaching des managers en matière de préparation des entretiens d’appréciation et gestion de leurs équipes.
  • 15.
    6- L’amélioration desconditions du travail  Le responsable des ressources humaines a un rôle défini par la réglementation : La législation du travail oriente son action en matière des conditions du travail. Il vieille à ce que soient appliquées les dispositions réglementaires dans les domaines d’hygiène, de sécurité et d’accidents de travail :
  • 16.
     Les principauxthèmes sont :  L’hygiène et la sécurité ;  Les conditions du travail ;  L’aménagement des temps de travail ;  La gestion des activités sociales (centre de vacances, restaurant…)
  • 17.
    7- Les relationssociales Par délégation, le GRH :  préside les réunions avec les délégués du personnel et les délégués syndicaux ;  Préside le comité d’entreprise ;  Mène les négociations annuelles sur les salaires et le temps de travail.
  • 18.
    8- Conseil àla hiérarchie  Occupant une fonction de conseil, le DRH partage ses attributions dans quatre domaines :  Les procédures et méthodes de gestion du personnel ;  Le traitement des cas individuels (orientation de carrière, formation, etc.) ;  La gestion des conflits individuels et collectifs.
  • 21.
     Il n’existepas de liste type du contenu de la fonction GRH :  Pour chaque entreprise il est nécessaire de tenir compte :  des particularités locales et de l’historique de l’entreprise,  de la taille, du secteur professionnel,  de la complexité géographique (nombre d’établissements, ou multinationalité)
  • 22.
  • 23.
     Les frontièresentres les différentes fonctions peuvent varier en fonction de la taille de l’entreprise, de la culture de l’entreprise (importance accordée aux ressources humaines), de la qualité du personnel
  • 24.
  • 25.
     Cet organigrammerelève que :  La politique d’effectifs est sous la responsabilité du chef du service personnel. Celui-ci est en charge :  Du recrutement et de la gestion des carrières.  De même les conditions de travail sont rattachées à la communication interne / ce service devenant alors la véritable antenne « analyse sociale » de l’entreprise capable d’étudier la situation relative au climat social, d’y remédier et de le faire savoir
  • 26.
     La formationdans ce cas est du ressort des ressources humaines puisque complémentaires des actions de recrutement, des actions de développement de compétences et de carrières.
  • 27.
  • 28.
     Dans cecas de figure :  Dûment mandaté par la direction générale comme son représentant, le DRH peut se réserver en direct toutes les relations sociales : négociations et contacts avec partenaires sociaux.
  • 29.
    2 – L’organisationpar objectifs  Certains spécialiste (herzberg) pense que la vraie responsabilité de la fonction Ressources humaines est plutôt la satisfaction des employés.  L’organisation de la fonction R.H qui en découle est donc fonction des objectifs poursuivis :  Gestion du personnel : prévention de l’insatisfaction.  Relations humaines : promotion de la satisfaction.
  • 30.
  • 31.
    3 - L’organisationpar type de populations salariés  Certains spécialiste propose une autre alternative d’organisation fondée :  sur les types de populations auxquelles s’adresse la fonction ressources humaines.  Dans ce cas de figure, certains département seront communs à l’ensemble, les autres devront être mis en place après une étude approfondie des populations composant l’entreprise.
  • 32.
     Par exemple:  on peut citer une distinction du types de cadres / non cadres ;  Ou une définition plus fine du type : Ingénieurs et cadres / production / nouveaux entrants. Ce type d’organisation peut être schématisé comme suit :
  • 33.
  • 35.
     Les décisionsdoivent êtres prises par les opérationnels auxquels sont proposés des conseils émanant des directions fonctionnelles.  De même que le responsable financier, ou encore le responsable commercial…, le DRH conseille et assiste les responsable opérationnels, tels que les responsables de restauration, et d’hébergement.  Cependant, il n’a aucune autorité directe sur les salariés autres que ceux qui se rapportent à sa fonction.
  • 36.
     On peutmême dire que :  Les services de gestion des ressources humaines sont par essence fonctionnels dans la mesure où le rôle des cadres de tous les services consiste aussi à gérer directement :  Le recrutement,  La formation,  L’appréciation,  La sécurité,  La disciplines etc.,  en s’appuyant sur des politiques de personnel qui assurent une unité de traitement de l’ensemble.
  • 37.
    1 – Lecas de la fonction centralisée  Dans ce cas, la direction des ressources humaines est en contact direct avec chaque responsable de service ou d’unité pour assurer sa mission de conseil et de contrôle.  Ceci implique que chaque hiérarchique aura plusieurs interlocuteurs à la direction s des ressources humaines en fonction du sujet à traiter.
  • 38.
    2- Le casde la fonction décentralisée  Chaque unité possède en son sein un interface « Gestion des Ressources Humaines » rapportant au responsable hiérarchique de l’unité.  Dans ce cas, la DRH transmet l’ensemble de ses informations et procédures à un seul interlocuteur part unité. Cet interlocuteur joue le rôle de spécialiste permanent local auprès du responsable de l’unité.
  • 39.
     Le choixentre centralisation et décentralisation dépend de :  la stratégie de l’entreprise, de ses objectifs et De ses objectifs.  Mais aussi de sa structure, de sa dispersion géographique, de la taille de chacune de ses unités
  • 40.
    Au Maroc lafonction GRH se professionnalise ! ! !
  • 41.
     L’enquête ducabinet DIORH réalisé en 2004 auprès de 105 entreprises : 61 Multinationales et 44 nationales employant un total de 102 000 salariés.  La composition de l’échantillon de l’enquête est comme suit :
  • 45.
    La taille dela DRH dans les entreprises au Maroc  20 personnes qui occupent des poste dans la fonction RH dont 05 au moins ont un statut de cadres.  Ce rapport démontre la percée de cette fonction dans le tissu industriel national
  • 49.
    La communication internes’informatise
  • 50.
    Les entreprises marocainess’alignent aux pratiques RH internationales …  Donnée importante relevée dans cette enquête :  Les entreprises nationales, les mieux organisées :  ont des pratiques quasi similaires à celles des filiales des multinationales ;  Utilisent les mêmes politiques et déploient les mêmes outils qu’elles
  • 52.
    L’homme des ressourceshumaines devra assumer trois rôles : d’autorité, de contrôle fonctionnel et d’état major :  Autorité :  C’est tout d’abord de son département.  Il devra diriger l’activité des salariés de son service.  Mais en parallèle, il doit jouir d’une autorité implicite auprès des autres membre de l’encadrement :  Celle ci est fonction de l’adéquation des recommandations et programmes mis en place et du crédit que leur apporte la direction générale.
  • 53.
     Contrôle fonctionnel Loin d’exercer un contrôle de type policier, il doit être le coordinateur des action concernant le personnel :  Il doit donc s’assurer auprès des responsables opérationnels et hiérarchiques que les objectifs, les politiques et les procédures sont connus, suivis et appliquer  Faire procéder à la mise en place d’actions correctrices si besoin est.  Le rôle sera autant mieux assuré que les doctrines émises par la DRH sont précises et expliquées clairement.
  • 54.
     Fonction d’étatmajor L’assistance et le conseil de la DRH doivent exister à tous les niveaux de la hiérarchie, y compris au plus haut, c’est-à-dire la direction générale, dont elle est partie intégrante dans la majorité des cas.
  • 57.
     Le DRH: Le généraliste  On l'appelle aussi le directeur du personnel, le directeur des relations humaines ou le directeur des affaires sociales... Il est connu sous le sigle de DRH.  Le directeur des ressources humaines est le superviseur des ressources humaines dans l'entreprise. C'est un véritable homme ou femme orchestre qui embrasse un nombre étendu de compétences.  On peut aussi bien le trouver au siège d'un groupe ou d'une entreprise, au sein d'une division d'une filiale ou d'un gros établissement.
  • 58.
     Quelles missions?  " Beaucoup de choses " est un euphémisme : ses responsabilités couvrent en réalité l'ensemble des relations humaines dans l'entreprise.  Concrètement, c'est lui qui supervise à la fois la GPEC, le recrutement, la formation, l’appréciation du personnel, les relations sociales, l'administration et la gestion du personnel, la communication interne, le management social...  Placé directement sous les ordres du directeur général, c'est lui qui propose une politique de gestion des ressources humaines et qui définit les conditions générales d'application de cette politique.
  • 59.
     Il aégalement une mission de conseil, de négociation avec les représentants du personnel et s'occupe aussi de la coordination de l'action des chefs du personnel. En général, il est membre du comité de direction et du comité stratégique.  Ses attributions varient énormément en fonction de la taille de la structure dans laquelle il travaille : dans un groupe, son rôle sera davantage proche de l'orientation tandis qu'au sein d'une PME on le rencontrera plus sur le terrain.
  • 60.
     Quelle formation?  Il possède souvent un troisième cycle en ressources humaines ou en psychologie du travail.  Mais d'autres formations ne sont pas exclues :  un diplôme de l'enseignement supérieur en économie, gestion, droit ou sciences humaines peuvent également faire l'affaire.  Il peut également être issu d'une école de commerce.  Les doubles cursus sont également les bienvenus :  un diplôme d'ingénieur, ou en marketing par exemple, complété par une spécialisation en ressources humaines, sont des profils demandés cohérent.
  • 61.
     Plus encoreque des études spécifiques, ce que l'on demande à un DRH c'est d'avoir de l'EX-PE-RI-EN-CE. Bien souvent, avant d'occuper cette fonction, ces professionnels ont exercé des postes de responsable ou d'adjoint du DRH. On l'aura compris : ce poste n'est pas vraiment ouvert aux débutants.
  • 62.
     Quelles qualités De l'écoute,  beaucoup de diplomatie,  des capacités de management importantes,  de la créativité,  le sens du dialogue, celui de la conciliation.  De la fermeté.  Enfin, un juste équilibre entre la réflexion et l'action : le DRH est aussi un homme de terrain.
  • 63.
     Quel salaire?  Selon une enquête publiée par la Vie Économique en 2001, la fourchette de salaire s’étend :  Dans les grandes entreprises de 135 312 dh à 1 0220 042 dh brut.  Dans les PME de 110 000 dh à 517 963 dh brut.
  • 65.
    A- LE RESPONSABLEDU Personnel  On l'appelle aussi chef du service personnel et des relations sociales ou encore responsable ressources humaines.  C'est une sorte de mini-DRH très axé sur les tâches administratives.  On peut le trouver aussi bien dans une usine, dans un groupe ou au sein d'une PME.
  • 66.
     Quelles missions?  C'est lui qui met en pratique la politique des ressources humaines définie par le DRH ou encore la direction générale.  C'est un opérationnel confirmé, un véritable homme de terrain qui peut jongler dans la même journée avec :  des problèmes de paie, de congés ou de suivi des plans de formation.  Il est donc en contact direct avec les salariés et les responsables opérationnels... mais aussi avec les syndicats ;  il a effectivement, entre autres missions, celle d'animer le dialogue et la communication entre les différents partenaires sociaux.
  • 67.
     Quel emploidu temps  L'emploi du temps du chef du personnel est très lourd.  Sur toutes les tâches qu'il effectue, voici comment se répartit son temps de travail sur une semaine en France :  40 % se passent en réunions avec les hiérarchiques ainsi qu'en entretiens,  la gestion des dossiers administratifs occupe 30 % de son travail,  10 % pour la gestion des compétences, même pourcentage pour les relations syndicales et la communication.
  • 68.
     Quelle formation?  Idéalement, il est titulaire d'un deuxième ou troisième cycle juridique. C'est dans ce genre de formations que l'on recrute les plus gros bataillons de responsables du personnel.  Mais les DESS en ressources humaines, les formations en écoles de commerce et de gestion peuvent aussi constituer d'excellents parcours.
  • 69.
     Quel salaire?  De 83 686 à 187 000 dh dans les grandes entreprises.  De 69 462 à 117 573 dh dans les PME.
  • 70.
    B- Le chargéde recrutement  Sélectionner la bonne personne au bon poste capable de s'adapter à la culture de l'entreprise suppose :  une forte dose de psychologie humaine ;  une bonne connaissance des impératifs du terrain.
  • 71.
     Sa missionessentielle est : Anticiper  Anticiper  Quand il n'endosse pas la casquette du chasseur de têtes intégré à un cabinet spécialisé, le chargé de recrutement :  est essentiellement rattaché au service du personnel des grandes entreprises.  Première étape, évaluer les besoins futurs de l'entreprise, en réalisant des études prospectives qui prennent en compte le développement de l'entreprise, l'état du marché du travail, les possibilités de promotion interne.
  • 72.
     Qui ilfaut, là où il faut  Une fois le plan de recrutement défini par la direction, il lui revient :  d'élaborer précisément les profils de poste à pourvoir  de choisir les filières de recrutement à privilégier : petites annonces, réseau des écoles, sites Internet, cooptation, vivier des stagiaires, plan de recrutements en alternance, etc.  Vient ensuite la prise en charge de la totalité du recrutement (CV, test, entretiens) jusqu'à l'accueil du nouveau salarié.
  • 73.
    C- CHARGÉ DEFORMATION  On l'appelle aussi le responsable de formation.  Chargé de développer les compétences des salariés, le responsable de formation détermine les besoins en formation dans les grandes entreprises.
  • 74.
     Quelle mission?  Rattaché au directeur des ressources humaines ou encore à la direction générale selon les structures, le chargé de formation : analyse d'abord les besoins individuels et collectifs de ses collaborateurs.  Ses supérieurs hiérarchiques l'aident à établir son diagnostic.  Lui-même peut être amené à recevoir les salariés pour comprendre leurs besoins : des salariés peuvent être convoquer pour faire un bilan de compétences.
  • 75.
     De manièreplus générale, il construit un plan de formation dans lequel il va inclure toutes les actions à engager à plus ou moins long terme.  C'est lui qui va établir le calendrier, sélectionner les centres de formation (externes ou internes).  Il est également chargé de négocier avec la direction et les partenaires sociaux le contenu et le budget du plan de formation.  En aval, ce salarié s'occupe aussi de réaliser et de gérer toutes les étapes du plan :
  • 76.
     il encadreles formateurs, supervise les consultants externes et assure parfois lui-même quelques actions de formation.  Cette fonction est d'ailleurs très vaste et peut recouvrir plusieurs compétences : hormis le responsable de formation, on peut également trouver des animateurs de formation, des formateurs de clientèle, des consultants formateurs...
  • 77.
     Quelle formation?  Les profils les plus demandés sont :  les diplômes de commerce ou d'ingénieurs,  les DESS en ressources humaines,  l'administration des entreprises, la gestion,  la psychologie du travail,  la sociologie mais aussi des diplômes en sciences de l'éducation.
  • 78.
     Quelles qualités?  De l'écoute, du conseil, de la pédagogie.  Le responsable de formation est aussi une personne capable de convaincre ses supérieurs hiérarchiques de l'utilité d'une formation.  Très organisé, cet homme est aussi doué de talents de prospective.  Ce qui implique non seulement des facultés de jugement, de rationalité mais aussi un esprit de synthèse développé.
  • 79.
    D- AUDITEUR SOCIAL Métier d'implantation assez récente dans les entreprises, l'audit social consiste à :  contrôler l'état des relations entre les divers acteurs sociaux. Au-  delà de cette mission d'examen professionnel, il doit permettre de formuler des recommandations pour améliorer la qualité de la gestion des ressources humaines.
  • 80.
     Quelles missions?  Rattaché à la direction générale, l'auditeur social répond généralement à une mission précisément établie.  Cela peut concerner le contrôle de la qualité de l'information relative au personnel, celui de l'application des procédures internes ou externes, le contrôle encore de la conformité à la GRH ou de son efficience.  Après avoir fermement déterminé les frontières de sa mission, l'auditeur doit ensuite se familiariser avec l'activité à contrôler, de manière à établir un premier diagnostic.  L'analyse du bilan social en constitue en général la base.
  • 81.
     Son auditpeut alors réellement commencer :  personnes à rencontrer, installations à vérifier, collecte d'informations que l'auditeur consigne dans un dossier de mission sous forme de questionnaire (questionnaire d'audit).  Le rapport d'audit constitue le document final qu'il élabore et remet aux dirigeants de l'entreprise.
  • 82.
    Quelles qualités ? De la disponibilité, de la rigueur.  Mais aussi des qualités de communication importantes.
  • 83.
    E- GESTIONNAIRE DECARRIÈRES  On l'appelle aussi responsable de la gestion prévisionnelle des carrières ou encore responsable de la gestion des cadres.  Son travail est focalisé sur la gestion de la mobilité interne et inter-entreprise.  Un cadre quitte le siège pour diriger l’un des hôtels d’une chaîne hôtelière, un autre est censé rejoindre le siège dans les trois mois après avoir travaillé dans l’une des unités de cette entreprise.  Voilà du travail en perspective pour le gestionnaire de carrières qui aura à cœur de faciliter l'intégration de ces deux salariés dans leur nouvel environnement.
  • 84.
     Sa mission Ce professionnel des ressources humaines applique la politique de gestion de carrières définie par la DRH dont il dépend.  Ses responsabilités sont assez étendues :  il doit veiller à l'adéquation entre les besoins et les ressources de l'entreprise, repérer les futurs cadres dirigeants, recenser les besoins prévisionnels en poste en accord avec sa direction.  Des tâches qui exigent bien entendu que le gestionnaire de carrières soit à l'écoute des besoins des salariés de l'entreprise.
  • 85.
     Pour cela,il ne doit pas hésiter à multiplier les contacts avec les cadres afin de bien cibler leurs perspectives d'évolution :  conversations téléphoniques, rencontres sur le terrain sont le lot quotidien de ce professionnel.  Parmi ses autres missions possibles, la proposition et la négociation des mutations des collaborateurs sont au programme.
  • 86.
     La gestionprévisionnelle de l'emploi (GPE) est un outil indispensable pour un gestionnaire de carrières.  La GPE sert à réduire de façon anticipée les écarts entre les besoins et les ressources humaines dans l'entreprise en fonction d'un plan stratégique.  Le salarié est bien évidemment impliqué dans ce processus dans le cadre de son évolution professionnelle.  Véritable outil de management, la GPE obéit à des méthodes qui varient d'une entreprise à l'autre.  Mais dans tous les cas, elle procède par étapes :
  • 87.
     analyse dece qui existe,  identification des facteurs d'évolution et de leurs impacts et enfin, scénari d'ajustement des emplois et des compétences.  L'objectif d'une gestion prévisionnelle de l'emploi ?  Essayer de réduire au maximum les incertitudes.  Avec une GPE, l'entreprise tente de réduire le risque de prendre de " mauvaises " décisions, autrement dit des solutions coûteuses à terme, et augmenter la possibilité d'anticiper à bon escient, en matière de recrutement, de formation et de mobilité.
  • 88.
     Son profil Une bonne connaissance des ressources humaines,  de type troisième cycle,  A la rigueur : un DESS en psychologie du travail
  • 89.
    G- ASSISTANT DERESSOURCES HUMAINES  On l'appelle aussi :  assistant fonction personnel,  assistant service personnel,  ou encore assistant gestion personnel.  Poste de débutant par excellence, le métier d'assistant de ressources humaines est un premier pas vers des carrières à responsabilités dans la fonction RH.
  • 90.
     Quelle estsa mission ?  L'assistant de ressources humaines est un administratif pur jus.  Il s'occupe à la fois de la gestion des paies - c'est lui qui établit les bulletins -, du recrutement du personnel non-cadre, de l'établissement des contrats de travail, des déclarations auprès des organismes sociaux, etc.  Ses missions peuvent être très variables d'une entreprise à l'autre :  dans certaines entités, l'assistant occupera une grande partie de son temps à faire de la saisie de documents,  dans d'autres, il aura un poste de responsable à part entière.
  • 91.
     Son profil?  Un diplôme de 1er cycle en économie ou en gestion d’entreprise est en général demandé pour ce type de postes.  A noter que l'assistant en ressources humaines peut exercer ses fonctions auprès :  d'un DRH, d'un responsable des ressources humaines  ou encore d'un responsable de l'administration du personnel.
  • 92.
     Ses qualités Essentiellement de la rigueur,  une bonne connaissance du monde de la gestion en entreprise.  Un plus : une grande adaptabilité.  L'assistant est essentiellement un touche-à-tout administratif.
  • 93.
     Evolution possible Le métier d'assistant en ressources humaines est un premier pas vers des fonctions plus élevées dans la hiérarchie RH.  Au bout de deux à quatre ans, ce salarié peut très bien briguer un poste d'adjoint au chef du personnel dans un site de production, ce qui lui permettra de voir les applications concrètes de la fonction RH découverte en tant qu'assistant.  L'expérience aidant, l'ancien assistant peut évoluer vers un poste de chef du personnel dans le même site. L'itinéraire n'a rien d'improbable...
  • 94.
    G- Le chargéde communication interne  Courroie de transmission entre la direction et les salariés, à lui de développer l'esprit d'entreprise et le sentiment d'appartenance à un groupe.  Sens du dialogue et diplomatie sont de rigueur pour dynamiser les salariés et accompagner les changements tout en douceur.
  • 95.
    Un salarié aucœur de l'information  Rattaché, selon les cas, à la direction des ressources humaines, à la direction de la communication ou directement à la direction générale, à lui :  d'informer l'ensemble des salariés (sans oublier les représentants du personnel, les syndicats et le comité d'entreprise) :  des nouveaux projets de la société,  des changements de poste, et de toute action valorisante pour l'entreprise.  Pour faire passer l'info, tous les outils ou presque sont possibles : bulletins et journaux, réseau intranet, bornes interactives, jeux- concours, appel à des intervenants extérieurs (théâtre, clown, etc.).
  • 96.
     Un métierouvert aux jeunes diplômés  La fonction étant relativement récente, les entreprises n'hésitent pas à confier ce poste à des jeunes diplômés ayant de préférence une formation en journalisme ou en communication.