Institut Supérieur d’Informatique et du Multimédia de Sfax
Application combinée web et mobile
pour la gestion des salons de thé et des
restaurants
Réalisé par
Hatem HADRICH & Bilel BELWEFI & Imen SOUSSI
Encadrée par : Mme Abir KALLEL
Année Universitaire: 2012-2013
1
Plan
• Introduction et Problématiques
• Solutions Proposées
• Modélisation Conceptuelle
• Réalisation
• Conclusion et perspectives
• Introduction et Problématiques
2
 Notre projet s’est déroulé au sein de la société MTD-Group :
Introduction
• Concevoir et réaliser un produit logiciel.
• Réaliser une application de gestion de vente.
3
La gestion de vente des entreprises permet d’améliorer
le service client, d’accélérer les flux administratifs et de
réduire les risques.
Problématiques
• L’application du client contient uniquement les familles.
• L’application ne gère pas le changement de table.
• Le pointage se fait via une pointeuse externe.
• L’application ne gère pas le plan de son espace.
• L’application est statique développée en Java.
• L’application ne gère pas les droits d’accés.
4
Plan
• Introduction et Problématiques
• Solutions Proposées
• Modélisation Conceptuelle
• Réalisation
• Conclusion et perspectives
• Solutions Proposées
5
Solutions Proposées
• Un contrôle des stocks et une gestion des fiches techniques.
• Une production des données statistiques réelles et prévisionnelles.
• Une gestion des grades et des droits d’accés.
• Minimiser le temps de préparation de la commande.
• Gérer les réservations plus efficacement.
• Une gestion des tâches journalières (mensuelle, hebdomadaire, …).
6
Notre application doit être efficace, simple, performante,
moderne et individualisée
Plan
• Introduction et Problématiques
• Solutions Proposées
• Modélisation Conceptuelle
• Réalisation
• Conclusion et perspectives
• Modélisation Conceptuelle
7
Modélisation Conceptuelle
 Identifier les différents acteurs de l’application en
présentant les différents diagrammes :
Diagrammes de Cas d’ utilisation
Diagrammes de classe
Diagrammes de séquence
Diagrammes de navigation
8
Modélisation Conceptuelle
IDENTIFICATION DES ACTEURS :
Acteur Internes
Gérant
Employé
Acteur Externes
Client
9
Diagramme de cas d’utilisation (Gérant)
10
Diagramme de cas d’utilisation (Employé)
11
Diagramme de cas d’utilisation (Client)
12
Modélisation Conceptuelle
DIAGRAMME DE CLASSE :
Ce diagramme de classe est composé de quatre packages :
Package d’achat
Package de vente
Package Personnel
Package de Règlement
13
Package d’achat
14
Package de Vente
15
Package Personnel
16
Package de Règlement
17
Modélisation Conceptuelle
DIAGRAMME DE SÉQUENCE (WAE) :
• les acteurs n'interagissent qu'avec des objets d'interface.
• les objets entité n'interagissent qu'avec des objets contrôle.
• les objets contrôle interagissent avec tous les objets, y
compris des instances d'objets contrôle.
 Les associations entre objets obéissent à certaines règles proposées
dans les figures suivantes :
18
Authentification
19
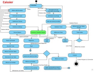
Modélisation Conceptuelle
DIAGRAMME DE
NAVIGATION(ACTIVITE)
20
Caissier
21
Plan
• Introduction et Problématiques
• Solutions Proposées
• Modélisation Conceptuelle
• Réalisation
• Conclusion et perspectives
• Réalisation
22
Réalisation
Quel est l’environnement de travail pour l’application web ?
Quel le système utilisé pour l’application mobile ?
Quels sont les langages utilisés ?
Quels sont les environnements logiciels utilisés ?
Vidéo de navigation.
23
Vidéo de navigation
24
Plan
• Introduction et Problématiques
• Solutions Proposées
• Modélisation Conceptuelle
• Réalisation
• Conclusion et perspectives• Conclusion et perspectives
25
Conclusion et perspectives
 Notre projet nous a confronté au monde du développement d’une application
web et mobile et nous a permit de mettre en pratique nos compétences pendant
nos années d’études, il nous a offert l’opportunité de travailler au sein d’une
entreprise pour apprendre comment partager les tâches entre les membres du
groupe.
 Dans la partie Web :
 Gestion du plan de salon de son salon.
 Gestion de cuisine.
 valider la gestion du stock.
 Gestion des droits d’accès.
 Gestion des pertes.
 Multi-règlement du ticket.
 Dans la partie mobile :
 Le design.
 La fonction recherche.
 Passé commande.
Conclusion :
Perspectives :
26
Merci pour votre
attention
27

Application web et mobile.potx

  • 1.
    Institut Supérieur d’Informatiqueet du Multimédia de Sfax Application combinée web et mobile pour la gestion des salons de thé et des restaurants Réalisé par Hatem HADRICH & Bilel BELWEFI & Imen SOUSSI Encadrée par : Mme Abir KALLEL Année Universitaire: 2012-2013 1
  • 2.
    Plan • Introduction etProblématiques • Solutions Proposées • Modélisation Conceptuelle • Réalisation • Conclusion et perspectives • Introduction et Problématiques 2
  • 3.
     Notre projets’est déroulé au sein de la société MTD-Group : Introduction • Concevoir et réaliser un produit logiciel. • Réaliser une application de gestion de vente. 3 La gestion de vente des entreprises permet d’améliorer le service client, d’accélérer les flux administratifs et de réduire les risques.
  • 4.
    Problématiques • L’application duclient contient uniquement les familles. • L’application ne gère pas le changement de table. • Le pointage se fait via une pointeuse externe. • L’application ne gère pas le plan de son espace. • L’application est statique développée en Java. • L’application ne gère pas les droits d’accés. 4
  • 5.
    Plan • Introduction etProblématiques • Solutions Proposées • Modélisation Conceptuelle • Réalisation • Conclusion et perspectives • Solutions Proposées 5
  • 6.
    Solutions Proposées • Uncontrôle des stocks et une gestion des fiches techniques. • Une production des données statistiques réelles et prévisionnelles. • Une gestion des grades et des droits d’accés. • Minimiser le temps de préparation de la commande. • Gérer les réservations plus efficacement. • Une gestion des tâches journalières (mensuelle, hebdomadaire, …). 6 Notre application doit être efficace, simple, performante, moderne et individualisée
  • 7.
    Plan • Introduction etProblématiques • Solutions Proposées • Modélisation Conceptuelle • Réalisation • Conclusion et perspectives • Modélisation Conceptuelle 7
  • 8.
    Modélisation Conceptuelle  Identifierles différents acteurs de l’application en présentant les différents diagrammes : Diagrammes de Cas d’ utilisation Diagrammes de classe Diagrammes de séquence Diagrammes de navigation 8
  • 9.
    Modélisation Conceptuelle IDENTIFICATION DESACTEURS : Acteur Internes Gérant Employé Acteur Externes Client 9
  • 10.
    Diagramme de casd’utilisation (Gérant) 10
  • 11.
    Diagramme de casd’utilisation (Employé) 11
  • 12.
    Diagramme de casd’utilisation (Client) 12
  • 13.
    Modélisation Conceptuelle DIAGRAMME DECLASSE : Ce diagramme de classe est composé de quatre packages : Package d’achat Package de vente Package Personnel Package de Règlement 13
  • 14.
  • 15.
  • 16.
  • 17.
  • 18.
    Modélisation Conceptuelle DIAGRAMME DESÉQUENCE (WAE) : • les acteurs n'interagissent qu'avec des objets d'interface. • les objets entité n'interagissent qu'avec des objets contrôle. • les objets contrôle interagissent avec tous les objets, y compris des instances d'objets contrôle.  Les associations entre objets obéissent à certaines règles proposées dans les figures suivantes : 18
  • 19.
  • 20.
  • 21.
  • 22.
    Plan • Introduction etProblématiques • Solutions Proposées • Modélisation Conceptuelle • Réalisation • Conclusion et perspectives • Réalisation 22
  • 23.
    Réalisation Quel est l’environnementde travail pour l’application web ? Quel le système utilisé pour l’application mobile ? Quels sont les langages utilisés ? Quels sont les environnements logiciels utilisés ? Vidéo de navigation. 23
  • 24.
  • 25.
    Plan • Introduction etProblématiques • Solutions Proposées • Modélisation Conceptuelle • Réalisation • Conclusion et perspectives• Conclusion et perspectives 25
  • 26.
    Conclusion et perspectives Notre projet nous a confronté au monde du développement d’une application web et mobile et nous a permit de mettre en pratique nos compétences pendant nos années d’études, il nous a offert l’opportunité de travailler au sein d’une entreprise pour apprendre comment partager les tâches entre les membres du groupe.  Dans la partie Web :  Gestion du plan de salon de son salon.  Gestion de cuisine.  valider la gestion du stock.  Gestion des droits d’accès.  Gestion des pertes.  Multi-règlement du ticket.  Dans la partie mobile :  Le design.  La fonction recherche.  Passé commande. Conclusion : Perspectives : 26
  • 27.