Université de la Méditerranée
           Aix-Marseille II
          Faculté de Médecine de Marseille



                            Ali ABBAS
                        Interne des hôpitaux




              MEMOIRE POUR L’OBTENTION DU
             D.E.S. D’OTO-RHINO-LARYNGOLOGIE



     TRAITEMENT CHIRURGICAL
      DES SEQUELLES DU NOMA
     EN MILIEU SOUS-MEDICALISE




               Présentée et publiquement soutenue devant
                  la Faculté de Médecine de Marseille


                       le vendredi 5 octobre 2007




En vue d’une publication dans la « Revue de la Société Française d’ORL »
Traitement chirurgical des séquelles du noma
                    en milieu sous-médicalisé

                 Surgical treatment of noma sequellae
                      in under-medicalized area


   ABBAS A (1), TALL A (2), DIOUF R (2), NDIAYE IC (2), DIOP EM (2)

   (1) Interne des Hôpitaux de Marseille

   (2) Service d’ORL et CCF, CHU Aristide Le Dantec, Dakar, Sénégal



Tirés à part : Ali ABBAS

             55, rue Alfred Grévin

             94500 Champigny sur marne

             Courriel: aliabbas07@yahoo.fr
RESUME

         Le noma est une stomatite gangréneuse de la face, endémique dans certaines régions

d’Afrique sub-saharienne. Elle peut entraîner une importante perte de substance des tissus

mous et osseux. Lorsque la maladie ne provoque pas la mort, elle peut induire des séquelles

particulièrement disgracieuses. La reconstruction des séquelles de noma fait appel à la

chirurgie plastique dont les buts sont la suppression des constrictions permanentes des

mâchoires et la réparation des pertes de substances plan par plan. En zone sous-médicalisée,

la reconstruction des lèvres pour ces cas souvent évolués nécessite l’apport d’un lambeau

musculo-cutané pédiculé de grand dorsal ou de delto-pectoral. L’infrastructure locale

empêche la réalisation de lambeau libre. La partie muqueuse de la lèvre est reconstruite de

préférence par un lambeau local de lèvre adjacente ou un lambeau hétérolabial (lambeau

d’Estlander).

ABSTRACT

Noma is a gangrenous stomatitis of the face, endemic in some areas of sub-Saharan Africa. It

might extend to other facial structures leading to extensive soft tissue and bony defects. When

disease is not deadly, it leads to particularly ungracious sequellae. Reconstruction of noma

sequellae is based on plastic surgery which aims are suppression of the mandibular

constriction and the treatment of soft tissue plane by plane. In under-medicalized area, the

reconstruction of the lips, in case of extensive defects often necessitates a pedicled musculo-

cutaneous latissimus dorsi or deltopectoral flap. The local infrastructure prevents the

realization of free flap. The mucosal part of the lip is usually reconstructed with a local flap

from the adjacent lip or a heterolabial flap (Estlander flap).

Mots-clés: Noma, lambeaux de lèvres, lambeau myo-cutané de grand dorsal, lambeau delto-pectoral, lambeau

d’Estlander.

Keywords: Noma, flaps of the lip, pedicled musculo-cutaneous latissimus dorsi flap, deltopectoralis flap,

Estlander flap.
INTRODUCTION - HISTORIQUE

   Le noma, ou cancrum oris, tire son nom du grec nomein qui signifie dévorer. C’est une

stomatite gangréneuse de la face, à point de départ endobuccal, s’étendant vers l’extérieur en

détruisant les parties molles adjacentes. Le noma       atteint les jeunes enfants dénutris et

pauvres. Cette pathologie est le plus souvent secondaire à une maladie infectieuse (paludisme,

rougeole, virus herpès). Le noma est avant tout un problème de santé publique reconnu depuis

1994 par l’Organisation Mondiale de la Santé (OMS) comme une priorité mondiale sanitaire.

Surnommé le « visage de la pauvreté » [1], le noma n’est pas une maladie tropicale, c’est une

maladie de la précarité [2].

   Le noma dans l’histoire : le noma était déjà connu dans l’Antiquité de médecins comme

Hippocrate et Galien. En Europe, de nombreux textes des 18e et 19e siècles mentionnent cette

maladie dans plusieurs pays. Des cas de noma ont également été mentionnés aux Etats-Unis et

en Europe jusqu’en 1901. Au 20e siècle, avec le développement de l’hygiène, le noma a

disparu des pays industrialisés, à l’exception des cas décrits dans les camps de concentration

nazis d’Auschwitz et de Belsen.

   Le noma aujourd’hui : aujourd’hui, le noma, endémique dans de nombreux pays

d’Afrique, d’Asie et d’Amérique du sud, a atteint les proportions d’un problème de santé

publique, surtout dans certaines populations de la région du Sahel (figure1). Le taux de

mortalité est très élevé: entre 80 et 90% de mortalité en l’absence de traitement initial [3] et

les survivants, défigurés à vie, présentent des séquelles telles qu’ils ne pourront jamais plus

s’alimenter ou respirer normalement. Comme pour la lèpre, les victimes sont souvent rejetées

par leurs propres communautés.

   Les résultats de certaines recherches de l’OMS [3] ont montré que :

           • plus de 100 000 enfants sont touchés par le noma chaque année. Les

       victimes sont pratiquement toutes des enfants entre 2 et 6 ans; atteignant autant les
garçons que les filles, le plus souvent au moment du sevrage et de l’éruption dentaire

       [1,4,5].

           • 500 000 survivants au noma vivent actuellement dans le monde en absence

       de traitement ;

           • les pays les plus pauvres d’Afrique, d’Asie et d’Amérique du Sud sont affectés

       et le continent africain est le plus durement touché avec 80% des cas ;

           • aujourd’hui le noma endémique dans de nombreux pays africains, a atteint les

       proportions d’un problème de santé publique, surtout dans certaines populations de la

       région du Sahel, une région aussi désignée par certains comme la «ceinture du noma»;

           • le noma serait en augmentation en Afrique comme la plupart des maladies

       buccodentaires, dû à une détérioration générale des conditions de vie : malnutrition,

       mauvaise hygiène, VIH/SIDA, conflits, corruption, etc.

A ce jour, les activités de lutte contre le noma se déroulent principalement en Afrique dans les

pays suivants : Angola, Bénin, Burkina Faso, Lesotho, Madagascar, Mali, Niger, Nigeria,

Ouganda, République Démocratique du Congo (RDC), Sénégal, Togo et Zambie, Zimbabwe.

   Faute de moyens et d’organisations actives dans la lutte contre le noma, l’Asie et

l’Amérique latine ne sont pas pris en compte pour l’instant.



   Dans ce contexte sous-médicalisé, comment opère-t-on les séquelles du noma? Comment

éviter les séquelles fonctionnelles? Pourquoi n’y a-t-il pas de place aux lambeaux libres?
ETIOLOGIE

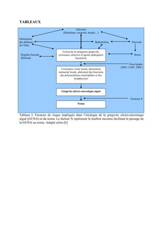
       La gingivite ulcéro-nécrosante aiguë (GUNA) précède le plus souvent le noma et

serait une des étapes initiales du noma (figure 2). Les facteurs de risque de la GUNA sont la

malnutrition, la mauvaise hygiène bucco-dentaire, des lésions gingivales préexistantes, des

dysfonctionnements endocriniens et l’infection par des micro-organismes spécifiques tels que

les affections virales qui vont altérer la muqueuse (tableau I) [6]. L’étiopathogénie du noma

reste cependant inconnue. La théorie infectieuse semble être actuellement admise par de

nombreux auteurs notamment par la responsabilité du Fusobacterium necrophorum [6,7,8].

DIAGNOSTIC CLINIQUE

       On distingue 2 stades cliniques dans le noma: le noma évolutif qui correspond à la

phase aiguë et le noma séquellaire. L’aspect caractéristique est celui d’une ul de la face dont

l’évolution est très stéréotypée: tuméfaction, puis ulcération et nécrose d’élimination.

       Le noma évolutif (phase aiguë)

       -     Le début du processus pathologique est exceptionnellement observé en milieu

             hospitalier. Il est plutôt observé au village. Les atteintes jugales prédominent

             dans les formes cliniques. D’après l’étude rétrospective portant sur 199 cas de

             noma, BOURGEOIS et al [7] ont observé 36,7% cas en phase aiguë, uniquement

             chez des enfants dont la moyenne d’âge était de 3,4 ans. La localisation jugale

             (42,4% des cas) et labiale supérieure (31,1% des cas) prédominaient dans cette

             série sénégalaise.

       Le noma séquellaire

       Les séquelles résultent de deux processus :

       - l’un destructeur: perte de substance (PDS) tissulaire muqueuse et cutanée et PDS

osseuse: maxillaire, mandibulaire, palatine, nasale;
- et l’autre réparateur : il y a un processus de fibrose rétractile à l’origine de brides

fibreuses qui lorsqu’elles siègent dans la région jugo-massétérine sont à l’origine de

l’ankylose temporo-mandibulaire.

       Les PDS muqueuses sont toujours plus importantes que la destruction cutanée. Les

phénomènes de rétraction sont à l’origine de la sous-évaluation de la PDS. Ces mutilations

faciales entraînent un handicap physique, esthétique et fonctionnel (troubles du langage, fuite

salivaire par l’orostome créé, difficulté d’alimentation par limitation de l’ouverture buccale et

altération de la mastication) et parfois des troubles psychologiques sévères qui vont aboutir à

un retrait de la vie sociale et à une exclusion de l’école. La constriction permanente des

mâchoires touche environ 10 à 40% des patients atteints de noma séquellaire [6,9]. Ainsi il

existe plusieurs formes cliniques du noma séquellaire : I à IV (figure 3).

       Le pronostic vital et fonctionnel dépend de la prise en charge qui doit être la plus

précoce possible. En l’absence de traitement (bi-antibiothérapie par pénicilline G et

métronidazole, une alimentation hyperprotidique et polyvitaminée à l’aide d’une sonde naso-

gastrique et des soins locaux), on observe 70 à 90% de mortalité par des complications

infectieuses [6,7]: pneumopathies, diarrhées, septicémies. Les antibiotiques ont permis de

faire chuter la mortalité des patients traités à 10%. En dehors des terrains très débilités,

l’évolution est généralement favorable.




METHODES

       Le traitement chirurgical au stade aigu permet:

       -     au stade de gingivite de parer les zones de muqueuse nécrotique;

       -     au stade d’escarre: de l’exciser, accélérant la phase de détersion, de faciliter la

             cicatrisation et de limiter les cicatrices rétractiles, de réséquer les séquestres

             osseux qui empêchent la cicatrisation muqueuse en regard. La mécanothérapie
prophylactique doit être débutée précocement pour lutter contre l’installation

             d’une constriction des mâchoires par bride cicatricielle.



       Le traitement chirurgical des séquelles intervient le plus souvent à distance de

l’épisode aigu en moyenne 6 mois à 1 an minimum. Les buts sont la suppression de la

constriction permanente des mâchoires, la réparation des PDS plan par plan, les retouches par

modelage des lambeaux et le rétablissement d’une denture suffisante.



PRINCIPES DU TRAITEMENT DU NOMA SEQUELLAIRE

La prise en charge de la constriction permanente des mâchoires

       Elle doit toujours précéder le traitement de la PDS tissulaire cependant elle peut être

réalisée au cours de la même intervention. Les dents exposées et mal-positionnées sont

extraites. L’ostéotomie mandibulaire emportant éventuellement une tranche osseuse par une

large résection et désinsertion des muscles masticateurs est de rigueur alors que la

coronoïdectomie n’est qu’un geste adjuvant essentiellement du côté controlatéral. La

prévention de la récidive sera obtenue par interposition de lambeau delto-pectoral dont la

partie cutanée pourra servir à la couverture interne voire externe. L’éducation des patients à la

phase post-opératoire est fondamentale car il faut leur apprendre avec des moyens simples à

maintenir au maximum cette ouverture buccale toujours très précaire.

Reconstruction des parties molles

       Le chirurgien dispose d’un vaste choix de lambeaux pour une même PDS. Celle-ci

visible à l’état séquellaire est toujours nettement inférieure à la PDS initiale qu’il convient de

recréer avant toute reconstruction. Les principes de réparation tiennent compte de la très

grande laxité de la lèvre africaine et de l’importance de la PDS muqueuse. La lèvre africaine,

beaucoup plus charnue (répartition épidermique différente des mélanosomes) que la lèvre
caucasienne constitue une réserve cutanéo-muqueuse importante. Ses caractéristiques vont

permettre d’étendre les indications de reconstructions locales connues pour la lèvre

caucasienne. La lèvre doit être reconstruite en conservant une bande de tissu cicatriciel

permettant l’amarrage de la muqueuse du lambeau transfixiant hétérolabial. Lorsqu’on a

affaire à des enfants très jeunes, la technique chirurgicale doit tenir compte de la croissance

faciale. Ainsi certaines zones de prélèvements sont à éviter ou à préserver pour une correction

ultérieure à l’âge adulte.

       Dans notre pratique, les lambeaux locaux ont été privilégiés pour reconstruire la lèvre :

ils sont simples, rapides et donnent les meilleurs résultats esthétiques. Les plus utilisés étaient

les lambeaux d’ABBE-ESTLANDER [10], le lambeau de WEBSTER [11] et le lambeau de

CAMILLE-BERNARD modifié selon WEBSTER [11] à la lèvre inférieure. Nous avons

privilégié les lambeaux de WEBSTER, d’ESTLANDER [10] et les lambeaux naso-géniens en

îlot pour la reconstruction de la lèvre supérieure. Lorsque la PDS ne pouvait être couverte par

un lambeau local, un lambeau locorégional pédiculé de grand dorsal ou delto-pectoral était

alors utilisé pour reconstruire les pertes de substances du 1/3 inférieur de la face. Cette

procédure nécessitait cependant un deuxième temps opératoire difficilement acceptable en

pratique courante en zone sous-médicalisée. De nombreux autres lambeaux peuvent être

utilisés : lambeau cervico-jugal d’avancement-rotation, lambeau temporo-rétro-auriculaire de

Washio, lambeau frontal. Le plus souvent ces lambeaux s’associent entre eux.

       Lorsqu’il existe un défect osseux d’importance au niveau du palais (fistule naso-

palatine), du malaire (contenu orbitaire s’effondrant dans la cavité buccale), de la symphyse

mandibulaire, il est essentiel d’entreprendre une reconstruction osseuse dans un premier

temps. Cette reconstruction ne peut être pratiquée sans couverture adéquate et doit donc être

immédiatement recouverte de tissus mous bien vascularisés. Des lambeaux composites

pédiculés sont alors particulièrement indiqués. En cas de perte de substance centro-faciale
(type II), la reconstruction du maxillaire et celle de la lèvre supérieure doivent précéder celle

du nez. C’est une chirurgie réparatrice difficile nécessitant parfois dans les stades avancés III

et IV des lambeaux libres difficiles de réalisation en Afrique sub-saharienne.

DISCUSSION

       Dans les pays sous-médicalisés, les lambeaux locaux homo- ou hétéro-labiaux sont

souvent suffisants dans les cas modérés sans constriction. En effet la pratique de lambeaux

libres est peu réalisable dans les pays où se rencontre le noma en l’absence de matériel de

chirurgie microvasculaire et d’un service de soins post-opératoires correct. Ces lambeaux

libres en s’intriquant avec d’autres types de lambeaux nécessitent plusieurs temps opératoires.

Cependant le taux de perdus de vu de ces jeunes patients atteints de noma est impressionnant

(plus de 80%). Il s’explique en raison des distances géographiques lointaines au centre

chirurgical de référence dans la capitale, par l’absence de service de soins primaires proche de

leur lieu de vie et le manque d’éducation et d’information des malades. Dans les pays

industrialisés, les séquelles de noma relèvent de la reconstruction par lambeaux locaux et à

distance. La plupart des reconstructions par lambeau ont donné un volume suffisant

symétrisant le visage. La PDS muqueuse est toujours supérieure à la PDS cutanée, la taille

muqueuse du lambeau doit donc être suffisante.

       Le lambeau d’Estlander a été le lambeau le plus utilisé dans les PDS latéralisées de la

lèvre supérieure. En cas de PDS concernant l’hémilèvre supérieure avec conservation d’un

moignon commissural, un lambeau de Webster seul permettait la reconstruction de

l’hémilèvre manquante en exerçant une traction maximale sur l’hémilèvre restante, évitant

ainsi la rançon cicatricielle d’un lambeau hétérolabial. Cette exploitation au maximum de la

lèvre restante est particulière à la lèvre africaine. Notre pratique se superpose ainsi à celle de

SERVANT [12] (tableau II).
DIJKSTRA [13] a utilisé, en zone sous-médicalisée pour couvrir des PDS jugales, un

lambeau de plastysma pour reconstruire la face muqueuse de la joue et un lambeau cervico-

facial d’avancement rotation ou un lambeau delto-pectoral pour reconstruire le plan cutané.

Cette stratégie est intéressante pour éviter de réaliser des lambeaux libres même si elle laisse

des cicatrices sur les sites donneurs cervico-faciaux.

       Dans les pays industrialisés, MONTANDON [14] évite de réaliser de nouvelles

cicatrices sur la face et le cou (tableau III). D’autre part il tente toujours chez l’enfant de

préserver les sites donneurs de la face (notamment le lambeau frontal) qu’il préfère utiliser

une fois la croissance achevée. Il reconstruit les PDS nasales par des lambeaux de WASHIO

associés à des greffes osseuses [15]. Il réalise des lambeaux sandwich de galéa greffés pour

reconstruire le plan muqueux ou composites de muscle temporal qu’il place entre la

mandibule et le maxillaire après libération de la constriction permanente des mâchoires, un

lambeau de grand dorsal couvrant le plan cutané.


CONCLUSION

       Le traitement chirurgical des séquelles du noma en zone sous-médicalisée fait appel à

des lambeaux locaux et loco-régionaux de réalisation simple excluant les lambeaux libres. Il

faut savoir adapter et réaliser ces traitements dans les pays d’origine des malades. Cependant

la prévention du noma passe par celle de la malnutrition, de l’hygiène, de la vaccination

contre la rougeole et de l’éducation de la santé auprès des familles et du personnel de soins

primaires. Elle passe en somme par la réduction de la pauvreté.
FIGURES




Figure 1: Répartition mondiale du noma selon l'OMS




Figure 2: gingivite ulcéro-nécrosante aiguë, précédant le noma évolutif
Figure 3: classification de Montandon du noma séquellaire, adoptée par l'OMS [6]
Type I : pertes de substance jugo-commissurales
Type II : pertes de substance labiales supérieures, souvent nasales, des berges alvéolaires et
du palais. Parfois perte de substance du septum.
Type III : pertes de substance de la lèvre inférieure qui peut s’associer à une perte de
substance de la mandibule et du plancher buccal.
Type IV : formes destructrices avec pertes de substance étendues : jugale, labiale, palatine,
malaire, maxillaire mais aussi de la paupière, du nez et parfois exentération.
TABLEAUX
                                            Infection
                                 (Paludisme, rougeole, herpès…)

Diminution
des défenses                                                  Malnutrition            Pauvreté
de l’hôte

                                 Lésion de la muqueuse gingivale,
 Hygiène buccale             croissance sélective d’agents pathogènes                   Stress
 diminuée                                    bactériens

                                                                                   Virus herpès
                                                                             (HSV, CMV, EBV)
                               Croissance virale locale, diminution
                             immunité locale, altération des fonctions
                              des polynucléaires neutrophiles et des
                                          lymphocytes



                               Gingivite ulcéro-nécrotique aiguë

                                                                                     Facteurs X
                                              Noma



Tableau I: Facteurs de risque impliqués dans l’étiologie de la gingivite ulcéro-nécrotique
aiguë (GUNA) et du noma. Le facteur X représente le maillon inconnu facilitant le passage de
la GUNA au noma. Adapté selon [6]
noma lèvre supérieure :
* PDS hémilèvre avec conservation de la commissure : lambeau de Webster.
* PDS hémilèvre sans conservation de la commissure: lambeau d’Estlander.
* PDS subtotale de la lèvre blanche avec conservation de la lèvre rouge : lambeaux nasogéniens en îlot ;
• noma lèvre inférieure :
* PDS inférieure à la moitié de la lèvre sans conservation commissurale : lambeau d’Estlander
* PDS inférieure à la moitié de la lèvre avec conservation commissurale : lambeau de
Gillies ou Karapandzic ;
* PDS des 3/4 de la lèvre : lambeau de Camille-Bernard.

Noma centrofacial
La reconstruction nasale est assurée par un lambeau frontal et contre lambeau pour la doublure interne. La
PDS labiale supérieure centrale est reconstruite par double Webster en un ou deux temps, la columelle par des
lambeaux de translation doublés d’une greffe de peau totale prise aux dépens des lambeaux d’avancements de
Webster.

Les grandes atteintes jugocommissurales et hémifaciales
Le lambeau libre de grand dorsal (LDG) offre, en un seul temps, la possibilité de reconstruire les vastes PDS
muqueuses et cutanées à l’aide de plusieurs palettes cutanées. Certaines dispositions anatomiques spécifiques
au sujet africain permettent de monter le LGD en îlot au-delà du 1/3 inférieur de la face.




Tableau II : Schéma thérapeutique selon Servant




. Type I
¤ PDS transfixiante de la joue
- plan muqueux : lambeau préfabriqué de galéa. Un lambeau muqueux est parfois utilisé pour couvrir une
petite perte de substance muqueuse.
- couverture cutanée : lambeau de grand dorsal pédiculé ou un lambeau libre musculo-cutané.
¤ PDS de la lèvre supérieure <2/3 : lambeau d’Abbé-Estlander.
¤ Destruction partielle des narines : greffe composite de conque.
· Type II
¤ PDS du maxillaire :
- lambeau préfabriqué vascularisé composite d’os pariétal et de galéa et parfois un lambeau composite de
grand dentelé et de côte.
¤ Atteinte nasale :
- greffe osseuse costale ou d’os pariétal couvert par un lambeau frontal médian, ou chez l’enfant par un
lambeau rétro-auriculaire de WASHIO.
¤ Lèvre supérieure :
- lambeau hétéro-labial,
- si PDS supérieure au 2/3 : lambeau sandwich de galéa ou lambeau fascio-cutané anté-brachial libre (chinois).
· Type III
¤ PDS partielle de la lèvre inférieure : mobilisation des parties molles et lambeaux locaux.
¤ PDS de toute la lèvre inférieure : lambeau préfabriqué de galéa ou lambeau libre chinois.
¤ PDS mandibulaire : greffe osseuse de crête iliaque ou costale ou lambeau composite de grand
dentelé et costal.
· Type IV
Les PDS sont similaires au type I mais plus étendues nécessitant plus de lambeaux. Même principe de
reconstruction osseuse. Le plancher de l’orbite est reconstruit de manière prioritaire.



Tableau III : Stratégie opératoire selon Montandon.
REFERENCES

[1] Marck KW. A history of noma,"the face of poverty".Plast Reconstr Surg 2003;111:1702-7

[2] Obiechina AE, Arotiba JT, Fasola AO. Cancrum oris (noma): level of education and

occupation of parents of affected children in Nigeria. Odonto-Stomatologie Tropicale

2000;90:11-4

[3] OMS. [en ligne] disponible

sur http://www.afro.who.int/noma/french/informations_pertinentes/noma_monde.html

[4] World Health Organization, 1998. Noma Today: a Public Health Problem? Report of an

Expert Consultation Organized by WHO Using the Delphi Method. Geneva: World Health

Organization

[5] Fieger A, Marck KW, Schmidt A. An estimation of the incidence of noma in North-West

Nigeria. Trop Med Int Health 2003;8:402-7

[6] Baratti-Mayer D et al. Noma: an "infectious" disease of unknown aetiology. Lancet

Infectious 2003;3;419-31

[7] Bourgeois DM, Diallo B, Frieh C, Leclercq MH. Epidemiology of the incidence of oro-

facial noma: a study of cases in Dakar, Senegal, 1981-1993. Am J Trop med Hyg

1999;61:909-13

[8] Enwonwu CO, Falkler WA Jr, Idigbe EO, Savage KO. Noma (cancrum oris): questions

and answers. Oral Dis1999; 5:144–9.

[9] Tall F, Ki-Zerbo G, Ouedraogo I, Guigma Y. Le Noma de l'enfant en milieu hospitalier de

Bobo-Dioulasso: aspects épidémiologiques, cliniques et prise en charge. Odonto-

Stomatologie Tropicale 2001;96:21-5

[10] Estlander JA. Méthode d’autoplastie de la joue ou d’une lèvre par un lambeau emprunté

à l’autre lèvre. Rev Mens Med Chir 1877;1:344–56.
[11] Webster JP. Crescentic peri-alar cheek excision for upper lip flap advancement with a

short history of upper lip repair. Plast Reconstruction Surg 1955;16:434–64.

[12] Foussadier F, Servant JM. Bilan d’activité des équipes de l’hôpital Saint-Louis à Niamey

pour la prise en charge des séquelles de noma. Ann Chir Plast Esthét 2004;49:345–54

[13] Dijkstra R. Cancrum oris reconstruction. Br J Plast Surg 1992;45:619

[14] Montandon D, Pittet B. Reconstruction labiale dans les séquelles de noma. Ann Chir

Plast Esthét 2002;47:520–35

[15] Montandon D, Lehmann C, Chami N. The surgical treatment of Noma. Plast Reconstr

Surg 1991:76–87.

CCST thesis DES

  • 1.
    Université de laMéditerranée Aix-Marseille II Faculté de Médecine de Marseille Ali ABBAS Interne des hôpitaux MEMOIRE POUR L’OBTENTION DU D.E.S. D’OTO-RHINO-LARYNGOLOGIE TRAITEMENT CHIRURGICAL DES SEQUELLES DU NOMA EN MILIEU SOUS-MEDICALISE Présentée et publiquement soutenue devant la Faculté de Médecine de Marseille le vendredi 5 octobre 2007 En vue d’une publication dans la « Revue de la Société Française d’ORL »
  • 2.
    Traitement chirurgical desséquelles du noma en milieu sous-médicalisé Surgical treatment of noma sequellae in under-medicalized area ABBAS A (1), TALL A (2), DIOUF R (2), NDIAYE IC (2), DIOP EM (2) (1) Interne des Hôpitaux de Marseille (2) Service d’ORL et CCF, CHU Aristide Le Dantec, Dakar, Sénégal Tirés à part : Ali ABBAS 55, rue Alfred Grévin 94500 Champigny sur marne Courriel: aliabbas07@yahoo.fr
  • 3.
    RESUME Le noma est une stomatite gangréneuse de la face, endémique dans certaines régions d’Afrique sub-saharienne. Elle peut entraîner une importante perte de substance des tissus mous et osseux. Lorsque la maladie ne provoque pas la mort, elle peut induire des séquelles particulièrement disgracieuses. La reconstruction des séquelles de noma fait appel à la chirurgie plastique dont les buts sont la suppression des constrictions permanentes des mâchoires et la réparation des pertes de substances plan par plan. En zone sous-médicalisée, la reconstruction des lèvres pour ces cas souvent évolués nécessite l’apport d’un lambeau musculo-cutané pédiculé de grand dorsal ou de delto-pectoral. L’infrastructure locale empêche la réalisation de lambeau libre. La partie muqueuse de la lèvre est reconstruite de préférence par un lambeau local de lèvre adjacente ou un lambeau hétérolabial (lambeau d’Estlander). ABSTRACT Noma is a gangrenous stomatitis of the face, endemic in some areas of sub-Saharan Africa. It might extend to other facial structures leading to extensive soft tissue and bony defects. When disease is not deadly, it leads to particularly ungracious sequellae. Reconstruction of noma sequellae is based on plastic surgery which aims are suppression of the mandibular constriction and the treatment of soft tissue plane by plane. In under-medicalized area, the reconstruction of the lips, in case of extensive defects often necessitates a pedicled musculo- cutaneous latissimus dorsi or deltopectoral flap. The local infrastructure prevents the realization of free flap. The mucosal part of the lip is usually reconstructed with a local flap from the adjacent lip or a heterolabial flap (Estlander flap). Mots-clés: Noma, lambeaux de lèvres, lambeau myo-cutané de grand dorsal, lambeau delto-pectoral, lambeau d’Estlander. Keywords: Noma, flaps of the lip, pedicled musculo-cutaneous latissimus dorsi flap, deltopectoralis flap, Estlander flap.
  • 4.
    INTRODUCTION - HISTORIQUE Le noma, ou cancrum oris, tire son nom du grec nomein qui signifie dévorer. C’est une stomatite gangréneuse de la face, à point de départ endobuccal, s’étendant vers l’extérieur en détruisant les parties molles adjacentes. Le noma atteint les jeunes enfants dénutris et pauvres. Cette pathologie est le plus souvent secondaire à une maladie infectieuse (paludisme, rougeole, virus herpès). Le noma est avant tout un problème de santé publique reconnu depuis 1994 par l’Organisation Mondiale de la Santé (OMS) comme une priorité mondiale sanitaire. Surnommé le « visage de la pauvreté » [1], le noma n’est pas une maladie tropicale, c’est une maladie de la précarité [2]. Le noma dans l’histoire : le noma était déjà connu dans l’Antiquité de médecins comme Hippocrate et Galien. En Europe, de nombreux textes des 18e et 19e siècles mentionnent cette maladie dans plusieurs pays. Des cas de noma ont également été mentionnés aux Etats-Unis et en Europe jusqu’en 1901. Au 20e siècle, avec le développement de l’hygiène, le noma a disparu des pays industrialisés, à l’exception des cas décrits dans les camps de concentration nazis d’Auschwitz et de Belsen. Le noma aujourd’hui : aujourd’hui, le noma, endémique dans de nombreux pays d’Afrique, d’Asie et d’Amérique du sud, a atteint les proportions d’un problème de santé publique, surtout dans certaines populations de la région du Sahel (figure1). Le taux de mortalité est très élevé: entre 80 et 90% de mortalité en l’absence de traitement initial [3] et les survivants, défigurés à vie, présentent des séquelles telles qu’ils ne pourront jamais plus s’alimenter ou respirer normalement. Comme pour la lèpre, les victimes sont souvent rejetées par leurs propres communautés. Les résultats de certaines recherches de l’OMS [3] ont montré que : • plus de 100 000 enfants sont touchés par le noma chaque année. Les victimes sont pratiquement toutes des enfants entre 2 et 6 ans; atteignant autant les
  • 5.
    garçons que lesfilles, le plus souvent au moment du sevrage et de l’éruption dentaire [1,4,5]. • 500 000 survivants au noma vivent actuellement dans le monde en absence de traitement ; • les pays les plus pauvres d’Afrique, d’Asie et d’Amérique du Sud sont affectés et le continent africain est le plus durement touché avec 80% des cas ; • aujourd’hui le noma endémique dans de nombreux pays africains, a atteint les proportions d’un problème de santé publique, surtout dans certaines populations de la région du Sahel, une région aussi désignée par certains comme la «ceinture du noma»; • le noma serait en augmentation en Afrique comme la plupart des maladies buccodentaires, dû à une détérioration générale des conditions de vie : malnutrition, mauvaise hygiène, VIH/SIDA, conflits, corruption, etc. A ce jour, les activités de lutte contre le noma se déroulent principalement en Afrique dans les pays suivants : Angola, Bénin, Burkina Faso, Lesotho, Madagascar, Mali, Niger, Nigeria, Ouganda, République Démocratique du Congo (RDC), Sénégal, Togo et Zambie, Zimbabwe. Faute de moyens et d’organisations actives dans la lutte contre le noma, l’Asie et l’Amérique latine ne sont pas pris en compte pour l’instant. Dans ce contexte sous-médicalisé, comment opère-t-on les séquelles du noma? Comment éviter les séquelles fonctionnelles? Pourquoi n’y a-t-il pas de place aux lambeaux libres?
  • 6.
    ETIOLOGIE La gingivite ulcéro-nécrosante aiguë (GUNA) précède le plus souvent le noma et serait une des étapes initiales du noma (figure 2). Les facteurs de risque de la GUNA sont la malnutrition, la mauvaise hygiène bucco-dentaire, des lésions gingivales préexistantes, des dysfonctionnements endocriniens et l’infection par des micro-organismes spécifiques tels que les affections virales qui vont altérer la muqueuse (tableau I) [6]. L’étiopathogénie du noma reste cependant inconnue. La théorie infectieuse semble être actuellement admise par de nombreux auteurs notamment par la responsabilité du Fusobacterium necrophorum [6,7,8]. DIAGNOSTIC CLINIQUE On distingue 2 stades cliniques dans le noma: le noma évolutif qui correspond à la phase aiguë et le noma séquellaire. L’aspect caractéristique est celui d’une ul de la face dont l’évolution est très stéréotypée: tuméfaction, puis ulcération et nécrose d’élimination. Le noma évolutif (phase aiguë) - Le début du processus pathologique est exceptionnellement observé en milieu hospitalier. Il est plutôt observé au village. Les atteintes jugales prédominent dans les formes cliniques. D’après l’étude rétrospective portant sur 199 cas de noma, BOURGEOIS et al [7] ont observé 36,7% cas en phase aiguë, uniquement chez des enfants dont la moyenne d’âge était de 3,4 ans. La localisation jugale (42,4% des cas) et labiale supérieure (31,1% des cas) prédominaient dans cette série sénégalaise. Le noma séquellaire Les séquelles résultent de deux processus : - l’un destructeur: perte de substance (PDS) tissulaire muqueuse et cutanée et PDS osseuse: maxillaire, mandibulaire, palatine, nasale;
  • 7.
    - et l’autreréparateur : il y a un processus de fibrose rétractile à l’origine de brides fibreuses qui lorsqu’elles siègent dans la région jugo-massétérine sont à l’origine de l’ankylose temporo-mandibulaire. Les PDS muqueuses sont toujours plus importantes que la destruction cutanée. Les phénomènes de rétraction sont à l’origine de la sous-évaluation de la PDS. Ces mutilations faciales entraînent un handicap physique, esthétique et fonctionnel (troubles du langage, fuite salivaire par l’orostome créé, difficulté d’alimentation par limitation de l’ouverture buccale et altération de la mastication) et parfois des troubles psychologiques sévères qui vont aboutir à un retrait de la vie sociale et à une exclusion de l’école. La constriction permanente des mâchoires touche environ 10 à 40% des patients atteints de noma séquellaire [6,9]. Ainsi il existe plusieurs formes cliniques du noma séquellaire : I à IV (figure 3). Le pronostic vital et fonctionnel dépend de la prise en charge qui doit être la plus précoce possible. En l’absence de traitement (bi-antibiothérapie par pénicilline G et métronidazole, une alimentation hyperprotidique et polyvitaminée à l’aide d’une sonde naso- gastrique et des soins locaux), on observe 70 à 90% de mortalité par des complications infectieuses [6,7]: pneumopathies, diarrhées, septicémies. Les antibiotiques ont permis de faire chuter la mortalité des patients traités à 10%. En dehors des terrains très débilités, l’évolution est généralement favorable. METHODES Le traitement chirurgical au stade aigu permet: - au stade de gingivite de parer les zones de muqueuse nécrotique; - au stade d’escarre: de l’exciser, accélérant la phase de détersion, de faciliter la cicatrisation et de limiter les cicatrices rétractiles, de réséquer les séquestres osseux qui empêchent la cicatrisation muqueuse en regard. La mécanothérapie
  • 8.
    prophylactique doit êtredébutée précocement pour lutter contre l’installation d’une constriction des mâchoires par bride cicatricielle. Le traitement chirurgical des séquelles intervient le plus souvent à distance de l’épisode aigu en moyenne 6 mois à 1 an minimum. Les buts sont la suppression de la constriction permanente des mâchoires, la réparation des PDS plan par plan, les retouches par modelage des lambeaux et le rétablissement d’une denture suffisante. PRINCIPES DU TRAITEMENT DU NOMA SEQUELLAIRE La prise en charge de la constriction permanente des mâchoires Elle doit toujours précéder le traitement de la PDS tissulaire cependant elle peut être réalisée au cours de la même intervention. Les dents exposées et mal-positionnées sont extraites. L’ostéotomie mandibulaire emportant éventuellement une tranche osseuse par une large résection et désinsertion des muscles masticateurs est de rigueur alors que la coronoïdectomie n’est qu’un geste adjuvant essentiellement du côté controlatéral. La prévention de la récidive sera obtenue par interposition de lambeau delto-pectoral dont la partie cutanée pourra servir à la couverture interne voire externe. L’éducation des patients à la phase post-opératoire est fondamentale car il faut leur apprendre avec des moyens simples à maintenir au maximum cette ouverture buccale toujours très précaire. Reconstruction des parties molles Le chirurgien dispose d’un vaste choix de lambeaux pour une même PDS. Celle-ci visible à l’état séquellaire est toujours nettement inférieure à la PDS initiale qu’il convient de recréer avant toute reconstruction. Les principes de réparation tiennent compte de la très grande laxité de la lèvre africaine et de l’importance de la PDS muqueuse. La lèvre africaine, beaucoup plus charnue (répartition épidermique différente des mélanosomes) que la lèvre
  • 9.
    caucasienne constitue uneréserve cutanéo-muqueuse importante. Ses caractéristiques vont permettre d’étendre les indications de reconstructions locales connues pour la lèvre caucasienne. La lèvre doit être reconstruite en conservant une bande de tissu cicatriciel permettant l’amarrage de la muqueuse du lambeau transfixiant hétérolabial. Lorsqu’on a affaire à des enfants très jeunes, la technique chirurgicale doit tenir compte de la croissance faciale. Ainsi certaines zones de prélèvements sont à éviter ou à préserver pour une correction ultérieure à l’âge adulte. Dans notre pratique, les lambeaux locaux ont été privilégiés pour reconstruire la lèvre : ils sont simples, rapides et donnent les meilleurs résultats esthétiques. Les plus utilisés étaient les lambeaux d’ABBE-ESTLANDER [10], le lambeau de WEBSTER [11] et le lambeau de CAMILLE-BERNARD modifié selon WEBSTER [11] à la lèvre inférieure. Nous avons privilégié les lambeaux de WEBSTER, d’ESTLANDER [10] et les lambeaux naso-géniens en îlot pour la reconstruction de la lèvre supérieure. Lorsque la PDS ne pouvait être couverte par un lambeau local, un lambeau locorégional pédiculé de grand dorsal ou delto-pectoral était alors utilisé pour reconstruire les pertes de substances du 1/3 inférieur de la face. Cette procédure nécessitait cependant un deuxième temps opératoire difficilement acceptable en pratique courante en zone sous-médicalisée. De nombreux autres lambeaux peuvent être utilisés : lambeau cervico-jugal d’avancement-rotation, lambeau temporo-rétro-auriculaire de Washio, lambeau frontal. Le plus souvent ces lambeaux s’associent entre eux. Lorsqu’il existe un défect osseux d’importance au niveau du palais (fistule naso- palatine), du malaire (contenu orbitaire s’effondrant dans la cavité buccale), de la symphyse mandibulaire, il est essentiel d’entreprendre une reconstruction osseuse dans un premier temps. Cette reconstruction ne peut être pratiquée sans couverture adéquate et doit donc être immédiatement recouverte de tissus mous bien vascularisés. Des lambeaux composites pédiculés sont alors particulièrement indiqués. En cas de perte de substance centro-faciale
  • 10.
    (type II), lareconstruction du maxillaire et celle de la lèvre supérieure doivent précéder celle du nez. C’est une chirurgie réparatrice difficile nécessitant parfois dans les stades avancés III et IV des lambeaux libres difficiles de réalisation en Afrique sub-saharienne. DISCUSSION Dans les pays sous-médicalisés, les lambeaux locaux homo- ou hétéro-labiaux sont souvent suffisants dans les cas modérés sans constriction. En effet la pratique de lambeaux libres est peu réalisable dans les pays où se rencontre le noma en l’absence de matériel de chirurgie microvasculaire et d’un service de soins post-opératoires correct. Ces lambeaux libres en s’intriquant avec d’autres types de lambeaux nécessitent plusieurs temps opératoires. Cependant le taux de perdus de vu de ces jeunes patients atteints de noma est impressionnant (plus de 80%). Il s’explique en raison des distances géographiques lointaines au centre chirurgical de référence dans la capitale, par l’absence de service de soins primaires proche de leur lieu de vie et le manque d’éducation et d’information des malades. Dans les pays industrialisés, les séquelles de noma relèvent de la reconstruction par lambeaux locaux et à distance. La plupart des reconstructions par lambeau ont donné un volume suffisant symétrisant le visage. La PDS muqueuse est toujours supérieure à la PDS cutanée, la taille muqueuse du lambeau doit donc être suffisante. Le lambeau d’Estlander a été le lambeau le plus utilisé dans les PDS latéralisées de la lèvre supérieure. En cas de PDS concernant l’hémilèvre supérieure avec conservation d’un moignon commissural, un lambeau de Webster seul permettait la reconstruction de l’hémilèvre manquante en exerçant une traction maximale sur l’hémilèvre restante, évitant ainsi la rançon cicatricielle d’un lambeau hétérolabial. Cette exploitation au maximum de la lèvre restante est particulière à la lèvre africaine. Notre pratique se superpose ainsi à celle de SERVANT [12] (tableau II).
  • 11.
    DIJKSTRA [13] autilisé, en zone sous-médicalisée pour couvrir des PDS jugales, un lambeau de plastysma pour reconstruire la face muqueuse de la joue et un lambeau cervico- facial d’avancement rotation ou un lambeau delto-pectoral pour reconstruire le plan cutané. Cette stratégie est intéressante pour éviter de réaliser des lambeaux libres même si elle laisse des cicatrices sur les sites donneurs cervico-faciaux. Dans les pays industrialisés, MONTANDON [14] évite de réaliser de nouvelles cicatrices sur la face et le cou (tableau III). D’autre part il tente toujours chez l’enfant de préserver les sites donneurs de la face (notamment le lambeau frontal) qu’il préfère utiliser une fois la croissance achevée. Il reconstruit les PDS nasales par des lambeaux de WASHIO associés à des greffes osseuses [15]. Il réalise des lambeaux sandwich de galéa greffés pour reconstruire le plan muqueux ou composites de muscle temporal qu’il place entre la mandibule et le maxillaire après libération de la constriction permanente des mâchoires, un lambeau de grand dorsal couvrant le plan cutané. CONCLUSION Le traitement chirurgical des séquelles du noma en zone sous-médicalisée fait appel à des lambeaux locaux et loco-régionaux de réalisation simple excluant les lambeaux libres. Il faut savoir adapter et réaliser ces traitements dans les pays d’origine des malades. Cependant la prévention du noma passe par celle de la malnutrition, de l’hygiène, de la vaccination contre la rougeole et de l’éducation de la santé auprès des familles et du personnel de soins primaires. Elle passe en somme par la réduction de la pauvreté.
  • 12.
    FIGURES Figure 1: Répartitionmondiale du noma selon l'OMS Figure 2: gingivite ulcéro-nécrosante aiguë, précédant le noma évolutif
  • 13.
    Figure 3: classificationde Montandon du noma séquellaire, adoptée par l'OMS [6] Type I : pertes de substance jugo-commissurales Type II : pertes de substance labiales supérieures, souvent nasales, des berges alvéolaires et du palais. Parfois perte de substance du septum. Type III : pertes de substance de la lèvre inférieure qui peut s’associer à une perte de substance de la mandibule et du plancher buccal. Type IV : formes destructrices avec pertes de substance étendues : jugale, labiale, palatine, malaire, maxillaire mais aussi de la paupière, du nez et parfois exentération.
  • 14.
    TABLEAUX Infection (Paludisme, rougeole, herpès…) Diminution des défenses Malnutrition Pauvreté de l’hôte Lésion de la muqueuse gingivale, Hygiène buccale croissance sélective d’agents pathogènes Stress diminuée bactériens Virus herpès (HSV, CMV, EBV) Croissance virale locale, diminution immunité locale, altération des fonctions des polynucléaires neutrophiles et des lymphocytes Gingivite ulcéro-nécrotique aiguë Facteurs X Noma Tableau I: Facteurs de risque impliqués dans l’étiologie de la gingivite ulcéro-nécrotique aiguë (GUNA) et du noma. Le facteur X représente le maillon inconnu facilitant le passage de la GUNA au noma. Adapté selon [6]
  • 15.
    noma lèvre supérieure: * PDS hémilèvre avec conservation de la commissure : lambeau de Webster. * PDS hémilèvre sans conservation de la commissure: lambeau d’Estlander. * PDS subtotale de la lèvre blanche avec conservation de la lèvre rouge : lambeaux nasogéniens en îlot ; • noma lèvre inférieure : * PDS inférieure à la moitié de la lèvre sans conservation commissurale : lambeau d’Estlander * PDS inférieure à la moitié de la lèvre avec conservation commissurale : lambeau de Gillies ou Karapandzic ; * PDS des 3/4 de la lèvre : lambeau de Camille-Bernard. Noma centrofacial La reconstruction nasale est assurée par un lambeau frontal et contre lambeau pour la doublure interne. La PDS labiale supérieure centrale est reconstruite par double Webster en un ou deux temps, la columelle par des lambeaux de translation doublés d’une greffe de peau totale prise aux dépens des lambeaux d’avancements de Webster. Les grandes atteintes jugocommissurales et hémifaciales Le lambeau libre de grand dorsal (LDG) offre, en un seul temps, la possibilité de reconstruire les vastes PDS muqueuses et cutanées à l’aide de plusieurs palettes cutanées. Certaines dispositions anatomiques spécifiques au sujet africain permettent de monter le LGD en îlot au-delà du 1/3 inférieur de la face. Tableau II : Schéma thérapeutique selon Servant . Type I ¤ PDS transfixiante de la joue - plan muqueux : lambeau préfabriqué de galéa. Un lambeau muqueux est parfois utilisé pour couvrir une petite perte de substance muqueuse. - couverture cutanée : lambeau de grand dorsal pédiculé ou un lambeau libre musculo-cutané. ¤ PDS de la lèvre supérieure <2/3 : lambeau d’Abbé-Estlander. ¤ Destruction partielle des narines : greffe composite de conque. · Type II ¤ PDS du maxillaire : - lambeau préfabriqué vascularisé composite d’os pariétal et de galéa et parfois un lambeau composite de grand dentelé et de côte. ¤ Atteinte nasale : - greffe osseuse costale ou d’os pariétal couvert par un lambeau frontal médian, ou chez l’enfant par un lambeau rétro-auriculaire de WASHIO. ¤ Lèvre supérieure : - lambeau hétéro-labial, - si PDS supérieure au 2/3 : lambeau sandwich de galéa ou lambeau fascio-cutané anté-brachial libre (chinois). · Type III ¤ PDS partielle de la lèvre inférieure : mobilisation des parties molles et lambeaux locaux. ¤ PDS de toute la lèvre inférieure : lambeau préfabriqué de galéa ou lambeau libre chinois. ¤ PDS mandibulaire : greffe osseuse de crête iliaque ou costale ou lambeau composite de grand dentelé et costal. · Type IV Les PDS sont similaires au type I mais plus étendues nécessitant plus de lambeaux. Même principe de reconstruction osseuse. Le plancher de l’orbite est reconstruit de manière prioritaire. Tableau III : Stratégie opératoire selon Montandon.
  • 16.
    REFERENCES [1] Marck KW.A history of noma,"the face of poverty".Plast Reconstr Surg 2003;111:1702-7 [2] Obiechina AE, Arotiba JT, Fasola AO. Cancrum oris (noma): level of education and occupation of parents of affected children in Nigeria. Odonto-Stomatologie Tropicale 2000;90:11-4 [3] OMS. [en ligne] disponible sur http://www.afro.who.int/noma/french/informations_pertinentes/noma_monde.html [4] World Health Organization, 1998. Noma Today: a Public Health Problem? Report of an Expert Consultation Organized by WHO Using the Delphi Method. Geneva: World Health Organization [5] Fieger A, Marck KW, Schmidt A. An estimation of the incidence of noma in North-West Nigeria. Trop Med Int Health 2003;8:402-7 [6] Baratti-Mayer D et al. Noma: an "infectious" disease of unknown aetiology. Lancet Infectious 2003;3;419-31 [7] Bourgeois DM, Diallo B, Frieh C, Leclercq MH. Epidemiology of the incidence of oro- facial noma: a study of cases in Dakar, Senegal, 1981-1993. Am J Trop med Hyg 1999;61:909-13 [8] Enwonwu CO, Falkler WA Jr, Idigbe EO, Savage KO. Noma (cancrum oris): questions and answers. Oral Dis1999; 5:144–9. [9] Tall F, Ki-Zerbo G, Ouedraogo I, Guigma Y. Le Noma de l'enfant en milieu hospitalier de Bobo-Dioulasso: aspects épidémiologiques, cliniques et prise en charge. Odonto- Stomatologie Tropicale 2001;96:21-5 [10] Estlander JA. Méthode d’autoplastie de la joue ou d’une lèvre par un lambeau emprunté à l’autre lèvre. Rev Mens Med Chir 1877;1:344–56.
  • 17.
    [11] Webster JP.Crescentic peri-alar cheek excision for upper lip flap advancement with a short history of upper lip repair. Plast Reconstruction Surg 1955;16:434–64. [12] Foussadier F, Servant JM. Bilan d’activité des équipes de l’hôpital Saint-Louis à Niamey pour la prise en charge des séquelles de noma. Ann Chir Plast Esthét 2004;49:345–54 [13] Dijkstra R. Cancrum oris reconstruction. Br J Plast Surg 1992;45:619 [14] Montandon D, Pittet B. Reconstruction labiale dans les séquelles de noma. Ann Chir Plast Esthét 2002;47:520–35 [15] Montandon D, Lehmann C, Chami N. The surgical treatment of Noma. Plast Reconstr Surg 1991:76–87.