Séance 3 – La France à la reconquête de sa puissance du
congrès de Vienne (1815) aux accords d’Evian (1962)
Eugène Delacroix, La Liberté guidant le peuple, 1830, huile sur toile, 260 × 325 cm, Musée du Louvre.
Institut d’Études politiques d’Aix-en-Provence – Certificat d’études politiques – François Parchemin – La France dans le monde
I – La France à la recherche d’un régime politique
stable et d’une place retrouvée sur la scène
internationale
A – La Révolution inachevée : la France entre
monarchie, empire et république
François Gérard, Louis XVII en costume de sacre
François Gérard, Charles X en costume de sacre
Eugène Delacroix, La Liberté guidant le peuple, 1830, huile sur toile, 260 × 325 cm, Musée du Louvre.
Les Trois Glorieuses :
27, 28, 29 juillet 1830
Amédée Bourgeois, Prise de l’hôtel de ville : le pont d’Arcole, 1830
Léon Cogniet, Scène de juillet 1830 dit aussi Les drapeaux
Horace Vernet, Louis-Philippe,
duc d'Orléans, quitte le Palais Royal
pour se rendre à l'hôtel de ville de Paris
Franz Xavier Winterhalter,
Louis-Philippe Ier roi des
Français, 1839
Emmanuel Philippoteaux, Lamartine devant l’Hôtel de Ville de Paris le 25
février 1848 refuse le drapeau rouge
Horace Vernet, Barricade de la rue Soufflot, le 25 juin 1848
François Biard, L’abolition de l’esclavage (27 avril 1848), 261 x 391 cm, 1849
Franz Xavier Winterhalter,
Napoléon III Empereur des
Français, 1855
B – Retrouver sa place parmi les nations
Zones d’occupation en France de juin 1815 à novembre 1818
Territoires perdus par la France
entre les deux traités de Paris
(20 mai 1814 et 20 novembre 1815)
Changements territoriaux décidés au Congrès de Vienne, 1815
L’expédition visant à rétablir l’absolutisme de Ferdinand VII d’Espagne en
1823 est la première intervention française post-napoléonienne.
La Grèce au moment de son indépendance (1830)
Été 1827 : expédition française de Morée (Péloponnèse) (militaire et scientifique)
Ivan Aïvazovski, Bataille de Navarin, Marine College, St. Petersburg, 1846
Le 20 octobre 1827, une flotte anglo-franco-russe d’une vingtaine de navire détruit presque
entièrement la flotte ottomane d’environ 80 navires
Gustave Wappers, Episode des journées de Septembre 1830 à Bruxelles
Tableau de Nicolas Gosse de 1836
Le roi des Français Louis-
Philippe refuse la couronne
offerte par le Congrès belge à
son fils le duc de Nemours, le
17 février 1831
Horace Vernet, Siège de la citadelle d’Anvers, 22 décembre 1832, 1840.
La France défend l’indépendance de la Belgique après l’attaque de Guillaume
Ier des Pays-Bas (août 1831)
Horace Sébastiani, ministre français
des affaires étrangères :
« Le gouvernement a communiqué
tous les renseignements qui lui étaient
parvenus sur les événements de la
Pologne (...). Au moment où l'on
écrivait, la tranquillité régnait à
Varsovie ».
1832 : occupation d’Ancône en Italie par les troupes françaises pour
soutenir les libéraux face à l’Autriche.
1849 : Expédition française pour porter secours à la République romaine qui
aboutit finalement au rétablissement du Pape dans ses États
C – Le Second Empire ou le prestige retrouvé de
la France
Franz Xavier Winterhalter,
Napoléon III Empereur des
Français, 1855
L’Opéra Garnier, commencé en 1861 et définitivement achevé en 1875
L’Opéra Garnier, commencé en 1861 et définitivement achevé en 1875
Le Palais Longchamp, Marseille
Notre-Dame de la Garde, Marseille
Cathédrale de la Major, Marseille
Le Palais du Pharo, Marseille
Aujourd'hui, la France m'entoure de ses sympathies, parce que je ne suis pas
de la famille des idéologues. Pour faire le bien du pays, il n'est pas besoin
d'appliquer de nouveaux systèmes ; mais de donner, avant tout, confiance
dans le présent, sécurité dans l'avenir. Voilà pourquoi la France semble
vouloir revenir à l'Empire.
Il est néanmoins une crainte à laquelle je dois répondre. Par esprit de
défiance, certaines personnes se disent : « L'Empire, c'est la guerre ». Moi je
dis : « L'Empire, c'est la paix ». (…)
Nous avons d'immenses territoires incultes à défricher, des routes à ouvrir,
des ports à creuser, des rivières à rendre navigables, des canaux à terminer,
notre réseau de chemin de fer à compléter. Nous avons, en face de Marseille,
un vaste royaume à assimiler à la France. Nous avons tous nos grands ports
de l'ouest à rapprocher du continent américain par la rapidité de ces
communications qui nous manquent encore. Nous avons partout enfin des
ruines à relever, de faux dieux à abattre, des vérités à faire triompher.
Discours du président Louis-Napoléon Bonaparte
à Bordeaux, le 9 octobre 1852
L’Europe vers 1850
Le port de Sébastopol par Ivan Konstantinovitch Aïvazovski, 1846
1860 : l’intervention française
pour protéger les Chrétiens
d’Orient aboutit à l’autonomie
du Mont-Liban dirigé par un
gouverneur catholique.
Le pont de Pa-li-Kiao près de Pékin, pris par les troupes françaises dans le
cadre de la Deuxième Guerre de l’Opium (1856-1860)
L’expédition du Mexique (1862-1867)
L’Europe après la guerre franco-prussienne de 1870
Alphonse de Neuville, Défense de la porte de Longboyau, au château de
Buzenval, le 21 octobre 1870
Alphonse de Neuville, Les dernières cartouches
II – La République : une puissance coloniale dans les
affres des deux conflits mondiaux
A – La constitution du second empire colonial
Le premier empire colonial (bleu clair, XVIIIe siècle) et le second empire
colonial (bleu foncé, XXe siècle) à leurs apogées.
L’Empire colonial français à la fin du Second Empire (1870)
Jules Ferry : La question coloniale, c'est, pour les pays voués par la nature même
de leur industrie à une grande exportation, comme la nôtre, la question même des
débouchés.
[…]
Jules Ferry : Oui, ce qui manque à notre grande industrie, que les traités de 1860
ont irrévocablement dirigée dans la voie de l'exportation, ce qui lui manque de plus
en plus, ce sont les débouchés. Pourquoi ? parce qu'à côté d'elle, l'Allemagne se
couvre de barrières, parce que au delà de l'Océan les États-Unis d'Amérique sont
devenus protectionnistes, et protectionnistes à outrance ; parce que non seulement
ces grands marchés, je ne dis pas se ferment, mais se rétrécissent, deviennent de
plus en plus difficiles à atteindre par nos produits industriels ; parce que ces
grands États commencent à verser sur nos propres marchés des produits qu'on n'y
voyait pas autrefois.
Débat colonial de juillet 1885 : L’argument économique 
Débat colonial de juillet 1885 : L’argument « humanitaire »
Jules Ferry : Messieurs, il faut parler plus haut et plus vrai ! il faut dire ouvertement qu'en
effet les races supérieures ont un droit vis-à-vis des races inférieures... (Rumeurs sur
plusieurs bancs à l'extrême gauche.)
Jules Maigne : Oh ! vous osez dire cela dans le pays où ont été proclamés les droits de
l'homme !
[…]
Jules Ferry : Je répète qu'il y a pour les races supérieures un droit, parce qu'il y a un
devoir pour elles. Elles ont le devoir de civiliser les races inférieures... (Marques
d'approbation sur les mêmes bancs à gauche - Nouvelles interruptions à l'extrême gauche
et à droite.)
Joseph Fabre : C'est excessif ! Vous aboutissez ainsi à l'abdication des principes de 1789
et de 1848... (Bruit), à la consécration de la loi de grâce remplaçant la loi de justice.
[…]
Jules Ferry : Je dis que les races supérieures ont des devoirs...
Vernhes : Allons donc !
Jules Ferry : Ces devoirs, messieurs, ont été souvent méconnus dans l'histoire des siècles
précédents, et certainement, quand les soldats et les explorateurs espagnols introduisaient
l'esclavage dans l'Amérique centrale, ils n'accomplissaient pas leur devoir d'hommes de
race supérieure. (Très bien ! très bien !) Mais, de nos jours, je soutiens que les nations
européennes s'acquittent avec largeur, avec grandeur et honnêteté, de ce devoir supérieur
de civilisation
Jules Ferry : Rayonner sans agir, sans se mêler aux affaires du monde, en se
tenant à l'écart de toutes les combinaisons européennes, en regardant comme un
piège, comme une aventure, toute expansion vers l'Afrique ou vers l'Orient, vivre de
cette sorte, pour une grande nation, croyez-le bien, c'est abdiquer, et dans un
temps plus court que vous ne pouvez le croire, c'est descendre du premier rang au
troisième ou au quatrième. (Nouvelles interruptions sur les mêmes bancs. - Très
bien ! très bien ! au centre.) Je ne puis pas, messieurs, et personne, j'imagine, ne
peut envisager une pareille destinée pour notre pays.
Il faut que notre pays se mette en mesure de faire ce que font tous les autres, et,
puisque la politique d'expansion coloniale est le mobile général qui emporte à
l'heure qu'il est toutes les puissances européennes, il faut qu'il en prenne son parti,
autrement il arrivera... oh ! pas à nous qui ne verrons pas ces choses, mais à nos
fils et à nos petits-fils ! il arrivera ce qui est advenu à d'autres nations qui ont joué
un très grand rôle il y a trois siècles, et qui se trouvent aujourd'hui, quelque
puissantes, quelque grandes qu'elles aient été descendues au troisième ou au
quatrième rang. (Interruptions.)
Aujourd'hui la question est très bien posée : le rejet des crédits qui vous sont
soumis, c'est la politique d'abdication proclamée et décidée.
Débat colonial de juillet 1885 : L’argument politique 
Georges Clemenceau : Pour vous créez des débouchés, vous allez guerroyer au
bout du monde ; lorsque vous dépensez des centaines de millions ; lorsque vous
faites tuer des milliers de Français pour ce résultat, vous allez directement contre
votre but : autant d’hommes tués, autant de millions dépensés, autant de charges
nouvelles pour le travail, autant de débouchés qui se ferment. (Nouveaux
applaudissements).
Débat colonial de juillet 1885 : Le contre-argument économique
Georges Clemenceau : Races supérieures ? races inférieures, c'est bientôt dit !
Pour ma part, j'en rabats singulièrement depuis que j'ai vu des savants allemands
démontrer scientifiquement que la France devait être vaincue dans la guerre
franco-allemande parce que le Français est d'une race inférieure à l'Allemand.
Depuis ce temps, je l'avoue, j'y regarde à deux fois avant de me retourner vers un
homme et vers une civilisation, et de prononcer : homme ou civilisation inférieurs.
Race inférieure, les Hindous ! Avec cette grande civilisation raffinée qui se perd
dans la nuit des temps ! avec cette grande religion bouddhiste qui a quitté l'Inde
pour la Chine, avec cette grande efflorescence d'art dont nous voyons encore
aujourd'hui les magnifiques vestiges ! Race inférieure, les Chinois ! avec cette
civilisation dont les origines sont inconnues et qui paraît avoir été poussée tout
d'abord jusqu'à ses extrêmes limites. Inférieur Confucius ! […]
Georges Clemenceau : Regardez l’histoire de la conquête de ces peuples que
vous dites barbares et vous y verrez la violence, tous les crimes déchaînés,
l’oppression, le sang coulant à flots, le faible opprimé, tyrannisé par le vainqueur !
Voilà l’histoire de votre civilisation ! […] Combien de crimes atroces, effroyables ont
été commis au nom de la justice et de la civilisation. Je ne dis rien des vices que
l’Européen apporte avec lui : de l’alcool, de l’opium qu’il répand, qu’il impose s’il lui
plaît. Et c’est un pareil système que vous essayez de justifier en France dans la
patrie des droits de l’homme !
Débat colonial de juillet 1885 : Le contre-argument « humanitaire »
Georges Clemenceau : Qui donc, en effet, viendrait dire : Non, je ne veux pas
que mon pays s'étende, qu'il aille porter au loin ses arts, son commerce et son
industrie ? Qui est ce qui a jamais soutenu une pareille thèse ? Personne.
Mais nous disons, nous, que lorsqu'une nation a éprouvé de graves, très graves
revers en Europe, lorsque sa frontière a été entamée, il convient peut-être avant
de la lancer dans les conquêtes lointaines - fussent-elles utiles et, j'ai démontré le
contraire -, de bien s'assurer que l'on a le pied solide chez soi et que le sol
national ne tremble pas. Voilà le devoir qui s'impose.
Mais quand un pays est-placé dans ces conditions, l’affaiblir en hommes et en
argent, et aller chercher au bout du monde, au Tonkin, à Madagascar, une force
pour réagir sur le pays d’origine et lui communiquer une puissance nouvelle, je
dis que c'est une politique absurde, une politique coupable, une politique folle…
(Applaudissements à gauche et à droite.)
Débat colonial de juillet 1885 : Le contre-argument politique 
L’expansion coloniale française en Indochine
Territoires perdus par le Siam
entre 1867 et 1909
Tirailleurs sénégalais dans le village de
Saint-Ulrich dans le Haut-Rhin en 1917
Points de tensions avec les autres puissances coloniales
Carte postale célébrant la Triplice
François-Joseph
Victor-Emmanuel IIIGuillaume II
La visite du
président Félix
Faure en Russie vue
par Le Petit Journal
en 1897
Alliance franco-russe
signée en 1892
Visite du tsar Nicolas II
en France en 1896
The Rhodes Colossus
caricature de E. L. Sambourne, 1892
B – La France de la Belle-Époque : stabilité
politique et rayonnement culturel
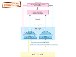
Fonctionnement de la
Troisième République
Alfred-Henry Bramtot, Le suffrage universel, 1890, Mairie des Lilas, 5,75 m x 4,30 m
Auguste de Pinelli, Rouget de Lisle composant la Marseillaise, 1875,
musée de la Révolution, Vizille
Les symboles issus de
la Révolution
Jean-Georges Béraud, La Marseillaise, 1880, 35,6 cm x 53,3 cm, coll. privée
Les symboles issus de
la Révolution
Claude Monnet, La rue Montorgueil
Toile peinte le 30 juin 1878 lors de la fête
nationale à l’occasion de l’Exposition
universelle de Paris.
Édouard Détaille, Remise de ses nouveaux drapeaux
et étendards à l’armée française sur l’hippodrome de
Longchamp, le 14 juillet 1880, 2,615m x 4,890m
musée de l’armée, 1881
Pierre Petit, photographie de la revue de Longchamp du 14 juillet 1880
Alfred Roll, Le 14 juillet 1880, inauguration du monument à la République, esquisse à l’huile, Petit Palais,1882
Léopold Maurice, 1883
Monument à la République
place de la République, Paris
De la déesse-Liberté à Marianne, allégorie de la République
Représentation d’une fête où une déesse
est exhibée (jeune fille costumée
représentant la Liberté)
Figure allégorique de la République
par Antoine-Jean Gros (1794)
Première
République
Eugène Delacroix, La Liberté guidant le Peuple, Le Louvre, 1830
Révolution de
1830
Sceau de la Deuxième République (1848-1851)
réutilisé par les Troisième (1870-1940),
Quatrième (1946-1958) et Cinquième (depuis
1958) Républiques.
Statue de la République réalisée en 1848 par
Jean-François Soitoux mais installée seulement
en 1880.
Deuxième
République
1848
Couverture d’un livre illustrée par l’esquisse
de Sébastien-Melchior Cornu pour le
concours décidé en 1848 par le ministère de
l'Intérieur pour la figure symbolique de la
République.
La toile est au musée de Besançon.
Concours
de 1848
Jean-Léon Gérôme,
La République, 1848
Mairie des Lilas
Concours
de 1848
Jean-Léon Daumier,
La République nourrit ses enfants
et les instruit, 1848
Musée d’Orsay
Concours
de 1848
Buste de 1878
Troisième
République
Logotype de la République française créé en 1999
Allégorie de la
Deuxième République espagnole
(1931-1939)
L’école : pilier de la
République
Richard Hall, La Classe manuelle. Ecole de petites filles (Finistère), 1889,
85 x 142 cm, Musée des Beaux Arts de Rennes
Littérature
Romantisme (Victor Hugo mort en 1885)
Réalisme (Honoré de Balzac, Gustave Flaubert)
Naturalisme (Émile Zola)
Symbolisme (Stéphane Mallarmé, Paul Verlaine)
Musique
Gabriel Fauré, Camille Saint-Saëns, Claude Debussy, Maurice Ravel
Peinture
Peintre académiques (Jean-Léon Gérôme, William Bouguereau)
Impressionisme (Claude Monnet, Camille Pissarro, Alfred Sisley, Edgar
Degas, Auguste Renoir, Edouard Manet, Paul Cézanne)
Fauvisme (Henri Matisse, Paul Gauguin, Raoul Dufy)
Cubisme (Georeges Braque, Robert Delaumey, Fernand Léger)
Belle Époque : aspects artistiques
Sculpture
Auguste Rodin, Auguste Bartholdi
Pollice Verso ("Turned Thumb"), by Jean-Léon Gérôme, 1872
(Oil on Canvas, 38 x 57 in), Phoenix Art Museum.
Jean-Léon Gérôme, Marchand de tapis au Caire,1887, Minneapolis
Institute of Arts.
William Bouguereau, Nymphes et Satyre, 1873,
Clark Art Institute, Williamstown, Massachusetts.
Claude Monnet, Impression soleil levant, 1872
Auguste Rodin, Les bourgeois de Calais
Auguste Bartholdi,
La liberté éclairant le monde
Louis Pasteur Pierre et Marie Curie
Exposition universelle de 1889
Exposition universelle de 1900
C – La puissance française de Sarajevo à
Nuremberg
L’Afrique en 1914
Bataille de Verdun, février-décembre 1916
1916
En extrême-orient
(Vladivostok) :
russe
Le devenir des territoires allemands après la Première Guerre mondiale
= Soutien militaire
apportée par la France
L’Europe dans
les années 1920
Pays = membres de la
Petite Entente
(alliance militaire tournée
contre le révisionnisme
hongrois puis placée sous
protection de la France)
12,3 millions de km2 (8 % des terres émergées)
110 millions d’habitants (5 % de la population mondiale en 1930)
29,8 millions de km2 (20 % des terres émergées)
400 millions d’habitants (19 % de la population mondiale en 1930)
Empires coloniaux français et britanniques en 1930
III – L’épreuve de la décolonisation
A – Quatre types d’anticolonialisme
Quatre types d’anticolonialisme :
- L’anticolonialisme révolutionnaire
- La protestation humaniste
- L’anticolonialisme de replis hexagonal
- L’anticolonialisme de grandeur nationale
B – Deux longues guerres de décolonisation en
Indochine et en Algérie
Union française
Titre VIII de la Constitution de 1946
« Fidèle à sa mission traditionnelle, la France entend conduire les peuples
dont elle a pris la charge la liberté de s'administrer eux-mêmes et de gérer
démocratiquement leurs propres affaires, écartant tout système de
colonisation fondé sur l'arbitraire, elle garantit à tous l'égal accès aux
fonctions publiques et l'exercice individuel ou collectif des droits et libertés
proclamés ou confirmés ci-dessus. »
Bataille de Diên Biên Phu 13 mars - 7 mai 1954
Les fortifications dans le plaine de Diên Biên Phu
Guerre d’Algérie 1954-1962
C – Des décolonisations négociées dans le reste
de l’Afrique
Diapo séance 3

Diapo séance 3

  • 1.
    Séance 3 –La France à la reconquête de sa puissance du congrès de Vienne (1815) aux accords d’Evian (1962) Eugène Delacroix, La Liberté guidant le peuple, 1830, huile sur toile, 260 × 325 cm, Musée du Louvre. Institut d’Études politiques d’Aix-en-Provence – Certificat d’études politiques – François Parchemin – La France dans le monde
  • 2.
    I – LaFrance à la recherche d’un régime politique stable et d’une place retrouvée sur la scène internationale A – La Révolution inachevée : la France entre monarchie, empire et république
  • 6.
    François Gérard, LouisXVII en costume de sacre
  • 7.
    François Gérard, CharlesX en costume de sacre
  • 8.
    Eugène Delacroix, LaLiberté guidant le peuple, 1830, huile sur toile, 260 × 325 cm, Musée du Louvre. Les Trois Glorieuses : 27, 28, 29 juillet 1830
  • 9.
    Amédée Bourgeois, Prisede l’hôtel de ville : le pont d’Arcole, 1830
  • 10.
    Léon Cogniet, Scènede juillet 1830 dit aussi Les drapeaux
  • 11.
    Horace Vernet, Louis-Philippe, ducd'Orléans, quitte le Palais Royal pour se rendre à l'hôtel de ville de Paris
  • 12.
    Franz Xavier Winterhalter, Louis-PhilippeIer roi des Français, 1839
  • 14.
    Emmanuel Philippoteaux, Lamartinedevant l’Hôtel de Ville de Paris le 25 février 1848 refuse le drapeau rouge
  • 15.
    Horace Vernet, Barricadede la rue Soufflot, le 25 juin 1848
  • 16.
    François Biard, L’abolitionde l’esclavage (27 avril 1848), 261 x 391 cm, 1849
  • 18.
    Franz Xavier Winterhalter, NapoléonIII Empereur des Français, 1855
  • 19.
    B – Retrouversa place parmi les nations
  • 21.
    Zones d’occupation enFrance de juin 1815 à novembre 1818
  • 22.
    Territoires perdus parla France entre les deux traités de Paris (20 mai 1814 et 20 novembre 1815)
  • 23.
    Changements territoriaux décidésau Congrès de Vienne, 1815
  • 24.
    L’expédition visant àrétablir l’absolutisme de Ferdinand VII d’Espagne en 1823 est la première intervention française post-napoléonienne.
  • 25.
    La Grèce aumoment de son indépendance (1830) Été 1827 : expédition française de Morée (Péloponnèse) (militaire et scientifique)
  • 26.
    Ivan Aïvazovski, Bataillede Navarin, Marine College, St. Petersburg, 1846 Le 20 octobre 1827, une flotte anglo-franco-russe d’une vingtaine de navire détruit presque entièrement la flotte ottomane d’environ 80 navires
  • 27.
    Gustave Wappers, Episodedes journées de Septembre 1830 à Bruxelles
  • 28.
    Tableau de NicolasGosse de 1836 Le roi des Français Louis- Philippe refuse la couronne offerte par le Congrès belge à son fils le duc de Nemours, le 17 février 1831
  • 29.
    Horace Vernet, Siègede la citadelle d’Anvers, 22 décembre 1832, 1840. La France défend l’indépendance de la Belgique après l’attaque de Guillaume Ier des Pays-Bas (août 1831)
  • 30.
    Horace Sébastiani, ministrefrançais des affaires étrangères : « Le gouvernement a communiqué tous les renseignements qui lui étaient parvenus sur les événements de la Pologne (...). Au moment où l'on écrivait, la tranquillité régnait à Varsovie ».
  • 32.
    1832 : occupationd’Ancône en Italie par les troupes françaises pour soutenir les libéraux face à l’Autriche.
  • 33.
    1849 : Expéditionfrançaise pour porter secours à la République romaine qui aboutit finalement au rétablissement du Pape dans ses États
  • 34.
    C – LeSecond Empire ou le prestige retrouvé de la France
  • 35.
    Franz Xavier Winterhalter, NapoléonIII Empereur des Français, 1855
  • 37.
    L’Opéra Garnier, commencéen 1861 et définitivement achevé en 1875
  • 38.
    L’Opéra Garnier, commencéen 1861 et définitivement achevé en 1875
  • 39.
  • 40.
    Notre-Dame de laGarde, Marseille
  • 41.
    Cathédrale de laMajor, Marseille
  • 42.
    Le Palais duPharo, Marseille
  • 43.
    Aujourd'hui, la Francem'entoure de ses sympathies, parce que je ne suis pas de la famille des idéologues. Pour faire le bien du pays, il n'est pas besoin d'appliquer de nouveaux systèmes ; mais de donner, avant tout, confiance dans le présent, sécurité dans l'avenir. Voilà pourquoi la France semble vouloir revenir à l'Empire. Il est néanmoins une crainte à laquelle je dois répondre. Par esprit de défiance, certaines personnes se disent : « L'Empire, c'est la guerre ». Moi je dis : « L'Empire, c'est la paix ». (…) Nous avons d'immenses territoires incultes à défricher, des routes à ouvrir, des ports à creuser, des rivières à rendre navigables, des canaux à terminer, notre réseau de chemin de fer à compléter. Nous avons, en face de Marseille, un vaste royaume à assimiler à la France. Nous avons tous nos grands ports de l'ouest à rapprocher du continent américain par la rapidité de ces communications qui nous manquent encore. Nous avons partout enfin des ruines à relever, de faux dieux à abattre, des vérités à faire triompher. Discours du président Louis-Napoléon Bonaparte à Bordeaux, le 9 octobre 1852
  • 44.
  • 45.
    Le port deSébastopol par Ivan Konstantinovitch Aïvazovski, 1846
  • 49.
    1860 : l’interventionfrançaise pour protéger les Chrétiens d’Orient aboutit à l’autonomie du Mont-Liban dirigé par un gouverneur catholique.
  • 50.
    Le pont dePa-li-Kiao près de Pékin, pris par les troupes françaises dans le cadre de la Deuxième Guerre de l’Opium (1856-1860)
  • 51.
  • 52.
    L’Europe après laguerre franco-prussienne de 1870
  • 53.
    Alphonse de Neuville,Défense de la porte de Longboyau, au château de Buzenval, le 21 octobre 1870
  • 54.
    Alphonse de Neuville,Les dernières cartouches
  • 55.
    II – LaRépublique : une puissance coloniale dans les affres des deux conflits mondiaux A – La constitution du second empire colonial
  • 56.
    Le premier empirecolonial (bleu clair, XVIIIe siècle) et le second empire colonial (bleu foncé, XXe siècle) à leurs apogées.
  • 57.
    L’Empire colonial françaisà la fin du Second Empire (1870)
  • 58.
    Jules Ferry :La question coloniale, c'est, pour les pays voués par la nature même de leur industrie à une grande exportation, comme la nôtre, la question même des débouchés. […] Jules Ferry : Oui, ce qui manque à notre grande industrie, que les traités de 1860 ont irrévocablement dirigée dans la voie de l'exportation, ce qui lui manque de plus en plus, ce sont les débouchés. Pourquoi ? parce qu'à côté d'elle, l'Allemagne se couvre de barrières, parce que au delà de l'Océan les États-Unis d'Amérique sont devenus protectionnistes, et protectionnistes à outrance ; parce que non seulement ces grands marchés, je ne dis pas se ferment, mais se rétrécissent, deviennent de plus en plus difficiles à atteindre par nos produits industriels ; parce que ces grands États commencent à verser sur nos propres marchés des produits qu'on n'y voyait pas autrefois. Débat colonial de juillet 1885 : L’argument économique 
  • 59.
    Débat colonial dejuillet 1885 : L’argument « humanitaire » Jules Ferry : Messieurs, il faut parler plus haut et plus vrai ! il faut dire ouvertement qu'en effet les races supérieures ont un droit vis-à-vis des races inférieures... (Rumeurs sur plusieurs bancs à l'extrême gauche.) Jules Maigne : Oh ! vous osez dire cela dans le pays où ont été proclamés les droits de l'homme ! […] Jules Ferry : Je répète qu'il y a pour les races supérieures un droit, parce qu'il y a un devoir pour elles. Elles ont le devoir de civiliser les races inférieures... (Marques d'approbation sur les mêmes bancs à gauche - Nouvelles interruptions à l'extrême gauche et à droite.) Joseph Fabre : C'est excessif ! Vous aboutissez ainsi à l'abdication des principes de 1789 et de 1848... (Bruit), à la consécration de la loi de grâce remplaçant la loi de justice. […] Jules Ferry : Je dis que les races supérieures ont des devoirs... Vernhes : Allons donc ! Jules Ferry : Ces devoirs, messieurs, ont été souvent méconnus dans l'histoire des siècles précédents, et certainement, quand les soldats et les explorateurs espagnols introduisaient l'esclavage dans l'Amérique centrale, ils n'accomplissaient pas leur devoir d'hommes de race supérieure. (Très bien ! très bien !) Mais, de nos jours, je soutiens que les nations européennes s'acquittent avec largeur, avec grandeur et honnêteté, de ce devoir supérieur de civilisation
  • 60.
    Jules Ferry :Rayonner sans agir, sans se mêler aux affaires du monde, en se tenant à l'écart de toutes les combinaisons européennes, en regardant comme un piège, comme une aventure, toute expansion vers l'Afrique ou vers l'Orient, vivre de cette sorte, pour une grande nation, croyez-le bien, c'est abdiquer, et dans un temps plus court que vous ne pouvez le croire, c'est descendre du premier rang au troisième ou au quatrième. (Nouvelles interruptions sur les mêmes bancs. - Très bien ! très bien ! au centre.) Je ne puis pas, messieurs, et personne, j'imagine, ne peut envisager une pareille destinée pour notre pays. Il faut que notre pays se mette en mesure de faire ce que font tous les autres, et, puisque la politique d'expansion coloniale est le mobile général qui emporte à l'heure qu'il est toutes les puissances européennes, il faut qu'il en prenne son parti, autrement il arrivera... oh ! pas à nous qui ne verrons pas ces choses, mais à nos fils et à nos petits-fils ! il arrivera ce qui est advenu à d'autres nations qui ont joué un très grand rôle il y a trois siècles, et qui se trouvent aujourd'hui, quelque puissantes, quelque grandes qu'elles aient été descendues au troisième ou au quatrième rang. (Interruptions.) Aujourd'hui la question est très bien posée : le rejet des crédits qui vous sont soumis, c'est la politique d'abdication proclamée et décidée. Débat colonial de juillet 1885 : L’argument politique 
  • 61.
    Georges Clemenceau :Pour vous créez des débouchés, vous allez guerroyer au bout du monde ; lorsque vous dépensez des centaines de millions ; lorsque vous faites tuer des milliers de Français pour ce résultat, vous allez directement contre votre but : autant d’hommes tués, autant de millions dépensés, autant de charges nouvelles pour le travail, autant de débouchés qui se ferment. (Nouveaux applaudissements). Débat colonial de juillet 1885 : Le contre-argument économique
  • 62.
    Georges Clemenceau :Races supérieures ? races inférieures, c'est bientôt dit ! Pour ma part, j'en rabats singulièrement depuis que j'ai vu des savants allemands démontrer scientifiquement que la France devait être vaincue dans la guerre franco-allemande parce que le Français est d'une race inférieure à l'Allemand. Depuis ce temps, je l'avoue, j'y regarde à deux fois avant de me retourner vers un homme et vers une civilisation, et de prononcer : homme ou civilisation inférieurs. Race inférieure, les Hindous ! Avec cette grande civilisation raffinée qui se perd dans la nuit des temps ! avec cette grande religion bouddhiste qui a quitté l'Inde pour la Chine, avec cette grande efflorescence d'art dont nous voyons encore aujourd'hui les magnifiques vestiges ! Race inférieure, les Chinois ! avec cette civilisation dont les origines sont inconnues et qui paraît avoir été poussée tout d'abord jusqu'à ses extrêmes limites. Inférieur Confucius ! […] Georges Clemenceau : Regardez l’histoire de la conquête de ces peuples que vous dites barbares et vous y verrez la violence, tous les crimes déchaînés, l’oppression, le sang coulant à flots, le faible opprimé, tyrannisé par le vainqueur ! Voilà l’histoire de votre civilisation ! […] Combien de crimes atroces, effroyables ont été commis au nom de la justice et de la civilisation. Je ne dis rien des vices que l’Européen apporte avec lui : de l’alcool, de l’opium qu’il répand, qu’il impose s’il lui plaît. Et c’est un pareil système que vous essayez de justifier en France dans la patrie des droits de l’homme ! Débat colonial de juillet 1885 : Le contre-argument « humanitaire »
  • 63.
    Georges Clemenceau :Qui donc, en effet, viendrait dire : Non, je ne veux pas que mon pays s'étende, qu'il aille porter au loin ses arts, son commerce et son industrie ? Qui est ce qui a jamais soutenu une pareille thèse ? Personne. Mais nous disons, nous, que lorsqu'une nation a éprouvé de graves, très graves revers en Europe, lorsque sa frontière a été entamée, il convient peut-être avant de la lancer dans les conquêtes lointaines - fussent-elles utiles et, j'ai démontré le contraire -, de bien s'assurer que l'on a le pied solide chez soi et que le sol national ne tremble pas. Voilà le devoir qui s'impose. Mais quand un pays est-placé dans ces conditions, l’affaiblir en hommes et en argent, et aller chercher au bout du monde, au Tonkin, à Madagascar, une force pour réagir sur le pays d’origine et lui communiquer une puissance nouvelle, je dis que c'est une politique absurde, une politique coupable, une politique folle… (Applaudissements à gauche et à droite.) Débat colonial de juillet 1885 : Le contre-argument politique 
  • 68.
  • 69.
    Territoires perdus parle Siam entre 1867 et 1909
  • 71.
    Tirailleurs sénégalais dansle village de Saint-Ulrich dans le Haut-Rhin en 1917
  • 72.
    Points de tensionsavec les autres puissances coloniales
  • 73.
    Carte postale célébrantla Triplice François-Joseph Victor-Emmanuel IIIGuillaume II
  • 74.
    La visite du présidentFélix Faure en Russie vue par Le Petit Journal en 1897 Alliance franco-russe signée en 1892 Visite du tsar Nicolas II en France en 1896
  • 76.
    The Rhodes Colossus caricaturede E. L. Sambourne, 1892
  • 78.
    B – LaFrance de la Belle-Époque : stabilité politique et rayonnement culturel
  • 79.
  • 80.
    Alfred-Henry Bramtot, Lesuffrage universel, 1890, Mairie des Lilas, 5,75 m x 4,30 m
  • 82.
    Auguste de Pinelli,Rouget de Lisle composant la Marseillaise, 1875, musée de la Révolution, Vizille Les symboles issus de la Révolution
  • 83.
    Jean-Georges Béraud, LaMarseillaise, 1880, 35,6 cm x 53,3 cm, coll. privée
  • 84.
    Les symboles issusde la Révolution
  • 85.
    Claude Monnet, Larue Montorgueil Toile peinte le 30 juin 1878 lors de la fête nationale à l’occasion de l’Exposition universelle de Paris.
  • 86.
    Édouard Détaille, Remisede ses nouveaux drapeaux et étendards à l’armée française sur l’hippodrome de Longchamp, le 14 juillet 1880, 2,615m x 4,890m musée de l’armée, 1881
  • 87.
    Pierre Petit, photographiede la revue de Longchamp du 14 juillet 1880
  • 88.
    Alfred Roll, Le14 juillet 1880, inauguration du monument à la République, esquisse à l’huile, Petit Palais,1882
  • 90.
    Léopold Maurice, 1883 Monumentà la République place de la République, Paris
  • 91.
    De la déesse-Libertéà Marianne, allégorie de la République Représentation d’une fête où une déesse est exhibée (jeune fille costumée représentant la Liberté) Figure allégorique de la République par Antoine-Jean Gros (1794) Première République
  • 92.
    Eugène Delacroix, LaLiberté guidant le Peuple, Le Louvre, 1830 Révolution de 1830
  • 93.
    Sceau de laDeuxième République (1848-1851) réutilisé par les Troisième (1870-1940), Quatrième (1946-1958) et Cinquième (depuis 1958) Républiques. Statue de la République réalisée en 1848 par Jean-François Soitoux mais installée seulement en 1880. Deuxième République 1848
  • 94.
    Couverture d’un livreillustrée par l’esquisse de Sébastien-Melchior Cornu pour le concours décidé en 1848 par le ministère de l'Intérieur pour la figure symbolique de la République. La toile est au musée de Besançon. Concours de 1848
  • 95.
    Jean-Léon Gérôme, La République,1848 Mairie des Lilas Concours de 1848
  • 96.
    Jean-Léon Daumier, La Républiquenourrit ses enfants et les instruit, 1848 Musée d’Orsay Concours de 1848
  • 97.
  • 100.
    Logotype de laRépublique française créé en 1999
  • 101.
    Allégorie de la DeuxièmeRépublique espagnole (1931-1939)
  • 102.
    L’école : pilierde la République
  • 106.
    Richard Hall, LaClasse manuelle. Ecole de petites filles (Finistère), 1889, 85 x 142 cm, Musée des Beaux Arts de Rennes
  • 107.
    Littérature Romantisme (Victor Hugomort en 1885) Réalisme (Honoré de Balzac, Gustave Flaubert) Naturalisme (Émile Zola) Symbolisme (Stéphane Mallarmé, Paul Verlaine) Musique Gabriel Fauré, Camille Saint-Saëns, Claude Debussy, Maurice Ravel Peinture Peintre académiques (Jean-Léon Gérôme, William Bouguereau) Impressionisme (Claude Monnet, Camille Pissarro, Alfred Sisley, Edgar Degas, Auguste Renoir, Edouard Manet, Paul Cézanne) Fauvisme (Henri Matisse, Paul Gauguin, Raoul Dufy) Cubisme (Georeges Braque, Robert Delaumey, Fernand Léger) Belle Époque : aspects artistiques Sculpture Auguste Rodin, Auguste Bartholdi
  • 108.
    Pollice Verso ("TurnedThumb"), by Jean-Léon Gérôme, 1872 (Oil on Canvas, 38 x 57 in), Phoenix Art Museum.
  • 109.
    Jean-Léon Gérôme, Marchandde tapis au Caire,1887, Minneapolis Institute of Arts.
  • 110.
    William Bouguereau, Nympheset Satyre, 1873, Clark Art Institute, Williamstown, Massachusetts.
  • 111.
    Claude Monnet, Impressionsoleil levant, 1872
  • 115.
    Auguste Rodin, Lesbourgeois de Calais
  • 116.
    Auguste Bartholdi, La libertééclairant le monde
  • 117.
    Louis Pasteur Pierreet Marie Curie
  • 118.
  • 119.
  • 120.
    C – Lapuissance française de Sarajevo à Nuremberg
  • 122.
  • 126.
    Bataille de Verdun,février-décembre 1916
  • 127.
  • 129.
  • 130.
    Le devenir desterritoires allemands après la Première Guerre mondiale
  • 134.
    = Soutien militaire apportéepar la France L’Europe dans les années 1920 Pays = membres de la Petite Entente (alliance militaire tournée contre le révisionnisme hongrois puis placée sous protection de la France)
  • 135.
    12,3 millions dekm2 (8 % des terres émergées) 110 millions d’habitants (5 % de la population mondiale en 1930) 29,8 millions de km2 (20 % des terres émergées) 400 millions d’habitants (19 % de la population mondiale en 1930) Empires coloniaux français et britanniques en 1930
  • 143.
    III – L’épreuvede la décolonisation A – Quatre types d’anticolonialisme
  • 145.
    Quatre types d’anticolonialisme: - L’anticolonialisme révolutionnaire - La protestation humaniste - L’anticolonialisme de replis hexagonal - L’anticolonialisme de grandeur nationale
  • 146.
    B – Deuxlongues guerres de décolonisation en Indochine et en Algérie
  • 147.
    Union française Titre VIIIde la Constitution de 1946 « Fidèle à sa mission traditionnelle, la France entend conduire les peuples dont elle a pris la charge la liberté de s'administrer eux-mêmes et de gérer démocratiquement leurs propres affaires, écartant tout système de colonisation fondé sur l'arbitraire, elle garantit à tous l'égal accès aux fonctions publiques et l'exercice individuel ou collectif des droits et libertés proclamés ou confirmés ci-dessus. »
  • 149.
    Bataille de DiênBiên Phu 13 mars - 7 mai 1954
  • 150.
    Les fortifications dansle plaine de Diên Biên Phu
  • 154.
  • 155.
    C – Desdécolonisations négociées dans le reste de l’Afrique