Ecole supérieure de commerce de Marrakech
Année universitaire 2009/2010
Réalisé par :
Mlle. DRISSI KAITOUNI Miriam.
Encadrant pédagogique :
Mme. SIBARI Lamia.
Encadrant professionnel :
M. JEMJOUMI Hicham.
Période : du 26 Juin au 31 Juillet 2010.
Elaboration des budgets annuels au
sein de Marjane Fès Agdal
Page | 2
Elaboration des budgets annuels au sein de Marjane Fès Agdal
Sommaire
Remerciement …………………………………………………………………..5
Introduction……………………………………………………………………..6
Partie 1 : Présentation générale……………………………………..7
Chapitre I : La grande distribution au Maroc
A- Evolution de la grande distribution au Maroc………………………………………….8
1. Historique……………………………………………………………………………
2. Les causes de l'évolution. ………………………………………………………..10
B- Caractéristiques des entreprises de la grande distribution au Maroc ………………...11
1. Les critères d'identification………………………………………………………….
2. Typologie des grandes surfaces. ………………………………………………….13
C- Perspectives de développement des grands magasins ………………………………..14
1. Dynamique interne de développement de la grande distribution (forces et
faiblesses). …………..………………………………………………………………
2. Effets de l’environnement (opportunités et menaces). …………………………...15
Chapitre II : Groupe ONA
A- Historique du groupe. ………………………………………………………………...16
B- Fusion ONA-SNI. ……………………………………………………………………….
C- Cofarma. ……………………………………………………………………………...19
Chapitre III : Marjane Fès Agdal
A- Présentation de Marjane Fès Agdal. ………………………………………………….20
B- Départements. …………………………………………………………………………...
C- Gestion opérationnelle. ……………………………………………………………….26
Page | 3
Elaboration des budgets annuels au sein de Marjane Fès Agdal
Partie 2 : Système budgétaire et élaboration des budgets au sein de
Marjane Fès Agdal………………………………………………….32
Chapitre I : Gestion prévisionnelle et budgétaire
A- La planification budgétaire………………………………………………………..…33
1. Plan stratégique.……………………………………………………………………
2. Plan opérationnel. ………………………………………………………………34
B- L’élaboration des budgets ………………………………………………………….35
1. Sélection d’objectifs mesurables associés à des cibles de résultats. ………………..
2. Allocation des moyens. …………………………………………………………..36
C- Le Contrôle budgétaire ……………………………………………………………….
1. L’analyse des écarts. ……………………………………………………………..37
2. Les mesures correctives. …………………………………………………………….
Chapitre II : le système budgétaire au sein de Marjane Fès Agdal
A- Présentation des budgets de Marjane Fès Agdal ………………………………….......
1. Budgets d'exploitation …………………………………………………………...38
a) Le budget de vente.…………………………………………………………...
b) Le budget d’achat…………………………………………………………..40
c) Le budget des frais généraux……………………………………………….41
2. Budgets financiers ……………………………………………………………….44
a) Le budget de trésorerie.……………………………………………………...
b) Le budget d’investissement ……………………………………………....46
Page | 4
Elaboration des budgets annuels au sein de Marjane Fès Agdal
B- La procédure budgétaire …………………………………………………………...47
1. Préparation et élaboration du budget ……………………………………………….
a) Fixation d’un cadre budgétaire.……………………………………………...
b) Pré-budgétisation ….……………………………………………………….51
c) Budgétisation par centre de cout …………………………………………..53
d) Harmonisation des budgets ……………………………………………..…55
e) Budget définitif.……………………………………………………………….
f) Exécution et révision du budget…………………………………………….56
2. Règlement définitif du budget …………………………………………………..57
a) Visa du budget……………………………………………………………...58
b) Fiches budgétaires…………………………………………………………….
c) Rapport mensuel sur l'exécution budgétaire………………………………..59
d) Aménagement budgétaire……………………………………………………..
Chapitre III : le suivi budgétaire au sein de Marjane Fès Agdal
A- L’utilité du suivi budgétaire. ……………………………………………………………
B- Les limites du suivi budgétaire…………………………………………………….….60
C- Les méthodes du suivi budgétaire ……………………………………………………61
1. Le reporting ………………………………………………………………………..
2. L’inventaire semestriel…………………………………………………………..65
Conclusion …………………………………………………………………….67
Bibliographie………………………………………………………………..…68
Annexes……………………………………………………………………..….69
Page | 5
Elaboration des budgets annuels au sein de Marjane Fès Agdal
Remerciement
Je tiens à exprimer mes sincères remerciements et témoigner de ma grande
reconnaissance à tous ceux qui ont contribué de près ou de loin à la réalisation de ce projet et
leur exprimer ma gratitude pour l’intérêt et le soutien qu’ils m’ont généreusement accordé. Je
tiens aussi à remercier très vivement le corps professoral de l’Ecole Supérieur de Commerce
« SUP DE CO » qui a bien veillé à mener notre formation et particulièrement mon encadrant
Mme SIBARI Lamia, professeur d’Audit.
Qu’il me soit également permis de remercier tout particulièrement Mr JAMJOUMI
Hicham, contrôleur de gestion de Marjane Fès Agdal avec qui j’ai travaillé tout au long de
cette période de stage et qui m’a accompagné de façon très attentionné et m’a prodigué de
précieux conseils.
Un spécial remerciement à tout le personnel de Marjane Fès Agdal qui m’a
admirablement aidé à passer mon stage dans les meilleures conditions, pour leur amabilité,
pour leur disponibilité et aussi pour leur compétence. Je remercie chaleureusement Mr
CHAIB, directeur général de la société et Mr BATOULI, directeur des ressources humaines.
Page | 6
Elaboration des budgets annuels au sein de Marjane Fès Agdal
Introduction
Même si le commerce moderne ne représente au Maroc qu’à peine 10 % du
commerce de détail, force est de constater le rythme rapide d’implantation des formes
modernes de commerce à partir du début des années 2000. Cette implantation couvre tout le
territoire, notamment les grandes villes aussi bien à la périphérie que désormais au cœur des
quartiers urbains.
Il est clair que la grande distribution est un métier stratégique aussi bien pour le Maroc
que pour le groupe ONA, C’est un métier dans lequel le groupe a joué un rôle de précurseur et
d’initiateur, notamment à travers son enseigne Marjane.
Pionnier de la grande distribution au Maroc, Marjane a su s'imposer auprès du grand
public, avec plus de 18 millions de clients par an, faisant de lui le leader sur le marché
marocain devant Aswak Assalam et METRO Maroc, ses principaux concurrents. Marjane
Holding compte actuellement 22 grandes surfaces étalées sur tout le royaume.
Par ailleurs, le système budgétaire constitue un élément clé permettant de bien gérer
l’activité des sociétés de la grande distribution. La mise en place d’une procédure budgétaire
formalisée s’avère par conséquence primordiale au sein des hypermarchés Marjane caractérisé
par les exigences spécifiques de l’offre et de la demande.
C’est dans ce cadre que s’inscrit ce travail qui a pour objectif de mettre en lumière une
procédure détaillée de l’élaboration des budgets annuels au sein de Marjane Fès Agdal. Ladite
procédure est applicable à tous les autres magasins du royaume et permettra sans doute une
amélioration remarquable de la vie quotidienne de l’enseigne et de ses collaborateurs, il s’agit
bel et bien d’un outil performant permettant le pilotage du holding.
Ainsi, la première partie du rapport est une description générale de l’organisation. La
seconde en est une étude détaillée du système et de la procédure budgétaire au sein de
Marjane Fès Agdal. Quant à la conclusion, elle sera consacrée aux apports du stage et portera
quelques critiques personnels au mode du fonctionnement de la procédure budgétaire au sein
de l’organisme d’accueil.
Page | 7
Elaboration des budgets annuels au sein de Marjane Fès Agdal
Première partie :
Présentation générale
Page | 8
Elaboration des budgets annuels au sein de Marjane Fès Agdal
Chapitre I : la grande distribution au Maroc
La distribution plus encore que d'autres secteurs économiques, est en effet soumise
aux aléas de la conjoncture économique, aux soubresauts du niveau de vie des consommateurs
et aux évolutions de la réglementation d'où l'intérêt de présenter dans un premier point ces
aléas et leur influence sur la configuration de la distribution au Maroc, avant de traiter dans un
second point des principaux déterminants de la grande distribution.
A- Evolution de la grande distribution au Maroc
1- Historique :
Si le commerce de détail au Maroc est resté pendant longtemps traditionnel et statique,
on assiste ces dernières années à un changement de son visage, du fait de l'introduction de
nouvelle formes de distribution de masse et l'implantation à un rythme croissant des grandes
surfaces. Cette évolution varie considérablement selon les types de magasins et les catégories
de produits commercialisés, néanmoins, on peut la schématiser en quatre grandes périodes :
- Les années soixante :
Durant cette période, le secteur du commerce était confronté à une double alternative,
il fallait d'une part, maintenir les formes de distribution traditionnelle sur lesquelles reposait
l'économie du pays, et d'autre part encourager l'établissement des structures de distribution
moderne introduites avant l'indépendance et qui se sont avérées indispensables notamment,
dans les villes et pour le commerce des produits manufacturés. C'est ainsi que durant cette
période les deux formes de commerce coexistaient, et se complétaient, puisqu'à côté du
commerce traditionnel existait déjà à Rabat et à Casablanca, ce qui est convenu d'appeler les
magasins populaires Monoprix et qui connaissaient un véritable succès.
- Les années soixante dix :
Cette décennie a été marquée par la promulgation de plusieurs textes qui
réglementaient le commerce notamment, la loi N°008/71 du 12/10/1971 sur la réglementation
et le contrôle des prix et des conditions de détention et de vente des produits, suivie par la loi
Page | 9
Elaboration des budgets annuels au sein de Marjane Fès Agdal
N° 009/71 relative aux stocks de sécurité. Cette législation s'est intéressée particulièrement à
la protection du consommateur, en mettant en place les bases d'une réglementation des
pratiques anticoncurrentielles : refus de vente, les ventes discriminatoires, les ventes avec
primes, etc.
Par ailleurs, la loi N° 1-73-210 du 2/02/1973 et le décret du 8/03/1973 sur la
"Marocanisation", qui avaient pour objectif de faire participer les marocains à la gestion de
certaines activités se sont traduits, à contrario, par la fermeture des grandes surfaces dont le
capital était détenu par des étrangers.
- Les années quatre vingt :
Après une décennie très marquée par l'intervention des pouvoirs publics, dans ce qui
est convenu d'appeler "l'assainissement des circuits de distribution" et plus particulièrement
ceux de la grande consommation, la décennie quatre vingt a connu un désengagement
progressif de l'administration et une certaine libéralisation des systèmes de prix ainsi que des
circuits de distribution. De ce fait on a assisté à un développement timide du commerce en
libre service, principalement dans les grandes villes du royaume : Casablanca, Rabat, Fès,
Marrakech et Agadir.
- Les années Quatre vingt dix à deux milles :
Il a fallut attendre le début de cette décennie, avant que le phénomène des grandes
surfaces ne débute effectivement. En effet, progressivement des commerces de détail se sont
développés et transformés en petites et moyennes surfaces de libre service.
De plus, avec le large programme d'implantation des enseignes Makro (actuellement
Metro), Marjane, Aswak Assalam, Acima, Label vie, l'image de la distribution a
complètement changé entraînant ainsi, un remodelage des habitudes de consommation aussi
bien que ceux d'approvisionnement.
Page | 10
Elaboration des budgets annuels au sein de Marjane Fès Agdal
- Les années Deux milles à Deux milles dix :
Le développement de la grande distribution au Maroc durant ces dix dernières années
est à l’image de ce qui se passait en France ou aux Etats-Unis dans les années 80 et 90 du
siècle écoulé.
De la séparation Auchan-ONA, à l’association Label’Vie-Carrefour et l’arrivée du
premier hard-discounter de nationalité turque (BIM), en passant par la création d’une nouvelle
filiale de distribution, Hanouty Shop S.A, la grande distribution a connu une évolution
importante durant ces dix dernières années.
Après 7 ans de mariage, le couple Auchan-ONA divorce fin 2007. Le top management
de Cofarma, qui deviendra Marjane Holding un an plus tard, avait des visées stratégiques dans
le secteur. C’était la course à une taille critique pour confirmer son leadership sur les hyper et
les supermarchés et faire face à la montée en puissance des concurrents, comme l’enseigne
Label’Vie, de Hyper S.A, ou encore Aswak Assalam, filiale du groupe Chaâbi, Ynna Holding.
2- Les causes de l'évolution :
L'émergence et l'essor d'un commerce moderne au Maroc a été rendu possible par la
combinaison d'un certain nombre de facteurs : La croissance démographique, l'urbanisation
croissante et l'amélioration du niveau de vie. Outre ces facteurs, d'autres qui ne manquent pas
d'importance sont à rechercher dans l'ouverture de l'économie et la mondialisation des
entreprises de distribution.
Le Maroc fait partie des pays qui connaissent un fort taux de croissance (2,6 % par
an), et sa population est en majorité jeune (70% de la population a moins de 30 ans). Par
ailleurs, cette population a connu ces dernières années une forte redistribution géographique.
En effet, alors qu'on comptait 35% seulement de la population urbaine en 1971, ce taux est
passé à 42,7% en 1982 et à 51,4% en 1994, et à 56.1 % en 2004.
Ce mouvement de la population conduit à un changement du mode de vie de la
population conjugué par un changement de son modèle de consommation qui devient de plus
en plus réceptif au mode de consommation européen.
Page | 11
Elaboration des budgets annuels au sein de Marjane Fès Agdal
Par ailleurs, avec son vaste programme de libéralisation de l'économie et d'ouverture
des frontières lancé au début de la décennie, le Maroc a réussi à attirer plusieurs investisseurs
étrangers, c'est notamment le cas de la société Hollandaise SHV ( actuellement rachetée par
Metro Cash and Carry), qui s'est implanté au Maroc avec ses magasins de distribution Makro,
Auchan le groupe français dans les magasins Marjane (accord rompu en 2007), le groupe
Casino avec Aswak Assalam ( détenu actuellement par Ynna Holding) , l’introduction du
géant Carrefour, et du hard discounter turc BIM en 2009.
B- Caractéristiques des entreprises de la grande distribution au
Maroc
Pour caractériser les entreprises de distribution au Maroc, nous allons recourir une
identification qui se base sur les critères suivants :
1- Les critères d'identification :
La typologie des formes de distribution se base sur trois principaux critères :
- La technologie de vente ;
- La forme économique ;
- La forme juridique.
Technologie de vente :
On entend par technologie de vente les caractéristiques techniques de la relation entre
le détaillant et l'acheteur final. Dans le but d'établir une nomenclature des formes de vente au
détail fondée sur leur spécificité, de nombreux critères ont été proposés dont :
L'existence ou non de point de vente : c'est notamment le cas de la vente à
domicile, de la vente par correspondance et de la vente électronique ;
La présence ou non de vendeurs : on distingue ainsi, les magasins traditionnels
par rapport aux magasins de libre service ;
L'étendue de l'assortiment : ce critère oppose ainsi, les magasins spécialisés
aux distributeurs de masse ;
Page | 12
Elaboration des budgets annuels au sein de Marjane Fès Agdal
La distance entre le point de vente et le consommateur ;
Et enfin, le niveau de prix et des marges pratiquées.
La forme économique :
Selon ce critère on distingue :
Le commerce indépendant : traite de la part la plus importante du commerce de
détail au Maroc. On compte environ 502 754 commerces indépendants, dont
9061 commerces de gros. Ce type de commerce regroupe l'ensemble des
magasins de détail pratiquant la méthode de vente traditionnelle caractérisée
par : un assortiment étroit, un rôle important du vendeur, des petites surfaces,
la pratique du marchandage et l'absence d'affichage des prix ;
Le commerce intégré : C'est le type de commerce qui intègre toutes les
fonctions de distribution, depuis l'achat jusqu'à la vente au consommateur final.
C'est le cas des grandes surfaces disposant généralement de leurs propres
services d'achat, d'exploitation et d'entreposage ;
Le commerce associé : Il s'agit d'entreprises de commerce de détail qui, tout en
conservant leur indépendance juridique, s'unissent pour réaliser des économies
d'échelle sur une partie de leur activité.
La nature juridique :
Du point de vue juridique, on peut distinguer principalement :
Les succursalistes ;
Les coopératives ;
Les concessionnaires ;
Les franchisés.
La forme juridique la plus répandue au niveau de la grande distribution au Maroc, est
celle de succursalistes, c'est notamment le cas de Metro et de Marjane.
Page | 13
Elaboration des budgets annuels au sein de Marjane Fès Agdal
2- Typologie des grandes surfaces :
La grande distribution au Maroc se heurte à l'inexistence, jusqu'à présent, de loi qui en
définit le contenu. Cependant, dans les études faites par le ministère du commerce extérieur,
les grandes surfaces seraient les établissements commerciaux pratiquant :
Le libre service ;
L'étalage des marchandises par groupes de produits ;
Le paiement aux caisses de sortie ;
Et l'étiquetage sur les produits.
Il ressort ainsi de ces études l'existence de quatre principaux types de commerce au
Maroc :
• Les petits libres services :
Ils désignent les magasins qui vendent en libre service sur une surface ne dépassant
pas 120 m2, un assortiment quasi alimentaire comprenant environ 1000 références. Ce format
de magasins représente la part la plus importante des grandes surfaces au Maroc soit 42,7 %.
• Les supérettes :
La supérette est un magasin d'une surface de vente comprise entre 120 et 400 m2,
vendant en libre service des produits à forte prédominance alimentaire et comptant entre 1300
et 1800 références.
• Les supermarchés :
Ce sont des magasins de détail qui vendent en libre service et dont la surface de vente
est comprise entre 400 et 2500 m2. Les supermarchés offrent l'ensemble des produits
alimentaires 2000 à 4000 références, ainsi qu'une part qui peut aller de 10 à 15 % du chiffre
d'affaires total de produits non alimentaires. Les supermarchés représentent presque 18% de
l'ensemble des grandes surfaces.
Page | 14
Elaboration des budgets annuels au sein de Marjane Fès Agdal
• Les hypermarchés :
Ce sont de grandes unités de vente qui présentent un large assortiment en alimentation
comme en marchandise générale. La surface de vente minimale est de 2500 m2.
L'hypermarché est généralement implanté dans les périphéries en raison de leur superficie
importante.
C- Perspectives de développement des grands magasins
En ce qui concerne les perspectives d’avenir, il y a lieu de tenir compte d’un certain
nombre de paramètres fondamentaux qui sont de deux types. Le premier type peut être
considéré comme intrinsèque à la grande distribution et dépend, d’une part, des forces qui
président à l’essor de celle-ci et, d’autre part, des faiblesses qui peuvent freiner la tendance de
son développement. Le second type, extrinsèque, relate les facteurs favorables (opportunités)
et défavorables (menaces) qui peuvent être induits par l’environnement socio-économique de
la grande distribution.
1- Dynamique interne de développement de la grande distribution (Forces et
faiblesses) :
Les avantages de la grande distribution sont matérialisés par les moyens mis en œuvre
au sein des grandes surfaces qui permettent de les différencier des autres types de commerce,
à savoir:
- La mise en place et le développement des chaînes de froid pour la commercialisation
des produits frais et des denrées périssables ;
- Le développement de la fonction d’assortiment des produits avec un plus grand choix
de variétés et de gammes mises en vente selon la politique du ‘satisfait ou
remboursé’ ;
- Le développement au niveau de l’emballage et du fractionnement des produits ;
- L’utilisation des moyens communicatifs efficaces orientés vers le modèle de
perception du consommateur ;
- L’assurance quasi-certaine de la disponibilité des produits grâce à la politique du ‘Just
in time’ imposée aux fournisseurs ;
Page | 15
Elaboration des budgets annuels au sein de Marjane Fès Agdal
Par ailleurs la grande distribution demeure confrontée à un certain nombre de
faiblesses intrinsèques susceptibles de ralentir son développement dans le futur. Il s’agit
notamment de rigidités imposées par le mode de gestion des grandes surfaces vis-à-vis du
consommateur des quartiers populaires. L’interdiction de vente à crédit au détail et la fixation
des horaires d’ouverture et de fermeture sont des exemples qui font partie des obligations de
la grande surface. En revanche, le ‘carnet de crédit’ est une pratique courante du commerce de
proximité. Elle permet au client d’acquérir des produits auprès du commerçant du quartier
avec un paiement différé sur des périodes plus ou moins longues. De même, les horaires
d’ouverture et de fermeture de l’épicerie dépendent entièrement du bon vouloir de ce
commerçant, ce qui facilite les approvisionnements quotidiens des ménages. Ces deux
pratiques du commerce de proximité permettent de consolider le lien avec le client dans un
cadre qui peut souvent dépasser le cadre commercial.
Des problèmes de qualification des ressources humaines sont aussi constatés par les
investisseurs en grande distribution.
2- Effets de l’environnement (opportunités et menaces) :
Le secteur de la grande distribution jouit de nombreuses opportunités liées aux
incitations attribuées dans le cadre de la charte de l’investissement dans son ensemble (Loi
Cadre no 18-95). Parmi les avantages accordés par l’Etat aux investisseurs dans ce domaine
on peut citer (Ministère de l’Industrie et du Commerce, 2006):
- Une participation aux dépenses relatives à l’acquisition du terrain nécessaire à la
réalisation du programme d’investissement dans la limite de 2O% du coût du terrain ;
- Une participation aux dépenses d’infrastructures externes nécessaires à la réalisation
du programme d’investissement dans la limite de 5% du montant global du
programme d’investissement ;
- Une participation aux frais de la formation professionnelle prévue dans le programme
d’investissement dans la limite de 20% du coût de cette formation.
En effet, des facteurs socio-économiques menacent toujours l’expansion des grandes
surfaces compte tenu de leur poids social et des difficultés de résoudre les problèmes qu’ils
Page | 16
Elaboration des budgets annuels au sein de Marjane Fès Agdal
posent. Il s’agit notamment de la concurrence déloyale du secteur informel et de la baisse des
revenus des petits commerces alimentaires consécutive à la baisse de leur activité. Ces deux
paramètres, conjugués à la faiblesse relative de la classe moyenne, risquent de cantonner
l’implantation de la grande distribution autour des grands centres urbains et près des quartiers
habités par une population à bon pouvoir d’achat.
Chapitre II : Groupe ONA
A- Historique du groupe
Créé en 1934 et coté à la bourse de Casablanca dès 1945, le groupe ONA est l’héritier
de la Compagnie Générale de Transport et de Tourisme (CGTT - 1919), centrée sur les
métiers du transport.
La diversification du groupe ONA initiée dès les années 30, notamment dans les
mines, s’est accélérée durant les années 80 à travers des investissements dans
l’agroalimentaire, la finance, le textile, la chimie …
A partir des années 90, ONA élargit ses domaines d’activités à la communication, le
multimédia, la grande distribution et l’immobilier.
Entre 1995 et 1999, ONA recentre ses activités autour de métiers stratégiques que sont
les mines, l’agroalimentaire, la distribution et la banque – assurance.
Depuis, ONA poursuit de nouveaux axes de développement notamment dans les
secteurs des télécommunications et de l’énergie.
B- Fusion ONA-SNI
Le tandem SNI/ONA :
La prise de contrôle de SNI par ONA intervient en 1999. La vocation de SNI en tant
que holding d’investissement est alors éclipsée par celle de ONA en tant que groupe multi-
métiers intégré.
Page | 17
Elaboration des budgets annuels au sein de Marjane Fès Agdal
En 2003, intervient une opération de rotation d’actifs par laquelle SNI devient
l’actionnaire de référence de ONA avec près de 30% du capital. Cette opération devait
permettre d’une part, de clarifier la structure de l’actionnariat vis-à-vis des marchés financiers
et d’autre part, de créer deux entités aux vocations distinctes : SNI en tant que holding
d’investissement et ONA en tant que groupe multi-métiers.
Réunis le 25 mars 2010, les Conseils d’administration de SNI et ONA ont décidé de
procéder à une réorganisation visant la création d’un holding d’investissement unique non
coté et ce, à travers le retrait de la cote des deux entités suivi de leur fusion.
La réorganisation à travers l’évolution des modes de détention :
Le projet de réorganisation vise les objectifs suivants :
o L’évolution d’une vocation de groupe multi-métiers intégré vers celle de
holding d’investissement ;
o L’autonomisation des entreprises en portefeuille ayant atteint un stade de
développement pérenne ;
o L’élimination des contraintes associées aux cascades de holdings cotés.
Le projet de réorganisation se traduira par les évolutions suivantes :
Un recentrage sur le pilotage stratégique : Les équipes du nouvel ensemble se
consacreront au pilotage stratégique des participations détenues.
Le nouvel ensemble recentré, accompagnera ainsi dans la durée, des entreprises leaders et des
projets structurants pour l’économie marocaine. Incubateur et développeur d’entreprises, seul
ou en partenariat avec des leaders mondiaux, il sera régulièrement amené à céder au marché le
contrôle des entreprises ayant atteint leur vitesse de croisière.
Une nouvelle dynamique pour le marché boursier marocain : La cession au
marché du contrôle d’entreprises majeures ouvre un nouveau chapitre pour le marché boursier
marocain. L’augmentation des flottants qui en découle donnera en effet aux investisseurs
Page | 18
Elaboration des budgets annuels au sein de Marjane Fès Agdal
institutionnels une plus grande influence sur les sociétés cotées, et renforcera par là-même
l’attractivité de la place boursière marocaine pour les investisseurs nationaux et
internationaux, sensibles à la profondeur des flottants sur des capitalisations importantes.
En outre, le retrait de la cote de SNI et ONA aboutira à une meilleure représentativité de la
bourse de Casablanca qui souffrait, en raison de la double cotation des holdings et des entités
opérationnelles, d’une surreprésentation de l’ensemble SNI/ONA par rapport à son poids réel
dans l’économie marocaine.
Modes de détention de la nouvelle entité post fusion
Page | 19
Elaboration des budgets annuels au sein de Marjane Fès Agdal
C- Cofarma
Marjane est l’enseigne commerciale de Cofarma, holding en charge du développement
des hypermarchés du groupe Omnium Nord Africain (ONA), qui a fait son entrée dans la
Grande Distribution dès 1990 avec son tout premier magasin Bouregreg à Rabat. Après un
parcours difficile et fructueux, Cofarma gère actuellement 22 points de vente (21
hypermarchés et un market) et un effectif de près de 6000 collaborateurs.
En effet, ONA était partenaire d’Auchan deuxième groupe français de distribution
implantée dans 13 pays différents, qui détenait 49% du capital de Cofarma (les 51% restants
appartenant à ONA). Cette alliance s’articulait sur le développement des hypermarchés
Marjane et le développement d’une chaîne de supermarchés à travers la création du holding
Acima sur le territoire marocain. Elle a permis, en outre, à Marjane de bénéficier du savoir-
faire reconnu d’un géant de la distribution moderne, d’accéder à une importante centrale
d’achat, d’améliorer la définition de ses référencements et d’optimiser ses moyens logistiques.
Cela dit, en 2007 Le holding ONA et le groupe français Auchan avaient annoncé
officiellement leur divorce, en effet, Auchan a donc cédé à son associé l’ONA les 49% qu'il
détenait dans la chaîne de supermarchés Acima et le réseau d'hypermarchés Marjane. L’ONA
détient désormais la totalité du capital des deux sociétés.
Comme toutes les sociétés appartenant au groupe ONA, Marjane obéit à un certain
nombre de valeurs à savoir : L’Engagement, l’Esprit d’équipe, l’Esprit d’entreprise et la
Transparence, et tout pousse à croire que c’est ce qui lui permet de faire face à la
concurrence jusqu'à présent, et de réaliser un chiffre d’affaire toujours plus satisfaisant.
Concrètement, Cofarma a pour fonction principale la gestion globale de Marjane
Group qui regroupe trois géants nationaux à savoir : Marjane Holding, Acima Holding et
Electroplanet.
Elle se charge entre autres de l’édition des notes internes diffusées à toutes les
directions régionales, la nomination des directeurs, le choix des fournisseurs, les négociations
des prix d’achats, le paiement des salariés …
Page | 20
Elaboration des budgets annuels au sein de Marjane Fès Agdal
Chapitre III : Marjane Fes Agdal
A- Présentation de Marjane Fès Agdal
Marjane Fès Agdal, huitième hypermarché, s’inscrit dans un programme de
développement ambitieux du groupe ONA. La création de ce nouvel hypermarché aura
nécessité un investissement de 138 millions de dirhams.
Fiche signalétique :
- Activité : Grande Distribution.
- Dénomination : Marjane Holding Fès Agdal.
- Forme juridique : Société Anonyme.
- Capital : 1.000.000 Dhs.
- Siège : Route secondaire n°1 029 - Commune de Aïn Chock – Casablanca.
- Adresse : Marjane Fès Agdal, Route de Meknès, (FES).
- Date de création : 1er Septembre 2002.
- Date d’ouverture : 1er Décembre 2002.
- Surface totale : 11200 ha.
- Surface de vente : 5500m2.
- Galerie marchande : 34 boutiques (4150 m2).
- Nombre de caisse : 32.
- Parking : 1250 places.
- Chiffre d’affaires 2009 : 482 035 060, 08 Dhs.
- Chiffre d’affaires hors station 2009: 413 737 169, 08 Dhs.
Page | 21
Elaboration des budgets annuels au sein de Marjane Fès Agdal
Organigramme :
-
Organigramme de Marjane Fès Agdal par département
- SC : Superviseur de commerce (chef de département).
- PGC : Produit de grande consommation.
- PF : Produits frais.
- RM : Réception marchandise.
- EM : Grand et petit électro-ménagers.
SC BAZAR
SERVICE
CAISSES
RESSOURCES
HUMAINES
SC PF
SC EM
SERVICE
SECURITE
CONTROLE DE
GESTION
SC TEXTILE SERVICE
INFORMATIQUE
SERVICE RM
DIRECTEUR DU MAGASIN
SC PGC
SERVICE
COMPTABILITE
DIRECTEUR REGIONAL
SERVICE
IMPORT
Page | 22
Elaboration des budgets annuels au sein de Marjane Fès Agdal
B- Présentation des différents départements :
Comme on peut le voir sur l’organigramme Marjane Fès est composé de plusieurs
départements pouvant être regroupés en deux grands groupes. En effet on distingue :
• Les départements opérationnels.
• Les départements fonctionnels.
Les départements opérationnels :
Ce sont les départements qui exercent une activité commerciale, notamment en ce qui
concerne la vente de produits consommables (Food) ou (non Food).
A ce niveau on compte :
• Le département Produit de Grande Consommation;
• Le département Bazar ;
• Le département Produits Frais et Marché ;
• Le département Electro-Ménager;
• Le département Textile.
Chaque département est divisé en rayons et travaille sous la tutelle d’un superviseur
de commerce (chef de département). Ce dernier peut être défini comme un ensemble de
familles et de sous familles d’articles exposés sur des gondoles, et réparti selon une structure
merchandising définie au préalable (avant la constitution du magasin) par la société des
hypermarchés COFARMA. (Voir Annexe : plan d’un hypermarché Marjane).
Chaque rayon a également à sa tête un chef qui supervise un certains nombres
d’employés appelés : Employés Libre Service.
Page | 23
Elaboration des budgets annuels au sein de Marjane Fès Agdal
Organigramme d’un département opérationnel
Les départements fonctionnels :
Les départements fonctionnels n’ont pas les mêmes organisations que celle des
départements opérationnels. Chaque département (fonctionnel) joue un rôle précis,
indépendamment des autres, même si au niveau de leurs activités, il existe certaines liaisons.
On trouve donc :
• Les ressources humaines.
• Le Contrôle de gestion ;
• Le service comptable ;
• Le service informatique ;
• Le service caisses ;
• Le service import ;
• Le service de sécurité ;
• Le service réception marchandises.
Ressources humaines :
C’est un service qui gère et s’occupe des affaires administratives du personnel comme
le recrutement, la mutuelle, CNSS, la formation, la rémunération… Il s’occupe du
remplissage des attestations de travail et de salaire et des bordereaux de CNSS, qui arrivent
chaque début de mois pour assurer les allocations familiales de chaque employé, de la
Page | 24
Elaboration des budgets annuels au sein de Marjane Fès Agdal
planification des congés, primes et avances soit sur salaire soit spéciales et de la vérification
de la présence du personnel.
Contrôle de Gestion :
Il a pour mission :
- La préparation des tableaux de bord journaliers (CA, Marges brutes & trésorerie) ;
- Le rapprochement quotidien des recettes (informatiques et réelles) ;
- L’Analyse des écarts contrôle journalier des marges système ;
- La réparation du tableau mensuel de CA et de marges brutes ;
- La correction des litiges sur GOLD (contrôle facture) ;
- Le contrôle et validation des transferts de stock ;
- L’arrêté du TVA collectée sur CA (mensuel) ;
- Le contrôle et validation des achats au marché de gros (fruits et légumes) ;
- Le contrôle des inventaires périodiques.
Service Comptabilité:
Ce service s’occupe des tâches suivantes :
- La comptabilité des achats locaux ;
- La comptabilité des recettes ;
- La comptabilité des coopérations commerciales ;
- La comptabilité des dépenses par caisse ;
- La comptabilité des frais généraux ;
- La comptabilité des achats imports ;
- La comptabilité des effets à payer ;
- La comptabilité immobilisations ;
- Le rapprochement bancaire ;
- L’analyse des comptes ;
- La déclaration TVA (mensuelle) ;
- L’analyse des comptes ;
- L’état hebdomadaire des impayés.
Page | 25
Elaboration des budgets annuels au sein de Marjane Fès Agdal
Service informatique:
Ce service contient une salle d’exploitation équipée de nombreux ordinateurs, le chef
de service contrôle un système de gestion sous le logiciel “GOLD”.
Ainsi, il effectue la saisie automatique des opérations dans les 40 caisses du magasin :
parmi ses attributions le calcul du CA mensuel, suivi des changements des prix.
Service caisses:
Ce service est chargé de gérer l'ensemble des caisses, en cas de problème avec les
clients la caissière fait appel au chef département caisse.
Le chef de département caisse encadre un ensemble de personnes, réparties en quatre
sections : l’accueil, la ligne de caisse, la caisse centrale et la caisse coffre.
Service import :
C’est le service chargé d’exécuter les modalités rattachées aux formalités
d’importation, ce service est représenté par un agent d’importation.
Service sécurité:
Le département sécurité est composé d’agents internes à Marjane et d’autres agents
d’une société de sous-traitance dont l’effectif s’élève à 16 personnes.
La mission principale de ce département consiste à assurer la sécurité des biens et des
personnes.
Réception marchandises :
Pour la marchandise arrivant de l'entrepôt ne subit aucune vérification, elle passe
directement à la réserve concernée.
Pour la marchandise destinée au département des produits frais, la réception
marchandise doit vérifier avec une grande précision l'état de la marchandise transportée.
Page | 26
Elaboration des budgets annuels au sein de Marjane Fès Agdal
C- Gestion opérationnelle :
La gestion opérationnelle de Marjane Fès Agdal se fait à travers un certain nombre
d’outils et indicateurs indispensable au bon fonctionnement de l’activité et maitrisables par les
différents départements de l’enseigne.
- G.O.L.D :
Gold c’est le système opérationnel qui permet d’effectuer toutes les taches
quotidiennes au niveau commercial :
- Passation des commandes ;
- Valorisation des réceptions ;
- Consultations et ajustement des stocks ;
- Modifications des prix de ventes …
- S.C.A.M :
Statistiques Chiffre d’Affaire Marjane est une application qui permet d’avoir le
principal indice de l’activité : le Chiffre d’Affaire et ses composants : Part du marche, Caddy,
Achat moyen, Nombre de clients, Nombre d'articles, Nombre d'articles différents, Marge, Part
client.
Ces indicateurs permettent aux utilisateurs de mieux analyser les résultats tout en se
situant par rapport à l’ensemble des magasins. La lecture peut se faire jusqu’à la sous famille.
SCAM est un outil qui doit être consulté par le Contrôleur de gestion chaque matin
avant d’effectuer la tournée du magasin (de préférence avant l’ouverture du magasin).
Il permet directement de déceler les départements, rayons, familles ou sous familles en
difficulté par rapport aux autres magasins.
Avec l’expérience, on connaît le classement du magasin en fonction de leurs
tendances en Chiffre d’Affaire. Parfois, ce classement est chamboulé en période saisonnière.
Page | 27
Elaboration des budgets annuels au sein de Marjane Fès Agdal
- Plan de commerce (PCC) :
C’est un document communiqué par le siège de Marjane holding à tous les
hypermarchés du royaume contenant les dates de promotion, et les périodes des soldes.
- Plan d’occupation du sol (POS):
Il indique le rangement des produits selon le plan de commerce. (Voir annexe PCC+
POS : extrait des trois premier mois).
- EP:
C’est un outil informatique conçu pour faciliter la saisie et le traitement des budgets au
sein de Marjane holding.
- Décalage calendaire :
Désigne les différences en termes de jours existante entre les différents exercices
budgétaires (voir annexe : Décalage Calendaire)
- Part de marché:
Elle définit la part (%) de Chiffre d’Affaire du niveau (département, rayon, famille,
sous famille) sur le Chiffre d’Affaire total magasin.
De manière générale, c’est le Produit de Grande Consommation qui a la part la plus
importante du marché et ce à hauteur de 40% à 45%. Il est suivi du Produit frais (20% à 25%).
Bien évidemment, une action sur un niveau à fort part de marché a un impact direct sur
la marge et le Chiffre d’Affaire total magasin (Ex: une perte de 2 points de marge sur la
crémerie, qui a une Part De Marché en moyenne de 10%, n’a pas le même impact sur le
magasin que si la perte concernait le rayon charcuterie dont la Part De Marché est de 1%).
Page | 28
Elaboration des budgets annuels au sein de Marjane Fès Agdal
- Caddy :
Le caddy du niveau correspond au Chiffre d’Affaire du même niveau sur le total des
clients magasin.
Le caddy permet de définir le pouvoir d’achat des clients des magasins Marjane. Il a
été l’un des critères de définition des catégories (populaire, mixte et aisée).
De part la formule, le caddy est un levier de croissance du CA.
- Marge:
Dans la lecture de SCAM, les taux de marge des différents niveaux des produits frais
et de la station sont des taux de marges théoriques.
Ils sont cependant, le reflet de la réalité en ce qui concerne les rayons qui ne subissent
pas de transformation ou de fluctuations de prix récurrentes (crémerie, charcuterie, surgelé,
volaille, station…)
La lecture du comparatif des taux de marge nous donne un aperçu sur la politique de
prix du magasin lorsque ceux-ci sont voulus. S’ils sont subits, un redressement s’impose. Pour
ce faire, une analyse dans le détail est de rigueur.
- Taux de codification:
Il représente le taux des articles vendus en code rayon.
- Part client:
Ou pénétration client, c’est un indicateur qui permet de mesurer l’attractivité d’un
département/rayon par rapport aux autres départements/ rayon au sein du magasin.
Page | 29
Elaboration des budgets annuels au sein de Marjane Fès Agdal
- La marge sur ventes :
On additionne tous les articles du rayon : la marge du rayon est la somme des marges
dégagées par les ventes d'articles = « marge sur ventes ». Elle correspond à la différence entre
le prix de vente en caisse et le prix d’achat de l’article. Elle est donnée automatiquement par
le système GOLD.
- Détermination du prix d’achat :
Le prix d’achat peut varier selon les livraisons successives appelées « couches de
stocks ». Le calcul de marges sur ventes nécessite donc de déterminer une méthode de
valorisation permanente du prix d’achat des marchandises vendues. Le principe suivi dans
l’application GOLD est « premier entré, premier sorti ».
- La démarque connue :
La démarque connue représente les pertes de valeur et de quantité sur les
marchandises entrées. Elle représente la valeur des articles mis à la benne (articles défectueux,
périmés ou invendables).
Les articles mis à la casse doivent être dénaturés ou détruits afin d’éviter les risques
d’intoxication.
- La démarque Inconnue :
C’est l’ensemble des marchandises entrées dans l’entreprise :
qui n’ont pas été vendues ;
qui n’ont pas fait l’objet d’une déclaration de démarque connue (mise
à la casse) ;
que l’on ne retrouve pas non plus dans le stock final.
Elle peut résulter du vol mais aussi d’erreurs administratives : La réception et le
stockage.
Page | 30
Elaboration des budgets annuels au sein de Marjane Fès Agdal
La ligne de démarque inconnue est une ligne de gestion importante qui peut
compromettre les résultats d’un rayon ou d’un département voire même d’un magasin.
- Stock réel existant :
Stock physiquement constaté par comptage lors d’un inventaire.
- Stock théorique comptable :
Stock à l’inventaire précédent + entrées de la période - consommations de la période -
démarques de la période.
- R.F.A:
Remise de Fin d'Année accordée par un fournisseur à un distributeur en fonction du
chiffre d'affaire réalisé par ce dernier.
- La coopération nationale :
Est négociée par les acheteurs au profit de L’ensemble des magasins (ex: dépliant
national).
- La coopération Locale :
Est négociée par le chef de rayon et le chef de département qui leurs permettent
d’améliorer directement ses résultats d’exploitation (ex: dépliant anniversaire).
- Budget d’ouverture / Droit d’ouverture :
Ce budget est accordé aux magasins durant leur première année d’ouverture. Il
correspond à un droit d’entrée des fournisseurs sur une nouvelle surface de ventes. C’est un
taux (2% Chiffre d’Affaire hors taxe) calculé sur Chiffre d’Affaire hors taxe total facturé
depuis la première livraison jusqu’à la date d’anniversaire du magasin).
R.F.A = CA réalisé x un taux
Page | 31
Elaboration des budgets annuels au sein de Marjane Fès Agdal
- Budget d’agrandissement/ Droit d’agrandissement :
On retrouve également ce budget lors des extensions magasins. Cette fois ci le taux est
calculé sur la progression de Chiffre d’Affaire hors taxe générée entre les deux périodes
avant et après agrandissement (0,2%Chiffre d’Affaire hors taxe).
- Remise Force de Vente :
C’est une charge salariale de la force de vente (vendeurs de Marjane) que le
fournisseur s’engage à payer, sur la base d’un pourcentage NEGOCIE AVEC LES ACHATS
du chiffre d’affaire réalisé.
- MOEXT : Main d’œuvre externe :
Il s’agit des prestations de gardiennage (sécurité), de nettoyage et de pompistes pour
certains magasins.
Ils sont comptabilisés tous les mois. Les contrats doivent être conservés chez le
Contrôleur De Gestion magasin. Le Contrôleur De Gestion peut demander à consulter les
tarifs des autres magasins pour optimiser cette ligne de charge.
Page | 32
Elaboration des budgets annuels au sein de Marjane Fès Agdal
Deuxième partie:
Système budgétaire et
élaboration des budgets au sein
de Marjane Fès Agdal
Page | 33
Elaboration des budgets annuels au sein de Marjane Fès Agdal
Chapitre I : Gestion prévisionnelle et budgétaire
A- La planification budgétaire
La planification est un apport de souplesse dans la gestion de l’entreprise car elle
permet d’anticiper les situations futures. Planifier consiste à choisir une ou des stratégies et à
formaliser leur mise en œuvre.
La planification est l’action qui marque la volonté de l’entreprise d’agir sur le futur.
Planifier, c’est concevoir un futur désiré et les moyens d’y parvenir. C’est un processus de
mise en œuvre de stratégies et d’élaboration de programmes d’actions destinés à les réaliser.
On distingue deux types de plans :
- Plan stratégique.
- Plan opérationnel.
1- Plan stratégique (Long Terme) :
« La stratégie est un ensemble d’actions organisées en vue d’atteindre des objectifs par
rapport à l’environnement ».
La stratégie doit assurer à l’entreprise :
- Sa pérennité (survie) ;
- Son développement ;
- Sa prospérité.
Le plan stratégique reprend les points clés de la stratégie, à savoir :
- Les marchés/ produits/technologies de l’entreprise ;
- Les objectifs de cette dernière : buts quantifiés ; ex : % de part de marché…
- Les moyens pour les atteindre : croissance interne, externe, zone
géographiques à privilégier …
Il retrace les différentes étapes du devenir de l’entreprise pour les cinq sept ans à venir.
Page | 34
Elaboration des budgets annuels au sein de Marjane Fès Agdal
Ayant été élaboré à la suite d’une étude précise des forces et des faiblesses de
l’entreprise et son environnement, le plan stratégique intègre les notions « souhaitables » dans
un ensemble cohérent et réaliste. Sous cette aspect, il se différencie complètement de la
prospective, qui imagine le futur, et dont l’horizon est beaucoup plus lointain.
Exprimant les grandes lignes d’un plan d’action qui s’étend sur plusieurs années, sa
forme est variée et les objectifs peu détaillés.
Ce plan est élaboré par la Direction Général avec confrontation des responsables de
chaque grande fonction de l’entreprise. Comme tout programme d’action, il doit être porté à
la connaissance des responsables des unités décentralisés puisqu’ils doit servir de cadres à
leurs actions et leur permettre des propositions de mise en œuvre qui seront intégré dans le
plan opérationnel.
2- Le plan opérationnel (Moyen Terme) :
Le plan opérationnel est élaboré en accord ou sur proposition des centres de
responsabilités. Il représente sur un horizon de 2 à 3 ans les modalités pratiques de mise en
œuvre de la stratégie.
Cette programmation s’articule pour chaque fonction en :
- Une planification des actions ;
- Une définition des responsables ;
- Une allocation des moyens financiers, humains et/ou techniques.
Il conduit à envisager le futur proche de l’entreprise sous les aspects conjugués de sa
viabilité, de sa rentabilité et de son financement. C’est pourquoi il se subdivise, parfois, en
plusieurs plans partiels :
- Plan d’investissement ;
- Plan de financement ;
- « Documents de synthèses » prévisionnels ;
- Plan de ressources humaines.
Il constitue un passage obligé entre le plan stratégique et les budgets qui organisent
l’activité au présent.
Page | 35
Elaboration des budgets annuels au sein de Marjane Fès Agdal
Le plan opérationnel, quand il existe, demande de fréquents réajustements par rapport
aux prévisions budgétaires et aux réalisations des exercices. C’est pourquoi certaines
entreprises intègrent les budgets et le plan opérationnel dans un plan « glissant » où les
données prévisionnelles sont de plus en plus précises et détaillées au fur et à mesure que l’on
se rapproche de l’exercice en cours.
B- L’élaboration des budgets
Le rôle de cette étape est de :
• Déterminer en collaboration avec les différentes unités, les budgets annuels et
vérifier leur cohérence avec les plans à moyen terme ;
• Présenter à la hiérarchie les différents résultats obtenus, concernant le budget
global et par unité et le compte d’exploitation prévisionnel ;
• Assurer la diffusion des budgets arrêtés et approuvés par la direction générale ;
• Procéder à l’actualisation du budget général et des budgets auxiliaires, en
fonction des facteurs endogènes et exogènes lorsque les prévisions initiales ne
sont pas conformes à l’objectif.
1- Sélection d’objectifs mesurables associés à des cibles de résultats :
Les objectifs constituent les domaines de résultats où il est essentiel pour la société
d'obtenir un succès et de bonnes performances, l'objectif fait en général un contrat négocié
servant de base à l'évaluation des performances du responsable, ils sont aussi la déclinaison
quantifiée et datée, opérationnelle des buts généraux ou missions incombant au responsable.
Leur formation doit être claire, précise et qui situe dans le temps et qui doit pouvoir faire
l'objet d'une mesure ou du moins d'une évaluation "objective".
L'objectif par rapport à la prévision, est volontariste. Il est assorti d'un plan d'action
qui assure la mise en ouvre de la volonté affichée, en détaillant les moyens qui vont être pris
pour atteindre l'objectif, ceci peut être résumé par l'équation suivante :
OBJECTIF = ENGAGEMENT+ PLAN D'ACTION.
Page | 36
Elaboration des budgets annuels au sein de Marjane Fès Agdal
Le champ d'action d'un responsable consiste à mettre en relation trois éléments :
- les objectifs à atteindre ;
- les ressources mise à sa disposition ;
- les résultats obtenus.
Par conséquence, nous aurons trois critères d'évaluation pour le responsable :
- La pertinence des moyens mis en œuvre par rapport aux objectifs ;
- L'efficacité qui est la capacité à atteindre l'objectif ;
- L'efficience qui est la mise en œuvre du minimum des ressources nécessaires
pour le résultat obtenu.
2- Allocation des moyens :
Idéalement, l’élaboration des budgets doit se faire selon un processus itératif qui
associe le manager qui mettra en œuvre le budget, son autorité de tutelle et les représentants
de la direction financière (association d’une démarche ascendante et d’une démarche
descendante).
Afin d’obtenir l’adhésion des responsables chargés de sa mise en œuvre, le budget doit
être négocié plutôt qu’imposé.
Le recours à la simulation permet d’envisager la construction de plusieurs budgets
correspondant à autant d’hypothèses relatives à l’environnement, aux moyens disponibles et
aux objectifs alternatifs (par exemple : scénario optimiste/scénario pessimiste; scénario
souhaitable/scénario réalisable ; etc.). L’idée est de proposer aux décideurs le choix entre
plusieurs options.
C- Le Contrôle budgétaire :
Il s’agit de s’assurer, au cours de la phase d’exécution budgétaire, que les objectifs de
performance arrêtés lors de la phase d’élaboration pourront effectivement être atteints et, dans
le cas contraire, de prendre les mesures correctives pertinentes.
Page | 37
Elaboration des budgets annuels au sein de Marjane Fès Agdal
Les composantes du suivi budgétaire sont :
1- L’analyse des écarts :
Elle porte sur les écarts relatifs à la réalisation des objectifs. Cette analyse est facilitée
par le recours aux systèmes d’information, et notamment aux tableaux de bord. Les écarts
peuvent être décomposés en sous-écarts pour identifier si nécessaire les mesures correctives
les plus efficaces.
2- Les mesures correctives :
Le budget n’est pas un outil de pilotage si les écarts mis en évidence par rapport aux
prévisions de début d’exercice ne font pas l’objet de mesures correctives. La contrainte de la
réactivité et des délais impose souvent dans la pratique de ne prendre des mesures correctives
qu’une fois dépassées un certain seuil de tolérance préalablement défini.
Chapitre II : le système budgétaire au sein de Marjane Fès Agdal
A- Présentation des budgets de Marjane Fès Agdal :
La création des budgets est un travail long qui requiert la participation de tous les
acteurs de l'entreprise. Chaque service évalue les ressources qui seront nécessaires à son
fonctionnement, et pour les services commerciaux, le chiffre d'affaires escompté. Ainsi, lors
de la consolidation de l'ensemble des budgets, il est possible de représenter la situation future,
et donc de savoir si les objectifs à moyen terme présentés aux actionnaires, seront réalisables,
ou non.
Les hypermarchés de Marjane holding suivent généralement la même procédure, on y
trouve des budgets d’exploitation (budget de vente, budget d’achat et budget des frais
généraux) et d’autres financiers (budget d’investissement et budget de trésorerie).
Page | 38
Elaboration des budgets annuels au sein de Marjane Fès Agdal
1- Budget d'exploitation :
Les budgets d’exploitation comprennent le budget des ventes et le budget des
approvisionnements (budget d’achat).
a) Le budget de vente :
C’est en général le budget des ventes qui est élaboré le premier dans la mesure où la
contrainte la plus forte pour Marjane Fès Agdal est celle du marché (demande potentielle).
L’objectif est de chiffrer en volume l’activité prévisionnelle des différents centres de
coûts (rayons), afin d’estimer :
- les ressources potentielles tirées de la vente ;
- les dépenses liées à la mise sur le marché des biens et des services vendus par
l’entreprise.
Page | 39
Elaboration des budgets annuels au sein de Marjane Fès Agdal
Ainsi pour prévoir les ventes, les superviseurs de commerce doivent dans un premier
temps clairement identifié les contraintes qui pèsent sur le développement de l’activité :
contraintes internes (Plan d’occupation de sol, état du réseau de distribution, plan de
commerce …) et contraintes externes (menace des nouveaux entrants, état de la
concurrence…).
Les ventes prévisionnelles dépendent de la tendance générale du marché, mais aussi de
l’évolution des parts de marché de l’entreprise. La particularité dans le monde de la grande
distribution est le décalage calendaire jugé comme étant l’élément clé de l’exactitude des
prévisions. La première étape consiste donc à collecter de l’information, en utilisant des
sources internes et externes (historique, études réalisées, plan d’occupation de sol, Plan de
commerce …)
Une fois les données collectées, les responsables peuvent recourir à des outils
statistiques et mathématiques afin de prévoir l’évolution de ses ventes à court terme.
Pour Marjane Fès Agdal, deux indicateurs pertinents sont retenus dans cette catégorie
et retracent l’ensemble des opérations effectuées en termes de chiffres :
Chiffre d’affaires :
Consolidation de tous les éléments nécessaires à la démarche : tendances marché,
cahier d’événement, plan d’occupation des sols et plan de commerce communiqué :
o Le CA devrait être ambitieux, construit à partir de la trame à la famille ;
o Prendre en considération les décalages calendaires (Aid, vacances
scolaires, ramadan…) ;
o Maintenir une évolution normale de l’opération anniversaire et opération
Saga ;
o Le développement de notre nombre de client et du nombre d’article est un
axe majeur pour chaque site.
Page | 40
Elaboration des budgets annuels au sein de Marjane Fès Agdal
Les marges :
Conformément aux orientations stratégiques, l’objectif assigné est de progresser en
taux et valeur de marge, tout en veillant au meilleur positionnement prix par rapport à la
concurrence.
o Le taux de marge devrait afficher une évolution compte tenu des baisses de
marges pratiquées cette année ;
o Le taux de marge doit être construit en prenant en considération le niveau
de taux de marge moyen des magasins de la catégorie ;
o Les engagements saisonniers doivent être travaillés avec plus de rigueur ;
o Les budgets d’achats mensuels doivent être fixés en cohérence avec le
niveau de CA et de stocks recherchés ;
o La marge de l’alcool est à maintenir au dessus de 5%.
b) Le budget d’achat :
Dans une entreprise industrielle, le programme d’approvisionnement de l’entreprise
doit être conçu en fonction des besoins définis dans le budget de production. L’objectif est
d’assurer la régularité de la production et de la vente. Les stocks constituent un instrument de
régulation essentiel, mais génèrent un coût qu’il conviendra de minimiser.
L’élaboration du budget des approvisionnements comprend deux étapes :
- l’optimisation des approvisionnements (phase de prévision) ;
- la construction du budget.
Le but est d’élaborer un programme d’approvisionnement qui minimise les ruptures de
stock, au moindre coût. D’un point de vue pratique, on cherche à déterminer le niveau de
stock qui doit déclencher un réapprovisionnement. Ce paramètre est fixé en fonction :
- du délai d’approvisionnement (délai entre la date de livraison et la date de
commande) ;
- et du rythme des consommations : les sorties de stocks sont dictées par le
budget de production.
Page | 41
Elaboration des budgets annuels au sein de Marjane Fès Agdal
Mais dans le cas de Marjane Holding, l’élaboration du budget d’achat n’est pas
effectuée au sein de l’enseigne puisqu’il relève de la responsabilité de COFARMA, ce
dernier dépend du Chiffre d’affaire réalisé dans la même période.
Néanmoins, le contrôleur de gestion est chargé d’élaborer des maquettes relatives au
budget d’achat de chaque rayon afin de contrôler et suivre les dépenses du magasin. (Voir
annexe : Maquette Budget d’achat)
c) Le budget des frais généraux :
L’entreprise supporte des dépenses variées en plus des frais d’achat et des frais
commerciaux, les services fonctionnels (qui sont auxiliaires) nécessitent des dépenses
multiples pour l’accomplissement de leurs tâches :
Les rémunérations du personnel affecté à ce service, les charges sociales, les
fournitures diverses, les équipements nécessaires du service …
Les dépenses en frais généraux sont en général, sans corrélation avec le niveau
d’activité ni le chiffre d’affaires. On constate en général des budgets de frais généraux en
augmentation continue.
Les entreprises à travers le monde cherchent à réduire leur budget en frais généraux
par une délocalisation de leurs services. Pour ce qui de Marjane Fès Agdal, le budget consacré
aux frais généraux comporte les éléments suivants :
Démarque connue :
Le taux de casse doit refléter la volonté du magasin à combattre le gaspillage et les
perditions et à rationaliser la gestion des flux marchandises.
o Le taux de démarque connue devrait afficher une nette amélioration compte
tenu des niveaux élevés atteints de cette période ;
o Le taux de démarque connue doit être construit en prenant en considération
la meilleure performance des magasins de la catégorie.
Page | 42
Elaboration des budgets annuels au sein de Marjane Fès Agdal
Démarque inconnue :
o Pour les magasins en opération, le taux global à provisionner est de 0,5% ;
o Pour les nouveaux magasins à ouvrir, le taux global à provisionner est de
0,7% ;
o Les taux de DI doivent être fixés par rayon (pour chaque rayon, maintenir
les stocks en valeur doivent être renseignés sur l’état de marge par rayon et
par mois.
Stock :
o Ecrire une ambition pour arriver aux stocks cibles définis par catégorie en
tenant compte du niveau de stock Balance âgée. La valeur des stocks par
mois est à saisir impérativement sur EP.
Dépréciation :
o Pour les magasins en opération depuis plus 2 ans, aucune dotation, ni
reprise ne sera budgétisée ;
o Pour les magasins récemment ouverts, il y’aura lieu de budgétiser une
dotation de 500 KDH par an jusqu’à concurrence de 1 MDH.
Frais de personnel :
Les hypothèses de construction du budget ainsi que des maquettes prédéfinies sont
communiquée par la Direction RH aux magasins.
Le Budget de l’année en cours doit être détaillé par rubrique, par centre de coût et par
mois et construit sur la base d’une structure complète.
L’évolution des frais de personnel doit, dans tous les cas, rester inférieure à l’évolution
du CA.
Page | 43
Elaboration des budgets annuels au sein de Marjane Fès Agdal
Emballages :
Le taux doit être construit en prenant en considération l’historique ainsi que le taux
moyen des magasins de la catégorie et du total société.
Energie (Eau, Electricité) :
Le taux doit être construit en prenant en considération l’historique ainsi que le taux
moyen des magasins de la catégorie et du total société.
Entretien & maintenance technique :
Le budget entretien & maintenance technique se fera de manière ad hoc, en prenant en
compte l’état actuel des immobilisations du site ainsi que les objectifs de mise à niveau des
installations et équipements.
Honoraires :
Ce poste a été éclaté par rubrique, dans le cadre de la nouvelle structure unifiée du
plan comptable et analytique :
o prestation logistique externe ;
o prestation logistique Marjane ;
o achats études et travaux ;
o achats de prestations de service ;
o honoraires commissaire au compte ;
o honoraires marketing ;
o honoraires divers (avocat, audit).
Chaque rubrique doit être optimisée et l’enveloppe à budgétiser doit être arrêtée en
commun accord avec les directions centrales respectives.
Page | 44
Elaboration des budgets annuels au sein de Marjane Fès Agdal
Déplacements & Réceptions :
Tous les frais relatifs aux déplacements internes, les déplacements à l’étranger, et les
missions réceptions doivent être argumentés et optimisés.
Téléphone :
L’effort d’économie doit être substantiel sur ce poste.
Publicité :
Ce poste a été éclaté, dans le cadre de la nouvelle structure unifiée du plan comptable
et analytique, par type d’animation publicitaire:
o Radio, presse, tv ;
o Dépliants ;
o Animation & bon d'achats ;
o Autres publicité.
Chaque magasin déterminera son budget mensuel selon les éléments du PCC envoyé
par la Direction Marketing.
2- Budgets financiers :
Ce budget financier revêt une importance cruciale puisqu’il traduit en terme monétaire
les ambitions et les engagements du groupe Marjane. Il comprend et le budget de trésorerie et
le budget d’investissement.
a) Le budget de trésorerie :
L’objet du budget de trésorerie est de traduire, en terme monétaires (encaissements et
décaissements), les charges et les produits générés par les différents programmes en
privilégiant l’échéance des flux monétaires.
Page | 45
Elaboration des budgets annuels au sein de Marjane Fès Agdal
Il permet de vérifier la cohérence de l’ensemble prévisionnel construit, et la capacité
de l’entreprise à le réaliser.
Il permet de s’assurer d’un équilibre mensuel entre encaissements et décaissements en
vue de mettre en place, préventivement, des moyens de financement nécessaires à court terme
en cas de besoin.
Son établissement nécessite plusieurs étapes :
- La collecte des informations : Bilan année précédente, tous les budgets approuvés, modes
de règlement de l’entreprise …
- La préparation des budgets partiels de trésorerie : Budget des encaissements, Budget des
décaissements, Budget de TVA ;
- L’équilibrage de la trésorerie : Ajustement du budget de trésorerie compte tenu des
desiderata financiers de l’entreprise.
Les prévisions de trésoreries annuelles, avec un découpage mensuel, sont la résultante
des différents budgets:
- Budgets d’exploitation ;
- Budget d’investissement ;
- Budget de financement.
Au sein de Marjane Fès Agdal, le budget de trésorerie est élaboré au même temps que
le CPC prévisionnel qui regroupe à la fois toutes les recettes du magasin à savoir : le chiffre
d’affaire, la marge sur ventes, location espaces, remise force de vente, avoirs sur stocks …)
ainsi que les dépenses de la période à savoir : les frais du personnel, les frais directs, les frais
influençables, les impôts et taxes … (Voir : CPC prévisionnel)
Il s’agit des différents encaissements et décaissements effectués par les différents
centre opérationnel du holding nécessaire au bon déroulement de l’activité.
Comme tous les autres budgets, l’élaboration du budget de trésorerie relève de la
responsabilité du contrôleur de gestion du magasin qui doit dans un premier temps collecter
Page | 46
Elaboration des budgets annuels au sein de Marjane Fès Agdal
toutes les donnés relatives aux entrées et sorties de fonds établis par les superviseurs de
commerce, ces données doivent impérativement être accompagnés par des pièces
justificatives (factures, bon de livraisons, bon de commandes, balance âgée …)
b) Le budget d’investissement :
Le budget d’investissement est un élément constitutif du budget financier. Chacun des
éléments du budget a un rôle précis dans l’élaboration d’une planification et d’un contrôle
efficace des activités opérationnelles. Le budget de trésorerie et le budget d’investissement
son les plus importants.
La décision d’investissement est d’une importance capitale dans le mesure où :
- elle engage l’avenir de l’entreprise ;
- elle a des effets difficilement réversibles ;
- elle véhicule le progrès techniques et la productivité de l’entreprise.
L’entreprise est généralement en situation de rationnement de capital, autrement dit
tous les investissements réalisables sont contraints par l’enveloppe budgétaire disponible
imposant à l’entreprise des choix d’investissement et des sélections des différents projets et
les moyens de leurs financements.
Etant donné que Marjane Fès Agdal est l’un des vingt et un magasins gérés par
COFARMA, la fixation d’un budget d’investissement demeure complètement gouverner par
les hauts responsables du siège.
En effet, Marjane Fès Agdal ne dispose pas de l’autonomie suffisante pour décider de
ses propres investissements matériels ou immatériels.
Une fois le budget d’investissement fixé, sont montant est immédiatement
communiqué au directeur du magasin et au contrôleur de gestion en vue de son exécution.
Page | 47
Elaboration des budgets annuels au sein de Marjane Fès Agdal
B- La procédure budgétaire :
Dans la grande distribution, la définition des budgets se fait en quatre niveaux,
premièrement entre le manager commercial et son superviseur de commerce après c'est la
négociation avec le contrôleur de gestion avant que ces budgets communiqués feront l'objet
de négociation avec le contrôleur de gestion central et le directeur général, après la fixation
des budgets ils seront communiqués et engagés envers les actionnaires.
Dans la définition des budgets on part des budgets des ventes (chiffre d'affaire, marge
brute, marge en taux..), pour aller vers les budgets d'approvisionnement (les achats) puis celui
des investissements. Pour les services fonctionnels, il faut par ailleurs définir des plans
d'actions très spécifiques.
1- Préparation et élaboration du budget :
a) Fixation d’un cadre budgétaire :
Les procédures budgétaires s’appuient d’abord sur un jeu de documents diffusés aux
opérationnels pour faciliter l’élaboration des budgets. Ces documents sont spécifiques à
chaque entreprise, pour tenir compte de ses activités, sa structure de centres de responsabilité
et des préoccupations de sa direction. L’importance de ces documents est très grande, car ils
orientent tout le travail et la réflexion des opérationnels.
Calendrier, documents budgétaires et définitions font partie d’un descriptif écrit de la
procédure budgétaire.
Ces documents de référence permettent effectivement aux opérationnels de s’y
reporter lorsqu’ils rencontrent des difficultés d’interprétation des documents.
Avant de fixer son budget annuel, Marjane holding doit d’abord choisir les axes du
développement de son activité: le maintien, la croissance ou l’abandon.
Page | 48
Elaboration des budgets annuels au sein de Marjane Fès Agdal
Pour l’année 2010, Marjane holding, s’est fixé comme vision pour l’avenir :
Faire de Marjane une enseigne :
Commerçante focalisée sur la satisfaction client.
Performante car capable d’excellence d’exécution.
Favorite des consommateurs car créatrice de Valeur Client.
Traduction de la vision de Marjane Holding en axes d’actions :
Perspective Equipe
Perspective Opérations Construire un positionnement
(différentiation, innovation)
Créer de la valeur pour
le client (choix, services,
communication)
Excellence
opérationnelle
(process
opérationnels)
Leadership de l'enseigne
Perspective client Attributs de l'enseigne
Image
prix/praticité/choix/convivialité/
service/fiabilité
Perspective finances Stratégie de croissance Stratégie de productivité
Accroître le nombre de clients
Accroître le panier moyen
Améliorer:
- La structure de coûts
- l'utilisation des actifs
- les process internes
Accroître CA, Marges, Contribution nette, TRI
Développer des outils qui
donnent le pouvoir d'agir
Construire un contexte
favorable à l'action
Des équipes efficaces en situation de décider et de s'améliorer
Satisfaction du client
Relation clients
Accroître notre place dans l'esprit et le coeur des clients
Attirer développer et retenir des
talents
Page | 49
Elaboration des budgets annuels au sein de Marjane Fès Agdal
De manière générale, la construction du budget suit la démarche arrêtée lors du
précédent exercice budgétaire. Cette démarche s’articule autour de quatre axes : Commerce,
Gestion, Ressources humaines et Risk management.
• Axe Commerce :
Les objectifs doivent être construits à partir d’une démarche qualitative qui met en
évidence une politique commerciale cohérente avec les axes stratégiques de l’enseigne.
Cette politique commerciale doit être construite à travers :
- L’analyse des points forts et points faibles :
o Par rapport à l’environnement propre au magasin (Zone de chalandise, clients actuels
et potentiels, concurrence) ;
o Par rapport à ses propres performances ;
o Par rapport aux performances des autres sites de sa catégorie (aisé, mixte, populaire) ;
o Par rapport aux performances de la société.
Cette analyse doit être effectuée à la famille et porter sur l’ensemble des indicateurs
clés de la société : CA, Marge, Pénétration client, Achat moyen, Articles différents …
- Définition du projet commercial du magasin :
Ce projet commercial doit se traduire par l’identification par département des axes de
progrès relatifs aux familles prioritaires du site (2 à 3 familles par département) avec des plans
d’action et des objectifs chiffrés en terme de CA, taux de marge et autres indicateurs
commerciaux pertinents (taux de pénétration…)
Il doit être définit :
o En adéquation avec le potentiel du magasin, les attentes de son marché local et le
poids de sa concurrence ;
o En cohérence avec les axes stratégiques de l’enseigne et les tendances du marché
communiquées par les achats ;
o En cherchant autant que possible, les points de différenciation avec ses concurrents
locaux.
Page | 50
Elaboration des budgets annuels au sein de Marjane Fès Agdal
Ce projet commercial doit être complété par les objectifs attendus des grands
saisonniers, des ambitions de développement des produits économiques, des produits
Geprocor (produits provenant de l’import) et des filières produits frais.
• Axe Gestion :
Au niveau des rayons, Les objectifs de marge moins frais directs devront tenir compte
du comparatif avec la moyenne magasins de la catégorie et de la meilleure performance de la
catégorie.
Au niveau du site, les objectifs de frais influençables doivent être construits à travers :
- l’analyse de l’historique des frais générés par le magasin :
o En comparaison avec la moyenne des magasins de la catégorie ;
o En comparaison avec la moyenne société.
- l’identification des axes de progrès et des sources d’économie :
Cette analyse doit porter sur l’ensemble des indicateurs clés de la société : Démarque
connue et inconnue, Niveau de stock, Emballages, Energie, Frais de déplacement,
Transport…
• Axe Ressources Humaines :
Les orientations en matière de Ressources Humaines doivent être construites à partir :
- D’un bilan RH de l’année précédente :
Il porte notamment sur le taux de staffing, le turn-over des cadres, les effectifs, le ratio
de frais de personnel (FP direct et MOE), et le taux de réalisation du plan de formation.
- De la définition des ambitions du magasin en terme de:
o Structure cible par unité organisationnelle (à construire selon le
benchmark interne) ;
o Frais de personnel.
Page | 51
Elaboration des budgets annuels au sein de Marjane Fès Agdal
• Axe Gestion des risques
Les ambitions du magasin doivent s’appuyer sur les rapports d’audit réalisés et
concernent:
o Sécurité alimentaire ;
o Sécurité des biens et des personnes ;
o Contrôle général.
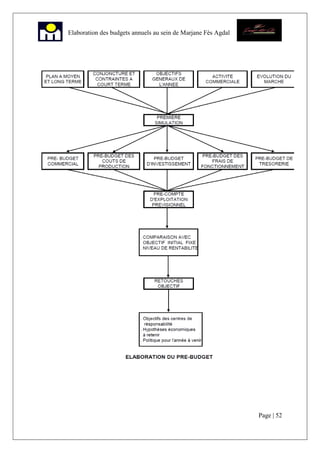
b) Pré-budgétisation :
Les données découlant des études stratégiques et des estimations appropriées
fournissent des indications sur les prévisions futures. Le contrôleur de gestion estime
vaguement les résultats possibles pour l’année à budgéter.
Il s’agit en effet, de savoir si les objectifs envisagés sont susceptibles d’être atteints.
Ce travail l’amène à tester différents scénarios et à construire plusieurs projets de budgets.
Pour éviter des calculs fastidieux, le recours à un modèle de simulation informatisé est
quasi obligatoire.
Dans le cas de Marjane holding, chaque responsable du département fonctionnel ou
opérationnel se charge de la construction des pré-budgets en fonction des différents scénarios
envisagés. Bien entendu, ces pré-budgets ne sont pas définitifs et seront revus afin de
sélectionner le plus adéquat.
Afin de mieux présenter cette notion de pré-budgets, voilà ci-dessous un schéma
récapitulatif de tout le processus de pré-budgétisation :
Page | 52
Elaboration des budgets annuels au sein de Marjane Fès Agdal
Page | 53
Elaboration des budgets annuels au sein de Marjane Fès Agdal
c) Budgétisation par centre de cout :
Le processus de budgétisation peut être vu avant comme un découpage de divers
budgets, correspondant au découpage de la société en centre de responsabilité, le budget
correspond à un engagement des responsables, à un contrat passé entre un responsable et son
supérieur hiérarchique.
Alors que le processus de planification concerne traditionnellement les niveaux les
plus élevés de la hiérarchie, la procédure de budgétisation, pour sa part, concerne tous les
niveaux de la société. Le budget est établi pour fixer les moyens et ressources économique qui
permettent d'atteindre les objectifs de l'entité concernée. L'horizon est en règle générale
l'année, l'objectif doit être quantifié sur la base de critères comptables tels que le chiffre
d'affaire, la marge brute, le résultat, les flux de trésorerie... Les objectifs sont d'autant plus
aisés à fixer que l'on dispose d'un plan valorisé sous forme monétaire, qui repose sur des
hypothèses comme celles relatives à l'évolution des prix, les parts de marché, les salaires …et
sur les politiques qui seront menées au sein de la société.
Généralement la procédure de budgétisation se fait par centre de coût. Un centre de
coûts est défini comme étant une unité, qui permet de regrouper des coûts, représentant un
certain caractère d’homogénéité ; par rapport aux différentes activités de l’entreprise.
Un centre de coûts doit correspondre à une réelle délégation d’autorité, une autonomie
de décision ou d’action, et une réelle marge de manœuvre du responsable opérationnel. D’où
l’intérêt d’un objectif annuel et d’un budget.
Concernant les entreprises opérant dans le monde de la grande distribution et plus
précisément Marjane holding, l’étape de la budgétisation est entièrement déléguée aux
managers commerciaux qui se trouvent dans l’obligation de déterminer le chiffre d’affaire
prévisionnel de la période à budgéter en se basant sur des documents de références tels « le
plan de commerce » qui regroupe toutes les opérations commerciale à savoir les périodes de
soldes…
Page | 54
Elaboration des budgets annuels au sein de Marjane Fès Agdal
Ce document est d’une importance cruciale du moment où il influence directement les
revenus de chaque rayon et donc tout le budget.
D’un autre côté, on y trouve la notion du « décalage calendaire » qui met l’accent sur
le nombre du VSD (Vendredi, Samedi et Dimanche) par année, les dates des fêtes nationales
et religieuses.
Le plan d’occupation du sol constitue aussi l’un des éléments nécessaires à la
budgétisation par centre de coût (rayon), il indique le positionnement des produits sur le sol
du magasin durant les différentes périodes de l’année. C’est la mise en avant de certaines
catégories de produit appartenant aux divers départements de l’enseigne.
Enfin, le manager commercial (chef de rayon) a toujours recours à l’historique des
trois exercices budgétaires précédents afin d’en tirer les tendances liées à son rayon.
Les responsables de la budgétisation peuvent aussi exploiter les données des études de
satisfaction pour mieux estimer le chiffre d’affaire de la période.
Voilà ci-dessous une maquette que nous proposons pour la détermination du budget de
vente d’un département quelconque :
Vente 08 Vente 09 Budget
10
F2 Catégorie Budget
11
Taux
d’évolution
B-H
B-F2
M
O
I
S
Page | 55
Elaboration des budgets annuels au sein de Marjane Fès Agdal
d) Harmonisation des budgets :
Dès que tous les superviseurs de commerce (chefs départements) disposent des
budgets de tous les rayons, une réunion est fixée en présence du directeur du magasin ainsi
que du contrôleur de gestion afin de discuter les différents points traités lors de la construction
des budgets, notant bien que la remontée des informations et les discussions se font tout au
long de la ligne hiérarchique au préalable.
Les objectifs de cette réunion s’articulent au tour des éléments suivants :
• Consolidation pour avoir une vue d’ensemble du budget du magasin ;
• Vérification de la cohérence interne (prix de cession interne notamment) ;
• Appréciation du degré de réalisme des hypothèses et de leur sensibilité aux
variables.
Les arguments présentés lors de la réunion serviront à défendre et à justifier les
maquettes présentées par les responsables du magasin Marjane Fès Agdal aux responsables du
siège.
Finalement, le contrôleur de gestion assure la coordination de l'ensemble du processus
budgétaire, la consolidation des données et le test de comptabilités avec l'équilibre financier à
court terme (budget de trésorerie) et l'équilibre financier à moyen et long terme (le compte de
résultat et le CPC prévisionnel), il assure la cohérence entre eux.
e) Budget définitif :
Le budget définitif résulte éventuellement d'une simulation ou d'un pré-budget
permettant de modifier les objectifs de la société et oblige la société à préciser ses objectifs,
les articulations avec le moyen terme, il permet également de valider la coordination entre les
entités et servira de base aux négociations entre les responsables opérationnels.
Avant la mise en place des budgets définitifs une autre réunion à lieu au siège de
Marjane Groupe à Casablanca en présence du directeur et du contrôleur de gestion de chaque
magasin avec le contrôleur de gestion du groupe et le comité général du budget.
Page | 56
Elaboration des budgets annuels au sein de Marjane Fès Agdal
A la suite de cette réunion les budgets définitifs sont adoptés, éventuellement en
apportant les modifications nécessaires et seront ultérieurement transmis aux managers
commerciaux (chefs de rayons) pour être exécutés.
f) Exécution et révision du budget :
Les responsables sont tenus d’atteindre les objectifs fixés lors de l’élaboration des
budgets, ils ont à leur disposition tous les moyens matériels et humains nécessaire à cette
mission.
Afin de bien gérer son budget, chaque manager commercial doit respecter au
maximum les points pris en considération lors de la construction du budget.
Concernant la révision du budget, c'est-à-dire l’établissement du Foreast, il est établit
deux fois par an, celui de fin Mars et celui de fin Septembre, le mécanisme général est celui-ci
Forecast 1 : janvier, février et mars réalisés, plus les prévisions relatives au neuf mois
restants sur la base du réalisé.
Trois mois réalisés plus neuf mois
Page | 57
Elaboration des budgets annuels au sein de Marjane Fès Agdal
Forecast 2 : avril, mai, juin, juillet, août et septembre réalisés, plus les prévisions
relatives au trois mois qui suivent sur la base du réalisé.
Le Forecast contient toutes les données relatives à l’enseigne, il s’agit du compte des
charges et produits prévisionnel.
Les corrections du Forecast ont comme objectif de rectifier les budgets déjà fixés dans
le premier Forecast pour régulariser la situation en cas soit de croissance ou régression de
l’activité de l’hypermarché.
Ainsi il peut se présenter de la façon suivante :
Bilan et tendances par département (CA, marge, stocks) :
1- Les trois mois en chiffre ;
2- Tendances départements ;
3- Actions réussies pendant la période.
Corrections apportées au budget ;
Actions à mener sur les mois prochains ;
Les données générales par mois : Chiffre d’affaire, Chiffre d’affaire hors
station, Marge en valeur, Marge en taux, Nombre des clients, Caddy et
Nombre des articles.
2- Règlement définitif du budget :
Les méthodes de travail du département contrôle de gestion sont les suivantes :
- Visa du budget ;
- Tenir les fiches budgétaires ;
- Rapport mensuel sur l'exécution budgétaire ;
- Aménagement budgétaire.
Page | 58
Elaboration des budgets annuels au sein de Marjane Fès Agdal
a) Visa du budget :
Consiste à l'apposition d'un cachet « budget contrôle » sur les actes d'engagement des
dépenses. Ces visas poursuivent plusieurs buts :
• La dépense à engager est prévue au budget c'est-à-dire qu'il existe une dotation
affectée à telle ou telle dépense non prévue au budget et ne peut être divisé par
la cellule budgétaire et son engagement est à la charge du responsable de
l'entreprise ;
• Expliquer que la provision est suffisante.
b) Tenu des fiches budgétaires :
Une fiche est ouverte pour chaque poste budgétaire suivant la nomenclature budgétaire
où les charges relatives à ce poste sont enregistrées.
Exemple :
· Les charges du personnel :
- Salaires cadres ;
- Prime de caisse ;
- Salaires autres catégories, etc.
· Les charges techniques :
- Les charges techniques à payer ;
- Les prestations ;
- Les commissions ;
- Honoraire Avocat, etc.
Page | 59
Elaboration des budgets annuels au sein de Marjane Fès Agdal
· Les charges administratives :
- Fourniture bureau, etc.
c) Rapport mensuel sur l'exécution budgétaire :
Il consiste à un compte rendu de la période à justifier toutes dépenses du mois. Pour
comparer les prévisions et réalisations c'est-à-dire rubrique par rubrique car les écarts partiels
négatifs peuvent se compenser et l'on s'attachera aux écarts d'une plus grande importance en
comparant ligne par ligne les dépenses et recettes réelles.
d) Aménagement budgétaire :
C'est un procédé par lequel les dotations de certains postes (poste ayant des provisions
suffisantes), sont diminuées en profit des postes en dépassement.
L'aménagement budgétaire ne concerne que le budget d'exploitation non technique
(exemple achat de marchandise) et est constaté sur la fiche « exécution budget ».
Chapitre III : le suivi budgétaire au sein de Marjane Fès Agdal
Le suivi budgétaire représente un formidable atout pour les entreprises du marché de
la grande distribution s'il est efficacement réalisé. En général, de nombreuses sociétés ont des
procédures budgétaires. Mais elles n'ont pas systématiquement les outils adéquats pour suivre
efficacement l'évolution de l'entreprise à partir des budgets.
A- L’utilité du suivi budgétaire
Suivre les réalisations budgétaires signifie posséder des informations claires et
synthétiques représentant l'évolution réelle de l'entreprise par rapport aux planifications. La
réalisation budgétaire se fait par une vérification régulière des résultats et une estimation.
- Il est tout d’abord utile aux opérationnels, car il constitue un guide dans leur action
quasi quotidienne ;
Page | 60
Elaboration des budgets annuels au sein de Marjane Fès Agdal
- Il permet également aux dirigeants d’obtenir une synthèse de l’activité de l’entreprise
et de prendre du recul par rapport aux décisions opérationnelles ;
- Il permet de connaître le sens et l’importance des écarts par rapport aux prévisions
dans les domaines essentiels de la gestion. Il permet de constater la marche de l’unité par
rapport à la route prévue. Il a un rôle d’alerte pour le pilote de l’unité ;
- Il favorise la coordination des différentes fonctions de l’entreprise tout en autorisant
une décentralisation des responsabilités ;
- Il permet d’améliorer la productivité et la rentabilité de l’entreprise.
Le suivi budgétaire est fort nécessaire pour les opérateurs de la grande distribution
d’autant plus qu’il s’agit d’un marché à très forte croissance. Afin de gérer au mieux leur
évolution, ils doivent créer des documents tels que les plans prévisionnels d'exploitation et les
budgets.
B- Les limites de suivi budgétaire
Le contrôle budgétaire présente plusieurs limites :
- Risque de non application par les opérationnels qui n’utilisent pas les informations
fournies par le système pour des actions correctives. Cette attitude peut provenir d’un système
budgétaire qui n’a pas été adopté par tous. Les cadres notamment, auraient dus être
convaincus de l’utilité du contrôle mis en place ;
- Importance du nombre d’écarts limitant les possibilités de contrôle. On peut alors
mettre en œuvre un contrôle par exception (gestion des écarts « significatifs » par rapport à
des seuils fixés par l’entreprise) ;
- Existence d’un travers fréquemment rencontré : l’analyse d’écarts ne débouche pas
souvent sur la prise de décision ;
- Incertitudes des prévisions ;
- Implantation trop rapide du système budgétaire ;
- Coût trop élevé du système budgétaire ;
- Inadaptation à la structure organisationnelle.
Page | 61
Elaboration des budgets annuels au sein de Marjane Fès Agdal
Une autre difficulté, rencontrée par ces entreprises, est le risque d'obsolescence de
leurs documents (du fait du dynamisme de la croissance du marché et de ses évolutions
difficilement prévisibles) et une réactivité souvent trop lente, provoquée par leur taille, et leur
culture.
C- les méthodes du suivi budgétaire :
La budgétisation contraint les entreprises à suivre, à gérer, leur croissance réelle par
rapport à leurs prévisions ; c'est à dire corriger les écarts défavorables, tout en cherchant à
optimiser les écarts favorables.
Pour atteindre ces objectifs, différents moyens peuvent être mis en œuvre, selon
différentes méthodes de suivi budgétaire : Le reporting, le suivi par produit, les budgets
dynamiques, et les tendances.
Le choix d'application d'une méthode dépend de la structure interne de l'entreprise, de
sa culture, et de celle de son dirigeant.
Ainsi Marjane holding opte pour deux méthodes du suivi budgétaire à savoir le
reporting et l’inventaire semestriel qui sont des moyens d’analyse et de révision.
1- le reporting :
Le reporting en particulier est tout a fait symptomatique de ce type de management par
les chiffres, puisqu'il s'agit de "reporter " combien de marge par exemple a été généré au
niveau d'un centre de responsabilité et de mettre en ouvre la consolidation interne par
addition.
L'ensemble de ce que est "reporté" a un niveau est synthétiser ce que est "reporté"
diminue au fur à mesure que l'on remonte de niveau, la reporting consiste à estimer, en tout
état de cause, qu’il est possible de consolider le résultat des opérations d'un niveau donné au
niveau suivant.
Page | 62
Elaboration des budgets annuels au sein de Marjane Fès Agdal
Le résultat de chaque niveau est constitué de la somme des résultats des niveaux
précédents plus le résultat propre à ce niveau.
Le reporting est également lié au système de fixation des objectifs, le système de
planification (le contrôle de gestion) fixe des objectifs spécifiques à chaque responsable pour
une durée donnée, la structure de la société détermine le domaine dans lequel chaque
responsable prendra ces décisions. C'est le reporting qui viendra mesurer le degré de
réalisation des objectifs dans la période prévue.
Le reporting repose sur le principe de contrôlabilité, cela signifie que ce système ne
prend en compte, à un niveau donné, que les charges et les produits qui sont effectivement
maîtriser par le responsable, effectuer une investigation sur des éléments qui vont au delà de
cette maîtrise aurait pour effet d'attirer l'attention sur des aspects pour lesquels le responsable
ne peut rien. Une telle approche nie l'utilité de communiquer des éléments à un responsable à
titre d'information, même s'il ne peut effectuer de contrôle direct sur ceux-ci.
Donc le contrôle budgétaire peut être organisé au sein d'un système de reporting qui
consiste à consolider de niveau à niveau les chiffres dégagés par chaque centre de
responsabilité.
Au niveau des hyper marché Marjane, un certain nombre d’informations doivent être
reporté au siège soit chaque quinzaine ou mensuellement selon la nature des données de
gestion.
• Les marges réalisées par le département « produits frais »
• Le CPC économique.
• FORECAST 1 et 2.
• Les inventaires de juin et de décembre.
Page | 63
Elaboration des budgets annuels au sein de Marjane Fès Agdal
Processus d’élaboration du reporting
Sachant que le reporting est ensemble de documents qui ont pour objectifs d’informer
la hiérarchie de la situation et des résultats des centres de responsabilité, il consiste à estimer,
en tout état de cause, qu’il est possible de consolider le résultat des opérations d’un niveau
donné au niveau suivant, il se base sur des documents afin d’être élaborer.
Parmi les documents qui servent à faire le reporting, on trouve :
• Le Compte de Produits et de Charges (CPC):
L’entreprise procède à la comparaison de deux valeurs : les valeurs produites sur le
marché (produits) et les valeurs utilisées pour faire face à cette production (charges). La
comparaison entre les produits et les charges permet de dégager le résultat.
Le Compte de résultat permet de faire une analyse par nature des produits et des
charges de l’entreprise pour un exercice. Il mesure la variation du patrimoine de l’entreprise et
permet de comprendre les raisons de cette variation.
Page | 64
Elaboration des budgets annuels au sein de Marjane Fès Agdal
Le CPC synthétique qui est dédié à la gestion de MARJANE se compose de trois
parties :
La première partie fournit des indicateurs d’activité et stock ;
La partie centrale comporte tous ce qui est flux ;
La dernière partie comprend les charges et les produits.
• L’Etats marge :
C’est un document comptable scindé en deux parties :
o La première partie offre aux managers commerciaux et aux
superviseurs de commerce le détail de leurs consommations et démarques ;
o La deuxième partie liste les charges et produits imputables directement
sur un rayon.
N.B : Un hypermarché possède un Etat de marge et un CPC .Contrairement, un rayon
n’a qu’un Etat de marge.
• le tableau de bord :
Le thème de la conception des tableaux de bord tend à occuper une place
prédominante assez représentative des attentes insatisfaites des entreprises en matière de
pilotage.
Jusqu'à ces dernières décennies, la question de l’aide au pilotage était en effet moins
présente, lorsque le contexte était stable et la concurrence particulièrement faible, rechercher
l’augmentation continue de la productivité, ainsi que la diminution des coûts de revient, était
encore la meilleure des stratégies. Les tableaux de bord de cette époque limités à des mesures
exclusivement économique et productivistes, étaient tout à fait adaptés.
Aujourd’hui le contexte a fortement changé, pour garantir une réelle rentabilité des
capitaux investis, il faut élaborer des stratégies bien plus conséquentes, suivre uniquement les
mesures financières n’est pas suffisant, la boucle est trop lente et ne permet pas de réagir à
temps.
Page | 65
Elaboration des budgets annuels au sein de Marjane Fès Agdal
Le tableau de bord, instrument clé de la prise de décision :
Le pilotage des activités constitue un enjeu pour les services. Améliorer ses résultats
est un souci de toute organisation.
Les finalités du pilotage peuvent être différentes, mais complémentaires :
Optimiser les modes de production au travers d’un meilleur suivi des
processus et des procédures ;
Disposer d’informations fiables pour éclairer la prise de décision.
2- L’inventaire semestriel :
Dans le domaine de la grande distribution, l’inventaire est un moyen primordial pour
la gestion des stocks. Il est réalisé deux fois par ans en présence d’un auditeur externe, il porte
à la fois sur la marchandise présente dans les réserves ainsi que dans le magasin.
L’inventaire se fait deux fois par an, la première c’est durant le mois du juin et la
deuxième pendant le mois de décembre. C’est un inventaire général du food et non food à
l’exception de produits frais.
N.B : L’inventaire des produits frais se fait chaque quinzaine vu les spécifiés des
produits vendus dans ce département, définition de la marge, rotation stock …
Les objectifs de l’inventaire sont :
• Comparer le stock réel au stock théorique ;
• Etablir les écarts : positifs ou négatifs ;
• Interprétation des écarts : sur-marques ou démarques ;
• Elaboration des prévisions futures ;
• Correction des données relatives aux stocks ;
• Valorisation de la démarque inconnue ;
• Identification des stocks en quantité et en valeur.
Page | 66
Elaboration des budgets annuels au sein de Marjane Fès Agdal
L’inventaire physique ne doit en aucun cas pénaliser :
- Le chiffre d’affaires ;
- Les commandes ;
- La tenue du magasin ;
- Le service client.
L’inventaire se base sur un certains fondements :
L’inventaire doit permettre de valoriser un stock sain. Ainsi aucun article à l’état « S »
(Ce sont des articles qu’on peut plus ni vendre ni commander) ne doit exister en stock :
- Il doit être repéré avant inventaire ;
- Et vendu en code rayon.
S’ils existent toujours en stock, les articles à l’état « S » :
- Ne doivent pas être inventoriés ;
- Doivent être isolés et balisés « Etat S valeur zéro ».
L’inventaire doit permettre de valoriser un stock sain. Ainsi, les gratuités :
- Référencées et vendables : sont inventoriées normalement et valorisées au
dernier prix d’achat ;
- Non référencées (lot pour tombola).
Une fois l’inventaire achevé, le contrôleur de gestion porte à la bienveillance du suivi
et du contrôle .Par ailleurs, les résultats de l’inventaire permettent au contrôleur de gestion de
s’assurer de la fiabilité des données du système tout en dégageant des recommandations si
nécessaire notamment concernant l’origine des démarques (écart négatif) et sur-marques
(écart positif) constatées.
Par ailleurs, les provisions budgétaire destiné au démarque connu et inconnu seront
vérifier et éventuellement révisé.
Page | 67
Elaboration des budgets annuels au sein de Marjane Fès Agdal
Conclusion
Le but de ce rapport était de mettre l’accent sur la procédure budgétaire au sein de
Marjane Fès Agdal et éventuellement d’y apporter quelques éléments afin de la rendre plus
formalisée et par conséquent plus accessible aux collaborateurs.
Effectivement, l’étude approfondie du système de la construction des budgets annuels
dans les différents départements du magasin a permit d’identifier les point forts de ce système
résidant notamment dans l’implication du personnel tout au long du processus budgétaire
d’une part et l’autonomie de l’hyper marché ainsi que la délégation des pouvoirs dont
bénéficie l’ensemble des acteurs d’autre part.
Néanmoins, ledit système présente des défaillances relatives à la non formalisation de
la démarche budgétaire, ce qui engendre des dysfonctionnement liés au délai, à la qualité des
estimations, etc.
Pour cela, nous avons mis en place une procédure budgétaire au niveau de Marjane
HOLDING, en espérant que dorénavant, les différents responsables concernés suivront les
étapes prédéfinies par la procédure, ceci est impératif au développement permanent de
Marjane GROUP et de la qualité de son contrôle de gestion.
Page | 68
Elaboration des budgets annuels au sein de Marjane Fès Agdal
Bibliographie
- Essor N°33 De Juin 2009 / Rubrique : Stratégie, Marketing.
- Maroc Hebdo International N°890 Du 11 au 17 Juin 2010 / Rubrique : Economie et
Finance.
- Honorat Philippe, Le budget facile pour les managers, 2ème
Edition Revue et corrigé :
Groupe Eyrolles, 2009.
- Berland Nicolas, Le contrôle budgétaire, Editions la Découverte, 2002.
- Horngren Charles, Datar Srikant, Foster George, Bhimani Alnoor, Langlois Georges,
Contrôle de gestion et gestion budgétaire, Editions Pearson Education 4ème
édition,
2009.
- Malo Jean-Louis, Mathé Jean-Louis, L’essentiel du contrôle gestion, Editions
d’Organisations, 2ème
édition, 2000.
Documents Internes :
- Note de Construction Budget 2010.
- Stratégie Marjane 2010.
- Formation Globale Marjane.
- Fusion ONA-SNI.
Page | 69
Elaboration des budgets annuels au sein de Marjane Fès Agdal
Annexes
Page | 70
Elaboration des budgets annuels au sein de Marjane Fès Agdal
Page | 71
Elaboration des budgets annuels au sein de Marjane Fès Agdal
Décalage calendaire :
Année 2010 :
Lundi Mardi Mercredi Jeudi Vendredi Samedi Dimanche
Janvier 4 4 4 4 5 5 5
Février 4 4 4 4 4 4 4
Mars 5 5 5 4 4 4 4
Avril 4 4 4 5 5 4 4
Mai 5 4 4 4 4 5 5
Juin 4 5 5 5 5 5 4
Juillet 4 4 4 5 5 5 4
Aout 5 5 4 4 4 4 5
Septembre 4 4 5 5 4 4 4
Octobre 4 4 4 4 5 5 5
Novembre 5 5 4 4 4 4 4
Décembre 4 4 5 5 5 4 4
Année 2011 :
Lundi Mardi Mercredi Jeudi Vendredi Samedi Dimanche
Janvier 4 4 4 4 4 5 5
Février 4 4 4 4 4 4 4
Mars 4 5 5 5 4 4 4
Avril 4 4 4 4 5 5 4
Mai 4 4 4 4 4 4 5
Juin 4 4 5 5 4 4 4
Juillet 4 4 4 4 5 5 5
Aout 5 5 5 4 4 4 4
Septembre 4 4 4 5 5 4 4
Octobre 4 4 4 4 4 5 5
Novembre 4 5 5 4 4 4 4
Décembre 4 4 4 5 5 5 4
Page | 72
Elaboration des budgets annuels au sein de Marjane Fès Agdal
Décalage calendaire (Suite) :
Différence:
Lundi Mardi Mercredi Jeudi Vendredi Samedi Dimanche
Janvier 0 0 0 0 -1 0 0
Février 0 0 0 0 0 0 0
Mars - 1 0 0 1 0 0 0
Avril 0 0 0 -1 0 0 0
Mai -1 0 0 0 0 1 0
Juin 0 -1 0 0 -1 -1 0
Juillet 0 0 0 -1 0 0 1
Aout 0 0 1 0 0 0 1
Septembre 0 0 -1 0 1 0 0
Octobre 0 0 0 0 -1 0 0
Novembre -1 0 1 0 0 0 0
Décembre 0 0 -1 0 0 1 0
-1 : cela signifie qu'en 2011 on aura une perte équivalente à une journée de gain par
rapport à 2010.
1 : cela signifie qu'en 2011 on aura le gain d'une journée par rapport à 2010.
0 : le budget de cette journée estimé en 2011 est similaire au budget de 2010 (ni gain
ni perte).

Elaboration des budgets au sein de marjane fès agdal

  • 1.
    Ecole supérieure decommerce de Marrakech Année universitaire 2009/2010 Réalisé par : Mlle. DRISSI KAITOUNI Miriam. Encadrant pédagogique : Mme. SIBARI Lamia. Encadrant professionnel : M. JEMJOUMI Hicham. Période : du 26 Juin au 31 Juillet 2010. Elaboration des budgets annuels au sein de Marjane Fès Agdal
  • 2.
    Page | 2 Elaborationdes budgets annuels au sein de Marjane Fès Agdal Sommaire Remerciement …………………………………………………………………..5 Introduction……………………………………………………………………..6 Partie 1 : Présentation générale……………………………………..7 Chapitre I : La grande distribution au Maroc A- Evolution de la grande distribution au Maroc………………………………………….8 1. Historique…………………………………………………………………………… 2. Les causes de l'évolution. ………………………………………………………..10 B- Caractéristiques des entreprises de la grande distribution au Maroc ………………...11 1. Les critères d'identification…………………………………………………………. 2. Typologie des grandes surfaces. ………………………………………………….13 C- Perspectives de développement des grands magasins ………………………………..14 1. Dynamique interne de développement de la grande distribution (forces et faiblesses). …………..……………………………………………………………… 2. Effets de l’environnement (opportunités et menaces). …………………………...15 Chapitre II : Groupe ONA A- Historique du groupe. ………………………………………………………………...16 B- Fusion ONA-SNI. ………………………………………………………………………. C- Cofarma. ……………………………………………………………………………...19 Chapitre III : Marjane Fès Agdal A- Présentation de Marjane Fès Agdal. ………………………………………………….20 B- Départements. …………………………………………………………………………... C- Gestion opérationnelle. ……………………………………………………………….26
  • 3.
    Page | 3 Elaborationdes budgets annuels au sein de Marjane Fès Agdal Partie 2 : Système budgétaire et élaboration des budgets au sein de Marjane Fès Agdal………………………………………………….32 Chapitre I : Gestion prévisionnelle et budgétaire A- La planification budgétaire………………………………………………………..…33 1. Plan stratégique.…………………………………………………………………… 2. Plan opérationnel. ………………………………………………………………34 B- L’élaboration des budgets ………………………………………………………….35 1. Sélection d’objectifs mesurables associés à des cibles de résultats. ……………….. 2. Allocation des moyens. …………………………………………………………..36 C- Le Contrôle budgétaire ………………………………………………………………. 1. L’analyse des écarts. ……………………………………………………………..37 2. Les mesures correctives. ……………………………………………………………. Chapitre II : le système budgétaire au sein de Marjane Fès Agdal A- Présentation des budgets de Marjane Fès Agdal …………………………………....... 1. Budgets d'exploitation …………………………………………………………...38 a) Le budget de vente.…………………………………………………………... b) Le budget d’achat…………………………………………………………..40 c) Le budget des frais généraux……………………………………………….41 2. Budgets financiers ……………………………………………………………….44 a) Le budget de trésorerie.……………………………………………………... b) Le budget d’investissement ……………………………………………....46
  • 4.
    Page | 4 Elaborationdes budgets annuels au sein de Marjane Fès Agdal B- La procédure budgétaire …………………………………………………………...47 1. Préparation et élaboration du budget ………………………………………………. a) Fixation d’un cadre budgétaire.……………………………………………... b) Pré-budgétisation ….……………………………………………………….51 c) Budgétisation par centre de cout …………………………………………..53 d) Harmonisation des budgets ……………………………………………..…55 e) Budget définitif.………………………………………………………………. f) Exécution et révision du budget…………………………………………….56 2. Règlement définitif du budget …………………………………………………..57 a) Visa du budget……………………………………………………………...58 b) Fiches budgétaires……………………………………………………………. c) Rapport mensuel sur l'exécution budgétaire………………………………..59 d) Aménagement budgétaire…………………………………………………….. Chapitre III : le suivi budgétaire au sein de Marjane Fès Agdal A- L’utilité du suivi budgétaire. …………………………………………………………… B- Les limites du suivi budgétaire…………………………………………………….….60 C- Les méthodes du suivi budgétaire ……………………………………………………61 1. Le reporting ……………………………………………………………………….. 2. L’inventaire semestriel…………………………………………………………..65 Conclusion …………………………………………………………………….67 Bibliographie………………………………………………………………..…68 Annexes……………………………………………………………………..….69
  • 5.
    Page | 5 Elaborationdes budgets annuels au sein de Marjane Fès Agdal Remerciement Je tiens à exprimer mes sincères remerciements et témoigner de ma grande reconnaissance à tous ceux qui ont contribué de près ou de loin à la réalisation de ce projet et leur exprimer ma gratitude pour l’intérêt et le soutien qu’ils m’ont généreusement accordé. Je tiens aussi à remercier très vivement le corps professoral de l’Ecole Supérieur de Commerce « SUP DE CO » qui a bien veillé à mener notre formation et particulièrement mon encadrant Mme SIBARI Lamia, professeur d’Audit. Qu’il me soit également permis de remercier tout particulièrement Mr JAMJOUMI Hicham, contrôleur de gestion de Marjane Fès Agdal avec qui j’ai travaillé tout au long de cette période de stage et qui m’a accompagné de façon très attentionné et m’a prodigué de précieux conseils. Un spécial remerciement à tout le personnel de Marjane Fès Agdal qui m’a admirablement aidé à passer mon stage dans les meilleures conditions, pour leur amabilité, pour leur disponibilité et aussi pour leur compétence. Je remercie chaleureusement Mr CHAIB, directeur général de la société et Mr BATOULI, directeur des ressources humaines.
  • 6.
    Page | 6 Elaborationdes budgets annuels au sein de Marjane Fès Agdal Introduction Même si le commerce moderne ne représente au Maroc qu’à peine 10 % du commerce de détail, force est de constater le rythme rapide d’implantation des formes modernes de commerce à partir du début des années 2000. Cette implantation couvre tout le territoire, notamment les grandes villes aussi bien à la périphérie que désormais au cœur des quartiers urbains. Il est clair que la grande distribution est un métier stratégique aussi bien pour le Maroc que pour le groupe ONA, C’est un métier dans lequel le groupe a joué un rôle de précurseur et d’initiateur, notamment à travers son enseigne Marjane. Pionnier de la grande distribution au Maroc, Marjane a su s'imposer auprès du grand public, avec plus de 18 millions de clients par an, faisant de lui le leader sur le marché marocain devant Aswak Assalam et METRO Maroc, ses principaux concurrents. Marjane Holding compte actuellement 22 grandes surfaces étalées sur tout le royaume. Par ailleurs, le système budgétaire constitue un élément clé permettant de bien gérer l’activité des sociétés de la grande distribution. La mise en place d’une procédure budgétaire formalisée s’avère par conséquence primordiale au sein des hypermarchés Marjane caractérisé par les exigences spécifiques de l’offre et de la demande. C’est dans ce cadre que s’inscrit ce travail qui a pour objectif de mettre en lumière une procédure détaillée de l’élaboration des budgets annuels au sein de Marjane Fès Agdal. Ladite procédure est applicable à tous les autres magasins du royaume et permettra sans doute une amélioration remarquable de la vie quotidienne de l’enseigne et de ses collaborateurs, il s’agit bel et bien d’un outil performant permettant le pilotage du holding. Ainsi, la première partie du rapport est une description générale de l’organisation. La seconde en est une étude détaillée du système et de la procédure budgétaire au sein de Marjane Fès Agdal. Quant à la conclusion, elle sera consacrée aux apports du stage et portera quelques critiques personnels au mode du fonctionnement de la procédure budgétaire au sein de l’organisme d’accueil.
  • 7.
    Page | 7 Elaborationdes budgets annuels au sein de Marjane Fès Agdal Première partie : Présentation générale
  • 8.
    Page | 8 Elaborationdes budgets annuels au sein de Marjane Fès Agdal Chapitre I : la grande distribution au Maroc La distribution plus encore que d'autres secteurs économiques, est en effet soumise aux aléas de la conjoncture économique, aux soubresauts du niveau de vie des consommateurs et aux évolutions de la réglementation d'où l'intérêt de présenter dans un premier point ces aléas et leur influence sur la configuration de la distribution au Maroc, avant de traiter dans un second point des principaux déterminants de la grande distribution. A- Evolution de la grande distribution au Maroc 1- Historique : Si le commerce de détail au Maroc est resté pendant longtemps traditionnel et statique, on assiste ces dernières années à un changement de son visage, du fait de l'introduction de nouvelle formes de distribution de masse et l'implantation à un rythme croissant des grandes surfaces. Cette évolution varie considérablement selon les types de magasins et les catégories de produits commercialisés, néanmoins, on peut la schématiser en quatre grandes périodes : - Les années soixante : Durant cette période, le secteur du commerce était confronté à une double alternative, il fallait d'une part, maintenir les formes de distribution traditionnelle sur lesquelles reposait l'économie du pays, et d'autre part encourager l'établissement des structures de distribution moderne introduites avant l'indépendance et qui se sont avérées indispensables notamment, dans les villes et pour le commerce des produits manufacturés. C'est ainsi que durant cette période les deux formes de commerce coexistaient, et se complétaient, puisqu'à côté du commerce traditionnel existait déjà à Rabat et à Casablanca, ce qui est convenu d'appeler les magasins populaires Monoprix et qui connaissaient un véritable succès. - Les années soixante dix : Cette décennie a été marquée par la promulgation de plusieurs textes qui réglementaient le commerce notamment, la loi N°008/71 du 12/10/1971 sur la réglementation et le contrôle des prix et des conditions de détention et de vente des produits, suivie par la loi
  • 9.
    Page | 9 Elaborationdes budgets annuels au sein de Marjane Fès Agdal N° 009/71 relative aux stocks de sécurité. Cette législation s'est intéressée particulièrement à la protection du consommateur, en mettant en place les bases d'une réglementation des pratiques anticoncurrentielles : refus de vente, les ventes discriminatoires, les ventes avec primes, etc. Par ailleurs, la loi N° 1-73-210 du 2/02/1973 et le décret du 8/03/1973 sur la "Marocanisation", qui avaient pour objectif de faire participer les marocains à la gestion de certaines activités se sont traduits, à contrario, par la fermeture des grandes surfaces dont le capital était détenu par des étrangers. - Les années quatre vingt : Après une décennie très marquée par l'intervention des pouvoirs publics, dans ce qui est convenu d'appeler "l'assainissement des circuits de distribution" et plus particulièrement ceux de la grande consommation, la décennie quatre vingt a connu un désengagement progressif de l'administration et une certaine libéralisation des systèmes de prix ainsi que des circuits de distribution. De ce fait on a assisté à un développement timide du commerce en libre service, principalement dans les grandes villes du royaume : Casablanca, Rabat, Fès, Marrakech et Agadir. - Les années Quatre vingt dix à deux milles : Il a fallut attendre le début de cette décennie, avant que le phénomène des grandes surfaces ne débute effectivement. En effet, progressivement des commerces de détail se sont développés et transformés en petites et moyennes surfaces de libre service. De plus, avec le large programme d'implantation des enseignes Makro (actuellement Metro), Marjane, Aswak Assalam, Acima, Label vie, l'image de la distribution a complètement changé entraînant ainsi, un remodelage des habitudes de consommation aussi bien que ceux d'approvisionnement.
  • 10.
    Page | 10 Elaborationdes budgets annuels au sein de Marjane Fès Agdal - Les années Deux milles à Deux milles dix : Le développement de la grande distribution au Maroc durant ces dix dernières années est à l’image de ce qui se passait en France ou aux Etats-Unis dans les années 80 et 90 du siècle écoulé. De la séparation Auchan-ONA, à l’association Label’Vie-Carrefour et l’arrivée du premier hard-discounter de nationalité turque (BIM), en passant par la création d’une nouvelle filiale de distribution, Hanouty Shop S.A, la grande distribution a connu une évolution importante durant ces dix dernières années. Après 7 ans de mariage, le couple Auchan-ONA divorce fin 2007. Le top management de Cofarma, qui deviendra Marjane Holding un an plus tard, avait des visées stratégiques dans le secteur. C’était la course à une taille critique pour confirmer son leadership sur les hyper et les supermarchés et faire face à la montée en puissance des concurrents, comme l’enseigne Label’Vie, de Hyper S.A, ou encore Aswak Assalam, filiale du groupe Chaâbi, Ynna Holding. 2- Les causes de l'évolution : L'émergence et l'essor d'un commerce moderne au Maroc a été rendu possible par la combinaison d'un certain nombre de facteurs : La croissance démographique, l'urbanisation croissante et l'amélioration du niveau de vie. Outre ces facteurs, d'autres qui ne manquent pas d'importance sont à rechercher dans l'ouverture de l'économie et la mondialisation des entreprises de distribution. Le Maroc fait partie des pays qui connaissent un fort taux de croissance (2,6 % par an), et sa population est en majorité jeune (70% de la population a moins de 30 ans). Par ailleurs, cette population a connu ces dernières années une forte redistribution géographique. En effet, alors qu'on comptait 35% seulement de la population urbaine en 1971, ce taux est passé à 42,7% en 1982 et à 51,4% en 1994, et à 56.1 % en 2004. Ce mouvement de la population conduit à un changement du mode de vie de la population conjugué par un changement de son modèle de consommation qui devient de plus en plus réceptif au mode de consommation européen.
  • 11.
    Page | 11 Elaborationdes budgets annuels au sein de Marjane Fès Agdal Par ailleurs, avec son vaste programme de libéralisation de l'économie et d'ouverture des frontières lancé au début de la décennie, le Maroc a réussi à attirer plusieurs investisseurs étrangers, c'est notamment le cas de la société Hollandaise SHV ( actuellement rachetée par Metro Cash and Carry), qui s'est implanté au Maroc avec ses magasins de distribution Makro, Auchan le groupe français dans les magasins Marjane (accord rompu en 2007), le groupe Casino avec Aswak Assalam ( détenu actuellement par Ynna Holding) , l’introduction du géant Carrefour, et du hard discounter turc BIM en 2009. B- Caractéristiques des entreprises de la grande distribution au Maroc Pour caractériser les entreprises de distribution au Maroc, nous allons recourir une identification qui se base sur les critères suivants : 1- Les critères d'identification : La typologie des formes de distribution se base sur trois principaux critères : - La technologie de vente ; - La forme économique ; - La forme juridique. Technologie de vente : On entend par technologie de vente les caractéristiques techniques de la relation entre le détaillant et l'acheteur final. Dans le but d'établir une nomenclature des formes de vente au détail fondée sur leur spécificité, de nombreux critères ont été proposés dont : L'existence ou non de point de vente : c'est notamment le cas de la vente à domicile, de la vente par correspondance et de la vente électronique ; La présence ou non de vendeurs : on distingue ainsi, les magasins traditionnels par rapport aux magasins de libre service ; L'étendue de l'assortiment : ce critère oppose ainsi, les magasins spécialisés aux distributeurs de masse ;
  • 12.
    Page | 12 Elaborationdes budgets annuels au sein de Marjane Fès Agdal La distance entre le point de vente et le consommateur ; Et enfin, le niveau de prix et des marges pratiquées. La forme économique : Selon ce critère on distingue : Le commerce indépendant : traite de la part la plus importante du commerce de détail au Maroc. On compte environ 502 754 commerces indépendants, dont 9061 commerces de gros. Ce type de commerce regroupe l'ensemble des magasins de détail pratiquant la méthode de vente traditionnelle caractérisée par : un assortiment étroit, un rôle important du vendeur, des petites surfaces, la pratique du marchandage et l'absence d'affichage des prix ; Le commerce intégré : C'est le type de commerce qui intègre toutes les fonctions de distribution, depuis l'achat jusqu'à la vente au consommateur final. C'est le cas des grandes surfaces disposant généralement de leurs propres services d'achat, d'exploitation et d'entreposage ; Le commerce associé : Il s'agit d'entreprises de commerce de détail qui, tout en conservant leur indépendance juridique, s'unissent pour réaliser des économies d'échelle sur une partie de leur activité. La nature juridique : Du point de vue juridique, on peut distinguer principalement : Les succursalistes ; Les coopératives ; Les concessionnaires ; Les franchisés. La forme juridique la plus répandue au niveau de la grande distribution au Maroc, est celle de succursalistes, c'est notamment le cas de Metro et de Marjane.
  • 13.
    Page | 13 Elaborationdes budgets annuels au sein de Marjane Fès Agdal 2- Typologie des grandes surfaces : La grande distribution au Maroc se heurte à l'inexistence, jusqu'à présent, de loi qui en définit le contenu. Cependant, dans les études faites par le ministère du commerce extérieur, les grandes surfaces seraient les établissements commerciaux pratiquant : Le libre service ; L'étalage des marchandises par groupes de produits ; Le paiement aux caisses de sortie ; Et l'étiquetage sur les produits. Il ressort ainsi de ces études l'existence de quatre principaux types de commerce au Maroc : • Les petits libres services : Ils désignent les magasins qui vendent en libre service sur une surface ne dépassant pas 120 m2, un assortiment quasi alimentaire comprenant environ 1000 références. Ce format de magasins représente la part la plus importante des grandes surfaces au Maroc soit 42,7 %. • Les supérettes : La supérette est un magasin d'une surface de vente comprise entre 120 et 400 m2, vendant en libre service des produits à forte prédominance alimentaire et comptant entre 1300 et 1800 références. • Les supermarchés : Ce sont des magasins de détail qui vendent en libre service et dont la surface de vente est comprise entre 400 et 2500 m2. Les supermarchés offrent l'ensemble des produits alimentaires 2000 à 4000 références, ainsi qu'une part qui peut aller de 10 à 15 % du chiffre d'affaires total de produits non alimentaires. Les supermarchés représentent presque 18% de l'ensemble des grandes surfaces.
  • 14.
    Page | 14 Elaborationdes budgets annuels au sein de Marjane Fès Agdal • Les hypermarchés : Ce sont de grandes unités de vente qui présentent un large assortiment en alimentation comme en marchandise générale. La surface de vente minimale est de 2500 m2. L'hypermarché est généralement implanté dans les périphéries en raison de leur superficie importante. C- Perspectives de développement des grands magasins En ce qui concerne les perspectives d’avenir, il y a lieu de tenir compte d’un certain nombre de paramètres fondamentaux qui sont de deux types. Le premier type peut être considéré comme intrinsèque à la grande distribution et dépend, d’une part, des forces qui président à l’essor de celle-ci et, d’autre part, des faiblesses qui peuvent freiner la tendance de son développement. Le second type, extrinsèque, relate les facteurs favorables (opportunités) et défavorables (menaces) qui peuvent être induits par l’environnement socio-économique de la grande distribution. 1- Dynamique interne de développement de la grande distribution (Forces et faiblesses) : Les avantages de la grande distribution sont matérialisés par les moyens mis en œuvre au sein des grandes surfaces qui permettent de les différencier des autres types de commerce, à savoir: - La mise en place et le développement des chaînes de froid pour la commercialisation des produits frais et des denrées périssables ; - Le développement de la fonction d’assortiment des produits avec un plus grand choix de variétés et de gammes mises en vente selon la politique du ‘satisfait ou remboursé’ ; - Le développement au niveau de l’emballage et du fractionnement des produits ; - L’utilisation des moyens communicatifs efficaces orientés vers le modèle de perception du consommateur ; - L’assurance quasi-certaine de la disponibilité des produits grâce à la politique du ‘Just in time’ imposée aux fournisseurs ;
  • 15.
    Page | 15 Elaborationdes budgets annuels au sein de Marjane Fès Agdal Par ailleurs la grande distribution demeure confrontée à un certain nombre de faiblesses intrinsèques susceptibles de ralentir son développement dans le futur. Il s’agit notamment de rigidités imposées par le mode de gestion des grandes surfaces vis-à-vis du consommateur des quartiers populaires. L’interdiction de vente à crédit au détail et la fixation des horaires d’ouverture et de fermeture sont des exemples qui font partie des obligations de la grande surface. En revanche, le ‘carnet de crédit’ est une pratique courante du commerce de proximité. Elle permet au client d’acquérir des produits auprès du commerçant du quartier avec un paiement différé sur des périodes plus ou moins longues. De même, les horaires d’ouverture et de fermeture de l’épicerie dépendent entièrement du bon vouloir de ce commerçant, ce qui facilite les approvisionnements quotidiens des ménages. Ces deux pratiques du commerce de proximité permettent de consolider le lien avec le client dans un cadre qui peut souvent dépasser le cadre commercial. Des problèmes de qualification des ressources humaines sont aussi constatés par les investisseurs en grande distribution. 2- Effets de l’environnement (opportunités et menaces) : Le secteur de la grande distribution jouit de nombreuses opportunités liées aux incitations attribuées dans le cadre de la charte de l’investissement dans son ensemble (Loi Cadre no 18-95). Parmi les avantages accordés par l’Etat aux investisseurs dans ce domaine on peut citer (Ministère de l’Industrie et du Commerce, 2006): - Une participation aux dépenses relatives à l’acquisition du terrain nécessaire à la réalisation du programme d’investissement dans la limite de 2O% du coût du terrain ; - Une participation aux dépenses d’infrastructures externes nécessaires à la réalisation du programme d’investissement dans la limite de 5% du montant global du programme d’investissement ; - Une participation aux frais de la formation professionnelle prévue dans le programme d’investissement dans la limite de 20% du coût de cette formation. En effet, des facteurs socio-économiques menacent toujours l’expansion des grandes surfaces compte tenu de leur poids social et des difficultés de résoudre les problèmes qu’ils
  • 16.
    Page | 16 Elaborationdes budgets annuels au sein de Marjane Fès Agdal posent. Il s’agit notamment de la concurrence déloyale du secteur informel et de la baisse des revenus des petits commerces alimentaires consécutive à la baisse de leur activité. Ces deux paramètres, conjugués à la faiblesse relative de la classe moyenne, risquent de cantonner l’implantation de la grande distribution autour des grands centres urbains et près des quartiers habités par une population à bon pouvoir d’achat. Chapitre II : Groupe ONA A- Historique du groupe Créé en 1934 et coté à la bourse de Casablanca dès 1945, le groupe ONA est l’héritier de la Compagnie Générale de Transport et de Tourisme (CGTT - 1919), centrée sur les métiers du transport. La diversification du groupe ONA initiée dès les années 30, notamment dans les mines, s’est accélérée durant les années 80 à travers des investissements dans l’agroalimentaire, la finance, le textile, la chimie … A partir des années 90, ONA élargit ses domaines d’activités à la communication, le multimédia, la grande distribution et l’immobilier. Entre 1995 et 1999, ONA recentre ses activités autour de métiers stratégiques que sont les mines, l’agroalimentaire, la distribution et la banque – assurance. Depuis, ONA poursuit de nouveaux axes de développement notamment dans les secteurs des télécommunications et de l’énergie. B- Fusion ONA-SNI Le tandem SNI/ONA : La prise de contrôle de SNI par ONA intervient en 1999. La vocation de SNI en tant que holding d’investissement est alors éclipsée par celle de ONA en tant que groupe multi- métiers intégré.
  • 17.
    Page | 17 Elaborationdes budgets annuels au sein de Marjane Fès Agdal En 2003, intervient une opération de rotation d’actifs par laquelle SNI devient l’actionnaire de référence de ONA avec près de 30% du capital. Cette opération devait permettre d’une part, de clarifier la structure de l’actionnariat vis-à-vis des marchés financiers et d’autre part, de créer deux entités aux vocations distinctes : SNI en tant que holding d’investissement et ONA en tant que groupe multi-métiers. Réunis le 25 mars 2010, les Conseils d’administration de SNI et ONA ont décidé de procéder à une réorganisation visant la création d’un holding d’investissement unique non coté et ce, à travers le retrait de la cote des deux entités suivi de leur fusion. La réorganisation à travers l’évolution des modes de détention : Le projet de réorganisation vise les objectifs suivants : o L’évolution d’une vocation de groupe multi-métiers intégré vers celle de holding d’investissement ; o L’autonomisation des entreprises en portefeuille ayant atteint un stade de développement pérenne ; o L’élimination des contraintes associées aux cascades de holdings cotés. Le projet de réorganisation se traduira par les évolutions suivantes : Un recentrage sur le pilotage stratégique : Les équipes du nouvel ensemble se consacreront au pilotage stratégique des participations détenues. Le nouvel ensemble recentré, accompagnera ainsi dans la durée, des entreprises leaders et des projets structurants pour l’économie marocaine. Incubateur et développeur d’entreprises, seul ou en partenariat avec des leaders mondiaux, il sera régulièrement amené à céder au marché le contrôle des entreprises ayant atteint leur vitesse de croisière. Une nouvelle dynamique pour le marché boursier marocain : La cession au marché du contrôle d’entreprises majeures ouvre un nouveau chapitre pour le marché boursier marocain. L’augmentation des flottants qui en découle donnera en effet aux investisseurs
  • 18.
    Page | 18 Elaborationdes budgets annuels au sein de Marjane Fès Agdal institutionnels une plus grande influence sur les sociétés cotées, et renforcera par là-même l’attractivité de la place boursière marocaine pour les investisseurs nationaux et internationaux, sensibles à la profondeur des flottants sur des capitalisations importantes. En outre, le retrait de la cote de SNI et ONA aboutira à une meilleure représentativité de la bourse de Casablanca qui souffrait, en raison de la double cotation des holdings et des entités opérationnelles, d’une surreprésentation de l’ensemble SNI/ONA par rapport à son poids réel dans l’économie marocaine. Modes de détention de la nouvelle entité post fusion
  • 19.
    Page | 19 Elaborationdes budgets annuels au sein de Marjane Fès Agdal C- Cofarma Marjane est l’enseigne commerciale de Cofarma, holding en charge du développement des hypermarchés du groupe Omnium Nord Africain (ONA), qui a fait son entrée dans la Grande Distribution dès 1990 avec son tout premier magasin Bouregreg à Rabat. Après un parcours difficile et fructueux, Cofarma gère actuellement 22 points de vente (21 hypermarchés et un market) et un effectif de près de 6000 collaborateurs. En effet, ONA était partenaire d’Auchan deuxième groupe français de distribution implantée dans 13 pays différents, qui détenait 49% du capital de Cofarma (les 51% restants appartenant à ONA). Cette alliance s’articulait sur le développement des hypermarchés Marjane et le développement d’une chaîne de supermarchés à travers la création du holding Acima sur le territoire marocain. Elle a permis, en outre, à Marjane de bénéficier du savoir- faire reconnu d’un géant de la distribution moderne, d’accéder à une importante centrale d’achat, d’améliorer la définition de ses référencements et d’optimiser ses moyens logistiques. Cela dit, en 2007 Le holding ONA et le groupe français Auchan avaient annoncé officiellement leur divorce, en effet, Auchan a donc cédé à son associé l’ONA les 49% qu'il détenait dans la chaîne de supermarchés Acima et le réseau d'hypermarchés Marjane. L’ONA détient désormais la totalité du capital des deux sociétés. Comme toutes les sociétés appartenant au groupe ONA, Marjane obéit à un certain nombre de valeurs à savoir : L’Engagement, l’Esprit d’équipe, l’Esprit d’entreprise et la Transparence, et tout pousse à croire que c’est ce qui lui permet de faire face à la concurrence jusqu'à présent, et de réaliser un chiffre d’affaire toujours plus satisfaisant. Concrètement, Cofarma a pour fonction principale la gestion globale de Marjane Group qui regroupe trois géants nationaux à savoir : Marjane Holding, Acima Holding et Electroplanet. Elle se charge entre autres de l’édition des notes internes diffusées à toutes les directions régionales, la nomination des directeurs, le choix des fournisseurs, les négociations des prix d’achats, le paiement des salariés …
  • 20.
    Page | 20 Elaborationdes budgets annuels au sein de Marjane Fès Agdal Chapitre III : Marjane Fes Agdal A- Présentation de Marjane Fès Agdal Marjane Fès Agdal, huitième hypermarché, s’inscrit dans un programme de développement ambitieux du groupe ONA. La création de ce nouvel hypermarché aura nécessité un investissement de 138 millions de dirhams. Fiche signalétique : - Activité : Grande Distribution. - Dénomination : Marjane Holding Fès Agdal. - Forme juridique : Société Anonyme. - Capital : 1.000.000 Dhs. - Siège : Route secondaire n°1 029 - Commune de Aïn Chock – Casablanca. - Adresse : Marjane Fès Agdal, Route de Meknès, (FES). - Date de création : 1er Septembre 2002. - Date d’ouverture : 1er Décembre 2002. - Surface totale : 11200 ha. - Surface de vente : 5500m2. - Galerie marchande : 34 boutiques (4150 m2). - Nombre de caisse : 32. - Parking : 1250 places. - Chiffre d’affaires 2009 : 482 035 060, 08 Dhs. - Chiffre d’affaires hors station 2009: 413 737 169, 08 Dhs.
  • 21.
    Page | 21 Elaborationdes budgets annuels au sein de Marjane Fès Agdal Organigramme : - Organigramme de Marjane Fès Agdal par département - SC : Superviseur de commerce (chef de département). - PGC : Produit de grande consommation. - PF : Produits frais. - RM : Réception marchandise. - EM : Grand et petit électro-ménagers. SC BAZAR SERVICE CAISSES RESSOURCES HUMAINES SC PF SC EM SERVICE SECURITE CONTROLE DE GESTION SC TEXTILE SERVICE INFORMATIQUE SERVICE RM DIRECTEUR DU MAGASIN SC PGC SERVICE COMPTABILITE DIRECTEUR REGIONAL SERVICE IMPORT
  • 22.
    Page | 22 Elaborationdes budgets annuels au sein de Marjane Fès Agdal B- Présentation des différents départements : Comme on peut le voir sur l’organigramme Marjane Fès est composé de plusieurs départements pouvant être regroupés en deux grands groupes. En effet on distingue : • Les départements opérationnels. • Les départements fonctionnels. Les départements opérationnels : Ce sont les départements qui exercent une activité commerciale, notamment en ce qui concerne la vente de produits consommables (Food) ou (non Food). A ce niveau on compte : • Le département Produit de Grande Consommation; • Le département Bazar ; • Le département Produits Frais et Marché ; • Le département Electro-Ménager; • Le département Textile. Chaque département est divisé en rayons et travaille sous la tutelle d’un superviseur de commerce (chef de département). Ce dernier peut être défini comme un ensemble de familles et de sous familles d’articles exposés sur des gondoles, et réparti selon une structure merchandising définie au préalable (avant la constitution du magasin) par la société des hypermarchés COFARMA. (Voir Annexe : plan d’un hypermarché Marjane). Chaque rayon a également à sa tête un chef qui supervise un certains nombres d’employés appelés : Employés Libre Service.
  • 23.
    Page | 23 Elaborationdes budgets annuels au sein de Marjane Fès Agdal Organigramme d’un département opérationnel Les départements fonctionnels : Les départements fonctionnels n’ont pas les mêmes organisations que celle des départements opérationnels. Chaque département (fonctionnel) joue un rôle précis, indépendamment des autres, même si au niveau de leurs activités, il existe certaines liaisons. On trouve donc : • Les ressources humaines. • Le Contrôle de gestion ; • Le service comptable ; • Le service informatique ; • Le service caisses ; • Le service import ; • Le service de sécurité ; • Le service réception marchandises. Ressources humaines : C’est un service qui gère et s’occupe des affaires administratives du personnel comme le recrutement, la mutuelle, CNSS, la formation, la rémunération… Il s’occupe du remplissage des attestations de travail et de salaire et des bordereaux de CNSS, qui arrivent chaque début de mois pour assurer les allocations familiales de chaque employé, de la
  • 24.
    Page | 24 Elaborationdes budgets annuels au sein de Marjane Fès Agdal planification des congés, primes et avances soit sur salaire soit spéciales et de la vérification de la présence du personnel. Contrôle de Gestion : Il a pour mission : - La préparation des tableaux de bord journaliers (CA, Marges brutes & trésorerie) ; - Le rapprochement quotidien des recettes (informatiques et réelles) ; - L’Analyse des écarts contrôle journalier des marges système ; - La réparation du tableau mensuel de CA et de marges brutes ; - La correction des litiges sur GOLD (contrôle facture) ; - Le contrôle et validation des transferts de stock ; - L’arrêté du TVA collectée sur CA (mensuel) ; - Le contrôle et validation des achats au marché de gros (fruits et légumes) ; - Le contrôle des inventaires périodiques. Service Comptabilité: Ce service s’occupe des tâches suivantes : - La comptabilité des achats locaux ; - La comptabilité des recettes ; - La comptabilité des coopérations commerciales ; - La comptabilité des dépenses par caisse ; - La comptabilité des frais généraux ; - La comptabilité des achats imports ; - La comptabilité des effets à payer ; - La comptabilité immobilisations ; - Le rapprochement bancaire ; - L’analyse des comptes ; - La déclaration TVA (mensuelle) ; - L’analyse des comptes ; - L’état hebdomadaire des impayés.
  • 25.
    Page | 25 Elaborationdes budgets annuels au sein de Marjane Fès Agdal Service informatique: Ce service contient une salle d’exploitation équipée de nombreux ordinateurs, le chef de service contrôle un système de gestion sous le logiciel “GOLD”. Ainsi, il effectue la saisie automatique des opérations dans les 40 caisses du magasin : parmi ses attributions le calcul du CA mensuel, suivi des changements des prix. Service caisses: Ce service est chargé de gérer l'ensemble des caisses, en cas de problème avec les clients la caissière fait appel au chef département caisse. Le chef de département caisse encadre un ensemble de personnes, réparties en quatre sections : l’accueil, la ligne de caisse, la caisse centrale et la caisse coffre. Service import : C’est le service chargé d’exécuter les modalités rattachées aux formalités d’importation, ce service est représenté par un agent d’importation. Service sécurité: Le département sécurité est composé d’agents internes à Marjane et d’autres agents d’une société de sous-traitance dont l’effectif s’élève à 16 personnes. La mission principale de ce département consiste à assurer la sécurité des biens et des personnes. Réception marchandises : Pour la marchandise arrivant de l'entrepôt ne subit aucune vérification, elle passe directement à la réserve concernée. Pour la marchandise destinée au département des produits frais, la réception marchandise doit vérifier avec une grande précision l'état de la marchandise transportée.
  • 26.
    Page | 26 Elaborationdes budgets annuels au sein de Marjane Fès Agdal C- Gestion opérationnelle : La gestion opérationnelle de Marjane Fès Agdal se fait à travers un certain nombre d’outils et indicateurs indispensable au bon fonctionnement de l’activité et maitrisables par les différents départements de l’enseigne. - G.O.L.D : Gold c’est le système opérationnel qui permet d’effectuer toutes les taches quotidiennes au niveau commercial : - Passation des commandes ; - Valorisation des réceptions ; - Consultations et ajustement des stocks ; - Modifications des prix de ventes … - S.C.A.M : Statistiques Chiffre d’Affaire Marjane est une application qui permet d’avoir le principal indice de l’activité : le Chiffre d’Affaire et ses composants : Part du marche, Caddy, Achat moyen, Nombre de clients, Nombre d'articles, Nombre d'articles différents, Marge, Part client. Ces indicateurs permettent aux utilisateurs de mieux analyser les résultats tout en se situant par rapport à l’ensemble des magasins. La lecture peut se faire jusqu’à la sous famille. SCAM est un outil qui doit être consulté par le Contrôleur de gestion chaque matin avant d’effectuer la tournée du magasin (de préférence avant l’ouverture du magasin). Il permet directement de déceler les départements, rayons, familles ou sous familles en difficulté par rapport aux autres magasins. Avec l’expérience, on connaît le classement du magasin en fonction de leurs tendances en Chiffre d’Affaire. Parfois, ce classement est chamboulé en période saisonnière.
  • 27.
    Page | 27 Elaborationdes budgets annuels au sein de Marjane Fès Agdal - Plan de commerce (PCC) : C’est un document communiqué par le siège de Marjane holding à tous les hypermarchés du royaume contenant les dates de promotion, et les périodes des soldes. - Plan d’occupation du sol (POS): Il indique le rangement des produits selon le plan de commerce. (Voir annexe PCC+ POS : extrait des trois premier mois). - EP: C’est un outil informatique conçu pour faciliter la saisie et le traitement des budgets au sein de Marjane holding. - Décalage calendaire : Désigne les différences en termes de jours existante entre les différents exercices budgétaires (voir annexe : Décalage Calendaire) - Part de marché: Elle définit la part (%) de Chiffre d’Affaire du niveau (département, rayon, famille, sous famille) sur le Chiffre d’Affaire total magasin. De manière générale, c’est le Produit de Grande Consommation qui a la part la plus importante du marché et ce à hauteur de 40% à 45%. Il est suivi du Produit frais (20% à 25%). Bien évidemment, une action sur un niveau à fort part de marché a un impact direct sur la marge et le Chiffre d’Affaire total magasin (Ex: une perte de 2 points de marge sur la crémerie, qui a une Part De Marché en moyenne de 10%, n’a pas le même impact sur le magasin que si la perte concernait le rayon charcuterie dont la Part De Marché est de 1%).
  • 28.
    Page | 28 Elaborationdes budgets annuels au sein de Marjane Fès Agdal - Caddy : Le caddy du niveau correspond au Chiffre d’Affaire du même niveau sur le total des clients magasin. Le caddy permet de définir le pouvoir d’achat des clients des magasins Marjane. Il a été l’un des critères de définition des catégories (populaire, mixte et aisée). De part la formule, le caddy est un levier de croissance du CA. - Marge: Dans la lecture de SCAM, les taux de marge des différents niveaux des produits frais et de la station sont des taux de marges théoriques. Ils sont cependant, le reflet de la réalité en ce qui concerne les rayons qui ne subissent pas de transformation ou de fluctuations de prix récurrentes (crémerie, charcuterie, surgelé, volaille, station…) La lecture du comparatif des taux de marge nous donne un aperçu sur la politique de prix du magasin lorsque ceux-ci sont voulus. S’ils sont subits, un redressement s’impose. Pour ce faire, une analyse dans le détail est de rigueur. - Taux de codification: Il représente le taux des articles vendus en code rayon. - Part client: Ou pénétration client, c’est un indicateur qui permet de mesurer l’attractivité d’un département/rayon par rapport aux autres départements/ rayon au sein du magasin.
  • 29.
    Page | 29 Elaborationdes budgets annuels au sein de Marjane Fès Agdal - La marge sur ventes : On additionne tous les articles du rayon : la marge du rayon est la somme des marges dégagées par les ventes d'articles = « marge sur ventes ». Elle correspond à la différence entre le prix de vente en caisse et le prix d’achat de l’article. Elle est donnée automatiquement par le système GOLD. - Détermination du prix d’achat : Le prix d’achat peut varier selon les livraisons successives appelées « couches de stocks ». Le calcul de marges sur ventes nécessite donc de déterminer une méthode de valorisation permanente du prix d’achat des marchandises vendues. Le principe suivi dans l’application GOLD est « premier entré, premier sorti ». - La démarque connue : La démarque connue représente les pertes de valeur et de quantité sur les marchandises entrées. Elle représente la valeur des articles mis à la benne (articles défectueux, périmés ou invendables). Les articles mis à la casse doivent être dénaturés ou détruits afin d’éviter les risques d’intoxication. - La démarque Inconnue : C’est l’ensemble des marchandises entrées dans l’entreprise : qui n’ont pas été vendues ; qui n’ont pas fait l’objet d’une déclaration de démarque connue (mise à la casse) ; que l’on ne retrouve pas non plus dans le stock final. Elle peut résulter du vol mais aussi d’erreurs administratives : La réception et le stockage.
  • 30.
    Page | 30 Elaborationdes budgets annuels au sein de Marjane Fès Agdal La ligne de démarque inconnue est une ligne de gestion importante qui peut compromettre les résultats d’un rayon ou d’un département voire même d’un magasin. - Stock réel existant : Stock physiquement constaté par comptage lors d’un inventaire. - Stock théorique comptable : Stock à l’inventaire précédent + entrées de la période - consommations de la période - démarques de la période. - R.F.A: Remise de Fin d'Année accordée par un fournisseur à un distributeur en fonction du chiffre d'affaire réalisé par ce dernier. - La coopération nationale : Est négociée par les acheteurs au profit de L’ensemble des magasins (ex: dépliant national). - La coopération Locale : Est négociée par le chef de rayon et le chef de département qui leurs permettent d’améliorer directement ses résultats d’exploitation (ex: dépliant anniversaire). - Budget d’ouverture / Droit d’ouverture : Ce budget est accordé aux magasins durant leur première année d’ouverture. Il correspond à un droit d’entrée des fournisseurs sur une nouvelle surface de ventes. C’est un taux (2% Chiffre d’Affaire hors taxe) calculé sur Chiffre d’Affaire hors taxe total facturé depuis la première livraison jusqu’à la date d’anniversaire du magasin). R.F.A = CA réalisé x un taux
  • 31.
    Page | 31 Elaborationdes budgets annuels au sein de Marjane Fès Agdal - Budget d’agrandissement/ Droit d’agrandissement : On retrouve également ce budget lors des extensions magasins. Cette fois ci le taux est calculé sur la progression de Chiffre d’Affaire hors taxe générée entre les deux périodes avant et après agrandissement (0,2%Chiffre d’Affaire hors taxe). - Remise Force de Vente : C’est une charge salariale de la force de vente (vendeurs de Marjane) que le fournisseur s’engage à payer, sur la base d’un pourcentage NEGOCIE AVEC LES ACHATS du chiffre d’affaire réalisé. - MOEXT : Main d’œuvre externe : Il s’agit des prestations de gardiennage (sécurité), de nettoyage et de pompistes pour certains magasins. Ils sont comptabilisés tous les mois. Les contrats doivent être conservés chez le Contrôleur De Gestion magasin. Le Contrôleur De Gestion peut demander à consulter les tarifs des autres magasins pour optimiser cette ligne de charge.
  • 32.
    Page | 32 Elaborationdes budgets annuels au sein de Marjane Fès Agdal Deuxième partie: Système budgétaire et élaboration des budgets au sein de Marjane Fès Agdal
  • 33.
    Page | 33 Elaborationdes budgets annuels au sein de Marjane Fès Agdal Chapitre I : Gestion prévisionnelle et budgétaire A- La planification budgétaire La planification est un apport de souplesse dans la gestion de l’entreprise car elle permet d’anticiper les situations futures. Planifier consiste à choisir une ou des stratégies et à formaliser leur mise en œuvre. La planification est l’action qui marque la volonté de l’entreprise d’agir sur le futur. Planifier, c’est concevoir un futur désiré et les moyens d’y parvenir. C’est un processus de mise en œuvre de stratégies et d’élaboration de programmes d’actions destinés à les réaliser. On distingue deux types de plans : - Plan stratégique. - Plan opérationnel. 1- Plan stratégique (Long Terme) : « La stratégie est un ensemble d’actions organisées en vue d’atteindre des objectifs par rapport à l’environnement ». La stratégie doit assurer à l’entreprise : - Sa pérennité (survie) ; - Son développement ; - Sa prospérité. Le plan stratégique reprend les points clés de la stratégie, à savoir : - Les marchés/ produits/technologies de l’entreprise ; - Les objectifs de cette dernière : buts quantifiés ; ex : % de part de marché… - Les moyens pour les atteindre : croissance interne, externe, zone géographiques à privilégier … Il retrace les différentes étapes du devenir de l’entreprise pour les cinq sept ans à venir.
  • 34.
    Page | 34 Elaborationdes budgets annuels au sein de Marjane Fès Agdal Ayant été élaboré à la suite d’une étude précise des forces et des faiblesses de l’entreprise et son environnement, le plan stratégique intègre les notions « souhaitables » dans un ensemble cohérent et réaliste. Sous cette aspect, il se différencie complètement de la prospective, qui imagine le futur, et dont l’horizon est beaucoup plus lointain. Exprimant les grandes lignes d’un plan d’action qui s’étend sur plusieurs années, sa forme est variée et les objectifs peu détaillés. Ce plan est élaboré par la Direction Général avec confrontation des responsables de chaque grande fonction de l’entreprise. Comme tout programme d’action, il doit être porté à la connaissance des responsables des unités décentralisés puisqu’ils doit servir de cadres à leurs actions et leur permettre des propositions de mise en œuvre qui seront intégré dans le plan opérationnel. 2- Le plan opérationnel (Moyen Terme) : Le plan opérationnel est élaboré en accord ou sur proposition des centres de responsabilités. Il représente sur un horizon de 2 à 3 ans les modalités pratiques de mise en œuvre de la stratégie. Cette programmation s’articule pour chaque fonction en : - Une planification des actions ; - Une définition des responsables ; - Une allocation des moyens financiers, humains et/ou techniques. Il conduit à envisager le futur proche de l’entreprise sous les aspects conjugués de sa viabilité, de sa rentabilité et de son financement. C’est pourquoi il se subdivise, parfois, en plusieurs plans partiels : - Plan d’investissement ; - Plan de financement ; - « Documents de synthèses » prévisionnels ; - Plan de ressources humaines. Il constitue un passage obligé entre le plan stratégique et les budgets qui organisent l’activité au présent.
  • 35.
    Page | 35 Elaborationdes budgets annuels au sein de Marjane Fès Agdal Le plan opérationnel, quand il existe, demande de fréquents réajustements par rapport aux prévisions budgétaires et aux réalisations des exercices. C’est pourquoi certaines entreprises intègrent les budgets et le plan opérationnel dans un plan « glissant » où les données prévisionnelles sont de plus en plus précises et détaillées au fur et à mesure que l’on se rapproche de l’exercice en cours. B- L’élaboration des budgets Le rôle de cette étape est de : • Déterminer en collaboration avec les différentes unités, les budgets annuels et vérifier leur cohérence avec les plans à moyen terme ; • Présenter à la hiérarchie les différents résultats obtenus, concernant le budget global et par unité et le compte d’exploitation prévisionnel ; • Assurer la diffusion des budgets arrêtés et approuvés par la direction générale ; • Procéder à l’actualisation du budget général et des budgets auxiliaires, en fonction des facteurs endogènes et exogènes lorsque les prévisions initiales ne sont pas conformes à l’objectif. 1- Sélection d’objectifs mesurables associés à des cibles de résultats : Les objectifs constituent les domaines de résultats où il est essentiel pour la société d'obtenir un succès et de bonnes performances, l'objectif fait en général un contrat négocié servant de base à l'évaluation des performances du responsable, ils sont aussi la déclinaison quantifiée et datée, opérationnelle des buts généraux ou missions incombant au responsable. Leur formation doit être claire, précise et qui situe dans le temps et qui doit pouvoir faire l'objet d'une mesure ou du moins d'une évaluation "objective". L'objectif par rapport à la prévision, est volontariste. Il est assorti d'un plan d'action qui assure la mise en ouvre de la volonté affichée, en détaillant les moyens qui vont être pris pour atteindre l'objectif, ceci peut être résumé par l'équation suivante : OBJECTIF = ENGAGEMENT+ PLAN D'ACTION.
  • 36.
    Page | 36 Elaborationdes budgets annuels au sein de Marjane Fès Agdal Le champ d'action d'un responsable consiste à mettre en relation trois éléments : - les objectifs à atteindre ; - les ressources mise à sa disposition ; - les résultats obtenus. Par conséquence, nous aurons trois critères d'évaluation pour le responsable : - La pertinence des moyens mis en œuvre par rapport aux objectifs ; - L'efficacité qui est la capacité à atteindre l'objectif ; - L'efficience qui est la mise en œuvre du minimum des ressources nécessaires pour le résultat obtenu. 2- Allocation des moyens : Idéalement, l’élaboration des budgets doit se faire selon un processus itératif qui associe le manager qui mettra en œuvre le budget, son autorité de tutelle et les représentants de la direction financière (association d’une démarche ascendante et d’une démarche descendante). Afin d’obtenir l’adhésion des responsables chargés de sa mise en œuvre, le budget doit être négocié plutôt qu’imposé. Le recours à la simulation permet d’envisager la construction de plusieurs budgets correspondant à autant d’hypothèses relatives à l’environnement, aux moyens disponibles et aux objectifs alternatifs (par exemple : scénario optimiste/scénario pessimiste; scénario souhaitable/scénario réalisable ; etc.). L’idée est de proposer aux décideurs le choix entre plusieurs options. C- Le Contrôle budgétaire : Il s’agit de s’assurer, au cours de la phase d’exécution budgétaire, que les objectifs de performance arrêtés lors de la phase d’élaboration pourront effectivement être atteints et, dans le cas contraire, de prendre les mesures correctives pertinentes.
  • 37.
    Page | 37 Elaborationdes budgets annuels au sein de Marjane Fès Agdal Les composantes du suivi budgétaire sont : 1- L’analyse des écarts : Elle porte sur les écarts relatifs à la réalisation des objectifs. Cette analyse est facilitée par le recours aux systèmes d’information, et notamment aux tableaux de bord. Les écarts peuvent être décomposés en sous-écarts pour identifier si nécessaire les mesures correctives les plus efficaces. 2- Les mesures correctives : Le budget n’est pas un outil de pilotage si les écarts mis en évidence par rapport aux prévisions de début d’exercice ne font pas l’objet de mesures correctives. La contrainte de la réactivité et des délais impose souvent dans la pratique de ne prendre des mesures correctives qu’une fois dépassées un certain seuil de tolérance préalablement défini. Chapitre II : le système budgétaire au sein de Marjane Fès Agdal A- Présentation des budgets de Marjane Fès Agdal : La création des budgets est un travail long qui requiert la participation de tous les acteurs de l'entreprise. Chaque service évalue les ressources qui seront nécessaires à son fonctionnement, et pour les services commerciaux, le chiffre d'affaires escompté. Ainsi, lors de la consolidation de l'ensemble des budgets, il est possible de représenter la situation future, et donc de savoir si les objectifs à moyen terme présentés aux actionnaires, seront réalisables, ou non. Les hypermarchés de Marjane holding suivent généralement la même procédure, on y trouve des budgets d’exploitation (budget de vente, budget d’achat et budget des frais généraux) et d’autres financiers (budget d’investissement et budget de trésorerie).
  • 38.
    Page | 38 Elaborationdes budgets annuels au sein de Marjane Fès Agdal 1- Budget d'exploitation : Les budgets d’exploitation comprennent le budget des ventes et le budget des approvisionnements (budget d’achat). a) Le budget de vente : C’est en général le budget des ventes qui est élaboré le premier dans la mesure où la contrainte la plus forte pour Marjane Fès Agdal est celle du marché (demande potentielle). L’objectif est de chiffrer en volume l’activité prévisionnelle des différents centres de coûts (rayons), afin d’estimer : - les ressources potentielles tirées de la vente ; - les dépenses liées à la mise sur le marché des biens et des services vendus par l’entreprise.
  • 39.
    Page | 39 Elaborationdes budgets annuels au sein de Marjane Fès Agdal Ainsi pour prévoir les ventes, les superviseurs de commerce doivent dans un premier temps clairement identifié les contraintes qui pèsent sur le développement de l’activité : contraintes internes (Plan d’occupation de sol, état du réseau de distribution, plan de commerce …) et contraintes externes (menace des nouveaux entrants, état de la concurrence…). Les ventes prévisionnelles dépendent de la tendance générale du marché, mais aussi de l’évolution des parts de marché de l’entreprise. La particularité dans le monde de la grande distribution est le décalage calendaire jugé comme étant l’élément clé de l’exactitude des prévisions. La première étape consiste donc à collecter de l’information, en utilisant des sources internes et externes (historique, études réalisées, plan d’occupation de sol, Plan de commerce …) Une fois les données collectées, les responsables peuvent recourir à des outils statistiques et mathématiques afin de prévoir l’évolution de ses ventes à court terme. Pour Marjane Fès Agdal, deux indicateurs pertinents sont retenus dans cette catégorie et retracent l’ensemble des opérations effectuées en termes de chiffres : Chiffre d’affaires : Consolidation de tous les éléments nécessaires à la démarche : tendances marché, cahier d’événement, plan d’occupation des sols et plan de commerce communiqué : o Le CA devrait être ambitieux, construit à partir de la trame à la famille ; o Prendre en considération les décalages calendaires (Aid, vacances scolaires, ramadan…) ; o Maintenir une évolution normale de l’opération anniversaire et opération Saga ; o Le développement de notre nombre de client et du nombre d’article est un axe majeur pour chaque site.
  • 40.
    Page | 40 Elaborationdes budgets annuels au sein de Marjane Fès Agdal Les marges : Conformément aux orientations stratégiques, l’objectif assigné est de progresser en taux et valeur de marge, tout en veillant au meilleur positionnement prix par rapport à la concurrence. o Le taux de marge devrait afficher une évolution compte tenu des baisses de marges pratiquées cette année ; o Le taux de marge doit être construit en prenant en considération le niveau de taux de marge moyen des magasins de la catégorie ; o Les engagements saisonniers doivent être travaillés avec plus de rigueur ; o Les budgets d’achats mensuels doivent être fixés en cohérence avec le niveau de CA et de stocks recherchés ; o La marge de l’alcool est à maintenir au dessus de 5%. b) Le budget d’achat : Dans une entreprise industrielle, le programme d’approvisionnement de l’entreprise doit être conçu en fonction des besoins définis dans le budget de production. L’objectif est d’assurer la régularité de la production et de la vente. Les stocks constituent un instrument de régulation essentiel, mais génèrent un coût qu’il conviendra de minimiser. L’élaboration du budget des approvisionnements comprend deux étapes : - l’optimisation des approvisionnements (phase de prévision) ; - la construction du budget. Le but est d’élaborer un programme d’approvisionnement qui minimise les ruptures de stock, au moindre coût. D’un point de vue pratique, on cherche à déterminer le niveau de stock qui doit déclencher un réapprovisionnement. Ce paramètre est fixé en fonction : - du délai d’approvisionnement (délai entre la date de livraison et la date de commande) ; - et du rythme des consommations : les sorties de stocks sont dictées par le budget de production.
  • 41.
    Page | 41 Elaborationdes budgets annuels au sein de Marjane Fès Agdal Mais dans le cas de Marjane Holding, l’élaboration du budget d’achat n’est pas effectuée au sein de l’enseigne puisqu’il relève de la responsabilité de COFARMA, ce dernier dépend du Chiffre d’affaire réalisé dans la même période. Néanmoins, le contrôleur de gestion est chargé d’élaborer des maquettes relatives au budget d’achat de chaque rayon afin de contrôler et suivre les dépenses du magasin. (Voir annexe : Maquette Budget d’achat) c) Le budget des frais généraux : L’entreprise supporte des dépenses variées en plus des frais d’achat et des frais commerciaux, les services fonctionnels (qui sont auxiliaires) nécessitent des dépenses multiples pour l’accomplissement de leurs tâches : Les rémunérations du personnel affecté à ce service, les charges sociales, les fournitures diverses, les équipements nécessaires du service … Les dépenses en frais généraux sont en général, sans corrélation avec le niveau d’activité ni le chiffre d’affaires. On constate en général des budgets de frais généraux en augmentation continue. Les entreprises à travers le monde cherchent à réduire leur budget en frais généraux par une délocalisation de leurs services. Pour ce qui de Marjane Fès Agdal, le budget consacré aux frais généraux comporte les éléments suivants : Démarque connue : Le taux de casse doit refléter la volonté du magasin à combattre le gaspillage et les perditions et à rationaliser la gestion des flux marchandises. o Le taux de démarque connue devrait afficher une nette amélioration compte tenu des niveaux élevés atteints de cette période ; o Le taux de démarque connue doit être construit en prenant en considération la meilleure performance des magasins de la catégorie.
  • 42.
    Page | 42 Elaborationdes budgets annuels au sein de Marjane Fès Agdal Démarque inconnue : o Pour les magasins en opération, le taux global à provisionner est de 0,5% ; o Pour les nouveaux magasins à ouvrir, le taux global à provisionner est de 0,7% ; o Les taux de DI doivent être fixés par rayon (pour chaque rayon, maintenir les stocks en valeur doivent être renseignés sur l’état de marge par rayon et par mois. Stock : o Ecrire une ambition pour arriver aux stocks cibles définis par catégorie en tenant compte du niveau de stock Balance âgée. La valeur des stocks par mois est à saisir impérativement sur EP. Dépréciation : o Pour les magasins en opération depuis plus 2 ans, aucune dotation, ni reprise ne sera budgétisée ; o Pour les magasins récemment ouverts, il y’aura lieu de budgétiser une dotation de 500 KDH par an jusqu’à concurrence de 1 MDH. Frais de personnel : Les hypothèses de construction du budget ainsi que des maquettes prédéfinies sont communiquée par la Direction RH aux magasins. Le Budget de l’année en cours doit être détaillé par rubrique, par centre de coût et par mois et construit sur la base d’une structure complète. L’évolution des frais de personnel doit, dans tous les cas, rester inférieure à l’évolution du CA.
  • 43.
    Page | 43 Elaborationdes budgets annuels au sein de Marjane Fès Agdal Emballages : Le taux doit être construit en prenant en considération l’historique ainsi que le taux moyen des magasins de la catégorie et du total société. Energie (Eau, Electricité) : Le taux doit être construit en prenant en considération l’historique ainsi que le taux moyen des magasins de la catégorie et du total société. Entretien & maintenance technique : Le budget entretien & maintenance technique se fera de manière ad hoc, en prenant en compte l’état actuel des immobilisations du site ainsi que les objectifs de mise à niveau des installations et équipements. Honoraires : Ce poste a été éclaté par rubrique, dans le cadre de la nouvelle structure unifiée du plan comptable et analytique : o prestation logistique externe ; o prestation logistique Marjane ; o achats études et travaux ; o achats de prestations de service ; o honoraires commissaire au compte ; o honoraires marketing ; o honoraires divers (avocat, audit). Chaque rubrique doit être optimisée et l’enveloppe à budgétiser doit être arrêtée en commun accord avec les directions centrales respectives.
  • 44.
    Page | 44 Elaborationdes budgets annuels au sein de Marjane Fès Agdal Déplacements & Réceptions : Tous les frais relatifs aux déplacements internes, les déplacements à l’étranger, et les missions réceptions doivent être argumentés et optimisés. Téléphone : L’effort d’économie doit être substantiel sur ce poste. Publicité : Ce poste a été éclaté, dans le cadre de la nouvelle structure unifiée du plan comptable et analytique, par type d’animation publicitaire: o Radio, presse, tv ; o Dépliants ; o Animation & bon d'achats ; o Autres publicité. Chaque magasin déterminera son budget mensuel selon les éléments du PCC envoyé par la Direction Marketing. 2- Budgets financiers : Ce budget financier revêt une importance cruciale puisqu’il traduit en terme monétaire les ambitions et les engagements du groupe Marjane. Il comprend et le budget de trésorerie et le budget d’investissement. a) Le budget de trésorerie : L’objet du budget de trésorerie est de traduire, en terme monétaires (encaissements et décaissements), les charges et les produits générés par les différents programmes en privilégiant l’échéance des flux monétaires.
  • 45.
    Page | 45 Elaborationdes budgets annuels au sein de Marjane Fès Agdal Il permet de vérifier la cohérence de l’ensemble prévisionnel construit, et la capacité de l’entreprise à le réaliser. Il permet de s’assurer d’un équilibre mensuel entre encaissements et décaissements en vue de mettre en place, préventivement, des moyens de financement nécessaires à court terme en cas de besoin. Son établissement nécessite plusieurs étapes : - La collecte des informations : Bilan année précédente, tous les budgets approuvés, modes de règlement de l’entreprise … - La préparation des budgets partiels de trésorerie : Budget des encaissements, Budget des décaissements, Budget de TVA ; - L’équilibrage de la trésorerie : Ajustement du budget de trésorerie compte tenu des desiderata financiers de l’entreprise. Les prévisions de trésoreries annuelles, avec un découpage mensuel, sont la résultante des différents budgets: - Budgets d’exploitation ; - Budget d’investissement ; - Budget de financement. Au sein de Marjane Fès Agdal, le budget de trésorerie est élaboré au même temps que le CPC prévisionnel qui regroupe à la fois toutes les recettes du magasin à savoir : le chiffre d’affaire, la marge sur ventes, location espaces, remise force de vente, avoirs sur stocks …) ainsi que les dépenses de la période à savoir : les frais du personnel, les frais directs, les frais influençables, les impôts et taxes … (Voir : CPC prévisionnel) Il s’agit des différents encaissements et décaissements effectués par les différents centre opérationnel du holding nécessaire au bon déroulement de l’activité. Comme tous les autres budgets, l’élaboration du budget de trésorerie relève de la responsabilité du contrôleur de gestion du magasin qui doit dans un premier temps collecter
  • 46.
    Page | 46 Elaborationdes budgets annuels au sein de Marjane Fès Agdal toutes les donnés relatives aux entrées et sorties de fonds établis par les superviseurs de commerce, ces données doivent impérativement être accompagnés par des pièces justificatives (factures, bon de livraisons, bon de commandes, balance âgée …) b) Le budget d’investissement : Le budget d’investissement est un élément constitutif du budget financier. Chacun des éléments du budget a un rôle précis dans l’élaboration d’une planification et d’un contrôle efficace des activités opérationnelles. Le budget de trésorerie et le budget d’investissement son les plus importants. La décision d’investissement est d’une importance capitale dans le mesure où : - elle engage l’avenir de l’entreprise ; - elle a des effets difficilement réversibles ; - elle véhicule le progrès techniques et la productivité de l’entreprise. L’entreprise est généralement en situation de rationnement de capital, autrement dit tous les investissements réalisables sont contraints par l’enveloppe budgétaire disponible imposant à l’entreprise des choix d’investissement et des sélections des différents projets et les moyens de leurs financements. Etant donné que Marjane Fès Agdal est l’un des vingt et un magasins gérés par COFARMA, la fixation d’un budget d’investissement demeure complètement gouverner par les hauts responsables du siège. En effet, Marjane Fès Agdal ne dispose pas de l’autonomie suffisante pour décider de ses propres investissements matériels ou immatériels. Une fois le budget d’investissement fixé, sont montant est immédiatement communiqué au directeur du magasin et au contrôleur de gestion en vue de son exécution.
  • 47.
    Page | 47 Elaborationdes budgets annuels au sein de Marjane Fès Agdal B- La procédure budgétaire : Dans la grande distribution, la définition des budgets se fait en quatre niveaux, premièrement entre le manager commercial et son superviseur de commerce après c'est la négociation avec le contrôleur de gestion avant que ces budgets communiqués feront l'objet de négociation avec le contrôleur de gestion central et le directeur général, après la fixation des budgets ils seront communiqués et engagés envers les actionnaires. Dans la définition des budgets on part des budgets des ventes (chiffre d'affaire, marge brute, marge en taux..), pour aller vers les budgets d'approvisionnement (les achats) puis celui des investissements. Pour les services fonctionnels, il faut par ailleurs définir des plans d'actions très spécifiques. 1- Préparation et élaboration du budget : a) Fixation d’un cadre budgétaire : Les procédures budgétaires s’appuient d’abord sur un jeu de documents diffusés aux opérationnels pour faciliter l’élaboration des budgets. Ces documents sont spécifiques à chaque entreprise, pour tenir compte de ses activités, sa structure de centres de responsabilité et des préoccupations de sa direction. L’importance de ces documents est très grande, car ils orientent tout le travail et la réflexion des opérationnels. Calendrier, documents budgétaires et définitions font partie d’un descriptif écrit de la procédure budgétaire. Ces documents de référence permettent effectivement aux opérationnels de s’y reporter lorsqu’ils rencontrent des difficultés d’interprétation des documents. Avant de fixer son budget annuel, Marjane holding doit d’abord choisir les axes du développement de son activité: le maintien, la croissance ou l’abandon.
  • 48.
    Page | 48 Elaborationdes budgets annuels au sein de Marjane Fès Agdal Pour l’année 2010, Marjane holding, s’est fixé comme vision pour l’avenir : Faire de Marjane une enseigne : Commerçante focalisée sur la satisfaction client. Performante car capable d’excellence d’exécution. Favorite des consommateurs car créatrice de Valeur Client. Traduction de la vision de Marjane Holding en axes d’actions : Perspective Equipe Perspective Opérations Construire un positionnement (différentiation, innovation) Créer de la valeur pour le client (choix, services, communication) Excellence opérationnelle (process opérationnels) Leadership de l'enseigne Perspective client Attributs de l'enseigne Image prix/praticité/choix/convivialité/ service/fiabilité Perspective finances Stratégie de croissance Stratégie de productivité Accroître le nombre de clients Accroître le panier moyen Améliorer: - La structure de coûts - l'utilisation des actifs - les process internes Accroître CA, Marges, Contribution nette, TRI Développer des outils qui donnent le pouvoir d'agir Construire un contexte favorable à l'action Des équipes efficaces en situation de décider et de s'améliorer Satisfaction du client Relation clients Accroître notre place dans l'esprit et le coeur des clients Attirer développer et retenir des talents
  • 49.
    Page | 49 Elaborationdes budgets annuels au sein de Marjane Fès Agdal De manière générale, la construction du budget suit la démarche arrêtée lors du précédent exercice budgétaire. Cette démarche s’articule autour de quatre axes : Commerce, Gestion, Ressources humaines et Risk management. • Axe Commerce : Les objectifs doivent être construits à partir d’une démarche qualitative qui met en évidence une politique commerciale cohérente avec les axes stratégiques de l’enseigne. Cette politique commerciale doit être construite à travers : - L’analyse des points forts et points faibles : o Par rapport à l’environnement propre au magasin (Zone de chalandise, clients actuels et potentiels, concurrence) ; o Par rapport à ses propres performances ; o Par rapport aux performances des autres sites de sa catégorie (aisé, mixte, populaire) ; o Par rapport aux performances de la société. Cette analyse doit être effectuée à la famille et porter sur l’ensemble des indicateurs clés de la société : CA, Marge, Pénétration client, Achat moyen, Articles différents … - Définition du projet commercial du magasin : Ce projet commercial doit se traduire par l’identification par département des axes de progrès relatifs aux familles prioritaires du site (2 à 3 familles par département) avec des plans d’action et des objectifs chiffrés en terme de CA, taux de marge et autres indicateurs commerciaux pertinents (taux de pénétration…) Il doit être définit : o En adéquation avec le potentiel du magasin, les attentes de son marché local et le poids de sa concurrence ; o En cohérence avec les axes stratégiques de l’enseigne et les tendances du marché communiquées par les achats ; o En cherchant autant que possible, les points de différenciation avec ses concurrents locaux.
  • 50.
    Page | 50 Elaborationdes budgets annuels au sein de Marjane Fès Agdal Ce projet commercial doit être complété par les objectifs attendus des grands saisonniers, des ambitions de développement des produits économiques, des produits Geprocor (produits provenant de l’import) et des filières produits frais. • Axe Gestion : Au niveau des rayons, Les objectifs de marge moins frais directs devront tenir compte du comparatif avec la moyenne magasins de la catégorie et de la meilleure performance de la catégorie. Au niveau du site, les objectifs de frais influençables doivent être construits à travers : - l’analyse de l’historique des frais générés par le magasin : o En comparaison avec la moyenne des magasins de la catégorie ; o En comparaison avec la moyenne société. - l’identification des axes de progrès et des sources d’économie : Cette analyse doit porter sur l’ensemble des indicateurs clés de la société : Démarque connue et inconnue, Niveau de stock, Emballages, Energie, Frais de déplacement, Transport… • Axe Ressources Humaines : Les orientations en matière de Ressources Humaines doivent être construites à partir : - D’un bilan RH de l’année précédente : Il porte notamment sur le taux de staffing, le turn-over des cadres, les effectifs, le ratio de frais de personnel (FP direct et MOE), et le taux de réalisation du plan de formation. - De la définition des ambitions du magasin en terme de: o Structure cible par unité organisationnelle (à construire selon le benchmark interne) ; o Frais de personnel.
  • 51.
    Page | 51 Elaborationdes budgets annuels au sein de Marjane Fès Agdal • Axe Gestion des risques Les ambitions du magasin doivent s’appuyer sur les rapports d’audit réalisés et concernent: o Sécurité alimentaire ; o Sécurité des biens et des personnes ; o Contrôle général. b) Pré-budgétisation : Les données découlant des études stratégiques et des estimations appropriées fournissent des indications sur les prévisions futures. Le contrôleur de gestion estime vaguement les résultats possibles pour l’année à budgéter. Il s’agit en effet, de savoir si les objectifs envisagés sont susceptibles d’être atteints. Ce travail l’amène à tester différents scénarios et à construire plusieurs projets de budgets. Pour éviter des calculs fastidieux, le recours à un modèle de simulation informatisé est quasi obligatoire. Dans le cas de Marjane holding, chaque responsable du département fonctionnel ou opérationnel se charge de la construction des pré-budgets en fonction des différents scénarios envisagés. Bien entendu, ces pré-budgets ne sont pas définitifs et seront revus afin de sélectionner le plus adéquat. Afin de mieux présenter cette notion de pré-budgets, voilà ci-dessous un schéma récapitulatif de tout le processus de pré-budgétisation :
  • 52.
    Page | 52 Elaborationdes budgets annuels au sein de Marjane Fès Agdal
  • 53.
    Page | 53 Elaborationdes budgets annuels au sein de Marjane Fès Agdal c) Budgétisation par centre de cout : Le processus de budgétisation peut être vu avant comme un découpage de divers budgets, correspondant au découpage de la société en centre de responsabilité, le budget correspond à un engagement des responsables, à un contrat passé entre un responsable et son supérieur hiérarchique. Alors que le processus de planification concerne traditionnellement les niveaux les plus élevés de la hiérarchie, la procédure de budgétisation, pour sa part, concerne tous les niveaux de la société. Le budget est établi pour fixer les moyens et ressources économique qui permettent d'atteindre les objectifs de l'entité concernée. L'horizon est en règle générale l'année, l'objectif doit être quantifié sur la base de critères comptables tels que le chiffre d'affaire, la marge brute, le résultat, les flux de trésorerie... Les objectifs sont d'autant plus aisés à fixer que l'on dispose d'un plan valorisé sous forme monétaire, qui repose sur des hypothèses comme celles relatives à l'évolution des prix, les parts de marché, les salaires …et sur les politiques qui seront menées au sein de la société. Généralement la procédure de budgétisation se fait par centre de coût. Un centre de coûts est défini comme étant une unité, qui permet de regrouper des coûts, représentant un certain caractère d’homogénéité ; par rapport aux différentes activités de l’entreprise. Un centre de coûts doit correspondre à une réelle délégation d’autorité, une autonomie de décision ou d’action, et une réelle marge de manœuvre du responsable opérationnel. D’où l’intérêt d’un objectif annuel et d’un budget. Concernant les entreprises opérant dans le monde de la grande distribution et plus précisément Marjane holding, l’étape de la budgétisation est entièrement déléguée aux managers commerciaux qui se trouvent dans l’obligation de déterminer le chiffre d’affaire prévisionnel de la période à budgéter en se basant sur des documents de références tels « le plan de commerce » qui regroupe toutes les opérations commerciale à savoir les périodes de soldes…
  • 54.
    Page | 54 Elaborationdes budgets annuels au sein de Marjane Fès Agdal Ce document est d’une importance cruciale du moment où il influence directement les revenus de chaque rayon et donc tout le budget. D’un autre côté, on y trouve la notion du « décalage calendaire » qui met l’accent sur le nombre du VSD (Vendredi, Samedi et Dimanche) par année, les dates des fêtes nationales et religieuses. Le plan d’occupation du sol constitue aussi l’un des éléments nécessaires à la budgétisation par centre de coût (rayon), il indique le positionnement des produits sur le sol du magasin durant les différentes périodes de l’année. C’est la mise en avant de certaines catégories de produit appartenant aux divers départements de l’enseigne. Enfin, le manager commercial (chef de rayon) a toujours recours à l’historique des trois exercices budgétaires précédents afin d’en tirer les tendances liées à son rayon. Les responsables de la budgétisation peuvent aussi exploiter les données des études de satisfaction pour mieux estimer le chiffre d’affaire de la période. Voilà ci-dessous une maquette que nous proposons pour la détermination du budget de vente d’un département quelconque : Vente 08 Vente 09 Budget 10 F2 Catégorie Budget 11 Taux d’évolution B-H B-F2 M O I S
  • 55.
    Page | 55 Elaborationdes budgets annuels au sein de Marjane Fès Agdal d) Harmonisation des budgets : Dès que tous les superviseurs de commerce (chefs départements) disposent des budgets de tous les rayons, une réunion est fixée en présence du directeur du magasin ainsi que du contrôleur de gestion afin de discuter les différents points traités lors de la construction des budgets, notant bien que la remontée des informations et les discussions se font tout au long de la ligne hiérarchique au préalable. Les objectifs de cette réunion s’articulent au tour des éléments suivants : • Consolidation pour avoir une vue d’ensemble du budget du magasin ; • Vérification de la cohérence interne (prix de cession interne notamment) ; • Appréciation du degré de réalisme des hypothèses et de leur sensibilité aux variables. Les arguments présentés lors de la réunion serviront à défendre et à justifier les maquettes présentées par les responsables du magasin Marjane Fès Agdal aux responsables du siège. Finalement, le contrôleur de gestion assure la coordination de l'ensemble du processus budgétaire, la consolidation des données et le test de comptabilités avec l'équilibre financier à court terme (budget de trésorerie) et l'équilibre financier à moyen et long terme (le compte de résultat et le CPC prévisionnel), il assure la cohérence entre eux. e) Budget définitif : Le budget définitif résulte éventuellement d'une simulation ou d'un pré-budget permettant de modifier les objectifs de la société et oblige la société à préciser ses objectifs, les articulations avec le moyen terme, il permet également de valider la coordination entre les entités et servira de base aux négociations entre les responsables opérationnels. Avant la mise en place des budgets définitifs une autre réunion à lieu au siège de Marjane Groupe à Casablanca en présence du directeur et du contrôleur de gestion de chaque magasin avec le contrôleur de gestion du groupe et le comité général du budget.
  • 56.
    Page | 56 Elaborationdes budgets annuels au sein de Marjane Fès Agdal A la suite de cette réunion les budgets définitifs sont adoptés, éventuellement en apportant les modifications nécessaires et seront ultérieurement transmis aux managers commerciaux (chefs de rayons) pour être exécutés. f) Exécution et révision du budget : Les responsables sont tenus d’atteindre les objectifs fixés lors de l’élaboration des budgets, ils ont à leur disposition tous les moyens matériels et humains nécessaire à cette mission. Afin de bien gérer son budget, chaque manager commercial doit respecter au maximum les points pris en considération lors de la construction du budget. Concernant la révision du budget, c'est-à-dire l’établissement du Foreast, il est établit deux fois par an, celui de fin Mars et celui de fin Septembre, le mécanisme général est celui-ci Forecast 1 : janvier, février et mars réalisés, plus les prévisions relatives au neuf mois restants sur la base du réalisé. Trois mois réalisés plus neuf mois
  • 57.
    Page | 57 Elaborationdes budgets annuels au sein de Marjane Fès Agdal Forecast 2 : avril, mai, juin, juillet, août et septembre réalisés, plus les prévisions relatives au trois mois qui suivent sur la base du réalisé. Le Forecast contient toutes les données relatives à l’enseigne, il s’agit du compte des charges et produits prévisionnel. Les corrections du Forecast ont comme objectif de rectifier les budgets déjà fixés dans le premier Forecast pour régulariser la situation en cas soit de croissance ou régression de l’activité de l’hypermarché. Ainsi il peut se présenter de la façon suivante : Bilan et tendances par département (CA, marge, stocks) : 1- Les trois mois en chiffre ; 2- Tendances départements ; 3- Actions réussies pendant la période. Corrections apportées au budget ; Actions à mener sur les mois prochains ; Les données générales par mois : Chiffre d’affaire, Chiffre d’affaire hors station, Marge en valeur, Marge en taux, Nombre des clients, Caddy et Nombre des articles. 2- Règlement définitif du budget : Les méthodes de travail du département contrôle de gestion sont les suivantes : - Visa du budget ; - Tenir les fiches budgétaires ; - Rapport mensuel sur l'exécution budgétaire ; - Aménagement budgétaire.
  • 58.
    Page | 58 Elaborationdes budgets annuels au sein de Marjane Fès Agdal a) Visa du budget : Consiste à l'apposition d'un cachet « budget contrôle » sur les actes d'engagement des dépenses. Ces visas poursuivent plusieurs buts : • La dépense à engager est prévue au budget c'est-à-dire qu'il existe une dotation affectée à telle ou telle dépense non prévue au budget et ne peut être divisé par la cellule budgétaire et son engagement est à la charge du responsable de l'entreprise ; • Expliquer que la provision est suffisante. b) Tenu des fiches budgétaires : Une fiche est ouverte pour chaque poste budgétaire suivant la nomenclature budgétaire où les charges relatives à ce poste sont enregistrées. Exemple : · Les charges du personnel : - Salaires cadres ; - Prime de caisse ; - Salaires autres catégories, etc. · Les charges techniques : - Les charges techniques à payer ; - Les prestations ; - Les commissions ; - Honoraire Avocat, etc.
  • 59.
    Page | 59 Elaborationdes budgets annuels au sein de Marjane Fès Agdal · Les charges administratives : - Fourniture bureau, etc. c) Rapport mensuel sur l'exécution budgétaire : Il consiste à un compte rendu de la période à justifier toutes dépenses du mois. Pour comparer les prévisions et réalisations c'est-à-dire rubrique par rubrique car les écarts partiels négatifs peuvent se compenser et l'on s'attachera aux écarts d'une plus grande importance en comparant ligne par ligne les dépenses et recettes réelles. d) Aménagement budgétaire : C'est un procédé par lequel les dotations de certains postes (poste ayant des provisions suffisantes), sont diminuées en profit des postes en dépassement. L'aménagement budgétaire ne concerne que le budget d'exploitation non technique (exemple achat de marchandise) et est constaté sur la fiche « exécution budget ». Chapitre III : le suivi budgétaire au sein de Marjane Fès Agdal Le suivi budgétaire représente un formidable atout pour les entreprises du marché de la grande distribution s'il est efficacement réalisé. En général, de nombreuses sociétés ont des procédures budgétaires. Mais elles n'ont pas systématiquement les outils adéquats pour suivre efficacement l'évolution de l'entreprise à partir des budgets. A- L’utilité du suivi budgétaire Suivre les réalisations budgétaires signifie posséder des informations claires et synthétiques représentant l'évolution réelle de l'entreprise par rapport aux planifications. La réalisation budgétaire se fait par une vérification régulière des résultats et une estimation. - Il est tout d’abord utile aux opérationnels, car il constitue un guide dans leur action quasi quotidienne ;
  • 60.
    Page | 60 Elaborationdes budgets annuels au sein de Marjane Fès Agdal - Il permet également aux dirigeants d’obtenir une synthèse de l’activité de l’entreprise et de prendre du recul par rapport aux décisions opérationnelles ; - Il permet de connaître le sens et l’importance des écarts par rapport aux prévisions dans les domaines essentiels de la gestion. Il permet de constater la marche de l’unité par rapport à la route prévue. Il a un rôle d’alerte pour le pilote de l’unité ; - Il favorise la coordination des différentes fonctions de l’entreprise tout en autorisant une décentralisation des responsabilités ; - Il permet d’améliorer la productivité et la rentabilité de l’entreprise. Le suivi budgétaire est fort nécessaire pour les opérateurs de la grande distribution d’autant plus qu’il s’agit d’un marché à très forte croissance. Afin de gérer au mieux leur évolution, ils doivent créer des documents tels que les plans prévisionnels d'exploitation et les budgets. B- Les limites de suivi budgétaire Le contrôle budgétaire présente plusieurs limites : - Risque de non application par les opérationnels qui n’utilisent pas les informations fournies par le système pour des actions correctives. Cette attitude peut provenir d’un système budgétaire qui n’a pas été adopté par tous. Les cadres notamment, auraient dus être convaincus de l’utilité du contrôle mis en place ; - Importance du nombre d’écarts limitant les possibilités de contrôle. On peut alors mettre en œuvre un contrôle par exception (gestion des écarts « significatifs » par rapport à des seuils fixés par l’entreprise) ; - Existence d’un travers fréquemment rencontré : l’analyse d’écarts ne débouche pas souvent sur la prise de décision ; - Incertitudes des prévisions ; - Implantation trop rapide du système budgétaire ; - Coût trop élevé du système budgétaire ; - Inadaptation à la structure organisationnelle.
  • 61.
    Page | 61 Elaborationdes budgets annuels au sein de Marjane Fès Agdal Une autre difficulté, rencontrée par ces entreprises, est le risque d'obsolescence de leurs documents (du fait du dynamisme de la croissance du marché et de ses évolutions difficilement prévisibles) et une réactivité souvent trop lente, provoquée par leur taille, et leur culture. C- les méthodes du suivi budgétaire : La budgétisation contraint les entreprises à suivre, à gérer, leur croissance réelle par rapport à leurs prévisions ; c'est à dire corriger les écarts défavorables, tout en cherchant à optimiser les écarts favorables. Pour atteindre ces objectifs, différents moyens peuvent être mis en œuvre, selon différentes méthodes de suivi budgétaire : Le reporting, le suivi par produit, les budgets dynamiques, et les tendances. Le choix d'application d'une méthode dépend de la structure interne de l'entreprise, de sa culture, et de celle de son dirigeant. Ainsi Marjane holding opte pour deux méthodes du suivi budgétaire à savoir le reporting et l’inventaire semestriel qui sont des moyens d’analyse et de révision. 1- le reporting : Le reporting en particulier est tout a fait symptomatique de ce type de management par les chiffres, puisqu'il s'agit de "reporter " combien de marge par exemple a été généré au niveau d'un centre de responsabilité et de mettre en ouvre la consolidation interne par addition. L'ensemble de ce que est "reporté" a un niveau est synthétiser ce que est "reporté" diminue au fur à mesure que l'on remonte de niveau, la reporting consiste à estimer, en tout état de cause, qu’il est possible de consolider le résultat des opérations d'un niveau donné au niveau suivant.
  • 62.
    Page | 62 Elaborationdes budgets annuels au sein de Marjane Fès Agdal Le résultat de chaque niveau est constitué de la somme des résultats des niveaux précédents plus le résultat propre à ce niveau. Le reporting est également lié au système de fixation des objectifs, le système de planification (le contrôle de gestion) fixe des objectifs spécifiques à chaque responsable pour une durée donnée, la structure de la société détermine le domaine dans lequel chaque responsable prendra ces décisions. C'est le reporting qui viendra mesurer le degré de réalisation des objectifs dans la période prévue. Le reporting repose sur le principe de contrôlabilité, cela signifie que ce système ne prend en compte, à un niveau donné, que les charges et les produits qui sont effectivement maîtriser par le responsable, effectuer une investigation sur des éléments qui vont au delà de cette maîtrise aurait pour effet d'attirer l'attention sur des aspects pour lesquels le responsable ne peut rien. Une telle approche nie l'utilité de communiquer des éléments à un responsable à titre d'information, même s'il ne peut effectuer de contrôle direct sur ceux-ci. Donc le contrôle budgétaire peut être organisé au sein d'un système de reporting qui consiste à consolider de niveau à niveau les chiffres dégagés par chaque centre de responsabilité. Au niveau des hyper marché Marjane, un certain nombre d’informations doivent être reporté au siège soit chaque quinzaine ou mensuellement selon la nature des données de gestion. • Les marges réalisées par le département « produits frais » • Le CPC économique. • FORECAST 1 et 2. • Les inventaires de juin et de décembre.
  • 63.
    Page | 63 Elaborationdes budgets annuels au sein de Marjane Fès Agdal Processus d’élaboration du reporting Sachant que le reporting est ensemble de documents qui ont pour objectifs d’informer la hiérarchie de la situation et des résultats des centres de responsabilité, il consiste à estimer, en tout état de cause, qu’il est possible de consolider le résultat des opérations d’un niveau donné au niveau suivant, il se base sur des documents afin d’être élaborer. Parmi les documents qui servent à faire le reporting, on trouve : • Le Compte de Produits et de Charges (CPC): L’entreprise procède à la comparaison de deux valeurs : les valeurs produites sur le marché (produits) et les valeurs utilisées pour faire face à cette production (charges). La comparaison entre les produits et les charges permet de dégager le résultat. Le Compte de résultat permet de faire une analyse par nature des produits et des charges de l’entreprise pour un exercice. Il mesure la variation du patrimoine de l’entreprise et permet de comprendre les raisons de cette variation.
  • 64.
    Page | 64 Elaborationdes budgets annuels au sein de Marjane Fès Agdal Le CPC synthétique qui est dédié à la gestion de MARJANE se compose de trois parties : La première partie fournit des indicateurs d’activité et stock ; La partie centrale comporte tous ce qui est flux ; La dernière partie comprend les charges et les produits. • L’Etats marge : C’est un document comptable scindé en deux parties : o La première partie offre aux managers commerciaux et aux superviseurs de commerce le détail de leurs consommations et démarques ; o La deuxième partie liste les charges et produits imputables directement sur un rayon. N.B : Un hypermarché possède un Etat de marge et un CPC .Contrairement, un rayon n’a qu’un Etat de marge. • le tableau de bord : Le thème de la conception des tableaux de bord tend à occuper une place prédominante assez représentative des attentes insatisfaites des entreprises en matière de pilotage. Jusqu'à ces dernières décennies, la question de l’aide au pilotage était en effet moins présente, lorsque le contexte était stable et la concurrence particulièrement faible, rechercher l’augmentation continue de la productivité, ainsi que la diminution des coûts de revient, était encore la meilleure des stratégies. Les tableaux de bord de cette époque limités à des mesures exclusivement économique et productivistes, étaient tout à fait adaptés. Aujourd’hui le contexte a fortement changé, pour garantir une réelle rentabilité des capitaux investis, il faut élaborer des stratégies bien plus conséquentes, suivre uniquement les mesures financières n’est pas suffisant, la boucle est trop lente et ne permet pas de réagir à temps.
  • 65.
    Page | 65 Elaborationdes budgets annuels au sein de Marjane Fès Agdal Le tableau de bord, instrument clé de la prise de décision : Le pilotage des activités constitue un enjeu pour les services. Améliorer ses résultats est un souci de toute organisation. Les finalités du pilotage peuvent être différentes, mais complémentaires : Optimiser les modes de production au travers d’un meilleur suivi des processus et des procédures ; Disposer d’informations fiables pour éclairer la prise de décision. 2- L’inventaire semestriel : Dans le domaine de la grande distribution, l’inventaire est un moyen primordial pour la gestion des stocks. Il est réalisé deux fois par ans en présence d’un auditeur externe, il porte à la fois sur la marchandise présente dans les réserves ainsi que dans le magasin. L’inventaire se fait deux fois par an, la première c’est durant le mois du juin et la deuxième pendant le mois de décembre. C’est un inventaire général du food et non food à l’exception de produits frais. N.B : L’inventaire des produits frais se fait chaque quinzaine vu les spécifiés des produits vendus dans ce département, définition de la marge, rotation stock … Les objectifs de l’inventaire sont : • Comparer le stock réel au stock théorique ; • Etablir les écarts : positifs ou négatifs ; • Interprétation des écarts : sur-marques ou démarques ; • Elaboration des prévisions futures ; • Correction des données relatives aux stocks ; • Valorisation de la démarque inconnue ; • Identification des stocks en quantité et en valeur.
  • 66.
    Page | 66 Elaborationdes budgets annuels au sein de Marjane Fès Agdal L’inventaire physique ne doit en aucun cas pénaliser : - Le chiffre d’affaires ; - Les commandes ; - La tenue du magasin ; - Le service client. L’inventaire se base sur un certains fondements : L’inventaire doit permettre de valoriser un stock sain. Ainsi aucun article à l’état « S » (Ce sont des articles qu’on peut plus ni vendre ni commander) ne doit exister en stock : - Il doit être repéré avant inventaire ; - Et vendu en code rayon. S’ils existent toujours en stock, les articles à l’état « S » : - Ne doivent pas être inventoriés ; - Doivent être isolés et balisés « Etat S valeur zéro ». L’inventaire doit permettre de valoriser un stock sain. Ainsi, les gratuités : - Référencées et vendables : sont inventoriées normalement et valorisées au dernier prix d’achat ; - Non référencées (lot pour tombola). Une fois l’inventaire achevé, le contrôleur de gestion porte à la bienveillance du suivi et du contrôle .Par ailleurs, les résultats de l’inventaire permettent au contrôleur de gestion de s’assurer de la fiabilité des données du système tout en dégageant des recommandations si nécessaire notamment concernant l’origine des démarques (écart négatif) et sur-marques (écart positif) constatées. Par ailleurs, les provisions budgétaire destiné au démarque connu et inconnu seront vérifier et éventuellement révisé.
  • 67.
    Page | 67 Elaborationdes budgets annuels au sein de Marjane Fès Agdal Conclusion Le but de ce rapport était de mettre l’accent sur la procédure budgétaire au sein de Marjane Fès Agdal et éventuellement d’y apporter quelques éléments afin de la rendre plus formalisée et par conséquent plus accessible aux collaborateurs. Effectivement, l’étude approfondie du système de la construction des budgets annuels dans les différents départements du magasin a permit d’identifier les point forts de ce système résidant notamment dans l’implication du personnel tout au long du processus budgétaire d’une part et l’autonomie de l’hyper marché ainsi que la délégation des pouvoirs dont bénéficie l’ensemble des acteurs d’autre part. Néanmoins, ledit système présente des défaillances relatives à la non formalisation de la démarche budgétaire, ce qui engendre des dysfonctionnement liés au délai, à la qualité des estimations, etc. Pour cela, nous avons mis en place une procédure budgétaire au niveau de Marjane HOLDING, en espérant que dorénavant, les différents responsables concernés suivront les étapes prédéfinies par la procédure, ceci est impératif au développement permanent de Marjane GROUP et de la qualité de son contrôle de gestion.
  • 68.
    Page | 68 Elaborationdes budgets annuels au sein de Marjane Fès Agdal Bibliographie - Essor N°33 De Juin 2009 / Rubrique : Stratégie, Marketing. - Maroc Hebdo International N°890 Du 11 au 17 Juin 2010 / Rubrique : Economie et Finance. - Honorat Philippe, Le budget facile pour les managers, 2ème Edition Revue et corrigé : Groupe Eyrolles, 2009. - Berland Nicolas, Le contrôle budgétaire, Editions la Découverte, 2002. - Horngren Charles, Datar Srikant, Foster George, Bhimani Alnoor, Langlois Georges, Contrôle de gestion et gestion budgétaire, Editions Pearson Education 4ème édition, 2009. - Malo Jean-Louis, Mathé Jean-Louis, L’essentiel du contrôle gestion, Editions d’Organisations, 2ème édition, 2000. Documents Internes : - Note de Construction Budget 2010. - Stratégie Marjane 2010. - Formation Globale Marjane. - Fusion ONA-SNI.
  • 69.
    Page | 69 Elaborationdes budgets annuels au sein de Marjane Fès Agdal Annexes
  • 70.
    Page | 70 Elaborationdes budgets annuels au sein de Marjane Fès Agdal
  • 71.
    Page | 71 Elaborationdes budgets annuels au sein de Marjane Fès Agdal Décalage calendaire : Année 2010 : Lundi Mardi Mercredi Jeudi Vendredi Samedi Dimanche Janvier 4 4 4 4 5 5 5 Février 4 4 4 4 4 4 4 Mars 5 5 5 4 4 4 4 Avril 4 4 4 5 5 4 4 Mai 5 4 4 4 4 5 5 Juin 4 5 5 5 5 5 4 Juillet 4 4 4 5 5 5 4 Aout 5 5 4 4 4 4 5 Septembre 4 4 5 5 4 4 4 Octobre 4 4 4 4 5 5 5 Novembre 5 5 4 4 4 4 4 Décembre 4 4 5 5 5 4 4 Année 2011 : Lundi Mardi Mercredi Jeudi Vendredi Samedi Dimanche Janvier 4 4 4 4 4 5 5 Février 4 4 4 4 4 4 4 Mars 4 5 5 5 4 4 4 Avril 4 4 4 4 5 5 4 Mai 4 4 4 4 4 4 5 Juin 4 4 5 5 4 4 4 Juillet 4 4 4 4 5 5 5 Aout 5 5 5 4 4 4 4 Septembre 4 4 4 5 5 4 4 Octobre 4 4 4 4 4 5 5 Novembre 4 5 5 4 4 4 4 Décembre 4 4 4 5 5 5 4
  • 72.
    Page | 72 Elaborationdes budgets annuels au sein de Marjane Fès Agdal Décalage calendaire (Suite) : Différence: Lundi Mardi Mercredi Jeudi Vendredi Samedi Dimanche Janvier 0 0 0 0 -1 0 0 Février 0 0 0 0 0 0 0 Mars - 1 0 0 1 0 0 0 Avril 0 0 0 -1 0 0 0 Mai -1 0 0 0 0 1 0 Juin 0 -1 0 0 -1 -1 0 Juillet 0 0 0 -1 0 0 1 Aout 0 0 1 0 0 0 1 Septembre 0 0 -1 0 1 0 0 Octobre 0 0 0 0 -1 0 0 Novembre -1 0 1 0 0 0 0 Décembre 0 0 -1 0 0 1 0 -1 : cela signifie qu'en 2011 on aura une perte équivalente à une journée de gain par rapport à 2010. 1 : cela signifie qu'en 2011 on aura le gain d'une journée par rapport à 2010. 0 : le budget de cette journée estimé en 2011 est similaire au budget de 2010 (ni gain ni perte).