Dossier La Finance islamique


                 Le montage de financement sur projet
                                     charia compliant
Hugues Martin-Sisteron,
Doctorant (1) en droit, Université de Paris I Panthéon-Sorbonne

Ce mode de financement, souvent présenté comme          d’infrastructures importantes, publiques ou privées,     1) Sous la direction de M.
                                                                                                                 le Professeur Alain Couret,
une technique récente, s’utilisait déjà lors des        financées essentiellement sur la capacité du projet
                                                                                                                 département de recherche
grandes expériences maritimes comme la découverte       à générer les revenus nécessaires permettant le          Sorbonne-Finance.
et l’exploration des Amériques (2). Au Moyen-âge        remboursement des prêts (nominal et intérêts)
les expéditions commerciales recourraient aux           et un juste retour sur investissement pour les           2) Michel Lyonnet Du Moutier,
bases du financement sur projet (3) en matière          promoteurs, avec un recours généralement limité ou       Financement sur projet et
                                                                                                                 partenariats public-privé, éd.
de partage des risques, de mise en concurrence          inexistant des prêteurs à l’encontre des promoteurs
                                                                                                                 Ems. 2006, p.16.
de « partenaires !» au regard de la rentabilité         en cas de défaillance de paiement. Le financement
attendue de l’opération, de la constitution d’une       sur projet implique la création d’une entité ad hoc      3) Traduction française
structure délimitée dans le temps, et de recherche      (société de projet) qui a pour objet la construction     empruntée à M. Lyonnet Du
de fonds via des réseaux internationaux. De la          et l’exploitation du projet ; les risques y afférant     Moutier.
sorte, les contrats de « grosse aventure » de           étant transférés vers les intervenants appropriés
                                                                                                                 4) Claude Martinand [dir.],
« compagnie » ou de colleganza au Xème siècle           (constructeur, exploitant, etc.), permettant ainsi aux   L'expérience française
en Italie regroupaient financiers, commerçants,         « sponsors » (investisseurs) un financement hors         du financement privé des
armateurs. Ces mercatores étaient chargés de            bilan. Les secteurs essentiellement concernés sont       équipements publics, Economica,
s’occuper du financement et de l’organisation           l’énergie (pétrole, gaz, mines, éoliennes, etc.), les    Paris, 1993.
des expéditions en Méditerranée. Les contrats           télécommunications, les infrastructures routières,
                                                                                                                 5) G.M Bodnar, Project Finance
de command (marchandise ou somme d’argent               autoroutières et celles liées à la distribution d’eau,
                                                                                                                 teaching notes, Wharton School,
confiée à un marchand en contrepartie d’une part        ainsi qu’aux réseaux ferroviaires, portuaires et         1996.
des profits générés par l’expédition) laissèrent peu    aéroportuaires.
à peu la place à la colleganza ou societas maris. Les   Le montage en financement sur projet s’est               6) Zine Sekfali, Droit des
commerçants des grands ports italiens agissant,         développé      parallèlement     aux     moyens     de   financements structurés, Revue
                                                                                                                 banque édition, 2004, p. 533.
dans le cadre de ces derniers, en qualité d’associés.   communication. Justifié par une possible réduction
Loin de tomber en désuétude, le contrat de              des coûts, il a attiré des capitaux toujours plus
command originel donna naissance à la société en        conséquents à travers le monde.
commandite dans laquelle l’associé commanditaire        Ainsi en est-il d’Etats qui, soucieux de préserver
est le bailleur de fonds. Ne disposant, à la            leurs fonds, ont tendance à se désengager au profit
différence de l’associé commandité, de la qualité       de financements privés. Le cas notamment au
de commerçant, il voyait sa responsabilité limitée      Moyen Orient où se développe, depuis les années
à son apport. Ainsi, il devenait possible à ceux ne     quatre-vingt-dix, le recours au financement sur
pouvant obtenir un statut de commerçant, tels           projet dans des domaines impliquant d’importants
les militaires, ecclésiastiques, nobles, etc., d’être   capitaux comme le pétrole, le gaz, l’électricité.
néanmoins parties prenantes à des opérations de         La finance islamique - dont l’objet est d’offrir
nature commerciale. (4)                                 des services bancaires et des produits financiers
                                                        conformes aux préceptes de la loi coranique -
Cette forme contemporaine de financements sur           est ainsi devenue une source de financement
projet poursuivit son ascension au XIVème siècle.       incontournable dans les financements sur projets
Pour exemple, l’exploration et le développement         au Moyen Orient. D’une part, car les banques
des mines d’argent du Devon qui furent financés         islamiques disposent de fortes liquidités et d’autre
par l’Empire britannique via un prêt consenti           part, parce qu’elles sont aussi compétitives que des
par un banquier florentin, Frescobaldi, et dont         banques commerciales conventionnelles.
le remboursement provenait du produit dégagé            Si la finance islamique trouve ses fondements dans
de l’exploitation des mines. (5) De même,               des principes et interdictions, vieux de quatorze
autre exemple avec les maones : « associations          siècles, son apparition est récente et remonte au
constituées au XIVème siècle par les banquiers          début des années soixante-dix. Les premières
génois, dans le but d’exploiter les ressources          institutions financières islamiques datent des
naturelles des territoires d’outre-mer de la            années soixante avec la constitution en 1963 des
République de Gênes ». (6)                              caisses rurales MitGammar en Égypte, et en Malaisie
                                                        avec la création des Caisses d’épargne des pèlerins
Le financement sur projet tel que développé au          (Pilgrim’s Management Fund) (Tabung Hadjji).
cours de la deuxième moitié du XX ème siècle fait       L’avènement de la finance islamique, telle qu’elle
référence au Project Finance d’origine anglo-           se pratique aujourd’hui, prend son véritable essor
saxonne. Il s’entend de l’ensemble des techniques       en 1975 concomitamment à ce que l’on a appelé la
juridiques et financières permettant la réalisation     montée du panarabisme, au boom pétrolier, mais

N°77 Juin 2010                                                    17                                             JOURNAL DES SOCIÉTÉS
Dossier La Finance islamique
7) Troisième pilier de l’Islam,     aussi à l’afflux des pétrodollars après la guerre         monde.
la zakât. Elle a plusieurs sens :   du Kippour. Ce mouvement a été accompagné par             Ainsi, en adaptant leurs pratiques bancaires à la
à la fois purification (taharah),
croissance (namâ), bénédiction
                                    la création de diverses organisations islamiques,         finance islamique, des banques, telles par exemple,
(barakah) et appréciation           telles que l’Organisation de la conférence islamique      BNP Paribas (2005) avec Calyon et Natixis, ont pu
(madh) ; elle est un impôt          (OCI) en 1970, qui permit la mise en place de la          participer au financement du projet stratégique de
religieux servant d’instrument      Banque islamique de développement (IDB).                  pipeline Dolphin en Arabie saoudite, le montant
de redistribution et de justice     À l’instar du système financier conventionnel,            global du projet a atteint 3,45 milliards de dollars
sociale. C’est une proportion
                                    la finance islamique vise à la mobilisation de            dont une tranche islamique de USD 1 milliard.
fixe collectée dans le surplus
de la richesse des musulmans        ressources financières et à leur allocation sur           Aussi, nous pouvons citer le Projet Marafiq de
et dans leurs revenus. Le taux      différents projets d’investissement. Elle puise           centrale électrique et d’unité de dessalement
d’imposition diffère en fonction    cependant son originalité dans l’observance de            d’eau de mer en Arabie Saoudite, dans lequel
de la nature du bien imposable.     principes et d’interdictions prenant eux-mêmes            BNP Paribas a occupé (2007) un rôle de conseil
                                    leurs sources dans des textes religieux fondamentaux      financier et d’arrangeur principal. Ce projet d’un
8) Mohammed El Qorchie,
« Islamic Finance Gears Up »,       datant de plusieurs siècles : le Coran, la Souna. Le      montant de USD 2.725 millions comprenait une
dans Finance & Development,         « jus musulman » trouve sa légitimité, non dans           tranche islamique de USD 600 millions. Par
Revue Trimestrielle du Fonds        l’expression de la volonté générale de la vox populi,     ailleurs, Calyon est intervenu (2009) en qualité de
Monétaire International, vol. 42, mais dans l’incarnation de la volonté divine et du          conseil financier, de chef de file et d’établissement
n° 4, décembre 2005.                pouvoir souverain du créateur, la vox dei : l’ordre       coordinateur des opérations de couverture en USD
9) Tables rondes organisées
                                    légal repose sur le Livre sacré - le Coran - qui est la   du projet de campus de l’Université Zayed (Abu
sur la finance islamique par la     Révélation, et sur les hadith de son Prophète, qui        Dhabi), d’un montant de USD 1,045 millions.
commission des Finances du          la commentent. Toutefois, nous pouvons assurer            Le financement a été apporté par un pool de six
Sénat, 14 mai 2008. Rapport         que la plus importante part du droit musulman             banques internationales (Calyon, BTMU, Société
Jouini et Pastre : Enjeux et        résulte de l’œuvre des hommes, plus précisément           Générale, Natixis, Royal Bank of Scotland, BIIS),
opportunités du développement
                                    des jurisconsultes musulmans. Il s’agit d’un travail      quatre banques classiques régionales (National
de la finance islamique
pour la place de Paris, Paris       d’exégèse des textes scripturaires et d’une analyse       Bank of Abu Dhabi, First Gulf Bank, Abu Dhabi
EUROPLACE, 8 décembre               casuistique de la solution adéquate. S’y mêle un          Commercial Bank, Union National Bank) et
2008.                               travail dialectique, dans le sens orthodoxe du mot,       une banque d’Abu Dhabi (Al Hilal Bank). Le
                                    c’est-à-dire dialogué et qui ne déduit pas ses effets     financement se décompose en deux tranches : une
10) Le 29 janvier 2009 par
                                    des prémices du sacré.                                    tranche en USD (38 %) et une tranche en Dirhams
Madame Ariane Obolensky,
Directrice générale de la           Ces prescriptions peuvent être présentées comme           des Emirats Arabes Unis (62 %). La transaction
Fédération bancaire française,      suit : l’interdiction du prêt à intérêt (riba), le        présente plusieurs caractéristiques innovantes,
Présidente du comité exécutif       partage des pertes et des profits, l’interdiction         notamment une tranche de dette mezzanine de USD
de la Fédération bancaire           de la spéculation (gharar) et des jeux de hasard          80 millions et une tranche de USD 150 millions
européenne et vice-présidente       (qimar ou maysir), le paiement d’un impôt                 (l’équivalent en Dirhams) structurée sous forme de
de MEDEF International, en
collaboration avec Monsieur
                                    religieux (7) (zakât), la supervision de la banque        mourabaha conforme à la Charia.
Mustapha Mourahib, avocat           islamique par un conseil religieux (sharia board)         L’importance du développement de la finance
associé, fondateur de l’Arab        et le caractère éthique (halal) des actifs - objets       islamique sur le marché mondial et la forte
Desk de Clifford Chance.            des investissements - avec, comme conséquence,            appétence que ce compartiment de la finance
                                    l’interdiction d’investir dans des secteurs illicites     suscite chez les professionnels ont conduit
11) Alexandre Bordenave, « Les
                                    (haram). En ce sens, chacune des structures               récemment la commission des Finances du Sénat
charmes exotiques de la loi de
modernisation de l’économie »,      financières de droit musulman, que nous                   à s’interroger sur son application en France (9).
dans Lexbase Hebdo, n° 315,         présenterons après, reflète une manière de penser         L’objectif visait, en analysant l’adaptabilité de
édition privée générale, 31 juillet et une vision du monde terrestre qu’il convient           la finance islamique à la demande éventuelle du
2008.                               d’expliciter pour les rendre intelligibles aux yeux       marché français, à réfléchir sur l’optimisation
                                    du profane et ce, pour appréhender la finance             juridique et fiscale susceptible de rendre attractive
                                    islamique en tant qu’outil et non comme une limite.       la place de Paris afin, notamment, de concurrencer
                                    Autrement dit : un principe d’ouverture plutôt que        la City, place européenne de référence en la
                                    de fermeture.                                             matière. En outre, la finance islamique se présente
                                    Face à l’augmentation significative des actifs            comme une nouvelle source de financement pour
                                    islamiques, les établissements financiers mirent          les entreprises françaises, comme démontré par
                                    en place progressivement des outils financiers,           MEDEF International dans une conférence sur le
                                    parfois d’origine ancienne, permettant de marier          sujet (10).
                                    l’orthodoxie des textes sacrés à l’orthopraxie de la      Si la finance islamique est destinée originellement
                                    finance. En ce sens, un effort de standardisation est     aux musulmans qui partagent une même morale,
                                    opéré en 1991 avec la création d’une entité ayant         une même discipline, issues de la charia, il semble
                                    pour vocation d’élaborer des normes comptables            opportun de préciser que la finance islamique per
                                    adéquates aux institutions financières islamiques,        se n’est pas aujourd’hui réservée à eux seuls (11) et
                                    l’Accounting and Auditing Organization for                qu’elle n’est pas réputée pour faire de l’apostolat.
                                    Islamic Finance Institutions (AAOIFI). Le Fonds           Par ailleurs, faut-il rappeler l’amalgame classique
                                    monétaire international a recensé, dans sa dernière       qui mêle abusivement l’islam à l’intégrisme et ses
                                    étude (8), 300 institutions financières islamiques        dérives, en s’installant dans les esprits de façon
                                    réparties dans plus de 75 pays auxquelles s’ajoutent      plus ou moins clandestine.
                                    aujourd’hui les filiales islamiques de grandes            En l’espèce, il s’agira de présenter à titre liminaire,
                                    banques des différentes places boursières dans le         les points de concordance entre les principes de la


JOURNAL DES SOCIÉTÉS                                                      18                                                         N°77 Juin 2010
Dossier La Finance islamique

charia et le financement sur projet puis d’analyser      islamique va ainsi confier ses fonds à un               12) Rapport du Groupe des
les structures contractuelles islamiques utilisées       entrepreneur, et les bénéfices seront partagés selon    banques et organismes financiers
                                                                                                                 membres de l’Institut de Gestion
en financement de projet ; autrement dit, d’étudier      une clé de répartition déterminée ex ante. Dans un      Déléguée, Le financement des
la possibilité de transposer leurs raisonnements         financement sur projet, le projet d’investissement      PPP en France. I.G.D., octobre
en droit français dans le cadre d’une opération de       est nécessairement un actif tangible (aéroport,         1986, p. 20-21.
cofinancement sur projet.                                centrale électrique, centrale nucléaire, unité de
                                                         dessalement d’eau de mer, université, usine etc.) et    13) Marcel Sarmet, Gestion
I. Finance islamique et                                  les partenaires financiers en supportent les risques
                                                                                                                 et technique bancaires, Revue
                                                                                                                 Banque, n°392 Février 1980.
financement sur projet                                    aux côtés des promoteurs : le remboursement du
                                                         prêt consenti pour financer la construction du          14)Imane Karich, Le système
A. Concordance entre les principes de la                 projet dépend principalement des flux de trésorerie     financier islamique. De la
charia et le financement sur projet                       générés par l’exploitation de celui-ci (non recourse    Religion à la Banque, Larcier,
                                                                                                                 coll. Cahiers financiers, 2002,
                                                         financing).
                                                                                                                 p. 44.
Dans les montages en financement sur projet, les         Par ailleurs, la loi coranique n’autorise pas
partenaires financiers sont à la fois apporteurs de      la spéculation et l’aléa (gharar) . Le gharar
capital et de dette. Ce peut être des entreprises        est la vente d’actifs « dont l’existence et les
industrielles, des fonds d’investissements, des          caractéristiques ne sont pas certaines, étant
banques, des investisseurs institutionnels ou            donné le risque qui accompagne cette probabilité
des entités publiques. Ils créent une société de         et qui soumet la validité de la transaction à
projet qui est capitalisée et leur rémunération          des conjectures (14) ». Le qimâr et le maysir
sera fonction de la réussite de ce projet dans           représentent toutes formes de contrat aléatoire,
le temps déterminé qui lui a été imparti. Les            telles que la spéculation, l’assurance traditionnelle
emprunts nécessaires à un tel financement seront         et les produits dérivés. En finance, le risque est
alors souscrits par une société ad hoc (12) et leur      défini comme la possibilité que la rentabilité
remboursement reposera essentiellement sur les           réelle d’un investissement soit différente de la
recettes d’exploitation du projet spécifiquement         rentabilité attendue par les investisseurs. Chaque
créé. Suite au développement de la finance               projet de nouvelle infrastructure nécessite des
islamique, ce sont de nouvelles contraintes qui          investissements et des emprunts considérables.
s’appliquent aux financements sur projet avec des        Par conséquent, seule une analyse exhaustive
montages plus complexes - d’autant s’ils impliquent      des risques techniques et contractuels - avec une
des cofinancements (financement par des banques          matrice d’identification et de répartitions de ces
conventionnelles et islamiques) - nécessitant,           derniers - permet, d’une part, l’optimisation des
pour ces projets importants généralement de              conditions de financement - autrement dit une
constructions d’infrastructures, la conclusion de        réduction du coût de la dette - et, d’autre part, de
plusieurs contrats obéissant aux principes de la         réduire l’aléa prohibé par le droit coranique. De
charia. À cet égard, il est permis d’observer que les    plus, le projet doit contribuer au développement
principes sur lesquels repose le droit islamique des     socio-économique en participant à la création
affaires concordent avec les différents montages         d’emplois favorisant la croissance économique.
contractuels utilisés en financement sur projet.         C’est pourquoi, la banque islamique procédera à un
 Le droit musulman proscrit tout taux d’intérêt, qu’il   examen critique de la faisabilité du projet et qu’un
soit usuraire ou non. La collecte d’une rétribution      comité d’experts jugera de la solidité financière de
fixe, fonction exclusivement de l’écoulement du          la société de projet.
temps et entièrement détachée de la rentabilité          L’objet de ces investissements doit être licite
réelle du projet d’investissement sous-jacent, est       (hallal) eu égard aux principes et interdictions
contraire à la philosophie éthique musulmane,            de la loi coranique. Sont ainsi exclus des
car considérée comme socialement destructrice.           projets d’investissement portant, notamment,
Toutefois, le Coran n’interdit pas la rémunération       sur la fabrication d’alcool ou de ses dérivés, la
de l’argent prêté, il prohibe seulement le caractère     construction d’une usine de mise en conserve
fixe et prédéterminé du taux d’intérêt. C’est            de viandes de porc ou encore la construction de
pourquoi les opérations de financement ne peuvent        clubs de jeu, etc. De ce fait, une structuration
comporter une rémunération fixée ex ante. Seule la       minutieuse devra être opérée dans les montages
rentabilité de l’actif financé peut rémunérer l’argent   en co-financement sur projet, afin de ne pas vicier
placé. Or, dans les opérations de financement sur        la tranche islamique. L’acquisition d’un hôtel, par
projet, le service de la dette repose essentiellement    exemple, demandera un montage spécifique dans
sur les cash flow futurs dégagés par l’exploitation      lequel on isolera, les actifs haram tel que l’étage
du projet. En ce sens, le service de la dette, les       du bar, dans un véhicule ad hoc. En outre, le ratio
aléas, la couverture des coûts opératoires et la juste   d’endettement de la société ne doit communément
rémunération du capital dépendent de la rentabilité      pas dépasser 33 %.
de l’actif financé (13).                                 La question de la compatibilité d’une opération du
Corrélativement, le droit musulman des affaires          financement sur projet avec la charia est laissée
exige que les transactions financières se fondent        à l’appréciation d’un sharia board qui est un
sur un actif tangible, l’asset backing, pour             conseil de surveillance religieux et indépendant
permettre le partage des pertes et des profits           dont la mission est de garantir que les produits ou
(PPP) que celui-ci génère. L’institution financière      opérations financiers ne contreviennent pas aux


N°77 Juin 2010                                                     19                                            JOURNAL DES SOCIÉTÉS
Dossier La Finance islamique
15) Code de commerce, art.       principes coraniques. Ces comités se composent             un établissement de crédit ; le prêteur peut être
L.222-1 et s.                    d’économistes de renom à la fois spécialistes              rémunéré avec une part fixe et une part variable.
16) Anouar Hassoune, Vice-
                                 en droit financier et en théologie. À ce propos,
Président, responsable du        il convient de noter que le sharia scholar ne se           Le contrat moudaraba, dont le synonyme est
crédit et de la coordination     prononce qu’au regard de la charia, c’est le principe      mouqarada et qirad, est un contrat de société
internationale pour la finance   de l’application pure et simple d’un droit national        particulier où l’une des parties apporte des fonds
islamique au sein du cabinet     qui prévaut et il reviendra au juge ou, le cas échant,     à une autre partie qui s’engage dans la gestion
Moody’s, OummaTV.tv,
                                 à l’arbitre de statuer au regard de la législation à       d’une activité pouvant engendrer un certain
émission « l’Autre débat », 4
juin 2009.                       laquelle est soumise l’opération ; telle est la position   profit. L’investissement provient de l’associé qui
                                 de principe développée par le juge britannique dans        est appelé rab-al-mal, tandis que la gestion et le
                                 un arrêt Shamil Bank of Britain EC vs Beximco              travail sont de la responsabilité exclusive de l’autre
                                 Pharmaceuticals Ltd (Court of Appeal, 28 janvier           partenaire, qui est appelé moudarib. Semblable à
                                 2004). Il est permis de penser que le juge français        une société en commandite (15), le commanditaire
                                 adopterait une position analogue.                          (rab-al-mal) apporte les fonds et l’autre partie, le
                                                                                            commandité, un savoir-faire (moudarib).
                                 Ainsi qu’évoqué, le concept même de financement
                                 sur projet semble adapté à un cadre de finance             Le     montage      moucharaka/moudaraba            est
                                 islamique qui soumet l’opération financière à des          fréquemment utilisé en financement sur projet.
                                 contraintes morales, éthiques et économiques               La banque islamique peut financer l’ensemble
                                 - découlant de la charia - et exigeant une                 du projet par un financement moudaraba ou
                                 structuration contractuelle particulière.                  partager l’investissement dans un financement
                                                                                            moucharaka. De plus, la moucharaka est un
                                 B. Concordance entre les structures                        mode de financement adéquat pour des opérations
                                 contractuelles islamiques de financement                    de titrisation, surtout, dans le cadre de projets
                                 sur projet et le droit français                            importants où les financements sont considérables
                                                                                            et les investisseurs souvent limités. Chaque
                                 Il sera examiné successivement les contrats                porteur de certificat moucharaka a un droit de
                                 moucharaka, moudaraba, istisna, ijara, wakala              propriété proportionnel sur l’actif sous-jacent
                                 ainsi que leur équivalent en droit français.               de la moucharaka ; ces certificats moucharaka
                                 Les contrats moucharaka et moudaraba sont basés            sont des instruments négociables et peuvent
                                 sur quelques principes fondamentaux. Ce sont des           être achetés et vendus sur le marché secondaire.
                                 financements en fonds propres dans lesquels la             Toutefois, l’échange de ces certificats n’est pas
                                 banque islamique est associée et doit partager les         autorisé lorsque tous les actifs de la moucharaka
                                 pertes subies par l’entreprise. Les associés sont          sont encore sous forme liquide (par exemple, sous
                                 libres de déterminer, d’un commun accord, le ratio         la forme d’espèces, de créances ou d’avances). Si
                                 du bénéfice alloué à chacun d’entre eux, qui pourra        en finance conventionnelle la titrisation peut être
                                 différer du ratio de leur participation au capital.        opérée à l’infini (CDO, CDO2 etc. regroupés dans
                                 Toutefois, l’associé dit « sleeping partner » ne peut      des SIV), en finance islamique les actifs ne peuvent
                                 réclamer plus que le ratio de son investissement.          être titrisés qu’une seule fois (16) : on identifie des
                                 La contribution aux pertes doit être, quant à elle,        actifs tangibles (projet immobilier etc.), puis ces
                                 proportionnelle au montant de l’apport de chacun           derniers sont logés dans des entités ad hoc (fiducie,
                                 des associés.                                              FCP) et des sukuks sont émis. Cette opération
                                 La moucharaka est un mot d’origine arabe qui               financière ne doit pas être confondue avec le prêt
                                 signifie « partager ». C’est un contrat d’association      à intérêt. Le certificat moucharaka représente la
                                 par lequel une partie, le plus souvent une banque          propriété directe du titulaire dans l’actif du projet
                                 islamique, s’associe à une autre afin de participer        au prorata de son investissement.
                                 au financement (formation ou augmentation du               L’istisna est un contrat par lequel une partie
                                 capital ou prise de participation) de projets ou           (mustasni) demande à une autre (sani), d’effectuer
                                 d’opérations ponctuelles moyennant une répartition         un travail de construction ou de fabrication
                                 des résultats (pertes ou profits) convenue d’avance.       pour son compte. Dans un premier temps, le
                                 Une autre forme de moucharaka, développée                  client contacte la banque pour la création du
                                 par la pratique bancaire est la moucharaka                 bien décrit spécifiquement. Puis, la banque se
                                 moutaniquissa (dégressive). Ce contrat peut                rapproche d’un fournisseur pour lui commander
                                 être utilisé pour l’achat d’immobilier. La part de         la fabrication du produit réclamé par son client. Le
                                 l’institution financière dans le bien loué diminue         Fabricant construit le bien demandé en recevant
                                 avec les paiements de capital que le client effectue       des paiements périodiques du banquier selon un
                                 en sus du paiement des loyers, l’objectif étant, à         échéancier convenu d’avance et effectue le transfert
                                 terme, le transfert de propriété du bien (ou du            de propriété en livrant la banque. La banque livre
                                 capital de la société) au client.                          le bien au client qui règle le prix du bien en totalité
                                 Comparable à une joint venture, on pourrait avoir          ou en plusieurs échéances.
                                 recours, en droit français, au régime des prêts            Proche d’un contrat d’entreprise, l’istisna pourrait
                                 participatifs, prévu par les articles L. 313-13 et         être structuré en droit français par un contrat de
                                 suivants du Code monétaire et financier, et aux            vente en l’état futur d’achèvement (VEFA/Code
                                 termes desquels le prêteur n’est pas nécessairement        civil art. 1601-3 ; transfert de propriété au fur et


JOURNAL DES SOCIÉTÉS                                                     20                                                        N°77 Juin 2010
Dossier La Finance islamique

à mesure de la construction du bien) ou par un             Enfin, nous pouvons citer le contrat de mandat et
contrat de vente à terme. La vente à terme est le          de prestation de services par lequel le financier
contrat par lequel le vendeur s’engage à livrer            islamique (bailleur) transfère à la société de projet
l’immeuble à son achèvement, l’acheteur s’engage à         (preneur à bail) certaines obligations liées à la
en prendre livraison et à en payer le prix à la date de    propriété de l’actif financé (entretien, assurance,
livraison. Le transfert de propriété s’opère de plein      réparations du bien, paiement de la taxe foncière,
droit contre la constatation par acte authentique de       etc.) moyennant le paiement d’une indemnité. Un
l’achèvement de l’immeuble ; il produit ses effets         contrat analogue existe en droit français : le contrat
rétroactivement au jour de la vente. (Code civil           de mandat (Code civil art.1984) aux termes duquel
art. 1601-2 ; transfert de propriété à l’issue de la       la banque (mandant) donne mandat à la société de
construction du bien). Il faut en revanche que les         projet (mandataire) d’effectuer un certain nombre
parties s’entendent dès la conclusion du contrat           de prestations (entretien, assurance, réparations
sur une chose future déterminable et sur un prix           du bien autres que locatives, etc.) au nom et pour le
déterminé ou déterminable.                                 compte de la banque.
L’ijara un contrat par lequel un établissement             L’analyse des montages financiers applicables
financier (ajir ou mujir) achète un actif et le loue       aux contrats sus évoqués et la structuration
à un preneur (mustajir). L’ijara peut prendre              des relations contractuelles entre créanciers
la forme d’un ijara wa- iqtina, ce contrat est             conventionnels et créanciers islamiques permettra
analogue à l’ijara mais inclut une promesse d’achat        d’optimiser la répartition des risques du projet.
du bien de la part du client à la fin du contrat. Le
client se rapproche d’un fournisseur pour choisir          II. Structuration contractuelle de
le bien dont il a besoin. Ensuite, le client contacte      cofinancement sur projet en droit
la banque pour lui demander de mettre sur pied             français
un contrat d’ijara ; il formule alors une promesse
de location du bien à la banque si celle-ci accepte        A. Montage contractuel de cofinancement
l’opération. La banque acquiert le bien auprès du          en droit français
fournisseur et en règle le montant. Le fournisseur
effectue le transfert de propriété en livrant la           Nous nous proposons d’examiner, ci-après,
banque (la banque peut donner mandat au client             la structuration de différents montages de
de prendre livraison du bien, dans ce cas on a deux        cofinancement sur projet ce qui nous conduira
contrats successifs : mandat et bail). C’est alors que     à traiter de l’identification et de la couverture
le contrat d’ijara se met en place : la banque loue le     des risques qui y sont associés, ainsi que des
bien au client et lui transfère le droit d’utilisation     aménagements juridiques possibles et nécessaires
du bien ; le client règle les loyers et à l’échéance, le   en droit français.
bien revient à la banque ou il sera, le cas échéant,
transféré au client. Le loyer doit être déterminé ex       1. Exemple d’un montage de cofinancement
ante pour l’ensemble de la période locative. Il est        sur projet istisna/ijara
possible de prévoir que le loyer sera augmenté d’un
pourcentage déterminé (ex. 5 %) sur une période            • La tranche islamique
convenue (ex. 1 an). Les opérations de baux futurs
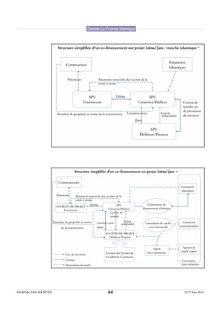
sont autorisées.                                           Phase 1 : l’istisna , la vente à terme

Exemple 1: la Banque islamique A loue un actif à           Au titre de ce contrat, la banque islamique via une
la société de projet B pour une durée de 6 ans. Le         société ad hoc (SPV) va effectuer des paiements
loyer pour la première année est fixé à EUR 100            successifs au profit de la société de projet pour que
000/mois et il est convenu que le loyer augmente           cette dernière puisse procéder à la construction de
chaque année de 10 %. L’ijara est valable.                 l’actif. Une fois la construction achevée, la société
                                                           de projet en transfère la propriété au SPV.
Exemple 2: la banque islamique A loue un actif à
la société de projet B pour une durée de 6 ans. Le         Phase 2 : l’ijara, la location-vente avec
loyer pour la première année seulement est fixé à          promesses croisées d’achat et de vente
EUR 100 000/mois. L’ijara est nul.
                                                           Les principales caractéristiques de ce contrat
En droit français, la location-vente (contrat              conclu entre le financier islamique (en qualité de
innommé), assortie d’une promesse synallagmatique          bailleur) et la société de projet (preneur) sont les
de vente semble approprié à ce type de contrat.            suivantes :
Selon le schéma contractuel de la location-vente,          - versement de loyers par la société de projet
la banque islamique est assurée que la propriété           au cours de la période d’exploitation de l’actif
de l’actif sera transférée automatiquement en fin          (possibilité de payer des loyers d’avance pendant la
de contrat au preneur (contrairement au crédit-            période de construction) ;
bail au terme duquel la banque prend le risque de          - engagement du financier islamique, propriétaire
conserver le bien si le locataire n’exerce pas l’option    de l’actif considéré, de transférer la propriété
d’achat).                                                  de l’actif à l’issue de la période de location ; et
                                                           engagement du client d’acquérir l’actif à cette date.


N°77 Juin 2010                                                       21                                             JOURNAL DES SOCIÉTÉS
Dossier La Finance islamique



                                                                   *




                                                      *




JOURNAL DES SOCIÉTÉS               22                     N°77 Juin 2010
Dossier La Finance islamique

2. Autres exemples de montages financiers


                                                                           *




                                                                           *




N°77 Juin 2010                                          23                     JOURNAL DES SOCIÉTÉS
Dossier La Finance islamique
                                                                                                                       *




                   *




                       3. Identification et couverture des risques              concernent respectivement la connaissance du
                       dans un cofinancement sur projet                         contexte et de la jurisprudence musulmane, ou
                                                                                des risques financiers spécifiques tels que celui de
                       L’approche du risque dans les financements               liquidité. Par ailleurs, les partenaires financiers
                       de projet repose sur une démarche complexe               islamiques, en tant que propriétaires des actifs du
                       d’analyse et de répartition des risques entre les        projet, doivent en supporter les risques tels ceux de
                       différents partenaires. Ainsi par exemple, devront       la garantie des vices cachés, de perte de l’actif ou
                       être examinés préalablement : les potentialités          encore les diverses obligations qui incombent au
                       de revenu du projet (étude de marché ou de               bailleur. Comme nous l’avons analysé, la finance
                       trafic etc.) ; la faisabilité technique, le délai de     islamique repose sur des principes et interdictions
                       construction, les conditions d’attribution de            qui nécessitent une structuration différente de la
                       la licence de concession (pénalités de retard,           finance conventionnelle et les produits financiers
                       durée, conditions de transfert en fin de période),       islamiques doivent nécessairement être adossés
                       le contexte législatif ou règlementaire (étude           à un actif tangible (principe d’asset backing). En
                       d’impact, permis de construire, fixation des droits      ce sens, dans une opération de financement par
                       de péages), les risques de contrepartie (risque          dette, de type istisna ou ijara, le risque de crédit
                       crédit sur l’acheteur dans le cas par exemple d’une      est que le client n’honore pas ses engagements, et
                       centrale électrique), les risques politiques.            en cas de défaut, un second risque apparaît quant
                       Les risques associés à un projet d’infrastructure        à la valeur résiduelle de l’actif sous-jacent. Dans un
                       peuvent être différemment classés selon que l’on         financement en fonds propres, de type moudaraba
                       distingue ceux liés à la phase de construction           ou moucharaka, en cas de rendement négatif de la
                       de ceux relatifs à la phase d’exploitation ; il est      société, la banque islamique en supporte la perte
                       possible également de les subdiviser : risques           financière, celle du client se limitant aux efforts et
                       technologiques, risques de surcoût, risque de            au temps consacrés à la société.
                       retard, risque de crédit, risque de marché, risque
                       de taux d’intérêt, risque de variation des taux de       Toutefois, les banques islamiques disposent et
                       change, risque politique, risques contractuels, etc.     utilisent des moyens de gestion du risque de
                                                                                crédit analogues à ceux utilisés par les banques
                       À ces risques s’ajoutent ceux, particuliers, inhérents   conventionnelles tels que l’utilisation de modèles
                       aux banques islamiques, tels que les risques de          de notation interne (pour les risques liés aux
                       réputation, de conformité et de divergence qui           entreprises), de modèles de scoring (pour les


JOURNAL DES SOCIÉTÉS                                          24                                                       N°77 Juin 2010
Dossier La Finance islamique

risques liés aux particuliers), la mise en place de         Couverture du risque : clause pari-passu (17), 17) Comme le notent M.
                                                            convention inter-créanciers.                   Jacques Bertran De Balanda
limites par contrepartie et par secteur économique
                                                                                                                       (Avocat associé, Herbert Smith
ou encore par le respect des règles prudentielles de                                                                   LLP – Paris) et M. Foued
provisionnement.                                            B. Aménagements juridiques nécessaires en                  Bourabiat (Avocat, Herbert
                                                            droit français                                             Smith LLP – Paris), spécialistes
                                                                                                                       des financements sur projet
L’assurance sur un modèle takafoul permet de faire
                                                                                                                       intégrant une tranche islamique :
face au risque de perte ou de destruction (totale           Comme il a été préconisé par les travaux de la             « le traitement pari-passu des
ou partielle) de l’actif durant la construction ou la       commission finance islamique de Paris Europlace            créanciers conventionnel et
fabrication du projet. Le constructeur devra donc           que présidait Maître Gilles Saint-Marc, le fait que        islamique exige une rédaction
                                                                                                                       particulièrement adaptée de la
souscrire des polices d’assurance appropriées.              le financier utilisé en matière de financements
                                                                                                                       convention inter-créanciers afin
                                                            islamiques ne soit pas un établissement de crédit          de s’assurer que la position de la
4. Cas pratique : identification et couverture              ne lui permet pas de recevoir des garanties sous           banque islamique (propriétaire
des risques dans un montage de co-                          forme de “cession Dailly”. C’est pourquoi il serait        de certains actifs financés) ne
                                                                                                                       la place pas dans une position
financement sur projet istisna/ijara                        opportun de prévoir la cession civile de créance à
                                                                                                                       plus favorable par rapport à la
                                                            titre de garantie dans le Code civil et ainsi d’inverser   banque conventionnelle qui n’a
a) Risques des créanciers islamiques                        la jurisprudence de la Chambre commerciale de la           elle qu’un droit réel accessoire
                                                            Cour de cassation en date du 19 décembre 2006.             (sûreté) sur d’autres actifs du
                                                                                                                       projet. La situation est réglée
Risque de destruction de l’actif : le preneur n’est         Par ailleurs, en l’état actuel des textes, lorsqu’il
                                                                                                                       par des conventions inter-
pas responsable des dommages qui ne relèvent pas            revend le bien financé à l’acheteur, le Financier est      créanciers complexes et, par
de sa faute, si l’actif disparaît, le contrat est résilié   tenu de garantir ce dernier contre les vices cachés        nature, affaiblit la structuration
alors qu’en droit français dans le cas par exemple          (qui est d’ordre public), ce qui n’a guère de sens         juridique du projet dans la
                                                                                                                       mesure où la propriété des actifs
du crédit-bail, le remboursement de la dette se             dans des opérations temporaires d’achat/revente.
                                                                                                                       n’appartient pas à la même
poursuit en cas de disparition du bien.                     De ce fait, il conviendrait, d’une part - lorsque la       personne. Le recours à la fiducie
Couverture du risque : assurance takafoul, contrat          revente du bien financé intervient concomitamment          pourrait peut-être constituer un
de mandat (maintenance et service).                         au premier achat - que le revendeur puisse être            substitut aux trusts auxquels ont
                                                                                                                       recours les praticiens anglo-
                                                            exonéré de la garantie des vices cachés (qui
                                                                                                                       saxons pour structurer de tels
Risque de défaut : le défaut en droit islamique doit        reposerait alors entièrement sur le vendeur initial)       cofinancements (mais la vraie
résulter d’une faute de l’emprunteur alors que le           et, d’autre part, de clarifier le régime de la location    difficulté tient à la prohibition
droit français admet une responsabilité sans faute          - vente - dont les règles sont mal définies - et           de la constitution de sûretés
                                                                                                                       sur biens futurs) ». Forum
(clause de résiliation anticipée).                          d’élargir celui de la fiducie.
                                                                                                                       Africain de la Finance Islamique,
Couverture du risque : assurance takafoul, contrat          Enfin, il serait souhaitable de dispenser d’agrément       Casablanca, 7 et 8 avril 2010.
de mandat (maintenance et service).                         bancaire le SPV filiale d’un établissement de
                                                            crédit. En effet, le fait que le Financier utilisé en
Risque d’indemnisation : les intérêts de retard             matière de financements islamiques ne soit pas un
doivent être versés à un organisme caritatif (fond          établissement de crédit ne lui permet normalement
zakât dans les banques).                                    pas de consentir un crédit-bail. On pourrait
Couverture du risque : assurance takafoul, contrat          autoriser toute filiale à 90 % d’un établissement de
de mandat (maintenance et service).                         crédit à bénéficier du statut bancaire de sa société
                                                            mère (concept de “prêt de licence bancaire”) ce
Risque environnemental, fiscal, de garantie des             qui ne contreviendrait pas aux dispositions de la
vices cachés (GVC) : en tant que professionnel le           directive 2006/48 CE (à transposer).
financier ne peut s’exonérer de la GVC ; par ailleurs,
les banques conventionnelles ont un recours                 Faire de la finance islamique la nouvelle panacée, à
subrogatoire en garantie des vices cachés contre le         l’heure où la finance conventionnelle est fragilisée,
financier islamique en sa qualité de vendeur.               et la Grèce en crise, relèverait de la gageure tant la
Couverture du risque : création d’un SPV filiale de         part qu’elle représente dans la finance mondiale
la banque islamique, convention inter- créanciers.          est infime (environ 2 %). Toutefois, son apparition
                                                            récente dans le débat public français et l’accueil
b) Risques des créanciers conventionnels (à                 qui lui est réservé par les pouvoirs publics et les
l’exception des risques classiques cités supra)             professionnels de la place présagent un avenir
                                                            prometteur. D’aucuns diront que celle-ci n’est
Risques de rupture d’égalité entre les créanciers :         qu’une opération de marketing réussie alors
en tant que propriétaire, le financier islamique            qu’elle est véritablement susceptible d’offrir aux
dispose d’un droit de rétention sur les actifs du           entreprises françaises une source de financement
projet alors que la banque conventionnelle ne               complémentaire. Gageons que le législateur
deviendra propriétaire des actifs qu’en cas de              poursuive cette ouverture et ne la laisse pas à l’état
réalisation des sûretés.                                    de velléité.
Par ailleurs, le financier islamique dispose
d’un droit de recours contre la société de projet
(emprunteur) au titre du contrat de mandat en cas
de défaillance du projet.


N°77 Juin 2010                                                         25                                              JOURNAL DES SOCIÉTÉS

Islamic project finance

  • 1.
    Dossier La Financeislamique Le montage de financement sur projet charia compliant Hugues Martin-Sisteron, Doctorant (1) en droit, Université de Paris I Panthéon-Sorbonne Ce mode de financement, souvent présenté comme d’infrastructures importantes, publiques ou privées, 1) Sous la direction de M. le Professeur Alain Couret, une technique récente, s’utilisait déjà lors des financées essentiellement sur la capacité du projet département de recherche grandes expériences maritimes comme la découverte à générer les revenus nécessaires permettant le Sorbonne-Finance. et l’exploration des Amériques (2). Au Moyen-âge remboursement des prêts (nominal et intérêts) les expéditions commerciales recourraient aux et un juste retour sur investissement pour les 2) Michel Lyonnet Du Moutier, bases du financement sur projet (3) en matière promoteurs, avec un recours généralement limité ou Financement sur projet et partenariats public-privé, éd. de partage des risques, de mise en concurrence inexistant des prêteurs à l’encontre des promoteurs Ems. 2006, p.16. de « partenaires !» au regard de la rentabilité en cas de défaillance de paiement. Le financement attendue de l’opération, de la constitution d’une sur projet implique la création d’une entité ad hoc 3) Traduction française structure délimitée dans le temps, et de recherche (société de projet) qui a pour objet la construction empruntée à M. Lyonnet Du de fonds via des réseaux internationaux. De la et l’exploitation du projet ; les risques y afférant Moutier. sorte, les contrats de « grosse aventure » de étant transférés vers les intervenants appropriés 4) Claude Martinand [dir.], « compagnie » ou de colleganza au Xème siècle (constructeur, exploitant, etc.), permettant ainsi aux L'expérience française en Italie regroupaient financiers, commerçants, « sponsors » (investisseurs) un financement hors du financement privé des armateurs. Ces mercatores étaient chargés de bilan. Les secteurs essentiellement concernés sont équipements publics, Economica, s’occuper du financement et de l’organisation l’énergie (pétrole, gaz, mines, éoliennes, etc.), les Paris, 1993. des expéditions en Méditerranée. Les contrats télécommunications, les infrastructures routières, 5) G.M Bodnar, Project Finance de command (marchandise ou somme d’argent autoroutières et celles liées à la distribution d’eau, teaching notes, Wharton School, confiée à un marchand en contrepartie d’une part ainsi qu’aux réseaux ferroviaires, portuaires et 1996. des profits générés par l’expédition) laissèrent peu aéroportuaires. à peu la place à la colleganza ou societas maris. Les Le montage en financement sur projet s’est 6) Zine Sekfali, Droit des commerçants des grands ports italiens agissant, développé parallèlement aux moyens de financements structurés, Revue banque édition, 2004, p. 533. dans le cadre de ces derniers, en qualité d’associés. communication. Justifié par une possible réduction Loin de tomber en désuétude, le contrat de des coûts, il a attiré des capitaux toujours plus command originel donna naissance à la société en conséquents à travers le monde. commandite dans laquelle l’associé commanditaire Ainsi en est-il d’Etats qui, soucieux de préserver est le bailleur de fonds. Ne disposant, à la leurs fonds, ont tendance à se désengager au profit différence de l’associé commandité, de la qualité de financements privés. Le cas notamment au de commerçant, il voyait sa responsabilité limitée Moyen Orient où se développe, depuis les années à son apport. Ainsi, il devenait possible à ceux ne quatre-vingt-dix, le recours au financement sur pouvant obtenir un statut de commerçant, tels projet dans des domaines impliquant d’importants les militaires, ecclésiastiques, nobles, etc., d’être capitaux comme le pétrole, le gaz, l’électricité. néanmoins parties prenantes à des opérations de La finance islamique - dont l’objet est d’offrir nature commerciale. (4) des services bancaires et des produits financiers conformes aux préceptes de la loi coranique - Cette forme contemporaine de financements sur est ainsi devenue une source de financement projet poursuivit son ascension au XIVème siècle. incontournable dans les financements sur projets Pour exemple, l’exploration et le développement au Moyen Orient. D’une part, car les banques des mines d’argent du Devon qui furent financés islamiques disposent de fortes liquidités et d’autre par l’Empire britannique via un prêt consenti part, parce qu’elles sont aussi compétitives que des par un banquier florentin, Frescobaldi, et dont banques commerciales conventionnelles. le remboursement provenait du produit dégagé Si la finance islamique trouve ses fondements dans de l’exploitation des mines. (5) De même, des principes et interdictions, vieux de quatorze autre exemple avec les maones : « associations siècles, son apparition est récente et remonte au constituées au XIVème siècle par les banquiers début des années soixante-dix. Les premières génois, dans le but d’exploiter les ressources institutions financières islamiques datent des naturelles des territoires d’outre-mer de la années soixante avec la constitution en 1963 des République de Gênes ». (6) caisses rurales MitGammar en Égypte, et en Malaisie avec la création des Caisses d’épargne des pèlerins Le financement sur projet tel que développé au (Pilgrim’s Management Fund) (Tabung Hadjji). cours de la deuxième moitié du XX ème siècle fait L’avènement de la finance islamique, telle qu’elle référence au Project Finance d’origine anglo- se pratique aujourd’hui, prend son véritable essor saxonne. Il s’entend de l’ensemble des techniques en 1975 concomitamment à ce que l’on a appelé la juridiques et financières permettant la réalisation montée du panarabisme, au boom pétrolier, mais N°77 Juin 2010 17 JOURNAL DES SOCIÉTÉS
  • 2.
    Dossier La Financeislamique 7) Troisième pilier de l’Islam, aussi à l’afflux des pétrodollars après la guerre monde. la zakât. Elle a plusieurs sens : du Kippour. Ce mouvement a été accompagné par Ainsi, en adaptant leurs pratiques bancaires à la à la fois purification (taharah), croissance (namâ), bénédiction la création de diverses organisations islamiques, finance islamique, des banques, telles par exemple, (barakah) et appréciation telles que l’Organisation de la conférence islamique BNP Paribas (2005) avec Calyon et Natixis, ont pu (madh) ; elle est un impôt (OCI) en 1970, qui permit la mise en place de la participer au financement du projet stratégique de religieux servant d’instrument Banque islamique de développement (IDB). pipeline Dolphin en Arabie saoudite, le montant de redistribution et de justice À l’instar du système financier conventionnel, global du projet a atteint 3,45 milliards de dollars sociale. C’est une proportion la finance islamique vise à la mobilisation de dont une tranche islamique de USD 1 milliard. fixe collectée dans le surplus de la richesse des musulmans ressources financières et à leur allocation sur Aussi, nous pouvons citer le Projet Marafiq de et dans leurs revenus. Le taux différents projets d’investissement. Elle puise centrale électrique et d’unité de dessalement d’imposition diffère en fonction cependant son originalité dans l’observance de d’eau de mer en Arabie Saoudite, dans lequel de la nature du bien imposable. principes et d’interdictions prenant eux-mêmes BNP Paribas a occupé (2007) un rôle de conseil leurs sources dans des textes religieux fondamentaux financier et d’arrangeur principal. Ce projet d’un 8) Mohammed El Qorchie, « Islamic Finance Gears Up », datant de plusieurs siècles : le Coran, la Souna. Le montant de USD 2.725 millions comprenait une dans Finance & Development, « jus musulman » trouve sa légitimité, non dans tranche islamique de USD 600 millions. Par Revue Trimestrielle du Fonds l’expression de la volonté générale de la vox populi, ailleurs, Calyon est intervenu (2009) en qualité de Monétaire International, vol. 42, mais dans l’incarnation de la volonté divine et du conseil financier, de chef de file et d’établissement n° 4, décembre 2005. pouvoir souverain du créateur, la vox dei : l’ordre coordinateur des opérations de couverture en USD 9) Tables rondes organisées légal repose sur le Livre sacré - le Coran - qui est la du projet de campus de l’Université Zayed (Abu sur la finance islamique par la Révélation, et sur les hadith de son Prophète, qui Dhabi), d’un montant de USD 1,045 millions. commission des Finances du la commentent. Toutefois, nous pouvons assurer Le financement a été apporté par un pool de six Sénat, 14 mai 2008. Rapport que la plus importante part du droit musulman banques internationales (Calyon, BTMU, Société Jouini et Pastre : Enjeux et résulte de l’œuvre des hommes, plus précisément Générale, Natixis, Royal Bank of Scotland, BIIS), opportunités du développement des jurisconsultes musulmans. Il s’agit d’un travail quatre banques classiques régionales (National de la finance islamique pour la place de Paris, Paris d’exégèse des textes scripturaires et d’une analyse Bank of Abu Dhabi, First Gulf Bank, Abu Dhabi EUROPLACE, 8 décembre casuistique de la solution adéquate. S’y mêle un Commercial Bank, Union National Bank) et 2008. travail dialectique, dans le sens orthodoxe du mot, une banque d’Abu Dhabi (Al Hilal Bank). Le c’est-à-dire dialogué et qui ne déduit pas ses effets financement se décompose en deux tranches : une 10) Le 29 janvier 2009 par des prémices du sacré. tranche en USD (38 %) et une tranche en Dirhams Madame Ariane Obolensky, Directrice générale de la Ces prescriptions peuvent être présentées comme des Emirats Arabes Unis (62 %). La transaction Fédération bancaire française, suit : l’interdiction du prêt à intérêt (riba), le présente plusieurs caractéristiques innovantes, Présidente du comité exécutif partage des pertes et des profits, l’interdiction notamment une tranche de dette mezzanine de USD de la Fédération bancaire de la spéculation (gharar) et des jeux de hasard 80 millions et une tranche de USD 150 millions européenne et vice-présidente (qimar ou maysir), le paiement d’un impôt (l’équivalent en Dirhams) structurée sous forme de de MEDEF International, en collaboration avec Monsieur religieux (7) (zakât), la supervision de la banque mourabaha conforme à la Charia. Mustapha Mourahib, avocat islamique par un conseil religieux (sharia board) L’importance du développement de la finance associé, fondateur de l’Arab et le caractère éthique (halal) des actifs - objets islamique sur le marché mondial et la forte Desk de Clifford Chance. des investissements - avec, comme conséquence, appétence que ce compartiment de la finance l’interdiction d’investir dans des secteurs illicites suscite chez les professionnels ont conduit 11) Alexandre Bordenave, « Les (haram). En ce sens, chacune des structures récemment la commission des Finances du Sénat charmes exotiques de la loi de modernisation de l’économie », financières de droit musulman, que nous à s’interroger sur son application en France (9). dans Lexbase Hebdo, n° 315, présenterons après, reflète une manière de penser L’objectif visait, en analysant l’adaptabilité de édition privée générale, 31 juillet et une vision du monde terrestre qu’il convient la finance islamique à la demande éventuelle du 2008. d’expliciter pour les rendre intelligibles aux yeux marché français, à réfléchir sur l’optimisation du profane et ce, pour appréhender la finance juridique et fiscale susceptible de rendre attractive islamique en tant qu’outil et non comme une limite. la place de Paris afin, notamment, de concurrencer Autrement dit : un principe d’ouverture plutôt que la City, place européenne de référence en la de fermeture. matière. En outre, la finance islamique se présente Face à l’augmentation significative des actifs comme une nouvelle source de financement pour islamiques, les établissements financiers mirent les entreprises françaises, comme démontré par en place progressivement des outils financiers, MEDEF International dans une conférence sur le parfois d’origine ancienne, permettant de marier sujet (10). l’orthodoxie des textes sacrés à l’orthopraxie de la Si la finance islamique est destinée originellement finance. En ce sens, un effort de standardisation est aux musulmans qui partagent une même morale, opéré en 1991 avec la création d’une entité ayant une même discipline, issues de la charia, il semble pour vocation d’élaborer des normes comptables opportun de préciser que la finance islamique per adéquates aux institutions financières islamiques, se n’est pas aujourd’hui réservée à eux seuls (11) et l’Accounting and Auditing Organization for qu’elle n’est pas réputée pour faire de l’apostolat. Islamic Finance Institutions (AAOIFI). Le Fonds Par ailleurs, faut-il rappeler l’amalgame classique monétaire international a recensé, dans sa dernière qui mêle abusivement l’islam à l’intégrisme et ses étude (8), 300 institutions financières islamiques dérives, en s’installant dans les esprits de façon réparties dans plus de 75 pays auxquelles s’ajoutent plus ou moins clandestine. aujourd’hui les filiales islamiques de grandes En l’espèce, il s’agira de présenter à titre liminaire, banques des différentes places boursières dans le les points de concordance entre les principes de la JOURNAL DES SOCIÉTÉS 18 N°77 Juin 2010
  • 3.
    Dossier La Financeislamique charia et le financement sur projet puis d’analyser islamique va ainsi confier ses fonds à un 12) Rapport du Groupe des les structures contractuelles islamiques utilisées entrepreneur, et les bénéfices seront partagés selon banques et organismes financiers membres de l’Institut de Gestion en financement de projet ; autrement dit, d’étudier une clé de répartition déterminée ex ante. Dans un Déléguée, Le financement des la possibilité de transposer leurs raisonnements financement sur projet, le projet d’investissement PPP en France. I.G.D., octobre en droit français dans le cadre d’une opération de est nécessairement un actif tangible (aéroport, 1986, p. 20-21. cofinancement sur projet. centrale électrique, centrale nucléaire, unité de dessalement d’eau de mer, université, usine etc.) et 13) Marcel Sarmet, Gestion I. Finance islamique et les partenaires financiers en supportent les risques et technique bancaires, Revue Banque, n°392 Février 1980. financement sur projet aux côtés des promoteurs : le remboursement du prêt consenti pour financer la construction du 14)Imane Karich, Le système A. Concordance entre les principes de la projet dépend principalement des flux de trésorerie financier islamique. De la charia et le financement sur projet générés par l’exploitation de celui-ci (non recourse Religion à la Banque, Larcier, coll. Cahiers financiers, 2002, financing). p. 44. Dans les montages en financement sur projet, les Par ailleurs, la loi coranique n’autorise pas partenaires financiers sont à la fois apporteurs de la spéculation et l’aléa (gharar) . Le gharar capital et de dette. Ce peut être des entreprises est la vente d’actifs « dont l’existence et les industrielles, des fonds d’investissements, des caractéristiques ne sont pas certaines, étant banques, des investisseurs institutionnels ou donné le risque qui accompagne cette probabilité des entités publiques. Ils créent une société de et qui soumet la validité de la transaction à projet qui est capitalisée et leur rémunération des conjectures (14) ». Le qimâr et le maysir sera fonction de la réussite de ce projet dans représentent toutes formes de contrat aléatoire, le temps déterminé qui lui a été imparti. Les telles que la spéculation, l’assurance traditionnelle emprunts nécessaires à un tel financement seront et les produits dérivés. En finance, le risque est alors souscrits par une société ad hoc (12) et leur défini comme la possibilité que la rentabilité remboursement reposera essentiellement sur les réelle d’un investissement soit différente de la recettes d’exploitation du projet spécifiquement rentabilité attendue par les investisseurs. Chaque créé. Suite au développement de la finance projet de nouvelle infrastructure nécessite des islamique, ce sont de nouvelles contraintes qui investissements et des emprunts considérables. s’appliquent aux financements sur projet avec des Par conséquent, seule une analyse exhaustive montages plus complexes - d’autant s’ils impliquent des risques techniques et contractuels - avec une des cofinancements (financement par des banques matrice d’identification et de répartitions de ces conventionnelles et islamiques) - nécessitant, derniers - permet, d’une part, l’optimisation des pour ces projets importants généralement de conditions de financement - autrement dit une constructions d’infrastructures, la conclusion de réduction du coût de la dette - et, d’autre part, de plusieurs contrats obéissant aux principes de la réduire l’aléa prohibé par le droit coranique. De charia. À cet égard, il est permis d’observer que les plus, le projet doit contribuer au développement principes sur lesquels repose le droit islamique des socio-économique en participant à la création affaires concordent avec les différents montages d’emplois favorisant la croissance économique. contractuels utilisés en financement sur projet. C’est pourquoi, la banque islamique procédera à un Le droit musulman proscrit tout taux d’intérêt, qu’il examen critique de la faisabilité du projet et qu’un soit usuraire ou non. La collecte d’une rétribution comité d’experts jugera de la solidité financière de fixe, fonction exclusivement de l’écoulement du la société de projet. temps et entièrement détachée de la rentabilité L’objet de ces investissements doit être licite réelle du projet d’investissement sous-jacent, est (hallal) eu égard aux principes et interdictions contraire à la philosophie éthique musulmane, de la loi coranique. Sont ainsi exclus des car considérée comme socialement destructrice. projets d’investissement portant, notamment, Toutefois, le Coran n’interdit pas la rémunération sur la fabrication d’alcool ou de ses dérivés, la de l’argent prêté, il prohibe seulement le caractère construction d’une usine de mise en conserve fixe et prédéterminé du taux d’intérêt. C’est de viandes de porc ou encore la construction de pourquoi les opérations de financement ne peuvent clubs de jeu, etc. De ce fait, une structuration comporter une rémunération fixée ex ante. Seule la minutieuse devra être opérée dans les montages rentabilité de l’actif financé peut rémunérer l’argent en co-financement sur projet, afin de ne pas vicier placé. Or, dans les opérations de financement sur la tranche islamique. L’acquisition d’un hôtel, par projet, le service de la dette repose essentiellement exemple, demandera un montage spécifique dans sur les cash flow futurs dégagés par l’exploitation lequel on isolera, les actifs haram tel que l’étage du projet. En ce sens, le service de la dette, les du bar, dans un véhicule ad hoc. En outre, le ratio aléas, la couverture des coûts opératoires et la juste d’endettement de la société ne doit communément rémunération du capital dépendent de la rentabilité pas dépasser 33 %. de l’actif financé (13). La question de la compatibilité d’une opération du Corrélativement, le droit musulman des affaires financement sur projet avec la charia est laissée exige que les transactions financières se fondent à l’appréciation d’un sharia board qui est un sur un actif tangible, l’asset backing, pour conseil de surveillance religieux et indépendant permettre le partage des pertes et des profits dont la mission est de garantir que les produits ou (PPP) que celui-ci génère. L’institution financière opérations financiers ne contreviennent pas aux N°77 Juin 2010 19 JOURNAL DES SOCIÉTÉS
  • 4.
    Dossier La Financeislamique 15) Code de commerce, art. principes coraniques. Ces comités se composent un établissement de crédit ; le prêteur peut être L.222-1 et s. d’économistes de renom à la fois spécialistes rémunéré avec une part fixe et une part variable. 16) Anouar Hassoune, Vice- en droit financier et en théologie. À ce propos, Président, responsable du il convient de noter que le sharia scholar ne se Le contrat moudaraba, dont le synonyme est crédit et de la coordination prononce qu’au regard de la charia, c’est le principe mouqarada et qirad, est un contrat de société internationale pour la finance de l’application pure et simple d’un droit national particulier où l’une des parties apporte des fonds islamique au sein du cabinet qui prévaut et il reviendra au juge ou, le cas échant, à une autre partie qui s’engage dans la gestion Moody’s, OummaTV.tv, à l’arbitre de statuer au regard de la législation à d’une activité pouvant engendrer un certain émission « l’Autre débat », 4 juin 2009. laquelle est soumise l’opération ; telle est la position profit. L’investissement provient de l’associé qui de principe développée par le juge britannique dans est appelé rab-al-mal, tandis que la gestion et le un arrêt Shamil Bank of Britain EC vs Beximco travail sont de la responsabilité exclusive de l’autre Pharmaceuticals Ltd (Court of Appeal, 28 janvier partenaire, qui est appelé moudarib. Semblable à 2004). Il est permis de penser que le juge français une société en commandite (15), le commanditaire adopterait une position analogue. (rab-al-mal) apporte les fonds et l’autre partie, le commandité, un savoir-faire (moudarib). Ainsi qu’évoqué, le concept même de financement sur projet semble adapté à un cadre de finance Le montage moucharaka/moudaraba est islamique qui soumet l’opération financière à des fréquemment utilisé en financement sur projet. contraintes morales, éthiques et économiques La banque islamique peut financer l’ensemble - découlant de la charia - et exigeant une du projet par un financement moudaraba ou structuration contractuelle particulière. partager l’investissement dans un financement moucharaka. De plus, la moucharaka est un B. Concordance entre les structures mode de financement adéquat pour des opérations contractuelles islamiques de financement de titrisation, surtout, dans le cadre de projets sur projet et le droit français importants où les financements sont considérables et les investisseurs souvent limités. Chaque Il sera examiné successivement les contrats porteur de certificat moucharaka a un droit de moucharaka, moudaraba, istisna, ijara, wakala propriété proportionnel sur l’actif sous-jacent ainsi que leur équivalent en droit français. de la moucharaka ; ces certificats moucharaka Les contrats moucharaka et moudaraba sont basés sont des instruments négociables et peuvent sur quelques principes fondamentaux. Ce sont des être achetés et vendus sur le marché secondaire. financements en fonds propres dans lesquels la Toutefois, l’échange de ces certificats n’est pas banque islamique est associée et doit partager les autorisé lorsque tous les actifs de la moucharaka pertes subies par l’entreprise. Les associés sont sont encore sous forme liquide (par exemple, sous libres de déterminer, d’un commun accord, le ratio la forme d’espèces, de créances ou d’avances). Si du bénéfice alloué à chacun d’entre eux, qui pourra en finance conventionnelle la titrisation peut être différer du ratio de leur participation au capital. opérée à l’infini (CDO, CDO2 etc. regroupés dans Toutefois, l’associé dit « sleeping partner » ne peut des SIV), en finance islamique les actifs ne peuvent réclamer plus que le ratio de son investissement. être titrisés qu’une seule fois (16) : on identifie des La contribution aux pertes doit être, quant à elle, actifs tangibles (projet immobilier etc.), puis ces proportionnelle au montant de l’apport de chacun derniers sont logés dans des entités ad hoc (fiducie, des associés. FCP) et des sukuks sont émis. Cette opération La moucharaka est un mot d’origine arabe qui financière ne doit pas être confondue avec le prêt signifie « partager ». C’est un contrat d’association à intérêt. Le certificat moucharaka représente la par lequel une partie, le plus souvent une banque propriété directe du titulaire dans l’actif du projet islamique, s’associe à une autre afin de participer au prorata de son investissement. au financement (formation ou augmentation du L’istisna est un contrat par lequel une partie capital ou prise de participation) de projets ou (mustasni) demande à une autre (sani), d’effectuer d’opérations ponctuelles moyennant une répartition un travail de construction ou de fabrication des résultats (pertes ou profits) convenue d’avance. pour son compte. Dans un premier temps, le Une autre forme de moucharaka, développée client contacte la banque pour la création du par la pratique bancaire est la moucharaka bien décrit spécifiquement. Puis, la banque se moutaniquissa (dégressive). Ce contrat peut rapproche d’un fournisseur pour lui commander être utilisé pour l’achat d’immobilier. La part de la fabrication du produit réclamé par son client. Le l’institution financière dans le bien loué diminue Fabricant construit le bien demandé en recevant avec les paiements de capital que le client effectue des paiements périodiques du banquier selon un en sus du paiement des loyers, l’objectif étant, à échéancier convenu d’avance et effectue le transfert terme, le transfert de propriété du bien (ou du de propriété en livrant la banque. La banque livre capital de la société) au client. le bien au client qui règle le prix du bien en totalité Comparable à une joint venture, on pourrait avoir ou en plusieurs échéances. recours, en droit français, au régime des prêts Proche d’un contrat d’entreprise, l’istisna pourrait participatifs, prévu par les articles L. 313-13 et être structuré en droit français par un contrat de suivants du Code monétaire et financier, et aux vente en l’état futur d’achèvement (VEFA/Code termes desquels le prêteur n’est pas nécessairement civil art. 1601-3 ; transfert de propriété au fur et JOURNAL DES SOCIÉTÉS 20 N°77 Juin 2010
  • 5.
    Dossier La Financeislamique à mesure de la construction du bien) ou par un Enfin, nous pouvons citer le contrat de mandat et contrat de vente à terme. La vente à terme est le de prestation de services par lequel le financier contrat par lequel le vendeur s’engage à livrer islamique (bailleur) transfère à la société de projet l’immeuble à son achèvement, l’acheteur s’engage à (preneur à bail) certaines obligations liées à la en prendre livraison et à en payer le prix à la date de propriété de l’actif financé (entretien, assurance, livraison. Le transfert de propriété s’opère de plein réparations du bien, paiement de la taxe foncière, droit contre la constatation par acte authentique de etc.) moyennant le paiement d’une indemnité. Un l’achèvement de l’immeuble ; il produit ses effets contrat analogue existe en droit français : le contrat rétroactivement au jour de la vente. (Code civil de mandat (Code civil art.1984) aux termes duquel art. 1601-2 ; transfert de propriété à l’issue de la la banque (mandant) donne mandat à la société de construction du bien). Il faut en revanche que les projet (mandataire) d’effectuer un certain nombre parties s’entendent dès la conclusion du contrat de prestations (entretien, assurance, réparations sur une chose future déterminable et sur un prix du bien autres que locatives, etc.) au nom et pour le déterminé ou déterminable. compte de la banque. L’ijara un contrat par lequel un établissement L’analyse des montages financiers applicables financier (ajir ou mujir) achète un actif et le loue aux contrats sus évoqués et la structuration à un preneur (mustajir). L’ijara peut prendre des relations contractuelles entre créanciers la forme d’un ijara wa- iqtina, ce contrat est conventionnels et créanciers islamiques permettra analogue à l’ijara mais inclut une promesse d’achat d’optimiser la répartition des risques du projet. du bien de la part du client à la fin du contrat. Le client se rapproche d’un fournisseur pour choisir II. Structuration contractuelle de le bien dont il a besoin. Ensuite, le client contacte cofinancement sur projet en droit la banque pour lui demander de mettre sur pied français un contrat d’ijara ; il formule alors une promesse de location du bien à la banque si celle-ci accepte A. Montage contractuel de cofinancement l’opération. La banque acquiert le bien auprès du en droit français fournisseur et en règle le montant. Le fournisseur effectue le transfert de propriété en livrant la Nous nous proposons d’examiner, ci-après, banque (la banque peut donner mandat au client la structuration de différents montages de de prendre livraison du bien, dans ce cas on a deux cofinancement sur projet ce qui nous conduira contrats successifs : mandat et bail). C’est alors que à traiter de l’identification et de la couverture le contrat d’ijara se met en place : la banque loue le des risques qui y sont associés, ainsi que des bien au client et lui transfère le droit d’utilisation aménagements juridiques possibles et nécessaires du bien ; le client règle les loyers et à l’échéance, le en droit français. bien revient à la banque ou il sera, le cas échéant, transféré au client. Le loyer doit être déterminé ex 1. Exemple d’un montage de cofinancement ante pour l’ensemble de la période locative. Il est sur projet istisna/ijara possible de prévoir que le loyer sera augmenté d’un pourcentage déterminé (ex. 5 %) sur une période • La tranche islamique convenue (ex. 1 an). Les opérations de baux futurs sont autorisées. Phase 1 : l’istisna , la vente à terme Exemple 1: la Banque islamique A loue un actif à Au titre de ce contrat, la banque islamique via une la société de projet B pour une durée de 6 ans. Le société ad hoc (SPV) va effectuer des paiements loyer pour la première année est fixé à EUR 100 successifs au profit de la société de projet pour que 000/mois et il est convenu que le loyer augmente cette dernière puisse procéder à la construction de chaque année de 10 %. L’ijara est valable. l’actif. Une fois la construction achevée, la société de projet en transfère la propriété au SPV. Exemple 2: la banque islamique A loue un actif à la société de projet B pour une durée de 6 ans. Le Phase 2 : l’ijara, la location-vente avec loyer pour la première année seulement est fixé à promesses croisées d’achat et de vente EUR 100 000/mois. L’ijara est nul. Les principales caractéristiques de ce contrat En droit français, la location-vente (contrat conclu entre le financier islamique (en qualité de innommé), assortie d’une promesse synallagmatique bailleur) et la société de projet (preneur) sont les de vente semble approprié à ce type de contrat. suivantes : Selon le schéma contractuel de la location-vente, - versement de loyers par la société de projet la banque islamique est assurée que la propriété au cours de la période d’exploitation de l’actif de l’actif sera transférée automatiquement en fin (possibilité de payer des loyers d’avance pendant la de contrat au preneur (contrairement au crédit- période de construction) ; bail au terme duquel la banque prend le risque de - engagement du financier islamique, propriétaire conserver le bien si le locataire n’exerce pas l’option de l’actif considéré, de transférer la propriété d’achat). de l’actif à l’issue de la période de location ; et engagement du client d’acquérir l’actif à cette date. N°77 Juin 2010 21 JOURNAL DES SOCIÉTÉS
  • 6.
    Dossier La Financeislamique * * JOURNAL DES SOCIÉTÉS 22 N°77 Juin 2010
  • 7.
    Dossier La Financeislamique 2. Autres exemples de montages financiers * * N°77 Juin 2010 23 JOURNAL DES SOCIÉTÉS
  • 8.
    Dossier La Financeislamique * * 3. Identification et couverture des risques concernent respectivement la connaissance du dans un cofinancement sur projet contexte et de la jurisprudence musulmane, ou des risques financiers spécifiques tels que celui de L’approche du risque dans les financements liquidité. Par ailleurs, les partenaires financiers de projet repose sur une démarche complexe islamiques, en tant que propriétaires des actifs du d’analyse et de répartition des risques entre les projet, doivent en supporter les risques tels ceux de différents partenaires. Ainsi par exemple, devront la garantie des vices cachés, de perte de l’actif ou être examinés préalablement : les potentialités encore les diverses obligations qui incombent au de revenu du projet (étude de marché ou de bailleur. Comme nous l’avons analysé, la finance trafic etc.) ; la faisabilité technique, le délai de islamique repose sur des principes et interdictions construction, les conditions d’attribution de qui nécessitent une structuration différente de la la licence de concession (pénalités de retard, finance conventionnelle et les produits financiers durée, conditions de transfert en fin de période), islamiques doivent nécessairement être adossés le contexte législatif ou règlementaire (étude à un actif tangible (principe d’asset backing). En d’impact, permis de construire, fixation des droits ce sens, dans une opération de financement par de péages), les risques de contrepartie (risque dette, de type istisna ou ijara, le risque de crédit crédit sur l’acheteur dans le cas par exemple d’une est que le client n’honore pas ses engagements, et centrale électrique), les risques politiques. en cas de défaut, un second risque apparaît quant Les risques associés à un projet d’infrastructure à la valeur résiduelle de l’actif sous-jacent. Dans un peuvent être différemment classés selon que l’on financement en fonds propres, de type moudaraba distingue ceux liés à la phase de construction ou moucharaka, en cas de rendement négatif de la de ceux relatifs à la phase d’exploitation ; il est société, la banque islamique en supporte la perte possible également de les subdiviser : risques financière, celle du client se limitant aux efforts et technologiques, risques de surcoût, risque de au temps consacrés à la société. retard, risque de crédit, risque de marché, risque de taux d’intérêt, risque de variation des taux de Toutefois, les banques islamiques disposent et change, risque politique, risques contractuels, etc. utilisent des moyens de gestion du risque de crédit analogues à ceux utilisés par les banques À ces risques s’ajoutent ceux, particuliers, inhérents conventionnelles tels que l’utilisation de modèles aux banques islamiques, tels que les risques de de notation interne (pour les risques liés aux réputation, de conformité et de divergence qui entreprises), de modèles de scoring (pour les JOURNAL DES SOCIÉTÉS 24 N°77 Juin 2010
  • 9.
    Dossier La Financeislamique risques liés aux particuliers), la mise en place de Couverture du risque : clause pari-passu (17), 17) Comme le notent M. convention inter-créanciers. Jacques Bertran De Balanda limites par contrepartie et par secteur économique (Avocat associé, Herbert Smith ou encore par le respect des règles prudentielles de LLP – Paris) et M. Foued provisionnement. B. Aménagements juridiques nécessaires en Bourabiat (Avocat, Herbert droit français Smith LLP – Paris), spécialistes des financements sur projet L’assurance sur un modèle takafoul permet de faire intégrant une tranche islamique : face au risque de perte ou de destruction (totale Comme il a été préconisé par les travaux de la « le traitement pari-passu des ou partielle) de l’actif durant la construction ou la commission finance islamique de Paris Europlace créanciers conventionnel et fabrication du projet. Le constructeur devra donc que présidait Maître Gilles Saint-Marc, le fait que islamique exige une rédaction particulièrement adaptée de la souscrire des polices d’assurance appropriées. le financier utilisé en matière de financements convention inter-créanciers afin islamiques ne soit pas un établissement de crédit de s’assurer que la position de la 4. Cas pratique : identification et couverture ne lui permet pas de recevoir des garanties sous banque islamique (propriétaire des risques dans un montage de co- forme de “cession Dailly”. C’est pourquoi il serait de certains actifs financés) ne la place pas dans une position financement sur projet istisna/ijara opportun de prévoir la cession civile de créance à plus favorable par rapport à la titre de garantie dans le Code civil et ainsi d’inverser banque conventionnelle qui n’a a) Risques des créanciers islamiques la jurisprudence de la Chambre commerciale de la elle qu’un droit réel accessoire Cour de cassation en date du 19 décembre 2006. (sûreté) sur d’autres actifs du projet. La situation est réglée Risque de destruction de l’actif : le preneur n’est Par ailleurs, en l’état actuel des textes, lorsqu’il par des conventions inter- pas responsable des dommages qui ne relèvent pas revend le bien financé à l’acheteur, le Financier est créanciers complexes et, par de sa faute, si l’actif disparaît, le contrat est résilié tenu de garantir ce dernier contre les vices cachés nature, affaiblit la structuration alors qu’en droit français dans le cas par exemple (qui est d’ordre public), ce qui n’a guère de sens juridique du projet dans la mesure où la propriété des actifs du crédit-bail, le remboursement de la dette se dans des opérations temporaires d’achat/revente. n’appartient pas à la même poursuit en cas de disparition du bien. De ce fait, il conviendrait, d’une part - lorsque la personne. Le recours à la fiducie Couverture du risque : assurance takafoul, contrat revente du bien financé intervient concomitamment pourrait peut-être constituer un de mandat (maintenance et service). au premier achat - que le revendeur puisse être substitut aux trusts auxquels ont recours les praticiens anglo- exonéré de la garantie des vices cachés (qui saxons pour structurer de tels Risque de défaut : le défaut en droit islamique doit reposerait alors entièrement sur le vendeur initial) cofinancements (mais la vraie résulter d’une faute de l’emprunteur alors que le et, d’autre part, de clarifier le régime de la location difficulté tient à la prohibition droit français admet une responsabilité sans faute - vente - dont les règles sont mal définies - et de la constitution de sûretés sur biens futurs) ». Forum (clause de résiliation anticipée). d’élargir celui de la fiducie. Africain de la Finance Islamique, Couverture du risque : assurance takafoul, contrat Enfin, il serait souhaitable de dispenser d’agrément Casablanca, 7 et 8 avril 2010. de mandat (maintenance et service). bancaire le SPV filiale d’un établissement de crédit. En effet, le fait que le Financier utilisé en Risque d’indemnisation : les intérêts de retard matière de financements islamiques ne soit pas un doivent être versés à un organisme caritatif (fond établissement de crédit ne lui permet normalement zakât dans les banques). pas de consentir un crédit-bail. On pourrait Couverture du risque : assurance takafoul, contrat autoriser toute filiale à 90 % d’un établissement de de mandat (maintenance et service). crédit à bénéficier du statut bancaire de sa société mère (concept de “prêt de licence bancaire”) ce Risque environnemental, fiscal, de garantie des qui ne contreviendrait pas aux dispositions de la vices cachés (GVC) : en tant que professionnel le directive 2006/48 CE (à transposer). financier ne peut s’exonérer de la GVC ; par ailleurs, les banques conventionnelles ont un recours Faire de la finance islamique la nouvelle panacée, à subrogatoire en garantie des vices cachés contre le l’heure où la finance conventionnelle est fragilisée, financier islamique en sa qualité de vendeur. et la Grèce en crise, relèverait de la gageure tant la Couverture du risque : création d’un SPV filiale de part qu’elle représente dans la finance mondiale la banque islamique, convention inter- créanciers. est infime (environ 2 %). Toutefois, son apparition récente dans le débat public français et l’accueil b) Risques des créanciers conventionnels (à qui lui est réservé par les pouvoirs publics et les l’exception des risques classiques cités supra) professionnels de la place présagent un avenir prometteur. D’aucuns diront que celle-ci n’est Risques de rupture d’égalité entre les créanciers : qu’une opération de marketing réussie alors en tant que propriétaire, le financier islamique qu’elle est véritablement susceptible d’offrir aux dispose d’un droit de rétention sur les actifs du entreprises françaises une source de financement projet alors que la banque conventionnelle ne complémentaire. Gageons que le législateur deviendra propriétaire des actifs qu’en cas de poursuive cette ouverture et ne la laisse pas à l’état réalisation des sûretés. de velléité. Par ailleurs, le financier islamique dispose d’un droit de recours contre la société de projet (emprunteur) au titre du contrat de mandat en cas de défaillance du projet. N°77 Juin 2010 25 JOURNAL DES SOCIÉTÉS