Intégrer la présentation
Télécharger en tant que PDF, PPTX

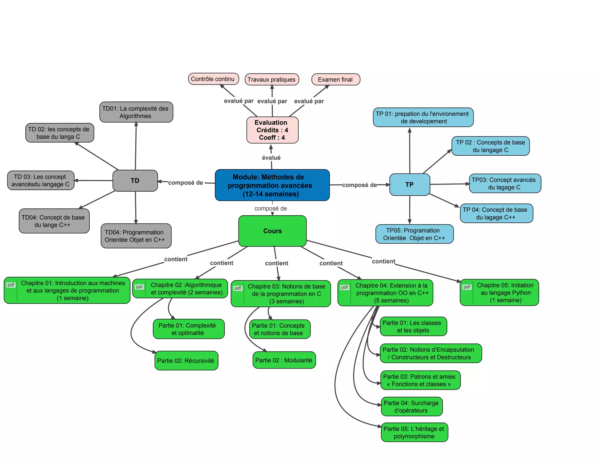
Le module sur les méthodes de programmation avancées couvre divers langages tels que C, C++, et Python sur une période de 12 à 14 semaines. Les élèves étudient des concepts allant de l'algorithmique et la complexité à la programmation orientée objet, avec des TD et TP associés. L'évaluation comprend un contrôle continu, des travaux pratiques et un examen final, totalisant 4 crédits.
