Université Paris Ouest Nanterre La Défense
    Master 2 MOI classique 2010/2011




    Les blogueuses influentes :
     un outil de prescription ?



             Marie Trocmé




       UFR SEGMI : Département gestion
TABLE DES MATIERES

1. Introduction ............................................................................................................................ 1

2. Le cadre d’analyse .................................................................................................................. 3

        2.1 La blogosphère ............................................................................................................ 3
        2.2 Passage en revue des différentes typologies : de la communauté virtuelle à la
        blogosphère .................................................................................................................... 10
        2.3 Les bloggeurs influents: quels enjeux, quels risques ? ............................................. 19
        2.4 De l’influence à la prescription ................................................................................. 24

2. Hypothèses ........................................................................................................................... 29

4. Méthode ............................................................................................................................... 31

        4.1 La définition du type de recherche ........................................................................... 31
        4.2 Le plan d'échantillonnage et la méthode de recueil ................................................ 32
        4.3 La définition des variables ........................................................................................ 33
        4.4 Le traitement des données ....................................................................................... 35

5. Etude de cas ......................................................................................................................... 39

        5.1 Mango and Salt ......................................................................................................... 39
        5.2 Les filles pensent que................................................................................................ 48
        5.3 Melle Dubndidu ........................................................................................................ 53
        5.4 Ela Wood ................................................................................................................... 60
        5.5 Mon blog de fille ....................................................................................................... 65
        5.6 Pénélope Bagieu ....................................................................................................... 73

6. Discussions ........................................................................................................................... 76

Conclusion ................................................................................................................................ 83

Bibliographie ............................................................................................................................ 84

Liste des figures, graphiques et tableaux ................................................................................. 86

Annexe ...................................................................................................................................... 88
1. INTRODUCTION



En mars 2005, Claire ouvre le blog « Journal de ma peau ». Chaque jour, elle décrit son
utilisation des produits cosmétiques Vichy avec enthousiasme. Mais quelques jours plus
tard, les lecteurs et la blogosphère découvrent la supercherie : ce n’est pas une fille coquette
qui se cache derrière le clavier mais une armée de marketeurs de la marque Vichy. Sur
internet, les moqueries fusent et la marque est obligée de présenter ses excuses.

Maladroite, la marque Vichy avait pourtant compris le support qui ferait la communication
de demain : les blogs. Face à une méfiance voire un rejet grandissant des messages
publicitaires calibrés, les consommateurs ont trouvé dans les blogueurs des alliés de choix.
Grâce à leur indépendance, leur franc-parler et leur libre arbitre, les blogueurs sont une
source d’information bien plus fiable aux yeux de certains consommateurs que les marques
elles-mêmes. Ils peuvent en quelques clics lancer un produit ou bien signer sa mise à mort.

Les entreprises ne sont alors plus les seules maîtres de leur communication, il faut désormais
prendre en compte ce qui se dit sur internet et plus particulièrement sur la blogosphère.
Certains écrivent d’ailleurs avec une certaine dérision : il n’est donc plus nécessaire de
prouver que l’on est le meilleur, il suffit juste que les autres le disent et la confiance fait le
reste. Et voilà, tout l’enjeu : comment inciter les blogueurs à dire du bien d’un produit ou
d’une marque ?

Certaines plateformes se sont alors spécialisées dans la mise en relation des marques et des
blogueurs ; elles proposent aux blogueurs de tester des produits et de les prescrire. D’autres
entreprises se chargent elles-mêmes de contacter des blogueurs souvent avec une grande
maladresse. En effet, généralement ignorantes des codes sous-jacents de la blogosphère et
de la susceptibilité des blogueurs, les entreprises sont souvent désemparées face à un outil
qu’elles maitrisent mal.

Nous tenterons donc d’analyser quels sont les mécanismes qui sont à l’origine de l’acte de
prescription des blogueurs. Afin de mettre en valeur les facteurs déterminants de la
prescription, nous analyserons six cas de blogueuses influentes françaises qui sont chaque
jour sollicitées de manière plus ou moins pertinente par des entreprises ou des marques.

Nous avons décidé de nous concentrer sur la blogosphère féminine, non pas par
engagement, mais parce que les sujets abordés sur la blogosphère féminine sont les plus
rentables de la blogosphère. Outre des sujets, comme la mode ou le maquillage qui
s’adaptent naturellement à la prescription, les blogueuses semblent aussi plus ouvertes aux
propositions. Ayant cerné le réel potentiel commercial des blogueuses, les entreprises les
sollicitent bien plus que leurs homologues masculins.

Une analyse descriptive de ces six blogueuses nous permettra différencier plusieurs
attitudes face à l’acte de prescription et de fournir des recommandations aux entreprises qui
souhaiteraient approcher des blogueurs.

                                                                                                1
Pour ce faire, le cadre d’analyse nous permettra d’exposer les bases théoriques nécessaires
à l’analyse empirique. Après avoir identifié les tendances de la blogosphère et tenté d’en
imaginer les évolutions, nous passerons en revues différentes typologies. Ces typologies
nous permettrons de croiser diverses façons d’appréhender la blogosphère. Nous nous
concentrerons ensuite sur les différents risques et enjeux que recouvre la notion de
blogueur influent. Pour finir, après avoir expliqué brièvement la théorie de la prescription,
nous nous focaliserons sur la prescription en ligne.

En nous appuyant sur ce cadre théorique, nous dégagerons quatre propositions concernant
les enjeux qui nous semblent déterminants sur la blogosphère et sur le lien qui existe entre
les blogueuses et la prescription.

La partie méthode nous permettra d’expliciter la façon dont nous avons choisi les six
blogueuses qui nous serviront de cas pratique et de détailler les différents critères que nous
avons sélectionnés.

A travers le prisme de trois critères, nous analyserons tour à tour les six blogueuses choisies.
Le support de cette étude de cas sera principalement constitué de verbatim que nous aurons
récolté sur leurs blogs mais aussi des différentes traces qu’elles auront laissées sur internet.

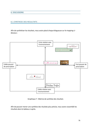
La partie discussion nous donnera l’occasion d’effectuer une synthèse des résultats, à l’aide
d’un tableau récapitulatif et d’un mapping, et de dégager quatre profils de blogueuse.
L’analyse faite de ces six cas nous permettra aussi de répondre aux propositions exposées
dans la troisième partie. Enfin, nous proposerons 9 recommandations aux entreprises afin de
les aider dans leurs futures approches de blogueuses.

Nous conclurons dans la dernière partie, en reprenant les résultats essentiels de notre étude
après en avoir précisé le cheminement et tenterons de réfléchir sur les futures pistes
d’études à mener.




                                                                                              2
2. LE CADRE D’ANALYSE



2.1 LA BLOGOSPHERE




Depuis 2004, Technorati, un moteur de recherche spécialisé dans le domaine des blogs,
publie son rapport annuel sur l’état de la blogosphère dans le monde. Cette étude qui
s’appuie sur l’analyse de plus d’un million de blogs fait figure d’autorité dans le domaine

Afin de mieux cerner les différents blogueurs, Technorati les divise en 4 catégories :

- les « Hobbyist » : ces sont les internautes qui bloguent par plaisir et considère cette activité
comme un passe-temps

-Les « Part Timer » : ce sont des semi-professionnels, ils n’arrivent pas à vivre totalement de
leur activité mais génèrent tout de même un revenu.

- Les « Corporate » : ce ne plus des particuliers mais bien des employés d’une entreprise qui
tiennent un blog.

-Les « Self-Employed » : ce sont les auto-entrepreneurs, ces internautes vivent de leur blog
mais ne sont rattachés à aucune entreprise.

Ces quatre profils nous permettent de mettre en valeur deux grandes catégoies de
blogueurs sur la blogosphère : les blogueurs amateurs, les Hobbyist, et les blogueurs semi-
professionnels et professionnels, les Part Timer, Les Corporate et les Self-Employed.

Afin de compléter ces données à l’échelle mondiale par des données plus francophones,
nous nous appuierons aussi sur l’étude publiée par ConseilsMarketing.fr sur les blogueurs
francophones, réalisée auprès de 425 participants.



2.1.1. DEMOGRAPHIE DE LA BLOGOSPHERE




D’après le graphique ci-dessous, on constate que 2/3 des blogueurs sont des hommes et
ce, indépendamment de leur activité sur la blogosphère.




                                                                                                3
Graphique 1 : Le genre des blogueurs dans le monde en 2010 – Technorati (2010)

Cette sous-représentation dans la blogosphère des femmes pourrait être contrebalancée par
une influence plus importante. Mais, dans les faits, lorsque l’on observe les classements de
blogs tel Wikio les femmes sont sous représentées et sont jusqu’à trois fois moins visibles
que les hommes. Dans la catégorie politique, qui n’est pas un thème traditionnellement
sexué comme le scrapbooking ou la catégorie High Tech, la première femme est en dix-
neuvième place, et ce n'est pas une blogueuse anonyme, il s'agit de Corinne Lepage. Même
constatation lors des assises du Net qui se sont déroulées en mai 2011, seule une femme
sur une dizaine de bloggeurs avait été invitée par le secrétaire d’Etat.

Dans l’étude réalisée par ConseilsMarketing.fr, la majorité de la blogosphère francophone a
moins de 30 ans, avec 31% de moins de 25 ans et 27% qui ont entre 26 et 30 ans. L’étude de
Technorati nous donne plus de détails sur l’âge des blogueurs selon leur activité. Sans
surprise, les Hobbyist et les Part Timer ont entre 25 et 34 ans. D’un autre côté, les Self-
Employed ont en majorité en 35 et 44 ans.

On pourrait donc décrire cette relation entre l’âge du blogueur et sa professionnalisation :
plus l’âge des blogueurs est élevé, plus l’activité de blogging se professionnalise.




       Graphique 2 : L’âge des blogueurs dans le monde en 2010 – Technorati (2010)

Le lieu de résidence et le niveau d’éducation ont aussi leur importance. Selon l’étude publiée
par ConseilsMarketing.fr, 38% des blogueurs interrogés habitent Paris et sa banlieue et 14 %
habitent soit Lyon, Marseille, Lille ou Bordeaux. Au total plus de la moitié des blogueurs se
concentre dans 5 grandes villes de France.



                                                                                            4
De son côté, Technorati a établi que 88% des blogueurs avaient au moins leur baccalauréat
et que 60% faisaient des études supérieures.



2.1.2. L’ACTIVITE DE BLOGGING




Selon l’étude de ConseilsMarketing.fr, 60% des blogueurs francophones bloguent depuis au
moins deux ans. L’activité de blogging n’est donc pas un phénomène éphémère mais s’inscrit
bien dans la durée. Si l’on se concentre sur les différents profils, les Hobbyist, les Part Timer
et les Self Employed sont en majorité présents dans la blogosphère depuis 2 à 4 ans alors
que la majorité des Corporate tiennnent un blog depuis plus de 6 ans.




             Graphique 3 : La durée dans le monde en 2010 – Technorati (2010)

Cette présence sur la blogosphère n’aurait aucune pertinence si elle n’était pas mise en
parallèle avec la fréquence de post et les thèmes abordés.

La moitié des blogueurs francophone consacrent de 30 minutes à 1 heure par jour à bloguer.
Cette tendance se confirme avec tous les blogueurs non professionnels : leur pratique reste
modérée. Mais chez les blogueurs qui ont plus de 500 visiteurs par jour, 40% d’entre eux
consacrent plus de 2h par jour à bloguer.

L’étude de ConseilsMarketing.fr nous permet donc d’établir une seconde relation : plus un
blogueur a de visiteurs, plus le temps passé par jour pour bloguer est important.




                                                                                               5
Graphique 4 : le temps hebdomadaire passé à bloguer en 2010 – Technorati (2010)

Bloguer ne prend pas beaucoup de temps mais la régularité est importante pour fidéliser le
lecteur. Selon ConseilsMarketing.fr 70% des bloggeurs écrivent au moins 10 articles par mois
soit 2 articles par semaine.

Outre la fréquence des posts, les résultats de l’étude de Technorati concernant les thèmes
abordés montre que le champ est vaste et dense. Et le listing qui était proposé aux sondés
n’a pas suffit car 30% répondent que leur sujet principal n’était pas listé : il y a donc
énormément de niches. Le thème le plus abordés par les blogueurs pourrait être traduit par
« rêverie personnelle », 45% des blogs sont donc des blogs généralistes et plutôt personnels.




       Graphique 5 : Les sujets abordés par les blogueurs en 2010 – Technorati (2010)




                                                                                           6
2.1.3. LES BLOGS ET LES RESEAUX SOCIAUX : COMPLEMENTAIRE OU CONCURRENT ?




La question centrale qui articule la relation entre l’activité de blogging et les réseaux sociaux
est la suivante : les réseaux sociaux sont-ils complémentaires aux blogs ou au contraire, les
blogs sont-ils en concurrence avec réseaux sociaux ? On assiste à deux tendances qui vont
dans le sens contraire.

Dans l’étude menée par Conseilsmarketing, 15% des blogueurs déclarent moins poster à
cause de Facebook ou Twitter. L’instantanéité des réseaux sociaux, qui permet de poster
une vidéo, une photo ou de retweeter un article intéressant, rend les internautes plus
paresseux. Le succès du site www.minutebuzz.com en est la preuve : les articles ne sont
souvent pas plus longs que des posts sur Facebook et l’information se trouve sous forme de
photos ou vidéos. L’idée serait que les gens n’ont plus le temps de lire des blogs et leurs
analyses : il faut de l’information, courte et vite.

Face à cette tendance de l’information fastfood, 20 % déclarent poster davantage et 25%
lisent plus d’autres blogs grâce aux réseaux sociaux. L’utilisation des réseaux sociaux est
donc une source d’inspiration et permet aux blogueurs de tisser des liens dans la
blogosphère. La seule concurrence qu’exerce un outil comme Twitter sur les blogs concerne
les commentaires : 20% déclarent être plus enclin à tweeter un commentaire qu’àle laisser
sur le blog. Les réseaux sociaux sont ainsi utilisés comme des relayeurs et des tremplins pour
attirer une audience toujours plus large. Les widgets, Facebook et Twitter sont d’ailleurs tout
aussi incontournables que les flux RSS pour attirer du trafic. La preuve en est que dans
l’étude menée par Technorati, toutes catégories de blogueurs confondus, 66% déclarent
utiliser les réseaux sociaux en complément de leur blog et 77% les flux RSS.

Aujourd’hui, Google est même sérieusement concurrencé par les réseaux sociaux en ce qui
concerne le référencement des blogs. Comme le montre le graphique ci-dessous, 50% des
blogueurs considèrent que Google est un élément important pour attirer des visiteurs alors
65% font plus confiance à Facebook et 66% à Twitter.




                                                                                               7
Graphique 6 : Les outils qui apportent des visiteurs aux blogs en 2010 – Technorati (2010)
                                                                                             8
On voit donc que les moyens d’accéder à un blog sont nombreux et variés, et c’est cette
    abondante source d’information qui pourrait être à l’origine d’une transformation de la
    blogosphère et de ses acteurs.



2.1.4 QUELLE EVOLUTION POUR LA BLOGOSPHERE ?




    Dans un article intitulé “The Three C’s of Information Commerce: Consumption, Curation,
    Creation”, Brian Solis (2011) nous explique ce qui selon lui sera le futur du blogging.

    Ce que Solis appelle notre graphe social (l’ensemble de nos relations en ligne) est en train
    d’évoluer. Alors qu’auparavant il était constitué de communautés assez indifférenciées, ces
    relations sont en train de muter : on est aujourd’hui connecté à des gens qu’on ne connait
    pas obligatoirement mais avec qui on a des centres d’intérêts communs. Ce nouveau graphe
    est appelé le graphe d’intérêts. Les récentes évolutions de Facebook avec la possibilité de
    partager un contenu particulier avec une cible particulière en est un exemple.

    Cette évolution du graphe social va alors être la solution face à la surabondance
    d’informations sur internet. Cette constitution de groupe va permettre aux internautes de
    diffuser aux bonnes personnes le bon contenu et permettre à ce même contenu d’avoir une
    résonnance plus importante.

    « Aujourd’hui comme chacun peut émettre et diffuser comme une petite station de TV, vous
    parlez à une audience qui a son audience qui a son audience qui a son audience…. etc (…)
    C’est facile d’avoir un Retweet, beaucoup moins d’en avoir tout le temps, et pourtant c’est la
    seule manière de garder en vie des choses sur le web, où les contenus explosent et où tout
    le monde se bat pour votre attention ».

    De cette idée part alors le concept de « Curation ». Selon Solis, les internautes sont divisés
    en 3 types :

    -Les consommateurs qui consomment de l’information mais ne la font pas partager. Selon
    Forrester, cette catégorie représenterait 70% des utilisateurs de réseaux sociaux.

    -Les « curators » qui est le terme anglais qui désigne un conservateur de musée et dont le
    rôle, dans ce contexte, n’est pas si différent de son acceptation initiale : il découvre,
    organise, hiérarchise et partage des informations importantes et ce grâce à une utilisation
    pertinente de son graphe d’intérêt.

    -Les créateurs et l’élite qui produisent du contenu par l’intermédiaire principalement de
    blogs.




                                                                                                9
Figure 1 : Les 3 C de Brian Solis (2011)

Les années à venir seront donc marquées par l’arrivée de ce nouvel internaute et par le
développement de plateformes telles paper.li : un journal en ligne relayé par Facebook et
Twitter. Le consommateur statique pourrait donc se convertir en curator productif et
pourquoi pas ensuite en créateur.

Cet aperçu de la blogosphère nous permet donc de dresser un portait type du blogueur : un
homme, éduqué et citadin qui bloguerait de façon journalière et fréquente. Il serait
toutefois difficile de dégager un sujet majeur sur la blogosphère : les thèmes abordés sont
extrêmement hétéroclites. On peut, par contre, affirmer que les réseaux sociaux font partie
intégrante de leur stratégie de visibilité : plus ils multiplient leur présence sur les réseaux
sociaux et plus ils sont visibles dans une blogosphère toujours plus riche. C’est d’ailleurs
cette densité et cette abondance qui fait apparaître un nouvel acteur : le curator.



2.2 PASSAGE EN REVUE DES DIFFERENTES TYPOLOGIES : DE LA COMMUNAUTE
VIRTUELLE A LA BLOGOSPHERE




2.2.1 LES E-TRIBUS DE KOZINETS




A) DES COMMUNAUTES AUX COMMUNAUTES ONLINES

Avec l’arrivée de la post-modernité et d’internet, les communautés ont muté. Alors
qu’autrefois, on naissait dans un endroit et que l’on s’inscrivait dans les communautés de
celui-ci (famille, religion…) les internautes ont aujourd’hui la possibilité de s’affranchir des
contraintes d’espace et de se tourner vers d’autres communautés. La postmodernité est


                                                                                             10
d’ailleurs définie par certains auteurs (Maffesoli 1988 et Fearthstone, 1991) comme une
tentative de recomposition sociale.

Décrire et trouver un nom à ces nouvelles communautés « post-modernes » a été et est
encore aujourd’hui une source de difficulté.

Howard Rheingold (1993) a été le premier à utiliser le mot de « communautés virtuelles » dont
il en fait la définition suivante : « agrégations sociales qui émergent à travers le Net, où les
personnes portent assez longuement en public des discussions pour former des
enchaînements, des rapports personnels dans l'espace virtuel ».

 Cette définition reprend alors les 3 concepts fondamentaux qui identifient selon Krap et al.
(1977) une communauté :

-la continuité de l’interaction sociale

- les valeurs partagées

-un espace géographiquement non délimité

Mais pour Kozinets (1999) ce terme de virtuel est trompeur : il pourrait impliquer que les
communautés sont moins « réelles » que les communautés « physiques ». Il ajoute d’ailleurs
que« ces groupes sociaux ont une « réelle » existence de leurs participants, et ont ainsi des
conséquences sur plusieurs aspects du comportement, celui du consommateur inclus ». Ce qui
conduit Kozinets à utiliser le terme « communautés online ».

L’individu dépasse alors la notion d’individualité et s’inscrit ainsi dans un réseau constitué
d’une variété de liens l’attachant à une ou plusieurs communautés de référence. Mais sans
forcément se lier à vie à cette communauté, comme le précisent Charbit et Fernandez (2003)
« la communauté « post- moderne » est plus volatile, et plus éphémère, chacun des membres
gardant le libre choix de s’en extraire quand bon lui semble ».

L’e-tribalisation, comme la nomme aussi Kozinets, a alors des conséquences notoires sur le
comportement du consommateur. Le consommateur ne chercher plus                           dans la
consommation un moyen direct de donner un sens à sa vie, mais un moyen de se lier aux
autres dans le cadre d'une ou plusieurs communautés de référence. Ce sont ensuite ces
communautés online qui vont lui permettre de donner un sens à sa vie. Comme l’analyse Cova
(1995), la consommation n’est donc plus le lien social mais un outil au service du lien social.

Afin de réellement comprendre ce qu’implique une communauté online, Kozinets a
conceptualisé le développement d’un individu dans une communauté online.

Dans un premier temps, l’utilisateur « rode », parcourt les informations sur internet : il lit mais
n’écrit pas. Il se contente de sites institutionnels et officiels. Mais le plus il devient
expérimenté, le plus il se dirige vers des contre-pouvoirs : il fréquente les communautés
online, s’informe, questionne les utilisateurs en privé ou en public et devient un participant du
groupe de discussion. Cette relation entre les différents membres est toutefois soumise à des
                                                                                                11
règles, des normes langagières : dans les forums, par exemple, le langage SMS est proscrit, les
majuscules sont utilisées pour « crier », etc. Ces normes passent aussi par la prise en compte
de la structure hiérarchique et des statuts des différents utilisateurs. Ce qui au départ était
une simple recherche d’information se trouve transformée en communauté.




    Figure 2 : L’évolution d’un individu dans une communauté en ligne - Kozinets –(1999)



B) LES TYPES DE COMMUNAUTES VIRTUELLES

A partir de là, comme le montre le schéma ci-dessous, Kozinets identifie 4 types de membres
dans les communautés virtuelles selon 2 critères, la relation que l’individu entretient avec
l’activité de consommation et l’intensité de la relation entre les autres membres de la
communauté :




        Figure 3 : Types de membres dans les communautés online - Kozinets (1999)




                                                                                            12
- Les touristes (« the tourists ») : entretiennent très peu de liens sociaux avec les autres
membres de la communauté et ont un intérêt superficiel voire passif dans l’activité de
consommation.

- La mêlée (« the minglers »), ils ont le même intérêt dans l’activité de consommation que les
touristes mais sont très impliqués dans la communauté.

- Les dévots (« the devotees ») sont les opposés de la mêlée, ils ont un intérêt fort pour
l’activité de consommation mais n’ont que peu d’attache à la communauté.

- Les initiés (« thes insiders ») sont très actifs dans la communauté et ont une activité de
consommation très importante.




C) DES INTERACTIONS SPÉCIFIQUES

Les dévots et les touristes ne se mêlent pas à la communauté par plaisir mais parce qu’ils ont
un dessein, comme celui de s’informer sur un nouveau produit. Leur but n’est donc
absolument pas altruiste, ils utilisent les communautés mais n’y participent pas. Ils reçoivent
mais sans donner en échange: ils sont individualistes.

Au contraire, la mêlée et les initiés sont des êtres sociables : leur contact avec les autres n’a
pas de but précis, ils aiment échanger et confronter leur idée. Leur vision et leur action sont
désintéressées, ce sont ceux qui, par exemple, répondent systématiquement aux nouveaux
utilisateurs. Ils ont une vision orientée à long terme.

Kozinets distingue ensuite deux objectifs qui motivent les internautes à participer aux
communautés onlines : soit autotélique, c'est-à-dire qui n’a d’autre but que de distraire, soit
instrumentale, qui vise un but précis.

Les interactions sont alors classées en 4 types :

- Récréatives : les utilisateurs veulent satisfaire leur besoins primaires et à court terme. Ces
interactions ont souvent la forme de discussions courtes et instantanées : ce sont, par
exemple, les chats. La mêlée ainsi que les touristes utilisent souvent cette forme de
communication

- Transformationnelle : les utilisateurs veulent atteindre un objectif à long terme et sont très
impliqués. Ce sont, par exemple, des activistes qui demandent des packagings plus
écologiques et responsables. Ces actions sont souvent organisées par les initiés et sont
ensuite suivies par les dévots.



Dans les deux dernières interactions, informationelle et relationelle, Kozinets reprend son
raisonnement de l’évolution d’un individu dans une communauté en ligne : l’individu
fréquente d’abord les communautés pour s’informer et satisfaire son intérêt personnel
                                                                                              13
(informationelle) et progressivement, à force d’échange, il se retrouve à être un membre à
part entière et s’implique dans la communauté (relationnelle). Le schéma ci-dessous résume
ce cheminement :




     Figure 4 : les modes d’interactions dans les communautés onlines – Kozinets (1999)



2.2.2 LES TROIS POLES DU CAPITAINE




Cette 2ème typologie a été développée par Laurent Gloaguen (2004), surnommé le Capitaine,
blogueur du très célèbre blog Embruns. Selon lui, la blogosphère se divise en 3 pôles :

Le premier est le Pôle Weblogue, qui est un recueil de lien. Ce pôle qui est le « pôle originel »
est aujourd’hui singulièrement dépeuplé. Il cite en exemple le Petit Canclaux 1, Manur2 et
Iokanaan3.

Le Pôle Diariste est représenté principalement par les journaux intimes. Cette catégorie est,
au contraire, sur-représentée sur la blogosphère et est composée d’internautes de tout âge,
sexe, conditions sociales, etc. La création de plateformes très intuitives et gratuites, comme
Skyrock, ont participé à l’expansion de cette forme de blogging.

Le Pôle Thématique est constitué de blogs spécialisés. Ce sont des blogs qui sont soit mono-
thématiques, soit multi-thématiques mais qui restent dans les thématiques sérieuses. Les
thèmes choisis sont très variés mais le blogueur se positionne en tant que spécialiste.




1
  http://la.cote.free.fr/canclaux/blog.html
2
 http://manur.org/
3
  http://iokanaan.net/
                                                                                              14
Le schéma ci-dessous est la représentation de la blogosphère selon Laurent Gloaguen : le
plus il y a de points rouges, le plus le pôle est saturé. Quant au point noir, c’est le barycentre
de la blogosphère.




                  Figure 5 : Typologie de la Blogosphère selon Laurent Gloaguen (2004)



2.2.3 LES DIFFERENTS CERCLES DE LA BLOGOSPHERE




Dans son livre « Créer, trouver et exploiter les blogs », l’universitaire Olivier Ertzscheid
(2008), dresse à son tour une typologie de la blogosphère. A partir de deux axes, l’abscisse
différenciant les blogs individuels et collectifs et l’ordonnée qualifiant le sujet du blog, il a
établi différents cercles de blogs.




                     Figure 6 : la blosphère selon Olivier Ertzscheid (2008)
                                                                                               15
Le premier cercle, concerne principalement les Metablog et inclus aussi à moindre mesure
les sites professionnels, les institutions et entreprises. Ce premier cercle concerne les blogs
qui « signalent » c'est-à-dire qui délivrent de l’information sans analyse. Les méta-blog par
exemple, sont constitué de liens : le blogueur ne donne pas son avis, il propose à ses lecteurs
des informations « pures».

 Le second, cercle qu’il qualifie « d’analyses », concerne des blogs principalement
thématiques et professionnels. Ce sont des blogs qui ont une dimension réfléchie, les
auteurs de ces blogs partagent leurs idées, leurs convictions et se basent sur des données
chiffrés ou du moins, fiables. Peuvent être cités, les blogs journalistiques, de recherche mais
aussi des associations. Dans ces blogs, les auteurs engagent leurs paroles d’officiels mais ne
s’engagent pas de façon personnelle.

Dans le troisième et dernier cercle, ce situent les blogs dits de « réflexions ». Ces blogs
concernent principalement les blogs où le sujet s’implique personnellement. Le blog devient
une façon de s’affirmer à travers sa vie personnelle, un hobby ou des opinions politiques. Ce
sont par exemple, les journaux intimes, les blogs politisés ou les blogs de loisirs.



2.2.4 BLOGOSPHERE : LA PRODUCTION DE SOI COMME TECHNIQUE RELATIONNELLE




Dominique Cardon et Hélène Delaunay-Teterel (2006) ont établi une typologie de la
blogosphère en se concentrant sur la dimension relationnelle que les blogueurs
entretiennent avec leurs lecteurs. La définition qu’ils font des blogs permet de mieux cerner
leur approche et leur vision de la blogosphère : les blogs sont, selon eux, « un outil de
communication permettant des modalités variées et originales de mises en contact. ». Afin
de réaliser cette typologie, ils se sont appuyés sur des critères qualitatifs, comme, par
exemple les commentaires,.

Ils ont alors mis en relation le rapport énoncé/énonciation, le mode de communication et la
forme du réseau et ce qui les a conduits à établir à établir 4 types de blogs :




                                                                                            16
Figure 7: Quatre modèles de blogs d’après Cardon et Delaunay-Teterel (2006)



A) LE BLOG INTIMISTE

Le premier type de blog identifié par Cardon et Delauney-Terel est de type journal intime.
Ces blogs « libèrent à la fois l’énonciation qui se charge de multiples traces de subjectivité et,
de façon conséquente, l’énoncé, qui peut prendre des libertés avec les conventions
langagières ordinaires.».

Ces blogs n’ont pas besoin de se confronter à d’autres points de vue, ils sont presque en
autarcie. Le message n’est pas adressé à quelqu’un en particulier et ils n’ont pas besoin de
commentaires pour survivre.

Toutefois le blogueur utilise des pseudonymes car le contenu du blog touche à l’intimité et
au personnel, il « partage des intériorités ». Le blogueur n’est donc plus dans une relation
sociale ordinaire mais il développé une « sociabilité extraterritoriale» : il ne veut plus la
reconnaissance de proches et ne souhaite surtout pas être démasqué par ceux –ci. Il cherche
à cloisonner sa vie réelle de cette vie virtuelle : le public du blog est donc restreint, comme
un Halo et s’organise en étoile avec au centre de l’attention le blogueur.

                                                                                               17
B) LE BLOG FAMILIER

Matthieu Paldacci (2006) distingue bien les blogs intimistes des blogs familiers. Alors que
nous venons de voir que les blogs intimistes s’inscrivaient dans une sphère extraterritoriale
les blogs familiers regroupent proches et inconnus. Ce second type de blog se concentre sur
la description de l’environnement et des activités quotidiennes du blogueur. S’il dévoile des
détails de sa vie privée, il n’est pas du tout dans l’introspection car ses énoncés sont soumis
à la contrainte d’un public de proches.

Cette exposition de l’intime varie en fonction de l’âge et du sexe des personnes, les
adolescents, par exemple, sont plus enclins à exposer leur vie privée car cela devient un
moyen de s’affirmer.

Le blog familier « s’inscrit alors dans la gamme des outils de communication interpersonnelle
comme un dispositif particulier d’échange avec les proches. » (Cardon et Delauney-Terel).
Les posts et commentaires deviennent alors de véritables conversations, ce qui conduit
Cardon et Delauney-Terel (2002) à parler de « conversation continue et ininterrompue ». Le
nombre de commentaires par post est parfois très élevé et le rythme rapide. Le public est
donc un clan : le blogueur ne veut pas créer de lien avec de nouveaux lecteurs, mais
entretenir et renforcer des liens préexistants.

C) LE BLOG COMMUNAUTAIRE

Le troisième type de blog se distingue nettement des deux précédents en deux points. Tout
d’abord, le blogueur n’interroge plus son intériorité mais s’affirme grâce à une compétence.
Ensuite, sa relation avec ses lecteurs est tout à fait différente : la relation est motivée par un
intérêt commun le lien « d’interconnaissance » n’est pas nécessaire. La relation que le
blogueur lie avec ses lecteurs est alors une relation de reconnaissance et de coproduction :
chacun donne son avis, conseille, juge. Les auteurs appellent cela une « intimité
instrumentale », la relation que le blogueur noue avec sa communauté de pairs a un dessein
qui peut être la professionnalisation, par exemple.

Ce n’est donc plus le blogueur qui est mis en avant mais bien l’intérêt commun. Le blog est
un espace communautaire où chacun dialogue et échange autour d’une même passion. Les
posts appellent donc des commentaires et les échanges s’organisent ans la durée et
réguliers, de là se créent des « affinités sélectives » (Cardon et Delauney-Terel).

« Dans cette configuration, le réseau relationnel des blogs prend une forme nettement
clustérisée, puisque les liens formés par le bloggeur ont progressivement tendance à se lier
entre eux par le partage d’une sorte d’intérêt mutuel. » précisent les auteurs.

D) LE BLOG CITOYEN

Le dernier modèle de blog est à distinguer du type blog communautaire car le blogueur se
définit désormais comme « citoyen » et non comme une partie d’un groupe sélectif et
affinitaire. Ce statut de « citoyen », implique que l’identité civile est assumée et que le
blogueur est totalement responsable de ses propos.

                                                                                               18
Les commentaires par post sont extrêmement nombreux, variés et denses C’est d’ailleurs
cette interactivité très forte qui crée un « écosystème des blogs citoyens ». Le blogueur et
son lecteur sont constamment en train d’échanger, c’est un « dialogue étendu ». Le contenu
du blog n’appartient alors plus à l’énonciateur mais à l’espace public : un post est la source
de débats, micro-sondages… Chacun s’informe auprès de l’autre et forme son avis grâce à
l’autre. Le blog citoyen devient alors une sorte d’Agora moderne.



2.3 LES BLOGGEURS IN FLUENTS: QUELS ENJEUX, QUEL S RISQUES ?




2.3.1 LE BLOGUEUR INFLUENT : UN LEADER D’OPINION ?




La définition d’un blogueur influent reste une notion bien vague et très controversé dans la
blogosphère.

Depuis leur introduction par Katz et Lazarfeld (1955), les concepts de leader d’opinion et
d’influenceurs restent flous.

L’analyse d’Eric Vernette (2007) nous permet de mieux identifier ce qu’est un leader
d’opinion et d’établir le lien qu’il existe entre leader d’opinion, leadership et influence.

Le « leader d’opinion » est généralement défini comme « une personne qui exerce une
influence sur son entourage et (ou) qui échange des informations orales sur les produits et
marques » 4

Eric Vernette ajoute à cette définition quelques précisions. Selon lui, le leader d’opinion
disposerait de 4 traits : un trait psychologique (forte personnalité), un traits physique
(beauté), un trait social (l’intelligence sociale) et l’expertise et l’impartialité qui permettrait
au leader d’opinion de crédibiliser les informations qu’il diffuse.

A partir de ces traits, il décrit un processus dynamique : le leadership. Il s’appuie alors sur
une double force : une force d’attraction et une force de conviction. Ces différentes forces
auront donc soit une influence visuelle, soit une influence verbale comme nous le montre le
schéma ci-dessous :




4
 (King et Summers, 1970 ; Ben Miled et Le Louarn, 1994 ; Mowen, 1995 ; Gilly et al. 1998 ; Flynn et
al., 1996 ; Goldsmith et de Witt, 2003).
                                                                                                 19
Figure 8 : Leader d’opinion, le leadership et l’influence d’après Vernette (2007)

Face à cette définition du leader d’opinion, la différenciation que font Engel et al. (1995)
entre le terme « leader d’opinion » et celui d’ « influenceur » est très intéressante. Alors que
le premier sous-entend, selon eux, un échange d’informations à sens unique, le second
semble être plus conversationnel. L’influenceur serait donc le leader d’opinion online.
L’influence n’est alors pas à sens unique, elle circule entre les différents acteurs. On pourrait
même dire que l’on est toujours influencé et influenceur : en bref, la blogosphère se nourrit
d’elle –même.

La relation entre influence est confiance est très bien expliquée par Le Capitaine qui écrivait:
« Si j’expose une idée stupide, quel que soit mon degré de visibilité, je ne convaincrai
personne avec. Pire encore, j’ai des commentateurs peu tendres et volontiers ironiques qui
démonteront vite fait mon argument. Si je faisais la publicité d’une machine à laver ou d’une
cafetière, je serais la risée de mes lecteurs et ce ne serait que bien mérité. »

Avec ce verbatim on voit bien que cette influence passe donc par la confiance que le lecteur
octroie au blog qu’il lit. Il est donc important d’identifier ce qui permet au lecteur de faire
entièrement confiance au blogueur et quels sont les limites de cette confiance.



2.3.2 LA CONFIANCE




Dans une étude publiée sur www.emarketer.com s’intéressant au degré de confiance porté
à une information selon sa provenance, le résultat est sans appel : les internautes ont
confiance en leur amis. 61% des internautes interrogés ont une confiance totale dans les
contenus que publient leurs amis que ce soit sur les blogs, Facebook ou bien Twitter. Comme
c’est lisible dans le tableau qui suit, on comprend facilement que dans la vie virtuelle
comme dans la vie réelle les internautes font confiance à leurs amis.




                                                                                              20
Figure 9 : Les sources d’informations qui sinpirent la confiance selon les utilisateurs de média
                                     sociaux en juin 2010

Dans la seconde partie de cette étude, les internautes ont hiérarchisé les facteurs qui
influençaient leur confiance. L’ouverture des commentaires qu’ils soient négatifs ou positifs
et donc la transparence de la relation entre le blogueur et ses lecteurs, est une donnée
fondamentale. Mais une liberté de parole totale n’est pas la seule source de confiance, il
faut que les commentaires et le contenu soient de qualité. Enfin, la réactivité des auteurs du
blog, qu’on pourrait assimiler à une mise à jour régulière mais aussi à la prise en compte de
commentaire, est le troisième facteur le plus important.




Figure 10 : Les facteurs qui inspirent la confiance selon les utilisateurs de médias sociaux en
                                            juin 2010
                                                                                             21
La capture d’écran ci-dessous permet de mettre des exemples concrets sur les résultats de
l’étude ci-dessus. Voici ce que le collectif webmarketing 5 conseille pour instaurer une
relation de confiance :




2.3.2 ETHIQUE




Cette influence des blogueurs fait apparaître un nouvel enjeu : le contenu. Ces blogs qui sont
des relayeurs d’informations constituent de nouveaux carrefours d'audience et deviennent
alors un réel « cinquième pouvoir ». La publication par l’institut d’étude Forrester d’un
rapport en 2009, annonçant que la communication sur les blogs devenait inévitable,
officialise ce qui était jusqu’alors connu de tous : l’activité de blogging devient pour les
marques et les entreprises un nouvel enjeu.

Les marques ont alors plusieurs possibilités pour être présentes sur les blogs :

- Cela peut passer par des relations publiques pures qui sont sous forme d’invitation à une
expérience de marque, de soirées, d’envoi et de test de produits ou services, de rencontres
avec une égérie ou une personne de la marque.

- La plupart commercialisent déjà des espaces publicitaires ou des liens sponsorisés, en
direct ou via des régies.

5
    http://collectif-webmarketing.com/comment-etablir-la-confiance-sur-votre-blog

                                                                                           22
- Les entreprises peuvent aussi rémunérer la diffusion de contenus: vidéos virales,
advergames, widgets.

- Enfin, la sponsorisation de billets. Le blogueur est souvent libre d’écrire ce qu’il veut sur
une marque, un produit ou un événement et reçoit en contre -partie une rémunération.

Ces pratiques sont aujourd’hui considérées comme normales et la plupart des blogueurs ont
recours à ces contreparties. Mais certains blogueurs influents vivent aujourd’hui totalement
de leur activité et ce grâce à la publicité. Loïc Le Meur (près de 25 000 abonnés) en est un
très bon exemple : il a confié la régie publicitaire de son blog au groupe Publicis pour 6
000 euros de recettes garanties par mois. Ces sommes astronomiques peuvent alors
provoquer, à juste raison, la polémique.

En effet, comment continuer à faire confiance aux écrits de quelqu’un qui se fait sponsoriser
ses articles ? Comment distinguer les posts sponsorisés des véritables critiques
indépendantes ? Quelle liberté de parole reste-t-il à celui qui gagne sa vie grâce aux
publicités ? Ces questions liées à la professionnalisation de l’activité de blogging sont au
cœur du débat.

C’est ainsi que la Federal Trade Commission, une agence indépendante du gouvernement
des États-Unis, qui contrôle les pratiques commerciales, a publié en 2009 un guide actualisé
des recommandations à l’attention des publicitaires, “Guides Concerning the Use of
Endorsements and Testimonials in Advertising“ 6 . Désormais, les blogueurs qui seront
rémunérés pour la publication d’un article devront clairement mentionner leur relation avec
l’annonceur. Cette règle s’applique également aux stars qui, par exemple, recommandent
des produits sur leur page Twitter ou Facebook. Si cette relation n’est pas clairement
mentionnée, les fraudeurs risquent une amende allant jusqu’à 11.000 $ d’amende. Bien que
cette règle ne soit applicable que sur le territoire américain, les européens se sont eux aussi
penchés sur la question.

En juin 2008, un rapport7 suggérant de « clarifier le statut des blogs » et d’« encourage*r+
leur labellisation en fonction des responsabilités professionnelles et financières et des
intérêts de leurs auteurs et éditeur » a été adopté par la commission Culture du parlement
européen.

Le rapport affirmait que « le statut indéterminé et non signalé des auteurs et diffuseurs de
blogs entraîne des incertitudes en matière d’impartialité, de fiabilité, de protection des
sources, d’application des codes d’éthique et de détermination des responsabilités en cas de
poursuites en justice. Il recommande que soit clarifié le statut juridique de différentes
catégories d’auteurs et de diffuseurs de blogs ainsi que la divulgation des intérêts et la
labellisation volontaire des blogs. »


6
    http://www.ftc.gov/os/2009/10/091005endorsementguidesfnnotice.pdf
7
    http://www.europarl.europa.eu//meetdocs/2004_2009/documents/pr/712/712320/712320fr.pdf

                                                                                            23
Face à ces différentes attaques, Buzzparadise, 1er réseau international de social media
advertising, a pris les devants. Tous les billets sponsorisés et publiés par les blogueurs
contiennent déjà un marqueur qui indique clairement qu’il s’agit d’un billet pour lequel le
blogueur a touché ou non une rémunération.

Kristine De Valck (2009) résume alors très bien, dans le schéma suivant, la complexité de la
situation dans laquelle se trouvent les blogueurs influents. Ils sont tiraillés entre trois
« forces » : la communauté, les avantages procurés par les produits, la contre-partie reçue et
leur crédibilité.




       Figure 11 : Balance des problèmes éthiques du blogueur selon De Valck (2009)



Ainsi, bien que tenu par la confiance que leur confère leur lecteurs, les blogueurs sont
devenus un réel enjeu pour les marques et entreprises. Face à une influence toujours plus
importante et à un public toujours plus nombreux, les blogueurs endossent aujourd’hui un
rôle encore plus déterminant, celui de prescripteur.



2.4 DE L’INFLUENCE A LA PRESCRIPTION




Si les blogueurs ont une influence sur leur lectorat, on peut considérer que cette influence
peut aussi être analysée en termes d’influence sur la décision d’achat. Le blogueur devient
donc un prescripteur à part entière. Dans ce qui va suivre, nous tenterons de définir le terme
de prescription, l’influence de la prescription sur les décisions d’achats et enfin, les différents
profils de blogueurs face à la prescription.




                                                                                                24
2.4.1 THEORIE GENERALE DE LA PRESCRIPTION




Stenger et Coutant dans « La prescription ordinaire de la consommation sur les réseaux
socionumériques : De la sociabilité en ligne à la consommation ? » (2009) définissent le
terme générique de prescription comme une « influence sur le comportement et le choix des
individus » en précisant qu’elle peut s’apparenter à une « recommandation, [un] ordre ou
[un] précepte. ».

Cette définition de la prescription dans un contexte général a ceci d’intéressant que l’action
reste hypothétique : ils précisent d’ailleurs très justement « Si le recours au prescripteur
implique une décision partagée, le choix n’appartient pas au prescripteur. ».

Dans le contexte d’échange de biens ou de services, le prescripteur est un intermédiaire
entre le consommateur et le vendeur : il apporte les savoirs manquants à l’un et permet à
l’autre d’effectuer la transaction. Le prescripteur se glisse donc entre les deux acteurs et
tente de réduire le décalage qu’il existe entre le consommateur et le vendeur.

Armand Hatchuel (2009) identifie alors trois formes de prescriptions :

- La prescription de fait est une prescription qui a recourt à des organismes pour certifier le
produit, ce sont souvent des sigles, par exemple, AB -agriculture biologique- ou bien en
réutilisant l’exemple de Hatchuel « le service de la Garantie » qui garantissait la véracité de
l’or ou de l’argent pour les objets d’orfèvreries »

- la prescription technique lors de laquelle le prescripteur devient un expert qui va apporter
une réelle explication technique sur le produit. La décision de l’acheteur dans ce cas là est
totalement incertaine et il délègue au prescripteur sa décision d’achat. C’est donc le manque
de savoir technique qui va inciter le consommateur à faire appel à un prescripteur.

- Lors de la prescription de jugement, le prescripteur définit « le bien à acquérir, mais aussi
son mode d’appréciation ». Cette différence est extrêmement importante : alors que dans
les deux formes de prescription précédentes, le consommateur sait ce qu’il recherche
comme jouissance dans le produit désiré, le prescripteur, dans ce cas là, donne au
consommateur une idée de la qualité du produit ; il modifie le modèle de connaissance du
consommateur.



   Forme de prescription          Type d’incertitude          Mutation de l’acte d’achat en
Prescription de fait             Simple ou « de fait »                       /

Prescription technique               notionnelle          processus de délégation et de contrôle
Prescription de jugement              de valeur                  délégation de jugement


       Tableau 1 : Trois formes fondamentales de prescription selon Hatchuel (2009)
                                                                                            25
L’Benghozi et Paris (2003) complète cette analyse en identifiant un marché de la
prescription. Pour eux, l’apparition d’un prescripteur ne résulte pas des imperfections du
marché ou d’une asymétrie informationnelle mais directement du type de bien qui est
prescrit, comme par exemple le livre.

Stenger (2004) synthétise ces différentes recherches en identifiant la prescription comme
une interaction entre des personnes qui ont un différentiel de savoir. La prescription
constitue alors une dynamique collective avec au centre de cette dynamique l’objet
marchant.



2.4.2 LA PRESCRIPTION EN LIGNE, LE CAS DE L’ACHAT DU VIN EN LIGNE




Stenger (2008) dans « Les processus de décision d’achat de vin par Internet : entre recherche
d’information et prescription en ligne » a analysé la prescription en ligne avec comme cas
particulier l’achat de vin en ligne. Pour réaliser cette étude, il a interrogé 21 participants à un
club de vin et utilisé 3 sites internet aux capacités de prescriptions variés. Chaque participant
était face à deux scénarii d’achat et devait choisir un vin en ligne.

A partir de cette étude, Stenger a réussi à définir différents processus d’achat en ligne selon
le rôle de la prescription et le niveau de compétences de l’acheteur.




     Figure 12 : Six types de processus de décision d’achat en ligne selon Stenger (2008)

Nous le voyons dans ce graphique, dans le premier cas, « satisficing et hasard », l’acheteur
n’a aucune compétence et le prescripteur n’a aucune influence sur sa décision d’achat. Le
seul facteur déterminant reste alors le prix.


                                                                                                26
Dans le cas de l’ « achat autonome », l’acheteur ne prend absolument pas en compte la
prescription et se réfère à ses propres connaissances.

Le « satisficing assisté » est une évolution du « satisficing hasard » car bien que l’acheteur
n’ait aucune connaissance, il s’en remet au prescripteur pour finaliser son choix.

Durant l’ « achat déterminé par la prescription », le consommateur a totalement confiance
dans les conseils du prescripteur et en est totalement dépendant.

Lors de l’ « achat savant maitrisé par l’acheteur », le consommateur a toutes les cartes en
main pour faire son choix : il a à la fois les compétences et est aussi à l’ écoute du
prescripteur. Cette double position lui permet de faire la part des choses entre ce qu’on lui
conseille et ce qu’il sait.

La « délégation du jugement et du choix » s’opère quand le prescripteur a plus de savoir et
de compétences que le consommateur : le prescripteur influencera donc en dernier lieu la
décision de l’acheteur.

On voit dans cette classification que la majorité des achats se font sous prescription mais les
profils sont extrêmement variés. Le prescripteur doit donc s’adapter au consommateur et à
son niveau de compétence. Stenger conclut alors qu’il faut multiplier les formes de
prescription pour favoriser l’achat en ligne.



2.4.3 LE BOUCHE A OREILLE




Les travaux de Stenger sous-entendant que la prescription devrait être presque
« personnalisée » au cas par cas, justifie l’utilisation de blogueurs comme prescripteurs. En
effet, les lecteurs fidèles d’un blog ont généralement tendance à être dans la partie
supérieure du graphique de Stenger : la prescription dans ce contexte a un impact modéré
voire fort. C’est pourquoi l’analyse de De Valck (2007) se révèle extrêmement intéressante
pour identifier ce qui se passe de l’autre côté de la barrière : Quels sont les différents profils
de blogueurs/prescripteurs ?

Elle a analysé ce qu’on appelle le bouche à oreille sur internet : une entreprise contacte des
blogueurs qui en échange de cadeaux, rémunérations directes ou indirectes doivent parler
d’une marque. Elle a analysé la réaction de 83 blogueurs suite à la réception d’un téléphone
portable gratuit. Les résultats chiffrés de ce programme sont résumés dans le tableau ci-
après.




                                                                                               27
% de blogueurs concernés
   Blogueurs qui ont écrit un post à propos du 84 %
   téléphone
   …et qui ont posté une photo à propos du téléphone 92%
   …et qui ont posté une vidéo                            41%




                               Effet « Bouche à oreille »
   Estimation du nombre d’internaute qui ont lu les posts sur le téléphone        150 000
   …et qui ont commenté ces posts                                                 700

           Tableau 2 : Synthèse des résultats de l’étude de Kristine De Valk (2007)

La plupart des blogueurs ont donc participé à cette action de prescription et l’auteure a
classifier ces blogueurs en fonction du niveau d’adhésion ou de rejet de ce nouveau rôle de
« quasi-marketeur ». Elle distingue 5 réactions :

- Les premiers sont des « marketeurs enthousiastes », ils acceptent leur rôle et le
remplissent avec application : ce sont de parfaits ambassadeurs. Elle cite en exemple une
blogueuse qui vend littéralement le produit avec ses caractéristiques techniques et donne la
preuve que cet objet est cool: une serveuse aurait dansé sur la musique de la sonnerie de
son portable lors d’un diner.

-Les « marketeurs réfléchis» sont ceux qui se donnent des excuses et tournent en dérision
leur rôle. Par exemple, un blogueur s’étonne d’avoir été choisi pour ce test en expliquant
que les marketeurs pensaient trouvé un leader d’opinion spécialiste de l’high-tech mais
qu’ils ont en fait choisi un blogueur médiocre ne sachant que faire d’un téléphone aussi
évolué.

-« Le leader d’opinion auto-proclamé » assume son rôle et ne fait pas part d’état d’âme. Une
blogueuse qui écrit à propos de son mariage confie que le post qui va suivre n’est pas
totalement sur son mariage puis vend le produit en décortiquant toutes ses caractéristiques
techniques en argumentant que c’est l’objet parfait pour préparer son mariage.

-« Les bons citoyens » sont ceux qui vont tenter de faire une description la plus objective
possible du produit. De Valk cite un blogueur qui affirme que son évaluation du produit sera
bien meilleure que les autres car il utilisera l’appareil durant 2 ans en signalant ses points
forts et ses points faibles.

-Enfin, « le profiteur » fait le minimum pour être sélectionné de nouveau la prochaine fois
mais ne s’implique pas outre mesure.

Pour De Valck, la prescription ou la non prescription d’un produit dépend de trois critères :
l’identité du blogueur, c'est-à-dire comment il se définit, sa relation avec ses lecteurs et la
catégorie de produits qu’on lui demande de prescrire.
                                                                                            28
2. HYPOTHESES



Cette première partie théorique, nous aura permis de dégager quatre questions auxquelles
nous tenterons de répondre à la suite à notre partie empirique :

1) Les réseaux sociaux concurrencent-ils les blogs ou les complètent-ils ?

Nous avons vu que la relation entre réseaux sociaux et blogs reste encore assez floue. Pour
certains, cette relation est concurrentielle et les réseaux sociaux provoqueront un jour ou
l’autre la cessation de l’activité de blogging. Pour d’autres, les réseaux sociaux sont des outils
au service des blogs qui permettraient une meilleure visibilité et une augmentation du
lectorat. Nous tenterons durant la partie empirique de trouver quelles relations les
blogueuses que nous avons choisies entretiennent avec les réseaux sociaux.



2) La portée de la prescription dépend-t-elle de l’intensité de la relation qu’entretient le
blogueur avec les autres membres de la communauté et de la forme de son réseau ?

Cardon et Delaunay-Teterel nous ont proposé, dans leur typologie, différentes forme de
réseaux dans la blogosphère. Ces réseaux dépendent, tout d’abord, de la forme relationnelle
que le blogueur entretient avec son lectorat. Mais ils dépendent aussi du public du blog et
de la façon dont il se comporte : est-ce un halo, un clan, une communauté ou un espace
public ? Ces deux critères influencent la forme du réseau qui est déterminante dans la
relation blogueur/lecteur. Nous essayerons donc de comprendre si le lien que le blogueur a
noué avec son lectorat a une influence sur la prescription.



3) La perception de la prescription peut-elle être influencée par le mode communication
employé par le blogueur ?

Nous avons identifié précédemment deux objectifs qui motivent les internautes à participer
aux communautés en ligne: un objectif autotélique et un objectif instrumental. Ces deux
objectifs diamétralement opposés auront une influence particulière sur la façon dont la
prescription sera perçue. Si un individu participe à une communauté en ligne pour se
distraire, il pourra percevoir l’acte de prescription d’une façon assez violente. Au contraire, si
l’internaute consulte cette communauté en ligne dans le but de s’informer et de découvrir
de nouveaux objets de consommation, l’exposition à la prescription est désirée et
volontaire.

Mais quel que soit l’objectif qui anime l’internaute lorsqu’il consulte une communauté en
ligne, le mode de communication peut influencer énormément la façon dont la prescription
sera perçue. En se référant aux quatre modèles que proposent Cardon et Delaunay-Teterel,

                                                                                               29
il s’agira de déterminer à travers notre étude quel mode de communication est le plus
empreint à favoriser la prescription.



4) L’implication du blogueur dans le processus de prescription doit-elle être forcément
accompagnée d’une transparence totale ?

Les travaux menés par Stenger nous ont montré que les blogueurs s’impliquent plus ou
moins dans la prescription d’un produit. Certains s’impliquent de façon presque viscérale
alors que d’autres prennent beaucoup de recul face à leur rôle de vendeur. Cette implication
dans le processus de prescription est essentielle : le blogueur devient le représentant de la
marque. Mais il semblerait que l’engagement du blogueur face à la prescription ne soit pas
le seul facteur important.

L’apparition de la prescription sur les blogs s’est très vite confrontée à des problèmes
d’éthique et de transparence. Le lien de confiance que le blogueur tisse avec son lecteur au
fil des posts est très fragile. Lorsque le lecteur commence à douter de l’objectivité et de la
sincérité du blogueur alors le lecteur n’est plus réceptif au discours du blogueur. Nous nous
interrogerons donc sur ce rapport qui lie éthique et implication du blogueur.




                                                                                           30
4. METHODE

4.1 LA DEFINITION DU TYPE D E RECHERCHE




Pour mener à bien cette recherche, nous avons choisi une recherche descriptive avec une
partie observatoire (netnographie) et l’utilisation de questionnaires envoyés par mail.

La netnographie est basée sur le principe que certaines données qualitatives existent dans la
« nature » et qu’il suffit de les exploiter. Cette matière qualitative se trouverait dans les
échanges entre les membres de communautés rassemblés autour d’objets de
consommation.

Ces objets de consommation peuvent être une catégorie de produits (les vinyles, le rap,
etc.), une marque (la série TV, Sony, etc.), voire une activité particulière (le scrapbooking, la
marche, etc) et c’est à partir de ces objets de consommation que l’individu va affirmer son
style de vie.

Ces échanges publiquement accessibles, et dans notre cas sous forme d’articles, de
commentaires sur les blogs ou Facebook ainsi que les tweets, seront donc la matière
principale de ce type de recherche. Il s’agira ainsi d’utiliser cette matière première et de lui
donner un sens.

En règle générale, le résultat d’une netnographie se présente sous la forme d’un texte écrit
qui interprète la communauté étudiée. Dans notre cas, en plus de cette interprétation, nous
établirons un mapping et pour plus de transparence le couplerons avec un tableau
récapitulatif. Il nous semble important de mettre en avant les avantages mais aussi les
limites de ce type de recherche ; Bernard (2004) les avaient résumés dans le tableau ci-
dessous :




           Tableau 3 : Avantages et limites de la Netnographie – Y. Bernard (2004)
                                                                                              31
En parallèle de cette netnographie qui nous place en tant qu’observateur et interprète de la
communauté, nous avons utilisé des questionnaires envoyés par mail à notre échantillon.
Ces questionnaires nous ont permis de récolter des données quantitatives (nombre de
visiteurs) mais aussi de voir comment la blogueuse envisageait son activité de blogging et
son rapport avec la blogosphère.



4.2 LE PLAN D'ECHANT ILLONNAGE ET LA METHODE DE RECUEIL




La question d’échantillonnage ne se pose pas dans notre travail car nous avons étudié des
cas pratiques. Notre recherche s’est concentrée sur la blogosphère française, influente et
féminine.

Afin de trouver nos 6 cas, nous nous sommes d’abord concentré sur le classement Wikio qui
nous a fourni une liste de blogueuses. A partir de cette liste, nous sommes allé sur les blogs
cités, nous les avons analysé et sélectionné. Nous avons effectué notre sélection à partir du
score Klout (au moins 50 ) mais aussi grâce à des critères plus subjectifs : la diversité ainsi
que la qualité du contenu. En parallèle de cette liste Wikio, nous avons utilisé le classement
Elle-Wikio, qui sélectionne 10 blogueuses dans des catégories différentes chaque année. A
partir de ces deux recherches, nous avons sélectionné 21 blogueuses que nous avons
contactées par email.

Un point important et déterminant dans la prise de contact est que nous avons d’abord
décidé d’envoyer des mails en vouvoyant les blogueuses : nous pensions que dans notre
démarche, une prise de distance était nécessaire. A la suite de ce premier envoi de mail,
nous n’avons reçu que 4 réponses positives. Malgré notre insistance aucune n’était prête à
une rencontre, effectuer une interview par téléphone, skype voire même sur un chat. Nous
avons donc envoyé les questionnaires à ces 4 blogueuses, trois ont répondu instantanément,
nous avons dû relancer la quatrième plusieurs fois, qui à cause de la sortie de son livre, était
très occupée.

Nous avons ensuite affiné la deuxième série d’envoi d’email. Nous avons tout d’abord remis
en cause la stratégie de prise de contact : nous avons décidé de tutoyer les blogueuses et
d’utiliser des traits d’humour pour justifier notre démarche. Pour sélectionner les
blogueuses, nous avons utilisé les réponses que les blogueuses, déjà interrogées, avaient
données à la question « As-tu des relations avec d’autres blogueuses ? Si oui, lesquelles ? ».
Nous avons donc obtenu une liste de 15 blogueuses et après en avoir sélectionné 8 nous les
avons contacté par email en obtenant 2 réponses positives. Elles nous ont ensuite
rapidement renvoyé leur questionnaire.

Pour la sixième blogueuse, nous l’avons contacté grâce à un ami qui la connaissait
personnellement. Il nous a mis en contact et elle a ensuite renvoyé le questionnaire rempli.


                                                                                             32
Ainsi sur un envoi de 30 d’emails, nous avons réussi à interviewer 6 blogueuses qui
semblent très bien représenter la blogosphère féminine française de part leur diversité
éditoriale, leur âge et leur profession :



 Prénom       Age            Profession           Lieu de résidence        Thème du blog
                                                                       Mode, littérature et vie
  Anne      30 ans           étudiante              Montpellier
                                                                            personnelle
 Hélène     38 ans            blogueuse                 Paris           Beauté et maquillage
                       Illustratrice/ graphiste
Penelope    29 ans                                      Paris             Vie quotidienne
                               freelance
   Léa      23 ans            étudiante                 Paris             Actualité mode
                                                                      Amour, relations homme-
  Lucie     35 ans        rédactrice web                Paris
                                                                             femmes…
 Victoria   22 ans           étudiante               Barcelone         Mode, création, cuisine

                         Tableau 4 : Profil des blogueuses étudiées



4.3 LA DEFINITION DE S VARIABLES




Afin d’analyser ces 6 cas, nous avons défini 3 critères : la mise en scène de l’identité, la
relation avec son environnement et leur potentiel de vendeur. Ces critères permettront de
répondre à 3 questions qui intéressent les marques qui approchent les blogueuses :
Comment les contacter ? Qui contacter ? Pour quoi les contacter ?

Les données ont été recueillies grâce aux traces que les blogueuses et leurs lecteurs laissent
sur internet et grâce aux réponses fournies par le questionnaire. Le tableau ci-dessous
synthétise ces trois critères en précisant le type de contenu étudié et les critères étudiés :




                                                                                             33
Type de contenu étudié           Outils de mesure                   Critère étudié

                              Bannière personnalisée
     Design du blog                Nom du blog
                                  Adresse du blog
                                                        Mise en scène de l'identité du blog et
                               Nom ou pseudonyme
                                                                  de la blogueuse
                                  Photo ou avatar
Identité de la blogueuse
                             Information sur l’identité
                                    du blogueur
                                      Twitter

                                    Facebook
Relation avec ses lecteurs
                                Commentaires des
                                   lecteurs
                                   Score Klout
                                      Twitter
                                                           Relation avec l'environnement
                                    Facebook
                                   Score Klout
                                     Blogroll
     Relation avec la          Commentaires des
      blogosphère             autres blogueuses sur
                                     son blog
                               Participation à des
                                 événements de
                                   blogueuses
                                Forme et type de
 Relation aux marques
                                   prescription
                                Type de contenu
                                                                Potentiel de vendeur
    Contenu du blog               Style d'écriture
                                    Qualité des
                                  images/vidéos


                        Tableau 5 : Synthèse des trois critères étudiés




                                                                                            34
4.4 LE TRAITEMENT DE S DONNEES




Afin de traiter les données, nous allons utiliser l’approche herméneutique. Cette approche
repose sur l’idée que face à une masse de données textuelles, le lecteur est confronté à un
ensemble d’éléments qui semblent incohérents et désordonnés.

A partir de cette masse d’information, il va falloir procéder en deux étapes pour la
« démêler » :

1) Lire l’ensemble des données afin d’en comprendre le sens général

2) Analyser les divergences mais aussi les convergences entre les éléments

A l’aide de verbatim, chaque point d’interprétation sera justifié et cette interprétation devra
donner une cohérence à l’ensemble des données.

Nous définirons donc les différentes codifications que nous utiliserons pour chaque critère
c’est-à-dire : la mise en scène de l’identité du blog et de la blogueuse, la relation avec
l’environnement et enfin, le potentiel de vendeur.



4.4.1 MISE EN SCENE DE L'IDENTITE DU BLOG ET DE LA BLOGUEUSE

Afin d’étudier la mise en scène de l’identité du blog et de la blogueuse, nous avons défini
deux sous-critères le design du blog et l’identité de la blogueuse. Le tableau ci-dessous
détaille les critères étudiés pour chaque sous-critère :


            Critère étudié                      Codification                 Sous-critère
Nom du blog                                Blog éponyme ou non
Adresse du blog                          Nom de domaine ou non
                                                                           Design du blog
Identité visuelle du blog               Bannière personnalisée ou
                                                   non
Nom ou pseudonyme                       Le blogueur apparait-il sous
                                       son vrai nom/prénom ou un
                                               pseudonyme
Identité visuelle de la blogueuse             Photo ou avatar                Identité de la
                                                                               blogueuse
Information sur l’identité du           La blogueuse a-t-elle publié
blogueur                                    une biographie, des
                                       informations sur elle ou non
             Tableau 6 : La mise en scène de l’identité du blog et de la blogueuse




                                                                                              35
4.4.2 RELATION AVEC L'ENVIRONNEMENT




Afin d’étudier les relations avec l’environnement de nos 6 blogueuses, nous analyserons les
données présentes sur le blog : c’est-à-dire les posts mais aussi les commentaires qui suivent
ces posts. Ces données nous permettront de comprendre la façon dont la blogueuse
s’adresse à la blogosphère et à son lectorat et gère cette relation.

Nous nous intéresserons aussi à la présence des différentes blogueuses sur internet et le
public visé par chaque outil. Nous avons identifié 5 outils utilisés par les blogueuses :

- Twitter : Cet outil permet aux blogueuses d’échanger avec leur lectorat mais aussi la
blogosphère. Afin de mener notre analyse, nous prendrons en compte la natures des tweets
(concernent-ils seulement la promotion du blog ?) mais aussi la façon dont elles
communiquent avec leur environnement.

- Facebook : Cette plateforme est le deuxième outil le plus utilisé par les blogueuses pour
communiquer avec leur environnement. Nous analyserons donc la nature des publications,
le nombre de « j’aime » par publication ainsi que les commentaires des membres du groupe
et l’interaction entre la blogueuse et les membres. Nous prendrons en compte aussi le
nombre de membres au groupe Facebook.

- Youtube : Youtube permet aux blogueuses de rendre leur contenu attractif. Nous
analyserons donc la façon dont elles s’adressent à leur lectorat à travers leurs vidéos.

- Bloglovin et Hellocotton sont des sites qui permettent aux utilisateurs de suivre des blogs
et d’être informés sur les derniers articles postés. Bien que ces outils ne soient pas
incontournable, ils permettent de gagner en visibilité, utiliser bloglovin en plus d’autres
outils, c’est augmenter sa visibilité.

Nous utiliserons aussi l’outil Klout qui mesure l’influence digitale d’un compte Twitter ou
Facebook. Cet outil produit un score compris entre 0 et 100 basé sur 35 variables réparties
en 3 catégories :

1) Le True Reach, dont la traduction pourrait être « véritable portée ». Ce critère mesure la
taille de votre audience engagée. Elle se calcule à partir du nombre d’amis sur Facebook et
followers sur Twitter qui lisent les contenus, les partagent, les commentent ou les
« aiment ».

2) L’Amplification Score permet de mesurer l’écho donné aux publications, au travers du
nombre de retweets (RT), mentions, « j’aime » et commentaires.

3) Le Network Score indique l’influence de l’audience engagée.

En plus de ces 3 critères, Klout fournit également une matrice d’influence (Influence Matrix)
qui détermine le rôle que jouent les blogueuses sur Facebook et Twitter : créateur de
                                                                                           36
contenu, lecteur, redistributeur d’informations, etc… Enfin Klout permet de voir par qui les
blogueuses sont influencées et qui elles influencent.

L’utilisation de Klout nous permettra de recouper les observations netnographique avec des
données chiffrées.



4.4.3 POTENTIEL DE VENDEUR




Enfin, afin d’étudier le troisième critère, c’est-à-dire le potentiel de vendeur, nous avons
dégagé deux sous-critères : la relation aux marques et le contenu du blog. Ces deux sous-
critères nous semblent pertinents car la frilosité aux marques est tout aussi importante que
la façon dont la blogueuse prescrit les différents objets de consommation.

A) RELATION AUX MARQUES

Nous avons identifié plusieurs outils de promotions sur les différents blogs. Nous avons
différencié la monétisation assumée, c’est-à-dire que le lecteur est conscient que le blogueur
est payé pour cette promotion et la monétisation ambigüe, c’est-à-dire quand la relation
entre la marque et le blogueur n’est pas clairement explicitée.



               Forme                            Type                Type de monétisation
Bannières
                                              Publicité          Monétisation assumée
Liens sponsorisés
billets explicitement sponsorisés
Citation de marque dans un post :
texte, photo ou vidéo
                                        Placement de produit        Monétisation ambigüe
Lien vers le site d'une marque à
travers une photo ou du texte

              Tableau 7 : Potentiel de vendeur : Forme et type de promotions



B) CONTENU DU BLOG

Le contenu du blog va aussi être une donnée très importante. Le type de contenu nous
permettra de comprendre dans quel contexte est inscrite la prescription : un contenu
personnel ou promotionnel.



                                                                                           37
Le style d’écriture nous permettra de comprendre la façon dont la blogueuse développe son
« argumentaire de vente ».

                           Personnel            Les articles ne sont pas centrés sur des
                                                objets de consommation.
     Type de contenu       Promotionnel         Le sujet principal des articles concerne
                                                des objets de consommation.
                                                La blogueuse ne centre pas son récit sur
                                                l'objet de consommation, elle raconte
                           Romanesque           des anecdotes de la vie quotidienne. Ses
                                                posts sont construits comme des récits.
                                                La blogueuse fait une simple description
                                                des objets de consommations sans
                           Descriptif           donner son avis : elle reste très neutre
                                                La blogueuse fait non seulement une
     Style d'écriture                           description des objets de consommation
                           Analytique           mais donne aussi son avis.

                               Tableau 8 : Contenu du blog




                                                                                       38
5. ETUDE DE CAS



Durant cette partie, nous utiliserons pour justifier nos propos des verbatim. Ces verbatim
comprennent parfois des fautes orthographiques ou de frappes qui ne sont pas du fait de
l’auteure.



5.1 MANGO AND SALT

Le blog Mango and Salt a été crée en mai 2010 par Victoria. Ce blog est assez éclectique :
elle y aborde des thèmes comme la mode, la beauté et la cuisine. Il est visité par environ
800-1000 personnes par jour.



5.1.1 MISE EN SCENE DE L'IDENTITE DU BLOG ET DE LA BLOGUEUSE




A. DESIGN DU BLOG




Le nom du blog ne laisse pas transparaitre ni l’identité de la blogueuse ou de la personnne
qui tient le blog, ni le thème du blog. Le nom même du blog « Mango and salt » est assez
intéressant car il appelle 2 sentiments opposés : la mangue, la douceur, face au sel, qui en
trop grande quantité peut gâcher un plat. Ce nom de blog pourrait presque être une
marque, la blogueuse a d’ailleurs accompagné ce nom d’un logo, un cerf. Lorsque l’on arrive
sur le blog, la bannière avec le nom et le logo donne donc un aspect très professionnel au
blog. On pourrait ne pas savoir que c’est un blog car l’adresse du site se présente comme un
site banal www.mangoandsalt.com

Le blog est esthétiquement très travaillé : on pourrait même dire qu’il a une charte
graphique avec deux couleurs principales le rose et le bleu qui donne une apparence douce
au blog. La navigation sur ce blog grâce aux 5 onglets est intuitive et rend son utilisation très
simple.




                                                                                              39
Figure 13 : Capture d’écran de la home page du blog Mango and salt (02/10/11)



B. IDENTITE DE LA BLOGUEUSE

On peut découvrir qui se cache derrière ce blog grâce à l’onglet « C’est qui ? ». Dans cet
onglet, la blogueuse se présente en donnant son prénom, son âge et ce qu’elle étudie mais
elle publie aussi une photo d’elle. Elle dévoile donc une grande partie de son identité car
pour l’identifier totalement il ne nous manque que son nom.

Aussi elle se met en scène en donnant à son personnage un caractère très romantique et
très acidulé :

J’aime les fruits d’été, le ciel bleu, les bonbons, le bruit de la neige sous les
chaussures. Ouverte à tout et créative dans mes moments perdus, je ponctue mon quotidien
de lubies plus ou moins folles, d’envies, de rêves. Mango & Salt a été pensé comme un “mood
board” sur lequel j’épingle mes inspirations, mes créations, et tout ce que j’aime dans
plusieurs domaines. Comme un carnet de jolies choses, à lire tranquillement en buvant un
bon chocolat chaud.

Cette description à la « Amélie Poulain » donne un caractère attachant à cette blogueuse et
l’humanise un peu plus encore. Aussi, en affirmant que son blog est pensé comme un
« moodboard » elle s’inscrit directement dans un univers graphique en utilisant un mot
appartenant à la communication, le design ou la mode. Elle cultive donc à travers cette
description, l’esthétique visuelle qu’on avait pu remarquer au premier bord.

Cette blogueuse utilise aussi un outil très intéressant : « formspring ». Cet outil permet de
poser à la blogueuse n’importe quelle question courte et elle y répond. Les questions
concernent des sujets très variés : la vie privée, le quotidien, le maquillage qu’elle utilise,
etc…
                                                                                            40
Figure 14 : Capture d’écran du site http://www.formspring.me/melocotoncito (03/10/11)

Cet outil permet donc une relation très directe et à la fois très transparente avec la
blogueuse. D’ailleurs, elle ne semble pas censurer les questions gênantes ou autres comme
en témoigne la capture d’écran ci-dessous :




 Figure 14 : Capture d’écran du site http://www.formspring.me/melocotoncito (03/10/11)



5.1.2 RELATION AVEC L'ENVIRONNEMENT




A. RELATION AVEC SES LECTEURS




a) Identification, admiration et encouragement

En étudiant les commentaires que les lecteurs laissent sur le blog de mango and salt, nous
avons identifié trois phénomènes qui s’entretiennent.

Le tout premier est un phénomène d’identification collective. Ce phénomène est très
intéressant car il est à la base de la construction d’une communauté. Dans les commentaires
ci-dessous les « commentatrices » cherchent clairement à se singulariser. On remarque ce
besoin de se différencier avec l’utilisation du mot « seule » : elles cherchent à affirmer leurs
différences par rapport à leur relation avec l’objet de consommation. Mais c’est cette
singularisation qui permet à ce lectorat de mieux appartenir à un groupe. Car si elles sont
différentes par rapport aux membres extérieurs à la communauté, elles restent très
semblables à la blogueuse : elles appartiennent à la même communauté et elles souhaitent

                                                                                             41
affirmer leur ressemblance par rapport à cet extérieur. C’est un peu la logique des mondes
adolescents : affirmation d’une différence d’avec le monde des adultes mais mondialement
tous uniformes dans les modes vestimentaires !

Whatkatydidnext : « Avant toute chose je dois te dire que JAI KIFFE ton “jsuis pas OuFEMENT
bronzée”, je vois que je suis pas la seule à parler n’importecomment haha love <3. »(1 juillet
2011)

Jessy : « J’ai adoré le “Hiiiiiiiiii” ! ça me rassure un peu de voir que je ne suis pas la seule accro
au make-up, j’ai une whislist longue comme le bras et je suis à deux doigts de craquer chez
MAC. » (1 juillet 2011)

Cette identification collective est aussi encouragée par un phénomène d’admiration plus ou
moins important. Bien sûr, pour Hervine, Victoria n’est pas son idole au sens propre mais son
admiration est tellement forte qu’elle assume une part de jalousie.

Hervine : « Oh putain!!! Tu es mon idole!! Non seulement parce que tu as une guitare, que tu
sais en jouer et qu’en plus elle est méga canon! T’imagine pas à quelle point je suis contente
pour toi, mais un peu jalouse aussi. J’aurais tellement, mais tellement aimé apprendre en
jouer et faire ma rockeuse de pacotille. » (19 aout 2011)

D’autres sont plus modérés, et se contentent de flatter les longues jambes, son bon goût ou
son choix pour les objets de consommation. Mais à chaque article, près de 70% des
commentaires sont des marques d’admiration : ce qui signifie bien que la blogueuse a noué
une relation de type « bonne copine » avec ses lectrices. Elles se flattent mais aussi
s’encouragent.

Lors de la publication d’une vidéo, une lectrice souligne les progrès de la blogueuse en
l’encourageant. D’autres l’incitent à poster, plus de vidéos, d’articles, ce qui créer une réelle
dynamique entre ces trois phénomènes qui sont l’identification, l’admiration et
l’encouragement.

Katy : « Et j'ai adoré ta ptite video tu commences à te lâcher et cest vraiment sympa ! (7
juillet 2011) »



b) Un relation personnelle avec le lectorat

La blogueuse a réussi clairement à nouer une relation très personnelle avec son lectorat.
Victoria affirme d’ailleurs dans l’entretien :

« Je fais attention aussi à traiter personnellement chaque lecteur, chaque abonné, etc…, ce
qui me paraît très normal puisque le blog vit grâce à leurs visites. Je leur réponds et je suis
proche d’eux, ce qui crée des échanges qui jouent sans doute en faveur de la fidélisation. De
manière générale, je dois dire que je recherche davantage cette fidélisation et cette
ambiance « personnelle » plutôt qu’un nombre élevé de lecteurs. »
                                                                                                   42
Victoria répond très régulièrement aux commentaires que ses lectrices lui laissent pour
chaque article, depuis ces 3 derniers mois, nous avons compté que Victoria répond à au
moins un quart des commentaires.

Cette relation très proche avec les lectrices provoque aussi la confidence. En effet, certaines
lectrices de dévoilent littéralement sur le blog : racontent leur vie privée, familiale à la suite
d’un article, par exemple, sur l’achat d’une nouvelle guitare.

Hermine : « Non, je n’ai pas eu cette chance, j’ai eu le droit aux cours de solfège et de piano
(j’ai eu un piano mais je n’aimais pas ça). J’ai aussi du supporter les cours de danse classique
pendant 5 ans -__- Ça peut te paraître super mais moi je détestais car ce n’est pas des
activités que j’avais choisies (j’ai aussi fait du cheval aussi, pas aimé non plus). Bref, que des
activités de bourgeoise coincée alors que j’aurais aimé tout autre chose (pauvre petite
fille!) » (19 aout 2011)

Victoria a donc su créé une réelle relation de confiance avec son lectorat grâce aux
commentaires qu’elle utilise comme un outil conversationnel.



c) Des lecteurs participatifs et contributifs

Victoria ne répond pas seulement aux commentaires de son lectorat mais elle le prend
vraiment en compte. Dans un article, elle écrivait :

« J’ai fait ma sélection chez ASOS [lien], avec uniquement des prix raisonnables (je crois que
rien ne dépasse les 60 euros) puisque c’est ce qui vous avait plu chez ma nouvelle little black
dress: du style, et un prix riquiqui. »( 1er septembre 2011)

Suite donc aux commentaires élogieux sur sa dernière robe « chic et pas chère », elle publie
un article sur 3 tendances de la rentrée en restant dans des prix abordables comme son
lectorat le souhaite.

Mais ses lectrices proposent aussi à Victoria des thèmes d’articles et ce blog, se mute
vraiment en espace participatif mais aussi contributif :

Christelle : « Au fait Victoria, parlant de peau trop belle, tu voudrais pas nous faire un p’tit
post avec les produits que tu utilise ? gommage, crème et tt le toutim quoi ???! xo xo » (06
juillet 2011)

Réponse de Victoria : « C’est une bonne idée! Je vais préparer ça :) » (7 juillet 2011)

Aussi, dans ses articles, elle parle parfois de produits qu’elle n’a pas réussi à trouver ou qui
ne la satisfont pas. A la suite de ces remarques, ses lecteurs lui recommandent souvent des
alternatives et lorsque ces alternatives lui conviennent, elle leur rend hommage comme ci-
dessous :


                                                                                               43
Dans un article : « une jolie paire de boucles d’oreilles longues H&M sur lesquelles je lorgnais
depuis quelques semaines, trouvées à 1 euro, et le eyeliner Sephora que vous m’avez
recommandé, et que j’ai eu à 3 euros. J’en suis hyper contente! » (2 juillet 2011)

On voit donc que Victoria a su fidéliser ses lectrices grâce à une forte relation de confiance
mais aussi qu’elle n’a pas hésité à prendre en compte les remarques de ses lectrices et à les
appliquer. Toutefois, cette relation contrairement à celle qui la lie avec la blogosphère reste
dans le domaine virtuel.



B. RELATION AVEC LA BLOGOSPHERE

a) Relation mutuelle d’influence

Victoria a une relation très intense avec la blogosphère et ceci se remarque lorsque l’on
consulte on blogroll qui apparait sur la homepage. Ce blogroll est particulièrement
important puisqu’il compte dans les catégories (nous reprendrons les intitulés exacts):
Beauté, 8 blogs, Création & Jolies Choses, 28 blogs, Girly & adorable, 5 blogs ; Gourmandises,
15 blogs ; Mode, 39blogs.

Cette relation avec la blogosphère se retrouve sur le blog en reconnaissant les apports des
blogueuses sur ses trouvailles ou ses articles :

 « Mon intérêt pour les cosmétiques asiatiques vient de la lecture d’un blog étonnant et
ludique, Les Beautés Testent [lien], qui m’a montré à quel point les Japonaises ou les
Coréennes sont soucieuses de la qualité et de la luminosité de leur teint, et de quelle manière
elles obtiennent la jolie peau qu’on leur connait bien. » (8 aout 2011)

Victoria reconnait d’ailleurs l’importance de cette émulation entre les blogueuses :

« En revanche les relations amicales avec les autres blogueuses sont importantes pour se
soutenir, s’inspirer, et pouvoir discuter de choses pour lesquelles on se comprend
particulièrement bien. »

Il est aussi important dans la blogosphère comme l’avait montré Kozinets (1999) d’intégrer
les codes mais aussi la hiérarchie. Ainsi, lorsque Victoria publie un article sur des madeleines
faites maison et qu’une blogueuse spécialisée dans la pâtisserie commente l’article, Victoria
répond :

Victoria : « Oooh venant de toi, je suis très flattée par ce compliment! Merci beaucoup ^__^ »
(23 aout 2011)

Cette reconnaissance de ses pairs et la prise en compte de la hiérarchie sur la blogosphère
est une composante très importante pour se construire un réseau.



                                                                                             44
Ainsi, en s’appuyant sur l’outil Klout, on remarque que Victoria a un réseau très important
avec un True Reach de 636. Ce chiffre signifie qu’elle influence 636 personnes, qui ont
tendance à répondre à sa création de contenu mais aussi à la partager. Cette donnée est à
coupler avec le Network impact, qui explicite l’influence de son réseau. Avec un score de 62,
en plus d’avoir un réseau important, Victoria a un réseau influent.

Cette relation mutuelle d’influence se confirme avec les chiffres suivants : sur les 10
personnes qu’elle influence le plus, 6 sont des blogueurs et sur les 10 personnes par qui elle
est le plus influencée, 7 sont des blogueurs.

Dans l’entretien, elle confirme d’ailleurs ce constat :

« Le milieu des blogueuses est très particulier sur ce point : tout le monde se lit entre soi, se
parle entre soi, etc… Rares sont les blogueuses qui n’entrent en relation avec personne de ce
monde. »



b) Des relations directes et extra-internet

Victoria, lors de l’entretien, explicite la façon dont elle rentre en contact avec la
blogosphère :

« Je suis en relation avec énormément de blogueuses par les réseaux sociaux et par mail, je
parle avec beaucoup d’entre elles de manière presque quotidienne (…). J’ai aussi eu
l’occasion de rencontrer, voir et revoir beaucoup de blogueuses mode, création, etc… et j’ai
encore plein de rencontres prévues dans les mois à venir. »

Cette relation directe semble être la raison d’un réseau solide et dense. Victoria a participé à
des événements créés pour les blogueuses comme les soirées Etsy ou les soirées Paulette.
Ces soirées lui ont donc permis de transformer des relations virtuelles en relations réelles.



c) Les réseaux sociaux et l’environnement

Dans le cas de Victoria chaque réseau social est associé à un type d’environnement.

Elle entretient des relations personnelles via Twitter avec ses lecteurs en utilisant un nombre
important de @ sur Twitter. Mais selon elle, c’est surtout Facebook et Hellocoton qui lui
apportent le plus de traffic.

« Concrètement, chaque mois, Twitter m’apporte autour de 15% de mon trafic. Mais
d’autres réseaux sont encore plus importants, comme Facebook et Hellocoton qui
m’apportent chacun autour de 30% de mon trafic. »



                                                                                              45
Au contraire, Twitter semble être l’outil qu’utilise la blogosphère pour faire connaissance et
ensuite amorcer une rencontre « dans la réalité ». D’ailleurs, sur 453 personnes qu’elle suit
sur Twitter 137 sont des blogueurs ce qui représente 30%.

« De manière générale, nous sommes rentrées en contact sur Twitter. Pour certaines, à force
de conversations virtuelles, nous avons aussi pu nous voir « en réalité » lors de rencontres
personnelles ou d’évènements organisés pour les blogueurs (soirées Etsy, Paulette
Magazine…). »

Le blog Mango and Salt a donc un réseau de lecteurs et de blogueurs très important. Ceux-ci
l’encouragent mais aussi participent activement au blog. La matrice d’influence de Klout qui
la situe comme une Broadcaster résume bien cette idée. Elle crée du contenu et elle le
partage avec une audience très large qui évalue et influence le contenu.



5.1.3 POTENTIEL DE VENDEUR




Sur ce blog, il y a différentes formes d’outils de promotion. Tout d’abord, à gauche, en
dessous du blog roll, il y a un espace nommé « une page de pub ». Cet espace, qui compte 2
bannières, est assez réduit et n’est pas visible du premier coup d’œil. Il faut « scroller » pour
voir cet espace. Cette monétisation assumée n’a donc pas une grande place sur le blog de
Victoria mais semblent lui apporter des revenus réguliers :

« *elles+ me permettent de gagner un pourcentage lorsqu’elles mènent à une vente pour la
marque en question. Ce sont des revenus très faibles (de l’ordre de 5 à 15 euros par mois)
mais assez réguliers. »

Dans un article récent, elle a organisé un concours sponsorisé pour faire gagner à son
lectorat un bandeau. Elle ne semble d’ailleurs pas très à l’aise avec ses monétisation
assumée, qu’elle justifie par des raisons financières :

« Bien que je n’aie jamais été très à l’aise avec l’idée de « vendre » de la publicité sur mon
blog puisque cela me semble une atteinte à ma ligne éditoriale, j’ai accepté ces propositions
précises parmi bien d’autres pour des raisons financières principalement. Je suis étudiante,
j’ai un budget limité et ces opérations m’ont aidée à renflouer un peu mon compte en
banque. »

Et semble ne pas vouloir recommencer ce genre d’opération :

« Cependant, j’ai décidé à présent de limiter très fortement voire de refuser désormais toute
opération de ce genre. Je préfère me concentrer sur un contenu personnel de qualité, et si je
veux gâter mon lectorat, je le ferai à mon compte. »



                                                                                              46
Cette prise de position contre ces actions sponsorisée est étonnante car le placement de
produits est extrêmement présent sur ce blog. Sur pratiquement chaque article, la
blogueuse cite des marques et des produits en faisant souvent des liens directs vers les sites.
Dans ce cas là, le placement de produit pourrait être vu de manière ambigüe. Car même si la
blogueuse est parfois très critique sur les produits, elle peut aussi être très enthousiaste, ce
qui pourrait provoquer la méfiance. Lorsque l’on lit ses posts, on ne sait pas vraiment si les
produits qu’elle présente lui ont été offerts ou envoyés. Ce flou persiste lors de l’entretien :

« Certains de mes articles beauté sont des « revues » de produits ou de services que j’ai
acheté ou eu l’occasion de tester. S’ils me plaisent, je n’hésite pas à les recommander
chaudement. »

Elle se concentre toutefois sur des produits qui correspondent à sa ligne éditoriale, c'est-à-
dire des produits de beautés, des vêtements et des bijoux.

« Pour éviter encore une fois un dérapage de ma ligne éditoriale, je n’accepte que lorsqu’il
s’agit de produits correspondant à l’esprit général du blog ou lorsque les produits sont
envoyés pour une appréciation libre, c’est-à-dire que je ne suis pas obligée d’en parler si je ne
les aime pas. »

La méfiance que pourrait exprimer les lectrices face à l’ambigüité de placement de produits
est largement contrebalancée par le style d’écriture de Victoria. En effet, grâce à un style
romanesque, ses articles ne semblent pas clairement promotionnels. Elle inscrit les produits
qu’elle conseille dans son quotidien et centre le post sur ses ressentis plutôt que sur l’objet
de consommation.

« J’espère que vous avez toutes lu le titre en mode Gollum dans le Seigneur des Anneaux!
Mon précieux à moi n’est pas en or, mais il est quand même super joli. Il s’agit d’un pull loose
H&M datant de la saison précédente et que je cherchais partout depuis des lustres; grâce à
sa réédition en couleur vieux rose/beige cette saison, j’ai pu mettre la main dessus, et il s’agit
désormais de l’un de mes tops préférés. Il donne un aspect habillé grâce à son fini délicat
(tissé de fils dorés) mais garde un côté cool grâce à sa forme très large. Bref, un pull parfait
pour moi la phobique du trop chic! Voici donc comment je l’ai porté déjà plusieurs fois pour
sortir boire un verre le soir dans les bars super chouettes de Barcelone. »

Ce style romanesque est complété par un style analytique que l’on retrouve principalement
dans ses vidéos. Avec des tutoriaux sur les maquillages, elle donne son avis sur les
différentes textures, prix, etc. des produits qu’elle utilise. Cet esprit critique permet de
conforter la confiance qui existe entre ses lectrices et Victoria.




                                                                                               47
5.2 LES FILLES PENSE NT QUE

Le blog « Les filles pensent que … » a été crée le 9 septembre 2009 et est tenu par Lucie. Le
thème de ce blog est principalement les rapports hommes/femmes avec des articles sur
l’actualité, le quotidien… Ce blog est lu par environs 700 lecteurs par jour et a remporté le
prix Elle en 2010. A la suite de ce prix, Lucie a été contactée pour publier un livre.



5.2.1 MISE EN SCENE DE L'IDENTITE DU BLOG ET DE LA BLOGUEUSE




A. DESIGN DU BLOG

Avec le nom « Les filles pensent que », ce blog s’affirme directement comme un blog fait par
et pour les filles. Grâce à un nom de blog assez transparent, on se doute très vite que ce blog
va parler des états d’âme féminins et des petits tracas du quotidien. Dès l’arrivée sur le site,
on remarque d’ailleurs une ambiance très girly : sur la bannière, le nom du blog est écrit de
façon très romantique en rose avec une étoile et le template est rose pailleté. Cette
présentation donne une ambiance très adolescente au blog. L’adresse du blog
www.lesfillespensentque.net contrebalance cette première impression et professionnalise le
blog. La navigation est réduite à son minimum puisqu’il n’y a pas de barre de navigation :
seule une barre sur la gauche permet d’accéder aux anciens articles et aux différentes
catégories.




  Figure 15 : Capture d’écran de la home page du blog Les filles pensent que… (02/10/11)




                                                                                             48
B. IDENTITE DE LA BLOGUEUSE

Il n’y a aucune information sur Lucie à part son véritable nom et prénom : Lucie de Paola. Il
n’y a aucune information sur son identité, ni de biographie. La seule identité visuelle que
l’on peut apercevoir est une photo lorsqu’elle répond aux commentaires.

Le sous-titre de la bannière nous donne toutefois une information sur la façon dont elle se
met en scène :

Perchées sur des 10 cms ou en Converse, les filles pensent ! Pensées futiles ou pleines de bon
sens... nos cerveaux sont en perpétuelle ébullition.

Lucie de Paola ★

A travers cette citation d’elle-même et en ne dévoilant pas son identité, Lucie se place
presque comme un maître à penser. Cette façon de se mettre en scène est assez
énigmatique car elle dévoile à la fois son nom et son prénom mais elle ne dit pas qui elle est
et ne cherche pas à justifier pourquoi elle tient ce blog. Ce mystère est d’ailleurs renforcé
par le fait qu’elle ne signe pas ses articles par son nom et prénom mais qu’elle laisse une
étoile.



5.2.2 RELATION AVEC L'ENVIRONNEMENT




A. RELATION AVEC SES LECTEURS

a) un espace de débat…

Lucie sur son blog écrit le plus souvent des articles qui portent sur les relations
homme/femme. Ces articles provoquent souvent des débats dans les commentaires où
chacun vient donner son avis :

Petite parisienne : « J'allais dire que ... de un, ce n'est pas toujours vrai (enfin si ;-) Mais pas
forcément tout à la fois) mais que surtout de deux, les hommes aussi oublient de séduire une
fois en couple. (…) » (26/09/2011)

Mais les lecteurs ne donnent pas seulement leur avis mais s’interpellent entre eux lorsqu’ils
ne sont pas en accord. Il se crée alors un réel espace de débat où la blogueuse intervient peu
voire pas.

Coco : « @Mournblade: Je vais sur mes 33 ans et je suis célibataire par choix. J'ai des
aventures et de vraies histoires d'amour mais, par choix, je ne veux pas qu'un homme
s'installe chez moi... Je ne veux pas non plus d'enfants. Je ne suis certainement pas
représentative mais je ne suis pas non plus un cas unique! » (07/04/2011)

                                                                                                 49
Cet espace de débat peut même se transférer sur un autre blog et ouvrir une autre fenêtre.
Le commentaire ci-dessous en est un très bon exemple. Dans ce cas là, la blogueuse
intervient et incite la lectrice à développer ses idées : elle se place comme « inspiratrice »,
dans le sens où elle accepte que son article inspire d’autres posts sur d’autres blogs.

Working Mama : « Alors là...je ne suis pas du tout d'accord avec cet article. Il en sort une telle
fatalité oÔ ! Ce serait trop long à développer ici, alors j'en ferai certainement un billet! Bonne
journée! » (19/09/11)

Réponse de Lucie de Paola : « Mais non, je le dis à la fin : RIEN n'est définitif et on peut faire
en sorte que la routine ne vienne pas (trop) envahir notre couple. En revanche, j'attends ton
papier avec impatience :) » (19/09/11)



b) … et participatif !

Le blog de Lucie n’est pas seulement un espace de débat mais aussi un espace participatif.
Profitant de l’implication de ses lecteurs, elle organise des témoignages dans la rubrique « Et
vous ? ». Pour recueillir ces témoignages, elle se sert de Facebook. Cette utilisation de
Facebook est alors très intéressante car cela signifie que les lecteurs de son blog passent par
Facebook pour se tenir au courant des dernières nouveautés. Lors de l’entretien, Lucie
confirmait cette idée :

« Selon mes stat, les gens viennent plus via FB et la newsletter que par Twitter. »

Ainsi, Lucie fait des appels à témoins via son mur Facebook sur lequel on pouvait lire :

« Pour le moment j'ai très exactement 4 réponses.... Je n'invente pas les témoignages donc si
vous voulez cet article, il faut répondre ;) Prochain "Et vous ?" : "Ce jour là a changé ma vie
pcq..." Tout le monde a, un jour, connu un moment qui a été déterminant dans sa vie. C'était
quoi pour vous ? Réponses : lesfillespensentque@gmail.com » (25/09/11)

Cet engagement des lecteurs est très intéressant, car ils ne sont plus passifs mais bien actifs
dans le processus de blogging. Ce sont donc les même personnes qui répondent aux posts,
les commentent mais aussi les écrivent ! Cet engagement des lecteurs crée alors une sorte
de cohésion : chacun connait les petites anecdotes de la vie de chacun grâce à la rubrique
« Et vous ? » et donc les lecteurs se connaissent. Lucie déclarait d’ailleurs dans l’entretien :

« Ca leur permet également de se connaitre les uns les autres. Grace à ça, les lecteurs créent,
à leur tour, une mini communauté. »

Les relations entre les lecteurs sont très intéressantes sur ce blog car ils sont de réels acteurs
du blog. Ils commentent, débattent, se racontent et créent une réelle communauté autour
du blog où la blogueuse reste en retrait et devient une sorte de chef d’orchestre.



                                                                                               50
B. RELATION AVEC LA BLOGOSPHERE




Sur les 144 personnes que Lucie suit sur Twitter seuls 12 sont des blogueurs. Si l’on couple ce
constat, avec le True Reach de Klout qui est de 172 : on s’aperçoit que le réseau que Lucie a
constitué sur la blogosphère est plutôt restreint. Mais ces rapports restreints avec la
blogosphère ne veulent pas dire que son réseau est peu influent : elle est connectée à peu
de personnes mais semble être connectée aux bonnes personnes.

      a) Des relations réelles

Les rapports avec la blogosphère se concrétisent souvent par des rencontres physiques,
« IRL ». Les rapports qu’entretient Lucie avec la blogosphère sont particuliers car elle semble
rester dans une relation virtuelle :

« J’en connais beaucoup via leur blog mais très peu dans la vie. »

Ce constat se confirme lorsque l’on lit, les portraits de blogueurs qu’elle fait intervenir sur
son blog. Dans ce premier cas, elle n’a pas rencontré Marc sur internet mais d’abord dans la
vie et a ensuite transformé cette relation en relation virtuelle :


« Marc est l'ami d'un ami. Nous nous sommes rencontrés à une soirée et la première chose
qu'il m'ait dit a été : "ah, c'est toi la fille qui a un blog qui déteste les Pick Up Artist ?" J'avoue,
ça m'a fait rire» (18/04/11)

Dans ce second cas, Lucie a rencontré d’abord Laurent à un événement de blogueurs, a fait
connaissance avec lui et cette relation s’est ensuite transférée sur internet

« Auteur du blog culinaire "A chicken in the kitchen", Laurent était lui aussi invité à testé
l'éclair "Eclair". Il est des gens avec qui on s'entend tout de suite, ça ne s'explique pas.
Quelques minutes on suffit pour qu'on se mette à discuter comme si on se connaissait depuis
longtemps.» (11/07/11)

Cette approche de la blogosphère très particulière est assez étonnante car elle inverse ce
que sont les rapports habituels sur la blogosphère : au lieu de se rencontrer sur internet et
ensuite dans la vie, elle rencontre les blogueurs dans la vie et continue cette relation sur
internet.

      b) Des collaborations

Lucie fait appel aux blogueurs pour alimenter deux catégories de posts : « Les hommes
pensent que… » et « Une fille, une ville ». Comme avec ses lecteurs, le blog de Lucie est un
espace de partage et d’ouverture vers d’autres blogs. Elle ne craint pas la concurrence mais
au contraire se sert de ces ouvertures vers d’autres blogs pour augmenter son lectorat.



                                                                                                     51
5.1.3 POTENTIEL DE VENDEUR




Lucie semble assez frileuse concernant les opérations de promotions sur son blog. Elle
publiait d’ailleurs sur son mur Facebook, ce post :

 « Souvent je reçois des mails d'attachée de presse qui me prennent pour une gourde : "Chère
Lucie, Nous avons découvert votre blog et, à sa lecture, nous y avons apporter un vif intérêt
car nous avons une passion commune : "la tendance". Ben tiens... hyper tendance... »
(15/09/11)

Sur son blog, il n’y a d’ailleurs aucune bannière ou lien sponsorisé : son blog est totalement
vierge de monétisation assumée.

Par contre, il semblerait qu’elle ne soit pas très à l’aise avec le placement de produits. Lors
de l’entretien, à la question : « Avez-vous déjà recommandé un produit, un spectacle, un
service sur votre blog ? », elle répondait :

« Je recommande sporadiquement des adresses mais jamais de produit ou de spectacle. »

Or le 25 juin 2010, Lucie écrivait un article sur les cosmétiques intimes et commençait son
article comme ceci :

« Il y a quelques mois, je recevais dans ma boite mail un petit mot : "Ne désirez vous pas
écrire un article sur notre gamme française : www.voulez-vous-paris.com" Intriguée, je clique
et me voilà sur un site dédié aux cosmétiques intimes, à savoir : des huiles chauffantes
comestibles, des lubrifiants, des poudres à lécher… Depuis mes articles sur le Passage du
Désir et sur les sex-toys écolos, me voilà devenue une pro des articles érotiques… Ah ?!

Donc, voici le test des produits "Voulez-vous" ! »

On remarque donc bien que Lucie a une relation particulière aux marques : elle semble les
rejeter en bloc et être opposé à parler de produits sur son blog alors qu’elle accepte de
tester des produits gratuits et d’en parler sur son blog.

Toutefois, la transparence dont elle fait preuve dans son article, tant à propos de la façon
dont elle a été approchée que par son test assez objectif, lui permet de ne pas malmener
son lectorat.

En ce qui concerne, le type de contenu du blog il est essentiellement personnel puisqu’elle
parle de son environnement, des sujets d’actualité qui la touchent ou des relations
hommes/femmes. Dans chaque article, elle donne son point de vue et argumente.




                                                                                            52
5.3 MELLE DUBNDIDU

Ce blog, lancé par Anne depuis 2 ans, est réellement actif depuis mars 2010. La ligne
éditoriale de ce blog est plutôt variée : elle y raconte ses expériences (lecture, maquillage,
eshop et tourisme) ainsi que ses conseils modes. Chaque jour, 1200 personnes lisent et
suivent son blog.



5.3.1 MISE EN SCENE DE L'IDENTITE DU BLOG ET DE LA BLOGUEUSE




A. DESIGN DU BLOG

Le design du blog de Melle Dubndidu est assez simple dans les tons rose clair et s’affiche
clairement comme un blog féminin. La bannière avec une écriture très romantique et des
arabesques confirme ce premier sentiment. Toutefois, le design assez simple et un peu
bricolé donne à ce blog une image amateur. L’adresse du blog est par contre plutôt
professionnelle puisqu’elle a un nom de domaine : http://www.melledubndidu.fr




      Figure 16 : Capture d’écran de la home page du blog Melle Dubndidu (02/10/11)

Le nom du blog « Mademoiselle Dubndidu » est assez mystérieux : on pourrait se demander
si c’est son nom ou bien un surnom. On obtient la réponse à la signification de ce nom dans
la sous-rubrique « Pourquoi Melle Dubndidu ? » : il provient d’une chanson. On arrive alors
sur une page qui nous propose une vidéo Youtube d’un groupe et les paroles de la chanson
en question. La phrase de la chanson surlignée est « My heart is making dubndidu » et Anne
nous explique :

« J'aime beaucoup cette chanson et elle m'a beaucoup marqué lorsque j'ai rencontré
namoureux <3 Elle inspire la joie de vivre, c'est la mélodie qui le matin, alors que le temps
n'est pas au beau fixe, me ferait quand meme me lever, me donnerait le sourire. Chacun a la

                                                                                           53
chanson qui le ou la fait rayonner un jour de pluie, et bien moi c'est celle-ci d'où mon nom de
blog. »

Ce story-telling est très intéressant car la blogueuse séduit le lecteur en se mettant en scène
dans le rôle sensible de l’amoureuse. A travers cette anecdote, le lecteur se sent tout de
suite très proche de la blogueuse qui dévoile une partie de sa vie privée.



B. IDENTITE DE LA BLOGUEUSE




Bien que le nom du blog ne soit pas très transparent sur l’identité de la blogueuse, elle se
présente, sur la barre de gauche, en donnant son âge, son prénom et publie une photo
d’elle. Elle présente aussi son blog :

« (…) Ce blog est un blog qui ne se prend pas au sérieux, futile à souhait, je le considère
comme un lieu de partage et d'échange. »

Avec cette présentation, on a presque l’impression que la blogueuse s’excuse d’avance de ce
qu’elle pourrait écrire et cela la rend touchante. Elle contraste aussi avec l’image cliché de la
blogueuse de mode élitiste : elle se veut accessible et décomplexée.



5.3.2 RELATION AVEC L'ENVIRONNEMENT




A. RELATION AVEC SES LECTEURS


      a) La bonne copine

Le blog de Anne est assez surprenant car il ne se limite pas à la présentation de ses tenues, à
des conseils beauté ou ses découvertes mais dans ce blog, elle livre énormément de détails
sur sa vie privée. Elle personnalise les produits en expliquant à quelle occasion elle les a
portés, les jugements de ses proches, etc. Par exemple, pour présenter son nouvel objectif
d’appareil photo et les nouveaux tests qu’elle a effectués, elle écrit :

« Comme vous le savez (OU PAS ENCORE), j'ai eu un nouvel objectif pour mon appareil
photo, j'ai fait quelques tests d'images ce soir-là. Je voulais également vous faire partager le
succulent dessert qu'on a pris. Je dis On car je suis gourmande, mais je culpabilise beaucoup
moins si Matthieu et moi on partage ce dernier plat, vous le faites aussi n'est-ce pas :$ ? »



                                                                                              54
Cette façon d’inclure et d’impliquer ses lectrices dans sa vie privée crée une certaine
proximité et rend le blog très personnel. Melle Dubndidu est alors presque un journal intime
en ligne et c’est sur cette intimité que repose la relation de confiance entre elle et ses
lectrices. Une lectrice écrivait d’ailleurs :

Dollyy : « Ta tenue est vraiment superbe, elle te va à ravir! J'ai découvert ton blog il y a peu
de temps, je l'aime déjà beaucoup... tes tenues, tes lectures, le fait qu'il soit si personnel...;
j'ai l'impression de lire un journal intime, et je trouve ça vraiment sympa que tu fasses
partager autant de choses avec tes lectrices.» (17/07/11)

Anne se confie à ses lectrices sur ses doutes, ses peurs suite à, par exemple, un départ à
l’étranger et s’adresse directement à ses lectrices comme à des amies pour les remercier du
réconfort qu’elles lui apportent. Elle noue donc une réelle relation d’amitié entre elle et son
lectorat.

« Je suis vraiment heureuse de partager tout cela avec vous, autant avec les lectrices
silencieuses qui celles qui prennent leur plume à mon grand bonheur. D'ailleurs, votre soutien
pour le grand départ (>>Los Angeles) me fait chaud au coeur, car je ne peux pas vous le
cacher, même si j'ai hâte, j'ai aussi un... peu peur ...Voilà :$ :$ » (24/07/11)

Une lectrice écrit d’ailleurs très justement :

Manue : « (…) J'aime bien le fait que tu t'adresses à nous comme des amies ahah (mais on est
tes amies non??? >>>oula psychopathe la fille lol) (..).» (23/07/11)



      b) Une communauté de lectrices fidèles et impliquées

Anne, durant l’entretien, nous informait que parmi ses lecteurs 50% sont « des réguliers ».
Cette fidélité des lectrices s’explique par la grande implication d’Anne dans la gestion de son
blog.

Tout d’abord, parce qu’elle publie extrêmement régulièrement : en aout elle a publié 14
articles soit presque un article tous les deux jours.

Aussi, les commentaires sont pour elle très importants et elle répond à chaque
commentaire. Cette réponse personnalisée à chaque commentaire est d’autant plus
impressionnante que chaque article a au minimum 40 commentaires. Elle précisait d’ailleurs
dans l’entretien :

« Je réponds à chaque commentaire, donc en fonction du nombre ca dépend mais c’est entre
30 min et 2h par jour. D’ailleurs je trouve cela particulièrement important de répondre, cela
permet un échange je trouve ! »

Cet investissement est très valorisant pour les lectrices et est une sorte de récompense. Cela
leur donne une impression d’être particulière et de nouer avec la blogueuse une relation

                                                                                               55
très personnelle. Cette gestion des commentaires a permis au blog Melle Dubndidu de créer
une sorte de communauté comme l’explique cette lectrice :

« EloFoutrement : « Ce que j'aime ici, c'est le côté communauté. Tu réponds très rapidement
aux commentaires, ce qui m'a fait suivre ton blog. (…)C'est aussi pour la personne derrière
que j'aime ce blog. Nous n'habitons pas la même région et quand je me balade sur ton site ça
me transporte de suite dans le sud ♥» (23/07/2011)

Mais cette proximité avec les lectrices est parfois compliquée à gérer. Lors de l’entretien,
Anne déclarait :

« Par contre, je suis parfois effrayée de l’intrusion par des questions très intimes de mes
lectrices. Certes, je partage beaucoup voire trop de vie privée sur mon blog, mais j’ai une
limite et j’aime qu’elle soit respectée. »

Cette proximité est telle et que Anne se sent parfois dépassée par ce mouvement, car si elle
accepte le rôle de bonne copine, la starification est plus difficile à gérer. Certaines lectrices
semblent en effet lire ce blog comme un journal people et aimeraient y lire des détails
croustillants et veulent toujours plus de détails sur sa vie privée. Cette difficulté presque
malsaine que souligne Anne, montre bien que les lectrices la considèrent comme une
personne familière et ne semblent pas comprendre que ces questions intimes provoquent
un malaise.



      c) Une utilisation des réseaux sociaux

Anne a une utilisation des réseaux sociaux qui démontre une grande maitrise de ces outils.
Elle anime principalement son blog avec Twitter et Facebook. La particularité de Facebook
est tout d’abord que ce n’est pas une page mais un profil privé. Il faut donc être accepté par
Melle Dubndidu pour pouvoir la suivre sur Facebook. Cette acceptation au cas par cas donne
l’impression que Melle Dubndidu n’est pas un simple blog mais une « amie » : c’est d’ailleurs
comme cela qu’elle sera répertoriée sur Facebook.

Aussi, contrairement aux autres blogs, Facebook et Twitter ne sont pas utilisés seulement
pour relayer les nouveaux articles sur le blog mais pour relayer en avant-première des
informations ou apporter des détails supplémentaires.

« Ensuite, pour celles qui me suivent sur Facebook ou Twitter vous êtes déjà au courant
depuis longtemps, mais voici mon petit auto-cadeau d'anniversaire (le 20 aout je rappelle :P).
J'avais craqué après avoir aperçu ce joli sac sur le blog de Next-Trend.» (20/08/11)

Anne gère donc son Facebook et son Twitter comme un espace de scoop : c’est sur ces
espaces que les vraies lectrices se retrouvent et se reconnaissent ; la communauté se
prolonge.



                                                                                              56
Mais Anne utilise aussi ces outils pour faire participer de près ou de loin les lectrices à
l’évolution du blog :

« Premier article dans cette nouvelle catégorie spécialement créée pour cette aventure. Et
quelle aventure ?! À quelques heures du départ je ne réalise toujours pas ! Le titre n'est pas
très original : "Mon aventure à Los Angeles", on peut faire mieux ? Je vous avais déjà
consulté sur le facebook du blog mais je n'étais pas trop convaincue encore (bah quoi! :P). Si
vous avez des idées n'hésitez pas ;) » 23/08/11

Les lectrices sont alors directement impliquées dans le nom d’une nouvelle rubrique. Cette
possibilité de trouver grâce aux yeux d’Anne, leur donne une certaine importance : Melle
Dubndidu est un blog écrit pour elle et leur avis compte.

Mais cette participation ne se limite pas au blog, presque comme une émission de télé-
réalité, Anne les fait participer à des étapes de sa vie. Par exemple, lors de l’achat d’une
paire de chaussure, Anne leur permet sur Twitter de donner leur avis sur l’achat et de la
conseiller :

« Je m'apprête à les acheter urbanoutfitters.com/urban/catalog/… [lien] qu'en dites-vous ?»
(07/10/11)



B. RELATION AVEC LA BLOGOSPHERE


     a) Des relations amicales

Dans sa blogroll, Anne distingue deux sortes de blogueuses ces « Blogocopines » qui sont au
nombre de 16 et ses inspirations, 9 blogs. Elle distingue donc clairement celles qui sont dans
un réseau proche et qu’elle connait et celles qu’elle lit sans connaître. Lors de l’entretien,
elle nous confirmait que certaines blogueuses étaient devenue de réelles amies :

 « J’ai beaucoup de relations avec des blogueuses notamment via Twitter, c’est une
fourmilière à blogueuses, ca permet de se faire des contacts, de faire des rencontres. Je ne
pourrai pas toutes les citer mais principalement : Hélène, Anne, Hervine, Victoria, Elodie,
Midori, Cyanna, Clara de The Working Girl, Amélie du Sogirlyblog, Emelie de Vintage Touch
Blog. J’ai pu aussi faire de vraies rencontres avec Victoria, Hervine et Elodie, Hervine et
Victoria sont devenues de vraies amies avec qui j’échange souvent via texto ou skype. »

Elle sait d’ailleurs entretenir ces relations d’amitiés vraies et n’hésite pas à les mettre en
avant sur son blog en leur rendant hommage :

« Un clin d'oeil aussi à toutes mes blogo-copines, car un blog permet de créer tellement de
choses : des rencontres, des amitiés (des vraiiiees !), des échanges. Allala Internet est juste
magique et j'aime être particulièrement naïve à son sujet et occulter tous les mauvais
moments. Je fais ce blog pour le plaisir et le reste, bah on s'en fiche ! « (19/08/11)

                                                                                            57
En faisant un tour sur les sites de ces « blogocopines », nous avons aussi pu remarquer
qu’Anne était extrêmement active et laissait des commentaires sur pratiquement chaque
article. Elle se comporte alors sur les blogs des autres comme elle aimerait qu’on se
comporta sur son blog. Elle a les mêmes exigences chez les autres que chez elle. En parlant
de la publicité ambigüe sur les blogs, elle écrivait :

« d’ailleurs, j’ai arreté de lire les blogs qui le font, je suis pas non plus un citron qu’on peut
presser, donc je me mets a la plage de mes lectrices dans ce cas là. »

Cette relation très personnelle et amicale avec un certain nombre de blogueuses lui a permis
de constituer un réseau important et dense puisque son True Reach est de 371 et influent :
son Network impact est de 51.



      b) Un mentor

Consciente de son rôle, Anne a developpé une catégorie « Jeune Pousse » sur son blog. Elle
décrit cette initiative comme ci-suit :

« Jeune Pousse c'est avant tout la volonté de faire découvrir de jeune blog mode plein de
fraicheur et encore méconnu. Chacun à sa place sur la toile mais on a parfois besoin d'aide
pour trouver la sienne. »

Elle propose donc à des blogeuses de mode qui ont crée leur blog il y a moins de trois mois
de leur consacrer un article sous forme d’interview. Ainsi elle a interviewé 6 blogueuses
jusqu’à présent. Anne assume donc son statut de blogueuse influente et prend sous son aile
de jeunes blogueuses.

Mais cette initiative très maline n’est pas seulement altruiste car elle exige que les jeunes
blogueuses qu’elle présente, aient dans leur blogroll le blog Melle Dubndidu. Cette
opération lui permet donc de rencontrer de nouvelles blogueuses, d’étendre son réseau
dans la blogosphère mais aussi d’augmenter son nombre de lectrices. Cette sorte de
sponsoring a donc un double effet bénéfique pour la fréquentation de son blog.

Anne a donc réussi à développer une relation très forte voire amicale avec son lectorat et
une partie de la blogosphère. Cette proximité avec les lectrices lui a permis de développer
une relation de confiance très forte fondée sur l’affectif. Aussi, son utilisation de Facebook et
Twitter très pertinente lui ont permis de créer un complément au blog. Ils ne sont pas un bis
repetita mais permet aux lectrices d’avoir une emprise plus forte sur le blog.




                                                                                               58
5.3.3 POTENTIEL DE VENDEUR




Le blog Melle Dubndidu n’a aucune bannière ou lien sponsorisé visible sur son site. Par
contre, elle accepte de faire des articles sponsorisés et assume cette monétisation. Par
exemple, dans un article dédié aux nouvelles cartes bancaire Hello Kitty de la banque Bred,
l’article était chapoté par la mention « Article sponsorisé » avec un lien qui menait vers la
régie publicitaire ebuzzing.

Par contre, son rôle se limite seulement à faire de la publicité à travers ses articles mais elle
ne s’investit pas plus dans son rôle de vendeuse en répondant aux commentaires de ses
lectrices. C’est d’ailleurs le seul post où elle ne leur répond pas.

Lors de l’entretien, elle explicitait sa relation aux marques comme ci-suit :

« j’aime avoir ma liberté de parole alors souvent si je reçois un produit dans le « contrat » je
suis libre de donner mon opinion et si c’est négatif, je peux le dire aussi =D (...)De plus, je
sélectionne vraiment mes « partenariats », je reçois 2 ou 3 mails par jour et je crois qu’au
final je ne réponds qu’à un mail lol car le projet m’intéresse, ca n’implique pas de pub
aberrante sur mon blog et je reste libre du contenu de mon article =) ! »

Elle semble donc être assez à l’aise avec cette monétisation et l’assumer tout en
transparence.

En ce qui concerne le placement de produit, elle en fait régulièrement puisque son blog
consiste à présenter ses tenues mode.

Le type de contenu de son blog est clairement personnel comme nous l’avons détaillé
précédemment, il s’apparente presque à un journal intime. Cette proximité de bonne copine
est donc un avantage pour les marques qui souhaitent gagner en notoriété ; les lectrices ont
une pleine confiance en Anne et suivent souvent ses conseils. Son style romanesque est un
atout de plus car noyé dans les récits de la vie privée, les objets de consommation prennent
vie et donnent une image aux marques assez sympathiques.




                                                                                              59
5.4 ELA WOOD

Léa a crée son blog Ela Wood en février 2010. Ce blog est principalement axé sur l’actualité
de la mode avec la fashion week, les dernières publicités des marques de luxes, etc… Chaque
jour environ 800 personnes lisent et consultent le blog de Léa.




5.4.1 MISE EN SCENE DE L'IDENTITE DU BLOG ET DE LA BLOGUEUSE




A. DESIGN DU BLOG


Le blog de Ela Wood parait à première vue très professionnel et très graphique. Il est assez
simple et épuré avec un fond blanc. Seule la bannière personnalisée apporte de la couleur.
La navigation est réduite à son minimum avec quatre onglets : la homepage, une page pour
suivre Ela Wood, les citations qui l’inspirent et une adresse email pour la contacter. Ce parti
pris très minimaliste rappelle directement ces magasins de luxe très épurés, presque vide :
Ela Wood a choisi avec son design un positionnement haut de gamme.




         Figure 17 : Capture d’écran de la home page du blog Ela Wood (06/10/11)

L’utilisation d’un pseudonyme avec un prénom et un nom anglicisé comme Ela Wood
rappelle étrangement ceux utilisés par des blogueuses mode très influentes comme
Eleonore Bridge ou Garance Doré. Mais outre le pseudonyme, le design de son site a été très
influencé par celui de Garance Doré. On y retrouve des teintes très claires, une bannière
personnalisée épurée avec une écriture romantique et une navigation intuitive.

                                                                                            60
Consciemment ou inconsciemment, Ela Wood réutilise donc les standards du blogging de
mode influent.




       Figure 18 : Capture d’écran de la home page du blog Garance Doré (06/10/11)



B. IDENTITE DE LA BLOGUEUSE


Il n’y a aucune information sur le véritable nom et prénom de la blogueuse. Comme nous
l’avons mentionné plus haut, elle utilise le pseudonyme Ella Wood mais n’en explique pas
l’origine. De même, qu’il n’y a aucune photo de Lea sur son blog mais aussi sur Twitter ou
Facebook, son identité est totalement mystérieuse. Enfin, on ne trouve aucune description
de la blogueuse qui se cache derrière Ela Wood sur son blog : que ce soit sur son âge, sa
profession, etc…

En cachant totalement son identité, Léa s’affirme comme une professionnelle : elle ne veut
pas qu’on s’intéresse à elle et que ses lectrices la suivent pour ce qu’elle est mais pour ce
qu’elle publie.

5.4.2 RELATION AVEC L'ENVIRONNEMENT




A. RELATION AVEC SES LECTEURS


Il a été assez difficile d’analyser la relation de Léa avec ses lecteurs car ceux-ci ne
s’expriment pratiquement pas sur le blog. Les commentaires suite aux posts sont presque
inexistants et la blogueuse n’interagit que très peu avec ses lecteurs sur cet espace.
Toutefois, lors de l’entretien Ela Wood déclarait que son Facebook recueillait plus de
commentaires que son blog. Ainsi la page Facebook Ela Wood comptait, le 7 octobre 2011,
1582 personnes membres du groupe Ela Wood. Mais les commentaires ne sont pas plus


                                                                                          61
présent sur cette interface que sur son blog : à chaque article, les membres du groupe
Facebook font deux ou trois commentaires pas plus.

Mais, grâce à une nouvelle statistique, on peut voir le nombre de membres qui ont parlé du
blog, elle en comptait 61 au 7 octobre 2011. Cette nouvelle statistique permet de connaître
les interactions des membres du groupe au cours des 7 derniers mois : cela comprend ceux
ont cliqué « j’aime » sur un des statuts, ceux qui ont laissé un commentaire, partagé un
article ou mentionné la page. Cette donnée peut nous donner une idée de la façon dont Léa
se sert de Facebook. Elle utilise principalement Facebook comme une interface de partage
de ses articles : à chaque article qu’elle publie, elle crée un lien sur sa page Facebook ainsi
que sur son fil Twitter.

Cette relation avec ses lectrices semblent être due à la nature même du blog. Dans ce blog,
la blogueuse ne s’inclue que très peu dans les articles : les « Je » sont très rares, elle se place
dans une situation de commentatrice. Ses articles sont souvent très courts avec de grandes
illustrations ou des vidéos. Ainsi, il est possible que les gens utilisent son blog comme source
d’information mais ne se sentent pas particulièrement attachés à un groupe ou à une
communauté. Cette non-appartenance à un groupe ne les incite donc à commenter mais
seulement retweeter ou partager le contenu sur Facebook.



B. RELATION AVEC LA BLOGOSPHERE


La relation qu’entretien Ela Wood avec la blogosphère est très étonnante. Dans le
questionnaire que nous lui avions soumis, à la question : « as-tu des relations avec la
blogosphère ? », elle répondait :

« Non je n’ai pas vraiment de relations avec les autres blogueuses. Ce qui ne m’empêche pas
de surveiller de près la concurrence et de m’intéresser à ce qu’elles font. »

Dans un milieu où les blogueuses sont toutes en contact les unes avec les autres et où
chacune semble influencer et se nourrir des autres blogs, cette réponse est très surprenante.
Sa relation avec la blogosphère n’est alors pas amicale mais elle est même concurrentielle.
Cette position face aux autres blogueuses confirme son ambition : elle veut désormais être
dans la sphère des blogueuses très influentes.

Dernièrement, elle retweetait sur son Twitter le tweet de Cécile de Rostand Responsable
clientèle chez vente-privee.com :

Ela Wood : RT @Cecilederostand: #FF mes sources d'info : @grazia_fr @modissimo
@___Paulette___ @ela_wood

A travers ce retweet, elle semble vouloir montrer à son réseau que certaines
professionnelles la considère une référence de la mode aux côtés de grazia et modissimo.


                                                                                                62
Dans un des rares articles dans lequel elle parle d’elle et dont le titre était « Comment
devenir une blogueuse mode ? », elle écrivait :

« Garance, Betty, Alix, Pandora et Coline sont aujourd'hui à la mode ce qu'était les Spice Girls
à la musique en 1998. Elles font rêver les jeunes filles en fleur, qui se voient déjà en haut du
classement Wikio.

Mais comment fait-on ? Pour y parvenir, suivez les précieux conseils d'un connard (toujours le
même) : (…) »

S’en suit un listing où Ela Wood ponctue chaque point d’un « je plaide non coupable » ou
« je plaide coupable » pour conclure :

« Merde, je suis une blogueuse mode là, non ? "Hihihi" »

En introduisant l’article avec une référence aux blogueuses modes très influentes et en
concluant comme ci-dessus, elle trahit son ambition. Avec désinvolture, elle semble
conclure : je ne suis pas si différente d’elles.

Ce désir de gain d’influence transparait d’ailleurs dans l’entretien. Lorsque l’on lui demande
si elle organise des concours, elle nous répond :

« Ces opérations marchaient plutôt bien et je gagnait facilement en notoriété. »

Cette notion de notoriété est très intéressante car contrairement à d’autres blogueuses qui
affirment ces opérations plaisent aux lectrices, la blogueuse, elle, vise la célébrité.

Malgré ces faibles contacts directs avec son lectorat et la blogosphère, Ela Wood ne semble
pas souffrir d’un manque de notoriété. En effet, avec un True Reach de 248 et un network
impact de 55 : Léa connaît les bonnes personnes et elles relaient bien ses articles.

Il faudrait ainsi préciser que cette blogueuse est la sœur du fondateur du site Minutebuzz.
Elle bénéficie donc peut-être du réseau de son frère. En effet, celui-ci lui a permis, par
exemple, d’augmenter la visibilité de son blog, le 11 février 2011, lorsque Minutebuzz
l’interviewait pour les un an de son blog :

« MinuteBuzz fêtera bientôt ses 1 an. Et en 1 an le site est passé de délire entre amis à site de
référence en matière de relai de l’information. Pour le célébrer comme il se doit, nous vous
avons concocté quelques petites surprises dont la MinuteBlog. C’est une occasion de mettre
en lumière des blogs peu connus et qui pourtant mériterait un intérêt particulier. Pour notre
première édition, nous vous présentons à Ela Wood, jeune blogueuse mode qui fête les 1 an
de son blog cette semaine. »




                                                                                              63
5.4.3 POTENTIEL DE VENDEUR




Sur le blog Ela Wood, il n’y a aucune bannière publicitaire ou lien sponsorisé. En ce qui
concerne les billets sponsorisés, sa relation semble plus ambigüe. En effet, sur ce site qui
parle de l’actualité de la mode, les articles sponsorisés sont très faciles à repérer mais
pourtant ils ne sont pas présentés comme tels. Par exemple, cet article pour des faux cils se
présente comme ceci :

« Nonesuchthing est un site à mi-chemin entre un blog et une boutique en ligne. On y trouve
toutes sortes de curiosités et d'objets fabuleux, comme cette paire de faux cils "Biche et
Papillon", inspirée du Jiǎnzhǐ, un art asiatique de "papier découpé". Une paire coûte environ
13 euros. Elle vous sera livrée dans une petite boîte imprimée des symboles chinois "libre,
sensible et délicate". »

On comprend évidemment que cet article a été sponsorisé car Léa donne le prix, vend le
packaging, etc.. Or, nulle part dans l’article, elle ne précise que ce billet est sponsorisé. Elle
n’est donc pas totalement transparente par rapport à ce type de monétisation.

Elle ne semble pas être frileuse aux marques mais, comme ses consœurs, elle souligne le
besoin d’être reconnue dans son individualité lorsque les marques s’adressent à elle et ne
recommande que les produits qui lui plaisent, comme elle l’expliquait dans l’entretien :

« Je suis régulièrement sollicité par les marques qui m’abordent plus ou moins finement.
Certaines m’envoient juste un communiqué ou un e-mail groupé. D’autres engagent un
dialogue et s’intéresse réellement à mon blog. Je ne recommande un produit que si il me plaît
vraiment ou quand il s’agit de rendre service à un ami. »

Le type de contenu du blog Ela Wood est clairement promotionnel : ses articles relaient
l’actualité de la mode et Léa s’efface pour laisser sa place à Ela Wood. C’est sûrement le type
de contenu qui implique un style à la fois descriptif et analytique. Se plaçant plus dans un
rôle de journaliste, elle présente les nouveautés et parfois critique ou émet des réserves
quant aux nouvelles tendances.




                                                                                               64
5.5 MON BLOG DE FILL E




Crée en octobre 2005, Mon Blog de fille a permis à Hélène de devenir blogueuse
professionnelle. Principalement axé sur la beauté et le maquillage, ce blog réunit chaque
jour 8000 lecteurs. Grâce à ce blog, elle a publié trois livres et est devenue chroniqueuse sur
Direct 8.

5.5.1 MISE EN SCENE DE L'IDENTITE DU BLOG ET DE LA BLOGUEUSE




A. DESIGN DU BLOG


Contrairement à d’autres blogs, le nom même du blog ne trompe pas sur sa nature et
comme pour confirmer que c’est un blog de fille, il a un template rose. En ce qui concerne la
bannière, elle nous indique directement le sujet principal du blog avec le visuel d’un pinceau
et d’un miroir : la beauté. L’adresse du site www.monblogdefille.com est assez professionnel
mais c’est surtout la barre de navigation qui sème le trouble. En effet, ce blog semble
presque être un site communautaire avec différentes rubriques comme : « Les ateliers
maquillages », « Communautés », « Vidéos », etc… On se sait plus très bien si ce site est un
blog, un site personnel et si le nom n’était pas aussi transparent, il y aurait clairement un
doute.




      Figure 19 : Capture d’écran de la home page du blog Mon blog de fille (28/09/11)

                                                                                            65
B. IDENTITE DE LA BLOGUEUSE


Hélène ne se cache pas sous un pseudonyme, d’ailleurs sur la home page, elle affiche
clairement son adresse email avec son nom et son prénom. Dans l’onglet de présentation,
elle se présente à visage découvert et détaille quelques traits caractéristiques comme sa
ville, sa passion… mais précise aussi une partie de son curriculum vitae :

« Mon blog – commencé comme tout le monde pour rigoler – est devenu mon boulot tout en
restant ma passion number one, ce qui était une peu une gageure vu que normalement,
travailler j’ai horreur de ça. (…) Avant d’être bloggeuse et auteure, comme ça s’appelle, je
fabriquais des voyages. J’ai fait ça pendant presque 10 ans, et puis j’en ai eu méga ma
claque. Grâce au ciel et à internet je me suis reconvertie complètement par hasard dans
complètement autre chose (= écrire des trucs de fille). J’ai eu un bol dingue, en fait. Pourvu
que ça dure ;-) »

Cette description humanise la blogueuse car elle lui donne un côté « je suis comme tout le
monde » : elle a travaillé durant 10 ans, s’est ennuyée et a eu la chance de revenir à sa
passion première, le maquillage. Cette normalité et cette simplicité lui donne une crédibilité
face à ses choix car elle n’est pas déconnectée de la vie réelle.




5.5.2 RELATION AVEC L'ENVIRONNEMENT




A. RELATION AVEC SES LECTEURS


      a) Un espace communautaire…

Hélène a réellement crée une communauté autour de son blog. Cette communauté de
lectrices très fidèles et très attachées au blog est extrêmement réactive. A chaque article il y
a en moyenne 80 commentaires. Hélène a réussi à fidéliser ses lectrices en les accueillants
toutes personnellement, à chaque nouvelle arrivante Hélène écrit un commentaire comme
ci-dessous :

Hélène : « Glossing Girl: sois la bienvenue ;-) » (14/07/11)

Elle semble donc reconnaître les lectrices qui commentent régulièrement et les nouvelles
arrivantes. Cette personnalisation de l’accueil est extrêmement importante car les lectrices
se sentent considérées comme des individualités. D’ailleurs ses lectrices lui rendent bien
puisqu’à un retour de vacances, 89 lectrices se félicitent de son retour et lui disent que ses
articles leur ont manqué.


                                                                                             66
Cette relation de besoin est en grande partie dûe au fait que Hélène publie tous les jours un
article voire même deux. Cette régularité permet donc aux lectrices de savoir que si elles se
rendent sur le blog, elles auront un nouvel article à lire. Lorsque la mise en ligne journalière
d’un nouvel article tarde, les lectrices s’impatientent.

Hélène sait d’ailleurs jouer avec ces lectrices « dépendantes », dans un article où elle
présentait ses produits beauté préférés, elle écrivait :

« Matin et soir, je mets en premier partout (contour des yeux compris, youloulou j’avais
jamais utilisé un sérum qui fasse tout le visage, c’est super pratique !) un sérum mystère
dont je ne vous dis pas le nom tout de suite, mais que j’adore déjà au bout d’une semaine
d’utilisation. »

La réaction de ses lectrices ne se fait pas attendre, certaines veulent savoir tout de suite et
ce besoin semble si important que l’une d’elle précise sa date de vacances :

Korento: « Coucou Hélène, Bon … je vais pas tourner autour du pot plus longtemps … c’est
quoi ce sérum mystère ??????? tu vas nous le dire quand ????? Je pars dimanche en vacances
(sans internet) alors …. petite cachetière !!! j’espère que tu dévoileras ton secret avant. Passe
une agréable journée et … à très vite !!!! » (01/07/11) »

D’autres sont déjà prêtes à aller acheter le produit alors que la description est réduite à son
minimum :

Sophie-Pivoine : « Zut alors, on va être obligées d’attendre et le bon de – 20% Sépho ne sera
plus valable …!!!!!! » (01/07/11)

En créant ce suspens, Hélène montre qu’elle connait bien son lectorat : elle cultive cet
appétit pour ses articles.

Ce qui révèle l’aspect clairement communautaire, c’est l’utilisation d’expression propre à ce
blog. Hélène a, en effet, créé des expressions qu’elle utilise régulièrement dans ses articles
et que ses lecteurs reprennent dans les commentaires. Par exemple, pour exprimer son
enthousiasme, elle écrit « Loï loï loï » et une lectrice suite à un article réagissait

AudreyG : « Alors moi je vous conseille la crème de main nivea : Loi Loi Loi !!! Un pur
bonheur ! » (11/08/11)

Enfin, dans la partie communauté du site, les lectrices ont la possibilité de créer des
événements et de se rencontrer autour de « Make up parties », « soirées trocs » : mon blog
de fille devient alors un réel lien entre le virtuel et la réalité. Cette transposition d’une
communauté virtuelle en communauté réelle est extrêmement intéressante car les liens se
confortent entre les lectrices et renforcent leur attachement au blog. Ce blog devient
d’ailleurs presque un site de rencontre entre passionnées de maquillage.




                                                                                              67
b) …et participatif

Hélène est extrêmement attentive aux différents commentaires de ses lectrices et n’hésites
pas à piocher des idées pour faire des articles :

« L’autre jour joelle a mis, dans un commentaire, un lien vers un blog mode particulier :
l’auteur d’Advanced Style [lien] ne photographie que des personnes âgées, dont il aime
l’allure, les vêtements, la coiffure… » (22/07/11)

En juillet, elle faisait aussi une vidéo suite à un commentaire qui lui demandait des précisions
sur une technique de maquillage. Hélène prend donc en compte les demandes de ses
lectrices et s’adapte à leurs envies.

Mais elle reprend aussi les expressions de ses lectrices dans ses articles comme pour les
récompenser d’être particulièrement fidèles au blog :

« Dans la catégorie « je ne suis pas le produit que vous croyez que je suis », comme dit
charlotte2 (mais c’est provisoire), je vous présente la crème Embryolisse (que tout le monde
connaît, est-ce bien la peine de la présenter ? Bref). » (16/08/11)

Le blog d’Hélène évolue donc en fonction des envies et des commentaires mais il fait aussi
beaucoup appel aux lecteurs. Dans une rubrique qui s’appelle « Vous êtes maquillées
comment aujourd’hui ? » elle propose tous les mois à ses lectrices de décrire le maquillage
qu’elles portent mais pas seulement. Elle met à disposition de ses lectrices une rubrique
« Wanted ». Elle permet donc à une lectrice de publier une petite annonce sur des sujets
aussi divers et variés que la recherche d’un dermatologue, d’une bonne esthéticienne ou
d’amies comme ci-dessous :

« Bonjour ! J’habite Paris depuis plusieurs moi, et je me suis enfin posée ! J’aimerai
rencontrer des filles pour me faire des copines (ce n’est pas facile de rencontrer du monde en
dehors du cadre du travail, surtout que j’ai eu une vie mouvementée ces derniers mois : trois
déménagements en moins de 9 mois…).(…) »



     c) Une blogueuse parfois autoritaire

Mais Hélène prend parfois son rôle de chef d’orchestre de cette communauté parfois un peu
trop au sérieux et devient presque une mère fouettarde. En exemple, cet échange avec une
lectrice qui avait mis une photo à la fin de son commentaire :

N@thY : Coucou Hélène!! Tu as l’art et la manière de terminer tes produits de beauté sans les
gaspiller moi je dis « BRAVO ». Un vrai plaisir des yeux pour tes maquillages. As-tu bien
profité de tes p’tites vacances. Belle journée!! *photo+




                                                                                             68
Hélène : N@thY: c’est pour quoi faire, l’image dans ton commentaire ? (17/08/11)

Ce rappel à l’ordre est assez étonnant et semble même injustifié, elle semble faire sa loi et
avoir un excès de confiance. D’ailleurs, dans la FaQ (Questions fréquemment posées), elle
précise :

« Vous êtes ici sur un blog, pas un forum. Les commentaires sont les bienvenus à condition
qu’ils soient en rapport avec l’article commenté ;-)N’hésitez pas à lire ou relire la charte
néthique d’utilisation de ce blog. Je me réserve par ailleurs la possibilité de supprimer tout
commentaire non constructif (quant à ceux qui sont agressifs ou dieu sait quoi de ce genre,
cela va sans dire). »

Cette « charte néthique » est un ensemble de règles qui semble assez antipathique à
première vue et la précision qu’elle peut à tout moment supprimer des commentaires non
constructifs donne presque un coté despotique à cette blogueuse.

D’ailleurs une lectrice se plaignait de cet excès de confiance et de pouvoir :

Cath : « Lectrice assidue de votre blog pendant longtemps, j’ai arrêté de le lire (alors que les
sujets abordés m’intéressaient) justement parce que je ne trouvais pas du tout ces valeurs de
profonde humanité, de respect des autres et de bienveillance chez vous, en tout cas sur votre
blog. Plusieurs articles très péremptoires m’avaient beaucoup choqués… Au moment des
dernières élections présidentielles par exemple, à propos des enfants, etc… J’ai donc cessé de
vous lire. Depuis quelques temps, je vous lis à nouveau, parce que décidément, j’apprends
beaucoup avec vous ! » (30/07/11)



      d) Une communauté de lecteurs exigeants

Toutefois cette communauté de lecteurs est très alerte et cherche dans ce blog un contenu
de qualité. Lorsqu’Hélène écrit un post sur la « Glossy Box », les lectrices se déchainent. En
effet, cette boîte de cosmétique a été envoyée à toutes les blogueuses mode de la
blogosphère et les articles à ce sujet pullulent :

Kaki : « Tu plaisantes quand tu nous demandes si on en a entendu parler hein??? Non parce
que les box (oui les deux) elles ont été envoyé à TOUTES les blogueuses, et toutes les trouvent
géniales, on verra si sur le temps les blogueuses s’abonnent et continuent à nous parler du
contenu dans les mois à venir…Et pour les voir partout, même si tu dis qu’il demande qu’on
renseigne un profil, le contenu est le meme pour toutes… Désolée Hélène, mais la les
glossy/jolie box (moi non plus j’aime pas trop le pompage aussi flagrant qui plus est) c’est
juste l’overdose… » (19/07/11)

Hélène : « Kaki: non je ne plaisante pas. Perso je ne lis pas de blogs beauté, donc avant de la
recevoir j’étais pas au courant. » (19/07/11)Même si Hélène feint la surprise, les lectrices se
déchainent et Hélène a même fermé les commentaires de cet article.



                                                                                             69
Ces réactions s’expliquent car les lectrices ne souhaitent pas retrouver sur ce blog, les
publicités que l’on retrouve sur tous les blogs mais aussi car elles s’aperçoivent de la
« caste supérieure » que représente les blogueuses, une lectrice écrivait :

MamselleCat: « Je pense la même chose que toi, tu le sais déjà, d’autant plus quand on voit
fleurir des articles comme on a pu voir ces derniers jours, sur les blogs des filles abonnées qui
reçoivent leur box bien après que GlossyBox ait largement arrosé d’autres blogeuses
gratuitement, je comprends leur mécontentement, ça m’aurait bien agacé! Apparemment la
mécanique n’est pas si bien huilée. Dommage car le concept est pas mal à la base. »
(20/07/11)

Elle souligne le fait que les blogueuses sont servies gratuitement avant les lectrices qui, elles,
payent : elles découvrent les dessous de la blogosphère et se sentent trahies par cette
opération commerciale qu’elles rejettent.



B. RELATION AVEC LA BLOGOSPHERE


La relation qu’Hélène a développé avec la blogosphère est particulière car dans l’entretien
elle déclarait :

« Oui, j’ai des relations avec beaucoup d'entre elles (trop nombreuses à nommer).(…)je ne
fréquente quasiment pas de blogueuses beauté. (...) »

Elle ne semble pas avoir énormément de relations avec la blogosphère beauté mais avec une
blogosphère féminine plus large. Dans un post, elle publiait une vidéo pour recommander un
livre qu’une autre blogueuse « une chic fille » citait souvent :

« Marie la chic fille d’une manière générale quand elle dit des trucs je trouve ça super
intelligent et elle me donne envie. (…)Je vous ai conseillé ce livre parce j’ai confiance en cette
fille, même si je la connais pas car cette fille me parle »

Cette relation avec la blogosphère féminine se confirme avec les résultats Klout. Son True
Reach est exceptionnellement élevé de 1000 : cela signifie qu’elle a un réseau extrêmement
large et engagé mais son réseau n’est pas forcément composé de grand influenceur. Cela
signifie donc qu’il y a beaucoup d’ « anonyme » qui la suive mais peu de blogueuses.

Si elle a peu de contact avec la blogosphère beauté elle semble donc s’inspirer de la
blogosphère française généraliste mais aussi et surtout la blogosphère maquillage anglo-
saxonne, elle reprend par exemple dans une vidéo une idée maquillage d’une blogueuse :

 « Bon j’ai regardé à nouveau la vidéo de Nic depuis que j’ai fait la mienne, ça n’a pas grand
chose à voir, mon make up est beaucoup moins accentué et étiré que le sien ; mais comme
c’était elle mon inspiration, je tenais à la citer. » (28/07/11)


                                                                                               70
Dans un article, dont le titre était « influencée » elle écrivait :

« Souvent vous vous plaignez que quand vous venez sur mon blog, vous achetez plein de
trucs. Je tenais donc à vous rassurer : quand je vais chez les autres c’est exactement pareil
(aussi bien pour le maquillage que pour les fringues, les accessoires, les sacs ou les
godasses… gargl – ahhhhh, et les bijoux !! J’avais oublié les bijoux !!). » (13/06/11)

Elle semble aussi très respectueuse et avoir conscience de la hiérarchie sur la blogosphère
lorsqu’elle écrit un article en honneur d’une blogueuse qui publie dans le magazine Elle.
Dans ce post, elle la vouvoie et lui déclare son admiration :

« Ceci est une déclaration d’amour. Je vais vous vouvoyer, même si je vous tutoie sur votre
blog, parce que malgré tout ce petit monde virtuel, en vrai je ne vous connais pas et ne
voudrais pas donner l’impression de vous taper sur le bide (ce que je ne me permettrais pas
dans la vraie vie, donc pas de raison de le faire derrière un écran). »




5.5.3 POTENTIEL DE VENDEUR




Hélène est très transparente en ce qui concerne son rapport aux marques et à la
monétisation assumée. Elle explique d’ailleurs dans un article comment elle fonctionne avec
sa régie :

« Je travaille avec une régie publicitaire, qui s’occupe de la négociation et de la vente
d’espace sur mon blog (…). La régie me demande si je suis d’accord pour telle ou telle
campagne ; dans la mesure où elle fait super bien son boulot et où tout est ciblé « filles », je
n’ai généralement pas d’objections. L’annonceur, une fois l’accord établi, envoie un visuel à
la régie, laquelle s’occupe de le mettre en ligne sur les blogs. Je ne vois pas ce visuel avant la
mise en ligne, je le découvre en même temps que vous à l’écran. » (16/10/07)

Ainsi sur son site, on peut trouver un visuel « Ce blog est commercialisé par Au féminin ».
Les billets explicitement sponsorisés sont d’ailleurs tagués en tant que tels. Il existe donc sur
son blog une catégorie pour cette monétisation assumée avec en bas de l’article une
mention « billet sponsorisé ». Hélène est donc parfaitement claire sur la monétisation de son
blog.

Aussi, elle semble avoir un rapport aux marques assez décontracté puisqu’elle publie aussi
sur le Club Omotenashi qui est en fait une club de fidélité pour les produits Shiseido. Sur sa
Home Page, un blog informe qu’elle publie sur ce site et organise régulièrement des
concours pour faire gagner à ses lectrices des produits Shiseido. Cette transparence face aux
marques permet aux lectrices d’être totalement informées de la relation qui lie Hélène aux marques.

Bien que le type de contenu soit essentiellement promotionnel, puisqu’elle décrit dans les
moindres détails les produits qu’elle utilise et comment elle les utilise, le ton qu’elle emploie
                                                                                                71
à travers ses articles montre une forme de sincérité. Comme nous l’avons dit plus haut,
certains de ses commentaires peuvent être parfois un peu abrupts mais c’est ce style
d’écriture qui rend la blogueuse plus humaine. Son style analytique et argumenté permet
aux lectrices de se faire une idée très précise des produits que teste Hélène.




                                                                                    72
5.6 PENELOPE BAGIEU

Pénélope a lancé son blog il y a 4 ans. Cette graphiste a décidé de publier des dessins qui
racontaient ce qui lui passait par la tête sans se douter que ce blog lui apporterait l’ultime
graal pour un dessinateur : être publié. Aujourd’hui, son blog est suivi par environ 40 000
personnes par jour. Pénélope a publié 7 livres.




5.6.1 MISE EN SCENE DE L'IDENTITE DU BLOG ET DE LA BLOGUEUSE




A. DESIGN DU BLOG


Composé d’une bannière personnalisé avec son nom et son prénom, Penelope Bagieu et
sous-titré de la phrase « Ma vie est tout à fait passionnante », le design du site est assez
simple. Toutefois, on ne sait pas vraiment quel est le vrai nom du blog : Penelope Jolicoeur
ou Penelope Bagieu ? En effet, l’adresse du site ne correspond pas au nom de la blogueuse.
La blogueuse n’a pourtant pas changé le nom de son blog, cela montre que sa notoriété est
telle que les lecteurs la retrouveront de toute façon.




      Figure 20 : Capture d’écran de la home page du blog Pénélope Bagieu (11/10/11)




                                                                                           73
B. IDENTITE DE LA BLOGUEUSE


Pénélope Bagieu est le véritable nom et prénom de cette blogueuse. A part ces deux
informations et la représentation qu’elle fait d’elle-même dans ses dessins, cette blogueuse
ne donne aucune information sur son identité. Dans la partie « blablabla », on peut par
contre parcourir de nombreux articles retraçant sa success story et dévoilant un peu plus de
détails sur son identité.




5.6.2 RELATION AVEC L'ENVIRONNEMENT




A. RELATION AVEC SES LECTEURS


Les posts de Pénélope ne sont pas ouverts aux commentaires des lecteurs. La seule solution
qu’ont les lecteurs d’exprimer leur avis (positifs) est de cliquer sur le « j’aime » de Facebook
qui publie automatiquement le dessin sur le mur Facebook de l’auteur du clic. Dans
l’entretien, elle déclarait :

« Je ne suis pas très intéressée par l'aspect "échange", je ne cherche pas trop l'avis des gens.
Au pire, quand on veut me dire quelque chose, on peut m'écrire un mail. Mon blog est plus un
défouloir, je ne cherche pas à avoir de retours de mes lecteurs. »

Toutefois, elle communique avec ses lecteurs en annonçant des après-midi dédicaces ou les
prévient d’une activité plus ou moins intense suite à la parution d’un nouvel album.

Elle organisait aussi il y a quelques années des concours avec des publications de « Fan arts »
c'est-à-dire des dessins de lecteurs avec à la clé des albums dédicacés à gagner mais elle a
arrêté. Elle justifie son choix :

« (…) c'est très chrobnophage. Les fois où j'ai organisé des concours, j'ai répondu à des mails
pendant un mois. »

Pénélope a donc une relation à sens unique face à ce blog : elle publie mais n’a pas besoin
d’avoir des retours de ses lecteurs. Cette relation particulière est liée à son type de
blogging : le dessin. En effet, l’ouverture de commentaires face à ce type de publications
n’aurait pas grand intérêt.




                                                                                             74
B. RELATION AVEC LA BLOGOSPHERE


En ce qui concerne ses relations avec la blogosphère, elles semblent inexistantes : elle n’a
pas de blogroll et ne conseille aucune blogueuse à travers ses posts. Les seules personnes
qu’elle connaitrait dans la blogosphère seraient des connaissances d’amis :

« je connais un peu de gens qui sont des copains de copains, mais vraiment pas tellement. »




5.6.3 POTENTIEL DE VENDEUR




Penelope n’a aucune bannière ou liens sponsorisés et ne fait aucun placement de produits
ou de marques… sauf ses propres albums. Elle semble d’ailleurs complètement opposée à
ces procédés :

« Mais je ne l'ai jamais fait et ne le ferai jamais. Comme je le disais, je ne vais pas truffer mes
dessins de pub cachée. »

Toutefois son blog a un gros potentiel de prescription. En effet, lors de son voyage en Italie
Pénélope a raconté en dessin son voyage avec les restaurants qu’ils l’ont séduites, les lieux
qu’elle a visité, etc… A la suite de son dernier post sur ce voyage, elle sous-titre son dessin de
cette phrase :

« Et sinon, comme vous êts trèèèèèès nombreux à me l'avoir demandé par mail : Le resto
avec les loupiotes dans les citronniers à Sorrento s'appelle O' Parrucchiano, sur le Corso Italia.
Mon bed&breakfast était dans la même rue (ils sont tous très bien, il n'y en a pas beaucoup ).
Globalelement, toutes mes adresses viennent plus ou moins du Routard. » (29/06/11)

On voit ainsi que Pénélope Bagieu a un fort pouvoir de prescriptrice et qu’à travers ses
dessins elle pourrait de façon originale prescrire des voyages, par exemple, sans dénaturer
son blog.




                                                                                                75
6. DISCUSSIONS



          6.1 SYNTHESE DES RES ULTATS



          Afin de synthétiser les résultats, nous avons placé chaque blogueuse sur le mapping ci-
          dessous :




                                               Forte relation avec
                                               l’environnement




Faible pouvoir                                                                                      Fort pouvoir de
de prescription                                                                                     prescription




                                              Faible relation avec
                                              l’environnement



                                Graphique 7 : Matrice de synthèse des résultats



          Afin de pouvoir mener une synthèse des résultats plus précise, nous avons rassemblé les
          résultats dans le tableau ci-après.




                                                                                                       76
Mise en scène de l'identité du blog et de                            Relation avec l'environnement                         Potentiel de vendeur
                           la blogueuse
                Design du blog          Identité de la      Relation avec les lecteurs     relation avec la blogosphère       Relation aux       Type de contenu et style
                                          blogueuse                                                                            marques
Melle         Très romantique et     Présentation très    • Relation très proche avec      • Beaucoup de contact avec      • Relation aux        • Type personnel et
Dubndidu      amateur                complète et          ses lecteurs : "la bonne         la blogosphère : les blogo-     marques assumée       promotionnel
                                     sentimentale         copine"                          copines                         et transparente       • Style romanesque
                                                          • A crée une réelle              • Rôle de mentor pour les       mais très distante
                                                          communauté autour de son         jeunes blogueuses               face à son rôle de
                                                          blog                                                             prescriptrice
Mango and     Très graphique et      Présentation         • Relation d'identification et   • Beaucoup de contact avec      • Méfiance quant à    • Type promotionnel
salt          esthétique             complète et très     d'admiration                     la blogosphère : de façon       la prescription       • Style romanesque et
                                     romantique           • Relation très personnelle      directe et extra-internet                             analytique
Les filles    Ambiance girly         Très peu             • Débat avec ses lecteurs et     • Beaucoup de contact avec      • Relation ambigüe    • Type personnel
pensent que   voire adolescente      d'information : se   les faits participer au blog     la blogosphère mais de          face aux marques      • Style analytique
                                     place comme un       • Relation assez distante        manière virtuelle
                                     médiateur            avec les lecteurs                • Collaboration via le blog
Mon blog de   Très clair et          Présentation         • Relation personnelle avec      • Beaucoup de contact avec      • Pas de frilosité    • Type promotionnel
fille         presque un site        complète et          ses lecteurs mais parfois        la blogosphère mais pas         aux marques           • Style analytique
              communautaire          humanisante          « tyrannique »                   forcément la blogosphère
                                                          • A crée une réelle              mode
                                                          communauté autour de son         • Très respectueuse de ses
                                                          blog                             pairs

Pénélope      Très simple et clair   Aucune information   • Aucune relation avec les       • Aucune relation avec la       • Refus face à la     • Type personnel
Bagieu                                                    lecteurs                         blogosphère                     prescription          • Dessins

Ela Wood      Très graphique et      Aucune information   • Très peu de relation avec      • Peu/pas de relation avec la   • Pas de frilosité    • Type promotionnel
              épuré                                       les lecteurs                     blogosphère                     aux marques           • Style descriptif et
                                                                                           • Bénéficie du réseau de son                          analytique
                                                                                           frère (Minutebuzz)


                                                           Tableau 9: Tableau récapitulatif des résultats
                                                                                                                                                                77
A partir de ces deux représentations graphiques, il apparait que certaines blogueuses ont des profils
assez similaires. Nous avons identifié quatre profils principaux :




       Les bonnes copines


Cette catégorie est représentée par les deux blogs : « Mango and Salt » et « Melle
Dubndidu ». Ces deux blogueuses ont un rapport très décontracté vis à vis à l’activité de
blogging : elles sont faciles d’accès, disponibles et ont une sorte de fraîcheur voire de
naïveté. Cette légèreté est sûrement due à leur âge, la vingtaine, qui leur donne un certain
lâché prise face aux enjeux du blogging.

Elles ont une relation très intense avec leur environnement. Elles considèrent leurs lectrices
comme des copines et s’investissent de façon très personnelle dans la relation qu’elles
entretiennent avec elles à travers les commentaires du blog mais aussi les réseaux sociaux.
Elles ont une relation très proche avec les blogueuses qu’elles considèrent comme de vraies
amies et fréquentent dans la vie réelle.

Elles ne sont pas tout à fait à l’aise avec l’idée de prescrire et justifient cette monétisation
par des raisons financières. Grâce à leur style romanesque et la relation de confiance
qu’elles ont bâtie avec leur lectorat, elles ont un pouvoir de prescription très fort.



       Les grandes sœurs


Les deux blogs « Les filles pensent que » et « Mon blog de fille » pourrait être considéré
comme des blogs de grandes sœurs. Ces deux blogueuses ont une relation plus
professionnelle face à l’activité de blogging. Toutes deux prennent cette activité beaucoup
plus au sérieux, c’est sûrement dû au fait qu’elles sont plus âgées, la quarantaine, mais
surtout que le web est leur métier.

Ces blogueuses ont une relation particulière avec leur environnement. Bien qu’elles aient
noué une relation plus ou moins personnelle avec leurs lectrices, elles se placent toutes les
deux dans une situation de chef d’orchestre voire de « gourou ». Elles ont des relations avec
la blogosphère plus ou moins intenses mais cette relation reste, dans tous les cas, virtuelle.
Elles font, par contre appel aux autres blogueuses sous forme de collaboration à travers des
posts, par exemple.

Lucie et Hélène prescrivent des marques et sont très transparente sur leur acte de
prescription. C’est leur prise de position et leur franc-parler face aux différents sujets
qu’elles abordent sur leur blog qui leur permet de disposer d’une certaine crédibilité face à
leur lectorat.



                                                                                                   78
   L’élitiste


Seul le blog Ela Wood fait parti de cette catégorie. Cette blogueuse a repris les codes du
blogging de mode très influent et souhaite positionner son blog en tant que tel.

Léa a peu d’interaction avec ses lectrices : elles ne laissent que peu de commentaire mais
elles sont très présentes sur le groupe Facebook du blog. Cette blogueuse n’entretient
aucune relation amicale avec la blogosphère et considère les autres blogueuses comme des
concurrentes. Grâce au réseau de son frère, son blog bénéficie d’une certaine visibilité dans
le monde professionnel. Cette faible relation avec son environnement ainsi que le contenu
de son blog la positionne comme une relayeuse d’information plutôt qu’une créatrice de
contenu et de débats

Bien qu’elle n’ait pas de frilosité particulière aux marques, Léa n’a pas su crée un cercle de
confiance autour de son blog indispensable à la prescription.



      L’outsider


Pénélope Bagieu est sans aucun doute l’outsider de cette étude. De part la nature de son
blog ainsi que son contenu, elle serait théoriquement la blogueuse qui aurait le moins de
pouvoir de prescription. Malgré son opposition envers la prescription, cette blogueuse a un
potentiel de prescription énorme. Toutefois, cette prescription ne doit pas porter sur des
produits mais sur des services comme, par exemple, les voyages ou des restaurants. En effet,
la prescription doit s’adapter au format de son blog : la prescription doit se faire dans le fil
de sa vie courante.



Ces profils nous donne une indication sur les quelques particularités qui peuvent faciliter la
prescription comme la relation aux lectrices, le style et le contenu du blog. Mais il ne faut en
aucun cas prendre ces particularités comme des règles à suivre strictement. Le cas du blog
de Pénélope Bagieu nous le prouve bien : contre toutes attentes, ce blog a un réel potentiel
de prescription pour peu que l’entreprise sache s’adapter et être créative. Ce sont d’ailleurs
deux qualités indispensables aux entreprises souhaitant approcher la blogosphère,
l’adaptabilité et la créativité.                                                                .




                                                                                              79
6.2 COMPARAISONS HYPOTHESES/RESULTATS




1) Les réseaux sociaux concurrencent-ils les blogs ou les complètent-ils ?

A travers ces six cas, nous avons pu observer différents usages des réseaux sociaux. Pour
toutes les blogueuses, Facebook est principalement utilisé pour relayer les nouveaux posts
du blog. Twitter permet aussi de faire partager les nouveautés du blog mais aussi de
communiquer directement avec les lecteurs et la blogosphère. On observe toutefois, une
utilisation de Facebook et Twitter particulière pour la catégorie « bonne copine » : ces outils
complètent l’actualité du blog avec des détails supplémentaires et donnent l’occasion aux
lectrices de donner leurs avis sur des futurs posts, par exemple.

Dans notre cas, les réseaux sociaux ne se substituent pas aux blogs mais ils sont
complémentaires voire indispensable au rayonnement du blog. Ils permettent à la fois de
mettre en avant les actualités du blog, de compléter son contenu et de créer une réelle
interface de discussion entre blogueur et lecteurs.



2) La portée de la prescription dépend-t-elle de l’intensité de la relation qu’entretient le
blogueur avec les autres membres de la communauté et de la forme de son réseau ?

Bien que nous n’ayons aucune donnée chiffrée sur les retombées de la prescription, il
semblerait que plus le blogueur est proche de son lectorat, plus les lecteurs sont prêts à
accepter l’acte de prescription. Nous avons pu remarquer que lorsque les « bonnes
copines » prescrivent un produit, le lectorat semble prendre cette prescription comme un
conseil et non un acte marketing. Au contraire, lorsque les « grandes sœurs », qui ont une
relation un peu moins proche avec leur lectorat conseillent un produit à travers un article
sponsorisé, il arrive que les lectrices soient très virulentes.



3) La perception de la prescription peut-elle être influencée par le mode communication
employé par le blogueur ?

Il apparait clairement dans cette étude que le mode de communication employé par le
blogueur a une grande influence sur la perception de la prescription. Si l’on reprend le
vocabulaire de Cardon et Delaunay-Teterel, lorsque l’énoncé est incorporé dans
l’énonciation, c’est-à-dire que l’objet de consommation à prescrire est inscrit dans un récit,
les lectrices n’ont pas une vision négative de la prescription. Au contraire, lorsque l’énoncé
est détaché de son énonciateur, avec par exemple, un article qui liste des spécificités
technique d’un produit : les lecteurs ne commentent pas l’article, ce qui signifie un rejet.



                                                                                            80
Le style romanesque serait donc plus propice à la prescription que le style descriptif.



4) L’implication du blogueur dans le processus de prescription doit-elle être forcément
accompagnée d’une transparence totale ?

Théoriquement la transparence face à l’acte de prescription est indispensable. Or, à travers
cette analyse de six blogs, nous avons pu observer que l’écart entre les idéaux des
blogueuses et leur pratique était parfois important. En effet, quel que soit le type de
blogueuse, elles sont toutes d’accord pour dire que la publicité cachée n’est pas acceptable
et que la plus grande transparence est requise en terme de prescription. Mais dans la
pratique, nous avons pu observer que chez certaines tous les articles n’étaient pas signalés
comme billets sponsorisés ou que la provenance des produits recommandés étaient parfois
floues.




6.3 RECOMMANDATIONS



Voici les 9 recommandations que nous pourrions faire aux entreprises ou aux marques qui
souhaiteraient approcher et faire recommander des objets de consommations :

1. S’adresser de façon personnelle au blogueur et connaitre son blog

Avant d’approcher un blogueur et son blog, il est indispensable d’avoir lu quelques posts et
d’en connaître la ligne éditoriale. A partir de cette première phase d’observation, il est
nécessaire de s’adresser à la blogueuse de façon personnelle en citant, par exemple, des
posts qui ont retenu notre attention.

2. Se présenter et humaniser la démarche

Afin d’établir un contact avec la blogueuse, il est essentiel de se présenter de la façon la plus
précise possible. C’est cette présentation qui va humaniser la relation entre la marque et la
blogueuse. Le monde du blogging étant assez décontracté, il ne faut pas hésiter à utiliser
l’auto-dérision ou l’humour.

3. Se faire remarquer en étant original

Les blogueurs reçoivent chaque jour énormément de propositions pour recommander des
produits. Il est donc nécessaire de se différencier afin de retenir leur attention. Créer un
mystère autour du produit, le présenter de façon totalement décalée, mettre en place un jeu
ou proposer une vidéo retiendront plus l’attention du blogueur qu’un simple email.




                                                                                              81
4. Ne pas hésiter à proposer des produits qui ne correspondent pas complètement à la
ligne éditoriale

Se différencier, c’est aussi proposer des produits que l’on ne leur propose pas
habituellement. Dans notre étude, par exemple, une blogueuse avait reçu une invitation
pour goûter des pâtisseries Fauchon. La blogueuse n’étant pas familière avec ce genre de
produit, s’est beaucoup plus investie dans l’acte de prescription, allant même jusqu’à
défendre le prix excessif du produit.

5. Ne pas inonder la blogosphère : cibler les blogueurs

Sur un blog, nous avons été témoin des effets néfastes de cette pratique. En effet, les
lecteurs se sont insurgés suite à un post à propos d’un produit qui était apparemment sur
tous les blogs de mode. Les conséquences de cette overdose ont été un rejet total de la
marque. Il est donc nécessaire de cibler les blogueurs afin que tous les blogueurs ne se
retrouvent pas à prescrire le même produit. Cette recommandation a une double efficacité :
le blogueur a un produit en exclusivité, il est donc valorisé, et les lecteurs ont l’impression
que le blog propose des produits différents des autres blogs.

7. Laisser au blogueur sa liberté de parole

Lorsque l’on demande à un blogueur de conseiller un objet de consommation, il faut lui
présenter le produit comme un test et l’inciter à donner son avis. Laisser au blogueur la
possibilité de dire du bien comme du mal du produit, c’est lui donner une place de critique
et donc de spécialiste. Il faut donc faire confiance à son produit et ne pas craindre l’avis des
blogueurs : cette liberté de parole rend les blogueurs moins méfiants face à la marque ou à
l’entreprise.

8. Proposer au blogueur un concours pour les lecteurs

Durant notre étude, nous avons remarqué que les concours sont extrêmement appréciés par
les lectrices. Après avoir proposé au blogueur de tester un produit, il est plutôt intelligent de
permettre au blogueur d’organiser un concours pour permettre aux lecteurs d’utiliser le
produit à leur tour. En effet, la prescription est alors mieux perçue par les lectrices s’il y a un
partage et elles se sentent valorisées. Les concours permettent aussi aux blogueuses
d’augmenter leur lectorat attiré par l’appât du gain.

9. Utiliser le réseau des blogueuses

Il ne faut pas hésiter à demander à la blogueuse si d’autres amies blogueuses seraient
intéressées par le produit. Le risque de rejet est moindre. En effet, ce n’est plus l’entreprise
qui approchera la blogueuse mais une autre blogueuse et là est toute la différence. Cette
approche réduit la méfiance et augmente les chances d’acceptation.




                                                                                                82
CONCLUSION


Bien que consciente de l’importance des blogs dans leur communication, les entreprises et
les marques sont souvent un peu effrayées par ce nouvel outil. La faute aux cas d’école qui
dépeignent des maladresses aux conséquences difficilement contrôlables et qui font souvent
oublier à ces acteurs que ces erreurs ne sont pas règles dans le domaine. Refroidie, les
marques et entreprises tâtonnent alors qu’elles devraient agir avec méthode en deux
temps : observer et s’engager.

La phase d’observation est capitale car elle permet de mieux comprendre les enjeux qui
animent la blogosphère. Le contenu diffusé sur les blogs ne doit pas être considéré comme
de la communication pure mais de l’information. Cette prise de conscience est essentielle :
ce ne sont pas les blogueurs qui sont le support de la communication d’un produit mais le
produit qui sera le support des blogueurs.

La compréhension de la complexité de la blogosphère et des codes qui la régissent
représente un élément essentiel pour communiquer avec les blogueurs. Il n’est d’ailleurs pas
rare que les agences de communications qui travaillent avec la blogosphère recrutent des
candidats qui tiennent un blog. De nombreuses entreprises pensent souvent pouvoir traiter
les blogueurs comme des représentants commerciaux de la marque et c’est justement cette
position qui rebute les blogueurs. Durant notre étude, nous avons remarqué que plus ou
moins assumée, la prescription est toujours une question délicate. Le blogueur doit être
considéré comme un spécialiste influent dans son domaine : le maquillage, la mode, etc… En
bref, l’entreprise doit s’adapter au blogueur auquel elle s‘adresse.

Lors de la phase d’engagement, l’entreprise doit adopter une démarche de participant et
non d’annonceur. Prendre en compte les rapports que la blogueuse a développés avec ses
lecteurs, la façon dont elle s’adresse à eux, permettra à la marque ou l’entreprise
d’approcher pertinemment le blogueur. Cette compréhension renseignera aussi l’entreprise
ou la marque sur le contenu qui intéresse le lectorat. Bien souvent les entreprises occultent
cette dimension et c’est une erreur : les blogueurs sont extrêmement attentifs à l’avis de
leurs lecteurs. Il ne faut donc surtout pas considérer la blogosphère comme un espace
d’affichage figé car l’interaction entre les blogueurs et leurs lecteurs fait constamment
évoluer la forme du blog. A partir de là, l’entreprise lors de son engagement doit aussi savoir
être visionnaire. Savoir surprendre le blogueur en lui suggérant des objets de consommation
que l’on ne lui propose que très rarement, c’est par effet de ricochet étonner le lecteur et
réveiller son attention.

Ces quelques pratiques pourraient donc faciliter l’approche des blogueurs par les entreprises
dans le cadre de la prescription. Mais si la blogosphère est difficile à approcher, qu’en est-il
de l’intégrer ? De plus en plus, les entreprises se lancent à raison dans l’aventure du
blogging. Il serait intéressant qu’une étude se penche sur les blogs d’entreprise et pour en
analyser l’efficacité et la pertinence face à d’autres formes de présence sur internet et plus
précisément les réseaux sociaux.


                                                                                             83
BIBLIOGRAPHIE


Benghozi P.-J. et Paris T. (2003), "De l’intermédiation à la prescription : le cas de la
télévision", Revue française de gestion, Vol. 29, n° 142, janvier-février, pp. 205-227.

Cardon D. et Delaunay –Teterel H. (2008), La production de soi comme technique
relationnelle – un essai de typologie des blogs par leurs publics,
http://www.unige.ch/ses/socio/pdrs/programme/20072008/collectifsmorges/CardonBlogs.
pdf

Charbit C. et Fernandez V., (2004), « Sous le régime des communautés médiatées :
interactions cognitives et collectifs en ligne », Revue d'Economie Politique, n° Marchés en
ligne et communautés d'agents, pp. 229-252

Conseils Marketing, Etude sur les Blogueurs Francophones,
http://www.conseilsmarketing.fr/wp-content/Etude-blogueurs-francophones.pdf

Cova B. (1995), Au-delà du marché : quand le lien importe plus que le bien », l’Harmattan,
Collections Dynamiques d’entreprises, Paris

De Valk K. (2009), Le concept des bloggeurs : Le bouche à oreille dans les communautés
online - Atelier de Recherche Appliquée AFM, Paris.

Engel, J.F., Blackwell, R.D and Miniard, P.W. (1995) Consumer Behavior, The Dryden Press,
Harcourt Brace College Publishers, 8ème édition

Ertzscheid O. (2008), Créer, trouver et exploiter les blogs, ADBS éditions, Paris.

Fearthstone M. (1991), “Consumer Culture and Postmodernism (Published in association
with Theory, Culture & Society), SAGE Publication, London

Gloaguen L. (2004), Typologie de la Blogosphère, http://embruns.net/carnet/etude-du-
blogue/typologie-de-la-blogosphere.html

Hatchuel A. (2003), « Rapports de prescription et conception collective du travail », in Martin
Christian et Dominique Baradat, Des pratiques en réflexion. 10 ans de débats sur
l’intervention ergonomique, Toulouse, Ed. Octares, pp. 375-382.

Katz, E et Lazarsfeld P. (1955), Personal Influence, The Free Press, New York.

Kozinets R. (1999), E-Tribalized Marketing?: The Strategic Implications of Virtual
Communities of Consumption, European Management Journal Vol. 17, No. 3, pp. 252–264

Licoppe C. (2002), « Sociabilité et technologies de communication. Deux modalités
d’entretien des liens interpersonnels dans le contexte du déploiement des dispositifs de
communication mobiles », Réseaux, vol. 20, n°112-113



                                                                                              84
Maffesoli M. (1988), Le Temps Des Tribus - Le Déclin De L'individualisme Dans Les Sociétés
De Masse, La Table ronde, Paris

Paldacci M. (2006), Le blogueur à l’épreuve de son blog, Réseaux, 2006, n°138 éditeur La
découverte, Paris

Rheingold H. (1993), The Virtual Community: Homesteading on the Electronic Frontier, MIT
Press, Cambridge.

Sobel J. (2010), State of the Blogosphere 2010 Introduction,
http://technorati.com/blogging/article/state-of-the-blogosphere-2010-introduction/

Solis B. (2010), The Three C’s of Information Commerce: Consumption, Curation, Creation,
http://www.briansolis.com/2010/11/the-three-cs-of-social-networking-consumption-
curation-creation/

Stenger T. et Coutant A. (2009), « La prescription ordinaire de la consommation sur les
réseaux socionumériques : De la sociabilité en ligne à la consommation ? », 14e Journées des
Recherches en Marketing de Bourgogne, Dijon, 12 novembre 2009.

Stenger T. (2007), « Prescription et interactivité dans l'achat en ligne », Revue Française de
Gestion,n°172, avril, pp. 131-144

Stenter T. (2007), « Les processus de décision d’achat de vin par Internet : entre recherche
d’information et prescription en ligne », Décisions Marketing, n°49.

Vernette E. (2007), Le leadership d'opinion en marketing : une double force d'attraction et
de conviction ?, 6ème Congrès Tendances du Marketing Paris, 26-27 janvier 2007,
http://www.escp-eap.net/conferences/marketing/2007_cp/Materiali/Paper/Fr/Vernette.pdf




                                                                                                 85
LISTE DES FIGURES, GRAPHIQUES ET TABLEAUX

Figure 1 : Les 3 C de Brian Solis (2011)

Figure 2 : L’évolution d’un individu dans une communauté en ligne - Kozinets –(1999)

Figure 3 : Types de membres dans les communautés online - Kozinets (1999)

Figure 4 : les modes d’interactions dans les communautés onlines – Kozinets (1999)

Figure 5 : Typologie de la Blogosphère selon Laurent Gloaguen (2004)

Figure 6 : la Blosphère selon Olivier Ertzscheid (2008)

Figure 7: Quatre modèles de blogs d’après Cardon et Delaunay-Teterel (2006)

Figure 8 : La relation entre le leader d’opinion, le leadership et l’influence selon Eric Vernette
(2007)

Figure 9 : Les sources d’informations qui inspirent la confiance selon les utilisateurs de média
sociaux en juin 2010

Figure 10 : Les facteurs qui inspirent la confiance selon les utilisateurs de médias sociaux en
juin 2010

Figure 11 : Balance des problèmes éthiques du blogueur selon De Valck (2009)

Figure 12 : Six types de processus de décision d’achat en ligne selon Stenger (2008)

Figure 13 : Capture d’écran de la home page du blog Mango and salt (02/10/11)

Figure 14 : Capture d’écran du site http://www.formspring.me/melocotoncito (03/10/11)

Figure 15 : Capture d’écran de la home page du blog Les filles pensent que… (02/10/11)

Figure 16 : Capture d’écran de la home page du blog Melle Dubndidu (02/10/11)

Figure 17 : Capture d’écran de la home page du blog Ela Wood (06/10/11)

Figure 18 : Capture d’écran de la home page du blog Garance Doré (06/10/11)

Figure 19 : Capture d’écran de la home page du blog Mon blog de fille (28/09/11)

Figure 20 : Capture d’écran de la home page du blog Pénélope Bagieu (11/10/11)

Graphique 1 : Le genre des blogueurs dans le monde en 2010 – Technorati (2010)

Graphique 2 : L’âge des blogueurs dans le monde en 2010 – Technorati (2010)

Graphique 3 : La dans le monde en 2010 – Technorati (2010)

Graphique 4 : Le temps passé à bloguer par semaine en 2010 – Technorati (2010)

Graphique 5 : Les sujets abordés par les blogueurs en 2010 – Technorati (2010)
                                                                                               86
Graphique 6 : Les outils qui apporte des visteurs aux blogs en 2010 – Technorati (2010)

Graphique 7 : Matrice de synthèse des résultats

Tableau 1 : Trois formes fondamentales de prescription – Hatchuel (2009)

Tableau 2 : Synthèse des résultats de l’étude de Kristine De Valk (2007)

Tableau 3 : Avantages et limites de la Netnographie – Y. Bernard (2004)

Tableau 4 : Profil des blogueuses étudiées

Tableau 5 : La mise en scène de l’identité du blog et de la blogueuse

Tableau 6 : La mise en scène de l’identité du blog et de la blogueuse

Tableau 7 : Potentiel de vendeur : Forme et type de promotions

Tableau 8 : Contenu du blog

Tableau 9 : Tableau récapitulatif des résultats




                                                                                          87
ANNEXE

QUESTIONNAIRE ELA WOOD

TON BLOG

   1. Depuis quand as-tu lancé ton blog ?

J’ai créé mon blog en février 2010.

   2. A quelle fréquence postes-tu? Pourquoi ?

En temps normal, je poste entre 3 et 5 articles par semaine. Idéalement, je poste 1 article
par jour. Plus je poste, plus le nombre de visites et de clics augmente.

   3. As-tu défini une ligne éditoriale ? Si oui, laquelle ?

Oui, mais elle évolue assez régulièrement.

   4. Quelles sont les qualités indispensables d’un blog ? / Quelles sont les qualités
      indispensables d’une blogueuse ?

Rigueur (style, orthographe, présentation, etc.) / Assiduité (fréquence des billets) /
Différence (se démarquer des autres blogs) / Dialogue (avec les lecteurs)

   5. Les informations que tu diffuses sur ton blog sont plus personnelles ou plus liées à
      l’environnement qui t’entoure ?

Je ne parle pas (ou très peu) de ma vie privée. Je me concentre sur l’actualité de la mode et
des marques. Bien sûr, je ne traite pas toute l’info et je m

   6. Ton blog te permet-il de générer des revenus ?

Oui, grâce aux bannières (affiliation).

       LA BLOGOSPHERE

   7. As-tu des relations avec d’autres blogueuses ? Si oui, lesquelles ?

Non je n’ai pas vraiment de relations avec les autres blogueuses. Ce qui ne m’empêche pas
de surveiller de près la concurrence et de m’intéresser à ce qu’elles font.

   8. Comment êtes vous rentrés en contact ?

   9. La reconnaissance d’autres blogueuses est-elle importante ? Pourquoi ?

Non. La reconnaissance des lecteurs est bien plus importante.

       TON LECTORAT


                                                                                              88
10. Passes-tu beaucoup de temps à écrire les billets, répondre aux commentaires ?

Écrire un billet me prend entre 20 minutes et 1h. Je consacre aussi du temps à animer ma
page Facebook, qui compte 1500 fans.

   11. Les commentaires de tes billets sont-ils importants? Pourquoi ?

Bien sûr ! J’attache beaucoup d’importance à l’avis de mes lecteurs, leurs commentaires. J’ai
d’avantage de commentaires sur ma page Facebook que sur mon blog.

   12. Comment as-tu fidélisé tes lecteurs ?

Petit à petit, avec le temps. En écoutant leurs suggestions, en répondant à leur e-mails, etc.

   13. Twitter est-il un élément important de cette fidélisation ?

Je dirais qu’il est important mais pas autant que Facebook.

   14. Combien de lecteurs lisent ton blog chaque jour/semaine ?

Il y a eu 25 000 visites sur mon blog au mois de juin, dont 18 000 visiteurs uniques absolus.
C’est plus calme pendant l’été. La fréquentation /jour varie beaucoup, notamment en
fonction des articles que je poste.

   15. Pourrais-tu faire un portrait type de votre lectorat ?

Sur ma page Facebook, il y a environ 60% de femmes et 40% d’hommes. La majorité de mes
lecteurs ont entre 15 et 30 ans. Ils aiment la mode, de toute évidence, et aiment se tenir au
courant de l’actualité des marques et des créateurs.

   16. Connais-tu des lecteurs de manière personnelle ? Si oui, comment cette relation s’est
       elle développée ?

Certains de mes lecteurs sont très fidèles. À force de commentaires et de tweets, j’ai
presque l’impression de les connaître. En revanche, je ne les ai jamais rencontré «IRL».

   17. Quelle reconnaissance est selon toi la plus importante : la reconnaissance d’un
       lectorat large ou celle d’un milieu professionnel restreint ? Pourquoi ?

C’est une question difficile ! Mais je pense que je choisirais mes lecteurs. C’est eux qui
visitent mon blog, lisent mes articles, réagissent, etc. C’est pour eux que j’écris. En revanche
la reconnaissance de professionnels du milieu est un vrai plus.

       RECOMMANDATIONS

   18. Organises-tu des concours ou autres opérations ? Pourquoi ?

  Au début, j’organisais des jeu-concours en partenariat avec des marques ou des boutiques.
Je faisais gagner des produits (t-shirts, montres, bijoux, etc.) par tirage au sort. Ces
opérations marchaient plutôt bien et je gagnait facilement en notoriété. Mais en prenant de

                                                                                                89
l’importance, on ne peut pas faire ce genre d’opérations à la légère. Il y a des lois et un
nombre de règles très contraignantes à respecter.

  Il m’est aussi arrivé d’organiser des opérations « envoyez vos photos » où j’écrivais des
articles sur un thème avec les photos que les lecteurs m’envoyaient (en les citant, bien sûr).

   19. As-tu déjà recommandé un produit, un spectacle, un service sur ton blog ?

   Oui bien sûr !

   20. As-tu déjà été approché par des marques pour recommander un produit ? L’as-tu
       recommandé ?

   Je suis régulièrement sollicité par les marques qui m’abordent plus ou moins finement.
   Certaines m’envoient juste un communiqué ou un e-mail groupé. D’autres engagent un
   dialogue et s’intéresse réellement à mon blog. Je ne recommande un produit que si il me
   plaît vraiment ou quand il s’agit de rendre service à un ami.




                                                                                              90
QUESTIONNAIRE LES FILLES PENSENT QUE

VOTRE BLOG

Depuis quand avez-vous lancé votre blog ?

Je l’ai lancé le 9/09/09

A quelle fréquence postez-vous ? Pourquoi ?

Pendant 1 an et demi je postais 3 fois par semaine. Depuis que je me suis lancée dans l’écriture du
livre, je poste une à deux fois par semaine.

S’obliger à poster régulièrement est le meilleur moyen de ne pas laisser tomber le blog. Les lecteurs
prennent l’habitude et font des remarques quand ils notent une baisse de la publication.

Avez-vous défini une ligne éditoriale ? Si oui, laquelle ?

La ligne éditoriale est simple : je ne parle pas de moi mais des femmes en général. 80% des articles
concernent les relations homme-femme.

Quelles sont les qualités indispensables d’un blog ?

L’humour, la régularité et la rigueur dans la publication, l’écriture, l’originalité.

Quelles sont les qualités indispensables d’un blogueur?

Les memes que celles citées si dessus.

Les informations que vous diffusez sur votre blog sont plus personnelles ou plus liées à
l’environnement qui vous entoure ?

Liées à mon environnement

Votre blog vous permet-il de générer des revenus ?

Mon blog m’a permis de remporter le prix ELLE et de publier un livre. En revanche, la plateforme
Overblog ne permet pas de générer beaucoup d’argent. 30 euros est un maximum.

LA BLOGOSPHERE

Avez-vous des relations avec d’autres blogueuses ? Si oui, lesquelles ?

J’en connais beaucoup via leur blog mais très peu dans la vie.

Comment êtes vous rentrés en contact ?

Via nos blogs respectifs.

La reconnaissance d’autres blogueuses est-elle importante pour vous ? Pourquoi ?

J’avoue que je ne me suis jamais posé la question et que je n’en ai aucune idée.

VOTRE LECTORAT

Passez-vous beaucoup de temps à écrire les billets, répondre aux commentaires ?

                                                                                                       91
Je n’en ai aucune idée. En revanche, j’essaye de répondre à tous les commentaires.

Les commentaires de vos billets sont-ils importants pour vous ? Pourquoi ?

Indispensables. Ils me permettent de savoir ce que les gens pensent des papiers et des idées du blog.
Ca leur permet également de se connaitre les uns les autres. Grace à ça, les lecteurs créent, à leur
tour, une mini communauté.

Comment avez-vous fidélisé vos lecteurs ?

Par bouche à oreille, via FB et surtout en essayant de continuer de créer un contenu qui les intéresse.

Twitter est-il un élément important de cette fidélisation ?

Pas plus que ça. Selon mes stat, les gens viennent plus via FB et la newsletter que par Twitter.

Combien de lecteurs lisent votre blog chaque jour/semaine ?

Environ 700/ jour avant parution du livre. J’imagine qu’ensuite le lectorat augmentera
considérablement.

Pourriez-vous faire un portrait type de votre lectorat ?

Jeune femme, la trentaine, célibataire.

Connaissez-vous des lecteurs de manière personnelle ? Si oui, comment cette relation s’est elle
développée ?

Tous les lecteurs que je connais étaient mes amis avant. Je n’ai pas encore rencontré de lecteurs
“inconnus”.

Quelle reconnaissance est selon vous la plus importante : la reconnaissance d’un lectorat large ou
celle d’un milieu professionnel restreint ? Pourquoi ?

Un lectorat large permettra toujours à un milieu professionnel restreint de s’intéresser à vous.

RECOMMANDATIONS

Organisez-vous des concours ou autres opérations ? Pourquoi ?

Non parce que je n’ai pas envie de déposer de réglement de jeu chez un huissier.

Avez-vous déjà recommandé un produit, un spectacle, un service sur votre blog ?

Je recommande sporadiquement des adresses mais jamais de produit ou de spectacle.

Avez-vous déjà été approché par des marques pour recommander un produit ? L’avez-vous
recommandé ?

Oui tous les jours. Non je ne le fais pas.




                                                                                                     92
MANGO AND SALT

TON BLOG

    1. Depuis quand as-tu lancé ton blog ?

J’ai réellement lancé mon blog en mai 2010 ; l’été précédent, j’utilisais déjà le même nom de
domaine mais je n’ai écrit que pendant quelques semaines, à la suite de quoi j’ai supprimé le blog
parce qu’il ne me correspondait plus et l’ai donc relancé au printemps après avoir mieux réfléchi sur
ce que je voulais.

    2. A quelle fréquence postes-tu? Pourquoi ?

Je poste assez régulièrement, généralement entre 3 et 6 fois par semaine. Cette fréquence dépend
avant tout de mon humeur ; certaines semaines, j’ai plein de choses à montrer et une grande envie
d’écrire, alors qu’à d’autres moments j’ai moins de temps, moins envie. Mais de manière générale
j’aime énormément montrer mes découvertes ou mes inspirations, d’où le nombre assez élevé
d’articles par semaine. L’autre raison de cette fréquence est également liée au lectorat. J’ai
remarqué que lorsque je postais plus régulièrement, j’attirais davantage de lecteurs, ce qui est
agréable lorsqu’on souhaite partager quelque chose.

    3. As-tu défini une ligne éditoriale ? Si oui, laquelle ?

Oui, j’ai une ligne éditoriale un peu particulière puisqu’elle est à la fois éclectique et assez stricte. Je
traite des sujets suivants : mode (surtout mes tenues personnelles mais aussi des découvertes de
marques, des inspirations et plus rarement des articles sur les tendances), beauté (maquillages
personnels, revues de produits de beauté), inspiration (sélections personnelles d’images sur un
thème donné), création (tutoriels de Do it yourself, découvertes de créateurs…), et cuisine (recettes
de pâtisserie). C’est varié, mais je ne vais pas au-delà de ces sujets, et je reste toujours dans une
optique très personnelle et inspirante, par exemple jamais je ne parlerai d’un événement commercial
ou de ma vie personnelle. Je considère cette rigueur importante pour avoir une identité claire aux
yeux des lecteurs, mais aussi pour m’éviter de m’égarer moi-même et finir par ne plus retrouver ce
que je voulais de mon blog.

    4. Quelles sont les qualités indispensables d’un blog ?

Sans hésiter, un blog doit avant tout être personnel, c’est-à-dire refléter une vraie personnalité ou
une certaine originalité, que ce soit dans le ton de l’écriture, dans les sujets proposés, ou dans le
style s’il s’agit d’un blog mode ou d’un blog maquillage. Dans un deuxième temps, je pense que
proposer de belles images est aussi quelque chose d’important pour rendre agréable la lecture. Et
avoir un peu de talent dans ce qu’on fait, ce n’est pas mal non plus !

    5. Quelles sont les qualités indispensables d’une blogueuse ?

Avant tout, une blogueuse doit faire preuve d’humilité ; les filles trop ambitieuses qui publient juste
pour rencontrer le succès ou qui se prennent au sérieux sont vite repérées. Leurs blogs sont moins
attirants, plus stéréotypés. Il faut vraiment aimer ce qu’on fait, et ne pas seulement le faire dans
l’espoir d’être connue, mais plutôt dans une optique de partage, et d’amusement, tout simplement !
Ensuite, quelques autres qualités peuvent apporter un « plus » sans être aussi indispensables : un
style très personnel, une facilité à écrire, de la sociabilité, de la générosité, et si possible quelques
connaissances en informatique pour pouvoir personnaliser son blog!


                                                                                                         93
6. Les informations que tu diffuses sur ton blog sont plus personnelles ou plus liées à
       l’environnement qui t’entoure ?

Ce sont des informations personnelles dans le sens où je retranscris mes propres impressions, mes
inspirations, les choses que j’aime, etc… Je ne parle pas beaucoup de mon environnement, de ma
ville, ou même de l’actualité des tendances.

    7. Ton blog te permet-il de générer des revenus ?

Oui. J’ai des bannières de publicité en barre latérale qui me permettent de gagner un pourcentage
lorsqu’elles mènent à une vente pour la marque en question. Ce sont des revenus très faibles (de
l’ordre de 5 à 15 euros par mois) mais assez réguliers. De temps en temps, je fais également des
articles sponsorisés à travers des agences de marketing en ligne, qui génèrent des revenus bien plus
conséquents, mais je limite vraiment ce genre d’opérations, parce que je tiens à rester maître de
mon contenu. On peut aussi compter les cadeaux et produits à tester comme revenus, j’en reçois de
temps en temps. Mais finalement, presque tous les revenus financiers et cadeaux sont « réinvestis »
pour le blog, en me permettant d’alimenter de nouveaux articles.

        LA BLOGOSPHERE

    8. As-tu des relations avec d’autres blogueuses ? Si oui, lesquelles ?

Tout-à-fait ! Je suis en relation avec énormément de blogueuses par les réseaux sociaux et par mail,
je parle avec beaucoup d’entre elles de manière presque quotidienne (pour en citer quelques unes,
les plus courantes : Anne de Melle Dubndidu, Elodie de What Katy Did Next, Amélie de So Girly Blog,
Emelie de Vintage Touch Blog, Angie de Angie et les petites fleurs…). J’ai aussi eu l’occasion de
rencontrer, voir et revoir beaucoup de blogueuses mode, création, etc… (Cococerise, Morning by
Foley, Kenza, Melle Dubndidu, Parigote, Manaa is a Dreamer…) et j’ai encore plein de rencontres
prévues dans les mois à venir. Le milieu des blogueuses est très particulier sur ce point : tout le
monde se lit entre soi, se parle entre soi, etc… Rares sont les blogueuses qui n’entrent en relation
avec personne de ce monde.

    9. Comment êtes vous rentrés en contact ?

De manière générale, nous sommes rentrées en contact sur Twitter. Pour certaines, à force de
conversations virtuelles, nous avons aussi pu nous voir « en réalité » lors de rencontres personnelles
ou d’évènements organisés pour les blogueurs (soirées Etsy, Paulette Magazine…).

    10. La reconnaissance d’autres blogueuses est-elle importante ? Pourquoi ?

Pour moi, elle ne l’est pas spécialement. Je considère mon blog comme une vitrine de moi-même et
de mon univers, et je ne recherche pas du tout de reconnaissance vis-à-vis de cela ; c’est moi, je suis
comme ça, et c’est tout ! Mon lectorat est plus important que les autres blogueuses de ce point de
vue. En revanche les relations amicales avec les autres blogueuses sont importantes pour se soutenir,
s’inspirer, et pouvoir discuter de choses pour lesquelles on se comprend particulièrement bien.

        VOTRE LECTORAT

    11. Passes-tu beaucoup de temps à écrire les billets, répondre aux commentaires ?

La tenue du blog, de manière générale, nécessite autour de 5 heures par semaine, selon le nombre
d’articles publiés et leur teneur. Entre la prise des photos, leur retouche, l’écriture, la mise en forme

                                                                                                       94
et la publication, un article conséquent peut nécessiter jusqu’à 2 heures de travail et davantage s’il y
a aussi une vidéo. Un article léger (sélection d’images sur internet, ou article de peu de photos)
nécessite entre une demi-heure et une heure. Les réponses aux commentaires ne me prennent pas
beaucoup de temps, peut-être une bonne demi-heure en tout par semaine (incluant modération,
lecture et éventuelles réponses).

    12. Les commentaires de tes billets sont-ils importants? Pourquoi ?

Ils sont très importants pour moi ; au vu du temps que je consacre à chacun de mes articles, j’aime
vraiment avoir un retour par rapport à ce que j’ai publié. Les commentaires sont souvent positifs, ce
qui est agréable et donne de la motivation pour continuer. Quand ils sont négatifs, c’est un peu
difficile à « encaisser » au début, mais ça m’aide vraiment à évoluer positivement, c’est pourquoi je
les considère importants également. Certains me donnent aussi des conseils, des idées, qui
contribuent également à améliorer le blog. Enfin, si quelqu’un prend le temps de laisser un
commentaire, c’est aussi une preuve que ce que j’ai écrit ou montré a fait réagir cette personne,
chose à laquelle je tiens particulièrement puisque une de mes envies avec ce blog est d’inspirer, de
donner le sourire.

    13. Comment as-tu fidélisé tes lecteurs ?

La régularité des posts a été un élément important, je pense, dans le sens où mes lecteurs
s’attendent à un certain nombre de nouveautés par semaine. La diversité des rubriques permet aussi
cet effet d’attente, puisqu’on s’attend à voir dans la semaine un look, un billet d’inspirations, un
billet beauté, etc… Mais avant tout, c’est ma présence sur les réseaux sociaux qui fidélise le lectorat ;
j’annonce les nouveaux posts plusieurs fois sur chaque réseau avec un lien direct, ce qui permet à
mes abonnés d’être au courant de l’activité du blog et donc de le lire régulièrement. Je fais attention
aussi à traiter personnellement chaque lecteur, chaque abonné, etc…, ce qui me paraît très normal
puisque le blog vit grâce à leurs visites. Je leur réponds et je suis proche d’eux, ce qui crée des
échanges qui jouent sans doute en faveur de la fidélisation. De manière générale, je dois dire que je
recherche davantage cette fidélisation et cette ambiance « personnelle » plutôt qu’un nombre élevé
de lecteurs.

    14. Twitter est-il un élément important de cette fidélisation ?

C’est effectivement un élément particulièrement important en ce qui me concerne. Le côté spontané
de ce réseau me permet d’échanger énormément avec mes abonnés (qui sont généralement mes
lectrices), et de partager des choses de mon quotidien, des découvertes, des coups de cœur qui
viennent compléter le blog, qui lui fonctionne de manière plus formelle. Concrètement, chaque mois,
Twitter m’apporte autour de 15% de mon trafic. Mais d’autres réseaux sont encore plus importants,
comme Facebook et Hellocoton qui m’apportent chacun autour de 30% de mon trafic, probablement
parce qu’ils sont plus stables en terme de durée d’affichage de l’information, et parce que les
Français ne sont pas encore tous très « twitteurs » !

    15. Combien de lecteurs lisent ton blog chaque jour/semaine ?

Les visites sur mon blog sont en constante augmentation depuis quelques mois, mais en ce moment
je suis dans les 5000 visites par semaine, et entre 800 et 1000 visites par jour. C’est un chiffre assez
important en comparaison de mes débuts et de beaucoup de « petits » blogs, mais très bas si on le
compare aux grands blogs de mode qui ont une visibilité internationale. Mais il me convient très
bien ; comme je l’ai dit, la chasse aux visites ne m’intéresse pas, et je laisse faire les choses à leur
rythme.

                                                                                                       95
16. Pourrais-tu faire un portrait type de votre lectorat ?

Mon lectorat-type est une jeune fille entre 18 et 28 ans, souvent étudiante (communication,
marketing, design…) ou au début de sa vie professionnelle. Elle tient généralement elle-même un
blog, souvent un blog de mode. Elle aime tout ce qui est girly, est avide de découvertes et
gourmande. Elle aime les blogs et en lit plusieurs en plus du mien. Elle aime aussi internet et les
réseaux sociaux.

    17. Connais-tu des lecteurs de manière personnelle ? Si oui, comment cette relation s’est elle
        développée ?

A part avec quelques unes qui sont aussi blogueuses et que j’ai déjà citées, je n’ai jamais entretenu
de relation autre que virtuelle avec une lectrice, mais je ne l’exclue pas du tout dans les temps à
venir. En réalité c’est plus une question d’incompatibilité géographique (j’habite en Espagne et mes
lectrices sont françaises) qu’une question de volonté.

    18. Quelle reconnaissance est selon toi la plus importante : la reconnaissance d’un lectorat large
        ou celle d’un milieu professionnel restreint ? Pourquoi ?

Je crois que lorsqu’on consacre beaucoup de temps et d’énergie à son blog, la reconnaissance d’un
lectorat large est ce qu’il y a de plus important. On veut être lue, et que notre « travail » plaise à un
public. Si celui-ci est large ou grandit de mois en mois, c’est très satisfaisant pour la blogueuse
puisqu’elle se sent appréciée, c’est comme un petit moment de gloire (il y a nécessairement un peu
d’égocentrisme dans le fait de bloguer). La reconnaissance dans le milieu de la mode par exemple est
de toute façon plus difficile à obtenir, et personnellement elle ne m’intéresse pas du tout car je ne
m’en sens pas le talent nécessaire. Je n’ai pas d’ambition professionnelle avec mon blog, même s’il
m’arrive de le mettre en avant tout simplement pour témoigner de ma créativité ou ma capacité de
motivation.

        RECOMMANDATIONS

    19. Organises-tu des concours ou autres opérations ? Pourquoi ?

Jusqu’il y a quelques temps, j’ai participé à plusieurs opérations sponsorisées, dont un concours
sponsorisé. Bien que je n’aie jamais été très à l’aise avec l’idée de « vendre » de la publicité sur mon
blog puisque cela me semble une atteinte à ma ligne éditoriale, j’ai accepté ces propositions précises
parmi bien d’autres pour des raisons financières principalement. Je suis étudiante, j’ai un budget
limité et ces opérations m’ont aidée à renflouer un peu mon compte en banque. Mais je les ai aussi
choisies parce qu’elles correspondaient à des thèmes pouvant être abordées sur mon blog (des
chaussures, des produits de beauté…) ou parce que mes lecteurs en sortaient gagnants (cadeaux à la
clé). Cependant, j’ai décidé à présent de limiter très fortement voire de refuser désormais toute
opération de ce genre. Je préfère me concentrer sur un contenu personnel de qualité, et si je veux
gâter mon lectorat, je le ferai à mon compte.

    20. As-tu déjà recommandé un produit, un spectacle, un service sur ton blog ?

Oui. Certains de mes articles beauté sont des « revues » de produits ou de services que j’ai acheté ou
eu l’occasion de tester. S’ils me plaisent, je n’hésite pas à les recommander chaudement.

    21. As-tu déjà été approché par des marques pour recommander un produit ? L’as-tu
        recommandé ?


                                                                                                      96
Oui, on m’a proposé plusieurs fois de tester des produits, des marques, ou de m’offrir quelque chose
en échange de leur placement dans un article. Pour éviter encore une fois un dérapage de ma ligne
éditoriale, je n’accepte que lorsqu’il s’agit de produits correspondant à l’esprit général du blog ou
lorsque les produits sont envoyés pour une appréciation libre, c’est-à-dire que je ne suis pas obligée
d’en parler si je ne les aime pas. Je préfère évidemment cette seconde option, qui permet de faire de
belles découvertes, d’alimenter mes rubriques sans trop dépenser, et surtout de recevoir des
cadeaux, puisque c’est toujours agréable, mais sans mettre à mal le contenu de mon blog.




                                                                                                    97
QUESTIONNAIRE MELLE DUBNDIDU

TON BLOG

    1. Depuis quand as-tu lancé ton blog ?

J’ai lancé mon blog en novembre 2009, il va avoir 2 ans cette année mais je m’en suis réellement
occupée qu’en mars/avril 2010

    2. A quelle fréquence postes-tu? Pourquoi ?

Je poste entre 3 et 4 articles par semaine, pas plus car je n’ai pas le temps. Je mets entre 1 et 2h pour
préparer un article c’est à dire faire les photos, les sélectionner parfois les retoucher, les publier,
écrire l’article, le mettre en forme, insérer les photos, se relire etc. Ca prend pas mal de temps et
comme j’aime que chaque article soit de qualité, j’ai pris ce rythme-là et je pense que ca convient à
mon lectorat, ca leur laisse le temps de découvrir les posts et de ne pas trop prendre de retard dans
leur lecture.

    3. As-tu défini une ligne éditoriale ? Si oui, laquelle ?

Je n’ai pas vraiment défini une ligne éditoriale, je n’aime pas parlé en soi de mode, ca ne m’interesse
pas vraiment d’ailleurs, la prise de tete sur la fashion week, les defilés ce n’est pas trop mon truc.
J’aime la mode simple du quotidien, assortir des pièces qui me plaisent. Je n’ai pas besoin de faire un
long discours sur ca, les photos suffisent et j’explique parfois le pourquoi du comment de la tenue lol.
Ainsi, je parle plus de ma vie, de mes expériences (lecture, maquillage, eshop, tourisme). Par contre,
je suis parfois effrayée de l’intrusion par des questions très intimes de mes lectrices. Certes, je
partage beaucoup voire trop de vie privée sur mon blog, mais j’ai une limite et j’aime qu’elle soit
respectée.

    4. Quelles sont les qualités indispensables d’un blog ?

La régularité, être proche de son lectorat, échanger avec lui même si c’est parfois pour se faire
insulter, ne pas rester fermé aux critiques, savoir s’améliorer, une bonne orthographe, une bonne
présentation, un bon contenu =)

    5. Quelles sont les qualités indispensables d’une blogueuse ?

La générosité ? Je ne sais pas, rester soi-même je pense et ne pas se forcer à écrire un article si on
n’en a pas l’envie.

    6. Les informations que tu diffuses sur ton blog sont plus personnelles ou plus liées à
       l’environnement qui t’entoure ?

Les deux, personnelles et mon environnement. Peut-être trop personnelles, je raconte ma vie à 1200
inconnus chaque jours 0_o effrayant.

    7. Ton blog te permet-il de générer des revenus ?

Oui c’est mon choix d’ailleurs mais aussi parce que mon blog me coute en nom de domaine et
hébergement des photos, ce que les lectrices ne voient pas bien souvent. Puis c’est un petit plus pour
moi étudiante, c’est l’ordre de 30-100 euros ca dépend des mois mais c’est parfois très utile. J’ai eu
56 euros pour le mois de septembre, j’ai mis 30 euros pour le rachat de mon nom de domaine pour 6


                                                                                                         98
mois et le reste ca a payé mes courses de la semaine. Après je comprends que ca puisse gêner
certains lecteurs d’avoir de la pub, pas très pertinente d’ailleurs mais bon c’est un affiche passif

          LA BLOGOSPHERE

    8. As-tu des relations avec d’autres blogueuses ? Si oui, lesquelles ?

J’ai beaucoup de relations avec des blogueuses notamment via Twitter, c’est une fourmilière
à blogueuses, ca permet de se faire des contacts, de faire des rencontres. Je ne pourrai pas
toutes les citer mais principalement : Hélène, Anne, Hervine, Victoria, Elodie, Midori,
Cyanna, Clara de The Working Girl, Amélie du Sogirlyblog, Emelie de Vintage Touch Blog

J’ai pu aussi faire de vraies rencontres avec Victoria, Hervine et Elodie, Hervine et Victoria sont
devenues de vraies amies avec qui j’échange souvent via texto ou skype. Après il m’arrive de parler
avec Coline email / twitter, The Brunette mais d’une manière moins amicale, moins proche

    9. Comment êtes vous rentrés en contact ?

twitter

    10. La reconnaissance d’autres blogueuses est-elle importante ? Pourquoi ?

Non pas vraiment importante, c’est sur que ca fait plaisir quand une blogueuse « plus influente » que
soi vient nous complimenter mais au final, on ne fait pas notre blog pour ca lol

          VOTRE LECTORAT

    11. Passes-tu beaucoup de temps à écrire les billets, répondre aux commentaires ?

Comme je le disais, un article me prend entre 1 et 2heures. Il faut compter le temps de prendre les
photos, de sélectionner celles qui conviendront le mieux (là où on est la moins moche et où on voit
le mieux les vêtements), les redimensionner, les éditer parfois (lumière, contraste) les publier sur son
hébergeur de photos puis les insérer dans l’article. L’article en lui-même prend du temps, l’idée, la
rédaction, la mise en forme, relecture et publication. De même que faire de la « pub » pour son
article (twitter / facebook).

Je réponds à chaque commentaire, donc en fonction du nombre ca dépend mais c’est entre 30 min
et 2h par jour. D’ailleurs je trouve cela particulièrement important de répondre, cela permet un
échange je trouve !

    12. Les commentaires de tes billets sont-ils importants? Pourquoi ?

Oui personnellement ca m’encourage à écrire d’autres articles, à voir si celui que j’ai écris est
apprécié (ou non), si mes photos sont appréciées comme mon look. Quand je n’ai pas beaucoup de
commentaires je suis évidemment très déçue:/ et je me remets vite en question : Pourquoi mes
lectrices n’ont pas aimé ?? et j’essaie de m’améliorer dans l’article suivant.

    13. Comment as-tu fidélisé tes lecteurs ?

Je ne sais pas lol ? Il faudrait leur demander pourquoi ils reviennent je rcois que 60% reviennent juste
en tapant mon nom sur google et ou en voyant l’un de mes commentaires sur un blog, le reste 40%
reviennent via des outils comme Twitter, FAcebook, Feeds, Annuaire de blog (Hellocoton / bloglovin)

                                                                                                      99
ce qui est déjà énorme. 50% de mes visiteurs par jour sont des lecteurs réguliers, ca me fait plaisir
d’ailleurs d’avoir leur commentaire sur mon évolution, ce que j’écris =)

    14. Twitter est-il un élément important de cette fidélisation ?

Oui car je peux communiquer en direct avec mes lectrices donc je pense que c’est un outil qui joue
vraiment, c’est ma deuxième source de visite sur mon blog en fait, lol

    15. Combien de lecteurs lisent ton blog chaque jour/semaine ?

Par jour entre 1200 et 2000, par semaine entre 10-12000, 50% environ sont des visiteurs récurrents =
fidèles lol

    16. Pourrais-tu faire un portrait type de votre lectorat ?

Une femme entre 16 et 33-35 ans je pense, majoritairement étudiante ou qui vient juste de rentrer
dans le monde du travail, qui aime la mode mais sans se prendre trop la tete avec, qui aime lire des
choses légères et futiles, sortir un peu du quotidien

    17. Connais-tu des lecteurs de manière personnelle ? Si oui, comment cette relation s’est elle
        développée ?

Je suis plus proche de certaines mes lectrices mais ca reste ponctuelle, un échange d’email d’un mois
/ deux mois sur des informations qu’elles ou que j’avais besoin mais j’aime de relation personnelle

    18. Quelle reconnaissance est selon toi la plus importante : la reconnaissance d’un lectorat large
        ou celle d’un milieu professionnel restreint ? Pourquoi ?

La reconnaissance d’un lectorat large. Pourquoi ? Bonne question, car ce que l’on fait est apprécié à
titre personnel, sans arrière pensée mercantile. Quand une lectrice me complimente, je ne peux
qu’être contente, quand une marque me dit qu’elle aime mon blog, je sais très bien pourquoi elle me
dit cela…. !

        RECOMMANDATIONS

    19. Organises-tu des concours ou autres opérations ? Pourquoi ?

J’organise des concours, car si je peux gâter mes lectrices pourquoi pas ? Et ca peut même être sur
mon argent personnel comme un concours OPI, je partais aux Etats-Unis et je ne pouvais pas
emporter tous mes vernis, autant leur faire plaisir que les faire prendre la poussière un an =)

    20. As-tu déjà recommandé un produit, un spectacle, un service sur ton blog ?

Je recommande des produits et des services que j’utilise ou que j’ai testé personnellement, tout
comme je ne recommande pas certaines erreurs que j’ai commise achats / eshops lool C’est un
échange d’avis je pense qui peut-être utile et que personnellement je recherche sur d’autres blogs.

    21. As-tu déjà été approché par des marques pour recommander un produit ? L’as-tu
        recommandé ?

Oui et je trie, j’aime avoir ma liberté de parole alors souvent si je reçois un produit dans le « contrat »
je suis libre de donner mon opinion et si c’est négatif, je peux le dire aussi =D !!! Mais âpres certaines
blogueuses n’ont pas le même système, je prefere faire ca car je pense que mes lectrices doivent

                                                                                                       100
avoir confiance en moi et leur mentir par dissimulation n’est vraiment mais vraiment pas mon credo
0_o. d’ailleurs, j’ai arreté de lire les blogs qui le font, je suis pas non plus un citron qu’on peut
presser, donc je me mets a la plage de mes lectrices dans ce cas là.

De plus, je sélectionne vraiment mes « partenariats », je reçois 2 ou 3 mails par jour et je crois qu’au
final je ne réponds qu’à un mail lol car le projet m’intéresse, ca n’implique pas de pub aberrante sur
mon blog et je reste libre du contenu de mon article =) !




                                                                                                    101
QUESTIONNAIRE MON BLOG DE FILLE

VOTRE BLOG

Depuis quand avez-vous lancé votre blog ?

9 octobre 2005

A quelle fréquence postez-vous ? Pourquoi ?

1 fois par jour, parce que j'ai plein de choses à raconter ;-)

Avez-vous défini une ligne éditoriale ? Si oui, laquelle ?

Oui, je parle de beauté.

Quelles sont les qualités indispensables d’un blog ?

La qualité, justement...

Quelles sont les qualités indispensables d’un blogueur?

Aucune idée !

Les informations que vous diffusez sur votre blog sont plus personnelles ou plus liées à
l’environnement qui vous entoure ?

Elles sont liées à la beauté et la cosmétique.

Votre blog vous permet-il de générer des revenus ?

Oui.

LA BLOGOSPHERE

Avez-vous des relations avec d’autres blogueuses ? Si oui, lesquelles ?

Oui, avec beaucoup d'entre elles (trop nombreuses à nommer).

Comment êtes vous rentrés en contact ?

Généralement vi nos blogs.

La reconnaissance d’autres blogueuses est-elle importante pour vous ? Pourquoi ?

Dans la mesure où je ne fréquente quasiment pas de blogueuses beauté, la question ne se pose pas à
moi.

VOTRE LECTORAT

Passez-vous beaucoup de temps à écrire les billets, répondre aux commentaires ?

Oui, ça m'occupe presque à plein temps.

Les commentaires de vos billets sont-ils importants pour vous ? Pourquoi ?


                                                                                              102
Bien sûr ! On écrit pour els autres, pas pour soi !

Comment avez-vous fidélisé vos lecteurs ?

Aucune idée, ils sont se fidélisés tous seuls ;-))

Twitter est-il un élément important de cette fidélisation ?

Je ne pense pas.

Combien de lecteurs lisent votre blog chaque jour/semaine ?

8.000 par jour.

Pourriez-vous faire un portrait type de votre lectorat ?

A part que c'est une femme plutôt francophone, il n'y a pas de type dans la mesure où elles ont de 15
à 70 ans et peuvent vivre absolument n'importe où en France ou dans le monde.

Connaissez-vous des lecteurs de manière personnelle ? Si oui, comment cette relation s’est elle
développée ?

Quelle reconnaissance est selon vous la plus importante : la reconnaissance d’un lectorat large ou
celle d’un milieu professionnel restreint ? Pourquoi ?

Les deux ;-) Pour exister, tout simplement.

RECOMMANDATIONS

Organisez-vous des concours ou autres opérations ? Pourquoi ?

Ca m'arrive, les lectrices adorent ça.

Avez-vous déjà recommandé un produit, un spectacle, un service sur votre blog ?

Bien sûr, je passe mon temps à ne faire que ça !

Avez-vous déjà été approché par des marques pour recommander un produit ? L’avez-vous
recommandé ?

Oui, tout le temps, mais je ne parle que de ce que j'aime (hors cadre des billets sponsorisés, bien
entendu, qui fonctionnent autrement).




                                                                                                      103
QUESTIONNAIRE PENELOPE BAGIEU

VOTRE BLOG


Depuis quand avez-vous lancé votre blog ?
Depuis un peu plus de 4 ans

A quelle fréquence postez-vous ? Pourquoi ?
Autant que je peux, dans la limite de "mon blog ne doit pas me prendre plus d'une heure par
semaine". Donc entre un et trois posts par semaine, en moyenne.

Avez-vous défini une ligne éditoriale ? Si oui, laquelle ?
je raconte ce qui me passe par la tête, en dessins.

Quelles sont les qualités indispensables d’un blog ?
Ne pas se prendre au sérieux, ce n'est qu'un blog.

Quelles sont les qualités indispensables d’un blogueur?
Même réponse ! Il ne faut pas oublier qu'après tout, tout le monde ou presque tient un blog, ce n'est
pas un exploit.

Les informations que vous diffusez sur votre blog sont plus personnelles ou plus liées à
l’environnement qui vous entoure ?
Je raconte plus ou moins ma vie et mes opinions, donc oui c'est plutôt personnel.

Votre blog vous permet-il de générer des revenus ?
Oui, il y a un espace avec un pavé de pub, que gère une régie pub.


LA BLOGOSPHERE


Avez-vous des relations avec d’autres blogueuses ? Si oui, lesquelles ?
Pas tellement.

Comment êtes vous rentrés en contact ?
je connais un peu de gens qui sont des copains de copains, mais vraiment pas tellement.

La reconnaissance d’autres blogueuses est-elle importante pour vous ? Pourquoi ?
Non, du coup, pas tellement.



VOTRE LECTORAT


Passez-vous beaucoup de temps à écrire les billets, répondre aux commentaires ?
Il n'y a pas de commentaires sur mon blog. Je ne suis pas très intéressée par l'aspect "échange", je ne
cherche pas trop l'avis des gens. Au pire, quand on veut me dire quelque chose, on peut m'écrire un

                                                                                                   104
mail. Mon blog est plus un défouloir, je ne cherche pas à avoir de retours de mes lecteurs.

Les commentaires de vos billets sont-ils importants pour vous ? Pourquoi ?

Comment avez-vous fidélisé vos lecteurs ?
En étant régulière, j'imagine !

Twitter est-il un élément important de cette fidélisation ?
Mon twitter n'a rien à voir avec mon blog, donc a priori non.

Combien de lecteurs lisent votre blog chaque jour/semaine ?
Environ 40 000 par jour.

Pourriez-vous faire un portrait type de votre lectorat ?
Aucune idée ! Plutôt des femmes.

Connaissez-vous des lecteurs de manière personnelle ? Si oui, comment cette relation s’est elle
développée ?
Non. Sauf ceux qui viennent me voir pendant mes séances de dédicaces.

Quelle reconnaissance est selon vous la plus importante : la reconnaissance d’un lectorat large ou
celle d’un milieu professionnel restreint ? Pourquoi ?
Plutôt un lectorat large, parce qu'il n'y a pas d'aspect professionnel dans mon blog.


RECOMMANDATIONS


Organisez-vous des concours ou autres opérations ? Pourquoi ?
Non, jamais, car c'est très chrobnophage. Les fois où j'ai organisé des concours, j'ai répondu à des
mails pendant un mois.

Avez-vous déjà recommandé un produit, un spectacle, un service sur votre blog ?
Parfois oui, je parle des spectacles que je suis allée voir, quand ça m'a plu. Mais jamais parce qu'on
me le demande.

Avez-vous déjà été approché par des marques pour recommander un produit ? L’avez-vous
recommandé ?
Ohhhh oui. Environ dix fois par jour. Mais je ne l'ai jamais fait et ne le ferai jamais. Comme je le
disais, il y a un espace disponible pour un pavé de pub, c'est bien suffisant, je ne vais pas en plus
truffer mes dessins de pub cachée.




                                                                                                        105

Marie Trocmé - blogueuses influentes

  • 1.
    Université Paris OuestNanterre La Défense Master 2 MOI classique 2010/2011 Les blogueuses influentes : un outil de prescription ? Marie Trocmé UFR SEGMI : Département gestion
  • 2.
    TABLE DES MATIERES 1.Introduction ............................................................................................................................ 1 2. Le cadre d’analyse .................................................................................................................. 3 2.1 La blogosphère ............................................................................................................ 3 2.2 Passage en revue des différentes typologies : de la communauté virtuelle à la blogosphère .................................................................................................................... 10 2.3 Les bloggeurs influents: quels enjeux, quels risques ? ............................................. 19 2.4 De l’influence à la prescription ................................................................................. 24 2. Hypothèses ........................................................................................................................... 29 4. Méthode ............................................................................................................................... 31 4.1 La définition du type de recherche ........................................................................... 31 4.2 Le plan d'échantillonnage et la méthode de recueil ................................................ 32 4.3 La définition des variables ........................................................................................ 33 4.4 Le traitement des données ....................................................................................... 35 5. Etude de cas ......................................................................................................................... 39 5.1 Mango and Salt ......................................................................................................... 39 5.2 Les filles pensent que................................................................................................ 48 5.3 Melle Dubndidu ........................................................................................................ 53 5.4 Ela Wood ................................................................................................................... 60 5.5 Mon blog de fille ....................................................................................................... 65 5.6 Pénélope Bagieu ....................................................................................................... 73 6. Discussions ........................................................................................................................... 76 Conclusion ................................................................................................................................ 83 Bibliographie ............................................................................................................................ 84 Liste des figures, graphiques et tableaux ................................................................................. 86 Annexe ...................................................................................................................................... 88
  • 3.
    1. INTRODUCTION En mars2005, Claire ouvre le blog « Journal de ma peau ». Chaque jour, elle décrit son utilisation des produits cosmétiques Vichy avec enthousiasme. Mais quelques jours plus tard, les lecteurs et la blogosphère découvrent la supercherie : ce n’est pas une fille coquette qui se cache derrière le clavier mais une armée de marketeurs de la marque Vichy. Sur internet, les moqueries fusent et la marque est obligée de présenter ses excuses. Maladroite, la marque Vichy avait pourtant compris le support qui ferait la communication de demain : les blogs. Face à une méfiance voire un rejet grandissant des messages publicitaires calibrés, les consommateurs ont trouvé dans les blogueurs des alliés de choix. Grâce à leur indépendance, leur franc-parler et leur libre arbitre, les blogueurs sont une source d’information bien plus fiable aux yeux de certains consommateurs que les marques elles-mêmes. Ils peuvent en quelques clics lancer un produit ou bien signer sa mise à mort. Les entreprises ne sont alors plus les seules maîtres de leur communication, il faut désormais prendre en compte ce qui se dit sur internet et plus particulièrement sur la blogosphère. Certains écrivent d’ailleurs avec une certaine dérision : il n’est donc plus nécessaire de prouver que l’on est le meilleur, il suffit juste que les autres le disent et la confiance fait le reste. Et voilà, tout l’enjeu : comment inciter les blogueurs à dire du bien d’un produit ou d’une marque ? Certaines plateformes se sont alors spécialisées dans la mise en relation des marques et des blogueurs ; elles proposent aux blogueurs de tester des produits et de les prescrire. D’autres entreprises se chargent elles-mêmes de contacter des blogueurs souvent avec une grande maladresse. En effet, généralement ignorantes des codes sous-jacents de la blogosphère et de la susceptibilité des blogueurs, les entreprises sont souvent désemparées face à un outil qu’elles maitrisent mal. Nous tenterons donc d’analyser quels sont les mécanismes qui sont à l’origine de l’acte de prescription des blogueurs. Afin de mettre en valeur les facteurs déterminants de la prescription, nous analyserons six cas de blogueuses influentes françaises qui sont chaque jour sollicitées de manière plus ou moins pertinente par des entreprises ou des marques. Nous avons décidé de nous concentrer sur la blogosphère féminine, non pas par engagement, mais parce que les sujets abordés sur la blogosphère féminine sont les plus rentables de la blogosphère. Outre des sujets, comme la mode ou le maquillage qui s’adaptent naturellement à la prescription, les blogueuses semblent aussi plus ouvertes aux propositions. Ayant cerné le réel potentiel commercial des blogueuses, les entreprises les sollicitent bien plus que leurs homologues masculins. Une analyse descriptive de ces six blogueuses nous permettra différencier plusieurs attitudes face à l’acte de prescription et de fournir des recommandations aux entreprises qui souhaiteraient approcher des blogueurs. 1
  • 4.
    Pour ce faire,le cadre d’analyse nous permettra d’exposer les bases théoriques nécessaires à l’analyse empirique. Après avoir identifié les tendances de la blogosphère et tenté d’en imaginer les évolutions, nous passerons en revues différentes typologies. Ces typologies nous permettrons de croiser diverses façons d’appréhender la blogosphère. Nous nous concentrerons ensuite sur les différents risques et enjeux que recouvre la notion de blogueur influent. Pour finir, après avoir expliqué brièvement la théorie de la prescription, nous nous focaliserons sur la prescription en ligne. En nous appuyant sur ce cadre théorique, nous dégagerons quatre propositions concernant les enjeux qui nous semblent déterminants sur la blogosphère et sur le lien qui existe entre les blogueuses et la prescription. La partie méthode nous permettra d’expliciter la façon dont nous avons choisi les six blogueuses qui nous serviront de cas pratique et de détailler les différents critères que nous avons sélectionnés. A travers le prisme de trois critères, nous analyserons tour à tour les six blogueuses choisies. Le support de cette étude de cas sera principalement constitué de verbatim que nous aurons récolté sur leurs blogs mais aussi des différentes traces qu’elles auront laissées sur internet. La partie discussion nous donnera l’occasion d’effectuer une synthèse des résultats, à l’aide d’un tableau récapitulatif et d’un mapping, et de dégager quatre profils de blogueuse. L’analyse faite de ces six cas nous permettra aussi de répondre aux propositions exposées dans la troisième partie. Enfin, nous proposerons 9 recommandations aux entreprises afin de les aider dans leurs futures approches de blogueuses. Nous conclurons dans la dernière partie, en reprenant les résultats essentiels de notre étude après en avoir précisé le cheminement et tenterons de réfléchir sur les futures pistes d’études à mener. 2
  • 5.
    2. LE CADRED’ANALYSE 2.1 LA BLOGOSPHERE Depuis 2004, Technorati, un moteur de recherche spécialisé dans le domaine des blogs, publie son rapport annuel sur l’état de la blogosphère dans le monde. Cette étude qui s’appuie sur l’analyse de plus d’un million de blogs fait figure d’autorité dans le domaine Afin de mieux cerner les différents blogueurs, Technorati les divise en 4 catégories : - les « Hobbyist » : ces sont les internautes qui bloguent par plaisir et considère cette activité comme un passe-temps -Les « Part Timer » : ce sont des semi-professionnels, ils n’arrivent pas à vivre totalement de leur activité mais génèrent tout de même un revenu. - Les « Corporate » : ce ne plus des particuliers mais bien des employés d’une entreprise qui tiennent un blog. -Les « Self-Employed » : ce sont les auto-entrepreneurs, ces internautes vivent de leur blog mais ne sont rattachés à aucune entreprise. Ces quatre profils nous permettent de mettre en valeur deux grandes catégoies de blogueurs sur la blogosphère : les blogueurs amateurs, les Hobbyist, et les blogueurs semi- professionnels et professionnels, les Part Timer, Les Corporate et les Self-Employed. Afin de compléter ces données à l’échelle mondiale par des données plus francophones, nous nous appuierons aussi sur l’étude publiée par ConseilsMarketing.fr sur les blogueurs francophones, réalisée auprès de 425 participants. 2.1.1. DEMOGRAPHIE DE LA BLOGOSPHERE D’après le graphique ci-dessous, on constate que 2/3 des blogueurs sont des hommes et ce, indépendamment de leur activité sur la blogosphère. 3
  • 6.
    Graphique 1 :Le genre des blogueurs dans le monde en 2010 – Technorati (2010) Cette sous-représentation dans la blogosphère des femmes pourrait être contrebalancée par une influence plus importante. Mais, dans les faits, lorsque l’on observe les classements de blogs tel Wikio les femmes sont sous représentées et sont jusqu’à trois fois moins visibles que les hommes. Dans la catégorie politique, qui n’est pas un thème traditionnellement sexué comme le scrapbooking ou la catégorie High Tech, la première femme est en dix- neuvième place, et ce n'est pas une blogueuse anonyme, il s'agit de Corinne Lepage. Même constatation lors des assises du Net qui se sont déroulées en mai 2011, seule une femme sur une dizaine de bloggeurs avait été invitée par le secrétaire d’Etat. Dans l’étude réalisée par ConseilsMarketing.fr, la majorité de la blogosphère francophone a moins de 30 ans, avec 31% de moins de 25 ans et 27% qui ont entre 26 et 30 ans. L’étude de Technorati nous donne plus de détails sur l’âge des blogueurs selon leur activité. Sans surprise, les Hobbyist et les Part Timer ont entre 25 et 34 ans. D’un autre côté, les Self- Employed ont en majorité en 35 et 44 ans. On pourrait donc décrire cette relation entre l’âge du blogueur et sa professionnalisation : plus l’âge des blogueurs est élevé, plus l’activité de blogging se professionnalise. Graphique 2 : L’âge des blogueurs dans le monde en 2010 – Technorati (2010) Le lieu de résidence et le niveau d’éducation ont aussi leur importance. Selon l’étude publiée par ConseilsMarketing.fr, 38% des blogueurs interrogés habitent Paris et sa banlieue et 14 % habitent soit Lyon, Marseille, Lille ou Bordeaux. Au total plus de la moitié des blogueurs se concentre dans 5 grandes villes de France. 4
  • 7.
    De son côté,Technorati a établi que 88% des blogueurs avaient au moins leur baccalauréat et que 60% faisaient des études supérieures. 2.1.2. L’ACTIVITE DE BLOGGING Selon l’étude de ConseilsMarketing.fr, 60% des blogueurs francophones bloguent depuis au moins deux ans. L’activité de blogging n’est donc pas un phénomène éphémère mais s’inscrit bien dans la durée. Si l’on se concentre sur les différents profils, les Hobbyist, les Part Timer et les Self Employed sont en majorité présents dans la blogosphère depuis 2 à 4 ans alors que la majorité des Corporate tiennnent un blog depuis plus de 6 ans. Graphique 3 : La durée dans le monde en 2010 – Technorati (2010) Cette présence sur la blogosphère n’aurait aucune pertinence si elle n’était pas mise en parallèle avec la fréquence de post et les thèmes abordés. La moitié des blogueurs francophone consacrent de 30 minutes à 1 heure par jour à bloguer. Cette tendance se confirme avec tous les blogueurs non professionnels : leur pratique reste modérée. Mais chez les blogueurs qui ont plus de 500 visiteurs par jour, 40% d’entre eux consacrent plus de 2h par jour à bloguer. L’étude de ConseilsMarketing.fr nous permet donc d’établir une seconde relation : plus un blogueur a de visiteurs, plus le temps passé par jour pour bloguer est important. 5
  • 8.
    Graphique 4 :le temps hebdomadaire passé à bloguer en 2010 – Technorati (2010) Bloguer ne prend pas beaucoup de temps mais la régularité est importante pour fidéliser le lecteur. Selon ConseilsMarketing.fr 70% des bloggeurs écrivent au moins 10 articles par mois soit 2 articles par semaine. Outre la fréquence des posts, les résultats de l’étude de Technorati concernant les thèmes abordés montre que le champ est vaste et dense. Et le listing qui était proposé aux sondés n’a pas suffit car 30% répondent que leur sujet principal n’était pas listé : il y a donc énormément de niches. Le thème le plus abordés par les blogueurs pourrait être traduit par « rêverie personnelle », 45% des blogs sont donc des blogs généralistes et plutôt personnels. Graphique 5 : Les sujets abordés par les blogueurs en 2010 – Technorati (2010) 6
  • 9.
    2.1.3. LES BLOGSET LES RESEAUX SOCIAUX : COMPLEMENTAIRE OU CONCURRENT ? La question centrale qui articule la relation entre l’activité de blogging et les réseaux sociaux est la suivante : les réseaux sociaux sont-ils complémentaires aux blogs ou au contraire, les blogs sont-ils en concurrence avec réseaux sociaux ? On assiste à deux tendances qui vont dans le sens contraire. Dans l’étude menée par Conseilsmarketing, 15% des blogueurs déclarent moins poster à cause de Facebook ou Twitter. L’instantanéité des réseaux sociaux, qui permet de poster une vidéo, une photo ou de retweeter un article intéressant, rend les internautes plus paresseux. Le succès du site www.minutebuzz.com en est la preuve : les articles ne sont souvent pas plus longs que des posts sur Facebook et l’information se trouve sous forme de photos ou vidéos. L’idée serait que les gens n’ont plus le temps de lire des blogs et leurs analyses : il faut de l’information, courte et vite. Face à cette tendance de l’information fastfood, 20 % déclarent poster davantage et 25% lisent plus d’autres blogs grâce aux réseaux sociaux. L’utilisation des réseaux sociaux est donc une source d’inspiration et permet aux blogueurs de tisser des liens dans la blogosphère. La seule concurrence qu’exerce un outil comme Twitter sur les blogs concerne les commentaires : 20% déclarent être plus enclin à tweeter un commentaire qu’àle laisser sur le blog. Les réseaux sociaux sont ainsi utilisés comme des relayeurs et des tremplins pour attirer une audience toujours plus large. Les widgets, Facebook et Twitter sont d’ailleurs tout aussi incontournables que les flux RSS pour attirer du trafic. La preuve en est que dans l’étude menée par Technorati, toutes catégories de blogueurs confondus, 66% déclarent utiliser les réseaux sociaux en complément de leur blog et 77% les flux RSS. Aujourd’hui, Google est même sérieusement concurrencé par les réseaux sociaux en ce qui concerne le référencement des blogs. Comme le montre le graphique ci-dessous, 50% des blogueurs considèrent que Google est un élément important pour attirer des visiteurs alors 65% font plus confiance à Facebook et 66% à Twitter. 7
  • 10.
    Graphique 6 :Les outils qui apportent des visiteurs aux blogs en 2010 – Technorati (2010) 8
  • 11.
    On voit doncque les moyens d’accéder à un blog sont nombreux et variés, et c’est cette abondante source d’information qui pourrait être à l’origine d’une transformation de la blogosphère et de ses acteurs. 2.1.4 QUELLE EVOLUTION POUR LA BLOGOSPHERE ? Dans un article intitulé “The Three C’s of Information Commerce: Consumption, Curation, Creation”, Brian Solis (2011) nous explique ce qui selon lui sera le futur du blogging. Ce que Solis appelle notre graphe social (l’ensemble de nos relations en ligne) est en train d’évoluer. Alors qu’auparavant il était constitué de communautés assez indifférenciées, ces relations sont en train de muter : on est aujourd’hui connecté à des gens qu’on ne connait pas obligatoirement mais avec qui on a des centres d’intérêts communs. Ce nouveau graphe est appelé le graphe d’intérêts. Les récentes évolutions de Facebook avec la possibilité de partager un contenu particulier avec une cible particulière en est un exemple. Cette évolution du graphe social va alors être la solution face à la surabondance d’informations sur internet. Cette constitution de groupe va permettre aux internautes de diffuser aux bonnes personnes le bon contenu et permettre à ce même contenu d’avoir une résonnance plus importante. « Aujourd’hui comme chacun peut émettre et diffuser comme une petite station de TV, vous parlez à une audience qui a son audience qui a son audience qui a son audience…. etc (…) C’est facile d’avoir un Retweet, beaucoup moins d’en avoir tout le temps, et pourtant c’est la seule manière de garder en vie des choses sur le web, où les contenus explosent et où tout le monde se bat pour votre attention ». De cette idée part alors le concept de « Curation ». Selon Solis, les internautes sont divisés en 3 types : -Les consommateurs qui consomment de l’information mais ne la font pas partager. Selon Forrester, cette catégorie représenterait 70% des utilisateurs de réseaux sociaux. -Les « curators » qui est le terme anglais qui désigne un conservateur de musée et dont le rôle, dans ce contexte, n’est pas si différent de son acceptation initiale : il découvre, organise, hiérarchise et partage des informations importantes et ce grâce à une utilisation pertinente de son graphe d’intérêt. -Les créateurs et l’élite qui produisent du contenu par l’intermédiaire principalement de blogs. 9
  • 12.
    Figure 1 :Les 3 C de Brian Solis (2011) Les années à venir seront donc marquées par l’arrivée de ce nouvel internaute et par le développement de plateformes telles paper.li : un journal en ligne relayé par Facebook et Twitter. Le consommateur statique pourrait donc se convertir en curator productif et pourquoi pas ensuite en créateur. Cet aperçu de la blogosphère nous permet donc de dresser un portait type du blogueur : un homme, éduqué et citadin qui bloguerait de façon journalière et fréquente. Il serait toutefois difficile de dégager un sujet majeur sur la blogosphère : les thèmes abordés sont extrêmement hétéroclites. On peut, par contre, affirmer que les réseaux sociaux font partie intégrante de leur stratégie de visibilité : plus ils multiplient leur présence sur les réseaux sociaux et plus ils sont visibles dans une blogosphère toujours plus riche. C’est d’ailleurs cette densité et cette abondance qui fait apparaître un nouvel acteur : le curator. 2.2 PASSAGE EN REVUE DES DIFFERENTES TYPOLOGIES : DE LA COMMUNAUTE VIRTUELLE A LA BLOGOSPHERE 2.2.1 LES E-TRIBUS DE KOZINETS A) DES COMMUNAUTES AUX COMMUNAUTES ONLINES Avec l’arrivée de la post-modernité et d’internet, les communautés ont muté. Alors qu’autrefois, on naissait dans un endroit et que l’on s’inscrivait dans les communautés de celui-ci (famille, religion…) les internautes ont aujourd’hui la possibilité de s’affranchir des contraintes d’espace et de se tourner vers d’autres communautés. La postmodernité est 10
  • 13.
    d’ailleurs définie parcertains auteurs (Maffesoli 1988 et Fearthstone, 1991) comme une tentative de recomposition sociale. Décrire et trouver un nom à ces nouvelles communautés « post-modernes » a été et est encore aujourd’hui une source de difficulté. Howard Rheingold (1993) a été le premier à utiliser le mot de « communautés virtuelles » dont il en fait la définition suivante : « agrégations sociales qui émergent à travers le Net, où les personnes portent assez longuement en public des discussions pour former des enchaînements, des rapports personnels dans l'espace virtuel ». Cette définition reprend alors les 3 concepts fondamentaux qui identifient selon Krap et al. (1977) une communauté : -la continuité de l’interaction sociale - les valeurs partagées -un espace géographiquement non délimité Mais pour Kozinets (1999) ce terme de virtuel est trompeur : il pourrait impliquer que les communautés sont moins « réelles » que les communautés « physiques ». Il ajoute d’ailleurs que« ces groupes sociaux ont une « réelle » existence de leurs participants, et ont ainsi des conséquences sur plusieurs aspects du comportement, celui du consommateur inclus ». Ce qui conduit Kozinets à utiliser le terme « communautés online ». L’individu dépasse alors la notion d’individualité et s’inscrit ainsi dans un réseau constitué d’une variété de liens l’attachant à une ou plusieurs communautés de référence. Mais sans forcément se lier à vie à cette communauté, comme le précisent Charbit et Fernandez (2003) « la communauté « post- moderne » est plus volatile, et plus éphémère, chacun des membres gardant le libre choix de s’en extraire quand bon lui semble ». L’e-tribalisation, comme la nomme aussi Kozinets, a alors des conséquences notoires sur le comportement du consommateur. Le consommateur ne chercher plus dans la consommation un moyen direct de donner un sens à sa vie, mais un moyen de se lier aux autres dans le cadre d'une ou plusieurs communautés de référence. Ce sont ensuite ces communautés online qui vont lui permettre de donner un sens à sa vie. Comme l’analyse Cova (1995), la consommation n’est donc plus le lien social mais un outil au service du lien social. Afin de réellement comprendre ce qu’implique une communauté online, Kozinets a conceptualisé le développement d’un individu dans une communauté online. Dans un premier temps, l’utilisateur « rode », parcourt les informations sur internet : il lit mais n’écrit pas. Il se contente de sites institutionnels et officiels. Mais le plus il devient expérimenté, le plus il se dirige vers des contre-pouvoirs : il fréquente les communautés online, s’informe, questionne les utilisateurs en privé ou en public et devient un participant du groupe de discussion. Cette relation entre les différents membres est toutefois soumise à des 11
  • 14.
    règles, des normeslangagières : dans les forums, par exemple, le langage SMS est proscrit, les majuscules sont utilisées pour « crier », etc. Ces normes passent aussi par la prise en compte de la structure hiérarchique et des statuts des différents utilisateurs. Ce qui au départ était une simple recherche d’information se trouve transformée en communauté. Figure 2 : L’évolution d’un individu dans une communauté en ligne - Kozinets –(1999) B) LES TYPES DE COMMUNAUTES VIRTUELLES A partir de là, comme le montre le schéma ci-dessous, Kozinets identifie 4 types de membres dans les communautés virtuelles selon 2 critères, la relation que l’individu entretient avec l’activité de consommation et l’intensité de la relation entre les autres membres de la communauté : Figure 3 : Types de membres dans les communautés online - Kozinets (1999) 12
  • 15.
    - Les touristes(« the tourists ») : entretiennent très peu de liens sociaux avec les autres membres de la communauté et ont un intérêt superficiel voire passif dans l’activité de consommation. - La mêlée (« the minglers »), ils ont le même intérêt dans l’activité de consommation que les touristes mais sont très impliqués dans la communauté. - Les dévots (« the devotees ») sont les opposés de la mêlée, ils ont un intérêt fort pour l’activité de consommation mais n’ont que peu d’attache à la communauté. - Les initiés (« thes insiders ») sont très actifs dans la communauté et ont une activité de consommation très importante. C) DES INTERACTIONS SPÉCIFIQUES Les dévots et les touristes ne se mêlent pas à la communauté par plaisir mais parce qu’ils ont un dessein, comme celui de s’informer sur un nouveau produit. Leur but n’est donc absolument pas altruiste, ils utilisent les communautés mais n’y participent pas. Ils reçoivent mais sans donner en échange: ils sont individualistes. Au contraire, la mêlée et les initiés sont des êtres sociables : leur contact avec les autres n’a pas de but précis, ils aiment échanger et confronter leur idée. Leur vision et leur action sont désintéressées, ce sont ceux qui, par exemple, répondent systématiquement aux nouveaux utilisateurs. Ils ont une vision orientée à long terme. Kozinets distingue ensuite deux objectifs qui motivent les internautes à participer aux communautés onlines : soit autotélique, c'est-à-dire qui n’a d’autre but que de distraire, soit instrumentale, qui vise un but précis. Les interactions sont alors classées en 4 types : - Récréatives : les utilisateurs veulent satisfaire leur besoins primaires et à court terme. Ces interactions ont souvent la forme de discussions courtes et instantanées : ce sont, par exemple, les chats. La mêlée ainsi que les touristes utilisent souvent cette forme de communication - Transformationnelle : les utilisateurs veulent atteindre un objectif à long terme et sont très impliqués. Ce sont, par exemple, des activistes qui demandent des packagings plus écologiques et responsables. Ces actions sont souvent organisées par les initiés et sont ensuite suivies par les dévots. Dans les deux dernières interactions, informationelle et relationelle, Kozinets reprend son raisonnement de l’évolution d’un individu dans une communauté en ligne : l’individu fréquente d’abord les communautés pour s’informer et satisfaire son intérêt personnel 13
  • 16.
    (informationelle) et progressivement,à force d’échange, il se retrouve à être un membre à part entière et s’implique dans la communauté (relationnelle). Le schéma ci-dessous résume ce cheminement : Figure 4 : les modes d’interactions dans les communautés onlines – Kozinets (1999) 2.2.2 LES TROIS POLES DU CAPITAINE Cette 2ème typologie a été développée par Laurent Gloaguen (2004), surnommé le Capitaine, blogueur du très célèbre blog Embruns. Selon lui, la blogosphère se divise en 3 pôles : Le premier est le Pôle Weblogue, qui est un recueil de lien. Ce pôle qui est le « pôle originel » est aujourd’hui singulièrement dépeuplé. Il cite en exemple le Petit Canclaux 1, Manur2 et Iokanaan3. Le Pôle Diariste est représenté principalement par les journaux intimes. Cette catégorie est, au contraire, sur-représentée sur la blogosphère et est composée d’internautes de tout âge, sexe, conditions sociales, etc. La création de plateformes très intuitives et gratuites, comme Skyrock, ont participé à l’expansion de cette forme de blogging. Le Pôle Thématique est constitué de blogs spécialisés. Ce sont des blogs qui sont soit mono- thématiques, soit multi-thématiques mais qui restent dans les thématiques sérieuses. Les thèmes choisis sont très variés mais le blogueur se positionne en tant que spécialiste. 1 http://la.cote.free.fr/canclaux/blog.html 2 http://manur.org/ 3 http://iokanaan.net/ 14
  • 17.
    Le schéma ci-dessousest la représentation de la blogosphère selon Laurent Gloaguen : le plus il y a de points rouges, le plus le pôle est saturé. Quant au point noir, c’est le barycentre de la blogosphère. Figure 5 : Typologie de la Blogosphère selon Laurent Gloaguen (2004) 2.2.3 LES DIFFERENTS CERCLES DE LA BLOGOSPHERE Dans son livre « Créer, trouver et exploiter les blogs », l’universitaire Olivier Ertzscheid (2008), dresse à son tour une typologie de la blogosphère. A partir de deux axes, l’abscisse différenciant les blogs individuels et collectifs et l’ordonnée qualifiant le sujet du blog, il a établi différents cercles de blogs. Figure 6 : la blosphère selon Olivier Ertzscheid (2008) 15
  • 18.
    Le premier cercle,concerne principalement les Metablog et inclus aussi à moindre mesure les sites professionnels, les institutions et entreprises. Ce premier cercle concerne les blogs qui « signalent » c'est-à-dire qui délivrent de l’information sans analyse. Les méta-blog par exemple, sont constitué de liens : le blogueur ne donne pas son avis, il propose à ses lecteurs des informations « pures». Le second, cercle qu’il qualifie « d’analyses », concerne des blogs principalement thématiques et professionnels. Ce sont des blogs qui ont une dimension réfléchie, les auteurs de ces blogs partagent leurs idées, leurs convictions et se basent sur des données chiffrés ou du moins, fiables. Peuvent être cités, les blogs journalistiques, de recherche mais aussi des associations. Dans ces blogs, les auteurs engagent leurs paroles d’officiels mais ne s’engagent pas de façon personnelle. Dans le troisième et dernier cercle, ce situent les blogs dits de « réflexions ». Ces blogs concernent principalement les blogs où le sujet s’implique personnellement. Le blog devient une façon de s’affirmer à travers sa vie personnelle, un hobby ou des opinions politiques. Ce sont par exemple, les journaux intimes, les blogs politisés ou les blogs de loisirs. 2.2.4 BLOGOSPHERE : LA PRODUCTION DE SOI COMME TECHNIQUE RELATIONNELLE Dominique Cardon et Hélène Delaunay-Teterel (2006) ont établi une typologie de la blogosphère en se concentrant sur la dimension relationnelle que les blogueurs entretiennent avec leurs lecteurs. La définition qu’ils font des blogs permet de mieux cerner leur approche et leur vision de la blogosphère : les blogs sont, selon eux, « un outil de communication permettant des modalités variées et originales de mises en contact. ». Afin de réaliser cette typologie, ils se sont appuyés sur des critères qualitatifs, comme, par exemple les commentaires,. Ils ont alors mis en relation le rapport énoncé/énonciation, le mode de communication et la forme du réseau et ce qui les a conduits à établir à établir 4 types de blogs : 16
  • 19.
    Figure 7: Quatremodèles de blogs d’après Cardon et Delaunay-Teterel (2006) A) LE BLOG INTIMISTE Le premier type de blog identifié par Cardon et Delauney-Terel est de type journal intime. Ces blogs « libèrent à la fois l’énonciation qui se charge de multiples traces de subjectivité et, de façon conséquente, l’énoncé, qui peut prendre des libertés avec les conventions langagières ordinaires.». Ces blogs n’ont pas besoin de se confronter à d’autres points de vue, ils sont presque en autarcie. Le message n’est pas adressé à quelqu’un en particulier et ils n’ont pas besoin de commentaires pour survivre. Toutefois le blogueur utilise des pseudonymes car le contenu du blog touche à l’intimité et au personnel, il « partage des intériorités ». Le blogueur n’est donc plus dans une relation sociale ordinaire mais il développé une « sociabilité extraterritoriale» : il ne veut plus la reconnaissance de proches et ne souhaite surtout pas être démasqué par ceux –ci. Il cherche à cloisonner sa vie réelle de cette vie virtuelle : le public du blog est donc restreint, comme un Halo et s’organise en étoile avec au centre de l’attention le blogueur. 17
  • 20.
    B) LE BLOGFAMILIER Matthieu Paldacci (2006) distingue bien les blogs intimistes des blogs familiers. Alors que nous venons de voir que les blogs intimistes s’inscrivaient dans une sphère extraterritoriale les blogs familiers regroupent proches et inconnus. Ce second type de blog se concentre sur la description de l’environnement et des activités quotidiennes du blogueur. S’il dévoile des détails de sa vie privée, il n’est pas du tout dans l’introspection car ses énoncés sont soumis à la contrainte d’un public de proches. Cette exposition de l’intime varie en fonction de l’âge et du sexe des personnes, les adolescents, par exemple, sont plus enclins à exposer leur vie privée car cela devient un moyen de s’affirmer. Le blog familier « s’inscrit alors dans la gamme des outils de communication interpersonnelle comme un dispositif particulier d’échange avec les proches. » (Cardon et Delauney-Terel). Les posts et commentaires deviennent alors de véritables conversations, ce qui conduit Cardon et Delauney-Terel (2002) à parler de « conversation continue et ininterrompue ». Le nombre de commentaires par post est parfois très élevé et le rythme rapide. Le public est donc un clan : le blogueur ne veut pas créer de lien avec de nouveaux lecteurs, mais entretenir et renforcer des liens préexistants. C) LE BLOG COMMUNAUTAIRE Le troisième type de blog se distingue nettement des deux précédents en deux points. Tout d’abord, le blogueur n’interroge plus son intériorité mais s’affirme grâce à une compétence. Ensuite, sa relation avec ses lecteurs est tout à fait différente : la relation est motivée par un intérêt commun le lien « d’interconnaissance » n’est pas nécessaire. La relation que le blogueur lie avec ses lecteurs est alors une relation de reconnaissance et de coproduction : chacun donne son avis, conseille, juge. Les auteurs appellent cela une « intimité instrumentale », la relation que le blogueur noue avec sa communauté de pairs a un dessein qui peut être la professionnalisation, par exemple. Ce n’est donc plus le blogueur qui est mis en avant mais bien l’intérêt commun. Le blog est un espace communautaire où chacun dialogue et échange autour d’une même passion. Les posts appellent donc des commentaires et les échanges s’organisent ans la durée et réguliers, de là se créent des « affinités sélectives » (Cardon et Delauney-Terel). « Dans cette configuration, le réseau relationnel des blogs prend une forme nettement clustérisée, puisque les liens formés par le bloggeur ont progressivement tendance à se lier entre eux par le partage d’une sorte d’intérêt mutuel. » précisent les auteurs. D) LE BLOG CITOYEN Le dernier modèle de blog est à distinguer du type blog communautaire car le blogueur se définit désormais comme « citoyen » et non comme une partie d’un groupe sélectif et affinitaire. Ce statut de « citoyen », implique que l’identité civile est assumée et que le blogueur est totalement responsable de ses propos. 18
  • 21.
    Les commentaires parpost sont extrêmement nombreux, variés et denses C’est d’ailleurs cette interactivité très forte qui crée un « écosystème des blogs citoyens ». Le blogueur et son lecteur sont constamment en train d’échanger, c’est un « dialogue étendu ». Le contenu du blog n’appartient alors plus à l’énonciateur mais à l’espace public : un post est la source de débats, micro-sondages… Chacun s’informe auprès de l’autre et forme son avis grâce à l’autre. Le blog citoyen devient alors une sorte d’Agora moderne. 2.3 LES BLOGGEURS IN FLUENTS: QUELS ENJEUX, QUEL S RISQUES ? 2.3.1 LE BLOGUEUR INFLUENT : UN LEADER D’OPINION ? La définition d’un blogueur influent reste une notion bien vague et très controversé dans la blogosphère. Depuis leur introduction par Katz et Lazarfeld (1955), les concepts de leader d’opinion et d’influenceurs restent flous. L’analyse d’Eric Vernette (2007) nous permet de mieux identifier ce qu’est un leader d’opinion et d’établir le lien qu’il existe entre leader d’opinion, leadership et influence. Le « leader d’opinion » est généralement défini comme « une personne qui exerce une influence sur son entourage et (ou) qui échange des informations orales sur les produits et marques » 4 Eric Vernette ajoute à cette définition quelques précisions. Selon lui, le leader d’opinion disposerait de 4 traits : un trait psychologique (forte personnalité), un traits physique (beauté), un trait social (l’intelligence sociale) et l’expertise et l’impartialité qui permettrait au leader d’opinion de crédibiliser les informations qu’il diffuse. A partir de ces traits, il décrit un processus dynamique : le leadership. Il s’appuie alors sur une double force : une force d’attraction et une force de conviction. Ces différentes forces auront donc soit une influence visuelle, soit une influence verbale comme nous le montre le schéma ci-dessous : 4 (King et Summers, 1970 ; Ben Miled et Le Louarn, 1994 ; Mowen, 1995 ; Gilly et al. 1998 ; Flynn et al., 1996 ; Goldsmith et de Witt, 2003). 19
  • 22.
    Figure 8 :Leader d’opinion, le leadership et l’influence d’après Vernette (2007) Face à cette définition du leader d’opinion, la différenciation que font Engel et al. (1995) entre le terme « leader d’opinion » et celui d’ « influenceur » est très intéressante. Alors que le premier sous-entend, selon eux, un échange d’informations à sens unique, le second semble être plus conversationnel. L’influenceur serait donc le leader d’opinion online. L’influence n’est alors pas à sens unique, elle circule entre les différents acteurs. On pourrait même dire que l’on est toujours influencé et influenceur : en bref, la blogosphère se nourrit d’elle –même. La relation entre influence est confiance est très bien expliquée par Le Capitaine qui écrivait: « Si j’expose une idée stupide, quel que soit mon degré de visibilité, je ne convaincrai personne avec. Pire encore, j’ai des commentateurs peu tendres et volontiers ironiques qui démonteront vite fait mon argument. Si je faisais la publicité d’une machine à laver ou d’une cafetière, je serais la risée de mes lecteurs et ce ne serait que bien mérité. » Avec ce verbatim on voit bien que cette influence passe donc par la confiance que le lecteur octroie au blog qu’il lit. Il est donc important d’identifier ce qui permet au lecteur de faire entièrement confiance au blogueur et quels sont les limites de cette confiance. 2.3.2 LA CONFIANCE Dans une étude publiée sur www.emarketer.com s’intéressant au degré de confiance porté à une information selon sa provenance, le résultat est sans appel : les internautes ont confiance en leur amis. 61% des internautes interrogés ont une confiance totale dans les contenus que publient leurs amis que ce soit sur les blogs, Facebook ou bien Twitter. Comme c’est lisible dans le tableau qui suit, on comprend facilement que dans la vie virtuelle comme dans la vie réelle les internautes font confiance à leurs amis. 20
  • 23.
    Figure 9 :Les sources d’informations qui sinpirent la confiance selon les utilisateurs de média sociaux en juin 2010 Dans la seconde partie de cette étude, les internautes ont hiérarchisé les facteurs qui influençaient leur confiance. L’ouverture des commentaires qu’ils soient négatifs ou positifs et donc la transparence de la relation entre le blogueur et ses lecteurs, est une donnée fondamentale. Mais une liberté de parole totale n’est pas la seule source de confiance, il faut que les commentaires et le contenu soient de qualité. Enfin, la réactivité des auteurs du blog, qu’on pourrait assimiler à une mise à jour régulière mais aussi à la prise en compte de commentaire, est le troisième facteur le plus important. Figure 10 : Les facteurs qui inspirent la confiance selon les utilisateurs de médias sociaux en juin 2010 21
  • 24.
    La capture d’écranci-dessous permet de mettre des exemples concrets sur les résultats de l’étude ci-dessus. Voici ce que le collectif webmarketing 5 conseille pour instaurer une relation de confiance : 2.3.2 ETHIQUE Cette influence des blogueurs fait apparaître un nouvel enjeu : le contenu. Ces blogs qui sont des relayeurs d’informations constituent de nouveaux carrefours d'audience et deviennent alors un réel « cinquième pouvoir ». La publication par l’institut d’étude Forrester d’un rapport en 2009, annonçant que la communication sur les blogs devenait inévitable, officialise ce qui était jusqu’alors connu de tous : l’activité de blogging devient pour les marques et les entreprises un nouvel enjeu. Les marques ont alors plusieurs possibilités pour être présentes sur les blogs : - Cela peut passer par des relations publiques pures qui sont sous forme d’invitation à une expérience de marque, de soirées, d’envoi et de test de produits ou services, de rencontres avec une égérie ou une personne de la marque. - La plupart commercialisent déjà des espaces publicitaires ou des liens sponsorisés, en direct ou via des régies. 5 http://collectif-webmarketing.com/comment-etablir-la-confiance-sur-votre-blog 22
  • 25.
    - Les entreprisespeuvent aussi rémunérer la diffusion de contenus: vidéos virales, advergames, widgets. - Enfin, la sponsorisation de billets. Le blogueur est souvent libre d’écrire ce qu’il veut sur une marque, un produit ou un événement et reçoit en contre -partie une rémunération. Ces pratiques sont aujourd’hui considérées comme normales et la plupart des blogueurs ont recours à ces contreparties. Mais certains blogueurs influents vivent aujourd’hui totalement de leur activité et ce grâce à la publicité. Loïc Le Meur (près de 25 000 abonnés) en est un très bon exemple : il a confié la régie publicitaire de son blog au groupe Publicis pour 6 000 euros de recettes garanties par mois. Ces sommes astronomiques peuvent alors provoquer, à juste raison, la polémique. En effet, comment continuer à faire confiance aux écrits de quelqu’un qui se fait sponsoriser ses articles ? Comment distinguer les posts sponsorisés des véritables critiques indépendantes ? Quelle liberté de parole reste-t-il à celui qui gagne sa vie grâce aux publicités ? Ces questions liées à la professionnalisation de l’activité de blogging sont au cœur du débat. C’est ainsi que la Federal Trade Commission, une agence indépendante du gouvernement des États-Unis, qui contrôle les pratiques commerciales, a publié en 2009 un guide actualisé des recommandations à l’attention des publicitaires, “Guides Concerning the Use of Endorsements and Testimonials in Advertising“ 6 . Désormais, les blogueurs qui seront rémunérés pour la publication d’un article devront clairement mentionner leur relation avec l’annonceur. Cette règle s’applique également aux stars qui, par exemple, recommandent des produits sur leur page Twitter ou Facebook. Si cette relation n’est pas clairement mentionnée, les fraudeurs risquent une amende allant jusqu’à 11.000 $ d’amende. Bien que cette règle ne soit applicable que sur le territoire américain, les européens se sont eux aussi penchés sur la question. En juin 2008, un rapport7 suggérant de « clarifier le statut des blogs » et d’« encourage*r+ leur labellisation en fonction des responsabilités professionnelles et financières et des intérêts de leurs auteurs et éditeur » a été adopté par la commission Culture du parlement européen. Le rapport affirmait que « le statut indéterminé et non signalé des auteurs et diffuseurs de blogs entraîne des incertitudes en matière d’impartialité, de fiabilité, de protection des sources, d’application des codes d’éthique et de détermination des responsabilités en cas de poursuites en justice. Il recommande que soit clarifié le statut juridique de différentes catégories d’auteurs et de diffuseurs de blogs ainsi que la divulgation des intérêts et la labellisation volontaire des blogs. » 6 http://www.ftc.gov/os/2009/10/091005endorsementguidesfnnotice.pdf 7 http://www.europarl.europa.eu//meetdocs/2004_2009/documents/pr/712/712320/712320fr.pdf 23
  • 26.
    Face à cesdifférentes attaques, Buzzparadise, 1er réseau international de social media advertising, a pris les devants. Tous les billets sponsorisés et publiés par les blogueurs contiennent déjà un marqueur qui indique clairement qu’il s’agit d’un billet pour lequel le blogueur a touché ou non une rémunération. Kristine De Valck (2009) résume alors très bien, dans le schéma suivant, la complexité de la situation dans laquelle se trouvent les blogueurs influents. Ils sont tiraillés entre trois « forces » : la communauté, les avantages procurés par les produits, la contre-partie reçue et leur crédibilité. Figure 11 : Balance des problèmes éthiques du blogueur selon De Valck (2009) Ainsi, bien que tenu par la confiance que leur confère leur lecteurs, les blogueurs sont devenus un réel enjeu pour les marques et entreprises. Face à une influence toujours plus importante et à un public toujours plus nombreux, les blogueurs endossent aujourd’hui un rôle encore plus déterminant, celui de prescripteur. 2.4 DE L’INFLUENCE A LA PRESCRIPTION Si les blogueurs ont une influence sur leur lectorat, on peut considérer que cette influence peut aussi être analysée en termes d’influence sur la décision d’achat. Le blogueur devient donc un prescripteur à part entière. Dans ce qui va suivre, nous tenterons de définir le terme de prescription, l’influence de la prescription sur les décisions d’achats et enfin, les différents profils de blogueurs face à la prescription. 24
  • 27.
    2.4.1 THEORIE GENERALEDE LA PRESCRIPTION Stenger et Coutant dans « La prescription ordinaire de la consommation sur les réseaux socionumériques : De la sociabilité en ligne à la consommation ? » (2009) définissent le terme générique de prescription comme une « influence sur le comportement et le choix des individus » en précisant qu’elle peut s’apparenter à une « recommandation, [un] ordre ou [un] précepte. ». Cette définition de la prescription dans un contexte général a ceci d’intéressant que l’action reste hypothétique : ils précisent d’ailleurs très justement « Si le recours au prescripteur implique une décision partagée, le choix n’appartient pas au prescripteur. ». Dans le contexte d’échange de biens ou de services, le prescripteur est un intermédiaire entre le consommateur et le vendeur : il apporte les savoirs manquants à l’un et permet à l’autre d’effectuer la transaction. Le prescripteur se glisse donc entre les deux acteurs et tente de réduire le décalage qu’il existe entre le consommateur et le vendeur. Armand Hatchuel (2009) identifie alors trois formes de prescriptions : - La prescription de fait est une prescription qui a recourt à des organismes pour certifier le produit, ce sont souvent des sigles, par exemple, AB -agriculture biologique- ou bien en réutilisant l’exemple de Hatchuel « le service de la Garantie » qui garantissait la véracité de l’or ou de l’argent pour les objets d’orfèvreries » - la prescription technique lors de laquelle le prescripteur devient un expert qui va apporter une réelle explication technique sur le produit. La décision de l’acheteur dans ce cas là est totalement incertaine et il délègue au prescripteur sa décision d’achat. C’est donc le manque de savoir technique qui va inciter le consommateur à faire appel à un prescripteur. - Lors de la prescription de jugement, le prescripteur définit « le bien à acquérir, mais aussi son mode d’appréciation ». Cette différence est extrêmement importante : alors que dans les deux formes de prescription précédentes, le consommateur sait ce qu’il recherche comme jouissance dans le produit désiré, le prescripteur, dans ce cas là, donne au consommateur une idée de la qualité du produit ; il modifie le modèle de connaissance du consommateur. Forme de prescription Type d’incertitude Mutation de l’acte d’achat en Prescription de fait Simple ou « de fait » / Prescription technique notionnelle processus de délégation et de contrôle Prescription de jugement de valeur délégation de jugement Tableau 1 : Trois formes fondamentales de prescription selon Hatchuel (2009) 25
  • 28.
    L’Benghozi et Paris(2003) complète cette analyse en identifiant un marché de la prescription. Pour eux, l’apparition d’un prescripteur ne résulte pas des imperfections du marché ou d’une asymétrie informationnelle mais directement du type de bien qui est prescrit, comme par exemple le livre. Stenger (2004) synthétise ces différentes recherches en identifiant la prescription comme une interaction entre des personnes qui ont un différentiel de savoir. La prescription constitue alors une dynamique collective avec au centre de cette dynamique l’objet marchant. 2.4.2 LA PRESCRIPTION EN LIGNE, LE CAS DE L’ACHAT DU VIN EN LIGNE Stenger (2008) dans « Les processus de décision d’achat de vin par Internet : entre recherche d’information et prescription en ligne » a analysé la prescription en ligne avec comme cas particulier l’achat de vin en ligne. Pour réaliser cette étude, il a interrogé 21 participants à un club de vin et utilisé 3 sites internet aux capacités de prescriptions variés. Chaque participant était face à deux scénarii d’achat et devait choisir un vin en ligne. A partir de cette étude, Stenger a réussi à définir différents processus d’achat en ligne selon le rôle de la prescription et le niveau de compétences de l’acheteur. Figure 12 : Six types de processus de décision d’achat en ligne selon Stenger (2008) Nous le voyons dans ce graphique, dans le premier cas, « satisficing et hasard », l’acheteur n’a aucune compétence et le prescripteur n’a aucune influence sur sa décision d’achat. Le seul facteur déterminant reste alors le prix. 26
  • 29.
    Dans le casde l’ « achat autonome », l’acheteur ne prend absolument pas en compte la prescription et se réfère à ses propres connaissances. Le « satisficing assisté » est une évolution du « satisficing hasard » car bien que l’acheteur n’ait aucune connaissance, il s’en remet au prescripteur pour finaliser son choix. Durant l’ « achat déterminé par la prescription », le consommateur a totalement confiance dans les conseils du prescripteur et en est totalement dépendant. Lors de l’ « achat savant maitrisé par l’acheteur », le consommateur a toutes les cartes en main pour faire son choix : il a à la fois les compétences et est aussi à l’ écoute du prescripteur. Cette double position lui permet de faire la part des choses entre ce qu’on lui conseille et ce qu’il sait. La « délégation du jugement et du choix » s’opère quand le prescripteur a plus de savoir et de compétences que le consommateur : le prescripteur influencera donc en dernier lieu la décision de l’acheteur. On voit dans cette classification que la majorité des achats se font sous prescription mais les profils sont extrêmement variés. Le prescripteur doit donc s’adapter au consommateur et à son niveau de compétence. Stenger conclut alors qu’il faut multiplier les formes de prescription pour favoriser l’achat en ligne. 2.4.3 LE BOUCHE A OREILLE Les travaux de Stenger sous-entendant que la prescription devrait être presque « personnalisée » au cas par cas, justifie l’utilisation de blogueurs comme prescripteurs. En effet, les lecteurs fidèles d’un blog ont généralement tendance à être dans la partie supérieure du graphique de Stenger : la prescription dans ce contexte a un impact modéré voire fort. C’est pourquoi l’analyse de De Valck (2007) se révèle extrêmement intéressante pour identifier ce qui se passe de l’autre côté de la barrière : Quels sont les différents profils de blogueurs/prescripteurs ? Elle a analysé ce qu’on appelle le bouche à oreille sur internet : une entreprise contacte des blogueurs qui en échange de cadeaux, rémunérations directes ou indirectes doivent parler d’une marque. Elle a analysé la réaction de 83 blogueurs suite à la réception d’un téléphone portable gratuit. Les résultats chiffrés de ce programme sont résumés dans le tableau ci- après. 27
  • 30.
    % de blogueursconcernés Blogueurs qui ont écrit un post à propos du 84 % téléphone …et qui ont posté une photo à propos du téléphone 92% …et qui ont posté une vidéo 41% Effet « Bouche à oreille » Estimation du nombre d’internaute qui ont lu les posts sur le téléphone 150 000 …et qui ont commenté ces posts 700 Tableau 2 : Synthèse des résultats de l’étude de Kristine De Valk (2007) La plupart des blogueurs ont donc participé à cette action de prescription et l’auteure a classifier ces blogueurs en fonction du niveau d’adhésion ou de rejet de ce nouveau rôle de « quasi-marketeur ». Elle distingue 5 réactions : - Les premiers sont des « marketeurs enthousiastes », ils acceptent leur rôle et le remplissent avec application : ce sont de parfaits ambassadeurs. Elle cite en exemple une blogueuse qui vend littéralement le produit avec ses caractéristiques techniques et donne la preuve que cet objet est cool: une serveuse aurait dansé sur la musique de la sonnerie de son portable lors d’un diner. -Les « marketeurs réfléchis» sont ceux qui se donnent des excuses et tournent en dérision leur rôle. Par exemple, un blogueur s’étonne d’avoir été choisi pour ce test en expliquant que les marketeurs pensaient trouvé un leader d’opinion spécialiste de l’high-tech mais qu’ils ont en fait choisi un blogueur médiocre ne sachant que faire d’un téléphone aussi évolué. -« Le leader d’opinion auto-proclamé » assume son rôle et ne fait pas part d’état d’âme. Une blogueuse qui écrit à propos de son mariage confie que le post qui va suivre n’est pas totalement sur son mariage puis vend le produit en décortiquant toutes ses caractéristiques techniques en argumentant que c’est l’objet parfait pour préparer son mariage. -« Les bons citoyens » sont ceux qui vont tenter de faire une description la plus objective possible du produit. De Valk cite un blogueur qui affirme que son évaluation du produit sera bien meilleure que les autres car il utilisera l’appareil durant 2 ans en signalant ses points forts et ses points faibles. -Enfin, « le profiteur » fait le minimum pour être sélectionné de nouveau la prochaine fois mais ne s’implique pas outre mesure. Pour De Valck, la prescription ou la non prescription d’un produit dépend de trois critères : l’identité du blogueur, c'est-à-dire comment il se définit, sa relation avec ses lecteurs et la catégorie de produits qu’on lui demande de prescrire. 28
  • 31.
    2. HYPOTHESES Cette premièrepartie théorique, nous aura permis de dégager quatre questions auxquelles nous tenterons de répondre à la suite à notre partie empirique : 1) Les réseaux sociaux concurrencent-ils les blogs ou les complètent-ils ? Nous avons vu que la relation entre réseaux sociaux et blogs reste encore assez floue. Pour certains, cette relation est concurrentielle et les réseaux sociaux provoqueront un jour ou l’autre la cessation de l’activité de blogging. Pour d’autres, les réseaux sociaux sont des outils au service des blogs qui permettraient une meilleure visibilité et une augmentation du lectorat. Nous tenterons durant la partie empirique de trouver quelles relations les blogueuses que nous avons choisies entretiennent avec les réseaux sociaux. 2) La portée de la prescription dépend-t-elle de l’intensité de la relation qu’entretient le blogueur avec les autres membres de la communauté et de la forme de son réseau ? Cardon et Delaunay-Teterel nous ont proposé, dans leur typologie, différentes forme de réseaux dans la blogosphère. Ces réseaux dépendent, tout d’abord, de la forme relationnelle que le blogueur entretient avec son lectorat. Mais ils dépendent aussi du public du blog et de la façon dont il se comporte : est-ce un halo, un clan, une communauté ou un espace public ? Ces deux critères influencent la forme du réseau qui est déterminante dans la relation blogueur/lecteur. Nous essayerons donc de comprendre si le lien que le blogueur a noué avec son lectorat a une influence sur la prescription. 3) La perception de la prescription peut-elle être influencée par le mode communication employé par le blogueur ? Nous avons identifié précédemment deux objectifs qui motivent les internautes à participer aux communautés en ligne: un objectif autotélique et un objectif instrumental. Ces deux objectifs diamétralement opposés auront une influence particulière sur la façon dont la prescription sera perçue. Si un individu participe à une communauté en ligne pour se distraire, il pourra percevoir l’acte de prescription d’une façon assez violente. Au contraire, si l’internaute consulte cette communauté en ligne dans le but de s’informer et de découvrir de nouveaux objets de consommation, l’exposition à la prescription est désirée et volontaire. Mais quel que soit l’objectif qui anime l’internaute lorsqu’il consulte une communauté en ligne, le mode de communication peut influencer énormément la façon dont la prescription sera perçue. En se référant aux quatre modèles que proposent Cardon et Delaunay-Teterel, 29
  • 32.
    il s’agira dedéterminer à travers notre étude quel mode de communication est le plus empreint à favoriser la prescription. 4) L’implication du blogueur dans le processus de prescription doit-elle être forcément accompagnée d’une transparence totale ? Les travaux menés par Stenger nous ont montré que les blogueurs s’impliquent plus ou moins dans la prescription d’un produit. Certains s’impliquent de façon presque viscérale alors que d’autres prennent beaucoup de recul face à leur rôle de vendeur. Cette implication dans le processus de prescription est essentielle : le blogueur devient le représentant de la marque. Mais il semblerait que l’engagement du blogueur face à la prescription ne soit pas le seul facteur important. L’apparition de la prescription sur les blogs s’est très vite confrontée à des problèmes d’éthique et de transparence. Le lien de confiance que le blogueur tisse avec son lecteur au fil des posts est très fragile. Lorsque le lecteur commence à douter de l’objectivité et de la sincérité du blogueur alors le lecteur n’est plus réceptif au discours du blogueur. Nous nous interrogerons donc sur ce rapport qui lie éthique et implication du blogueur. 30
  • 33.
    4. METHODE 4.1 LADEFINITION DU TYPE D E RECHERCHE Pour mener à bien cette recherche, nous avons choisi une recherche descriptive avec une partie observatoire (netnographie) et l’utilisation de questionnaires envoyés par mail. La netnographie est basée sur le principe que certaines données qualitatives existent dans la « nature » et qu’il suffit de les exploiter. Cette matière qualitative se trouverait dans les échanges entre les membres de communautés rassemblés autour d’objets de consommation. Ces objets de consommation peuvent être une catégorie de produits (les vinyles, le rap, etc.), une marque (la série TV, Sony, etc.), voire une activité particulière (le scrapbooking, la marche, etc) et c’est à partir de ces objets de consommation que l’individu va affirmer son style de vie. Ces échanges publiquement accessibles, et dans notre cas sous forme d’articles, de commentaires sur les blogs ou Facebook ainsi que les tweets, seront donc la matière principale de ce type de recherche. Il s’agira ainsi d’utiliser cette matière première et de lui donner un sens. En règle générale, le résultat d’une netnographie se présente sous la forme d’un texte écrit qui interprète la communauté étudiée. Dans notre cas, en plus de cette interprétation, nous établirons un mapping et pour plus de transparence le couplerons avec un tableau récapitulatif. Il nous semble important de mettre en avant les avantages mais aussi les limites de ce type de recherche ; Bernard (2004) les avaient résumés dans le tableau ci- dessous : Tableau 3 : Avantages et limites de la Netnographie – Y. Bernard (2004) 31
  • 34.
    En parallèle decette netnographie qui nous place en tant qu’observateur et interprète de la communauté, nous avons utilisé des questionnaires envoyés par mail à notre échantillon. Ces questionnaires nous ont permis de récolter des données quantitatives (nombre de visiteurs) mais aussi de voir comment la blogueuse envisageait son activité de blogging et son rapport avec la blogosphère. 4.2 LE PLAN D'ECHANT ILLONNAGE ET LA METHODE DE RECUEIL La question d’échantillonnage ne se pose pas dans notre travail car nous avons étudié des cas pratiques. Notre recherche s’est concentrée sur la blogosphère française, influente et féminine. Afin de trouver nos 6 cas, nous nous sommes d’abord concentré sur le classement Wikio qui nous a fourni une liste de blogueuses. A partir de cette liste, nous sommes allé sur les blogs cités, nous les avons analysé et sélectionné. Nous avons effectué notre sélection à partir du score Klout (au moins 50 ) mais aussi grâce à des critères plus subjectifs : la diversité ainsi que la qualité du contenu. En parallèle de cette liste Wikio, nous avons utilisé le classement Elle-Wikio, qui sélectionne 10 blogueuses dans des catégories différentes chaque année. A partir de ces deux recherches, nous avons sélectionné 21 blogueuses que nous avons contactées par email. Un point important et déterminant dans la prise de contact est que nous avons d’abord décidé d’envoyer des mails en vouvoyant les blogueuses : nous pensions que dans notre démarche, une prise de distance était nécessaire. A la suite de ce premier envoi de mail, nous n’avons reçu que 4 réponses positives. Malgré notre insistance aucune n’était prête à une rencontre, effectuer une interview par téléphone, skype voire même sur un chat. Nous avons donc envoyé les questionnaires à ces 4 blogueuses, trois ont répondu instantanément, nous avons dû relancer la quatrième plusieurs fois, qui à cause de la sortie de son livre, était très occupée. Nous avons ensuite affiné la deuxième série d’envoi d’email. Nous avons tout d’abord remis en cause la stratégie de prise de contact : nous avons décidé de tutoyer les blogueuses et d’utiliser des traits d’humour pour justifier notre démarche. Pour sélectionner les blogueuses, nous avons utilisé les réponses que les blogueuses, déjà interrogées, avaient données à la question « As-tu des relations avec d’autres blogueuses ? Si oui, lesquelles ? ». Nous avons donc obtenu une liste de 15 blogueuses et après en avoir sélectionné 8 nous les avons contacté par email en obtenant 2 réponses positives. Elles nous ont ensuite rapidement renvoyé leur questionnaire. Pour la sixième blogueuse, nous l’avons contacté grâce à un ami qui la connaissait personnellement. Il nous a mis en contact et elle a ensuite renvoyé le questionnaire rempli. 32
  • 35.
    Ainsi sur unenvoi de 30 d’emails, nous avons réussi à interviewer 6 blogueuses qui semblent très bien représenter la blogosphère féminine française de part leur diversité éditoriale, leur âge et leur profession : Prénom Age Profession Lieu de résidence Thème du blog Mode, littérature et vie Anne 30 ans étudiante Montpellier personnelle Hélène 38 ans blogueuse Paris Beauté et maquillage Illustratrice/ graphiste Penelope 29 ans Paris Vie quotidienne freelance Léa 23 ans étudiante Paris Actualité mode Amour, relations homme- Lucie 35 ans rédactrice web Paris femmes… Victoria 22 ans étudiante Barcelone Mode, création, cuisine Tableau 4 : Profil des blogueuses étudiées 4.3 LA DEFINITION DE S VARIABLES Afin d’analyser ces 6 cas, nous avons défini 3 critères : la mise en scène de l’identité, la relation avec son environnement et leur potentiel de vendeur. Ces critères permettront de répondre à 3 questions qui intéressent les marques qui approchent les blogueuses : Comment les contacter ? Qui contacter ? Pour quoi les contacter ? Les données ont été recueillies grâce aux traces que les blogueuses et leurs lecteurs laissent sur internet et grâce aux réponses fournies par le questionnaire. Le tableau ci-dessous synthétise ces trois critères en précisant le type de contenu étudié et les critères étudiés : 33
  • 36.
    Type de contenuétudié Outils de mesure Critère étudié Bannière personnalisée Design du blog Nom du blog Adresse du blog Mise en scène de l'identité du blog et Nom ou pseudonyme de la blogueuse Photo ou avatar Identité de la blogueuse Information sur l’identité du blogueur Twitter Facebook Relation avec ses lecteurs Commentaires des lecteurs Score Klout Twitter Relation avec l'environnement Facebook Score Klout Blogroll Relation avec la Commentaires des blogosphère autres blogueuses sur son blog Participation à des événements de blogueuses Forme et type de Relation aux marques prescription Type de contenu Potentiel de vendeur Contenu du blog Style d'écriture Qualité des images/vidéos Tableau 5 : Synthèse des trois critères étudiés 34
  • 37.
    4.4 LE TRAITEMENTDE S DONNEES Afin de traiter les données, nous allons utiliser l’approche herméneutique. Cette approche repose sur l’idée que face à une masse de données textuelles, le lecteur est confronté à un ensemble d’éléments qui semblent incohérents et désordonnés. A partir de cette masse d’information, il va falloir procéder en deux étapes pour la « démêler » : 1) Lire l’ensemble des données afin d’en comprendre le sens général 2) Analyser les divergences mais aussi les convergences entre les éléments A l’aide de verbatim, chaque point d’interprétation sera justifié et cette interprétation devra donner une cohérence à l’ensemble des données. Nous définirons donc les différentes codifications que nous utiliserons pour chaque critère c’est-à-dire : la mise en scène de l’identité du blog et de la blogueuse, la relation avec l’environnement et enfin, le potentiel de vendeur. 4.4.1 MISE EN SCENE DE L'IDENTITE DU BLOG ET DE LA BLOGUEUSE Afin d’étudier la mise en scène de l’identité du blog et de la blogueuse, nous avons défini deux sous-critères le design du blog et l’identité de la blogueuse. Le tableau ci-dessous détaille les critères étudiés pour chaque sous-critère : Critère étudié Codification Sous-critère Nom du blog Blog éponyme ou non Adresse du blog Nom de domaine ou non Design du blog Identité visuelle du blog Bannière personnalisée ou non Nom ou pseudonyme Le blogueur apparait-il sous son vrai nom/prénom ou un pseudonyme Identité visuelle de la blogueuse Photo ou avatar Identité de la blogueuse Information sur l’identité du La blogueuse a-t-elle publié blogueur une biographie, des informations sur elle ou non Tableau 6 : La mise en scène de l’identité du blog et de la blogueuse 35
  • 38.
    4.4.2 RELATION AVECL'ENVIRONNEMENT Afin d’étudier les relations avec l’environnement de nos 6 blogueuses, nous analyserons les données présentes sur le blog : c’est-à-dire les posts mais aussi les commentaires qui suivent ces posts. Ces données nous permettront de comprendre la façon dont la blogueuse s’adresse à la blogosphère et à son lectorat et gère cette relation. Nous nous intéresserons aussi à la présence des différentes blogueuses sur internet et le public visé par chaque outil. Nous avons identifié 5 outils utilisés par les blogueuses : - Twitter : Cet outil permet aux blogueuses d’échanger avec leur lectorat mais aussi la blogosphère. Afin de mener notre analyse, nous prendrons en compte la natures des tweets (concernent-ils seulement la promotion du blog ?) mais aussi la façon dont elles communiquent avec leur environnement. - Facebook : Cette plateforme est le deuxième outil le plus utilisé par les blogueuses pour communiquer avec leur environnement. Nous analyserons donc la nature des publications, le nombre de « j’aime » par publication ainsi que les commentaires des membres du groupe et l’interaction entre la blogueuse et les membres. Nous prendrons en compte aussi le nombre de membres au groupe Facebook. - Youtube : Youtube permet aux blogueuses de rendre leur contenu attractif. Nous analyserons donc la façon dont elles s’adressent à leur lectorat à travers leurs vidéos. - Bloglovin et Hellocotton sont des sites qui permettent aux utilisateurs de suivre des blogs et d’être informés sur les derniers articles postés. Bien que ces outils ne soient pas incontournable, ils permettent de gagner en visibilité, utiliser bloglovin en plus d’autres outils, c’est augmenter sa visibilité. Nous utiliserons aussi l’outil Klout qui mesure l’influence digitale d’un compte Twitter ou Facebook. Cet outil produit un score compris entre 0 et 100 basé sur 35 variables réparties en 3 catégories : 1) Le True Reach, dont la traduction pourrait être « véritable portée ». Ce critère mesure la taille de votre audience engagée. Elle se calcule à partir du nombre d’amis sur Facebook et followers sur Twitter qui lisent les contenus, les partagent, les commentent ou les « aiment ». 2) L’Amplification Score permet de mesurer l’écho donné aux publications, au travers du nombre de retweets (RT), mentions, « j’aime » et commentaires. 3) Le Network Score indique l’influence de l’audience engagée. En plus de ces 3 critères, Klout fournit également une matrice d’influence (Influence Matrix) qui détermine le rôle que jouent les blogueuses sur Facebook et Twitter : créateur de 36
  • 39.
    contenu, lecteur, redistributeurd’informations, etc… Enfin Klout permet de voir par qui les blogueuses sont influencées et qui elles influencent. L’utilisation de Klout nous permettra de recouper les observations netnographique avec des données chiffrées. 4.4.3 POTENTIEL DE VENDEUR Enfin, afin d’étudier le troisième critère, c’est-à-dire le potentiel de vendeur, nous avons dégagé deux sous-critères : la relation aux marques et le contenu du blog. Ces deux sous- critères nous semblent pertinents car la frilosité aux marques est tout aussi importante que la façon dont la blogueuse prescrit les différents objets de consommation. A) RELATION AUX MARQUES Nous avons identifié plusieurs outils de promotions sur les différents blogs. Nous avons différencié la monétisation assumée, c’est-à-dire que le lecteur est conscient que le blogueur est payé pour cette promotion et la monétisation ambigüe, c’est-à-dire quand la relation entre la marque et le blogueur n’est pas clairement explicitée. Forme Type Type de monétisation Bannières Publicité Monétisation assumée Liens sponsorisés billets explicitement sponsorisés Citation de marque dans un post : texte, photo ou vidéo Placement de produit Monétisation ambigüe Lien vers le site d'une marque à travers une photo ou du texte Tableau 7 : Potentiel de vendeur : Forme et type de promotions B) CONTENU DU BLOG Le contenu du blog va aussi être une donnée très importante. Le type de contenu nous permettra de comprendre dans quel contexte est inscrite la prescription : un contenu personnel ou promotionnel. 37
  • 40.
    Le style d’écriturenous permettra de comprendre la façon dont la blogueuse développe son « argumentaire de vente ». Personnel Les articles ne sont pas centrés sur des objets de consommation. Type de contenu Promotionnel Le sujet principal des articles concerne des objets de consommation. La blogueuse ne centre pas son récit sur l'objet de consommation, elle raconte Romanesque des anecdotes de la vie quotidienne. Ses posts sont construits comme des récits. La blogueuse fait une simple description des objets de consommations sans Descriptif donner son avis : elle reste très neutre La blogueuse fait non seulement une Style d'écriture description des objets de consommation Analytique mais donne aussi son avis. Tableau 8 : Contenu du blog 38
  • 41.
    5. ETUDE DECAS Durant cette partie, nous utiliserons pour justifier nos propos des verbatim. Ces verbatim comprennent parfois des fautes orthographiques ou de frappes qui ne sont pas du fait de l’auteure. 5.1 MANGO AND SALT Le blog Mango and Salt a été crée en mai 2010 par Victoria. Ce blog est assez éclectique : elle y aborde des thèmes comme la mode, la beauté et la cuisine. Il est visité par environ 800-1000 personnes par jour. 5.1.1 MISE EN SCENE DE L'IDENTITE DU BLOG ET DE LA BLOGUEUSE A. DESIGN DU BLOG Le nom du blog ne laisse pas transparaitre ni l’identité de la blogueuse ou de la personnne qui tient le blog, ni le thème du blog. Le nom même du blog « Mango and salt » est assez intéressant car il appelle 2 sentiments opposés : la mangue, la douceur, face au sel, qui en trop grande quantité peut gâcher un plat. Ce nom de blog pourrait presque être une marque, la blogueuse a d’ailleurs accompagné ce nom d’un logo, un cerf. Lorsque l’on arrive sur le blog, la bannière avec le nom et le logo donne donc un aspect très professionnel au blog. On pourrait ne pas savoir que c’est un blog car l’adresse du site se présente comme un site banal www.mangoandsalt.com Le blog est esthétiquement très travaillé : on pourrait même dire qu’il a une charte graphique avec deux couleurs principales le rose et le bleu qui donne une apparence douce au blog. La navigation sur ce blog grâce aux 5 onglets est intuitive et rend son utilisation très simple. 39
  • 42.
    Figure 13 :Capture d’écran de la home page du blog Mango and salt (02/10/11) B. IDENTITE DE LA BLOGUEUSE On peut découvrir qui se cache derrière ce blog grâce à l’onglet « C’est qui ? ». Dans cet onglet, la blogueuse se présente en donnant son prénom, son âge et ce qu’elle étudie mais elle publie aussi une photo d’elle. Elle dévoile donc une grande partie de son identité car pour l’identifier totalement il ne nous manque que son nom. Aussi elle se met en scène en donnant à son personnage un caractère très romantique et très acidulé : J’aime les fruits d’été, le ciel bleu, les bonbons, le bruit de la neige sous les chaussures. Ouverte à tout et créative dans mes moments perdus, je ponctue mon quotidien de lubies plus ou moins folles, d’envies, de rêves. Mango & Salt a été pensé comme un “mood board” sur lequel j’épingle mes inspirations, mes créations, et tout ce que j’aime dans plusieurs domaines. Comme un carnet de jolies choses, à lire tranquillement en buvant un bon chocolat chaud. Cette description à la « Amélie Poulain » donne un caractère attachant à cette blogueuse et l’humanise un peu plus encore. Aussi, en affirmant que son blog est pensé comme un « moodboard » elle s’inscrit directement dans un univers graphique en utilisant un mot appartenant à la communication, le design ou la mode. Elle cultive donc à travers cette description, l’esthétique visuelle qu’on avait pu remarquer au premier bord. Cette blogueuse utilise aussi un outil très intéressant : « formspring ». Cet outil permet de poser à la blogueuse n’importe quelle question courte et elle y répond. Les questions concernent des sujets très variés : la vie privée, le quotidien, le maquillage qu’elle utilise, etc… 40
  • 43.
    Figure 14 :Capture d’écran du site http://www.formspring.me/melocotoncito (03/10/11) Cet outil permet donc une relation très directe et à la fois très transparente avec la blogueuse. D’ailleurs, elle ne semble pas censurer les questions gênantes ou autres comme en témoigne la capture d’écran ci-dessous : Figure 14 : Capture d’écran du site http://www.formspring.me/melocotoncito (03/10/11) 5.1.2 RELATION AVEC L'ENVIRONNEMENT A. RELATION AVEC SES LECTEURS a) Identification, admiration et encouragement En étudiant les commentaires que les lecteurs laissent sur le blog de mango and salt, nous avons identifié trois phénomènes qui s’entretiennent. Le tout premier est un phénomène d’identification collective. Ce phénomène est très intéressant car il est à la base de la construction d’une communauté. Dans les commentaires ci-dessous les « commentatrices » cherchent clairement à se singulariser. On remarque ce besoin de se différencier avec l’utilisation du mot « seule » : elles cherchent à affirmer leurs différences par rapport à leur relation avec l’objet de consommation. Mais c’est cette singularisation qui permet à ce lectorat de mieux appartenir à un groupe. Car si elles sont différentes par rapport aux membres extérieurs à la communauté, elles restent très semblables à la blogueuse : elles appartiennent à la même communauté et elles souhaitent 41
  • 44.
    affirmer leur ressemblancepar rapport à cet extérieur. C’est un peu la logique des mondes adolescents : affirmation d’une différence d’avec le monde des adultes mais mondialement tous uniformes dans les modes vestimentaires ! Whatkatydidnext : « Avant toute chose je dois te dire que JAI KIFFE ton “jsuis pas OuFEMENT bronzée”, je vois que je suis pas la seule à parler n’importecomment haha love <3. »(1 juillet 2011) Jessy : « J’ai adoré le “Hiiiiiiiiii” ! ça me rassure un peu de voir que je ne suis pas la seule accro au make-up, j’ai une whislist longue comme le bras et je suis à deux doigts de craquer chez MAC. » (1 juillet 2011) Cette identification collective est aussi encouragée par un phénomène d’admiration plus ou moins important. Bien sûr, pour Hervine, Victoria n’est pas son idole au sens propre mais son admiration est tellement forte qu’elle assume une part de jalousie. Hervine : « Oh putain!!! Tu es mon idole!! Non seulement parce que tu as une guitare, que tu sais en jouer et qu’en plus elle est méga canon! T’imagine pas à quelle point je suis contente pour toi, mais un peu jalouse aussi. J’aurais tellement, mais tellement aimé apprendre en jouer et faire ma rockeuse de pacotille. » (19 aout 2011) D’autres sont plus modérés, et se contentent de flatter les longues jambes, son bon goût ou son choix pour les objets de consommation. Mais à chaque article, près de 70% des commentaires sont des marques d’admiration : ce qui signifie bien que la blogueuse a noué une relation de type « bonne copine » avec ses lectrices. Elles se flattent mais aussi s’encouragent. Lors de la publication d’une vidéo, une lectrice souligne les progrès de la blogueuse en l’encourageant. D’autres l’incitent à poster, plus de vidéos, d’articles, ce qui créer une réelle dynamique entre ces trois phénomènes qui sont l’identification, l’admiration et l’encouragement. Katy : « Et j'ai adoré ta ptite video tu commences à te lâcher et cest vraiment sympa ! (7 juillet 2011) » b) Un relation personnelle avec le lectorat La blogueuse a réussi clairement à nouer une relation très personnelle avec son lectorat. Victoria affirme d’ailleurs dans l’entretien : « Je fais attention aussi à traiter personnellement chaque lecteur, chaque abonné, etc…, ce qui me paraît très normal puisque le blog vit grâce à leurs visites. Je leur réponds et je suis proche d’eux, ce qui crée des échanges qui jouent sans doute en faveur de la fidélisation. De manière générale, je dois dire que je recherche davantage cette fidélisation et cette ambiance « personnelle » plutôt qu’un nombre élevé de lecteurs. » 42
  • 45.
    Victoria répond trèsrégulièrement aux commentaires que ses lectrices lui laissent pour chaque article, depuis ces 3 derniers mois, nous avons compté que Victoria répond à au moins un quart des commentaires. Cette relation très proche avec les lectrices provoque aussi la confidence. En effet, certaines lectrices de dévoilent littéralement sur le blog : racontent leur vie privée, familiale à la suite d’un article, par exemple, sur l’achat d’une nouvelle guitare. Hermine : « Non, je n’ai pas eu cette chance, j’ai eu le droit aux cours de solfège et de piano (j’ai eu un piano mais je n’aimais pas ça). J’ai aussi du supporter les cours de danse classique pendant 5 ans -__- Ça peut te paraître super mais moi je détestais car ce n’est pas des activités que j’avais choisies (j’ai aussi fait du cheval aussi, pas aimé non plus). Bref, que des activités de bourgeoise coincée alors que j’aurais aimé tout autre chose (pauvre petite fille!) » (19 aout 2011) Victoria a donc su créé une réelle relation de confiance avec son lectorat grâce aux commentaires qu’elle utilise comme un outil conversationnel. c) Des lecteurs participatifs et contributifs Victoria ne répond pas seulement aux commentaires de son lectorat mais elle le prend vraiment en compte. Dans un article, elle écrivait : « J’ai fait ma sélection chez ASOS [lien], avec uniquement des prix raisonnables (je crois que rien ne dépasse les 60 euros) puisque c’est ce qui vous avait plu chez ma nouvelle little black dress: du style, et un prix riquiqui. »( 1er septembre 2011) Suite donc aux commentaires élogieux sur sa dernière robe « chic et pas chère », elle publie un article sur 3 tendances de la rentrée en restant dans des prix abordables comme son lectorat le souhaite. Mais ses lectrices proposent aussi à Victoria des thèmes d’articles et ce blog, se mute vraiment en espace participatif mais aussi contributif : Christelle : « Au fait Victoria, parlant de peau trop belle, tu voudrais pas nous faire un p’tit post avec les produits que tu utilise ? gommage, crème et tt le toutim quoi ???! xo xo » (06 juillet 2011) Réponse de Victoria : « C’est une bonne idée! Je vais préparer ça :) » (7 juillet 2011) Aussi, dans ses articles, elle parle parfois de produits qu’elle n’a pas réussi à trouver ou qui ne la satisfont pas. A la suite de ces remarques, ses lecteurs lui recommandent souvent des alternatives et lorsque ces alternatives lui conviennent, elle leur rend hommage comme ci- dessous : 43
  • 46.
    Dans un article: « une jolie paire de boucles d’oreilles longues H&M sur lesquelles je lorgnais depuis quelques semaines, trouvées à 1 euro, et le eyeliner Sephora que vous m’avez recommandé, et que j’ai eu à 3 euros. J’en suis hyper contente! » (2 juillet 2011) On voit donc que Victoria a su fidéliser ses lectrices grâce à une forte relation de confiance mais aussi qu’elle n’a pas hésité à prendre en compte les remarques de ses lectrices et à les appliquer. Toutefois, cette relation contrairement à celle qui la lie avec la blogosphère reste dans le domaine virtuel. B. RELATION AVEC LA BLOGOSPHERE a) Relation mutuelle d’influence Victoria a une relation très intense avec la blogosphère et ceci se remarque lorsque l’on consulte on blogroll qui apparait sur la homepage. Ce blogroll est particulièrement important puisqu’il compte dans les catégories (nous reprendrons les intitulés exacts): Beauté, 8 blogs, Création & Jolies Choses, 28 blogs, Girly & adorable, 5 blogs ; Gourmandises, 15 blogs ; Mode, 39blogs. Cette relation avec la blogosphère se retrouve sur le blog en reconnaissant les apports des blogueuses sur ses trouvailles ou ses articles : « Mon intérêt pour les cosmétiques asiatiques vient de la lecture d’un blog étonnant et ludique, Les Beautés Testent [lien], qui m’a montré à quel point les Japonaises ou les Coréennes sont soucieuses de la qualité et de la luminosité de leur teint, et de quelle manière elles obtiennent la jolie peau qu’on leur connait bien. » (8 aout 2011) Victoria reconnait d’ailleurs l’importance de cette émulation entre les blogueuses : « En revanche les relations amicales avec les autres blogueuses sont importantes pour se soutenir, s’inspirer, et pouvoir discuter de choses pour lesquelles on se comprend particulièrement bien. » Il est aussi important dans la blogosphère comme l’avait montré Kozinets (1999) d’intégrer les codes mais aussi la hiérarchie. Ainsi, lorsque Victoria publie un article sur des madeleines faites maison et qu’une blogueuse spécialisée dans la pâtisserie commente l’article, Victoria répond : Victoria : « Oooh venant de toi, je suis très flattée par ce compliment! Merci beaucoup ^__^ » (23 aout 2011) Cette reconnaissance de ses pairs et la prise en compte de la hiérarchie sur la blogosphère est une composante très importante pour se construire un réseau. 44
  • 47.
    Ainsi, en s’appuyantsur l’outil Klout, on remarque que Victoria a un réseau très important avec un True Reach de 636. Ce chiffre signifie qu’elle influence 636 personnes, qui ont tendance à répondre à sa création de contenu mais aussi à la partager. Cette donnée est à coupler avec le Network impact, qui explicite l’influence de son réseau. Avec un score de 62, en plus d’avoir un réseau important, Victoria a un réseau influent. Cette relation mutuelle d’influence se confirme avec les chiffres suivants : sur les 10 personnes qu’elle influence le plus, 6 sont des blogueurs et sur les 10 personnes par qui elle est le plus influencée, 7 sont des blogueurs. Dans l’entretien, elle confirme d’ailleurs ce constat : « Le milieu des blogueuses est très particulier sur ce point : tout le monde se lit entre soi, se parle entre soi, etc… Rares sont les blogueuses qui n’entrent en relation avec personne de ce monde. » b) Des relations directes et extra-internet Victoria, lors de l’entretien, explicite la façon dont elle rentre en contact avec la blogosphère : « Je suis en relation avec énormément de blogueuses par les réseaux sociaux et par mail, je parle avec beaucoup d’entre elles de manière presque quotidienne (…). J’ai aussi eu l’occasion de rencontrer, voir et revoir beaucoup de blogueuses mode, création, etc… et j’ai encore plein de rencontres prévues dans les mois à venir. » Cette relation directe semble être la raison d’un réseau solide et dense. Victoria a participé à des événements créés pour les blogueuses comme les soirées Etsy ou les soirées Paulette. Ces soirées lui ont donc permis de transformer des relations virtuelles en relations réelles. c) Les réseaux sociaux et l’environnement Dans le cas de Victoria chaque réseau social est associé à un type d’environnement. Elle entretient des relations personnelles via Twitter avec ses lecteurs en utilisant un nombre important de @ sur Twitter. Mais selon elle, c’est surtout Facebook et Hellocoton qui lui apportent le plus de traffic. « Concrètement, chaque mois, Twitter m’apporte autour de 15% de mon trafic. Mais d’autres réseaux sont encore plus importants, comme Facebook et Hellocoton qui m’apportent chacun autour de 30% de mon trafic. » 45
  • 48.
    Au contraire, Twittersemble être l’outil qu’utilise la blogosphère pour faire connaissance et ensuite amorcer une rencontre « dans la réalité ». D’ailleurs, sur 453 personnes qu’elle suit sur Twitter 137 sont des blogueurs ce qui représente 30%. « De manière générale, nous sommes rentrées en contact sur Twitter. Pour certaines, à force de conversations virtuelles, nous avons aussi pu nous voir « en réalité » lors de rencontres personnelles ou d’évènements organisés pour les blogueurs (soirées Etsy, Paulette Magazine…). » Le blog Mango and Salt a donc un réseau de lecteurs et de blogueurs très important. Ceux-ci l’encouragent mais aussi participent activement au blog. La matrice d’influence de Klout qui la situe comme une Broadcaster résume bien cette idée. Elle crée du contenu et elle le partage avec une audience très large qui évalue et influence le contenu. 5.1.3 POTENTIEL DE VENDEUR Sur ce blog, il y a différentes formes d’outils de promotion. Tout d’abord, à gauche, en dessous du blog roll, il y a un espace nommé « une page de pub ». Cet espace, qui compte 2 bannières, est assez réduit et n’est pas visible du premier coup d’œil. Il faut « scroller » pour voir cet espace. Cette monétisation assumée n’a donc pas une grande place sur le blog de Victoria mais semblent lui apporter des revenus réguliers : « *elles+ me permettent de gagner un pourcentage lorsqu’elles mènent à une vente pour la marque en question. Ce sont des revenus très faibles (de l’ordre de 5 à 15 euros par mois) mais assez réguliers. » Dans un article récent, elle a organisé un concours sponsorisé pour faire gagner à son lectorat un bandeau. Elle ne semble d’ailleurs pas très à l’aise avec ses monétisation assumée, qu’elle justifie par des raisons financières : « Bien que je n’aie jamais été très à l’aise avec l’idée de « vendre » de la publicité sur mon blog puisque cela me semble une atteinte à ma ligne éditoriale, j’ai accepté ces propositions précises parmi bien d’autres pour des raisons financières principalement. Je suis étudiante, j’ai un budget limité et ces opérations m’ont aidée à renflouer un peu mon compte en banque. » Et semble ne pas vouloir recommencer ce genre d’opération : « Cependant, j’ai décidé à présent de limiter très fortement voire de refuser désormais toute opération de ce genre. Je préfère me concentrer sur un contenu personnel de qualité, et si je veux gâter mon lectorat, je le ferai à mon compte. » 46
  • 49.
    Cette prise deposition contre ces actions sponsorisée est étonnante car le placement de produits est extrêmement présent sur ce blog. Sur pratiquement chaque article, la blogueuse cite des marques et des produits en faisant souvent des liens directs vers les sites. Dans ce cas là, le placement de produit pourrait être vu de manière ambigüe. Car même si la blogueuse est parfois très critique sur les produits, elle peut aussi être très enthousiaste, ce qui pourrait provoquer la méfiance. Lorsque l’on lit ses posts, on ne sait pas vraiment si les produits qu’elle présente lui ont été offerts ou envoyés. Ce flou persiste lors de l’entretien : « Certains de mes articles beauté sont des « revues » de produits ou de services que j’ai acheté ou eu l’occasion de tester. S’ils me plaisent, je n’hésite pas à les recommander chaudement. » Elle se concentre toutefois sur des produits qui correspondent à sa ligne éditoriale, c'est-à- dire des produits de beautés, des vêtements et des bijoux. « Pour éviter encore une fois un dérapage de ma ligne éditoriale, je n’accepte que lorsqu’il s’agit de produits correspondant à l’esprit général du blog ou lorsque les produits sont envoyés pour une appréciation libre, c’est-à-dire que je ne suis pas obligée d’en parler si je ne les aime pas. » La méfiance que pourrait exprimer les lectrices face à l’ambigüité de placement de produits est largement contrebalancée par le style d’écriture de Victoria. En effet, grâce à un style romanesque, ses articles ne semblent pas clairement promotionnels. Elle inscrit les produits qu’elle conseille dans son quotidien et centre le post sur ses ressentis plutôt que sur l’objet de consommation. « J’espère que vous avez toutes lu le titre en mode Gollum dans le Seigneur des Anneaux! Mon précieux à moi n’est pas en or, mais il est quand même super joli. Il s’agit d’un pull loose H&M datant de la saison précédente et que je cherchais partout depuis des lustres; grâce à sa réédition en couleur vieux rose/beige cette saison, j’ai pu mettre la main dessus, et il s’agit désormais de l’un de mes tops préférés. Il donne un aspect habillé grâce à son fini délicat (tissé de fils dorés) mais garde un côté cool grâce à sa forme très large. Bref, un pull parfait pour moi la phobique du trop chic! Voici donc comment je l’ai porté déjà plusieurs fois pour sortir boire un verre le soir dans les bars super chouettes de Barcelone. » Ce style romanesque est complété par un style analytique que l’on retrouve principalement dans ses vidéos. Avec des tutoriaux sur les maquillages, elle donne son avis sur les différentes textures, prix, etc. des produits qu’elle utilise. Cet esprit critique permet de conforter la confiance qui existe entre ses lectrices et Victoria. 47
  • 50.
    5.2 LES FILLESPENSE NT QUE Le blog « Les filles pensent que … » a été crée le 9 septembre 2009 et est tenu par Lucie. Le thème de ce blog est principalement les rapports hommes/femmes avec des articles sur l’actualité, le quotidien… Ce blog est lu par environs 700 lecteurs par jour et a remporté le prix Elle en 2010. A la suite de ce prix, Lucie a été contactée pour publier un livre. 5.2.1 MISE EN SCENE DE L'IDENTITE DU BLOG ET DE LA BLOGUEUSE A. DESIGN DU BLOG Avec le nom « Les filles pensent que », ce blog s’affirme directement comme un blog fait par et pour les filles. Grâce à un nom de blog assez transparent, on se doute très vite que ce blog va parler des états d’âme féminins et des petits tracas du quotidien. Dès l’arrivée sur le site, on remarque d’ailleurs une ambiance très girly : sur la bannière, le nom du blog est écrit de façon très romantique en rose avec une étoile et le template est rose pailleté. Cette présentation donne une ambiance très adolescente au blog. L’adresse du blog www.lesfillespensentque.net contrebalance cette première impression et professionnalise le blog. La navigation est réduite à son minimum puisqu’il n’y a pas de barre de navigation : seule une barre sur la gauche permet d’accéder aux anciens articles et aux différentes catégories. Figure 15 : Capture d’écran de la home page du blog Les filles pensent que… (02/10/11) 48
  • 51.
    B. IDENTITE DELA BLOGUEUSE Il n’y a aucune information sur Lucie à part son véritable nom et prénom : Lucie de Paola. Il n’y a aucune information sur son identité, ni de biographie. La seule identité visuelle que l’on peut apercevoir est une photo lorsqu’elle répond aux commentaires. Le sous-titre de la bannière nous donne toutefois une information sur la façon dont elle se met en scène : Perchées sur des 10 cms ou en Converse, les filles pensent ! Pensées futiles ou pleines de bon sens... nos cerveaux sont en perpétuelle ébullition. Lucie de Paola ★ A travers cette citation d’elle-même et en ne dévoilant pas son identité, Lucie se place presque comme un maître à penser. Cette façon de se mettre en scène est assez énigmatique car elle dévoile à la fois son nom et son prénom mais elle ne dit pas qui elle est et ne cherche pas à justifier pourquoi elle tient ce blog. Ce mystère est d’ailleurs renforcé par le fait qu’elle ne signe pas ses articles par son nom et prénom mais qu’elle laisse une étoile. 5.2.2 RELATION AVEC L'ENVIRONNEMENT A. RELATION AVEC SES LECTEURS a) un espace de débat… Lucie sur son blog écrit le plus souvent des articles qui portent sur les relations homme/femme. Ces articles provoquent souvent des débats dans les commentaires où chacun vient donner son avis : Petite parisienne : « J'allais dire que ... de un, ce n'est pas toujours vrai (enfin si ;-) Mais pas forcément tout à la fois) mais que surtout de deux, les hommes aussi oublient de séduire une fois en couple. (…) » (26/09/2011) Mais les lecteurs ne donnent pas seulement leur avis mais s’interpellent entre eux lorsqu’ils ne sont pas en accord. Il se crée alors un réel espace de débat où la blogueuse intervient peu voire pas. Coco : « @Mournblade: Je vais sur mes 33 ans et je suis célibataire par choix. J'ai des aventures et de vraies histoires d'amour mais, par choix, je ne veux pas qu'un homme s'installe chez moi... Je ne veux pas non plus d'enfants. Je ne suis certainement pas représentative mais je ne suis pas non plus un cas unique! » (07/04/2011) 49
  • 52.
    Cet espace dedébat peut même se transférer sur un autre blog et ouvrir une autre fenêtre. Le commentaire ci-dessous en est un très bon exemple. Dans ce cas là, la blogueuse intervient et incite la lectrice à développer ses idées : elle se place comme « inspiratrice », dans le sens où elle accepte que son article inspire d’autres posts sur d’autres blogs. Working Mama : « Alors là...je ne suis pas du tout d'accord avec cet article. Il en sort une telle fatalité oÔ ! Ce serait trop long à développer ici, alors j'en ferai certainement un billet! Bonne journée! » (19/09/11) Réponse de Lucie de Paola : « Mais non, je le dis à la fin : RIEN n'est définitif et on peut faire en sorte que la routine ne vienne pas (trop) envahir notre couple. En revanche, j'attends ton papier avec impatience :) » (19/09/11) b) … et participatif ! Le blog de Lucie n’est pas seulement un espace de débat mais aussi un espace participatif. Profitant de l’implication de ses lecteurs, elle organise des témoignages dans la rubrique « Et vous ? ». Pour recueillir ces témoignages, elle se sert de Facebook. Cette utilisation de Facebook est alors très intéressante car cela signifie que les lecteurs de son blog passent par Facebook pour se tenir au courant des dernières nouveautés. Lors de l’entretien, Lucie confirmait cette idée : « Selon mes stat, les gens viennent plus via FB et la newsletter que par Twitter. » Ainsi, Lucie fait des appels à témoins via son mur Facebook sur lequel on pouvait lire : « Pour le moment j'ai très exactement 4 réponses.... Je n'invente pas les témoignages donc si vous voulez cet article, il faut répondre ;) Prochain "Et vous ?" : "Ce jour là a changé ma vie pcq..." Tout le monde a, un jour, connu un moment qui a été déterminant dans sa vie. C'était quoi pour vous ? Réponses : lesfillespensentque@gmail.com » (25/09/11) Cet engagement des lecteurs est très intéressant, car ils ne sont plus passifs mais bien actifs dans le processus de blogging. Ce sont donc les même personnes qui répondent aux posts, les commentent mais aussi les écrivent ! Cet engagement des lecteurs crée alors une sorte de cohésion : chacun connait les petites anecdotes de la vie de chacun grâce à la rubrique « Et vous ? » et donc les lecteurs se connaissent. Lucie déclarait d’ailleurs dans l’entretien : « Ca leur permet également de se connaitre les uns les autres. Grace à ça, les lecteurs créent, à leur tour, une mini communauté. » Les relations entre les lecteurs sont très intéressantes sur ce blog car ils sont de réels acteurs du blog. Ils commentent, débattent, se racontent et créent une réelle communauté autour du blog où la blogueuse reste en retrait et devient une sorte de chef d’orchestre. 50
  • 53.
    B. RELATION AVECLA BLOGOSPHERE Sur les 144 personnes que Lucie suit sur Twitter seuls 12 sont des blogueurs. Si l’on couple ce constat, avec le True Reach de Klout qui est de 172 : on s’aperçoit que le réseau que Lucie a constitué sur la blogosphère est plutôt restreint. Mais ces rapports restreints avec la blogosphère ne veulent pas dire que son réseau est peu influent : elle est connectée à peu de personnes mais semble être connectée aux bonnes personnes. a) Des relations réelles Les rapports avec la blogosphère se concrétisent souvent par des rencontres physiques, « IRL ». Les rapports qu’entretient Lucie avec la blogosphère sont particuliers car elle semble rester dans une relation virtuelle : « J’en connais beaucoup via leur blog mais très peu dans la vie. » Ce constat se confirme lorsque l’on lit, les portraits de blogueurs qu’elle fait intervenir sur son blog. Dans ce premier cas, elle n’a pas rencontré Marc sur internet mais d’abord dans la vie et a ensuite transformé cette relation en relation virtuelle : « Marc est l'ami d'un ami. Nous nous sommes rencontrés à une soirée et la première chose qu'il m'ait dit a été : "ah, c'est toi la fille qui a un blog qui déteste les Pick Up Artist ?" J'avoue, ça m'a fait rire» (18/04/11) Dans ce second cas, Lucie a rencontré d’abord Laurent à un événement de blogueurs, a fait connaissance avec lui et cette relation s’est ensuite transférée sur internet « Auteur du blog culinaire "A chicken in the kitchen", Laurent était lui aussi invité à testé l'éclair "Eclair". Il est des gens avec qui on s'entend tout de suite, ça ne s'explique pas. Quelques minutes on suffit pour qu'on se mette à discuter comme si on se connaissait depuis longtemps.» (11/07/11) Cette approche de la blogosphère très particulière est assez étonnante car elle inverse ce que sont les rapports habituels sur la blogosphère : au lieu de se rencontrer sur internet et ensuite dans la vie, elle rencontre les blogueurs dans la vie et continue cette relation sur internet. b) Des collaborations Lucie fait appel aux blogueurs pour alimenter deux catégories de posts : « Les hommes pensent que… » et « Une fille, une ville ». Comme avec ses lecteurs, le blog de Lucie est un espace de partage et d’ouverture vers d’autres blogs. Elle ne craint pas la concurrence mais au contraire se sert de ces ouvertures vers d’autres blogs pour augmenter son lectorat. 51
  • 54.
    5.1.3 POTENTIEL DEVENDEUR Lucie semble assez frileuse concernant les opérations de promotions sur son blog. Elle publiait d’ailleurs sur son mur Facebook, ce post : « Souvent je reçois des mails d'attachée de presse qui me prennent pour une gourde : "Chère Lucie, Nous avons découvert votre blog et, à sa lecture, nous y avons apporter un vif intérêt car nous avons une passion commune : "la tendance". Ben tiens... hyper tendance... » (15/09/11) Sur son blog, il n’y a d’ailleurs aucune bannière ou lien sponsorisé : son blog est totalement vierge de monétisation assumée. Par contre, il semblerait qu’elle ne soit pas très à l’aise avec le placement de produits. Lors de l’entretien, à la question : « Avez-vous déjà recommandé un produit, un spectacle, un service sur votre blog ? », elle répondait : « Je recommande sporadiquement des adresses mais jamais de produit ou de spectacle. » Or le 25 juin 2010, Lucie écrivait un article sur les cosmétiques intimes et commençait son article comme ceci : « Il y a quelques mois, je recevais dans ma boite mail un petit mot : "Ne désirez vous pas écrire un article sur notre gamme française : www.voulez-vous-paris.com" Intriguée, je clique et me voilà sur un site dédié aux cosmétiques intimes, à savoir : des huiles chauffantes comestibles, des lubrifiants, des poudres à lécher… Depuis mes articles sur le Passage du Désir et sur les sex-toys écolos, me voilà devenue une pro des articles érotiques… Ah ?! Donc, voici le test des produits "Voulez-vous" ! » On remarque donc bien que Lucie a une relation particulière aux marques : elle semble les rejeter en bloc et être opposé à parler de produits sur son blog alors qu’elle accepte de tester des produits gratuits et d’en parler sur son blog. Toutefois, la transparence dont elle fait preuve dans son article, tant à propos de la façon dont elle a été approchée que par son test assez objectif, lui permet de ne pas malmener son lectorat. En ce qui concerne, le type de contenu du blog il est essentiellement personnel puisqu’elle parle de son environnement, des sujets d’actualité qui la touchent ou des relations hommes/femmes. Dans chaque article, elle donne son point de vue et argumente. 52
  • 55.
    5.3 MELLE DUBNDIDU Ceblog, lancé par Anne depuis 2 ans, est réellement actif depuis mars 2010. La ligne éditoriale de ce blog est plutôt variée : elle y raconte ses expériences (lecture, maquillage, eshop et tourisme) ainsi que ses conseils modes. Chaque jour, 1200 personnes lisent et suivent son blog. 5.3.1 MISE EN SCENE DE L'IDENTITE DU BLOG ET DE LA BLOGUEUSE A. DESIGN DU BLOG Le design du blog de Melle Dubndidu est assez simple dans les tons rose clair et s’affiche clairement comme un blog féminin. La bannière avec une écriture très romantique et des arabesques confirme ce premier sentiment. Toutefois, le design assez simple et un peu bricolé donne à ce blog une image amateur. L’adresse du blog est par contre plutôt professionnelle puisqu’elle a un nom de domaine : http://www.melledubndidu.fr Figure 16 : Capture d’écran de la home page du blog Melle Dubndidu (02/10/11) Le nom du blog « Mademoiselle Dubndidu » est assez mystérieux : on pourrait se demander si c’est son nom ou bien un surnom. On obtient la réponse à la signification de ce nom dans la sous-rubrique « Pourquoi Melle Dubndidu ? » : il provient d’une chanson. On arrive alors sur une page qui nous propose une vidéo Youtube d’un groupe et les paroles de la chanson en question. La phrase de la chanson surlignée est « My heart is making dubndidu » et Anne nous explique : « J'aime beaucoup cette chanson et elle m'a beaucoup marqué lorsque j'ai rencontré namoureux <3 Elle inspire la joie de vivre, c'est la mélodie qui le matin, alors que le temps n'est pas au beau fixe, me ferait quand meme me lever, me donnerait le sourire. Chacun a la 53
  • 56.
    chanson qui leou la fait rayonner un jour de pluie, et bien moi c'est celle-ci d'où mon nom de blog. » Ce story-telling est très intéressant car la blogueuse séduit le lecteur en se mettant en scène dans le rôle sensible de l’amoureuse. A travers cette anecdote, le lecteur se sent tout de suite très proche de la blogueuse qui dévoile une partie de sa vie privée. B. IDENTITE DE LA BLOGUEUSE Bien que le nom du blog ne soit pas très transparent sur l’identité de la blogueuse, elle se présente, sur la barre de gauche, en donnant son âge, son prénom et publie une photo d’elle. Elle présente aussi son blog : « (…) Ce blog est un blog qui ne se prend pas au sérieux, futile à souhait, je le considère comme un lieu de partage et d'échange. » Avec cette présentation, on a presque l’impression que la blogueuse s’excuse d’avance de ce qu’elle pourrait écrire et cela la rend touchante. Elle contraste aussi avec l’image cliché de la blogueuse de mode élitiste : elle se veut accessible et décomplexée. 5.3.2 RELATION AVEC L'ENVIRONNEMENT A. RELATION AVEC SES LECTEURS a) La bonne copine Le blog de Anne est assez surprenant car il ne se limite pas à la présentation de ses tenues, à des conseils beauté ou ses découvertes mais dans ce blog, elle livre énormément de détails sur sa vie privée. Elle personnalise les produits en expliquant à quelle occasion elle les a portés, les jugements de ses proches, etc. Par exemple, pour présenter son nouvel objectif d’appareil photo et les nouveaux tests qu’elle a effectués, elle écrit : « Comme vous le savez (OU PAS ENCORE), j'ai eu un nouvel objectif pour mon appareil photo, j'ai fait quelques tests d'images ce soir-là. Je voulais également vous faire partager le succulent dessert qu'on a pris. Je dis On car je suis gourmande, mais je culpabilise beaucoup moins si Matthieu et moi on partage ce dernier plat, vous le faites aussi n'est-ce pas :$ ? » 54
  • 57.
    Cette façon d’inclureet d’impliquer ses lectrices dans sa vie privée crée une certaine proximité et rend le blog très personnel. Melle Dubndidu est alors presque un journal intime en ligne et c’est sur cette intimité que repose la relation de confiance entre elle et ses lectrices. Une lectrice écrivait d’ailleurs : Dollyy : « Ta tenue est vraiment superbe, elle te va à ravir! J'ai découvert ton blog il y a peu de temps, je l'aime déjà beaucoup... tes tenues, tes lectures, le fait qu'il soit si personnel...; j'ai l'impression de lire un journal intime, et je trouve ça vraiment sympa que tu fasses partager autant de choses avec tes lectrices.» (17/07/11) Anne se confie à ses lectrices sur ses doutes, ses peurs suite à, par exemple, un départ à l’étranger et s’adresse directement à ses lectrices comme à des amies pour les remercier du réconfort qu’elles lui apportent. Elle noue donc une réelle relation d’amitié entre elle et son lectorat. « Je suis vraiment heureuse de partager tout cela avec vous, autant avec les lectrices silencieuses qui celles qui prennent leur plume à mon grand bonheur. D'ailleurs, votre soutien pour le grand départ (>>Los Angeles) me fait chaud au coeur, car je ne peux pas vous le cacher, même si j'ai hâte, j'ai aussi un... peu peur ...Voilà :$ :$ » (24/07/11) Une lectrice écrit d’ailleurs très justement : Manue : « (…) J'aime bien le fait que tu t'adresses à nous comme des amies ahah (mais on est tes amies non??? >>>oula psychopathe la fille lol) (..).» (23/07/11) b) Une communauté de lectrices fidèles et impliquées Anne, durant l’entretien, nous informait que parmi ses lecteurs 50% sont « des réguliers ». Cette fidélité des lectrices s’explique par la grande implication d’Anne dans la gestion de son blog. Tout d’abord, parce qu’elle publie extrêmement régulièrement : en aout elle a publié 14 articles soit presque un article tous les deux jours. Aussi, les commentaires sont pour elle très importants et elle répond à chaque commentaire. Cette réponse personnalisée à chaque commentaire est d’autant plus impressionnante que chaque article a au minimum 40 commentaires. Elle précisait d’ailleurs dans l’entretien : « Je réponds à chaque commentaire, donc en fonction du nombre ca dépend mais c’est entre 30 min et 2h par jour. D’ailleurs je trouve cela particulièrement important de répondre, cela permet un échange je trouve ! » Cet investissement est très valorisant pour les lectrices et est une sorte de récompense. Cela leur donne une impression d’être particulière et de nouer avec la blogueuse une relation 55
  • 58.
    très personnelle. Cettegestion des commentaires a permis au blog Melle Dubndidu de créer une sorte de communauté comme l’explique cette lectrice : « EloFoutrement : « Ce que j'aime ici, c'est le côté communauté. Tu réponds très rapidement aux commentaires, ce qui m'a fait suivre ton blog. (…)C'est aussi pour la personne derrière que j'aime ce blog. Nous n'habitons pas la même région et quand je me balade sur ton site ça me transporte de suite dans le sud ♥» (23/07/2011) Mais cette proximité avec les lectrices est parfois compliquée à gérer. Lors de l’entretien, Anne déclarait : « Par contre, je suis parfois effrayée de l’intrusion par des questions très intimes de mes lectrices. Certes, je partage beaucoup voire trop de vie privée sur mon blog, mais j’ai une limite et j’aime qu’elle soit respectée. » Cette proximité est telle et que Anne se sent parfois dépassée par ce mouvement, car si elle accepte le rôle de bonne copine, la starification est plus difficile à gérer. Certaines lectrices semblent en effet lire ce blog comme un journal people et aimeraient y lire des détails croustillants et veulent toujours plus de détails sur sa vie privée. Cette difficulté presque malsaine que souligne Anne, montre bien que les lectrices la considèrent comme une personne familière et ne semblent pas comprendre que ces questions intimes provoquent un malaise. c) Une utilisation des réseaux sociaux Anne a une utilisation des réseaux sociaux qui démontre une grande maitrise de ces outils. Elle anime principalement son blog avec Twitter et Facebook. La particularité de Facebook est tout d’abord que ce n’est pas une page mais un profil privé. Il faut donc être accepté par Melle Dubndidu pour pouvoir la suivre sur Facebook. Cette acceptation au cas par cas donne l’impression que Melle Dubndidu n’est pas un simple blog mais une « amie » : c’est d’ailleurs comme cela qu’elle sera répertoriée sur Facebook. Aussi, contrairement aux autres blogs, Facebook et Twitter ne sont pas utilisés seulement pour relayer les nouveaux articles sur le blog mais pour relayer en avant-première des informations ou apporter des détails supplémentaires. « Ensuite, pour celles qui me suivent sur Facebook ou Twitter vous êtes déjà au courant depuis longtemps, mais voici mon petit auto-cadeau d'anniversaire (le 20 aout je rappelle :P). J'avais craqué après avoir aperçu ce joli sac sur le blog de Next-Trend.» (20/08/11) Anne gère donc son Facebook et son Twitter comme un espace de scoop : c’est sur ces espaces que les vraies lectrices se retrouvent et se reconnaissent ; la communauté se prolonge. 56
  • 59.
    Mais Anne utiliseaussi ces outils pour faire participer de près ou de loin les lectrices à l’évolution du blog : « Premier article dans cette nouvelle catégorie spécialement créée pour cette aventure. Et quelle aventure ?! À quelques heures du départ je ne réalise toujours pas ! Le titre n'est pas très original : "Mon aventure à Los Angeles", on peut faire mieux ? Je vous avais déjà consulté sur le facebook du blog mais je n'étais pas trop convaincue encore (bah quoi! :P). Si vous avez des idées n'hésitez pas ;) » 23/08/11 Les lectrices sont alors directement impliquées dans le nom d’une nouvelle rubrique. Cette possibilité de trouver grâce aux yeux d’Anne, leur donne une certaine importance : Melle Dubndidu est un blog écrit pour elle et leur avis compte. Mais cette participation ne se limite pas au blog, presque comme une émission de télé- réalité, Anne les fait participer à des étapes de sa vie. Par exemple, lors de l’achat d’une paire de chaussure, Anne leur permet sur Twitter de donner leur avis sur l’achat et de la conseiller : « Je m'apprête à les acheter urbanoutfitters.com/urban/catalog/… [lien] qu'en dites-vous ?» (07/10/11) B. RELATION AVEC LA BLOGOSPHERE a) Des relations amicales Dans sa blogroll, Anne distingue deux sortes de blogueuses ces « Blogocopines » qui sont au nombre de 16 et ses inspirations, 9 blogs. Elle distingue donc clairement celles qui sont dans un réseau proche et qu’elle connait et celles qu’elle lit sans connaître. Lors de l’entretien, elle nous confirmait que certaines blogueuses étaient devenue de réelles amies : « J’ai beaucoup de relations avec des blogueuses notamment via Twitter, c’est une fourmilière à blogueuses, ca permet de se faire des contacts, de faire des rencontres. Je ne pourrai pas toutes les citer mais principalement : Hélène, Anne, Hervine, Victoria, Elodie, Midori, Cyanna, Clara de The Working Girl, Amélie du Sogirlyblog, Emelie de Vintage Touch Blog. J’ai pu aussi faire de vraies rencontres avec Victoria, Hervine et Elodie, Hervine et Victoria sont devenues de vraies amies avec qui j’échange souvent via texto ou skype. » Elle sait d’ailleurs entretenir ces relations d’amitiés vraies et n’hésite pas à les mettre en avant sur son blog en leur rendant hommage : « Un clin d'oeil aussi à toutes mes blogo-copines, car un blog permet de créer tellement de choses : des rencontres, des amitiés (des vraiiiees !), des échanges. Allala Internet est juste magique et j'aime être particulièrement naïve à son sujet et occulter tous les mauvais moments. Je fais ce blog pour le plaisir et le reste, bah on s'en fiche ! « (19/08/11) 57
  • 60.
    En faisant untour sur les sites de ces « blogocopines », nous avons aussi pu remarquer qu’Anne était extrêmement active et laissait des commentaires sur pratiquement chaque article. Elle se comporte alors sur les blogs des autres comme elle aimerait qu’on se comporta sur son blog. Elle a les mêmes exigences chez les autres que chez elle. En parlant de la publicité ambigüe sur les blogs, elle écrivait : « d’ailleurs, j’ai arreté de lire les blogs qui le font, je suis pas non plus un citron qu’on peut presser, donc je me mets a la plage de mes lectrices dans ce cas là. » Cette relation très personnelle et amicale avec un certain nombre de blogueuses lui a permis de constituer un réseau important et dense puisque son True Reach est de 371 et influent : son Network impact est de 51. b) Un mentor Consciente de son rôle, Anne a developpé une catégorie « Jeune Pousse » sur son blog. Elle décrit cette initiative comme ci-suit : « Jeune Pousse c'est avant tout la volonté de faire découvrir de jeune blog mode plein de fraicheur et encore méconnu. Chacun à sa place sur la toile mais on a parfois besoin d'aide pour trouver la sienne. » Elle propose donc à des blogeuses de mode qui ont crée leur blog il y a moins de trois mois de leur consacrer un article sous forme d’interview. Ainsi elle a interviewé 6 blogueuses jusqu’à présent. Anne assume donc son statut de blogueuse influente et prend sous son aile de jeunes blogueuses. Mais cette initiative très maline n’est pas seulement altruiste car elle exige que les jeunes blogueuses qu’elle présente, aient dans leur blogroll le blog Melle Dubndidu. Cette opération lui permet donc de rencontrer de nouvelles blogueuses, d’étendre son réseau dans la blogosphère mais aussi d’augmenter son nombre de lectrices. Cette sorte de sponsoring a donc un double effet bénéfique pour la fréquentation de son blog. Anne a donc réussi à développer une relation très forte voire amicale avec son lectorat et une partie de la blogosphère. Cette proximité avec les lectrices lui a permis de développer une relation de confiance très forte fondée sur l’affectif. Aussi, son utilisation de Facebook et Twitter très pertinente lui ont permis de créer un complément au blog. Ils ne sont pas un bis repetita mais permet aux lectrices d’avoir une emprise plus forte sur le blog. 58
  • 61.
    5.3.3 POTENTIEL DEVENDEUR Le blog Melle Dubndidu n’a aucune bannière ou lien sponsorisé visible sur son site. Par contre, elle accepte de faire des articles sponsorisés et assume cette monétisation. Par exemple, dans un article dédié aux nouvelles cartes bancaire Hello Kitty de la banque Bred, l’article était chapoté par la mention « Article sponsorisé » avec un lien qui menait vers la régie publicitaire ebuzzing. Par contre, son rôle se limite seulement à faire de la publicité à travers ses articles mais elle ne s’investit pas plus dans son rôle de vendeuse en répondant aux commentaires de ses lectrices. C’est d’ailleurs le seul post où elle ne leur répond pas. Lors de l’entretien, elle explicitait sa relation aux marques comme ci-suit : « j’aime avoir ma liberté de parole alors souvent si je reçois un produit dans le « contrat » je suis libre de donner mon opinion et si c’est négatif, je peux le dire aussi =D (...)De plus, je sélectionne vraiment mes « partenariats », je reçois 2 ou 3 mails par jour et je crois qu’au final je ne réponds qu’à un mail lol car le projet m’intéresse, ca n’implique pas de pub aberrante sur mon blog et je reste libre du contenu de mon article =) ! » Elle semble donc être assez à l’aise avec cette monétisation et l’assumer tout en transparence. En ce qui concerne le placement de produit, elle en fait régulièrement puisque son blog consiste à présenter ses tenues mode. Le type de contenu de son blog est clairement personnel comme nous l’avons détaillé précédemment, il s’apparente presque à un journal intime. Cette proximité de bonne copine est donc un avantage pour les marques qui souhaitent gagner en notoriété ; les lectrices ont une pleine confiance en Anne et suivent souvent ses conseils. Son style romanesque est un atout de plus car noyé dans les récits de la vie privée, les objets de consommation prennent vie et donnent une image aux marques assez sympathiques. 59
  • 62.
    5.4 ELA WOOD Léaa crée son blog Ela Wood en février 2010. Ce blog est principalement axé sur l’actualité de la mode avec la fashion week, les dernières publicités des marques de luxes, etc… Chaque jour environ 800 personnes lisent et consultent le blog de Léa. 5.4.1 MISE EN SCENE DE L'IDENTITE DU BLOG ET DE LA BLOGUEUSE A. DESIGN DU BLOG Le blog de Ela Wood parait à première vue très professionnel et très graphique. Il est assez simple et épuré avec un fond blanc. Seule la bannière personnalisée apporte de la couleur. La navigation est réduite à son minimum avec quatre onglets : la homepage, une page pour suivre Ela Wood, les citations qui l’inspirent et une adresse email pour la contacter. Ce parti pris très minimaliste rappelle directement ces magasins de luxe très épurés, presque vide : Ela Wood a choisi avec son design un positionnement haut de gamme. Figure 17 : Capture d’écran de la home page du blog Ela Wood (06/10/11) L’utilisation d’un pseudonyme avec un prénom et un nom anglicisé comme Ela Wood rappelle étrangement ceux utilisés par des blogueuses mode très influentes comme Eleonore Bridge ou Garance Doré. Mais outre le pseudonyme, le design de son site a été très influencé par celui de Garance Doré. On y retrouve des teintes très claires, une bannière personnalisée épurée avec une écriture romantique et une navigation intuitive. 60
  • 63.
    Consciemment ou inconsciemment,Ela Wood réutilise donc les standards du blogging de mode influent. Figure 18 : Capture d’écran de la home page du blog Garance Doré (06/10/11) B. IDENTITE DE LA BLOGUEUSE Il n’y a aucune information sur le véritable nom et prénom de la blogueuse. Comme nous l’avons mentionné plus haut, elle utilise le pseudonyme Ella Wood mais n’en explique pas l’origine. De même, qu’il n’y a aucune photo de Lea sur son blog mais aussi sur Twitter ou Facebook, son identité est totalement mystérieuse. Enfin, on ne trouve aucune description de la blogueuse qui se cache derrière Ela Wood sur son blog : que ce soit sur son âge, sa profession, etc… En cachant totalement son identité, Léa s’affirme comme une professionnelle : elle ne veut pas qu’on s’intéresse à elle et que ses lectrices la suivent pour ce qu’elle est mais pour ce qu’elle publie. 5.4.2 RELATION AVEC L'ENVIRONNEMENT A. RELATION AVEC SES LECTEURS Il a été assez difficile d’analyser la relation de Léa avec ses lecteurs car ceux-ci ne s’expriment pratiquement pas sur le blog. Les commentaires suite aux posts sont presque inexistants et la blogueuse n’interagit que très peu avec ses lecteurs sur cet espace. Toutefois, lors de l’entretien Ela Wood déclarait que son Facebook recueillait plus de commentaires que son blog. Ainsi la page Facebook Ela Wood comptait, le 7 octobre 2011, 1582 personnes membres du groupe Ela Wood. Mais les commentaires ne sont pas plus 61
  • 64.
    présent sur cetteinterface que sur son blog : à chaque article, les membres du groupe Facebook font deux ou trois commentaires pas plus. Mais, grâce à une nouvelle statistique, on peut voir le nombre de membres qui ont parlé du blog, elle en comptait 61 au 7 octobre 2011. Cette nouvelle statistique permet de connaître les interactions des membres du groupe au cours des 7 derniers mois : cela comprend ceux ont cliqué « j’aime » sur un des statuts, ceux qui ont laissé un commentaire, partagé un article ou mentionné la page. Cette donnée peut nous donner une idée de la façon dont Léa se sert de Facebook. Elle utilise principalement Facebook comme une interface de partage de ses articles : à chaque article qu’elle publie, elle crée un lien sur sa page Facebook ainsi que sur son fil Twitter. Cette relation avec ses lectrices semblent être due à la nature même du blog. Dans ce blog, la blogueuse ne s’inclue que très peu dans les articles : les « Je » sont très rares, elle se place dans une situation de commentatrice. Ses articles sont souvent très courts avec de grandes illustrations ou des vidéos. Ainsi, il est possible que les gens utilisent son blog comme source d’information mais ne se sentent pas particulièrement attachés à un groupe ou à une communauté. Cette non-appartenance à un groupe ne les incite donc à commenter mais seulement retweeter ou partager le contenu sur Facebook. B. RELATION AVEC LA BLOGOSPHERE La relation qu’entretien Ela Wood avec la blogosphère est très étonnante. Dans le questionnaire que nous lui avions soumis, à la question : « as-tu des relations avec la blogosphère ? », elle répondait : « Non je n’ai pas vraiment de relations avec les autres blogueuses. Ce qui ne m’empêche pas de surveiller de près la concurrence et de m’intéresser à ce qu’elles font. » Dans un milieu où les blogueuses sont toutes en contact les unes avec les autres et où chacune semble influencer et se nourrir des autres blogs, cette réponse est très surprenante. Sa relation avec la blogosphère n’est alors pas amicale mais elle est même concurrentielle. Cette position face aux autres blogueuses confirme son ambition : elle veut désormais être dans la sphère des blogueuses très influentes. Dernièrement, elle retweetait sur son Twitter le tweet de Cécile de Rostand Responsable clientèle chez vente-privee.com : Ela Wood : RT @Cecilederostand: #FF mes sources d'info : @grazia_fr @modissimo @___Paulette___ @ela_wood A travers ce retweet, elle semble vouloir montrer à son réseau que certaines professionnelles la considère une référence de la mode aux côtés de grazia et modissimo. 62
  • 65.
    Dans un desrares articles dans lequel elle parle d’elle et dont le titre était « Comment devenir une blogueuse mode ? », elle écrivait : « Garance, Betty, Alix, Pandora et Coline sont aujourd'hui à la mode ce qu'était les Spice Girls à la musique en 1998. Elles font rêver les jeunes filles en fleur, qui se voient déjà en haut du classement Wikio. Mais comment fait-on ? Pour y parvenir, suivez les précieux conseils d'un connard (toujours le même) : (…) » S’en suit un listing où Ela Wood ponctue chaque point d’un « je plaide non coupable » ou « je plaide coupable » pour conclure : « Merde, je suis une blogueuse mode là, non ? "Hihihi" » En introduisant l’article avec une référence aux blogueuses modes très influentes et en concluant comme ci-dessus, elle trahit son ambition. Avec désinvolture, elle semble conclure : je ne suis pas si différente d’elles. Ce désir de gain d’influence transparait d’ailleurs dans l’entretien. Lorsque l’on lui demande si elle organise des concours, elle nous répond : « Ces opérations marchaient plutôt bien et je gagnait facilement en notoriété. » Cette notion de notoriété est très intéressante car contrairement à d’autres blogueuses qui affirment ces opérations plaisent aux lectrices, la blogueuse, elle, vise la célébrité. Malgré ces faibles contacts directs avec son lectorat et la blogosphère, Ela Wood ne semble pas souffrir d’un manque de notoriété. En effet, avec un True Reach de 248 et un network impact de 55 : Léa connaît les bonnes personnes et elles relaient bien ses articles. Il faudrait ainsi préciser que cette blogueuse est la sœur du fondateur du site Minutebuzz. Elle bénéficie donc peut-être du réseau de son frère. En effet, celui-ci lui a permis, par exemple, d’augmenter la visibilité de son blog, le 11 février 2011, lorsque Minutebuzz l’interviewait pour les un an de son blog : « MinuteBuzz fêtera bientôt ses 1 an. Et en 1 an le site est passé de délire entre amis à site de référence en matière de relai de l’information. Pour le célébrer comme il se doit, nous vous avons concocté quelques petites surprises dont la MinuteBlog. C’est une occasion de mettre en lumière des blogs peu connus et qui pourtant mériterait un intérêt particulier. Pour notre première édition, nous vous présentons à Ela Wood, jeune blogueuse mode qui fête les 1 an de son blog cette semaine. » 63
  • 66.
    5.4.3 POTENTIEL DEVENDEUR Sur le blog Ela Wood, il n’y a aucune bannière publicitaire ou lien sponsorisé. En ce qui concerne les billets sponsorisés, sa relation semble plus ambigüe. En effet, sur ce site qui parle de l’actualité de la mode, les articles sponsorisés sont très faciles à repérer mais pourtant ils ne sont pas présentés comme tels. Par exemple, cet article pour des faux cils se présente comme ceci : « Nonesuchthing est un site à mi-chemin entre un blog et une boutique en ligne. On y trouve toutes sortes de curiosités et d'objets fabuleux, comme cette paire de faux cils "Biche et Papillon", inspirée du Jiǎnzhǐ, un art asiatique de "papier découpé". Une paire coûte environ 13 euros. Elle vous sera livrée dans une petite boîte imprimée des symboles chinois "libre, sensible et délicate". » On comprend évidemment que cet article a été sponsorisé car Léa donne le prix, vend le packaging, etc.. Or, nulle part dans l’article, elle ne précise que ce billet est sponsorisé. Elle n’est donc pas totalement transparente par rapport à ce type de monétisation. Elle ne semble pas être frileuse aux marques mais, comme ses consœurs, elle souligne le besoin d’être reconnue dans son individualité lorsque les marques s’adressent à elle et ne recommande que les produits qui lui plaisent, comme elle l’expliquait dans l’entretien : « Je suis régulièrement sollicité par les marques qui m’abordent plus ou moins finement. Certaines m’envoient juste un communiqué ou un e-mail groupé. D’autres engagent un dialogue et s’intéresse réellement à mon blog. Je ne recommande un produit que si il me plaît vraiment ou quand il s’agit de rendre service à un ami. » Le type de contenu du blog Ela Wood est clairement promotionnel : ses articles relaient l’actualité de la mode et Léa s’efface pour laisser sa place à Ela Wood. C’est sûrement le type de contenu qui implique un style à la fois descriptif et analytique. Se plaçant plus dans un rôle de journaliste, elle présente les nouveautés et parfois critique ou émet des réserves quant aux nouvelles tendances. 64
  • 67.
    5.5 MON BLOGDE FILL E Crée en octobre 2005, Mon Blog de fille a permis à Hélène de devenir blogueuse professionnelle. Principalement axé sur la beauté et le maquillage, ce blog réunit chaque jour 8000 lecteurs. Grâce à ce blog, elle a publié trois livres et est devenue chroniqueuse sur Direct 8. 5.5.1 MISE EN SCENE DE L'IDENTITE DU BLOG ET DE LA BLOGUEUSE A. DESIGN DU BLOG Contrairement à d’autres blogs, le nom même du blog ne trompe pas sur sa nature et comme pour confirmer que c’est un blog de fille, il a un template rose. En ce qui concerne la bannière, elle nous indique directement le sujet principal du blog avec le visuel d’un pinceau et d’un miroir : la beauté. L’adresse du site www.monblogdefille.com est assez professionnel mais c’est surtout la barre de navigation qui sème le trouble. En effet, ce blog semble presque être un site communautaire avec différentes rubriques comme : « Les ateliers maquillages », « Communautés », « Vidéos », etc… On se sait plus très bien si ce site est un blog, un site personnel et si le nom n’était pas aussi transparent, il y aurait clairement un doute. Figure 19 : Capture d’écran de la home page du blog Mon blog de fille (28/09/11) 65
  • 68.
    B. IDENTITE DELA BLOGUEUSE Hélène ne se cache pas sous un pseudonyme, d’ailleurs sur la home page, elle affiche clairement son adresse email avec son nom et son prénom. Dans l’onglet de présentation, elle se présente à visage découvert et détaille quelques traits caractéristiques comme sa ville, sa passion… mais précise aussi une partie de son curriculum vitae : « Mon blog – commencé comme tout le monde pour rigoler – est devenu mon boulot tout en restant ma passion number one, ce qui était une peu une gageure vu que normalement, travailler j’ai horreur de ça. (…) Avant d’être bloggeuse et auteure, comme ça s’appelle, je fabriquais des voyages. J’ai fait ça pendant presque 10 ans, et puis j’en ai eu méga ma claque. Grâce au ciel et à internet je me suis reconvertie complètement par hasard dans complètement autre chose (= écrire des trucs de fille). J’ai eu un bol dingue, en fait. Pourvu que ça dure ;-) » Cette description humanise la blogueuse car elle lui donne un côté « je suis comme tout le monde » : elle a travaillé durant 10 ans, s’est ennuyée et a eu la chance de revenir à sa passion première, le maquillage. Cette normalité et cette simplicité lui donne une crédibilité face à ses choix car elle n’est pas déconnectée de la vie réelle. 5.5.2 RELATION AVEC L'ENVIRONNEMENT A. RELATION AVEC SES LECTEURS a) Un espace communautaire… Hélène a réellement crée une communauté autour de son blog. Cette communauté de lectrices très fidèles et très attachées au blog est extrêmement réactive. A chaque article il y a en moyenne 80 commentaires. Hélène a réussi à fidéliser ses lectrices en les accueillants toutes personnellement, à chaque nouvelle arrivante Hélène écrit un commentaire comme ci-dessous : Hélène : « Glossing Girl: sois la bienvenue ;-) » (14/07/11) Elle semble donc reconnaître les lectrices qui commentent régulièrement et les nouvelles arrivantes. Cette personnalisation de l’accueil est extrêmement importante car les lectrices se sentent considérées comme des individualités. D’ailleurs ses lectrices lui rendent bien puisqu’à un retour de vacances, 89 lectrices se félicitent de son retour et lui disent que ses articles leur ont manqué. 66
  • 69.
    Cette relation debesoin est en grande partie dûe au fait que Hélène publie tous les jours un article voire même deux. Cette régularité permet donc aux lectrices de savoir que si elles se rendent sur le blog, elles auront un nouvel article à lire. Lorsque la mise en ligne journalière d’un nouvel article tarde, les lectrices s’impatientent. Hélène sait d’ailleurs jouer avec ces lectrices « dépendantes », dans un article où elle présentait ses produits beauté préférés, elle écrivait : « Matin et soir, je mets en premier partout (contour des yeux compris, youloulou j’avais jamais utilisé un sérum qui fasse tout le visage, c’est super pratique !) un sérum mystère dont je ne vous dis pas le nom tout de suite, mais que j’adore déjà au bout d’une semaine d’utilisation. » La réaction de ses lectrices ne se fait pas attendre, certaines veulent savoir tout de suite et ce besoin semble si important que l’une d’elle précise sa date de vacances : Korento: « Coucou Hélène, Bon … je vais pas tourner autour du pot plus longtemps … c’est quoi ce sérum mystère ??????? tu vas nous le dire quand ????? Je pars dimanche en vacances (sans internet) alors …. petite cachetière !!! j’espère que tu dévoileras ton secret avant. Passe une agréable journée et … à très vite !!!! » (01/07/11) » D’autres sont déjà prêtes à aller acheter le produit alors que la description est réduite à son minimum : Sophie-Pivoine : « Zut alors, on va être obligées d’attendre et le bon de – 20% Sépho ne sera plus valable …!!!!!! » (01/07/11) En créant ce suspens, Hélène montre qu’elle connait bien son lectorat : elle cultive cet appétit pour ses articles. Ce qui révèle l’aspect clairement communautaire, c’est l’utilisation d’expression propre à ce blog. Hélène a, en effet, créé des expressions qu’elle utilise régulièrement dans ses articles et que ses lecteurs reprennent dans les commentaires. Par exemple, pour exprimer son enthousiasme, elle écrit « Loï loï loï » et une lectrice suite à un article réagissait AudreyG : « Alors moi je vous conseille la crème de main nivea : Loi Loi Loi !!! Un pur bonheur ! » (11/08/11) Enfin, dans la partie communauté du site, les lectrices ont la possibilité de créer des événements et de se rencontrer autour de « Make up parties », « soirées trocs » : mon blog de fille devient alors un réel lien entre le virtuel et la réalité. Cette transposition d’une communauté virtuelle en communauté réelle est extrêmement intéressante car les liens se confortent entre les lectrices et renforcent leur attachement au blog. Ce blog devient d’ailleurs presque un site de rencontre entre passionnées de maquillage. 67
  • 70.
    b) …et participatif Hélèneest extrêmement attentive aux différents commentaires de ses lectrices et n’hésites pas à piocher des idées pour faire des articles : « L’autre jour joelle a mis, dans un commentaire, un lien vers un blog mode particulier : l’auteur d’Advanced Style [lien] ne photographie que des personnes âgées, dont il aime l’allure, les vêtements, la coiffure… » (22/07/11) En juillet, elle faisait aussi une vidéo suite à un commentaire qui lui demandait des précisions sur une technique de maquillage. Hélène prend donc en compte les demandes de ses lectrices et s’adapte à leurs envies. Mais elle reprend aussi les expressions de ses lectrices dans ses articles comme pour les récompenser d’être particulièrement fidèles au blog : « Dans la catégorie « je ne suis pas le produit que vous croyez que je suis », comme dit charlotte2 (mais c’est provisoire), je vous présente la crème Embryolisse (que tout le monde connaît, est-ce bien la peine de la présenter ? Bref). » (16/08/11) Le blog d’Hélène évolue donc en fonction des envies et des commentaires mais il fait aussi beaucoup appel aux lecteurs. Dans une rubrique qui s’appelle « Vous êtes maquillées comment aujourd’hui ? » elle propose tous les mois à ses lectrices de décrire le maquillage qu’elles portent mais pas seulement. Elle met à disposition de ses lectrices une rubrique « Wanted ». Elle permet donc à une lectrice de publier une petite annonce sur des sujets aussi divers et variés que la recherche d’un dermatologue, d’une bonne esthéticienne ou d’amies comme ci-dessous : « Bonjour ! J’habite Paris depuis plusieurs moi, et je me suis enfin posée ! J’aimerai rencontrer des filles pour me faire des copines (ce n’est pas facile de rencontrer du monde en dehors du cadre du travail, surtout que j’ai eu une vie mouvementée ces derniers mois : trois déménagements en moins de 9 mois…).(…) » c) Une blogueuse parfois autoritaire Mais Hélène prend parfois son rôle de chef d’orchestre de cette communauté parfois un peu trop au sérieux et devient presque une mère fouettarde. En exemple, cet échange avec une lectrice qui avait mis une photo à la fin de son commentaire : N@thY : Coucou Hélène!! Tu as l’art et la manière de terminer tes produits de beauté sans les gaspiller moi je dis « BRAVO ». Un vrai plaisir des yeux pour tes maquillages. As-tu bien profité de tes p’tites vacances. Belle journée!! *photo+ 68
  • 71.
    Hélène : N@thY:c’est pour quoi faire, l’image dans ton commentaire ? (17/08/11) Ce rappel à l’ordre est assez étonnant et semble même injustifié, elle semble faire sa loi et avoir un excès de confiance. D’ailleurs, dans la FaQ (Questions fréquemment posées), elle précise : « Vous êtes ici sur un blog, pas un forum. Les commentaires sont les bienvenus à condition qu’ils soient en rapport avec l’article commenté ;-)N’hésitez pas à lire ou relire la charte néthique d’utilisation de ce blog. Je me réserve par ailleurs la possibilité de supprimer tout commentaire non constructif (quant à ceux qui sont agressifs ou dieu sait quoi de ce genre, cela va sans dire). » Cette « charte néthique » est un ensemble de règles qui semble assez antipathique à première vue et la précision qu’elle peut à tout moment supprimer des commentaires non constructifs donne presque un coté despotique à cette blogueuse. D’ailleurs une lectrice se plaignait de cet excès de confiance et de pouvoir : Cath : « Lectrice assidue de votre blog pendant longtemps, j’ai arrêté de le lire (alors que les sujets abordés m’intéressaient) justement parce que je ne trouvais pas du tout ces valeurs de profonde humanité, de respect des autres et de bienveillance chez vous, en tout cas sur votre blog. Plusieurs articles très péremptoires m’avaient beaucoup choqués… Au moment des dernières élections présidentielles par exemple, à propos des enfants, etc… J’ai donc cessé de vous lire. Depuis quelques temps, je vous lis à nouveau, parce que décidément, j’apprends beaucoup avec vous ! » (30/07/11) d) Une communauté de lecteurs exigeants Toutefois cette communauté de lecteurs est très alerte et cherche dans ce blog un contenu de qualité. Lorsqu’Hélène écrit un post sur la « Glossy Box », les lectrices se déchainent. En effet, cette boîte de cosmétique a été envoyée à toutes les blogueuses mode de la blogosphère et les articles à ce sujet pullulent : Kaki : « Tu plaisantes quand tu nous demandes si on en a entendu parler hein??? Non parce que les box (oui les deux) elles ont été envoyé à TOUTES les blogueuses, et toutes les trouvent géniales, on verra si sur le temps les blogueuses s’abonnent et continuent à nous parler du contenu dans les mois à venir…Et pour les voir partout, même si tu dis qu’il demande qu’on renseigne un profil, le contenu est le meme pour toutes… Désolée Hélène, mais la les glossy/jolie box (moi non plus j’aime pas trop le pompage aussi flagrant qui plus est) c’est juste l’overdose… » (19/07/11) Hélène : « Kaki: non je ne plaisante pas. Perso je ne lis pas de blogs beauté, donc avant de la recevoir j’étais pas au courant. » (19/07/11)Même si Hélène feint la surprise, les lectrices se déchainent et Hélène a même fermé les commentaires de cet article. 69
  • 72.
    Ces réactions s’expliquentcar les lectrices ne souhaitent pas retrouver sur ce blog, les publicités que l’on retrouve sur tous les blogs mais aussi car elles s’aperçoivent de la « caste supérieure » que représente les blogueuses, une lectrice écrivait : MamselleCat: « Je pense la même chose que toi, tu le sais déjà, d’autant plus quand on voit fleurir des articles comme on a pu voir ces derniers jours, sur les blogs des filles abonnées qui reçoivent leur box bien après que GlossyBox ait largement arrosé d’autres blogeuses gratuitement, je comprends leur mécontentement, ça m’aurait bien agacé! Apparemment la mécanique n’est pas si bien huilée. Dommage car le concept est pas mal à la base. » (20/07/11) Elle souligne le fait que les blogueuses sont servies gratuitement avant les lectrices qui, elles, payent : elles découvrent les dessous de la blogosphère et se sentent trahies par cette opération commerciale qu’elles rejettent. B. RELATION AVEC LA BLOGOSPHERE La relation qu’Hélène a développé avec la blogosphère est particulière car dans l’entretien elle déclarait : « Oui, j’ai des relations avec beaucoup d'entre elles (trop nombreuses à nommer).(…)je ne fréquente quasiment pas de blogueuses beauté. (...) » Elle ne semble pas avoir énormément de relations avec la blogosphère beauté mais avec une blogosphère féminine plus large. Dans un post, elle publiait une vidéo pour recommander un livre qu’une autre blogueuse « une chic fille » citait souvent : « Marie la chic fille d’une manière générale quand elle dit des trucs je trouve ça super intelligent et elle me donne envie. (…)Je vous ai conseillé ce livre parce j’ai confiance en cette fille, même si je la connais pas car cette fille me parle » Cette relation avec la blogosphère féminine se confirme avec les résultats Klout. Son True Reach est exceptionnellement élevé de 1000 : cela signifie qu’elle a un réseau extrêmement large et engagé mais son réseau n’est pas forcément composé de grand influenceur. Cela signifie donc qu’il y a beaucoup d’ « anonyme » qui la suive mais peu de blogueuses. Si elle a peu de contact avec la blogosphère beauté elle semble donc s’inspirer de la blogosphère française généraliste mais aussi et surtout la blogosphère maquillage anglo- saxonne, elle reprend par exemple dans une vidéo une idée maquillage d’une blogueuse : « Bon j’ai regardé à nouveau la vidéo de Nic depuis que j’ai fait la mienne, ça n’a pas grand chose à voir, mon make up est beaucoup moins accentué et étiré que le sien ; mais comme c’était elle mon inspiration, je tenais à la citer. » (28/07/11) 70
  • 73.
    Dans un article,dont le titre était « influencée » elle écrivait : « Souvent vous vous plaignez que quand vous venez sur mon blog, vous achetez plein de trucs. Je tenais donc à vous rassurer : quand je vais chez les autres c’est exactement pareil (aussi bien pour le maquillage que pour les fringues, les accessoires, les sacs ou les godasses… gargl – ahhhhh, et les bijoux !! J’avais oublié les bijoux !!). » (13/06/11) Elle semble aussi très respectueuse et avoir conscience de la hiérarchie sur la blogosphère lorsqu’elle écrit un article en honneur d’une blogueuse qui publie dans le magazine Elle. Dans ce post, elle la vouvoie et lui déclare son admiration : « Ceci est une déclaration d’amour. Je vais vous vouvoyer, même si je vous tutoie sur votre blog, parce que malgré tout ce petit monde virtuel, en vrai je ne vous connais pas et ne voudrais pas donner l’impression de vous taper sur le bide (ce que je ne me permettrais pas dans la vraie vie, donc pas de raison de le faire derrière un écran). » 5.5.3 POTENTIEL DE VENDEUR Hélène est très transparente en ce qui concerne son rapport aux marques et à la monétisation assumée. Elle explique d’ailleurs dans un article comment elle fonctionne avec sa régie : « Je travaille avec une régie publicitaire, qui s’occupe de la négociation et de la vente d’espace sur mon blog (…). La régie me demande si je suis d’accord pour telle ou telle campagne ; dans la mesure où elle fait super bien son boulot et où tout est ciblé « filles », je n’ai généralement pas d’objections. L’annonceur, une fois l’accord établi, envoie un visuel à la régie, laquelle s’occupe de le mettre en ligne sur les blogs. Je ne vois pas ce visuel avant la mise en ligne, je le découvre en même temps que vous à l’écran. » (16/10/07) Ainsi sur son site, on peut trouver un visuel « Ce blog est commercialisé par Au féminin ». Les billets explicitement sponsorisés sont d’ailleurs tagués en tant que tels. Il existe donc sur son blog une catégorie pour cette monétisation assumée avec en bas de l’article une mention « billet sponsorisé ». Hélène est donc parfaitement claire sur la monétisation de son blog. Aussi, elle semble avoir un rapport aux marques assez décontracté puisqu’elle publie aussi sur le Club Omotenashi qui est en fait une club de fidélité pour les produits Shiseido. Sur sa Home Page, un blog informe qu’elle publie sur ce site et organise régulièrement des concours pour faire gagner à ses lectrices des produits Shiseido. Cette transparence face aux marques permet aux lectrices d’être totalement informées de la relation qui lie Hélène aux marques. Bien que le type de contenu soit essentiellement promotionnel, puisqu’elle décrit dans les moindres détails les produits qu’elle utilise et comment elle les utilise, le ton qu’elle emploie 71
  • 74.
    à travers sesarticles montre une forme de sincérité. Comme nous l’avons dit plus haut, certains de ses commentaires peuvent être parfois un peu abrupts mais c’est ce style d’écriture qui rend la blogueuse plus humaine. Son style analytique et argumenté permet aux lectrices de se faire une idée très précise des produits que teste Hélène. 72
  • 75.
    5.6 PENELOPE BAGIEU Pénélopea lancé son blog il y a 4 ans. Cette graphiste a décidé de publier des dessins qui racontaient ce qui lui passait par la tête sans se douter que ce blog lui apporterait l’ultime graal pour un dessinateur : être publié. Aujourd’hui, son blog est suivi par environ 40 000 personnes par jour. Pénélope a publié 7 livres. 5.6.1 MISE EN SCENE DE L'IDENTITE DU BLOG ET DE LA BLOGUEUSE A. DESIGN DU BLOG Composé d’une bannière personnalisé avec son nom et son prénom, Penelope Bagieu et sous-titré de la phrase « Ma vie est tout à fait passionnante », le design du site est assez simple. Toutefois, on ne sait pas vraiment quel est le vrai nom du blog : Penelope Jolicoeur ou Penelope Bagieu ? En effet, l’adresse du site ne correspond pas au nom de la blogueuse. La blogueuse n’a pourtant pas changé le nom de son blog, cela montre que sa notoriété est telle que les lecteurs la retrouveront de toute façon. Figure 20 : Capture d’écran de la home page du blog Pénélope Bagieu (11/10/11) 73
  • 76.
    B. IDENTITE DELA BLOGUEUSE Pénélope Bagieu est le véritable nom et prénom de cette blogueuse. A part ces deux informations et la représentation qu’elle fait d’elle-même dans ses dessins, cette blogueuse ne donne aucune information sur son identité. Dans la partie « blablabla », on peut par contre parcourir de nombreux articles retraçant sa success story et dévoilant un peu plus de détails sur son identité. 5.6.2 RELATION AVEC L'ENVIRONNEMENT A. RELATION AVEC SES LECTEURS Les posts de Pénélope ne sont pas ouverts aux commentaires des lecteurs. La seule solution qu’ont les lecteurs d’exprimer leur avis (positifs) est de cliquer sur le « j’aime » de Facebook qui publie automatiquement le dessin sur le mur Facebook de l’auteur du clic. Dans l’entretien, elle déclarait : « Je ne suis pas très intéressée par l'aspect "échange", je ne cherche pas trop l'avis des gens. Au pire, quand on veut me dire quelque chose, on peut m'écrire un mail. Mon blog est plus un défouloir, je ne cherche pas à avoir de retours de mes lecteurs. » Toutefois, elle communique avec ses lecteurs en annonçant des après-midi dédicaces ou les prévient d’une activité plus ou moins intense suite à la parution d’un nouvel album. Elle organisait aussi il y a quelques années des concours avec des publications de « Fan arts » c'est-à-dire des dessins de lecteurs avec à la clé des albums dédicacés à gagner mais elle a arrêté. Elle justifie son choix : « (…) c'est très chrobnophage. Les fois où j'ai organisé des concours, j'ai répondu à des mails pendant un mois. » Pénélope a donc une relation à sens unique face à ce blog : elle publie mais n’a pas besoin d’avoir des retours de ses lecteurs. Cette relation particulière est liée à son type de blogging : le dessin. En effet, l’ouverture de commentaires face à ce type de publications n’aurait pas grand intérêt. 74
  • 77.
    B. RELATION AVECLA BLOGOSPHERE En ce qui concerne ses relations avec la blogosphère, elles semblent inexistantes : elle n’a pas de blogroll et ne conseille aucune blogueuse à travers ses posts. Les seules personnes qu’elle connaitrait dans la blogosphère seraient des connaissances d’amis : « je connais un peu de gens qui sont des copains de copains, mais vraiment pas tellement. » 5.6.3 POTENTIEL DE VENDEUR Penelope n’a aucune bannière ou liens sponsorisés et ne fait aucun placement de produits ou de marques… sauf ses propres albums. Elle semble d’ailleurs complètement opposée à ces procédés : « Mais je ne l'ai jamais fait et ne le ferai jamais. Comme je le disais, je ne vais pas truffer mes dessins de pub cachée. » Toutefois son blog a un gros potentiel de prescription. En effet, lors de son voyage en Italie Pénélope a raconté en dessin son voyage avec les restaurants qu’ils l’ont séduites, les lieux qu’elle a visité, etc… A la suite de son dernier post sur ce voyage, elle sous-titre son dessin de cette phrase : « Et sinon, comme vous êts trèèèèèès nombreux à me l'avoir demandé par mail : Le resto avec les loupiotes dans les citronniers à Sorrento s'appelle O' Parrucchiano, sur le Corso Italia. Mon bed&breakfast était dans la même rue (ils sont tous très bien, il n'y en a pas beaucoup ). Globalelement, toutes mes adresses viennent plus ou moins du Routard. » (29/06/11) On voit ainsi que Pénélope Bagieu a un fort pouvoir de prescriptrice et qu’à travers ses dessins elle pourrait de façon originale prescrire des voyages, par exemple, sans dénaturer son blog. 75
  • 78.
    6. DISCUSSIONS 6.1 SYNTHESE DES RES ULTATS Afin de synthétiser les résultats, nous avons placé chaque blogueuse sur le mapping ci- dessous : Forte relation avec l’environnement Faible pouvoir Fort pouvoir de de prescription prescription Faible relation avec l’environnement Graphique 7 : Matrice de synthèse des résultats Afin de pouvoir mener une synthèse des résultats plus précise, nous avons rassemblé les résultats dans le tableau ci-après. 76
  • 79.
    Mise en scènede l'identité du blog et de Relation avec l'environnement Potentiel de vendeur la blogueuse Design du blog Identité de la Relation avec les lecteurs relation avec la blogosphère Relation aux Type de contenu et style blogueuse marques Melle Très romantique et Présentation très • Relation très proche avec • Beaucoup de contact avec • Relation aux • Type personnel et Dubndidu amateur complète et ses lecteurs : "la bonne la blogosphère : les blogo- marques assumée promotionnel sentimentale copine" copines et transparente • Style romanesque • A crée une réelle • Rôle de mentor pour les mais très distante communauté autour de son jeunes blogueuses face à son rôle de blog prescriptrice Mango and Très graphique et Présentation • Relation d'identification et • Beaucoup de contact avec • Méfiance quant à • Type promotionnel salt esthétique complète et très d'admiration la blogosphère : de façon la prescription • Style romanesque et romantique • Relation très personnelle directe et extra-internet analytique Les filles Ambiance girly Très peu • Débat avec ses lecteurs et • Beaucoup de contact avec • Relation ambigüe • Type personnel pensent que voire adolescente d'information : se les faits participer au blog la blogosphère mais de face aux marques • Style analytique place comme un • Relation assez distante manière virtuelle médiateur avec les lecteurs • Collaboration via le blog Mon blog de Très clair et Présentation • Relation personnelle avec • Beaucoup de contact avec • Pas de frilosité • Type promotionnel fille presque un site complète et ses lecteurs mais parfois la blogosphère mais pas aux marques • Style analytique communautaire humanisante « tyrannique » forcément la blogosphère • A crée une réelle mode communauté autour de son • Très respectueuse de ses blog pairs Pénélope Très simple et clair Aucune information • Aucune relation avec les • Aucune relation avec la • Refus face à la • Type personnel Bagieu lecteurs blogosphère prescription • Dessins Ela Wood Très graphique et Aucune information • Très peu de relation avec • Peu/pas de relation avec la • Pas de frilosité • Type promotionnel épuré les lecteurs blogosphère aux marques • Style descriptif et • Bénéficie du réseau de son analytique frère (Minutebuzz) Tableau 9: Tableau récapitulatif des résultats 77
  • 80.
    A partir deces deux représentations graphiques, il apparait que certaines blogueuses ont des profils assez similaires. Nous avons identifié quatre profils principaux :  Les bonnes copines Cette catégorie est représentée par les deux blogs : « Mango and Salt » et « Melle Dubndidu ». Ces deux blogueuses ont un rapport très décontracté vis à vis à l’activité de blogging : elles sont faciles d’accès, disponibles et ont une sorte de fraîcheur voire de naïveté. Cette légèreté est sûrement due à leur âge, la vingtaine, qui leur donne un certain lâché prise face aux enjeux du blogging. Elles ont une relation très intense avec leur environnement. Elles considèrent leurs lectrices comme des copines et s’investissent de façon très personnelle dans la relation qu’elles entretiennent avec elles à travers les commentaires du blog mais aussi les réseaux sociaux. Elles ont une relation très proche avec les blogueuses qu’elles considèrent comme de vraies amies et fréquentent dans la vie réelle. Elles ne sont pas tout à fait à l’aise avec l’idée de prescrire et justifient cette monétisation par des raisons financières. Grâce à leur style romanesque et la relation de confiance qu’elles ont bâtie avec leur lectorat, elles ont un pouvoir de prescription très fort.  Les grandes sœurs Les deux blogs « Les filles pensent que » et « Mon blog de fille » pourrait être considéré comme des blogs de grandes sœurs. Ces deux blogueuses ont une relation plus professionnelle face à l’activité de blogging. Toutes deux prennent cette activité beaucoup plus au sérieux, c’est sûrement dû au fait qu’elles sont plus âgées, la quarantaine, mais surtout que le web est leur métier. Ces blogueuses ont une relation particulière avec leur environnement. Bien qu’elles aient noué une relation plus ou moins personnelle avec leurs lectrices, elles se placent toutes les deux dans une situation de chef d’orchestre voire de « gourou ». Elles ont des relations avec la blogosphère plus ou moins intenses mais cette relation reste, dans tous les cas, virtuelle. Elles font, par contre appel aux autres blogueuses sous forme de collaboration à travers des posts, par exemple. Lucie et Hélène prescrivent des marques et sont très transparente sur leur acte de prescription. C’est leur prise de position et leur franc-parler face aux différents sujets qu’elles abordent sur leur blog qui leur permet de disposer d’une certaine crédibilité face à leur lectorat. 78
  • 81.
    L’élitiste Seul le blog Ela Wood fait parti de cette catégorie. Cette blogueuse a repris les codes du blogging de mode très influent et souhaite positionner son blog en tant que tel. Léa a peu d’interaction avec ses lectrices : elles ne laissent que peu de commentaire mais elles sont très présentes sur le groupe Facebook du blog. Cette blogueuse n’entretient aucune relation amicale avec la blogosphère et considère les autres blogueuses comme des concurrentes. Grâce au réseau de son frère, son blog bénéficie d’une certaine visibilité dans le monde professionnel. Cette faible relation avec son environnement ainsi que le contenu de son blog la positionne comme une relayeuse d’information plutôt qu’une créatrice de contenu et de débats Bien qu’elle n’ait pas de frilosité particulière aux marques, Léa n’a pas su crée un cercle de confiance autour de son blog indispensable à la prescription.  L’outsider Pénélope Bagieu est sans aucun doute l’outsider de cette étude. De part la nature de son blog ainsi que son contenu, elle serait théoriquement la blogueuse qui aurait le moins de pouvoir de prescription. Malgré son opposition envers la prescription, cette blogueuse a un potentiel de prescription énorme. Toutefois, cette prescription ne doit pas porter sur des produits mais sur des services comme, par exemple, les voyages ou des restaurants. En effet, la prescription doit s’adapter au format de son blog : la prescription doit se faire dans le fil de sa vie courante. Ces profils nous donne une indication sur les quelques particularités qui peuvent faciliter la prescription comme la relation aux lectrices, le style et le contenu du blog. Mais il ne faut en aucun cas prendre ces particularités comme des règles à suivre strictement. Le cas du blog de Pénélope Bagieu nous le prouve bien : contre toutes attentes, ce blog a un réel potentiel de prescription pour peu que l’entreprise sache s’adapter et être créative. Ce sont d’ailleurs deux qualités indispensables aux entreprises souhaitant approcher la blogosphère, l’adaptabilité et la créativité. . 79
  • 82.
    6.2 COMPARAISONS HYPOTHESES/RESULTATS 1)Les réseaux sociaux concurrencent-ils les blogs ou les complètent-ils ? A travers ces six cas, nous avons pu observer différents usages des réseaux sociaux. Pour toutes les blogueuses, Facebook est principalement utilisé pour relayer les nouveaux posts du blog. Twitter permet aussi de faire partager les nouveautés du blog mais aussi de communiquer directement avec les lecteurs et la blogosphère. On observe toutefois, une utilisation de Facebook et Twitter particulière pour la catégorie « bonne copine » : ces outils complètent l’actualité du blog avec des détails supplémentaires et donnent l’occasion aux lectrices de donner leurs avis sur des futurs posts, par exemple. Dans notre cas, les réseaux sociaux ne se substituent pas aux blogs mais ils sont complémentaires voire indispensable au rayonnement du blog. Ils permettent à la fois de mettre en avant les actualités du blog, de compléter son contenu et de créer une réelle interface de discussion entre blogueur et lecteurs. 2) La portée de la prescription dépend-t-elle de l’intensité de la relation qu’entretient le blogueur avec les autres membres de la communauté et de la forme de son réseau ? Bien que nous n’ayons aucune donnée chiffrée sur les retombées de la prescription, il semblerait que plus le blogueur est proche de son lectorat, plus les lecteurs sont prêts à accepter l’acte de prescription. Nous avons pu remarquer que lorsque les « bonnes copines » prescrivent un produit, le lectorat semble prendre cette prescription comme un conseil et non un acte marketing. Au contraire, lorsque les « grandes sœurs », qui ont une relation un peu moins proche avec leur lectorat conseillent un produit à travers un article sponsorisé, il arrive que les lectrices soient très virulentes. 3) La perception de la prescription peut-elle être influencée par le mode communication employé par le blogueur ? Il apparait clairement dans cette étude que le mode de communication employé par le blogueur a une grande influence sur la perception de la prescription. Si l’on reprend le vocabulaire de Cardon et Delaunay-Teterel, lorsque l’énoncé est incorporé dans l’énonciation, c’est-à-dire que l’objet de consommation à prescrire est inscrit dans un récit, les lectrices n’ont pas une vision négative de la prescription. Au contraire, lorsque l’énoncé est détaché de son énonciateur, avec par exemple, un article qui liste des spécificités technique d’un produit : les lecteurs ne commentent pas l’article, ce qui signifie un rejet. 80
  • 83.
    Le style romanesqueserait donc plus propice à la prescription que le style descriptif. 4) L’implication du blogueur dans le processus de prescription doit-elle être forcément accompagnée d’une transparence totale ? Théoriquement la transparence face à l’acte de prescription est indispensable. Or, à travers cette analyse de six blogs, nous avons pu observer que l’écart entre les idéaux des blogueuses et leur pratique était parfois important. En effet, quel que soit le type de blogueuse, elles sont toutes d’accord pour dire que la publicité cachée n’est pas acceptable et que la plus grande transparence est requise en terme de prescription. Mais dans la pratique, nous avons pu observer que chez certaines tous les articles n’étaient pas signalés comme billets sponsorisés ou que la provenance des produits recommandés étaient parfois floues. 6.3 RECOMMANDATIONS Voici les 9 recommandations que nous pourrions faire aux entreprises ou aux marques qui souhaiteraient approcher et faire recommander des objets de consommations : 1. S’adresser de façon personnelle au blogueur et connaitre son blog Avant d’approcher un blogueur et son blog, il est indispensable d’avoir lu quelques posts et d’en connaître la ligne éditoriale. A partir de cette première phase d’observation, il est nécessaire de s’adresser à la blogueuse de façon personnelle en citant, par exemple, des posts qui ont retenu notre attention. 2. Se présenter et humaniser la démarche Afin d’établir un contact avec la blogueuse, il est essentiel de se présenter de la façon la plus précise possible. C’est cette présentation qui va humaniser la relation entre la marque et la blogueuse. Le monde du blogging étant assez décontracté, il ne faut pas hésiter à utiliser l’auto-dérision ou l’humour. 3. Se faire remarquer en étant original Les blogueurs reçoivent chaque jour énormément de propositions pour recommander des produits. Il est donc nécessaire de se différencier afin de retenir leur attention. Créer un mystère autour du produit, le présenter de façon totalement décalée, mettre en place un jeu ou proposer une vidéo retiendront plus l’attention du blogueur qu’un simple email. 81
  • 84.
    4. Ne pashésiter à proposer des produits qui ne correspondent pas complètement à la ligne éditoriale Se différencier, c’est aussi proposer des produits que l’on ne leur propose pas habituellement. Dans notre étude, par exemple, une blogueuse avait reçu une invitation pour goûter des pâtisseries Fauchon. La blogueuse n’étant pas familière avec ce genre de produit, s’est beaucoup plus investie dans l’acte de prescription, allant même jusqu’à défendre le prix excessif du produit. 5. Ne pas inonder la blogosphère : cibler les blogueurs Sur un blog, nous avons été témoin des effets néfastes de cette pratique. En effet, les lecteurs se sont insurgés suite à un post à propos d’un produit qui était apparemment sur tous les blogs de mode. Les conséquences de cette overdose ont été un rejet total de la marque. Il est donc nécessaire de cibler les blogueurs afin que tous les blogueurs ne se retrouvent pas à prescrire le même produit. Cette recommandation a une double efficacité : le blogueur a un produit en exclusivité, il est donc valorisé, et les lecteurs ont l’impression que le blog propose des produits différents des autres blogs. 7. Laisser au blogueur sa liberté de parole Lorsque l’on demande à un blogueur de conseiller un objet de consommation, il faut lui présenter le produit comme un test et l’inciter à donner son avis. Laisser au blogueur la possibilité de dire du bien comme du mal du produit, c’est lui donner une place de critique et donc de spécialiste. Il faut donc faire confiance à son produit et ne pas craindre l’avis des blogueurs : cette liberté de parole rend les blogueurs moins méfiants face à la marque ou à l’entreprise. 8. Proposer au blogueur un concours pour les lecteurs Durant notre étude, nous avons remarqué que les concours sont extrêmement appréciés par les lectrices. Après avoir proposé au blogueur de tester un produit, il est plutôt intelligent de permettre au blogueur d’organiser un concours pour permettre aux lecteurs d’utiliser le produit à leur tour. En effet, la prescription est alors mieux perçue par les lectrices s’il y a un partage et elles se sentent valorisées. Les concours permettent aussi aux blogueuses d’augmenter leur lectorat attiré par l’appât du gain. 9. Utiliser le réseau des blogueuses Il ne faut pas hésiter à demander à la blogueuse si d’autres amies blogueuses seraient intéressées par le produit. Le risque de rejet est moindre. En effet, ce n’est plus l’entreprise qui approchera la blogueuse mais une autre blogueuse et là est toute la différence. Cette approche réduit la méfiance et augmente les chances d’acceptation. 82
  • 85.
    CONCLUSION Bien que conscientede l’importance des blogs dans leur communication, les entreprises et les marques sont souvent un peu effrayées par ce nouvel outil. La faute aux cas d’école qui dépeignent des maladresses aux conséquences difficilement contrôlables et qui font souvent oublier à ces acteurs que ces erreurs ne sont pas règles dans le domaine. Refroidie, les marques et entreprises tâtonnent alors qu’elles devraient agir avec méthode en deux temps : observer et s’engager. La phase d’observation est capitale car elle permet de mieux comprendre les enjeux qui animent la blogosphère. Le contenu diffusé sur les blogs ne doit pas être considéré comme de la communication pure mais de l’information. Cette prise de conscience est essentielle : ce ne sont pas les blogueurs qui sont le support de la communication d’un produit mais le produit qui sera le support des blogueurs. La compréhension de la complexité de la blogosphère et des codes qui la régissent représente un élément essentiel pour communiquer avec les blogueurs. Il n’est d’ailleurs pas rare que les agences de communications qui travaillent avec la blogosphère recrutent des candidats qui tiennent un blog. De nombreuses entreprises pensent souvent pouvoir traiter les blogueurs comme des représentants commerciaux de la marque et c’est justement cette position qui rebute les blogueurs. Durant notre étude, nous avons remarqué que plus ou moins assumée, la prescription est toujours une question délicate. Le blogueur doit être considéré comme un spécialiste influent dans son domaine : le maquillage, la mode, etc… En bref, l’entreprise doit s’adapter au blogueur auquel elle s‘adresse. Lors de la phase d’engagement, l’entreprise doit adopter une démarche de participant et non d’annonceur. Prendre en compte les rapports que la blogueuse a développés avec ses lecteurs, la façon dont elle s’adresse à eux, permettra à la marque ou l’entreprise d’approcher pertinemment le blogueur. Cette compréhension renseignera aussi l’entreprise ou la marque sur le contenu qui intéresse le lectorat. Bien souvent les entreprises occultent cette dimension et c’est une erreur : les blogueurs sont extrêmement attentifs à l’avis de leurs lecteurs. Il ne faut donc surtout pas considérer la blogosphère comme un espace d’affichage figé car l’interaction entre les blogueurs et leurs lecteurs fait constamment évoluer la forme du blog. A partir de là, l’entreprise lors de son engagement doit aussi savoir être visionnaire. Savoir surprendre le blogueur en lui suggérant des objets de consommation que l’on ne lui propose que très rarement, c’est par effet de ricochet étonner le lecteur et réveiller son attention. Ces quelques pratiques pourraient donc faciliter l’approche des blogueurs par les entreprises dans le cadre de la prescription. Mais si la blogosphère est difficile à approcher, qu’en est-il de l’intégrer ? De plus en plus, les entreprises se lancent à raison dans l’aventure du blogging. Il serait intéressant qu’une étude se penche sur les blogs d’entreprise et pour en analyser l’efficacité et la pertinence face à d’autres formes de présence sur internet et plus précisément les réseaux sociaux. 83
  • 86.
    BIBLIOGRAPHIE Benghozi P.-J. etParis T. (2003), "De l’intermédiation à la prescription : le cas de la télévision", Revue française de gestion, Vol. 29, n° 142, janvier-février, pp. 205-227. Cardon D. et Delaunay –Teterel H. (2008), La production de soi comme technique relationnelle – un essai de typologie des blogs par leurs publics, http://www.unige.ch/ses/socio/pdrs/programme/20072008/collectifsmorges/CardonBlogs. pdf Charbit C. et Fernandez V., (2004), « Sous le régime des communautés médiatées : interactions cognitives et collectifs en ligne », Revue d'Economie Politique, n° Marchés en ligne et communautés d'agents, pp. 229-252 Conseils Marketing, Etude sur les Blogueurs Francophones, http://www.conseilsmarketing.fr/wp-content/Etude-blogueurs-francophones.pdf Cova B. (1995), Au-delà du marché : quand le lien importe plus que le bien », l’Harmattan, Collections Dynamiques d’entreprises, Paris De Valk K. (2009), Le concept des bloggeurs : Le bouche à oreille dans les communautés online - Atelier de Recherche Appliquée AFM, Paris. Engel, J.F., Blackwell, R.D and Miniard, P.W. (1995) Consumer Behavior, The Dryden Press, Harcourt Brace College Publishers, 8ème édition Ertzscheid O. (2008), Créer, trouver et exploiter les blogs, ADBS éditions, Paris. Fearthstone M. (1991), “Consumer Culture and Postmodernism (Published in association with Theory, Culture & Society), SAGE Publication, London Gloaguen L. (2004), Typologie de la Blogosphère, http://embruns.net/carnet/etude-du- blogue/typologie-de-la-blogosphere.html Hatchuel A. (2003), « Rapports de prescription et conception collective du travail », in Martin Christian et Dominique Baradat, Des pratiques en réflexion. 10 ans de débats sur l’intervention ergonomique, Toulouse, Ed. Octares, pp. 375-382. Katz, E et Lazarsfeld P. (1955), Personal Influence, The Free Press, New York. Kozinets R. (1999), E-Tribalized Marketing?: The Strategic Implications of Virtual Communities of Consumption, European Management Journal Vol. 17, No. 3, pp. 252–264 Licoppe C. (2002), « Sociabilité et technologies de communication. Deux modalités d’entretien des liens interpersonnels dans le contexte du déploiement des dispositifs de communication mobiles », Réseaux, vol. 20, n°112-113 84
  • 87.
    Maffesoli M. (1988),Le Temps Des Tribus - Le Déclin De L'individualisme Dans Les Sociétés De Masse, La Table ronde, Paris Paldacci M. (2006), Le blogueur à l’épreuve de son blog, Réseaux, 2006, n°138 éditeur La découverte, Paris Rheingold H. (1993), The Virtual Community: Homesteading on the Electronic Frontier, MIT Press, Cambridge. Sobel J. (2010), State of the Blogosphere 2010 Introduction, http://technorati.com/blogging/article/state-of-the-blogosphere-2010-introduction/ Solis B. (2010), The Three C’s of Information Commerce: Consumption, Curation, Creation, http://www.briansolis.com/2010/11/the-three-cs-of-social-networking-consumption- curation-creation/ Stenger T. et Coutant A. (2009), « La prescription ordinaire de la consommation sur les réseaux socionumériques : De la sociabilité en ligne à la consommation ? », 14e Journées des Recherches en Marketing de Bourgogne, Dijon, 12 novembre 2009. Stenger T. (2007), « Prescription et interactivité dans l'achat en ligne », Revue Française de Gestion,n°172, avril, pp. 131-144 Stenter T. (2007), « Les processus de décision d’achat de vin par Internet : entre recherche d’information et prescription en ligne », Décisions Marketing, n°49. Vernette E. (2007), Le leadership d'opinion en marketing : une double force d'attraction et de conviction ?, 6ème Congrès Tendances du Marketing Paris, 26-27 janvier 2007, http://www.escp-eap.net/conferences/marketing/2007_cp/Materiali/Paper/Fr/Vernette.pdf 85
  • 88.
    LISTE DES FIGURES,GRAPHIQUES ET TABLEAUX Figure 1 : Les 3 C de Brian Solis (2011) Figure 2 : L’évolution d’un individu dans une communauté en ligne - Kozinets –(1999) Figure 3 : Types de membres dans les communautés online - Kozinets (1999) Figure 4 : les modes d’interactions dans les communautés onlines – Kozinets (1999) Figure 5 : Typologie de la Blogosphère selon Laurent Gloaguen (2004) Figure 6 : la Blosphère selon Olivier Ertzscheid (2008) Figure 7: Quatre modèles de blogs d’après Cardon et Delaunay-Teterel (2006) Figure 8 : La relation entre le leader d’opinion, le leadership et l’influence selon Eric Vernette (2007) Figure 9 : Les sources d’informations qui inspirent la confiance selon les utilisateurs de média sociaux en juin 2010 Figure 10 : Les facteurs qui inspirent la confiance selon les utilisateurs de médias sociaux en juin 2010 Figure 11 : Balance des problèmes éthiques du blogueur selon De Valck (2009) Figure 12 : Six types de processus de décision d’achat en ligne selon Stenger (2008) Figure 13 : Capture d’écran de la home page du blog Mango and salt (02/10/11) Figure 14 : Capture d’écran du site http://www.formspring.me/melocotoncito (03/10/11) Figure 15 : Capture d’écran de la home page du blog Les filles pensent que… (02/10/11) Figure 16 : Capture d’écran de la home page du blog Melle Dubndidu (02/10/11) Figure 17 : Capture d’écran de la home page du blog Ela Wood (06/10/11) Figure 18 : Capture d’écran de la home page du blog Garance Doré (06/10/11) Figure 19 : Capture d’écran de la home page du blog Mon blog de fille (28/09/11) Figure 20 : Capture d’écran de la home page du blog Pénélope Bagieu (11/10/11) Graphique 1 : Le genre des blogueurs dans le monde en 2010 – Technorati (2010) Graphique 2 : L’âge des blogueurs dans le monde en 2010 – Technorati (2010) Graphique 3 : La dans le monde en 2010 – Technorati (2010) Graphique 4 : Le temps passé à bloguer par semaine en 2010 – Technorati (2010) Graphique 5 : Les sujets abordés par les blogueurs en 2010 – Technorati (2010) 86
  • 89.
    Graphique 6 :Les outils qui apporte des visteurs aux blogs en 2010 – Technorati (2010) Graphique 7 : Matrice de synthèse des résultats Tableau 1 : Trois formes fondamentales de prescription – Hatchuel (2009) Tableau 2 : Synthèse des résultats de l’étude de Kristine De Valk (2007) Tableau 3 : Avantages et limites de la Netnographie – Y. Bernard (2004) Tableau 4 : Profil des blogueuses étudiées Tableau 5 : La mise en scène de l’identité du blog et de la blogueuse Tableau 6 : La mise en scène de l’identité du blog et de la blogueuse Tableau 7 : Potentiel de vendeur : Forme et type de promotions Tableau 8 : Contenu du blog Tableau 9 : Tableau récapitulatif des résultats 87
  • 90.
    ANNEXE QUESTIONNAIRE ELA WOOD TONBLOG 1. Depuis quand as-tu lancé ton blog ? J’ai créé mon blog en février 2010. 2. A quelle fréquence postes-tu? Pourquoi ? En temps normal, je poste entre 3 et 5 articles par semaine. Idéalement, je poste 1 article par jour. Plus je poste, plus le nombre de visites et de clics augmente. 3. As-tu défini une ligne éditoriale ? Si oui, laquelle ? Oui, mais elle évolue assez régulièrement. 4. Quelles sont les qualités indispensables d’un blog ? / Quelles sont les qualités indispensables d’une blogueuse ? Rigueur (style, orthographe, présentation, etc.) / Assiduité (fréquence des billets) / Différence (se démarquer des autres blogs) / Dialogue (avec les lecteurs) 5. Les informations que tu diffuses sur ton blog sont plus personnelles ou plus liées à l’environnement qui t’entoure ? Je ne parle pas (ou très peu) de ma vie privée. Je me concentre sur l’actualité de la mode et des marques. Bien sûr, je ne traite pas toute l’info et je m 6. Ton blog te permet-il de générer des revenus ? Oui, grâce aux bannières (affiliation). LA BLOGOSPHERE 7. As-tu des relations avec d’autres blogueuses ? Si oui, lesquelles ? Non je n’ai pas vraiment de relations avec les autres blogueuses. Ce qui ne m’empêche pas de surveiller de près la concurrence et de m’intéresser à ce qu’elles font. 8. Comment êtes vous rentrés en contact ? 9. La reconnaissance d’autres blogueuses est-elle importante ? Pourquoi ? Non. La reconnaissance des lecteurs est bien plus importante. TON LECTORAT 88
  • 91.
    10. Passes-tu beaucoupde temps à écrire les billets, répondre aux commentaires ? Écrire un billet me prend entre 20 minutes et 1h. Je consacre aussi du temps à animer ma page Facebook, qui compte 1500 fans. 11. Les commentaires de tes billets sont-ils importants? Pourquoi ? Bien sûr ! J’attache beaucoup d’importance à l’avis de mes lecteurs, leurs commentaires. J’ai d’avantage de commentaires sur ma page Facebook que sur mon blog. 12. Comment as-tu fidélisé tes lecteurs ? Petit à petit, avec le temps. En écoutant leurs suggestions, en répondant à leur e-mails, etc. 13. Twitter est-il un élément important de cette fidélisation ? Je dirais qu’il est important mais pas autant que Facebook. 14. Combien de lecteurs lisent ton blog chaque jour/semaine ? Il y a eu 25 000 visites sur mon blog au mois de juin, dont 18 000 visiteurs uniques absolus. C’est plus calme pendant l’été. La fréquentation /jour varie beaucoup, notamment en fonction des articles que je poste. 15. Pourrais-tu faire un portrait type de votre lectorat ? Sur ma page Facebook, il y a environ 60% de femmes et 40% d’hommes. La majorité de mes lecteurs ont entre 15 et 30 ans. Ils aiment la mode, de toute évidence, et aiment se tenir au courant de l’actualité des marques et des créateurs. 16. Connais-tu des lecteurs de manière personnelle ? Si oui, comment cette relation s’est elle développée ? Certains de mes lecteurs sont très fidèles. À force de commentaires et de tweets, j’ai presque l’impression de les connaître. En revanche, je ne les ai jamais rencontré «IRL». 17. Quelle reconnaissance est selon toi la plus importante : la reconnaissance d’un lectorat large ou celle d’un milieu professionnel restreint ? Pourquoi ? C’est une question difficile ! Mais je pense que je choisirais mes lecteurs. C’est eux qui visitent mon blog, lisent mes articles, réagissent, etc. C’est pour eux que j’écris. En revanche la reconnaissance de professionnels du milieu est un vrai plus. RECOMMANDATIONS 18. Organises-tu des concours ou autres opérations ? Pourquoi ? Au début, j’organisais des jeu-concours en partenariat avec des marques ou des boutiques. Je faisais gagner des produits (t-shirts, montres, bijoux, etc.) par tirage au sort. Ces opérations marchaient plutôt bien et je gagnait facilement en notoriété. Mais en prenant de 89
  • 92.
    l’importance, on nepeut pas faire ce genre d’opérations à la légère. Il y a des lois et un nombre de règles très contraignantes à respecter. Il m’est aussi arrivé d’organiser des opérations « envoyez vos photos » où j’écrivais des articles sur un thème avec les photos que les lecteurs m’envoyaient (en les citant, bien sûr). 19. As-tu déjà recommandé un produit, un spectacle, un service sur ton blog ? Oui bien sûr ! 20. As-tu déjà été approché par des marques pour recommander un produit ? L’as-tu recommandé ? Je suis régulièrement sollicité par les marques qui m’abordent plus ou moins finement. Certaines m’envoient juste un communiqué ou un e-mail groupé. D’autres engagent un dialogue et s’intéresse réellement à mon blog. Je ne recommande un produit que si il me plaît vraiment ou quand il s’agit de rendre service à un ami. 90
  • 93.
    QUESTIONNAIRE LES FILLESPENSENT QUE VOTRE BLOG Depuis quand avez-vous lancé votre blog ? Je l’ai lancé le 9/09/09 A quelle fréquence postez-vous ? Pourquoi ? Pendant 1 an et demi je postais 3 fois par semaine. Depuis que je me suis lancée dans l’écriture du livre, je poste une à deux fois par semaine. S’obliger à poster régulièrement est le meilleur moyen de ne pas laisser tomber le blog. Les lecteurs prennent l’habitude et font des remarques quand ils notent une baisse de la publication. Avez-vous défini une ligne éditoriale ? Si oui, laquelle ? La ligne éditoriale est simple : je ne parle pas de moi mais des femmes en général. 80% des articles concernent les relations homme-femme. Quelles sont les qualités indispensables d’un blog ? L’humour, la régularité et la rigueur dans la publication, l’écriture, l’originalité. Quelles sont les qualités indispensables d’un blogueur? Les memes que celles citées si dessus. Les informations que vous diffusez sur votre blog sont plus personnelles ou plus liées à l’environnement qui vous entoure ? Liées à mon environnement Votre blog vous permet-il de générer des revenus ? Mon blog m’a permis de remporter le prix ELLE et de publier un livre. En revanche, la plateforme Overblog ne permet pas de générer beaucoup d’argent. 30 euros est un maximum. LA BLOGOSPHERE Avez-vous des relations avec d’autres blogueuses ? Si oui, lesquelles ? J’en connais beaucoup via leur blog mais très peu dans la vie. Comment êtes vous rentrés en contact ? Via nos blogs respectifs. La reconnaissance d’autres blogueuses est-elle importante pour vous ? Pourquoi ? J’avoue que je ne me suis jamais posé la question et que je n’en ai aucune idée. VOTRE LECTORAT Passez-vous beaucoup de temps à écrire les billets, répondre aux commentaires ? 91
  • 94.
    Je n’en aiaucune idée. En revanche, j’essaye de répondre à tous les commentaires. Les commentaires de vos billets sont-ils importants pour vous ? Pourquoi ? Indispensables. Ils me permettent de savoir ce que les gens pensent des papiers et des idées du blog. Ca leur permet également de se connaitre les uns les autres. Grace à ça, les lecteurs créent, à leur tour, une mini communauté. Comment avez-vous fidélisé vos lecteurs ? Par bouche à oreille, via FB et surtout en essayant de continuer de créer un contenu qui les intéresse. Twitter est-il un élément important de cette fidélisation ? Pas plus que ça. Selon mes stat, les gens viennent plus via FB et la newsletter que par Twitter. Combien de lecteurs lisent votre blog chaque jour/semaine ? Environ 700/ jour avant parution du livre. J’imagine qu’ensuite le lectorat augmentera considérablement. Pourriez-vous faire un portrait type de votre lectorat ? Jeune femme, la trentaine, célibataire. Connaissez-vous des lecteurs de manière personnelle ? Si oui, comment cette relation s’est elle développée ? Tous les lecteurs que je connais étaient mes amis avant. Je n’ai pas encore rencontré de lecteurs “inconnus”. Quelle reconnaissance est selon vous la plus importante : la reconnaissance d’un lectorat large ou celle d’un milieu professionnel restreint ? Pourquoi ? Un lectorat large permettra toujours à un milieu professionnel restreint de s’intéresser à vous. RECOMMANDATIONS Organisez-vous des concours ou autres opérations ? Pourquoi ? Non parce que je n’ai pas envie de déposer de réglement de jeu chez un huissier. Avez-vous déjà recommandé un produit, un spectacle, un service sur votre blog ? Je recommande sporadiquement des adresses mais jamais de produit ou de spectacle. Avez-vous déjà été approché par des marques pour recommander un produit ? L’avez-vous recommandé ? Oui tous les jours. Non je ne le fais pas. 92
  • 95.
    MANGO AND SALT TONBLOG 1. Depuis quand as-tu lancé ton blog ? J’ai réellement lancé mon blog en mai 2010 ; l’été précédent, j’utilisais déjà le même nom de domaine mais je n’ai écrit que pendant quelques semaines, à la suite de quoi j’ai supprimé le blog parce qu’il ne me correspondait plus et l’ai donc relancé au printemps après avoir mieux réfléchi sur ce que je voulais. 2. A quelle fréquence postes-tu? Pourquoi ? Je poste assez régulièrement, généralement entre 3 et 6 fois par semaine. Cette fréquence dépend avant tout de mon humeur ; certaines semaines, j’ai plein de choses à montrer et une grande envie d’écrire, alors qu’à d’autres moments j’ai moins de temps, moins envie. Mais de manière générale j’aime énormément montrer mes découvertes ou mes inspirations, d’où le nombre assez élevé d’articles par semaine. L’autre raison de cette fréquence est également liée au lectorat. J’ai remarqué que lorsque je postais plus régulièrement, j’attirais davantage de lecteurs, ce qui est agréable lorsqu’on souhaite partager quelque chose. 3. As-tu défini une ligne éditoriale ? Si oui, laquelle ? Oui, j’ai une ligne éditoriale un peu particulière puisqu’elle est à la fois éclectique et assez stricte. Je traite des sujets suivants : mode (surtout mes tenues personnelles mais aussi des découvertes de marques, des inspirations et plus rarement des articles sur les tendances), beauté (maquillages personnels, revues de produits de beauté), inspiration (sélections personnelles d’images sur un thème donné), création (tutoriels de Do it yourself, découvertes de créateurs…), et cuisine (recettes de pâtisserie). C’est varié, mais je ne vais pas au-delà de ces sujets, et je reste toujours dans une optique très personnelle et inspirante, par exemple jamais je ne parlerai d’un événement commercial ou de ma vie personnelle. Je considère cette rigueur importante pour avoir une identité claire aux yeux des lecteurs, mais aussi pour m’éviter de m’égarer moi-même et finir par ne plus retrouver ce que je voulais de mon blog. 4. Quelles sont les qualités indispensables d’un blog ? Sans hésiter, un blog doit avant tout être personnel, c’est-à-dire refléter une vraie personnalité ou une certaine originalité, que ce soit dans le ton de l’écriture, dans les sujets proposés, ou dans le style s’il s’agit d’un blog mode ou d’un blog maquillage. Dans un deuxième temps, je pense que proposer de belles images est aussi quelque chose d’important pour rendre agréable la lecture. Et avoir un peu de talent dans ce qu’on fait, ce n’est pas mal non plus ! 5. Quelles sont les qualités indispensables d’une blogueuse ? Avant tout, une blogueuse doit faire preuve d’humilité ; les filles trop ambitieuses qui publient juste pour rencontrer le succès ou qui se prennent au sérieux sont vite repérées. Leurs blogs sont moins attirants, plus stéréotypés. Il faut vraiment aimer ce qu’on fait, et ne pas seulement le faire dans l’espoir d’être connue, mais plutôt dans une optique de partage, et d’amusement, tout simplement ! Ensuite, quelques autres qualités peuvent apporter un « plus » sans être aussi indispensables : un style très personnel, une facilité à écrire, de la sociabilité, de la générosité, et si possible quelques connaissances en informatique pour pouvoir personnaliser son blog! 93
  • 96.
    6. Les informationsque tu diffuses sur ton blog sont plus personnelles ou plus liées à l’environnement qui t’entoure ? Ce sont des informations personnelles dans le sens où je retranscris mes propres impressions, mes inspirations, les choses que j’aime, etc… Je ne parle pas beaucoup de mon environnement, de ma ville, ou même de l’actualité des tendances. 7. Ton blog te permet-il de générer des revenus ? Oui. J’ai des bannières de publicité en barre latérale qui me permettent de gagner un pourcentage lorsqu’elles mènent à une vente pour la marque en question. Ce sont des revenus très faibles (de l’ordre de 5 à 15 euros par mois) mais assez réguliers. De temps en temps, je fais également des articles sponsorisés à travers des agences de marketing en ligne, qui génèrent des revenus bien plus conséquents, mais je limite vraiment ce genre d’opérations, parce que je tiens à rester maître de mon contenu. On peut aussi compter les cadeaux et produits à tester comme revenus, j’en reçois de temps en temps. Mais finalement, presque tous les revenus financiers et cadeaux sont « réinvestis » pour le blog, en me permettant d’alimenter de nouveaux articles. LA BLOGOSPHERE 8. As-tu des relations avec d’autres blogueuses ? Si oui, lesquelles ? Tout-à-fait ! Je suis en relation avec énormément de blogueuses par les réseaux sociaux et par mail, je parle avec beaucoup d’entre elles de manière presque quotidienne (pour en citer quelques unes, les plus courantes : Anne de Melle Dubndidu, Elodie de What Katy Did Next, Amélie de So Girly Blog, Emelie de Vintage Touch Blog, Angie de Angie et les petites fleurs…). J’ai aussi eu l’occasion de rencontrer, voir et revoir beaucoup de blogueuses mode, création, etc… (Cococerise, Morning by Foley, Kenza, Melle Dubndidu, Parigote, Manaa is a Dreamer…) et j’ai encore plein de rencontres prévues dans les mois à venir. Le milieu des blogueuses est très particulier sur ce point : tout le monde se lit entre soi, se parle entre soi, etc… Rares sont les blogueuses qui n’entrent en relation avec personne de ce monde. 9. Comment êtes vous rentrés en contact ? De manière générale, nous sommes rentrées en contact sur Twitter. Pour certaines, à force de conversations virtuelles, nous avons aussi pu nous voir « en réalité » lors de rencontres personnelles ou d’évènements organisés pour les blogueurs (soirées Etsy, Paulette Magazine…). 10. La reconnaissance d’autres blogueuses est-elle importante ? Pourquoi ? Pour moi, elle ne l’est pas spécialement. Je considère mon blog comme une vitrine de moi-même et de mon univers, et je ne recherche pas du tout de reconnaissance vis-à-vis de cela ; c’est moi, je suis comme ça, et c’est tout ! Mon lectorat est plus important que les autres blogueuses de ce point de vue. En revanche les relations amicales avec les autres blogueuses sont importantes pour se soutenir, s’inspirer, et pouvoir discuter de choses pour lesquelles on se comprend particulièrement bien. VOTRE LECTORAT 11. Passes-tu beaucoup de temps à écrire les billets, répondre aux commentaires ? La tenue du blog, de manière générale, nécessite autour de 5 heures par semaine, selon le nombre d’articles publiés et leur teneur. Entre la prise des photos, leur retouche, l’écriture, la mise en forme 94
  • 97.
    et la publication,un article conséquent peut nécessiter jusqu’à 2 heures de travail et davantage s’il y a aussi une vidéo. Un article léger (sélection d’images sur internet, ou article de peu de photos) nécessite entre une demi-heure et une heure. Les réponses aux commentaires ne me prennent pas beaucoup de temps, peut-être une bonne demi-heure en tout par semaine (incluant modération, lecture et éventuelles réponses). 12. Les commentaires de tes billets sont-ils importants? Pourquoi ? Ils sont très importants pour moi ; au vu du temps que je consacre à chacun de mes articles, j’aime vraiment avoir un retour par rapport à ce que j’ai publié. Les commentaires sont souvent positifs, ce qui est agréable et donne de la motivation pour continuer. Quand ils sont négatifs, c’est un peu difficile à « encaisser » au début, mais ça m’aide vraiment à évoluer positivement, c’est pourquoi je les considère importants également. Certains me donnent aussi des conseils, des idées, qui contribuent également à améliorer le blog. Enfin, si quelqu’un prend le temps de laisser un commentaire, c’est aussi une preuve que ce que j’ai écrit ou montré a fait réagir cette personne, chose à laquelle je tiens particulièrement puisque une de mes envies avec ce blog est d’inspirer, de donner le sourire. 13. Comment as-tu fidélisé tes lecteurs ? La régularité des posts a été un élément important, je pense, dans le sens où mes lecteurs s’attendent à un certain nombre de nouveautés par semaine. La diversité des rubriques permet aussi cet effet d’attente, puisqu’on s’attend à voir dans la semaine un look, un billet d’inspirations, un billet beauté, etc… Mais avant tout, c’est ma présence sur les réseaux sociaux qui fidélise le lectorat ; j’annonce les nouveaux posts plusieurs fois sur chaque réseau avec un lien direct, ce qui permet à mes abonnés d’être au courant de l’activité du blog et donc de le lire régulièrement. Je fais attention aussi à traiter personnellement chaque lecteur, chaque abonné, etc…, ce qui me paraît très normal puisque le blog vit grâce à leurs visites. Je leur réponds et je suis proche d’eux, ce qui crée des échanges qui jouent sans doute en faveur de la fidélisation. De manière générale, je dois dire que je recherche davantage cette fidélisation et cette ambiance « personnelle » plutôt qu’un nombre élevé de lecteurs. 14. Twitter est-il un élément important de cette fidélisation ? C’est effectivement un élément particulièrement important en ce qui me concerne. Le côté spontané de ce réseau me permet d’échanger énormément avec mes abonnés (qui sont généralement mes lectrices), et de partager des choses de mon quotidien, des découvertes, des coups de cœur qui viennent compléter le blog, qui lui fonctionne de manière plus formelle. Concrètement, chaque mois, Twitter m’apporte autour de 15% de mon trafic. Mais d’autres réseaux sont encore plus importants, comme Facebook et Hellocoton qui m’apportent chacun autour de 30% de mon trafic, probablement parce qu’ils sont plus stables en terme de durée d’affichage de l’information, et parce que les Français ne sont pas encore tous très « twitteurs » ! 15. Combien de lecteurs lisent ton blog chaque jour/semaine ? Les visites sur mon blog sont en constante augmentation depuis quelques mois, mais en ce moment je suis dans les 5000 visites par semaine, et entre 800 et 1000 visites par jour. C’est un chiffre assez important en comparaison de mes débuts et de beaucoup de « petits » blogs, mais très bas si on le compare aux grands blogs de mode qui ont une visibilité internationale. Mais il me convient très bien ; comme je l’ai dit, la chasse aux visites ne m’intéresse pas, et je laisse faire les choses à leur rythme. 95
  • 98.
    16. Pourrais-tu faireun portrait type de votre lectorat ? Mon lectorat-type est une jeune fille entre 18 et 28 ans, souvent étudiante (communication, marketing, design…) ou au début de sa vie professionnelle. Elle tient généralement elle-même un blog, souvent un blog de mode. Elle aime tout ce qui est girly, est avide de découvertes et gourmande. Elle aime les blogs et en lit plusieurs en plus du mien. Elle aime aussi internet et les réseaux sociaux. 17. Connais-tu des lecteurs de manière personnelle ? Si oui, comment cette relation s’est elle développée ? A part avec quelques unes qui sont aussi blogueuses et que j’ai déjà citées, je n’ai jamais entretenu de relation autre que virtuelle avec une lectrice, mais je ne l’exclue pas du tout dans les temps à venir. En réalité c’est plus une question d’incompatibilité géographique (j’habite en Espagne et mes lectrices sont françaises) qu’une question de volonté. 18. Quelle reconnaissance est selon toi la plus importante : la reconnaissance d’un lectorat large ou celle d’un milieu professionnel restreint ? Pourquoi ? Je crois que lorsqu’on consacre beaucoup de temps et d’énergie à son blog, la reconnaissance d’un lectorat large est ce qu’il y a de plus important. On veut être lue, et que notre « travail » plaise à un public. Si celui-ci est large ou grandit de mois en mois, c’est très satisfaisant pour la blogueuse puisqu’elle se sent appréciée, c’est comme un petit moment de gloire (il y a nécessairement un peu d’égocentrisme dans le fait de bloguer). La reconnaissance dans le milieu de la mode par exemple est de toute façon plus difficile à obtenir, et personnellement elle ne m’intéresse pas du tout car je ne m’en sens pas le talent nécessaire. Je n’ai pas d’ambition professionnelle avec mon blog, même s’il m’arrive de le mettre en avant tout simplement pour témoigner de ma créativité ou ma capacité de motivation. RECOMMANDATIONS 19. Organises-tu des concours ou autres opérations ? Pourquoi ? Jusqu’il y a quelques temps, j’ai participé à plusieurs opérations sponsorisées, dont un concours sponsorisé. Bien que je n’aie jamais été très à l’aise avec l’idée de « vendre » de la publicité sur mon blog puisque cela me semble une atteinte à ma ligne éditoriale, j’ai accepté ces propositions précises parmi bien d’autres pour des raisons financières principalement. Je suis étudiante, j’ai un budget limité et ces opérations m’ont aidée à renflouer un peu mon compte en banque. Mais je les ai aussi choisies parce qu’elles correspondaient à des thèmes pouvant être abordées sur mon blog (des chaussures, des produits de beauté…) ou parce que mes lecteurs en sortaient gagnants (cadeaux à la clé). Cependant, j’ai décidé à présent de limiter très fortement voire de refuser désormais toute opération de ce genre. Je préfère me concentrer sur un contenu personnel de qualité, et si je veux gâter mon lectorat, je le ferai à mon compte. 20. As-tu déjà recommandé un produit, un spectacle, un service sur ton blog ? Oui. Certains de mes articles beauté sont des « revues » de produits ou de services que j’ai acheté ou eu l’occasion de tester. S’ils me plaisent, je n’hésite pas à les recommander chaudement. 21. As-tu déjà été approché par des marques pour recommander un produit ? L’as-tu recommandé ? 96
  • 99.
    Oui, on m’aproposé plusieurs fois de tester des produits, des marques, ou de m’offrir quelque chose en échange de leur placement dans un article. Pour éviter encore une fois un dérapage de ma ligne éditoriale, je n’accepte que lorsqu’il s’agit de produits correspondant à l’esprit général du blog ou lorsque les produits sont envoyés pour une appréciation libre, c’est-à-dire que je ne suis pas obligée d’en parler si je ne les aime pas. Je préfère évidemment cette seconde option, qui permet de faire de belles découvertes, d’alimenter mes rubriques sans trop dépenser, et surtout de recevoir des cadeaux, puisque c’est toujours agréable, mais sans mettre à mal le contenu de mon blog. 97
  • 100.
    QUESTIONNAIRE MELLE DUBNDIDU TONBLOG 1. Depuis quand as-tu lancé ton blog ? J’ai lancé mon blog en novembre 2009, il va avoir 2 ans cette année mais je m’en suis réellement occupée qu’en mars/avril 2010 2. A quelle fréquence postes-tu? Pourquoi ? Je poste entre 3 et 4 articles par semaine, pas plus car je n’ai pas le temps. Je mets entre 1 et 2h pour préparer un article c’est à dire faire les photos, les sélectionner parfois les retoucher, les publier, écrire l’article, le mettre en forme, insérer les photos, se relire etc. Ca prend pas mal de temps et comme j’aime que chaque article soit de qualité, j’ai pris ce rythme-là et je pense que ca convient à mon lectorat, ca leur laisse le temps de découvrir les posts et de ne pas trop prendre de retard dans leur lecture. 3. As-tu défini une ligne éditoriale ? Si oui, laquelle ? Je n’ai pas vraiment défini une ligne éditoriale, je n’aime pas parlé en soi de mode, ca ne m’interesse pas vraiment d’ailleurs, la prise de tete sur la fashion week, les defilés ce n’est pas trop mon truc. J’aime la mode simple du quotidien, assortir des pièces qui me plaisent. Je n’ai pas besoin de faire un long discours sur ca, les photos suffisent et j’explique parfois le pourquoi du comment de la tenue lol. Ainsi, je parle plus de ma vie, de mes expériences (lecture, maquillage, eshop, tourisme). Par contre, je suis parfois effrayée de l’intrusion par des questions très intimes de mes lectrices. Certes, je partage beaucoup voire trop de vie privée sur mon blog, mais j’ai une limite et j’aime qu’elle soit respectée. 4. Quelles sont les qualités indispensables d’un blog ? La régularité, être proche de son lectorat, échanger avec lui même si c’est parfois pour se faire insulter, ne pas rester fermé aux critiques, savoir s’améliorer, une bonne orthographe, une bonne présentation, un bon contenu =) 5. Quelles sont les qualités indispensables d’une blogueuse ? La générosité ? Je ne sais pas, rester soi-même je pense et ne pas se forcer à écrire un article si on n’en a pas l’envie. 6. Les informations que tu diffuses sur ton blog sont plus personnelles ou plus liées à l’environnement qui t’entoure ? Les deux, personnelles et mon environnement. Peut-être trop personnelles, je raconte ma vie à 1200 inconnus chaque jours 0_o effrayant. 7. Ton blog te permet-il de générer des revenus ? Oui c’est mon choix d’ailleurs mais aussi parce que mon blog me coute en nom de domaine et hébergement des photos, ce que les lectrices ne voient pas bien souvent. Puis c’est un petit plus pour moi étudiante, c’est l’ordre de 30-100 euros ca dépend des mois mais c’est parfois très utile. J’ai eu 56 euros pour le mois de septembre, j’ai mis 30 euros pour le rachat de mon nom de domaine pour 6 98
  • 101.
    mois et lereste ca a payé mes courses de la semaine. Après je comprends que ca puisse gêner certains lecteurs d’avoir de la pub, pas très pertinente d’ailleurs mais bon c’est un affiche passif LA BLOGOSPHERE 8. As-tu des relations avec d’autres blogueuses ? Si oui, lesquelles ? J’ai beaucoup de relations avec des blogueuses notamment via Twitter, c’est une fourmilière à blogueuses, ca permet de se faire des contacts, de faire des rencontres. Je ne pourrai pas toutes les citer mais principalement : Hélène, Anne, Hervine, Victoria, Elodie, Midori, Cyanna, Clara de The Working Girl, Amélie du Sogirlyblog, Emelie de Vintage Touch Blog J’ai pu aussi faire de vraies rencontres avec Victoria, Hervine et Elodie, Hervine et Victoria sont devenues de vraies amies avec qui j’échange souvent via texto ou skype. Après il m’arrive de parler avec Coline email / twitter, The Brunette mais d’une manière moins amicale, moins proche 9. Comment êtes vous rentrés en contact ? twitter 10. La reconnaissance d’autres blogueuses est-elle importante ? Pourquoi ? Non pas vraiment importante, c’est sur que ca fait plaisir quand une blogueuse « plus influente » que soi vient nous complimenter mais au final, on ne fait pas notre blog pour ca lol VOTRE LECTORAT 11. Passes-tu beaucoup de temps à écrire les billets, répondre aux commentaires ? Comme je le disais, un article me prend entre 1 et 2heures. Il faut compter le temps de prendre les photos, de sélectionner celles qui conviendront le mieux (là où on est la moins moche et où on voit le mieux les vêtements), les redimensionner, les éditer parfois (lumière, contraste) les publier sur son hébergeur de photos puis les insérer dans l’article. L’article en lui-même prend du temps, l’idée, la rédaction, la mise en forme, relecture et publication. De même que faire de la « pub » pour son article (twitter / facebook). Je réponds à chaque commentaire, donc en fonction du nombre ca dépend mais c’est entre 30 min et 2h par jour. D’ailleurs je trouve cela particulièrement important de répondre, cela permet un échange je trouve ! 12. Les commentaires de tes billets sont-ils importants? Pourquoi ? Oui personnellement ca m’encourage à écrire d’autres articles, à voir si celui que j’ai écris est apprécié (ou non), si mes photos sont appréciées comme mon look. Quand je n’ai pas beaucoup de commentaires je suis évidemment très déçue:/ et je me remets vite en question : Pourquoi mes lectrices n’ont pas aimé ?? et j’essaie de m’améliorer dans l’article suivant. 13. Comment as-tu fidélisé tes lecteurs ? Je ne sais pas lol ? Il faudrait leur demander pourquoi ils reviennent je rcois que 60% reviennent juste en tapant mon nom sur google et ou en voyant l’un de mes commentaires sur un blog, le reste 40% reviennent via des outils comme Twitter, FAcebook, Feeds, Annuaire de blog (Hellocoton / bloglovin) 99
  • 102.
    ce qui estdéjà énorme. 50% de mes visiteurs par jour sont des lecteurs réguliers, ca me fait plaisir d’ailleurs d’avoir leur commentaire sur mon évolution, ce que j’écris =) 14. Twitter est-il un élément important de cette fidélisation ? Oui car je peux communiquer en direct avec mes lectrices donc je pense que c’est un outil qui joue vraiment, c’est ma deuxième source de visite sur mon blog en fait, lol 15. Combien de lecteurs lisent ton blog chaque jour/semaine ? Par jour entre 1200 et 2000, par semaine entre 10-12000, 50% environ sont des visiteurs récurrents = fidèles lol 16. Pourrais-tu faire un portrait type de votre lectorat ? Une femme entre 16 et 33-35 ans je pense, majoritairement étudiante ou qui vient juste de rentrer dans le monde du travail, qui aime la mode mais sans se prendre trop la tete avec, qui aime lire des choses légères et futiles, sortir un peu du quotidien 17. Connais-tu des lecteurs de manière personnelle ? Si oui, comment cette relation s’est elle développée ? Je suis plus proche de certaines mes lectrices mais ca reste ponctuelle, un échange d’email d’un mois / deux mois sur des informations qu’elles ou que j’avais besoin mais j’aime de relation personnelle 18. Quelle reconnaissance est selon toi la plus importante : la reconnaissance d’un lectorat large ou celle d’un milieu professionnel restreint ? Pourquoi ? La reconnaissance d’un lectorat large. Pourquoi ? Bonne question, car ce que l’on fait est apprécié à titre personnel, sans arrière pensée mercantile. Quand une lectrice me complimente, je ne peux qu’être contente, quand une marque me dit qu’elle aime mon blog, je sais très bien pourquoi elle me dit cela…. ! RECOMMANDATIONS 19. Organises-tu des concours ou autres opérations ? Pourquoi ? J’organise des concours, car si je peux gâter mes lectrices pourquoi pas ? Et ca peut même être sur mon argent personnel comme un concours OPI, je partais aux Etats-Unis et je ne pouvais pas emporter tous mes vernis, autant leur faire plaisir que les faire prendre la poussière un an =) 20. As-tu déjà recommandé un produit, un spectacle, un service sur ton blog ? Je recommande des produits et des services que j’utilise ou que j’ai testé personnellement, tout comme je ne recommande pas certaines erreurs que j’ai commise achats / eshops lool C’est un échange d’avis je pense qui peut-être utile et que personnellement je recherche sur d’autres blogs. 21. As-tu déjà été approché par des marques pour recommander un produit ? L’as-tu recommandé ? Oui et je trie, j’aime avoir ma liberté de parole alors souvent si je reçois un produit dans le « contrat » je suis libre de donner mon opinion et si c’est négatif, je peux le dire aussi =D !!! Mais âpres certaines blogueuses n’ont pas le même système, je prefere faire ca car je pense que mes lectrices doivent 100
  • 103.
    avoir confiance enmoi et leur mentir par dissimulation n’est vraiment mais vraiment pas mon credo 0_o. d’ailleurs, j’ai arreté de lire les blogs qui le font, je suis pas non plus un citron qu’on peut presser, donc je me mets a la plage de mes lectrices dans ce cas là. De plus, je sélectionne vraiment mes « partenariats », je reçois 2 ou 3 mails par jour et je crois qu’au final je ne réponds qu’à un mail lol car le projet m’intéresse, ca n’implique pas de pub aberrante sur mon blog et je reste libre du contenu de mon article =) ! 101
  • 104.
    QUESTIONNAIRE MON BLOGDE FILLE VOTRE BLOG Depuis quand avez-vous lancé votre blog ? 9 octobre 2005 A quelle fréquence postez-vous ? Pourquoi ? 1 fois par jour, parce que j'ai plein de choses à raconter ;-) Avez-vous défini une ligne éditoriale ? Si oui, laquelle ? Oui, je parle de beauté. Quelles sont les qualités indispensables d’un blog ? La qualité, justement... Quelles sont les qualités indispensables d’un blogueur? Aucune idée ! Les informations que vous diffusez sur votre blog sont plus personnelles ou plus liées à l’environnement qui vous entoure ? Elles sont liées à la beauté et la cosmétique. Votre blog vous permet-il de générer des revenus ? Oui. LA BLOGOSPHERE Avez-vous des relations avec d’autres blogueuses ? Si oui, lesquelles ? Oui, avec beaucoup d'entre elles (trop nombreuses à nommer). Comment êtes vous rentrés en contact ? Généralement vi nos blogs. La reconnaissance d’autres blogueuses est-elle importante pour vous ? Pourquoi ? Dans la mesure où je ne fréquente quasiment pas de blogueuses beauté, la question ne se pose pas à moi. VOTRE LECTORAT Passez-vous beaucoup de temps à écrire les billets, répondre aux commentaires ? Oui, ça m'occupe presque à plein temps. Les commentaires de vos billets sont-ils importants pour vous ? Pourquoi ? 102
  • 105.
    Bien sûr !On écrit pour els autres, pas pour soi ! Comment avez-vous fidélisé vos lecteurs ? Aucune idée, ils sont se fidélisés tous seuls ;-)) Twitter est-il un élément important de cette fidélisation ? Je ne pense pas. Combien de lecteurs lisent votre blog chaque jour/semaine ? 8.000 par jour. Pourriez-vous faire un portrait type de votre lectorat ? A part que c'est une femme plutôt francophone, il n'y a pas de type dans la mesure où elles ont de 15 à 70 ans et peuvent vivre absolument n'importe où en France ou dans le monde. Connaissez-vous des lecteurs de manière personnelle ? Si oui, comment cette relation s’est elle développée ? Quelle reconnaissance est selon vous la plus importante : la reconnaissance d’un lectorat large ou celle d’un milieu professionnel restreint ? Pourquoi ? Les deux ;-) Pour exister, tout simplement. RECOMMANDATIONS Organisez-vous des concours ou autres opérations ? Pourquoi ? Ca m'arrive, les lectrices adorent ça. Avez-vous déjà recommandé un produit, un spectacle, un service sur votre blog ? Bien sûr, je passe mon temps à ne faire que ça ! Avez-vous déjà été approché par des marques pour recommander un produit ? L’avez-vous recommandé ? Oui, tout le temps, mais je ne parle que de ce que j'aime (hors cadre des billets sponsorisés, bien entendu, qui fonctionnent autrement). 103
  • 106.
    QUESTIONNAIRE PENELOPE BAGIEU VOTREBLOG Depuis quand avez-vous lancé votre blog ? Depuis un peu plus de 4 ans A quelle fréquence postez-vous ? Pourquoi ? Autant que je peux, dans la limite de "mon blog ne doit pas me prendre plus d'une heure par semaine". Donc entre un et trois posts par semaine, en moyenne. Avez-vous défini une ligne éditoriale ? Si oui, laquelle ? je raconte ce qui me passe par la tête, en dessins. Quelles sont les qualités indispensables d’un blog ? Ne pas se prendre au sérieux, ce n'est qu'un blog. Quelles sont les qualités indispensables d’un blogueur? Même réponse ! Il ne faut pas oublier qu'après tout, tout le monde ou presque tient un blog, ce n'est pas un exploit. Les informations que vous diffusez sur votre blog sont plus personnelles ou plus liées à l’environnement qui vous entoure ? Je raconte plus ou moins ma vie et mes opinions, donc oui c'est plutôt personnel. Votre blog vous permet-il de générer des revenus ? Oui, il y a un espace avec un pavé de pub, que gère une régie pub. LA BLOGOSPHERE Avez-vous des relations avec d’autres blogueuses ? Si oui, lesquelles ? Pas tellement. Comment êtes vous rentrés en contact ? je connais un peu de gens qui sont des copains de copains, mais vraiment pas tellement. La reconnaissance d’autres blogueuses est-elle importante pour vous ? Pourquoi ? Non, du coup, pas tellement. VOTRE LECTORAT Passez-vous beaucoup de temps à écrire les billets, répondre aux commentaires ? Il n'y a pas de commentaires sur mon blog. Je ne suis pas très intéressée par l'aspect "échange", je ne cherche pas trop l'avis des gens. Au pire, quand on veut me dire quelque chose, on peut m'écrire un 104
  • 107.
    mail. Mon blogest plus un défouloir, je ne cherche pas à avoir de retours de mes lecteurs. Les commentaires de vos billets sont-ils importants pour vous ? Pourquoi ? Comment avez-vous fidélisé vos lecteurs ? En étant régulière, j'imagine ! Twitter est-il un élément important de cette fidélisation ? Mon twitter n'a rien à voir avec mon blog, donc a priori non. Combien de lecteurs lisent votre blog chaque jour/semaine ? Environ 40 000 par jour. Pourriez-vous faire un portrait type de votre lectorat ? Aucune idée ! Plutôt des femmes. Connaissez-vous des lecteurs de manière personnelle ? Si oui, comment cette relation s’est elle développée ? Non. Sauf ceux qui viennent me voir pendant mes séances de dédicaces. Quelle reconnaissance est selon vous la plus importante : la reconnaissance d’un lectorat large ou celle d’un milieu professionnel restreint ? Pourquoi ? Plutôt un lectorat large, parce qu'il n'y a pas d'aspect professionnel dans mon blog. RECOMMANDATIONS Organisez-vous des concours ou autres opérations ? Pourquoi ? Non, jamais, car c'est très chrobnophage. Les fois où j'ai organisé des concours, j'ai répondu à des mails pendant un mois. Avez-vous déjà recommandé un produit, un spectacle, un service sur votre blog ? Parfois oui, je parle des spectacles que je suis allée voir, quand ça m'a plu. Mais jamais parce qu'on me le demande. Avez-vous déjà été approché par des marques pour recommander un produit ? L’avez-vous recommandé ? Ohhhh oui. Environ dix fois par jour. Mais je ne l'ai jamais fait et ne le ferai jamais. Comme je le disais, il y a un espace disponible pour un pavé de pub, c'est bien suffisant, je ne vais pas en plus truffer mes dessins de pub cachée. 105