REPUBLIQUE ALGERIENNE DEMOCRATIQUE ET POPULAIRE
MINISTERE D’ENSEIGNEMENT SUPERIEUR
ET DE RECHERCHE SCIENTIFIQUE
Faculté Des Sciences Et De L’ingénierie
Institue De Génie Informatique
Module De Génie Logiciel
Année universitaire 2004 - 2005
Réalisé par :
Bachir BENYAMMI
Encadré par :
Mr. Kamel BOUKHALFA
Introduction
On WAP
2
Introduction
Préface
Les téléphones portables sont devenus une partie essentielle dans de notre vie quotidienne,
plusieurs dispositifs ont été apparus (Voir la partie terminaux), en parallèle ; plusieurs langages de
programmation ont été conçus pour atteindre ces dispositifs, en distingue : WML, HTML, JAVA,
ASP.Net, … (Voir la partie Outils et Langages de programmation)
Une chose attirante de ces nouveaux dispositifs est leurs capacités de se connecter à
l'Internet – via le service WAP - et exécuter des Applications Web.
Pourquoi une Application Web Mobile ?
Il existe sur Internet un ensemble de services qui facilitent la vie – personnelle ou
professionnelle – et qui ne nécessitent pas forcément des PC sophistiqués et des connexions Internet
de très haut début.
Citons, par exemple les services financiers, de trafic info-routier, etc. ses services sont les
premiers candidats à l’Internet mobile
Domaines d'applications:
Aujourd'hui, plusieurs services sont disponibles sur le Web, on distinguer quelques
domaines d'applications:
 Informations personnels : Email, Agenda, Carnet d'adresse…
 Informations de déplacements : Transport, Voyage, Route, Stations, Météo, …
 Commerce électronique : Bourse, Achat, Vente, …
 Informations divers : Actualités, Vols, Jeux, Presse, Sport, …
 Intranet dans une entreprise:
 Infos personnelles.
 Accès aux BDD d’une l'entreprise
 Consultation, Rapport, demande pièces, …
 Infos sur l'entreprise
 Services, Actualités, Clients, Concurrents, Partenaires, …
Introduction
On WAP
3
Exemples d’applications Mobile
 Consultation et réservation des vols
 Demande des taxis services
 Locations des véhicules
 Rendez-vous dans une clinique
 Trafic info-routier
 Pizza par mobile !
 Consultation des cours de la bourse
 …
Le marché du mobile en Algérie
Le secteur des télécommunications a enregistré une croissance importante dans l’ensemble
de ces segments. La libéralisation de ce secteur a démocratisé davantage l’accès à la téléphonie
mobile et réduit principalement les tarifs des communications nationales et internationales. Le prix
des communications nationales a enregistré une baisse considérable, après l’entrée en service du
troisième opérateur Wataniya Télécom Algérie et le réveil de l’opérateur historique Mobilis.
Ça bouge dans le mobile - http://www.lintelligent.com -
ALGÉRIE - 17 avril 2005- par OLIVIA MARSAUD,
ENVOYÉE SPÉCIALE
Quand les Algériens n’utilise pas leur portable, ils en discutent, question rituelle lorsque
vous rencontrez quelqu'un à Alger : « Vous êtes chez qui ? » (Traduction : à quel opérateur de
téléphonie mobile avez-vous donné votre préférence ?)
 Mobilis (de l'opérateur historique Algérie Télécom)
 Djezzy (filiale du groupe égyptien Orascom Telecom)
 Nedjma (filiale du groupe koweïtien Watanyia Telecom)
S'ensuit invariablement un comparatif des prix des puces, réseaux et autres services.
Les Algériens vivent le boom de la téléphonie mobile depuis trois ans. Ils sont aujourd'hui presque
6 millions à utiliser un portable.
Selon un rapport de l'Autorité de régulation de la poste et des télécommunications (ARPT),
le marché algérien de la téléphonie mobile a connu une progression de 237 % en 2004. « Nous
étions en retard il y a seulement deux ans. Aujourd'hui, à cette allure, nous pouvons concurrencer,
voire dépasser nos voisins maghrébins et même arabes et africains, affirme Amar Toumi, ministre
des Postes et des Technologies de l'information et de la communication.
Le portable est devenu un outil indispensable dans la société algérienne. Au sein d'une seule
famille, il arrive que chaque membre possède un mobile et que certains utilisent deux puces
d'opérateurs différents. » (...)
Introduction
On WAP
4
Le Service WAP en Algérie
Le WAP est service proposé par les opérateurs de téléphonie mobile qui permet d’accéder à
l’Internet en utilisant un téléphone portable
Nedjma : http://www.nedjma.dz
Depuis son annonce, Nedjma a proposé un service NedjmaNet qui
permet d’accéder à l’Internet depuis le téléphone portable
Mobilis : http://www.mobilis.dz
De son tour, après un an et demi de son lancement au 13 août 2003,
Au 16 Février 2005, Mobilis annonce le lancement de son offre GPRS
"Mobi+" qui permet l'accès à l’Internet
1er site Wap en Algérie – http://www.providerdz.com -
ProviderDZ : Le premier portail de l’Internet en Algérie
Le 17 mars 2005 à 09:49
Le premier site WAP en Algérie a été lancé officiellement hier, annonçant par là même une
nouvelle étape dans l’ère de la communication, c’est l’entreprise ACInet qui est à l’origine de cette
nouveauté.
La technologie Wap (Wireless aplication protocol) consiste à permettre à des terminaux
mobiles tels les téléphones portables, les assistants personnels PDA d’accéder à des documents
circulant sur des réseaux sans fil (Wireless). En général un site WAP diffuse le même contenu
qu’un site web, mais à l’avantage d’être accessible de partout et délivre des informations pertinentes
et importantes à la fois pour son utilisateur. Cette dernière, rendue possible depuis l’entrée en lice
de la téléphonie mobile en Algérie, permet une plus grande mobilité donc un gain du temps et
d’argent.
Partenaires de Microsoft, les agents de ACInet étaient également présents au niveau de la
Cité des sciences pour annoncer leur participation au North Africa Developper NDC qui aura lieu
du 16 au 18 avril prochain. Son lancement coïncide aussi avec l’organisation par l’Algérie du
Sommet arabe. A cet effet, des informations sur le Sommet arabe et les pays membres sont
diffusées à travers le site WAP ACInet. http://wap.aci-dz.net, enrichi dans les prochains jours en
informations diverses. D’autres services viendront également renforcer son contenu, précise le
responsable technique Salim Lahmar
Introduction
On WAP
5
Présentation d’Air Algérie
Air Algérie est une compagnie aérienne créée en 1947, maintenant, elle domine 78.4% du
trafic passagers sur le réseau international – depuis ou vers l’Algérie - et 100% sur le réseau
national.
Air Algérie à 37 escales internationales (09 en France, 11 dans le reste de l’Europe, 11 en
Maghreb et Moyen Orient et 06 Afrique) et 29 escales nationales, elle dispose d'un solide réseau
commercial, avec 43 agences ou représentants à l'étranger et 98 agences réparties sur le territoire
national, elle est aussi reliée à un réseau de vente de plus de 3000 agences agréées en Algérie et à
l'étranger
La longueur du réseau internationale d’Air Algérie est 193 474 km, et 50 213 km sur le
réseau national.
Durant l’année 2003 ; Plus de 3.1 million des passagers ont voyagés sur Air Algérie, dont
plus 2.1 million dans le réseau international.
Le système d’information actuel
Les agences de Air Algérie sont connectées à un réseau international téléphonique global
qui relié tous les compagnies et les agences au monde ce réseau est géré par un serveur localisé au
Dubaï., les agences d’Air Algérie accèdent à ce réseau via des terminaux (applications consoles) qui
permettent d’effectué des opérations de réservation et de consultation des vols sur les lignes d’Air
Algérie et même chez autres compagnie.
Air Algérie dispose d’un site web – http://www.airalgerie.dz – qui permit aux visiteurs de
consulter le programme de vol, et de demander de réservation des vols sur la compagnie.
Introduction
On WAP
6
Le mini projet
Pourquoi ce mini projet ?
Afin d’élargie et d’étendre les services en ligne fournissent par Air Algérie, et afin d’attirer
en plus la clientèle – surtout la clientèle ordinaire –, et afin d’être de plus en plus proche aux clients,
On a proposé à Air Algérie de mettre en œuvre une application mobile – accessible via le téléphone
portable - pour la consultation et la réservation des vols.
Cette solution va faciliter la tâche aux clients car elle va permis aux clients de rester - à tous
moment - en contact avec leur compagnie aérienne, ils doivent être informés et signalés pour toute
annulation ou retardation ou confirmation des vols, elle va aussi aider Air Algérie pour fournir tous
informations concernant les horaires des vols, les agences agrées et tout nouvelles ou actualités de
la compagnie aérienne, …
Objectifs du mini projet
A la fin du mini projet on doit être capable – d’une façon préliminaire - à atteindre ces
objectifs
Comprendre la méthode Merise et le langage OO UML
Appliquer la modélisation et la normalisation des bases de données
Explorer le domaine de l’Internet Mobile
Etudier quelques nouveaux concepts de programmation (Microsoft.Net : Framework.Net,
VisualStudio.Net, ASP.Net, ADO.Net, C#...)
Apprendre les langages de script HTML, Java Script, SQL, CSS, …
Tester les différent systèmes et logiciels : Windows, SQL Server, IE, IIS, …
Connaître les différents concepts : TCP/IP, HTTP, URL, Adresse IP …
Fonctionnement du système
Le système est composé de deux parties essentielles :
 L’interface client
 L’interface administrateur
L’interface client :
C’est l’application mobile qui permet aux utilisateurs d’accéder au système d’information
d’Air Algérie
 Accueil
 Infos sur la compagnie
 Actualités
 Présentation
 Agences
 Contacte
 Programme de vols
 Réservation du vol
 Réductions tarifaires.
 Guide de passager
 Calendrier
Introduction
On WAP
7
1. Accueil : c’est la premier page du l’application
2. Actualités : contient les derniers actualités et nouvelles de la compagnie : renouvellement du
flotte, changement de programme, ouvertures des nouvelle agences, …
3. Présentation : cette page parle sur la compagnie et son histoire et son occupation du marché
4. Agences : un guide sur les agences distribuées au réseau national et international d’Air
Algérie
5. Contacts : un formulaire qui permet de contacter la compagnie
6. Programme de vols : permet aux visiteurs de voir le calendrier des vols et faire des
recherches selon la source et la destination et la période
7. Réservation : un formulaire qui permet à un client de faire une réservation
8. Réductions tarifaires : la liste des tarifs spéciales selon catégories
9. Guide de passager : un guide contient des indications sur les réservations et les bagages des
passagers et les heures de présences, …
10. Calendrier : cette page permet de consulter et utiliser un calendrier annuel
Description du système d’information
Le client c’est la personne qui effectue des réservations à l’aide de l’application mobile
Le passager c’est la personne qui prend le vol suit à une réservation effectué par un client
Un voyage est effectué suit à un programme définis à l’avance contient des vols sur des trajets
en utilisent des avions selon les jours de la semaine d’une saison
Le trajet c’est la liaison entre deux aéroports situent sur deux villes, plusieurs vols sont
programmés sur un trajet
Air Algérie à plusieurs agences distribuées sur le réseau national et international
L’utilisateur c’est la personne qui accède à l’interface administrateur du système, selon son
identification et son droit d’accès, ça peut être un webmaster qui surveille le système, un
administrateur qui gère le système ou bien un secrétaire mit le calendrier des vols
Les acteurs principaux du système d’information
Un client est caractérisé par un numéro, un nom, un prénom, un numéro de téléphone, une
adresse, un numéro de mobile, un email et une profession
Un passager est caractérisé par un numéro, un nom, un prénom, un numéro de téléphone, une
adresse, son age et sexe
Un utilisateur du système est caractérisé par un numéro, un nom, un prénom, un numéro de
téléphone, une adresse, un compte et un mot de passe pour son identification, son droit d’accès
(Administrateur, Secrétaire, Webmaster), son état (activé ou désactivé), et un email
Une réservation est identifiée par un numéro et une date de réservation
Un voyage est caractérisé par un numéro, nombre de places disponibles, nombre de places
occupés et une date de départ
Une réservation est effectuée par le client sur un voyage concernant un ou plusieurs passagers
Introduction
On WAP
8
Un vol est caractérisé par une référence, une heure de départ, une heure d’arrivée, a ce que
l’arrivé est le lendemain ? Et à ce que le vol contient une escale ?
Un avion est caractérisé par une immatriculation, date de mise en services, son état, son
modèle et sa capacité
Un aéroport est identifié par son intitulé et sa ville dans un pays
Un trajet est composé d’un numéro de vol concerne la compagnie
Sur un vol, plusieurs voyages sont programmés dans un ou plusieurs jours de semaine dans
une saison définis en utilisant un avion
Une agence est identifiée par un code d’agence, un intitulé, une adresse, un téléphone et une
ville dans un pays
Architecteur
On WAP
9
Architecture
Dans cette partie, on doit parler sur le WAP, son architecture et ces dispositifs, avec une
petite comparaison avec l’architecture de l’Internet
1. L’Internet
L’Internet est devenu un outil indispensable pour tous les secteurs de notre société,
(Scientifique, Technique, Médical, Education, Communication,…), grâce à son évolution croissante
et aux multitudes de ces services.
Le développement web est devenu un major intérêt pour les entreprises de conception et de
développement des solutions informatiques, Plusieurs langages ont été créés (HTML, JS, XML,
Java, ASP, PHP,…), et différents protocoles de communication ont été fondus (http, FTP, TCP,
UDP, SMTP, POP,…) et divers solutions ont été réalisées :
Navigateur: Internet Explorer, Netscape, Opera, …
Messagerie: ICQ, MIRC, MSN, …
Multimedia: Real Player, Media Player, …
Serveur: IIS, Apache, ...
SGBD: SQL Server, MySQL, Oracle, …
2. L’Internet mobile
L’Internet mobile est né en 1995 par les trois sociétés : Ericsson, Nokia, Unwired planet,
une année après, Phone.com met à la disposition des opérateurs de la téléphonie mobile un micro
navigateur inclus dans un téléphone capable d'afficher des informations de type HDML (Handheld
Markup Langage), stockées dans un serveur Internet, une année plus tard ; Nokia crée le concept
‘Smart Messaging’ qui utilise des messages courts de type SMS pour transmis d'informations au
format TTML (Targged Text Markup Language), au cœur de cette année ; Phone.com, Nokia,
Ericsson, Motorola créent des spécifications standard pour l’Internet mobile c’est le WAP
3. Le WAP
Architecteur
On WAP
10
WAP : (Wireless Application Protocol) c.-à-d. : protocole pour les applications sans fil.
C’est un ensemble des normes et des spécifications normalisés par l’organisation WAP forum pour
résolut les problèmes de comptabilité entre les différents acteurs du marché mobile, Simplement,
c’est un service qui permet d’accéder à l’Internet depuis un téléphone portable, en tout lieu et en
tout moment, Plusieurs versions ont été apparus :
 Avril 98 : WAP 1.0 (il n’est pas implémenté)
 Juin 99 : WAP 1.1 : implémenté par Phone.com, Nokia, Ericsson.
 Février 2000 : WAP 1.2 : amélioration des services, sécurité,…
4. Les terminaux
Trois types de terminaux peuvent accéder à des services WAP:
 Les téléphones portables:
Tous les téléphones portables équipés d'un micro navigateur peuvent accéder à des
services WAP (En France, au 2003; 80% des téléphones portables sont compatibles
WAP)
 SmartPhone :
C’est des téléphones portable améliores disposent des plus de mémoire et de capacité
de stockage que les mobiles simple, elles utilisent un système d’exploitation embarqué comme
le Windows CE
 Les assistants personnels : (Pocket PC)
Tous les assistants personnels – PC de poche - existent aujourd'hui (Palm Pilot, Pocket
PC, Psion…) peuvent accéder à des services WAP s'ils disposent d'un navigateur WAP,
pour se connecter à l'Internet, ils doivent utiliser :
o soit un modem avec une ligne téléphonique,
o ou bien via une connexion GSM Data à travers :
 un câble direct
 ou une connexion infrarouge avec un téléphone portable
L’affichage d’une page web sur les différents dispositifs mobiles
Architecteur
On WAP
11
5. Le Micro navigateur
A la différence des navigateurs Internet comme Microsoft Explorer ou Netscape
Communicator qui support tous types de ressources (Image, Vidéo, Texte, Animation, …), le micro
navigateur n’a que des fonctionnalités réduite a cause des faibles ressources disponible dans les
terminaux tel que le CPU et la mémoire, Le micro navigateur support deux langages : WML et
WML Script
Voici quelque micro navigateur avec leur propre éditeur
Micro navigateur Editeur
UP.Browser Phone.com
Openwave Mobile Browser Openwave
Nokia WAP Client Nokia
Mobile Explorer Microsoft
Ericsson Browser Ericsson
6. Les protocoles du WAP
WAP est formé d’un ensemble de protocole sous forme des couches sont les suivants
 La couche WAE (Wireless Application Environnement) définit l'environnement WAP dont le
format de fichiers en WML, le format des images et des exécutables comme le WMLScript ou
autres.
 La couche session qui gère les sessions utilisateurs est assurée par le WSP (Wireless Session
Protocol).
 La couche transaction avec le WTP (Wireless Transaction Protocol) garantit la conclusion des
transactions sous forme de requêtes-réponses.
 La couche de sécurité : assure l'intégrité des données transmises, leur authenticité et leur
confidentialité grâce au WTLS (Wireless Transport Layer Security).
 La couche transport : assume la communication (le transport) entre la passerelle et le terminal
WAP. Le protocole utilisé est le WDP (Wireless Datagram Protocol).
Voici une petite comparaison entre l’architecture WAP et celle du l’Internet
Architecteur
On WAP
12
L’architecture Internet
Dans cette architecture, l’utilisateur demande une ressource qui est situé dans serveur WEB,
le serveur est généralement relié avec une base de données, le serveur répondre à sa requête et envoi
la réponse au format HTML, elle est traitée et affichée à l’aide du navigateur client (Internet
Explorer, Netscape Communicator, …)
L’architecture WAP
Cette architecture est rassemblée à la précédente, mais il existe une passerelle intermédiaire
(Gateway) qui relie entre le réseau GSM sans fil de l’opérateur mobile et le réseau Internet
Conception
On WAP
12
Conception
Introduction
Le génie logiciel est le processus qui est permet de réaliser un logiciel de qualité :
 Valide
 Fiable
 Réutilisable
 Evolutif
 …
L’organisation de l’équipe
Si une société décide de réaliser un logiciel complexe et grand, alors elle doit mettre en
œuvre une équipe de développement qui va permet de géré les différentes phases de conceptions et
de réalisation de ce logiciel
L’objectif de cette équipe est d’assuré la qualité de ce logiciel, en respectant les coûts et les
délais prévus.
Le choix de l’équipe de développement repose sur plusieurs critères comme:
 Niveau d’étude
Pour la réalisation des systèmes complexes et nouveaux, les membres doivent
connaître les méthodes et les techniques les plus récent et les plus répondues
 Expérience :
Elle jeu un rôle très important dans le processus de développement, car elle va
permet de minimiser les coûts et les délais.
 Maîtrise des méthodes et des techniques
Les membres de l’équipe doivent maîtriser les méthodes de conceptions et les
techniques utilisées durant la réalisation du projet.
 Disponibilité des membres
 …
Conception
On WAP
13
Voici une proposition de l’organisation de l’équipe de développement :
Chef du projet
C’est la personne qui gère le projet tout entier
Responsable de la communication
Sert à assure la communication
Entre les membres de l’équipe
Entre l’équipe et la société
Entre l’équipe et le client
Responsable de la qualité
Son rôle est important, il sert à vérifier la qualité du logiciel
Responsable des coûts
C’est la personne qui s’occupe aux frais et coûts des différentes phases du projet
Responsable des délais
Il est responsable sur le planning et le déroulement des étapes selon les délais prévus
Responsable analyse
Analystes
Responsable conception
Concepteurs
Responsable du Codage
Codeurs
Responsable du Test
Testeurs
Responsable Maintenance
Entretiens
Responsable
communication
Responsable
de la qualité
Responsable
des coûts
Responsable
des délais
Responsable
analyse
Responsable
conception
Responsable
du Codage
Responsable
du Test
Responsable
Maintenance
Analystes Concepteurs Codeurs Testeurs Entretiens
Chef
du Projet
Le processus de développement
C’est un ensemble d’activités qui nous permet de développer un système quelconque,
plusieurs modèles ont été fondus, le choix d’un modèle est fait selon
 Nature du système (complexité, nouveauté, …)
 Disponibilité des groupes de développement
 Coûts et délais
Conception
On WAP
14
Dans notre cas, le système est compliqué et inconnu, et à cause de l’effectif disponible, on
choisit le modèle en incrément, car la réalisation des incréments va être moins complexe.
Cette méthode va permet de réaliser le système d’une façon incrémentale, en commencent par le
noyau et chaque incrément est développé par un modèle spécifique, un autre avantage de cette
méthode est la possibilité de exécuté plusieurs activité en parallèle
Exp. :
 Codage du 1er
incrément
 Préparation des tests du 1er
incrément
 Conception du 2éme
incrément
 Analyse du 3éme
incrément
 …
Cahier des charges
Introduction
L’Internet est devenu un outil indispensable pour tous les secteurs de notre société,
(Scientifique, Technique, Médical, Education, Communication,…), grâce à son évolution croissante
et aux multitudes de ces services.
Les téléphones portables sont devenus une partie essentielle dans de notre vie quotidienne,
plusieurs dispositifs ont été apparus, - la partie terminaux - en parallèle ; plusieurs langages de
programmation ont été conçus pour atteindre ces dispositifs, en distingue : WML, HTML, JAVA,
ASP.Net, … - la partie Outils et Langage de programmation-
Il existe sur Internet un ensemble de services qui facilitent la vie – personnelle ou
professionnelles – et qui ne nécessitent pas forcément des PC sophistiqués et des connexions
Internet de très haut début, citons, par exemple les services financiers, de trafic info routier, etc. ses
services sont les premiers candidats à l’Internet mobile –la partie domaine d’utilisation -
Afin d’élargie et d’étendre les services en ligne fournissent par Air Algérie, et afin d’attirer
en plus la clientèle – surtout la clientèle ordinaire –, et afin d’être de plus en plus proche aux clients,
On a proposé à Air Algérie de mettre en œuvre une application mobile – accessible via le téléphone
portable - pour la consultation et la réservation des vols.
L’application mobile qu’on va développer permettre aux clients de
 Voir le calendrier des vols et de faire des réservations
 Voir les réductions tarifaires et guide de passager
 Voir des infos sur la compagnie (présentation, actualités, agences, ..)
 Contacter la compagnie
 …
Conception
On WAP
15
Exigences matérielle et logicielle
Le Serveur (la compagnie)
 Exigences matérielles
Un serveur puissant est nécessaire pour la mise en œuvre et le bon fonctionnement du site, si
la compagnie a décidé d’héberger le site lui-même, alors la configuration est la suivante
 Configuration recommandée :
 MP P4 dont la fréquence est supérieure à 3 GHZ
 Mémoire principale supérieure à 512 MO
 Disque dur supérieur à 100 GO
 Configuration minime requise:
 MP P3 avec 550 MHZ
 MC de 64 MO
 DD avec 5 GO
 Exigences Logicielles
 Windows NT (2000 ou 2003) Server
 Framework.Net (1.0 ou 1.1 ou 2.0)
 SQL Server (2000 ou 2005)
 Internet Explorer (5.5 ou 6.0)
Le terminal (le client)
Un téléphone portable compatible WAP est nécessaire pour l’accès à l’application mobile –
Partie terminaux -
Simulation
Afin de tester et exécuter l’application mobile, cette configuration est nécessaire
 Exigences Matérielle
 MP P4
 MC > 128 MO
 DD > 20 GO
 Exigences Logicielles
 Windows NT 2000 professionnel
 Framework.Net 1.0
 MSDE 2000
 Internet Explorer 6.0
 WAP Simulator
Conception
On WAP
16
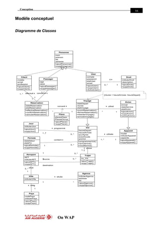
Modèle conceptuel
Diagramme de Classes
+ajoutPersonne()
+suppPersonne()
-nom
-prenom
-tel
-adresse
Personne
+ajoutClient()
+suppClient()
-mobile
-email
-profession
Client
+ajoutUser()
+suppUser()
+ActiveUser()
-compte
-password
-etatUser
-email
User
+ajoutPassager()
+suppPassager()
-age
-sexe
Passager
+ajoutPays()
+suppPays()
-codePays
-intitulerPays
Pays
-intitulerVille
Ville
+ajoutAgence()
+suppAgonce()
-intitulerAgence
-adresse
-tel
Agence
1
*
3 sitée
1 *
3 située
+ajoutAPT()
+suppAPT()
-APT
-intitulerAPT
Aeroport
0..*
1
situé
+ajoutDroit()
+suppDroit()
-intitulerDroit
-description
Droit
0..* 1
à4
+programmerVol()
+annulerVol()
+modifierVol()
-heureDepart
-heureArrivee
-jourApres
-avecEscale
-prixVol
Vol
+ajoutTrajet()
+suppTrajet()
-nu_Vol
Trajet
0..*
Source
1
0..*
destination
1
1..*1
3 passe
+ajoutAvion()
+suppAvion()
+activeAvion()
-immat
-dateService
-etatAvion
Avion
+ajoutAppareil()
+suppAppareil()
-model
-intitulerAppareil
-capacite
Appareil
1..* 1
3 utilisée
+ajoutPeriode()
+suppPeriode()
-dateDebut
-dateFin
Periode
+ajoutJour()
+suppJour()
-intitulerJour
Jour
1 0..*
contient4
1..7
0..*
3 programmé
+ouvrirReservation()
+fermerReservation()
+retarderVoyage()
+annulerVoyage()
-dateDepart
-/duree
-etatVoyage
Voyage
+effectueReservation()
+confirmReservation()
+annulerReservation()
-dateReservation
-etatReservation
Réservation
* 1
3 utilisé
1..*
1
concerné41..*
1
effectué4
+ajoutPlace()
+suppPlace()
-placesDispo
-PlacesOccup
Place
{/duree = heureArrivee- heureDepart}
* 1
conceré4
Conception
On WAP
17
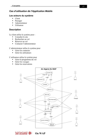
Cas d’utilisation de l’Application Mobile
Les acteurs du système
 Client
 Passager
 Administrateur
 Utilisateur
Description
Le client utilise le système pour :
 Consulter le site
 Rechercher un vol
 Réserver un vol
 Contacter l’administrateur
L’administrateur utilise le système pour
 Gérer les contactes
 Gérer les utilisateurs
L’utilisateur utilise le système pour
 Gérer le programme du vol
 Gérer les voyages
 Gérer les reservations
Air Algérie On WAP
Consulter site
Réserver vol
Rechercher vol
Contacter
Gérer prog
Admin
«uses»
«uses»
«uses»
User
Gérer Reservation
Client
Gérer les
utilisateurs User
Liser les contactes
Gérer Voyage
Passager
Client
Authentification
«uses»
«uses»
«uses»
«uses»
«uses»
Admin
Conception
On WAP
18
Le schéma Entité Association du système
Conception
On WAP
19
Schéma Relationnel de la base de données
Conception
On WAP
20
Les tableaux finaux
Conception
On WAP
21
Exemple de requêtes
CREATE TABLE Aeroport (
APT nvarchar (4) NOT NULL ,
Intituler nvarchar (50) NOT NULL,
Ville smallint NOT NULL ,
PIMARY KEY (APT) ,
FOREIGN KEY (Ville) ,
REFERENCES Ville (Code_Ville)
)
CREATE TABLE Agence (
Code_Agence smallint NOT NULL ,
Intituler nvarchar (50) NOT NULL ,
Adresse nvarchar (200) NOT NULL ,
Tel nvarchar (20) NOT NULL ,
Ville smallint NOT NULL ,
PIMARY KEY (Code_Agence) ,
FOREIGN KEY (Ville) ,
REFERENCES Ville (Code_Ville)
)
CREATE TABLE Appraeil (
Modele nvarchar (4) NOT NULL ,
Intituler nvarchar (15) NOT NULL ,
Capacite smallint NOT NULL ,
PIMARY KEY (Modele)
)
CREATE TABLE Avion (
Immat nvarchar (10) NOT NULL ,
Etat nvarchar (250) NOT NULL ,
Avion nvarchar (4) NOT NULL
PIMARY KEY (Immat) ,
FOREIGN KEY (Avion) ,
REFERENCES Appariel (Model)
)
CREATE TABLE Ville (
Code_ville smallint NOT NULL ,
Intituler nvarchar (50) NOT NULL ,
Pays nvarchar (2) NOT NULL ,
PIMARY KEY (Code_Ville) ,
FOREIGN KEY (Pays) ,
REFERENCES Pays (Code_Pays)
)
CREATE TABLE Vol (
Ref_Vol int NOT NULL ,
Nu_Vol smallint NOT NULL ,
Heure_Depart datetime NOT NULL ,
Heure_Arrive datetime NOT NULL ,
Jour_Apres bit NULL ,
Avec_Escale bit NULL ,
Periode tinyint NOT NULL ,
Avion nvarchar (10) ,
PIMARY KEY (Ref_Vol) ,
FOREIGN KEY (Periode) ,
REFERENCES Periode (Nu_Periode) ,
FOREIGN KEY (Avion) ,
REFERENCES Avion (Immat)
)
Conception
On WAP
22
Exemple d’états
1-Afficher les passagers (nom, prénom, adresse) qui ont prend le voyage numéro 2
Select Nom, Prenom, Adresse
From Personne, Passager
Where Personne=Nu_Personne
and Reservation in (
Select Nu_Reservation
From Reservation
Where Voyage=2
)
2-Afficher la liste des clients qui ont réserves durant le mois de janvier de cette année avec la date
de leur réservation
SELECT Nom, Prenom, Adresse, Date_Reservation as 'Date de réservation'
FROM Client
INNER JOIN Reservation ON Nu_Client = Client
INNER JOIN Personne ON Personne = Nu_Personne
WHERE (Date_Reservation BETWEEN 2005-01-01 AND 2005-01-31)
Nom Prenom Adresse
Date de
réservation
BOUDI Mohamed Berriane 10-01-2005
BOUDI Mohamed Berriane 10-01-2005
HASSANI Mustapha Laghouat 15-01-2005
3-Afficher les passagers (Nom, Prénom) qui ont réservés par le client TALAI Djamel
SELECT Nom, Prenom
FROM Reservation
INNER JOIN Passager ON Nu_Reservation = Reservation
INNER JOIN Personne ON Personne =Nu_Personne
Where Client =
(
SELECT Nu_Client
FROM Client, Personne
WHERE Personne = Nu_Personne
AND Nom = 'TALAI'
AND Prenom = 'Djamel'
)
Nom Prenom
LAMDAHKEL IDRISS
BAKLI Mustapha
FAKHAR Toufik
4-Afficher les secrétaires actifs
Nom Prenom Adresse
BENYAMMI Bachir BP 11A, Berriane
DADIOUAISSA Noureddine Baba saad Ghardaia
HASSANI Mustapha Laghouat
BENYAMMI Bachir BP 11A, Berriane
LAMDAHKEL IDRISS Baba saad Ghardaia
BAKLI Mustapha BEN ISGUN
FAKHAR Toufik Berriane
TALAI Djamel BEN ISGUN
BAHAMIDA Brahim Berriane
Conception
On WAP
23
SELECT Nom, Prenom
FROM Personne
INNER JOIN [User] ON Personne = Nu_Personne
Where Etat=1 AND Droit =
(
SELECT Nu_Droit
FROM Droit
WHERE Intituler ='Secritaire'
)
Nom Prénom
FAKHAR Toufik
5-Afficher la liste des vols programmés dans la saison de l’été
SELECT Vol.Nu_Vol AS 'Nu Vol', Heure_Depart AS Départ, Heure_Arrive AS Arrivé,
Jour.Intituler AS Jour, VilleSrc.Intituler AS Source, VilleDest.Intituler AS
Destination
From Vol,jour, Periode, Programme, Trajet, Aeroport AS APTSrc, Aeroport AS
APTDest, Ville AS VilleSrc, Ville AS VilleDest
Where Periode=Nu_Periode
And Saison='été'
AND Ref_Vol=Vol
And Jours=Code_Jour
And Trajet.Nu_Vol=Vol.Nu_Vol
And APT_Src = APTSrc.APT
And APT_Dest = APTDest.APT
And APTSrc.Ville = VilleSrc.Code_Ville
And APTDest.Ville = VilleDest.Code_Ville
Order By
VilleSrc.Intituler
Nu Vol Départ Arrivé Jour Source Destination
4018 20:00 01:00 Lundi Alger Damas
4018 20:00 01:00 Jeudi Alger Damas
4018 20:00 01:00 Samedi Alger Damas
4012 10:10 10:40 Mercredi Alger Casablanca
4012 10:10 10:40 Dimanche Alger Casablanca
4000 16:00 17:00 Mercredi Alger Carthage
4000 16:00 17:00 Vendredi Alger Carthage
6385 11:20 13:00 Lundi Alger Oran
6385 11:20 13:00 Vendredi Alger Oran
6385 11:20 13:00 Samedi Alger Oran
4001 18:10 19:20 Mercredi Carthage Alger
4001 18:10 19:20 Vendredi Carthage Alger
4001 18:10 19:20 Samedi Carthage Alger
1127 12:00 13:15 Lundi Constantine Marseille
1127 12:00 13:15 Mardi Constantine Marseille
1127 12:00 13:15 Vendredi Constantine Marseille
4019 01:55 05:25 Mardi Damas Alger
4019 01:55 05:25 Vendredi Damas Alger
1023 16:30 17:45 Jeudi Marseille Alger
1023 16:30 17:45 Samedi Marseille Alger
6-Afficher les vols nationaux (Source, destination heure de départ et heure d’arrivée)
SELECT Vol.Nu_Vol AS 'Nu Vol', Heure_Depart AS Départ, Heure_Arrive AS Arrivé,
Jour.Intituler AS Jour, VilleSrc.Intituler AS Source, VilleDest.Intituler AS
Destination
Conception
On WAP
24
From Vol,jour, Periode, Programme, Trajet, Aeroport AS APTSrc, Aeroport AS
APTDest, Ville AS VilleSrc, Ville AS VilleDest
Where Periode=Nu_Periode
AND Ref_Vol=Vol
And Jours=Code_Jour
And Trajet.Nu_Vol=Vol.Nu_Vol
And APT_Src = APTSrc.APT
And APT_Dest = APTDest.APT
And APTSrc.Ville = VilleSrc.Code_Ville
And APTDest.Ville = VilleDest.Code_Ville
And VilleSrc.Pays = 'DZ'
And VilleDest.Pays = 'DZ'
Order By
VilleSrc.Intituler
Nu Vol Départ Arrivé Jour Source Destination
6016 06:45 07:35 Mercredi Alger Constantine
6016 06:15 07:00 Lundi Alger Constantine
6016 06:15 07:00 Samedi Alger Constantine
6385 02:50 14:30 Jeudi Alger Oran
6385 11:20 13:00 Lundi Alger Oran
6385 11:20 13:00 Vendredi Alger Oran
6385 11:20 13:00 Samedi Alger Oran
6470 09:50 11:30 Mardi Alger Ghardaia
6471 14:10 15:30 Dimanche Alger Ghardaia
6471 03:10 14:40 Lundi Alger Ghardaia
6471 03:10 14:40 Mercredi Alger Ghardaia
6013 08:40 09:25 Samedi Constantine Alger
6021 13:00 13:45 Mercredi Constantine Alger
6021 13:00 13:45 Vendredi Constantine Alger
6021 13:00 13:45 Samedi Constantine Alger
6021 13:00 13:45 Dimanche Constantine Alger
6200 06:40 18:10 Dimanche Ghardaia Alger
6111 09:45 11:00 Dimanche Oran Alger
6111 14:00 14:50 Samedi Oran Alger
6111 14:00 14:50 Dimanche Oran Alger
7- Afficher les vols internationaux (Aéroport, Ville, Pays):
Select APTSRC.Intituler AS APTSRC, VilleSRC.Intituler AS VilleSRC,
PaysSRC.Intituler AS PaysSRC,
APTDEST.Intituler AS APTDEST, VilleDEST.Intituler AS VilleDEST,
PaysDEST.Intituler AS PaysDEST
From Trajet, Aeroport AS APTSRC, Ville AS VilleSRC, Pays AS PaysSRC,
Aeroport AS APTDEST, Ville AS VilleDEST, Pays AS PaysDEST
Where (
VilleSRC.Pays <>'DZ' OR VilleDEST.Pays <>'DZ'
)
and
(
Trajet.APT_Src=APTSRC.APT
and APTSRC.Ville = VilleSRC.Code_Ville
and VilleSRC.Pays = PaysSRC.Code_Pays
)
and
(
Trajet.APT_Dest=APTDEST.APT
and APTDEST.Ville = VilleDEST.Code_Ville
and VilleDEST.Pays = PaysDEST.Code_Pays
)
Conception
On WAP
25
APTSRC VilleSRC PaysSRC APTDEST VilleDEST PaysDEST
H.Boumediane Alger Algérie Terminal 02 Aeroport Nice France
H.Boumediane Alger Algérie Marseille - Provence Marseille France
H.Boumediane Alger Algérie Orly Sud Paris France
Orly Sud Paris France H.Boumediane Alger Algérie
H.Boumediane Alger Algérie Orly Sud Paris France
Marseille - Provence Marseille France H.Boumediane Alger Algérie
Terminal 02 Aeroport Nice France H.Boumediane Alger Algérie
Es-Senia Oran Algérie Marseille - Provence Marseille France
Marseille - Provence Marseille France Mohamed Boudiaf Constantine Algérie
Marseille - Provence Marseille France Es-Senia Oran Algérie
Mohamed Boudiaf Constantine Algérie Marseille - Provence Marseille France
H.Boumediane Alger Algérie Carthage Carthage Tunisie
Carthage Carthage Tunisie H.Boumediane Alger Algérie
H.Boumediane Alger Algérie Casablanca Mohamed 5 Casablanca Maroc
Casablanca Mohamed 5 Casablanca Maroc H.Boumediane Alger Algérie
H.Boumediane Alger Algérie Damas International Damas Syrie
Damas International Damas Syrie H.Boumediane Alger Algérie
Casablanca Mohamed 5 Casablanca Maroc Es-Senia Oran Algérie
H.Boumediane Alger Algérie King Abdulaziz Inter. Djeddah Arabie Saoudite
King Abdulaziz Inter. Djeddah Arabie Saoudite H.Boumediane Alger Algérie
King Abdulaziz Inter. Djeddah Arabie Saoudite Mohamed Boudiaf Constantine Algérie
King Abdulaziz Inter. Djeddah Arabie Saoudite Es-Senia Oran Algérie
Programmation
On WAP
27
Programmation
L’interface :
La structure générale du site selon la vus de client et de l’administrateur est la suivante :
ActualitésRéservation Programme Agences Contacte Présentation
Base de données
Administrateur
Authentification
Vol Infos sur la
compagnie
Guide du
passager
Réductions
tarifaires
Calendrier
Client
Sous système client
C’est la partie visible par le client
 Utilisateur :
C’est la personne qui accède au système via le téléphone portable
 Vol :
C’est la partie qui occupe des vols
o Programme :
Contient un calendrier de tous les vols programmés :
- Jour : Date, heure
Programmation
On WAP
28
- Trajet : Source, destination
- Période de validation : saison
- Avion : appareil
- …
o Réservation
Elle permet ce module de faire la réservation
 Réductions tarifaires
Contient des informations concernant les réductions sur les billets des vols
 Guide du passager
Contient des indications et des conseils sur les vols
 Calendrier
Il permet de client d’utiliser un calendrier
 Infos sur la compagnie
Ce module regroupe les informations le la compagnie
o Actualités
Les nouveautés de la compagnie :
 Réception de nouveaux avions
 Changement du programme ou du taris
 …
o Présentation
Ce module présente la compagnie :
 Son histoire
 Etat actuel
 Services proposés
 ….
o Agences
On trouve dans ce module les adresses des agences d’Air Algérie au
niveau national et international
o Contacte
Un module qui permet de contacter la compagnie
Réductions
tarifaires
Infos sur la
compagnie
ActualitésRéservation
Guide du
passager
Programme Agences Contacte Présentation
Base de données
Vol Calendrier
Utilisateur
Programmation
On WAP
29
Sous système administration
C’est la partie visible par l’administrateur
 Utilisateur
C’est le secrétaire ou l’administrateur d’Air Algérie qui est suit le site (mise à jour des
données, lecture des contacts, …
 Authentification
C’est le modèle qui permet à l’administrateur d’accéder au système via un compte et un
mot de passe
 Réservations des vols
Ce module permet de voir les réservations effectuées par les clients
 Programme des vols
Ce module de proposer un programme de vol pour une saison
 Actualités
Permet de gérer les nouveautés et actualités de la compagnie
 Agences
Permet de gérer les agences d’Air Algérie
 Contacte
Permet de gérer les contacts
ActualitésRéservation des
vols
Programme des
vols
Agences Contacte
Base de données
Utilisateur
Authentification
Programmation
On WAP
30
La structure physique du site
Voici quelque page avec les formulaires qui contient avec les captures d’écran
Fichier Formulaire Up Simulator Visual Studio.Net
default.aspx Frm_Accueil
La page d’accueil
de notre
application mobile
avec le logo de
compagnie, le lien
sommaire permet
avoir le menu du
site
Frm_Menu
ce menu permet de
naviguer entre les
différentes pages
de notre
application,
sélectionnez un
choix et cliquez sur
voir
Frm_Compagnie
Ce menu pour voir
les informations de
la compagnie :
actualités,
présentation,
agences, contacte
sélectionnez un
choix et cliquez sur
voir
Frm_Calendar
ce formulaire nous
permet d’utiliser un
calendrier, choisir
(Choose a date) et
cliquez sur go pour
voir les jours, les
semaines et les
années
Sommaire pour
retourner au
sommaire
Programmation
On WAP
31
Guide.aspx Frm_Guide
Ce formulaire
contient le guide de
passager, choisir un
choix et cliquez sur
voir
Form2
Suite du guide de
passager
Contacte.aspx Frm_Contacte
Ce formulaire a
pour contacter la
compagnie, soit par
adresse ou bien par
un formulaire ou
bien en effectuent
un appel
téléphonique
Frm_Adr
L’adresse et les
numéros de
téléphone et de fax
de la compagnie
Programmation
On WAP
32
Frm_Msg
Saisir votre email
et cliquez sur ok
Ensuite, saisir le
sujet et le message
et validez par ok
Frm_Fin
Ce formulaire
indique et le
message a été
envoyé au serveur,
cliquez sur
sommaire pour voir
le menu principale
Frm_Tel
Cliquez sur appelez
pour effectue un
appel téléphonique,
ou bien sur
contacte pour
revient au menu du
contacte
Programmation
On WAP
33
Programme.asp
x
Frm_Prog
C’est la page qui
nous permet de
voir le programme
des vols, choisir le
type de vol et
cliquez sur voir
FrmPays
Après le choix du
type, sélectionner
le pays source et le
pays destination,
validez par ok
FrmVille
Même chose,
choisir la ville
source et la ville
destination et
cliquez sur ok
Programmation
On WAP
34
FrmAPT
Choisir l’aéroport
source et l’aéroport
destination et
cliquez sur ok
FrmDate
Après avoir choisi
la source et la
destination, vous
devez entrer un
intervalle de date
qui permet de faire
la recherche dans la
base de données
Actualites.aspx FrmActualite
Ce formulaire à
pour voir les
nouveautés d’Air
Algérie, choisir un
titre et cliquez sur
voir
Programmation
On WAP
35
FrmDet
Lorsque vous
cliquez sur un
choix, ce
formulaire est
apparu, il contient
les détails de
l’actualité choisi
Retour pour le
retour au actualités
et sommaire pour
le retour au menu
Reductions.aspx FrmRed
Ce formulaire à
pour voir les
différents
réductions
tarifaires appliqués
par Air Algérie sur
ces vols,
FrmDet
Les détails de la
réduction
concernent les
bébés
Programmation
On WAP
36
SGBD
Un SGBD (Système de Gestion de Base de Données) est un logiciel qui joue le rôle
d'interface entre les utilisateurs et la base de Données.
Un SGBD permet de décrire, manipuler et interroger les données d'une Base de Données.
Le SQL Server est l’un des SGBDR les plus utilisés actuellement, car ça puissance et choisit
pour le développement de la base de données, permet ces avantages :
 La performance (en termes de rapidité)
 Evolutif et fiable
 Facilité d’installation, de déploiement et d’utilisation
 Compatibilité avec la solution .Net
 La sécurité
 …
Programmation
On WAP
37
Outils de développement
L’outil choisi pour le développement de l‘Application Mobile est le Viual Studio.Net, Il intègre un
module nommé : Mobile Web Application qui été utilisé pour réaliser les pages avec leur contenu
Programmation
On WAP
38
Outil de test
Up Simulator est un logiciel réalisé par Phone.com (l’un des premiers acteurs dans le domaine de
développement mobile)
Programmation
On WAP
39
Logiciel de réalisation des diagrammes
Microsoft Office Visio 2003 est un logiciel de réalisation des diagrammes très puissant, il permet de
crée facilement des diagrammes et des dessins de très haut niveau
Quelques domaines d’application
 Architecture et plans
 Schémas électroniques
 Base de données
 Diagramme d’UML
 Réseaux
 Conception des sites
 …
On WAP
Outils
40
Outils
Afin d’atteindre les déférents dispositifs mobiles, plusieurs langages de programmation ont
été fondu comme : Le WML, HTML, JAVA, ASP.Net, et dizains outils de développement ont été
construites
Pour supporter la majorité de ces dispositifs ; le développeur doit créer une application
différente pour chaque langage
La solutions .Net
Voici la solution compète de Microsoft pour réaliser une application ASP Mobile
C’est la nouvelle stratégie de Microsoft pour la création et le développement des logiciels, les
solutions peuvent être obtenues à l’aide de cette stratégie sont les suivantes :
 Les Applications Console
 Les Applications Windows
 Les Applications Web
 Les Services Windows
 Les Services Web
On WAP
Outils
41
Consiste une plate-forme de développement et d’exécution d’applications, ces principaux
composants sont
 le CLR (Common Language Runtime) : qui gère les applications managées
 FCL (Framework Class Library) : la bibliothèque qui peut fournir plus de 7000 types
(classes, interfaces, structs, énumérateurs et délégués) qui contient l’ADO.Net, ASP.Net et
Windows Forms,
 en plus de ça, le support d’une grande variété de langages de programmation.
.Net Mobile
Avec le .NET Mobile ; Microsoft a présenté une nouvelle plate-forme pour le
développement des applications Mobile.
Le .NET Mobile est une extension de Microsoft ASP.NET et de Framework .NET.
Le .Net Mobile est une collection de composants et de contrôles pour réaliser des
applications pour les dispositifs sans fil comme le téléphone portable et le PC de poche
Ces contrôles ce transforme automatiquement pour adapter les déférents dispositifs par la
génération de WML 1.1, le HTML 3.2 ou le HTML minime.
Fonctionnement de .Net Mobile
Pour accéder à une application web mobile :
 Le navigateur client demande une page web
 La requête est envoyée au serveur
 La requête est reçue par l’IIS
 La requête est traitée par .Net Framework
 La page demandée est compilée par ASP.NET
 Le .NET Mobile réalise le page selon le dispositif approprié
 La page est retournée au navigateur client
Le schéma suivant illustre cette fonctionnalité
Micro navigateur
Internet
IIS
.Net Framework
ASP.Net
.Net Mobile
Exigences Logiciel
Pour développer des applications Web Mobile avec .NET Mobile, vous devez avoir les
composants suivants
On WAP
Outils
42
 Windows Professionnel ou Serveur (2003 ou XP ou 2000)
 Gestion des services Internet (IIS 5 ou 6)
 .Net Framework
 Microsoft Visual Studio .Net
 Microsoft Mobile Internet Toolkit (MMIT)
 Internet Explorer 6.0 ou 5.5
 Votre simulateur WAP préféré
Est un jeu complet d'outils de développement permettant de générer des applications Web,
des applications bureautiques, des applications mobiles…
Visual Basic .NET, Visual C++ .NET, Visual C# .NET et Visual J# .NET utilisent tous le
même environnement de développement intégré (IDE, Integrated Development Environment), qui
leur permet de partager des outils et facilite la création de solutions faisant appel à plusieurs
langages. Par ailleurs, ces langages permettent de mieux tirer parti des fonctionnalités du .NET
Framework, qui fournit un accès à des technologies clés simplifiant le développement d'applications
et des services Web.
Active Server Page
Fournit un nouveau modèle de programmation et une nouvelle infrastructure qui permettent de
crée des applications web plus évolutives et stables
ASP.Net est générée pour permettre :
 La séparation entre le code et l’interface
 La réutilisation des composants
 L’utilisation d’un environnement WYSIWYG
C#
C Sharp
C’est l’un des langages de programmation les plus évolués proposé par Microsoft, pour la
création des applications Windows et Web et même des services Windows et Web et des applications
Consoles
ADO.NET
ActiveX Data Objet
C’est l’ensemble de classes qui permettent l’accès aux données, il fournit toutes les
méthodes qui permettant l’échange des donnés entre l’application et sa base de données
ASP
On WAP
Outils
43
Internet informations Services
Rendre l’ordinateur comme un serveur local c-à-d permet d’exécuter des applications web
sur cet ordinateur comme un serveur Internet
C’est le système de gestion de base de données relationnelles (SGBDR) de Microsoft,
permis ces avantages : Performant (le SGBDR le plus rapide), Evolutif, Rapidité de mise en
œuvre….
C’est le navigateur le plus connu au monde entier, il est permet de visualiser des pages web,
des animations, des images localisées dans un serveur web.
La solution de WAP Forum
Voici la solution Standard proposée par WAP Forum pour réaliser une application WAP
WML
Le langage WML (Wirelesse Markup Language) a été conçu par le WAP forum, il est le
résultat des travaux de Phone.com sur HDML, et du W3C sur HTML et XML
Le WML a été développé pour tenir compte les contraintes suivantes :
 Petite taille de l’écran (4 ou 5 lignes de texte)
 Faible capacité de saisie, limitée à quelques touches
 Limitation en mémoire
 Faible bande passante
 …
Les principales fonctionnalités de WML sont les suivantes :
 La mise en forme du texte et le support des images
 L’organisation des pages sous forme des paquets et des cartes
 Le déplacement entre les cartes et des paquets à l’aide des liens et des ancres
 Utilisation des variables et des cookies
 …
On WAP
Outils
44
Exemple d’une page web WML
<?xml version="1.0"?>
<!DOCTYPE wml PUBLIC "-//WAPFORUM//DTD WML 1.1//EN"
"http://www.wapforum.org/DTD/wml_1.1.xml">
<wml>
<card id="ct1" title="Carte 1">
<p>
Votre texte ici !
</p>
</card>
</wml>
Les pages web WML sont envoyées en paquets (Deck), chaque paquet est constitué d’une
ou plusieurs cartes (Cards), la navigation entre ces carte ce fait sans retour au serveur, et l’utilisateur
ne peut pas y avoir q’une seule carte à la foi.
WMLScript
Est un langage de script basé sur ECMAScript, ce langage ressemble à JScript (Microsoft) et
JavaScript (Netscape), il à été conçu de façon à s’adapté aux réseaux à faible bande passante
WMLScript a pour enrichir Le WML, il permit d’effectuer plusieurs fonctionnalités,
telqule :
 Le contrôle de saisie
 La réalisation des calculs et des traitements
 L’affichage rapide des messages d’alertes, d’information ou de confirmation
 L’accès aux fonctionnalités du navigateur
 La configuration du navigateur
 …
Exemple d’une fonction WMLScript :
Function Calcul_TTC(prix, tva) {
return prix + prix * tva / 100;
}
Glossaire
Internet : INTERconnection NETwork
Est un réseau international (réseau de réseaux) d’ordinateurs communiquant entre eux de
façon transparente pour l’utilisateur et indépendamment tu type d’ordinateurs utilisées, mais en
utilisant des protocoles reconnus (TCP/IP), chaque ordinateur du réseau possède une adresse IP qui
est unique (dans le monde)
TCP/IP : Transmission Control Protocol /Internet Protocol
C’est une suite de protocoles utilisés sur Internet, basés sur l’adressage IP pour échanger les
informations entre les machines, parmi ces protocoles :
 HTTP : pour la consultation de pages web
 FTP : pour la consultation de sites FTP
 SMTP : pour transférer le courrier d'un serveur à un autre
 POP : pour récupérer les courriers sur un serveur distant
On WAP
Outils
45
 TCP : protocole de contrôle de transmission
 IP : pour transférer les données
Adresse IP : Permet d'identifier un ordinateur sur un réseau (Ex : Internet), c'est l'équivalent de
l'adresse postale d'un particulier ou d'une entreprise.
C’est une chaîne de caractères de 32 bits sous la forme de xxx.xxx.xxx.xxx où chaque xxx
représente un entier de 0 à 255 (Ex : 198.13.240.1).
Ces adresses sont fournies par une organisation américaine, InterNic.
URL : Uniform Ressource Locator
Est un format de nommage universel pour désigner une ressource sur Internet, il s’agit d’une
chaîne de caractères ASCII, parmi les protocoles qui pouvant être utilisés par l’intermédiaire de
l’URL sont :
 http : pour la consultation de pages web
 Ftp : pour la consultation de sites FTP
 Telnet : pour la connexion à un terminal distant
 Mailto : pour l’envoi d’un courrier électronique
HTTP : Hyper Text Transfert Protocol
Est le protocole le plus utilisé sur Internet depuis 90, il est permet de changer (transférer) les
fichiers au format HTML grâce à un URL entre le navigateur client et le serveur web
HTML : HyperText Markup Language
Est un système qui formalise l’écriture d’un document avec des balises de formatage
indiquant au navigateur la façon dont être présenter le document
Le HTML n’est pas un langage de programmation, c’est un simple fichier texte contenant
des balises permettant de mettre en forme le texte, les images les sons, les vidéos, …
Java Script : Est un langage de script qui permet d’apporter des améliorations au langage HTML
en permettant d’exécuter des commandes du côté client c-à-d an niveau du navigateur et non au
serveur web
SQL : Standard Query Language
Est un langage standard de gestion de bases de données relationnelles (SGBDR)
SQL est un langage de
 définition des données (LDD), cela signifier qu’il permet de crée, de
modifier ou de supprimer des tables de BDD.
 manipulation de données (LMD), cela signifié qu’il permet de sélectionner,
insérer, modifier ou supprimer des tables de BDD.
 contrôle de données (DCL), cela signifier qu’il permet de définir des
permissions au niveau des utilisateurs d’une BDD, c’est le DCL (Data
Control Language).
On WAP
Conlusion
46
Conclusion
L’Internet Mobile est la réunion de deux mondes : la téléphonie mobile et l'Internet.
Les applications mobiles peuvent maintenant être développées pour livrer n'importe quels
types de données et de services à n'importe quel utilisateur, à n'importe quelle place dans le monde
et à n’importe quel moment.
Bibliographie
Air Algérie
Site : http://www.airalgerie.com
Document :Application Web Mobile
Auteur :Labo.Net SUPINFO
Site : http://www.labo-dotnet.com
Livre : Construire une application WAP
Auteurs : L.LETOURMY, T.PAPIERNIK
Maison d’édition : Eeyrolles
Site : http://www.editions-eyrolles.com
Documents : Dot Net documentation
Exemples : MobileQuickStart
Auteur : Microsoft
Site : http://www.microsoft.com

Réalisation d'un site web dynamique mobile pour Air Algérie

  • 1.
    REPUBLIQUE ALGERIENNE DEMOCRATIQUEET POPULAIRE MINISTERE D’ENSEIGNEMENT SUPERIEUR ET DE RECHERCHE SCIENTIFIQUE Faculté Des Sciences Et De L’ingénierie Institue De Génie Informatique Module De Génie Logiciel Année universitaire 2004 - 2005 Réalisé par : Bachir BENYAMMI Encadré par : Mr. Kamel BOUKHALFA
  • 2.
    Introduction On WAP 2 Introduction Préface Les téléphonesportables sont devenus une partie essentielle dans de notre vie quotidienne, plusieurs dispositifs ont été apparus (Voir la partie terminaux), en parallèle ; plusieurs langages de programmation ont été conçus pour atteindre ces dispositifs, en distingue : WML, HTML, JAVA, ASP.Net, … (Voir la partie Outils et Langages de programmation) Une chose attirante de ces nouveaux dispositifs est leurs capacités de se connecter à l'Internet – via le service WAP - et exécuter des Applications Web. Pourquoi une Application Web Mobile ? Il existe sur Internet un ensemble de services qui facilitent la vie – personnelle ou professionnelle – et qui ne nécessitent pas forcément des PC sophistiqués et des connexions Internet de très haut début. Citons, par exemple les services financiers, de trafic info-routier, etc. ses services sont les premiers candidats à l’Internet mobile Domaines d'applications: Aujourd'hui, plusieurs services sont disponibles sur le Web, on distinguer quelques domaines d'applications:  Informations personnels : Email, Agenda, Carnet d'adresse…  Informations de déplacements : Transport, Voyage, Route, Stations, Météo, …  Commerce électronique : Bourse, Achat, Vente, …  Informations divers : Actualités, Vols, Jeux, Presse, Sport, …  Intranet dans une entreprise:  Infos personnelles.  Accès aux BDD d’une l'entreprise  Consultation, Rapport, demande pièces, …  Infos sur l'entreprise  Services, Actualités, Clients, Concurrents, Partenaires, …
  • 3.
    Introduction On WAP 3 Exemples d’applicationsMobile  Consultation et réservation des vols  Demande des taxis services  Locations des véhicules  Rendez-vous dans une clinique  Trafic info-routier  Pizza par mobile !  Consultation des cours de la bourse  … Le marché du mobile en Algérie Le secteur des télécommunications a enregistré une croissance importante dans l’ensemble de ces segments. La libéralisation de ce secteur a démocratisé davantage l’accès à la téléphonie mobile et réduit principalement les tarifs des communications nationales et internationales. Le prix des communications nationales a enregistré une baisse considérable, après l’entrée en service du troisième opérateur Wataniya Télécom Algérie et le réveil de l’opérateur historique Mobilis. Ça bouge dans le mobile - http://www.lintelligent.com - ALGÉRIE - 17 avril 2005- par OLIVIA MARSAUD, ENVOYÉE SPÉCIALE Quand les Algériens n’utilise pas leur portable, ils en discutent, question rituelle lorsque vous rencontrez quelqu'un à Alger : « Vous êtes chez qui ? » (Traduction : à quel opérateur de téléphonie mobile avez-vous donné votre préférence ?)  Mobilis (de l'opérateur historique Algérie Télécom)  Djezzy (filiale du groupe égyptien Orascom Telecom)  Nedjma (filiale du groupe koweïtien Watanyia Telecom) S'ensuit invariablement un comparatif des prix des puces, réseaux et autres services. Les Algériens vivent le boom de la téléphonie mobile depuis trois ans. Ils sont aujourd'hui presque 6 millions à utiliser un portable. Selon un rapport de l'Autorité de régulation de la poste et des télécommunications (ARPT), le marché algérien de la téléphonie mobile a connu une progression de 237 % en 2004. « Nous étions en retard il y a seulement deux ans. Aujourd'hui, à cette allure, nous pouvons concurrencer, voire dépasser nos voisins maghrébins et même arabes et africains, affirme Amar Toumi, ministre des Postes et des Technologies de l'information et de la communication. Le portable est devenu un outil indispensable dans la société algérienne. Au sein d'une seule famille, il arrive que chaque membre possède un mobile et que certains utilisent deux puces d'opérateurs différents. » (...)
  • 4.
    Introduction On WAP 4 Le ServiceWAP en Algérie Le WAP est service proposé par les opérateurs de téléphonie mobile qui permet d’accéder à l’Internet en utilisant un téléphone portable Nedjma : http://www.nedjma.dz Depuis son annonce, Nedjma a proposé un service NedjmaNet qui permet d’accéder à l’Internet depuis le téléphone portable Mobilis : http://www.mobilis.dz De son tour, après un an et demi de son lancement au 13 août 2003, Au 16 Février 2005, Mobilis annonce le lancement de son offre GPRS "Mobi+" qui permet l'accès à l’Internet 1er site Wap en Algérie – http://www.providerdz.com - ProviderDZ : Le premier portail de l’Internet en Algérie Le 17 mars 2005 à 09:49 Le premier site WAP en Algérie a été lancé officiellement hier, annonçant par là même une nouvelle étape dans l’ère de la communication, c’est l’entreprise ACInet qui est à l’origine de cette nouveauté. La technologie Wap (Wireless aplication protocol) consiste à permettre à des terminaux mobiles tels les téléphones portables, les assistants personnels PDA d’accéder à des documents circulant sur des réseaux sans fil (Wireless). En général un site WAP diffuse le même contenu qu’un site web, mais à l’avantage d’être accessible de partout et délivre des informations pertinentes et importantes à la fois pour son utilisateur. Cette dernière, rendue possible depuis l’entrée en lice de la téléphonie mobile en Algérie, permet une plus grande mobilité donc un gain du temps et d’argent. Partenaires de Microsoft, les agents de ACInet étaient également présents au niveau de la Cité des sciences pour annoncer leur participation au North Africa Developper NDC qui aura lieu du 16 au 18 avril prochain. Son lancement coïncide aussi avec l’organisation par l’Algérie du Sommet arabe. A cet effet, des informations sur le Sommet arabe et les pays membres sont diffusées à travers le site WAP ACInet. http://wap.aci-dz.net, enrichi dans les prochains jours en informations diverses. D’autres services viendront également renforcer son contenu, précise le responsable technique Salim Lahmar
  • 5.
    Introduction On WAP 5 Présentation d’AirAlgérie Air Algérie est une compagnie aérienne créée en 1947, maintenant, elle domine 78.4% du trafic passagers sur le réseau international – depuis ou vers l’Algérie - et 100% sur le réseau national. Air Algérie à 37 escales internationales (09 en France, 11 dans le reste de l’Europe, 11 en Maghreb et Moyen Orient et 06 Afrique) et 29 escales nationales, elle dispose d'un solide réseau commercial, avec 43 agences ou représentants à l'étranger et 98 agences réparties sur le territoire national, elle est aussi reliée à un réseau de vente de plus de 3000 agences agréées en Algérie et à l'étranger La longueur du réseau internationale d’Air Algérie est 193 474 km, et 50 213 km sur le réseau national. Durant l’année 2003 ; Plus de 3.1 million des passagers ont voyagés sur Air Algérie, dont plus 2.1 million dans le réseau international. Le système d’information actuel Les agences de Air Algérie sont connectées à un réseau international téléphonique global qui relié tous les compagnies et les agences au monde ce réseau est géré par un serveur localisé au Dubaï., les agences d’Air Algérie accèdent à ce réseau via des terminaux (applications consoles) qui permettent d’effectué des opérations de réservation et de consultation des vols sur les lignes d’Air Algérie et même chez autres compagnie. Air Algérie dispose d’un site web – http://www.airalgerie.dz – qui permit aux visiteurs de consulter le programme de vol, et de demander de réservation des vols sur la compagnie.
  • 6.
    Introduction On WAP 6 Le miniprojet Pourquoi ce mini projet ? Afin d’élargie et d’étendre les services en ligne fournissent par Air Algérie, et afin d’attirer en plus la clientèle – surtout la clientèle ordinaire –, et afin d’être de plus en plus proche aux clients, On a proposé à Air Algérie de mettre en œuvre une application mobile – accessible via le téléphone portable - pour la consultation et la réservation des vols. Cette solution va faciliter la tâche aux clients car elle va permis aux clients de rester - à tous moment - en contact avec leur compagnie aérienne, ils doivent être informés et signalés pour toute annulation ou retardation ou confirmation des vols, elle va aussi aider Air Algérie pour fournir tous informations concernant les horaires des vols, les agences agrées et tout nouvelles ou actualités de la compagnie aérienne, … Objectifs du mini projet A la fin du mini projet on doit être capable – d’une façon préliminaire - à atteindre ces objectifs Comprendre la méthode Merise et le langage OO UML Appliquer la modélisation et la normalisation des bases de données Explorer le domaine de l’Internet Mobile Etudier quelques nouveaux concepts de programmation (Microsoft.Net : Framework.Net, VisualStudio.Net, ASP.Net, ADO.Net, C#...) Apprendre les langages de script HTML, Java Script, SQL, CSS, … Tester les différent systèmes et logiciels : Windows, SQL Server, IE, IIS, … Connaître les différents concepts : TCP/IP, HTTP, URL, Adresse IP … Fonctionnement du système Le système est composé de deux parties essentielles :  L’interface client  L’interface administrateur L’interface client : C’est l’application mobile qui permet aux utilisateurs d’accéder au système d’information d’Air Algérie  Accueil  Infos sur la compagnie  Actualités  Présentation  Agences  Contacte  Programme de vols  Réservation du vol  Réductions tarifaires.  Guide de passager  Calendrier
  • 7.
    Introduction On WAP 7 1. Accueil: c’est la premier page du l’application 2. Actualités : contient les derniers actualités et nouvelles de la compagnie : renouvellement du flotte, changement de programme, ouvertures des nouvelle agences, … 3. Présentation : cette page parle sur la compagnie et son histoire et son occupation du marché 4. Agences : un guide sur les agences distribuées au réseau national et international d’Air Algérie 5. Contacts : un formulaire qui permet de contacter la compagnie 6. Programme de vols : permet aux visiteurs de voir le calendrier des vols et faire des recherches selon la source et la destination et la période 7. Réservation : un formulaire qui permet à un client de faire une réservation 8. Réductions tarifaires : la liste des tarifs spéciales selon catégories 9. Guide de passager : un guide contient des indications sur les réservations et les bagages des passagers et les heures de présences, … 10. Calendrier : cette page permet de consulter et utiliser un calendrier annuel Description du système d’information Le client c’est la personne qui effectue des réservations à l’aide de l’application mobile Le passager c’est la personne qui prend le vol suit à une réservation effectué par un client Un voyage est effectué suit à un programme définis à l’avance contient des vols sur des trajets en utilisent des avions selon les jours de la semaine d’une saison Le trajet c’est la liaison entre deux aéroports situent sur deux villes, plusieurs vols sont programmés sur un trajet Air Algérie à plusieurs agences distribuées sur le réseau national et international L’utilisateur c’est la personne qui accède à l’interface administrateur du système, selon son identification et son droit d’accès, ça peut être un webmaster qui surveille le système, un administrateur qui gère le système ou bien un secrétaire mit le calendrier des vols Les acteurs principaux du système d’information Un client est caractérisé par un numéro, un nom, un prénom, un numéro de téléphone, une adresse, un numéro de mobile, un email et une profession Un passager est caractérisé par un numéro, un nom, un prénom, un numéro de téléphone, une adresse, son age et sexe Un utilisateur du système est caractérisé par un numéro, un nom, un prénom, un numéro de téléphone, une adresse, un compte et un mot de passe pour son identification, son droit d’accès (Administrateur, Secrétaire, Webmaster), son état (activé ou désactivé), et un email Une réservation est identifiée par un numéro et une date de réservation Un voyage est caractérisé par un numéro, nombre de places disponibles, nombre de places occupés et une date de départ Une réservation est effectuée par le client sur un voyage concernant un ou plusieurs passagers
  • 8.
    Introduction On WAP 8 Un volest caractérisé par une référence, une heure de départ, une heure d’arrivée, a ce que l’arrivé est le lendemain ? Et à ce que le vol contient une escale ? Un avion est caractérisé par une immatriculation, date de mise en services, son état, son modèle et sa capacité Un aéroport est identifié par son intitulé et sa ville dans un pays Un trajet est composé d’un numéro de vol concerne la compagnie Sur un vol, plusieurs voyages sont programmés dans un ou plusieurs jours de semaine dans une saison définis en utilisant un avion Une agence est identifiée par un code d’agence, un intitulé, une adresse, un téléphone et une ville dans un pays
  • 9.
    Architecteur On WAP 9 Architecture Dans cettepartie, on doit parler sur le WAP, son architecture et ces dispositifs, avec une petite comparaison avec l’architecture de l’Internet 1. L’Internet L’Internet est devenu un outil indispensable pour tous les secteurs de notre société, (Scientifique, Technique, Médical, Education, Communication,…), grâce à son évolution croissante et aux multitudes de ces services. Le développement web est devenu un major intérêt pour les entreprises de conception et de développement des solutions informatiques, Plusieurs langages ont été créés (HTML, JS, XML, Java, ASP, PHP,…), et différents protocoles de communication ont été fondus (http, FTP, TCP, UDP, SMTP, POP,…) et divers solutions ont été réalisées : Navigateur: Internet Explorer, Netscape, Opera, … Messagerie: ICQ, MIRC, MSN, … Multimedia: Real Player, Media Player, … Serveur: IIS, Apache, ... SGBD: SQL Server, MySQL, Oracle, … 2. L’Internet mobile L’Internet mobile est né en 1995 par les trois sociétés : Ericsson, Nokia, Unwired planet, une année après, Phone.com met à la disposition des opérateurs de la téléphonie mobile un micro navigateur inclus dans un téléphone capable d'afficher des informations de type HDML (Handheld Markup Langage), stockées dans un serveur Internet, une année plus tard ; Nokia crée le concept ‘Smart Messaging’ qui utilise des messages courts de type SMS pour transmis d'informations au format TTML (Targged Text Markup Language), au cœur de cette année ; Phone.com, Nokia, Ericsson, Motorola créent des spécifications standard pour l’Internet mobile c’est le WAP 3. Le WAP
  • 10.
    Architecteur On WAP 10 WAP :(Wireless Application Protocol) c.-à-d. : protocole pour les applications sans fil. C’est un ensemble des normes et des spécifications normalisés par l’organisation WAP forum pour résolut les problèmes de comptabilité entre les différents acteurs du marché mobile, Simplement, c’est un service qui permet d’accéder à l’Internet depuis un téléphone portable, en tout lieu et en tout moment, Plusieurs versions ont été apparus :  Avril 98 : WAP 1.0 (il n’est pas implémenté)  Juin 99 : WAP 1.1 : implémenté par Phone.com, Nokia, Ericsson.  Février 2000 : WAP 1.2 : amélioration des services, sécurité,… 4. Les terminaux Trois types de terminaux peuvent accéder à des services WAP:  Les téléphones portables: Tous les téléphones portables équipés d'un micro navigateur peuvent accéder à des services WAP (En France, au 2003; 80% des téléphones portables sont compatibles WAP)  SmartPhone : C’est des téléphones portable améliores disposent des plus de mémoire et de capacité de stockage que les mobiles simple, elles utilisent un système d’exploitation embarqué comme le Windows CE  Les assistants personnels : (Pocket PC) Tous les assistants personnels – PC de poche - existent aujourd'hui (Palm Pilot, Pocket PC, Psion…) peuvent accéder à des services WAP s'ils disposent d'un navigateur WAP, pour se connecter à l'Internet, ils doivent utiliser : o soit un modem avec une ligne téléphonique, o ou bien via une connexion GSM Data à travers :  un câble direct  ou une connexion infrarouge avec un téléphone portable L’affichage d’une page web sur les différents dispositifs mobiles
  • 11.
    Architecteur On WAP 11 5. LeMicro navigateur A la différence des navigateurs Internet comme Microsoft Explorer ou Netscape Communicator qui support tous types de ressources (Image, Vidéo, Texte, Animation, …), le micro navigateur n’a que des fonctionnalités réduite a cause des faibles ressources disponible dans les terminaux tel que le CPU et la mémoire, Le micro navigateur support deux langages : WML et WML Script Voici quelque micro navigateur avec leur propre éditeur Micro navigateur Editeur UP.Browser Phone.com Openwave Mobile Browser Openwave Nokia WAP Client Nokia Mobile Explorer Microsoft Ericsson Browser Ericsson 6. Les protocoles du WAP WAP est formé d’un ensemble de protocole sous forme des couches sont les suivants  La couche WAE (Wireless Application Environnement) définit l'environnement WAP dont le format de fichiers en WML, le format des images et des exécutables comme le WMLScript ou autres.  La couche session qui gère les sessions utilisateurs est assurée par le WSP (Wireless Session Protocol).  La couche transaction avec le WTP (Wireless Transaction Protocol) garantit la conclusion des transactions sous forme de requêtes-réponses.  La couche de sécurité : assure l'intégrité des données transmises, leur authenticité et leur confidentialité grâce au WTLS (Wireless Transport Layer Security).  La couche transport : assume la communication (le transport) entre la passerelle et le terminal WAP. Le protocole utilisé est le WDP (Wireless Datagram Protocol). Voici une petite comparaison entre l’architecture WAP et celle du l’Internet
  • 12.
    Architecteur On WAP 12 L’architecture Internet Danscette architecture, l’utilisateur demande une ressource qui est situé dans serveur WEB, le serveur est généralement relié avec une base de données, le serveur répondre à sa requête et envoi la réponse au format HTML, elle est traitée et affichée à l’aide du navigateur client (Internet Explorer, Netscape Communicator, …) L’architecture WAP Cette architecture est rassemblée à la précédente, mais il existe une passerelle intermédiaire (Gateway) qui relie entre le réseau GSM sans fil de l’opérateur mobile et le réseau Internet
  • 13.
    Conception On WAP 12 Conception Introduction Le génielogiciel est le processus qui est permet de réaliser un logiciel de qualité :  Valide  Fiable  Réutilisable  Evolutif  … L’organisation de l’équipe Si une société décide de réaliser un logiciel complexe et grand, alors elle doit mettre en œuvre une équipe de développement qui va permet de géré les différentes phases de conceptions et de réalisation de ce logiciel L’objectif de cette équipe est d’assuré la qualité de ce logiciel, en respectant les coûts et les délais prévus. Le choix de l’équipe de développement repose sur plusieurs critères comme:  Niveau d’étude Pour la réalisation des systèmes complexes et nouveaux, les membres doivent connaître les méthodes et les techniques les plus récent et les plus répondues  Expérience : Elle jeu un rôle très important dans le processus de développement, car elle va permet de minimiser les coûts et les délais.  Maîtrise des méthodes et des techniques Les membres de l’équipe doivent maîtriser les méthodes de conceptions et les techniques utilisées durant la réalisation du projet.  Disponibilité des membres  …
  • 14.
    Conception On WAP 13 Voici uneproposition de l’organisation de l’équipe de développement : Chef du projet C’est la personne qui gère le projet tout entier Responsable de la communication Sert à assure la communication Entre les membres de l’équipe Entre l’équipe et la société Entre l’équipe et le client Responsable de la qualité Son rôle est important, il sert à vérifier la qualité du logiciel Responsable des coûts C’est la personne qui s’occupe aux frais et coûts des différentes phases du projet Responsable des délais Il est responsable sur le planning et le déroulement des étapes selon les délais prévus Responsable analyse Analystes Responsable conception Concepteurs Responsable du Codage Codeurs Responsable du Test Testeurs Responsable Maintenance Entretiens Responsable communication Responsable de la qualité Responsable des coûts Responsable des délais Responsable analyse Responsable conception Responsable du Codage Responsable du Test Responsable Maintenance Analystes Concepteurs Codeurs Testeurs Entretiens Chef du Projet Le processus de développement C’est un ensemble d’activités qui nous permet de développer un système quelconque, plusieurs modèles ont été fondus, le choix d’un modèle est fait selon  Nature du système (complexité, nouveauté, …)  Disponibilité des groupes de développement  Coûts et délais
  • 15.
    Conception On WAP 14 Dans notrecas, le système est compliqué et inconnu, et à cause de l’effectif disponible, on choisit le modèle en incrément, car la réalisation des incréments va être moins complexe. Cette méthode va permet de réaliser le système d’une façon incrémentale, en commencent par le noyau et chaque incrément est développé par un modèle spécifique, un autre avantage de cette méthode est la possibilité de exécuté plusieurs activité en parallèle Exp. :  Codage du 1er incrément  Préparation des tests du 1er incrément  Conception du 2éme incrément  Analyse du 3éme incrément  … Cahier des charges Introduction L’Internet est devenu un outil indispensable pour tous les secteurs de notre société, (Scientifique, Technique, Médical, Education, Communication,…), grâce à son évolution croissante et aux multitudes de ces services. Les téléphones portables sont devenus une partie essentielle dans de notre vie quotidienne, plusieurs dispositifs ont été apparus, - la partie terminaux - en parallèle ; plusieurs langages de programmation ont été conçus pour atteindre ces dispositifs, en distingue : WML, HTML, JAVA, ASP.Net, … - la partie Outils et Langage de programmation- Il existe sur Internet un ensemble de services qui facilitent la vie – personnelle ou professionnelles – et qui ne nécessitent pas forcément des PC sophistiqués et des connexions Internet de très haut début, citons, par exemple les services financiers, de trafic info routier, etc. ses services sont les premiers candidats à l’Internet mobile –la partie domaine d’utilisation - Afin d’élargie et d’étendre les services en ligne fournissent par Air Algérie, et afin d’attirer en plus la clientèle – surtout la clientèle ordinaire –, et afin d’être de plus en plus proche aux clients, On a proposé à Air Algérie de mettre en œuvre une application mobile – accessible via le téléphone portable - pour la consultation et la réservation des vols. L’application mobile qu’on va développer permettre aux clients de  Voir le calendrier des vols et de faire des réservations  Voir les réductions tarifaires et guide de passager  Voir des infos sur la compagnie (présentation, actualités, agences, ..)  Contacter la compagnie  …
  • 16.
    Conception On WAP 15 Exigences matérielleet logicielle Le Serveur (la compagnie)  Exigences matérielles Un serveur puissant est nécessaire pour la mise en œuvre et le bon fonctionnement du site, si la compagnie a décidé d’héberger le site lui-même, alors la configuration est la suivante  Configuration recommandée :  MP P4 dont la fréquence est supérieure à 3 GHZ  Mémoire principale supérieure à 512 MO  Disque dur supérieur à 100 GO  Configuration minime requise:  MP P3 avec 550 MHZ  MC de 64 MO  DD avec 5 GO  Exigences Logicielles  Windows NT (2000 ou 2003) Server  Framework.Net (1.0 ou 1.1 ou 2.0)  SQL Server (2000 ou 2005)  Internet Explorer (5.5 ou 6.0) Le terminal (le client) Un téléphone portable compatible WAP est nécessaire pour l’accès à l’application mobile – Partie terminaux - Simulation Afin de tester et exécuter l’application mobile, cette configuration est nécessaire  Exigences Matérielle  MP P4  MC > 128 MO  DD > 20 GO  Exigences Logicielles  Windows NT 2000 professionnel  Framework.Net 1.0  MSDE 2000  Internet Explorer 6.0  WAP Simulator
  • 17.
    Conception On WAP 16 Modèle conceptuel Diagrammede Classes +ajoutPersonne() +suppPersonne() -nom -prenom -tel -adresse Personne +ajoutClient() +suppClient() -mobile -email -profession Client +ajoutUser() +suppUser() +ActiveUser() -compte -password -etatUser -email User +ajoutPassager() +suppPassager() -age -sexe Passager +ajoutPays() +suppPays() -codePays -intitulerPays Pays -intitulerVille Ville +ajoutAgence() +suppAgonce() -intitulerAgence -adresse -tel Agence 1 * 3 sitée 1 * 3 située +ajoutAPT() +suppAPT() -APT -intitulerAPT Aeroport 0..* 1 situé +ajoutDroit() +suppDroit() -intitulerDroit -description Droit 0..* 1 à4 +programmerVol() +annulerVol() +modifierVol() -heureDepart -heureArrivee -jourApres -avecEscale -prixVol Vol +ajoutTrajet() +suppTrajet() -nu_Vol Trajet 0..* Source 1 0..* destination 1 1..*1 3 passe +ajoutAvion() +suppAvion() +activeAvion() -immat -dateService -etatAvion Avion +ajoutAppareil() +suppAppareil() -model -intitulerAppareil -capacite Appareil 1..* 1 3 utilisée +ajoutPeriode() +suppPeriode() -dateDebut -dateFin Periode +ajoutJour() +suppJour() -intitulerJour Jour 1 0..* contient4 1..7 0..* 3 programmé +ouvrirReservation() +fermerReservation() +retarderVoyage() +annulerVoyage() -dateDepart -/duree -etatVoyage Voyage +effectueReservation() +confirmReservation() +annulerReservation() -dateReservation -etatReservation Réservation * 1 3 utilisé 1..* 1 concerné41..* 1 effectué4 +ajoutPlace() +suppPlace() -placesDispo -PlacesOccup Place {/duree = heureArrivee- heureDepart} * 1 conceré4
  • 18.
    Conception On WAP 17 Cas d’utilisationde l’Application Mobile Les acteurs du système  Client  Passager  Administrateur  Utilisateur Description Le client utilise le système pour :  Consulter le site  Rechercher un vol  Réserver un vol  Contacter l’administrateur L’administrateur utilise le système pour  Gérer les contactes  Gérer les utilisateurs L’utilisateur utilise le système pour  Gérer le programme du vol  Gérer les voyages  Gérer les reservations Air Algérie On WAP Consulter site Réserver vol Rechercher vol Contacter Gérer prog Admin «uses» «uses» «uses» User Gérer Reservation Client Gérer les utilisateurs User Liser les contactes Gérer Voyage Passager Client Authentification «uses» «uses» «uses» «uses» «uses» Admin
  • 19.
    Conception On WAP 18 Le schémaEntité Association du système
  • 20.
  • 21.
  • 22.
    Conception On WAP 21 Exemple derequêtes CREATE TABLE Aeroport ( APT nvarchar (4) NOT NULL , Intituler nvarchar (50) NOT NULL, Ville smallint NOT NULL , PIMARY KEY (APT) , FOREIGN KEY (Ville) , REFERENCES Ville (Code_Ville) ) CREATE TABLE Agence ( Code_Agence smallint NOT NULL , Intituler nvarchar (50) NOT NULL , Adresse nvarchar (200) NOT NULL , Tel nvarchar (20) NOT NULL , Ville smallint NOT NULL , PIMARY KEY (Code_Agence) , FOREIGN KEY (Ville) , REFERENCES Ville (Code_Ville) ) CREATE TABLE Appraeil ( Modele nvarchar (4) NOT NULL , Intituler nvarchar (15) NOT NULL , Capacite smallint NOT NULL , PIMARY KEY (Modele) ) CREATE TABLE Avion ( Immat nvarchar (10) NOT NULL , Etat nvarchar (250) NOT NULL , Avion nvarchar (4) NOT NULL PIMARY KEY (Immat) , FOREIGN KEY (Avion) , REFERENCES Appariel (Model) ) CREATE TABLE Ville ( Code_ville smallint NOT NULL , Intituler nvarchar (50) NOT NULL , Pays nvarchar (2) NOT NULL , PIMARY KEY (Code_Ville) , FOREIGN KEY (Pays) , REFERENCES Pays (Code_Pays) ) CREATE TABLE Vol ( Ref_Vol int NOT NULL , Nu_Vol smallint NOT NULL , Heure_Depart datetime NOT NULL , Heure_Arrive datetime NOT NULL , Jour_Apres bit NULL , Avec_Escale bit NULL , Periode tinyint NOT NULL , Avion nvarchar (10) , PIMARY KEY (Ref_Vol) , FOREIGN KEY (Periode) , REFERENCES Periode (Nu_Periode) , FOREIGN KEY (Avion) , REFERENCES Avion (Immat) )
  • 23.
    Conception On WAP 22 Exemple d’états 1-Afficherles passagers (nom, prénom, adresse) qui ont prend le voyage numéro 2 Select Nom, Prenom, Adresse From Personne, Passager Where Personne=Nu_Personne and Reservation in ( Select Nu_Reservation From Reservation Where Voyage=2 ) 2-Afficher la liste des clients qui ont réserves durant le mois de janvier de cette année avec la date de leur réservation SELECT Nom, Prenom, Adresse, Date_Reservation as 'Date de réservation' FROM Client INNER JOIN Reservation ON Nu_Client = Client INNER JOIN Personne ON Personne = Nu_Personne WHERE (Date_Reservation BETWEEN 2005-01-01 AND 2005-01-31) Nom Prenom Adresse Date de réservation BOUDI Mohamed Berriane 10-01-2005 BOUDI Mohamed Berriane 10-01-2005 HASSANI Mustapha Laghouat 15-01-2005 3-Afficher les passagers (Nom, Prénom) qui ont réservés par le client TALAI Djamel SELECT Nom, Prenom FROM Reservation INNER JOIN Passager ON Nu_Reservation = Reservation INNER JOIN Personne ON Personne =Nu_Personne Where Client = ( SELECT Nu_Client FROM Client, Personne WHERE Personne = Nu_Personne AND Nom = 'TALAI' AND Prenom = 'Djamel' ) Nom Prenom LAMDAHKEL IDRISS BAKLI Mustapha FAKHAR Toufik 4-Afficher les secrétaires actifs Nom Prenom Adresse BENYAMMI Bachir BP 11A, Berriane DADIOUAISSA Noureddine Baba saad Ghardaia HASSANI Mustapha Laghouat BENYAMMI Bachir BP 11A, Berriane LAMDAHKEL IDRISS Baba saad Ghardaia BAKLI Mustapha BEN ISGUN FAKHAR Toufik Berriane TALAI Djamel BEN ISGUN BAHAMIDA Brahim Berriane
  • 24.
    Conception On WAP 23 SELECT Nom,Prenom FROM Personne INNER JOIN [User] ON Personne = Nu_Personne Where Etat=1 AND Droit = ( SELECT Nu_Droit FROM Droit WHERE Intituler ='Secritaire' ) Nom Prénom FAKHAR Toufik 5-Afficher la liste des vols programmés dans la saison de l’été SELECT Vol.Nu_Vol AS 'Nu Vol', Heure_Depart AS Départ, Heure_Arrive AS Arrivé, Jour.Intituler AS Jour, VilleSrc.Intituler AS Source, VilleDest.Intituler AS Destination From Vol,jour, Periode, Programme, Trajet, Aeroport AS APTSrc, Aeroport AS APTDest, Ville AS VilleSrc, Ville AS VilleDest Where Periode=Nu_Periode And Saison='été' AND Ref_Vol=Vol And Jours=Code_Jour And Trajet.Nu_Vol=Vol.Nu_Vol And APT_Src = APTSrc.APT And APT_Dest = APTDest.APT And APTSrc.Ville = VilleSrc.Code_Ville And APTDest.Ville = VilleDest.Code_Ville Order By VilleSrc.Intituler Nu Vol Départ Arrivé Jour Source Destination 4018 20:00 01:00 Lundi Alger Damas 4018 20:00 01:00 Jeudi Alger Damas 4018 20:00 01:00 Samedi Alger Damas 4012 10:10 10:40 Mercredi Alger Casablanca 4012 10:10 10:40 Dimanche Alger Casablanca 4000 16:00 17:00 Mercredi Alger Carthage 4000 16:00 17:00 Vendredi Alger Carthage 6385 11:20 13:00 Lundi Alger Oran 6385 11:20 13:00 Vendredi Alger Oran 6385 11:20 13:00 Samedi Alger Oran 4001 18:10 19:20 Mercredi Carthage Alger 4001 18:10 19:20 Vendredi Carthage Alger 4001 18:10 19:20 Samedi Carthage Alger 1127 12:00 13:15 Lundi Constantine Marseille 1127 12:00 13:15 Mardi Constantine Marseille 1127 12:00 13:15 Vendredi Constantine Marseille 4019 01:55 05:25 Mardi Damas Alger 4019 01:55 05:25 Vendredi Damas Alger 1023 16:30 17:45 Jeudi Marseille Alger 1023 16:30 17:45 Samedi Marseille Alger 6-Afficher les vols nationaux (Source, destination heure de départ et heure d’arrivée) SELECT Vol.Nu_Vol AS 'Nu Vol', Heure_Depart AS Départ, Heure_Arrive AS Arrivé, Jour.Intituler AS Jour, VilleSrc.Intituler AS Source, VilleDest.Intituler AS Destination
  • 25.
    Conception On WAP 24 From Vol,jour,Periode, Programme, Trajet, Aeroport AS APTSrc, Aeroport AS APTDest, Ville AS VilleSrc, Ville AS VilleDest Where Periode=Nu_Periode AND Ref_Vol=Vol And Jours=Code_Jour And Trajet.Nu_Vol=Vol.Nu_Vol And APT_Src = APTSrc.APT And APT_Dest = APTDest.APT And APTSrc.Ville = VilleSrc.Code_Ville And APTDest.Ville = VilleDest.Code_Ville And VilleSrc.Pays = 'DZ' And VilleDest.Pays = 'DZ' Order By VilleSrc.Intituler Nu Vol Départ Arrivé Jour Source Destination 6016 06:45 07:35 Mercredi Alger Constantine 6016 06:15 07:00 Lundi Alger Constantine 6016 06:15 07:00 Samedi Alger Constantine 6385 02:50 14:30 Jeudi Alger Oran 6385 11:20 13:00 Lundi Alger Oran 6385 11:20 13:00 Vendredi Alger Oran 6385 11:20 13:00 Samedi Alger Oran 6470 09:50 11:30 Mardi Alger Ghardaia 6471 14:10 15:30 Dimanche Alger Ghardaia 6471 03:10 14:40 Lundi Alger Ghardaia 6471 03:10 14:40 Mercredi Alger Ghardaia 6013 08:40 09:25 Samedi Constantine Alger 6021 13:00 13:45 Mercredi Constantine Alger 6021 13:00 13:45 Vendredi Constantine Alger 6021 13:00 13:45 Samedi Constantine Alger 6021 13:00 13:45 Dimanche Constantine Alger 6200 06:40 18:10 Dimanche Ghardaia Alger 6111 09:45 11:00 Dimanche Oran Alger 6111 14:00 14:50 Samedi Oran Alger 6111 14:00 14:50 Dimanche Oran Alger 7- Afficher les vols internationaux (Aéroport, Ville, Pays): Select APTSRC.Intituler AS APTSRC, VilleSRC.Intituler AS VilleSRC, PaysSRC.Intituler AS PaysSRC, APTDEST.Intituler AS APTDEST, VilleDEST.Intituler AS VilleDEST, PaysDEST.Intituler AS PaysDEST From Trajet, Aeroport AS APTSRC, Ville AS VilleSRC, Pays AS PaysSRC, Aeroport AS APTDEST, Ville AS VilleDEST, Pays AS PaysDEST Where ( VilleSRC.Pays <>'DZ' OR VilleDEST.Pays <>'DZ' ) and ( Trajet.APT_Src=APTSRC.APT and APTSRC.Ville = VilleSRC.Code_Ville and VilleSRC.Pays = PaysSRC.Code_Pays ) and ( Trajet.APT_Dest=APTDEST.APT and APTDEST.Ville = VilleDEST.Code_Ville and VilleDEST.Pays = PaysDEST.Code_Pays )
  • 26.
    Conception On WAP 25 APTSRC VilleSRCPaysSRC APTDEST VilleDEST PaysDEST H.Boumediane Alger Algérie Terminal 02 Aeroport Nice France H.Boumediane Alger Algérie Marseille - Provence Marseille France H.Boumediane Alger Algérie Orly Sud Paris France Orly Sud Paris France H.Boumediane Alger Algérie H.Boumediane Alger Algérie Orly Sud Paris France Marseille - Provence Marseille France H.Boumediane Alger Algérie Terminal 02 Aeroport Nice France H.Boumediane Alger Algérie Es-Senia Oran Algérie Marseille - Provence Marseille France Marseille - Provence Marseille France Mohamed Boudiaf Constantine Algérie Marseille - Provence Marseille France Es-Senia Oran Algérie Mohamed Boudiaf Constantine Algérie Marseille - Provence Marseille France H.Boumediane Alger Algérie Carthage Carthage Tunisie Carthage Carthage Tunisie H.Boumediane Alger Algérie H.Boumediane Alger Algérie Casablanca Mohamed 5 Casablanca Maroc Casablanca Mohamed 5 Casablanca Maroc H.Boumediane Alger Algérie H.Boumediane Alger Algérie Damas International Damas Syrie Damas International Damas Syrie H.Boumediane Alger Algérie Casablanca Mohamed 5 Casablanca Maroc Es-Senia Oran Algérie H.Boumediane Alger Algérie King Abdulaziz Inter. Djeddah Arabie Saoudite King Abdulaziz Inter. Djeddah Arabie Saoudite H.Boumediane Alger Algérie King Abdulaziz Inter. Djeddah Arabie Saoudite Mohamed Boudiaf Constantine Algérie King Abdulaziz Inter. Djeddah Arabie Saoudite Es-Senia Oran Algérie
  • 27.
    Programmation On WAP 27 Programmation L’interface : Lastructure générale du site selon la vus de client et de l’administrateur est la suivante : ActualitésRéservation Programme Agences Contacte Présentation Base de données Administrateur Authentification Vol Infos sur la compagnie Guide du passager Réductions tarifaires Calendrier Client Sous système client C’est la partie visible par le client  Utilisateur : C’est la personne qui accède au système via le téléphone portable  Vol : C’est la partie qui occupe des vols o Programme : Contient un calendrier de tous les vols programmés : - Jour : Date, heure
  • 28.
    Programmation On WAP 28 - Trajet: Source, destination - Période de validation : saison - Avion : appareil - … o Réservation Elle permet ce module de faire la réservation  Réductions tarifaires Contient des informations concernant les réductions sur les billets des vols  Guide du passager Contient des indications et des conseils sur les vols  Calendrier Il permet de client d’utiliser un calendrier  Infos sur la compagnie Ce module regroupe les informations le la compagnie o Actualités Les nouveautés de la compagnie :  Réception de nouveaux avions  Changement du programme ou du taris  … o Présentation Ce module présente la compagnie :  Son histoire  Etat actuel  Services proposés  …. o Agences On trouve dans ce module les adresses des agences d’Air Algérie au niveau national et international o Contacte Un module qui permet de contacter la compagnie Réductions tarifaires Infos sur la compagnie ActualitésRéservation Guide du passager Programme Agences Contacte Présentation Base de données Vol Calendrier Utilisateur
  • 29.
    Programmation On WAP 29 Sous systèmeadministration C’est la partie visible par l’administrateur  Utilisateur C’est le secrétaire ou l’administrateur d’Air Algérie qui est suit le site (mise à jour des données, lecture des contacts, …  Authentification C’est le modèle qui permet à l’administrateur d’accéder au système via un compte et un mot de passe  Réservations des vols Ce module permet de voir les réservations effectuées par les clients  Programme des vols Ce module de proposer un programme de vol pour une saison  Actualités Permet de gérer les nouveautés et actualités de la compagnie  Agences Permet de gérer les agences d’Air Algérie  Contacte Permet de gérer les contacts ActualitésRéservation des vols Programme des vols Agences Contacte Base de données Utilisateur Authentification
  • 30.
    Programmation On WAP 30 La structurephysique du site Voici quelque page avec les formulaires qui contient avec les captures d’écran Fichier Formulaire Up Simulator Visual Studio.Net default.aspx Frm_Accueil La page d’accueil de notre application mobile avec le logo de compagnie, le lien sommaire permet avoir le menu du site Frm_Menu ce menu permet de naviguer entre les différentes pages de notre application, sélectionnez un choix et cliquez sur voir Frm_Compagnie Ce menu pour voir les informations de la compagnie : actualités, présentation, agences, contacte sélectionnez un choix et cliquez sur voir Frm_Calendar ce formulaire nous permet d’utiliser un calendrier, choisir (Choose a date) et cliquez sur go pour voir les jours, les semaines et les années Sommaire pour retourner au sommaire
  • 31.
    Programmation On WAP 31 Guide.aspx Frm_Guide Ceformulaire contient le guide de passager, choisir un choix et cliquez sur voir Form2 Suite du guide de passager Contacte.aspx Frm_Contacte Ce formulaire a pour contacter la compagnie, soit par adresse ou bien par un formulaire ou bien en effectuent un appel téléphonique Frm_Adr L’adresse et les numéros de téléphone et de fax de la compagnie
  • 32.
    Programmation On WAP 32 Frm_Msg Saisir votreemail et cliquez sur ok Ensuite, saisir le sujet et le message et validez par ok Frm_Fin Ce formulaire indique et le message a été envoyé au serveur, cliquez sur sommaire pour voir le menu principale Frm_Tel Cliquez sur appelez pour effectue un appel téléphonique, ou bien sur contacte pour revient au menu du contacte
  • 33.
    Programmation On WAP 33 Programme.asp x Frm_Prog C’est lapage qui nous permet de voir le programme des vols, choisir le type de vol et cliquez sur voir FrmPays Après le choix du type, sélectionner le pays source et le pays destination, validez par ok FrmVille Même chose, choisir la ville source et la ville destination et cliquez sur ok
  • 34.
    Programmation On WAP 34 FrmAPT Choisir l’aéroport sourceet l’aéroport destination et cliquez sur ok FrmDate Après avoir choisi la source et la destination, vous devez entrer un intervalle de date qui permet de faire la recherche dans la base de données Actualites.aspx FrmActualite Ce formulaire à pour voir les nouveautés d’Air Algérie, choisir un titre et cliquez sur voir
  • 35.
    Programmation On WAP 35 FrmDet Lorsque vous cliquezsur un choix, ce formulaire est apparu, il contient les détails de l’actualité choisi Retour pour le retour au actualités et sommaire pour le retour au menu Reductions.aspx FrmRed Ce formulaire à pour voir les différents réductions tarifaires appliqués par Air Algérie sur ces vols, FrmDet Les détails de la réduction concernent les bébés
  • 36.
    Programmation On WAP 36 SGBD Un SGBD(Système de Gestion de Base de Données) est un logiciel qui joue le rôle d'interface entre les utilisateurs et la base de Données. Un SGBD permet de décrire, manipuler et interroger les données d'une Base de Données. Le SQL Server est l’un des SGBDR les plus utilisés actuellement, car ça puissance et choisit pour le développement de la base de données, permet ces avantages :  La performance (en termes de rapidité)  Evolutif et fiable  Facilité d’installation, de déploiement et d’utilisation  Compatibilité avec la solution .Net  La sécurité  …
  • 37.
    Programmation On WAP 37 Outils dedéveloppement L’outil choisi pour le développement de l‘Application Mobile est le Viual Studio.Net, Il intègre un module nommé : Mobile Web Application qui été utilisé pour réaliser les pages avec leur contenu
  • 38.
    Programmation On WAP 38 Outil detest Up Simulator est un logiciel réalisé par Phone.com (l’un des premiers acteurs dans le domaine de développement mobile)
  • 39.
    Programmation On WAP 39 Logiciel deréalisation des diagrammes Microsoft Office Visio 2003 est un logiciel de réalisation des diagrammes très puissant, il permet de crée facilement des diagrammes et des dessins de très haut niveau Quelques domaines d’application  Architecture et plans  Schémas électroniques  Base de données  Diagramme d’UML  Réseaux  Conception des sites  …
  • 40.
    On WAP Outils 40 Outils Afin d’atteindreles déférents dispositifs mobiles, plusieurs langages de programmation ont été fondu comme : Le WML, HTML, JAVA, ASP.Net, et dizains outils de développement ont été construites Pour supporter la majorité de ces dispositifs ; le développeur doit créer une application différente pour chaque langage La solutions .Net Voici la solution compète de Microsoft pour réaliser une application ASP Mobile C’est la nouvelle stratégie de Microsoft pour la création et le développement des logiciels, les solutions peuvent être obtenues à l’aide de cette stratégie sont les suivantes :  Les Applications Console  Les Applications Windows  Les Applications Web  Les Services Windows  Les Services Web
  • 41.
    On WAP Outils 41 Consiste uneplate-forme de développement et d’exécution d’applications, ces principaux composants sont  le CLR (Common Language Runtime) : qui gère les applications managées  FCL (Framework Class Library) : la bibliothèque qui peut fournir plus de 7000 types (classes, interfaces, structs, énumérateurs et délégués) qui contient l’ADO.Net, ASP.Net et Windows Forms,  en plus de ça, le support d’une grande variété de langages de programmation. .Net Mobile Avec le .NET Mobile ; Microsoft a présenté une nouvelle plate-forme pour le développement des applications Mobile. Le .NET Mobile est une extension de Microsoft ASP.NET et de Framework .NET. Le .Net Mobile est une collection de composants et de contrôles pour réaliser des applications pour les dispositifs sans fil comme le téléphone portable et le PC de poche Ces contrôles ce transforme automatiquement pour adapter les déférents dispositifs par la génération de WML 1.1, le HTML 3.2 ou le HTML minime. Fonctionnement de .Net Mobile Pour accéder à une application web mobile :  Le navigateur client demande une page web  La requête est envoyée au serveur  La requête est reçue par l’IIS  La requête est traitée par .Net Framework  La page demandée est compilée par ASP.NET  Le .NET Mobile réalise le page selon le dispositif approprié  La page est retournée au navigateur client Le schéma suivant illustre cette fonctionnalité Micro navigateur Internet IIS .Net Framework ASP.Net .Net Mobile Exigences Logiciel Pour développer des applications Web Mobile avec .NET Mobile, vous devez avoir les composants suivants
  • 42.
    On WAP Outils 42  WindowsProfessionnel ou Serveur (2003 ou XP ou 2000)  Gestion des services Internet (IIS 5 ou 6)  .Net Framework  Microsoft Visual Studio .Net  Microsoft Mobile Internet Toolkit (MMIT)  Internet Explorer 6.0 ou 5.5  Votre simulateur WAP préféré Est un jeu complet d'outils de développement permettant de générer des applications Web, des applications bureautiques, des applications mobiles… Visual Basic .NET, Visual C++ .NET, Visual C# .NET et Visual J# .NET utilisent tous le même environnement de développement intégré (IDE, Integrated Development Environment), qui leur permet de partager des outils et facilite la création de solutions faisant appel à plusieurs langages. Par ailleurs, ces langages permettent de mieux tirer parti des fonctionnalités du .NET Framework, qui fournit un accès à des technologies clés simplifiant le développement d'applications et des services Web. Active Server Page Fournit un nouveau modèle de programmation et une nouvelle infrastructure qui permettent de crée des applications web plus évolutives et stables ASP.Net est générée pour permettre :  La séparation entre le code et l’interface  La réutilisation des composants  L’utilisation d’un environnement WYSIWYG C# C Sharp C’est l’un des langages de programmation les plus évolués proposé par Microsoft, pour la création des applications Windows et Web et même des services Windows et Web et des applications Consoles ADO.NET ActiveX Data Objet C’est l’ensemble de classes qui permettent l’accès aux données, il fournit toutes les méthodes qui permettant l’échange des donnés entre l’application et sa base de données ASP
  • 43.
    On WAP Outils 43 Internet informationsServices Rendre l’ordinateur comme un serveur local c-à-d permet d’exécuter des applications web sur cet ordinateur comme un serveur Internet C’est le système de gestion de base de données relationnelles (SGBDR) de Microsoft, permis ces avantages : Performant (le SGBDR le plus rapide), Evolutif, Rapidité de mise en œuvre…. C’est le navigateur le plus connu au monde entier, il est permet de visualiser des pages web, des animations, des images localisées dans un serveur web. La solution de WAP Forum Voici la solution Standard proposée par WAP Forum pour réaliser une application WAP WML Le langage WML (Wirelesse Markup Language) a été conçu par le WAP forum, il est le résultat des travaux de Phone.com sur HDML, et du W3C sur HTML et XML Le WML a été développé pour tenir compte les contraintes suivantes :  Petite taille de l’écran (4 ou 5 lignes de texte)  Faible capacité de saisie, limitée à quelques touches  Limitation en mémoire  Faible bande passante  … Les principales fonctionnalités de WML sont les suivantes :  La mise en forme du texte et le support des images  L’organisation des pages sous forme des paquets et des cartes  Le déplacement entre les cartes et des paquets à l’aide des liens et des ancres  Utilisation des variables et des cookies  …
  • 44.
    On WAP Outils 44 Exemple d’unepage web WML <?xml version="1.0"?> <!DOCTYPE wml PUBLIC "-//WAPFORUM//DTD WML 1.1//EN" "http://www.wapforum.org/DTD/wml_1.1.xml"> <wml> <card id="ct1" title="Carte 1"> <p> Votre texte ici ! </p> </card> </wml> Les pages web WML sont envoyées en paquets (Deck), chaque paquet est constitué d’une ou plusieurs cartes (Cards), la navigation entre ces carte ce fait sans retour au serveur, et l’utilisateur ne peut pas y avoir q’une seule carte à la foi. WMLScript Est un langage de script basé sur ECMAScript, ce langage ressemble à JScript (Microsoft) et JavaScript (Netscape), il à été conçu de façon à s’adapté aux réseaux à faible bande passante WMLScript a pour enrichir Le WML, il permit d’effectuer plusieurs fonctionnalités, telqule :  Le contrôle de saisie  La réalisation des calculs et des traitements  L’affichage rapide des messages d’alertes, d’information ou de confirmation  L’accès aux fonctionnalités du navigateur  La configuration du navigateur  … Exemple d’une fonction WMLScript : Function Calcul_TTC(prix, tva) { return prix + prix * tva / 100; } Glossaire Internet : INTERconnection NETwork Est un réseau international (réseau de réseaux) d’ordinateurs communiquant entre eux de façon transparente pour l’utilisateur et indépendamment tu type d’ordinateurs utilisées, mais en utilisant des protocoles reconnus (TCP/IP), chaque ordinateur du réseau possède une adresse IP qui est unique (dans le monde) TCP/IP : Transmission Control Protocol /Internet Protocol C’est une suite de protocoles utilisés sur Internet, basés sur l’adressage IP pour échanger les informations entre les machines, parmi ces protocoles :  HTTP : pour la consultation de pages web  FTP : pour la consultation de sites FTP  SMTP : pour transférer le courrier d'un serveur à un autre  POP : pour récupérer les courriers sur un serveur distant
  • 45.
    On WAP Outils 45  TCP: protocole de contrôle de transmission  IP : pour transférer les données Adresse IP : Permet d'identifier un ordinateur sur un réseau (Ex : Internet), c'est l'équivalent de l'adresse postale d'un particulier ou d'une entreprise. C’est une chaîne de caractères de 32 bits sous la forme de xxx.xxx.xxx.xxx où chaque xxx représente un entier de 0 à 255 (Ex : 198.13.240.1). Ces adresses sont fournies par une organisation américaine, InterNic. URL : Uniform Ressource Locator Est un format de nommage universel pour désigner une ressource sur Internet, il s’agit d’une chaîne de caractères ASCII, parmi les protocoles qui pouvant être utilisés par l’intermédiaire de l’URL sont :  http : pour la consultation de pages web  Ftp : pour la consultation de sites FTP  Telnet : pour la connexion à un terminal distant  Mailto : pour l’envoi d’un courrier électronique HTTP : Hyper Text Transfert Protocol Est le protocole le plus utilisé sur Internet depuis 90, il est permet de changer (transférer) les fichiers au format HTML grâce à un URL entre le navigateur client et le serveur web HTML : HyperText Markup Language Est un système qui formalise l’écriture d’un document avec des balises de formatage indiquant au navigateur la façon dont être présenter le document Le HTML n’est pas un langage de programmation, c’est un simple fichier texte contenant des balises permettant de mettre en forme le texte, les images les sons, les vidéos, … Java Script : Est un langage de script qui permet d’apporter des améliorations au langage HTML en permettant d’exécuter des commandes du côté client c-à-d an niveau du navigateur et non au serveur web SQL : Standard Query Language Est un langage standard de gestion de bases de données relationnelles (SGBDR) SQL est un langage de  définition des données (LDD), cela signifier qu’il permet de crée, de modifier ou de supprimer des tables de BDD.  manipulation de données (LMD), cela signifié qu’il permet de sélectionner, insérer, modifier ou supprimer des tables de BDD.  contrôle de données (DCL), cela signifier qu’il permet de définir des permissions au niveau des utilisateurs d’une BDD, c’est le DCL (Data Control Language).
  • 46.
    On WAP Conlusion 46 Conclusion L’Internet Mobileest la réunion de deux mondes : la téléphonie mobile et l'Internet. Les applications mobiles peuvent maintenant être développées pour livrer n'importe quels types de données et de services à n'importe quel utilisateur, à n'importe quelle place dans le monde et à n’importe quel moment. Bibliographie Air Algérie Site : http://www.airalgerie.com Document :Application Web Mobile Auteur :Labo.Net SUPINFO Site : http://www.labo-dotnet.com Livre : Construire une application WAP Auteurs : L.LETOURMY, T.PAPIERNIK Maison d’édition : Eeyrolles Site : http://www.editions-eyrolles.com Documents : Dot Net documentation Exemples : MobileQuickStart Auteur : Microsoft Site : http://www.microsoft.com