MINISTERE DE L’ENSEIGNEMENT SUPERIEUR ET DE LA
RECHERCHE SCIENTIFIQUE
UNIVERSITE TUNIS EL MANAR
INSTITUT SUPERIEUR D’INFORMATIQUE
RAPPORT DE MINI PROJET
Par
Rabeb BOUMAIZA
Rihab CHEBBAH
Encadrante : Rim KAABI
Année Universitaire 2015/2016
Management de Projets et Gestion de Risque
Implémentation d’un réseau local
1
1. Organigramme WBS
- la figure ci-dessous montre la liste des taches à effectuer toute au long de ce projet dont
chacune d’elle est identifiée par un code WBS
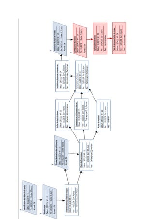
2. Réseau de pert
- la figure ci-dessous illustre le diagramme de réseau de notre projet
Ainsi que le diagramme de pert élaborée par MS Project
2
3
- En respectant le modèle ci-dessous, nous allons maintenant définir pour chaque tache :
marge totale (MT) date de début au plus tard
(DTA)
marge libre (ML)
date de début au plus tôt
(DTO)
Durée date de fin au plus tôt (FTO)
Nom de la tache date de fin au plus tard (FTA) -
- Calcul des dates pour chaque tache
- On remarque que les taches F et G admettant respectivement un retard de 4 et 3 jours
- Donc, le chemin critique dans notre projet est :
A  B  C  E  H  I  J  K  L  M  N
4
3. Création des ressources
- la figure ci-dessous illustre la table de ressources utilisées durant ce projet :
4. Affectation des ressources pour chaque tache
5
5. planification des ressources
- après avoir planifié les taches selon ses durées et affecter les ressources
nécessaires, nous avons obtenu ce diagramme de Gant :
6
7
6. Audit des ressources
- dans notre projet, nous avons remarqué deux taches surutilisées qui
sont :
 Choix des fournisseurs (1)
 Formation des utilisateurs chez le fournisseur du logiciel réseau (2)
- donc pour remédier à ce problème, nous allons utiliser l’audit de
ressources qui sert à prolonger la durée du travail de chaque tache, si on
remarque bien :
- pour la tache (1), elle commence le 18/02 et termine le 24/02 (durée de
5 jours)
- pour la tache (2), elle commence le 02/03 jusqu’à 18/03 (durée de 5
jours)
 Maintenant, nous allons vérifier les changements des dates après avoir
appliqué l’audit.
 nous remarquons que les durées des taches surutilisées sont prolongées
selon la marge libre fournie par chaque tache

Rapport gestion projet

  • 1.
    MINISTERE DE L’ENSEIGNEMENTSUPERIEUR ET DE LA RECHERCHE SCIENTIFIQUE UNIVERSITE TUNIS EL MANAR INSTITUT SUPERIEUR D’INFORMATIQUE RAPPORT DE MINI PROJET Par Rabeb BOUMAIZA Rihab CHEBBAH Encadrante : Rim KAABI Année Universitaire 2015/2016 Management de Projets et Gestion de Risque Implémentation d’un réseau local
  • 2.
    1 1. Organigramme WBS -la figure ci-dessous montre la liste des taches à effectuer toute au long de ce projet dont chacune d’elle est identifiée par un code WBS 2. Réseau de pert - la figure ci-dessous illustre le diagramme de réseau de notre projet Ainsi que le diagramme de pert élaborée par MS Project
  • 3.
  • 4.
    3 - En respectantle modèle ci-dessous, nous allons maintenant définir pour chaque tache : marge totale (MT) date de début au plus tard (DTA) marge libre (ML) date de début au plus tôt (DTO) Durée date de fin au plus tôt (FTO) Nom de la tache date de fin au plus tard (FTA) - - Calcul des dates pour chaque tache - On remarque que les taches F et G admettant respectivement un retard de 4 et 3 jours - Donc, le chemin critique dans notre projet est : A  B  C  E  H  I  J  K  L  M  N
  • 5.
    4 3. Création desressources - la figure ci-dessous illustre la table de ressources utilisées durant ce projet : 4. Affectation des ressources pour chaque tache
  • 6.
    5 5. planification desressources - après avoir planifié les taches selon ses durées et affecter les ressources nécessaires, nous avons obtenu ce diagramme de Gant :
  • 7.
  • 8.
    7 6. Audit desressources - dans notre projet, nous avons remarqué deux taches surutilisées qui sont :  Choix des fournisseurs (1)  Formation des utilisateurs chez le fournisseur du logiciel réseau (2) - donc pour remédier à ce problème, nous allons utiliser l’audit de ressources qui sert à prolonger la durée du travail de chaque tache, si on remarque bien : - pour la tache (1), elle commence le 18/02 et termine le 24/02 (durée de 5 jours) - pour la tache (2), elle commence le 02/03 jusqu’à 18/03 (durée de 5 jours)  Maintenant, nous allons vérifier les changements des dates après avoir appliqué l’audit.  nous remarquons que les durées des taches surutilisées sont prolongées selon la marge libre fournie par chaque tache