Le marketing des services
Qu’est-ce qu’un service?
Un service est toute activité ou bénéfice qu’une partie peut
offrir à l’autre, qui est essentiellement intangible et qui ne
donne lieu à aucun transfert de propriété.
Spécificités des services
• Intangibilité
• Simultanéité entre production et consommation du service.
On ne possède pas un service, on l'a de manière temporaire.
• Inséparabilité
Services de base
(L’hébergement pour un hôtel, par exemple)
Services associés
(Piscine, restaurant de l’hôtel, SPA…).
LA SERVUCTION
Définition
Les services sont une opération ou une performance, plutôt qu’un
objet ou une chose comme dans l’offre de biens. Le client est
donc plus ou moins impliqué dans les opérations de production du
service.
La servuction, définie par Langeard et Eiglier en 1987 par
"l'organisation systématique et cohérente de tous les éléments
physiques et humains de l'interface client-entreprise nécessaire
à la réalisation d'une prestation de service dont les
caractéristiques commerciales et les niveaux de qualité ont été
déterminées".
Pour produire un service :
Personnel en contact
Client
Support physique Service
Il faut vérifier la cohérence de la servuction entre la formation
du personnel en contact, le travail sur le support physique, et
tout ce qui est visible pour le client.
Le support physique a une valeur signe, maillon indissociable du
système de servuction.
Média de création d’affect.
L’environnement physique est créateur d’attention grâce à des
facteurs sensoriels.
Pour le client le support physique intervient clairement dans la
perception de la qualité.
Rôles du support physique:
• Rôle fonctionnel
• Rôle informationnel et cognitif
• Rôle social
• Rôle affectif et comportemental
SERVICE
Dimension utilitaire Dimension non utilitaire
Notion de « moment de vérité » dans les services :
La rencontre client/personnel en contact constitue le moment
de vérité où se forment les perceptions du service.
Le service sera jugé de qualité ou non par le client après
consommation. Le concept de qualité est lié ici au résultat.
L’expérience sensible dans les services :
L’expérience sensible est vécue, par immersion dans un
espace, une ambiance, un imaginaire de consommation, comme un
moment de parenthèse « enchantée ». Moment de suspension
heureuse.
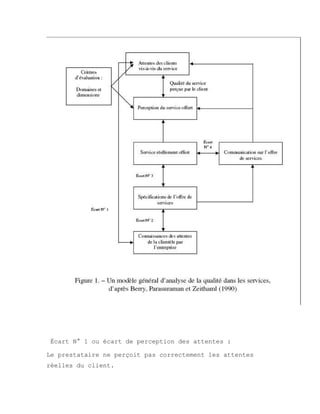
Le modèle des écarts dans les services :
Les écarts entre la livraison et la conception du service.
Écart N° 1 ou écart de perception des attentes :
Le prestataire ne perçoit pas correctement les attentes
réelles du client.
Écart N° 2 ou écart de spécification de l’offre de services :
le prestataire ne traduit pas ou se trompe en traduisant les
attentes réelles du client en des spécifications du service.
Écart N° 3 ou écart de production du service :
L’entreprise de services ne parvient pas à produire le service
tel qu’elle s’y est engagée dans son offre de services.
Écart N° 4 ou écart de communication : il y a un écart entre
les promesses faites au client, via la communication externe
de l’entreprise, et les réalisations.
Les attentes du client sont modifiées par des promesses,
éventuellement exagérées, sources de mécontentements futurs.
Définir une stratégie de service
• Choisir le ou les segments qui représentent une opportunité
• Vérifier que le client comprend bien le concept du nouveau
service (à travers une étude de marché)
• Définir le degré de participation du client au service et
son seuil d'acceptation
• Élaborer une offre de service élargie, au-delà du service
de base pour se différencier de la concurrence, par
exemple : la réservation de train par l'internet)
Il est par définition difficile d’assurer un niveau permanent de
qualité en raison de l’intangibilité du service : la production,
la livraison du service, la participation du client sont souvent
simultanés.
Il s’agit d’évaluer plusieurs volets du service :
• le résultat final
Les différents éléments de la servuction
(Compétence du personnel en contact, fiabilité du matériel,
politesse…)
• le processus de servuction
(Fluidité des opérations, facilité des interactions)
L’entreprise offre un service à son client conformément à ses
engagements sur le résultat, la prestation et l’environnement du
service.
OUTILS DE LA QUALITE :
Engagements, gestion des réclamations & programmes de
fidélisation.
SCRIPT ET SERVICE
Les scripts suivent une séquence temporelle.
EXEMPLES DE SCRIPT
Notion de Blueprint :
Permet de décrire et de comprendre le «service delivery system».
LE MIX COMMUNICATION DANS LES SERVICES
Communication et intangibilité
Quelques actions de communication :
• Faire valoir les capacités du système
• Obtenir et présenter le témoignage d’un client
• Montrer un client type bénéficiant du service
• Présenter une documentation vivante sur
le processus de service,étape par étape.
• Présenter un ou décrire un exemple récent de ce que
peut faire l’entreprise pour un client.
• Raconter ou décrire l’expérience subjective d’un client.
OBJECTIFS DE COMMUNICATION
Les cinq W:
• Quelle est notre cible? (Who)
• Que doit-on communiquer? (What)
• Où doit-on le communiquer? (Where)
• Quand doit avoir lieu la communication? (When)
Quelques objectifs de communication:
• Développer la préférence en communiquant les avantages d’une
marque.
• Comparer un service avec l’offre concurrente et contrer
l’argumentation de la concurrence.
• Encourager la découverte du service par des offres
promotionnelles.
Campagne AIR France
Analyse de la campagne
SERVUCTION ON LINE :
L’expérience d’achat se déroule dans un environnement virtuel.
La machine se substitue à l’homme pour offrir une servuction
automatisée et à distance.
L’offre proposée via Internet est totalement dématérialisée.
Cette caractéristique induit un risque perçu avant un achat
relativement important.
La qualité de l’ergonomie du site est un attribut déterminant
pour le choix d’un site.
Une bonne organisation du site (arborescence, ergonomie,
attractivité, lisibilité) augmente la quantité des interactions
entre l’homme et la machine.

Services

  • 1.
    Le marketing desservices Qu’est-ce qu’un service? Un service est toute activité ou bénéfice qu’une partie peut offrir à l’autre, qui est essentiellement intangible et qui ne donne lieu à aucun transfert de propriété. Spécificités des services • Intangibilité • Simultanéité entre production et consommation du service. On ne possède pas un service, on l'a de manière temporaire. • Inséparabilité Services de base (L’hébergement pour un hôtel, par exemple) Services associés (Piscine, restaurant de l’hôtel, SPA…). LA SERVUCTION Définition Les services sont une opération ou une performance, plutôt qu’un objet ou une chose comme dans l’offre de biens. Le client est donc plus ou moins impliqué dans les opérations de production du service. La servuction, définie par Langeard et Eiglier en 1987 par "l'organisation systématique et cohérente de tous les éléments physiques et humains de l'interface client-entreprise nécessaire
  • 2.
    à la réalisationd'une prestation de service dont les caractéristiques commerciales et les niveaux de qualité ont été déterminées". Pour produire un service : Personnel en contact Client Support physique Service Il faut vérifier la cohérence de la servuction entre la formation du personnel en contact, le travail sur le support physique, et tout ce qui est visible pour le client. Le support physique a une valeur signe, maillon indissociable du système de servuction. Média de création d’affect. L’environnement physique est créateur d’attention grâce à des facteurs sensoriels. Pour le client le support physique intervient clairement dans la perception de la qualité.
  • 3.
    Rôles du supportphysique: • Rôle fonctionnel • Rôle informationnel et cognitif • Rôle social • Rôle affectif et comportemental SERVICE Dimension utilitaire Dimension non utilitaire Notion de « moment de vérité » dans les services : La rencontre client/personnel en contact constitue le moment de vérité où se forment les perceptions du service. Le service sera jugé de qualité ou non par le client après consommation. Le concept de qualité est lié ici au résultat. L’expérience sensible dans les services :
  • 4.
    L’expérience sensible estvécue, par immersion dans un espace, une ambiance, un imaginaire de consommation, comme un moment de parenthèse « enchantée ». Moment de suspension heureuse. Le modèle des écarts dans les services : Les écarts entre la livraison et la conception du service.
  • 5.
    Écart N° 1ou écart de perception des attentes : Le prestataire ne perçoit pas correctement les attentes réelles du client.
  • 6.
    Écart N° 2ou écart de spécification de l’offre de services : le prestataire ne traduit pas ou se trompe en traduisant les attentes réelles du client en des spécifications du service. Écart N° 3 ou écart de production du service : L’entreprise de services ne parvient pas à produire le service tel qu’elle s’y est engagée dans son offre de services. Écart N° 4 ou écart de communication : il y a un écart entre les promesses faites au client, via la communication externe de l’entreprise, et les réalisations. Les attentes du client sont modifiées par des promesses, éventuellement exagérées, sources de mécontentements futurs. Définir une stratégie de service • Choisir le ou les segments qui représentent une opportunité • Vérifier que le client comprend bien le concept du nouveau service (à travers une étude de marché) • Définir le degré de participation du client au service et son seuil d'acceptation
  • 7.
    • Élaborer uneoffre de service élargie, au-delà du service de base pour se différencier de la concurrence, par exemple : la réservation de train par l'internet) Il est par définition difficile d’assurer un niveau permanent de qualité en raison de l’intangibilité du service : la production, la livraison du service, la participation du client sont souvent simultanés. Il s’agit d’évaluer plusieurs volets du service : • le résultat final Les différents éléments de la servuction (Compétence du personnel en contact, fiabilité du matériel, politesse…) • le processus de servuction (Fluidité des opérations, facilité des interactions) L’entreprise offre un service à son client conformément à ses engagements sur le résultat, la prestation et l’environnement du service.
  • 8.
    OUTILS DE LAQUALITE : Engagements, gestion des réclamations & programmes de fidélisation. SCRIPT ET SERVICE Les scripts suivent une séquence temporelle. EXEMPLES DE SCRIPT Notion de Blueprint : Permet de décrire et de comprendre le «service delivery system». LE MIX COMMUNICATION DANS LES SERVICES Communication et intangibilité Quelques actions de communication : • Faire valoir les capacités du système • Obtenir et présenter le témoignage d’un client • Montrer un client type bénéficiant du service • Présenter une documentation vivante sur le processus de service,étape par étape. • Présenter un ou décrire un exemple récent de ce que peut faire l’entreprise pour un client. • Raconter ou décrire l’expérience subjective d’un client.
  • 9.
    OBJECTIFS DE COMMUNICATION Lescinq W: • Quelle est notre cible? (Who) • Que doit-on communiquer? (What) • Où doit-on le communiquer? (Where) • Quand doit avoir lieu la communication? (When) Quelques objectifs de communication: • Développer la préférence en communiquant les avantages d’une marque. • Comparer un service avec l’offre concurrente et contrer l’argumentation de la concurrence. • Encourager la découverte du service par des offres promotionnelles. Campagne AIR France Analyse de la campagne
  • 10.
    SERVUCTION ON LINE: L’expérience d’achat se déroule dans un environnement virtuel. La machine se substitue à l’homme pour offrir une servuction automatisée et à distance. L’offre proposée via Internet est totalement dématérialisée. Cette caractéristique induit un risque perçu avant un achat relativement important. La qualité de l’ergonomie du site est un attribut déterminant pour le choix d’un site. Une bonne organisation du site (arborescence, ergonomie, attractivité, lisibilité) augmente la quantité des interactions entre l’homme et la machine.