Méthode de conception du service
autour du parcours client
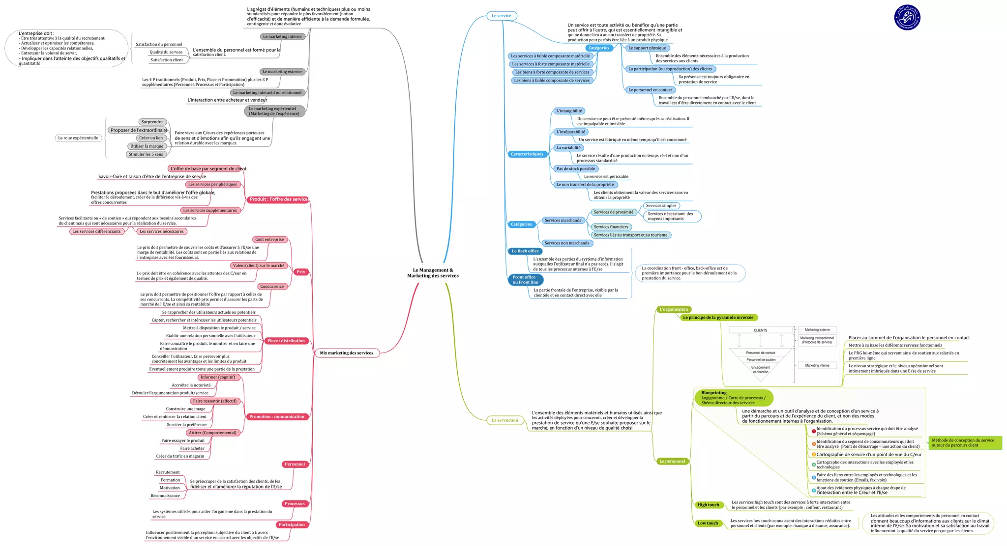
Le Management &
Marketing des services
Le service
Un service est toute activité ou bénéfice qu’une partie
peut offrir à l’autre, qui est essentiellement intangible et
qui ne donne lieu à aucun transfert de propriété. Sa
production peut parfois être liée à un produit physique.
L'intangibilité
L'inséparabilité
La variabilité
Pas de stock possible
Un service ne peut être présenté même après sa réalisation. Il
est impalpable et invisible
Un service est fabriqué en même temps qu'il est consommé
Le service résulte d'une production en temps réel et non d'un
processus standardisé
Le service est périssable
Catégories
Services marchands
Services non marchands
Services de proximité
Services financiers
Services liés au transport et au tourisme
Services simples
Services nécessitant des
moyens importants
Le Back office
Front office
ou Front line
L'ensemble des parties du système d'information
auxquelles l'utilisateur final n'a pas accès. Il s'agit
de tous les processus internes à l'E/se
La partie frontale de l'entreprise, visible par la
clientèle et en contact direct avec elle
La coordination front - office, back-office est de
première importance pour le bon déroulement de la
prestation du service.
L’agrégat d’éléments (humains et techniques) plus ou moins
standardisés pour répondre le plus favorablement (notion
d’efficacité) et de manière efficiente à la demande formulée,
contingente et donc évolutive
Le marketing interne
L’ensemble du personnel est formé pour la
satisfaction client.
Le marketing interactif ou relationnel
L’interaction entre acheteur et vendeur
Le marketing externe
Les 4 P traditionnels (Produit, Prix, Place et Prommotion) plus les 3 P
supplémentaires (Personnel, Processus et Participation)
Satisfaction du personnel
Qualité du service
Satisfaction client
L’entreprise doit :
- Être très attentive à la qualité du recrutement,
- Actualiser et optimiser les compétences,
- Développer les capacités relationnelles,
- Entretenir la volonté de servir,
- Impliquer dans l’atteinte des objectifs qualitatifs et
quantitatifs
La servuction
L’ensemble des éléments matériels et humains utilisés ainsi que
les activités déployées pour concevoir, créer et développer la
prestation de service qu’une E/se souhaite proposer sur le
marché, en fonction d’un niveau de qualité choisi
Caractéristiques
Le support physique
La participation (ou coproduction) des clients
Le personnel en contact
Blueprinting
Logigramme / Carte de processus /
Shéma directeur des services
Ensemble des éléments nécessaires à la production
des services aux clients
Ensemble du personnel embauché par l'E/se, dont le
travail est d'être directement en contact avec le client
Sa présence est toujours obligatoire en
prestation de service
une démarche et un outil d’analyse et de conception d’un service à
partir du parcours et de l’expérience du client, et non des modes
de fonctionnement internes à l’organisation.
Identification du processus service qui doit être analysé
(Schéma général et séquençage)
Identification du segment de consommateurs qui doit
être analysé (Point de démarrage = une action du client)
Cartographie de service d’un point de vue du C/eur
Cartographe des interactions avec les employés et les
technologies
Faire des liens entre les employés et technologies et les
fonctions de soutien (Emails, fax, voix)
Ajout des évidences physiques à chaque étape de
l’interaction entre le C/eur et l'E/se
High touch
Les services high touch sont des services à forte interaction entre
le personnel et les clients (par exemple : coiffeur, restaurant)
Low touch
Les services low touch connaissent des interactions réduites entre
personnel et clients (par exemple : banque à distance, assurance).
Les attitudes et les comportements du personnel en contact
donnent beaucoup d’informations aux clients sur le climat
interne de l’E/se. Sa motivation et sa satisfaction au travail
influenceront la qualité du service perçue par les clients.
Mix marketing des services
Produit : l’offre des services
L’offre de base par segment de client
Les services périphériques
Les services supplémentaires
Savoir-faire et raison d’être de l’entreprise de service
Prestations proposées dans le but d’améliorer l’offre globale,
faciliter le déroulement, créer de la différence vis-à-vis des
offres concurrentes
Services facilitants ou « de soutien » qui répondent aux besoins secondaires
du client mais qui sont nécessaires pour la réalisation du service.
Les services nécessaires
Les services différenciants
Prix
Coût entreprise
Valeur(client) sur le marché
Concurrence
Le prix doit permettre de couvrir les coûts et d'assurer à l'E/se une
marge de rentabilité. Les coûts sont en partie liés aux relations de
l'entreprise avec ses fournisseurs.
Le prix doit être en cohérence avec les attentes des C/eur en
termes de prix et également de qualité.
Le prix doit permettre de positionner l'offre par rapport à celles de
ses concurrents. La compétitivité prix permet d'assurer les parts de
marché de l'E/se et ainsi sa rentabilité
Promotion : communication
Place : distribution
Processus
Personnel
Conseiller l'utilisateur, faire percevoir plus
concrètement les avantages et les limites du produit
Se rapprocher des utilisateurs actuels ou potentiels
Capter, rechercher et intéresser les utilisateurs potentiels
Mettre à disposition le produit / service
Etablir une relation personnelle avec l'utilisateur
Faire connaître le produit, le montrer et en faire une
démonstration
Eventuellement produire toute une partie de la prestation
Informer (cognitif)
Faire ressentir (affectif)
Attirer (Comportemental)
Accroître la notorieté
Dérouler l'argumentation produit/service
Construire une image
Faire essayer le produit
Créer et renforcer la relation client
Susciter la préférence
Faire acheter
Créer du trafic en magasin
Se préoccuper de la satisfaction des clients, de les
fidéliser et d’améliorer la réputation de l’E/se
Recrutement
Formation
Motivation
Reconnaissance
Les systèmes utilisés pour aider l'organisme dans la prestation du
service
Participation
Influencer positivement la perception subjective du client à travers
l'environnement visible d'un service en accord avec les objectifs de l'E/se
Le non transfert de la propriété
Les clients obtiennent la valeur des services sans en
obtenir la propriété
Le personnel
Catégories
Les services à forte composante matérielle
Les biens à forte composante de services
Les services à faible composante matérielle
Les biens à faible composante de services
Le marketing expérientiel
(Marketing de l'expérience)
Faire vivre aux C/eurs des expériences porteuses
de sens et d’émotions afin qu’ils engagent une
relation durable avec les marques.
Surprendre
Proposer de l’extraordinaire
Créer un lien
Utiliser la marque
Stimuler les 5 sens
La roue expérientielle
Placer au sommet de l’organisation le personnel en contact
Le principe de la pyramide inversée
L'organisation
Mettre à sa base les différents services fonctionnels
Le PDG lui-même qui servent ainsi de soutien aux salariés en
première ligne
Le niveau stratégique et le niveau opérationnel sont
intimement imbriqués dans une E/se de service
FSJES AGADIR
S5.M3. Marketing approfondi
MIND-MAPPING à partir du cours du
Pr. HOUSNA AISSAOUI
Réalisé par ASMAE OULMADOU

Le marketing des services

  • 1.
    Méthode de conceptiondu service autour du parcours client Le Management & Marketing des services Le service Un service est toute activité ou bénéfice qu’une partie peut offrir à l’autre, qui est essentiellement intangible et qui ne donne lieu à aucun transfert de propriété. Sa production peut parfois être liée à un produit physique. L'intangibilité L'inséparabilité La variabilité Pas de stock possible Un service ne peut être présenté même après sa réalisation. Il est impalpable et invisible Un service est fabriqué en même temps qu'il est consommé Le service résulte d'une production en temps réel et non d'un processus standardisé Le service est périssable Catégories Services marchands Services non marchands Services de proximité Services financiers Services liés au transport et au tourisme Services simples Services nécessitant des moyens importants Le Back office Front office ou Front line L'ensemble des parties du système d'information auxquelles l'utilisateur final n'a pas accès. Il s'agit de tous les processus internes à l'E/se La partie frontale de l'entreprise, visible par la clientèle et en contact direct avec elle La coordination front - office, back-office est de première importance pour le bon déroulement de la prestation du service. L’agrégat d’éléments (humains et techniques) plus ou moins standardisés pour répondre le plus favorablement (notion d’efficacité) et de manière efficiente à la demande formulée, contingente et donc évolutive Le marketing interne L’ensemble du personnel est formé pour la satisfaction client. Le marketing interactif ou relationnel L’interaction entre acheteur et vendeur Le marketing externe Les 4 P traditionnels (Produit, Prix, Place et Prommotion) plus les 3 P supplémentaires (Personnel, Processus et Participation) Satisfaction du personnel Qualité du service Satisfaction client L’entreprise doit : - Être très attentive à la qualité du recrutement, - Actualiser et optimiser les compétences, - Développer les capacités relationnelles, - Entretenir la volonté de servir, - Impliquer dans l’atteinte des objectifs qualitatifs et quantitatifs La servuction L’ensemble des éléments matériels et humains utilisés ainsi que les activités déployées pour concevoir, créer et développer la prestation de service qu’une E/se souhaite proposer sur le marché, en fonction d’un niveau de qualité choisi Caractéristiques Le support physique La participation (ou coproduction) des clients Le personnel en contact Blueprinting Logigramme / Carte de processus / Shéma directeur des services Ensemble des éléments nécessaires à la production des services aux clients Ensemble du personnel embauché par l'E/se, dont le travail est d'être directement en contact avec le client Sa présence est toujours obligatoire en prestation de service une démarche et un outil d’analyse et de conception d’un service à partir du parcours et de l’expérience du client, et non des modes de fonctionnement internes à l’organisation. Identification du processus service qui doit être analysé (Schéma général et séquençage) Identification du segment de consommateurs qui doit être analysé (Point de démarrage = une action du client) Cartographie de service d’un point de vue du C/eur Cartographe des interactions avec les employés et les technologies Faire des liens entre les employés et technologies et les fonctions de soutien (Emails, fax, voix) Ajout des évidences physiques à chaque étape de l’interaction entre le C/eur et l'E/se High touch Les services high touch sont des services à forte interaction entre le personnel et les clients (par exemple : coiffeur, restaurant) Low touch Les services low touch connaissent des interactions réduites entre personnel et clients (par exemple : banque à distance, assurance). Les attitudes et les comportements du personnel en contact donnent beaucoup d’informations aux clients sur le climat interne de l’E/se. Sa motivation et sa satisfaction au travail influenceront la qualité du service perçue par les clients. Mix marketing des services Produit : l’offre des services L’offre de base par segment de client Les services périphériques Les services supplémentaires Savoir-faire et raison d’être de l’entreprise de service Prestations proposées dans le but d’améliorer l’offre globale, faciliter le déroulement, créer de la différence vis-à-vis des offres concurrentes Services facilitants ou « de soutien » qui répondent aux besoins secondaires du client mais qui sont nécessaires pour la réalisation du service. Les services nécessaires Les services différenciants Prix Coût entreprise Valeur(client) sur le marché Concurrence Le prix doit permettre de couvrir les coûts et d'assurer à l'E/se une marge de rentabilité. Les coûts sont en partie liés aux relations de l'entreprise avec ses fournisseurs. Le prix doit être en cohérence avec les attentes des C/eur en termes de prix et également de qualité. Le prix doit permettre de positionner l'offre par rapport à celles de ses concurrents. La compétitivité prix permet d'assurer les parts de marché de l'E/se et ainsi sa rentabilité Promotion : communication Place : distribution Processus Personnel Conseiller l'utilisateur, faire percevoir plus concrètement les avantages et les limites du produit Se rapprocher des utilisateurs actuels ou potentiels Capter, rechercher et intéresser les utilisateurs potentiels Mettre à disposition le produit / service Etablir une relation personnelle avec l'utilisateur Faire connaître le produit, le montrer et en faire une démonstration Eventuellement produire toute une partie de la prestation Informer (cognitif) Faire ressentir (affectif) Attirer (Comportemental) Accroître la notorieté Dérouler l'argumentation produit/service Construire une image Faire essayer le produit Créer et renforcer la relation client Susciter la préférence Faire acheter Créer du trafic en magasin Se préoccuper de la satisfaction des clients, de les fidéliser et d’améliorer la réputation de l’E/se Recrutement Formation Motivation Reconnaissance Les systèmes utilisés pour aider l'organisme dans la prestation du service Participation Influencer positivement la perception subjective du client à travers l'environnement visible d'un service en accord avec les objectifs de l'E/se Le non transfert de la propriété Les clients obtiennent la valeur des services sans en obtenir la propriété Le personnel Catégories Les services à forte composante matérielle Les biens à forte composante de services Les services à faible composante matérielle Les biens à faible composante de services Le marketing expérientiel (Marketing de l'expérience) Faire vivre aux C/eurs des expériences porteuses de sens et d’émotions afin qu’ils engagent une relation durable avec les marques. Surprendre Proposer de l’extraordinaire Créer un lien Utiliser la marque Stimuler les 5 sens La roue expérientielle Placer au sommet de l’organisation le personnel en contact Le principe de la pyramide inversée L'organisation Mettre à sa base les différents services fonctionnels Le PDG lui-même qui servent ainsi de soutien aux salariés en première ligne Le niveau stratégique et le niveau opérationnel sont intimement imbriqués dans une E/se de service FSJES AGADIR S5.M3. Marketing approfondi MIND-MAPPING à partir du cours du Pr. HOUSNA AISSAOUI Réalisé par ASMAE OULMADOU