BP S14 - Pharmacie Galénique
Chapitre IV / Tome 1 – Les formes pharmaceutiques
Juin 2008
V.3.0
1 / 28
1 – FORMES PHARMACEUTIQUES SOLIDES DESTINÉES A LA VOIE ORALE 2
1.1 – LES POUDRES 2
1.1.1 – DÉFINITION 2
1.1.2 – LES POUDRES SIMPLES 3
1.1.3 – LES POUDRES COMPOSÉES 3
1.1.4 – LES SPHÉROÏDES MÉDICAMENTEUX 3
1.1.5 – LES POUDRES TITRÉES 4
1.1.6 – LES POUDRES ORALES 4
1.2 – LES SACHETS 4
1.3 – LES CAPSULES 5
1.3.1 – DÉFINITION 5
1.3.2 – CONSTITUTION 5
1.4 – LES GRANULÉS 7
1.4.1 – LES GRANULÉS EFFERVESCENTS 8
1.4.2 – LES GRANULÉS À AVALER 8
1.5 – LES PASTILLES 8
1.6 – LES PÂTES 8
1.7 – LES COMPRIMÉS 8
1.7.1 - DÉFINITION 8
1.7.2 – MISE AU POINT – FABRICATION (EN MILIEU INDUSTRIEL EXCLUSIVEMENT) 9
1.7.3 – LES GRANDS TYPES D’ADJUVANTS DE FABRICATION 12
1.7.4 – LES COMPRIMÉS « CONVENTIONNELS » 13
1.7.5 – LES COMPRIMÉS À LIBÉRATION MODIFIÉE 14
1.7.6 – CONCLUSION 19
2 – FORMES PHARMACEUTIQUES LIQUIDES DESTINÉES À LA VOIE ORALE 20
2.1 – LES FORMES OBTENUES PAR DISSOLUTION SIMPLE OU EXTRACTIVE 20
2.1.1 – FORMES OBTENUES PAR DISSOLUTION EXTRACTIVE : 20
2.1.2 – FORMES OBTENUES PAR DISSOLUTION SIMPLE 22
2.2 – LES FORMES OBTENUES PAR DISSOLUTION EXTRACTIVE SUIVIE D’OPÉRATIONS DIVERSES 24
2.2.1 – LES FORMES OBTENUES PAR DISSOLUTION EXTRACTIVE PUIS ÉVAPORATION : LES EXTRAITS 24
2.2.2 – LES FORMES OBTENUES PAR DISSOLUTION EXTRACTIVE PUIS DISTILLATION 25
2.3 – LES SUSPENSIONS BUVABLES 27
2.4 – LES ÉMULSIONS BUVABLES 28
CHAPITRE IV / TOME 1 – FORMES PHARMACEUTIQUES
BP S14 - Pharmacie Galénique
Chapitre IV / Tome 1 – Les formes pharmaceutiques
Juin 2008
V.3.0
2 / 28
1 – formes pharmaceutiques solides destinées a la voie orale
Compétences attendues :
- Citer, définir et identifier les différentes formes pharmaceutiques destinées à la voie orale.
- Indiquer brièvement leur mode de préparation.
- Préciser leur utilisation par le malade.
1.1 – Les poudres
1.1.1 – Définition
Ce sont des préparations solides constituées de particules plus ou moins fines obtenues à partir
de drogues végétales, animales ou de substances chimiques naturelles ou synthétiques.
Leurs modes de préparation sont très divers et dépendent de l’origine et de la présentation des
matières premières (dessiccation, broyage, tamisage (voir opérations mécaniques)).
Il peut s’agir de poudres simples ou de poudres composées, les principes actifs étant dilués ou
non dans une poudre inerte.
Elles peuvent être administrées telles quelles ou le plus souvent servir à la fabrication d’autres
formes sèches.
TOUTES LES FORMES SOLIDES DERIVEES DES POUDRES
BP S14 - Pharmacie Galénique
Chapitre IV / Tome 1 – Les formes pharmaceutiques
Juin 2008
V.3.0
3 / 28
A ce jour seul restent inscrits à la pharmacopée Européenne, les poudres, les sachets, les capsules, les
comprimés les gommes et les granulés.
1.1.2 – Les poudres simples
Elles n’ont qu’un seul composant. Il existe un certain nombre de poudres simples inscrites à la Pharmacopée
française qui peuvent être utilisées telles quelles, mais servent le plus souvent à la préparation de dérivés.
1.1.3 – Les poudres composées
Préparations officinales ou magistrales, leur but est d’obtenir une synergie d’actions en associant divers
principes actifs.
Il est important pour obtenir un mélange homogène, de donner à chaque poudre la même ténuité.
Exemple : poudre de réglisse composée.
1.1.4 – Les sphéroïdes médicamenteux
Les sphéroïdes médicamenteux sont des produits solides dont le diamètre ne dépasse pas 2,8 mm.
Ils contiennent un ou plusieurs principes actifs qui peuvent être, soit fixés sur un support solide (imprégnation)
ou dispersé dans sa masse, soit enfermés dans une enveloppe (microencapsulation), soit simultanément
dispersés dans un support et enfermés dans une enveloppe.
Selon le diamètre, on distingue 2 sortes de sphéroïdes :
- Les minigranules : ∅ compris entre 1 mm et 2,8 mm.
- Les microgranules : ∅ inférieur à 1 mm.
BP S14 - Pharmacie Galénique
Chapitre IV / Tome 1 – Les formes pharmaceutiques
Juin 2008
V.3.0
4 / 28
Selon leur structure, on peut encore distinguer :
- Les microcapsules : sphéroïdes formés d’un contenant (enveloppe) et d’un contenu
(liquide, pâteux ou solide).
- Les microsphères : sphéroïdes constitués d’une matrice imprégnée ou incluant le
ou les principes actifs.
Les sphéroïdes médicamenteux sont utilisés tels quels pour la voie orale (administration en cuillères doses
à croquer ou à avaler) ou cas le plus fréquent, être inclus dans des formes unitaires (gélules ou comprimés).
Les excipients utilisés pour leur fabrication : sucres, polyols, cires, substances agrégeantes ou plastifiantes
(cellulose et dérivés).
Les sphéroïdes médicamenteux entrent en grande partie dans la réalisation de formes orales à libération
modifiée (capsules et comprimés). Leur fabrication est industrielle.
1.1.5 – Les poudres titrées
Les poudres titrées ne peuvent être considérées comme des formes pharmaceutiques à part entière,
elles sont utilisées pour faciliter la manipulation et le dosage de principes actifs, très toxiques, très
actifs, ou dont la fragilité nécessite l’adjonction d’une substance protectrice.
Les poudres titrées préparées à l’officine s’obtiennent par trituration minutieuse et prolongée du principe actif
avec l’excipient (lactose) en présence d’un colorant (carmin) qui sert d’indicateur d’homogénéité du mélange.
Poudre de digitaline au 1/100
ème
(Formulaire National, préparation à l’avance possible)
Digitaline cristallisée 0,10 g
Lactose pulvérisé 9,65 g
Carmin 0,25 g
On peut préparer d’autres poudres titrées lorsque cela s’avère nécessaire, il s’agira dans ce cas, de
préparations extemporanées utilisables pour la préparation en cours exclusivement.
1.1.6 – Les poudres orales
Les poudres orales sont des préparations constituées de particules solides sèches, libre, plus ou moins fines.
Elles contiennent un ou plusieurs P.A additionnés si nécessaire d’excipients, colorants et aromatisants.
Généralement administrées avec de l’eau, elles peuvent dans certains cas être avalées telles quelles.
Elles se présentent sous forme de poudres unidoses ou multidoses.
Exemples : Sachets, paquets en vrac, flacon.
1.1.6.1 – Les poudres effervescentes
Les poudres effervescentes sont conditionnées en récipients unidoses ou multidoses et contiennent
généralement des substances acides et des carbonates ou bicarbonates qui réagissent rapidement en
présence d’eau en libérant du dioxyde de carbone. Elles sont destinées à être dissoutes ou dispersées
dans l’eau avant administration.
NB : Les poudres pour solutions ou suspensions buvables figurent au chapitre des préparations liquides
pour usage orale.
1.2 – Les sachets
Les sachets sont des formes unitaires, préparés à partir d’une poudre simple ou composée dont la fabrication est
industrielle. Les sachets sont constitués de matériaux divers (papier plastifié ou aluminium, plastique souple)
permettant d’y incorporer des mélanges pulvérulents, mais aussi pâteux, voire liquide et assurant une meilleure
conservation.
BP S14 - Pharmacie Galénique
Chapitre IV / Tome 1 – Les formes pharmaceutiques
Juin 2008
V.3.0
5 / 28
1.3 – Les capsules
1.3.1 – Définition
Les capsules sont des préparations de consistance solide constituées par une enveloppe gélatineuses dure
ou molle, de formes et de capacités variables, contenant une unité de prise. Dans la majorité des cas, les
capsules sont destinées à la voie orale.
1.3.2 – Constitution
L’enveloppe est le plus souvent à base de gélatine ou d’autres substances dont la consistance peut être
adaptée par addition de glycérol ou de sorbitol.
On trouve également des capsules dures à base de cellulose (arkogélules) évitant ainsi le risque de
contamination par le prion (gélatine d’origine animale).
On peut ajouter des colorants, des opacifiants, des conservateurs.
Les capsules peuvent porter des indications imprimées. Le contenu des capsules peut être de consistance
solide, liquide ou pâteuse. Il est constitué par une ou plusieurs substances médicamenteuses additionnées ou
non d’excipients tels que solvants, diluants, lubrifiants, désagrégeants.
Le contenu ne doit pas provoquer de détérioration de l’enveloppe. En revanche, celle-ci est profondément
altérée par les sucs digestifs ; il en résulte la libération du contenu.
En fonction de leur composition, de leur mode de fabrication et de leur utilisation, plusieurs catégories peuvent
être envisagées.
1.3.2.1 – Les capsules molles
Ces capsules ont des parois épaisses et sont hermétiquement closes. Leur fabrication est industrielle. La
glycérine est nécessaire pour l’obtention d’une enveloppe souple. La gélatine seule donnerait des capsules
dures et cassantes. La glycérine peut être remplacée partiellement par une solution de sorbitol à 70%.
La gélatine est mise à gonfler dans l’eau pendant quelques heures ; on ajoute alors la glycérine et le tout
est porté au bain marie jusqu’à dissolution et concentration convenable.
On procède ensuite au remplissage soit :
Par injection et soudure simultanée
BP S14 - Pharmacie Galénique
Chapitre IV / Tome 1 – Les formes pharmaceutiques
Juin 2008
V.3.0
6 / 28
Les réservoirs de gélatine tiède déposent sur des tambours rotatifs, refroidis intérieurement par un courant
d’air, un film de gélatine qui se solidifie progressivement. Les deux films formés symétriquement passent
sur des cylindres lubrifiés, puis entre deux matrices. Ces matrices sont cylindriques et creusées d’alvéoles
en forme de demi capsules.
Les injecteurs, grâce à une pompe volumétrique, injectent une quantité précise de liquide médicamenteux
dans chaque capsule au moment de sa formation. Le liquide repousse la gélatine dans les alvéoles. La
pression exercée par les deux cylindres est telle, que la gélatine est soudée et découpée autour de chaque
alvéole. Les capsules sont ensuite dégraissées à l’aide d’un solvant convenable (trichloréthylène) puis
séchées plusieurs jours à l’étuve.
Il faut opérer dans une enceinte parfaitement conditionnée car la température et l’humidité relative doivent
être absolument constantes pour éviter toute variation dans les qualités mécaniques des films de gélatine.
Ce procédé est utilisable pour les solutions et les suspensions non aqueuses.
A la goutte
Le principe est ici tout à fait différent de celui du procédé précédent. Il ne permet que la fabrication des
capsules sphériques.
La partie essentielle de l’appareil est constituée par deux injecteurs concentriques qui débouchent dans
une colonne d’huile de paraffine. L’injecteur extérieur est alimenté par le réservoir de gélatine – glycérine
tiède tandis que l’injecteur intérieur est alimenté par le réservoir de liquide à encapsuler.
De cet injecteur double s’écoule dans la colonne d’huile de paraffine, un filet de liquide formé d’un cylindre
de principe actif entouré par un film cylindrique de gélatine. Du fait de la viscosité, de la densité et de la
tension superficielle convenable des deux liquides, le filet se dissocie en gouttes qui prennent une forme
sphérique en descendant dans la colonne d’huile. Pour régulariser la formation et donc la taille des
gouttes, un pulseur est placé au-dessous des injecteurs. La colonne d’huile de paraffine est maintenue à la
température de + 5°C.
Chaque perle arrive donc suffisamment ferme au bas de la colonne. Les perles ainsi obtenues sont
dégraissées et séchées.
BP S14 - Pharmacie Galénique
Chapitre IV / Tome 1 – Les formes pharmaceutiques
Juin 2008
V.3.0
7 / 28
1.3.2.2 – Les capsules à enveloppe dure ou gélules
L’enveloppe des capsules dures se compose de deux cupules cylindriques s’emboîtant très exactement
l’une dans l’autre. Les deux demi cupules sont très minces et parfaitement calibrées et ne peuvent donc
être fabriquées que mécaniquement et à très grande échelle.
Dans le cas des capsules dures la fabrication de l’enveloppe et le remplissage ne sont donc pas
simultanés comme dans le cas des capsules molles.
Des fabricants d’enveloppes fournissent aux pharmaciens des capsules vides de 8 calibres différents et
disponibles dans différentes couleurs.
Vol en ml 1.45 0.90 0.70 0.50 0.40 0.30 0.22 0.15
taille 000 00 0 1 2 3 4 5
Préparation du mélange
Il s’agit de mélange de poudres. Il est très important que la poudre à répartir présente une bonne fluidité
pour assurer un remplissage rapide et régulier. La granulométrie doit être adaptée à chaque appareil de
remplissage et à chaque taille de capsule. La grosseur des particules doit être aussi régulière que possible.
La fluidité peut être améliorée par addition de talc ou de poudre de silice par exemple.
Le remplissage par arasage
Il s’agit d’un remplissage volumétrique. Il faut ajuster le volume total de poudre afin que le volume
contenu dans une capsule corresponde exactement à la masse de principe actif prévu.
On peut y arriver en ajoutant un diluant (lactose, silice, amidon).
1.3.2.3 – Les capsules à libération modifiée
a) Capsules gastro-résistantes (libération dans un site déterminé)
L’enveloppe peut être gastro-résistante par un enrobage de la capsule pleine avec de l’acétophtalate de
cellulose ou d’autres substances insolubles en milieu acide (voir cours précédents).
b) Capsules à libération modifiée (libération maîtrisée dans le temps)
On agit pour cela sur le contenu de la capsule : utilisation de sphéroïdes médicamenteux à libération
variable.
1.4 – Les granulés
Ce sont des préparations généralement non divisées, constituées d’un mélange de sucre et de divers principes
actifs et adjuvants. Ils se présentent sous forme de grains légèrement allongés, de forme irrégulière mais de taille
pratiquement uniforme.
Destinées à la voie orale, ils peuvent être aromatisés
.
Plusieurs catégories de granulés peuvent être distinguées :
- Les granulés enrobés
- Les granulés gastroresistants
- Les granulés à libération modifiée
- Les granulés effervescents
- Les granulés à avaler
BP S14 - Pharmacie Galénique
Chapitre IV / Tome 1 – Les formes pharmaceutiques
Juin 2008
V.3.0
8 / 28
1.4.1 – Les granulés effervescents
Il est possible de les rendre effervescents : on mélange deux granulés, l’un contenant l’acide organique,
l’autre le carbonate. On réalise une poudre homogène en mélangeant le ou les principe(s) actif(s) et le sucre,
puis on la triture avec une quantité suffisante de sirop simple jusqu’à l’obtention d’une masse ferme. On force
celle-ci à traverser les trous d’un crible, c’est-à-dire d’un tamis à très grosses mailles. Les granulés obtenus
sont recueillis sur un tamis ordinaire et mis à sécher à l’étuve entre 30°C et 60°C.
Les saccharures granulés doivent être conservés à l’abri de l’humidité.
1.4.2 – Les granulés à avaler
L’administration se fera directement en bouche (à croquer, à avaler), ou après dissolution dans un verre
d’eau. De plus en plus de granulés sont présentés en sachets pré-dosés (facilité d’emploi et bonne
conservation).
1.5 – Les pastilles
Les pastilles sont des saccharolés durs destinés à se désagréger lentement dans la cavité buccale.
De forme hémisphérique ou cylindrique, elles sont généralement composées de saccharose en forte proportion, de
substances auxiliaires agglomérantes (gommes) et sont obtenues par cuisson (fusion du mélange sucré) puis
durcissement à la température ambiante.
Les excipients : saccharose, sirop de glucose, sorbitol*, maltitol*, colorants et aromatisants.
(* Pour les formes « sans sucre »).
1.6 – Les pâtes
Les pâtes sont des saccharolés de consistance semi-dure destinés à être gardés en bouche où ils libèrent leur(s)
principe(s) actif(s) par dissolution (diffusion locale ou générale).
Les excipients : saccharose, sorbitol, maltitol, gomme en proportion suffisante pour maintenir suffisamment
longtemps une certaine souplesse à la forme. Les pâtes sont de formes cubiques ou hémisphériques et sont à
conserver en sachets fermés.
Remarque : Les pâtes n’apparaissent plus dans les dernières Pharmacopées, par contre elles sont a rapprocher
de la forme « gomme à mâcher » (Pharmacopée Européenne) qui sont assez comparables dans leur conception si
ce n’est l’utilisation de gommes masticatoires de types élastomères insolubles
(ce qui modifie bien sûr quelque peu le mode d’administration).
Malgré cela, il existe encore quelques spécialités sous formes de pâtes, ainsi que des formes de confiserie
pharmaceutique
1.7 – Les comprimés
Compétences attendues :
- Citer, définir et identifier les différentes formes pharmaceutiques destinées à la voie orale.
- Indiquer brièvement leur mode de préparation.
- Préciser leur utilisation par le malade.
1.7.1 - Définition
Les comprimés sont des préparations de consistance solide, contenant chacun une unité de prise d’un ou
plusieurs principes actifs et obtenus en agglomérant par compression un volume constant de particules.
Les comprimés sont destinés, dans la plupart des cas, à être absorbés tels quels par voie orale.
BP S14 - Pharmacie Galénique
Chapitre IV / Tome 1 – Les formes pharmaceutiques
Juin 2008
V.3.0
9 / 28
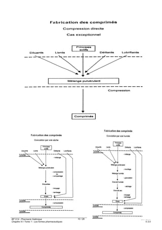
1.7.2 – Mise au point – fabrication (en milieu industriel exclusivement)
a) Préparation de la poudre à comprimer :
la mise en forme d’un comprimé (par compression) repose sur la formulation du mélange : opération
nécessitant la présence d’adjuvants (agents liants, diluants, lubrifiants, auxquels il faut adjoindre des
substances agissant sur le délitement futur du comprimé : agents délitants, désagrégeants, agents de
protection, constituants de matrice, substances tampons etc…).
b) Granulation de la poudre :
cette mise en forme dépend aussi de la structure de la poudre : granulométrie, densité, fluidité, taux
d’hydratation. Il est nécessaire d’effectuer un travail de la poudre : c’est l’étape de granulation.
Il est rare qu’une poudre dans laquelle ont été ajoutés des adjuvants puisse se comprimer directement. La
plupart des poudres doivent subir d’abord une agglomération préalable : c’est la granulation qui peut être
réalisée soit en milieu sec soit en milieu humide (granulation par voie sèche ou par voie humide).
On obtient des granules qui serviront à la fabrication des comprimés. La granulation entraîne une
modification de la texture du mélange :
- densité augmentée,
- meilleurs écoulements,
- porosité supérieure,
- une compression plus facile.
• La granulation par voie sèche
Cette méthode est utilisée essentiellement pour des poudres de faible densité et des P.A. qui ne
supportent ni la chaleur ni l’humidité.
Le mélange médicamenteux est comprimé de façon à obtenir des briquettes (2 à 5 cm) qui seront ensuite
broyées afin d’obtenir une poudre. La poudre sera ensuite calibrée par tamisage.
• La granulation par voie humide
Comporte 4 phases :
- humidification ou mouillage
réalisé dans un pétrin dans lequel est mis le mélange médicamenteux, un liant et le liquide de mouillage.
On obtient une masse pâteuse.
- la granulation
la masse pâteuse homogène est introduite dans un granulateur qui oblige la pâte à passer au travers d’un
tamis : nous obtenons des granulés.
- séchage des granulés
réalisé dans des étuves ou des séchoirs.
- calibrage
réalisé par tamisage afin d’obtenir des granulés de taille homogène.
BP S14 - Pharmacie Galénique
Chapitre IV / Tome 1 – Les formes pharmaceutiques
Juin 2008
V.3.0
10 / 28
BP S14 - Pharmacie Galénique
Chapitre IV / Tome 1 – Les formes pharmaceutiques
Juin 2008
V.3.0
11 / 28
c) La compression et les machines à comprimer :
pression exercée, taille et forme des comprimés, structure et qualité du granulat, finition ou traitement à
venir du comprimé, tous ces paramètres seront pris en compte pour former au final un comprimé
possédant des caractéristiques de dureté, de friabilité, de résistance à l’érosion en milieu sec,
d’hydrophilie, etc…, des caractéristiques directement liées à son devenir au contact du site de
résorption.
Premier temps : remplissage de la chambre de compression par la poudre s’écoulant du sabot
distributeur.
Deuxième temps : arasage de la poudre par mouvement du sabot qui élimine l’excès de poudre
(mouvement avant/arrière ou de droite à gauche selon un axe horizontal).
Troisième temps : compression : le poinçon supérieur s’abaisse et vient comprimer le volume de poudre.
Quatrième temps : éjection du comprimé formé (par remontée du poinçon inférieur qui amène le
comprimé au bord supérieur de la matrice).
On utilise le plus souvent des machines à comprimer alternatives. Il est possible sur ce type de machine de
faire varier :
- la masse du comprimé en abaissant ou en relevant le poinçon inférieur,
- la dureté du comprimé en modifiant la force de compression du poinçon supérieur.
d) Les traitements de finition (polissage, enrobage, dessiccation, coloration, gravure ou
impression) :
opérations non systématiques parfois mises en œuvre soit pour protéger le comprimé des agressions
extérieures, soit pour protéger (ponctuellement) le site d’administration (saveur ou effet désagréable, action
corrosive), soit plus simplement dans un but de finition.
Elles font appel soit à des actions purement mécaniques, soit au dépôt par divers procédés d’agents
d’enrobage.
Les procédés d’enrobage les plus courants sont :
- la dragéification (dépôt de sucre sur une épaisseur relativement importante),
- le filmage ou pelliculage (fine couche d’une substance cirante ou plastifiante).
BP S14 - Pharmacie Galénique
Chapitre IV / Tome 1 – Les formes pharmaceutiques
Juin 2008
V.3.0
12 / 28
e) Le conditionnement :
flacons en verre ou en matière plastique munis de capsules déshydratantes, mais surtout
conditionnements individuels sous blisters combinant matières plastiques et aluminium.
La mise au point d’une forme comprimé nécessite avant toute production en série de nombreuses étapes
d’expérimentation.
1.7.3 – Les grands types d’adjuvants de fabrication
• Diluants : agents pulvérulents utilisés pour ajuster le volume de la poudre à compresser à la taille
finale du comprimé (amidons, lactose, dérivés minéraux, silices colloïdales).
Ils sont ajoutés quand la quantité de P.A. est trop faible pour constituer un comprimé de taille normale
(rôle de remplissage).
• Liants ou agglutinants : agents dont le rôle est de lier entre elles les différentes particules du
mélange.
Ils sont utilisés secs, en solutions ou dispersions généralement aqueuses (gomme arabique,
adragante, dérivés de cellulose, gélatine, amidons et sucres complexes divers, PEG 4000 ou 6000).
• Lubrifiants :
4 rôles possibles :
- améliorer les capacités de glissement de la poudre (effet anti-adhérent vis à vis des surfaces de
la machine à compresser). Assurer la fluidité de la poudre ou du granulat lors de sa manipulation et
de la compression,
- ils sont généralement hydrophobes (ne se laissent pas mouiller par l’eau) ou hydrofuges
(préservent de l’humidité ou la chassent par obturation des pores) exemple : talc, silices, acide
stéarique, stéarate de Mg, PEG solides,
- donner un aspect brillant,
• Délitants ou désagrégeants :
agents dont le rôle est de faciliter la « désintégration » du comprimé après (ou avant) l’administration.
Ils permettent la libération du P.A. dans l’eau ou dans le tube digestif. Il s’agit le plus souvent de composés
hydrophiles (amidons ou dérivés de cellulose) sauf dans le cas particulier du comprimé effervescent (voir
plus loin).
BP S14 - Pharmacie Galénique
Chapitre IV / Tome 1 – Les formes pharmaceutiques
Juin 2008
V.3.0
13 / 28
• Colorants :
Ils doivent être autorisés (liste). Agents pouvant éviter les confusions et jouer un rôle psychologique sur le
malade.
• Aromatisants :
pour masquer les saveurs désagréables.
• Substances tampons :
pour réduire l’irritation des muqueuses.
• Agents mouillants :
pour favoriser la pénétration de l’eau dans le comprimé.
• Agents de lustrage ou de polissage :
pour rendre brillant (cire d’abeille, de carnauba, cires synthétiques).
• Agents d’enrobage :
- pour la dragéification : gomme laque, dérivés vinyliques, PEG 20 000 dans un premier temps, gélatine,
gomme arabique puis saccharose, sorbitol pour la couche finale ;
- pour le filmage : dérivés de cellulose. PEG 10 à 20 000, dérivés acryliques et vinyliques.
Intérêts de l’enrobage :
- administration plus facile en cas d’odeurs ou de saveurs désagréables,
- protéger les P.A. contre la lumière, l’eau, l’oxydation,
- protéger les comprimés contre les chocs, l’effritement,
- modifier la libération des P.A. pour les comprimés gastro-résistants.
1.7.4 – Les comprimés « conventionnels »
On appelle « comprimé conventionnel » un comprimé généralement non enrobé dont le délitement est obtenu
dans l’estomac. C’est le type de comprimé le plus couramment proposé par les fabricants.
Les formes, les tailles sont très variables, ils sont parfois sécables voire multi-sécables.
On réalise ce type de comprimé avec :
- des substances liantes classiques (gommes, dérivés de cellulose, dérivés gélatineux), le plus
fréquemment hydrosolubles et indépendantes des pH,
- un protocole de compression qui confère au comprimé une dureté « moyenne ».
BP S14 - Pharmacie Galénique
Chapitre IV / Tome 1 – Les formes pharmaceutiques
Juin 2008
V.3.0
14 / 28
- Divers comprimés conventionnels sécables (enrobés ou non enrobés)
1.7.5 – Les comprimés à libération modifiée
Les comprimés à libération modifiée sont des comprimés dont la vitesse de libération du P.A. est différente
(soit plus lente, soit plus rapide) de celle d’un comprimé à libération conventionnelle.
Pour une forme pharmaceutique à libération modifiée, la vitesse de dissolution du P.A. est étroitement liée à la
formulation des excipients, alors que pour une forme à libération conventionnelle, elle dépend surtout des
propriétés physico-chimiques du P.A.
1.7.5.1 – Comprimés à libération « accélérée »
a) Les comprimés effervescents :
formes à libération accélérée par le simple fait qu’ils sont administrés après désagrégation dans un
verre d’eau. La biodisponibilité des P.A. est ensuite plus rapide.
Il s’agit généralement d’un comprimé de taille importante, non enrobé, ayant subi une compression
comparable au comprimé conventionnel, mais qui a la particularité d’associer dans sa formule un
composé acide (parfois le P.A. lui-même) et un carbonate. Lors de la mise au contact de l’eau, il se
produit une réaction chimique formant des sels (solubles ou non) et un dégagement de Co2. Dans le
meilleur des cas, le P.A. est intégralement dissout, au pire il est dispensé et maintenu en dispersion
dans le liquide par des mouvements dus à l’effervescence.
Les excipients : acides tartrique, citrique + carbonate (s) de sodium + agents anti-moussants +
édulcorants, aromatisants.
Remarque : il est nécessaire de conserver le comprimé isolé de toute source d’hydratation
(conditionnement étanche et pastilles déshydratantes).
BP S14 - Pharmacie Galénique
Chapitre IV / Tome 1 – Les formes pharmaceutiques
Juin 2008
V.3.0
15 / 28
Exemples : Aspirine UPSA®, Solupred® 5 et 20 mg.
b) Les comprimés dispersibles :
Ici, tout est mis en œuvre pour que le délitement du comprimé soit obtenu avant d’atteindre l’estomac,
c’est-à-dire dispersé soit dans l’eau avant administration, soit au niveau buccal (orodispersible).
Les excipients : dérivés cellulosiques fortement hydrophiles, amidons, associés à un mode de
granulation et de compression donnant un comprimé particulièrement friable et bien sûr non enrobé
(Clamoxyl® 1g dispersible).
On note aussi l’utilisation de sphéroïdes médicamenteux type « microsphères » (Dolitabs® ou
efferalgan Odis®) ou type « microgranules » (Toléxine Gé®).
c) Les comprimés solubles :
non enrobés ou pelliculés, ces comprimés sont destinés à être dissous dans l’eau avant administration.
d) Les lyophilisats oraux :
Il ne s’agit pas d’une forme obtenue par compression, mais par lyophilisation d’une préparation semi-
solide (et ce, directement dans les alvéoles du blister de conditionnement).
On obtient par ce procédé, une forme solide très fortement hydrophile et extrêmement friable (donc
facilement soluble ou dispersible dans l’eau grande rapidité d’action).
Exemples : Spasfon Lyoc®
Vogalène Lyoc®
Sermion Lyoc®
Les liophilisats oraux sont administrés par voie orale : à croquer ou à sucer ou après dissolution ou
dispersion dans l’eau.
BP S14 - Pharmacie Galénique
Chapitre IV / Tome 1 – Les formes pharmaceutiques
Juin 2008
V.3.0
16 / 28
- Lyoc® et son blister - Friabilité du Lyoc®
e) Les comprimés associant P.A. et cyclodextrine :
cette combinaison permet, par un procédé complexe d’accélérer la libération et l’absorptiondu P.A. par
le tube digestif.
Exemple : Brexin® (Piroxicam-cyclodextrine).
La cyclodextrine est une molécule qui peut permettre de multiplier la solubilité du P.A. par 50.
1.7.5.2 – Les comprimés à libération « différée » ou « retardée »
Le but ici est d’obtenir une libération du P.A. au-delà de l’estomac, soit pour protéger la muqueuse
gastrique, soit pour protéger le P.A. des sécrétions acides de l’estomac. On parlera ici de comprimé
gastro-résistant.
Pour réaliser ce type de comprimé, on combinera un mode de granulation et compression donnant un
comprimé relativement « dur » et/ou un procédé d’enrobage mettant en œuvre des substances insolubles
en milieu acide (acétophtalate de cellulose, hydroxypropyl- cellulose, cires lipophiles, substances
plastifiantes).
Les excipients : acétophtalate de cellulose, dérivés acryliques, stéarates lipophiles, talc, dérivés de
silicones. Ces excipients peuvent être utilisés au cœur même du comprimé ou simplement en enrobage.
Exemples : Voltarène® comprimé, Artotec® comprimé (double noyau gastro-résistant)
1.7.5.3 – Comprimés à libération « prolongée » ou « L.P. »
La vitesse de libération plus lente a pour but d’obtenir un taux de P.A. le plus constant possible dans
l’organisme tout en diminuant le nombre de prises.
a) Les formes à libération fractionnée (ou répétée) :
Les comprimés multicouches :
réalisés par compressions successives à partir de granulats de compositions différentes, on obtient
une libération du P.A. en étapes successives, ce qui au final allonge le temps de libération.
BP S14 - Pharmacie Galénique
Chapitre IV / Tome 1 – Les formes pharmaceutiques
Juin 2008
V.3.0
17 / 28
Remarque : pour différencier le temps de délitement et de désagrégation entre les 2 couches, on joue
sur la quantité de substances liantes dans les granulats, mais on peut là encore agir sur la
compression en obtenant une dureté différente des 2 couches.
Excipients : dérivés de cellulose, amidons, composés lipophiles, composés minéraux non
hydrosolubles (voir matrices minérales…).
Exemples : Bi-profénid® (double couche), Fero-Grad®LP (double noyau).
b) Les formes à libération continue :
Les comprimés « osmotiques »
forme pharmaceutique déposée par un fabricant sous l’appellation « Oros® », il s’agit d’une forme
complexe constituée d’une enveloppe semi-perméable (en polyéthylène) à double compartiment.
Un des compartiments –contenant le P.A.- est pourvu d’un orifice calibré. Le second compartiment
contient un dérivé de cellulose très hydrophile qui, en se chargeant d’eau (via l’enveloppe) pousse une
membrane inter-compartiment (membrane cellulosique) et provoque l’ « expulsion » régulière du P.A.
par l’orifice.
Exemples : Alpress®LP, Chronadalate®LP.
Les comprimés matriciels :
le P.A. est incorporé dans une matrice. Les comprimés matriciels sont des comprimés dont la structure
–plus ou moins complexe- occasionne une libération régulée du P.A.
Les « matrices » sont constituées par des réseaux « fibreux » tridimensionnels empêchant la
dislocation classique observée pour le comprimé conventionnel, régulant de la sorte la libération du
P.A.
- Les matrices hydrophiles :
elles sont à base de polymères hydrophiles qui se gélifient au contact des sucs digestifs : CMC,
gommes, carbopols… Au contact de l’eau des liquides digestifs, la matrice s’hydrate et se gélifie pour
Le compartiment de
cellulose est pourvu d’une
membrane semi-perméable
laissant pénétrer l’eau.
L’eau pénètre et hydrate
la cellulose, provocant
une pression sur la
membrane centrale
imperméable et
l’expulsion régulée du
P-A par l’orifice calibré.
Après la libération totale
du P-A, l’enveloppe non
métabolisable est évacuée
dans les selles.
BP S14 - Pharmacie Galénique
Chapitre IV / Tome 1 – Les formes pharmaceutiques
Juin 2008
V.3.0
18 / 28
former une couche visqueuse à travers laquelle l’eau va passer, dissoudre le P.A., qui va diffuser à
travers la barrière gélifiée vers l’extérieur de la matrice.
C’est une matrice simple constituée par la présence (dès l’étape de granulation) de substances
métabolisables formant au contact des liquides digestifs une structure de type « mucus » retardant la
libération proprement dite du P.A.
Exemple : Théostat®LP.
- La matrice hydrophile des comprimés gingivaux :
Le comprimé gingival a été conçu de façon à pouvoir rester fixé dans la cavité buccale tout en libérant
progressivement le principe actif. Le comprimé gingival est désintégré en fin de libération. La matrice
du comprimé, qui lui confère ses propriétés muco-adhésives, est constituée d’un concentré de
protéine de lait. Cet excipient protéinique naturel s’hydrate progressivement et se fixe aux protéines
de la surface de la muqueuse, il libère alors le Principe Actif en continu. Cet excipient à été choisi en
raison de ses qualités adhésives durables.
Exemple : Actiq ®
- Les matrices érodables :
même principe que le précédent pour la fabrication, mais ici on n’observe pas de dislocation du mucus,
mais une érosion progressive de celui-ci lors du tractus digestif, érosion mécanique due à l’action des
enzymes et du pH des sucs digestifs.
La libération du P.A. dépend donc de la composition enzymatique des liquides digestifs, c’est-à-dire de
l’individu et de l’heure de prise.
Excipients :
- matrices lipidiques : hydrocarbures, cires, stéarates lipohiles,
- matrices polymériques : celluloses, dérivés acryliques ou vinyliques.
Exemple : Flodyl®LP.
BP S14 - Pharmacie Galénique
Chapitre IV / Tome 1 – Les formes pharmaceutiques
Juin 2008
V.3.0
19 / 28
- Les matrices inertes :
structures fibreuses constituées par des substances non métabolisables libérant de par leur
hydratation progressive, le ou les P.A.
La libération du P.A. est donc indépendante de la composition des sucs digestifs et du pH.
Au final, la matrice, débarrassée des P.A. est rejetée, intacte, dans les selles. On note 2 types de
matrices inertes : les « minérales » et les « plastiques ».
Excipients :
- matrices minérales : polyvidone ou cellulose (liants) et phosphates calciques ou silicates de
magnésium insolubles une fois hydratés,
- matrices plastiques : dérivés acryliques ou vinyliques (voir polyéthylènes).
Exemples : Quinidurule®LP, Trasitensine®LP (matrices plastiques).
1.7.6 – Conclusion
La forme comprimé est la forme la plus couramment rencontrée dans les rayons de la pharmacie aujourd’hui.
Ceci pour de nombreuses raisons :
- taille réduite facilitant l’administration,
- variété des modes d’administration (voie orale directe, après dispersion ou dissolution, autres voies),
- présentation unitaire,
- bonne protection des P.A. et très bonne conservation,
- précision du dosage,
- possibilité de réaliser des formes à libération modifiée,
- forme déshydratée permettant le contact de substances incompatibles en milieu hydraté.
Mais par contre, il s’agit d’une forme difficile à mettre au point, pour qui la production en série reste délicate
(compression) et qui nécessite des investissements élevés en matériel. De plus, - mais comme pour toutes
les formes sèches de la voie orale - le délitement dans le tube digestif est difficile à contrôler.
Nota : il est important, pour tous ces comprimés à libération prolongée de les avaler en ingérant
une quantité suffisante d’eau.
BP S14 - Pharmacie Galénique
Chapitre IV / Tome 1 – Les formes pharmaceutiques
Juin 2008
V.3.0
20 / 28
2 – Formes pharmaceutiques liquides destinées à la voie orale
Compétences attendues :
- Citer, définir et identifier les différentes formes liquides destinées à la voie orale.
- Indiquer les formes utilisables comme médicaments ou comme matières premières pour la préparation
d’autres médicaments
- Indiquer le mode de préparation des différentes formes .
- Indiquer les excipients nécessaires à la fabrication de chacune de ces formes.
2.1 – Les formes obtenues par dissolution simple ou extractive
2.1.1 – Formes obtenues par dissolution extractive :
2.1.1.1 – Les tisanes
a) Définition
Les tisanes sont des préparations aqueuses que l'on peut édulcorer légèrement et qui sont destinées à
servir de véhicule pour diverses substances médicamenteuses, soit le plus souvent de boissons pour les
malades .
Elles peuvent être préparées avec la plupart des drogues végétales .
Ces drogues doivent être choisies et mondées avec soin, puis, quand cela est nécessaire,
convenablement divisées pour être plus facilement pénétrées par l’eau .
b) Préparation
Elles sont préparées avec de l’eau potable par différents procédés de dissolution extractive (infusion,
digestion, décoction, macération) selon la nature des substances entrant dans leur composition .
Les parties fragiles des plantes (fleurs, feuilles) seront préparés par infusion ou digestion, les parties plus
dures ou ligneuses (tiges, racines, graines) seront préparées par décoction ou macération .
Le rapport plante / solvant est environ de 5 à 10 g par litre pour des tisanes préparées en infusion en 15
minutes.
Elles doivent être préparées extemporanément et filtrées (filtration grossière).
Les tisanes peuvent être édulcorées avec du sucre, du miel ou des sirops.
Certaines tisanes peuvent être utilisées comme base pour des préparations, mais sont le plus souvent
utilisées directement par le malade .
Les tisanes peuvent être obtenues par le mélange de plusieurs plantes (espèces pectorales et de
nombreuses spécialités).
2.1.1.2 – Les teintures
a) Définition
Les teintures sont des préparations alcooliques liquides qui résultent d’un traitement extractif exercé par
l’éthanol sur des drogues ou des mélanges de drogues.
Les drogues sont d’origine végétales ou animales desséchées.
Les teintures sont préparées à partir d’éthanol à différentes concentrations en fonction des drogues à
traiter.
La correspondance entre la quantité de drogue et la quantité de teinture est généralement de 1 partie de
drogue pour 5 à 10 parties de teinture exprimées en masse .
BP S14 - Pharmacie Galénique
Chapitre IV / Tome 1 – Les formes pharmaceutiques
Juin 2008
V.3.0
21 / 28
b) Préparation
Le mode de préparation est différent selon les teintures :
c) Conservation
Dans des flacons bien bouchés à l’abri de la lumière.
En général de bonne conservation due à la quantité d’alcool, il faut cependant exclure toutes les
teintures présentant un trouble ou un dépôt.
d) Usage
Autrefois utilisées dans les formes pharmaceutiques liquides complexes (potions, sirops, solutions)
elles pouvaient être utilisées directement sous forme de gouttes.
2.1.1.3 – Les alcoolatures
a) Définition
Préparations qui résultent de l’action dissolvante de l’alcool sur des drogues végétales fraîches que
la dessiccation priveraient en partie ou en totalité de leur activité.
b) Préparation
Par macération de la drogue avec de l’éthanol à 80 % ou à 95 %.
Exemple : Alcoolature de Citron (aromatisant) préparée avec des zestes frais dans
l’éthanol à 80%.
Concentration de
l’alcool
Solution Macération Lixiviation
Alcool à 30 %
Opium safrané
(Laudanum de
Sydenham)
Alcool à 60 %
Drogues à P.A.
facilement soluble
Opium benzoïque
(Elixir parégorique)
Au 1 / 5
ème
Arnica
Aubépine
Jaborandi
Passiflore
Valériane
Alcool à 70 %
Solution d’extraits
Noix vomique
Opium
Au 1 /10
ème
Belladone
Digitale
Ipéca
Jusquiame
Lobélie
Alcool à 80 %
Drogues riches en
essences ou en résines
Au 1 /5
ème
Baume de Tolu
Benjoin
Au 1/10
ème
Safran
Au 1/5
ème
Cannelle
Eucalyptus
Orange Amère
BP S14 - Pharmacie Galénique
Chapitre IV / Tome 1 – Les formes pharmaceutiques
Juin 2008
V.3.0
22 / 28
Alcoolature de marron d’Inde stabilisée (veinotonique) préparée avec de l’alcool bouillant afin de
stabiliser la drogue.
2.1.2 – Formes obtenues par dissolution simple
Ces formes sont de façon globale des solutions aqueuses ou hydro-alcooliques .
Ce qui les distingue : Leur volume, leur mode de dosage ou d’administration, les excipients utilisés et leur
présentation ou conditionnement.
2.1.2.1 – Les gouttes buvables
Solutions relativement concentrées contenant un ou plusieurs principes actifs dissous dans un solvant
approprié (Aqueux ou hydro-alcoolique).
L’administration nécessite l’utilisation d’un compte-gouttes souvent incorporé dans le bouchon ou remplacé
par une seringue graduée ou pipette.
A noter que les compte-gouttes ou pipettes sont calibrés pour une solution donnée et ne doivent pas être
utilisées pour d’autres solutions.
Exemple : D.H.E., Uvestérol, Tanakan, Dédrogyl, etc…
2.1.2.2 – Les solutions buvables
Les Solutions buvables pourraient englober la plupart des formes de cette partie de chapitre,
cependant, on limitera cette rubrique aux formes liquides administrables en cuillerées, préparées
par dissolution simple, et ne répondant pas au définitions - au sens de la Ph. Fr. - des sirops,
potions ou autres élixirs.
a) Excipients utilisés
Très divers : - Solvants aqueux (eaux, hydrolats, sirops) ou hydroalcooliques (éthanol, glycérol).
- Agents gélifiants.
- Agents édulcorants, colorants et aromatisants, conservateurs.
b) Cas particulier pourtant fort courant actuellement : La solution buvable
“sans sucre”
Improprement appelée “sirop sans sucre” puisque le saccharose y est remplacé par un
autre édulcorant (*).
(*) La glycérine
(*) Des solutions de sorbitol
(*) La saccharine, ou plus rarement : (*) Le cyclamate de sodium ou l’aspartam.
Il convient cependant d’y adjoindre des conservateurs autorisés puisque la préparation ne contient plus de
sucre Ces solutions sont essentiellement destinées aux diabétiques bien que d’autres arguments
marketing généralisent l’emploi de telles présentations.
2.1.2.3 – Les sirops
a) Définition
Médicaments liquides préparés par dissolution d’une forte proportion de sucre dans un liquide
aqueux additionné ou non de principes médicamenteux ou par mélange de sirop simple à un liquide
médicamenteux.
b ) Intérêt
Conservation des substances médicamenteuses par l’intermédiaire du sucre.
Administration facile de substances à goût désagréable.
BP S14 - Pharmacie Galénique
Chapitre IV / Tome 1 – Les formes pharmaceutiques
Juin 2008
V.3.0
23 / 28
c ) Préparation
Véhicule :
C’est le liquide dans lequel sera dissous le sucre (eau distillée, hydrolats, solutés).
Sucre :
Il faut utiliser le sucre blanc officinal (saccharose). La proportion de sucre est d’environ 2/3 de leur
poids mais en fait la Pharmacopée admet qu’un soluté soit appelé sirop à partir de la concentration
de 45 % de sucre (certains sirops font exception et la quantité de sucre qu’ils contiennent est alors
indiquée par la Pharmacopée.
Préparation à froid :
Ce mode de préparation est préférable afin d’éviter les risques d’altération du saccharose mais il
est long. On procède dans un saccharolyseur (cuivre ou inox) composé de deux parties : le sucre
est placé dans la partie supérieure puis on verse le véhicule par dessus. On utilise 1800 g de sucre
pour 1000 g de véhicule (pour la préparation du sirop simple).
Préparation à chaud :
Le sucre et le solvant sont mis ensemble à feux doux au bain marie dans des récipients en cuivre
ou en acier inoxydable ouverts . La chaleur colore le sirop et favorise l’hydrolyse.
On utilise plus d’eau en raison de l’évaporation (1650 g de sucre pour 1000 g de véhicule). Cette
méthode n’est plus inscrite à la pharmacopée.
La “Cuite” du sirop :
C’est l’opération qui permet d’amener le sirop à une concentration telle qu’il contient le sucre et
l’eau dans des proportions voulues. Ces proportions sont mesurées par un densimètre. Un sirop
doit avoir une densité de 1,32 à froid et de 1,26 à ébullition.
Durant la préparation à chaud, si la densité mesurée est inférieure à 1,26 on continue à
chauffer le sirop pour faire évaporer l’eau, si au contraire elle est supérieure, on ajoute peu à peu
de l’eau afin de l’amener à la densité de 1,26.
f) Remarques
Les formules des sirops dans la Pharmacopée sont exprimées en masse.
Les sirops se prennent par cuillerées.
1 c à café = 5 ml = 6,5 g
1 c à dessert = 10 ml = 13 g
1 c à soupe = 15 ml = 19,5 g
g) Principaux sirops (Excipients mais aussi médicaments)
• Sirop de sucre ou sirop simple.
• Sirops obtenus par addition du P.A. au sirop de sucre :
Ex : sirop de codéine, sirop d’acide citrique, sirop de sulfogaiacol
• Sirops préparés par dissolution du sucre dans un soluté :
Ex : sirop de fleur d’oranger
• Sirops préparés à partir de 10% d’extrait pour sirop
Ex :Sirop de baume de tolu, sirop d’écorce d’orange amère, sirop de desessartz (ou
Ipécacuanha composé)., sirop de polygala
• Sirops composés :
Ex :sirop de bromoforme composé, sirop pectoral
BP S14 - Pharmacie Galénique
Chapitre IV / Tome 1 – Les formes pharmaceutiques
Juin 2008
V.3.0
24 / 28
2.1.2.4 – Les poudres et granulés pour solutions ou suspension buvables
Certaines préparations liquides pour usage oral sont préparées à partir de poudres ou granulés destinés à
la préparation de solutions ou suspensions buvables. Elles sont administrées dans ou avec de l’eau et
peuvent être unidose ou multidoses. Les conditionnements mutidoses nécessitent l’emploi d’une mesure
permettant de délivrer la quantité prescrite et sont souvent de courte et/ou de mauvaise conservation.
2.1.2.6 – Les élixirs
Préparations aqueuses et sucrées contenant une forte proportion d’éthanol (minimum 20 %).
Exemple : Élixir de terpine, élixir parégorique
Justifié uniquement pour des P-A introduits en quantité importante et solubles dans l’éthanol
2.1.2.7 – Les ampoules buvables
Préparations liquides obtenues par dissolution d’un ou plusieurs P.A. dans un solvant approprié.
Elles sont présentées dans des récipients en verre jaune généralement de 5 à 10 ml et fermées par fusion
du verre après remplissage. Il existe de plus en plus de formes conditionnées en ampoules plastiques
(Formes de phytothérapie notamment).
Elles ne doivent en aucun cas être administrées par voie parentérale (verre blanc).
2.2 – Les formes obtenues par dissolution extractive suivie d’opérations diverses
2.2.1 – Les formes obtenues par dissolution extractive puis évaporation : Les extraits
2.2.1.1 – Généralités sur les extraits
a) Définition
Les extraits sont des préparations obtenues en concentrant jusqu'à un degré déterminé des
solutions résultant d’un traitement extractif exercé sur des drogues végétales sèches par un
solvant approprié tel que l’eau, les alcools ou l’éther .
Les extraits ne sont pas considérés aujourd’hui comme des formes pharmaceutiques à part
entière, ils constituent surtout des matières premières médicamenteuses. Ils sont de moins en
moins utilisés.
b) Préparation
La méthode de préparation est pratiquement la même que pour les teintures en ce qui concerne la
dissolution extractive (digestion, macération, lixiviation).
La solution obtenue s’appelle la colature. On procède ensuite à la concentration de la colature par
évaporation du solvant à basse température sous pression réduite.
En fonction de leur degré de concentration on obtient des extraits fluides, mous, fermes ou secs.
2.2.1.2 – Les extraits fluides
Ils sont concentrés de manière à obtenir pour une masse donnée, la même activité que la même
masse de drogue sèche.
Exemple : Extrait fluide d’Hamamélis (veinotonique) obtenu par lixiviation dans l’alcool à 45 %.
2.2.1.3 – Extraits mous , extraits fermes
Contiennent encore environ 20 % de solvant.
BP S14 - Pharmacie Galénique
Chapitre IV / Tome 1 – Les formes pharmaceutiques
Juin 2008
V.3.0
25 / 28
Exemple : Extrait mou de Belladone (Liste I) obtenu par lixiviation dans l’alcool à 70 %.
Extrait ferme d’Opium (Stupéfiant) obtenu par double macération dans l’eau.
Remarque : En dehors des extraits « classiques » mentionnés à la Ph. Fr . il existe d’autres
variétés utilisées par les fabricants de formes Pharmaceutiques en tant que matières premières.
2.2.2 – Les formes obtenues par dissolution extractive puis distillation
Là encore, il s’agit surtout de matières premières médicamenteuses utilisées à des fins diverses
(thérapeutique ou excipient) dans des formes pharmaceutiques diverses (orales liquides ou autres).
2.2.2.1 – Les huiles essentielles
a) Définition
Les huiles essentielles sont des mélanges odorants et volatils d’origine végétale obtenus par
entraînement à la vapeur d’eau (le plus couramment) ou par expression à froid (agrumes).
b) Préparation
♦ Par hydrodistillation :
les végétaux sont traversés par la vapeur d’eau qui entraîne les constituants volatils dans un
réfrigérant permettant de condenser ces vapeurs qui sont ensuite recueillies dans des récipients
appelés « Florentin » ce qui permet de récupérer, par décantation, l’eau et l’huile essentielle.
♦ Par expression :
incisions pratiquées sur les zestes des agrumes pour faciliter la libération des huiles essentielles,
on presse alors de façon mécanique les zestes pour récupérer les essences.
♦ Par extraction par solvant et par hydrodiffusion :
procédés non conforme à la pharmacopée utilisés pour la parfumerie ou l’industrie .
BP S14 - Pharmacie Galénique
Chapitre IV / Tome 1 – Les formes pharmaceutiques
Juin 2008
V.3.0
26 / 28
c) Caractères
Les huiles essentielles sont des mélanges complexes dont les constituants sont presque
exclusivement de deux types :
• Composés terpéniques : on trouve principalement les terpènes classées selon leur
nombre de cycle.
• Autres composés aromatiques : classés selon la nature des fonctions qu’ils portent
(acides, esters, phénols).
Ce sont des liquides (sauf exception comme le camphre) incolores ou parfois colorés dus
à la présence d’azulène (H.E. de matricaire).
d) Conservation
Les huiles essentielles doivent être conservées dans des flacons bien bouchés, à l’abri de l’air et
de la lumière.
e) Utilisation
Les huiles essentielles peuvent servir de solvant , d’aromatisant ou d’agent parfumant.
Leurs indications thérapeutiques majoritaires sont les voies locales, O.R.L. ou cutanée, à visée
antiseptique et pour la voie orale comme stimulant de la digestion ou antiseptique broncho-
pulmonaire.
Par voie orale, on utilise le plus fréquemment la forme gélule.
Exemples : H.E. de girofle ; H.E. D’eucalyptus ; H.E. de menthe poivrée.
2.2.2.2 – Les hydrolats (ou eaux distillées aromatiques)
a) Définition
Les eaux distillées ou hydrolats sont des eaux chargées par la distillation des principes actifs
volatils contenus dans les végétaux.
b) Préparation
Les eaux distillées aromatiques sont obtenues par entraînement des principes actifs par la vapeur
d’eau, de plantes aromatiques.
Exemples : Eau distillée de fleur d’oranger ; Eau distillée de rose.
Remarque : On utilise également des eaux aromatisées obtenues par mise en solution de bases
aromatiques dans de l’eau purifiée.
Exemples : Eau aromatisée de fleur d’oranger ; Eau aromatisée de rose.
c) Caractères
Liquides incolores (ou légèrement teintés par le vieillissement).
d) Conservation et utilisation
Les hydrolats peuvent contenir des conservateurs.
BP S14 - Pharmacie Galénique
Chapitre IV / Tome 1 – Les formes pharmaceutiques
Juin 2008
V.3.0
27 / 28
Les hydrolats doivent être conservés dans des flacons étanches, à l’abri de la lumière dans un lieu
frais. Ils ont une durée de conservation réduite en raison des risques de croissance de
moisissures. Elles doivent être renouvelées tous les ans au moins.
Ils sont utilisés pour aromatiser des préparations pharmaceutiques destinées à la voie orale
ou pour parfumer des produits destinés à la voie cutanée , ou comme véhicule . Certains
ont des propriétés thérapeutiques.
e) Principales eaux distillées aromatiques
Eau distillée de fleur d’oranger :
on utilise 1000 g de fleurs fraîches de Bigaradier pour recueillir 1000 g d’eau distillée.
Action légèrement sédative, elle sert aussi comme véhicule et dans la préparation du sirop de
Desessartz.
Eau distillée de laurier cerise (Liste II) :
on emploie 1000g de feuilles fraîches et 4000g d’eau pour recueillir 1000g d’eau distillée ; ainsi
obtenue, l’eau de laurier cerise contient de l’acide cyanhydrique libre ou combiné à l’acide
benzoïque, d’où son appartenance à la Liste II.
Eau distillée de rose :
on emploie 1000g de pétales frais de rose pour recueillir 1000g d’eau distillée.
2.2.2.3 – Les alcoolats
a) Définition
Les alcoolats sont des solutions alcooliques chargées en principe actif par distillation.
On distingue les alcoolats simples et les alcoolats composés.
b) Préparation
Les alcoolats sont obtenus par macération, puis distillation de l’alcool sur des drogue fraîches ou
sèches.
c) Conservation
Les alcoolats se conservent bien, mais doivent être cependant conservés dans des récipients bien
bouchés.
Exemples : Alcoolat de Fioravanti ; Alcoolat de mélisse composé.
2.3 – Les suspensions buvables
a) Définition
Ce sont des préparations liquides constituées par un ou plusieurs solides dispersés sous forme de fines
particules dans un milieu de dispersion encore appelée phase dispersante ou externe ou continue
(Pharmacopée X
ème
édition).
b) But, préparation
La mise en suspension ou dispersion du ou des P-A est nécessaire du fait de leur mauvaise ou très
mauvaise solubilité dans les solvants courants destinés aux formes liquides de la voie orale, ou du fait de
la quantité de P-A à incorporer dans une forme de volume réduit.
BP S14 - Pharmacie Galénique
Chapitre IV / Tome 1 – Les formes pharmaceutiques
Juin 2008
V.3.0
28 / 28
La mise en suspension ne sera possible ou /et efficace que si la substance est finement pulvérisée,
et si la phase dispersante est suffisamment visqueuse pour retarder au maximum le phénomène de
décantation.
c) Excipients utilisés
- Eau, Hydrolats, Alcools.
- Agents gélifiants (Dérivés de la cellulose le plus fréquemment).
2.4 – Les émulsions buvables
a) Définition
L’émulsion est un mélange homogène et stable de deux liquides non miscibles dont l’un est l’eau et l’autre
en général une huile.
L’aspect laiteux des émulsions est le résultat de la dispersion en très petites gouttes d’un des liquides dans
l’autre. La stabilité de cette dispersion est obtenue à l’aide d’un émulsionnant et d’un rapport judicieux des
trois constituants : eau, huile et émulsionnant.
Les rares émulsions liquides pour la voie orale sont du type huile / eau ( L/H).
Exemple : Vit K1 Roche® en gouttes buvables
Exemple : Formes diététiques liquides de substitution ou supplémentation
(Rénutryl®, Fortimel®).

Chapitre 3 Formes pharmaceutiques de la voie orale

  • 1.
    BP S14 -Pharmacie Galénique Chapitre IV / Tome 1 – Les formes pharmaceutiques Juin 2008 V.3.0 1 / 28 1 – FORMES PHARMACEUTIQUES SOLIDES DESTINÉES A LA VOIE ORALE 2 1.1 – LES POUDRES 2 1.1.1 – DÉFINITION 2 1.1.2 – LES POUDRES SIMPLES 3 1.1.3 – LES POUDRES COMPOSÉES 3 1.1.4 – LES SPHÉROÏDES MÉDICAMENTEUX 3 1.1.5 – LES POUDRES TITRÉES 4 1.1.6 – LES POUDRES ORALES 4 1.2 – LES SACHETS 4 1.3 – LES CAPSULES 5 1.3.1 – DÉFINITION 5 1.3.2 – CONSTITUTION 5 1.4 – LES GRANULÉS 7 1.4.1 – LES GRANULÉS EFFERVESCENTS 8 1.4.2 – LES GRANULÉS À AVALER 8 1.5 – LES PASTILLES 8 1.6 – LES PÂTES 8 1.7 – LES COMPRIMÉS 8 1.7.1 - DÉFINITION 8 1.7.2 – MISE AU POINT – FABRICATION (EN MILIEU INDUSTRIEL EXCLUSIVEMENT) 9 1.7.3 – LES GRANDS TYPES D’ADJUVANTS DE FABRICATION 12 1.7.4 – LES COMPRIMÉS « CONVENTIONNELS » 13 1.7.5 – LES COMPRIMÉS À LIBÉRATION MODIFIÉE 14 1.7.6 – CONCLUSION 19 2 – FORMES PHARMACEUTIQUES LIQUIDES DESTINÉES À LA VOIE ORALE 20 2.1 – LES FORMES OBTENUES PAR DISSOLUTION SIMPLE OU EXTRACTIVE 20 2.1.1 – FORMES OBTENUES PAR DISSOLUTION EXTRACTIVE : 20 2.1.2 – FORMES OBTENUES PAR DISSOLUTION SIMPLE 22 2.2 – LES FORMES OBTENUES PAR DISSOLUTION EXTRACTIVE SUIVIE D’OPÉRATIONS DIVERSES 24 2.2.1 – LES FORMES OBTENUES PAR DISSOLUTION EXTRACTIVE PUIS ÉVAPORATION : LES EXTRAITS 24 2.2.2 – LES FORMES OBTENUES PAR DISSOLUTION EXTRACTIVE PUIS DISTILLATION 25 2.3 – LES SUSPENSIONS BUVABLES 27 2.4 – LES ÉMULSIONS BUVABLES 28 CHAPITRE IV / TOME 1 – FORMES PHARMACEUTIQUES
  • 2.
    BP S14 -Pharmacie Galénique Chapitre IV / Tome 1 – Les formes pharmaceutiques Juin 2008 V.3.0 2 / 28 1 – formes pharmaceutiques solides destinées a la voie orale Compétences attendues : - Citer, définir et identifier les différentes formes pharmaceutiques destinées à la voie orale. - Indiquer brièvement leur mode de préparation. - Préciser leur utilisation par le malade. 1.1 – Les poudres 1.1.1 – Définition Ce sont des préparations solides constituées de particules plus ou moins fines obtenues à partir de drogues végétales, animales ou de substances chimiques naturelles ou synthétiques. Leurs modes de préparation sont très divers et dépendent de l’origine et de la présentation des matières premières (dessiccation, broyage, tamisage (voir opérations mécaniques)). Il peut s’agir de poudres simples ou de poudres composées, les principes actifs étant dilués ou non dans une poudre inerte. Elles peuvent être administrées telles quelles ou le plus souvent servir à la fabrication d’autres formes sèches. TOUTES LES FORMES SOLIDES DERIVEES DES POUDRES
  • 3.
    BP S14 -Pharmacie Galénique Chapitre IV / Tome 1 – Les formes pharmaceutiques Juin 2008 V.3.0 3 / 28 A ce jour seul restent inscrits à la pharmacopée Européenne, les poudres, les sachets, les capsules, les comprimés les gommes et les granulés. 1.1.2 – Les poudres simples Elles n’ont qu’un seul composant. Il existe un certain nombre de poudres simples inscrites à la Pharmacopée française qui peuvent être utilisées telles quelles, mais servent le plus souvent à la préparation de dérivés. 1.1.3 – Les poudres composées Préparations officinales ou magistrales, leur but est d’obtenir une synergie d’actions en associant divers principes actifs. Il est important pour obtenir un mélange homogène, de donner à chaque poudre la même ténuité. Exemple : poudre de réglisse composée. 1.1.4 – Les sphéroïdes médicamenteux Les sphéroïdes médicamenteux sont des produits solides dont le diamètre ne dépasse pas 2,8 mm. Ils contiennent un ou plusieurs principes actifs qui peuvent être, soit fixés sur un support solide (imprégnation) ou dispersé dans sa masse, soit enfermés dans une enveloppe (microencapsulation), soit simultanément dispersés dans un support et enfermés dans une enveloppe. Selon le diamètre, on distingue 2 sortes de sphéroïdes : - Les minigranules : ∅ compris entre 1 mm et 2,8 mm. - Les microgranules : ∅ inférieur à 1 mm.
  • 4.
    BP S14 -Pharmacie Galénique Chapitre IV / Tome 1 – Les formes pharmaceutiques Juin 2008 V.3.0 4 / 28 Selon leur structure, on peut encore distinguer : - Les microcapsules : sphéroïdes formés d’un contenant (enveloppe) et d’un contenu (liquide, pâteux ou solide). - Les microsphères : sphéroïdes constitués d’une matrice imprégnée ou incluant le ou les principes actifs. Les sphéroïdes médicamenteux sont utilisés tels quels pour la voie orale (administration en cuillères doses à croquer ou à avaler) ou cas le plus fréquent, être inclus dans des formes unitaires (gélules ou comprimés). Les excipients utilisés pour leur fabrication : sucres, polyols, cires, substances agrégeantes ou plastifiantes (cellulose et dérivés). Les sphéroïdes médicamenteux entrent en grande partie dans la réalisation de formes orales à libération modifiée (capsules et comprimés). Leur fabrication est industrielle. 1.1.5 – Les poudres titrées Les poudres titrées ne peuvent être considérées comme des formes pharmaceutiques à part entière, elles sont utilisées pour faciliter la manipulation et le dosage de principes actifs, très toxiques, très actifs, ou dont la fragilité nécessite l’adjonction d’une substance protectrice. Les poudres titrées préparées à l’officine s’obtiennent par trituration minutieuse et prolongée du principe actif avec l’excipient (lactose) en présence d’un colorant (carmin) qui sert d’indicateur d’homogénéité du mélange. Poudre de digitaline au 1/100 ème (Formulaire National, préparation à l’avance possible) Digitaline cristallisée 0,10 g Lactose pulvérisé 9,65 g Carmin 0,25 g On peut préparer d’autres poudres titrées lorsque cela s’avère nécessaire, il s’agira dans ce cas, de préparations extemporanées utilisables pour la préparation en cours exclusivement. 1.1.6 – Les poudres orales Les poudres orales sont des préparations constituées de particules solides sèches, libre, plus ou moins fines. Elles contiennent un ou plusieurs P.A additionnés si nécessaire d’excipients, colorants et aromatisants. Généralement administrées avec de l’eau, elles peuvent dans certains cas être avalées telles quelles. Elles se présentent sous forme de poudres unidoses ou multidoses. Exemples : Sachets, paquets en vrac, flacon. 1.1.6.1 – Les poudres effervescentes Les poudres effervescentes sont conditionnées en récipients unidoses ou multidoses et contiennent généralement des substances acides et des carbonates ou bicarbonates qui réagissent rapidement en présence d’eau en libérant du dioxyde de carbone. Elles sont destinées à être dissoutes ou dispersées dans l’eau avant administration. NB : Les poudres pour solutions ou suspensions buvables figurent au chapitre des préparations liquides pour usage orale. 1.2 – Les sachets Les sachets sont des formes unitaires, préparés à partir d’une poudre simple ou composée dont la fabrication est industrielle. Les sachets sont constitués de matériaux divers (papier plastifié ou aluminium, plastique souple) permettant d’y incorporer des mélanges pulvérulents, mais aussi pâteux, voire liquide et assurant une meilleure conservation.
  • 5.
    BP S14 -Pharmacie Galénique Chapitre IV / Tome 1 – Les formes pharmaceutiques Juin 2008 V.3.0 5 / 28 1.3 – Les capsules 1.3.1 – Définition Les capsules sont des préparations de consistance solide constituées par une enveloppe gélatineuses dure ou molle, de formes et de capacités variables, contenant une unité de prise. Dans la majorité des cas, les capsules sont destinées à la voie orale. 1.3.2 – Constitution L’enveloppe est le plus souvent à base de gélatine ou d’autres substances dont la consistance peut être adaptée par addition de glycérol ou de sorbitol. On trouve également des capsules dures à base de cellulose (arkogélules) évitant ainsi le risque de contamination par le prion (gélatine d’origine animale). On peut ajouter des colorants, des opacifiants, des conservateurs. Les capsules peuvent porter des indications imprimées. Le contenu des capsules peut être de consistance solide, liquide ou pâteuse. Il est constitué par une ou plusieurs substances médicamenteuses additionnées ou non d’excipients tels que solvants, diluants, lubrifiants, désagrégeants. Le contenu ne doit pas provoquer de détérioration de l’enveloppe. En revanche, celle-ci est profondément altérée par les sucs digestifs ; il en résulte la libération du contenu. En fonction de leur composition, de leur mode de fabrication et de leur utilisation, plusieurs catégories peuvent être envisagées. 1.3.2.1 – Les capsules molles Ces capsules ont des parois épaisses et sont hermétiquement closes. Leur fabrication est industrielle. La glycérine est nécessaire pour l’obtention d’une enveloppe souple. La gélatine seule donnerait des capsules dures et cassantes. La glycérine peut être remplacée partiellement par une solution de sorbitol à 70%. La gélatine est mise à gonfler dans l’eau pendant quelques heures ; on ajoute alors la glycérine et le tout est porté au bain marie jusqu’à dissolution et concentration convenable. On procède ensuite au remplissage soit : Par injection et soudure simultanée
  • 6.
    BP S14 -Pharmacie Galénique Chapitre IV / Tome 1 – Les formes pharmaceutiques Juin 2008 V.3.0 6 / 28 Les réservoirs de gélatine tiède déposent sur des tambours rotatifs, refroidis intérieurement par un courant d’air, un film de gélatine qui se solidifie progressivement. Les deux films formés symétriquement passent sur des cylindres lubrifiés, puis entre deux matrices. Ces matrices sont cylindriques et creusées d’alvéoles en forme de demi capsules. Les injecteurs, grâce à une pompe volumétrique, injectent une quantité précise de liquide médicamenteux dans chaque capsule au moment de sa formation. Le liquide repousse la gélatine dans les alvéoles. La pression exercée par les deux cylindres est telle, que la gélatine est soudée et découpée autour de chaque alvéole. Les capsules sont ensuite dégraissées à l’aide d’un solvant convenable (trichloréthylène) puis séchées plusieurs jours à l’étuve. Il faut opérer dans une enceinte parfaitement conditionnée car la température et l’humidité relative doivent être absolument constantes pour éviter toute variation dans les qualités mécaniques des films de gélatine. Ce procédé est utilisable pour les solutions et les suspensions non aqueuses. A la goutte Le principe est ici tout à fait différent de celui du procédé précédent. Il ne permet que la fabrication des capsules sphériques. La partie essentielle de l’appareil est constituée par deux injecteurs concentriques qui débouchent dans une colonne d’huile de paraffine. L’injecteur extérieur est alimenté par le réservoir de gélatine – glycérine tiède tandis que l’injecteur intérieur est alimenté par le réservoir de liquide à encapsuler. De cet injecteur double s’écoule dans la colonne d’huile de paraffine, un filet de liquide formé d’un cylindre de principe actif entouré par un film cylindrique de gélatine. Du fait de la viscosité, de la densité et de la tension superficielle convenable des deux liquides, le filet se dissocie en gouttes qui prennent une forme sphérique en descendant dans la colonne d’huile. Pour régulariser la formation et donc la taille des gouttes, un pulseur est placé au-dessous des injecteurs. La colonne d’huile de paraffine est maintenue à la température de + 5°C. Chaque perle arrive donc suffisamment ferme au bas de la colonne. Les perles ainsi obtenues sont dégraissées et séchées.
  • 7.
    BP S14 -Pharmacie Galénique Chapitre IV / Tome 1 – Les formes pharmaceutiques Juin 2008 V.3.0 7 / 28 1.3.2.2 – Les capsules à enveloppe dure ou gélules L’enveloppe des capsules dures se compose de deux cupules cylindriques s’emboîtant très exactement l’une dans l’autre. Les deux demi cupules sont très minces et parfaitement calibrées et ne peuvent donc être fabriquées que mécaniquement et à très grande échelle. Dans le cas des capsules dures la fabrication de l’enveloppe et le remplissage ne sont donc pas simultanés comme dans le cas des capsules molles. Des fabricants d’enveloppes fournissent aux pharmaciens des capsules vides de 8 calibres différents et disponibles dans différentes couleurs. Vol en ml 1.45 0.90 0.70 0.50 0.40 0.30 0.22 0.15 taille 000 00 0 1 2 3 4 5 Préparation du mélange Il s’agit de mélange de poudres. Il est très important que la poudre à répartir présente une bonne fluidité pour assurer un remplissage rapide et régulier. La granulométrie doit être adaptée à chaque appareil de remplissage et à chaque taille de capsule. La grosseur des particules doit être aussi régulière que possible. La fluidité peut être améliorée par addition de talc ou de poudre de silice par exemple. Le remplissage par arasage Il s’agit d’un remplissage volumétrique. Il faut ajuster le volume total de poudre afin que le volume contenu dans une capsule corresponde exactement à la masse de principe actif prévu. On peut y arriver en ajoutant un diluant (lactose, silice, amidon). 1.3.2.3 – Les capsules à libération modifiée a) Capsules gastro-résistantes (libération dans un site déterminé) L’enveloppe peut être gastro-résistante par un enrobage de la capsule pleine avec de l’acétophtalate de cellulose ou d’autres substances insolubles en milieu acide (voir cours précédents). b) Capsules à libération modifiée (libération maîtrisée dans le temps) On agit pour cela sur le contenu de la capsule : utilisation de sphéroïdes médicamenteux à libération variable. 1.4 – Les granulés Ce sont des préparations généralement non divisées, constituées d’un mélange de sucre et de divers principes actifs et adjuvants. Ils se présentent sous forme de grains légèrement allongés, de forme irrégulière mais de taille pratiquement uniforme. Destinées à la voie orale, ils peuvent être aromatisés . Plusieurs catégories de granulés peuvent être distinguées : - Les granulés enrobés - Les granulés gastroresistants - Les granulés à libération modifiée - Les granulés effervescents - Les granulés à avaler
  • 8.
    BP S14 -Pharmacie Galénique Chapitre IV / Tome 1 – Les formes pharmaceutiques Juin 2008 V.3.0 8 / 28 1.4.1 – Les granulés effervescents Il est possible de les rendre effervescents : on mélange deux granulés, l’un contenant l’acide organique, l’autre le carbonate. On réalise une poudre homogène en mélangeant le ou les principe(s) actif(s) et le sucre, puis on la triture avec une quantité suffisante de sirop simple jusqu’à l’obtention d’une masse ferme. On force celle-ci à traverser les trous d’un crible, c’est-à-dire d’un tamis à très grosses mailles. Les granulés obtenus sont recueillis sur un tamis ordinaire et mis à sécher à l’étuve entre 30°C et 60°C. Les saccharures granulés doivent être conservés à l’abri de l’humidité. 1.4.2 – Les granulés à avaler L’administration se fera directement en bouche (à croquer, à avaler), ou après dissolution dans un verre d’eau. De plus en plus de granulés sont présentés en sachets pré-dosés (facilité d’emploi et bonne conservation). 1.5 – Les pastilles Les pastilles sont des saccharolés durs destinés à se désagréger lentement dans la cavité buccale. De forme hémisphérique ou cylindrique, elles sont généralement composées de saccharose en forte proportion, de substances auxiliaires agglomérantes (gommes) et sont obtenues par cuisson (fusion du mélange sucré) puis durcissement à la température ambiante. Les excipients : saccharose, sirop de glucose, sorbitol*, maltitol*, colorants et aromatisants. (* Pour les formes « sans sucre »). 1.6 – Les pâtes Les pâtes sont des saccharolés de consistance semi-dure destinés à être gardés en bouche où ils libèrent leur(s) principe(s) actif(s) par dissolution (diffusion locale ou générale). Les excipients : saccharose, sorbitol, maltitol, gomme en proportion suffisante pour maintenir suffisamment longtemps une certaine souplesse à la forme. Les pâtes sont de formes cubiques ou hémisphériques et sont à conserver en sachets fermés. Remarque : Les pâtes n’apparaissent plus dans les dernières Pharmacopées, par contre elles sont a rapprocher de la forme « gomme à mâcher » (Pharmacopée Européenne) qui sont assez comparables dans leur conception si ce n’est l’utilisation de gommes masticatoires de types élastomères insolubles (ce qui modifie bien sûr quelque peu le mode d’administration). Malgré cela, il existe encore quelques spécialités sous formes de pâtes, ainsi que des formes de confiserie pharmaceutique 1.7 – Les comprimés Compétences attendues : - Citer, définir et identifier les différentes formes pharmaceutiques destinées à la voie orale. - Indiquer brièvement leur mode de préparation. - Préciser leur utilisation par le malade. 1.7.1 - Définition Les comprimés sont des préparations de consistance solide, contenant chacun une unité de prise d’un ou plusieurs principes actifs et obtenus en agglomérant par compression un volume constant de particules. Les comprimés sont destinés, dans la plupart des cas, à être absorbés tels quels par voie orale.
  • 9.
    BP S14 -Pharmacie Galénique Chapitre IV / Tome 1 – Les formes pharmaceutiques Juin 2008 V.3.0 9 / 28 1.7.2 – Mise au point – fabrication (en milieu industriel exclusivement) a) Préparation de la poudre à comprimer : la mise en forme d’un comprimé (par compression) repose sur la formulation du mélange : opération nécessitant la présence d’adjuvants (agents liants, diluants, lubrifiants, auxquels il faut adjoindre des substances agissant sur le délitement futur du comprimé : agents délitants, désagrégeants, agents de protection, constituants de matrice, substances tampons etc…). b) Granulation de la poudre : cette mise en forme dépend aussi de la structure de la poudre : granulométrie, densité, fluidité, taux d’hydratation. Il est nécessaire d’effectuer un travail de la poudre : c’est l’étape de granulation. Il est rare qu’une poudre dans laquelle ont été ajoutés des adjuvants puisse se comprimer directement. La plupart des poudres doivent subir d’abord une agglomération préalable : c’est la granulation qui peut être réalisée soit en milieu sec soit en milieu humide (granulation par voie sèche ou par voie humide). On obtient des granules qui serviront à la fabrication des comprimés. La granulation entraîne une modification de la texture du mélange : - densité augmentée, - meilleurs écoulements, - porosité supérieure, - une compression plus facile. • La granulation par voie sèche Cette méthode est utilisée essentiellement pour des poudres de faible densité et des P.A. qui ne supportent ni la chaleur ni l’humidité. Le mélange médicamenteux est comprimé de façon à obtenir des briquettes (2 à 5 cm) qui seront ensuite broyées afin d’obtenir une poudre. La poudre sera ensuite calibrée par tamisage. • La granulation par voie humide Comporte 4 phases : - humidification ou mouillage réalisé dans un pétrin dans lequel est mis le mélange médicamenteux, un liant et le liquide de mouillage. On obtient une masse pâteuse. - la granulation la masse pâteuse homogène est introduite dans un granulateur qui oblige la pâte à passer au travers d’un tamis : nous obtenons des granulés. - séchage des granulés réalisé dans des étuves ou des séchoirs. - calibrage réalisé par tamisage afin d’obtenir des granulés de taille homogène.
  • 10.
    BP S14 -Pharmacie Galénique Chapitre IV / Tome 1 – Les formes pharmaceutiques Juin 2008 V.3.0 10 / 28
  • 11.
    BP S14 -Pharmacie Galénique Chapitre IV / Tome 1 – Les formes pharmaceutiques Juin 2008 V.3.0 11 / 28 c) La compression et les machines à comprimer : pression exercée, taille et forme des comprimés, structure et qualité du granulat, finition ou traitement à venir du comprimé, tous ces paramètres seront pris en compte pour former au final un comprimé possédant des caractéristiques de dureté, de friabilité, de résistance à l’érosion en milieu sec, d’hydrophilie, etc…, des caractéristiques directement liées à son devenir au contact du site de résorption. Premier temps : remplissage de la chambre de compression par la poudre s’écoulant du sabot distributeur. Deuxième temps : arasage de la poudre par mouvement du sabot qui élimine l’excès de poudre (mouvement avant/arrière ou de droite à gauche selon un axe horizontal). Troisième temps : compression : le poinçon supérieur s’abaisse et vient comprimer le volume de poudre. Quatrième temps : éjection du comprimé formé (par remontée du poinçon inférieur qui amène le comprimé au bord supérieur de la matrice). On utilise le plus souvent des machines à comprimer alternatives. Il est possible sur ce type de machine de faire varier : - la masse du comprimé en abaissant ou en relevant le poinçon inférieur, - la dureté du comprimé en modifiant la force de compression du poinçon supérieur. d) Les traitements de finition (polissage, enrobage, dessiccation, coloration, gravure ou impression) : opérations non systématiques parfois mises en œuvre soit pour protéger le comprimé des agressions extérieures, soit pour protéger (ponctuellement) le site d’administration (saveur ou effet désagréable, action corrosive), soit plus simplement dans un but de finition. Elles font appel soit à des actions purement mécaniques, soit au dépôt par divers procédés d’agents d’enrobage. Les procédés d’enrobage les plus courants sont : - la dragéification (dépôt de sucre sur une épaisseur relativement importante), - le filmage ou pelliculage (fine couche d’une substance cirante ou plastifiante).
  • 12.
    BP S14 -Pharmacie Galénique Chapitre IV / Tome 1 – Les formes pharmaceutiques Juin 2008 V.3.0 12 / 28 e) Le conditionnement : flacons en verre ou en matière plastique munis de capsules déshydratantes, mais surtout conditionnements individuels sous blisters combinant matières plastiques et aluminium. La mise au point d’une forme comprimé nécessite avant toute production en série de nombreuses étapes d’expérimentation. 1.7.3 – Les grands types d’adjuvants de fabrication • Diluants : agents pulvérulents utilisés pour ajuster le volume de la poudre à compresser à la taille finale du comprimé (amidons, lactose, dérivés minéraux, silices colloïdales). Ils sont ajoutés quand la quantité de P.A. est trop faible pour constituer un comprimé de taille normale (rôle de remplissage). • Liants ou agglutinants : agents dont le rôle est de lier entre elles les différentes particules du mélange. Ils sont utilisés secs, en solutions ou dispersions généralement aqueuses (gomme arabique, adragante, dérivés de cellulose, gélatine, amidons et sucres complexes divers, PEG 4000 ou 6000). • Lubrifiants : 4 rôles possibles : - améliorer les capacités de glissement de la poudre (effet anti-adhérent vis à vis des surfaces de la machine à compresser). Assurer la fluidité de la poudre ou du granulat lors de sa manipulation et de la compression, - ils sont généralement hydrophobes (ne se laissent pas mouiller par l’eau) ou hydrofuges (préservent de l’humidité ou la chassent par obturation des pores) exemple : talc, silices, acide stéarique, stéarate de Mg, PEG solides, - donner un aspect brillant, • Délitants ou désagrégeants : agents dont le rôle est de faciliter la « désintégration » du comprimé après (ou avant) l’administration. Ils permettent la libération du P.A. dans l’eau ou dans le tube digestif. Il s’agit le plus souvent de composés hydrophiles (amidons ou dérivés de cellulose) sauf dans le cas particulier du comprimé effervescent (voir plus loin).
  • 13.
    BP S14 -Pharmacie Galénique Chapitre IV / Tome 1 – Les formes pharmaceutiques Juin 2008 V.3.0 13 / 28 • Colorants : Ils doivent être autorisés (liste). Agents pouvant éviter les confusions et jouer un rôle psychologique sur le malade. • Aromatisants : pour masquer les saveurs désagréables. • Substances tampons : pour réduire l’irritation des muqueuses. • Agents mouillants : pour favoriser la pénétration de l’eau dans le comprimé. • Agents de lustrage ou de polissage : pour rendre brillant (cire d’abeille, de carnauba, cires synthétiques). • Agents d’enrobage : - pour la dragéification : gomme laque, dérivés vinyliques, PEG 20 000 dans un premier temps, gélatine, gomme arabique puis saccharose, sorbitol pour la couche finale ; - pour le filmage : dérivés de cellulose. PEG 10 à 20 000, dérivés acryliques et vinyliques. Intérêts de l’enrobage : - administration plus facile en cas d’odeurs ou de saveurs désagréables, - protéger les P.A. contre la lumière, l’eau, l’oxydation, - protéger les comprimés contre les chocs, l’effritement, - modifier la libération des P.A. pour les comprimés gastro-résistants. 1.7.4 – Les comprimés « conventionnels » On appelle « comprimé conventionnel » un comprimé généralement non enrobé dont le délitement est obtenu dans l’estomac. C’est le type de comprimé le plus couramment proposé par les fabricants. Les formes, les tailles sont très variables, ils sont parfois sécables voire multi-sécables. On réalise ce type de comprimé avec : - des substances liantes classiques (gommes, dérivés de cellulose, dérivés gélatineux), le plus fréquemment hydrosolubles et indépendantes des pH, - un protocole de compression qui confère au comprimé une dureté « moyenne ».
  • 14.
    BP S14 -Pharmacie Galénique Chapitre IV / Tome 1 – Les formes pharmaceutiques Juin 2008 V.3.0 14 / 28 - Divers comprimés conventionnels sécables (enrobés ou non enrobés) 1.7.5 – Les comprimés à libération modifiée Les comprimés à libération modifiée sont des comprimés dont la vitesse de libération du P.A. est différente (soit plus lente, soit plus rapide) de celle d’un comprimé à libération conventionnelle. Pour une forme pharmaceutique à libération modifiée, la vitesse de dissolution du P.A. est étroitement liée à la formulation des excipients, alors que pour une forme à libération conventionnelle, elle dépend surtout des propriétés physico-chimiques du P.A. 1.7.5.1 – Comprimés à libération « accélérée » a) Les comprimés effervescents : formes à libération accélérée par le simple fait qu’ils sont administrés après désagrégation dans un verre d’eau. La biodisponibilité des P.A. est ensuite plus rapide. Il s’agit généralement d’un comprimé de taille importante, non enrobé, ayant subi une compression comparable au comprimé conventionnel, mais qui a la particularité d’associer dans sa formule un composé acide (parfois le P.A. lui-même) et un carbonate. Lors de la mise au contact de l’eau, il se produit une réaction chimique formant des sels (solubles ou non) et un dégagement de Co2. Dans le meilleur des cas, le P.A. est intégralement dissout, au pire il est dispensé et maintenu en dispersion dans le liquide par des mouvements dus à l’effervescence. Les excipients : acides tartrique, citrique + carbonate (s) de sodium + agents anti-moussants + édulcorants, aromatisants. Remarque : il est nécessaire de conserver le comprimé isolé de toute source d’hydratation (conditionnement étanche et pastilles déshydratantes).
  • 15.
    BP S14 -Pharmacie Galénique Chapitre IV / Tome 1 – Les formes pharmaceutiques Juin 2008 V.3.0 15 / 28 Exemples : Aspirine UPSA®, Solupred® 5 et 20 mg. b) Les comprimés dispersibles : Ici, tout est mis en œuvre pour que le délitement du comprimé soit obtenu avant d’atteindre l’estomac, c’est-à-dire dispersé soit dans l’eau avant administration, soit au niveau buccal (orodispersible). Les excipients : dérivés cellulosiques fortement hydrophiles, amidons, associés à un mode de granulation et de compression donnant un comprimé particulièrement friable et bien sûr non enrobé (Clamoxyl® 1g dispersible). On note aussi l’utilisation de sphéroïdes médicamenteux type « microsphères » (Dolitabs® ou efferalgan Odis®) ou type « microgranules » (Toléxine Gé®). c) Les comprimés solubles : non enrobés ou pelliculés, ces comprimés sont destinés à être dissous dans l’eau avant administration. d) Les lyophilisats oraux : Il ne s’agit pas d’une forme obtenue par compression, mais par lyophilisation d’une préparation semi- solide (et ce, directement dans les alvéoles du blister de conditionnement). On obtient par ce procédé, une forme solide très fortement hydrophile et extrêmement friable (donc facilement soluble ou dispersible dans l’eau grande rapidité d’action). Exemples : Spasfon Lyoc® Vogalène Lyoc® Sermion Lyoc® Les liophilisats oraux sont administrés par voie orale : à croquer ou à sucer ou après dissolution ou dispersion dans l’eau.
  • 16.
    BP S14 -Pharmacie Galénique Chapitre IV / Tome 1 – Les formes pharmaceutiques Juin 2008 V.3.0 16 / 28 - Lyoc® et son blister - Friabilité du Lyoc® e) Les comprimés associant P.A. et cyclodextrine : cette combinaison permet, par un procédé complexe d’accélérer la libération et l’absorptiondu P.A. par le tube digestif. Exemple : Brexin® (Piroxicam-cyclodextrine). La cyclodextrine est une molécule qui peut permettre de multiplier la solubilité du P.A. par 50. 1.7.5.2 – Les comprimés à libération « différée » ou « retardée » Le but ici est d’obtenir une libération du P.A. au-delà de l’estomac, soit pour protéger la muqueuse gastrique, soit pour protéger le P.A. des sécrétions acides de l’estomac. On parlera ici de comprimé gastro-résistant. Pour réaliser ce type de comprimé, on combinera un mode de granulation et compression donnant un comprimé relativement « dur » et/ou un procédé d’enrobage mettant en œuvre des substances insolubles en milieu acide (acétophtalate de cellulose, hydroxypropyl- cellulose, cires lipophiles, substances plastifiantes). Les excipients : acétophtalate de cellulose, dérivés acryliques, stéarates lipophiles, talc, dérivés de silicones. Ces excipients peuvent être utilisés au cœur même du comprimé ou simplement en enrobage. Exemples : Voltarène® comprimé, Artotec® comprimé (double noyau gastro-résistant) 1.7.5.3 – Comprimés à libération « prolongée » ou « L.P. » La vitesse de libération plus lente a pour but d’obtenir un taux de P.A. le plus constant possible dans l’organisme tout en diminuant le nombre de prises. a) Les formes à libération fractionnée (ou répétée) : Les comprimés multicouches : réalisés par compressions successives à partir de granulats de compositions différentes, on obtient une libération du P.A. en étapes successives, ce qui au final allonge le temps de libération.
  • 17.
    BP S14 -Pharmacie Galénique Chapitre IV / Tome 1 – Les formes pharmaceutiques Juin 2008 V.3.0 17 / 28 Remarque : pour différencier le temps de délitement et de désagrégation entre les 2 couches, on joue sur la quantité de substances liantes dans les granulats, mais on peut là encore agir sur la compression en obtenant une dureté différente des 2 couches. Excipients : dérivés de cellulose, amidons, composés lipophiles, composés minéraux non hydrosolubles (voir matrices minérales…). Exemples : Bi-profénid® (double couche), Fero-Grad®LP (double noyau). b) Les formes à libération continue : Les comprimés « osmotiques » forme pharmaceutique déposée par un fabricant sous l’appellation « Oros® », il s’agit d’une forme complexe constituée d’une enveloppe semi-perméable (en polyéthylène) à double compartiment. Un des compartiments –contenant le P.A.- est pourvu d’un orifice calibré. Le second compartiment contient un dérivé de cellulose très hydrophile qui, en se chargeant d’eau (via l’enveloppe) pousse une membrane inter-compartiment (membrane cellulosique) et provoque l’ « expulsion » régulière du P.A. par l’orifice. Exemples : Alpress®LP, Chronadalate®LP. Les comprimés matriciels : le P.A. est incorporé dans une matrice. Les comprimés matriciels sont des comprimés dont la structure –plus ou moins complexe- occasionne une libération régulée du P.A. Les « matrices » sont constituées par des réseaux « fibreux » tridimensionnels empêchant la dislocation classique observée pour le comprimé conventionnel, régulant de la sorte la libération du P.A. - Les matrices hydrophiles : elles sont à base de polymères hydrophiles qui se gélifient au contact des sucs digestifs : CMC, gommes, carbopols… Au contact de l’eau des liquides digestifs, la matrice s’hydrate et se gélifie pour Le compartiment de cellulose est pourvu d’une membrane semi-perméable laissant pénétrer l’eau. L’eau pénètre et hydrate la cellulose, provocant une pression sur la membrane centrale imperméable et l’expulsion régulée du P-A par l’orifice calibré. Après la libération totale du P-A, l’enveloppe non métabolisable est évacuée dans les selles.
  • 18.
    BP S14 -Pharmacie Galénique Chapitre IV / Tome 1 – Les formes pharmaceutiques Juin 2008 V.3.0 18 / 28 former une couche visqueuse à travers laquelle l’eau va passer, dissoudre le P.A., qui va diffuser à travers la barrière gélifiée vers l’extérieur de la matrice. C’est une matrice simple constituée par la présence (dès l’étape de granulation) de substances métabolisables formant au contact des liquides digestifs une structure de type « mucus » retardant la libération proprement dite du P.A. Exemple : Théostat®LP. - La matrice hydrophile des comprimés gingivaux : Le comprimé gingival a été conçu de façon à pouvoir rester fixé dans la cavité buccale tout en libérant progressivement le principe actif. Le comprimé gingival est désintégré en fin de libération. La matrice du comprimé, qui lui confère ses propriétés muco-adhésives, est constituée d’un concentré de protéine de lait. Cet excipient protéinique naturel s’hydrate progressivement et se fixe aux protéines de la surface de la muqueuse, il libère alors le Principe Actif en continu. Cet excipient à été choisi en raison de ses qualités adhésives durables. Exemple : Actiq ® - Les matrices érodables : même principe que le précédent pour la fabrication, mais ici on n’observe pas de dislocation du mucus, mais une érosion progressive de celui-ci lors du tractus digestif, érosion mécanique due à l’action des enzymes et du pH des sucs digestifs. La libération du P.A. dépend donc de la composition enzymatique des liquides digestifs, c’est-à-dire de l’individu et de l’heure de prise. Excipients : - matrices lipidiques : hydrocarbures, cires, stéarates lipohiles, - matrices polymériques : celluloses, dérivés acryliques ou vinyliques. Exemple : Flodyl®LP.
  • 19.
    BP S14 -Pharmacie Galénique Chapitre IV / Tome 1 – Les formes pharmaceutiques Juin 2008 V.3.0 19 / 28 - Les matrices inertes : structures fibreuses constituées par des substances non métabolisables libérant de par leur hydratation progressive, le ou les P.A. La libération du P.A. est donc indépendante de la composition des sucs digestifs et du pH. Au final, la matrice, débarrassée des P.A. est rejetée, intacte, dans les selles. On note 2 types de matrices inertes : les « minérales » et les « plastiques ». Excipients : - matrices minérales : polyvidone ou cellulose (liants) et phosphates calciques ou silicates de magnésium insolubles une fois hydratés, - matrices plastiques : dérivés acryliques ou vinyliques (voir polyéthylènes). Exemples : Quinidurule®LP, Trasitensine®LP (matrices plastiques). 1.7.6 – Conclusion La forme comprimé est la forme la plus couramment rencontrée dans les rayons de la pharmacie aujourd’hui. Ceci pour de nombreuses raisons : - taille réduite facilitant l’administration, - variété des modes d’administration (voie orale directe, après dispersion ou dissolution, autres voies), - présentation unitaire, - bonne protection des P.A. et très bonne conservation, - précision du dosage, - possibilité de réaliser des formes à libération modifiée, - forme déshydratée permettant le contact de substances incompatibles en milieu hydraté. Mais par contre, il s’agit d’une forme difficile à mettre au point, pour qui la production en série reste délicate (compression) et qui nécessite des investissements élevés en matériel. De plus, - mais comme pour toutes les formes sèches de la voie orale - le délitement dans le tube digestif est difficile à contrôler. Nota : il est important, pour tous ces comprimés à libération prolongée de les avaler en ingérant une quantité suffisante d’eau.
  • 20.
    BP S14 -Pharmacie Galénique Chapitre IV / Tome 1 – Les formes pharmaceutiques Juin 2008 V.3.0 20 / 28 2 – Formes pharmaceutiques liquides destinées à la voie orale Compétences attendues : - Citer, définir et identifier les différentes formes liquides destinées à la voie orale. - Indiquer les formes utilisables comme médicaments ou comme matières premières pour la préparation d’autres médicaments - Indiquer le mode de préparation des différentes formes . - Indiquer les excipients nécessaires à la fabrication de chacune de ces formes. 2.1 – Les formes obtenues par dissolution simple ou extractive 2.1.1 – Formes obtenues par dissolution extractive : 2.1.1.1 – Les tisanes a) Définition Les tisanes sont des préparations aqueuses que l'on peut édulcorer légèrement et qui sont destinées à servir de véhicule pour diverses substances médicamenteuses, soit le plus souvent de boissons pour les malades . Elles peuvent être préparées avec la plupart des drogues végétales . Ces drogues doivent être choisies et mondées avec soin, puis, quand cela est nécessaire, convenablement divisées pour être plus facilement pénétrées par l’eau . b) Préparation Elles sont préparées avec de l’eau potable par différents procédés de dissolution extractive (infusion, digestion, décoction, macération) selon la nature des substances entrant dans leur composition . Les parties fragiles des plantes (fleurs, feuilles) seront préparés par infusion ou digestion, les parties plus dures ou ligneuses (tiges, racines, graines) seront préparées par décoction ou macération . Le rapport plante / solvant est environ de 5 à 10 g par litre pour des tisanes préparées en infusion en 15 minutes. Elles doivent être préparées extemporanément et filtrées (filtration grossière). Les tisanes peuvent être édulcorées avec du sucre, du miel ou des sirops. Certaines tisanes peuvent être utilisées comme base pour des préparations, mais sont le plus souvent utilisées directement par le malade . Les tisanes peuvent être obtenues par le mélange de plusieurs plantes (espèces pectorales et de nombreuses spécialités). 2.1.1.2 – Les teintures a) Définition Les teintures sont des préparations alcooliques liquides qui résultent d’un traitement extractif exercé par l’éthanol sur des drogues ou des mélanges de drogues. Les drogues sont d’origine végétales ou animales desséchées. Les teintures sont préparées à partir d’éthanol à différentes concentrations en fonction des drogues à traiter. La correspondance entre la quantité de drogue et la quantité de teinture est généralement de 1 partie de drogue pour 5 à 10 parties de teinture exprimées en masse .
  • 21.
    BP S14 -Pharmacie Galénique Chapitre IV / Tome 1 – Les formes pharmaceutiques Juin 2008 V.3.0 21 / 28 b) Préparation Le mode de préparation est différent selon les teintures : c) Conservation Dans des flacons bien bouchés à l’abri de la lumière. En général de bonne conservation due à la quantité d’alcool, il faut cependant exclure toutes les teintures présentant un trouble ou un dépôt. d) Usage Autrefois utilisées dans les formes pharmaceutiques liquides complexes (potions, sirops, solutions) elles pouvaient être utilisées directement sous forme de gouttes. 2.1.1.3 – Les alcoolatures a) Définition Préparations qui résultent de l’action dissolvante de l’alcool sur des drogues végétales fraîches que la dessiccation priveraient en partie ou en totalité de leur activité. b) Préparation Par macération de la drogue avec de l’éthanol à 80 % ou à 95 %. Exemple : Alcoolature de Citron (aromatisant) préparée avec des zestes frais dans l’éthanol à 80%. Concentration de l’alcool Solution Macération Lixiviation Alcool à 30 % Opium safrané (Laudanum de Sydenham) Alcool à 60 % Drogues à P.A. facilement soluble Opium benzoïque (Elixir parégorique) Au 1 / 5 ème Arnica Aubépine Jaborandi Passiflore Valériane Alcool à 70 % Solution d’extraits Noix vomique Opium Au 1 /10 ème Belladone Digitale Ipéca Jusquiame Lobélie Alcool à 80 % Drogues riches en essences ou en résines Au 1 /5 ème Baume de Tolu Benjoin Au 1/10 ème Safran Au 1/5 ème Cannelle Eucalyptus Orange Amère
  • 22.
    BP S14 -Pharmacie Galénique Chapitre IV / Tome 1 – Les formes pharmaceutiques Juin 2008 V.3.0 22 / 28 Alcoolature de marron d’Inde stabilisée (veinotonique) préparée avec de l’alcool bouillant afin de stabiliser la drogue. 2.1.2 – Formes obtenues par dissolution simple Ces formes sont de façon globale des solutions aqueuses ou hydro-alcooliques . Ce qui les distingue : Leur volume, leur mode de dosage ou d’administration, les excipients utilisés et leur présentation ou conditionnement. 2.1.2.1 – Les gouttes buvables Solutions relativement concentrées contenant un ou plusieurs principes actifs dissous dans un solvant approprié (Aqueux ou hydro-alcoolique). L’administration nécessite l’utilisation d’un compte-gouttes souvent incorporé dans le bouchon ou remplacé par une seringue graduée ou pipette. A noter que les compte-gouttes ou pipettes sont calibrés pour une solution donnée et ne doivent pas être utilisées pour d’autres solutions. Exemple : D.H.E., Uvestérol, Tanakan, Dédrogyl, etc… 2.1.2.2 – Les solutions buvables Les Solutions buvables pourraient englober la plupart des formes de cette partie de chapitre, cependant, on limitera cette rubrique aux formes liquides administrables en cuillerées, préparées par dissolution simple, et ne répondant pas au définitions - au sens de la Ph. Fr. - des sirops, potions ou autres élixirs. a) Excipients utilisés Très divers : - Solvants aqueux (eaux, hydrolats, sirops) ou hydroalcooliques (éthanol, glycérol). - Agents gélifiants. - Agents édulcorants, colorants et aromatisants, conservateurs. b) Cas particulier pourtant fort courant actuellement : La solution buvable “sans sucre” Improprement appelée “sirop sans sucre” puisque le saccharose y est remplacé par un autre édulcorant (*). (*) La glycérine (*) Des solutions de sorbitol (*) La saccharine, ou plus rarement : (*) Le cyclamate de sodium ou l’aspartam. Il convient cependant d’y adjoindre des conservateurs autorisés puisque la préparation ne contient plus de sucre Ces solutions sont essentiellement destinées aux diabétiques bien que d’autres arguments marketing généralisent l’emploi de telles présentations. 2.1.2.3 – Les sirops a) Définition Médicaments liquides préparés par dissolution d’une forte proportion de sucre dans un liquide aqueux additionné ou non de principes médicamenteux ou par mélange de sirop simple à un liquide médicamenteux. b ) Intérêt Conservation des substances médicamenteuses par l’intermédiaire du sucre. Administration facile de substances à goût désagréable.
  • 23.
    BP S14 -Pharmacie Galénique Chapitre IV / Tome 1 – Les formes pharmaceutiques Juin 2008 V.3.0 23 / 28 c ) Préparation Véhicule : C’est le liquide dans lequel sera dissous le sucre (eau distillée, hydrolats, solutés). Sucre : Il faut utiliser le sucre blanc officinal (saccharose). La proportion de sucre est d’environ 2/3 de leur poids mais en fait la Pharmacopée admet qu’un soluté soit appelé sirop à partir de la concentration de 45 % de sucre (certains sirops font exception et la quantité de sucre qu’ils contiennent est alors indiquée par la Pharmacopée. Préparation à froid : Ce mode de préparation est préférable afin d’éviter les risques d’altération du saccharose mais il est long. On procède dans un saccharolyseur (cuivre ou inox) composé de deux parties : le sucre est placé dans la partie supérieure puis on verse le véhicule par dessus. On utilise 1800 g de sucre pour 1000 g de véhicule (pour la préparation du sirop simple). Préparation à chaud : Le sucre et le solvant sont mis ensemble à feux doux au bain marie dans des récipients en cuivre ou en acier inoxydable ouverts . La chaleur colore le sirop et favorise l’hydrolyse. On utilise plus d’eau en raison de l’évaporation (1650 g de sucre pour 1000 g de véhicule). Cette méthode n’est plus inscrite à la pharmacopée. La “Cuite” du sirop : C’est l’opération qui permet d’amener le sirop à une concentration telle qu’il contient le sucre et l’eau dans des proportions voulues. Ces proportions sont mesurées par un densimètre. Un sirop doit avoir une densité de 1,32 à froid et de 1,26 à ébullition. Durant la préparation à chaud, si la densité mesurée est inférieure à 1,26 on continue à chauffer le sirop pour faire évaporer l’eau, si au contraire elle est supérieure, on ajoute peu à peu de l’eau afin de l’amener à la densité de 1,26. f) Remarques Les formules des sirops dans la Pharmacopée sont exprimées en masse. Les sirops se prennent par cuillerées. 1 c à café = 5 ml = 6,5 g 1 c à dessert = 10 ml = 13 g 1 c à soupe = 15 ml = 19,5 g g) Principaux sirops (Excipients mais aussi médicaments) • Sirop de sucre ou sirop simple. • Sirops obtenus par addition du P.A. au sirop de sucre : Ex : sirop de codéine, sirop d’acide citrique, sirop de sulfogaiacol • Sirops préparés par dissolution du sucre dans un soluté : Ex : sirop de fleur d’oranger • Sirops préparés à partir de 10% d’extrait pour sirop Ex :Sirop de baume de tolu, sirop d’écorce d’orange amère, sirop de desessartz (ou Ipécacuanha composé)., sirop de polygala • Sirops composés : Ex :sirop de bromoforme composé, sirop pectoral
  • 24.
    BP S14 -Pharmacie Galénique Chapitre IV / Tome 1 – Les formes pharmaceutiques Juin 2008 V.3.0 24 / 28 2.1.2.4 – Les poudres et granulés pour solutions ou suspension buvables Certaines préparations liquides pour usage oral sont préparées à partir de poudres ou granulés destinés à la préparation de solutions ou suspensions buvables. Elles sont administrées dans ou avec de l’eau et peuvent être unidose ou multidoses. Les conditionnements mutidoses nécessitent l’emploi d’une mesure permettant de délivrer la quantité prescrite et sont souvent de courte et/ou de mauvaise conservation. 2.1.2.6 – Les élixirs Préparations aqueuses et sucrées contenant une forte proportion d’éthanol (minimum 20 %). Exemple : Élixir de terpine, élixir parégorique Justifié uniquement pour des P-A introduits en quantité importante et solubles dans l’éthanol 2.1.2.7 – Les ampoules buvables Préparations liquides obtenues par dissolution d’un ou plusieurs P.A. dans un solvant approprié. Elles sont présentées dans des récipients en verre jaune généralement de 5 à 10 ml et fermées par fusion du verre après remplissage. Il existe de plus en plus de formes conditionnées en ampoules plastiques (Formes de phytothérapie notamment). Elles ne doivent en aucun cas être administrées par voie parentérale (verre blanc). 2.2 – Les formes obtenues par dissolution extractive suivie d’opérations diverses 2.2.1 – Les formes obtenues par dissolution extractive puis évaporation : Les extraits 2.2.1.1 – Généralités sur les extraits a) Définition Les extraits sont des préparations obtenues en concentrant jusqu'à un degré déterminé des solutions résultant d’un traitement extractif exercé sur des drogues végétales sèches par un solvant approprié tel que l’eau, les alcools ou l’éther . Les extraits ne sont pas considérés aujourd’hui comme des formes pharmaceutiques à part entière, ils constituent surtout des matières premières médicamenteuses. Ils sont de moins en moins utilisés. b) Préparation La méthode de préparation est pratiquement la même que pour les teintures en ce qui concerne la dissolution extractive (digestion, macération, lixiviation). La solution obtenue s’appelle la colature. On procède ensuite à la concentration de la colature par évaporation du solvant à basse température sous pression réduite. En fonction de leur degré de concentration on obtient des extraits fluides, mous, fermes ou secs. 2.2.1.2 – Les extraits fluides Ils sont concentrés de manière à obtenir pour une masse donnée, la même activité que la même masse de drogue sèche. Exemple : Extrait fluide d’Hamamélis (veinotonique) obtenu par lixiviation dans l’alcool à 45 %. 2.2.1.3 – Extraits mous , extraits fermes Contiennent encore environ 20 % de solvant.
  • 25.
    BP S14 -Pharmacie Galénique Chapitre IV / Tome 1 – Les formes pharmaceutiques Juin 2008 V.3.0 25 / 28 Exemple : Extrait mou de Belladone (Liste I) obtenu par lixiviation dans l’alcool à 70 %. Extrait ferme d’Opium (Stupéfiant) obtenu par double macération dans l’eau. Remarque : En dehors des extraits « classiques » mentionnés à la Ph. Fr . il existe d’autres variétés utilisées par les fabricants de formes Pharmaceutiques en tant que matières premières. 2.2.2 – Les formes obtenues par dissolution extractive puis distillation Là encore, il s’agit surtout de matières premières médicamenteuses utilisées à des fins diverses (thérapeutique ou excipient) dans des formes pharmaceutiques diverses (orales liquides ou autres). 2.2.2.1 – Les huiles essentielles a) Définition Les huiles essentielles sont des mélanges odorants et volatils d’origine végétale obtenus par entraînement à la vapeur d’eau (le plus couramment) ou par expression à froid (agrumes). b) Préparation ♦ Par hydrodistillation : les végétaux sont traversés par la vapeur d’eau qui entraîne les constituants volatils dans un réfrigérant permettant de condenser ces vapeurs qui sont ensuite recueillies dans des récipients appelés « Florentin » ce qui permet de récupérer, par décantation, l’eau et l’huile essentielle. ♦ Par expression : incisions pratiquées sur les zestes des agrumes pour faciliter la libération des huiles essentielles, on presse alors de façon mécanique les zestes pour récupérer les essences. ♦ Par extraction par solvant et par hydrodiffusion : procédés non conforme à la pharmacopée utilisés pour la parfumerie ou l’industrie .
  • 26.
    BP S14 -Pharmacie Galénique Chapitre IV / Tome 1 – Les formes pharmaceutiques Juin 2008 V.3.0 26 / 28 c) Caractères Les huiles essentielles sont des mélanges complexes dont les constituants sont presque exclusivement de deux types : • Composés terpéniques : on trouve principalement les terpènes classées selon leur nombre de cycle. • Autres composés aromatiques : classés selon la nature des fonctions qu’ils portent (acides, esters, phénols). Ce sont des liquides (sauf exception comme le camphre) incolores ou parfois colorés dus à la présence d’azulène (H.E. de matricaire). d) Conservation Les huiles essentielles doivent être conservées dans des flacons bien bouchés, à l’abri de l’air et de la lumière. e) Utilisation Les huiles essentielles peuvent servir de solvant , d’aromatisant ou d’agent parfumant. Leurs indications thérapeutiques majoritaires sont les voies locales, O.R.L. ou cutanée, à visée antiseptique et pour la voie orale comme stimulant de la digestion ou antiseptique broncho- pulmonaire. Par voie orale, on utilise le plus fréquemment la forme gélule. Exemples : H.E. de girofle ; H.E. D’eucalyptus ; H.E. de menthe poivrée. 2.2.2.2 – Les hydrolats (ou eaux distillées aromatiques) a) Définition Les eaux distillées ou hydrolats sont des eaux chargées par la distillation des principes actifs volatils contenus dans les végétaux. b) Préparation Les eaux distillées aromatiques sont obtenues par entraînement des principes actifs par la vapeur d’eau, de plantes aromatiques. Exemples : Eau distillée de fleur d’oranger ; Eau distillée de rose. Remarque : On utilise également des eaux aromatisées obtenues par mise en solution de bases aromatiques dans de l’eau purifiée. Exemples : Eau aromatisée de fleur d’oranger ; Eau aromatisée de rose. c) Caractères Liquides incolores (ou légèrement teintés par le vieillissement). d) Conservation et utilisation Les hydrolats peuvent contenir des conservateurs.
  • 27.
    BP S14 -Pharmacie Galénique Chapitre IV / Tome 1 – Les formes pharmaceutiques Juin 2008 V.3.0 27 / 28 Les hydrolats doivent être conservés dans des flacons étanches, à l’abri de la lumière dans un lieu frais. Ils ont une durée de conservation réduite en raison des risques de croissance de moisissures. Elles doivent être renouvelées tous les ans au moins. Ils sont utilisés pour aromatiser des préparations pharmaceutiques destinées à la voie orale ou pour parfumer des produits destinés à la voie cutanée , ou comme véhicule . Certains ont des propriétés thérapeutiques. e) Principales eaux distillées aromatiques Eau distillée de fleur d’oranger : on utilise 1000 g de fleurs fraîches de Bigaradier pour recueillir 1000 g d’eau distillée. Action légèrement sédative, elle sert aussi comme véhicule et dans la préparation du sirop de Desessartz. Eau distillée de laurier cerise (Liste II) : on emploie 1000g de feuilles fraîches et 4000g d’eau pour recueillir 1000g d’eau distillée ; ainsi obtenue, l’eau de laurier cerise contient de l’acide cyanhydrique libre ou combiné à l’acide benzoïque, d’où son appartenance à la Liste II. Eau distillée de rose : on emploie 1000g de pétales frais de rose pour recueillir 1000g d’eau distillée. 2.2.2.3 – Les alcoolats a) Définition Les alcoolats sont des solutions alcooliques chargées en principe actif par distillation. On distingue les alcoolats simples et les alcoolats composés. b) Préparation Les alcoolats sont obtenus par macération, puis distillation de l’alcool sur des drogue fraîches ou sèches. c) Conservation Les alcoolats se conservent bien, mais doivent être cependant conservés dans des récipients bien bouchés. Exemples : Alcoolat de Fioravanti ; Alcoolat de mélisse composé. 2.3 – Les suspensions buvables a) Définition Ce sont des préparations liquides constituées par un ou plusieurs solides dispersés sous forme de fines particules dans un milieu de dispersion encore appelée phase dispersante ou externe ou continue (Pharmacopée X ème édition). b) But, préparation La mise en suspension ou dispersion du ou des P-A est nécessaire du fait de leur mauvaise ou très mauvaise solubilité dans les solvants courants destinés aux formes liquides de la voie orale, ou du fait de la quantité de P-A à incorporer dans une forme de volume réduit.
  • 28.
    BP S14 -Pharmacie Galénique Chapitre IV / Tome 1 – Les formes pharmaceutiques Juin 2008 V.3.0 28 / 28 La mise en suspension ne sera possible ou /et efficace que si la substance est finement pulvérisée, et si la phase dispersante est suffisamment visqueuse pour retarder au maximum le phénomène de décantation. c) Excipients utilisés - Eau, Hydrolats, Alcools. - Agents gélifiants (Dérivés de la cellulose le plus fréquemment). 2.4 – Les émulsions buvables a) Définition L’émulsion est un mélange homogène et stable de deux liquides non miscibles dont l’un est l’eau et l’autre en général une huile. L’aspect laiteux des émulsions est le résultat de la dispersion en très petites gouttes d’un des liquides dans l’autre. La stabilité de cette dispersion est obtenue à l’aide d’un émulsionnant et d’un rapport judicieux des trois constituants : eau, huile et émulsionnant. Les rares émulsions liquides pour la voie orale sont du type huile / eau ( L/H). Exemple : Vit K1 Roche® en gouttes buvables Exemple : Formes diététiques liquides de substitution ou supplémentation (Rénutryl®, Fortimel®).