Acidocétose diabétique
Sirine Ben Dhiab
Urgence métabolique +++
L'acidocétose diabétique est une urgence métabolique ,
grave , car pouvant mettre en jeu le pronostic vital du patient
, sa mortalité est estimée à 5 % .
I. Diagnostic :
1/ Une hyperglycémie ( > 2.5 g/l).
3/ Glucosurie +++
2/ Une cétose : cétonurie +++ ou cétonémie>1.5mmol
3/ Une acidose : pH sanguin <7.3 ou des réserves
alcalines < 15 meq/l .
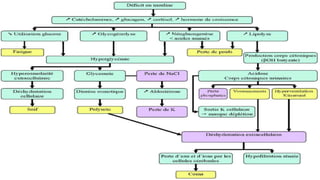
Physiopathologie
A/ rôle de la carence en insuline
B/ Mécanisme
1. l'hyperglycémie
2. L'acidocétose
C/ Conséquence
1. L'hyperglycémie
2. L'acidocétose
D/Traitement
La physiopathologie :
carence en insuline ( état catabolique ) et une
sécrétion excessive des hormones de la contre
régulation ( glucagon , cortisol , catécholamines ,
GH ). carence en insuline
(relative ou absolue)
Hyperglycémie Lipolyse
Les troubles hydroelectrolytiques
1. Polyurie
2. polydipsie
3. vomissement
1. Cétonurie
2. diurèse osmotique
3. vomissements
Déshydratation globale
La perte de sodium
La perte de potassium
passage du milieu intra vers l’extracellulaire .
Acidose
passage du secteur extracellulaire vers les urines.
-polyurie osmotique
-élimination des corps cétoniques dans les urines
-hyperaldostéronisme secondaire à l’hypovolémie
-vomissement
Les conséquences
1. Une vasodilatation périphérique tendance à
l’hypothermie
2. effet cardiaque inotrope négatif
3. transfert du potassium du milieu intra vers
l’extra cellulaire.
Déficit absolue en insuline
1. Révélation d’un diabète de type 1
( 30% des diabétiques de type 1)
2. Arrêt de l’insulinothérapie
Les causes Déficit relatifs en insuline
1. Infections +++
2. Accidents cardio vasculaire ( AVC , IDM).
3. grossesse
4. traumatisme, intervention chirurgicale
5. corticoïdes
6. endocrinopathie
Diabéte de type 1(85%) - type 2 (15%)
Facteurs déclenchants
Infections 19-56%
Accidents cardio vasculaires 3-6%
Arrêt de l’insuline 15-41%
diabète méconnu 10-22%
autres 10-12%
causes inconnues 4-33%
Clinique :
- anorexie ,
vomissements,
douleurs
abdominales .
- amaigrissement .
- polyurie ( également
qualifiés d'énurésie
secondaire .)
- polydipsie.
- trouble de conscience : coma calme,vigile
- dyspnée de Kussmaul : polypnée ample et profonde
- troubles digestifs : vomissements et douleurs
abdominales .
- déshydratation globale: extracellulaire (pli cutané,
globes oculaire enfoncés , hypotension artérielle ) ;
intracellulaire (soif, sécheresse de la muqueuse
buccale ) .
- hypothermie( même en cas d’infection ) .
- Absence de signe neurologique de localisation
- rechercher le facteur déclenchant+++
1/ phase de cétose
sans acidose :
Prodromes :
2/ phase d’état :
cétoacidose :
Examen complémentaire en urgence
si besoin hémoculture,ECBU, NFS ,CRP, radio thorax
● La glycémie plasmatique
● ionogramme sanguin
● gazs du sang, reserve
alcaline
● créat sanguine et urée
● ECG
Traitement de l'acidocétose
diabétique
Les critères de gravités :
-ph<7
-k+<4 mmol/l
- trouble de la conscience et défaillance viscérale
réhydratation
et électrolytes
Insulinothérapie
IV ou IM
cause
déclenchante
correction de
l’acidose sévère
si pH<6.9
* Les cibles recommandées sont :
1. Réduction de la concentration de cétone dans le sang par 0,5 mmol/L/heure
2. Augmenter le bicarbonate veineux par 3,0 mmoles/L/heure
3. Réduire la glycémie capillaire de 3,0 mmol/L/heure
4. Maintenir le potassium entre 4,0 et 5,5 mmoles/L
* Commencer toujours par la réhydratation :
Sérum salé isotonique (SSI) 0,9% - 1 à 1,5 l/h (15-20 ml/kg/h) à la première heure
lorsque la déshydratation est importante avec hypovolémie, ou 0,5 l/h si état léger.
Adapter en fonction de la TA et du degré de déshydratation durant 4 heures.
Interrompre la perfusion SSI quand la glycémie devient < 2,5 g/l (14 mmol/l) et
passer au SG10%.
* Potassium :
Donner toujours un supplément potassique KCl 1,5 g/litre sans dépasser 2
g/heure, sauf si la kaliémie est supérieure à 5,5 mmol/l (signes d'hyperkaliémie à
l’ECG ou anurie) . Faire toujours un ECG lorsque la kaliémie est anormale.
* Correction de l'acidose métabolique :
Elle n’est pas indiquée sauf dans des cas exceptionnels où le PH <6,9 après
une heure de réanimation : Bicarbonate de sodium à 14‰ - 1 à 2 mmol/kg sur 60
min. La Bicarbonate est contre indiquée si hypokaliémie.
traitement de la cétose : l'insulinothérapie
Insuline rapide (Actrapid HM ®, Umuline rapide®, Humalog®, Novorapide®) à la
pousse seringue électrique (PSE) sans bolus : diluer 50 U d’insuline dans 50 ml de NaCl 0,9%
soit [1 ml = 1 unité]. Débit 0,1 U/kg/h (0,05 U/kg/h quand âge < 5 ans), ne dépasser jamais les 15 U/h. La
vitesse de perfusion sera guidée par la valeur de glycémie horaire. Dès qu’elle atteindra le seuil de 12-15 mmol/l,
le débit d’insuline sera diminué et associé à une perfusion de SG 5%.
L’Objectif : faire diminuer la glycémie progressivement. Dans les 2 premières heures (H0 à H2), la glycémie
ne doit pas chuter de plus de 5 mmol (1 g) par heure; de H2 à H24 : la glycémie doit être maintenue entre 8,8 à 11
mmol/l (1,60 à 2 g/l). En cas de diminution rapide remplacer le SG 5% par SG10% pour éviter l’hypoglycémie.
Surveillance de l’insulinothérapie : glycémie capillaire et cétonémie (ou cétonurie) toutes les heures
pendant 6h. Puis toutes les 4 heures pendant 24h. Contrôler également l’ionogramme et le PH.
Après la phase aiguë et l'amélioration clinique et biologique, l’insuline est administrée par voie sous cutanée. La
pousse seringue électrique est stoppée 1 heure après la première injection d’insuline SC.
* Prévenir l’œdème cérébral :
C'est une complication iatrogène grave surtout chez l’enfant. C'est la principale
cause de mortalité. Les signes révélateurs sont : céphalée, détérioration du
niveau de conscience, anomalies de la respiration (pauses respiratoires),
paralysies oculomotrices, asymétrie ou dilatation pupillaire.
Le traitement est urgent : mannitol 20% (0,5-1 g/kg sur 10-15 minutes) ou du
chlorure de sodium hypertonique 2,7% ou 3% (2,5-5 ml/kg sur 10 -15 minutes)
ERREURS fréquentes lors du traitement
de l’acidocétose
1/Apporter un excès de bicarbonates .
2/suspendre l’insulinothérapie en raison d’une hypoglycémie alors qu’il
faut passer au glucosé 10% et maintenir l’insulinothérapie sans hiatus .
3/attendre l’hypokaliémie pour apporter du potassium.
4/utiliser des liquides hypo osmotiques ,baisse rapide de la glycémie
(glycémie>2g/l pendant plus de 12h).
5/éliminer une infection sous prétexte qu’il n’y a pas d’hyperthermie .
Surveillance
Toutes les heures :
FR, T°C ,état hémodynamique(TA,pouls) ,état
de conscience ,état d’hydratation ,glycémie
capillaire .
Glycosurie , cétonurie , diurèse.
Toutes les 4 heures :
Ionogramme ,ECG, glycémie ,RA

Acidocétose diabétique

  • 1.
    Acidocétose diabétique Sirine BenDhiab Urgence métabolique +++
  • 2.
    L'acidocétose diabétique estune urgence métabolique , grave , car pouvant mettre en jeu le pronostic vital du patient , sa mortalité est estimée à 5 % . I. Diagnostic : 1/ Une hyperglycémie ( > 2.5 g/l). 3/ Glucosurie +++ 2/ Une cétose : cétonurie +++ ou cétonémie>1.5mmol 3/ Une acidose : pH sanguin <7.3 ou des réserves alcalines < 15 meq/l .
  • 3.
    Physiopathologie A/ rôle dela carence en insuline B/ Mécanisme 1. l'hyperglycémie 2. L'acidocétose C/ Conséquence 1. L'hyperglycémie 2. L'acidocétose D/Traitement
  • 4.
    La physiopathologie : carenceen insuline ( état catabolique ) et une sécrétion excessive des hormones de la contre régulation ( glucagon , cortisol , catécholamines , GH ). carence en insuline (relative ou absolue) Hyperglycémie Lipolyse
  • 7.
    Les troubles hydroelectrolytiques 1.Polyurie 2. polydipsie 3. vomissement 1. Cétonurie 2. diurèse osmotique 3. vomissements Déshydratation globale La perte de sodium
  • 8.
    La perte depotassium passage du milieu intra vers l’extracellulaire . Acidose passage du secteur extracellulaire vers les urines. -polyurie osmotique -élimination des corps cétoniques dans les urines -hyperaldostéronisme secondaire à l’hypovolémie -vomissement
  • 9.
    Les conséquences 1. Unevasodilatation périphérique tendance à l’hypothermie 2. effet cardiaque inotrope négatif 3. transfert du potassium du milieu intra vers l’extra cellulaire.
  • 10.
    Déficit absolue eninsuline 1. Révélation d’un diabète de type 1 ( 30% des diabétiques de type 1) 2. Arrêt de l’insulinothérapie
  • 11.
    Les causes Déficitrelatifs en insuline 1. Infections +++ 2. Accidents cardio vasculaire ( AVC , IDM). 3. grossesse 4. traumatisme, intervention chirurgicale 5. corticoïdes 6. endocrinopathie Diabéte de type 1(85%) - type 2 (15%)
  • 12.
    Facteurs déclenchants Infections 19-56% Accidentscardio vasculaires 3-6% Arrêt de l’insuline 15-41% diabète méconnu 10-22% autres 10-12% causes inconnues 4-33%
  • 13.
    Clinique : - anorexie, vomissements, douleurs abdominales . - amaigrissement . - polyurie ( également qualifiés d'énurésie secondaire .) - polydipsie. - trouble de conscience : coma calme,vigile - dyspnée de Kussmaul : polypnée ample et profonde - troubles digestifs : vomissements et douleurs abdominales . - déshydratation globale: extracellulaire (pli cutané, globes oculaire enfoncés , hypotension artérielle ) ; intracellulaire (soif, sécheresse de la muqueuse buccale ) . - hypothermie( même en cas d’infection ) . - Absence de signe neurologique de localisation - rechercher le facteur déclenchant+++ 1/ phase de cétose sans acidose : Prodromes : 2/ phase d’état : cétoacidose :
  • 15.
    Examen complémentaire enurgence si besoin hémoculture,ECBU, NFS ,CRP, radio thorax ● La glycémie plasmatique ● ionogramme sanguin ● gazs du sang, reserve alcaline ● créat sanguine et urée ● ECG
  • 16.
    Traitement de l'acidocétose diabétique Lescritères de gravités : -ph<7 -k+<4 mmol/l - trouble de la conscience et défaillance viscérale réhydratation et électrolytes Insulinothérapie IV ou IM cause déclenchante correction de l’acidose sévère si pH<6.9
  • 17.
    * Les ciblesrecommandées sont : 1. Réduction de la concentration de cétone dans le sang par 0,5 mmol/L/heure 2. Augmenter le bicarbonate veineux par 3,0 mmoles/L/heure 3. Réduire la glycémie capillaire de 3,0 mmol/L/heure 4. Maintenir le potassium entre 4,0 et 5,5 mmoles/L
  • 18.
    * Commencer toujourspar la réhydratation : Sérum salé isotonique (SSI) 0,9% - 1 à 1,5 l/h (15-20 ml/kg/h) à la première heure lorsque la déshydratation est importante avec hypovolémie, ou 0,5 l/h si état léger. Adapter en fonction de la TA et du degré de déshydratation durant 4 heures. Interrompre la perfusion SSI quand la glycémie devient < 2,5 g/l (14 mmol/l) et passer au SG10%. * Potassium : Donner toujours un supplément potassique KCl 1,5 g/litre sans dépasser 2 g/heure, sauf si la kaliémie est supérieure à 5,5 mmol/l (signes d'hyperkaliémie à l’ECG ou anurie) . Faire toujours un ECG lorsque la kaliémie est anormale. * Correction de l'acidose métabolique : Elle n’est pas indiquée sauf dans des cas exceptionnels où le PH <6,9 après une heure de réanimation : Bicarbonate de sodium à 14‰ - 1 à 2 mmol/kg sur 60 min. La Bicarbonate est contre indiquée si hypokaliémie.
  • 19.
    traitement de lacétose : l'insulinothérapie Insuline rapide (Actrapid HM ®, Umuline rapide®, Humalog®, Novorapide®) à la pousse seringue électrique (PSE) sans bolus : diluer 50 U d’insuline dans 50 ml de NaCl 0,9% soit [1 ml = 1 unité]. Débit 0,1 U/kg/h (0,05 U/kg/h quand âge < 5 ans), ne dépasser jamais les 15 U/h. La vitesse de perfusion sera guidée par la valeur de glycémie horaire. Dès qu’elle atteindra le seuil de 12-15 mmol/l, le débit d’insuline sera diminué et associé à une perfusion de SG 5%. L’Objectif : faire diminuer la glycémie progressivement. Dans les 2 premières heures (H0 à H2), la glycémie ne doit pas chuter de plus de 5 mmol (1 g) par heure; de H2 à H24 : la glycémie doit être maintenue entre 8,8 à 11 mmol/l (1,60 à 2 g/l). En cas de diminution rapide remplacer le SG 5% par SG10% pour éviter l’hypoglycémie. Surveillance de l’insulinothérapie : glycémie capillaire et cétonémie (ou cétonurie) toutes les heures pendant 6h. Puis toutes les 4 heures pendant 24h. Contrôler également l’ionogramme et le PH. Après la phase aiguë et l'amélioration clinique et biologique, l’insuline est administrée par voie sous cutanée. La pousse seringue électrique est stoppée 1 heure après la première injection d’insuline SC.
  • 20.
    * Prévenir l’œdèmecérébral : C'est une complication iatrogène grave surtout chez l’enfant. C'est la principale cause de mortalité. Les signes révélateurs sont : céphalée, détérioration du niveau de conscience, anomalies de la respiration (pauses respiratoires), paralysies oculomotrices, asymétrie ou dilatation pupillaire. Le traitement est urgent : mannitol 20% (0,5-1 g/kg sur 10-15 minutes) ou du chlorure de sodium hypertonique 2,7% ou 3% (2,5-5 ml/kg sur 10 -15 minutes)
  • 21.
    ERREURS fréquentes lorsdu traitement de l’acidocétose 1/Apporter un excès de bicarbonates . 2/suspendre l’insulinothérapie en raison d’une hypoglycémie alors qu’il faut passer au glucosé 10% et maintenir l’insulinothérapie sans hiatus . 3/attendre l’hypokaliémie pour apporter du potassium. 4/utiliser des liquides hypo osmotiques ,baisse rapide de la glycémie (glycémie>2g/l pendant plus de 12h). 5/éliminer une infection sous prétexte qu’il n’y a pas d’hyperthermie .
  • 22.
    Surveillance Toutes les heures: FR, T°C ,état hémodynamique(TA,pouls) ,état de conscience ,état d’hydratation ,glycémie capillaire . Glycosurie , cétonurie , diurèse. Toutes les 4 heures : Ionogramme ,ECG, glycémie ,RA