Projet SAP
Phase : Réalisation
Fiche de Conception
détaillée
http://mickael.quesnot.free.fr/
FCD-PP-OF-19v_ORDRE DE FABRICATION
D:FormationPPPRODUCTION ORDER_ORDRE DE FABRICATIONFCD-PP-OF-19v_ORDRE DE FABRICATION.docx Page 1 sur
51
ORDRE DE FABRICATION
Version : 1.10 Etat : Validé Date : 12/05/2020
Rédacteurs :
Documents associés :
Diffusion : Date :
Accessibilité : Tout intervenant sur le projet
Visa des rédacteurs
Nom Date Signature
Suivi des modifications
Version Date Commentaires
Projet SAP
Phase : Réalisation
Fiche de Conception
détaillée
http://mickael.quesnot.free.fr/
FCD-PP-OF-19v_ORDRE DE FABRICATION
D:FormationPPPRODUCTION ORDER_ORDRE DE FABRICATIONFCD-PP-OF-19v_ORDRE DE FABRICATION.docx Page 2 sur
51
SOMMAIRE
1. CONCEPTION DETAILLEE « ORDRE DE FABRICATION ».....................................................................................4
1.1. RAPPEL .....................................................................................................................................................................4
1.2. REGLE DE GESTION ......................................................................................................................................................4
1.2.1. Conversion de l'Ordre Planifié en OF .................................................................................................................4
1.2.2. Lancement des OF .............................................................................................................................................5
1.2.3. Modification des dates planifiées et ordonnancées d’un OF..............................................................................5
1.2.4. Flag contrôle qualité............................................................................................................................................5
1.2.5. Modification d’un poste de travail (= machine) dans l’OF sur SAP ...................................................................5
1.3. DESCRITION DE LA SOLUTION SAP..................................................................................................................................5
1.3.1. Création d’un Ordre de Fabrication ....................................................................................................................7
1.3.1.1. Création automatique.................................................................................................................................................... 7
1.3.1.2. Création manuelle à partir d’un OP. .............................................................................................................................. 7
1.3.1.3. Création manuelle à partir d’un besoin interne............................................................................................................ 12
1.3.2. Modification d’un Ordre de fabrication ..............................................................................................................16
1.3.2.1. Ordre ouvert ................................................................................................................................................................ 16
1.3.2.2. Ordre Lancé ................................................................................................................................................................ 19
1.3.3. Lancement de l’OF............................................................................................................................................19
1.3.4. Servi des composants vers l'UP .......................................................................................................................21
1.3.5. Production.........................................................................................................................................................21
1.3.6. Confirmation d’opération de l’OF. .....................................................................................................................21
1.3.7. Entrée magasin.................................................................................................................................................24
1.3.8. Clôture technique de l’OF. ................................................................................................................................24
1.3.9. Clôture comptable de l’OF. ...............................................................................................................................26
1.3.10. Archivage de l’OF. ..........................................................................................................................................26
1.3.11. Ordre de retraitement......................................................................................................................................26
1.3.11.1. Imputation des coûts. ................................................................................................................................................ 26
1.3.11.2. Utilisation d'un type d'ordre spécifique "ZP01" : ........................................................................................................ 27
1.3.12. Système d’Information Logistique (SIL)..........................................................................................................33
1.4. DESCRIPTION DES TRAMES D’INTERFACE MES/SAP......................................................................................................36
1.4.1. Rappel...............................................................................................................................................................36
1.4.2. Lancement d’OF ...............................................................................................................................................37
1.4.3. DESCRIPTION DU PROCESSUS AVEC UNE OPERATION..........................................................................40
1.4.3.1. Phase de préparation de l’OF dans MES.................................................................................................................... 40
1.4.3.2. Phase de production ................................................................................................................................................... 41
1.4.3.3. Phase de démontage .................................................................................................................................................. 42
1.4.3.4. Evénement de Fin d’utilisation .................................................................................................................................... 42
1.4.3.5. Evénement de suspension.......................................................................................................................................... 42
1.4.3.6. Saisie de l’ OF par l’opérateur..................................................................................................................................... 43
1.4.3.7. Fin d’OF avec reprise.................................................................................................................................................. 43
1.4.4. DESCRIPTION DU PROCESSUS AVEC SEQUENCES PARALLELES.........................................................44
1.4.4.1. Préparation de l’OF dans MES.................................................................................................................................... 44
1.4.4.2. Fin de préparation et début de production................................................................................................................... 44
1.4.4.3. Phase de démontage .................................................................................................................................................. 44
1.4.4.4. Evénement de suspension .......................................................................................................................................... 44
1.4.4.5. Saisie de l’OF par l’opérateur...................................................................................................................................... 44
1.4.4.6. Fin d’OF avec reprise.................................................................................................................................................. 45
1.4.5. DESCRIPTION DU PROCESSUS AVEC MULTI-OPERATION SANS SEQUENCE PARALLELE ................45
1.4.6. PRODUCTION APRES CLOTURE TECHNIQUE............................................................................................45
1.4.7. MODIFICATION D’UN ORDRE DE FABRICATION.........................................................................................46
1.4.8. MODIFICATION DE QUANTITE D’UN CONTENANT .....................................................................................46
1.4.9. SUPRESSION D’UN ORDRE DE FABRICATION DANS MES .......................................................................46
1.4.9.1. A la clôture comptable................................................................................................................................................. 46
1.4.9.2. Après la transaction de lancement. ............................................................................................................................. 47
1.4.10. SPECIFICITES LIEES AUX OF DE TRAITEMENT .......................................................................................47
1.5. SPECIFICITES MES ................................................................................................................................................47
1.5.1. Modification des postes de travail dans SAP ...................................................................................................48
Projet SAP
Phase : Réalisation
Fiche de Conception
détaillée
http://mickael.quesnot.free.fr/
FCD-PP-OF-19v_ORDRE DE FABRICATION
D:FormationPPPRODUCTION ORDER_ORDRE DE FABRICATIONFCD-PP-OF-19v_ORDRE DE FABRICATION.docx Page 3 sur
51
1.5.2. Modification des OF sur MES ..........................................................................................................................48
1.5.3. Suppression d’un ordre de fabrication dans MES ............................................................................................48
1.5.4. Messages d’erreurs ..........................................................................................................................................48
2. DONNEES PERTINENTES........................................................................................................................................49
3. REPRISE DES DONNEES.........................................................................................................................................49
4. LISTE DES FORMULAIRES ET ETATS ...................................................................................................................49
5. LISTE DES TRANSACTIONS UTILISATEURS ........................................................................................................49
6. SPECIFICATIONS DES DEVELOPPEMENTS SPECIFIQUES ................................................................................50
7. LISTE DES SCENARIOS UNITAIRES ......................................................................................................................50
8. PROFILS D’AUTORISATIONS..................................................................................................................................50
9. POINTS A ECLAICIR .................................................................................................................................................50
Projet SAP
Phase : Réalisation
Fiche de Conception
détaillée
http://mickael.quesnot.free.fr/
FCD-PP-OF-19v_ORDRE DE FABRICATION
D:FormationPPPRODUCTION ORDER_ORDRE DE FABRICATIONFCD-PP-OF-19v_ORDRE DE FABRICATION.docx Page 4 sur
51
1. CONCEPTION DETAILLEE « ORDRE DE FABRICATION »
1.1. RAPPEL
Un ordre de fabrication définit quel article doit être traité, à quel endroit, à quel moment et quelle
est la charge de travail demandée. Il définit également quelles ressources doivent être utilisées et
comment les coûts de l'ordre doivent être imputés.
Dès qu'un ordre planifié ou un besoin interne de l'entreprise est émis par des niveaux de
planification supérieurs (calcul des besoins en composants), le contrôle de la production récupère les
informations disponibles et ajoute les données relatives à l’ordre afin de garantir le traitement complet
de l’ordre.
Les ordres de fabrication sont utilisés pour gérer la fabrication au sein de l’entreprise, mais aussi
ordonnancer, calculer les coûts matière et MO. Vous pouvez utiliser l'ordre de fabrication pour spécifier
:
• le produit à fabriquer.
• le planning de fabrication.
• la capacité qui va traiter l'ordre.
• les coûts de fabrication.
Il existe différentes manières de créer un ordre :
• à partir d'un besoin créé dans le calcul des besoins, c’est à dire en convertissant un ordre
planifié en ordre de fabrication.
• sans aucun besoin précédent, c’est à dire par création manuelle.
Lorsqu'un ordre de fabrication est créé, les actions suivantes sont exécutées :
• Une gamme validée est sélectionnée, ses opérations et ses séquences sont transférées à
l'ordre.
• La nomenclature validée et les postes de la nomenclature sont transférés à l'ordre.
• Les réservations sont créées pour les postes de nomenclature gérés dans le stock.
• Les coûts prévisionnels de l'ordre sont générés.
• Les besoins en capacité sont générés pour les postes de travail.
1.2. REGLE DE GESTION
1.2.1. Conversion de l'Ordre Planifié en OF
Projet SAP
Phase : Réalisation
Fiche de Conception
détaillée
http://mickael.quesnot.free.fr/
FCD-PP-OF-19v_ORDRE DE FABRICATION
D:FormationPPPRODUCTION ORDER_ORDRE DE FABRICATIONFCD-PP-OF-19v_ORDRE DE FABRICATION.docx Page 5 sur
51
Au démarrage : Aucune conversion automatique ne sera effectuée afin de laisser le planificateur
maître de la situation. Cependant nous conservons la notion d'horizon d'ouverture afin de permettre
une éventuelle automatisation de la conversion.
1.2.2. Lancement des OF
Au démarrage : pas de lancement automatique afin d'éviter d'envoyer vers MES des Ordres de
Fabrication non souhaités ( concerne par exemple les Ordres de Fabrication déjà convertis depuis
plusieurs semaines lors du choix d'une gamme alternative) . Cependant nous conservons la notion
d'horizon de lancement afin de permettre une éventuelle automatisation du lancement.
1.2.3. Modification des dates planifiées et ordonnancées d’un OF
Il existe 3 situations dans lesquels il est nécessaire de réordonnancer un OF.
• Situation N°1 : Modification de quantité en cours de production
Action : cliquer sur pour réordonnancer et sauvegarder.
• Situation N°2 : suspension d’un OF ou aléa de production supérieur à la marge de sécurité
Action : modifier soit la date de fin avec un type d’ordonnancement amont
La date de début avec un type d’ordonnancement aval
Et ensuite lancer un réordonnancement.
1.2.4. Flag contrôle qualité
Ne jamais modifier le Flag "contrôle qualité" dans l'onglet "entrée marchandise" de l'Ordre de
Fabrication.
1.2.5. Modification d’un poste de travail (= machine) dans l’OF sur SAP
Il est possible de modifier un poste de travail dans l’OF lorsque aucune transaction n’a été
confirmée. Cependant il est important , au moment de la modification, de s’assurer dans MES que
l’OF n’est pas déjà été affecté sur la machine, sinon la modification n’aura aucun effet.
Voir chapitre 1.5.4Messages d’erreurs
Dans ce cas il est indispensable de créer un nouvel OF.
1.3. DESCRITION DE LA SOLUTION SAP
Le processus décrit ci-dessous, ne concerne pas les articles fabriqués sur prévisions ainsi que
les articles qui subissent une politique de regroupement.
Projet SAP
Phase : Réalisation
Fiche de Conception
détaillée
http://mickael.quesnot.free.fr/
FCD-PP-OF-19v_ORDRE DE FABRICATION
D:FormationPPPRODUCTION ORDER_ORDRE DE FABRICATIONFCD-PP-OF-19v_ORDRE DE FABRICATION.docx Page 6 sur
51
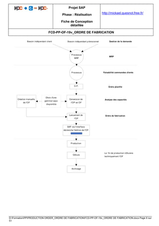
Processus
MRP
Processus
O.P.
Création manuelle
de l'OF
Lancement de
l'OF
SAP via l'interface
déclenche l'édition de l'OF
sur SPIN
Production
Clôture
Archivage
Choix d'une
gamme/ capa
disponible
MRP
Gestion de la demande
Ordre planifié
Ordre de fabrication
Besoin indépendant client Besoin indépendant prévisionnel
La fin de production clôturera
techniquement l'OF
Faisabilité commandes clients
Conversion de
l'OP en OF
Analyse des capacités
Projet SAP
Phase : Réalisation
Fiche de Conception
détaillée
http://mickael.quesnot.free.fr/
FCD-PP-OF-19v_ORDRE DE FABRICATION
D:FormationPPPRODUCTION ORDER_ORDRE DE FABRICATIONFCD-PP-OF-19v_ORDRE DE FABRICATION.docx Page 7 sur
51
1.3.1. Création d’un Ordre de Fabrication
1.3.1.1. Création automatique
La création automatique de l’OF correspond à la conversion collective en arrière plan, par la
système, de l’ordre Planifié (OP) en Ordre de Fabrication (OF) ou Demande d’Achat (DA) en fonction
de critères définis par l’utilisateur. Non utilisé par CLIENT X.
1.3.1.2. Création manuelle à partir d’un OP.
Conversion manuelle d’un OP en OF par l’utilisateur. Celle-ci peut être complète ou partielle.
C'est à dire qu'un Ordre Planifié peut être convertit en plusieurs Ordres de Fabrication et ou DA.
Transaction : CO40
Chemin : Logistique / Production / Pilotage d’atelier.
Ordre / Créer / Avec ordre planifié.
Projet SAP
Phase : Réalisation
Fiche de Conception
détaillée
http://mickael.quesnot.free.fr/
FCD-PP-OF-19v_ORDRE DE FABRICATION
D:FormationPPPRODUCTION ORDER_ORDRE DE FABRICATIONFCD-PP-OF-19v_ORDRE DE FABRICATION.docx Page 8 sur
51
❖ Ordre planifié : Saisir le numéro de l’OP, ou via l’état dynamique des stocks effectuer un
‘copier/coller’ du numéro d’OP à convertir.
❖ Type d’ordre : Clé qui différencie les ordres en fonction de leur utilisation. Le type d’ordre
permet d’établir des paramètres qui conditionnent l’exécution de l’ordre, on peut ainsi définir : la
tranche de numéros, les critères de sélection d’une gamme opératoire, les modalités de calcul des
coûts de l’ordre. Pour CLIENT X, deux types d’ordres ont été retenus :
- « PP01 ordre de fabrication standard » clé standard SAP pour tous les ordres de fabrication.
- « ZP01 ordre de retraitement » clé spécifique CLIENT X pour les ordres de tri, …
 Fiche de paramétrage FPM-OF01-30p
❖ Conversion partielle : Ce code indique qu’une conversion partielle a lieu. Cela signifie que
la quantité de l’ordre planifié est convertie en plusieurs quantités. A flaguer dans le cas ou l’on
souhaite éclater l’OP en plusieurs OF. la conversion partielle sera utilisée dans le cas d'une commande
importante que l'on souhaite éclater en plusieurs Ordres de Fabrication (cas fréquent en Pharmacie).
❖ Ordre : Numéro de l’OF, incrémenté automatiquement par le système à chaque sauvegarde
de conversion. Ne rien saisir.
Projet SAP
Phase : Réalisation
Fiche de Conception
détaillée
http://mickael.quesnot.free.fr/
FCD-PP-OF-19v_ORDRE DE FABRICATION
D:FormationPPPRODUCTION ORDER_ORDRE DE FABRICATIONFCD-PP-OF-19v_ORDRE DE FABRICATION.docx Page 9 sur
51
Valider par « Entrée », le système attribue un statut à l’OF ‘OUV’ pour OUVERT. S’il y a des
erreurs lors du traitement de la conversion le système affiche un message d’avertissement (protocole
d’erreurs) qu’il faudra impérativement consulter. Après l’exécution du traitement l’écran suivant
apparaît :
Onglet « En-tête central »
Le système renseigne automatiquement les zones via les informations de l’OP et du
paramétrage. Cependant il nous laisse la possibilité de modifier certaines données.
§ Quantités : Les informations sont remontés de l’OP. La quantité totale et l’unité de quantité sont
modifiables manuellement.
§ Dates : Les données sont issues du CBN. Les dates de début et de fin de planification sont
modifiables manuellement.
§ Ordonnancement : Les informations sont remontés du paramétrage du MRP. Le type
d’ordonnancement est modifiable manuellement.
§ Marges : Les informations sont remontés du paramétrage du MRP. La clé d’horizon est modifiable.
ATTENTION : pour toutes modifications, il faut impérativement réordonnancer l’ordre de fabrication
en cliquant sur le bouton « Réordonnancement ».
Projet SAP
Phase : Réalisation
Fiche de Conception
détaillée
http://mickael.quesnot.free.fr/
FCD-PP-OF-19v_ORDRE DE FABRICATION
D:FormationPPPRODUCTION ORDER_ORDRE DE FABRICATIONFCD-PP-OF-19v_ORDRE DE FABRICATION.docx Page 10
sur 51
Onglet « Affectation »
§ Auteur de la saisie : Les zones sont renseignées automatiquement par le système lors de
modification apportée sur l’OF. Zones informatives et non modifiables pour l’utilisateur.
§ Personnes responsables : Informations modifiables remontées de la fiche articles. CLIENT X
n’utilisera que la zone « Gestionnaire ».
§ Divisions : Zones non modifiables renseignées automatiquement par le système via la fiche article.
§ Affectations : Zones informatives renseignées, pour la plus part, par le système. Trois zones sont
modifiables : « Elément OTP » réservé à la gestion de projet, « Centre de profit » et « N° de
séquence ». Elles n’ont pas d’utilisation pour CLIENT X.
§ Données commande : Les zones « N° commande client » et « N° poste » devront être renseignées
par le planificateur (pour les OF produits finis) afin de conserver le lien entre la commande client et
l’OF. Le système proposera par défaut la liste des commandes possibles.
Onglet « Entrée marchandises »
Projet SAP
Phase : Réalisation
Fiche de Conception
détaillée
http://mickael.quesnot.free.fr/
FCD-PP-OF-19v_ORDRE DE FABRICATION
D:FormationPPPRODUCTION ORDER_ORDRE DE FABRICATIONFCD-PP-OF-19v_ORDRE DE FABRICATION.docx Page 11
sur 51
Ne rien renseigner dans cet onglet, cependant s’assurer de la présence du flag sur la zone
« contrôle qualité » provenant de la fiche article.
Onglet « Données de base »
Projet SAP
Phase : Réalisation
Fiche de Conception
détaillée
http://mickael.quesnot.free.fr/
FCD-PP-OF-19v_ORDRE DE FABRICATION
D:FormationPPPRODUCTION ORDER_ORDRE DE FABRICATIONFCD-PP-OF-19v_ORDRE DE FABRICATION.docx Page 12
sur 51
Ne rien saisir, dans cet onglet, cependant s’assurer de la présence du flag sur la zone « Besoin
capacité » du § Ordonnancement.
Les deux derniers onglets « dates / quantités » et « Données base » sont accessibles
uniquement en affichage pour informations.
Contrôle des capacités et des articles
A chaque création d’OF, le système effectue automatiquement un contrôle de disponibilité sur la
totalité des capacités et des composants. Il est possible, en cliquant sur les icônes correspondants,
de lancer un contrôle de disponibilité supplémentaire ou d’afficher les messages d’erreur générés.
Lorsque tous les composants sont disponibles, le système affiche en bas de l’écran le message
suivant : « Tous les articles de l’ordre sont disponibles »
1.3.1.3. Création manuelle à partir d’un besoin interne
Cette fonction pourra être utilisée, par exemple, dans la cas d’un besoin urgent (commande à
refaire) ou d’un besoin en pièces pour un autre service.
Projet SAP
Phase : Réalisation
Fiche de Conception
détaillée
http://mickael.quesnot.free.fr/
FCD-PP-OF-19v_ORDRE DE FABRICATION
D:FormationPPPRODUCTION ORDER_ORDRE DE FABRICATIONFCD-PP-OF-19v_ORDRE DE FABRICATION.docx Page 13
sur 51
Transaction : CO01
Chemin : Logistique / Production / Pilotage d’atelier.
Ordre / Créer / Avec article.
❖ Article : saisir le code de l’article pour lequel on souhaite créer un OF.
❖ Division de production : Saisir l’identité de la division de production de l’article.
❖ Division de planification : Ne rien saisir, par défaut le système reprend la même division
que la division de production.
❖ Type d’ordre : Clé qui différencie les ordres en fonction de leur utilisation. Le type d’ordre
permet d’établir des paramètres qui conditionnent l’exécution de l’ordre, on peut ainsi définir : la
tranche de numéros, les critères de sélection d’une gamme opératoire, les modalités de calcul des
coûts de l’ordre. Pour CLIENT X, saisir « PP01 ordre de fabrication standard » ou « ZP01 ordre de
retraitement ».
 Fiche de paramétrage FPM-OF01-30p.
❖ Ordre : Numéro de l’OF, incrémenté automatiquement par le système à chaque sauvegarde
de conversion. Ne rien saisir.
Valider par « Entrée », le système attribue un statut à l’OF ‘OUV’ pour OUVERT.
Projet SAP
Phase : Réalisation
Fiche de Conception
détaillée
http://mickael.quesnot.free.fr/
FCD-PP-OF-19v_ORDRE DE FABRICATION
D:FormationPPPRODUCTION ORDER_ORDRE DE FABRICATIONFCD-PP-OF-19v_ORDRE DE FABRICATION.docx Page 14
sur 51
Onglet « En-tête central »
❖ Quantité totale : Saisir la quantité totale à fabriquer dans cet ordre.
❖ Dates de fin planifié de l’ordre : Date à laquelle la quantité commandé de l’article est
disponible. Renseigner la date fin de fabrication souhaitée.
❖ Date de début d’OF. : Ne rien saisir, le système renseigne automatiquement la zone. Il calcul
la date de début de production en fonction de la gamme de référence de l’article et du type
d’ordonnancement .
❖ Type d’ordonnancement : Le type d’ordonnancement permet de définir la manière dont
l’ordre de fabrication sera ordonnancé. Saisir « 2 amont » si la zone n’est pas renseignée.
 Fiche de paramétrage FPM-OF01-30p.
CLIENT X a choisi le type d’ordonnancement « amont » qui signifie que le système doit calculer
la date de début d’OF. en partant de la date de fin renseignée par l’utilisateur. Cependant si le résultat
du calcul est une proposition de date de début antérieur à la date du jour, le système doit, repartir de
la date du jour, et modifier et remplacer la date de fin d’OF.
Onglet « Affectation »
Les zones « N° commande client » et « N° poste » du § Données commandes devront être
renseignées par le planificateur (pour les OF produits finis) afin de conserver le lien entre la commande
client et l’OF. Le système proposera par défaut la liste des commandes possibles.
Projet SAP
Phase : Réalisation
Fiche de Conception
détaillée
http://mickael.quesnot.free.fr/
FCD-PP-OF-19v_ORDRE DE FABRICATION
D:FormationPPPRODUCTION ORDER_ORDRE DE FABRICATIONFCD-PP-OF-19v_ORDRE DE FABRICATION.docx Page 15
sur 51
Pour les quatre onglets suivant « Entrée marchandises », « Données de base », « Dates /
Quantités » et « Données base » reprendre la description du paragraphe 1.2.1.2.
Valider et sauvegarder, les statuts « CCRP et ARCO» apparaissent sur l’OF qui signifient que
le Calcul des Coûts de Revient Prévisionnel a bien été effectué et que l’article est confirmé.
Pour obtenir la signification des statuts de l’OF, cliquer sur le bouton :
Projet SAP
Phase : Réalisation
Fiche de Conception
détaillée
http://mickael.quesnot.free.fr/
FCD-PP-OF-19v_ORDRE DE FABRICATION
D:FormationPPPRODUCTION ORDER_ORDRE DE FABRICATIONFCD-PP-OF-19v_ORDRE DE FABRICATION.docx Page 16
sur 51
1.3.2. Modification d’un Ordre de fabrication
1.3.2.1. Ordre ouvert
 Via le numéro d’ordre
Transaction : CO02
Chemin : Logistique / Production / Pilotage d’atelier.
Ordre / Modification.
Projet SAP
Phase : Réalisation
Fiche de Conception
détaillée
http://mickael.quesnot.free.fr/
FCD-PP-OF-19v_ORDRE DE FABRICATION
D:FormationPPPRODUCTION ORDER_ORDRE DE FABRICATIONFCD-PP-OF-19v_ORDRE DE FABRICATION.docx Page 17
sur 51
Saisir le numéro d’ordre à modifier et valider par « Entrée ». Les zones modifiables sont les
mêmes que pour la création, changer la valeur souhaitée et sauvegarder.
Les modifications de nomenclature et de gamme sont réalisables en cliquant sur les boutons
« Opérations » et « Composants ».
ATTENTION : pour toutes modifications, il faut impérativement réordonnancer l’ordre de fabrication
en cliquant sur le bouton « Réordonnancement ».
 Via l’Etat Dynamique des Stocks
Dans n’importe quelle vue écran de l’EDS il est possible de modifier un OF. Double cliquer sur
l’OF concerné ,
Projet SAP
Phase : Réalisation
Fiche de Conception
détaillée
http://mickael.quesnot.free.fr/
FCD-PP-OF-19v_ORDRE DE FABRICATION
D:FormationPPPRODUCTION ORDER_ORDRE DE FABRICATIONFCD-PP-OF-19v_ORDRE DE FABRICATION.docx Page 18
sur 51
ensuite cliquer sur le bouton « Crayon ». La procédure de modification est la même que ci-dessus.
Projet SAP
Phase : Réalisation
Fiche de Conception
détaillée
http://mickael.quesnot.free.fr/
FCD-PP-OF-19v_ORDRE DE FABRICATION
D:FormationPPPRODUCTION ORDER_ORDRE DE FABRICATIONFCD-PP-OF-19v_ORDRE DE FABRICATION.docx Page 19
sur 51
1.3.2.2. Ordre Lancé
Même procédure que l’ordre ouvert. Cependant le numéro et le poste de commande ne sont plus
à modifier, le poste de travail peut être modifier sous condition du respect des règles de gestion
établies dans les paragraphes 1.2.4 et 1.5.1.
1.3.3. Lancement de l’OF.
Transaction : CO05
Chemin : Logistique / Production / Pilotage d’atelier.
Ordre / Validation - Lancement.
Projet SAP
Phase : Réalisation
Fiche de Conception
détaillée
http://mickael.quesnot.free.fr/
FCD-PP-OF-19v_ORDRE DE FABRICATION
D:FormationPPPRODUCTION ORDER_ORDRE DE FABRICATIONFCD-PP-OF-19v_ORDRE DE FABRICATION.docx Page 20
sur 51
❖ Type d’ordre : Saisir le type d’ordre retenu pour CLIENT X : « PP01 ».
❖ Division : Saisir la division si celle-ci n’a pas été renseignée automatiquement par l e
système.
❖ Gestionnaire : Saisir l’identité du gestionnaire responsable de l’OF.
❖ Agent d’ordonnancement : Ne rien saisir, pas d’utilisation pour CLIENT X.
Projet SAP
Phase : Réalisation
Fiche de Conception
détaillée
http://mickael.quesnot.free.fr/
FCD-PP-OF-19v_ORDRE DE FABRICATION
D:FormationPPPRODUCTION ORDER_ORDRE DE FABRICATIONFCD-PP-OF-19v_ORDRE DE FABRICATION.docx Page 21
sur 51
❖ Article : Saisir le code de l’article planifié.
❖ Ordre : Saisir le numéro d’ordre de fabrication créé par le système lors de la sauvegarde.
Toutes les zones ne doivent pas être obligatoirement renseignées, le système peut, par
exemple, retrouver tous les OF. créés et non lancés pour un même article. Lors d’un lancement par
code article, il est nécessaire de supprimer la date de fin d’horizon de lancement.
Valider les informations et cliquer sur l’icône « Exécuter » pour lancer le traitement de tri.
Sélectionner le ou les OF à lancer en cliquant sur la gauche de la ligne, puis exécuter le
traitement de lancement en cliquant sur l’icône « Ordre ». Le système informe l’utilisateur, du
lancement de l’OF, par un message en bas de l’écran « Lancement exécuté ». Sauvegarder.
La sauvegarde du lancement d’OF déclenche plusieurs opérations :
• Envoie d’informations vers MES (suivi de Production Intégré). Les trames de descentes et de
remontées seront décrites ultérieurement dans ce document.
• Edition de documents (OF sur MES, dossier de fabrication, liste à servir)
Projet SAP
Phase : Réalisation
Fiche de Conception
détaillée
http://mickael.quesnot.free.fr/
FCD-PP-OF-19v_ORDRE DE FABRICATION
D:FormationPPPRODUCTION ORDER_ORDRE DE FABRICATIONFCD-PP-OF-19v_ORDRE DE FABRICATION.docx Page 22
sur 51
1.3.4. Servi des composants vers l'UP
Cette étape sera effectuée par le magasinier central de façon automatique (code barre). Le
support sera la liste à servir sur laquelle figurera l’OF, les composants avec leurs quantités et les
instructions spécifiques pour cet OF (N° de lot particulier,…). Les composants seront transférés du
magasin central vers le magasin ou emplacement UP de l’OF informatiquement et physiquement.
Pour information, les codes de transfert SAP sont dans les document FDC-MM14 à MM17.
Les transactions de l’utilisateur s’effectueront dans le MES interfacé avec SAP. L’interface
transmettra les informations à SAP, afin que celui-ci mette à jour ses stocks.
1.3.5. Production
Le suivi de production s’effectue dans un applicatif extérieur (MES) interfacé avec SAP. Les
trames d’interface montante et descendante sont décrite dans la suite de ce document.
1.3.6. Confirmation d’opération de l’OF.
La confirmation de production s’effectue dans MES. MES communiquera à SAP les informations
suivantes :
• Durée de la phase de préparation
Projet SAP
Phase : Réalisation
Fiche de Conception
détaillée
http://mickael.quesnot.free.fr/
FCD-PP-OF-19v_ORDRE DE FABRICATION
D:FormationPPPRODUCTION ORDER_ORDRE DE FABRICATIONFCD-PP-OF-19v_ORDRE DE FABRICATION.docx Page 23
sur 51
• Durée de la phase de production
• Durée de la phase de démontage
• Les changements de statuts d’OF.
• Le numéro de lot de fabrication.
• Les quantités produites
• Les quantités rebutés
• les origines des écarts
Les confirmations de temps seront effectuées sur l'ensemble des opérations de la gamme avec la
même valeur pour toute les séquences.
Les confirmations de quantités seront effectuées uniquement sur la dernière opération de la séquence
"0"
Les confirmations de rebuts seront effectuées uniquement sur la dernière opération de la séquence
"0"
Sur SAP il est possible de venir annuler une confirmation.
CO11N - Bon de travail
Projet SAP
Phase : Réalisation
Fiche de Conception
détaillée
http://mickael.quesnot.free.fr/
FCD-PP-OF-19v_ORDRE DE FABRICATION
D:FormationPPPRODUCTION ORDER_ORDRE DE FABRICATIONFCD-PP-OF-19v_ORDRE DE FABRICATION.docx Page 24
sur 51
CO13 – Annuler
Projet SAP
Phase : Réalisation
Fiche de Conception
détaillée
http://mickael.quesnot.free.fr/
FCD-PP-OF-19v_ORDRE DE FABRICATION
D:FormationPPPRODUCTION ORDER_ORDRE DE FABRICATIONFCD-PP-OF-19v_ORDRE DE FABRICATION.docx Page 25
sur 51
1.3.7. Entrée magasin
La déclaration d’entrée en magasin s’effectue à partir de MES. La mise à jour des stocks SAP
se fera suite à l’envoi d’information du MES. Informations transmises par MES :
• Quantité de pièces produites.
• Quantité de composants restants.
• Numéro de lot.
MIGO
1.3.8. Clôture technique de l’OF.
La clôture technique correspond à l’achèvement d’un ordre de fabrication sur le plan logistique.
Cette fonction peut être utilisée lorsque l’exécution d’un ordre doit être interrompue prématurément ou
si l'ordre n’a pu être exécuté comme prévu et que les besoins ouverts de l'ordre (réservations,
capacités) doivent être supprimés.
Les actions suivantes sont exécutées si un ordre est paramétré sur Clôturé techniquement :
• L'ordre n'est pas utilisé dans la planification MRP.
• Les réservations sont supprimées.
• Les besoins en capacité sont supprimés.
Projet SAP
Phase : Réalisation
Fiche de Conception
détaillée
http://mickael.quesnot.free.fr/
FCD-PP-OF-19v_ORDRE DE FABRICATION
D:FormationPPPRODUCTION ORDER_ORDRE DE FABRICATIONFCD-PP-OF-19v_ORDRE DE FABRICATION.docx Page 26
sur 51
• Les demandes d'achat pour les opérations sous-traitées ou les articles non gérés en stock
sont supprimés.
• L'ordre et ses opérations reçoivent le statut système Clôturé techniquement (TECO).
Lorsqu’un ordre est clôturé au niveau technique, il n’est plus modifiable. Les zones de l'ordre
sont affichées mais ne peuvent pas être modifiées. Il est, toutefois, possible d’annuler la clôture
technique, par exemple si les données de l’ordre doivent être modifiées ou complétées.
L’utilisateur devra clôturer techniquement les OF en fin de production afin qu’ils n’apparaissent
plus dans l’état dynamique des stocks. Chez CLIENT X la clôture technique se fera directement par
l'interface via les événements MES « Fin d’OF »
Transaction : CO02
Chemin : Logistique / Production / Pilotage d’atelier.
Ordre / Modifier.
Saisir le numéro de l’ordre à clôturer et valider par « Entrée ».
Ordre / Fonctions / Limiter traitement / Clôture technique.
Pour annuler la clôture technique d’un OF :
Transaction : CO02
Projet SAP
Phase : Réalisation
Fiche de Conception
détaillée
http://mickael.quesnot.free.fr/
FCD-PP-OF-19v_ORDRE DE FABRICATION
D:FormationPPPRODUCTION ORDER_ORDRE DE FABRICATIONFCD-PP-OF-19v_ORDRE DE FABRICATION.docx Page 27
sur 51
Chemin : Logistique / Production / Pilotage d’atelier.
Ordre / Modifier.
Saisir le numéro de l’ordre à clôturer et valider par « Entrée ».
Chemin : Ordre / Fonctions / Limiter traitement / annuler clôture technique.
1.3.9. Clôture comptable de l’OF.
La clôture comptable n’est pas abordée dans ce document.
1.3.10. Archivage de l’OF.
Confirmer les besoins de CLIENT X dans ce domaine.
1.3.11. Ordre de retraitement.
La notion de retraitement concerne les ordres de fabrication de :
− recodification des produits NC (Non Conforme)
− tri
− traitement divers
Ces ordres concernent les produits de types FERT (PF), HALB (PSF) et ROH (MP).
Les ordres de Tris sont utilisés pour éliminer des articles présentant un défaut : rayure, choc …
Une certaine partie sera acceptée, l'autre sera rebutée. Dans ce cas, le produit « A » restera le même
produit « A ».
Les ordres de Recodification concernent des articles qui ne sont pas conformes aux exigences
du client. L'ordre de Recodification permet de les attribuer à un autre client sous un code article
différent (dégradation du produit). L'ordre de Recodification permet en fait de ré étiqueter les
contenants. Dans ce cas, le produit « A » initial devient un produit « B ».
Pour mettre en œuvre les ordres de Tri et de Recodification, suivre les étapes décrites ci
dessous.
Remarque :
Les 2 postes manuelsi ne seront pas définis dans SAP comme des postes « Personne » mais
comme des postes « Machine », de façon à ne pas créer un type de poste supplémentaire. En
conséquence, les 4 champs tempsii apparaîtront, alors que seul le temps main-d'œuvre sera
i Pour les gammes de "Tris manuels" et de "Recodification manuelle.
ii Préparation, Machine, Démontage et Main-d'œuvre.
Projet SAP
Phase : Réalisation
Fiche de Conception
détaillée
http://mickael.quesnot.free.fr/
FCD-PP-OF-19v_ORDRE DE FABRICATION
D:FormationPPPRODUCTION ORDER_ORDRE DE FABRICATIONFCD-PP-OF-19v_ORDRE DE FABRICATION.docx Page 28
sur 51
nécessaire. De plus, ce temps main-d'œuvre devra être déclaré dans le champs "Temps Machine"
pour être exploité.
1.3.11.1. Imputation des coûts.
Dans les ordres de retraitement il existe deux catégories :
 Première catégorie : Tri sur une machine de production (dans ce cas les coûts seront
affectés au type d'activité "MA" et imputés au centre de coût du poste de travail de la machine
de production.
 Deuxième catégorie : Tri ou recodification manuel (dans ce cas les coûts seront affectés au
type d'activité "MO" et imputés au centre de coût assemblage de l'UP concernée).
1.3.11.2. Utilisation d'un type d'ordre spécifique "ZP01" :
Description :
Les OF de type « PP01 » concernent la fabrication normal (donc avec gamme) des articles dont
le type est soit FERT, soit HALB. Ces ordres font appel aux nomenclatures et gammes standards (de
référence ou alternatives).
Les ordres de Tris et de Recodification concernent également ces produits ainsi que les types
ROH.
Ces ordres ne doivent pas faire appel aux nomenclatures et gammes standards. Les
nomenclatures doivent contenir l'article lui-même (récursivité), et la gamme doit contenir un des postes
suivants :
tri machine (avec un poste de production inconnu à l'avance),
tri manuel,
recodification manuelle.
Ces éléments (nomenclatures et gammes) ne peuvent pas être définis à l'avance, et doivent
donc être gérés à la création de l'ordre car il n'est pas souhaitable de créer à priori, et au vu du nombre,
des nomenclatures et des gammes spécifiques pour tous les produits (mais seulement en cas de
besoin).
La solution consiste donc à créer un nouveau type d'ordre qui va pointer sur d'autres types de
nomenclatures et de gammes que les standards : le type ZP01. ( voir fiche de paramétrage FPM-
OF01-30p, FPM-OF02-30p et FPM-GM08-30p).
La nomenclature sera créée directement dans l'OF et la gamme fera appel à une référence.
(gamme non rattachée à un article). ( voir fiche de conception détaillée FCD-GAM-30p).
Création manuelle d'un Ordre de Tri
Chemin : Logistique / Production / Pilotage de l'atelier
Ordre / Créer / Avec article
Projet SAP
Phase : Réalisation
Fiche de Conception
détaillée
http://mickael.quesnot.free.fr/
FCD-PP-OF-19v_ORDRE DE FABRICATION
D:FormationPPPRODUCTION ORDER_ORDRE DE FABRICATIONFCD-PP-OF-19v_ORDRE DE FABRICATION.docx Page 29
sur 51
Renseigner le code article à traiter et le type d’ordre « ZP01 », valider et saisir ensuite la quantité
de l'ordre et la date de fin.
Le logiciel demande un groupe de gammes, de type gamme de référence (type S). Saisir le
groupe de gamme dans laquelle a été créé la gamme de référence ex: « AAAAAAAA ».
Projet SAP
Phase : Réalisation
Fiche de Conception
détaillée
http://mickael.quesnot.free.fr/
FCD-PP-OF-19v_ORDRE DE FABRICATION
D:FormationPPPRODUCTION ORDER_ORDRE DE FABRICATIONFCD-PP-OF-19v_ORDRE DE FABRICATION.docx Page 30
sur 51
Sélectionner l'une des gammes proposées (" Opération de recodification " ou
" Opération de tri manuel ")
Le logiciel propose les gammes de référence existant dans le groupe de gammes "AAAAAAAA".
La gamme sélectionnée a été importée. Le logiciel signale ensuite que l'article ne possède pas
de nomenclature (il n'existe pas de nomenclature de type maintenance pour un produit fabriqué).
Répondre « Non » (à la question : Voulez-vous travailler avec une autre nomenclature ?)
Projet SAP
Phase : Réalisation
Fiche de Conception
détaillée
http://mickael.quesnot.free.fr/
FCD-PP-OF-19v_ORDRE DE FABRICATION
D:FormationPPPRODUCTION ORDER_ORDRE DE FABRICATIONFCD-PP-OF-19v_ORDRE DE FABRICATION.docx Page 31
sur 51
Le logiciel signale que la nomenclature est vide (ce qui est normal).
Définir le temps de l'opération en cliquant sur le bouton « Opérations ».
Cliquer 2 fois sur le champs « Opération », cliquer sur l'onglet « Valeurs Standards » et
renseigner la bonne valeur de temps prévisionneliii.
iii Nécessaire pour établir un besoin en capacité homme.
Projet SAP
Phase : Réalisation
Fiche de Conception
détaillée
http://mickael.quesnot.free.fr/
FCD-PP-OF-19v_ORDRE DE FABRICATION
D:FormationPPPRODUCTION ORDER_ORDRE DE FABRICATIONFCD-PP-OF-19v_ORDRE DE FABRICATION.docx Page 32
sur 51
Création de la nomenclature. Cliquer sur le bouton « Composants ».
Affecter l'article au poste « 0010 ».
Projet SAP
Phase : Réalisation
Fiche de Conception
détaillée
http://mickael.quesnot.free.fr/
FCD-PP-OF-19v_ORDRE DE FABRICATION
D:FormationPPPRODUCTION ORDER_ORDRE DE FABRICATIONFCD-PP-OF-19v_ORDRE DE FABRICATION.docx Page 33
sur 51
Préciser l'opération « 10 » et sauvegarder.
Préciser le numéro du rapport de contrôle dans le texte descriptif présent dans l'en-tête de
l'Ordre de Tris qui vient d'être créé.
Cliquer sur « En-tête / Texte descriptif » ou « F9 »
Après la création de l'ordre de Tris
Projet SAP
Phase : Réalisation
Fiche de Conception
détaillée
http://mickael.quesnot.free.fr/
FCD-PP-OF-19v_ORDRE DE FABRICATION
D:FormationPPPRODUCTION ORDER_ORDRE DE FABRICATIONFCD-PP-OF-19v_ORDRE DE FABRICATION.docx Page 34
sur 51
Création manuelle d'un Ordre de Tris machine ou d'un ordre de recodification.
Le processus est identique au précédent. Le choix est effectué au niveau de la sélection de la
gamme : gammes de Tris machine, Tris manuels ou Recodification manuelle. Dans le cas de l'ordre
de "Tris machine", il faut détruire le poste existant dans la gamme correspondante (qui ne conviendra
probablement pas au vu du nombre de postes possible) et renseigner les temps prévisionnels
(préparation, machine et démontage).
1.3.12. Système d’Information Logistique (SIL)
Chemin : Logistique / Production / Pilotage d’atelier.
Pilotage / système d’information / Système d’information ordres / liste des objets.
Transaction : CO26
Le SIL permet d’obtenir toutes les informations diverses et variées relatives aux OF. Le menu
d’entrée nous offre un vaste choix de critères de tris (commande client, article OF, division, dates,..).
Après traitement de la demande utilisateur, SAP propose une liste d’OF qu’il est alors possible de
détailler.
Toutes les données liées au domaine logistique (ADV, PROD., MAGASIN,..) sont accessibles.
Les informations sont affichées en arborescence.
Sélectionner le profil général «000000000005 » Standard Client X
Pour faire apparaître les statuts utilisateurs sélectionner un le schéma de sélection ZOFS
Voir FPM-OF17-30v.doc
Projet SAP
Phase : Réalisation
Fiche de Conception
détaillée
http://mickael.quesnot.free.fr/
FCD-PP-OF-19v_ORDRE DE FABRICATION
D:FormationPPPRODUCTION ORDER_ORDRE DE FABRICATIONFCD-PP-OF-19v_ORDRE DE FABRICATION.docx Page 35
sur 51
Exemple de critères de tris : liste des OF de la division « 0110 ».
Projet SAP
Phase : Réalisation
Fiche de Conception
détaillée
http://mickael.quesnot.free.fr/
FCD-PP-OF-19v_ORDRE DE FABRICATION
D:FormationPPPRODUCTION ORDER_ORDRE DE FABRICATIONFCD-PP-OF-19v_ORDRE DE FABRICATION.docx Page 36
sur 51
Exemple de résultat :
Projet SAP
Phase : Réalisation
Fiche de Conception
détaillée
http://mickael.quesnot.free.fr/
FCD-PP-OF-19v_ORDRE DE FABRICATION
D:FormationPPPRODUCTION ORDER_ORDRE DE FABRICATIONFCD-PP-OF-19v_ORDRE DE FABRICATION.docx Page 37
sur 51
1.4. DESCRIPTION DES TRAMES D’INTERFACE MES/SAP
Lorsque pour un événement MES, SAP doit recevoir plusieurs transactions, veillez à
respecter l'ordre d'envoi des transactions définies dans ce document.
Toutes les durées liées aux activités devront être exprimées en heures et millième d'heure.
1.4.1. Rappel
Sur le schéma suivant sont représentés :
en noir le flux standard d’un ordre de fabrication.
en rouge le flux d’un ordre de fabrication suspendu.
Projet SAP
Phase : Réalisation
Fiche de Conception
détaillée
http://mickael.quesnot.free.fr/
FCD-PP-OF-19v_ORDRE DE FABRICATION
D:FormationPPPRODUCTION ORDER_ORDRE DE FABRICATIONFCD-PP-OF-19v_ORDRE DE FABRICATION.docx Page 38
sur 51
lancement OF
Phase de Préparation
Phase de démontage
envoi des trames vers SPIN
en tête OF
gamme
nomenclature
info SD
Temps de l'activité "DEM"
Annulation du statut bloqué de l'OF
(cas d'une reprise d'OF suspendu)
Temps de l'activité "DEM"
Clôture technique de l'OF
Fin de démontage
Fin d'OF avec reprise évt SPIN
Fin de préparation
Début production
évt SPIN
envoi des informations vers SAP
sortie de marchandise
rebut sur OF
Temps de l'activité "PREP"
Phase de Production
Phase de Production
Phase de Démontage
sortie marchandise
rebut sur OF
retour en stock
entrée marchandise art/lot/qte
rebut sur OF
Statut bloqué de l'OF
Temps de l'activité "MA"Démontage avant suspension évt SPIN
évt SPIN
évt SPIN
Fin d'OF avec
reprise
?
FIN
NON
OUI
Début du
processus "1"
Fin de démontage
Fin d'OF sans reprise évt SPIN
" 1 "
Suspension d'OF
avec reprise?
OUI
Début du
processus "1"
FIN
NON
Temps de l'activité "MA"
Suspension sans reprise d'OF
Fin de production
Début de démontage
"1"
Projet SAP
Phase : Réalisation
Fiche de Conception
détaillée
http://mickael.quesnot.free.fr/
FCD-PP-OF-19v_ORDRE DE FABRICATION
D:FormationPPPRODUCTION ORDER_ORDRE DE FABRICATIONFCD-PP-OF-19v_ORDRE DE FABRICATION.docx Page 39
sur 51
1.4.2. Lancement d’OF
Cette transaction déclenche l’envoi des informations de l’OF vers MES. Il est nécessaire dans
l’interface, avant d’envoyer l’OF vers MES de contrôler la présence d’une gamme et d’une
nomenclature.
L’OF sera dirigé vers le MES concerné en fonction du gestionnaire des capacités. Il faut donc
contrôler la valeur du premier digit de la table “ KAKO-PLANR ” :
1er digit = 1  MES UP1
1er digit = 2  MES UP2
1er digit = 3  MES UP3
L’OF peut être également envoyé vers MES par l’annulation de la suppression d’un OF :
Code transaction SAP CO02 + Ordre / Fonction / Témoin de suppression / Supprimer.
Voir chapitre 1.4.9.2 SUPRESSION D’UN ORDRE DE FABRICATION DANS MES
Ci-joint les informations de la trame :
Info contenant
Impression sur OF
Désignation zones Nom zones Type/Long Commentaires
En tête
OF
N°OF CAUFVD-AUFNR N/10 O O
Type d’ordre
AUFPAR-
PP_AUFART
Le type d’ordre permet de
différencier les of de
retraitement des of standards.
(voir chapitre « spécificité des
of de traitement »
N N
Article fabriqué CAUFVD-MATNR A/18 O O
Désignation CAUFVD-MATXT A/40 Voir doublon fichier article MES O O
N°cde client
AFPOD-
ZZCOMMANDE
N/11
Afin de faire le lien entre le lot
fabriqué et le BL
O O
N°poste cde
AFPOD-
ZZPOSTECOMM
N/6
Afin de faire le lien entre le lot
fabriqué et le BL
N O
N° échéance
AFPOD-
ZZECHEANCE
N/4 Idem N O
Information SD
Coordonnées client livré
Instructions SD
emballage et fabrication
Pour obtenir une étiquette
unique (contenant et
expédition)
O
Qte à fabriquer CAUFVD-GAMNG N/17
Date début CAUFVD-GSTRP N/10 O N
Date fin CAUFVD-GLTRP O
N
N°plan article fabriqué MARA-FERTH A/ ? Mettre les 2 zones O N
Texte descriptif de l’en-
tête d’OF
A/ ?
Permet de préciser les
exigences clients
O N
Projet SAP
Phase : Réalisation
Fiche de Conception
détaillée
http://mickael.quesnot.free.fr/
FCD-PP-OF-19v_ORDRE DE FABRICATION
D:FormationPPPRODUCTION ORDER_ORDRE DE FABRICATIONFCD-PP-OF-19v_ORDRE DE FABRICATION.docx Page 40
sur 51
* Information CQ
(contrôle qualité)
AFPOD-INSMK Flag
Avec ce statut MES devra
interdire la consommation de
ces contenants à un niveau
supérieur du process de
fabrication.
O N
Gamme * N° séquence PLFLD-PLNFL N/1
Nécessaire pour confirmer les
temps sur les opérations
parallèles
N N
* N° Opérations PLPOD-VORNR N/4 Idem O N
Activité PREP
Temps PREP
PLPOD-LAR01
PLPOD-VGW01
A/6
N/11
Nécessaire pour établir un
coefficient de répartition des
confirmations de quantités.
N N
Activité MA
Temps MA
PLPOD-LAR02
PLPOD-VGW02
A/6
N/11
Idem N N
Activité DEM
Temps DEM
PLPOD-LAR02
PLPOD-VGW03
A/6
N/11
Idem N N
* Outil (code outil)
PLFHD-FHMNR A/18
Permet de contrôler la
cohérence de l’outil utilisé avec
l’outil prévu
O O
* Outil (désignation outil) PLFHD-FHKTX
A/40
Permet de contrôler la
cohérence de l’outil utilisé avec
l’outil prévu
O N
Postes de travail PLPOD-ARBPL A/8
Le poste de travail est
l’équivalent de la machine dans
MES
O O
Zone texte des
opérations
PLPOD-LTXA1 A/40
Descriptif complémentaire de
l’opération
O N
Nomencl
ature
Code Composant RESBD-MATNR A/18 O N
Désignation comp. RESBD-MATXT A/40 O N
Qte RESBD-MENGE N/17
Nécessaire pour la poste
consommation sur MES
O N
Unité de quantité RESBD-EINHEIT A/3 Idem O N
Type de poste RESBD-POSTP A/1
Pour distinguer les articles
gérés en stock ou non
O N
Type article A/4
Permet de distinguer si l’article
est un emballage, PF etc.
O N
• A : Alphanumérique N :Numérique Exemple A/4 : Alphanumérique de 4 caractères
* Information CQ : L’entrée marchandise en CQ ou UL devra être définie avant la déclaration de
production faite par l’opérateur , le choix est effectué dans l’onglet entrée marchandise de l’OF (définit
par QM dans la vue qualité).
Créer un événement spécifique sur MES afin de transférer les quantités produites CQ vers UL ou
BL.
* N° de séquence et N° opération : envoyer vers MES, uniquement la dernière opération de la
séquence 0.
* Outil : l’outil envoyé vers MES provient des données de base gamme. Afin de récupérer le code
outil, il est nécessaire de contrôler dans l’onglet Données base de l’OF, les zones : compteur de
groupe de gamme CAUFVD-PLNAL et Groupe de gamme CAUFVD-PLNNR.
Projet SAP
Phase : Réalisation
Fiche de Conception
détaillée
http://mickael.quesnot.free.fr/
FCD-PP-OF-19v_ORDRE DE FABRICATION
D:FormationPPPRODUCTION ORDER_ORDRE DE FABRICATIONFCD-PP-OF-19v_ORDRE DE FABRICATION.docx Page 41
sur 51
A la descente de l’OF envoyer à MES l’information CQ de la table et zone suivante :AFPOD-
INSMK. En outre il faudra prévoir un événement capable de changer ce statut au niveau
contenant en (quelque soit sont lieu de stockage) :
• UL « utilisation libre » (pour le contrôle production) afin de permettre l’utilisation des
contenants à un niveau supérieur du process de fabrication et la mise à jour dans SAP
du type de stock.
• BL « Bloqué » (pour le contrôle production) afin d’interdire l’utilisation des contenants, et
la mise à jour du type de stock dans SAP.
1.4.3. DESCRIPTION DU PROCESSUS AVEC UNE OPERATION
(cas standard assemblage et moulage 95% de notre activité)
1.4.3.1. Phase de préparation de l’OF dans MES
Cette phase correspond au changement d’équipement de la machine, au réglage de la machine,
au contrôle des premières pièces et l’acceptation par le contrôle des pièces. Durant cette phase
l’opérateur déclarera la consommation des composants afin de régler sa machine et éventuellement
des rebuts sur OF.
Evénement
Code transaction code
mouvt
SAP
Chemin
Nom table - zone Nom table - zone
MES SAP
Chargement
composant*
4140 MB1A 261 Logistique / gestion des articles / gestion
stock / mouvement de stock / sortie
marchandise / code mouvement
/Consommation / vers ordre / du magasin
N°OF
Qte
Magasin de prod.*
lot
Cobl-aufnr
Mseg-erfmg
Mseg-lgort
MSEG-CHARG
Rebut sur OF 4151 en pds
4175 en qte
CO11 Logistique / production / pilotage de
l’atelier / confirmation / saisir pour
opération / bon de travail / quantité
activité
N°OF
Qte rebutée
A blanc
A blanc
A blanc
A blanc
A blanc
séquence
opération
origine écart 001
CORUF -AUFNR
AFRUD-XMNGA
AFRUD-ISM01
AFRUD-ISM02
AFRUD-ISM03
AFRUD-ISM04
AFRUD-LMNGA
CORUF-APLFL
CORUF-VORNR
AFRUD-GRUND
prélèvement 4188 prélévt Idem idem rebut
Idem rebut sauf:
origine écart 005 AFRUD-GRUND
Retour des
composants en
stock
4143 en pds
4144 en qté
MB1A 262 Logistique /gestion des articles / gestion
stock / mouvement de stock / sortie
marchandise / Code mouvement /
consommation Annulation / de l’ordre
vers magasin
Magasin de prod*
N° OF
Code article
Quantité
N° lot
RM07M-LGORT
COBL-AUFNR
MSEG-MATNR
MSEG-ERFMG
MSEG-CHARG
*magasin de production : UP1 = 0112
UP2 = 0113
UP3 = 0114
Chaque code mouvement devra être suivi d’une validation.
*Chargement composant : (voir 1.5.4Messages d’erreurs)
Projet SAP
Phase : Réalisation
Fiche de Conception
détaillée
http://mickael.quesnot.free.fr/
FCD-PP-OF-19v_ORDRE DE FABRICATION
D:FormationPPPRODUCTION ORDER_ORDRE DE FABRICATIONFCD-PP-OF-19v_ORDRE DE FABRICATION.docx Page 42
sur 51
Pour les types d’ordre « PP01 » MES de doit pas autoriser la consommation des contenants
ayant un type de stock différent de « UL » correspondant aux statuts (C, A, L).
Pour les types d’ordre « ZP01 » MES de doit pas autoriser la consommation des contenants
ayant un statut contrôle différent de « T »
1.4.3.2. Phase de production
Cette phase correspond au temps passé entre le moment ou l'opérateur a validé la fin de
préparation et la fin de l’activité de production ou suspension de l’OF.
Durant cette phase l’opérateur doit pouvoir déclarer des rebuts, des consommations, des
déclarations de production et des retours en stocks des composants.
Evénement
Code transaction code
mouvt
SAP
Chemin trames Nom table - zone
MES SAP
Envoi vers
SAP de la
durée de
l’activité de
PREP
? CO11 Logistique / production /
pilotage de l’atelier /
confirmation / saisir pour
opération / bon de travail /
quantité activité
N°OF
Durée de préparation
A blanc (activité MA)
A blanc (activité DEM)
A blanc (activité MOC)
A blanc (qte bonne)
unité de temps "H"
séquence
opération
CORUF -AUFNR
AFRUD-ISM01
AFRUD-ISM02
AFRUD-ISM03
AFRUD-ISM04
AFRUD-LMNGA
AFRUD-ILEO1
CORUF-APLFL
CORUF-VORNR
prélèvement 4188 prélévt Idem idem rebut +origine de l’écart Idem rebut + 0005 AFRUD-GRUND
Déclaration de
production
4154 surprod pds
4163 surprod qte
4149 prod en qte
4150 prod en pds
CO11 confirmati
on
Logistique / production /
pilotage de l’atelier /
confirmation / saisir pour
opération / bon de travail /
quantité activité
N°OF
Qte bonne
A blanc (activité PREP)
A blanc (activité MA)
A blanc (activité DEM)
A blanc (activité MOC)
séquence
opération
CORUF -AUFNR
AFRUD-LMNGA
AFRUD-ISM01
AFRUD-ISM02
AFRUD-ISM03
AFRUD-ISM04
CORUF-APLFL
CORUF-VORNR
MB31 101
Entrée
marchan
dise
*Logistique gestion des
articles / gestion stock /
mouvement de stock / entrée
marchandise / pour ordre
N°OF
Magasin
Qte
lot*
date de création du
contenant dans MES.
matricule voir MM
RM07M-AUFNR
RM07M-LGORT
MSEG-ERFMG
MSEG-CHARG
DM07M-MHDAT
MSEG-SGTXT
Remarques:
Lot*
Création du lot dans SAP: Il n’est plus nécessaire de créer le lot avant l’entrée marchandise.
− Mettre dans la gamme au niveau clé de commande opération : dissocié la confirmation de l’entrée
marchandise.
− Dans la vue préparation ou MRP2 (attention ne concerne pas la zone "Gestion de lot") mettre saisie
de lot « à blanc » .
− Dans le customizing Ordre de Fabrication / données de base / profil de pilotage mettre "pas de
création automatique de lot " dans le pavé gestion de lot . (voir fiche de paramétrage )
Projet SAP
Phase : Réalisation
Fiche de Conception
détaillée
http://mickael.quesnot.free.fr/
FCD-PP-OF-19v_ORDRE DE FABRICATION
D:FormationPPPRODUCTION ORDER_ORDRE DE FABRICATIONFCD-PP-OF-19v_ORDRE DE FABRICATION.docx Page 43
sur 51
− * Entré marchandise : Ne pas autoriser, dans MES, la surproduction pour les OF associés à une
commande client. La surproduction sera possible uniquement avec les événements suivants : 154
et 163.
1.4.3.3. Phase de démontage
Cette phase correspond au temps passé entre la saisie, par l'opérateur, des événements
« Démontage avant suspension » et « suspension ». Elle correspond donc au temps passé à dégager
et nettoyer la machine. Durant cette phase de démontage l’opérateur pourra également déclarer des
rebuts et faire des retours en stock (terme SAP « annulation des sorties marchandises).
L’événement « Démontage avant suspension » a pour but d’envoyer vers SAP le temps
passé en phase production.
Evénement
Code
Chemin trames Nom table - zone
MES SAP
Envoi vers SAP de
la durée de l’activité
MA (durée de
production)
A créer CO11 Logistique / production /
pilotage de l’atelier /
confirmation / saisir pour
opération / bon de travail /
quantité activité
N°OF
A blanc (activité PREP)
durée de production
A blanc (activité DEM)
A blanc (activité MOC)
A blanc (qte bonne)
unité de temps "H"
séquence
opération
CORUF -AUFNR
AFRUD-ISM01
AFRUD-ISM02
AFRUD-ISM03
AFRUD-ISM04
AFRUD-LMNGA
AFRUD-ILEO1
CORUF-APLFL
CORUF-VORNR
1.4.3.4. Evénement de Fin d’utilisation
Cet événement défini la durée de l’activité de démontage et met également le statut utilisateur
de l’OF dans SAP à « ZOFF ». Voir FPM-OF16-30p
Evénement
Code
Chemin trames Nom table - zone
MES SAP
Envoi vers SAP de
la durée de l’activité
MA (durée de
production)
A créer CO11 Logistique / production /
pilotage de l’atelier /
confirmation / saisir pour
opération / bon de travail /
quantité activité
N°OF
A blanc (activité PREP)
production (activité MA)
A BLANC (activité DEM)
A blanc (activité MOC)
A blanc (Qté bonne)
séquence
opération
unité de temps "H"
CORUF -AUFNR
AFRUD-ISM01
AFRUD-ISM02
AFRUD-ISM03
AFRUD-ISM04
AFRUD-LMNGA
CORUF-APLFL
CORUF-VORNR
AFRUD-ILEO1
Envoi vers SAP du
statut ZOFF
(modification du
statut sur SAP)
A créer CO02 Logistique / production /
pilotage de l’atelier / ordre /
modifier / ordre / fonction /
information statut / statut
Traiter / définir statut utilisateur
Cliquer 2X sur ZOFF
N° OF CAUFVD-AUFNR
Cet événement sera obligatoirement suivi d’un début d’utilisation qui aura pour effet d’enlever ce
statut.
Projet SAP
Phase : Réalisation
Fiche de Conception
détaillée
http://mickael.quesnot.free.fr/
FCD-PP-OF-19v_ORDRE DE FABRICATION
D:FormationPPPRODUCTION ORDER_ORDRE DE FABRICATIONFCD-PP-OF-19v_ORDRE DE FABRICATION.docx Page 44
sur 51
1.4.3.5. Evénement de suspension
Cet événement défini la durée de l’activité de démontage et met également le statut utilisateur
de l’OF dans SAP à « ZOFS ». Voir FPM-OF16-30p
Evénement
Code
Chemin trames Nom table - zone
MES SAP
Envoi vers SAP de
la durée de l’activité
DEM (durée de
démontage)
A créer CO11 Logistique / production /
pilotage de l’atelier /
confirmation / saisir pour
opération / bon de travail /
quantité activité
N°OF
A blanc (activité PREP)
A blanc (activité MA)
durée de démontage
A blanc (activité MOC)
A blanc (Qté bonne)
séquence
opération
unité de temps "H"
CORUF -AUFNR
AFRUD-ISM01
AFRUD-ISM02
AFRUD-ISM03
AFRUD-ISM04
AFRUD-LMNGA
CORUF-APLFL
CORUF-VORNR
AFRUD-ILEO1
Envoi vers SAP du
statut ZOFS
(modification du
statut sur SAP)
A créer CO02 Logistique / production /
pilotage de l’atelier / ordre /
modifier / ordre / fonction /
information statut / statut
Traiter / définir statut utilisateur
Cliquer 2X sur ZOFS
N° OF CAUFVD-AUFNR
1.4.3.6. Saisie de l’ OF par l’opérateur
Cet OF peut être soit un ancien OF suspendu soit un OF jamais débuté.
Dans le cas d’un OF suspendu, après la saisie de l’OF par l’opérateur l’interface doit
débloquer l'Ordre de Fabrication et MES doit reprendre le processus en phase de préparation
(afin de renvoyer vers SAP une durée PREP/MA/DEM).
MES devra donc définir si l’OF saisie par l’opérateur est un OF suspendu et envoyer l'information
suivante :
Evénement
Code
Chemin trames Nom table - zone
MES SAP
Envoi vers SAP
de la
suppression du
statut Bloqué
(modification du
statut sur SAP)
Résultat
d’une
suspensi
on d’OF
CO02 Logistique / production /
pilotage de l’atelier / ordre /
modifier / ordre / fonction /
limiter traitement / débloquer
N° OF CAUFVD-AUFNR
Dans le cas d’un OF jamais débuté l’interface n’enverra aucune information concernant le
statut.
Projet SAP
Phase : Réalisation
Fiche de Conception
détaillée
http://mickael.quesnot.free.fr/
FCD-PP-OF-19v_ORDRE DE FABRICATION
D:FormationPPPRODUCTION ORDER_ORDRE DE FABRICATIONFCD-PP-OF-19v_ORDRE DE FABRICATION.docx Page 45
sur 51
1.4.3.7. Fin d’OF avec reprise
Cet événement (à créer) a pour but d’envoyer vers SAP le temps passé de l’activité de
démontage « DEM ».
Evénement
Code transaction code
mouvt
SAP
Chemin trames Nom table - zone
MES SAP
Envoi vers SAP de la
durée de l’activité
DEM (durée de
démontage).
A créer CO11 Logistique / production / pilotage
de l’atelier / confirmation / saisir
pour opération / bon de travail /
quantité activité
N°OF
A blanc (activité PREP)
A blanc (activité MA)
durée de démontage
A blanc (activité MOC)
A blanc (qte bonne)
séquence
opération
CORUF -AUFNR
AFRUD-ISM01
AFRUD-ISM02
AFRUD-ISM03
AFRUD-ISM04
AFRUD-LMNGA
CORUF-APLFL
CORUF-VORNR
modification du
statut de l'Ordre de
Fabrication "clôture
technique"
Idem CO02 Logistique / production /
pilotage de l’atelier / ordre
/ modifier / ordre / fonction
/ limiter traitement / clôture
technique
N° OF CAUFVD-AUFNR
1.4.4. DESCRIPTION DU PROCESSUS AVEC SEQUENCES PARALLELES
(cas du processus FLUTICASONE au moulage UP1)
1.4.4.1. Préparation de l’OF dans MES
idem processus standard mais :
− pour la transaction CO11 SAP doit recevoir une trame uniquement sur la dernière opération.
1.4.4.2. Fin de préparation et début de production
idem processus standard mais :
− concernant l'événement "envoi vers SAP de la durée de PREP" SAP doit recevoir une trame
identique sur l'ensemble des opérations
− concernant le code mouvement SAP "confirmation", la quantité produite déclarée par
l'opérateur, doit être confirmée en totalité uniquement sur la dernière opération de la séquence
"0".
1.4.4.3. Phase de démontage
idem processus standard mais :
− concernant l'événement "envoi vers SAP de la durée de MA" SAP doit recevoir une trame
identique sur l'ensemble des opérations
1.4.4.4. Evénement de suspension
idem processus standard mais :
Projet SAP
Phase : Réalisation
Fiche de Conception
détaillée
http://mickael.quesnot.free.fr/
FCD-PP-OF-19v_ORDRE DE FABRICATION
D:FormationPPPRODUCTION ORDER_ORDRE DE FABRICATIONFCD-PP-OF-19v_ORDRE DE FABRICATION.docx Page 46
sur 51
− concernant l'événement "envoi vers SAP de la durée de DEM" SAP doit recevoir une trame
identique sur l'ensemble des opérations
1.4.4.5. Saisie de l’OF par l’opérateur
idem processus standard.
1.4.4.6. Fin d’OF avec reprise
idem processus standard mais :
− Envoyer le temps de l’activité « DEM » sur l’ensemble des opérations
1.4.5. DESCRIPTION DU PROCESSUS AVEC MULTI-OPERATION SANS SEQUENCE
PARALLELE
Ce processus est identique au processus « avec séquences parallèle ».
La seule différence est sur l’origine de l’écart concernant le rebut.
− VERNEUIL a besoin de préciser de quel machine provient le rebut : afin de garder le standard
défini dans les chapitres précédents, le rebut ne sera pas défini dans chacune des opérations
mais plutôt par un origine de l'écart (il faudra donc créer autant d'origines qu'il y aura de
machines).
− envoyer une trame uniquement sur la dernière opération.
1.4.6. PRODUCTION APRES CLOTURE TECHNIQUE
Cet événement est utilisé dans la situation suivante :
• L'ordre de Fabrication est confirmé dans SAP, c'est à dire terminé mais pas clôturé comptablement.
(OF toujours présent dans MES)
• La production doit déclarer une nouvelle production sur le même lot et OF.
Si les conditions précédemment décrites ne sont pas remplies, un nouvel OF devra être créer
afin de compléter la quantité.
Evénement
Code transaction code
mouvt
SAP
Chemin trames Nom table - zone
MES SAP
Annulation de la
clôture
technique
4125
4126
4127
4128
CO02 Logistique / production /
pilotage de l’atelier / ordre /
modifier / ordre / fonction /
limiter traitement / annuler
clôture technique
N° OF CAUFVD-AUFNR
Déclaration de
production
CO11 confirmati
on
Logistique / production / pilotage
de l’atelier / confirmation / saisir
pour opération / bon de travail /
quantité activité
N°OF
Qte bonne
A blanc (activité PREP)
A blanc (activité MA)
A blanc (activité DEM)
A blanc (activité MOC)
CORUF -AUFNR
AFRUD-LMNGA
AFRUD-ISM01
AFRUD-ISM02
AFRUD-ISM03
AFRUD-ISM04
Projet SAP
Phase : Réalisation
Fiche de Conception
détaillée
http://mickael.quesnot.free.fr/
FCD-PP-OF-19v_ORDRE DE FABRICATION
D:FormationPPPRODUCTION ORDER_ORDRE DE FABRICATIONFCD-PP-OF-19v_ORDRE DE FABRICATION.docx Page 47
sur 51
Flag de confir. finale CORUF-ENDRU
Entrée
marchandise
MB31 101
Entrée
marchan
dise
Logistique gestion des articles /
gestion stock / mouvement de
stock / entrée marchandise / pour
ordre
N°OF
Magasin
Qte
lot
RM07M-AUFNR
RM07M-LGORT
MSEG-ERFMG
MSEG-CHARG
Modification du
statut de l'Ordre
de Fabrication
"clôture
technique"
CO02 Logistique / production /
pilotage de l’atelier / ordre /
modifier / ordre / fonction /
limiter traitement / clôture
technique
N° OF CAUFVD-AUFNR
Remarque : l’utilisation de ces événements ne permet pas de remonter les temps de production. il
sera cependant possible si nécessaire de renseigner les temps directement dans SAP via les codes
transactions décrit ci-dessus.
1.4.7. MODIFICATION D’UN ORDRE DE FABRICATION
1. Quelque soit le statut de l’OF (à l’exception de clôture technique), il est possible de modifier 4
informations qui devront être envoyées vers MES.
NOM ZONE DESIGNATION ZONE
Quantité totale CAUFVD-GAMNG
Date de fin CAUFVD-GLTRP
Date de début CAUFVD-GSTRP
Modification de la nomenclature de l’OF Ajout d’un lien
Modification de la nomenclature de l’OF Suppression d’un lien
2. Le poste de travail peut être modifié si aucun code transaction n’a été effectué. Dans ce cas
redescendre vers MES, le nouveau poste de travail qui correspond à la machine.
1.4.8. MODIFICATION DE QUANTITE D’UN CONTENANT
Cet événement est utilisé : (transaction d'inventaire dans SAP voir MM)
• pour modifier la quantité d'un contenant, pour tous les articles gérés en stock.
il doit également mettre à jour la traçabilité, la BD0 ainsi que les stocks dans
SAP.
1.4.9. SUPRESSION D’UN ORDRE DE FABRICATION DANS MES
Un ordre de fabrication peut être supprimé dans MES de deux manières :
1.4.9.1. A la clôture comptable
Projet SAP
Phase : Réalisation
Fiche de Conception
détaillée
http://mickael.quesnot.free.fr/
FCD-PP-OF-19v_ORDRE DE FABRICATION
D:FormationPPPRODUCTION ORDER_ORDRE DE FABRICATIONFCD-PP-OF-19v_ORDRE DE FABRICATION.docx Page 48
sur 51
La suppression de l’OF à la clôture comptable, peut s’effectuer uniquement sur les OF clôturés
techniquement. Il est nécessaire de définir un temps de résidence dans le customizing, entre la clôture
technique et la clôture comptable, afin de ne pas supprimer dans MES des OF ayant eu une clôture
technique 10 jours avant la fin du mois.
Voir CO afin de définir la transaction de clôture comptable.
Nous n’avons pas statué sur le processus de suppression de l’OF dans MES. La deuxième
solution est décrite dans le chapitre « 1.5.3Suppression d’un ordre de fabrication dans MES »
1.4.9.2. Après la transaction de lancement.
En dehors de la clôture comptable un OF peut être supprimé dans MES, à la condition qu’il n’y
ai jamais eu de transaction au titre de cet OF. (par exemple : suite à une erreur de lancement).
La suppression doit s’effectuer suite à la transaction CO02 et ordre / Fonction / Témoin de
suppression / définir
1.4.10. SPECIFICITES LIEES AUX OF DE TRAITEMENT
La notion de traitement concerne les ordres de fabrication de :
− recodification des produits NC
− tri
− traitement divers
Les OF de traitement seront différenciés par leur type d’ordre « ZP01 » afin de permettre à MES
d’autoriser la consommation des articles avec un type de stock « BL » et un statut contrôle « T ». Ces
deux conditions devront obligatoirement être remplies.
Lors d’un chargement composant sur un type d’ordre « ZP01 », SAP devra recevoir 2
transactions :
1. Une transaction de transfert de stock à stock ( changement de type de stock : type de stock BL
vers UL )
2. Une transaction de sortie marchandise
Evénement
Code transaction code
mouvt
SAP
Chemin
Nom table – zone Nom table – zone
MES SAP
Chargement
composant
4140
MB1B 343 Logistique / gestion des articles / gestion
stock / mouvement de stock / transfert
article
Code mouvement
magasin
article
Qte
Magasin de prod.*
lot
RM07M-BWARTWA
RM07M-LGORT
MSEG-MATNR
MSEG-ERFMG
MSEG-LGORT
MSEG-CHARG
Projet SAP
Phase : Réalisation
Fiche de Conception
détaillée
http://mickael.quesnot.free.fr/
FCD-PP-OF-19v_ORDRE DE FABRICATION
D:FormationPPPRODUCTION ORDER_ORDRE DE FABRICATIONFCD-PP-OF-19v_ORDRE DE FABRICATION.docx Page 49
sur 51
MB1A 261 Logistique / gestion des articles / gestion
stock / mouvement de stock / sortie
marchandise / code mouvement
/Consommation / vers ordre / du magasin
N°OF
Qte
Magasin de prod.*
lot
Cobl-aufnr
Mseg-erfmg
Mseg-lgort
MSEG-CHARG
1.5. SPECIFICITES MES
1.5.1. Modification des postes de travail dans SAP
Lorsqu’un OF dans MES correspond à la situation suivante :
➢ OF affecté à une machine
Si la règle de gestion « chapitre 1.2.4 » n’est pas respecté, Il est possible par erreur que le
poste de travail soit modifié dans l’OF sur SAP, dans ce cas MES doit alerter l’opérateur de la
divergence de poste de travail et bloquer l’OF jusqu’à remise en conformité de celui-ci dans
SAP.
1.5.2. Modification des OF sur MES
A l’exception de l’autorisation de surproduction, n’autoriser aucune modification sur MES . SAP
doit être maître de l’information
1.5.3. Suppression d’un ordre de fabrication dans MES
 Pour les OF affecté à un numéro de commande client, la suppression de l’OF dans MES
sera manuel, car il sera nécessaire contrôler, avant suppression, que la livraison complète du lot
a été effectuée.
 Tous les autres OF seront supprimé par une procédure automatique, une semaine après la
clôture technique.
1.5.4. Messages d’erreurs
MES devra afficher un message d ‘erreur sur le terminal, lorsque l’opérateur chargera un
contenant non autorisé sur le type d’of en cours.
« Chargement impossible sur ce type d’OF , contenant Non Conforme»
Type d’OF PP01 : autorise le chargement des contenants avec type de stock « UL »
Type d’OF ZP01 : autorise le chargement des contenants avec type de stock « BL »
Projet SAP
Phase : Réalisation
Fiche de Conception
détaillée
http://mickael.quesnot.free.fr/
FCD-PP-OF-19v_ORDRE DE FABRICATION
D:FormationPPPRODUCTION ORDER_ORDRE DE FABRICATIONFCD-PP-OF-19v_ORDRE DE FABRICATION.docx Page 50
sur 51
2. DONNEES PERTINENTES
OBJET TRANSACTION Nom fiche de paramétrage
Définir les types d’ordre OPJH FPM-OF01-30p
Paramètres les types d’ordre OPL8 FPM-OF02-30p
Définir tranches N° des ordres CO82 FPM-OF03-30p
Définir tranches N° de réservation CO83 FPM-OF04-30p
Paramètres confirmation des ordres OPK4 FPM-OF05-30p
Définir origine le l’écart OPK5 FPM-OF06-30p
Paramètres d’ordonnancement OPU3 FPM-OF08-30p
Agent d’ordonnancement capacité OPJW FPM-PT11-30p
Sélection de la gamme OPEB FPM-GM08-30p
Valeurs par défaut des gammes OPJG FPM-OF10-30p
Groupe de contrôle des disponibilités OVZ2 FPM-OF11-30p
Règle de contrôle des disponibilités OPJL FPM-OF12-30p
Champs de contrôle des disponibilités OPJJ FPM-OF13-30p
Procédure de contrôle OPJK FPM-OF14-30p
Profils généraux SI des ordres COIS FPM-OF15-30p
Définir schéma de statuts BS02 FPM-OF16-30v
Définir schéma de sélection FPM-OF17-30v
3. REPRISE DES DONNEES
Pas de besoin recensé.
4. LISTE DES FORMULAIRES ET ETATS
TRANSACTIONS UTILISATEURS FONCTIONS
5. LISTE DES TRANSACTIONS UTILISATEURS
TRANSACTIONS UTILISATEURS FONCTIONS
CO40 Création manuelle à partir d'un OP
Projet SAP
Phase : Réalisation
Fiche de Conception
détaillée
http://mickael.quesnot.free.fr/
FCD-PP-OF-19v_ORDRE DE FABRICATION
D:FormationPPPRODUCTION ORDER_ORDRE DE FABRICATIONFCD-PP-OF-19v_ORDRE DE FABRICATION.docx Page 51
sur 51
CO01 Création manuelle d'un OF
CO03 Modification d'un ordre de fabrication
CO11 Confirmations
MIGO Sortie marchandise
MIGO Entrée marchandise
CO05 Clôture technique
CO26 Système d'information logistique
6. SPECIFICATIONS DES DEVELOPPEMENTS SPECIFIQUES
IPP03 Descente OF / MES
IPP02 Remontée MES /OF
MPP06 Affectation commande à l'OF
LPP07 Liste à servir
7. LISTE DES SCENARIOS UNITAIRES
TRANSACTIONS
UTILISATEURS
FONCTIONS TESTS UNITAIRES
CO40 Création d'un OF TU-PP-OF01
CO02 Modification / Suppression OF TU-PP-OF02
CO05 Lancement d'un OF TU-PP-OF03
Traitement des manquants TU-PP-OF04
MB31 Sortie marchandise TU-PP-OF05
CO11 Confirmations OF TU-PP-OF06
MIGO Entrée marchandise TU-PP-OF07
CO26 Système d'information logistique TU-PP-SIL01
8. PROFILS D’AUTORISATIONS
Deux profils :
• Profil N°1 : groupe autorisé à créer, modifier et supprimer les OF.
• Profil N°2 : groupe autorisé uniquement à interroger les OF.
9. POINTS A ECLAICIR

Fcd pp-of-sap ordre de fabrication

  • 1.
    Projet SAP Phase :Réalisation Fiche de Conception détaillée http://mickael.quesnot.free.fr/ FCD-PP-OF-19v_ORDRE DE FABRICATION D:FormationPPPRODUCTION ORDER_ORDRE DE FABRICATIONFCD-PP-OF-19v_ORDRE DE FABRICATION.docx Page 1 sur 51 ORDRE DE FABRICATION Version : 1.10 Etat : Validé Date : 12/05/2020 Rédacteurs : Documents associés : Diffusion : Date : Accessibilité : Tout intervenant sur le projet Visa des rédacteurs Nom Date Signature Suivi des modifications Version Date Commentaires
  • 2.
    Projet SAP Phase :Réalisation Fiche de Conception détaillée http://mickael.quesnot.free.fr/ FCD-PP-OF-19v_ORDRE DE FABRICATION D:FormationPPPRODUCTION ORDER_ORDRE DE FABRICATIONFCD-PP-OF-19v_ORDRE DE FABRICATION.docx Page 2 sur 51 SOMMAIRE 1. CONCEPTION DETAILLEE « ORDRE DE FABRICATION ».....................................................................................4 1.1. RAPPEL .....................................................................................................................................................................4 1.2. REGLE DE GESTION ......................................................................................................................................................4 1.2.1. Conversion de l'Ordre Planifié en OF .................................................................................................................4 1.2.2. Lancement des OF .............................................................................................................................................5 1.2.3. Modification des dates planifiées et ordonnancées d’un OF..............................................................................5 1.2.4. Flag contrôle qualité............................................................................................................................................5 1.2.5. Modification d’un poste de travail (= machine) dans l’OF sur SAP ...................................................................5 1.3. DESCRITION DE LA SOLUTION SAP..................................................................................................................................5 1.3.1. Création d’un Ordre de Fabrication ....................................................................................................................7 1.3.1.1. Création automatique.................................................................................................................................................... 7 1.3.1.2. Création manuelle à partir d’un OP. .............................................................................................................................. 7 1.3.1.3. Création manuelle à partir d’un besoin interne............................................................................................................ 12 1.3.2. Modification d’un Ordre de fabrication ..............................................................................................................16 1.3.2.1. Ordre ouvert ................................................................................................................................................................ 16 1.3.2.2. Ordre Lancé ................................................................................................................................................................ 19 1.3.3. Lancement de l’OF............................................................................................................................................19 1.3.4. Servi des composants vers l'UP .......................................................................................................................21 1.3.5. Production.........................................................................................................................................................21 1.3.6. Confirmation d’opération de l’OF. .....................................................................................................................21 1.3.7. Entrée magasin.................................................................................................................................................24 1.3.8. Clôture technique de l’OF. ................................................................................................................................24 1.3.9. Clôture comptable de l’OF. ...............................................................................................................................26 1.3.10. Archivage de l’OF. ..........................................................................................................................................26 1.3.11. Ordre de retraitement......................................................................................................................................26 1.3.11.1. Imputation des coûts. ................................................................................................................................................ 26 1.3.11.2. Utilisation d'un type d'ordre spécifique "ZP01" : ........................................................................................................ 27 1.3.12. Système d’Information Logistique (SIL)..........................................................................................................33 1.4. DESCRIPTION DES TRAMES D’INTERFACE MES/SAP......................................................................................................36 1.4.1. Rappel...............................................................................................................................................................36 1.4.2. Lancement d’OF ...............................................................................................................................................37 1.4.3. DESCRIPTION DU PROCESSUS AVEC UNE OPERATION..........................................................................40 1.4.3.1. Phase de préparation de l’OF dans MES.................................................................................................................... 40 1.4.3.2. Phase de production ................................................................................................................................................... 41 1.4.3.3. Phase de démontage .................................................................................................................................................. 42 1.4.3.4. Evénement de Fin d’utilisation .................................................................................................................................... 42 1.4.3.5. Evénement de suspension.......................................................................................................................................... 42 1.4.3.6. Saisie de l’ OF par l’opérateur..................................................................................................................................... 43 1.4.3.7. Fin d’OF avec reprise.................................................................................................................................................. 43 1.4.4. DESCRIPTION DU PROCESSUS AVEC SEQUENCES PARALLELES.........................................................44 1.4.4.1. Préparation de l’OF dans MES.................................................................................................................................... 44 1.4.4.2. Fin de préparation et début de production................................................................................................................... 44 1.4.4.3. Phase de démontage .................................................................................................................................................. 44 1.4.4.4. Evénement de suspension .......................................................................................................................................... 44 1.4.4.5. Saisie de l’OF par l’opérateur...................................................................................................................................... 44 1.4.4.6. Fin d’OF avec reprise.................................................................................................................................................. 45 1.4.5. DESCRIPTION DU PROCESSUS AVEC MULTI-OPERATION SANS SEQUENCE PARALLELE ................45 1.4.6. PRODUCTION APRES CLOTURE TECHNIQUE............................................................................................45 1.4.7. MODIFICATION D’UN ORDRE DE FABRICATION.........................................................................................46 1.4.8. MODIFICATION DE QUANTITE D’UN CONTENANT .....................................................................................46 1.4.9. SUPRESSION D’UN ORDRE DE FABRICATION DANS MES .......................................................................46 1.4.9.1. A la clôture comptable................................................................................................................................................. 46 1.4.9.2. Après la transaction de lancement. ............................................................................................................................. 47 1.4.10. SPECIFICITES LIEES AUX OF DE TRAITEMENT .......................................................................................47 1.5. SPECIFICITES MES ................................................................................................................................................47 1.5.1. Modification des postes de travail dans SAP ...................................................................................................48
  • 3.
    Projet SAP Phase :Réalisation Fiche de Conception détaillée http://mickael.quesnot.free.fr/ FCD-PP-OF-19v_ORDRE DE FABRICATION D:FormationPPPRODUCTION ORDER_ORDRE DE FABRICATIONFCD-PP-OF-19v_ORDRE DE FABRICATION.docx Page 3 sur 51 1.5.2. Modification des OF sur MES ..........................................................................................................................48 1.5.3. Suppression d’un ordre de fabrication dans MES ............................................................................................48 1.5.4. Messages d’erreurs ..........................................................................................................................................48 2. DONNEES PERTINENTES........................................................................................................................................49 3. REPRISE DES DONNEES.........................................................................................................................................49 4. LISTE DES FORMULAIRES ET ETATS ...................................................................................................................49 5. LISTE DES TRANSACTIONS UTILISATEURS ........................................................................................................49 6. SPECIFICATIONS DES DEVELOPPEMENTS SPECIFIQUES ................................................................................50 7. LISTE DES SCENARIOS UNITAIRES ......................................................................................................................50 8. PROFILS D’AUTORISATIONS..................................................................................................................................50 9. POINTS A ECLAICIR .................................................................................................................................................50
  • 4.
    Projet SAP Phase :Réalisation Fiche de Conception détaillée http://mickael.quesnot.free.fr/ FCD-PP-OF-19v_ORDRE DE FABRICATION D:FormationPPPRODUCTION ORDER_ORDRE DE FABRICATIONFCD-PP-OF-19v_ORDRE DE FABRICATION.docx Page 4 sur 51 1. CONCEPTION DETAILLEE « ORDRE DE FABRICATION » 1.1. RAPPEL Un ordre de fabrication définit quel article doit être traité, à quel endroit, à quel moment et quelle est la charge de travail demandée. Il définit également quelles ressources doivent être utilisées et comment les coûts de l'ordre doivent être imputés. Dès qu'un ordre planifié ou un besoin interne de l'entreprise est émis par des niveaux de planification supérieurs (calcul des besoins en composants), le contrôle de la production récupère les informations disponibles et ajoute les données relatives à l’ordre afin de garantir le traitement complet de l’ordre. Les ordres de fabrication sont utilisés pour gérer la fabrication au sein de l’entreprise, mais aussi ordonnancer, calculer les coûts matière et MO. Vous pouvez utiliser l'ordre de fabrication pour spécifier : • le produit à fabriquer. • le planning de fabrication. • la capacité qui va traiter l'ordre. • les coûts de fabrication. Il existe différentes manières de créer un ordre : • à partir d'un besoin créé dans le calcul des besoins, c’est à dire en convertissant un ordre planifié en ordre de fabrication. • sans aucun besoin précédent, c’est à dire par création manuelle. Lorsqu'un ordre de fabrication est créé, les actions suivantes sont exécutées : • Une gamme validée est sélectionnée, ses opérations et ses séquences sont transférées à l'ordre. • La nomenclature validée et les postes de la nomenclature sont transférés à l'ordre. • Les réservations sont créées pour les postes de nomenclature gérés dans le stock. • Les coûts prévisionnels de l'ordre sont générés. • Les besoins en capacité sont générés pour les postes de travail. 1.2. REGLE DE GESTION 1.2.1. Conversion de l'Ordre Planifié en OF
  • 5.
    Projet SAP Phase :Réalisation Fiche de Conception détaillée http://mickael.quesnot.free.fr/ FCD-PP-OF-19v_ORDRE DE FABRICATION D:FormationPPPRODUCTION ORDER_ORDRE DE FABRICATIONFCD-PP-OF-19v_ORDRE DE FABRICATION.docx Page 5 sur 51 Au démarrage : Aucune conversion automatique ne sera effectuée afin de laisser le planificateur maître de la situation. Cependant nous conservons la notion d'horizon d'ouverture afin de permettre une éventuelle automatisation de la conversion. 1.2.2. Lancement des OF Au démarrage : pas de lancement automatique afin d'éviter d'envoyer vers MES des Ordres de Fabrication non souhaités ( concerne par exemple les Ordres de Fabrication déjà convertis depuis plusieurs semaines lors du choix d'une gamme alternative) . Cependant nous conservons la notion d'horizon de lancement afin de permettre une éventuelle automatisation du lancement. 1.2.3. Modification des dates planifiées et ordonnancées d’un OF Il existe 3 situations dans lesquels il est nécessaire de réordonnancer un OF. • Situation N°1 : Modification de quantité en cours de production Action : cliquer sur pour réordonnancer et sauvegarder. • Situation N°2 : suspension d’un OF ou aléa de production supérieur à la marge de sécurité Action : modifier soit la date de fin avec un type d’ordonnancement amont La date de début avec un type d’ordonnancement aval Et ensuite lancer un réordonnancement. 1.2.4. Flag contrôle qualité Ne jamais modifier le Flag "contrôle qualité" dans l'onglet "entrée marchandise" de l'Ordre de Fabrication. 1.2.5. Modification d’un poste de travail (= machine) dans l’OF sur SAP Il est possible de modifier un poste de travail dans l’OF lorsque aucune transaction n’a été confirmée. Cependant il est important , au moment de la modification, de s’assurer dans MES que l’OF n’est pas déjà été affecté sur la machine, sinon la modification n’aura aucun effet. Voir chapitre 1.5.4Messages d’erreurs Dans ce cas il est indispensable de créer un nouvel OF. 1.3. DESCRITION DE LA SOLUTION SAP Le processus décrit ci-dessous, ne concerne pas les articles fabriqués sur prévisions ainsi que les articles qui subissent une politique de regroupement.
  • 6.
    Projet SAP Phase :Réalisation Fiche de Conception détaillée http://mickael.quesnot.free.fr/ FCD-PP-OF-19v_ORDRE DE FABRICATION D:FormationPPPRODUCTION ORDER_ORDRE DE FABRICATIONFCD-PP-OF-19v_ORDRE DE FABRICATION.docx Page 6 sur 51 Processus MRP Processus O.P. Création manuelle de l'OF Lancement de l'OF SAP via l'interface déclenche l'édition de l'OF sur SPIN Production Clôture Archivage Choix d'une gamme/ capa disponible MRP Gestion de la demande Ordre planifié Ordre de fabrication Besoin indépendant client Besoin indépendant prévisionnel La fin de production clôturera techniquement l'OF Faisabilité commandes clients Conversion de l'OP en OF Analyse des capacités
  • 7.
    Projet SAP Phase :Réalisation Fiche de Conception détaillée http://mickael.quesnot.free.fr/ FCD-PP-OF-19v_ORDRE DE FABRICATION D:FormationPPPRODUCTION ORDER_ORDRE DE FABRICATIONFCD-PP-OF-19v_ORDRE DE FABRICATION.docx Page 7 sur 51 1.3.1. Création d’un Ordre de Fabrication 1.3.1.1. Création automatique La création automatique de l’OF correspond à la conversion collective en arrière plan, par la système, de l’ordre Planifié (OP) en Ordre de Fabrication (OF) ou Demande d’Achat (DA) en fonction de critères définis par l’utilisateur. Non utilisé par CLIENT X. 1.3.1.2. Création manuelle à partir d’un OP. Conversion manuelle d’un OP en OF par l’utilisateur. Celle-ci peut être complète ou partielle. C'est à dire qu'un Ordre Planifié peut être convertit en plusieurs Ordres de Fabrication et ou DA. Transaction : CO40 Chemin : Logistique / Production / Pilotage d’atelier. Ordre / Créer / Avec ordre planifié.
  • 8.
    Projet SAP Phase :Réalisation Fiche de Conception détaillée http://mickael.quesnot.free.fr/ FCD-PP-OF-19v_ORDRE DE FABRICATION D:FormationPPPRODUCTION ORDER_ORDRE DE FABRICATIONFCD-PP-OF-19v_ORDRE DE FABRICATION.docx Page 8 sur 51 ❖ Ordre planifié : Saisir le numéro de l’OP, ou via l’état dynamique des stocks effectuer un ‘copier/coller’ du numéro d’OP à convertir. ❖ Type d’ordre : Clé qui différencie les ordres en fonction de leur utilisation. Le type d’ordre permet d’établir des paramètres qui conditionnent l’exécution de l’ordre, on peut ainsi définir : la tranche de numéros, les critères de sélection d’une gamme opératoire, les modalités de calcul des coûts de l’ordre. Pour CLIENT X, deux types d’ordres ont été retenus : - « PP01 ordre de fabrication standard » clé standard SAP pour tous les ordres de fabrication. - « ZP01 ordre de retraitement » clé spécifique CLIENT X pour les ordres de tri, …  Fiche de paramétrage FPM-OF01-30p ❖ Conversion partielle : Ce code indique qu’une conversion partielle a lieu. Cela signifie que la quantité de l’ordre planifié est convertie en plusieurs quantités. A flaguer dans le cas ou l’on souhaite éclater l’OP en plusieurs OF. la conversion partielle sera utilisée dans le cas d'une commande importante que l'on souhaite éclater en plusieurs Ordres de Fabrication (cas fréquent en Pharmacie). ❖ Ordre : Numéro de l’OF, incrémenté automatiquement par le système à chaque sauvegarde de conversion. Ne rien saisir.
  • 9.
    Projet SAP Phase :Réalisation Fiche de Conception détaillée http://mickael.quesnot.free.fr/ FCD-PP-OF-19v_ORDRE DE FABRICATION D:FormationPPPRODUCTION ORDER_ORDRE DE FABRICATIONFCD-PP-OF-19v_ORDRE DE FABRICATION.docx Page 9 sur 51 Valider par « Entrée », le système attribue un statut à l’OF ‘OUV’ pour OUVERT. S’il y a des erreurs lors du traitement de la conversion le système affiche un message d’avertissement (protocole d’erreurs) qu’il faudra impérativement consulter. Après l’exécution du traitement l’écran suivant apparaît : Onglet « En-tête central » Le système renseigne automatiquement les zones via les informations de l’OP et du paramétrage. Cependant il nous laisse la possibilité de modifier certaines données. § Quantités : Les informations sont remontés de l’OP. La quantité totale et l’unité de quantité sont modifiables manuellement. § Dates : Les données sont issues du CBN. Les dates de début et de fin de planification sont modifiables manuellement. § Ordonnancement : Les informations sont remontés du paramétrage du MRP. Le type d’ordonnancement est modifiable manuellement. § Marges : Les informations sont remontés du paramétrage du MRP. La clé d’horizon est modifiable. ATTENTION : pour toutes modifications, il faut impérativement réordonnancer l’ordre de fabrication en cliquant sur le bouton « Réordonnancement ».
  • 10.
    Projet SAP Phase :Réalisation Fiche de Conception détaillée http://mickael.quesnot.free.fr/ FCD-PP-OF-19v_ORDRE DE FABRICATION D:FormationPPPRODUCTION ORDER_ORDRE DE FABRICATIONFCD-PP-OF-19v_ORDRE DE FABRICATION.docx Page 10 sur 51 Onglet « Affectation » § Auteur de la saisie : Les zones sont renseignées automatiquement par le système lors de modification apportée sur l’OF. Zones informatives et non modifiables pour l’utilisateur. § Personnes responsables : Informations modifiables remontées de la fiche articles. CLIENT X n’utilisera que la zone « Gestionnaire ». § Divisions : Zones non modifiables renseignées automatiquement par le système via la fiche article. § Affectations : Zones informatives renseignées, pour la plus part, par le système. Trois zones sont modifiables : « Elément OTP » réservé à la gestion de projet, « Centre de profit » et « N° de séquence ». Elles n’ont pas d’utilisation pour CLIENT X. § Données commande : Les zones « N° commande client » et « N° poste » devront être renseignées par le planificateur (pour les OF produits finis) afin de conserver le lien entre la commande client et l’OF. Le système proposera par défaut la liste des commandes possibles. Onglet « Entrée marchandises »
  • 11.
    Projet SAP Phase :Réalisation Fiche de Conception détaillée http://mickael.quesnot.free.fr/ FCD-PP-OF-19v_ORDRE DE FABRICATION D:FormationPPPRODUCTION ORDER_ORDRE DE FABRICATIONFCD-PP-OF-19v_ORDRE DE FABRICATION.docx Page 11 sur 51 Ne rien renseigner dans cet onglet, cependant s’assurer de la présence du flag sur la zone « contrôle qualité » provenant de la fiche article. Onglet « Données de base »
  • 12.
    Projet SAP Phase :Réalisation Fiche de Conception détaillée http://mickael.quesnot.free.fr/ FCD-PP-OF-19v_ORDRE DE FABRICATION D:FormationPPPRODUCTION ORDER_ORDRE DE FABRICATIONFCD-PP-OF-19v_ORDRE DE FABRICATION.docx Page 12 sur 51 Ne rien saisir, dans cet onglet, cependant s’assurer de la présence du flag sur la zone « Besoin capacité » du § Ordonnancement. Les deux derniers onglets « dates / quantités » et « Données base » sont accessibles uniquement en affichage pour informations. Contrôle des capacités et des articles A chaque création d’OF, le système effectue automatiquement un contrôle de disponibilité sur la totalité des capacités et des composants. Il est possible, en cliquant sur les icônes correspondants, de lancer un contrôle de disponibilité supplémentaire ou d’afficher les messages d’erreur générés. Lorsque tous les composants sont disponibles, le système affiche en bas de l’écran le message suivant : « Tous les articles de l’ordre sont disponibles » 1.3.1.3. Création manuelle à partir d’un besoin interne Cette fonction pourra être utilisée, par exemple, dans la cas d’un besoin urgent (commande à refaire) ou d’un besoin en pièces pour un autre service.
  • 13.
    Projet SAP Phase :Réalisation Fiche de Conception détaillée http://mickael.quesnot.free.fr/ FCD-PP-OF-19v_ORDRE DE FABRICATION D:FormationPPPRODUCTION ORDER_ORDRE DE FABRICATIONFCD-PP-OF-19v_ORDRE DE FABRICATION.docx Page 13 sur 51 Transaction : CO01 Chemin : Logistique / Production / Pilotage d’atelier. Ordre / Créer / Avec article. ❖ Article : saisir le code de l’article pour lequel on souhaite créer un OF. ❖ Division de production : Saisir l’identité de la division de production de l’article. ❖ Division de planification : Ne rien saisir, par défaut le système reprend la même division que la division de production. ❖ Type d’ordre : Clé qui différencie les ordres en fonction de leur utilisation. Le type d’ordre permet d’établir des paramètres qui conditionnent l’exécution de l’ordre, on peut ainsi définir : la tranche de numéros, les critères de sélection d’une gamme opératoire, les modalités de calcul des coûts de l’ordre. Pour CLIENT X, saisir « PP01 ordre de fabrication standard » ou « ZP01 ordre de retraitement ».  Fiche de paramétrage FPM-OF01-30p. ❖ Ordre : Numéro de l’OF, incrémenté automatiquement par le système à chaque sauvegarde de conversion. Ne rien saisir. Valider par « Entrée », le système attribue un statut à l’OF ‘OUV’ pour OUVERT.
  • 14.
    Projet SAP Phase :Réalisation Fiche de Conception détaillée http://mickael.quesnot.free.fr/ FCD-PP-OF-19v_ORDRE DE FABRICATION D:FormationPPPRODUCTION ORDER_ORDRE DE FABRICATIONFCD-PP-OF-19v_ORDRE DE FABRICATION.docx Page 14 sur 51 Onglet « En-tête central » ❖ Quantité totale : Saisir la quantité totale à fabriquer dans cet ordre. ❖ Dates de fin planifié de l’ordre : Date à laquelle la quantité commandé de l’article est disponible. Renseigner la date fin de fabrication souhaitée. ❖ Date de début d’OF. : Ne rien saisir, le système renseigne automatiquement la zone. Il calcul la date de début de production en fonction de la gamme de référence de l’article et du type d’ordonnancement . ❖ Type d’ordonnancement : Le type d’ordonnancement permet de définir la manière dont l’ordre de fabrication sera ordonnancé. Saisir « 2 amont » si la zone n’est pas renseignée.  Fiche de paramétrage FPM-OF01-30p. CLIENT X a choisi le type d’ordonnancement « amont » qui signifie que le système doit calculer la date de début d’OF. en partant de la date de fin renseignée par l’utilisateur. Cependant si le résultat du calcul est une proposition de date de début antérieur à la date du jour, le système doit, repartir de la date du jour, et modifier et remplacer la date de fin d’OF. Onglet « Affectation » Les zones « N° commande client » et « N° poste » du § Données commandes devront être renseignées par le planificateur (pour les OF produits finis) afin de conserver le lien entre la commande client et l’OF. Le système proposera par défaut la liste des commandes possibles.
  • 15.
    Projet SAP Phase :Réalisation Fiche de Conception détaillée http://mickael.quesnot.free.fr/ FCD-PP-OF-19v_ORDRE DE FABRICATION D:FormationPPPRODUCTION ORDER_ORDRE DE FABRICATIONFCD-PP-OF-19v_ORDRE DE FABRICATION.docx Page 15 sur 51 Pour les quatre onglets suivant « Entrée marchandises », « Données de base », « Dates / Quantités » et « Données base » reprendre la description du paragraphe 1.2.1.2. Valider et sauvegarder, les statuts « CCRP et ARCO» apparaissent sur l’OF qui signifient que le Calcul des Coûts de Revient Prévisionnel a bien été effectué et que l’article est confirmé. Pour obtenir la signification des statuts de l’OF, cliquer sur le bouton :
  • 16.
    Projet SAP Phase :Réalisation Fiche de Conception détaillée http://mickael.quesnot.free.fr/ FCD-PP-OF-19v_ORDRE DE FABRICATION D:FormationPPPRODUCTION ORDER_ORDRE DE FABRICATIONFCD-PP-OF-19v_ORDRE DE FABRICATION.docx Page 16 sur 51 1.3.2. Modification d’un Ordre de fabrication 1.3.2.1. Ordre ouvert  Via le numéro d’ordre Transaction : CO02 Chemin : Logistique / Production / Pilotage d’atelier. Ordre / Modification.
  • 17.
    Projet SAP Phase :Réalisation Fiche de Conception détaillée http://mickael.quesnot.free.fr/ FCD-PP-OF-19v_ORDRE DE FABRICATION D:FormationPPPRODUCTION ORDER_ORDRE DE FABRICATIONFCD-PP-OF-19v_ORDRE DE FABRICATION.docx Page 17 sur 51 Saisir le numéro d’ordre à modifier et valider par « Entrée ». Les zones modifiables sont les mêmes que pour la création, changer la valeur souhaitée et sauvegarder. Les modifications de nomenclature et de gamme sont réalisables en cliquant sur les boutons « Opérations » et « Composants ». ATTENTION : pour toutes modifications, il faut impérativement réordonnancer l’ordre de fabrication en cliquant sur le bouton « Réordonnancement ».  Via l’Etat Dynamique des Stocks Dans n’importe quelle vue écran de l’EDS il est possible de modifier un OF. Double cliquer sur l’OF concerné ,
  • 18.
    Projet SAP Phase :Réalisation Fiche de Conception détaillée http://mickael.quesnot.free.fr/ FCD-PP-OF-19v_ORDRE DE FABRICATION D:FormationPPPRODUCTION ORDER_ORDRE DE FABRICATIONFCD-PP-OF-19v_ORDRE DE FABRICATION.docx Page 18 sur 51 ensuite cliquer sur le bouton « Crayon ». La procédure de modification est la même que ci-dessus.
  • 19.
    Projet SAP Phase :Réalisation Fiche de Conception détaillée http://mickael.quesnot.free.fr/ FCD-PP-OF-19v_ORDRE DE FABRICATION D:FormationPPPRODUCTION ORDER_ORDRE DE FABRICATIONFCD-PP-OF-19v_ORDRE DE FABRICATION.docx Page 19 sur 51 1.3.2.2. Ordre Lancé Même procédure que l’ordre ouvert. Cependant le numéro et le poste de commande ne sont plus à modifier, le poste de travail peut être modifier sous condition du respect des règles de gestion établies dans les paragraphes 1.2.4 et 1.5.1. 1.3.3. Lancement de l’OF. Transaction : CO05 Chemin : Logistique / Production / Pilotage d’atelier. Ordre / Validation - Lancement.
  • 20.
    Projet SAP Phase :Réalisation Fiche de Conception détaillée http://mickael.quesnot.free.fr/ FCD-PP-OF-19v_ORDRE DE FABRICATION D:FormationPPPRODUCTION ORDER_ORDRE DE FABRICATIONFCD-PP-OF-19v_ORDRE DE FABRICATION.docx Page 20 sur 51 ❖ Type d’ordre : Saisir le type d’ordre retenu pour CLIENT X : « PP01 ». ❖ Division : Saisir la division si celle-ci n’a pas été renseignée automatiquement par l e système. ❖ Gestionnaire : Saisir l’identité du gestionnaire responsable de l’OF. ❖ Agent d’ordonnancement : Ne rien saisir, pas d’utilisation pour CLIENT X.
  • 21.
    Projet SAP Phase :Réalisation Fiche de Conception détaillée http://mickael.quesnot.free.fr/ FCD-PP-OF-19v_ORDRE DE FABRICATION D:FormationPPPRODUCTION ORDER_ORDRE DE FABRICATIONFCD-PP-OF-19v_ORDRE DE FABRICATION.docx Page 21 sur 51 ❖ Article : Saisir le code de l’article planifié. ❖ Ordre : Saisir le numéro d’ordre de fabrication créé par le système lors de la sauvegarde. Toutes les zones ne doivent pas être obligatoirement renseignées, le système peut, par exemple, retrouver tous les OF. créés et non lancés pour un même article. Lors d’un lancement par code article, il est nécessaire de supprimer la date de fin d’horizon de lancement. Valider les informations et cliquer sur l’icône « Exécuter » pour lancer le traitement de tri. Sélectionner le ou les OF à lancer en cliquant sur la gauche de la ligne, puis exécuter le traitement de lancement en cliquant sur l’icône « Ordre ». Le système informe l’utilisateur, du lancement de l’OF, par un message en bas de l’écran « Lancement exécuté ». Sauvegarder. La sauvegarde du lancement d’OF déclenche plusieurs opérations : • Envoie d’informations vers MES (suivi de Production Intégré). Les trames de descentes et de remontées seront décrites ultérieurement dans ce document. • Edition de documents (OF sur MES, dossier de fabrication, liste à servir)
  • 22.
    Projet SAP Phase :Réalisation Fiche de Conception détaillée http://mickael.quesnot.free.fr/ FCD-PP-OF-19v_ORDRE DE FABRICATION D:FormationPPPRODUCTION ORDER_ORDRE DE FABRICATIONFCD-PP-OF-19v_ORDRE DE FABRICATION.docx Page 22 sur 51 1.3.4. Servi des composants vers l'UP Cette étape sera effectuée par le magasinier central de façon automatique (code barre). Le support sera la liste à servir sur laquelle figurera l’OF, les composants avec leurs quantités et les instructions spécifiques pour cet OF (N° de lot particulier,…). Les composants seront transférés du magasin central vers le magasin ou emplacement UP de l’OF informatiquement et physiquement. Pour information, les codes de transfert SAP sont dans les document FDC-MM14 à MM17. Les transactions de l’utilisateur s’effectueront dans le MES interfacé avec SAP. L’interface transmettra les informations à SAP, afin que celui-ci mette à jour ses stocks. 1.3.5. Production Le suivi de production s’effectue dans un applicatif extérieur (MES) interfacé avec SAP. Les trames d’interface montante et descendante sont décrite dans la suite de ce document. 1.3.6. Confirmation d’opération de l’OF. La confirmation de production s’effectue dans MES. MES communiquera à SAP les informations suivantes : • Durée de la phase de préparation
  • 23.
    Projet SAP Phase :Réalisation Fiche de Conception détaillée http://mickael.quesnot.free.fr/ FCD-PP-OF-19v_ORDRE DE FABRICATION D:FormationPPPRODUCTION ORDER_ORDRE DE FABRICATIONFCD-PP-OF-19v_ORDRE DE FABRICATION.docx Page 23 sur 51 • Durée de la phase de production • Durée de la phase de démontage • Les changements de statuts d’OF. • Le numéro de lot de fabrication. • Les quantités produites • Les quantités rebutés • les origines des écarts Les confirmations de temps seront effectuées sur l'ensemble des opérations de la gamme avec la même valeur pour toute les séquences. Les confirmations de quantités seront effectuées uniquement sur la dernière opération de la séquence "0" Les confirmations de rebuts seront effectuées uniquement sur la dernière opération de la séquence "0" Sur SAP il est possible de venir annuler une confirmation. CO11N - Bon de travail
  • 24.
    Projet SAP Phase :Réalisation Fiche de Conception détaillée http://mickael.quesnot.free.fr/ FCD-PP-OF-19v_ORDRE DE FABRICATION D:FormationPPPRODUCTION ORDER_ORDRE DE FABRICATIONFCD-PP-OF-19v_ORDRE DE FABRICATION.docx Page 24 sur 51 CO13 – Annuler
  • 25.
    Projet SAP Phase :Réalisation Fiche de Conception détaillée http://mickael.quesnot.free.fr/ FCD-PP-OF-19v_ORDRE DE FABRICATION D:FormationPPPRODUCTION ORDER_ORDRE DE FABRICATIONFCD-PP-OF-19v_ORDRE DE FABRICATION.docx Page 25 sur 51 1.3.7. Entrée magasin La déclaration d’entrée en magasin s’effectue à partir de MES. La mise à jour des stocks SAP se fera suite à l’envoi d’information du MES. Informations transmises par MES : • Quantité de pièces produites. • Quantité de composants restants. • Numéro de lot. MIGO 1.3.8. Clôture technique de l’OF. La clôture technique correspond à l’achèvement d’un ordre de fabrication sur le plan logistique. Cette fonction peut être utilisée lorsque l’exécution d’un ordre doit être interrompue prématurément ou si l'ordre n’a pu être exécuté comme prévu et que les besoins ouverts de l'ordre (réservations, capacités) doivent être supprimés. Les actions suivantes sont exécutées si un ordre est paramétré sur Clôturé techniquement : • L'ordre n'est pas utilisé dans la planification MRP. • Les réservations sont supprimées. • Les besoins en capacité sont supprimés.
  • 26.
    Projet SAP Phase :Réalisation Fiche de Conception détaillée http://mickael.quesnot.free.fr/ FCD-PP-OF-19v_ORDRE DE FABRICATION D:FormationPPPRODUCTION ORDER_ORDRE DE FABRICATIONFCD-PP-OF-19v_ORDRE DE FABRICATION.docx Page 26 sur 51 • Les demandes d'achat pour les opérations sous-traitées ou les articles non gérés en stock sont supprimés. • L'ordre et ses opérations reçoivent le statut système Clôturé techniquement (TECO). Lorsqu’un ordre est clôturé au niveau technique, il n’est plus modifiable. Les zones de l'ordre sont affichées mais ne peuvent pas être modifiées. Il est, toutefois, possible d’annuler la clôture technique, par exemple si les données de l’ordre doivent être modifiées ou complétées. L’utilisateur devra clôturer techniquement les OF en fin de production afin qu’ils n’apparaissent plus dans l’état dynamique des stocks. Chez CLIENT X la clôture technique se fera directement par l'interface via les événements MES « Fin d’OF » Transaction : CO02 Chemin : Logistique / Production / Pilotage d’atelier. Ordre / Modifier. Saisir le numéro de l’ordre à clôturer et valider par « Entrée ». Ordre / Fonctions / Limiter traitement / Clôture technique. Pour annuler la clôture technique d’un OF : Transaction : CO02
  • 27.
    Projet SAP Phase :Réalisation Fiche de Conception détaillée http://mickael.quesnot.free.fr/ FCD-PP-OF-19v_ORDRE DE FABRICATION D:FormationPPPRODUCTION ORDER_ORDRE DE FABRICATIONFCD-PP-OF-19v_ORDRE DE FABRICATION.docx Page 27 sur 51 Chemin : Logistique / Production / Pilotage d’atelier. Ordre / Modifier. Saisir le numéro de l’ordre à clôturer et valider par « Entrée ». Chemin : Ordre / Fonctions / Limiter traitement / annuler clôture technique. 1.3.9. Clôture comptable de l’OF. La clôture comptable n’est pas abordée dans ce document. 1.3.10. Archivage de l’OF. Confirmer les besoins de CLIENT X dans ce domaine. 1.3.11. Ordre de retraitement. La notion de retraitement concerne les ordres de fabrication de : − recodification des produits NC (Non Conforme) − tri − traitement divers Ces ordres concernent les produits de types FERT (PF), HALB (PSF) et ROH (MP). Les ordres de Tris sont utilisés pour éliminer des articles présentant un défaut : rayure, choc … Une certaine partie sera acceptée, l'autre sera rebutée. Dans ce cas, le produit « A » restera le même produit « A ». Les ordres de Recodification concernent des articles qui ne sont pas conformes aux exigences du client. L'ordre de Recodification permet de les attribuer à un autre client sous un code article différent (dégradation du produit). L'ordre de Recodification permet en fait de ré étiqueter les contenants. Dans ce cas, le produit « A » initial devient un produit « B ». Pour mettre en œuvre les ordres de Tri et de Recodification, suivre les étapes décrites ci dessous. Remarque : Les 2 postes manuelsi ne seront pas définis dans SAP comme des postes « Personne » mais comme des postes « Machine », de façon à ne pas créer un type de poste supplémentaire. En conséquence, les 4 champs tempsii apparaîtront, alors que seul le temps main-d'œuvre sera i Pour les gammes de "Tris manuels" et de "Recodification manuelle. ii Préparation, Machine, Démontage et Main-d'œuvre.
  • 28.
    Projet SAP Phase :Réalisation Fiche de Conception détaillée http://mickael.quesnot.free.fr/ FCD-PP-OF-19v_ORDRE DE FABRICATION D:FormationPPPRODUCTION ORDER_ORDRE DE FABRICATIONFCD-PP-OF-19v_ORDRE DE FABRICATION.docx Page 28 sur 51 nécessaire. De plus, ce temps main-d'œuvre devra être déclaré dans le champs "Temps Machine" pour être exploité. 1.3.11.1. Imputation des coûts. Dans les ordres de retraitement il existe deux catégories :  Première catégorie : Tri sur une machine de production (dans ce cas les coûts seront affectés au type d'activité "MA" et imputés au centre de coût du poste de travail de la machine de production.  Deuxième catégorie : Tri ou recodification manuel (dans ce cas les coûts seront affectés au type d'activité "MO" et imputés au centre de coût assemblage de l'UP concernée). 1.3.11.2. Utilisation d'un type d'ordre spécifique "ZP01" : Description : Les OF de type « PP01 » concernent la fabrication normal (donc avec gamme) des articles dont le type est soit FERT, soit HALB. Ces ordres font appel aux nomenclatures et gammes standards (de référence ou alternatives). Les ordres de Tris et de Recodification concernent également ces produits ainsi que les types ROH. Ces ordres ne doivent pas faire appel aux nomenclatures et gammes standards. Les nomenclatures doivent contenir l'article lui-même (récursivité), et la gamme doit contenir un des postes suivants : tri machine (avec un poste de production inconnu à l'avance), tri manuel, recodification manuelle. Ces éléments (nomenclatures et gammes) ne peuvent pas être définis à l'avance, et doivent donc être gérés à la création de l'ordre car il n'est pas souhaitable de créer à priori, et au vu du nombre, des nomenclatures et des gammes spécifiques pour tous les produits (mais seulement en cas de besoin). La solution consiste donc à créer un nouveau type d'ordre qui va pointer sur d'autres types de nomenclatures et de gammes que les standards : le type ZP01. ( voir fiche de paramétrage FPM- OF01-30p, FPM-OF02-30p et FPM-GM08-30p). La nomenclature sera créée directement dans l'OF et la gamme fera appel à une référence. (gamme non rattachée à un article). ( voir fiche de conception détaillée FCD-GAM-30p). Création manuelle d'un Ordre de Tri Chemin : Logistique / Production / Pilotage de l'atelier Ordre / Créer / Avec article
  • 29.
    Projet SAP Phase :Réalisation Fiche de Conception détaillée http://mickael.quesnot.free.fr/ FCD-PP-OF-19v_ORDRE DE FABRICATION D:FormationPPPRODUCTION ORDER_ORDRE DE FABRICATIONFCD-PP-OF-19v_ORDRE DE FABRICATION.docx Page 29 sur 51 Renseigner le code article à traiter et le type d’ordre « ZP01 », valider et saisir ensuite la quantité de l'ordre et la date de fin. Le logiciel demande un groupe de gammes, de type gamme de référence (type S). Saisir le groupe de gamme dans laquelle a été créé la gamme de référence ex: « AAAAAAAA ».
  • 30.
    Projet SAP Phase :Réalisation Fiche de Conception détaillée http://mickael.quesnot.free.fr/ FCD-PP-OF-19v_ORDRE DE FABRICATION D:FormationPPPRODUCTION ORDER_ORDRE DE FABRICATIONFCD-PP-OF-19v_ORDRE DE FABRICATION.docx Page 30 sur 51 Sélectionner l'une des gammes proposées (" Opération de recodification " ou " Opération de tri manuel ") Le logiciel propose les gammes de référence existant dans le groupe de gammes "AAAAAAAA". La gamme sélectionnée a été importée. Le logiciel signale ensuite que l'article ne possède pas de nomenclature (il n'existe pas de nomenclature de type maintenance pour un produit fabriqué). Répondre « Non » (à la question : Voulez-vous travailler avec une autre nomenclature ?)
  • 31.
    Projet SAP Phase :Réalisation Fiche de Conception détaillée http://mickael.quesnot.free.fr/ FCD-PP-OF-19v_ORDRE DE FABRICATION D:FormationPPPRODUCTION ORDER_ORDRE DE FABRICATIONFCD-PP-OF-19v_ORDRE DE FABRICATION.docx Page 31 sur 51 Le logiciel signale que la nomenclature est vide (ce qui est normal). Définir le temps de l'opération en cliquant sur le bouton « Opérations ». Cliquer 2 fois sur le champs « Opération », cliquer sur l'onglet « Valeurs Standards » et renseigner la bonne valeur de temps prévisionneliii. iii Nécessaire pour établir un besoin en capacité homme.
  • 32.
    Projet SAP Phase :Réalisation Fiche de Conception détaillée http://mickael.quesnot.free.fr/ FCD-PP-OF-19v_ORDRE DE FABRICATION D:FormationPPPRODUCTION ORDER_ORDRE DE FABRICATIONFCD-PP-OF-19v_ORDRE DE FABRICATION.docx Page 32 sur 51 Création de la nomenclature. Cliquer sur le bouton « Composants ». Affecter l'article au poste « 0010 ».
  • 33.
    Projet SAP Phase :Réalisation Fiche de Conception détaillée http://mickael.quesnot.free.fr/ FCD-PP-OF-19v_ORDRE DE FABRICATION D:FormationPPPRODUCTION ORDER_ORDRE DE FABRICATIONFCD-PP-OF-19v_ORDRE DE FABRICATION.docx Page 33 sur 51 Préciser l'opération « 10 » et sauvegarder. Préciser le numéro du rapport de contrôle dans le texte descriptif présent dans l'en-tête de l'Ordre de Tris qui vient d'être créé. Cliquer sur « En-tête / Texte descriptif » ou « F9 » Après la création de l'ordre de Tris
  • 34.
    Projet SAP Phase :Réalisation Fiche de Conception détaillée http://mickael.quesnot.free.fr/ FCD-PP-OF-19v_ORDRE DE FABRICATION D:FormationPPPRODUCTION ORDER_ORDRE DE FABRICATIONFCD-PP-OF-19v_ORDRE DE FABRICATION.docx Page 34 sur 51 Création manuelle d'un Ordre de Tris machine ou d'un ordre de recodification. Le processus est identique au précédent. Le choix est effectué au niveau de la sélection de la gamme : gammes de Tris machine, Tris manuels ou Recodification manuelle. Dans le cas de l'ordre de "Tris machine", il faut détruire le poste existant dans la gamme correspondante (qui ne conviendra probablement pas au vu du nombre de postes possible) et renseigner les temps prévisionnels (préparation, machine et démontage). 1.3.12. Système d’Information Logistique (SIL) Chemin : Logistique / Production / Pilotage d’atelier. Pilotage / système d’information / Système d’information ordres / liste des objets. Transaction : CO26 Le SIL permet d’obtenir toutes les informations diverses et variées relatives aux OF. Le menu d’entrée nous offre un vaste choix de critères de tris (commande client, article OF, division, dates,..). Après traitement de la demande utilisateur, SAP propose une liste d’OF qu’il est alors possible de détailler. Toutes les données liées au domaine logistique (ADV, PROD., MAGASIN,..) sont accessibles. Les informations sont affichées en arborescence. Sélectionner le profil général «000000000005 » Standard Client X Pour faire apparaître les statuts utilisateurs sélectionner un le schéma de sélection ZOFS Voir FPM-OF17-30v.doc
  • 35.
    Projet SAP Phase :Réalisation Fiche de Conception détaillée http://mickael.quesnot.free.fr/ FCD-PP-OF-19v_ORDRE DE FABRICATION D:FormationPPPRODUCTION ORDER_ORDRE DE FABRICATIONFCD-PP-OF-19v_ORDRE DE FABRICATION.docx Page 35 sur 51 Exemple de critères de tris : liste des OF de la division « 0110 ».
  • 36.
    Projet SAP Phase :Réalisation Fiche de Conception détaillée http://mickael.quesnot.free.fr/ FCD-PP-OF-19v_ORDRE DE FABRICATION D:FormationPPPRODUCTION ORDER_ORDRE DE FABRICATIONFCD-PP-OF-19v_ORDRE DE FABRICATION.docx Page 36 sur 51 Exemple de résultat :
  • 37.
    Projet SAP Phase :Réalisation Fiche de Conception détaillée http://mickael.quesnot.free.fr/ FCD-PP-OF-19v_ORDRE DE FABRICATION D:FormationPPPRODUCTION ORDER_ORDRE DE FABRICATIONFCD-PP-OF-19v_ORDRE DE FABRICATION.docx Page 37 sur 51 1.4. DESCRIPTION DES TRAMES D’INTERFACE MES/SAP Lorsque pour un événement MES, SAP doit recevoir plusieurs transactions, veillez à respecter l'ordre d'envoi des transactions définies dans ce document. Toutes les durées liées aux activités devront être exprimées en heures et millième d'heure. 1.4.1. Rappel Sur le schéma suivant sont représentés : en noir le flux standard d’un ordre de fabrication. en rouge le flux d’un ordre de fabrication suspendu.
  • 38.
    Projet SAP Phase :Réalisation Fiche de Conception détaillée http://mickael.quesnot.free.fr/ FCD-PP-OF-19v_ORDRE DE FABRICATION D:FormationPPPRODUCTION ORDER_ORDRE DE FABRICATIONFCD-PP-OF-19v_ORDRE DE FABRICATION.docx Page 38 sur 51 lancement OF Phase de Préparation Phase de démontage envoi des trames vers SPIN en tête OF gamme nomenclature info SD Temps de l'activité "DEM" Annulation du statut bloqué de l'OF (cas d'une reprise d'OF suspendu) Temps de l'activité "DEM" Clôture technique de l'OF Fin de démontage Fin d'OF avec reprise évt SPIN Fin de préparation Début production évt SPIN envoi des informations vers SAP sortie de marchandise rebut sur OF Temps de l'activité "PREP" Phase de Production Phase de Production Phase de Démontage sortie marchandise rebut sur OF retour en stock entrée marchandise art/lot/qte rebut sur OF Statut bloqué de l'OF Temps de l'activité "MA"Démontage avant suspension évt SPIN évt SPIN évt SPIN Fin d'OF avec reprise ? FIN NON OUI Début du processus "1" Fin de démontage Fin d'OF sans reprise évt SPIN " 1 " Suspension d'OF avec reprise? OUI Début du processus "1" FIN NON Temps de l'activité "MA" Suspension sans reprise d'OF Fin de production Début de démontage "1"
  • 39.
    Projet SAP Phase :Réalisation Fiche de Conception détaillée http://mickael.quesnot.free.fr/ FCD-PP-OF-19v_ORDRE DE FABRICATION D:FormationPPPRODUCTION ORDER_ORDRE DE FABRICATIONFCD-PP-OF-19v_ORDRE DE FABRICATION.docx Page 39 sur 51 1.4.2. Lancement d’OF Cette transaction déclenche l’envoi des informations de l’OF vers MES. Il est nécessaire dans l’interface, avant d’envoyer l’OF vers MES de contrôler la présence d’une gamme et d’une nomenclature. L’OF sera dirigé vers le MES concerné en fonction du gestionnaire des capacités. Il faut donc contrôler la valeur du premier digit de la table “ KAKO-PLANR ” : 1er digit = 1  MES UP1 1er digit = 2  MES UP2 1er digit = 3  MES UP3 L’OF peut être également envoyé vers MES par l’annulation de la suppression d’un OF : Code transaction SAP CO02 + Ordre / Fonction / Témoin de suppression / Supprimer. Voir chapitre 1.4.9.2 SUPRESSION D’UN ORDRE DE FABRICATION DANS MES Ci-joint les informations de la trame : Info contenant Impression sur OF Désignation zones Nom zones Type/Long Commentaires En tête OF N°OF CAUFVD-AUFNR N/10 O O Type d’ordre AUFPAR- PP_AUFART Le type d’ordre permet de différencier les of de retraitement des of standards. (voir chapitre « spécificité des of de traitement » N N Article fabriqué CAUFVD-MATNR A/18 O O Désignation CAUFVD-MATXT A/40 Voir doublon fichier article MES O O N°cde client AFPOD- ZZCOMMANDE N/11 Afin de faire le lien entre le lot fabriqué et le BL O O N°poste cde AFPOD- ZZPOSTECOMM N/6 Afin de faire le lien entre le lot fabriqué et le BL N O N° échéance AFPOD- ZZECHEANCE N/4 Idem N O Information SD Coordonnées client livré Instructions SD emballage et fabrication Pour obtenir une étiquette unique (contenant et expédition) O Qte à fabriquer CAUFVD-GAMNG N/17 Date début CAUFVD-GSTRP N/10 O N Date fin CAUFVD-GLTRP O N N°plan article fabriqué MARA-FERTH A/ ? Mettre les 2 zones O N Texte descriptif de l’en- tête d’OF A/ ? Permet de préciser les exigences clients O N
  • 40.
    Projet SAP Phase :Réalisation Fiche de Conception détaillée http://mickael.quesnot.free.fr/ FCD-PP-OF-19v_ORDRE DE FABRICATION D:FormationPPPRODUCTION ORDER_ORDRE DE FABRICATIONFCD-PP-OF-19v_ORDRE DE FABRICATION.docx Page 40 sur 51 * Information CQ (contrôle qualité) AFPOD-INSMK Flag Avec ce statut MES devra interdire la consommation de ces contenants à un niveau supérieur du process de fabrication. O N Gamme * N° séquence PLFLD-PLNFL N/1 Nécessaire pour confirmer les temps sur les opérations parallèles N N * N° Opérations PLPOD-VORNR N/4 Idem O N Activité PREP Temps PREP PLPOD-LAR01 PLPOD-VGW01 A/6 N/11 Nécessaire pour établir un coefficient de répartition des confirmations de quantités. N N Activité MA Temps MA PLPOD-LAR02 PLPOD-VGW02 A/6 N/11 Idem N N Activité DEM Temps DEM PLPOD-LAR02 PLPOD-VGW03 A/6 N/11 Idem N N * Outil (code outil) PLFHD-FHMNR A/18 Permet de contrôler la cohérence de l’outil utilisé avec l’outil prévu O O * Outil (désignation outil) PLFHD-FHKTX A/40 Permet de contrôler la cohérence de l’outil utilisé avec l’outil prévu O N Postes de travail PLPOD-ARBPL A/8 Le poste de travail est l’équivalent de la machine dans MES O O Zone texte des opérations PLPOD-LTXA1 A/40 Descriptif complémentaire de l’opération O N Nomencl ature Code Composant RESBD-MATNR A/18 O N Désignation comp. RESBD-MATXT A/40 O N Qte RESBD-MENGE N/17 Nécessaire pour la poste consommation sur MES O N Unité de quantité RESBD-EINHEIT A/3 Idem O N Type de poste RESBD-POSTP A/1 Pour distinguer les articles gérés en stock ou non O N Type article A/4 Permet de distinguer si l’article est un emballage, PF etc. O N • A : Alphanumérique N :Numérique Exemple A/4 : Alphanumérique de 4 caractères * Information CQ : L’entrée marchandise en CQ ou UL devra être définie avant la déclaration de production faite par l’opérateur , le choix est effectué dans l’onglet entrée marchandise de l’OF (définit par QM dans la vue qualité). Créer un événement spécifique sur MES afin de transférer les quantités produites CQ vers UL ou BL. * N° de séquence et N° opération : envoyer vers MES, uniquement la dernière opération de la séquence 0. * Outil : l’outil envoyé vers MES provient des données de base gamme. Afin de récupérer le code outil, il est nécessaire de contrôler dans l’onglet Données base de l’OF, les zones : compteur de groupe de gamme CAUFVD-PLNAL et Groupe de gamme CAUFVD-PLNNR.
  • 41.
    Projet SAP Phase :Réalisation Fiche de Conception détaillée http://mickael.quesnot.free.fr/ FCD-PP-OF-19v_ORDRE DE FABRICATION D:FormationPPPRODUCTION ORDER_ORDRE DE FABRICATIONFCD-PP-OF-19v_ORDRE DE FABRICATION.docx Page 41 sur 51 A la descente de l’OF envoyer à MES l’information CQ de la table et zone suivante :AFPOD- INSMK. En outre il faudra prévoir un événement capable de changer ce statut au niveau contenant en (quelque soit sont lieu de stockage) : • UL « utilisation libre » (pour le contrôle production) afin de permettre l’utilisation des contenants à un niveau supérieur du process de fabrication et la mise à jour dans SAP du type de stock. • BL « Bloqué » (pour le contrôle production) afin d’interdire l’utilisation des contenants, et la mise à jour du type de stock dans SAP. 1.4.3. DESCRIPTION DU PROCESSUS AVEC UNE OPERATION (cas standard assemblage et moulage 95% de notre activité) 1.4.3.1. Phase de préparation de l’OF dans MES Cette phase correspond au changement d’équipement de la machine, au réglage de la machine, au contrôle des premières pièces et l’acceptation par le contrôle des pièces. Durant cette phase l’opérateur déclarera la consommation des composants afin de régler sa machine et éventuellement des rebuts sur OF. Evénement Code transaction code mouvt SAP Chemin Nom table - zone Nom table - zone MES SAP Chargement composant* 4140 MB1A 261 Logistique / gestion des articles / gestion stock / mouvement de stock / sortie marchandise / code mouvement /Consommation / vers ordre / du magasin N°OF Qte Magasin de prod.* lot Cobl-aufnr Mseg-erfmg Mseg-lgort MSEG-CHARG Rebut sur OF 4151 en pds 4175 en qte CO11 Logistique / production / pilotage de l’atelier / confirmation / saisir pour opération / bon de travail / quantité activité N°OF Qte rebutée A blanc A blanc A blanc A blanc A blanc séquence opération origine écart 001 CORUF -AUFNR AFRUD-XMNGA AFRUD-ISM01 AFRUD-ISM02 AFRUD-ISM03 AFRUD-ISM04 AFRUD-LMNGA CORUF-APLFL CORUF-VORNR AFRUD-GRUND prélèvement 4188 prélévt Idem idem rebut Idem rebut sauf: origine écart 005 AFRUD-GRUND Retour des composants en stock 4143 en pds 4144 en qté MB1A 262 Logistique /gestion des articles / gestion stock / mouvement de stock / sortie marchandise / Code mouvement / consommation Annulation / de l’ordre vers magasin Magasin de prod* N° OF Code article Quantité N° lot RM07M-LGORT COBL-AUFNR MSEG-MATNR MSEG-ERFMG MSEG-CHARG *magasin de production : UP1 = 0112 UP2 = 0113 UP3 = 0114 Chaque code mouvement devra être suivi d’une validation. *Chargement composant : (voir 1.5.4Messages d’erreurs)
  • 42.
    Projet SAP Phase :Réalisation Fiche de Conception détaillée http://mickael.quesnot.free.fr/ FCD-PP-OF-19v_ORDRE DE FABRICATION D:FormationPPPRODUCTION ORDER_ORDRE DE FABRICATIONFCD-PP-OF-19v_ORDRE DE FABRICATION.docx Page 42 sur 51 Pour les types d’ordre « PP01 » MES de doit pas autoriser la consommation des contenants ayant un type de stock différent de « UL » correspondant aux statuts (C, A, L). Pour les types d’ordre « ZP01 » MES de doit pas autoriser la consommation des contenants ayant un statut contrôle différent de « T » 1.4.3.2. Phase de production Cette phase correspond au temps passé entre le moment ou l'opérateur a validé la fin de préparation et la fin de l’activité de production ou suspension de l’OF. Durant cette phase l’opérateur doit pouvoir déclarer des rebuts, des consommations, des déclarations de production et des retours en stocks des composants. Evénement Code transaction code mouvt SAP Chemin trames Nom table - zone MES SAP Envoi vers SAP de la durée de l’activité de PREP ? CO11 Logistique / production / pilotage de l’atelier / confirmation / saisir pour opération / bon de travail / quantité activité N°OF Durée de préparation A blanc (activité MA) A blanc (activité DEM) A blanc (activité MOC) A blanc (qte bonne) unité de temps "H" séquence opération CORUF -AUFNR AFRUD-ISM01 AFRUD-ISM02 AFRUD-ISM03 AFRUD-ISM04 AFRUD-LMNGA AFRUD-ILEO1 CORUF-APLFL CORUF-VORNR prélèvement 4188 prélévt Idem idem rebut +origine de l’écart Idem rebut + 0005 AFRUD-GRUND Déclaration de production 4154 surprod pds 4163 surprod qte 4149 prod en qte 4150 prod en pds CO11 confirmati on Logistique / production / pilotage de l’atelier / confirmation / saisir pour opération / bon de travail / quantité activité N°OF Qte bonne A blanc (activité PREP) A blanc (activité MA) A blanc (activité DEM) A blanc (activité MOC) séquence opération CORUF -AUFNR AFRUD-LMNGA AFRUD-ISM01 AFRUD-ISM02 AFRUD-ISM03 AFRUD-ISM04 CORUF-APLFL CORUF-VORNR MB31 101 Entrée marchan dise *Logistique gestion des articles / gestion stock / mouvement de stock / entrée marchandise / pour ordre N°OF Magasin Qte lot* date de création du contenant dans MES. matricule voir MM RM07M-AUFNR RM07M-LGORT MSEG-ERFMG MSEG-CHARG DM07M-MHDAT MSEG-SGTXT Remarques: Lot* Création du lot dans SAP: Il n’est plus nécessaire de créer le lot avant l’entrée marchandise. − Mettre dans la gamme au niveau clé de commande opération : dissocié la confirmation de l’entrée marchandise. − Dans la vue préparation ou MRP2 (attention ne concerne pas la zone "Gestion de lot") mettre saisie de lot « à blanc » . − Dans le customizing Ordre de Fabrication / données de base / profil de pilotage mettre "pas de création automatique de lot " dans le pavé gestion de lot . (voir fiche de paramétrage )
  • 43.
    Projet SAP Phase :Réalisation Fiche de Conception détaillée http://mickael.quesnot.free.fr/ FCD-PP-OF-19v_ORDRE DE FABRICATION D:FormationPPPRODUCTION ORDER_ORDRE DE FABRICATIONFCD-PP-OF-19v_ORDRE DE FABRICATION.docx Page 43 sur 51 − * Entré marchandise : Ne pas autoriser, dans MES, la surproduction pour les OF associés à une commande client. La surproduction sera possible uniquement avec les événements suivants : 154 et 163. 1.4.3.3. Phase de démontage Cette phase correspond au temps passé entre la saisie, par l'opérateur, des événements « Démontage avant suspension » et « suspension ». Elle correspond donc au temps passé à dégager et nettoyer la machine. Durant cette phase de démontage l’opérateur pourra également déclarer des rebuts et faire des retours en stock (terme SAP « annulation des sorties marchandises). L’événement « Démontage avant suspension » a pour but d’envoyer vers SAP le temps passé en phase production. Evénement Code Chemin trames Nom table - zone MES SAP Envoi vers SAP de la durée de l’activité MA (durée de production) A créer CO11 Logistique / production / pilotage de l’atelier / confirmation / saisir pour opération / bon de travail / quantité activité N°OF A blanc (activité PREP) durée de production A blanc (activité DEM) A blanc (activité MOC) A blanc (qte bonne) unité de temps "H" séquence opération CORUF -AUFNR AFRUD-ISM01 AFRUD-ISM02 AFRUD-ISM03 AFRUD-ISM04 AFRUD-LMNGA AFRUD-ILEO1 CORUF-APLFL CORUF-VORNR 1.4.3.4. Evénement de Fin d’utilisation Cet événement défini la durée de l’activité de démontage et met également le statut utilisateur de l’OF dans SAP à « ZOFF ». Voir FPM-OF16-30p Evénement Code Chemin trames Nom table - zone MES SAP Envoi vers SAP de la durée de l’activité MA (durée de production) A créer CO11 Logistique / production / pilotage de l’atelier / confirmation / saisir pour opération / bon de travail / quantité activité N°OF A blanc (activité PREP) production (activité MA) A BLANC (activité DEM) A blanc (activité MOC) A blanc (Qté bonne) séquence opération unité de temps "H" CORUF -AUFNR AFRUD-ISM01 AFRUD-ISM02 AFRUD-ISM03 AFRUD-ISM04 AFRUD-LMNGA CORUF-APLFL CORUF-VORNR AFRUD-ILEO1 Envoi vers SAP du statut ZOFF (modification du statut sur SAP) A créer CO02 Logistique / production / pilotage de l’atelier / ordre / modifier / ordre / fonction / information statut / statut Traiter / définir statut utilisateur Cliquer 2X sur ZOFF N° OF CAUFVD-AUFNR Cet événement sera obligatoirement suivi d’un début d’utilisation qui aura pour effet d’enlever ce statut.
  • 44.
    Projet SAP Phase :Réalisation Fiche de Conception détaillée http://mickael.quesnot.free.fr/ FCD-PP-OF-19v_ORDRE DE FABRICATION D:FormationPPPRODUCTION ORDER_ORDRE DE FABRICATIONFCD-PP-OF-19v_ORDRE DE FABRICATION.docx Page 44 sur 51 1.4.3.5. Evénement de suspension Cet événement défini la durée de l’activité de démontage et met également le statut utilisateur de l’OF dans SAP à « ZOFS ». Voir FPM-OF16-30p Evénement Code Chemin trames Nom table - zone MES SAP Envoi vers SAP de la durée de l’activité DEM (durée de démontage) A créer CO11 Logistique / production / pilotage de l’atelier / confirmation / saisir pour opération / bon de travail / quantité activité N°OF A blanc (activité PREP) A blanc (activité MA) durée de démontage A blanc (activité MOC) A blanc (Qté bonne) séquence opération unité de temps "H" CORUF -AUFNR AFRUD-ISM01 AFRUD-ISM02 AFRUD-ISM03 AFRUD-ISM04 AFRUD-LMNGA CORUF-APLFL CORUF-VORNR AFRUD-ILEO1 Envoi vers SAP du statut ZOFS (modification du statut sur SAP) A créer CO02 Logistique / production / pilotage de l’atelier / ordre / modifier / ordre / fonction / information statut / statut Traiter / définir statut utilisateur Cliquer 2X sur ZOFS N° OF CAUFVD-AUFNR 1.4.3.6. Saisie de l’ OF par l’opérateur Cet OF peut être soit un ancien OF suspendu soit un OF jamais débuté. Dans le cas d’un OF suspendu, après la saisie de l’OF par l’opérateur l’interface doit débloquer l'Ordre de Fabrication et MES doit reprendre le processus en phase de préparation (afin de renvoyer vers SAP une durée PREP/MA/DEM). MES devra donc définir si l’OF saisie par l’opérateur est un OF suspendu et envoyer l'information suivante : Evénement Code Chemin trames Nom table - zone MES SAP Envoi vers SAP de la suppression du statut Bloqué (modification du statut sur SAP) Résultat d’une suspensi on d’OF CO02 Logistique / production / pilotage de l’atelier / ordre / modifier / ordre / fonction / limiter traitement / débloquer N° OF CAUFVD-AUFNR Dans le cas d’un OF jamais débuté l’interface n’enverra aucune information concernant le statut.
  • 45.
    Projet SAP Phase :Réalisation Fiche de Conception détaillée http://mickael.quesnot.free.fr/ FCD-PP-OF-19v_ORDRE DE FABRICATION D:FormationPPPRODUCTION ORDER_ORDRE DE FABRICATIONFCD-PP-OF-19v_ORDRE DE FABRICATION.docx Page 45 sur 51 1.4.3.7. Fin d’OF avec reprise Cet événement (à créer) a pour but d’envoyer vers SAP le temps passé de l’activité de démontage « DEM ». Evénement Code transaction code mouvt SAP Chemin trames Nom table - zone MES SAP Envoi vers SAP de la durée de l’activité DEM (durée de démontage). A créer CO11 Logistique / production / pilotage de l’atelier / confirmation / saisir pour opération / bon de travail / quantité activité N°OF A blanc (activité PREP) A blanc (activité MA) durée de démontage A blanc (activité MOC) A blanc (qte bonne) séquence opération CORUF -AUFNR AFRUD-ISM01 AFRUD-ISM02 AFRUD-ISM03 AFRUD-ISM04 AFRUD-LMNGA CORUF-APLFL CORUF-VORNR modification du statut de l'Ordre de Fabrication "clôture technique" Idem CO02 Logistique / production / pilotage de l’atelier / ordre / modifier / ordre / fonction / limiter traitement / clôture technique N° OF CAUFVD-AUFNR 1.4.4. DESCRIPTION DU PROCESSUS AVEC SEQUENCES PARALLELES (cas du processus FLUTICASONE au moulage UP1) 1.4.4.1. Préparation de l’OF dans MES idem processus standard mais : − pour la transaction CO11 SAP doit recevoir une trame uniquement sur la dernière opération. 1.4.4.2. Fin de préparation et début de production idem processus standard mais : − concernant l'événement "envoi vers SAP de la durée de PREP" SAP doit recevoir une trame identique sur l'ensemble des opérations − concernant le code mouvement SAP "confirmation", la quantité produite déclarée par l'opérateur, doit être confirmée en totalité uniquement sur la dernière opération de la séquence "0". 1.4.4.3. Phase de démontage idem processus standard mais : − concernant l'événement "envoi vers SAP de la durée de MA" SAP doit recevoir une trame identique sur l'ensemble des opérations 1.4.4.4. Evénement de suspension idem processus standard mais :
  • 46.
    Projet SAP Phase :Réalisation Fiche de Conception détaillée http://mickael.quesnot.free.fr/ FCD-PP-OF-19v_ORDRE DE FABRICATION D:FormationPPPRODUCTION ORDER_ORDRE DE FABRICATIONFCD-PP-OF-19v_ORDRE DE FABRICATION.docx Page 46 sur 51 − concernant l'événement "envoi vers SAP de la durée de DEM" SAP doit recevoir une trame identique sur l'ensemble des opérations 1.4.4.5. Saisie de l’OF par l’opérateur idem processus standard. 1.4.4.6. Fin d’OF avec reprise idem processus standard mais : − Envoyer le temps de l’activité « DEM » sur l’ensemble des opérations 1.4.5. DESCRIPTION DU PROCESSUS AVEC MULTI-OPERATION SANS SEQUENCE PARALLELE Ce processus est identique au processus « avec séquences parallèle ». La seule différence est sur l’origine de l’écart concernant le rebut. − VERNEUIL a besoin de préciser de quel machine provient le rebut : afin de garder le standard défini dans les chapitres précédents, le rebut ne sera pas défini dans chacune des opérations mais plutôt par un origine de l'écart (il faudra donc créer autant d'origines qu'il y aura de machines). − envoyer une trame uniquement sur la dernière opération. 1.4.6. PRODUCTION APRES CLOTURE TECHNIQUE Cet événement est utilisé dans la situation suivante : • L'ordre de Fabrication est confirmé dans SAP, c'est à dire terminé mais pas clôturé comptablement. (OF toujours présent dans MES) • La production doit déclarer une nouvelle production sur le même lot et OF. Si les conditions précédemment décrites ne sont pas remplies, un nouvel OF devra être créer afin de compléter la quantité. Evénement Code transaction code mouvt SAP Chemin trames Nom table - zone MES SAP Annulation de la clôture technique 4125 4126 4127 4128 CO02 Logistique / production / pilotage de l’atelier / ordre / modifier / ordre / fonction / limiter traitement / annuler clôture technique N° OF CAUFVD-AUFNR Déclaration de production CO11 confirmati on Logistique / production / pilotage de l’atelier / confirmation / saisir pour opération / bon de travail / quantité activité N°OF Qte bonne A blanc (activité PREP) A blanc (activité MA) A blanc (activité DEM) A blanc (activité MOC) CORUF -AUFNR AFRUD-LMNGA AFRUD-ISM01 AFRUD-ISM02 AFRUD-ISM03 AFRUD-ISM04
  • 47.
    Projet SAP Phase :Réalisation Fiche de Conception détaillée http://mickael.quesnot.free.fr/ FCD-PP-OF-19v_ORDRE DE FABRICATION D:FormationPPPRODUCTION ORDER_ORDRE DE FABRICATIONFCD-PP-OF-19v_ORDRE DE FABRICATION.docx Page 47 sur 51 Flag de confir. finale CORUF-ENDRU Entrée marchandise MB31 101 Entrée marchan dise Logistique gestion des articles / gestion stock / mouvement de stock / entrée marchandise / pour ordre N°OF Magasin Qte lot RM07M-AUFNR RM07M-LGORT MSEG-ERFMG MSEG-CHARG Modification du statut de l'Ordre de Fabrication "clôture technique" CO02 Logistique / production / pilotage de l’atelier / ordre / modifier / ordre / fonction / limiter traitement / clôture technique N° OF CAUFVD-AUFNR Remarque : l’utilisation de ces événements ne permet pas de remonter les temps de production. il sera cependant possible si nécessaire de renseigner les temps directement dans SAP via les codes transactions décrit ci-dessus. 1.4.7. MODIFICATION D’UN ORDRE DE FABRICATION 1. Quelque soit le statut de l’OF (à l’exception de clôture technique), il est possible de modifier 4 informations qui devront être envoyées vers MES. NOM ZONE DESIGNATION ZONE Quantité totale CAUFVD-GAMNG Date de fin CAUFVD-GLTRP Date de début CAUFVD-GSTRP Modification de la nomenclature de l’OF Ajout d’un lien Modification de la nomenclature de l’OF Suppression d’un lien 2. Le poste de travail peut être modifié si aucun code transaction n’a été effectué. Dans ce cas redescendre vers MES, le nouveau poste de travail qui correspond à la machine. 1.4.8. MODIFICATION DE QUANTITE D’UN CONTENANT Cet événement est utilisé : (transaction d'inventaire dans SAP voir MM) • pour modifier la quantité d'un contenant, pour tous les articles gérés en stock. il doit également mettre à jour la traçabilité, la BD0 ainsi que les stocks dans SAP. 1.4.9. SUPRESSION D’UN ORDRE DE FABRICATION DANS MES Un ordre de fabrication peut être supprimé dans MES de deux manières : 1.4.9.1. A la clôture comptable
  • 48.
    Projet SAP Phase :Réalisation Fiche de Conception détaillée http://mickael.quesnot.free.fr/ FCD-PP-OF-19v_ORDRE DE FABRICATION D:FormationPPPRODUCTION ORDER_ORDRE DE FABRICATIONFCD-PP-OF-19v_ORDRE DE FABRICATION.docx Page 48 sur 51 La suppression de l’OF à la clôture comptable, peut s’effectuer uniquement sur les OF clôturés techniquement. Il est nécessaire de définir un temps de résidence dans le customizing, entre la clôture technique et la clôture comptable, afin de ne pas supprimer dans MES des OF ayant eu une clôture technique 10 jours avant la fin du mois. Voir CO afin de définir la transaction de clôture comptable. Nous n’avons pas statué sur le processus de suppression de l’OF dans MES. La deuxième solution est décrite dans le chapitre « 1.5.3Suppression d’un ordre de fabrication dans MES » 1.4.9.2. Après la transaction de lancement. En dehors de la clôture comptable un OF peut être supprimé dans MES, à la condition qu’il n’y ai jamais eu de transaction au titre de cet OF. (par exemple : suite à une erreur de lancement). La suppression doit s’effectuer suite à la transaction CO02 et ordre / Fonction / Témoin de suppression / définir 1.4.10. SPECIFICITES LIEES AUX OF DE TRAITEMENT La notion de traitement concerne les ordres de fabrication de : − recodification des produits NC − tri − traitement divers Les OF de traitement seront différenciés par leur type d’ordre « ZP01 » afin de permettre à MES d’autoriser la consommation des articles avec un type de stock « BL » et un statut contrôle « T ». Ces deux conditions devront obligatoirement être remplies. Lors d’un chargement composant sur un type d’ordre « ZP01 », SAP devra recevoir 2 transactions : 1. Une transaction de transfert de stock à stock ( changement de type de stock : type de stock BL vers UL ) 2. Une transaction de sortie marchandise Evénement Code transaction code mouvt SAP Chemin Nom table – zone Nom table – zone MES SAP Chargement composant 4140 MB1B 343 Logistique / gestion des articles / gestion stock / mouvement de stock / transfert article Code mouvement magasin article Qte Magasin de prod.* lot RM07M-BWARTWA RM07M-LGORT MSEG-MATNR MSEG-ERFMG MSEG-LGORT MSEG-CHARG
  • 49.
    Projet SAP Phase :Réalisation Fiche de Conception détaillée http://mickael.quesnot.free.fr/ FCD-PP-OF-19v_ORDRE DE FABRICATION D:FormationPPPRODUCTION ORDER_ORDRE DE FABRICATIONFCD-PP-OF-19v_ORDRE DE FABRICATION.docx Page 49 sur 51 MB1A 261 Logistique / gestion des articles / gestion stock / mouvement de stock / sortie marchandise / code mouvement /Consommation / vers ordre / du magasin N°OF Qte Magasin de prod.* lot Cobl-aufnr Mseg-erfmg Mseg-lgort MSEG-CHARG 1.5. SPECIFICITES MES 1.5.1. Modification des postes de travail dans SAP Lorsqu’un OF dans MES correspond à la situation suivante : ➢ OF affecté à une machine Si la règle de gestion « chapitre 1.2.4 » n’est pas respecté, Il est possible par erreur que le poste de travail soit modifié dans l’OF sur SAP, dans ce cas MES doit alerter l’opérateur de la divergence de poste de travail et bloquer l’OF jusqu’à remise en conformité de celui-ci dans SAP. 1.5.2. Modification des OF sur MES A l’exception de l’autorisation de surproduction, n’autoriser aucune modification sur MES . SAP doit être maître de l’information 1.5.3. Suppression d’un ordre de fabrication dans MES  Pour les OF affecté à un numéro de commande client, la suppression de l’OF dans MES sera manuel, car il sera nécessaire contrôler, avant suppression, que la livraison complète du lot a été effectuée.  Tous les autres OF seront supprimé par une procédure automatique, une semaine après la clôture technique. 1.5.4. Messages d’erreurs MES devra afficher un message d ‘erreur sur le terminal, lorsque l’opérateur chargera un contenant non autorisé sur le type d’of en cours. « Chargement impossible sur ce type d’OF , contenant Non Conforme» Type d’OF PP01 : autorise le chargement des contenants avec type de stock « UL » Type d’OF ZP01 : autorise le chargement des contenants avec type de stock « BL »
  • 50.
    Projet SAP Phase :Réalisation Fiche de Conception détaillée http://mickael.quesnot.free.fr/ FCD-PP-OF-19v_ORDRE DE FABRICATION D:FormationPPPRODUCTION ORDER_ORDRE DE FABRICATIONFCD-PP-OF-19v_ORDRE DE FABRICATION.docx Page 50 sur 51 2. DONNEES PERTINENTES OBJET TRANSACTION Nom fiche de paramétrage Définir les types d’ordre OPJH FPM-OF01-30p Paramètres les types d’ordre OPL8 FPM-OF02-30p Définir tranches N° des ordres CO82 FPM-OF03-30p Définir tranches N° de réservation CO83 FPM-OF04-30p Paramètres confirmation des ordres OPK4 FPM-OF05-30p Définir origine le l’écart OPK5 FPM-OF06-30p Paramètres d’ordonnancement OPU3 FPM-OF08-30p Agent d’ordonnancement capacité OPJW FPM-PT11-30p Sélection de la gamme OPEB FPM-GM08-30p Valeurs par défaut des gammes OPJG FPM-OF10-30p Groupe de contrôle des disponibilités OVZ2 FPM-OF11-30p Règle de contrôle des disponibilités OPJL FPM-OF12-30p Champs de contrôle des disponibilités OPJJ FPM-OF13-30p Procédure de contrôle OPJK FPM-OF14-30p Profils généraux SI des ordres COIS FPM-OF15-30p Définir schéma de statuts BS02 FPM-OF16-30v Définir schéma de sélection FPM-OF17-30v 3. REPRISE DES DONNEES Pas de besoin recensé. 4. LISTE DES FORMULAIRES ET ETATS TRANSACTIONS UTILISATEURS FONCTIONS 5. LISTE DES TRANSACTIONS UTILISATEURS TRANSACTIONS UTILISATEURS FONCTIONS CO40 Création manuelle à partir d'un OP
  • 51.
    Projet SAP Phase :Réalisation Fiche de Conception détaillée http://mickael.quesnot.free.fr/ FCD-PP-OF-19v_ORDRE DE FABRICATION D:FormationPPPRODUCTION ORDER_ORDRE DE FABRICATIONFCD-PP-OF-19v_ORDRE DE FABRICATION.docx Page 51 sur 51 CO01 Création manuelle d'un OF CO03 Modification d'un ordre de fabrication CO11 Confirmations MIGO Sortie marchandise MIGO Entrée marchandise CO05 Clôture technique CO26 Système d'information logistique 6. SPECIFICATIONS DES DEVELOPPEMENTS SPECIFIQUES IPP03 Descente OF / MES IPP02 Remontée MES /OF MPP06 Affectation commande à l'OF LPP07 Liste à servir 7. LISTE DES SCENARIOS UNITAIRES TRANSACTIONS UTILISATEURS FONCTIONS TESTS UNITAIRES CO40 Création d'un OF TU-PP-OF01 CO02 Modification / Suppression OF TU-PP-OF02 CO05 Lancement d'un OF TU-PP-OF03 Traitement des manquants TU-PP-OF04 MB31 Sortie marchandise TU-PP-OF05 CO11 Confirmations OF TU-PP-OF06 MIGO Entrée marchandise TU-PP-OF07 CO26 Système d'information logistique TU-PP-SIL01 8. PROFILS D’AUTORISATIONS Deux profils : • Profil N°1 : groupe autorisé à créer, modifier et supprimer les OF. • Profil N°2 : groupe autorisé uniquement à interroger les OF. 9. POINTS A ECLAICIR