Conception et Evaluation d’ IHM
INTRODUCTION AU MODULE
Anne-Marie Déry - pinna@polytech.unice.fr
– Page 2
Quelques définitions
CHM Communication Homme Machine
Etude de la conception des systèmes informatiques
contrôle aérien, centrale nucléaire : sécurité
bureautique : productivité
jeux : engagement
Des utilisateurs
IHM Interface Homme Machine (1970)
contact utilisateur système =
langage d'entrée +
de sortie +
gestion de l'interaction
Interaction Homme Machine (1980)
Discipline englobant la conception, l'évaluation et le
développement de systèmes interactifs
– Page 3
IHM et la diversité des supports
 Des supports variés avec des capacités d’interaction
Différentes : bornes – tables
– vitrines – murs interactifs
Taille des écrans – multi touch ou non – utilisateur experts ou non
Environnement bruyant – sombre …
– Page 8
IHM et la diversité des supports
 Des supports variés avec des capacités d’interaction
Différentes : des supports dédiés
Utilisateurs experts
– efficacité sécurité
mobilité
ispositif futuriste
"Immersed Senses
http://zomards.free.fr/spip.php?article444
M E M E S U S A G E S
M EM ES
S E R VIC E S
IHM et supports mobiles
N O U VE A U X
U S A G ES
N O U VE A U X
S E R VIC E S
IHM et supports mobiles
– Page 13
Objets connectés : gadgets ?
https://www.youtube.com/watch?v=zL-oMbgXZqE
https://www.youtube.com/watch?v=dodJu6uLcjU
– Page 15
IHM, utilisateurs et usages
 Complexification
de la conception ergonomique et
logicielle
Continuité de service
– Page 16
https://www.datanami.com/2012/05/03/snapshots_from_the_edge_of_big_visualization/
– Page 18
Problématique actuelle
Prendre en compte les avancées technologiques
nouveaux supports matériels : tables, murs, bornes, casques…
masse de données sur net et intranet : visualisation de masse de données
(big data) : dashboards d’analyse
nouveaux moyens d'interactions : beacon, bague, bracelets, lunettes, casques,...
multimédia : son, images, réalité augmentée…
Prendre en compte la diversité des utilisateurs : des novices aux experts, des plus
jeunes aux plus vieux…
Prendre en compte les nouveaux métiers de l’informatique : offre de services
(continuité, contextes..), objets connectés (eSanté, bâtiments intelligents…)
Assurer le succès de l’utilisation des « logiciels » et éviter les applications kleenex
Les IHM au cœur de l’usage : facilité d'utilisation même si le service offert est
complexe voiture vs électroménager, offre de services adaptés (frigidaire intelligent)
– Page 19
Les enjeux de la mutation
 De nouveaux problèmes à résoudre
 Prendre en compte le contexte dans l'interaction
 Perception/modélisation/adaptation
 Prendre en compte la mobilité
 Prendre en compte la continuité de service et la diversité des
devices utilisés .
 Des solutions à des problèmes anciens à revoir
 les techniques d'interaction : windows, icons, menus, pointing
 Caméras, doigts, gestes : quand ? Pourquoi ?
 Des problèmes classiques prennent une importance particulière
 concevoir pour plusieurs plates-formes
 assurer la sécurité et la confidentialité
– Page 20
Les enjeux de la mutation
CONSTAT :
Beaucoup de concurrence et réelle exigence des utilisateurs
Ingénierie au cas par cas insuffisante
Technicité accrue
Exigences utilisateurs croissante
 Coûts de développement et de maintenance
 Cohérence ergonomique entre versions
Objectifs non avoué
Augmenter la fiabilité, efficacité, productivité et
générer des besoins
– Page 21
Comment y répondre ?
 Faciliter l’adaptation des IHM : Module Adaptation des IHM
à l’environnement
 Comprendre les techniques d’interaction : Module
Techniques d’interactions et multi-modalités
 Savoir développer : exemples continuité de services (avec
prise en compte du contexte et de la collaboration)
ET
VERIFIER L’UTILISABILITE de L’Interface
– Page 22
Utilisabilité des interfaces
Critères à mettre en œuvre :
1. Répondre aux besoins des utilisateurs
2. Faciliter l’apprentissage et l’usage
3. Informer : donner des retours d'information rassurants, utiles et immédiats
Des moyens
1. Concevoir les IHM
La conception doit répondre aux besoins, connaissances et caractéristiques
des utilisateurs cibles.
2. Evaluer les IHM
L’évaluation doit permettre de vérifier la bonne adéquation entre ce qui est
fourni et les attentes des utilisateurs
3. Maquetter et prototyper
Le maquettage doit être un support aux étapes 1. et 2.
Le prototypage doit valider des solutions logicielles adaptées
– Page 23
Utilisabilité des interfaces
3 aspects étudiés à travers le module
conception, évaluation, prototypage
Cycle de vie
des IHM
– Page 24
Analysedesbesoins
Conception
Conceptionlogicielle
Codage
TestsUnitaires
Testsd’intégration
Tests UtilisateursEvaluation ergonomique
Boîtes à outils
Mécanismes généraux
Modèle d’architecture logicielle
Espace de conception
Propriétés ergonomiques
Rôles et Acteurs
Utilisateurs - Ergonomes – Visual Designers -
Développeurs
– Page 25
Des nouveaux métiers !
Designer d’interactions
http://www.onisep.fr/Ressources/Univers-Metier/Metiers/designer-d-interaction
Designer UX / Designer UI
http://www.cidj.com/article-metier/designer-ux-ui
Web Designer
http://www.onisep.fr/Ressources/Univers-Metier/Metiers/webdesigner
Designer Web Mobile
http://www.metiers.internet.gouv.fr/metier/designer-web-mobile
Développeur mobile
http://www.onisep.fr/Ressources/Univers-Metier/Metiers/developpeur-developpeuse-d-applications-mobiles
E T A P E S D E L’E VA L U A T I O N E R G O N O M I Q U E :
C O N C E P T I O N
E VA LU A T I O N
P R O T O T Y P A G E
E T A P E S LO G IC I E L L E S :
M O D E LE S D ’A R C H I T E C T U R E
B O IT E S À O U T ILS
T E S T S U N IT A IR E S
Etapes du cycle de vie
S T O R IE S
P E R S O N A S
E N G E S T IO N D E P R O J E T IN N O VA T I O N
C ’E S T U N P E U D IF F É R E N T IC I
O N P A R LE D E S C É N A R IO E T O N D É T A ILL E LE S
P E R S O N A S
ATTENTION vous avez déjà vu
– Page 28
Conception : Modélisation de l’utilisateur
 Objectifs
 Identifier le(s) type(s) d’utilisateurs en présence
 Identifier les besoins des utilisateurs
 Identifier leurs compétences et leurs habitudes
 Comment faire ?
 Technique des questionnaires
 Technique des entretiens
 Tri
 Focus Group
– Page 29
Conception : Formaliser
 Modélisation des utilisateurs
 Technique des Personas
 Modélisation des besoins utilisateurs
 Description des taches HTA, UAN, CTT
– Page 30
Créativité
 Stimuler la créativité
 Pour susciter les besoins
 Pour innover
 Pour se projeter dans l’avenir
 Comment ? Le Design Thinking !
 Méthode inspirée des
Designers
BRAINSTORMING
Intelligence créative
Intelligence émotionnelle
http://www.lescahiersdelinnovation.com/2016/02/qu-est-ce-que-le-design-thinking/
– Page 31
Maquettage
 Maquette basse fidélité
 Minimum de design pour se concentrer sur la navigation et les
taches
 Maquettage papier
à vos papiers et à vos ciseaux
Balsamiq ou Axure
http://korben.info/18-outils-gratuits-mockups.html
https://proto.io/
 Fonctionnalités simulées
 Technique du magicien d’Oz
 Implémentation d’un scénario
– Page 32
Evaluation
 Evaluation coopérative
 Évaluation centrée utilisateurs
 Evaluation heuristique
 Evaluation par analyse
 Grille Xerox
– Page 33
Prototypage
Un premier prototype fonctionnel qui conforte sur le
visuel et sur les fonctionnalités
Mise en place d’un Visual Design
 Charte graphique
 Graphisme / animation
Mise en place des principales fonctionnalités
 Fonctionnalités
 Architecture Logicielle
– Page 34
Dimensionner le problème
 Trois axes d’étude possibles
Techniques d’interaction
Collaboration
Contexte
– Page 35
Dimensions de l ’espace problème
prise en compte du Contexte
Techniques d’interaction
Collaboration
Contexte
– Page 36
Une définition du terme contexte
 3 axes pour mesurer un changement de contexte
 L’utilisateur (novice, avancé, handicapé, ...)
 Le device (smart phone, grand écran, vocal, tactile…)
 L’environnement (luminosité, bruit, ….)
 En situation de mobilité le plus souvent
 Découverte de l’environnement physique – reconnaissance de
capteurs
 Adaptation de l’application au nouveau contexte par rapport au
besoin de l’utilisateur
 Quelle situation ? Avec qui ? Avec quoi ? Où ?
– Page 37
Système interactif sensible au contexte
 Contexte : ensemble de propriétés, de phénomènes
physiques qui peuvent être captés
 Système interactif sensible au contexte
 En fonction du lieu (GPS /beacons)
 En fonction de la luminosité (capteur)
 En fonction des devices en présence (bluetooth..)
 capable d’identifier les circonstances qui entourent l’action utilisateur
en vue d’offrir des services contextualisés
 offre sélective d’information
 décoration contextuelle pour recherche ultérieure
– Page 38
Identification des dispositifs d’interaction
Le dispositif du dépanneur
reconnait le matériel
Le dépanneur peut accéder à la fiche
technique et à la dsiponibilté
des pièces….
– Page 39
+ Prise en compte de la localisation
Profiter d’un dispositif de sortie plus adapté
Situer sur un plan et
fournir des informations
– Page 40
Dimensions de l’espace problème
Gestion du collaboratif
 Selon trois axes
Techniques d’interaction
Collaboration
Contexte
– Page 41
Une définition du terme collaboration
 Une application collaborative :
application qui permet d’atteindre un but à plusieurs
Plusieurs utilisateurs travaillent ensemble pour réaliser
une ou plusieurs taches.
Les murs, les tables sont des supports collaboratifs.
Services offerts autour des réseaux sociaux
Les jeux, …
Quels utilisateurs ? Quand ? Comment ?
– Page 42
Collaboration et mobilité : découpage spatio-temporel
 Déplacement dans l’espace
 Variation dans le temps : synchronisme/ asynchronisme
local distant
asynchronesynchrone
– Page 43
Mobilité : nouveau découpage spatial
 Etude selon les lieux d’interaction et non la distance
CONFINE : lieu de l’interaction délimité
VAGABOND : lieu de l’interaction n’importe où
Localisée : Les participants sont ensemble
Non localisée : Les participant sont dispersés
– Page 44
Dispositif dédié à la collaboration
Tables tactiles
– Page 45
Dimensions de l ’espace problème
Prise en compte et mise en place de techniques d’interaction
Techniques d’interaction
Collaboration
Contexte
– Page 46
Une définition du terme technique
d’interaction
 Une technique d’interaction
Une technique qui permet de récupérer les données via
un dispositif d’entrée auprès d’un utilisateur pour les
transmettre à une application et de fournir des résultats
à un utilisateur via un dispositif de sortie
Quel type de dispositif ? Pour quel utilisateur ? Pour quel
usage ?
– Page 47
Problématique vis-à-vis de l’IHM
 De très nombreuses techniques d ’interaction
 Laquelle choisir ? Quand l’utiliser ? Comment l’intégrer ?
 Technique d ’interaction : plusieurs perspectives
 psychologie cognitive : système sensoriel
 informatique : technique d’interaction
 Technique d’interaction :
plusieurs niveaux d’abstraction
 dispositif physique
clavier, souris, écran, haut-parleur, ...
Quid de la voix, les doigts, les mouvements….
 Système représentationnel
langue pseudo-naturelle, manipulation directe, ...
Système sensoriel
Système cognitif
– Page 48
Interactions : en sortie ou en entrée
 Technique d ’interaction en
sortie
Son spatialisé : T = <haut-parleur,
LN>
Soundbeam
Neckset
RDV à 15h
Technique d ’interaction en sortie
– Page 49
Problèmes de multimodalité
 Plusieurs techniques ou modalités d ’interaction
 Apports de la multimodalité
 Flexibilité/adaptabilité (contexte d ’usage)
 Robustesse (complémentarité, redondance)
 Expressivité (complémentarité)
 Problèmes posés
 Validation empirique de ces apports
 Etude de l’usage des modalités (choix, appropriation, etc.)
– Page 50
Expérience Interface « Baby face » : multimodalité
 Technique = <d, s>
Go to the middle
of the message
T = <caméra-doigt, gestes> T = <micro, pseudo LN>
T = <ordinateur, gestes> T = <stylet, manipulation directe>
– Page 51
Interface « Baby face »
Technique du magicien d’Oz
 Magicien d ’oz
Compère Sujet observé
– Page 52
Interface « Baby face » : analyse des résultats
 Usage des modalités par les sujets
 Toutes commandes / Toutes sessions
Vocale
Tactile
Gestuelle
Embodied
– Page 53
Interface « Baby face » conclusion ?
 Usage des techniques d ’interaction par les sujets
 Variabilité inter-individuelle importante dans l ’usage
(fréquence, préférences variées)
 Spécialisation
 Peu de redondance et de complémentarité
M É THO D O LO G I E
E T E X E M P LE S
Approfondissement
– Page 55
Analyse de l’existant
Comment les utilisateurs procèdent ? Avec quoi ?
– Page 56
Etape 1 : Analyse de l’existant
 Examiner le(s) système(s) interactif(s)
existant(s)
Dispositif
Fonctionnalités
Éléments d’IHM
Interaction
Système Interactif
Utilisateur
Buts
Tâches
…
– Page 57
Etape 2 : Entretiens avec les utilisateurs
Qui interviewer ? (Quels « utilisateurs » ?)
Pourquoi interviewer ?
Où et Quand interviewer ?
Comment interviewer ?
1) Préparer l’interview
2) Mener l’interview
3) Analyser l’interview
– Page 58
Etape 3 : Modélisation de l’utilisateur
 Préciser les catégories d’utilisateurs de vos IHM
 Méthode des personas (Cooper)
 Décrire des personnes-types et leurs caractéristiques
 Associer des scénarios à ces personnes-types
 Elaborer des questions à poser à vos utilisateurs lors
d’un entretien (guide d’entretien)
– Page 59
Etape 4 : Modèles de tâches
Les modèles de tâches sont des descriptions logiques
des activités à réaliser pour atteindre les objectifs
des utilisateurs
Utiles pour concevoir, analyser et évaluer les applications
logicielles interactives
Les modèles de tâches décrivent comment les activités
peuvent être réalisées pour atteindre les objectifs des
utilisateurs lors de l’interaction avec l’application
considérée.
– Page 60
Etape 4 : Analyse et Modélisation de la tâche –
Élaborer le modèle de tâches
à l’aide d’un formalisme type HTA (Hierarchical Task
Analysis)
ou UAN (User Action Notation)
– Page 61
Etape 5 : EVALUATION COOPÉRATIVE
Méthode conçue
pour des informaticiens (= « concepteurs ne possédant
pas de connaissances spécialisées en ergonomie » )
par des psychologues spécialistes des IHM (Monk,
Wright, Haber et Davenport,1993)
– Page 62
EVALUATION COOPÉRATIVE
 Étape 1/ Préparer l'évaluation
 Étape 2/ Réaliser l'évaluation
 Étape 3/ Analyser les résultats de l'évaluation
 Étape 4/ Tirer les conséquences de l'évaluation
 Étape 5/ Rédiger le compte rendu de l'évaluation
– Page 63
ÉVALUATION HEURISTIQUE
PROTOCOLE
Préparation des évaluateurs
Mise à disposition de scénarios de tâche
Préparation du jeu d’heuristiques
Évaluations individuelles
Après avoir réalisé les scénarios de tâche
inspection de l’IHM en regard des heuristiques
Confrontation des résultats
Analyse
– Page 64
ÉVALUATION HEURISTIQUE
Inspection (cheminement (walkthrough)) informelle de
l’IHM
A partir d’une liste de principes heuristics
inspecter l’interface afin d’identifier des problèmes
potentiels d’utilisabilité
 Auteur :
 Jacob Nielsen
– Page 65
Heuristiques initiales
Dialogue simple et naturel
Parler le langage des utilisateurs
Ne pas surcharger la mémoire des utilisateurs
Cohérence
Feedback
Sorties clairement indiquées
Raccourcis
Messages d’erreur appropriés
Prévenir les erreurs
Aide et documentation
E X E M P L E S
Illustration
– Page 67
Exemple de maquettage Balsamiq
– Page 68
Exemple de Persona
 Identité Catherine
 Données démographiques Femme de 35 ans, BAC+3 (Diplôme d’Etat de Psychomotricien)
 Activités professionnelles Psychomotricienne
Evalue les capacités des accueillis.
Conçoit et réalise des ateliers en accord avec les profils des accueillis
 Activités domestiques et de loisirs Aime les sorties (cinéma, théâtre, …) et pratique le yoga.
Peut concevoir certains ateliers chez elle.
 Buts et Tâches Création d’ateliers adaptés aux accueillis grace à l’utilisation d’objets ou de photos personnalisées.
Animation des ateliers préparés
Suivi des accueillis
 Connaissance et expérience des technologies Simple utilisatrice.
 Usage des technologies Utilisation basique de son smartphone, consulte internet, réseaux sociaux et envoie des
emails sur une tablette.
 Attitudes à l’égard des technologies Elle a une légère réticence à utiliser une nouvelle technologie, mais elle est vite à
l’aise une fois qu’elle s’est lancée, du moment que la technologie reste simple.
 Communication Aime le contact humain. Très a l’écoute, entre facilement en contact avec les autres et montre
beaucoup de sympathie, de patience et pédagogie avec les accueillis.
 Citation “Passer moins de temps a organiser les ateliers, c’est passer plus de temps avec les accueillis.”
 Buts de vie “Comprendre et aider les gens qui souffrent”
 Buts d'expérience “Être plus efficace dans mon travail”
“Ne plus perdre de temps à organiser les photos utilisées pendant les ateliers”.
– Page 69
Exemple de Persona
Identité Jacques
Données démographiques Homme de 70 ans
Activités professionnelles Retraité, ancien professeur(e) de
collège et de lycée en sciences naturelles, BAC+5
Activités domestiques et de loisirs Il aime flâner dans son jardin
et y sème encore quelques fleurs.
Buts et Tâches Il doit s'entraîner à créer et garder des automatismes
pour les gestes de la vie quotidienne
Connaissance et expérience des technologies Très faible
Usage des technologies Forcé d’avoir un téléphone mobile, il n’utilise
que le fixe.
Attitudes à l’égard des technologies Peut comprendre les
bénéfices de ceux-ci, sans pour autant comprendre leur fonctionnement.
Curieux, mais découragé en ayant le sentiment que le fossé est trop
grand.
Communication Très à l’aise avec tout le monde. Peut être autoritaire.
Citation “Il faut profiter de la vie”
Buts de vie “Profiter de la vie”
Buts d’expérience “Garder un lien social”
“S’amuser en participant à des activités”
“Conserver au maximum son indépendance”
Buts cibles “Joindre l’utile à l’agréable”
– Page 70
Exemple de scénario
Ajout d’un accueilli
Utilisateur : Persona Catherine, animatrice au centre d’accueil de
jour.
Scénario
Catherine: “J’ai un nouvel arrivant, aujourd’hui. Je viens de finir son
bilan psychomoteur et Jacques est sur le point de partir. J’en profite
pour commencer la création de sa fiche en prenant une photo avant
qu’il s’en aille. Je le raccompagne à l’accueil, puis je finalise la fiche
avec quelques renseignements administratifs sur ce nouvel accueilli
et son accompagnant et surtout mes notes à propos du bilan.”
Dispositif visé
Application sur tablette.
– Page 71
Exemple de scénario projeté
Scénario
Création d’activité
Catherine: “Jacques s’ennuie un peu dans les ateliers autour de la salle de bain. Les
activités actuelles sont un peu trop faciles pour lui. En discutant avec Patrick j’ai pensé
à une nouvelle activité: nettoyer ses lunettes. Patrick m’a dit que Jacques faisait ça
dans la salle de bain, avec le savon ordinaire, puis qu’il les séchait avec un petit tissu
spécial.
Je crée la nouvelle activité que j’appelle “Nettoyer ses lunettes”.
Comme pièce, je sélectionne la salle de bain (que j’ai déjà créée lors de l’activité
“lavage de mains”). Comme objet, je sélectionne le savon et la serviette (que j’ai déjà
aussi), puis j’ajoute les lunettes et le petit chiffon. Comme action, j’ajoute “mouiller les
lunettes”, j’utilise “se savonner les mains” que j’ai déjà, j’ajoute “nettoyer les lunettes”,
puis j’utilise “se sécher les mains”, et enfin j’ajoute “sécher les lunettes.”
Dispositif
Application sur tablette.
– Page 72
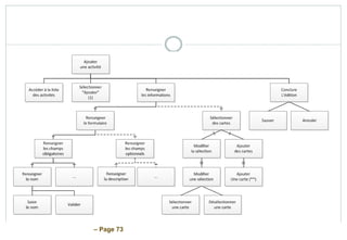
Arbre de tâches HTA
– Page 73
– Page 74
Miroir intelligent
Scénario projeté 1 : Françoise se coiffe
C’est le matin, Françoise est habillée, n’a pas encore pris son petit déjeuner. En arrivant dans la
cuisine, Christian qui était en train de préparer leur repas se rend compte que son épouse a
oublié de se coiffer. Il suspend alors son activité et explique à sa femme qu’elle doit se coiffer.
Il accompagne Françoise dans la salle de bain. Il la place devant le miroir. La liste des activités
proposées s’affiche et il sélectionne “se coiffer”. Un court extrait de “L’Indien” de Barbara
résonne dans la salle de bain (morceau choisi par Christian à l’initialisation de l’application pour
cette activité).
Sur le miroir s’affiche alors à gauche les étapes à réaliser, illustrées par des photos. La première
est mise en valeur. Une consigne vocale indique à Françoise ce qu’elle doit faire à chaque
étape. Le système détecte bien que Françoise en train de réaliser les mouvements attendus et
les étapes se succèdent sans souci.
Une fois la dernière étape terminée, un “Bravo !” est adressé à Françoise, le système informe
Christian via un système de notification que l’activité a été réalisé avec succès.
– Page 75
Miroir intelligent
Heuristique
Commentaires
par rapport
aux
heuristiques
Ecran
concerné
Elément
de
l'écran
Souci repéré
Sévérité
(1 = mineur
à 3 = grave)
Fréquence
1 = rare
4 =
permanent
Bloquant
oui/non
Recommandations
Visibilité du
statut du
système
Correspondan
ce
système
et monde réel
ce point sera
crucial et
dépendra
énormément des
photos ou
pictogrammes
utilisés dans les
séquences lors de
la réalisation des
activités.
Contrôle et
liberté de
l’utilisateur
cet aspect est
difficilement
atteignable
du point de vue
des accueillis,
(guidés mais pas
contrôlés)
Consistance et
standards
Prévention
des erreurs
Heuristique
adressée aux
accompagnants
et aux aides-
soignants.
le principe même
de
l’application est
VO S P R E D E C E S S E U R S O N T É TÉ C R E A TIF S
LA C R É A TIV I T É R É A LIS TE / A VA N T
G A RD IS TES ?
La créativité c’est quoi ?
Exemple de dispositif d’entrée :
Utilisation de la Wiimote pour des présentations
en salle
Eric Nouri
Cédric Pein
Maximilien Perrin
Yannick Reynard
2007/2008
– Page 79
POINTS FORTS
 Mise en situation pour le recueil d’information
concernant les gestes
 Magicien d’Oz
 Scénario
 Méthode d’évaluation coopérative
Audience
Etat actuel Nos objectifs
Audience
 Variabilité importante entre les utilisateurs.
 Néanmoins, il apparait que :
 La navigation à travers les diapositives est toujours affectée à la
croix multidirectionnelle.
 Les fonctionnalités nécessitant un pointage sont majoritairement
attribuées à « A » et à « B ».
 Les participants
 7 étudiants de l’ESSI et de l’université de Nice
 Le matériel
 Un vidéoprojecteur et un écran
 Un document Powerpoint
 Un ordinateur portable avec Bluetooth
 Un émetteur infrarouge
 Une Wiimote
 Le lieu
 Salles de cours < à 50 personnes
 Le participant est à plus de 4 m de l’écran
 Le dispositif
 Scénario n°1 :
 Après avoir lancé le diaporama, au début de la présentation, vous souhaitez commencer par un écran
noir. Puis commencez la présentation (page de titre).
 Scénario n°2 :
 Sur un schéma/graphique, dessinez un cercle, puis gommez.
 Scénario n°3 :
 Sur du texte, soulignez 2 mots consécutifs, puis gommez.
 Scénario n°4 :
 Au cours de la présentation, vous avez oublié d’insister sur un point de la diapositive n°3, vous
souhaitez la retrouver en passant par le mode plan (trieuse). Réaffichez-là en plein écran.
 Scénario n°5 :
 Avez-vous une idée du temps qu’il vous reste pour votre présentation ?
 Scénario n°6 (optionnel):
 Vous souhaitez lancer l’hyperlien qui figure sur votre document Powerpoint, pouvez-vous le faire ?
 Recueil de données par grille d’observation et
questionnaire de satisfaction avec rappel des commandes:
 Peu d’erreurs (<8%)
 Problèmes avec l’efficience du mode dessin (58% jugent le contrôle
difficile)
 L’écran noir est une fonctionnalité mineure (pour 72% des
utilisateurs)
 Version satisfaisante pour les utilisateurs (avis favorable pour 80%
des questions)
 Rappel des commandes sans erreurs
 Gestion à la fois des gestures, du pointage et des boutons.
 Les gestures s’activent avec un bouton.
 Toutes les fonctionnalités peuvent s’effectuer sans gestures.
AVANCEES TECHNIQUES
- Construction des gants :
création d’un dispositif d’entrée
POINT FORT
Mise en situation : un vrai
prototype
AVANCEES TECHNIQUES
Webcam
- Traitement des images
-Détection des diodes
-Problèmes et limites
Mise en place de l’évaluation
A L E X A N D R E A U R E L I – F R É D É R I C L A U R E N D E A U – N I C O L A S R O N D E L É
– C H R I S T O P H E S C H R E I B E R
BESTOF 2005
POINT FORT : Questionnaire ciblé et adapté
Mobilité – prise en compte
D’utilisateurs spécifiques
Baladeur MP3 pour enfants
– Page 96
Démarche préalable (3/5)
 Enfants de 3-6 ans
 Quid de la Dextérité et de la Capacité de raisonnement
 Appareil attractif pour un enfant de 6 ans
 Problème : Réalisation d’un questionnaire
 Données visées
 Habitudes d’écoute
 Connaissances technologiques
 Préférences visuelles
 Attente des futurs utilisateurs
– Page 97
Solution pour acquérir les besoins
Démarche
Sondage par l’instituteur
Rédaction des directives
Questionnaire
Ludique (captiver l’attention des
enfants)
Pédagogique (nécessité d’une
finalité pour chaque activité)
– Page 98
Prototype
– Evolution du prototype
• Première version
• Version finale
• Travail sur les coques amovibles
(Clémentine Némo and co)
– Page 99
Objectif initial : Simplifier l’ensemble des commandes, Faciliter leur accès
Et Améliorer la sécurité d’utilisation
POINT FORT : Etude de l’existant
Magicien d’Oz
Prototypage des fonctionalités
Claire Fiastre – Jean Hodot – Pierre Leca – Pierre Reveillon
Best Of 2005
Une forte fiabilité
Utilisation ergonomique d’un autoradio
– Page 100
Emplacement de l’affichage
Projection sur le pare-brise
 Temps de détournement
du regard diminué
Technologie Head Up Display (tête-haute)
 Temps de détournement du regard diminué
ESSI 3 Claire Fiastre – Jean Hodot – Pierre Leca – Pierre Reveillon Année 2004/2005
– Page 101
Emplacement des commandes
 Regroupement sur le volant
 Accès direct
Zone tactile (pad) + 4 boutons (nbre d’appui)
ESSI 3 Claire Fiastre – Jean Hodot – Pierre Leca – Pierre Reveillon Année 2004/2005
Commandes spécifiques
à la source écoutée
Fonctions avancées
Navigation
Commandes globales
de l’autoradio
Fonctions liées au son
Mode
– Page 102
PROTOTYPE
Se rapprocher d’une utilisation réelle
ESSI 3 Claire Fiastre – Jean Hodot – Pierre Leca – Pierre Reveillon Année 2004/2005
Son ?
Extraits de radios
Affichage ?
Ecran d’ordinateur
Commandes ?
Touches du clavier
Souris d’ordinateur
portable
– Page 103
Exercice - Catégorisations : autoradio
 Role et cycle de vie
 Ergonome, Designer, Développeur, Utilisateurs visés
 Axes
 Prise en compte du contexte (lieu, temps, environnement)
 Techniques d’intéractions (en entrée, en sortie, mono /
multiples)
 Collaboration (en mobilité ou non, synchrone / asynchrone)
 Devices visés
 Supports variés fixes ou évolutifs
– Page 104
Ce cours ne serait pas ce qu’il est sans …
 Mes collègues chercheurs en IHM, la richesse de nos
discussions et de leurs sites web
 Mes anciens étudiants, leurs retours instantanés et
leurs mini projets
 Mes contacts industriels avec les collaborations
recherche et les encadrements communs d’étudiants du
parcours

Intro conception et évaluation des IHM

  • 1.
    Conception et Evaluationd’ IHM INTRODUCTION AU MODULE Anne-Marie Déry - pinna@polytech.unice.fr
  • 2.
    – Page 2 Quelquesdéfinitions CHM Communication Homme Machine Etude de la conception des systèmes informatiques contrôle aérien, centrale nucléaire : sécurité bureautique : productivité jeux : engagement Des utilisateurs IHM Interface Homme Machine (1970) contact utilisateur système = langage d'entrée + de sortie + gestion de l'interaction Interaction Homme Machine (1980) Discipline englobant la conception, l'évaluation et le développement de systèmes interactifs
  • 3.
    – Page 3 IHMet la diversité des supports  Des supports variés avec des capacités d’interaction Différentes : bornes – tables – vitrines – murs interactifs Taille des écrans – multi touch ou non – utilisateur experts ou non Environnement bruyant – sombre …
  • 8.
    – Page 8 IHMet la diversité des supports  Des supports variés avec des capacités d’interaction Différentes : des supports dédiés Utilisateurs experts – efficacité sécurité mobilité
  • 9.
  • 10.
    M E ME S U S A G E S M EM ES S E R VIC E S IHM et supports mobiles
  • 11.
    N O UVE A U X U S A G ES N O U VE A U X S E R VIC E S IHM et supports mobiles
  • 13.
    – Page 13 Objetsconnectés : gadgets ?
  • 14.
  • 15.
    – Page 15 IHM,utilisateurs et usages  Complexification de la conception ergonomique et logicielle Continuité de service
  • 16.
  • 17.
  • 18.
    – Page 18 Problématiqueactuelle Prendre en compte les avancées technologiques nouveaux supports matériels : tables, murs, bornes, casques… masse de données sur net et intranet : visualisation de masse de données (big data) : dashboards d’analyse nouveaux moyens d'interactions : beacon, bague, bracelets, lunettes, casques,... multimédia : son, images, réalité augmentée… Prendre en compte la diversité des utilisateurs : des novices aux experts, des plus jeunes aux plus vieux… Prendre en compte les nouveaux métiers de l’informatique : offre de services (continuité, contextes..), objets connectés (eSanté, bâtiments intelligents…) Assurer le succès de l’utilisation des « logiciels » et éviter les applications kleenex Les IHM au cœur de l’usage : facilité d'utilisation même si le service offert est complexe voiture vs électroménager, offre de services adaptés (frigidaire intelligent)
  • 19.
    – Page 19 Lesenjeux de la mutation  De nouveaux problèmes à résoudre  Prendre en compte le contexte dans l'interaction  Perception/modélisation/adaptation  Prendre en compte la mobilité  Prendre en compte la continuité de service et la diversité des devices utilisés .  Des solutions à des problèmes anciens à revoir  les techniques d'interaction : windows, icons, menus, pointing  Caméras, doigts, gestes : quand ? Pourquoi ?  Des problèmes classiques prennent une importance particulière  concevoir pour plusieurs plates-formes  assurer la sécurité et la confidentialité
  • 20.
    – Page 20 Lesenjeux de la mutation CONSTAT : Beaucoup de concurrence et réelle exigence des utilisateurs Ingénierie au cas par cas insuffisante Technicité accrue Exigences utilisateurs croissante  Coûts de développement et de maintenance  Cohérence ergonomique entre versions Objectifs non avoué Augmenter la fiabilité, efficacité, productivité et générer des besoins
  • 21.
    – Page 21 Commenty répondre ?  Faciliter l’adaptation des IHM : Module Adaptation des IHM à l’environnement  Comprendre les techniques d’interaction : Module Techniques d’interactions et multi-modalités  Savoir développer : exemples continuité de services (avec prise en compte du contexte et de la collaboration) ET VERIFIER L’UTILISABILITE de L’Interface
  • 22.
    – Page 22 Utilisabilitédes interfaces Critères à mettre en œuvre : 1. Répondre aux besoins des utilisateurs 2. Faciliter l’apprentissage et l’usage 3. Informer : donner des retours d'information rassurants, utiles et immédiats Des moyens 1. Concevoir les IHM La conception doit répondre aux besoins, connaissances et caractéristiques des utilisateurs cibles. 2. Evaluer les IHM L’évaluation doit permettre de vérifier la bonne adéquation entre ce qui est fourni et les attentes des utilisateurs 3. Maquetter et prototyper Le maquettage doit être un support aux étapes 1. et 2. Le prototypage doit valider des solutions logicielles adaptées
  • 23.
    – Page 23 Utilisabilitédes interfaces 3 aspects étudiés à travers le module conception, évaluation, prototypage Cycle de vie des IHM
  • 24.
    – Page 24 Analysedesbesoins Conception Conceptionlogicielle Codage TestsUnitaires Testsd’intégration TestsUtilisateursEvaluation ergonomique Boîtes à outils Mécanismes généraux Modèle d’architecture logicielle Espace de conception Propriétés ergonomiques Rôles et Acteurs Utilisateurs - Ergonomes – Visual Designers - Développeurs
  • 25.
    – Page 25 Desnouveaux métiers ! Designer d’interactions http://www.onisep.fr/Ressources/Univers-Metier/Metiers/designer-d-interaction Designer UX / Designer UI http://www.cidj.com/article-metier/designer-ux-ui Web Designer http://www.onisep.fr/Ressources/Univers-Metier/Metiers/webdesigner Designer Web Mobile http://www.metiers.internet.gouv.fr/metier/designer-web-mobile Développeur mobile http://www.onisep.fr/Ressources/Univers-Metier/Metiers/developpeur-developpeuse-d-applications-mobiles
  • 26.
    E T AP E S D E L’E VA L U A T I O N E R G O N O M I Q U E : C O N C E P T I O N E VA LU A T I O N P R O T O T Y P A G E E T A P E S LO G IC I E L L E S : M O D E LE S D ’A R C H I T E C T U R E B O IT E S À O U T ILS T E S T S U N IT A IR E S Etapes du cycle de vie
  • 27.
    S T OR IE S P E R S O N A S E N G E S T IO N D E P R O J E T IN N O VA T I O N C ’E S T U N P E U D IF F É R E N T IC I O N P A R LE D E S C É N A R IO E T O N D É T A ILL E LE S P E R S O N A S ATTENTION vous avez déjà vu
  • 28.
    – Page 28 Conception: Modélisation de l’utilisateur  Objectifs  Identifier le(s) type(s) d’utilisateurs en présence  Identifier les besoins des utilisateurs  Identifier leurs compétences et leurs habitudes  Comment faire ?  Technique des questionnaires  Technique des entretiens  Tri  Focus Group
  • 29.
    – Page 29 Conception: Formaliser  Modélisation des utilisateurs  Technique des Personas  Modélisation des besoins utilisateurs  Description des taches HTA, UAN, CTT
  • 30.
    – Page 30 Créativité Stimuler la créativité  Pour susciter les besoins  Pour innover  Pour se projeter dans l’avenir  Comment ? Le Design Thinking !  Méthode inspirée des Designers BRAINSTORMING Intelligence créative Intelligence émotionnelle http://www.lescahiersdelinnovation.com/2016/02/qu-est-ce-que-le-design-thinking/
  • 31.
    – Page 31 Maquettage Maquette basse fidélité  Minimum de design pour se concentrer sur la navigation et les taches  Maquettage papier à vos papiers et à vos ciseaux Balsamiq ou Axure http://korben.info/18-outils-gratuits-mockups.html https://proto.io/  Fonctionnalités simulées  Technique du magicien d’Oz  Implémentation d’un scénario
  • 32.
    – Page 32 Evaluation Evaluation coopérative  Évaluation centrée utilisateurs  Evaluation heuristique  Evaluation par analyse  Grille Xerox
  • 33.
    – Page 33 Prototypage Unpremier prototype fonctionnel qui conforte sur le visuel et sur les fonctionnalités Mise en place d’un Visual Design  Charte graphique  Graphisme / animation Mise en place des principales fonctionnalités  Fonctionnalités  Architecture Logicielle
  • 34.
    – Page 34 Dimensionnerle problème  Trois axes d’étude possibles Techniques d’interaction Collaboration Contexte
  • 35.
    – Page 35 Dimensionsde l ’espace problème prise en compte du Contexte Techniques d’interaction Collaboration Contexte
  • 36.
    – Page 36 Unedéfinition du terme contexte  3 axes pour mesurer un changement de contexte  L’utilisateur (novice, avancé, handicapé, ...)  Le device (smart phone, grand écran, vocal, tactile…)  L’environnement (luminosité, bruit, ….)  En situation de mobilité le plus souvent  Découverte de l’environnement physique – reconnaissance de capteurs  Adaptation de l’application au nouveau contexte par rapport au besoin de l’utilisateur  Quelle situation ? Avec qui ? Avec quoi ? Où ?
  • 37.
    – Page 37 Systèmeinteractif sensible au contexte  Contexte : ensemble de propriétés, de phénomènes physiques qui peuvent être captés  Système interactif sensible au contexte  En fonction du lieu (GPS /beacons)  En fonction de la luminosité (capteur)  En fonction des devices en présence (bluetooth..)  capable d’identifier les circonstances qui entourent l’action utilisateur en vue d’offrir des services contextualisés  offre sélective d’information  décoration contextuelle pour recherche ultérieure
  • 38.
    – Page 38 Identificationdes dispositifs d’interaction Le dispositif du dépanneur reconnait le matériel Le dépanneur peut accéder à la fiche technique et à la dsiponibilté des pièces….
  • 39.
    – Page 39 +Prise en compte de la localisation Profiter d’un dispositif de sortie plus adapté Situer sur un plan et fournir des informations
  • 40.
    – Page 40 Dimensionsde l’espace problème Gestion du collaboratif  Selon trois axes Techniques d’interaction Collaboration Contexte
  • 41.
    – Page 41 Unedéfinition du terme collaboration  Une application collaborative : application qui permet d’atteindre un but à plusieurs Plusieurs utilisateurs travaillent ensemble pour réaliser une ou plusieurs taches. Les murs, les tables sont des supports collaboratifs. Services offerts autour des réseaux sociaux Les jeux, … Quels utilisateurs ? Quand ? Comment ?
  • 42.
    – Page 42 Collaborationet mobilité : découpage spatio-temporel  Déplacement dans l’espace  Variation dans le temps : synchronisme/ asynchronisme local distant asynchronesynchrone
  • 43.
    – Page 43 Mobilité: nouveau découpage spatial  Etude selon les lieux d’interaction et non la distance CONFINE : lieu de l’interaction délimité VAGABOND : lieu de l’interaction n’importe où Localisée : Les participants sont ensemble Non localisée : Les participant sont dispersés
  • 44.
    – Page 44 Dispositifdédié à la collaboration Tables tactiles
  • 45.
    – Page 45 Dimensionsde l ’espace problème Prise en compte et mise en place de techniques d’interaction Techniques d’interaction Collaboration Contexte
  • 46.
    – Page 46 Unedéfinition du terme technique d’interaction  Une technique d’interaction Une technique qui permet de récupérer les données via un dispositif d’entrée auprès d’un utilisateur pour les transmettre à une application et de fournir des résultats à un utilisateur via un dispositif de sortie Quel type de dispositif ? Pour quel utilisateur ? Pour quel usage ?
  • 47.
    – Page 47 Problématiquevis-à-vis de l’IHM  De très nombreuses techniques d ’interaction  Laquelle choisir ? Quand l’utiliser ? Comment l’intégrer ?  Technique d ’interaction : plusieurs perspectives  psychologie cognitive : système sensoriel  informatique : technique d’interaction  Technique d’interaction : plusieurs niveaux d’abstraction  dispositif physique clavier, souris, écran, haut-parleur, ... Quid de la voix, les doigts, les mouvements….  Système représentationnel langue pseudo-naturelle, manipulation directe, ... Système sensoriel Système cognitif
  • 48.
    – Page 48 Interactions: en sortie ou en entrée  Technique d ’interaction en sortie Son spatialisé : T = <haut-parleur, LN> Soundbeam Neckset RDV à 15h Technique d ’interaction en sortie
  • 49.
    – Page 49 Problèmesde multimodalité  Plusieurs techniques ou modalités d ’interaction  Apports de la multimodalité  Flexibilité/adaptabilité (contexte d ’usage)  Robustesse (complémentarité, redondance)  Expressivité (complémentarité)  Problèmes posés  Validation empirique de ces apports  Etude de l’usage des modalités (choix, appropriation, etc.)
  • 50.
    – Page 50 ExpérienceInterface « Baby face » : multimodalité  Technique = <d, s> Go to the middle of the message T = <caméra-doigt, gestes> T = <micro, pseudo LN> T = <ordinateur, gestes> T = <stylet, manipulation directe>
  • 51.
    – Page 51 Interface« Baby face » Technique du magicien d’Oz  Magicien d ’oz Compère Sujet observé
  • 52.
    – Page 52 Interface« Baby face » : analyse des résultats  Usage des modalités par les sujets  Toutes commandes / Toutes sessions Vocale Tactile Gestuelle Embodied
  • 53.
    – Page 53 Interface« Baby face » conclusion ?  Usage des techniques d ’interaction par les sujets  Variabilité inter-individuelle importante dans l ’usage (fréquence, préférences variées)  Spécialisation  Peu de redondance et de complémentarité
  • 54.
    M É THOD O LO G I E E T E X E M P LE S Approfondissement
  • 55.
    – Page 55 Analysede l’existant Comment les utilisateurs procèdent ? Avec quoi ?
  • 56.
    – Page 56 Etape1 : Analyse de l’existant  Examiner le(s) système(s) interactif(s) existant(s) Dispositif Fonctionnalités Éléments d’IHM Interaction Système Interactif Utilisateur Buts Tâches …
  • 57.
    – Page 57 Etape2 : Entretiens avec les utilisateurs Qui interviewer ? (Quels « utilisateurs » ?) Pourquoi interviewer ? Où et Quand interviewer ? Comment interviewer ? 1) Préparer l’interview 2) Mener l’interview 3) Analyser l’interview
  • 58.
    – Page 58 Etape3 : Modélisation de l’utilisateur  Préciser les catégories d’utilisateurs de vos IHM  Méthode des personas (Cooper)  Décrire des personnes-types et leurs caractéristiques  Associer des scénarios à ces personnes-types  Elaborer des questions à poser à vos utilisateurs lors d’un entretien (guide d’entretien)
  • 59.
    – Page 59 Etape4 : Modèles de tâches Les modèles de tâches sont des descriptions logiques des activités à réaliser pour atteindre les objectifs des utilisateurs Utiles pour concevoir, analyser et évaluer les applications logicielles interactives Les modèles de tâches décrivent comment les activités peuvent être réalisées pour atteindre les objectifs des utilisateurs lors de l’interaction avec l’application considérée.
  • 60.
    – Page 60 Etape4 : Analyse et Modélisation de la tâche – Élaborer le modèle de tâches à l’aide d’un formalisme type HTA (Hierarchical Task Analysis) ou UAN (User Action Notation)
  • 61.
    – Page 61 Etape5 : EVALUATION COOPÉRATIVE Méthode conçue pour des informaticiens (= « concepteurs ne possédant pas de connaissances spécialisées en ergonomie » ) par des psychologues spécialistes des IHM (Monk, Wright, Haber et Davenport,1993)
  • 62.
    – Page 62 EVALUATIONCOOPÉRATIVE  Étape 1/ Préparer l'évaluation  Étape 2/ Réaliser l'évaluation  Étape 3/ Analyser les résultats de l'évaluation  Étape 4/ Tirer les conséquences de l'évaluation  Étape 5/ Rédiger le compte rendu de l'évaluation
  • 63.
    – Page 63 ÉVALUATIONHEURISTIQUE PROTOCOLE Préparation des évaluateurs Mise à disposition de scénarios de tâche Préparation du jeu d’heuristiques Évaluations individuelles Après avoir réalisé les scénarios de tâche inspection de l’IHM en regard des heuristiques Confrontation des résultats Analyse
  • 64.
    – Page 64 ÉVALUATIONHEURISTIQUE Inspection (cheminement (walkthrough)) informelle de l’IHM A partir d’une liste de principes heuristics inspecter l’interface afin d’identifier des problèmes potentiels d’utilisabilité  Auteur :  Jacob Nielsen
  • 65.
    – Page 65 Heuristiquesinitiales Dialogue simple et naturel Parler le langage des utilisateurs Ne pas surcharger la mémoire des utilisateurs Cohérence Feedback Sorties clairement indiquées Raccourcis Messages d’erreur appropriés Prévenir les erreurs Aide et documentation
  • 66.
    E X EM P L E S Illustration
  • 67.
    – Page 67 Exemplede maquettage Balsamiq
  • 68.
    – Page 68 Exemplede Persona  Identité Catherine  Données démographiques Femme de 35 ans, BAC+3 (Diplôme d’Etat de Psychomotricien)  Activités professionnelles Psychomotricienne Evalue les capacités des accueillis. Conçoit et réalise des ateliers en accord avec les profils des accueillis  Activités domestiques et de loisirs Aime les sorties (cinéma, théâtre, …) et pratique le yoga. Peut concevoir certains ateliers chez elle.  Buts et Tâches Création d’ateliers adaptés aux accueillis grace à l’utilisation d’objets ou de photos personnalisées. Animation des ateliers préparés Suivi des accueillis  Connaissance et expérience des technologies Simple utilisatrice.  Usage des technologies Utilisation basique de son smartphone, consulte internet, réseaux sociaux et envoie des emails sur une tablette.  Attitudes à l’égard des technologies Elle a une légère réticence à utiliser une nouvelle technologie, mais elle est vite à l’aise une fois qu’elle s’est lancée, du moment que la technologie reste simple.  Communication Aime le contact humain. Très a l’écoute, entre facilement en contact avec les autres et montre beaucoup de sympathie, de patience et pédagogie avec les accueillis.  Citation “Passer moins de temps a organiser les ateliers, c’est passer plus de temps avec les accueillis.”  Buts de vie “Comprendre et aider les gens qui souffrent”  Buts d'expérience “Être plus efficace dans mon travail” “Ne plus perdre de temps à organiser les photos utilisées pendant les ateliers”.
  • 69.
    – Page 69 Exemplede Persona Identité Jacques Données démographiques Homme de 70 ans Activités professionnelles Retraité, ancien professeur(e) de collège et de lycée en sciences naturelles, BAC+5 Activités domestiques et de loisirs Il aime flâner dans son jardin et y sème encore quelques fleurs. Buts et Tâches Il doit s'entraîner à créer et garder des automatismes pour les gestes de la vie quotidienne Connaissance et expérience des technologies Très faible Usage des technologies Forcé d’avoir un téléphone mobile, il n’utilise que le fixe. Attitudes à l’égard des technologies Peut comprendre les bénéfices de ceux-ci, sans pour autant comprendre leur fonctionnement. Curieux, mais découragé en ayant le sentiment que le fossé est trop grand. Communication Très à l’aise avec tout le monde. Peut être autoritaire. Citation “Il faut profiter de la vie” Buts de vie “Profiter de la vie” Buts d’expérience “Garder un lien social” “S’amuser en participant à des activités” “Conserver au maximum son indépendance” Buts cibles “Joindre l’utile à l’agréable”
  • 70.
    – Page 70 Exemplede scénario Ajout d’un accueilli Utilisateur : Persona Catherine, animatrice au centre d’accueil de jour. Scénario Catherine: “J’ai un nouvel arrivant, aujourd’hui. Je viens de finir son bilan psychomoteur et Jacques est sur le point de partir. J’en profite pour commencer la création de sa fiche en prenant une photo avant qu’il s’en aille. Je le raccompagne à l’accueil, puis je finalise la fiche avec quelques renseignements administratifs sur ce nouvel accueilli et son accompagnant et surtout mes notes à propos du bilan.” Dispositif visé Application sur tablette.
  • 71.
    – Page 71 Exemplede scénario projeté Scénario Création d’activité Catherine: “Jacques s’ennuie un peu dans les ateliers autour de la salle de bain. Les activités actuelles sont un peu trop faciles pour lui. En discutant avec Patrick j’ai pensé à une nouvelle activité: nettoyer ses lunettes. Patrick m’a dit que Jacques faisait ça dans la salle de bain, avec le savon ordinaire, puis qu’il les séchait avec un petit tissu spécial. Je crée la nouvelle activité que j’appelle “Nettoyer ses lunettes”. Comme pièce, je sélectionne la salle de bain (que j’ai déjà créée lors de l’activité “lavage de mains”). Comme objet, je sélectionne le savon et la serviette (que j’ai déjà aussi), puis j’ajoute les lunettes et le petit chiffon. Comme action, j’ajoute “mouiller les lunettes”, j’utilise “se savonner les mains” que j’ai déjà, j’ajoute “nettoyer les lunettes”, puis j’utilise “se sécher les mains”, et enfin j’ajoute “sécher les lunettes.” Dispositif Application sur tablette.
  • 72.
    – Page 72 Arbrede tâches HTA
  • 73.
  • 74.
    – Page 74 Miroirintelligent Scénario projeté 1 : Françoise se coiffe C’est le matin, Françoise est habillée, n’a pas encore pris son petit déjeuner. En arrivant dans la cuisine, Christian qui était en train de préparer leur repas se rend compte que son épouse a oublié de se coiffer. Il suspend alors son activité et explique à sa femme qu’elle doit se coiffer. Il accompagne Françoise dans la salle de bain. Il la place devant le miroir. La liste des activités proposées s’affiche et il sélectionne “se coiffer”. Un court extrait de “L’Indien” de Barbara résonne dans la salle de bain (morceau choisi par Christian à l’initialisation de l’application pour cette activité). Sur le miroir s’affiche alors à gauche les étapes à réaliser, illustrées par des photos. La première est mise en valeur. Une consigne vocale indique à Françoise ce qu’elle doit faire à chaque étape. Le système détecte bien que Françoise en train de réaliser les mouvements attendus et les étapes se succèdent sans souci. Une fois la dernière étape terminée, un “Bravo !” est adressé à Françoise, le système informe Christian via un système de notification que l’activité a été réalisé avec succès.
  • 75.
    – Page 75 Miroirintelligent
  • 76.
    Heuristique Commentaires par rapport aux heuristiques Ecran concerné Elément de l'écran Souci repéré Sévérité (1= mineur à 3 = grave) Fréquence 1 = rare 4 = permanent Bloquant oui/non Recommandations Visibilité du statut du système Correspondan ce système et monde réel ce point sera crucial et dépendra énormément des photos ou pictogrammes utilisés dans les séquences lors de la réalisation des activités. Contrôle et liberté de l’utilisateur cet aspect est difficilement atteignable du point de vue des accueillis, (guidés mais pas contrôlés) Consistance et standards Prévention des erreurs Heuristique adressée aux accompagnants et aux aides- soignants. le principe même de l’application est
  • 77.
    VO S PR E D E C E S S E U R S O N T É TÉ C R E A TIF S LA C R É A TIV I T É R É A LIS TE / A VA N T G A RD IS TES ? La créativité c’est quoi ?
  • 78.
    Exemple de dispositifd’entrée : Utilisation de la Wiimote pour des présentations en salle Eric Nouri Cédric Pein Maximilien Perrin Yannick Reynard 2007/2008
  • 79.
    – Page 79 POINTSFORTS  Mise en situation pour le recueil d’information concernant les gestes  Magicien d’Oz  Scénario  Méthode d’évaluation coopérative
  • 80.
    Audience Etat actuel Nosobjectifs Audience
  • 83.
     Variabilité importanteentre les utilisateurs.  Néanmoins, il apparait que :  La navigation à travers les diapositives est toujours affectée à la croix multidirectionnelle.  Les fonctionnalités nécessitant un pointage sont majoritairement attribuées à « A » et à « B ».
  • 85.
     Les participants 7 étudiants de l’ESSI et de l’université de Nice  Le matériel  Un vidéoprojecteur et un écran  Un document Powerpoint  Un ordinateur portable avec Bluetooth  Un émetteur infrarouge  Une Wiimote  Le lieu  Salles de cours < à 50 personnes  Le participant est à plus de 4 m de l’écran  Le dispositif
  • 88.
     Scénario n°1:  Après avoir lancé le diaporama, au début de la présentation, vous souhaitez commencer par un écran noir. Puis commencez la présentation (page de titre).  Scénario n°2 :  Sur un schéma/graphique, dessinez un cercle, puis gommez.  Scénario n°3 :  Sur du texte, soulignez 2 mots consécutifs, puis gommez.  Scénario n°4 :  Au cours de la présentation, vous avez oublié d’insister sur un point de la diapositive n°3, vous souhaitez la retrouver en passant par le mode plan (trieuse). Réaffichez-là en plein écran.  Scénario n°5 :  Avez-vous une idée du temps qu’il vous reste pour votre présentation ?  Scénario n°6 (optionnel):  Vous souhaitez lancer l’hyperlien qui figure sur votre document Powerpoint, pouvez-vous le faire ?
  • 89.
     Recueil dedonnées par grille d’observation et questionnaire de satisfaction avec rappel des commandes:  Peu d’erreurs (<8%)  Problèmes avec l’efficience du mode dessin (58% jugent le contrôle difficile)  L’écran noir est une fonctionnalité mineure (pour 72% des utilisateurs)  Version satisfaisante pour les utilisateurs (avis favorable pour 80% des questions)  Rappel des commandes sans erreurs
  • 90.
     Gestion àla fois des gestures, du pointage et des boutons.  Les gestures s’activent avec un bouton.  Toutes les fonctionnalités peuvent s’effectuer sans gestures.
  • 91.
    AVANCEES TECHNIQUES - Constructiondes gants : création d’un dispositif d’entrée
  • 92.
    POINT FORT Mise ensituation : un vrai prototype
  • 93.
    AVANCEES TECHNIQUES Webcam - Traitementdes images -Détection des diodes -Problèmes et limites
  • 94.
    Mise en placede l’évaluation
  • 95.
    A L EX A N D R E A U R E L I – F R É D É R I C L A U R E N D E A U – N I C O L A S R O N D E L É – C H R I S T O P H E S C H R E I B E R BESTOF 2005 POINT FORT : Questionnaire ciblé et adapté Mobilité – prise en compte D’utilisateurs spécifiques Baladeur MP3 pour enfants
  • 96.
    – Page 96 Démarchepréalable (3/5)  Enfants de 3-6 ans  Quid de la Dextérité et de la Capacité de raisonnement  Appareil attractif pour un enfant de 6 ans  Problème : Réalisation d’un questionnaire  Données visées  Habitudes d’écoute  Connaissances technologiques  Préférences visuelles  Attente des futurs utilisateurs
  • 97.
    – Page 97 Solutionpour acquérir les besoins Démarche Sondage par l’instituteur Rédaction des directives Questionnaire Ludique (captiver l’attention des enfants) Pédagogique (nécessité d’une finalité pour chaque activité)
  • 98.
    – Page 98 Prototype –Evolution du prototype • Première version • Version finale • Travail sur les coques amovibles (Clémentine Némo and co)
  • 99.
    – Page 99 Objectifinitial : Simplifier l’ensemble des commandes, Faciliter leur accès Et Améliorer la sécurité d’utilisation POINT FORT : Etude de l’existant Magicien d’Oz Prototypage des fonctionalités Claire Fiastre – Jean Hodot – Pierre Leca – Pierre Reveillon Best Of 2005 Une forte fiabilité Utilisation ergonomique d’un autoradio
  • 100.
    – Page 100 Emplacementde l’affichage Projection sur le pare-brise  Temps de détournement du regard diminué Technologie Head Up Display (tête-haute)  Temps de détournement du regard diminué ESSI 3 Claire Fiastre – Jean Hodot – Pierre Leca – Pierre Reveillon Année 2004/2005
  • 101.
    – Page 101 Emplacementdes commandes  Regroupement sur le volant  Accès direct Zone tactile (pad) + 4 boutons (nbre d’appui) ESSI 3 Claire Fiastre – Jean Hodot – Pierre Leca – Pierre Reveillon Année 2004/2005 Commandes spécifiques à la source écoutée Fonctions avancées Navigation Commandes globales de l’autoradio Fonctions liées au son Mode
  • 102.
    – Page 102 PROTOTYPE Serapprocher d’une utilisation réelle ESSI 3 Claire Fiastre – Jean Hodot – Pierre Leca – Pierre Reveillon Année 2004/2005 Son ? Extraits de radios Affichage ? Ecran d’ordinateur Commandes ? Touches du clavier Souris d’ordinateur portable
  • 103.
    – Page 103 Exercice- Catégorisations : autoradio  Role et cycle de vie  Ergonome, Designer, Développeur, Utilisateurs visés  Axes  Prise en compte du contexte (lieu, temps, environnement)  Techniques d’intéractions (en entrée, en sortie, mono / multiples)  Collaboration (en mobilité ou non, synchrone / asynchrone)  Devices visés  Supports variés fixes ou évolutifs
  • 104.
    – Page 104 Cecours ne serait pas ce qu’il est sans …  Mes collègues chercheurs en IHM, la richesse de nos discussions et de leurs sites web  Mes anciens étudiants, leurs retours instantanés et leurs mini projets  Mes contacts industriels avec les collaborations recherche et les encadrements communs d’étudiants du parcours