MI IV 110 C1




   LIRE ET TRADUIRE LES
SCHEMAS FONCTIONNELS
  SHEMAS FONCTIONNELS
        Maintenance industrielle
               Niveau IV




            CAFOC - GIP de l’académie de Lyon -
    39, rue Pierre Baizet - CP201 - 69336 Lyon cedex 09
 04 72 19 80 21 - 04 78 47 27 11 - gipal-cafoc@ac-lyon.fr
MI IV 110 C1




                            LIRE ET TRADUIRE LES
                           SCHEMAS FONCTIONNELS


      Ordre        Réaliser une partie de l’analyse fonctionnelle du système
        de         "ECOLPAP"
      travail




Compétence         Décoder et utiliser les outils de description fonctionnelle.




Objectif           LIRE ET TRADUIRE LES SCHEMAS FONCTIONNELS




Pré-requis         Savoir décoder et utiliser le dossier technique d'un système automatisé.



Matériel           Documentation technique du système ECOLPAP
nécessaire




Durée              3h




                   Ce signe indique que cette activité nécessite une évaluation. Lorsqu’il
                   est présent, faites appel à votre formateur




Académie de Lyon                                                                      Page : 2/2
MI IV 110 C1




                               Étude de l'activité



1 - Compréhension du travail à réaliser


  Vous allez avoir à utiliser une analyse fonctionnelle descendante d'un système
automatisé.



2 - Le processus de réalisation



   Vous devez analyser les différentes fonctions de ce système automatisé.


  Vous devez rechercher quelle est la matière d'œuvre sortante de chacune de ces
fonctions.


  Vous devez associer à chaque fonction l’ensemble d’éléments qui réalisent cette
fonction.




Académie de Lyon                                                             Page : 3/3
MI IV 110 C1




3 - Documentation - ressource

     Principe de hiérarchisation des diagrammes d'analyse fonctionnelle
descendante ou SADT (système d'analyse descendante temporelle).

Niveau A-0 (dire "A moins zéro")

Le niveau A-0 est le diagramme d'analyse du système global.
Il définit la fonction globale du système ainsi que les relations du système avec son
environnement.


Exemple :
                   Contraintes de                           Contraintes de
                   configuration             C      R       réglage

                                         .              Consigne de température.
                                                        Consigne de vitesse du tapis 1
                                                        Consigne de vitesse du tapis 2

Contraintes d'alimentation                                               Contraintes
en énergie.
                                W                                E       d'exploitation.

          Energie électrique.                                        Ordres de l'opérateur
       Energie pneumatique.                                             - Marche auto/manu
                                                                        - Initialisation (RAZ)

                                                                                 Chaleur
  Feuilles de papier
                                                                          Sorties annexes :
                                                                          - pertes, déchets.
                                    Déchiqueter des feuilles de           - informations
                                    papier et emballer sous
    Film plastique                  forme de briquettes.                 Briquette emballée de
                                                                          papier déchiqueté.
  Entrées :
  - matière d'œuvre                                                       Sorties :
  - produit                                                A-0
                                                                          Matière d'œuvre plus
  - énergie …                                                             valeur ajoutée.



                                        SYSTEME ECOLPAP



Les cases en couleur sont les explications mais ne seront pas présentes sur les
diagrammes d'analyse des systèmes.




Académie de Lyon                                                                               Page : 4/4
MI IV 110 C1

Niveau A0

Le niveau A0 représente les différentes fonctions du système.
Ces fonctions sont toutes représentées par des boites reliées les unes aux autres
par flèches qui indiquent le flux de la matière dans ce système et les différentes
contraintes.


                                               C           R
                                                               Consigne de température.
                                                               Consigne de vitesse du tapis 1
                                                               Consigne de vitesse du tapis 2


                                         W                  W          E
                                                                           Ordres de l'opérateur
                           électrique.




                                                                              - Marche auto/manu
                           Energie




                                                                              - Initialisation (RAZ)

Feuilles de papier

                                             A11


                                                    A12
Film plastique
                                                           A13                    Briquette emballée de
                                                                                   papier déchiqueté.

                                                                       A14
                                                                                       Chaleur
                                                                  A0




                                             SYSTEME ECOLPAP


Mettez les verbes suivant à leur place dans les boites des actions du graphe A0

Emballer             Déchiqueter               Rétracter        Compacter


       Chacune des boites du niveau A0 peuvent être décomposées en un niveau
inférieur, ceci jusqu’à obtenir la liste des pièces constituant le système.




Académie de Lyon                                                                                 Page : 5/5
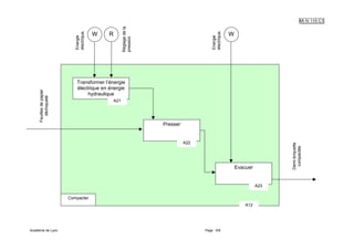
MI IV 110 C1




                                                         Réglage de la
                             électrique.




                                                                                             électrique.
                                           W   R                                                           W




                             Energie




                                                                                             Energie
                                                         pression
                              Transformer l’énergie
                              électrique en énergie
     Feuilles de papier




                                   hydraulique
        déchiqueté




                                                   A21




                                                                         Presser


                                                                                   A22




                                                                                                                               Demi-briquette
                                                                                                                                compactée
                                                                                                               Evacuer


                                                                                                                         A23

                          Compacter
                                                                                                                   A12




Académie de Lyon                                                                         Page : 6/6
MI IV 110 C1


                               Exécution de l’ordre de travail


Associez à chaque fonction l’ensemble d’éléments qui réalisent cette
fonction.

 (Exemple)
      Pousser                                 Ensemble vérin plus poussoir

                         A21



  Transformer l’énergie
  électrique en énergie
       hydraulique
                         A21



           Presser


                         A22


          Evacuer


                         A23



Pour chacune des fonctions dites quelle est la matière d’œuvre sortante

    Déchiqueter
                   A11


    Compacter
           A12


      Emballer
              A13


      Rétracter
              A14



Académie de Lyon                                                                 Page : 7/7

Mi Iv 110 C Copy

  • 1.
    MI IV 110C1 LIRE ET TRADUIRE LES SCHEMAS FONCTIONNELS SHEMAS FONCTIONNELS Maintenance industrielle Niveau IV CAFOC - GIP de l’académie de Lyon - 39, rue Pierre Baizet - CP201 - 69336 Lyon cedex 09 04 72 19 80 21 - 04 78 47 27 11 - gipal-cafoc@ac-lyon.fr
  • 2.
    MI IV 110C1 LIRE ET TRADUIRE LES SCHEMAS FONCTIONNELS Ordre Réaliser une partie de l’analyse fonctionnelle du système de "ECOLPAP" travail Compétence Décoder et utiliser les outils de description fonctionnelle. Objectif LIRE ET TRADUIRE LES SCHEMAS FONCTIONNELS Pré-requis Savoir décoder et utiliser le dossier technique d'un système automatisé. Matériel Documentation technique du système ECOLPAP nécessaire Durée 3h Ce signe indique que cette activité nécessite une évaluation. Lorsqu’il est présent, faites appel à votre formateur Académie de Lyon Page : 2/2
  • 3.
    MI IV 110C1 Étude de l'activité 1 - Compréhension du travail à réaliser Vous allez avoir à utiliser une analyse fonctionnelle descendante d'un système automatisé. 2 - Le processus de réalisation Vous devez analyser les différentes fonctions de ce système automatisé. Vous devez rechercher quelle est la matière d'œuvre sortante de chacune de ces fonctions. Vous devez associer à chaque fonction l’ensemble d’éléments qui réalisent cette fonction. Académie de Lyon Page : 3/3
  • 4.
    MI IV 110C1 3 - Documentation - ressource Principe de hiérarchisation des diagrammes d'analyse fonctionnelle descendante ou SADT (système d'analyse descendante temporelle). Niveau A-0 (dire "A moins zéro") Le niveau A-0 est le diagramme d'analyse du système global. Il définit la fonction globale du système ainsi que les relations du système avec son environnement. Exemple : Contraintes de Contraintes de configuration C R réglage . Consigne de température. Consigne de vitesse du tapis 1 Consigne de vitesse du tapis 2 Contraintes d'alimentation Contraintes en énergie. W E d'exploitation. Energie électrique. Ordres de l'opérateur Energie pneumatique. - Marche auto/manu - Initialisation (RAZ) Chaleur Feuilles de papier Sorties annexes : - pertes, déchets. Déchiqueter des feuilles de - informations papier et emballer sous Film plastique forme de briquettes. Briquette emballée de papier déchiqueté. Entrées : - matière d'œuvre Sorties : - produit A-0 Matière d'œuvre plus - énergie … valeur ajoutée. SYSTEME ECOLPAP Les cases en couleur sont les explications mais ne seront pas présentes sur les diagrammes d'analyse des systèmes. Académie de Lyon Page : 4/4
  • 5.
    MI IV 110C1 Niveau A0 Le niveau A0 représente les différentes fonctions du système. Ces fonctions sont toutes représentées par des boites reliées les unes aux autres par flèches qui indiquent le flux de la matière dans ce système et les différentes contraintes. C R Consigne de température. Consigne de vitesse du tapis 1 Consigne de vitesse du tapis 2 W W E Ordres de l'opérateur électrique. - Marche auto/manu Energie - Initialisation (RAZ) Feuilles de papier A11 A12 Film plastique A13 Briquette emballée de papier déchiqueté. A14 Chaleur A0 SYSTEME ECOLPAP Mettez les verbes suivant à leur place dans les boites des actions du graphe A0 Emballer Déchiqueter Rétracter Compacter Chacune des boites du niveau A0 peuvent être décomposées en un niveau inférieur, ceci jusqu’à obtenir la liste des pièces constituant le système. Académie de Lyon Page : 5/5
  • 6.
    MI IV 110C1 Réglage de la électrique. électrique. W R W Energie Energie pression Transformer l’énergie électrique en énergie Feuilles de papier hydraulique déchiqueté A21 Presser A22 Demi-briquette compactée Evacuer A23 Compacter A12 Académie de Lyon Page : 6/6
  • 7.
    MI IV 110C1 Exécution de l’ordre de travail Associez à chaque fonction l’ensemble d’éléments qui réalisent cette fonction. (Exemple) Pousser Ensemble vérin plus poussoir A21 Transformer l’énergie électrique en énergie hydraulique A21 Presser A22 Evacuer A23 Pour chacune des fonctions dites quelle est la matière d’œuvre sortante Déchiqueter A11 Compacter A12 Emballer A13 Rétracter A14 Académie de Lyon Page : 7/7