SOMMAIRE

INTRODUCTION                                                       -2-


I. CHAPITRE 1 :       CONTEXTE DU STAGE                            -3-


1.     PRESENTATION DE L’ECOLE MOHAMMADIA DES INGENIEURS «EMI »    -3-
2.     PRESENTATION DE L’EQUIPE RIME                               -3-
3.     STRUCTURE DU LABORATOIRE RIME                               -4-


II. CHAPITRE 2 :      ETUDE ET MODELISATION                        -5-


INTRODUCTION                                                        -5-
1. BESOINS ET PROBLEMATIQUE :                                       -6-
1.1. L’ENSEIGNEMENT A DISTANCE OU L’APPRENTISSAGE EN LIGNE          -6-
1.2. LA PEDAGOGIE PAR PROJET                                        -7-
1.3. LE PARCOURS PEDAGOGIQUE :                                      -8-
2. DESCRIPTION DETAILLEE SYSTEME A REALISER :                       -8-
3. DECOMPOSITION DE NOTRE PROJET :                                  -9-
3.1. LES BESOINS FONCTIONNELS                                       -9-
3.2. LES BESOINS NON FONCTIONNELS                                   -9-
3.3. COMPOSANTES DU PROJET :                                      - 10 -
4. MODELISATION DU PROJET :                                       - 11 -
4.1. LANGAGE ET OUTIL                                             - 11 -
4.2. MODELISATION AVEC UML                                        - 11 -
4.2.2. Diagrammes des cas d’utilisation                           - 11 -
4.2.3. Diagramme d’activité:                                      - 16 -
4.2.4. Diagrammes de séquence                                     - 17 -
4.2.5. Diagrammes de classes :                                    - 19 -
4.2.6. Génération de la base de données                           - 21 -


III. CHAPITRE 3 :       REALISATION DU PROJET : « E-PROJECTS »:   - 21 -


4.3.    CHOIX TECHNIQUES :                                        - 21 -
4.4.    LE PLAN DE NAVIGATION DE L’APPLICATION« E-PROJECTS »:     - 23 -
4.5.    LES INTERFACES GRAPHIQUES :                               - 24 -


CONCLUSION                                                        - 34 -


WEBOGRAPHIE                                                       - 35 -


TABLE DES FIGURES:                                                - 36 -
E-PROJECTS            PARCOURS D’APPRENTISSAGE A BASE DE LA PEDAGOGIE PAR PROJET




INTRODUCTION




Ce rapport expose le travail effectué dans le cadre d’un Projet de stage réalisé au sein de l’équipe de
recherche RIME à l’école Mohammadia des ingénieurs EMI, faisant partie de son Département
Informatique. L’objectif du projet qui nous a été confié, est de réaliser une plateforme web destinée
à l’apprentissage à distance basée sur la pédagogie par projet.

Le présent document envisage dans sa première partie, la présentation de l’équipe RIME qui au sein
de laquelle nous avons réalisé ce projet. Nous présentons ensuite la description globale du projet
tout en mettant l’accent sur les différents axes sur lesquelles la plateforme d’apprentissage doit se
baser. Nous exposons, la partie modélisation pour laquelle nous avons utilisé le langage UML, et
enfin la phase de réalisation avec la Plate-forme ASP .NET pour la programmation web et SQL
Server pour la base de données.




                                                                                                          2
E-PROJECTS            PARCOURS D’APPRENTISSAGE A BASE DE LA PEDAGOGIE PAR PROJET




I. Chapitre 1 :     Contexte du stage

      Notre projet s’est déroulé au sein du laboratoire RIME du département informatique de l’école
      Mohammadia d’ingénieurs.

  1. Présentation de l’école Mohammadia des ingénieurs «EMI »

      L’Ecole Mohammadia est une grande école d’ingénieurs sise à Rabat au Maroc. Elle est affiliée à
      l’Université Mohammed V Agdal et fait donc partie du Ministère de l’Education Nationale, de
      l’Enseignement Supérieur, de la Formation des Cadres et de la Recherche Scientifique.




                                    Figure 1 L’Ecole Mohammadia des Ingénieurs

      L’EMI considère La recherche scientifique une mission essentielle des activités académiques. Cette
      recherche vise, en premier lieu, le développement de savoirs et de savoirs faire innovants
      particulièrement en relation avec le milieu socioéconomique mais elle sert aussi à enrichir la
      formation pratiquée par les enseignants car, en absence de la recherche, la formation serait en
      rupture avec le développement du savoir et de la technologie universels.

      Dans cette optique l’EMI met à la disposition des chercheurs des laboratoires de recherches dans
      lesquelles Une équipe de recherche constituée d’au moins trois enseignants- chercheurs dont l’un au
      moins est Professeur de l’Enseignement Supérieur ou, à défaut, Professeur Habilité mènent des
      travaux de recherche sur une ou plusieurs thématiques communes relevant du même domaine global
      scientifique ou technique.

  2. Présentation de l’équipe RIME

      En 1999 l’équipe RIME (Réseaux informatiques, modélisation et e-Learning) a entamé ses travaux
      de recherche dans le domaine du télé-enseignement ou e-Learning. A l’époque, le téléenseignement
      était lui-même à un état encore embryonnaire, et en particulier au Maroc. Les travaux de l’équipe
      ont porté sur divers aspects :



                                                                                                            3
E-PROJECTS            PARCOURS D’APPRENTISSAGE A BASE DE LA PEDAGOGIE PAR PROJET



           Théorique : en essayant de modéliser et d’offrir des abstractions adéquates pour décrire les
           concepts du domaine e-Learning.
           Technique : en agissant dans des initiatives et actions concrètes pour promouvoir le
           téléenseignement à l’aide d’approches innovantes.
           Technologique : en intégrant dans son portfolio, et à chaque fois, les plus récentes
           technologies.

   Dès le début, les axes de recherches de l’équipe ont été orientés vers les réseaux informatiques et le
   e-learning. Récemment, dans le cadre d’une adaptation permanente aux domaines de l’informatique,
   l’équipe a abordé l’axe de modélisation en explorant les diverses possibilités offertes par cette
   discipline.

   La rigueur scientifique et l’esprit de communication fortement présents au sein de l’équipe, et
   notamment à travers des réunions régulières de travail, ont permis de capitaliser un patrimoine
   scientifique riche en termes de communications et publications.

   Le laboratoire RIME dispose d’un ensemble de matériels et des logiciels :

           Des ordinateurs connectés entre eux et ayant accès à internet.
           Des équipements réseaux : Switch, Routeurs
           Des imprimantes et des scanners
           Windows 2008 server, et une panoplie de logiciels spécialisés.

3. Structure du laboratoire RIME

   L’équipe du laboratoire RIME est constitué d’un responsable et des membres :


   Mr Samir BENNANI                                     Responsable du laboratoire RIME


   Membres de l’équipe RIME :


   Mr. Mohammed KHALIDI IDRISSI

   Mr. Nour-Eddine El FADDOULI




                                                                                                            4
E-PROJECTS            PARCOURS D’APPRENTISSAGE A BASE DE LA PEDAGOGIE PAR PROJET




II. Chapitre 2 :     Etude et modélisation


       INTRODUCTION


       Les modalités d’apprentissage évoluent. Cette évolution correspond à des besoins d’économie de
       temps et d’argent. Elle s’appuie par ailleurs sur de nouveaux outils d’apprentissage.

       Depuis plusieurs années, les technologies de l’information et de la communication (TIC) constituent
       non seulement un nouvel outil, un nouveau média, mais aussi un moyen d’ouverture sur des
       ressources du monde entier.

       Comment définir les TIC ? En matière d’évolution technologique, la convergence est un phénomène
       fréquemment observé. On peut considérer que les TIC sont le résultat de la convergence de trois
       technologies : l’informatique, les télécommunications et l’audiovisuel, ces trois domaines se
       trouvant associés dans l’ordinateur connecté. Internet a aujourd’hui concrétisé la convergence
       informatique – télécommunications-audiovisuel. Nous nous trouvons ainsi face à un nouveau mode
       de communication qui, par la quantité d’informations qu’il rend disponible et la variété de ses
       sources, procure des avantages certains.

       Formation à distance, formation en ligne, e-learning, télé-enseignement,… C’est toute une
       multitude de termes à la signification apparente similaire, mais qui renvoie à des aspects différents
       d’une nouvelle approche éducative résultante de l’évolution des TIC.

       Ayant comme objectifs la modélisation et le développement des plateformes e-learning, notre
       responsable de stage nous a confié un projet qui consiste à mettre en œuvre un parcours
       d’apprentissage supportant la pédagogie par projet dans un contexte de distance.

       Pour mieux comprendre l’état de l’art d’un tel système notre première mission était la recherche des
       concepts, des principes et des exigences du e-learning et de la pédagogie par projet.




                                                                                                               5
E-PROJECTS             PARCOURS D’APPRENTISSAGE A BASE DE LA PEDAGOGIE PAR PROJET




1. Besoins et problématique :

   Le projet doit se baser sur les notions d’apprentissage présentées ci-dessous :

      1.1. L’enseignement à distance ou l’apprentissage en ligne

   La définition de l'apprentissage en ligne (e-learning) donnée par l'Union Européenne est : « l’e-
   learning est l’utilisation des nouvelles technologies multimédias de l’Internet pour améliorer la
   qualité de l’apprentissage en facilitant d’une part l’accès à des ressources et à des services, d’autre
   part les échanges et la collaboration à distance ».

   C'est une approche de formation/d'éducation qui permet théoriquement de s'affranchir de la présence
   physique d'un enseignant à proximité. En revanche, le rôle du tuteur distant apparaît avec des
   activités de facilitateur et de médiateur.

   Le système d’apprentissage appelé LMS (Learning Management System), MLE (Managed Learning
   Environment), VLE (Virtual Learning Environment), CMS (Course Management System) ou LSS
   (Learning Support System) est un système logiciel développé pour accompagner toute personne
   impliquée dans le processus d'apprentissage durant tout le parcours pédagogiques. Les services
   offerts incluent généralement un contrôle d'accès, des outils de communication (synchrones et/ou
   asynchrones) et l'administration des groupes d'utilisateurs.

   L’enjeu central d’un tel système se résume à cinq défis de base :

           Accessibilité : permettre la recherche, l’identification, l’accès et la livraison de contenus et
           composantes de formation à distance.
           Interopérabilité : permettre l’utilisation de contenus et composantes développés par
           une organisation sur une plateforme donnée par d’autres organisations sur d’autres
           plateformes.
           Réutilisabilité : permettre la réutilisation des contenus et composantes à différentes fins,
           dans différentes applications, dans différents produits, dans différents contextes et via
           différents modes d’accès.
           Durabilité : permettre aux contenus et composantes d’affronter les changements
           technologiques sans la nécessité d’une réingénierie.
           Adaptabilité : permettre la modulation sur mesure des contenus et la personnalisation
           selon les profils des apprenants.

   L'introduction de normes et de standards dans le monde de la formation à distance vise à rendre
   ces défis réalisables.
   Il y a plusieurs spécifications en formation à distance dont les plus reconnues:

           SCORM pour l’empaquetage et la structuration pédagogique: (Sharable Content Object
           Reference Model), fondé sur le concept « d'objet de contenu partageable ». Cette
           initiative a été développée par l'AICC puis reprise par le consortium permettant de créer
           des objets pédagogiques structurés. Il sera d'abord exposé l'utilité de cette norme, puis
           concrètement ce qu'elle implique et comment elle se définit.

           C’est un standard public respecté par les acteurs majeurs du e-Learning : Macromedia,
           Microsoft, Skillsoft, etc. Ce standard agit à trois niveaux:



                                                                                                              6
E-PROJECTS            PARCOURS D’APPRENTISSAGE A BASE DE LA PEDAGOGIE PAR PROJET



        Economique : grâce au principe de séparation du contenu et du contexte, Scorm permet de
        réutiliser des cours entiers ou des morceaux de cours dans différents Learning Management
        Systems (LMS),
        Pédagogie : Scorm intègre la notion de pré requis ou de séquence.
        Technologie : Scorm génère une table des matières indépendante tant du contenu que du
        LMS. Ceci permet de faire communiquer contenu et LMS pour sauvegarder entre autres :
        la progression de l'apprenant ("A quel chapitre du cours l’apprenant est-il arrivé?"), les
        résultats ("Quel est le résultat obtenu?") et le temps ("Combien de temps a passé un
        apprenant dans l’acquisition d’un savoir?").


        IMS-Learning Design pour la scénarisation pédagogique: une des dernières parues,
        dédiée à l’ingénierie pédagogique, cherche à incorporer la flexibilité pédagogique.
        Elle a la particularité de proposer une manière d’organiser les contenus pédagogiques. Cette
        organisation est basée sur une structure arborescente des éléments pédagogiques tels que :
        scénario, acte, activité d’apprentissage, élément de contenu, etc.
        Chaque activité, caractérisée par un ensemble de prérequis et d’objectifs pédagogiques, est
        définie par un état (par exemple : terminé). Les objets d’apprentissage sont stockés dans un
        entrepôt.

Pour notre application, Nous avons essayé de respecter les bonnes pratiques dans le domaine du e-
learning. Nous nous sommes également inspirés de SCORM et IMS-Ld pour la construction des
activités incluses dans le contenu à fournir.

  1.2. La pédagogie par projet

Il s'agit d'une forme de pédagogie dans laquelle l‘élève est associé de manière contractuelle à
l'élaboration de ses savoirs. Le moyen d'action de cette pédagogie est fondé sur la motivation de
l’apprenant, suscitée par l’aboutissement à une réalisation concrète.

Le projet va constituer un dispositif d'apprentissage dans la mesure où il va créer la nécessité
d'accomplir des actions et des tâches diversifiées, les élèves vont avoir besoin d'acquérir des savoirs
et construire des savoir-faire.

L'approche par projet crée un contexte qui favorise à la fois et de façon complémentaire le travail
en équipe et le travail individuel, mais aussi l'emploi de multiples méthodes de travail et stratégies
pédagogiques. Les apprenants sont ainsi invités à soulever des questions, mais aussi à trouver des
réponses; à s'exprimer, à effectuer des travaux d'analyse, mais aussi de synthèse; et à développer
des habiletés intellectuelles et sociales.

      La pédagogie de projet peut se résumer en ce qui suit:

        Développe une culture du travail en équipe. Cette équipe devient un lieu de confrontation et
        donc de recherche permanente de sens et de cohérence entre le dire et le faire.

        Considère les conditions d'un apprentissage aussi importantes que les contenus de cet
        apprentissage.




                                                                                                          7
E-PROJECTS             PARCOURS D’APPRENTISSAGE A BASE DE LA PEDAGOGIE PAR PROJET



           Favorise l'appropriation d'un projet, par le groupe puis par l'individu, ceci grâce à des
           moyens simples : un choix des thématiques et des méthodes laissées au public, une
           dynamique de groupe efficace et une valorisation du travail effectué.

           Propose un cadre d'actions, support d'une progression vers un objectif. L'animation se
           décompose en une suite d'étapes s'enchaînant dans un ordre logique, mais non figé.

   L’évaluation d’un projet :

   En amont du projet : évaluation diagnostique
   Elle se fait en début d'apprentissage. Elle évalue les savoirs et savoir-faire d'un élève avant le projet
   ; elle permet aussi de mesurer les écarts entre ce que les élèves savent déjà et ce qu'ils devront
   connaître en fin d'apprentissage.

   En cours de projet : évaluation formative
   Fréquente et immédiate, elle permet à l’apprenant de remédier à ses erreurs et à ses lacunes peu de
   temps après leur apparition et avant que ne s’engage un processus cumulatif et de comparer sa
   performance à un seuil de réussite fixé à l’avance.

   En aval du projet : évaluation sommative
   L’enseignant évalue les compétences acquises : il établit le degré d’atteinte des objectifs et vérifie
   l’effectivité de l’apprentissage.

      1.3. Le parcours pédagogique :

   Un parcours pédagogique est un scénario d’enchaînement d’activités qui tente d’organiser les
   activités d’un apprenant au sein d’un contenu pédagogique.

   Il se présente sous la forme d'une séquence d'apprentissage découpée en modules ou en étapes. Il
   peut être organisé soit en fonction du contenu, il constituera alors une sorte de table des matières,
   soit en fonction des activités, il s'apparentera alors à un agenda de taches pour acquérir la maîtrise
   d'un savoir, ou d'une compétence.

   En plus d'être structuré, un parcours peut être séquencé. Cela signifie que certaines étapes peuvent
   constituer des prérequis pour d’autres. Une séquence peut être suggestive (les étapes sont montrées
   les unes après les autres) ou contraignante (l'étudiant est obligé de suivre les étapes dans un ordre
   imposé).

   Nous avons présenté le fruit des recherches que nous avons effectué afin de mettre l’accent sur les
   différents axes à prendre en considération dans la réalisation du projet, nous passons maintenant à
   la description détaillée du système d’apprentissage en ligne.

2. Description détaillée système à réaliser :

   Les responsables pédagogiques ont pour mission d’organiser le planning des différentes formations
   en essayant, au mieux, de satisfaire les contraintes liées aux enseignants et aux étudiants, et les
   contraintes pédagogiques imposées par la progression des technologies.

   Etant donné que chaque formation est affectée à un enseignant, ce dernier devra accompagner les
   participants à la formation tout au long du parcours d’apprentissage.



                                                                                                               8
E-PROJECTS               PARCOURS D’APPRENTISSAGE A BASE DE LA PEDAGOGIE PAR PROJET



   Les apprenants sont organisés en groupes de travail, afin d’implémenter la pédagogie par projet
   l’enseignant jouera le rôle du tuteur de ces équipes en leur affectant des projets à réaliser ainsi que
   suivre et évaluer la progression d’apprentissage à travers leurs réalisations.

   Chaque formation planifiée est donc constituée d’un ensemble de projets planifiés.

   On suppose qu’à l’inscription à l’école un code et un mot de passe sont attribués à l’apprenant.
   L’apprentissage nécessitera un accès aux différentes ressources qui seront fournies par les
   enseignants, ces ressources peuvent être des fichiers, des documents (Word, PDF,…), des contenus
   multimédias ou des liens vers d’autres sites internet…

   Tout apprenant est caractérisé par un code, un nom, un prénom, une date de naissance, une adresse,
   une adresse mail, numéro de téléphone.

   Un enseignant est caractérisé par un code, CIN, un nom, un prénom, une date de naissance, une
   adresse, une adresse email…

   Une ressource -pouvant être de différents formats doit être à la disposition des apprenants et cela
   selon une démarche définie par l’enseignant afin d’aider l’apprenant dans la réalisation de sa tâche.

   Un projet est caractérisé par un intitulé, un nombre d’apprenants formant l’équipe du projet, une
   durée de réalisation, son état de réalisation…

   Une tâche est l’activité que doit exercer un apprenant afin d’aboutir à la réalisation du projet, elle a
   un titre, une durée d’exécution maximale.

   L’application Web à réaliser doit donc permettre:

            La gestion des contenus pédagogiques.
            La gestion des projets.
            La communication entre les utilisateurs de l’application :
            apprenant-apprenant, apprenant-tuteur.

3. Décomposition de notre projet :

  3.1.    Les besoins fonctionnels

   Ce sont les actions et les réactions que le système doit faire suite à une demande. Tenant compte de
   la nature de l’application, on distingue les besoins suivants :

         Gestion des ressources pédagogiques        Hébergement et récupération des ressources
                                                    pédagogiques, ajout des liens utiles…
         Gestion des projets                        Consultation, suivi, évaluation, création des
                                                    groupes de travail.
         Communication apprenant-apprenant          Asynchrone : discussion, courriers électroniques
         Communication apprenant-enseignant         Asynchrone : discussion, courriers électroniques

  3.2.    Les besoins non fonctionnels




                                                                                                              9
E-PROJECTS              PARCOURS D’APPRENTISSAGE A BASE DE LA PEDAGOGIE PAR PROJET



 Les besoins non fonctionnels correspondent à la manipulation de l’application et précisent
 l’environnement de l’application.


       Disponibilité                                    Le contenu pédagogique doit être
                                                         disponible à tout accès à la plateforme.
                                                        L’application doit être disponible afin de
                                                         permettre l’échange d’informations entre
                                                         les différents utilisateurs.
       Sécurité                                         L’accès aux ressources et aux pages ne
                                                         doit se faire qu’après authentification.
                                                        Les droits d’ajout, de modification et de
                                                         suppression doivent être pris en
                                                         considération
       Ergonomie                                        Les interfaces doivent être simples en
                                                         terme de confort d’utilisation.


3.3.      Composantes du projet :

 Afin de permettre une bonne démarche pour la réalisation du projet nous avons choisi de
 décomposer l’application selon les besoins fonctionnels déjà définis :

 Apprentissage

 Concerne la partie qui traitre l’apprentissage : les groupes, les ressources, les liens, les tâches,
 les livrables, les remarques, et l’évaluation de la progression.

 Communication et collaboration

 Concerne la partie qui traitre la communication et la collaboration entre les apprenants d’un groupe
 et leurs tuteurs : les discussions, l’envoi de mails.




                                                                                                        10
E-PROJECTS                PARCOURS D’APPRENTISSAGE A BASE DE LA PEDAGOGIE PAR PROJET




4. Modélisation du projet :

  4.1.   Langage et outil


   UML

   UML (Unified Modeling Language, que l'on peut traduire par "langage de modélisation unifié") est
   un concept permettant de modéliser un problème de façon standard. Ce langage est né de la fusion
   de plusieurs méthodes existant auparavant, et est devenu désormais la référence en terme de
   modélisation objet.




   RATIONAL ROSE 2002

   Rational Rose est conçue pour fournir aux développeurs un ensemble complet d’outils de
   modélisation adaptés au développement de solutions pour des besoins réels dans le domaine des
   divers systèmes (client/serveur, systèmes réparties, systèmes temps-réels, . . .).

   C’est un outil qui supporte la version UML1, et offre différentes fonctionnalités telles que la
   génération du script de la base de données, la retro ingénierie, la génération du code avec le langage
   spécifié.




  4.2.   Modélisation avec UML

         4.2.2.   Diagrammes des cas d’utilisation

   Le diagramme des cas d'utilisation permet de décrire l'interaction entre le système et son utilisateur,
   c'est un moyen de description des besoins des utilisateurs du système.

   Les acteurs de notre système :

   L’enseignant                                                         L’apprenant
   Accompagne l’apprenant, facilitateur de l’acquisition                Demandeur du savoir
   du savoir.




                                                                                                             11
E-PROJECTS             PARCOURS D’APPRENTISSAGE A BASE DE LA PEDAGOGIE PAR PROJET




Diagramme des cas d’utilisation « Apprentissage »:




                                Figure 2 diagramme des cas d'utilisation 'apprentissage'




Description textuelle des cas d’utilisation « apprentissage » :



 Modifier ses informations personnelles
 Pré condition : s’identifier sur le système

 L’enseignant ou l’apprenant accède à son profil, il clique sur le lien de modification de profil.
 Il modifie ses informations personnelles.
 valide la modification.

Acteurs : Enseignant, Apprenant
Post condition : les données saisies doivent être valides.




                                                                                                     12
E-PROJECTS              PARCOURS D’APPRENTISSAGE A BASE DE LA PEDAGOGIE PAR PROJET




 Gérer les ressources et les liens d’apprentissage
 Pré condition : s’identifier sur le système en tant qu’enseignant

 L’enseignant accède à la liste des formations via son lien
 il clique sur une formation, le lien lui renvoie une page listant les projets de celle-ci.
 Il clique sur un projet, ce lien le mène vers l’espace de ce dernier.
 il clique sur le lien d’ajout d’une ressource, ou le lien d’ajout d’un lien utile
 il ajoute ensuite une ressource ou lien avec ses informations.

Acteurs : Enseignant
Post condition : les données saisies doivent être valides.


 Evaluer la progression d’apprentissage
 Pré condition : s’identifier sur le système en tant qu’enseignant

 L’enseignant consulte l’espace de projet d’un groupe.
 Récupère les livrables.
 il change ensuite le degré d’avancement, remplit le champ remarques et clique sur envoyer.

Acteurs : Enseignant
Post condition : --


 Créer un groupe
 Pré condition : s’identifier sur le système en tant qu’enseignant

 l’enseignant consulte la liste des formations, clique sur un projet
 la page qui sera renvoyée contiendra une liste des apprenants appartenant à la formation
 il sélectionne les apprenants et clique sur le bouton de validation.

Acteurs : Enseignant, Apprenant
Post condition : --


 Consulter l’agenda des livrables d’un projet
 Pré condition : s’identifier sur le système en tant qu’apprenant

 l’apprenant consulte la liste des formations, il choisira ensuite la formation.
 Une liste des projets est renvoyée, en cliquant sur le libellé du projet, il sera redirigé vers l’espace
 de ce projet.
 Il clique sur le lien agenda des livrables, et la page contenant le calendrier des livrables sera
 affichée.

Acteurs : Enseignant, Apprenant
Post condition : --




                                                                                                            13
E-PROJECTS             PARCOURS D’APPRENTISSAGE A BASE DE LA PEDAGOGIE PAR PROJET




Consulter les ressources et les liens d’apprentissage
Pré condition : s’identifier sur le système en tant qu’apprenant

 l’utilisateur consulte la liste des projets appartenant à une formation.
 Il clique ensuite sur le l’intitulé du projet, il sera redirigé vers l’espace de ce projet.
 Il accède aux ressources et liens à travers le lien situé sur le menu.
 S’il clique sur l’intitulé de la ressource, une fenêtre sera affichée. Et sur la fenêtre affichée, S’il
 clique sur enregistrer le fichier sera téléchargé sur l’emplacement qu’il aura à spécifier.
 S’il clique sur l’intitulé du lien il sera redirigé vers l’url de la page correspondante.

Acteurs : Apprenant
Post condition : --


Créer une tâche collective
Pré condition : s’identifier sur le système en tant qu’enseignant

 l’utilisateur consulte la liste des projets appartenant à une formation
 en cliquant sur l’intitulé d’un projet il sera redirigé vers l’espace de ce dernier.
 Il clique sur le lien d’ajout d’une étape, remplit le formulaire et valide en cliquant sur le bouton de
 validation.

 Acteurs : Enseignant
 Post condition : les informations saisies doivent être valides.


Assigner une tâche individuelle
Pré condition : s’identifier sur le système en tant qu’enseignant

 l’utilisateur consulte la liste des projets appartenant à une formation
 en cliquant sur l’intitulé d’un projet il sera redirigé vers l’espace de ce dernier.
 Il clique sur le lien d’ajout d’une tâche individuelle, remplit le formulaire, sélectionne l’apprenant
 et valide en cliquant sur le bouton de validation.

Acteurs : Enseignant
Post condition : les informations saisies doivent être valides.




Rendre un livrable
Pré condition : s’identifier sur le système en tant qu’enseignant

 l’apprenant consulte la liste des projets appartenant à une formation
 en cliquant sur l’intitulé d’un projet il sera redirigé vers l’espace de ce dernier.
 Il clique sur le lien « soumettre un livrable », remplit le formulaire, sélectionne le fichier à charger
 et valide en cliquant sur le bouton de validation.

Acteurs : Enseignant
Post condition : les informations saisies doivent être valides.




                                                                                                            14
E-PROJECTS             PARCOURS D’APPRENTISSAGE A BASE DE LA PEDAGOGIE PAR PROJET




Diagramme des cas d’utilisation « Communication et collaboration »:




                   Figure 3 diagramme des cas d'utilisation 'communication et collaboration'




 Description des cas d’utilisation « Communication et collaboration »

 Ajouter une discussion
 Pré condition : s’identifier sur le système

 l’utilisateur consulte la liste des discussions appartenant à un projet.
 S’il clique sur l’intitulé de la discussion, une page contenant les messages de cette dernière sera
 renvoyée.
 S’il clique sur le lien ajouter une nouvelle discussion, il aura comme résultat le formulaire d’ajout
 d’une discussion, il remplit alors les champs concernant la discussion et il clique sur le bouton de
 validation, et il sera redirigé vers la page liste des discussions.

Acteurs : Enseignant, Apprenant
Post condition : les données saisies doivent être valides.


 Répondre à une discussion
 Pré condition : s’identifier sur le système

 l’utilisateur consulte la liste des discussions appartenant à un projet.
 il clique sur l’intitulé de la discussion, une page contenant les messages de cette dernière sera
 renvoyée.
 il clique sur le lien répondre, un formulaire d’ajout de message sera affiché dans une autre page, il
 remplit alors les champs concernant le message et il clique sur le bouton envoyer, et il sera redirigé
 vers la page liste des messages de la discussion.


                                                                                                          15
E-PROJECTS             PARCOURS D’APPRENTISSAGE A BASE DE LA PEDAGOGIE PAR PROJET




Acteurs : Enseignant, Apprenant
Post condition : les données saisies doivent être valides.


 Envoyer un courrier électronique
 Pré condition : s’identifier sur le système

 L’utilisateur clique sur l’adresse email d’un apprenant, il sera redirigé vers la page envoi de mails.
 L’utilisateur saisie le contenu du courrier électronique et clique sur le bouton envoyer.

 Acteurs : Enseignant
 Post condition : l’adresse email doit être valide


      4.2.3.   Diagramme d’activité:

Décrit le comportement du système sous forme de flux d'activités. Une activité représente une
exécution d'un mécanisme, un déroulement d'étapes séquentielles.
Le digramme d’activités ci-dessous décrit les activités d’un apprenant sur l’espace destiné aux projets
afin de garantir l’apprentissage par projet.




                                       Figure 4 Diagramme d'activités




                                                                                                          16
E-PROJECTS             PARCOURS D’APPRENTISSAGE A BASE DE LA PEDAGOGIE PAR PROJET



     4.2.4.   Diagrammes de séquence

Les diagrammes de séquences sont la représentation graphique des interactions entre les acteurs et
le système selon un ordre chronologique pour un cas d’utilisation.

Les diagrammes de séquences de quelques cas d’utilisation de notre projet d’apprentissage :

        Cas d’utilisation « Consulter les ressources et les liens d’apprentissage» :

Ce diagramme de séquence illustre l’échange entre l’apprenant et le système afin de consulter les
ressources liées à au projet appartenant à la formation dont il est participant.




          Figure 5 diagramme de séquence: consulter les ressources et les liens d'apprentissage

        Cas d’utilisation « S’authentifier » :

Ce diagramme de séquence illustre l’authentification d’un apprenant sur le système.
L’échange est le même pour un administrateur ou un enseignant.




                             Figure 6 diagramme de séquences: authentification




                                                                                                     17
E-PROJECTS           PARCOURS D’APPRENTISSAGE A BASE DE LA PEDAGOGIE PAR PROJET




        Cas d’utilisation « Répondre à une discussion » :

Ce diagramme de séquence illustre l’interaction entre l’apprenant et le système afin de répondre à
une discussion liée à un projet. L’échange est le même pour un enseignant.




                    Figure 7 diagramme de séquences: répondre à une discussion




        Cas d’utilisation « Consulter l’agenda des livrables d’un projet » :

Ce diagramme de séquence illustre l’interaction entre l’apprenant et le système afin de consulter le
calendrier des livrables d’un projet dont il est participant.




                 Figure 8 diagramme de séquences consulter agenda des livrables




                                                                                                       18
E-PROJECTS          PARCOURS D’APPRENTISSAGE A BASE DE LA PEDAGOGIE PAR PROJET




                Cas d’utilisation « Créer un groupe » :

         Ce diagramme de séquence illustre l’interaction entre l’enseignant et le système afin de créer un
         groupe pour un projet.




                                   Figure 9 diagramme de séquences: créer un groupe


4.2.5.   Diagrammes de classes :

         Nous avons décomposé le diagramme de classes afin de permettre une vision claire du système.

                Communication et collaboration :




                               Figure 10 diagramme de classes: communication et collaboration




                                                                                                             19
E-PROJECTS        PARCOURS D’APPRENTISSAGE A BASE DE LA PEDAGOGIE PAR PROJET




      Apprentissage :




                         Figure 11 diagramme de classes : apprentissage




                                                                               20
E-PROJECTS            PARCOURS D’APPRENTISSAGE A BASE DE LA PEDAGOGIE PAR PROJET




4.2.6.    Génération de la base de données
          L’image ci-dessous est le modèle de données généré par Rational Rose qui permet de générer le
          script de création des tables et des relations.




III. Chapitre 3 :        Réalisation du projet : « E-PROJECTS »:

         4.3.   Choix techniques :

          L’ASP.NET

          ASP (Active Server Pages.NET) : une technologie du Framework .NET, qui permet de créer des
          applications et sites web. Il répond aux nouveaux besoins d’échange et de standardisation des
          informations.




                                                                                                          21
E-PROJECTS           PARCOURS D’APPRENTISSAGE A BASE DE LA PEDAGOGIE PAR PROJET




La technique choisie: Web Forms

Les pages ASP.Net utilisent les Web Forms pour créer leurs interfaces graphiques. Ceux-ci séparent
la présentation de l'interface graphique du code exécuté en parallèle.


VISUAL STUDIO 2008

Ensemble complet d'outils de développement permettant de générer des applications Web, et des
applications Windows. VS facilite la tâche des développeurs en introduisant des facilités pour le
développement, le déploiement et la maintenance des applications.




SQL SERVER 2005

SQL Server est un système de gestion de base de données (SGBD) développé et commercialisé par
Microsoft qui possède de nombreux atouts aussi bien au niveau des fonctionnalités que des
performances générales.




                                                                                                     22
E-PROJECTS                PARCOURS D’APPRENTISSAGE A BASE DE LA PEDAGOGIE PAR PROJET



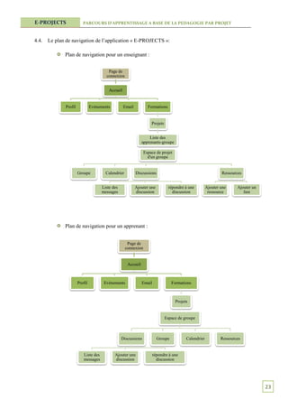
4.4.   Le plan de navigation de l’application « E-PROJECTS »:

              Plan de navigation pour un enseignant :


                                         Page de
                                        connexion


                                          Accueil


              Profil            Evénements          Email          Formations


                                                                     Projets


                                                                    Liste des
                                                                apprenants-groupe

                                                                 Espace de projet
                                                                   d'un groupe


                       Groupe           Calendrier          Discussions                                        Ressources


                                      Liste des             Ajouter une          répondre à une        Ajouter une     Ajouter un
                                      messages              discussion             discussion           ressource         lien




              Plan de navigation pour un apprenant :


                                                      Page de
                                                     connexion


                                                      Accueil



                       Profil          Evénements               Email              Formations



                                                                                    Projets


                                                                               Espace de groupe



                                                  Discussions             Groupe          Calendrier           Ressources


                          Liste des          Ajouter une                répondre à une
                          messages           discussion                   discussion




                                                                                                                                    23
E-PROJECTS                 PARCOURS D’APPRENTISSAGE A BASE DE LA PEDAGOGIE PAR PROJET




4.5.       Les interfaces graphiques :

   Nous avons profité des contrôles et des composants ASP.NET afin de réaliser les interfaces
   illustrées ci-dessous.

       1. Connexion

   Pour sécuriser l'accès à l'application web, l'utilisateur, saisit son identifiant et son mot de passe.
   Si les paramètres d'authentification envoyés coïncident avec les paramètres enregistrés dans la
   base de données, l'utilisateur sera redirigé vers la page d’ selon son profil En effet, l'application
   offre une authentification selon 2 profils « apprenant » et « enseignant ».




                                          Figure 12 page de connexion

   Si les paramètres d'authentification sont incorrects, un message d'erreur s'affiche à l'écran.
   Après une authentification réussie l’utilisateur est redirigé vers sa page d’accueil contenant les
   différentes fonctionnalités offertes par l’application, la notion de session en asp.net nous a
   facilité l’accès aux pages car l’identifiant est enregistré et vérifié lors des chargements des
   pages.


           Authentification avec un profil enseignant :

       1. Accueil

   La Page d’accueil d’un enseignant est composée d’un menu espace enseignant permettant à un
   enseignant d’accéder à son profil, ses formations.




                                                                                                            24
E-PROJECTS            PARCOURS D’APPRENTISSAGE A BASE DE LA PEDAGOGIE PAR PROJET




                                         Figure 13 page d'accueil



  2. Formations :

  Sur cette page l’enseignant accède à la liste de formations en cours, il pourra également voir les
  formations antérieures, s’il clique sur le libellé d’une formation il accède à la page contenant les
  projets.




                                      Figure 14 page des formations


  3. Projets:

  Cette page contient la liste des projets, le libellé du projet mène vers la liste des apprenants-
  groupe.




                                                                                                         25
E-PROJECTS           PARCOURS D’APPRENTISSAGE A BASE DE LA PEDAGOGIE PAR PROJET




                                     Figure 15 page des projets



  4. Liste des apprenants-groupes :

  Sur cette page l’enseignant ne pourra créer un groupe pour l’affecter au projet en sélectionnant
  les apprenants, chaque groupe crée sera ajouté à la liste des groupes affichée en dessous de la
  liste des apprenants, cette liste de groupe contient un lien vers l’espace de projet destiné à ce
  groupe ainsi que les informations sur le nombre des participants et leur état d’avancement dans
  ce projet.
  Il est affiché également une liste des tâches attribuées au groupe -les étapes du projet-, grâce
  aux liens figurants en dessous de cette liste il pourra créer une étape, ajouter une ressource ou
  un lien.




                           Figure 16 page de gestion des groupes et des tâches



                                                                                                      26
E-PROJECTS           PARCOURS D’APPRENTISSAGE A BASE DE LA PEDAGOGIE PAR PROJET




  5. Espace du projet d’un groupe :

      Cette page permet de consulter la liste des apprenants d’un groupe appartenant un projet, il
      permet d’évaluer l’état d’avancement de ce groupe dans le projet, envoyer un mail à un
      apprenant, suivre les tâches individuelles ainsi que celles du groupe et leurs livrables à travers
      le lien ‘liste des livrables’, affecter une tâche à un apprenant.




                                 Figure 17 espace du projet d'un groupe
  6. Affecter une tâche :

  Ce formulaire permet à l’enseignant d’assigner une tâche à un apprenant .




                             Figure 18 formulaire d'assignation d'une tâche




                                                                                                           27
E-PROJECTS           PARCOURS D’APPRENTISSAGE A BASE DE LA PEDAGOGIE PAR PROJET




  7. Créer étape (tâche du groupe) :

      Ce formulaire permet d’ajouter une tâche de groupe.




                               Figure 19 Création d'une étape d'un projet


  8. Discussions :

  Cette page permet de consulter les discussions, le lien nouvelle discussion envoie vers la page
  ajouter discussion, le libellé d’une discussion mène vers ses messages.




                                       Figure 20 liste des discussions


  9. Ajouter une nouvelle discussion :

  Ce formulaire permet d’ajouter une nouvelle discussion.




                                                                                                    28
E-PROJECTS           PARCOURS D’APPRENTISSAGE A BASE DE LA PEDAGOGIE PAR PROJET




                                Figure 21 ajouter une discussion

  10. Répondre à une discussion :

  Ce formulaire permet de poster un message afin de répondre à une discussion.




                              Figure 22 répondre à une discussion



  11. liens :

  Cette page permet de lister les liens ajoutés par l’enseignant à travers le formulaire d’ajout
  figurant sur la page.




                                                                                                   29
E-PROJECTS           PARCOURS D’APPRENTISSAGE A BASE DE LA PEDAGOGIE PAR PROJET




                                    Figure 23 ressources et liens



  12. Ressources :

  Cette page permet de lister les liens ajoutés par l’enseignant à travers le formulaire d’ajout
  figurant sur la page.




                                 Figure 24 Création des ressources

   Authentification avec un profil Apprenant :


  1. Accueil : La page d’accueil d’un apprenant est semblable à celle d’un enseignant.



                                                                                                   30
E-PROJECTS           PARCOURS D’APPRENTISSAGE A BASE DE LA PEDAGOGIE PAR PROJET



  2. Formations : La page des formations d’un apprenant est semblable à celle d’un enseignant.
  3. Projets : La page des projets est semblable à celle d’un enseignant.
  4. Espace projet :

  Cette page permet à l’apprenant de voir les informations concernant les membres de son groupe,
  Les tâches individuelles de chacun des membres, soumettre un livrable pour une tâche, ainsi que
  le niveau de progression de son groupe dans la réalisation du projet, et les remarques envoyées
  par leur tuteur.




                         Figure 25 interface du groupe visualisé par l'apprenant

  5. Soumettre un livrable :
  Ce formulaire permet de soumettre un livrable pour une tâche, il permet de charger un fichier
  Dans le répertoire des livrables (upload).




                                        Figure 26 soumettre un livrable




                                                                                                    31
E-PROJECTS            PARCOURS D’APPRENTISSAGE A BASE DE LA PEDAGOGIE PAR PROJET




  6. Discussions : La page des discussions est semblable à celle d’un enseignant.


  7. Ressources :
  La page ci dessous englobe les ressources et les liens utiles ajoutés par le tuteur.




                                 Figure 27 liste des ressources et liens utiles


  8. Agenda des livrables :

  Le calendrier ci-dessous affiche les libellé des tâches par date d’échéance.




                              Figure 28 calendrier des livrables des tâches




                                                                                         32
E-PROJECTS          PARCOURS D’APPRENTISSAGE A BASE DE LA PEDAGOGIE PAR PROJET




  9. Envoi de mails :
  Ce formulaire permet d’envoyer un mail à un apprenant.




                              Figure 29 formulaire d'envoi de mail




                                                                                 33
E-PROJECTS           PARCOURS D’APPRENTISSAGE A BASE DE LA PEDAGOGIE PAR PROJET




                                        Conclusion


  Les enjeux de ce stage se situaient à différents niveaux. Il s’agissait de notre première
  expérience au sein d’une équipe de recherche et la première application WEB avec ASP.NET.

  Cette expérience a donc été enrichissante, elle nous a permis de découvrir les différentes
  techniques de programmation web associées à l’ASP.NET ainsi qu’à découvrir le monde du e-
  learning et les pédagogies d’apprentissage adoptées.

  Les connaissances acquises lors de notre parcours d’étude à l’EMSI nous a permis de
  développer un esprit d’analyse et d’adaptation qui nous a été très utile au cours de ce stage.
  En effet, ce projet peut être encore développé, et parmi ces perspectives nous pouvons
  envisager des apports fonctionnels comme le support des packages standards de SCORM ou
  celui des scénarios de IMS-LD ainsi que des apports technologiques comme :

        - La messagerie instantanée.
        - Les conférences audio et vidéo en temps réel.




                                                                                                   34
E-PROJECTS            PARCOURS D’APPRENTISSAGE A BASE DE LA PEDAGOGIE PAR PROJET




Webographie
   Site officiel de l’EMI
    www.emi.ac.ma
   La norme SCORM
    http://www.definition.be/defipoints/point5.asp
   Guide des pratiques TICE : Le standard SCORM
    http://www.paristech.fr/pratiques_tice/spip.php?article14
   Diaporama SCORM
    http://www.slideshare.net/scorm/diaporama-scorm-1665753
   Guide informatique : Formation, e-learning
    http://www.guideinformatique.com/fiche-formation_e_learning-412.htm
   La pédagogie de projet: outil d'éducation à l'environnement :
    http://books.google.co.ma/books?id=z60Md9KElmAC&printsec=frontcover#v=onepage&q&f=false
   Ce qu'on peut faire avec les TIC
    http://tecfa.unige.ch/tecfa/teaching/LME/lombard/eventail-usages-tic.html
   Etapes de développement d'une unité - projet éducatif :
    http://tecfa.unige.ch/perso/lombardf/ped_projet/etapes_projet_hullen.html
   Le projet : Méthode GoguelinAider chacun à devenir l'auteur de son propre projet
    http://tecfa.unige.ch/perso/lombardf/ped_projet/methode_goguelin.html
   La pédagogie de projet : pourquoi ? comment ?
    http://www.francparler.org/dossiers/projets_introduction.htm
   La pédagogie du projet en lien avec la réforme de l’éducation
    http://www.csportneuf.qc.ca/sedprojet/presentation.html
   ASP.NET Tutorial - with ASP.NET 2.0:
    http://www.w3schools.com/aspnet/default.asp
   Centre de développement ASP.NET
    http://msdn.microsoft.com/fr-fr/asp.net/default.aspx
   Microsoft .NET Framework SDK QuickStart Tutorials
    http://quickstarts.asp.net/QuickStartv20/default.aspx
   When you think ASP, think... 4guysfromrolla.com
    http://aspnet.4guysfromrolla.com/default.aspx
   FAQ ASP.NET-C#
    http://dotnet.developpez.com/faq/asp/csharp/
   Cours et tutoriels ASP.NET
    http://dotnet.developpez.com/cours/?page=csharp#aspnetcs
   CSS tutoriel :
    http://www.w3schools.com/css/
   Tutorial ASP-PHP : Tutoriels ASP.NET
    http://www.asp-php.net/tutorial/asp-php/index.php
   Ajax control toolkit samples
    http://www.asp.net/ajax/ajaxcontroltoolkit/samples/
   ASP.NET examples
    http://www.java2s.com/Code/ASP/CatalogASP.htm




                                                                                              35
E-PROJECTS                          PARCOURS D’APPRENTISSAGE A BASE DE LA PEDAGOGIE PAR PROJET




Table des figures:

Figure 1 L’ecole Mohammadia Des Ingénieurs ................................................................................................... - 3 -
Figure 2 diagramme des cas d'utilisation 'apprentissage' ................................................................................ - 12 -
Figure 3 diagramme des cas d'utilisation 'communication et collaboration' ................................................... - 15 -
Figure 4 diagramme d'activités......................................................................................................................... - 16 -
Figure 5 diagramme de séquence: consulter les ressources et les liens d'apprentissage ................................. - 17 -
Figure 6 diagramme de séquences: authentification ........................................................................................ - 17 -
Figure 7 diagramme de séquences: répondre à une discussion ........................................................................ - 18 -
Figure 8 diagramme de séquences consulter agenda des livrables .................................................................. - 18 -
Figure 9 diagramme de séquences: créer un groupe ........................................................................................ - 19 -
Figure 10 diagramme de classes: communication et collaboration ................................................................. - 19 -
Figure 11 diagramme de classes : apprentissage ............................................................................................. - 20 -
Figure 12 page de connexion ............................................................................................................................ - 24 -
Figure 13 page d'accueil ................................................................................................................................... - 25 -
Figure 14 page des formations ......................................................................................................................... - 25 -
Figure 15 page des projets ................................................................................................................................ - 26 -
Figure 16 page de gestion des groupes et des tâches ....................................................................................... - 26 -
Figure 17 espace du projet d'un groupe ........................................................................................................... - 27 -
Figure 18 formulaire d'assignation d'une tâche ............................................................................................... - 27 -
Figure 19 Création d'une étape d'un projet ...................................................................................................... - 28 -
Figure 20 liste des discussions .......................................................................................................................... - 28 -
Figure 21 ajouter une discussion ...................................................................................................................... - 29 -
Figure 22 répondre à une discussion ................................................................................................................ - 29 -
Figure 23 ressources et liens ............................................................................................................................ - 30 -
Figure 24 Création des ressources ................................................................................................................... - 30 -
Figure 25 interface du groupe visualisé par l'apprenant .................................................................................. - 31 -
Figure 26 soumettre un livrable ........................................................................................................................ - 31 -
Figure 27 liste des ressources et liens utiles ..................................................................................................... - 32 -
Figure 28 calendrier des livrables des tâches................................................................................................... - 32 -
Figure 29 formulaire d'envoie de mail .............................................................................................................. - 33 -




                                                                                                                                                                      36

Rapport de stage : Parcours d'apprentissage à base de la pédagogie par projet

  • 1.
    SOMMAIRE INTRODUCTION -2- I. CHAPITRE 1 : CONTEXTE DU STAGE -3- 1. PRESENTATION DE L’ECOLE MOHAMMADIA DES INGENIEURS «EMI » -3- 2. PRESENTATION DE L’EQUIPE RIME -3- 3. STRUCTURE DU LABORATOIRE RIME -4- II. CHAPITRE 2 : ETUDE ET MODELISATION -5- INTRODUCTION -5- 1. BESOINS ET PROBLEMATIQUE : -6- 1.1. L’ENSEIGNEMENT A DISTANCE OU L’APPRENTISSAGE EN LIGNE -6- 1.2. LA PEDAGOGIE PAR PROJET -7- 1.3. LE PARCOURS PEDAGOGIQUE : -8- 2. DESCRIPTION DETAILLEE SYSTEME A REALISER : -8- 3. DECOMPOSITION DE NOTRE PROJET : -9- 3.1. LES BESOINS FONCTIONNELS -9- 3.2. LES BESOINS NON FONCTIONNELS -9- 3.3. COMPOSANTES DU PROJET : - 10 - 4. MODELISATION DU PROJET : - 11 - 4.1. LANGAGE ET OUTIL - 11 - 4.2. MODELISATION AVEC UML - 11 - 4.2.2. Diagrammes des cas d’utilisation - 11 - 4.2.3. Diagramme d’activité: - 16 - 4.2.4. Diagrammes de séquence - 17 - 4.2.5. Diagrammes de classes : - 19 - 4.2.6. Génération de la base de données - 21 - III. CHAPITRE 3 : REALISATION DU PROJET : « E-PROJECTS »: - 21 - 4.3. CHOIX TECHNIQUES : - 21 - 4.4. LE PLAN DE NAVIGATION DE L’APPLICATION« E-PROJECTS »: - 23 - 4.5. LES INTERFACES GRAPHIQUES : - 24 - CONCLUSION - 34 - WEBOGRAPHIE - 35 - TABLE DES FIGURES: - 36 -
  • 2.
    E-PROJECTS PARCOURS D’APPRENTISSAGE A BASE DE LA PEDAGOGIE PAR PROJET INTRODUCTION Ce rapport expose le travail effectué dans le cadre d’un Projet de stage réalisé au sein de l’équipe de recherche RIME à l’école Mohammadia des ingénieurs EMI, faisant partie de son Département Informatique. L’objectif du projet qui nous a été confié, est de réaliser une plateforme web destinée à l’apprentissage à distance basée sur la pédagogie par projet. Le présent document envisage dans sa première partie, la présentation de l’équipe RIME qui au sein de laquelle nous avons réalisé ce projet. Nous présentons ensuite la description globale du projet tout en mettant l’accent sur les différents axes sur lesquelles la plateforme d’apprentissage doit se baser. Nous exposons, la partie modélisation pour laquelle nous avons utilisé le langage UML, et enfin la phase de réalisation avec la Plate-forme ASP .NET pour la programmation web et SQL Server pour la base de données. 2
  • 3.
    E-PROJECTS PARCOURS D’APPRENTISSAGE A BASE DE LA PEDAGOGIE PAR PROJET I. Chapitre 1 : Contexte du stage Notre projet s’est déroulé au sein du laboratoire RIME du département informatique de l’école Mohammadia d’ingénieurs. 1. Présentation de l’école Mohammadia des ingénieurs «EMI » L’Ecole Mohammadia est une grande école d’ingénieurs sise à Rabat au Maroc. Elle est affiliée à l’Université Mohammed V Agdal et fait donc partie du Ministère de l’Education Nationale, de l’Enseignement Supérieur, de la Formation des Cadres et de la Recherche Scientifique. Figure 1 L’Ecole Mohammadia des Ingénieurs L’EMI considère La recherche scientifique une mission essentielle des activités académiques. Cette recherche vise, en premier lieu, le développement de savoirs et de savoirs faire innovants particulièrement en relation avec le milieu socioéconomique mais elle sert aussi à enrichir la formation pratiquée par les enseignants car, en absence de la recherche, la formation serait en rupture avec le développement du savoir et de la technologie universels. Dans cette optique l’EMI met à la disposition des chercheurs des laboratoires de recherches dans lesquelles Une équipe de recherche constituée d’au moins trois enseignants- chercheurs dont l’un au moins est Professeur de l’Enseignement Supérieur ou, à défaut, Professeur Habilité mènent des travaux de recherche sur une ou plusieurs thématiques communes relevant du même domaine global scientifique ou technique. 2. Présentation de l’équipe RIME En 1999 l’équipe RIME (Réseaux informatiques, modélisation et e-Learning) a entamé ses travaux de recherche dans le domaine du télé-enseignement ou e-Learning. A l’époque, le téléenseignement était lui-même à un état encore embryonnaire, et en particulier au Maroc. Les travaux de l’équipe ont porté sur divers aspects : 3
  • 4.
    E-PROJECTS PARCOURS D’APPRENTISSAGE A BASE DE LA PEDAGOGIE PAR PROJET Théorique : en essayant de modéliser et d’offrir des abstractions adéquates pour décrire les concepts du domaine e-Learning. Technique : en agissant dans des initiatives et actions concrètes pour promouvoir le téléenseignement à l’aide d’approches innovantes. Technologique : en intégrant dans son portfolio, et à chaque fois, les plus récentes technologies. Dès le début, les axes de recherches de l’équipe ont été orientés vers les réseaux informatiques et le e-learning. Récemment, dans le cadre d’une adaptation permanente aux domaines de l’informatique, l’équipe a abordé l’axe de modélisation en explorant les diverses possibilités offertes par cette discipline. La rigueur scientifique et l’esprit de communication fortement présents au sein de l’équipe, et notamment à travers des réunions régulières de travail, ont permis de capitaliser un patrimoine scientifique riche en termes de communications et publications. Le laboratoire RIME dispose d’un ensemble de matériels et des logiciels : Des ordinateurs connectés entre eux et ayant accès à internet. Des équipements réseaux : Switch, Routeurs Des imprimantes et des scanners Windows 2008 server, et une panoplie de logiciels spécialisés. 3. Structure du laboratoire RIME L’équipe du laboratoire RIME est constitué d’un responsable et des membres : Mr Samir BENNANI Responsable du laboratoire RIME Membres de l’équipe RIME : Mr. Mohammed KHALIDI IDRISSI Mr. Nour-Eddine El FADDOULI 4
  • 5.
    E-PROJECTS PARCOURS D’APPRENTISSAGE A BASE DE LA PEDAGOGIE PAR PROJET II. Chapitre 2 : Etude et modélisation INTRODUCTION Les modalités d’apprentissage évoluent. Cette évolution correspond à des besoins d’économie de temps et d’argent. Elle s’appuie par ailleurs sur de nouveaux outils d’apprentissage. Depuis plusieurs années, les technologies de l’information et de la communication (TIC) constituent non seulement un nouvel outil, un nouveau média, mais aussi un moyen d’ouverture sur des ressources du monde entier. Comment définir les TIC ? En matière d’évolution technologique, la convergence est un phénomène fréquemment observé. On peut considérer que les TIC sont le résultat de la convergence de trois technologies : l’informatique, les télécommunications et l’audiovisuel, ces trois domaines se trouvant associés dans l’ordinateur connecté. Internet a aujourd’hui concrétisé la convergence informatique – télécommunications-audiovisuel. Nous nous trouvons ainsi face à un nouveau mode de communication qui, par la quantité d’informations qu’il rend disponible et la variété de ses sources, procure des avantages certains. Formation à distance, formation en ligne, e-learning, télé-enseignement,… C’est toute une multitude de termes à la signification apparente similaire, mais qui renvoie à des aspects différents d’une nouvelle approche éducative résultante de l’évolution des TIC. Ayant comme objectifs la modélisation et le développement des plateformes e-learning, notre responsable de stage nous a confié un projet qui consiste à mettre en œuvre un parcours d’apprentissage supportant la pédagogie par projet dans un contexte de distance. Pour mieux comprendre l’état de l’art d’un tel système notre première mission était la recherche des concepts, des principes et des exigences du e-learning et de la pédagogie par projet. 5
  • 6.
    E-PROJECTS PARCOURS D’APPRENTISSAGE A BASE DE LA PEDAGOGIE PAR PROJET 1. Besoins et problématique : Le projet doit se baser sur les notions d’apprentissage présentées ci-dessous : 1.1. L’enseignement à distance ou l’apprentissage en ligne La définition de l'apprentissage en ligne (e-learning) donnée par l'Union Européenne est : « l’e- learning est l’utilisation des nouvelles technologies multimédias de l’Internet pour améliorer la qualité de l’apprentissage en facilitant d’une part l’accès à des ressources et à des services, d’autre part les échanges et la collaboration à distance ». C'est une approche de formation/d'éducation qui permet théoriquement de s'affranchir de la présence physique d'un enseignant à proximité. En revanche, le rôle du tuteur distant apparaît avec des activités de facilitateur et de médiateur. Le système d’apprentissage appelé LMS (Learning Management System), MLE (Managed Learning Environment), VLE (Virtual Learning Environment), CMS (Course Management System) ou LSS (Learning Support System) est un système logiciel développé pour accompagner toute personne impliquée dans le processus d'apprentissage durant tout le parcours pédagogiques. Les services offerts incluent généralement un contrôle d'accès, des outils de communication (synchrones et/ou asynchrones) et l'administration des groupes d'utilisateurs. L’enjeu central d’un tel système se résume à cinq défis de base : Accessibilité : permettre la recherche, l’identification, l’accès et la livraison de contenus et composantes de formation à distance. Interopérabilité : permettre l’utilisation de contenus et composantes développés par une organisation sur une plateforme donnée par d’autres organisations sur d’autres plateformes. Réutilisabilité : permettre la réutilisation des contenus et composantes à différentes fins, dans différentes applications, dans différents produits, dans différents contextes et via différents modes d’accès. Durabilité : permettre aux contenus et composantes d’affronter les changements technologiques sans la nécessité d’une réingénierie. Adaptabilité : permettre la modulation sur mesure des contenus et la personnalisation selon les profils des apprenants. L'introduction de normes et de standards dans le monde de la formation à distance vise à rendre ces défis réalisables. Il y a plusieurs spécifications en formation à distance dont les plus reconnues: SCORM pour l’empaquetage et la structuration pédagogique: (Sharable Content Object Reference Model), fondé sur le concept « d'objet de contenu partageable ». Cette initiative a été développée par l'AICC puis reprise par le consortium permettant de créer des objets pédagogiques structurés. Il sera d'abord exposé l'utilité de cette norme, puis concrètement ce qu'elle implique et comment elle se définit. C’est un standard public respecté par les acteurs majeurs du e-Learning : Macromedia, Microsoft, Skillsoft, etc. Ce standard agit à trois niveaux: 6
  • 7.
    E-PROJECTS PARCOURS D’APPRENTISSAGE A BASE DE LA PEDAGOGIE PAR PROJET Economique : grâce au principe de séparation du contenu et du contexte, Scorm permet de réutiliser des cours entiers ou des morceaux de cours dans différents Learning Management Systems (LMS), Pédagogie : Scorm intègre la notion de pré requis ou de séquence. Technologie : Scorm génère une table des matières indépendante tant du contenu que du LMS. Ceci permet de faire communiquer contenu et LMS pour sauvegarder entre autres : la progression de l'apprenant ("A quel chapitre du cours l’apprenant est-il arrivé?"), les résultats ("Quel est le résultat obtenu?") et le temps ("Combien de temps a passé un apprenant dans l’acquisition d’un savoir?"). IMS-Learning Design pour la scénarisation pédagogique: une des dernières parues, dédiée à l’ingénierie pédagogique, cherche à incorporer la flexibilité pédagogique. Elle a la particularité de proposer une manière d’organiser les contenus pédagogiques. Cette organisation est basée sur une structure arborescente des éléments pédagogiques tels que : scénario, acte, activité d’apprentissage, élément de contenu, etc. Chaque activité, caractérisée par un ensemble de prérequis et d’objectifs pédagogiques, est définie par un état (par exemple : terminé). Les objets d’apprentissage sont stockés dans un entrepôt. Pour notre application, Nous avons essayé de respecter les bonnes pratiques dans le domaine du e- learning. Nous nous sommes également inspirés de SCORM et IMS-Ld pour la construction des activités incluses dans le contenu à fournir. 1.2. La pédagogie par projet Il s'agit d'une forme de pédagogie dans laquelle l‘élève est associé de manière contractuelle à l'élaboration de ses savoirs. Le moyen d'action de cette pédagogie est fondé sur la motivation de l’apprenant, suscitée par l’aboutissement à une réalisation concrète. Le projet va constituer un dispositif d'apprentissage dans la mesure où il va créer la nécessité d'accomplir des actions et des tâches diversifiées, les élèves vont avoir besoin d'acquérir des savoirs et construire des savoir-faire. L'approche par projet crée un contexte qui favorise à la fois et de façon complémentaire le travail en équipe et le travail individuel, mais aussi l'emploi de multiples méthodes de travail et stratégies pédagogiques. Les apprenants sont ainsi invités à soulever des questions, mais aussi à trouver des réponses; à s'exprimer, à effectuer des travaux d'analyse, mais aussi de synthèse; et à développer des habiletés intellectuelles et sociales. La pédagogie de projet peut se résumer en ce qui suit: Développe une culture du travail en équipe. Cette équipe devient un lieu de confrontation et donc de recherche permanente de sens et de cohérence entre le dire et le faire. Considère les conditions d'un apprentissage aussi importantes que les contenus de cet apprentissage. 7
  • 8.
    E-PROJECTS PARCOURS D’APPRENTISSAGE A BASE DE LA PEDAGOGIE PAR PROJET Favorise l'appropriation d'un projet, par le groupe puis par l'individu, ceci grâce à des moyens simples : un choix des thématiques et des méthodes laissées au public, une dynamique de groupe efficace et une valorisation du travail effectué. Propose un cadre d'actions, support d'une progression vers un objectif. L'animation se décompose en une suite d'étapes s'enchaînant dans un ordre logique, mais non figé. L’évaluation d’un projet : En amont du projet : évaluation diagnostique Elle se fait en début d'apprentissage. Elle évalue les savoirs et savoir-faire d'un élève avant le projet ; elle permet aussi de mesurer les écarts entre ce que les élèves savent déjà et ce qu'ils devront connaître en fin d'apprentissage. En cours de projet : évaluation formative Fréquente et immédiate, elle permet à l’apprenant de remédier à ses erreurs et à ses lacunes peu de temps après leur apparition et avant que ne s’engage un processus cumulatif et de comparer sa performance à un seuil de réussite fixé à l’avance. En aval du projet : évaluation sommative L’enseignant évalue les compétences acquises : il établit le degré d’atteinte des objectifs et vérifie l’effectivité de l’apprentissage. 1.3. Le parcours pédagogique : Un parcours pédagogique est un scénario d’enchaînement d’activités qui tente d’organiser les activités d’un apprenant au sein d’un contenu pédagogique. Il se présente sous la forme d'une séquence d'apprentissage découpée en modules ou en étapes. Il peut être organisé soit en fonction du contenu, il constituera alors une sorte de table des matières, soit en fonction des activités, il s'apparentera alors à un agenda de taches pour acquérir la maîtrise d'un savoir, ou d'une compétence. En plus d'être structuré, un parcours peut être séquencé. Cela signifie que certaines étapes peuvent constituer des prérequis pour d’autres. Une séquence peut être suggestive (les étapes sont montrées les unes après les autres) ou contraignante (l'étudiant est obligé de suivre les étapes dans un ordre imposé). Nous avons présenté le fruit des recherches que nous avons effectué afin de mettre l’accent sur les différents axes à prendre en considération dans la réalisation du projet, nous passons maintenant à la description détaillée du système d’apprentissage en ligne. 2. Description détaillée système à réaliser : Les responsables pédagogiques ont pour mission d’organiser le planning des différentes formations en essayant, au mieux, de satisfaire les contraintes liées aux enseignants et aux étudiants, et les contraintes pédagogiques imposées par la progression des technologies. Etant donné que chaque formation est affectée à un enseignant, ce dernier devra accompagner les participants à la formation tout au long du parcours d’apprentissage. 8
  • 9.
    E-PROJECTS PARCOURS D’APPRENTISSAGE A BASE DE LA PEDAGOGIE PAR PROJET Les apprenants sont organisés en groupes de travail, afin d’implémenter la pédagogie par projet l’enseignant jouera le rôle du tuteur de ces équipes en leur affectant des projets à réaliser ainsi que suivre et évaluer la progression d’apprentissage à travers leurs réalisations. Chaque formation planifiée est donc constituée d’un ensemble de projets planifiés. On suppose qu’à l’inscription à l’école un code et un mot de passe sont attribués à l’apprenant. L’apprentissage nécessitera un accès aux différentes ressources qui seront fournies par les enseignants, ces ressources peuvent être des fichiers, des documents (Word, PDF,…), des contenus multimédias ou des liens vers d’autres sites internet… Tout apprenant est caractérisé par un code, un nom, un prénom, une date de naissance, une adresse, une adresse mail, numéro de téléphone. Un enseignant est caractérisé par un code, CIN, un nom, un prénom, une date de naissance, une adresse, une adresse email… Une ressource -pouvant être de différents formats doit être à la disposition des apprenants et cela selon une démarche définie par l’enseignant afin d’aider l’apprenant dans la réalisation de sa tâche. Un projet est caractérisé par un intitulé, un nombre d’apprenants formant l’équipe du projet, une durée de réalisation, son état de réalisation… Une tâche est l’activité que doit exercer un apprenant afin d’aboutir à la réalisation du projet, elle a un titre, une durée d’exécution maximale. L’application Web à réaliser doit donc permettre: La gestion des contenus pédagogiques. La gestion des projets. La communication entre les utilisateurs de l’application : apprenant-apprenant, apprenant-tuteur. 3. Décomposition de notre projet : 3.1. Les besoins fonctionnels Ce sont les actions et les réactions que le système doit faire suite à une demande. Tenant compte de la nature de l’application, on distingue les besoins suivants : Gestion des ressources pédagogiques Hébergement et récupération des ressources pédagogiques, ajout des liens utiles… Gestion des projets Consultation, suivi, évaluation, création des groupes de travail. Communication apprenant-apprenant Asynchrone : discussion, courriers électroniques Communication apprenant-enseignant Asynchrone : discussion, courriers électroniques 3.2. Les besoins non fonctionnels 9
  • 10.
    E-PROJECTS PARCOURS D’APPRENTISSAGE A BASE DE LA PEDAGOGIE PAR PROJET Les besoins non fonctionnels correspondent à la manipulation de l’application et précisent l’environnement de l’application. Disponibilité  Le contenu pédagogique doit être disponible à tout accès à la plateforme.  L’application doit être disponible afin de permettre l’échange d’informations entre les différents utilisateurs. Sécurité  L’accès aux ressources et aux pages ne doit se faire qu’après authentification.  Les droits d’ajout, de modification et de suppression doivent être pris en considération Ergonomie  Les interfaces doivent être simples en terme de confort d’utilisation. 3.3. Composantes du projet : Afin de permettre une bonne démarche pour la réalisation du projet nous avons choisi de décomposer l’application selon les besoins fonctionnels déjà définis : Apprentissage Concerne la partie qui traitre l’apprentissage : les groupes, les ressources, les liens, les tâches, les livrables, les remarques, et l’évaluation de la progression. Communication et collaboration Concerne la partie qui traitre la communication et la collaboration entre les apprenants d’un groupe et leurs tuteurs : les discussions, l’envoi de mails. 10
  • 11.
    E-PROJECTS PARCOURS D’APPRENTISSAGE A BASE DE LA PEDAGOGIE PAR PROJET 4. Modélisation du projet : 4.1. Langage et outil UML UML (Unified Modeling Language, que l'on peut traduire par "langage de modélisation unifié") est un concept permettant de modéliser un problème de façon standard. Ce langage est né de la fusion de plusieurs méthodes existant auparavant, et est devenu désormais la référence en terme de modélisation objet. RATIONAL ROSE 2002 Rational Rose est conçue pour fournir aux développeurs un ensemble complet d’outils de modélisation adaptés au développement de solutions pour des besoins réels dans le domaine des divers systèmes (client/serveur, systèmes réparties, systèmes temps-réels, . . .). C’est un outil qui supporte la version UML1, et offre différentes fonctionnalités telles que la génération du script de la base de données, la retro ingénierie, la génération du code avec le langage spécifié. 4.2. Modélisation avec UML 4.2.2. Diagrammes des cas d’utilisation Le diagramme des cas d'utilisation permet de décrire l'interaction entre le système et son utilisateur, c'est un moyen de description des besoins des utilisateurs du système. Les acteurs de notre système : L’enseignant L’apprenant Accompagne l’apprenant, facilitateur de l’acquisition Demandeur du savoir du savoir. 11
  • 12.
    E-PROJECTS PARCOURS D’APPRENTISSAGE A BASE DE LA PEDAGOGIE PAR PROJET Diagramme des cas d’utilisation « Apprentissage »: Figure 2 diagramme des cas d'utilisation 'apprentissage' Description textuelle des cas d’utilisation « apprentissage » : Modifier ses informations personnelles Pré condition : s’identifier sur le système L’enseignant ou l’apprenant accède à son profil, il clique sur le lien de modification de profil. Il modifie ses informations personnelles. valide la modification. Acteurs : Enseignant, Apprenant Post condition : les données saisies doivent être valides. 12
  • 13.
    E-PROJECTS PARCOURS D’APPRENTISSAGE A BASE DE LA PEDAGOGIE PAR PROJET Gérer les ressources et les liens d’apprentissage Pré condition : s’identifier sur le système en tant qu’enseignant L’enseignant accède à la liste des formations via son lien il clique sur une formation, le lien lui renvoie une page listant les projets de celle-ci. Il clique sur un projet, ce lien le mène vers l’espace de ce dernier. il clique sur le lien d’ajout d’une ressource, ou le lien d’ajout d’un lien utile il ajoute ensuite une ressource ou lien avec ses informations. Acteurs : Enseignant Post condition : les données saisies doivent être valides. Evaluer la progression d’apprentissage Pré condition : s’identifier sur le système en tant qu’enseignant L’enseignant consulte l’espace de projet d’un groupe. Récupère les livrables. il change ensuite le degré d’avancement, remplit le champ remarques et clique sur envoyer. Acteurs : Enseignant Post condition : -- Créer un groupe Pré condition : s’identifier sur le système en tant qu’enseignant l’enseignant consulte la liste des formations, clique sur un projet la page qui sera renvoyée contiendra une liste des apprenants appartenant à la formation il sélectionne les apprenants et clique sur le bouton de validation. Acteurs : Enseignant, Apprenant Post condition : -- Consulter l’agenda des livrables d’un projet Pré condition : s’identifier sur le système en tant qu’apprenant l’apprenant consulte la liste des formations, il choisira ensuite la formation. Une liste des projets est renvoyée, en cliquant sur le libellé du projet, il sera redirigé vers l’espace de ce projet. Il clique sur le lien agenda des livrables, et la page contenant le calendrier des livrables sera affichée. Acteurs : Enseignant, Apprenant Post condition : -- 13
  • 14.
    E-PROJECTS PARCOURS D’APPRENTISSAGE A BASE DE LA PEDAGOGIE PAR PROJET Consulter les ressources et les liens d’apprentissage Pré condition : s’identifier sur le système en tant qu’apprenant l’utilisateur consulte la liste des projets appartenant à une formation. Il clique ensuite sur le l’intitulé du projet, il sera redirigé vers l’espace de ce projet. Il accède aux ressources et liens à travers le lien situé sur le menu. S’il clique sur l’intitulé de la ressource, une fenêtre sera affichée. Et sur la fenêtre affichée, S’il clique sur enregistrer le fichier sera téléchargé sur l’emplacement qu’il aura à spécifier. S’il clique sur l’intitulé du lien il sera redirigé vers l’url de la page correspondante. Acteurs : Apprenant Post condition : -- Créer une tâche collective Pré condition : s’identifier sur le système en tant qu’enseignant l’utilisateur consulte la liste des projets appartenant à une formation en cliquant sur l’intitulé d’un projet il sera redirigé vers l’espace de ce dernier. Il clique sur le lien d’ajout d’une étape, remplit le formulaire et valide en cliquant sur le bouton de validation. Acteurs : Enseignant Post condition : les informations saisies doivent être valides. Assigner une tâche individuelle Pré condition : s’identifier sur le système en tant qu’enseignant l’utilisateur consulte la liste des projets appartenant à une formation en cliquant sur l’intitulé d’un projet il sera redirigé vers l’espace de ce dernier. Il clique sur le lien d’ajout d’une tâche individuelle, remplit le formulaire, sélectionne l’apprenant et valide en cliquant sur le bouton de validation. Acteurs : Enseignant Post condition : les informations saisies doivent être valides. Rendre un livrable Pré condition : s’identifier sur le système en tant qu’enseignant l’apprenant consulte la liste des projets appartenant à une formation en cliquant sur l’intitulé d’un projet il sera redirigé vers l’espace de ce dernier. Il clique sur le lien « soumettre un livrable », remplit le formulaire, sélectionne le fichier à charger et valide en cliquant sur le bouton de validation. Acteurs : Enseignant Post condition : les informations saisies doivent être valides. 14
  • 15.
    E-PROJECTS PARCOURS D’APPRENTISSAGE A BASE DE LA PEDAGOGIE PAR PROJET Diagramme des cas d’utilisation « Communication et collaboration »: Figure 3 diagramme des cas d'utilisation 'communication et collaboration' Description des cas d’utilisation « Communication et collaboration » Ajouter une discussion Pré condition : s’identifier sur le système l’utilisateur consulte la liste des discussions appartenant à un projet. S’il clique sur l’intitulé de la discussion, une page contenant les messages de cette dernière sera renvoyée. S’il clique sur le lien ajouter une nouvelle discussion, il aura comme résultat le formulaire d’ajout d’une discussion, il remplit alors les champs concernant la discussion et il clique sur le bouton de validation, et il sera redirigé vers la page liste des discussions. Acteurs : Enseignant, Apprenant Post condition : les données saisies doivent être valides. Répondre à une discussion Pré condition : s’identifier sur le système l’utilisateur consulte la liste des discussions appartenant à un projet. il clique sur l’intitulé de la discussion, une page contenant les messages de cette dernière sera renvoyée. il clique sur le lien répondre, un formulaire d’ajout de message sera affiché dans une autre page, il remplit alors les champs concernant le message et il clique sur le bouton envoyer, et il sera redirigé vers la page liste des messages de la discussion. 15
  • 16.
    E-PROJECTS PARCOURS D’APPRENTISSAGE A BASE DE LA PEDAGOGIE PAR PROJET Acteurs : Enseignant, Apprenant Post condition : les données saisies doivent être valides. Envoyer un courrier électronique Pré condition : s’identifier sur le système L’utilisateur clique sur l’adresse email d’un apprenant, il sera redirigé vers la page envoi de mails. L’utilisateur saisie le contenu du courrier électronique et clique sur le bouton envoyer. Acteurs : Enseignant Post condition : l’adresse email doit être valide 4.2.3. Diagramme d’activité: Décrit le comportement du système sous forme de flux d'activités. Une activité représente une exécution d'un mécanisme, un déroulement d'étapes séquentielles. Le digramme d’activités ci-dessous décrit les activités d’un apprenant sur l’espace destiné aux projets afin de garantir l’apprentissage par projet. Figure 4 Diagramme d'activités 16
  • 17.
    E-PROJECTS PARCOURS D’APPRENTISSAGE A BASE DE LA PEDAGOGIE PAR PROJET 4.2.4. Diagrammes de séquence Les diagrammes de séquences sont la représentation graphique des interactions entre les acteurs et le système selon un ordre chronologique pour un cas d’utilisation. Les diagrammes de séquences de quelques cas d’utilisation de notre projet d’apprentissage : Cas d’utilisation « Consulter les ressources et les liens d’apprentissage» : Ce diagramme de séquence illustre l’échange entre l’apprenant et le système afin de consulter les ressources liées à au projet appartenant à la formation dont il est participant. Figure 5 diagramme de séquence: consulter les ressources et les liens d'apprentissage Cas d’utilisation « S’authentifier » : Ce diagramme de séquence illustre l’authentification d’un apprenant sur le système. L’échange est le même pour un administrateur ou un enseignant. Figure 6 diagramme de séquences: authentification 17
  • 18.
    E-PROJECTS PARCOURS D’APPRENTISSAGE A BASE DE LA PEDAGOGIE PAR PROJET Cas d’utilisation « Répondre à une discussion » : Ce diagramme de séquence illustre l’interaction entre l’apprenant et le système afin de répondre à une discussion liée à un projet. L’échange est le même pour un enseignant. Figure 7 diagramme de séquences: répondre à une discussion Cas d’utilisation « Consulter l’agenda des livrables d’un projet » : Ce diagramme de séquence illustre l’interaction entre l’apprenant et le système afin de consulter le calendrier des livrables d’un projet dont il est participant. Figure 8 diagramme de séquences consulter agenda des livrables 18
  • 19.
    E-PROJECTS PARCOURS D’APPRENTISSAGE A BASE DE LA PEDAGOGIE PAR PROJET Cas d’utilisation « Créer un groupe » : Ce diagramme de séquence illustre l’interaction entre l’enseignant et le système afin de créer un groupe pour un projet. Figure 9 diagramme de séquences: créer un groupe 4.2.5. Diagrammes de classes : Nous avons décomposé le diagramme de classes afin de permettre une vision claire du système. Communication et collaboration : Figure 10 diagramme de classes: communication et collaboration 19
  • 20.
    E-PROJECTS PARCOURS D’APPRENTISSAGE A BASE DE LA PEDAGOGIE PAR PROJET Apprentissage : Figure 11 diagramme de classes : apprentissage 20
  • 21.
    E-PROJECTS PARCOURS D’APPRENTISSAGE A BASE DE LA PEDAGOGIE PAR PROJET 4.2.6. Génération de la base de données L’image ci-dessous est le modèle de données généré par Rational Rose qui permet de générer le script de création des tables et des relations. III. Chapitre 3 : Réalisation du projet : « E-PROJECTS »: 4.3. Choix techniques : L’ASP.NET ASP (Active Server Pages.NET) : une technologie du Framework .NET, qui permet de créer des applications et sites web. Il répond aux nouveaux besoins d’échange et de standardisation des informations. 21
  • 22.
    E-PROJECTS PARCOURS D’APPRENTISSAGE A BASE DE LA PEDAGOGIE PAR PROJET La technique choisie: Web Forms Les pages ASP.Net utilisent les Web Forms pour créer leurs interfaces graphiques. Ceux-ci séparent la présentation de l'interface graphique du code exécuté en parallèle. VISUAL STUDIO 2008 Ensemble complet d'outils de développement permettant de générer des applications Web, et des applications Windows. VS facilite la tâche des développeurs en introduisant des facilités pour le développement, le déploiement et la maintenance des applications. SQL SERVER 2005 SQL Server est un système de gestion de base de données (SGBD) développé et commercialisé par Microsoft qui possède de nombreux atouts aussi bien au niveau des fonctionnalités que des performances générales. 22
  • 23.
    E-PROJECTS PARCOURS D’APPRENTISSAGE A BASE DE LA PEDAGOGIE PAR PROJET 4.4. Le plan de navigation de l’application « E-PROJECTS »: Plan de navigation pour un enseignant : Page de connexion Accueil Profil Evénements Email Formations Projets Liste des apprenants-groupe Espace de projet d'un groupe Groupe Calendrier Discussions Ressources Liste des Ajouter une répondre à une Ajouter une Ajouter un messages discussion discussion ressource lien Plan de navigation pour un apprenant : Page de connexion Accueil Profil Evénements Email Formations Projets Espace de groupe Discussions Groupe Calendrier Ressources Liste des Ajouter une répondre à une messages discussion discussion 23
  • 24.
    E-PROJECTS PARCOURS D’APPRENTISSAGE A BASE DE LA PEDAGOGIE PAR PROJET 4.5. Les interfaces graphiques : Nous avons profité des contrôles et des composants ASP.NET afin de réaliser les interfaces illustrées ci-dessous. 1. Connexion Pour sécuriser l'accès à l'application web, l'utilisateur, saisit son identifiant et son mot de passe. Si les paramètres d'authentification envoyés coïncident avec les paramètres enregistrés dans la base de données, l'utilisateur sera redirigé vers la page d’ selon son profil En effet, l'application offre une authentification selon 2 profils « apprenant » et « enseignant ». Figure 12 page de connexion Si les paramètres d'authentification sont incorrects, un message d'erreur s'affiche à l'écran. Après une authentification réussie l’utilisateur est redirigé vers sa page d’accueil contenant les différentes fonctionnalités offertes par l’application, la notion de session en asp.net nous a facilité l’accès aux pages car l’identifiant est enregistré et vérifié lors des chargements des pages.  Authentification avec un profil enseignant : 1. Accueil La Page d’accueil d’un enseignant est composée d’un menu espace enseignant permettant à un enseignant d’accéder à son profil, ses formations. 24
  • 25.
    E-PROJECTS PARCOURS D’APPRENTISSAGE A BASE DE LA PEDAGOGIE PAR PROJET Figure 13 page d'accueil 2. Formations : Sur cette page l’enseignant accède à la liste de formations en cours, il pourra également voir les formations antérieures, s’il clique sur le libellé d’une formation il accède à la page contenant les projets. Figure 14 page des formations 3. Projets: Cette page contient la liste des projets, le libellé du projet mène vers la liste des apprenants- groupe. 25
  • 26.
    E-PROJECTS PARCOURS D’APPRENTISSAGE A BASE DE LA PEDAGOGIE PAR PROJET Figure 15 page des projets 4. Liste des apprenants-groupes : Sur cette page l’enseignant ne pourra créer un groupe pour l’affecter au projet en sélectionnant les apprenants, chaque groupe crée sera ajouté à la liste des groupes affichée en dessous de la liste des apprenants, cette liste de groupe contient un lien vers l’espace de projet destiné à ce groupe ainsi que les informations sur le nombre des participants et leur état d’avancement dans ce projet. Il est affiché également une liste des tâches attribuées au groupe -les étapes du projet-, grâce aux liens figurants en dessous de cette liste il pourra créer une étape, ajouter une ressource ou un lien. Figure 16 page de gestion des groupes et des tâches 26
  • 27.
    E-PROJECTS PARCOURS D’APPRENTISSAGE A BASE DE LA PEDAGOGIE PAR PROJET 5. Espace du projet d’un groupe : Cette page permet de consulter la liste des apprenants d’un groupe appartenant un projet, il permet d’évaluer l’état d’avancement de ce groupe dans le projet, envoyer un mail à un apprenant, suivre les tâches individuelles ainsi que celles du groupe et leurs livrables à travers le lien ‘liste des livrables’, affecter une tâche à un apprenant. Figure 17 espace du projet d'un groupe 6. Affecter une tâche : Ce formulaire permet à l’enseignant d’assigner une tâche à un apprenant . Figure 18 formulaire d'assignation d'une tâche 27
  • 28.
    E-PROJECTS PARCOURS D’APPRENTISSAGE A BASE DE LA PEDAGOGIE PAR PROJET 7. Créer étape (tâche du groupe) : Ce formulaire permet d’ajouter une tâche de groupe. Figure 19 Création d'une étape d'un projet 8. Discussions : Cette page permet de consulter les discussions, le lien nouvelle discussion envoie vers la page ajouter discussion, le libellé d’une discussion mène vers ses messages. Figure 20 liste des discussions 9. Ajouter une nouvelle discussion : Ce formulaire permet d’ajouter une nouvelle discussion. 28
  • 29.
    E-PROJECTS PARCOURS D’APPRENTISSAGE A BASE DE LA PEDAGOGIE PAR PROJET Figure 21 ajouter une discussion 10. Répondre à une discussion : Ce formulaire permet de poster un message afin de répondre à une discussion. Figure 22 répondre à une discussion 11. liens : Cette page permet de lister les liens ajoutés par l’enseignant à travers le formulaire d’ajout figurant sur la page. 29
  • 30.
    E-PROJECTS PARCOURS D’APPRENTISSAGE A BASE DE LA PEDAGOGIE PAR PROJET Figure 23 ressources et liens 12. Ressources : Cette page permet de lister les liens ajoutés par l’enseignant à travers le formulaire d’ajout figurant sur la page. Figure 24 Création des ressources  Authentification avec un profil Apprenant : 1. Accueil : La page d’accueil d’un apprenant est semblable à celle d’un enseignant. 30
  • 31.
    E-PROJECTS PARCOURS D’APPRENTISSAGE A BASE DE LA PEDAGOGIE PAR PROJET 2. Formations : La page des formations d’un apprenant est semblable à celle d’un enseignant. 3. Projets : La page des projets est semblable à celle d’un enseignant. 4. Espace projet : Cette page permet à l’apprenant de voir les informations concernant les membres de son groupe, Les tâches individuelles de chacun des membres, soumettre un livrable pour une tâche, ainsi que le niveau de progression de son groupe dans la réalisation du projet, et les remarques envoyées par leur tuteur. Figure 25 interface du groupe visualisé par l'apprenant 5. Soumettre un livrable : Ce formulaire permet de soumettre un livrable pour une tâche, il permet de charger un fichier Dans le répertoire des livrables (upload). Figure 26 soumettre un livrable 31
  • 32.
    E-PROJECTS PARCOURS D’APPRENTISSAGE A BASE DE LA PEDAGOGIE PAR PROJET 6. Discussions : La page des discussions est semblable à celle d’un enseignant. 7. Ressources : La page ci dessous englobe les ressources et les liens utiles ajoutés par le tuteur. Figure 27 liste des ressources et liens utiles 8. Agenda des livrables : Le calendrier ci-dessous affiche les libellé des tâches par date d’échéance. Figure 28 calendrier des livrables des tâches 32
  • 33.
    E-PROJECTS PARCOURS D’APPRENTISSAGE A BASE DE LA PEDAGOGIE PAR PROJET 9. Envoi de mails : Ce formulaire permet d’envoyer un mail à un apprenant. Figure 29 formulaire d'envoi de mail 33
  • 34.
    E-PROJECTS PARCOURS D’APPRENTISSAGE A BASE DE LA PEDAGOGIE PAR PROJET Conclusion Les enjeux de ce stage se situaient à différents niveaux. Il s’agissait de notre première expérience au sein d’une équipe de recherche et la première application WEB avec ASP.NET. Cette expérience a donc été enrichissante, elle nous a permis de découvrir les différentes techniques de programmation web associées à l’ASP.NET ainsi qu’à découvrir le monde du e- learning et les pédagogies d’apprentissage adoptées. Les connaissances acquises lors de notre parcours d’étude à l’EMSI nous a permis de développer un esprit d’analyse et d’adaptation qui nous a été très utile au cours de ce stage. En effet, ce projet peut être encore développé, et parmi ces perspectives nous pouvons envisager des apports fonctionnels comme le support des packages standards de SCORM ou celui des scénarios de IMS-LD ainsi que des apports technologiques comme : - La messagerie instantanée. - Les conférences audio et vidéo en temps réel. 34
  • 35.
    E-PROJECTS PARCOURS D’APPRENTISSAGE A BASE DE LA PEDAGOGIE PAR PROJET Webographie  Site officiel de l’EMI www.emi.ac.ma  La norme SCORM http://www.definition.be/defipoints/point5.asp  Guide des pratiques TICE : Le standard SCORM http://www.paristech.fr/pratiques_tice/spip.php?article14  Diaporama SCORM http://www.slideshare.net/scorm/diaporama-scorm-1665753  Guide informatique : Formation, e-learning http://www.guideinformatique.com/fiche-formation_e_learning-412.htm  La pédagogie de projet: outil d'éducation à l'environnement : http://books.google.co.ma/books?id=z60Md9KElmAC&printsec=frontcover#v=onepage&q&f=false  Ce qu'on peut faire avec les TIC http://tecfa.unige.ch/tecfa/teaching/LME/lombard/eventail-usages-tic.html  Etapes de développement d'une unité - projet éducatif : http://tecfa.unige.ch/perso/lombardf/ped_projet/etapes_projet_hullen.html  Le projet : Méthode GoguelinAider chacun à devenir l'auteur de son propre projet http://tecfa.unige.ch/perso/lombardf/ped_projet/methode_goguelin.html  La pédagogie de projet : pourquoi ? comment ? http://www.francparler.org/dossiers/projets_introduction.htm  La pédagogie du projet en lien avec la réforme de l’éducation http://www.csportneuf.qc.ca/sedprojet/presentation.html  ASP.NET Tutorial - with ASP.NET 2.0: http://www.w3schools.com/aspnet/default.asp  Centre de développement ASP.NET http://msdn.microsoft.com/fr-fr/asp.net/default.aspx  Microsoft .NET Framework SDK QuickStart Tutorials http://quickstarts.asp.net/QuickStartv20/default.aspx  When you think ASP, think... 4guysfromrolla.com http://aspnet.4guysfromrolla.com/default.aspx  FAQ ASP.NET-C# http://dotnet.developpez.com/faq/asp/csharp/  Cours et tutoriels ASP.NET http://dotnet.developpez.com/cours/?page=csharp#aspnetcs  CSS tutoriel : http://www.w3schools.com/css/  Tutorial ASP-PHP : Tutoriels ASP.NET http://www.asp-php.net/tutorial/asp-php/index.php  Ajax control toolkit samples http://www.asp.net/ajax/ajaxcontroltoolkit/samples/  ASP.NET examples http://www.java2s.com/Code/ASP/CatalogASP.htm 35
  • 36.
    E-PROJECTS PARCOURS D’APPRENTISSAGE A BASE DE LA PEDAGOGIE PAR PROJET Table des figures: Figure 1 L’ecole Mohammadia Des Ingénieurs ................................................................................................... - 3 - Figure 2 diagramme des cas d'utilisation 'apprentissage' ................................................................................ - 12 - Figure 3 diagramme des cas d'utilisation 'communication et collaboration' ................................................... - 15 - Figure 4 diagramme d'activités......................................................................................................................... - 16 - Figure 5 diagramme de séquence: consulter les ressources et les liens d'apprentissage ................................. - 17 - Figure 6 diagramme de séquences: authentification ........................................................................................ - 17 - Figure 7 diagramme de séquences: répondre à une discussion ........................................................................ - 18 - Figure 8 diagramme de séquences consulter agenda des livrables .................................................................. - 18 - Figure 9 diagramme de séquences: créer un groupe ........................................................................................ - 19 - Figure 10 diagramme de classes: communication et collaboration ................................................................. - 19 - Figure 11 diagramme de classes : apprentissage ............................................................................................. - 20 - Figure 12 page de connexion ............................................................................................................................ - 24 - Figure 13 page d'accueil ................................................................................................................................... - 25 - Figure 14 page des formations ......................................................................................................................... - 25 - Figure 15 page des projets ................................................................................................................................ - 26 - Figure 16 page de gestion des groupes et des tâches ....................................................................................... - 26 - Figure 17 espace du projet d'un groupe ........................................................................................................... - 27 - Figure 18 formulaire d'assignation d'une tâche ............................................................................................... - 27 - Figure 19 Création d'une étape d'un projet ...................................................................................................... - 28 - Figure 20 liste des discussions .......................................................................................................................... - 28 - Figure 21 ajouter une discussion ...................................................................................................................... - 29 - Figure 22 répondre à une discussion ................................................................................................................ - 29 - Figure 23 ressources et liens ............................................................................................................................ - 30 - Figure 24 Création des ressources ................................................................................................................... - 30 - Figure 25 interface du groupe visualisé par l'apprenant .................................................................................. - 31 - Figure 26 soumettre un livrable ........................................................................................................................ - 31 - Figure 27 liste des ressources et liens utiles ..................................................................................................... - 32 - Figure 28 calendrier des livrables des tâches................................................................................................... - 32 - Figure 29 formulaire d'envoie de mail .............................................................................................................. - 33 - 36