Comment un acteur du capital-investissement peut-il concevoir un dispositif innovant pour accompagner des PME ? L’exemple de la création de la communauté des entreprises France Investissement Présenté par : Guillaume Féry Sous la direction de : Gilles Garel  Université Paris-Est Marne-la-Vallée / UFR d’Economie et de Gestion Master de Sciences Economiques / Option Projet Innovation Conception (PIC) Vendredi 24 octobre2008
Posons le sujet « Comment un acteur du capital-investissement peut-il concevoir un dispositif innovant pour accompagner des PME ?  » L’accompagnement doit-il être innovant ? Comment concevoir Comment une initiative regroupant des fonds peut-elle développer une approche innovante et  avoir une légitimité à accompagner leurs PME dans un souci d'amélioration de la performance ? Problématique Le lien extra financier entre les fonds, leurs partenaires et leurs participations. Les mécaniques de collaboration et d’échange. Les communautés. Les compétences et les liens entre acteurs Objet Les acteurs de France Investissement et leurs relations : CDC Entreprises, les fonds, les PME Champ Créer un dispositif d’accompagnement des PME d'un ensemble de fonds regroupés sous le label France Investissement Demande
Vendredi 24 octobre 2008 Plan de la soutenance France investissement et Le dispositif d’accompagnement Illustration de dispositif Analyse SWOT Caractérisation de l’innovation Conséquences Conclusion Description de l’initiative dédiée au financement des entreprise, de son fonctionnement et de la place du dispositif d’accompagnement. Analyse des forces et faiblesses du projet dans son environnement. Quelle est la dimension innovante de ce club d’entrepreneurs ? Quelles conséquences pour le projet et la diffusion de l‘offre ? Proposition de valeur Facteurs clés de succès & pistes d’évaluation Enseignements
France Investissement et le « DAFI » DAFI : Dispositif d’accompagnement des entreprises France Investissement PARTIE 1
Organisation de France Investissement
France Investissement en quelques chiffres Lancé Fin 2006
Les entreprises France Investissement : des secteurs variés 192 entreprises à fin juin 2008 En nombre En montants investis
Les entreprises France Investissement : des régions variées Emplois créés dans 126 des Entreprises financées  par France Investissement :  8 500 salariés Stade et âge des entreprises (base 172) Chiffre d’affaires cumulé sur 117 des 192 entreprises : 2,4 milliards d’euros 22 M€ par entreprise en moyenne Nbr d’entreprises et montants investis 38% 12% 50% Entreprises* Plus de 100 51 à 100 1 à 50 Salariés 22% 18% 26% 34% Entreprises* Plus de 10 ans De 5 à 10 ans De 2 à 5 ans Moins de 2 ans Age
Le dispositif d’accompagnement OBJECTIF : « place des outils pour diffuser une culture (inno, DD, international) et utiliser les technologies 2.0 pour mettre sur pied une communauté d’entrepreneurs qui échangent entre-eux » Site WEB 2.0 Diagnostics Réunions thématiques Lien et contenus Avec organismes De soutien Communauté D’entrepreneurs. Dynamique collaborative Communauté des entreprises France Investissement (avec les fonds d’investissement) Réunion de lancement le 2 décembre 2008 avec un maximum d’entreprises invitées
Les membres Le contact central Les experts Les outils L’écosystème relationnel France Investissement/PME Sources : Six&Co ? Fiches des Inscrits Base documentaire Diagnostics
Sources GFéry d’après Martin Dugage Collaborer ? Comment et avec quoi ?
Synthèse : matrice SWOT Soutien et sponsorship interne de haut niveau Capacité à innover et à proposer un dispositif qui renouvelle le genre Visibilité de la Caisse des Dépôts Qualité du réseau et des acteurs. Ambition du projet au sein de CDC. Concurrence d’autres systèmes d’accompagnement ou de communautés d’entrepreneurs Manque de disponibilités en général des entrepreneurs pour participer Hétérogénéité des entreprises et donc difficulté à les fédérer dans un but commun. = Difficulté à appréhender les besoins Partenaires susceptibles de rejoindre l’initiative (OSEO, CNCCE, Coface). Qualité des entreprises ciblées (jeunes entreprises de croissance). Grand attrait pour les problématiques abordées par le dispositif : stratégie, innovation, développement durable, accès à l’international origine externe Menaces Opportunités  Faible notoriété de France Investissement auprès des entreprises financées Difficulté à positionner très simplement le concept dans la carte des acteurs, en particuliers le fonds. Certaines lourdeurs administratives dans la mise en œuvre de solutions ou de tests (compte tenu de l’hébergement du dispositif par CDC Entreprises). origine interne Faiblesses Forces
Quelle est la dimension  innovante du dispositif ? PARTIE 2
Le point de départ : la carte des acteurs Partenaires OSEO, COFACE, ubifrance PMEs « France Investissement » Fonds Fonds de fonds France Investissement : projet DAFI Caisse des Dépôts, CDC Entreprises Experts, prestataires Conseil d’Orientation, Comité de pilotage
Première manière de caractériser l’innovation un approche servicielle « centre-périphérie » ? Le DAFI se définit par l’approche « centre-périphérie » dans le cadre de France Investissement.  Le service peut être décrit comme une association d’activités qui peuvent être dissociées en 2 catégories : Le service central Le service périphérique Appliqué au DAFI : Le service central : activité de financement de fonds qui financent des PME Le service périphérique : un service d’accompagnement des PME  in fine  sélectionnées et financées par les fonds. Accompagnement des entreprises financées par les fonds Le tout forme un « label » Financement  des fonds Sources : Gallouj 1994
Approche par les caractéristiques du services Vers un « self-service peer to peer » ? Sources Gallouj, 1994, mise en forme S. Lenfle
Troisième manière de caractériser l’innovation  Les 5 degrés de novation
Synthèse : le DAFI serait-il une innovation … radicale  ?
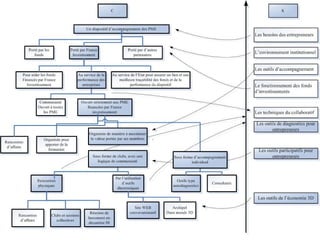
Rétro-conception (formalisme C-K) &  analyse des conséquences en particulier sur les compétences  et la diffusion de l’innovation
K : Les compétences mobilisées Les besoins  des entrepreneurs Travaux sur les attentes Des entrepreneurs, expertise universitaire Sur les PME Les techniques  du collaboratif Social networking Techniques participatives Les outils  d’accompagnement Techniques des clubs Offres de conseil et d’audit Associations : ex : APM Spécialistes du financement de l’inno Réseau des Conseillers  du commerce extérieur Journées Entrepreneurship Forum L’environnement institutionnel et de soutien aux PME  Réseau OSEO Incubateurs, DGE, Coface, Ubifrance La mesure  De la performance  des entreprises Outils de l’analyse stratégique Diagnostics DD, export Diagnostic, autodiagnostics L’univers du financement De la PME Les fonds, les techniques de  Suivi et d’accompagnement
 
Conséquences sur les compétences Compétences statiques : caractérise la maîtrise préalable des compétences requises .  Certaines compétences sont déjà maîtrisées : la structure n’évolue pas (le projet est hébergé par CDC Entreprisee qui est déjà l’opérateur de France Investissement) et l’identité des acteurs reste la même. Compétences dynamiques : caractérise la capacité à se doter de compétences nouvelles au moindre coût et dans des délais brefs.  la composante processus amène les promoteurs du DAFI à inventer de nouveaux mécanismes de production de service, par exemple pour toucher directement les PME, les inviter, animer un site web etc. D’où le recours à des prestataires
Quelle diffusion des services au sein du réseau des entrepreneurs ? Le risque d’un « chasm »? Inspiré du cours de Mme Dubosc, d’après Moore. Faire des premiers entrepreneurs « clients » du DAFI  des « référents » pour tous les autres et le faire savoir
Enseignements & Conclusions PARTIE 3
De nouvelles relations se créent Informent sur le dispositif Informent sur le dispositif Activité de financement Activité d’accompagnement Les 2 sont  Compatibles (cf approche  centre-périphérie)
Proposition de valeur pour les membres du club
Quelle évaluation ?
Pour conclure, les points clés à retenir Etablir la confiance Se centrer sur les hommes et femmes Tirer profit des technologies adaptées Mobiliser les compétences Soigner la diffusion  (y compris car réseau en expansion) Penser à l’évaluation Donner le temps
Et l’avenir … Un accompagnement plus efficace et encore plus innovant en 3D ? Sources LaSer
Merci de votre attention. [email_address] Pour aller plus loin : www.france-investissement.fr Comment un acteur du capital-investissement peut-il  concevoir un dispositif innovant pour accompagner des PME ? L’exemple de la création de la communauté des entreprises France Investissement
ANNEXES
Exemples d’entreprises France Investissement distributeur de produits polyoléfines Ind Emeraude industrie des biens d'équipements Env Elector Power System façonnage produits pharmaceutiques Ind Delpharm sous-traitance automobile Ind Defta Etudes marketting Ser BVA In Vivo fabrication de fenêtres Ind Bouvet Gros œuvre et béton Ind Bernadet telephonie IT B3G Télécom Editeur de revue Ser Artemia sécurité réseaux IT ARKOON Biens d'equipement Ind Arion/VIB antennes IT ANTENNES SA Chimie emballage Ind Alpha PET holding F2A Ind Alize leader en conception de solutions RF en full CMOS IT Acco Semiconductor Produit/service Secteur Entreprises
Les entreprises France Investissement des typologies de régions variées
Le dispositif d’accompagnement Objet  :  concevoir et mettre en œuvre  la dimension de conseil et d’accompagnement du programme France Investissement . Innovation Ouverture à l’international Développement durable cette dimension de conseil et d’accompagnement doit permettre aux entreprises  «  de développer leurs performances, de renforcer leur compétitivité, et notamment : d’accéder aux nouvelles technologies (et à l’innovation en général) susceptibles d’enrichir le développement de leurs affaires  de tirer le meilleur parti d’une ouverture à l’international   d’orienter leurs comportements en prenant au mieux en compte les préoccupations liées au développement durable, aux pratiques commerciales équitables, à la lutte contre la corruption, et de développer l’ensemble des pratiques d’association des salariés au développement de l’entreprise  ». Sources France Investissement Carte d’identité du dispositif Adresse : c/o CDC Entreprises 137 rue de l’Université 75007 Paris Direction : Conseil d’Orientation de France Investissement Pilotage : Comité réuni mensuellement et Présidé par Pascal LAGARDE (DG de CDC Entreprises).  Budget : environ 850 Keuros pour 2008 Date de création : automne 2007 Ressources :  Chef du projet : Didier Havette 2 ressources (1 doctorante + 1 stagiaire) puis 2 permanents d’ici fin 2008. Evénement clé : réunion de lancement officiel auprès des entreprises Fi le 2 décembre 2008 à Paris.
Exemples de clubs Lancé par Lyonnaise des Eaux, ce club fédère un réseau d’acteurs autour des thèmes du DD en général et de l’eau. Lie des collectivités et des autorités publiques Club Eau+ Communauté ouverte, partage mais peu collaboratif. Pacte PME Peu dynamique, manque d’animation. Pauvre contenu. Blogs de créateurs APCE Blogs Très riche, très dynamique. Exclusif. Communauté des entreprises innovantes de Grenoble EcoBiz Forte présence en région avec des relais locaux. Souhaite « la promotion des idées, des réflexions et des échanges de nature à favoriser le progrès économique et le développement des entreprises en expansion » « siparex, un actionnaire différent, un actionnaire actif » Partager d’informations, créer des échanges, valoriser des expériences. Orienté « information des membres » Club Siparex Nombreux thème : R&D Exportation PME fiscalité Prises de positions Sondages, partage d’expérience Mise en relation avec des experts. Plusieurs milliers de membres 201 adhérents 2000 sociétés associées Billets on-line interactifs (blog) Des réunions (cf leur agenda) Comité richelieu Réseaux très populaires. Utilisations variées, depuis la recherche de collaborateurs ou de clients jusqu’à des utilisations plus ludiques Réseaux sociaux à orientation professionnelle. Plateformes plutôt fermées (pas d’applications multiples et ludiques). Communautés thématiques. Viadeo, Linkedin 60 millions de membres dans le monde Totalement collaboratif, y compris par l’intégration de centaines d’applications (dites API). Mode ludique. LE réseau social très grand public. Autour de ce réseau ouvert se créent des multitudes de communautés (amicales, étudiantes, voire pro). Grande ouverture aux applications (API) qui permettent d’animer les échanges. Facebook Commentaires Positionnement Initiative
Illustration de l’accompagnement
L’entreprise du jour :  Pluie & Pollution Management SA Activité : L’entreprise a développé un savoir faire sur la technologie de suivi des eaux pluviales par l’utilisation de capteurs et d’un logiciel intégré météo + commande des ouvrages hydrauliques.  Ses produits touchent à l’anticipation des phénomènes de pollution des eaux de surface, en particulier dans les grandes villes. Elle fabrique des systèmes électroniques (capteurs) et développe un logiciel. Stratégie : Mettre en place une approche globale des enjeux environnementaux de son activité (production, distribution) Attaquer les marchés des collectivités locales françaises et de ses prestataires Débuter la prospection dans les grandes villes Européennes Enjeux : Finaliser le développement industriel du process et financer la mise en place d’une unité de production Répondre à des appels d’offres de clients publics Être capable de prospecter des marchés étrangers S’organiser pour travailler avec des entreprises étrangères
EXEMPLE 1 : la PME innove Est accompagnée Par des consultants En P.I. Participe à des Réunions sur le transfert De techno Ex  avec OSEO Rencontre dans la Communauté on-line Des PME Ayant eu recours au CIR Qui témoignent « Pluie & Pollution Management » SA L’entreprise développe une technologie innovante Elle dépose des brevets Elle recherche des financements pour finaliser son pilote
EXEMPLE 2 : la PME s’approprie le DD Rencontre un Expert en SME Participe à un atelier Sur l’eco-conception Et l’optimisation énergétique Ex  avec AFAQ Mise en relation avec une PME qui a Calculé son  Empreinte CO2 L’entreprise répond à des marchés publics Elle est visible et se veut exemplaire Elle veut maîtriser ses impacts et adapter ses process pour faire des économies d’énergie Elle souhaite anticiper des évolutions réglementaires qui pourraient impacter son activité ou ses performances « Pluie & Pollution Management » SA
EXEMPLE 3 : la PME s’internationalise Recoit avec Un spécialiste De l’export Suit une réunion Sur les simplifications Administratives Et la dématérialisation Ex. avec  Coface & UbiFrance Echange avec une PME qui vient  D’exporter elle Aussi en Chine Ouverture à l’international :  L’entreprise recherche des informations sur les marchés des pays du Sud de l’Europe Pour débuter sa prospection localement, elle souhaite recruter un jeune responsable export  Le commerce débute  L’entreprise a des premières ventes et souhaite sécuriser son poste clients « Pluie & Pollution Management » SA
Côté internet, Est-ce que ça ressemble à … ?
Exemple online : où se situerait cette communauté ? Sources
Positionnement de nos entrepreneurs cibles exemple de l’internet comme outil de réseautage Sources Six&Co Prérequis n°1 : s’adapter aux contraintes de temps et à l’attitude de chacun Convaincus Intéressés Non réceptifs Pas de besoin d’aide particulier ou déjà très bien équipés, la solution n’éveille même pas leur intérêt Déjà utilisateurs d’outils existants, mais ne voient pas l’intérêt d’un nième outil, voire n’utilisent pas Internet Intéressés par ce type de solution, déjà utilisateur ou non, mais à convaincre rapidement car temps limité A l’aise avec ce type d’outils mais recherchent une solution « tout en un » et plus qualitative que ce qui existe 4 types de profils
Illustrations

Soutenance Master Gfery 24oct08

  • 1.
    Comment un acteurdu capital-investissement peut-il concevoir un dispositif innovant pour accompagner des PME ? L’exemple de la création de la communauté des entreprises France Investissement Présenté par : Guillaume Féry Sous la direction de : Gilles Garel Université Paris-Est Marne-la-Vallée / UFR d’Economie et de Gestion Master de Sciences Economiques / Option Projet Innovation Conception (PIC) Vendredi 24 octobre2008
  • 2.
    Posons le sujet« Comment un acteur du capital-investissement peut-il concevoir un dispositif innovant pour accompagner des PME ?  » L’accompagnement doit-il être innovant ? Comment concevoir Comment une initiative regroupant des fonds peut-elle développer une approche innovante et avoir une légitimité à accompagner leurs PME dans un souci d'amélioration de la performance ? Problématique Le lien extra financier entre les fonds, leurs partenaires et leurs participations. Les mécaniques de collaboration et d’échange. Les communautés. Les compétences et les liens entre acteurs Objet Les acteurs de France Investissement et leurs relations : CDC Entreprises, les fonds, les PME Champ Créer un dispositif d’accompagnement des PME d'un ensemble de fonds regroupés sous le label France Investissement Demande
  • 3.
    Vendredi 24 octobre2008 Plan de la soutenance France investissement et Le dispositif d’accompagnement Illustration de dispositif Analyse SWOT Caractérisation de l’innovation Conséquences Conclusion Description de l’initiative dédiée au financement des entreprise, de son fonctionnement et de la place du dispositif d’accompagnement. Analyse des forces et faiblesses du projet dans son environnement. Quelle est la dimension innovante de ce club d’entrepreneurs ? Quelles conséquences pour le projet et la diffusion de l‘offre ? Proposition de valeur Facteurs clés de succès & pistes d’évaluation Enseignements
  • 4.
    France Investissement etle « DAFI » DAFI : Dispositif d’accompagnement des entreprises France Investissement PARTIE 1
  • 5.
    Organisation de FranceInvestissement
  • 6.
    France Investissement enquelques chiffres Lancé Fin 2006
  • 7.
    Les entreprises FranceInvestissement : des secteurs variés 192 entreprises à fin juin 2008 En nombre En montants investis
  • 8.
    Les entreprises FranceInvestissement : des régions variées Emplois créés dans 126 des Entreprises financées par France Investissement : 8 500 salariés Stade et âge des entreprises (base 172) Chiffre d’affaires cumulé sur 117 des 192 entreprises : 2,4 milliards d’euros 22 M€ par entreprise en moyenne Nbr d’entreprises et montants investis 38% 12% 50% Entreprises* Plus de 100 51 à 100 1 à 50 Salariés 22% 18% 26% 34% Entreprises* Plus de 10 ans De 5 à 10 ans De 2 à 5 ans Moins de 2 ans Age
  • 9.
    Le dispositif d’accompagnementOBJECTIF : « place des outils pour diffuser une culture (inno, DD, international) et utiliser les technologies 2.0 pour mettre sur pied une communauté d’entrepreneurs qui échangent entre-eux » Site WEB 2.0 Diagnostics Réunions thématiques Lien et contenus Avec organismes De soutien Communauté D’entrepreneurs. Dynamique collaborative Communauté des entreprises France Investissement (avec les fonds d’investissement) Réunion de lancement le 2 décembre 2008 avec un maximum d’entreprises invitées
  • 10.
    Les membres Lecontact central Les experts Les outils L’écosystème relationnel France Investissement/PME Sources : Six&Co ? Fiches des Inscrits Base documentaire Diagnostics
  • 11.
    Sources GFéry d’aprèsMartin Dugage Collaborer ? Comment et avec quoi ?
  • 12.
    Synthèse : matriceSWOT Soutien et sponsorship interne de haut niveau Capacité à innover et à proposer un dispositif qui renouvelle le genre Visibilité de la Caisse des Dépôts Qualité du réseau et des acteurs. Ambition du projet au sein de CDC. Concurrence d’autres systèmes d’accompagnement ou de communautés d’entrepreneurs Manque de disponibilités en général des entrepreneurs pour participer Hétérogénéité des entreprises et donc difficulté à les fédérer dans un but commun. = Difficulté à appréhender les besoins Partenaires susceptibles de rejoindre l’initiative (OSEO, CNCCE, Coface). Qualité des entreprises ciblées (jeunes entreprises de croissance). Grand attrait pour les problématiques abordées par le dispositif : stratégie, innovation, développement durable, accès à l’international origine externe Menaces Opportunités Faible notoriété de France Investissement auprès des entreprises financées Difficulté à positionner très simplement le concept dans la carte des acteurs, en particuliers le fonds. Certaines lourdeurs administratives dans la mise en œuvre de solutions ou de tests (compte tenu de l’hébergement du dispositif par CDC Entreprises). origine interne Faiblesses Forces
  • 13.
    Quelle est ladimension innovante du dispositif ? PARTIE 2
  • 14.
    Le point dedépart : la carte des acteurs Partenaires OSEO, COFACE, ubifrance PMEs « France Investissement » Fonds Fonds de fonds France Investissement : projet DAFI Caisse des Dépôts, CDC Entreprises Experts, prestataires Conseil d’Orientation, Comité de pilotage
  • 15.
    Première manière decaractériser l’innovation un approche servicielle « centre-périphérie » ? Le DAFI se définit par l’approche « centre-périphérie » dans le cadre de France Investissement. Le service peut être décrit comme une association d’activités qui peuvent être dissociées en 2 catégories : Le service central Le service périphérique Appliqué au DAFI : Le service central : activité de financement de fonds qui financent des PME Le service périphérique : un service d’accompagnement des PME in fine sélectionnées et financées par les fonds. Accompagnement des entreprises financées par les fonds Le tout forme un « label » Financement des fonds Sources : Gallouj 1994
  • 16.
    Approche par lescaractéristiques du services Vers un « self-service peer to peer » ? Sources Gallouj, 1994, mise en forme S. Lenfle
  • 17.
    Troisième manière decaractériser l’innovation Les 5 degrés de novation
  • 18.
    Synthèse : leDAFI serait-il une innovation … radicale ?
  • 19.
    Rétro-conception (formalisme C-K)& analyse des conséquences en particulier sur les compétences et la diffusion de l’innovation
  • 20.
    K : Lescompétences mobilisées Les besoins des entrepreneurs Travaux sur les attentes Des entrepreneurs, expertise universitaire Sur les PME Les techniques du collaboratif Social networking Techniques participatives Les outils d’accompagnement Techniques des clubs Offres de conseil et d’audit Associations : ex : APM Spécialistes du financement de l’inno Réseau des Conseillers du commerce extérieur Journées Entrepreneurship Forum L’environnement institutionnel et de soutien aux PME Réseau OSEO Incubateurs, DGE, Coface, Ubifrance La mesure De la performance des entreprises Outils de l’analyse stratégique Diagnostics DD, export Diagnostic, autodiagnostics L’univers du financement De la PME Les fonds, les techniques de Suivi et d’accompagnement
  • 21.
  • 22.
    Conséquences sur lescompétences Compétences statiques : caractérise la maîtrise préalable des compétences requises . Certaines compétences sont déjà maîtrisées : la structure n’évolue pas (le projet est hébergé par CDC Entreprisee qui est déjà l’opérateur de France Investissement) et l’identité des acteurs reste la même. Compétences dynamiques : caractérise la capacité à se doter de compétences nouvelles au moindre coût et dans des délais brefs. la composante processus amène les promoteurs du DAFI à inventer de nouveaux mécanismes de production de service, par exemple pour toucher directement les PME, les inviter, animer un site web etc. D’où le recours à des prestataires
  • 23.
    Quelle diffusion desservices au sein du réseau des entrepreneurs ? Le risque d’un « chasm »? Inspiré du cours de Mme Dubosc, d’après Moore. Faire des premiers entrepreneurs « clients » du DAFI des « référents » pour tous les autres et le faire savoir
  • 24.
  • 25.
    De nouvelles relationsse créent Informent sur le dispositif Informent sur le dispositif Activité de financement Activité d’accompagnement Les 2 sont Compatibles (cf approche centre-périphérie)
  • 26.
    Proposition de valeurpour les membres du club
  • 27.
  • 28.
    Pour conclure, lespoints clés à retenir Etablir la confiance Se centrer sur les hommes et femmes Tirer profit des technologies adaptées Mobiliser les compétences Soigner la diffusion (y compris car réseau en expansion) Penser à l’évaluation Donner le temps
  • 29.
    Et l’avenir …Un accompagnement plus efficace et encore plus innovant en 3D ? Sources LaSer
  • 30.
    Merci de votreattention. [email_address] Pour aller plus loin : www.france-investissement.fr Comment un acteur du capital-investissement peut-il concevoir un dispositif innovant pour accompagner des PME ? L’exemple de la création de la communauté des entreprises France Investissement
  • 31.
  • 32.
    Exemples d’entreprises FranceInvestissement distributeur de produits polyoléfines Ind Emeraude industrie des biens d'équipements Env Elector Power System façonnage produits pharmaceutiques Ind Delpharm sous-traitance automobile Ind Defta Etudes marketting Ser BVA In Vivo fabrication de fenêtres Ind Bouvet Gros œuvre et béton Ind Bernadet telephonie IT B3G Télécom Editeur de revue Ser Artemia sécurité réseaux IT ARKOON Biens d'equipement Ind Arion/VIB antennes IT ANTENNES SA Chimie emballage Ind Alpha PET holding F2A Ind Alize leader en conception de solutions RF en full CMOS IT Acco Semiconductor Produit/service Secteur Entreprises
  • 33.
    Les entreprises FranceInvestissement des typologies de régions variées
  • 34.
    Le dispositif d’accompagnementObjet : concevoir et mettre en œuvre  la dimension de conseil et d’accompagnement du programme France Investissement . Innovation Ouverture à l’international Développement durable cette dimension de conseil et d’accompagnement doit permettre aux entreprises «  de développer leurs performances, de renforcer leur compétitivité, et notamment : d’accéder aux nouvelles technologies (et à l’innovation en général) susceptibles d’enrichir le développement de leurs affaires de tirer le meilleur parti d’une ouverture à l’international   d’orienter leurs comportements en prenant au mieux en compte les préoccupations liées au développement durable, aux pratiques commerciales équitables, à la lutte contre la corruption, et de développer l’ensemble des pratiques d’association des salariés au développement de l’entreprise ». Sources France Investissement Carte d’identité du dispositif Adresse : c/o CDC Entreprises 137 rue de l’Université 75007 Paris Direction : Conseil d’Orientation de France Investissement Pilotage : Comité réuni mensuellement et Présidé par Pascal LAGARDE (DG de CDC Entreprises). Budget : environ 850 Keuros pour 2008 Date de création : automne 2007 Ressources : Chef du projet : Didier Havette 2 ressources (1 doctorante + 1 stagiaire) puis 2 permanents d’ici fin 2008. Evénement clé : réunion de lancement officiel auprès des entreprises Fi le 2 décembre 2008 à Paris.
  • 35.
    Exemples de clubsLancé par Lyonnaise des Eaux, ce club fédère un réseau d’acteurs autour des thèmes du DD en général et de l’eau. Lie des collectivités et des autorités publiques Club Eau+ Communauté ouverte, partage mais peu collaboratif. Pacte PME Peu dynamique, manque d’animation. Pauvre contenu. Blogs de créateurs APCE Blogs Très riche, très dynamique. Exclusif. Communauté des entreprises innovantes de Grenoble EcoBiz Forte présence en région avec des relais locaux. Souhaite « la promotion des idées, des réflexions et des échanges de nature à favoriser le progrès économique et le développement des entreprises en expansion » « siparex, un actionnaire différent, un actionnaire actif » Partager d’informations, créer des échanges, valoriser des expériences. Orienté « information des membres » Club Siparex Nombreux thème : R&D Exportation PME fiscalité Prises de positions Sondages, partage d’expérience Mise en relation avec des experts. Plusieurs milliers de membres 201 adhérents 2000 sociétés associées Billets on-line interactifs (blog) Des réunions (cf leur agenda) Comité richelieu Réseaux très populaires. Utilisations variées, depuis la recherche de collaborateurs ou de clients jusqu’à des utilisations plus ludiques Réseaux sociaux à orientation professionnelle. Plateformes plutôt fermées (pas d’applications multiples et ludiques). Communautés thématiques. Viadeo, Linkedin 60 millions de membres dans le monde Totalement collaboratif, y compris par l’intégration de centaines d’applications (dites API). Mode ludique. LE réseau social très grand public. Autour de ce réseau ouvert se créent des multitudes de communautés (amicales, étudiantes, voire pro). Grande ouverture aux applications (API) qui permettent d’animer les échanges. Facebook Commentaires Positionnement Initiative
  • 36.
  • 37.
    L’entreprise du jour: Pluie & Pollution Management SA Activité : L’entreprise a développé un savoir faire sur la technologie de suivi des eaux pluviales par l’utilisation de capteurs et d’un logiciel intégré météo + commande des ouvrages hydrauliques. Ses produits touchent à l’anticipation des phénomènes de pollution des eaux de surface, en particulier dans les grandes villes. Elle fabrique des systèmes électroniques (capteurs) et développe un logiciel. Stratégie : Mettre en place une approche globale des enjeux environnementaux de son activité (production, distribution) Attaquer les marchés des collectivités locales françaises et de ses prestataires Débuter la prospection dans les grandes villes Européennes Enjeux : Finaliser le développement industriel du process et financer la mise en place d’une unité de production Répondre à des appels d’offres de clients publics Être capable de prospecter des marchés étrangers S’organiser pour travailler avec des entreprises étrangères
  • 38.
    EXEMPLE 1 :la PME innove Est accompagnée Par des consultants En P.I. Participe à des Réunions sur le transfert De techno Ex avec OSEO Rencontre dans la Communauté on-line Des PME Ayant eu recours au CIR Qui témoignent « Pluie & Pollution Management » SA L’entreprise développe une technologie innovante Elle dépose des brevets Elle recherche des financements pour finaliser son pilote
  • 39.
    EXEMPLE 2 :la PME s’approprie le DD Rencontre un Expert en SME Participe à un atelier Sur l’eco-conception Et l’optimisation énergétique Ex avec AFAQ Mise en relation avec une PME qui a Calculé son Empreinte CO2 L’entreprise répond à des marchés publics Elle est visible et se veut exemplaire Elle veut maîtriser ses impacts et adapter ses process pour faire des économies d’énergie Elle souhaite anticiper des évolutions réglementaires qui pourraient impacter son activité ou ses performances « Pluie & Pollution Management » SA
  • 40.
    EXEMPLE 3 :la PME s’internationalise Recoit avec Un spécialiste De l’export Suit une réunion Sur les simplifications Administratives Et la dématérialisation Ex. avec Coface & UbiFrance Echange avec une PME qui vient D’exporter elle Aussi en Chine Ouverture à l’international : L’entreprise recherche des informations sur les marchés des pays du Sud de l’Europe Pour débuter sa prospection localement, elle souhaite recruter un jeune responsable export Le commerce débute L’entreprise a des premières ventes et souhaite sécuriser son poste clients « Pluie & Pollution Management » SA
  • 41.
    Côté internet, Est-ceque ça ressemble à … ?
  • 42.
    Exemple online :où se situerait cette communauté ? Sources
  • 43.
    Positionnement de nosentrepreneurs cibles exemple de l’internet comme outil de réseautage Sources Six&Co Prérequis n°1 : s’adapter aux contraintes de temps et à l’attitude de chacun Convaincus Intéressés Non réceptifs Pas de besoin d’aide particulier ou déjà très bien équipés, la solution n’éveille même pas leur intérêt Déjà utilisateurs d’outils existants, mais ne voient pas l’intérêt d’un nième outil, voire n’utilisent pas Internet Intéressés par ce type de solution, déjà utilisateur ou non, mais à convaincre rapidement car temps limité A l’aise avec ce type d’outils mais recherchent une solution « tout en un » et plus qualitative que ce qui existe 4 types de profils
  • 44.