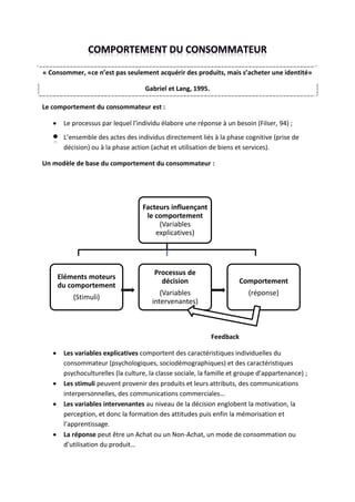
« Consommer, «ce n’est pas seulement acquérir des produits, mais s’acheter une identité»

                                     Gabriel et Lang, 1995.

Le comportement du consommateur est :

       Le processus par lequel l’individu élabore une réponse à un besoin (Filser, 94) ;
        L’ensemble des actes des individus directement liés à la phase cognitive (prise de
        décision) ou à la phase action (achat et utilisation de biens et services).

Un modèle de base du comportement du consommateur :




                                    Facteurs influençant
                                     le comportement
                                         (Variables
                                        explicatives)




                                        Processus de
       Eléments moteurs
                                          décision                     Comportement
       du comportement
                                          (Variables                      (réponse)
           (Stimuli)
                                       intervenantes)



                                                              Feedback

       Les variables explicatives comportent des caractéristiques individuelles du
        consommateur (psychologiques, sociodémographiques) et des caractéristiques
        psychoculturelles (la culture, la classe sociale, la famille et groupe d’appartenance) ;
       Les stimuli peuvent provenir des produits et leurs attributs, des communications
        interpersonnelles, des communications commerciales…
       Les variables intervenantes au niveau de la décision englobent la motivation, la
        perception, et donc la formation des attitudes puis enfin la mémorisation et
        l’apprentissage.
       La réponse peut être un Achat ou un Non-Achat, un mode de consommation ou
        d’utilisation du produit…
   Enfin, le feedback Représente l’impact des comportements passés sur les décisions
    futures à travers le processus d’apprentissage.


1. LES BESOINS ET LES MOTIVATIONS

Le besoin : écart entre un niveau d’aspiration et un état actuel.

La motivation : niveau d’écart nécessaire pour enclencher une action ; elle dépend de
l’espérance d’utilité et du coût nécessaire pour l’obtenir.

    o Hiérarchie des besoins :

       Pyramide de Maslow                                     Classification de Hanna (1980)



                                                               Besoin de confort
                                                               Besoin de sécurité physique
                                                               Besoin de sécurité matérielle
                                                               Besoin d’acceptation par les
                                                                autres
                                                               Besoin de reconnaissance
                                                               Besoin d’influence




    o CLASSIFICATION DES MOTIVATIONS :
Motivations hédonistes : Elles reposent sur le désir de profiter de la vie. Ce sont des
motivations égoïstes :

          Motivations orientées vers les plaisirs physiques (la gourmandise, le confort
           physique, l’arôme d’un tabac, la fraicheur d’une lotion, toucher la nourriture
           pour un bébé       sécurité…)
          Motivations orientées vers les plaisirs non tangibles comme les rêves
           (collection de jouets, achat d’une moto …)

    Motivations oblatives : Elles trouvent leur origine dans la volonté de faire plaisir à
    autrui ; caractère de sacrifice (tricot fait à la main, tâches ménagères…)
Motivations d’auto-expression : Reposent sur le désir de s’exprimer et de se définir
  par rapport à autrui (habillement, décoration de l’intérieur, mobilier, vaisselle, linge,
  voiture, mobile...). Ces motivations peuvent répondre à de multiples désirs (se
  distinguer, choquer, passer inaperçu, rupture, puissance…)

  Motivation de recherche de sécurité : La sécurité est une marchandise, un facteur de
  vente important pour les produits (articles pour enfants, produits sophistiqués…)

     o POURQUOI ET COMMENT FAIRE LES ÉTUDES DE MOTIVATIONS ?

  Elles fournissent des réponses partielles au pourquoi du comportement.

     o Etapes:
        Identifier les différentes motivations
        Les pondérer pour dégager les motivations les plus importantes (utilité:
          conception des produits, création publicitaire)
        Proposer des moyens pour guider les motivations


2. La perception

   La perception C’est la signification que l’on donne aux stimuli reçus
    au moyen des cinq sens.
   Le processus perceptuel : Séléctif – Cumulatif – Délimité dans le
    temps.


  o Les étapes du processus de perception :

                                   EXPOSITION



                                   ATTENTION

STIMULI
                                COMPREHENSION
                                                                          MEMOIRE
                                  ACCEPTATION



                                   RETENTION
A. L’exposition :

La perception ne commence que si l’intensité dépasse un seuil perceptuel. (Questions sur les
lectures, les émissions télé regardées, les magasins fréquentés…)

On distingue:

      Le seuil minimal : l’intensité minimum que doit posséder un stimulus pour qu’une
       sensation soit produite chez l’individu.
      Le seuil terminal : l’intensité du stimulus au-delà de laquelle un accroissement est
       sans effet supplémentaire sur la sensation.

   B. L’attention :

C’est l’engagement ou non d’accorder de l’importance et de faire l’effort par rapport à un
stimulus. Elle fait référence à un processus biologique d’activation neuronale pour traiter le
stimulus. (Questions sur les messages qui ont retenus l’attention de l’individu)

   C. La compréhension :

Ou en d’autres termes : l’interprétation du stimulus par l’individu. (Description des
caractéristiques perçues d’une marque)

   D. L’acceptation :

Confrontation avec le cadre de référence qui fait que le stimulus pourra ensuite être
mémorisé.

   E. La rétention :

C’est la mémorisation. (Questions sur les marques ou les messages dont se rappelle
l’individu)

   3. La formation des attitudes

 «L’attitude est l’évaluation par le consommateur de la capacité de
      différentes marques ou produits à satisfaire ses besoins»

                                      Assael, 1989.

       o Les fonctions de l’attitude :
              La fonction utilitaire ;
              La fonction d’expression des valeurs ;
   La fonction de défense de l’ego ;
            La fonction d’organisation des connaissances.

o Les composantes de l’attitude :
       Cognitive : Croyances à l’égard de la marque (critères de choix) ;
       Affective : Evaluation de la marque (ou classement des marques par
         préférence) ;
       Conative : Intention d’achat.

o La formation des attitudes
       Modèles compensatoire : Formulation du modèle de Fishbein
                                  Ao : attitude à l’égard de l’objet o

         Ao= Σ bi nei (i=1)       bi : poids de l’attribut i

                                  ei : évaluation de l’objet o sur l’attribut i

                                  n : nombre d’attributs retenus par l’individu


    Attribut        Importance     Marque A          Marque B            Marque C
  Prix                  5             2                 5                   5
  Solidité              3             4                 2                   3
  Mode                  4             5                 2                   3
  Coloris               2             2                 2                   3
                                      46                43                 52

            Modèles non compensatoires :

                   Modèle conjonctif ou à seuil :
    Attribut           Seuil       Marque A          Marque B          Marque C
                     minimum
  Prix                   4                (2)              5                5
  Solidité               3                 4              (2)               3
  Mode                   3                 5              (2)               3
  Coloris                2                 2               2                3
                   Modèle disjonctif :
    Attribut        Importance     Marque A          Marque B            Marque C

  Prix                   5                2                5                 3
   Modèle lexicographique :
      Attribut       Importance     Marque A       Marque B        Marque C
    Prix                 5            (2)             5               5
    Mode                 4            (5)            (2)              3
    Solidité             3               4              2              3
    Coloris              2               2              2              3



  o Les facteurs situationnels en magasin :
                La disponibilité du produit recherché
                La promotion des ventes et la PLV
                Le personnel de vente
                Le contact physique avec les produits
                L’ambiance du magasin


4. La mémorisation et l’apprentissage :

  o On distingue deux types de mémoires :
             La mémoire consciente : épisodique (mémoire d’un fait vécu) ou
               sémantique (organisée autour de concepts reliés : permet de donner
               du sens)
             La mémoire procédurale : ce qui nous permet de marcher par ex.
  o Les différents niveaux de mémorisation :
             La capacité de stockage
             La rapidité de traitement et d’échange :
                           La mémoire à court terme : Capacité limitée, forte
                              rapidité de traitement et d’échange.
                           La mémoire à long terme : Grande capacité de stockage,
                              faible rapidité de traitement et d’échange.
  o Processus de mémorisation :
                La répétition mentale
                Le codage
                Le transfert
                Le stockage
                La récupération
  o Processus d’apprentissage :

  C’est l’ensemble des changements qui affectent la tendance des réponses d’un
  consommateur à différents stimuli et qui sont dus à l’expérience.

  La description du processus d’apprentissage fait appel à cinq variables :
 Les stimuli
                      Les processus de traitement de ces stimuli
                      Les réponses à ces stimuli
                      La mémoire à long terme
                      Le temps
       o DEUX PRINCIPALES CONCEPTIONS THÉORIQUES DE L’APPRENTISSAGE :
                   Apprentissage comportemental :
                         Conditionnement classique : L’efficacité de son utilisation
                            dans la communication dépend de la force du stimulus non
                            conditionné, du nombre de répétitions, de l’ordre de
                            présentation des stimuli, de la familiarité du sujet avec ces
                            stimuli et enfin du degré d’implication vis-à-vis du produit.
                         Conditionnement instrumental :

                                   Hausse de la probabilité
                                  d’occurrence de la réponse
                                       (Renforcement)

                                                                          Conséquence
                                                                            positive
          Stimulus                         Réponse
                                                                          Conséquence
                                                                            négative
                                     Baisse de la probabilité
                                   d’occurrence de la réponse
                                            (Punition)


                        Apprentissage cognitif :

Objectif poursuivi          comportement orienté vers l’objectif            Intuition



                                                         Degré de réalisation de l’objectif



                        Apprentissage imitatif ou vicariant :

Apprentissage par imitation de comportements positifs ou valorisés.
5. Le processus de décision :

                                                    Evaluation
        Reconnaissance           Recheche                                Décision         Evaluation
         du problème                                   des
                               d'information                             d'achat          post-achat
                                                   altérnatives



  o La reconnaissance du problème :



       Etat désiré                                      Etat perçu




                              Intensité décalage
                                    perçu




        Inférieur au                                 Supérieur au
       seuil minimum                                seuil minimum




  Aucun besoin n’est identifié                        Besoin identifié




  o La recherche d’informations :

                        Nature de la recherche :
                             Recherche passive : le consommateur est attentif aux
                               informations sur le produit ainsi qu'à ses expériences
                               antérieures.
                             Recherche active : le consommateur va chercher
                               l'information.

                        Source d'information :
                             Sources commerciales (contrôlées par le marché) =
                                subjectif : communication des entreprises (pub, site
                                Internet...), information orientées qui doivent être validées
                                par d'autres sources.
   Sources publiques (les médias) = objectif : la presse, le TV,
                              Internet...
                             Sources personnelles : l'expérience (achats antérieurs,
                              manipulation du produit), l'entourage (bouche à oreille,
                              Web 2.0), les leaders d'opinion, les prescripteurs.

                      Importance de la recherche :
                           C'est un processus long
                           Est fonction du degré d'implication
                           Est fonction du temps disponible

                      Une perception très sélective des informations :
                           La perception est le processus par lequel le consommateur
                             prend conscience de son environnement et l'interprète de
                             telle façon qu'il soit en accord avec son schéma de
                             référence.
                           Le consommateur français est exposé à 1 500 informations
                             commerciales par jour. Il n'en retient que 5.
                           L'ensemble évoqué : le consommateur va limiter la
                             recherche d'information uniquement à quelques marques
                             présentes sur le marché.


   Ensemble des       Marques connues du     Ensemble évoqué (3         Marque achetée
 marques existantes     consommateur          à 5 en moyenne)
(dans la catégorie du Marques inconnues           Ensemble
      produit)         du consommateur          d’indifférence
                                              Ensemble de rejet
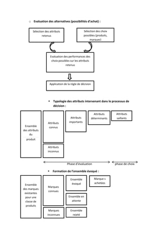
o Evaluation des alternatives (possibilités d’achat) :


        Sélection des attributs                       Sélection des choix
                retenus                               possibles (produits,
                                                           marques)




                         Evaluation des performances des
                          choix possibles sur les attributs
                                      retenus




                        Application de la règle de décision




                          Typologie des attributs intervenant dans le processus de
                           décision :

                                                                Attributs    Attributs
                                          Attributs           déterminants   saillants
                    Attributs            importants
 Ensemble            connus
des attributs
     du
  produit

                    Attributs
                    inconnus



                                       Phase d’évaluation                    phase de choix

                          Formation de l’ensemble évoqué :

                                          Ensemble              Marque s
                                           évoqué               achetées
 Ensemble
                    Marques
des marques
                    connues
 existantes
 pour une                               Ensemble en
  classe de                               attente
  produits
                     Marques              Ensemble
                    inconnues               rejeté
o L’achat :
   Choix du point de vente et comportement d’achat
   Les facteurs situationnels :
                La disponibilité du produit recherché
                La promotion des ventes et la PLV
                Le personnel de vente
                Le contact physique avec les produits
                L’ambiance du magasin

o Le comportement post-achat :
   Satisfaction : les attentes du consommateur sont supérieures ou égales à sa
      perception du bien ou service.
   Déception : les attentes du consommateur sont inférieures à sa perception du
      bien ou service. Ainsi, face à une situation de déception le consommateur doit
      choisir entre trois comportements :
                           Admettre qu’il a fait un mauvais choix ;
                           Rechercher des informations qui vont renforcer a
                              posteriori son choix ;
                           Attribuer à l’achat une nouvelle cause.

C.c résumé

  • 1.
    « Consommer, «cen’est pas seulement acquérir des produits, mais s’acheter une identité» Gabriel et Lang, 1995. Le comportement du consommateur est :  Le processus par lequel l’individu élabore une réponse à un besoin (Filser, 94) ; L’ensemble des actes des individus directement liés à la phase cognitive (prise de décision) ou à la phase action (achat et utilisation de biens et services). Un modèle de base du comportement du consommateur : Facteurs influençant le comportement (Variables explicatives) Processus de Eléments moteurs décision Comportement du comportement (Variables (réponse) (Stimuli) intervenantes) Feedback  Les variables explicatives comportent des caractéristiques individuelles du consommateur (psychologiques, sociodémographiques) et des caractéristiques psychoculturelles (la culture, la classe sociale, la famille et groupe d’appartenance) ;  Les stimuli peuvent provenir des produits et leurs attributs, des communications interpersonnelles, des communications commerciales…  Les variables intervenantes au niveau de la décision englobent la motivation, la perception, et donc la formation des attitudes puis enfin la mémorisation et l’apprentissage.  La réponse peut être un Achat ou un Non-Achat, un mode de consommation ou d’utilisation du produit…
  • 2.
    Enfin, le feedback Représente l’impact des comportements passés sur les décisions futures à travers le processus d’apprentissage. 1. LES BESOINS ET LES MOTIVATIONS Le besoin : écart entre un niveau d’aspiration et un état actuel. La motivation : niveau d’écart nécessaire pour enclencher une action ; elle dépend de l’espérance d’utilité et du coût nécessaire pour l’obtenir. o Hiérarchie des besoins : Pyramide de Maslow Classification de Hanna (1980)  Besoin de confort  Besoin de sécurité physique  Besoin de sécurité matérielle  Besoin d’acceptation par les autres  Besoin de reconnaissance  Besoin d’influence o CLASSIFICATION DES MOTIVATIONS : Motivations hédonistes : Elles reposent sur le désir de profiter de la vie. Ce sont des motivations égoïstes :  Motivations orientées vers les plaisirs physiques (la gourmandise, le confort physique, l’arôme d’un tabac, la fraicheur d’une lotion, toucher la nourriture pour un bébé sécurité…)  Motivations orientées vers les plaisirs non tangibles comme les rêves (collection de jouets, achat d’une moto …) Motivations oblatives : Elles trouvent leur origine dans la volonté de faire plaisir à autrui ; caractère de sacrifice (tricot fait à la main, tâches ménagères…)
  • 3.
    Motivations d’auto-expression :Reposent sur le désir de s’exprimer et de se définir par rapport à autrui (habillement, décoration de l’intérieur, mobilier, vaisselle, linge, voiture, mobile...). Ces motivations peuvent répondre à de multiples désirs (se distinguer, choquer, passer inaperçu, rupture, puissance…) Motivation de recherche de sécurité : La sécurité est une marchandise, un facteur de vente important pour les produits (articles pour enfants, produits sophistiqués…) o POURQUOI ET COMMENT FAIRE LES ÉTUDES DE MOTIVATIONS ? Elles fournissent des réponses partielles au pourquoi du comportement. o Etapes:  Identifier les différentes motivations  Les pondérer pour dégager les motivations les plus importantes (utilité: conception des produits, création publicitaire)  Proposer des moyens pour guider les motivations 2. La perception  La perception C’est la signification que l’on donne aux stimuli reçus au moyen des cinq sens.  Le processus perceptuel : Séléctif – Cumulatif – Délimité dans le temps. o Les étapes du processus de perception : EXPOSITION ATTENTION STIMULI COMPREHENSION MEMOIRE ACCEPTATION RETENTION
  • 4.
    A. L’exposition : Laperception ne commence que si l’intensité dépasse un seuil perceptuel. (Questions sur les lectures, les émissions télé regardées, les magasins fréquentés…) On distingue:  Le seuil minimal : l’intensité minimum que doit posséder un stimulus pour qu’une sensation soit produite chez l’individu.  Le seuil terminal : l’intensité du stimulus au-delà de laquelle un accroissement est sans effet supplémentaire sur la sensation. B. L’attention : C’est l’engagement ou non d’accorder de l’importance et de faire l’effort par rapport à un stimulus. Elle fait référence à un processus biologique d’activation neuronale pour traiter le stimulus. (Questions sur les messages qui ont retenus l’attention de l’individu) C. La compréhension : Ou en d’autres termes : l’interprétation du stimulus par l’individu. (Description des caractéristiques perçues d’une marque) D. L’acceptation : Confrontation avec le cadre de référence qui fait que le stimulus pourra ensuite être mémorisé. E. La rétention : C’est la mémorisation. (Questions sur les marques ou les messages dont se rappelle l’individu) 3. La formation des attitudes «L’attitude est l’évaluation par le consommateur de la capacité de différentes marques ou produits à satisfaire ses besoins» Assael, 1989. o Les fonctions de l’attitude :  La fonction utilitaire ;  La fonction d’expression des valeurs ;
  • 5.
    La fonction de défense de l’ego ;  La fonction d’organisation des connaissances. o Les composantes de l’attitude :  Cognitive : Croyances à l’égard de la marque (critères de choix) ;  Affective : Evaluation de la marque (ou classement des marques par préférence) ;  Conative : Intention d’achat. o La formation des attitudes  Modèles compensatoire : Formulation du modèle de Fishbein Ao : attitude à l’égard de l’objet o Ao= Σ bi nei (i=1) bi : poids de l’attribut i ei : évaluation de l’objet o sur l’attribut i n : nombre d’attributs retenus par l’individu Attribut Importance Marque A Marque B Marque C Prix 5 2 5 5 Solidité 3 4 2 3 Mode 4 5 2 3 Coloris 2 2 2 3 46 43 52  Modèles non compensatoires :  Modèle conjonctif ou à seuil : Attribut Seuil Marque A Marque B Marque C minimum Prix 4 (2) 5 5 Solidité 3 4 (2) 3 Mode 3 5 (2) 3 Coloris 2 2 2 3  Modèle disjonctif : Attribut Importance Marque A Marque B Marque C Prix 5 2 5 3
  • 6.
    Modèle lexicographique : Attribut Importance Marque A Marque B Marque C Prix 5 (2) 5 5 Mode 4 (5) (2) 3 Solidité 3 4 2 3 Coloris 2 2 2 3 o Les facteurs situationnels en magasin :  La disponibilité du produit recherché  La promotion des ventes et la PLV  Le personnel de vente  Le contact physique avec les produits  L’ambiance du magasin 4. La mémorisation et l’apprentissage : o On distingue deux types de mémoires :  La mémoire consciente : épisodique (mémoire d’un fait vécu) ou sémantique (organisée autour de concepts reliés : permet de donner du sens)  La mémoire procédurale : ce qui nous permet de marcher par ex. o Les différents niveaux de mémorisation :  La capacité de stockage  La rapidité de traitement et d’échange :  La mémoire à court terme : Capacité limitée, forte rapidité de traitement et d’échange.  La mémoire à long terme : Grande capacité de stockage, faible rapidité de traitement et d’échange. o Processus de mémorisation :  La répétition mentale  Le codage  Le transfert  Le stockage  La récupération o Processus d’apprentissage : C’est l’ensemble des changements qui affectent la tendance des réponses d’un consommateur à différents stimuli et qui sont dus à l’expérience. La description du processus d’apprentissage fait appel à cinq variables :
  • 7.
     Les stimuli  Les processus de traitement de ces stimuli  Les réponses à ces stimuli  La mémoire à long terme  Le temps o DEUX PRINCIPALES CONCEPTIONS THÉORIQUES DE L’APPRENTISSAGE :  Apprentissage comportemental :  Conditionnement classique : L’efficacité de son utilisation dans la communication dépend de la force du stimulus non conditionné, du nombre de répétitions, de l’ordre de présentation des stimuli, de la familiarité du sujet avec ces stimuli et enfin du degré d’implication vis-à-vis du produit.  Conditionnement instrumental : Hausse de la probabilité d’occurrence de la réponse (Renforcement) Conséquence positive Stimulus Réponse Conséquence négative Baisse de la probabilité d’occurrence de la réponse (Punition)  Apprentissage cognitif : Objectif poursuivi comportement orienté vers l’objectif Intuition Degré de réalisation de l’objectif  Apprentissage imitatif ou vicariant : Apprentissage par imitation de comportements positifs ou valorisés.
  • 8.
    5. Le processusde décision : Evaluation Reconnaissance Recheche Décision Evaluation du problème des d'information d'achat post-achat altérnatives o La reconnaissance du problème : Etat désiré Etat perçu Intensité décalage perçu Inférieur au Supérieur au seuil minimum seuil minimum Aucun besoin n’est identifié Besoin identifié o La recherche d’informations :  Nature de la recherche :  Recherche passive : le consommateur est attentif aux informations sur le produit ainsi qu'à ses expériences antérieures.  Recherche active : le consommateur va chercher l'information.  Source d'information :  Sources commerciales (contrôlées par le marché) = subjectif : communication des entreprises (pub, site Internet...), information orientées qui doivent être validées par d'autres sources.
  • 9.
    Sources publiques (les médias) = objectif : la presse, le TV, Internet...  Sources personnelles : l'expérience (achats antérieurs, manipulation du produit), l'entourage (bouche à oreille, Web 2.0), les leaders d'opinion, les prescripteurs.  Importance de la recherche :  C'est un processus long  Est fonction du degré d'implication  Est fonction du temps disponible  Une perception très sélective des informations :  La perception est le processus par lequel le consommateur prend conscience de son environnement et l'interprète de telle façon qu'il soit en accord avec son schéma de référence.  Le consommateur français est exposé à 1 500 informations commerciales par jour. Il n'en retient que 5.  L'ensemble évoqué : le consommateur va limiter la recherche d'information uniquement à quelques marques présentes sur le marché. Ensemble des Marques connues du Ensemble évoqué (3 Marque achetée marques existantes consommateur à 5 en moyenne) (dans la catégorie du Marques inconnues Ensemble produit) du consommateur d’indifférence Ensemble de rejet
  • 10.
    o Evaluation desalternatives (possibilités d’achat) : Sélection des attributs Sélection des choix retenus possibles (produits, marques) Evaluation des performances des choix possibles sur les attributs retenus Application de la règle de décision  Typologie des attributs intervenant dans le processus de décision : Attributs Attributs Attributs déterminants saillants Attributs importants Ensemble connus des attributs du produit Attributs inconnus Phase d’évaluation phase de choix  Formation de l’ensemble évoqué : Ensemble Marque s évoqué achetées Ensemble Marques des marques connues existantes pour une Ensemble en classe de attente produits Marques Ensemble inconnues rejeté
  • 11.
    o L’achat :  Choix du point de vente et comportement d’achat  Les facteurs situationnels :  La disponibilité du produit recherché  La promotion des ventes et la PLV  Le personnel de vente  Le contact physique avec les produits  L’ambiance du magasin o Le comportement post-achat :  Satisfaction : les attentes du consommateur sont supérieures ou égales à sa perception du bien ou service.  Déception : les attentes du consommateur sont inférieures à sa perception du bien ou service. Ainsi, face à une situation de déception le consommateur doit choisir entre trois comportements :  Admettre qu’il a fait un mauvais choix ;  Rechercher des informations qui vont renforcer a posteriori son choix ;  Attribuer à l’achat une nouvelle cause.