HYPOTHYROÏDIE
Pr Chikhi
Service de Médecine Interne
EPH TIPAZA
UNIVERSITE SAAD DAHLAB-BLIDA
FACULTE DE MEDECINE EL-MEHDI SI HMED
Cours du Module d’Endocrinologie – Diabétologie et Métabolisme
5ème année médecine
Année universitaire 2023/2024
Un peu d’histoire
• Thyreos = en forme de bouclier
• le goitre, aurait été mentionné dès 2800 avant
J.-C. par un empereur chinois.
• Ce sont les médecins des écoles arabes qui, au
Xème siècle, se sont à nouveau intéressés aux
goitres, mais ils se contentèrent la plupart du
temps de recopier les textes grecs et romains.
• Toutefois Abulcassis à Bagdad eut l’idée de
distinguer les goitres endémiques des goitres
“accidentels” Femme atteinte d’un goitre, gravure extraite de «Les Grands Maux et les Grands
Remèdes» (1885), de Jules Rengade. WORLD HISTORY ARCHIVE/ABACA
Un peu d’histoire
• Le crétinisme est un ensemble de troubles physiques et de
retard mental, liés à une insuffisance thyroïdienne par
carence environnementale en iode, il est aussi nommé
insuffisance thyroïdienne congénitale.
• Historiquement, on distingue le crétinisme goitreux
endémique dû à une carence en iode dans certaines
régions, et le crétinisme infantile sporadique par absence
de thyroïde ou trouble génétique de synthèse des
hormones thyroïdiennes.
• Le terme crétin a d'abord été un terme médical historique
(XIX siècle) avant de devenir une insulte politique et
idéologique.
•
• Les termes « crétin » et « crétinisme » pouvaient désigner
tout retard mental, accompagné ou non de goitre.
Un peu d’histoire
• Bichat 1800: La thyroïde est un de ces organes dont les usages
nous sont absolument inconnus.…
Notion de régions endémiques de goitre ( régions
montagneuse!
• Vers 1820 JF Coindet montre l'efficacité de l'iode pour le
traitement des goitres. il fait les premières observations
d’hyperthyroïdie induite par l ’iode.
• 1910 thyroxine ou T4 est isolées par Kendall
• Dès les années 60 découverte T3, TSH et TRH.
Epidémiologie
Hypothyroïdie : Endocrinopathie fréquente
• La prévalence de l'hypothyroïdie varie de 3 à 10 % en fonction des
études et, surtout, des populations étudiées avec une prédominance
féminine (sex-ratio 2 à 3) .
• Peut toucher toutes les tranches d’âge (Moy 58-59 ans)
• La prévalence de l'hypothyroïdie infraclinique est plus élevée après 60
ans, ou en cas d'antécédents thyroïdiens ou de traitements à risque
(amiodarone, lithium, interféron).
Epidémiologie
• Dans les pays sans carence en iode :
– 4% d’hypothyroïdie dans la population
générale
– la cause la plus fréquente => thyroïdite
d’ Hashimoto
– Hypothyroïdie est 5-8x plus fréquent
chez la femme
– Hypothyroïdie sub-clinique jusqu'à 20%
des femmes > 60 ans.
• Dans les zones de carence en iode :
cause la plus fréquente d’hypothyroïdie et
de goitre !
Objectifs
 1. Définir l’hypothyroidie
2. Expliquer les mécanismes physiopathologiques des hypothyroïdies
congénitales et acquises
3. Expliquer les répercussions physiopathologiques des hypothyroïdies
4. Réunir les éléments anamnestiques et cliniques permettant de suspecter Dg
positif
5. Décrire les moyens d’exploration fonctionnelle hormonale d’une hypothyroïdie
6. Décrire les formes cliniques des hypothyroïdies
7.Quelle est la stratégie thérapeutique d’une hypothyroïdie ?
8. Conclusion
Définition
L’hypothyroïdie est définie :
- par l’ensemble des signes cliniques et biologiques,
- engendrés le plus souvent par un défaut de synthèse des hormones
thyroïdiennes
- entrainant une diminution du métabolisme cellulaire
- qui se traduit par des manifestations cliniques diverses ,inconstantes
et non spécifiques.
Objectifs
 1. Définir l’hypothyroidie
2. Expliquer les mécanismes physiopathologiques des hypothyroïdies
congénitales et acquises
3. Expliquer les répercussions physiopathologiques des hypothyroïdies
4. Réunir les éléments anamnestiques et cliniques permettant de suspecter Dg
positif
5. Décrire les moyens d’exploration fonctionnelle hormonale d’une hypothyroïdie
6. Décrire les formes cliniques des hypothyroïdies
7.Quelle est la stratégie thérapeutique d’une hypothyroïdie ?
8. Conclusion
Mécanisme des hypothyroïdies
Hypothyroïdie congénitale Hypothyroïdie acquise
Hypothyroïdie congénitale
- Prévalence est d’environ 1 sur 3500 naissances
- Représente la principale cause évitable de retard mental et l’anomalie
congénitale endocrinienne la plus fréquente.
- Dans certaines régions du monde, la carence en iode maternelle et foetale est
pourvoyeuse d’un grand nombre d’hypothyroïdies foetales, néonatales et de
l’enfant.
Mécanismes des hypothyroïdies congénitales
• La glande thyroïde est la première structure endocrine reconnaissable chez le
fœtus vers la 12ème semaine de gestation.
• Toutefois, la production des hormones thyroïdiennes par la thyroïde foetale est
immature jusqu'à 16-18 SA.
• Avant cette date, ce sont les hormones thyroïdiennes maternelles qui, en
traversant le placenta, vont jouer le rôle le plus important dans la maturation du
système nerveux central du foetus.
• Les hypothyroïdies congénitales, présentes dès la naissance, peuvent être
permanentes ou transitoires.
Hypothyroïdie acquise
- Touche surtout le grand enfant et l’adulte.
- Elle atteint 1 à 10% de la population, plus fréquente chez les femmes.
- La prévalence augmente avec l’âge dans les 2 sexes
- Dépasse 15% chez le sujet de plus de 60 ans.
Mécanismes des hypothyroïdies acquises
L’hypothyroïdie acquise peut être :
• Hypothyroïdie acquise centrale (insuffisance thyréotrope)
• Atteinte primitive de la thyroïde (hypothyroïdie primaire)
Atteinte acquise centrale (insuffisance thyréotrope)
 C’est un défaut de stimulation de la glande thyroïde par :
- TSH sécrétée par les cellules thyréotrope de l’hypophyse
(origine hypophysaire)
- ou défaut de sécrétion de la TRH
(origine hypothalamique)
Atteinte acquise centrale (insuffisance thyréotrope)
Chez l’adulte , les étiologies fréquentes suite à une maladie hypophysaire ou
hypothalamique :
- tumorale
- vasculaire
- post-chirurgicale
- post-radique
- granulomateuse
- auto-immune
- traumatique....
Atteinte primitive de la thyroïde (hypothyroïdie primaire)
Il s’agit d’une destruction acquise de la thyroïde par :
1- Un processus auto-immun (thyroïdite lymphocytaire chronique de Hashimoto (avec
goitre), thyroïdite atrophique)
2- D’autres thyroïdites non auto-immunes
3- La carence iodée
4- Les hypothyroïdies iatrogènes
1- Processus auto-immun
thyroïdite lymphocytaire chronique de Hashimoto ( thyroïdite atrophique)
La thyroïdite lymphocytaire chronique est une maladie auto-immune
spécifique d’organe, qui associe, sur le plan physiopathologique :
- une prédisposition génétique
- un défaut héréditaire de la surveillance immune, conduisant à la
production d’Ac anti-thyroglobuline (anti-Tg) et d’Ac anti-
thyroperoxydase (anti-TPO)
- intervention de facteurs environnementaux (consommation élevée
d'iode ,radiations ionisantes)
1- Processus auto-immun
(thyroïdite lymphocytaire chronique de Hashimoto ( thyroïdite atrophique)
• La thyroïde est le siège :
- une infiltration lympho-plasmocytaire diffuse pouvant s’organiser en
follicules lymphoïdes
- avec fibrose inter-lobulaire aboutissant à l’atrophie,
- qui va détruire progressivement le tissu thyroïdien fonctionnel.
• La destruction cellulaire résulte de phénomènes cytotoxiques induits
par les auto-anticorps.
2- D’autres thyroïdites non auto-immunes
Peuvent entrainer une destruction du parenchyme thyroïdien:
• Atteinte granulomateuse transitoire : thyroïdite subaiguë de De Quervain
- De nombreux virus ont été incriminés : coxsackie, oreillons, influenzae,
adénovirus, etc.
- La présence de divers anticorps antithyroïdiens (anti-TPO, anti-Tg, anti-RTSH)
est possible au début de la maladie mais ils n'ont pas de rôle pathogène.
- Sur le plan anatomopathologique :
atteinte commence par des phénomènes inflammatoires, qui régressent en
laissant la place à une fibrose plus ou moins marquée, suivie par la régénération
des vésicules et la reconstitution d'une architecture normale.
2- D’autres thyroïdites non auto-immunes
• C’est une infiltration fibreuse définitive du parenchyme
thyroïdie: thyroïdite de Riedel
• il s’agit d’une fibro-sclérose avasculaire dépassant la
capsule, envahissant les structures de voisinage avec
inflammation lymphoplasmocytaire.
3- La carence iodée :
cause fréquente d’hypothyroïdie dans de nombreuses régions du
monde, notamment les régions montagneuses, éloignées du littoral.
4 - Hypothyroïdies iatrogènes :
- Après chirurgie thyroïdienne avec résection de la totalité de la glande
- Après traitement isotopique par 131iode
- Après radiothérapie cervicale
- Causes médicamenteuses :
- amiodarone
- produits de contraste radiologiques, lithium
- interféron
- Antithyroïdiens de synthèse (surdosage).
Objectifs
 1. Définir l’hypothyroidie
2. Expliquer les mécanismes physiopathologiques des hypothyroïdies
congénitales et acquises
3. Expliquer les répercussions physiopathologiques des hypothyroïdies
4. Réunir les éléments anamnestiques et cliniques permettant de suspecter Dg
positif
5. Décrire les moyens d’exploration fonctionnelle hormonale d’une hypothyroïdie
6. Décrire les formes cliniques des hypothyroïdies
7.Quelle est la stratégie thérapeutique d’une hypothyroïdie ?
8. Conclusion
CONSEQUENCES DE L’HYPOTHYROÏDIE
CONSEQUENCES DE L’HYPOTHYROÏDIE
1. Infiltration des tissus de l’organisme à l’origine d’un myxœdème
2. Hypométabolisme
3. Effet sur la peau
4. Effets cardio-vasculaires
5. Effets sur la fonction de reproduction
6. Autres effets
CONSEQUENCES DE L’HYPOTHYROÏDIE
1. Infiltration des tissus de l’organisme à l’origine d’un myxœdème:
• L'hypothyroïdie occasionne une infiltration des tissus par des glycosaminoglycanes (acide
hyaluronique et sulfate B de chondroïtine) dans la peau, les phanères, les muqueuses, les séreuses,
les muscles et le coeur…
• C’est une infiltration cutanéo-muqueuse ferme et élastique.
• Il existe également une altération de la fonction ventilatoire secondaire à des facteurs obstructifs
(macroglossie) et mécaniques (myopathie musculaire respiratoire et épanchement pleural).
2. Hypométabolisme:
- Métabolisme basal et de la consommation O2, avec de la température centrale
- catabolisme lipidique avec une des LDL à l’origine d’une hyperlipidémie athérogène,
- masse protéique musculaire
- Hypotonie vésiculaire
- péristaltisme intestinal,
- érythropoïèse avec diminution de l’absorption du fer et des folates
- adhésivité plaquettaire et de certains facteurs de la coagulation
- Ralentissement du métabolisme glucidique pouvant entrainer des hypoglycémies
- Ralentissement du métabolisme hydrominéral : diminution la filtration glomérulaire et du débit sg rénal (
œdèmes).
3. Effet sur la peau :
- Défaut de conversion des caroténoïdes en vitamine A : coloration jaune- orangée au niveau des paumes
des mains et des plantes des pieds.
-Baisse de la sécrétion sudoripare et sébacée induisant une sécheresse cutanée.
4. Effets cardio-vasculaires:
-Perte des effets inotrope et chronotrope des hormones thyroïdiennes, occasionnant une diminution de la
fréquence cardiaque et du débit cardiaque au repos.
5. Effets sur la fonction de reproduction:
- Déficit en hormones thyroïdiennes entraine indirectement une insuffisance gonadotrope d’où des troubles
de la fonction sexuelle dans les 2 sexes.
- Déficit en hormones thyroïdiennes entraine chez la femme adulte une altération de la sécrétion de
progestérone, à l’origine de troubles du cycle menstruel.
6. Autres effets:
Augmentation du volume plasmatique par sécrétion inappropriée d’ADH, à l’origine d’une hyponatrémie de
dilution.
Objectifs
 1. Définir l’hypothyroidie
2. Expliquer les mécanismes physiopathologiques des hypothyroïdies
congénitales et acquises
3. Expliquer les répercussions physiopathologiques des hypothyroïdies
4. Réunir les éléments anamnestiques et cliniques permettant de suspecter Dg
positif
5. Décrire les moyens d’exploration fonctionnelle hormonale d’une hypothyroïdie
6. Décrire les formes cliniques des hypothyroïdies
7.Quelle est la stratégie thérapeutique d’une hypothyroïdie ?
8. Conclusion
Eléments anamnestiques et cliniques permettant de
suspecter le diagnostic positif
Eléments anamnestiques et cliniques permettant de
suspecter le diagnostic positif
• Les symptômes cliniques évocateurs , pas spécifiques.
• L’association de plusieurs symptômes et signes cliniques augmente la probabilité de
diagnostiquer une hypothyroïdie.
• Les principaux symptômes évocateurs :
- fatigue - frilosité - constipation (apparition récente)
- prise de poids (modérée) - ralentissement psychomoteur
- symptômes dépressifs - chute de cheveux
- peau sèche - fragilité des ongles
- raucité de la voix - gonflement des paupières
- crampes musculaires - trouble du cycle menstruel
Compte tenu de la non-spécificité des symptômes , le Dg d’hypothyroïdie nécessite
toujours une confirmation par un bilan biologique hormonal.
TDD: Forme complète et non compliquée de l’hypothyroïdie par
myxoedème primitif de la femme adulte
• Situation la plus fréquente
• Le début est insidieux, lentement progressif.
1. Signes généraux:
- Asthénie physique : lenteur et limitation des activités quotidiennes.
- Asthénie psycho-intellectuelle : trouble de la mémoire, lenteur de l’idéation, désintérêt
et somnolence diurne, avec une tendance dépressive.
- Frilosité.
- Prise de poids modeste contrastant avec une anorexie.
2. Signes cutanéo-muqueux et phanériens +++
 Myxœdème:
infiltration cutanéo-muqueuse pseudo-oedémateuse, ferme et
élastique, ne prenant pas le godet (faux oedème), entrainant un
aspect caractéristique:
- visage arrondi, bouffi, paupières enflées, lèvres épaissies, nez
élargi,
- mains et pieds infiltrés avec doigts boudinés,
- comblement des creux sus-claviculaires et axillaires,
- infiltration des muqueuses : macroglossie, voix rauque,
ronflement, hypoacousie, vertiges et bourdonnements d’oreilles.
• Troubles cutanés et phanériens:
- peau sèche, froide, desquamante, avec tendance à
l’hyperkératose des genoux et des coudes
- diminution de la sudation
- teint caroténoïde (jaune orangé) des paumes des mains et des
plantes des pieds
- cheveux et ongles secs, fragilisés et cassants
- chute du tiers externe des sourcils (signe de la « queue des
sourcils»)
- Raréfaction de la pilosité axillaire et pubienne
3. Signes cardio-vasculaires:
- bruits du coeur assourdis,
- bradycardie,
- tendance à l’hypotension artérielle systolique.
4. Signes neuro-musculaires:
- crampes musculaires et myalgies
- baisse de la force musculaire prédominant au niveau des ceintures scapulaire et
pelvienne (signe du tabouret positif).
- parfois pseudo-hypertrophie musculaire, du fait de l’infiltration des masses musculaires.
- ralentissement des réflexes ostéo-tendineux.
- syndrome du canal carpien.
- plus rarement, paresthésies des extrémités en rapport avec une neuropathie
périphérique.
5. Autres signes:
- Signes ostéo-articulaires : Arthrose touchant les grosses articulations :
genoux, poignets, chevilles.
- Signes digestifs : - Constipation
- Ballonnement abdominal fréquent
- lithiase vésiculaire
- manifestations dyspeptiques
- Baisse de la libido,la galactorrhée est fréquente chez la femme.
- La palpation cervicale constate l’absence de goitre
- L’examen recherchera des signes cliniques d’une maladie autoimmune associée
(exemple : vitiligo).
Objectifs
 1. Définir l’hypothyroidie
2. Expliquer les mécanismes physiopathologiques des hypothyroïdies
congénitales et acquises
3. Expliquer les répercussions physiopathologiques des hypothyroïdies
4. Réunir les éléments anamnestiques et cliniques permettant de suspecter Dg
positif
5. Décrire les moyens d’exploration fonctionnelle hormonale d’une hypothyroïdie
6. Décrire les formes cliniques des hypothyroïdies
7.Quelle est la stratégie thérapeutique d’une hypothyroïdie ?
8. Conclusion
Examens biologiques
• Bilan standard :
- Anémie modérée, normocytaire et normochrome
- Hypercholestérolémie avec élévation du LDL-cholestérol et baisse du
HDL-cholestérol.
- Une hypertriglycéridémie est possible,
- Tendance à l’hyponatrémie (≤ 135 mmol/l),
- Enzymes musculaires (CPK, LDH) et hépatiques (ASAT, ALAT) élevées
• Bilan hormonal:
- Dosage de la TSH : - TSH élevé (> 10 mU/l) et FT4 < la limite basse (< 9 pmol/l)
- Dosage de la T3L n’est pas recommandé pour diagnostiquer une hypothyroïdie.
- Hyperprolactinémie modérée (> 25 ng/ml) est fréquente
• Chez l’enfant, les valeurs sont différentes de celles de l’adulte (décroissantes avec l’âge)
• Dosage des anticorps anti-thyroperoxidase (anti-TPO) et anti-thyroglobuline (anti-Tg)
Imagerie
• L’échographie thyroïdienne n’est pas utile de manière
systématique dans la prise en charge d’un patient atteint
d’hypothyroïdie.
• La scintigraphie n’a pas d’intérêt dans ce cadre.
Objectifs
 1. Définir l’hypothyroidie
2. Expliquer les mécanismes physiopathologiques des hypothyroïdies
congénitales et acquises
3. Expliquer les répercussions physiopathologiques des hypothyroïdies
4. Réunir les éléments anamnestiques et cliniques permettant de suspecter Dg
positif
5. Décrire les moyens d’exploration fonctionnelle hormonale d’une hypothyroïdie
6. Décrire les formes cliniques des hypothyroïdies
7.Quelle est la stratégie thérapeutique d’une hypothyroïdie ?
8. Conclusion
FORMES CLINIQUES
Formes cliniques
• Formes symptomatiques - Hypothyroïdie fruste
- Formes monosymptomatiques trompeuses
- Goitre foetal/néonatal
• Formes selon le terrain - Forme de l’homme
- Forme de la femme enceinte
- Forme du sujet âgé
- Formes chez l’enfant
• Formes étiologiques
- Hypothyroïdies primaires: - Hypothyroïdies primaires congénitales : Hypothyroïdies primaires congénitalespermanentes
Hypothyroïdies primaires congénitales transitoires
- Hypothyroïdies primaires acquises : Thyroïdites auto-immunes : Thyroïdite lymphocytaire chronique atrophique ou
myxoedème primitif: TDD
Thyroïdite lymphocytaire chronique de Hashimoto
Thyroïdite subaigüe silencieuseou indolore
-Thyroïdites non auto-immunes: Thyroïdite subaigüe de De Quervain
Thyroïdite chronique de Riedel
Hypothyroïdies iatrogènes
Maladies infiltrativesde la thyroïde
- Hypothyroïdies centrales : insuffisance thyréotrope
• Formes compliquées
Formes cliniques
• Formes symptomatiques :
- Hypothyroïdie fruste
- Formes monosymptomatiques trompeuses
- Goitre foetal/néonatal
Formes symptomatiques
 Hypothyroïdie fruste : Forme occulte ou infraclinique, définie biologiquement par l’association
d’un taux de TSH élevé ( > 4 mUI/l) et d’un taux normal de T4 libre, en présence ou non de
signes cliniques d'hypothyroïdie.
 Formes monosymptomatiques trompeuses : Dg révélées par un seul signe pouvant
égarer le Dg
- Syndrome oedémateux - Syndrome dépressif
- Syndrome aménorrhée-galactorrhée - Syndrome du canal carpien
- Syndrome d’apnées du sommeil - Trouble du rythme, BAV isolé
- Anémie résistante au traitement martial - Hypercholestérolémie
 Goitre foetal/néonatal:
Le Dg est souvent précoce, dès la naissance, voire dès la période foetale à l’échographie
anténatale.
Formes cliniques
• Formes symptomatiques
• Formes selon le terrain
- Forme de l’homme
- Forme de la femme enceinte
- Forme du sujet âgé
- Formes chez l’enfant
Formes selon le terrain
- Forme de l’homme:
évoquée, en plus du tableau de myxoedème, devant les troubles de la fonction sexuelle : baisse de la
libido, dysfonction érectile et infertilité.
- Forme de la femme enceinte
La grossesse peut révéler une forme fruste, par incapacité de la thyroïde d’accroître sa production
hormonale, à l’occasion des besoins spécifiques de la grossesse.
Le Dg d’hypothyroïdie est difficile pendant la grossesse, du fait de la similitude des symptômes avec ceux
rapportés au cours de la grossesse (prise de poids, asthénie, constipation…).
Le Dg biologique repose sur le dosage de la TSH, car la FT4 diminue physiologiquement au cours du
2ème et du 3ème trimestre.
- Forme du sujet âgé: fréquente 5 à 15% après l’âge de 65 ans.
Le Dg est difficile en raison de la fréquence des formes pauci-symptomatiques et de la similitude des
manifestations du vieillissement avec celles de l’hypothyroïdie (ralentissement psychique, troubles
mnésiques, hypoacousie, frilosité, réduction des activités quotidiennes…).
Elle est souvent diagnostiquée au stade de complications.
Formes chez l’enfant
Le Dg peut parfois être évoqué devant de petits signes retrouvés dès la naissance :
- taille de naissance inférieure à la normale
- persistance d’un lanugo dorso-lombaire abondant et d’une chevelure abondante fournie, dense et
bas implantée,
- cerne bleuâtre périlabial et périnarinaire,
- élargissement des fontanelles antérieure et postérieure,
- ictère néonatal prolongé (durée supérieure à 8 jours).
- élimination tardive du premier méconium au-delà de 24 heures
Le tableau clinique devient évident au cours des 2 ou 3 premiers mois :
- troubles digestifs : anorexie et constipation opiniâtre,
- macroglossie
- difficultés respiratoires avec une respiration nasale bruyante
- raucité du cri par infiltration myxoedémateuse des cordes vocales et du larynx,
- hypotonie musculaire abdominale avec une hernie ombilicale,
Formes cliniques
• Formes symptomatiques
• Formes selon le terrain
• Formes étiologiques
- Hypothyroïdies primaires:
- Hypothyroïdies primaires congénitales : Hypothyroïdies primaires congénitales permanentes
Hypothyroïdies primaires congénitales transitoires
- Hypothyroïdies primaires acquises : Thyroïdites auto-immunes : Thyroïdite lymphocytaire chronique
atrophique ou myxoedème primitif: TDD
Thyroïdite lymphocytaire chronique de Hashimoto
Thyroïdite subaigüe silencieuse ou indolore
Thyroïdites non auto-immunes: Thyroïdite subaigüe de De Quervain
Thyroïdite chronique de Riedel
Hypothyroïdies iatrogènes
Maladies infiltratives de la thyroïde
Formes cliniques
• Formes symptomatiques
• Formes selon le terrain
• Formes étiologiques
- Hypothyroïdies primaires:
- Hypothyroïdies primaires congénitales : Hypothyroïdies primaires congénitales permanentes
Hypothyroïdies primaires congénitales transitoires
- Hypothyroïdies primaires acquises : Thyroïdites auto-immunes : Thyroïdite lymphocytaire chronique
atrophique ou myxoedème primitif: TDD
Thyroïdite lymphocytaire chronique de Hashimoto
Thyroïdite subaigüe silencieuse ou indolore
Thyroïdites non auto-immunes: Thyroïdite subaigüe de De Quervain
Thyroïdite chronique de Riedel
Hypothyroïdies iatrogènes
Maladies infiltratives de la thyroïde
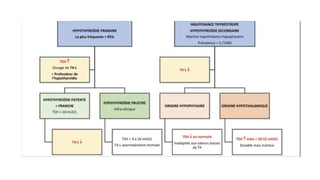
Formes étiologiques: Hypothyroïdies primaires
- Hypothyroïdies primaires congénitales permanentes:
• Dysgénésie thyroïdienne (Athyréose ,Ectopie) : 70 à 85 % fréquentes chez les filles.
• Troubles de l’hormonogenèse : 10 à15%, notion de cas familiaux ,transmission autosomique
récessive.
• Résistance à la TSH : Maladie rare, secondaire à des mutations du récepteur de la TSH
(pseudohypothyroïdie) : TSH est élevée, T4 est normale ou abaissée. Absence de captation à la
scintigraphie thyroïdienne.
• « Résistance » aux hormones thyroïdiennes: par des mutations inactivatrices du récepteur bêta
de la triiodothyronine (TR β) qui apparaissent de novo, ou sont transmises de façon
autosomique dominante.
- Hypothyroïdies primaires congénitales transitoires
Une hypothyroïdie, même légère, chez une femme enceinte induira une atteinte du potentiel
psycho-intellectuel de son enfant, en l’absence de dysfonctionnement thyroïdien chez celui-ci.
Formes cliniques
• Formes symptomatiques
• Formes selon le terrain
• Formes étiologiques
- Hypothyroïdies primaires:
- Hypothyroïdies primaires congénitales : Hypothyroïdies primaires congénitales permanentes
Hypothyroïdies primaires congénitales transitoires
- Hypothyroïdies primaires acquises : Thyroïdites auto-immunes : Thyroïdite lymphocytaire chronique
atrophique ou myxoedème primitif: TDD
Thyroïdite lymphocytaire chronique de Hashimoto
Thyroïdite subaigüe silencieuse ou indolore
Thyroïdites non auto-immunes: Thyroïdite subaigüe de De Quervain
Thyroïdite chronique de Riedel
Hypothyroïdies iatrogènes
Maladies infiltratives de la thyroïde
Hypothyroïdies primaires acquises :
1-Thyroïdites auto-immunes : 3 entités apparentées sont possibles :
• Thyroïdite lymphocytaire chronique atrophique ou myxoedème primitif: TDD
• Thyroïdite lymphocytaire chronique de Hashimoto: Maladie thyroïdienne la plus fréquente.
Elle correspond à la forme hypertrophique des thyroïdites lymphocytaires chroniques.
- prédomine chez la femme et son incidence est plus élevée quand les apports alimentaires sont
riches en iode.
- Clinique : petit goitre constant, diffus, parfois asymétrique, indolore, de volume modéré, de
consistance particulière: ferme ou élastique, hétérogène, habituellement non compressif.
- Le diagnostic : dosage de T4 libre et TSH.
- L'évolution naturelle se fait vers l'hypothyroïdie, d'abord préclinique puis plus franche .
- Le diagnostic étiologique repose sur le dosage des Ac anti-TPO.
- La détermination des anticorps anti-Tg est peu utile car leur positivité et leur taux sont
moindres que ceux des anti-TPO.
• Thyroïdite subaigüe silencieuse ou indolore:
-Touche surtout la femme entre 30 et 50 ans , hypothyroïdie est habituellement transitoire.
- Les Ac anti-thyroidiens sont positifs dans 50% des cas , et la scintigraphie est blanche.
- La thyroidite du post-partum (TPP) : variante de la thyroïdite subaigüe silencieuse
Le diagnostic de TPP repose sur:
- Existence d’une phase courte de thyrotoxicose débutant souvent 1- 4 mois après l'accouchement,
précédant l’hypothyroïdie, souvent méconnue
- Le Dg est souvent envisagé en présence d’un goitre et/ou une hypothyroïdie.
- Le dosage de la TSH, complété par le dosage des hormones thyroïdiennes, confirme l’hypothyroïdie.
- Evolution : souvent transitoire (70 % des cas), avec retour à une fonction thyroïdienne normale au bout
d’un an, en moyenne.
Formes cliniques
• Formes symptomatiques
• Formes selon le terrain
• Formes étiologiques
- Hypothyroïdies primaires:
- Hypothyroïdies primaires congénitales : Hypothyroïdies primaires congénitales permanentes
Hypothyroïdies primaires congénitales transitoires
- Hypothyroïdies primaires acquises : Thyroïdites auto-immunes : Thyroïdite lymphocytaire chronique
atrophique ou myxoedème primitif: TDD
Thyroïdite lymphocytaire chronique de Hashimoto
Thyroïdite subaigüe silencieuse ou indolore
Thyroïdites non auto-immunes: Thyroïdite subaigüe de De Quervain
Thyroïdite chronique de Riedel
Hypothyroïdies iatrogènes
Maladies infiltratives de la thyroïde
2-Thyroïdites non auto-immunes:
• Thyroïdite subaigüe de De Quervain:
- Survient quelques semaines après un épisode d'affection des voies respiratoires supérieures.
- Le tableau clinique initial est très polymorphe et peut faire errer le diagnostic.
- L'hypothyroïdie passe généralement cliniquement inaperçue.
- Pendant la phase thyrotoxique, les signes locaux et généraux inflammatoires sont au premier
plan : cervicalgies uni ou bilatérales, dysphagie, myalgies, état fébrile, sudation nocturne…
- L’hypothyroïdie est habituellement transitoire. Elle peut persister dans 1 à 5% des cas.
• Thyroïdite chronique de Riedel
- Rare, touche surtout la femme, représente la localisation thyroïdienne d’une maladie fibro-
scléreuse, pseudotumorale, localisée ou généralisée.
- à évoquer devant un goitre dur, souvent fixé, adhérant aux organes de voisinage, compressif .
D’autres manifestations de fibrose parfois associées, sont évocatrices du diagnostic
(médiastinale, rétropéritonéale, glandes salivaires et lacrymales...)
• Hypothyroïdies iatrogènes
- Hypothyroïdie post-chirurgicale: secondaire à une thyroïdectomie totale ou subtotale
- Hypothyroïdie après traitement à l'iode radioactif (Irathérapie)
- Hypothyroïdie post radique (radiothérapie externe): se voit particulièrement au cours de
l’irradiation pour maladie de Hodgkin,lymphome, ou cancer de la sphère ORL .Le délai
d’apparition est variable de 3 mois à 6 ans.
- Hypothyroïdie secondaire à une prise médicamenteuse: produits iodés, le lithium et
l’interféron.
• Maladies infiltratives de la thyroïde:
La localisation thyroïdienne des lymphomes, leucémies, granulomatoses (tuberculose,
sarcoïdose, histiocytose), amylose est rare.
Elle sera évoquée en présence de signes systémiques spécifiques, associés à une hypothyroïdie.
Formes cliniques
• Formes symptomatiques
• Formes selon le terrain
• Formes étiologiques
- Hypothyroïdies primaires:
- Hypothyroïdies centrales : insuffisance thyréotrope
• Hypothyroïdies centrales : insuffisance thyréotrope
- L'hypothyroïdie centrale est cliniquement moins sévère que l'hypothyroïdie périphérique.
- Les symptômes habituellement rapportés : asthénie, maux de tête, troubles sexuelle.
- L’absence d'infiltration myxoedémateuse est un signe négatif très évocateur.
- Dg positif repose : FT4 basse et TSH normale ou basse .
- Le déficit thyréotrope est rarement isolé, implique l’exploration des autres axes hypophysaires
- Les principales causes :
• Congénitales chez l’enfant : très rare (1/100 000 naissances ),peut être secondaire à un déficit
en TRH (hypothalamique) ou à un déficit en TSH (hypophysaire).
• Acquises : tumorales (macroadénome hypophysaire, craniopharyngiome...),
iatrogènes (chirurgie ou radiothérapie de la région hypothalamo-hypophysaire),
vasculaire (syndrome de Sheehan)
traumatiques,
infiltratives (sarcoidose, histiocytose, tuberculose).
- L’imagerie (IRM) hypothalamo-hypophysaire est l’examen clé pour le Dg étiologique.
Formes cliniques
• Formes symptomatiques
• Formes selon le terrain
• Formes étiologiques
- Hypothyroïdies primaires:
- Hypothyroïdies centrales : insuffisance thyréotrope
• Formes compliquées
- Complications cardiovasculaires
- Complications respiratoires
- Complications musculaires
- Complications neuro-psychiatriques
- Coma myxoedémateux
- Complications de l’hypothyroïdie congénitale
FORMES COMPLIQUEES
• Complications cardiovasculaires :
- Troubles de la conduction : BAV ou de bloc de branche.
- Insuffisance coronaire : souvent asymptomatique, masquée par la bradycardie, à craindre
chez le sujet âgé.
- Péricardite myxoedémateuse : souvent représentée par un épanchement péricardique
minime, généralement bien toléré. La tamponnade est rare.
- Cardiomyopathie myxoedémateuse
• Complications respiratoires :
Sd d’apnées du sommeil : touche 25% des patients. Il se manifeste par des ronflements
• Complications musculaires :
Myopathie avec hypertrophie musculaire diffuse avec élévation importante des CPK et LDH.
• Complications neuro-psychiatriques :
• Les complications psychiatriques peuvent être révélatrices , dont le traitement permet
généralement la régression de ces signes sans recours aux psychotropes.
- Accès paranoïaque
- Hallucinations auditives et visuelles
- Tendance dépressive et suicidaire.
• Les manifestations neurologiques sont variées :
- Syndrome cérébelleux, vestibulaire.
- Encéphalopathie de Hashimoto : rare, survient plus fréquemment chez les femmes.
-les troubles cognitifs sont les plus fréquents, associant amnésie antérograde et désorientation
temporo-spatiale.
-Une épilepsie est également fréquente.
L'installation de ces troubles est rapide et associée à un syndrome confusionnel.
Les caractéristiques de cette affection sont : l'association à des titres souvent très élevés d‘Ac
antithyroïdiens ainsi que son caractère cortico-sensible
• Coma myxoedémateux : urgence thérapeutique ++++
- La mortalité est de 20 à 30%, pathologie rare qui survient habituellement chez un sujet âgé,
souvent de sexe féminin, hypothyroïdien non traité ou après l'arrêt intempestif du traitement.
- Il est favorisé par le froid, infection, pathologie intercurrente (AVC, IDM, I cardiaque ou
respiratoire, etc.) ou la prise de certains médicaments (amiodarone, anesthésiques,
bêtabloquants, diurétiques, tranquillisants...).
- Evoqué devant coma calme avec hypothermie centrale sévère et une défaillance cardio-
pulmonaire ,les signes classiques d'hypothyroïdie sont présents.
- Sur le plan biologique:
élévation TSH et la baisse de la FT4
s'associent à hyponatrémie sévère (< 120 mmol/l),hypoxie,hypocapnie, augmentation des
enzymes musculaires (CPK et LDH), hypoglycémie et anémie.
- La prise en charge doit se faire en urgence, en unité de soins intensifs
- Le meilleur traitement reste préventif.
• Complications de l’hypothyroïdie congénitale:
Sans traitement, l’hypothyroïdie congénitale entraîne:
- Retard de croissance
- Ralentissement du développement psychomoteur et
des apprentissages.
Les enfants non diagnostiqués et non traités
développent un nanisme dysharmonieux et souffrent
d’un déficit intellectuel irréversible sévère et d’une
baisse de l’audition.
Ces troubles peuvent être prévenus par le dépistage
systématique à la naissance et le traitement précoce
des enfants dépistés.
Objectifs
 1. Définir l’hypothyroidie
2. Expliquer les mécanismes physiopathologiques des hypothyroïdies
congénitales et acquises
3. Expliquer les répercussions physiopathologiques des hypothyroïdies
4. Réunir les éléments anamnestiques et cliniques permettant de suspecter Dg
positif
5. Décrire les moyens d’exploration fonctionnelle hormonale d’une hypothyroïdie
6. Décrire les formes cliniques des hypothyroïdies
7.Quelle est la stratégie thérapeutique d’une hypothyroïdie ?
8. Conclusion
Buts du traitement
• Les objectifs du traitement de substitution sont:
- corriger les signes cliniques et fonctionnels des patients
- correction des symptômes avec bénéfices sur la qualité de vie, la mortalité,
la survenue d’évènements cardiovasculaires, la dépression et les fonctions
cognitives
• Normalisation de la TSH
MOYENS THERAPEUTIQUES
1-L-thyroxine : LT4
C’est la forme de réserve, qui est convertie en T3. Elle est préférée à la T3, du fait de:
- Son absorption digestive rapide, meilleure lorsqu’elle est prise à jeun.
- Sa demi-vie de 7 jours, prise quotidienne garantit une concentration plasmatique
stable même en cas d’oubli occasionnel.
- Elle ne passe pas la barrière placentaire, retrouvée dans le lait maternel mais ne
contre-indique pas l’allaitement.
Présentations : - L-thyroxine : cp à 100 μg, gouttes à 5 μg, ampoule injectable à 200 μg.
- Lévothyrox® : cp à 25, 50, 75, 100 et 150 μg.
- Berlthyrox® : cp à 50, 100 et 150 μg.
MOYENS THERAPEUTIQUES
2 - L Triodothyronine (LT3)
LT3 (CYNOMEL®, cp à 25 μg), n’a qu’une seule indication :
remplacement temporaire de la LT4, arrêtée 1 mois avant la réalisation d’une
scintigraphie corps entier à l’131iode, chez les sujets ayant subi une thyroïdectomie
totale pour cancer thyroïdien.
• Il n’est pas recommandé d’initier un traitement sans vérification biologique du
diagnostic.
• Un traitement est indiqué en cas de TSH supérieure à 10 mUI/l, d’une T4L <
l’intervalle de référence (en présence ou non de signes cliniques).
• Avant d’initier le traitement, il faut dépister une éventuelle :
- insuffisance coronarienne
- insuffisance surrénalienne
- ou d’une anémie profonde.
INDICATIONS
INDICATIONS
• 1. Stratégie thérapeutique dans la forme non compliquée du sujet adulte:
- Posologie initiale peut être forte d’emblée (50 μg/j) puis augmentée par palier de 25 μg
tous les 15 jours, jusqu’à obtenir une TSH dans les limites normales.
- La dose habituelle est 100 à 150 μg/j (1,5 à 2 μg/kg/j),posologie est indépendante de
l’étiologie.
-Le patient doit être éduqué sur les éléments suivants:
- Le traitement est substitutif, à vie.
- Toute interruption du traitement aboutit à la rechute de l’hypothyroïdie.
- Pas de consignes diététiques spécifiques à l’hypothyroïdie,
- La prise est unique, le matin à jeun, à distance de toute alimentation (au moins 30
minutes avant le petit-déjeuner).
2.Autres indications thérapeutiques:
 Hypothyroïdie fruste: pas de bénéfices argumentés
 Forme du sujet âgé ou atteint d'insuffisance coronarienne: traitement instauré très
progressivement, sous surveillance clinique et électrique:dose initiale doit être faible : 12,5 μg/j
.
 Chez la femme enceinte:
Les besoins en L-thyroxine des femmes enceintes hypothyroïdiennes augmentent d'environ 30 à
50 % entre le début et la fin de la grossesse.
Objectif : obtenir TSH inférieure à 2,5 mUI/l avant la conception et au 1er trimestre puis inférieure
aux valeurs normales aux 2ème et 3ème trimestres.
 Thyroïdites autoimmunes associées à l’insuffisance surrénalienne (syndrome de Schmidt) :
il faut commencer par substituer l’insuffisance surrénalienne puis substituer l’insuffisance
thyroïdienne.
• Hypothyroïdie centrale :
- Avant le traitement de l'insuffisance thyréotrope, la fonction
corticotrope doit être correctement substituée du fait des risques de
décompensation surrénalienne aiguë.
- Pour cela on commencera par l’hydrocortisone à la dose de 15 à 20
mg/j et au bout de 3 jours, on associe la L-Thyroxine.
- Les besoins en L-thyroxine augmentent avec certains traitements
associés, dans ce contexte : estrogènes et hormone de croissance (GH).
 Coma myxoedémateux: Traitement urgent en unité de soins intensifs.
L'opothérapie substitutive doit être rapidement instaurée,posologie initiale peut être :
- soit forte dose d'emblée de L-thyroxine (bolus IV de 300-500 μg suivi d'une prise
journalière de 50-100 μg per os ou par sonde gastrique)
- soit faible dose de L-thyroxine (25 μg/j) à augmenter progressivement .
Le traitement symptomatique comprend :
• Correction des troubles ventilatoires : oxygénothérapie
• Réchauffement externe passif progressif: chambre à 25°C, couvertures…
• Correction des troubles hydroélectrolytiques par des solutés iso ou hypertoniques
• Correction des troubles circulatoires et cardiovasculaires par des concentrés
globulaires ou des solutés de remplissage en cas de collapsus.
• Traitement du facteur déclenchant: antibiotiques en cas d’infection,…
Le traitement par Hydrocortisone est préconisé d'emblée en IV (50 à 100 mg/8 heures
pendant 24 à 48 heures, puis dégression) avant l'institution du traitement par hormones
thyroïdiennes, dans l'hypothèse d'une éventuelle insuffisance surrénale associée.
Suivi
Une fois le patient bien équilibré par le traitement, il est recommandé :
- Réaliser un suivi annuel par un dosage de la TSH
- Pour les patients bien équilibrés par le traitement et sans effet indésirable, il est recommandé de garder
la même spécialité à base de lévothyroxine.
En cas de TSH fluctuant malgré un traitement substitutif , il est recommandé de rechercher une cause :
- évaluation de l’observance du traitement
- des modalités de prise
- recherche d’interactions médicamenteuses
- situations affectant le métabolisme et l’absorption de la lévothyroxine11
- interférences analytiques avec le dosage de la TSH (anticorps interférents, prise de biotine) à évoquer
en cas de résultat jugé incohérent par le clinicien.
Un dosage de la TSH par une autre technique est à discuter avec le biologiste.
Il est recommandé d’augmenter les doses de lévothyroxine uniquement après avoir éliminé les causes
sous-jacentes à la persistance des signes cliniques ou entraînant des fluctuations de la TSH.
Objectifs
 1. Définir l’hypothyroidie
2. Expliquer les mécanismes physiopathologiques des hypothyroïdies
congénitales et acquises
3. Expliquer les répercussions physiopathologiques des hypothyroïdies
4. Réunir les éléments anamnestiques et cliniques permettant de suspecter Dg
positif
5. Décrire les moyens d’exploration fonctionnelle hormonale d’une hypothyroïdie
6. Décrire les formes cliniques des hypothyroïdies
7.Quelle est la stratégie thérapeutique d’une hypothyroïdie ?
8. Conclusion
Conclusion
• L’hypothyroïdie est la pathologie endocrinienne la plus fréquente.
• Les signes cliniques de l’hypothyroïdie sont nombreux, variés, non spécifiques et
inconstants, il faut donc y penser et demander «facilement » le dosage de la TSH.
• Les autres examens demandés en seconde intention ne sont utiles qu’au
diagnostic étiologique : les anticorps anti-TPO, l’échographie.
• Une attention particulière doit être portée à l’hypothyroïdie primaire de la femme
enceinte ou de la jeune femme susceptible de l’être, ainsi qu’à celle du sujet âgé
dont la prise en charge diffère de celle de l’adulte sain.
• La Levothyroxine est le traitement standard pour l'hypothyroïdie.

COURS HYPOTHYROÏDIE Pr Chikhi EPH Tipazapdf

  • 1.
    HYPOTHYROÏDIE Pr Chikhi Service deMédecine Interne EPH TIPAZA UNIVERSITE SAAD DAHLAB-BLIDA FACULTE DE MEDECINE EL-MEHDI SI HMED Cours du Module d’Endocrinologie – Diabétologie et Métabolisme 5ème année médecine Année universitaire 2023/2024
  • 2.
    Un peu d’histoire •Thyreos = en forme de bouclier • le goitre, aurait été mentionné dès 2800 avant J.-C. par un empereur chinois. • Ce sont les médecins des écoles arabes qui, au Xème siècle, se sont à nouveau intéressés aux goitres, mais ils se contentèrent la plupart du temps de recopier les textes grecs et romains. • Toutefois Abulcassis à Bagdad eut l’idée de distinguer les goitres endémiques des goitres “accidentels” Femme atteinte d’un goitre, gravure extraite de «Les Grands Maux et les Grands Remèdes» (1885), de Jules Rengade. WORLD HISTORY ARCHIVE/ABACA
  • 3.
    Un peu d’histoire •Le crétinisme est un ensemble de troubles physiques et de retard mental, liés à une insuffisance thyroïdienne par carence environnementale en iode, il est aussi nommé insuffisance thyroïdienne congénitale. • Historiquement, on distingue le crétinisme goitreux endémique dû à une carence en iode dans certaines régions, et le crétinisme infantile sporadique par absence de thyroïde ou trouble génétique de synthèse des hormones thyroïdiennes. • Le terme crétin a d'abord été un terme médical historique (XIX siècle) avant de devenir une insulte politique et idéologique. • • Les termes « crétin » et « crétinisme » pouvaient désigner tout retard mental, accompagné ou non de goitre.
  • 4.
    Un peu d’histoire •Bichat 1800: La thyroïde est un de ces organes dont les usages nous sont absolument inconnus.… Notion de régions endémiques de goitre ( régions montagneuse! • Vers 1820 JF Coindet montre l'efficacité de l'iode pour le traitement des goitres. il fait les premières observations d’hyperthyroïdie induite par l ’iode. • 1910 thyroxine ou T4 est isolées par Kendall • Dès les années 60 découverte T3, TSH et TRH.
  • 5.
    Epidémiologie Hypothyroïdie : Endocrinopathiefréquente • La prévalence de l'hypothyroïdie varie de 3 à 10 % en fonction des études et, surtout, des populations étudiées avec une prédominance féminine (sex-ratio 2 à 3) . • Peut toucher toutes les tranches d’âge (Moy 58-59 ans) • La prévalence de l'hypothyroïdie infraclinique est plus élevée après 60 ans, ou en cas d'antécédents thyroïdiens ou de traitements à risque (amiodarone, lithium, interféron).
  • 6.
    Epidémiologie • Dans lespays sans carence en iode : – 4% d’hypothyroïdie dans la population générale – la cause la plus fréquente => thyroïdite d’ Hashimoto – Hypothyroïdie est 5-8x plus fréquent chez la femme – Hypothyroïdie sub-clinique jusqu'à 20% des femmes > 60 ans. • Dans les zones de carence en iode : cause la plus fréquente d’hypothyroïdie et de goitre !
  • 7.
    Objectifs  1. Définirl’hypothyroidie 2. Expliquer les mécanismes physiopathologiques des hypothyroïdies congénitales et acquises 3. Expliquer les répercussions physiopathologiques des hypothyroïdies 4. Réunir les éléments anamnestiques et cliniques permettant de suspecter Dg positif 5. Décrire les moyens d’exploration fonctionnelle hormonale d’une hypothyroïdie 6. Décrire les formes cliniques des hypothyroïdies 7.Quelle est la stratégie thérapeutique d’une hypothyroïdie ? 8. Conclusion
  • 8.
    Définition L’hypothyroïdie est définie: - par l’ensemble des signes cliniques et biologiques, - engendrés le plus souvent par un défaut de synthèse des hormones thyroïdiennes - entrainant une diminution du métabolisme cellulaire - qui se traduit par des manifestations cliniques diverses ,inconstantes et non spécifiques.
  • 9.
    Objectifs  1. Définirl’hypothyroidie 2. Expliquer les mécanismes physiopathologiques des hypothyroïdies congénitales et acquises 3. Expliquer les répercussions physiopathologiques des hypothyroïdies 4. Réunir les éléments anamnestiques et cliniques permettant de suspecter Dg positif 5. Décrire les moyens d’exploration fonctionnelle hormonale d’une hypothyroïdie 6. Décrire les formes cliniques des hypothyroïdies 7.Quelle est la stratégie thérapeutique d’une hypothyroïdie ? 8. Conclusion
  • 10.
    Mécanisme des hypothyroïdies Hypothyroïdiecongénitale Hypothyroïdie acquise
  • 11.
    Hypothyroïdie congénitale - Prévalenceest d’environ 1 sur 3500 naissances - Représente la principale cause évitable de retard mental et l’anomalie congénitale endocrinienne la plus fréquente. - Dans certaines régions du monde, la carence en iode maternelle et foetale est pourvoyeuse d’un grand nombre d’hypothyroïdies foetales, néonatales et de l’enfant.
  • 12.
    Mécanismes des hypothyroïdiescongénitales • La glande thyroïde est la première structure endocrine reconnaissable chez le fœtus vers la 12ème semaine de gestation. • Toutefois, la production des hormones thyroïdiennes par la thyroïde foetale est immature jusqu'à 16-18 SA. • Avant cette date, ce sont les hormones thyroïdiennes maternelles qui, en traversant le placenta, vont jouer le rôle le plus important dans la maturation du système nerveux central du foetus. • Les hypothyroïdies congénitales, présentes dès la naissance, peuvent être permanentes ou transitoires.
  • 13.
    Hypothyroïdie acquise - Touchesurtout le grand enfant et l’adulte. - Elle atteint 1 à 10% de la population, plus fréquente chez les femmes. - La prévalence augmente avec l’âge dans les 2 sexes - Dépasse 15% chez le sujet de plus de 60 ans.
  • 14.
    Mécanismes des hypothyroïdiesacquises L’hypothyroïdie acquise peut être : • Hypothyroïdie acquise centrale (insuffisance thyréotrope) • Atteinte primitive de la thyroïde (hypothyroïdie primaire)
  • 15.
    Atteinte acquise centrale(insuffisance thyréotrope)  C’est un défaut de stimulation de la glande thyroïde par : - TSH sécrétée par les cellules thyréotrope de l’hypophyse (origine hypophysaire) - ou défaut de sécrétion de la TRH (origine hypothalamique)
  • 16.
    Atteinte acquise centrale(insuffisance thyréotrope) Chez l’adulte , les étiologies fréquentes suite à une maladie hypophysaire ou hypothalamique : - tumorale - vasculaire - post-chirurgicale - post-radique - granulomateuse - auto-immune - traumatique....
  • 17.
    Atteinte primitive dela thyroïde (hypothyroïdie primaire) Il s’agit d’une destruction acquise de la thyroïde par : 1- Un processus auto-immun (thyroïdite lymphocytaire chronique de Hashimoto (avec goitre), thyroïdite atrophique) 2- D’autres thyroïdites non auto-immunes 3- La carence iodée 4- Les hypothyroïdies iatrogènes
  • 18.
    1- Processus auto-immun thyroïditelymphocytaire chronique de Hashimoto ( thyroïdite atrophique) La thyroïdite lymphocytaire chronique est une maladie auto-immune spécifique d’organe, qui associe, sur le plan physiopathologique : - une prédisposition génétique - un défaut héréditaire de la surveillance immune, conduisant à la production d’Ac anti-thyroglobuline (anti-Tg) et d’Ac anti- thyroperoxydase (anti-TPO) - intervention de facteurs environnementaux (consommation élevée d'iode ,radiations ionisantes)
  • 19.
    1- Processus auto-immun (thyroïditelymphocytaire chronique de Hashimoto ( thyroïdite atrophique) • La thyroïde est le siège : - une infiltration lympho-plasmocytaire diffuse pouvant s’organiser en follicules lymphoïdes - avec fibrose inter-lobulaire aboutissant à l’atrophie, - qui va détruire progressivement le tissu thyroïdien fonctionnel. • La destruction cellulaire résulte de phénomènes cytotoxiques induits par les auto-anticorps.
  • 20.
    2- D’autres thyroïditesnon auto-immunes Peuvent entrainer une destruction du parenchyme thyroïdien: • Atteinte granulomateuse transitoire : thyroïdite subaiguë de De Quervain - De nombreux virus ont été incriminés : coxsackie, oreillons, influenzae, adénovirus, etc. - La présence de divers anticorps antithyroïdiens (anti-TPO, anti-Tg, anti-RTSH) est possible au début de la maladie mais ils n'ont pas de rôle pathogène. - Sur le plan anatomopathologique : atteinte commence par des phénomènes inflammatoires, qui régressent en laissant la place à une fibrose plus ou moins marquée, suivie par la régénération des vésicules et la reconstitution d'une architecture normale.
  • 21.
    2- D’autres thyroïditesnon auto-immunes • C’est une infiltration fibreuse définitive du parenchyme thyroïdie: thyroïdite de Riedel • il s’agit d’une fibro-sclérose avasculaire dépassant la capsule, envahissant les structures de voisinage avec inflammation lymphoplasmocytaire.
  • 22.
    3- La carenceiodée : cause fréquente d’hypothyroïdie dans de nombreuses régions du monde, notamment les régions montagneuses, éloignées du littoral. 4 - Hypothyroïdies iatrogènes : - Après chirurgie thyroïdienne avec résection de la totalité de la glande - Après traitement isotopique par 131iode - Après radiothérapie cervicale - Causes médicamenteuses : - amiodarone - produits de contraste radiologiques, lithium - interféron - Antithyroïdiens de synthèse (surdosage).
  • 23.
    Objectifs  1. Définirl’hypothyroidie 2. Expliquer les mécanismes physiopathologiques des hypothyroïdies congénitales et acquises 3. Expliquer les répercussions physiopathologiques des hypothyroïdies 4. Réunir les éléments anamnestiques et cliniques permettant de suspecter Dg positif 5. Décrire les moyens d’exploration fonctionnelle hormonale d’une hypothyroïdie 6. Décrire les formes cliniques des hypothyroïdies 7.Quelle est la stratégie thérapeutique d’une hypothyroïdie ? 8. Conclusion
  • 24.
  • 25.
    CONSEQUENCES DE L’HYPOTHYROÏDIE 1.Infiltration des tissus de l’organisme à l’origine d’un myxœdème 2. Hypométabolisme 3. Effet sur la peau 4. Effets cardio-vasculaires 5. Effets sur la fonction de reproduction 6. Autres effets
  • 26.
    CONSEQUENCES DE L’HYPOTHYROÏDIE 1.Infiltration des tissus de l’organisme à l’origine d’un myxœdème: • L'hypothyroïdie occasionne une infiltration des tissus par des glycosaminoglycanes (acide hyaluronique et sulfate B de chondroïtine) dans la peau, les phanères, les muqueuses, les séreuses, les muscles et le coeur… • C’est une infiltration cutanéo-muqueuse ferme et élastique. • Il existe également une altération de la fonction ventilatoire secondaire à des facteurs obstructifs (macroglossie) et mécaniques (myopathie musculaire respiratoire et épanchement pleural).
  • 27.
    2. Hypométabolisme: - Métabolismebasal et de la consommation O2, avec de la température centrale - catabolisme lipidique avec une des LDL à l’origine d’une hyperlipidémie athérogène, - masse protéique musculaire - Hypotonie vésiculaire - péristaltisme intestinal, - érythropoïèse avec diminution de l’absorption du fer et des folates - adhésivité plaquettaire et de certains facteurs de la coagulation - Ralentissement du métabolisme glucidique pouvant entrainer des hypoglycémies - Ralentissement du métabolisme hydrominéral : diminution la filtration glomérulaire et du débit sg rénal ( œdèmes).
  • 28.
    3. Effet surla peau : - Défaut de conversion des caroténoïdes en vitamine A : coloration jaune- orangée au niveau des paumes des mains et des plantes des pieds. -Baisse de la sécrétion sudoripare et sébacée induisant une sécheresse cutanée. 4. Effets cardio-vasculaires: -Perte des effets inotrope et chronotrope des hormones thyroïdiennes, occasionnant une diminution de la fréquence cardiaque et du débit cardiaque au repos. 5. Effets sur la fonction de reproduction: - Déficit en hormones thyroïdiennes entraine indirectement une insuffisance gonadotrope d’où des troubles de la fonction sexuelle dans les 2 sexes. - Déficit en hormones thyroïdiennes entraine chez la femme adulte une altération de la sécrétion de progestérone, à l’origine de troubles du cycle menstruel. 6. Autres effets: Augmentation du volume plasmatique par sécrétion inappropriée d’ADH, à l’origine d’une hyponatrémie de dilution.
  • 29.
    Objectifs  1. Définirl’hypothyroidie 2. Expliquer les mécanismes physiopathologiques des hypothyroïdies congénitales et acquises 3. Expliquer les répercussions physiopathologiques des hypothyroïdies 4. Réunir les éléments anamnestiques et cliniques permettant de suspecter Dg positif 5. Décrire les moyens d’exploration fonctionnelle hormonale d’une hypothyroïdie 6. Décrire les formes cliniques des hypothyroïdies 7.Quelle est la stratégie thérapeutique d’une hypothyroïdie ? 8. Conclusion
  • 30.
    Eléments anamnestiques etcliniques permettant de suspecter le diagnostic positif
  • 31.
    Eléments anamnestiques etcliniques permettant de suspecter le diagnostic positif • Les symptômes cliniques évocateurs , pas spécifiques. • L’association de plusieurs symptômes et signes cliniques augmente la probabilité de diagnostiquer une hypothyroïdie. • Les principaux symptômes évocateurs : - fatigue - frilosité - constipation (apparition récente) - prise de poids (modérée) - ralentissement psychomoteur - symptômes dépressifs - chute de cheveux - peau sèche - fragilité des ongles - raucité de la voix - gonflement des paupières - crampes musculaires - trouble du cycle menstruel Compte tenu de la non-spécificité des symptômes , le Dg d’hypothyroïdie nécessite toujours une confirmation par un bilan biologique hormonal.
  • 32.
    TDD: Forme complèteet non compliquée de l’hypothyroïdie par myxoedème primitif de la femme adulte • Situation la plus fréquente • Le début est insidieux, lentement progressif. 1. Signes généraux: - Asthénie physique : lenteur et limitation des activités quotidiennes. - Asthénie psycho-intellectuelle : trouble de la mémoire, lenteur de l’idéation, désintérêt et somnolence diurne, avec une tendance dépressive. - Frilosité. - Prise de poids modeste contrastant avec une anorexie.
  • 33.
    2. Signes cutanéo-muqueuxet phanériens +++  Myxœdème: infiltration cutanéo-muqueuse pseudo-oedémateuse, ferme et élastique, ne prenant pas le godet (faux oedème), entrainant un aspect caractéristique: - visage arrondi, bouffi, paupières enflées, lèvres épaissies, nez élargi, - mains et pieds infiltrés avec doigts boudinés, - comblement des creux sus-claviculaires et axillaires, - infiltration des muqueuses : macroglossie, voix rauque, ronflement, hypoacousie, vertiges et bourdonnements d’oreilles.
  • 34.
    • Troubles cutanéset phanériens: - peau sèche, froide, desquamante, avec tendance à l’hyperkératose des genoux et des coudes - diminution de la sudation - teint caroténoïde (jaune orangé) des paumes des mains et des plantes des pieds - cheveux et ongles secs, fragilisés et cassants - chute du tiers externe des sourcils (signe de la « queue des sourcils») - Raréfaction de la pilosité axillaire et pubienne
  • 35.
    3. Signes cardio-vasculaires: -bruits du coeur assourdis, - bradycardie, - tendance à l’hypotension artérielle systolique. 4. Signes neuro-musculaires: - crampes musculaires et myalgies - baisse de la force musculaire prédominant au niveau des ceintures scapulaire et pelvienne (signe du tabouret positif). - parfois pseudo-hypertrophie musculaire, du fait de l’infiltration des masses musculaires. - ralentissement des réflexes ostéo-tendineux. - syndrome du canal carpien. - plus rarement, paresthésies des extrémités en rapport avec une neuropathie périphérique.
  • 36.
    5. Autres signes: -Signes ostéo-articulaires : Arthrose touchant les grosses articulations : genoux, poignets, chevilles. - Signes digestifs : - Constipation - Ballonnement abdominal fréquent - lithiase vésiculaire - manifestations dyspeptiques - Baisse de la libido,la galactorrhée est fréquente chez la femme. - La palpation cervicale constate l’absence de goitre - L’examen recherchera des signes cliniques d’une maladie autoimmune associée (exemple : vitiligo).
  • 37.
    Objectifs  1. Définirl’hypothyroidie 2. Expliquer les mécanismes physiopathologiques des hypothyroïdies congénitales et acquises 3. Expliquer les répercussions physiopathologiques des hypothyroïdies 4. Réunir les éléments anamnestiques et cliniques permettant de suspecter Dg positif 5. Décrire les moyens d’exploration fonctionnelle hormonale d’une hypothyroïdie 6. Décrire les formes cliniques des hypothyroïdies 7.Quelle est la stratégie thérapeutique d’une hypothyroïdie ? 8. Conclusion
  • 38.
    Examens biologiques • Bilanstandard : - Anémie modérée, normocytaire et normochrome - Hypercholestérolémie avec élévation du LDL-cholestérol et baisse du HDL-cholestérol. - Une hypertriglycéridémie est possible, - Tendance à l’hyponatrémie (≤ 135 mmol/l), - Enzymes musculaires (CPK, LDH) et hépatiques (ASAT, ALAT) élevées • Bilan hormonal: - Dosage de la TSH : - TSH élevé (> 10 mU/l) et FT4 < la limite basse (< 9 pmol/l) - Dosage de la T3L n’est pas recommandé pour diagnostiquer une hypothyroïdie. - Hyperprolactinémie modérée (> 25 ng/ml) est fréquente • Chez l’enfant, les valeurs sont différentes de celles de l’adulte (décroissantes avec l’âge) • Dosage des anticorps anti-thyroperoxidase (anti-TPO) et anti-thyroglobuline (anti-Tg)
  • 43.
    Imagerie • L’échographie thyroïdiennen’est pas utile de manière systématique dans la prise en charge d’un patient atteint d’hypothyroïdie. • La scintigraphie n’a pas d’intérêt dans ce cadre.
  • 44.
    Objectifs  1. Définirl’hypothyroidie 2. Expliquer les mécanismes physiopathologiques des hypothyroïdies congénitales et acquises 3. Expliquer les répercussions physiopathologiques des hypothyroïdies 4. Réunir les éléments anamnestiques et cliniques permettant de suspecter Dg positif 5. Décrire les moyens d’exploration fonctionnelle hormonale d’une hypothyroïdie 6. Décrire les formes cliniques des hypothyroïdies 7.Quelle est la stratégie thérapeutique d’une hypothyroïdie ? 8. Conclusion
  • 45.
  • 46.
    Formes cliniques • Formessymptomatiques - Hypothyroïdie fruste - Formes monosymptomatiques trompeuses - Goitre foetal/néonatal • Formes selon le terrain - Forme de l’homme - Forme de la femme enceinte - Forme du sujet âgé - Formes chez l’enfant • Formes étiologiques - Hypothyroïdies primaires: - Hypothyroïdies primaires congénitales : Hypothyroïdies primaires congénitalespermanentes Hypothyroïdies primaires congénitales transitoires - Hypothyroïdies primaires acquises : Thyroïdites auto-immunes : Thyroïdite lymphocytaire chronique atrophique ou myxoedème primitif: TDD Thyroïdite lymphocytaire chronique de Hashimoto Thyroïdite subaigüe silencieuseou indolore -Thyroïdites non auto-immunes: Thyroïdite subaigüe de De Quervain Thyroïdite chronique de Riedel Hypothyroïdies iatrogènes Maladies infiltrativesde la thyroïde - Hypothyroïdies centrales : insuffisance thyréotrope • Formes compliquées
  • 47.
    Formes cliniques • Formessymptomatiques : - Hypothyroïdie fruste - Formes monosymptomatiques trompeuses - Goitre foetal/néonatal
  • 48.
    Formes symptomatiques  Hypothyroïdiefruste : Forme occulte ou infraclinique, définie biologiquement par l’association d’un taux de TSH élevé ( > 4 mUI/l) et d’un taux normal de T4 libre, en présence ou non de signes cliniques d'hypothyroïdie.  Formes monosymptomatiques trompeuses : Dg révélées par un seul signe pouvant égarer le Dg - Syndrome oedémateux - Syndrome dépressif - Syndrome aménorrhée-galactorrhée - Syndrome du canal carpien - Syndrome d’apnées du sommeil - Trouble du rythme, BAV isolé - Anémie résistante au traitement martial - Hypercholestérolémie  Goitre foetal/néonatal: Le Dg est souvent précoce, dès la naissance, voire dès la période foetale à l’échographie anténatale.
  • 49.
    Formes cliniques • Formessymptomatiques • Formes selon le terrain - Forme de l’homme - Forme de la femme enceinte - Forme du sujet âgé - Formes chez l’enfant
  • 50.
    Formes selon leterrain - Forme de l’homme: évoquée, en plus du tableau de myxoedème, devant les troubles de la fonction sexuelle : baisse de la libido, dysfonction érectile et infertilité. - Forme de la femme enceinte La grossesse peut révéler une forme fruste, par incapacité de la thyroïde d’accroître sa production hormonale, à l’occasion des besoins spécifiques de la grossesse. Le Dg d’hypothyroïdie est difficile pendant la grossesse, du fait de la similitude des symptômes avec ceux rapportés au cours de la grossesse (prise de poids, asthénie, constipation…). Le Dg biologique repose sur le dosage de la TSH, car la FT4 diminue physiologiquement au cours du 2ème et du 3ème trimestre. - Forme du sujet âgé: fréquente 5 à 15% après l’âge de 65 ans. Le Dg est difficile en raison de la fréquence des formes pauci-symptomatiques et de la similitude des manifestations du vieillissement avec celles de l’hypothyroïdie (ralentissement psychique, troubles mnésiques, hypoacousie, frilosité, réduction des activités quotidiennes…). Elle est souvent diagnostiquée au stade de complications.
  • 51.
    Formes chez l’enfant LeDg peut parfois être évoqué devant de petits signes retrouvés dès la naissance : - taille de naissance inférieure à la normale - persistance d’un lanugo dorso-lombaire abondant et d’une chevelure abondante fournie, dense et bas implantée, - cerne bleuâtre périlabial et périnarinaire, - élargissement des fontanelles antérieure et postérieure, - ictère néonatal prolongé (durée supérieure à 8 jours). - élimination tardive du premier méconium au-delà de 24 heures Le tableau clinique devient évident au cours des 2 ou 3 premiers mois : - troubles digestifs : anorexie et constipation opiniâtre, - macroglossie - difficultés respiratoires avec une respiration nasale bruyante - raucité du cri par infiltration myxoedémateuse des cordes vocales et du larynx, - hypotonie musculaire abdominale avec une hernie ombilicale,
  • 52.
    Formes cliniques • Formessymptomatiques • Formes selon le terrain • Formes étiologiques - Hypothyroïdies primaires: - Hypothyroïdies primaires congénitales : Hypothyroïdies primaires congénitales permanentes Hypothyroïdies primaires congénitales transitoires - Hypothyroïdies primaires acquises : Thyroïdites auto-immunes : Thyroïdite lymphocytaire chronique atrophique ou myxoedème primitif: TDD Thyroïdite lymphocytaire chronique de Hashimoto Thyroïdite subaigüe silencieuse ou indolore Thyroïdites non auto-immunes: Thyroïdite subaigüe de De Quervain Thyroïdite chronique de Riedel Hypothyroïdies iatrogènes Maladies infiltratives de la thyroïde
  • 53.
    Formes cliniques • Formessymptomatiques • Formes selon le terrain • Formes étiologiques - Hypothyroïdies primaires: - Hypothyroïdies primaires congénitales : Hypothyroïdies primaires congénitales permanentes Hypothyroïdies primaires congénitales transitoires - Hypothyroïdies primaires acquises : Thyroïdites auto-immunes : Thyroïdite lymphocytaire chronique atrophique ou myxoedème primitif: TDD Thyroïdite lymphocytaire chronique de Hashimoto Thyroïdite subaigüe silencieuse ou indolore Thyroïdites non auto-immunes: Thyroïdite subaigüe de De Quervain Thyroïdite chronique de Riedel Hypothyroïdies iatrogènes Maladies infiltratives de la thyroïde
  • 54.
    Formes étiologiques: Hypothyroïdiesprimaires - Hypothyroïdies primaires congénitales permanentes: • Dysgénésie thyroïdienne (Athyréose ,Ectopie) : 70 à 85 % fréquentes chez les filles. • Troubles de l’hormonogenèse : 10 à15%, notion de cas familiaux ,transmission autosomique récessive. • Résistance à la TSH : Maladie rare, secondaire à des mutations du récepteur de la TSH (pseudohypothyroïdie) : TSH est élevée, T4 est normale ou abaissée. Absence de captation à la scintigraphie thyroïdienne. • « Résistance » aux hormones thyroïdiennes: par des mutations inactivatrices du récepteur bêta de la triiodothyronine (TR β) qui apparaissent de novo, ou sont transmises de façon autosomique dominante. - Hypothyroïdies primaires congénitales transitoires Une hypothyroïdie, même légère, chez une femme enceinte induira une atteinte du potentiel psycho-intellectuel de son enfant, en l’absence de dysfonctionnement thyroïdien chez celui-ci.
  • 55.
    Formes cliniques • Formessymptomatiques • Formes selon le terrain • Formes étiologiques - Hypothyroïdies primaires: - Hypothyroïdies primaires congénitales : Hypothyroïdies primaires congénitales permanentes Hypothyroïdies primaires congénitales transitoires - Hypothyroïdies primaires acquises : Thyroïdites auto-immunes : Thyroïdite lymphocytaire chronique atrophique ou myxoedème primitif: TDD Thyroïdite lymphocytaire chronique de Hashimoto Thyroïdite subaigüe silencieuse ou indolore Thyroïdites non auto-immunes: Thyroïdite subaigüe de De Quervain Thyroïdite chronique de Riedel Hypothyroïdies iatrogènes Maladies infiltratives de la thyroïde
  • 56.
    Hypothyroïdies primaires acquises: 1-Thyroïdites auto-immunes : 3 entités apparentées sont possibles : • Thyroïdite lymphocytaire chronique atrophique ou myxoedème primitif: TDD • Thyroïdite lymphocytaire chronique de Hashimoto: Maladie thyroïdienne la plus fréquente. Elle correspond à la forme hypertrophique des thyroïdites lymphocytaires chroniques. - prédomine chez la femme et son incidence est plus élevée quand les apports alimentaires sont riches en iode. - Clinique : petit goitre constant, diffus, parfois asymétrique, indolore, de volume modéré, de consistance particulière: ferme ou élastique, hétérogène, habituellement non compressif. - Le diagnostic : dosage de T4 libre et TSH. - L'évolution naturelle se fait vers l'hypothyroïdie, d'abord préclinique puis plus franche . - Le diagnostic étiologique repose sur le dosage des Ac anti-TPO. - La détermination des anticorps anti-Tg est peu utile car leur positivité et leur taux sont moindres que ceux des anti-TPO.
  • 57.
    • Thyroïdite subaigüesilencieuse ou indolore: -Touche surtout la femme entre 30 et 50 ans , hypothyroïdie est habituellement transitoire. - Les Ac anti-thyroidiens sont positifs dans 50% des cas , et la scintigraphie est blanche. - La thyroidite du post-partum (TPP) : variante de la thyroïdite subaigüe silencieuse Le diagnostic de TPP repose sur: - Existence d’une phase courte de thyrotoxicose débutant souvent 1- 4 mois après l'accouchement, précédant l’hypothyroïdie, souvent méconnue - Le Dg est souvent envisagé en présence d’un goitre et/ou une hypothyroïdie. - Le dosage de la TSH, complété par le dosage des hormones thyroïdiennes, confirme l’hypothyroïdie. - Evolution : souvent transitoire (70 % des cas), avec retour à une fonction thyroïdienne normale au bout d’un an, en moyenne.
  • 58.
    Formes cliniques • Formessymptomatiques • Formes selon le terrain • Formes étiologiques - Hypothyroïdies primaires: - Hypothyroïdies primaires congénitales : Hypothyroïdies primaires congénitales permanentes Hypothyroïdies primaires congénitales transitoires - Hypothyroïdies primaires acquises : Thyroïdites auto-immunes : Thyroïdite lymphocytaire chronique atrophique ou myxoedème primitif: TDD Thyroïdite lymphocytaire chronique de Hashimoto Thyroïdite subaigüe silencieuse ou indolore Thyroïdites non auto-immunes: Thyroïdite subaigüe de De Quervain Thyroïdite chronique de Riedel Hypothyroïdies iatrogènes Maladies infiltratives de la thyroïde
  • 59.
    2-Thyroïdites non auto-immunes: •Thyroïdite subaigüe de De Quervain: - Survient quelques semaines après un épisode d'affection des voies respiratoires supérieures. - Le tableau clinique initial est très polymorphe et peut faire errer le diagnostic. - L'hypothyroïdie passe généralement cliniquement inaperçue. - Pendant la phase thyrotoxique, les signes locaux et généraux inflammatoires sont au premier plan : cervicalgies uni ou bilatérales, dysphagie, myalgies, état fébrile, sudation nocturne… - L’hypothyroïdie est habituellement transitoire. Elle peut persister dans 1 à 5% des cas. • Thyroïdite chronique de Riedel - Rare, touche surtout la femme, représente la localisation thyroïdienne d’une maladie fibro- scléreuse, pseudotumorale, localisée ou généralisée. - à évoquer devant un goitre dur, souvent fixé, adhérant aux organes de voisinage, compressif . D’autres manifestations de fibrose parfois associées, sont évocatrices du diagnostic (médiastinale, rétropéritonéale, glandes salivaires et lacrymales...)
  • 60.
    • Hypothyroïdies iatrogènes -Hypothyroïdie post-chirurgicale: secondaire à une thyroïdectomie totale ou subtotale - Hypothyroïdie après traitement à l'iode radioactif (Irathérapie) - Hypothyroïdie post radique (radiothérapie externe): se voit particulièrement au cours de l’irradiation pour maladie de Hodgkin,lymphome, ou cancer de la sphère ORL .Le délai d’apparition est variable de 3 mois à 6 ans. - Hypothyroïdie secondaire à une prise médicamenteuse: produits iodés, le lithium et l’interféron. • Maladies infiltratives de la thyroïde: La localisation thyroïdienne des lymphomes, leucémies, granulomatoses (tuberculose, sarcoïdose, histiocytose), amylose est rare. Elle sera évoquée en présence de signes systémiques spécifiques, associés à une hypothyroïdie.
  • 61.
    Formes cliniques • Formessymptomatiques • Formes selon le terrain • Formes étiologiques - Hypothyroïdies primaires: - Hypothyroïdies centrales : insuffisance thyréotrope
  • 62.
    • Hypothyroïdies centrales: insuffisance thyréotrope - L'hypothyroïdie centrale est cliniquement moins sévère que l'hypothyroïdie périphérique. - Les symptômes habituellement rapportés : asthénie, maux de tête, troubles sexuelle. - L’absence d'infiltration myxoedémateuse est un signe négatif très évocateur. - Dg positif repose : FT4 basse et TSH normale ou basse . - Le déficit thyréotrope est rarement isolé, implique l’exploration des autres axes hypophysaires - Les principales causes : • Congénitales chez l’enfant : très rare (1/100 000 naissances ),peut être secondaire à un déficit en TRH (hypothalamique) ou à un déficit en TSH (hypophysaire). • Acquises : tumorales (macroadénome hypophysaire, craniopharyngiome...), iatrogènes (chirurgie ou radiothérapie de la région hypothalamo-hypophysaire), vasculaire (syndrome de Sheehan) traumatiques, infiltratives (sarcoidose, histiocytose, tuberculose). - L’imagerie (IRM) hypothalamo-hypophysaire est l’examen clé pour le Dg étiologique.
  • 64.
    Formes cliniques • Formessymptomatiques • Formes selon le terrain • Formes étiologiques - Hypothyroïdies primaires: - Hypothyroïdies centrales : insuffisance thyréotrope • Formes compliquées - Complications cardiovasculaires - Complications respiratoires - Complications musculaires - Complications neuro-psychiatriques - Coma myxoedémateux - Complications de l’hypothyroïdie congénitale
  • 65.
    FORMES COMPLIQUEES • Complicationscardiovasculaires : - Troubles de la conduction : BAV ou de bloc de branche. - Insuffisance coronaire : souvent asymptomatique, masquée par la bradycardie, à craindre chez le sujet âgé. - Péricardite myxoedémateuse : souvent représentée par un épanchement péricardique minime, généralement bien toléré. La tamponnade est rare. - Cardiomyopathie myxoedémateuse • Complications respiratoires : Sd d’apnées du sommeil : touche 25% des patients. Il se manifeste par des ronflements • Complications musculaires : Myopathie avec hypertrophie musculaire diffuse avec élévation importante des CPK et LDH.
  • 66.
    • Complications neuro-psychiatriques: • Les complications psychiatriques peuvent être révélatrices , dont le traitement permet généralement la régression de ces signes sans recours aux psychotropes. - Accès paranoïaque - Hallucinations auditives et visuelles - Tendance dépressive et suicidaire. • Les manifestations neurologiques sont variées : - Syndrome cérébelleux, vestibulaire. - Encéphalopathie de Hashimoto : rare, survient plus fréquemment chez les femmes. -les troubles cognitifs sont les plus fréquents, associant amnésie antérograde et désorientation temporo-spatiale. -Une épilepsie est également fréquente. L'installation de ces troubles est rapide et associée à un syndrome confusionnel. Les caractéristiques de cette affection sont : l'association à des titres souvent très élevés d‘Ac antithyroïdiens ainsi que son caractère cortico-sensible
  • 67.
    • Coma myxoedémateux: urgence thérapeutique ++++ - La mortalité est de 20 à 30%, pathologie rare qui survient habituellement chez un sujet âgé, souvent de sexe féminin, hypothyroïdien non traité ou après l'arrêt intempestif du traitement. - Il est favorisé par le froid, infection, pathologie intercurrente (AVC, IDM, I cardiaque ou respiratoire, etc.) ou la prise de certains médicaments (amiodarone, anesthésiques, bêtabloquants, diurétiques, tranquillisants...). - Evoqué devant coma calme avec hypothermie centrale sévère et une défaillance cardio- pulmonaire ,les signes classiques d'hypothyroïdie sont présents. - Sur le plan biologique: élévation TSH et la baisse de la FT4 s'associent à hyponatrémie sévère (< 120 mmol/l),hypoxie,hypocapnie, augmentation des enzymes musculaires (CPK et LDH), hypoglycémie et anémie. - La prise en charge doit se faire en urgence, en unité de soins intensifs - Le meilleur traitement reste préventif.
  • 68.
    • Complications del’hypothyroïdie congénitale: Sans traitement, l’hypothyroïdie congénitale entraîne: - Retard de croissance - Ralentissement du développement psychomoteur et des apprentissages. Les enfants non diagnostiqués et non traités développent un nanisme dysharmonieux et souffrent d’un déficit intellectuel irréversible sévère et d’une baisse de l’audition. Ces troubles peuvent être prévenus par le dépistage systématique à la naissance et le traitement précoce des enfants dépistés.
  • 69.
    Objectifs  1. Définirl’hypothyroidie 2. Expliquer les mécanismes physiopathologiques des hypothyroïdies congénitales et acquises 3. Expliquer les répercussions physiopathologiques des hypothyroïdies 4. Réunir les éléments anamnestiques et cliniques permettant de suspecter Dg positif 5. Décrire les moyens d’exploration fonctionnelle hormonale d’une hypothyroïdie 6. Décrire les formes cliniques des hypothyroïdies 7.Quelle est la stratégie thérapeutique d’une hypothyroïdie ? 8. Conclusion
  • 70.
    Buts du traitement •Les objectifs du traitement de substitution sont: - corriger les signes cliniques et fonctionnels des patients - correction des symptômes avec bénéfices sur la qualité de vie, la mortalité, la survenue d’évènements cardiovasculaires, la dépression et les fonctions cognitives • Normalisation de la TSH
  • 71.
    MOYENS THERAPEUTIQUES 1-L-thyroxine :LT4 C’est la forme de réserve, qui est convertie en T3. Elle est préférée à la T3, du fait de: - Son absorption digestive rapide, meilleure lorsqu’elle est prise à jeun. - Sa demi-vie de 7 jours, prise quotidienne garantit une concentration plasmatique stable même en cas d’oubli occasionnel. - Elle ne passe pas la barrière placentaire, retrouvée dans le lait maternel mais ne contre-indique pas l’allaitement. Présentations : - L-thyroxine : cp à 100 μg, gouttes à 5 μg, ampoule injectable à 200 μg. - Lévothyrox® : cp à 25, 50, 75, 100 et 150 μg. - Berlthyrox® : cp à 50, 100 et 150 μg.
  • 72.
    MOYENS THERAPEUTIQUES 2 -L Triodothyronine (LT3) LT3 (CYNOMEL®, cp à 25 μg), n’a qu’une seule indication : remplacement temporaire de la LT4, arrêtée 1 mois avant la réalisation d’une scintigraphie corps entier à l’131iode, chez les sujets ayant subi une thyroïdectomie totale pour cancer thyroïdien.
  • 73.
    • Il n’estpas recommandé d’initier un traitement sans vérification biologique du diagnostic. • Un traitement est indiqué en cas de TSH supérieure à 10 mUI/l, d’une T4L < l’intervalle de référence (en présence ou non de signes cliniques). • Avant d’initier le traitement, il faut dépister une éventuelle : - insuffisance coronarienne - insuffisance surrénalienne - ou d’une anémie profonde. INDICATIONS
  • 74.
    INDICATIONS • 1. Stratégiethérapeutique dans la forme non compliquée du sujet adulte: - Posologie initiale peut être forte d’emblée (50 μg/j) puis augmentée par palier de 25 μg tous les 15 jours, jusqu’à obtenir une TSH dans les limites normales. - La dose habituelle est 100 à 150 μg/j (1,5 à 2 μg/kg/j),posologie est indépendante de l’étiologie. -Le patient doit être éduqué sur les éléments suivants: - Le traitement est substitutif, à vie. - Toute interruption du traitement aboutit à la rechute de l’hypothyroïdie. - Pas de consignes diététiques spécifiques à l’hypothyroïdie, - La prise est unique, le matin à jeun, à distance de toute alimentation (au moins 30 minutes avant le petit-déjeuner).
  • 75.
    2.Autres indications thérapeutiques: Hypothyroïdie fruste: pas de bénéfices argumentés  Forme du sujet âgé ou atteint d'insuffisance coronarienne: traitement instauré très progressivement, sous surveillance clinique et électrique:dose initiale doit être faible : 12,5 μg/j .  Chez la femme enceinte: Les besoins en L-thyroxine des femmes enceintes hypothyroïdiennes augmentent d'environ 30 à 50 % entre le début et la fin de la grossesse. Objectif : obtenir TSH inférieure à 2,5 mUI/l avant la conception et au 1er trimestre puis inférieure aux valeurs normales aux 2ème et 3ème trimestres.  Thyroïdites autoimmunes associées à l’insuffisance surrénalienne (syndrome de Schmidt) : il faut commencer par substituer l’insuffisance surrénalienne puis substituer l’insuffisance thyroïdienne.
  • 76.
    • Hypothyroïdie centrale: - Avant le traitement de l'insuffisance thyréotrope, la fonction corticotrope doit être correctement substituée du fait des risques de décompensation surrénalienne aiguë. - Pour cela on commencera par l’hydrocortisone à la dose de 15 à 20 mg/j et au bout de 3 jours, on associe la L-Thyroxine. - Les besoins en L-thyroxine augmentent avec certains traitements associés, dans ce contexte : estrogènes et hormone de croissance (GH).
  • 77.
     Coma myxoedémateux:Traitement urgent en unité de soins intensifs. L'opothérapie substitutive doit être rapidement instaurée,posologie initiale peut être : - soit forte dose d'emblée de L-thyroxine (bolus IV de 300-500 μg suivi d'une prise journalière de 50-100 μg per os ou par sonde gastrique) - soit faible dose de L-thyroxine (25 μg/j) à augmenter progressivement . Le traitement symptomatique comprend : • Correction des troubles ventilatoires : oxygénothérapie • Réchauffement externe passif progressif: chambre à 25°C, couvertures… • Correction des troubles hydroélectrolytiques par des solutés iso ou hypertoniques • Correction des troubles circulatoires et cardiovasculaires par des concentrés globulaires ou des solutés de remplissage en cas de collapsus. • Traitement du facteur déclenchant: antibiotiques en cas d’infection,… Le traitement par Hydrocortisone est préconisé d'emblée en IV (50 à 100 mg/8 heures pendant 24 à 48 heures, puis dégression) avant l'institution du traitement par hormones thyroïdiennes, dans l'hypothèse d'une éventuelle insuffisance surrénale associée.
  • 78.
    Suivi Une fois lepatient bien équilibré par le traitement, il est recommandé : - Réaliser un suivi annuel par un dosage de la TSH - Pour les patients bien équilibrés par le traitement et sans effet indésirable, il est recommandé de garder la même spécialité à base de lévothyroxine. En cas de TSH fluctuant malgré un traitement substitutif , il est recommandé de rechercher une cause : - évaluation de l’observance du traitement - des modalités de prise - recherche d’interactions médicamenteuses - situations affectant le métabolisme et l’absorption de la lévothyroxine11 - interférences analytiques avec le dosage de la TSH (anticorps interférents, prise de biotine) à évoquer en cas de résultat jugé incohérent par le clinicien. Un dosage de la TSH par une autre technique est à discuter avec le biologiste. Il est recommandé d’augmenter les doses de lévothyroxine uniquement après avoir éliminé les causes sous-jacentes à la persistance des signes cliniques ou entraînant des fluctuations de la TSH.
  • 79.
    Objectifs  1. Définirl’hypothyroidie 2. Expliquer les mécanismes physiopathologiques des hypothyroïdies congénitales et acquises 3. Expliquer les répercussions physiopathologiques des hypothyroïdies 4. Réunir les éléments anamnestiques et cliniques permettant de suspecter Dg positif 5. Décrire les moyens d’exploration fonctionnelle hormonale d’une hypothyroïdie 6. Décrire les formes cliniques des hypothyroïdies 7.Quelle est la stratégie thérapeutique d’une hypothyroïdie ? 8. Conclusion
  • 85.
    Conclusion • L’hypothyroïdie estla pathologie endocrinienne la plus fréquente. • Les signes cliniques de l’hypothyroïdie sont nombreux, variés, non spécifiques et inconstants, il faut donc y penser et demander «facilement » le dosage de la TSH. • Les autres examens demandés en seconde intention ne sont utiles qu’au diagnostic étiologique : les anticorps anti-TPO, l’échographie. • Une attention particulière doit être portée à l’hypothyroïdie primaire de la femme enceinte ou de la jeune femme susceptible de l’être, ainsi qu’à celle du sujet âgé dont la prise en charge diffère de celle de l’adulte sain. • La Levothyroxine est le traitement standard pour l'hypothyroïdie.