Competensis®
Christine Dessus
chdessus@competensis.com
+336 31 09 73 54
www.competensis.com
COMPETENSIS® est une marque déposée. Ce document n’est pas libre de droit et ne doit pas être utilisé sans le consentement écrit de son ou ses auteurs.
Ce document est protégé par copyright. This document is protected by copyright. Please contact the author for any commercial or public use.
Archimate 3.1
VALUE –Value Stream – CAPABILITY
Valeur – Flux deValeur - Capacité
2
COMPETENSIS® est une marque déposée. Ce document n’est pas libre de droit et ne doit pas être utilisé sans le consentement écrit de son ou ses auteurs.
Ce document est protégé par copyright. Contacter l’auteur avant tout usage public ou commercial.
Sources
Value - Value Stream - Business Capability3
OPEN GROUP
- ArchiMate® 3.1 Specifications, ISBN : 1-947754-30-0,
Document Number : C197
-The Exploration & Mining Business Capability
Reference Map : Concepts and Definitions, ISBN : 1-
937218-49-2, Document Number : C143
-Value Streams, ISBN : 1-937218-85-0, Document
Number : G170
Autre(s) reference(s)
-Transforming the Enterprise Using a Systems
Approach James N. Martin, JMartin-IS11-EntSE-
110318.doc
[http://incoseonline.org.uk/documents/groups/ESE/JMartin-IS11-
EntSE-110318.pdf]
Archimate 3.1 : Flux deValeur et Capacité
• Avec la version Archimate 3.1 , la couche de stratégie comporte 2 objets de
modélisation majeurs de l’analyse de la valeur :Value Stream & Capability.
• Ce document vise à définir ce que représentent ces concepts de flux de valeur
(Value stream) et aptitude (capability)
• Ces objets sont complètement liés et répondent à 2 questions :
Value - Value Stream - Business Capability4
[Value Stream – Flux de valeur]
Quelle valeur délivrons-nous aux
clients ?
Quelle valeur souhaitons-nous délivrer
aux clients ?
Pour décrire le « modèle d’affaires » de
l’entreprise
[Capability - Aptitude]
Quel modèle opérationnel est
nécessaire pour délivrer la valeur aux
clients ?
Pour décrire le modèle opérationnel de
l’entreprise
Usage des notions de Flux deValeur [Value Stream] et
Capacité [Capability]
Value - Value Stream - Business Capability5
ValueStream
Quelle valeur est délivrée
au clients/utilisateurs
finaux/parties prenantes ?
Quels bénéficent sont
offerts ?
L'équation de la valeur
client est-elle toujours
positive ? [Différence
entre la valeur et les coûts
pour le client]
Capability
De quelle aptitude,
capacité, compétence
avons-nous besoin pour
offrir de la valeur aux
clients / utilisateurs finaux
/ parties prenantes?
Attention au
mot capacité
en français !
Capability
• Aptitude ou
compétence dans un
domaine
Capacity
• Mesure, contenance
• Quantité
Value - Value Stream - Business Capability6
• Dans ce contexte, nous parlons d’une aptitude ou d’une compétence de
l’Entreprise, Organisation dans un ou plusieurs domaines.
Qu’est ce que la valeur ?
Value -Value Stream - Business Capability 7
Qu’est ce que la valeur ?
• Trouve son origine dans un ancien mot français «Valoir »
• Quelque chose qui mérite d’être considéré, a de l’importance, est utile.
• Le sens d’aujourd’hui : utilité, avantage, profit, désirabilité. Les visions
financières et monétaires sont généralement trop limitées.
• Essentiel pour décrire les buts de l’entreprise : la raison première
d’exister d’une organisation est de fournir de la valeur à une ou plusieurs
parties-prenantes.
✓Sert de fondation au modèle d’affaires
• Les activités productrices de valeur sont rendues possibles par les
aptitudes métier (Business Capability)
Value - Value Stream - Business Capability8
Perspective de celui qui reçoit la valeur
On décrit toujours la valeur
avec la perspective de celui
qui reçoit le produit ou le
service : client, utilisateur,
partie-prenante.
La perception de la valeur
par les parties prenantes
est primordiale.
Value - Value Stream - Business Capability9
Rôle des Business architects [Architectes d’affaires],
Enterprise architects [Architectes d’entreprise]
• Modéliser, analyser, mesurer les
différents moyens d’apporter de la
valeur.
• Décomposer les activités et systèmes
qui contribuent à la création, capture
et fourniture de valeur.
Value - Value Stream - Business Capability10
Approches d’analyse de
la valeur
Plusieurs approches
• Value chains ➔ chaines de valeur
• Value network ➔ réseau de valeur
• LeanValue Stream ➔ flux de valeur Lean
• Value Stream ➔ Flux deValeur
• Nous nous focalisons sur lesValue Stream/Flux deValeur. Les autres approches
sont rapidement expliquées en annexe, à la fin de ce chapitre.
• Les autres approches ne s’excluent pas. En particulier, nous recommandons l’usage
des réseaux de valeur entre acteurs.
Value - Value Stream - Business Capability13
Qu’est ce qu’un Flux deValeur/Value Stream ?
Value - Value Stream - Business Capability14
Activités de bout
en bout qui
produisent un
résultat pour le
client, partie-
prenante ou
utilisateur final.
Représentées par
des étapes de Flux
deValeur
Chaque étape
accroît la valeur
Les Flux deValeurs
sont déclenchés
par un événement
ou un acteur
interne ou externe.
Qu’est ce qu’un Flux deValeur/Value Stream ?
• Example
Value - Value Stream - Business Capability15
Partie-prenante
fournissant la valeur
Valeur incrémentale produite
Valeur finale fournie aux
clients/utilisateurs/parties-
prenantes
Partie-prenante recevant la
valeur (client)
Décrire les Flux de
Valeur
De la vision Externe
(Flux de valeur) à la
vision interne du
fonctionnement de
l’entreprise
(Processus)
• La première étape est de décrire son modèle d’affaire
(business model) puis de la transformer en modèle
opérationnel
• Le Flux deValeur adopte une perspective externe.
• Les Processus et les Fonctions Métier adoptent une
perspective interne.
• Du Flux deValeur aux Processus Métier
✓Ce n’est pas une traduction un pour un
✓Une réflexion approfondie est nécessaire sur la façon
de construire son modèle d’affaire et d’en déduire une
structure organisationnelle avec des Processus Métier,
des fonctions métier, des acteurs, des rôles, des
activités, des solutions informatiques.
Value - Value Stream - Business CapabilityValue - Value Stream - Business Capability16
Bénéfices de la modélisation des Flux deValeur (Value
Stream)
• Un moyen rapide et facile d'obtenir un instantané de l'ensemble des activités de
l'entreprise telles que vues par le client, partie-prenante ou utilisateur
• Le Flux deValeur représente tout ce que l'entreprise doit effectuer pour offrir de
la valeur
• Envisager et hiérarchiser les impacts de plans stratégiques
• Visualiser les capacités de l'entreprise à travers la lentille du Flux deValeur pour
obtenir une analyse basée sur le client
• Obtenir des modèles opérationnels plus efficaces.
Value - Value Stream - Business Capability17
Relations avec d’autres concepts de Business Architecture
(Architecture Business, métier)
Sujet Concept de Business Architecture
Que faisons nous ? Que voulons-nous faire ? BusinessCapability
Qui le fait ? Organisation
Quelle valeur est délivrée aux clients ? Value Stream
Comment les activités sont-elles réalisées au niveau opérationnel ? Business Process
Business function
De quelle information avons-nous besoin ? Business information
Quels systèmes sont utilisés ? Application components
Application services
Facility, equipments, machines, tooling
Value - Value Stream - Business Capability18
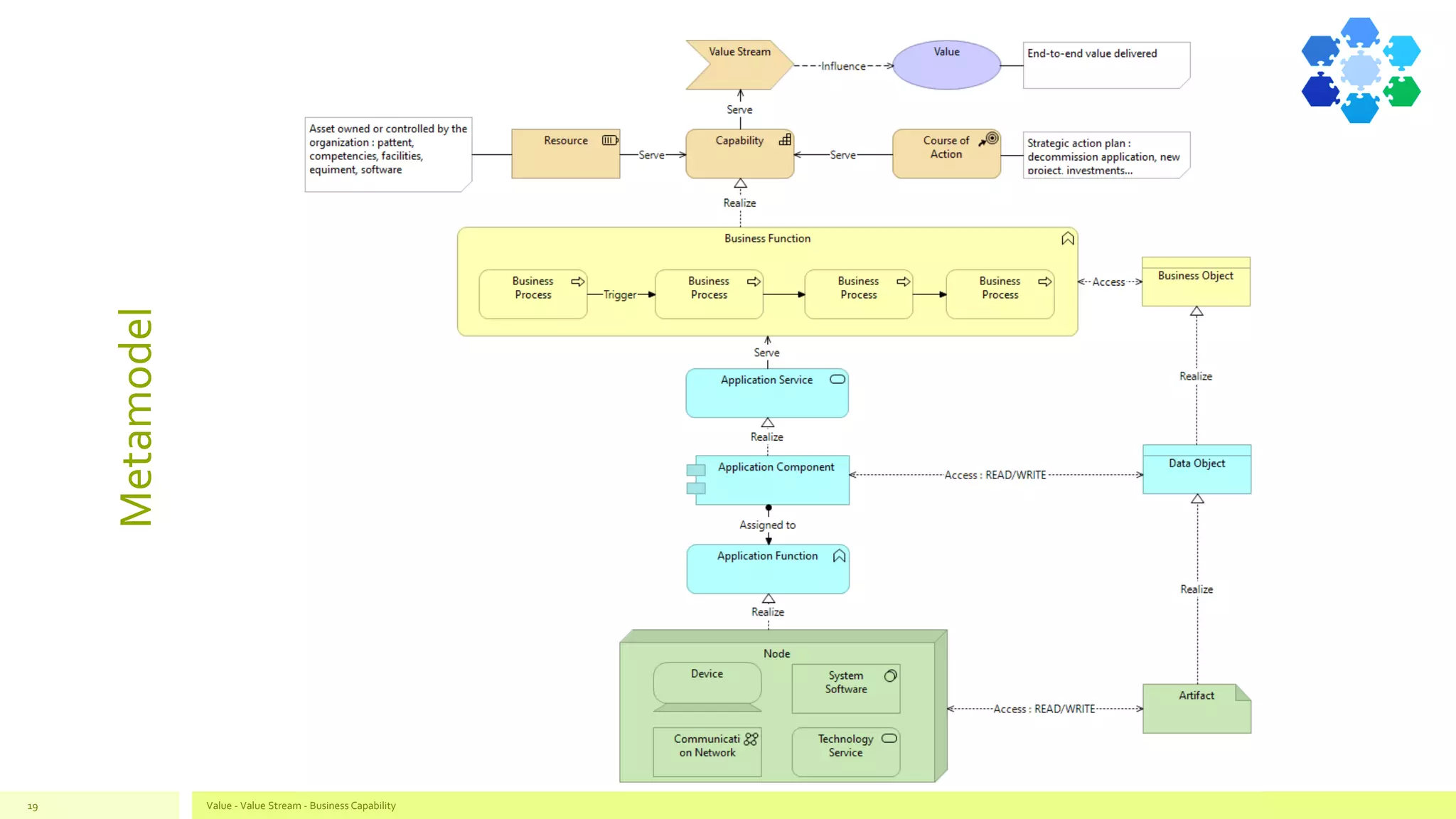
Metamodel
Value - Value Stream - Business Capability19
Documenter les Flux de
Valeur
Documenter les Flux deValeur
• Modéliser n’est jamais suffisant.
• Les modèles permettent de structurer la documentation.
Value - Value Stream - Business Capability21
« Un schéma vaut mille mots mais mille et un
mots valent mieux qu’un schéma. »
« One picture is worth a thousand words, but
one word is worth a picture »
Documenter les Flux deValeur
Value Stream/Flux deValeur
Nom Doit être clairement compris avec la perspective de celui qui reçoit la valeur (client ou partie-prenante ou
utilisateur)
Description Définir le périmètre des activités couvertes
Partie-prenante La personne ou le rôle qui initie le Flux deValeur : Acteurs et rôles qui produisent de la valeur de façon
mesurable.Acteurs et rôles qui reçoivent la valeur.
Valeur Exprimée avec les mots de celui qui reçoit la valeur
Ce que les parties-prenantes s’attendent à recevoir
Agrégation des valeurs incrémentales de chaque étape.
Etape du Flux deValeur
Nom Ce qui est réalisé à cette étape. Doit être clairement compris avec la perspective de celui qui reçoit la valeur
(client ou partie-prenante ou utilisateur)
Description Objectif et activités réalisées.
Partie-prenante Acteurs et rôles qui produisent de la valeur de façon mesurable.Acteurs et rôles qui reçoivent la valeur.
Valeur incrémentale Valeur additionnelle, incrémentale produite
Critères d’entrée Condition de départ ou événement déclencheur, changement d’état
Critères de sortie Etat final qui montre que le Flux deValeur a founi la valeur attendue : la valeur attendue a été créée, délivrée
aux parties-prenantes.
Value - Value Stream - Business Capability22
Mapping capabilities toValue Stream stages
Représentation des capacités/aptitudes requises pour chaque étape du
Flux deValeur
Identifier les capacités fondamentales pour
réaliser chaque étape du Flux deValeur
On se focalise sur les capacités critiques qui doivent être
réalisées avec un haut niveau de qualité pour répondre aux
attentes des parties-prenantes.
Identifier les capacités de soutien pour
réaliser chaque étape du Flux deValeur
Value - Value Stream - Business Capability23
Mapping capabilities toValue Stream stages
Représentation des capacités/aptitudes requises pour chaque étape
du Flux deValeur
Value - Value Stream - Business Capability24
Capability/Capacités/Compétences de
l’organisation
Value StreamPartie-prenante
fournissant la valeur
Partie-prenante recevant la
valeur (client)
Capacités & Flux deValeur
• Par quoi commencer : Flux de valeur ou Capacités ?
• Cela n’a en fait que peu d’importance. Commencez avec ce qui vous semble
le plus simple.
✓Les Flux deValeur décrivent le contexte dans lequel les capacités sont requises.
✓Les capacités métier décrivent les activités que doit réaliser l’organisation pour
effectuer les étapes du Flux deValeur.
Value - Value Stream - Business Capability25
[Cas d’usage n°1] Démarer une nouvelle
proposition de valeur à partir de zéro
• Définissez votre modèle d’affaire/ business
model
• Décrire les Flux deValeur
[Cas d’usage n°2]Transformer les activités
métier existantes ou le portefeuille applicatif
• Décrire les capacités en premier
Value Stream / Flux de
Valeur
Annexe
Autres techniques d’analyse de la valeur
Value -Value Stream - Business Capability 26
Autres approches d’analyse de la valeur
• Value chains ➔ Chaîne de valeur
• Value network ➔ Réseau de valeur
• LeanValue Stream ➔ Flux deValeur tel que proposé par la démarche Lean
Value - Value Stream - Business Capability27
Value Chain ➔ Chaînes de valeur
• Décrites par Michael Porter dans son livre
« Competitive advantage », en 1986.
• Décomposer une entreprise/organisation
et définir ses activités stratégiques
majeures pour comprendre l’origine des
coûts et l’existence de potentielle sources
de différentiation concurrentielle.
Value - Value Stream - Business Capability28
L’analyse des «Value chain » se focalise sur les gains
et les marges financières du fournisseur.
Cela reste une vision interne de l’organisation afin
d’augmenter la différenciation concurrentielle en
réduisant les coûts.
L’analyse par Flux deValeur se focalise sur la valeur
transmise/délivrée au client ou partie-prenante, pas
seulement sur la valeur interne acquise.
Value network ➔ Réseau de valeur
• Visualiser des ensembles de relations
entre acteurs, rôles dans une perspective
dynamique et systémique
• Comprendre, utiliser, visualiser, optimiser
les réseaux de valeur internes et externes
au travers des échanges entre acteurs.
Value - Value Stream - Business Capability29
Les réseaux de valeur se focalisent
sur les échanges de valeur entre
parties-prenantes, acteurs.
L’analyse par Flux deValeur se focalise sur la valeur
transmise/délivrée au client ou partie-prenante, pas
sur la façon dont la valeur est produite et échangée
entre acteurs.
LeanValue Stream ➔ Flux deValeur selon l’approche Lean
• Documenter, analyser et améliorer les flux de
matière et d’information requis pour fabriquer
un produit ou délivrer un service à un client.
• Avec la perspective d’identifier et éliminer les
gaspillages et ne conserver que les activités qui
créent ou améliorent la valeur pour le client.
• Ce n’est pas la vision d’un architecte à savoir
décomposer les activités critiques combinées
pour produire de la valeur pour une partie-
prenante.
Value - Value Stream - Business Capability30
L’analyse « LeanValue Stream » se focalise
sur la recherche des sources internes de
gaspillage.
L’analyse par Flux deValeur se focalise sur la valeur
transmise/délivrée au client ou partie-prenante, pas sur la
façon dont la valeur est produite.
Business Capability
Capacités, compétences et
aptitudes de l’organisation
Value -Value Stream - Business Capability 31
Sources
Value - Value Stream - Business Capability32
Other reference
-The open groupTogaf series guide, Business
Capabilities G189
Business Architecture Body of Knowledge®
(BIZBOK®GUIDE)
https://www.businessarchitectureguild.org/page
/about
Qu’est ce qu’une Capacité Métier (Business Capability) ?
• Aptitude possédée ou utilisée par une organisation pour atteindre un but et réaliser un
gain.
• Décrire ce que les métiers sont supposer faire pour créer de la valeur pour les parties-
prenantes, clients sans chercher à expliquer comment.
• La Capacité métier est décrite par les personnes, les processus, la
technologie et l'information
• Si vous décrivez comment les personnes réalisent une tâche, c’est un Processus Métier, pas
une Capacité.
Value - Value Stream - Business Capability33
Note pour les lecteurs français:
OUTPUT ≠ OUTCOME
Output : La maison
construite
Outcome (gain) : les sommes € disponibles
après la vente de la maison moins les sommes
€ dépensées pour sa construction.
Définir les capacités métier, aptitudes de l’organisation
• Utiliser des noms ou des substantifs et des verbes. Le noms doit être familier pour les
décideurs métier et les parties-prenantes.
• Essayer d’oublier le mot « Gestion »
✓Exemple : Gestion des échantillons ➔ Echantillonnage
• Identifier les aptitudes CŒUR/CORE, les aptitudes de SUPPORT/SOUTIEN/ENABLING et
les aptitudes de CHANGEMENT.
Value - Value Stream - Business Capability34
Businessevolving
capabilities–Aptitudes
dechangement
Répondre aux
changements internes ou
externes et s'assurer que
les conceptions et les
plans nécessaires sont en
place pour soutenir
l'évolution de l'entreprise
Operating/core
capabilities–Activités
cœurdemétier
Définir les activités cœur
du métier
Ces activités sont
généralement spécifiques
au domaine d’activité de
l’entreprise l'industrie
Enablingcapabilities–
Activitésdesoutien
Ces capacités ce
retrouvent dans la plus
part des entreprises. Elles
permettent d’en assrer un
fonctionnement
harmonieux.
Définirlescapacités(aptitudes)métier
Modèle pour définir les capacités, aptitudes d’une organisation
Nom Le nom doit permettre de caractériser le comportement attendu
Description Clarifier le périmètre et objectifs de l’aptitude.Commencer systématiquement par « L’aptitude de l’entreprise à … »
Gain attendu, avantage Résultats de haut niveau, orientés métier, produits par les capacités d'une organisation (aptitudes). Les résultats sont
étroitement liés aux exigences, aux objectifs. Les résultats sont les gains financiers mais aussi les objectifs ou les exigences
souvent formulés en termes de résultats qui devraient être atteints.
Type d’aptitude Changement, cœur ou soutien
Domaine, Sous-Domaine Domaine : Supply-chain et son sous –domaine : Order-to-cash
Acteurs & Rôles Acteurs et rôles, individuels, entités métiers, parties prenantes, business units
Business Function
Fonction Métier
Comportement interne effectué par Business Role qui est requis pour produire un ensemble de produits et services.Très
souvent, réalisée par un seul rôle au sein d'une organisation. Les Business Functions regroupent les activités en fonction
des compétences, des connaissances et des ressources requises.
Business Process Un processus décrit un flux d’activités.
Une série d’actions ou étapes réalisées pour obtenir un résultat (gain)
Information Une unite d’information qui a un intérêt du point de vue métier
Technologie, Logiciels Des éléments de technologie mais aussi des composants applicatifs, des services applicatifs ou les fonctionnlités d’un
logiciel.
Maturité Plusieurs niveaux : Non existante, Initiale, répétable mais intuitive, Définie, Suivie et mesurée, Optimisée
Value - Value Stream - Business Capability35
Définir les capacités (aptitudes) métier
Value - Value Stream - Business Capability36
Cartographie des
capacités métier
(aptitudes de l’organisation)
Value -Value Stream - Business Capability 37
Cartographie des capacités métier (aptitudes de l’organisation)
Value - Value Stream - Business Capability38
• Contactez-nous pour obtenir des services de conseil sur la mise en œuvre des
Value Stream ainsi que la modélisation des capacités et des activités métier
Modèle Objectif
Business process reference map
Carte de référence des processus métier
Cartographie et caractérisation des activités métier applicables, afin que l’entreprise dans son
ensemble ainsi que ses fournisseurs et partenaires soient en mesure de parler un langage commun
lorsqu'ils envisagent de réaliser ces activités (processus).
Les processus métier sont internes ou externes.
BusinessCapability reference map
Carte de référence des
Capacités/Aptitudes de l’entreprise
Constituer un référentiel des capacités/aptitudes métier existant dans l'organisation. Ce référentiel
permet à l'organisation d'analyser sa capacité à atteindre les résultats métier attendus en fonction
des capacités/aptitudes du référentiel mises en œuvre.
Information reference map
Carte de références des Informations &
Concepts
Constituer le référentiel des éléments d'information et concepts utilisés par l’entreprise dans son
domaine. Fournir un guide sur la gestion de l'information vue comme un atout (asset), le choix des
applications appropriées et l'établissement d'un langage commun dans l'organisation.
Application reference map
Carte de référence des applications
informatiques
Cartographier les applications du patrimoine applicatif de l’entreprise
Competensis®
Christine Dessus
chdessus@competensis.com
+336 31 09 73 54
www.competensis.com
COMPETENSIS® est une marque déposée. Ce document n’est pas libre de droit et ne doit pas être utilisé sans le consentement écrit de son ou ses auteurs.

Pour une ANALYSE DE LA VALEUR avec les concepts de Value Stream et Capability modeling

  • 1.
    Competensis® Christine Dessus chdessus@competensis.com +336 3109 73 54 www.competensis.com COMPETENSIS® est une marque déposée. Ce document n’est pas libre de droit et ne doit pas être utilisé sans le consentement écrit de son ou ses auteurs. Ce document est protégé par copyright. This document is protected by copyright. Please contact the author for any commercial or public use.
  • 2.
    Archimate 3.1 VALUE –ValueStream – CAPABILITY Valeur – Flux deValeur - Capacité 2 COMPETENSIS® est une marque déposée. Ce document n’est pas libre de droit et ne doit pas être utilisé sans le consentement écrit de son ou ses auteurs. Ce document est protégé par copyright. Contacter l’auteur avant tout usage public ou commercial.
  • 3.
    Sources Value - ValueStream - Business Capability3 OPEN GROUP - ArchiMate® 3.1 Specifications, ISBN : 1-947754-30-0, Document Number : C197 -The Exploration & Mining Business Capability Reference Map : Concepts and Definitions, ISBN : 1- 937218-49-2, Document Number : C143 -Value Streams, ISBN : 1-937218-85-0, Document Number : G170 Autre(s) reference(s) -Transforming the Enterprise Using a Systems Approach James N. Martin, JMartin-IS11-EntSE- 110318.doc [http://incoseonline.org.uk/documents/groups/ESE/JMartin-IS11- EntSE-110318.pdf]
  • 4.
    Archimate 3.1 :Flux deValeur et Capacité • Avec la version Archimate 3.1 , la couche de stratégie comporte 2 objets de modélisation majeurs de l’analyse de la valeur :Value Stream & Capability. • Ce document vise à définir ce que représentent ces concepts de flux de valeur (Value stream) et aptitude (capability) • Ces objets sont complètement liés et répondent à 2 questions : Value - Value Stream - Business Capability4 [Value Stream – Flux de valeur] Quelle valeur délivrons-nous aux clients ? Quelle valeur souhaitons-nous délivrer aux clients ? Pour décrire le « modèle d’affaires » de l’entreprise [Capability - Aptitude] Quel modèle opérationnel est nécessaire pour délivrer la valeur aux clients ? Pour décrire le modèle opérationnel de l’entreprise
  • 5.
    Usage des notionsde Flux deValeur [Value Stream] et Capacité [Capability] Value - Value Stream - Business Capability5 ValueStream Quelle valeur est délivrée au clients/utilisateurs finaux/parties prenantes ? Quels bénéficent sont offerts ? L'équation de la valeur client est-elle toujours positive ? [Différence entre la valeur et les coûts pour le client] Capability De quelle aptitude, capacité, compétence avons-nous besoin pour offrir de la valeur aux clients / utilisateurs finaux / parties prenantes?
  • 6.
    Attention au mot capacité enfrançais ! Capability • Aptitude ou compétence dans un domaine Capacity • Mesure, contenance • Quantité Value - Value Stream - Business Capability6 • Dans ce contexte, nous parlons d’une aptitude ou d’une compétence de l’Entreprise, Organisation dans un ou plusieurs domaines.
  • 7.
    Qu’est ce quela valeur ? Value -Value Stream - Business Capability 7
  • 8.
    Qu’est ce quela valeur ? • Trouve son origine dans un ancien mot français «Valoir » • Quelque chose qui mérite d’être considéré, a de l’importance, est utile. • Le sens d’aujourd’hui : utilité, avantage, profit, désirabilité. Les visions financières et monétaires sont généralement trop limitées. • Essentiel pour décrire les buts de l’entreprise : la raison première d’exister d’une organisation est de fournir de la valeur à une ou plusieurs parties-prenantes. ✓Sert de fondation au modèle d’affaires • Les activités productrices de valeur sont rendues possibles par les aptitudes métier (Business Capability) Value - Value Stream - Business Capability8
  • 9.
    Perspective de celuiqui reçoit la valeur On décrit toujours la valeur avec la perspective de celui qui reçoit le produit ou le service : client, utilisateur, partie-prenante. La perception de la valeur par les parties prenantes est primordiale. Value - Value Stream - Business Capability9
  • 10.
    Rôle des Businessarchitects [Architectes d’affaires], Enterprise architects [Architectes d’entreprise] • Modéliser, analyser, mesurer les différents moyens d’apporter de la valeur. • Décomposer les activités et systèmes qui contribuent à la création, capture et fourniture de valeur. Value - Value Stream - Business Capability10
  • 11.
  • 12.
    Plusieurs approches • Valuechains ➔ chaines de valeur • Value network ➔ réseau de valeur • LeanValue Stream ➔ flux de valeur Lean • Value Stream ➔ Flux deValeur • Nous nous focalisons sur lesValue Stream/Flux deValeur. Les autres approches sont rapidement expliquées en annexe, à la fin de ce chapitre. • Les autres approches ne s’excluent pas. En particulier, nous recommandons l’usage des réseaux de valeur entre acteurs. Value - Value Stream - Business Capability13
  • 13.
    Qu’est ce qu’unFlux deValeur/Value Stream ? Value - Value Stream - Business Capability14 Activités de bout en bout qui produisent un résultat pour le client, partie- prenante ou utilisateur final. Représentées par des étapes de Flux deValeur Chaque étape accroît la valeur Les Flux deValeurs sont déclenchés par un événement ou un acteur interne ou externe.
  • 14.
    Qu’est ce qu’unFlux deValeur/Value Stream ? • Example Value - Value Stream - Business Capability15 Partie-prenante fournissant la valeur Valeur incrémentale produite Valeur finale fournie aux clients/utilisateurs/parties- prenantes Partie-prenante recevant la valeur (client)
  • 15.
    Décrire les Fluxde Valeur De la vision Externe (Flux de valeur) à la vision interne du fonctionnement de l’entreprise (Processus) • La première étape est de décrire son modèle d’affaire (business model) puis de la transformer en modèle opérationnel • Le Flux deValeur adopte une perspective externe. • Les Processus et les Fonctions Métier adoptent une perspective interne. • Du Flux deValeur aux Processus Métier ✓Ce n’est pas une traduction un pour un ✓Une réflexion approfondie est nécessaire sur la façon de construire son modèle d’affaire et d’en déduire une structure organisationnelle avec des Processus Métier, des fonctions métier, des acteurs, des rôles, des activités, des solutions informatiques. Value - Value Stream - Business CapabilityValue - Value Stream - Business Capability16
  • 16.
    Bénéfices de lamodélisation des Flux deValeur (Value Stream) • Un moyen rapide et facile d'obtenir un instantané de l'ensemble des activités de l'entreprise telles que vues par le client, partie-prenante ou utilisateur • Le Flux deValeur représente tout ce que l'entreprise doit effectuer pour offrir de la valeur • Envisager et hiérarchiser les impacts de plans stratégiques • Visualiser les capacités de l'entreprise à travers la lentille du Flux deValeur pour obtenir une analyse basée sur le client • Obtenir des modèles opérationnels plus efficaces. Value - Value Stream - Business Capability17
  • 17.
    Relations avec d’autresconcepts de Business Architecture (Architecture Business, métier) Sujet Concept de Business Architecture Que faisons nous ? Que voulons-nous faire ? BusinessCapability Qui le fait ? Organisation Quelle valeur est délivrée aux clients ? Value Stream Comment les activités sont-elles réalisées au niveau opérationnel ? Business Process Business function De quelle information avons-nous besoin ? Business information Quels systèmes sont utilisés ? Application components Application services Facility, equipments, machines, tooling Value - Value Stream - Business Capability18
  • 18.
    Metamodel Value - ValueStream - Business Capability19
  • 19.
  • 20.
    Documenter les FluxdeValeur • Modéliser n’est jamais suffisant. • Les modèles permettent de structurer la documentation. Value - Value Stream - Business Capability21 « Un schéma vaut mille mots mais mille et un mots valent mieux qu’un schéma. » « One picture is worth a thousand words, but one word is worth a picture »
  • 21.
    Documenter les FluxdeValeur Value Stream/Flux deValeur Nom Doit être clairement compris avec la perspective de celui qui reçoit la valeur (client ou partie-prenante ou utilisateur) Description Définir le périmètre des activités couvertes Partie-prenante La personne ou le rôle qui initie le Flux deValeur : Acteurs et rôles qui produisent de la valeur de façon mesurable.Acteurs et rôles qui reçoivent la valeur. Valeur Exprimée avec les mots de celui qui reçoit la valeur Ce que les parties-prenantes s’attendent à recevoir Agrégation des valeurs incrémentales de chaque étape. Etape du Flux deValeur Nom Ce qui est réalisé à cette étape. Doit être clairement compris avec la perspective de celui qui reçoit la valeur (client ou partie-prenante ou utilisateur) Description Objectif et activités réalisées. Partie-prenante Acteurs et rôles qui produisent de la valeur de façon mesurable.Acteurs et rôles qui reçoivent la valeur. Valeur incrémentale Valeur additionnelle, incrémentale produite Critères d’entrée Condition de départ ou événement déclencheur, changement d’état Critères de sortie Etat final qui montre que le Flux deValeur a founi la valeur attendue : la valeur attendue a été créée, délivrée aux parties-prenantes. Value - Value Stream - Business Capability22
  • 22.
    Mapping capabilities toValueStream stages Représentation des capacités/aptitudes requises pour chaque étape du Flux deValeur Identifier les capacités fondamentales pour réaliser chaque étape du Flux deValeur On se focalise sur les capacités critiques qui doivent être réalisées avec un haut niveau de qualité pour répondre aux attentes des parties-prenantes. Identifier les capacités de soutien pour réaliser chaque étape du Flux deValeur Value - Value Stream - Business Capability23
  • 23.
    Mapping capabilities toValueStream stages Représentation des capacités/aptitudes requises pour chaque étape du Flux deValeur Value - Value Stream - Business Capability24 Capability/Capacités/Compétences de l’organisation Value StreamPartie-prenante fournissant la valeur Partie-prenante recevant la valeur (client)
  • 24.
    Capacités & FluxdeValeur • Par quoi commencer : Flux de valeur ou Capacités ? • Cela n’a en fait que peu d’importance. Commencez avec ce qui vous semble le plus simple. ✓Les Flux deValeur décrivent le contexte dans lequel les capacités sont requises. ✓Les capacités métier décrivent les activités que doit réaliser l’organisation pour effectuer les étapes du Flux deValeur. Value - Value Stream - Business Capability25 [Cas d’usage n°1] Démarer une nouvelle proposition de valeur à partir de zéro • Définissez votre modèle d’affaire/ business model • Décrire les Flux deValeur [Cas d’usage n°2]Transformer les activités métier existantes ou le portefeuille applicatif • Décrire les capacités en premier
  • 25.
    Value Stream /Flux de Valeur Annexe Autres techniques d’analyse de la valeur Value -Value Stream - Business Capability 26
  • 26.
    Autres approches d’analysede la valeur • Value chains ➔ Chaîne de valeur • Value network ➔ Réseau de valeur • LeanValue Stream ➔ Flux deValeur tel que proposé par la démarche Lean Value - Value Stream - Business Capability27
  • 27.
    Value Chain ➔Chaînes de valeur • Décrites par Michael Porter dans son livre « Competitive advantage », en 1986. • Décomposer une entreprise/organisation et définir ses activités stratégiques majeures pour comprendre l’origine des coûts et l’existence de potentielle sources de différentiation concurrentielle. Value - Value Stream - Business Capability28 L’analyse des «Value chain » se focalise sur les gains et les marges financières du fournisseur. Cela reste une vision interne de l’organisation afin d’augmenter la différenciation concurrentielle en réduisant les coûts. L’analyse par Flux deValeur se focalise sur la valeur transmise/délivrée au client ou partie-prenante, pas seulement sur la valeur interne acquise.
  • 28.
    Value network ➔Réseau de valeur • Visualiser des ensembles de relations entre acteurs, rôles dans une perspective dynamique et systémique • Comprendre, utiliser, visualiser, optimiser les réseaux de valeur internes et externes au travers des échanges entre acteurs. Value - Value Stream - Business Capability29 Les réseaux de valeur se focalisent sur les échanges de valeur entre parties-prenantes, acteurs. L’analyse par Flux deValeur se focalise sur la valeur transmise/délivrée au client ou partie-prenante, pas sur la façon dont la valeur est produite et échangée entre acteurs.
  • 29.
    LeanValue Stream ➔Flux deValeur selon l’approche Lean • Documenter, analyser et améliorer les flux de matière et d’information requis pour fabriquer un produit ou délivrer un service à un client. • Avec la perspective d’identifier et éliminer les gaspillages et ne conserver que les activités qui créent ou améliorent la valeur pour le client. • Ce n’est pas la vision d’un architecte à savoir décomposer les activités critiques combinées pour produire de la valeur pour une partie- prenante. Value - Value Stream - Business Capability30 L’analyse « LeanValue Stream » se focalise sur la recherche des sources internes de gaspillage. L’analyse par Flux deValeur se focalise sur la valeur transmise/délivrée au client ou partie-prenante, pas sur la façon dont la valeur est produite.
  • 30.
    Business Capability Capacités, compétenceset aptitudes de l’organisation Value -Value Stream - Business Capability 31
  • 31.
    Sources Value - ValueStream - Business Capability32 Other reference -The open groupTogaf series guide, Business Capabilities G189 Business Architecture Body of Knowledge® (BIZBOK®GUIDE) https://www.businessarchitectureguild.org/page /about
  • 32.
    Qu’est ce qu’uneCapacité Métier (Business Capability) ? • Aptitude possédée ou utilisée par une organisation pour atteindre un but et réaliser un gain. • Décrire ce que les métiers sont supposer faire pour créer de la valeur pour les parties- prenantes, clients sans chercher à expliquer comment. • La Capacité métier est décrite par les personnes, les processus, la technologie et l'information • Si vous décrivez comment les personnes réalisent une tâche, c’est un Processus Métier, pas une Capacité. Value - Value Stream - Business Capability33 Note pour les lecteurs français: OUTPUT ≠ OUTCOME Output : La maison construite Outcome (gain) : les sommes € disponibles après la vente de la maison moins les sommes € dépensées pour sa construction.
  • 33.
    Définir les capacitésmétier, aptitudes de l’organisation • Utiliser des noms ou des substantifs et des verbes. Le noms doit être familier pour les décideurs métier et les parties-prenantes. • Essayer d’oublier le mot « Gestion » ✓Exemple : Gestion des échantillons ➔ Echantillonnage • Identifier les aptitudes CŒUR/CORE, les aptitudes de SUPPORT/SOUTIEN/ENABLING et les aptitudes de CHANGEMENT. Value - Value Stream - Business Capability34 Businessevolving capabilities–Aptitudes dechangement Répondre aux changements internes ou externes et s'assurer que les conceptions et les plans nécessaires sont en place pour soutenir l'évolution de l'entreprise Operating/core capabilities–Activités cœurdemétier Définir les activités cœur du métier Ces activités sont généralement spécifiques au domaine d’activité de l’entreprise l'industrie Enablingcapabilities– Activitésdesoutien Ces capacités ce retrouvent dans la plus part des entreprises. Elles permettent d’en assrer un fonctionnement harmonieux.
  • 34.
    Définirlescapacités(aptitudes)métier Modèle pour définirles capacités, aptitudes d’une organisation Nom Le nom doit permettre de caractériser le comportement attendu Description Clarifier le périmètre et objectifs de l’aptitude.Commencer systématiquement par « L’aptitude de l’entreprise à … » Gain attendu, avantage Résultats de haut niveau, orientés métier, produits par les capacités d'une organisation (aptitudes). Les résultats sont étroitement liés aux exigences, aux objectifs. Les résultats sont les gains financiers mais aussi les objectifs ou les exigences souvent formulés en termes de résultats qui devraient être atteints. Type d’aptitude Changement, cœur ou soutien Domaine, Sous-Domaine Domaine : Supply-chain et son sous –domaine : Order-to-cash Acteurs & Rôles Acteurs et rôles, individuels, entités métiers, parties prenantes, business units Business Function Fonction Métier Comportement interne effectué par Business Role qui est requis pour produire un ensemble de produits et services.Très souvent, réalisée par un seul rôle au sein d'une organisation. Les Business Functions regroupent les activités en fonction des compétences, des connaissances et des ressources requises. Business Process Un processus décrit un flux d’activités. Une série d’actions ou étapes réalisées pour obtenir un résultat (gain) Information Une unite d’information qui a un intérêt du point de vue métier Technologie, Logiciels Des éléments de technologie mais aussi des composants applicatifs, des services applicatifs ou les fonctionnlités d’un logiciel. Maturité Plusieurs niveaux : Non existante, Initiale, répétable mais intuitive, Définie, Suivie et mesurée, Optimisée Value - Value Stream - Business Capability35
  • 35.
    Définir les capacités(aptitudes) métier Value - Value Stream - Business Capability36
  • 36.
    Cartographie des capacités métier (aptitudesde l’organisation) Value -Value Stream - Business Capability 37
  • 37.
    Cartographie des capacitésmétier (aptitudes de l’organisation) Value - Value Stream - Business Capability38 • Contactez-nous pour obtenir des services de conseil sur la mise en œuvre des Value Stream ainsi que la modélisation des capacités et des activités métier Modèle Objectif Business process reference map Carte de référence des processus métier Cartographie et caractérisation des activités métier applicables, afin que l’entreprise dans son ensemble ainsi que ses fournisseurs et partenaires soient en mesure de parler un langage commun lorsqu'ils envisagent de réaliser ces activités (processus). Les processus métier sont internes ou externes. BusinessCapability reference map Carte de référence des Capacités/Aptitudes de l’entreprise Constituer un référentiel des capacités/aptitudes métier existant dans l'organisation. Ce référentiel permet à l'organisation d'analyser sa capacité à atteindre les résultats métier attendus en fonction des capacités/aptitudes du référentiel mises en œuvre. Information reference map Carte de références des Informations & Concepts Constituer le référentiel des éléments d'information et concepts utilisés par l’entreprise dans son domaine. Fournir un guide sur la gestion de l'information vue comme un atout (asset), le choix des applications appropriées et l'établissement d'un langage commun dans l'organisation. Application reference map Carte de référence des applications informatiques Cartographier les applications du patrimoine applicatif de l’entreprise
  • 38.
    Competensis® Christine Dessus chdessus@competensis.com +336 3109 73 54 www.competensis.com COMPETENSIS® est une marque déposée. Ce document n’est pas libre de droit et ne doit pas être utilisé sans le consentement écrit de son ou ses auteurs.