Ste.MIT-negoces Temara-rabat
2008/2009
Mise en place d’une
application de gestion
budgétaire
Génie informatique – FST fés
Réalisé par : Encadré par :
-DEMRAOUI lamiae -Mr. Adil Bouzouina
-Meziane asmae - Mr. Rachid Benabou
- Mr. Said Najah
- Mme. Amal Beghdouri
Rapport PFE G .Info 2008/2009 2
Sommaire
Remerciement………………………………………………………………………………………….……….2
Dédicaces…………………………………………………………………………………………….………...3
Avant propos…………………………………………………………………………………………………...4
Introduction ………………………………………………………………………………………………....…5
I. Présentation du projet…………………………………………………………………………..….……..6
1. Présentation de la société………………………………………………………………………….….7
2. Description des besoins ……………………………………………………...………………….…..7
i. Description du processus de commande……….…………………………………………….8
ii. Présentation de l’existant….…………………………………………………………..…….11
iii. Objectifs………………………………………………………………………………..…...11
II. Analyse et conception de l’application ………………………………………………….…….…..……13
1. Présentation de la méthode MERISE………………………………………………………………...14
2. Power AMC………………………………………………………………………….………………17
3. Conception de l’application………………………...…………………….…………………………..17
i. Diagramme des flux ………………………………………….………………………...…..17
ii. Le Modèle Conceptuel de Traitement (MCT) ………………….....................................….18
iii. Le Modèle Organisationnel de Traitement (MOT) ………….…………………………......20
iv. Le Modèle Conceptuel de Données (MCD) ………………….………………………….....22
v. Le Modèle Logique de Données (MLD)……………………..…………………………......24
III. Partie réalisation………………………………………………………………………………..…..….....25
1. Outils de développement……………………………………………………………....……………..26
2. Interface de l’application……………………………………………………………..……………....27
i. Accès à l’application………………………………………………......................................27
ii. Identification ……………………………………………………………………….……...28
iii. Procédure d’achat …………………………………………………………………..……...29
iv. Procédure de vente……………………………………………………………………...…..33
v. Identification de l’administrateur…………………………………………………………...35
IV. Conclusion……………………………………………………………………………………………....37
V. Bibliographie.………………………………………………………………………………………........38
Rapport PFE G .Info 2008/2009 3
Remerciement
On tient à exprimer tout particulièrement notre gratitude à Mr. Adil Bouzouina,
pour son accueil au sein de sa société, ses conseils avisés, l’ambiance amicale et sa confiance
pendant notre démarche. Son enthousiasme et son dynamisme nous ont chaque fois permis
de rebondir dans les moments difficiles.
On adresse un remerciement particulier à Mr. Rachid Benabbou, pour avoir accepté
la charge de nous encadrer, il a su nous donner une grande liberté d’initiative tout en
restant toujours présent pour discuter des problèmes rencontrés, des résultats obtenus et des
orientations à suivre. On le remercie vivement pour l’aide précieuse et tous les conseils qu’il
a pu nous fournir pendant la durée de ce stage.
On exprime notre profonde reconnaissance à Mme. Iman zerrouk pour son
formidable accueil, les nombreuses discussions partagées et ses conseils toujours stimulants.
Un merci particulier à Amnay EL Ajjaj pour l’aide amicale qu’il nous a apporté, sa
bonne humeur et sa contribution à l’ambiance chaleureuse.
Enfin, on adresse notre dernier remerciement, mais non le moindre, à nos famille
pour leur indispensable soutien et pour tout le reste.
Rapport PFE G .Info 2008/2009 4
Dédicaces
« Louange à Allah qui nous a guidés à ceci. Nous n’aurions pas été
guidés, si Allah ne nous avait pas guidés ».
On dédit ce modeste travail comme un témoignage d’affection, de respect, et d’admiration :
A toute personne qui de près ou du loin nous a fait part des renseignements
nécessaires à notre stage et notre rapport.
A nos parents et à nos familles qui nous ont aidé moralement et matériellement.
A nos amis pour leur fidélité.
A nos profs, pour leurs efforts afin de nous assurer une formation solide.
A tout le personnel de MIT-negoces pour leurs préoccupation d’améliorer et enrichir
nos connaissances grâce à leurs efforts, et leurs conseils.
Rapport PFE G .Info 2008/2009 5
Avant propos
Afin d’obtenir le diplôme de licence Génie Informatique à la Faculté des Sciences et
Techniques de Fès, chaque étudiant doit effectuer un stage pour la préparation du projet de fin
d’étude pour une période de deux mois. Ce stage est une étape importante pour un étudiant,
non seulement du point de vue de la scolarité, mais aussi d’un point de vue personnel. La vie
en entreprise est en effet nécessaire à la mise en pratique de l’enseignement reçu à la FST.
C’est dans cet esprit qu’on a effectué le stage au sein de la société MIT-negoces qui
est tout aussi spécialisée dans la conception et l’impression de documents administratifs,
publicitaires et commerciaux en tout genres.
Notre sujet portera sur la mise en place d’une application qui permet la gestion
budgétaire de la société. Le présent rapport est le fruit de ce stage.
Rapport PFE G .Info 2008/2009 6
Introduction
Chacun de nous a certainement crée un jour des bases de données manuelles pour
organiser ses données, cela peut aller d'une simple liste de courses au supermarché à une
galerie de photos, ou encore des fichiers de stocks ,commandes , clients ,factures ……
Cependant, et au fur et à mesure que vos listes deviennent de plus en plus grandes il est
alors très difficile de les consulter et d’établir les modifications nécessaires et c’est justement
dans ce sens là que l’informatique et l’automatisation s’est penchée pour permettre au
utilisateurs d’ajouter, consulter et traiter des données en un clin d’œil et en toute sécurité.
En effet, L’informatique pénètre maintenant dans tous les domaines de la vie
professionnelle, sociale et individuelle.
Dans ce cadre on a réalisé une application de gestion budgétaire qui va nous
permettre l’accès à la base de données et d’effectuer sur cette base les différentes
manipulations à travers des interfaces. L’objectif est donc d’informatiser le processus de
commande.
L’étude a été réalisée sur deux parties fondamentales :
- La première partie étant consacrée à la conception et la modélisation du processus
de commande en utilisant la méthode MERISE.
- la deuxième partie, elle consiste à mettre en pratique les outils informatiques pour la
réalisation d’une application informatique de gestion budgétaire.
Rapport PFE G .Info 2008/2009 7
Premier chapitre :
Présentation du projet
Rapport PFE G .Info 2008/2009 8
1- Présentation de la société
Domiciliée à Temara ,MIT-negoces : Media Ingenierie Technologie – negoces est une
société offrant un service des plus compétents tout aussi bien dans le domaine de la
conception et l’impression de documents administratifs, publicitaires et commerciaux en tous
genres .Cependant, leur principale activité s’oriente autour de la :
Conception de documents sur supports informatiques ou courrier électronique.
Impression offset et numérique (Brochures, Flyers, Dépliants, Banderoles, Roll up,
Affiches publicitaire, Plaquette)
Photographie publicitaire
Habillage de véhicule
Habillage de vitrine
Papeterie et fourniture de bureau
La société contient :
- Un service technico- commercial : qui se charge de l’infographie
- Un service administratif et financier : L’administrateur a la possibilité d’accéder à tous
les menus y compris le menu des bases de données à travers lequel il peut faire l’ajout
d’un nouvel utilisateur pour lui permettre d’accéder à l’application.
- Une Direction générale
2- Description des besoins
Le stage a pour but de rendre le travail du personnel plus efficace encore, par la mise en
place d’un système qui permet la gestion du budget. L’automatisation et, le cas échéant, la
réduction du temps de mise en œuvre de nombreuses tâches, permettent la proposition d’un
meilleur service.
Pour cela, la gestion du budget de la société devra être précise, intuitive et surtout très
efficace. Cette application est le fruit d’un réel besoin de tout le personnel qui souhaite une
centralisation des données en ce qui concerne le processus de commande.
Rapport PFE G .Info 2008/2009 9
En effet, en temps que stagiaires on devra développer une application qui représente
une partie d’un système globale ladite suivi des commandes et des factures…, fonctionnant
sous les systèmes Microsoft Windows. Pour cela, on devra choisir nos propres outils de
développement, tant au point de vue du stockage des données que de la programmation de
l’interaction entre l’interface graphique et ces mêmes données. Le projet comporte deux
aspects :
i. Description du processus de commande.
Pour faire une procédure d’achat et de vente, les différentes opérations sont effectuées :
1ère opération :
- Le service utilisateur lance un appel d’offres au service d’achat
2ème opération :
- Le service d'achat envoie des demandes de prix (demande de devis) aux fournisseurs. La
demande contient les articles à acheter avec leurs quantités.
3ème opération :
Service
utilisateur
Service achat
Service achat
Fournisseurs
Demande de prix
Offre
Offre
Offre
Appel d’offres
Service achatFournisseurs
Traitement
Fournisseur
Choix
Contrôle
Rapport PFE G .Info 2008/2009 10
- Pour ces nouveaux articles, les fournisseurs envoient des offres (devis), étudiées en détail
au service d’achat.
- Avant d’effectuer un choix d’offre, le service d’achat compare les différentes offres en
tenant compte des prix.
- La réalisation d'un devis permet au service d’achat de contrôler auprès de son fournisseur
à la fois la disponibilité et le prix des documents à acquérir.
4ème opération
- Le service d’achat établit un bon de commande à destination du fournisseur retenu.
- Le bon de commande représente le document qui matérialise l'accord entre le service et le
fournisseur. Il précise les éléments constitutifs de cet accord, notamment :
- Les articles à fournir,
- La quantité,
- Le prix unitaire,
- TVA,
- La date de préparation du bon de commande,
- Le délai du règlement (la date de livraison souhaitée et date de livraison limitée)
5ème opération :
- Le service d’achat reçoit la livraison et effectue un contrôle de qualité et de quantité pour
s’assurer que les articles ont bien été livrés :
 Dans le cas négatif : la livraison est renvoyée au fournisseur
Service achat
Fournisseur
Bon de commande
Service achatFournisseur
Contrôle
Accusé de
réception
Livraison
Rapport PFE G .Info 2008/2009 11
 Dans le cas affirmatif : les articles sont stockés et le service d’achat envoie un bon
de livraison au fournisseur.
6ème opération :
- Une fois le contrôle établit, le service d’achat établit le bon à payer à destination du
service financier.
7ème opération
- Après la fourniture de la livraison, le service d’achat reçoit la facture du fournisseur,
- La facture représente le document qui matérialise la dette envers le fournisseur.
8ème opération :
- Le service d’achat prépare l’ordre de paiement en se basant sur le devis, le bon de
commande, le bon de livraison et la facture et l’envoie accompagné des copies de chaque
document au service trésorerie qui le contrôle par la suite.
Service achat
Fournisseur
Ordre de paiementService achat Service
trésorerie
Contrôle
Contrôle
Facture
Service achat Service
financierBon à payer
Rapport PFE G .Info 2008/2009 12
9ème opération :
- Après le contrôle de l’ordre de paiement, le service trésorerie définit le mode de paiement
de chaque ordre reçu du service d’achat afin de l’envoyer au fournisseur concerné.
ii. Présentation de l’existant
A l’origine, une simple utilisation du logiciel Microsoft Excel permettait la création de
factures, de devis et des bons de commande. Il n’existait aucune automatisation des tâches,
tout se faisait manuellement. En effet, Plusieurs problèmes sont induits par cette méthode de
travail :
La non structuration de l’information concernant les divers documents, ce qui
rend la consultation très couteuse en termes de temps de réponse.
L’absence d’une vision globale, comptable et réelle des situations.
La difficulté d’assurer le suivi, par responsable, des divers engagements
effectués.
iii. Objectifs
La mise en place d’une application au sein de la société qui permettra de viser ou de
présenter un besoin qui est la gestion du processus de commande dans l’optique d’atteindre
les objectifs suivant :
Eliminer les inconvénients liés à l’utilisation du support papier ;
Structurer l’information dans le but de garantir la cohérence et l’intégrité des
données ;
Service
trésorerie
Fournisseur
Chèque Virement
Forme du paiement
Accusé de réception
Espèce
Rapport PFE G .Info 2008/2009 13
L’application à développer doit offrir au personnel une multitude de fonctionnalités qui
visent l’accès de façon simplifiée en temps réel à l’ensemble des engagements. Dans ce sens,
il suffit à l’utilisateur grâce à cette application de se connecter pour faire de proche le suivi du
processus de commande, ainsi pour avoir toutes les informations qu’il voudra. Ce qui lui
déchargera des lourdes procédures pour l’accès à l’information. Elle doit répondre aux
besoins en termes de :
1. Temps de réponse : Réduction du temps de réponse
2. Accessibilité : Décentralisation de l’information
3. Traçabilité : Garder l’historique de l’information en permanent
4. Intégrité : Contrôle des informations
Rapport PFE G .Info 2008/2009 14
Deuxième chapitre :
Analyse et conception de
l’application
Rapport PFE G .Info 2008/2009 15
Tout développement d’une application doit commencer par une étude pour sa conception.
Pour la modélisation de notre application nous avons utilisé la méthode MERISE. Dans ce
chapitre, nous allons présenter la méthode MERISE, suivie de la conception à l’aide de l’outil
PowerAMC designer.
1. Présentation de MERISE
Le système d’information est un ensemble constitué d’éléments unis par des relations,
ces éléments et ces relations étant munis de propriété.il est également caractérisé par son
environnement. Il subit de la part de celui-ci un certain nombre de contraintes qui viennent
de le perturber.
Décrire un tel système consiste tout d’abord à déterminer ses éléments et ses relations,
leurs propriétés et les valeurs que peuvent prendre ces dernières ainsi que son activité et
l’organisation qui en découle.
Dans ce contexte, la méthode Merise s’avère appropriée ; c’est une Méthode d’Etude
et de Réalisation Informatique pour les Systèmes de l’Entreprise élaborée en France en 1978
(par Tr adieu et al) qui permet notamment de concevoir un système d’information d’une
façon standardisée et méthodique elle vise à recenser la totalité des informations dont
l’entreprise a besoin pour assurer son fonctionnement.
La puissance de cette approche réside dans le fait qu’elle permet de schématiser les
niveaux d’abstraction et offre un niveau de granularité adaptable à tous les besoins. Elle
utilise :
un modèle fonctionnel basé sur les diagrammes de flux ;
un modèle statique basé sur l’Entité-Association enrichi de méthodes de traitement ;
un modèle dynamique des objets explicitant le contrôle et les interactions des objets.
Rapport PFE G .Info 2008/2009 16
La méthodologie de MERISE se fait comme suit (voir figure I)
Figure I : Méthodologie de MERISE
i. Le Modèle Conceptuel de Communication(MCC) (Diagramme des flux)
Le diagramme de contexte a pour but de représenter les flux d'informations entre
l'organisation (acteurs internes) et les acteurs externes selon une représentation standard dans
laquelle chaque objet porte un nom : (voir figure II)
 L'organisation est représentée par des cercles en trait continu.
 Les acteurs externes sont représentés par des cercles en pointillés.
 Les flux d'information sont représentés par des flèches dont l'orientation désigne le
sens du flux d'information.
Figure II :
Expressions des besoins
Modèle conceptuel de communication
Modèle conceptuel de traitement
Modèle organisationnel de traitement
Modèle conceptuel de données
Modèle logique de données
Système d’Information
Acteurs
internes
Acteurs
externesFlux
Rapport PFE G .Info 2008/2009 17
ii. Le Modèle Conceptuel des Traitements (MCT)
Le modèle conceptuel des traitements permet de traiter la dynamique du système
d'information, autrement dit les opérations qui sont réalisées en fonction d'événements.
Ce modèle permet de représenter de façon schématique l'activité d'un système
d'information sans faire référence à des choix organisationnels ou des moyens d'exécution,
c'est-à-dire qu'il permet de définir simplement ce qui doit être fait, mais il ne dit pas quand,
comment ni où...
iii. Le Modèle Organisationnel des Traitements (MOT)
Le modèle organisationnel des traitements s'attache à décrire les propriétés des
traitements non traitées par le modèle conceptuel des données, tel que le temps, les
ressources et le lieu.
Le modèle organisationnel des traitements consiste donc à représenter le modèle
conceptuel des traitements dans un tableau dont les colonnes sont la durée, le lieu, les
responsables et ressources nécessaires à une action.
iv. Le Modèle Conceptuel des Données (MCD)
Le modèle conceptuel des données a pour but de décrire de façon formelle les
données qui seront utilisées par le système d'information. Il s'agit donc d'une représentation
des données, facilement compréhensible, permettant de décrire le système d'information à
l'aide d'entités.
v. Le Modèle Logique de Données (MLD)
Le modèle logique des données reprend le contenu du MCD, mais précise la
volumétrie, la structure et l’organisation des données telles qu’elles pourront être
implémentées. Par exemple, à ce stade, il est possible de connaitre la liste exhaustive des
tables qui seront crée dans une base de données.
Rapport PFE G .Info 2008/2009 18
2. Power AMC :
Power AMC est un outil qui aide à faire la modélisation MERISE ; Il permet de
modéliser les traitements informatiques et leurs bases de données associées. Créé par SDP
sous le nom AMC*Designer, racheté par Power soft, ce logiciel est produit par Sybase
depuis le rachat par cet éditeur en 1995. Hors de France, la version internationale est
commercialisée par Sybase sous la marque Power Designer.
Autrement dit Power AMC est un outil de conception de schémas conceptuels à la
méthode merise (MCD), mais aussi UML dans sa dernière version (Power AMC 7 et +) .En
plus de l’outil d’édition graphique de MCD, il permet également de manipuler le MCT,
MOT, MPD. La génération de scripts de création de BD est la fonctionnalité la plus utile,
mais ce logiciel est également très utile pour la documentation de tout projet de conception
d’une application BD.
3. Conception de l’application
i. Diagramme des flux
Modélise le processus de commande avec les différents acteurs internes et externes
qui s’y intègrent (Figure III)
Figure III : Diagramme des flux
Service achat
Fournisseur
Service
trésorerie
2 - Demande de prix
3 - Offres
4 - Bon de commande
5 - Livraison
6 - Bon livraison
8 - Ordre de paiement + devis +
facture + BC + BL
7 - Facture
10 - Paiement par cheque ou virement
ou espèce
Service
utilisateur
1 - Appel d'offres
11 - Accusé de reception de la
forme du paiement
9 - Controle
Rapport PFE G .Info 2008/2009 19
ii. Le modèle conceptuel des traitements
Appel d'offre
Demande de
prix
Toujours
Recherche fournisseur
- Traitement de l'appel d'offre
Offre1
Toujours
Choix des fournisseurs
- Etude de chaque offre
- Comparaison des offres
- Choix des fournisseurs
Copie du Bon
de Commande2
(CBC2)
Copie du Bon de
Commande1
(CBC1)
Livraison
(L)
CBC1 et L
Test OK Test pas OK
Controle d'article
- Controle quantité
- Controle qualité
Bon de
paiement
(BP)
Article
stockés
Retour de
livraison
Facture
(F)
Ordre de
paiement
D + CL + CBC2 +F + BP
Test OK Test pas OK
Traitementd'engagement
- Vérification de la facture
- Préparation de l'ordre de paiement
Devis
(D)
Copie du Bon
de Livraison
(CL)
Test OK Test PAS OK
Traitement de l'ordre de paiement
- Controle d'OP
- Choix de type du virement
RevérificationVirement ou
Chéque ou
espèce
offre2 offre3
Bon de
Commande
(BC)
Rapport PFE G .Info 2008/2009 20
Description du MCT
1- Après la réception des appels d’offre préparés par le service utilisateur, le service
d'achat les traite et envoie des demandes de prix (devis) aux fournisseurs ;
2- Les fournisseurs envoient des offres, étudiées en détail au service d’achat; ce dernier
fait un choix des offres en tenant compte des prix proposés ;
3- Le service des achats établit un bon de commande à destination du fournisseur retenu ;
- Le bon de commande est établi en double exemplaire, de façon à ce qu’une copie
reste au service et l’original est envoyé au fournisseur.
4- Une fois la livraison des articles arrive le service d’achat les contrôle, si le contrôle
s’avère négatif, le service renvoie la livraison au fournisseur sinon, les articles entre
en stock et le service prépare un bon de paiement et envoie un bon de livraison au
fournisseur.
5- Le service d’achats reçoit la facture du fournisseur, il garde l'original puis effectue les
opérations suivantes :
 Vérification de la conformité de la facture avec le bon de livraison,
 Vérification de la conformité de la facture avec le bon de commande,
 Vérification des calculs figurant sur la facture.
- Si les contrôles des différents documents (bon de commande, bon de livraison et
facture) révèlent une quelconque anomalie, le service prend contact le plus
rapidement possible avec le fournisseur, afin de faire procéder aux rectifications
nécessaires dans les meilleurs délais.
- Une fois les contrôles achevés, le service enregistre la facture.
6- le service d’achat prépare l’ordre de paiement en se basant sur le devis, le bon de
commande, le bon de livraison, et la facture et l’envoie au service trésorerie
accompagné des divers documents.
7- Le service trésorerie traite l’ordre de paiement et décide la manière du paiement qui
peut prendre la forme d'un chèque, tiré sur le compte bancaire ouvert au nom du
service, ou d'un ordre de virement au profit du fournisseur, lorsque les coordonnées
bancaires de ce dernier sont connues.
Rapport PFE G .Info 2008/2009 21
- Le chèque ou l'ordre de virement ne sont signés qu'au vu de l'original de la facture. Le
talon du chèque est systématiquement rempli, pour faciliter la saisie des opérations de
banque : date d'émission du chèque, montant, nom du bénéficiaire.
iii. Le Modèle Organisationnel des Traitement (MOT)
Description du MOT (voir figure V)
- Le service d’achat fait le choix des offres des fournisseurs au plus tard 10 jours après
leur envoi ;
- Le service des achats établit un bon de commande en 1 jour à destination du
fournisseur retenu.
- La livraison arrive généralement 2 à 3 jours après le choix définitif du fournisseur.
- la facture est fournit généralement 3 à 4 jours après la livraison
- la préparation de l’ordre de paiement s’effectue au plutard 30 jours.
Rapport PFE G .Info 2008/2009 22
figure V : MOT
Période Service utilisateur Service d'Achat Fournisseur Service Trésorerie Type
Autre
Autre
Autre
Automatique
Automatique
Appel d'offres
Toujours
Recherche fournisseur
- Traitement de l'appel d'offre
Demande
de prix
Offre1
Toujours
Choix fournisseurs
- Etude de chaque offre
- Comparaison des offres
- Choix fournisseurs
Copie du bon de
comande
(CBC1)
Bon de
comande
(BC)
Livraison
(L)
CBC1 et L
test OK test pas OK
controle d'article
- Controle de quantité
- Controle de qualité
- Mise de N° d'inventaire
Retour du
livraison
Article
stockés
Bon de
paiement
(BP)
Facture
(F)
Ordre de
paiement
Copie de
bon de
comande
(CBC2)
jour
Reception des
offres +10 J pour
faire un choix
définitif
1 Jour
2 à 3 jours aprés
le choix définitif
du fournisseur
La facture fournit
3 à 4 jour aprés la
livraison
Au plutard 30 jour
Copie du bon
livraison
(CL)
Devis
(D)
D + CBC2 + CL + F + BP
Test OK Test pas OK
Traitement d'engagement
- verification de la facture
- preparation de l'ordre de paiement
Test OK Test pas OK
Traitement de l'ordre de paiement
- Controle de l'OP
- Choix de type de virement
Paiement par
Virement ou
chéque ou espèce
Revérification
offre2
offre3
Rapport PFE G .Info 2008/2009 23
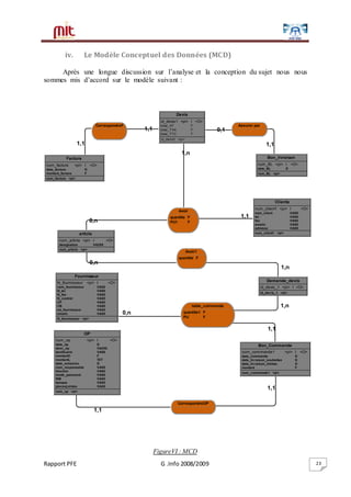
iv. Le Modèle Conceptuel des Données (MCD)
Après une longue discussion sur l’analyse et la conception du sujet nous nous
sommes mis d’accord sur le modèle suivant :
FigureVI : MCD
1,1
1,n
1,1
0,11,1
1,1
1,1
1,1
1,1
1,n
0,n
0,n
0,n
1,n
OP
num_op
date_op
desc_op
benificaire
montantC
montantL
date_emission
nom_responsable
fonction
mode_paiement
RIB
banque
piecesjointes
<pi> I
D
VA255
VA50
F
TXT
D
VA50
VA50
VA50
VA50
VA50
VA50
<O>
num_op <pi>
Bon_Commande
num_commande1
date_commande
date_livraison_souhaitee
date_livraison_limitee
montant
<pi> I
D
D
D
F
<O>
num_commande1 <pi>
Devis
id_devis1
total_HT
total_TVA
total_TTC
<pi> I
F
F
F
<O>
id_devis1 <pi>
Facture
num_facture
date_facture
montant_facture
<pi> I
D
F
<O>
num_facture <pi>
Fournisseur
N_fournisseur
nom_fournisseur
N_tel
N_fax
N_contrat
CP
CB
ad_fournisseur
emailc
<pi> I
VA50
VA50
VA50
VA50
VA50
VA50
VA50
VA50
<O>
N_fournisseur <pi>
Clients
num_client1
nom_client
tel
fax
emailc
adresse
<pi> I
VA50
VA50
VA50
VA50
VA50
<O>
num_client1 <pi>
Bon_livraison
num_BL
date_BL
<pi> I
D
<O>
num_BL <pi>
article
num_article
designation
<pi> I
VA255
<O>
num_article <pi>
Demande_devis
id_devis_1 <pi> I <O>
id_devis_1 <pi>
Avoir
quantite
PU1
F
F
Assurer parCorrespondreF
CorrespondreOP
table_commande
quantite1
PU
F
F
Avoir1
quantite F
Rapport PFE G .Info 2008/2009 24
Description du MCD :
Pour une procédure d'achat :
- une demande de devis contient un ou plusieurs articles désignés par des quantités
différentes ;
- Une demande de devis se prépare pour un ou plusieurs fournisseurs ;
- Chaque article peut être dans une ou plusieurs demandes devis ;
- Le bon de commande se prépare pour un et un seul fournisseur ;
- Chaque fournisseur peut avoir plusieurs bons de commande ;
- Un bon de commande correspond à un et un seul devis mais le devis correspond à
plusieurs bons de commande ;
- Le Bon de commande correspond à un et un seul ordre de paiement ;
- L’ordre de paiement décrit le mode de paiement de chaque bon de commande.
Pour une procédure de vente:
- Un devis contient un ou plusieurs articles désignés par la quantité et le prix unitaire ;
- Un devis correspond à un seul bon de livraison ;
- Un devis correspond à une seule facture.
v. Le Modèle Logique des Données (MLD)
Rapport PFE G .Info 2008/2009 25
Figure VII : MLD
Après avoir terminé la phase de conception, il convient maintenant d’appréhender
l’étape de réalisation, qui consiste à utiliser notre étude conceptuelle ainsi que les outils
informatiques pour créer une application conforme aux besoins et contraintes de la société.
FK_AVOIR_AVOIR_CLIENTS
FK_AVOIR_AVOIR2_DEVIS
FK_BON_LIVR_ASSURER P_DEVIS
FK_DEVIS_ASSURER P_BON_LIVR
FK_DEVIS_CORRESPON_FACTURE
FK_FACTURE_CORRESPON_DEVIS
FK_OP_CORRESPON_BON_COMM
FK_BON_COMM_CORRESPON_OP
FK_TABLE_CO_TABLE_COM_BON_COMM
FK_TABLE_CO_TABLE_COM_DEMANDE_
FK_AVOIR1_AVOIR1_ARTICLE
FK_AVOIR_AVOIR3_ARTICLE
FK_TABLE_CO_TABLE_COM_FOURNISS
FK_AVOIR1_AVOIR4_DEMANDE_
OP
num_op
num_commande1
date_op
desc_op
benificaire
montantC
montantL
date_emission
nom_responsable
fonction
mode_paiement
RIB
banque
piecesjointes
INTEGER
INTEGER
DATE
VARCHAR(255)
VARCHAR(50)
FLOAT
NOTE
DATE
VARCHAR(50)
VARCHAR(50)
VARCHAR(50)
VARCHAR(50)
VARCHAR(50)
VARCHAR(50)
<pk>
<fk> Bon_Commande
num_commande1
num_op
date_commande
date_livraison_souhaitee
date_livraison_limitee
montant
INTEGER
INTEGER
DATE
DATE
DATE
FLOAT
<pk>
<fk>
Devis
id_devis1
num_facture
num_BL
total_HT
total_TVA
total_TTC
INTEGER
INTEGER
INTEGER
FLOAT
FLOAT
FLOAT
<pk>
<fk2>
<fk1>
Facture
num_facture
id_devis1
date_facture
montant_facture
INTEGER
INTEGER
DATE
FLOAT
<pk>
<fk>
Fournisseur
N_fournisseur
nom_fournisseur
N_tel
N_fax
N_contrat
CP
CB
ad_fournisseur
emailc
INTEGER
VARCHAR(50)
VARCHAR(50)
VARCHAR(50)
VARCHAR(50)
VARCHAR(50)
VARCHAR(50)
VARCHAR(50)
VARCHAR(50)
<pk>
Clients
num_client1
nom_client
tel
fax
emailc
adresse
INTEGER
VARCHAR(50)
VARCHAR(50)
VARCHAR(50)
VARCHAR(50)
VARCHAR(50)
<pk>
Bon_livraison
num_BL
id_devis1
date_BL
INTEGER
INTEGER
DATE
<pk>
<fk>
article
num_article
designation
INTEGER
VARCHAR(255)
<pk>
Demande_devis
id_devis_1 INTEGER <pk>
Avoir
num_client1
id_devis1
num_article
quantite
PU1
INTEGER
INTEGER
INTEGER
FLOAT
FLOAT
<pk,fk1>
<pk,fk2>
<pk,fk3>
table_commande
num_commande1
id_devis_1
N_fournisseur
quantite1
PU
INTEGER
INTEGER
INTEGER
FLOAT
FLOAT
<pk,fk1>
<pk,fk2>
<pk,fk3>
Avoir1
num_article
id_devis_1
quantite
INTEGER
INTEGER
FLOAT
<pk,fk1>
<pk,fk2>
Rapport PFE G .Info 2008/2009 26
Troisième chapitre :
Réalisation de l’application
Rapport PFE G .Info 2008/2009 27
1. Les outils du développement
Le langage Visual Basic
Visual Basic est un outil développé par Microsoft pour développer facilement des
applications fonctionnant sous Microsoft Windows. Le terme « Visual » (visuel) fait
référence à la méthode utilisée pour créer ce que l'utilisateur voit : l''interface utilisateur
graphique, ou GUI (Graphical User Interface), en disposant à l'aide de la souris des éléments
graphiques (boutons, images, champs de texte, menus déroulants,...)."Basic" (de base) fait
référence au langage de programmation BASIC (Beginners All-Purpose Symbolic
Instruction Code), le langage le plus utilisé dans l'histoire de l'informatique.
L'intérêt de ce langage est de pouvoir associer aux éléments de l'interface des portions
de code associées à des événements (clic de souris, appui sur une touche, ...). Pour cela,
Visual Basic utilise un petit langage de programmation dérivé du BASIC (signifiant
Beginners All-Purpose Symbolic Instruction Code, soit code d'instructions symboliques
multi-usage pour les débutants). Le langage de script utilisé par Visual Basic est nommé à
juste titre VBScript, il s'agit ainsi d'un sous-ensemble de Visual Basic.
Le VB.net Visual Basic. NET (VB.NET ou VB. NET) est une version de Microsoft
Visual Basic qui a été conçu, dans le cadre de l'entreprise. NET groupe de product, pour
rendre les applications des services Web plus facile à développer. Selon Microsoft, VB. NET
a été restructuré, mieux que VB 6.0 avec des fonctions supplémentaires et une facilité à
changer la langue. Le VB.net est considéré comme le premier langage complet de la P.O.O.
SQL Server
SQL Server est un Système de gestion de base de données (SGBD) développé et
commercialisé par Microsoft, introduit pour la première fois en 1992, cette base de donnée a
connue plusieurs versions dont la plus récente est le SQL Server 2005.
Le moteur de base de données de SQL Server offre des services comme la gestion
transactionnelle des données garantissant des accès sécurisés, l’assurance d’une disponibilité
maximale, la capacité à monter en charge.
SQL Server intègre également les évolutions des dernières technologies liées au
système d’information. Ainsi, répliquer une partie des informations sur des périphériques
Rapport PFE G .Info 2008/2009 28
mobiles, mettre en œuvre une chaîne décisionnelle complète, administrer de façon la plus
transparente possible des bases aux volumes sans cesse croissants, se reposer sur la base de
données pour le développement d’applications métier, sont possibles grâces aux divers outils
proposés. En outre, l’intégration du framework .Net dans le moteur de la base, de nouvelles
fonctions de la gestion d’indicateurs clés… sont assurées dans SQL Server 2005.
2. Interfaces de l’application
i. Accès à l’application
Dans une première utilisation de l’application, on trouve que seulement les menus
fichier et aide ( ?) qui sont activés, tous les autres menus sont désactivés.
Rapport PFE G .Info 2008/2009 29
ii. Identification
Pour accéder à une donnée précise, il faut d’abord s’identifier. L’identification se fait
par genre de l’utilisateur, soit un simple utilisateur ou un administrateur.
Un simple utilisateur a l’accès à tous les menus appart le menu bases de données, que
seule l’administrateur peut y accéder.
Rapport PFE G .Info 2008/2009 30
Le bouton Se connecter nous mène à la fenêtre suivante :
iii. Procédure d’achat
Pour exécuter une procédure d’achat, l’utilisateur clique sur Edition  Achat, puis un
sous menu s’affiche dont se trouvent les divers documents de la procédure tels que la
demande de devis, le bon de commande et l’ordre de paiement. L’utilisateur peut y accéder
aussi en utilisant des raccourcis clavier.
Raccourcisclavier
Rapport PFE G .Info 2008/2009 31
i. La demande de devis
Description de l’interface
- N° Demande de Devis : s’incrémente automatiquement lors de la saisie d’une nouvelle
demande de devis.
- Date demande de devis : date non modifiable qui s’affiche automatiquement suivant la
date du système.
- Nom_fournisseur : liste déroulante contenant les noms des fournisseurs entrés dans la
base de données. La sélection d’un Nom_fournisseur implique l’affichage automatique de
son numéro dans le champ N°_fournisseur.
- Ajouter un nouveau : permet l’ajout d’un nouveau fournisseur s’il n’existe pas dans la
base de données, sa recherche s’il existe déjà ou bien sa suppression. La fenêtre qui
s’affiche contient aussi un bouton Actualiser qui permet de vider les champs de saisie et
incrémenter le N°_fournisseur.
Rapport PFE G .Info 2008/2009 32
- N° Article : liste déroulante (combobox) contenant les numéros d’articles entrés dans la
base de données. La sélection d’un N°_article implique l’affichage automatique de son
nom dans le champ Désignation.
- Quantité : champs de saisie permettant de saisir la quantité de l’article voulu.
Une fois les données saisies on ajoute l’article à la base de données (Ajouter un nouveau), ou
bien on l’ajoute à la table (Ajouter Article) avec le N_fournisseur qui lui correspond.
ii. Le Bon de commande
Rapport PFE G .Info 2008/2009 33
Description de l’interface :
- N°Commande : s’affiche automatiquement lors de l’ouverture de l’onglet bon de
commande.
- Date Commande : champ non modifiable qui s’affiche suivant la date du système.
- La Date livraison souhaitée et la Date livraison limitée conditionnent la période de la
livraison (ensemble des articles demandés)
- N° Demande de Devis : liste déroulante permettant d’importer les articles qui se trouvent
dans la demande de devis sélectionnée et d’afficher la liste des fournisseurs pour lesquels
la demande de devis est envoyée.
- Le totale HT se calcule après la saisie du PU de chaque article dans la table.
iii. L’ordre de paiement
- N_ Bon de commande : indique le numéro du bon de commande pour lequel l’ordre de
paiement correspond.
- Si le mode de paiement est un virement, il est nécessaire de saisir les champs RIB
(Relevé d’Identité Bancaire) et banque.
Rapport PFE G .Info 2008/2009 34
2. Procédure de vente
i. Le Devis
Préparation d’un ensemble d’article demandé par un client en précisant le prix, et en
calculant le total HT, le total TVA et le total TTC.
Rapport PFE G .Info 2008/2009 35
ii. Le bon de livraison
Assure la livraison contient que les champs article, désignation et quantité sans
mentionner les prix.
iii. La facture
Importe les articles du devis et assure le calcul des total HT, TVA et TTC.
Rapport PFE G .Info 2008/2009 36
3. .l’identificationde l’administrateur
L’administrateur a la possibilité d’accéder à tous les menus y compris le menu des
bases de données à travers lequel il peut faire l’ajout d’un nouvel utilisateur pour lui permettre
d’accéder à l’application.
Rapport PFE G .Info 2008/2009 37
L’ajout de l’utilisateur nous mène à la fenêtre suivante dont le bouton s’inscrire
confirme l’inscription ou déclare si le compte à créer existe déjà ou non.
Rapport PFE G .Info 2008/2009 38
Conclusion
A travers ce rapport, on a essayé de présenter les différentes étapes de notre travail
durant notre stage. Un stage de fin d’études à travers lequel on a redécouvert le monde de l’a
société à travers les obligations des résultats et des obligations en termes du temps de
création.
Cette expérience, au sein de la société MIT-negoces a été enrichissante et très
bénéfique, aussi bien au niveau humain que technique et nous a fait prendre conscience des
capacités techniques que nous avons acquis tout au long de notre cursus universitaire et plus
certainement cette dernière année.
La phase de la collection des données ainsi que celle de la conception nous ont permis
de nous nous immiscer dans de nouveau domaines et par la suite s’intéresser et manipuler un
nouveau jargon. On a donc approfondit nos connaissances à analyser les problèmes et les
besoins et à les reformuler afin de pouvoir les modéliser.
Enfin, on a eu l’occasion d’avoir des relations professionnelles, on a également pu
aussi bien mettre en pratique nos connaissances qu’en acquérir et développer de nouvelles
notions informatiques qu’on n’a pas eu la chance d’apprendre au sein de la Faculté des
Sciences et Techniques- Fès.
Rapport PFE G .Info 2008/2009 39
Bibliographie
 Système budgétaire pour le contrôle de gestion Abdelghani BENDRIOUCH
Edition : COGEFOS, Collection Gestion
 Comptabilité analytique François Engel, éditeur : Presses De L'école Des Mines 2007
 Microsoft.com
 Wikipédia.org
 Vbfrance.com
 Developpez.com

Réalisation d'une application de gestion budgétaire

  • 1.
    Ste.MIT-negoces Temara-rabat 2008/2009 Mise enplace d’une application de gestion budgétaire Génie informatique – FST fés Réalisé par : Encadré par : -DEMRAOUI lamiae -Mr. Adil Bouzouina -Meziane asmae - Mr. Rachid Benabou - Mr. Said Najah - Mme. Amal Beghdouri
  • 2.
    Rapport PFE G.Info 2008/2009 2 Sommaire Remerciement………………………………………………………………………………………….……….2 Dédicaces…………………………………………………………………………………………….………...3 Avant propos…………………………………………………………………………………………………...4 Introduction ………………………………………………………………………………………………....…5 I. Présentation du projet…………………………………………………………………………..….……..6 1. Présentation de la société………………………………………………………………………….….7 2. Description des besoins ……………………………………………………...………………….…..7 i. Description du processus de commande……….…………………………………………….8 ii. Présentation de l’existant….…………………………………………………………..…….11 iii. Objectifs………………………………………………………………………………..…...11 II. Analyse et conception de l’application ………………………………………………….…….…..……13 1. Présentation de la méthode MERISE………………………………………………………………...14 2. Power AMC………………………………………………………………………….………………17 3. Conception de l’application………………………...…………………….…………………………..17 i. Diagramme des flux ………………………………………….………………………...…..17 ii. Le Modèle Conceptuel de Traitement (MCT) ………………….....................................….18 iii. Le Modèle Organisationnel de Traitement (MOT) ………….…………………………......20 iv. Le Modèle Conceptuel de Données (MCD) ………………….………………………….....22 v. Le Modèle Logique de Données (MLD)……………………..…………………………......24 III. Partie réalisation………………………………………………………………………………..…..….....25 1. Outils de développement……………………………………………………………....……………..26 2. Interface de l’application……………………………………………………………..……………....27 i. Accès à l’application………………………………………………......................................27 ii. Identification ……………………………………………………………………….……...28 iii. Procédure d’achat …………………………………………………………………..……...29 iv. Procédure de vente……………………………………………………………………...…..33 v. Identification de l’administrateur…………………………………………………………...35 IV. Conclusion……………………………………………………………………………………………....37 V. Bibliographie.………………………………………………………………………………………........38
  • 3.
    Rapport PFE G.Info 2008/2009 3 Remerciement On tient à exprimer tout particulièrement notre gratitude à Mr. Adil Bouzouina, pour son accueil au sein de sa société, ses conseils avisés, l’ambiance amicale et sa confiance pendant notre démarche. Son enthousiasme et son dynamisme nous ont chaque fois permis de rebondir dans les moments difficiles. On adresse un remerciement particulier à Mr. Rachid Benabbou, pour avoir accepté la charge de nous encadrer, il a su nous donner une grande liberté d’initiative tout en restant toujours présent pour discuter des problèmes rencontrés, des résultats obtenus et des orientations à suivre. On le remercie vivement pour l’aide précieuse et tous les conseils qu’il a pu nous fournir pendant la durée de ce stage. On exprime notre profonde reconnaissance à Mme. Iman zerrouk pour son formidable accueil, les nombreuses discussions partagées et ses conseils toujours stimulants. Un merci particulier à Amnay EL Ajjaj pour l’aide amicale qu’il nous a apporté, sa bonne humeur et sa contribution à l’ambiance chaleureuse. Enfin, on adresse notre dernier remerciement, mais non le moindre, à nos famille pour leur indispensable soutien et pour tout le reste.
  • 4.
    Rapport PFE G.Info 2008/2009 4 Dédicaces « Louange à Allah qui nous a guidés à ceci. Nous n’aurions pas été guidés, si Allah ne nous avait pas guidés ». On dédit ce modeste travail comme un témoignage d’affection, de respect, et d’admiration : A toute personne qui de près ou du loin nous a fait part des renseignements nécessaires à notre stage et notre rapport. A nos parents et à nos familles qui nous ont aidé moralement et matériellement. A nos amis pour leur fidélité. A nos profs, pour leurs efforts afin de nous assurer une formation solide. A tout le personnel de MIT-negoces pour leurs préoccupation d’améliorer et enrichir nos connaissances grâce à leurs efforts, et leurs conseils.
  • 5.
    Rapport PFE G.Info 2008/2009 5 Avant propos Afin d’obtenir le diplôme de licence Génie Informatique à la Faculté des Sciences et Techniques de Fès, chaque étudiant doit effectuer un stage pour la préparation du projet de fin d’étude pour une période de deux mois. Ce stage est une étape importante pour un étudiant, non seulement du point de vue de la scolarité, mais aussi d’un point de vue personnel. La vie en entreprise est en effet nécessaire à la mise en pratique de l’enseignement reçu à la FST. C’est dans cet esprit qu’on a effectué le stage au sein de la société MIT-negoces qui est tout aussi spécialisée dans la conception et l’impression de documents administratifs, publicitaires et commerciaux en tout genres. Notre sujet portera sur la mise en place d’une application qui permet la gestion budgétaire de la société. Le présent rapport est le fruit de ce stage.
  • 6.
    Rapport PFE G.Info 2008/2009 6 Introduction Chacun de nous a certainement crée un jour des bases de données manuelles pour organiser ses données, cela peut aller d'une simple liste de courses au supermarché à une galerie de photos, ou encore des fichiers de stocks ,commandes , clients ,factures …… Cependant, et au fur et à mesure que vos listes deviennent de plus en plus grandes il est alors très difficile de les consulter et d’établir les modifications nécessaires et c’est justement dans ce sens là que l’informatique et l’automatisation s’est penchée pour permettre au utilisateurs d’ajouter, consulter et traiter des données en un clin d’œil et en toute sécurité. En effet, L’informatique pénètre maintenant dans tous les domaines de la vie professionnelle, sociale et individuelle. Dans ce cadre on a réalisé une application de gestion budgétaire qui va nous permettre l’accès à la base de données et d’effectuer sur cette base les différentes manipulations à travers des interfaces. L’objectif est donc d’informatiser le processus de commande. L’étude a été réalisée sur deux parties fondamentales : - La première partie étant consacrée à la conception et la modélisation du processus de commande en utilisant la méthode MERISE. - la deuxième partie, elle consiste à mettre en pratique les outils informatiques pour la réalisation d’une application informatique de gestion budgétaire.
  • 7.
    Rapport PFE G.Info 2008/2009 7 Premier chapitre : Présentation du projet
  • 8.
    Rapport PFE G.Info 2008/2009 8 1- Présentation de la société Domiciliée à Temara ,MIT-negoces : Media Ingenierie Technologie – negoces est une société offrant un service des plus compétents tout aussi bien dans le domaine de la conception et l’impression de documents administratifs, publicitaires et commerciaux en tous genres .Cependant, leur principale activité s’oriente autour de la : Conception de documents sur supports informatiques ou courrier électronique. Impression offset et numérique (Brochures, Flyers, Dépliants, Banderoles, Roll up, Affiches publicitaire, Plaquette) Photographie publicitaire Habillage de véhicule Habillage de vitrine Papeterie et fourniture de bureau La société contient : - Un service technico- commercial : qui se charge de l’infographie - Un service administratif et financier : L’administrateur a la possibilité d’accéder à tous les menus y compris le menu des bases de données à travers lequel il peut faire l’ajout d’un nouvel utilisateur pour lui permettre d’accéder à l’application. - Une Direction générale 2- Description des besoins Le stage a pour but de rendre le travail du personnel plus efficace encore, par la mise en place d’un système qui permet la gestion du budget. L’automatisation et, le cas échéant, la réduction du temps de mise en œuvre de nombreuses tâches, permettent la proposition d’un meilleur service. Pour cela, la gestion du budget de la société devra être précise, intuitive et surtout très efficace. Cette application est le fruit d’un réel besoin de tout le personnel qui souhaite une centralisation des données en ce qui concerne le processus de commande.
  • 9.
    Rapport PFE G.Info 2008/2009 9 En effet, en temps que stagiaires on devra développer une application qui représente une partie d’un système globale ladite suivi des commandes et des factures…, fonctionnant sous les systèmes Microsoft Windows. Pour cela, on devra choisir nos propres outils de développement, tant au point de vue du stockage des données que de la programmation de l’interaction entre l’interface graphique et ces mêmes données. Le projet comporte deux aspects : i. Description du processus de commande. Pour faire une procédure d’achat et de vente, les différentes opérations sont effectuées : 1ère opération : - Le service utilisateur lance un appel d’offres au service d’achat 2ème opération : - Le service d'achat envoie des demandes de prix (demande de devis) aux fournisseurs. La demande contient les articles à acheter avec leurs quantités. 3ème opération : Service utilisateur Service achat Service achat Fournisseurs Demande de prix Offre Offre Offre Appel d’offres Service achatFournisseurs Traitement Fournisseur Choix Contrôle
  • 10.
    Rapport PFE G.Info 2008/2009 10 - Pour ces nouveaux articles, les fournisseurs envoient des offres (devis), étudiées en détail au service d’achat. - Avant d’effectuer un choix d’offre, le service d’achat compare les différentes offres en tenant compte des prix. - La réalisation d'un devis permet au service d’achat de contrôler auprès de son fournisseur à la fois la disponibilité et le prix des documents à acquérir. 4ème opération - Le service d’achat établit un bon de commande à destination du fournisseur retenu. - Le bon de commande représente le document qui matérialise l'accord entre le service et le fournisseur. Il précise les éléments constitutifs de cet accord, notamment : - Les articles à fournir, - La quantité, - Le prix unitaire, - TVA, - La date de préparation du bon de commande, - Le délai du règlement (la date de livraison souhaitée et date de livraison limitée) 5ème opération : - Le service d’achat reçoit la livraison et effectue un contrôle de qualité et de quantité pour s’assurer que les articles ont bien été livrés :  Dans le cas négatif : la livraison est renvoyée au fournisseur Service achat Fournisseur Bon de commande Service achatFournisseur Contrôle Accusé de réception Livraison
  • 11.
    Rapport PFE G.Info 2008/2009 11  Dans le cas affirmatif : les articles sont stockés et le service d’achat envoie un bon de livraison au fournisseur. 6ème opération : - Une fois le contrôle établit, le service d’achat établit le bon à payer à destination du service financier. 7ème opération - Après la fourniture de la livraison, le service d’achat reçoit la facture du fournisseur, - La facture représente le document qui matérialise la dette envers le fournisseur. 8ème opération : - Le service d’achat prépare l’ordre de paiement en se basant sur le devis, le bon de commande, le bon de livraison et la facture et l’envoie accompagné des copies de chaque document au service trésorerie qui le contrôle par la suite. Service achat Fournisseur Ordre de paiementService achat Service trésorerie Contrôle Contrôle Facture Service achat Service financierBon à payer
  • 12.
    Rapport PFE G.Info 2008/2009 12 9ème opération : - Après le contrôle de l’ordre de paiement, le service trésorerie définit le mode de paiement de chaque ordre reçu du service d’achat afin de l’envoyer au fournisseur concerné. ii. Présentation de l’existant A l’origine, une simple utilisation du logiciel Microsoft Excel permettait la création de factures, de devis et des bons de commande. Il n’existait aucune automatisation des tâches, tout se faisait manuellement. En effet, Plusieurs problèmes sont induits par cette méthode de travail : La non structuration de l’information concernant les divers documents, ce qui rend la consultation très couteuse en termes de temps de réponse. L’absence d’une vision globale, comptable et réelle des situations. La difficulté d’assurer le suivi, par responsable, des divers engagements effectués. iii. Objectifs La mise en place d’une application au sein de la société qui permettra de viser ou de présenter un besoin qui est la gestion du processus de commande dans l’optique d’atteindre les objectifs suivant : Eliminer les inconvénients liés à l’utilisation du support papier ; Structurer l’information dans le but de garantir la cohérence et l’intégrité des données ; Service trésorerie Fournisseur Chèque Virement Forme du paiement Accusé de réception Espèce
  • 13.
    Rapport PFE G.Info 2008/2009 13 L’application à développer doit offrir au personnel une multitude de fonctionnalités qui visent l’accès de façon simplifiée en temps réel à l’ensemble des engagements. Dans ce sens, il suffit à l’utilisateur grâce à cette application de se connecter pour faire de proche le suivi du processus de commande, ainsi pour avoir toutes les informations qu’il voudra. Ce qui lui déchargera des lourdes procédures pour l’accès à l’information. Elle doit répondre aux besoins en termes de : 1. Temps de réponse : Réduction du temps de réponse 2. Accessibilité : Décentralisation de l’information 3. Traçabilité : Garder l’historique de l’information en permanent 4. Intégrité : Contrôle des informations
  • 14.
    Rapport PFE G.Info 2008/2009 14 Deuxième chapitre : Analyse et conception de l’application
  • 15.
    Rapport PFE G.Info 2008/2009 15 Tout développement d’une application doit commencer par une étude pour sa conception. Pour la modélisation de notre application nous avons utilisé la méthode MERISE. Dans ce chapitre, nous allons présenter la méthode MERISE, suivie de la conception à l’aide de l’outil PowerAMC designer. 1. Présentation de MERISE Le système d’information est un ensemble constitué d’éléments unis par des relations, ces éléments et ces relations étant munis de propriété.il est également caractérisé par son environnement. Il subit de la part de celui-ci un certain nombre de contraintes qui viennent de le perturber. Décrire un tel système consiste tout d’abord à déterminer ses éléments et ses relations, leurs propriétés et les valeurs que peuvent prendre ces dernières ainsi que son activité et l’organisation qui en découle. Dans ce contexte, la méthode Merise s’avère appropriée ; c’est une Méthode d’Etude et de Réalisation Informatique pour les Systèmes de l’Entreprise élaborée en France en 1978 (par Tr adieu et al) qui permet notamment de concevoir un système d’information d’une façon standardisée et méthodique elle vise à recenser la totalité des informations dont l’entreprise a besoin pour assurer son fonctionnement. La puissance de cette approche réside dans le fait qu’elle permet de schématiser les niveaux d’abstraction et offre un niveau de granularité adaptable à tous les besoins. Elle utilise : un modèle fonctionnel basé sur les diagrammes de flux ; un modèle statique basé sur l’Entité-Association enrichi de méthodes de traitement ; un modèle dynamique des objets explicitant le contrôle et les interactions des objets.
  • 16.
    Rapport PFE G.Info 2008/2009 16 La méthodologie de MERISE se fait comme suit (voir figure I) Figure I : Méthodologie de MERISE i. Le Modèle Conceptuel de Communication(MCC) (Diagramme des flux) Le diagramme de contexte a pour but de représenter les flux d'informations entre l'organisation (acteurs internes) et les acteurs externes selon une représentation standard dans laquelle chaque objet porte un nom : (voir figure II)  L'organisation est représentée par des cercles en trait continu.  Les acteurs externes sont représentés par des cercles en pointillés.  Les flux d'information sont représentés par des flèches dont l'orientation désigne le sens du flux d'information. Figure II : Expressions des besoins Modèle conceptuel de communication Modèle conceptuel de traitement Modèle organisationnel de traitement Modèle conceptuel de données Modèle logique de données Système d’Information Acteurs internes Acteurs externesFlux
  • 17.
    Rapport PFE G.Info 2008/2009 17 ii. Le Modèle Conceptuel des Traitements (MCT) Le modèle conceptuel des traitements permet de traiter la dynamique du système d'information, autrement dit les opérations qui sont réalisées en fonction d'événements. Ce modèle permet de représenter de façon schématique l'activité d'un système d'information sans faire référence à des choix organisationnels ou des moyens d'exécution, c'est-à-dire qu'il permet de définir simplement ce qui doit être fait, mais il ne dit pas quand, comment ni où... iii. Le Modèle Organisationnel des Traitements (MOT) Le modèle organisationnel des traitements s'attache à décrire les propriétés des traitements non traitées par le modèle conceptuel des données, tel que le temps, les ressources et le lieu. Le modèle organisationnel des traitements consiste donc à représenter le modèle conceptuel des traitements dans un tableau dont les colonnes sont la durée, le lieu, les responsables et ressources nécessaires à une action. iv. Le Modèle Conceptuel des Données (MCD) Le modèle conceptuel des données a pour but de décrire de façon formelle les données qui seront utilisées par le système d'information. Il s'agit donc d'une représentation des données, facilement compréhensible, permettant de décrire le système d'information à l'aide d'entités. v. Le Modèle Logique de Données (MLD) Le modèle logique des données reprend le contenu du MCD, mais précise la volumétrie, la structure et l’organisation des données telles qu’elles pourront être implémentées. Par exemple, à ce stade, il est possible de connaitre la liste exhaustive des tables qui seront crée dans une base de données.
  • 18.
    Rapport PFE G.Info 2008/2009 18 2. Power AMC : Power AMC est un outil qui aide à faire la modélisation MERISE ; Il permet de modéliser les traitements informatiques et leurs bases de données associées. Créé par SDP sous le nom AMC*Designer, racheté par Power soft, ce logiciel est produit par Sybase depuis le rachat par cet éditeur en 1995. Hors de France, la version internationale est commercialisée par Sybase sous la marque Power Designer. Autrement dit Power AMC est un outil de conception de schémas conceptuels à la méthode merise (MCD), mais aussi UML dans sa dernière version (Power AMC 7 et +) .En plus de l’outil d’édition graphique de MCD, il permet également de manipuler le MCT, MOT, MPD. La génération de scripts de création de BD est la fonctionnalité la plus utile, mais ce logiciel est également très utile pour la documentation de tout projet de conception d’une application BD. 3. Conception de l’application i. Diagramme des flux Modélise le processus de commande avec les différents acteurs internes et externes qui s’y intègrent (Figure III) Figure III : Diagramme des flux Service achat Fournisseur Service trésorerie 2 - Demande de prix 3 - Offres 4 - Bon de commande 5 - Livraison 6 - Bon livraison 8 - Ordre de paiement + devis + facture + BC + BL 7 - Facture 10 - Paiement par cheque ou virement ou espèce Service utilisateur 1 - Appel d'offres 11 - Accusé de reception de la forme du paiement 9 - Controle
  • 19.
    Rapport PFE G.Info 2008/2009 19 ii. Le modèle conceptuel des traitements Appel d'offre Demande de prix Toujours Recherche fournisseur - Traitement de l'appel d'offre Offre1 Toujours Choix des fournisseurs - Etude de chaque offre - Comparaison des offres - Choix des fournisseurs Copie du Bon de Commande2 (CBC2) Copie du Bon de Commande1 (CBC1) Livraison (L) CBC1 et L Test OK Test pas OK Controle d'article - Controle quantité - Controle qualité Bon de paiement (BP) Article stockés Retour de livraison Facture (F) Ordre de paiement D + CL + CBC2 +F + BP Test OK Test pas OK Traitementd'engagement - Vérification de la facture - Préparation de l'ordre de paiement Devis (D) Copie du Bon de Livraison (CL) Test OK Test PAS OK Traitement de l'ordre de paiement - Controle d'OP - Choix de type du virement RevérificationVirement ou Chéque ou espèce offre2 offre3 Bon de Commande (BC)
  • 20.
    Rapport PFE G.Info 2008/2009 20 Description du MCT 1- Après la réception des appels d’offre préparés par le service utilisateur, le service d'achat les traite et envoie des demandes de prix (devis) aux fournisseurs ; 2- Les fournisseurs envoient des offres, étudiées en détail au service d’achat; ce dernier fait un choix des offres en tenant compte des prix proposés ; 3- Le service des achats établit un bon de commande à destination du fournisseur retenu ; - Le bon de commande est établi en double exemplaire, de façon à ce qu’une copie reste au service et l’original est envoyé au fournisseur. 4- Une fois la livraison des articles arrive le service d’achat les contrôle, si le contrôle s’avère négatif, le service renvoie la livraison au fournisseur sinon, les articles entre en stock et le service prépare un bon de paiement et envoie un bon de livraison au fournisseur. 5- Le service d’achats reçoit la facture du fournisseur, il garde l'original puis effectue les opérations suivantes :  Vérification de la conformité de la facture avec le bon de livraison,  Vérification de la conformité de la facture avec le bon de commande,  Vérification des calculs figurant sur la facture. - Si les contrôles des différents documents (bon de commande, bon de livraison et facture) révèlent une quelconque anomalie, le service prend contact le plus rapidement possible avec le fournisseur, afin de faire procéder aux rectifications nécessaires dans les meilleurs délais. - Une fois les contrôles achevés, le service enregistre la facture. 6- le service d’achat prépare l’ordre de paiement en se basant sur le devis, le bon de commande, le bon de livraison, et la facture et l’envoie au service trésorerie accompagné des divers documents. 7- Le service trésorerie traite l’ordre de paiement et décide la manière du paiement qui peut prendre la forme d'un chèque, tiré sur le compte bancaire ouvert au nom du service, ou d'un ordre de virement au profit du fournisseur, lorsque les coordonnées bancaires de ce dernier sont connues.
  • 21.
    Rapport PFE G.Info 2008/2009 21 - Le chèque ou l'ordre de virement ne sont signés qu'au vu de l'original de la facture. Le talon du chèque est systématiquement rempli, pour faciliter la saisie des opérations de banque : date d'émission du chèque, montant, nom du bénéficiaire. iii. Le Modèle Organisationnel des Traitement (MOT) Description du MOT (voir figure V) - Le service d’achat fait le choix des offres des fournisseurs au plus tard 10 jours après leur envoi ; - Le service des achats établit un bon de commande en 1 jour à destination du fournisseur retenu. - La livraison arrive généralement 2 à 3 jours après le choix définitif du fournisseur. - la facture est fournit généralement 3 à 4 jours après la livraison - la préparation de l’ordre de paiement s’effectue au plutard 30 jours.
  • 22.
    Rapport PFE G.Info 2008/2009 22 figure V : MOT Période Service utilisateur Service d'Achat Fournisseur Service Trésorerie Type Autre Autre Autre Automatique Automatique Appel d'offres Toujours Recherche fournisseur - Traitement de l'appel d'offre Demande de prix Offre1 Toujours Choix fournisseurs - Etude de chaque offre - Comparaison des offres - Choix fournisseurs Copie du bon de comande (CBC1) Bon de comande (BC) Livraison (L) CBC1 et L test OK test pas OK controle d'article - Controle de quantité - Controle de qualité - Mise de N° d'inventaire Retour du livraison Article stockés Bon de paiement (BP) Facture (F) Ordre de paiement Copie de bon de comande (CBC2) jour Reception des offres +10 J pour faire un choix définitif 1 Jour 2 à 3 jours aprés le choix définitif du fournisseur La facture fournit 3 à 4 jour aprés la livraison Au plutard 30 jour Copie du bon livraison (CL) Devis (D) D + CBC2 + CL + F + BP Test OK Test pas OK Traitement d'engagement - verification de la facture - preparation de l'ordre de paiement Test OK Test pas OK Traitement de l'ordre de paiement - Controle de l'OP - Choix de type de virement Paiement par Virement ou chéque ou espèce Revérification offre2 offre3
  • 23.
    Rapport PFE G.Info 2008/2009 23 iv. Le Modèle Conceptuel des Données (MCD) Après une longue discussion sur l’analyse et la conception du sujet nous nous sommes mis d’accord sur le modèle suivant : FigureVI : MCD 1,1 1,n 1,1 0,11,1 1,1 1,1 1,1 1,1 1,n 0,n 0,n 0,n 1,n OP num_op date_op desc_op benificaire montantC montantL date_emission nom_responsable fonction mode_paiement RIB banque piecesjointes <pi> I D VA255 VA50 F TXT D VA50 VA50 VA50 VA50 VA50 VA50 <O> num_op <pi> Bon_Commande num_commande1 date_commande date_livraison_souhaitee date_livraison_limitee montant <pi> I D D D F <O> num_commande1 <pi> Devis id_devis1 total_HT total_TVA total_TTC <pi> I F F F <O> id_devis1 <pi> Facture num_facture date_facture montant_facture <pi> I D F <O> num_facture <pi> Fournisseur N_fournisseur nom_fournisseur N_tel N_fax N_contrat CP CB ad_fournisseur emailc <pi> I VA50 VA50 VA50 VA50 VA50 VA50 VA50 VA50 <O> N_fournisseur <pi> Clients num_client1 nom_client tel fax emailc adresse <pi> I VA50 VA50 VA50 VA50 VA50 <O> num_client1 <pi> Bon_livraison num_BL date_BL <pi> I D <O> num_BL <pi> article num_article designation <pi> I VA255 <O> num_article <pi> Demande_devis id_devis_1 <pi> I <O> id_devis_1 <pi> Avoir quantite PU1 F F Assurer parCorrespondreF CorrespondreOP table_commande quantite1 PU F F Avoir1 quantite F
  • 24.
    Rapport PFE G.Info 2008/2009 24 Description du MCD : Pour une procédure d'achat : - une demande de devis contient un ou plusieurs articles désignés par des quantités différentes ; - Une demande de devis se prépare pour un ou plusieurs fournisseurs ; - Chaque article peut être dans une ou plusieurs demandes devis ; - Le bon de commande se prépare pour un et un seul fournisseur ; - Chaque fournisseur peut avoir plusieurs bons de commande ; - Un bon de commande correspond à un et un seul devis mais le devis correspond à plusieurs bons de commande ; - Le Bon de commande correspond à un et un seul ordre de paiement ; - L’ordre de paiement décrit le mode de paiement de chaque bon de commande. Pour une procédure de vente: - Un devis contient un ou plusieurs articles désignés par la quantité et le prix unitaire ; - Un devis correspond à un seul bon de livraison ; - Un devis correspond à une seule facture. v. Le Modèle Logique des Données (MLD)
  • 25.
    Rapport PFE G.Info 2008/2009 25 Figure VII : MLD Après avoir terminé la phase de conception, il convient maintenant d’appréhender l’étape de réalisation, qui consiste à utiliser notre étude conceptuelle ainsi que les outils informatiques pour créer une application conforme aux besoins et contraintes de la société. FK_AVOIR_AVOIR_CLIENTS FK_AVOIR_AVOIR2_DEVIS FK_BON_LIVR_ASSURER P_DEVIS FK_DEVIS_ASSURER P_BON_LIVR FK_DEVIS_CORRESPON_FACTURE FK_FACTURE_CORRESPON_DEVIS FK_OP_CORRESPON_BON_COMM FK_BON_COMM_CORRESPON_OP FK_TABLE_CO_TABLE_COM_BON_COMM FK_TABLE_CO_TABLE_COM_DEMANDE_ FK_AVOIR1_AVOIR1_ARTICLE FK_AVOIR_AVOIR3_ARTICLE FK_TABLE_CO_TABLE_COM_FOURNISS FK_AVOIR1_AVOIR4_DEMANDE_ OP num_op num_commande1 date_op desc_op benificaire montantC montantL date_emission nom_responsable fonction mode_paiement RIB banque piecesjointes INTEGER INTEGER DATE VARCHAR(255) VARCHAR(50) FLOAT NOTE DATE VARCHAR(50) VARCHAR(50) VARCHAR(50) VARCHAR(50) VARCHAR(50) VARCHAR(50) <pk> <fk> Bon_Commande num_commande1 num_op date_commande date_livraison_souhaitee date_livraison_limitee montant INTEGER INTEGER DATE DATE DATE FLOAT <pk> <fk> Devis id_devis1 num_facture num_BL total_HT total_TVA total_TTC INTEGER INTEGER INTEGER FLOAT FLOAT FLOAT <pk> <fk2> <fk1> Facture num_facture id_devis1 date_facture montant_facture INTEGER INTEGER DATE FLOAT <pk> <fk> Fournisseur N_fournisseur nom_fournisseur N_tel N_fax N_contrat CP CB ad_fournisseur emailc INTEGER VARCHAR(50) VARCHAR(50) VARCHAR(50) VARCHAR(50) VARCHAR(50) VARCHAR(50) VARCHAR(50) VARCHAR(50) <pk> Clients num_client1 nom_client tel fax emailc adresse INTEGER VARCHAR(50) VARCHAR(50) VARCHAR(50) VARCHAR(50) VARCHAR(50) <pk> Bon_livraison num_BL id_devis1 date_BL INTEGER INTEGER DATE <pk> <fk> article num_article designation INTEGER VARCHAR(255) <pk> Demande_devis id_devis_1 INTEGER <pk> Avoir num_client1 id_devis1 num_article quantite PU1 INTEGER INTEGER INTEGER FLOAT FLOAT <pk,fk1> <pk,fk2> <pk,fk3> table_commande num_commande1 id_devis_1 N_fournisseur quantite1 PU INTEGER INTEGER INTEGER FLOAT FLOAT <pk,fk1> <pk,fk2> <pk,fk3> Avoir1 num_article id_devis_1 quantite INTEGER INTEGER FLOAT <pk,fk1> <pk,fk2>
  • 26.
    Rapport PFE G.Info 2008/2009 26 Troisième chapitre : Réalisation de l’application
  • 27.
    Rapport PFE G.Info 2008/2009 27 1. Les outils du développement Le langage Visual Basic Visual Basic est un outil développé par Microsoft pour développer facilement des applications fonctionnant sous Microsoft Windows. Le terme « Visual » (visuel) fait référence à la méthode utilisée pour créer ce que l'utilisateur voit : l''interface utilisateur graphique, ou GUI (Graphical User Interface), en disposant à l'aide de la souris des éléments graphiques (boutons, images, champs de texte, menus déroulants,...)."Basic" (de base) fait référence au langage de programmation BASIC (Beginners All-Purpose Symbolic Instruction Code), le langage le plus utilisé dans l'histoire de l'informatique. L'intérêt de ce langage est de pouvoir associer aux éléments de l'interface des portions de code associées à des événements (clic de souris, appui sur une touche, ...). Pour cela, Visual Basic utilise un petit langage de programmation dérivé du BASIC (signifiant Beginners All-Purpose Symbolic Instruction Code, soit code d'instructions symboliques multi-usage pour les débutants). Le langage de script utilisé par Visual Basic est nommé à juste titre VBScript, il s'agit ainsi d'un sous-ensemble de Visual Basic. Le VB.net Visual Basic. NET (VB.NET ou VB. NET) est une version de Microsoft Visual Basic qui a été conçu, dans le cadre de l'entreprise. NET groupe de product, pour rendre les applications des services Web plus facile à développer. Selon Microsoft, VB. NET a été restructuré, mieux que VB 6.0 avec des fonctions supplémentaires et une facilité à changer la langue. Le VB.net est considéré comme le premier langage complet de la P.O.O. SQL Server SQL Server est un Système de gestion de base de données (SGBD) développé et commercialisé par Microsoft, introduit pour la première fois en 1992, cette base de donnée a connue plusieurs versions dont la plus récente est le SQL Server 2005. Le moteur de base de données de SQL Server offre des services comme la gestion transactionnelle des données garantissant des accès sécurisés, l’assurance d’une disponibilité maximale, la capacité à monter en charge. SQL Server intègre également les évolutions des dernières technologies liées au système d’information. Ainsi, répliquer une partie des informations sur des périphériques
  • 28.
    Rapport PFE G.Info 2008/2009 28 mobiles, mettre en œuvre une chaîne décisionnelle complète, administrer de façon la plus transparente possible des bases aux volumes sans cesse croissants, se reposer sur la base de données pour le développement d’applications métier, sont possibles grâces aux divers outils proposés. En outre, l’intégration du framework .Net dans le moteur de la base, de nouvelles fonctions de la gestion d’indicateurs clés… sont assurées dans SQL Server 2005. 2. Interfaces de l’application i. Accès à l’application Dans une première utilisation de l’application, on trouve que seulement les menus fichier et aide ( ?) qui sont activés, tous les autres menus sont désactivés.
  • 29.
    Rapport PFE G.Info 2008/2009 29 ii. Identification Pour accéder à une donnée précise, il faut d’abord s’identifier. L’identification se fait par genre de l’utilisateur, soit un simple utilisateur ou un administrateur. Un simple utilisateur a l’accès à tous les menus appart le menu bases de données, que seule l’administrateur peut y accéder.
  • 30.
    Rapport PFE G.Info 2008/2009 30 Le bouton Se connecter nous mène à la fenêtre suivante : iii. Procédure d’achat Pour exécuter une procédure d’achat, l’utilisateur clique sur Edition  Achat, puis un sous menu s’affiche dont se trouvent les divers documents de la procédure tels que la demande de devis, le bon de commande et l’ordre de paiement. L’utilisateur peut y accéder aussi en utilisant des raccourcis clavier. Raccourcisclavier
  • 31.
    Rapport PFE G.Info 2008/2009 31 i. La demande de devis Description de l’interface - N° Demande de Devis : s’incrémente automatiquement lors de la saisie d’une nouvelle demande de devis. - Date demande de devis : date non modifiable qui s’affiche automatiquement suivant la date du système. - Nom_fournisseur : liste déroulante contenant les noms des fournisseurs entrés dans la base de données. La sélection d’un Nom_fournisseur implique l’affichage automatique de son numéro dans le champ N°_fournisseur. - Ajouter un nouveau : permet l’ajout d’un nouveau fournisseur s’il n’existe pas dans la base de données, sa recherche s’il existe déjà ou bien sa suppression. La fenêtre qui s’affiche contient aussi un bouton Actualiser qui permet de vider les champs de saisie et incrémenter le N°_fournisseur.
  • 32.
    Rapport PFE G.Info 2008/2009 32 - N° Article : liste déroulante (combobox) contenant les numéros d’articles entrés dans la base de données. La sélection d’un N°_article implique l’affichage automatique de son nom dans le champ Désignation. - Quantité : champs de saisie permettant de saisir la quantité de l’article voulu. Une fois les données saisies on ajoute l’article à la base de données (Ajouter un nouveau), ou bien on l’ajoute à la table (Ajouter Article) avec le N_fournisseur qui lui correspond. ii. Le Bon de commande
  • 33.
    Rapport PFE G.Info 2008/2009 33 Description de l’interface : - N°Commande : s’affiche automatiquement lors de l’ouverture de l’onglet bon de commande. - Date Commande : champ non modifiable qui s’affiche suivant la date du système. - La Date livraison souhaitée et la Date livraison limitée conditionnent la période de la livraison (ensemble des articles demandés) - N° Demande de Devis : liste déroulante permettant d’importer les articles qui se trouvent dans la demande de devis sélectionnée et d’afficher la liste des fournisseurs pour lesquels la demande de devis est envoyée. - Le totale HT se calcule après la saisie du PU de chaque article dans la table. iii. L’ordre de paiement - N_ Bon de commande : indique le numéro du bon de commande pour lequel l’ordre de paiement correspond. - Si le mode de paiement est un virement, il est nécessaire de saisir les champs RIB (Relevé d’Identité Bancaire) et banque.
  • 34.
    Rapport PFE G.Info 2008/2009 34 2. Procédure de vente i. Le Devis Préparation d’un ensemble d’article demandé par un client en précisant le prix, et en calculant le total HT, le total TVA et le total TTC.
  • 35.
    Rapport PFE G.Info 2008/2009 35 ii. Le bon de livraison Assure la livraison contient que les champs article, désignation et quantité sans mentionner les prix. iii. La facture Importe les articles du devis et assure le calcul des total HT, TVA et TTC.
  • 36.
    Rapport PFE G.Info 2008/2009 36 3. .l’identificationde l’administrateur L’administrateur a la possibilité d’accéder à tous les menus y compris le menu des bases de données à travers lequel il peut faire l’ajout d’un nouvel utilisateur pour lui permettre d’accéder à l’application.
  • 37.
    Rapport PFE G.Info 2008/2009 37 L’ajout de l’utilisateur nous mène à la fenêtre suivante dont le bouton s’inscrire confirme l’inscription ou déclare si le compte à créer existe déjà ou non.
  • 38.
    Rapport PFE G.Info 2008/2009 38 Conclusion A travers ce rapport, on a essayé de présenter les différentes étapes de notre travail durant notre stage. Un stage de fin d’études à travers lequel on a redécouvert le monde de l’a société à travers les obligations des résultats et des obligations en termes du temps de création. Cette expérience, au sein de la société MIT-negoces a été enrichissante et très bénéfique, aussi bien au niveau humain que technique et nous a fait prendre conscience des capacités techniques que nous avons acquis tout au long de notre cursus universitaire et plus certainement cette dernière année. La phase de la collection des données ainsi que celle de la conception nous ont permis de nous nous immiscer dans de nouveau domaines et par la suite s’intéresser et manipuler un nouveau jargon. On a donc approfondit nos connaissances à analyser les problèmes et les besoins et à les reformuler afin de pouvoir les modéliser. Enfin, on a eu l’occasion d’avoir des relations professionnelles, on a également pu aussi bien mettre en pratique nos connaissances qu’en acquérir et développer de nouvelles notions informatiques qu’on n’a pas eu la chance d’apprendre au sein de la Faculté des Sciences et Techniques- Fès.
  • 39.
    Rapport PFE G.Info 2008/2009 39 Bibliographie  Système budgétaire pour le contrôle de gestion Abdelghani BENDRIOUCH Edition : COGEFOS, Collection Gestion  Comptabilité analytique François Engel, éditeur : Presses De L'école Des Mines 2007  Microsoft.com  Wikipédia.org  Vbfrance.com  Developpez.com