MEMOIRE présenté par BONY Yapo Jean Landry
Soutenu publiquement le 29 mars 2018
Pour l’obtention du Diplôme de MASTER DE RECHERCHE EN SCIENCES DE GESTION
Sous la direction du
Professeur OUATTARA Abdoulaye
Maître de Conférences à l’Université Félix Houphouët-Boigny de Cocody/Abidjan
Président du Jury
Pr. JABERT Marcel Maître de Conférences
Université Félix Houphouët-Boigny de Cocody/Abidjan
Membres du jury
Pr. OUATTARA Abdoulaye Maître de Conférences
Université Félix Houphouët-Boigny de Cocody/Abidjan
Dr. BANH Daouda Enseignant-chercheur
Université Félix Houphouët-Boigny de Cocody/Abidjan
-------------------
UNITE DE FORMATION ET DE RECHERCHE
DES SCIENCES ECONOMIQUES ET DE GESTION
(UFR-SEG)
MINISTERE DE L’ENSEIGNEMENT SUPERIEUR
ET DE LA RECHERCHE SCIENTIFIQUE
-------------------
UNIVERSITE FELIX HOUPHOUËT-BOIGNY
COCODY-ABIDJAN
Année académique 2016-2017
CONTRIBUTION DES TIC A LA
PERFORMANCE DES PME EN CÔTE
D’IVOIRE
BONY YAPO Jean Landry Mémoire / Master 2 de Recherche en Sciences de Gestion
------------------------------------------------------------------------------------------------------------------------------------------------------- I
L’Université Félix Houphouët-Boigny n’entend donner aucune
approbation ni improbation aux opinions émises dans ce
mémoire ; Ces opinions doivent être considérées comme propres
à leur auteur.
BONY YAPO Jean Landry Mémoire / Master 2 de Recherche en Sciences de Gestion
------------------------------------------------------------------------------------------------------------------------------------------------------- II
DEDICACES
A mon père, BONY BROU Paulin ;
À ma mère, AGUIE CHABE Marie.
BONY YAPO Jean Landry Mémoire / Master 2 de Recherche en Sciences de Gestion
------------------------------------------------------------------------------------------------------------------------------------------------------- III
REMERCIEMENTS
Aucune œuvre humaine ne peut se faire, s’accomplir et se réaliser sans le concours d’autrui.
Par conséquent, ma reconnaissance se veut indispensable, voire primordiale.
Ainsi, au terme de la rédaction de ce mémoire, je tiens à témoigner ma profonde et sincère
gratitude à tous ceux qui ont contribué, participé et apporté leurs concours à la réalisation
effective de ce document.
Je pense en particulier à mon Directeur de mémoire, le Professeur OUATTARA Abdoulaye,
promoteur du programme de recherche en sciences de gestion. Merci Professeur d’avoir
institué ce programme malgré tout.
Au Docteur VANGAH Hubert, directeur du programme de recherche en sciences de gestion,
j’exprime ma profonde reconnaissance pour sa proximité et son écoute tout au long de la
formation.
A tout le corps professoral du programme de recherche grâce à qui j’ai appris plusieurs
aspects de la recherche, j’en suis infiniment reconnaissant. En dépit des multiples
responsabilités dans plusieurs universités, vous m’avez fait connaitre une expérience de
recherche des plus formatrices et des plus captivantes certainement bénéfique à ma carrière.
J’adresse mes remerciements les plus chaleureux aux encadreurs qui ont suivi l’évolution de
ce travail de recherche. Merci de m’avoir aidé à le rendre le plus concret possible.
Je remercie également les membres du jury de ma soutenance pour l’honneur qu’ils me font
de mettre de côté leurs multiples tâches et d’accepter d’évaluer mon travail ; leurs remarques
et suggestions me seront d’une utilité importante pour les travaux à venir.
Enfin, je reste reconnaissant à l’égard de tous ceux qui de près ou de loin m’ont aidé et
encouragé. Trouvez ici l’expression de ma profonde gratitude.
BONY YAPO Jean Landry Mémoire / Master 2 de Recherche en Sciences de Gestion
------------------------------------------------------------------------------------------------------------------------------------------------------- IV
RESUME
Cette étude examine, en contexte ivoirien, la contribution des TIC à la performance des PME.
Elle s’intéresse particulièrement à la capacité des TIC à favoriser la performance
opérationnelle des PME en Côte d’Ivoire. Dans cette perspective, une enquête est réalisée
auprès de 61 PME ivoiriennes. Après traitement des données, il ressort que l’interaction
stratégie-technologie d’une part, et les combinaisons structure-technologie et compétence-
technologie d’autre part, permettent à la PME ivoirienne d’amorcer un niveau de performance
opérationnelle élevé. Ce faisant, il est judicieux, dans un premier temps, pour les dirigeants
des PME ivoiriennes, d’adapter leur système organisationnel aux TIC dans le cadre des
orientations stratégiques. Dans un second temps, il est souhaitable d’entretenir l’interaction
stratégie-technologie dans le management de la PME et d’orienter le personnel vers des
programmes de formation en TIC.
Mots clés : TIC, PME, Stratégie, Structure organisationnelle, Compétence technologique,
Performance opérationnelle.
Abstract
This study examines, in the Ivorian context, the contribution of ICTs to the performance of
SMEs. It is particularly interested in the ability of ICTs to enhance the operational
performance of SMEs in Côte d'Ivoire. In this perspective, a survey is conducted among 61
Ivorian SMEs. After data processing, it appears the strategy-technology interaction on the
one hand, and structure-technology and competence-technology combinations on the other
hand, allow the Ivorian SME to initiate a high level of operational performance. In doing so,
it is wise, as a first step, the leaders of Ivorian SMEs adapt their organizational system to ICT
as part of the strategic orientations. In a second step, it is desirable to maintain the strategy-
technology interaction in the management of the SME and to direct the staff towards ICT
training programs.
Keywords: ICT, SME, strategy, organizational structure, technological competence,
operational performance.
BONY YAPO Jean Landry Mémoire / Master 2 de Recherche en Sciences de Gestion
------------------------------------------------------------------------------------------------------------------------------------------------------- V
LISTE DES SIGLES ET ABREVIATIONS
BAD : Banque Africaine de Développement
BTP : Bâtiments et Travaux Publics
CAO : Conception Assistée par Ordinateur
CGECI : Confédération Générale des Entreprises de Côte d'Ivoire
CME : Centre des Moyennes Entreprises
DGE : Direction des Grandes Entreprises
DGI : Direction Générale des Impôts
EDI : Echange de Données Informatisé
ERP : Enterprise Resource Planning
FAO : Fabrication Assistée par Ordinateur
IAO : Ingénierie Assistée par Ordinateur
IP : Internet Protocol
OCDE : Organisation de Coopération et de Développement Economique
PAO : Production Assistée par Ordinateur
PGI : Progiciel de Gestion Intégré
PIB : Produit Intérieur Brut
PME : Petite et Moyenne Entreprise
PRF : Planification des Ressources de Fabrication
ROA : Return On Assets
ROI : Return On Investment
SA : Société Anonyme
SACD : Système d’Acquisition et de Contrôle des Données
SARL : Société À Responsabilité Limitée
TI : Technologie de l’Information
TIC : Technologie de l’Information et de la Communication
VIF : Variance Inflation Factor
VRIO : Valeur, Rareté, Inimitabilité, Organisation
BONY YAPO Jean Landry Mémoire / Master 2 de Recherche en Sciences de Gestion
------------------------------------------------------------------------------------------------------------------------------------------------------- VI
LISTE DES FIGURES
Figure 1 : Place de la technologie dans l’approche sociotechnique…………………..…………….…26
Figure 2 : Eléments de la théorie de la structuration selon Giddens……………………………….…27
Figure 3 : Modèle de recherche……………………………………………………………………...………….…36
Figure 4 : Illustration de la modération………………………………………………………...…………….…52
Figure 5 : Taux d’adoption des applicatifs numériques dans les PME………………...………….…56
BONY YAPO Jean Landry Mémoire / Master 2 de Recherche en Sciences de Gestion
------------------------------------------------------------------------------------------------------------------------------------------------------- VII
LISTE DES TABLEAUX
Tableau 1 : Définition des applicatifs TIC retenus pour la recherche…………………..……………11
Tableau 2 : Les configurations structurelles……………………………………………………………..……20
Tableau 3 : Valeurs de l’alpha de Cronbach des construits de la recherche………….……………48
Tableau 4 : Validité convergente des items du construit ALGSTRAT………………….......………49
Tableau 5 : Validité convergente des items du construit ALGSTRUC……………………...………49
Tableau 6 : Validité convergente des items du construit COMPTIC………………………...………50
Tableau 7 : Validité convergente des indicateurs du construit PERFOPE…………………………50
Tableau 8 : Caractéristiques des PME enquêtées……………………………………………………...……55
Tableau 9 : Niveau d’adoption des TIC dans les PME………………………………...…….……………57
Tableau 10 : Niveau d’alignement stratégique des TIC dans les PME………………………………57
Tableau 11 : Niveau d’alignement structurel des TIC dans les PME…………………...........………58
Tableau 12 : Niveau de compétences technologiques dans les PME…………………………...……58
Tableau 13 : Niveau d’évolution de la performance opérationnelle dans les PME……...………59
Tableau 14 : Corrélation entre l’adoption des TIC et les variables supposées modératrices.60
Tableau 15 : Corrélation entre la performance et les variables explicatives………….……………61
Tableau 16 : Régression simple de la relation directe TIC/Performance………………...…………62
Tableau 17 : Effet modérateur de l’alignement stratégique des TIC…………………………………63
Tableau 18 : Effet modérateur de l’alignement structurel des TIC……………………...……………64
Tableau 19 : Effet modérateur des compétences technologiques internes…………………….……65
Tableau 20 : Récapitulatif des tests d’hypothèses…………………………………………….……….……66
BONY YAPO Jean Landry Mémoire / Master 2 de Recherche en Sciences de Gestion
------------------------------------------------------------------------------------------------------------------------------------------------------- VIII
SOMMAIRE
Introduction Générale……………………………………………………………………………..…………….……1
Partie 1 : Fondements théoriques de la recherche………………………………………………………...5
Introduction de la partie 1……………………………………………………………………………….…….……6
Chapitre 1 : Littérature sur la contribution des TIC à la performance des PME…...………………7
Section 1 : TIC et PME dans la littérature………………………….…………………………………….……7
Section 2 : Définition des concepts clés de la recherche………………….……………………….……15
Résumé du chapitre 1…………………………………………………………………………………………….……23
Chapitre 2 : Cadre d’analyse de la relation TIC/Performance…………………………………….……24
Section 1 : Théories mobilisées……………………………………………………...…………….……….……24
Section 2 : Etudes empiriques antérieures et justification des hypothèses……………..…………31
Résumé du chapitre 2…………………………………………………………………………………………….……37
Conclusion de la partie 1………………………………………………………………………………..…….……38
Partie 2 : Cadre méthodologique et empirique de la recherche…………..…………………….…39
Introduction de la partie 2………………………………………………………...………………………….……40
Chapitre 3 : Positionnement épistémologique et stratégie de la recherche……………...…………41
Section 1 : Positionnement épistémologique et démarche méthodologique…………...…………41
Section 2 : Stratégie de la recherche………………………………………………………………..…….……45
Résumé du chapitre 3…………………………………………………………………………………………….……54
Chapitre 4 : Présentation et discussion des résultats………………………………………………………55
Section 1 : Présentation et analyse des résultats………………………………………………...…………55
Section 2 : Discussions et implications managériales……………………………………………………67
Résumé du chapitre 4…………………………………………………………………………………………….……71
Conclusion de la partie 2…………………………………………..………………………………………….……72
Conclusion générale…………………………………………………………………………………….……….……73
Références bibliographiques……………………………………………………………..………………….……76
Annexes……………………………………………………………………………………………………………....……85
Lexique…………………….……………………………………………………………………………………......……103
Table des matières………………………………………………………….…………………………………….…105
BONY YAPO Jean Landry Mémoire / Master 2 de Recherche en Sciences de Gestion
------------------------------------------------------------------------------------------------------------------------------------------------------- 1
INTRODUCTION GENERALE
À l'instar des précédentes révolutions industrielles, « les technologies numériques semblent en
effet être devenues une réponse systématique aux problématiques sociétales rencontrées par
les gouvernants et les acteurs économiques. » (Drouillat, 2014). Elles connaissent un
développement fulgurant à tel enseigne qu’elles doivent être alignées à l’activité économique
et social des entreprises et des pays. L’utilisation répandue des TIC a un impact sur tous les
secteurs économiques, la croissance et la productivité des économies nationales sans oublier
l'environnement des entreprises, objet de notre étude. Elles causent des mutations profondes
dans les pratiques managériales et promeuvent des pratiques de bonne gouvernance.
L’introduction des TIC dans la gestion des activités des entreprises est désormais chose
incontournable. Elles s’implémentent aussi bien dans la communication interne qu’externe et
démontrent leur efficacité dans la coordination et la collaboration entre les différentes
fonctions de l’entreprise. Ces technologies permettent de briser les barrières du temps et des
distances et favorisent la transversalité de l'organisation avec un redéploiement en réseau où
"la circulation de l'information se fait sans contrainte hiérarchique avec une réduction de la
consommation du papier et de sa manipulation" (Boudjebbour, 2003). Au vue de cela, les
TIC doivent être considérées comme une ressource stratégique et opérationnelle concourant à
la réalisation des objectifs de croissance et de développement des entreprises. Mieux, il faut
clarifier la perspective et l’horizon des TIC dans une vision à la fois stratégique et
opérationnelle. L'adoption des TIC dans les entreprises est très importante, en particulier dans
les PME, qui sont la majorité des entreprises opérant dans le monde. L'utilisation des TIC
peut apporter des avantages en termes d'efficience, d'efficacité, d'innovation, de croissance
(Consoli, 2012).
Un rapport conjoint intitulé eTransform Africa publié par la Banque Mondiale et la Banque
Africaine de Développement (BAD), avec l'appui de l'Union Africaine constate qu’en
Afrique, des innovations dans le domaine des TIC donnent naissance à des solutions
endogènes qui transforment les entreprises et dynamisent l'entrepreneuriat et la croissance
économique. Les PME en République de Côte d’Ivoire ne doivent rester en marge de cette
transformation numérique. Elles doivent se doter d’instruments numériques afin de présager
leur performance.
BONY YAPO Jean Landry Mémoire / Master 2 de Recherche en Sciences de Gestion
------------------------------------------------------------------------------------------------------------------------------------------------------- 2
D’un point de vue général, «la performance désigne le résultat obtenu par une organisation.
Elle traduit son degré d’atteinte des objectifs organisationnels avec une bonne utilisation des
ressources » (Mbenda et al., 2015). La plupart des recherches sur la relation existante entre les
TIC et la performance apportent des résultats mitigés, voire contradictoires. Tandis que
certains chercheurs démontrent que les TIC ont un lien causal avec la performance de
l’entreprise, d’autres soutiennent que ce lien n’est pas clairement établi et que d’autres
facteurs doivent être considérés. Pour Kossaï et Piget (2012), « Il est désormais largement
admis que les TIC ont des répercussions importantes et positives sur la productivité et
d’autres mesures de performance et, un peu moins évidentes sur la rentabilité des entreprises
». Dans leur étude sur un échantillon de PME tunisiennes, ils prouvent, qu’en prenant en
compte une mesure spécifique de la performance, à savoir la rentabilité économique nette, un
lien statistique significatif existe entre le niveau d’adoption des TIC et la performance des
PME. Anderson et Segars (2001) montrent que les technologies d’information augmentent la
communication interne, se traduisant par une amélioration de la performance financière. Byrd
et Davidson (2003) constatent un lien positif entre les technologies d’information et la
performance de l’entreprise. Osei-Bryson et Ko (2004) mettent en évidence l’effet positif des
technologies de l’information sur la productivité des entreprises. Akomea-Bonsu et Sampong
(2012) ont indiqué à travers leurs investigations sur les PME de la métropole de Kumassi, que
la plupart des PME ont signalé une performance positive et d'autres avantages en utilisant les
TIC dans leurs entreprises. Benavente et al. (2011) ont mené une étude sur les entreprises
chiliennes et n’ont trouvé aucun lien entre les TIC et la performance. De même, Deltour et
Lethiais (2014) soutiennent que seules les TIC reliées aux innovations contribuent
positivement à la performance. « La performance et la compétitivité de l’entreprise utilisatrice
des TIC, dépendent plus de l’efficacité et de la nature des changements organisationnels qui
accompagnent cette utilisation que les outils eux-mêmes. (…) Les TIC ne sont que des outils
qui peuvent exercer des effets positifs ou négatifs sur la performance de l’entreprise ; tout
dépend de la stratégie organisationnelle et des finalités attendus de leur usage. » (Mebarki,
2013). Selon Aldebert et Gueguen (2013), « Les recherches sur le lien TIC/Performance ne
permettent pas de trancher sur la nature de ce lien (…) Il semble que les TIC n’ont pas d’effet
en elles-mêmes sur « les » performances de l’entreprise, mais que c’est au travers de
processus organisationnels et de conditions de diffusion facilitantes qu’elles auront un impact
sur la performance. Ainsi, ce sera l’appropriation des TIC par la PME, en tant que construit
organisationnel, qui entraînera l’efficience ; du bon usage naîtra la performance. »
BONY YAPO Jean Landry Mémoire / Master 2 de Recherche en Sciences de Gestion
------------------------------------------------------------------------------------------------------------------------------------------------------- 3
Compte tenu du fait que les effets des TIC sur la performance des PME restent soumis à débat
et que les études déjà menées ne parviennent à démontrer effectivement des retombées
existantes de l’usage des TIC au sein des PME, en nous appuyant sur les résultats des travaux
antérieurs, notre projet de recherche se centre sur la capacité des Technologies de
l’Information et de la Communication à favoriser la performance opérationnelle des
Petites et Moyennes Entreprises en Côte d’Ivoire. Pour répondre à cette problématique,
nous nous attèlerons à trouver une réponse à la question de recherche : Comment déployer
les TIC de façon à contribuer et améliorer la performance de la PME ?
L’objectif général de notre travail de recherche est d’analyser la contribution des TIC à la
performance opérationnelle des PME ivoiriennes. Pour bien asseoir cet objectif principal,
nous le spécifions par les objectifs opérationnels suivants :
 Analyser le lien direct entre l’adoption des TIC et la performance ;
 Analyser le rôle modérateur de l’alignement stratégique sur la relation
TIC/Performance ;
 Analyser le rôle modérateur de l’alignement structurel sur la relation TIC/Performance ;
 Analyser le rôle modérateur des compétences technologiques internes sur la relation
TIC/Performance.
Pour appréhender notre étude et répondre effectivement à notre question de recherche, nous
formulons une hypothèse générale selon laquelle : Les Technologies de l’Information et de
la Communication contribuent positivement à la performance des PME.
Nous déclinons l’hypothèse générale en hypothèses spécifiques qu’il nous conviendra de
tester :
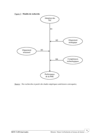
Hypothèse 1 : L’adoption des TIC contribue positivement à la performance opérationnelle de
la PME.
Hypothèse 2 : L’alignement stratégique des TIC modère la relation entre l’adoption des TIC
et la performance opérationnelle de la PME.
Hypothèse 3 : L’alignement structurel des TIC a un effet modérateur sur la relation entre
l’adoption des TIC et la performance opérationnelle de la PME.
BONY YAPO Jean Landry Mémoire / Master 2 de Recherche en Sciences de Gestion
------------------------------------------------------------------------------------------------------------------------------------------------------- 4
Hypothèse 4 : Les compétences technologiques internes interviennent comme variable
modératrice de la relation entre l’adoption des TIC et la performance opérationnelle de la
PME.
Etant donné que les entreprises en Côte d’Ivoire sont en permanence confrontées à un
environnement où les technologies numériques se présenteraient comme un facteur critique de
la performance, il convient de contextualiser les travaux déjà menés ailleurs tout en explorant
pleinement la relation entre les TIC et la performance afin de faire ressortir des solutions
propres au contexte ivoirien. L’intérêt de notre étude est donc de s’inscrire dans une logique
de prolongement et d’enrichissement des recherches et travaux antérieurs, en étudiant le cas
spécifique des PME en Côte d’Ivoire. Elle consiste, à partir d’une démarche empirique, à
corroborer ou infirmer les études antérieures. Elle sera aussi l’occasion d’apporter une
contribution pour l’amélioration du savoir scientifique puisque que la science est comme un
enclos dans lequel les conclusions sont continuellement modifiées. Sur le plan managérial,
cette étude vise à proposer une démarche permettant un meilleur déploiement du dispositif
technologique au sein de la PME.
Outre l’introduction et la conclusion générale, le présent travail de recherche est structuré en
deux parties constituées chacune de deux chapitres. Ces parties portent respectivement sur les
fondements théoriques ainsi que le cadre méthodologique et empirique de la recherche. Le
chapitre 1 fait état de la littérature sur la contribution des TIC à la performance des PME. Le
chapitre 2 éclaire sur le cadre d’analyse de la relation TIC/Performance. Le chapitre 3 est
réservé au positionnement épistémologique et à la stratégie de la recherche. Le chapitre 4
présente les résultats de la recherche, les discute au regard des propositions théoriques et
apporte des contributions managériales.
BONY YAPO Jean Landry Mémoire / Master 2 de Recherche en Sciences de Gestion
------------------------------------------------------------------------------------------------------------------------------------------------------- 5
PARTIE 1
FONDEMENTS THEORIQUES DE LA
RECHERCHE
BONY YAPO Jean Landry Mémoire / Master 2 de Recherche en Sciences de Gestion
------------------------------------------------------------------------------------------------------------------------------------------------------- 6
INTRODUCTION DE LA PARTIE 1
La révolution numérique impose aux entreprises de revoir leurs stratégies de création de
valeur. L’adoption des TIC est désormais une question urgente pour les PME. Au sein des
entreprises, les TIC doivent supporter la stratégie et contribuer à sa mise en œuvre. Elles ont
le pouvoir de modifier les pratiques de gestion et la façon dont se structure l’entreprise. Dès
lors, il est primordial pour l’entreprise de disposer et mobiliser les compétences appropriées.
Cette première partie de notre étude est destinée à l’appréhension des aspects théoriques. Elle
se subdivise en deux chapitres.
Le premier chapitre, consacré à la littérature sur la contribution des TIC à la performance des
PME, a pour objectif d’élucider les notions de TIC et PME ainsi que les concepts clés de la
recherche.
Le deuxième chapitre, qui traite du cadre d’analyse de la relation TIC/Performance, présente
les théories mobilisées, les études empiriques antérieures desquelles dérivent les hypothèses et
le modèle de recherche.
BONY YAPO Jean Landry Mémoire / Master 2 de Recherche en Sciences de Gestion
------------------------------------------------------------------------------------------------------------------------------------------------------- 7
CHAPITRE 1
LITTERATURE SUR LA CONTRIBUTION DES TIC A
LA PERFORMANCE DES PME
La turbulence de l’économie, le dynamisme de l’environnement, de plus en plus complexe et
changeant, des clients de plus en plus exigeants obligent les PME à revoir leur manière de
fonctionner. A cet égard, les TIC apparaissent comme le moyen d’améliorer leur performance.
L’objectif de ce premier chapitre est de faire un état de l’art sur la contribution des TIC à la
performance des PME. Dans cette perspective, une première section est consacrée à
l’articulation théorique des notions de TIC et PME. Quant à la deuxième section, elle portera
sur la définition des concepts clés de la recherche.
SECTION 1 - TIC ET PME DANS LA LITTERATURE
I. Les Technologies de l’Information et de la Communication
1. Définition et rôle des TIC
Selon Aldebert (2006), une technologie est un ensemble de méthodes et de techniques autour
de réalisations industrielles formant un tout cohérent. Elle se distingue d’une technique qui est
une méthode, un procédé de fabrication, de maintenance, de gestion (etc.), issus de
connaissances scientifiques et souvent dictés par la pratique de certains métiers. Pour l’auteur,
le terme « information » renvoie au contenu ou au système en lui-même (système
d’information d’une entreprise). La « communication », elle, évoque des échanges
d’information entre plusieurs systèmes artificiels ou humains (réseaux, médias). Les
Technologies de l'Information et de la Communication représentent l'ensemble des
technologies informatiques qui contribuent à une véritable révolution socioculturelle. Pour
l’OCDE (2005), ces technologies sont utilisées pour traiter, modifier et échanger des
informations, plus spécifiquement des données numérisées. Leur naissance est due notamment
à la convergence de l'informatique, des télécommunications et de l'audiovisuel. Les TIC
incluent généralement les équipements, les réseaux de communication et les bases de données
et les logiciels liés. Les TIC comportent une dimension davantage managériale et incluent les
processus organisationnels, les tableaux de bord, les modes d’interface et d’alignement avec
BONY YAPO Jean Landry Mémoire / Master 2 de Recherche en Sciences de Gestion
------------------------------------------------------------------------------------------------------------------------------------------------------- 8
les métiers et les fonctions support notamment (Bounfour et Epinette, 2006). Au sein de
l’organisation, elles apparaissent sous forme de systèmes d'information, en d’autres mots, un
ensemble de ressources organisé et finalisé, et système de travail au service d'autres systèmes
de travail (Reix, 2002).
Les TIC génèrent une multitude de nouvelles possibilités. Elles permettent d'améliorer les
pratiques et favorisent le développement de nouvelles solutions pour faire face aux défis
actuels. On assiste présentement à une certaine démocratisation des TIC puisqu'elles sont
maintenant accessibles à tous ceux qui sont équipés de terminaux informatiques. Le nombre
de personnes y ayant accès augmente de manière considérable depuis ces dernières années. Et
cela n’est pas sans effet sur l'ensemble de la société ivoirienne.
Aujourd’hui, et dans tous les secteurs d’activités, les TIC sont utilisés par les entreprises afin
d’accroître l’efficacité de la gestion de leurs compétences clés. Proposant de nouveaux modes
de travail, les TIC posent de réels défis à l’organisation fonctionnelle de l’entreprise et à sa
culture. Selon Varian (2016), les technologies numériques permettront aux entreprises de : i)
recueillir de grandes quantités d’information sur les préférences des clients et de s’en servir
pour prévoir le comportement de ceux-ci et fournir des produits et services conçus sur
mesure ; ii) exploiter de grands ensembles de données et de puissants algorithmes de
prévision pour automatiser leurs systèmes et éclairer leurs décisions en matière de production
et d’affectation des ressources ; iii) interagir sous une flexibilité accrue, à partir des outils de
communications tels que : les logiciels de partage de fichiers, vidéoconférence, dispositifs
sans fils, etc. Les TIC soumettent l’entreprise à un écosystème plus large, un échange avec le
monde extérieur. Elles facilitent les transactions, renforcent les liens avec les parties prenantes
dans le cadre des relations commerciales aussi bien nationales qu’internationales. Elles
procurent des avantages stratégiques, opérationnels pour les entreprises avec l’établissement
de relations étroites avec les différents partenaires et un accès à l’information plus riche
permettant l’amélioration de la prise de décision et un meilleur accès aux ressources externes
(Kossaï, 2013). Ces technologies ont un véritable impact sur les coûts d’organisation et de
coordination des activités économiques au sein et entre les différentes entités d’une entreprise.
Avec les TIC, l’on assiste à un changement dans le rapport à l’information, au temps et à la
distance. Gates (1999), patron de Microsoft, avait eu cette vision en 1999 : « D’ici dix ans,
tout sera numérique ». Quatre ans plutôt, il affirmait que le réseau deviendra un jour le grand
magasin planétaire. L’endroit où les animaux sociaux que nous sommes vendront,
négocieront, investiront, marchanderont, choisiront, débattront, flâneront, se rencontreront
(Gates, 1995). Une certaine abstraction se développe dans les affaires dans la mesure où sans
BONY YAPO Jean Landry Mémoire / Master 2 de Recherche en Sciences de Gestion
------------------------------------------------------------------------------------------------------------------------------------------------------- 9
se voir, on communique, on conclut des contrats commerciaux. Il s’agit là, de cibler, recueillir
et traiter un volume important d’informations.
2. Typologie des TIC
La littérature offre diverses classifications des technologies de l’information et de la
communication. Rallet (1997), dans son étude sur le rôle des TIC dans les changements
organisationnels, fonde sa typologie des TIC sur des propriétés organisationnelles. Il distingue
trois types d'outils : les outils de télécommunication, les outils informatiques et les outils
télématiques. Les outils de télécommunication servent à la communication interindividuelle
directe. Ici, la communication se fait en "langage naturel". Le téléphone, le fax, le courrier
électronique en sont des exemples. Les outils informatiques remplissent des fonctions
localisées de collecte, de traitement et de stockage de l'information. Les outils télématiques
relient des systèmes informatiques entre eux (l'Échange de Documents Informatisés, EDI, par
exemple) ou des terminaux à des systèmes informatiques (consultation de bases de données
par exemple). Luu (2012) classe les TIC en deux grandes catégories. Premièrement, les
technologies qui servent à traiter l‘information, comme les systèmes informatiques qui sont
un ensemble de ressources destinées à manipuler l'information, la convertir, la stocker, la
gérer, la transmettre et la retrouver. Ensuite, celles qui servent à diffuser l‘information,
comme les systèmes de télécommunications. Kossaï (2013) met en lumière 26 TIC identifié
par Baldwin (1998) tout en les regroupant en trois catégories : les logiciels, les
communications en réseau et le matériel. Le premier groupe des logiciels comprend les TIC
suivantes: la conception et ingénierie assistées par ordinateur (CAO/IAO); la CAO appliquée
au contrôle des machines utilisées dans la fabrication (CAO/FAO); les technologies de
modélisation et de simulation; la planification des ressources de fabrication (PRF); la
production assistée par ordinateur (PAO); les systèmes d’acquisition et de contrôle des
données (SACD); l’utilisation des données d’inspection pour le contrôle de la production; et
les logiciels à base de connaissance. Le groupe des communications en réseau comprend :
l’échange électronique de fichiers CAO; le réseau local pour l’ingénierie et la production; les
réseaux informatiques élargis; les réseaux informatiques interentreprises et le contrôle
numérique à distance des procédés de l’usine. Pour le groupe du matériel, les TIC suivantes
ont été recensées : les systèmes de fabrication flexibles; les dispositifs de commande
programmables; les robots munis ou dépourvus de capteurs; les systèmes de prototypage
rapide; l’identification des pièces pour l’usinage automatique; les systèmes automatisés de
BONY YAPO Jean Landry Mémoire / Master 2 de Recherche en Sciences de Gestion
------------------------------------------------------------------------------------------------------------------------------------------------------- 10
stockage; les systèmes de vision artificielle servant à l’inspection et à la mise à l’essai; les
autres systèmes automatisés munis de capteurs servant à l’inspection ou à la mise à l’essai et
les ordinateurs exerçant un contrôle sur les activités de l’usine. Deltour et Lethiais (2014),
dans leur approche, ont regroupé les TIC en quatre catégories : les applicatifs
d’automatisation (logiciels métier, logiciels de définition/suivi des processus, système
ERP/PGI), les applicatifs d’information et de communication (site web non marchand, listes
de diffusion, téléphonie sur IP), les applicatifs de collaboration (espaces de travail partagés,
agendas partagés, service de visioconférence) et les applicatifs marchands (système
informatisé d’échange de données, certificats électroniques, site web marchand). Dans le
contexte de notre étude, nous retenons cette dernière typologie qui semble pertinente pour
notre recherche. Les définitions des applicatifs retenus pour notre recherche sont exposées
dans le tableau 1 ci-après.
BONY YAPO Jean Landry Mémoire / Master 2 de Recherche en Sciences de Gestion
------------------------------------------------------------------------------------------------------------------------------------------------------- 11
Tableau 1 : Définition des applicatifs TIC retenus pour la recherche
CATEGORIE APPLICATIFS DEFINITION
Applicatifs
d’automatisation
Logiciels «
métier »
Un logiciel métier est un logiciel développé pour répondre
à des besoins spécifiques dans une organisation donnée. Il
est réalisé sur-mesure selon un cahier des charges précis.
Logiciels de
définition/suivi
des processus
(work-flow)
Le workflow est le fait de pouvoir enchaîner
automatiquement des successions de tâches reparties entre
un ou plusieurs utilisateurs afin d’atteindre un but commun.
Un logiciel de Workflow permet de structurer des
procédures de travail, coordonner les charges et les
ressources, superviser le déroulement et l’enchaînement
des tâches.
Système
ERP/PGI
Ensemble de logiciels intégrant les principales fonctions
nécessaires à la gestion des flux et des procédures de
l’entreprise (comptabilité et finances, logistique, paie et
ressources humaines, etc.).
Applicatifs
d’information et
de
communication
Site Web non
marchand
Ensemble de pages Web liées entre elles et mises en ligne à
une adresse Web destinée à informer et communiquer avec
les tiers.
Listes de
diffusion
C’est une utilisation spécifique du courrier électronique qui
permet à un serveur de distribuer à un groupe de contacts
ou d’abonnés.
Téléphonie sur
IP
La téléphonie sur IP est un mode de téléphonie utilisant le
protocole de télécommunications créé pour Internet (IP
pour Internet Protocol). La voix est numérisée puis
acheminée sous forme de paquets comme n'importe quelles
autres données.
Applicatifs de
collaboration
Espaces de
travail partagés
Serveur commun ou logiciel permettant à un groupe de
salariés de travailler sur la même plateforme.
Agendas
partagés
Agenda numérique auquel les employés de l’entreprise ont
accès.
Service de
visioconférence
Applications Internet permettant de tenir des réunions en
ligne sur un mode synchrone par une liaison audio ou
vidéo, ou la communication de données.
Applicatifs
marchands
Système
informatisé
d’échange de
données
Système d’échange de données numériques entre une
entreprise et ses partenaires commerciaux au moyen de
formulaires électroniques mis en place par l’entreprise et
utilisées par ses partenaires commerciaux pour faciliter les
échanges de documents.
Certificats
électroniques
C’est une sorte de carte identité numérique utilisé pour
identifier, authentifier une personne physique mais aussi
pour chiffrer des échanges. Le principe est que le certificat
électronique soit basé sur le chiffrement d’informations
(Mot de passe) et sur la confiance (La signature
numérique). Il permet la sécurisation des systèmes
d’informations.
Site Web
marchand
Ensemble de pages Web liées permettant la promotion et la
vente des biens et services d’une entreprise.
Source : Compilé à partir de la littérature
BONY YAPO Jean Landry Mémoire / Master 2 de Recherche en Sciences de Gestion
------------------------------------------------------------------------------------------------------------------------------------------------------- 12
II. Les Petites et Moyennes Entreprises
1. Définition et rôle de la PME dans l’économie nationale
En sciences de gestion plus particulièrement émerge l’idée que les Petites et Moyennes
Entreprises (PME) constituent des organisations particulières et non plus une miniature de la
grande entreprise. Jusqu’à ce jour, il n’y a pas de définition de PME universellement
acceptée. Les valeurs et les images que l’on associe à la PME diffèrent selon les régions du
monde et selon les modes de développement économique et politique. La plupart des
systèmes statistiques nationaux s’attachent à distinguer les entreprises selon leur taille
mesurée le plus souvent en termes d’effectif du personnel permanent et leurs actifs financiers.
Alors qu’aux Etats-Unis, une entreprise de moins de 500 salariés est considérée comme une
PME, le plafond le plus fréquent dans l’union européenne est de 250 salariés. En Côte
d’Ivoire, depuis janvier 2012, les PME ont eu un cadre légal de reconnaissance. Il s’agit du
décret N° 2012-05 du 11 janvier 2012 portant définition de la Petite et Moyenne Entreprise.
Ce décret précise :
Article 2 : « La petite et Moyenne Entreprise est une entreprise qui emploie en permanence
moins de deux cents personnes et qui réalise un chiffre d’affaire annuel hors taxes inférieur
ou égal à un milliard de Francs CFA.
Article 3 : « La petite et Moyenne Entreprise comprend la Micro Entreprise, la Petite
Entreprise et la Moyenne Entreprise. »
Article 4 : « La Micro Entreprise est définie comme une entreprise qui emploie en
permanence moins de dix personnes ou qui réalise un chiffre d’affaire annuel hors taxes
inférieur ou égal à trente millions de francs CFA. »
Article 5 : « La Petite Entreprise est définie comme une entreprise qui emploie en
permanence moins de cinquante personnes ou qui réalise un chiffre d’affaire annuel hors
taxes supérieur à trente millions de francs CFA et inférieur ou égal à cinquante millions de
francs CFA.»
Article 6 : « La Moyenne Entreprise est définie comme une entreprise qui emploie en
permanence moins de deux cents personnes ou qui réalise un chiffre d’affaire annuel hors
taxes supérieur à cent cinquante millions de francs CFA et inférieur ou égal à un milliard de
francs CFA.»
Les PME suscitent un intérêt croissant chez l’ensemble des acteurs de la vie économique.
Elles jouent un rôle primordial dans la prospérité économique et social de la plupart des pays.
Elles constituent une part considérable du tissu économique et emploient une importante
BONY YAPO Jean Landry Mémoire / Master 2 de Recherche en Sciences de Gestion
------------------------------------------------------------------------------------------------------------------------------------------------------- 13
proportion de la main-d’œuvre locale. Une étude récente sur « le rôle des PME dans
l’économie ivoirienne »1
fait état de ce que des observations récentes montrent que les PME
génèrent plus de 55 % du PIB et plus de 65 % du nombre total d’emplois dans les pays à
revenu élevé ; plus de 60 % du PIB et plus de 70 % du nombre total d’emplois dans les pays à
faible revenu ; et plus de 95 % du nombre total d’emplois et environ 70 % du PIB dans les
pays à revenu intermédiaire. En Côte d’Ivoire, le secteur des PME pèse lourd. Toujours selon
cette même étude, la Direction Générale des Impôts (DGI) recensait, en 2000, près de 44 560
PME (dont 25.340 micro-entreprises), représentant 98 % du tissu économique formel, 20 %
de la richesse nationale, 12 % de l’investissement et 23 % de la population active. Il importe,
de ce fait, que les pouvoirs publics réforment les politiques et les conditions qui encadrent la
création et l’expansion des entreprises, afin d’optimiser les contributions que celles-ci peuvent
apporter à la croissance.
2. Les bénéfices d’une adoption des TIC par les PME
Les TIC paraissent inséparables de l’entreprise. Comme le précisent Morrison et al. (1999),
les TIC offrent de nombreux avantages aux entreprises. Elles permettent aux entreprises de
s’affranchir de leur manque de ressources et donc, de rechercher de nouvelles sources de
revenus, de mettre en place diverses stratégies et d’améliorer leur performance. L’entreprise
doit, à cet effet, se doter d'une nouvelle infrastructure, une sorte de système nerveux
(Gates, 1999) à travers des investissements en TIC susceptibles de générer des gains
d’efficacité voire d’accroître ses profits et sa part de marché. La vulgarisation des TIC, en tant
que vecteur de changement organisationnel, offre aux PME la possibilité de mettre en place
de nouvelles perspectives d’innovation, d’efficacité et d’efficience. Occasionnant un
changement de paradigme, les TIC proposent de repenser les systèmes de gouvernance, de
communication et décisionnels des PME afin de leur permettre de réagir avec efficacité face
aux difficultés qui se présenteraient aussi bien au plan interne qu’externe.
Fort de cela, les TIC doivent être une préoccupation pour les entreprises au même titre que
leurs finances ou leur infrastructure générale (Immobilisations). Les entreprises doivent être
en mesure de se projeter, de s’imaginer ce qu’elles pourront réaliser en utilisant
stratégiquement les TIC. L’enjeu majeur de l’adoption des TIC est de créer de la valeur,
améliorer les performances internes et externes, développer les relations avec les prospects et
clients, afin de pérenniser l’activité de l’entreprise. En intégrant les TIC dans la réflexion
1
Billon, J. L. (2013, March). Rôle des PME dans l’économie ivoirienne. [Déjeuner-Débat HEC] Ministère du Commerce,
de l’Artisanat et de la Promotion des PME, Abidjan. En ligne
http://www.commerce.gouv.ci/fichier/ROLEDESPMEDANSLECONOMIEIVOIRIENNE.pdf
BONY YAPO Jean Landry Mémoire / Master 2 de Recherche en Sciences de Gestion
------------------------------------------------------------------------------------------------------------------------------------------------------- 14
stratégique, les PME pourront améliorer leur processus de gestion, leur efficacité, leur
productivité et mieux maîtriser les aspects financiers de leurs activités. Ainsi, elles doivent
comprendre les enjeux et l’importance d’une utilisation des TIC, pour s'assurer qu’elles
peuvent maintenir leur capacité opérationnelle et mettre en place les stratégies nécessaires à
l'extension de leurs activités.
En Côte d’Ivoire, les PME estiment que les TIC sont un puissant levier de performance. La
Directrice Marketing et Communication du géant informatique Microsoft déclarait, les 16, 17
et 18 octobre 2014 au cours des journées nationales promotionnelles des PME et artisans sur
la problématique de leur développement, que : « nous sommes convaincus que la puissance de
la technologie peut impacter positivement les petites et moyennes entreprises ivoiriennes.
(…) ».
Durant ces journées, il ressortait que les bénéfices qu’offrent les technologies sont de
plusieurs ordres :
 Une flexibilité et une adaptabilité en réponse à la question de la mobilité professionnelle ;
 Une meilleure performance opérationnelle en rapport avec le déploiement rapide, la
gestion efficace ;
 Une réduction des coûts par l’utilisation de solutions numériques ;
 Une augmentation des performances de solutions adaptées à la taille des PME dans tous
les secteurs d’activités.
Les TIC sont, donc, des éléments de réponse aux PME pour la résolution des problèmes de
gestion ; de communication ; de collaboration et des moyens d’amélioration de leur
performance.
Par exemple, des solutions comme Office 365, Lync, Dropbox, etc. favorisent l’accroissement
de la productivité de l’entreprise. Office 365 pour les entreprises, c’est plus de connexion,
collaboration et contrôle via le cloud. C’est aussi tous les logiciels usuels, mis à jour en
permanence et accessibles pratiquement partout. C’est le Office (Word, Excel, Powerpoint,
etc.) habituellement utilisé, mais en mieux. Fournie via le cloud, elle offre la possibilité
d’accéder aux logiciels et aux fichiers toujours à jour, depuis pratiquement n’importe où (PC,
Mac et tablettes) et les fonctionnalités sont également mises à jour automatiquement. Lync est
une solution de communication en temps réel destinée aux entreprises, fournissant
l’infrastructure nécessaire à l’utilisation de la messagerie instantanée, la présence, la voix et la
visioconférence. Dropbox est un service de stockage et de partage de copies de fichiers locaux
en ligne.
BONY YAPO Jean Landry Mémoire / Master 2 de Recherche en Sciences de Gestion
------------------------------------------------------------------------------------------------------------------------------------------------------- 15
Aussi, les sites marchands pour le commerce en ligne permettent à l’entreprise de réaliser les
bénéfices suivants :
L’augmentation des revenus : les boutiques en ligne sont très faciles à créer et génèrent des
revenus considérables pour un coût peu élevé car elles sont ouvertes 24h/24, tous les jours de
la semaine et ne nécessitent pas la présence d’une personne physique pour servir les clients.
En plus, l’entreprise gagnent beaucoup de trésorerie, grâce à la publicité affichée sur son site.
L’expansion du marché : le commerce électronique ouvre des canaux de vente jusque-là
inexplorés qui dépassent de loin le marché de proximité des petites entreprises.
SECTION 2 - DEFINITION DES CONCEPTS CLES DE LA
RECHERCHE
I. La performance des PME
Le concept de performance de l’entreprise est un sujet largement controversé dans la
littérature. Sa définition ne fait pas l’unanimité. Longtemps, elle a été dominé par l’idée de
Porter (1982) selon laquelle la performance de l’entreprise dépend de sa capacité à maîtriser
mieux que ses concurrents les forces qui structurent son environnement. Elle présente un
aspect multidimensionnel et est assimilée, d’après nos recherches bibliographiques, à des
termes tels que l’efficacité, l’efficience, la pertinence. Toutefois, il faut reconnaître que la
littérature managériale lui reconnaît de nombreux concepts et variables allant des mesures
financières aux mesures non financières.
Pour le courant sociotechnique s’intéressant aux technologies de l’information, la
performance dépend de l’optimisation des facteurs sociaux et techniques du travail1
. Les
auteurs de ce courant avancent le postulat selon lequel, la performance de l’organisation liée à
l’introduction d’une technologie est fonction de l’interaction non déterministe du sous-
système technique et du sous-système social (Fernandez et Jomaa, 2005). Les travaux
structurationnistes qui ont développé la dimension de l’interaction s’heurtent à la difficulté
d’expliquer la relation avec la performance de l’organisation (De Vaujany, 2000). Ainsi, sans
s’attarder sur le concept de performance, certains structurationnistes parlent d’efficacité des
usages ou d’efficacité à l’usage des technologies de l’information (Fernandez et Jomaa,
2005). D’autres évoquent la qualité des productions sociales (DeSanctis et Poole, 1994) ; ou
d’efficacité et d’efficience des usages (Orlikowski, 1996 ; de Vaujany, 2000).
1
D’après les travaux de Davis et Taylor (1986), auteurs cités par Fernandez et Jomaa (2005).
BONY YAPO Jean Landry Mémoire / Master 2 de Recherche en Sciences de Gestion
------------------------------------------------------------------------------------------------------------------------------------------------------- 16
L’efficience qui s’impose comme critère économique de la performance désigne
l'optimisation des ressources mises en œuvre pour parvenir à un résultat. Il permet de savoir si
les résultats sont obtenus avec l’utilisation minimale des ressources. Sur le plan opérationnel,
l’efficience d’une action managériale peut être évaluée par différents indicateurs. Selon la
nature de l’objectif visé, il peut s’agir de la productivité, de la valeur ajoutée, de la part du
marché, ou du chiffre d’affaires, etc. (Mohamed, 2015). L’efficacité renvoie au rapport entre
les résultats obtenus et les objectifs fixés. C’est la capacité de l’entreprise à atteindre ses
objectifs. Il s’agit de savoir si les actions produisent de fait les effets attendus. La pertinence
concerne le bon choix des objectifs, le bien fondé des objectifs choisis.
Pour notre étude, nous optons pour des indicateurs de mesure de la performance
opérationnelle à savoir : L’évolution du chiffre d’affaire et l’évolution de la productivité du
travail.
II. Les facteurs de la relation TIC/Performance
1. L’adoption des TIC
Adopter, d’après le dictionnaire Larousse1,
c’est choisir quelque chose pour soi, pour en user
régulièrement. Brièvement, c’est accepter. Cela renvoie à la notion d’acceptabilité. Bobillier-
Chaumon et Dubois (2009), en parcourant la littérature, distinguent l’acceptabilité pratique et
l’acceptabilité sociale. L’acceptabilité pratique met l’accent sur la relation entre les
fonctionnalités proposées et la facilité d’usage. L’acceptabilité sociale, dimension qui nous
intéresse ici, inclut les impressions des utilisateurs, les attitudes et les contraintes sociales et
normatives conduisant à choisir ou supporter l’utilisation d’une technologie donnée. Pour ces
auteurs, l’acceptabilité sociale constitue l’étape initiale du processus d’adoption des
technologies. Elle exprime le degré potentiel d’acceptation d’une technologie par les
utilisateurs. L’acceptation est la façon dont un individu, mais aussi un collectif, une
organisation perçoivent au gré des situations quotidiennes les enjeux liés aux technologies
(atouts, bénéfices, risques, opportunité) et y réagissent (favorablement ou non).
L’adoption des TIC est influencée par les caractéristiques organisationnelles telles que le
degré de centralisation, de formalisation, la taille de l’organisation, l’environnement
(compétitivité, étendue du marché, etc.) et les spécificités du secteur d’activité. Les travaux de
certains auteurs (St-Pierre et al, 2006 ; Aldebert et Gueguen, 2013 ; Uwizeyemungu et
1
Les éditions Larousse. En ligne http://www.larousse.fr/dictionnaires/francais/adopter
BONY YAPO Jean Landry Mémoire / Master 2 de Recherche en Sciences de Gestion
------------------------------------------------------------------------------------------------------------------------------------------------------- 17
Raymond, 2011 ; Mughal et Diawara, 2011) enseignent également que les profils des
utilisateurs sont des variables prédictives de l’adoption technologique.
En somme, l’adoption des TIC peut se référer dans un premier temps à l’acquisition puis à la
consommation régulière de dispositifs technologiques de sorte à produire des effets positifs
sur la situation de travail notamment dans les rapports humains (d’action, d’interaction,
d’apprentissage, d’assistance...), sociaux (de collaboration, d’échanges...) et organisationnels
(de production, de collaboration, de coordination...).
2. L’alignement stratégique des TIC
2.1. La stratégie d’entreprise
Le mot « stratégie » vient du grec stratos qui signifie « armée » et ageîn qui signifie «
conduire ». Dans le domaine militaire, la stratégie est l'art de coordonner l'action de
l'ensemble des forces de la nation pour conduire une guerre, gérer une crise ou préserver la
paix.
Chandler (1972) est le premier à introduire le terme de « stratégie » dans le domaine de
l’économie et de la gestion. Selon lui, la stratégie consiste en la détermination des buts et
objectifs à long terme d’une entreprise, l’adoption des moyens d’action et d’allocation des
ressources nécessaires pour atteindre ces objectifs. Desreumaux (1992) définit la stratégie
comme l'ensemble des actions spécifiques devant permettre d'atteindre les buts et objectifs en
s'inscrivant dans le cadre de missions et de la politique générale de l'entreprise. Pour lui, elle
consiste à préciser les activités spécifiques de l'entreprise, c’est à dire les couples
marchés/produits ou les triplés produits/marchés/technologies sur lesquels l'entreprise
concentrera ses efforts ; définir le portefeuille d'activité de l'entreprise qu'il convient
d'équilibrer en termes de rentabilité, de risque et de perspective de développement ; préciser le
mode de développement utilisé : l'expansion en volume, l'extension géographique,
l'intégration verticale, la diversification des produits ou au contraire la focalisation sur une
activité. Porter (1982) conçoit la stratégie de l’entreprise comme l’art de construire des
avantages concurrentiels durablement défendables. Elle doit permettre à l’entreprise de
construire, garder et développer un avantage concurrentiel lui permettant de faire face à la
concurrence.
BONY YAPO Jean Landry Mémoire / Master 2 de Recherche en Sciences de Gestion
------------------------------------------------------------------------------------------------------------------------------------------------------- 18
2.2. L’alignement des TIC à la stratégie de l’entreprise
Les TIC doivent extensivement soutenir les activités stratégiques de l’entreprise si bien que
leur décision d’implantation doit s’intégrer à la stratégie existante (Mohamed, 2015).
L’alignement dynamique entre le contexte stratégique de l’entreprise et son infrastructure
informatique contribue à accroître l’efficience et l’efficacité de l’entreprise (De Vaujany,
1999). Dans le contexte de notre recherche, l’alignement stratégique suppose la
compréhension et l’intégration à la stratégie de l’entreprise des contraintes et opportunités des
TIC dans une perspective pluriannuelle. Les TIC doivent donc être vues comme un levier
stratégique visant à doter l’entreprise d’avantages compétitifs décisifs.
3. L’alignement structurel des TIC
3.1. La structure de l’entreprise
Mintzberg (1989) définit la structure comme la somme totale des moyens employés pour
diviser le travail en tâches distinctes et pour ensuite assurer la coordination nécessaire entre
ces tâches. Pour Desreumaux (1992), c’est l’ensemble de dispositifs, permettant de répartir,
coordonner et contrôler les activités et d’orienter le comportement des hommes dans le cadre
des objectifs de l’entreprise.
3.1.1.Les composantes fondamentales de l’organisation
Selon Mintzberg (1989), les organisations sont constituées de cinq composantes
fondamentales, cinq grands groupes sociaux qui ont des tâches et des rôles différents :
Le centre opérationnel : Il comprend tous les employés (opérateurs) qui produisent les biens
et les services de l'organisation.
Le sommet stratégique : Ce groupe comprend tous les hauts dirigeants de l’organisation ainsi
que leurs principaux conseillers.
Les cadres intermédiaires : Ce sont les cadres qui font le pont entre le sommet stratégique et
le centre opérationnel.
La technostructure : Il est constitué des analystes qui ont pour tâche de concevoir des
systèmes qui soient susceptibles d’améliorer la gestion de l’organisation (par exemple, les
comptables, les ingénieurs, les planificateurs à long terme).
BONY YAPO Jean Landry Mémoire / Master 2 de Recherche en Sciences de Gestion
------------------------------------------------------------------------------------------------------------------------------------------------------- 19
Les services de soutien : Ce groupe comprend tous les employés qui fournissent un soutien
indirect au reste de l’organisation (par exemple, le conseil juridique, le service de la paie, le
service accueil, le service informatique).
3.1.2.Les mécanismes de coordination
Les structures concrètes d’une entreprise, selon Mintzberg (1989), s’organisent autour de l’un
ou de quelques-uns des cinq mécanismes de coordination suivants :
La supervision directe : Ce mécanisme de coordination correspond à l’autorité traditionnelle
du patron qui donne des ordres. Le supérieur hiérarchique décide ce qu’il faut faire et dicte à
ses subordonnés ce qu’ils doivent faire. Le travail est coordonné par le supérieur hiérarchique
qui surveille ce qui se passe.
La standardisation des processus de travail : Ce mécanisme de coordination correspond à une
gestion par des normes, des procédures, des règlements formels. Le travail de tous les
employés est décrit sous la forme de marches à suivre très détaillées. En principe, lorsque tout
le monde applique ces marches à suivre, la production des biens et des services est réussie.
La standardisation des résultats : Ce mécanisme de coordination correspond à une gestion
par objectifs ou résultats à atteindre. Par exemple, dans une entreprise comportant plusieurs
divisions, le siège social peut fixer des objectifs de vente et de rentabilité, mais laisser à la
division le choix des moyens à prendre pour arriver à ces résultats.
La standardisation des qualifications : Avec ce mécanisme, la coordination repose sur le fait
que les employés ont des qualifications précises et standardisées ou une expérience de travail
commune ou similaire. Par exemple, dans une entreprise de construction, l’expérience des
hommes de métier fait en sorte qu’ils savent dans quel ordre le travail doit s’accomplir,
l’électricité avant la peinture par exemple, et ils savent exactement ce qu’ils doivent faire pour
que les travaux suivent leur cours normal.
L’ajustement mutuel : Par ce mécanisme, les gens s’entendent entre eux sur le travail à
accomplir ainsi que sur le moment et la façon de faire le travail.
3.1.3.Les configurations structurelles
La combinaison des composantes fondamentales et des mécanismes de coordination conduit à
l’émergence de cinq grandes configurations structurelles, à savoir : la structure simple, la
bureaucratie mécaniste, la bureaucratie professionnelle, la structure en divisions et
l’adhocratie.
BONY YAPO Jean Landry Mémoire / Master 2 de Recherche en Sciences de Gestion
------------------------------------------------------------------------------------------------------------------------------------------------------- 20
Le tableau 2 qui suit illustre chacune de ces configurations structurelles.
La configuration structurelle simpliste est celle qui caractérise la plupart des PME en Côte
d’Ivoire. Dans la structure simple, la technostructure est presqu’inexistante, les services de
soutien sont relativement embryonnaires et il y a très peu de cadres intermédiaires. Elle est
dominée par le sommet stratégique, le dirigeant. La stratégie de la PME est « liée à la
personnalité intime du dirigeant », affirment Mintzberg et Walters (Paquay, 2005). Le mode
et le système de gestion est fortement centralisé entre les mains du dirigeant qui occupe une
place prépondérante dans le processus décisionnel, en majeure partie à court terme, réactif et
axé sur les flux physiques plutôt que sur les flux informationnels (Luu, 2012). Ce dernier
centralise les décisions de l’entreprise et coordonne le travail, en dictant quoi faire aux
employés. Les contacts entre les employés et entre dirigeant-employés sont fréquemment
directs et informels caractérisés par une faible distance hiérarchique.
La taille modeste de la PME induit souvent une gestion quotidienne à court terme. La
personnalité du dirigeant s’exprime à travers les différentes facettes de la gestion quotidienne
de l’entreprise. Les valeurs du dirigeant, son profil psychologique, ses buts et aspirations
déterminent le fonctionnement de l’entreprise. Par opposition à la grande entreprise qu’on
peut qualifier de méga-structure, la PME pourrait être vu comme une méga-personne.
Tableau 2 : Les configurations structurelles
CONFIGURATION
STRUCTURELLE
COMPOSANTE
FONDAMENTALE
DOMINANTE
MECANISME DE
COORDINATION
DOMINANT
Structure simple Sommet stratégique Supervision directe
Bureaucratie mécaniste Technostructure
standardisation des
processus de travail
Bureaucratie
professionnelle
Centre opérationnel
Standardisation
des qualifications
Structure en divisions
Cadres intermédiaires
(parce qu’ils dirigent
les divisions)
Standardisation
des résultats
Adhocratie
Centre opérationnel
ou services de soutien
Ajustement mutuel
Source : Compilé à partir de la littérature
BONY YAPO Jean Landry Mémoire / Master 2 de Recherche en Sciences de Gestion
------------------------------------------------------------------------------------------------------------------------------------------------------- 21
3.2. L’alignement des TIC à la structure de l’entreprise
Le succès et la performance des TIC sont aussi conditionnés par la structure organisationnelle
de l’entreprise. Selon que la configuration structurelle d’une entreprise est complexe, il faut
des mécanismes de coordination et de communication plus élaborés qui exigent une
infrastructure rendue possible grâce aux TIC. Dans la littérature, il est d’usage de considérer
que les entreprises alignant technologie et système d’organisation arrivent bien à des
performances supérieures. Certains auteurs constatent en particulier qu’une organisation
ouverte, des communications ouvertes, un consensus organisationnel, l’engagement du
dirigeant, une flexibilité organisationnelle et l’intégration stratégique des technologies de
l’information, permettraient une meilleure utilisation de la technologie et une performance
accrue (De Vaujany, 1999). Les caractéristiques techniques associées aux différentes TIC
agissent directement sur les conditions dans lesquelles les informations sont partagées, la
coordination est réalisée, le travail en équipe est rendue possible. Il est possible de remarquer
que la gestion des TIC a tendance à être centralisée dans les entreprises à structure centralisée.
Toutefois, elles favorisent la décentralisation de l’autorité de décision en facilitant la diffusion
et le partage de l’information au sein de l’organisation (Meriem, 2005). De ce qui précède,
l’alignement structurel des TIC peut être appréhendé comme la concordance entre
l’infrastructure technologique disponible et les besoins d’organisation de l’entreprise.
4. Les compétences technologiques internes
La compétence1
est le potentiel à accomplir des tâches complexes en mobilisant
les ressources appropriées dans différentes situations. Elle intègre des savoirs, des stratégies,
des habiletés, des attitudes dans un processus débouchant sur des manifestations. Son
développement se caractérise par la diversité et la complexité des contextes dans lesquels elle
peut se manifester, par la spécialisation des ressources qu'elle est capable d'utiliser et par
les standards de plus en plus exigeants que respectent les performances qu'elle permet de
générer. La compétence, c’est essentiellement la capacité de gérer avec efficience une
situation, soit en modifiant la situation pour qu'elle convienne au mieux (assimilation), soit en
s'adaptant soi-même à la situation (accommodation). La compétence n'est pas un attribut
absolu ; elle est reliée à une situation. Par exemple, l’on peut être compétent dans une
situation donnée et le devenir plus ou moins ensuite si la situation se modifie. Le
1
Commission scolaire de la Rivière-du-Nord. DISCAS (2006). Les archives de DISCAS. En ligne
http://www.csrdn.qc.ca/discas/reforme/definitionCompetence.html
BONY YAPO Jean Landry Mémoire / Master 2 de Recherche en Sciences de Gestion
------------------------------------------------------------------------------------------------------------------------------------------------------- 22
développement d'une compétence s'effectue essentiellement en gérant des situations de plus
en plus diversifiées et de plus en plus complexes, à l'aide de ressources de plus en plus
spécialisées. Une compétence doit permettre de gérer complètement une situation, sinon ce
n'est pas une compétence, mais une ressource ou une simple dimension de la compétence.
L’introduction des TIC au sein d’une entreprise exige des compétences techniques en son
sein. Dans un tel contexte, les compétences requises en la matière peuvent se définir comme
le savoir-faire, la capacité à déployer, mettre en œuvre et adapter les ressources
technologiques appropriées pour une parfaite maîtrise des projets et activités de l’entreprise.
Ainsi, seul l'investissement dans les TIC est insuffisant pour expliquer la performance des
PME. Il faut une combinaison des TIC avec d’autres investissements, et en particulier, un
niveau de compétences élevé, est nécessaire.
BONY YAPO Jean Landry Mémoire / Master 2 de Recherche en Sciences de Gestion
------------------------------------------------------------------------------------------------------------------------------------------------------- 23
Résumé du chapitre 1
Le chapitre 1 nous a permis, dans un premier temps, d’appréhender les notions de TIC et de
PME à partir de la littérature et, dans un deuxième temps, de définir les concepts clés de la
recherche.
Dans la première section, les TIC sont perçues comme des technologies utilisées pour traiter,
modifier et échanger des informations, plus spécifiquement des données numérisées. En ce
qui concerne les PME, il n’existe pas de consensus sur leur définition car les critères diffèrent
d’un pays à un autre, d’un espace économique à un autre. En Côte d’Ivoire, la PME est défini
comme une entreprise qui emploie en permanence moins de deux cents personnes et qui
réalise un chiffre d’affaire annuel hors taxes inférieur ou égal à un milliard de Francs CFA
(décret N° 2012-05 du 11 janvier 2012). Etant donné que les PME jouent un rôle socio-
économique capital, elles doivent chercher à améliorer continuellement leurs performances en
profitant stratégiquement des TIC. Les TIC permettent aux PME de résoudre des problèmes
de gestion ; de communication ; de collaboration. Elles constituent pour ces dernières une
véritable opportunité pour accroître leurs revenus, leurs parts de marché. La littérature
distingue plusieurs typologies de TIC. Celles retenues pour cette étude proviennent des
travaux de Deltour et Lethiais (2014). Ces chercheurs ont regroupé les applicatifs numériques
en quatre catégories : les applicatifs d’automatisation, les applicatifs d’information et de
communication, les applicatifs de collaboration et les applicatifs marchand.
Dans la deuxième section, les concepts clés de la recherche sont définis. D’abord, il convient
de retenir que la performance est un concept qui présente un aspect multidimensionnel. Elle
est assimilée à des termes tels que l’efficacité, l’efficience, la pertinence. Pour la présente
étude, les indicateurs de mesure de la performance opérationnelle choisis sont l’évolution du
chiffre d’affaire et l’évolution de la productivité du travail. Ensuite, l’adoption des TIC se
réfère à l’acquisition et la consommation régulière de dispositifs technologiques de sorte à
produire des effets positifs sur la situation de travail notamment dans les rapports humains,
sociaux et organisationnels. En outre, l’alignement stratégique est la compréhension et
l’intégration à la stratégie de l’entreprise des contraintes et opportunités des TIC dans une
perspective pluriannuelle. Par ailleurs, l’alignement structurel, c’est la concordance entre
l’infrastructure technologique disponible et les besoins d’organisation de l’entreprise. Enfin,
les compétences technologiques interne sont le savoir-faire, la capacité à déployer, mettre en
œuvre et adapter les ressources technologiques appropriées pour une parfaite maîtrise des
projets et activités de l’entreprise.
BONY YAPO Jean Landry Mémoire / Master 2 de Recherche en Sciences de Gestion
------------------------------------------------------------------------------------------------------------------------------------------------------- 24
CHAPITRE 2
CADRE D’ANALYSE DE LA RELATION
TIC/PERFORMANCE
Ce chapitre présente, dans une première section, les théories mobilisées pour cette recherche.
D’abord, le courant sociotechnique avec pour auteurs de référence Emery et Trist, chercheurs
et parmi les principaux fondateurs du Tavistock Institute of Human Relations de Londres.
Ensuite, la théorie de la structuration des travaux du sociologue Anthony Giddens. Enfin, la
théorie des ressources qui tire sa source des travaux de Penrose (1959) et développée par des
auteurs tels que Wernerfelt (1984) et Barney (1991).
La seconde section passe en revue les études empiriques antérieures en lien avec notre thème
de recherche tout en justifiant les hypothèses à tester. Elle débouche sur la construction d’un
modèle de recherche.
SECTION 1 –THEORIES MOBILISEES
I. Le courant sociotechnique
Le courant sociotechnique correspond à une perspective de recherche vieille datant des années
1950. Né de la rencontre de trois courants de pensée : la psychologie industrielle, la
sociologie du travail et les sciences de l’ingénieur, il est d’une application de la théorie
systémique aux entreprises. Emery et Trist, chercheurs et parmi les principaux fondateurs du
Tavistock Institute of Human Relations de Londres, en sont les principaux auteurs. Ce courant
s'oppose aux principes d'organisation du travail exprimés par l'approche taylorienne.
Emery et Trist travaillent sur le rôle des groupes restreints, des équipes de travail et sur
l’interdépendance des facteurs techniques et humains dans le travail. Pour mener leur étude,
ils réalisent leurs travaux sur l’extraction du charbon dans les mines britanniques.
Logiquement, l’introduction de nouvelles machines doit normalement conduire à doubler la
production de charbon. Étrangement, ils observent le contraire : la production baisse,
notamment au sein d’une équipe de travail. Pour comprendre ce phénomène, les chercheurs
observent le fonctionnement de deux équipes de travail organisées différemment. La première
équipe a un fonctionnement de type taylorien (tâches spécialisées et basiques) avec beaucoup
BONY YAPO Jean Landry Mémoire / Master 2 de Recherche en Sciences de Gestion
------------------------------------------------------------------------------------------------------------------------------------------------------- 25
de conflits et un taux d’absentéisme élevé. La deuxième équipe a une organisation du travail
différente qui repose sur un travail élargi et enrichi. L’équipe est constituée de salariés
activement impliqués, encouragés par les objectifs à atteindre. On n’y retrouve pas les
problèmes de production telle que dans la première équipe où la baisse de la production est
plus forte (fonctionnement taylorien).
D’autres expériences menées au Tavistock Institute confirmeront ces résultats. Emery en fait
la synthèse dans un ouvrage publié en 1969, Systems thinking. Ils tirent plusieurs
conclusions :
 L’organisation fera des choix qui ne dépendent pas du contexte technique ;
 L’organisation ne dépend pas que des hommes au travail ;
 Les contraintes techniques et sociales interagissent ;
 L’organisation doit clairement établir ses limites.
Cette approche, qualifiée de sociotechnique, dépasse les visions du travail de Taylor (Ecole
classique) et de Mayo (Ecole des relations humaines) car il peut exister plusieurs manières de
s’organiser et certaines combinaisons socio-productives sont plus efficaces que d’autres. Cette
approche unit, en fin de compte, l’école classique et l’école des relations humaines. Ce
faisant, une organisation efficace va allier sa technologie et ses ressources humaines de
manière à créer des richesses.
Emery et Trist définissent-ils l’organisation comme un système sociotechnique ouvert
constitué par l’interaction constante et l’interdépendance de deux sous-systèmes : le sous-
système social (la structure, les acteurs) et le sous-système technique (la technologie et les
tâches). L’efficacité du système dépend de l’optimisation conjointe de ces deux sous-
systèmes : si l’un d’eux fonctionne mal, l’organisation risque de rencontrer des problèmes ou
dysfonctionnements. Ni l’un, ni l’autre ne peut être dissocié. L’idée d’ouverture du système
montre que l’organisation est un système autorégulé susceptible d’être influencé par
l’environnement (Rouleau, 2007).
Pour faire évoluer l’organisation et contribuer à sa performance, les éléments de chaque sous-
système doivent interagir et s’ajuster parfaitement comme l’illustre la figure 1 ci-dessous.
BONY YAPO Jean Landry Mémoire / Master 2 de Recherche en Sciences de Gestion
------------------------------------------------------------------------------------------------------------------------------------------------------- 26
La plupart des travaux récents sur la technologie examinent l’impact des nouvelles
technologies sur la forme et la gestion des organisations. Les théoriciens modernistes des
organisations observent l’impact de la nouvelle technologie sur la structure sociale, et ils
affirment que les technologies informatiques et les réseaux de communication ont transformé
les conceptualisations classiques des formes de travail. Elles réduisent les besoins de
proximité physique, les contrôles hiérarchiques et les mécanismes d’intégration directe tels
que la supervision, les rôles d’intermédiaire, les équipes de travail en face à face et ont rendu
possible le travail d’équipe et l’organisation virtuelle. Les nouvelles technologies peuvent
aussi mener à une plus grande décentralisation des décisions, parce que les données sont plus
facilement disponibles.
Sous système social Sous système technique
Structure
Acteurs
Technologie
Tâches
Figure 1 : Place de la technologie dans l’approche sociotechnique
Source : Adapté de Bostrom et Heinen (1977)
BONY YAPO Jean Landry Mémoire / Master 2 de Recherche en Sciences de Gestion
------------------------------------------------------------------------------------------------------------------------------------------------------- 27
II. La théorie de la structuration
La théorie de la structuration tire son origine des travaux du sociologue Anthony Giddens
dans son ouvrage intitulé : « The Constitution of Society (1984) ». L’auteur cherche à
comprendre le monde moderne, plus explicitement, le changement rapide des sociétés en
opérant une combinaison entre les structures sociales et l’action, concepts au centre de la
théorie. En conséquence, les interrogations qui gouvernent la théorie de la structuration sont :
comment les structures sont constituées dans l’action ? Inversement, comment l’action est
structurellement constituée ?
Selon Godé-Sanchez (2008), « La structure évoque un ordre virtuel constitué d’un ensemble
de règles et de ressources dont les acteurs font usage dans leurs actions ». Les dimensions de
la structure (la signification, la domination et la légitimation) permettent l’action et la mise à
jour de la structure lors du déroulement de cette action. Elles constituent les conditions et les
résultats de l’action : c’est la dualité du structurel qui désigne un mouvement au cours duquel
l’action et la structure se résolvent par récursivité (Buzon, 2006). Les dimensions du
structurel sont combinées à deux autres niveaux d’analyse : Les modalités d’interaction et
l’interaction (Voir figure 2).
Dans la vie sociale, les acteurs n'imposent pas de structures dans le vide. Dans leurs pratiques
sociales récurrentes, ils s'appuient sur la connaissance (tacite et explicite) de leur action
antérieure et de la situation actuelle, des facilités disponibles et les normes qui informent leurs
pratiques en cours, et, de cette façon, appliquer de telles connaissances, facilités et habitudes
pour « structurer » leur action actuelle (Orlikowski, 2000).
Signification
Schème
d’interprétation
Communication
Domination
Facilité
Pouvoir
Légitimation
Norme
Sanction
Le structurel
(Modalité)
Interaction
Source : Rouleau L. (2007), Théories des organisations : approches classiques,
contemporaines et de l'avant-garde. Puq, p. 172
Figure 2 : Eléments de la théorie de la structuration selon Giddens
BONY YAPO Jean Landry Mémoire / Master 2 de Recherche en Sciences de Gestion
------------------------------------------------------------------------------------------------------------------------------------------------------- 28
La signification requiert l’usage d’un système de règles sémantiques, c’est-à-dire l’utilisation
de schèmes d’interprétation mobilisés par les acteurs pour construire du sens lors de leurs
interactions. Les règles sémantiques en tant que procédures d’action, dimensions de la
pratique sociale historiques, dynamiques et contextuelles, selon A. Giddens, peuvent
occasionner la répétition des pratiques sociales. Celles-ci se produisent et se reproduisent par
l’action (Barayandema, 2004). Ainsi, l’action et la structure interagissent mutuellement l’une
avec l’autre.
La domination s’entend comme l’utilisation d’un système de ressources, mobilisées par les
acteurs, qui au niveau des entreprises peuvent se traduire par les ressources d’autorité telles
que : l’expression du pouvoir, le contrôle des personnes ou acteurs de l'organisation et les
ressources d’allocation telles que : les moyens matériels et immatériels. Elle exprime le degré
de capacité d’action des acteurs au sein de l’organisation. Le pouvoir tel que considéré
positivement par A. Giddens, est la capacité à produire des résultats (Barayandema, 2004).
La légitimation peut se concevoir comme un système de règles morales, autrement dit, des
normes, des codes moraux et des valeurs qui permettent de justifier les actions des acteurs.
Dans ce cadre, ce qui définit le mode d’interaction est la sanction qui, selon A. Giddens,
traduit l’opinion du corps social par un jugement sur une action au regard des valeurs ou des
normes. Derrière le concept de règle sanction, se trouve l’idée d’un système d’incitation
(récompense) pour les acteurs (Barayandema, 2004).
« La conduite sociale est guidée par la moralité des agents (au niveau interne du système
social) et la sanction sociale (au niveau externe qui peut correspondre à la société en général).
Le respect des règles et des normes sociales et culturelles, y compris dans l’utilisation du
pouvoir, actualise les propriétés structurelles de légitimation, constituées d’un ensemble de
règles morales. Le respect de ces règles, tout en guidant l’action, permet, là encore, la
reproduction de ces mêmes règles. » (Beldi et al., 2006)
En pratique, comme le précise Orlikowski (2000), la technologie est une sorte de structure.
Elle est livrée avec un ensemble de propriétés créées par ses concepteurs et ses développeurs.
L'interaction humaine avec les technologies est récurrente car les exigences quotidiennes de la
vie organisationnelle en occasionnent l'utilisation répétée. Ce faisant, la constitution récursive
s'applique. Lorsque les agents utilisent une technologie, ils s'appuient non seulement sur les
propriétés qui composent l'artefact technologique1
, mais aussi sur leurs compétences, leur
pouvoir, leurs connaissances, leurs expériences avec les contextes institutionnels dans
lesquels ils vivent et travaillent, ainsi que les conventions sociales et culturelles associées à la
1
L’artefact technologique correspond, ici, au « hardware » et/ou « software ».
BONY YAPO Jean Landry Mémoire / Master 2 de Recherche en Sciences de Gestion
------------------------------------------------------------------------------------------------------------------------------------------------------- 29
participation à ces contextes, qui en structure l’utilisation. Une telle structuration édicte un
ensemble spécifique de règles et de ressources en pratique qui sert alors à structurer
l'utilisation future car, dans leurs pratiques récurrentes, les acteurs continuent d'interagir avec
la technologie. Ainsi, au fil du temps, les acteurs constituent et reconstituent une structure
d'utilisation de la technologie.
Par exemple, en Côte d’Ivoire, Les entreprises de la Direction des Grandes Entreprises (DGE)
et des Centre des Moyennes Entreprises (CME) utilisent chaque mois un portail électronique
« e-impôt » pour la préparation et la déclaration de leurs impôts et taxes. La connaissance des
ordinateurs, le code général des impôts, la structure de divers formulaires de déclarations, le
langage de programmation et les structures de base de données utilisées ont facilité la
conception de cette technologie. Lorsque les entreprises adhérentes au portail par
l’intermédiaire des acteurs utilisent régulièrement en ligne le logiciel, ceux-ci s'appuient sur
les propriétés et les fonctionnalités de la technologie, le contenu d'information intégré, leurs
propres expériences avec la technologie, ainsi que leur compréhension de leurs droits et
obligations en tant que contribuables, pour adopter un ensemble de règles et de ressources de
déclaration fiscale avec le logiciel. L'interaction avec le formulaire de déclaration en ligne
permet l'entrée de types particuliers d'informations et facilite le calcul des impôts et taxes, tout
en minimisant le risque d’erreur. Par ailleurs, les utilisateurs ont l’opportunité de choisir la
manière dont ils voudront interagir avec la technologie. Ils peuvent utiliser le portail
électronique pour imprimer des formulaires vierges, puis compléter la déclaration
manuellement, ou ils peuvent l’utiliser pour connaître les taux d’impôts de taxes en vigueur
ou pour s’approprier de son interface. De cette façon, la technologie en tant que structure
autorise l’action des utilisateurs dont les interactions régulières avec elle ont tendance à
reproduire son usage.
La théorie de la structuration se révèle particulièrement utile pour notre étude pour autant
qu’elle permet d’analyser la performance de l’entreprise à travers les effets, d’une part, du
rapport entre l’usage au quotidien des TIC et les actions des utilisateurs, et d’autre part, des
processus par lesquels les TIC font évoluer les mécanismes de coordination en milieu
organisationnel.
BONY YAPO Jean Landry Mémoire / Master 2 de Recherche en Sciences de Gestion
------------------------------------------------------------------------------------------------------------------------------------------------------- 30
III.La théorie des ressources
La théorie des ressources remonte aux travaux de Penrose (1959). Elle apporte une réponse à
la question suivante : Pourquoi certaines entreprises sont-elles plus performantes que d’autres
? L’idée est de considérer l’entreprise comme un ensemble de ressources et de compétences
plutôt qu’une série de couple produits-marchés.
Cette théorie a connu un véritable essor dans le domaine du management stratégique avec
Wernerfelt (1984) et Barney (1991). Elle a permis le développement de différentes approches
visant à explorer des concepts tels que la connaissance ou les compétences (Brulhart et al.,
2010).
Les ressources peuvent être définies comme l’ensemble des actifs (tangibles et intangibles)
que l’entreprise possède et contrôle dans l’optique de concevoir et mettre en œuvre des
stratégies qui permettront d’améliorer sa performance. Les compétences, quant à elles, se
réfèrent à la capacité organisationnelle de déployer les ressources sous forme de combinaison
pour atteindre les objectifs de l’entreprise (Acha et al., 2015). Pour Wernerfelt (1984) et
Barney (1991), ce sont les ressources et les compétences spécifiques qui expliquent la
performance de l’entreprise. Le fait que les entreprises ne possèdent pas les mêmes ensembles
de ressources expliquent les différences de performance entre elles. Il convient de valoriser
ces ressources afin de réaliser un avantage concurrentiel. Toutefois l’avantage construit à
partir des ressources n’a de sens que par rapport à sa pertinence stratégique (De Vaujany,
1999). Cet avantage dépend des compétences clés de l’entreprise grâce auxquelles elle se
distingue de ses concurrents (Feki, 2014). Pour maintenir durablement cet avantage
concurrentiel, quatre caractéristiques fondamentales des ressources, connu sous l’appellation
de modèle VRIO (Barney, 1991, 2002), sont indispensables : i) La valeur : les ressources et
capacités de la firme permettent-elles de répondre aux opportunités et menaces
environnementales ? ii) La rareté : une ressource particulière est-elle contrôlée par un petit
nombre de concurrents ? iii) L’inimitabilité et la non-substitution : les firmes sans ressource
doivent-elles faire face à un coût d’acquisition important pour développer une nouvelle
ressource en interne ? iv) L’organisation : la firme dispose-t-elle de politiques et procédures
permettant de soutenir l’exploitation de la valeur, la rareté, le coût d’imitation de ses
ressources ? (Prévot et al., 2010)
Dans la limite de notre recherche, la théorie des ressources est mobilisée pour analyser la
contribution des ressources technologiques à la performance des entreprises. Deux
dimensions de ressources technologiques peuvent être considérées (Deltour et Lethiais,
BONY YAPO Jean Landry Mémoire / Master 2 de Recherche en Sciences de Gestion
------------------------------------------------------------------------------------------------------------------------------------------------------- 31
2014) : les « actifs technologiques » qui correspondent aux équipements numériques et les «
compétences technologiques internes » qui s’identifient par les compétences relatives à
l’informatique. Une combinaison parfaite de ces ressources donnerait de fortes raisons de
croire en la contribution des TIC à la performance des entreprises. Feki (2014) précise que
l’entreprise qui dispose du personnel compétent en informatique, d’une infrastructure
technologique réutilisable et d’une forte relation entre la fonction informatique et les autres
unités de l’entreprise améliore sa compétitivité. Plusieurs entreprises peuvent posséder
presque les mêmes infrastructures technologiques. Cependant, ce qui les distingueraient et
expliqueraient l’hétérogénéité des performances entre elles seraient la capacité à déployer
stratégiquement ses infrastructures technologiques et plus spécifiquement les compétences
distinctives des ressources humaines en TIC. Ces compétences doivent être difficiles à imiter
et bénéficier d’un apprentissage continu pour développer une forte valeur stratégique (Acha et
al., 2015).
SECTION 2 – ETUDES EMPIRIQUES ANTERIEURES ET
JUSTIFICATION DES HYPOTHESES
I. TIC, Alignement stratégique et structurel, Performance
Le fameux paradoxe de Solow en 1987 : « On voit des ordinateurs partout, sauf dans les
statistiques de productivité. » (Triplett, 1999) met en évidence la difficulté de trouver un
compromis dans la relation entre les TIC et la performance de l’entreprise. Cette relation est
complexe et multidimensionnelle.
L’examen de plusieurs publications faites autour de la relation TIC/Performance conclut qu’il
n’existe pas de règle universelle mais un ensemble de combinaisons possibles permettant de
transformer « par des effets de modération » le potentiel des technologies en gains réels pour
l’entreprise (Chedia, 2012). Pour Akomea-Bonsu (2012), les PME doivent réfléchir de
manière plus stratégique en ce qui concerne l'utilisation des TIC. Tout autrement, les TIC
doivent soutenir leurs choix stratégiques. Cette réflexion qui va dans le sens de plusieurs
études empiriques ratifie le modèle d'alignement stratégique de Henderson et Venkatraman
(1993).
Sur cette base, Bergeron et al. (2004) prouvent que les entreprises qui visent et obtiennent un
coalignement des dimensions stratégiques (stratégie d’affaire et stratégie TI) et structurelles
(structure TI et structure organisationnelle) ont toutes les chances d'être plus performantes que
BONY YAPO Jean Landry Mémoire / Master 2 de Recherche en Sciences de Gestion
------------------------------------------------------------------------------------------------------------------------------------------------------- 32
les entreprises qui ne s’en préoccupent pas. Dans leur analyse, ces chercheurs mettent en
évidence des groupes typiques d'alignement stratégique : i) Les entreprises du « groupe A »
très formalisées et spécialisées, clairement différenciées verticalement avec des activités de
gestion de TI beaucoup structurées et des choix technologiques qui visent l’amélioration de
leur position stratégique, développent un alignement stratégique élevé, par conséquent, une
forte performance ; ii) Pareillement, en dépit d’une structure organisationnelle insuffisamment
formalisée, spécialisée et différenciée verticalement, les entreprises du « groupe B »
obtiennent une grande performance du fait qu’elles réussissent à bien ajuster les dimensions
de stratégie et de structure ; iii) Les entreprises du « groupe C » abordent un faible niveau
d’alignement stratégique, donc, une faible performance eu égard à une faible stratégie et
structure TI en présence de stratégie d'affaires très développée et une structure
organisationnelle sophistiquée. A ce titre, faut-il croire qu’il est difficile de séparer la stratégie
TIC de la stratégie d’affaire, la structure des TIC de la structure organisationnelle ?
Ayat et Farajkhah (2014) ont interrogé 80 professionnels et directeurs informatiques de
différentes entreprises iraniennes. Les répondants ont fait le constat selon lequel les
technologies, au niveau opérationnel, ont un impact significatif sur les performances de
l'entreprise. Chedia (2012) a mené une étude sur 211 entreprises tunisiennes. En testant son
modèle de recherche par la méthode des équations structurelles, il découvre que les
coefficients de régression sont significatifs, d’une part, entre les dimensions de stratégies et la
performance et, d’autre part, entre les dimensions de structures et la performance de
l’entreprise. Son analyse rend compte du rôle déterminant de certains facteurs stratégiques tels
que l’implication de la direction générale, le rôle de la direction informatique et la valeur
accordée aux TI ; et des facteurs structurels comme le niveau d’évolution organisationnelle
liée au développement des TIC et le degré d’intégration des TIC au sein de l’entreprise.
L’enquête sur 26 entreprises algériennes conduite par Bendiabdellah et al. (2006) rapporte
qu’en dépit d’une constance dans la stratégie d’entreprise, l’implantation des TIC permet, non
seulement de soutenir la stratégie préétablie, mais aussi, une certaine dynamique
organisationnelle, une modification dans le partage de l’information, une amélioration de la
coordination entre les services et un contrôle plus accru du travail. Dans ce cadre, comme
l’ont écrit les auteurs : « (…) Les objectifs en terme de performance fixés par les dirigeants
sont soutenus par les outils technologiques nécessaires. (…) Ils adoptent les solutions TIC
compatibles et nécessaires au soutien de leur stratégie. ». Benabou et al. (2015) ont examiné
les réponses des enquêtes 2005 et 2007 sur des échantillons respectifs de 53 et 70 employés
d’entreprises algériennes. Ils ont remarqué une nette amélioration dans la perception des
BONY YAPO Jean Landry Mémoire / Master 2 de Recherche en Sciences de Gestion
------------------------------------------------------------------------------------------------------------------------------------------------------- 33
travailleurs quant à la création d'un nouvel avantage concurrentiel à partir des TIC. D’après
eux, les personnes interrogées semblent convaincues que les TIC transforment la stratégie et
modifient profondément l’organisation de l’entreprise. Dans une étude diligentée par la
CGECI et effectuée par Deloitte Côte d’Ivoire, sur la base d’une enquête réalisée auprès d’une
soixantaine d’entreprises ivoiriennes et couvrant 9 secteurs d’activités clés, la grande majorité
des PME et des grandes entreprises consacre entre 1 et 10% de leur budget à l’informatique,
révélant ainsi l’importance de l’informatique dans la stratégie de ces entreprises. L’enquête a
aussi montré que la transformation numérique fait partie des projets stratégiques des
entreprises ivoiriennes. Ces entreprises, tous secteurs d’activités confondus, s’accordent sur le
fait que l’usage du numérique est nécessaire pour améliorer leur chaîne de travail. Elles sont
donc conscientes de l’importance de l’usage du numérique pour leurs activités si bien qu’elles
ont une perception positive globale quant au rôle du numérique dans l’amélioration de leur
productivité.
Partant de ces études, les TIC ne représenteraient plus, seulement, des moyens de coordonner
les activités, mais également, des leviers importants du changement organisationnel (Godé-
Sanchez, 2008) et des moyens pour rendre plus efficace la stratégie de l’entreprise.
II. TIC, Compétences technologiques internes, Performance
Les TIC, même utilisées de façon intensive, ne peuvent suffire, à elles seules, pour obtenir
une meilleure performance si elles ne sont pas combinées aux compétences techniques des
ressources humaines. Plusieurs auteurs comme Ray et al. (2005) ; Tippins et Sohi (2003) ;
Melville et al. (2004) ; Crawford et al. (2011) ; Pérez-López et Alegre (2012) ; Perez-
Aróstegui et al. (2015) ont identifié différentes dimensions qui définissent la compétence
informatique. Celles exploitées communément dans les différentes publications de ces
chercheurs sont les infrastructures informatiques et la connaissance technique informatique.
Pour Perez-Aróstegui et al. (2015), la connaissance technique informatique désigne le savoir-
faire nécessaire pour mettre en œuvre des applications informatiques en utilisant la
technologie disponible. Selon Aral et Weill (2007), au fur et à mesure que les individus
interagissent avec les TI à des fins particulières, ils construisent et développent des
compétences pour une utilisation efficace. Ainsi, en explorant les données de 147 entreprises
sur 4 ans, ils constatent que la capacité informatique construite sur la base des compétences et
pratiques organisationnelles affiche des effets d'interaction positifs avec les actifs TI sur une
variété de mesures de performance. Pour eux, les compétences existent sous deux dimensions
BONY YAPO Jean Landry Mémoire / Master 2 de Recherche en Sciences de Gestion
------------------------------------------------------------------------------------------------------------------------------------------------------- 34
: les compétences informatiques des employés et la gestion des compétences informatiques
évaluée par le degré d'engagement de la haute direction envers les projets TI et l’implication
des unités opérationnelles dans les décisions relatives aux TI. Ils identifient les pratiques
organisationnelles comme l’intensité d’utilisation des TI pour la communication et les
transactions numériques internes et externes et, l'utilisation active d'internet (Par exemple, le
commerce électronique, les applications utilisées en ligne etc.). On pourrait donc dire que la
capacité informatique a des effets positifs de modération dans la relation entre
l’investissement en actifs TI et la performance de l’entreprise. Pérez-López et Alegre (2012)
ont travaillé sur un échantillon de 162 entreprises espagnoles à haute intensité technologique.
Ils parviennent à montrer qu’il n'existe aucune relation directe entre la compétence
informatique « défini dans leur étude par les connaissances informatiques, les opérations
informatiques et l'infrastructure informatique » et la performance de l'entreprise. Pour ces
auteurs, ce sont les processus de gestion des connaissances qui arbitrent la relation entre les
deux variables. Tippins et Sohi (2003), dans leur recherche sur un échantillon de 271
entreprises manufacturières, soutiennent que c’est par l’intermédiaire de l’apprentissage
organisationnel qu’il peut exister une relation entre la compétence informatique et la
performance de l’entreprise. Les résultats de l’investigation de Deltour et Lethiais (2014)
dévoilent, pareillement, que la présence de compétences en informatique (Les ressources
humaines dédiées à l’informatique) au sein de l’entreprise n’a guère d’impact direct sur la
performance. Aussi, les ressources matérielles TIC (Investissement en TIC, Taux
d’informatisation, Adoption des applicatifs) ont un effet négatif sur la performance à des
degrés variables de significativité.
La revue des études empiriques antérieures indique que la relation entre les TIC et la
performance de l’entreprise suscite des interrogations. Toutefois, elle nous a permis
d’identifié trois effets modérateurs selon lesquels les TIC ont un effet positif sur la
performance de l’entreprise. Nous avançons donc les hypothèses suivantes :
Hypothèse 1 : L’adoption des TIC contribue positivement à la performance opérationnelle de
la PME.
Hypothèse 2 : L’alignement stratégique des TIC modère la relation entre l’adoption des TIC
et la performance opérationnelle de la PME.
BONY YAPO Jean Landry Mémoire / Master 2 de Recherche en Sciences de Gestion
------------------------------------------------------------------------------------------------------------------------------------------------------- 35
Hypothèse 3 : L’alignement structurel des TIC a un effet modérateur sur la relation entre
l’adoption des TIC et la performance opérationnelle de la PME.
Hypothèse 4 : Les compétences technologiques internes interviennent comme variable
modératrice de la relation entre l’adoption des TIC et la performance opérationnelle de la
PME.
III. Modèle de recherche
A la lumière des chantiers empiriques visitées et des hypothèses posées, le modèle de
recherche, comme l’illustre la figure 3, montre que l’adoption des TIC influence la
performance de la PME à travers trois effets de modération. Le premier effet modérateur
procède de l’alignement des TIC à la stratégie de l’entreprise. Le second effet modérateur
dérive de l’alignement des TIC à la structure organisationnelle. Le troisième effet modérateur
découle de la congruence entre l’adoption des TIC et les compétences technologiques
internes.
BONY YAPO Jean Landry Mémoire / Master 2 de Recherche en Sciences de Gestion
------------------------------------------------------------------------------------------------------------------------------------------------------- 36
Figure 3 : Modèle de recherche
Adoption des
TIC
Source : Nos recherches à partir des études empiriques antérieures convoquées.
H3
Compétences
technologiques
Alignement
structurel
Performance
de la PME
Alignement
stratégique
H2
H4
H1
BONY YAPO Jean Landry Mémoire / Master 2 de Recherche en Sciences de Gestion
------------------------------------------------------------------------------------------------------------------------------------------------------- 37
Résumé du chapitre 2
Le chapitre 2 a tenté de passer en revue les théories mobilisées et les études antérieures.
Dans la première section relative aux théories, il faut retenir que le courant sociotechnique des
auteurs Emery et Trist est née de la rencontre de trois courants de pensée : la psychologie
industrielle, la sociologie du travail et les sciences de l’ingénieur. Elle est d’une application de
la théorie systémique aux entreprises. De cette théorie, il faut comprendre
qu’une organisation efficace va allier sa technologie et ses ressources humaines de manière à
créer des richesses. Ensuite, la théorie structurationniste du sociologue Anthony Giddens
montre en quoi les usages donnent de la valeur à la technologie. Cette théorie permet
d’analyser la performance de l’entreprise à travers les effets, d’une part, du rapport entre
l’usage au quotidien des TIC et les actions des utilisateurs, et d’autre part, des processus par
lesquels les TIC font évoluer les mécanismes de coordination en milieu organisationnel.
Enfin, la théorie des ressources dont le point de départ remonte aux travaux de Penrose
(1959). Elle a connu un véritable essor dans le domaine du management stratégique avec
Wernerfelt (1984) et Barney (1991). Pour ces auteurs, ce sont les ressources et les
compétences spécifiques qui expliquent la performance de l’entreprise. La théorie des
ressources est mobilisée pour analyser la contribution des ressources technologiques à la
performance des entreprises.
Dans la deuxième section, les travaux empiriques ont été répartis en deux groupes. Le premier
groupe a permis d’exposer sur les relations qui peuvent exister entre les TIC, leur alignement
stratégique et structurel et la performance de l’entreprise. Le deuxième groupe faisait
référence au rôle que peut jouer les compétences technologiques internes dans la relation entre
les TIC et la performance de l’entreprise. Ces études empiriques mettent en avant trois effets
de modération dans la relation TIC/Performance. Ce qui a valu de construire un modèle de
recherche avec les hypothèses suivantes :
H1 : L’adoption des TIC contribue positivement à la performance opérationnelle de la PME.
H2 : L’alignement stratégique des TIC modère la relation entre l’adoption des TIC et la
performance opérationnelle de la PME.
H3 : L’alignement structurel des TIC a un effet modérateur sur la relation entre l’adoption des
TIC et la performance opérationnelle de la PME.
H4 : Les compétences technologiques internes interviennent comme variable modératrice de
la relation entre l’adoption des TIC et la performance opérationnelle de la PME.
BONY YAPO Jean Landry Mémoire / Master 2 de Recherche en Sciences de Gestion
------------------------------------------------------------------------------------------------------------------------------------------------------- 38
CONCLUSION DE LA PARTIE 1
La première partie de ce mémoire nous a permis d’élucider et limiter le champ de la
recherche. À cet effet, dans deux chapitres, nous avons fait une revue de la littérature portant,
d’une part, sur les TIC et les PME ainsi que les concepts clés de la recherche, et d’autre part,
sur les théories mobilisées et les études empiriques antérieures.
Le chapitre 1 a présenté, d’abord, les TIC, leur rôle et les typologies d’applicatifs. Ensuite, la
notion de PME est clairement définie relativement à l’environnement d’étude. En outre, le
rôle de la PME dans l’économie nationale ainsi que les bénéfices d’une adoption des TIC sont
développés. Enfin, les concepts clés de la recherche notamment la performance des PME,
l’adoption des TIC, l’alignement stratégique des TIC, l’alignement structurel des TIC et les
compétences technologiques internes sont circonscris par rapport au contexte de l’étude.
Le chapitre 2, dans un premier temps, a rapporté les théories mobilisées à savoir : le courant
sociotechnique, la théorie de la structuration et la théorie des ressources. Dans un deuxième
temps, les résultats de certaines études empiriques sont présentés en deux points. Le premier
point met en valeur l’effet de l’interaction entre l’adoption des TIC et leur alignement
stratégique et structurel sur la performance. Le second point concerne l’effet des compétences
technologiques internes sur la relation TIC/Performance. Sur la base des travaux empiriques
antérieurs, les hypothèses sont posées et le modèle de recherche est construit.
BONY YAPO Jean Landry Mémoire / Master 2 de Recherche en Sciences de Gestion
------------------------------------------------------------------------------------------------------------------------------------------------------- 39
PARTIE 2
CADRE METHODOLOGIQUE ET
EMPIRIQUE DE LA RECHERCHE
BONY YAPO Jean Landry Mémoire / Master 2 de Recherche en Sciences de Gestion
------------------------------------------------------------------------------------------------------------------------------------------------------- 40
INTRODUCTION DE LA PARTIE 2
La première partie de notre étude, composée de deux chapitres, avait pour objectif de
présenter notre objet de recherche portant sur la contribution des TIC à la performance des
PME et de présenter à partir d’une revue de la littérature notre modèle de recherche ainsi que
nos hypothèses d’étude.
Puisque notre étude s’inscrit dans le cadre d’une démarche confirmatoire, les réflexions
théoriques développées dans la première partie, puis reformulées en hypothèses de travail
seront soit confirmées, soit infirmées par des études quantitatives. Une telle démarche exige
de la rigueur conceptuelle et méthodologique. De même, elle obéit à des critères de fiabilité et
de validité communément admis par les chercheurs. L’objectif est de produire une explication
par l’évaluation de la pertinence des hypothèses formulées.
Cette seconde partie de notre étude a pour objet de confronter les réflexions théoriques à une
réalité. Elle se compose de deux chapitres : le chapitre 3 tend à répondre aux questions
relatives au choix épistémologique, au mode de raisonnement privilégié et aux outils
méthodologiques choisis ; le chapitre 4 expose les résultats de l’étude, les analyse tout en les
confrontant avec les propositions théoriques exposées dans notre cadre théorique et propose
une discussion au-delà de laquelle les implications managériales en découleront.
BONY YAPO Jean Landry Mémoire / Master 2 de Recherche en Sciences de Gestion
------------------------------------------------------------------------------------------------------------------------------------------------------- 41
CHAPITRE 3
POSITIONNEMENT EPISTEMOLOGIQUE ET
STRATEGIE DE LA RECHERCHE
Comme le souligne Thiétart (2014) dans son ouvrage sur les méthodes de recherche en
management, le chercheur doit spécifier son positionnement épistémologique et
méthodologique dans le cadre de toute recherche. C’est un préalable qui apporte un éclairage
sur la stratégie de recherche. Ceci permettra au chercheur d’interroger la réalité qu’il observe
et expliciter la relation entre cette réalité et les théories mobilisées. L’objectif de connaissance
que le chercheur ambitionne d’atteindre dans le cadre de son étude découle du projet
épistémologique (De Vaujany, 2001). Une fois cet objectif fixé, reste à savoir comment
produire cette connaissance d’où l’interrogation sur le mode de raisonnement à privilégier
(Guiderdoni-Jourdain, 2009). Une fois la position épistémologique et le mode de
raisonnement choisis, le chercheur sélectionne les outils méthodologiques spécifiques et
cohérents avec son cadre de recherche. Ces différents choix permettent de contrôler la
démarche de la recherche, d‘accroître la validité de la connaissance qui en est issue et de lui
conférer un caractère cumulable (Thiétart, 2014). L’enjeu étant d’aborder la question de la
cohérence entre les différentes composantes de la recherche : une cohérence interne entre la
question de recherche, les travaux déjà réalisés sur le sujet, le design de recherche (types de
données collectées, traitement des données, modes d’analyse, types de résultats obtenus) et la
contribution de la littérature (Luu, 2012).
SECTION 1 – POSITIONNEMENT EPISTEMOLOGIQUE ET
DEMARCHE METHODOLOGIQUE
I. Positionnement épistémologique
En sciences de gestion, traditionnellement, sont connus trois grands paradigmes
épistémologiques : le positivisme, l’interprétativisme et le constructivisme.
D’abord, le positivisme estime que l’objet de connaissance, c’est-à-dire ce que l’on souhaite
étudier, a sa propre essence indépendamment du sujet.
Juignet (2015) résume le positivisme scientifique en deux points essentiels :
BONY YAPO Jean Landry Mémoire / Master 2 de Recherche en Sciences de Gestion
------------------------------------------------------------------------------------------------------------------------------------------------------- 42
 Un empirisme qui demande de s'en tenir aux faits et aux relations entre les faits, ces
dernières pouvant être exprimées en termes de causalité ou, mieux, selon des lois.
 Son optimisme envers la possibilité pour la science de connaître le monde et en
conséquence, et grâce au savoir acquis, d'apporter des bienfaits à l'humanité.
Selon cette approche, le chercheur privilégie l’explication en essayant de comprendre les
causes pour appréhender le phénomène étudié. Pour cela, il formule des hypothèses dont les
critères de validité sont la vérifiabilité, la confirmabilité et la réfutabilité. Ces concepts sont
liés aux tests probabilistes (Maurand-Valet, 2011).
Ensuite, l’approche interprétativiste, comme le soulignent Thiétart et al. (2001), cherche à
développer une compréhension de la réalité sociale vécue par les sujets de l'étude. Le
chercheur part d'un intérêt pour un phénomène, puis décide d’en développer une
compréhension de l’intérieur pour tenter d’appréhender les significations que les acteurs
attachent à la réalité, leurs motivations et intentions. Ce paradigme recommande d’être très
proche des discours des acteurs que l’on cherche à analyser (Maurand-Valet, 2011).
Enfin, le courant constructiviste considère que la dynamique et le but de la construction des
connaissances sont toujours liés aux intentions et aux motivations du chercheur, qui
expérimente, agit et cherche à savoir (Thiétart et al., 2001). Cette approche recherche donc les
finalités des actions menées par les acteurs au sein de l’organisation (Maurand-Valet, 2011).
Dans le cadre de notre travail de recherche, nous privilégions l’approche positiviste. En effet,
les Technologies de l’Information et de la Communication constituent une réalité objective
qui reste en dehors de notre perception et des utilisateurs.
II. Démarche méthodologique
En nous appuyant sur notre posture épistémologique, il s’agira de tester notre modèle de
recherche conçu à partir des hypothèses que nous avons posées en nous inspirant de théories
et des travaux antérieurs. Puisqu’il s’agit de confronter ces hypothèses à la réalité, nous
adoptons, pour cela, une démarche quantitative de type hypothético-déductif. Cette approche
quantitative part de la collecte des données auprès d’un échantillon de PME jusqu’à la
confirmation ou l’infirmation des hypothèses formulées. Le recueil des données est réalisé au
moyen d’une enquête par questionnaire. Pour les besoins de notre étude, nous avons pu
identifier deux groupes de variables : la variable expliquée et les variables explicatives.
BONY YAPO Jean Landry Mémoire / Master 2 de Recherche en Sciences de Gestion
------------------------------------------------------------------------------------------------------------------------------------------------------- 43
1. La variable expliquée
La littérature empirique offre plusieurs critères de mesure de la performance en fonction des
problématiques abordées et de la manière dont les données sont modélisées. Tandis que
certains auteurs utilisent des mesures objectives, d’autres accordent un intérêt aux mesures
subjectives.
Aral et Weill (2007) ont retenu, pour deux années successives, les mesures objectives de
performance telles que la rentabilité mesurée par la marge nette et le rendement des actifs
(ROA), l'évaluation boursière par le Q de Tobin, la performance opérationnelle par le coût des
biens vendus, et l'innovation de produits par les revenus de produits nouveaux et modifiés.
Deltour et Lethiais (2014) s’accrochent également à un indicateur objectif avec un décalage
temporel de deux années, le taux de marge d’exploitation qui est le résultat d’exploitation de
l’entreprise rapporté à son chiffre d’affaires. Jen Huang et Ju Liu (2005) préfèrent les mesures
comptables de la performance si bien qu’ils sélectionnent le ROA et la rentabilité des ventes.
Inversement, Dibrell et al. (2008) ont utilisé des mesures subjectives de la performance en
termes de ROA, rentabilité des ventes, croissance des ventes et croissance de la part de
marché. Tippins et Sohi (2003) ont opté, de même, pour une dimension subjective de la
performance en termes de profitabilité, retour sur investissement (ROI), fidélisation des
clients et croissance des ventes au cours des trois dernières années par rapport aux principaux
concurrents. Semblablement, Pérez-López et Alegre (2012) adoptent des indicateurs comme
le ROA, la profitabilité, le ROI, la croissance des ventes, la fidélisation de la clientèle, le
lancement de nouveaux produits et la qualité des produits. Kmieciak et al. (2012) exploitent la
mesure subjective de la productivité par employé. Quant à Raymond et al. (2013), ils tirent
profit d’indicateurs subjectifs de productivité et de croissance moyenne des ventes au cours
des trois dernières années. Le choix de la dimension subjective est justifié par le fait que des
mesures similaires de la performance ont été utilisées dans des recherches stratégiques
antérieures lorsque les données des états financiers n'étaient pas disponibles ou qu'elles ne
permettaient pas des comparaisons précises entre les entreprises (Tippins et Sohi, 2003).
Aldebert et Gueguen (2013) ont soutenu l’utilisation d’une telle évaluation étant donné qu'une
mesure objective n’est pas adéquate en raison des difficultés pour obtenir les informations
comptables.
Notre étude s’inscrit dans cette même logique. Ainsi, sont privilégiés des indicateurs
subjectifs de la performance opérationnelle à savoir l’évolution du chiffre d’affaire et
l’évolution de la productivité du personnel durant les trois dernières années.
BONY YAPO Jean Landry Mémoire / Master 2 de Recherche en Sciences de Gestion
------------------------------------------------------------------------------------------------------------------------------------------------------- 44
Le chiffre d’affaire correspond au total des ventes de biens et de prestations de services sur un
exercice comptable donné. Il indique le volume d'affaires généré par l'activité courante de
l’entreprise. C’est un critère fiable d’étude de l’évolution de l’activité dans le temps. « La
productivité du personnel s'apprécie au regard du ratio Chiffre d'affaires / nombre d'employés
ou Frais de personnel / Chiffre d'affaires. Il dépend très largement de l'industrie dans laquelle
l'entreprise opère1
». Elle représente un indicateur clé de la productivité d'une entreprise et
dépend la plupart du temps de facteurs structurels, de la gestion opérationnelle autrement dit
de la capacité des managers à organiser le travail, à mobiliser les employés.
2. Les variables explicatives
Les recherches antérieures nous ont permis d’identifier quatre variables. Il s’agit de l’adoption
des TIC, l’alignement stratégique des TIC, l’alignement structurel des TIC et les compétences
technologiques internes.
2.1. L’adoption des TIC
Le construit « Adoption des TIC » est obtenue en conservant la typologie et la classification
de Deltour et Lethiais (2014) qui nous semble pertinente. Ces chercheurs ont identifié les
applicatifs d’automatisation, les applicatifs d’information et de communication, les applicatifs
de collaboration et les applicatifs marchands.
2.2. L’alignement des TIC
La revue empirique a permis de mettre en évidence deux concepts d’alignements des TIC :
l’alignement à la stratégie de l’entreprise et l’alignement à la structure organisationnelle. Nous
avons pris comme référence les travaux de Chedia (2012), Benabou et al. (2015). Chaque
concept d’alignement est opérationnalisé par trois facteurs.
2.3. Les compétences technologiques internes
La revue des publications de Tippins et Sohi (2003), Kmieciak et al. (2012) ont permis de
déterminer trois facteurs permettant de saisir le niveau de compétence technologique de
l’entreprise.
1
Les Echos.fr. Lexique financier.
En ligne https://www.lesechos.fr/finance-marches/vernimmen/definition_productivite-du-personnel.html
BONY YAPO Jean Landry Mémoire / Master 2 de Recherche en Sciences de Gestion
------------------------------------------------------------------------------------------------------------------------------------------------------- 45
SECTION 2 – STRATEGIE DE LA RECHERCHE
Comme dans la plupart des recherches en management, la collecte des données a été réalisée
sur la base d’une enquête par questionnaire avec des informations recueillies dans la
littérature. Ce mode de collecte des données se déroule en trois étapes : la construction
initiale du questionnaire, les pré-tests du questionnaire et l’administration du questionnaire
qui constitue la phase terrain. Une fois, l’étape de collecte des données terminée, la base de
données a été construite après traitement des informations recueillies auprès de la population
cible. Cette section présente les étapes de notre enquête, l’opérationnalisation des variables et
les étapes de traitement des données.
I. Questionnaire
Au départ, notre questionnaire comportait 34 questions fermées. Finalement, il a été réduit à
28 questions. La réduction du questionnaire faisait suite à des pré-tests effectués auprès de
trois dirigeants de PME et d’élimination de variables après des conseils recueillis auprès des
encadreurs à l’occasion de la première séance d’encadrement. Le questionnaire définitif
fournit des informations sur les thèmes suivants : Les informations générales sur l’entreprise,
l’adoption des TIC, l’alignement des TIC, les compétences technologiques internes et la
performance opérationnelle de l’entreprise.
Les informations générales sur l’entreprise : Cette première catégorie porte sur les
informations d’ordre général comme l’année de création, la forme juridique, le secteur
d’activité, la zone d’implantation et l’effectif du personnel.
L’adoption des TIC : Les questions de cette deuxième catégorie ont pour but d’obtenir des
informations concernant le niveau d’adoption des outils numériques au sein de l’entreprise.
L’alignement des TIC : Cette partie permet d’obtenir des informations relatives, d’un côté, à
l’alignement stratégique des TIC particulièrement en termes d’avantage compétitif, de
cohérence stratégique et de prise de décision et, de l’autre côté, à l’alignement structurel des
TIC dans la perspective de coordination entre les services de l’entreprise, travail en équipe du
personnel et partage d’information avec les parties prenantes.
Les compétences technologiques internes: Cette catégorie renseigne sur les compétences en
TIC de l’entreprise : la capacité d’assimiler les TIC dès qu'elles sont disponibles dans
l’entreprise, le degré d'expertise technique pour gérer les activités et les projets de l'entreprise
à partir des TIC et les connaissances technologiques pour développer et maintenir les liens de
communication interne et externe.
BONY YAPO Jean Landry Mémoire / Master 2 de Recherche en Sciences de Gestion
------------------------------------------------------------------------------------------------------------------------------------------------------- 46
La performance opérationnelle de l’entreprise : cette dernière partie du questionnaire met en
lumière l’importance des TIC sur les indicateurs subjectifs de performance opérationnelle
choisis : l’évolution du chiffre d’affaire et la productivité du personnel sur les trois dernières
années.
II. Population cible et échantillonnage
La population cible de notre étude est constituée des Petites et Moyennes Entreprises opérant
dans la ville d’Abidjan et hors de la ville. Comme le stipule le décret N° 2012-05 du 11
janvier 2012, la Petite et Moyenne Entreprise est une entreprise qui emploie en permanence
moins de deux cents personnes et qui réalise un chiffre d’affaire annuel hors taxes inférieur ou
égal à un milliard de Francs CFA. Pour constituer l’échantillon de PME, nous avons eu
recours à la méthode d’échantillonnage par convenance puisque ne disposant pas de base de
données. Le choix d’une telle méthode est justifié pour des raisons pratiques d’accessibilité,
de coût et de temps. A partir de cette méthode, nous avons pu interroger soixante-un (61)
PME.
III.Opérationnalisation des variables
1. Mesure de la variable expliquée
Au risque que les personnes interrogées ne se focalisent sur une année pour évaluer la
performance opérationnelle de leur entreprise, nous avons choisi les trois dernières années
pour une meilleure estimation des indicateurs dans le temps. Le questionnaire demandait aux
personnes interrogées de rendre compte de l’évolution dans le temps de chaque indicateur de
performance. Les différents indicateurs concernant la performance opérationnelle
« PERFOPE » sont l’évolution du chiffre d’affaire « EVOLUCA » et l’évolution de la
productivité du personnel « EVOPROD ». Chaque indicateur est mesuré sur une échelle
ordinale avec trois items : 1 « En baisse », 2 « Stable », 3 « En hausse ».
2. Mesure des variables explicatives
La structure de notre modèle de recherche comprend quatre variables explicatives : l’adoption
des TIC « ADOPTIC », l’alignement stratégique des TIC « ALGSTRAT », l’alignement
structurel des TIC « ALGSTRUC » et les compétences technologiques internes «COMPTIC».
BONY YAPO Jean Landry Mémoire / Master 2 de Recherche en Sciences de Gestion
------------------------------------------------------------------------------------------------------------------------------------------------------- 47
La variable « ADOPTIC » est obtenue par le canal de questions dichotomiques relativement à
chaque applicatif numérique. Le répondant avait le choix entre deux réponses, soit « Oui » si
l’entreprise adopte l’applicatif et « Non » dans le cas contraire.
Deuxièmement, les construits « ALGSTRAT », « ALGSTRUC » et «COMPTIC» sont
chacun opérationnalisé par trois items basés sur une échelle de Likert à cinq échelons : 1
« Pas du tout d’accord », 2 « Pas d’accord », 3 « Indifférent » 4 « D’accord », 5 « Tout à fait
d’accord ».
IV.Traitement des données
Les traitements et analyses des données recueillies sont réalisés avec le logiciel SPSS
Statistics 21. En effet, au regard de plusieurs études empiriques, ce logiciel semble beaucoup
pertinent et utilisé.
1. Analyse de fiabilité des échelles de mesure
Pour la présente recherche, nous vérifions, dans un premier temps, l’homogénéité entre les
items associés à un même construit. La norme la plus rigoureusement indiquée par Nunnally
(1978) est que l’alpha de Cronbach soit supérieur à 0,7. Dans un deuxième temps, nous allons
tester la validité convergente des items. Le construit « ADOPTIC », étant exploré par une
question dichotomique par applicatif numérique, n’interviendra pas dans l’analyse.
1.1. Analyse de cohérence interne des échelles de mesure
L’alpha de Cronbach est un coefficient de fiabilité qui mesure la cohérence interne d’une
échelle construite à partir d’un ensemble d’items. Plus la valeur du coefficient alpha est
proche de 1, plus la cohérence interne de l’échelle (c’est-à-dire sa fiabilité) est forte. En effet,
plus les items/indicateurs sont fiables, moins les erreurs de mesure seront importantes
(Mbang, 2012). Les résultats présentés, dans le tableau 3 ci-après, indiquent les valeurs de
l’alpha des différents construits.
BONY YAPO Jean Landry Mémoire / Master 2 de Recherche en Sciences de Gestion
------------------------------------------------------------------------------------------------------------------------------------------------------- 48
Comme on peut le voir dans le tableau 3, Les valeurs alpha obtenus dépassent le seuil
minimum requis (0,70). Elles sont convenables et la fiabilité des échelles de mesure est très
bonne. Ainsi, nous confirmons que pour les échelles de mesure utilisées dans notre étude, il
existe une cohérence interne satisfaisante.
1.2. Analyse de la validité convergente des items/indicateurs
Après l’étape du test de cohérence interne des échelles de mesure (alpha de Cronbach), nous
vérifions à présent, pour chaque construit, si les items/indicateurs sont plus ou moins corrélés
entre eux afin de déterminer leurs validités convergentes. La validité convergente est obtenue
lorsque les items/indicateurs supposés mesurer le même phénomène sont fortement corrélés
entre eux. Pour mettre en évidence les relations qui existent entre les items d’un même
construit, nous avons choisi le coefficient de corrélation de Pearson avec un test de
signification bilatéral.
Tableau 3 : Valeurs de l’alpha de Cronbach des construits de la recherche
Construits
Observations Statistique de fiabilité
Valide Exclus Total
Alpha de
Cronbach
Nombre
d'éléments
ALGSTRAT 61 0 61 0,836 3
ALGSTRUC 61 0 61 0,887 3
COMPTIC 61 0 61 0,878 3
PERFOPE 61 0 61 0,748 2
Source : Nos calculs sur SPSS
BONY YAPO Jean Landry Mémoire / Master 2 de Recherche en Sciences de Gestion
------------------------------------------------------------------------------------------------------------------------------------------------------- 49
Le tableau 4 présente les corrélations entre les items retenus pour mesurer l’alignement
stratégique des TIC. Tous les éléments ont une corrélation inter-items significative.
L’hypothèse nulle d’absence de relation entre les items est rejetée. L’hypothèse alternative
d’existence de linéarité est acceptée. Les valeurs traduisent une validité convergente forte
entre les items.
Tableau 4 : Validité convergente des items du construit ALGSTRAT
Alignement stratégique
(ALGSTRAT)
AVCOMPET COHSTRAT DECISION
AVCOMPET
Corrélation de Pearson 1 ,695**
,626**
Sig. (bilatérale) ,000 ,000
N 61 61 61
COHSTRAT
Corrélation de Pearson ,695**
1 ,566**
Sig. (bilatérale) ,000 ,000
N 61 61 61
DECISION
Corrélation de Pearson ,626**
,566**
1
Sig. (bilatérale) ,000 ,000
N 61 61 61
**. La corrélation est significative au niveau 0.01 (bilatéral).
Source : Nos calculs sur SPSS
Tableau 5 : Validité convergente des items du construit ALGSTRUC
Alignement structurel
(ALGSTRUC)
CORDINAT TRVEQUIP PARTINFO
CORDINAT
Corrélation de Pearson 1 ,747** ,722**
Sig. (bilatérale) ,000 ,000
N 61 61 61
TRVEQUIP
Corrélation de Pearson ,747** 1 ,701**
Sig. (bilatérale) ,000 ,000
N 61 61 61
PARTINFO
Corrélation de Pearson ,722** ,701** 1
Sig. (bilatérale) ,000 ,000
N 61 61 61
**. La corrélation est significative au niveau 0.01 (bilatéral).
Source : Nos calculs sur SPSS
BONY YAPO Jean Landry Mémoire / Master 2 de Recherche en Sciences de Gestion
------------------------------------------------------------------------------------------------------------------------------------------------------- 50
Le tableau 5 ci-dessus fournit les corrélations entre les items retenus pour mesurer
l’alignement structurel des TIC. Ces items ont entre eux des corrélations significatives d’où
l’hypothèse alternative d’existence de linéarité est acceptée au détriment de l’hypothèse nulle
d’absence de relation entre les items qui est rejetée. Les valeurs traduisent une validité
convergente forte entre les items.
D’après les résultats du tableau 6, nous relevons des corrélations significatives entre les items
mesurant les compétences technologiques internes. Cela nous amène, d’abord, à rejeter
l’hypothèse nulle d’absence de relation et à accepter l’hypothèse alternative d’existence de
liens linéaires entre ces items. Les différentes corrélations reflètent une validité convergente
forte entre les items.
Tableau 6 : Validité convergente des items du construit COMPTIC
Compétences technologiques
internes (COMPTIC)
CAPASSIM DEGEXPER CONNTECH
CAPASSIM
Corrélation de Pearson 1 ,788** ,751**
Sig. (bilatérale) ,000 ,000
N 61 61 61
DEGEXPER
Corrélation de Pearson ,788** 1 ,581**
Sig. (bilatérale) ,000 ,000
N 61 61 61
CONNTECH
Corrélation de Pearson ,751** ,581** 1
Sig. (bilatérale) ,000 ,000
N 61 61 61
**. La corrélation est significative au niveau 0.01 (bilatéral).
Source : Nos calculs sur SPSS
Tableau 7 : Validité convergente des indicateurs du construit PERFOPE
Performance opérationnelle
(PERFOPE)
EVOLUCA EVOPROD
EVOLUCA
Corrélation de Pearson 1 ,597**
Sig. (bilatérale) ,000
N 61 61
EVOPROD
Corrélation de Pearson ,597** 1
Sig. (bilatérale) ,000
N 61 61
**. La corrélation est significative au niveau 0.01 (bilatéral).
Source : Nos calculs sur SPSS
BONY YAPO Jean Landry Mémoire / Master 2 de Recherche en Sciences de Gestion
------------------------------------------------------------------------------------------------------------------------------------------------------- 51
Le tableau 7 fait ressortir la relation qui existe entre les deux indicateurs retenus pour mesurer
la performance opérationnelle. A partir des résultats, nous acceptons l’hypothèse alternative
d’existence de lien entre l’évolution du chiffre d’affaire et l’évolution de la productivité du
personnel durant les trois dernières années. Les valeurs permettent de comprendre que ces
indicateurs mesurent effectivement la performance opérationnelle d’où une forte validité
convergente.
Les différents résultats sur les corrélations inter-items confirment les résultats du tableau 3.
2. Calcul de scores et création de variables
L’analyse de fiabilité des échelles de mesure prouvent que les items retenus pour chaque
construit mesurent effectivement les mêmes dimensions et que les échelles de mesure
fournissent une bonne représentation du phénomène étudié. Ce qui nous autorise de résumer
les informations en construisant des scores. Il existe plusieurs possibilités pour construire un
score. La plus simple consiste à effectuer la somme des points attribués aux différentes
réponses d’une même échelle (Bouletreau et al., 1999 ; Langevin et al., 2011). Etant donné
que le score obtenu sur une variable ne livre aucune information pertinente en soi, il apparaît
nécessaire de lui donner un sens (Langevin et al., 2011).
D’abord, la variable expliquée « PERFOPE » enregistre des scores compris entre 2 et 6. Ces
valeurs correspondent aux scores les plus faible et forte. On obtient les modalités suivantes :
 1 « Performance en baisse » lorsque la valeur prise par la variable « PERFOPE » est
inférieure au score moyen 4 ;
 2 « Performance stable » lorsque la valeur prise par la variable « PERFOPE » est égale au
score moyen 4 ;
 3 « Performance en hausse » lorsque la valeur prise par la variable « PERFOPE » est
supérieure au score moyen 4.
Ensuite, pour chaque PME, un score d’adoption « ADOPTIC » des applicatifs est établi et
compris entre 0 et 12. Le niveau d’adoption est obtenu selon les modalités suivantes :
 0 « nulle » : L’entreprise ne possède aucun applicatif numérique ;
 1 « faible » : L’entreprise possède entre 1 et 3 applicatifs numériques ;
 2 « moyen » : L’entreprise possède entre 4 et 6 applicatifs numériques ;
 3 « fort » : L’entreprise possède entre 7 et 9 applicatifs numériques ;
 4 « très fort » : L’entreprise possède entre 10 et 12 applicatifs numériques.
BONY YAPO Jean Landry Mémoire / Master 2 de Recherche en Sciences de Gestion
------------------------------------------------------------------------------------------------------------------------------------------------------- 52
Enfin, aux construits « ALGSTRAT », « ALGSTRUC » et « COMPTIC » est attribué un
score compris entre 3 et 15 correspondants aux valeurs extrêmes. De cette façon, le score
moyen étant 9, on qualifie le construit de :
 1 « très faible » pour un score compris entre 3 et 5;
 2 « faible » pour un score compris entre 6 et 8;
 3 « moyen » pour un score compris entre 9 et 11;
 4 « fort » pour un score compris entre 12 et 14;
 5 « très fort » pour un score égale 15.
3. Spécification économétrique
Après une analyse descriptive des variables de la recherche dans le prochain chapitre, nous
procéderons au test de notre modèle de recherche en ayant recours à la méthode de régression
multiple hiérarchique adaptée à l’analyse des effets d’interaction connue sous l’appellation de
régression multiple modérée (El Akremi et Roussel, 2003). Rappelons à ce titre que la taille
de l’échantillon est suffisante.
La relation générale à étudier entre les variables est la suivante : Y = f (X, Z, X.Z) où X est la
variable « ADOPTIC », Z : l’une des variables modératrices1
(« ALGSTRAT »,
« ALGSTRUC » ou « COMPTIC »), Y : la variable « PERFOPE » et X.Z correspond à l’effet
d’interaction entre X et Z. La figure 4 présente une représentation graphique de cette
perspective :
1
Ces variables modératrices sont susceptibles d’affecter la direction et/ou l’intensité de la relation TIC/Performance.
X (Adoption des TIC)
Z (Modératrice)
X.Z (Interaction)
Y (Performance)
b1
b2
b3
Figure 4 : Illustration de la modération
Source : Meriem L. (2005), Impact de l'alignement structurel sur la performance des TI,
(Doctoral dissertation, HEC Montréal).
BONY YAPO Jean Landry Mémoire / Master 2 de Recherche en Sciences de Gestion
------------------------------------------------------------------------------------------------------------------------------------------------------- 53
Afin d’analyser les différents effets modérateurs, deux régressions seront testées :
(1) : Y = b0 + b1X + b2 Z
(2) : Y = b0 + b1X + b2 Z + b3X.Z
La première est un test des effets principaux de X et Z sur Y. La seconde régression est
réalisée après l’introduction du terme d’interaction (X.Z). Le rôle modérateur de Z est établi si
le coefficient b3 est statistiquement significatif. Le coefficient de détermination R2
de la
seconde régression devrait aussi être meilleur que celui de la première régression afin de
montrer que l’ajout de l’effet modérateur améliore la validité prédictive du modèle1
.
1
D’après les travaux de Aiken et West (1991), auteurs cités par El Akremi et Roussel (2003)
BONY YAPO Jean Landry Mémoire / Master 2 de Recherche en Sciences de Gestion
------------------------------------------------------------------------------------------------------------------------------------------------------- 54
Résumé du chapitre 3
Le chapitre 3 de notre recherche comprend deux sections dont l’une se rapporte au
positionnement épistémologique et à la démarche méthodologique et l’autre à la stratégie de
recherche.
Dans la première section, le positionnement épistémologique choisi relève du positivisme
soutenu par une approche quantitative de type hypothético-déductif. Pour cela, deux groupes
de variables sont identifiés : la variable expliquée et les variables explicatives. La variable
expliquée, représentée par la performance opérationnelle, est mesurée par deux indicateurs
subjectifs à savoir : l’évolution du chiffre d’affaire et l’évolution de la productivité du
personnel durant les trois dernières années. Les variables explicatives sont l’adoption des TIC,
l’alignement stratégique des TIC, l’alignement structurel des TIC et les compétences
technologiques internes.
Dans la deuxième section du chapitre, la mise en œuvre de la stratégie de recherche part,
d’abord, de la collecte des données réalisée par l’entremise d’une enquête par questionnaire.
Le questionnaire initial a fait l’objet de pré-tests et de retraitements. Malgré plusieurs
difficultés rencontrées lors des enquêtes menées, le questionnaire final a pu être administré à
61 PME dont la majorité opère dans la ville d’Abidjan. La méthode d’échantillonnage retenue
est celle par convenance puisque nous ne disposons pas de base de données. Le choix de la
méthode est justifié pour des raisons pratiques d’accessibilité, de coût et de temps. Ensuite,
nous avons testé les échelles de mesures en procédant à une analyse de fiabilité. L’analyse
indique que les items retenus pour chaque construit mesurent les mêmes dimensions et les
échelles de mesure fournissent une bonne représentation du phénomène étudié. Sur cette base,
la méthode de scoring est appliquée dans l’optique de construire les variables de la recherche.
Enfin, le modèle de recherche, dans le prochain chapitre, est testé en ayant recours à la
méthode de régression multiple modérée.
BONY YAPO Jean Landry Mémoire / Master 2 de Recherche en Sciences de Gestion
------------------------------------------------------------------------------------------------------------------------------------------------------- 55
CHAPITRE 4
PRESENTATION ET DISCUSSION DES RESULTATS
Après avoir indiqué les méthodes de traitement des données d’enquête, ce dernier chapitre de
la recherche vise un double objectif. D’une part, dans une première section, il présente les
diverses données obtenues des Petites et Moyennes Entreprises lors des enquêtes de terrain à
travers une analyse descriptive, une étude des liens entre les variables et le test des hypothèses
de recherche. Et d’autre part, la seconde section permet de discuter des résultats obtenus dans
la section 1 et indique les apports managériaux envisagés.
SECTION 1 – PRESENTATION ET ANALYSE DES
RESULTATS
I. Analyse descriptive
1. Caractéristiques des PME enquêtées
Tableau 8 : Caractéristiques des PME enquêtées
Variables Modalités Effectifs %
Type de PME Micro-Entreprise 14 23,0
Petite Entreprise 31 50,8
Moyenne Entreprise 16 26,2
Total 61 100,0
Forme juridique Individuelle 15 24,6
SA 11 18,0
SARL 35 57,4
Total 61 100,0
Secteur d'activité Commerce 11 18,0
Industrie 10 16,4
Service 12 19,7
BTP 12 19,7
Multi-prestataire 16 26,2
Total 61 100,0
Zone d'implantation Abidjan 52 85,2
Hors Abidjan 9 14,8
Total 61 100,0
Source : Nos calculs sur SPSS
BONY YAPO Jean Landry Mémoire / Master 2 de Recherche en Sciences de Gestion
------------------------------------------------------------------------------------------------------------------------------------------------------- 56
Notre étude empirique a porté sur 61 PME reparties en 14 micro-entreprises (MiE), 31 petites
entreprises (PE) et 16 moyennes entreprises (ME). Majoritairement, ces entreprises sont des
sociétés à responsabilité limitée (57,4%). Les sociétés anonymes ne représentent que 18% de
la taille de l’échantillon et la proportion des entreprises individuelles s’établit à 24,6 %.
Implantées en grande partie dans la zone d’Abidjan (85,2%), elles opèrent par ordre
d’importance dans les secteurs d’activité suivant : Multi-prestataire (26,2%), Bâtiments et
Travaux Publics (19,7%), Service (19,7%), Commerce (18%), Industrie (16,4%).
2. Adoption des applicatifs numériques
L’analyse des données dévoile une diversité de situations selon les applicatifs considérés. En
effet, la figure 5 ci-dessus révèle, en premier lieu, qu’environ trois PME sur quatre utilisent
des logiciels spécifiques à leurs activités, des espaces de travail partagé, des sites web
informatifs et l’internet pour des appels téléphoniques. En second lieu, près d’une PME sur
quatre utilise un service de visioconférence, un logiciel de workflow, un système ERP, des
listes de diffusion, des agendas partagés et un site web pour le commerce en ligne. En dernier
Figure 5 : Taux d’adoption des applicatifs numériques dans les PME
Source : Nos calculs sur Microsoft Excel
BONY YAPO Jean Landry Mémoire / Master 2 de Recherche en Sciences de Gestion
------------------------------------------------------------------------------------------------------------------------------------------------------- 57
lieu, le taux d’adoption de système d’échange de données informatisé (EDI) ou web EDI et de
certificats électroniques reste marginal.
3. Variables explicatives
Les résultats de l’analyse descriptive des variables explicatives sont présentés dans les
tableaux qui suivent.
L’analyse du tableau 9 permet de constater que près de 67,3% des PME ont un niveau
d’adoption des TIC raisonnable. Il s’agit essentiellement des petites entreprises et des
moyennes entreprises. Les micro-entreprises représentent plus de la moitié des PME qui
utilisent les TIC dans une faible proportion.
Tableau 9 : Niveau d’adoption des TIC dans les PME
Variable Type de PME Nulle Faible Moyen Fort
Très
fort
Total
Adoption des TIC MiE 2 12 0 0 0 14
PE 0 5 15 11 0 31
ME 0 1 7 6 2 16
Total 2 18 22 17 2 61
% 3,3 29,5 36,1 27,9 3,3 100,0
Source : Nos calculs sur SPSS
Tableau 10 : Niveau d’alignement stratégique des TIC dans les PME
Variable Type de PME
Très
faible
Faible Moyen Fort
Très
fort
Total
Alignement
stratégique
MiE 1 1 7 3 2 14
PE 0 4 12 11 4 31
ME 0 1 4 7 4 16
Total 1 6 23 21 10 61
% 1,6 9,8 37,7 34,4 16,4 100,0
Source : Nos calculs sur SPSS
BONY YAPO Jean Landry Mémoire / Master 2 de Recherche en Sciences de Gestion
------------------------------------------------------------------------------------------------------------------------------------------------------- 58
Le tableau 10 indique que 88,5% des PME parmi lesquelles on dénombre 12 micro-
entreprises, 27 petites entreprises et 15 moyennes entreprises estiment que les TIC en leur
sein sont stratégiquement alignées.
Selon le tableau 11, 91,7% des PME dont 12 micro-entreprises, 29 petites entreprises et 15
moyennes entreprises jugent un bon alignement des TIC à la structure organisationnelle
notamment en terme de travail en équipe, coordination entre les différents services et partage
d’informations avec les parties prenantes.
D’après le tableau 12, seulement 18% des PME, soient 3 micro-entreprises, 7 petites
entreprises et 1 moyenne entreprise évaluent leur niveau de compétence technologique
inconsistant.
Tableau 11 : Niveau d’alignement structurel des TIC dans les PME
Variable Type de PME
Très
faible
Faible Moyen Fort
Très
fort
Total
Alignement structurel MiE 1 1 6 5 1 14
PE 1 1 10 12 7 31
ME 0 1 3 7 5 16
Total 2 3 19 24 13 61
% 3,3 4,9 31,1 39,3 21,3 100,0
Source : Nos calculs sur SPSS
Tableau 12 : Niveau de compétences technologiques dans les PME
Variable Type de PME
Très
faible
Faible Moyen Fort
Très
fort
Total
Compétences TIC MiE 1 2 7 2 2 14
PE 2 5 10 10 4 31
ME 0 1 7 7 1 16
Total 3 8 24 19 7 61
4,9 13,1 39,3 31,1 11,5 100,0
Source : Nos calculs sur SPSS
BONY YAPO Jean Landry Mémoire / Master 2 de Recherche en Sciences de Gestion
------------------------------------------------------------------------------------------------------------------------------------------------------- 59
4. Variable expliquée
La question correspondant à la performance opérationnelle visait à relever les avis des PME
sur l’évolution du chiffre d’affaire et la productivité du personnel au cours des trois dernières
années. L’analyse des informations recueillies à cet effet montre que 8,2% des PME
enregistrent une baisse de la performance ; 36,1% une performance stable et 55,7% une
performance en hausse. En approfondissant l’analyse à chaque type de PME, il ressort que
28,6% des micro-entreprises et 3,2% des petites entreprises ont une performance en baisse ;
42,9% des micro-entreprises, 38,7% des petites entreprises et 25% des moyennes entreprises
ont une performance stable ; 28,6% des micro-entreprises, 58,1% des petites entreprises et
75% des moyennes entreprises ont une performance en hausse.
II. Etude des liens entre les variables
Pour faire ressortir les liens entre les variables de notre modèle de recherche, nous examinons,
d’une part, les relations de la variable « Adoption des TIC » avec les variables supposées pour
l’instant modératrices. Et d’autre part, nous testons l’association des variables explicatives
avec la variable à expliquer. Pour mettre en évidence ces différents liens, nous réalisons un
test de signification bilatéral à partir du coefficient de corrélation de Pearson.
Tableau 13 : Niveau d’évolution de la performance opérationnelle dans les PME
Type de PME Niveau de performance Effectif %
Performance en baisse 4 28,6
Micro-Entreprise Performance stable 6 42,9
Performance en hausse 4 28,6
Performance en baisse 1 3,2
Petite Entreprise Performance stable 12 38,7
Performance en hausse 18 58,1
Performance en baisse 0 0,0
Moyenne Entreprise Performance stable 4 25,0
Performance en hausse 12 75,0
Source : Nos calculs sur SPSS
BONY YAPO Jean Landry Mémoire / Master 2 de Recherche en Sciences de Gestion
------------------------------------------------------------------------------------------------------------------------------------------------------- 60
1. Lien entre l’adoption des TIC et les variables supposées modératrices
La lecture du tableau 14 éclaire sur l’association bilatérale entre l’adoption des TIC et les
variables supposées modératrices du modèle de recherche. Nous observons, ici, qu’il n’existe
pas de corrélations significatives (p-value > 0,05). Nous rejetons donc l’hypothèse alternative
d’existence de liens linéaires significatifs et nous acceptons l’hypothèse nulle d’absence de
relation entre d’un côté l’adoption des TIC et, de l’autre, l’alignement stratégique,
l’alignement structurel et les compétences technologiques internes. Dès lors, nous pouvons
dire que le niveau d’adoption des TIC n’augmente pas les niveaux d’alignement stratégique et
structurel, ni les compétences technologiques internes des PME. De manière plus formelle, le
nombre d’équipements technologiques au sein d’une PME ne déterminerait pas la présence de
compétences en la matière et la capacité de l’entreprise à les intégrer à ses objectifs
stratégiques de même qu’à ses efforts d’amélioration des pratiques organisationnelles.
2. Lien entre les variables explicatives et la performance opérationnelle
Les variables explicatives que sont l’adoption des TIC, l’alignement stratégique des TIC,
l’alignement structurel des TIC, les compétences technologiques internes ont elles une
influence sur la performance opérationnelle ? Les résultats du tableau 15 ci-dessous
fournissent une part de réponse à cette interrogation.
Tableau 14 : Corrélation entre l’adoption des TIC et les variables supposés
modératrices
Variables de recherche ALGSTRAT ALGSTRUC COMPTIC
ADOPTIC Corrélation de Pearson ,106 ,162 ,113
Sig. (bilatérale) ,414 ,212 ,385
N 61 61 61
**. La corrélation est significative au niveau 0.01 (bilatéral).
Source : Nos calculs sur SPSS
BONY YAPO Jean Landry Mémoire / Master 2 de Recherche en Sciences de Gestion
------------------------------------------------------------------------------------------------------------------------------------------------------- 61
Les résultats du tableau 15 ci-contre font apparaître les différentes corrélations de Pearson
entre la variable expliquée et les variables explicatives du modèle de recherche. L’analyse de
ces coefficients montre qu’il existe un lien significatif et positif entre la performance
opérationnelle et les variables explicatives du modèle de recherche (p-value < 0,05).
L’hypothèse nulle d’absence de lien est rejetée au profit de l’hypothèse alternative d’existence
de relation linéaire significative. Les résultats offerts par le tableau font comprendre, dans un
premier cas, que plus les PME adoptent des outils numériques, plus elles sont
opérationnellement performante du point de vue de l’évolution du chiffre d’affaire et de la
productivité du personnel. Dans un second cas, l’analyse des corrélations précise que la
performance opérationnelle des PME enquêtées est déterminée par : soit l’alignement
stratégique des TIC, soit l’alignement structurel des TIC, soit les compétences technologiques
internes. Cependant ces variables ont elles une influence positive sur la performance
opérationnelle des PME ?
III. Test des hypothèses de recherche
Les commentaires sur les résultats des estimations de notre modèle de recherche s’articuleront
autour de trois points essentiels : la significativité globale du modèle, la significativité
individuelle des variables et les signes des coefficients des variables significatives.
Ce paragraphe permet de tester les quatre hypothèses dérivant de notre modèle de recherche.
Tableau 15 : Corrélation entre la performance et les variables explicatives
Variables de recherche ADOPTIC ALGSTRAT ALGSTRUC COMPTIC
PERFOPE Corrélation de Pearson ,376**
,555**
,650**
,407**
Sig. (bilatérale) ,003 ,000 ,000 ,001
N 61 61 61 61
**. La corrélation est significative au niveau 0.01 (bilatéral).
Source : Nos calculs sur SPSS
BONY YAPO Jean Landry Mémoire / Master 2 de Recherche en Sciences de Gestion
------------------------------------------------------------------------------------------------------------------------------------------------------- 62
1. Test de la relation directe entre l’adoption des TIC et la performance
opérationnelle
Pour analyser l’effet direct de l’adoption des TIC sur la performance opérationnelle des PME,
nous procédons à une régression dans laquelle seule la variable « Adoption des TIC » est
considérée pour évaluer la performance opérationnelle.
Le tableau 16 ci-avant indique que le modèle avec la seule variable « Adoption des TIC »
provoque près de 14,1 % de la variabilité de la performance opérationnelle. Il est significatif
au regard de la significativité de la statistique de Fisher (p-value < 0,05).
Dans ce modèle, la probabilité d'obtenir une statistique de Student (t) de +3,115 est moins de
0,05 (p-value < 0,05). Le coefficient de la variable « Adoption des TIC » est donc différent de
zéro. Sa valence indique une relation positive avec la performance. Nous pouvons conclure
que l’adoption des TIC contribue significativement et positivement à expliquer la
performance opérationnelle de la PME. Ces résultats confirment la première hypothèse de la
recherche.
2. Test des effets modérateurs sur la relation TIC/Performance
Pour mettre en évidence les effets modérateurs, trois termes d’interaction sont calculés
(X.Z où X est la variable indépendante et Z la variable modératrice). Toutefois, afin de
réduire la multi-colinéarité entre le terme multiplicatif et les variables en interaction, toutes
les données brutes sont centrées en y retranchant leurs moyennes (El Akremi et Roussel,
Tableau 16 : Régression simple de la relation directe TIC/Performance
Variable dépendante : Performance opérationnelle
Variable explicative
Coefficients non
standardisés
Coefficients
standardisés Statistique
de Student
(t)
Sig.
A
Erreur
standard
Bêta
(Constante) 1,951 ,185 10,529 ,000
Adoption des TIC ,264 ,085 ,376 3,115 ,003
R2
= 0,141 ; Statistique de Fisher (F) = 9,706 ; Sig. = 0,003
Source : Nos calculs sur SPSS
BONY YAPO Jean Landry Mémoire / Master 2 de Recherche en Sciences de Gestion
------------------------------------------------------------------------------------------------------------------------------------------------------- 63
2003). Comme précisé dans la spécification économétrique plus avant, la procédure de test
consiste à estimer successivement deux équations de régression :
(1) : PERFOPE = b0 + b1ADOPTIC + b2 Z
(2) : PERFOPE = b0 + b1 ADOPTIC + b2 Z + b3 ADOPTIC.Z où Z représente, selon le
cas, la variable ALGSTRAT ou ALGSTRUC ou COMPTIC.
Pour mettre en œuvre ces estimations, nous effectuons des régressions avec entrée forcée
où toutes les variables sont entrées au même moment et un test de Fisher évalue l’ensemble
du modèle. La valeur de l’indice VIF (Variance Inflation Factor) ou la tolérance, soit l’inverse
du VIF (1/VIF) permet de tester la multi-colinéarité dans le modèle et la statistique de
Durbin-Watson évalue l’indépendance des résidus.
2.1. Test de l’effet modérateur de l’alignement stratégique des TIC
Tableau 17 : Effet modérateur de l’alignement stratégique des TIC
Equation estimée (1) : PERFOPE = b0 + b1ADOPTIC + b2ALGSTRAT
Variables explicatives
Coefficients non
standardisés
Coefficients
standardisés
Statistique
de
Student
(t)
Sig.
Statistiques de
colinéarité
A
Erreur
standard
Bêta Tolérance VIF
(Constante) 2,475 ,065 38,156 ,000
Adoption des TIC ,225 ,071 ,320 3,157 ,003 ,989 1,011
Alignement stratégique ,359 ,070 ,521 5,131 ,000 ,989 1,011
R2
= 0,409 ; Statistique de Fisher (F) = 20,101 ; Sig. = 0,000 ; Durbin-Waston = 1,677
Equation estimée (2) : PERFOPE = b0 + b1ADOPTIC + b2ALGSTRAT + b3TICSTRAT
Variables explicatives
Coefficients non
standardisés
Coefficients
standardisés
Statistique
de
Student
(t)
Sig.
Statistiques de
colinéarité
A
Erreur
standard
Bêta Tolérance VIF
(Constante) 2,495 ,062 40,427 ,000
Adoption des TIC ,209 ,068 ,297 3,082 ,003 ,981 1,019
Alignement stratégique ,336 ,067 ,488 5,053 ,000 ,974 1,026
Interaction -,221 ,078 -,272 -2,816 ,007 ,976 1,025
R2
= 0,482 ; Statistique de Fisher (F) = 17,646 ; Sig. = 0,000 ; Durbin-Waston = 1,989
Source : Nos calculs sur SPSS
BONY YAPO Jean Landry Mémoire / Master 2 de Recherche en Sciences de Gestion
------------------------------------------------------------------------------------------------------------------------------------------------------- 64
Les différentes valeurs de VIF et Tolérance (Tolérance > 0,3 et VIF < 3,3) ainsi que la
statistique de Durbin-Waston (proche de 2) présentent des indices de bonne qualité des
modèles. Le modèle 2 est satisfaisant et significatif car il explique près de 48,2 % de la
variance de la performance opérationnelle, mieux que le modèle 1 pour lequel le pouvoir
explicatif s’établit à 40,9%. Les valeurs F de Fisher et t de Student montrent que les variables
explicatives et leur terme d’interaction contribuent de façon significative (p-value < 0,05) à
l’explication de la performance opérationnelle des PME enquêtées. Le rôle modérateur de
l’alignement stratégique des TIC sur la relation entre l’adoption des TIC et la performance
opérationnelle est donc vérifié dans cette étude. Notre hypothèse 2 est confirmée. Ce qui
indique que l’effet du niveau d’adoption des TIC sur la performance opérationnelle s’accroît
en même temps que le niveau d’alignement stratégique.
2.2. Test de l’effet modérateur de l’alignement structurel des TIC
Tableau 18 : Effet modérateur de l’alignement structurel des TIC
Equation estimée (1) : PERFOPE = b0 + b1ADOPTIC + b2ALGSTRUC
Variables explicatives
Coefficients non
standardisés
Coefficients
standardisés
Statistique
de
Student
(t)
Sig.
Statistiques de
colinéarité
A
Erreur
standard
Bêta Tolérance VIF
(Constante) 2,475 ,060 41,352 ,000
Adoption des TIC ,195 ,066 ,278 2,946 ,005 ,974 1,027
Alignement structurel ,403 ,063 ,605 6,407 ,000 ,974 1,027
R2
= 0,497 ; Statistique de Fisher (F) = 28,673 ; Sig. = 0,000 ; Durbin-Waston = 1,729
Equation estimée (2) : PERFOPE = b0 + b1ADOPTIC + b2ALGSTRUC + b3TICSTRUC
Variables explicatives
Coefficients non
standardisés
Coefficients
standardisés
Statistique
de
Student
(t)
Sig.
Statistiques de
colinéarité
A
Erreur
standard
Bêta Tolérance VIF
(Constante) 2,491 ,060 41,313 ,000
Adoption des TIC ,172 ,068 ,245 2,549 ,014 ,920 1,087
Alignement structurel ,389 ,063 ,584 6,175 ,000 ,952 1,051
Interaction -,111 ,077 -,140 -1,450 ,153 ,912 1,097
R2
= 0,515 ; Statistique de Fisher (F) = 20,179 ; Sig. = 0,000 ; Durbin-Waston = 1,879
Source : Nos calculs sur SPSS
BONY YAPO Jean Landry Mémoire / Master 2 de Recherche en Sciences de Gestion
------------------------------------------------------------------------------------------------------------------------------------------------------- 65
Semblablement à l’analyse précédente, les valeurs de VIF et Tolérance ainsi que la statistique
de Durbin-Waston présentent des indices de bonne qualité des modèles. Aussi, constatons
nous dans le tableau 18 que malgré le fait que le coefficient de détermination R² de la seconde
équation estimée soit plus élevé que celui de la première (R2
équation 1 = 0,515 < R2
équation 2 =
0,497), le coefficient de la variable d’interaction demeure non significatif (p-value > 0,05).
L’hypothèse 3 de notre modèle de recherche n’est pas validée. L’alignement structurel
apparait ici comme une variable indépendante dont la combinaison avec l’adoption des TIC
influence la performance opérationnelle.
2.3. Test de l’effet modérateur des compétences technologiques internes
En menant les mêmes analyses pour vérifier l’effet de modération des compétences
technologiques internes sur la relation TIC/Performance, les résultats montrent que les
Tableau 19 : Effet modérateur des compétences technologiques internes
Equation estimée (1) : PERFOPE = b0 + b1ADOPTIC + b2COMPTIC
Variables explicatives
Coefficients non
standardisés
Coefficients
standardisés
Statistique
de
Student
(t)
Sig.
Statistiques de
colinéarité
A
Erreur
standard
Bêta Tolérance VIF
(Constante) 2,475 ,072 34,456 ,000
Adoption des TIC ,235 ,079 ,334 2,971 ,004 ,987 1,013
Compétences TIC ,237 ,072 ,369 3,282 ,002 ,987 1,013
R2
= 0,276 ; Statistique de Fisher (F) = 11,041 ; Sig. = 0,000 ; Durbin-Waston = 1,438
Equation estimée (2) : PERFOPE = b0 + b1ADOPTIC + b2COMPTIC + b3TICCOMP
Variables explicatives
Coefficients non
standardisés
Coefficients
standardisés
Statistique
de
Student
(t)
Sig.
Statistiques de
colinéarité
A
Erreur
standard
Bêta Tolérance VIF
(Constante) 2,493 ,071 35,129 ,000
Adoption des TIC ,231 ,077 ,328 2,982 ,004 ,986 1,014
Compétences TIC ,224 ,071 ,349 3,153 ,003 ,978 1,023
Interaction -,169 ,090 -,206 -1,870 ,067 ,989 1,011
R2
= 0,318 ; Statistique de Fisher (F) = 8,843 ; Sig. = 0,000 ; Durbin-Waston = 1,563
Source : Nos calculs sur SPSS
BONY YAPO Jean Landry Mémoire / Master 2 de Recherche en Sciences de Gestion
------------------------------------------------------------------------------------------------------------------------------------------------------- 66
compétences technologiques internes ne sont pas une variable modératrice dans ce cas
(Tableau 19). L’hypothèse 4 de l’étude est infirmée. Cependant, en se référant au modèle 1,
les compétences technologiques internes et l’adoption des TIC sont des variables qui
expliquent la performance opérationnelle des PME.
3. Récapitulatif des tests des hypothèses de la recherche
Le tableau 20 ci-dessus donne un résumé des tests des hypothèses dérivant de notre modèle de
recherche. De la sorte, on conclut que les hypothèses 1 et 2 sont confirmées tandis que les
hypothèses 3 et 4 sont infirmées.
Tableau 20 : Récapitulatif des tests d’hypothèses
Hypothèses de recherche Modèle R2
éq. 1 R2
éq. 2
Sig.
(p<0,05)
Conclusion
H1 : L’adoption des TIC
contribue positivement à la
performance opérationnelle de
la PME.
ADOPTIC PERFOPE 0,141 - 0,003a
Confirmée
H2 : L’alignement stratégique
des TIC modère la relation
entre l’adoption des TIC et la
performance opérationnelle de
la PME.
ALGSTRAT
ADOPTIC PERFOPE
0,409 0,482 0,007b
Confirmée
H3 : L’alignement structurel
des TIC a un effet modérateur
sur la relation entre l’adoption
des TIC et la performance
opérationnelle de la PME.
ALGSTRUC
ADOPTIC PERFOPE
0,497 0,515 0,153b
Infirmée
H4 : Les compétences
technologiques internes
interviennent comme variable
modératrice de la relation
entre l’adoption des TIC et la
performance opérationnelle de
la PME.
COMPTIC
ADOPTIC PERFOPE
0,276 0,318 0,067b
Infirmée
a. Significativité du coefficient de la variable ADOPTIC.
b. Significativité du coefficient de la variable d’interaction.
Source : Nos calculs sur SPSS
BONY YAPO Jean Landry Mémoire / Master 2 de Recherche en Sciences de Gestion
------------------------------------------------------------------------------------------------------------------------------------------------------- 67
SECTION 2 – DISCUSSIONS ET IMPLICATIONS
MANAGERIALES
I. Discussions des résultats de la recherche
L’enquête auprès des Petites et Moyennes Entreprises témoigne que ces entreprises n’hésitent
pas à investir de plus en plus dans les Technologies de l’Information et de la Communication
qui sont aujourd’hui des facteurs clés de succès. L’analyse descriptive a révélé que près de
67,3% des Petites et Moyennes Entreprises enquêtées possèdent un niveau acceptable d’outils
numériques en leur sein, soit entre 4 et 12 applicatifs au regard de ceux qui leur ont été
soumis au cours des enquêtes. Ces applicatifs technologiques qu’elles détiennent,
globalement, leur permettent d’automatiser des tâches, de s’informer, communiquer et
collaborer aussi bien en interne qu’en externe. Succinctement, ces technologies, porteuses de
valeurs spécifiques, créent pour ces PME de meilleures conditions de travail qui pénètrent les
pratiques organisationnelles et managériales avec pour effet une amélioration de la
performance opérationnelle comme témoignée par les résultats. Cela va dans le sens du
courant sociotechnique qu’il faut replacer ici en perspective. Emery et Trist, principaux
auteurs de ce courant, considère l’entreprise comme un système sociotechnique ouvert
constitué par l’interaction et l’interdépendance du sous-système social c’est-à-dire la structure
et les acteurs, et le sous-système technique en l’occurrence la technologie et les tâches. Pour
eux, la performance ne dépendra que d’un bon ajustement entre ces deux sous-systèmes, en
d’autre mots, les Technologies de l’Information et de la Communication doivent entretenir de
parfaites relations d’une part avec les acteurs considérés ici comme les hommes au travail, et
d’autre part, la structure qui se réfère dans notre cas aux pratiques organisationnelles et
managériales. C’est donc dans la conjonction de ces dimensions que la contribution des TIC
s’objective, celui de l’amélioration continue de la performance de l’entreprise.
L’introduction des Technologies de l’Information et de la Communication au sein des Petites
et Moyennes Entreprises conduit à plus de performance qu’à une baisse à condition qu’elles
soient correctement déployées. La présente étude empirique que nous avons menée en atteste.
En clair, nous avons pu prouver statistiquement à partir de notre échantillon de PME que
l’adoption des Technologies de l’Information et de la Communication a non seulement une
corrélation positive et significative avec la performance opérationnelle mais aussi, elle
l’influence significativement et positivement. Ces résultats sur le lien direct TIC/Performance
mis en évidence dans cette étude, d’un côté, remettent en cause le fameux paradoxe de Solow
BONY YAPO Jean Landry Mémoire / Master 2 de Recherche en Sciences de Gestion
------------------------------------------------------------------------------------------------------------------------------------------------------- 68
selon laquelle : « On voit des ordinateurs partout, sauf dans les statistiques de productivité. »
et de l’autre, ils donnent du crédit à des travaux empiriques antérieurs (Akomea-Bonsu et
Sampong, 2012 ; Kossaï et Piget, 2012 ; Byrd et Davidson, 2003 ; Osei-Bryson et Ko, 2004).
Encore faut-il souligner que ce sont les conditions d’usage des technologies qui déterminent
largement leur contribution accrue à la performance. La théorie de la structuration exposée
dans le cadre théorique en apporte beaucoup plus de précision. En fait, de l’interaction
quotidienne des acteurs avec les Technologies de l’Information et la Communication émerge
des connaissances liées aux fonctionnalités, des savoir-faire spécifiques et adéquats, et
diverses possibilités d’innovations stratégiques, organisationnelles et managériales ouvrant les
portes d’un meilleur positionnement dans la matrice de performance.
La relation TIC/Performance s’inscrit dans une adaptation à la stratégie de l’entreprise et à
l’évolution du milieu organisationnel. Le traitement des données recueillies en donne une
parfaite illustration. En effet, les résultats montrent que l’interaction d’un côté de l’adoption
des TIC et l’alignement stratégique et de l’autre côté une combinaison avec l’alignement
structurel expliquent mieux la performance opérationnelle respectivement dans l’ordre de
48,2% et 49,7% comparativement au cas où l’adoption des TIC est considéré isolément, le
pouvoir explicatif du modèle étant 14,1 %. Ces résultats rejoignent ceux des travaux
antérieurs qui ont montré qu’il existe des liens entre, d’une part, l’alignement stratégique des
TIC et la performance, et de l’autre, l’alignement structurel des TIC et la performance
(Bergeron et al., 2004 ; Chedia, 2012 ; Bendiabdellah et al., 2006). D’ailleurs, pour les
travaux sociotechniques en technologies de l’information, si une technologie est conçue en
intégrant des objectifs alignés avec les objectifs stratégiques de l’entreprise, il en résultera
alors une meilleure performance pour celle-ci (Fernandez et Jomaa, 2005). Ainsi, les PME
doivent s’assurer d’implanter des TIC pour lesquelles ont connaissance les acteurs « décideurs
et utilisateurs1
».
La facilité d’interaction avec les TIC permet aux acteurs « utilisateurs » de comprendre et de
donner du sens à leurs actions. Une interaction régulière avec les technologies disponibles au
sein de l’entreprise les permettra de développer des compétences susceptibles de maintenir ou
accroître la performance opérationnelle de l’entreprise.
Dans cette ligne de réflexion, les résultats témoignent qu’une combinaison de l’adoption des
TIC et les compétences technologiques internes (malgré qu’elle ne soit pas une variable
modératrice) a un effet positif et significatif sur la performance opérationnelle. Cette
1
Les acteurs « décideurs » assurent le volet décisionnel et stratégique en veillant à l’adéquation de la stratégie technologique
avec les objectifs stratégiques de l’entreprise (au niveau corporate et/ou au niveau de l’activité). Les acteurs « utilisateurs »
sont ceux qui se servent de la technologie pour effectuer certaines tâches ou fonctions (Fereyre F., 2010).
BONY YAPO Jean Landry Mémoire / Master 2 de Recherche en Sciences de Gestion
------------------------------------------------------------------------------------------------------------------------------------------------------- 69
combinaison des variables explique près de 27,6% de la variabilité de la performance
opérationnelle. Ce résultat ne concorde pas avec les travaux de certains auteurs comme
Deltour et Lethiais (2014) pour qui la présence de compétences informatique n’a point
d’impact direct sur la performance. Nos analyses statistiques montrent que la plupart des PME
investiguées, présentant un bon niveau de performance, investissent dans une offre
technologique dont les compétences au minimum moyennes pour la maîtrise des
fonctionnalités existent en leur sein : l’écart entre les fonctionnalités et l’usage est réduit.
Etant donné que ces PME évoluent dans un environnement de plus en plus compétitif qui les
obligent à faire face à de nouvelles contraintes de temps et de rendement, elles assurent leur
pérennité en faisant preuve d’efficacité et d’efficience opérationnelle par l’exploitation d’un
capital humain compétent dont la productivité est accompagnée d’un capital technologique
comme l’enseigne la théorie des ressources.
II. Implications managériales
Aujourd’hui, l’usage des Technologies de l’Information et de la Communication s’avère
indispensable pour le maintien de la compétitivité d’une entreprise. Elles conduisent à des
pratiques organisationnelles et à des méthodes de management plus efficaces dans les
entreprises. Se positionnant comme des outils à forte valeur stratégique, les TIC obligent de
repenser la structure interne, induisent des modes de fonctionnement fondés sur de nouveaux
mécanismes de coordination, de communication et d’organisation du travail.
Ce travail de recherche présente des implications pour les dirigeants des Petites et Moyennes
Entreprises ivoiriennes. Il propose aux dirigeants des PME une démarche permettant un
meilleur déploiement du dispositif technologique qu’ils détiennent afin d’amorcer un niveau
de performance élevé.
Premièrement, il est primordial pour les dirigeants des Petites et Moyennes Entreprises, de
mettre constamment en adéquation leur système organisationnel et les Technologies de
l’Information et de la Communication dans le cadre des orientations stratégiques. En aucune
manière, l’interaction stratégie-technologie ne doit être isolée du management de la PME.
Deuxièmement, la contribution des TIC à la performance opérationnelle des PME est
également importante lorsqu’elle est combinée au personnel qualifié. Ainsi, l’adoption des
TIC doit s’accompagner impérativement par l’acquisition et l’amélioration des compétences
technologiques du capital humain. Les compétences et actifs technologiques, lorsqu’ils sont
parfaitement gérés au sein de l’entreprise procurent un avantage concurrentiel. Dans ce cadre,
BONY YAPO Jean Landry Mémoire / Master 2 de Recherche en Sciences de Gestion
------------------------------------------------------------------------------------------------------------------------------------------------------- 70
il est souhaitable pour les dirigeants de PME de développer des habiletés managériales, un
leadership particulier en la matière (Booto Ekionea et al., 2010) et de s’orienter vers des
programmes de formation en TIC pour la main-d’œuvre actuelle.
Au total, l’efficacité des TIC ne repose pas uniquement sur leur simple mise en place dans
l’entreprise. Dès lors, il est primordial pour les PME de veiller à ce que la maîtrise des TIC
dont elles disposent, d’un côté, ne soit pas chaotique pour les acteurs, et de l’autre côté,
correspondent à un besoin réel et avéré.
BONY YAPO Jean Landry Mémoire / Master 2 de Recherche en Sciences de Gestion
------------------------------------------------------------------------------------------------------------------------------------------------------- 71
Résumé du chapitre 4
Ce dernier chapitre de notre travail de recherche est composé de deux sections dont l’une
présente et analyse les résultats de la recherche et l’autre discute ces résultats afin d’en faire
ressortir les implications managériales.
Dans la section 1, premièrement, les analyses descriptives indiquent que les PME enquêtées
sont en majorité des petites entreprises localisées en grande partie dans la zone d’Abidjan et
opérant dans divers secteurs d’activités. Les SARL sont la forme juridique dominante. Pour
un niveau d’adoption de 67,3%, les applicatifs numériques les plus utilisés sont les logiciels
métiers, les espaces de travail partagé, les sites web informatifs et l’internet pour des appels
téléphoniques. 88,5% de ces PME estiment que ces TIC sont stratégiquement alignés et
91,7% jugent un bon alignement structurel. Les PME présentant un niveau de compétence
technologique inconsistant sont près de 18%. Sur la question de la performance
opérationnelle, 8,2% des PME ont une performance en baisse ; 36,1% une performance stable
et 55,7% une performance en hausse. Deuxièmement, l’étude des liens entre les variables
montrent d’une part qu’il n’existe pas de corrélations significatives entre l’adoption des TIC
et les autres variables explicatives, et d’autre part qu’il existe un lien significatif et positif
entre la performance opérationnelle et les variables explicatives du modèle de recherche.
Troisièmement, les tests statistiques ont permis de valider les hypothèses 1 et 2 et infirmés les
hypothèses 3 et 4. Toutefois les variables « Alignement structurel des TIC» et « Compétences
technologiques internes » apparaissent comme des variables indépendantes qui influencent
dans leur modèle respectif la performance opérationnelle des PME.
Dans la section 2 de ce chapitre 4, il faut retenir d’abord que les résultats sur le lien direct
TIC/Performance mis en évidence dans cette étude remettent en cause le fameux paradoxe de
Solow. Cependant, ils donnent du crédit à des travaux empiriques antérieurs. Ensuite, cette
relation s’inscrit dans une adaptation à la stratégie de l’entreprise et à l’évolution du milieu
organisationnel. Enfin, les PME font preuve d’efficacité et d’efficience opérationnelle en
disposant d’un niveau acceptable de compétences technologiques. Au titre des apports
managériaux, il est indispensable pour les dirigeants de PME, d’adapter leur système
organisationnel aux TIC dans le cadre des orientations stratégiques. Il est souhaitable
d’entretenir l’interaction stratégie-technologie dans le management de la PME et d’orienter le
personnel vers des programmes de formation en TIC.
BONY YAPO Jean Landry Mémoire / Master 2 de Recherche en Sciences de Gestion
------------------------------------------------------------------------------------------------------------------------------------------------------- 72
CONCLUSION DE LA PARTIE 2
La deuxième partie de ce mémoire nous a permis de mettre en lumière les aspects pratiques de
notre étude. Elle a tenté d’expliquer la manière avec laquelle les entreprises enquêtées
utilisent les TIC aux fins de leur performance opérationnelle.
En premier lieu, il s’est agi avant tout dans le chapitre 3, d’exposer sur le positionnement
épistémologique tout en décrivant les variables du modèle de recherche à savoir l’adoption
des TIC, l’alignement stratégique, l’alignement structurel, les compétences technologiques
internes et la performance opérationnelle. Puis, la stratégie de recherche a été décrite à partir
du questionnaire d’enquête, la population cible et la méthode d’échantillonnage,
l’opérationnalisation des variables et le traitement des données.
Dans le chapitre 4, nous avons présenté et discuter les résultats de la recherche sur la base de
l’enquête menée auprès des Petites et Moyennes Entreprises. Ce chapitre a servi de cadre pour
l’analyse descriptive des données recueillies, l’étude des liens entre les variables et le test des
hypothèses de recherche. Par la suite, les résultats obtenus ont été commentés, interprétés et
mis en relation avec les théories mobilisées et les travaux empiriques antérieurs. Pour finir, les
implications managériales découlant de l’étude ont été exposées.
BONY YAPO Jean Landry Mémoire / Master 2 de Recherche en Sciences de Gestion
------------------------------------------------------------------------------------------------------------------------------------------------------- 73
CONCLUSION GENERALE
La problématique dans ce travail part de l’idée de la capacité des Technologies de
l’Information et de la Communication à favoriser la performance opérationnelle des Petites et
Moyennes Entreprises en Côte d’Ivoire. Elle s’interroge sur la question du déploiement des
TIC de façon à améliorer la performance de la PME. En répondant à la question de notre
problématique, nous avons cherché à analyser la littérature en développant un cadre
structurant les différents concepts liés à la contribution des TIC à la performance
opérationnelle des PME. Sur le plan pratique, nous avons testé les liens théoriques postulés
dans notre modèle en menant une étude empirique sur 61 PME ivoiriennes. Cette recherche
permet de faire avancer le champ d’investigation permettant d’expliquer la relation
TIC/Performance dans les entreprises et d’aider les professionnels ayant adopté les
technologies numériques pour le management de leurs activités.
Cette étude est structurée en deux parties dont chacune traite deux chapitres. La première
partie est relative à la littérature sur la contribution des TIC à la performance des PME. Elle a
permis, dans un premier temps, de situer notre étude sans son contexte et définir les concepts
clés de la recherche, puis, dans un deuxième temps, de passer en revue les théories mobilisées
et les études empiriques antérieures.
Tout d’abord, les TIC sont appréhendées comme des technologies utilisées pour traiter,
modifier et échanger des informations, plus spécifiquement des données numérisées. En ce
qui concerne la PME, elle est définie en se référant au décret N° 2012-05 du 11 janvier 2012.
Pour ce qui est des concepts clés faisant office de variables d’étude, ont tenté d’être définis la
performance, l’adoption des TIC, l’alignement stratégiques des TIC, l’alignement structurel
des TIC et les compétences technologiques internes. Ensuite, notre approche s’est insérée
dans le courant sociotechnique dont les auteurs Emery et Trist définissent l’organisation
comme un système sociotechnique ouvert constitué par l’interaction constante et
l’interdépendance de deux sous-systèmes : le sous-système social (la structure, les acteurs) et
le sous-système technique (la technologie et les tâches) ; la théorie de la structuration
convoquée pour analyser l’interaction quotidienne des acteurs avec les Technologies de
l’Information et la Communication et la théorie des ressources qui estime que ce sont les
ressources et les compétences spécifiques qui expliquent la performance de l’entreprise
(Wernerfelt, 1984 ; Barney, 1991). Enfin, la revue des travaux empiriques a permis en
BONY YAPO Jean Landry Mémoire / Master 2 de Recherche en Sciences de Gestion
------------------------------------------------------------------------------------------------------------------------------------------------------- 74
premier lieu d’exposer sur les relations qui peuvent exister entre les TIC, leur alignement
stratégique et structurel et la performance de l’entreprise ; et en second lieu une attention est
portée sur le rôle que peut jouer les compétences technologiques internes dans la relation
entre les TIC et la performance de l’entreprise. Les chantiers empiriques visités mettent en
avant trois effets de modération dans la relation TIC/Performance. Ce qui a valu de construire
un modèle de recherche avec quatre hypothèses.
La deuxième partie de notre étude s’est articulée autour des aspects pratiques. Il s’est agi
d’abord de préciser notre positionnement épistémologique qui relève du positivisme et
soutenu par une approche quantitative de type hypothético-déductif. Ensuite, la stratégie de
recherche est décrite. Elle part de la collecte des données réalisée par l’entremise d’une
enquête par questionnaire jusqu’à la spécification du modèle économétrique à savoir la
méthode de régression multiple modérée utile aux tests des hypothèses de recherche. En
outre, avant le test du modèle de recherche, les analyses descriptives ont indiqué que
l’échantillon est constitué en majorité de petites entreprises, en général des SARL, localisées
en majeure partie dans la zone d’Abidjan et opérant dans plusieurs secteurs d’activités. Le
niveau d’adoption des TIC est près de 67,3%. 88,5% des PME estiment que les TIC en leur
sein sont stratégiquement alignés ; 91,7% jugent un bon alignement structurel et 18 %
présentent un bas niveau de compétences technologiques. S’agissant de la performance
opérationnelle, 8,2% des PME ont une performance en baisse ; 36,1% une performance stable
et 55,7% une performance en hausse. Aussi, l’étude des liens entre les variables montre, d’une
part, une absence de corrélations significatives entre l’adoption des TIC et les autres variables
explicatives et, d’autre part, un lien significatif et positif entre les variables explicatives et la
performance opérationnelle. Par ailleurs, les tests statistiques n’ont permis de valider que
deux hypothèses de recherche. Toutefois les variables pour lesquelles les effets modérateurs
ont été remis en cause apparaissent comme des variables indépendantes qui influencent dans
leur modèle respectif la performance opérationnelle des PME. Enfin, il faut retenir que les
résultats sur le lien direct TIC/Performance mis en évidence dans cette étude remettent en
cause le fameux paradoxe de Solow et apportent un soutien à des travaux empiriques
antérieurs. Cette relation s’inscrit dans une adaptation à la stratégie de l’entreprise et à
l’évolution du milieu organisationnel tout en ayant recours à des compétences technologiques
avérées.
BONY YAPO Jean Landry Mémoire / Master 2 de Recherche en Sciences de Gestion
------------------------------------------------------------------------------------------------------------------------------------------------------- 75
En dépit des efforts déployés dans ce travail de recherche, il est clair qu’il n’échappe guère à
certaines limites d’ordre conceptuel et méthodologique. Une limite conceptuelle concerne la
mesure des variables d’étude qui peuvent être différemment explorée dans d’autres études.
Sur le plan méthodologique, les limites découlent principalement de la méthode de collecte
des données et d’échantillonnage. D’abord, précisons que les entreprises ne nous accordent
pas assez de temps pour recueillir le maximum d’informations. Ensuite, l’enquête n’a
privilégié qu’un seul répondant par entreprise, soit le dirigeant ou toute autre personne
ressource. En outre, la méthode d’échantillonnage par convenance pose le problème de la
représentativité et de la généralisation des résultats. Enfin, des biais peuvent découler de la
subjectivité des réponses car la collecte des données par questionnaire génère des mesures
subjectives reflétant les perceptions des personnes interrogées.
Concernant les perspectives futures de recherche, il serait intéressant de prendre en compte les
limites exposées et de pousser les analyses pour voir comment la relation TIC/Performance
peut être explorée en intégrant par exemple une variable comme le profil du dirigeant de la
PME dont plusieurs études relèvent son influence sur la politique générale de l’entreprise.
BONY YAPO Jean Landry Mémoire / Master 2 de Recherche en Sciences de Gestion
------------------------------------------------------------------------------------------------------------------------------------------------------- 76
REFERENCES BIBLIOGRAPHIQUES
OUVRAGES
Anthony Giddens. (1984). The constitution of society: Outline of the theory of structuration.
Berkeley, Californie : University of California Press.
Barayandema, J. (2004). Logiques d'action managériale en matière de formation et
appropriation d’un progiciel de gestion intégré (PGI) (No. 456). Louvain-la-Neuve : Presses
universitaires de Louvain.
Barney, J. B (2002). Gaining and sustaining competitive advantage. Upper Saddle River,
New Jersey : Prentice Hall.
Bounfour, A., & Epinette, G. (2006). Valeur et performance des SI: Une nouvelle approche
du capital immatériel de l'entreprise. Paris : Dunod.
Chandler, A.D. (1972). Stratégies et Structures de l’entreprise. Paris : Éditions
d'Organisation.
Desreumaux, A. (1992). Structures d'entreprise : analyse et gestion. Paris : Vuibert.
Desreumaux, A. (1992). Introduction à la gestion des entreprises. Paris : Armand colin.
Emery, E. and Trist, E. (1969). Socio-Technical Systems, in Emery Systems Thinking.
London : Penguin Books.
Gates, B. (1999). Le travail à la vitesse de la pensée : Une vision pour le troisième
millénaire. Paris : Robert Laffon.
Gates, B. (1995). La route du futur. Paris : Robert Laffon.
Mintzberg, H. (2004). Le management : voyage au centre des organisations (Behar, J.M.,
Trad.). Paris : Éditions d'Organisation. (Œuvre originale publiée en 1989).
Nunnally, J.C. (1978). Psychometric theory. New York : McGraw-Hill.
Paquay, C. (2005). PME et stratégie, Liège : Editions des CCI de Wallonie
Penrose E. T. (1959). The Theory of the Growth of the Firm. New York : Oxford University
Press.
BONY YAPO Jean Landry Mémoire / Master 2 de Recherche en Sciences de Gestion
------------------------------------------------------------------------------------------------------------------------------------------------------- 77
Porter, M. (1982). Choix stratégiques et concurrence : techniques d’analyse des secteurs et
de la concurrence dans l’industrie. Paris : Economica.
Hatch, M. J., & Cunliffe, A. L. (2009). Théorie des organisations: de l'intérêt de
perspectives multiples. Bruxelles : De Boeck Supérieur.
Rouleau, L. (2007). Théories des organisations: approches classiques, contemporaines et de
l'avant-garde. Québec : Presses de l'Université du Québec.
Thiétart, R. A. (2014). Méthodes de recherche en management-4ème édition. Paris : Dunod.
Thietart, R. A. (2001). Doing management research: a comprehensive guide. Thousand
Oaks, Californie : SAGE Publications.
THESES
Aldebert, B. (2006). Technologies de l'information et de la communication et innovation:
implications organisationnelles et stratégiques dans les entreprises touristiques des Alpes-
Maritimes (Thèse de doctorat), Université Nice Sophia Antipolis, Nice.
Buzon, L. (2006). Contribution à la structuration des échanges de connaissances dans le
cadre de relations de collaboration des chaînes logistiques (Thèse de doctorat), Université
Lumière-Lyon II, Lyon.
De Vaujany, F. X. (2001). Gérer l’Innovation Sociale à l’Usage des Technologies de
l’Information : une contribution structurationniste, (Thèse de doctorat), Université Jean
Moulin Lyon 3, Lyon.
Feki, M. (2014). Configurations stratégiques et contribution du système d’information à la
performance des entreprises industrielles (Thèse de doctorat). Université Paris Ouest
Nanterre La Défense, Paris.
Fereyre, F. (2010). La place d'une technologie d'information et de communication dans le
processus de structuration d'une organisation : le cas de l'usage d'une messagerie
électronique (Thèse de doctorat). Université Jean Moulin-Lyon III, Lyon.
Guiderdoni-Jourdain K, (2009). L'appropriation d'une Technologie de l'Information et de la
Communication en entreprise à partir des relations entre Usage Conception-Vision (Thèse de
doctorat). Université de la Méditerranée-Aix-Marseille II, Marseille.
BONY YAPO Jean Landry Mémoire / Master 2 de Recherche en Sciences de Gestion
------------------------------------------------------------------------------------------------------------------------------------------------------- 78
Kossaï, M. (2013). Les Technologies de L’Information et des Communications (TIC), le
capital humain, les changements organisationnels et la performance des PME
manufacturières. (Thèse de doctorat). Université Paris Dauphine-Paris IX, Paris.
Luu, A. D. (2012). Analyse stratégique et impacts de performance des sites web dans
l'hôtellerie française indépendante (Thèse de doctorat). Université Toulouse 1 Capitole,
Toulouse.
Mbang, C. E. (2012). Appropriation d’outils technologiques par les acteurs: le cas des
entreprises du secteur financier au Cameroun (Thèse de doctorat). Université Paris-Est, Paris.
Meriem, L. (2005). Impact de l'alignement structurel sur la performance des TI, (Thèse de
doctorat), HEC Montréal, Montréal.
Mohamed, B. (2015). Technologies de l’Information et de la Communication et performance
dans l’entreprise, la dimension culturelle : Cas du secteur bancaire et des médias (Thèse de
doctorat). Université Abou Bekr Belkaid, Tlemcen, Chetouane, Algérie.
ARTICLES ET RAPPORTS
Acha, N., Louitri, A. & Sidmou, M. L. (2015). Une fresque théorique pour le Management
stratégique : Application au concept d’orientation entrepreunariale. Communication
présentée à la XXIIIe
Conférence Internationale de Management Stratégique, Rennes.
Akomea-Bonsu, C. & Sampong, F. (2012). The impact of Information and Communication
Technologies (ICT) on Small and Medium Scale Enterprises (SMEs) in the Kumasi
Metropolis, Ghana, West Africa. European Journal of Business and Management, 4(20), 152-
158.
Aldebert, B. & Gueguen, G. (2013). TIC et performance : rôle du dirigeant de PME
touristiques. Revue internationale PME, 26(3-4), 213-233.
Andersen, T. J. & Segars, A. H. (2001). The impact of IT on decision structure and firm
performance : evidence from the textile and apparel industry. Information and
Management, 39(2), 85-100.
Aral, S. & Weill, P. (2007). IT assets, organizational capabilities and firm performance :
How resource allocations and organizational differences explain performance
variation. Organization Science, 18(5), 763-780.
BONY YAPO Jean Landry Mémoire / Master 2 de Recherche en Sciences de Gestion
------------------------------------------------------------------------------------------------------------------------------------------------------- 79
Ayat, S. & Farajkhah, S. (2014). Relation of CIO Roles, IT and Business Alignment and
Organizational Performance. Journal of mathematics and computer science, 123-132.
Baldwin, J. R., & Johnson, J. (1998). Innovator typologies, related competencies and
performance. Microfoundations of Economic Growth, 227-53.
Barney, J. (1991). Firm resources and sustained competitive advantage. Journal of
management, 17(1), 99-120.
Beldi, A., Cheffi, W., & Wacheux, F. (2006, May). L'utilisation de l'information comptable
par les managers. Proposition d'une grille d'analyse fondée sur la théorie de la structuration.
In COMPTABILITE, CONTROLE, AUDIT ET INSTITUTION (S) (pp. CD-Rom).
Benabou, D., Chelil, A. & Tabeti, S. (2015). Perception par les employés du rôle stratégique
des TIC et changement organisationnel cas de quelques entreprises algériennes. European
Scientific Journal, ESJ, 11(7).
Benavente, H., Miguel, J., Lillo, N., & Turén, J. (2011). ICT in Chilean firms. In: ICT in
Latin America: microdata analysis. Santiago: ECLAC, 2011. p. 145-157. LC/R. 2172.
Bendiabdellah, A., Benabou, D. & Chelil, A. (2006). L’apport des TIC à la réalisation des
performances des entreprises algériennes. Les cahiers du Mecas, 2(1), 65-79.
Bergeron, F., Raymond, L., & Rivard, S. (2004). L’alignement stratégique des TI et la
performance des PME. In 13ème Conférence de l’AIMS, Normandie, Vallée de la Seine (Vol.
2, No. 3).
Bobillier-Chaumon, M. E. & Dubois, M. (2009). L'adoption des technologies en situation
professionnelle: quelles articulations possibles entre acceptabilité et acceptation ? Le travail
humain, 72(4), 355-382.
Booto Ekionea, J. P., Fillion, G., Bernard P. & Plaisent, M. (2010). Les technologies de
l’information, la gestion des connaissances et un avantage concurrentiel soutenu: une analyse
par la théorie des ressources. Revue de l’Université de Moncton, 41(1), 247-271.
Bostrom, P. R & Heinen, J. S. (1977). MIS Problems and Failures : A Socio-Technical
Perspective Part I : The Causes. MIS Quarterly, 1(1), 17-32.
Boudjebbour, M. S. (2003). Les Projets NTIC: source de performance de
l'entreprise. CER1ST, Algérie, RIST 12.
BONY YAPO Jean Landry Mémoire / Master 2 de Recherche en Sciences de Gestion
------------------------------------------------------------------------------------------------------------------------------------------------------- 80
Bouletreau, A., Chouanïère, D., Wild, P., & Fontana, J. M. (1999). Concevoir, traduire et
valider un questionnaire. A propos d'un exemple, EUROQUEST. [Rapport de recherche]
Notes scientifiques et techniques de l'INRS NS 178, Institut National de Recherche et de
Sécurité (INRS), Paris.
Brulhart, F., Guieu, G. & Maltese, L. (2010). Théorie des ressources. Revue française de
gestion, (5), 83-86.
Byrd, T. A. & Davidson, N. W. (2003). Examining possible antecedents of IT impact on the
supply chain and its effect on firm performance. Information and Management, 41(2), 243-
255.
Chedia, K. (2012). Alignement des technologies de l’information : déterminant de la
performance (cas des entreprises tunisiennes). Global Journal of Management and Business
Research, 12 (5).
Consoli, D. (2012). Literature analysis on determinant factors and the impact of ICT in
SMEs. Procedia-social and behavioral sciences, 62, 93-97.
Crawford, J., Leonard, L. N. & Jones, K. (2011). The human resource's influence in
shaping IT competence. Industrial Management and Data Systems, 111(2), 164-183.
De Vaujany, F. X. (2000, May). Usage des technologies de l’information et création de
valeur pour l’organisation: proposition d’une grille d’analyse structurationniste basée sur les
facteurs-clés de succès. In 9ème Conférence Internationale de Management Stratégique (pp.
24-26).
De Vaujany, F. X. (1999, May). Du management stratégique des NTIC au management
stratégique de l’appropriation des NTIC. In Colloque de l’AIMS, ECP, actes sur CD-ROM.
Deltour, F., & Lethiais, V. (2014). L'innovation en PME et son accompagnement par les
TIC: quels effets sur la performance? Systèmes d'information & management, 19(2), 45-73.
DeSanctis, G., & Poole, M. S. (1994). Capturing the complexity in advanced technology use:
Adaptive structuration theory. Organization science, 5(2), 121-147.
Dibrell, C., Davis, P. S., & Craig, J. (2008). Fueling innovation through information
technology in SMEs. Journal of small business management, 46(2), 203-218.
BONY YAPO Jean Landry Mémoire / Master 2 de Recherche en Sciences de Gestion
------------------------------------------------------------------------------------------------------------------------------------------------------- 81
El Akremi, A., & Roussel, P. (2003). Analyse des variables modératrices et médiatrices par
les méthodes d’équations structurelles: applications en GRH. In Actes de la 10 ème
conférence de l'Association Française de Gestion des Ressources Humaines (pp. 1063-1096).
Fernandez, V., & Jomaa, H. (2005, May). Les théories de la structuration pour la question
de la ‘valeur d’usage’. In ICT and Uses Colloquium, Bordeaux.
Fernandez V. et Jomaa H. (2005), Usage des technologies de l’information et performance
de l’organisation : repositionnement de la relation à la lumière du paradigme de A.
Giddens, Enjeux et usages des TIC: aspects sociaux et culturels.
Fernandez, V., & Jomaa, H. (2005). Usage des technologies de l‟ information &
performance de l’organisation: repositionnement de la relation à la lumière du paradigme de
A. Giddens. Enjeux et usages des TIC: aspects sociaux et culturels.
Godé-Sanchez, C. (2008). Les TIC comme leviers du changement organisationnel: une
analyse du cas des Armées américaines en Afghanistan. Systèmes d'information &
management, 13(1), 7-30.
Henderson, J. C., & Venkatraman, H. (1993). Strategic alignment: Leveraging information
technology for transforming organizations. IBM systems journal, 32(1), 472-484.
Jen Huang, C., & Ju Liu, C. (2005). Exploration for the relationship between innovation, IT
and performance. Journal of Intellectual Capital, 6(2), 237-252.
Kmieciak, R., Michna, A., & Meczynska, A. (2012). Innovativeness, empowerment and IT
capability: evidence from SMEs. Industrial Management & Data Systems, 112(5), 707-728.
Kossaï, M., & PIGET, E. P. (2012). Utilisation des technologies de l’information et des
communications (TIC) et performance économique des PME Tunisiennes: Une étude
économétrique. Brussels economic review, 55(2).
Langevin, V., François, M., Boini, S., & Riou, A. (2011). Les questionnaires dans la
démarche de prévention du stress au travail. Documents pour le médecin du travail, 125, 23-
36.
Maurand-Valet, A. (2011). Choix méthodologiques en Sciences de Gestion: pourquoi tant de
chiffres? Management & Avenir, (3), 289-302.
BONY YAPO Jean Landry Mémoire / Master 2 de Recherche en Sciences de Gestion
------------------------------------------------------------------------------------------------------------------------------------------------------- 82
Mbenda, M., Patricia, S., & Niyonsaba Sebigunda, E. (2015). Efficacité des mécanismes
de gouvernance des PME: Une évaluation empirique en contexte camerounais1. Revue
internationale PME, 28(1), 57-85.
Mebarki, N. (2013). TIC et performance d’entreprise: Étude d’impact-cas de quelques
entreprises Algeriennes. Les cahiers du CREAD, 104, 111-140.
Melville, N., Kraemer, K., & Gurbaxani, V. (2004). Information technology and
organizational performance: An integrative model of IT business value. MIS quarterly, 28(2),
283-322.
Morrison, A. M., Taylor, S., Morrison, A. J., & Morrison, A. D. (1999). Marketing small
hotels on the World Wide Web. Information Technology & Tourism, 2(2), 97-113.
Mughal, M., & Diawara, B. (2011). Human Capital and the Adoption of Information and
Communications Technologies: Evidence from Investment Climate Survey of Pakistan.
Economics Discussion Papers, (2011-21). En ligne
OCDE, E. (2005). La mesure des activités scientifiques et technologiques. Manuel d'Oslo,
Principes directeurs pour le recueil et l'interprétation des données sur l'innovation. Paris
Orlikowski, W. J. (1996). Improvising organizational transformation over time: A situated
change perspective. Information systems research, 7(1), 63-92.
Orlikowski, W. J. (2000). Using technology and constituting structures : A practice lens for
studying technology in organizations. Organization Science, 11(4), 404-429.
Osei-Bryson, K. M. & Ko, M. (2004). Exploring the relationship between information
technology investments and firm performance using regression splines analysis. Information
and management, 42(1), 1-13.
Pérez-Aróstegui, M. N., Bustinza-Sanchez, F. & Barrales-Molina, V. (2015). Exploring
the relationship between information technology competence and quality management. BRQ
Business Research Quarterly, 18(1), 4-17.
Pérez-López, S. and Alegre, J. (2012). Information technology competency, knowledge
processes and firm performance. Industrial Management and Data Systems, 112(4), 644-662.
Prévot, F., Brulhart, F. & Guieu, G. (2010). Perspectives fondées sur les ressources. Revue
française de gestion, (5), 87-103.
BONY YAPO Jean Landry Mémoire / Master 2 de Recherche en Sciences de Gestion
------------------------------------------------------------------------------------------------------------------------------------------------------- 83
Rallet, A. (1997). Le rôle des technologies de l'information et de la communication dans les
changements organisationnels. Guilhon B. et alii, éds, Economie de la connaissance et
dynamique des organisations, L'Harmattan, Paris, 286-309.
Ray, G., Muhanna, W. A. & Barney, J. B. (2005). Information technology and the
performance of the customer service process : A resource-based analysis. MIS quarterly, 625-
652.
Raymond, L., Bergeron, F. & Croteau, A. M. (2013). Innovation capability and
performance of manufacturing SMEs : The paradoxical effect of IT integration. Journal of
Organizational Computing and Electronic Commerce, 23(3), 249-272.
Reix, R. (2002, October). Changements organisationnels et technologies de l’information.
In conférence invitée, Université Saint-Joseph, Beyrouth, Liban.
St-Pierre, J., Monnoyer, M. C., & Boutary, M. (2006). Le rôle des TIC sur le degré
d’exportation des PME: une étude exploratoire. Actes du 8ème CIFEPME, 24-27.
Tippins, M.R. & Sohi, R.S. (2003). TI Competency and Firm Performance : is organizational
learning a missing link ?. Strategic Management Journal, 24(8), 745-761.
Triplett, J. E. (1999). The Solow productivity paradox: what do computers do to
productivity?. The Canadian Journal of Economics/Revue canadienne d'Economique, 32(2),
309-334.
Uwizeyemungu, S. & Raymond, L. (2011). Information technology adoption and
assimilation : Towards a research framework for service sector SMEs. Journal of Service
Science and Management, 4(02), 141.
Varian, H. (2016). Intelligent Technology. Finance and Development, 53(3), 6-9.
Wernerfelt, B. (1984). A resource-based view of the firm. Strategic Management Journal,
5(2), 171-180.
BONY YAPO Jean Landry Mémoire / Master 2 de Recherche en Sciences de Gestion
------------------------------------------------------------------------------------------------------------------------------------------------------- 84
WEBOGRAPHIE
Billon, J. L. (2013, March). Rôle des PME dans l’économie ivoirienne. [Déjeuner-Débat
HEC] Ministère du Commerce, de l’Artisanat et de la Promotion des PME, Abidjan. En ligne
http://www.commerce.gouv.ci/fichier/ROLEDESPMEDANSLECONOMIEIVOIRIENNE.pd
f
Commission scolaire de la Rivière-du-Nord. DISCAS (2006). Les archives de DISCAS.
En ligne http://www.csrdn.qc.ca/discas/reforme/definitionCompetence.html
Deloitte Côte d’Ivoire (May, 2016), Etude sur la maturité numérique des entreprises en
Côte d’Ivoire. CGECI, Abidjan.
En ligne https://www2.deloitte.com/content/dam/Deloitte/fpc/Documents/services/systemes-
dinformation-et-technologie/Cote-voire_etude-maturite-numerique-entreprises-cote-
ivoire_complet.pdf.
Drouillat, B. (2014). Evgeny Morozov, Pour tout résoudre, cliquez ici, FYP Éditions,
2014. Interfaces numériques, 3(3), 541-542
En ligne https://www.unilim.fr/interfaces-numeriques/index.php?id=1630
Juignet, P. (2015). Le positivisme scientifique. In : Philosophie, science et société.
En ligne https://philosciences.com/Pss/philosophie-et-science/methode-scientifique-
paradigme-scientifique/115-positivisme-scientifique.
Les Echos.fr. Lexique financier.
En ligne https://www.lesechos.fr/finance-marches/vernimmen/definition_productivite-du-
personnel.html
Les éditions Larousse.
En ligne http://www.larousse.fr/dictionnaires/francais/adopter
BONY YAPO Jean Landry Mémoire / Master 2 de Recherche en Sciences de Gestion
------------------------------------------------------------------------------------------------------------------------------------------------------- 85
ANNEXES
Annexe 1 : Questionnaire d’enquête………………………………………..……………86
Annexe 2 : Dictionnaire des variables……………………………………..……………90
Annexe 3 : Traitements statistiques……………………………………...…..……………93
BONY YAPO Jean Landry Mémoire / Master 2 de Recherche en Sciences de Gestion
------------------------------------------------------------------------------------------------------------------------------------------------------- 86
Annexe 1 - Questionnaire d’enquête
Madame, Mademoiselle / Monsieur
Le questionnaire que nous vous proposons s’inscrit dans le cadre d’une recherche sur la
relation entre les TIC et la performance des PME. Il est adressé au dirigeant de la PME ou
toute autre personne ressource au sein de l’entreprise. Ce questionnaire anonyme sera exploité
dans un cadre purement scientifique. Nous vous assurons de l’usage très confidentiel qui sera
fait des informations que vous allez nous fournir. Nous savons pouvoir compter sur votre
collaboration et votre bonne compréhension pour garantir de meilleurs résultats.
Quelques indications :
 TIC : Technologie de l’information et de la Communication.
 Parties prenantes : Clients, Fournisseurs, Partenaires.
I. INFORMATIONS GENERALES SUR L’ENTREPRISE
1) Année de création ou âge de l'entreprise
2) Forme juridique de l'entreprise
Entreprise individuelle Société anonyme (SA)
Société à responsabilité limitée (SARL) Autre
3) Secteur d’activité
Commerce Industrie Service BTP Multi-prestataire
4) Zone d’implantation
Abidjan Hors Abidjan
5) Effectif du personnel
Moins de 10 Entre 10 et 50
Entre 50 et 100 Entre 100 et 150 Entre 150 et 200
BONY YAPO Jean Landry Mémoire / Master 2 de Recherche en Sciences de Gestion
------------------------------------------------------------------------------------------------------------------------------------------------------- 87
II. ADOPTION DES TIC (Cocher Oui/Non pour applicatif numérique)
Dans votre entreprise, utilise-t-on Oui Non
6) Un logiciel « métier » spécifique à votre activité
7) Un logiciel de définition/suivi des processus (work-flow)
8) Un système ERP/Progiciel de gestion intégré (PGI)
9) Un site WEB non marchand (Site d’information et de
communication)
10) Des listes de diffusion
11) Un système téléphonique sur IP (Internet Protocol)
12) Un espace de travail partagé
13) Un agenda partagé
14) Un service de visioconférence (webcam ou salle équipée)
15) un système informatisé d’échange de données (EDI ou Web
EDI)
16) Des certificats électroniques
17) un site WEB marchand (Vente en ligne)
BONY YAPO Jean Landry Mémoire / Master 2 de Recherche en Sciences de Gestion
------------------------------------------------------------------------------------------------------------------------------------------------------- 88
III. ALIGNEMENT DES TIC (Cocher la case correspondante pour chaque item.)
Tout à
fait
d'accord
D'accord Indifférent
Pas
d'accord
Pas du
tout
d'accord
Alignement stratégique des TIC
18) Les TIC sont des sources
d’un avantage compétitif dans
votre stratégie globale.
19) Les TIC disponibles dans
l’entreprise sont cohérents
avec la stratégie déclarée de
l’entreprise.
20) Les TIC permettent une
meilleure prise de décision.
Alignement structurel des TIC
21) Les TIC ont permis une
meilleure coordination entre
les différents services.
22) Le travail en équipe du
personnel de l’entreprise s’est
amélioré grâce aux TIC.
23) Le partage de
l’information avec les parties
prenantes s’est amélioré grâce
aux TIC.
BONY YAPO Jean Landry Mémoire / Master 2 de Recherche en Sciences de Gestion
------------------------------------------------------------------------------------------------------------------------------------------------------- 89
IV. COMPETENCES TECHNOLOGIQUES INTERNE (Cocher la case correspondante
pour chaque item.)
V. PERFORMANCE OPERATIONNELLE
Nous vous remercions cordialement pour votre collaboration.
Comment jugez-vous, durant ces trois dernières années, l’importance des TIC sur chaque
indicateur de performance ? (Cocher la case correspondante pour chaque item.)
En baisse Stable En hausse
27) Evolution du chiffre d’affaire
28) Evolution de la productivité du personnel
Tout à
fait
d'accord
D'accord Indifférent
Pas
d'accord
Pas du
tout
d'accord
24) Nous avons la capacité
d’assimiler rapidement les
nouvelles technologies dès
qu'elles sont disponibles dans
l’entreprise.
25) Nous possédons un haut
degré d'expertise technique
pour gérer les activités et les
projets de l'entreprise à partir
des TIC.
26) Nous avons les
connaissances technologiques
pour développer et maintenir
les liens de communication
interne et externe.
BONY YAPO Jean Landry Mémoire / Master 2 de Recherche en Sciences de Gestion
------------------------------------------------------------------------------------------------------------------------------------------------------- 90
Annexe 2 - Dictionnaire des variables
N° ITEMS LIBELLE MODALITES NATURE
INFORMATIONS GENERALES SUR L'ENTREPRISE
1 ANNECREA
Année de création de
l'entreprise
numérique
2 FORMJURI Forme juridique
1 = Entreprise
individuelle
2 = SA
3 = SARL
4 = Autre
nominale
3 SECTACTI Secteur d’activité
1 = Commerce
2 = Industrie
3 = Service
4 = BTP
5 = Multi-prestataire
nominale
4 ZONE Zone d’implantation
1 = Abidjan
2 = Hors Abidjan
nominale
5 PERSONEL Effectif du personnel
1 = Moins 10 personnes
2 = 10 à 50 personnes
3 = 50 à 100 personnes
4 = 100 à 150 personnes
5 = 150 à 200 personnes
ordinale
ADOPTIC : ADOPTION DES TIC
6 LOGIMETI Logiciel métier
0 = Non
1 = Oui
nominale
7 WORKFLOW Work-Flow
0 = Non
1 = Oui
nominale
8 SYSTERP Système ERP / PGI
0 = Non
1 = Oui
nominale
9 SITEWEBN Site Web non marchand
0 = Non
1 = Oui
nominale
10 LISTEDIF Liste de diffusion
0 = Non
1 = Oui
nominale
11 TELEPHIP Téléphonie sur IP
0 = Non
1 = Oui
nominale
12 ESPTRAV Espace de travail partagé
0 = Non
1 = Oui
nominale
13 AGENDA Agendas partagés
0 = Non
1 = Oui
nominale
14 VISICONF
Service de
visioconférence
0 = Non
1 = Oui
nominale
15 SYSTEDI
Système informatisé
d'échange de données
0 = Non
1 = Oui
nominale
16 CERTELEC Certificats électroniques
0 = Non
1 = Oui
nominale
BONY YAPO Jean Landry Mémoire / Master 2 de Recherche en Sciences de Gestion
------------------------------------------------------------------------------------------------------------------------------------------------------- 91
17 SITEWEBM Site Web marchand
0 = Non
1 = Oui
nominale
ALGSTRAT : ALIGNEMENT STRATEGIQUE DES TIC
18 AVCOMPET
Les TIC sont des sources
d'un avantage compétitif
dans la stratégie globale
1 = Pas du tout d'accord
2 = Pas d'accord
3 = Indifférent
4 = D'accord
5 = Tout à fait d'accord
ordinale
19 COHSTRAT
Les TIC disponibles dans
l'entreprise sont cohérents
avec la stratégie déclarée
de l'entreprise
1 = Pas du tout d'accord
2 = Pas d'accord
3 = Indifférent
4 = D'accord
5 = Tout à fait d'accord
ordinale
20 DECISION
Les TIC permettent une
meilleure prise de
décision
1 = Pas du tout d'accord
2 = Pas d'accord
3 = Indifférent
4 = D'accord
5 = Tout à fait d'accord
ordinale
ALGSTRUC : ALIGNEMENT STRUCTUREL DES TIC
21 CORDINAT
Les TIC ont permis une
meilleure coordination
entre les différents
services
1 = Pas du tout d'accord
2 = Pas d'accord
3 = Indifférent
4 = D'accord
5 = Tout à fait d'accord
ordinale
22 TRVEQUIP
Le travail en équipe du
personnel de l’entreprise
s’est amélioré grâce aux
TIC
1 = Pas du tout d'accord
2 = Pas d'accord
3 = Indifférent
4 = D'accord
5 = Tout à fait d'accord
ordinale
23 PARTINFO
Le partage de
l’information avec les
parties prenantes s’est
amélioré grâce aux TIC
1 = Pas du tout d'accord
2 = Pas d'accord
3 = Indifférent
4 = D'accord
5 = Tout à fait d'accord
ordinale
COMPTIC : COMPETENCES TECHNOLOGIQUES INTERNES
24 CAPASSIM
Capacité d'assimilation
des TIC dès qu'elles sont
disponibles dans
l'entreprise
1 = Pas du tout d'accord
2 = Pas d'accord
3 = Indifférent
4 = D'accord
5 = Tout à fait d'accord
ordinale
25 DEGEXPER
Degré d'expertise
technique pour gérer les
activités et les projets de
l'entreprise à partir des
TIC
1 = Pas du tout d'accord
2 = Pas d'accord
3 = Indifférent
4 = D'accord
5 = Tout à fait d'accord
ordinale
BONY YAPO Jean Landry Mémoire / Master 2 de Recherche en Sciences de Gestion
------------------------------------------------------------------------------------------------------------------------------------------------------- 92
26 CONNTECH
Connaissances
technologiques pour
développer et maintenir
les liens de
communication interne et
externe.
1 = Pas du tout d'accord
2 = Pas d'accord
3 = Indifférent
4 = D'accord
5 = Tout à fait d'accord
ordinale
PERFOPE : PERFORMANCE OPERATIONNELLE
27 EVOLUCA
Evolution du chiffre
d'affaire au cours des trois
dernières années
1 = En baisse
2 = Stable
3 = En hausse
ordinale
28 EVOPROD
Evolution de la
productivité du personnel
au cours des trois
dernières années
1 = En baisse
2 = Stable
3 = En hausse
ordinale
BONY YAPO Jean Landry Mémoire / Master 2 de Recherche en Sciences de Gestion
------------------------------------------------------------------------------------------------------------------------------------------------------- 93
Annexe 3 - Traitements statistiques
Annexe 3.1 : Tableaux des fréquences des items/indicateurs.
Les TIC sont des sources d'un avantage compétitif dans la stratégie globale.
Effectifs Pourcentage
Pourcentage
valide
Pourcentage
cumulé
Valide
Pas du tout d'accord 2 3,3 3,3 3,3
Pas d'accord 6 9,8 9,8 13,1
Indifférent 14 23,0 23,0 36,1
D'accord 23 37,7 37,7 73,8
Tout à fait d'accord 16 26,2 26,2 100,0
Total 61 100,0 100,0
Les TIC disponibles dans l'entreprise sont cohérents avec la stratégie déclarée de l'entreprise.
Effectifs Pourcentage
Pourcentage
valide
Pourcentage
cumulé
Valide
Pas du tout d'accord 1 1,6 1,6 1,6
Pas d'accord 6 9,8 9,8 11,5
Indifférent 11 18,0 18,0 29,5
D'accord 24 39,3 39,3 68,9
Tout à fait d'accord 19 31,1 31,1 100,0
Total 61 100,0 100,0
Les TIC permettent une meilleure prise de décision.
Effectifs Pourcentage
Pourcentage
valide
Pourcentage
cumulé
Valide
Pas du tout d'accord 1 1,6 1,6 1,6
Pas d'accord 8 13,1 13,1 14,8
Indifférent 19 31,1 31,1 45,9
D'accord 18 29,5 29,5 75,4
Tout à fait d'accord 15 24,6 24,6 100,0
Total 61 100,0 100,0
Les TIC ont permis une meilleure coordination entre les différents services.
Effectifs Pourcentage
Pourcentage
valide
Pourcentage
cumulé
Valide
Pas du tout d'accord 2 3,3 3,3 3,3
Pas d'accord 3 4,9 4,9 8,2
Indifférent 16 26,2 26,2 34,4
D'accord 16 26,2 26,2 60,7
Tout à fait d'accord 24 39,3 39,3 100,0
Total 61 100,0 100,0
BONY YAPO Jean Landry Mémoire / Master 2 de Recherche en Sciences de Gestion
------------------------------------------------------------------------------------------------------------------------------------------------------- 94
Le travail en équipe du personnel de l’entreprise s’est amélioré grâce aux TIC.
Effectifs Pourcentage
Pourcentage
valide
Pourcentage
cumulé
Valide
Pas du tout d'accord 2 3,3 3,3 3,3
Pas d'accord 4 6,6 6,6 9,8
Indifférent 14 23,0 23,0 32,8
D'accord 20 32,8 32,8 65,6
Tout à fait d'accord 21 34,4 34,4 100,0
Total 61 100,0 100,0
Le partage de l’information avec les parties prenantes s’est amélioré grâce aux TIC.
Effectifs Pourcentage
Pourcentage
valide
Pourcentage
cumulé
Valide
Pas du tout d'accord 2 3,3 3,3 3,3
Pas d'accord 3 4,9 4,9 8,2
Indifférent 13 21,3 21,3 29,5
D'accord 17 27,9 27,9 57,4
Tout à fait d'accord 26 42,6 42,6 100,0
Total 61 100,0 100,0
Capacité d'assimilation des TIC dès qu'elles sont disponibles dans l'entreprise.
Effectifs Pourcentage
Pourcentage
valide
Pourcentage
cumulé
Valide
Pas du tout d'accord 3 4,9 4,9 4,9
Pas d'accord 6 9,8 9,8 14,8
Indifférent 18 29,5 29,5 44,3
D'accord 21 34,4 34,4 78,7
Tout à fait d'accord 13 21,3 21,3 100,0
Total 61 100,0 100,0
Degré d'expertise technique pour gérer les activités et les projets de l'entreprise à partir des TIC.
Effectifs Pourcentage
Pourcentage
valide
Pourcentage
cumulé
Valide
Pas du tout d'accord 3 4,9 4,9 4,9
Pas d'accord 7 11,5 11,5 16,4
Indifférent 23 37,7 37,7 54,1
D'accord 17 27,9 27,9 82,0
Tout à fait d'accord 11 18,0 18,0 100,0
Total 61 100,0 100,0
BONY YAPO Jean Landry Mémoire / Master 2 de Recherche en Sciences de Gestion
------------------------------------------------------------------------------------------------------------------------------------------------------- 95
Connaissances technologiques pour développer et maintenir les liens de communication interne et
externe.
Effectifs Pourcentage
Pourcentage
valide
Pourcentage
cumulé
Valide
Pas du tout d'accord 3 4,9 4,9 4,9
Pas d'accord 5 8,2 8,2 13,1
Indifférent 19 31,1 31,1 44,3
D'accord 17 27,9 27,9 72,1
Tout à fait d'accord 17 27,9 27,9 100,0
Total 61 100,0 100,0
Evolution du chiffre d'affaire au cours des trois dernières années
Effectifs Pourcentage
Pourcentage
valide
Pourcentage
cumulé
Valide
En baisse 4 6,6 6,6 6,6
Stable 33 54,1 54,1 60,7
En hausse 24 39,3 39,3 100,0
Total 61 100,0 100,0
Evolution de la productivité du personnel au cours des trois dernières années
Effectifs Pourcentage
Pourcentage
valide
Pourcentage
cumulé
Valide
En baisse 4 6,6 6,6 6,6
Stable 29 47,5 47,5 54,1
En hausse 28 45,9 45,9 100,0
Total 61 100,0 100,0
Annexe 3.2 : Régression linéaire simple de la variable ADOPTIC sur la variable PERFOPE.
Variables introduites/suppriméesa
Modèle Variables introduites
Variables
supprimées
Méthode
1 ADOPTICb
Entrée
a. Variable dépendante : PERFOPE
b. Toutes variables requises saisies.
Récapitulatif des modèles
Modèle R R-deux
R-deux
ajusté
Erreur
standard de
l'estimation
1 ,376a
,141 ,127 ,606
a. Valeurs prédites : (constantes), ADOPTIC
BONY YAPO Jean Landry Mémoire / Master 2 de Recherche en Sciences de Gestion
------------------------------------------------------------------------------------------------------------------------------------------------------- 96
ANOVAa
Modèle
Somme des
carrés
ddl
Moyenne
des carrés
D Sig.
1
Régression 3,562 1 3,562 9,706 ,003b
Résidu 21,651 59 ,367
Total 25,213 60
a. Variable dépendante : PERFOPE
b. Valeurs prédites : (constantes), ADOPTIC
Coefficientsa
Modèle
Coefficients non
standardisés
Coefficients
standardisés
t Sig.
A
Erreur
standard
Bêta
1
(Constante) 1,951 ,185 10,529 ,000
ADOPTIC ,264 ,085 ,376 3,115 ,003
a. Variable dépendante : PERFOPE
Annexe 3.3 : Régression linéaire multiple des variables ADOPTIC et ALGSTRAT sur la
variable PERFOPE.
Variables introduites/suppriméesa
Modèle
Variables
introduites
Variables
supprimées
Méthode
1
ALGSTRAT,
ADOPTICb Entrée
a. Variable dépendante : PERFOPE
b. Toutes variables requises saisies.
Récapitulatif des modèlesb
Modèle R R-deux
R-deux
ajusté
Erreur
standard de
l'estimation
Changement dans
les statistiques
Durbin-
WatsonVariation
de R-
deux
Variation
de F
1 ,640a
,409 ,389 ,507 ,409 20,101 1,677
a. Valeurs prédites : (constantes), ALGSTRAT, ADOPTIC
b. Variable dépendante : PERFOPE
BONY YAPO Jean Landry Mémoire / Master 2 de Recherche en Sciences de Gestion
------------------------------------------------------------------------------------------------------------------------------------------------------- 97
ANOVAa
Modèle
Somme
des carrés
ddl
Moyenne
des carrés
D Sig.
1
Régression 10,322 2 5,161 20,101 ,000b
Résidu 14,891 58 ,257
Total 25,213 60
a. Variable dépendante : PERFOPE
b. Valeurs prédites : (constantes), ALGSTRAT, ADOPTIC
Coefficientsa
Modèle
Coefficients non
standardisés
Coefficients
standardisés
t Sig.
Statistiques de
colinéarité
A
Erreur
standard
Bêta Tolérance VIF
1
(Constante) 2,475 ,065 38,156 ,000
ADOPTIC ,225 ,071 ,320 3,157 ,003 ,989 1,011
ALGSTRAT ,359 ,070 ,521 5,131 ,000 ,989 1,011
a. Variable dépendante : PERFOPE
Annexe 3.4 : Régression linéaire multiple des variables ADOPTIC, ALGSTRAT et leur terme
d’interaction TICSTRAT sur la variable PERFOPE.
Variables introduites/suppriméesa
Modèle
Variables
introduites
Variables
supprimées
Méthode
1
TICSTRAT,
ADOPTIC,
ALGSTRATb
Entrée
a. Variable dépendante : PERFOPE
b. Toutes variables requises saisies.
Récapitulatif des modèlesb
Modèle R R-deux
R-deux
ajusté
Erreur
standard de
l'estimation
Changement dans
les statistiques
Durbin-
WatsonVariation
de R-
deux
Variation
de F
1 ,694a
,482 ,454 ,479 ,482 17,646 1,989
a. Valeurs prédites : (constantes), TICSTRAT, ADOPTIC, ALGSTRAT
b. Variable dépendante : PERFOPE
BONY YAPO Jean Landry Mémoire / Master 2 de Recherche en Sciences de Gestion
------------------------------------------------------------------------------------------------------------------------------------------------------- 98
ANOVAa
Modèle
Somme
des carrés
ddl
Moyenne
des carrés
D Sig.
1
Régression 12,141 3 4,047 17,646 ,000b
Résidu 13,072 57 ,229
Total 25,213 60
a. Variable dépendante : PERFOPE
b. Valeurs prédites : (constantes), TICSTRAT, ADOPTIC, ALGSTRAT
Coefficientsa
Modèle
Coefficients non
standardisés
Coefficients
standardisés
t Sig.
Statistiques de
colinéarité
A
Erreur
standard
Bêta Tolérance VIF
1
(Constante) 2,495 ,062 40,427 ,000
ADOPTIC ,209 ,068 ,297 3,082 ,003 ,981 1,019
ALGSTRAT ,336 ,067 ,488 5,053 ,000 ,974 1,026
TICSTRAT -,221 ,078 -,272 -2,816 ,007 ,976 1,025
a. Variable dépendante : PERFOPE
Annexe 3.5 : Régression linéaire multiple des variables ADOPTIC, ALGSTRUC sur la
variable PERFOPE.
Variables introduites/suppriméesa
Modèle
Variables
introduites
Variables
supprimées
Méthode
1
ALGSTRUC,
ADOPTICb Entrée
a. Variable dépendante : PERFOPE
b. Toutes variables requises saisies.
Récapitulatif des modèlesb
Modèle R R-deux
R-deux
ajusté
Erreur
standard de
l'estimation
Changement dans
les statistiques
Durbin-
Watson
Variation
de R-
deux
Variation
de F
1 ,705a
,497 ,480 ,468 ,497 28,673 1,729
a. Valeurs prédites : (constantes), ALGSTRUC, ADOPTIC
b. Variable dépendante : PERFOPE
BONY YAPO Jean Landry Mémoire / Master 2 de Recherche en Sciences de Gestion
------------------------------------------------------------------------------------------------------------------------------------------------------- 99
ANOVAa
Modèle
Somme
des carrés
ddl
Moyenne
des carrés
D Sig.
1
Régression 12,535 2 6,268 28,673 ,000b
Résidu 12,678 58 ,219
Total 25,213 60
a. Variable dépendante : PERFOPE
b. Valeurs prédites : (constantes), ALGSTRUC, ADOPTIC
Coefficientsa
Modèle
Coefficients non
standardisés
Coefficients
standardisés
t Sig.
Statistiques de
colinéarité
A
Erreur
standard
Bêta Tolérance VIF
1
(Constante) 2,475 ,060 41,352 ,000
ADOPTIC ,195 ,066 ,278 2,946 ,005 ,974 1,027
ALGSTRUC ,403 ,063 ,605 6,407 ,000 ,974 1,027
a. Variable dépendante : PERFOPE
Annexe 3.6 : Régression linéaire multiple des variables ADOPTIC, ALGSTRUC et leur terme
d’interaction TICSTRUC sur la variable PERFOPE.
Variables introduites/suppriméesa
Modèle
Variables
introduites
Variables
supprimées
Méthode
1
TICSTRUC,
ALGSTRUC,
ADOPTICb
Entrée
a. Variable dépendante : PERFOPE
b. Toutes variables requises saisies.
Récapitulatif des modèlesb
Modèle R R-deux
R-deux
ajusté
Erreur
standard de
l'estimation
Changement dans
les statistiques
Durbin-
Watson
Variation
de R-
deux
Variation
de F
1 ,718a
,515 ,490 ,463 ,515 20,179 1,879
a. Valeurs prédites : (constantes), TICSTRUC, ALGSTRUC, ADOPTIC
b. Variable dépendante : PERFOPE
BONY YAPO Jean Landry Mémoire / Master 2 de Recherche en Sciences de Gestion
------------------------------------------------------------------------------------------------------------------------------------------------------- 100
ANOVAa
Modèle
Somme
des carrés
ddl
Moyenne
des carrés
D Sig.
1
Régression 12,986 3 4,329 20,179 ,000b
Résidu 12,227 57 ,215
Total 25,213 60
a. Variable dépendante : PERFOPE
b. Valeurs prédites : (constantes), TICSTRUC, ALGSTRUC, ADOPTIC
Coefficientsa
Modèle
Coefficients non
standardisés
Coefficients
standardisés
t Sig.
Statistiques de
colinéarité
A
Erreur
standard
Bêta Tolérance VIF
1
(Constante) 2,491 ,060 41,313 ,000
ADOPTIC ,172 ,068 ,245 2,549 ,014 ,920 1,087
ALGSTRUC ,389 ,063 ,584 6,175 ,000 ,952 1,051
TICSTRUC -,111 ,077 -,140 -1,450 ,153 ,912 1,097
a. Variable dépendante : PERFOPE
Annexe 3.7 : Régression linéaire multiple des variables ADOPTIC, COMPTIC sur la variable
PERFOPE.
Variables introduites/suppriméesa
Modèle
Variables
introduites
Variables
supprimées
Méthode
1
COMPTIC,
ADOPTICb Entrée
a. Variable dépendante : PERFOPE
b. Toutes variables requises saisies.
Récapitulatif des modèlesb
Modèle R R-deux
R-deux
ajusté
Erreur
standard de
l'estimation
Changement dans
les statistiques
Durbin-
WatsonVariation
de R-
deux
Variation
de F
1 ,525a
,276 ,251 ,561 ,276 11,041 1,438
a. Valeurs prédites : (constantes), COMPTIC, ADOPTIC
b. Variable dépendante : PERFOPE
BONY YAPO Jean Landry Mémoire / Master 2 de Recherche en Sciences de Gestion
------------------------------------------------------------------------------------------------------------------------------------------------------- 101
ANOVAa
Modèle
Somme
des carrés
ddl
Moyenne
des carrés
D Sig.
1
Régression 6,952 2 3,476 11,041 ,000b
Résidu 18,261 58 ,315
Total 25,213 60
a. Variable dépendante : PERFOPE
b. Valeurs prédites : (constantes), COMPTIC, ADOPTIC
Coefficientsa
Modèle
Coefficients non
standardisés
Coefficients
standardisés
t Sig.
Statistiques de
colinéarité
A
Erreur
standard
Bêta Tolérance VIF
1
(Constante) 2,475 ,072 34,456 ,000
ADOPTIC ,235 ,079 ,334 2,971 ,004 ,987 1,013
COMPTIC ,237 ,072 ,369 3,282 ,002 ,987 1,013
a. Variable dépendante : PERFOPE
Annexe 3.8: Régression linéaire multiple des variables ADOPTIC, COMPTIC et leur terme
d’interaction TICCOMP sur la variable PERFOPE.
Variables introduites/suppriméesa
Modèle
Variables
introduites
Variables
supprimées
Méthode
1
TICCOMP,
ADOPTIC,
COMPTICb
Entrée
a. Variable dépendante : PERFOPE
b. Toutes variables requises saisies.
Récapitulatif des modèlesb
Modèle R R-deux
R-deux
ajusté
Erreur
standard de
l'estimation
Changement dans
les statistiques
Durbin-
Watson
Variation
de R-
deux
Variation
de F
1 ,564a
,318 ,282 ,549 ,318 8,843 1,563
a. Valeurs prédites : (constantes), TICCOMP, ADOPTIC, COMPTIC
b. Variable dépendante : PERFOPE
BONY YAPO Jean Landry Mémoire / Master 2 de Recherche en Sciences de Gestion
------------------------------------------------------------------------------------------------------------------------------------------------------- 102
ANOVAa
Modèle
Somme
des carrés
ddl
Moyenne
des carrés
D Sig.
1
Régression 8,008 3 2,669 8,843 ,000b
Résidu 17,206 57 ,302
Total 25,213 60
a. Variable dépendante : PERFOPE
b. Valeurs prédites : (constantes), TICCOMP, ADOPTIC, COMPTIC
Coefficientsa
Modèle
Coefficients non
standardisés
Coefficients
standardisés
t Sig.
Statistiques de
colinéarité
A
Erreur
standard
Bêta Tolérance VIF
1
(Constante) 2,493 ,071 35,129 ,000
ADOPTIC ,231 ,077 ,328 2,982 ,004 ,986 1,014
COMPTIC ,224 ,071 ,349 3,153 ,003 ,978 1,023
TICCOMP -,169 ,090 -,206 -1,870 ,067 ,989 1,011
a. Variable dépendante : PERFOPE
BONY YAPO Jean Landry Mémoire / Master 2 de Recherche en Sciences de Gestion
------------------------------------------------------------------------------------------------------------------------------------------------------- 103
LEXIQUE
Adoption des TIC ̶ Acquisition et consommation régulière de dispositifs technologiques de
sorte à produire des effets positifs sur la situation de travail notamment dans les rapports
humains (d’action, d’interaction, d’apprentissage, d’assistance...), sociaux (de collaboration,
d’échanges...) et organisationnels (de production, de collaboration, de coordination...).
Alignement stratégique ̶ Démarche de fond consistant à redessiner la stratégie générale de
l’entreprise et la stratégie de développement technologique afin qu’elles soient en parfait
accord. Il se réalise autour de deux mouvements : premièrement autour de la cohérence
stratégique entre les dimensions internes et externes de l’entreprise et deuxièmement, autour
de l’intégration fonctionnelle des technologies de l’information au sein de l’entreprise.
Alignement structurel ̶ Concordance entre l’infrastructure technologique disponible et les
besoins d’organisation de l’entreprise.
Compétence technologique ̶ Savoir-faire, Capacité à déployer, mettre en œuvre et adapter
les ressources technologiques appropriées pour une parfaite maîtrise des projets et activités de
l’entreprise.
Interaction ̶ Action réciproque (rétroaction) entre deux phénomènes ou acteurs.
Interdépendance ̶ Dépendance réciproque entre plusieurs éléments.
Partie prenante ̶ Groupe d'individus qui peut influencer ou qui peut être influencé par la
réalisation des objectifs d'une entreprise. Les parties prenantes sont en relation directe ou
indirecte avec l'entreprise.
Performance opérationnelle ̶ La performance opérationnelle correspond à la capacité ou
faculté d'une entreprise ou d'un manager à atteindre des objectifs commerciaux ou financiers
élevés eu égard à la quantité de moyens et ressources utilisés sur une période donnée.
BONY YAPO Jean Landry Mémoire / Master 2 de Recherche en Sciences de Gestion
------------------------------------------------------------------------------------------------------------------------------------------------------- 104
PME ̶ En contexte ivoirien, la PME est une entreprise qui emploie en permanence moins de
deux cents personnes et qui réalise un chiffre d’affaire annuel hors taxes inférieur ou égal à un
milliard de Francs CFA.
TIC ̶ Ensemble des technologies informatiques utilisées pour traiter, modifier et échanger
des données numérisées. Elles incluent généralement les équipements, les réseaux de
communication et bases de données et les logiciels liés.
Transformation numérique ̶ Processus qui consiste, pour une organisation, à intégrer
pleinement les technologies numériques dans l'ensemble de ses activités.
Variable modératrice ̶ Variable qui agit essentiellement sur la relation entre deux autres
variables.
BONY YAPO Jean Landry Mémoire / Master 2 de Recherche en Sciences de Gestion
------------------------------------------------------------------------------------------------------------------------------------------------------- 105
TABLE DES MATIERES
Dédicaces………………………………………………………………………………………..…………………….……II
Remerciements…………………………………………………………………...……………………………….……III
Résumé……………………………………………………………………………………………………………….……IV
Liste des sigles et abréviations………………………………………………………...…………………….……V
Liste des figures……………………………………………………………………………...…………..……….……VI
Liste des tableaux……………………………………………………..…………………..…………………….……VII
Sommaire……………………………………………………………………………………….……..………….……VIII
Introduction Générale……………………………………………………………………………..…………….……1
Partie 1 : Fondements théoriques de la recherche………………………………………………………...5
Introduction de la partie 1……………………………………………………………………………….…….……6
Chapitre 1 : Littérature sur la contribution des TIC à la performance des PME…...………………7
Section 1 : TIC et PME dans la littérature………………………….…………………………………….……7
I. Les Technologies de l’Information et de la Communication……….………..……………………7
1. Définition et rôle des TIC…………………………………………………………………..……….……7
2. Typologie des TIC…………………………………………………………………………………….……9
II. Les Petites et Moyennes Entreprises…………………….………………………………………….……12
1. Définition et rôle de la PME dans l’économie nationale……………………….……………12
2. Les bénéfices d’une adoption des TIC par les PME…………………………………..………13
Section 2 : Définition des concepts clés de la recherche………………….……………………….……15
I. La performance des PME……………………………………………………………………...……….……15
II. Les facteurs de la relation TIC/Performance……………………………………….…………………16
1. L’adoption des TIC………………………………………………………………………………….……16
2. L’alignement stratégique des TIC…………………………..………………………………….……17
2.1. La stratégie d’entreprise…………………………………………………..……………….……17
2.2. L’alignement des TIC à la stratégie de l’entreprise……………………………………18
3. L’alignement structurel des TIC……………………………………………………………..….……18
3.1. La structure de l’entreprise……………………………………………………………….……18
3.1.1.Les composantes fondamentales de l’organisation………………………………18
3.1.2.Les mécanismes de coordination…………………………………….…………………19
3.1.3.Les configurations structurelles……………………………………………...…………19
BONY YAPO Jean Landry Mémoire / Master 2 de Recherche en Sciences de Gestion
------------------------------------------------------------------------------------------------------------------------------------------------------- 106
3.2. L’alignement des TIC a la structure de l’entreprise……………………...……………21
4. Les compétences technologiques internes………………………………………...………………21
Résumé du chapitre 1…………………………………………………………………………………………….……23
Chapitre 2 : Cadre d’analyse de la relation TIC/Performance…………………………………….……24
Section 1 : Théories mobilisées……………………………………………………...…………….……….……24
I. Le courant sociotechnique………………………………………………………………..…………….……24
II. La théorie de la structuration………………………………………………………………….……….……27
III. La théorie des ressources………………………………………………………………………….….……30
Section 2 : Etudes empiriques antérieures et justification des hypothèses……………..…………31
I. TIC, Alignement stratégique et structurel, Performance ………...………………………….……31
II. TIC, Compétences technologiques internes, Performance……………………...……..…………33
III. Modèle de recherche…………………………………………………………………..……………….……35
Résumé du chapitre 2…………………………………………………………………………………………….……37
Conclusion de la partie 1………………………………………………………………………………..…….……38
Partie 2 : Cadre méthodologique et empirique de la recherche…………..…………………….…39
Introduction de la partie 2………………………………………………………...………………………….……40
Chapitre 3 : Positionnement épistémologique et stratégie de la recherche……………...…………41
Section 1 : Positionnement épistémologique et démarche méthodologique…………...…………41
I. Positionnement épistémologique…………………………………………………………………….……41
II. Démarche méthodologique…………………………………………………………………………….……42
1. La variable expliquée……………………………………………………………………………….……43
2. Les variables explicatives……………………………………………...………………………….……44
2.1. L’adoption des TIC…………………………………………………………………….…….……44
2.2. L’alignement des TIC………………………………………………………….…………….……44
2.3. Les compétences technologiques internes…………………...….…………………………44
Section 2 : Stratégie de la recherche………………………………………………………………..…….……45
I. Questionnaire……………………………………………………………………………...….…………….……45
II. Population cible et échantillonnage…………………………………………..……….…………….……46
III. Opérationnalisation des variables…………………………………………...……….…………….……46
1. Mesure de la variable expliquée…………………………………………...……….……..…….……46
2. Mesure des variables explicatives…………………………………………...……….…..…….……46
IV. Traitement des données…………………………………………………..………...……….…..…….……47
1. Analyse de fiabilité des échelles de mesure…………..………..………...……….…..…….……47
BONY YAPO Jean Landry Mémoire / Master 2 de Recherche en Sciences de Gestion
------------------------------------------------------------------------------------------------------------------------------------------------------- 107
1.1. Analyse de cohérence interne des échelles de mesure……………...….…..…….……47
1.2. Analyse de la validité convergente des items/indicateurs…………….…..…….……48
2. Calcul de scores et création de variables………………………...………...……….…..…….……51
3. Spécification économétrique………………………………………...………...……….…..…….……52
Résumé du chapitre 3…………………………………………………………………………………………….……54
Chapitre 4 : Présentation et discussion des résultats………………………………………………………55
Section 1 : Présentation et analyse des résultats………………………………………………...…………55
I. Analyse descriptive……………………………………………………………………………………….……55
1. Caractéristiques des PME enquêtées…………………………………………………………..……55
2. Adoption des applicatifs numériques………………………………………..……………….……56
3. Variables explicatives…………………………………………………………………...………….……57
4. Variable expliquée…………………………………………………………..……………………….……59
II. Etude des liens entre les variables………………………………………..………………………….……59
1. Lien entre l’adoption des TIC et les variables supposées modératrices…………...……60
2. Lien entre les variables explicatives et la performance opérationnelle………....………60
III. Test des hypothèses de recherche………………………………………………………………….……61
1. Test de la relation directe entre l’adoption des TIC et la performance
opérationnelle………………………………………………………………………………………….……62
2. Test des effets modérateurs sur la relation TIC/Performance……………...………………62
2.1. Test de l’effet modérateur de l’alignement stratégique des TIC……………...……63
2.2. Test de l’effet modérateur de l’alignement structurel des TIC………………..……64
2.3. Test de l’effet modérateur des compétences technologiques internes……………65
3. Récapitulatif des tests des hypothèses de la recherche…………………….....………………66
Section 2 : Discussions et implications managériales……………………………………………………67
I. Discussions des résultats de la recherche…………………………...…………………………….……67
II. Implications managériales………………………………………......………………………………….……69
Résumé du chapitre 4…………………………………………………………………………………………….……71
Conclusion de la partie 2…………………………………………..………………………………………….……72
Conclusion générale…………………………………………………………………………………….……….……73
Références bibliographiques……………………………………………………………..………………….……76
Annexes……………………………………………………………………………………………………………....……85
Lexique…………………….……………………………………………………………………………………......……103
Table des matières………………………………………………………….…………………………………….…105

Research master's thesis

  • 1.
    MEMOIRE présenté parBONY Yapo Jean Landry Soutenu publiquement le 29 mars 2018 Pour l’obtention du Diplôme de MASTER DE RECHERCHE EN SCIENCES DE GESTION Sous la direction du Professeur OUATTARA Abdoulaye Maître de Conférences à l’Université Félix Houphouët-Boigny de Cocody/Abidjan Président du Jury Pr. JABERT Marcel Maître de Conférences Université Félix Houphouët-Boigny de Cocody/Abidjan Membres du jury Pr. OUATTARA Abdoulaye Maître de Conférences Université Félix Houphouët-Boigny de Cocody/Abidjan Dr. BANH Daouda Enseignant-chercheur Université Félix Houphouët-Boigny de Cocody/Abidjan ------------------- UNITE DE FORMATION ET DE RECHERCHE DES SCIENCES ECONOMIQUES ET DE GESTION (UFR-SEG) MINISTERE DE L’ENSEIGNEMENT SUPERIEUR ET DE LA RECHERCHE SCIENTIFIQUE ------------------- UNIVERSITE FELIX HOUPHOUËT-BOIGNY COCODY-ABIDJAN Année académique 2016-2017 CONTRIBUTION DES TIC A LA PERFORMANCE DES PME EN CÔTE D’IVOIRE
  • 2.
    BONY YAPO JeanLandry Mémoire / Master 2 de Recherche en Sciences de Gestion ------------------------------------------------------------------------------------------------------------------------------------------------------- I L’Université Félix Houphouët-Boigny n’entend donner aucune approbation ni improbation aux opinions émises dans ce mémoire ; Ces opinions doivent être considérées comme propres à leur auteur.
  • 3.
    BONY YAPO JeanLandry Mémoire / Master 2 de Recherche en Sciences de Gestion ------------------------------------------------------------------------------------------------------------------------------------------------------- II DEDICACES A mon père, BONY BROU Paulin ; À ma mère, AGUIE CHABE Marie.
  • 4.
    BONY YAPO JeanLandry Mémoire / Master 2 de Recherche en Sciences de Gestion ------------------------------------------------------------------------------------------------------------------------------------------------------- III REMERCIEMENTS Aucune œuvre humaine ne peut se faire, s’accomplir et se réaliser sans le concours d’autrui. Par conséquent, ma reconnaissance se veut indispensable, voire primordiale. Ainsi, au terme de la rédaction de ce mémoire, je tiens à témoigner ma profonde et sincère gratitude à tous ceux qui ont contribué, participé et apporté leurs concours à la réalisation effective de ce document. Je pense en particulier à mon Directeur de mémoire, le Professeur OUATTARA Abdoulaye, promoteur du programme de recherche en sciences de gestion. Merci Professeur d’avoir institué ce programme malgré tout. Au Docteur VANGAH Hubert, directeur du programme de recherche en sciences de gestion, j’exprime ma profonde reconnaissance pour sa proximité et son écoute tout au long de la formation. A tout le corps professoral du programme de recherche grâce à qui j’ai appris plusieurs aspects de la recherche, j’en suis infiniment reconnaissant. En dépit des multiples responsabilités dans plusieurs universités, vous m’avez fait connaitre une expérience de recherche des plus formatrices et des plus captivantes certainement bénéfique à ma carrière. J’adresse mes remerciements les plus chaleureux aux encadreurs qui ont suivi l’évolution de ce travail de recherche. Merci de m’avoir aidé à le rendre le plus concret possible. Je remercie également les membres du jury de ma soutenance pour l’honneur qu’ils me font de mettre de côté leurs multiples tâches et d’accepter d’évaluer mon travail ; leurs remarques et suggestions me seront d’une utilité importante pour les travaux à venir. Enfin, je reste reconnaissant à l’égard de tous ceux qui de près ou de loin m’ont aidé et encouragé. Trouvez ici l’expression de ma profonde gratitude.
  • 5.
    BONY YAPO JeanLandry Mémoire / Master 2 de Recherche en Sciences de Gestion ------------------------------------------------------------------------------------------------------------------------------------------------------- IV RESUME Cette étude examine, en contexte ivoirien, la contribution des TIC à la performance des PME. Elle s’intéresse particulièrement à la capacité des TIC à favoriser la performance opérationnelle des PME en Côte d’Ivoire. Dans cette perspective, une enquête est réalisée auprès de 61 PME ivoiriennes. Après traitement des données, il ressort que l’interaction stratégie-technologie d’une part, et les combinaisons structure-technologie et compétence- technologie d’autre part, permettent à la PME ivoirienne d’amorcer un niveau de performance opérationnelle élevé. Ce faisant, il est judicieux, dans un premier temps, pour les dirigeants des PME ivoiriennes, d’adapter leur système organisationnel aux TIC dans le cadre des orientations stratégiques. Dans un second temps, il est souhaitable d’entretenir l’interaction stratégie-technologie dans le management de la PME et d’orienter le personnel vers des programmes de formation en TIC. Mots clés : TIC, PME, Stratégie, Structure organisationnelle, Compétence technologique, Performance opérationnelle. Abstract This study examines, in the Ivorian context, the contribution of ICTs to the performance of SMEs. It is particularly interested in the ability of ICTs to enhance the operational performance of SMEs in Côte d'Ivoire. In this perspective, a survey is conducted among 61 Ivorian SMEs. After data processing, it appears the strategy-technology interaction on the one hand, and structure-technology and competence-technology combinations on the other hand, allow the Ivorian SME to initiate a high level of operational performance. In doing so, it is wise, as a first step, the leaders of Ivorian SMEs adapt their organizational system to ICT as part of the strategic orientations. In a second step, it is desirable to maintain the strategy- technology interaction in the management of the SME and to direct the staff towards ICT training programs. Keywords: ICT, SME, strategy, organizational structure, technological competence, operational performance.
  • 6.
    BONY YAPO JeanLandry Mémoire / Master 2 de Recherche en Sciences de Gestion ------------------------------------------------------------------------------------------------------------------------------------------------------- V LISTE DES SIGLES ET ABREVIATIONS BAD : Banque Africaine de Développement BTP : Bâtiments et Travaux Publics CAO : Conception Assistée par Ordinateur CGECI : Confédération Générale des Entreprises de Côte d'Ivoire CME : Centre des Moyennes Entreprises DGE : Direction des Grandes Entreprises DGI : Direction Générale des Impôts EDI : Echange de Données Informatisé ERP : Enterprise Resource Planning FAO : Fabrication Assistée par Ordinateur IAO : Ingénierie Assistée par Ordinateur IP : Internet Protocol OCDE : Organisation de Coopération et de Développement Economique PAO : Production Assistée par Ordinateur PGI : Progiciel de Gestion Intégré PIB : Produit Intérieur Brut PME : Petite et Moyenne Entreprise PRF : Planification des Ressources de Fabrication ROA : Return On Assets ROI : Return On Investment SA : Société Anonyme SACD : Système d’Acquisition et de Contrôle des Données SARL : Société À Responsabilité Limitée TI : Technologie de l’Information TIC : Technologie de l’Information et de la Communication VIF : Variance Inflation Factor VRIO : Valeur, Rareté, Inimitabilité, Organisation
  • 7.
    BONY YAPO JeanLandry Mémoire / Master 2 de Recherche en Sciences de Gestion ------------------------------------------------------------------------------------------------------------------------------------------------------- VI LISTE DES FIGURES Figure 1 : Place de la technologie dans l’approche sociotechnique…………………..…………….…26 Figure 2 : Eléments de la théorie de la structuration selon Giddens……………………………….…27 Figure 3 : Modèle de recherche……………………………………………………………………...………….…36 Figure 4 : Illustration de la modération………………………………………………………...…………….…52 Figure 5 : Taux d’adoption des applicatifs numériques dans les PME………………...………….…56
  • 8.
    BONY YAPO JeanLandry Mémoire / Master 2 de Recherche en Sciences de Gestion ------------------------------------------------------------------------------------------------------------------------------------------------------- VII LISTE DES TABLEAUX Tableau 1 : Définition des applicatifs TIC retenus pour la recherche…………………..……………11 Tableau 2 : Les configurations structurelles……………………………………………………………..……20 Tableau 3 : Valeurs de l’alpha de Cronbach des construits de la recherche………….……………48 Tableau 4 : Validité convergente des items du construit ALGSTRAT………………….......………49 Tableau 5 : Validité convergente des items du construit ALGSTRUC……………………...………49 Tableau 6 : Validité convergente des items du construit COMPTIC………………………...………50 Tableau 7 : Validité convergente des indicateurs du construit PERFOPE…………………………50 Tableau 8 : Caractéristiques des PME enquêtées……………………………………………………...……55 Tableau 9 : Niveau d’adoption des TIC dans les PME………………………………...…….……………57 Tableau 10 : Niveau d’alignement stratégique des TIC dans les PME………………………………57 Tableau 11 : Niveau d’alignement structurel des TIC dans les PME…………………...........………58 Tableau 12 : Niveau de compétences technologiques dans les PME…………………………...……58 Tableau 13 : Niveau d’évolution de la performance opérationnelle dans les PME……...………59 Tableau 14 : Corrélation entre l’adoption des TIC et les variables supposées modératrices.60 Tableau 15 : Corrélation entre la performance et les variables explicatives………….……………61 Tableau 16 : Régression simple de la relation directe TIC/Performance………………...…………62 Tableau 17 : Effet modérateur de l’alignement stratégique des TIC…………………………………63 Tableau 18 : Effet modérateur de l’alignement structurel des TIC……………………...……………64 Tableau 19 : Effet modérateur des compétences technologiques internes…………………….……65 Tableau 20 : Récapitulatif des tests d’hypothèses…………………………………………….……….……66
  • 9.
    BONY YAPO JeanLandry Mémoire / Master 2 de Recherche en Sciences de Gestion ------------------------------------------------------------------------------------------------------------------------------------------------------- VIII SOMMAIRE Introduction Générale……………………………………………………………………………..…………….……1 Partie 1 : Fondements théoriques de la recherche………………………………………………………...5 Introduction de la partie 1……………………………………………………………………………….…….……6 Chapitre 1 : Littérature sur la contribution des TIC à la performance des PME…...………………7 Section 1 : TIC et PME dans la littérature………………………….…………………………………….……7 Section 2 : Définition des concepts clés de la recherche………………….……………………….……15 Résumé du chapitre 1…………………………………………………………………………………………….……23 Chapitre 2 : Cadre d’analyse de la relation TIC/Performance…………………………………….……24 Section 1 : Théories mobilisées……………………………………………………...…………….……….……24 Section 2 : Etudes empiriques antérieures et justification des hypothèses……………..…………31 Résumé du chapitre 2…………………………………………………………………………………………….……37 Conclusion de la partie 1………………………………………………………………………………..…….……38 Partie 2 : Cadre méthodologique et empirique de la recherche…………..…………………….…39 Introduction de la partie 2………………………………………………………...………………………….……40 Chapitre 3 : Positionnement épistémologique et stratégie de la recherche……………...…………41 Section 1 : Positionnement épistémologique et démarche méthodologique…………...…………41 Section 2 : Stratégie de la recherche………………………………………………………………..…….……45 Résumé du chapitre 3…………………………………………………………………………………………….……54 Chapitre 4 : Présentation et discussion des résultats………………………………………………………55 Section 1 : Présentation et analyse des résultats………………………………………………...…………55 Section 2 : Discussions et implications managériales……………………………………………………67 Résumé du chapitre 4…………………………………………………………………………………………….……71 Conclusion de la partie 2…………………………………………..………………………………………….……72 Conclusion générale…………………………………………………………………………………….……….……73 Références bibliographiques……………………………………………………………..………………….……76 Annexes……………………………………………………………………………………………………………....……85 Lexique…………………….……………………………………………………………………………………......……103 Table des matières………………………………………………………….…………………………………….…105
  • 10.
    BONY YAPO JeanLandry Mémoire / Master 2 de Recherche en Sciences de Gestion ------------------------------------------------------------------------------------------------------------------------------------------------------- 1 INTRODUCTION GENERALE À l'instar des précédentes révolutions industrielles, « les technologies numériques semblent en effet être devenues une réponse systématique aux problématiques sociétales rencontrées par les gouvernants et les acteurs économiques. » (Drouillat, 2014). Elles connaissent un développement fulgurant à tel enseigne qu’elles doivent être alignées à l’activité économique et social des entreprises et des pays. L’utilisation répandue des TIC a un impact sur tous les secteurs économiques, la croissance et la productivité des économies nationales sans oublier l'environnement des entreprises, objet de notre étude. Elles causent des mutations profondes dans les pratiques managériales et promeuvent des pratiques de bonne gouvernance. L’introduction des TIC dans la gestion des activités des entreprises est désormais chose incontournable. Elles s’implémentent aussi bien dans la communication interne qu’externe et démontrent leur efficacité dans la coordination et la collaboration entre les différentes fonctions de l’entreprise. Ces technologies permettent de briser les barrières du temps et des distances et favorisent la transversalité de l'organisation avec un redéploiement en réseau où "la circulation de l'information se fait sans contrainte hiérarchique avec une réduction de la consommation du papier et de sa manipulation" (Boudjebbour, 2003). Au vue de cela, les TIC doivent être considérées comme une ressource stratégique et opérationnelle concourant à la réalisation des objectifs de croissance et de développement des entreprises. Mieux, il faut clarifier la perspective et l’horizon des TIC dans une vision à la fois stratégique et opérationnelle. L'adoption des TIC dans les entreprises est très importante, en particulier dans les PME, qui sont la majorité des entreprises opérant dans le monde. L'utilisation des TIC peut apporter des avantages en termes d'efficience, d'efficacité, d'innovation, de croissance (Consoli, 2012). Un rapport conjoint intitulé eTransform Africa publié par la Banque Mondiale et la Banque Africaine de Développement (BAD), avec l'appui de l'Union Africaine constate qu’en Afrique, des innovations dans le domaine des TIC donnent naissance à des solutions endogènes qui transforment les entreprises et dynamisent l'entrepreneuriat et la croissance économique. Les PME en République de Côte d’Ivoire ne doivent rester en marge de cette transformation numérique. Elles doivent se doter d’instruments numériques afin de présager leur performance.
  • 11.
    BONY YAPO JeanLandry Mémoire / Master 2 de Recherche en Sciences de Gestion ------------------------------------------------------------------------------------------------------------------------------------------------------- 2 D’un point de vue général, «la performance désigne le résultat obtenu par une organisation. Elle traduit son degré d’atteinte des objectifs organisationnels avec une bonne utilisation des ressources » (Mbenda et al., 2015). La plupart des recherches sur la relation existante entre les TIC et la performance apportent des résultats mitigés, voire contradictoires. Tandis que certains chercheurs démontrent que les TIC ont un lien causal avec la performance de l’entreprise, d’autres soutiennent que ce lien n’est pas clairement établi et que d’autres facteurs doivent être considérés. Pour Kossaï et Piget (2012), « Il est désormais largement admis que les TIC ont des répercussions importantes et positives sur la productivité et d’autres mesures de performance et, un peu moins évidentes sur la rentabilité des entreprises ». Dans leur étude sur un échantillon de PME tunisiennes, ils prouvent, qu’en prenant en compte une mesure spécifique de la performance, à savoir la rentabilité économique nette, un lien statistique significatif existe entre le niveau d’adoption des TIC et la performance des PME. Anderson et Segars (2001) montrent que les technologies d’information augmentent la communication interne, se traduisant par une amélioration de la performance financière. Byrd et Davidson (2003) constatent un lien positif entre les technologies d’information et la performance de l’entreprise. Osei-Bryson et Ko (2004) mettent en évidence l’effet positif des technologies de l’information sur la productivité des entreprises. Akomea-Bonsu et Sampong (2012) ont indiqué à travers leurs investigations sur les PME de la métropole de Kumassi, que la plupart des PME ont signalé une performance positive et d'autres avantages en utilisant les TIC dans leurs entreprises. Benavente et al. (2011) ont mené une étude sur les entreprises chiliennes et n’ont trouvé aucun lien entre les TIC et la performance. De même, Deltour et Lethiais (2014) soutiennent que seules les TIC reliées aux innovations contribuent positivement à la performance. « La performance et la compétitivité de l’entreprise utilisatrice des TIC, dépendent plus de l’efficacité et de la nature des changements organisationnels qui accompagnent cette utilisation que les outils eux-mêmes. (…) Les TIC ne sont que des outils qui peuvent exercer des effets positifs ou négatifs sur la performance de l’entreprise ; tout dépend de la stratégie organisationnelle et des finalités attendus de leur usage. » (Mebarki, 2013). Selon Aldebert et Gueguen (2013), « Les recherches sur le lien TIC/Performance ne permettent pas de trancher sur la nature de ce lien (…) Il semble que les TIC n’ont pas d’effet en elles-mêmes sur « les » performances de l’entreprise, mais que c’est au travers de processus organisationnels et de conditions de diffusion facilitantes qu’elles auront un impact sur la performance. Ainsi, ce sera l’appropriation des TIC par la PME, en tant que construit organisationnel, qui entraînera l’efficience ; du bon usage naîtra la performance. »
  • 12.
    BONY YAPO JeanLandry Mémoire / Master 2 de Recherche en Sciences de Gestion ------------------------------------------------------------------------------------------------------------------------------------------------------- 3 Compte tenu du fait que les effets des TIC sur la performance des PME restent soumis à débat et que les études déjà menées ne parviennent à démontrer effectivement des retombées existantes de l’usage des TIC au sein des PME, en nous appuyant sur les résultats des travaux antérieurs, notre projet de recherche se centre sur la capacité des Technologies de l’Information et de la Communication à favoriser la performance opérationnelle des Petites et Moyennes Entreprises en Côte d’Ivoire. Pour répondre à cette problématique, nous nous attèlerons à trouver une réponse à la question de recherche : Comment déployer les TIC de façon à contribuer et améliorer la performance de la PME ? L’objectif général de notre travail de recherche est d’analyser la contribution des TIC à la performance opérationnelle des PME ivoiriennes. Pour bien asseoir cet objectif principal, nous le spécifions par les objectifs opérationnels suivants :  Analyser le lien direct entre l’adoption des TIC et la performance ;  Analyser le rôle modérateur de l’alignement stratégique sur la relation TIC/Performance ;  Analyser le rôle modérateur de l’alignement structurel sur la relation TIC/Performance ;  Analyser le rôle modérateur des compétences technologiques internes sur la relation TIC/Performance. Pour appréhender notre étude et répondre effectivement à notre question de recherche, nous formulons une hypothèse générale selon laquelle : Les Technologies de l’Information et de la Communication contribuent positivement à la performance des PME. Nous déclinons l’hypothèse générale en hypothèses spécifiques qu’il nous conviendra de tester : Hypothèse 1 : L’adoption des TIC contribue positivement à la performance opérationnelle de la PME. Hypothèse 2 : L’alignement stratégique des TIC modère la relation entre l’adoption des TIC et la performance opérationnelle de la PME. Hypothèse 3 : L’alignement structurel des TIC a un effet modérateur sur la relation entre l’adoption des TIC et la performance opérationnelle de la PME.
  • 13.
    BONY YAPO JeanLandry Mémoire / Master 2 de Recherche en Sciences de Gestion ------------------------------------------------------------------------------------------------------------------------------------------------------- 4 Hypothèse 4 : Les compétences technologiques internes interviennent comme variable modératrice de la relation entre l’adoption des TIC et la performance opérationnelle de la PME. Etant donné que les entreprises en Côte d’Ivoire sont en permanence confrontées à un environnement où les technologies numériques se présenteraient comme un facteur critique de la performance, il convient de contextualiser les travaux déjà menés ailleurs tout en explorant pleinement la relation entre les TIC et la performance afin de faire ressortir des solutions propres au contexte ivoirien. L’intérêt de notre étude est donc de s’inscrire dans une logique de prolongement et d’enrichissement des recherches et travaux antérieurs, en étudiant le cas spécifique des PME en Côte d’Ivoire. Elle consiste, à partir d’une démarche empirique, à corroborer ou infirmer les études antérieures. Elle sera aussi l’occasion d’apporter une contribution pour l’amélioration du savoir scientifique puisque que la science est comme un enclos dans lequel les conclusions sont continuellement modifiées. Sur le plan managérial, cette étude vise à proposer une démarche permettant un meilleur déploiement du dispositif technologique au sein de la PME. Outre l’introduction et la conclusion générale, le présent travail de recherche est structuré en deux parties constituées chacune de deux chapitres. Ces parties portent respectivement sur les fondements théoriques ainsi que le cadre méthodologique et empirique de la recherche. Le chapitre 1 fait état de la littérature sur la contribution des TIC à la performance des PME. Le chapitre 2 éclaire sur le cadre d’analyse de la relation TIC/Performance. Le chapitre 3 est réservé au positionnement épistémologique et à la stratégie de la recherche. Le chapitre 4 présente les résultats de la recherche, les discute au regard des propositions théoriques et apporte des contributions managériales.
  • 14.
    BONY YAPO JeanLandry Mémoire / Master 2 de Recherche en Sciences de Gestion ------------------------------------------------------------------------------------------------------------------------------------------------------- 5 PARTIE 1 FONDEMENTS THEORIQUES DE LA RECHERCHE
  • 15.
    BONY YAPO JeanLandry Mémoire / Master 2 de Recherche en Sciences de Gestion ------------------------------------------------------------------------------------------------------------------------------------------------------- 6 INTRODUCTION DE LA PARTIE 1 La révolution numérique impose aux entreprises de revoir leurs stratégies de création de valeur. L’adoption des TIC est désormais une question urgente pour les PME. Au sein des entreprises, les TIC doivent supporter la stratégie et contribuer à sa mise en œuvre. Elles ont le pouvoir de modifier les pratiques de gestion et la façon dont se structure l’entreprise. Dès lors, il est primordial pour l’entreprise de disposer et mobiliser les compétences appropriées. Cette première partie de notre étude est destinée à l’appréhension des aspects théoriques. Elle se subdivise en deux chapitres. Le premier chapitre, consacré à la littérature sur la contribution des TIC à la performance des PME, a pour objectif d’élucider les notions de TIC et PME ainsi que les concepts clés de la recherche. Le deuxième chapitre, qui traite du cadre d’analyse de la relation TIC/Performance, présente les théories mobilisées, les études empiriques antérieures desquelles dérivent les hypothèses et le modèle de recherche.
  • 16.
    BONY YAPO JeanLandry Mémoire / Master 2 de Recherche en Sciences de Gestion ------------------------------------------------------------------------------------------------------------------------------------------------------- 7 CHAPITRE 1 LITTERATURE SUR LA CONTRIBUTION DES TIC A LA PERFORMANCE DES PME La turbulence de l’économie, le dynamisme de l’environnement, de plus en plus complexe et changeant, des clients de plus en plus exigeants obligent les PME à revoir leur manière de fonctionner. A cet égard, les TIC apparaissent comme le moyen d’améliorer leur performance. L’objectif de ce premier chapitre est de faire un état de l’art sur la contribution des TIC à la performance des PME. Dans cette perspective, une première section est consacrée à l’articulation théorique des notions de TIC et PME. Quant à la deuxième section, elle portera sur la définition des concepts clés de la recherche. SECTION 1 - TIC ET PME DANS LA LITTERATURE I. Les Technologies de l’Information et de la Communication 1. Définition et rôle des TIC Selon Aldebert (2006), une technologie est un ensemble de méthodes et de techniques autour de réalisations industrielles formant un tout cohérent. Elle se distingue d’une technique qui est une méthode, un procédé de fabrication, de maintenance, de gestion (etc.), issus de connaissances scientifiques et souvent dictés par la pratique de certains métiers. Pour l’auteur, le terme « information » renvoie au contenu ou au système en lui-même (système d’information d’une entreprise). La « communication », elle, évoque des échanges d’information entre plusieurs systèmes artificiels ou humains (réseaux, médias). Les Technologies de l'Information et de la Communication représentent l'ensemble des technologies informatiques qui contribuent à une véritable révolution socioculturelle. Pour l’OCDE (2005), ces technologies sont utilisées pour traiter, modifier et échanger des informations, plus spécifiquement des données numérisées. Leur naissance est due notamment à la convergence de l'informatique, des télécommunications et de l'audiovisuel. Les TIC incluent généralement les équipements, les réseaux de communication et les bases de données et les logiciels liés. Les TIC comportent une dimension davantage managériale et incluent les processus organisationnels, les tableaux de bord, les modes d’interface et d’alignement avec
  • 17.
    BONY YAPO JeanLandry Mémoire / Master 2 de Recherche en Sciences de Gestion ------------------------------------------------------------------------------------------------------------------------------------------------------- 8 les métiers et les fonctions support notamment (Bounfour et Epinette, 2006). Au sein de l’organisation, elles apparaissent sous forme de systèmes d'information, en d’autres mots, un ensemble de ressources organisé et finalisé, et système de travail au service d'autres systèmes de travail (Reix, 2002). Les TIC génèrent une multitude de nouvelles possibilités. Elles permettent d'améliorer les pratiques et favorisent le développement de nouvelles solutions pour faire face aux défis actuels. On assiste présentement à une certaine démocratisation des TIC puisqu'elles sont maintenant accessibles à tous ceux qui sont équipés de terminaux informatiques. Le nombre de personnes y ayant accès augmente de manière considérable depuis ces dernières années. Et cela n’est pas sans effet sur l'ensemble de la société ivoirienne. Aujourd’hui, et dans tous les secteurs d’activités, les TIC sont utilisés par les entreprises afin d’accroître l’efficacité de la gestion de leurs compétences clés. Proposant de nouveaux modes de travail, les TIC posent de réels défis à l’organisation fonctionnelle de l’entreprise et à sa culture. Selon Varian (2016), les technologies numériques permettront aux entreprises de : i) recueillir de grandes quantités d’information sur les préférences des clients et de s’en servir pour prévoir le comportement de ceux-ci et fournir des produits et services conçus sur mesure ; ii) exploiter de grands ensembles de données et de puissants algorithmes de prévision pour automatiser leurs systèmes et éclairer leurs décisions en matière de production et d’affectation des ressources ; iii) interagir sous une flexibilité accrue, à partir des outils de communications tels que : les logiciels de partage de fichiers, vidéoconférence, dispositifs sans fils, etc. Les TIC soumettent l’entreprise à un écosystème plus large, un échange avec le monde extérieur. Elles facilitent les transactions, renforcent les liens avec les parties prenantes dans le cadre des relations commerciales aussi bien nationales qu’internationales. Elles procurent des avantages stratégiques, opérationnels pour les entreprises avec l’établissement de relations étroites avec les différents partenaires et un accès à l’information plus riche permettant l’amélioration de la prise de décision et un meilleur accès aux ressources externes (Kossaï, 2013). Ces technologies ont un véritable impact sur les coûts d’organisation et de coordination des activités économiques au sein et entre les différentes entités d’une entreprise. Avec les TIC, l’on assiste à un changement dans le rapport à l’information, au temps et à la distance. Gates (1999), patron de Microsoft, avait eu cette vision en 1999 : « D’ici dix ans, tout sera numérique ». Quatre ans plutôt, il affirmait que le réseau deviendra un jour le grand magasin planétaire. L’endroit où les animaux sociaux que nous sommes vendront, négocieront, investiront, marchanderont, choisiront, débattront, flâneront, se rencontreront (Gates, 1995). Une certaine abstraction se développe dans les affaires dans la mesure où sans
  • 18.
    BONY YAPO JeanLandry Mémoire / Master 2 de Recherche en Sciences de Gestion ------------------------------------------------------------------------------------------------------------------------------------------------------- 9 se voir, on communique, on conclut des contrats commerciaux. Il s’agit là, de cibler, recueillir et traiter un volume important d’informations. 2. Typologie des TIC La littérature offre diverses classifications des technologies de l’information et de la communication. Rallet (1997), dans son étude sur le rôle des TIC dans les changements organisationnels, fonde sa typologie des TIC sur des propriétés organisationnelles. Il distingue trois types d'outils : les outils de télécommunication, les outils informatiques et les outils télématiques. Les outils de télécommunication servent à la communication interindividuelle directe. Ici, la communication se fait en "langage naturel". Le téléphone, le fax, le courrier électronique en sont des exemples. Les outils informatiques remplissent des fonctions localisées de collecte, de traitement et de stockage de l'information. Les outils télématiques relient des systèmes informatiques entre eux (l'Échange de Documents Informatisés, EDI, par exemple) ou des terminaux à des systèmes informatiques (consultation de bases de données par exemple). Luu (2012) classe les TIC en deux grandes catégories. Premièrement, les technologies qui servent à traiter l‘information, comme les systèmes informatiques qui sont un ensemble de ressources destinées à manipuler l'information, la convertir, la stocker, la gérer, la transmettre et la retrouver. Ensuite, celles qui servent à diffuser l‘information, comme les systèmes de télécommunications. Kossaï (2013) met en lumière 26 TIC identifié par Baldwin (1998) tout en les regroupant en trois catégories : les logiciels, les communications en réseau et le matériel. Le premier groupe des logiciels comprend les TIC suivantes: la conception et ingénierie assistées par ordinateur (CAO/IAO); la CAO appliquée au contrôle des machines utilisées dans la fabrication (CAO/FAO); les technologies de modélisation et de simulation; la planification des ressources de fabrication (PRF); la production assistée par ordinateur (PAO); les systèmes d’acquisition et de contrôle des données (SACD); l’utilisation des données d’inspection pour le contrôle de la production; et les logiciels à base de connaissance. Le groupe des communications en réseau comprend : l’échange électronique de fichiers CAO; le réseau local pour l’ingénierie et la production; les réseaux informatiques élargis; les réseaux informatiques interentreprises et le contrôle numérique à distance des procédés de l’usine. Pour le groupe du matériel, les TIC suivantes ont été recensées : les systèmes de fabrication flexibles; les dispositifs de commande programmables; les robots munis ou dépourvus de capteurs; les systèmes de prototypage rapide; l’identification des pièces pour l’usinage automatique; les systèmes automatisés de
  • 19.
    BONY YAPO JeanLandry Mémoire / Master 2 de Recherche en Sciences de Gestion ------------------------------------------------------------------------------------------------------------------------------------------------------- 10 stockage; les systèmes de vision artificielle servant à l’inspection et à la mise à l’essai; les autres systèmes automatisés munis de capteurs servant à l’inspection ou à la mise à l’essai et les ordinateurs exerçant un contrôle sur les activités de l’usine. Deltour et Lethiais (2014), dans leur approche, ont regroupé les TIC en quatre catégories : les applicatifs d’automatisation (logiciels métier, logiciels de définition/suivi des processus, système ERP/PGI), les applicatifs d’information et de communication (site web non marchand, listes de diffusion, téléphonie sur IP), les applicatifs de collaboration (espaces de travail partagés, agendas partagés, service de visioconférence) et les applicatifs marchands (système informatisé d’échange de données, certificats électroniques, site web marchand). Dans le contexte de notre étude, nous retenons cette dernière typologie qui semble pertinente pour notre recherche. Les définitions des applicatifs retenus pour notre recherche sont exposées dans le tableau 1 ci-après.
  • 20.
    BONY YAPO JeanLandry Mémoire / Master 2 de Recherche en Sciences de Gestion ------------------------------------------------------------------------------------------------------------------------------------------------------- 11 Tableau 1 : Définition des applicatifs TIC retenus pour la recherche CATEGORIE APPLICATIFS DEFINITION Applicatifs d’automatisation Logiciels « métier » Un logiciel métier est un logiciel développé pour répondre à des besoins spécifiques dans une organisation donnée. Il est réalisé sur-mesure selon un cahier des charges précis. Logiciels de définition/suivi des processus (work-flow) Le workflow est le fait de pouvoir enchaîner automatiquement des successions de tâches reparties entre un ou plusieurs utilisateurs afin d’atteindre un but commun. Un logiciel de Workflow permet de structurer des procédures de travail, coordonner les charges et les ressources, superviser le déroulement et l’enchaînement des tâches. Système ERP/PGI Ensemble de logiciels intégrant les principales fonctions nécessaires à la gestion des flux et des procédures de l’entreprise (comptabilité et finances, logistique, paie et ressources humaines, etc.). Applicatifs d’information et de communication Site Web non marchand Ensemble de pages Web liées entre elles et mises en ligne à une adresse Web destinée à informer et communiquer avec les tiers. Listes de diffusion C’est une utilisation spécifique du courrier électronique qui permet à un serveur de distribuer à un groupe de contacts ou d’abonnés. Téléphonie sur IP La téléphonie sur IP est un mode de téléphonie utilisant le protocole de télécommunications créé pour Internet (IP pour Internet Protocol). La voix est numérisée puis acheminée sous forme de paquets comme n'importe quelles autres données. Applicatifs de collaboration Espaces de travail partagés Serveur commun ou logiciel permettant à un groupe de salariés de travailler sur la même plateforme. Agendas partagés Agenda numérique auquel les employés de l’entreprise ont accès. Service de visioconférence Applications Internet permettant de tenir des réunions en ligne sur un mode synchrone par une liaison audio ou vidéo, ou la communication de données. Applicatifs marchands Système informatisé d’échange de données Système d’échange de données numériques entre une entreprise et ses partenaires commerciaux au moyen de formulaires électroniques mis en place par l’entreprise et utilisées par ses partenaires commerciaux pour faciliter les échanges de documents. Certificats électroniques C’est une sorte de carte identité numérique utilisé pour identifier, authentifier une personne physique mais aussi pour chiffrer des échanges. Le principe est que le certificat électronique soit basé sur le chiffrement d’informations (Mot de passe) et sur la confiance (La signature numérique). Il permet la sécurisation des systèmes d’informations. Site Web marchand Ensemble de pages Web liées permettant la promotion et la vente des biens et services d’une entreprise. Source : Compilé à partir de la littérature
  • 21.
    BONY YAPO JeanLandry Mémoire / Master 2 de Recherche en Sciences de Gestion ------------------------------------------------------------------------------------------------------------------------------------------------------- 12 II. Les Petites et Moyennes Entreprises 1. Définition et rôle de la PME dans l’économie nationale En sciences de gestion plus particulièrement émerge l’idée que les Petites et Moyennes Entreprises (PME) constituent des organisations particulières et non plus une miniature de la grande entreprise. Jusqu’à ce jour, il n’y a pas de définition de PME universellement acceptée. Les valeurs et les images que l’on associe à la PME diffèrent selon les régions du monde et selon les modes de développement économique et politique. La plupart des systèmes statistiques nationaux s’attachent à distinguer les entreprises selon leur taille mesurée le plus souvent en termes d’effectif du personnel permanent et leurs actifs financiers. Alors qu’aux Etats-Unis, une entreprise de moins de 500 salariés est considérée comme une PME, le plafond le plus fréquent dans l’union européenne est de 250 salariés. En Côte d’Ivoire, depuis janvier 2012, les PME ont eu un cadre légal de reconnaissance. Il s’agit du décret N° 2012-05 du 11 janvier 2012 portant définition de la Petite et Moyenne Entreprise. Ce décret précise : Article 2 : « La petite et Moyenne Entreprise est une entreprise qui emploie en permanence moins de deux cents personnes et qui réalise un chiffre d’affaire annuel hors taxes inférieur ou égal à un milliard de Francs CFA. Article 3 : « La petite et Moyenne Entreprise comprend la Micro Entreprise, la Petite Entreprise et la Moyenne Entreprise. » Article 4 : « La Micro Entreprise est définie comme une entreprise qui emploie en permanence moins de dix personnes ou qui réalise un chiffre d’affaire annuel hors taxes inférieur ou égal à trente millions de francs CFA. » Article 5 : « La Petite Entreprise est définie comme une entreprise qui emploie en permanence moins de cinquante personnes ou qui réalise un chiffre d’affaire annuel hors taxes supérieur à trente millions de francs CFA et inférieur ou égal à cinquante millions de francs CFA.» Article 6 : « La Moyenne Entreprise est définie comme une entreprise qui emploie en permanence moins de deux cents personnes ou qui réalise un chiffre d’affaire annuel hors taxes supérieur à cent cinquante millions de francs CFA et inférieur ou égal à un milliard de francs CFA.» Les PME suscitent un intérêt croissant chez l’ensemble des acteurs de la vie économique. Elles jouent un rôle primordial dans la prospérité économique et social de la plupart des pays. Elles constituent une part considérable du tissu économique et emploient une importante
  • 22.
    BONY YAPO JeanLandry Mémoire / Master 2 de Recherche en Sciences de Gestion ------------------------------------------------------------------------------------------------------------------------------------------------------- 13 proportion de la main-d’œuvre locale. Une étude récente sur « le rôle des PME dans l’économie ivoirienne »1 fait état de ce que des observations récentes montrent que les PME génèrent plus de 55 % du PIB et plus de 65 % du nombre total d’emplois dans les pays à revenu élevé ; plus de 60 % du PIB et plus de 70 % du nombre total d’emplois dans les pays à faible revenu ; et plus de 95 % du nombre total d’emplois et environ 70 % du PIB dans les pays à revenu intermédiaire. En Côte d’Ivoire, le secteur des PME pèse lourd. Toujours selon cette même étude, la Direction Générale des Impôts (DGI) recensait, en 2000, près de 44 560 PME (dont 25.340 micro-entreprises), représentant 98 % du tissu économique formel, 20 % de la richesse nationale, 12 % de l’investissement et 23 % de la population active. Il importe, de ce fait, que les pouvoirs publics réforment les politiques et les conditions qui encadrent la création et l’expansion des entreprises, afin d’optimiser les contributions que celles-ci peuvent apporter à la croissance. 2. Les bénéfices d’une adoption des TIC par les PME Les TIC paraissent inséparables de l’entreprise. Comme le précisent Morrison et al. (1999), les TIC offrent de nombreux avantages aux entreprises. Elles permettent aux entreprises de s’affranchir de leur manque de ressources et donc, de rechercher de nouvelles sources de revenus, de mettre en place diverses stratégies et d’améliorer leur performance. L’entreprise doit, à cet effet, se doter d'une nouvelle infrastructure, une sorte de système nerveux (Gates, 1999) à travers des investissements en TIC susceptibles de générer des gains d’efficacité voire d’accroître ses profits et sa part de marché. La vulgarisation des TIC, en tant que vecteur de changement organisationnel, offre aux PME la possibilité de mettre en place de nouvelles perspectives d’innovation, d’efficacité et d’efficience. Occasionnant un changement de paradigme, les TIC proposent de repenser les systèmes de gouvernance, de communication et décisionnels des PME afin de leur permettre de réagir avec efficacité face aux difficultés qui se présenteraient aussi bien au plan interne qu’externe. Fort de cela, les TIC doivent être une préoccupation pour les entreprises au même titre que leurs finances ou leur infrastructure générale (Immobilisations). Les entreprises doivent être en mesure de se projeter, de s’imaginer ce qu’elles pourront réaliser en utilisant stratégiquement les TIC. L’enjeu majeur de l’adoption des TIC est de créer de la valeur, améliorer les performances internes et externes, développer les relations avec les prospects et clients, afin de pérenniser l’activité de l’entreprise. En intégrant les TIC dans la réflexion 1 Billon, J. L. (2013, March). Rôle des PME dans l’économie ivoirienne. [Déjeuner-Débat HEC] Ministère du Commerce, de l’Artisanat et de la Promotion des PME, Abidjan. En ligne http://www.commerce.gouv.ci/fichier/ROLEDESPMEDANSLECONOMIEIVOIRIENNE.pdf
  • 23.
    BONY YAPO JeanLandry Mémoire / Master 2 de Recherche en Sciences de Gestion ------------------------------------------------------------------------------------------------------------------------------------------------------- 14 stratégique, les PME pourront améliorer leur processus de gestion, leur efficacité, leur productivité et mieux maîtriser les aspects financiers de leurs activités. Ainsi, elles doivent comprendre les enjeux et l’importance d’une utilisation des TIC, pour s'assurer qu’elles peuvent maintenir leur capacité opérationnelle et mettre en place les stratégies nécessaires à l'extension de leurs activités. En Côte d’Ivoire, les PME estiment que les TIC sont un puissant levier de performance. La Directrice Marketing et Communication du géant informatique Microsoft déclarait, les 16, 17 et 18 octobre 2014 au cours des journées nationales promotionnelles des PME et artisans sur la problématique de leur développement, que : « nous sommes convaincus que la puissance de la technologie peut impacter positivement les petites et moyennes entreprises ivoiriennes. (…) ». Durant ces journées, il ressortait que les bénéfices qu’offrent les technologies sont de plusieurs ordres :  Une flexibilité et une adaptabilité en réponse à la question de la mobilité professionnelle ;  Une meilleure performance opérationnelle en rapport avec le déploiement rapide, la gestion efficace ;  Une réduction des coûts par l’utilisation de solutions numériques ;  Une augmentation des performances de solutions adaptées à la taille des PME dans tous les secteurs d’activités. Les TIC sont, donc, des éléments de réponse aux PME pour la résolution des problèmes de gestion ; de communication ; de collaboration et des moyens d’amélioration de leur performance. Par exemple, des solutions comme Office 365, Lync, Dropbox, etc. favorisent l’accroissement de la productivité de l’entreprise. Office 365 pour les entreprises, c’est plus de connexion, collaboration et contrôle via le cloud. C’est aussi tous les logiciels usuels, mis à jour en permanence et accessibles pratiquement partout. C’est le Office (Word, Excel, Powerpoint, etc.) habituellement utilisé, mais en mieux. Fournie via le cloud, elle offre la possibilité d’accéder aux logiciels et aux fichiers toujours à jour, depuis pratiquement n’importe où (PC, Mac et tablettes) et les fonctionnalités sont également mises à jour automatiquement. Lync est une solution de communication en temps réel destinée aux entreprises, fournissant l’infrastructure nécessaire à l’utilisation de la messagerie instantanée, la présence, la voix et la visioconférence. Dropbox est un service de stockage et de partage de copies de fichiers locaux en ligne.
  • 24.
    BONY YAPO JeanLandry Mémoire / Master 2 de Recherche en Sciences de Gestion ------------------------------------------------------------------------------------------------------------------------------------------------------- 15 Aussi, les sites marchands pour le commerce en ligne permettent à l’entreprise de réaliser les bénéfices suivants : L’augmentation des revenus : les boutiques en ligne sont très faciles à créer et génèrent des revenus considérables pour un coût peu élevé car elles sont ouvertes 24h/24, tous les jours de la semaine et ne nécessitent pas la présence d’une personne physique pour servir les clients. En plus, l’entreprise gagnent beaucoup de trésorerie, grâce à la publicité affichée sur son site. L’expansion du marché : le commerce électronique ouvre des canaux de vente jusque-là inexplorés qui dépassent de loin le marché de proximité des petites entreprises. SECTION 2 - DEFINITION DES CONCEPTS CLES DE LA RECHERCHE I. La performance des PME Le concept de performance de l’entreprise est un sujet largement controversé dans la littérature. Sa définition ne fait pas l’unanimité. Longtemps, elle a été dominé par l’idée de Porter (1982) selon laquelle la performance de l’entreprise dépend de sa capacité à maîtriser mieux que ses concurrents les forces qui structurent son environnement. Elle présente un aspect multidimensionnel et est assimilée, d’après nos recherches bibliographiques, à des termes tels que l’efficacité, l’efficience, la pertinence. Toutefois, il faut reconnaître que la littérature managériale lui reconnaît de nombreux concepts et variables allant des mesures financières aux mesures non financières. Pour le courant sociotechnique s’intéressant aux technologies de l’information, la performance dépend de l’optimisation des facteurs sociaux et techniques du travail1 . Les auteurs de ce courant avancent le postulat selon lequel, la performance de l’organisation liée à l’introduction d’une technologie est fonction de l’interaction non déterministe du sous- système technique et du sous-système social (Fernandez et Jomaa, 2005). Les travaux structurationnistes qui ont développé la dimension de l’interaction s’heurtent à la difficulté d’expliquer la relation avec la performance de l’organisation (De Vaujany, 2000). Ainsi, sans s’attarder sur le concept de performance, certains structurationnistes parlent d’efficacité des usages ou d’efficacité à l’usage des technologies de l’information (Fernandez et Jomaa, 2005). D’autres évoquent la qualité des productions sociales (DeSanctis et Poole, 1994) ; ou d’efficacité et d’efficience des usages (Orlikowski, 1996 ; de Vaujany, 2000). 1 D’après les travaux de Davis et Taylor (1986), auteurs cités par Fernandez et Jomaa (2005).
  • 25.
    BONY YAPO JeanLandry Mémoire / Master 2 de Recherche en Sciences de Gestion ------------------------------------------------------------------------------------------------------------------------------------------------------- 16 L’efficience qui s’impose comme critère économique de la performance désigne l'optimisation des ressources mises en œuvre pour parvenir à un résultat. Il permet de savoir si les résultats sont obtenus avec l’utilisation minimale des ressources. Sur le plan opérationnel, l’efficience d’une action managériale peut être évaluée par différents indicateurs. Selon la nature de l’objectif visé, il peut s’agir de la productivité, de la valeur ajoutée, de la part du marché, ou du chiffre d’affaires, etc. (Mohamed, 2015). L’efficacité renvoie au rapport entre les résultats obtenus et les objectifs fixés. C’est la capacité de l’entreprise à atteindre ses objectifs. Il s’agit de savoir si les actions produisent de fait les effets attendus. La pertinence concerne le bon choix des objectifs, le bien fondé des objectifs choisis. Pour notre étude, nous optons pour des indicateurs de mesure de la performance opérationnelle à savoir : L’évolution du chiffre d’affaire et l’évolution de la productivité du travail. II. Les facteurs de la relation TIC/Performance 1. L’adoption des TIC Adopter, d’après le dictionnaire Larousse1, c’est choisir quelque chose pour soi, pour en user régulièrement. Brièvement, c’est accepter. Cela renvoie à la notion d’acceptabilité. Bobillier- Chaumon et Dubois (2009), en parcourant la littérature, distinguent l’acceptabilité pratique et l’acceptabilité sociale. L’acceptabilité pratique met l’accent sur la relation entre les fonctionnalités proposées et la facilité d’usage. L’acceptabilité sociale, dimension qui nous intéresse ici, inclut les impressions des utilisateurs, les attitudes et les contraintes sociales et normatives conduisant à choisir ou supporter l’utilisation d’une technologie donnée. Pour ces auteurs, l’acceptabilité sociale constitue l’étape initiale du processus d’adoption des technologies. Elle exprime le degré potentiel d’acceptation d’une technologie par les utilisateurs. L’acceptation est la façon dont un individu, mais aussi un collectif, une organisation perçoivent au gré des situations quotidiennes les enjeux liés aux technologies (atouts, bénéfices, risques, opportunité) et y réagissent (favorablement ou non). L’adoption des TIC est influencée par les caractéristiques organisationnelles telles que le degré de centralisation, de formalisation, la taille de l’organisation, l’environnement (compétitivité, étendue du marché, etc.) et les spécificités du secteur d’activité. Les travaux de certains auteurs (St-Pierre et al, 2006 ; Aldebert et Gueguen, 2013 ; Uwizeyemungu et 1 Les éditions Larousse. En ligne http://www.larousse.fr/dictionnaires/francais/adopter
  • 26.
    BONY YAPO JeanLandry Mémoire / Master 2 de Recherche en Sciences de Gestion ------------------------------------------------------------------------------------------------------------------------------------------------------- 17 Raymond, 2011 ; Mughal et Diawara, 2011) enseignent également que les profils des utilisateurs sont des variables prédictives de l’adoption technologique. En somme, l’adoption des TIC peut se référer dans un premier temps à l’acquisition puis à la consommation régulière de dispositifs technologiques de sorte à produire des effets positifs sur la situation de travail notamment dans les rapports humains (d’action, d’interaction, d’apprentissage, d’assistance...), sociaux (de collaboration, d’échanges...) et organisationnels (de production, de collaboration, de coordination...). 2. L’alignement stratégique des TIC 2.1. La stratégie d’entreprise Le mot « stratégie » vient du grec stratos qui signifie « armée » et ageîn qui signifie « conduire ». Dans le domaine militaire, la stratégie est l'art de coordonner l'action de l'ensemble des forces de la nation pour conduire une guerre, gérer une crise ou préserver la paix. Chandler (1972) est le premier à introduire le terme de « stratégie » dans le domaine de l’économie et de la gestion. Selon lui, la stratégie consiste en la détermination des buts et objectifs à long terme d’une entreprise, l’adoption des moyens d’action et d’allocation des ressources nécessaires pour atteindre ces objectifs. Desreumaux (1992) définit la stratégie comme l'ensemble des actions spécifiques devant permettre d'atteindre les buts et objectifs en s'inscrivant dans le cadre de missions et de la politique générale de l'entreprise. Pour lui, elle consiste à préciser les activités spécifiques de l'entreprise, c’est à dire les couples marchés/produits ou les triplés produits/marchés/technologies sur lesquels l'entreprise concentrera ses efforts ; définir le portefeuille d'activité de l'entreprise qu'il convient d'équilibrer en termes de rentabilité, de risque et de perspective de développement ; préciser le mode de développement utilisé : l'expansion en volume, l'extension géographique, l'intégration verticale, la diversification des produits ou au contraire la focalisation sur une activité. Porter (1982) conçoit la stratégie de l’entreprise comme l’art de construire des avantages concurrentiels durablement défendables. Elle doit permettre à l’entreprise de construire, garder et développer un avantage concurrentiel lui permettant de faire face à la concurrence.
  • 27.
    BONY YAPO JeanLandry Mémoire / Master 2 de Recherche en Sciences de Gestion ------------------------------------------------------------------------------------------------------------------------------------------------------- 18 2.2. L’alignement des TIC à la stratégie de l’entreprise Les TIC doivent extensivement soutenir les activités stratégiques de l’entreprise si bien que leur décision d’implantation doit s’intégrer à la stratégie existante (Mohamed, 2015). L’alignement dynamique entre le contexte stratégique de l’entreprise et son infrastructure informatique contribue à accroître l’efficience et l’efficacité de l’entreprise (De Vaujany, 1999). Dans le contexte de notre recherche, l’alignement stratégique suppose la compréhension et l’intégration à la stratégie de l’entreprise des contraintes et opportunités des TIC dans une perspective pluriannuelle. Les TIC doivent donc être vues comme un levier stratégique visant à doter l’entreprise d’avantages compétitifs décisifs. 3. L’alignement structurel des TIC 3.1. La structure de l’entreprise Mintzberg (1989) définit la structure comme la somme totale des moyens employés pour diviser le travail en tâches distinctes et pour ensuite assurer la coordination nécessaire entre ces tâches. Pour Desreumaux (1992), c’est l’ensemble de dispositifs, permettant de répartir, coordonner et contrôler les activités et d’orienter le comportement des hommes dans le cadre des objectifs de l’entreprise. 3.1.1.Les composantes fondamentales de l’organisation Selon Mintzberg (1989), les organisations sont constituées de cinq composantes fondamentales, cinq grands groupes sociaux qui ont des tâches et des rôles différents : Le centre opérationnel : Il comprend tous les employés (opérateurs) qui produisent les biens et les services de l'organisation. Le sommet stratégique : Ce groupe comprend tous les hauts dirigeants de l’organisation ainsi que leurs principaux conseillers. Les cadres intermédiaires : Ce sont les cadres qui font le pont entre le sommet stratégique et le centre opérationnel. La technostructure : Il est constitué des analystes qui ont pour tâche de concevoir des systèmes qui soient susceptibles d’améliorer la gestion de l’organisation (par exemple, les comptables, les ingénieurs, les planificateurs à long terme).
  • 28.
    BONY YAPO JeanLandry Mémoire / Master 2 de Recherche en Sciences de Gestion ------------------------------------------------------------------------------------------------------------------------------------------------------- 19 Les services de soutien : Ce groupe comprend tous les employés qui fournissent un soutien indirect au reste de l’organisation (par exemple, le conseil juridique, le service de la paie, le service accueil, le service informatique). 3.1.2.Les mécanismes de coordination Les structures concrètes d’une entreprise, selon Mintzberg (1989), s’organisent autour de l’un ou de quelques-uns des cinq mécanismes de coordination suivants : La supervision directe : Ce mécanisme de coordination correspond à l’autorité traditionnelle du patron qui donne des ordres. Le supérieur hiérarchique décide ce qu’il faut faire et dicte à ses subordonnés ce qu’ils doivent faire. Le travail est coordonné par le supérieur hiérarchique qui surveille ce qui se passe. La standardisation des processus de travail : Ce mécanisme de coordination correspond à une gestion par des normes, des procédures, des règlements formels. Le travail de tous les employés est décrit sous la forme de marches à suivre très détaillées. En principe, lorsque tout le monde applique ces marches à suivre, la production des biens et des services est réussie. La standardisation des résultats : Ce mécanisme de coordination correspond à une gestion par objectifs ou résultats à atteindre. Par exemple, dans une entreprise comportant plusieurs divisions, le siège social peut fixer des objectifs de vente et de rentabilité, mais laisser à la division le choix des moyens à prendre pour arriver à ces résultats. La standardisation des qualifications : Avec ce mécanisme, la coordination repose sur le fait que les employés ont des qualifications précises et standardisées ou une expérience de travail commune ou similaire. Par exemple, dans une entreprise de construction, l’expérience des hommes de métier fait en sorte qu’ils savent dans quel ordre le travail doit s’accomplir, l’électricité avant la peinture par exemple, et ils savent exactement ce qu’ils doivent faire pour que les travaux suivent leur cours normal. L’ajustement mutuel : Par ce mécanisme, les gens s’entendent entre eux sur le travail à accomplir ainsi que sur le moment et la façon de faire le travail. 3.1.3.Les configurations structurelles La combinaison des composantes fondamentales et des mécanismes de coordination conduit à l’émergence de cinq grandes configurations structurelles, à savoir : la structure simple, la bureaucratie mécaniste, la bureaucratie professionnelle, la structure en divisions et l’adhocratie.
  • 29.
    BONY YAPO JeanLandry Mémoire / Master 2 de Recherche en Sciences de Gestion ------------------------------------------------------------------------------------------------------------------------------------------------------- 20 Le tableau 2 qui suit illustre chacune de ces configurations structurelles. La configuration structurelle simpliste est celle qui caractérise la plupart des PME en Côte d’Ivoire. Dans la structure simple, la technostructure est presqu’inexistante, les services de soutien sont relativement embryonnaires et il y a très peu de cadres intermédiaires. Elle est dominée par le sommet stratégique, le dirigeant. La stratégie de la PME est « liée à la personnalité intime du dirigeant », affirment Mintzberg et Walters (Paquay, 2005). Le mode et le système de gestion est fortement centralisé entre les mains du dirigeant qui occupe une place prépondérante dans le processus décisionnel, en majeure partie à court terme, réactif et axé sur les flux physiques plutôt que sur les flux informationnels (Luu, 2012). Ce dernier centralise les décisions de l’entreprise et coordonne le travail, en dictant quoi faire aux employés. Les contacts entre les employés et entre dirigeant-employés sont fréquemment directs et informels caractérisés par une faible distance hiérarchique. La taille modeste de la PME induit souvent une gestion quotidienne à court terme. La personnalité du dirigeant s’exprime à travers les différentes facettes de la gestion quotidienne de l’entreprise. Les valeurs du dirigeant, son profil psychologique, ses buts et aspirations déterminent le fonctionnement de l’entreprise. Par opposition à la grande entreprise qu’on peut qualifier de méga-structure, la PME pourrait être vu comme une méga-personne. Tableau 2 : Les configurations structurelles CONFIGURATION STRUCTURELLE COMPOSANTE FONDAMENTALE DOMINANTE MECANISME DE COORDINATION DOMINANT Structure simple Sommet stratégique Supervision directe Bureaucratie mécaniste Technostructure standardisation des processus de travail Bureaucratie professionnelle Centre opérationnel Standardisation des qualifications Structure en divisions Cadres intermédiaires (parce qu’ils dirigent les divisions) Standardisation des résultats Adhocratie Centre opérationnel ou services de soutien Ajustement mutuel Source : Compilé à partir de la littérature
  • 30.
    BONY YAPO JeanLandry Mémoire / Master 2 de Recherche en Sciences de Gestion ------------------------------------------------------------------------------------------------------------------------------------------------------- 21 3.2. L’alignement des TIC à la structure de l’entreprise Le succès et la performance des TIC sont aussi conditionnés par la structure organisationnelle de l’entreprise. Selon que la configuration structurelle d’une entreprise est complexe, il faut des mécanismes de coordination et de communication plus élaborés qui exigent une infrastructure rendue possible grâce aux TIC. Dans la littérature, il est d’usage de considérer que les entreprises alignant technologie et système d’organisation arrivent bien à des performances supérieures. Certains auteurs constatent en particulier qu’une organisation ouverte, des communications ouvertes, un consensus organisationnel, l’engagement du dirigeant, une flexibilité organisationnelle et l’intégration stratégique des technologies de l’information, permettraient une meilleure utilisation de la technologie et une performance accrue (De Vaujany, 1999). Les caractéristiques techniques associées aux différentes TIC agissent directement sur les conditions dans lesquelles les informations sont partagées, la coordination est réalisée, le travail en équipe est rendue possible. Il est possible de remarquer que la gestion des TIC a tendance à être centralisée dans les entreprises à structure centralisée. Toutefois, elles favorisent la décentralisation de l’autorité de décision en facilitant la diffusion et le partage de l’information au sein de l’organisation (Meriem, 2005). De ce qui précède, l’alignement structurel des TIC peut être appréhendé comme la concordance entre l’infrastructure technologique disponible et les besoins d’organisation de l’entreprise. 4. Les compétences technologiques internes La compétence1 est le potentiel à accomplir des tâches complexes en mobilisant les ressources appropriées dans différentes situations. Elle intègre des savoirs, des stratégies, des habiletés, des attitudes dans un processus débouchant sur des manifestations. Son développement se caractérise par la diversité et la complexité des contextes dans lesquels elle peut se manifester, par la spécialisation des ressources qu'elle est capable d'utiliser et par les standards de plus en plus exigeants que respectent les performances qu'elle permet de générer. La compétence, c’est essentiellement la capacité de gérer avec efficience une situation, soit en modifiant la situation pour qu'elle convienne au mieux (assimilation), soit en s'adaptant soi-même à la situation (accommodation). La compétence n'est pas un attribut absolu ; elle est reliée à une situation. Par exemple, l’on peut être compétent dans une situation donnée et le devenir plus ou moins ensuite si la situation se modifie. Le 1 Commission scolaire de la Rivière-du-Nord. DISCAS (2006). Les archives de DISCAS. En ligne http://www.csrdn.qc.ca/discas/reforme/definitionCompetence.html
  • 31.
    BONY YAPO JeanLandry Mémoire / Master 2 de Recherche en Sciences de Gestion ------------------------------------------------------------------------------------------------------------------------------------------------------- 22 développement d'une compétence s'effectue essentiellement en gérant des situations de plus en plus diversifiées et de plus en plus complexes, à l'aide de ressources de plus en plus spécialisées. Une compétence doit permettre de gérer complètement une situation, sinon ce n'est pas une compétence, mais une ressource ou une simple dimension de la compétence. L’introduction des TIC au sein d’une entreprise exige des compétences techniques en son sein. Dans un tel contexte, les compétences requises en la matière peuvent se définir comme le savoir-faire, la capacité à déployer, mettre en œuvre et adapter les ressources technologiques appropriées pour une parfaite maîtrise des projets et activités de l’entreprise. Ainsi, seul l'investissement dans les TIC est insuffisant pour expliquer la performance des PME. Il faut une combinaison des TIC avec d’autres investissements, et en particulier, un niveau de compétences élevé, est nécessaire.
  • 32.
    BONY YAPO JeanLandry Mémoire / Master 2 de Recherche en Sciences de Gestion ------------------------------------------------------------------------------------------------------------------------------------------------------- 23 Résumé du chapitre 1 Le chapitre 1 nous a permis, dans un premier temps, d’appréhender les notions de TIC et de PME à partir de la littérature et, dans un deuxième temps, de définir les concepts clés de la recherche. Dans la première section, les TIC sont perçues comme des technologies utilisées pour traiter, modifier et échanger des informations, plus spécifiquement des données numérisées. En ce qui concerne les PME, il n’existe pas de consensus sur leur définition car les critères diffèrent d’un pays à un autre, d’un espace économique à un autre. En Côte d’Ivoire, la PME est défini comme une entreprise qui emploie en permanence moins de deux cents personnes et qui réalise un chiffre d’affaire annuel hors taxes inférieur ou égal à un milliard de Francs CFA (décret N° 2012-05 du 11 janvier 2012). Etant donné que les PME jouent un rôle socio- économique capital, elles doivent chercher à améliorer continuellement leurs performances en profitant stratégiquement des TIC. Les TIC permettent aux PME de résoudre des problèmes de gestion ; de communication ; de collaboration. Elles constituent pour ces dernières une véritable opportunité pour accroître leurs revenus, leurs parts de marché. La littérature distingue plusieurs typologies de TIC. Celles retenues pour cette étude proviennent des travaux de Deltour et Lethiais (2014). Ces chercheurs ont regroupé les applicatifs numériques en quatre catégories : les applicatifs d’automatisation, les applicatifs d’information et de communication, les applicatifs de collaboration et les applicatifs marchand. Dans la deuxième section, les concepts clés de la recherche sont définis. D’abord, il convient de retenir que la performance est un concept qui présente un aspect multidimensionnel. Elle est assimilée à des termes tels que l’efficacité, l’efficience, la pertinence. Pour la présente étude, les indicateurs de mesure de la performance opérationnelle choisis sont l’évolution du chiffre d’affaire et l’évolution de la productivité du travail. Ensuite, l’adoption des TIC se réfère à l’acquisition et la consommation régulière de dispositifs technologiques de sorte à produire des effets positifs sur la situation de travail notamment dans les rapports humains, sociaux et organisationnels. En outre, l’alignement stratégique est la compréhension et l’intégration à la stratégie de l’entreprise des contraintes et opportunités des TIC dans une perspective pluriannuelle. Par ailleurs, l’alignement structurel, c’est la concordance entre l’infrastructure technologique disponible et les besoins d’organisation de l’entreprise. Enfin, les compétences technologiques interne sont le savoir-faire, la capacité à déployer, mettre en œuvre et adapter les ressources technologiques appropriées pour une parfaite maîtrise des projets et activités de l’entreprise.
  • 33.
    BONY YAPO JeanLandry Mémoire / Master 2 de Recherche en Sciences de Gestion ------------------------------------------------------------------------------------------------------------------------------------------------------- 24 CHAPITRE 2 CADRE D’ANALYSE DE LA RELATION TIC/PERFORMANCE Ce chapitre présente, dans une première section, les théories mobilisées pour cette recherche. D’abord, le courant sociotechnique avec pour auteurs de référence Emery et Trist, chercheurs et parmi les principaux fondateurs du Tavistock Institute of Human Relations de Londres. Ensuite, la théorie de la structuration des travaux du sociologue Anthony Giddens. Enfin, la théorie des ressources qui tire sa source des travaux de Penrose (1959) et développée par des auteurs tels que Wernerfelt (1984) et Barney (1991). La seconde section passe en revue les études empiriques antérieures en lien avec notre thème de recherche tout en justifiant les hypothèses à tester. Elle débouche sur la construction d’un modèle de recherche. SECTION 1 –THEORIES MOBILISEES I. Le courant sociotechnique Le courant sociotechnique correspond à une perspective de recherche vieille datant des années 1950. Né de la rencontre de trois courants de pensée : la psychologie industrielle, la sociologie du travail et les sciences de l’ingénieur, il est d’une application de la théorie systémique aux entreprises. Emery et Trist, chercheurs et parmi les principaux fondateurs du Tavistock Institute of Human Relations de Londres, en sont les principaux auteurs. Ce courant s'oppose aux principes d'organisation du travail exprimés par l'approche taylorienne. Emery et Trist travaillent sur le rôle des groupes restreints, des équipes de travail et sur l’interdépendance des facteurs techniques et humains dans le travail. Pour mener leur étude, ils réalisent leurs travaux sur l’extraction du charbon dans les mines britanniques. Logiquement, l’introduction de nouvelles machines doit normalement conduire à doubler la production de charbon. Étrangement, ils observent le contraire : la production baisse, notamment au sein d’une équipe de travail. Pour comprendre ce phénomène, les chercheurs observent le fonctionnement de deux équipes de travail organisées différemment. La première équipe a un fonctionnement de type taylorien (tâches spécialisées et basiques) avec beaucoup
  • 34.
    BONY YAPO JeanLandry Mémoire / Master 2 de Recherche en Sciences de Gestion ------------------------------------------------------------------------------------------------------------------------------------------------------- 25 de conflits et un taux d’absentéisme élevé. La deuxième équipe a une organisation du travail différente qui repose sur un travail élargi et enrichi. L’équipe est constituée de salariés activement impliqués, encouragés par les objectifs à atteindre. On n’y retrouve pas les problèmes de production telle que dans la première équipe où la baisse de la production est plus forte (fonctionnement taylorien). D’autres expériences menées au Tavistock Institute confirmeront ces résultats. Emery en fait la synthèse dans un ouvrage publié en 1969, Systems thinking. Ils tirent plusieurs conclusions :  L’organisation fera des choix qui ne dépendent pas du contexte technique ;  L’organisation ne dépend pas que des hommes au travail ;  Les contraintes techniques et sociales interagissent ;  L’organisation doit clairement établir ses limites. Cette approche, qualifiée de sociotechnique, dépasse les visions du travail de Taylor (Ecole classique) et de Mayo (Ecole des relations humaines) car il peut exister plusieurs manières de s’organiser et certaines combinaisons socio-productives sont plus efficaces que d’autres. Cette approche unit, en fin de compte, l’école classique et l’école des relations humaines. Ce faisant, une organisation efficace va allier sa technologie et ses ressources humaines de manière à créer des richesses. Emery et Trist définissent-ils l’organisation comme un système sociotechnique ouvert constitué par l’interaction constante et l’interdépendance de deux sous-systèmes : le sous- système social (la structure, les acteurs) et le sous-système technique (la technologie et les tâches). L’efficacité du système dépend de l’optimisation conjointe de ces deux sous- systèmes : si l’un d’eux fonctionne mal, l’organisation risque de rencontrer des problèmes ou dysfonctionnements. Ni l’un, ni l’autre ne peut être dissocié. L’idée d’ouverture du système montre que l’organisation est un système autorégulé susceptible d’être influencé par l’environnement (Rouleau, 2007). Pour faire évoluer l’organisation et contribuer à sa performance, les éléments de chaque sous- système doivent interagir et s’ajuster parfaitement comme l’illustre la figure 1 ci-dessous.
  • 35.
    BONY YAPO JeanLandry Mémoire / Master 2 de Recherche en Sciences de Gestion ------------------------------------------------------------------------------------------------------------------------------------------------------- 26 La plupart des travaux récents sur la technologie examinent l’impact des nouvelles technologies sur la forme et la gestion des organisations. Les théoriciens modernistes des organisations observent l’impact de la nouvelle technologie sur la structure sociale, et ils affirment que les technologies informatiques et les réseaux de communication ont transformé les conceptualisations classiques des formes de travail. Elles réduisent les besoins de proximité physique, les contrôles hiérarchiques et les mécanismes d’intégration directe tels que la supervision, les rôles d’intermédiaire, les équipes de travail en face à face et ont rendu possible le travail d’équipe et l’organisation virtuelle. Les nouvelles technologies peuvent aussi mener à une plus grande décentralisation des décisions, parce que les données sont plus facilement disponibles. Sous système social Sous système technique Structure Acteurs Technologie Tâches Figure 1 : Place de la technologie dans l’approche sociotechnique Source : Adapté de Bostrom et Heinen (1977)
  • 36.
    BONY YAPO JeanLandry Mémoire / Master 2 de Recherche en Sciences de Gestion ------------------------------------------------------------------------------------------------------------------------------------------------------- 27 II. La théorie de la structuration La théorie de la structuration tire son origine des travaux du sociologue Anthony Giddens dans son ouvrage intitulé : « The Constitution of Society (1984) ». L’auteur cherche à comprendre le monde moderne, plus explicitement, le changement rapide des sociétés en opérant une combinaison entre les structures sociales et l’action, concepts au centre de la théorie. En conséquence, les interrogations qui gouvernent la théorie de la structuration sont : comment les structures sont constituées dans l’action ? Inversement, comment l’action est structurellement constituée ? Selon Godé-Sanchez (2008), « La structure évoque un ordre virtuel constitué d’un ensemble de règles et de ressources dont les acteurs font usage dans leurs actions ». Les dimensions de la structure (la signification, la domination et la légitimation) permettent l’action et la mise à jour de la structure lors du déroulement de cette action. Elles constituent les conditions et les résultats de l’action : c’est la dualité du structurel qui désigne un mouvement au cours duquel l’action et la structure se résolvent par récursivité (Buzon, 2006). Les dimensions du structurel sont combinées à deux autres niveaux d’analyse : Les modalités d’interaction et l’interaction (Voir figure 2). Dans la vie sociale, les acteurs n'imposent pas de structures dans le vide. Dans leurs pratiques sociales récurrentes, ils s'appuient sur la connaissance (tacite et explicite) de leur action antérieure et de la situation actuelle, des facilités disponibles et les normes qui informent leurs pratiques en cours, et, de cette façon, appliquer de telles connaissances, facilités et habitudes pour « structurer » leur action actuelle (Orlikowski, 2000). Signification Schème d’interprétation Communication Domination Facilité Pouvoir Légitimation Norme Sanction Le structurel (Modalité) Interaction Source : Rouleau L. (2007), Théories des organisations : approches classiques, contemporaines et de l'avant-garde. Puq, p. 172 Figure 2 : Eléments de la théorie de la structuration selon Giddens
  • 37.
    BONY YAPO JeanLandry Mémoire / Master 2 de Recherche en Sciences de Gestion ------------------------------------------------------------------------------------------------------------------------------------------------------- 28 La signification requiert l’usage d’un système de règles sémantiques, c’est-à-dire l’utilisation de schèmes d’interprétation mobilisés par les acteurs pour construire du sens lors de leurs interactions. Les règles sémantiques en tant que procédures d’action, dimensions de la pratique sociale historiques, dynamiques et contextuelles, selon A. Giddens, peuvent occasionner la répétition des pratiques sociales. Celles-ci se produisent et se reproduisent par l’action (Barayandema, 2004). Ainsi, l’action et la structure interagissent mutuellement l’une avec l’autre. La domination s’entend comme l’utilisation d’un système de ressources, mobilisées par les acteurs, qui au niveau des entreprises peuvent se traduire par les ressources d’autorité telles que : l’expression du pouvoir, le contrôle des personnes ou acteurs de l'organisation et les ressources d’allocation telles que : les moyens matériels et immatériels. Elle exprime le degré de capacité d’action des acteurs au sein de l’organisation. Le pouvoir tel que considéré positivement par A. Giddens, est la capacité à produire des résultats (Barayandema, 2004). La légitimation peut se concevoir comme un système de règles morales, autrement dit, des normes, des codes moraux et des valeurs qui permettent de justifier les actions des acteurs. Dans ce cadre, ce qui définit le mode d’interaction est la sanction qui, selon A. Giddens, traduit l’opinion du corps social par un jugement sur une action au regard des valeurs ou des normes. Derrière le concept de règle sanction, se trouve l’idée d’un système d’incitation (récompense) pour les acteurs (Barayandema, 2004). « La conduite sociale est guidée par la moralité des agents (au niveau interne du système social) et la sanction sociale (au niveau externe qui peut correspondre à la société en général). Le respect des règles et des normes sociales et culturelles, y compris dans l’utilisation du pouvoir, actualise les propriétés structurelles de légitimation, constituées d’un ensemble de règles morales. Le respect de ces règles, tout en guidant l’action, permet, là encore, la reproduction de ces mêmes règles. » (Beldi et al., 2006) En pratique, comme le précise Orlikowski (2000), la technologie est une sorte de structure. Elle est livrée avec un ensemble de propriétés créées par ses concepteurs et ses développeurs. L'interaction humaine avec les technologies est récurrente car les exigences quotidiennes de la vie organisationnelle en occasionnent l'utilisation répétée. Ce faisant, la constitution récursive s'applique. Lorsque les agents utilisent une technologie, ils s'appuient non seulement sur les propriétés qui composent l'artefact technologique1 , mais aussi sur leurs compétences, leur pouvoir, leurs connaissances, leurs expériences avec les contextes institutionnels dans lesquels ils vivent et travaillent, ainsi que les conventions sociales et culturelles associées à la 1 L’artefact technologique correspond, ici, au « hardware » et/ou « software ».
  • 38.
    BONY YAPO JeanLandry Mémoire / Master 2 de Recherche en Sciences de Gestion ------------------------------------------------------------------------------------------------------------------------------------------------------- 29 participation à ces contextes, qui en structure l’utilisation. Une telle structuration édicte un ensemble spécifique de règles et de ressources en pratique qui sert alors à structurer l'utilisation future car, dans leurs pratiques récurrentes, les acteurs continuent d'interagir avec la technologie. Ainsi, au fil du temps, les acteurs constituent et reconstituent une structure d'utilisation de la technologie. Par exemple, en Côte d’Ivoire, Les entreprises de la Direction des Grandes Entreprises (DGE) et des Centre des Moyennes Entreprises (CME) utilisent chaque mois un portail électronique « e-impôt » pour la préparation et la déclaration de leurs impôts et taxes. La connaissance des ordinateurs, le code général des impôts, la structure de divers formulaires de déclarations, le langage de programmation et les structures de base de données utilisées ont facilité la conception de cette technologie. Lorsque les entreprises adhérentes au portail par l’intermédiaire des acteurs utilisent régulièrement en ligne le logiciel, ceux-ci s'appuient sur les propriétés et les fonctionnalités de la technologie, le contenu d'information intégré, leurs propres expériences avec la technologie, ainsi que leur compréhension de leurs droits et obligations en tant que contribuables, pour adopter un ensemble de règles et de ressources de déclaration fiscale avec le logiciel. L'interaction avec le formulaire de déclaration en ligne permet l'entrée de types particuliers d'informations et facilite le calcul des impôts et taxes, tout en minimisant le risque d’erreur. Par ailleurs, les utilisateurs ont l’opportunité de choisir la manière dont ils voudront interagir avec la technologie. Ils peuvent utiliser le portail électronique pour imprimer des formulaires vierges, puis compléter la déclaration manuellement, ou ils peuvent l’utiliser pour connaître les taux d’impôts de taxes en vigueur ou pour s’approprier de son interface. De cette façon, la technologie en tant que structure autorise l’action des utilisateurs dont les interactions régulières avec elle ont tendance à reproduire son usage. La théorie de la structuration se révèle particulièrement utile pour notre étude pour autant qu’elle permet d’analyser la performance de l’entreprise à travers les effets, d’une part, du rapport entre l’usage au quotidien des TIC et les actions des utilisateurs, et d’autre part, des processus par lesquels les TIC font évoluer les mécanismes de coordination en milieu organisationnel.
  • 39.
    BONY YAPO JeanLandry Mémoire / Master 2 de Recherche en Sciences de Gestion ------------------------------------------------------------------------------------------------------------------------------------------------------- 30 III.La théorie des ressources La théorie des ressources remonte aux travaux de Penrose (1959). Elle apporte une réponse à la question suivante : Pourquoi certaines entreprises sont-elles plus performantes que d’autres ? L’idée est de considérer l’entreprise comme un ensemble de ressources et de compétences plutôt qu’une série de couple produits-marchés. Cette théorie a connu un véritable essor dans le domaine du management stratégique avec Wernerfelt (1984) et Barney (1991). Elle a permis le développement de différentes approches visant à explorer des concepts tels que la connaissance ou les compétences (Brulhart et al., 2010). Les ressources peuvent être définies comme l’ensemble des actifs (tangibles et intangibles) que l’entreprise possède et contrôle dans l’optique de concevoir et mettre en œuvre des stratégies qui permettront d’améliorer sa performance. Les compétences, quant à elles, se réfèrent à la capacité organisationnelle de déployer les ressources sous forme de combinaison pour atteindre les objectifs de l’entreprise (Acha et al., 2015). Pour Wernerfelt (1984) et Barney (1991), ce sont les ressources et les compétences spécifiques qui expliquent la performance de l’entreprise. Le fait que les entreprises ne possèdent pas les mêmes ensembles de ressources expliquent les différences de performance entre elles. Il convient de valoriser ces ressources afin de réaliser un avantage concurrentiel. Toutefois l’avantage construit à partir des ressources n’a de sens que par rapport à sa pertinence stratégique (De Vaujany, 1999). Cet avantage dépend des compétences clés de l’entreprise grâce auxquelles elle se distingue de ses concurrents (Feki, 2014). Pour maintenir durablement cet avantage concurrentiel, quatre caractéristiques fondamentales des ressources, connu sous l’appellation de modèle VRIO (Barney, 1991, 2002), sont indispensables : i) La valeur : les ressources et capacités de la firme permettent-elles de répondre aux opportunités et menaces environnementales ? ii) La rareté : une ressource particulière est-elle contrôlée par un petit nombre de concurrents ? iii) L’inimitabilité et la non-substitution : les firmes sans ressource doivent-elles faire face à un coût d’acquisition important pour développer une nouvelle ressource en interne ? iv) L’organisation : la firme dispose-t-elle de politiques et procédures permettant de soutenir l’exploitation de la valeur, la rareté, le coût d’imitation de ses ressources ? (Prévot et al., 2010) Dans la limite de notre recherche, la théorie des ressources est mobilisée pour analyser la contribution des ressources technologiques à la performance des entreprises. Deux dimensions de ressources technologiques peuvent être considérées (Deltour et Lethiais,
  • 40.
    BONY YAPO JeanLandry Mémoire / Master 2 de Recherche en Sciences de Gestion ------------------------------------------------------------------------------------------------------------------------------------------------------- 31 2014) : les « actifs technologiques » qui correspondent aux équipements numériques et les « compétences technologiques internes » qui s’identifient par les compétences relatives à l’informatique. Une combinaison parfaite de ces ressources donnerait de fortes raisons de croire en la contribution des TIC à la performance des entreprises. Feki (2014) précise que l’entreprise qui dispose du personnel compétent en informatique, d’une infrastructure technologique réutilisable et d’une forte relation entre la fonction informatique et les autres unités de l’entreprise améliore sa compétitivité. Plusieurs entreprises peuvent posséder presque les mêmes infrastructures technologiques. Cependant, ce qui les distingueraient et expliqueraient l’hétérogénéité des performances entre elles seraient la capacité à déployer stratégiquement ses infrastructures technologiques et plus spécifiquement les compétences distinctives des ressources humaines en TIC. Ces compétences doivent être difficiles à imiter et bénéficier d’un apprentissage continu pour développer une forte valeur stratégique (Acha et al., 2015). SECTION 2 – ETUDES EMPIRIQUES ANTERIEURES ET JUSTIFICATION DES HYPOTHESES I. TIC, Alignement stratégique et structurel, Performance Le fameux paradoxe de Solow en 1987 : « On voit des ordinateurs partout, sauf dans les statistiques de productivité. » (Triplett, 1999) met en évidence la difficulté de trouver un compromis dans la relation entre les TIC et la performance de l’entreprise. Cette relation est complexe et multidimensionnelle. L’examen de plusieurs publications faites autour de la relation TIC/Performance conclut qu’il n’existe pas de règle universelle mais un ensemble de combinaisons possibles permettant de transformer « par des effets de modération » le potentiel des technologies en gains réels pour l’entreprise (Chedia, 2012). Pour Akomea-Bonsu (2012), les PME doivent réfléchir de manière plus stratégique en ce qui concerne l'utilisation des TIC. Tout autrement, les TIC doivent soutenir leurs choix stratégiques. Cette réflexion qui va dans le sens de plusieurs études empiriques ratifie le modèle d'alignement stratégique de Henderson et Venkatraman (1993). Sur cette base, Bergeron et al. (2004) prouvent que les entreprises qui visent et obtiennent un coalignement des dimensions stratégiques (stratégie d’affaire et stratégie TI) et structurelles (structure TI et structure organisationnelle) ont toutes les chances d'être plus performantes que
  • 41.
    BONY YAPO JeanLandry Mémoire / Master 2 de Recherche en Sciences de Gestion ------------------------------------------------------------------------------------------------------------------------------------------------------- 32 les entreprises qui ne s’en préoccupent pas. Dans leur analyse, ces chercheurs mettent en évidence des groupes typiques d'alignement stratégique : i) Les entreprises du « groupe A » très formalisées et spécialisées, clairement différenciées verticalement avec des activités de gestion de TI beaucoup structurées et des choix technologiques qui visent l’amélioration de leur position stratégique, développent un alignement stratégique élevé, par conséquent, une forte performance ; ii) Pareillement, en dépit d’une structure organisationnelle insuffisamment formalisée, spécialisée et différenciée verticalement, les entreprises du « groupe B » obtiennent une grande performance du fait qu’elles réussissent à bien ajuster les dimensions de stratégie et de structure ; iii) Les entreprises du « groupe C » abordent un faible niveau d’alignement stratégique, donc, une faible performance eu égard à une faible stratégie et structure TI en présence de stratégie d'affaires très développée et une structure organisationnelle sophistiquée. A ce titre, faut-il croire qu’il est difficile de séparer la stratégie TIC de la stratégie d’affaire, la structure des TIC de la structure organisationnelle ? Ayat et Farajkhah (2014) ont interrogé 80 professionnels et directeurs informatiques de différentes entreprises iraniennes. Les répondants ont fait le constat selon lequel les technologies, au niveau opérationnel, ont un impact significatif sur les performances de l'entreprise. Chedia (2012) a mené une étude sur 211 entreprises tunisiennes. En testant son modèle de recherche par la méthode des équations structurelles, il découvre que les coefficients de régression sont significatifs, d’une part, entre les dimensions de stratégies et la performance et, d’autre part, entre les dimensions de structures et la performance de l’entreprise. Son analyse rend compte du rôle déterminant de certains facteurs stratégiques tels que l’implication de la direction générale, le rôle de la direction informatique et la valeur accordée aux TI ; et des facteurs structurels comme le niveau d’évolution organisationnelle liée au développement des TIC et le degré d’intégration des TIC au sein de l’entreprise. L’enquête sur 26 entreprises algériennes conduite par Bendiabdellah et al. (2006) rapporte qu’en dépit d’une constance dans la stratégie d’entreprise, l’implantation des TIC permet, non seulement de soutenir la stratégie préétablie, mais aussi, une certaine dynamique organisationnelle, une modification dans le partage de l’information, une amélioration de la coordination entre les services et un contrôle plus accru du travail. Dans ce cadre, comme l’ont écrit les auteurs : « (…) Les objectifs en terme de performance fixés par les dirigeants sont soutenus par les outils technologiques nécessaires. (…) Ils adoptent les solutions TIC compatibles et nécessaires au soutien de leur stratégie. ». Benabou et al. (2015) ont examiné les réponses des enquêtes 2005 et 2007 sur des échantillons respectifs de 53 et 70 employés d’entreprises algériennes. Ils ont remarqué une nette amélioration dans la perception des
  • 42.
    BONY YAPO JeanLandry Mémoire / Master 2 de Recherche en Sciences de Gestion ------------------------------------------------------------------------------------------------------------------------------------------------------- 33 travailleurs quant à la création d'un nouvel avantage concurrentiel à partir des TIC. D’après eux, les personnes interrogées semblent convaincues que les TIC transforment la stratégie et modifient profondément l’organisation de l’entreprise. Dans une étude diligentée par la CGECI et effectuée par Deloitte Côte d’Ivoire, sur la base d’une enquête réalisée auprès d’une soixantaine d’entreprises ivoiriennes et couvrant 9 secteurs d’activités clés, la grande majorité des PME et des grandes entreprises consacre entre 1 et 10% de leur budget à l’informatique, révélant ainsi l’importance de l’informatique dans la stratégie de ces entreprises. L’enquête a aussi montré que la transformation numérique fait partie des projets stratégiques des entreprises ivoiriennes. Ces entreprises, tous secteurs d’activités confondus, s’accordent sur le fait que l’usage du numérique est nécessaire pour améliorer leur chaîne de travail. Elles sont donc conscientes de l’importance de l’usage du numérique pour leurs activités si bien qu’elles ont une perception positive globale quant au rôle du numérique dans l’amélioration de leur productivité. Partant de ces études, les TIC ne représenteraient plus, seulement, des moyens de coordonner les activités, mais également, des leviers importants du changement organisationnel (Godé- Sanchez, 2008) et des moyens pour rendre plus efficace la stratégie de l’entreprise. II. TIC, Compétences technologiques internes, Performance Les TIC, même utilisées de façon intensive, ne peuvent suffire, à elles seules, pour obtenir une meilleure performance si elles ne sont pas combinées aux compétences techniques des ressources humaines. Plusieurs auteurs comme Ray et al. (2005) ; Tippins et Sohi (2003) ; Melville et al. (2004) ; Crawford et al. (2011) ; Pérez-López et Alegre (2012) ; Perez- Aróstegui et al. (2015) ont identifié différentes dimensions qui définissent la compétence informatique. Celles exploitées communément dans les différentes publications de ces chercheurs sont les infrastructures informatiques et la connaissance technique informatique. Pour Perez-Aróstegui et al. (2015), la connaissance technique informatique désigne le savoir- faire nécessaire pour mettre en œuvre des applications informatiques en utilisant la technologie disponible. Selon Aral et Weill (2007), au fur et à mesure que les individus interagissent avec les TI à des fins particulières, ils construisent et développent des compétences pour une utilisation efficace. Ainsi, en explorant les données de 147 entreprises sur 4 ans, ils constatent que la capacité informatique construite sur la base des compétences et pratiques organisationnelles affiche des effets d'interaction positifs avec les actifs TI sur une variété de mesures de performance. Pour eux, les compétences existent sous deux dimensions
  • 43.
    BONY YAPO JeanLandry Mémoire / Master 2 de Recherche en Sciences de Gestion ------------------------------------------------------------------------------------------------------------------------------------------------------- 34 : les compétences informatiques des employés et la gestion des compétences informatiques évaluée par le degré d'engagement de la haute direction envers les projets TI et l’implication des unités opérationnelles dans les décisions relatives aux TI. Ils identifient les pratiques organisationnelles comme l’intensité d’utilisation des TI pour la communication et les transactions numériques internes et externes et, l'utilisation active d'internet (Par exemple, le commerce électronique, les applications utilisées en ligne etc.). On pourrait donc dire que la capacité informatique a des effets positifs de modération dans la relation entre l’investissement en actifs TI et la performance de l’entreprise. Pérez-López et Alegre (2012) ont travaillé sur un échantillon de 162 entreprises espagnoles à haute intensité technologique. Ils parviennent à montrer qu’il n'existe aucune relation directe entre la compétence informatique « défini dans leur étude par les connaissances informatiques, les opérations informatiques et l'infrastructure informatique » et la performance de l'entreprise. Pour ces auteurs, ce sont les processus de gestion des connaissances qui arbitrent la relation entre les deux variables. Tippins et Sohi (2003), dans leur recherche sur un échantillon de 271 entreprises manufacturières, soutiennent que c’est par l’intermédiaire de l’apprentissage organisationnel qu’il peut exister une relation entre la compétence informatique et la performance de l’entreprise. Les résultats de l’investigation de Deltour et Lethiais (2014) dévoilent, pareillement, que la présence de compétences en informatique (Les ressources humaines dédiées à l’informatique) au sein de l’entreprise n’a guère d’impact direct sur la performance. Aussi, les ressources matérielles TIC (Investissement en TIC, Taux d’informatisation, Adoption des applicatifs) ont un effet négatif sur la performance à des degrés variables de significativité. La revue des études empiriques antérieures indique que la relation entre les TIC et la performance de l’entreprise suscite des interrogations. Toutefois, elle nous a permis d’identifié trois effets modérateurs selon lesquels les TIC ont un effet positif sur la performance de l’entreprise. Nous avançons donc les hypothèses suivantes : Hypothèse 1 : L’adoption des TIC contribue positivement à la performance opérationnelle de la PME. Hypothèse 2 : L’alignement stratégique des TIC modère la relation entre l’adoption des TIC et la performance opérationnelle de la PME.
  • 44.
    BONY YAPO JeanLandry Mémoire / Master 2 de Recherche en Sciences de Gestion ------------------------------------------------------------------------------------------------------------------------------------------------------- 35 Hypothèse 3 : L’alignement structurel des TIC a un effet modérateur sur la relation entre l’adoption des TIC et la performance opérationnelle de la PME. Hypothèse 4 : Les compétences technologiques internes interviennent comme variable modératrice de la relation entre l’adoption des TIC et la performance opérationnelle de la PME. III. Modèle de recherche A la lumière des chantiers empiriques visitées et des hypothèses posées, le modèle de recherche, comme l’illustre la figure 3, montre que l’adoption des TIC influence la performance de la PME à travers trois effets de modération. Le premier effet modérateur procède de l’alignement des TIC à la stratégie de l’entreprise. Le second effet modérateur dérive de l’alignement des TIC à la structure organisationnelle. Le troisième effet modérateur découle de la congruence entre l’adoption des TIC et les compétences technologiques internes.
  • 45.
    BONY YAPO JeanLandry Mémoire / Master 2 de Recherche en Sciences de Gestion ------------------------------------------------------------------------------------------------------------------------------------------------------- 36 Figure 3 : Modèle de recherche Adoption des TIC Source : Nos recherches à partir des études empiriques antérieures convoquées. H3 Compétences technologiques Alignement structurel Performance de la PME Alignement stratégique H2 H4 H1
  • 46.
    BONY YAPO JeanLandry Mémoire / Master 2 de Recherche en Sciences de Gestion ------------------------------------------------------------------------------------------------------------------------------------------------------- 37 Résumé du chapitre 2 Le chapitre 2 a tenté de passer en revue les théories mobilisées et les études antérieures. Dans la première section relative aux théories, il faut retenir que le courant sociotechnique des auteurs Emery et Trist est née de la rencontre de trois courants de pensée : la psychologie industrielle, la sociologie du travail et les sciences de l’ingénieur. Elle est d’une application de la théorie systémique aux entreprises. De cette théorie, il faut comprendre qu’une organisation efficace va allier sa technologie et ses ressources humaines de manière à créer des richesses. Ensuite, la théorie structurationniste du sociologue Anthony Giddens montre en quoi les usages donnent de la valeur à la technologie. Cette théorie permet d’analyser la performance de l’entreprise à travers les effets, d’une part, du rapport entre l’usage au quotidien des TIC et les actions des utilisateurs, et d’autre part, des processus par lesquels les TIC font évoluer les mécanismes de coordination en milieu organisationnel. Enfin, la théorie des ressources dont le point de départ remonte aux travaux de Penrose (1959). Elle a connu un véritable essor dans le domaine du management stratégique avec Wernerfelt (1984) et Barney (1991). Pour ces auteurs, ce sont les ressources et les compétences spécifiques qui expliquent la performance de l’entreprise. La théorie des ressources est mobilisée pour analyser la contribution des ressources technologiques à la performance des entreprises. Dans la deuxième section, les travaux empiriques ont été répartis en deux groupes. Le premier groupe a permis d’exposer sur les relations qui peuvent exister entre les TIC, leur alignement stratégique et structurel et la performance de l’entreprise. Le deuxième groupe faisait référence au rôle que peut jouer les compétences technologiques internes dans la relation entre les TIC et la performance de l’entreprise. Ces études empiriques mettent en avant trois effets de modération dans la relation TIC/Performance. Ce qui a valu de construire un modèle de recherche avec les hypothèses suivantes : H1 : L’adoption des TIC contribue positivement à la performance opérationnelle de la PME. H2 : L’alignement stratégique des TIC modère la relation entre l’adoption des TIC et la performance opérationnelle de la PME. H3 : L’alignement structurel des TIC a un effet modérateur sur la relation entre l’adoption des TIC et la performance opérationnelle de la PME. H4 : Les compétences technologiques internes interviennent comme variable modératrice de la relation entre l’adoption des TIC et la performance opérationnelle de la PME.
  • 47.
    BONY YAPO JeanLandry Mémoire / Master 2 de Recherche en Sciences de Gestion ------------------------------------------------------------------------------------------------------------------------------------------------------- 38 CONCLUSION DE LA PARTIE 1 La première partie de ce mémoire nous a permis d’élucider et limiter le champ de la recherche. À cet effet, dans deux chapitres, nous avons fait une revue de la littérature portant, d’une part, sur les TIC et les PME ainsi que les concepts clés de la recherche, et d’autre part, sur les théories mobilisées et les études empiriques antérieures. Le chapitre 1 a présenté, d’abord, les TIC, leur rôle et les typologies d’applicatifs. Ensuite, la notion de PME est clairement définie relativement à l’environnement d’étude. En outre, le rôle de la PME dans l’économie nationale ainsi que les bénéfices d’une adoption des TIC sont développés. Enfin, les concepts clés de la recherche notamment la performance des PME, l’adoption des TIC, l’alignement stratégique des TIC, l’alignement structurel des TIC et les compétences technologiques internes sont circonscris par rapport au contexte de l’étude. Le chapitre 2, dans un premier temps, a rapporté les théories mobilisées à savoir : le courant sociotechnique, la théorie de la structuration et la théorie des ressources. Dans un deuxième temps, les résultats de certaines études empiriques sont présentés en deux points. Le premier point met en valeur l’effet de l’interaction entre l’adoption des TIC et leur alignement stratégique et structurel sur la performance. Le second point concerne l’effet des compétences technologiques internes sur la relation TIC/Performance. Sur la base des travaux empiriques antérieurs, les hypothèses sont posées et le modèle de recherche est construit.
  • 48.
    BONY YAPO JeanLandry Mémoire / Master 2 de Recherche en Sciences de Gestion ------------------------------------------------------------------------------------------------------------------------------------------------------- 39 PARTIE 2 CADRE METHODOLOGIQUE ET EMPIRIQUE DE LA RECHERCHE
  • 49.
    BONY YAPO JeanLandry Mémoire / Master 2 de Recherche en Sciences de Gestion ------------------------------------------------------------------------------------------------------------------------------------------------------- 40 INTRODUCTION DE LA PARTIE 2 La première partie de notre étude, composée de deux chapitres, avait pour objectif de présenter notre objet de recherche portant sur la contribution des TIC à la performance des PME et de présenter à partir d’une revue de la littérature notre modèle de recherche ainsi que nos hypothèses d’étude. Puisque notre étude s’inscrit dans le cadre d’une démarche confirmatoire, les réflexions théoriques développées dans la première partie, puis reformulées en hypothèses de travail seront soit confirmées, soit infirmées par des études quantitatives. Une telle démarche exige de la rigueur conceptuelle et méthodologique. De même, elle obéit à des critères de fiabilité et de validité communément admis par les chercheurs. L’objectif est de produire une explication par l’évaluation de la pertinence des hypothèses formulées. Cette seconde partie de notre étude a pour objet de confronter les réflexions théoriques à une réalité. Elle se compose de deux chapitres : le chapitre 3 tend à répondre aux questions relatives au choix épistémologique, au mode de raisonnement privilégié et aux outils méthodologiques choisis ; le chapitre 4 expose les résultats de l’étude, les analyse tout en les confrontant avec les propositions théoriques exposées dans notre cadre théorique et propose une discussion au-delà de laquelle les implications managériales en découleront.
  • 50.
    BONY YAPO JeanLandry Mémoire / Master 2 de Recherche en Sciences de Gestion ------------------------------------------------------------------------------------------------------------------------------------------------------- 41 CHAPITRE 3 POSITIONNEMENT EPISTEMOLOGIQUE ET STRATEGIE DE LA RECHERCHE Comme le souligne Thiétart (2014) dans son ouvrage sur les méthodes de recherche en management, le chercheur doit spécifier son positionnement épistémologique et méthodologique dans le cadre de toute recherche. C’est un préalable qui apporte un éclairage sur la stratégie de recherche. Ceci permettra au chercheur d’interroger la réalité qu’il observe et expliciter la relation entre cette réalité et les théories mobilisées. L’objectif de connaissance que le chercheur ambitionne d’atteindre dans le cadre de son étude découle du projet épistémologique (De Vaujany, 2001). Une fois cet objectif fixé, reste à savoir comment produire cette connaissance d’où l’interrogation sur le mode de raisonnement à privilégier (Guiderdoni-Jourdain, 2009). Une fois la position épistémologique et le mode de raisonnement choisis, le chercheur sélectionne les outils méthodologiques spécifiques et cohérents avec son cadre de recherche. Ces différents choix permettent de contrôler la démarche de la recherche, d‘accroître la validité de la connaissance qui en est issue et de lui conférer un caractère cumulable (Thiétart, 2014). L’enjeu étant d’aborder la question de la cohérence entre les différentes composantes de la recherche : une cohérence interne entre la question de recherche, les travaux déjà réalisés sur le sujet, le design de recherche (types de données collectées, traitement des données, modes d’analyse, types de résultats obtenus) et la contribution de la littérature (Luu, 2012). SECTION 1 – POSITIONNEMENT EPISTEMOLOGIQUE ET DEMARCHE METHODOLOGIQUE I. Positionnement épistémologique En sciences de gestion, traditionnellement, sont connus trois grands paradigmes épistémologiques : le positivisme, l’interprétativisme et le constructivisme. D’abord, le positivisme estime que l’objet de connaissance, c’est-à-dire ce que l’on souhaite étudier, a sa propre essence indépendamment du sujet. Juignet (2015) résume le positivisme scientifique en deux points essentiels :
  • 51.
    BONY YAPO JeanLandry Mémoire / Master 2 de Recherche en Sciences de Gestion ------------------------------------------------------------------------------------------------------------------------------------------------------- 42  Un empirisme qui demande de s'en tenir aux faits et aux relations entre les faits, ces dernières pouvant être exprimées en termes de causalité ou, mieux, selon des lois.  Son optimisme envers la possibilité pour la science de connaître le monde et en conséquence, et grâce au savoir acquis, d'apporter des bienfaits à l'humanité. Selon cette approche, le chercheur privilégie l’explication en essayant de comprendre les causes pour appréhender le phénomène étudié. Pour cela, il formule des hypothèses dont les critères de validité sont la vérifiabilité, la confirmabilité et la réfutabilité. Ces concepts sont liés aux tests probabilistes (Maurand-Valet, 2011). Ensuite, l’approche interprétativiste, comme le soulignent Thiétart et al. (2001), cherche à développer une compréhension de la réalité sociale vécue par les sujets de l'étude. Le chercheur part d'un intérêt pour un phénomène, puis décide d’en développer une compréhension de l’intérieur pour tenter d’appréhender les significations que les acteurs attachent à la réalité, leurs motivations et intentions. Ce paradigme recommande d’être très proche des discours des acteurs que l’on cherche à analyser (Maurand-Valet, 2011). Enfin, le courant constructiviste considère que la dynamique et le but de la construction des connaissances sont toujours liés aux intentions et aux motivations du chercheur, qui expérimente, agit et cherche à savoir (Thiétart et al., 2001). Cette approche recherche donc les finalités des actions menées par les acteurs au sein de l’organisation (Maurand-Valet, 2011). Dans le cadre de notre travail de recherche, nous privilégions l’approche positiviste. En effet, les Technologies de l’Information et de la Communication constituent une réalité objective qui reste en dehors de notre perception et des utilisateurs. II. Démarche méthodologique En nous appuyant sur notre posture épistémologique, il s’agira de tester notre modèle de recherche conçu à partir des hypothèses que nous avons posées en nous inspirant de théories et des travaux antérieurs. Puisqu’il s’agit de confronter ces hypothèses à la réalité, nous adoptons, pour cela, une démarche quantitative de type hypothético-déductif. Cette approche quantitative part de la collecte des données auprès d’un échantillon de PME jusqu’à la confirmation ou l’infirmation des hypothèses formulées. Le recueil des données est réalisé au moyen d’une enquête par questionnaire. Pour les besoins de notre étude, nous avons pu identifier deux groupes de variables : la variable expliquée et les variables explicatives.
  • 52.
    BONY YAPO JeanLandry Mémoire / Master 2 de Recherche en Sciences de Gestion ------------------------------------------------------------------------------------------------------------------------------------------------------- 43 1. La variable expliquée La littérature empirique offre plusieurs critères de mesure de la performance en fonction des problématiques abordées et de la manière dont les données sont modélisées. Tandis que certains auteurs utilisent des mesures objectives, d’autres accordent un intérêt aux mesures subjectives. Aral et Weill (2007) ont retenu, pour deux années successives, les mesures objectives de performance telles que la rentabilité mesurée par la marge nette et le rendement des actifs (ROA), l'évaluation boursière par le Q de Tobin, la performance opérationnelle par le coût des biens vendus, et l'innovation de produits par les revenus de produits nouveaux et modifiés. Deltour et Lethiais (2014) s’accrochent également à un indicateur objectif avec un décalage temporel de deux années, le taux de marge d’exploitation qui est le résultat d’exploitation de l’entreprise rapporté à son chiffre d’affaires. Jen Huang et Ju Liu (2005) préfèrent les mesures comptables de la performance si bien qu’ils sélectionnent le ROA et la rentabilité des ventes. Inversement, Dibrell et al. (2008) ont utilisé des mesures subjectives de la performance en termes de ROA, rentabilité des ventes, croissance des ventes et croissance de la part de marché. Tippins et Sohi (2003) ont opté, de même, pour une dimension subjective de la performance en termes de profitabilité, retour sur investissement (ROI), fidélisation des clients et croissance des ventes au cours des trois dernières années par rapport aux principaux concurrents. Semblablement, Pérez-López et Alegre (2012) adoptent des indicateurs comme le ROA, la profitabilité, le ROI, la croissance des ventes, la fidélisation de la clientèle, le lancement de nouveaux produits et la qualité des produits. Kmieciak et al. (2012) exploitent la mesure subjective de la productivité par employé. Quant à Raymond et al. (2013), ils tirent profit d’indicateurs subjectifs de productivité et de croissance moyenne des ventes au cours des trois dernières années. Le choix de la dimension subjective est justifié par le fait que des mesures similaires de la performance ont été utilisées dans des recherches stratégiques antérieures lorsque les données des états financiers n'étaient pas disponibles ou qu'elles ne permettaient pas des comparaisons précises entre les entreprises (Tippins et Sohi, 2003). Aldebert et Gueguen (2013) ont soutenu l’utilisation d’une telle évaluation étant donné qu'une mesure objective n’est pas adéquate en raison des difficultés pour obtenir les informations comptables. Notre étude s’inscrit dans cette même logique. Ainsi, sont privilégiés des indicateurs subjectifs de la performance opérationnelle à savoir l’évolution du chiffre d’affaire et l’évolution de la productivité du personnel durant les trois dernières années.
  • 53.
    BONY YAPO JeanLandry Mémoire / Master 2 de Recherche en Sciences de Gestion ------------------------------------------------------------------------------------------------------------------------------------------------------- 44 Le chiffre d’affaire correspond au total des ventes de biens et de prestations de services sur un exercice comptable donné. Il indique le volume d'affaires généré par l'activité courante de l’entreprise. C’est un critère fiable d’étude de l’évolution de l’activité dans le temps. « La productivité du personnel s'apprécie au regard du ratio Chiffre d'affaires / nombre d'employés ou Frais de personnel / Chiffre d'affaires. Il dépend très largement de l'industrie dans laquelle l'entreprise opère1 ». Elle représente un indicateur clé de la productivité d'une entreprise et dépend la plupart du temps de facteurs structurels, de la gestion opérationnelle autrement dit de la capacité des managers à organiser le travail, à mobiliser les employés. 2. Les variables explicatives Les recherches antérieures nous ont permis d’identifier quatre variables. Il s’agit de l’adoption des TIC, l’alignement stratégique des TIC, l’alignement structurel des TIC et les compétences technologiques internes. 2.1. L’adoption des TIC Le construit « Adoption des TIC » est obtenue en conservant la typologie et la classification de Deltour et Lethiais (2014) qui nous semble pertinente. Ces chercheurs ont identifié les applicatifs d’automatisation, les applicatifs d’information et de communication, les applicatifs de collaboration et les applicatifs marchands. 2.2. L’alignement des TIC La revue empirique a permis de mettre en évidence deux concepts d’alignements des TIC : l’alignement à la stratégie de l’entreprise et l’alignement à la structure organisationnelle. Nous avons pris comme référence les travaux de Chedia (2012), Benabou et al. (2015). Chaque concept d’alignement est opérationnalisé par trois facteurs. 2.3. Les compétences technologiques internes La revue des publications de Tippins et Sohi (2003), Kmieciak et al. (2012) ont permis de déterminer trois facteurs permettant de saisir le niveau de compétence technologique de l’entreprise. 1 Les Echos.fr. Lexique financier. En ligne https://www.lesechos.fr/finance-marches/vernimmen/definition_productivite-du-personnel.html
  • 54.
    BONY YAPO JeanLandry Mémoire / Master 2 de Recherche en Sciences de Gestion ------------------------------------------------------------------------------------------------------------------------------------------------------- 45 SECTION 2 – STRATEGIE DE LA RECHERCHE Comme dans la plupart des recherches en management, la collecte des données a été réalisée sur la base d’une enquête par questionnaire avec des informations recueillies dans la littérature. Ce mode de collecte des données se déroule en trois étapes : la construction initiale du questionnaire, les pré-tests du questionnaire et l’administration du questionnaire qui constitue la phase terrain. Une fois, l’étape de collecte des données terminée, la base de données a été construite après traitement des informations recueillies auprès de la population cible. Cette section présente les étapes de notre enquête, l’opérationnalisation des variables et les étapes de traitement des données. I. Questionnaire Au départ, notre questionnaire comportait 34 questions fermées. Finalement, il a été réduit à 28 questions. La réduction du questionnaire faisait suite à des pré-tests effectués auprès de trois dirigeants de PME et d’élimination de variables après des conseils recueillis auprès des encadreurs à l’occasion de la première séance d’encadrement. Le questionnaire définitif fournit des informations sur les thèmes suivants : Les informations générales sur l’entreprise, l’adoption des TIC, l’alignement des TIC, les compétences technologiques internes et la performance opérationnelle de l’entreprise. Les informations générales sur l’entreprise : Cette première catégorie porte sur les informations d’ordre général comme l’année de création, la forme juridique, le secteur d’activité, la zone d’implantation et l’effectif du personnel. L’adoption des TIC : Les questions de cette deuxième catégorie ont pour but d’obtenir des informations concernant le niveau d’adoption des outils numériques au sein de l’entreprise. L’alignement des TIC : Cette partie permet d’obtenir des informations relatives, d’un côté, à l’alignement stratégique des TIC particulièrement en termes d’avantage compétitif, de cohérence stratégique et de prise de décision et, de l’autre côté, à l’alignement structurel des TIC dans la perspective de coordination entre les services de l’entreprise, travail en équipe du personnel et partage d’information avec les parties prenantes. Les compétences technologiques internes: Cette catégorie renseigne sur les compétences en TIC de l’entreprise : la capacité d’assimiler les TIC dès qu'elles sont disponibles dans l’entreprise, le degré d'expertise technique pour gérer les activités et les projets de l'entreprise à partir des TIC et les connaissances technologiques pour développer et maintenir les liens de communication interne et externe.
  • 55.
    BONY YAPO JeanLandry Mémoire / Master 2 de Recherche en Sciences de Gestion ------------------------------------------------------------------------------------------------------------------------------------------------------- 46 La performance opérationnelle de l’entreprise : cette dernière partie du questionnaire met en lumière l’importance des TIC sur les indicateurs subjectifs de performance opérationnelle choisis : l’évolution du chiffre d’affaire et la productivité du personnel sur les trois dernières années. II. Population cible et échantillonnage La population cible de notre étude est constituée des Petites et Moyennes Entreprises opérant dans la ville d’Abidjan et hors de la ville. Comme le stipule le décret N° 2012-05 du 11 janvier 2012, la Petite et Moyenne Entreprise est une entreprise qui emploie en permanence moins de deux cents personnes et qui réalise un chiffre d’affaire annuel hors taxes inférieur ou égal à un milliard de Francs CFA. Pour constituer l’échantillon de PME, nous avons eu recours à la méthode d’échantillonnage par convenance puisque ne disposant pas de base de données. Le choix d’une telle méthode est justifié pour des raisons pratiques d’accessibilité, de coût et de temps. A partir de cette méthode, nous avons pu interroger soixante-un (61) PME. III.Opérationnalisation des variables 1. Mesure de la variable expliquée Au risque que les personnes interrogées ne se focalisent sur une année pour évaluer la performance opérationnelle de leur entreprise, nous avons choisi les trois dernières années pour une meilleure estimation des indicateurs dans le temps. Le questionnaire demandait aux personnes interrogées de rendre compte de l’évolution dans le temps de chaque indicateur de performance. Les différents indicateurs concernant la performance opérationnelle « PERFOPE » sont l’évolution du chiffre d’affaire « EVOLUCA » et l’évolution de la productivité du personnel « EVOPROD ». Chaque indicateur est mesuré sur une échelle ordinale avec trois items : 1 « En baisse », 2 « Stable », 3 « En hausse ». 2. Mesure des variables explicatives La structure de notre modèle de recherche comprend quatre variables explicatives : l’adoption des TIC « ADOPTIC », l’alignement stratégique des TIC « ALGSTRAT », l’alignement structurel des TIC « ALGSTRUC » et les compétences technologiques internes «COMPTIC».
  • 56.
    BONY YAPO JeanLandry Mémoire / Master 2 de Recherche en Sciences de Gestion ------------------------------------------------------------------------------------------------------------------------------------------------------- 47 La variable « ADOPTIC » est obtenue par le canal de questions dichotomiques relativement à chaque applicatif numérique. Le répondant avait le choix entre deux réponses, soit « Oui » si l’entreprise adopte l’applicatif et « Non » dans le cas contraire. Deuxièmement, les construits « ALGSTRAT », « ALGSTRUC » et «COMPTIC» sont chacun opérationnalisé par trois items basés sur une échelle de Likert à cinq échelons : 1 « Pas du tout d’accord », 2 « Pas d’accord », 3 « Indifférent » 4 « D’accord », 5 « Tout à fait d’accord ». IV.Traitement des données Les traitements et analyses des données recueillies sont réalisés avec le logiciel SPSS Statistics 21. En effet, au regard de plusieurs études empiriques, ce logiciel semble beaucoup pertinent et utilisé. 1. Analyse de fiabilité des échelles de mesure Pour la présente recherche, nous vérifions, dans un premier temps, l’homogénéité entre les items associés à un même construit. La norme la plus rigoureusement indiquée par Nunnally (1978) est que l’alpha de Cronbach soit supérieur à 0,7. Dans un deuxième temps, nous allons tester la validité convergente des items. Le construit « ADOPTIC », étant exploré par une question dichotomique par applicatif numérique, n’interviendra pas dans l’analyse. 1.1. Analyse de cohérence interne des échelles de mesure L’alpha de Cronbach est un coefficient de fiabilité qui mesure la cohérence interne d’une échelle construite à partir d’un ensemble d’items. Plus la valeur du coefficient alpha est proche de 1, plus la cohérence interne de l’échelle (c’est-à-dire sa fiabilité) est forte. En effet, plus les items/indicateurs sont fiables, moins les erreurs de mesure seront importantes (Mbang, 2012). Les résultats présentés, dans le tableau 3 ci-après, indiquent les valeurs de l’alpha des différents construits.
  • 57.
    BONY YAPO JeanLandry Mémoire / Master 2 de Recherche en Sciences de Gestion ------------------------------------------------------------------------------------------------------------------------------------------------------- 48 Comme on peut le voir dans le tableau 3, Les valeurs alpha obtenus dépassent le seuil minimum requis (0,70). Elles sont convenables et la fiabilité des échelles de mesure est très bonne. Ainsi, nous confirmons que pour les échelles de mesure utilisées dans notre étude, il existe une cohérence interne satisfaisante. 1.2. Analyse de la validité convergente des items/indicateurs Après l’étape du test de cohérence interne des échelles de mesure (alpha de Cronbach), nous vérifions à présent, pour chaque construit, si les items/indicateurs sont plus ou moins corrélés entre eux afin de déterminer leurs validités convergentes. La validité convergente est obtenue lorsque les items/indicateurs supposés mesurer le même phénomène sont fortement corrélés entre eux. Pour mettre en évidence les relations qui existent entre les items d’un même construit, nous avons choisi le coefficient de corrélation de Pearson avec un test de signification bilatéral. Tableau 3 : Valeurs de l’alpha de Cronbach des construits de la recherche Construits Observations Statistique de fiabilité Valide Exclus Total Alpha de Cronbach Nombre d'éléments ALGSTRAT 61 0 61 0,836 3 ALGSTRUC 61 0 61 0,887 3 COMPTIC 61 0 61 0,878 3 PERFOPE 61 0 61 0,748 2 Source : Nos calculs sur SPSS
  • 58.
    BONY YAPO JeanLandry Mémoire / Master 2 de Recherche en Sciences de Gestion ------------------------------------------------------------------------------------------------------------------------------------------------------- 49 Le tableau 4 présente les corrélations entre les items retenus pour mesurer l’alignement stratégique des TIC. Tous les éléments ont une corrélation inter-items significative. L’hypothèse nulle d’absence de relation entre les items est rejetée. L’hypothèse alternative d’existence de linéarité est acceptée. Les valeurs traduisent une validité convergente forte entre les items. Tableau 4 : Validité convergente des items du construit ALGSTRAT Alignement stratégique (ALGSTRAT) AVCOMPET COHSTRAT DECISION AVCOMPET Corrélation de Pearson 1 ,695** ,626** Sig. (bilatérale) ,000 ,000 N 61 61 61 COHSTRAT Corrélation de Pearson ,695** 1 ,566** Sig. (bilatérale) ,000 ,000 N 61 61 61 DECISION Corrélation de Pearson ,626** ,566** 1 Sig. (bilatérale) ,000 ,000 N 61 61 61 **. La corrélation est significative au niveau 0.01 (bilatéral). Source : Nos calculs sur SPSS Tableau 5 : Validité convergente des items du construit ALGSTRUC Alignement structurel (ALGSTRUC) CORDINAT TRVEQUIP PARTINFO CORDINAT Corrélation de Pearson 1 ,747** ,722** Sig. (bilatérale) ,000 ,000 N 61 61 61 TRVEQUIP Corrélation de Pearson ,747** 1 ,701** Sig. (bilatérale) ,000 ,000 N 61 61 61 PARTINFO Corrélation de Pearson ,722** ,701** 1 Sig. (bilatérale) ,000 ,000 N 61 61 61 **. La corrélation est significative au niveau 0.01 (bilatéral). Source : Nos calculs sur SPSS
  • 59.
    BONY YAPO JeanLandry Mémoire / Master 2 de Recherche en Sciences de Gestion ------------------------------------------------------------------------------------------------------------------------------------------------------- 50 Le tableau 5 ci-dessus fournit les corrélations entre les items retenus pour mesurer l’alignement structurel des TIC. Ces items ont entre eux des corrélations significatives d’où l’hypothèse alternative d’existence de linéarité est acceptée au détriment de l’hypothèse nulle d’absence de relation entre les items qui est rejetée. Les valeurs traduisent une validité convergente forte entre les items. D’après les résultats du tableau 6, nous relevons des corrélations significatives entre les items mesurant les compétences technologiques internes. Cela nous amène, d’abord, à rejeter l’hypothèse nulle d’absence de relation et à accepter l’hypothèse alternative d’existence de liens linéaires entre ces items. Les différentes corrélations reflètent une validité convergente forte entre les items. Tableau 6 : Validité convergente des items du construit COMPTIC Compétences technologiques internes (COMPTIC) CAPASSIM DEGEXPER CONNTECH CAPASSIM Corrélation de Pearson 1 ,788** ,751** Sig. (bilatérale) ,000 ,000 N 61 61 61 DEGEXPER Corrélation de Pearson ,788** 1 ,581** Sig. (bilatérale) ,000 ,000 N 61 61 61 CONNTECH Corrélation de Pearson ,751** ,581** 1 Sig. (bilatérale) ,000 ,000 N 61 61 61 **. La corrélation est significative au niveau 0.01 (bilatéral). Source : Nos calculs sur SPSS Tableau 7 : Validité convergente des indicateurs du construit PERFOPE Performance opérationnelle (PERFOPE) EVOLUCA EVOPROD EVOLUCA Corrélation de Pearson 1 ,597** Sig. (bilatérale) ,000 N 61 61 EVOPROD Corrélation de Pearson ,597** 1 Sig. (bilatérale) ,000 N 61 61 **. La corrélation est significative au niveau 0.01 (bilatéral). Source : Nos calculs sur SPSS
  • 60.
    BONY YAPO JeanLandry Mémoire / Master 2 de Recherche en Sciences de Gestion ------------------------------------------------------------------------------------------------------------------------------------------------------- 51 Le tableau 7 fait ressortir la relation qui existe entre les deux indicateurs retenus pour mesurer la performance opérationnelle. A partir des résultats, nous acceptons l’hypothèse alternative d’existence de lien entre l’évolution du chiffre d’affaire et l’évolution de la productivité du personnel durant les trois dernières années. Les valeurs permettent de comprendre que ces indicateurs mesurent effectivement la performance opérationnelle d’où une forte validité convergente. Les différents résultats sur les corrélations inter-items confirment les résultats du tableau 3. 2. Calcul de scores et création de variables L’analyse de fiabilité des échelles de mesure prouvent que les items retenus pour chaque construit mesurent effectivement les mêmes dimensions et que les échelles de mesure fournissent une bonne représentation du phénomène étudié. Ce qui nous autorise de résumer les informations en construisant des scores. Il existe plusieurs possibilités pour construire un score. La plus simple consiste à effectuer la somme des points attribués aux différentes réponses d’une même échelle (Bouletreau et al., 1999 ; Langevin et al., 2011). Etant donné que le score obtenu sur une variable ne livre aucune information pertinente en soi, il apparaît nécessaire de lui donner un sens (Langevin et al., 2011). D’abord, la variable expliquée « PERFOPE » enregistre des scores compris entre 2 et 6. Ces valeurs correspondent aux scores les plus faible et forte. On obtient les modalités suivantes :  1 « Performance en baisse » lorsque la valeur prise par la variable « PERFOPE » est inférieure au score moyen 4 ;  2 « Performance stable » lorsque la valeur prise par la variable « PERFOPE » est égale au score moyen 4 ;  3 « Performance en hausse » lorsque la valeur prise par la variable « PERFOPE » est supérieure au score moyen 4. Ensuite, pour chaque PME, un score d’adoption « ADOPTIC » des applicatifs est établi et compris entre 0 et 12. Le niveau d’adoption est obtenu selon les modalités suivantes :  0 « nulle » : L’entreprise ne possède aucun applicatif numérique ;  1 « faible » : L’entreprise possède entre 1 et 3 applicatifs numériques ;  2 « moyen » : L’entreprise possède entre 4 et 6 applicatifs numériques ;  3 « fort » : L’entreprise possède entre 7 et 9 applicatifs numériques ;  4 « très fort » : L’entreprise possède entre 10 et 12 applicatifs numériques.
  • 61.
    BONY YAPO JeanLandry Mémoire / Master 2 de Recherche en Sciences de Gestion ------------------------------------------------------------------------------------------------------------------------------------------------------- 52 Enfin, aux construits « ALGSTRAT », « ALGSTRUC » et « COMPTIC » est attribué un score compris entre 3 et 15 correspondants aux valeurs extrêmes. De cette façon, le score moyen étant 9, on qualifie le construit de :  1 « très faible » pour un score compris entre 3 et 5;  2 « faible » pour un score compris entre 6 et 8;  3 « moyen » pour un score compris entre 9 et 11;  4 « fort » pour un score compris entre 12 et 14;  5 « très fort » pour un score égale 15. 3. Spécification économétrique Après une analyse descriptive des variables de la recherche dans le prochain chapitre, nous procéderons au test de notre modèle de recherche en ayant recours à la méthode de régression multiple hiérarchique adaptée à l’analyse des effets d’interaction connue sous l’appellation de régression multiple modérée (El Akremi et Roussel, 2003). Rappelons à ce titre que la taille de l’échantillon est suffisante. La relation générale à étudier entre les variables est la suivante : Y = f (X, Z, X.Z) où X est la variable « ADOPTIC », Z : l’une des variables modératrices1 (« ALGSTRAT », « ALGSTRUC » ou « COMPTIC »), Y : la variable « PERFOPE » et X.Z correspond à l’effet d’interaction entre X et Z. La figure 4 présente une représentation graphique de cette perspective : 1 Ces variables modératrices sont susceptibles d’affecter la direction et/ou l’intensité de la relation TIC/Performance. X (Adoption des TIC) Z (Modératrice) X.Z (Interaction) Y (Performance) b1 b2 b3 Figure 4 : Illustration de la modération Source : Meriem L. (2005), Impact de l'alignement structurel sur la performance des TI, (Doctoral dissertation, HEC Montréal).
  • 62.
    BONY YAPO JeanLandry Mémoire / Master 2 de Recherche en Sciences de Gestion ------------------------------------------------------------------------------------------------------------------------------------------------------- 53 Afin d’analyser les différents effets modérateurs, deux régressions seront testées : (1) : Y = b0 + b1X + b2 Z (2) : Y = b0 + b1X + b2 Z + b3X.Z La première est un test des effets principaux de X et Z sur Y. La seconde régression est réalisée après l’introduction du terme d’interaction (X.Z). Le rôle modérateur de Z est établi si le coefficient b3 est statistiquement significatif. Le coefficient de détermination R2 de la seconde régression devrait aussi être meilleur que celui de la première régression afin de montrer que l’ajout de l’effet modérateur améliore la validité prédictive du modèle1 . 1 D’après les travaux de Aiken et West (1991), auteurs cités par El Akremi et Roussel (2003)
  • 63.
    BONY YAPO JeanLandry Mémoire / Master 2 de Recherche en Sciences de Gestion ------------------------------------------------------------------------------------------------------------------------------------------------------- 54 Résumé du chapitre 3 Le chapitre 3 de notre recherche comprend deux sections dont l’une se rapporte au positionnement épistémologique et à la démarche méthodologique et l’autre à la stratégie de recherche. Dans la première section, le positionnement épistémologique choisi relève du positivisme soutenu par une approche quantitative de type hypothético-déductif. Pour cela, deux groupes de variables sont identifiés : la variable expliquée et les variables explicatives. La variable expliquée, représentée par la performance opérationnelle, est mesurée par deux indicateurs subjectifs à savoir : l’évolution du chiffre d’affaire et l’évolution de la productivité du personnel durant les trois dernières années. Les variables explicatives sont l’adoption des TIC, l’alignement stratégique des TIC, l’alignement structurel des TIC et les compétences technologiques internes. Dans la deuxième section du chapitre, la mise en œuvre de la stratégie de recherche part, d’abord, de la collecte des données réalisée par l’entremise d’une enquête par questionnaire. Le questionnaire initial a fait l’objet de pré-tests et de retraitements. Malgré plusieurs difficultés rencontrées lors des enquêtes menées, le questionnaire final a pu être administré à 61 PME dont la majorité opère dans la ville d’Abidjan. La méthode d’échantillonnage retenue est celle par convenance puisque nous ne disposons pas de base de données. Le choix de la méthode est justifié pour des raisons pratiques d’accessibilité, de coût et de temps. Ensuite, nous avons testé les échelles de mesures en procédant à une analyse de fiabilité. L’analyse indique que les items retenus pour chaque construit mesurent les mêmes dimensions et les échelles de mesure fournissent une bonne représentation du phénomène étudié. Sur cette base, la méthode de scoring est appliquée dans l’optique de construire les variables de la recherche. Enfin, le modèle de recherche, dans le prochain chapitre, est testé en ayant recours à la méthode de régression multiple modérée.
  • 64.
    BONY YAPO JeanLandry Mémoire / Master 2 de Recherche en Sciences de Gestion ------------------------------------------------------------------------------------------------------------------------------------------------------- 55 CHAPITRE 4 PRESENTATION ET DISCUSSION DES RESULTATS Après avoir indiqué les méthodes de traitement des données d’enquête, ce dernier chapitre de la recherche vise un double objectif. D’une part, dans une première section, il présente les diverses données obtenues des Petites et Moyennes Entreprises lors des enquêtes de terrain à travers une analyse descriptive, une étude des liens entre les variables et le test des hypothèses de recherche. Et d’autre part, la seconde section permet de discuter des résultats obtenus dans la section 1 et indique les apports managériaux envisagés. SECTION 1 – PRESENTATION ET ANALYSE DES RESULTATS I. Analyse descriptive 1. Caractéristiques des PME enquêtées Tableau 8 : Caractéristiques des PME enquêtées Variables Modalités Effectifs % Type de PME Micro-Entreprise 14 23,0 Petite Entreprise 31 50,8 Moyenne Entreprise 16 26,2 Total 61 100,0 Forme juridique Individuelle 15 24,6 SA 11 18,0 SARL 35 57,4 Total 61 100,0 Secteur d'activité Commerce 11 18,0 Industrie 10 16,4 Service 12 19,7 BTP 12 19,7 Multi-prestataire 16 26,2 Total 61 100,0 Zone d'implantation Abidjan 52 85,2 Hors Abidjan 9 14,8 Total 61 100,0 Source : Nos calculs sur SPSS
  • 65.
    BONY YAPO JeanLandry Mémoire / Master 2 de Recherche en Sciences de Gestion ------------------------------------------------------------------------------------------------------------------------------------------------------- 56 Notre étude empirique a porté sur 61 PME reparties en 14 micro-entreprises (MiE), 31 petites entreprises (PE) et 16 moyennes entreprises (ME). Majoritairement, ces entreprises sont des sociétés à responsabilité limitée (57,4%). Les sociétés anonymes ne représentent que 18% de la taille de l’échantillon et la proportion des entreprises individuelles s’établit à 24,6 %. Implantées en grande partie dans la zone d’Abidjan (85,2%), elles opèrent par ordre d’importance dans les secteurs d’activité suivant : Multi-prestataire (26,2%), Bâtiments et Travaux Publics (19,7%), Service (19,7%), Commerce (18%), Industrie (16,4%). 2. Adoption des applicatifs numériques L’analyse des données dévoile une diversité de situations selon les applicatifs considérés. En effet, la figure 5 ci-dessus révèle, en premier lieu, qu’environ trois PME sur quatre utilisent des logiciels spécifiques à leurs activités, des espaces de travail partagé, des sites web informatifs et l’internet pour des appels téléphoniques. En second lieu, près d’une PME sur quatre utilise un service de visioconférence, un logiciel de workflow, un système ERP, des listes de diffusion, des agendas partagés et un site web pour le commerce en ligne. En dernier Figure 5 : Taux d’adoption des applicatifs numériques dans les PME Source : Nos calculs sur Microsoft Excel
  • 66.
    BONY YAPO JeanLandry Mémoire / Master 2 de Recherche en Sciences de Gestion ------------------------------------------------------------------------------------------------------------------------------------------------------- 57 lieu, le taux d’adoption de système d’échange de données informatisé (EDI) ou web EDI et de certificats électroniques reste marginal. 3. Variables explicatives Les résultats de l’analyse descriptive des variables explicatives sont présentés dans les tableaux qui suivent. L’analyse du tableau 9 permet de constater que près de 67,3% des PME ont un niveau d’adoption des TIC raisonnable. Il s’agit essentiellement des petites entreprises et des moyennes entreprises. Les micro-entreprises représentent plus de la moitié des PME qui utilisent les TIC dans une faible proportion. Tableau 9 : Niveau d’adoption des TIC dans les PME Variable Type de PME Nulle Faible Moyen Fort Très fort Total Adoption des TIC MiE 2 12 0 0 0 14 PE 0 5 15 11 0 31 ME 0 1 7 6 2 16 Total 2 18 22 17 2 61 % 3,3 29,5 36,1 27,9 3,3 100,0 Source : Nos calculs sur SPSS Tableau 10 : Niveau d’alignement stratégique des TIC dans les PME Variable Type de PME Très faible Faible Moyen Fort Très fort Total Alignement stratégique MiE 1 1 7 3 2 14 PE 0 4 12 11 4 31 ME 0 1 4 7 4 16 Total 1 6 23 21 10 61 % 1,6 9,8 37,7 34,4 16,4 100,0 Source : Nos calculs sur SPSS
  • 67.
    BONY YAPO JeanLandry Mémoire / Master 2 de Recherche en Sciences de Gestion ------------------------------------------------------------------------------------------------------------------------------------------------------- 58 Le tableau 10 indique que 88,5% des PME parmi lesquelles on dénombre 12 micro- entreprises, 27 petites entreprises et 15 moyennes entreprises estiment que les TIC en leur sein sont stratégiquement alignées. Selon le tableau 11, 91,7% des PME dont 12 micro-entreprises, 29 petites entreprises et 15 moyennes entreprises jugent un bon alignement des TIC à la structure organisationnelle notamment en terme de travail en équipe, coordination entre les différents services et partage d’informations avec les parties prenantes. D’après le tableau 12, seulement 18% des PME, soient 3 micro-entreprises, 7 petites entreprises et 1 moyenne entreprise évaluent leur niveau de compétence technologique inconsistant. Tableau 11 : Niveau d’alignement structurel des TIC dans les PME Variable Type de PME Très faible Faible Moyen Fort Très fort Total Alignement structurel MiE 1 1 6 5 1 14 PE 1 1 10 12 7 31 ME 0 1 3 7 5 16 Total 2 3 19 24 13 61 % 3,3 4,9 31,1 39,3 21,3 100,0 Source : Nos calculs sur SPSS Tableau 12 : Niveau de compétences technologiques dans les PME Variable Type de PME Très faible Faible Moyen Fort Très fort Total Compétences TIC MiE 1 2 7 2 2 14 PE 2 5 10 10 4 31 ME 0 1 7 7 1 16 Total 3 8 24 19 7 61 4,9 13,1 39,3 31,1 11,5 100,0 Source : Nos calculs sur SPSS
  • 68.
    BONY YAPO JeanLandry Mémoire / Master 2 de Recherche en Sciences de Gestion ------------------------------------------------------------------------------------------------------------------------------------------------------- 59 4. Variable expliquée La question correspondant à la performance opérationnelle visait à relever les avis des PME sur l’évolution du chiffre d’affaire et la productivité du personnel au cours des trois dernières années. L’analyse des informations recueillies à cet effet montre que 8,2% des PME enregistrent une baisse de la performance ; 36,1% une performance stable et 55,7% une performance en hausse. En approfondissant l’analyse à chaque type de PME, il ressort que 28,6% des micro-entreprises et 3,2% des petites entreprises ont une performance en baisse ; 42,9% des micro-entreprises, 38,7% des petites entreprises et 25% des moyennes entreprises ont une performance stable ; 28,6% des micro-entreprises, 58,1% des petites entreprises et 75% des moyennes entreprises ont une performance en hausse. II. Etude des liens entre les variables Pour faire ressortir les liens entre les variables de notre modèle de recherche, nous examinons, d’une part, les relations de la variable « Adoption des TIC » avec les variables supposées pour l’instant modératrices. Et d’autre part, nous testons l’association des variables explicatives avec la variable à expliquer. Pour mettre en évidence ces différents liens, nous réalisons un test de signification bilatéral à partir du coefficient de corrélation de Pearson. Tableau 13 : Niveau d’évolution de la performance opérationnelle dans les PME Type de PME Niveau de performance Effectif % Performance en baisse 4 28,6 Micro-Entreprise Performance stable 6 42,9 Performance en hausse 4 28,6 Performance en baisse 1 3,2 Petite Entreprise Performance stable 12 38,7 Performance en hausse 18 58,1 Performance en baisse 0 0,0 Moyenne Entreprise Performance stable 4 25,0 Performance en hausse 12 75,0 Source : Nos calculs sur SPSS
  • 69.
    BONY YAPO JeanLandry Mémoire / Master 2 de Recherche en Sciences de Gestion ------------------------------------------------------------------------------------------------------------------------------------------------------- 60 1. Lien entre l’adoption des TIC et les variables supposées modératrices La lecture du tableau 14 éclaire sur l’association bilatérale entre l’adoption des TIC et les variables supposées modératrices du modèle de recherche. Nous observons, ici, qu’il n’existe pas de corrélations significatives (p-value > 0,05). Nous rejetons donc l’hypothèse alternative d’existence de liens linéaires significatifs et nous acceptons l’hypothèse nulle d’absence de relation entre d’un côté l’adoption des TIC et, de l’autre, l’alignement stratégique, l’alignement structurel et les compétences technologiques internes. Dès lors, nous pouvons dire que le niveau d’adoption des TIC n’augmente pas les niveaux d’alignement stratégique et structurel, ni les compétences technologiques internes des PME. De manière plus formelle, le nombre d’équipements technologiques au sein d’une PME ne déterminerait pas la présence de compétences en la matière et la capacité de l’entreprise à les intégrer à ses objectifs stratégiques de même qu’à ses efforts d’amélioration des pratiques organisationnelles. 2. Lien entre les variables explicatives et la performance opérationnelle Les variables explicatives que sont l’adoption des TIC, l’alignement stratégique des TIC, l’alignement structurel des TIC, les compétences technologiques internes ont elles une influence sur la performance opérationnelle ? Les résultats du tableau 15 ci-dessous fournissent une part de réponse à cette interrogation. Tableau 14 : Corrélation entre l’adoption des TIC et les variables supposés modératrices Variables de recherche ALGSTRAT ALGSTRUC COMPTIC ADOPTIC Corrélation de Pearson ,106 ,162 ,113 Sig. (bilatérale) ,414 ,212 ,385 N 61 61 61 **. La corrélation est significative au niveau 0.01 (bilatéral). Source : Nos calculs sur SPSS
  • 70.
    BONY YAPO JeanLandry Mémoire / Master 2 de Recherche en Sciences de Gestion ------------------------------------------------------------------------------------------------------------------------------------------------------- 61 Les résultats du tableau 15 ci-contre font apparaître les différentes corrélations de Pearson entre la variable expliquée et les variables explicatives du modèle de recherche. L’analyse de ces coefficients montre qu’il existe un lien significatif et positif entre la performance opérationnelle et les variables explicatives du modèle de recherche (p-value < 0,05). L’hypothèse nulle d’absence de lien est rejetée au profit de l’hypothèse alternative d’existence de relation linéaire significative. Les résultats offerts par le tableau font comprendre, dans un premier cas, que plus les PME adoptent des outils numériques, plus elles sont opérationnellement performante du point de vue de l’évolution du chiffre d’affaire et de la productivité du personnel. Dans un second cas, l’analyse des corrélations précise que la performance opérationnelle des PME enquêtées est déterminée par : soit l’alignement stratégique des TIC, soit l’alignement structurel des TIC, soit les compétences technologiques internes. Cependant ces variables ont elles une influence positive sur la performance opérationnelle des PME ? III. Test des hypothèses de recherche Les commentaires sur les résultats des estimations de notre modèle de recherche s’articuleront autour de trois points essentiels : la significativité globale du modèle, la significativité individuelle des variables et les signes des coefficients des variables significatives. Ce paragraphe permet de tester les quatre hypothèses dérivant de notre modèle de recherche. Tableau 15 : Corrélation entre la performance et les variables explicatives Variables de recherche ADOPTIC ALGSTRAT ALGSTRUC COMPTIC PERFOPE Corrélation de Pearson ,376** ,555** ,650** ,407** Sig. (bilatérale) ,003 ,000 ,000 ,001 N 61 61 61 61 **. La corrélation est significative au niveau 0.01 (bilatéral). Source : Nos calculs sur SPSS
  • 71.
    BONY YAPO JeanLandry Mémoire / Master 2 de Recherche en Sciences de Gestion ------------------------------------------------------------------------------------------------------------------------------------------------------- 62 1. Test de la relation directe entre l’adoption des TIC et la performance opérationnelle Pour analyser l’effet direct de l’adoption des TIC sur la performance opérationnelle des PME, nous procédons à une régression dans laquelle seule la variable « Adoption des TIC » est considérée pour évaluer la performance opérationnelle. Le tableau 16 ci-avant indique que le modèle avec la seule variable « Adoption des TIC » provoque près de 14,1 % de la variabilité de la performance opérationnelle. Il est significatif au regard de la significativité de la statistique de Fisher (p-value < 0,05). Dans ce modèle, la probabilité d'obtenir une statistique de Student (t) de +3,115 est moins de 0,05 (p-value < 0,05). Le coefficient de la variable « Adoption des TIC » est donc différent de zéro. Sa valence indique une relation positive avec la performance. Nous pouvons conclure que l’adoption des TIC contribue significativement et positivement à expliquer la performance opérationnelle de la PME. Ces résultats confirment la première hypothèse de la recherche. 2. Test des effets modérateurs sur la relation TIC/Performance Pour mettre en évidence les effets modérateurs, trois termes d’interaction sont calculés (X.Z où X est la variable indépendante et Z la variable modératrice). Toutefois, afin de réduire la multi-colinéarité entre le terme multiplicatif et les variables en interaction, toutes les données brutes sont centrées en y retranchant leurs moyennes (El Akremi et Roussel, Tableau 16 : Régression simple de la relation directe TIC/Performance Variable dépendante : Performance opérationnelle Variable explicative Coefficients non standardisés Coefficients standardisés Statistique de Student (t) Sig. A Erreur standard Bêta (Constante) 1,951 ,185 10,529 ,000 Adoption des TIC ,264 ,085 ,376 3,115 ,003 R2 = 0,141 ; Statistique de Fisher (F) = 9,706 ; Sig. = 0,003 Source : Nos calculs sur SPSS
  • 72.
    BONY YAPO JeanLandry Mémoire / Master 2 de Recherche en Sciences de Gestion ------------------------------------------------------------------------------------------------------------------------------------------------------- 63 2003). Comme précisé dans la spécification économétrique plus avant, la procédure de test consiste à estimer successivement deux équations de régression : (1) : PERFOPE = b0 + b1ADOPTIC + b2 Z (2) : PERFOPE = b0 + b1 ADOPTIC + b2 Z + b3 ADOPTIC.Z où Z représente, selon le cas, la variable ALGSTRAT ou ALGSTRUC ou COMPTIC. Pour mettre en œuvre ces estimations, nous effectuons des régressions avec entrée forcée où toutes les variables sont entrées au même moment et un test de Fisher évalue l’ensemble du modèle. La valeur de l’indice VIF (Variance Inflation Factor) ou la tolérance, soit l’inverse du VIF (1/VIF) permet de tester la multi-colinéarité dans le modèle et la statistique de Durbin-Watson évalue l’indépendance des résidus. 2.1. Test de l’effet modérateur de l’alignement stratégique des TIC Tableau 17 : Effet modérateur de l’alignement stratégique des TIC Equation estimée (1) : PERFOPE = b0 + b1ADOPTIC + b2ALGSTRAT Variables explicatives Coefficients non standardisés Coefficients standardisés Statistique de Student (t) Sig. Statistiques de colinéarité A Erreur standard Bêta Tolérance VIF (Constante) 2,475 ,065 38,156 ,000 Adoption des TIC ,225 ,071 ,320 3,157 ,003 ,989 1,011 Alignement stratégique ,359 ,070 ,521 5,131 ,000 ,989 1,011 R2 = 0,409 ; Statistique de Fisher (F) = 20,101 ; Sig. = 0,000 ; Durbin-Waston = 1,677 Equation estimée (2) : PERFOPE = b0 + b1ADOPTIC + b2ALGSTRAT + b3TICSTRAT Variables explicatives Coefficients non standardisés Coefficients standardisés Statistique de Student (t) Sig. Statistiques de colinéarité A Erreur standard Bêta Tolérance VIF (Constante) 2,495 ,062 40,427 ,000 Adoption des TIC ,209 ,068 ,297 3,082 ,003 ,981 1,019 Alignement stratégique ,336 ,067 ,488 5,053 ,000 ,974 1,026 Interaction -,221 ,078 -,272 -2,816 ,007 ,976 1,025 R2 = 0,482 ; Statistique de Fisher (F) = 17,646 ; Sig. = 0,000 ; Durbin-Waston = 1,989 Source : Nos calculs sur SPSS
  • 73.
    BONY YAPO JeanLandry Mémoire / Master 2 de Recherche en Sciences de Gestion ------------------------------------------------------------------------------------------------------------------------------------------------------- 64 Les différentes valeurs de VIF et Tolérance (Tolérance > 0,3 et VIF < 3,3) ainsi que la statistique de Durbin-Waston (proche de 2) présentent des indices de bonne qualité des modèles. Le modèle 2 est satisfaisant et significatif car il explique près de 48,2 % de la variance de la performance opérationnelle, mieux que le modèle 1 pour lequel le pouvoir explicatif s’établit à 40,9%. Les valeurs F de Fisher et t de Student montrent que les variables explicatives et leur terme d’interaction contribuent de façon significative (p-value < 0,05) à l’explication de la performance opérationnelle des PME enquêtées. Le rôle modérateur de l’alignement stratégique des TIC sur la relation entre l’adoption des TIC et la performance opérationnelle est donc vérifié dans cette étude. Notre hypothèse 2 est confirmée. Ce qui indique que l’effet du niveau d’adoption des TIC sur la performance opérationnelle s’accroît en même temps que le niveau d’alignement stratégique. 2.2. Test de l’effet modérateur de l’alignement structurel des TIC Tableau 18 : Effet modérateur de l’alignement structurel des TIC Equation estimée (1) : PERFOPE = b0 + b1ADOPTIC + b2ALGSTRUC Variables explicatives Coefficients non standardisés Coefficients standardisés Statistique de Student (t) Sig. Statistiques de colinéarité A Erreur standard Bêta Tolérance VIF (Constante) 2,475 ,060 41,352 ,000 Adoption des TIC ,195 ,066 ,278 2,946 ,005 ,974 1,027 Alignement structurel ,403 ,063 ,605 6,407 ,000 ,974 1,027 R2 = 0,497 ; Statistique de Fisher (F) = 28,673 ; Sig. = 0,000 ; Durbin-Waston = 1,729 Equation estimée (2) : PERFOPE = b0 + b1ADOPTIC + b2ALGSTRUC + b3TICSTRUC Variables explicatives Coefficients non standardisés Coefficients standardisés Statistique de Student (t) Sig. Statistiques de colinéarité A Erreur standard Bêta Tolérance VIF (Constante) 2,491 ,060 41,313 ,000 Adoption des TIC ,172 ,068 ,245 2,549 ,014 ,920 1,087 Alignement structurel ,389 ,063 ,584 6,175 ,000 ,952 1,051 Interaction -,111 ,077 -,140 -1,450 ,153 ,912 1,097 R2 = 0,515 ; Statistique de Fisher (F) = 20,179 ; Sig. = 0,000 ; Durbin-Waston = 1,879 Source : Nos calculs sur SPSS
  • 74.
    BONY YAPO JeanLandry Mémoire / Master 2 de Recherche en Sciences de Gestion ------------------------------------------------------------------------------------------------------------------------------------------------------- 65 Semblablement à l’analyse précédente, les valeurs de VIF et Tolérance ainsi que la statistique de Durbin-Waston présentent des indices de bonne qualité des modèles. Aussi, constatons nous dans le tableau 18 que malgré le fait que le coefficient de détermination R² de la seconde équation estimée soit plus élevé que celui de la première (R2 équation 1 = 0,515 < R2 équation 2 = 0,497), le coefficient de la variable d’interaction demeure non significatif (p-value > 0,05). L’hypothèse 3 de notre modèle de recherche n’est pas validée. L’alignement structurel apparait ici comme une variable indépendante dont la combinaison avec l’adoption des TIC influence la performance opérationnelle. 2.3. Test de l’effet modérateur des compétences technologiques internes En menant les mêmes analyses pour vérifier l’effet de modération des compétences technologiques internes sur la relation TIC/Performance, les résultats montrent que les Tableau 19 : Effet modérateur des compétences technologiques internes Equation estimée (1) : PERFOPE = b0 + b1ADOPTIC + b2COMPTIC Variables explicatives Coefficients non standardisés Coefficients standardisés Statistique de Student (t) Sig. Statistiques de colinéarité A Erreur standard Bêta Tolérance VIF (Constante) 2,475 ,072 34,456 ,000 Adoption des TIC ,235 ,079 ,334 2,971 ,004 ,987 1,013 Compétences TIC ,237 ,072 ,369 3,282 ,002 ,987 1,013 R2 = 0,276 ; Statistique de Fisher (F) = 11,041 ; Sig. = 0,000 ; Durbin-Waston = 1,438 Equation estimée (2) : PERFOPE = b0 + b1ADOPTIC + b2COMPTIC + b3TICCOMP Variables explicatives Coefficients non standardisés Coefficients standardisés Statistique de Student (t) Sig. Statistiques de colinéarité A Erreur standard Bêta Tolérance VIF (Constante) 2,493 ,071 35,129 ,000 Adoption des TIC ,231 ,077 ,328 2,982 ,004 ,986 1,014 Compétences TIC ,224 ,071 ,349 3,153 ,003 ,978 1,023 Interaction -,169 ,090 -,206 -1,870 ,067 ,989 1,011 R2 = 0,318 ; Statistique de Fisher (F) = 8,843 ; Sig. = 0,000 ; Durbin-Waston = 1,563 Source : Nos calculs sur SPSS
  • 75.
    BONY YAPO JeanLandry Mémoire / Master 2 de Recherche en Sciences de Gestion ------------------------------------------------------------------------------------------------------------------------------------------------------- 66 compétences technologiques internes ne sont pas une variable modératrice dans ce cas (Tableau 19). L’hypothèse 4 de l’étude est infirmée. Cependant, en se référant au modèle 1, les compétences technologiques internes et l’adoption des TIC sont des variables qui expliquent la performance opérationnelle des PME. 3. Récapitulatif des tests des hypothèses de la recherche Le tableau 20 ci-dessus donne un résumé des tests des hypothèses dérivant de notre modèle de recherche. De la sorte, on conclut que les hypothèses 1 et 2 sont confirmées tandis que les hypothèses 3 et 4 sont infirmées. Tableau 20 : Récapitulatif des tests d’hypothèses Hypothèses de recherche Modèle R2 éq. 1 R2 éq. 2 Sig. (p<0,05) Conclusion H1 : L’adoption des TIC contribue positivement à la performance opérationnelle de la PME. ADOPTIC PERFOPE 0,141 - 0,003a Confirmée H2 : L’alignement stratégique des TIC modère la relation entre l’adoption des TIC et la performance opérationnelle de la PME. ALGSTRAT ADOPTIC PERFOPE 0,409 0,482 0,007b Confirmée H3 : L’alignement structurel des TIC a un effet modérateur sur la relation entre l’adoption des TIC et la performance opérationnelle de la PME. ALGSTRUC ADOPTIC PERFOPE 0,497 0,515 0,153b Infirmée H4 : Les compétences technologiques internes interviennent comme variable modératrice de la relation entre l’adoption des TIC et la performance opérationnelle de la PME. COMPTIC ADOPTIC PERFOPE 0,276 0,318 0,067b Infirmée a. Significativité du coefficient de la variable ADOPTIC. b. Significativité du coefficient de la variable d’interaction. Source : Nos calculs sur SPSS
  • 76.
    BONY YAPO JeanLandry Mémoire / Master 2 de Recherche en Sciences de Gestion ------------------------------------------------------------------------------------------------------------------------------------------------------- 67 SECTION 2 – DISCUSSIONS ET IMPLICATIONS MANAGERIALES I. Discussions des résultats de la recherche L’enquête auprès des Petites et Moyennes Entreprises témoigne que ces entreprises n’hésitent pas à investir de plus en plus dans les Technologies de l’Information et de la Communication qui sont aujourd’hui des facteurs clés de succès. L’analyse descriptive a révélé que près de 67,3% des Petites et Moyennes Entreprises enquêtées possèdent un niveau acceptable d’outils numériques en leur sein, soit entre 4 et 12 applicatifs au regard de ceux qui leur ont été soumis au cours des enquêtes. Ces applicatifs technologiques qu’elles détiennent, globalement, leur permettent d’automatiser des tâches, de s’informer, communiquer et collaborer aussi bien en interne qu’en externe. Succinctement, ces technologies, porteuses de valeurs spécifiques, créent pour ces PME de meilleures conditions de travail qui pénètrent les pratiques organisationnelles et managériales avec pour effet une amélioration de la performance opérationnelle comme témoignée par les résultats. Cela va dans le sens du courant sociotechnique qu’il faut replacer ici en perspective. Emery et Trist, principaux auteurs de ce courant, considère l’entreprise comme un système sociotechnique ouvert constitué par l’interaction et l’interdépendance du sous-système social c’est-à-dire la structure et les acteurs, et le sous-système technique en l’occurrence la technologie et les tâches. Pour eux, la performance ne dépendra que d’un bon ajustement entre ces deux sous-systèmes, en d’autre mots, les Technologies de l’Information et de la Communication doivent entretenir de parfaites relations d’une part avec les acteurs considérés ici comme les hommes au travail, et d’autre part, la structure qui se réfère dans notre cas aux pratiques organisationnelles et managériales. C’est donc dans la conjonction de ces dimensions que la contribution des TIC s’objective, celui de l’amélioration continue de la performance de l’entreprise. L’introduction des Technologies de l’Information et de la Communication au sein des Petites et Moyennes Entreprises conduit à plus de performance qu’à une baisse à condition qu’elles soient correctement déployées. La présente étude empirique que nous avons menée en atteste. En clair, nous avons pu prouver statistiquement à partir de notre échantillon de PME que l’adoption des Technologies de l’Information et de la Communication a non seulement une corrélation positive et significative avec la performance opérationnelle mais aussi, elle l’influence significativement et positivement. Ces résultats sur le lien direct TIC/Performance mis en évidence dans cette étude, d’un côté, remettent en cause le fameux paradoxe de Solow
  • 77.
    BONY YAPO JeanLandry Mémoire / Master 2 de Recherche en Sciences de Gestion ------------------------------------------------------------------------------------------------------------------------------------------------------- 68 selon laquelle : « On voit des ordinateurs partout, sauf dans les statistiques de productivité. » et de l’autre, ils donnent du crédit à des travaux empiriques antérieurs (Akomea-Bonsu et Sampong, 2012 ; Kossaï et Piget, 2012 ; Byrd et Davidson, 2003 ; Osei-Bryson et Ko, 2004). Encore faut-il souligner que ce sont les conditions d’usage des technologies qui déterminent largement leur contribution accrue à la performance. La théorie de la structuration exposée dans le cadre théorique en apporte beaucoup plus de précision. En fait, de l’interaction quotidienne des acteurs avec les Technologies de l’Information et la Communication émerge des connaissances liées aux fonctionnalités, des savoir-faire spécifiques et adéquats, et diverses possibilités d’innovations stratégiques, organisationnelles et managériales ouvrant les portes d’un meilleur positionnement dans la matrice de performance. La relation TIC/Performance s’inscrit dans une adaptation à la stratégie de l’entreprise et à l’évolution du milieu organisationnel. Le traitement des données recueillies en donne une parfaite illustration. En effet, les résultats montrent que l’interaction d’un côté de l’adoption des TIC et l’alignement stratégique et de l’autre côté une combinaison avec l’alignement structurel expliquent mieux la performance opérationnelle respectivement dans l’ordre de 48,2% et 49,7% comparativement au cas où l’adoption des TIC est considéré isolément, le pouvoir explicatif du modèle étant 14,1 %. Ces résultats rejoignent ceux des travaux antérieurs qui ont montré qu’il existe des liens entre, d’une part, l’alignement stratégique des TIC et la performance, et de l’autre, l’alignement structurel des TIC et la performance (Bergeron et al., 2004 ; Chedia, 2012 ; Bendiabdellah et al., 2006). D’ailleurs, pour les travaux sociotechniques en technologies de l’information, si une technologie est conçue en intégrant des objectifs alignés avec les objectifs stratégiques de l’entreprise, il en résultera alors une meilleure performance pour celle-ci (Fernandez et Jomaa, 2005). Ainsi, les PME doivent s’assurer d’implanter des TIC pour lesquelles ont connaissance les acteurs « décideurs et utilisateurs1 ». La facilité d’interaction avec les TIC permet aux acteurs « utilisateurs » de comprendre et de donner du sens à leurs actions. Une interaction régulière avec les technologies disponibles au sein de l’entreprise les permettra de développer des compétences susceptibles de maintenir ou accroître la performance opérationnelle de l’entreprise. Dans cette ligne de réflexion, les résultats témoignent qu’une combinaison de l’adoption des TIC et les compétences technologiques internes (malgré qu’elle ne soit pas une variable modératrice) a un effet positif et significatif sur la performance opérationnelle. Cette 1 Les acteurs « décideurs » assurent le volet décisionnel et stratégique en veillant à l’adéquation de la stratégie technologique avec les objectifs stratégiques de l’entreprise (au niveau corporate et/ou au niveau de l’activité). Les acteurs « utilisateurs » sont ceux qui se servent de la technologie pour effectuer certaines tâches ou fonctions (Fereyre F., 2010).
  • 78.
    BONY YAPO JeanLandry Mémoire / Master 2 de Recherche en Sciences de Gestion ------------------------------------------------------------------------------------------------------------------------------------------------------- 69 combinaison des variables explique près de 27,6% de la variabilité de la performance opérationnelle. Ce résultat ne concorde pas avec les travaux de certains auteurs comme Deltour et Lethiais (2014) pour qui la présence de compétences informatique n’a point d’impact direct sur la performance. Nos analyses statistiques montrent que la plupart des PME investiguées, présentant un bon niveau de performance, investissent dans une offre technologique dont les compétences au minimum moyennes pour la maîtrise des fonctionnalités existent en leur sein : l’écart entre les fonctionnalités et l’usage est réduit. Etant donné que ces PME évoluent dans un environnement de plus en plus compétitif qui les obligent à faire face à de nouvelles contraintes de temps et de rendement, elles assurent leur pérennité en faisant preuve d’efficacité et d’efficience opérationnelle par l’exploitation d’un capital humain compétent dont la productivité est accompagnée d’un capital technologique comme l’enseigne la théorie des ressources. II. Implications managériales Aujourd’hui, l’usage des Technologies de l’Information et de la Communication s’avère indispensable pour le maintien de la compétitivité d’une entreprise. Elles conduisent à des pratiques organisationnelles et à des méthodes de management plus efficaces dans les entreprises. Se positionnant comme des outils à forte valeur stratégique, les TIC obligent de repenser la structure interne, induisent des modes de fonctionnement fondés sur de nouveaux mécanismes de coordination, de communication et d’organisation du travail. Ce travail de recherche présente des implications pour les dirigeants des Petites et Moyennes Entreprises ivoiriennes. Il propose aux dirigeants des PME une démarche permettant un meilleur déploiement du dispositif technologique qu’ils détiennent afin d’amorcer un niveau de performance élevé. Premièrement, il est primordial pour les dirigeants des Petites et Moyennes Entreprises, de mettre constamment en adéquation leur système organisationnel et les Technologies de l’Information et de la Communication dans le cadre des orientations stratégiques. En aucune manière, l’interaction stratégie-technologie ne doit être isolée du management de la PME. Deuxièmement, la contribution des TIC à la performance opérationnelle des PME est également importante lorsqu’elle est combinée au personnel qualifié. Ainsi, l’adoption des TIC doit s’accompagner impérativement par l’acquisition et l’amélioration des compétences technologiques du capital humain. Les compétences et actifs technologiques, lorsqu’ils sont parfaitement gérés au sein de l’entreprise procurent un avantage concurrentiel. Dans ce cadre,
  • 79.
    BONY YAPO JeanLandry Mémoire / Master 2 de Recherche en Sciences de Gestion ------------------------------------------------------------------------------------------------------------------------------------------------------- 70 il est souhaitable pour les dirigeants de PME de développer des habiletés managériales, un leadership particulier en la matière (Booto Ekionea et al., 2010) et de s’orienter vers des programmes de formation en TIC pour la main-d’œuvre actuelle. Au total, l’efficacité des TIC ne repose pas uniquement sur leur simple mise en place dans l’entreprise. Dès lors, il est primordial pour les PME de veiller à ce que la maîtrise des TIC dont elles disposent, d’un côté, ne soit pas chaotique pour les acteurs, et de l’autre côté, correspondent à un besoin réel et avéré.
  • 80.
    BONY YAPO JeanLandry Mémoire / Master 2 de Recherche en Sciences de Gestion ------------------------------------------------------------------------------------------------------------------------------------------------------- 71 Résumé du chapitre 4 Ce dernier chapitre de notre travail de recherche est composé de deux sections dont l’une présente et analyse les résultats de la recherche et l’autre discute ces résultats afin d’en faire ressortir les implications managériales. Dans la section 1, premièrement, les analyses descriptives indiquent que les PME enquêtées sont en majorité des petites entreprises localisées en grande partie dans la zone d’Abidjan et opérant dans divers secteurs d’activités. Les SARL sont la forme juridique dominante. Pour un niveau d’adoption de 67,3%, les applicatifs numériques les plus utilisés sont les logiciels métiers, les espaces de travail partagé, les sites web informatifs et l’internet pour des appels téléphoniques. 88,5% de ces PME estiment que ces TIC sont stratégiquement alignés et 91,7% jugent un bon alignement structurel. Les PME présentant un niveau de compétence technologique inconsistant sont près de 18%. Sur la question de la performance opérationnelle, 8,2% des PME ont une performance en baisse ; 36,1% une performance stable et 55,7% une performance en hausse. Deuxièmement, l’étude des liens entre les variables montrent d’une part qu’il n’existe pas de corrélations significatives entre l’adoption des TIC et les autres variables explicatives, et d’autre part qu’il existe un lien significatif et positif entre la performance opérationnelle et les variables explicatives du modèle de recherche. Troisièmement, les tests statistiques ont permis de valider les hypothèses 1 et 2 et infirmés les hypothèses 3 et 4. Toutefois les variables « Alignement structurel des TIC» et « Compétences technologiques internes » apparaissent comme des variables indépendantes qui influencent dans leur modèle respectif la performance opérationnelle des PME. Dans la section 2 de ce chapitre 4, il faut retenir d’abord que les résultats sur le lien direct TIC/Performance mis en évidence dans cette étude remettent en cause le fameux paradoxe de Solow. Cependant, ils donnent du crédit à des travaux empiriques antérieurs. Ensuite, cette relation s’inscrit dans une adaptation à la stratégie de l’entreprise et à l’évolution du milieu organisationnel. Enfin, les PME font preuve d’efficacité et d’efficience opérationnelle en disposant d’un niveau acceptable de compétences technologiques. Au titre des apports managériaux, il est indispensable pour les dirigeants de PME, d’adapter leur système organisationnel aux TIC dans le cadre des orientations stratégiques. Il est souhaitable d’entretenir l’interaction stratégie-technologie dans le management de la PME et d’orienter le personnel vers des programmes de formation en TIC.
  • 81.
    BONY YAPO JeanLandry Mémoire / Master 2 de Recherche en Sciences de Gestion ------------------------------------------------------------------------------------------------------------------------------------------------------- 72 CONCLUSION DE LA PARTIE 2 La deuxième partie de ce mémoire nous a permis de mettre en lumière les aspects pratiques de notre étude. Elle a tenté d’expliquer la manière avec laquelle les entreprises enquêtées utilisent les TIC aux fins de leur performance opérationnelle. En premier lieu, il s’est agi avant tout dans le chapitre 3, d’exposer sur le positionnement épistémologique tout en décrivant les variables du modèle de recherche à savoir l’adoption des TIC, l’alignement stratégique, l’alignement structurel, les compétences technologiques internes et la performance opérationnelle. Puis, la stratégie de recherche a été décrite à partir du questionnaire d’enquête, la population cible et la méthode d’échantillonnage, l’opérationnalisation des variables et le traitement des données. Dans le chapitre 4, nous avons présenté et discuter les résultats de la recherche sur la base de l’enquête menée auprès des Petites et Moyennes Entreprises. Ce chapitre a servi de cadre pour l’analyse descriptive des données recueillies, l’étude des liens entre les variables et le test des hypothèses de recherche. Par la suite, les résultats obtenus ont été commentés, interprétés et mis en relation avec les théories mobilisées et les travaux empiriques antérieurs. Pour finir, les implications managériales découlant de l’étude ont été exposées.
  • 82.
    BONY YAPO JeanLandry Mémoire / Master 2 de Recherche en Sciences de Gestion ------------------------------------------------------------------------------------------------------------------------------------------------------- 73 CONCLUSION GENERALE La problématique dans ce travail part de l’idée de la capacité des Technologies de l’Information et de la Communication à favoriser la performance opérationnelle des Petites et Moyennes Entreprises en Côte d’Ivoire. Elle s’interroge sur la question du déploiement des TIC de façon à améliorer la performance de la PME. En répondant à la question de notre problématique, nous avons cherché à analyser la littérature en développant un cadre structurant les différents concepts liés à la contribution des TIC à la performance opérationnelle des PME. Sur le plan pratique, nous avons testé les liens théoriques postulés dans notre modèle en menant une étude empirique sur 61 PME ivoiriennes. Cette recherche permet de faire avancer le champ d’investigation permettant d’expliquer la relation TIC/Performance dans les entreprises et d’aider les professionnels ayant adopté les technologies numériques pour le management de leurs activités. Cette étude est structurée en deux parties dont chacune traite deux chapitres. La première partie est relative à la littérature sur la contribution des TIC à la performance des PME. Elle a permis, dans un premier temps, de situer notre étude sans son contexte et définir les concepts clés de la recherche, puis, dans un deuxième temps, de passer en revue les théories mobilisées et les études empiriques antérieures. Tout d’abord, les TIC sont appréhendées comme des technologies utilisées pour traiter, modifier et échanger des informations, plus spécifiquement des données numérisées. En ce qui concerne la PME, elle est définie en se référant au décret N° 2012-05 du 11 janvier 2012. Pour ce qui est des concepts clés faisant office de variables d’étude, ont tenté d’être définis la performance, l’adoption des TIC, l’alignement stratégiques des TIC, l’alignement structurel des TIC et les compétences technologiques internes. Ensuite, notre approche s’est insérée dans le courant sociotechnique dont les auteurs Emery et Trist définissent l’organisation comme un système sociotechnique ouvert constitué par l’interaction constante et l’interdépendance de deux sous-systèmes : le sous-système social (la structure, les acteurs) et le sous-système technique (la technologie et les tâches) ; la théorie de la structuration convoquée pour analyser l’interaction quotidienne des acteurs avec les Technologies de l’Information et la Communication et la théorie des ressources qui estime que ce sont les ressources et les compétences spécifiques qui expliquent la performance de l’entreprise (Wernerfelt, 1984 ; Barney, 1991). Enfin, la revue des travaux empiriques a permis en
  • 83.
    BONY YAPO JeanLandry Mémoire / Master 2 de Recherche en Sciences de Gestion ------------------------------------------------------------------------------------------------------------------------------------------------------- 74 premier lieu d’exposer sur les relations qui peuvent exister entre les TIC, leur alignement stratégique et structurel et la performance de l’entreprise ; et en second lieu une attention est portée sur le rôle que peut jouer les compétences technologiques internes dans la relation entre les TIC et la performance de l’entreprise. Les chantiers empiriques visités mettent en avant trois effets de modération dans la relation TIC/Performance. Ce qui a valu de construire un modèle de recherche avec quatre hypothèses. La deuxième partie de notre étude s’est articulée autour des aspects pratiques. Il s’est agi d’abord de préciser notre positionnement épistémologique qui relève du positivisme et soutenu par une approche quantitative de type hypothético-déductif. Ensuite, la stratégie de recherche est décrite. Elle part de la collecte des données réalisée par l’entremise d’une enquête par questionnaire jusqu’à la spécification du modèle économétrique à savoir la méthode de régression multiple modérée utile aux tests des hypothèses de recherche. En outre, avant le test du modèle de recherche, les analyses descriptives ont indiqué que l’échantillon est constitué en majorité de petites entreprises, en général des SARL, localisées en majeure partie dans la zone d’Abidjan et opérant dans plusieurs secteurs d’activités. Le niveau d’adoption des TIC est près de 67,3%. 88,5% des PME estiment que les TIC en leur sein sont stratégiquement alignés ; 91,7% jugent un bon alignement structurel et 18 % présentent un bas niveau de compétences technologiques. S’agissant de la performance opérationnelle, 8,2% des PME ont une performance en baisse ; 36,1% une performance stable et 55,7% une performance en hausse. Aussi, l’étude des liens entre les variables montre, d’une part, une absence de corrélations significatives entre l’adoption des TIC et les autres variables explicatives et, d’autre part, un lien significatif et positif entre les variables explicatives et la performance opérationnelle. Par ailleurs, les tests statistiques n’ont permis de valider que deux hypothèses de recherche. Toutefois les variables pour lesquelles les effets modérateurs ont été remis en cause apparaissent comme des variables indépendantes qui influencent dans leur modèle respectif la performance opérationnelle des PME. Enfin, il faut retenir que les résultats sur le lien direct TIC/Performance mis en évidence dans cette étude remettent en cause le fameux paradoxe de Solow et apportent un soutien à des travaux empiriques antérieurs. Cette relation s’inscrit dans une adaptation à la stratégie de l’entreprise et à l’évolution du milieu organisationnel tout en ayant recours à des compétences technologiques avérées.
  • 84.
    BONY YAPO JeanLandry Mémoire / Master 2 de Recherche en Sciences de Gestion ------------------------------------------------------------------------------------------------------------------------------------------------------- 75 En dépit des efforts déployés dans ce travail de recherche, il est clair qu’il n’échappe guère à certaines limites d’ordre conceptuel et méthodologique. Une limite conceptuelle concerne la mesure des variables d’étude qui peuvent être différemment explorée dans d’autres études. Sur le plan méthodologique, les limites découlent principalement de la méthode de collecte des données et d’échantillonnage. D’abord, précisons que les entreprises ne nous accordent pas assez de temps pour recueillir le maximum d’informations. Ensuite, l’enquête n’a privilégié qu’un seul répondant par entreprise, soit le dirigeant ou toute autre personne ressource. En outre, la méthode d’échantillonnage par convenance pose le problème de la représentativité et de la généralisation des résultats. Enfin, des biais peuvent découler de la subjectivité des réponses car la collecte des données par questionnaire génère des mesures subjectives reflétant les perceptions des personnes interrogées. Concernant les perspectives futures de recherche, il serait intéressant de prendre en compte les limites exposées et de pousser les analyses pour voir comment la relation TIC/Performance peut être explorée en intégrant par exemple une variable comme le profil du dirigeant de la PME dont plusieurs études relèvent son influence sur la politique générale de l’entreprise.
  • 85.
    BONY YAPO JeanLandry Mémoire / Master 2 de Recherche en Sciences de Gestion ------------------------------------------------------------------------------------------------------------------------------------------------------- 76 REFERENCES BIBLIOGRAPHIQUES OUVRAGES Anthony Giddens. (1984). The constitution of society: Outline of the theory of structuration. Berkeley, Californie : University of California Press. Barayandema, J. (2004). Logiques d'action managériale en matière de formation et appropriation d’un progiciel de gestion intégré (PGI) (No. 456). Louvain-la-Neuve : Presses universitaires de Louvain. Barney, J. B (2002). Gaining and sustaining competitive advantage. Upper Saddle River, New Jersey : Prentice Hall. Bounfour, A., & Epinette, G. (2006). Valeur et performance des SI: Une nouvelle approche du capital immatériel de l'entreprise. Paris : Dunod. Chandler, A.D. (1972). Stratégies et Structures de l’entreprise. Paris : Éditions d'Organisation. Desreumaux, A. (1992). Structures d'entreprise : analyse et gestion. Paris : Vuibert. Desreumaux, A. (1992). Introduction à la gestion des entreprises. Paris : Armand colin. Emery, E. and Trist, E. (1969). Socio-Technical Systems, in Emery Systems Thinking. London : Penguin Books. Gates, B. (1999). Le travail à la vitesse de la pensée : Une vision pour le troisième millénaire. Paris : Robert Laffon. Gates, B. (1995). La route du futur. Paris : Robert Laffon. Mintzberg, H. (2004). Le management : voyage au centre des organisations (Behar, J.M., Trad.). Paris : Éditions d'Organisation. (Œuvre originale publiée en 1989). Nunnally, J.C. (1978). Psychometric theory. New York : McGraw-Hill. Paquay, C. (2005). PME et stratégie, Liège : Editions des CCI de Wallonie Penrose E. T. (1959). The Theory of the Growth of the Firm. New York : Oxford University Press.
  • 86.
    BONY YAPO JeanLandry Mémoire / Master 2 de Recherche en Sciences de Gestion ------------------------------------------------------------------------------------------------------------------------------------------------------- 77 Porter, M. (1982). Choix stratégiques et concurrence : techniques d’analyse des secteurs et de la concurrence dans l’industrie. Paris : Economica. Hatch, M. J., & Cunliffe, A. L. (2009). Théorie des organisations: de l'intérêt de perspectives multiples. Bruxelles : De Boeck Supérieur. Rouleau, L. (2007). Théories des organisations: approches classiques, contemporaines et de l'avant-garde. Québec : Presses de l'Université du Québec. Thiétart, R. A. (2014). Méthodes de recherche en management-4ème édition. Paris : Dunod. Thietart, R. A. (2001). Doing management research: a comprehensive guide. Thousand Oaks, Californie : SAGE Publications. THESES Aldebert, B. (2006). Technologies de l'information et de la communication et innovation: implications organisationnelles et stratégiques dans les entreprises touristiques des Alpes- Maritimes (Thèse de doctorat), Université Nice Sophia Antipolis, Nice. Buzon, L. (2006). Contribution à la structuration des échanges de connaissances dans le cadre de relations de collaboration des chaînes logistiques (Thèse de doctorat), Université Lumière-Lyon II, Lyon. De Vaujany, F. X. (2001). Gérer l’Innovation Sociale à l’Usage des Technologies de l’Information : une contribution structurationniste, (Thèse de doctorat), Université Jean Moulin Lyon 3, Lyon. Feki, M. (2014). Configurations stratégiques et contribution du système d’information à la performance des entreprises industrielles (Thèse de doctorat). Université Paris Ouest Nanterre La Défense, Paris. Fereyre, F. (2010). La place d'une technologie d'information et de communication dans le processus de structuration d'une organisation : le cas de l'usage d'une messagerie électronique (Thèse de doctorat). Université Jean Moulin-Lyon III, Lyon. Guiderdoni-Jourdain K, (2009). L'appropriation d'une Technologie de l'Information et de la Communication en entreprise à partir des relations entre Usage Conception-Vision (Thèse de doctorat). Université de la Méditerranée-Aix-Marseille II, Marseille.
  • 87.
    BONY YAPO JeanLandry Mémoire / Master 2 de Recherche en Sciences de Gestion ------------------------------------------------------------------------------------------------------------------------------------------------------- 78 Kossaï, M. (2013). Les Technologies de L’Information et des Communications (TIC), le capital humain, les changements organisationnels et la performance des PME manufacturières. (Thèse de doctorat). Université Paris Dauphine-Paris IX, Paris. Luu, A. D. (2012). Analyse stratégique et impacts de performance des sites web dans l'hôtellerie française indépendante (Thèse de doctorat). Université Toulouse 1 Capitole, Toulouse. Mbang, C. E. (2012). Appropriation d’outils technologiques par les acteurs: le cas des entreprises du secteur financier au Cameroun (Thèse de doctorat). Université Paris-Est, Paris. Meriem, L. (2005). Impact de l'alignement structurel sur la performance des TI, (Thèse de doctorat), HEC Montréal, Montréal. Mohamed, B. (2015). Technologies de l’Information et de la Communication et performance dans l’entreprise, la dimension culturelle : Cas du secteur bancaire et des médias (Thèse de doctorat). Université Abou Bekr Belkaid, Tlemcen, Chetouane, Algérie. ARTICLES ET RAPPORTS Acha, N., Louitri, A. & Sidmou, M. L. (2015). Une fresque théorique pour le Management stratégique : Application au concept d’orientation entrepreunariale. Communication présentée à la XXIIIe Conférence Internationale de Management Stratégique, Rennes. Akomea-Bonsu, C. & Sampong, F. (2012). The impact of Information and Communication Technologies (ICT) on Small and Medium Scale Enterprises (SMEs) in the Kumasi Metropolis, Ghana, West Africa. European Journal of Business and Management, 4(20), 152- 158. Aldebert, B. & Gueguen, G. (2013). TIC et performance : rôle du dirigeant de PME touristiques. Revue internationale PME, 26(3-4), 213-233. Andersen, T. J. & Segars, A. H. (2001). The impact of IT on decision structure and firm performance : evidence from the textile and apparel industry. Information and Management, 39(2), 85-100. Aral, S. & Weill, P. (2007). IT assets, organizational capabilities and firm performance : How resource allocations and organizational differences explain performance variation. Organization Science, 18(5), 763-780.
  • 88.
    BONY YAPO JeanLandry Mémoire / Master 2 de Recherche en Sciences de Gestion ------------------------------------------------------------------------------------------------------------------------------------------------------- 79 Ayat, S. & Farajkhah, S. (2014). Relation of CIO Roles, IT and Business Alignment and Organizational Performance. Journal of mathematics and computer science, 123-132. Baldwin, J. R., & Johnson, J. (1998). Innovator typologies, related competencies and performance. Microfoundations of Economic Growth, 227-53. Barney, J. (1991). Firm resources and sustained competitive advantage. Journal of management, 17(1), 99-120. Beldi, A., Cheffi, W., & Wacheux, F. (2006, May). L'utilisation de l'information comptable par les managers. Proposition d'une grille d'analyse fondée sur la théorie de la structuration. In COMPTABILITE, CONTROLE, AUDIT ET INSTITUTION (S) (pp. CD-Rom). Benabou, D., Chelil, A. & Tabeti, S. (2015). Perception par les employés du rôle stratégique des TIC et changement organisationnel cas de quelques entreprises algériennes. European Scientific Journal, ESJ, 11(7). Benavente, H., Miguel, J., Lillo, N., & Turén, J. (2011). ICT in Chilean firms. In: ICT in Latin America: microdata analysis. Santiago: ECLAC, 2011. p. 145-157. LC/R. 2172. Bendiabdellah, A., Benabou, D. & Chelil, A. (2006). L’apport des TIC à la réalisation des performances des entreprises algériennes. Les cahiers du Mecas, 2(1), 65-79. Bergeron, F., Raymond, L., & Rivard, S. (2004). L’alignement stratégique des TI et la performance des PME. In 13ème Conférence de l’AIMS, Normandie, Vallée de la Seine (Vol. 2, No. 3). Bobillier-Chaumon, M. E. & Dubois, M. (2009). L'adoption des technologies en situation professionnelle: quelles articulations possibles entre acceptabilité et acceptation ? Le travail humain, 72(4), 355-382. Booto Ekionea, J. P., Fillion, G., Bernard P. & Plaisent, M. (2010). Les technologies de l’information, la gestion des connaissances et un avantage concurrentiel soutenu: une analyse par la théorie des ressources. Revue de l’Université de Moncton, 41(1), 247-271. Bostrom, P. R & Heinen, J. S. (1977). MIS Problems and Failures : A Socio-Technical Perspective Part I : The Causes. MIS Quarterly, 1(1), 17-32. Boudjebbour, M. S. (2003). Les Projets NTIC: source de performance de l'entreprise. CER1ST, Algérie, RIST 12.
  • 89.
    BONY YAPO JeanLandry Mémoire / Master 2 de Recherche en Sciences de Gestion ------------------------------------------------------------------------------------------------------------------------------------------------------- 80 Bouletreau, A., Chouanïère, D., Wild, P., & Fontana, J. M. (1999). Concevoir, traduire et valider un questionnaire. A propos d'un exemple, EUROQUEST. [Rapport de recherche] Notes scientifiques et techniques de l'INRS NS 178, Institut National de Recherche et de Sécurité (INRS), Paris. Brulhart, F., Guieu, G. & Maltese, L. (2010). Théorie des ressources. Revue française de gestion, (5), 83-86. Byrd, T. A. & Davidson, N. W. (2003). Examining possible antecedents of IT impact on the supply chain and its effect on firm performance. Information and Management, 41(2), 243- 255. Chedia, K. (2012). Alignement des technologies de l’information : déterminant de la performance (cas des entreprises tunisiennes). Global Journal of Management and Business Research, 12 (5). Consoli, D. (2012). Literature analysis on determinant factors and the impact of ICT in SMEs. Procedia-social and behavioral sciences, 62, 93-97. Crawford, J., Leonard, L. N. & Jones, K. (2011). The human resource's influence in shaping IT competence. Industrial Management and Data Systems, 111(2), 164-183. De Vaujany, F. X. (2000, May). Usage des technologies de l’information et création de valeur pour l’organisation: proposition d’une grille d’analyse structurationniste basée sur les facteurs-clés de succès. In 9ème Conférence Internationale de Management Stratégique (pp. 24-26). De Vaujany, F. X. (1999, May). Du management stratégique des NTIC au management stratégique de l’appropriation des NTIC. In Colloque de l’AIMS, ECP, actes sur CD-ROM. Deltour, F., & Lethiais, V. (2014). L'innovation en PME et son accompagnement par les TIC: quels effets sur la performance? Systèmes d'information & management, 19(2), 45-73. DeSanctis, G., & Poole, M. S. (1994). Capturing the complexity in advanced technology use: Adaptive structuration theory. Organization science, 5(2), 121-147. Dibrell, C., Davis, P. S., & Craig, J. (2008). Fueling innovation through information technology in SMEs. Journal of small business management, 46(2), 203-218.
  • 90.
    BONY YAPO JeanLandry Mémoire / Master 2 de Recherche en Sciences de Gestion ------------------------------------------------------------------------------------------------------------------------------------------------------- 81 El Akremi, A., & Roussel, P. (2003). Analyse des variables modératrices et médiatrices par les méthodes d’équations structurelles: applications en GRH. In Actes de la 10 ème conférence de l'Association Française de Gestion des Ressources Humaines (pp. 1063-1096). Fernandez, V., & Jomaa, H. (2005, May). Les théories de la structuration pour la question de la ‘valeur d’usage’. In ICT and Uses Colloquium, Bordeaux. Fernandez V. et Jomaa H. (2005), Usage des technologies de l’information et performance de l’organisation : repositionnement de la relation à la lumière du paradigme de A. Giddens, Enjeux et usages des TIC: aspects sociaux et culturels. Fernandez, V., & Jomaa, H. (2005). Usage des technologies de l‟ information & performance de l’organisation: repositionnement de la relation à la lumière du paradigme de A. Giddens. Enjeux et usages des TIC: aspects sociaux et culturels. Godé-Sanchez, C. (2008). Les TIC comme leviers du changement organisationnel: une analyse du cas des Armées américaines en Afghanistan. Systèmes d'information & management, 13(1), 7-30. Henderson, J. C., & Venkatraman, H. (1993). Strategic alignment: Leveraging information technology for transforming organizations. IBM systems journal, 32(1), 472-484. Jen Huang, C., & Ju Liu, C. (2005). Exploration for the relationship between innovation, IT and performance. Journal of Intellectual Capital, 6(2), 237-252. Kmieciak, R., Michna, A., & Meczynska, A. (2012). Innovativeness, empowerment and IT capability: evidence from SMEs. Industrial Management & Data Systems, 112(5), 707-728. Kossaï, M., & PIGET, E. P. (2012). Utilisation des technologies de l’information et des communications (TIC) et performance économique des PME Tunisiennes: Une étude économétrique. Brussels economic review, 55(2). Langevin, V., François, M., Boini, S., & Riou, A. (2011). Les questionnaires dans la démarche de prévention du stress au travail. Documents pour le médecin du travail, 125, 23- 36. Maurand-Valet, A. (2011). Choix méthodologiques en Sciences de Gestion: pourquoi tant de chiffres? Management & Avenir, (3), 289-302.
  • 91.
    BONY YAPO JeanLandry Mémoire / Master 2 de Recherche en Sciences de Gestion ------------------------------------------------------------------------------------------------------------------------------------------------------- 82 Mbenda, M., Patricia, S., & Niyonsaba Sebigunda, E. (2015). Efficacité des mécanismes de gouvernance des PME: Une évaluation empirique en contexte camerounais1. Revue internationale PME, 28(1), 57-85. Mebarki, N. (2013). TIC et performance d’entreprise: Étude d’impact-cas de quelques entreprises Algeriennes. Les cahiers du CREAD, 104, 111-140. Melville, N., Kraemer, K., & Gurbaxani, V. (2004). Information technology and organizational performance: An integrative model of IT business value. MIS quarterly, 28(2), 283-322. Morrison, A. M., Taylor, S., Morrison, A. J., & Morrison, A. D. (1999). Marketing small hotels on the World Wide Web. Information Technology & Tourism, 2(2), 97-113. Mughal, M., & Diawara, B. (2011). Human Capital and the Adoption of Information and Communications Technologies: Evidence from Investment Climate Survey of Pakistan. Economics Discussion Papers, (2011-21). En ligne OCDE, E. (2005). La mesure des activités scientifiques et technologiques. Manuel d'Oslo, Principes directeurs pour le recueil et l'interprétation des données sur l'innovation. Paris Orlikowski, W. J. (1996). Improvising organizational transformation over time: A situated change perspective. Information systems research, 7(1), 63-92. Orlikowski, W. J. (2000). Using technology and constituting structures : A practice lens for studying technology in organizations. Organization Science, 11(4), 404-429. Osei-Bryson, K. M. & Ko, M. (2004). Exploring the relationship between information technology investments and firm performance using regression splines analysis. Information and management, 42(1), 1-13. Pérez-Aróstegui, M. N., Bustinza-Sanchez, F. & Barrales-Molina, V. (2015). Exploring the relationship between information technology competence and quality management. BRQ Business Research Quarterly, 18(1), 4-17. Pérez-López, S. and Alegre, J. (2012). Information technology competency, knowledge processes and firm performance. Industrial Management and Data Systems, 112(4), 644-662. Prévot, F., Brulhart, F. & Guieu, G. (2010). Perspectives fondées sur les ressources. Revue française de gestion, (5), 87-103.
  • 92.
    BONY YAPO JeanLandry Mémoire / Master 2 de Recherche en Sciences de Gestion ------------------------------------------------------------------------------------------------------------------------------------------------------- 83 Rallet, A. (1997). Le rôle des technologies de l'information et de la communication dans les changements organisationnels. Guilhon B. et alii, éds, Economie de la connaissance et dynamique des organisations, L'Harmattan, Paris, 286-309. Ray, G., Muhanna, W. A. & Barney, J. B. (2005). Information technology and the performance of the customer service process : A resource-based analysis. MIS quarterly, 625- 652. Raymond, L., Bergeron, F. & Croteau, A. M. (2013). Innovation capability and performance of manufacturing SMEs : The paradoxical effect of IT integration. Journal of Organizational Computing and Electronic Commerce, 23(3), 249-272. Reix, R. (2002, October). Changements organisationnels et technologies de l’information. In conférence invitée, Université Saint-Joseph, Beyrouth, Liban. St-Pierre, J., Monnoyer, M. C., & Boutary, M. (2006). Le rôle des TIC sur le degré d’exportation des PME: une étude exploratoire. Actes du 8ème CIFEPME, 24-27. Tippins, M.R. & Sohi, R.S. (2003). TI Competency and Firm Performance : is organizational learning a missing link ?. Strategic Management Journal, 24(8), 745-761. Triplett, J. E. (1999). The Solow productivity paradox: what do computers do to productivity?. The Canadian Journal of Economics/Revue canadienne d'Economique, 32(2), 309-334. Uwizeyemungu, S. & Raymond, L. (2011). Information technology adoption and assimilation : Towards a research framework for service sector SMEs. Journal of Service Science and Management, 4(02), 141. Varian, H. (2016). Intelligent Technology. Finance and Development, 53(3), 6-9. Wernerfelt, B. (1984). A resource-based view of the firm. Strategic Management Journal, 5(2), 171-180.
  • 93.
    BONY YAPO JeanLandry Mémoire / Master 2 de Recherche en Sciences de Gestion ------------------------------------------------------------------------------------------------------------------------------------------------------- 84 WEBOGRAPHIE Billon, J. L. (2013, March). Rôle des PME dans l’économie ivoirienne. [Déjeuner-Débat HEC] Ministère du Commerce, de l’Artisanat et de la Promotion des PME, Abidjan. En ligne http://www.commerce.gouv.ci/fichier/ROLEDESPMEDANSLECONOMIEIVOIRIENNE.pd f Commission scolaire de la Rivière-du-Nord. DISCAS (2006). Les archives de DISCAS. En ligne http://www.csrdn.qc.ca/discas/reforme/definitionCompetence.html Deloitte Côte d’Ivoire (May, 2016), Etude sur la maturité numérique des entreprises en Côte d’Ivoire. CGECI, Abidjan. En ligne https://www2.deloitte.com/content/dam/Deloitte/fpc/Documents/services/systemes- dinformation-et-technologie/Cote-voire_etude-maturite-numerique-entreprises-cote- ivoire_complet.pdf. Drouillat, B. (2014). Evgeny Morozov, Pour tout résoudre, cliquez ici, FYP Éditions, 2014. Interfaces numériques, 3(3), 541-542 En ligne https://www.unilim.fr/interfaces-numeriques/index.php?id=1630 Juignet, P. (2015). Le positivisme scientifique. In : Philosophie, science et société. En ligne https://philosciences.com/Pss/philosophie-et-science/methode-scientifique- paradigme-scientifique/115-positivisme-scientifique. Les Echos.fr. Lexique financier. En ligne https://www.lesechos.fr/finance-marches/vernimmen/definition_productivite-du- personnel.html Les éditions Larousse. En ligne http://www.larousse.fr/dictionnaires/francais/adopter
  • 94.
    BONY YAPO JeanLandry Mémoire / Master 2 de Recherche en Sciences de Gestion ------------------------------------------------------------------------------------------------------------------------------------------------------- 85 ANNEXES Annexe 1 : Questionnaire d’enquête………………………………………..……………86 Annexe 2 : Dictionnaire des variables……………………………………..……………90 Annexe 3 : Traitements statistiques……………………………………...…..……………93
  • 95.
    BONY YAPO JeanLandry Mémoire / Master 2 de Recherche en Sciences de Gestion ------------------------------------------------------------------------------------------------------------------------------------------------------- 86 Annexe 1 - Questionnaire d’enquête Madame, Mademoiselle / Monsieur Le questionnaire que nous vous proposons s’inscrit dans le cadre d’une recherche sur la relation entre les TIC et la performance des PME. Il est adressé au dirigeant de la PME ou toute autre personne ressource au sein de l’entreprise. Ce questionnaire anonyme sera exploité dans un cadre purement scientifique. Nous vous assurons de l’usage très confidentiel qui sera fait des informations que vous allez nous fournir. Nous savons pouvoir compter sur votre collaboration et votre bonne compréhension pour garantir de meilleurs résultats. Quelques indications :  TIC : Technologie de l’information et de la Communication.  Parties prenantes : Clients, Fournisseurs, Partenaires. I. INFORMATIONS GENERALES SUR L’ENTREPRISE 1) Année de création ou âge de l'entreprise 2) Forme juridique de l'entreprise Entreprise individuelle Société anonyme (SA) Société à responsabilité limitée (SARL) Autre 3) Secteur d’activité Commerce Industrie Service BTP Multi-prestataire 4) Zone d’implantation Abidjan Hors Abidjan 5) Effectif du personnel Moins de 10 Entre 10 et 50 Entre 50 et 100 Entre 100 et 150 Entre 150 et 200
  • 96.
    BONY YAPO JeanLandry Mémoire / Master 2 de Recherche en Sciences de Gestion ------------------------------------------------------------------------------------------------------------------------------------------------------- 87 II. ADOPTION DES TIC (Cocher Oui/Non pour applicatif numérique) Dans votre entreprise, utilise-t-on Oui Non 6) Un logiciel « métier » spécifique à votre activité 7) Un logiciel de définition/suivi des processus (work-flow) 8) Un système ERP/Progiciel de gestion intégré (PGI) 9) Un site WEB non marchand (Site d’information et de communication) 10) Des listes de diffusion 11) Un système téléphonique sur IP (Internet Protocol) 12) Un espace de travail partagé 13) Un agenda partagé 14) Un service de visioconférence (webcam ou salle équipée) 15) un système informatisé d’échange de données (EDI ou Web EDI) 16) Des certificats électroniques 17) un site WEB marchand (Vente en ligne)
  • 97.
    BONY YAPO JeanLandry Mémoire / Master 2 de Recherche en Sciences de Gestion ------------------------------------------------------------------------------------------------------------------------------------------------------- 88 III. ALIGNEMENT DES TIC (Cocher la case correspondante pour chaque item.) Tout à fait d'accord D'accord Indifférent Pas d'accord Pas du tout d'accord Alignement stratégique des TIC 18) Les TIC sont des sources d’un avantage compétitif dans votre stratégie globale. 19) Les TIC disponibles dans l’entreprise sont cohérents avec la stratégie déclarée de l’entreprise. 20) Les TIC permettent une meilleure prise de décision. Alignement structurel des TIC 21) Les TIC ont permis une meilleure coordination entre les différents services. 22) Le travail en équipe du personnel de l’entreprise s’est amélioré grâce aux TIC. 23) Le partage de l’information avec les parties prenantes s’est amélioré grâce aux TIC.
  • 98.
    BONY YAPO JeanLandry Mémoire / Master 2 de Recherche en Sciences de Gestion ------------------------------------------------------------------------------------------------------------------------------------------------------- 89 IV. COMPETENCES TECHNOLOGIQUES INTERNE (Cocher la case correspondante pour chaque item.) V. PERFORMANCE OPERATIONNELLE Nous vous remercions cordialement pour votre collaboration. Comment jugez-vous, durant ces trois dernières années, l’importance des TIC sur chaque indicateur de performance ? (Cocher la case correspondante pour chaque item.) En baisse Stable En hausse 27) Evolution du chiffre d’affaire 28) Evolution de la productivité du personnel Tout à fait d'accord D'accord Indifférent Pas d'accord Pas du tout d'accord 24) Nous avons la capacité d’assimiler rapidement les nouvelles technologies dès qu'elles sont disponibles dans l’entreprise. 25) Nous possédons un haut degré d'expertise technique pour gérer les activités et les projets de l'entreprise à partir des TIC. 26) Nous avons les connaissances technologiques pour développer et maintenir les liens de communication interne et externe.
  • 99.
    BONY YAPO JeanLandry Mémoire / Master 2 de Recherche en Sciences de Gestion ------------------------------------------------------------------------------------------------------------------------------------------------------- 90 Annexe 2 - Dictionnaire des variables N° ITEMS LIBELLE MODALITES NATURE INFORMATIONS GENERALES SUR L'ENTREPRISE 1 ANNECREA Année de création de l'entreprise numérique 2 FORMJURI Forme juridique 1 = Entreprise individuelle 2 = SA 3 = SARL 4 = Autre nominale 3 SECTACTI Secteur d’activité 1 = Commerce 2 = Industrie 3 = Service 4 = BTP 5 = Multi-prestataire nominale 4 ZONE Zone d’implantation 1 = Abidjan 2 = Hors Abidjan nominale 5 PERSONEL Effectif du personnel 1 = Moins 10 personnes 2 = 10 à 50 personnes 3 = 50 à 100 personnes 4 = 100 à 150 personnes 5 = 150 à 200 personnes ordinale ADOPTIC : ADOPTION DES TIC 6 LOGIMETI Logiciel métier 0 = Non 1 = Oui nominale 7 WORKFLOW Work-Flow 0 = Non 1 = Oui nominale 8 SYSTERP Système ERP / PGI 0 = Non 1 = Oui nominale 9 SITEWEBN Site Web non marchand 0 = Non 1 = Oui nominale 10 LISTEDIF Liste de diffusion 0 = Non 1 = Oui nominale 11 TELEPHIP Téléphonie sur IP 0 = Non 1 = Oui nominale 12 ESPTRAV Espace de travail partagé 0 = Non 1 = Oui nominale 13 AGENDA Agendas partagés 0 = Non 1 = Oui nominale 14 VISICONF Service de visioconférence 0 = Non 1 = Oui nominale 15 SYSTEDI Système informatisé d'échange de données 0 = Non 1 = Oui nominale 16 CERTELEC Certificats électroniques 0 = Non 1 = Oui nominale
  • 100.
    BONY YAPO JeanLandry Mémoire / Master 2 de Recherche en Sciences de Gestion ------------------------------------------------------------------------------------------------------------------------------------------------------- 91 17 SITEWEBM Site Web marchand 0 = Non 1 = Oui nominale ALGSTRAT : ALIGNEMENT STRATEGIQUE DES TIC 18 AVCOMPET Les TIC sont des sources d'un avantage compétitif dans la stratégie globale 1 = Pas du tout d'accord 2 = Pas d'accord 3 = Indifférent 4 = D'accord 5 = Tout à fait d'accord ordinale 19 COHSTRAT Les TIC disponibles dans l'entreprise sont cohérents avec la stratégie déclarée de l'entreprise 1 = Pas du tout d'accord 2 = Pas d'accord 3 = Indifférent 4 = D'accord 5 = Tout à fait d'accord ordinale 20 DECISION Les TIC permettent une meilleure prise de décision 1 = Pas du tout d'accord 2 = Pas d'accord 3 = Indifférent 4 = D'accord 5 = Tout à fait d'accord ordinale ALGSTRUC : ALIGNEMENT STRUCTUREL DES TIC 21 CORDINAT Les TIC ont permis une meilleure coordination entre les différents services 1 = Pas du tout d'accord 2 = Pas d'accord 3 = Indifférent 4 = D'accord 5 = Tout à fait d'accord ordinale 22 TRVEQUIP Le travail en équipe du personnel de l’entreprise s’est amélioré grâce aux TIC 1 = Pas du tout d'accord 2 = Pas d'accord 3 = Indifférent 4 = D'accord 5 = Tout à fait d'accord ordinale 23 PARTINFO Le partage de l’information avec les parties prenantes s’est amélioré grâce aux TIC 1 = Pas du tout d'accord 2 = Pas d'accord 3 = Indifférent 4 = D'accord 5 = Tout à fait d'accord ordinale COMPTIC : COMPETENCES TECHNOLOGIQUES INTERNES 24 CAPASSIM Capacité d'assimilation des TIC dès qu'elles sont disponibles dans l'entreprise 1 = Pas du tout d'accord 2 = Pas d'accord 3 = Indifférent 4 = D'accord 5 = Tout à fait d'accord ordinale 25 DEGEXPER Degré d'expertise technique pour gérer les activités et les projets de l'entreprise à partir des TIC 1 = Pas du tout d'accord 2 = Pas d'accord 3 = Indifférent 4 = D'accord 5 = Tout à fait d'accord ordinale
  • 101.
    BONY YAPO JeanLandry Mémoire / Master 2 de Recherche en Sciences de Gestion ------------------------------------------------------------------------------------------------------------------------------------------------------- 92 26 CONNTECH Connaissances technologiques pour développer et maintenir les liens de communication interne et externe. 1 = Pas du tout d'accord 2 = Pas d'accord 3 = Indifférent 4 = D'accord 5 = Tout à fait d'accord ordinale PERFOPE : PERFORMANCE OPERATIONNELLE 27 EVOLUCA Evolution du chiffre d'affaire au cours des trois dernières années 1 = En baisse 2 = Stable 3 = En hausse ordinale 28 EVOPROD Evolution de la productivité du personnel au cours des trois dernières années 1 = En baisse 2 = Stable 3 = En hausse ordinale
  • 102.
    BONY YAPO JeanLandry Mémoire / Master 2 de Recherche en Sciences de Gestion ------------------------------------------------------------------------------------------------------------------------------------------------------- 93 Annexe 3 - Traitements statistiques Annexe 3.1 : Tableaux des fréquences des items/indicateurs. Les TIC sont des sources d'un avantage compétitif dans la stratégie globale. Effectifs Pourcentage Pourcentage valide Pourcentage cumulé Valide Pas du tout d'accord 2 3,3 3,3 3,3 Pas d'accord 6 9,8 9,8 13,1 Indifférent 14 23,0 23,0 36,1 D'accord 23 37,7 37,7 73,8 Tout à fait d'accord 16 26,2 26,2 100,0 Total 61 100,0 100,0 Les TIC disponibles dans l'entreprise sont cohérents avec la stratégie déclarée de l'entreprise. Effectifs Pourcentage Pourcentage valide Pourcentage cumulé Valide Pas du tout d'accord 1 1,6 1,6 1,6 Pas d'accord 6 9,8 9,8 11,5 Indifférent 11 18,0 18,0 29,5 D'accord 24 39,3 39,3 68,9 Tout à fait d'accord 19 31,1 31,1 100,0 Total 61 100,0 100,0 Les TIC permettent une meilleure prise de décision. Effectifs Pourcentage Pourcentage valide Pourcentage cumulé Valide Pas du tout d'accord 1 1,6 1,6 1,6 Pas d'accord 8 13,1 13,1 14,8 Indifférent 19 31,1 31,1 45,9 D'accord 18 29,5 29,5 75,4 Tout à fait d'accord 15 24,6 24,6 100,0 Total 61 100,0 100,0 Les TIC ont permis une meilleure coordination entre les différents services. Effectifs Pourcentage Pourcentage valide Pourcentage cumulé Valide Pas du tout d'accord 2 3,3 3,3 3,3 Pas d'accord 3 4,9 4,9 8,2 Indifférent 16 26,2 26,2 34,4 D'accord 16 26,2 26,2 60,7 Tout à fait d'accord 24 39,3 39,3 100,0 Total 61 100,0 100,0
  • 103.
    BONY YAPO JeanLandry Mémoire / Master 2 de Recherche en Sciences de Gestion ------------------------------------------------------------------------------------------------------------------------------------------------------- 94 Le travail en équipe du personnel de l’entreprise s’est amélioré grâce aux TIC. Effectifs Pourcentage Pourcentage valide Pourcentage cumulé Valide Pas du tout d'accord 2 3,3 3,3 3,3 Pas d'accord 4 6,6 6,6 9,8 Indifférent 14 23,0 23,0 32,8 D'accord 20 32,8 32,8 65,6 Tout à fait d'accord 21 34,4 34,4 100,0 Total 61 100,0 100,0 Le partage de l’information avec les parties prenantes s’est amélioré grâce aux TIC. Effectifs Pourcentage Pourcentage valide Pourcentage cumulé Valide Pas du tout d'accord 2 3,3 3,3 3,3 Pas d'accord 3 4,9 4,9 8,2 Indifférent 13 21,3 21,3 29,5 D'accord 17 27,9 27,9 57,4 Tout à fait d'accord 26 42,6 42,6 100,0 Total 61 100,0 100,0 Capacité d'assimilation des TIC dès qu'elles sont disponibles dans l'entreprise. Effectifs Pourcentage Pourcentage valide Pourcentage cumulé Valide Pas du tout d'accord 3 4,9 4,9 4,9 Pas d'accord 6 9,8 9,8 14,8 Indifférent 18 29,5 29,5 44,3 D'accord 21 34,4 34,4 78,7 Tout à fait d'accord 13 21,3 21,3 100,0 Total 61 100,0 100,0 Degré d'expertise technique pour gérer les activités et les projets de l'entreprise à partir des TIC. Effectifs Pourcentage Pourcentage valide Pourcentage cumulé Valide Pas du tout d'accord 3 4,9 4,9 4,9 Pas d'accord 7 11,5 11,5 16,4 Indifférent 23 37,7 37,7 54,1 D'accord 17 27,9 27,9 82,0 Tout à fait d'accord 11 18,0 18,0 100,0 Total 61 100,0 100,0
  • 104.
    BONY YAPO JeanLandry Mémoire / Master 2 de Recherche en Sciences de Gestion ------------------------------------------------------------------------------------------------------------------------------------------------------- 95 Connaissances technologiques pour développer et maintenir les liens de communication interne et externe. Effectifs Pourcentage Pourcentage valide Pourcentage cumulé Valide Pas du tout d'accord 3 4,9 4,9 4,9 Pas d'accord 5 8,2 8,2 13,1 Indifférent 19 31,1 31,1 44,3 D'accord 17 27,9 27,9 72,1 Tout à fait d'accord 17 27,9 27,9 100,0 Total 61 100,0 100,0 Evolution du chiffre d'affaire au cours des trois dernières années Effectifs Pourcentage Pourcentage valide Pourcentage cumulé Valide En baisse 4 6,6 6,6 6,6 Stable 33 54,1 54,1 60,7 En hausse 24 39,3 39,3 100,0 Total 61 100,0 100,0 Evolution de la productivité du personnel au cours des trois dernières années Effectifs Pourcentage Pourcentage valide Pourcentage cumulé Valide En baisse 4 6,6 6,6 6,6 Stable 29 47,5 47,5 54,1 En hausse 28 45,9 45,9 100,0 Total 61 100,0 100,0 Annexe 3.2 : Régression linéaire simple de la variable ADOPTIC sur la variable PERFOPE. Variables introduites/suppriméesa Modèle Variables introduites Variables supprimées Méthode 1 ADOPTICb Entrée a. Variable dépendante : PERFOPE b. Toutes variables requises saisies. Récapitulatif des modèles Modèle R R-deux R-deux ajusté Erreur standard de l'estimation 1 ,376a ,141 ,127 ,606 a. Valeurs prédites : (constantes), ADOPTIC
  • 105.
    BONY YAPO JeanLandry Mémoire / Master 2 de Recherche en Sciences de Gestion ------------------------------------------------------------------------------------------------------------------------------------------------------- 96 ANOVAa Modèle Somme des carrés ddl Moyenne des carrés D Sig. 1 Régression 3,562 1 3,562 9,706 ,003b Résidu 21,651 59 ,367 Total 25,213 60 a. Variable dépendante : PERFOPE b. Valeurs prédites : (constantes), ADOPTIC Coefficientsa Modèle Coefficients non standardisés Coefficients standardisés t Sig. A Erreur standard Bêta 1 (Constante) 1,951 ,185 10,529 ,000 ADOPTIC ,264 ,085 ,376 3,115 ,003 a. Variable dépendante : PERFOPE Annexe 3.3 : Régression linéaire multiple des variables ADOPTIC et ALGSTRAT sur la variable PERFOPE. Variables introduites/suppriméesa Modèle Variables introduites Variables supprimées Méthode 1 ALGSTRAT, ADOPTICb Entrée a. Variable dépendante : PERFOPE b. Toutes variables requises saisies. Récapitulatif des modèlesb Modèle R R-deux R-deux ajusté Erreur standard de l'estimation Changement dans les statistiques Durbin- WatsonVariation de R- deux Variation de F 1 ,640a ,409 ,389 ,507 ,409 20,101 1,677 a. Valeurs prédites : (constantes), ALGSTRAT, ADOPTIC b. Variable dépendante : PERFOPE
  • 106.
    BONY YAPO JeanLandry Mémoire / Master 2 de Recherche en Sciences de Gestion ------------------------------------------------------------------------------------------------------------------------------------------------------- 97 ANOVAa Modèle Somme des carrés ddl Moyenne des carrés D Sig. 1 Régression 10,322 2 5,161 20,101 ,000b Résidu 14,891 58 ,257 Total 25,213 60 a. Variable dépendante : PERFOPE b. Valeurs prédites : (constantes), ALGSTRAT, ADOPTIC Coefficientsa Modèle Coefficients non standardisés Coefficients standardisés t Sig. Statistiques de colinéarité A Erreur standard Bêta Tolérance VIF 1 (Constante) 2,475 ,065 38,156 ,000 ADOPTIC ,225 ,071 ,320 3,157 ,003 ,989 1,011 ALGSTRAT ,359 ,070 ,521 5,131 ,000 ,989 1,011 a. Variable dépendante : PERFOPE Annexe 3.4 : Régression linéaire multiple des variables ADOPTIC, ALGSTRAT et leur terme d’interaction TICSTRAT sur la variable PERFOPE. Variables introduites/suppriméesa Modèle Variables introduites Variables supprimées Méthode 1 TICSTRAT, ADOPTIC, ALGSTRATb Entrée a. Variable dépendante : PERFOPE b. Toutes variables requises saisies. Récapitulatif des modèlesb Modèle R R-deux R-deux ajusté Erreur standard de l'estimation Changement dans les statistiques Durbin- WatsonVariation de R- deux Variation de F 1 ,694a ,482 ,454 ,479 ,482 17,646 1,989 a. Valeurs prédites : (constantes), TICSTRAT, ADOPTIC, ALGSTRAT b. Variable dépendante : PERFOPE
  • 107.
    BONY YAPO JeanLandry Mémoire / Master 2 de Recherche en Sciences de Gestion ------------------------------------------------------------------------------------------------------------------------------------------------------- 98 ANOVAa Modèle Somme des carrés ddl Moyenne des carrés D Sig. 1 Régression 12,141 3 4,047 17,646 ,000b Résidu 13,072 57 ,229 Total 25,213 60 a. Variable dépendante : PERFOPE b. Valeurs prédites : (constantes), TICSTRAT, ADOPTIC, ALGSTRAT Coefficientsa Modèle Coefficients non standardisés Coefficients standardisés t Sig. Statistiques de colinéarité A Erreur standard Bêta Tolérance VIF 1 (Constante) 2,495 ,062 40,427 ,000 ADOPTIC ,209 ,068 ,297 3,082 ,003 ,981 1,019 ALGSTRAT ,336 ,067 ,488 5,053 ,000 ,974 1,026 TICSTRAT -,221 ,078 -,272 -2,816 ,007 ,976 1,025 a. Variable dépendante : PERFOPE Annexe 3.5 : Régression linéaire multiple des variables ADOPTIC, ALGSTRUC sur la variable PERFOPE. Variables introduites/suppriméesa Modèle Variables introduites Variables supprimées Méthode 1 ALGSTRUC, ADOPTICb Entrée a. Variable dépendante : PERFOPE b. Toutes variables requises saisies. Récapitulatif des modèlesb Modèle R R-deux R-deux ajusté Erreur standard de l'estimation Changement dans les statistiques Durbin- Watson Variation de R- deux Variation de F 1 ,705a ,497 ,480 ,468 ,497 28,673 1,729 a. Valeurs prédites : (constantes), ALGSTRUC, ADOPTIC b. Variable dépendante : PERFOPE
  • 108.
    BONY YAPO JeanLandry Mémoire / Master 2 de Recherche en Sciences de Gestion ------------------------------------------------------------------------------------------------------------------------------------------------------- 99 ANOVAa Modèle Somme des carrés ddl Moyenne des carrés D Sig. 1 Régression 12,535 2 6,268 28,673 ,000b Résidu 12,678 58 ,219 Total 25,213 60 a. Variable dépendante : PERFOPE b. Valeurs prédites : (constantes), ALGSTRUC, ADOPTIC Coefficientsa Modèle Coefficients non standardisés Coefficients standardisés t Sig. Statistiques de colinéarité A Erreur standard Bêta Tolérance VIF 1 (Constante) 2,475 ,060 41,352 ,000 ADOPTIC ,195 ,066 ,278 2,946 ,005 ,974 1,027 ALGSTRUC ,403 ,063 ,605 6,407 ,000 ,974 1,027 a. Variable dépendante : PERFOPE Annexe 3.6 : Régression linéaire multiple des variables ADOPTIC, ALGSTRUC et leur terme d’interaction TICSTRUC sur la variable PERFOPE. Variables introduites/suppriméesa Modèle Variables introduites Variables supprimées Méthode 1 TICSTRUC, ALGSTRUC, ADOPTICb Entrée a. Variable dépendante : PERFOPE b. Toutes variables requises saisies. Récapitulatif des modèlesb Modèle R R-deux R-deux ajusté Erreur standard de l'estimation Changement dans les statistiques Durbin- Watson Variation de R- deux Variation de F 1 ,718a ,515 ,490 ,463 ,515 20,179 1,879 a. Valeurs prédites : (constantes), TICSTRUC, ALGSTRUC, ADOPTIC b. Variable dépendante : PERFOPE
  • 109.
    BONY YAPO JeanLandry Mémoire / Master 2 de Recherche en Sciences de Gestion ------------------------------------------------------------------------------------------------------------------------------------------------------- 100 ANOVAa Modèle Somme des carrés ddl Moyenne des carrés D Sig. 1 Régression 12,986 3 4,329 20,179 ,000b Résidu 12,227 57 ,215 Total 25,213 60 a. Variable dépendante : PERFOPE b. Valeurs prédites : (constantes), TICSTRUC, ALGSTRUC, ADOPTIC Coefficientsa Modèle Coefficients non standardisés Coefficients standardisés t Sig. Statistiques de colinéarité A Erreur standard Bêta Tolérance VIF 1 (Constante) 2,491 ,060 41,313 ,000 ADOPTIC ,172 ,068 ,245 2,549 ,014 ,920 1,087 ALGSTRUC ,389 ,063 ,584 6,175 ,000 ,952 1,051 TICSTRUC -,111 ,077 -,140 -1,450 ,153 ,912 1,097 a. Variable dépendante : PERFOPE Annexe 3.7 : Régression linéaire multiple des variables ADOPTIC, COMPTIC sur la variable PERFOPE. Variables introduites/suppriméesa Modèle Variables introduites Variables supprimées Méthode 1 COMPTIC, ADOPTICb Entrée a. Variable dépendante : PERFOPE b. Toutes variables requises saisies. Récapitulatif des modèlesb Modèle R R-deux R-deux ajusté Erreur standard de l'estimation Changement dans les statistiques Durbin- WatsonVariation de R- deux Variation de F 1 ,525a ,276 ,251 ,561 ,276 11,041 1,438 a. Valeurs prédites : (constantes), COMPTIC, ADOPTIC b. Variable dépendante : PERFOPE
  • 110.
    BONY YAPO JeanLandry Mémoire / Master 2 de Recherche en Sciences de Gestion ------------------------------------------------------------------------------------------------------------------------------------------------------- 101 ANOVAa Modèle Somme des carrés ddl Moyenne des carrés D Sig. 1 Régression 6,952 2 3,476 11,041 ,000b Résidu 18,261 58 ,315 Total 25,213 60 a. Variable dépendante : PERFOPE b. Valeurs prédites : (constantes), COMPTIC, ADOPTIC Coefficientsa Modèle Coefficients non standardisés Coefficients standardisés t Sig. Statistiques de colinéarité A Erreur standard Bêta Tolérance VIF 1 (Constante) 2,475 ,072 34,456 ,000 ADOPTIC ,235 ,079 ,334 2,971 ,004 ,987 1,013 COMPTIC ,237 ,072 ,369 3,282 ,002 ,987 1,013 a. Variable dépendante : PERFOPE Annexe 3.8: Régression linéaire multiple des variables ADOPTIC, COMPTIC et leur terme d’interaction TICCOMP sur la variable PERFOPE. Variables introduites/suppriméesa Modèle Variables introduites Variables supprimées Méthode 1 TICCOMP, ADOPTIC, COMPTICb Entrée a. Variable dépendante : PERFOPE b. Toutes variables requises saisies. Récapitulatif des modèlesb Modèle R R-deux R-deux ajusté Erreur standard de l'estimation Changement dans les statistiques Durbin- Watson Variation de R- deux Variation de F 1 ,564a ,318 ,282 ,549 ,318 8,843 1,563 a. Valeurs prédites : (constantes), TICCOMP, ADOPTIC, COMPTIC b. Variable dépendante : PERFOPE
  • 111.
    BONY YAPO JeanLandry Mémoire / Master 2 de Recherche en Sciences de Gestion ------------------------------------------------------------------------------------------------------------------------------------------------------- 102 ANOVAa Modèle Somme des carrés ddl Moyenne des carrés D Sig. 1 Régression 8,008 3 2,669 8,843 ,000b Résidu 17,206 57 ,302 Total 25,213 60 a. Variable dépendante : PERFOPE b. Valeurs prédites : (constantes), TICCOMP, ADOPTIC, COMPTIC Coefficientsa Modèle Coefficients non standardisés Coefficients standardisés t Sig. Statistiques de colinéarité A Erreur standard Bêta Tolérance VIF 1 (Constante) 2,493 ,071 35,129 ,000 ADOPTIC ,231 ,077 ,328 2,982 ,004 ,986 1,014 COMPTIC ,224 ,071 ,349 3,153 ,003 ,978 1,023 TICCOMP -,169 ,090 -,206 -1,870 ,067 ,989 1,011 a. Variable dépendante : PERFOPE
  • 112.
    BONY YAPO JeanLandry Mémoire / Master 2 de Recherche en Sciences de Gestion ------------------------------------------------------------------------------------------------------------------------------------------------------- 103 LEXIQUE Adoption des TIC ̶ Acquisition et consommation régulière de dispositifs technologiques de sorte à produire des effets positifs sur la situation de travail notamment dans les rapports humains (d’action, d’interaction, d’apprentissage, d’assistance...), sociaux (de collaboration, d’échanges...) et organisationnels (de production, de collaboration, de coordination...). Alignement stratégique ̶ Démarche de fond consistant à redessiner la stratégie générale de l’entreprise et la stratégie de développement technologique afin qu’elles soient en parfait accord. Il se réalise autour de deux mouvements : premièrement autour de la cohérence stratégique entre les dimensions internes et externes de l’entreprise et deuxièmement, autour de l’intégration fonctionnelle des technologies de l’information au sein de l’entreprise. Alignement structurel ̶ Concordance entre l’infrastructure technologique disponible et les besoins d’organisation de l’entreprise. Compétence technologique ̶ Savoir-faire, Capacité à déployer, mettre en œuvre et adapter les ressources technologiques appropriées pour une parfaite maîtrise des projets et activités de l’entreprise. Interaction ̶ Action réciproque (rétroaction) entre deux phénomènes ou acteurs. Interdépendance ̶ Dépendance réciproque entre plusieurs éléments. Partie prenante ̶ Groupe d'individus qui peut influencer ou qui peut être influencé par la réalisation des objectifs d'une entreprise. Les parties prenantes sont en relation directe ou indirecte avec l'entreprise. Performance opérationnelle ̶ La performance opérationnelle correspond à la capacité ou faculté d'une entreprise ou d'un manager à atteindre des objectifs commerciaux ou financiers élevés eu égard à la quantité de moyens et ressources utilisés sur une période donnée.
  • 113.
    BONY YAPO JeanLandry Mémoire / Master 2 de Recherche en Sciences de Gestion ------------------------------------------------------------------------------------------------------------------------------------------------------- 104 PME ̶ En contexte ivoirien, la PME est une entreprise qui emploie en permanence moins de deux cents personnes et qui réalise un chiffre d’affaire annuel hors taxes inférieur ou égal à un milliard de Francs CFA. TIC ̶ Ensemble des technologies informatiques utilisées pour traiter, modifier et échanger des données numérisées. Elles incluent généralement les équipements, les réseaux de communication et bases de données et les logiciels liés. Transformation numérique ̶ Processus qui consiste, pour une organisation, à intégrer pleinement les technologies numériques dans l'ensemble de ses activités. Variable modératrice ̶ Variable qui agit essentiellement sur la relation entre deux autres variables.
  • 114.
    BONY YAPO JeanLandry Mémoire / Master 2 de Recherche en Sciences de Gestion ------------------------------------------------------------------------------------------------------------------------------------------------------- 105 TABLE DES MATIERES Dédicaces………………………………………………………………………………………..…………………….……II Remerciements…………………………………………………………………...……………………………….……III Résumé……………………………………………………………………………………………………………….……IV Liste des sigles et abréviations………………………………………………………...…………………….……V Liste des figures……………………………………………………………………………...…………..……….……VI Liste des tableaux……………………………………………………..…………………..…………………….……VII Sommaire……………………………………………………………………………………….……..………….……VIII Introduction Générale……………………………………………………………………………..…………….……1 Partie 1 : Fondements théoriques de la recherche………………………………………………………...5 Introduction de la partie 1……………………………………………………………………………….…….……6 Chapitre 1 : Littérature sur la contribution des TIC à la performance des PME…...………………7 Section 1 : TIC et PME dans la littérature………………………….…………………………………….……7 I. Les Technologies de l’Information et de la Communication……….………..……………………7 1. Définition et rôle des TIC…………………………………………………………………..……….……7 2. Typologie des TIC…………………………………………………………………………………….……9 II. Les Petites et Moyennes Entreprises…………………….………………………………………….……12 1. Définition et rôle de la PME dans l’économie nationale……………………….……………12 2. Les bénéfices d’une adoption des TIC par les PME…………………………………..………13 Section 2 : Définition des concepts clés de la recherche………………….……………………….……15 I. La performance des PME……………………………………………………………………...……….……15 II. Les facteurs de la relation TIC/Performance……………………………………….…………………16 1. L’adoption des TIC………………………………………………………………………………….……16 2. L’alignement stratégique des TIC…………………………..………………………………….……17 2.1. La stratégie d’entreprise…………………………………………………..……………….……17 2.2. L’alignement des TIC à la stratégie de l’entreprise……………………………………18 3. L’alignement structurel des TIC……………………………………………………………..….……18 3.1. La structure de l’entreprise……………………………………………………………….……18 3.1.1.Les composantes fondamentales de l’organisation………………………………18 3.1.2.Les mécanismes de coordination…………………………………….…………………19 3.1.3.Les configurations structurelles……………………………………………...…………19
  • 115.
    BONY YAPO JeanLandry Mémoire / Master 2 de Recherche en Sciences de Gestion ------------------------------------------------------------------------------------------------------------------------------------------------------- 106 3.2. L’alignement des TIC a la structure de l’entreprise……………………...……………21 4. Les compétences technologiques internes………………………………………...………………21 Résumé du chapitre 1…………………………………………………………………………………………….……23 Chapitre 2 : Cadre d’analyse de la relation TIC/Performance…………………………………….……24 Section 1 : Théories mobilisées……………………………………………………...…………….……….……24 I. Le courant sociotechnique………………………………………………………………..…………….……24 II. La théorie de la structuration………………………………………………………………….……….……27 III. La théorie des ressources………………………………………………………………………….….……30 Section 2 : Etudes empiriques antérieures et justification des hypothèses……………..…………31 I. TIC, Alignement stratégique et structurel, Performance ………...………………………….……31 II. TIC, Compétences technologiques internes, Performance……………………...……..…………33 III. Modèle de recherche…………………………………………………………………..……………….……35 Résumé du chapitre 2…………………………………………………………………………………………….……37 Conclusion de la partie 1………………………………………………………………………………..…….……38 Partie 2 : Cadre méthodologique et empirique de la recherche…………..…………………….…39 Introduction de la partie 2………………………………………………………...………………………….……40 Chapitre 3 : Positionnement épistémologique et stratégie de la recherche……………...…………41 Section 1 : Positionnement épistémologique et démarche méthodologique…………...…………41 I. Positionnement épistémologique…………………………………………………………………….……41 II. Démarche méthodologique…………………………………………………………………………….……42 1. La variable expliquée……………………………………………………………………………….……43 2. Les variables explicatives……………………………………………...………………………….……44 2.1. L’adoption des TIC…………………………………………………………………….…….……44 2.2. L’alignement des TIC………………………………………………………….…………….……44 2.3. Les compétences technologiques internes…………………...….…………………………44 Section 2 : Stratégie de la recherche………………………………………………………………..…….……45 I. Questionnaire……………………………………………………………………………...….…………….……45 II. Population cible et échantillonnage…………………………………………..……….…………….……46 III. Opérationnalisation des variables…………………………………………...……….…………….……46 1. Mesure de la variable expliquée…………………………………………...……….……..…….……46 2. Mesure des variables explicatives…………………………………………...……….…..…….……46 IV. Traitement des données…………………………………………………..………...……….…..…….……47 1. Analyse de fiabilité des échelles de mesure…………..………..………...……….…..…….……47
  • 116.
    BONY YAPO JeanLandry Mémoire / Master 2 de Recherche en Sciences de Gestion ------------------------------------------------------------------------------------------------------------------------------------------------------- 107 1.1. Analyse de cohérence interne des échelles de mesure……………...….…..…….……47 1.2. Analyse de la validité convergente des items/indicateurs…………….…..…….……48 2. Calcul de scores et création de variables………………………...………...……….…..…….……51 3. Spécification économétrique………………………………………...………...……….…..…….……52 Résumé du chapitre 3…………………………………………………………………………………………….……54 Chapitre 4 : Présentation et discussion des résultats………………………………………………………55 Section 1 : Présentation et analyse des résultats………………………………………………...…………55 I. Analyse descriptive……………………………………………………………………………………….……55 1. Caractéristiques des PME enquêtées…………………………………………………………..……55 2. Adoption des applicatifs numériques………………………………………..……………….……56 3. Variables explicatives…………………………………………………………………...………….……57 4. Variable expliquée…………………………………………………………..……………………….……59 II. Etude des liens entre les variables………………………………………..………………………….……59 1. Lien entre l’adoption des TIC et les variables supposées modératrices…………...……60 2. Lien entre les variables explicatives et la performance opérationnelle………....………60 III. Test des hypothèses de recherche………………………………………………………………….……61 1. Test de la relation directe entre l’adoption des TIC et la performance opérationnelle………………………………………………………………………………………….……62 2. Test des effets modérateurs sur la relation TIC/Performance……………...………………62 2.1. Test de l’effet modérateur de l’alignement stratégique des TIC……………...……63 2.2. Test de l’effet modérateur de l’alignement structurel des TIC………………..……64 2.3. Test de l’effet modérateur des compétences technologiques internes……………65 3. Récapitulatif des tests des hypothèses de la recherche…………………….....………………66 Section 2 : Discussions et implications managériales……………………………………………………67 I. Discussions des résultats de la recherche…………………………...…………………………….……67 II. Implications managériales………………………………………......………………………………….……69 Résumé du chapitre 4…………………………………………………………………………………………….……71 Conclusion de la partie 2…………………………………………..………………………………………….……72 Conclusion générale…………………………………………………………………………………….……….……73 Références bibliographiques……………………………………………………………..………………….……76 Annexes……………………………………………………………………………………………………………....……85 Lexique…………………….……………………………………………………………………………………......……103 Table des matières………………………………………………………….…………………………………….…105