Eléctronique et Art
Société des Arts Technologiques
Montréal, Mars 2010
cours préparé par mouna andraos
www.missmoun.com




                                  1
1. Introduction:
Interactivité et microcontrolleurs




                                     2
Scénariser et créer des interactions entre:
Humains & Ordinateurs
Ordinateurs & Ordinateurs
Humains et Humains




                                              3
4
2. Point de départ: premier circuit




                                      5
Un circuit est un cercle fermé
contenant au moins une source et au
moins une charge électrique.




                                      6
7
8
www: bbc physics online

                          9
le trio revisité:
interrupteur, lumière, batterie
(introduction aux composantes de base et à leur
shéma représentatif)




                                                  10
performance
de LoVid
              11
Leah Buechley


                12
Kate Hartman
               13
Graffiti research lab
                       14
15
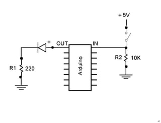
attention polarité!

                      16
interrupteurs?
                 17
18
version 1, sur la plaquette




                       + 5v et Terre = batterie
                                                  19
alimenter la plaquette de prototypage avec 5 V
                                                 20
allumer une LED, resistance = 220 Ohm
                                        21
Le trio: Led, Source electrique, interrupteur
                                                22
3. Notions d’électricité
(la section un peu ennuyante)




                                23
Electricité = flot d’énergie
électrique dans un matériaux
conducteur

Electronique = la lecture de
changements électriques pour
transmettre de l’information




                               24
Voltage = La différence
d’électricité potentielle entre deux
points d’un circuit (la pression
électrique).




                                       25
V
+




!




    26
Courant = La quantité d’électricité
à un point donné d’un circuit
(intensité du courant)




                                      27
+




A


    !




        28
Chaque source
peut fournir un voltage
et un courant donné.




                          29
Resistance = opposition matérielle
(physique) au passage de
l’éléctricité




                                     30
R




    31
Voltage en Volts (V)
Courant en Ampères (I)
Resistance en Ohms (Ω)

relation?




                         32
Lois d’OHM

V=IxR
V=AxΩ




             33
2.5V 30mA
     +




?     !



    5V 300mA

                34
2.5V 30mA
     +




?
      !



    5V 300mA

                35
en série, le
courant reste
constant, les
voltages
s’additionnent.


                  36
2.5V 30mA 2.5V 30mA
 +         +




      !




          5V


                      37
en parralèle, le
courant
s’additionne, les
voltages restent
les mêmes.



                    38
2.5V 30mA
     +



     +

?   2.5V 30mA

      !




          5V
                39
4. Rajouter le calcul
(brain/computation)




                        40
41
LED #13         entrées/sorties digitales




          Signal de communication

                                            42
controller la diode
                      43
44
45
faire allumer une après l’autre (sirène)

                                           46
47
48
Serial.begin(9600)

Serial.print(“hello”)

Serial.println(variable);


pour avoir du feedback etc.



                              49
5. Digital vs. analogue




                          50
Sortie digitale   entrée digitale
LED               interrupteur
digitalWrite()    digitalRead()




on/off
high/low
1/0



                                    51
Sortie digitale   entrée digitale
LED               interrupteur
digitalWrite()    digitalRead()




Sortie analogue   entrée analogue
analogWrite()     analogRead()




                                    52
5V




0V



5V




0V




     53
54
55
56
Librairie Arduino : Communication Sérielle
Serial.Print();

                                             57
ex 1:
1 LED + 1 Potentiomètre: controller la vitesse de clignotement de la LED




                                                                           58
ex 2:
1 LED + 1 Potentiomètre: controller l’intensité de la LED avec le potentiometre




                                                                                  59
60
61

SAT, cours d'intro, art & mircocontrolleur