Séminaire :
                           Planification d’un projet



                                                                                                 Avril 2012




           Animateur : Mr Omar TALEB
                      44 ans

EXPERIENCE EN                            DOMAINES DE                                  EXPERIENCE EN
FORMATION                                COMPETENCES                                  ENTREPRISE
• Animateur de plusieurs séminaires      •   Supply Chain et Logistique.              • Actuellement Directeur Conseil et
  de formation continue (BANK            •   Management des Achats.
                                                   g                                      Recrutement chez NEXTUS.
  ALMAGHRIB, BIMO,                       •   Gestion industrielle.                    • Ex. Directeur Supply chain et
  ATENTO, ALTADIS, …)                    •   Qualité et Sécurité.                         Achats chez un embouteilleur de
• Professeur universitaire associé aux   •   Commerce et Distribution.                    COCA COLA.
  écoles d’ingénieurs, de commerce       •   Management et RH.                        •   Ex. Directeur chargé de
  et aux universités marocaines,         •   Gestion des Projets et SI.                   l’Industriel et de la Distribution
  françaises et anglaises                •   Stratégie, audit et risques.                 chez TRIUMPH
  (SUNDERLAND UNIVERSITY,                                                                 INTERNATIONAL.
  SKEMA, EHTP, EMI, ENSEM,                                                            •   Ex. Supply Chain planning,
  ESITH, ISCAE, ESCA, ESG,                                                                Sourcing and Export Manager
  MUNDIAPOLIS, UNIVERSITE
                                         DIPLOMES &                                       chez UNILEVER MAGHREB /
  HASSAN II ….)
             II, )                       CERTIFICATIONS                                   KNORR BESTFOODS.
                                                                                                     BESTFOODS
• Architecte de plusieurs                • Expert en Chaine Logistique certifié par   •   Ex. Information Technology &
  programmes de formation (Licence,          l’association américaine APICS.              Sales Administration Manager
  Master(e), Spécialité d’Ingénierie,    •   Auditeur Qualité certifié par                chez GILLETTE / DURACELL.
  Académie interne).                         l’association anglaise IRCA.             •   Ex. Responsable Informatique
• Animation en ANGLAIS et en             •   Cycle « Global Supply Chain » de             chez l’OCP.
                                             HARVARD BUSINESS SCHOOL.
  FRANCAIS.                              •   INGENIEUR D’ETAT en Génie
                                             électrique.
                      Plus de 18 ans                                                                          Plus de 20 ans
                      d’expérience                                                                            d’expérience
MIX-NEXTUS : Concept original 4x3

          PRESTATIONS           FONCTIONS

           Conseil              Supply Chain et QSE
           Formation            Commerce & Distribution
           Recrutement          Ressources Humaines



                            DES
                         SOLUTIONS
                         ADAPTEES



          Industries            Stratégiques
          Distribution          Tactiques
          Services              Opérationnels


          SECTEURS              PROJETS




Quelques références
Objectifs du séminaire



  Comprendre le fonctionnement global d’un projet


  Acquérir les méthodes et outils pour planifier un projet




Plan de séminaire

     Généralités
         Définition de projet
         Gestion de projet
         Phases d’un projet
         Organisations d’un projet

     Structure de décomposition du projet
     Planification des activités (délais)
     Budgétisation
     Planification de la gestion des risques
     Autres plans de projets
         Planification de la qualité
         Planification de la communication
         Planification des ressources humaines
         Planification des approvisionnements
Généralités




Qu’est-ce qu’un projet ?




                      Une entreprise temporaire, décidée en vue de
                               p         p      ,
                      produire un résultat unique pour apporter une
                      réponse à une demande afin de satisfaire les besoins
                      des bénéficiaires
Un projet
c’est ...             Le projet implique :
                          un objectif
                          un début et une fin explicites
Source AFITEP
AFNOR et PMI              des actions à entreprendre …
(Project Management
Institute)
                          … avec des ressources données
Qu’est-ce qu’un projet ? (exercice)

Cas n° 1
Atelier d ’embouteillage d ’eau minérale: Produire 15000 palettes en semaine 32, type 1,5l PVC,
grande source.

Cas n° 2
Clinique : Mettre en place dans un délai d ’ un an un système qualité conforme aux exigences du
référentiel ISO 9000.

Cas n° 3
Maison de mes rêves: 300m2 sur 2 niveaux avec vue imprenable, jardin clos de 1 hectare.

Cas n° 4
Campagne de prévention routière: Mettre en place une campagne de prévention contre les accidents
dans une agglomérations entre les véhicules à 4 roues et les 2 roues.

Cas °
C n° 5
Sous Traitance Automobile: Concevoir un lève vitre manuel s ’adaptant au véhicule X au prix de
120 frs, dans un délai de 160 semaines.




Différences entre projet et opérations

             Opérations                                            Projets
                                                           Milieu inconnu, Innovant,
   Milieu répétitif, organisation stable
                                                           organisation temporaires
      Processus récurrent, décisions                   Processus historique, décisions
               réversibles                                     irréversibles
       Incertitude faible : variables              Incertitude forte : variables exogènes,
       endogènes, actions encadrée                   non contrôlables, degrés de liberté
  Cash-flow positif, le fonctionnement                Cash-flow négatif, il faut investir
          dégage un bénéfice                              avant d avoir un retour
                                                                d’avoir

    Maintient les activités existantes,                 Créer les futures activités, qui
    celles qui font vivre l’entreprise                 assurent l’avenir de l’entreprise
   Difficulté : intervenir rapidement en               Difficulté : gérer un “saut dans
               cas de blocage                                l’inconnu” complexe
L’ANALYSE DU CONTEXTE
                                                                                                                     Facteurs
   L’Environnement externe                                                                                        technologiques




                       L’Environnement interne                                                                                     Contexte
                                                                                                                                    légal



      Facteurs
                                              Le Projet (vue simplifiée)
     écologiques

                                                              Processus
                        Problème à                                                                                   Contexte
                         résoudre
                                             Intrants                                         Extrants               politique




        Entités                                                                                                                    Valeurs
       externes                                                                                                                    sociales

                             Culture & Valeurs                                                          Plan
                             organisationnelles                                                     stratégique



                                         Conjoncture                                      Climat socio-
                                         économique                                         politique
                                                               … et plus encore

Source : O’Shaughnessy, Wilson. La faisabilité de projet, Éditions SMG, Trois-Rivières.




    LES LIMITES DU PROJET




Source : Project Management Body of Knowledge, PMI, 2004.
Les 3 thèmes du management de projet


  Technique                    Gestion de projet :
                               organigrammes, planification, ressources,
  La gestion                   coûts, contrat, risques, configuration
                                 ût      t t i             fi    ti


                               Types d’organisation projet, rôles et
Organisation                   responsabilités, flux et fréquence des
                               informations, système de décision, fréquence
 la conduite                   et nature du reporting


   Culture                     Aspects h
                               A    t humains :
                                          i
                               communication, esprit d’équipe, leadership,
le management                  motivation, gestion des parties prenantes




Management et gestion de projet


    Management de projet :
      fixer les objectifs, la stratégie et les moyens
      coordonner et animer
      maîtriser
      optimiser l'utilisation des ressources
                                                            Délais
       A ces titres, il couvre la gestion de projet.

    Gestion de projet
       apporter au management de projet les                Ressources
       éléments pour prendre en temps voulu toutes
       les décisions lui permettant de respecter les
       termes du contrat passé avec le client en:       Coûts Performance
         • qualité
         • délai
         • coûts
       ======> essentiellement prévisionnel
Recueil des fonctions attendues



La démarche
Exprimer le besoin en termes de finalité, de services attendus, le « juste besoin »,
dans les différents cas d ’utilisation, sans référence aux solutions techniques
susceptibles d’y répondre



Le Cahier des Charges Fonctionnel CdCF (Afnor NF X 50-151)
Document par lequel le demandeur exprime son besoin en termes de fonctions de
service et d contraintes.
    i    t de   t i t




Les 3 étapes de gestion d'un projet

                                                      Organigramme technique
                                                      Responsabilités
               Etablissement                          Lots de travaux
               du référentiel                         Planification
                                                      Ressources
             Gel du référentiel projet                Budget


                                                      Avancement
                PILOTAGE                              Le réalisé
                                                      Ecarts en coûts et délais
                                                      Reste à faire
           Validation de l'état courant
           ou du nouveau référentiel


                                                      Bilans de fin de projet
                CLOTURE                               Standards
Structures organisationnelles

                                                Direction
 Fonctionnelle                                  Générale




           Fonction 1              Fonction 2                 Fonction 3



                                                Direction
 Par projet                                     Générale




            Projet 1                Projet 2                   Projet 3


                                                Direction
                                                Di ti
                                                Générale
 De type
                                                                             Le chef de projet ?
 matricielle        Direction      Fonction 1    Fonction 2     Fonction 3
                   des projets
                                                                             Facilitateur
                        Projet 1                                             Coordinateur
                                                                             Sans équipe dédiée
                        Projet 2                                             Avec équipe dédiée




Les qualités d ’un chef de projet


      Quelles sont selon vous les trois qualités essentielles d’un chef de
      projet ?

  •   Meneur d’homme ;
  •   Gestionnaire ;
  •   Organisateur ;
  •   Homme de bon sens ;
  •   Délégataire.


  Il doit être capable :
  • d’avoir une vision claire des problèmes ;
  • de profiter des expériences acquises ;
  • de raisonner par analogie ;
  • de simplifier la problématique.
Le chef de projet :
Maîtrise d ’Ouvrage et/ou Maîtrise d ’Oeuvre




        La Maîtrise d ’Ouvrage                                     La Maîtrise d ’Œuvre
 définit les objectifs du projet et du                     prend en compte les objectifs du projet
 management du projet                                      est responsable de la réalisation du
 est garante de l ’atteinte des objectifs                  projet
 en charge de la publicité du projet                       anime l ’équipe projet
 choisit le maître d ’œuvre                                est la source d ’information du projet
 anime le comité de pilotage                               est responsable du système de décision
 responsable de la recette du projet                       rend compte de l ’avancement
 finance
 anime les groupes d ’utilisateurs




La technique : le processus

                                             CdCF
                          POURQUOI ?
                                             SDP
                                                                    ORGANIGRAMME DES TACHES

                                         Arborescence
                               QUOI ?
                                          Technique


                                            Structure
                           COMMENT ?    Hiérarchisée des
                                            Travaux


                                          Structure de
                                QUI ?
                                          Contribution


                                        Réseau logique                1   2   3   4   5   6   7   8   9   10   11   12   13   14
                                           (PERT)
                            QUAND ?
   LA REALITE :
                                        Diagramme de
      LES                                   Gantt
    BOUCLES

                                        Plans de charges
                  AVEC QUELS MOYENS ?
                                          prévisionnels


                           COMBIEN ?         Budget
La planification du projet
                                       QUI
                                                     ORGANISATION
                                                     DES RESSOURCES




QUAND
                                                             Groupe projet

                      Lot de travaux         Entité responsable




                                                   ORGANISATION
                                                   DES TACHES
                     Sous ensemble
                                                    QUOI
                                                    COMMENT




Correspondance entre le groupe des processus de
management de projet et les domaines de compétences
Structure de décomposition du projet :
                     Les organigrammes




Les organigrammes


   Une seule et même méthode, une seule et même technique de gestion de
   projet, mais qui peut s’appliquer à plusieurs entités:
       tâches (Organigramme des Tâches)
       responsables (Organigramme Fonctionnel)
       ressources (Organigramme de Ressources)
       types de coûts (Organigramme des Coûts)


   Objectifs :
       Aider à l’exhaustivité dans la définition de l’entité à traiter
               l exhaustivité                       l entité traiter.
       Servir de base de communication.
       Aboutir à des entités contrôlables.
       Structurer le système d’information.
L'organigramme des tâches


       Définition
                constituants ou livrables de plus bas niveau
                moyens spécifiques
                mo ens spécifiq es
                 •   nécessaires à la réalisation du projet
                 •   une fois réalisé, sera utilisé comme ressource
                travaux ou actions génériques
                 •   travail élémentaire à effectuer sur un constituant ou un moyen
                 •   exemple : spécifications, conception, réalisation, tests, organisation, ...
       Règles de constitution
         g
                niveau(x) de détail
                processus itératif
                niveau N = somme des niveaux N+1 correspondants




OT du départ en vacances : exemple de solution partielle

                                                       Départ en
                                                        vacances



      Maison                   Voiture      « Route »              Bagages



     Eau                      Eau         Itinéraire             Papa
     Gaz                  Pneus             Hôtel               Maman        Chemises       Sortir
  Electricité             Huile                                 Junior         Pulls        Vérifier
    Jardin                                                    Petite soeur   Chaussures
                                                                                          Empaqueter
    Volets           Fermer                                      Medor         Etc...
                                              Réserver                                               Junior


                                                       Papa                                              Maman

                                                                                                              Junior
Un exemple d'OT

                                                                      Radar

                                Proto de            Proto d'iden                                       Tête de
    Maquette                                                                   Pré série
                                                                               Pré-série                                     Série
                               définition
                               défi i i              tification
                                                      ifi i                                             série
                                                                                                         éi

                      Bloc                            Moyens          Moyen de                                                    Contrôle
 Radome                             Servos                                              Etudes        Fabrication   Essais
                      hyper                           d'essais        fabrication                                                  qualité
                                                                                                 LT           LT                         LT


   Etudes             Etudes          Etudes             Sol             Etudes                                       Sol
                                                                       Fabrication
            LT                 LT              LT                LT             LT                                           LT


 Fabrication      Fabrication       Fabrication
                                     ab cat o            Vol                                                          Vol

            LT                 LT              LT                LT                                                          LT

 Moyens de                            Essais
                      Essais
 fabrication
                               LT              LT
                                                         LT : Lot de Travaux         Constituant         Moyen          Action
   Essais

            LT




L ’organigramme fonctionnel



         Définition


                 liste les NOMS des personnes ayant une part de responsabilité sur le
                 projet (responsabilité de réalisation et/ou de décision)
                 va prendre des formes différentes selon l ’organisation du projet et de
                 l ’entité dans laquelle est inclus le projet
                  •     hiérarchique pour une organisation par projet
                  •     liste dans une organisation matricielle
                 permet d structurer l communication
                      t de t t       la      i ti
                 permet d ’établir la matrice de décision
Planification des activités (délais)




Planification : définition



   Modéliser sous forme d'un réseau P.E.R.T.
      l'ensemble des activités à réaliser
      les liens entre ces activités
      les contraintes extérieures
   Evaluer la durée ou la charge de chaque activité
   Calculer les dates prévisionnelles de réalisation de ces activités, ainsi que
   les marges disponibles sur ces activités : dégager le CHEMIN CRITIQUE
   Identifier l i
   Id tifi clairement l responsabilités sur chaque activité
                    t les       bilité       h       ti ité
   Mettre à jour : processus itératif
Planification : durée <----> charge


              DUREE                                 CHARGE
   Durée prédéterminée
         p                                Charge p
                                              g pré-déterminée
                                          Charge = Durée * Quantité de
   DU = (A + 4B + C) / 6                  ressource
                                          Nécessite la gestion des
                                          ressources
   Niveau stratégique
                                          Niveau tactique
                                          Priorité au ressources : le temps
   Priorité au temps : les ressources
                  p                       s adapte
                                          s'adapte
   s'adaptent

                        APPROCHES COMPLEMENTAIRES




Niveaux de planification




                                        Projet


         Dates cibles
                                            Lot de Travaux Macro-Tâches
                                             Organigramme des Tâches



   Logique                                          Activités / Tâches
d'enchainement                                    Planification en délais



                                                       Tâches / Opérations
                                                        Planification par
                                                          les Charges
Vue d’ensemble d’un échéancier




                                                    d’éch
                                                    Modè
        Méthode de Outil de                                           Information




                                                        héancier
                                                        èle
        planification planification                                   du projet




                                                   Echéancie
                                                   r du projet




Modélisation

                                      Lien Fin - Début

           A                      B              B ne peut commencer que si A est terminé.

                   (10j)
           A                      B              B ne peut commencer que 10 jours après la fin de A.

                   (-4j)
           A                      B              B ne peut commencer que 4 jours avant la fin de A.



          A        B ne peut commencer
                                                         A                B ne peut se terminer
                   que si A est commencé.                                 que si A est terminé.
           B                                             B
                     Lien Début - Début                                      Lien Fin - Fin

           A                                             A
                  B ne peut commencer que                                 B ne peut se terminer que 7
 (3j)             3 jours après le début de A.                     (7j)   jours après la fin de A.
           B                                             B
Diagramme P.E.R.T.




                 B              E

    A            C              F                  H               J

                 D             G                   I




Planification : démarche


                                     Lister les
                                                       (1)
                                     activités

STANDARDS
                        Estimer les             Définir les
                                       (2)                   (3)
                      durées / charges        liens logiques


                                  Préciser les
                                                       (4)
                                 dates imposées


                                  Calculer les
                                                       (5)
                                 dates et marges
Calcul des dates et des marges

             (1) Passe Avant                Les dates au plus tôt sont calculées par la passe avant
                                            Début au plus tôt
                                            Fin au plus tôt              POUVOIR

Début


            (2) Passe Arrière
                                            Les dates au plus tard sont calculées par la passe arrière
                                            Début au plus tard
                                            Fin au plus tard              DEVOIR

                                     Fin
                                 calculé ou
                                  imposé

         (3) Calcul des marges              Marge totale : Ne pas remettre en cause la date de fin du projet
                                            Marge libre : Ne pas déranger la date de début au plu tôt de
                                            l’activité suivante




Calendriers


  •Unité de temps                                                 •Les dates sont inclusives
  •Journées - Périodes travaillées - non travaillées              •Durée - Délai


    Lu      Ma    Me      Je     Ve    Sa         Di       Lu     Ma     Me       Je     Ve       Sa
    1       2     3       4      5      6         7        8       9     10       11     12       13
  Calendrier X

  Calendrier Y


                  DU = 6 Calendrier X


                 DU = 6 Calendrier Y
Le calcul des dates et des marges

Début au               A(Durée)      Fin au                            La passe
plus tôt                             plus tôt
                                                          C(11)
                                                                        avant
                                                     22          32

       La passe avant

       A(4)                   B(3)                                            E(2)
                                                 La plus tardive
 15         18          19          21            des fins au            33       34
                                                    plus tôt

                 Date de début imposée
                                                          D(5)
                                                     22          26




      Le calcul des dates et des marges
 Marge totale           A (durée)                                       La passe
                                         Fin au
Début au
plus tard                                plus tard
                                                                         arrière
                                                          C (11)
                                                            ( )
Marge lib
M     libre                                          22   6      32
                                                     28   0      38
      La passe arrière

       A (4)                  B(3)                                            E(2)
                                                 Le plus tôt des
 15     6   18          19    6     21           débuts au plus          33   6   34
 21     0   24          25    0     27                tard               39   0   40



                                                          D(5)        Date de fin imposé
                                                     22   12     26
                                                     34   6      38
Le calcul des dates et des marges
                                      Formules

    DEBUT+tôt Activité = ( Max ( FIN+tôt Activités Précédentes + 1) ) CALENDRIER

    FIN+tôt Activité = ( DEBUT+tôt Activité + DUREE -1 ) CALENDRIER

    FIN+tard Activité = ( Min ( DEBUT+tard Activités Suivantes - 1) ) CALENDRIER

    DEBUT+tard Activité = ( FIN+tard Activité - DUREE +1 ) CALENDRIER

    MARGE TOTALE ACTIVITE = ( FIN+tard A i i é - FIN+tôt A i i é ) CALENDRIER
                                       Activité          Activité

    MARGE LIBRE ACTIVITE =
        ( Min ( DEBUT+tôt Activités Suivantes ) - FIN+tôt Activité - 1 ) CALENDRIER




Définitions

     Date de début au plus tôt : date avant laquelle la tâche ne peut
     commencer du fait des liens logiques et du respect des calendriers.
     Date de fin au plus tôt : date avant laquelle la tâche ne peut se terminer
     du fait des liens l i
     d f it d li       logiques et d respect d calendriers.
                                 t du      t des l d i
     Date de début au plus tard : date au delà de laquelle la tâche ne peut
     commencer sans remettre en cause la date de fin du projet.
     Date de fin au plus tard : date au delà de laquelle la tâche ne peut se
     terminer sans remettre en cause la date de fin du projet.
     Marge totale : nombre d'unités de temps à l'intérieur desquelles une tâche
     peut se déplacer sans remettre en cause la date de fin du projet.
     Marge libre : nombre d'unités de temps à l'intérieur desquelles une tâche
     peut se déplacer sans modifier les dates au plus tôt des activités
     suivantes.
     Activité / tâche critique : activité / tâche de marge totale nulle.
     Chemin critique : ensemble des activités critiques.
Calcul des dates et des marges (exemple)

  Calendrier continu
  Liens Fin-Début                                       B (3j)                                             C (2j)
                                           2/1 4 4/1                                                  5/1 4 6/1
                                           6/1 0 8/1                                                  9/1 4 10/1
 Début
          A (1j)                                                                                                                             E (2j)
   1/1 0 1/1                                                                                                                           11/1 0 12/1
   1/1 0 1/1                                                                                                                           11/1 0 12/1
                                                                                D (9j)
                                                                                                                                                      Fin
                                                                    2/1 0 10/1                                                                    calculé ou
                                                                                                                                                   imposé
                                                                    2/1 0 10/1
Nom (Durée)
Début   Marge Fin
+ Tôt   Totale + Tôt
Début Marge Fin
+ Tard Libre + Tard




 Calculs des dates et des marges. GANTT

                       B(2)

            A(2)       C(4)      E(1)          G(1)                                       Tâche critique


                       D(5)       F(3)

                   1       2           3       4           5          6            7              8        9            10   11   12    13

                       A                                                            Début                      Fin
                                                                                    + tard                     + tard


                                           B                                                          B'
                               Début            Fin                       Marge totale (pour B)
                               + tôt            + tôt


                                                        Marge libre (pour B)      E                                     E'
                                                    C                                  C'

                                                         D

                                                                                                           F
                                                                                                                             G
Avancement


     Lors de la phase de pilotage , les intervenants doivent :
           contrôler l'avancement du projet
           s'assurer du bon déroulement par rapport aux objectifs initiaux
     Pour le réalisé, mesurer les écarts en terme de :
           délais
           charges
           coûts
           avancement technique ou physique
     Pour le prévisionnel, actualiser les données :
           insérer les activités non prévues
           prendre en compte les demandes du client
           mettre à jour les prévisions en charge, délais et coûts




Avancement délai : informations à traiter


     Date de mise à jour


     Date de début réel
     Date de fin réel
     Durée passée
     Durée restante
     Date de fin prévue
     Pourcentage d'avancement délai
           égal à : durée passée / ( durée passée + durée restante réactualisée)
     ...
Avancement : GANTT


             1       2      3   4   5          6          7    8        9       10         11   12   13
                                    début au plus tôt
                 A                      fin au plus tôt

début réel               B
       fin réelle

                                C
                                                              dates initialement prévues
                                    D

      date de mise à jour
                                                                   E
             1       2      3   4   5          6          7    8        9       10         11   12   13




                         Planification des ressources
Gestion des ressources


    Ressource : moyen nécessaire à la réalisation d'une tâche.
    Catégories de ressources :
       humaines (ex: corps de métier, compétence, individu,...)
       matérielles (ex : M3 de béton, banc d'essais, ...)
       financières
       ...
    Consommables, non consommables
    Alternatives
    Basé sur le planning projet
    Un potentiel de disponibilité
    Pour quoi faire ?
    Quel périmètre ?




Gestion des ressources : plan de charge


    Déclaration des besoins en ressource :
       profil linéaire
       profil particulier
       plusieurs ressources possibles par tâche


    Déclaration des disponibilités


    Plan de charge :
       choix de la ou des ressources
       fenêtre de temps
       position des activités par rapport à leurs dates ( plus tôt, plus tard)
       période de représentation
Gestion des ressources : plan de charge


                   1        2        3           4       5        6       7           8           9          10       11       12      13

                        A           2 techniciens
                                                                                                                    3 Techniciens disponibles
                                             B                                    1 technicien


                                                 C                                1 technicien


                                                         D                        2 techniciens
         Quantité de
         Techniciens
                                                                                              E            1 technicien
           4
                                    Sur-charge
           3
                  Sous-charge
                  S     h
           2

          1


                   1        2        3           4       5        6       7           8           9          10       11       12      13




Gestion des ressources : lissage

            1          2        3        4           5       6        7       8           9           10       11         12    13

                  A         2 techniciens                                                                  3 Techniciens disponibles


                                    B                            B'       1 technicien


                                        C                                 1 technicien


                                                 D                        2 techniciens
    Quantité de
    Techniciens
                                                                                  E               1 technicien
     4

     3
          Sous-charge
          Sous charge
     2

     1                Plan de charge après lissage


            1          2        3        4           5       6        7       8           9           10       11         12    13
Gestion des ressources : lissage


    Le lissage consiste à tenter de mettre en adéquation :
       l'offre : le potentiel des ressources
       la demande : le besoin en ressources
    Objectif : minimiser les sur-charges et les sous-charges.
    Principe : déplacer les sur-charges proches vers des sous-charges plus
    lointaines.
    Deux types de lissage :
       en temps limité : date de fin du projet respectée
       à ressources limitées : au delà de la date de fin du projet
    Attention aux conséquences du lissage :
       sur d'autres ressources
       sur la "perte" des marges totales
       sur le déplacement d'activités non concernées.




              La budgétisation du projet
Processus de budgétisation

  .
ESTIMER LES COUTS                                DETERMINER LE
Calculer une approximation des ressources        BUDGET
monétaires nécessaires à l’accomplissement
des activités du projet.                        Consolider les coûts estimés de
                                                chaque activité individuelle ou de
                                                chaque lot de travail de façon à établir
Méthodes / outils                               une référence de base des coûts
1. Jugement d’expert                            approuvée.
2. Estimation par analogie
3. Estimation paramétrique (statistique)
4. Estimation ascendante (Estimation des
composants d travail)
             du       il)
                                                 Méthodes / outils
5. Estimations à trois points (Plus             1. Agrégation des coûts
probable, optimiste, pessimiste)                2. Analyse de la réserve
6. Analyse de la réserve                        3. Jugement d’expert
7. Coût de la qualité                           4. Liens historiques
8. Logiciel d’estimation des coûts du           5. Réconciliation des limites de
projet                                          financement
9. Analyse des offres




 Gestion des coûts

        Le budget (CBTP: Coût Budgété du Travail Prévu)
            valorisation des ressources : tables de taux
            coûts non liés aux ressources (ex: sous-traitance, frais divers,
                                          (                  ,             ,
            provisions, etc...)


        Le réalisé ou effectué (CRTE: Coût Réel du Travail Effectué)
            lié à l'utilisation des ressources : nécessité d'un système de saisie des
            temps passés




        Le Coût Budgété du Travail Effectué (CBTE) ou Valeur Budgétée du
        Travail Réalisé
            en général : % avancement technique * budget
Gestion des coûts : les écarts


 F                  Date de mise à jour

                                                             CBTP



                  CBTE
                                          Ecart Délai
                                                        Ecart Coût




                                                            CBTP : Coût Budgété du Travail Prévu
                     CRTE
                                                            CRTE : Coût Réel du Travail Effectué
                                                            CBTE : Coût Budgété du Travail Réalisé



                                                                        t
                                   t                       Ecart coût : CBTE -CRTE
                                                           Ecart délai : CBTE - CBTP




Ecarts d’avancement

     Avancement
        100%




                                                                                         Date
      Date de lancement          Retard calendaire Achèvement Achèvement
                Mise à jour      Mise à jour    Mise à jour          planifié    probable
                       Mise à jour        Mise à jour
Gestion des coûts : les tendances

                                           Ecart coût                                                     Ecart délai



                           T1                                       T2                                    T3


F          T1                                  F
                                                                    T2                           F
                                                                                                                     T3
                                                                                                                            CRTE
                                CBTP                                                  CBTP                                         CBTP

                                                                                                                            CBTE

                                                                          CRTE


                CBTE                                                      CBTE


                CRTE




                                       t                                                     t                                            t



    T1 :                                                T2 :                                              T3 :
       écart coût                                            dégradation de                                    confirmation
       favorable                                             l'écart coût                                      des tendances
       écart délai                                           réduction de                                      à T2
       défavorable                                           l'écart délai




Gestion des coûts : reste à faire

                       F                            Date de mise à jour

                                                                                                 Budget
                                                                                                                 Prévision à
                                                                                                                 l'achèvement
                                                   CBTE


                                                                                 Reste à faire




                                                   Réalisé

                                                                                                          t




                            Prévision à l'achèvement :
                            Budget à fin / Indice de performance en coûts
                            Réalisé + ( Budget à fin - Budget à ce jour )
                            Réalisé + ( Budget à fin - CBTE)
                            ...
La planification de gestion des risques




Définitions

    Risque : événement dont l'apparition n'est pas certaine et dont la
    manifestation est susceptible d'engendrer des dommages sur le projet.
    Gestion des risques : méthodes et outils permettant de conduire un projet
    sans dépasser un niveau acceptable de risques.
    Caractéristiques :                                   Niveau de risque
       Phase du processus
       Type (financier, technique, humain, ...)
                                                                             Temps
       Causes
       Impacts (coûts, délais, spécifications, ...)
       Gravité
       Probabilité
       Actions de maîtrise (surveillance, plan d'actions, solution de repli, ...)
       Période active
       Etat (latent, apparu, disparu, ...)
Les 9 principaux risques



   Mauvais partage et mauvaise définition des rôles et des responsabilités
   Dysfonctionnement des mécanismes de décision
   Absence de gestion des priorités
   Mauvais management de l ’équipe projet
   Conflits entre parties prenantes
   Ambiguïté des objectifs
   Imprécision des tâches
   Mauvaise
   Ma aise définition des resso rces
                          ressources
   Pas de capitalisation du savoir-faire




Démarche


    Identification
        Questionnaires
        Organigramme des tâches
        Expérience
                                                                 Liste des
        Exigences (clauses techniques, financières, ... du      risques du
        contrat)                                                   projet
        Planning (chemin critique, ...)
        Brainstorming


        Fiche de risques
        Fiche de suivi des risques
        Grille d ’analyse et/ou liste de risques types
Démarche (suite)

   Priorités                             ATTENTION : Subjectivité des appréciations
         pondération des risques


                  POIDS = GRAVITE x PROBABILITE


   Gravité                                   Gravité


   3          6           9         Majeur    Critique        Critique      Inacceptable


   2          4           6         Moyen    Significatif    Tolérable        Critique


                                                                                           Probabilité
   1          2           3         Faible     Mineur        Significatif     Tolérable

       20 %        80 %                        Faible          Moyen           Majeur
                      Probabilité




Démarche (suite)


                                      Identification



                                       Pondération



              Plan d ’actions                               Plan de « réaction »
                  Elimination                                                       Délais
                  Transfert                              Mesures
                  Partage                                d ’impacts sur
                  Assurance                                                      Ressources
                  Réduction
                                                                            Coûts Performance
Processus de gestion des risques

Identifier les
  .                        Analyser                                  Planifier la
risques                    qualitativement les                       réponse aux
Finalité :                 risques                                   risques
Identifier les risques     Finalité :                                Finalité :
pouvant affecter le        Définir l’ordre de priorité des risques   Développer des options
projet et documenter       pour analyse ou actions ultérieures,      et des actions
leurs caractéristiques.    par évaluation et combinaison de leur     permettant
                           probabilité d’occurrence et de leur       d’augmenter les
                           impact.                                   opportunités et de
                                                                     réduire les menaces
                           Analyser                                  relatives aux objectifs
                                                                     du projet
                                                                         projet.
                           quantitativement les
                                tit ti    tl
                           risques
                            Finalité :
                            Analyser numériquement les effets des
                            risques identifiés sur l’ensemble des
                            objectifs du projet.




                          Autres plans de projet
Planifier la communication


  .FINALITE
 Déterminer les besoins en information des parties prenantes du
                                            p      p
 projet et définir une approche pour les communications.


  Méthodes / outils


                     1.
                     1 Analyse des besoins en communication
                     2. Technologie de communication
                     3. Modèles de communication
                     4. Méthodes de communication




Planifier la qualité

  .FINALITE
 Identifier les exigences et/ou les normes de qualité applicables au
                   g
 projet et au produit, et documenter comment la conformité du
 projet sera démontrée.

  Méthodes / outils
 1. Analyse coût-bénéfice
 2. Coût de la qualité
 3. Diagrammes de contrôle
 4. Étalonnage
 5. Plan d’expérience
 6. Échantillonnage statistique
 7. Diagrammes de flux
 8. Méthodologies propriétaires de management de la qualité (CMMI, Lean six sigma ..)
 9. Outils supplémentaires de planification de la Qualité (Remue ménage, diagramme
 des affinités, …)
Elaborer le plan des ressources humaines


        .
    ENTREES                     FINALITE                                           SORTIES


• 1. Besoins en ressources                                                     • 1. Plan des
• nécessaires aux activités
   é      i          ti ité     Identifier et documenter les rôles, les
                                                              rôles                ressources humaines:
• 2. Culture, organisation,
  politique RH et marché
                                responsabilités, et les compétences            • Rôles et
                                                                                   responsabilités
  RH                            requises ainsi que les relations d’autorité    • Organigramme de
• 3. Modèles et meilleures      au sein du projet, et élaborer un plan de          projet
  pratiques en termes
                                management des ressources humaines.            • Recrutement
  d’organigrammes et
                                                                               • Calendrier des RH
  description de postes
                                                                               • Plan de
                                                                                   désengagement
                                Méthodes / outils                              • Besoins en formation
                                                                               • Récompenses et
                                1. Organigrammes, Matrices de                      reconnaissances
                                                                               • Réglementation du
                                responsabilité et descriptions de poste            travail
                                2. Team building et réseautage                 • Sécurité en milieu de
                                                                                   travail
                                3. Théorie des organisations et
                                comportements




    Planifier les approvisionnements

        .
    ENTREES                     FINALITE                                           SORTIES


• 1. Description du projet                                                     • 1. Procédures et
    et structure de
                                Documenter les décisions
                                d’approvisionnement du projet, spécifier les       processus de
    découpage de projet
                                                                                   management des
•   2. Documentation des        approches et identifier les fournisseurs           approvisionnements
    exigences
                                potentiels.                                    •   2. Cahier des charges
•   3. Accords de partenariat
                                                                                   détaillé
•   4. Registre des risques
                                                                                   d’approvisionnement
•   5. Décisions                Méthodes / outils                              •   3. Décisions de
    contractuelles liées aux
                                                                                   «produire ou
    risques
                                                                                   acheter»
•   6. Besoins en ressources    1. Analyse « produire ou acheter »
                                                                               •   4. Documents
    nécessaires aux activités   2. Jugement d’expert (Technique,                      pp
                                                                                   d’approvisionnement
•   7. É hé i d
    7 Échéancier du projetj t
                                   juridique, commercial, …)                   •   5. Critères de
•   8. Estimations du coût
                                                                                   sélection des sources
    des activités               3. Types de contrats (Forfaitaire, à coûts
                                                                               •   6. Demandes de
•   9. Budget : base de            remboursables, Pièces et main                   modification
    performance des coûts          d’œuvre, …)
•   10. Marché des
    fournisseurs
•   11. Politique interne,
    procédures et systèmes
    d’approvisionnement
Etudes de cas

    Enoncés séparés




Bibliographie

    Le manager de projet : un leader
           Wendy BRINER - Michael GEDDES - Colin HASTINGS
           Editions AFNOR
    De la gestion de projet au management par projet
           Michel JOLY - Jean-Louis MULLER
           Editions AFNOR
    Le nouveau management de projet
           J. Davidson FRAME
           Editions AFNOR
    La stratégie du projet latéral
           Olivier d'HERBEMONT - Bruno CESAR
           Editions DUNOD
    Les équipes haute performance
           Jon KATZENBACH - Douglas SMITH
           Editions DUNOD
    Project management as if people mattered
           Robert J. GRAHAM
           Primavera Press
    Management Teams : Why they succeed or fail
           R. Meredith BELBIN
           Butterworth Heinemann
    PMBoK Project Management Body of Knowledge
           Project Management Institute
    Norme ISO 10006
Vos questions

01 planification projets 01

  • 1.
    Séminaire : Planification d’un projet Avril 2012 Animateur : Mr Omar TALEB 44 ans EXPERIENCE EN DOMAINES DE EXPERIENCE EN FORMATION COMPETENCES ENTREPRISE • Animateur de plusieurs séminaires • Supply Chain et Logistique. • Actuellement Directeur Conseil et de formation continue (BANK • Management des Achats. g Recrutement chez NEXTUS. ALMAGHRIB, BIMO, • Gestion industrielle. • Ex. Directeur Supply chain et ATENTO, ALTADIS, …) • Qualité et Sécurité. Achats chez un embouteilleur de • Professeur universitaire associé aux • Commerce et Distribution. COCA COLA. écoles d’ingénieurs, de commerce • Management et RH. • Ex. Directeur chargé de et aux universités marocaines, • Gestion des Projets et SI. l’Industriel et de la Distribution françaises et anglaises • Stratégie, audit et risques. chez TRIUMPH (SUNDERLAND UNIVERSITY, INTERNATIONAL. SKEMA, EHTP, EMI, ENSEM, • Ex. Supply Chain planning, ESITH, ISCAE, ESCA, ESG, Sourcing and Export Manager MUNDIAPOLIS, UNIVERSITE DIPLOMES & chez UNILEVER MAGHREB / HASSAN II ….) II, ) CERTIFICATIONS KNORR BESTFOODS. BESTFOODS • Architecte de plusieurs • Expert en Chaine Logistique certifié par • Ex. Information Technology & programmes de formation (Licence, l’association américaine APICS. Sales Administration Manager Master(e), Spécialité d’Ingénierie, • Auditeur Qualité certifié par chez GILLETTE / DURACELL. Académie interne). l’association anglaise IRCA. • Ex. Responsable Informatique • Animation en ANGLAIS et en • Cycle « Global Supply Chain » de chez l’OCP. HARVARD BUSINESS SCHOOL. FRANCAIS. • INGENIEUR D’ETAT en Génie électrique. Plus de 18 ans Plus de 20 ans d’expérience d’expérience
  • 2.
    MIX-NEXTUS : Conceptoriginal 4x3 PRESTATIONS FONCTIONS Conseil Supply Chain et QSE Formation Commerce & Distribution Recrutement Ressources Humaines DES SOLUTIONS ADAPTEES Industries Stratégiques Distribution Tactiques Services Opérationnels SECTEURS PROJETS Quelques références
  • 3.
    Objectifs du séminaire Comprendre le fonctionnement global d’un projet Acquérir les méthodes et outils pour planifier un projet Plan de séminaire Généralités Définition de projet Gestion de projet Phases d’un projet Organisations d’un projet Structure de décomposition du projet Planification des activités (délais) Budgétisation Planification de la gestion des risques Autres plans de projets Planification de la qualité Planification de la communication Planification des ressources humaines Planification des approvisionnements
  • 4.
    Généralités Qu’est-ce qu’un projet? Une entreprise temporaire, décidée en vue de p p , produire un résultat unique pour apporter une réponse à une demande afin de satisfaire les besoins des bénéficiaires Un projet c’est ... Le projet implique : un objectif un début et une fin explicites Source AFITEP AFNOR et PMI des actions à entreprendre … (Project Management Institute) … avec des ressources données
  • 5.
    Qu’est-ce qu’un projet? (exercice) Cas n° 1 Atelier d ’embouteillage d ’eau minérale: Produire 15000 palettes en semaine 32, type 1,5l PVC, grande source. Cas n° 2 Clinique : Mettre en place dans un délai d ’ un an un système qualité conforme aux exigences du référentiel ISO 9000. Cas n° 3 Maison de mes rêves: 300m2 sur 2 niveaux avec vue imprenable, jardin clos de 1 hectare. Cas n° 4 Campagne de prévention routière: Mettre en place une campagne de prévention contre les accidents dans une agglomérations entre les véhicules à 4 roues et les 2 roues. Cas ° C n° 5 Sous Traitance Automobile: Concevoir un lève vitre manuel s ’adaptant au véhicule X au prix de 120 frs, dans un délai de 160 semaines. Différences entre projet et opérations Opérations Projets Milieu inconnu, Innovant, Milieu répétitif, organisation stable organisation temporaires Processus récurrent, décisions Processus historique, décisions réversibles irréversibles Incertitude faible : variables Incertitude forte : variables exogènes, endogènes, actions encadrée non contrôlables, degrés de liberté Cash-flow positif, le fonctionnement Cash-flow négatif, il faut investir dégage un bénéfice avant d avoir un retour d’avoir Maintient les activités existantes, Créer les futures activités, qui celles qui font vivre l’entreprise assurent l’avenir de l’entreprise Difficulté : intervenir rapidement en Difficulté : gérer un “saut dans cas de blocage l’inconnu” complexe
  • 6.
    L’ANALYSE DU CONTEXTE Facteurs L’Environnement externe technologiques L’Environnement interne Contexte légal Facteurs Le Projet (vue simplifiée) écologiques Processus Problème à Contexte résoudre Intrants Extrants politique Entités Valeurs externes sociales Culture & Valeurs Plan organisationnelles stratégique Conjoncture Climat socio- économique politique … et plus encore Source : O’Shaughnessy, Wilson. La faisabilité de projet, Éditions SMG, Trois-Rivières. LES LIMITES DU PROJET Source : Project Management Body of Knowledge, PMI, 2004.
  • 7.
    Les 3 thèmesdu management de projet Technique Gestion de projet : organigrammes, planification, ressources, La gestion coûts, contrat, risques, configuration ût t t i fi ti Types d’organisation projet, rôles et Organisation responsabilités, flux et fréquence des informations, système de décision, fréquence la conduite et nature du reporting Culture Aspects h A t humains : i communication, esprit d’équipe, leadership, le management motivation, gestion des parties prenantes Management et gestion de projet Management de projet : fixer les objectifs, la stratégie et les moyens coordonner et animer maîtriser optimiser l'utilisation des ressources Délais A ces titres, il couvre la gestion de projet. Gestion de projet apporter au management de projet les Ressources éléments pour prendre en temps voulu toutes les décisions lui permettant de respecter les termes du contrat passé avec le client en: Coûts Performance • qualité • délai • coûts ======> essentiellement prévisionnel
  • 8.
    Recueil des fonctionsattendues La démarche Exprimer le besoin en termes de finalité, de services attendus, le « juste besoin », dans les différents cas d ’utilisation, sans référence aux solutions techniques susceptibles d’y répondre Le Cahier des Charges Fonctionnel CdCF (Afnor NF X 50-151) Document par lequel le demandeur exprime son besoin en termes de fonctions de service et d contraintes. i t de t i t Les 3 étapes de gestion d'un projet Organigramme technique Responsabilités Etablissement Lots de travaux du référentiel Planification Ressources Gel du référentiel projet Budget Avancement PILOTAGE Le réalisé Ecarts en coûts et délais Reste à faire Validation de l'état courant ou du nouveau référentiel Bilans de fin de projet CLOTURE Standards
  • 9.
    Structures organisationnelles Direction Fonctionnelle Générale Fonction 1 Fonction 2 Fonction 3 Direction Par projet Générale Projet 1 Projet 2 Projet 3 Direction Di ti Générale De type Le chef de projet ? matricielle Direction Fonction 1 Fonction 2 Fonction 3 des projets Facilitateur Projet 1 Coordinateur Sans équipe dédiée Projet 2 Avec équipe dédiée Les qualités d ’un chef de projet Quelles sont selon vous les trois qualités essentielles d’un chef de projet ? • Meneur d’homme ; • Gestionnaire ; • Organisateur ; • Homme de bon sens ; • Délégataire. Il doit être capable : • d’avoir une vision claire des problèmes ; • de profiter des expériences acquises ; • de raisonner par analogie ; • de simplifier la problématique.
  • 10.
    Le chef deprojet : Maîtrise d ’Ouvrage et/ou Maîtrise d ’Oeuvre La Maîtrise d ’Ouvrage La Maîtrise d ’Œuvre définit les objectifs du projet et du prend en compte les objectifs du projet management du projet est responsable de la réalisation du est garante de l ’atteinte des objectifs projet en charge de la publicité du projet anime l ’équipe projet choisit le maître d ’œuvre est la source d ’information du projet anime le comité de pilotage est responsable du système de décision responsable de la recette du projet rend compte de l ’avancement finance anime les groupes d ’utilisateurs La technique : le processus CdCF POURQUOI ? SDP ORGANIGRAMME DES TACHES Arborescence QUOI ? Technique Structure COMMENT ? Hiérarchisée des Travaux Structure de QUI ? Contribution Réseau logique 1 2 3 4 5 6 7 8 9 10 11 12 13 14 (PERT) QUAND ? LA REALITE : Diagramme de LES Gantt BOUCLES Plans de charges AVEC QUELS MOYENS ? prévisionnels COMBIEN ? Budget
  • 11.
    La planification duprojet QUI ORGANISATION DES RESSOURCES QUAND Groupe projet Lot de travaux Entité responsable ORGANISATION DES TACHES Sous ensemble QUOI COMMENT Correspondance entre le groupe des processus de management de projet et les domaines de compétences
  • 12.
    Structure de décompositiondu projet : Les organigrammes Les organigrammes Une seule et même méthode, une seule et même technique de gestion de projet, mais qui peut s’appliquer à plusieurs entités: tâches (Organigramme des Tâches) responsables (Organigramme Fonctionnel) ressources (Organigramme de Ressources) types de coûts (Organigramme des Coûts) Objectifs : Aider à l’exhaustivité dans la définition de l’entité à traiter l exhaustivité l entité traiter. Servir de base de communication. Aboutir à des entités contrôlables. Structurer le système d’information.
  • 13.
    L'organigramme des tâches Définition constituants ou livrables de plus bas niveau moyens spécifiques mo ens spécifiq es • nécessaires à la réalisation du projet • une fois réalisé, sera utilisé comme ressource travaux ou actions génériques • travail élémentaire à effectuer sur un constituant ou un moyen • exemple : spécifications, conception, réalisation, tests, organisation, ... Règles de constitution g niveau(x) de détail processus itératif niveau N = somme des niveaux N+1 correspondants OT du départ en vacances : exemple de solution partielle Départ en vacances Maison Voiture « Route » Bagages Eau Eau Itinéraire Papa Gaz Pneus Hôtel Maman Chemises Sortir Electricité Huile Junior Pulls Vérifier Jardin Petite soeur Chaussures Empaqueter Volets Fermer Medor Etc... Réserver Junior Papa Maman Junior
  • 14.
    Un exemple d'OT Radar Proto de Proto d'iden Tête de Maquette Pré série Pré-série Série définition défi i i tification ifi i série éi Bloc Moyens Moyen de Contrôle Radome Servos Etudes Fabrication Essais hyper d'essais fabrication qualité LT LT LT Etudes Etudes Etudes Sol Etudes Sol Fabrication LT LT LT LT LT LT Fabrication Fabrication Fabrication ab cat o Vol Vol LT LT LT LT LT Moyens de Essais Essais fabrication LT LT LT : Lot de Travaux Constituant Moyen Action Essais LT L ’organigramme fonctionnel Définition liste les NOMS des personnes ayant une part de responsabilité sur le projet (responsabilité de réalisation et/ou de décision) va prendre des formes différentes selon l ’organisation du projet et de l ’entité dans laquelle est inclus le projet • hiérarchique pour une organisation par projet • liste dans une organisation matricielle permet d structurer l communication t de t t la i ti permet d ’établir la matrice de décision
  • 15.
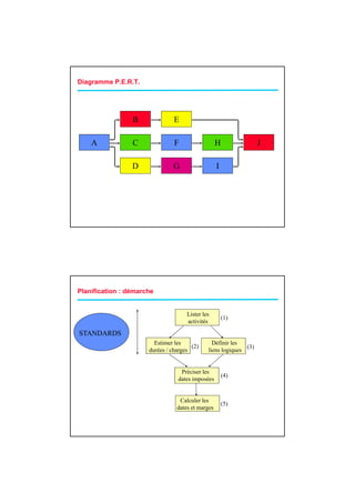
    Planification des activités(délais) Planification : définition Modéliser sous forme d'un réseau P.E.R.T. l'ensemble des activités à réaliser les liens entre ces activités les contraintes extérieures Evaluer la durée ou la charge de chaque activité Calculer les dates prévisionnelles de réalisation de ces activités, ainsi que les marges disponibles sur ces activités : dégager le CHEMIN CRITIQUE Identifier l i Id tifi clairement l responsabilités sur chaque activité t les bilité h ti ité Mettre à jour : processus itératif
  • 16.
    Planification : durée<----> charge DUREE CHARGE Durée prédéterminée p Charge p g pré-déterminée Charge = Durée * Quantité de DU = (A + 4B + C) / 6 ressource Nécessite la gestion des ressources Niveau stratégique Niveau tactique Priorité au ressources : le temps Priorité au temps : les ressources p s adapte s'adapte s'adaptent APPROCHES COMPLEMENTAIRES Niveaux de planification Projet Dates cibles Lot de Travaux Macro-Tâches Organigramme des Tâches Logique Activités / Tâches d'enchainement Planification en délais Tâches / Opérations Planification par les Charges
  • 17.
    Vue d’ensemble d’unéchéancier d’éch Modè Méthode de Outil de Information héancier èle planification planification du projet Echéancie r du projet Modélisation Lien Fin - Début A B B ne peut commencer que si A est terminé. (10j) A B B ne peut commencer que 10 jours après la fin de A. (-4j) A B B ne peut commencer que 4 jours avant la fin de A. A B ne peut commencer A B ne peut se terminer que si A est commencé. que si A est terminé. B B Lien Début - Début Lien Fin - Fin A A B ne peut commencer que B ne peut se terminer que 7 (3j) 3 jours après le début de A. (7j) jours après la fin de A. B B
  • 18.
    Diagramme P.E.R.T. B E A C F H J D G I Planification : démarche Lister les (1) activités STANDARDS Estimer les Définir les (2) (3) durées / charges liens logiques Préciser les (4) dates imposées Calculer les (5) dates et marges
  • 19.
    Calcul des dateset des marges (1) Passe Avant Les dates au plus tôt sont calculées par la passe avant Début au plus tôt Fin au plus tôt POUVOIR Début (2) Passe Arrière Les dates au plus tard sont calculées par la passe arrière Début au plus tard Fin au plus tard DEVOIR Fin calculé ou imposé (3) Calcul des marges Marge totale : Ne pas remettre en cause la date de fin du projet Marge libre : Ne pas déranger la date de début au plu tôt de l’activité suivante Calendriers •Unité de temps •Les dates sont inclusives •Journées - Périodes travaillées - non travaillées •Durée - Délai Lu Ma Me Je Ve Sa Di Lu Ma Me Je Ve Sa 1 2 3 4 5 6 7 8 9 10 11 12 13 Calendrier X Calendrier Y DU = 6 Calendrier X DU = 6 Calendrier Y
  • 20.
    Le calcul desdates et des marges Début au A(Durée) Fin au La passe plus tôt plus tôt C(11) avant 22 32 La passe avant A(4) B(3) E(2) La plus tardive 15 18 19 21 des fins au 33 34 plus tôt Date de début imposée D(5) 22 26 Le calcul des dates et des marges Marge totale A (durée) La passe Fin au Début au plus tard plus tard arrière C (11) ( ) Marge lib M libre 22 6 32 28 0 38 La passe arrière A (4) B(3) E(2) Le plus tôt des 15 6 18 19 6 21 débuts au plus 33 6 34 21 0 24 25 0 27 tard 39 0 40 D(5) Date de fin imposé 22 12 26 34 6 38
  • 21.
    Le calcul desdates et des marges Formules DEBUT+tôt Activité = ( Max ( FIN+tôt Activités Précédentes + 1) ) CALENDRIER FIN+tôt Activité = ( DEBUT+tôt Activité + DUREE -1 ) CALENDRIER FIN+tard Activité = ( Min ( DEBUT+tard Activités Suivantes - 1) ) CALENDRIER DEBUT+tard Activité = ( FIN+tard Activité - DUREE +1 ) CALENDRIER MARGE TOTALE ACTIVITE = ( FIN+tard A i i é - FIN+tôt A i i é ) CALENDRIER Activité Activité MARGE LIBRE ACTIVITE = ( Min ( DEBUT+tôt Activités Suivantes ) - FIN+tôt Activité - 1 ) CALENDRIER Définitions Date de début au plus tôt : date avant laquelle la tâche ne peut commencer du fait des liens logiques et du respect des calendriers. Date de fin au plus tôt : date avant laquelle la tâche ne peut se terminer du fait des liens l i d f it d li logiques et d respect d calendriers. t du t des l d i Date de début au plus tard : date au delà de laquelle la tâche ne peut commencer sans remettre en cause la date de fin du projet. Date de fin au plus tard : date au delà de laquelle la tâche ne peut se terminer sans remettre en cause la date de fin du projet. Marge totale : nombre d'unités de temps à l'intérieur desquelles une tâche peut se déplacer sans remettre en cause la date de fin du projet. Marge libre : nombre d'unités de temps à l'intérieur desquelles une tâche peut se déplacer sans modifier les dates au plus tôt des activités suivantes. Activité / tâche critique : activité / tâche de marge totale nulle. Chemin critique : ensemble des activités critiques.
  • 22.
    Calcul des dateset des marges (exemple) Calendrier continu Liens Fin-Début B (3j) C (2j) 2/1 4 4/1 5/1 4 6/1 6/1 0 8/1 9/1 4 10/1 Début A (1j) E (2j) 1/1 0 1/1 11/1 0 12/1 1/1 0 1/1 11/1 0 12/1 D (9j) Fin 2/1 0 10/1 calculé ou imposé 2/1 0 10/1 Nom (Durée) Début Marge Fin + Tôt Totale + Tôt Début Marge Fin + Tard Libre + Tard Calculs des dates et des marges. GANTT B(2) A(2) C(4) E(1) G(1) Tâche critique D(5) F(3) 1 2 3 4 5 6 7 8 9 10 11 12 13 A Début Fin + tard + tard B B' Début Fin Marge totale (pour B) + tôt + tôt Marge libre (pour B) E E' C C' D F G
  • 23.
    Avancement Lors de la phase de pilotage , les intervenants doivent : contrôler l'avancement du projet s'assurer du bon déroulement par rapport aux objectifs initiaux Pour le réalisé, mesurer les écarts en terme de : délais charges coûts avancement technique ou physique Pour le prévisionnel, actualiser les données : insérer les activités non prévues prendre en compte les demandes du client mettre à jour les prévisions en charge, délais et coûts Avancement délai : informations à traiter Date de mise à jour Date de début réel Date de fin réel Durée passée Durée restante Date de fin prévue Pourcentage d'avancement délai égal à : durée passée / ( durée passée + durée restante réactualisée) ...
  • 24.
    Avancement : GANTT 1 2 3 4 5 6 7 8 9 10 11 12 13 début au plus tôt A fin au plus tôt début réel B fin réelle C dates initialement prévues D date de mise à jour E 1 2 3 4 5 6 7 8 9 10 11 12 13 Planification des ressources
  • 25.
    Gestion des ressources Ressource : moyen nécessaire à la réalisation d'une tâche. Catégories de ressources : humaines (ex: corps de métier, compétence, individu,...) matérielles (ex : M3 de béton, banc d'essais, ...) financières ... Consommables, non consommables Alternatives Basé sur le planning projet Un potentiel de disponibilité Pour quoi faire ? Quel périmètre ? Gestion des ressources : plan de charge Déclaration des besoins en ressource : profil linéaire profil particulier plusieurs ressources possibles par tâche Déclaration des disponibilités Plan de charge : choix de la ou des ressources fenêtre de temps position des activités par rapport à leurs dates ( plus tôt, plus tard) période de représentation
  • 26.
    Gestion des ressources: plan de charge 1 2 3 4 5 6 7 8 9 10 11 12 13 A 2 techniciens 3 Techniciens disponibles B 1 technicien C 1 technicien D 2 techniciens Quantité de Techniciens E 1 technicien 4 Sur-charge 3 Sous-charge S h 2 1 1 2 3 4 5 6 7 8 9 10 11 12 13 Gestion des ressources : lissage 1 2 3 4 5 6 7 8 9 10 11 12 13 A 2 techniciens 3 Techniciens disponibles B B' 1 technicien C 1 technicien D 2 techniciens Quantité de Techniciens E 1 technicien 4 3 Sous-charge Sous charge 2 1 Plan de charge après lissage 1 2 3 4 5 6 7 8 9 10 11 12 13
  • 27.
    Gestion des ressources: lissage Le lissage consiste à tenter de mettre en adéquation : l'offre : le potentiel des ressources la demande : le besoin en ressources Objectif : minimiser les sur-charges et les sous-charges. Principe : déplacer les sur-charges proches vers des sous-charges plus lointaines. Deux types de lissage : en temps limité : date de fin du projet respectée à ressources limitées : au delà de la date de fin du projet Attention aux conséquences du lissage : sur d'autres ressources sur la "perte" des marges totales sur le déplacement d'activités non concernées. La budgétisation du projet
  • 28.
    Processus de budgétisation . ESTIMER LES COUTS DETERMINER LE Calculer une approximation des ressources BUDGET monétaires nécessaires à l’accomplissement des activités du projet. Consolider les coûts estimés de chaque activité individuelle ou de chaque lot de travail de façon à établir Méthodes / outils une référence de base des coûts 1. Jugement d’expert approuvée. 2. Estimation par analogie 3. Estimation paramétrique (statistique) 4. Estimation ascendante (Estimation des composants d travail) du il) Méthodes / outils 5. Estimations à trois points (Plus 1. Agrégation des coûts probable, optimiste, pessimiste) 2. Analyse de la réserve 6. Analyse de la réserve 3. Jugement d’expert 7. Coût de la qualité 4. Liens historiques 8. Logiciel d’estimation des coûts du 5. Réconciliation des limites de projet financement 9. Analyse des offres Gestion des coûts Le budget (CBTP: Coût Budgété du Travail Prévu) valorisation des ressources : tables de taux coûts non liés aux ressources (ex: sous-traitance, frais divers, ( , , provisions, etc...) Le réalisé ou effectué (CRTE: Coût Réel du Travail Effectué) lié à l'utilisation des ressources : nécessité d'un système de saisie des temps passés Le Coût Budgété du Travail Effectué (CBTE) ou Valeur Budgétée du Travail Réalisé en général : % avancement technique * budget
  • 29.
    Gestion des coûts: les écarts F Date de mise à jour CBTP CBTE Ecart Délai Ecart Coût CBTP : Coût Budgété du Travail Prévu CRTE CRTE : Coût Réel du Travail Effectué CBTE : Coût Budgété du Travail Réalisé t t Ecart coût : CBTE -CRTE Ecart délai : CBTE - CBTP Ecarts d’avancement Avancement 100% Date Date de lancement Retard calendaire Achèvement Achèvement Mise à jour Mise à jour Mise à jour planifié probable Mise à jour Mise à jour
  • 30.
    Gestion des coûts: les tendances Ecart coût Ecart délai T1 T2 T3 F T1 F T2 F T3 CRTE CBTP CBTP CBTP CBTE CRTE CBTE CBTE CRTE t t t T1 : T2 : T3 : écart coût dégradation de confirmation favorable l'écart coût des tendances écart délai réduction de à T2 défavorable l'écart délai Gestion des coûts : reste à faire F Date de mise à jour Budget Prévision à l'achèvement CBTE Reste à faire Réalisé t Prévision à l'achèvement : Budget à fin / Indice de performance en coûts Réalisé + ( Budget à fin - Budget à ce jour ) Réalisé + ( Budget à fin - CBTE) ...
  • 31.
    La planification degestion des risques Définitions Risque : événement dont l'apparition n'est pas certaine et dont la manifestation est susceptible d'engendrer des dommages sur le projet. Gestion des risques : méthodes et outils permettant de conduire un projet sans dépasser un niveau acceptable de risques. Caractéristiques : Niveau de risque Phase du processus Type (financier, technique, humain, ...) Temps Causes Impacts (coûts, délais, spécifications, ...) Gravité Probabilité Actions de maîtrise (surveillance, plan d'actions, solution de repli, ...) Période active Etat (latent, apparu, disparu, ...)
  • 32.
    Les 9 principauxrisques Mauvais partage et mauvaise définition des rôles et des responsabilités Dysfonctionnement des mécanismes de décision Absence de gestion des priorités Mauvais management de l ’équipe projet Conflits entre parties prenantes Ambiguïté des objectifs Imprécision des tâches Mauvaise Ma aise définition des resso rces ressources Pas de capitalisation du savoir-faire Démarche Identification Questionnaires Organigramme des tâches Expérience Liste des Exigences (clauses techniques, financières, ... du risques du contrat) projet Planning (chemin critique, ...) Brainstorming Fiche de risques Fiche de suivi des risques Grille d ’analyse et/ou liste de risques types
  • 33.
    Démarche (suite) Priorités ATTENTION : Subjectivité des appréciations pondération des risques POIDS = GRAVITE x PROBABILITE Gravité Gravité 3 6 9 Majeur Critique Critique Inacceptable 2 4 6 Moyen Significatif Tolérable Critique Probabilité 1 2 3 Faible Mineur Significatif Tolérable 20 % 80 % Faible Moyen Majeur Probabilité Démarche (suite) Identification Pondération Plan d ’actions Plan de « réaction » Elimination Délais Transfert Mesures Partage d ’impacts sur Assurance Ressources Réduction Coûts Performance
  • 34.
    Processus de gestiondes risques Identifier les . Analyser Planifier la risques qualitativement les réponse aux Finalité : risques risques Identifier les risques Finalité : Finalité : pouvant affecter le Définir l’ordre de priorité des risques Développer des options projet et documenter pour analyse ou actions ultérieures, et des actions leurs caractéristiques. par évaluation et combinaison de leur permettant probabilité d’occurrence et de leur d’augmenter les impact. opportunités et de réduire les menaces Analyser relatives aux objectifs du projet projet. quantitativement les tit ti tl risques Finalité : Analyser numériquement les effets des risques identifiés sur l’ensemble des objectifs du projet. Autres plans de projet
  • 35.
    Planifier la communication .FINALITE Déterminer les besoins en information des parties prenantes du p p projet et définir une approche pour les communications. Méthodes / outils 1. 1 Analyse des besoins en communication 2. Technologie de communication 3. Modèles de communication 4. Méthodes de communication Planifier la qualité .FINALITE Identifier les exigences et/ou les normes de qualité applicables au g projet et au produit, et documenter comment la conformité du projet sera démontrée. Méthodes / outils 1. Analyse coût-bénéfice 2. Coût de la qualité 3. Diagrammes de contrôle 4. Étalonnage 5. Plan d’expérience 6. Échantillonnage statistique 7. Diagrammes de flux 8. Méthodologies propriétaires de management de la qualité (CMMI, Lean six sigma ..) 9. Outils supplémentaires de planification de la Qualité (Remue ménage, diagramme des affinités, …)
  • 36.
    Elaborer le plandes ressources humaines . ENTREES FINALITE SORTIES • 1. Besoins en ressources • 1. Plan des • nécessaires aux activités é i ti ité Identifier et documenter les rôles, les rôles ressources humaines: • 2. Culture, organisation, politique RH et marché responsabilités, et les compétences • Rôles et responsabilités RH requises ainsi que les relations d’autorité • Organigramme de • 3. Modèles et meilleures au sein du projet, et élaborer un plan de projet pratiques en termes management des ressources humaines. • Recrutement d’organigrammes et • Calendrier des RH description de postes • Plan de désengagement Méthodes / outils • Besoins en formation • Récompenses et 1. Organigrammes, Matrices de reconnaissances • Réglementation du responsabilité et descriptions de poste travail 2. Team building et réseautage • Sécurité en milieu de travail 3. Théorie des organisations et comportements Planifier les approvisionnements . ENTREES FINALITE SORTIES • 1. Description du projet • 1. Procédures et et structure de Documenter les décisions d’approvisionnement du projet, spécifier les processus de découpage de projet management des • 2. Documentation des approches et identifier les fournisseurs approvisionnements exigences potentiels. • 2. Cahier des charges • 3. Accords de partenariat détaillé • 4. Registre des risques d’approvisionnement • 5. Décisions Méthodes / outils • 3. Décisions de contractuelles liées aux «produire ou risques acheter» • 6. Besoins en ressources 1. Analyse « produire ou acheter » • 4. Documents nécessaires aux activités 2. Jugement d’expert (Technique, pp d’approvisionnement • 7. É hé i d 7 Échéancier du projetj t juridique, commercial, …) • 5. Critères de • 8. Estimations du coût sélection des sources des activités 3. Types de contrats (Forfaitaire, à coûts • 6. Demandes de • 9. Budget : base de remboursables, Pièces et main modification performance des coûts d’œuvre, …) • 10. Marché des fournisseurs • 11. Politique interne, procédures et systèmes d’approvisionnement
  • 37.
    Etudes de cas Enoncés séparés Bibliographie Le manager de projet : un leader Wendy BRINER - Michael GEDDES - Colin HASTINGS Editions AFNOR De la gestion de projet au management par projet Michel JOLY - Jean-Louis MULLER Editions AFNOR Le nouveau management de projet J. Davidson FRAME Editions AFNOR La stratégie du projet latéral Olivier d'HERBEMONT - Bruno CESAR Editions DUNOD Les équipes haute performance Jon KATZENBACH - Douglas SMITH Editions DUNOD Project management as if people mattered Robert J. GRAHAM Primavera Press Management Teams : Why they succeed or fail R. Meredith BELBIN Butterworth Heinemann PMBoK Project Management Body of Knowledge Project Management Institute Norme ISO 10006
  • 38.