Pr. Samira RIFKI SUPPORT DE COURS COMPTABILITE GENERALE (S1) ensembles 7 et 8
Chapitre 1 : notions sur le bilan Page 1
Chapitre 1 :
Le bilan
Semestre 1
Comptabilité Générale
Université Hassan II Mohammedia
Faculté des Sciences Juridiques
Economiques et Sociales
Mohammedia
Pr. Samira RIFKI
Ensemble 7 et 8
Année Universitaire :
2014 - 2015
Pr. Samira RIFKI SUPPORT DE COURS COMPTABILITE GENERALE (S1) ensembles 7 et 8
Chapitre 1 : notions sur le bilan Page 2
Les fonctions de la comptabilité générale sont définies par le Plan Comptable Général comme
étant de faire apparaitre périodiquement, à travers les deux documents de synthèse que sont le
bilan et le compte de produits et charges :
 la situation active et passive du patrimoine (bilan)
 le résultat de la période considérée. (CPC)
La première fonction de la comptabilité générale est d'ordre juridique : le patrimoine est à la
date considérée, l'ensemble des droits et des obligations vis-à-vis des tiers, d'une entité
juridique qui peut être une société ou une entreprise individuelle. La deuxième fonction, qui
pourrait a priori sembler être d'ordre économique, est en fait étroitement liée à la première.
Le patrimoine :
Le patrimoine d'une entreprise recouvre l'ensemble de ses droits de propriétés corporels et
incorporels : terrains, bâtiments, installations, machines, stocks d'une part, fonds de
commerce, brevets, licences, actions et créances d'autre part ; l'ensemble de ces droits
constitue la situation active de l'entreprise ;
L’ensemble des droits détenus sur l'entreprise par les tiers, propriétaires et créanciers ;
l'ensemble de ces éléments constitue la situation passive de l'entreprise.
L'initiation à la comptabilité repose donc sur l’assimilation d’un certain nombre de concepts
de base qui sous-tendent la logique comptable. Ces derniers constituent le premier outil
permettant la classification fondamentale des opérations effectuées par une entreprise dans le
cadre de son activité.
Pour ce, nous allons, d'abord, délimiter le champ d'action de la comptabilité générale dans une
entreprise.
Ensuite, nous allons étudier les notions de ressources et d'emplois. Enfin, nous terminerons
par une analyse des flux économiques de l'entreprise en termes de ressources et d'emplois.
I. CHAMP D’ACTION DE LA COMPTABILITE GENERALE
La comptabilité générale se charge de l’enregistrement de l’aspect financier des mouvements
internes et externes à l’entreprise. Cet enregistrement obéit à une logique fondée sur les
notions de ressources et d’emplois.
Pr. Samira RIFKI SUPPORT DE COURS COMPTABILITE GENERALE (S1) ensembles 7 et 8
Chapitre 1 : notions sur le bilan Page 3
Mais, il convient de commencer par préciser le type d’opérations enregistrables en
comptabilité.
 L’activité de l’entreprise est faite d’opérations élémentaires de différentes natures.
Seules sont prises en charge par la comptabilité celles qui sont d’ordre quantitatif et
générant une contrepartie financière (Exception faite des écritures comptables à
caractère interne.). Il s’agit d’évènements dont seule la valeur est constatée en
comptabilité.
Le tableau suivant donne quelques exemples d’opérations en faisant la distinction entre celles
qui peuvent être traduits en informations comptables et celles qui ne le sont pas.
OPERATION INFORMATION COMPTABLE ?
Achat d’un bâtiment administratif oui
Nouvelle organisation du travail non
Signature d’un contrat commercial non
Achat de marchandises oui
Echange de matières et de produits
entre les différents services de
l’entreprise
non
Estimation du chiffre d’affaires de
l’exercice prochain
non
Vente de marchandises oui
Remarque : certaines opérations ne sont considérées comme enregistrables en
comptabilité que dans la mesure où elles n’engendrent pas de contrepartie financière. Ainsi, la
signature d’un contrat commercial devient une information comptable si on considère ce qu'a
couté cette opération.
 PRINCIPALES PIECES COMPTABLES JUSTIFICATIVES
Pr. Samira RIFKI SUPPORT DE COURS COMPTABILITE GENERALE (S1) ensembles 7 et 8
Chapitre 1 : notions sur le bilan Page 4
Les opérations effectuées par l’entreprise sont enregistrées sur la base de pièces comptables
justificatives attestant ainsi de leur réalisation et leur authenticité. Parmi ces pièces nous
allons passer en revue les plus courantes. Certaines seront examinées plus loin avec plus de
détails.
 La quittance : document émis par un créancier attestant l’acquittement d’une dette
(loyer, électricité, téléphone, eau, etc.).
 Le chèque : moyen de paiement à vue utilisant un compte en banque, à la poste ou au
trésor public.
 L’avis bancaire : notification, adressée par la banque au titulaire d’un compte, suite à
une entrée de fonds (avis de crédit) ou à une sortie de fonds (avis de débit) par tout
autre moyen qu’un chèque ou une carte bancaire (effet, ordre de virement,
prélèvements bancaires de frais ou d’intérêts, etc.).
 La facture de doit : document qu’établit le vendeur pour attester de la quantité, du prix
unitaire, du prix total, du nom de l’acheteur, des conditions de vente…des articles
vendus ;
 La facture d’avoir : document qu’établit le vendeur pour constater des sommes dues à
son client suite à un retour de marchandises, une ristourne, etc.
 L’effet de commerce ; moyen de paiement à terme dont les variantes les plus
courantes sont le billet à ordre et la lettre de change.
 Pièces internes : ce sont toutes les pièces que les responsables de l’entreprise
établissent pour matérialiser des opérations qui ne peuvent l’être autrement (par
facture, quittance, etc.). Tel est le cas des petites dépenses en espèces.
 NOTIONS DE RESSOURCES ET D’EMPLOIS
L’activité de l’entreprise peut être analysée en termes de flux réels et financiers caractérisant
ses échanges avec son environnement.
Ces flux peuvent être à leur tour analysés en termes de ressources et d’emplois.
Du patrimoine au bilan :
Pr. Samira RIFKI SUPPORT DE COURS COMPTABILITE GENERALE (S1) ensembles 7 et 8
Chapitre 1 : notions sur le bilan Page 5
Pour exercer son activité, l’exploitant dispose de ressources qu’il affecte à des emplois.
 Chaque ressource a un emploi
 Chaque emploi a une ressource
 Il en découle la relation suivante :
a) NOTION DE RESSOURCE
Les ressources peuvent être définies comme l’ensemble des moyens dont dispose une
entreprise pour faire face à ses engagements.
On distingue deux types de ressources :
 Ressources externes :
Ce sont celles qui sont mises à la disposition de l’entreprise, à plus ou moins longue échéance,
par des personnes (physiques ou morales) en tant qu’investisseurs ou créanciers.
Exemples : apports des actionnaires (capital), crédits bancaires, crédits fournisseurs.
 Ressources internes :
Ce sont celles qui sont issues du cycle d’exploitation de l’entreprise sous forme de biens ou
services, produits ou de marchandises.
Exemples : produits finis, produits intermédiaires ou résiduels, marchandises.
b) NOTION D’EMPLOI
Les emplois sont les différentes utilisations que l’entreprise peut faire des ressources dont elle
a disposée.
On distingue deux types d’emplois :
 Emplois intermédiaires :
RESSOURCES EMPLOIS
Pr. Samira RIFKI SUPPORT DE COURS COMPTABILITE GENERALE (S1) ensembles 7 et 8
Chapitre 1 : notions sur le bilan Page 6
Ce sont les emplois «réversibles», en ce sens qu’ils peuvent être à tout moment reconvertis en
ressources et réutilisés. Ils constituent l’ensemble des moyens de production de l’entreprise
(moyens matériels et financiers).
Exemples :
 A la création d’une entreprise, l’alimentation du compte bancaire par l’argent
du capital, constitue un emploi intermédiaire. En effet, l’argent peut être retiré
de la banque, par la suite, pour différents usages.
 L’achat d’un immeuble constitue également un emploi intermédiaire.
L’immeuble peut, à tout moment, être cédé pour récupérer des fonds qui
peuvent être réutilisés autrement.

Emplois définitifs :
Ce sont ceux qui correspondent à des utilisations «irréversibles» des ressources. Ils
constituent l’ensemble des ressources incorporées dans l’exploitation en vue de la réalisation
de produits (au sens comptable du terme).
Exemples :
Le paiement des salaires du personnel, le paiement de l’électricité, le règlement du loyer, le
paiement des impôts.
 ANALYSE DES FLUX ECONOMIQUES EN TERMES DE
RESSOURCES ET D’EMPLOIS
Les flux économiques établis entre l’entreprise et son environnement peuvent être
appréhendés par le biais des notions de ressources et d’emplois tant au niveau de l’entreprise
qu’au niveau de ses relations avec son environnement.
Les RESSOURCES :
 Ce sont les possibilités dont dispose l’exploitant pour les besoins de son entreprise
Pr. Samira RIFKI SUPPORT DE COURS COMPTABILITE GENERALE (S1) ensembles 7 et 8
Chapitre 1 : notions sur le bilan Page 7
LES EMPLOIS :
 Les emplois sont constitués par les utilisations des ressources de l’entreprise.
II- Le bilan : définition
Le bilan est un document toujours daté puisqu’il traduit la situation de l’entreprise à un
moment donné. Il comprend deux parties :
 La partie gauche: ACTIF
 La partie droite: PASSIF
Ressources
Apports de
l’exploitant
Capitaux
propres
Crédits accordés
par des tiers
dettes
EMPLOIS
BIENS
CREANCES
BIENS CREANCES
CAPITAUX
PROPRES
DETTES
Pr. Samira RIFKI SUPPORT DE COURS COMPTABILITE GENERALE (S1) ensembles 7 et 8
Chapitre 1 : notions sur le bilan Page 8
ACTIF BILAN au (date) PASSIF
D’où viennent les
capitaux ?
EMPLOIS
BIENS
CREANCES
+ Ressources
Capitaux
propres
dettes
+
Pr RIFKI Samira 14
Comment sont
utilisés les capitaux ?
 LES ELEMENTS ACTIFS : LES BIENS ET LES SERVICES
 Les terrains, bâtiments et constructions à usage industriel, commercial, administratif
 La clientèle: élément essentiel du fonds de commerce
 Les différents matériels nécessaires à l’activité de l’entreprise: industriel, mobilier de
bureau, matériel de transport….
 Les stocks cde marchandises, de matières premières, de produits finis.
 Les créances, principalement sur les clients.
 Les fonds déposés en banque
 Les espèces en caisse.
 LES ELEMENTS PASSIFS : LES DETTES
Les principales dettes proviennent :
 D’emprunts effectués auprès d’une banque ou d’une société de financement;
 De crédits (délais de paiement) accordés par des fournisseurs;
 De paiements différés, à l’Etat, de taxes et d’impôts.
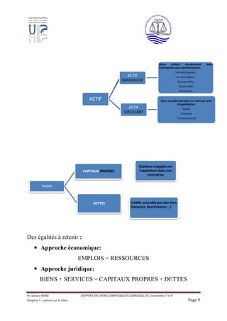
Actif = PASSIF
Pr. Samira RIFKI SUPPORT DE COURS COMPTABILITE GENERALE (S1) ensembles 7 et 8
Chapitre 1 : notions sur le bilan Page 9
Des égalités à retenir :
 Approche économique:
EMPLOIS = RESSOURCES
 Approche juridique:
BIENS + SERVICES = CAPITAUX PROPRES + DETTES
Biens utilisés durablement dans
l’entreprise sans transformation.
Immobilisations:
en non valeurs
Incorporelles
Corporelles
financières
ACTIF
IMMOBILISE
biens transformés dans le cadre du cycle
d’exploitation:
Stocks
Créances
Trésorerie actif
ACTIF
CIRCULANT
ACTIF
PASSIF
CAPITAUX PROPRES
DETTES
Capitaux engagés par
l’exploitant dans son
entreprise
Crédits accordés par des tiers
(banques, fournisseurs,…)
Pr. Samira RIFKI SUPPORT DE COURS COMPTABILITE GENERALE (S1) ensembles 7 et 8
Chapitre 1 : notions sur le bilan Page 10
 Approche comptable:
Actif immobilisé + actif circulant = Capitaux propres + Dettes
 La structure du BILAN
L’actif se compose de 2 MASSES et 1 sous-MASSE:
 L’actif immobilisé,
 L’actif circulant (hors trésorerie),
 La trésorerie-actif.
Le passif se compose de 2 MASSES et 1 sous-MASSE :
 Le financement permanent;
 Le passif circulant (hors trésorerie);
 La trésorerie-passif.
Aussi bien pour l’actif que pour le passif :
 Masse  1 ou plusieurs RUBRIQUES,
 Rubrique  1 ou plusieurs POSTES.
 Structure schématique du bilan
Actif Passif
Classe 2 : Actif immobilisé Classe 1 : Financement permanent
Classe 3 : Actif circulant hors trésorerie Classe 4 : Passif circulant hors trésorerie
Classe 5 : Trésorerie – actif Classe 5 : Trésorerie – passif
 La conception financière du BILAN veut que de haut en bas, le classement des
éléments d’actif soit fait par liquidité croissante, Les éléments du passif, par exigibilité
croissante.
Pr. Samira RIFKI SUPPORT DE COURS COMPTABILITE GENERALE (S1) ensembles 7 et 8
Chapitre 1 : notions sur le bilan Page 11
 IMMOBILISATIONS CORPORELLES
EX : TERRAINS
Plus difficiles à transformer en argent liquide que les
stocks de marchandises et l’argent en banque
 FINANCEMENT PERMANENET
EX : AUTRES DETTES DE FINANCEMENT
Remboursables dans un délai relativement long (2 à
plusieurs années)
 STOCKS
EX : MARCHANDISES
Plus difficiles à transformer en argent liquide que l’argent
détenu dans le compte bancaire
 DETTES DU PASSIF CIRCULANT
EX : FOURNISSEURS
Remboursables dans quelques jours à quelques mois
 TRESORERIE ACTIF
EX : BANQUES
Très facile à transformer en argent liquide
 TRESORERIE PASSIF
EX : BANQUES (soldes créditeurs)
Remboursables dans quelques jours à quelques semaines
 La conception fonctionnelle du bilan :
 Actifs immobilisés: constituent la structure permanente de l’entreprise,
 Actifs circulants: renouvelés par un mouvement cyclique.
 Financement permanent : ressources non renouvelées,
 Passifs circulants: ressources renouvelées par l’activité-même de l’entreprise.
III- Présentations officielles du bilan
Deux modèles:
 Le Modèle normal pour toutes les entreprises se présente sur deux pages une pour
l’actif, l’autre pour le passif; (voir plan comptable générale)
 Le Modèle simplifié dédié seulement pour les petites entreprises (chiffre
d’affaires<7,5 M DH) se présente sur une seule page ; en haut l’actif, en bas le passif.
voir plan comptable générale
Exemples :
1. Le 1er janvier N, la situation de l'entreprise SAFA se présente comme suit :
- Capital 700 000 DH
- Un terrain évalué à 380 000 DH
Pr. Samira RIFKI SUPPORT DE COURS COMPTABILITE GENERALE (S1) ensembles 7 et 8
Chapitre 1 : notions sur le bilan Page 12
- Un bâtiment à usage commercial 390 000 DH
- Un véhicule utilitaire 83 700 DH
- Divers matériels de bureau 12 640 DH
- Un stock de matières premières 143 000 DH
- Des fonds déposés en banque 16 150 DH
- Des espèces en caisse 9 370 DH
- Les clients lui doivent: 45 780 DH
- Elle a emprunté 300 000 DH à un établissement financier pour une durée de cinq ans.
- Elle doit 51 480 DH à ses fournisseurs et 29 160 DH de taxes à l'Etat.
Travail demandé: Présenter le bilan de l'entreprise SAFA au 01-01-N
Bilan au 01/01/N (entreprise SAFA)
Actif Totaux
partiels
Totaux
globaux
Passif Totaux
partiels
Totaux
globaux
Actif immobilisé :
terrains
Constructions
Matériels de transport
Matériel de bureau
Actif circulant (HT)
Stock de matières premières
Créances clients
Trésorerie- actif
Banque
caisse
380 000
390 000
83 700
12 640
143 000
45 780
16 150
9 370
866 340
188 780
25 520
Financement permanent :
Capitaux propres :
Capital
Dettes de financement :
Emprunt
Passif circulant (HT) :
fournisseurs
Etat
700 000
300 000
51 480
29 160
1 000 000
80 640
1 080 640 1 080 640 1 080 640 1 080 640
2. Deux associés lors de la création de leur SARL ont réalisé les opérations suivantes :
- Leurs apports portent sur :
 Des fonds de 200000 Dhs 80% déposé en banque et le reste en caisse (5141, 5161,
1111)
 Une voiture de tourisme estimée à 120000 (2340, 1111)
 Du mobilier de bureau d’une valeur de 80000 (2351, 1111)
- Règlement des frais de notaire 6000 par chèque (2111, 5141)
- Règlement des frais de publicité légale 500 Dhs en espèces (2117, 5161)
- Acquisition d’un fonds de commerce 150000 Dhs dont 20% est relatif à des marchandises
contre chèque. (3111, 2230, 5141)
- L’entreprise a contracté un emprunt auprès de la BMCE d’un montant de 250000 Dhs sur 5
ans. (1481, 5141)
Pr. Samira RIFKI SUPPORT DE COURS COMPTABILITE GENERALE (S1) ensembles 7 et 8
Chapitre 1 : notions sur le bilan Page 13
- Acquisition de Matériel informatique 65000 Dhs contre chèque (2355, 5141)
- Acquisition d’un Photocopieur 5000 Dhs en espèces. (2352, 5161)
TAF : Elaborer le Bilan d’ouverture de l’entreprise
Bilan au 01/01/N (entreprise SAFA)
Actif Totaux
partiels
Totaux
globaux
Passif Totaux
partiels
Totaux
globaux
Actif immobilisé :
Frais de constitution
Fonds commercial
Matériels de transport
Mobilier de bureau
Matériel informatique
Actif circulant (HT)
Stock de marchandises
Trésorerie- actif
Banque
caisse
6 500
130 000
120 000
80 000
5 000
65 000
20 000
189 000
34 500
406 500
20 000
223 500
Financement permanent :
Capitaux propres :
Capital
Dettes de financement :
Emprunt
400 000
250 000
650 000
650 000 650 000 650 000 650 000
IV- Variation du bilan : notion de bénéfice et de perte
Toute opération commerciale se traduit par des flux qui entraînent des variations au
niveau des postes de bilan.
Exemple : un versement d’espèces en banque augmente le poste « banque » et
diminue le poste « caisse »
En considérant que l’exercice comptable coïncide avec l’année civile, les remarques
suivantes s’imposent :
Situation de l’entreprise au 01/01/N Situation de l’entreprise au 31/12/N
Evolution de la situation de l’entreprise par comparaison des 2 bilans
Bilan au 31/12/N ou Bilan de clôture
Bilan au 01/01/N ou Bilan d’ouverture
Pr. Samira RIFKI SUPPORT DE COURS COMPTABILITE GENERALE (S1) ensembles 7 et 8
Chapitre 1 : notions sur le bilan Page 14
De façon plus précise
Résultat dégagé au cours de l’exercice par comparaison des capitaux
propres qui représentent la valeur de l’entreprise
1- Cas d’un bénéfice :
Capitaux propres en fin d’exercice > capitaux propres en début d’exercice
Exemple :
Le 1er
Janvier de l’année N, la situation de l’entreprise Chakir se présente comme suit :
Il est propriétaire :
 d’une clientèle : 450 000 dhs
 d’un bâtiment à usage commercial : 830 000 dhs, et des aménagements intérieurs estimés à
120 000 dhs
 de divers matériels de bureau et d’informatique : 83 000 dhs
 d’un stock de marchandises : 512 300 dhs
 ses clients lui doivent 214 600 dhs.
 Il a 26 300 dhs déposés en banque et 4 900 dhs d’espèces en caisse.
 Il doit 400 000 dhs à un établissement financier, 301 400 dhs à ses fournisseurs, 15 600 dhs de
taxes à l’Etat et 24 100 dhs de cotisations à la CNSS.
Au 31 décembre de l’année N, la situation a évolué comme suit :
 La clientèle a conservé la même valeur.
 Les constructions se sont dépréciées de 2%, les aménagements de 5%, le matériel de
bureau de 10%.
 Le stock de marchandises est estimé à : 613 500 dhs
 Les clients doivent 192 900 dhs.
 L’avoir en banque s’élève à 37 900 dhs et les espèces en caisse à 4 300 dhs.
 M Chakir a remboursé 100 000 dhs d’emprunt en cours d’année.
 Les dettes fournisseurs s’élèvent à 326 900 dhs.
 Les dettes envers l’Etat sont de 18 200 dhs et 29 300 dhs envers la CNSS.
Bilan au 01/01/N
Actif Totaux
partiels
Totaux
globaux
Passif Totaux
partiels
Totaux
globaux
Actif immobilisé :
Fonds commercial
Constructions 450 000
950 000
1 483 000 Capitaux propres :
Capital
Dettes de financement :
1 500 000
1 500 000
400 000
Pr. Samira RIFKI SUPPORT DE COURS COMPTABILITE GENERALE (S1) ensembles 7 et 8
Chapitre 1 : notions sur le bilan Page 15
Matériel de bureau
Actif circulant (HT)
Stock de marchandises
Créances clients
Trésorerie- actif
Banque
caisse
83 000
512 300
214 600
26 300
4 900
726 900
31 2 00
Emprunt
Passif circulant (HT) :
fournisseurs
Etat
CNSS
400 000
301 400
15 600
24 100
341 100
2 241 100 2 241 100 2 241 100 2 241 100
Détermination du résultat de l’exercice :
Au 31/décembre N :
Actif immobilisé :
450 000 + (830 000 × 0,98) + (120 000 × 0,95) + (83 000 × 0,90) = 1 452 100
Actif circulant (HT):
613 500 + 192 900 = 806 400
Trésorerie-actif :
37 900 + 4 300 = 42 200
Dettes de financement :
300 000
Passif circulant (HT)
326 900 + 18 200 + 29 300 = 374 400
Actif immobilisé + actif circulant (HT) + trésorerie-actif – dettes = capitaux propres
1 452 100 + 848 600 – 674 400 = 1 626 300
Analyse de la situation de l’entreprise :
Capitaux propres fin exercice > capitaux propres début exercice
Bénéfice : 1 626 300 – 1 500 000 = 126 300 dhs
Détail des capitaux propres au bilan de fin d’exercice :
Capitaux propres = 1 626 300 capital (inchangé) = 1 500 000 dhs
Résultat (bénéfice) = + 126 300
Bilan au 31/12/N
Actif Totaux
partiels
Totaux
globaux
Passif Totaux
partiels
Totaux
globaux
Actif immobilisé :
Fonds commercial
Constructions
Matériel de bureau
Actif circulant (HT)
Stock de marchandises
Créances clients
Trésorerie- actif
Banque
caisse
450 000
927 400
74 700
613 500
192 900
37 900
4 300
1 452 100
806 400
42 2 00
Capitaux propres :
Capital
Résultat de l’exercice
Dettes de financement :
Emprunt
Passif circulant (HT) :
fournisseurs
Etat
CNSS
1 500 000
+ 126 300
300 000
326 900
18 200
29 300
1 626 300
300 000
374 400
2 300 700 2 300 700 2 300 700 2 300 700
Conclusion :
Pr. Samira RIFKI SUPPORT DE COURS COMPTABILITE GENERALE (S1) ensembles 7 et 8
Chapitre 1 : notions sur le bilan Page 16
Le bénéfice est enregistré au passif en signe + donc, le bénéfice est une ressource pour
l’entreprise.
2- cas d’une perte :
Quand les capitaux propres en fin d’exercice sont inférieurs aux capitaux propres en début
d’exercice, on dit que l’entreprise a réalisé une perte (un appauvrissement).
Capitaux propres fin exercice < capitaux propres début exercice
Exemple :
M. Nacer est propriétaire de :
 d’un terrain : 920 000 dhs
 d’un atelier : 1 140 000 dhs
 d’un bâtiment administratif : 938 000 dhs
 de divers matériels industriels : 643 000 dhs
 de plusieurs véhicules utilitaires : 420 000 dhs
 de matériel de bureau : 115 000 dhs
 d’un stock de matières premières : 722 200 dhs
 d’un stock de produits finis : 1 345 600 dhs
 ses clients lui doivent 839 700 dhs
 il a 47 800 dhs déposés en banque et 3 900 dhs d’espèces en caisse.
 Il doit 1 768 300 dhs à, ses fournisseurs,
 129 400 dhs de taxes à l’Etat et 237 500 dhs de cotisations à la CNSS.
La situation au 31 Décembre N est la suivante :
 Le terrain a conservé la même valeur.
 Les ateliers et bâtiments se sont dépréciés de 2%, les matériels industriels et les matériels de
bureau de 10%, le camion de 20%.
 Le stock de matières premières est estimé à 698 300 dhs et celui de produits finis à 1 283 500
dhs.
 Les clients doivent 853800 dhs.
 L’avoir en banque est de 43 400 dhs, les espèces en caisse sont de 5 200 dhs
 Les dettes envers les fournisseurs s’élèvent à 1 752 100 dhs , envers l’Etat 110 300 dhs et
envers la CNSS .283 600 dhs.
Pr. Samira RIFKI SUPPORT DE COURS COMPTABILITE GENERALE (S1) ensembles 7 et 8
Chapitre 1 : notions sur le bilan Page 17
Bilan au 01/01/N
Actif Totaux
partiels
Totaux
globaux
Passif Totaux
partiels
Totaux
globaux
Actif immobilisé :
Terrains
Constructions
Mat industriel
Matériel de transport
Matériel de bureau
Actif circulant (HT)
Stock de matières premières
Stock de produits finis
Créances clients
Trésorerie- actif
Banque
caisse
920 000
2 078 000
643 000
420 000
115 000
722 200
1 345 600
839 700
47 800
3 900
4 176 000
2 907 500
51 700
Capitaux propres :
Capital
Dettes de financement :
Emprunt
Passif circulant (HT) :
fournisseurs
Etat
CNSS
5 000 000
-
1 768 300
129 400
237 500
5 000 000
2 135 200
7 135 200 7 135 200 7 135 200 7 135 200
Calcul du résultat de l’exercice :
Au 31 décembre N :
Actif immobilisé :
920 000 + (2 078 000 × 0,98) + (643 000 × 0,90) + (420 000 × 0,8) + (115 000 × 0,9) = 3 974 640 dhs
Actif circulant :
698 300 + 1 283 500 +853 800 +43 400 + 5 200 = 2 884 200 dhs
Dettes :
1 752 100 + 110 300 + 283 600 = 2 146 000
Actif immobilisé + Actif circulant – Dettes = capitaux propres
3 974 640 + 2 884 200 – 2 146 000 = 4 712 840
Capitaux propres fin exercice < capitaux propres début exercice
4 712 840 < 5 000 000
Perte 4 712 840 – 5 000 000 = - 287 160 dhs
Bilan au 31/12/N
Actif Totaux
partiels
Totaux
globaux
Passif Totaux
partiels
Totaux
globaux
Actif immobilisé :
Terrains
Constructions
Mat industriel
Matériel de transport
Matériel de bureau
Actif circulant (HT)
920 000
2 036 440
578 700
336 000
103 500
3 974 640 Capitaux propres :
Capital
Résultat (perte)
Passif circulant (HT) :
fournisseurs
5 000 000
- 287 160
1 752 100
4 712 840
2 146 000
Pr. Samira RIFKI SUPPORT DE COURS COMPTABILITE GENERALE (S1) ensembles 7 et 8
Chapitre 1 : notions sur le bilan Page 18
Stock de matières premières
Stock de produits finis
Créances clients
Trésorerie- actif
Banque
caisse
698 300
1 283 500
853 800
43 400
5 200
2 835 600
48 600
Etat
CNSS
110 300
283 600
6 858 840 6 858 840 6 858 840 6 858 840
La perte est enregistrée au passif en signe – donc équivalent actif (perte = emploi)
Conclusion :
 Le bilan est établi en principe, une fois par an à la clôture de l’exercice comptable. Il ne peut
être établi après chaque opération réalisée par l’entreprise.
 Mais pendant la durée de l’exercice comptable, il faut enregistrer les différentes opérations,
cet enregistrement sera fait par l’emploi des comptes.

Ch1 le bilan

  • 1.
    Pr. Samira RIFKISUPPORT DE COURS COMPTABILITE GENERALE (S1) ensembles 7 et 8 Chapitre 1 : notions sur le bilan Page 1 Chapitre 1 : Le bilan Semestre 1 Comptabilité Générale Université Hassan II Mohammedia Faculté des Sciences Juridiques Economiques et Sociales Mohammedia Pr. Samira RIFKI Ensemble 7 et 8 Année Universitaire : 2014 - 2015
  • 2.
    Pr. Samira RIFKISUPPORT DE COURS COMPTABILITE GENERALE (S1) ensembles 7 et 8 Chapitre 1 : notions sur le bilan Page 2 Les fonctions de la comptabilité générale sont définies par le Plan Comptable Général comme étant de faire apparaitre périodiquement, à travers les deux documents de synthèse que sont le bilan et le compte de produits et charges :  la situation active et passive du patrimoine (bilan)  le résultat de la période considérée. (CPC) La première fonction de la comptabilité générale est d'ordre juridique : le patrimoine est à la date considérée, l'ensemble des droits et des obligations vis-à-vis des tiers, d'une entité juridique qui peut être une société ou une entreprise individuelle. La deuxième fonction, qui pourrait a priori sembler être d'ordre économique, est en fait étroitement liée à la première. Le patrimoine : Le patrimoine d'une entreprise recouvre l'ensemble de ses droits de propriétés corporels et incorporels : terrains, bâtiments, installations, machines, stocks d'une part, fonds de commerce, brevets, licences, actions et créances d'autre part ; l'ensemble de ces droits constitue la situation active de l'entreprise ; L’ensemble des droits détenus sur l'entreprise par les tiers, propriétaires et créanciers ; l'ensemble de ces éléments constitue la situation passive de l'entreprise. L'initiation à la comptabilité repose donc sur l’assimilation d’un certain nombre de concepts de base qui sous-tendent la logique comptable. Ces derniers constituent le premier outil permettant la classification fondamentale des opérations effectuées par une entreprise dans le cadre de son activité. Pour ce, nous allons, d'abord, délimiter le champ d'action de la comptabilité générale dans une entreprise. Ensuite, nous allons étudier les notions de ressources et d'emplois. Enfin, nous terminerons par une analyse des flux économiques de l'entreprise en termes de ressources et d'emplois. I. CHAMP D’ACTION DE LA COMPTABILITE GENERALE La comptabilité générale se charge de l’enregistrement de l’aspect financier des mouvements internes et externes à l’entreprise. Cet enregistrement obéit à une logique fondée sur les notions de ressources et d’emplois.
  • 3.
    Pr. Samira RIFKISUPPORT DE COURS COMPTABILITE GENERALE (S1) ensembles 7 et 8 Chapitre 1 : notions sur le bilan Page 3 Mais, il convient de commencer par préciser le type d’opérations enregistrables en comptabilité.  L’activité de l’entreprise est faite d’opérations élémentaires de différentes natures. Seules sont prises en charge par la comptabilité celles qui sont d’ordre quantitatif et générant une contrepartie financière (Exception faite des écritures comptables à caractère interne.). Il s’agit d’évènements dont seule la valeur est constatée en comptabilité. Le tableau suivant donne quelques exemples d’opérations en faisant la distinction entre celles qui peuvent être traduits en informations comptables et celles qui ne le sont pas. OPERATION INFORMATION COMPTABLE ? Achat d’un bâtiment administratif oui Nouvelle organisation du travail non Signature d’un contrat commercial non Achat de marchandises oui Echange de matières et de produits entre les différents services de l’entreprise non Estimation du chiffre d’affaires de l’exercice prochain non Vente de marchandises oui Remarque : certaines opérations ne sont considérées comme enregistrables en comptabilité que dans la mesure où elles n’engendrent pas de contrepartie financière. Ainsi, la signature d’un contrat commercial devient une information comptable si on considère ce qu'a couté cette opération.  PRINCIPALES PIECES COMPTABLES JUSTIFICATIVES
  • 4.
    Pr. Samira RIFKISUPPORT DE COURS COMPTABILITE GENERALE (S1) ensembles 7 et 8 Chapitre 1 : notions sur le bilan Page 4 Les opérations effectuées par l’entreprise sont enregistrées sur la base de pièces comptables justificatives attestant ainsi de leur réalisation et leur authenticité. Parmi ces pièces nous allons passer en revue les plus courantes. Certaines seront examinées plus loin avec plus de détails.  La quittance : document émis par un créancier attestant l’acquittement d’une dette (loyer, électricité, téléphone, eau, etc.).  Le chèque : moyen de paiement à vue utilisant un compte en banque, à la poste ou au trésor public.  L’avis bancaire : notification, adressée par la banque au titulaire d’un compte, suite à une entrée de fonds (avis de crédit) ou à une sortie de fonds (avis de débit) par tout autre moyen qu’un chèque ou une carte bancaire (effet, ordre de virement, prélèvements bancaires de frais ou d’intérêts, etc.).  La facture de doit : document qu’établit le vendeur pour attester de la quantité, du prix unitaire, du prix total, du nom de l’acheteur, des conditions de vente…des articles vendus ;  La facture d’avoir : document qu’établit le vendeur pour constater des sommes dues à son client suite à un retour de marchandises, une ristourne, etc.  L’effet de commerce ; moyen de paiement à terme dont les variantes les plus courantes sont le billet à ordre et la lettre de change.  Pièces internes : ce sont toutes les pièces que les responsables de l’entreprise établissent pour matérialiser des opérations qui ne peuvent l’être autrement (par facture, quittance, etc.). Tel est le cas des petites dépenses en espèces.  NOTIONS DE RESSOURCES ET D’EMPLOIS L’activité de l’entreprise peut être analysée en termes de flux réels et financiers caractérisant ses échanges avec son environnement. Ces flux peuvent être à leur tour analysés en termes de ressources et d’emplois. Du patrimoine au bilan :
  • 5.
    Pr. Samira RIFKISUPPORT DE COURS COMPTABILITE GENERALE (S1) ensembles 7 et 8 Chapitre 1 : notions sur le bilan Page 5 Pour exercer son activité, l’exploitant dispose de ressources qu’il affecte à des emplois.  Chaque ressource a un emploi  Chaque emploi a une ressource  Il en découle la relation suivante : a) NOTION DE RESSOURCE Les ressources peuvent être définies comme l’ensemble des moyens dont dispose une entreprise pour faire face à ses engagements. On distingue deux types de ressources :  Ressources externes : Ce sont celles qui sont mises à la disposition de l’entreprise, à plus ou moins longue échéance, par des personnes (physiques ou morales) en tant qu’investisseurs ou créanciers. Exemples : apports des actionnaires (capital), crédits bancaires, crédits fournisseurs.  Ressources internes : Ce sont celles qui sont issues du cycle d’exploitation de l’entreprise sous forme de biens ou services, produits ou de marchandises. Exemples : produits finis, produits intermédiaires ou résiduels, marchandises. b) NOTION D’EMPLOI Les emplois sont les différentes utilisations que l’entreprise peut faire des ressources dont elle a disposée. On distingue deux types d’emplois :  Emplois intermédiaires : RESSOURCES EMPLOIS
  • 6.
    Pr. Samira RIFKISUPPORT DE COURS COMPTABILITE GENERALE (S1) ensembles 7 et 8 Chapitre 1 : notions sur le bilan Page 6 Ce sont les emplois «réversibles», en ce sens qu’ils peuvent être à tout moment reconvertis en ressources et réutilisés. Ils constituent l’ensemble des moyens de production de l’entreprise (moyens matériels et financiers). Exemples :  A la création d’une entreprise, l’alimentation du compte bancaire par l’argent du capital, constitue un emploi intermédiaire. En effet, l’argent peut être retiré de la banque, par la suite, pour différents usages.  L’achat d’un immeuble constitue également un emploi intermédiaire. L’immeuble peut, à tout moment, être cédé pour récupérer des fonds qui peuvent être réutilisés autrement.  Emplois définitifs : Ce sont ceux qui correspondent à des utilisations «irréversibles» des ressources. Ils constituent l’ensemble des ressources incorporées dans l’exploitation en vue de la réalisation de produits (au sens comptable du terme). Exemples : Le paiement des salaires du personnel, le paiement de l’électricité, le règlement du loyer, le paiement des impôts.  ANALYSE DES FLUX ECONOMIQUES EN TERMES DE RESSOURCES ET D’EMPLOIS Les flux économiques établis entre l’entreprise et son environnement peuvent être appréhendés par le biais des notions de ressources et d’emplois tant au niveau de l’entreprise qu’au niveau de ses relations avec son environnement. Les RESSOURCES :  Ce sont les possibilités dont dispose l’exploitant pour les besoins de son entreprise
  • 7.
    Pr. Samira RIFKISUPPORT DE COURS COMPTABILITE GENERALE (S1) ensembles 7 et 8 Chapitre 1 : notions sur le bilan Page 7 LES EMPLOIS :  Les emplois sont constitués par les utilisations des ressources de l’entreprise. II- Le bilan : définition Le bilan est un document toujours daté puisqu’il traduit la situation de l’entreprise à un moment donné. Il comprend deux parties :  La partie gauche: ACTIF  La partie droite: PASSIF Ressources Apports de l’exploitant Capitaux propres Crédits accordés par des tiers dettes EMPLOIS BIENS CREANCES BIENS CREANCES CAPITAUX PROPRES DETTES
  • 8.
    Pr. Samira RIFKISUPPORT DE COURS COMPTABILITE GENERALE (S1) ensembles 7 et 8 Chapitre 1 : notions sur le bilan Page 8 ACTIF BILAN au (date) PASSIF D’où viennent les capitaux ? EMPLOIS BIENS CREANCES + Ressources Capitaux propres dettes + Pr RIFKI Samira 14 Comment sont utilisés les capitaux ?  LES ELEMENTS ACTIFS : LES BIENS ET LES SERVICES  Les terrains, bâtiments et constructions à usage industriel, commercial, administratif  La clientèle: élément essentiel du fonds de commerce  Les différents matériels nécessaires à l’activité de l’entreprise: industriel, mobilier de bureau, matériel de transport….  Les stocks cde marchandises, de matières premières, de produits finis.  Les créances, principalement sur les clients.  Les fonds déposés en banque  Les espèces en caisse.  LES ELEMENTS PASSIFS : LES DETTES Les principales dettes proviennent :  D’emprunts effectués auprès d’une banque ou d’une société de financement;  De crédits (délais de paiement) accordés par des fournisseurs;  De paiements différés, à l’Etat, de taxes et d’impôts. Actif = PASSIF
  • 9.
    Pr. Samira RIFKISUPPORT DE COURS COMPTABILITE GENERALE (S1) ensembles 7 et 8 Chapitre 1 : notions sur le bilan Page 9 Des égalités à retenir :  Approche économique: EMPLOIS = RESSOURCES  Approche juridique: BIENS + SERVICES = CAPITAUX PROPRES + DETTES Biens utilisés durablement dans l’entreprise sans transformation. Immobilisations: en non valeurs Incorporelles Corporelles financières ACTIF IMMOBILISE biens transformés dans le cadre du cycle d’exploitation: Stocks Créances Trésorerie actif ACTIF CIRCULANT ACTIF PASSIF CAPITAUX PROPRES DETTES Capitaux engagés par l’exploitant dans son entreprise Crédits accordés par des tiers (banques, fournisseurs,…)
  • 10.
    Pr. Samira RIFKISUPPORT DE COURS COMPTABILITE GENERALE (S1) ensembles 7 et 8 Chapitre 1 : notions sur le bilan Page 10  Approche comptable: Actif immobilisé + actif circulant = Capitaux propres + Dettes  La structure du BILAN L’actif se compose de 2 MASSES et 1 sous-MASSE:  L’actif immobilisé,  L’actif circulant (hors trésorerie),  La trésorerie-actif. Le passif se compose de 2 MASSES et 1 sous-MASSE :  Le financement permanent;  Le passif circulant (hors trésorerie);  La trésorerie-passif. Aussi bien pour l’actif que pour le passif :  Masse  1 ou plusieurs RUBRIQUES,  Rubrique  1 ou plusieurs POSTES.  Structure schématique du bilan Actif Passif Classe 2 : Actif immobilisé Classe 1 : Financement permanent Classe 3 : Actif circulant hors trésorerie Classe 4 : Passif circulant hors trésorerie Classe 5 : Trésorerie – actif Classe 5 : Trésorerie – passif  La conception financière du BILAN veut que de haut en bas, le classement des éléments d’actif soit fait par liquidité croissante, Les éléments du passif, par exigibilité croissante.
  • 11.
    Pr. Samira RIFKISUPPORT DE COURS COMPTABILITE GENERALE (S1) ensembles 7 et 8 Chapitre 1 : notions sur le bilan Page 11  IMMOBILISATIONS CORPORELLES EX : TERRAINS Plus difficiles à transformer en argent liquide que les stocks de marchandises et l’argent en banque  FINANCEMENT PERMANENET EX : AUTRES DETTES DE FINANCEMENT Remboursables dans un délai relativement long (2 à plusieurs années)  STOCKS EX : MARCHANDISES Plus difficiles à transformer en argent liquide que l’argent détenu dans le compte bancaire  DETTES DU PASSIF CIRCULANT EX : FOURNISSEURS Remboursables dans quelques jours à quelques mois  TRESORERIE ACTIF EX : BANQUES Très facile à transformer en argent liquide  TRESORERIE PASSIF EX : BANQUES (soldes créditeurs) Remboursables dans quelques jours à quelques semaines  La conception fonctionnelle du bilan :  Actifs immobilisés: constituent la structure permanente de l’entreprise,  Actifs circulants: renouvelés par un mouvement cyclique.  Financement permanent : ressources non renouvelées,  Passifs circulants: ressources renouvelées par l’activité-même de l’entreprise. III- Présentations officielles du bilan Deux modèles:  Le Modèle normal pour toutes les entreprises se présente sur deux pages une pour l’actif, l’autre pour le passif; (voir plan comptable générale)  Le Modèle simplifié dédié seulement pour les petites entreprises (chiffre d’affaires<7,5 M DH) se présente sur une seule page ; en haut l’actif, en bas le passif. voir plan comptable générale Exemples : 1. Le 1er janvier N, la situation de l'entreprise SAFA se présente comme suit : - Capital 700 000 DH - Un terrain évalué à 380 000 DH
  • 12.
    Pr. Samira RIFKISUPPORT DE COURS COMPTABILITE GENERALE (S1) ensembles 7 et 8 Chapitre 1 : notions sur le bilan Page 12 - Un bâtiment à usage commercial 390 000 DH - Un véhicule utilitaire 83 700 DH - Divers matériels de bureau 12 640 DH - Un stock de matières premières 143 000 DH - Des fonds déposés en banque 16 150 DH - Des espèces en caisse 9 370 DH - Les clients lui doivent: 45 780 DH - Elle a emprunté 300 000 DH à un établissement financier pour une durée de cinq ans. - Elle doit 51 480 DH à ses fournisseurs et 29 160 DH de taxes à l'Etat. Travail demandé: Présenter le bilan de l'entreprise SAFA au 01-01-N Bilan au 01/01/N (entreprise SAFA) Actif Totaux partiels Totaux globaux Passif Totaux partiels Totaux globaux Actif immobilisé : terrains Constructions Matériels de transport Matériel de bureau Actif circulant (HT) Stock de matières premières Créances clients Trésorerie- actif Banque caisse 380 000 390 000 83 700 12 640 143 000 45 780 16 150 9 370 866 340 188 780 25 520 Financement permanent : Capitaux propres : Capital Dettes de financement : Emprunt Passif circulant (HT) : fournisseurs Etat 700 000 300 000 51 480 29 160 1 000 000 80 640 1 080 640 1 080 640 1 080 640 1 080 640 2. Deux associés lors de la création de leur SARL ont réalisé les opérations suivantes : - Leurs apports portent sur :  Des fonds de 200000 Dhs 80% déposé en banque et le reste en caisse (5141, 5161, 1111)  Une voiture de tourisme estimée à 120000 (2340, 1111)  Du mobilier de bureau d’une valeur de 80000 (2351, 1111) - Règlement des frais de notaire 6000 par chèque (2111, 5141) - Règlement des frais de publicité légale 500 Dhs en espèces (2117, 5161) - Acquisition d’un fonds de commerce 150000 Dhs dont 20% est relatif à des marchandises contre chèque. (3111, 2230, 5141) - L’entreprise a contracté un emprunt auprès de la BMCE d’un montant de 250000 Dhs sur 5 ans. (1481, 5141)
  • 13.
    Pr. Samira RIFKISUPPORT DE COURS COMPTABILITE GENERALE (S1) ensembles 7 et 8 Chapitre 1 : notions sur le bilan Page 13 - Acquisition de Matériel informatique 65000 Dhs contre chèque (2355, 5141) - Acquisition d’un Photocopieur 5000 Dhs en espèces. (2352, 5161) TAF : Elaborer le Bilan d’ouverture de l’entreprise Bilan au 01/01/N (entreprise SAFA) Actif Totaux partiels Totaux globaux Passif Totaux partiels Totaux globaux Actif immobilisé : Frais de constitution Fonds commercial Matériels de transport Mobilier de bureau Matériel informatique Actif circulant (HT) Stock de marchandises Trésorerie- actif Banque caisse 6 500 130 000 120 000 80 000 5 000 65 000 20 000 189 000 34 500 406 500 20 000 223 500 Financement permanent : Capitaux propres : Capital Dettes de financement : Emprunt 400 000 250 000 650 000 650 000 650 000 650 000 650 000 IV- Variation du bilan : notion de bénéfice et de perte Toute opération commerciale se traduit par des flux qui entraînent des variations au niveau des postes de bilan. Exemple : un versement d’espèces en banque augmente le poste « banque » et diminue le poste « caisse » En considérant que l’exercice comptable coïncide avec l’année civile, les remarques suivantes s’imposent : Situation de l’entreprise au 01/01/N Situation de l’entreprise au 31/12/N Evolution de la situation de l’entreprise par comparaison des 2 bilans Bilan au 31/12/N ou Bilan de clôture Bilan au 01/01/N ou Bilan d’ouverture
  • 14.
    Pr. Samira RIFKISUPPORT DE COURS COMPTABILITE GENERALE (S1) ensembles 7 et 8 Chapitre 1 : notions sur le bilan Page 14 De façon plus précise Résultat dégagé au cours de l’exercice par comparaison des capitaux propres qui représentent la valeur de l’entreprise 1- Cas d’un bénéfice : Capitaux propres en fin d’exercice > capitaux propres en début d’exercice Exemple : Le 1er Janvier de l’année N, la situation de l’entreprise Chakir se présente comme suit : Il est propriétaire :  d’une clientèle : 450 000 dhs  d’un bâtiment à usage commercial : 830 000 dhs, et des aménagements intérieurs estimés à 120 000 dhs  de divers matériels de bureau et d’informatique : 83 000 dhs  d’un stock de marchandises : 512 300 dhs  ses clients lui doivent 214 600 dhs.  Il a 26 300 dhs déposés en banque et 4 900 dhs d’espèces en caisse.  Il doit 400 000 dhs à un établissement financier, 301 400 dhs à ses fournisseurs, 15 600 dhs de taxes à l’Etat et 24 100 dhs de cotisations à la CNSS. Au 31 décembre de l’année N, la situation a évolué comme suit :  La clientèle a conservé la même valeur.  Les constructions se sont dépréciées de 2%, les aménagements de 5%, le matériel de bureau de 10%.  Le stock de marchandises est estimé à : 613 500 dhs  Les clients doivent 192 900 dhs.  L’avoir en banque s’élève à 37 900 dhs et les espèces en caisse à 4 300 dhs.  M Chakir a remboursé 100 000 dhs d’emprunt en cours d’année.  Les dettes fournisseurs s’élèvent à 326 900 dhs.  Les dettes envers l’Etat sont de 18 200 dhs et 29 300 dhs envers la CNSS. Bilan au 01/01/N Actif Totaux partiels Totaux globaux Passif Totaux partiels Totaux globaux Actif immobilisé : Fonds commercial Constructions 450 000 950 000 1 483 000 Capitaux propres : Capital Dettes de financement : 1 500 000 1 500 000 400 000
  • 15.
    Pr. Samira RIFKISUPPORT DE COURS COMPTABILITE GENERALE (S1) ensembles 7 et 8 Chapitre 1 : notions sur le bilan Page 15 Matériel de bureau Actif circulant (HT) Stock de marchandises Créances clients Trésorerie- actif Banque caisse 83 000 512 300 214 600 26 300 4 900 726 900 31 2 00 Emprunt Passif circulant (HT) : fournisseurs Etat CNSS 400 000 301 400 15 600 24 100 341 100 2 241 100 2 241 100 2 241 100 2 241 100 Détermination du résultat de l’exercice : Au 31/décembre N : Actif immobilisé : 450 000 + (830 000 × 0,98) + (120 000 × 0,95) + (83 000 × 0,90) = 1 452 100 Actif circulant (HT): 613 500 + 192 900 = 806 400 Trésorerie-actif : 37 900 + 4 300 = 42 200 Dettes de financement : 300 000 Passif circulant (HT) 326 900 + 18 200 + 29 300 = 374 400 Actif immobilisé + actif circulant (HT) + trésorerie-actif – dettes = capitaux propres 1 452 100 + 848 600 – 674 400 = 1 626 300 Analyse de la situation de l’entreprise : Capitaux propres fin exercice > capitaux propres début exercice Bénéfice : 1 626 300 – 1 500 000 = 126 300 dhs Détail des capitaux propres au bilan de fin d’exercice : Capitaux propres = 1 626 300 capital (inchangé) = 1 500 000 dhs Résultat (bénéfice) = + 126 300 Bilan au 31/12/N Actif Totaux partiels Totaux globaux Passif Totaux partiels Totaux globaux Actif immobilisé : Fonds commercial Constructions Matériel de bureau Actif circulant (HT) Stock de marchandises Créances clients Trésorerie- actif Banque caisse 450 000 927 400 74 700 613 500 192 900 37 900 4 300 1 452 100 806 400 42 2 00 Capitaux propres : Capital Résultat de l’exercice Dettes de financement : Emprunt Passif circulant (HT) : fournisseurs Etat CNSS 1 500 000 + 126 300 300 000 326 900 18 200 29 300 1 626 300 300 000 374 400 2 300 700 2 300 700 2 300 700 2 300 700 Conclusion :
  • 16.
    Pr. Samira RIFKISUPPORT DE COURS COMPTABILITE GENERALE (S1) ensembles 7 et 8 Chapitre 1 : notions sur le bilan Page 16 Le bénéfice est enregistré au passif en signe + donc, le bénéfice est une ressource pour l’entreprise. 2- cas d’une perte : Quand les capitaux propres en fin d’exercice sont inférieurs aux capitaux propres en début d’exercice, on dit que l’entreprise a réalisé une perte (un appauvrissement). Capitaux propres fin exercice < capitaux propres début exercice Exemple : M. Nacer est propriétaire de :  d’un terrain : 920 000 dhs  d’un atelier : 1 140 000 dhs  d’un bâtiment administratif : 938 000 dhs  de divers matériels industriels : 643 000 dhs  de plusieurs véhicules utilitaires : 420 000 dhs  de matériel de bureau : 115 000 dhs  d’un stock de matières premières : 722 200 dhs  d’un stock de produits finis : 1 345 600 dhs  ses clients lui doivent 839 700 dhs  il a 47 800 dhs déposés en banque et 3 900 dhs d’espèces en caisse.  Il doit 1 768 300 dhs à, ses fournisseurs,  129 400 dhs de taxes à l’Etat et 237 500 dhs de cotisations à la CNSS. La situation au 31 Décembre N est la suivante :  Le terrain a conservé la même valeur.  Les ateliers et bâtiments se sont dépréciés de 2%, les matériels industriels et les matériels de bureau de 10%, le camion de 20%.  Le stock de matières premières est estimé à 698 300 dhs et celui de produits finis à 1 283 500 dhs.  Les clients doivent 853800 dhs.  L’avoir en banque est de 43 400 dhs, les espèces en caisse sont de 5 200 dhs  Les dettes envers les fournisseurs s’élèvent à 1 752 100 dhs , envers l’Etat 110 300 dhs et envers la CNSS .283 600 dhs.
  • 17.
    Pr. Samira RIFKISUPPORT DE COURS COMPTABILITE GENERALE (S1) ensembles 7 et 8 Chapitre 1 : notions sur le bilan Page 17 Bilan au 01/01/N Actif Totaux partiels Totaux globaux Passif Totaux partiels Totaux globaux Actif immobilisé : Terrains Constructions Mat industriel Matériel de transport Matériel de bureau Actif circulant (HT) Stock de matières premières Stock de produits finis Créances clients Trésorerie- actif Banque caisse 920 000 2 078 000 643 000 420 000 115 000 722 200 1 345 600 839 700 47 800 3 900 4 176 000 2 907 500 51 700 Capitaux propres : Capital Dettes de financement : Emprunt Passif circulant (HT) : fournisseurs Etat CNSS 5 000 000 - 1 768 300 129 400 237 500 5 000 000 2 135 200 7 135 200 7 135 200 7 135 200 7 135 200 Calcul du résultat de l’exercice : Au 31 décembre N : Actif immobilisé : 920 000 + (2 078 000 × 0,98) + (643 000 × 0,90) + (420 000 × 0,8) + (115 000 × 0,9) = 3 974 640 dhs Actif circulant : 698 300 + 1 283 500 +853 800 +43 400 + 5 200 = 2 884 200 dhs Dettes : 1 752 100 + 110 300 + 283 600 = 2 146 000 Actif immobilisé + Actif circulant – Dettes = capitaux propres 3 974 640 + 2 884 200 – 2 146 000 = 4 712 840 Capitaux propres fin exercice < capitaux propres début exercice 4 712 840 < 5 000 000 Perte 4 712 840 – 5 000 000 = - 287 160 dhs Bilan au 31/12/N Actif Totaux partiels Totaux globaux Passif Totaux partiels Totaux globaux Actif immobilisé : Terrains Constructions Mat industriel Matériel de transport Matériel de bureau Actif circulant (HT) 920 000 2 036 440 578 700 336 000 103 500 3 974 640 Capitaux propres : Capital Résultat (perte) Passif circulant (HT) : fournisseurs 5 000 000 - 287 160 1 752 100 4 712 840 2 146 000
  • 18.
    Pr. Samira RIFKISUPPORT DE COURS COMPTABILITE GENERALE (S1) ensembles 7 et 8 Chapitre 1 : notions sur le bilan Page 18 Stock de matières premières Stock de produits finis Créances clients Trésorerie- actif Banque caisse 698 300 1 283 500 853 800 43 400 5 200 2 835 600 48 600 Etat CNSS 110 300 283 600 6 858 840 6 858 840 6 858 840 6 858 840 La perte est enregistrée au passif en signe – donc équivalent actif (perte = emploi) Conclusion :  Le bilan est établi en principe, une fois par an à la clôture de l’exercice comptable. Il ne peut être établi après chaque opération réalisée par l’entreprise.  Mais pendant la durée de l’exercice comptable, il faut enregistrer les différentes opérations, cet enregistrement sera fait par l’emploi des comptes.