~ 1 ~
INTRODUCTION GENERALE
1. GENERALITES
Dans le monde scientifique, depuis l’existence, nul ne peut affirmer qu’une
quelconque réalisation est le produit de ses propres potentialités; en effet, plusieurs acteurs se mettent
en œuvre pour parler d’un travail scientifique fini.
La volonté d’automatiser toute vie fait partie de l’une des grandes raisons de notre
implication dans le monde scientifique ; étant de nature à changer évolutivement le cours de
l’histoire, cette volonté se transforme petit à petit en pulsions de réalisation ; et ce, grâce à la modeste
pratique de vie et de culture de recherche. Voulant atteindre nos objectifs, certaines méthodes d’une
part, et certaines techniques d’autre part nous rappellent que l’on ne part jamais de l’inexistant à la
révolution dans le monde scientifique.
Après une observation systématique dans l’exécution des taches par le personnel de certaines entités
publiques à caractère commercial, nous avons suggéré que, vu le niveau de la technologie, certaines
taches doivent naturellement être automatiques que manuelles.
Par rapport à notre expérience académique, dans le souci de prouver nos capacités,
nous avons ciblé une activité dans une société publique à caractère commercial de la place dans le but
de chuter par un système informatique de nature à l’actualiser pratiquement.
Tout à trac, notre travail se développe en gravitant sur une thématique intitulée : « conception d’une
application de gestion de paiements des factures-abonnés dans une société publique », (cas de la
Société Nationale d’Electricité/Haut-Lomami à Kamina).
2. ETAT DE LA QUESTION
Comme il est susmentionné, dans le domaine de la science, sur le plan de la
recherche, on ne part jamais de l’inexistant à la révolution. En outre, pour parler de recherche, il faut
que celle-ci soit porter sur quelques causes ; ces causes sont déjà peut-être traitées par des
prédécesseurs dans le même ordre d’idée que nous.
Revient à nous la clause de soulever les distinctions, sinon à rien ne servirait une présentation basée
sur une littérature déjà conclue. Tout au début de nos recherches, avant notre lancement sur le terrain,
nous nous sommes soumis à une lecture de quelques travaux trouvés à la bibliothèque de l’Université
de Kamina, déjà effectués par nos prédécesseurs, et avons trouvés que certaines thématiques traitent
des rapports relatifs à la nôtre.
Sans plus tardé, voici au minimum une notation différentielle retenue après la
lecture :
a) Dénis MUGALU MUHIYA, Dans son travail de fin de cycle a parlé sur
un thème intitulé : « Mise au point d’un système informatisé opérant dans
la gestion d’une Bibliothèque » (cas de la Bibliothèque de l’Université de
Kamina), attestant une idéologie sur la conception du système
d’information assisté par l’ordinateur qui devra opérer dans le domaine de
la gestion des abonnés et des prêts des ouvrages aux abonnés.
2
S’étalant sur la gestion, nos deux thématiques traitent la même difficulté en terme de gestion. Mais,
l’alignement des idées se révèle différente malgré leur ordre dans le sens ou, la nôtre délibère une
pratique de gestion de paiements des factures abonnés par traitement de l’ordinateur et autre moyen
spécifique pour la réalisation des taches relatives.
b) Louis-Andy MBAYA TSHINTU, dans son travail de fin de cycle basé sur
« la mise en place d’une application web de gestion des abonnés é » (cas
de la SNEL). Celui-ci à parler d’un système de gestion cadré dans le
même ordre d’idée que le nôtre dans le sens où nous nous intéressons tous
à la gestion et les données sont issues d’une seule institution.
L’apport que fera notre nouveau système est différent de celui-ci par ce que le nôtre fonctionnera
seulement en local et n’exigera pas un serveur des données ou de communication. Pour clore, notre
système n’implique pas un grand cout d’investigation par rapport à celui de Mr Louis-Andy qui
réclame un site web et un ou plusieurs serveurs.
3. MOTIVATIONS:
Une multitudes d’aspect s’est avérée de nature à booster la poursuite du
développement de notre thématique sur laquelle est basée cette littérature. En voici quelques-uns
soulignés très importants :
 Choix du sujet
Dans le cadre de la direction des faits, la « gestion » quel que soit le plan sur lequel
elle est tournée, est gradée la tâche la plus complexe à remplir, mais comme le disaient les anciens,
« rien n’est impossible à l’homme quand il respire encore »1
.
Tout intellectuel se pose sans retenu des questions sur la gestion juste pour se
servir de soi-même avant tout autre intervenant comme guide afin de savoir quoi, quand, où et
comment faire ou remplir une tache spécifique. Quant à nous, nous avons constaté que le bureau de la
SNEL que nous fréquentons régulièrement recouvre plusieurs taches faisant appel à la gestion ; mais,
celle qui a réveillé en nous une curiosité est celle qui concerne la gestion des paiements des factures
qui se fait et continue de se faire manuellement par des tiers. Le choix de cette thématique prévoit le
passage de la gestion, de l’état manuel à l’état automatique, simple et rapide.
 Intérêts du sujet
Comme l’intitulé le signale, les facteurs de motivation de notre base de recherche,
vise à rappeler l’intérêt de notre sujet par rapport aux cibles ci-après :
1. La science : l’intérêt scientifique, tourné vers l’univers de recherche. Notre thématique
renferme en elle un caractère scientifique que nous allons essayer de définir et mettre à la vue
de l’univers scientifique lors du développement de ce travail. Ainsi, les futurs chercheurs
auront entre leurs mains un exemple qu’il traduiront en model pour la poursuite de leur
recherche comme nous l’avons mentionné ci-haut pour nous-mêmes. En vue d’agencer le
progrès technique de notre part, cet art servira peut-être de pierre au cours de la construction
de l’échelle technologique dans l’histoire.
1
D’une sagesse commune.
3
2. La société : l’intérêt social, toute recherche à un intérêt, en ce qui concerne l’intérêt social ou
communautaire de cette thématique, la notion essayera d’alléger la tache aux tiers de la
société qui, en remplissant leur tâche manuellement, seront ravi d’appliquer une expérience
plus efficace et rapide. Ainsi, certaines difficultés que rencontraient les tiers, peuvent trouver
solution à la réalisation d’un système informatique après analyse de cette thématique.
3. Nous-mêmes : l’intérêt personnel, en ce qui concerne l’intérêt de cette thématique face à
nous-mêmes, rappelons que c’est avec honneur que nous nous sommes lancé dans une aventure
scientifique.
Nous sommes convaincus qu’à la fin de cette aventure nous aurons le privilège de
maitriser et asseoir les connaissances acquises, et ainsi ayant plus d’expérience, nous aurons aussi la
capacité de trouver des solutions aux problèmes que pose la communauté en ajoutant une pierre sur
l’échelle de la vie scientifique qui nous permettra de décrocher un titre académique selon notre
maitrise des diverses notions.
4. PROBLEMATIQUE
La problématique désigne l’ensemble des questions posées dans un domaine de la
science en vue d’une recherche de la solution. Elle désigne donc un ensemble d’idées qui spécifie la
position du problème suscité par le sujet d’étude2
.
Selon ALTHUSE, la problématique désigne l’ensemble des questions posées dans un domaine donné
de la science en vue d’une recherche de la solution3
.
Etant un ensemble de questions précises et concises que l’on pose au sujet d’une recherche, la
problématique cherche à cerner un problème auquel on attend à donner des explications.
Naturellement, les recherches menées au sein de la SNEL sur notre thématique
nous ont ramené au point stipulant que la tâche la plus complexe est celle de gérer les abonnés ainsi
que le paiement effectué par chacun d’eux.
La problématique exige un questionnaire sur la thématique. De ce fait, nous nous sommes posé
quelques questions que voici :
 En quoi est ce que la solution proposée sera différente de celle en cours d’utilisation ?;
 Comment et par quel type de technologie la gestion des paiements des factures abonnées sera
informatiser ?. Une question ne peut demeurer sans réponse. C’est pourquoi dans les lignes
qui suivent, nous tenterons de répondre aux question soulevées ci-haut.
5. HYPOTHESES
Une hypothèse est une proposition visant à fournir une explication vraisemblable
d'un ensemble de faits, et qui doit être soumise au contrôle de l'expérience ou vérifiée dans ses
2
IPANGA T., cours de recherche scientifique, G2 INFO ISIN,2008-2009
3
ALTHUSE, pour max, Paris, éd, Masper,1992, P.08
4
conséquences. Supposition, conjecture portant sur l'explication de faits passés ou présents ou sur la
possibilité de survenue d'événements futurs : Une hypothèse peu fondée4
.
Elle est aussi définie comme toute réponse provisoire qu’un chercheur met en
évidence avant de se lancer dans l’exploration de ses conquêtes5
.
Ainsi, comme les définitions susmentionnées l’indique, nous sommes appelés à répondre d’une
manière courante aux questions signées dans la problématique. Suite de ces lignes, quelques
tentatives sont signalées.
le passage d’un système d’information vers un système informatique est purement titré
moderne6
. La solution proposée consiste à abandonner une culture manuelle et complexe et
s’adapter à une nouvelle méthode informatisée. Ce système est bénéfique pour l’entreprise
dans le sens où il permet à l’entreprise de gérer le temps d’exécution des taches.
Plusieurs moyens sont prévus pour l’émergence de la gestion des paiements des factures-
abonnés au sein de la société nationale d’Electricité en outre, tout paiement sera enregistré et
stocké dans une base des données accrochée à une application-forme ou autre selon la
situation.
6. METHODES ET TECHNIQUES
Aucune donnée de peut-être inventé. C’est qui explique la partie ; les données sur
lesquelles porte le bout de cet art ont été recueilli grâce une certaine façon de faire et en utilisant
quelques moyens spécifiques pour chaque type de donnée à recueillir. Deux aspects de recherche sont
observés à ce niveau :
a. Méthodes
Une méthode est un ensemble des démarches que poursuit un chercheur pour
découvrir et démontrer la vérité7
.
Définit par le Larousse, une méthode est marchée rationnelle de l'esprit pour arriver à
la connaissance ou à la démonstration d'une vérité : La méthode se différencie de la théorie.
Ensemble ordonné de manière logique de principes, de règles, d'étapes, qui constitue un moyen pour
parvenir à un résultat : Méthode scientifique8
.
Pour parler scientifiquement de ce travail, nous avons utilisé la méthode « merise »,
une méthode d’analyse, de conception, de développement et de réalisation d’un projet informatique
en se basant spécialement sur trois niveaux :
Le niveau conceptuel ;
Le niveau organisationnel ;
Ainsi que le niveau physique.
4
https://www.larousse.fr/ page consultée le 02 février 2021.
5
Sagesse commune
6
Jean-Jacques MWINKEWU, cours de MAI, G2 INFO-UNIKAM, 2019-2020.
7
Idem.
8
https://www.larousse.fr/dictionnaires/francais. Page consultée le 26 Mars 2021 ;
5
Nous nous sommes basé sur la pratique de cette méthode afin de réaliser cet art d’une manière
scientifique.
b. Techniques
Sont des instruments ou des moyens manipulés par le chercheur pour assurer
l’opérationnalité conceptuelle de la méthode aux différents moments de la recherche. C’est-à-dire de
la conception à la réalisation (collecte et traitement des données) ainsi que de la compréhension ou de
son explication à la planification des phénomènes étudiés9
.
En raison de pratique, nous avons procédé avec la technique documentaire ainsi que
celle d’interview.
7. Technique documentaire
Grace à cette technique, nous avons recueilli une partie considérable des données
en fouillant dans les archives de la société ainsi que certains documents en rapport avec notre
thématique comportant chaque opération sur la gestion des paiements des factures.
8. Technique d’interview
Les Agents de la société étant ouvert, nous avons eu l’occasion d’échanger avec
eux sur un questionnaire afin d’avoir une conception plus que bonne sur les faits et les phénomènes à
traiter au cours du développement du travail.
9. DELIMITATION DU SUJET
Obligé de faire quatre coins sur l’étalage du travail, pour ne pas parler de tout et de
rien, celui-ci est réalisé d’une part dans le cours du temps fixé par nous-mêmes et par les exigences
de la faculté, et d’autre part, il est tout issu de l’état de la situation de la Société Nationale
d’Electricité de la province du Haut-Lomami à Kamina.
Soulignons que ce travail est réalisé par des connaissances acquises pendant 3 ans
de vie estudiantine tenant compte des réalités de la société au sein de laquelle nous avons puisé toute
ressource lue dans ce dernier.
10. SUBDIVISION DU TRAVAIL
La littérature présente s’étalant sur un domaine scientifique bien concret renferme
une idéologique possèdent des point complexe à exposer.
En outre, hormis l’introduction et la conclusion, voici une liste non exostive de quatre chapitres de
notre travail :
Le chapitre premier : LITTERACIE GENERALE ET DEFINITION DES CONCEPTS, qui
relève du champ d’investigation, et qui vas nous rappeler quelques notions que nous aurons à
exploiter dans le développement du présent.
9
J.G.C. KABANJI WA KABANJI, « dictionnairecritiquedukamajisme », éd. La dialectique, Kinshasa 2004, p.129
6
Le chapitre deuxième : ANALYSE CRUCIALE DE DOMAINE D’ETUDE, en gros, gravite
sur les réalités de la Société Nationale d’Electricité.
Le chapitre troisième : CONCEPTION ET REALISATION DU SYSTEME
D’INFORMATION, qui part de la genèse de la solution (application) informatique.
Le chapitre quatrième : IMPLEMENTATION DE LA SOLUTIOH. Qui présente la
réalisation de l’application ou autre solution
7
CHAPITRE PREMIER : LITTERATIE GENERALE ET
DEFINITION DES CONCEPTS
I.1. INTRODUCTION
Une Littératie est un ensemble de connaissances fondamentales dans le
domaine de la lecture et de l’écriture, permettant à une personne d’être fonctionnelle en société.
Objectivement, notre chapitre premier en sois regorge des explications formelles et ou partielles des
idées natives de ce travail.
I.2. LITTERATIE GENERALE DU DOMAINE
Le soubassement d’une littérature est couverte d’une couche de termes de
différentes sortes définissants leur détermination. C’est en quelques sortes ce que concerne le
premier module de ce chapitre (Littératie générale) en intégrité.
Le sujet sur lequel se base notre fond de travail s’avère avoir un vaste étalage, ainsi, nous ne pouvons
en aucun cas tout mentionner sur le champ. C’est pourquoi le deuxième module de notre chapitre
intervient pour palier à la définition et explication de certains termes utilisés.
I.3. DEFINITION DES CONCEPTS
Un concept est une représentation abstraite d’un objet, d’une idée conçue par
l’esprit. Ou encore un ensemble des caractéristiques d’un nouveau projet industriel ou commercial10
.
Ce module, en soi très important comme tout autre, présente la structure et la description de quelques
termes ou idées que nous avons ou que nous aurons à utiliser tout au long du cours de la réalisation
de la solution prévue par notre thématique.
I.3.1. CONCEPTS DU DOMAINE
a) La gestion : du terme théorique, c’est une action ou manière de gérer, d’administrer, de
diriger, d’organiser quelque chose11
.
Selon notre entité de référence, la gestion désigne le fait de percevoir, de vérifier, et d’enregistrer un
paiement ou autre trait d’une manière à gérer facilement les activités et les interactions primordiales
entre abonnés et entreprise.
b) Le paiement : un paiement est l’action d’acquitter une dette ou autre frais y affèrent.
Soutenons la littérature de la Société nationale d’Electricité qui souligne que payer sa facture
c’est aider la société à atteindre ses objectifs.
D’après la société relative, un paiement c’est l’action obligatoire signalant qu’un client ou un abonné
d’après un certain critère à apuré ou à soldé les frais administratifs liés ou pas à la consommation ou
l’abonnement de la consommation légale de l’énergie électrique.
c) La facture : la facture est une pièce justificative livrée (par l’éditeur), et reçu (par le client)
après paiement de n’importe quel frais ou solde.
10
https://www.larousse.fr/dictionnaires/francais. Page consultée le 04 Avril 2021 ;
11
https://www.larousse.fr/dictionnaires/francais. Page consultée le 04 Avril 2021 ;
8
Selon l’entreprise, la facture est une pièce qui justifie la consommation de l’énergie électrique et qui
atteste la ponctualité d’un client. Cette facture livrée par la SNEL est légalisée par l’état congolais
dès la conception de la toute première unité de de droit sur le commerce.
d) Une Société : une société est un ensemble d’hommes qui sont unis par la nature ou par des
lois.
Mais dans notre cas, la société est comprise comme une entité ou un établissement de rencontre des
différentes personnes membres afin de clore une certaine activité ou la débité.
e) Un client : est tout celui qui achète un bien ou un service chez un commerçant. La SNEL
étant une société commerciale, vend ses services au client.
f) L’abonné : est appelé « abonné » tout client habituel et ponctuel dans le marché de certaines
différents de la place ou de partout ailleurs.
g) Le service de la réception : le service chargé de la réception est le service chargé d’accueillir
le client ou autre, et le guider dans le but de ses engagements ou ses préoccupations.
h) Le service de la caisse : le service de la caisse intervient et n’intervient que dans le but de
vérifier et d’enregistrer le montant versé par le client pour le solde d’un certain frais.
i) Le service de la GA : le service de la Gestion des Abonnés, GA en sigle, permet de gérer les
enregistrements et le paiement d’un frais par un client sur la fiche client de suivi et de gestion.
j) Le service de la GCL (Gestion Clientèle) : ce service est la suprématie directe du service de
GA. C’est dans ce service que le client prend l’abonnement à un service de la SNEL.
I.3.2. CONCEPTS INFORMATIQUES
Outre les termes à caractéristique générale, dans le champ de développement
de cette illustration, les concepts utilisés peuvent s’avérer complexe sur le plan de la compréhension.
Ainsi, la notation en bas de ces lignes tiendra compte de nous rappeler quelques termes informatiques
utilitaires de notre travail.
 Système : est un ensemble d’éléments interagissant entre eux selon certains principes ou
règles12
.
Il est un ensemble organisé de règles, des moyens tendant à une même fin. Le système est déterminé
par la nature de ses éléments constitutifs, les interactions entre ces derniers, sa frontière, c’est-à-dire
le critère d’appartenance au système.
 Informatique : l’informatique est une science du traitement automatique et rationnel de
l’information considérée comme le support des connaissances.
Mais dans notre situation, un système est considéré comme un ensemble des applications de cette
science, mettant en œuvre des matériels (ordinateur et autre) et des logiciels.
 Information : l’information est un concept de la discipline des sciences de l’information et de
la communication (SIC). Au sens étymologique, l’information est ce qui donne forme à
l’esprit. Elle dérive du verbe latin « informare », qui signifier « donner forme à » ou, « se
former une idée de ».
12
http://fr.wikipedia.org/wiki/systeme, consultée le 23 Avril 2021
9
En télécommunication, une information est un élément de reconnaissance
(donnée, voix, image, ou autre) susceptible d’être/ou transmis à l’aide d’un support et d’un mode de
codification normalisé.
Toutefois, pour qu’une information soit de qualité, il faut qu’elle remplisse au moins cinq critères : *
la fiabilité, *la pertinence, *actualité, *originalité, *accessibilité13
. La plupart du temps, l’obtention
de cette information a un cout qui doit être raisonnable par rapport à l’objectif à atteindre.
 Système d’information : est un ensemble organisé de ressources qui permet de collecter,
stocker, traiter et distribuer de l’information14
.
Aussi comprit comme un ensemble de structure de gestion des données dans une entreprise ou un
domaine quelconque.
Le système d’information est défini comme l’ensemble des circuits
d’informations dans une entreprise. Il peut comprendre une ou plusieurs bases des données, des
traitements informatisés ou non, des règles de décision, etc. ce système est hiérarchisé15
.
 Système informatique : est un ensemble des matériels informatique de traitement des
données en vue de leur récolte, traitement, stockage et sauvegarde.
D’où la différence d’un système d’information et du système informatique se régie à l’idée
mentionnant que le premier est une manière de gérer observée par l’homme uniquement, et que le
deuxième est tout du premier à l’intégrité des matériels informatiques interagissant sur le traitement
des données dans une entreprise.
 Client : habituellement celui qui use des biens et services moyennant une contrepartie
monétaire.
Selon le domaine informatique, un client est un logiciel transmettant, par réseau, des requêtes à
distance à un serveur auquel il est connecté. Le client est l’une des deux composantes d’une structure
Client/serveur16
.
 Serveur : c’est un matériel ou logiciel. Système informatique destiné à fournir un service
déterminé à d’autres systèmes informatiques ou à des utilisateurs connectés sur un serveur.17
 Client/serveur : ce terme désigne une architecture logique expliquant le système de
connexion d’un client à un serveur.
C’est le mode de communication à travers un réseau entre plusieurs programmes ou logiciels : l’un,
qualifié de client, envoie des requêtes ; l’autre, qualifié serveurs, attend les requêtes du client afin
d’une certaine opération selon les attributions de ce serveur.
CHAPITRE DEUXIEME : ANALYSE PREALABLE
II.1. INTRODUCTION
13
COURS D’INFORMATIQUE GENERALE G1 Sciences Informatiques, UNIKAM, 2018-2019.
14
COURS DE MAI G2 INFO UNIKAM, 2019-2020.
15
TFC DENIS MUGALU MUHIYA, 2019-2020, p.14
16
Dictionnaire français illustré 2017, p. 187
17
IDEM.
10
Outre la Littératie générale, ce présent nous propose une connaissance
approfondie sur l’existant (entreprise) sachant bien que notre thématique est liée à cette entreprise
communément appelée SNEL en République Démocratique du Congo.
Ainsi, dans les lignes qui suivent, quelques renseignements sur l’existant font
sujet de traitement.
II.2. PRESENTATION DE L’EXISTANT
La Société Nationale d’Electricité est une entreprise à caractère commercial à
charge publique. Cette société s’est chargé de fournir de l’énergie électrique à la population entière
de notre pays moyennant quelques frais d’abonnement ou de facturation et cela en versant une
poignée dans le trésor public.
Ladite société statuée paraétatique exerce ses fonctions conformément à la loi
fixée sur l’électricité en rapport avec la SNEL sur l’étendue de la RDC. Notre thématique est centrée
sur l’une des directions de la société située dans le Haut-Lomami.
II.2.1. DESCRIPTION DE L’ORGANISATION
Selon ce que souligne le titre, nous nous sommes mis en feu pour déblatérer
avec éloquence la notion de cette thématique ; et ainsi, notre domaine prévoit beaucoup de procédés
et trop d’activités et opération.
Mais celles qui nous intéressent sont celles qui soulignent ;
 La création d’un client ainsi que la mise à jour de sa situation ;
 La mise au point de sa facturation sur la politique de souscription d’abonnement ;
 Le paiement d’un frais ou service par un abonné (*).
Objectifs poursuivis :
Pour la société, l’objectif primordial est la nécessité de mettre l’énergie
électrique à la portée de tous les congolais pour leur épanouissement, singulièrement à ceux vivants
dans des milieux ruraux
Le plan directeur de cette entreprise prévoit et tourne autour des objectifs stratégiques suivants :
o Rentabilisation des infrastructures de production et de transport ;
o Satisfaction de la production ;
o Amélioration de la productivité ;
o Et enfin, la recherche de l’équilibre financier.
Impact socio-économique
Dans le domaine social, la SNEL par l’énergie électrique qu’elle fournit,
permet l’usage des appareils électroménagers, fournit de l’emploi avec plus de 12 Agents salariés,
une vingtaine de contrats que le plan économique, la SNEL ramène de la monnaie au pays grâce à
l’énergie qu’elle fournit et vend aux pays étrangers.
II.2.1.1. PRESENTATION ORGANISATIONNELLE
11
Jadis, l’exploitation de l’énergie électrique était considérée comme un lux de première classe, mais
avec l’arrivée de la mondialisation, tout est à la portée des hommes peu importe leur qualité ou classe
sociale.
La SNEL/Kamina est l’une des directions de la grande Société Nationale
d’Electricité en RDC. Ladite société est délibérément autonome paraétatique dont semi-publique.
Pour fonctionner, cette société se ravitaille avec le peu valant le montant de la
facture de consommation de l’énergie électrique mensuellement parlant par un client.
En ce qui nous concerne, cette société se bat pour l’électrification de toute l’étendue de la RDC afin
d’aboutir à un développement avec des moyens nécessaires pour la survie.
Certains services de cette Société travaillent en étroite collaboration avec ceux de la place tout en
subissant le monopole de contrôle et de gestion de leur département proprement-dit. A titre
d’exemple : Le service commercial géré par la DCO ; Le service technique par le centre KDI…
II.2.1.2. SITUATION GEOGRAPHIQUE
Fixant le siège de la SNEL, généralement celui-ci est constaté à Kinshasa
dans la province de Kinshasa en sa direction générale ; précisément au croisement des avenues
Batetela et de la justice au numéro 2831 dans la commune de la Gombe de la même ville.
D’après la communauté, vue l’emplacement de la société, celle-ci est située presque partout
dépendamment de sa province ou sont milieu de vie présentement.
La Société Nationale d’Electricité de Kamina dispose d’un siège social situé sur l’avenue Lomami au
numéro 022 dans la commune de Kamina, ville de Kamina ; et est bornée :
 Au nord : par le bureau de L’office des routes/Kamina ;
 Au sud : par la TMB/Kamina ;
 A l’Est : par le bureau du cadastre au niveau de la province du Haut-Lomami ;
 A l’Ouest : par le bureau de la CNSS/Kamina.
II.2.1.3. APERCU HISTORIQUE
La Société Nationale d’Electricité (SNEL) est une structure de droit public à
caractère industriel et commercial, crée par l’ordonnance No
73/033 du 16 mai 1970.
A l’origine, la société a reçu de l’état maitre d’ouvrage, le mandat de maitre
d’œuvre pour les travaux de première étapes de l’aménagement hydroélectrique du site d’Inga.
En effet, soucieux de répondre aux besoins énergétiques du pays, les pouvoirs
publics, par ordonnance présidentielle No
76-391 du 04 septembre 1967, instituant le comité de
contrôle technique et financier pour les travaux d’Inga, lequel comité sera remplacé en 1970 par la
SNEL (naissance de la Snel).
Depuis lors la SNEL contrôle toutes les grandes centrales hydroélectriques et
thermiques du pays. Seuls quelques micros et mini centrales hydroélectriques du secteur minier et des
petites centrales thermiques intégrés aux installations d’entreprises isolées continuent à relever le
secteur privé.
12
Jusqu’à aujourd’hui, le service de l’électricité est confié à la SNEL, érigée
sous forme d’une société d’Etat, régie par la loi cadre sur les entreprises publiques et ordonnance
No
78/196 du 05 mai 1978 approuvant ses statuts, sous la tutelle technique du ministre ayant dans ses
attributions l’énergie, la tutelle administrative et financière étant assurée par le ministre du
portefeuille.
La société nationale d’électricité « SNEL » en sigle est un établissement de droit public à
caractères industriels et commercial crée par l’ordonnance no
73/033 du 16 mai 1970.
A l’origine, l’entreprise reçut de l’Etat, en tant que maître d’ouvrage pour les travaux de
première étape de l’aménagement hydroélectrique du site d’Inga.
En effet, soucieux de répondre aux besoins énergétiques du pays, les pouvoirs publics,
par ordonnance présidentielle no
67-391 du 23 septembre 1967, instituaient le comité de contrôle
technique et financier pour les travaux d’Inga; ce comité a été remplacé en 1970 par la société
nationale d’électricité (SNEL).
A la suite de la mise en service de la centrale d’Inga I le 24 novembre 1972, la société
nationale d’électricité était devenue effectivement productrice, transporteur et distributrice
d’énergie électrique à l’instar d’une autre société d’Etat, REGIDE, et des six (6) autres sociétés
commerciales privées existantes, ayant le même objet social. Il s’agit de :
0. COMECTRICK
1. FORCES DE L’EST
2. FORCES DU BAS-CONGO
3. SOGEFOR
4. SOGELEC
5. COGELIN.
La même année, le gouvernement mit en marche le processus d’absorption progressive de
ces sociétés privées par la société nationale d’électricité (SNEL). A l’issue de ce processus se traduira
par l’instauration d’une situation de monopole au profit de la société nationale d’électricité confortée
par la suite par la loi no
74/012 du 14 Juillet 1974 portant reprise par la SNEL des droits, obligations
et activités des anciennes sociétés privées d’électricités.
Cette loi traduit la volonté de l’Etat de s’assurer le contrôle direct de la production, du
transport et de la distribution de l’énergie électrique, ressource stratégique en matière de
développement économique et social du pays.
Toutefois, en ce qui concerne la REGIDESO, la reprise totale par la SNEL des activités
électricités de cette société, y compris ses centrales n’interviendront qu’en 1979.
Depuis lors, la SNEL contrôle en réalité toutes les grandes centrales hydroélectriques et
techniques du pays. Seules quelques micro et mini-centrales hydroélectriques du secteur minier et de
petites centrales techniques intégrées aux installations d’entreprises isolées continuent à relever du
secteur privé.
A ce jour, le service public de l’électricité est confié à la SNEL érigée sous forme de
société d’Etat, régie par la loi cadre sur les entreprises publiques et l’ordonnance no
78/196 du 05 mai
1978 approuvant ses statuts, sous la tutelle technique du ministère ayant l’énergie dans ses
attributions, la tutelle administrative et financière étant assurée par le ministère du portefeuille.
13
Ainsi, après sa création au plan administratif et la définition de ses statuts par les
pouvoirs publics, il incombait à la nouvelle société de s’assurer en matérialisant ses structures
fonctionnelles et ses activités sur le terrain.
Pour ce faire, partant des anciennes sociétés productrices et distributrices d’énergies
ayant des structures et des cultures différentes, il a fallu :
1. Traduire dans les faits une véritable société d’électricité à l’échelon national et
international ;
2. Définir son développement à court, moyen et long termes en rapport avec les
objectifs généraux lui assignés par l’Etat. Produire, transporter et distribuer l’électricité au
moindre coût.
Accomplissant au mieux ces deux (2) objectifs, la SNEL pour suivre sa mission de maître
d’œuvre pour les travaux d’aménagement du site d’Inga dont la première phase, Inga I (351 MW),
officiellement démarrée de 01 Janvier 1968, fût inaugurée le 24 novembre 1972.
La deuxième (2eme
) phase, Inga II (1424 MW), a vu ses installations entrées en service en 1982.
Cette période des grands travaux a été couronnée par la construction de la ligne plus ou
moins 500KVCC Inga Kolwezi (1.774Km), la plus longue du monde.
Entrée en service industriel en 1983, cette ligne était initialement destinée à
l’approvisionnement en énergie électrique des mines et usines du Katanga au sud du pays.
Parallèlement, sur le plan de ses structures, la société nationale d’électricité (S.N. EL)
créa progressivement de 1980 à 1986 sa propre culture en lieu et place de celles héritées de ses
prédécesseurs.
La nécessaire restructuration de la S.N. EL, devenue aujourd’hui acquis, était un
préalable à la conception et à la définition d’un plan de développement à long terme de la société.
Ce processus de réformes, accompagné d’une nationalisation progressive des cadres de
direction, de commandement et de remplacement du personnel expatriés ; a abouti à la situation où,
depuis 1989 la S.N.EL ne compte plus que des nationaux dans ses effectifs.
En 1980, la S.N.E.L a amorcée une étude de développement de la société.
Dans l’entretemps, la nécessité de mener parallèlement des actions de sauvegarder ont
conduit à la mise en place du programme intérimaire 1981-1983, suivit aussitôt après du programme
1984-1986.
A l’issue du second programme intérimaire, parallèlement aux actions, se poursuit
l’élaboration de l’étude d’un plan de développement qui devrait prendre en compte tous les
problèmes de l’entreprise et ceux des acquits qui concurrent aux mêmes objectifs.
Ainsi, est né le « plan directeur national de développement du secteur national de
développement du secteur de l’électricité à l’horizon 2005 » dont la publication est datée de 1988.
Aujourd’hui, ce plan est actualisé jusqu’à l’horizon 2015.
Le plan directeur s’articulait autour des objectifs stratégiques suivants :
 Rentabilisation des infrastructures de production et de transport existantes ;
 Satisfaction de la demande au moindre coût ;
 Amélioration de la productivité ;
 Recherche de l’équilibre financier.
14
A partir de ce plan, il fût arrêté deux (2) programmes d’investissements prioritaires (PIP
1988-1990 et 1991-1993), premières tranche d’exécutions de deux programmes d’investissements
prioritaires.
Le plan directeur à l’horizon 2015 met, quant à lui un accent particulier sur la nécessité
de mettre l’énergie électrique à la portée de tous les congolais pour leur épanouissement, singulières
ceux habitant les milieux ruraux.
II.2.1.4. SITUATION HIERARCHIQUE
En parlant de la hiérarchie de la SNEL, tout est monopolisé par l’état
congolais comme pouvoir suprême. Ensuite nous avons la Direction Générale suivie de son comité
qui siège dans la capitale du pays (Kinshasa) ; et après, viennent les différents départements
d’exploitation et routine après routine, nous nous retrouverons dans une Direction provinciale, tel
est notre cas, avec certains points de perception dans les différentes communes de la province.
La hiérarchie se présente comme suit :
1. Conseil d’administration
Le conseil d’administration est composé de cinq membres présentement
chapeauté par Mr. André Alain attendu lyongo.
Cette partie de la hiérarchie contrôle et assure les objectifs que le gouvernement leur a assigné.
2. Direction Générale
C’est le pont de liaison entre la SNEL et le conseil d’administration. Cette
entité fait rapport mensuel d’exploitation au conseil d’administration et reçoit de ce dernier des
nouvelles règles ou des nouvelles stratégies d’exploitation.
Présentement chapeauté par Mr. KAYOMBO KAYAMB.
3. Département :
La SNEL en son sein logique, renferme plusieurs services groupés en département afin de gérer avec
assiduité ces derniers par rapport à leur catégorie et leur mode d’exploitation.
Voici une liste non exostive de quelques départements :
 Budget, Finance,
 Ressources humaines, Production,
 Transport, Organisation, distribution.
4. Division :
Pour arriver à atteindre chaque site de la SNEL (sachant que les sites sont
éloignés des parts et d’autres), il convient à la Société d’institué pour chaque Département, une
division organique attachée à la hiérarchie.
Selon le cas, on parle de la Division nationale, ensuite la Division provinciale, et en outre, la Division
sectorielle.
II.2.2. STRUCTURE ORGANISATIONELLE
15
Comme toute entreprise, le SNEL systématiquement grâce à une structure
organique bien définit dans le but de maximiser les recettes et atteindre les objectifs préalablement
fixés par la hiérarchie.
Cette structure prévoit une subdivision des divisions de travail en centre de distribution étant
chapeauté par une entité du Chef de Distribution en première position, et à la seconde, un
Coordinateur des activités de la Société.
Un centre de distribution est un établissement s’occupant de la vente et de la distribution de l’énergie
électrique aux tiers moyennant un forfait. Ce forfait est variant suivant les catégories des différents
clients.
~ 16 ~
II.2.2.1. ORGANIGRAMME CHEF DE CENTRE DE
DISTRIBUTION
SECRETARIAT
CHEF DES RESEAUX DE
DISTRIBUTION
SECRETARIAT
ADMINISTRATIF ET
FINANCIER
CHEF DE LA GESTION
CLIENTELE
CAISSIER
DEPENSES
CHEF DE LA
COMPTABILITE
CHEF DE GESTION
DU PERSONNEL
MAGASINIER
OPERATEUR
RADIO
GARDE INDUSTRI.
CHAUFFEUR
ELECTRICIEN DE
MAINTENANCE
ELECT. DEPAN
BT
ELECT. DEPAN
MT
TERRASSIER MT
TERRASSIER BT
CHEF DE GESTION DES
ABONNES
CHARGE DE
FACTURATION
CAISIER DES
RECETTES
RELEVEURS-
FACTEURS
COUPEURS -
RETABLISSEURS
~ 17 ~
II.2.2.2. DESCRIPTION DE L’ORGANIGRAMME
1. Le Chef CDKM : est le représentant de la Société Nationale d’Electricité au niveau du
Centre de Distribution de Kamina, d’où le sigle « CDKM ».
Il assure la continuité de fonctionnement de tous les services de son entité et veille à la poursuite
des objectifs préalablement fixés au départ dans le but d’assurer leurs réalisations.
Actuellement, cette fonction est remplie par Monsieur Michel MUTALE.
Secrétaire : est dit, secrétaire général de la Société. Il assure la communication entre les
corps étrangers (clients, fournisseurs, abonnés ou autre) et la société en créant une liaison
stratégique entre eux.
2. Le SAD et FIN : dit « Secrétariat Administratif et Financier », cette fonction assure la
gestion des affaires publics et particulières de ladite société et surtout des affaires
Financiers sur plusieurs plans.
Actuellement, cette fonction est assumée par Monsieur Rostand NGOY.
Hormis ses attributions, il regorge en son entité quelques sous fonctions telles que :
a) Gestion du personnel : la fonction de la gestion du personnel est rattachée directement
au service du Secrétariat Administratif et Financier. Cette fonction est chargée de gérer
tout le personnel de l’entreprise par leur catégorie, matricule, non et les autres identités
possibles.
Cette fonction est chargée dans ses attributions de garantir et facilité la santé des Agents et leur
famille en leu affiliant à une institution de soin de santé, ainsi jusqu’à nos jour, ladite fonction est
occupée par Monsieur KAHENGA KABEZYA.
b) Comptabilité : est l’une des sous fonctions du SAD assurant la gestion des entrées et
des sortie en se basant sur le stock de certains aspects tels que le service rendu en le
transformant en caractère monétaire. Cette fonction consiste à éditer des documents
relevant la situation comptable de chaque fait.
Cette fonction est actuellement assurée par Monsieur KUMENA.
c) Caissier dépenses : la personne chargée de cette fonction ne peut gérer que les sorties
d’argents de l’entreprise sous ordre du Chef direct, ou autre Chef en passant par son
Chef direct.
d) Magasinier : parlant de cette fonction, elle a en ses attributions la gestion des biens et
archives de ladite société. Monsieur Georges du Centre de Distribution de Kamina est
affecté à cette fonction.
3. Le Chef GR : le Chef Gestionnaire des Réseaux assure la continuité de consommation de
l’énergie électrique sans fin ni perturbation (objectivement).
18
Dans ses attributions, il se charge d’électrification d’un établissement (d’un abonné) et fait en
sorte que celui-ci ne manque pas d’électricité malgré la situation ou l’état de la fourniture du
courant électrique. Sur ce, Monsieur Felly MUKALAY occupant cette fonction actuellement,
regorge d’après la hiérarchie certaines sous fonctions lui permettant de faire fonctionner son
service :
a) Électricien de maintenance : un électricien de maintenance est chargé de constituer
toutes les ressources possibles pour garantir la consommation du courant fournit au
client par la société.
b) Elect. Dep. BT : Electricien de Dépannage Basse Tension, chargé d’intervenir à une
interruption du courant non ordinaire (qui n’est pas déclenchée par la société elle-
même) dans le but réparer cette erreur ou faute d’interruption dans le réseau et sur la
même ligne, permettre au client de consommer l’énergie fournie en toute sa
complexité.
Cet électricien ne fait son travail que près des clients dans leur catégorie est BT disant basse
tension (les clients ordinaires : maison d’habitation ou de commerce).
c) Elect. Dep. MT : cet électricien remplit la même fonction que celui de de dépannage
BT mais en exécution fonctionnelle vers les clients à catégorie Moyenne Tension (tous
les grands consommateurs de l’énergie : industrie, entreprise, etc.).
d) Terrassier : la personne assumant cette fonction est naturellement un agent chargé de
faire des creux ou des fausses permettant aux électriciens dépanneurs d’œuvrer. En
d’autres termes, il creuse à l’endroit constaté de la panne pour une panne souterraine,
ou préparer des moyens permettant aux dépanneurs de grimper pour une panne
aérienne.
a) Le Chef GCL : (Gestion Clientèle) : ce service est la suprématie directe du service de GA.
C’est dans ce service que le client prend l’abonnement à un service de la SNEL.
Au cas où le service de la GA aura échoué, ou se rendre en action
dégraissante face à un cas, celui-ci est appelé à contacter un service supérieur à soi, et celui-là
fera en sorte de déclencher une proposition de la solution pour la finalité du classement de la
prise de connaissance du paiement par l’entreprise. Actuellement occupée par Monsieur Albert
MULUNDA.
a) Chef G.A : le service de la Gestion des Abonnés, GA en sigle, permet de gérer les
enregistrements et le paiement d’un frais par un client sur la fiche client de suivi et
de gestion. Actuellement assurée par Madame Clémentine NGOY.
b) CFAC : le Chargé de Facturation. Il se soumet à son attribution, consistant à
imprimer les factures de consommation de l’énergie électrique par rapports aux
index relevés par le releveur facteurs. Ce poste est occupé actuellement par
Monsieur Didier BANZA.
19
c) Caissier recettes : la fonction de la caisse intervient et n’intervient que dans le but
de vérifier et d’enregistrer le montant versé par le client pour le solde d’un certain
frais.
Au sein de la SNEL, la caisse prévoit un enregistrement, et une vérification du solde apporté par le
client afin d’apurer un paiement ou un autre frais.
d) Releveur facteur : la fonction du Releveur Facteur est orientée vers l’action de
relever les index de consommation près des compteurs à chaque abonné.
e) Coupeur rétablisseur : la personne assumant cette fonction est chargée de rétablir
la fourniture de l’énergie qui a été interrompue pour certaines causes chez un client
ou abonné à la société.
II.2.2.3. ETUDE DES POSTES DE TRAVAIL
Chaque domaine dans le monde comporte au moins quelques services
regroupés en poste de travail. Selon notre domaine d’étude, nous avons pris constate de trois (3)
services sur lesquels notre thématique se base.
1. Le service de Gestion Clientèle : le service de la Gestion clientèle est celui chargé de toute
relation entre la société et les clients ou abonnés. C’est ce service qui assure l’attribution
des P.A (Police d’Abonnement) à chaque P.A (Point d’Alimentation) après que le client ait
prit son abonnement et est identifié par la société par rapport à toutes les normes prévues
pour un abonnement.
2. Le service de préposé aux abonnés : après avoir attribué un Police d’Abonnement à un
client, celui-ci doit être géré. Ce service est composé de trois postes de travail. *le visa :
qui enregistre le client par son paiement dans un carnet de visa. *la caisse : qui perçoit la
somme d’un paiement en enregistrant ce dernier sur un journal auxiliaire afin d’assurer la
correspondance avec les informations enregistrées dans le carnet visa. *G. A : le Gestion
des abonnés est chargée d’enregistrer la situation de chaque client sur une fiche (pour la
facturation), et sur un dossier de raccordement (pour l’abonnement).
3. Le service de facturation : ce service intervient avec deux postes de travail. * ce releveur
facteur : qui fait la relève des index sur la consommation de l’énergie fournie afin de les
convertir en monnaie. *CFAC : le chargé de facturation qui utilise les informations
ramenées par le Releveur Facteur afin d’attribuer aux client chaque moyenne en tarif ou en
forfait et ainsi il imprime les factures pour chaque client.
20
AUTRE NOTION : type (catégorie) des clients gérés par la SNEL.
a) BT : les clients de la catégorie Basse Tension consomme une faible quantité ou du niveau
de tension d’énergie d’au moins 220 Volts.
b) MT : les grands consommateurs qui ont besoin d’au moins 6.000 Volts pour alimenter
leurs machines ou bâtiments.
c) DOM : les clients qui ont besoin de l’énergie pour l’éclairage et les appareils électro
ménagers.
d) ASIC : Abonné Semi-Industriel et Commercial qui utilise des moteurs de transformation
de l’énergie en d’autres formes de forces, ou qui utilise le courant pour faire fonctionner
leur commerce.
NB : le critère de facturation dépend :
 Du type d’abonnement client prit à la source ;
 De la consommation de l’énergie ;
 De la cité où est situé le domicile.
II.2.2.4. MODELE CONCEPTUEL DE COMMUNICATION
Le niveau conceptuel s’attache aux invariants de l’entreprise ou de
l’organisme du point de vue métier. En effet, à ce point nous allons réitérer toute l’activité du
processus d’abonnement et du paiement de la facture.
1. DESCRIPTIONS TEXTUELLES DES PROCESSUS
La description textuelle des processus consiste à développer les activités
rencontrées au niveau d’un processus de communication entre différents acteurs du système
d’information.
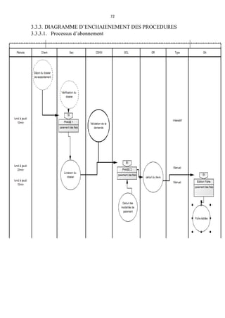
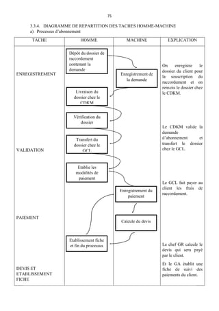
Processus d’abonnement : en ce qui concerne la prise d’abonnement
par un client, le client procède traditionnellement par le dépôt d’un dossier de raccordement au
secrétariat de l’entreprise. Ainsi le secrétaire de l’entreprise introduit le dossier chez le Chef de
Centre de Distribution de Kamina (CDKM) et après cela, si le Chef CDKM valide le dossier le
CDKM établit un document de réponse à la lettre de demande de raccordement qui sera livrée au
client lui demandant de passer à la direction SNEL pour remplir certaines formalités.
Ainsi, le Chef CDKM renvois le dossier entre les mains du Chef GCL qui,
à son tour, fera payer au client certains frais dont, celui de la constitution du dossier, et autre y
BT MT
DOM ASIC
Ordinaire Paraétatiqu
e
Agent SNEL
Ordinair
e
Paraétatiqu
e
Instances officielles
MT Privée MT Paraétatique
21
afférents (Devis de raccordement, Police d’Abonnement, réception des installations électriques).
Et après paiement, le Chef GCL envois le Dossier au Chef GR qui va procéder au calcul du devis
de raccordement. Et le Chef GR à son tour, retourne le Dossier au Chef GR pour induction de
payer les frais de devis par le client dans le but de prise d’abonnement.
Tout à trac, le devis ayant été calculé, le client se doit d’aller voir le Gestionnaire des
Abonnés(GA) pour l’établissement des documents ou factures-preuve de paiement en y ajoutant
ceux de la Fiche-client et Police d’abonnement.
Toutes ces opérations validées, le Chef GR électrifie le domicile du client par rapport à sa
catégorie.
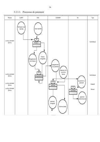
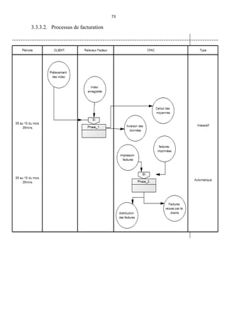
Processus de facturation : le client ayant reçu un Police
d’Abonnement, sous le format : **-***-****. Le code de la première colonne impose la catégorie
du client, la deuxième colonne qui constitue un matricule et la dernière qui détermine la position
du client par rapport à la place qu’il a obtenu sur la liste des clients de la Société SNEL.
A la suite de tous ces détails, le CFAC après avoir attribué un code d’abonnement en insérant le
client ou l’abonné dans une base de données, celui-ci aura droit à une facture de consommation
après un mois. Cette facture équivaut la consommation de l’énergie qui lui a été fournie.
Le montant de la facture est fixé moyennement ou forfaitairement. Le
premier dit que la facture est calculée par rapport aux index relevés par le Releveur Facteur et le
second, dit que la société attribue une moyenne forfaitaire aux clients qui n’ont pas de compteur
de consommation.
Processus de paiement : la facture établie est imprimée, livrée au
client, celle-ci doit être payée dans les cinq jours suivants la date de réception de cette dernière. Le
jour de paie :
Le client se présente au Secrétariat de la SNEL en expliquant son cas ou sa situation dite « le
paiement de la facture ». Le Secrétaire conduit le client au poste VISA ou on enregistre le
paiement dans le tout premier carnet dénommé VISA. Ensuite, le client se livre à la caisse pour
versement du MontantFacture en faisant le deuxième enregistrement sur le journal auxiliaire de
casse et signe le paiement sur la facture et scelle la facture.
Le client se doit de passer au poste de la GA (Gestion des Abonnés) pour gérer son paiement et le
valider sur une fiche-client qui sert de suivi de tout client par sa situation.
Et enfin, le client content de sa régularisation, continue à consommer l’énergie fournie en
attendant une facture pour chaque mois par rapport à la consommation faite du mois précédent.
2. RECENCEMENT DES ACTEURS
A ce niveau de conception, nous nous sommes soumis à la pratique qui
répertorie tous les acteurs trouvés et utilisés dans les processus notamment susmentionnés. Un
acteur est avant tout une représentation structurelle d’un objet jouant un rôle dans un système
donné.
Le recensement des acteurs se fait sur un tableau qui permet de répertorier
les différents acteurs (internes ou externes) du système d’information par rapport à n processus en
22
tenant compte de sa relation avec le système d’information existant et noter un commentaire sur
l’acteur et sa relation.
La nuance pertinente entre un acteur interne et celui externe est que le premier appartient au
domaine du système d’information et que le second est celui qui déclenche un processus.
Sur ce tableau synthétisé, sont notées les illustrations ci haut définies :
No
ACTEUR TYPE SIGNIFICATION
01 Chef CDKM INTERNE Le Chef de Centre de Distribution qui approuve la
demande de raccordement d’un client favorablement ou à
titre exceptionnel .
02 Chef GCL INTERNE Le Chef Gestionnaire des Abonnés qui assure toute liaison
entre le client et l’entreprise et indique le client par rapport
à toute réclamation ou mise à jour de sa situation.
03 GA INTERNE Le gestionnaire des Abonnés contrôle le client et gère tout
mouvement du client (paiement, réclamation, demande ou
information,…).
04 CLIENT EXTERNE Le client est un acteur très important par ce que c’est lui
qui déclenche tout processus de travail dans le SI, il est
l’entité qui vient payer un service ou un droit à la société
en s’abonnement ou en louant un droit.
05 CFAC INTERNE C’est l’agent chargé d’établir et d’imprimer les factures-
clients de consommation de l’énergie électrique de toutes
les catégories.
06 CAISSIER INTERNE Le caissier est l’agent chargé de percevoir le montant
facture du client et l’enregistrer sur un journal de caisse
permettant au GA d’enregistrer ce dernier.
07 Chef GR INTERNE Le Chef de la Gestion des Réseaux de la SNEL
2.1. Diagramme des contextes
Ce diagramme consiste en la représentation schématique des flux
d’information et de mouvement entre l’organisation (domaine) et les acteurs externes (clients) en
attribuant un nom à chacun18
.
L’organisation est représentée par un rectangle qui ne se place qu’à droite de la structure ; les flux
d’informations sont représentés par une ou plusieurs flèches ; et les acteurs sont représentés par
une ellipse placée à gauche19
.
18
Jean-Jacques MWINKEWU, COURS DE MIRISE I, UNIKAM, 2020-2021.
19
Idem.
SNEL/KAMINA
CLIENT
23
2.2. Diagramme conceptuel des flux
Le diagramme conceptuel des flux décrit les détails schématisés du
diagramme des contextes en suivant par rapport aux évènements et leurs acteurs par processus
connu20
. Ce diagramme permet de compléter le diagramme de contexte en décomposant
l’organisation en une série d’acteurs internes et externes.
Les spécifications de la structure sont les mêmes que celles du diagramme
contextuel à l’instar des flux liés à l’entreprise qui seront concentrés dans un triangle ou carré.
a) Processus d’abonnement.
b) Processus de facturation.
c) Processus de paiement-facture.
3. GRAPHES DES FLUX
20
Trésor MWAMBA, cours de méthode de recherche scientifique, UNIKAM, 2019-2020.
CLIENT
SECRETARIAT
CDKM
GCL
GR
GA
Releveur Facteur
CFAC
CLIENT
CLIENT
VISA
CAISSE
GA
24
Un flux est un mouvement d’échange d’information entre un et/ou
plusieurs acteurs d’un système d’information. Un graphe est une courbe représentative d’une
fonction, voire une représentation graphique21
.
En merise, le graphe des flux est un outil technique d’analyse qui met en
évidence l’origine et la destination des messages à travers les différents postes de l’organisation.
3.1. Processus d’abonnement
1. Le client introduit la demande en déposant le dossier chez le secrétaire ;
2. Le secrétaire enregistre le dossier ;
3. Le secrétaire reconduit la demande chez le Chef CDKM ;
4. Et le Chef CDKM répondant favorablement,
5. Le Chef CDKM envoi le dossier chez le GCL pour certaines formalités ;
6. Le GCL fait payer au client tous les frais possibles à l’abonnement en lui donnant les
preuves
7. Le client brandit les preuves au GR qui calcule le devis à la suite ;
8. Le Chef GR calcule le devis de raccordement
9. Le GR renvois le dossier chez le GA qui établit une fiche de suivi ;
10. Le GA rassure au client son abonnement à l’aide d’une preuve d’abonnement.
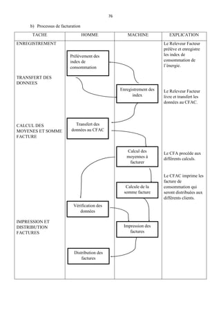
3.2. Processus de facturation
1. Le releveur facteur prélève les index chez le client ;
21
AS. William, cours des techniques de base des données, UNIKAM, Inédit.
GA
(3
(4)
(4)
CLIENT
SECRETARIAT Chef CDKM
GR
GCL
(1)
(2)
(5)
(6)
(8)
(10)
(9)
(7)
CLIENT
CFAC
Releveur Facteur
(1)
(2)
(3)
(5)
25
2. Le client livre les données possibles à la relève ;
3. Après la relève, le releveur facteur livre les données au CFAC ;
4. Le CFAF à son tour calcule les moyennes à facturer et imprime les factures-clients ;
5. La facture est livrée au client par le CFAC ou agent de distribution.
3.3. Processus de paiement
1. Le client se présente au guichet SNEL par le VISA ;
2. Le visa enregistre le paiement dans le premier carnet
3. et retourne la fac au client ;
4. Le client va à la caisse pour le versement de la somme facture et enregistrement sur le
journal auxiliaire ;
5. Le caissier enregistre le paiement sur le journal auxiliaire de caisse ;
6. Le caissier renvois la facture au GA pour validation du paiement sur la fiche-client ;
7. Le GA apure le paiement sur la fiche ;
8. Après la validation du paiement, le GA retourne la facture et remercie le client pour sa
fidélité.
(1)
(3)
(4)
(6)
(8)
CLIENT
CAISSIER
GA
VISA
(2)
(5)
(7)
26
4. MATRICE DES FLUX
La matrice de flux est représentée sur un tableau avec un champ pour
l’émetteur ou le déclencheur d’un évènement et au croisement de la colonne et de la ligne des flux,
est indiquée une activité.
Cette matrice se base sur le cheminement des processus observés :
a) Processus d’abonnement
Emetteur
Récepteur
CLIENT SEC CDKM GCL GR GA
CLIENT (5) (8)
SEC (1)
CDKM (2) (3)
GCL (4)
GR (6)
GA (7)
b) Processus de facturation
Emetteur
Récepteur
CLIENT Releveur Facteur CFAC
CLIENT (1) (4) (5)
Releveur Facteur (2)
CFAC (3)
c) Processus de paiement
Emetteur
Récepteur
CLIENT VISA CAISSE GA
CLIENT (3) (8)
VISA (1) (2)
CAISSE (4) (5)
GA (6) (7)
5. TABLEAU DES FLUX
27
Le tableau des flux permet de texturer les contextes et les processus de la
matrice des flux en expliquant chaque évènement en identifiant l’émetteur et le récepteur avec une
suite des commentaires à la fin22
.
 Processus d’abonnement
No
Nom du flux Emetteur Récepteur Propriétés Signification
01 Dépôt du
dossier de
raccordement
CLIENT SECRETAIRE Documentaire Le client dépose sont
dossier de
raccordement au
secrétariat.
02 Enregistrement
du dossier
dans le cahier
des listes des
dossiers
SECRETAIRE SECRETAIRE NomClient
PostNomClient
AdresseDom
NumPLDom
Enregistrement du
dossier de
raccordement
03 Livraison du
dossier de
raccordement
SEC CDKM Dépositoire Le Secrétaire dépose
le dossier entre les
mains du Chef
CDKM
04 Accord du
CDKM
CDKM GCL Dépositoire Le chef CDKM
dépose le dossier chez
le GCL pour certaines
formalités
05 Souscription
de
l’abonnement
CLIENT GCL NuméroFacture
DateEditionFac
PériodeFacturée
Tarif
MontantFacture
EtatFacture
Le GCL intervient
dans le remplissage
des certaines
formalités de
paiement par le client
06 Dépôt du
dossier chez le
GR par le
CLIENT
CLIENT GR Dépositoire Le GR à l’obligation
de calculer le devis de
raccordement et
retourner le document
de devis calculé
22
AS. Valéry NYEMBO, cours de système de gestion des bases des données, G3 INFO UNIKAM, inédit.
28
07 Rendu du
devis au GA
GR GA Dépositoire Le GR après avoir
calculé le devis, livre
le document au GA
08 Etablissement
de la fiche
CLIENT GA NonCl
Adresse
PA
Le GA établit une
fiche de suivi des
paiements par le
client.
 Processus de facturation
No
Nom du flux Emetteur Récepteur Propriétés Signification
01 Relève
d’index
CLIENT Releveur
Facteur
NonCl
Adresse
PA
Index
Date de la relève
Le Releveur Facteur
relèves les index chez le
client en vue d’une
certaine opération.
02 Rendu des
données
Releveur
Facteur
CFAC NonCl
Adresse
PA
Index
Date de la relève
Le Releveur Facteur
rends les données
relevées chez le client au
CFAC
03 Calcul des
moyennes et
impression
facture
CFAC CFAC NuméroFacture
DateEditionFac
PériodeFacturée
Tarif
MontantFacture
EtatFacture
Le CFAF calcule les
moyennes par tarif et
imprime les factures.
04 Livraison
facture
CFAC CLIENT NuméroFacture
DateEditionFac
PériodeFacturée
Tarif
Le CFAF se déplace pour
déposer la facture de
consommation de
l’énergie électrique au
CLIENT
29
MontantFacture
EtatFacture
 Processus de paiement
No
Nom du flux Emetteur Récepteur Propriétés Signification
01 Arrivée du
client à
l’organisation
CLIENT VISA NuméroFacture
DatePaiement
PériodeFacturée
Tarif
MontantFacture
EtatFacture
Enregistrement de la
facture du client en vue
de payer ou régulariser
cette dernière
02 Enregistrement
de la facture
CLIENT VISA NuméroFacture
DatePaiement
PériodeFacturée
Tarif
MontantFacture
EtatFacture
On enregistre la facture
sur le carnet Visa de la
Société
03 Enregistrement
du paiement
CLIENT CAISSIER NuméroFacture
DatePaiement
PériodeFacturée
Tarif
MontantFacture
EtatFacture
Le Caissier enregistre le
paiement sur le journal
auxiliaire de caisse
04 Remise de la
facture au
client
VISA CLIENT NuméroFacture
DatePaiement
PériodeFacturée
Le poste du VISA
retourne la facture
enregistrée pour la
première fois au CLIENT
30
Tarif
MontantFacture
EtatFacture
05 Versement de
la somme
facture
CLIENT CAISSIER NuméroFacture
DatePaiement
PériodeFacturée
Tarif
MontantFacture
EtatFacture
Le caissier recoit la
somme facture,
enregistre la facture sur
le journal auxiliaire et
retourne la facture au
client
04 Apurement sur
la fiche
CLIENT GA NuméroFacture
DatePaiement
PériodeFacturée
Tarif
MontantFacture
EtatFacture
Le GA enregistre le
paiement validé par le
caissier sur la fiche client
afin d’assurer un bon
suivi des paiements.
6. DESCRIPTION DES DONNEES
La description des données utilisées consiste à identifier la source des
informations et nous donne la précision sur le lieu où l’endroit où on perçoit ces dernières. On
décrit les données en tout son ensemble : pour désigner le système qui use les informations. Et on
décrit les données par des rubriques pour remplir la première étape susmentionnée et détailler
ensuite chacune des données en particulier.
6.1. INVENTAIRE DES LOTS D’INFORMATIONS
6.1.1. Etude des documents
Pièce écrite servant d'information, de preuve : Recueillir des documents
sur la dernière guerre et/ou un objet quelconque servant de preuve, de témoignage : Ces films sont
des documents sur la Résistance23
.
23
Définitions : document - Dictionnaire de français Larousse, visité le 21 Juillet 2021
31
Ainsi, cette phase consiste à étudier les données par rapport aux documents sur lesquels ces
dernières ont été trouvées.
a) Fiche d’abonnement : ce document en soi est établit pour enregistrer un client et
ensuite faire la suivie de sa situation de l’énergie. Cette fiche renvoie toutes les
informations sur le client en guise de son abonnement.
En outre, l’identité possible du client, son Police d’Abonnement (PA), son Point d’Alimentation
(PA) et autres propriétés possibles.
b) la facture : la facture est un document qui remonte de l’abonnement d’un client par
rapport à la consommation d’un service ou d’un bien produit et géré par une entité24
.
Par rapport au domaine d’étude, une facture est un document qui couvre le paiement d’un frais par
un client en renseignant ce paiement sur les informations d’abonnement (identité possible du
client, son Police d’Abonnement (PA), son Point d’Alimentation (PA) et autres propriétés
possibles) et y ajoute le montant de la facture, le motif de facturation et la date d’édition.
c) Carte d’Agent (tous les documents ayant à faire relationnelle entre client et société) :
sur chaque document est reprit l’identité de l’émetteur ou expéditeur(Organisation) et
du destinataire ou réceptrice(Client).
d) Le visa : est un carnet ou sont enregistrés les paiements journaliers de toutes les
factures. Ce carnet permet de marquer la présence d’un client sur le point de paiement
ou de solde de la somme d’une facture.
e) Le Journal auxiliaire de caisse : Ce document consiste en l’enregistrement d’un
paiement par le biais de la facture contre la somme de la facture par le caissier de
l’organisme qui, après avoir reçu l’argent, scelle la facture avec un code QR prédéfini.
f) Devis de Raccordement : C’est un document établit par le GR, relevant le schéma à
suivre avant le raccordement et tous les matériels nécessaires au branchement souscrits
par le client.
C’est pourquoi, chaque document est validé par un ou plusieurs membres d’une organisation. Ce
document reprend les trois phases préliminaires et y rajoute l’identité des Agents ayant validé un
document par le matricule, le nom, le service et autre…
6.2. INVENTAIRE DES RUBRIQUES
L’inventaire des rubriques est un concept ou une phase de la méthode
merise qui consiste à spécifier graphiquement à quel document une donnée appartient en
établissant cela sur un tableau descriptif des données.
Ceci se fera d’un côté, les données et de l’autre côté, les appartenances par
une abstraction d’Astérix (symbole d’appartenance), désignant la source d’une donnée.
24
Définitions : facture - Dictionnaire de français Larousse, visité le 21 Juillet 2021
32
No
Lots d’informations Dossier de
raccordement
Carte
Agents
Abonnement Facture Fiche
Client
01 Numéro du client *
02 Nom du client * *
03 Avenue du client * *
04 Numéro Domicile du
Client
* *
05 Quartier du client * *
06 Ville du client * *
07 Numéro de la Facture *
08 Date d’édition de la
facture
*
09 Période Facturée * *
10 Tarif de facturation *
11 Montant de la Facture * *
12 Etat de la Facture *
13 Police d’abonnement *
14 Date d’abonnement *
15 Catégorie du client *
16 Cabine Source *
17 Matricule du GCL *
18 Nom du GCL *
19 Postnom du GCL *
20 Fonction du GCL *
21 Service *
22 Adresse du GCL *
23 Téléphone du GCL *
24 Matricule du CDKM *
25 Nom du CDKM *
26 Postnom du CDKM *
33
27 Fonction du CDKM *
28 Adresse du GCL *
29 Téléphone du GCL *
30 Matricule du GA *
31 Nom du GA *
32 Postnom du GA *
33
Fonction remplie par le
GA
*
34
Adresse résidentielle du
GA
*
35
Numéro de Téléphone du
GA
*
36 Matricule du CFAC *
37 Nom du CFAC *
38 Post nom du CFAC *
39 Fonction du CFAC *
40
Adresse du domicile du
CFAC
*
41
Numéro de téléphone du
CFAC
*
7. DESCRIPTION DU DOMAINE
I. Tableau des évènements
Un évènement est un fait qui, en se produisant doit déclencher une réaction
dans un système. Le tableau des évènements regorge tous les flux qui sont capables de déclencher
un processus.
Il est construit moyennant un tableau d’où :
 La première colonne sera le numéro de l’évènement ;
 La deuxième qui sera le nom de l’évènement ;
 La troisième colonne quant à elle reprends l’émetteur ;
 La quatrième reprends le récepteur ;
 Ainsi vient la cinquième colonne avec les propriétés ;
 Et la dernière qui s’occupe de la signification ou commentaire sur
l’évènement.
34
a) Processus d’abonnement
No
Nom de
l’évènement
Emetteur Récepteur Propriétés Signification
01 Demande de
raccordement
CLIENT SECRETAIRE Documentaire Le client dépose
sont dossier de
raccordement au
secrétariat.
02 Enregistrement
du dossier
dans le cahier
des listes des
dossiers
SECRETAIRE SECRETAIRE NomClient
PostNomClient
AdresseDom
NumPLDom
Enregistrement du
dossier de
raccordement
03 Livraison du
dossier de
raccordement
SEC CDKM Dépositoire Le Secrétaire
dépose le dossier
entre les mains du
Chef CDKM
04 Accord du
CDKM
CDKM GCL Dépositoire Le chef CDKM
dépose le dossier
chez le GCL pour
certaines formalités
05 Souscription
de
l’abonnement
CLIENT GCL NuméroFacture
DateEditionFac
PériodeFacturée
Tarif
MontantFacture
EtatFacture
Le GCL intervient
dans le remplissage
des certaines
formalités de
paiement par le
client
06 Dépôt du
dossier chez le
GR par le
CLIENT
CLIENT GR Dépositoire Le GR à
l’obligation de
calculer le devis de
raccordement et
retourner le
document de devis
calculé
07 Etablissement
de la fiche
CLIENT GA NonCl Le GA établit une
fiche de suivi des
35
Adresse
PA
paiements par le
client.
 Processus de facturation
No
Nom de
l’évènement
Emetteur Récepteur Propriétés Signification
01 Relève
d’index
CLIENT Releveur
Facteur
NonCl
Adresse
PA
Index
Date de la relève
Le Releveur Facteur
relèves les index chez le
client en vue d’une
certaine opération.
02 Rendu des
données
Releveur
Facteur
CFAC NonCl
Adresse
PA
Index
Date de la relève
Le Releveur Facteur
rends les données
relevées chez le client au
CFAC
03 Calcul des
moyennes et
impression
facture
CFAC CFAC NuméroFacture
DateEditionFac
PériodeFacturée
Tarif
MontantFacture
EtatFacture
Le CFAC calcule les
moyennes par tarif et
imprime les factures.
04 Livraison
facture
CFAC CLIENT NuméroFacture
DateEditionFac
PériodeFacturée
Tarif
MontantFacture
EtatFacture
Le CFAC se déplace
pour déposer la facture
de consommation de
l’énergie électrique au
CLIENT
36
 Processus de paiement
No
Nom de
l’évènement
Emetteur Récepteur Propriétés Signification
01 Enregistrement
de la facture
CLIENT VISA NuméroFacture
DatePaiement
PériodeFacturée
Tarif
MontantFacture
EtatFacture
On enregistre la facture
sur le carnet Visa de la
Société
02 Enregistrement
du paiement
CLIENT CAISSIER NuméroFacture
DatePaiement
PériodeFacturée
Tarif
MontantFacture
EtatFacture
Le Caissier enregistre le
paiement sur le journal
auxiliaire de caisse
03 Versement de
la somme
facture
CLIENT CAISSIER NuméroFacture
DatePaiement
PériodeFacturée
Tarif
MontantFacture
EtatFacture
Le caissier reçoit la
somme facture,
enregistre la facture sur
le journal auxiliaire et
retourne la facture au
client
04 Apurement sur
la fiche
CLIENT GA NuméroFacture
DatePaiement
PériodeFacturée
Tarif
MontantFacture
EtatFacture
Le GA enregistre le
paiement validé par le
caissier sur la fiche
client afin d’assurer un
bon suivi des paiements.
37
b) Tableau des actions induites
C’est un tableau qui nous étal les actions que le récepteur réalisera après
avoir reçu les informations. Ce tableau est construit sur base du tableau des évènements.
 Processus d’abonnement
No
NOM DE
L’EVENEMENT
ACTION
INDUITE
RECEPTEUR RESULTAT SIGNIFICATION
01 Dépôt du dossier
de raccordement
Enregistrer le
dossier
SECRETAIRE Registre des
dossier mis à jour
On enregistre le dossier
déposé par le client
afin d’un suivi ou d’un
traitement ultérieur
02 Dossier enregistré Mis à jour du
registre
SECRETAIRE Registre des
dossier mis à jour
Actualisation du
registre des dossiers
03 Livraison du
dossier
Analyse de la
situation
d’abonnement
CDKM Réponse
favorable, le
dossier renvoyé
au Sce
Commercial
Le Chef CDKM après
analyse de la situation
de l’énergie accorde un
abonnement au client
04 Accord du CDKM Transfert du
dossier
GCL Remplissage des
formalités
d’abonnement
on oriente le client vers
le service opté pour
valider les
abonnements
05 Souscription de
l’abonnement
Paiement des
frais afférents à
l’abonnement
GCL Mise ajour de la
liste des abonnés
On accorde
l’abonnement au client
qui vient de payer les
frais conditionnés
06 Dépôt du dossier
chez le GR
Calcul du
Devis de
raccordement
GR Solde total du
devis à payer
pour le
raccordement et
la TVA inclue
On calcule le devis à
payer par le client.
Tenant compte des
poteaux et câbles à
utiliser
07 Etablissement de
la fiche-client
Création d’une
nouvelle fiche
pour ce client
GA Le client obtient
une fiche de suivi
des paiements des
factures.
On crée une nouvelle
fiche pour le nouvel
abonné.
38
 Processus de facturation
No
NOM DE
L’EVENEMENT
ACTION
INDUITE
RECEPTEUR RESULTAT SIGNIFICATION
01 Relève d’Index Enregistrement
de la
consommation
par KWh
Releveur
Facteur
Mise à jour du
registre
d’index par
client
On reprends les
données possibles à
la facturation après
consommation
02 Rendu des
données
Calcul de la
somme facture
CFAC Mise à jour
des données
dans la base
Le Chargé de
facturation calcule la
somme de la facture
mensuelle
03 Edition facture Impression des
factures
CFAC Création du
nouveau
fichier de
facturation
Les factures à payer
sont toutes
imprimées
04 Livraison de la
facture chez le
Client
Distribution
des factures
CFAC Obtention de
la facture par
le client
On distribue la
facture au client, et
chacun peut
procéder au
paiement de cette
dernière.
 Processus de paiement
No
NOM DE
L’EVENEMENT
ACTION
INDUITE
RECEPTEUR RESULTAT SIGNIFICATION
01 Enregistrement de
la facture
Mise à jour du
carnet VISA
VISA Facture
enregistré
On enregistre le
paiement de la
facture par le VISA
02 Enregistrement du
paiement
Mise à jour du
journal
auxiliaire
CAISSIER Paiement
enregistré
Le caissier
enregistre le
paiement de la
facture numérotée
par le visa
03 Versement de la
somme facture
Vérification
de la somme
CAISSIER Paraphe sur
la facture-
reçu du
client
Le CAISSIER
paraphe et valide la
somme de la facture
39
04 Apurement du
paiement sur la
fiche-client
Mise à jour de
la fiche-client
GA Paiement
validé et
facture payée
et livrée au
CLIENT
Le GA valide le
paiement et retourne
la facture-reçu ou
preuve au CLIENT
II.2.2.3. ANALYSE CRITIQUE DE L’EXISTANT
A. ANALYSE DE L’EXISTANT
Il est impérialement impossible de palier à une description des problèmes
de l’entreprise sans la connaitre sanguinairement. Ainsi, cette étape du travail nous a permis une
étude de chaque fonctionnalité du service de Gestion Clientèle de la SNEL à Kamina.
A ce sujet, nous tenterons de parler brièvement des processus qui se passent au sein dudit service.
Pour une société ayant un but lucratif, l’une des ressources importantes du
financement des charges publics est « le paiement des factures après consommation d’un bien ou
d’un service » ; et la SNEL vu la réalisation de ses objectifs, atteste toute application de recueil de
ses droits sur la facturation.
Comme le dit la communauté, payer sa facture toujours au guichet SNEL ou à la banque, c’est
permettre à la société d’atteindre ses objectifs25
.
Pour ce qui est de l’abonnement
Pratiquement, note thématique (conception d’une application de gestion
des paiements des factures-abonnés dans une société publique) se base sur la gestion des
paiements ; mais on ne peut parler d’un paiement par un abonné sans que cet abonné ne soit créé
et connu par la société. C’est pourquoi des parts et d’autres, nous commencerons d’abord par la
création d’un abonné puis passer au paiement par ce dernier.
D’une manière détaillée, le souscripteur doit délivrer un dossier de
raccordement à la société. Les éléments constitutifs du dossier sont :
a) Titre parcellaire : écrit par le Conservateur des Titres Immobiliers ;
b) Livret du logaire : rédigé par le Chef de cité ;
c) Avis de raccordement : livré par le Ministère de l’Energie ;
d) Certificat de conformité : livré par le Ministère de l’Urbanisme ;
e) Carte d’identité ;
f) Lettre de demande de raccordement.
De la part de la SNEL, celle-ci après avoir donné une réponse favorable au client par rapport à sa
lettre de demande de raccordement soumet le client aux opérations suivantes :
La SNEL transmet une lettre de réponse à la demande de raccordement tout en invitant le
client à se rendre au service de la Gestion Clientèle pour différentes formalités ;
Le client paie les frais de constitution du dossier à la caisse ;
25
SNEL/Kamina, facture de consommation, K.2, 2019.
40
Ensuite le client se rend au service Technique pour le calcul de mesurage ; et la SNEL
établie un document de mesure que le client payera sans oublier la TVA et la police
d’abonnement.
Et la SNEL atteste l’abonné et reconnais ce dernier en raccordant le siège concerné.
Pour ce qui est du paiement des factures
Pour ceci, après s’être abonné, l’abonné aura le droit de recevoir le débit
de sa consommation concerti en Franc Congolais et ce sur un document dénommé « facture de
consommation ». L’abonné est tenu de payer sa facture dans un délai de 5 jours dès la réception.
Ce dernier doit se rendre à la Direction de la SNEL ou au point de perception le plus proche afin
de procéder au paiement de sa facture.
Arrivé à la réception, l’abonné est redirigé vers le préposé aux abonnés ou
la première entité se chargera d’enregistrer la facture dans le carnet visa de la société, ensuite la
facture est renvoyée à la caisse afin que l’abonné assure le versement de la somme et la facture est
enregistré sur un journal auxiliaire du caissier afin d’assurer la conformité des faits entre le visa et
la caisse.
En effet, la dernière étape est celle de la gestion du paiement qui consiste à enregistrer le paiement
sur la fiche-abonné et cela en tenant compte de la date et du montant de souscription de la facture.
Ceci est en guise du paiement à la source. Mais il y a une autre façon de
procéder et ce pour n’importe quel frais ; c’est celle qui se fait par voie bancaire. La SNEL comme
toute entreprise publique ou semi-publique est affiliée à certaines banques. Mais celle qui nous
concerne est l’une d’elles appelée TMB.
Pour cette méthode, le client fait un versement de compte au numéro de compte de la SNEL en
remplissant le bordereau de versement de la TMB avec l’objet du versement (ou communication)
ainsi que le montant de la facture, et à ce niveau le client sera obligé de revenir à la SNEL au
niveau de la Gestion Clientèle au bureau de la Gestion des Abonnés pour enregistrer le paiement
sur la fiche.
B. CRITIQUE DE L’EXISTANT
Un travail ne peut être dit scientifique sans l’objet critique de ceci. Après
une observation stratégique faite sur le système actuel de la société, nous avons trouvé comme
faiblesse, l’utilisation d’un système manuel d’information dans la gestion des paiements par
abonné et une mauvaise pratique de gestion des données des abonnées dans les archives.
C’est dans le but d’y remédier que nous sommes en train de traiter sur cette thématique.
Certes, malgré l’innovation et l’intégration du réseau dans le domaine de la
communication, la SNEL continue à livrer les factures aux abonnés manuellement en passant par
des journaliers ou mains d’œuvre. Ceci implique un grand coût sur le paiement des journaliers
distributeurs et un travail surchargé dans le cas de la gestion des fiches-clients pour
l’enregistrement des paiements sachant que la SNEL/Kamina compte plus de 3.000 clients.
41
C. PROPOSITION DE SOLUTION
Vue les faiblesses susmentionnées, nous nous sommes imposés le fait
d’agencement de la SNEL vers un système informatique purement simple et fiable de gestion des
abonnés au service de la Gestion Clientèle en concevant une structure à deux niveaux.
La première traite sur le mode de transmission des factures aux clients en imposant un système
Web pour y parvenir, dans le but d’envoyer les factures à chaque client via le réseau en passant
par une messagerie électronique.
La deuxième traite sur la gestion des paiements simplifiée en proposant un système d’application
qui enregistrera tout mouvement et tout paiement du client dans une base des données et les
consulter ainsi que les modifier en temps voulu.
II.3. ANALYSE CONCEPTUELLE
II.3.1. INTRODUCTION
La modélisation consiste à créer une représentation virtuelle d’une réalité
de telle façon à faire ressortir les points auxquels on s’intéresse26
.
Un système d’information efficace ne peut se faire à la hâte sans tirer attention aux étapes
spécifiques et indispensables à sa réalisation. Pour y arriver, il faut donc analyser le projet étape
par étape chaque partie de ce système en prenant en compte le résultat de la phase précédente.
Chaque étape du système encours permet de décrire en toute complexité le niveau de conception
considéré. Ainsi le premier modèle de ce niveau est noté juste après ces lignes.
26
Jean-Jacques MWINKEWU, COURS DE MERISE II, UNIKAM 2020-2021.
42
8. MODELE CONCEPTUEL DE DONNEES
Le modèle conceptuel de données (MCD) décrit la signification des
données sur lesquelles reposent les systèmes d’information et les structures. Le MCD est l’élément
le plus connu de MERISE et certainement le premier des ceux importants. Il permet d’établir une
représentation claire des données du S.I. et définit les dépendances fonctionnelles de ces données
entre elles.
8.1. Dictionnaire des données
Un dictionnaire de données est une collection de métadonnées ou des
données de référence nécessaire à la conception d’une base des données relationnelle.
Il revêt une importance stratégique particulière car il est le vocabulaire commun de
l’organisation27
.
Les polysèmes : deux données sont polysèmes si elles ont le même nom et expriment deux valeurs
différentes.
Les redondances : chaque propriété identifiée, n’apparait qu’une seule fois dans le modèle, si le
contraire fait sur place, cela exprimera une redondance.
No
Nom Signification Format Taille Type
non
calculé
calculé
1
NuméroCL Le numéro
d’identification du client
Alphanumérique 7 *
2 NomCL Nom du client Alphanumérique 10 *
3
AvenueCL Avenue résidentielle du
client
Alphanumérique 30 *
4
NuméroDomCL Numéro du plan
cadastral du client
Alphanumérique 3 *
5
QuartierCL Le quartier du client Alphanumérique 15 *
6
VilleCL La ville actuelle du
client
Alphanumérique 15 *
7
NuméroFac Numéro de registre de la
facture
Numérique 14 *
8 DateEditionFac Date d’édition facture Date 10 *
9 PériodeFacturée Période facturée Alphanumérique 10 *
10
MontantFacture Montant net à payer sur
le montant
Numérique 6 *
2727
DI GALLO Fréderick, Méthodologie de système d’information, CNAM ANGOULEME, éd.2000.
43
11 TarifFac Le tarif de facturation Numérique 4 *
12 EtatFacture Etat de la facture Alphanumérique 7 *
13 PoliceAbonnement Police d’abonnement Alphanumérique 10
14 catégogieCL Catégorie du client Alphanumérique 7 *
15 CabineSource Cabine source d’énergie Alphanumérique 10 *
16 DateAbon Date d’abonnement Alphanumérique 9
17 MatriculeGCL Matricule du GCL Alphanumérique 7 *
18 NomGCL Nom Du GCL Alphabétique 10 *
19 PostnomGCL Postnom de l’agent GCL Alphabétique 10 *
20
MatriculeCDKM Matricule du Chef
CDKM
Alphanumérique 7 *
21 NomCDKM Nom du Chef CDKM Alphabétique 10 *
22
PostnomCDKM Post nom du Chef
CDKM
Alphabétique 10 *
23 MatriculeGA Matricule du GA Alphanumérique 7 *
24 NomGA Nom du GA Alphabétique 10 *
25 PostnomGA Postnom du GA Alphabétique 10 *
26 MatriculeCFAC Matricule du CFAC Alphanumérique 7 *
27 NomCFAC Nom du CFAC Alphabétique 10 *
28 PostnomCFAC Postnom du CFAC Alphabétique 10 *
29 MatriculeVISA Matricule du VISA Alphanumérique 7 *
30 NomVISA Nom du VISA Alphabétique 10 *
31 PostnomVISA Postnom du VISA Alphabétique 10 *
32 MatriculeCAISS Matricule du Caissier Alphanumérique 7 *
33 NomCAISS Nom du Caissier Alphabétique 10 *
34 PostnomCAISS Postnom du Caissier Alphabétique 10 *
35 MatriculeGR Matricule du GR Alphanumérique 7 *
36 NomGR Nom du GR Alphabétique 10 *
37 PostnomGR Postnom du GR Alphabétique 10 *
44
38 CodeFiche Code de la fiche-client Alphabétique 7 *
39
IDpaiement Identifiant d’un
paiement
Alphanumérique 7 *
40
ElementsDevis Les éléments du devis
de raccordement
Alphanumérique 20 *
41
IDdevis Identifiant du devis de
raccordement
Alphanumérique 4 *
42
CodeFiche Code d’identification de
la fiche-client
Alphanumérique 5
43 NumPAI Numéro du paiement Alphanumérique 3 *
44
NumGEN Numéro ou code de la
date de la génération des
factures
Alphanumérique 3 *
8.2. Matrice de dépendance fonctionnelle
Les dépendances fonctionnelles traduisent des liens pouvant exister entre
les propriétés. La mise en évidence des dépendances fonctionnelles est un moyen de contrôler la
validité d’un Modèle conceptuel des Données.
A titre d’exemple : soient deux propriétés P1 et P2, on dit que P2 dépend fonctionnellement de
P1 si et seulement si une valeur de P1 permet de connaitre une et seule valeur de P2.
En parlant des formes de dépendances, on peut parler de :
 Dépendances fonctionnelles au sein d’une entité ;
 Dépendances fonctionnelles existant entre deux entités reliées par une association de type
père-fils ;
 Dépendances fonctionnelles entre deux entités reliées par une association de type non
hiérarchique.
8.2.1. Matrice de dépendance fonctionnelle à source simple
Celle-ci est une sorte de matrice carrée dans laquelle sont représentées
toutes les dépendances fonctionnelles dont la source (clé primaire) est constituée d’un seul attribut.
On représente la clé par le symbole « * » et la dépendance par le chiffre 1.
No
Sources 1 2 3 4 5 6 7 8 9 1
0
1
1
1
2
1
3
1
4
1
5
1
6
1
7
1
8
1
9
2
0
2
1
2
2
2
3
01 NuméroCL *
02 NomCL 1
03 AvenueCL 1
45
8.2.2. Matrice de dépendance fonctionnelle à source composée
La matrice de dépendance fonctionnelle à source composée est constituée
des propriétés source de la matrice de dépendance fonctionnelle à source simple et celles non
utilisées de cette source. Elle est dite composée tant quand elle comporte plusieurs attributs.
Cette matrice ne nous intéresse donc pas par ce que toutes les propriétés et
tous les attributs ont été utilisés dans la matrice des dépendances fonctionnelles à source simple.
8.2.3. Matrice des clés
Elle détermine les relations qui existent entre les clés des différentes tables
de la matrice. Dans cette matrice carrée, on analyse les dépendances fonctionnelles entre les
identifiants des tables.
04 NuméroDomCL 1
05 QuartierCL 1
06 VilleCL 1
07 NuméroFacture *
08 DateEditionFac 1
09 PériodeFacturée 1
10 Tarif 1
11 MontantFacture 1
12 EtatFacture 1
13 policeAbonnement *
14 DateAbonnement 1
15 CatégogieCL 1
16 CabineSource 1
17 MatriculeAG *
18 NomAG 1
19 postnomAG 1
20 FonctionAG 1
21 Service 1
22 NuméroFiche *
23 NuméroPai *
46
No
Clés 1 2 3 4
01 NuméroCL 1 1
02 NuméroFacture *
03 PoliceAbonnement 1 *
04 Matricule 1
47
8.2.4. Graphe des clés
Le graphe des clés, à la suite de la matrice de clés, représente
graphiquement les relations entre les identifiants.
Cette étape est une représentation des dépendances à source composée et
celle à source simple. Il nous sert à combiner deux identifiants pour déterminer un autre
identifiant.
PoliceAbonnement
NuméroCL
NuméroFacture CDKM
Paiement
Fiche Caisse
CFAC
GCL
Secrétaire
GA
48
8.2.5. Structure d’accès théorique
La structure d’accès théorique de données est établie en ajoutant au graphe
des clés les différentes propretés en dépendance fonctionnelle avec les identifiants. On construit le
graphe des dépendances fonctionnelles.
A ce niveau, les attributs d’une classe d’entité permettant de désigner de façon inique chaque
instance sont appelés identifiants absolu.
PoliceAbonnement
DateAbonnement
CategorieCL
CabineSource
NuméroCL
NomCL
AvenueCL
NumDomCL
QuartierCL
VilleCL
NuméroFacture
DateEditionFac
PériodeFacturée
Tarif
MontantFac
EtatFAc
MatriculeCDKM
NomCDKM
PostnomCDKM
FonctionCDKM
ServiceCDKM
TéléphoneCDKM
Paiement
*NuméroCL
*PoliceAbonnement
*NuméroFacture
Fiche
*NuméroCL
*PoliceAbonnement
*NuméroFacture
MatriculeCaiss
NomCaiss
PostnomCaiss
Fonctionnais
ServiceCaiss
Téléphone
MatriculeCFAC
NomCFAC
PostnomCFAC
FonctionCFAC
ServiceCFAC
TéléphoneCFAC
MatriculeGCL
NomGCL
PostnomGCL
FonctionGCL
ServiceGCL
TéléphoneGCL
MatriculeSec
NomSec
PostnomSec
FonctionSec
ServiceSec
MatriculeGA
NomGA
PostnomGA
FonctionGA
ServiceGA
téléphone
49
8.2.6. Structure du model conceptuel des données
Le model conceptuel des données a pour objectif d’écrire de façon
formelle les données qui seront utilisées par le système d’information. Il s’agit donc d’une
représentation des données, facile à comprendre.
Concept de base
 Propriétés ou attribut : est une information élémentaire, c’est-à-dire, indispensable à
l’évolution du plan ou projet.
 Entité ou individu-type : est la représentation d’un élément matériel ou immatériel ayant un
rôle dans le système que l’on décrit.
 Identifiant : est une propriété particulière d’un objet tel qu’il n’existe pas d’occurrences
pour cet objet pour lesquelles cette propriété pourrait prendre une même valeur.
~ 50 ~
Construction du MCD.
~ 51 ~
8.2.7. Tableau de cardinalités
C’est un tableau qui donne une vue claire sur les relations qui font l’union
entre les entités dans le Modèle Conceptuel des Données.
La cardinalité d’un évènement est le nombre d’occurrences indiquant le résultat d’un évènement.
Les cardinalités permettent de caractériser le lien qui existe entre une entité et la relation à laquelle
elle est reliée. Une relation (appelée aussi parfois association) représente les liens sémantiques qui
peuvent exister entre plusieurs entités. Signalons également qu'une relation peut ou ne pas avoir
des informations.
 Le point minimal qu’une entité peut participer à une relation est représenté par la norme
0,1 vers la relation.
 Le point maximal qu’une entité peut participer à une relation est représenté par la norme
1,n vers la relation.
Ce tableau est représenté par des lignes, et des colonnes. En outre, les lignes consistent à remplir
les informations de normalité du Modèle Conceptuel des Données ; et les colonnes sont désignées
par :
1. Le numéro de la cardinalité
2. Le nom de l’entité
3. La relation ou association
4. La cardinalité
5. Et la signification de cette association ou relation entre deux ou plusieurs entités.
52
Présentation du Tableau des Cardinalités
No
Entité Association Cardinalité Signification
01 CLIENT Consulter 1,n Un ou plusieurs Client peuvent
consulter Un et Un seul Secrétaire
02 SECRETAIRE Consulter 1,1
03 SECRETAIRE Introduire 1,1 Un et Un seul Secrétaire peut
introduire le dossier chez Un et Un
seul CDKM
04 CDKM Introduire 1,1
05 CDKM Rendre 1,1 Un et Un seul CDKM peut rendre le
dossier à Un et Un seul GCL
06 GCL rendre 1,1
07 GCL Créer 1,1 Un et Un seul GCL peut créer un
abonnement.
08 ABONNEMENT Créer 1,n
10 ABONNEMENT Générer 1,n Un ou Plusieurs Abonnement
peuvent générer une ou plusieurs
facture.
11 FACTURE Générer 1,n
12 FACTURE Payer 1,n Une ou Plusieurs Factures peuvent
être payées par Un ou Plusieurs
Clients
13 CLIENT payer 1,n
14 FACRURE Provoquer 1,n Une ou plusieurs Facture peuvent
provoquer un paiement
15 PAIEMENT Provoquer 1,n
16 CAISSIER Encaisser 1,1 Un et Un seul Caissier peut encaisser
Une ou plusieurs paiements
17 PAIEMENT Encaisser 1,n
18 VISA Enregistrer Un et Un seul VISA peut enregistrer
Un ou plusieurs paiements
19 PAIEMENT Enregistrer 1,n
20 GA Valider 1,1 Un et Un seul GA peut valider Un ou
plusieurs paiements
PAIEMENT Valider 1,n
GA Remplir 1,1 Un et Un seul GA peut remplir Une
ou Plusieurs fiches
21 FICHE Remplir 1,n
22 CLIENT Avoir 1,n Un ou plusieurs clients peuvent avoir
Une et Une seule fiche
23 FICHE Avoir 1,1
24 CFAC Imprimer 1,1 Un et Un seul CFAC peut imprimer
Une ou Plusieurs Factures
25 FACTURE Imprimer 1,n
53
9. MODELE CONCEPTUEL DES TRAITEMENTS
Le modèle conceptuel des traitements permet de traiter la dynamique du
système d'informatique, c'est-à-dire que les opérations qui sont réalisées en fonction d'événements.
Ce modèle permet donc de représenter de façon schématique l'activité d'un
système d'information sans faire référence à des choix organisationnels ou des moyens
d'exécution. Il permet de définir simplement ce qui doit être fait, mais il ne dit pas quand,
comment ni où cela sera fait.
9.1. TABLEAUX DES OPERATIONS
Ce tableau consiste à représenter toutes les opérations faites par les deux
organes du Système (organisation et acteurs) sous un tableau significatif de celles-ci.
Ceci se fait par rapport aux processus métier observé dans les Modèles et Niveaux précédents :
a) Processus d’abonnement
No
Nom de
l’opération
Actions
induites
Evènements Résultats signification
01 Enregistrement Demande de
raccordement
Dépôt du
dossier de
raccordement
(1)
Demande
enregistrée
(2)
La demande de
raccordement par le
client est enregistrée
02 Validation Mise à jour
du registre
des dossier
Livraison du
dossier chez le
CDKM (3)
Validation
de la
demande
par le
CDKM (4)
La demande
d’abonnement est
approuvée par le Chef
CDKM
03 Transfert Transférer le
dossier au
GCL
Livraison du
dossier de
raccordement
Le Chef
GCL établit
une
modalité de
paiement
(5)
Le CDKM renvoi le
dossier au GCL. Et le
GCL fait payer au
client les frais.
04 CalculerDevis Calcule du
devis
Le client voit
le GR pour le
calcul du
Devis (6)
Devis
calculé et
payé par le
client (7)
Le Chef GR calcule le
devis et le client paie
pour l’abonnement.
05 EtablirFiche Editer la
fiche
Le GA établit
une fiche pour
le client (9)
Fiche-Client
établit (10)
Le GA édite une fiche
de suivi des paiements
pour le client
54
b) Processus de facturation
No
Nom de
l’opération
Actions
induites
Evènements Résultats Signification
01 Enregistrer Enregistrement
index
Le Releveur
Facteur
enregistre les
Index de Ktion
(1)
Index
enregistrés
(2)
Le releveur Facteur
enregistre les index de
consommation pour
une facturation
02 Calculer Calcule de la
Somme facture
Le CFAC et le
Releveur
Facteur
calculent la
somme de la
facture(3)
Facture
calculée (4)
Le CFAC et le
Releveur Facteur
calculent la somme de
la facture
03 Impression Impression des
factures
Le CFAC
imprime les
factures (5)
Factures
imprimées
(6)
Le CFAC imprimes
les factures pour tous
les clients par rapport
aux index
04 Distribution Distribution
des factures
Distribution
des factures
chez les clients
(7)
Facture
reçue par le
client (8)
Le CFAC et le
Releveur Facteur
procèdent à la
distribution des
factures chez les
clients.
c) Processus de paiement
No
Nom de
l’opération
Actions
induites
Evènements Résultats signification
01 Vérification Vérifier les
coordonnées
Le service du
VISA vérifie
les
coordonnées
du client (1)
Client
identifié (2)
Le service du VISA
vérifie les
coordonnées du client
02 Enregistrement Enregistrer la
facture
Le service du
VISA
enregistre la
facture avant
paiement (3)
Facture
enregistrée
(4)
Le service de VISA
enregistre la facture
avant le versement de
la somme facture
55
03 Enregistrement Enregistrer le
paiement
Le Caissier
enregistre le
paiement sur le
journal
auxiliaire (5)
Paiement
enregistré
(6)
On enregistre le
paiement sur le
journal auxiliaire de
caisse avant
versement de la
somme facture.
04 Encaissement Versement de
la somme
facture
Le client verse
la somme-
facture (7)
Somme
versée(8)
Le client verse le
montant de la facture
après avoir été
enregistré
05 Apurement ou
validation
Valider le
paiement
Le GA valide
le paiement en
apurent la
facture(9)
Paiement
validé et
facture
apurée (10)
On valide le paiement
de la facture par le fait
d’apurer sur la fiche
client par le GA
9.2. TABLEAUX DES SYNCHRONISATIONS
Une synchronisation est une coordination de plusieurs opérations entre
elles en faction du temps et des actions28
.
I. Processus d’abonnement
No
Nom de la
Synchronisation
Opération Evènements Synchronisation signification
01 SI PAIEMENT a= calcule du
devis par le
GR
b= paiement
des frais de
devis
A et b Le clients paie les
frais de devis
calculés et édités
par le GR
02 SI EDITION-
FICHE
a= paiements
frais par le
client
b=
établissement
fiche
A et b Le client après
avoir payé les frais,
le GA établit une
fiche client
II. Processus de facturation
28
DENIS MUGALU, Travail de Fin de Cycle, 2019-2020.
56
No
Nom de la
Synchronisation
Opération Evènements Synchronisation Signification
01 SI livraison a= le Releveur
Facteur livre
les données au
CFAC
b= le CFAC
procède au
calcul de la
somme
facture
A et b Le Releveur
Facteur livre les
données au CFAC
et le CFAC calcule
les moyennes à
facture
02 SI CALCUL a= impression
des factures ;
b=
distribution
des factures
a et b Le CFAC imprime
les factures après le
calcul de la
moyenne à facturer
et distribue les
factures chez les
clients
III. Processus de paiement
No
Nom de la
Synchronisation
Opération Evènements Synchronisation Signification
01 SI Enregistrement a= on
enregistre la
facture par le
visa
b= on scelle le
numéro de la
facture
A et b On enregistre la
facture et on
mets le numéro
et la date
d’enregistrement
sur la facture
02 ET Enregistrement
et apurement
a=encaissement
de la somme
facture
b= apurement
et validation du
paiement par le
GA
a et b On encaisse la
somme de la
facture du client
qui a déjà été
enregistré par les
deux normes et
on valide le
paiement
57
9.3. GRAPHE D’ORDONNANCEMENT DES PROCEDURES
1
2
3 4 5
7
6
9
8
9.3.1. Processus d’abonnement
9.3.2. Processus de facturation
1
2 3 4
6
5 7
8
58
9.3.3. Processus de paiement
1
3
2
6
5
4
7
10
9
8
59
9.4. Présentation du Modèle Conceptuel des Traitements
9.4.1. Processus d’abonnement 9.4.2. Processus de facturation
60
9.4.3. Processus de paiement
61
CHAPITRE TROISIEME : CONCEPTION DU SYSTEME
3.1. INTRODUCTION
Vue que la méthode merise de son caractère ascendant qua nous sommes
en train d’utiliser nous interpelle à suivre un certain critère de processus d’une part, celle-ci assure
dans les étape précédentes un choix sur l’organisme à traiter, les données à manipuler et le
formalisme du système d’information à prévoir.
Après le Niveau conceptuel qui nous a permis de décrire avec promesse
d’abstraction les traitements et les données, la méthode merise nous propose un autre niveau qui
consiste à normaliser ce qui était au départ conceptuel sur le plan logique avant l’implémentation
d’un système.
3.2. LE MODELE LOGIQUE DES DONNEES
Comme tout modèle, celui-ci s’intéresse à une brèche bien particulière du
projet, notamment la gestion des données, l’organisation de ces dernières en reprenant les données
manipulées dans le Modèle Conceptuel des Données en précisant le volume et la structure des
données du fait qu’elles pourront ou qu’elles sont utilisées où implémenter dans le Système.
3.3. LES REGLES DE GESTION
Les règles de gestion sont celles qui sont indispensables à la réalisation
d’un Système d’information, et leur état et fonctionnement sont irréfutables. Dans le projet
poursuivi, notre thématique nous prévoit quelques règles de gestion qui sont :
 Un client ne peut posséder s’une seule fiche de suivi validée par le GA ;
 Un client ne peut apparaitre qu’une seule fois dans une catégorie-client avec un et un
seul police d’abonnement validé par le GCL ;
 Un client peut ne payer qu’une ou plusieurs factures ayant son nom et toutes ses
identifications possibles :
 NumCL
 NomCL
 Numéro FAC
 CategorieCL
 Un Client n’est actif que lorsque son abonnement est approuvé par le CDKM et validé par
le GCL ; ainsi, il est obligé de payer sa dette-facture à la SNEL après chaque réception de
la facture endéans les cinq (5) jours de leur réception.
 Un CFAC ne peut calculer les moyennes à facturer et imprimer les factures que sur base
des données prélevées et livrées par Releveur Facteur et cela doit être approuvées par une
signature du client accusant reconnaissance de sa consommation.
En outre, comme cela été dit ci haut, cette étape consiste à normaliser et marginaliser les données
utilisées dans le Modèle Conceptuel des Données, et cela d’après certaines règles et critères de
transformation d’un Modèle à l’autre.
62
3.4. REGLES DE TRANSFORMATION DU MCD EN MLD
3.5. Transformation des entités
 Chaque table du Modèle Conceptuel des données devient une table en Modèle Logique des
Données ;
 L’identifiant d’une entité en McD devient une clé primaire en Modèle Logique des
Données ;
 Et Chaque propriété de l’attribut en McD devient un attribut en MLD.
3.6. Transformation des associations non hiérarchiques
 Chaque association non hiérarchique devient une table. La clé de la table est constituée par
la concaténation des identifiants des entités qui participent à l’association. Dans le cas ou
les associations sont porteuses des propriétés, ces propriétés deviennent des attributs de
cette nouvelle table29
.
3.7. Transformation des CIF
En ce qui concerne le CIF liant les deux entités par une association, on ajoute dans la table
correspondant à l’entité « FILS » avec une cardinalité « 1,1 ou 0,1 » l’attribut
correspondant à l’identifiant de l’entité « PERE ».
L’attribut ainsi ajouté joue le rôle d’une clé étrangère30
.
29
Op. Cit.
30
http://www.memoire_online/implementation_d’un_système_d’information , visité le 04 Septembre 2021
~ 63 ~
3.8. Présentation du Modèle Logique des Données
~ 64 ~
3.9. Quantification du Modèle Logique des Données
La quantification du Modèle Logique des Données est une étape qui
consiste à prévoir au départ la taille que notre implémentation (application) va occuper dans le
nouveau système (technologie).
Pour quantifier ce modèle, il faut procéder par détailler certains points tels que :
 La taille des attributs des tables ;
Cette notion est référencée par celle lue et constatée au niveau du Modèle
Conceptuel des Données.
 Le nombre maximal des tuples par table :
 CLIENT : 5000
 SECRETAIRE : 2
 CDKM : 1
 GCL : 1
 GR : 1
 PAIEMENT : 10.000
 FACTURE : 5.500
 DEVIS : 5.500
 GA : 1
 FICHE : 5.500
 CFACF :1
 ABONNEMENT : 5.500
 VISA : 5.500
 CAISSSIER : 1
 GENERER : 5000
 PAYER : 5000
 Le nombre moyen des tuples par table
 CLIENT : 3.000
 SECRETAIRE : 1
 CDKM : 1
 GCL : 1
 GR : 1
 PAIEMENT : 5.000
 FACTURE : 2.750
 DEVIS : 2.750
 GA : 1
 FICHE : 2.750
 CFAC :1
 ABONNEMENT : 2.750
 VISA : 2.750
 CAISSIER : 1
 GENERER : 2500
 PAYER : 2500
 Le nombre de table : 16
~ 65 ~
 Quantification des cardinalités
~ 66 ~
 Calcul d’encombrement du système d’information
 Espace des tables exprimées en Octet
a. CLIENT : 5.000 * 80 = 400.000
b. SECRETAIRE : 2 * 27 = 54
c. CDKM : 1 * 27 = 27
d. GCL : 1 * 27 = 27
e. GR : 1 * 27 = 27
f. PAIEMENT : 10.000 * 38 = 380.000
g. FACTURE : 5.500 * 41 = 225.500
h. DEVIS : 5.500 * 51 =280.500
i. GA : 1 * 27 =27
j. FICHE : 5.500 * 38 =209.000
k. CFAC : 1 * 27 =27
l. ABONNEMENT : 5.500 * 36 = 198.000
m.VISA : 1 * 27 = 27
n. CAISSIER : 1 * 27 = 27
o. GENERER : 5000 * 43 =215.000
p. PAYER : 5.000 * 54 = 270.000
TOTAL = 2.178.216 Octets
 Espace des index
Les index des tables sont répertoriés à partir de la taille de la clé primaire
de chaque table. Ainsi :
1. La clé primaire de la table CLIENT : 7
2. La clé primaire de la table SECRETAIRE : 7
3. La clé primaire de la table CDKM : 7
4. La clé primaire de la table GCL : 7
5. La clé primaire de la table GR : 7
6. La clé primaire de la table PAIEMENT : 7
7. La clé primaire de la table FACTURE : 14
8. La clé primaire de la table DEVIS : 4
9. La clé primaire de la table GA : 7
10. La clé primaire de la table FICHE : 5
11. La clé primaire de la table CFAC : 7
12. La clé primaire de la table ABONNEMENT : 10
13. La clé primaire de la table VISA : 7
14. La clé primaire de la table CAISSIER : 7
15. La clé primaire de la table GENERER : 3
16. La clé primaire de la table PAYER : 3
Ainsi, à partir de ces index, on peut calculer l’espace que ces derniers
vont occuper dans le système par une certaine norme de gestion que voici :
o CLIENT : (7+2) * 5.000 = 45.000
67
o SECRETAIRE : (7+2) * 2= 18
o CDKM : (7+2) * 1= 9
o GCL : (7+2) * 1= 9
o GR : (7+2) * 1= 9
o PAIEMENT : (7+2) * 10.000= 90.000
o FACTURE : (14+2) * 5.500= 88.000
o DEVIS : (7+2) * 5.500= 49.500
o GA : (7+2) * 1= 9
o FICHE : (5+2) * 5.500= 38.500
o CFAC : (7+2) * 1= 9
o ABONNEMENT (10+2) * 5.500=66.000
o VISA : (7+2) * 1= 9
o CAISSIER : (7+2) * 1= 9
o GENERER : (3+2) * 5000= 25.000
o PAYER : (3+2) * 5.000= 25.000
TOTAL = 427.081 Octets
Encombrement = 2.178.216 + 427.081 = 2.605.297 Octets
68
3.3. MODELE ORGANISATIONNEL DES TRAITEMENTS
Définition
Le modèle organisationnel de traitement (MOT) en sigle offre une vision
globale du système d'information en fournissant une représentation de l'organisation.
En effet, le niveau organisationnel consiste à intégrer, à analyser les
critères liés à l'organisation (notion de lieu, notion de temps, et autre).
a) Du point de vue traitement : on se pose la question qui ? Où ? Et Quand ? On envisage le
partage des tâches entre l'homme.
b) Du point de vue données : on commence à étudier leur organisation compte tenu des
méthodes de stockage et d'accès gardant l'optique de l'utilisateur sans oublier les
contraintes matérielles et logicielles. Le MOT est caractérisé par :
Les règles d'organisation ;
Evénement ;
Synchronisation
Procédures fonctionnelles ;
Règles d'émission.
3.3.1. Liste des postes de travail
Le service de Centre de Vente : qui comprend : le CDKM, le GR et le GCL
Le service de préposé aux abonnés : après avoir attribué un Police d’Abonnement à un
client, celui-ci doit être géré. Ce service est composé de trois postes de travail. La
Gestion des abonnés, la caisse et le Visa
Le service de facturation : ce service intervient avec deux postes de travail dont le
CFAC et le Releveur d’index
69
3.3.2. DIAGRAMME DE POSTE PHASE
a) Processus d’abonnement
ITEM Poste
Phase
Service du Centre de Vente
01 DEMANDE
ENREGISTREE
La demande de
raccordement par le client
est enregistrée ;
Validation de la demande
par le CDKM La demande
d’abonnement est
approuvée par le Chef
CDKM
02 TRANSFERT ET
CREATION
Le CDKM renvois le
dossier chez le GCL qui
va créer un abonnement
pour ce client. Le GR qui
va calculer le Devis de
raccordement.
Ensuite le GA va établir
une fiche-client
Liste des dossiers
mit à jour
Livraison du dossier
TRAITEMENT
Devis calculé et payé
Police d’abonnement
TRAITEMENT
Fiche éditée
Edition de la fiche
TRAITEMENT
70
b) Processus de facturation
ITEM Poste
Phase
Service du Centre de Vente
01 RELEVE D’INDEX ET
ENREGISTREMENT ET
CALCUL DES
MOYENNES
Le Releveur Facteur
prélève les index chez le
client, ensuite le Releveur
Facteur donne les données
au CFAC pour le calcul
des moyennes à facturer
02 IMPRESSION ET
DISTRIBUTION DES
FACTURES
Le CFAC imprime les
factures et se charge
de les distribuer chez
les clients afin que
celles-ci soient payées
et apurées.
Calcule des
moyennes
Index enregistrés
TRAITEMENT
Facture calculée
Calcul de la somme
facture/client
TRAITEMENT
Distribution des
factures/clients
Impression facture
TRAITEMENT
71
c) Processus de paiement
ITEM Poste
Phase
Service du Centre de Vente
01
02
Client Identifié
Vérification des
identités
TRAITEMENT
Carnet visa mit à
jour
Facture
enregistrée
TRAITEMENT
Paiement validé et
apuré par le GA
Apurement du
paiement
TRAITEMENT
Enregistrement
paiement
Mis à jour du
journal de caisse
72
3.3.3. DIAGRAMME D’ENCHAIENEMENT DES PROCEDURES
3.3.3.1. Processus d’abonnement
73
3.3.3.2. Processus de facturation
74
3.3.3.3. Processus de paiement
75
3.3.4. DIAGRAMME DE REPARTITION DES TACHES HOMME-MACHINE
a) Processus d’abonnement
TACHE HOMME MACHINE EXPLICATION
ENREGISTREMENT
VALIDATION
PAIEMENT
DEVIS ET
ETABLISSEMENT
FICHE
On enregistre le
dossier du client pour
la souscription du
raccordement et on
renvois le dossier chez
le CDKM.
Le CDKM valide la
demande
d’abonnement et
transfert le dossier
chez le GCL.
Le GCL fait payer au
client les frais de
raccordement.
Le chef GR calcule le
devis qui sera payé
par le client.
Et le GA établit une
fiche de suivi des
paiements du client.
Enregistrement de
la demande
Dépôt du dossier de
raccordement
contenant la
demande
Livraison du
dossier chez le
CDKM
Vérification du
dossier
Transfert du
dossier chez le
GCL
Etablie les
modalités de
paiement
Enregistrement du
paiement
Calcule du devis
Etablissement fiche
et fin du processus
76
b) Processus de facturation
TACHE HOMME MACHINE EXPLICATION
ENREGISTREMENT
TRANSFERT DES
DONNEES
CALCUL DES
MOYENES ET SOMME
FACTURE
IMPRESSION ET
DISTRIBUTION
FACTURES
Le Releveur Facteur
prélève et enregistre
les index de
consommation de
l’énergie.
Le Releveur Facteur
livre et transfert les
données au CFAC.
Le CFA procède aux
différents calculs.
Le CFAC imprime les
facture de
consommation qui
seront distribuées aux
différents clients.
Enregistrement des
index
Prélèvement des
index de
consommation
Transfert des
données au CFAC
Calcul des
moyennes à
facturer
Calcule de la
somme facture
Vérification des
données
Impression des
factures
Distribution des
factures
77
c) Processus de paiement
TACHE HOMME MACHINE EXPLICATION
ENREGISTREMENT
VERSEMENT
MONTANT-FACTURE
VALIDATION DU
PAIEMENT
On identifie le client
et on enregistre sa
facture dans les deux
fichiers (VISA et
Journal de Caisse).
Le Caissier perçoit la
somme de la facture
versée par le client.
Le GA apure et valide
le paiement en
l’inscrivant sur la
fiche et en paraphant
le reçu de paiement.
Validation du
paiement par GA
Enregistrement de
la facture dans le
VISA
Vérification des
identités du client
par la facture
Enregistrement sur
le journal de caisse
Perception de la
somme facture par
le caissier
Apurement du
paiement sur la
fiche
78
CHAPITRE QUATRIEME : IMPLEMENTATION DE LA
SOLUTION
IV.1. INTRODUCTION
Toutes les couches ou méthodes précédentes ont parlés de l’analyse.
Mais cette partie en son sein, nous dévoilera la modélisation elle-même sur le plan de la
représentation physique des données.
Ce chapitre consiste à présenter les données qui seront gérer dans une base par un Système de
Gestion des Bases des Données alias SGBD d’une part, et d’autres parts les interfaces de travail
sous un langage de programmation orienté objet LPOO en sigle.
Par compréhension, un SGBD consiste à gérer les données grâce à un
Langage de Définition des Données (LDD), il en existe des milliers à travers le monde, en voici
quelques-uns :
 MySQL
 Oracle DataBase
 Microsoft Access
 Microsoft SQL Serveur
 OrientDB
 CouchDB
 Db2 (IBM)
 IMS (IBM)
Chacun des types de SGBD est soit relationnel ou hiérarchique ou autre.
En ce qui concerne les LPOO, ils en sont aussi multiples, mais nous
pouvons aussi en citer quelques-uns tels que :
o CSharp
o Visual Basic
o Python
o R
o C
o C++
o Java
o Ruby
o PHP
D’une part, en ce qui nous concerne, et encore plus sur ce point de
présentation de notre solution pratique, nous avons choisi comme Système de Gestion des Bases
des Données : un outil de la suite bureautique de Microsoft Corporation connu sous le nom de
Microsoft Access.
Et d’autres parts, comme Langage de Programmation Orientée Objet, nous avons manipulé un
autre outil toujours de la corporation Microsoft, un langage que celle-ci supporte connu sous le
nom du langage CSharp (C#).
79
I. LES MODELE PHYSIQUE DES DONNEES
Ce modèle consiste à représenter toute la modélisation du projet en un
système d’informatique opérationnel.
Le Model Opérationnel des traitements s’intéresse à la structure interne
des applications du projet et son objectif est de préparer le développement.
Le MOPT s’intéresse à la structure interne de toutes les applications du projet. Son objectif est la
préparation du développement : c.-à-d., décomposer chaque opération en module technique :
 Définir les données internes au module technique ;
 Définir les traitements du module (procédure ou fonction) ;
 Présentation du traitement technique ;
 Informations d’entrée ;
 Informations de sortie
 Résultats ;
 Données internes au traitement technique
 Description du traitement (pseudocode, algorithme, …)
IV.3. Présentation des interfaces de travail
1. La page d’accueil :
Ici nous pouvons remarquer quelques légendes, et on peut se connecter à
l’application :
80
2. La page de menu ou le menu
La page de menu est un guide de suivi pour les Agents Utilisateurs de
cette plateforme afin d’assurer un travail automatique et rapide :
3. L’interface de travail du CFAC
A ce niveau, le Chargé de Facturation peut imprimer les factures
uniquement pour ceux (clients) qui sont créés par le GCL à son interface de travail :
4. L’interface de travail du VISA
81
Le VISA peut enregistrer la facture puis lancer le client chez le caissier
pour d’autres opérations :
4.1. Le Visa peut ainsi voir les détails :
5. Le poste du Caissier
82
Celui-ci enregistre le paiement sur sa plateforme qui renvois les données
dans sa base des de recueil dénommé Journal de Caisse dans l’ancien système :
6. La poste du GA
Le GA va valider les paiements qui sont scellés par le VISA et par le
Caissier :
7. Les options d’administration par le GCL
83
Il est le premier administrateur de notre plateforme, ainsi il a tous les
droits sur toutes les interfaces :
8. Les autres options d’administration (CDKM, GR, SAD, Et autres).
Ces autres administrateurs ne peuvent que voir les opérations et faire un
suivi. At après constat ils peuvent s’impliquer par un procès de validation :
84
CONCLUSION GENERALE
Ce présent en soit est une encyclopédie réalisée dans le but du respect du
programme national du ministère de l’ESU stipulant en outre que tout étudiant doit rédiger un
travail à la fin de chaque cycle d’étude ; ceci est en guise de la fin du cycle d’étude de graduat
qui nous a permis d’enchainer une connaissance et la mise en œuvre de certains aspects dans la
gestion des paiements des factures-abonnés au sein de l’organisation de la SNEL à Kamina.
Vue la latence restreinte des mouvements de gestion dans ladite
entreprise, nous nous sommes lancés en tant que chercheur scientifiques et cadres universitaires
dans la modélisation de leur système d’information et implémentant une structure purement
informatique pour la gestion des paiements enchainés avec les activités capitales avant le
paiement (l’abonnement et la facturation).
Ainsi, pour arriver à cela, nous avons manipulé les bases des données Access avec le Système de
Gestion des Bases des Données Microsoft Access de la suite bureautique Microsoft d’une part, et
d’autres parts, l’outil de développement Microsoft Visual Studio comme Langage de
Programmation Orientée Objet.
Dans le but d’amener notre thématique à terme, nous avons tout à trac
diviser ce travail en quatre grandes parties ; et cela hormis l’introduction et la conclusion
générale, que voici :
1. Le chapitre premier : Littératie générale et définition des concepts, qui relève du champ
d’investigation, et qui vas nous rappeler quelques notions que nous aurons à exploiter
dans le développement du présent.
2. Le chapitre deuxième : analyse cruciale de domaine d’étude, en gros, gravite sur les
réalités de la Société Nationale d’Electricité.
3. Le chapitre troisième : conception et réalisation du système d’information, qui part de la
genèse de la solution (application) informatique.
4. Le chapitre quatrième : implémentation de la solution., Qui a présenté la réalisation de
l’application ou autre solution
Aucun travail ne peut être dit scientifique s’il n’a été réalisé grâce à une méthode. Ce pourquoi
nous avons utilisé la méthode merise avec toute sa méthodologie possible pour arriver à bon
point avec ce travail.
Pour clore, c’est avec la tête haute, et fierté de droit que nous suggérons
et attendons toutes les préoccupations et remarques observés durant la lecture de cet art car,
comme l’a dit l’ancien, « la perfection n’est pas de ce monde », c’est pourquoi nous nous
remettons à la réalité scientifique pour une ou autres stratégie des faits.
85
ANNEXE
I. OUTILS DE CONCEPTION
Pour la méthode merise, pour la modélisation des schémas des données,
certains outils requièrent d’être utilisé. Ainsi, nous avons utilisé quelques outils que cette
méthode prévoit :
a. PowerAMC
b. JMerise
II. QUELQUES LIGNES DES CODES SOURCES MANIPULEES DANS LE
LANGAGES C#.
using System;
using System.Collections.Generic;
using System.ComponentModel;
using System.Data;
using System.Drawing;
using System.Linq;
using System.Text;
using System.Threading.Tasks;
using System.Windows.Forms;
namespace Travail_TFC
{
public partial class CAISSE : Form
{
public CAISSE()
{
InitializeComponent();
}
private void button1_Click(object sender, EventArgs e)
{
this.Close();
Form2 k = new Form2();
k.Show();
}
private void vISABindingNavigatorSaveItem_Click(object sender, EventArgs e)
{
this.Validate();
this.vISABindingSource.EndEdit();
this.tableAdapterManager.UpdateAll(this.aCCESS_TFCDataSet);
}
private void CAISSE_Load(object sender, EventArgs e)
{
// TODO: This line of code loads data into the 'aCCESS_TFCDataSet.VISA' table. You can
move, or remove it, as needed.
this.vISATableAdapter.Fill(this.aCCESS_TFCDataSet.VISA);
86
comboBox1.Items.Clear();
comboBox1.Items.Add("paiement approuvé et montant versé");
comboBox1.Items.Add("paiement approuvé, Montant non-versé");
comboBox1.Items.Add("paiement non approuvé");
}
private void comboBox1_SelectedIndexChanged(object sender, EventArgs e)
{
if (comboBox1.Text == "paiement approuvé et montant versé")
{
button6.Enabled = true;
}
else
{
button6.Enabled = false;
}
}
private void button3_Click(object sender, EventArgs e)
{
vISABindingSource.MoveFirst();
}
private void button4_Click(object sender, EventArgs e)
{
vISABindingSource.MoveNext();
}
private void button2_Click(object sender, EventArgs e)
{
vISABindingSource.AddNew();
}
private void button5_Click(object sender, EventArgs e) {
}
private void button10_Click(object sender, EventArgs e)
{
DialogResult b;
b = MessageBox.Show("voulez-vous quitter?", "question", MessageBoxButtons.YesNo);
if (b == DialogResult.Yes)
{
this.Close();
}
}
private void button1_Click_1(object sender, EventArgs e)
{
this.Hide();
Form2 a = new Form2();
a.Show();
}
}
87
BIBLIOGRAPHIE
1. OUVRAGES
IPANGA T., cours de recherche scientifique, G2 INFO ISIN,2008-2009
 ALTHUSE, pour max, Paris, éd, Masper,1992, P.08
 J.G.C. KABANJI WA KABANJI, « dictionnairecritiquedukamajisme », éd. La
dialectique, Kinshasa 2004, p.129
 Définitions : document - Dictionnaire de français Larousse, visité le 21 Juillet 2021
 Définitions : facture - Dictionnaire de français Larousse, visité le 21 Juillet 2021
 DENIS MUGALU, Travail de Fin de Cycle, 2019-2020.
 DI GALLO Fréderick, Méthodologie de système d’information, CNAM
ANGOULEME, éd.2000.
2. COURS
 Jean-Jacques MWINKEWU, cours de MAI, G2 INFO-UNIKAM, 2019-2020.
 COURS D’INFORMATIQUE GENERALE G1 Sciences Informatiques, UNIKAM,
2018-2019.
 COURS DE MAI G2 INFO UNIKAM, 2019-2020.
 Jean-Jacques MWINKEWU, COURS DE MIRISE I, UNIKAM, 2020-2021.
 Jean-Jacques MWINKEWU, COURS DE MERISE II, UNIKAM 2020-2021.
3. WEBOGRAPHIE
 https://www.larousse.fr/dictionnaires/francais. Page consultée le 26 Mars 2021 ;
 https://www.larousse.fr/ page consultée le 02 février 2021.
 https://www.larousse.fr/dictionnaires/francais. Page consultée le 04 Avril 2021 ;
 https://www.larousse.fr/dictionnaires/francais. Page consultée le 04 Avril 2021 ;
 http://fr.wikipedia.org/wiki/systeme, consultée le 23 Avril 2021

TFC VALDRY MBUKANI

  • 1.
    ~ 1 ~ INTRODUCTIONGENERALE 1. GENERALITES Dans le monde scientifique, depuis l’existence, nul ne peut affirmer qu’une quelconque réalisation est le produit de ses propres potentialités; en effet, plusieurs acteurs se mettent en œuvre pour parler d’un travail scientifique fini. La volonté d’automatiser toute vie fait partie de l’une des grandes raisons de notre implication dans le monde scientifique ; étant de nature à changer évolutivement le cours de l’histoire, cette volonté se transforme petit à petit en pulsions de réalisation ; et ce, grâce à la modeste pratique de vie et de culture de recherche. Voulant atteindre nos objectifs, certaines méthodes d’une part, et certaines techniques d’autre part nous rappellent que l’on ne part jamais de l’inexistant à la révolution dans le monde scientifique. Après une observation systématique dans l’exécution des taches par le personnel de certaines entités publiques à caractère commercial, nous avons suggéré que, vu le niveau de la technologie, certaines taches doivent naturellement être automatiques que manuelles. Par rapport à notre expérience académique, dans le souci de prouver nos capacités, nous avons ciblé une activité dans une société publique à caractère commercial de la place dans le but de chuter par un système informatique de nature à l’actualiser pratiquement. Tout à trac, notre travail se développe en gravitant sur une thématique intitulée : « conception d’une application de gestion de paiements des factures-abonnés dans une société publique », (cas de la Société Nationale d’Electricité/Haut-Lomami à Kamina). 2. ETAT DE LA QUESTION Comme il est susmentionné, dans le domaine de la science, sur le plan de la recherche, on ne part jamais de l’inexistant à la révolution. En outre, pour parler de recherche, il faut que celle-ci soit porter sur quelques causes ; ces causes sont déjà peut-être traitées par des prédécesseurs dans le même ordre d’idée que nous. Revient à nous la clause de soulever les distinctions, sinon à rien ne servirait une présentation basée sur une littérature déjà conclue. Tout au début de nos recherches, avant notre lancement sur le terrain, nous nous sommes soumis à une lecture de quelques travaux trouvés à la bibliothèque de l’Université de Kamina, déjà effectués par nos prédécesseurs, et avons trouvés que certaines thématiques traitent des rapports relatifs à la nôtre. Sans plus tardé, voici au minimum une notation différentielle retenue après la lecture : a) Dénis MUGALU MUHIYA, Dans son travail de fin de cycle a parlé sur un thème intitulé : « Mise au point d’un système informatisé opérant dans la gestion d’une Bibliothèque » (cas de la Bibliothèque de l’Université de Kamina), attestant une idéologie sur la conception du système d’information assisté par l’ordinateur qui devra opérer dans le domaine de la gestion des abonnés et des prêts des ouvrages aux abonnés.
  • 2.
    2 S’étalant sur lagestion, nos deux thématiques traitent la même difficulté en terme de gestion. Mais, l’alignement des idées se révèle différente malgré leur ordre dans le sens ou, la nôtre délibère une pratique de gestion de paiements des factures abonnés par traitement de l’ordinateur et autre moyen spécifique pour la réalisation des taches relatives. b) Louis-Andy MBAYA TSHINTU, dans son travail de fin de cycle basé sur « la mise en place d’une application web de gestion des abonnés é » (cas de la SNEL). Celui-ci à parler d’un système de gestion cadré dans le même ordre d’idée que le nôtre dans le sens où nous nous intéressons tous à la gestion et les données sont issues d’une seule institution. L’apport que fera notre nouveau système est différent de celui-ci par ce que le nôtre fonctionnera seulement en local et n’exigera pas un serveur des données ou de communication. Pour clore, notre système n’implique pas un grand cout d’investigation par rapport à celui de Mr Louis-Andy qui réclame un site web et un ou plusieurs serveurs. 3. MOTIVATIONS: Une multitudes d’aspect s’est avérée de nature à booster la poursuite du développement de notre thématique sur laquelle est basée cette littérature. En voici quelques-uns soulignés très importants :  Choix du sujet Dans le cadre de la direction des faits, la « gestion » quel que soit le plan sur lequel elle est tournée, est gradée la tâche la plus complexe à remplir, mais comme le disaient les anciens, « rien n’est impossible à l’homme quand il respire encore »1 . Tout intellectuel se pose sans retenu des questions sur la gestion juste pour se servir de soi-même avant tout autre intervenant comme guide afin de savoir quoi, quand, où et comment faire ou remplir une tache spécifique. Quant à nous, nous avons constaté que le bureau de la SNEL que nous fréquentons régulièrement recouvre plusieurs taches faisant appel à la gestion ; mais, celle qui a réveillé en nous une curiosité est celle qui concerne la gestion des paiements des factures qui se fait et continue de se faire manuellement par des tiers. Le choix de cette thématique prévoit le passage de la gestion, de l’état manuel à l’état automatique, simple et rapide.  Intérêts du sujet Comme l’intitulé le signale, les facteurs de motivation de notre base de recherche, vise à rappeler l’intérêt de notre sujet par rapport aux cibles ci-après : 1. La science : l’intérêt scientifique, tourné vers l’univers de recherche. Notre thématique renferme en elle un caractère scientifique que nous allons essayer de définir et mettre à la vue de l’univers scientifique lors du développement de ce travail. Ainsi, les futurs chercheurs auront entre leurs mains un exemple qu’il traduiront en model pour la poursuite de leur recherche comme nous l’avons mentionné ci-haut pour nous-mêmes. En vue d’agencer le progrès technique de notre part, cet art servira peut-être de pierre au cours de la construction de l’échelle technologique dans l’histoire. 1 D’une sagesse commune.
  • 3.
    3 2. La société: l’intérêt social, toute recherche à un intérêt, en ce qui concerne l’intérêt social ou communautaire de cette thématique, la notion essayera d’alléger la tache aux tiers de la société qui, en remplissant leur tâche manuellement, seront ravi d’appliquer une expérience plus efficace et rapide. Ainsi, certaines difficultés que rencontraient les tiers, peuvent trouver solution à la réalisation d’un système informatique après analyse de cette thématique. 3. Nous-mêmes : l’intérêt personnel, en ce qui concerne l’intérêt de cette thématique face à nous-mêmes, rappelons que c’est avec honneur que nous nous sommes lancé dans une aventure scientifique. Nous sommes convaincus qu’à la fin de cette aventure nous aurons le privilège de maitriser et asseoir les connaissances acquises, et ainsi ayant plus d’expérience, nous aurons aussi la capacité de trouver des solutions aux problèmes que pose la communauté en ajoutant une pierre sur l’échelle de la vie scientifique qui nous permettra de décrocher un titre académique selon notre maitrise des diverses notions. 4. PROBLEMATIQUE La problématique désigne l’ensemble des questions posées dans un domaine de la science en vue d’une recherche de la solution. Elle désigne donc un ensemble d’idées qui spécifie la position du problème suscité par le sujet d’étude2 . Selon ALTHUSE, la problématique désigne l’ensemble des questions posées dans un domaine donné de la science en vue d’une recherche de la solution3 . Etant un ensemble de questions précises et concises que l’on pose au sujet d’une recherche, la problématique cherche à cerner un problème auquel on attend à donner des explications. Naturellement, les recherches menées au sein de la SNEL sur notre thématique nous ont ramené au point stipulant que la tâche la plus complexe est celle de gérer les abonnés ainsi que le paiement effectué par chacun d’eux. La problématique exige un questionnaire sur la thématique. De ce fait, nous nous sommes posé quelques questions que voici :  En quoi est ce que la solution proposée sera différente de celle en cours d’utilisation ?;  Comment et par quel type de technologie la gestion des paiements des factures abonnées sera informatiser ?. Une question ne peut demeurer sans réponse. C’est pourquoi dans les lignes qui suivent, nous tenterons de répondre aux question soulevées ci-haut. 5. HYPOTHESES Une hypothèse est une proposition visant à fournir une explication vraisemblable d'un ensemble de faits, et qui doit être soumise au contrôle de l'expérience ou vérifiée dans ses 2 IPANGA T., cours de recherche scientifique, G2 INFO ISIN,2008-2009 3 ALTHUSE, pour max, Paris, éd, Masper,1992, P.08
  • 4.
    4 conséquences. Supposition, conjectureportant sur l'explication de faits passés ou présents ou sur la possibilité de survenue d'événements futurs : Une hypothèse peu fondée4 . Elle est aussi définie comme toute réponse provisoire qu’un chercheur met en évidence avant de se lancer dans l’exploration de ses conquêtes5 . Ainsi, comme les définitions susmentionnées l’indique, nous sommes appelés à répondre d’une manière courante aux questions signées dans la problématique. Suite de ces lignes, quelques tentatives sont signalées. le passage d’un système d’information vers un système informatique est purement titré moderne6 . La solution proposée consiste à abandonner une culture manuelle et complexe et s’adapter à une nouvelle méthode informatisée. Ce système est bénéfique pour l’entreprise dans le sens où il permet à l’entreprise de gérer le temps d’exécution des taches. Plusieurs moyens sont prévus pour l’émergence de la gestion des paiements des factures- abonnés au sein de la société nationale d’Electricité en outre, tout paiement sera enregistré et stocké dans une base des données accrochée à une application-forme ou autre selon la situation. 6. METHODES ET TECHNIQUES Aucune donnée de peut-être inventé. C’est qui explique la partie ; les données sur lesquelles porte le bout de cet art ont été recueilli grâce une certaine façon de faire et en utilisant quelques moyens spécifiques pour chaque type de donnée à recueillir. Deux aspects de recherche sont observés à ce niveau : a. Méthodes Une méthode est un ensemble des démarches que poursuit un chercheur pour découvrir et démontrer la vérité7 . Définit par le Larousse, une méthode est marchée rationnelle de l'esprit pour arriver à la connaissance ou à la démonstration d'une vérité : La méthode se différencie de la théorie. Ensemble ordonné de manière logique de principes, de règles, d'étapes, qui constitue un moyen pour parvenir à un résultat : Méthode scientifique8 . Pour parler scientifiquement de ce travail, nous avons utilisé la méthode « merise », une méthode d’analyse, de conception, de développement et de réalisation d’un projet informatique en se basant spécialement sur trois niveaux : Le niveau conceptuel ; Le niveau organisationnel ; Ainsi que le niveau physique. 4 https://www.larousse.fr/ page consultée le 02 février 2021. 5 Sagesse commune 6 Jean-Jacques MWINKEWU, cours de MAI, G2 INFO-UNIKAM, 2019-2020. 7 Idem. 8 https://www.larousse.fr/dictionnaires/francais. Page consultée le 26 Mars 2021 ;
  • 5.
    5 Nous nous sommesbasé sur la pratique de cette méthode afin de réaliser cet art d’une manière scientifique. b. Techniques Sont des instruments ou des moyens manipulés par le chercheur pour assurer l’opérationnalité conceptuelle de la méthode aux différents moments de la recherche. C’est-à-dire de la conception à la réalisation (collecte et traitement des données) ainsi que de la compréhension ou de son explication à la planification des phénomènes étudiés9 . En raison de pratique, nous avons procédé avec la technique documentaire ainsi que celle d’interview. 7. Technique documentaire Grace à cette technique, nous avons recueilli une partie considérable des données en fouillant dans les archives de la société ainsi que certains documents en rapport avec notre thématique comportant chaque opération sur la gestion des paiements des factures. 8. Technique d’interview Les Agents de la société étant ouvert, nous avons eu l’occasion d’échanger avec eux sur un questionnaire afin d’avoir une conception plus que bonne sur les faits et les phénomènes à traiter au cours du développement du travail. 9. DELIMITATION DU SUJET Obligé de faire quatre coins sur l’étalage du travail, pour ne pas parler de tout et de rien, celui-ci est réalisé d’une part dans le cours du temps fixé par nous-mêmes et par les exigences de la faculté, et d’autre part, il est tout issu de l’état de la situation de la Société Nationale d’Electricité de la province du Haut-Lomami à Kamina. Soulignons que ce travail est réalisé par des connaissances acquises pendant 3 ans de vie estudiantine tenant compte des réalités de la société au sein de laquelle nous avons puisé toute ressource lue dans ce dernier. 10. SUBDIVISION DU TRAVAIL La littérature présente s’étalant sur un domaine scientifique bien concret renferme une idéologique possèdent des point complexe à exposer. En outre, hormis l’introduction et la conclusion, voici une liste non exostive de quatre chapitres de notre travail : Le chapitre premier : LITTERACIE GENERALE ET DEFINITION DES CONCEPTS, qui relève du champ d’investigation, et qui vas nous rappeler quelques notions que nous aurons à exploiter dans le développement du présent. 9 J.G.C. KABANJI WA KABANJI, « dictionnairecritiquedukamajisme », éd. La dialectique, Kinshasa 2004, p.129
  • 6.
    6 Le chapitre deuxième: ANALYSE CRUCIALE DE DOMAINE D’ETUDE, en gros, gravite sur les réalités de la Société Nationale d’Electricité. Le chapitre troisième : CONCEPTION ET REALISATION DU SYSTEME D’INFORMATION, qui part de la genèse de la solution (application) informatique. Le chapitre quatrième : IMPLEMENTATION DE LA SOLUTIOH. Qui présente la réalisation de l’application ou autre solution
  • 7.
    7 CHAPITRE PREMIER :LITTERATIE GENERALE ET DEFINITION DES CONCEPTS I.1. INTRODUCTION Une Littératie est un ensemble de connaissances fondamentales dans le domaine de la lecture et de l’écriture, permettant à une personne d’être fonctionnelle en société. Objectivement, notre chapitre premier en sois regorge des explications formelles et ou partielles des idées natives de ce travail. I.2. LITTERATIE GENERALE DU DOMAINE Le soubassement d’une littérature est couverte d’une couche de termes de différentes sortes définissants leur détermination. C’est en quelques sortes ce que concerne le premier module de ce chapitre (Littératie générale) en intégrité. Le sujet sur lequel se base notre fond de travail s’avère avoir un vaste étalage, ainsi, nous ne pouvons en aucun cas tout mentionner sur le champ. C’est pourquoi le deuxième module de notre chapitre intervient pour palier à la définition et explication de certains termes utilisés. I.3. DEFINITION DES CONCEPTS Un concept est une représentation abstraite d’un objet, d’une idée conçue par l’esprit. Ou encore un ensemble des caractéristiques d’un nouveau projet industriel ou commercial10 . Ce module, en soi très important comme tout autre, présente la structure et la description de quelques termes ou idées que nous avons ou que nous aurons à utiliser tout au long du cours de la réalisation de la solution prévue par notre thématique. I.3.1. CONCEPTS DU DOMAINE a) La gestion : du terme théorique, c’est une action ou manière de gérer, d’administrer, de diriger, d’organiser quelque chose11 . Selon notre entité de référence, la gestion désigne le fait de percevoir, de vérifier, et d’enregistrer un paiement ou autre trait d’une manière à gérer facilement les activités et les interactions primordiales entre abonnés et entreprise. b) Le paiement : un paiement est l’action d’acquitter une dette ou autre frais y affèrent. Soutenons la littérature de la Société nationale d’Electricité qui souligne que payer sa facture c’est aider la société à atteindre ses objectifs. D’après la société relative, un paiement c’est l’action obligatoire signalant qu’un client ou un abonné d’après un certain critère à apuré ou à soldé les frais administratifs liés ou pas à la consommation ou l’abonnement de la consommation légale de l’énergie électrique. c) La facture : la facture est une pièce justificative livrée (par l’éditeur), et reçu (par le client) après paiement de n’importe quel frais ou solde. 10 https://www.larousse.fr/dictionnaires/francais. Page consultée le 04 Avril 2021 ; 11 https://www.larousse.fr/dictionnaires/francais. Page consultée le 04 Avril 2021 ;
  • 8.
    8 Selon l’entreprise, lafacture est une pièce qui justifie la consommation de l’énergie électrique et qui atteste la ponctualité d’un client. Cette facture livrée par la SNEL est légalisée par l’état congolais dès la conception de la toute première unité de de droit sur le commerce. d) Une Société : une société est un ensemble d’hommes qui sont unis par la nature ou par des lois. Mais dans notre cas, la société est comprise comme une entité ou un établissement de rencontre des différentes personnes membres afin de clore une certaine activité ou la débité. e) Un client : est tout celui qui achète un bien ou un service chez un commerçant. La SNEL étant une société commerciale, vend ses services au client. f) L’abonné : est appelé « abonné » tout client habituel et ponctuel dans le marché de certaines différents de la place ou de partout ailleurs. g) Le service de la réception : le service chargé de la réception est le service chargé d’accueillir le client ou autre, et le guider dans le but de ses engagements ou ses préoccupations. h) Le service de la caisse : le service de la caisse intervient et n’intervient que dans le but de vérifier et d’enregistrer le montant versé par le client pour le solde d’un certain frais. i) Le service de la GA : le service de la Gestion des Abonnés, GA en sigle, permet de gérer les enregistrements et le paiement d’un frais par un client sur la fiche client de suivi et de gestion. j) Le service de la GCL (Gestion Clientèle) : ce service est la suprématie directe du service de GA. C’est dans ce service que le client prend l’abonnement à un service de la SNEL. I.3.2. CONCEPTS INFORMATIQUES Outre les termes à caractéristique générale, dans le champ de développement de cette illustration, les concepts utilisés peuvent s’avérer complexe sur le plan de la compréhension. Ainsi, la notation en bas de ces lignes tiendra compte de nous rappeler quelques termes informatiques utilitaires de notre travail.  Système : est un ensemble d’éléments interagissant entre eux selon certains principes ou règles12 . Il est un ensemble organisé de règles, des moyens tendant à une même fin. Le système est déterminé par la nature de ses éléments constitutifs, les interactions entre ces derniers, sa frontière, c’est-à-dire le critère d’appartenance au système.  Informatique : l’informatique est une science du traitement automatique et rationnel de l’information considérée comme le support des connaissances. Mais dans notre situation, un système est considéré comme un ensemble des applications de cette science, mettant en œuvre des matériels (ordinateur et autre) et des logiciels.  Information : l’information est un concept de la discipline des sciences de l’information et de la communication (SIC). Au sens étymologique, l’information est ce qui donne forme à l’esprit. Elle dérive du verbe latin « informare », qui signifier « donner forme à » ou, « se former une idée de ». 12 http://fr.wikipedia.org/wiki/systeme, consultée le 23 Avril 2021
  • 9.
    9 En télécommunication, uneinformation est un élément de reconnaissance (donnée, voix, image, ou autre) susceptible d’être/ou transmis à l’aide d’un support et d’un mode de codification normalisé. Toutefois, pour qu’une information soit de qualité, il faut qu’elle remplisse au moins cinq critères : * la fiabilité, *la pertinence, *actualité, *originalité, *accessibilité13 . La plupart du temps, l’obtention de cette information a un cout qui doit être raisonnable par rapport à l’objectif à atteindre.  Système d’information : est un ensemble organisé de ressources qui permet de collecter, stocker, traiter et distribuer de l’information14 . Aussi comprit comme un ensemble de structure de gestion des données dans une entreprise ou un domaine quelconque. Le système d’information est défini comme l’ensemble des circuits d’informations dans une entreprise. Il peut comprendre une ou plusieurs bases des données, des traitements informatisés ou non, des règles de décision, etc. ce système est hiérarchisé15 .  Système informatique : est un ensemble des matériels informatique de traitement des données en vue de leur récolte, traitement, stockage et sauvegarde. D’où la différence d’un système d’information et du système informatique se régie à l’idée mentionnant que le premier est une manière de gérer observée par l’homme uniquement, et que le deuxième est tout du premier à l’intégrité des matériels informatiques interagissant sur le traitement des données dans une entreprise.  Client : habituellement celui qui use des biens et services moyennant une contrepartie monétaire. Selon le domaine informatique, un client est un logiciel transmettant, par réseau, des requêtes à distance à un serveur auquel il est connecté. Le client est l’une des deux composantes d’une structure Client/serveur16 .  Serveur : c’est un matériel ou logiciel. Système informatique destiné à fournir un service déterminé à d’autres systèmes informatiques ou à des utilisateurs connectés sur un serveur.17  Client/serveur : ce terme désigne une architecture logique expliquant le système de connexion d’un client à un serveur. C’est le mode de communication à travers un réseau entre plusieurs programmes ou logiciels : l’un, qualifié de client, envoie des requêtes ; l’autre, qualifié serveurs, attend les requêtes du client afin d’une certaine opération selon les attributions de ce serveur. CHAPITRE DEUXIEME : ANALYSE PREALABLE II.1. INTRODUCTION 13 COURS D’INFORMATIQUE GENERALE G1 Sciences Informatiques, UNIKAM, 2018-2019. 14 COURS DE MAI G2 INFO UNIKAM, 2019-2020. 15 TFC DENIS MUGALU MUHIYA, 2019-2020, p.14 16 Dictionnaire français illustré 2017, p. 187 17 IDEM.
  • 10.
    10 Outre la Littératiegénérale, ce présent nous propose une connaissance approfondie sur l’existant (entreprise) sachant bien que notre thématique est liée à cette entreprise communément appelée SNEL en République Démocratique du Congo. Ainsi, dans les lignes qui suivent, quelques renseignements sur l’existant font sujet de traitement. II.2. PRESENTATION DE L’EXISTANT La Société Nationale d’Electricité est une entreprise à caractère commercial à charge publique. Cette société s’est chargé de fournir de l’énergie électrique à la population entière de notre pays moyennant quelques frais d’abonnement ou de facturation et cela en versant une poignée dans le trésor public. Ladite société statuée paraétatique exerce ses fonctions conformément à la loi fixée sur l’électricité en rapport avec la SNEL sur l’étendue de la RDC. Notre thématique est centrée sur l’une des directions de la société située dans le Haut-Lomami. II.2.1. DESCRIPTION DE L’ORGANISATION Selon ce que souligne le titre, nous nous sommes mis en feu pour déblatérer avec éloquence la notion de cette thématique ; et ainsi, notre domaine prévoit beaucoup de procédés et trop d’activités et opération. Mais celles qui nous intéressent sont celles qui soulignent ;  La création d’un client ainsi que la mise à jour de sa situation ;  La mise au point de sa facturation sur la politique de souscription d’abonnement ;  Le paiement d’un frais ou service par un abonné (*). Objectifs poursuivis : Pour la société, l’objectif primordial est la nécessité de mettre l’énergie électrique à la portée de tous les congolais pour leur épanouissement, singulièrement à ceux vivants dans des milieux ruraux Le plan directeur de cette entreprise prévoit et tourne autour des objectifs stratégiques suivants : o Rentabilisation des infrastructures de production et de transport ; o Satisfaction de la production ; o Amélioration de la productivité ; o Et enfin, la recherche de l’équilibre financier. Impact socio-économique Dans le domaine social, la SNEL par l’énergie électrique qu’elle fournit, permet l’usage des appareils électroménagers, fournit de l’emploi avec plus de 12 Agents salariés, une vingtaine de contrats que le plan économique, la SNEL ramène de la monnaie au pays grâce à l’énergie qu’elle fournit et vend aux pays étrangers. II.2.1.1. PRESENTATION ORGANISATIONNELLE
  • 11.
    11 Jadis, l’exploitation del’énergie électrique était considérée comme un lux de première classe, mais avec l’arrivée de la mondialisation, tout est à la portée des hommes peu importe leur qualité ou classe sociale. La SNEL/Kamina est l’une des directions de la grande Société Nationale d’Electricité en RDC. Ladite société est délibérément autonome paraétatique dont semi-publique. Pour fonctionner, cette société se ravitaille avec le peu valant le montant de la facture de consommation de l’énergie électrique mensuellement parlant par un client. En ce qui nous concerne, cette société se bat pour l’électrification de toute l’étendue de la RDC afin d’aboutir à un développement avec des moyens nécessaires pour la survie. Certains services de cette Société travaillent en étroite collaboration avec ceux de la place tout en subissant le monopole de contrôle et de gestion de leur département proprement-dit. A titre d’exemple : Le service commercial géré par la DCO ; Le service technique par le centre KDI… II.2.1.2. SITUATION GEOGRAPHIQUE Fixant le siège de la SNEL, généralement celui-ci est constaté à Kinshasa dans la province de Kinshasa en sa direction générale ; précisément au croisement des avenues Batetela et de la justice au numéro 2831 dans la commune de la Gombe de la même ville. D’après la communauté, vue l’emplacement de la société, celle-ci est située presque partout dépendamment de sa province ou sont milieu de vie présentement. La Société Nationale d’Electricité de Kamina dispose d’un siège social situé sur l’avenue Lomami au numéro 022 dans la commune de Kamina, ville de Kamina ; et est bornée :  Au nord : par le bureau de L’office des routes/Kamina ;  Au sud : par la TMB/Kamina ;  A l’Est : par le bureau du cadastre au niveau de la province du Haut-Lomami ;  A l’Ouest : par le bureau de la CNSS/Kamina. II.2.1.3. APERCU HISTORIQUE La Société Nationale d’Electricité (SNEL) est une structure de droit public à caractère industriel et commercial, crée par l’ordonnance No 73/033 du 16 mai 1970. A l’origine, la société a reçu de l’état maitre d’ouvrage, le mandat de maitre d’œuvre pour les travaux de première étapes de l’aménagement hydroélectrique du site d’Inga. En effet, soucieux de répondre aux besoins énergétiques du pays, les pouvoirs publics, par ordonnance présidentielle No 76-391 du 04 septembre 1967, instituant le comité de contrôle technique et financier pour les travaux d’Inga, lequel comité sera remplacé en 1970 par la SNEL (naissance de la Snel). Depuis lors la SNEL contrôle toutes les grandes centrales hydroélectriques et thermiques du pays. Seuls quelques micros et mini centrales hydroélectriques du secteur minier et des petites centrales thermiques intégrés aux installations d’entreprises isolées continuent à relever le secteur privé.
  • 12.
    12 Jusqu’à aujourd’hui, leservice de l’électricité est confié à la SNEL, érigée sous forme d’une société d’Etat, régie par la loi cadre sur les entreprises publiques et ordonnance No 78/196 du 05 mai 1978 approuvant ses statuts, sous la tutelle technique du ministre ayant dans ses attributions l’énergie, la tutelle administrative et financière étant assurée par le ministre du portefeuille. La société nationale d’électricité « SNEL » en sigle est un établissement de droit public à caractères industriels et commercial crée par l’ordonnance no 73/033 du 16 mai 1970. A l’origine, l’entreprise reçut de l’Etat, en tant que maître d’ouvrage pour les travaux de première étape de l’aménagement hydroélectrique du site d’Inga. En effet, soucieux de répondre aux besoins énergétiques du pays, les pouvoirs publics, par ordonnance présidentielle no 67-391 du 23 septembre 1967, instituaient le comité de contrôle technique et financier pour les travaux d’Inga; ce comité a été remplacé en 1970 par la société nationale d’électricité (SNEL). A la suite de la mise en service de la centrale d’Inga I le 24 novembre 1972, la société nationale d’électricité était devenue effectivement productrice, transporteur et distributrice d’énergie électrique à l’instar d’une autre société d’Etat, REGIDE, et des six (6) autres sociétés commerciales privées existantes, ayant le même objet social. Il s’agit de : 0. COMECTRICK 1. FORCES DE L’EST 2. FORCES DU BAS-CONGO 3. SOGEFOR 4. SOGELEC 5. COGELIN. La même année, le gouvernement mit en marche le processus d’absorption progressive de ces sociétés privées par la société nationale d’électricité (SNEL). A l’issue de ce processus se traduira par l’instauration d’une situation de monopole au profit de la société nationale d’électricité confortée par la suite par la loi no 74/012 du 14 Juillet 1974 portant reprise par la SNEL des droits, obligations et activités des anciennes sociétés privées d’électricités. Cette loi traduit la volonté de l’Etat de s’assurer le contrôle direct de la production, du transport et de la distribution de l’énergie électrique, ressource stratégique en matière de développement économique et social du pays. Toutefois, en ce qui concerne la REGIDESO, la reprise totale par la SNEL des activités électricités de cette société, y compris ses centrales n’interviendront qu’en 1979. Depuis lors, la SNEL contrôle en réalité toutes les grandes centrales hydroélectriques et techniques du pays. Seules quelques micro et mini-centrales hydroélectriques du secteur minier et de petites centrales techniques intégrées aux installations d’entreprises isolées continuent à relever du secteur privé. A ce jour, le service public de l’électricité est confié à la SNEL érigée sous forme de société d’Etat, régie par la loi cadre sur les entreprises publiques et l’ordonnance no 78/196 du 05 mai 1978 approuvant ses statuts, sous la tutelle technique du ministère ayant l’énergie dans ses attributions, la tutelle administrative et financière étant assurée par le ministère du portefeuille.
  • 13.
    13 Ainsi, après sacréation au plan administratif et la définition de ses statuts par les pouvoirs publics, il incombait à la nouvelle société de s’assurer en matérialisant ses structures fonctionnelles et ses activités sur le terrain. Pour ce faire, partant des anciennes sociétés productrices et distributrices d’énergies ayant des structures et des cultures différentes, il a fallu : 1. Traduire dans les faits une véritable société d’électricité à l’échelon national et international ; 2. Définir son développement à court, moyen et long termes en rapport avec les objectifs généraux lui assignés par l’Etat. Produire, transporter et distribuer l’électricité au moindre coût. Accomplissant au mieux ces deux (2) objectifs, la SNEL pour suivre sa mission de maître d’œuvre pour les travaux d’aménagement du site d’Inga dont la première phase, Inga I (351 MW), officiellement démarrée de 01 Janvier 1968, fût inaugurée le 24 novembre 1972. La deuxième (2eme ) phase, Inga II (1424 MW), a vu ses installations entrées en service en 1982. Cette période des grands travaux a été couronnée par la construction de la ligne plus ou moins 500KVCC Inga Kolwezi (1.774Km), la plus longue du monde. Entrée en service industriel en 1983, cette ligne était initialement destinée à l’approvisionnement en énergie électrique des mines et usines du Katanga au sud du pays. Parallèlement, sur le plan de ses structures, la société nationale d’électricité (S.N. EL) créa progressivement de 1980 à 1986 sa propre culture en lieu et place de celles héritées de ses prédécesseurs. La nécessaire restructuration de la S.N. EL, devenue aujourd’hui acquis, était un préalable à la conception et à la définition d’un plan de développement à long terme de la société. Ce processus de réformes, accompagné d’une nationalisation progressive des cadres de direction, de commandement et de remplacement du personnel expatriés ; a abouti à la situation où, depuis 1989 la S.N.EL ne compte plus que des nationaux dans ses effectifs. En 1980, la S.N.E.L a amorcée une étude de développement de la société. Dans l’entretemps, la nécessité de mener parallèlement des actions de sauvegarder ont conduit à la mise en place du programme intérimaire 1981-1983, suivit aussitôt après du programme 1984-1986. A l’issue du second programme intérimaire, parallèlement aux actions, se poursuit l’élaboration de l’étude d’un plan de développement qui devrait prendre en compte tous les problèmes de l’entreprise et ceux des acquits qui concurrent aux mêmes objectifs. Ainsi, est né le « plan directeur national de développement du secteur national de développement du secteur de l’électricité à l’horizon 2005 » dont la publication est datée de 1988. Aujourd’hui, ce plan est actualisé jusqu’à l’horizon 2015. Le plan directeur s’articulait autour des objectifs stratégiques suivants :  Rentabilisation des infrastructures de production et de transport existantes ;  Satisfaction de la demande au moindre coût ;  Amélioration de la productivité ;  Recherche de l’équilibre financier.
  • 14.
    14 A partir dece plan, il fût arrêté deux (2) programmes d’investissements prioritaires (PIP 1988-1990 et 1991-1993), premières tranche d’exécutions de deux programmes d’investissements prioritaires. Le plan directeur à l’horizon 2015 met, quant à lui un accent particulier sur la nécessité de mettre l’énergie électrique à la portée de tous les congolais pour leur épanouissement, singulières ceux habitant les milieux ruraux. II.2.1.4. SITUATION HIERARCHIQUE En parlant de la hiérarchie de la SNEL, tout est monopolisé par l’état congolais comme pouvoir suprême. Ensuite nous avons la Direction Générale suivie de son comité qui siège dans la capitale du pays (Kinshasa) ; et après, viennent les différents départements d’exploitation et routine après routine, nous nous retrouverons dans une Direction provinciale, tel est notre cas, avec certains points de perception dans les différentes communes de la province. La hiérarchie se présente comme suit : 1. Conseil d’administration Le conseil d’administration est composé de cinq membres présentement chapeauté par Mr. André Alain attendu lyongo. Cette partie de la hiérarchie contrôle et assure les objectifs que le gouvernement leur a assigné. 2. Direction Générale C’est le pont de liaison entre la SNEL et le conseil d’administration. Cette entité fait rapport mensuel d’exploitation au conseil d’administration et reçoit de ce dernier des nouvelles règles ou des nouvelles stratégies d’exploitation. Présentement chapeauté par Mr. KAYOMBO KAYAMB. 3. Département : La SNEL en son sein logique, renferme plusieurs services groupés en département afin de gérer avec assiduité ces derniers par rapport à leur catégorie et leur mode d’exploitation. Voici une liste non exostive de quelques départements :  Budget, Finance,  Ressources humaines, Production,  Transport, Organisation, distribution. 4. Division : Pour arriver à atteindre chaque site de la SNEL (sachant que les sites sont éloignés des parts et d’autres), il convient à la Société d’institué pour chaque Département, une division organique attachée à la hiérarchie. Selon le cas, on parle de la Division nationale, ensuite la Division provinciale, et en outre, la Division sectorielle. II.2.2. STRUCTURE ORGANISATIONELLE
  • 15.
    15 Comme toute entreprise,le SNEL systématiquement grâce à une structure organique bien définit dans le but de maximiser les recettes et atteindre les objectifs préalablement fixés par la hiérarchie. Cette structure prévoit une subdivision des divisions de travail en centre de distribution étant chapeauté par une entité du Chef de Distribution en première position, et à la seconde, un Coordinateur des activités de la Société. Un centre de distribution est un établissement s’occupant de la vente et de la distribution de l’énergie électrique aux tiers moyennant un forfait. Ce forfait est variant suivant les catégories des différents clients.
  • 16.
    ~ 16 ~ II.2.2.1.ORGANIGRAMME CHEF DE CENTRE DE DISTRIBUTION SECRETARIAT CHEF DES RESEAUX DE DISTRIBUTION SECRETARIAT ADMINISTRATIF ET FINANCIER CHEF DE LA GESTION CLIENTELE CAISSIER DEPENSES CHEF DE LA COMPTABILITE CHEF DE GESTION DU PERSONNEL MAGASINIER OPERATEUR RADIO GARDE INDUSTRI. CHAUFFEUR ELECTRICIEN DE MAINTENANCE ELECT. DEPAN BT ELECT. DEPAN MT TERRASSIER MT TERRASSIER BT CHEF DE GESTION DES ABONNES CHARGE DE FACTURATION CAISIER DES RECETTES RELEVEURS- FACTEURS COUPEURS - RETABLISSEURS
  • 17.
    ~ 17 ~ II.2.2.2.DESCRIPTION DE L’ORGANIGRAMME 1. Le Chef CDKM : est le représentant de la Société Nationale d’Electricité au niveau du Centre de Distribution de Kamina, d’où le sigle « CDKM ». Il assure la continuité de fonctionnement de tous les services de son entité et veille à la poursuite des objectifs préalablement fixés au départ dans le but d’assurer leurs réalisations. Actuellement, cette fonction est remplie par Monsieur Michel MUTALE. Secrétaire : est dit, secrétaire général de la Société. Il assure la communication entre les corps étrangers (clients, fournisseurs, abonnés ou autre) et la société en créant une liaison stratégique entre eux. 2. Le SAD et FIN : dit « Secrétariat Administratif et Financier », cette fonction assure la gestion des affaires publics et particulières de ladite société et surtout des affaires Financiers sur plusieurs plans. Actuellement, cette fonction est assumée par Monsieur Rostand NGOY. Hormis ses attributions, il regorge en son entité quelques sous fonctions telles que : a) Gestion du personnel : la fonction de la gestion du personnel est rattachée directement au service du Secrétariat Administratif et Financier. Cette fonction est chargée de gérer tout le personnel de l’entreprise par leur catégorie, matricule, non et les autres identités possibles. Cette fonction est chargée dans ses attributions de garantir et facilité la santé des Agents et leur famille en leu affiliant à une institution de soin de santé, ainsi jusqu’à nos jour, ladite fonction est occupée par Monsieur KAHENGA KABEZYA. b) Comptabilité : est l’une des sous fonctions du SAD assurant la gestion des entrées et des sortie en se basant sur le stock de certains aspects tels que le service rendu en le transformant en caractère monétaire. Cette fonction consiste à éditer des documents relevant la situation comptable de chaque fait. Cette fonction est actuellement assurée par Monsieur KUMENA. c) Caissier dépenses : la personne chargée de cette fonction ne peut gérer que les sorties d’argents de l’entreprise sous ordre du Chef direct, ou autre Chef en passant par son Chef direct. d) Magasinier : parlant de cette fonction, elle a en ses attributions la gestion des biens et archives de ladite société. Monsieur Georges du Centre de Distribution de Kamina est affecté à cette fonction. 3. Le Chef GR : le Chef Gestionnaire des Réseaux assure la continuité de consommation de l’énergie électrique sans fin ni perturbation (objectivement).
  • 18.
    18 Dans ses attributions,il se charge d’électrification d’un établissement (d’un abonné) et fait en sorte que celui-ci ne manque pas d’électricité malgré la situation ou l’état de la fourniture du courant électrique. Sur ce, Monsieur Felly MUKALAY occupant cette fonction actuellement, regorge d’après la hiérarchie certaines sous fonctions lui permettant de faire fonctionner son service : a) Électricien de maintenance : un électricien de maintenance est chargé de constituer toutes les ressources possibles pour garantir la consommation du courant fournit au client par la société. b) Elect. Dep. BT : Electricien de Dépannage Basse Tension, chargé d’intervenir à une interruption du courant non ordinaire (qui n’est pas déclenchée par la société elle- même) dans le but réparer cette erreur ou faute d’interruption dans le réseau et sur la même ligne, permettre au client de consommer l’énergie fournie en toute sa complexité. Cet électricien ne fait son travail que près des clients dans leur catégorie est BT disant basse tension (les clients ordinaires : maison d’habitation ou de commerce). c) Elect. Dep. MT : cet électricien remplit la même fonction que celui de de dépannage BT mais en exécution fonctionnelle vers les clients à catégorie Moyenne Tension (tous les grands consommateurs de l’énergie : industrie, entreprise, etc.). d) Terrassier : la personne assumant cette fonction est naturellement un agent chargé de faire des creux ou des fausses permettant aux électriciens dépanneurs d’œuvrer. En d’autres termes, il creuse à l’endroit constaté de la panne pour une panne souterraine, ou préparer des moyens permettant aux dépanneurs de grimper pour une panne aérienne. a) Le Chef GCL : (Gestion Clientèle) : ce service est la suprématie directe du service de GA. C’est dans ce service que le client prend l’abonnement à un service de la SNEL. Au cas où le service de la GA aura échoué, ou se rendre en action dégraissante face à un cas, celui-ci est appelé à contacter un service supérieur à soi, et celui-là fera en sorte de déclencher une proposition de la solution pour la finalité du classement de la prise de connaissance du paiement par l’entreprise. Actuellement occupée par Monsieur Albert MULUNDA. a) Chef G.A : le service de la Gestion des Abonnés, GA en sigle, permet de gérer les enregistrements et le paiement d’un frais par un client sur la fiche client de suivi et de gestion. Actuellement assurée par Madame Clémentine NGOY. b) CFAC : le Chargé de Facturation. Il se soumet à son attribution, consistant à imprimer les factures de consommation de l’énergie électrique par rapports aux index relevés par le releveur facteurs. Ce poste est occupé actuellement par Monsieur Didier BANZA.
  • 19.
    19 c) Caissier recettes: la fonction de la caisse intervient et n’intervient que dans le but de vérifier et d’enregistrer le montant versé par le client pour le solde d’un certain frais. Au sein de la SNEL, la caisse prévoit un enregistrement, et une vérification du solde apporté par le client afin d’apurer un paiement ou un autre frais. d) Releveur facteur : la fonction du Releveur Facteur est orientée vers l’action de relever les index de consommation près des compteurs à chaque abonné. e) Coupeur rétablisseur : la personne assumant cette fonction est chargée de rétablir la fourniture de l’énergie qui a été interrompue pour certaines causes chez un client ou abonné à la société. II.2.2.3. ETUDE DES POSTES DE TRAVAIL Chaque domaine dans le monde comporte au moins quelques services regroupés en poste de travail. Selon notre domaine d’étude, nous avons pris constate de trois (3) services sur lesquels notre thématique se base. 1. Le service de Gestion Clientèle : le service de la Gestion clientèle est celui chargé de toute relation entre la société et les clients ou abonnés. C’est ce service qui assure l’attribution des P.A (Police d’Abonnement) à chaque P.A (Point d’Alimentation) après que le client ait prit son abonnement et est identifié par la société par rapport à toutes les normes prévues pour un abonnement. 2. Le service de préposé aux abonnés : après avoir attribué un Police d’Abonnement à un client, celui-ci doit être géré. Ce service est composé de trois postes de travail. *le visa : qui enregistre le client par son paiement dans un carnet de visa. *la caisse : qui perçoit la somme d’un paiement en enregistrant ce dernier sur un journal auxiliaire afin d’assurer la correspondance avec les informations enregistrées dans le carnet visa. *G. A : le Gestion des abonnés est chargée d’enregistrer la situation de chaque client sur une fiche (pour la facturation), et sur un dossier de raccordement (pour l’abonnement). 3. Le service de facturation : ce service intervient avec deux postes de travail. * ce releveur facteur : qui fait la relève des index sur la consommation de l’énergie fournie afin de les convertir en monnaie. *CFAC : le chargé de facturation qui utilise les informations ramenées par le Releveur Facteur afin d’attribuer aux client chaque moyenne en tarif ou en forfait et ainsi il imprime les factures pour chaque client.
  • 20.
    20 AUTRE NOTION :type (catégorie) des clients gérés par la SNEL. a) BT : les clients de la catégorie Basse Tension consomme une faible quantité ou du niveau de tension d’énergie d’au moins 220 Volts. b) MT : les grands consommateurs qui ont besoin d’au moins 6.000 Volts pour alimenter leurs machines ou bâtiments. c) DOM : les clients qui ont besoin de l’énergie pour l’éclairage et les appareils électro ménagers. d) ASIC : Abonné Semi-Industriel et Commercial qui utilise des moteurs de transformation de l’énergie en d’autres formes de forces, ou qui utilise le courant pour faire fonctionner leur commerce. NB : le critère de facturation dépend :  Du type d’abonnement client prit à la source ;  De la consommation de l’énergie ;  De la cité où est situé le domicile. II.2.2.4. MODELE CONCEPTUEL DE COMMUNICATION Le niveau conceptuel s’attache aux invariants de l’entreprise ou de l’organisme du point de vue métier. En effet, à ce point nous allons réitérer toute l’activité du processus d’abonnement et du paiement de la facture. 1. DESCRIPTIONS TEXTUELLES DES PROCESSUS La description textuelle des processus consiste à développer les activités rencontrées au niveau d’un processus de communication entre différents acteurs du système d’information. Processus d’abonnement : en ce qui concerne la prise d’abonnement par un client, le client procède traditionnellement par le dépôt d’un dossier de raccordement au secrétariat de l’entreprise. Ainsi le secrétaire de l’entreprise introduit le dossier chez le Chef de Centre de Distribution de Kamina (CDKM) et après cela, si le Chef CDKM valide le dossier le CDKM établit un document de réponse à la lettre de demande de raccordement qui sera livrée au client lui demandant de passer à la direction SNEL pour remplir certaines formalités. Ainsi, le Chef CDKM renvois le dossier entre les mains du Chef GCL qui, à son tour, fera payer au client certains frais dont, celui de la constitution du dossier, et autre y BT MT DOM ASIC Ordinaire Paraétatiqu e Agent SNEL Ordinair e Paraétatiqu e Instances officielles MT Privée MT Paraétatique
  • 21.
    21 afférents (Devis deraccordement, Police d’Abonnement, réception des installations électriques). Et après paiement, le Chef GCL envois le Dossier au Chef GR qui va procéder au calcul du devis de raccordement. Et le Chef GR à son tour, retourne le Dossier au Chef GR pour induction de payer les frais de devis par le client dans le but de prise d’abonnement. Tout à trac, le devis ayant été calculé, le client se doit d’aller voir le Gestionnaire des Abonnés(GA) pour l’établissement des documents ou factures-preuve de paiement en y ajoutant ceux de la Fiche-client et Police d’abonnement. Toutes ces opérations validées, le Chef GR électrifie le domicile du client par rapport à sa catégorie. Processus de facturation : le client ayant reçu un Police d’Abonnement, sous le format : **-***-****. Le code de la première colonne impose la catégorie du client, la deuxième colonne qui constitue un matricule et la dernière qui détermine la position du client par rapport à la place qu’il a obtenu sur la liste des clients de la Société SNEL. A la suite de tous ces détails, le CFAC après avoir attribué un code d’abonnement en insérant le client ou l’abonné dans une base de données, celui-ci aura droit à une facture de consommation après un mois. Cette facture équivaut la consommation de l’énergie qui lui a été fournie. Le montant de la facture est fixé moyennement ou forfaitairement. Le premier dit que la facture est calculée par rapport aux index relevés par le Releveur Facteur et le second, dit que la société attribue une moyenne forfaitaire aux clients qui n’ont pas de compteur de consommation. Processus de paiement : la facture établie est imprimée, livrée au client, celle-ci doit être payée dans les cinq jours suivants la date de réception de cette dernière. Le jour de paie : Le client se présente au Secrétariat de la SNEL en expliquant son cas ou sa situation dite « le paiement de la facture ». Le Secrétaire conduit le client au poste VISA ou on enregistre le paiement dans le tout premier carnet dénommé VISA. Ensuite, le client se livre à la caisse pour versement du MontantFacture en faisant le deuxième enregistrement sur le journal auxiliaire de casse et signe le paiement sur la facture et scelle la facture. Le client se doit de passer au poste de la GA (Gestion des Abonnés) pour gérer son paiement et le valider sur une fiche-client qui sert de suivi de tout client par sa situation. Et enfin, le client content de sa régularisation, continue à consommer l’énergie fournie en attendant une facture pour chaque mois par rapport à la consommation faite du mois précédent. 2. RECENCEMENT DES ACTEURS A ce niveau de conception, nous nous sommes soumis à la pratique qui répertorie tous les acteurs trouvés et utilisés dans les processus notamment susmentionnés. Un acteur est avant tout une représentation structurelle d’un objet jouant un rôle dans un système donné. Le recensement des acteurs se fait sur un tableau qui permet de répertorier les différents acteurs (internes ou externes) du système d’information par rapport à n processus en
  • 22.
    22 tenant compte desa relation avec le système d’information existant et noter un commentaire sur l’acteur et sa relation. La nuance pertinente entre un acteur interne et celui externe est que le premier appartient au domaine du système d’information et que le second est celui qui déclenche un processus. Sur ce tableau synthétisé, sont notées les illustrations ci haut définies : No ACTEUR TYPE SIGNIFICATION 01 Chef CDKM INTERNE Le Chef de Centre de Distribution qui approuve la demande de raccordement d’un client favorablement ou à titre exceptionnel . 02 Chef GCL INTERNE Le Chef Gestionnaire des Abonnés qui assure toute liaison entre le client et l’entreprise et indique le client par rapport à toute réclamation ou mise à jour de sa situation. 03 GA INTERNE Le gestionnaire des Abonnés contrôle le client et gère tout mouvement du client (paiement, réclamation, demande ou information,…). 04 CLIENT EXTERNE Le client est un acteur très important par ce que c’est lui qui déclenche tout processus de travail dans le SI, il est l’entité qui vient payer un service ou un droit à la société en s’abonnement ou en louant un droit. 05 CFAC INTERNE C’est l’agent chargé d’établir et d’imprimer les factures- clients de consommation de l’énergie électrique de toutes les catégories. 06 CAISSIER INTERNE Le caissier est l’agent chargé de percevoir le montant facture du client et l’enregistrer sur un journal de caisse permettant au GA d’enregistrer ce dernier. 07 Chef GR INTERNE Le Chef de la Gestion des Réseaux de la SNEL 2.1. Diagramme des contextes Ce diagramme consiste en la représentation schématique des flux d’information et de mouvement entre l’organisation (domaine) et les acteurs externes (clients) en attribuant un nom à chacun18 . L’organisation est représentée par un rectangle qui ne se place qu’à droite de la structure ; les flux d’informations sont représentés par une ou plusieurs flèches ; et les acteurs sont représentés par une ellipse placée à gauche19 . 18 Jean-Jacques MWINKEWU, COURS DE MIRISE I, UNIKAM, 2020-2021. 19 Idem. SNEL/KAMINA CLIENT
  • 23.
    23 2.2. Diagramme conceptueldes flux Le diagramme conceptuel des flux décrit les détails schématisés du diagramme des contextes en suivant par rapport aux évènements et leurs acteurs par processus connu20 . Ce diagramme permet de compléter le diagramme de contexte en décomposant l’organisation en une série d’acteurs internes et externes. Les spécifications de la structure sont les mêmes que celles du diagramme contextuel à l’instar des flux liés à l’entreprise qui seront concentrés dans un triangle ou carré. a) Processus d’abonnement. b) Processus de facturation. c) Processus de paiement-facture. 3. GRAPHES DES FLUX 20 Trésor MWAMBA, cours de méthode de recherche scientifique, UNIKAM, 2019-2020. CLIENT SECRETARIAT CDKM GCL GR GA Releveur Facteur CFAC CLIENT CLIENT VISA CAISSE GA
  • 24.
    24 Un flux estun mouvement d’échange d’information entre un et/ou plusieurs acteurs d’un système d’information. Un graphe est une courbe représentative d’une fonction, voire une représentation graphique21 . En merise, le graphe des flux est un outil technique d’analyse qui met en évidence l’origine et la destination des messages à travers les différents postes de l’organisation. 3.1. Processus d’abonnement 1. Le client introduit la demande en déposant le dossier chez le secrétaire ; 2. Le secrétaire enregistre le dossier ; 3. Le secrétaire reconduit la demande chez le Chef CDKM ; 4. Et le Chef CDKM répondant favorablement, 5. Le Chef CDKM envoi le dossier chez le GCL pour certaines formalités ; 6. Le GCL fait payer au client tous les frais possibles à l’abonnement en lui donnant les preuves 7. Le client brandit les preuves au GR qui calcule le devis à la suite ; 8. Le Chef GR calcule le devis de raccordement 9. Le GR renvois le dossier chez le GA qui établit une fiche de suivi ; 10. Le GA rassure au client son abonnement à l’aide d’une preuve d’abonnement. 3.2. Processus de facturation 1. Le releveur facteur prélève les index chez le client ; 21 AS. William, cours des techniques de base des données, UNIKAM, Inédit. GA (3 (4) (4) CLIENT SECRETARIAT Chef CDKM GR GCL (1) (2) (5) (6) (8) (10) (9) (7) CLIENT CFAC Releveur Facteur (1) (2) (3) (5)
  • 25.
    25 2. Le clientlivre les données possibles à la relève ; 3. Après la relève, le releveur facteur livre les données au CFAC ; 4. Le CFAF à son tour calcule les moyennes à facturer et imprime les factures-clients ; 5. La facture est livrée au client par le CFAC ou agent de distribution. 3.3. Processus de paiement 1. Le client se présente au guichet SNEL par le VISA ; 2. Le visa enregistre le paiement dans le premier carnet 3. et retourne la fac au client ; 4. Le client va à la caisse pour le versement de la somme facture et enregistrement sur le journal auxiliaire ; 5. Le caissier enregistre le paiement sur le journal auxiliaire de caisse ; 6. Le caissier renvois la facture au GA pour validation du paiement sur la fiche-client ; 7. Le GA apure le paiement sur la fiche ; 8. Après la validation du paiement, le GA retourne la facture et remercie le client pour sa fidélité. (1) (3) (4) (6) (8) CLIENT CAISSIER GA VISA (2) (5) (7)
  • 26.
    26 4. MATRICE DESFLUX La matrice de flux est représentée sur un tableau avec un champ pour l’émetteur ou le déclencheur d’un évènement et au croisement de la colonne et de la ligne des flux, est indiquée une activité. Cette matrice se base sur le cheminement des processus observés : a) Processus d’abonnement Emetteur Récepteur CLIENT SEC CDKM GCL GR GA CLIENT (5) (8) SEC (1) CDKM (2) (3) GCL (4) GR (6) GA (7) b) Processus de facturation Emetteur Récepteur CLIENT Releveur Facteur CFAC CLIENT (1) (4) (5) Releveur Facteur (2) CFAC (3) c) Processus de paiement Emetteur Récepteur CLIENT VISA CAISSE GA CLIENT (3) (8) VISA (1) (2) CAISSE (4) (5) GA (6) (7) 5. TABLEAU DES FLUX
  • 27.
    27 Le tableau desflux permet de texturer les contextes et les processus de la matrice des flux en expliquant chaque évènement en identifiant l’émetteur et le récepteur avec une suite des commentaires à la fin22 .  Processus d’abonnement No Nom du flux Emetteur Récepteur Propriétés Signification 01 Dépôt du dossier de raccordement CLIENT SECRETAIRE Documentaire Le client dépose sont dossier de raccordement au secrétariat. 02 Enregistrement du dossier dans le cahier des listes des dossiers SECRETAIRE SECRETAIRE NomClient PostNomClient AdresseDom NumPLDom Enregistrement du dossier de raccordement 03 Livraison du dossier de raccordement SEC CDKM Dépositoire Le Secrétaire dépose le dossier entre les mains du Chef CDKM 04 Accord du CDKM CDKM GCL Dépositoire Le chef CDKM dépose le dossier chez le GCL pour certaines formalités 05 Souscription de l’abonnement CLIENT GCL NuméroFacture DateEditionFac PériodeFacturée Tarif MontantFacture EtatFacture Le GCL intervient dans le remplissage des certaines formalités de paiement par le client 06 Dépôt du dossier chez le GR par le CLIENT CLIENT GR Dépositoire Le GR à l’obligation de calculer le devis de raccordement et retourner le document de devis calculé 22 AS. Valéry NYEMBO, cours de système de gestion des bases des données, G3 INFO UNIKAM, inédit.
  • 28.
    28 07 Rendu du devisau GA GR GA Dépositoire Le GR après avoir calculé le devis, livre le document au GA 08 Etablissement de la fiche CLIENT GA NonCl Adresse PA Le GA établit une fiche de suivi des paiements par le client.  Processus de facturation No Nom du flux Emetteur Récepteur Propriétés Signification 01 Relève d’index CLIENT Releveur Facteur NonCl Adresse PA Index Date de la relève Le Releveur Facteur relèves les index chez le client en vue d’une certaine opération. 02 Rendu des données Releveur Facteur CFAC NonCl Adresse PA Index Date de la relève Le Releveur Facteur rends les données relevées chez le client au CFAC 03 Calcul des moyennes et impression facture CFAC CFAC NuméroFacture DateEditionFac PériodeFacturée Tarif MontantFacture EtatFacture Le CFAF calcule les moyennes par tarif et imprime les factures. 04 Livraison facture CFAC CLIENT NuméroFacture DateEditionFac PériodeFacturée Tarif Le CFAF se déplace pour déposer la facture de consommation de l’énergie électrique au CLIENT
  • 29.
    29 MontantFacture EtatFacture  Processus depaiement No Nom du flux Emetteur Récepteur Propriétés Signification 01 Arrivée du client à l’organisation CLIENT VISA NuméroFacture DatePaiement PériodeFacturée Tarif MontantFacture EtatFacture Enregistrement de la facture du client en vue de payer ou régulariser cette dernière 02 Enregistrement de la facture CLIENT VISA NuméroFacture DatePaiement PériodeFacturée Tarif MontantFacture EtatFacture On enregistre la facture sur le carnet Visa de la Société 03 Enregistrement du paiement CLIENT CAISSIER NuméroFacture DatePaiement PériodeFacturée Tarif MontantFacture EtatFacture Le Caissier enregistre le paiement sur le journal auxiliaire de caisse 04 Remise de la facture au client VISA CLIENT NuméroFacture DatePaiement PériodeFacturée Le poste du VISA retourne la facture enregistrée pour la première fois au CLIENT
  • 30.
    30 Tarif MontantFacture EtatFacture 05 Versement de lasomme facture CLIENT CAISSIER NuméroFacture DatePaiement PériodeFacturée Tarif MontantFacture EtatFacture Le caissier recoit la somme facture, enregistre la facture sur le journal auxiliaire et retourne la facture au client 04 Apurement sur la fiche CLIENT GA NuméroFacture DatePaiement PériodeFacturée Tarif MontantFacture EtatFacture Le GA enregistre le paiement validé par le caissier sur la fiche client afin d’assurer un bon suivi des paiements. 6. DESCRIPTION DES DONNEES La description des données utilisées consiste à identifier la source des informations et nous donne la précision sur le lieu où l’endroit où on perçoit ces dernières. On décrit les données en tout son ensemble : pour désigner le système qui use les informations. Et on décrit les données par des rubriques pour remplir la première étape susmentionnée et détailler ensuite chacune des données en particulier. 6.1. INVENTAIRE DES LOTS D’INFORMATIONS 6.1.1. Etude des documents Pièce écrite servant d'information, de preuve : Recueillir des documents sur la dernière guerre et/ou un objet quelconque servant de preuve, de témoignage : Ces films sont des documents sur la Résistance23 . 23 Définitions : document - Dictionnaire de français Larousse, visité le 21 Juillet 2021
  • 31.
    31 Ainsi, cette phaseconsiste à étudier les données par rapport aux documents sur lesquels ces dernières ont été trouvées. a) Fiche d’abonnement : ce document en soi est établit pour enregistrer un client et ensuite faire la suivie de sa situation de l’énergie. Cette fiche renvoie toutes les informations sur le client en guise de son abonnement. En outre, l’identité possible du client, son Police d’Abonnement (PA), son Point d’Alimentation (PA) et autres propriétés possibles. b) la facture : la facture est un document qui remonte de l’abonnement d’un client par rapport à la consommation d’un service ou d’un bien produit et géré par une entité24 . Par rapport au domaine d’étude, une facture est un document qui couvre le paiement d’un frais par un client en renseignant ce paiement sur les informations d’abonnement (identité possible du client, son Police d’Abonnement (PA), son Point d’Alimentation (PA) et autres propriétés possibles) et y ajoute le montant de la facture, le motif de facturation et la date d’édition. c) Carte d’Agent (tous les documents ayant à faire relationnelle entre client et société) : sur chaque document est reprit l’identité de l’émetteur ou expéditeur(Organisation) et du destinataire ou réceptrice(Client). d) Le visa : est un carnet ou sont enregistrés les paiements journaliers de toutes les factures. Ce carnet permet de marquer la présence d’un client sur le point de paiement ou de solde de la somme d’une facture. e) Le Journal auxiliaire de caisse : Ce document consiste en l’enregistrement d’un paiement par le biais de la facture contre la somme de la facture par le caissier de l’organisme qui, après avoir reçu l’argent, scelle la facture avec un code QR prédéfini. f) Devis de Raccordement : C’est un document établit par le GR, relevant le schéma à suivre avant le raccordement et tous les matériels nécessaires au branchement souscrits par le client. C’est pourquoi, chaque document est validé par un ou plusieurs membres d’une organisation. Ce document reprend les trois phases préliminaires et y rajoute l’identité des Agents ayant validé un document par le matricule, le nom, le service et autre… 6.2. INVENTAIRE DES RUBRIQUES L’inventaire des rubriques est un concept ou une phase de la méthode merise qui consiste à spécifier graphiquement à quel document une donnée appartient en établissant cela sur un tableau descriptif des données. Ceci se fera d’un côté, les données et de l’autre côté, les appartenances par une abstraction d’Astérix (symbole d’appartenance), désignant la source d’une donnée. 24 Définitions : facture - Dictionnaire de français Larousse, visité le 21 Juillet 2021
  • 32.
    32 No Lots d’informations Dossierde raccordement Carte Agents Abonnement Facture Fiche Client 01 Numéro du client * 02 Nom du client * * 03 Avenue du client * * 04 Numéro Domicile du Client * * 05 Quartier du client * * 06 Ville du client * * 07 Numéro de la Facture * 08 Date d’édition de la facture * 09 Période Facturée * * 10 Tarif de facturation * 11 Montant de la Facture * * 12 Etat de la Facture * 13 Police d’abonnement * 14 Date d’abonnement * 15 Catégorie du client * 16 Cabine Source * 17 Matricule du GCL * 18 Nom du GCL * 19 Postnom du GCL * 20 Fonction du GCL * 21 Service * 22 Adresse du GCL * 23 Téléphone du GCL * 24 Matricule du CDKM * 25 Nom du CDKM * 26 Postnom du CDKM *
  • 33.
    33 27 Fonction duCDKM * 28 Adresse du GCL * 29 Téléphone du GCL * 30 Matricule du GA * 31 Nom du GA * 32 Postnom du GA * 33 Fonction remplie par le GA * 34 Adresse résidentielle du GA * 35 Numéro de Téléphone du GA * 36 Matricule du CFAC * 37 Nom du CFAC * 38 Post nom du CFAC * 39 Fonction du CFAC * 40 Adresse du domicile du CFAC * 41 Numéro de téléphone du CFAC * 7. DESCRIPTION DU DOMAINE I. Tableau des évènements Un évènement est un fait qui, en se produisant doit déclencher une réaction dans un système. Le tableau des évènements regorge tous les flux qui sont capables de déclencher un processus. Il est construit moyennant un tableau d’où :  La première colonne sera le numéro de l’évènement ;  La deuxième qui sera le nom de l’évènement ;  La troisième colonne quant à elle reprends l’émetteur ;  La quatrième reprends le récepteur ;  Ainsi vient la cinquième colonne avec les propriétés ;  Et la dernière qui s’occupe de la signification ou commentaire sur l’évènement.
  • 34.
    34 a) Processus d’abonnement No Nomde l’évènement Emetteur Récepteur Propriétés Signification 01 Demande de raccordement CLIENT SECRETAIRE Documentaire Le client dépose sont dossier de raccordement au secrétariat. 02 Enregistrement du dossier dans le cahier des listes des dossiers SECRETAIRE SECRETAIRE NomClient PostNomClient AdresseDom NumPLDom Enregistrement du dossier de raccordement 03 Livraison du dossier de raccordement SEC CDKM Dépositoire Le Secrétaire dépose le dossier entre les mains du Chef CDKM 04 Accord du CDKM CDKM GCL Dépositoire Le chef CDKM dépose le dossier chez le GCL pour certaines formalités 05 Souscription de l’abonnement CLIENT GCL NuméroFacture DateEditionFac PériodeFacturée Tarif MontantFacture EtatFacture Le GCL intervient dans le remplissage des certaines formalités de paiement par le client 06 Dépôt du dossier chez le GR par le CLIENT CLIENT GR Dépositoire Le GR à l’obligation de calculer le devis de raccordement et retourner le document de devis calculé 07 Etablissement de la fiche CLIENT GA NonCl Le GA établit une fiche de suivi des
  • 35.
    35 Adresse PA paiements par le client. Processus de facturation No Nom de l’évènement Emetteur Récepteur Propriétés Signification 01 Relève d’index CLIENT Releveur Facteur NonCl Adresse PA Index Date de la relève Le Releveur Facteur relèves les index chez le client en vue d’une certaine opération. 02 Rendu des données Releveur Facteur CFAC NonCl Adresse PA Index Date de la relève Le Releveur Facteur rends les données relevées chez le client au CFAC 03 Calcul des moyennes et impression facture CFAC CFAC NuméroFacture DateEditionFac PériodeFacturée Tarif MontantFacture EtatFacture Le CFAC calcule les moyennes par tarif et imprime les factures. 04 Livraison facture CFAC CLIENT NuméroFacture DateEditionFac PériodeFacturée Tarif MontantFacture EtatFacture Le CFAC se déplace pour déposer la facture de consommation de l’énergie électrique au CLIENT
  • 36.
    36  Processus depaiement No Nom de l’évènement Emetteur Récepteur Propriétés Signification 01 Enregistrement de la facture CLIENT VISA NuméroFacture DatePaiement PériodeFacturée Tarif MontantFacture EtatFacture On enregistre la facture sur le carnet Visa de la Société 02 Enregistrement du paiement CLIENT CAISSIER NuméroFacture DatePaiement PériodeFacturée Tarif MontantFacture EtatFacture Le Caissier enregistre le paiement sur le journal auxiliaire de caisse 03 Versement de la somme facture CLIENT CAISSIER NuméroFacture DatePaiement PériodeFacturée Tarif MontantFacture EtatFacture Le caissier reçoit la somme facture, enregistre la facture sur le journal auxiliaire et retourne la facture au client 04 Apurement sur la fiche CLIENT GA NuméroFacture DatePaiement PériodeFacturée Tarif MontantFacture EtatFacture Le GA enregistre le paiement validé par le caissier sur la fiche client afin d’assurer un bon suivi des paiements.
  • 37.
    37 b) Tableau desactions induites C’est un tableau qui nous étal les actions que le récepteur réalisera après avoir reçu les informations. Ce tableau est construit sur base du tableau des évènements.  Processus d’abonnement No NOM DE L’EVENEMENT ACTION INDUITE RECEPTEUR RESULTAT SIGNIFICATION 01 Dépôt du dossier de raccordement Enregistrer le dossier SECRETAIRE Registre des dossier mis à jour On enregistre le dossier déposé par le client afin d’un suivi ou d’un traitement ultérieur 02 Dossier enregistré Mis à jour du registre SECRETAIRE Registre des dossier mis à jour Actualisation du registre des dossiers 03 Livraison du dossier Analyse de la situation d’abonnement CDKM Réponse favorable, le dossier renvoyé au Sce Commercial Le Chef CDKM après analyse de la situation de l’énergie accorde un abonnement au client 04 Accord du CDKM Transfert du dossier GCL Remplissage des formalités d’abonnement on oriente le client vers le service opté pour valider les abonnements 05 Souscription de l’abonnement Paiement des frais afférents à l’abonnement GCL Mise ajour de la liste des abonnés On accorde l’abonnement au client qui vient de payer les frais conditionnés 06 Dépôt du dossier chez le GR Calcul du Devis de raccordement GR Solde total du devis à payer pour le raccordement et la TVA inclue On calcule le devis à payer par le client. Tenant compte des poteaux et câbles à utiliser 07 Etablissement de la fiche-client Création d’une nouvelle fiche pour ce client GA Le client obtient une fiche de suivi des paiements des factures. On crée une nouvelle fiche pour le nouvel abonné.
  • 38.
    38  Processus defacturation No NOM DE L’EVENEMENT ACTION INDUITE RECEPTEUR RESULTAT SIGNIFICATION 01 Relève d’Index Enregistrement de la consommation par KWh Releveur Facteur Mise à jour du registre d’index par client On reprends les données possibles à la facturation après consommation 02 Rendu des données Calcul de la somme facture CFAC Mise à jour des données dans la base Le Chargé de facturation calcule la somme de la facture mensuelle 03 Edition facture Impression des factures CFAC Création du nouveau fichier de facturation Les factures à payer sont toutes imprimées 04 Livraison de la facture chez le Client Distribution des factures CFAC Obtention de la facture par le client On distribue la facture au client, et chacun peut procéder au paiement de cette dernière.  Processus de paiement No NOM DE L’EVENEMENT ACTION INDUITE RECEPTEUR RESULTAT SIGNIFICATION 01 Enregistrement de la facture Mise à jour du carnet VISA VISA Facture enregistré On enregistre le paiement de la facture par le VISA 02 Enregistrement du paiement Mise à jour du journal auxiliaire CAISSIER Paiement enregistré Le caissier enregistre le paiement de la facture numérotée par le visa 03 Versement de la somme facture Vérification de la somme CAISSIER Paraphe sur la facture- reçu du client Le CAISSIER paraphe et valide la somme de la facture
  • 39.
    39 04 Apurement du paiementsur la fiche-client Mise à jour de la fiche-client GA Paiement validé et facture payée et livrée au CLIENT Le GA valide le paiement et retourne la facture-reçu ou preuve au CLIENT II.2.2.3. ANALYSE CRITIQUE DE L’EXISTANT A. ANALYSE DE L’EXISTANT Il est impérialement impossible de palier à une description des problèmes de l’entreprise sans la connaitre sanguinairement. Ainsi, cette étape du travail nous a permis une étude de chaque fonctionnalité du service de Gestion Clientèle de la SNEL à Kamina. A ce sujet, nous tenterons de parler brièvement des processus qui se passent au sein dudit service. Pour une société ayant un but lucratif, l’une des ressources importantes du financement des charges publics est « le paiement des factures après consommation d’un bien ou d’un service » ; et la SNEL vu la réalisation de ses objectifs, atteste toute application de recueil de ses droits sur la facturation. Comme le dit la communauté, payer sa facture toujours au guichet SNEL ou à la banque, c’est permettre à la société d’atteindre ses objectifs25 . Pour ce qui est de l’abonnement Pratiquement, note thématique (conception d’une application de gestion des paiements des factures-abonnés dans une société publique) se base sur la gestion des paiements ; mais on ne peut parler d’un paiement par un abonné sans que cet abonné ne soit créé et connu par la société. C’est pourquoi des parts et d’autres, nous commencerons d’abord par la création d’un abonné puis passer au paiement par ce dernier. D’une manière détaillée, le souscripteur doit délivrer un dossier de raccordement à la société. Les éléments constitutifs du dossier sont : a) Titre parcellaire : écrit par le Conservateur des Titres Immobiliers ; b) Livret du logaire : rédigé par le Chef de cité ; c) Avis de raccordement : livré par le Ministère de l’Energie ; d) Certificat de conformité : livré par le Ministère de l’Urbanisme ; e) Carte d’identité ; f) Lettre de demande de raccordement. De la part de la SNEL, celle-ci après avoir donné une réponse favorable au client par rapport à sa lettre de demande de raccordement soumet le client aux opérations suivantes : La SNEL transmet une lettre de réponse à la demande de raccordement tout en invitant le client à se rendre au service de la Gestion Clientèle pour différentes formalités ; Le client paie les frais de constitution du dossier à la caisse ; 25 SNEL/Kamina, facture de consommation, K.2, 2019.
  • 40.
    40 Ensuite le clientse rend au service Technique pour le calcul de mesurage ; et la SNEL établie un document de mesure que le client payera sans oublier la TVA et la police d’abonnement. Et la SNEL atteste l’abonné et reconnais ce dernier en raccordant le siège concerné. Pour ce qui est du paiement des factures Pour ceci, après s’être abonné, l’abonné aura le droit de recevoir le débit de sa consommation concerti en Franc Congolais et ce sur un document dénommé « facture de consommation ». L’abonné est tenu de payer sa facture dans un délai de 5 jours dès la réception. Ce dernier doit se rendre à la Direction de la SNEL ou au point de perception le plus proche afin de procéder au paiement de sa facture. Arrivé à la réception, l’abonné est redirigé vers le préposé aux abonnés ou la première entité se chargera d’enregistrer la facture dans le carnet visa de la société, ensuite la facture est renvoyée à la caisse afin que l’abonné assure le versement de la somme et la facture est enregistré sur un journal auxiliaire du caissier afin d’assurer la conformité des faits entre le visa et la caisse. En effet, la dernière étape est celle de la gestion du paiement qui consiste à enregistrer le paiement sur la fiche-abonné et cela en tenant compte de la date et du montant de souscription de la facture. Ceci est en guise du paiement à la source. Mais il y a une autre façon de procéder et ce pour n’importe quel frais ; c’est celle qui se fait par voie bancaire. La SNEL comme toute entreprise publique ou semi-publique est affiliée à certaines banques. Mais celle qui nous concerne est l’une d’elles appelée TMB. Pour cette méthode, le client fait un versement de compte au numéro de compte de la SNEL en remplissant le bordereau de versement de la TMB avec l’objet du versement (ou communication) ainsi que le montant de la facture, et à ce niveau le client sera obligé de revenir à la SNEL au niveau de la Gestion Clientèle au bureau de la Gestion des Abonnés pour enregistrer le paiement sur la fiche. B. CRITIQUE DE L’EXISTANT Un travail ne peut être dit scientifique sans l’objet critique de ceci. Après une observation stratégique faite sur le système actuel de la société, nous avons trouvé comme faiblesse, l’utilisation d’un système manuel d’information dans la gestion des paiements par abonné et une mauvaise pratique de gestion des données des abonnées dans les archives. C’est dans le but d’y remédier que nous sommes en train de traiter sur cette thématique. Certes, malgré l’innovation et l’intégration du réseau dans le domaine de la communication, la SNEL continue à livrer les factures aux abonnés manuellement en passant par des journaliers ou mains d’œuvre. Ceci implique un grand coût sur le paiement des journaliers distributeurs et un travail surchargé dans le cas de la gestion des fiches-clients pour l’enregistrement des paiements sachant que la SNEL/Kamina compte plus de 3.000 clients.
  • 41.
    41 C. PROPOSITION DESOLUTION Vue les faiblesses susmentionnées, nous nous sommes imposés le fait d’agencement de la SNEL vers un système informatique purement simple et fiable de gestion des abonnés au service de la Gestion Clientèle en concevant une structure à deux niveaux. La première traite sur le mode de transmission des factures aux clients en imposant un système Web pour y parvenir, dans le but d’envoyer les factures à chaque client via le réseau en passant par une messagerie électronique. La deuxième traite sur la gestion des paiements simplifiée en proposant un système d’application qui enregistrera tout mouvement et tout paiement du client dans une base des données et les consulter ainsi que les modifier en temps voulu. II.3. ANALYSE CONCEPTUELLE II.3.1. INTRODUCTION La modélisation consiste à créer une représentation virtuelle d’une réalité de telle façon à faire ressortir les points auxquels on s’intéresse26 . Un système d’information efficace ne peut se faire à la hâte sans tirer attention aux étapes spécifiques et indispensables à sa réalisation. Pour y arriver, il faut donc analyser le projet étape par étape chaque partie de ce système en prenant en compte le résultat de la phase précédente. Chaque étape du système encours permet de décrire en toute complexité le niveau de conception considéré. Ainsi le premier modèle de ce niveau est noté juste après ces lignes. 26 Jean-Jacques MWINKEWU, COURS DE MERISE II, UNIKAM 2020-2021.
  • 42.
    42 8. MODELE CONCEPTUELDE DONNEES Le modèle conceptuel de données (MCD) décrit la signification des données sur lesquelles reposent les systèmes d’information et les structures. Le MCD est l’élément le plus connu de MERISE et certainement le premier des ceux importants. Il permet d’établir une représentation claire des données du S.I. et définit les dépendances fonctionnelles de ces données entre elles. 8.1. Dictionnaire des données Un dictionnaire de données est une collection de métadonnées ou des données de référence nécessaire à la conception d’une base des données relationnelle. Il revêt une importance stratégique particulière car il est le vocabulaire commun de l’organisation27 . Les polysèmes : deux données sont polysèmes si elles ont le même nom et expriment deux valeurs différentes. Les redondances : chaque propriété identifiée, n’apparait qu’une seule fois dans le modèle, si le contraire fait sur place, cela exprimera une redondance. No Nom Signification Format Taille Type non calculé calculé 1 NuméroCL Le numéro d’identification du client Alphanumérique 7 * 2 NomCL Nom du client Alphanumérique 10 * 3 AvenueCL Avenue résidentielle du client Alphanumérique 30 * 4 NuméroDomCL Numéro du plan cadastral du client Alphanumérique 3 * 5 QuartierCL Le quartier du client Alphanumérique 15 * 6 VilleCL La ville actuelle du client Alphanumérique 15 * 7 NuméroFac Numéro de registre de la facture Numérique 14 * 8 DateEditionFac Date d’édition facture Date 10 * 9 PériodeFacturée Période facturée Alphanumérique 10 * 10 MontantFacture Montant net à payer sur le montant Numérique 6 * 2727 DI GALLO Fréderick, Méthodologie de système d’information, CNAM ANGOULEME, éd.2000.
  • 43.
    43 11 TarifFac Letarif de facturation Numérique 4 * 12 EtatFacture Etat de la facture Alphanumérique 7 * 13 PoliceAbonnement Police d’abonnement Alphanumérique 10 14 catégogieCL Catégorie du client Alphanumérique 7 * 15 CabineSource Cabine source d’énergie Alphanumérique 10 * 16 DateAbon Date d’abonnement Alphanumérique 9 17 MatriculeGCL Matricule du GCL Alphanumérique 7 * 18 NomGCL Nom Du GCL Alphabétique 10 * 19 PostnomGCL Postnom de l’agent GCL Alphabétique 10 * 20 MatriculeCDKM Matricule du Chef CDKM Alphanumérique 7 * 21 NomCDKM Nom du Chef CDKM Alphabétique 10 * 22 PostnomCDKM Post nom du Chef CDKM Alphabétique 10 * 23 MatriculeGA Matricule du GA Alphanumérique 7 * 24 NomGA Nom du GA Alphabétique 10 * 25 PostnomGA Postnom du GA Alphabétique 10 * 26 MatriculeCFAC Matricule du CFAC Alphanumérique 7 * 27 NomCFAC Nom du CFAC Alphabétique 10 * 28 PostnomCFAC Postnom du CFAC Alphabétique 10 * 29 MatriculeVISA Matricule du VISA Alphanumérique 7 * 30 NomVISA Nom du VISA Alphabétique 10 * 31 PostnomVISA Postnom du VISA Alphabétique 10 * 32 MatriculeCAISS Matricule du Caissier Alphanumérique 7 * 33 NomCAISS Nom du Caissier Alphabétique 10 * 34 PostnomCAISS Postnom du Caissier Alphabétique 10 * 35 MatriculeGR Matricule du GR Alphanumérique 7 * 36 NomGR Nom du GR Alphabétique 10 * 37 PostnomGR Postnom du GR Alphabétique 10 *
  • 44.
    44 38 CodeFiche Codede la fiche-client Alphabétique 7 * 39 IDpaiement Identifiant d’un paiement Alphanumérique 7 * 40 ElementsDevis Les éléments du devis de raccordement Alphanumérique 20 * 41 IDdevis Identifiant du devis de raccordement Alphanumérique 4 * 42 CodeFiche Code d’identification de la fiche-client Alphanumérique 5 43 NumPAI Numéro du paiement Alphanumérique 3 * 44 NumGEN Numéro ou code de la date de la génération des factures Alphanumérique 3 * 8.2. Matrice de dépendance fonctionnelle Les dépendances fonctionnelles traduisent des liens pouvant exister entre les propriétés. La mise en évidence des dépendances fonctionnelles est un moyen de contrôler la validité d’un Modèle conceptuel des Données. A titre d’exemple : soient deux propriétés P1 et P2, on dit que P2 dépend fonctionnellement de P1 si et seulement si une valeur de P1 permet de connaitre une et seule valeur de P2. En parlant des formes de dépendances, on peut parler de :  Dépendances fonctionnelles au sein d’une entité ;  Dépendances fonctionnelles existant entre deux entités reliées par une association de type père-fils ;  Dépendances fonctionnelles entre deux entités reliées par une association de type non hiérarchique. 8.2.1. Matrice de dépendance fonctionnelle à source simple Celle-ci est une sorte de matrice carrée dans laquelle sont représentées toutes les dépendances fonctionnelles dont la source (clé primaire) est constituée d’un seul attribut. On représente la clé par le symbole « * » et la dépendance par le chiffre 1. No Sources 1 2 3 4 5 6 7 8 9 1 0 1 1 1 2 1 3 1 4 1 5 1 6 1 7 1 8 1 9 2 0 2 1 2 2 2 3 01 NuméroCL * 02 NomCL 1 03 AvenueCL 1
  • 45.
    45 8.2.2. Matrice dedépendance fonctionnelle à source composée La matrice de dépendance fonctionnelle à source composée est constituée des propriétés source de la matrice de dépendance fonctionnelle à source simple et celles non utilisées de cette source. Elle est dite composée tant quand elle comporte plusieurs attributs. Cette matrice ne nous intéresse donc pas par ce que toutes les propriétés et tous les attributs ont été utilisés dans la matrice des dépendances fonctionnelles à source simple. 8.2.3. Matrice des clés Elle détermine les relations qui existent entre les clés des différentes tables de la matrice. Dans cette matrice carrée, on analyse les dépendances fonctionnelles entre les identifiants des tables. 04 NuméroDomCL 1 05 QuartierCL 1 06 VilleCL 1 07 NuméroFacture * 08 DateEditionFac 1 09 PériodeFacturée 1 10 Tarif 1 11 MontantFacture 1 12 EtatFacture 1 13 policeAbonnement * 14 DateAbonnement 1 15 CatégogieCL 1 16 CabineSource 1 17 MatriculeAG * 18 NomAG 1 19 postnomAG 1 20 FonctionAG 1 21 Service 1 22 NuméroFiche * 23 NuméroPai *
  • 46.
    46 No Clés 1 23 4 01 NuméroCL 1 1 02 NuméroFacture * 03 PoliceAbonnement 1 * 04 Matricule 1
  • 47.
    47 8.2.4. Graphe desclés Le graphe des clés, à la suite de la matrice de clés, représente graphiquement les relations entre les identifiants. Cette étape est une représentation des dépendances à source composée et celle à source simple. Il nous sert à combiner deux identifiants pour déterminer un autre identifiant. PoliceAbonnement NuméroCL NuméroFacture CDKM Paiement Fiche Caisse CFAC GCL Secrétaire GA
  • 48.
    48 8.2.5. Structure d’accèsthéorique La structure d’accès théorique de données est établie en ajoutant au graphe des clés les différentes propretés en dépendance fonctionnelle avec les identifiants. On construit le graphe des dépendances fonctionnelles. A ce niveau, les attributs d’une classe d’entité permettant de désigner de façon inique chaque instance sont appelés identifiants absolu. PoliceAbonnement DateAbonnement CategorieCL CabineSource NuméroCL NomCL AvenueCL NumDomCL QuartierCL VilleCL NuméroFacture DateEditionFac PériodeFacturée Tarif MontantFac EtatFAc MatriculeCDKM NomCDKM PostnomCDKM FonctionCDKM ServiceCDKM TéléphoneCDKM Paiement *NuméroCL *PoliceAbonnement *NuméroFacture Fiche *NuméroCL *PoliceAbonnement *NuméroFacture MatriculeCaiss NomCaiss PostnomCaiss Fonctionnais ServiceCaiss Téléphone MatriculeCFAC NomCFAC PostnomCFAC FonctionCFAC ServiceCFAC TéléphoneCFAC MatriculeGCL NomGCL PostnomGCL FonctionGCL ServiceGCL TéléphoneGCL MatriculeSec NomSec PostnomSec FonctionSec ServiceSec MatriculeGA NomGA PostnomGA FonctionGA ServiceGA téléphone
  • 49.
    49 8.2.6. Structure dumodel conceptuel des données Le model conceptuel des données a pour objectif d’écrire de façon formelle les données qui seront utilisées par le système d’information. Il s’agit donc d’une représentation des données, facile à comprendre. Concept de base  Propriétés ou attribut : est une information élémentaire, c’est-à-dire, indispensable à l’évolution du plan ou projet.  Entité ou individu-type : est la représentation d’un élément matériel ou immatériel ayant un rôle dans le système que l’on décrit.  Identifiant : est une propriété particulière d’un objet tel qu’il n’existe pas d’occurrences pour cet objet pour lesquelles cette propriété pourrait prendre une même valeur.
  • 50.
  • 51.
    ~ 51 ~ 8.2.7.Tableau de cardinalités C’est un tableau qui donne une vue claire sur les relations qui font l’union entre les entités dans le Modèle Conceptuel des Données. La cardinalité d’un évènement est le nombre d’occurrences indiquant le résultat d’un évènement. Les cardinalités permettent de caractériser le lien qui existe entre une entité et la relation à laquelle elle est reliée. Une relation (appelée aussi parfois association) représente les liens sémantiques qui peuvent exister entre plusieurs entités. Signalons également qu'une relation peut ou ne pas avoir des informations.  Le point minimal qu’une entité peut participer à une relation est représenté par la norme 0,1 vers la relation.  Le point maximal qu’une entité peut participer à une relation est représenté par la norme 1,n vers la relation. Ce tableau est représenté par des lignes, et des colonnes. En outre, les lignes consistent à remplir les informations de normalité du Modèle Conceptuel des Données ; et les colonnes sont désignées par : 1. Le numéro de la cardinalité 2. Le nom de l’entité 3. La relation ou association 4. La cardinalité 5. Et la signification de cette association ou relation entre deux ou plusieurs entités.
  • 52.
    52 Présentation du Tableaudes Cardinalités No Entité Association Cardinalité Signification 01 CLIENT Consulter 1,n Un ou plusieurs Client peuvent consulter Un et Un seul Secrétaire 02 SECRETAIRE Consulter 1,1 03 SECRETAIRE Introduire 1,1 Un et Un seul Secrétaire peut introduire le dossier chez Un et Un seul CDKM 04 CDKM Introduire 1,1 05 CDKM Rendre 1,1 Un et Un seul CDKM peut rendre le dossier à Un et Un seul GCL 06 GCL rendre 1,1 07 GCL Créer 1,1 Un et Un seul GCL peut créer un abonnement. 08 ABONNEMENT Créer 1,n 10 ABONNEMENT Générer 1,n Un ou Plusieurs Abonnement peuvent générer une ou plusieurs facture. 11 FACTURE Générer 1,n 12 FACTURE Payer 1,n Une ou Plusieurs Factures peuvent être payées par Un ou Plusieurs Clients 13 CLIENT payer 1,n 14 FACRURE Provoquer 1,n Une ou plusieurs Facture peuvent provoquer un paiement 15 PAIEMENT Provoquer 1,n 16 CAISSIER Encaisser 1,1 Un et Un seul Caissier peut encaisser Une ou plusieurs paiements 17 PAIEMENT Encaisser 1,n 18 VISA Enregistrer Un et Un seul VISA peut enregistrer Un ou plusieurs paiements 19 PAIEMENT Enregistrer 1,n 20 GA Valider 1,1 Un et Un seul GA peut valider Un ou plusieurs paiements PAIEMENT Valider 1,n GA Remplir 1,1 Un et Un seul GA peut remplir Une ou Plusieurs fiches 21 FICHE Remplir 1,n 22 CLIENT Avoir 1,n Un ou plusieurs clients peuvent avoir Une et Une seule fiche 23 FICHE Avoir 1,1 24 CFAC Imprimer 1,1 Un et Un seul CFAC peut imprimer Une ou Plusieurs Factures 25 FACTURE Imprimer 1,n
  • 53.
    53 9. MODELE CONCEPTUELDES TRAITEMENTS Le modèle conceptuel des traitements permet de traiter la dynamique du système d'informatique, c'est-à-dire que les opérations qui sont réalisées en fonction d'événements. Ce modèle permet donc de représenter de façon schématique l'activité d'un système d'information sans faire référence à des choix organisationnels ou des moyens d'exécution. Il permet de définir simplement ce qui doit être fait, mais il ne dit pas quand, comment ni où cela sera fait. 9.1. TABLEAUX DES OPERATIONS Ce tableau consiste à représenter toutes les opérations faites par les deux organes du Système (organisation et acteurs) sous un tableau significatif de celles-ci. Ceci se fait par rapport aux processus métier observé dans les Modèles et Niveaux précédents : a) Processus d’abonnement No Nom de l’opération Actions induites Evènements Résultats signification 01 Enregistrement Demande de raccordement Dépôt du dossier de raccordement (1) Demande enregistrée (2) La demande de raccordement par le client est enregistrée 02 Validation Mise à jour du registre des dossier Livraison du dossier chez le CDKM (3) Validation de la demande par le CDKM (4) La demande d’abonnement est approuvée par le Chef CDKM 03 Transfert Transférer le dossier au GCL Livraison du dossier de raccordement Le Chef GCL établit une modalité de paiement (5) Le CDKM renvoi le dossier au GCL. Et le GCL fait payer au client les frais. 04 CalculerDevis Calcule du devis Le client voit le GR pour le calcul du Devis (6) Devis calculé et payé par le client (7) Le Chef GR calcule le devis et le client paie pour l’abonnement. 05 EtablirFiche Editer la fiche Le GA établit une fiche pour le client (9) Fiche-Client établit (10) Le GA édite une fiche de suivi des paiements pour le client
  • 54.
    54 b) Processus defacturation No Nom de l’opération Actions induites Evènements Résultats Signification 01 Enregistrer Enregistrement index Le Releveur Facteur enregistre les Index de Ktion (1) Index enregistrés (2) Le releveur Facteur enregistre les index de consommation pour une facturation 02 Calculer Calcule de la Somme facture Le CFAC et le Releveur Facteur calculent la somme de la facture(3) Facture calculée (4) Le CFAC et le Releveur Facteur calculent la somme de la facture 03 Impression Impression des factures Le CFAC imprime les factures (5) Factures imprimées (6) Le CFAC imprimes les factures pour tous les clients par rapport aux index 04 Distribution Distribution des factures Distribution des factures chez les clients (7) Facture reçue par le client (8) Le CFAC et le Releveur Facteur procèdent à la distribution des factures chez les clients. c) Processus de paiement No Nom de l’opération Actions induites Evènements Résultats signification 01 Vérification Vérifier les coordonnées Le service du VISA vérifie les coordonnées du client (1) Client identifié (2) Le service du VISA vérifie les coordonnées du client 02 Enregistrement Enregistrer la facture Le service du VISA enregistre la facture avant paiement (3) Facture enregistrée (4) Le service de VISA enregistre la facture avant le versement de la somme facture
  • 55.
    55 03 Enregistrement Enregistrerle paiement Le Caissier enregistre le paiement sur le journal auxiliaire (5) Paiement enregistré (6) On enregistre le paiement sur le journal auxiliaire de caisse avant versement de la somme facture. 04 Encaissement Versement de la somme facture Le client verse la somme- facture (7) Somme versée(8) Le client verse le montant de la facture après avoir été enregistré 05 Apurement ou validation Valider le paiement Le GA valide le paiement en apurent la facture(9) Paiement validé et facture apurée (10) On valide le paiement de la facture par le fait d’apurer sur la fiche client par le GA 9.2. TABLEAUX DES SYNCHRONISATIONS Une synchronisation est une coordination de plusieurs opérations entre elles en faction du temps et des actions28 . I. Processus d’abonnement No Nom de la Synchronisation Opération Evènements Synchronisation signification 01 SI PAIEMENT a= calcule du devis par le GR b= paiement des frais de devis A et b Le clients paie les frais de devis calculés et édités par le GR 02 SI EDITION- FICHE a= paiements frais par le client b= établissement fiche A et b Le client après avoir payé les frais, le GA établit une fiche client II. Processus de facturation 28 DENIS MUGALU, Travail de Fin de Cycle, 2019-2020.
  • 56.
    56 No Nom de la Synchronisation OpérationEvènements Synchronisation Signification 01 SI livraison a= le Releveur Facteur livre les données au CFAC b= le CFAC procède au calcul de la somme facture A et b Le Releveur Facteur livre les données au CFAC et le CFAC calcule les moyennes à facture 02 SI CALCUL a= impression des factures ; b= distribution des factures a et b Le CFAC imprime les factures après le calcul de la moyenne à facturer et distribue les factures chez les clients III. Processus de paiement No Nom de la Synchronisation Opération Evènements Synchronisation Signification 01 SI Enregistrement a= on enregistre la facture par le visa b= on scelle le numéro de la facture A et b On enregistre la facture et on mets le numéro et la date d’enregistrement sur la facture 02 ET Enregistrement et apurement a=encaissement de la somme facture b= apurement et validation du paiement par le GA a et b On encaisse la somme de la facture du client qui a déjà été enregistré par les deux normes et on valide le paiement
  • 57.
    57 9.3. GRAPHE D’ORDONNANCEMENTDES PROCEDURES 1 2 3 4 5 7 6 9 8 9.3.1. Processus d’abonnement 9.3.2. Processus de facturation 1 2 3 4 6 5 7 8
  • 58.
    58 9.3.3. Processus depaiement 1 3 2 6 5 4 7 10 9 8
  • 59.
    59 9.4. Présentation duModèle Conceptuel des Traitements 9.4.1. Processus d’abonnement 9.4.2. Processus de facturation
  • 60.
  • 61.
    61 CHAPITRE TROISIEME :CONCEPTION DU SYSTEME 3.1. INTRODUCTION Vue que la méthode merise de son caractère ascendant qua nous sommes en train d’utiliser nous interpelle à suivre un certain critère de processus d’une part, celle-ci assure dans les étape précédentes un choix sur l’organisme à traiter, les données à manipuler et le formalisme du système d’information à prévoir. Après le Niveau conceptuel qui nous a permis de décrire avec promesse d’abstraction les traitements et les données, la méthode merise nous propose un autre niveau qui consiste à normaliser ce qui était au départ conceptuel sur le plan logique avant l’implémentation d’un système. 3.2. LE MODELE LOGIQUE DES DONNEES Comme tout modèle, celui-ci s’intéresse à une brèche bien particulière du projet, notamment la gestion des données, l’organisation de ces dernières en reprenant les données manipulées dans le Modèle Conceptuel des Données en précisant le volume et la structure des données du fait qu’elles pourront ou qu’elles sont utilisées où implémenter dans le Système. 3.3. LES REGLES DE GESTION Les règles de gestion sont celles qui sont indispensables à la réalisation d’un Système d’information, et leur état et fonctionnement sont irréfutables. Dans le projet poursuivi, notre thématique nous prévoit quelques règles de gestion qui sont :  Un client ne peut posséder s’une seule fiche de suivi validée par le GA ;  Un client ne peut apparaitre qu’une seule fois dans une catégorie-client avec un et un seul police d’abonnement validé par le GCL ;  Un client peut ne payer qu’une ou plusieurs factures ayant son nom et toutes ses identifications possibles :  NumCL  NomCL  Numéro FAC  CategorieCL  Un Client n’est actif que lorsque son abonnement est approuvé par le CDKM et validé par le GCL ; ainsi, il est obligé de payer sa dette-facture à la SNEL après chaque réception de la facture endéans les cinq (5) jours de leur réception.  Un CFAC ne peut calculer les moyennes à facturer et imprimer les factures que sur base des données prélevées et livrées par Releveur Facteur et cela doit être approuvées par une signature du client accusant reconnaissance de sa consommation. En outre, comme cela été dit ci haut, cette étape consiste à normaliser et marginaliser les données utilisées dans le Modèle Conceptuel des Données, et cela d’après certaines règles et critères de transformation d’un Modèle à l’autre.
  • 62.
    62 3.4. REGLES DETRANSFORMATION DU MCD EN MLD 3.5. Transformation des entités  Chaque table du Modèle Conceptuel des données devient une table en Modèle Logique des Données ;  L’identifiant d’une entité en McD devient une clé primaire en Modèle Logique des Données ;  Et Chaque propriété de l’attribut en McD devient un attribut en MLD. 3.6. Transformation des associations non hiérarchiques  Chaque association non hiérarchique devient une table. La clé de la table est constituée par la concaténation des identifiants des entités qui participent à l’association. Dans le cas ou les associations sont porteuses des propriétés, ces propriétés deviennent des attributs de cette nouvelle table29 . 3.7. Transformation des CIF En ce qui concerne le CIF liant les deux entités par une association, on ajoute dans la table correspondant à l’entité « FILS » avec une cardinalité « 1,1 ou 0,1 » l’attribut correspondant à l’identifiant de l’entité « PERE ». L’attribut ainsi ajouté joue le rôle d’une clé étrangère30 . 29 Op. Cit. 30 http://www.memoire_online/implementation_d’un_système_d’information , visité le 04 Septembre 2021
  • 63.
    ~ 63 ~ 3.8.Présentation du Modèle Logique des Données
  • 64.
    ~ 64 ~ 3.9.Quantification du Modèle Logique des Données La quantification du Modèle Logique des Données est une étape qui consiste à prévoir au départ la taille que notre implémentation (application) va occuper dans le nouveau système (technologie). Pour quantifier ce modèle, il faut procéder par détailler certains points tels que :  La taille des attributs des tables ; Cette notion est référencée par celle lue et constatée au niveau du Modèle Conceptuel des Données.  Le nombre maximal des tuples par table :  CLIENT : 5000  SECRETAIRE : 2  CDKM : 1  GCL : 1  GR : 1  PAIEMENT : 10.000  FACTURE : 5.500  DEVIS : 5.500  GA : 1  FICHE : 5.500  CFACF :1  ABONNEMENT : 5.500  VISA : 5.500  CAISSSIER : 1  GENERER : 5000  PAYER : 5000  Le nombre moyen des tuples par table  CLIENT : 3.000  SECRETAIRE : 1  CDKM : 1  GCL : 1  GR : 1  PAIEMENT : 5.000  FACTURE : 2.750  DEVIS : 2.750  GA : 1  FICHE : 2.750  CFAC :1  ABONNEMENT : 2.750  VISA : 2.750  CAISSIER : 1  GENERER : 2500  PAYER : 2500  Le nombre de table : 16
  • 65.
    ~ 65 ~ Quantification des cardinalités
  • 66.
    ~ 66 ~ Calcul d’encombrement du système d’information  Espace des tables exprimées en Octet a. CLIENT : 5.000 * 80 = 400.000 b. SECRETAIRE : 2 * 27 = 54 c. CDKM : 1 * 27 = 27 d. GCL : 1 * 27 = 27 e. GR : 1 * 27 = 27 f. PAIEMENT : 10.000 * 38 = 380.000 g. FACTURE : 5.500 * 41 = 225.500 h. DEVIS : 5.500 * 51 =280.500 i. GA : 1 * 27 =27 j. FICHE : 5.500 * 38 =209.000 k. CFAC : 1 * 27 =27 l. ABONNEMENT : 5.500 * 36 = 198.000 m.VISA : 1 * 27 = 27 n. CAISSIER : 1 * 27 = 27 o. GENERER : 5000 * 43 =215.000 p. PAYER : 5.000 * 54 = 270.000 TOTAL = 2.178.216 Octets  Espace des index Les index des tables sont répertoriés à partir de la taille de la clé primaire de chaque table. Ainsi : 1. La clé primaire de la table CLIENT : 7 2. La clé primaire de la table SECRETAIRE : 7 3. La clé primaire de la table CDKM : 7 4. La clé primaire de la table GCL : 7 5. La clé primaire de la table GR : 7 6. La clé primaire de la table PAIEMENT : 7 7. La clé primaire de la table FACTURE : 14 8. La clé primaire de la table DEVIS : 4 9. La clé primaire de la table GA : 7 10. La clé primaire de la table FICHE : 5 11. La clé primaire de la table CFAC : 7 12. La clé primaire de la table ABONNEMENT : 10 13. La clé primaire de la table VISA : 7 14. La clé primaire de la table CAISSIER : 7 15. La clé primaire de la table GENERER : 3 16. La clé primaire de la table PAYER : 3 Ainsi, à partir de ces index, on peut calculer l’espace que ces derniers vont occuper dans le système par une certaine norme de gestion que voici : o CLIENT : (7+2) * 5.000 = 45.000
  • 67.
    67 o SECRETAIRE :(7+2) * 2= 18 o CDKM : (7+2) * 1= 9 o GCL : (7+2) * 1= 9 o GR : (7+2) * 1= 9 o PAIEMENT : (7+2) * 10.000= 90.000 o FACTURE : (14+2) * 5.500= 88.000 o DEVIS : (7+2) * 5.500= 49.500 o GA : (7+2) * 1= 9 o FICHE : (5+2) * 5.500= 38.500 o CFAC : (7+2) * 1= 9 o ABONNEMENT (10+2) * 5.500=66.000 o VISA : (7+2) * 1= 9 o CAISSIER : (7+2) * 1= 9 o GENERER : (3+2) * 5000= 25.000 o PAYER : (3+2) * 5.000= 25.000 TOTAL = 427.081 Octets Encombrement = 2.178.216 + 427.081 = 2.605.297 Octets
  • 68.
    68 3.3. MODELE ORGANISATIONNELDES TRAITEMENTS Définition Le modèle organisationnel de traitement (MOT) en sigle offre une vision globale du système d'information en fournissant une représentation de l'organisation. En effet, le niveau organisationnel consiste à intégrer, à analyser les critères liés à l'organisation (notion de lieu, notion de temps, et autre). a) Du point de vue traitement : on se pose la question qui ? Où ? Et Quand ? On envisage le partage des tâches entre l'homme. b) Du point de vue données : on commence à étudier leur organisation compte tenu des méthodes de stockage et d'accès gardant l'optique de l'utilisateur sans oublier les contraintes matérielles et logicielles. Le MOT est caractérisé par : Les règles d'organisation ; Evénement ; Synchronisation Procédures fonctionnelles ; Règles d'émission. 3.3.1. Liste des postes de travail Le service de Centre de Vente : qui comprend : le CDKM, le GR et le GCL Le service de préposé aux abonnés : après avoir attribué un Police d’Abonnement à un client, celui-ci doit être géré. Ce service est composé de trois postes de travail. La Gestion des abonnés, la caisse et le Visa Le service de facturation : ce service intervient avec deux postes de travail dont le CFAC et le Releveur d’index
  • 69.
    69 3.3.2. DIAGRAMME DEPOSTE PHASE a) Processus d’abonnement ITEM Poste Phase Service du Centre de Vente 01 DEMANDE ENREGISTREE La demande de raccordement par le client est enregistrée ; Validation de la demande par le CDKM La demande d’abonnement est approuvée par le Chef CDKM 02 TRANSFERT ET CREATION Le CDKM renvois le dossier chez le GCL qui va créer un abonnement pour ce client. Le GR qui va calculer le Devis de raccordement. Ensuite le GA va établir une fiche-client Liste des dossiers mit à jour Livraison du dossier TRAITEMENT Devis calculé et payé Police d’abonnement TRAITEMENT Fiche éditée Edition de la fiche TRAITEMENT
  • 70.
    70 b) Processus defacturation ITEM Poste Phase Service du Centre de Vente 01 RELEVE D’INDEX ET ENREGISTREMENT ET CALCUL DES MOYENNES Le Releveur Facteur prélève les index chez le client, ensuite le Releveur Facteur donne les données au CFAC pour le calcul des moyennes à facturer 02 IMPRESSION ET DISTRIBUTION DES FACTURES Le CFAC imprime les factures et se charge de les distribuer chez les clients afin que celles-ci soient payées et apurées. Calcule des moyennes Index enregistrés TRAITEMENT Facture calculée Calcul de la somme facture/client TRAITEMENT Distribution des factures/clients Impression facture TRAITEMENT
  • 71.
    71 c) Processus depaiement ITEM Poste Phase Service du Centre de Vente 01 02 Client Identifié Vérification des identités TRAITEMENT Carnet visa mit à jour Facture enregistrée TRAITEMENT Paiement validé et apuré par le GA Apurement du paiement TRAITEMENT Enregistrement paiement Mis à jour du journal de caisse
  • 72.
    72 3.3.3. DIAGRAMME D’ENCHAIENEMENTDES PROCEDURES 3.3.3.1. Processus d’abonnement
  • 73.
  • 74.
  • 75.
    75 3.3.4. DIAGRAMME DEREPARTITION DES TACHES HOMME-MACHINE a) Processus d’abonnement TACHE HOMME MACHINE EXPLICATION ENREGISTREMENT VALIDATION PAIEMENT DEVIS ET ETABLISSEMENT FICHE On enregistre le dossier du client pour la souscription du raccordement et on renvois le dossier chez le CDKM. Le CDKM valide la demande d’abonnement et transfert le dossier chez le GCL. Le GCL fait payer au client les frais de raccordement. Le chef GR calcule le devis qui sera payé par le client. Et le GA établit une fiche de suivi des paiements du client. Enregistrement de la demande Dépôt du dossier de raccordement contenant la demande Livraison du dossier chez le CDKM Vérification du dossier Transfert du dossier chez le GCL Etablie les modalités de paiement Enregistrement du paiement Calcule du devis Etablissement fiche et fin du processus
  • 76.
    76 b) Processus defacturation TACHE HOMME MACHINE EXPLICATION ENREGISTREMENT TRANSFERT DES DONNEES CALCUL DES MOYENES ET SOMME FACTURE IMPRESSION ET DISTRIBUTION FACTURES Le Releveur Facteur prélève et enregistre les index de consommation de l’énergie. Le Releveur Facteur livre et transfert les données au CFAC. Le CFA procède aux différents calculs. Le CFAC imprime les facture de consommation qui seront distribuées aux différents clients. Enregistrement des index Prélèvement des index de consommation Transfert des données au CFAC Calcul des moyennes à facturer Calcule de la somme facture Vérification des données Impression des factures Distribution des factures
  • 77.
    77 c) Processus depaiement TACHE HOMME MACHINE EXPLICATION ENREGISTREMENT VERSEMENT MONTANT-FACTURE VALIDATION DU PAIEMENT On identifie le client et on enregistre sa facture dans les deux fichiers (VISA et Journal de Caisse). Le Caissier perçoit la somme de la facture versée par le client. Le GA apure et valide le paiement en l’inscrivant sur la fiche et en paraphant le reçu de paiement. Validation du paiement par GA Enregistrement de la facture dans le VISA Vérification des identités du client par la facture Enregistrement sur le journal de caisse Perception de la somme facture par le caissier Apurement du paiement sur la fiche
  • 78.
    78 CHAPITRE QUATRIEME :IMPLEMENTATION DE LA SOLUTION IV.1. INTRODUCTION Toutes les couches ou méthodes précédentes ont parlés de l’analyse. Mais cette partie en son sein, nous dévoilera la modélisation elle-même sur le plan de la représentation physique des données. Ce chapitre consiste à présenter les données qui seront gérer dans une base par un Système de Gestion des Bases des Données alias SGBD d’une part, et d’autres parts les interfaces de travail sous un langage de programmation orienté objet LPOO en sigle. Par compréhension, un SGBD consiste à gérer les données grâce à un Langage de Définition des Données (LDD), il en existe des milliers à travers le monde, en voici quelques-uns :  MySQL  Oracle DataBase  Microsoft Access  Microsoft SQL Serveur  OrientDB  CouchDB  Db2 (IBM)  IMS (IBM) Chacun des types de SGBD est soit relationnel ou hiérarchique ou autre. En ce qui concerne les LPOO, ils en sont aussi multiples, mais nous pouvons aussi en citer quelques-uns tels que : o CSharp o Visual Basic o Python o R o C o C++ o Java o Ruby o PHP D’une part, en ce qui nous concerne, et encore plus sur ce point de présentation de notre solution pratique, nous avons choisi comme Système de Gestion des Bases des Données : un outil de la suite bureautique de Microsoft Corporation connu sous le nom de Microsoft Access. Et d’autres parts, comme Langage de Programmation Orientée Objet, nous avons manipulé un autre outil toujours de la corporation Microsoft, un langage que celle-ci supporte connu sous le nom du langage CSharp (C#).
  • 79.
    79 I. LES MODELEPHYSIQUE DES DONNEES Ce modèle consiste à représenter toute la modélisation du projet en un système d’informatique opérationnel. Le Model Opérationnel des traitements s’intéresse à la structure interne des applications du projet et son objectif est de préparer le développement. Le MOPT s’intéresse à la structure interne de toutes les applications du projet. Son objectif est la préparation du développement : c.-à-d., décomposer chaque opération en module technique :  Définir les données internes au module technique ;  Définir les traitements du module (procédure ou fonction) ;  Présentation du traitement technique ;  Informations d’entrée ;  Informations de sortie  Résultats ;  Données internes au traitement technique  Description du traitement (pseudocode, algorithme, …) IV.3. Présentation des interfaces de travail 1. La page d’accueil : Ici nous pouvons remarquer quelques légendes, et on peut se connecter à l’application :
  • 80.
    80 2. La pagede menu ou le menu La page de menu est un guide de suivi pour les Agents Utilisateurs de cette plateforme afin d’assurer un travail automatique et rapide : 3. L’interface de travail du CFAC A ce niveau, le Chargé de Facturation peut imprimer les factures uniquement pour ceux (clients) qui sont créés par le GCL à son interface de travail : 4. L’interface de travail du VISA
  • 81.
    81 Le VISA peutenregistrer la facture puis lancer le client chez le caissier pour d’autres opérations : 4.1. Le Visa peut ainsi voir les détails : 5. Le poste du Caissier
  • 82.
    82 Celui-ci enregistre lepaiement sur sa plateforme qui renvois les données dans sa base des de recueil dénommé Journal de Caisse dans l’ancien système : 6. La poste du GA Le GA va valider les paiements qui sont scellés par le VISA et par le Caissier : 7. Les options d’administration par le GCL
  • 83.
    83 Il est lepremier administrateur de notre plateforme, ainsi il a tous les droits sur toutes les interfaces : 8. Les autres options d’administration (CDKM, GR, SAD, Et autres). Ces autres administrateurs ne peuvent que voir les opérations et faire un suivi. At après constat ils peuvent s’impliquer par un procès de validation :
  • 84.
    84 CONCLUSION GENERALE Ce présenten soit est une encyclopédie réalisée dans le but du respect du programme national du ministère de l’ESU stipulant en outre que tout étudiant doit rédiger un travail à la fin de chaque cycle d’étude ; ceci est en guise de la fin du cycle d’étude de graduat qui nous a permis d’enchainer une connaissance et la mise en œuvre de certains aspects dans la gestion des paiements des factures-abonnés au sein de l’organisation de la SNEL à Kamina. Vue la latence restreinte des mouvements de gestion dans ladite entreprise, nous nous sommes lancés en tant que chercheur scientifiques et cadres universitaires dans la modélisation de leur système d’information et implémentant une structure purement informatique pour la gestion des paiements enchainés avec les activités capitales avant le paiement (l’abonnement et la facturation). Ainsi, pour arriver à cela, nous avons manipulé les bases des données Access avec le Système de Gestion des Bases des Données Microsoft Access de la suite bureautique Microsoft d’une part, et d’autres parts, l’outil de développement Microsoft Visual Studio comme Langage de Programmation Orientée Objet. Dans le but d’amener notre thématique à terme, nous avons tout à trac diviser ce travail en quatre grandes parties ; et cela hormis l’introduction et la conclusion générale, que voici : 1. Le chapitre premier : Littératie générale et définition des concepts, qui relève du champ d’investigation, et qui vas nous rappeler quelques notions que nous aurons à exploiter dans le développement du présent. 2. Le chapitre deuxième : analyse cruciale de domaine d’étude, en gros, gravite sur les réalités de la Société Nationale d’Electricité. 3. Le chapitre troisième : conception et réalisation du système d’information, qui part de la genèse de la solution (application) informatique. 4. Le chapitre quatrième : implémentation de la solution., Qui a présenté la réalisation de l’application ou autre solution Aucun travail ne peut être dit scientifique s’il n’a été réalisé grâce à une méthode. Ce pourquoi nous avons utilisé la méthode merise avec toute sa méthodologie possible pour arriver à bon point avec ce travail. Pour clore, c’est avec la tête haute, et fierté de droit que nous suggérons et attendons toutes les préoccupations et remarques observés durant la lecture de cet art car, comme l’a dit l’ancien, « la perfection n’est pas de ce monde », c’est pourquoi nous nous remettons à la réalité scientifique pour une ou autres stratégie des faits.
  • 85.
    85 ANNEXE I. OUTILS DECONCEPTION Pour la méthode merise, pour la modélisation des schémas des données, certains outils requièrent d’être utilisé. Ainsi, nous avons utilisé quelques outils que cette méthode prévoit : a. PowerAMC b. JMerise II. QUELQUES LIGNES DES CODES SOURCES MANIPULEES DANS LE LANGAGES C#. using System; using System.Collections.Generic; using System.ComponentModel; using System.Data; using System.Drawing; using System.Linq; using System.Text; using System.Threading.Tasks; using System.Windows.Forms; namespace Travail_TFC { public partial class CAISSE : Form { public CAISSE() { InitializeComponent(); } private void button1_Click(object sender, EventArgs e) { this.Close(); Form2 k = new Form2(); k.Show(); } private void vISABindingNavigatorSaveItem_Click(object sender, EventArgs e) { this.Validate(); this.vISABindingSource.EndEdit(); this.tableAdapterManager.UpdateAll(this.aCCESS_TFCDataSet); } private void CAISSE_Load(object sender, EventArgs e) { // TODO: This line of code loads data into the 'aCCESS_TFCDataSet.VISA' table. You can move, or remove it, as needed. this.vISATableAdapter.Fill(this.aCCESS_TFCDataSet.VISA);
  • 86.
    86 comboBox1.Items.Clear(); comboBox1.Items.Add("paiement approuvé etmontant versé"); comboBox1.Items.Add("paiement approuvé, Montant non-versé"); comboBox1.Items.Add("paiement non approuvé"); } private void comboBox1_SelectedIndexChanged(object sender, EventArgs e) { if (comboBox1.Text == "paiement approuvé et montant versé") { button6.Enabled = true; } else { button6.Enabled = false; } } private void button3_Click(object sender, EventArgs e) { vISABindingSource.MoveFirst(); } private void button4_Click(object sender, EventArgs e) { vISABindingSource.MoveNext(); } private void button2_Click(object sender, EventArgs e) { vISABindingSource.AddNew(); } private void button5_Click(object sender, EventArgs e) { } private void button10_Click(object sender, EventArgs e) { DialogResult b; b = MessageBox.Show("voulez-vous quitter?", "question", MessageBoxButtons.YesNo); if (b == DialogResult.Yes) { this.Close(); } } private void button1_Click_1(object sender, EventArgs e) { this.Hide(); Form2 a = new Form2(); a.Show(); } }
  • 87.
    87 BIBLIOGRAPHIE 1. OUVRAGES IPANGA T.,cours de recherche scientifique, G2 INFO ISIN,2008-2009  ALTHUSE, pour max, Paris, éd, Masper,1992, P.08  J.G.C. KABANJI WA KABANJI, « dictionnairecritiquedukamajisme », éd. La dialectique, Kinshasa 2004, p.129  Définitions : document - Dictionnaire de français Larousse, visité le 21 Juillet 2021  Définitions : facture - Dictionnaire de français Larousse, visité le 21 Juillet 2021  DENIS MUGALU, Travail de Fin de Cycle, 2019-2020.  DI GALLO Fréderick, Méthodologie de système d’information, CNAM ANGOULEME, éd.2000. 2. COURS  Jean-Jacques MWINKEWU, cours de MAI, G2 INFO-UNIKAM, 2019-2020.  COURS D’INFORMATIQUE GENERALE G1 Sciences Informatiques, UNIKAM, 2018-2019.  COURS DE MAI G2 INFO UNIKAM, 2019-2020.  Jean-Jacques MWINKEWU, COURS DE MIRISE I, UNIKAM, 2020-2021.  Jean-Jacques MWINKEWU, COURS DE MERISE II, UNIKAM 2020-2021. 3. WEBOGRAPHIE  https://www.larousse.fr/dictionnaires/francais. Page consultée le 26 Mars 2021 ;  https://www.larousse.fr/ page consultée le 02 février 2021.  https://www.larousse.fr/dictionnaires/francais. Page consultée le 04 Avril 2021 ;  https://www.larousse.fr/dictionnaires/francais. Page consultée le 04 Avril 2021 ;  http://fr.wikipedia.org/wiki/systeme, consultée le 23 Avril 2021