AGENTS RESPONSABLES
DES MALADIES
AGENTS RESPONSABLES DES
MALADIES
•
•
•
•
•
•
•

Prion.
Viroïde.
Virus.
Bactérie.
Protozoaire.
Champigon.
Animaux.
Prion (protéine)
• Un prion est un type d’agent pathogène de
nature protéique (constitué d’une protéine ayant
adopté une conformation ou un repliement
anormal) qui au contraire des agents infectieux
conventionnels tels que les virus, les bactéries
ou encore les parasites, est exempt d’
acide nucléique (ADN et ARN) comme support
de l’information infectieuse.
• Ce terme fut introduit pour la première fois en
1982 par Stanley Prusiner et correspond à l’
acronyme de PRoteinaceous Infectious ONly
particle (particule protéique infectieuse).
• Les prions de mammifères sont les agents
causals responsables des encéphalopathies
spongiformes transmissibles (EST) ou maladies
à prion. Parmi les EST les plus connues, on peut
citer chez l’homme, les différentes formes de la
maladie de Creutzfeldt-Jakob, l’
insomnie fatale familiale (IFF), le syndrome de
Gerstmann-Sträussler-Scheinker (SGSS), le
Kuru et chez l’animal, la tremblante du mouton
et de la chèvre, l’
encéphalopathie spongiforme bovine (ESB),
l’encéphalopathie spongiforme féline,
l’encéphalopathie spongiforme du vison et le
dépérissement chronique du cervidé
• L’ensemble de ces maladies se
caractérise par une dégénérescence du
système nerveux central (cerveau et
moelle épinière) liée à la propagation ou
multiplication des prions chez l’hôte
infecté.
Un viroïde
• Est une particule, plus petite que les virus (de 50
nm de long environ), composée d'un seul ARN
circulaire et sans capside.
• Ces particules ont été découvertes en 1971 par
le spécialiste des maladies végétales T. O.
Diener en recherchant l’agent causal de la
maladie des tubercules fusiformes de la pomme
de terre.
• La preuve de leur nature infectieuse n’a été
obtenue qu’en 1972, lorsque des infections
expérimentales purent être réalisées.
VIRUS
BACTÉRIE
PROTOZOAIRE
Maladie de Chagas
• La trypanosomiase américaine (brésilienne)
ou maladie de Chagas est une forme de
trypanosomiase (comme la maladie du
sommeil), une maladie parasitaire qui sévit
dans les régions tropicales d'Amérique du
Sud et centrale. Elle est provoquée par
Trypanosoma cruzi, un trypanosome qui est
transmis par des réduves, sorte de punaises
hématophages,
• Selon l'OMS près de 13 000 personnes
meurent du mal de Chagas et 300 000
nouveaux cas se déclarent chaque année.
CHAMPIGNON
Candida albicans
Candida albicans
Trichinose ou
trichinellose
(Nématode)
6.4. LES CELLULES DU SANG
• Globule rouge, érythrocytes, ou hématies.
• Globule blanc, leucocyte.
– Lymphocytes. T : Ils combattent contre les cellules
infectées par un virus et cellules cancéreuses, B : Ils
fabriquent des anticorps
– Monocytes. Ils ont une intense activité phagocytaire
– Neutrophiles. Ils phagocitent les microbes.
– Eosinophiles. Ils digèrent les parasites.
– Basophiles. Ils sécrètent des substances qui servent
à la médiation de la réation d´hypersensibilité.

• Plaquettes
LE SYSTÈME IMMUNITAIRE
Lieux de formation des
cellules de l’immunité

Thymus

Lieux de stockage des
cellules de l’immunité
Végétations
Amygdales
Ganglions du cou

Ganglions de l’aisselle
Rate

Ganglions abdominaux
Moelle rouge
des os

Appendice
Ganglions de l’aine
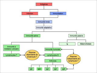
6. L’IMMUNITÉ
6.1 LES TYPES D’IMMUNITÉ
• L’IMMUNITÉ NATURELLE, NON
SPÉCIFIQUE OU INNÉE.
• L’IMMUNITÉ ACQUISE OU
SPÉCIFIQUE.
– La réponse humorale.
– La réponse cellulaire.
L’IMMUNITÉ NATURELLE, NON
SPÉCIFIQUE OU INNÉE.
• Ensemble de moyens de défense
naturels, non spécifiques à un germe
donné.
• Ce sont les défenses de surface (peau,
trachée, intestin) par l'étanchéité de la
peau et des muqueuses.
• Elle permet la réponse inflammatoire.
• Les défenses cellulaires se font grâce aux
macrophages, les microphages et les
cellules natural killers.
MECANISMES DE DEFENSE NON SPECIFIQUES

Première ligne de défense

Deuxième ligne de défense

MECANISMES DE
DEFENSE SPECIFIQUE
Troisième ligne de défense

• Lymphocytes T CD4:
activés par les macrophages
(cellules présentatrices d’antigène)
+ stimulent les LT CD8 et LB

• Peau
• Muqueuses et leurs
sécrétions

• Macrophages
phagocytes: phagocytose et
présentation de l’antigène

• protéines antimicrobiennes
• réaction inflammatoire

• Lymphocytes T CD8:
destruction cellulaire (virus et
cellules cancéreuses) = réponse à
médiation cellulaire

• Lymphocytes B:
différenciation en plasmocytes qui
sécrètent les Ac spécifiques

• Anticorps: combattent les
agents microbiens + facilitent la
phagocytose

52
IMMUNITÉ INNÉE
• Naturelle, non spécifique
• Mécanismes de résistance aux
pathogènes non spécifiques
(phagocytose, anticorps)
• Régulation de la réponse adaptative
55
LA DIAPEDESE : CHRONOLOGIE ANIMEE
LA PHAGOCYTOSE
Lésion
cutanée

Étape 4 faveur d’une blessure, des le les
Étape 5 neutrophile se détruit
A : le : le neutrophiledirige vers
Un neutrophile passe au à la paroi du
Le la
s’accole voisinage
microorganisme au cours de la
microorganismes : c’est le
microorganismes envahissent les tissus
capillaire lac’est la cutanée
de : lésion MARGINATION
CHIMIOTACTISME
PHAGOCYTOSE

Milieu extérieur

4- Chimiotactisme

Tissu
5- Phagocytose

Neutrophile

Étape 3 : le : le neutrophile roule le long du
Étape 2 neutrophile s’insinue entre les
3- Diapédèse
Étape 1 : 1- Margination
La MARGINATION
cellules de la sanguin : c’est le ROLLING
Neutrophile capillaireparoi : c’est la DIAPEDESE
2- Rolling

Paroi

Sang
LA PHAGOCYTOSE

1-le polynucléaire est
attiré par le microbe,
c ’est le chimiotactisme

4-Des enzymes
3-Le microbe est prisonnier
digestives
dans une vacuole digestive pénètrent dans la
vacuole

2 - Le polynucléaire
développe des pseudopodes
(des bras) qui entourent le
microbe
6-Le polynucléaire
rejette les déchets par
exocytose

5-Le
microbe est
digéré
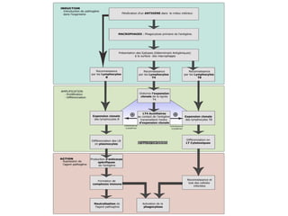
LES RÉPONSES IMMUNITAIRES SPÉCIFIQUES

La réponse de l’organisme une agression, par les cellules
La réponse de l’organisme ààune agression, par les cellules
phagocytaires seules, n’est pas toujours suffisante.
phagocytaires seules, n’est pas toujours suffisante.
C’est le cas lors d’agression par certaines bactéries
C’est le cas lors d’agression par certaines bactéries
particulièrement virulentes, ou lors d’agression par des
particulièrement virulentes, ou lors d’agression par des
toxines, ou encore lorsque l’agent infectieux se « cache »
toxines, ou encore lorsque l’agent infectieux se « cache »
dans nos cellules (c’est le cas des virus)...
dans nos cellules (c’est le cas des virus)...

D’autres cellules de défense vont alors intervenir qui
D’autres cellules de défense vont alors intervenir qui
n ’auront pour cible que ’agent infectieux pour lequel
n ’auront pour cible que ll’agent infectieux pour lequel
elles ont été programmées ».
elles ont été ««programmées ».
On parle dans ce cas d’une réponse spécifique.
On parle dans ce cas d’une réponse spécifique.
L’IMMUNITÉ ACQUISE OU
SPÉCIFIQUE
• Immunité qui se met en place au cours de
la vie d’un individu.
• C’est une réaction de défense développée
à la suite de la guérison d’une infection
vis-à-vis d’un agent infectieux spécifique.
La réponse humorale
• Elle détermine l’apparition d'anticorps
produits par des cellules lymphocyte B
après l’introduction d'un antigène.
• Les Ac sont des protéines complexes : les
Immunoglobulines
• Chez l'Homme, il y a 5 classes d'Ac :
• Ig G, Ig A, Ig E, Ig M, Ig D
La réponse cellulaire
• L'introduction de l'antigène origine la
formation de Lymphocytes T pour
détruire l’antigène.
IMMUNITÉ ADAPTATIVE

Intensité de la réponse immunitaire

• Acquise
• Reconnaissance spécifique

Innée

Acquise

temps

64
LES RÉPONSES IMMUNITAIRES SPÉCIFIQUES

On distingue deux types de réponse spécifiques, faisant
On distingue deux types de réponse spécifiques, faisant
intervenir deux types différents de cellules
intervenir deux types différents de cellules
La réponse spécifique médiation humorale (la RIMH)
La réponse spécifique ààmédiation humorale (la RIMH)
dans laquelle les principales cellules de défense impliquées
dans laquelle les principales cellules de défense impliquées
sont les lymphocytes B
sont les lymphocytes B
La réponse spécifique médiation cellulaire (la RIMC)
La réponse spécifique ààmédiation cellulaire (la RIMC)
dans laquelle les principales cellules de défense impliquées
dans laquelle les principales cellules de défense impliquées
sont les lymphocytes T
sont les lymphocytes T
VACCINATION
Immunologie
Immunologie
Immunologie
Immunologie
Immunologie
Immunologie
Immunologie
Immunologie
Immunologie

Immunologie

  • 1.
  • 2.
  • 3.
    Prion (protéine) • Unprion est un type d’agent pathogène de nature protéique (constitué d’une protéine ayant adopté une conformation ou un repliement anormal) qui au contraire des agents infectieux conventionnels tels que les virus, les bactéries ou encore les parasites, est exempt d’ acide nucléique (ADN et ARN) comme support de l’information infectieuse. • Ce terme fut introduit pour la première fois en 1982 par Stanley Prusiner et correspond à l’ acronyme de PRoteinaceous Infectious ONly particle (particule protéique infectieuse).
  • 4.
    • Les prionsde mammifères sont les agents causals responsables des encéphalopathies spongiformes transmissibles (EST) ou maladies à prion. Parmi les EST les plus connues, on peut citer chez l’homme, les différentes formes de la maladie de Creutzfeldt-Jakob, l’ insomnie fatale familiale (IFF), le syndrome de Gerstmann-Sträussler-Scheinker (SGSS), le Kuru et chez l’animal, la tremblante du mouton et de la chèvre, l’ encéphalopathie spongiforme bovine (ESB), l’encéphalopathie spongiforme féline, l’encéphalopathie spongiforme du vison et le dépérissement chronique du cervidé
  • 5.
    • L’ensemble deces maladies se caractérise par une dégénérescence du système nerveux central (cerveau et moelle épinière) liée à la propagation ou multiplication des prions chez l’hôte infecté.
  • 8.
    Un viroïde • Estune particule, plus petite que les virus (de 50 nm de long environ), composée d'un seul ARN circulaire et sans capside. • Ces particules ont été découvertes en 1971 par le spécialiste des maladies végétales T. O. Diener en recherchant l’agent causal de la maladie des tubercules fusiformes de la pomme de terre. • La preuve de leur nature infectieuse n’a été obtenue qu’en 1972, lorsque des infections expérimentales purent être réalisées.
  • 10.
  • 16.
  • 21.
  • 23.
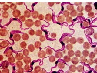
    Maladie de Chagas •La trypanosomiase américaine (brésilienne) ou maladie de Chagas est une forme de trypanosomiase (comme la maladie du sommeil), une maladie parasitaire qui sévit dans les régions tropicales d'Amérique du Sud et centrale. Elle est provoquée par Trypanosoma cruzi, un trypanosome qui est transmis par des réduves, sorte de punaises hématophages, • Selon l'OMS près de 13 000 personnes meurent du mal de Chagas et 300 000 nouveaux cas se déclarent chaque année.
  • 26.
  • 27.
  • 28.
  • 29.
  • 46.
    6.4. LES CELLULESDU SANG • Globule rouge, érythrocytes, ou hématies. • Globule blanc, leucocyte. – Lymphocytes. T : Ils combattent contre les cellules infectées par un virus et cellules cancéreuses, B : Ils fabriquent des anticorps – Monocytes. Ils ont une intense activité phagocytaire – Neutrophiles. Ils phagocitent les microbes. – Eosinophiles. Ils digèrent les parasites. – Basophiles. Ils sécrètent des substances qui servent à la médiation de la réation d´hypersensibilité. • Plaquettes
  • 47.
    LE SYSTÈME IMMUNITAIRE Lieuxde formation des cellules de l’immunité Thymus Lieux de stockage des cellules de l’immunité Végétations Amygdales Ganglions du cou Ganglions de l’aisselle Rate Ganglions abdominaux Moelle rouge des os Appendice Ganglions de l’aine
  • 49.
  • 50.
    6.1 LES TYPESD’IMMUNITÉ • L’IMMUNITÉ NATURELLE, NON SPÉCIFIQUE OU INNÉE. • L’IMMUNITÉ ACQUISE OU SPÉCIFIQUE. – La réponse humorale. – La réponse cellulaire.
  • 51.
    L’IMMUNITÉ NATURELLE, NON SPÉCIFIQUEOU INNÉE. • Ensemble de moyens de défense naturels, non spécifiques à un germe donné. • Ce sont les défenses de surface (peau, trachée, intestin) par l'étanchéité de la peau et des muqueuses. • Elle permet la réponse inflammatoire. • Les défenses cellulaires se font grâce aux macrophages, les microphages et les cellules natural killers.
  • 52.
    MECANISMES DE DEFENSENON SPECIFIQUES Première ligne de défense Deuxième ligne de défense MECANISMES DE DEFENSE SPECIFIQUE Troisième ligne de défense • Lymphocytes T CD4: activés par les macrophages (cellules présentatrices d’antigène) + stimulent les LT CD8 et LB • Peau • Muqueuses et leurs sécrétions • Macrophages phagocytes: phagocytose et présentation de l’antigène • protéines antimicrobiennes • réaction inflammatoire • Lymphocytes T CD8: destruction cellulaire (virus et cellules cancéreuses) = réponse à médiation cellulaire • Lymphocytes B: différenciation en plasmocytes qui sécrètent les Ac spécifiques • Anticorps: combattent les agents microbiens + facilitent la phagocytose 52
  • 55.
    IMMUNITÉ INNÉE • Naturelle,non spécifique • Mécanismes de résistance aux pathogènes non spécifiques (phagocytose, anticorps) • Régulation de la réponse adaptative 55
  • 56.
    LA DIAPEDESE :CHRONOLOGIE ANIMEE LA PHAGOCYTOSE Lésion cutanée Étape 4 faveur d’une blessure, des le les Étape 5 neutrophile se détruit A : le : le neutrophiledirige vers Un neutrophile passe au à la paroi du Le la s’accole voisinage microorganisme au cours de la microorganismes : c’est le microorganismes envahissent les tissus capillaire lac’est la cutanée de : lésion MARGINATION CHIMIOTACTISME PHAGOCYTOSE Milieu extérieur 4- Chimiotactisme Tissu 5- Phagocytose Neutrophile Étape 3 : le : le neutrophile roule le long du Étape 2 neutrophile s’insinue entre les 3- Diapédèse Étape 1 : 1- Margination La MARGINATION cellules de la sanguin : c’est le ROLLING Neutrophile capillaireparoi : c’est la DIAPEDESE 2- Rolling Paroi Sang
  • 57.
    LA PHAGOCYTOSE 1-le polynucléaireest attiré par le microbe, c ’est le chimiotactisme 4-Des enzymes 3-Le microbe est prisonnier digestives dans une vacuole digestive pénètrent dans la vacuole 2 - Le polynucléaire développe des pseudopodes (des bras) qui entourent le microbe 6-Le polynucléaire rejette les déchets par exocytose 5-Le microbe est digéré
  • 58.
    LES RÉPONSES IMMUNITAIRESSPÉCIFIQUES La réponse de l’organisme une agression, par les cellules La réponse de l’organisme ààune agression, par les cellules phagocytaires seules, n’est pas toujours suffisante. phagocytaires seules, n’est pas toujours suffisante. C’est le cas lors d’agression par certaines bactéries C’est le cas lors d’agression par certaines bactéries particulièrement virulentes, ou lors d’agression par des particulièrement virulentes, ou lors d’agression par des toxines, ou encore lorsque l’agent infectieux se « cache » toxines, ou encore lorsque l’agent infectieux se « cache » dans nos cellules (c’est le cas des virus)... dans nos cellules (c’est le cas des virus)... D’autres cellules de défense vont alors intervenir qui D’autres cellules de défense vont alors intervenir qui n ’auront pour cible que ’agent infectieux pour lequel n ’auront pour cible que ll’agent infectieux pour lequel elles ont été programmées ». elles ont été ««programmées ». On parle dans ce cas d’une réponse spécifique. On parle dans ce cas d’une réponse spécifique.
  • 59.
    L’IMMUNITÉ ACQUISE OU SPÉCIFIQUE •Immunité qui se met en place au cours de la vie d’un individu. • C’est une réaction de défense développée à la suite de la guérison d’une infection vis-à-vis d’un agent infectieux spécifique.
  • 60.
    La réponse humorale •Elle détermine l’apparition d'anticorps produits par des cellules lymphocyte B après l’introduction d'un antigène. • Les Ac sont des protéines complexes : les Immunoglobulines • Chez l'Homme, il y a 5 classes d'Ac : • Ig G, Ig A, Ig E, Ig M, Ig D
  • 62.
    La réponse cellulaire •L'introduction de l'antigène origine la formation de Lymphocytes T pour détruire l’antigène.
  • 64.
    IMMUNITÉ ADAPTATIVE Intensité dela réponse immunitaire • Acquise • Reconnaissance spécifique Innée Acquise temps 64
  • 65.
    LES RÉPONSES IMMUNITAIRESSPÉCIFIQUES On distingue deux types de réponse spécifiques, faisant On distingue deux types de réponse spécifiques, faisant intervenir deux types différents de cellules intervenir deux types différents de cellules La réponse spécifique médiation humorale (la RIMH) La réponse spécifique ààmédiation humorale (la RIMH) dans laquelle les principales cellules de défense impliquées dans laquelle les principales cellules de défense impliquées sont les lymphocytes B sont les lymphocytes B La réponse spécifique médiation cellulaire (la RIMC) La réponse spécifique ààmédiation cellulaire (la RIMC) dans laquelle les principales cellules de défense impliquées dans laquelle les principales cellules de défense impliquées sont les lymphocytes T sont les lymphocytes T
  • 71.