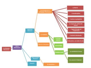
la pédagogie Montessori
Jihen DAMERJI
Mastère NTE 2015/2016
la pédagogie
Montessori
Maria
Montessori
Approche
Montessori
Rôle de l’éducateur
Les principes de la
pédagogie Montessori
La liberté
L’autodiscipline
L’action en périphérie
Le respect du rythme de
chacun
L’apprentissage par
l’expérience
L’activité individuelle
L’éducation, une aide à la vie
Le matériel
l’activité
motrice
sensorielle,
intellectuelle
Le contrôle de l'erreur
Du concret à l'abstrait
Citation de Maria
Montessori
Sa révolution ?
Biographie
 La pédagogie Montessori est une méthode
d'éducation dite ouverte, par rapport aux
méthodes dites fermées ou traditionnelles,
telle que l'enseignement mutuel.
 Sa pédagogie repose sur l'éducation
sensorielle et kinésthésique de l'enfant.
Dans la pédagogie Montessori, l'éducation est
considérée comme une
« aide à la vie »
« L’enfant n’est pas un vase que l’on
remplit, mais une source que l’on laisse
jaillir. »
Telle est la philosophie de l’éducation de
Maria Montessori
Biographie
Maria Montessori naît en
1870 à Chiaravalle (Italie)
En 1896, à 26 ans, Maria
Montessori devient une des
premières femmes diplômées
de médecine en Italie.
 Elle travaille ensuite deux ans
à la clinique psychiatrique de
l'université de Rome. Elle y
étudie le comportement de
jeunes « retardés mentaux ».
En 1901, elle commence à
s'intéresser aux enfants
« normaux ». Elle entreprend
des études de psychologie et
de philosophie.
en 1907 il ya eux la création de
la première Maison des enfants
(Casa dei bambini) dans le
quartier populaire de Rome
qui est devenue une base de
recherche, un laboratoire
d'expérimentation où Maria
Montessori construit et
éprouve sa méthode.
En 1929 elle fonde l'Association Montessori
Internationale pour promouvoir les principes
pédagogiques et pratiques qu'elle a formulés.
En 1936, le gouvernement
italien fasciste condamne et proscrit les principes
montessoriens. Elle s'installe alors en Espagne
ensuite aux Pays-Bas.
En 1939, elle est invitée en Inde pour y donner
une formation. Et avec l'aide de son fils Mario,
elle a effectué deux autres formations, et a utilisé
ce temps pour continuer à développer la
méthode pour les 6-12 ans.
• Elle décède au
(Pays-Bas) en 1952 à l'âge de 81 ans.
Citation de Maria Montessori
"Nous aiderons l’enfant, non pas parce
que nous le considérons comme un être
petit et faible, mais parce que ses
énergies créatrices réclament une
défense amoureuse et intelligente pour
rester entières, sans être blessées. C’est à
ces énergies que nous voulons porter
aide, et non à l’enfant parce qu’il est
petit, ni à sa faiblesse."
Sa révolution ?
Mettre à la disposition des écoliers un
matériel adapté, mais surtout, les laisser
libres de choisir eux-mêmes les activités
qu’ils souhaitent faire, pendant le temps
qu’ils le désirent.
Elle constate alors, avec surprise, que les
tout-petits (dès trois ans), sont capables de
faire preuve d’une concentration et d’une
autodiscipline inattendues.
C’est ainsi que nait la pédagogie
Montessori :
«dès lors que l’enfant se trouve dans un
environnement propice, accompagné par
un éducateur qui s’adapte à lui et le
stimule, l’enfant apprend par lui-même, à
son rythme »
Approche Montessori
L’essentiel dans l’éducation, c’est le
développement de l’être humain dans toutes
les dimensions : physique, sociale et
spirituelle.
 L’enfant possède un esprit absorbant.
Il s’agit de cette forme d’intelligence
particulière, propre au jeune enfant. Il a la
faculté « d’absorber » tout ce qui l’entoure et
de construire sa personnalité avec ce que lui
offre et lui refuse son milieu.
Les manifestations extérieures de cette
faculté d’absorption sont des sensibilités
particulières et passagères appelées :
périodes sensibles.
Maria Montessori a proposé une pédagogie tenant
compte des besoins des enfants à chaque stade de la
croissance humaine.
Chacun a son propre potentiel qui se développera si on
lui donne un environnement approprié si on respecte
son histoire, sa personnalité propre et son propre rythme
d’où l’importance de l’ambiance préparée
soigneusement pour que l’enfant par des expériences
répétées autant de fois qu’il le souhaite soit « acteur » de
son propre développement.
 Il est donc important que l’enfant ait la liberté de
mouvement et le libre choix des activités ce qui va
permettre le développement de l’autonomie et de la
responsabilisation.
Quel est le rôle de l'éducateur
puisqu'il « n'enseigne » pas, et
que les enfants apprennent
« tout seuls »?
Le rôle de l’éducateur est de guider les
enfants dans leur intérêt et de préparer
l’environnement à cet effet.
Loin d'être passive, son attitude est celle
d'un observateur attentif : en respectant
le caractère, la personnalité et le rythme
de chacun, l'éducateur tient en éveil chez
l'enfant son besoin naturel d'auto -
perfection.
 l’environnement préparé de la
pédagogie Montessori est constitué non
seulement du groupe d’enfants et de
l’éducateur, mais aussi de l’ambiance et
du matériel pédagogique proposé.
Le matériel
Le matériel Montessori dans son ensemble,
constitue des aides au développement de
l’enfant. Sa fonction principale est de
permettre à celui-ci d’explorer le monde, de
s’en saisir et de se construire.
Il est destiné au développement et au
perfectionnement de
l’activité motrice,
 sensorielle,
intellectuelle et spirituelle de l’enfant.
La présence des objets, attrayants par la
matière, la couleur et l’harmonie des formes
et qui ont été conçus par rapport à la taille de
l’enfant et à sa capacité de les déplacer et qui
sont mis en permanence à la disposition de
l’enfant, sollicite sa curiosité et l’invite à les
explorer, à les connaître selon ses goûts, son
intérêt immédiat, selon son rythme : sa
personnalité.
Développement de l’activité
motrice
Développement de l'activité
sensorielle
Le matériel pédagogique proposé à
l'enfant a pour but de stimuler son
activité sensorielle il lui permet,
d'apprécier :
la couleur, le son, la forme, la dimension, le
poids, la température, le goût.
Développement de l'activité
intellectuelle
le matériel pédagogique permet à
l'enfant de passer :
0- du simple au complexe
1-Du concret à l'abstrait
2- Le contrôle de l'erreur
sans avoir recours à l'appréciation de
l'éducateur.
1-Du concret à l'abstrait :
l'élaboration et l'acquisition des connaissances de
l'enfant passent par l'expérience concrète ; sa démarche
est semblable à celle d'un scientifique: il procède par
tâtonnement, par une succession d'essais et d'erreurs,
avant d'arriver à la découverte de la « loi », de la
« règle », du « théorème ».
2- Le contrôle de l'erreur
le matériel pédagogique Montessori offre à l'enfant le
contrôle de l'erreur d'une manière « visible » et
« tangible ».
Les principes de la pédagogie
Montessori
o La liberté
o L’autodiscipline
o L’action en périphérie
o Le respect du rythme de chacun
o L’apprentissage par l’expérience
o L’activité individuelle
o L’éducation, une aide à la vie
La liberté
C’est une notion fondamentale de la
pédagogie Montessori.
En classe, les enfants sont libres de choisir
l’activité qu’ils souhaitent faire parmi celles
qui leur sont proposées, à la seule condition
d’avoir déjà « vu » cette activité avec
l’éducateur(trice), et peuvent y passer le
temps qu’ils veulent.
Ils ont aussi le droit de parler (à voix basse) et
de se déplacer comme ils l’entendent dans la
classe, tant que l’ambiance de travail est
respectée.
L’autodiscipline
Plutôt que d’attendre passivement les
corrections d’un tiers, l’enfant est
invité à repérer lui-même ses
erreurs.
il ne s’agit pas d’avoir « juste » ou
«faux» que de s’exercer à faire
mieux, de se perfectionner dans
l’activité.
L’action en périphérie
Selon Maria Montessori, il est plus
profitable d’agir sur son
environnement plutôt que sur l’enfant
lui-même.
Le respect du rythme de
chacun
La pédagogie Montessori met l’accent
sur le respect du rythme de chaque
enfant, car le rythme de chacun peut
varier en fonction des moments de la
journée, de l’activité, des différentes
périodes de son développement.
L’apprentissage par l’expérience
L’abstraction ne se transmet pas
Pour s’approprier les concepts, l’enfant
doit manipuler, de façon tangible et
concrète, avec ses cinq sens.
L’activité individuelle
Si quelques activités sont présentées
en petits groupes, la plupart se font
plutôt en individuel, afin que les
enfants s’approprient les concepts de
façon personnelle.
L’éducation, une aide à la vie
Selon Maria Montessori, l’enfant est
potentiellement bon, et il suffit de le
respecter pour qu’il le reste.
Le respecter, c’est l’inviter à respecter les
autres, et donc, le préparer à une vie
sociale harmonieuse.
Le but de l’éducation montessorienne est
d’aider l’enfant à acquérir une discipline
intérieure.
Références:
https://fr.wikipedia.org/wiki/P%C3%A9dagogie_Montess
ori
http://montessori-france.asso.fr/la-pedagogie-
montessori-2/approche-montessori/
https://www.youtube.com/watch?v=OFJdFYJ8W4M
https://www.youtube.com/watch?v=dN-wGh_Tyf4
https://www.youtube.com/watch?v=HcDEeEXbYWU
https://www.youtube.com/watch?v=1QspvJV7MuQ
http://www.formation-
montessori.fr/index.php/montessori-hier-et-aujourd-
hui/decouvrir-la-pedagogie-montessori
Vos questions
‫اسئلتكم‬
your questions
jihen.damerji@gmail.com
jihen damerji
Montessori finale

Montessori finale

  • 1.
    la pédagogie Montessori JihenDAMERJI Mastère NTE 2015/2016
  • 2.
    la pédagogie Montessori Maria Montessori Approche Montessori Rôle del’éducateur Les principes de la pédagogie Montessori La liberté L’autodiscipline L’action en périphérie Le respect du rythme de chacun L’apprentissage par l’expérience L’activité individuelle L’éducation, une aide à la vie Le matériel l’activité motrice sensorielle, intellectuelle Le contrôle de l'erreur Du concret à l'abstrait Citation de Maria Montessori Sa révolution ? Biographie
  • 3.
     La pédagogieMontessori est une méthode d'éducation dite ouverte, par rapport aux méthodes dites fermées ou traditionnelles, telle que l'enseignement mutuel.  Sa pédagogie repose sur l'éducation sensorielle et kinésthésique de l'enfant. Dans la pédagogie Montessori, l'éducation est considérée comme une « aide à la vie »
  • 4.
    « L’enfant n’estpas un vase que l’on remplit, mais une source que l’on laisse jaillir. » Telle est la philosophie de l’éducation de Maria Montessori
  • 5.
    Biographie Maria Montessori naîten 1870 à Chiaravalle (Italie) En 1896, à 26 ans, Maria Montessori devient une des premières femmes diplômées de médecine en Italie.  Elle travaille ensuite deux ans à la clinique psychiatrique de l'université de Rome. Elle y étudie le comportement de jeunes « retardés mentaux ».
  • 6.
    En 1901, ellecommence à s'intéresser aux enfants « normaux ». Elle entreprend des études de psychologie et de philosophie. en 1907 il ya eux la création de la première Maison des enfants (Casa dei bambini) dans le quartier populaire de Rome qui est devenue une base de recherche, un laboratoire d'expérimentation où Maria Montessori construit et éprouve sa méthode.
  • 8.
    En 1929 ellefonde l'Association Montessori Internationale pour promouvoir les principes pédagogiques et pratiques qu'elle a formulés. En 1936, le gouvernement italien fasciste condamne et proscrit les principes montessoriens. Elle s'installe alors en Espagne ensuite aux Pays-Bas. En 1939, elle est invitée en Inde pour y donner une formation. Et avec l'aide de son fils Mario, elle a effectué deux autres formations, et a utilisé ce temps pour continuer à développer la méthode pour les 6-12 ans.
  • 9.
    • Elle décèdeau (Pays-Bas) en 1952 à l'âge de 81 ans.
  • 10.
    Citation de MariaMontessori "Nous aiderons l’enfant, non pas parce que nous le considérons comme un être petit et faible, mais parce que ses énergies créatrices réclament une défense amoureuse et intelligente pour rester entières, sans être blessées. C’est à ces énergies que nous voulons porter aide, et non à l’enfant parce qu’il est petit, ni à sa faiblesse."
  • 11.
    Sa révolution ? Mettreà la disposition des écoliers un matériel adapté, mais surtout, les laisser libres de choisir eux-mêmes les activités qu’ils souhaitent faire, pendant le temps qu’ils le désirent. Elle constate alors, avec surprise, que les tout-petits (dès trois ans), sont capables de faire preuve d’une concentration et d’une autodiscipline inattendues.
  • 12.
    C’est ainsi quenait la pédagogie Montessori : «dès lors que l’enfant se trouve dans un environnement propice, accompagné par un éducateur qui s’adapte à lui et le stimule, l’enfant apprend par lui-même, à son rythme »
  • 13.
    Approche Montessori L’essentiel dansl’éducation, c’est le développement de l’être humain dans toutes les dimensions : physique, sociale et spirituelle.  L’enfant possède un esprit absorbant. Il s’agit de cette forme d’intelligence particulière, propre au jeune enfant. Il a la faculté « d’absorber » tout ce qui l’entoure et de construire sa personnalité avec ce que lui offre et lui refuse son milieu.
  • 14.
    Les manifestations extérieuresde cette faculté d’absorption sont des sensibilités particulières et passagères appelées : périodes sensibles.
  • 15.
    Maria Montessori aproposé une pédagogie tenant compte des besoins des enfants à chaque stade de la croissance humaine. Chacun a son propre potentiel qui se développera si on lui donne un environnement approprié si on respecte son histoire, sa personnalité propre et son propre rythme d’où l’importance de l’ambiance préparée soigneusement pour que l’enfant par des expériences répétées autant de fois qu’il le souhaite soit « acteur » de son propre développement.  Il est donc important que l’enfant ait la liberté de mouvement et le libre choix des activités ce qui va permettre le développement de l’autonomie et de la responsabilisation.
  • 16.
    Quel est lerôle de l'éducateur puisqu'il « n'enseigne » pas, et que les enfants apprennent « tout seuls »?
  • 17.
    Le rôle del’éducateur est de guider les enfants dans leur intérêt et de préparer l’environnement à cet effet. Loin d'être passive, son attitude est celle d'un observateur attentif : en respectant le caractère, la personnalité et le rythme de chacun, l'éducateur tient en éveil chez l'enfant son besoin naturel d'auto - perfection.
  • 18.
     l’environnement préparéde la pédagogie Montessori est constitué non seulement du groupe d’enfants et de l’éducateur, mais aussi de l’ambiance et du matériel pédagogique proposé.
  • 20.
    Le matériel Le matérielMontessori dans son ensemble, constitue des aides au développement de l’enfant. Sa fonction principale est de permettre à celui-ci d’explorer le monde, de s’en saisir et de se construire. Il est destiné au développement et au perfectionnement de l’activité motrice,  sensorielle, intellectuelle et spirituelle de l’enfant.
  • 21.
    La présence desobjets, attrayants par la matière, la couleur et l’harmonie des formes et qui ont été conçus par rapport à la taille de l’enfant et à sa capacité de les déplacer et qui sont mis en permanence à la disposition de l’enfant, sollicite sa curiosité et l’invite à les explorer, à les connaître selon ses goûts, son intérêt immédiat, selon son rythme : sa personnalité. Développement de l’activité motrice
  • 22.
    Développement de l'activité sensorielle Lematériel pédagogique proposé à l'enfant a pour but de stimuler son activité sensorielle il lui permet, d'apprécier : la couleur, le son, la forme, la dimension, le poids, la température, le goût.
  • 23.
    Développement de l'activité intellectuelle lematériel pédagogique permet à l'enfant de passer : 0- du simple au complexe 1-Du concret à l'abstrait 2- Le contrôle de l'erreur sans avoir recours à l'appréciation de l'éducateur.
  • 24.
    1-Du concret àl'abstrait : l'élaboration et l'acquisition des connaissances de l'enfant passent par l'expérience concrète ; sa démarche est semblable à celle d'un scientifique: il procède par tâtonnement, par une succession d'essais et d'erreurs, avant d'arriver à la découverte de la « loi », de la « règle », du « théorème ». 2- Le contrôle de l'erreur le matériel pédagogique Montessori offre à l'enfant le contrôle de l'erreur d'une manière « visible » et « tangible ».
  • 25.
    Les principes dela pédagogie Montessori o La liberté o L’autodiscipline o L’action en périphérie o Le respect du rythme de chacun o L’apprentissage par l’expérience o L’activité individuelle o L’éducation, une aide à la vie
  • 26.
    La liberté C’est unenotion fondamentale de la pédagogie Montessori. En classe, les enfants sont libres de choisir l’activité qu’ils souhaitent faire parmi celles qui leur sont proposées, à la seule condition d’avoir déjà « vu » cette activité avec l’éducateur(trice), et peuvent y passer le temps qu’ils veulent. Ils ont aussi le droit de parler (à voix basse) et de se déplacer comme ils l’entendent dans la classe, tant que l’ambiance de travail est respectée.
  • 27.
    L’autodiscipline Plutôt que d’attendrepassivement les corrections d’un tiers, l’enfant est invité à repérer lui-même ses erreurs. il ne s’agit pas d’avoir « juste » ou «faux» que de s’exercer à faire mieux, de se perfectionner dans l’activité.
  • 28.
    L’action en périphérie SelonMaria Montessori, il est plus profitable d’agir sur son environnement plutôt que sur l’enfant lui-même.
  • 29.
    Le respect durythme de chacun La pédagogie Montessori met l’accent sur le respect du rythme de chaque enfant, car le rythme de chacun peut varier en fonction des moments de la journée, de l’activité, des différentes périodes de son développement.
  • 30.
    L’apprentissage par l’expérience L’abstractionne se transmet pas Pour s’approprier les concepts, l’enfant doit manipuler, de façon tangible et concrète, avec ses cinq sens.
  • 31.
    L’activité individuelle Si quelquesactivités sont présentées en petits groupes, la plupart se font plutôt en individuel, afin que les enfants s’approprient les concepts de façon personnelle.
  • 32.
    L’éducation, une aideà la vie Selon Maria Montessori, l’enfant est potentiellement bon, et il suffit de le respecter pour qu’il le reste. Le respecter, c’est l’inviter à respecter les autres, et donc, le préparer à une vie sociale harmonieuse. Le but de l’éducation montessorienne est d’aider l’enfant à acquérir une discipline intérieure.
  • 33.
  • 34.
  • 35.

Notes de l'éditeur

  • #5 première femme médecin d’Italie, dévouée à la cause des enfants
  • #6 C'est là qu'elle découvre que ces enfants n'ont aucun jeu à leur disposition, alors qu'ils ont besoin d'actions pour progresser et ont besoin de leurs mains pour développer leur intelligence.
  • #7 À partir de 1900, elle décide de se consacrer à la pédagogie. Elle travaille à la Scuola Magistrale Ortofrenica
  • #8  « Éduquer, ce n’est pas dresser »
  • #9  La pédagogue italienne Maria Montessori, fut d'abord médecin. En tant que pédagogue elle a étudié pendant 50 ans les enfants de milieux sociaux et culturels très défavorisés et en grande difficulté d'apprentissage. Elle s'intéresse aux enfants « anormaux » qui lui donneront l'occasion de mettre au point sa méthode d'enseignement qu'elle reprend et généralise à l'usage des enfants « normaux  Ces publication: (en) Psycho-Geometrica, Association Montessori internationale, Amsterdam, 1935 (en) Psycho-Grammar, Association Montessori internationale, Amsterdam, 1935 (fr) L'Enfant, Desclée de Brouwer, Paris, 1935 (fr) De l'enfant à l'adolescent, Desclée de Brouwer, Paris, 1958 (fr) Pédagogie scientifique, Desclée de Brouwer, Paris, 1958 (it) Psycho-Arithmetica, Garzanti, Milan, 1971 (en) Education and Peace, Kalakshetra, Madras, 1972 (en) The Secret of Childhood, Orient Longman, Bombay, 1986 (en) The Formation of Man, Kalakshetra, Madras, 1991 (en) To Educate the Human Potential, Kalakshetra, Madras, 1991 (fr) L'Éducation et la paix, Éditions Charles Léopold Mayer, 2002
  • #14 Chaque enfant quel qu’il soit poursuit au milieu des autres, avec les autres son propre développement par sa propre activité suivant les lois intérieures de croissance.
  • #15 Chaque période sensible permet à l’enfant de se mettre en relation avec un aspect particulier de son environnement ; les acquisitions faites au cours de cette période se font dans l’enthousiasme.
  • #22 Développement de l’activité motrice Pour permettre ce développement harmonieux, il est important que les enfants traversant les mêmes étapes fondamentales soient réunis dans un même espace. Dans les Maisons des Enfants et les classes élémentaires les enfants sont réunis par trois ans d'âge - 3/6 ans - 6/9 ans - 9/12 ans
  • #23 L'exercice le plus simple consiste à repérer les contrastes et les identités ; un exercice plus subtil permettra à l'enfant d'évaluer les nuances par gradation (pour une même couleur, par exemple, allant du plus clair au plus foncé). Acuité = Qualité de ce qui est aigu; Qualité de la perception sensorielle
  • #24 Du concret a l’abstrer: Au lieu d'apprendre par cœur, l'enfant découvre par lui-même et comprend le processus d'une opération. Il n'a alors plus besoin du matériel qui lui servait de support ; il est passé du domaine de l'expérience à celui de la pensée.
  • #25 1- Du concret a l’abstrer: Au lieu d'apprendre par cœur, l'enfant découvre par lui-même et comprend le processus d'une opération. Il n'a alors plus besoin du matériel qui lui servait de support ; il est passé du domaine de l'expérience à celui de la pensée. 2(Le contrôle de l'erreur Dans le domaine scientifique, tout résultat comporte une marge d'erreur ou d'incertitude: mais cette marge d'erreur étant mesurable et contrôlable, incite à de nouvelles recherches, et engendre toujours plus d'exactitude. Le calcul de l'erreur est donc tout aussi important pour la science que dans notre travail.
  • #28 Elle va de pair avec la notion de liberté et s’applique tout autant pour l’attitude que pour les corrections.
  • #29 En pratique, il s’agit par exemple de parler moins fort pour l’inciter à en faire autant, plutôt que de lui ordonner de le faire. Ou encore, de mettre à sa portée un meuble à chaussures et à chaussons, plutôt que de lui demander d’aller les ranger ou les chercher dans un placard.
  • #30 Peu importe que l’enfant soit rapide ou lent, tant qu’il est concentré.
  • #31 Il s’agit par exemple, pour expérimenter l’unité, la dizaine, la centaine etc. d’utiliser des perles. Les enfants peuvent les soupeser, les comparer, et intégrer, par la vue et le toucher, leurs différences ou leurs proportionnalités. Là encore, cela passe par l’utilisation de matériel adapté.
  • #34 https://www.youtube.com/watch?v=dN-wGh_Tyf4 https://www.youtube.com/watch?v=HcDEeEXbYWU https://www.youtube.com/watch?v=1QspvJV7MuQ http://www.meirieu.com/PATRIMOINE/lespedagogues.htm