Projet de Fin d'Etudes
En vue de l’obtention du diplôme :
MASTER UNIVERSITAIRE SPECIALISE
Spécialité :
Génie Industriel
Amélioration des performances des équipements électriques de
l’installation fixe T2
Déploiement des standards de sécurité au niveau de l’installation
fixe T2
Réalisé par : CHEMCHAQ Souad EL HRICHI Mohamed
Encadré par : Prof. Mohamed Massour El Aoud
Année Universitaire 2014/2015
Université Hassan Premier
Ecole Nationale des Sciences Appliquées
KHOURIBGA
2
Année universitaire : 2014/2015
Master Génie Industriel
Mémoire du Projet de Fin d’Etude
Remerciements
Au terme de ce projet de fin d’étude, nous tenons à remercier non
seulement comme devoir mais par grand respect et gratitude profonde :
Notre professeur encadrant : M. Mohamed Massour El Aoud pour
son soutien, ses remarques et ses directives qui nous ont soutenus à la
réussite de ce travail.
Nos remerciements sont aussi adressés à M. Khalil LAMGHARI
notre encadrant industriel qui a sacrifié un temps précieux en vue
d’orienter notre réflexion.
Nous tenons à remercier infiniment l’équipe pédagogique et
administrative du master Génie industriel de l’ENSAK pour la qualité et la
richesse de la formation, Ainsi nos collègues au Service Electrique 336 pour
le soutien et la mise à disposition des informations.
Enfin nous remercions tous ceux qui ont participé de prêt ou de loin à la
réussite de ce travail.
3
Année universitaire : 2014/2015
Master Génie Industriel
Mémoire du Projet de Fin d’Etude
Résumé
Dans le cadre de sa stratégie ambitieuse qui vise à assoir son leadership mondial sur les
industries des phosphates, le Groupe OCP a développé un système de management industriel
appelé OCP production system.
Ce système vise à faire de l’OCP le leader mondial dans les industries à process continus,
en se basant sur trois piliers principaux à savoir l’augmentation des volumes de production, la
réduction des coûts, et la flexibilité face aux variations de la demande des clients.
Dans le cadre de la déclinaison de cette stratégie le site Sidi Chennane de Khouribga a des
enjeux majeurs en termes de disponibilité et de fiabilité de ses installations. C’est dans cette
vision que s’inscrit notre sujet de stage qui vise à améliorer les performances de marche des
équipements électriques de l’installation d’épierrage et criblage T2.
Le présent document est organisé en trois parties principales :
- la présentation de l’entreprise dont nous allons présenter le site minier Sidi Chennane,
et décrire le processus d’épierrage et criblage T2.
- Le lancement d’un chantier de fiabilisation des équipements électriques de l’installation
fixe T2 à partir de l’historique des arrêts.
- Le Déploiement des standards ARDPT et consignation des énergies.
4
Année universitaire : 2014/2015
Master Génie Industriel
Mémoire du Projet de Fin d’Etude
Abstract
As part of its ambitious strategy to sit its global leadership in the phosphates industry, OCP
Group has developed an industrial management system called OCP production system (OPS).
This system aims to make OCP the world leader in continuous process industries, based on three
main pillars, increase production volumes, cost reduction, and flexibility to variations in demand
client.
As part of this strategy, the site of Sidi Chennane Khouribga has major challenges in terms of
availability and reliability of its equipments. It is with this vision that our internship subject fits
that aims to improve walking performance of electrical equipment for the installation of stone
removal and screening T2.
This document is organized into three main parts:
- The presentation of the company, which we will present the mine site Sidi Chennane and
describe the stone removal and screening process T2.
- Launch reliability program of electrical equipment T2 of the fixed installation
- The deployment of ARDPT and logging energy standards.
5
Année universitaire : 2014/2015
Master Génie Industriel
Mémoire du Projet de Fin d’Etude
‫ملخص‬
‫كجزء‬‫من‬‫استراتيجية‬‫طموحة‬‫ريادته‬ ‫لتعزيز‬‫العالمية‬‫في‬‫مجال‬‫صناعة‬‫الفوسفا‬‫ط‬،‫وضع‬‫المجمع‬
‫للفوسفاط‬ ‫الشريف‬‫نظام‬‫تدبير‬‫صناعي‬‫متطور‬‫يسمى‬OCP PS،‫يهدف‬‫هذا‬‫النظام‬‫إلى‬‫جعل‬OCP‫رائد‬‫ا‬
‫عالميا‬‫في‬‫مجال‬‫الصناعات‬‫ال‬،‫مستمرة‬‫و‬‫ي‬‫قوم‬‫على‬‫ثالث‬‫ركائز‬‫رئيسية‬‫هي‬‫الزيادة‬‫في‬‫حجم‬،‫اإلنتاج‬‫خفض‬
،‫التكاليف‬‫والمرونة‬‫االنتاج‬ ‫سلسلة‬ ‫في‬‫ا‬ ‫وفق‬‫لتغيرات‬‫في‬‫طلب‬‫ات‬‫ال‬‫عمالء‬.
‫هذه‬ ‫لتنزيل‬‫االستراتيجية‬‫يواجه‬)‫(خريبكة‬ ‫شنان‬ ‫سيدي‬ ‫االستخراج‬ ‫مركز‬‫تحديات‬‫كبيرة‬‫من‬‫حيث‬
‫توافر‬‫وموثوقية‬‫أدواته‬‫اإلنتاجية‬.‫السياق‬ ‫في‬‫هذا‬‫يأتي‬‫تدريب‬‫نا‬‫موضوع‬ ‫سيتناول‬ ‫الذي‬‫تح‬‫سين‬‫أداء‬‫المعدات‬
‫الكهربائية‬‫الفوسفاط‬ ‫غربلة‬ ‫لمنشاءات‬T2.
‫هذه‬ ‫تقسيم‬ ‫تم‬‫الوثيقة‬‫إلى‬‫ثالثة‬‫أجزاء‬‫رئيسية‬:
‫عرض‬‫تقديمي‬،‫للشركة‬‫الفوسفاط‬ ‫غربلة‬ ‫عملية‬ ‫و‬ ‫شنان‬ ‫سيدي‬ ‫االستخراج‬ ‫لمركز‬ ‫مفصل‬ ‫وصف‬ ‫مع‬
‫القارة‬ ‫بالمشىأت‬T2
‫المهنية‬ ‫السالمة‬ ‫معايير‬ ‫تفعيل‬ADRPT‫أماكن‬ ‫مخاطر‬ ‫(تحليل‬‫الطاقة‬ ‫مصادر‬ ‫تحييد‬ ‫و‬ )‫العمل‬
(consignation)
‫إطالق‬‫المعدات‬ ‫موثوقية‬ ‫تحسين‬ ‫تستهدف‬ ‫نقدية‬ ‫دراسة‬‫الكهربائية‬‫القارة‬ ‫بالمنشآت‬ ‫الموجودة‬T2.
6
Année universitaire : 2014/2015
Master Génie Industriel
Mémoire du Projet de Fin d’Etude
Sommaire
Chapitre 1 : Présentation de l’entreprise et de l’entité d’accueil
I.Histoire : OCP, 90 ans des phosphates...............................................................................................15
II - Groupe OCP : Activités, s stratégie et organisation 18
1. Chiffres clés du Groupe OCP 18
2. Activités du groupe OCP 19
3. Organisation de tête du Groupe OCP SA 21
4. Mission du Groupe OCP 23
5. Valeurs du Groupe OCP 23
6. Principes de management 25
7. Stratégie OCP 26
II. Site de Khouribga : Présentation et organisation .....................................................28
1. Présentation 28
2. Organisation du site de Khouribga 29
3. Le secteur de SIDI CHENNANE: 30
4. Présentation du Service Electrique 32
Chapitre 2 : Cadrage du projet
I.Stades d’extraction des phosphates............................................................................................35
a) Foration ........................................................................................................................................35
b) Décapage......................................................................................................................................36
c) Defrouitage...................................................................................................................................37
d) Transport......................................................................................................................................37
e) Epierrage et criblage.....................................................................................................................37
II. Présentation du Trémie 2 :...........................................................................................38
1. Introduction 38
2. STADES OPERATOIRES 39
a) Epierrage : ....................................................................................................................................39
b) Le criblage :...................................................................................................................................40
c) La mise à terril : ............................................................................................................................40
d) La mise en stock : .........................................................................................................................40
III. Infrastructure électrique de la Trémie 2.....................................................................41
1. Réseau électrique 41
2. Description de la partie opérative de l’installation : 46
3. Description de la partie contrôle commande de l’installation : 47
4. Les accessoires de sécurité 47
IV. Contexte temporelle du sujet.......................................................................................49
Chapitre 3 : Fiablisation des equipements électriques
I.Calcul des Indicateurs de maintenance .....................................................................................52
1. Collecte de données : 52
2. Analyse globale des arrêts 2013 54
3. Calcul de l’indicateur de performance TRS pour l’année 2014 55
4. Calcul des indicateurs de maintenance MTTR et MTBF 56
II. Analyse des arrêts électriques.....................................................................................60
1. Découpage fonctionnelle de la partie électrique 60
7
Année universitaire : 2014/2015
Master Génie Industriel
Mémoire du Projet de Fin d’Etude
2. Analyse des arrêts électriques par groupe 60
3. Analyse des arrêts de La partie opérative : 61
a) Etude statistique...........................................................................................................................61
b) Recherche des causes racines (Standard KAIZEN)........................................................................63
c) Plan d’action.................................................................................................................................64
4. Analyse des arrêts de la partie commande & DCS : 65
a) Etude statistique...........................................................................................................................65
b) Chantier RDP QUICK KAIZEN.........................................................................................................66
c) Plan d’action.................................................................................................................................67
5. Analyse des arrêts des accessoires de sécurité : 68
a) Etude statistique...........................................................................................................................68
b) Recherche des causes racines (KAIZEN) .......................................................................................69
c) Plan d’action.................................................................................................................................71
III. Elaboration des dossiers machine...............................................................................72
IV. Instauration d’un système d’inspection.....................................................................74
1. Introduction : 74
2. Processus d’inspection 75
3. Mise en œuvre du système d’inspection : 75
a) Fiches d’inspection : .....................................................................................................................75
b) Standards d’inspection.................................................................................................................76
c) Planning d’inspection ...................................................................................................................76
V. Plan de maintenance.....................................................................................................77
1. Introduction : 77
2. Établissement du plan de maintenance : 79
3. Planning : 79
VI. Plan d’approvisionnement en pièces de rechange...................................................80
1. Introduction : 80
2. Processus d’approvisionnement en PDR OCP : 81
3. Vision pluriannuelle d’achat des pièces de rechange : 82
Chapitre 3 : Deploimenet des standards de securité
I.Analyse des risques des postes de travail : ...............................................................................85
1. Définition du standard ADRPT 85
2. METHODOLOGIE : 86
3. ANALYSE DES RISQUES AU POSTE DE TRAVAIL (Installation T2) : 87
a) GROUPE DE TRAVAIL : ..................................................................................................................87
b) IDENTIFICATION DES TÂCHES LIEES A CHAQUE POSTE DE TRAVAIL : ..........................................87
c) IDENTIFICATION DES RISQUES :....................................................................................................88
d) Evaluation des risques sans moyens de protection et de prévention : .......................................88
4. PLAN D’ACTIONS 89
II. Déploiement du Standard de consignation...............................................................91
1. Introduction 91
2. Définition de la consignation : 91
3. Types de consignation : 91
4. Les étapes de consignation et condamnation des énergies 92
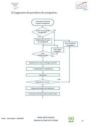
5. Logigramme des procédures de consignation : 93
6. Déploiement du standard au niveau de l’installation fixe T2 : 94
a) Etapes du déploiement du standard de consignation..................................................................94
8
Année universitaire : 2014/2015
Master Génie Industriel
Mémoire du Projet de Fin d’Etude
b) Planning de déploiement du standard consignation ...................................................................95
c) Constitution du groupe de travail : ..............................................................................................95
d) Formation du groupe de travail....................................................................................................95
e) Cartographie des énergies :..........................................................................................................95
f) Découpage de l’installation..........................................................................................................96
g) Réalisation des plans de consignation :........................................................................................96
h) Choix des accessoires de consignation nécessaires :.................................................................97
Conclusion générale
9
Année universitaire : 2014/2015
Master Génie Industriel
Mémoire du Projet de Fin d’Etude
Liste des Figures
Figure 1 : Carte des sites d’implantation d ’OCP au Maroc....................................................................... 15
Figure 2 : Histoire du Groupe OCP en images................................................................................................ 16
Figure 3 : Dates clés dans la vie du Groupe OCP........................................................................................... 17
Figure 4 : Chiffres clés des activités du Groupe OCP en 2012................................................................. 18
Figure 5 : Classification du personnel OCP ..................................................................................................... 18
Figure 6 : Les infrastructures OCP, minières, chimiques et logistiques............................................. 19
Figure 7 : Parts du groupe OCP dans le marché des phosphates.......................................................... 19
Figure 8 : Volume de production de l'acide phosphoriq ........................................................................... 20
Figure 9 : Volume de production des engrais ................................................................................................ 20
Figure 10 : Organigramme de tête du Groupe OCP SA.............................................................................. 21
Figure 11 : Valeurs du Groupe OCP.................................................................................................................... 23
Figure 12 : Les principes du management du Groupe OCP...................................................................... 25
Figure 13 : Programme de développement industriel du groupe OCP (2008-2020).................... 27
Figure 14 : Gisement des phosphates de la zone Khouribga................................................................... 28
Figure 15 : Principe d'organisation du Site de khouribga ........................................................................ 29
Figure 16 : Organigramme du site de Khouribga......................................................................................... 30
Figure 17 : Organisation de l'axe Sidi chennane - Daoui........................................................................... 30
Figure 18 : Carte satellitaire de la mine Sidi Chennane............................................................................. 31
Figure 19 : Organigramme de la mine Sidi chennane................................................................................. 31
Figure 20 : Organigramme du service électrique......................................................................................... 32
Figure 21:Organigramme du service 337........................................................................................................ 32
Figure 22 : Stades d’extraction des phosphates avec capacité de chaque stade............................. 35
Figure 23 : Foration avec une sondeuse........................................................................................................... 35
Figure 24 : Sautage à la mine Sidi Chennane.................................................................................................. 36
Figure 25 : Décapage avec Bulldozers et machine 8400M ....................................................................... 36
Figure 26 : Defrouitage (Machine KOMATSU PC3000).............................................................................. 37
Figure 27 : Transport des phosphates.............................................................................................................. 37
Figure 28 : Installations fixes d'épierrage Sidi chennane ......................................................................... 37
Figure 29 : Synoptique de la trémie 2............................................................................................................... 38
Figure 30 : Alimentation électrique de la mine SIDI chennane.............................................................. 41
Figure 31 : Disposition des postes électriques PG et PS........................................................................... 42
Figure 32 : Transformateur HT/MT................................................................................................................... 43
Figure 33 : Poste électrique................................................................................................................................... 43
Figure 34 : Système automatique de compensation MT ........................................................................... 44
Figure 35 : Moteur asynchrone............................................................................................................................ 46
Figure 36 : Système de commande ABB ACS800.......................................................................................... 47
Figure 37 : Accessoires de sécurité.................................................................................................................... 48
Figure 38 : Système de production OCP PS..................................................................................................... 50
Figure 39 : Sources d'information de maintenance Trémie 2................................................................. 53
Figure 40 : Arrêts de la trémie 2 par type (2013)........................................................................................ 54
Figure 41 : Synoptique du circuit de transport des phosphates............................................................ 54
Figure 42 : Définition du taux de rendement synthétique ....................................................................... 55
10
Année universitaire : 2014/2015
Master Génie Industriel
Mémoire du Projet de Fin d’Etude
Figure 43: Evolution des indicateurs MTBF et MTTR de l'installation T2 en 2014...................... 58
Figure 44 : Arrêts maintenance de l'installation T2 par type ................................................................. 59
Figure 45 : Découpage fonctionnelle de la partie électrique................................................................... 60
Figure 46 : Total des heures d'arrêts par partie fonctionnelle............................................................... 61
Figure 47 : Nombre d'arrêts par partie fonctionnelle................................................................................ 61
Figure 48 : Heures d’arrêts de la partie opérative....................................................................................... 62
Figure 49 : Fréquence des arrêts de la partie opérative............................................................................ 62
Figure 50 : Standard Kaizen pour les moteurs électriques...................................................................... 63
Figure 51 : heures d’arrêt de la partie commande & DCS......................................................................... 65
Figure 52 : fréquence des arrêts de la partie commande & DCS............................................................ 65
Figure 53 : heures d’arrêt des accessoires de sécurité .............................................................................. 68
Figure 54 : fréquences d’arrêt des accessoires de sécurité...................................................................... 68
Figure 55 : Impotence dossier machine........................................................................................................... 72
Figure 56 : Espace documentaire........................................................................................................................ 73
Figure 57 : Documentation en ligne................................................................................................................... 73
Figure 58 : importance de l'inspection............................................................................................................. 74
Figure 59 : Méthodes et outils de l'inspection électrique......................................................................... 74
Figure 60 : Processus de l’inspection pour la trémie 2.............................................................................. 75
Figure 61 : Exemple des standards d'inspection.......................................................................................... 76
Figure 62 : Planning d'inspection T2................................................................................................................. 76
Figure 63 : Processeurs d'approvisionnement en PDR au Groupe OCP ............................................. 81
Figure 64: Courbe de bradely............................................................................................................................... 84
Figure 65 : Logo DUPONT ...................................................................................................................................... 84
Figure 66 : la Sécurité dans une entreprise.................................................................................................... 84
Figure 67 : Materiel à acquérir............................................................................................................................. 89
Figure 68 : Exemple de mode operatoire ........................................................................................................ 90
Figure 69: Consignation simple........................................................................................................................... 91
Figure 70 : Consignation complexe.................................................................................................................... 92
Figure 71 : Etapes de consignation .................................................................................................................... 92
Figure 72 : Logigramme de consignation ........................................................................................................ 94
Figure 73 : Formation sur le standard.......................................................... Erreur ! Signet non défini.
Figure 74 : Cartographie des énergies dans la trémie T2......................................................................... 96
Figure 75 : Cadenas individuels........................................................................................................................... 98
11
Année universitaire : 2014/2015
Master Génie Industriel
Mémoire du Projet de Fin d’Etude
Liste des tableaux
Tableau 1 : Personnel du service électrique................................................................................................... 32
Tableau 2 : Liste des transformateurs MT-BT.............................................................................................. 44
Tableau 3 : Caractéristiques des moteurs installés dans la trémie T2................................................ 46
Tableau 4 : liste des accessoires de sécurité .................................................................................................. 48
Tableau 5 : les arrêts de l’installation T2 en 2014....................................................................................... 55
Tableau 6 : Classification des arrêts T2............................................................................................................ 56
Tableau 7 : Résumé des arrêts maintenance 2014...................................................................................... 56
Tableau 8 : Calcul de MTBF, MTTR et disponibilité en 2014 (par mois)............................................ 58
Tableau 9 : Arrêts électriques 2014................................................................................................................... 60
Tableau 10 : Arrêts de la partir opérative....................................................................................................... 61
Tableau 11 : Résumé du chantier Standard Kaizen..................................................................................... 63
Tableau 12 : Plan d'action pour augmenter la disponibilité de la partie opérative....................... 64
Tableau 13 : arrêts de la partie commande & DCS ...................................................................................... 65
Tableau 14 : Standard Kaizen Relais NDIN..................................................................................................... 66
Tableau 15 : Quick Kaizen perte du programme API.................................................................................. 66
Tableau 16 : Quick Kaizen relais d'interfaçage ............................................................................................. 66
Tableau 17 : Plan d'action pour augmenter la disponibilité de la commande & DCS ................... 67
Tableau 18 : arrêts des accessoires de sécurité............................................................................................ 68
Tableau 19 : Qucik Kaizen arret d'urgence................................................................................................... 69
Tableau 20 : Quick Kaizen fin de course .......................................................................................................... 69
Tableau 21 : Quick Kaizen déport bande......................................................................................................... 69
Tableau 22 :Quick Kaizen bouton Marche-arrêt........................................................................................... 70
Tableau 23 : Quick Kaizen contrôleur de rotation....................................................................................... 70
Tableau 24 : Qucik Kaizen sondes de niveau ................................................................................................. 70
Tableau 25 : Plan d'action pour augmenter la disponibilité des accessoires de sécurité ........... 71
Tableau 26 : Groupe de travail ADRPT Tremie 2 ......................................................................................... 87
Tableau 27 : Liste des tâches électriques Trémie 2..................................................................................... 87
Tableau 28 : Evaluation des scores des risques............................................................................................ 88
Tableau 29 : Tableau d'analyse ADRPT............................................................................................................ 89
Tableau 30 : Plan d'actions pour améliorer les barrières de sécurité................................................. 89
Tableau 31 :indicateurs de deploimenet de l'ADRPT................................................................................. 90
Tableau 32 : Planing de deploiement du standard consignation........................................................... 95
Tableau 33 : Groupe de travail............................................................................................................................. 95
Tableau 34 : Fiche de consignation.................................................................................................................... 97
12
Année universitaire : 2014/2015
Master Génie Industriel
Mémoire du Projet de Fin d’Etude
Nomenclature ou Glossaire
OCP Office Chérifien des Phosphates
OPS OCP Production System
IF Installation Fixe
MTTR Mean Time To Repair
MTBF Mean Time Between Failure
PG Poste Général
ADRPT analyse des risques des postes de travail
PS Poste Secondaire
DCS Distributed Control System (Système Numérique de Contrôle-Commande)
HM Haute Maitrise
PM Petite Maitrise
RDP Résolution De Problèmes
HA Heures d’Arrêt
DPRF Demande de Pièces de Rechange et Fournitures
13
Année universitaire : 2014/2015
Master Génie Industriel
Mémoire du Projet de Fin d’Etude
Introduction
Dans le cadre du projet de transformation opérationnelle qui touche tous les métiers et
les processus du groupe OCP et qui vise à moderniser les méthodes et les pratiques
opérationnelles et managériales pour réussir le défi de rendre l’OCP un leader mondial sur les
industries des phosphates (entreprise World Class) , des grands chantiers ont été lancés en
partenariat avec les références mondiaux , parmi eux le chantier OCP PS un système de
management complet composé de 06 piliers et destiné à améliorer la productivité et les
performances de l’entreprise issu du fameux TPS de TOYOTA.
La Maîtrise de l’outil de production est un axe majeur du système de production OPS, il
vise les 0 pertes maintenance à travers le développement de la culture de la résolution de
problème et l’élimination des pertes avec le maximum d’efficience, via le développement de la
maintenance autonome, l’utilisation des outils de résolutions de problèmes évolués tels que
Standard Kaizen, Major Kaizen, la modernisation des méthodes de la maintenance
professionnelle et la fiabilisation des équipements prioritaires.
La première partie de notre sujet « Amélioration des performances des équipements
électriques de l’installation fixe T2 » Inscrit dans ce cadre, donc nous serons chargés de :
 Etudier les performances actuelles de l’installation T2 (TRS - ABC – PARETO – MTBF
– MTTR …)
 Lancer des chantiers KAIZEN à partir des arrêts et pannes répétitives pour sortir un plan
d’action de fiabilisation.
 Appliquer les 09 fondations de la maintenance professionnelle et en priorité (dossier
machine – standards d’inspection, plan de lubrification et PDR,…).
La deuxième partie du sujet est consacrée au déploiement des standards de la sécurité OCP,
en fait l’OCP a développé avec DUPONT SA une politique de sécurité basée sur 9 standards et
vise le 0 Accident, donc nous serons chargés de mettre en œuvre deux standards dans les
installations T2 :
- Standard ADRPT : analyse des risques de postes de travail
- Standard de consignation des sources d’énergie.
14
Année universitaire : 2014/2015
Master Génie Industriel
Mémoire du Projet de Fin d’Etude
Historique de l’entreprise
Chiffres et dates clés
Mission, valeurs, organisation de tête, stratégies et principes de management
Entité d’accueil (Site de Khouribga - Mine de SIDI CHENNANE – Service Electrique)
Chapitre 1 : Présentation de l’entreprise et
de l’entité d’accueil
15
Année universitaire : 2014/2015
Master Génie Industriel
Mémoire du Projet de Fin d’Etude
I. Histoire : OCP, 90 ans des phosphates
L’Office Chérifien des Phosphate fut créé au 7 août 1920 par dahir, le
dahir réservera à l'état tous les droits de recherche et d'exploitation du
phosphate, ainsi que le monopole des ventes de ce minerai sur le marché.
L'exploitation effective du minerai ne fut entreprise qu'en 1921 dans la
région d’Oued Zem.
OCP occupe une place particulière dans l’histoire industrielle du
Maroc ; le Groupe est le premier exportateur au monde de minerai, leader sur
le marché de l’acide phosphorique et un acteur de poids dans les engrais
solides. Cette performance, OCP en puise les racines dans son histoire et dans
une expérience accumulée de 90 ans, depuis sa création en 1920.
Le Groupe OCP depuis 1975 a évolué sur le plan juridique, pour
devenir en 2008 une société anonyme dénommée «OCP S.A ».
Quelques Dates
Clés
*****
1920 :
Création OCP
1921 :
Début de l’extraction
du phosphate à
KHOURIBGA.
1921:
Début
exportation phosphate
1965 :
Début production
acide phosphorique et
engrais à SAFI
1975 :
Création
Groupe OCP S.A
1998 :
Démarrage de la
production
phosphorique purifiée
à Emaphos sur le site
de JORF LASFAR
2000 :
Mise en marche de
l’usine lavage-
flottation à
KHOURIBGA D’une activité d’extraction et de traitement de la roche à ses
débuts, OCP s’est positionné au fil du temps sur tous les maillons de la
chaine de valeur, de la production d’engrais à celle d’acide
phosphorique, en passant par les produits dérivés.
De quelques centaines de personnes à sa création, pour un
chiffre d’affaires de 3 millions de Dollars US, OCP a réalisé un chiffre
d’affaires de 7 milliards de Dollars US en 2011 et compte près de 20
000 collaborateurs.
Figure 1 : Carte des sites d’implantation d ’OCP au Maroc
16
Année universitaire : 2014/2015
Master Génie Industriel
Mémoire du Projet de Fin d’Etude
2006 :
Démarrage de la
nouvelle ligne DAP
850000 T/AN à JORF
LASFAR
2007-2009 :
Lancement de
nouveaux pôles
urbains à
KHOURIBGA et à
BENGUERIR : Mine
verte et Ville verte
2010-2011:
Ouverture de deux
bureaux de
représentation au
Brésil et en
Argentine.
Démarrage de
plusieurs unités
industrielles
(LAVERIE MERAH
LAHRACH,
STEP,…)
2013 :
Démarrage
programmé du projet
Slurry pipeline sur
l’axe KHOURIBGA-
JORF LASFAR sur
une longueur de
235Km
Figure 2 : Histoire du Groupe OCP en images
17
Année universitaire : 2014/2015
Master Génie Industriel
Mémoire du Projet de Fin d’Etude
1)
Figure 3 : Dates clés dans la vie du Groupe OCP
18
Année universitaire : 2014/2015
Master Génie Industriel
Mémoire du Projet de Fin d’Etude
II - Groupe OCP : Activités, s stratégie et organisation
1. Chiffres clés du Groupe OCP
Figure 5 : Classification du personnel OCP
Figure 4 : Chiffres clés des activités du Groupe OCP en 2012
19
Année universitaire : 2014/2015
Master Génie Industriel
Mémoire du Projet de Fin d’Etude
2. Activités du groupe OCP
 Extraction minière :
C’est enlever le phosphate des
gisements, des endroits où il se trouve
en couche plus ou moins à une certaine
profondeur du sol appelé recouvrement
par galerie souterraines ou par
découverte.
 Traitement :
Le phosphate n’est pas pur. Il contient
des éléments qui ne sont pas du
phosphate (eau, particule, divers..).Il
faut donc lui faire subir un traitement en
vue d’améliorer sa teneur en phosphate
pur.
a) Lavage de phosphate :
Cette technique consiste à mélanger le
phosphate dans un malaxeur avec de l’eau ce
qui permet la séparation de l’argile.
b) Séchage de phosphate :
Il est réalisé dans des fours rotatifs
cylindriques. La température du four est
assurée par le gaz de combustion du fuel,
provoquant ainsi une diminution de
l’humidité de 14% à environ 2-
3% pour faciliter le transport.
 Transport :
Le phosphate est extrait aux
centres de KHOURIBGA et
YOUSSOUFIYA, il faut donc le
transporter par train jusqu’au
port le plus proche :
Casablanca et Safi pour
l’expédier par bateau vers
différents pays du monde. Les
acheteurs du phosphate
Figure 6 : Les infrastructures OCP, minières, chimiques et
logistiques
Figure 7 : Parts du groupe OCP dans le marché des phosphates
20
Année universitaire : 2014/2015
Master Génie Industriel
Mémoire du Projet de Fin d’Etude
marocain sont très nombreux :
 Valorisation chimique :
Afin de valoriser notre richesse
nationale, le groupe OCP a implanté deux
principaux complexes d’industrie
chimique, le premier à Safi et comporte
MC, MP I et MD et le deuxième à
JORFLASFAR et comporte MP III et VI.
Cette valorisation consiste à attaquer le
phosphate brut avec de l’acide sulfurique
pour former l’acide phosphorique 29%
en P2O5 qui est ensuite concentré à 54%
en P2O5. La plus grande partie de l’acide
phosphorique est exporté et le reste est
utilisé pour la fabrication des engrais
Figure 9 : Volume de production des engrais
Figure 8 : Volume de production de l'acide phosphorique
21
Année universitaire : 2014/2015
Master Génie Industriel
Mémoire du Projet de Fin d’Etude
3. Organisation de tête du Groupe OCP SA
Rôles des directions exécutives :
DGA - Secrétaire général
- Assister le Président Directeur Général dans sa mission
- Assurer la gestion des relations extérieures et institutionnelles du Groupe
- Garantir le bon fonctionnement de l’organisation et de la gouvernance interne du
Groupe
- Garantir le développement et le bon fonctionnement des systèmes d’information du
Groupe
- Etre garant du patrimoine foncier et immobilier du Groupe
- Garantir la gestion du site de Casablanca
- Garantir la gestion administrative des bureaux de représentation du Groupe
- Capitaliser les acquis de la transformation organisationnelle
Affaires Publiques et Communication
- En charge de définir et mettre en œuvre les politiques du Groupe en matière d’affaires
Publiques et de Communication aux niveaux international, national et interne
Axes Nord et Centre
- Une Direction industrielle « Axe Nord », en charge de la gestion des sites de Khouribga et
de Jorf asfar et du développement industriel Groupe
- Une Direction Industrielle « axe Centre », en charge de la gestion des sites de Gantour,
de Safi et de Phosboucraa ainsi que la gestion de la Recherche et développement
Groupe
Capital Humain
Figure 10 : Organigramme de tête du Groupe OCP SA
22
Année universitaire : 2014/2015
Master Génie Industriel
Mémoire du Projet de Fin d’Etude
En charge de définir et de mettre en œuvre la politique capital humain du
Groupe
Commercial
Une Direction Commerciale, en charge de la gestion opérationnelle de l’activité
commerciale du Groupe (ventes et service client, marketing, maritime et logistique aval,
achats matières premières…)
Finances et Contrôle de Gestion
En charge du contrôle de gestion Groupe, du financement et de a gestion des
opérations financières
Juridique
En charge d’apporter le support juridique nécessaire au Groupe pour la protection de ses
intérêts
Planning & Business Steering
En charge du Business Steering
Stratégie & Corporate Development
En charge de structurer et coordonner la réflexion et la mise en œuvre de la
stratégie du Groupe afin de maximiser la création de valeur à long terme
23
Année universitaire : 2014/2015
Master Génie Industriel
Mémoire du Projet de Fin d’Etude
4. Mission du Groupe OCP
OCP maintient et étend sa présence sur la scène du développement agricole aux niveaux
national et international. Son objectif est le renforcement de son leadership tout en consolidant
son engagement envers la sécurité alimentaire mondiale.
Une culture basée sur la Co-Construction
En plus de sa contribution concrète en tant qu’acteur majeur de la sécurité alimentaire à
travers sa gamme d’engrais phosphatés appropriés, OCP est pleinement engagé dans le débat
mondial de la sécurité alimentaire. Le groupe porte un intérêt particulier à la promotion de
l’innovation et de l’investissement, dans le but de revitaliser l’agriculture en Afrique et dans les
pays du Sud en général.
A cet effet, OCP a créé, notamment le Global Food Security Forum, une initiative et un lieu
d’échange international qui permet, aux parties prenantes de cette problématique de débattre et de
tenter de solutionner l’insécurité alimentaire mondiale.
5. Valeurs du Groupe OCP
Les valeurs d’OCP puisent leur source dans son histoire.
Elles constituent le socle de l’action du Groupe qui unit
ses collaborateurs et partenaires.
Pensées en trois langues (arabe, français et anglais), ces
valeurs expriment l’identité affirmée d’un leader
mondial.
Leadership
- Être capable de mobiliser et de fédérer autour
d'un objectif commun
- Encourager les autres à se surpasser
- Être en mesure de prendre des décisions et
trancher
- Savoir s’adapter et gérer les changements.
- Responsabilité & Engagement
- Prendre ses responsabilités et assumer ses actions et celles de son équipe
- Faire preuve d’un engagement sincère en faveur des succès collectifs.
Courage
- Persévérer et aller au bout de ses projets
- Sortir de sa zone de confort et savoir prendre des risques
- Porter et défendre de nouvelles idées
- Donner et recevoir les « feedbacks » de manière honnête et constructive.
Modestie
Figure 11 : Valeurs du Groupe OCP
24
Année universitaire : 2014/2015
Master Génie Industriel
Mémoire du Projet de Fin d’Etude
- Faire preuve d’humilité en toutes circonstances
- Valoriser le résultat de l’équipe plutôt que sa propre contribution
- Savoir se remettre en question/accepter d’être « challengé » et chercher à s’améliorer
continuellement.
Solidarité
- Promouvoir le travail d'équipe
- Placer l’intérêt du Groupe au-dessus de son intérêt personnel
- Mettre à la disposition des autres son savoir et son savoir-faire, contribuer à
l’intelligence collective
- Aider ses collaborateurs sans contrepartie.
Ouverture
- Respecter, valoriser et être à l'écoute des autres
- Écouter et valoriser les points de vue divergents.
Ijtihad
- Faire preuve de créativité et d'esprit d'innovation
- Se remettre en question pour mieux évoluer.
Intégrité / loyauté ‫نية‬
- Faire preuve de transparence, d'intégrité et d'honnêteté en toutes circonstances
- Etre un modèle de comportement aussi bien en interne qu'en externe.
25
Année universitaire : 2014/2015
Master Génie Industriel
Mémoire du Projet de Fin d’Etude
6. Principes de management
Les principes du management du Groupe
OCP s’articulent autour de 5 axes :
- La subsidiarité
- La décentralisation
- La responsabilité
- Le contrôle
- La transversalité
1. La subsidiarité
Le principe de subsidiarité, selon lequel les
pouvoirs de décision sont délégués le plus possible
aux échelons inférieurs de l'entreprise, s'inscrit dans une démarche d'autonomisation et d'efficacité
de l'ensemble de la ligne managériale.
2. Principe de décentralisation
Le principe de décentralisation, autrement dit le transfert d'une partie des activités
relevant habituellement des entités fonctionnelles centrales du Groupe vers les entités
opérationnelles, concrétise le souhait de la Direction générale du Groupe de répondre au plus
près du terrain aux nouveaux enjeux de l'entreprise, en améliorant la pertinence des décisions
prises et la rapidité de leur exécution.
3. Principe de responsabilité
Contrepartie des principes de subsidiarité et de décentralisation, le principe de
responsabilité signifie que les détenteurs d'une mission se portent garants de sa bonne
réalisation, d'une part, à travers une maîtrise adéquate de ses décisions et de ses actions,
d'autre part, en conformité avec les principes d'organisation et de fonctionnement du Groupe. .
4. Principe de contrôle
En complément de leur rôle d'assistance et d'animation de leur filière, le principe de
"contrôle" signifie que les entités fonctionnelles centrales ont clairement pour fonction,
d'abord, de contrôler la conformité de la mise en œuvre des actions réalisées par les entités
opérationnelles concernés (Pôles, sites) aux politiques définies et, ensuite, d'évaluer les
résultats obtenus au regard des objectifs fixés, des moyens mobilisés et de la satisfaction des
utilisateurs.
5. Principe de transversalité
Figure 12 : Les principes du management
du Groupe OCP
26
Année universitaire : 2014/2015
Master Génie Industriel
Mémoire du Projet de Fin d’Etude
Le principe de transversalité au sein du Groupe OCP, dans un souci de décloisonnement
interne, instaure le travail en équipe et la prise de décision collégiale sur les sujets les
nécessitant, afin d’améliorer la qualité des décisions prises et la facilité de leur mise en œuvre
7. Stratégie OCP
Fondée sur une nouvelle vision du marché, et en réponse à l’accroissement de la
demande mondiale en phosphates et à la compétitivité croissante du marché, le Groupe a initié
en 2007 une stratégie de développement à grande échelle.
Les enjeux en sont considérables pour OCP comme pour le Maroc, car c’est de cela que
dépend la consolidation de notre leadership sur le marché.
Augmenter notre capacité de production
Avec notamment pour objectif de doubler la production minière d’ici à 2020, en la
portant de 27 à plus de 50 millions de tonnes de tripler la capacité de production d’engrais
phosphatés à ce même horizon, et de tripler les capacités chimiques.
Cela passe par l’ouverture de nouvelles mines ainsi que la rationalisation et la pérennisation des
ressources minières existantes.
Les investissements entrepris dans les sites miniers, de l’extraction au traitement, et le
projet Jorf Phosphate Hub ( JPH ) en cours de réalisation sur la plateforme de Jorf Lasfar
répondent à ces impératifs.
Améliorer les rendements par la réduction massive des coûts de production
L’objectif est de réduire les coûts à tous les niveaux de la chaîne de valeur et d’optimiser
les moyens et les ressources. Le projet OCP Production System ( OPS ) pour l’amélioration de la
performance industrielle répond à cette volonté. C’est aussi le cas de nombreux projets initiés
dans tous les segments industriels, tels que le Slurry Pipeline reliant la mine de Khouribga à la
plateforme chimique de Jorf Lasfar et qui permettra une baisse conséquente des coûts
d’exploitation des phosphates et une réduction considérable de l’Empreinte Carbone ainsi que
de la consommation énergétique et hydraulique du Groupe.
Être flexible industriellement et agile commercialement
L’objectif est de pouvoir augmenter rapidement la production lorsque la demande
l’exige, ou de la réduire si nécessaire sur chaque maillon de la chaîne de production.
Cette flexibilité exige une programmation minutieuse de l’outil de production et une intégration
parfaite de tous ses maillons dans une logique de flux et de supply chain pour s’adapter à
l’évolution du marché.
27
Année universitaire : 2014/2015
Master Génie Industriel
Mémoire du Projet de Fin d’Etude
Programme de développement industriel du groupe OCP (2008-2020)
Figure 13 : Programme de développement industriel du groupe OCP (2008-2020)
28
Année universitaire : 2014/2015
Master Génie Industriel
Mémoire du Projet de Fin d’Etude
II. Site de Khouribga : Présentation et organisation
1) Présentation
C’est le plus ancien et
le plus exploité des dépôts
phosphatés marocains. Il
est également le plus
important par son
extension que par la
qualité des minéraux qu’il
renferme. Il est reparti en
trois zones différenciées
- zone de SIDI DAOUI.
- zone de SIDI
CHENNANE.
- zone de MERAH EL
AHRECH.
- Zone LAHLASSA
Le bassin des OULAD ABDOUN s’étend sur plusieurs milliers de Km², occupe la majeure partie
de l’élément morphologique connu sous le nom du « plateau des phosphates ou plateau des
OURDIGHA » il est limité :
- Au nord par le massif du Maroc Central.
- Au sud, par l’Oued Oum Rabia.
- A l’Ouest par le massif de Rehamna.
- A l’Est de Kasbat Tadla.
Figure 14 : Gisement des phosphates de la zone Khouribga
29
Année universitaire : 2014/2015
Master Génie Industriel
Mémoire du Projet de Fin d’Etude
2) Organisation du site de Khouribga
Le groupe OCP qu’a travaillé et pour plusieurs années avec une organisation parallèle (seule
entité mines – seule entité traitement et transport) et a passé en 2012 à une organisation série ou
(multiples chaines de valeur complètes et autonomes).
Division Extraction de Khouribga
Division Traitement et embarquement
Maintenance Centralisée
Gestion Administrative
Figure 15 : Principe d'organisation du Site de khouribga
Le site de Khouribga est composé actuellement plusieurs axes et directions, comme suite :
Les entités opérationnelles
- L’Axe SIDI CHENNANE – DAOUI (INK/C) composé de la Mine SIDI CHENNANE, la Mine
DAOUI, la laverie DAOUI, le complexe de séchage COZ
- L’Axe MERE-Beni IDIR composé de la Mine MERAH et ses extensions ( Mlikat –Zone
centrale - …) , la laverie MERAH et l’usine de séchage Beni idir
- Axe LAHLASSA composé de la mine et la laverie LAHLASSA (en phase finale de
construction)
- Direction Pipeline et logistique
- Direction Méthodes et planifications
Les entités support
- Direction Ressources Humaines Site
- HSE Site
- Moyennes généraux
- Support
- Sureté
- Responsabilité sociétale
Axe Daoui – SIDI CHENNANE
Axe Merah – Beni idir
Axe LAHLASSA
Axe logistique et pipeline
30
Année universitaire : 2014/2015
Master Génie Industriel
Mémoire du Projet de Fin d’Etude
Le secteur de SIDI CHENNANE:
2.
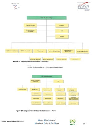
Figure 16 : Organigramme du site de Khouribga
Figure 17 : Organisation de l'axe Sidi chennane - Daoui
31
Année universitaire : 2014/2015
Master Génie Industriel
Mémoire du Projet de Fin d’Etude
3. Mine SIDI CHENNANE
Le secteur de SIDI CHENNANE est un secteur minier en pleine expansion, avec une production
d’environ 6Mt de phosphates en moyenne par an, et une réserve de 331 Mt et avec un parc matériel
important :
- 02 trémies à SIDI CHENNANE (Trémie 1 et trémie 2).
- Des machines électriques : 4 draglines, 1 pelle en bute et 1 sondeuse.
- Des Machine Diesel : 6 pelles hydrauliques, 4 sondeuses SK.
- Des engins : 23 camions, 30 bulls et environ 30 engins divers.
Le secteur de SIDI CHENNANE est divisé en plusieurs zones, il est organisé de la forme suivante :
Figure 18 : Carte satellitaire de la mine Sidi Chennane
Figure 19 : Organigramme de la mine Sidi chennane
32
Année universitaire : 2014/2015
Master Génie Industriel
Mémoire du Projet de Fin d’Etude
4) Présentation du Service Electrique
a) Mission du service Electrique :
La mission du service électrique est d’assurer la disponibilité et la fiabilité électrique des
machines, engins et installations fixes du site de SIDI CHENNANE avec un coût optimum tout en
assurant une meilleure sécurité.
b) Effectif du service Electrique :
Dirigé par un ingénieur chef du service, ce service se décompose suivant l’organigramme ci-
dessous et dispose à son actif une moyenne d’environ 96 agents selon les semestres.
Tableau 1 : Personnel du service électrique
Section Ingénieur
Agent
d'encadrement
supérieur
Agent
d'Encadrement
Opérationnel
Technicien et
Operateur
Machines 1 3 5 11
Engins 1 2 6 11
Installations fixes 1 1 5 11
Réseau Electrique 1 4 11
Instrumentation 2 6 5
Préparation 0 2 5
Figure 20 : Organigramme du service électrique
33
Année universitaire : 2014/2015
Master Génie Industriel
Mémoire du Projet de Fin d’Etude
c) Mission des différentes sections
Section Machines :
Cette section assure le dépannage, l’entretien, la révision et le suivi des pièces de
rechange des machines draglines, pelles mécaniques et sondeuses.
Section Engins :
Cette section assure le dépannage, l’entretien et l’inspection des camions, bulls, pelles
hydrauliques et engins divers (camions de ravitaillement – PAY – Chargeuses...) au chantier et à
l’atelier mécanique.
Section installations fixes :
Cette section est chargée du dépannage, de l’entretien et de la révision des installations
de prétraitement des phosphates provenant de la zone d’exploitation de Sidi Chennane.
Elle assure aussi bien le dépannage et l’entretien des installations électriques des
ateliers, et des bureaux de l’installation.
Section réseau électrique
Cette section est chargée du dépannage du réseau électrique, L’entretien des postes
électriques, la révision des postes semi fixes et des cabines de protection, la réparation des
câbles de chantier, ainsi que le dépannage des installations électriques des ateliers BT, bureaux
et les postes soudures, et la maintenance des climatiseurs (froid)
Section instrumentation :
Cette section est chargée de la maintenance des équipements de télécommunication
(radio et téléphone), ainsi que les modules électroniques installés dans machines, engins et
installations fixes.
Préparation Technique :
Assure en collaboration avec le chef de service et les responsables des sections
opérationnelles, le suivi des interventions de maintenance (GMAO), l’approvisionnement en
pièces de rechange (prévisions - consommation – Achat - ...), le suivi des projets d’achat et de
construction et les travaux de réparation à l’extérieur, ainsi que le suivi des immobilisations
(Contrôle de matériel).
Gestion administrative :
Cette section s’occupe du suivi du personnel (présence – permissions – formations –
heures supplémentaires ainsi que les correspondances avec les autres services.
34
Année universitaire : 2014/2015
Master Génie Industriel
Mémoire du Projet de Fin d’Etude
Cadrage géographique– contexte temporelle et organisationnelles
Stades d’extractions des phosphates
Installation Trémie 2 : rôle et composition
Infrastructure électrique de la Trémie 2
Contexte du projet (Projet OPS – Task Force Méthodes de maintenance et HSE)
Chapitre 2 : Cadrage du sujet
35
Année universitaire : 2014/2015
Master Génie Industriel
Mémoire du Projet de Fin d’Etude
I. Stades d’extraction des phosphates
Avant d’entamer notre étude, il est essentiel de rappeler les différents stades du processus
d’extraction des phosphates. Ce processus peut être résumé sur la figure ci-après caractérisant
une chaine d’extraction des phosphates à ciel ouvert :
Figure 22 : Stades d’extraction des phosphates avec capacité de chaque stade
a) Foration
Foration : C’est une opération qui consiste à
forer des trous verticaux dans le sol, dans
lesquels des charges explosives sont logées et
sautées pour but de fragmenter le terrain au
chantier ; le diamètre des trous de foration aux
zones découvertes de Khouribga est d’environ
228,6 mm.
Figure 23 : Foration avec une sondeuse
36
Année universitaire : 2014/2015
Master Génie Industriel
Mémoire du Projet de Fin d’Etude
Sautage : consiste à mettre le
dynamite dans des puits
préalablement creusées par des
sondeuses pour une meilleure
fragmentation pour un enlèvement
facile de phosphate par les pelles
l’explosif utilisé ici est le Nitrate
d’Ammonium mélangé avec du Fuel
commercialisé sons nom
« Ammonix »; il répond bien au
critère de sécurité aussi bien pour le
stockage que pour la mise en
œuvre.
b) Décapage
Le décapage consiste à enlever le recouvrement primaire, après son sautage, afin de
découvrir le premier niveau phosphaté exploitable. Cette opération peut se faire d’au moins de
trois manières différentes :
- Cassement par Dragline (M8400 par exemple) du recouvrement dans la tranchée
précédente (déjà exploitée).
- Poussage du recouvrement par Bulldozers.
- Chargement du recouvrement dans des camions par les pelles.
Figure 24 : Sautage à la mine Sidi Chennane
Figure 25 : Décapage avec Bulldozers et machine 8400M
37
Année universitaire : 2014/2015
Master Génie Industriel
Mémoire du Projet de Fin d’Etude
c) Defrouitage
Après le sautage du sol, il devient moins dur ce qui
permet par suite aux Draglines et aux pelles de charger le
produit (y compris des roches et des grosses pierres) dans
les camions parmi les machines qui participent au
chargement on trouve : MARION, 195M3, P&H, DART600,
DEMAG, 280B1…etc.
d) Transport
Le transport du phosphate vers les installations fixe d’épierrage est assuré par des camions
LECTRA HULL et KOMATSU d’une capacité de 110 et 170 et 200 tonnes.
e) Epierrage et criblage
Avant de stocker le phosphate dans les parcs de stockage on lui fait subir une opération
d’épierrage et de criblage dans des trémies pour qu’il soit prêt à exporter.
Figure 26 : Defrouitage (Machine KOMATSU PC3000)
Figure 27 : Transport des phosphates
Figure 28 : Installations fixes d'épierrage Sidi chennane
38
Année universitaire : 2014/2015
Master Génie Industriel
Mémoire du Projet de Fin d’Etude
II. Présentation du Trémie 2 :
1) Introduction
La production des phosphates passe par une chaine dite chaine cinématique constituée de 7
stades opératoires, dont le stade d’épierrage criblage (installations fixes) correspond au dernier
stade de la chaine.
Le passage par les installations fixes assure une première valorisation du phosphate via un
traitement mécanique qui correspond essentiellement à une séparation du phosphate du stérile
par procédé d’épierrage et criblage.
Au niveau de SIDI CHENNANE ce stade est assuré par deux trémies :
- Trémie 1 : Mise en service avec le début de l’exploitation du gisement de SIDI
CHENNANE en 1994
- Trémie 2 : Mise en service en juin 2011, pour accompagner l’expansion du chantier, avec
l’ouverture du panneau 1
Chacune des deux trémies est constitué d’un ensemble d’équipements (Epierreurs, cribles,
concasseurs, convoyeur,..) organisés sur deux chaines identiques et divisés sur quatre secteurs
principaux :
- Secteur d’épierrage
- Secteur de criblage (plus le recriblage dans le cas de la trémie 1)
- Secteur de mise en stock
- Secteur de mise à terril
-
Figure 29 : Synoptique de la trémie 2
39
Année universitaire : 2014/2015
Master Génie Industriel
Mémoire du Projet de Fin d’Etude
2) STADES OPERATOIRES
a) Epierrage :
L’épierrage est la première opération que subit le produit provenant du chantier. Cette
opération consiste à séparer le phosphate des pierres stériles.
Le bâtiment d’épierrage se compose principalement de :
Salle de contrôle
Elle Contient toutes les commandes à distances des différents éléments qui constituent
l’installation .Elle est composée d’un pupitre, d’un tableau de défaut et d’un superviseur.
Le pupitre de supervision permet entre autre de :
- Superviser l’installation,
- Récupérer les tonnages réalisés au niveau du convoyeur S6, S7 et S3,
- Comptabiliser la consommation énergétique de l’installation,
- Détecter les différents défauts signalés au niveau de l’installation,
- Réguler le débit des différents convoyeurs.
A savoir que le superviseur au niveau de la salle a pour mission aussi de noter le nombre de
voyage réalisés pendant un poste donné.
Deux trémies :
Construite en béton armé, chaque trémie assure un stock pour l’alimentation continue
de l’épierreur. En haut, elle est équipée d’une grille en barreaux de fer de maille 1.6 x1.6 m² qui
est la maille maximale supportée par le concasseur.
Un engin CASE est mis en place dans les deux trémies afin de fragmenter les blocs au
niveau de ces trémies de réception afin d’éviter un coincement à ce niveau.
Deux extracteurs à tablier métallique :
Disposé sous la trémie, l’extracteur est un convoyeur métallique, il joue le rôle d’un
régulateur de débit, alimentant l’épierreur
Deux convoyeurs de récupération :
Ce sont des convoyeurs rectilignes ascendants transportant le phosphate à raclure fine.
Deux Epierreurs :
Situé après l’extracteur métallique et en haut du concasseur, l’épierreur est un gros crible
vibrant avec un étage de grille de maille 90x90mm². Il permet de séparer le phosphate des
grosses pierres.
Deux concasseurs à battoirs :
40
Année universitaire : 2014/2015
Master Génie Industriel
Mémoire du Projet de Fin d’Etude
Situé après l’épierreur, le concasseur est un dispositif métallique qui permet de réduire le
volume des grosses pierres pour les rendre transportables par les convoyeurs à bande vers la
mise à terril.
b) Le criblage :
C’est un traitement mécanique qui consiste à séparer le minerai revenant de l’épierrage des
stériles dépassants un certain volume. Le produit passe à l’aide de vibreurs sur des cribles
contenant deux étages de grilles dont les mailles respectives sont de 50x30mm² et 30*15 mm².
Le bâtiment de criblage se compose de deux parties symétriques chacune est constituée des
éléments suivants :
La trémie :
C’est une cuve constituée de trois goulottes dans lesquelles transite le produit avant d’être
criblé. Dans chaque goulotte sont placées deux sondes électriques de niveau indiquant si la
goulotte est vide ou pleine et assurant par la suite le déplacement automatique de la tête
avançable.
a- Trois vibreurs :
Facilitant le passage du minerai de la trémie vers les cribles.
b- Trois cribles :
Le crible est l’élément principal de l’installation .Avec ces deux étages, chaque crible
assure la séparation du minerai des stériles d’une certaine granulométrie.
c- Deux convoyeurs :
Le premier transporte le refus du criblage vers le bâtiment de recriblage à travers le
convoyeur C1. Le deuxième convoyeur transporte le phosphate criblé vers le parc de stockage.
c) La mise à terril :
C’est l’opération qui consiste à jeter le refus de l’épierreur et celui du criblage ou du
recriblage par les machines de Mise à Terril à flèche orientable.
d) La mise en stock :
Après les différentes étapes d’épierrage et criblage, le phosphate est stocké, avant d’être
acheminé vers le Parc el wafi pour alimentation des laveries. Cette opération est assurée par la
stockeuse qui a pour rôle principal de stocker harmonieusement le phosphate chaque qualité à
part (HT, MT, BT, TBT …), en se déplaçant sur des rails parallèles au stock .L’engin est prévu pour
assurer un stockage type "Coneshell", c’est-à-dire que l’appareil déverse le phosphate sous
forme de cône jusqu’à atteindre la hauteur des sondes de la flèche.
41
Année universitaire : 2014/2015
Master Génie Industriel
Mémoire du Projet de Fin d’Etude
III. Infrastructure électrique de la Trémie 2
La section électrique de la Trémie 2 s’occupe de la totalité de l’infrastructure électrique
installée à la trémie 2 composée de :
- Un réseau électrique (postes électriques – lignes -
- Partie opérative (moteurs électriques..)
- Partie commande (automates – DCS – communication..)
- Accessoires de sécurité (Arrêts d’urgence –…)
1) Réseau électrique
L’installation d’épierrage de Sidi Chennane est alimentée par une ligne aérienne 60KV
provenant du poste général PG au poste PS3.
Le poste PS3 alimente à son tour le poste PG2 par une ligne aérienne 60KV.
Figure 30 : Alimentation électrique de la mine SIDI chennane
42
Année universitaire : 2014/2015
Master Génie Industriel
Mémoire du Projet de Fin d’Etude
Figure 31 : Disposition des postes électriques PG et PS
Le poste PG2 est alimenté à partir de la ligne aérienne 60KV. Il va distribuer l’énergie aux
postes PS4, PS5, PS6 et PS7 sous une tension de 5,5KV. Les postes PS6 et PS7 seront équipés
dans le cadre d’un autre projet. Les postes PS4 et PS5 assureront l’alimentation électrique de
l’ensemble des équipements de l’installation de la trémie 2.
Le poste PG2 est un poste de transformation 60 KV/5,5 KV, il est conçu en type classique
comprenant une partie externe HT et une partie interne MT et BT. La partie extérieure recevrait
une travée transformation 60/5,5KV de puissance 12,5 MVA et tous les équipements
nécessaires. La partie intérieure contiendra un tableau MT, les armoires de protection, le
tableau de commande, les panneaux de signalisation, le relayage et les auxiliaires nécessaires.
L’alimentation des postes électriques PS4 et PS5 sera assurée par deux câbles armés «
moyenne tension » indépendants sous terrains prenant départ du PG2. Ces postes seront
conçus en type intérieur avec les tableaux MT et BT.
43
Année universitaire : 2014/2015
Master Génie Industriel
Mémoire du Projet de Fin d’Etude
Équipements haute tension pour le poste PG2:
L’ensemble d’équipements haute tension est composé de :
- 02 Travées 60KV, (01 travée
d’arrivée et 01 travée départ ligne).
- 01 travée départ transformateur.
- Jeu de barre 72,5KV 2000A.
- Transformateur HT/MT :
Un transformateur HT/MT ayant les
caractéristiques suivantes :
- Tension d’entrée : 60KV.
- Tension de sortie : 5,5KV.
- Puissance : 12,5 MVA.
Avec régulateur de tension automatique (en
charge) et manuel (à vide).
Équipements moyenne tension
Tableaux MT :
- Pour le poste PG2, le tableau MT est constitué de :
 01 Cellule arrivée 2000A.
 01 Colonne API/ IHM.
 01 Cellule de mesure et comptage.
 01 Cellule départ transformateur 800A.
 01 Cellule départ condensateur 800A.
 01 Cellule départ câble PS4 1250A.
 01 Cellule départ câble PS5 1250A.
 01 Cellule départ câble PS6 1250A.
 01 Cellule départ ligne PS7 1250A.
 01 Cellule départ câble 1250A réserve.
- Pour le poste PS4, le tableau MT est constitué de
:
 01 Cellule arrivée 1250A.
 01 Colonne API/ IHM.
 01 Cellule de mesure et comptage.
 02 Cellules départ transformateur 800A.
 01 Cellule départ condensateur 800A.
 03 Cellules départ moteur 800A y compris les DE MT 200A.
 07 Cellules départ moteur 800A démarrage direct.
 01 Cellule départ transformateur réserve 800A.
Figure 32 : Transformateur HT/MT
Figure 33 : Poste électrique
44
Année universitaire : 2014/2015
Master Génie Industriel
Mémoire du Projet de Fin d’Etude
- Pour le poste PS5, le tableau MT est constitué de :
 01 Cellule arrivée 1250A.
 01 Colonne API/ IHM.
 01 Cellule de mesure et comptage.
 02 Cellules départ transformateur 800A.
 01 Cellule départ condensateur 800A.
 04 Cellules départ câble 800A.
 01 Cellule départ transformateur réserve
800A.
Systèmes de compensation MT :
Pour le poste PG2 :
Il existe un système automatique de régulation
et de compensation MT (à 4 gradins) y compris des
capacités de puissance de 4650 Kvar pour assurer un
Cos fi de l’ordre de 0,98. Ce système est aménagé dans un local à part à l’extérieur du poste.
Transformateurs MT & BT :
Les transformateurs MT/BT sont les suivants :
Tableau 2 : Liste des transformateurs MT-BT
Cabine multi-tensions (Liée au poste PS5) :
Figure 34 : Système automatique de compensation MT
45
Année universitaire : 2014/2015
Master Génie Industriel
Mémoire du Projet de Fin d’Etude
Il s’agit d’une cabine multi tension blindée destinée à l’alimentation de la station de
ravitaillement, et équipée par des moyens de protection, de coupure.
Équipements basse tension et auxiliaires
L’ensemble d’équipements BT est composé de :
- Armoire de contrôle commande et de protection du poste HT
- Tableaux débrochables basse tension 500Vac
- Tableaux débrochables basse tension 380Vac
- Tableaux débrochables basse tension 220Vac
- CPI :
Le système de contrôle d’isolement de tous les tableaux BT surveille les trois tensions (500VAC,
380VAC et 220VAC) avec signalisation pour chaque départ.
Transformateurs BT/BT :
Deux transformateurs BT/BT (Pour l’équipement des postes PS4 et PS5) ayant les
Caractéristiques suivantes :
- Tension d’entrée : 3x500 V.
- Tension de sortie : 3x220 VAC+N.
- Puissance : 160KVA.
Alimentations secours 48Vcc :
Une alimentation secours 48Vcc pour chaque poste (PG2, PS4 et PS5). Chaque alimentation
secours 48VCC est dimensionnée comme suit :
- Tension d’entrée : 380Vac.
- Capacité : 300A.
- Autonomie : 01heure
- Tension de sortie : 48VCC.
Alimentation secours 220Vac :
Une alimentation secours 220Vac pour chaque poste (PG2, PS4 et PS5). Chaque alimentation
secours 380VAC/220VAC est dimensionnée comme suit :
- Tension d’entrée : 3x380Vac + N.
- Puissance : 40KW.
- Autonomie : 01heure.
- Tension de sortie : 380/220Vac.
Réseaux de terre :
Un réseau enterré maillé est réalisé au niveau des fondations de chaque poste (PG2, PS4
et PS5) et au niveau de tous les bâtiments de l’installation. Chaque réseau présente une
résistance de R<1Ω.
46
Année universitaire : 2014/2015
Master Génie Industriel
Mémoire du Projet de Fin d’Etude
2) Description de la partie opérative de l’installation :
La partie opérative est le sous-ensemble qui effectue les actions physiques (déplacement,
entraînement…), mesure des grandeurs physiques
(température, position…) et rend compte à la partie
commande.
L’ensemble de l’installation est entrainé par des
moteurs électriques de différentes puissances selon
le couple d’entraînement souhaité. Elle est dotée de
168 moteurs alimentés en 500V, 380 V et 8 moteurs
en 5,5 KV. La puissance de ces moteurs allant de 2,2
KW jusqu’à 500 KW.
Les différentes caractéristiques des moteurs
installés sont indiquées dans le tableau suivant :
Equipement Puissance du moteur en KW Quantité Tension d'Alimentation
EM1-EM2 160 2 500
ExV1-ExV1 22 2 500
EP1-EP2 90 2 500
CC1 - CC2 500 2 5500
RM1-RM2 30 2 500
S3-S3p 3 2 500
TAV S3 - TAV S3p 55 2 500
T6 - T7- C1-T9 3 4 500
TAV T6 - TAV T7 TAV C1 220 3 500
T10 - T10 p 45 6 5500
FMT1 - FMT2 132 2 500
S4 - S4p 3 4 500
TAV S4 - TAV S4p 22 2 500
EV1………..6 30 6 500
Cr1……..6 90 6 500
S10 -S11 3 2 500
TAV S10 - TAV S11 75 2 500
S12 55 2 500
S1- S2 132 4 500
FST1 - FST2 90 2 500
Tr ST1 - Tr ST2 22 4 500
Tableau 3 : Caractéristiques des moteurs installés dans la trémie T2
Figure 35 : Moteur asynchrone
47
Année universitaire : 2014/2015
Master Génie Industriel
Mémoire du Projet de Fin d’Etude
3)Description de la partie contrôle commande de l’installation :
L’installation fixe de Sidi Chennane est commandée par des automates ABB. Ces automates
communiquent entre eux sous un réseau de communication. L’installation utilise les variateurs
ACS800 single drive en mode armoire de protection standard IP21. L’automate qui est utilisé au
niveau de l’installation est de type compact.
4) Les accessoires de sécurité
En plus des sécurités électriques (relais numériques) et mécaniques (percuteur du coupleur)
chaque transporteur est protégé par :
- Deux câbles métalliques (un de chaque côté) agissant sur des boîtiers d’arrêts d’urgence à
tirette assurant l’arrêt immédiat du convoyeur en cas de problème.
- Quatre boîtiers de déport-bande qui coupe l’alimentation au moteur d’entraînement en cas
de déport de la bande.
- Un contrôleur de rotation qui est en effet un détecteur de vitesse monté à proximité du
tambour de queue de chaque convoyeur, il contrôle le glissement, les surcharges de la
bande, et la rupture de l’accouplement.
- Un capteur de bourrage monté sur la goulotte d’alimentation et qui a pour but d’arrêter le
convoyeur en cas de bourrage.
- Un capteur de fin de course qui est soit de positionnement du convoyeur devant la butée,
cette fin de course coupe l’alimentation au moteur et le convoyeur s’arrête. L’arrêt est
immédiat si l’électro frein du moteur est en bon état. En effet, tous les transporteurs d’une
certaine longueur sont équipés d’un système de freinage, car le couple de freinage du
moteur n’est pas suffisant pour absorber dans un temps raisonnable l’énergie cinétique de
l’ensemble des masses en mouvement.
En plus de ces capteurs liés aux transporteurs, l’installation dispose de :
Sondes de niveau :
Figure 36 : Système de commande ABB ACS800
48
Année universitaire : 2014/2015
Master Génie Industriel
Mémoire du Projet de Fin d’Etude
Au niveau du bâtiment de criblage, ils sont trois sondes radar de niveau qui gèrent le
déplacement de la TAV des convoyeurs vers la position de remplissage approprié.
Au niveau des stockeuses, le stockage de type « cône Shell » est effectué jusqu’à la
hauteur de la sonde de la flèche.
Arrêts d’urgence à coup de poing, installés prêt des équipements, ils permettent leur
arrêt immédiat en cas de problème.
Boite automatique /local : elle permet de déterminer le mode de fonctionnement d’un
équipement donné soit en local pour les interventions de maintenance, soit en automatique
pour une commande à distance à partir de la salle de contrôle.
Figure 37 : Accessoires de sécurité
Recensement des accessoires de sécurité au niveau de l’installation
L’installation dispose d’un nombre important de capteurs qui permettent d’informer les
unités de commande sur l’état des différents équipements.
Le recensement de ces capteurs est présenté dans le tableau :
Tableau 4 : liste des accessoires de sécurité
49
Année universitaire : 2014/2015
Master Génie Industriel
Mémoire du Projet de Fin d’Etude
IV. Contexte temporelle du sujet
Nécessite d’une politique de maintenance
La performance industrielle est l’objectif ultime de toute entreprise, cette ambition ne
peut pas être atteinte sur le terrain que par une maîtrise de nos équipements, de nos usines via
une politique de maintenance complète et rigoureuse.
En fait, La fiabilité des installations est à la base des performances d’une entreprise. Pour
autant, cet indicateur reste très restreint car il ne caractérise que l’efficacité du système de
maintenance à travers le résultat obtenu, d’où la nécessité de prendre en considération
l’efficience du système de maintenance car il est extrêmement déterminant d’effectuer les
tâches nécessaires avec le minimum de ressources consommées et le maximum de souplesse
tout en garantissant la qualité et la sécurité de l’intervention.
Exigences OPS : La politique maintenance OCP
Pour réussir sa transformation, le nouveau challenge du groupe est de répondre aux
exigences de la concurrence économique mondiale et de satisfaire ses besoins en termes
d’adaptation, de rentabilité, de productivité et de performance organisationnelle tout en
développant une démarche d’amélioration continue à travers un nouveau système de
management appelé OCP Production System (OPS).
L’objet du projet OCP PS, en cohérence avec la stratégie du groupe, est :
- d’amener le système de production OCP à un niveau de performance mondiale
- d’être un système de référence mondiale pour les industries de process continu comme
Toyota l’est pour les industries manufacturières.
L’OCP PS est un système complet destiné à améliorer la productivité et les performances de
l’entreprise par :
- L’identification des pertes : ce qui consomme des ressources sans apporter de la valeur à
l’entreprise.
- La concentration des moyens sur les pertes principales : pannes, déchets, accident ... en
appliquant des méthodes avec rigueur (Cost déploiement, résolution de problèmes,…)
- L’OCP PS dans sa constitution est assimilé à un bon homme ambitieux dont ses pieds qui
lui permette de se maintenir debout sont :
- Le management du terrain
- Le développement durable et le capital humain.
50
Année universitaire : 2014/2015
Master Génie Industriel
Mémoire du Projet de Fin d’Etude
Ses mains qui lui permettent de pratiquer son métier dans les meilleures conditions sont
- La maîtrise de l’outil de production
- Qualité-maîtrise des processus et des procédés
Son cœur est le pilotage de la performance et enfin son cerveau est la maîtrise des flux.
Figure 38 : Système de production OCP PS
51
Année universitaire : 2014/2015
Master Génie Industriel
Mémoire du Projet de Fin d’Etude
Calcul des indicateurs de maintenance
Analyse des pannes
Plans d’action pour la fiabilisation des équipements électriques de la trémie 2
Plan de maintenance préventive et d’approvisionnement en PDR
Chapitre 3 : Fiabilisation des équipements
électriques de la trémie 2
52
Année universitaire : 2014/2015
Master Génie Industriel
Mémoire du Projet de Fin d’Etude
Introduction
Notre sujet donc sera consacré à l’application de la politique maintenance détaillée dans
l’axe « maîtrise de l’outil de production », qui consiste à instaurer une démarche de quatre
constituants principaux :
- Les 9 fondements de la maintenance professionnelle
- Les chantiers de fiabilisation pour les équipements névralgiques
- Les 7 étapes de résolutions de problèmes
- Les 7 étapes de maintenance autonome
Pour mener à bien cette démarche, nous avons fait une analyse critique de la situation
actuelle on se basant sur l’historique des arrêts électriques enregistrés en 2013 et 2014 à la
trémie 2 afin de tirer un master plan pour la mise en place des 9 fondations au sein de notre
service et mené le déploiement de ce plan.
I. Calcul des Indicateurs de maintenance
1) Collecte de données :
Afin d’avoir, une base solide de départ et une vision globale de l’historique des équipements
de l’installation, on a eu recours aux différentes sources des données historiques des
équipements T2 à savoir :
- Les Modules EAM et INV du système Oracle (ERP)
- Les fiches des rapports journaliers établis par les exploitants de la salle de contrôle (fichiers
Excel contient le tonnage, les heures de marche, les arrêts)
- Les rapports journaliers manuscrits du service électrique
- Les synthèses mensuelles établis par les responsables du service exploitation.
Ce système multi-support présente plusieurs inconvénients qui rend délicate l’exploitation
des données :
- Historique insuffisant des équipements
- Manque de détails des arrêts dans les enregistrements des exploitants (pannes – remèdes –
structure des données)
- Système Oracle EAM mal exploité (saisie insuffisant – arborescence des équipements vagues
– absences des détails des pannes)
Donc pour collecter le maximum des données nous avons essayé de prendre les données les
plus utiles dans chaque support comme suit :
53
Année universitaire : 2014/2015
Master Génie Industriel
Mémoire du Projet de Fin d’Etude
Figure 39 : Sources d'information de maintenance Trémie 2
Cependant et pour le bon suivi des performances des installations de la trémie 2, nous
proposons d’adopter une base de données unique qui sera rempli par les exploitants de la salle
de contrôle, nous donnons de ce rapport une proposition de sa structure, il doit contenir
surtout :
- Date de début et de fin des arrêts
- Type d’arrêt (systématique ou curatif)
- Sous ensemble en défaut et type de défaut (selon un arbre des pannes bien détaillé)
- Actions correctifs
- Commentaire de l’intervenant
Pour le calcul des indicateurs de performance des installations de la trémie 2, nous avons
procédé à :
- Collecter des arrêts journaliers par nombre et durée
- Rassembler des arrêts identiques dans une seule catégorie (voir figure)
- La trémie 2 est composée de deux chaines symétriques chacune, on concède cette
installation comme équipement unique, les heures de marche et d’arrêt la moyenne des
deux chaines.
- Les arrêts non maintenance (Stock plein – Manque produit - .) ne seront pas traitées dans le
calcul des indicateurs de performance de maintenance.
54
Année universitaire : 2014/2015
Master Génie Industriel
Mémoire du Projet de Fin d’Etude
2) Analyse globale des arrêts 2013
Pour la période du 01/01/2013 au
31/12/2013, nous constatons que 54% des
heures d’arrêts de la l’installation T2 est
suite aux limites de la chaine en amont
(Transport par camions), donc une vraie
augmentation des heures de marche peut
être fait par l’augmentation des volumes
transporté via :
- Une gestion scientifique du flux et de
l’affectation des camions par machines
(Application des modèles
mathématiques (exemple : théorèmes
des graphes) pour la gestion de
l’affectation et la synchronisation des camions)
- L’augmentation de la capacité transportée (augmentation du nombre des camions et
machines)
Figure 40 : Arrêts de la trémie 2 par type (2013)
Figure 41 : Synoptique du circuit de transport des phosphates
55
Année universitaire : 2014/2015
Master Génie Industriel
Mémoire du Projet de Fin d’Etude
3) Calcul de l’indicateur de performance TRS pour l’année 2014
Arrêts
Total des arrêts en
2014
Entretien et nettoyage 1370,63
Arrêts Mécanique 1142,19
Arrêts Électriques 630,61
Attente produit 5039
Temps de marche effective 6616
Temps d'ouverture 17568
Tableau 5 : les arrêts de l’installation T2 en 2014
Pour un calcul approximatif de taux de rendement synthétique de l’installation T2 à partir du
tableau ci-dessous.
Le taux de rendement synthétique (ou TRS) est un indicateur destiné à suivre le taux
d'utilisation de machines.
Il est défini par la formule :
TRS = Temps utile / Temps requis
To temps d’ouverture est égal pour 2014 à : 17568 h
Tr Temps requis = temps d’ouverture total - Attente produit : 12529 h
TP : Temps de fonctionnement brut : heures de marche + arrêts (mécaniques +électrique
entretien et nettoyage) = 9759,43 h
TP : Temps de fonctionnement : 6616 h
Suite aux difficultés de calcul de temps de sous cadence et identification des rebus dans une
installation de criblage nous se limitons au calcul de :
- Taux de fonctionnement brut Tr/To= 9759 .43/17568 =55 ,5%
- Disponibilité TP/Tr = 78%
Figure 42 : Définition du taux de rendement synthétique
56
Année universitaire : 2014/2015
Master Génie Industriel
Mémoire du Projet de Fin d’Etude
4) Calcul des indicateurs de maintenance MTTR et MTBF
L’objectif de cette partie est d’en tirer tous les facteurs influençant la disponibilité des
installations fixes. Pour cela nous allons diriger notre étude sur deux axes : Maintenabilité
(durée d’arrêt) et fiabilité (Fréquence d’arrêt).
Pour commencer l’étude, nous avons classé les arrêts enregistrés en 04 grandes familles,
les arrêts Matière (Manque produit -Stock plein) ,et comme déjà dit ; ne sont pas traités par la
suite.
Tableau 6 : Classification des arrêts T2
janv-
14
févr-
14
mars-
14
avr-14
mai-
14
juin-
14
juil-14
août-
14
sept-
14
oct-14 nov-14
déc-
14
Entretien
Nombre 41,9 28,1 51,51 70,28 48,8 62,41 179,38 142,6 108,4 159,8 184,45 293
Durée 29 91 96 104 112 112 132 146 163 134 160 101
Arrêts
Mécanique
Nombre 11 21 13 19 18 10 20 19 31 17 22 31
Durée 57,7 98,66 87,6 78,77 123,9 24,1 103,6 99,16 211,9 72,9 52,4 131,5
Arrêts
Électriques
Nombre 24 9 30 16 12 29 26 38 31 36 21 42
Durée 143,1 8,75 102,13 21,4 41,8 28,3 29,75 50,08 31,2 62 37,6 74,5
HM 559 464 539 522 536 537 565 594 572 583 563 582
Tableau 7 : Résumé des arrêts maintenance 2014
MTBF
Le temps moyen entre pannes ou durée moyenne entre pannes, souvent désigné par
son sigle anglais MTBF (mean time between failures), est une des valeurs qui indiquent la
fiabilité d'un composant d'un produit ou d'un système. C'est la moyenne arithmétique du temps
de fonctionnement entre les pannes d'un système réparable.
Maintenance (Arrêts
subits)
Entretien et nettoyage
Engorgement - Décolmatage -Entretien
systématique - Engin devant trémie
Trémie bouchée - Nettoyage devant Trémie -
Décoincement
Arrêts Mécaniques
vulcanisation - travaux mécaniques
Arrêts Électriques
coupure de courant- déclanchement – arrêts
d’urgence
Matière (Arrêts
décidés)
Approvisionnement et
stock
Manque produit -Stock plein
57
Année universitaire : 2014/2015
Master Génie Industriel
Mémoire du Projet de Fin d’Etude
L'expression anglaise mean time between failures est parfois traduite à tort en français
par « moyenne des temps de bon fonctionnement ». Il s'agit de la moyenne des temps (de
fonctionnement) entre défaillances. Il exclut donc les autres types d'arrêts.
Il est calculé comme suit :
Dans notre cas :
MTBF = Heures de marches /nombre de pannes+1
MTTR
Temps moyen de réparation (MTTR) est la mesure de base de la maintenabilité des
articles réparables. Elle représente le temps moyen nécessaire pour réparer un composant ou
périphérique défaillant , exprimé mathématiquement, comme rapport entre le temps de
maintenance corrective total des défaillances, et le nombre total d'actions de maintenance
correctives pendant une période de temps donnée
Disponibilité
La disponibilité d'un équipement ou d'un système est une mesure de performance qu'on
obtient en divisant la durée durant laquelle ledit équipement ou système est opérationnel par la
durée totale durant laquelle on aurait souhaité qu'il le soit. On exprime classiquement ce ratio
sous forme de pourcentage.
Il ne faut pas confondre la disponibilité avec la « rapidité de réponse », que l'on appelle
aussi « performance ».
La disponibilité est aussi à prendre de manière relative. Les systèmes n'ont pas la même
importance suivant les moments, l'impact n'est pas le même suivant qu'on a absolument besoin
du système à ce moment ou alors qu'on est dans une période de moins grand besoin.
La disponibilité est souvent notée A, comme availability, toutefois on la retrouve souvent
notée D.
58
Année universitaire : 2014/2015
Master Génie Industriel
Mémoire du Projet de Fin d’Etude
Calcul de MTBF, MTTR et disponibilité
janv-14 févr-14
mars-
14
avr-14 mai-14 juin-14 juil-14 août-14 sept-14 oct-14 nov-14 déc-14
Entretien
Nombre 41,9 28,1 51,51 70,28 48,8 62,41 179,38 142,6 108,4 159,8 184,45 293
Durée 29 91 96 104 112 112 132 146 163 134 160 101
Arrêts
Mécanique
Nombre 11 21 13 19 18 10 20 19 31 17 22 31
Durée 57,7 98,66 87,6 78,77 123,9 24,1 103,6 99,16 211,9 72,9 52,4 131,5
Arrêts
Électriques
Nombre 24 9 30 16 12 29 26 38 31 36 21 42
Durée 143,1 8,75 102,13 21,4 41,8 28,3 29,75 50,08 31,2 62 37,6 74,5
HM 559 464 539 522 536 537 565 594 572 583 563 582
MTBF 8,73 3,83 3,88 3,76 3,77 3,56 3,17 2,93 2,54 3,12 2,77 3,34
MTTR 3,79 1,12 1,74 1,23 1,51 0,76 1,76 1,44 1,56 1,58 1,35 2,87
Disponibilité 69,73% 77,40% 69,08% 75,38% 71,42% 82,39% 64,37% 67,05% 61,94% 66,42% 67,23% 53,84%
Tableau 8 : Calcul de MTBF, MTTR et disponibilité en 2014 (par mois)
Figure 43: Evolution des indicateurs MTBF et MTTR de l'installation T2 en 2014
59
Année universitaire : 2014/2015
Master Génie Industriel
Mémoire du Projet de Fin d’Etude
Figure 44 : Arrêts maintenance de l'installation T2 par type
On constate que les arrêts électriques représentent 20% des arrêts maintenance de
l’installation, pour pouvoir lancer un chantier de réduction des arrêts électriques qui est
l’objectif de notre sujet, nous devons identifier et analyser ces arrêts on se basant sur les
rapports journaliers du service électrique, nous procédons pour cela à :
- Découpage fonctionnelles de la partie électrique (Postes Électriques – Partie opérative
– Automatisme – Accessoires de sécurité..)
- Analyse des pannes de chaque partie
- Lancer un chantier résolution des problèmes pour trouver la causes racines des arrêts
(outil KAIZEN – 5 pourquoi..)
- Sortir un plan d’action pour attaquer les sources de problèmes
- Appliquer le plan d’action
60
Année universitaire : 2014/2015
Master Génie Industriel
Mémoire du Projet de Fin d’Etude
II. Analyse des arrêts électriques
1) Découpage fonctionnelle de la partie électrique
La subdivision de l’installation en parties permet de mieux aborder l’analyse critique .Elle est
présenté en quatre niveaux selon le graphe suivant :
Figure 45 : Découpage fonctionnelle de la partie électrique
2) Analyse des arrêts électriques par groupe
Selon les rapports du service electrique 336 pour l’année 2014 , nous avons pu classer les
arrets électriques selon les parties fonctionnelles comme suit :
Partie Total des heures d’arrêts Nombre des arrêts
Réseau électrique 174 41
Partie opérative 204 38
Partie commande DCS 143 102
Acceccoires de securité 99 133
Tableau 9 : Arrêts électriques 2014
61
Année universitaire : 2014/2015
Master Génie Industriel
Mémoire du Projet de Fin d’Etude
En termes de disponibilité, on trouve en premier lieu la partie opérative de 204 heures
d’arrêt qui est le point goulot. En terme de fiabilité on remarque que les accessoires de sécurité
atteints un pourcentage de 42%.
D’où la nécessité de stratifier les arrêts.
3) Analyse des arrêts de La partie opérative :
a) Etude statistique
Composants Durée d'arrêts Nombre de pannes
Moteurs électriques 172 15
Démarreurs 10 6
Variateurs de vitesse 8 5
Contacteurs 6 7
Disjoncteurs 3 3
Câbles 5 2
Tableau 10 : Arrêts de la partie opérative
Figure 46 : Total des heures d'arrêts par partie fonctionnelle
Figure 47 : Nombre d'arrêts par partie fonctionnelle
62
Année universitaire : 2014/2015
Master Génie Industriel
Mémoire du Projet de Fin d’Etude
NB : pour les moteurs électriques on doit noter que 80% de temps d’arrêts est gaspillé sur les
actions mécaniques de changement (démontage – montage – fixation), cependant on remarque
que les moteurs électriques présentent le point goulot que ça soit en termes de disponibilité ou
en termes de fiabilité, pour remédier à ce problème nous avons lancé un chantier de RDP en
collaboration avec les agents de la maintenance électrique du T2.
Moteurs
electriques
86%
Démarreur
5%
Variateur de
vitesse
4%
Contacteurs
3%
Disjoncteurs
2%
Durée d'arrêts des composants de la partie operative
Moteurs
electriques
40%
Contacteurs
18%
Démarreur
16%
Variateur de
vitesse
13%
Disjoncteurs
8%
Câbles
5%
Nombre de pannes par composants
de la PO
Figure 48 : Heures d’arrêts de la partie opérative
Figure 49 : Fréquence des arrêts de la partie opérative
63
Année universitaire : 2014/2015
Master Génie Industriel
Mémoire du Projet de Fin d’Etude
b) Recherche des causes racines (Standard KAIZEN)
Nous avons lancé un chantier de résolution de problèmes concernant la défaillance des
moteurs électriques au niveau de l’installation fixe T2.
(Voir annexe KAIZEN )
Résumé du chantier Standard Kaizen (Détérioration des moteurs électriques)
Problème
symptômes
visibles
Causes racines Remède (Action)
Détérioration
des moteurs
électriques
Echauffement
Court-circuit
Chute d’isolement
Excès de débit
Qualité du produit
Tension bande
Conditions climatique
Réglage démarreur
alignement
Perturbation réseau
Durée de vie
Qualité de bobinage
Etanchéité joint et
presse-étoupe
- Remise en état des réglages
du démarreur
- Remise en état des
protections électriques
- Contrôle périodique
d’isolement et de
- Analyse et suivi vibratoire
- Remise en état d’étanchéité
des moteurs
- Graissage périodique des
moteurs
- Acquisition des nouveaux
moteurs
- Contrôle de qualité de
rebobinage
Tableau 11 : Résumé du chantier Standard Kaizen
Figure 50 : Standard Kaizen pour les moteurs électriques
64
Année universitaire : 2014/2015
Master Génie Industriel
Mémoire du Projet de Fin d’Etude
c) Plan d’action
Tableau 12 : Plan d'action pour augmenter la disponibilité de la partie opérative
Actions Type échéance Avancement Illustration Gain
Gestion du parc
moteur électrique
par le service
électrique
O
État de stock
État des
encours
Transfert de
budget
Fait
Diminuer les
arrêts moteurs par
30%
(172 HA en 2014)
Gain de 61920 Tn
Standard de contrôle
périodique
d’isolement et
d’échauffement des
moteurs électriques
O
État
trimestrielle
(voir cahier
d’inspection
Fait
Acquisition d’un
mégohmmètre pour
contrôle d’isolement
sur CAPEX 2015 M
Rédaction du
descriptif
technique
Budget
alloué
20 000 DH
En cours
Acquisition d’un
outil d’analyse
thermographique des
départs moteurs sur
CAPEX 2015
M
Rédaction du
descriptif
technique
Budget
alloué
20 000 DH
En cours
Diminuer les arrêts
moteurs par 30%
(172 HA en 2014)
Gain de 61920 Tn
Etablissement d’un
planning et
standard d’entretien
des moteurs
électrique suivant les
arrêts maintenance
programmées
O Fait
Formation des
agents sur les
contrôles
nécessaires lors de
la réception des
moteurs après
réparation
H
Contrôle
d’isolement
et essai à
vide Fait
Etablissement d’un
planning de mesure
de vibration
O Fait
65
Année universitaire : 2014/2015
Master Génie Industriel
Mémoire du Projet de Fin d’Etude
4) Analyse des arrêts de la partie commande & DCS :
a) Etude statistique
On adopte la même démarche qu’avant, on stratifie cette partie en différentes
composantes. Les figures suivantes décrivent les performances des différents composants de
cette partie :
Composants Durée d'arrêts Nombre de pannes
Relais 81 57
Programmation 39 29
Communication 17 14
Alimentation des automates 6 2
Tableau 13 : arrêts de la partie commande & DCS
On remarque que les relais et les problèmes liés au programme présentent un
pourcentage élevé que ça soit en termes de disponibilité ou en termes de fiabilité.
À cet effet nous avons lancé un chantier de RDP et des quicks Kaizen.
Recherche des causes racines
Figure 51 : heures d’arrêt de la partie commande & DCS
Figure 52 : fréquence des arrêts de la partie commande & DCS
66
Année universitaire : 2014/2015
Master Génie Industriel
Mémoire du Projet de Fin d’Etude
b) Chantier RDP QUICK KAIZEN
Nous avons lancé un chantier de résolution de problèmes, et des quicks Kaizen pour cette
partie (détails des fiches Kaizen en annexe):
Problème symptômes
visibles
Causes racines Remède (Action)
Détérioration des
relais NDIN
Défaillance et court-
circuit de
l'alimentation du
relais par Surtension
- Problème du réseau Haute tension
- Régulation en défaut
- Présence circuit inductif (charge)
Alimentation des relais
NDIN par une source de
tension stable et régulée
(onduleurs)
Tableau 14 : Standard Kaizen Relais NDIN
Problème Causes possibles Remède (Action)
Arrêt de l’installation
suite à la perte des
programmes des API
ABB
- Piles de sauvegarde épuisées
- Manque de compétences
- Compatibilité des onduleurs
- Vérification et changement
des piles épuisés
- Matrice des compétences
et formation sur le
système ABB
- Remise en bon état des
onduleurs de grandes
capacités (02 onduleurs) et
alimentation des API à
partir d’eux
Tableau 15 : Quick Kaizen perte du programme API
Problème Causes possibles Vérification Remède (Action)
Arrêts imprévues du
convoyeur S3 suite à
la perte du signal de
commande du
contacteur de ligne
- Défaillance du système
de commande
- Défaillance d’un
composant du système
de commande dans le
tiroir
- Mauvais contact dans le
relais d’interfaçage
Mesure de relais
d’interfaçage
Changement du
relais et entretien
systématique des tiroirs
(dépoussiérage)
Tableau 16 : Quick Kaizen relais d'interfaçage
67
Année universitaire : 2014/2015
Master Génie Industriel
Mémoire du Projet de Fin d’Etude
c) Plan d’action
Actions Type Avancement Illustration Gain
Alimentation des
relais de protection à
partir d’une source
stabilisée qui
présente moins de
perturbation de la
tension au lieu de
l’alimentation direct
du transformateur
M
Consommation
excessive des
relais (27 en 4
ans)
Perturbation du
réseau 60 KV :
56 KV pendant 8
min
63 KV pendant 14
min
Diminuer les arrêts
moteurs par 40%
(81 HA en 2014)
Gain de 38880 Tn
Manque à
gagner
378000 DHs
Formation au
système de contrôle-
commande DCS
d’ABB en interne :
• Injection
programme
• Diagnostic à partir
du superviseur
H
Formation de 5
agents électriciens
81 HA en 2014
Diminution de
30% des HA
un gain de
29160 Tn
Prix du neuf
150 000 DHs
Coût de
réparation
50 000 DHs
Réparation des 2
onduleurs de grandes
autonomies 45 KVA M
Réparation faite
pour la première
fois
Elaboration d’un
plan d’inspection et
de maintenance
préventive
O
Fait
Tableau 17 : Plan d'action pour augmenter la disponibilité de la commande & DCS
68
Année universitaire : 2014/2015
Master Génie Industriel
Mémoire du Projet de Fin d’Etude
5) Analyse des arrêts des accessoires de sécurité :
a) Etude statistique
On adopte la même démarche qu’avant, on stratifie cette partie en différentes
composantes. Les figures suivantes décrivent les performances des différents organes de
sécurité :
Composants Durée d'arrêts Nombre de pannes
Arrêt d’urgence 25 30
Fin de course 19 25
Déport bande 17 23
Boite Auto/Local 14 20
Contrôleur de rotation 11 18
Capteur de bourrage 8 10
Sonde de niveau 5 7
Tableau 18 : arrêts des accessoires de sécurité
Figure 53 : heures d’arrêt des accessoires de sécurité
Figure 54 : fréquences d’arrêt des accessoires de sécurité
69
Année universitaire : 2014/2015
Master Génie Industriel
Mémoire du Projet de Fin d’Etude
b) Recherche des causes racines (KAIZEN)
Nous avons lancé des chantiers de résolution de problèmes quicks Kaizen pour cette partie
(détails des fiches Kaizen en annexe):
Problème Causes possibles Vérification Remède (Action)
Au moment de
l’action sur l’arrêt
d’urgence, le contact
électrique ne s’ouvre
pas et l’équipement
concerné ne s’arrête
pas (AU T4 et T10’)
- Arrêt d’urgence
Bipassé (ponté)
- L’action mécanique
ne se fait pas sur le
contact de fin le
course à l’intérieur de
l’AU
- Bras cassé de l’arrêt
d’urgence
- Vérification
physique de l’arrêt
d’urgence et sur le
superviseur (OK)
- Essai pratique du
contact de l’arrêt
d’urgence
- Vérification
visuelle (bras
cassé)
- Sensibilisation des
gants sur les risques
des ponts (by-pass)
- Elaboration d’un
standard d’inspection
- Pour vérification
physique de l’AU
Tableau 19 : Qucik Kaizen arret d'urgence
Problème Causes possibles Vérification Remède (Action)
Fin de course de
position (Mauvaise
indication pour le
système de
commande – Arrêt
imprévu du système)
- Défaillance de fin de
course
- FDC ne s’actionne pas
- Défaut de
l’alimentation de FDC
- Prise de fin de course
défectueuse
- Défaillance du système
de contrôle et de
commande
- Action sur FDC
- Mesure de
l’alimentation du FDC
- Vérification de fixation
de la prise
- Essai de déplacement
et observation du
système (FDC ne
s’actionne pas)
Changement
position de
l’aimant
permanent
Tableau 20 : Quick Kaizen fin de course
Problème Causes possibles Vérification Remède (Action)
Cassure de bras du
déport bande de la
flèche mise à terril
MAT1
- Chute des blocs sur le
bras
- Emplacement du bras
non adéquat
- Qualité de la matière
avec laquelle est
fabriquée n’est pas
conforme
- Surveillance de
chute des blocs
- Vérification
manuel
constructeur
- Comparer avec
d’autres types
de déport
bande
Changement de
l’emplacement
Tableau 21 : Quick Kaizen déport bande
70
Année universitaire : 2014/2015
Master Génie Industriel
Mémoire du Projet de Fin d’Etude
Problème Causes possibles Vérification Remède (Action)
Les mouvements des
vérins hydrauliques
ne marchent pas suite
aux actions de
commande provenant
du coffret hydraulique
(Bouton poussoir)
- Mauvais contact au
niveau du bouton
poussoir
- Système DCS défectueux
- Problème au niveau des
bobines de sélecteur
hydraulique
- Mesure avec
appareil
électrique
- Vérification cartes
E/R DCS
- Mesure de
continuité
Changement des
coffrets existants
par des coffrets
IP65 (Etanches)
Tableau 22 :Quick Kaizen bouton Marche-arrêt
Problème Causes possibles Vérification Remède (Action)
Mauvaise indication
du contrôleur de
rotation entraine
l’arrêt imprévu du
processus
- Défaillance du contrôleur
de rotation
- Défixation du contrôleur
de rotation
- Défaut de l’alimentation
du contrôleur de rotation
- Mesure avec
appareil
électrique
- Vérification cartes
E/R DCS
- Mesure de
continuité
Changement des
coffrets existants
par des coffrets
IP65 (Etanches)
Tableau 23 : Quick Kaizen contrôleur de rotation
Problème Causes possibles Vérification Remède (Action)
Fausses valeurs
indiqués par les
sondes de niveaux du
crible
- Incompatibilité des
sondes avec le process
- La programmation des
sondes n’est pas faite
comme il faut
- Défaillance de la sonde
- Incompatibilité :
fonctionnelle
dans d’autres
cribles
- Programmation :
reprogrammation
- Défaillance :
changement de la
sonde
Changement et
reprogrammation
de la sonde
Tableau 24 : Qucik Kaizen sondes de niveau
71
Année universitaire : 2014/2015
Master Génie Industriel
Mémoire du Projet de Fin d’Etude
c) Plan d’action
Actions Type Avancement Illustration Gain
Instauration d’un
système
d’inspection des
accessoires de
sécurité
O
Voir fiches
d’inspection
99 HA en 133 fois pendant 2014
Diminution de 40% des HA
un gain de 47520 Tn
Diminution de 50 % de la fréquence
Remplacement des
boites Auto/local
par d’autres ayant
un indice de
protection plus
important
M
Nombre de
boites
changées 6/6
14 HA en 20 fois pendant 2014
Diminution de 80% des HA
un gain de 13440 Tn
Diminution de 50 % de la
Tableau 25 : Plan d'action pour augmenter la disponibilité des accessoires de sécurité
Synthèse :
L’ensemble de ces actions issues de l’étude critique des équipements électriques,
nous a permet de réduire le taux des arrêts en 2014 d’un ratio de 47 % c’est à dire un
volume à épierrer de 252840 Tn ce qui se traduit en argent de 241462200 DHs
72
Année universitaire : 2014/2015
Master Génie Industriel
Mémoire du Projet de Fin d’Etude
III. Elaboration des dossiers machine
Le dossier machine reprend l'ensemble de la documentation utile à la maintenance. C'est-à-
dire : le plan de maintenance, la documentation technique (plans électriques, pneumatiques,
mécaniques, schémas, instructions de montage, de changement de formats), la liste des pièces
de rechange et l'historique.
La chaine Trémie 2 a été fournie en 2011 avec la documentation fournisseur complète (1
Giga-octets des données sur CD) contient surtout :
- Description et
caractéristiques
- Installation
/Branchements
- Description groupes
composant
- Schémas et plans
- Procédure opérative
- Déclarations
- Documentation pièces
commerciales
Cette documentation n’est pas suffisante pour la maintenance des équipements de la
trémie 2, car il ne contient qu’un seul élément du dossier machine (DTE) pour les raisons
suivantes :
- Il est n’est pas accessible pour tout le monde
- Il ne contient pas les mises à jour et les modifications réalisées sur l’installation depuis 2011
- L’historique des arrêts, des pièces de rechange n’est pas archivé
- Il ne conforme pas au dossier machine OCP (version OPS)
Donc notre objectif est de mise en œuvre d’un dossier machine pour chaque équipement
de la trémie 2 conforme aux règles OPS et sera composé de :
- MTBF, MTTR pour chaque composant important
- Historique des pannes, cartographie, analyse des pannes
- Standards de maintenance, les instructions de maintenance
- Historique des calendriers
- Historique des modifications avec leurs justifications (pourquoi)
Figure 55 : Fonctions du dossier machine
73
Année universitaire : 2014/2015
Master Génie Industriel
Mémoire du Projet de Fin d’Etude
- Documentation constructeur avec plans d’ensemble et de détails, schémas, analyse
fonctionnelle, grafcet, …
Il doit être rangé, accessible 24H/24H, Enrichis avec toutes les informations du
fonctionnement journalier et utilisé comme une base de travail quotidienne pour toute
intervention de maintenance.
Ce travail nécessite un temps important par rapport à la durée de stage (benchmark laverie
DAOUI - 2 mois pour chaque dossier) pour cela nous avons planifié en collaboration avec les
responsables du service électrique, un master plan pour la préparation de ces dossiers :
Pour faciliter l’accès aux dossiers machines, nous proposons deux actions :
- Instaurer un système informatique de gestion de la documentation technique du service
accessible via l’intranet (GED : Gestion électronique de la documentation).
- Rangement d’un espace documentation dans un lieu accessible 24h/24 (permanence)
(catalogues- documentation techniques –indicateurs de maintenance - …)
Installation
oct.-
15
nov.-
15
déc.-
15
janv.-
16
févr.-
16
mars-
16
avr.-
16
mai-
16
juin-
16
juil.-
16
Responsable
Installation d’épierrage MAIN
Installation de criblage MAIN
Installation de mise en stock MAIN
Installation de mise à terril MAIN
poste électrique & Salle de
contrôle & Automatisme MAIN
Figure 57 : Documentation en ligne
Figure 56 : Espace documentaire
74
Année universitaire : 2014/2015
Master Génie Industriel
Mémoire du Projet de Fin d’Etude
IV. Instauration d’un système d’inspection
1) Introduction :
L’inspection joue un rôle très important pour détecter les anomalies cachés et elle permet
de savoir où sont vraiment les problèmes.
Figure 59 : Méthodes et outils de l'inspection électrique
Figure 58 : importance de l'inspection
75
Année universitaire : 2014/2015
Master Génie Industriel
Mémoire du Projet de Fin d’Etude
2) Processus d’inspection
Pour verrouiller se système d’inspection nous avons élaboré le processus d’inspection
suivant :
Figure 60 : Processus de l’inspection pour la trémie 2
3) Mise en œuvre du système d’inspection :
a) Fiches d’inspection :
Pour mettre en œuvre ce système d’inspection et assurer son efficacité, nous avons :
- Identifié tous les points d’inspection dans l’installation
- Élaboré des fiches d’inspection journalières pour qualifier l’état des équipements
électriques
76
Année universitaire : 2014/2015
Master Génie Industriel
Mémoire du Projet de Fin d’Etude
b) Standards d’inspection
Dans le but de rendre l’inspection plus efficace, nous avons mis en place des standards
d’inspection définissant les points d’inspection, les critères de contrôle et leur durée.
Ci-dessous un exemple de standard d’inspection des accessoires de sécurité, le reste des
standards est joignable dans l’annexe.
Figure 61 : Exemple des standards d'inspection
c) Planning d’inspection
Dans le but de mener à bien l’activité d’inspection au niveau de l’installation d’épierrage
T2, nous avons élaboré un planning d’inspection des équipements électriques.
Le planning d’inspection est affiché dans l’atelier électrique de l’installation fixe T2
Figure 62 : Planning d'inspection T2
77
Année universitaire : 2014/2015
Master Génie Industriel
Mémoire du Projet de Fin d’Etude
V. Plan de maintenance
1) Introduction :
Pour développer la maintenance préventive, il est important d’établir un plan de
maintenance qi décrit toutes les opérations préventives qui devront être effectuées sur chacun
des organes des équipements électriques (graissages, contrôles, mesures..) , pour les maintenir
à leur état de référence. Il offre l’occasion de préparer la mise à disposition régulière et planifiée
des moyens pour appliquer les programmes de maintenance qui doivent être standardisés.
Pour mettre en place ce plan de maintenance préventive, nous nous sommes basés sur les
documents des constructeurs et le retour d’expérience des agents de maintenance, ainsi la
comparaison avec les autres sites et usines OCP. Un autre outil peut être utilisé dans notre cas
est l’AMDEC.
Nous avons dans un premier temps énuméré la liste des équipements électriques et la
périodicité des interventions de maintenance pour chaque type d’équipement (moteurs –
accessoires de sécurité automates...), cela va faciliter notre tâche de mise en œuvre d’un
planning complet étalé sur 3 ans.
78
Année universitaire : 2014/2015
Master Génie Industriel
Mémoire du Projet de Fin d’Etude
INK/CM/ME-336
TITRE
PÉRIODICITÉ DES ENTRETIEN PREVENTIFS DES
EQUIPEMENTS ET INSTALLATIONS
Secteur : Trémie 2 - Installation Electrique Année : 2015 -2016
N°
Installations ou
Équipements
Tâches d’entretien préventif Périodicité
1 Poste électrique Entretien des postes électriques 1 mois
2
Moteurs électriques
dotées de graisseur
Graissage des moteurs électriques
4000 -
6000-
8000H
3
Moteurs électriques
à graissage à vie
Dépose des moteurs électriques pour
entretien préventif
15000H
4
Organes de
commande
Entretien et contrôle des organes de
commande et de sécurité
2 mois
5 Arrêt d'urgence
Inspection et contrôle de l'état des arrêts
d'urgence
1 mois
6 Moteurs électriques
Entretien systématique des moteurs
électriques
2 mois
7
Armoires et tableaux
BT
Entretien systématique des armoires et
tableaux BT
3 mois
8 Treuil de tension
Entretien systématique des treuils de tension
des convoyeurs
3 mois
9
Transformateur
MT/BT
Entretien systématique des transformateurs
MT/BT
6 mois
10 Cellule MT Entretien systématique de la cellule MT 6 mois
11 Condensateur Entretien systématique des condensateurs 6 mois
12 API Entretien systématique des armoires API 1 ans
13
Installations, postes et
locaux
Inspection 1 mois
13
Armoires, tableaux
BT, Moteurs, transfos
Contrôle thermographique 2 mois
14 Postes électriques Mesure des prises de terre 3 mois
79
Année universitaire : 2014/2015
Master Génie Industriel
Mémoire du Projet de Fin d’Etude
2) Établissement du plan de maintenance :
Nous avons déterminé pour chaque équipement la liste des actions de maintenance
préventive à programmer, et nous avons pour chaque action rédiger un standard convenable,
un fiche à remplir par l’opérateur et planning qui respecte les règles du tableau ci-dessus
(périodicité)
Equipement Document préparé (en Annexe)
Moteurs électrique
- Planning de graissage (Pour les moteurs à graissage
périodique)
- Fiche de graissage
- Fiche d'entretien des moteurs électriques
- Standard d’entretien des moteurs électriques
- Planning d’entretien
- Planning et fiche de mesure de vibration et thermographie
Système de commande et
de contrôle DCS
- Fiche de contrôle et d’entretien du système de commande
et de contrôle DCS
- Standard de contrôle et d'entretien du système de
commande et de contrôle DCS
- Planning de contrôle et d'entretien du système de
commande et de contrôle DCS
Organes de sécurité
- Fiche de contrôle et d'entretien des organes de sécurité
- Standard de contrôle et d'entretien des organes de sécurité
- Planning de contrôle et d'entretien des organes de sécurité
Eclairage - Fiche de contrôle et d'entretien des organes de sécurité
- Standard de contrôle et d'entretien des organes de sécurité
3) Planning :
Dans cette installation, nous avons énuméré les tâches que le plan de maintenance doit
contenir. Ce plan de maintenance est étalé sur les trois années prochaines 2015, 2016 et 2017. Il
est élaboré et affiché dans l’atelier électrique de l’installation fixe T2.
Les documents préparés seront validés par le chef de service Electrique, et misent en œuvre
dès la fin de stage.
80
Année universitaire : 2014/2015
Master Génie Industriel
Mémoire du Projet de Fin d’Etude
VI. Plan d’approvisionnement en pièces de rechange
1) Introduction :
Comme résultante du plan de maintenance, on va attaquer le volet
d’approvisionnement. En effet un stock des pièces de rechange est primordial en quantité
optimale pour une installation industrielle, il permettra de réaliser les différents travaux de
maintenance et d’éviter ainsi les arrêts de fonctionnement dus à un manque de pièces de
rechange.
Les pièces de rechange se divisent en trois catégories :
81
Année universitaire : 2014/2015
Master Génie Industriel
Mémoire du Projet de Fin d’Etude
2) Processus d’approvisionnement en PDR OCP :
Pour commander toute pièce de rechange, il faut suivre le processus d’’approvisionnement
suivant :
Figure 63 : Processeurs d'approvisionnement en PDR au Groupe OCP
82
Année universitaire : 2014/2015
Master Génie Industriel
Mémoire du Projet de Fin d’Etude
3) Vision pluriannuelle d’achat des pièces de rechange :
Dans le but de garantir la continuité de fonctionnement de l’installation, nous avons mis à
jour la vision pluriannuelle d’achat des pièces de rechange des équipements électriques pour les
quatre années prochaines en se basant sur la consommation des trois années précédentes.
En premier lieu, nous avons listé toutes les pièces de rechange pour les différentes parties
électriques, puis nous avons déterminé la consommation de ces pièces de rechange durant les
trois années précédentes, et aussi leur état de stock dans le magasin.
Après avoir déterminé les pièces de rechanges les plus consommées. Nous avons vérifié leur
état de stock et nous avons lancé des DPRF (commande PDR) .
Les DPRF seront publiées en annexe.
83
Année universitaire : 2014/2015
Master Génie Industriel
Mémoire du Projet de Fin d’Etude
Dépoilement du standard « Analyse des risques des poste de travail »
Dépoilement du standard « consignation des énergies
Chapitre 4 : Déploiement des standards de
sécurité OCP, ADRPT et consignation des
énergies
84
Année universitaire : 2014/2015
Master Génie Industriel
Mémoire du Projet de Fin d’Etude
Présentation
Dans le cadre de sa stratégie ambitieuse de devenir un leader mondial dans secteur
d’activité, l’OCP à lancer un grand chantier sécurité et environnement basé sur l’objectif 0
accident.
La sécurité est actuellement
une valeur parmi les valeurs d’OCP et
un pilier de base dans son système de
production OPS, pour l’instauration
d’une politique HSE qui reflète ces
ambitions l’OCP a signé un accord de
partenariat stratégique (JV) avec le
groupe DuPont Sustainable Solutions
(DSS), et qui vise la mise création d’un
système sécurité intégré et de classe
mondiale basé sur des règles ,des
standards appliqués dans toute
l’entreprise .
Le fruit de ce partenariat a abouti à la
mise en œuvre de 10 standards :
3 standards de gouvernance
EVEPS : Standard OCP « Engagement Visible, Exemplarité et
pilotage de la Performance HSE »
VOSE : Standard OCP « Visite et Observation Sécurité et Environnement »
GIASE : Standard OCP « Gestion des Incidents et Accidents
Sécurité et Environnement »
7 standards de gouvernance
ADRPT : Standard OCP « Analyse des Risques au
Poste de Travail»
Consignation : Standard OCP « Consignation &
déconsignation des énergies »
Espaces confines : Standard OCP « Espaces
confinés »
Figure 64: Courbe de bradely
Figure 65 : Logo DUPONT
Figure 66 : la Sécurité dans une entreprise
85
Année universitaire : 2014/2015
Master Génie Industriel
Mémoire du Projet de Fin d’Etude
Circulation : Standard OCP « Circulation routière »
Entreprises extérieures : Standard OCP « Gestion des entreprises extérieurs »
Travaux en hauteur : Standard OCP « Travaux en hauteur »
Dans ce cadre, il nous a été délégué d’assurer l’analyse des risques au poste de travail et
la mise en œuvre du standard Consignation & déconsignation des énergies de la trémie II des
installations fixes. Ce travail a fait le thème de notre deuxième chapitre du présent rapport.
I. Analyse des risques des postes de travail :
1) Définition du standard ADRPT
Comme le nom l’indique, l’analyse des risques au poste de travail est un processus
permettant d’identifier puis d’évaluer les risques pour garantir la sécurité et la santé des salariés
sur leur lieu de travail. Cependant, cette analyse permet de classer les risques selon un degré
d’importance, qui par la suite devront être traités. L’analyse des risques au poste de travail est
un examen systématique de tous les aspects du travail.
Elle sert à établir :
- les causes potentielles d’accidents (et/ou de blessures) ou de maladies ;
- les possibilités d’élimination de dangers ;
- les mesures de prévention ou de protection à mettre en place pour maîtriser les risques
Les installations fixes, et plus précisément la trémie II sont des plateformes susceptibles de
créer des risques ou de provoquer des incidents ou des accidents vus le flux d’énergies présent
pour les collaborateurs OCP, notamment pour la sécurité et la santé des riverains.
Cependant, la Santé et la Sécurité au Travail (SST) sont une des préoccupations constantes
d’OCP. Les résultats en ce domaine en portent témoignage et ils permettent des avancées
nouvelles, à titre d’exemple : le taux d’accidents et d’incidents a diminué considérablement
depuis la mise en place de cette démarche. Aujourd’hui, la jurisprudence met l’accent sur une
obligation de sécurité de résultat de l’employeur, plaçant la Santé et la Sécurité au travail au
coeur des démarches de responsabilité sociétale chez OCP.
La Santé et la Sécurité au travail sont au carrefour d’exigences multiples à prendre en
compte :
- Humaines : évaluation des risques, formation des personnels,
- Organisationnelles : responsabilité, délégation de pouvoir,
- Économiques : productivité, taux de cotisation, pertes d’exploitation,
- Techniques : respect de règles et de normes, conception des lieux de travail et
ergonomie.
La Santé et la Sécurité au travail sont l’affaire de tous. Si la démarche doit être impulsée par
le dirigeant, gérée au plus haut niveau, l’implication des travailleurs et leurs représentants est
tout
86
Année universitaire : 2014/2015
Master Génie Industriel
Mémoire du Projet de Fin d’Etude
Aussi indispensable. Leur contribution est nécessaire tant pour l’élaboration des mesures
que pour leur mise en œuvre effective.
Par ailleurs, il nous a été délégué d’assurer l’analyse des risques au poste de travail de la trémie
II des installations fixes. Ce travail a fait le thème de notre deuxième volet du présent rapport.
2) METHODOLOGIE :
L’analyse des risques au poste de travail est considérée comme une composante
indispensable pour toute démarche d’amélioration continue en matière de santé et sécurité au
travail. Elle possède un aspect préventif visant à analyser tout accident ou incident, toute
anomalie, tout écart, pouvant survenir lors de la pratique quotidienne des tâches. Ella a pour
but, la détermination et la quantification des circonstances, des causes et des dangers courus, et
d’en définir les actions permettant de prévenir l’occurrence de ces aléas.
Cependant, nous nous sommes basés sur le standard OCP-ADRPT « dont la référence est ISO
18001 » pour en définir la méthodologie de notre travail. Dans ce sens, nous avons tout d’abord
défini les postes de travail, pour ensuite aboutir aux tâches propres à chacun de ces postes.
Par la suite, nous avons créé un groupe de travail, composé de MLLE CHEMCHAQ et M
.ELHRICHI et les responsables de l’installation T2 (Mrs MAIN – CHAHHOU -) et les collaborateurs
exécutant la tâche à analyser, que nous avons formé « dans le présent standard ».
Ce groupe avait pour vocation, l’identification des tâches liées à chaque poste de travail
et d’en définir les risques associés à chaque tâche. Par la suite, nous avions évalué les risques
préalablement identifiés selon leur gravité, leur probabilité d’occurrence et la durée
d’exposition de la personne en question.
Une fois les risques quantifiés, nous avions identifiés pour chaque risque, les barrières de
protection et de prévention déjà mises en place pour le réduire. Ainsi, nous avons réévalué
chaque risque. En nous basons sur le calcul des scores, il nous est été désormais possible de le
classifier dans la bonne catégorie de risque, et de ce fait de déterminer quel plan d’actions
urgent il est possible de mettre en place.
Par conséquent, nous avons classifié les postes de travail « dans un ordre décroissant »
selon ceux qui présentent le plus grand risque côté santé et sécurité au travail. Ainsi, nous avons
élaboré un plan d’actions correctives pour les postes les plus risqués.
87
Année universitaire : 2014/2015
Master Génie Industriel
Mémoire du Projet de Fin d’Etude
3) ANALYSE DES RISQUES AU POSTE DE TRAVAIL (Installation T2) :
a) GROUPE DE TRAVAIL :
Le groupe de travail qui a assuré l’analyse des risques se présente comme suit :
Tableau 26 : Groupe de travail ADRPT Tremie 2
b) IDENTIFICATION DES TÂCHES LIEES A CHAQUE POSTE DE TRAVAIL :
La liste des tâches
Activité Poste de travail Tâches
MaintenanceElectrique
Maintenance des
équipements
électriques de
l'installation fixe T2
Entretien des postes électrique
Intervention sur les cellules BT
Intervention sur les accessoires de sécurité
Intervention sur les démarreurs électronique et variateur de vitesse
Intervention sur les onduleurs et chargeurs de batteries
Intervention sur les armoires d’automatisme
Intervention sur l'éclairage intérieur
intervention sur l'éclairage extérieur
intervention sur les compresseurs
intervention sur le système de vidéo surveillance
intervention sur les moteurs BT
intervention sur les enrouleurs MT des stockeuses
intervention sur les enrouleurs BT des stockeuses
intervention sur les transmetteurs fibre-optique
changement des batteries
intervention sur les palons et pont Roulans
intervention sur les systèmes de communication et WIFI
intervention sur les stations de gaz-oil
Tableau 27 : Liste des tâches électriques Trémie 2
Nom–Prénom Fonction Date formation Remarque
CHEMCHAQ SOUAD S/CHEF D’ATELIER INSTRIMENTISTE 02/02/2015 Formés et encadrés
pour la mise en œuvre
du standard ADRPT
par Mr. LAMHADER
(RESPONSABLE HSE –
SIDI CHENNANE et
membre du Task
Force ADRPT)
EL HRICHI MOHAMED CONTRE MAITRE INSTRIMENTISTE 02/02/2015
MAIN BOUCHTA CHEF D’ATELIER ELECTRIQUE IF 02/02/2015
CHAHOU MOHAMED RESPONSABLE ELECTRIQUE T2 02/02/2015
10 collaborateurs exécutant les tâches à évaluer
88
Année universitaire : 2014/2015
Master Génie Industriel
Mémoire du Projet de Fin d’Etude
Pour chaque poste de travail, nous avions identifié toutes les tâches associées.
- L’identification a tenue en compte :
- Les tâches de routine et activités ponctuelles ;
- Les tâches de toutes les personnes ayant accès au poste de travail
- Les comportements, compétences et autres facteurs humains.
c) IDENTIFICATION DES RISQUES :
Pour chaque tâche identifiée préalablement, nous avions identifié les risques associés en se
référant à la liste des dangers en « en annexe ADRPT ».
L’identification des dangers et des risques a tenue en compte :
- Pour chaque poste de travail, nous avons identifié toutes les tâches associées.
- Les dangers liés aux infrastructures, équipements, matériaux et produits sur le lieu de
travail, appartenant à l’entité ou à ses sous-traitants ou aux fournisseurs
- Les dangers identifiés, ayant une origine extérieure à l’entité, susceptibles d'avoir un
impact négatif sur la santé et la sécurité des personnes existantes sur son lieu de travail ;
- Les méthodes de travail
d) Evaluation des risques sans moyens de protection et de prévention :
Le groupe de travail a évalué les risques identifiés sur la base des critères de cotation
suivants :
- La durée d’exposition (E) aux risques identifiés ;
- La gravité (G) du dommage prévisible ;
- La probabilité d’occurrence (P) prévisible du dommage ;
Le score du risque (R) est le produit des trois critères (E x G x P), permettant la classification
des risques pour définir ceux qui sont les plus importants (critiques).
Les critères (E, G et P) sont évalués selon la grille de cotation en « annexe ».
L’évaluation du risque se fait dans un premier temps sans tenir compte des moyens de
prévention et de protection des risques en particulier les EPI, les modes opératoires et les
protections techniques.
R = G * E * P
Dans le cas où le score du risque est inférieur ou égal à 20, il est considéré acceptable et
doit être surveillé. Dans le cas contraire, le risque est considéré critique et une autre évaluation
doit être faite en tenant en compte les moyens de maitrise existants.
Le tableau ci-après présente le degré d’importance des risques selon le score :
Tableau 28 : Evaluation des scores des risques
89
Année universitaire : 2014/2015
Master Génie Industriel
Mémoire du Projet de Fin d’Etude
Après avoir pris en considération les barrières de protection et de prévention déjà mises
en place, les risques ont été réévalués.
Tableau 29 : Tableau d'analyse ADRPT
4) PLAN D’ACTIONS
Après avoir identifié les risques ayant un besoin d’amélioration de barrières de protection,
un plan d’actions a été mis en place pour en réduire la criticité.
Tableau 30 : Plan d'actions pour améliorer les barrières de sécurité
Tâche Description de risque Action Responsable
Délai de
réalisation
Intervention
sur cellule BT
électrocution ;
Electrisation
Acquisition des cellules
avec tiroirs déblocables
MAIN
Budget
2016
Intervention
sur cellule BT
Douleur chromique
ou aigu dorsal
Ecrasement ou
blessure
chute de l'operateur
Acquisition d’une
moyenne de
manutention (table
élévatrice)
REDA
MEZROUI
Budget
2016
intervention
sur les palans
et pont
Roulans
travail en hauteur
chute et blessure
Acquisition d’une nacelle
tractable REDA
MEZROUI
Budget
2016
Toutes les
tâches
Mise à jour et affichage
des modes opératoires CHEMCHAQ Fin 2015
Figure 67 : Materiel à acquérir
90
Année universitaire : 2014/2015
Master Génie Industriel
Mémoire du Projet de Fin d’Etude
Dans un objectif de zéro accidents /incident, le chantier de déploiement du standard
ADRPT a été lancé au niveau de la trémie 2 des installations fixes à la mine de Sidi Chennane.
Pour ce faire, nous avons tout d’abord commencé par le découpage des tâches, puis
nous avons définis les risques liés à chacune de ces tâches, l’étape suivante consiste à la
hiérarchisation de ces risques par rapport à trois dimensions ; l’exposition, la gravité et la
probabilité.
Un plan d’actions est dressé à l’issue de cette étape pour instaurer une barrière de
sécurité devant les risques non maitrisés. Ce plan d’actions est déployé par la suite au niveau de
ces installations que ça soit par des modes opératoires, des formations, ou des modifications sur
terrain.
A l’issue de cette étape nous avons pu réaliser le taux d’avancement suivant :
Tableau 31 :indicateurs de deploimenet de l'ADRPT
Exemple de mode opératoire
Indicateur Objectif Réalisé
Nombre de personnes formés / à former 16 15
Nombre des ADRPT validés / à réaliser 18 14
Nombre de modes opératoires à jour selon les ADRPT validés / à
réaliser
18 10
Taux de réalisation du plan d'actions de mise en conformité (R.:
Act. réalisées /Obj. : Act. à réaliser)
3 En cours
Figure 68 : Exemple de mode operatoire
91
Année universitaire : 2014/2015
Master Génie Industriel
Mémoire du Projet de Fin d’Etude
II. Déploiement du Standard de consignation
1) Introduction
Le standard « Consignation / déconsignation des énergies et produits » présente les
différentes actions à suivre pour mettre en application un système de sécurité fiable. Il a pour
objectifs majeurs de :
Spécifier les exigences minimales applicables et les dispositions à mettre en œuvre pour la
consignation des énergies et matières dangereuses.
Décrire comment réaliser et maintenir la sécurité des consignations pendant toute la durée
des opérations, dans le but de protéger le personnel, l’environnement et les installations
2) Définition de la consignation :
Séparation :
Isolation de la zone d’intervention de toutes les sources d’énergie ou de produit de
manière à ce que seul un acte conscient et volontaire puisse restaurer la connexion.
Condamnation :
Mise en sécurité du point de séparation en le verrouillant avec un dispositif de
cadenassage.
Dissipation :
Élimination de toutes les énergies potentielles et résiduelles et évacuation des produits
dangereux résiduels.
Signalisation :
Placement d’une étiquette de danger pour informer de la réalisation de la
condamnation, tout en indiquant la personne qui a réalisé la condamnation, quand et pourquoi.
Consignation :
Séparation + Condamnation + Dissipation + Signalisation + Vérification et Test
3) Types de consignation :
Consignation simple
Il s’agit de la
consignation d’un seul
point de séparation qui
sécurise l’intervention
d’un intervenant unique
(opérateur).
Une personne, un point
de séparation :
Figure 69: Consignation simple
92
Année universitaire : 2014/2015
Master Génie Industriel
Mémoire du Projet de Fin d’Etude
Consignation complexe ou multiple :
Il s’agit de la consignation d’un ou plusieurs points de séparation qui sécurise
l’intervention de plusieurs intervenants unique (opérateur1, 2…..).
Plusieurs personnes, plusieurs points de séparation
4) Les étapes de consignation et condamnation des énergies
Les étapes de consignation et condamnation des énergies sont présentées dans la figure
suivante :
Figure 70 : Consignation complexe
Figure 71 : Etapes de consignation
93
Année universitaire : 2014/2015
Master Génie Industriel
Mémoire du Projet de Fin d’Etude
5) Logigramme des procédures de consignation :
94
Année universitaire : 2014/2015
Master Génie Industriel
Mémoire du Projet de Fin d’Etude
Figure 72 : Logigramme de consignation
6) Déploiement du standard au niveau de l’installation fixe T2 :
a) Etapes du déploiement du standard de consignation / déconsignation des
énergies et produits dangereux :
- Constitution du groupe de travail
- Formation du groupe de travail au standard
- Identification et définition de tous les équipements de l’installation.
- Définition des tâches liées à chaque équipement.
- Identification des points à consigner pour chaque tâche.
- Réalisation des plans de consignations
- Identification des accessoires de consignation nécessaires.
Afin de mener à bien le déploiement du standard, nous avons mis en place un planning
servant de référence en vue de suivre et de contrôler les délais en coût de réalisation du
standard :
95
Année universitaire : 2014/2015
Master Génie Industriel
Mémoire du Projet de Fin d’Etude
b) Planning de déploiement du standard consignation
Aout -15 Sept-15 Oct.- 15 Nov-16 Dec-16
Formation du personnel & Constitution du groupe de travail
Identification des activités et équipements à consigner
Réalisation des plans de consignation
Identification des accessoires de consignation conformément au
standard
Application de la consignation selon le standard
Tableau 32 : Planing de deploiement du standard consignation
c) Constitution du groupe de travail :
On a constitué un groupe de travail, composé de : 2HM et 4PM
Tableau 33 : Groupe de travail
d) Formation du groupe de travail
Dans le terme d’avoir un groupe de travail bien impliqué dans la démarche et donc d’avoir
un travail efficace, il est indispensable d’expliquer au groupe la démarche et l’objectif. Pour ce
faire, une présentation a été réalisée pour le groupe sur le standard de « consignation /
déconsignation des énergies et produits dangereux » et sur la démarche à suivre.
e) Cartographie des énergies :
Nom–Prénom Fonction Date formation
CHEMCHAQ SOUAD S/CHEF D’ATELIER INSTRIMENTISTE 03/09/2015
EL HRICHI MOHAMED CONTRE MAITRE INSTRIMENTISTE 03/09/2015
MAIN BOUCHTA CHEF D’ATELIER ELECTRIQUE IF 03/09/2015
CHAHOU MOHAMED RESPONSABLE ELECTRIQUE T2 03/09/2015
96
Année universitaire : 2014/2015
Master Génie Industriel
Mémoire du Projet de Fin d’Etude
Nous avons commencé par identifier les différents types d’énergies existantes dans l’installation fixe
T2 :
Figure 73 : Cartographie des énergies dans la trémie T2
f) Découpage de l’installation & identification des sources d’énergie à condamner :
Le groupe de travail a procédé à un découpage de toute l’installation, en identifiant tous les
équipements de l’installation qui sont de nombre de 47 équipements, puis passant à
l’identification de toutes les activités liées à chaque équipement (850 tâches identifiées).
Ensuite, le groupe de travail a commencé par déterminer pour chaque activité, les sources
d’énergie à condamner, afin de réaliser les plans de consignation.
Le découpage de l’installation est joignable dans l’annexe 1.
g) Réalisation des plans de consignation :
Après avoir terminé avec le découpage de l’installation fixe T2, et l’identification des sources
d’énergies à condamner, nous avons procédé à la réalisation des plans de consignation.
Vue la multiplie de nombre des tâches (850 tâches), nous avons regroupé dans un seul plan
de consignation toutes les interventions d’un seul équipement ayant les mêmes sources
d’énergies à consigner, en adoptant le modèle suivant :
97
Année universitaire : 2014/2015
Master Génie Industriel
Mémoire du Projet de Fin d’Etude
Tableau 34 : Fiche de consignation
Nous avons réalisé tous les 100 plans de consignation qui sont résultantes de cette
méthode. Ces plans sont validés et approuvés par l’ingénieur chef de l’installation fixe T2, et ils
sont mis en disposition au chef de l’installation et aux chefs d’équipes.
h)Choix des accessoires de consignation nécessaires :
Nous avons listé tous les accessoires de consignation nécessaires, pour bien déployer le
standard de « consignation /déconsignation des énergies et produits dangereux » au niveau des
installations fixes. Ce besoin est communiqué au service d’achat pour le commander.
La liste de ce besoin est la suivante :
98
Année universitaire : 2014/2015
Master Génie Industriel
Mémoire du Projet de Fin d’Etude
La liste du besoin globale pour les deux trémies comprend :
 190 Cadenas individuels (couleur adopté pour les intervenants
des IF)
 60 cadenas pour les sous-traitants (couleur bleu)
 50 Cadenas chantier
 4 arbres de longueur 1800 mm et de diamètre 50 mm
 500 Étiquettes de signalisation
 5 câbles de consignation
 30 boitiers portables de consignation (en polyéthylène ou acier
galvanisé avec porte transparente)
 2 stations de consignation pareille à celle au niveau de l’atelier à
mettre au niveau du bloc modulaire de la mise à terril
 20 moraillon de capacité 6 cadenas chacun (multiplicateur)
 10 couvre vanne ½’’
 10 couvre vanne 1’’1 /2
 10 couvre vanne 2’’
 10 verrous pour robinet à tournant sphérique régulier
Figure 74 : Cadenas individuels
99
Année universitaire : 2014/2015
Master Génie Industriel
Mémoire du Projet de Fin d’Etude
Conclusion générale
La période de stage à l’intérieur de notre service d’affectation INK/CM/ME nous a permis
d’apprendre sur tous les niveaux, à savoir l’utilisation des concepts déjà acquis durant notre
formation à l’ENSA de Khouribga, et leurs intersection avec les outils et concept utilisés au sein
du Groupe OCP au niveau sécurité et au niveau maintenance et installations ((OPS – standards
de sécurité)
. Durant cette période de stage de cinq mois, nous étions appelé à déployer les standard
de consignation, et ARDPT et à améliorer les performances de marche des équipements
électriques.
Pour le premier volet, nous avons élaboré tout en se basant sur la maintenance
professionnelle issue de la maitrise de l’outil de production. Ce pilier s’avère crucial pour
répondre aux exigences de la stratégie ambitieuse du groupe.
Tout au long de ces mois, nous avons essayé de déployer le processus de fiabilisation
des équipements électriques, l’élaboration d’un plan de maintenance préventif pour tous les
équipements électriques de la trémie 2, et à l’instauration d’un système d’inspection. En dernier
lieu de ce volet, nous avons actualisé la vision pluriannuelle d’achat des pièces de rechange
pour les quatre années prochaines, ainsi nous avons proposé une liste de matériels (PDR)
répondant le maximum aux besoins de la maintenance pour les équipements de l’installation
fixe.
Ainsi nous avons fait un grand pas au niveau du déploiement du standard ADRPT et
consignation au niveau de l’installation d’épierrage T2 du site de Sidi Chennane, dans le but de
mettre en application un système de sécurité fiable.
En guise de conclusion, on peut affirmer que la réalisation de ce projet au sein du
Groupe OCP Khouribga, a constitué pour nous une réelle opportunité pour s’en sortir de notre
fonction de base (instrumentistes), et faire un riche voyage dans le monde de mangement
industriel via l’utilisation de plusieurs outils visions concepts et de sentir les défis et les
exigences du milieu industriel qui dépassent généralement la réalisation d’une tâche technique
avec perfection ( coût – temps –..) .
Elle a également constitué une expérience professionnelle très riche qui nous a permis
aussi bien d’approfondir nos connaissances techniques et managériales.
100
Année universitaire : 2014/2015
Master Génie Industriel
Mémoire du Projet de Fin d’Etude
Références bibliographiques et numériques
Documents public
Rapports annuels OCP (2011 – 2012-2013)
Portail organisation du Groupe OCP SA
Documents interne OCP
- Standard ''Analyse des risques aux postes de travail'' V17052013 2
- STANDARD Consignation/Déconsignation des Energies et Produits Dangereux V1
- OCP PS : Qu'est-ce que l'OCP_PS
- Feuille_de_route_déploiement_OCP_PS_Avril_2012
- OCP PS : Maitrise de l'outil de production
- OCP PS : Maintenance Professionnelle
Références web
http://www.smile.fr/Livres-blancs/Gestion-de-contenu-et-ged/Gestion-documentaire
https://fr.wikipedia.org/wiki/Kaizen
Ocpgroup.ma
https://en.wikipedia.org/wiki/Toyota_Production_System
101
Année universitaire : 2014/2015
Master Génie Industriel
Mémoire du Projet de Fin d’Etude
Annexes
Fiabilisation des équipements
102
Année universitaire : 2014/2015
Master Génie Industriel
Mémoire du Projet de Fin d’Etude
Annexes
Analyse des risques des postes
de travail (ADRPT)
103
Année universitaire : 2014/2015
Master Génie Industriel
Mémoire du Projet de Fin d’Etude
Annexes
Consignation

PFE IMPREMER

  • 1.
    Projet de Find'Etudes En vue de l’obtention du diplôme : MASTER UNIVERSITAIRE SPECIALISE Spécialité : Génie Industriel Amélioration des performances des équipements électriques de l’installation fixe T2 Déploiement des standards de sécurité au niveau de l’installation fixe T2 Réalisé par : CHEMCHAQ Souad EL HRICHI Mohamed Encadré par : Prof. Mohamed Massour El Aoud Année Universitaire 2014/2015 Université Hassan Premier Ecole Nationale des Sciences Appliquées KHOURIBGA
  • 2.
    2 Année universitaire :2014/2015 Master Génie Industriel Mémoire du Projet de Fin d’Etude Remerciements Au terme de ce projet de fin d’étude, nous tenons à remercier non seulement comme devoir mais par grand respect et gratitude profonde : Notre professeur encadrant : M. Mohamed Massour El Aoud pour son soutien, ses remarques et ses directives qui nous ont soutenus à la réussite de ce travail. Nos remerciements sont aussi adressés à M. Khalil LAMGHARI notre encadrant industriel qui a sacrifié un temps précieux en vue d’orienter notre réflexion. Nous tenons à remercier infiniment l’équipe pédagogique et administrative du master Génie industriel de l’ENSAK pour la qualité et la richesse de la formation, Ainsi nos collègues au Service Electrique 336 pour le soutien et la mise à disposition des informations. Enfin nous remercions tous ceux qui ont participé de prêt ou de loin à la réussite de ce travail.
  • 3.
    3 Année universitaire :2014/2015 Master Génie Industriel Mémoire du Projet de Fin d’Etude Résumé Dans le cadre de sa stratégie ambitieuse qui vise à assoir son leadership mondial sur les industries des phosphates, le Groupe OCP a développé un système de management industriel appelé OCP production system. Ce système vise à faire de l’OCP le leader mondial dans les industries à process continus, en se basant sur trois piliers principaux à savoir l’augmentation des volumes de production, la réduction des coûts, et la flexibilité face aux variations de la demande des clients. Dans le cadre de la déclinaison de cette stratégie le site Sidi Chennane de Khouribga a des enjeux majeurs en termes de disponibilité et de fiabilité de ses installations. C’est dans cette vision que s’inscrit notre sujet de stage qui vise à améliorer les performances de marche des équipements électriques de l’installation d’épierrage et criblage T2. Le présent document est organisé en trois parties principales : - la présentation de l’entreprise dont nous allons présenter le site minier Sidi Chennane, et décrire le processus d’épierrage et criblage T2. - Le lancement d’un chantier de fiabilisation des équipements électriques de l’installation fixe T2 à partir de l’historique des arrêts. - Le Déploiement des standards ARDPT et consignation des énergies.
  • 4.
    4 Année universitaire :2014/2015 Master Génie Industriel Mémoire du Projet de Fin d’Etude Abstract As part of its ambitious strategy to sit its global leadership in the phosphates industry, OCP Group has developed an industrial management system called OCP production system (OPS). This system aims to make OCP the world leader in continuous process industries, based on three main pillars, increase production volumes, cost reduction, and flexibility to variations in demand client. As part of this strategy, the site of Sidi Chennane Khouribga has major challenges in terms of availability and reliability of its equipments. It is with this vision that our internship subject fits that aims to improve walking performance of electrical equipment for the installation of stone removal and screening T2. This document is organized into three main parts: - The presentation of the company, which we will present the mine site Sidi Chennane and describe the stone removal and screening process T2. - Launch reliability program of electrical equipment T2 of the fixed installation - The deployment of ARDPT and logging energy standards.
  • 5.
    5 Année universitaire :2014/2015 Master Génie Industriel Mémoire du Projet de Fin d’Etude ‫ملخص‬ ‫كجزء‬‫من‬‫استراتيجية‬‫طموحة‬‫ريادته‬ ‫لتعزيز‬‫العالمية‬‫في‬‫مجال‬‫صناعة‬‫الفوسفا‬‫ط‬،‫وضع‬‫المجمع‬ ‫للفوسفاط‬ ‫الشريف‬‫نظام‬‫تدبير‬‫صناعي‬‫متطور‬‫يسمى‬OCP PS،‫يهدف‬‫هذا‬‫النظام‬‫إلى‬‫جعل‬OCP‫رائد‬‫ا‬ ‫عالميا‬‫في‬‫مجال‬‫الصناعات‬‫ال‬،‫مستمرة‬‫و‬‫ي‬‫قوم‬‫على‬‫ثالث‬‫ركائز‬‫رئيسية‬‫هي‬‫الزيادة‬‫في‬‫حجم‬،‫اإلنتاج‬‫خفض‬ ،‫التكاليف‬‫والمرونة‬‫االنتاج‬ ‫سلسلة‬ ‫في‬‫ا‬ ‫وفق‬‫لتغيرات‬‫في‬‫طلب‬‫ات‬‫ال‬‫عمالء‬. ‫هذه‬ ‫لتنزيل‬‫االستراتيجية‬‫يواجه‬)‫(خريبكة‬ ‫شنان‬ ‫سيدي‬ ‫االستخراج‬ ‫مركز‬‫تحديات‬‫كبيرة‬‫من‬‫حيث‬ ‫توافر‬‫وموثوقية‬‫أدواته‬‫اإلنتاجية‬.‫السياق‬ ‫في‬‫هذا‬‫يأتي‬‫تدريب‬‫نا‬‫موضوع‬ ‫سيتناول‬ ‫الذي‬‫تح‬‫سين‬‫أداء‬‫المعدات‬ ‫الكهربائية‬‫الفوسفاط‬ ‫غربلة‬ ‫لمنشاءات‬T2. ‫هذه‬ ‫تقسيم‬ ‫تم‬‫الوثيقة‬‫إلى‬‫ثالثة‬‫أجزاء‬‫رئيسية‬: ‫عرض‬‫تقديمي‬،‫للشركة‬‫الفوسفاط‬ ‫غربلة‬ ‫عملية‬ ‫و‬ ‫شنان‬ ‫سيدي‬ ‫االستخراج‬ ‫لمركز‬ ‫مفصل‬ ‫وصف‬ ‫مع‬ ‫القارة‬ ‫بالمشىأت‬T2 ‫المهنية‬ ‫السالمة‬ ‫معايير‬ ‫تفعيل‬ADRPT‫أماكن‬ ‫مخاطر‬ ‫(تحليل‬‫الطاقة‬ ‫مصادر‬ ‫تحييد‬ ‫و‬ )‫العمل‬ (consignation) ‫إطالق‬‫المعدات‬ ‫موثوقية‬ ‫تحسين‬ ‫تستهدف‬ ‫نقدية‬ ‫دراسة‬‫الكهربائية‬‫القارة‬ ‫بالمنشآت‬ ‫الموجودة‬T2.
  • 6.
    6 Année universitaire :2014/2015 Master Génie Industriel Mémoire du Projet de Fin d’Etude Sommaire Chapitre 1 : Présentation de l’entreprise et de l’entité d’accueil I.Histoire : OCP, 90 ans des phosphates...............................................................................................15 II - Groupe OCP : Activités, s stratégie et organisation 18 1. Chiffres clés du Groupe OCP 18 2. Activités du groupe OCP 19 3. Organisation de tête du Groupe OCP SA 21 4. Mission du Groupe OCP 23 5. Valeurs du Groupe OCP 23 6. Principes de management 25 7. Stratégie OCP 26 II. Site de Khouribga : Présentation et organisation .....................................................28 1. Présentation 28 2. Organisation du site de Khouribga 29 3. Le secteur de SIDI CHENNANE: 30 4. Présentation du Service Electrique 32 Chapitre 2 : Cadrage du projet I.Stades d’extraction des phosphates............................................................................................35 a) Foration ........................................................................................................................................35 b) Décapage......................................................................................................................................36 c) Defrouitage...................................................................................................................................37 d) Transport......................................................................................................................................37 e) Epierrage et criblage.....................................................................................................................37 II. Présentation du Trémie 2 :...........................................................................................38 1. Introduction 38 2. STADES OPERATOIRES 39 a) Epierrage : ....................................................................................................................................39 b) Le criblage :...................................................................................................................................40 c) La mise à terril : ............................................................................................................................40 d) La mise en stock : .........................................................................................................................40 III. Infrastructure électrique de la Trémie 2.....................................................................41 1. Réseau électrique 41 2. Description de la partie opérative de l’installation : 46 3. Description de la partie contrôle commande de l’installation : 47 4. Les accessoires de sécurité 47 IV. Contexte temporelle du sujet.......................................................................................49 Chapitre 3 : Fiablisation des equipements électriques I.Calcul des Indicateurs de maintenance .....................................................................................52 1. Collecte de données : 52 2. Analyse globale des arrêts 2013 54 3. Calcul de l’indicateur de performance TRS pour l’année 2014 55 4. Calcul des indicateurs de maintenance MTTR et MTBF 56 II. Analyse des arrêts électriques.....................................................................................60 1. Découpage fonctionnelle de la partie électrique 60
  • 7.
    7 Année universitaire :2014/2015 Master Génie Industriel Mémoire du Projet de Fin d’Etude 2. Analyse des arrêts électriques par groupe 60 3. Analyse des arrêts de La partie opérative : 61 a) Etude statistique...........................................................................................................................61 b) Recherche des causes racines (Standard KAIZEN)........................................................................63 c) Plan d’action.................................................................................................................................64 4. Analyse des arrêts de la partie commande & DCS : 65 a) Etude statistique...........................................................................................................................65 b) Chantier RDP QUICK KAIZEN.........................................................................................................66 c) Plan d’action.................................................................................................................................67 5. Analyse des arrêts des accessoires de sécurité : 68 a) Etude statistique...........................................................................................................................68 b) Recherche des causes racines (KAIZEN) .......................................................................................69 c) Plan d’action.................................................................................................................................71 III. Elaboration des dossiers machine...............................................................................72 IV. Instauration d’un système d’inspection.....................................................................74 1. Introduction : 74 2. Processus d’inspection 75 3. Mise en œuvre du système d’inspection : 75 a) Fiches d’inspection : .....................................................................................................................75 b) Standards d’inspection.................................................................................................................76 c) Planning d’inspection ...................................................................................................................76 V. Plan de maintenance.....................................................................................................77 1. Introduction : 77 2. Établissement du plan de maintenance : 79 3. Planning : 79 VI. Plan d’approvisionnement en pièces de rechange...................................................80 1. Introduction : 80 2. Processus d’approvisionnement en PDR OCP : 81 3. Vision pluriannuelle d’achat des pièces de rechange : 82 Chapitre 3 : Deploimenet des standards de securité I.Analyse des risques des postes de travail : ...............................................................................85 1. Définition du standard ADRPT 85 2. METHODOLOGIE : 86 3. ANALYSE DES RISQUES AU POSTE DE TRAVAIL (Installation T2) : 87 a) GROUPE DE TRAVAIL : ..................................................................................................................87 b) IDENTIFICATION DES TÂCHES LIEES A CHAQUE POSTE DE TRAVAIL : ..........................................87 c) IDENTIFICATION DES RISQUES :....................................................................................................88 d) Evaluation des risques sans moyens de protection et de prévention : .......................................88 4. PLAN D’ACTIONS 89 II. Déploiement du Standard de consignation...............................................................91 1. Introduction 91 2. Définition de la consignation : 91 3. Types de consignation : 91 4. Les étapes de consignation et condamnation des énergies 92 5. Logigramme des procédures de consignation : 93 6. Déploiement du standard au niveau de l’installation fixe T2 : 94 a) Etapes du déploiement du standard de consignation..................................................................94
  • 8.
    8 Année universitaire :2014/2015 Master Génie Industriel Mémoire du Projet de Fin d’Etude b) Planning de déploiement du standard consignation ...................................................................95 c) Constitution du groupe de travail : ..............................................................................................95 d) Formation du groupe de travail....................................................................................................95 e) Cartographie des énergies :..........................................................................................................95 f) Découpage de l’installation..........................................................................................................96 g) Réalisation des plans de consignation :........................................................................................96 h) Choix des accessoires de consignation nécessaires :.................................................................97 Conclusion générale
  • 9.
    9 Année universitaire :2014/2015 Master Génie Industriel Mémoire du Projet de Fin d’Etude Liste des Figures Figure 1 : Carte des sites d’implantation d ’OCP au Maroc....................................................................... 15 Figure 2 : Histoire du Groupe OCP en images................................................................................................ 16 Figure 3 : Dates clés dans la vie du Groupe OCP........................................................................................... 17 Figure 4 : Chiffres clés des activités du Groupe OCP en 2012................................................................. 18 Figure 5 : Classification du personnel OCP ..................................................................................................... 18 Figure 6 : Les infrastructures OCP, minières, chimiques et logistiques............................................. 19 Figure 7 : Parts du groupe OCP dans le marché des phosphates.......................................................... 19 Figure 8 : Volume de production de l'acide phosphoriq ........................................................................... 20 Figure 9 : Volume de production des engrais ................................................................................................ 20 Figure 10 : Organigramme de tête du Groupe OCP SA.............................................................................. 21 Figure 11 : Valeurs du Groupe OCP.................................................................................................................... 23 Figure 12 : Les principes du management du Groupe OCP...................................................................... 25 Figure 13 : Programme de développement industriel du groupe OCP (2008-2020).................... 27 Figure 14 : Gisement des phosphates de la zone Khouribga................................................................... 28 Figure 15 : Principe d'organisation du Site de khouribga ........................................................................ 29 Figure 16 : Organigramme du site de Khouribga......................................................................................... 30 Figure 17 : Organisation de l'axe Sidi chennane - Daoui........................................................................... 30 Figure 18 : Carte satellitaire de la mine Sidi Chennane............................................................................. 31 Figure 19 : Organigramme de la mine Sidi chennane................................................................................. 31 Figure 20 : Organigramme du service électrique......................................................................................... 32 Figure 21:Organigramme du service 337........................................................................................................ 32 Figure 22 : Stades d’extraction des phosphates avec capacité de chaque stade............................. 35 Figure 23 : Foration avec une sondeuse........................................................................................................... 35 Figure 24 : Sautage à la mine Sidi Chennane.................................................................................................. 36 Figure 25 : Décapage avec Bulldozers et machine 8400M ....................................................................... 36 Figure 26 : Defrouitage (Machine KOMATSU PC3000).............................................................................. 37 Figure 27 : Transport des phosphates.............................................................................................................. 37 Figure 28 : Installations fixes d'épierrage Sidi chennane ......................................................................... 37 Figure 29 : Synoptique de la trémie 2............................................................................................................... 38 Figure 30 : Alimentation électrique de la mine SIDI chennane.............................................................. 41 Figure 31 : Disposition des postes électriques PG et PS........................................................................... 42 Figure 32 : Transformateur HT/MT................................................................................................................... 43 Figure 33 : Poste électrique................................................................................................................................... 43 Figure 34 : Système automatique de compensation MT ........................................................................... 44 Figure 35 : Moteur asynchrone............................................................................................................................ 46 Figure 36 : Système de commande ABB ACS800.......................................................................................... 47 Figure 37 : Accessoires de sécurité.................................................................................................................... 48 Figure 38 : Système de production OCP PS..................................................................................................... 50 Figure 39 : Sources d'information de maintenance Trémie 2................................................................. 53 Figure 40 : Arrêts de la trémie 2 par type (2013)........................................................................................ 54 Figure 41 : Synoptique du circuit de transport des phosphates............................................................ 54 Figure 42 : Définition du taux de rendement synthétique ....................................................................... 55
  • 10.
    10 Année universitaire :2014/2015 Master Génie Industriel Mémoire du Projet de Fin d’Etude Figure 43: Evolution des indicateurs MTBF et MTTR de l'installation T2 en 2014...................... 58 Figure 44 : Arrêts maintenance de l'installation T2 par type ................................................................. 59 Figure 45 : Découpage fonctionnelle de la partie électrique................................................................... 60 Figure 46 : Total des heures d'arrêts par partie fonctionnelle............................................................... 61 Figure 47 : Nombre d'arrêts par partie fonctionnelle................................................................................ 61 Figure 48 : Heures d’arrêts de la partie opérative....................................................................................... 62 Figure 49 : Fréquence des arrêts de la partie opérative............................................................................ 62 Figure 50 : Standard Kaizen pour les moteurs électriques...................................................................... 63 Figure 51 : heures d’arrêt de la partie commande & DCS......................................................................... 65 Figure 52 : fréquence des arrêts de la partie commande & DCS............................................................ 65 Figure 53 : heures d’arrêt des accessoires de sécurité .............................................................................. 68 Figure 54 : fréquences d’arrêt des accessoires de sécurité...................................................................... 68 Figure 55 : Impotence dossier machine........................................................................................................... 72 Figure 56 : Espace documentaire........................................................................................................................ 73 Figure 57 : Documentation en ligne................................................................................................................... 73 Figure 58 : importance de l'inspection............................................................................................................. 74 Figure 59 : Méthodes et outils de l'inspection électrique......................................................................... 74 Figure 60 : Processus de l’inspection pour la trémie 2.............................................................................. 75 Figure 61 : Exemple des standards d'inspection.......................................................................................... 76 Figure 62 : Planning d'inspection T2................................................................................................................. 76 Figure 63 : Processeurs d'approvisionnement en PDR au Groupe OCP ............................................. 81 Figure 64: Courbe de bradely............................................................................................................................... 84 Figure 65 : Logo DUPONT ...................................................................................................................................... 84 Figure 66 : la Sécurité dans une entreprise.................................................................................................... 84 Figure 67 : Materiel à acquérir............................................................................................................................. 89 Figure 68 : Exemple de mode operatoire ........................................................................................................ 90 Figure 69: Consignation simple........................................................................................................................... 91 Figure 70 : Consignation complexe.................................................................................................................... 92 Figure 71 : Etapes de consignation .................................................................................................................... 92 Figure 72 : Logigramme de consignation ........................................................................................................ 94 Figure 73 : Formation sur le standard.......................................................... Erreur ! Signet non défini. Figure 74 : Cartographie des énergies dans la trémie T2......................................................................... 96 Figure 75 : Cadenas individuels........................................................................................................................... 98
  • 11.
    11 Année universitaire :2014/2015 Master Génie Industriel Mémoire du Projet de Fin d’Etude Liste des tableaux Tableau 1 : Personnel du service électrique................................................................................................... 32 Tableau 2 : Liste des transformateurs MT-BT.............................................................................................. 44 Tableau 3 : Caractéristiques des moteurs installés dans la trémie T2................................................ 46 Tableau 4 : liste des accessoires de sécurité .................................................................................................. 48 Tableau 5 : les arrêts de l’installation T2 en 2014....................................................................................... 55 Tableau 6 : Classification des arrêts T2............................................................................................................ 56 Tableau 7 : Résumé des arrêts maintenance 2014...................................................................................... 56 Tableau 8 : Calcul de MTBF, MTTR et disponibilité en 2014 (par mois)............................................ 58 Tableau 9 : Arrêts électriques 2014................................................................................................................... 60 Tableau 10 : Arrêts de la partir opérative....................................................................................................... 61 Tableau 11 : Résumé du chantier Standard Kaizen..................................................................................... 63 Tableau 12 : Plan d'action pour augmenter la disponibilité de la partie opérative....................... 64 Tableau 13 : arrêts de la partie commande & DCS ...................................................................................... 65 Tableau 14 : Standard Kaizen Relais NDIN..................................................................................................... 66 Tableau 15 : Quick Kaizen perte du programme API.................................................................................. 66 Tableau 16 : Quick Kaizen relais d'interfaçage ............................................................................................. 66 Tableau 17 : Plan d'action pour augmenter la disponibilité de la commande & DCS ................... 67 Tableau 18 : arrêts des accessoires de sécurité............................................................................................ 68 Tableau 19 : Qucik Kaizen arret d'urgence................................................................................................... 69 Tableau 20 : Quick Kaizen fin de course .......................................................................................................... 69 Tableau 21 : Quick Kaizen déport bande......................................................................................................... 69 Tableau 22 :Quick Kaizen bouton Marche-arrêt........................................................................................... 70 Tableau 23 : Quick Kaizen contrôleur de rotation....................................................................................... 70 Tableau 24 : Qucik Kaizen sondes de niveau ................................................................................................. 70 Tableau 25 : Plan d'action pour augmenter la disponibilité des accessoires de sécurité ........... 71 Tableau 26 : Groupe de travail ADRPT Tremie 2 ......................................................................................... 87 Tableau 27 : Liste des tâches électriques Trémie 2..................................................................................... 87 Tableau 28 : Evaluation des scores des risques............................................................................................ 88 Tableau 29 : Tableau d'analyse ADRPT............................................................................................................ 89 Tableau 30 : Plan d'actions pour améliorer les barrières de sécurité................................................. 89 Tableau 31 :indicateurs de deploimenet de l'ADRPT................................................................................. 90 Tableau 32 : Planing de deploiement du standard consignation........................................................... 95 Tableau 33 : Groupe de travail............................................................................................................................. 95 Tableau 34 : Fiche de consignation.................................................................................................................... 97
  • 12.
    12 Année universitaire :2014/2015 Master Génie Industriel Mémoire du Projet de Fin d’Etude Nomenclature ou Glossaire OCP Office Chérifien des Phosphates OPS OCP Production System IF Installation Fixe MTTR Mean Time To Repair MTBF Mean Time Between Failure PG Poste Général ADRPT analyse des risques des postes de travail PS Poste Secondaire DCS Distributed Control System (Système Numérique de Contrôle-Commande) HM Haute Maitrise PM Petite Maitrise RDP Résolution De Problèmes HA Heures d’Arrêt DPRF Demande de Pièces de Rechange et Fournitures
  • 13.
    13 Année universitaire :2014/2015 Master Génie Industriel Mémoire du Projet de Fin d’Etude Introduction Dans le cadre du projet de transformation opérationnelle qui touche tous les métiers et les processus du groupe OCP et qui vise à moderniser les méthodes et les pratiques opérationnelles et managériales pour réussir le défi de rendre l’OCP un leader mondial sur les industries des phosphates (entreprise World Class) , des grands chantiers ont été lancés en partenariat avec les références mondiaux , parmi eux le chantier OCP PS un système de management complet composé de 06 piliers et destiné à améliorer la productivité et les performances de l’entreprise issu du fameux TPS de TOYOTA. La Maîtrise de l’outil de production est un axe majeur du système de production OPS, il vise les 0 pertes maintenance à travers le développement de la culture de la résolution de problème et l’élimination des pertes avec le maximum d’efficience, via le développement de la maintenance autonome, l’utilisation des outils de résolutions de problèmes évolués tels que Standard Kaizen, Major Kaizen, la modernisation des méthodes de la maintenance professionnelle et la fiabilisation des équipements prioritaires. La première partie de notre sujet « Amélioration des performances des équipements électriques de l’installation fixe T2 » Inscrit dans ce cadre, donc nous serons chargés de :  Etudier les performances actuelles de l’installation T2 (TRS - ABC – PARETO – MTBF – MTTR …)  Lancer des chantiers KAIZEN à partir des arrêts et pannes répétitives pour sortir un plan d’action de fiabilisation.  Appliquer les 09 fondations de la maintenance professionnelle et en priorité (dossier machine – standards d’inspection, plan de lubrification et PDR,…). La deuxième partie du sujet est consacrée au déploiement des standards de la sécurité OCP, en fait l’OCP a développé avec DUPONT SA une politique de sécurité basée sur 9 standards et vise le 0 Accident, donc nous serons chargés de mettre en œuvre deux standards dans les installations T2 : - Standard ADRPT : analyse des risques de postes de travail - Standard de consignation des sources d’énergie.
  • 14.
    14 Année universitaire :2014/2015 Master Génie Industriel Mémoire du Projet de Fin d’Etude Historique de l’entreprise Chiffres et dates clés Mission, valeurs, organisation de tête, stratégies et principes de management Entité d’accueil (Site de Khouribga - Mine de SIDI CHENNANE – Service Electrique) Chapitre 1 : Présentation de l’entreprise et de l’entité d’accueil
  • 15.
    15 Année universitaire :2014/2015 Master Génie Industriel Mémoire du Projet de Fin d’Etude I. Histoire : OCP, 90 ans des phosphates L’Office Chérifien des Phosphate fut créé au 7 août 1920 par dahir, le dahir réservera à l'état tous les droits de recherche et d'exploitation du phosphate, ainsi que le monopole des ventes de ce minerai sur le marché. L'exploitation effective du minerai ne fut entreprise qu'en 1921 dans la région d’Oued Zem. OCP occupe une place particulière dans l’histoire industrielle du Maroc ; le Groupe est le premier exportateur au monde de minerai, leader sur le marché de l’acide phosphorique et un acteur de poids dans les engrais solides. Cette performance, OCP en puise les racines dans son histoire et dans une expérience accumulée de 90 ans, depuis sa création en 1920. Le Groupe OCP depuis 1975 a évolué sur le plan juridique, pour devenir en 2008 une société anonyme dénommée «OCP S.A ». Quelques Dates Clés ***** 1920 : Création OCP 1921 : Début de l’extraction du phosphate à KHOURIBGA. 1921: Début exportation phosphate 1965 : Début production acide phosphorique et engrais à SAFI 1975 : Création Groupe OCP S.A 1998 : Démarrage de la production phosphorique purifiée à Emaphos sur le site de JORF LASFAR 2000 : Mise en marche de l’usine lavage- flottation à KHOURIBGA D’une activité d’extraction et de traitement de la roche à ses débuts, OCP s’est positionné au fil du temps sur tous les maillons de la chaine de valeur, de la production d’engrais à celle d’acide phosphorique, en passant par les produits dérivés. De quelques centaines de personnes à sa création, pour un chiffre d’affaires de 3 millions de Dollars US, OCP a réalisé un chiffre d’affaires de 7 milliards de Dollars US en 2011 et compte près de 20 000 collaborateurs. Figure 1 : Carte des sites d’implantation d ’OCP au Maroc
  • 16.
    16 Année universitaire :2014/2015 Master Génie Industriel Mémoire du Projet de Fin d’Etude 2006 : Démarrage de la nouvelle ligne DAP 850000 T/AN à JORF LASFAR 2007-2009 : Lancement de nouveaux pôles urbains à KHOURIBGA et à BENGUERIR : Mine verte et Ville verte 2010-2011: Ouverture de deux bureaux de représentation au Brésil et en Argentine. Démarrage de plusieurs unités industrielles (LAVERIE MERAH LAHRACH, STEP,…) 2013 : Démarrage programmé du projet Slurry pipeline sur l’axe KHOURIBGA- JORF LASFAR sur une longueur de 235Km Figure 2 : Histoire du Groupe OCP en images
  • 17.
    17 Année universitaire :2014/2015 Master Génie Industriel Mémoire du Projet de Fin d’Etude 1) Figure 3 : Dates clés dans la vie du Groupe OCP
  • 18.
    18 Année universitaire :2014/2015 Master Génie Industriel Mémoire du Projet de Fin d’Etude II - Groupe OCP : Activités, s stratégie et organisation 1. Chiffres clés du Groupe OCP Figure 5 : Classification du personnel OCP Figure 4 : Chiffres clés des activités du Groupe OCP en 2012
  • 19.
    19 Année universitaire :2014/2015 Master Génie Industriel Mémoire du Projet de Fin d’Etude 2. Activités du groupe OCP  Extraction minière : C’est enlever le phosphate des gisements, des endroits où il se trouve en couche plus ou moins à une certaine profondeur du sol appelé recouvrement par galerie souterraines ou par découverte.  Traitement : Le phosphate n’est pas pur. Il contient des éléments qui ne sont pas du phosphate (eau, particule, divers..).Il faut donc lui faire subir un traitement en vue d’améliorer sa teneur en phosphate pur. a) Lavage de phosphate : Cette technique consiste à mélanger le phosphate dans un malaxeur avec de l’eau ce qui permet la séparation de l’argile. b) Séchage de phosphate : Il est réalisé dans des fours rotatifs cylindriques. La température du four est assurée par le gaz de combustion du fuel, provoquant ainsi une diminution de l’humidité de 14% à environ 2- 3% pour faciliter le transport.  Transport : Le phosphate est extrait aux centres de KHOURIBGA et YOUSSOUFIYA, il faut donc le transporter par train jusqu’au port le plus proche : Casablanca et Safi pour l’expédier par bateau vers différents pays du monde. Les acheteurs du phosphate Figure 6 : Les infrastructures OCP, minières, chimiques et logistiques Figure 7 : Parts du groupe OCP dans le marché des phosphates
  • 20.
    20 Année universitaire :2014/2015 Master Génie Industriel Mémoire du Projet de Fin d’Etude marocain sont très nombreux :  Valorisation chimique : Afin de valoriser notre richesse nationale, le groupe OCP a implanté deux principaux complexes d’industrie chimique, le premier à Safi et comporte MC, MP I et MD et le deuxième à JORFLASFAR et comporte MP III et VI. Cette valorisation consiste à attaquer le phosphate brut avec de l’acide sulfurique pour former l’acide phosphorique 29% en P2O5 qui est ensuite concentré à 54% en P2O5. La plus grande partie de l’acide phosphorique est exporté et le reste est utilisé pour la fabrication des engrais Figure 9 : Volume de production des engrais Figure 8 : Volume de production de l'acide phosphorique
  • 21.
    21 Année universitaire :2014/2015 Master Génie Industriel Mémoire du Projet de Fin d’Etude 3. Organisation de tête du Groupe OCP SA Rôles des directions exécutives : DGA - Secrétaire général - Assister le Président Directeur Général dans sa mission - Assurer la gestion des relations extérieures et institutionnelles du Groupe - Garantir le bon fonctionnement de l’organisation et de la gouvernance interne du Groupe - Garantir le développement et le bon fonctionnement des systèmes d’information du Groupe - Etre garant du patrimoine foncier et immobilier du Groupe - Garantir la gestion du site de Casablanca - Garantir la gestion administrative des bureaux de représentation du Groupe - Capitaliser les acquis de la transformation organisationnelle Affaires Publiques et Communication - En charge de définir et mettre en œuvre les politiques du Groupe en matière d’affaires Publiques et de Communication aux niveaux international, national et interne Axes Nord et Centre - Une Direction industrielle « Axe Nord », en charge de la gestion des sites de Khouribga et de Jorf asfar et du développement industriel Groupe - Une Direction Industrielle « axe Centre », en charge de la gestion des sites de Gantour, de Safi et de Phosboucraa ainsi que la gestion de la Recherche et développement Groupe Capital Humain Figure 10 : Organigramme de tête du Groupe OCP SA
  • 22.
    22 Année universitaire :2014/2015 Master Génie Industriel Mémoire du Projet de Fin d’Etude En charge de définir et de mettre en œuvre la politique capital humain du Groupe Commercial Une Direction Commerciale, en charge de la gestion opérationnelle de l’activité commerciale du Groupe (ventes et service client, marketing, maritime et logistique aval, achats matières premières…) Finances et Contrôle de Gestion En charge du contrôle de gestion Groupe, du financement et de a gestion des opérations financières Juridique En charge d’apporter le support juridique nécessaire au Groupe pour la protection de ses intérêts Planning & Business Steering En charge du Business Steering Stratégie & Corporate Development En charge de structurer et coordonner la réflexion et la mise en œuvre de la stratégie du Groupe afin de maximiser la création de valeur à long terme
  • 23.
    23 Année universitaire :2014/2015 Master Génie Industriel Mémoire du Projet de Fin d’Etude 4. Mission du Groupe OCP OCP maintient et étend sa présence sur la scène du développement agricole aux niveaux national et international. Son objectif est le renforcement de son leadership tout en consolidant son engagement envers la sécurité alimentaire mondiale. Une culture basée sur la Co-Construction En plus de sa contribution concrète en tant qu’acteur majeur de la sécurité alimentaire à travers sa gamme d’engrais phosphatés appropriés, OCP est pleinement engagé dans le débat mondial de la sécurité alimentaire. Le groupe porte un intérêt particulier à la promotion de l’innovation et de l’investissement, dans le but de revitaliser l’agriculture en Afrique et dans les pays du Sud en général. A cet effet, OCP a créé, notamment le Global Food Security Forum, une initiative et un lieu d’échange international qui permet, aux parties prenantes de cette problématique de débattre et de tenter de solutionner l’insécurité alimentaire mondiale. 5. Valeurs du Groupe OCP Les valeurs d’OCP puisent leur source dans son histoire. Elles constituent le socle de l’action du Groupe qui unit ses collaborateurs et partenaires. Pensées en trois langues (arabe, français et anglais), ces valeurs expriment l’identité affirmée d’un leader mondial. Leadership - Être capable de mobiliser et de fédérer autour d'un objectif commun - Encourager les autres à se surpasser - Être en mesure de prendre des décisions et trancher - Savoir s’adapter et gérer les changements. - Responsabilité & Engagement - Prendre ses responsabilités et assumer ses actions et celles de son équipe - Faire preuve d’un engagement sincère en faveur des succès collectifs. Courage - Persévérer et aller au bout de ses projets - Sortir de sa zone de confort et savoir prendre des risques - Porter et défendre de nouvelles idées - Donner et recevoir les « feedbacks » de manière honnête et constructive. Modestie Figure 11 : Valeurs du Groupe OCP
  • 24.
    24 Année universitaire :2014/2015 Master Génie Industriel Mémoire du Projet de Fin d’Etude - Faire preuve d’humilité en toutes circonstances - Valoriser le résultat de l’équipe plutôt que sa propre contribution - Savoir se remettre en question/accepter d’être « challengé » et chercher à s’améliorer continuellement. Solidarité - Promouvoir le travail d'équipe - Placer l’intérêt du Groupe au-dessus de son intérêt personnel - Mettre à la disposition des autres son savoir et son savoir-faire, contribuer à l’intelligence collective - Aider ses collaborateurs sans contrepartie. Ouverture - Respecter, valoriser et être à l'écoute des autres - Écouter et valoriser les points de vue divergents. Ijtihad - Faire preuve de créativité et d'esprit d'innovation - Se remettre en question pour mieux évoluer. Intégrité / loyauté ‫نية‬ - Faire preuve de transparence, d'intégrité et d'honnêteté en toutes circonstances - Etre un modèle de comportement aussi bien en interne qu'en externe.
  • 25.
    25 Année universitaire :2014/2015 Master Génie Industriel Mémoire du Projet de Fin d’Etude 6. Principes de management Les principes du management du Groupe OCP s’articulent autour de 5 axes : - La subsidiarité - La décentralisation - La responsabilité - Le contrôle - La transversalité 1. La subsidiarité Le principe de subsidiarité, selon lequel les pouvoirs de décision sont délégués le plus possible aux échelons inférieurs de l'entreprise, s'inscrit dans une démarche d'autonomisation et d'efficacité de l'ensemble de la ligne managériale. 2. Principe de décentralisation Le principe de décentralisation, autrement dit le transfert d'une partie des activités relevant habituellement des entités fonctionnelles centrales du Groupe vers les entités opérationnelles, concrétise le souhait de la Direction générale du Groupe de répondre au plus près du terrain aux nouveaux enjeux de l'entreprise, en améliorant la pertinence des décisions prises et la rapidité de leur exécution. 3. Principe de responsabilité Contrepartie des principes de subsidiarité et de décentralisation, le principe de responsabilité signifie que les détenteurs d'une mission se portent garants de sa bonne réalisation, d'une part, à travers une maîtrise adéquate de ses décisions et de ses actions, d'autre part, en conformité avec les principes d'organisation et de fonctionnement du Groupe. . 4. Principe de contrôle En complément de leur rôle d'assistance et d'animation de leur filière, le principe de "contrôle" signifie que les entités fonctionnelles centrales ont clairement pour fonction, d'abord, de contrôler la conformité de la mise en œuvre des actions réalisées par les entités opérationnelles concernés (Pôles, sites) aux politiques définies et, ensuite, d'évaluer les résultats obtenus au regard des objectifs fixés, des moyens mobilisés et de la satisfaction des utilisateurs. 5. Principe de transversalité Figure 12 : Les principes du management du Groupe OCP
  • 26.
    26 Année universitaire :2014/2015 Master Génie Industriel Mémoire du Projet de Fin d’Etude Le principe de transversalité au sein du Groupe OCP, dans un souci de décloisonnement interne, instaure le travail en équipe et la prise de décision collégiale sur les sujets les nécessitant, afin d’améliorer la qualité des décisions prises et la facilité de leur mise en œuvre 7. Stratégie OCP Fondée sur une nouvelle vision du marché, et en réponse à l’accroissement de la demande mondiale en phosphates et à la compétitivité croissante du marché, le Groupe a initié en 2007 une stratégie de développement à grande échelle. Les enjeux en sont considérables pour OCP comme pour le Maroc, car c’est de cela que dépend la consolidation de notre leadership sur le marché. Augmenter notre capacité de production Avec notamment pour objectif de doubler la production minière d’ici à 2020, en la portant de 27 à plus de 50 millions de tonnes de tripler la capacité de production d’engrais phosphatés à ce même horizon, et de tripler les capacités chimiques. Cela passe par l’ouverture de nouvelles mines ainsi que la rationalisation et la pérennisation des ressources minières existantes. Les investissements entrepris dans les sites miniers, de l’extraction au traitement, et le projet Jorf Phosphate Hub ( JPH ) en cours de réalisation sur la plateforme de Jorf Lasfar répondent à ces impératifs. Améliorer les rendements par la réduction massive des coûts de production L’objectif est de réduire les coûts à tous les niveaux de la chaîne de valeur et d’optimiser les moyens et les ressources. Le projet OCP Production System ( OPS ) pour l’amélioration de la performance industrielle répond à cette volonté. C’est aussi le cas de nombreux projets initiés dans tous les segments industriels, tels que le Slurry Pipeline reliant la mine de Khouribga à la plateforme chimique de Jorf Lasfar et qui permettra une baisse conséquente des coûts d’exploitation des phosphates et une réduction considérable de l’Empreinte Carbone ainsi que de la consommation énergétique et hydraulique du Groupe. Être flexible industriellement et agile commercialement L’objectif est de pouvoir augmenter rapidement la production lorsque la demande l’exige, ou de la réduire si nécessaire sur chaque maillon de la chaîne de production. Cette flexibilité exige une programmation minutieuse de l’outil de production et une intégration parfaite de tous ses maillons dans une logique de flux et de supply chain pour s’adapter à l’évolution du marché.
  • 27.
    27 Année universitaire :2014/2015 Master Génie Industriel Mémoire du Projet de Fin d’Etude Programme de développement industriel du groupe OCP (2008-2020) Figure 13 : Programme de développement industriel du groupe OCP (2008-2020)
  • 28.
    28 Année universitaire :2014/2015 Master Génie Industriel Mémoire du Projet de Fin d’Etude II. Site de Khouribga : Présentation et organisation 1) Présentation C’est le plus ancien et le plus exploité des dépôts phosphatés marocains. Il est également le plus important par son extension que par la qualité des minéraux qu’il renferme. Il est reparti en trois zones différenciées - zone de SIDI DAOUI. - zone de SIDI CHENNANE. - zone de MERAH EL AHRECH. - Zone LAHLASSA Le bassin des OULAD ABDOUN s’étend sur plusieurs milliers de Km², occupe la majeure partie de l’élément morphologique connu sous le nom du « plateau des phosphates ou plateau des OURDIGHA » il est limité : - Au nord par le massif du Maroc Central. - Au sud, par l’Oued Oum Rabia. - A l’Ouest par le massif de Rehamna. - A l’Est de Kasbat Tadla. Figure 14 : Gisement des phosphates de la zone Khouribga
  • 29.
    29 Année universitaire :2014/2015 Master Génie Industriel Mémoire du Projet de Fin d’Etude 2) Organisation du site de Khouribga Le groupe OCP qu’a travaillé et pour plusieurs années avec une organisation parallèle (seule entité mines – seule entité traitement et transport) et a passé en 2012 à une organisation série ou (multiples chaines de valeur complètes et autonomes). Division Extraction de Khouribga Division Traitement et embarquement Maintenance Centralisée Gestion Administrative Figure 15 : Principe d'organisation du Site de khouribga Le site de Khouribga est composé actuellement plusieurs axes et directions, comme suite : Les entités opérationnelles - L’Axe SIDI CHENNANE – DAOUI (INK/C) composé de la Mine SIDI CHENNANE, la Mine DAOUI, la laverie DAOUI, le complexe de séchage COZ - L’Axe MERE-Beni IDIR composé de la Mine MERAH et ses extensions ( Mlikat –Zone centrale - …) , la laverie MERAH et l’usine de séchage Beni idir - Axe LAHLASSA composé de la mine et la laverie LAHLASSA (en phase finale de construction) - Direction Pipeline et logistique - Direction Méthodes et planifications Les entités support - Direction Ressources Humaines Site - HSE Site - Moyennes généraux - Support - Sureté - Responsabilité sociétale Axe Daoui – SIDI CHENNANE Axe Merah – Beni idir Axe LAHLASSA Axe logistique et pipeline
  • 30.
    30 Année universitaire :2014/2015 Master Génie Industriel Mémoire du Projet de Fin d’Etude Le secteur de SIDI CHENNANE: 2. Figure 16 : Organigramme du site de Khouribga Figure 17 : Organisation de l'axe Sidi chennane - Daoui
  • 31.
    31 Année universitaire :2014/2015 Master Génie Industriel Mémoire du Projet de Fin d’Etude 3. Mine SIDI CHENNANE Le secteur de SIDI CHENNANE est un secteur minier en pleine expansion, avec une production d’environ 6Mt de phosphates en moyenne par an, et une réserve de 331 Mt et avec un parc matériel important : - 02 trémies à SIDI CHENNANE (Trémie 1 et trémie 2). - Des machines électriques : 4 draglines, 1 pelle en bute et 1 sondeuse. - Des Machine Diesel : 6 pelles hydrauliques, 4 sondeuses SK. - Des engins : 23 camions, 30 bulls et environ 30 engins divers. Le secteur de SIDI CHENNANE est divisé en plusieurs zones, il est organisé de la forme suivante : Figure 18 : Carte satellitaire de la mine Sidi Chennane Figure 19 : Organigramme de la mine Sidi chennane
  • 32.
    32 Année universitaire :2014/2015 Master Génie Industriel Mémoire du Projet de Fin d’Etude 4) Présentation du Service Electrique a) Mission du service Electrique : La mission du service électrique est d’assurer la disponibilité et la fiabilité électrique des machines, engins et installations fixes du site de SIDI CHENNANE avec un coût optimum tout en assurant une meilleure sécurité. b) Effectif du service Electrique : Dirigé par un ingénieur chef du service, ce service se décompose suivant l’organigramme ci- dessous et dispose à son actif une moyenne d’environ 96 agents selon les semestres. Tableau 1 : Personnel du service électrique Section Ingénieur Agent d'encadrement supérieur Agent d'Encadrement Opérationnel Technicien et Operateur Machines 1 3 5 11 Engins 1 2 6 11 Installations fixes 1 1 5 11 Réseau Electrique 1 4 11 Instrumentation 2 6 5 Préparation 0 2 5 Figure 20 : Organigramme du service électrique
  • 33.
    33 Année universitaire :2014/2015 Master Génie Industriel Mémoire du Projet de Fin d’Etude c) Mission des différentes sections Section Machines : Cette section assure le dépannage, l’entretien, la révision et le suivi des pièces de rechange des machines draglines, pelles mécaniques et sondeuses. Section Engins : Cette section assure le dépannage, l’entretien et l’inspection des camions, bulls, pelles hydrauliques et engins divers (camions de ravitaillement – PAY – Chargeuses...) au chantier et à l’atelier mécanique. Section installations fixes : Cette section est chargée du dépannage, de l’entretien et de la révision des installations de prétraitement des phosphates provenant de la zone d’exploitation de Sidi Chennane. Elle assure aussi bien le dépannage et l’entretien des installations électriques des ateliers, et des bureaux de l’installation. Section réseau électrique Cette section est chargée du dépannage du réseau électrique, L’entretien des postes électriques, la révision des postes semi fixes et des cabines de protection, la réparation des câbles de chantier, ainsi que le dépannage des installations électriques des ateliers BT, bureaux et les postes soudures, et la maintenance des climatiseurs (froid) Section instrumentation : Cette section est chargée de la maintenance des équipements de télécommunication (radio et téléphone), ainsi que les modules électroniques installés dans machines, engins et installations fixes. Préparation Technique : Assure en collaboration avec le chef de service et les responsables des sections opérationnelles, le suivi des interventions de maintenance (GMAO), l’approvisionnement en pièces de rechange (prévisions - consommation – Achat - ...), le suivi des projets d’achat et de construction et les travaux de réparation à l’extérieur, ainsi que le suivi des immobilisations (Contrôle de matériel). Gestion administrative : Cette section s’occupe du suivi du personnel (présence – permissions – formations – heures supplémentaires ainsi que les correspondances avec les autres services.
  • 34.
    34 Année universitaire :2014/2015 Master Génie Industriel Mémoire du Projet de Fin d’Etude Cadrage géographique– contexte temporelle et organisationnelles Stades d’extractions des phosphates Installation Trémie 2 : rôle et composition Infrastructure électrique de la Trémie 2 Contexte du projet (Projet OPS – Task Force Méthodes de maintenance et HSE) Chapitre 2 : Cadrage du sujet
  • 35.
    35 Année universitaire :2014/2015 Master Génie Industriel Mémoire du Projet de Fin d’Etude I. Stades d’extraction des phosphates Avant d’entamer notre étude, il est essentiel de rappeler les différents stades du processus d’extraction des phosphates. Ce processus peut être résumé sur la figure ci-après caractérisant une chaine d’extraction des phosphates à ciel ouvert : Figure 22 : Stades d’extraction des phosphates avec capacité de chaque stade a) Foration Foration : C’est une opération qui consiste à forer des trous verticaux dans le sol, dans lesquels des charges explosives sont logées et sautées pour but de fragmenter le terrain au chantier ; le diamètre des trous de foration aux zones découvertes de Khouribga est d’environ 228,6 mm. Figure 23 : Foration avec une sondeuse
  • 36.
    36 Année universitaire :2014/2015 Master Génie Industriel Mémoire du Projet de Fin d’Etude Sautage : consiste à mettre le dynamite dans des puits préalablement creusées par des sondeuses pour une meilleure fragmentation pour un enlèvement facile de phosphate par les pelles l’explosif utilisé ici est le Nitrate d’Ammonium mélangé avec du Fuel commercialisé sons nom « Ammonix »; il répond bien au critère de sécurité aussi bien pour le stockage que pour la mise en œuvre. b) Décapage Le décapage consiste à enlever le recouvrement primaire, après son sautage, afin de découvrir le premier niveau phosphaté exploitable. Cette opération peut se faire d’au moins de trois manières différentes : - Cassement par Dragline (M8400 par exemple) du recouvrement dans la tranchée précédente (déjà exploitée). - Poussage du recouvrement par Bulldozers. - Chargement du recouvrement dans des camions par les pelles. Figure 24 : Sautage à la mine Sidi Chennane Figure 25 : Décapage avec Bulldozers et machine 8400M
  • 37.
    37 Année universitaire :2014/2015 Master Génie Industriel Mémoire du Projet de Fin d’Etude c) Defrouitage Après le sautage du sol, il devient moins dur ce qui permet par suite aux Draglines et aux pelles de charger le produit (y compris des roches et des grosses pierres) dans les camions parmi les machines qui participent au chargement on trouve : MARION, 195M3, P&H, DART600, DEMAG, 280B1…etc. d) Transport Le transport du phosphate vers les installations fixe d’épierrage est assuré par des camions LECTRA HULL et KOMATSU d’une capacité de 110 et 170 et 200 tonnes. e) Epierrage et criblage Avant de stocker le phosphate dans les parcs de stockage on lui fait subir une opération d’épierrage et de criblage dans des trémies pour qu’il soit prêt à exporter. Figure 26 : Defrouitage (Machine KOMATSU PC3000) Figure 27 : Transport des phosphates Figure 28 : Installations fixes d'épierrage Sidi chennane
  • 38.
    38 Année universitaire :2014/2015 Master Génie Industriel Mémoire du Projet de Fin d’Etude II. Présentation du Trémie 2 : 1) Introduction La production des phosphates passe par une chaine dite chaine cinématique constituée de 7 stades opératoires, dont le stade d’épierrage criblage (installations fixes) correspond au dernier stade de la chaine. Le passage par les installations fixes assure une première valorisation du phosphate via un traitement mécanique qui correspond essentiellement à une séparation du phosphate du stérile par procédé d’épierrage et criblage. Au niveau de SIDI CHENNANE ce stade est assuré par deux trémies : - Trémie 1 : Mise en service avec le début de l’exploitation du gisement de SIDI CHENNANE en 1994 - Trémie 2 : Mise en service en juin 2011, pour accompagner l’expansion du chantier, avec l’ouverture du panneau 1 Chacune des deux trémies est constitué d’un ensemble d’équipements (Epierreurs, cribles, concasseurs, convoyeur,..) organisés sur deux chaines identiques et divisés sur quatre secteurs principaux : - Secteur d’épierrage - Secteur de criblage (plus le recriblage dans le cas de la trémie 1) - Secteur de mise en stock - Secteur de mise à terril - Figure 29 : Synoptique de la trémie 2
  • 39.
    39 Année universitaire :2014/2015 Master Génie Industriel Mémoire du Projet de Fin d’Etude 2) STADES OPERATOIRES a) Epierrage : L’épierrage est la première opération que subit le produit provenant du chantier. Cette opération consiste à séparer le phosphate des pierres stériles. Le bâtiment d’épierrage se compose principalement de : Salle de contrôle Elle Contient toutes les commandes à distances des différents éléments qui constituent l’installation .Elle est composée d’un pupitre, d’un tableau de défaut et d’un superviseur. Le pupitre de supervision permet entre autre de : - Superviser l’installation, - Récupérer les tonnages réalisés au niveau du convoyeur S6, S7 et S3, - Comptabiliser la consommation énergétique de l’installation, - Détecter les différents défauts signalés au niveau de l’installation, - Réguler le débit des différents convoyeurs. A savoir que le superviseur au niveau de la salle a pour mission aussi de noter le nombre de voyage réalisés pendant un poste donné. Deux trémies : Construite en béton armé, chaque trémie assure un stock pour l’alimentation continue de l’épierreur. En haut, elle est équipée d’une grille en barreaux de fer de maille 1.6 x1.6 m² qui est la maille maximale supportée par le concasseur. Un engin CASE est mis en place dans les deux trémies afin de fragmenter les blocs au niveau de ces trémies de réception afin d’éviter un coincement à ce niveau. Deux extracteurs à tablier métallique : Disposé sous la trémie, l’extracteur est un convoyeur métallique, il joue le rôle d’un régulateur de débit, alimentant l’épierreur Deux convoyeurs de récupération : Ce sont des convoyeurs rectilignes ascendants transportant le phosphate à raclure fine. Deux Epierreurs : Situé après l’extracteur métallique et en haut du concasseur, l’épierreur est un gros crible vibrant avec un étage de grille de maille 90x90mm². Il permet de séparer le phosphate des grosses pierres. Deux concasseurs à battoirs :
  • 40.
    40 Année universitaire :2014/2015 Master Génie Industriel Mémoire du Projet de Fin d’Etude Situé après l’épierreur, le concasseur est un dispositif métallique qui permet de réduire le volume des grosses pierres pour les rendre transportables par les convoyeurs à bande vers la mise à terril. b) Le criblage : C’est un traitement mécanique qui consiste à séparer le minerai revenant de l’épierrage des stériles dépassants un certain volume. Le produit passe à l’aide de vibreurs sur des cribles contenant deux étages de grilles dont les mailles respectives sont de 50x30mm² et 30*15 mm². Le bâtiment de criblage se compose de deux parties symétriques chacune est constituée des éléments suivants : La trémie : C’est une cuve constituée de trois goulottes dans lesquelles transite le produit avant d’être criblé. Dans chaque goulotte sont placées deux sondes électriques de niveau indiquant si la goulotte est vide ou pleine et assurant par la suite le déplacement automatique de la tête avançable. a- Trois vibreurs : Facilitant le passage du minerai de la trémie vers les cribles. b- Trois cribles : Le crible est l’élément principal de l’installation .Avec ces deux étages, chaque crible assure la séparation du minerai des stériles d’une certaine granulométrie. c- Deux convoyeurs : Le premier transporte le refus du criblage vers le bâtiment de recriblage à travers le convoyeur C1. Le deuxième convoyeur transporte le phosphate criblé vers le parc de stockage. c) La mise à terril : C’est l’opération qui consiste à jeter le refus de l’épierreur et celui du criblage ou du recriblage par les machines de Mise à Terril à flèche orientable. d) La mise en stock : Après les différentes étapes d’épierrage et criblage, le phosphate est stocké, avant d’être acheminé vers le Parc el wafi pour alimentation des laveries. Cette opération est assurée par la stockeuse qui a pour rôle principal de stocker harmonieusement le phosphate chaque qualité à part (HT, MT, BT, TBT …), en se déplaçant sur des rails parallèles au stock .L’engin est prévu pour assurer un stockage type "Coneshell", c’est-à-dire que l’appareil déverse le phosphate sous forme de cône jusqu’à atteindre la hauteur des sondes de la flèche.
  • 41.
    41 Année universitaire :2014/2015 Master Génie Industriel Mémoire du Projet de Fin d’Etude III. Infrastructure électrique de la Trémie 2 La section électrique de la Trémie 2 s’occupe de la totalité de l’infrastructure électrique installée à la trémie 2 composée de : - Un réseau électrique (postes électriques – lignes - - Partie opérative (moteurs électriques..) - Partie commande (automates – DCS – communication..) - Accessoires de sécurité (Arrêts d’urgence –…) 1) Réseau électrique L’installation d’épierrage de Sidi Chennane est alimentée par une ligne aérienne 60KV provenant du poste général PG au poste PS3. Le poste PS3 alimente à son tour le poste PG2 par une ligne aérienne 60KV. Figure 30 : Alimentation électrique de la mine SIDI chennane
  • 42.
    42 Année universitaire :2014/2015 Master Génie Industriel Mémoire du Projet de Fin d’Etude Figure 31 : Disposition des postes électriques PG et PS Le poste PG2 est alimenté à partir de la ligne aérienne 60KV. Il va distribuer l’énergie aux postes PS4, PS5, PS6 et PS7 sous une tension de 5,5KV. Les postes PS6 et PS7 seront équipés dans le cadre d’un autre projet. Les postes PS4 et PS5 assureront l’alimentation électrique de l’ensemble des équipements de l’installation de la trémie 2. Le poste PG2 est un poste de transformation 60 KV/5,5 KV, il est conçu en type classique comprenant une partie externe HT et une partie interne MT et BT. La partie extérieure recevrait une travée transformation 60/5,5KV de puissance 12,5 MVA et tous les équipements nécessaires. La partie intérieure contiendra un tableau MT, les armoires de protection, le tableau de commande, les panneaux de signalisation, le relayage et les auxiliaires nécessaires. L’alimentation des postes électriques PS4 et PS5 sera assurée par deux câbles armés « moyenne tension » indépendants sous terrains prenant départ du PG2. Ces postes seront conçus en type intérieur avec les tableaux MT et BT.
  • 43.
    43 Année universitaire :2014/2015 Master Génie Industriel Mémoire du Projet de Fin d’Etude Équipements haute tension pour le poste PG2: L’ensemble d’équipements haute tension est composé de : - 02 Travées 60KV, (01 travée d’arrivée et 01 travée départ ligne). - 01 travée départ transformateur. - Jeu de barre 72,5KV 2000A. - Transformateur HT/MT : Un transformateur HT/MT ayant les caractéristiques suivantes : - Tension d’entrée : 60KV. - Tension de sortie : 5,5KV. - Puissance : 12,5 MVA. Avec régulateur de tension automatique (en charge) et manuel (à vide). Équipements moyenne tension Tableaux MT : - Pour le poste PG2, le tableau MT est constitué de :  01 Cellule arrivée 2000A.  01 Colonne API/ IHM.  01 Cellule de mesure et comptage.  01 Cellule départ transformateur 800A.  01 Cellule départ condensateur 800A.  01 Cellule départ câble PS4 1250A.  01 Cellule départ câble PS5 1250A.  01 Cellule départ câble PS6 1250A.  01 Cellule départ ligne PS7 1250A.  01 Cellule départ câble 1250A réserve. - Pour le poste PS4, le tableau MT est constitué de :  01 Cellule arrivée 1250A.  01 Colonne API/ IHM.  01 Cellule de mesure et comptage.  02 Cellules départ transformateur 800A.  01 Cellule départ condensateur 800A.  03 Cellules départ moteur 800A y compris les DE MT 200A.  07 Cellules départ moteur 800A démarrage direct.  01 Cellule départ transformateur réserve 800A. Figure 32 : Transformateur HT/MT Figure 33 : Poste électrique
  • 44.
    44 Année universitaire :2014/2015 Master Génie Industriel Mémoire du Projet de Fin d’Etude - Pour le poste PS5, le tableau MT est constitué de :  01 Cellule arrivée 1250A.  01 Colonne API/ IHM.  01 Cellule de mesure et comptage.  02 Cellules départ transformateur 800A.  01 Cellule départ condensateur 800A.  04 Cellules départ câble 800A.  01 Cellule départ transformateur réserve 800A. Systèmes de compensation MT : Pour le poste PG2 : Il existe un système automatique de régulation et de compensation MT (à 4 gradins) y compris des capacités de puissance de 4650 Kvar pour assurer un Cos fi de l’ordre de 0,98. Ce système est aménagé dans un local à part à l’extérieur du poste. Transformateurs MT & BT : Les transformateurs MT/BT sont les suivants : Tableau 2 : Liste des transformateurs MT-BT Cabine multi-tensions (Liée au poste PS5) : Figure 34 : Système automatique de compensation MT
  • 45.
    45 Année universitaire :2014/2015 Master Génie Industriel Mémoire du Projet de Fin d’Etude Il s’agit d’une cabine multi tension blindée destinée à l’alimentation de la station de ravitaillement, et équipée par des moyens de protection, de coupure. Équipements basse tension et auxiliaires L’ensemble d’équipements BT est composé de : - Armoire de contrôle commande et de protection du poste HT - Tableaux débrochables basse tension 500Vac - Tableaux débrochables basse tension 380Vac - Tableaux débrochables basse tension 220Vac - CPI : Le système de contrôle d’isolement de tous les tableaux BT surveille les trois tensions (500VAC, 380VAC et 220VAC) avec signalisation pour chaque départ. Transformateurs BT/BT : Deux transformateurs BT/BT (Pour l’équipement des postes PS4 et PS5) ayant les Caractéristiques suivantes : - Tension d’entrée : 3x500 V. - Tension de sortie : 3x220 VAC+N. - Puissance : 160KVA. Alimentations secours 48Vcc : Une alimentation secours 48Vcc pour chaque poste (PG2, PS4 et PS5). Chaque alimentation secours 48VCC est dimensionnée comme suit : - Tension d’entrée : 380Vac. - Capacité : 300A. - Autonomie : 01heure - Tension de sortie : 48VCC. Alimentation secours 220Vac : Une alimentation secours 220Vac pour chaque poste (PG2, PS4 et PS5). Chaque alimentation secours 380VAC/220VAC est dimensionnée comme suit : - Tension d’entrée : 3x380Vac + N. - Puissance : 40KW. - Autonomie : 01heure. - Tension de sortie : 380/220Vac. Réseaux de terre : Un réseau enterré maillé est réalisé au niveau des fondations de chaque poste (PG2, PS4 et PS5) et au niveau de tous les bâtiments de l’installation. Chaque réseau présente une résistance de R<1Ω.
  • 46.
    46 Année universitaire :2014/2015 Master Génie Industriel Mémoire du Projet de Fin d’Etude 2) Description de la partie opérative de l’installation : La partie opérative est le sous-ensemble qui effectue les actions physiques (déplacement, entraînement…), mesure des grandeurs physiques (température, position…) et rend compte à la partie commande. L’ensemble de l’installation est entrainé par des moteurs électriques de différentes puissances selon le couple d’entraînement souhaité. Elle est dotée de 168 moteurs alimentés en 500V, 380 V et 8 moteurs en 5,5 KV. La puissance de ces moteurs allant de 2,2 KW jusqu’à 500 KW. Les différentes caractéristiques des moteurs installés sont indiquées dans le tableau suivant : Equipement Puissance du moteur en KW Quantité Tension d'Alimentation EM1-EM2 160 2 500 ExV1-ExV1 22 2 500 EP1-EP2 90 2 500 CC1 - CC2 500 2 5500 RM1-RM2 30 2 500 S3-S3p 3 2 500 TAV S3 - TAV S3p 55 2 500 T6 - T7- C1-T9 3 4 500 TAV T6 - TAV T7 TAV C1 220 3 500 T10 - T10 p 45 6 5500 FMT1 - FMT2 132 2 500 S4 - S4p 3 4 500 TAV S4 - TAV S4p 22 2 500 EV1………..6 30 6 500 Cr1……..6 90 6 500 S10 -S11 3 2 500 TAV S10 - TAV S11 75 2 500 S12 55 2 500 S1- S2 132 4 500 FST1 - FST2 90 2 500 Tr ST1 - Tr ST2 22 4 500 Tableau 3 : Caractéristiques des moteurs installés dans la trémie T2 Figure 35 : Moteur asynchrone
  • 47.
    47 Année universitaire :2014/2015 Master Génie Industriel Mémoire du Projet de Fin d’Etude 3)Description de la partie contrôle commande de l’installation : L’installation fixe de Sidi Chennane est commandée par des automates ABB. Ces automates communiquent entre eux sous un réseau de communication. L’installation utilise les variateurs ACS800 single drive en mode armoire de protection standard IP21. L’automate qui est utilisé au niveau de l’installation est de type compact. 4) Les accessoires de sécurité En plus des sécurités électriques (relais numériques) et mécaniques (percuteur du coupleur) chaque transporteur est protégé par : - Deux câbles métalliques (un de chaque côté) agissant sur des boîtiers d’arrêts d’urgence à tirette assurant l’arrêt immédiat du convoyeur en cas de problème. - Quatre boîtiers de déport-bande qui coupe l’alimentation au moteur d’entraînement en cas de déport de la bande. - Un contrôleur de rotation qui est en effet un détecteur de vitesse monté à proximité du tambour de queue de chaque convoyeur, il contrôle le glissement, les surcharges de la bande, et la rupture de l’accouplement. - Un capteur de bourrage monté sur la goulotte d’alimentation et qui a pour but d’arrêter le convoyeur en cas de bourrage. - Un capteur de fin de course qui est soit de positionnement du convoyeur devant la butée, cette fin de course coupe l’alimentation au moteur et le convoyeur s’arrête. L’arrêt est immédiat si l’électro frein du moteur est en bon état. En effet, tous les transporteurs d’une certaine longueur sont équipés d’un système de freinage, car le couple de freinage du moteur n’est pas suffisant pour absorber dans un temps raisonnable l’énergie cinétique de l’ensemble des masses en mouvement. En plus de ces capteurs liés aux transporteurs, l’installation dispose de : Sondes de niveau : Figure 36 : Système de commande ABB ACS800
  • 48.
    48 Année universitaire :2014/2015 Master Génie Industriel Mémoire du Projet de Fin d’Etude Au niveau du bâtiment de criblage, ils sont trois sondes radar de niveau qui gèrent le déplacement de la TAV des convoyeurs vers la position de remplissage approprié. Au niveau des stockeuses, le stockage de type « cône Shell » est effectué jusqu’à la hauteur de la sonde de la flèche. Arrêts d’urgence à coup de poing, installés prêt des équipements, ils permettent leur arrêt immédiat en cas de problème. Boite automatique /local : elle permet de déterminer le mode de fonctionnement d’un équipement donné soit en local pour les interventions de maintenance, soit en automatique pour une commande à distance à partir de la salle de contrôle. Figure 37 : Accessoires de sécurité Recensement des accessoires de sécurité au niveau de l’installation L’installation dispose d’un nombre important de capteurs qui permettent d’informer les unités de commande sur l’état des différents équipements. Le recensement de ces capteurs est présenté dans le tableau : Tableau 4 : liste des accessoires de sécurité
  • 49.
    49 Année universitaire :2014/2015 Master Génie Industriel Mémoire du Projet de Fin d’Etude IV. Contexte temporelle du sujet Nécessite d’une politique de maintenance La performance industrielle est l’objectif ultime de toute entreprise, cette ambition ne peut pas être atteinte sur le terrain que par une maîtrise de nos équipements, de nos usines via une politique de maintenance complète et rigoureuse. En fait, La fiabilité des installations est à la base des performances d’une entreprise. Pour autant, cet indicateur reste très restreint car il ne caractérise que l’efficacité du système de maintenance à travers le résultat obtenu, d’où la nécessité de prendre en considération l’efficience du système de maintenance car il est extrêmement déterminant d’effectuer les tâches nécessaires avec le minimum de ressources consommées et le maximum de souplesse tout en garantissant la qualité et la sécurité de l’intervention. Exigences OPS : La politique maintenance OCP Pour réussir sa transformation, le nouveau challenge du groupe est de répondre aux exigences de la concurrence économique mondiale et de satisfaire ses besoins en termes d’adaptation, de rentabilité, de productivité et de performance organisationnelle tout en développant une démarche d’amélioration continue à travers un nouveau système de management appelé OCP Production System (OPS). L’objet du projet OCP PS, en cohérence avec la stratégie du groupe, est : - d’amener le système de production OCP à un niveau de performance mondiale - d’être un système de référence mondiale pour les industries de process continu comme Toyota l’est pour les industries manufacturières. L’OCP PS est un système complet destiné à améliorer la productivité et les performances de l’entreprise par : - L’identification des pertes : ce qui consomme des ressources sans apporter de la valeur à l’entreprise. - La concentration des moyens sur les pertes principales : pannes, déchets, accident ... en appliquant des méthodes avec rigueur (Cost déploiement, résolution de problèmes,…) - L’OCP PS dans sa constitution est assimilé à un bon homme ambitieux dont ses pieds qui lui permette de se maintenir debout sont : - Le management du terrain - Le développement durable et le capital humain.
  • 50.
    50 Année universitaire :2014/2015 Master Génie Industriel Mémoire du Projet de Fin d’Etude Ses mains qui lui permettent de pratiquer son métier dans les meilleures conditions sont - La maîtrise de l’outil de production - Qualité-maîtrise des processus et des procédés Son cœur est le pilotage de la performance et enfin son cerveau est la maîtrise des flux. Figure 38 : Système de production OCP PS
  • 51.
    51 Année universitaire :2014/2015 Master Génie Industriel Mémoire du Projet de Fin d’Etude Calcul des indicateurs de maintenance Analyse des pannes Plans d’action pour la fiabilisation des équipements électriques de la trémie 2 Plan de maintenance préventive et d’approvisionnement en PDR Chapitre 3 : Fiabilisation des équipements électriques de la trémie 2
  • 52.
    52 Année universitaire :2014/2015 Master Génie Industriel Mémoire du Projet de Fin d’Etude Introduction Notre sujet donc sera consacré à l’application de la politique maintenance détaillée dans l’axe « maîtrise de l’outil de production », qui consiste à instaurer une démarche de quatre constituants principaux : - Les 9 fondements de la maintenance professionnelle - Les chantiers de fiabilisation pour les équipements névralgiques - Les 7 étapes de résolutions de problèmes - Les 7 étapes de maintenance autonome Pour mener à bien cette démarche, nous avons fait une analyse critique de la situation actuelle on se basant sur l’historique des arrêts électriques enregistrés en 2013 et 2014 à la trémie 2 afin de tirer un master plan pour la mise en place des 9 fondations au sein de notre service et mené le déploiement de ce plan. I. Calcul des Indicateurs de maintenance 1) Collecte de données : Afin d’avoir, une base solide de départ et une vision globale de l’historique des équipements de l’installation, on a eu recours aux différentes sources des données historiques des équipements T2 à savoir : - Les Modules EAM et INV du système Oracle (ERP) - Les fiches des rapports journaliers établis par les exploitants de la salle de contrôle (fichiers Excel contient le tonnage, les heures de marche, les arrêts) - Les rapports journaliers manuscrits du service électrique - Les synthèses mensuelles établis par les responsables du service exploitation. Ce système multi-support présente plusieurs inconvénients qui rend délicate l’exploitation des données : - Historique insuffisant des équipements - Manque de détails des arrêts dans les enregistrements des exploitants (pannes – remèdes – structure des données) - Système Oracle EAM mal exploité (saisie insuffisant – arborescence des équipements vagues – absences des détails des pannes) Donc pour collecter le maximum des données nous avons essayé de prendre les données les plus utiles dans chaque support comme suit :
  • 53.
    53 Année universitaire :2014/2015 Master Génie Industriel Mémoire du Projet de Fin d’Etude Figure 39 : Sources d'information de maintenance Trémie 2 Cependant et pour le bon suivi des performances des installations de la trémie 2, nous proposons d’adopter une base de données unique qui sera rempli par les exploitants de la salle de contrôle, nous donnons de ce rapport une proposition de sa structure, il doit contenir surtout : - Date de début et de fin des arrêts - Type d’arrêt (systématique ou curatif) - Sous ensemble en défaut et type de défaut (selon un arbre des pannes bien détaillé) - Actions correctifs - Commentaire de l’intervenant Pour le calcul des indicateurs de performance des installations de la trémie 2, nous avons procédé à : - Collecter des arrêts journaliers par nombre et durée - Rassembler des arrêts identiques dans une seule catégorie (voir figure) - La trémie 2 est composée de deux chaines symétriques chacune, on concède cette installation comme équipement unique, les heures de marche et d’arrêt la moyenne des deux chaines. - Les arrêts non maintenance (Stock plein – Manque produit - .) ne seront pas traitées dans le calcul des indicateurs de performance de maintenance.
  • 54.
    54 Année universitaire :2014/2015 Master Génie Industriel Mémoire du Projet de Fin d’Etude 2) Analyse globale des arrêts 2013 Pour la période du 01/01/2013 au 31/12/2013, nous constatons que 54% des heures d’arrêts de la l’installation T2 est suite aux limites de la chaine en amont (Transport par camions), donc une vraie augmentation des heures de marche peut être fait par l’augmentation des volumes transporté via : - Une gestion scientifique du flux et de l’affectation des camions par machines (Application des modèles mathématiques (exemple : théorèmes des graphes) pour la gestion de l’affectation et la synchronisation des camions) - L’augmentation de la capacité transportée (augmentation du nombre des camions et machines) Figure 40 : Arrêts de la trémie 2 par type (2013) Figure 41 : Synoptique du circuit de transport des phosphates
  • 55.
    55 Année universitaire :2014/2015 Master Génie Industriel Mémoire du Projet de Fin d’Etude 3) Calcul de l’indicateur de performance TRS pour l’année 2014 Arrêts Total des arrêts en 2014 Entretien et nettoyage 1370,63 Arrêts Mécanique 1142,19 Arrêts Électriques 630,61 Attente produit 5039 Temps de marche effective 6616 Temps d'ouverture 17568 Tableau 5 : les arrêts de l’installation T2 en 2014 Pour un calcul approximatif de taux de rendement synthétique de l’installation T2 à partir du tableau ci-dessous. Le taux de rendement synthétique (ou TRS) est un indicateur destiné à suivre le taux d'utilisation de machines. Il est défini par la formule : TRS = Temps utile / Temps requis To temps d’ouverture est égal pour 2014 à : 17568 h Tr Temps requis = temps d’ouverture total - Attente produit : 12529 h TP : Temps de fonctionnement brut : heures de marche + arrêts (mécaniques +électrique entretien et nettoyage) = 9759,43 h TP : Temps de fonctionnement : 6616 h Suite aux difficultés de calcul de temps de sous cadence et identification des rebus dans une installation de criblage nous se limitons au calcul de : - Taux de fonctionnement brut Tr/To= 9759 .43/17568 =55 ,5% - Disponibilité TP/Tr = 78% Figure 42 : Définition du taux de rendement synthétique
  • 56.
    56 Année universitaire :2014/2015 Master Génie Industriel Mémoire du Projet de Fin d’Etude 4) Calcul des indicateurs de maintenance MTTR et MTBF L’objectif de cette partie est d’en tirer tous les facteurs influençant la disponibilité des installations fixes. Pour cela nous allons diriger notre étude sur deux axes : Maintenabilité (durée d’arrêt) et fiabilité (Fréquence d’arrêt). Pour commencer l’étude, nous avons classé les arrêts enregistrés en 04 grandes familles, les arrêts Matière (Manque produit -Stock plein) ,et comme déjà dit ; ne sont pas traités par la suite. Tableau 6 : Classification des arrêts T2 janv- 14 févr- 14 mars- 14 avr-14 mai- 14 juin- 14 juil-14 août- 14 sept- 14 oct-14 nov-14 déc- 14 Entretien Nombre 41,9 28,1 51,51 70,28 48,8 62,41 179,38 142,6 108,4 159,8 184,45 293 Durée 29 91 96 104 112 112 132 146 163 134 160 101 Arrêts Mécanique Nombre 11 21 13 19 18 10 20 19 31 17 22 31 Durée 57,7 98,66 87,6 78,77 123,9 24,1 103,6 99,16 211,9 72,9 52,4 131,5 Arrêts Électriques Nombre 24 9 30 16 12 29 26 38 31 36 21 42 Durée 143,1 8,75 102,13 21,4 41,8 28,3 29,75 50,08 31,2 62 37,6 74,5 HM 559 464 539 522 536 537 565 594 572 583 563 582 Tableau 7 : Résumé des arrêts maintenance 2014 MTBF Le temps moyen entre pannes ou durée moyenne entre pannes, souvent désigné par son sigle anglais MTBF (mean time between failures), est une des valeurs qui indiquent la fiabilité d'un composant d'un produit ou d'un système. C'est la moyenne arithmétique du temps de fonctionnement entre les pannes d'un système réparable. Maintenance (Arrêts subits) Entretien et nettoyage Engorgement - Décolmatage -Entretien systématique - Engin devant trémie Trémie bouchée - Nettoyage devant Trémie - Décoincement Arrêts Mécaniques vulcanisation - travaux mécaniques Arrêts Électriques coupure de courant- déclanchement – arrêts d’urgence Matière (Arrêts décidés) Approvisionnement et stock Manque produit -Stock plein
  • 57.
    57 Année universitaire :2014/2015 Master Génie Industriel Mémoire du Projet de Fin d’Etude L'expression anglaise mean time between failures est parfois traduite à tort en français par « moyenne des temps de bon fonctionnement ». Il s'agit de la moyenne des temps (de fonctionnement) entre défaillances. Il exclut donc les autres types d'arrêts. Il est calculé comme suit : Dans notre cas : MTBF = Heures de marches /nombre de pannes+1 MTTR Temps moyen de réparation (MTTR) est la mesure de base de la maintenabilité des articles réparables. Elle représente le temps moyen nécessaire pour réparer un composant ou périphérique défaillant , exprimé mathématiquement, comme rapport entre le temps de maintenance corrective total des défaillances, et le nombre total d'actions de maintenance correctives pendant une période de temps donnée Disponibilité La disponibilité d'un équipement ou d'un système est une mesure de performance qu'on obtient en divisant la durée durant laquelle ledit équipement ou système est opérationnel par la durée totale durant laquelle on aurait souhaité qu'il le soit. On exprime classiquement ce ratio sous forme de pourcentage. Il ne faut pas confondre la disponibilité avec la « rapidité de réponse », que l'on appelle aussi « performance ». La disponibilité est aussi à prendre de manière relative. Les systèmes n'ont pas la même importance suivant les moments, l'impact n'est pas le même suivant qu'on a absolument besoin du système à ce moment ou alors qu'on est dans une période de moins grand besoin. La disponibilité est souvent notée A, comme availability, toutefois on la retrouve souvent notée D.
  • 58.
    58 Année universitaire :2014/2015 Master Génie Industriel Mémoire du Projet de Fin d’Etude Calcul de MTBF, MTTR et disponibilité janv-14 févr-14 mars- 14 avr-14 mai-14 juin-14 juil-14 août-14 sept-14 oct-14 nov-14 déc-14 Entretien Nombre 41,9 28,1 51,51 70,28 48,8 62,41 179,38 142,6 108,4 159,8 184,45 293 Durée 29 91 96 104 112 112 132 146 163 134 160 101 Arrêts Mécanique Nombre 11 21 13 19 18 10 20 19 31 17 22 31 Durée 57,7 98,66 87,6 78,77 123,9 24,1 103,6 99,16 211,9 72,9 52,4 131,5 Arrêts Électriques Nombre 24 9 30 16 12 29 26 38 31 36 21 42 Durée 143,1 8,75 102,13 21,4 41,8 28,3 29,75 50,08 31,2 62 37,6 74,5 HM 559 464 539 522 536 537 565 594 572 583 563 582 MTBF 8,73 3,83 3,88 3,76 3,77 3,56 3,17 2,93 2,54 3,12 2,77 3,34 MTTR 3,79 1,12 1,74 1,23 1,51 0,76 1,76 1,44 1,56 1,58 1,35 2,87 Disponibilité 69,73% 77,40% 69,08% 75,38% 71,42% 82,39% 64,37% 67,05% 61,94% 66,42% 67,23% 53,84% Tableau 8 : Calcul de MTBF, MTTR et disponibilité en 2014 (par mois) Figure 43: Evolution des indicateurs MTBF et MTTR de l'installation T2 en 2014
  • 59.
    59 Année universitaire :2014/2015 Master Génie Industriel Mémoire du Projet de Fin d’Etude Figure 44 : Arrêts maintenance de l'installation T2 par type On constate que les arrêts électriques représentent 20% des arrêts maintenance de l’installation, pour pouvoir lancer un chantier de réduction des arrêts électriques qui est l’objectif de notre sujet, nous devons identifier et analyser ces arrêts on se basant sur les rapports journaliers du service électrique, nous procédons pour cela à : - Découpage fonctionnelles de la partie électrique (Postes Électriques – Partie opérative – Automatisme – Accessoires de sécurité..) - Analyse des pannes de chaque partie - Lancer un chantier résolution des problèmes pour trouver la causes racines des arrêts (outil KAIZEN – 5 pourquoi..) - Sortir un plan d’action pour attaquer les sources de problèmes - Appliquer le plan d’action
  • 60.
    60 Année universitaire :2014/2015 Master Génie Industriel Mémoire du Projet de Fin d’Etude II. Analyse des arrêts électriques 1) Découpage fonctionnelle de la partie électrique La subdivision de l’installation en parties permet de mieux aborder l’analyse critique .Elle est présenté en quatre niveaux selon le graphe suivant : Figure 45 : Découpage fonctionnelle de la partie électrique 2) Analyse des arrêts électriques par groupe Selon les rapports du service electrique 336 pour l’année 2014 , nous avons pu classer les arrets électriques selon les parties fonctionnelles comme suit : Partie Total des heures d’arrêts Nombre des arrêts Réseau électrique 174 41 Partie opérative 204 38 Partie commande DCS 143 102 Acceccoires de securité 99 133 Tableau 9 : Arrêts électriques 2014
  • 61.
    61 Année universitaire :2014/2015 Master Génie Industriel Mémoire du Projet de Fin d’Etude En termes de disponibilité, on trouve en premier lieu la partie opérative de 204 heures d’arrêt qui est le point goulot. En terme de fiabilité on remarque que les accessoires de sécurité atteints un pourcentage de 42%. D’où la nécessité de stratifier les arrêts. 3) Analyse des arrêts de La partie opérative : a) Etude statistique Composants Durée d'arrêts Nombre de pannes Moteurs électriques 172 15 Démarreurs 10 6 Variateurs de vitesse 8 5 Contacteurs 6 7 Disjoncteurs 3 3 Câbles 5 2 Tableau 10 : Arrêts de la partie opérative Figure 46 : Total des heures d'arrêts par partie fonctionnelle Figure 47 : Nombre d'arrêts par partie fonctionnelle
  • 62.
    62 Année universitaire :2014/2015 Master Génie Industriel Mémoire du Projet de Fin d’Etude NB : pour les moteurs électriques on doit noter que 80% de temps d’arrêts est gaspillé sur les actions mécaniques de changement (démontage – montage – fixation), cependant on remarque que les moteurs électriques présentent le point goulot que ça soit en termes de disponibilité ou en termes de fiabilité, pour remédier à ce problème nous avons lancé un chantier de RDP en collaboration avec les agents de la maintenance électrique du T2. Moteurs electriques 86% Démarreur 5% Variateur de vitesse 4% Contacteurs 3% Disjoncteurs 2% Durée d'arrêts des composants de la partie operative Moteurs electriques 40% Contacteurs 18% Démarreur 16% Variateur de vitesse 13% Disjoncteurs 8% Câbles 5% Nombre de pannes par composants de la PO Figure 48 : Heures d’arrêts de la partie opérative Figure 49 : Fréquence des arrêts de la partie opérative
  • 63.
    63 Année universitaire :2014/2015 Master Génie Industriel Mémoire du Projet de Fin d’Etude b) Recherche des causes racines (Standard KAIZEN) Nous avons lancé un chantier de résolution de problèmes concernant la défaillance des moteurs électriques au niveau de l’installation fixe T2. (Voir annexe KAIZEN ) Résumé du chantier Standard Kaizen (Détérioration des moteurs électriques) Problème symptômes visibles Causes racines Remède (Action) Détérioration des moteurs électriques Echauffement Court-circuit Chute d’isolement Excès de débit Qualité du produit Tension bande Conditions climatique Réglage démarreur alignement Perturbation réseau Durée de vie Qualité de bobinage Etanchéité joint et presse-étoupe - Remise en état des réglages du démarreur - Remise en état des protections électriques - Contrôle périodique d’isolement et de - Analyse et suivi vibratoire - Remise en état d’étanchéité des moteurs - Graissage périodique des moteurs - Acquisition des nouveaux moteurs - Contrôle de qualité de rebobinage Tableau 11 : Résumé du chantier Standard Kaizen Figure 50 : Standard Kaizen pour les moteurs électriques
  • 64.
    64 Année universitaire :2014/2015 Master Génie Industriel Mémoire du Projet de Fin d’Etude c) Plan d’action Tableau 12 : Plan d'action pour augmenter la disponibilité de la partie opérative Actions Type échéance Avancement Illustration Gain Gestion du parc moteur électrique par le service électrique O État de stock État des encours Transfert de budget Fait Diminuer les arrêts moteurs par 30% (172 HA en 2014) Gain de 61920 Tn Standard de contrôle périodique d’isolement et d’échauffement des moteurs électriques O État trimestrielle (voir cahier d’inspection Fait Acquisition d’un mégohmmètre pour contrôle d’isolement sur CAPEX 2015 M Rédaction du descriptif technique Budget alloué 20 000 DH En cours Acquisition d’un outil d’analyse thermographique des départs moteurs sur CAPEX 2015 M Rédaction du descriptif technique Budget alloué 20 000 DH En cours Diminuer les arrêts moteurs par 30% (172 HA en 2014) Gain de 61920 Tn Etablissement d’un planning et standard d’entretien des moteurs électrique suivant les arrêts maintenance programmées O Fait Formation des agents sur les contrôles nécessaires lors de la réception des moteurs après réparation H Contrôle d’isolement et essai à vide Fait Etablissement d’un planning de mesure de vibration O Fait
  • 65.
    65 Année universitaire :2014/2015 Master Génie Industriel Mémoire du Projet de Fin d’Etude 4) Analyse des arrêts de la partie commande & DCS : a) Etude statistique On adopte la même démarche qu’avant, on stratifie cette partie en différentes composantes. Les figures suivantes décrivent les performances des différents composants de cette partie : Composants Durée d'arrêts Nombre de pannes Relais 81 57 Programmation 39 29 Communication 17 14 Alimentation des automates 6 2 Tableau 13 : arrêts de la partie commande & DCS On remarque que les relais et les problèmes liés au programme présentent un pourcentage élevé que ça soit en termes de disponibilité ou en termes de fiabilité. À cet effet nous avons lancé un chantier de RDP et des quicks Kaizen. Recherche des causes racines Figure 51 : heures d’arrêt de la partie commande & DCS Figure 52 : fréquence des arrêts de la partie commande & DCS
  • 66.
    66 Année universitaire :2014/2015 Master Génie Industriel Mémoire du Projet de Fin d’Etude b) Chantier RDP QUICK KAIZEN Nous avons lancé un chantier de résolution de problèmes, et des quicks Kaizen pour cette partie (détails des fiches Kaizen en annexe): Problème symptômes visibles Causes racines Remède (Action) Détérioration des relais NDIN Défaillance et court- circuit de l'alimentation du relais par Surtension - Problème du réseau Haute tension - Régulation en défaut - Présence circuit inductif (charge) Alimentation des relais NDIN par une source de tension stable et régulée (onduleurs) Tableau 14 : Standard Kaizen Relais NDIN Problème Causes possibles Remède (Action) Arrêt de l’installation suite à la perte des programmes des API ABB - Piles de sauvegarde épuisées - Manque de compétences - Compatibilité des onduleurs - Vérification et changement des piles épuisés - Matrice des compétences et formation sur le système ABB - Remise en bon état des onduleurs de grandes capacités (02 onduleurs) et alimentation des API à partir d’eux Tableau 15 : Quick Kaizen perte du programme API Problème Causes possibles Vérification Remède (Action) Arrêts imprévues du convoyeur S3 suite à la perte du signal de commande du contacteur de ligne - Défaillance du système de commande - Défaillance d’un composant du système de commande dans le tiroir - Mauvais contact dans le relais d’interfaçage Mesure de relais d’interfaçage Changement du relais et entretien systématique des tiroirs (dépoussiérage) Tableau 16 : Quick Kaizen relais d'interfaçage
  • 67.
    67 Année universitaire :2014/2015 Master Génie Industriel Mémoire du Projet de Fin d’Etude c) Plan d’action Actions Type Avancement Illustration Gain Alimentation des relais de protection à partir d’une source stabilisée qui présente moins de perturbation de la tension au lieu de l’alimentation direct du transformateur M Consommation excessive des relais (27 en 4 ans) Perturbation du réseau 60 KV : 56 KV pendant 8 min 63 KV pendant 14 min Diminuer les arrêts moteurs par 40% (81 HA en 2014) Gain de 38880 Tn Manque à gagner 378000 DHs Formation au système de contrôle- commande DCS d’ABB en interne : • Injection programme • Diagnostic à partir du superviseur H Formation de 5 agents électriciens 81 HA en 2014 Diminution de 30% des HA un gain de 29160 Tn Prix du neuf 150 000 DHs Coût de réparation 50 000 DHs Réparation des 2 onduleurs de grandes autonomies 45 KVA M Réparation faite pour la première fois Elaboration d’un plan d’inspection et de maintenance préventive O Fait Tableau 17 : Plan d'action pour augmenter la disponibilité de la commande & DCS
  • 68.
    68 Année universitaire :2014/2015 Master Génie Industriel Mémoire du Projet de Fin d’Etude 5) Analyse des arrêts des accessoires de sécurité : a) Etude statistique On adopte la même démarche qu’avant, on stratifie cette partie en différentes composantes. Les figures suivantes décrivent les performances des différents organes de sécurité : Composants Durée d'arrêts Nombre de pannes Arrêt d’urgence 25 30 Fin de course 19 25 Déport bande 17 23 Boite Auto/Local 14 20 Contrôleur de rotation 11 18 Capteur de bourrage 8 10 Sonde de niveau 5 7 Tableau 18 : arrêts des accessoires de sécurité Figure 53 : heures d’arrêt des accessoires de sécurité Figure 54 : fréquences d’arrêt des accessoires de sécurité
  • 69.
    69 Année universitaire :2014/2015 Master Génie Industriel Mémoire du Projet de Fin d’Etude b) Recherche des causes racines (KAIZEN) Nous avons lancé des chantiers de résolution de problèmes quicks Kaizen pour cette partie (détails des fiches Kaizen en annexe): Problème Causes possibles Vérification Remède (Action) Au moment de l’action sur l’arrêt d’urgence, le contact électrique ne s’ouvre pas et l’équipement concerné ne s’arrête pas (AU T4 et T10’) - Arrêt d’urgence Bipassé (ponté) - L’action mécanique ne se fait pas sur le contact de fin le course à l’intérieur de l’AU - Bras cassé de l’arrêt d’urgence - Vérification physique de l’arrêt d’urgence et sur le superviseur (OK) - Essai pratique du contact de l’arrêt d’urgence - Vérification visuelle (bras cassé) - Sensibilisation des gants sur les risques des ponts (by-pass) - Elaboration d’un standard d’inspection - Pour vérification physique de l’AU Tableau 19 : Qucik Kaizen arret d'urgence Problème Causes possibles Vérification Remède (Action) Fin de course de position (Mauvaise indication pour le système de commande – Arrêt imprévu du système) - Défaillance de fin de course - FDC ne s’actionne pas - Défaut de l’alimentation de FDC - Prise de fin de course défectueuse - Défaillance du système de contrôle et de commande - Action sur FDC - Mesure de l’alimentation du FDC - Vérification de fixation de la prise - Essai de déplacement et observation du système (FDC ne s’actionne pas) Changement position de l’aimant permanent Tableau 20 : Quick Kaizen fin de course Problème Causes possibles Vérification Remède (Action) Cassure de bras du déport bande de la flèche mise à terril MAT1 - Chute des blocs sur le bras - Emplacement du bras non adéquat - Qualité de la matière avec laquelle est fabriquée n’est pas conforme - Surveillance de chute des blocs - Vérification manuel constructeur - Comparer avec d’autres types de déport bande Changement de l’emplacement Tableau 21 : Quick Kaizen déport bande
  • 70.
    70 Année universitaire :2014/2015 Master Génie Industriel Mémoire du Projet de Fin d’Etude Problème Causes possibles Vérification Remède (Action) Les mouvements des vérins hydrauliques ne marchent pas suite aux actions de commande provenant du coffret hydraulique (Bouton poussoir) - Mauvais contact au niveau du bouton poussoir - Système DCS défectueux - Problème au niveau des bobines de sélecteur hydraulique - Mesure avec appareil électrique - Vérification cartes E/R DCS - Mesure de continuité Changement des coffrets existants par des coffrets IP65 (Etanches) Tableau 22 :Quick Kaizen bouton Marche-arrêt Problème Causes possibles Vérification Remède (Action) Mauvaise indication du contrôleur de rotation entraine l’arrêt imprévu du processus - Défaillance du contrôleur de rotation - Défixation du contrôleur de rotation - Défaut de l’alimentation du contrôleur de rotation - Mesure avec appareil électrique - Vérification cartes E/R DCS - Mesure de continuité Changement des coffrets existants par des coffrets IP65 (Etanches) Tableau 23 : Quick Kaizen contrôleur de rotation Problème Causes possibles Vérification Remède (Action) Fausses valeurs indiqués par les sondes de niveaux du crible - Incompatibilité des sondes avec le process - La programmation des sondes n’est pas faite comme il faut - Défaillance de la sonde - Incompatibilité : fonctionnelle dans d’autres cribles - Programmation : reprogrammation - Défaillance : changement de la sonde Changement et reprogrammation de la sonde Tableau 24 : Qucik Kaizen sondes de niveau
  • 71.
    71 Année universitaire :2014/2015 Master Génie Industriel Mémoire du Projet de Fin d’Etude c) Plan d’action Actions Type Avancement Illustration Gain Instauration d’un système d’inspection des accessoires de sécurité O Voir fiches d’inspection 99 HA en 133 fois pendant 2014 Diminution de 40% des HA un gain de 47520 Tn Diminution de 50 % de la fréquence Remplacement des boites Auto/local par d’autres ayant un indice de protection plus important M Nombre de boites changées 6/6 14 HA en 20 fois pendant 2014 Diminution de 80% des HA un gain de 13440 Tn Diminution de 50 % de la Tableau 25 : Plan d'action pour augmenter la disponibilité des accessoires de sécurité Synthèse : L’ensemble de ces actions issues de l’étude critique des équipements électriques, nous a permet de réduire le taux des arrêts en 2014 d’un ratio de 47 % c’est à dire un volume à épierrer de 252840 Tn ce qui se traduit en argent de 241462200 DHs
  • 72.
    72 Année universitaire :2014/2015 Master Génie Industriel Mémoire du Projet de Fin d’Etude III. Elaboration des dossiers machine Le dossier machine reprend l'ensemble de la documentation utile à la maintenance. C'est-à- dire : le plan de maintenance, la documentation technique (plans électriques, pneumatiques, mécaniques, schémas, instructions de montage, de changement de formats), la liste des pièces de rechange et l'historique. La chaine Trémie 2 a été fournie en 2011 avec la documentation fournisseur complète (1 Giga-octets des données sur CD) contient surtout : - Description et caractéristiques - Installation /Branchements - Description groupes composant - Schémas et plans - Procédure opérative - Déclarations - Documentation pièces commerciales Cette documentation n’est pas suffisante pour la maintenance des équipements de la trémie 2, car il ne contient qu’un seul élément du dossier machine (DTE) pour les raisons suivantes : - Il est n’est pas accessible pour tout le monde - Il ne contient pas les mises à jour et les modifications réalisées sur l’installation depuis 2011 - L’historique des arrêts, des pièces de rechange n’est pas archivé - Il ne conforme pas au dossier machine OCP (version OPS) Donc notre objectif est de mise en œuvre d’un dossier machine pour chaque équipement de la trémie 2 conforme aux règles OPS et sera composé de : - MTBF, MTTR pour chaque composant important - Historique des pannes, cartographie, analyse des pannes - Standards de maintenance, les instructions de maintenance - Historique des calendriers - Historique des modifications avec leurs justifications (pourquoi) Figure 55 : Fonctions du dossier machine
  • 73.
    73 Année universitaire :2014/2015 Master Génie Industriel Mémoire du Projet de Fin d’Etude - Documentation constructeur avec plans d’ensemble et de détails, schémas, analyse fonctionnelle, grafcet, … Il doit être rangé, accessible 24H/24H, Enrichis avec toutes les informations du fonctionnement journalier et utilisé comme une base de travail quotidienne pour toute intervention de maintenance. Ce travail nécessite un temps important par rapport à la durée de stage (benchmark laverie DAOUI - 2 mois pour chaque dossier) pour cela nous avons planifié en collaboration avec les responsables du service électrique, un master plan pour la préparation de ces dossiers : Pour faciliter l’accès aux dossiers machines, nous proposons deux actions : - Instaurer un système informatique de gestion de la documentation technique du service accessible via l’intranet (GED : Gestion électronique de la documentation). - Rangement d’un espace documentation dans un lieu accessible 24h/24 (permanence) (catalogues- documentation techniques –indicateurs de maintenance - …) Installation oct.- 15 nov.- 15 déc.- 15 janv.- 16 févr.- 16 mars- 16 avr.- 16 mai- 16 juin- 16 juil.- 16 Responsable Installation d’épierrage MAIN Installation de criblage MAIN Installation de mise en stock MAIN Installation de mise à terril MAIN poste électrique & Salle de contrôle & Automatisme MAIN Figure 57 : Documentation en ligne Figure 56 : Espace documentaire
  • 74.
    74 Année universitaire :2014/2015 Master Génie Industriel Mémoire du Projet de Fin d’Etude IV. Instauration d’un système d’inspection 1) Introduction : L’inspection joue un rôle très important pour détecter les anomalies cachés et elle permet de savoir où sont vraiment les problèmes. Figure 59 : Méthodes et outils de l'inspection électrique Figure 58 : importance de l'inspection
  • 75.
    75 Année universitaire :2014/2015 Master Génie Industriel Mémoire du Projet de Fin d’Etude 2) Processus d’inspection Pour verrouiller se système d’inspection nous avons élaboré le processus d’inspection suivant : Figure 60 : Processus de l’inspection pour la trémie 2 3) Mise en œuvre du système d’inspection : a) Fiches d’inspection : Pour mettre en œuvre ce système d’inspection et assurer son efficacité, nous avons : - Identifié tous les points d’inspection dans l’installation - Élaboré des fiches d’inspection journalières pour qualifier l’état des équipements électriques
  • 76.
    76 Année universitaire :2014/2015 Master Génie Industriel Mémoire du Projet de Fin d’Etude b) Standards d’inspection Dans le but de rendre l’inspection plus efficace, nous avons mis en place des standards d’inspection définissant les points d’inspection, les critères de contrôle et leur durée. Ci-dessous un exemple de standard d’inspection des accessoires de sécurité, le reste des standards est joignable dans l’annexe. Figure 61 : Exemple des standards d'inspection c) Planning d’inspection Dans le but de mener à bien l’activité d’inspection au niveau de l’installation d’épierrage T2, nous avons élaboré un planning d’inspection des équipements électriques. Le planning d’inspection est affiché dans l’atelier électrique de l’installation fixe T2 Figure 62 : Planning d'inspection T2
  • 77.
    77 Année universitaire :2014/2015 Master Génie Industriel Mémoire du Projet de Fin d’Etude V. Plan de maintenance 1) Introduction : Pour développer la maintenance préventive, il est important d’établir un plan de maintenance qi décrit toutes les opérations préventives qui devront être effectuées sur chacun des organes des équipements électriques (graissages, contrôles, mesures..) , pour les maintenir à leur état de référence. Il offre l’occasion de préparer la mise à disposition régulière et planifiée des moyens pour appliquer les programmes de maintenance qui doivent être standardisés. Pour mettre en place ce plan de maintenance préventive, nous nous sommes basés sur les documents des constructeurs et le retour d’expérience des agents de maintenance, ainsi la comparaison avec les autres sites et usines OCP. Un autre outil peut être utilisé dans notre cas est l’AMDEC. Nous avons dans un premier temps énuméré la liste des équipements électriques et la périodicité des interventions de maintenance pour chaque type d’équipement (moteurs – accessoires de sécurité automates...), cela va faciliter notre tâche de mise en œuvre d’un planning complet étalé sur 3 ans.
  • 78.
    78 Année universitaire :2014/2015 Master Génie Industriel Mémoire du Projet de Fin d’Etude INK/CM/ME-336 TITRE PÉRIODICITÉ DES ENTRETIEN PREVENTIFS DES EQUIPEMENTS ET INSTALLATIONS Secteur : Trémie 2 - Installation Electrique Année : 2015 -2016 N° Installations ou Équipements Tâches d’entretien préventif Périodicité 1 Poste électrique Entretien des postes électriques 1 mois 2 Moteurs électriques dotées de graisseur Graissage des moteurs électriques 4000 - 6000- 8000H 3 Moteurs électriques à graissage à vie Dépose des moteurs électriques pour entretien préventif 15000H 4 Organes de commande Entretien et contrôle des organes de commande et de sécurité 2 mois 5 Arrêt d'urgence Inspection et contrôle de l'état des arrêts d'urgence 1 mois 6 Moteurs électriques Entretien systématique des moteurs électriques 2 mois 7 Armoires et tableaux BT Entretien systématique des armoires et tableaux BT 3 mois 8 Treuil de tension Entretien systématique des treuils de tension des convoyeurs 3 mois 9 Transformateur MT/BT Entretien systématique des transformateurs MT/BT 6 mois 10 Cellule MT Entretien systématique de la cellule MT 6 mois 11 Condensateur Entretien systématique des condensateurs 6 mois 12 API Entretien systématique des armoires API 1 ans 13 Installations, postes et locaux Inspection 1 mois 13 Armoires, tableaux BT, Moteurs, transfos Contrôle thermographique 2 mois 14 Postes électriques Mesure des prises de terre 3 mois
  • 79.
    79 Année universitaire :2014/2015 Master Génie Industriel Mémoire du Projet de Fin d’Etude 2) Établissement du plan de maintenance : Nous avons déterminé pour chaque équipement la liste des actions de maintenance préventive à programmer, et nous avons pour chaque action rédiger un standard convenable, un fiche à remplir par l’opérateur et planning qui respecte les règles du tableau ci-dessus (périodicité) Equipement Document préparé (en Annexe) Moteurs électrique - Planning de graissage (Pour les moteurs à graissage périodique) - Fiche de graissage - Fiche d'entretien des moteurs électriques - Standard d’entretien des moteurs électriques - Planning d’entretien - Planning et fiche de mesure de vibration et thermographie Système de commande et de contrôle DCS - Fiche de contrôle et d’entretien du système de commande et de contrôle DCS - Standard de contrôle et d'entretien du système de commande et de contrôle DCS - Planning de contrôle et d'entretien du système de commande et de contrôle DCS Organes de sécurité - Fiche de contrôle et d'entretien des organes de sécurité - Standard de contrôle et d'entretien des organes de sécurité - Planning de contrôle et d'entretien des organes de sécurité Eclairage - Fiche de contrôle et d'entretien des organes de sécurité - Standard de contrôle et d'entretien des organes de sécurité 3) Planning : Dans cette installation, nous avons énuméré les tâches que le plan de maintenance doit contenir. Ce plan de maintenance est étalé sur les trois années prochaines 2015, 2016 et 2017. Il est élaboré et affiché dans l’atelier électrique de l’installation fixe T2. Les documents préparés seront validés par le chef de service Electrique, et misent en œuvre dès la fin de stage.
  • 80.
    80 Année universitaire :2014/2015 Master Génie Industriel Mémoire du Projet de Fin d’Etude VI. Plan d’approvisionnement en pièces de rechange 1) Introduction : Comme résultante du plan de maintenance, on va attaquer le volet d’approvisionnement. En effet un stock des pièces de rechange est primordial en quantité optimale pour une installation industrielle, il permettra de réaliser les différents travaux de maintenance et d’éviter ainsi les arrêts de fonctionnement dus à un manque de pièces de rechange. Les pièces de rechange se divisent en trois catégories :
  • 81.
    81 Année universitaire :2014/2015 Master Génie Industriel Mémoire du Projet de Fin d’Etude 2) Processus d’approvisionnement en PDR OCP : Pour commander toute pièce de rechange, il faut suivre le processus d’’approvisionnement suivant : Figure 63 : Processeurs d'approvisionnement en PDR au Groupe OCP
  • 82.
    82 Année universitaire :2014/2015 Master Génie Industriel Mémoire du Projet de Fin d’Etude 3) Vision pluriannuelle d’achat des pièces de rechange : Dans le but de garantir la continuité de fonctionnement de l’installation, nous avons mis à jour la vision pluriannuelle d’achat des pièces de rechange des équipements électriques pour les quatre années prochaines en se basant sur la consommation des trois années précédentes. En premier lieu, nous avons listé toutes les pièces de rechange pour les différentes parties électriques, puis nous avons déterminé la consommation de ces pièces de rechange durant les trois années précédentes, et aussi leur état de stock dans le magasin. Après avoir déterminé les pièces de rechanges les plus consommées. Nous avons vérifié leur état de stock et nous avons lancé des DPRF (commande PDR) . Les DPRF seront publiées en annexe.
  • 83.
    83 Année universitaire :2014/2015 Master Génie Industriel Mémoire du Projet de Fin d’Etude Dépoilement du standard « Analyse des risques des poste de travail » Dépoilement du standard « consignation des énergies Chapitre 4 : Déploiement des standards de sécurité OCP, ADRPT et consignation des énergies
  • 84.
    84 Année universitaire :2014/2015 Master Génie Industriel Mémoire du Projet de Fin d’Etude Présentation Dans le cadre de sa stratégie ambitieuse de devenir un leader mondial dans secteur d’activité, l’OCP à lancer un grand chantier sécurité et environnement basé sur l’objectif 0 accident. La sécurité est actuellement une valeur parmi les valeurs d’OCP et un pilier de base dans son système de production OPS, pour l’instauration d’une politique HSE qui reflète ces ambitions l’OCP a signé un accord de partenariat stratégique (JV) avec le groupe DuPont Sustainable Solutions (DSS), et qui vise la mise création d’un système sécurité intégré et de classe mondiale basé sur des règles ,des standards appliqués dans toute l’entreprise . Le fruit de ce partenariat a abouti à la mise en œuvre de 10 standards : 3 standards de gouvernance EVEPS : Standard OCP « Engagement Visible, Exemplarité et pilotage de la Performance HSE » VOSE : Standard OCP « Visite et Observation Sécurité et Environnement » GIASE : Standard OCP « Gestion des Incidents et Accidents Sécurité et Environnement » 7 standards de gouvernance ADRPT : Standard OCP « Analyse des Risques au Poste de Travail» Consignation : Standard OCP « Consignation & déconsignation des énergies » Espaces confines : Standard OCP « Espaces confinés » Figure 64: Courbe de bradely Figure 65 : Logo DUPONT Figure 66 : la Sécurité dans une entreprise
  • 85.
    85 Année universitaire :2014/2015 Master Génie Industriel Mémoire du Projet de Fin d’Etude Circulation : Standard OCP « Circulation routière » Entreprises extérieures : Standard OCP « Gestion des entreprises extérieurs » Travaux en hauteur : Standard OCP « Travaux en hauteur » Dans ce cadre, il nous a été délégué d’assurer l’analyse des risques au poste de travail et la mise en œuvre du standard Consignation & déconsignation des énergies de la trémie II des installations fixes. Ce travail a fait le thème de notre deuxième chapitre du présent rapport. I. Analyse des risques des postes de travail : 1) Définition du standard ADRPT Comme le nom l’indique, l’analyse des risques au poste de travail est un processus permettant d’identifier puis d’évaluer les risques pour garantir la sécurité et la santé des salariés sur leur lieu de travail. Cependant, cette analyse permet de classer les risques selon un degré d’importance, qui par la suite devront être traités. L’analyse des risques au poste de travail est un examen systématique de tous les aspects du travail. Elle sert à établir : - les causes potentielles d’accidents (et/ou de blessures) ou de maladies ; - les possibilités d’élimination de dangers ; - les mesures de prévention ou de protection à mettre en place pour maîtriser les risques Les installations fixes, et plus précisément la trémie II sont des plateformes susceptibles de créer des risques ou de provoquer des incidents ou des accidents vus le flux d’énergies présent pour les collaborateurs OCP, notamment pour la sécurité et la santé des riverains. Cependant, la Santé et la Sécurité au Travail (SST) sont une des préoccupations constantes d’OCP. Les résultats en ce domaine en portent témoignage et ils permettent des avancées nouvelles, à titre d’exemple : le taux d’accidents et d’incidents a diminué considérablement depuis la mise en place de cette démarche. Aujourd’hui, la jurisprudence met l’accent sur une obligation de sécurité de résultat de l’employeur, plaçant la Santé et la Sécurité au travail au coeur des démarches de responsabilité sociétale chez OCP. La Santé et la Sécurité au travail sont au carrefour d’exigences multiples à prendre en compte : - Humaines : évaluation des risques, formation des personnels, - Organisationnelles : responsabilité, délégation de pouvoir, - Économiques : productivité, taux de cotisation, pertes d’exploitation, - Techniques : respect de règles et de normes, conception des lieux de travail et ergonomie. La Santé et la Sécurité au travail sont l’affaire de tous. Si la démarche doit être impulsée par le dirigeant, gérée au plus haut niveau, l’implication des travailleurs et leurs représentants est tout
  • 86.
    86 Année universitaire :2014/2015 Master Génie Industriel Mémoire du Projet de Fin d’Etude Aussi indispensable. Leur contribution est nécessaire tant pour l’élaboration des mesures que pour leur mise en œuvre effective. Par ailleurs, il nous a été délégué d’assurer l’analyse des risques au poste de travail de la trémie II des installations fixes. Ce travail a fait le thème de notre deuxième volet du présent rapport. 2) METHODOLOGIE : L’analyse des risques au poste de travail est considérée comme une composante indispensable pour toute démarche d’amélioration continue en matière de santé et sécurité au travail. Elle possède un aspect préventif visant à analyser tout accident ou incident, toute anomalie, tout écart, pouvant survenir lors de la pratique quotidienne des tâches. Ella a pour but, la détermination et la quantification des circonstances, des causes et des dangers courus, et d’en définir les actions permettant de prévenir l’occurrence de ces aléas. Cependant, nous nous sommes basés sur le standard OCP-ADRPT « dont la référence est ISO 18001 » pour en définir la méthodologie de notre travail. Dans ce sens, nous avons tout d’abord défini les postes de travail, pour ensuite aboutir aux tâches propres à chacun de ces postes. Par la suite, nous avons créé un groupe de travail, composé de MLLE CHEMCHAQ et M .ELHRICHI et les responsables de l’installation T2 (Mrs MAIN – CHAHHOU -) et les collaborateurs exécutant la tâche à analyser, que nous avons formé « dans le présent standard ». Ce groupe avait pour vocation, l’identification des tâches liées à chaque poste de travail et d’en définir les risques associés à chaque tâche. Par la suite, nous avions évalué les risques préalablement identifiés selon leur gravité, leur probabilité d’occurrence et la durée d’exposition de la personne en question. Une fois les risques quantifiés, nous avions identifiés pour chaque risque, les barrières de protection et de prévention déjà mises en place pour le réduire. Ainsi, nous avons réévalué chaque risque. En nous basons sur le calcul des scores, il nous est été désormais possible de le classifier dans la bonne catégorie de risque, et de ce fait de déterminer quel plan d’actions urgent il est possible de mettre en place. Par conséquent, nous avons classifié les postes de travail « dans un ordre décroissant » selon ceux qui présentent le plus grand risque côté santé et sécurité au travail. Ainsi, nous avons élaboré un plan d’actions correctives pour les postes les plus risqués.
  • 87.
    87 Année universitaire :2014/2015 Master Génie Industriel Mémoire du Projet de Fin d’Etude 3) ANALYSE DES RISQUES AU POSTE DE TRAVAIL (Installation T2) : a) GROUPE DE TRAVAIL : Le groupe de travail qui a assuré l’analyse des risques se présente comme suit : Tableau 26 : Groupe de travail ADRPT Tremie 2 b) IDENTIFICATION DES TÂCHES LIEES A CHAQUE POSTE DE TRAVAIL : La liste des tâches Activité Poste de travail Tâches MaintenanceElectrique Maintenance des équipements électriques de l'installation fixe T2 Entretien des postes électrique Intervention sur les cellules BT Intervention sur les accessoires de sécurité Intervention sur les démarreurs électronique et variateur de vitesse Intervention sur les onduleurs et chargeurs de batteries Intervention sur les armoires d’automatisme Intervention sur l'éclairage intérieur intervention sur l'éclairage extérieur intervention sur les compresseurs intervention sur le système de vidéo surveillance intervention sur les moteurs BT intervention sur les enrouleurs MT des stockeuses intervention sur les enrouleurs BT des stockeuses intervention sur les transmetteurs fibre-optique changement des batteries intervention sur les palons et pont Roulans intervention sur les systèmes de communication et WIFI intervention sur les stations de gaz-oil Tableau 27 : Liste des tâches électriques Trémie 2 Nom–Prénom Fonction Date formation Remarque CHEMCHAQ SOUAD S/CHEF D’ATELIER INSTRIMENTISTE 02/02/2015 Formés et encadrés pour la mise en œuvre du standard ADRPT par Mr. LAMHADER (RESPONSABLE HSE – SIDI CHENNANE et membre du Task Force ADRPT) EL HRICHI MOHAMED CONTRE MAITRE INSTRIMENTISTE 02/02/2015 MAIN BOUCHTA CHEF D’ATELIER ELECTRIQUE IF 02/02/2015 CHAHOU MOHAMED RESPONSABLE ELECTRIQUE T2 02/02/2015 10 collaborateurs exécutant les tâches à évaluer
  • 88.
    88 Année universitaire :2014/2015 Master Génie Industriel Mémoire du Projet de Fin d’Etude Pour chaque poste de travail, nous avions identifié toutes les tâches associées. - L’identification a tenue en compte : - Les tâches de routine et activités ponctuelles ; - Les tâches de toutes les personnes ayant accès au poste de travail - Les comportements, compétences et autres facteurs humains. c) IDENTIFICATION DES RISQUES : Pour chaque tâche identifiée préalablement, nous avions identifié les risques associés en se référant à la liste des dangers en « en annexe ADRPT ». L’identification des dangers et des risques a tenue en compte : - Pour chaque poste de travail, nous avons identifié toutes les tâches associées. - Les dangers liés aux infrastructures, équipements, matériaux et produits sur le lieu de travail, appartenant à l’entité ou à ses sous-traitants ou aux fournisseurs - Les dangers identifiés, ayant une origine extérieure à l’entité, susceptibles d'avoir un impact négatif sur la santé et la sécurité des personnes existantes sur son lieu de travail ; - Les méthodes de travail d) Evaluation des risques sans moyens de protection et de prévention : Le groupe de travail a évalué les risques identifiés sur la base des critères de cotation suivants : - La durée d’exposition (E) aux risques identifiés ; - La gravité (G) du dommage prévisible ; - La probabilité d’occurrence (P) prévisible du dommage ; Le score du risque (R) est le produit des trois critères (E x G x P), permettant la classification des risques pour définir ceux qui sont les plus importants (critiques). Les critères (E, G et P) sont évalués selon la grille de cotation en « annexe ». L’évaluation du risque se fait dans un premier temps sans tenir compte des moyens de prévention et de protection des risques en particulier les EPI, les modes opératoires et les protections techniques. R = G * E * P Dans le cas où le score du risque est inférieur ou égal à 20, il est considéré acceptable et doit être surveillé. Dans le cas contraire, le risque est considéré critique et une autre évaluation doit être faite en tenant en compte les moyens de maitrise existants. Le tableau ci-après présente le degré d’importance des risques selon le score : Tableau 28 : Evaluation des scores des risques
  • 89.
    89 Année universitaire :2014/2015 Master Génie Industriel Mémoire du Projet de Fin d’Etude Après avoir pris en considération les barrières de protection et de prévention déjà mises en place, les risques ont été réévalués. Tableau 29 : Tableau d'analyse ADRPT 4) PLAN D’ACTIONS Après avoir identifié les risques ayant un besoin d’amélioration de barrières de protection, un plan d’actions a été mis en place pour en réduire la criticité. Tableau 30 : Plan d'actions pour améliorer les barrières de sécurité Tâche Description de risque Action Responsable Délai de réalisation Intervention sur cellule BT électrocution ; Electrisation Acquisition des cellules avec tiroirs déblocables MAIN Budget 2016 Intervention sur cellule BT Douleur chromique ou aigu dorsal Ecrasement ou blessure chute de l'operateur Acquisition d’une moyenne de manutention (table élévatrice) REDA MEZROUI Budget 2016 intervention sur les palans et pont Roulans travail en hauteur chute et blessure Acquisition d’une nacelle tractable REDA MEZROUI Budget 2016 Toutes les tâches Mise à jour et affichage des modes opératoires CHEMCHAQ Fin 2015 Figure 67 : Materiel à acquérir
  • 90.
    90 Année universitaire :2014/2015 Master Génie Industriel Mémoire du Projet de Fin d’Etude Dans un objectif de zéro accidents /incident, le chantier de déploiement du standard ADRPT a été lancé au niveau de la trémie 2 des installations fixes à la mine de Sidi Chennane. Pour ce faire, nous avons tout d’abord commencé par le découpage des tâches, puis nous avons définis les risques liés à chacune de ces tâches, l’étape suivante consiste à la hiérarchisation de ces risques par rapport à trois dimensions ; l’exposition, la gravité et la probabilité. Un plan d’actions est dressé à l’issue de cette étape pour instaurer une barrière de sécurité devant les risques non maitrisés. Ce plan d’actions est déployé par la suite au niveau de ces installations que ça soit par des modes opératoires, des formations, ou des modifications sur terrain. A l’issue de cette étape nous avons pu réaliser le taux d’avancement suivant : Tableau 31 :indicateurs de deploimenet de l'ADRPT Exemple de mode opératoire Indicateur Objectif Réalisé Nombre de personnes formés / à former 16 15 Nombre des ADRPT validés / à réaliser 18 14 Nombre de modes opératoires à jour selon les ADRPT validés / à réaliser 18 10 Taux de réalisation du plan d'actions de mise en conformité (R.: Act. réalisées /Obj. : Act. à réaliser) 3 En cours Figure 68 : Exemple de mode operatoire
  • 91.
    91 Année universitaire :2014/2015 Master Génie Industriel Mémoire du Projet de Fin d’Etude II. Déploiement du Standard de consignation 1) Introduction Le standard « Consignation / déconsignation des énergies et produits » présente les différentes actions à suivre pour mettre en application un système de sécurité fiable. Il a pour objectifs majeurs de : Spécifier les exigences minimales applicables et les dispositions à mettre en œuvre pour la consignation des énergies et matières dangereuses. Décrire comment réaliser et maintenir la sécurité des consignations pendant toute la durée des opérations, dans le but de protéger le personnel, l’environnement et les installations 2) Définition de la consignation : Séparation : Isolation de la zone d’intervention de toutes les sources d’énergie ou de produit de manière à ce que seul un acte conscient et volontaire puisse restaurer la connexion. Condamnation : Mise en sécurité du point de séparation en le verrouillant avec un dispositif de cadenassage. Dissipation : Élimination de toutes les énergies potentielles et résiduelles et évacuation des produits dangereux résiduels. Signalisation : Placement d’une étiquette de danger pour informer de la réalisation de la condamnation, tout en indiquant la personne qui a réalisé la condamnation, quand et pourquoi. Consignation : Séparation + Condamnation + Dissipation + Signalisation + Vérification et Test 3) Types de consignation : Consignation simple Il s’agit de la consignation d’un seul point de séparation qui sécurise l’intervention d’un intervenant unique (opérateur). Une personne, un point de séparation : Figure 69: Consignation simple
  • 92.
    92 Année universitaire :2014/2015 Master Génie Industriel Mémoire du Projet de Fin d’Etude Consignation complexe ou multiple : Il s’agit de la consignation d’un ou plusieurs points de séparation qui sécurise l’intervention de plusieurs intervenants unique (opérateur1, 2…..). Plusieurs personnes, plusieurs points de séparation 4) Les étapes de consignation et condamnation des énergies Les étapes de consignation et condamnation des énergies sont présentées dans la figure suivante : Figure 70 : Consignation complexe Figure 71 : Etapes de consignation
  • 93.
    93 Année universitaire :2014/2015 Master Génie Industriel Mémoire du Projet de Fin d’Etude 5) Logigramme des procédures de consignation :
  • 94.
    94 Année universitaire :2014/2015 Master Génie Industriel Mémoire du Projet de Fin d’Etude Figure 72 : Logigramme de consignation 6) Déploiement du standard au niveau de l’installation fixe T2 : a) Etapes du déploiement du standard de consignation / déconsignation des énergies et produits dangereux : - Constitution du groupe de travail - Formation du groupe de travail au standard - Identification et définition de tous les équipements de l’installation. - Définition des tâches liées à chaque équipement. - Identification des points à consigner pour chaque tâche. - Réalisation des plans de consignations - Identification des accessoires de consignation nécessaires. Afin de mener à bien le déploiement du standard, nous avons mis en place un planning servant de référence en vue de suivre et de contrôler les délais en coût de réalisation du standard :
  • 95.
    95 Année universitaire :2014/2015 Master Génie Industriel Mémoire du Projet de Fin d’Etude b) Planning de déploiement du standard consignation Aout -15 Sept-15 Oct.- 15 Nov-16 Dec-16 Formation du personnel & Constitution du groupe de travail Identification des activités et équipements à consigner Réalisation des plans de consignation Identification des accessoires de consignation conformément au standard Application de la consignation selon le standard Tableau 32 : Planing de deploiement du standard consignation c) Constitution du groupe de travail : On a constitué un groupe de travail, composé de : 2HM et 4PM Tableau 33 : Groupe de travail d) Formation du groupe de travail Dans le terme d’avoir un groupe de travail bien impliqué dans la démarche et donc d’avoir un travail efficace, il est indispensable d’expliquer au groupe la démarche et l’objectif. Pour ce faire, une présentation a été réalisée pour le groupe sur le standard de « consignation / déconsignation des énergies et produits dangereux » et sur la démarche à suivre. e) Cartographie des énergies : Nom–Prénom Fonction Date formation CHEMCHAQ SOUAD S/CHEF D’ATELIER INSTRIMENTISTE 03/09/2015 EL HRICHI MOHAMED CONTRE MAITRE INSTRIMENTISTE 03/09/2015 MAIN BOUCHTA CHEF D’ATELIER ELECTRIQUE IF 03/09/2015 CHAHOU MOHAMED RESPONSABLE ELECTRIQUE T2 03/09/2015
  • 96.
    96 Année universitaire :2014/2015 Master Génie Industriel Mémoire du Projet de Fin d’Etude Nous avons commencé par identifier les différents types d’énergies existantes dans l’installation fixe T2 : Figure 73 : Cartographie des énergies dans la trémie T2 f) Découpage de l’installation & identification des sources d’énergie à condamner : Le groupe de travail a procédé à un découpage de toute l’installation, en identifiant tous les équipements de l’installation qui sont de nombre de 47 équipements, puis passant à l’identification de toutes les activités liées à chaque équipement (850 tâches identifiées). Ensuite, le groupe de travail a commencé par déterminer pour chaque activité, les sources d’énergie à condamner, afin de réaliser les plans de consignation. Le découpage de l’installation est joignable dans l’annexe 1. g) Réalisation des plans de consignation : Après avoir terminé avec le découpage de l’installation fixe T2, et l’identification des sources d’énergies à condamner, nous avons procédé à la réalisation des plans de consignation. Vue la multiplie de nombre des tâches (850 tâches), nous avons regroupé dans un seul plan de consignation toutes les interventions d’un seul équipement ayant les mêmes sources d’énergies à consigner, en adoptant le modèle suivant :
  • 97.
    97 Année universitaire :2014/2015 Master Génie Industriel Mémoire du Projet de Fin d’Etude Tableau 34 : Fiche de consignation Nous avons réalisé tous les 100 plans de consignation qui sont résultantes de cette méthode. Ces plans sont validés et approuvés par l’ingénieur chef de l’installation fixe T2, et ils sont mis en disposition au chef de l’installation et aux chefs d’équipes. h)Choix des accessoires de consignation nécessaires : Nous avons listé tous les accessoires de consignation nécessaires, pour bien déployer le standard de « consignation /déconsignation des énergies et produits dangereux » au niveau des installations fixes. Ce besoin est communiqué au service d’achat pour le commander. La liste de ce besoin est la suivante :
  • 98.
    98 Année universitaire :2014/2015 Master Génie Industriel Mémoire du Projet de Fin d’Etude La liste du besoin globale pour les deux trémies comprend :  190 Cadenas individuels (couleur adopté pour les intervenants des IF)  60 cadenas pour les sous-traitants (couleur bleu)  50 Cadenas chantier  4 arbres de longueur 1800 mm et de diamètre 50 mm  500 Étiquettes de signalisation  5 câbles de consignation  30 boitiers portables de consignation (en polyéthylène ou acier galvanisé avec porte transparente)  2 stations de consignation pareille à celle au niveau de l’atelier à mettre au niveau du bloc modulaire de la mise à terril  20 moraillon de capacité 6 cadenas chacun (multiplicateur)  10 couvre vanne ½’’  10 couvre vanne 1’’1 /2  10 couvre vanne 2’’  10 verrous pour robinet à tournant sphérique régulier Figure 74 : Cadenas individuels
  • 99.
    99 Année universitaire :2014/2015 Master Génie Industriel Mémoire du Projet de Fin d’Etude Conclusion générale La période de stage à l’intérieur de notre service d’affectation INK/CM/ME nous a permis d’apprendre sur tous les niveaux, à savoir l’utilisation des concepts déjà acquis durant notre formation à l’ENSA de Khouribga, et leurs intersection avec les outils et concept utilisés au sein du Groupe OCP au niveau sécurité et au niveau maintenance et installations ((OPS – standards de sécurité) . Durant cette période de stage de cinq mois, nous étions appelé à déployer les standard de consignation, et ARDPT et à améliorer les performances de marche des équipements électriques. Pour le premier volet, nous avons élaboré tout en se basant sur la maintenance professionnelle issue de la maitrise de l’outil de production. Ce pilier s’avère crucial pour répondre aux exigences de la stratégie ambitieuse du groupe. Tout au long de ces mois, nous avons essayé de déployer le processus de fiabilisation des équipements électriques, l’élaboration d’un plan de maintenance préventif pour tous les équipements électriques de la trémie 2, et à l’instauration d’un système d’inspection. En dernier lieu de ce volet, nous avons actualisé la vision pluriannuelle d’achat des pièces de rechange pour les quatre années prochaines, ainsi nous avons proposé une liste de matériels (PDR) répondant le maximum aux besoins de la maintenance pour les équipements de l’installation fixe. Ainsi nous avons fait un grand pas au niveau du déploiement du standard ADRPT et consignation au niveau de l’installation d’épierrage T2 du site de Sidi Chennane, dans le but de mettre en application un système de sécurité fiable. En guise de conclusion, on peut affirmer que la réalisation de ce projet au sein du Groupe OCP Khouribga, a constitué pour nous une réelle opportunité pour s’en sortir de notre fonction de base (instrumentistes), et faire un riche voyage dans le monde de mangement industriel via l’utilisation de plusieurs outils visions concepts et de sentir les défis et les exigences du milieu industriel qui dépassent généralement la réalisation d’une tâche technique avec perfection ( coût – temps –..) . Elle a également constitué une expérience professionnelle très riche qui nous a permis aussi bien d’approfondir nos connaissances techniques et managériales.
  • 100.
    100 Année universitaire :2014/2015 Master Génie Industriel Mémoire du Projet de Fin d’Etude Références bibliographiques et numériques Documents public Rapports annuels OCP (2011 – 2012-2013) Portail organisation du Groupe OCP SA Documents interne OCP - Standard ''Analyse des risques aux postes de travail'' V17052013 2 - STANDARD Consignation/Déconsignation des Energies et Produits Dangereux V1 - OCP PS : Qu'est-ce que l'OCP_PS - Feuille_de_route_déploiement_OCP_PS_Avril_2012 - OCP PS : Maitrise de l'outil de production - OCP PS : Maintenance Professionnelle Références web http://www.smile.fr/Livres-blancs/Gestion-de-contenu-et-ged/Gestion-documentaire https://fr.wikipedia.org/wiki/Kaizen Ocpgroup.ma https://en.wikipedia.org/wiki/Toyota_Production_System
  • 101.
    101 Année universitaire :2014/2015 Master Génie Industriel Mémoire du Projet de Fin d’Etude Annexes Fiabilisation des équipements
  • 102.
    102 Année universitaire :2014/2015 Master Génie Industriel Mémoire du Projet de Fin d’Etude Annexes Analyse des risques des postes de travail (ADRPT)
  • 103.
    103 Année universitaire :2014/2015 Master Génie Industriel Mémoire du Projet de Fin d’Etude Annexes Consignation