SEMAINE INTERNATIONALE 2001


                 « APPRENDRE DE L’AUTRE »

  DE LA MÉDIATION SOCIALE : CHERCHER LES CHEMINS
   POUR LA CONSTRUCTION DES LIENS SOCIAUX
                   Helena Neves Almeida
                (helena.almeida@fpce.uc.pt)

SOMMAIRE

I – Pourquoi la médiation, pourquoi la médiation sociale ?
De La pertinence social et scientifique du thème


II – Qu’est-ce qu’est la médiation ?
1 – Les caractéristiques structurelles
2 – Le concept


III – Médiation – un modèlle d’intervention sociale
L’hypothèse et les objectifs de la recherche


IV – Um peu d’histoire sur le Travail Social au Portugal


V – Configuration de la médiation en travail social :
   Quelques résultas de la recherche
1 – La médiation sociale est contextualisée
2 – Le rôle médiateur de l’assistant social
3 - La médiation sociale est un processus ouvert et créatif, un



Semaine Internationale “ Apprendre de l’Autre” …Suisse / Sierre “3-27 Mai 2011   1
processus continuum d’élaboration
4 – La médiation sociale a des significations diverses construites au
quotidien, elle est instrumentale et expressive
5 – Les compétences liées à la médiation sociale
6 - La médiation est une construction sociale.



Méthodologie
Encadrement théorique (des réferences actuelles)
Analise des cas : Médiation professionnelle aux champs de la santé
(toxicodépendences) et de la réabilitation




Annexe :


Les aspects méthodologiques de la Recherche

1 – L’orientation épistémologique
2 – La construction des profils idéaux
3 – Les profils idéaux-types de médiation sociale
4 – L’approche au terrain et les méthodologies utilisées
5 – L’analyse des données




Semaine Internationale “ Apprendre de l’Autre” …Suisse / Sierre “3-27 Mai 2011   2
DE LA MÉDIATION SOCIALE : CHERCHER LES CHEMINS
          POUR LA CONSTRUCTION DES LIENS SOCIAUX




    I – POURQUOI LA MÉDIATION et POURQUOI LA MÉDIATION
SOCIALE ?


       La médiation s’inscrit dans la vie quotidienne. Le terme devient
public par la communication sociale et devient dès lors un objet de réflexion de
la part de analystes sociaux, politiques, juristes et travailleurs sociaux. Dans
une logique de débat d’idées et de recherche de solutions alternatives pour la
résolution des conflits, ce thème est analysé dans les ouvrages scientifiques et
les documents officiels de l’Union Européenne.


      Après les années 70 aux États-Unis et en Europe, la pratique de
médiation s’est étendue à divers champs d’intervention et a commencé à
présenter concrètement plusieurs profils. Le secteur social n’a pas échappé à
ce mouvement:


       1 - Aujourd’hui, on assiste à la prolifération des médiateurs et à
l’expansion des pratiques de médiation sociale.


      a) les médiateurs sont toujours des acteurs quotidiennement en contact
avec les usagers des services sociaux, avec les populations socialement
exclues ou avec des personnes qui se débattent avec des problèmes dont la
solution passe par l’intervention d’une tierce personne extérieur à leur réseau
relationnel. Cependant leur profils professionnels sont variés.

       b) En conséquence, les pratiques de la médiation sociale sont aussi
diverses, établissant une réponse créative aux conflits survenus dans les
relations interpersonnelles ou issus de changements sociaux, notamment,
l’institutionnalisation des relations sociales, la transformation de la composition
et des fonctions de la famille, la mondialisation de l’économie, l’expansion de la
société d’information et la crise de l’Etat-Providence.

      2 - La dispersion et la diffusion des pratiques fondées sur cette
diversité et parfois sur l’urgence d’une réponse, constituent des indicateurs
de réflexion insuffisante, et donnent sens à cette enquête. Il y a des enjeux de


       Semaine Internationale “ Apprendre de l’Autre” …Suisse / Sierre “3-27 Mai 2011   3
légitimité et de spécificité professionnelle qu’il faut découvrir et approfondir. La
médiation comme catégorie ontologique traduit un construit qui se maximise au
quotidien par le savoir-faire et le savoir-être professionnel, un processus guidé
par des procédures opératoires cognitivement organisées et orientées par des
relations professionnelles.


        3 - Le travail social s’est institué comme une pratique
professionnelle de contrôle et de régulation sociale, mais elle s’affirme
aussi dans des contextes de lutte pour la liberté des Hommes et pour la
valorisation de la citoyenneté, assumant différentes perspectives selon les
caractéristiques du ”locus” d’intervention et le profil socioprofessionnel de
l’assistant social. Sa position intermédiaire dans les mécanismes de protection
sociale est structurante au niveau du savoir, du savoir-faire et du savoir-être
professionnel. C’est pourquoi on ne peut parler de service social sans lui
associer une fonction médiatrice dont il faut expliquer le sens et qui constitue
actuellement un défi de conceptualisation.


       II – MAIS, QU’EST-CE QU’EST LA MÉDIATION ?


     Il s’agit d’un CONCEPT COMPLEXE avec des caractéristiques propres et
des orientations diverses:


     CARACTÉRISTIQUES


      A – L’intervention d’une tierce personne, indépendante des
protagonistes ou antagonistes.

       La place intermédiaire que la tierce personne occupe dans la relation lui
permet de rompre la dualité bloquée dans laquelle se trouvent les parties et
d’assumer une position de référence commune à celles-ci.

       B – L’établissement ou le (re)établissement de la comunication
entre les parties tout en facilitant le dialogue.

       La médiation doit produire, non un simulacre de communication, mais un
réel échange. Même quand elle n’aboutit pas, elle doit provoquer en chaque
personne le sentiment qu’il ne détient pas toute la vérité, que l’autre en possède
aussi une part. On dira que l’un des bénéfices de la médiation est de



       Semaine Internationale “ Apprendre de l’Autre” …Suisse / Sierre “3-27 Mai 2011   4
communiquer à chacun que l’isolement est néfaste à la construction d’une issue
et qu’une ouverture sur l’autre ne peut que valoriser sa position.


       C – Un non-pouvoir


      L’interposition d’un médiateur ne signifie pas qu’il aura un pouvoir de
décision. Le médiateur ne prend pas la place des parties engagées : il doit
susciter leur liberté, créer les conditions pour mieux les faire entrer en relation
effective. C’est librement que les deux parties consentent à une médiation et s’y
engagent. On reconnaît au médiateur une autorité morale, mais il n’a pas le
droit d’influer sur le cours des événements, il n’a pas de pouvoir judiciaire ou
législatif. Cependant, il a un pouvoir symbolique.


       D – Une catalyse


    Par la présence d’une troisième personne (un médiateur), considérée
comme un acteur désarmé et sans pouvoir, la médiation est une action par
catalyse.




     ORIENTATIONS


     Les conceptions mieux connues sont :

      A – Médiation - un moyen alternatif de résolution des conflits.


       B – Médiation - un mécanisme de régulation, au niveau sociétal et inter-
individuel.


       C – Médiation - une réponse aux dysfonctionnements ordinaires de
l’administration




       Semaine Internationale “ Apprendre de l’Autre” …Suisse / Sierre “3-27 Mai 2011   5
A – La médiation est un moyen alternatif de résolution des conflits.


        Pendant longtemps, les conflits et les différends étaient apaisés par une
autorégulation, mise en œuvre par des acteurs qui provenaient d’espaces de
médiation naturelle tels que les grandes familles, les paroisses, les villes. Le
recours à la médiation extérieure, à ce niveau, ne se faisait que dans une
situation grave et complexe, devenant, ainsi, le dernier recours. Face à la
concentration croissante de la population dans les villes, ces structures de
régulation se démobilisent, les relations sociales prennent un caractère
institutionnel et dans le même temps les dénonciations et les plaintes
portant sur les cas de petits et moyens litiges apparaissent. C’est dans ce
cadre qu’on trouve des pratiques diverses comme la négociation, la
conciliation, l’arbitrage ou la résolution des conflits, fréquemment
confondues avec la médiation.


      Aujourd’hui la médiation est partout, une pratique portant sur
plusieurs domaines selon son objet : médiation politique, familiale,
sociale, pénale, culturelle.


        Les profissionnels sont des médiateurs ayant une position stratégique,
relativement au système de décision, car ils sont insérés dans le cadre
intellectuel où se développent les négociations, les conflits ou les accords qui
conduisent à une décision, comme le dit Pierre Muller 1. Sa vision du monde va
influer sur la perception de ceux qui interviennent dans le système de décision.




       B - La médiation est un mécanisme de régulation, au niveau
sociétal et inter-individuel.




      Dans la perspective des sciences sociales, la médiation est plus qu’une
mise en relation de deux termes ou de deux êtres, elle débouche aussi sur une
mise en relation d’un terme, la société, et d’un être, l’individu. La médiation est
donc sociétale et interindividuelle:


1
. MULLER P., Les politiques publiques, Paris, PUF, collection Que sais – je?, nº2534, 1991.



       Semaine Internationale “ Apprendre de l’Autre” …Suisse / Sierre “3-27 Mai 2011         6
a) En tant que sociétale, la médiation est synonyme d’action de mettre
          en relation deux termes afin de constituer ou de développer le lien
          social et de traiter ou de prévenir d’éventuels conflits. On
          trouvera dans cette catégorie les médiations du langage, du droit, de
          l’école, autant d’opérations de construction de la réalité, des liens
          sociaux.


       b) La médiation interindividuelle correspond souvent à la conception
          de médiation comme un mode non contentieux de réglement des
          litiges sous l’égide d’une tierce personne.


     Dans toute médiation on peut donc considérer l’éxistence d’une micro-
médiation (interindividuelle) et d’une macro-médiation (sociétale) qui forment
un continuum variable selon la représentation que les acteurs ont du processus.


       C - La médiation constitue une réponse aux dysfonctionnements
       ordinaires de l’administration


       La médiation ne s’exprime pas seulement par les relations
interpersonnelles, elle s’exprime aussi par les relations de chacun avec les
institutions et avec son administration et, en ce sens, elle peut être associée à
une amélioration de la relation entre les services publics et leurs usagers.
La médiation a une double fonction : d’une part, éviter les difficultés entre les
usagers et les services et, d’autre part, prendre connaissance des facteurs qui
provoquent l’insatisfaction du public. La médiation apparaît comme une
réponse aux difficultés de communication.




      En résumé, le conflit, l’équilibre et le changement constituent des
pôles de référence de l’expansion des pratiques médiatrices ; La médiation est
développée en situation de conflit, dans le but de le contrôler ou de le prévenir,
d’établir ou de rétablir des liens sociaux, en réglant les relations sociales ou en
encourageant des changements au niveau personnel, interindividuel et social.




       Semaine Internationale “ Apprendre de l’Autre” …Suisse / Sierre “3-27 Mai 2011   7
III – MÉDIATION – UN MODÈLE D’ INTERVENTION SOCIALE


       Ce que je viens ici présenter s’agit d’un produit de recherche fondée sur
l’hypothèse que : l’hétérogénéité et la diversité des pratiques des
assistants sociaux permettent la construction de modèles de médiation
fondés sur la prise en compte simultanée de la particularité et de
l’universalité.


       La faible production scientifique sur la médiation comme catégorie
ontologique constitue per se le moteur de développement de cette enquête,
dont l’intérêt principal est d’établir une approche argumentative sur la
médiation sociale et sur la compétence médiatrice des assistants sociaux.


      Par la mise en évidence du quotidien professionnel des assistants
sociaux, nous nous proposons :


      1 – l’approfondissement de la connaissance de la médiation sociale
professionnelle, à partir de la compréhension des particularités concrètes
de sa pratique, et


      2 – l’identification des différents axes de la médiation à partir de la
comparaison des pratiques professionnelles.




      IV – UM PEU D’HISTOIRE SUR LE TRAVAIL SOCIAL AU PORTUGAL


      ....................................................................




       Semaine Internationale “ Apprendre de l’Autre” …Suisse / Sierre “3-27 Mai 2011   8
V – CONFIGURATION DE LA MÉDIATION EN TRAVAIL SOCIAL


       Quels sont les idées les plus marquantes de la recherche?


     En ce que concerne les pratiques de médiation analysées, la recherche
permet présenter les conclusions suivantes:


1 - L’intervention des assistants sociaux se produit dans
l’espace de la particularité et avec l’élaboration et le
développement de médiations. La médiation sociale est située :
la demande sociale, le contexte et les acteurs engagés
constituent des facteurs qui la modèlent.




2- L’assistant social joue un rôle de médiateur social,
institutionnel et professionnel qui concrétise l’effort de
recherche et d’élaboration d’alternatives aux conflits ou aux
problèmes existants.

Il est un médiateur aux caractéristiques spéciales. Il est un médiateur qui
favorise les médiations grâce à sa position intermédiaire dans les organisations
sociales, aux compétences qui lui sont légalement et formellement attribuées,
au rôle qui lui est reconnu et aux caractéristiques de son action.


3 - La médiation sociale est un processus ouvert, dynamique et
créatif qui implique toujours un continuum d’élaboration
d’alternatives où les dimensions institutionnelle, pédagogique
et politique forment un tout articulé et interdépendant.

Chaque modèle de médiation fonctionne comme une unité d’analyse où les
modalités d’action, les processus de travail et les orientations stratégiques
s’articulent et sont pourvus de sens. Pour cela, faciliter des accessibilités, prêter
assistance, créer des espaces de communication, promouvoir des compromis,
peuvent constituer des exemples de médiation dont le sens s’élabore au
quotidien dans des contextes et avec des agents divers. En ce sens, la
médiation s’exprime toujours dans un processus combinatoire de
médiations intermédiaires accomplies par plusieurs acteurs sociaux


       Semaine Internationale “ Apprendre de l’Autre” …Suisse / Sierre “3-27 Mai 2011   9
parties-prenantes : les individus, les professionnels, les institutions et la
communauté. (voir transparent 4)


4 - Au point de vue processuel, la médiation sociale se
développe dans une relation apparemment paradoxale entre la
proximité et l’éloignement des situations, la contextualisation
et la décontextualisation des processus, la personnalisation et
la dépersonnalisation des réponses.

Ce sont des paradoxes apparents dans la mesure où, bien que contradictoires,
ils synthétisent le mouvement de recherche du sens de la médiation sociale.


      Premier paradoxe: Maintenir et approfondir le niveau de proximité avec
tous les agents médiateurs en s’écartant de la situation-problème sur le plan de
l’analyse.


      Deuxième paradoxe: Tenir compte du contexte d’émergence et de
développement du conflit et, après avoir identifié les contours de la situation,
reconnaître les particularités, les similitudes et les différences entre situations.


       Troisième paradoxe: Mettre en relief la dimension personnelle des
situations, en valorisant la personne comme sujet actif dans la construction de
son quotidien et de son projet de vie et, simultanément, au moment de l’action,
en retirer les composantes subjectives de la vie des individus.

       Ces trois éléments constituent un réseau de relations au niveau
processuel ayant des implications sur le plan du savoir-être et du savoir-faire
professionnel des assistants sociaux. Quotidiennement confrontés à des
situations d’urgence au sein desquelles la capacité de décision du
professionnel est essentielle pour l’établissement des équilibres nécessaires au
fonctionnement des systèmes, ces professionnels ont rarement conscience du
fait que leur rôle médiateur dépasse la fonction d’intermédiaire et initie un
processus catalysateur de changements au niveau individuel et social.

5 – En tant que produit, la médiation sociale combine des
processus ayant des significations contradictoires entre eux,
mais qui dans les pratiques sont complementaires et revèlent
leur caractère instrumental et expressif.


       Semaine Internationale “ Apprendre de l’Autre” …Suisse / Sierre “3-27 Mai 2011   10
Dans le cadre de cette recherche, nous avons identifié quatre orientations sous-
jacentes aux pratiques de la médiation sociale et qui sont : la normalisation des
relations sociales, la valorisation des institutions, la valorisation de la
citoyenneté et la stimulation de l’offre sociale. Le cadre suivant permet de
visualiser les catégories élaborées à partir de l’analyse des entretiens et des
cas présentés par les assistants sociaux en ce qui concerne leur quotidien
professionnel. (voir transparent 5)


          CARACTÈRE INSTRUMENTAL ET EXPRESSIF DE LA
                      MÉDIATION SOCIALE




  Sens et signification                                Forme et contenu
       attribuée
                                          Instrumental                      Expressif
Normalisation des relations      Satisfaction des besoins de Gestion des attentes
sociales                         base                         Recomposition     des          liens
                                 Promotion de l’accessibilité sociaux
                                 Régulation des comportements


Valorisation des institutions                                       Promotion de compromis
                                                                    Personnalisation des réponses


Valorisation de la citoyenneté   Information sur les droits et les Encouragement à l’acquisition
                                 devoirs sociaux                   de compétences
                                                                   Promotion de la participation


Stimulation de l’offre sociale   Elaboration de propositions et
                                 de projets sociaux
                                 Mobilisation de partenaires




Bien que les différentes catégories aient été inscrites dans les dimensions
“instrumentale” et “expressive” par nécessité d’analyse, elles ne sont pas
exclusives et fonctionnent comme des vases communicants et n’excluent pas
une influence mutuelle entre elles.


La médiation sociale se révèle être simultanément un processus de
normalisation et de valorisation de la citoyenneté qui permet de donner
aux institutions toute leur dignité et de stimuler l’offre sociale. La


         Semaine Internationale “ Apprendre de l’Autre” …Suisse / Sierre “3-27 Mai 2011        11
rénovation du processus se construit dans l’interaction de ces quatre éléments,
autour de quatre idées-maîtresses.


     I - La médiation sociale est fortement liée à l’objectif de
normalisation des relations sociales.


       II – La médiation sociale valorise la citoyenneté en promouvant des
attitudes actives dans le processus de changement.


       III – La médiation sociale humanise les structures et promeut les
compromis au niveau institutionnel. en ce sens, elle rend aux institutions
leur dignité.


       IV – La médiation sociale s’inscrit dans le processus de stimulation
de l’offre et contribue a la reformulation de la politique sociale




6- La médiation sociale ne se réduit pas à l’application des
ressources existantes, à l’articulation interinstitutionnelle ou a
l’organisation d’actions dans le quotidien institutionnel; elle
implique aussi une capacité de dialogue, de recherche,
d’analyse, d’argumentation et de négociation qui permet de relancer
la question de la participation active des médiateurs professionnels dans le
domaine des politiques sociales et celui du développement social.




7 - La médiation est une construction sociale

     La médiation s’impose dans le quotidien de la relation entre les hommes
et entre les hommes, les institution et la société; elle s’impose dans le quotidien
professionnel en tant que processus établi dans une relation entre
offre-demande, facilitée par les services et les professionnels. En tant que
construction sociale, la médiation est un produit de la capacité humaine
pour analyser des situations et prendre des décisions qui permettent de
se développer et d’agir en conformité avec les intérêts et dans le respect
des droits et des devoirs de chaque individu. En ce sens, la médiation, en



       Semaine Internationale “ Apprendre de l’Autre” …Suisse / Sierre “3-27 Mai 2011   12
tant que concept et pratique, deviendra de plus en plus importante au cours de
l’action. Comme modèle d’intervention sociale, exprime des orientations
théoriques différentes et présuppose toujours l’engagement du médiateur
dans le processus de recherche d’alternatives qui impliquent les sujets,
au niveau individuel ou collectif.




En annexe : Questions Méthodologiques de la recherche




       Semaine Internationale “ Apprendre de l’Autre” …Suisse / Sierre “3-27 Mai 2011   13
MATRICE ANALYTIQUE DES PROFILS DE LA
                MÉDIATION SOCIALE




                                                  AXE              EXTRINSÈQUE
AXE

INTRINSÈQUE              La demande sociale                      Les acteurs sociaux



Modalités
d’action               information, exécution, planning, recueil de données,
                       administration, gestion de conflits, acheminement.


Processus
de travail             entretien, informations, rapports, remplissage d’imprimés,
                       tableaux, réunions, travail d’équipe, consultations, relations
                       interinstitutionnelles, contacts institutionnels, visites,
                       élaboration des projets, élaboration de dossiers.



Fonctions
                       aide psychosociale, humanisation, organisation, étude,
                       programmation, coordination, dynamisation, gestion, liaison
                       à la communauté, animation.


Stratégies
d’action               concertation, action directe, représentation, intermédiation,
                       collaboration, dialogue, confrontation, soutien relationnel.


Relation
professionnelle        questionnement,         information,      support,     compréhension,
                       interprétation.


Compétences
                       relation, analyse, réflexion, administration, recherche,
                       décision, planification, évaluation, négociation, exécution,
                       argumentation.




      Semaine Internationale “ Apprendre de l’Autre” …Suisse / Sierre “3-27 Mai 2011     14
ASSISTANCE



                          NIVEAU SOCIO-INSTITUTIONNEL              ACCESSIBILITÉ



                                                                   SOCIABILITÉ




                                                                   CONSCIENTISATION



PROFILS IDÉAUX DE

  LA MÉDIATION            NIVEAU SOCIO-PÉDAGOGIQUE                 DYNAMISATION

    SOCIALE



                                                                   FORMATION




                                                                   SOUTIEN



                              NIVEAU SOCIO-POLITIQUE               REPRÉSENTATION



                                                                   COMPROMIS




     Semaine Internationale “ Apprendre de l’Autre” …Suisse / Sierre “3-27 Mai 2011   15
ÉCHANTILLON



    Champs et aires thématiques d’intervention professionnelle

                                 (nombre d’interviewés)




Éducation (5)                                     Réinsertion sociale (6)
Services sociaux universitaires (3)               Institut de réinsertion sociale (3)
Ecoles d’enseignement primaire (1)                Centres de protection des mineurs (1)
Ecoles d’enseignement secondaire (1)              Réinsertion sociale des prisonniers (1)
                                                  Associations (1)
Ac t io n c o m mu n au t ai r e ( 1 3)
Centres sous-régionaux de sécurité sociale (4)     Ho s p it al i er ( 8)
Centres d’action sociale (1)                       Hôpitaux généraux (3)
Municipalités (3)                                  Hôpitaux de district (2)
Projets d’intervention intégrée (3)                Hôpitaux de spécialité – Oncologie (2)
Associations de développement et formation                                  - Pédiatrie (1)
professionnelle (1)
Centres d’accueil pour situations de risque (1)    S an t é men t a le ( 8)
                                                   Alcoologie (1)
Réh ab il it at io n ( 5)                          Toxicomanie (4)
Centres de réhabilitation des handicapés (4)       Maladie mentale (3)
Instituts d’éducation spécialisée (1)

P er so n n e s â g é e s ( 3)                     T rav a il / e mp l o i ( 1)
Foyers (1)                                         Institut d’emploi et formation professionnelle
Centres de séjour (1)
Appuis au domicile (1)                            So in s p r im ai r es ( 5)
                                                  Maternités (2)
                                                  Centres de santé publique (3)




RÉSUMÉ :


•   Champs ou domaines d’intervention : 9
•   Aires thématiques : 27
•   (Assistants sociaux) : 54
•   Contexte géographique: Communes de Coimbra, Condeixa, Figueira
    da Foz, Anadia
•   Institutions sociales : 40

ACTIVITÉS ANALYSÉES : 873




          Semaine Internationale “ Apprendre de l’Autre” …Suisse / Sierre “3-27 Mai 2011            16
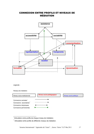
CONNEXION ENTRE PROFILS ET NIVEAUX DE
                         MÉDIATION


                                           assistance




                     accessibilité                             sociabilité



                                                                                 conscientisation



                     représentation                            Compromis



                                            soutien



formation                                                                        dynamisation




Légende :


Niveaux de médiation

                                        Niveau socio-pédagogique
Niveau socio-institutionnel                                                   Niveau socio-politique

                       *
Connexions centrales
                           **
Connexions secondaires
Connexions réciproques
Connexions permanentes




*
     Articulation entre profils de chaque niveau de médiation.
**
     Articulation entre profils de différents niveaux de médiation.



            Semaine Internationale “ Apprendre de l’Autre” …Suisse / Sierre “3-27 Mai 2011             17
CARACTÈRE INSTRUMENTAL ET EXPRESSIF DE LA
               MÉDIATION SOCIALE




  Sens et signification                                Forme et contenu
       attribuée
                                          Instrumental                      Expressif
Normalisation des relations      Satisfaction des besoins de Gestion des attentes
sociales                         base                         Recomposition     des          liens
                                 Promotion de l’accessibilité sociaux
                                 Régulation des comportements


Valorisation des institutions                                       Promotion de compromis
                                                                    Personnalisation des réponses


Valorisation de la citoyenneté   Information sur les droits et les Encouragement à l’acquisition
                                 devoirs sociaux                   de compétences
                                                                   Promotion de la participation


Stimulation de l’offre sociale   Elaboration de propositions et
                                 de projets sociaux
                                 Mobilisation de partenaires




         Semaine Internationale “ Apprendre de l’Autre” …Suisse / Sierre “3-27 Mai 2011        18
AXES RÉGULATEURS DE LA MÉDIATION
                   SOCIALE




                     V A L OR I SA T I O N D E S IN ST I T UT I O NS




*Recomposition des liens sociaux                        *Personnalisation des
                                                         réponses
*Gestion des attentes                               *Encouragement à l’acquisition
                                                   de compétences
                                                *Promotion de la participation
                                                     *Promotion des compromis




N OR MA L IS A T I O N D ES                                           V A L OR I SA T I O N D E
R E LA T I O NS S OC IA L ES         MÉD IA T I O N                   LA C I TO Y E NN ET É
                                                SO C IA LE




*Satisfaction des nécessités de base                    *Information sur les
                                                              droits et les devoirs
    *Promotion de l’accessibilité                             *Mobilisation des
                                                              partenaires
       *Régulation des comportements                               *Elaboration de
                                                                 propositions et de
                                                                 projets sociaux



                         ST I M U LA T I O N D E L ’O F FR E S OC IA LE




       Semaine Internationale “ Apprendre de l’Autre” …Suisse / Sierre “3-27 Mai 2011        19
LES ASPECTS MÉTHODOLOGIQUES DE LA RECHERCHE


         Cette recherche s’inscrit dans le paradigme compréhensif, intégrant
         donc la signification attribuée par les assistants sociaux à leurs
         pratiques quotidiennes et l’influence du contexte dans leur
         différenciation.



        Pour développer cette étude nous avons recouru à la construction
        de modèles idéaux-type selon la théorie de Weber. La faible
        production scientifique sur la médiation sociale, en particulier en
        service social, nous a amené à considérer cette méthodologie comme
        une stratégie de recherche.


        La construction de ces profils de médiation a eu pour base deux
        perspectives d’analyse au plan conceptuel: la médiation comme
        processus et la médiation comme produit.


    a) En tant que processus la médiation met en évidence les modalités de
       l’action, les méthodes de travail utilisées, la relation qui s’établit avec
        le   client,  les    stratégies   utilisées              et     les     compétences
        socioprofessionnelles les plus marquantes.


    b) Comme produit, la médiation permet l’évaluation des caractéristiques
       de l’action développée, du sens attribué à l’intervention et du
        positionnement du médiateur face à ses pratiques.

        Pour les besoins de la recherche, nous avons élaboré une matrice
        analytique . Issue de l’articulation des connaissances théoriques et
        de la connaissance des pratiques professionnelles des assistants
        sociaux permise par l’observation, la matrice met en évidence le
        croisement de deux axes, un intrinsèque, relatif à la pratique
        professionnelle, et un autre extrinsèque, se référant aux facteurs
        externes intervenants . (voir transparent 1)

    Sur l’axe intrinsèque nous avons considéré les modalités d’action, les
processus de travail, les fonctions, les stratégies d’action, la relation
professionnelle et les compétences professionnelles. Sur l’axe extrinsèque
nous avons considéré les caractéristiques de la demande (personnelle,


      Semaine Internationale “ Apprendre de l’Autre” …Suisse / Sierre “3-27 Mai 2011     20
institutionnelle et politique) et les acteurs en présence (l’individu, le groupe,
l’institution et la communauté). Dans l’articulation de ces deux axes s’inscrit la
pratique quotidienne, constitutive d’une matrice de modèles de médiation
sociale.

           MATRICE ANALYTIQUE DES PROFILS DE MÉDIATION SOCIALE


                                                           AXE EXTRINSÈQUE
    AXE

INTRINSÈQUE
                               La demande sociale                          Les acteurs sociaux

Modalités                    information, exécution, planning, recueil de données,
d’action                     administration, gestion de conflits, acheminement.

Processus                    entretien, informations, rapports, remplissage d’imprimés,
de travail                   tableaux, réunions, travail d’équipe, consultations, relations
                             interinstitutionnelles, contacts institutionnels, visites,
                             élaboration des projets, élaboration de dossiers.

Fonctions                    aide psychosociale, humanisation, organisation, étude,
                             programmation, coordination, dynamisation, gestion, liaison
                             à la communauté, animation.
Stratégies                   concertation, action directe, représentation, intermédiation,
d’action                     collaboration, dialogue, confrontation, soutien relationnel.

Relation                     questionnement,           information,        support,      compréhension,
professionnelle              interprétation.

    Compétences              relation, analyse, réflexion, administration, recherche,
                             décision, planification, évaluation, négociation, exécution,
                             argumentation.

             En partant de cette matrice, nous avons identifié neuf « profils-
             idéaux »2 qui permettent la prise en compte de toutes les pratiques
             de médiation des assistants sociaux (voir transparent 2).

             Ont été utilisées des méthodologies qualitatives, s’appuyant sur un
             travail de terrain, au plan physique (socio-institutionnel) et au plan
             symbolique (langage), afin de faciliter l’implication des acteurs


2
 Médiation – assistance ; Médiation – accessibilité ; Médiation – sociabilité ; Médiation – conscientisation ;
Médiation – dynamisation ; Médiation – formation ; Médiation – compromis; Médiation – représentation ;
Médiation – soutien.




          Semaine Internationale “ Apprendre de l’Autre” …Suisse / Sierre “3-27 Mai 2011                   21
sollicités dans cette recherche. Les données obtenues sont issues de
              rapports de service, d’expositions orales et écrites des
              interventions quotidiennes (journalier) et aussi d’études de cas.


              Pour la constitution de l’échantillon nous avons effectué un relevé
              des champs d’activité professionnelle dans le domaine public et
              para-public. A l’intérieur de chacun, nous avons considéré la
              diversité des institutions et retenu, dans chaque institution-type, un ou
              plusieurs assistants sociaux, en tenant compte de la variété des
              pratiques existantes et de leur encadrement dans les profils-idéaux
              définis. (voir transparent 3)


          Champs et aires thématiques d’intervention professionnelle
                              (nombre d’interviewés)

Éducation (5)                                     Réinsertion sociale (6)
Services sociaux universitaires (3)               Institut de réinsertion sociale (3)
Ecoles d’enseignement primaire (1)                Centres de protection des mineurs (1)
Ecoles d’enseignement secondaire (1)              Réinsertion sociale des prisonniers (1)
                                                  Associations (1)
Ac t io n c o m mu n au t ai r e ( 1 3)
Centres sous-régionaux de sécurité sociale (4)     Ho s p it al i er ( 8)
Centres d’action sociale (1)                       Hôpitaux généraux (3)
Municipalités (3)                                  Hôpitaux de district (2)
Projets d’intervention intégrée (3)                Hôpitaux de spécialité – Oncologie (2)
Associations de développement et formation                                  - Pédiatrie (1)
professionnelle (1)
Centres d’accueil pour situations de risque (1)    S an t é men t a le ( 8)
                                                   Alcoologie (1)
Réh ab il it at io n ( 5)                          Toxicomanie (4)
Centres de réhabilitation des handicapés (4)       Maladie mentale (3)
Instituts d’éducation spécialisée (1)

P er so n n e s â g é e s ( 3)                     T rav a il / e mp l o i ( 1)
Foyers (1)                                         Institut d’emploi et formation professionnelle
Centres de séjour (1)
Appuis au domicile (1)                            So in s p r im ai r es ( 5)
                                                  Maternités (2)
                                                  Centres de santé publique (3)

RÉSUMÉ :

Champs ou domaines d’intervention : 9
Aires thématiques : 27
(Assistants sociaux) : 54
Contexte géographique: Communes de Coimbra, Condeixa, Figueira da Foz, Anadia
Institutions sociales : 40

ACTIVITÉS ANALYSÉES : 873




          Semaine Internationale “ Apprendre de l’Autre” …Suisse / Sierre “3-27 Mai 2011            22
Dans sa globalité la recherche sur le terrain s’est étendue de novembre
   1997 à octobre 1998.


   Le traitement des données s’est déroulé par étapes, durant 10 mois.


   Après la transcription des informations,         de sa lecture et analyse,
   l’interprétation des résultats est fondée sur des processus de :


a) Comparaison entre profils pratiques et profils-idéaux de médiation                   pour
l’identification des ressemblances et des différences rencontrées.


b) Signalisation des régularités et identification des idées principales
(catégories d’information)


c) Questionnement sur la signification de la réalité traduite dans la recherche.




       Semaine Internationale “ Apprendre de l’Autre” …Suisse / Sierre “3-27 Mai 2011     23

Sierre de la mediation sociale

  • 1.
    SEMAINE INTERNATIONALE 2001 « APPRENDRE DE L’AUTRE » DE LA MÉDIATION SOCIALE : CHERCHER LES CHEMINS POUR LA CONSTRUCTION DES LIENS SOCIAUX Helena Neves Almeida (helena.almeida@fpce.uc.pt) SOMMAIRE I – Pourquoi la médiation, pourquoi la médiation sociale ? De La pertinence social et scientifique du thème II – Qu’est-ce qu’est la médiation ? 1 – Les caractéristiques structurelles 2 – Le concept III – Médiation – un modèlle d’intervention sociale L’hypothèse et les objectifs de la recherche IV – Um peu d’histoire sur le Travail Social au Portugal V – Configuration de la médiation en travail social : Quelques résultas de la recherche 1 – La médiation sociale est contextualisée 2 – Le rôle médiateur de l’assistant social 3 - La médiation sociale est un processus ouvert et créatif, un Semaine Internationale “ Apprendre de l’Autre” …Suisse / Sierre “3-27 Mai 2011 1
  • 2.
    processus continuum d’élaboration 4– La médiation sociale a des significations diverses construites au quotidien, elle est instrumentale et expressive 5 – Les compétences liées à la médiation sociale 6 - La médiation est une construction sociale. Méthodologie Encadrement théorique (des réferences actuelles) Analise des cas : Médiation professionnelle aux champs de la santé (toxicodépendences) et de la réabilitation Annexe : Les aspects méthodologiques de la Recherche 1 – L’orientation épistémologique 2 – La construction des profils idéaux 3 – Les profils idéaux-types de médiation sociale 4 – L’approche au terrain et les méthodologies utilisées 5 – L’analyse des données Semaine Internationale “ Apprendre de l’Autre” …Suisse / Sierre “3-27 Mai 2011 2
  • 3.
    DE LA MÉDIATIONSOCIALE : CHERCHER LES CHEMINS POUR LA CONSTRUCTION DES LIENS SOCIAUX I – POURQUOI LA MÉDIATION et POURQUOI LA MÉDIATION SOCIALE ? La médiation s’inscrit dans la vie quotidienne. Le terme devient public par la communication sociale et devient dès lors un objet de réflexion de la part de analystes sociaux, politiques, juristes et travailleurs sociaux. Dans une logique de débat d’idées et de recherche de solutions alternatives pour la résolution des conflits, ce thème est analysé dans les ouvrages scientifiques et les documents officiels de l’Union Européenne. Après les années 70 aux États-Unis et en Europe, la pratique de médiation s’est étendue à divers champs d’intervention et a commencé à présenter concrètement plusieurs profils. Le secteur social n’a pas échappé à ce mouvement: 1 - Aujourd’hui, on assiste à la prolifération des médiateurs et à l’expansion des pratiques de médiation sociale. a) les médiateurs sont toujours des acteurs quotidiennement en contact avec les usagers des services sociaux, avec les populations socialement exclues ou avec des personnes qui se débattent avec des problèmes dont la solution passe par l’intervention d’une tierce personne extérieur à leur réseau relationnel. Cependant leur profils professionnels sont variés. b) En conséquence, les pratiques de la médiation sociale sont aussi diverses, établissant une réponse créative aux conflits survenus dans les relations interpersonnelles ou issus de changements sociaux, notamment, l’institutionnalisation des relations sociales, la transformation de la composition et des fonctions de la famille, la mondialisation de l’économie, l’expansion de la société d’information et la crise de l’Etat-Providence. 2 - La dispersion et la diffusion des pratiques fondées sur cette diversité et parfois sur l’urgence d’une réponse, constituent des indicateurs de réflexion insuffisante, et donnent sens à cette enquête. Il y a des enjeux de Semaine Internationale “ Apprendre de l’Autre” …Suisse / Sierre “3-27 Mai 2011 3
  • 4.
    légitimité et despécificité professionnelle qu’il faut découvrir et approfondir. La médiation comme catégorie ontologique traduit un construit qui se maximise au quotidien par le savoir-faire et le savoir-être professionnel, un processus guidé par des procédures opératoires cognitivement organisées et orientées par des relations professionnelles. 3 - Le travail social s’est institué comme une pratique professionnelle de contrôle et de régulation sociale, mais elle s’affirme aussi dans des contextes de lutte pour la liberté des Hommes et pour la valorisation de la citoyenneté, assumant différentes perspectives selon les caractéristiques du ”locus” d’intervention et le profil socioprofessionnel de l’assistant social. Sa position intermédiaire dans les mécanismes de protection sociale est structurante au niveau du savoir, du savoir-faire et du savoir-être professionnel. C’est pourquoi on ne peut parler de service social sans lui associer une fonction médiatrice dont il faut expliquer le sens et qui constitue actuellement un défi de conceptualisation. II – MAIS, QU’EST-CE QU’EST LA MÉDIATION ? Il s’agit d’un CONCEPT COMPLEXE avec des caractéristiques propres et des orientations diverses: CARACTÉRISTIQUES A – L’intervention d’une tierce personne, indépendante des protagonistes ou antagonistes. La place intermédiaire que la tierce personne occupe dans la relation lui permet de rompre la dualité bloquée dans laquelle se trouvent les parties et d’assumer une position de référence commune à celles-ci. B – L’établissement ou le (re)établissement de la comunication entre les parties tout en facilitant le dialogue. La médiation doit produire, non un simulacre de communication, mais un réel échange. Même quand elle n’aboutit pas, elle doit provoquer en chaque personne le sentiment qu’il ne détient pas toute la vérité, que l’autre en possède aussi une part. On dira que l’un des bénéfices de la médiation est de Semaine Internationale “ Apprendre de l’Autre” …Suisse / Sierre “3-27 Mai 2011 4
  • 5.
    communiquer à chacunque l’isolement est néfaste à la construction d’une issue et qu’une ouverture sur l’autre ne peut que valoriser sa position. C – Un non-pouvoir L’interposition d’un médiateur ne signifie pas qu’il aura un pouvoir de décision. Le médiateur ne prend pas la place des parties engagées : il doit susciter leur liberté, créer les conditions pour mieux les faire entrer en relation effective. C’est librement que les deux parties consentent à une médiation et s’y engagent. On reconnaît au médiateur une autorité morale, mais il n’a pas le droit d’influer sur le cours des événements, il n’a pas de pouvoir judiciaire ou législatif. Cependant, il a un pouvoir symbolique. D – Une catalyse Par la présence d’une troisième personne (un médiateur), considérée comme un acteur désarmé et sans pouvoir, la médiation est une action par catalyse. ORIENTATIONS Les conceptions mieux connues sont : A – Médiation - un moyen alternatif de résolution des conflits. B – Médiation - un mécanisme de régulation, au niveau sociétal et inter- individuel. C – Médiation - une réponse aux dysfonctionnements ordinaires de l’administration Semaine Internationale “ Apprendre de l’Autre” …Suisse / Sierre “3-27 Mai 2011 5
  • 6.
    A – Lamédiation est un moyen alternatif de résolution des conflits. Pendant longtemps, les conflits et les différends étaient apaisés par une autorégulation, mise en œuvre par des acteurs qui provenaient d’espaces de médiation naturelle tels que les grandes familles, les paroisses, les villes. Le recours à la médiation extérieure, à ce niveau, ne se faisait que dans une situation grave et complexe, devenant, ainsi, le dernier recours. Face à la concentration croissante de la population dans les villes, ces structures de régulation se démobilisent, les relations sociales prennent un caractère institutionnel et dans le même temps les dénonciations et les plaintes portant sur les cas de petits et moyens litiges apparaissent. C’est dans ce cadre qu’on trouve des pratiques diverses comme la négociation, la conciliation, l’arbitrage ou la résolution des conflits, fréquemment confondues avec la médiation. Aujourd’hui la médiation est partout, une pratique portant sur plusieurs domaines selon son objet : médiation politique, familiale, sociale, pénale, culturelle. Les profissionnels sont des médiateurs ayant une position stratégique, relativement au système de décision, car ils sont insérés dans le cadre intellectuel où se développent les négociations, les conflits ou les accords qui conduisent à une décision, comme le dit Pierre Muller 1. Sa vision du monde va influer sur la perception de ceux qui interviennent dans le système de décision. B - La médiation est un mécanisme de régulation, au niveau sociétal et inter-individuel. Dans la perspective des sciences sociales, la médiation est plus qu’une mise en relation de deux termes ou de deux êtres, elle débouche aussi sur une mise en relation d’un terme, la société, et d’un être, l’individu. La médiation est donc sociétale et interindividuelle: 1 . MULLER P., Les politiques publiques, Paris, PUF, collection Que sais – je?, nº2534, 1991. Semaine Internationale “ Apprendre de l’Autre” …Suisse / Sierre “3-27 Mai 2011 6
  • 7.
    a) En tantque sociétale, la médiation est synonyme d’action de mettre en relation deux termes afin de constituer ou de développer le lien social et de traiter ou de prévenir d’éventuels conflits. On trouvera dans cette catégorie les médiations du langage, du droit, de l’école, autant d’opérations de construction de la réalité, des liens sociaux. b) La médiation interindividuelle correspond souvent à la conception de médiation comme un mode non contentieux de réglement des litiges sous l’égide d’une tierce personne. Dans toute médiation on peut donc considérer l’éxistence d’une micro- médiation (interindividuelle) et d’une macro-médiation (sociétale) qui forment un continuum variable selon la représentation que les acteurs ont du processus. C - La médiation constitue une réponse aux dysfonctionnements ordinaires de l’administration La médiation ne s’exprime pas seulement par les relations interpersonnelles, elle s’exprime aussi par les relations de chacun avec les institutions et avec son administration et, en ce sens, elle peut être associée à une amélioration de la relation entre les services publics et leurs usagers. La médiation a une double fonction : d’une part, éviter les difficultés entre les usagers et les services et, d’autre part, prendre connaissance des facteurs qui provoquent l’insatisfaction du public. La médiation apparaît comme une réponse aux difficultés de communication. En résumé, le conflit, l’équilibre et le changement constituent des pôles de référence de l’expansion des pratiques médiatrices ; La médiation est développée en situation de conflit, dans le but de le contrôler ou de le prévenir, d’établir ou de rétablir des liens sociaux, en réglant les relations sociales ou en encourageant des changements au niveau personnel, interindividuel et social. Semaine Internationale “ Apprendre de l’Autre” …Suisse / Sierre “3-27 Mai 2011 7
  • 8.
    III – MÉDIATION– UN MODÈLE D’ INTERVENTION SOCIALE Ce que je viens ici présenter s’agit d’un produit de recherche fondée sur l’hypothèse que : l’hétérogénéité et la diversité des pratiques des assistants sociaux permettent la construction de modèles de médiation fondés sur la prise en compte simultanée de la particularité et de l’universalité. La faible production scientifique sur la médiation comme catégorie ontologique constitue per se le moteur de développement de cette enquête, dont l’intérêt principal est d’établir une approche argumentative sur la médiation sociale et sur la compétence médiatrice des assistants sociaux. Par la mise en évidence du quotidien professionnel des assistants sociaux, nous nous proposons : 1 – l’approfondissement de la connaissance de la médiation sociale professionnelle, à partir de la compréhension des particularités concrètes de sa pratique, et 2 – l’identification des différents axes de la médiation à partir de la comparaison des pratiques professionnelles. IV – UM PEU D’HISTOIRE SUR LE TRAVAIL SOCIAL AU PORTUGAL .................................................................... Semaine Internationale “ Apprendre de l’Autre” …Suisse / Sierre “3-27 Mai 2011 8
  • 9.
    V – CONFIGURATIONDE LA MÉDIATION EN TRAVAIL SOCIAL Quels sont les idées les plus marquantes de la recherche? En ce que concerne les pratiques de médiation analysées, la recherche permet présenter les conclusions suivantes: 1 - L’intervention des assistants sociaux se produit dans l’espace de la particularité et avec l’élaboration et le développement de médiations. La médiation sociale est située : la demande sociale, le contexte et les acteurs engagés constituent des facteurs qui la modèlent. 2- L’assistant social joue un rôle de médiateur social, institutionnel et professionnel qui concrétise l’effort de recherche et d’élaboration d’alternatives aux conflits ou aux problèmes existants. Il est un médiateur aux caractéristiques spéciales. Il est un médiateur qui favorise les médiations grâce à sa position intermédiaire dans les organisations sociales, aux compétences qui lui sont légalement et formellement attribuées, au rôle qui lui est reconnu et aux caractéristiques de son action. 3 - La médiation sociale est un processus ouvert, dynamique et créatif qui implique toujours un continuum d’élaboration d’alternatives où les dimensions institutionnelle, pédagogique et politique forment un tout articulé et interdépendant. Chaque modèle de médiation fonctionne comme une unité d’analyse où les modalités d’action, les processus de travail et les orientations stratégiques s’articulent et sont pourvus de sens. Pour cela, faciliter des accessibilités, prêter assistance, créer des espaces de communication, promouvoir des compromis, peuvent constituer des exemples de médiation dont le sens s’élabore au quotidien dans des contextes et avec des agents divers. En ce sens, la médiation s’exprime toujours dans un processus combinatoire de médiations intermédiaires accomplies par plusieurs acteurs sociaux Semaine Internationale “ Apprendre de l’Autre” …Suisse / Sierre “3-27 Mai 2011 9
  • 10.
    parties-prenantes : lesindividus, les professionnels, les institutions et la communauté. (voir transparent 4) 4 - Au point de vue processuel, la médiation sociale se développe dans une relation apparemment paradoxale entre la proximité et l’éloignement des situations, la contextualisation et la décontextualisation des processus, la personnalisation et la dépersonnalisation des réponses. Ce sont des paradoxes apparents dans la mesure où, bien que contradictoires, ils synthétisent le mouvement de recherche du sens de la médiation sociale. Premier paradoxe: Maintenir et approfondir le niveau de proximité avec tous les agents médiateurs en s’écartant de la situation-problème sur le plan de l’analyse. Deuxième paradoxe: Tenir compte du contexte d’émergence et de développement du conflit et, après avoir identifié les contours de la situation, reconnaître les particularités, les similitudes et les différences entre situations. Troisième paradoxe: Mettre en relief la dimension personnelle des situations, en valorisant la personne comme sujet actif dans la construction de son quotidien et de son projet de vie et, simultanément, au moment de l’action, en retirer les composantes subjectives de la vie des individus. Ces trois éléments constituent un réseau de relations au niveau processuel ayant des implications sur le plan du savoir-être et du savoir-faire professionnel des assistants sociaux. Quotidiennement confrontés à des situations d’urgence au sein desquelles la capacité de décision du professionnel est essentielle pour l’établissement des équilibres nécessaires au fonctionnement des systèmes, ces professionnels ont rarement conscience du fait que leur rôle médiateur dépasse la fonction d’intermédiaire et initie un processus catalysateur de changements au niveau individuel et social. 5 – En tant que produit, la médiation sociale combine des processus ayant des significations contradictoires entre eux, mais qui dans les pratiques sont complementaires et revèlent leur caractère instrumental et expressif. Semaine Internationale “ Apprendre de l’Autre” …Suisse / Sierre “3-27 Mai 2011 10
  • 11.
    Dans le cadrede cette recherche, nous avons identifié quatre orientations sous- jacentes aux pratiques de la médiation sociale et qui sont : la normalisation des relations sociales, la valorisation des institutions, la valorisation de la citoyenneté et la stimulation de l’offre sociale. Le cadre suivant permet de visualiser les catégories élaborées à partir de l’analyse des entretiens et des cas présentés par les assistants sociaux en ce qui concerne leur quotidien professionnel. (voir transparent 5) CARACTÈRE INSTRUMENTAL ET EXPRESSIF DE LA MÉDIATION SOCIALE Sens et signification Forme et contenu attribuée Instrumental Expressif Normalisation des relations Satisfaction des besoins de Gestion des attentes sociales base Recomposition des liens Promotion de l’accessibilité sociaux Régulation des comportements Valorisation des institutions Promotion de compromis Personnalisation des réponses Valorisation de la citoyenneté Information sur les droits et les Encouragement à l’acquisition devoirs sociaux de compétences Promotion de la participation Stimulation de l’offre sociale Elaboration de propositions et de projets sociaux Mobilisation de partenaires Bien que les différentes catégories aient été inscrites dans les dimensions “instrumentale” et “expressive” par nécessité d’analyse, elles ne sont pas exclusives et fonctionnent comme des vases communicants et n’excluent pas une influence mutuelle entre elles. La médiation sociale se révèle être simultanément un processus de normalisation et de valorisation de la citoyenneté qui permet de donner aux institutions toute leur dignité et de stimuler l’offre sociale. La Semaine Internationale “ Apprendre de l’Autre” …Suisse / Sierre “3-27 Mai 2011 11
  • 12.
    rénovation du processusse construit dans l’interaction de ces quatre éléments, autour de quatre idées-maîtresses. I - La médiation sociale est fortement liée à l’objectif de normalisation des relations sociales. II – La médiation sociale valorise la citoyenneté en promouvant des attitudes actives dans le processus de changement. III – La médiation sociale humanise les structures et promeut les compromis au niveau institutionnel. en ce sens, elle rend aux institutions leur dignité. IV – La médiation sociale s’inscrit dans le processus de stimulation de l’offre et contribue a la reformulation de la politique sociale 6- La médiation sociale ne se réduit pas à l’application des ressources existantes, à l’articulation interinstitutionnelle ou a l’organisation d’actions dans le quotidien institutionnel; elle implique aussi une capacité de dialogue, de recherche, d’analyse, d’argumentation et de négociation qui permet de relancer la question de la participation active des médiateurs professionnels dans le domaine des politiques sociales et celui du développement social. 7 - La médiation est une construction sociale La médiation s’impose dans le quotidien de la relation entre les hommes et entre les hommes, les institution et la société; elle s’impose dans le quotidien professionnel en tant que processus établi dans une relation entre offre-demande, facilitée par les services et les professionnels. En tant que construction sociale, la médiation est un produit de la capacité humaine pour analyser des situations et prendre des décisions qui permettent de se développer et d’agir en conformité avec les intérêts et dans le respect des droits et des devoirs de chaque individu. En ce sens, la médiation, en Semaine Internationale “ Apprendre de l’Autre” …Suisse / Sierre “3-27 Mai 2011 12
  • 13.
    tant que conceptet pratique, deviendra de plus en plus importante au cours de l’action. Comme modèle d’intervention sociale, exprime des orientations théoriques différentes et présuppose toujours l’engagement du médiateur dans le processus de recherche d’alternatives qui impliquent les sujets, au niveau individuel ou collectif. En annexe : Questions Méthodologiques de la recherche Semaine Internationale “ Apprendre de l’Autre” …Suisse / Sierre “3-27 Mai 2011 13
  • 14.
    MATRICE ANALYTIQUE DESPROFILS DE LA MÉDIATION SOCIALE AXE EXTRINSÈQUE AXE INTRINSÈQUE La demande sociale Les acteurs sociaux Modalités d’action information, exécution, planning, recueil de données, administration, gestion de conflits, acheminement. Processus de travail entretien, informations, rapports, remplissage d’imprimés, tableaux, réunions, travail d’équipe, consultations, relations interinstitutionnelles, contacts institutionnels, visites, élaboration des projets, élaboration de dossiers. Fonctions aide psychosociale, humanisation, organisation, étude, programmation, coordination, dynamisation, gestion, liaison à la communauté, animation. Stratégies d’action concertation, action directe, représentation, intermédiation, collaboration, dialogue, confrontation, soutien relationnel. Relation professionnelle questionnement, information, support, compréhension, interprétation. Compétences relation, analyse, réflexion, administration, recherche, décision, planification, évaluation, négociation, exécution, argumentation. Semaine Internationale “ Apprendre de l’Autre” …Suisse / Sierre “3-27 Mai 2011 14
  • 15.
    ASSISTANCE NIVEAU SOCIO-INSTITUTIONNEL ACCESSIBILITÉ SOCIABILITÉ CONSCIENTISATION PROFILS IDÉAUX DE LA MÉDIATION NIVEAU SOCIO-PÉDAGOGIQUE DYNAMISATION SOCIALE FORMATION SOUTIEN NIVEAU SOCIO-POLITIQUE REPRÉSENTATION COMPROMIS Semaine Internationale “ Apprendre de l’Autre” …Suisse / Sierre “3-27 Mai 2011 15
  • 16.
    ÉCHANTILLON Champs et aires thématiques d’intervention professionnelle (nombre d’interviewés) Éducation (5) Réinsertion sociale (6) Services sociaux universitaires (3) Institut de réinsertion sociale (3) Ecoles d’enseignement primaire (1) Centres de protection des mineurs (1) Ecoles d’enseignement secondaire (1) Réinsertion sociale des prisonniers (1) Associations (1) Ac t io n c o m mu n au t ai r e ( 1 3) Centres sous-régionaux de sécurité sociale (4) Ho s p it al i er ( 8) Centres d’action sociale (1) Hôpitaux généraux (3) Municipalités (3) Hôpitaux de district (2) Projets d’intervention intégrée (3) Hôpitaux de spécialité – Oncologie (2) Associations de développement et formation - Pédiatrie (1) professionnelle (1) Centres d’accueil pour situations de risque (1) S an t é men t a le ( 8) Alcoologie (1) Réh ab il it at io n ( 5) Toxicomanie (4) Centres de réhabilitation des handicapés (4) Maladie mentale (3) Instituts d’éducation spécialisée (1) P er so n n e s â g é e s ( 3) T rav a il / e mp l o i ( 1) Foyers (1) Institut d’emploi et formation professionnelle Centres de séjour (1) Appuis au domicile (1) So in s p r im ai r es ( 5) Maternités (2) Centres de santé publique (3) RÉSUMÉ : • Champs ou domaines d’intervention : 9 • Aires thématiques : 27 • (Assistants sociaux) : 54 • Contexte géographique: Communes de Coimbra, Condeixa, Figueira da Foz, Anadia • Institutions sociales : 40 ACTIVITÉS ANALYSÉES : 873 Semaine Internationale “ Apprendre de l’Autre” …Suisse / Sierre “3-27 Mai 2011 16
  • 17.
    CONNEXION ENTRE PROFILSET NIVEAUX DE MÉDIATION assistance accessibilité sociabilité conscientisation représentation Compromis soutien formation dynamisation Légende : Niveaux de médiation Niveau socio-pédagogique Niveau socio-institutionnel Niveau socio-politique * Connexions centrales ** Connexions secondaires Connexions réciproques Connexions permanentes * Articulation entre profils de chaque niveau de médiation. ** Articulation entre profils de différents niveaux de médiation. Semaine Internationale “ Apprendre de l’Autre” …Suisse / Sierre “3-27 Mai 2011 17
  • 18.
    CARACTÈRE INSTRUMENTAL ETEXPRESSIF DE LA MÉDIATION SOCIALE Sens et signification Forme et contenu attribuée Instrumental Expressif Normalisation des relations Satisfaction des besoins de Gestion des attentes sociales base Recomposition des liens Promotion de l’accessibilité sociaux Régulation des comportements Valorisation des institutions Promotion de compromis Personnalisation des réponses Valorisation de la citoyenneté Information sur les droits et les Encouragement à l’acquisition devoirs sociaux de compétences Promotion de la participation Stimulation de l’offre sociale Elaboration de propositions et de projets sociaux Mobilisation de partenaires Semaine Internationale “ Apprendre de l’Autre” …Suisse / Sierre “3-27 Mai 2011 18
  • 19.
    AXES RÉGULATEURS DELA MÉDIATION SOCIALE V A L OR I SA T I O N D E S IN ST I T UT I O NS *Recomposition des liens sociaux *Personnalisation des réponses *Gestion des attentes *Encouragement à l’acquisition de compétences *Promotion de la participation *Promotion des compromis N OR MA L IS A T I O N D ES V A L OR I SA T I O N D E R E LA T I O NS S OC IA L ES MÉD IA T I O N LA C I TO Y E NN ET É SO C IA LE *Satisfaction des nécessités de base *Information sur les droits et les devoirs *Promotion de l’accessibilité *Mobilisation des partenaires *Régulation des comportements *Elaboration de propositions et de projets sociaux ST I M U LA T I O N D E L ’O F FR E S OC IA LE Semaine Internationale “ Apprendre de l’Autre” …Suisse / Sierre “3-27 Mai 2011 19
  • 20.
    LES ASPECTS MÉTHODOLOGIQUESDE LA RECHERCHE Cette recherche s’inscrit dans le paradigme compréhensif, intégrant donc la signification attribuée par les assistants sociaux à leurs pratiques quotidiennes et l’influence du contexte dans leur différenciation. Pour développer cette étude nous avons recouru à la construction de modèles idéaux-type selon la théorie de Weber. La faible production scientifique sur la médiation sociale, en particulier en service social, nous a amené à considérer cette méthodologie comme une stratégie de recherche. La construction de ces profils de médiation a eu pour base deux perspectives d’analyse au plan conceptuel: la médiation comme processus et la médiation comme produit. a) En tant que processus la médiation met en évidence les modalités de l’action, les méthodes de travail utilisées, la relation qui s’établit avec le client, les stratégies utilisées et les compétences socioprofessionnelles les plus marquantes. b) Comme produit, la médiation permet l’évaluation des caractéristiques de l’action développée, du sens attribué à l’intervention et du positionnement du médiateur face à ses pratiques. Pour les besoins de la recherche, nous avons élaboré une matrice analytique . Issue de l’articulation des connaissances théoriques et de la connaissance des pratiques professionnelles des assistants sociaux permise par l’observation, la matrice met en évidence le croisement de deux axes, un intrinsèque, relatif à la pratique professionnelle, et un autre extrinsèque, se référant aux facteurs externes intervenants . (voir transparent 1) Sur l’axe intrinsèque nous avons considéré les modalités d’action, les processus de travail, les fonctions, les stratégies d’action, la relation professionnelle et les compétences professionnelles. Sur l’axe extrinsèque nous avons considéré les caractéristiques de la demande (personnelle, Semaine Internationale “ Apprendre de l’Autre” …Suisse / Sierre “3-27 Mai 2011 20
  • 21.
    institutionnelle et politique)et les acteurs en présence (l’individu, le groupe, l’institution et la communauté). Dans l’articulation de ces deux axes s’inscrit la pratique quotidienne, constitutive d’une matrice de modèles de médiation sociale. MATRICE ANALYTIQUE DES PROFILS DE MÉDIATION SOCIALE AXE EXTRINSÈQUE AXE INTRINSÈQUE La demande sociale Les acteurs sociaux Modalités information, exécution, planning, recueil de données, d’action administration, gestion de conflits, acheminement. Processus entretien, informations, rapports, remplissage d’imprimés, de travail tableaux, réunions, travail d’équipe, consultations, relations interinstitutionnelles, contacts institutionnels, visites, élaboration des projets, élaboration de dossiers. Fonctions aide psychosociale, humanisation, organisation, étude, programmation, coordination, dynamisation, gestion, liaison à la communauté, animation. Stratégies concertation, action directe, représentation, intermédiation, d’action collaboration, dialogue, confrontation, soutien relationnel. Relation questionnement, information, support, compréhension, professionnelle interprétation. Compétences relation, analyse, réflexion, administration, recherche, décision, planification, évaluation, négociation, exécution, argumentation. En partant de cette matrice, nous avons identifié neuf « profils- idéaux »2 qui permettent la prise en compte de toutes les pratiques de médiation des assistants sociaux (voir transparent 2). Ont été utilisées des méthodologies qualitatives, s’appuyant sur un travail de terrain, au plan physique (socio-institutionnel) et au plan symbolique (langage), afin de faciliter l’implication des acteurs 2 Médiation – assistance ; Médiation – accessibilité ; Médiation – sociabilité ; Médiation – conscientisation ; Médiation – dynamisation ; Médiation – formation ; Médiation – compromis; Médiation – représentation ; Médiation – soutien. Semaine Internationale “ Apprendre de l’Autre” …Suisse / Sierre “3-27 Mai 2011 21
  • 22.
    sollicités dans cetterecherche. Les données obtenues sont issues de rapports de service, d’expositions orales et écrites des interventions quotidiennes (journalier) et aussi d’études de cas. Pour la constitution de l’échantillon nous avons effectué un relevé des champs d’activité professionnelle dans le domaine public et para-public. A l’intérieur de chacun, nous avons considéré la diversité des institutions et retenu, dans chaque institution-type, un ou plusieurs assistants sociaux, en tenant compte de la variété des pratiques existantes et de leur encadrement dans les profils-idéaux définis. (voir transparent 3) Champs et aires thématiques d’intervention professionnelle (nombre d’interviewés) Éducation (5) Réinsertion sociale (6) Services sociaux universitaires (3) Institut de réinsertion sociale (3) Ecoles d’enseignement primaire (1) Centres de protection des mineurs (1) Ecoles d’enseignement secondaire (1) Réinsertion sociale des prisonniers (1) Associations (1) Ac t io n c o m mu n au t ai r e ( 1 3) Centres sous-régionaux de sécurité sociale (4) Ho s p it al i er ( 8) Centres d’action sociale (1) Hôpitaux généraux (3) Municipalités (3) Hôpitaux de district (2) Projets d’intervention intégrée (3) Hôpitaux de spécialité – Oncologie (2) Associations de développement et formation - Pédiatrie (1) professionnelle (1) Centres d’accueil pour situations de risque (1) S an t é men t a le ( 8) Alcoologie (1) Réh ab il it at io n ( 5) Toxicomanie (4) Centres de réhabilitation des handicapés (4) Maladie mentale (3) Instituts d’éducation spécialisée (1) P er so n n e s â g é e s ( 3) T rav a il / e mp l o i ( 1) Foyers (1) Institut d’emploi et formation professionnelle Centres de séjour (1) Appuis au domicile (1) So in s p r im ai r es ( 5) Maternités (2) Centres de santé publique (3) RÉSUMÉ : Champs ou domaines d’intervention : 9 Aires thématiques : 27 (Assistants sociaux) : 54 Contexte géographique: Communes de Coimbra, Condeixa, Figueira da Foz, Anadia Institutions sociales : 40 ACTIVITÉS ANALYSÉES : 873 Semaine Internationale “ Apprendre de l’Autre” …Suisse / Sierre “3-27 Mai 2011 22
  • 23.
    Dans sa globalitéla recherche sur le terrain s’est étendue de novembre 1997 à octobre 1998. Le traitement des données s’est déroulé par étapes, durant 10 mois. Après la transcription des informations, de sa lecture et analyse, l’interprétation des résultats est fondée sur des processus de : a) Comparaison entre profils pratiques et profils-idéaux de médiation pour l’identification des ressemblances et des différences rencontrées. b) Signalisation des régularités et identification des idées principales (catégories d’information) c) Questionnement sur la signification de la réalité traduite dans la recherche. Semaine Internationale “ Apprendre de l’Autre” …Suisse / Sierre “3-27 Mai 2011 23