Martin Reboulleau
M2 Gestion et Droit de l’Economie Numérique – option Commerce électronique
Dossier Technique N° 1 - Décembre 2017
Correcteur : M. Christophe Bessin
Le Chatbot dans le Management de la
Relation Client
2
Table des matières
I) Résumé / Abstract.................................................................................................................................. 3
II) Introduction : ......................................................................................................................................... 4
Contexte : ................................................................................................................................................... 5
Définitions importantes et périmètre d’étude :........................................................................................... 5
L’occurrence du chatbot dans la relation client :......................................................................................... 6
Problématique ..................................................................................................................................... 6
Historique du chatbot ......................................................................................................................... 7
Glossaire .............................................................................................................................................. 8
III) Analyse du marché du chatbot..........................................................................................................10
Le chatbot porté par les applications de messagerie et les GAFAM............................................................11
2016 : l’année de l’intégration du chatbot sur les applications de messagerie .........................11
Plus récemment..................................................................................................................................12
Tendances de fond à l’origine de la « hype » chatbot :...............................................................................16
Attentes exprimées par les e-consommateurs depuis le milieu de cette décennie..................16
Attentes quant aux offres des entreprises.......................................................................................17
Facteurs technologiques de croissance ..........................................................................................18
En bref .................................................................................................................................................19
IV) Technologies sous-jacentes au chatbot.............................................................................................20
Sur l’intelligence artificielle........................................................................................................................21
Définition.............................................................................................................................................21
Evolution..............................................................................................................................................21
Traitement du langage naturel...................................................................................................................23
Compréhension du langage naturel................................................................................................23
Génération du langage naturel.........................................................................................................24
Langage de programmation .......................................................................................................................25
Fonctionnement du chatbot :.....................................................................................................................26
Schéma simplifié de l’architecture d’un chatbot............................................................................26
Schéma interactionnel Chatbot / Utilisateur / Système.................................................................27
Modèles de génération des réponses par le chatbot :..................................................................28
Remarques et analyse :..............................................................................................................................29
« On surestime les capacités à court terme et on les sous-estime à long terme »......................29
« Machine reading » vs Machine learning.......................................................................................29
V) Le chatbot dans le management de la relation client.............................................................................30
Les bénéfices du chatbot dans la relation entre une entreprise et ses clients ............................................33
Personnaliser l’expérience utilisateur.............................................................................................33
Assurer une présence « ATAWAD ».................................................................................................34
Gagner en performance....................................................................................................................36
Le chatbot, un actif valorisable pour l’entreprise ..........................................................................36
Conclusion sur l’implémentation et l’usage pertinents du chatbot ............................................................37
Ou ça ? .................................................................................................................................................37
Quand ça ?...........................................................................................................................................37
Comment ? ..........................................................................................................................................38
Par qui ?...............................................................................................................................................40
Pour qui ?.............................................................................................................................................40
VI) Le chatbot et le droit.........................................................................................................................41
Les droits applicables.................................................................................................................................42
Le chatbot et le RGPD ........................................................................................................................42
Le chatbot en droit de la consommation .........................................................................................44
Sur la responsabilité...................................................................................................................................45
VII) Perspectives d’évolution et limites des opportunités du chatbot......................................................46
VIII) Sources .............................................................................................................................................48
3
I) Résumé / Abstract
« Aujourd’hui, et malgré les récentes avancées majeures en deep learning,
l’impossibilité de développer des intelligences artificielles généralistes
convaincantes ne permet pas de substituer complètement le chatbot à un service
chargé de la relation client.
Outre cette contrainte technologique, il ressort de l’analyse des attentes des
consommateurs qu’un contact à l’humain est essentiel dans la relation entre une
marque et ses clients. En témoigne notamment l’investissement récent du géant du
numérique Amazon dans des magasins en dur (retour relatif vers les « brick and
mortar »).
Il découle de ce double constat la nécessité pour l’entreprise de bien définir le
périmètre d’action du chatbot et de prévoir un passage de relai entre le chatbot et
l’humain, dès que cela est nécessaire (c’est-à-dire dès que le périmètre de
compétence du chatbot est dépassé) au cours d’une interaction entre un chatbot et
son interlocuteur.
Une bonne relation client serait alors celle qui associe l’intelligence artificielle
du chatbot pour les tâches simples, répétitives et à faible valeur ajoutée à
l’intelligence humaine des employés pour tout ce qui est plus complexe,
circonstanciel et qui nécessite de l’empathie - empathie que le chatbot, s’il
arrive assez bien à la mimer, est encore inapte à éprouver. »
« At this point, despite the recent progresses in deep learning, the inability to
develop satisfying strong AIs doesn’t allow businesses to totally substitute customer
relationship workforce with chatbots.
On top of this technological reason, customers’ needs still call human contact within
their relationship with brands. The relatively new investment of digital giant Amazon
in « brick and mortar » seems to confirm that trend.
Considering these two assessments, businesses need to define as fairly as possible
the expertise perimeter of their chatbot and make sure a link between the chatbot
and the human workforce is planned and exploitable as soon as the chatbot is
overwhelmed during an interaction with a customer.
Thus, a good customer relationship management would associate the artificial
intelligence of chatbots for simple, repetitive and low added-value tasks, to
human intelligence of employees for tricky, one-to-one and empathy-skills-
requiring tasks – empathy skills that chatbot is able to imitate but still unable
to feel. »
4
II) Introduction :
5
Contexte :
Avec le passage du web 1.0 (celui des premiers sites internet, des moteurs de
recherche, des sites vitrines d’entreprises…) au web 2.0, le besoin des
utilisateurs de devenir de réels acteurs du réseau des réseaux a en grande partie
été comblé. Cette mutation de l’internet apparue autour des années 2000 apporte
entre autres avec elle les premiers réseaux sociaux et places de marchés.
En janvier 2017, 1,6 milliards de consommateurs font des achats via internet, et le
poids du marché du commerce électronique est estimé en 2016 à 1,9 trillion de
dollars (source : eMarketer). Pour la France et l’Europe, cela représente
respectivement des chiffres d’affaires de 72 milliards (+14,6% par rapport à 2015)
et 530 milliards d’euros.
Avec un taux de pénétration du terminal mobile de 66% soit quasiment 5 milliards
de mobinautes, les opportunités du commerce digital sont d’autant plus grandes.
Or, si le commerce traditionnel enregistre un taux de conversion d’environ 30%,
celui du e-commerce avoisine à peine les 2,5%1
.
Dans ce contexte, les entreprises commercialisant des produits et services sur
internet ont encore de nombreux défis à relever.
Définitions importantes et périmètre d’étude :
D’après le livre blanc de iAdvize sur le commerce conversationnel, le commerce
conversationnel « englobe toutes les conversations qui participent à
l’engagement et à la conversion d’un consommateur. […] L’expression fait de la
conversation entre la marque et son client le cœur du parcours d’achat en ligne ».
Il convient également de définir une autre notion liée au commerce
conversationnel : celle de marketing conversationnel. Elle recouvre les
techniques « consistant à établir un dialogue continu ou ponctuel avec les clients
et prospects. Ce dialogue permet de travailler la qualité de la relation et de
mieux connaître le client »2
.
1
Gartner
2
Définitions-marketing.com
6
Enfin, le terme chatbot (issu de la contraction des mots « chat » pour discussion et
« bot » pour robot), désigne « un agent conversationnel intelligent capable
d’interagir avec des humains en langage naturel via un service de messagerie
hébergé sur un site web ou sur les réseaux sociaux »3
. Le chatbot est donc un
outil, et non une technologie en tant que tel (voir partie IV pour les technologies
qui sous-tendent le fonctionnement du chatbot).
Nous distinguerons dans ce dossier technique le chatbot ou agent
conversationnel de l’assistant personnel (type Amazon Echo ou Google Home)
qui lui traite des requêtes et produit des réponses en langage naturel en format
vocal.
En outre, cette étude se cantonne au périmètre du chatbot en tant qu’outil
permettant aux entreprises, marques, offreurs de produits et services d’interagir
sous forme écrite avec des clients ou prospects. Si le chatbot trouve bien d’autres
domaines d’application que dans le management de la relation client, ce dossier
technique se limite à cette application.
L’occurrence du chatbot dans la relation client :
La première thèse du Cluetrain Manifesto (Manifeste des évidences, publié en
2000) l’affirmait déjà : « les marchés sont des conversations ».
Aujourd’hui, à l’ère du commerce conversationnel, les entreprises du B2C
comprennent la nécessité de se joindre à la « conversation » continue qui a lieu
entre les consommateurs sur le web. Car celle-ci aura lieu, avec ou sans eux.
Vanessa Boudin-Lestienne, consultant et marketing manager en France et à
l’étranger fait en effet remarquer que « plus que jamais les marques doivent
savoir être présentes là où il faut être pour créer ” La ” conversation créatrice de
valeur ».
C’est en ce sens que le chatbot constitue un canal à fort potentiel dans la relation
entre une marque et ses clients.
Problématique
Considérant le contexte technologique actuel, nous allons donc étudier ici dans
quelle mesure l’agent conversationnel (ou chatbot) peut s’inscrire avec
pertinence dans la relation qu’entretient une entreprise avec ses clients.
3
Livre blanc sur le chatbot de Conversationnel
7
Historique du chatbot
source : Livre blanc sur le chatbot de Conversationnel
8
Glossaire
Acronyme Terme en anglais Terme en français Définition
AI / IA Artificial intelligence Intelligence artificielle Ensemble de théories et de
techniques mises en œuvre en vue de
réaliser des machines capables de
simuler l'intelligence (Larousse)
Natural language Langage naturel Désigne un mode de formulation de
requête effectué sur un moteur qui se
fait en utilisant une formulation
« humaine » naturelle sans utilisation
d’opérateur booléens ou de
combinaison de critères.
NLP / TLN Natural language
processing
Traitement du langage
naturel
Discipline à la frontière de
la linguistique, de l'informatique et de
l'intelligence artificielle. Permet à un
utilisateur de communiquer en
langage naturel avec une machine.
NLU / CLN Natural language
lnderstanding
Compréhension du
langage naturel
Sous-thème du traitement du langage
naturel en intelligence artificielle qui
traite de la compréhension en
lecture automatique.
RPA / APR Robotic processing
automation
Automatisation de
processus robotisée
Forme émergente de technologie
d'automatisation de processus de
bureau basée sur la notion de robots
logiciels ou de travailleurs de
l' intelligence artificielle.
UX User experience Expérience utilisateur L’expérience utilisateur recouvre la
façon dont un site web ou une
application est perçue et ressentie par
ses utilisateurs en fonctions de ses
qualités ergonomiques, de navigation
et de contenu.
UXD User experience design Conception de
l’expérience utilisateur
La pratique qui consiste à concevoir et
optimiser l’expérience utilisateur sur
un site web ou une application
mobile.
UI User interface Interface utilisateur L’espace où se produisent les
interactions entre les humains et les
machines.
HCI / IHM Human-computer
interaction
Interactions Homme-
machine
Moyens et outils mis en œuvre afin
qu'un humain puisse contrôler et
communiquer avec une machine.
Machine learning Apprentissage
automatique
Capacité d’un ordinateur à apprendre
(à partir d’une grande quantité
d’input) sans avoir été explicitement
programmé.
9
Algorithm Algorithmique Etude et production de règles et
techniques qui sont impliquées dans la
définition et la conception
d'algorithmes, c'est-à-dire de
processus systématiques de résolution
d'un problème permettant de décrire
précisément des étapes pour résoudre
un problème algorithmique.
Deep learning Apprentissage profond Sous-catégorie du machine learning
qui se caractérise par un fort degré
d’abstraction et par une architecture
prenant la forme d’une superposition
de couches de réseaux de neurones
(dits « profonds »).
Syntax Syntaxe En informatique, correspond au
respect, ou au non-respect, de
la grammaire formelle d'un langage
informatique (s’intéresse à la forme)
Semantic Sémantique En informatique, correspond à l’étude
de la signification des programmes
informatiques vus en tant
qu’objets mathématiques (s’intéresse
au fond)
Parsing Analyse syntaxique L'analyse syntaxique consiste à mettre
en évidence la structure d'un texte,
généralement une phrase écrite dans
une langue naturelle, mais on utilise
également cette terminologie pour
l'analyse d'un programme
informatique
Bibliothèque de
réponses
Outil de gestion recensant les
questions les plus couramment posées
au niveau d’un centre de service ou
support client (centre d’appels, chat en
temps réel, email, …) et les réponses
correspondantes.
Open API L’Open API est une interface de
programmation publique qui permet
d’exposer une ressource (données,
programme, service Web...) à un
programme tiers autorisé qui en a
besoin pour fonctionner. (syntec
numérique 2017)
Big data Fait référence « à la profusion de
données produites par tous (individus,
organisations, objets) de manière
accélérée depuis quelques années et à
la façon, pour les organisations, de les
exploiter pour en tirer de la valeur ».
(livre blanc syntec numérique 2017)
10
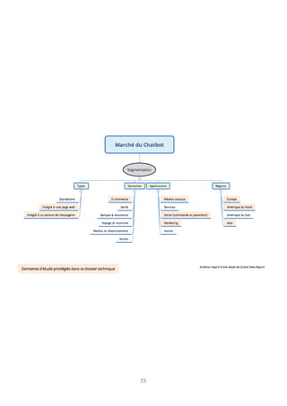
III) Analyse du marché du chatbot
11
Le chatbot porté par les applications de
messagerie et les GAFAM
Selon Activate, en 2017, 2,5 milliards de personnes communiquent via une
application de messagerie.
En termes d’évolution, cela représente + 500% de croissance du secteur au cours
des 3 dernières années.
On ne peut donc pas bien comprendre l’engouement actuel autour des chatbot
sans s’intéresser à l’implication des applications de messagerie et des GAFAM
dans le phénomène chatbot.
2016 : l’année de l’intégration du chatbot sur les applications de
messagerie
Janvier : L’application de messagerie mobile Whatsapp annonce l’ouverture de
son système aux entreprises, qui pourront y développer des chatbot.
Mars : Microsoft lance une infrastructure dédiée aux bots.
Avril :
à L’application de messagerie instantanée Kik lance une plateforme de vente de
bots
à Dans la foulée, cette annonce du 9 avril 2016 :
Lors de sa conférence annuelle F8 destinée aux développeurs du réseau social
Facebook, Mark Zuckerberg annonce la sortie de ses bots et la possibilité pour
chacun de développer un bot à intégrer au service de messagerie Messenger.
C’est l’ouverture de l’écosystème Facebook au monde du chatbot.
Le but affiché par le réseau social est de permettre à ses utilisateurs de
contacter des entreprises avec autant de facilité que s’il s’agissait d’amis.
En juillet de la même année, Facebook Messenger compte déjà plus de 11 000
chatbots.
12
Septembre :
à Google annonce l’acquisition de API.ai (.ai pour « artificial intelligence ») qui
fournit des outils pour créer des chatbots
à Amazon achète le développeur de chatbots Angel.ai
à La messagerie Line lance son interface de programmation d’applications
Novembre
à Amazon lance sa plateforme dédiée aux chatbots Amazon Lex
Plus récemment
à 27 juillet 2017 : Intégration de la plateforme de traitement de langage naturel
wit.ai (fondée par 3 français pionniers de l’analyse syntaxique dès les années
1990) au service Facebook Messenger. Cette interface permet aux développeurs
de créer des chatbots.
Comme fait remarquer à juste titre Arnaud de Lacoste4
dans son livre blanc sur la
Trust Economy, « Facebook Messenger confirme ici sa résolution désinhibée
d’être l’OS multi-transitionnelle avec services intégrés qui challenge directement
WeChat, ce qui démontre l’ambition de Facebook d’en faire LA porte d’entrée sur
le web unique et prioritaire pour les marques et les internautes. »
On voit bien que les applications de messagerie sont des partie prenantes
centrales dans le développement du marché des chatbots (voir dans
Mindmapping sur les acteurs du marché page 14 que les géants de la messagerie
sont également investis dans les progrès en IA).
4
Co-fondateur d’Acticall Sitel
13
Et la France dans tout ça ?
Dans son dernier livre La guerre des intelligences sous-titré « intelligence
artificielle versus intelligence humaine » le docteur en chirurgie, neurobiologie et
spécialiste des révolutions technologiques Laurent Alexandre dresse un constat
alarmant.
Si la France et l’Europe constituent un marché énorme de consommateurs (de
solutions SAAS notamment), l’auteur déplore la fuite de la création de valeur vers
les régions où sont développées les dernières innovation (en matière
d’intelligence artificielle particulièrement).
Nicolas Colin, spécialiste des enjeux liés aux nouvelles technologies, repris dans
La guerre des intelligences explique ainsi qu’« en captant l’essentiel de la marge,
le logiciel oriente naturellement l’essentiel des revenus vers ses concepteurs.
L’intégration de millions d’utilisateurs dont les données sont utilisées comme outil
de monétisation offre des rendements d’échelle sans précédents dans l’histoire ».
D’où la position hégémonique actuelle des géants du numériques dont les
business models reposent en grande partie sur la valorisation des données
récoltées (en nourrissant – et par là améliorant- les IA à partir de ces quantités de
données notamment).
Bloqués entre l’Amérique du Nord des GAFAM (Google, Amazon, Facebook,
Apple et Microsoft) et l’Asie des BATX (Baidu, Alibaba, Tencent et Xiaomi), la
France et l’Europe sont relégués à un rôle de consommateur, n’étant pas en
mesure de rivaliser avec les milliards investis en recherche et développement
par ses concurrents Nord-américains et chinois, ni de proposer un écosystème
suffisamment attractif.
Il n’hésite pas alors à qualifier les Etats européens de « crapauds numériques »,
voire « d’idiots utiles » de l’intelligence artificielle.
Sans entrer dans des considérations politiques ou géostratégiques, force est de
constater tout de même que le marché du chatbot ne fait pas exception à la règle.
Les marchés Nord-américain et chinois recensent la plupart des grands leaders
en termes de développement de chatbots, d’interfaces de programmations et de
messageries intégrant les chatbots.
14
15
16
Tendances de fond à l’origine de la « hype »
chatbot :
D’après un rapport publié en août 2017 par Grand View Research, le marché
mondial des chatbot a été évalué à 190,8 millions de dollars en 2016 et devrait
atteindre 1,25 milliard de dollars d'ici 2025, soit un taux de croissance annuel
cumulé de 24,3%.
La croissance du marché du chatbot est en réalité le fruit de nombreux facteurs :
Attentes exprimées par les e-consommateurs depuis le milieu de
cette décennie
Selon l’étude « State of the connected customer » réalisée en 2016 par Salesforce
Research, 58% des consommateurs reconnaissent que la technologie a
significativement changé leurs attentes sur la manière dont les entreprises
doivent interagir avec eux.
Ainsi, selon l’étude, la moitié des consommateurs déclarent envisager de se
détourner d’une marque si celle-ci n’anticipe pas leurs besoins et 81% se disent
prêts à dépenser plus pour un meilleur service client.
Cette étude recoupée à d’autres recherches permet de déceler 4 attentes
principales des e-consommateurs dans leur expérience au contact des marques :
v Personnalisation
v Simplification
v Instantanéité
v Confiance
17
Attentes quant aux offres des entreprises
Question : Dans quelle mesure les affirmations suivantes correspondent à vos
attentes à propos des entreprises en 2020 ? (combinaison des réponses
« d’accord » et « entièrement d’accord »)
Proposer des produits/services connectés à Internet
Connaitre mon identité quand je contacte le service client
Proposer des produits/services capables de détecter par eux-
mêmes leurs défaillances et d’automatiquement ordonner leur
correction (internet des objets)
Interagir aux moyens de produits connectés au Cloud
Anticiper les besoins et proposer des suggestions pertinentes
avant que je les contacte
Fournir un service intégrant la réalité virtuelle
Utiliser l’intelligence artificielle pour commander ou
recommander des produits automatiquement, à partir des
préférences
Acheteurs d’affaires
Consommateurs
Panel constitué de 4370 consommateurs et 2307 acheteurs d’affaires du monde entier.
Etude réalisée en octobre 2016 par Salesforce Research
Graphique : PwC
Traduction : Martin Reboulleau
Nous verrons dans la partie V) que les opportunités permises par le chatbot dans
la satisfaction de ces attentes sont grandes.
18
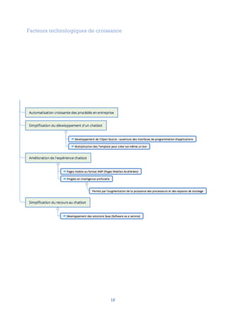
Facteurs technologiques de croissance
19
En bref
Personnalisation de l’expérience utilisateur et communication « one to one »
Le Big Data permet aux technologies d’analyse avancée de données (IA, Deep
learning) de progresser, offrant aux entreprises la possibilité d’anticiper et
prévoir de plus en plus le comportement de leurs clients.
Nous assistons aujourd’hui à un changement de paradigme. Si auparavant la
communication des marques suivait un schéma « lean data » et une
communication « one to many », l’avènement des Big Data permet aujourd’hui
l’émergence d’un nouveau schéma suivant le modèle « mass data » avec une
communication « one to few » voire « one to one ».
C’est ainsi que Mr Gilles Auberger décrit le passage d’un marketing traditionnel
ascendant, « top -> down », à un marketing suivant une logique « bottom -> up »,
caractérisée par une plus grande prise en compte des attentes des
consommateurs en tant que partie prenante du projet global de l’entreprise.
D’où la notion très en vogue de « user-centrisme » ou « centrage-utilisateur » dans
les stratégies de développement des services des entreprises.
D’une communication omni-canal à une communication multi-canal
En réponse à l’irrésistible demande d’ubiquité suscitée par la multiplication des
plateformes en ligne, nous assistons au passage d’une communication omni-canal
à une communication multi-canal ou « cross-canal ».
D’où l’émergence du chatbot dans la relation entreprise-clients
La concaténation de ces nombreux facteurs fait de la période actuelle un moment
propice à l’utilisation des chatbots, dont le marché présente une certaine maturité
(malgré les progrès technologiques dont le chatbot dépend encore que nous
aborderons dans la partie IV).
La promesse d’une expérience personnalisée offerte par le chatbot et le
caractère innovant des technologies qui sous-tendent l’outil intéressent les
entreprises et intriguent le consommateur.
20
IV) Technologies sous-jacentes au
chatbot
21
Un chatbot est un programme qui grâce à une intelligence artificielle est capable
de discuter avec ses utilisateurs, de répondre à leurs demandes, voire même
proposer des services, directement depuis une application de messagerie
(Lancelot Salavert, spécialiste en chatbots).
Tout d’abord, il convient de distinguer les chatbots intégrant des boutons ou
carrousels de requêtes/questions prédéfinies et les chatbots procédant au
traitement du langage naturel. Nous nous intéresserons dans cette partie à la
seconde catégorie en tant qu’elle seule fait appel à de l’IA, et constitue un défi
technique plus grand.
Sur l’intelligence artificielle
Définition
L’intelligence artificielle correspond à l’ensemble de théories et de techniques
mises en œuvre en vue de réaliser des machines capables de simuler
l'intelligence.
En d’autres termes, l’intelligence artificielle est la science dont le but est de faire
faire par une machine des tâches que l'homme accomplit en utilisant son
intelligence (Dominique Pastre).
On distingue la notion d’IA faible qui correspond à des systèmes autonomes
capable de résoudre des problèmes dans des domaines spécifiques, de l’IA forte
ou généraliste qui a est capable de résoudre des problèmes en jonglant dans
différents domaines. En outre, l’IA forte aurait conscience d’elle-même.
Aujourd’hui, il n’existe pas encore d’IA forte. Le chatbot est donc une IA faible.
Evolution
« La première phase de l’IA, de 1960 à 2010, repose sur des programmes
traditionnels, avec des algorithmes qui se programment manuellemenent ».
(Laurent Alexandre)
Aujourd’hui, ce sont les techniques d’apprentissage automatique ou « machine
learning » qui sont les plus efficaces pour permettent aux chatbots d’apprendre,
et de gagner en pertinence.
Le Big data et l’augmentation des puissances calculatoires (loi de Moore sur les
processeurs) a permis à partir de 2012 un réel « Boom » en intelligence artificielle
grâce à l’émergence du deep learning (apprentissage profond), une sous-
catégorie de l’apprentissage automatique.
22
Les méthodes d’apprentissage automatique ont recours à des algorithmes dits
« apprenants », « prédictifs » ou « probabilistes », contrairement aux débuts de
l’intelligence artificielle où on recourait principalement à de l’algorithmique
classique.
Jean-Philippe Desbiolles décrit alors le passage « d’un monde de programmation
à un monde d’apprentissage ».
En effet, un programme informatique par apprentissage profond « s’éduque plus
qu’il ne se programme », et ce, en étant confronté à d’énormes quantités de
données. C’est en cela qu’il est directement permis par le Big data.
Dominique Cardon l’explique d’ailleurs dans son livre A quoi rêvent les
algorithmes : « on est passé avec le Big data d’une programmation de l’IA selon
des règles abstraites et de grandes théories appliquées à peu de données, à une
statistique des contextes et de petites théories appliquées à beaucoup de
données ».
Grâce à des algorithmes d’apprentissage, l’intelligence artificielle du chatbot
s’affine à mesure qu’elle est confrontée à de nouvelles données et qu’elle décèle
en elles des schémas types (pattern), permettant ensuite aux algorithmes
prédictifs d’anticiper la meilleure réponse à une future requête (c’est-à-dire pour
chaque input, trouver le meilleur output correspondant).
L’IA d’un chatbot peut être considérée comme mixte en tant qu’elle utilise à la fois
des raisonnements issus du symbolisme (types de raisonnements humains :
sémantique, syntaxique, pragmatisme) que du connexionnisme (types de
raisonnements mathématiques : typiquement, induction et déduction à partir de
l’affinage d’une fonction).
23
Traitement du langage naturel
Le traitement du langage naturel (NLP) est un domaine de l’intelligence artificielle
qui comprend en réalité 2 choses : en amont, la compréhension du langage
naturel généré par l’utilisateur. En aval, la génération du langage naturel par le
chatbot.
Compréhension du langage naturel
« L'analyse automatique du langage est une entreprise difficile qui met en jeu une
très grande diversité de modes de raisonnements et de connaissances. En effet,
outre le vocabulaire très vaste et en évolution constante et le très grand nombre de
constructions grammaticales, le langage abonde en éléments et structures ambigus,
en données implicites qu'il faut reconstruire, ainsi qu'en une proportion élevée
d'énoncés incorrects grammaticalement mais qui demeurent néanmoins tout à fait
compréhensibles. »
Détection d’intention vs keyword scoring
Pour traiter avec pertinence une requête, les bons programmes de NLP sont ceux
qui ne se contentent pas seulement d’analyser le sens d’une phrase à partir de
mots clés, mais qui intègrent la détection d’intention.
Exemple : « WOW(++), votre produit est un super(++) exemple de ce que
je n(-)’achèterai plus »
Dans cet exemple, l’analyse de la phrase selon un « keyword scoring »
(pondération des mots à signification positive et négative) aurait déduit à la
classer comme étant positive.
La détection d’intention est rendue possible par les ontologies et le «clustering
sémantique ».
Ontologie et « Clustering sémantique »
« On sait aujourd’hui construire des « ontologies », structures de données contenant
les concepts d’un domaine et leurs liens sémantiques »
Nathalie Aussenac et Jean-Luc Soubie
24
Dans le NLP, le « clustering sémantique » consiste à procéder au regroupement
de mots, groupes de mots en fonction de l’intention, du sens de la requête.
Un enjeu pour l’intelligence artificielle du chatbot consiste donc à réussir à
contextualiser les requêtes formulées par les utilisateurs et de les classer avec
pertinence en fonction de leur sens.
Cette étape est nécessaire pour pouvoir procéder à une automatisation pertinente
de génération de langage naturelle.
Génération du langage naturel
« La construction d’une représentation de messages en langue naturelle qui
soit manipulable par une machine implique la modélisation d’un très grand
nombre de phénomènes sémantiques, comme les mécanismes de référence, la
quantification, les opérateurs complexes (négation, modalités, opérateurs
épistémiques, argumentatifs parce que, à cause de), la dynamique générative du
langage (production de métaphores, métonymies, glissements ou fluctuations sur les
sens établis: des idées rouillées, vendre un Picasso, etc.). »
« En plus des phénomènes liés au sens et aux rapports que les énoncés établissent
avec le monde, il est nécessaire de s’intéresser à des phénomènes concernant
la mise en contexte de l’énoncé dans une situation de communication. Ainsi,
pour le dialogue homme-machine, on cherche à formaliser les actes de langage, à
prendre en compte le modèle de l'usager, locuteur ou auditeur, à représenter
l’évolution des connaissances et croyances au cours du dialogue, et pour pouvoir
générer des réponses, à modéliser la façon de présenter, d'argumenter et d'être
coopératif vis-à-vis d'un usager.
Myriam Bras et Patrick Saint-Dizier
Source : livret sur l’IA par des chercheurs de l’Institut de recherche en informatique de Toulouse
25
Langage de programmation
L’entreprise désireuse de recourir à un chatbot pourrait décider de développer
le logiciel en interne (voir partie V) dans quel cas cela s’avère pertinent). Le cas
échéant, le choix du langage de programmation peut être déterminant.
La programmation d’un chatbot en Python pourrait être l’un des meilleurs
compromis. Le langage présente en effet de nombreux avantages dans
l’apprentissage automatique et plus précisément dans le traitement du langage
naturel.
Bibliothèques
logiciel open-
source en Python
àNLTK
àTextblob
àSpaCy
àScikit-learn
àTensorFlow
à etc
Classement des points forts et points faibles (par ordre d’importance)
Points forts Points faibles
à Large éventail de bibliothèques
open source pour les chatbots
(performantes en NLP et analyse de
sentiments)
à Polyvalence
à Facilité du langage et de la syntaxe
à Documentation, manque
d’exemples simples
à Temps de développement
« Dans un récent sondage mené auprès de plus de 2
000 spécialistes des données et des développeurs
d'apprentissage automatique, plus de 57% d'entre
eux utilisaient Python, tandis que 33% lui donnaient la
priorité pour le développement »
D’après un article de Techcrunch du 20 décembre 2017
26
Fonctionnement du chatbot :
Etape 1 : Reçoit une requête formulée en langage naturel par un utilisateur.
Etape 2 : Procède au traitement du langage naturel grâce à une intelligence
artificielle qui analyse la nature et le sens de la requête. Remarque : si les
requêtes des utilisateurs sont préenregistrées et limitées, il s’agit d’algorithmique
classique.
Etape 3 : Génère une réponse pertinente à l’utilisateur, en langage naturel, à
partir d’une bibliothèque de réponses prédéfinies (modèle basé sur la
récupération) ou selon un modèle dit génératif à partir de modèles
d’apprentissage automatique.
Remarque : la requête d’un utilisateur peut également déclencher l’occurrence
d’une action (passage du relai à un humain par exemple).
Schéma simplifié de l’architecture d’un chatbot.
27
Schéma interactionnel Chatbot / Utilisateur / Système
28
Modèles de génération des réponses par le chatbot :
Réponse
Bibliothèque
de réponses
Message de
l'utilisateur
Contexte
Réponse
Message de
l'utilisateur
Anciens
messages
(Base de
données)
Machine
learning,
Deep
learning
Base de
données
Bibliothè
que de
réponses
Modèle basé sur la récupération (répandu)
Modèle génératif (en croissance)
Autonomie
croissante
du
système
intelligent
detype
Chatbot
Heuristique
29
Remarques et analyse
A l’évidence, et compte tenue de la complexité du domaine du traitement du
langage naturel en IA, la qualité d’une grande partie des chatbots déployés n’est
pas encore convaincante.
Le site https://medium.com/1jour1bot s’amuse d’ailleurs à recenser des
expériences plus ou moins abouties de conversation avec les bots.
« On surestime les capacités à court terme et on les sous-estime à long
terme »
En réalité, le chatbot abouti, doté d’une intelligence artificielle permettant de
saisir toutes les subtilités du langage, de répondre de manière appropriée et
d’offrir une expérience fluide et immersive aux utilisateurs n’est pas encore né.
Plus la question émanant de l’utilisateur est ouverte, plus le processus de réponse
opéré par le chatbot est compliqué et la réponse encore décevante à l’heure
actuelle.
Tout d’abord, il convient de rappeler que la technologie est en début de cycle et
demande encore à maturer. Souvenez-vous, l’intelligence artificielle par
apprentissage profond qui décuple les possibilités du chatbot n’a été rendue
possible qu’à partir de 2012.
En outre, la courbe d’apprentissage du chatbot évolue en fonction des
interactions que celui-ci a avec des utilisateurs. En témoigne notamment
l’évolution de la qualité de l’IA de Siri (Apple) entre 2011 lors de son lancement et
aujourd’hui.
« Machine reading » vs Machine learning
Distinguer un programme fonctionnant avec de l’intelligence artificielle, et ce que
Paul-Louis Belletante5
surnomme « artifice d’intelligence » n’est pas facile.
Cela est rendu d’autant plus difficile que la notion d’IA revêt un intérêt marketing.
En effet, bon nombre de startups disant faire de l’intelligence artificielle surfent
en réalité sur la vague de hype actuelle que connait l’IA, attirant ainsi
investisseurs et consommateurs.
Or, le défi permis par l’émergence du deep learning consiste de plus en plus à
passer de la programmation algorithmique d’instructions très précises, à une
véritable IA capable d’apprendre à partir des données auxquelles elle est
confrontée, et ainsi de s’auto-améliorer.
5
Fondateur de Betterise Health Tech
30
V) Le chatbot dans le
management de la relation
client
31
Selon Jean Jacques Gressier, PDG de l’académie du service, la relation client doit
être « simple et personnalisée ».
D’après le livre blanc de « l’excellence de la relation client par les compétences »
de l’INRC (institut national de la relation client), « les fondamentaux d’une bonne
relation client sont les suivants :
v Une accessibilité client maximale sur tous les créneaux de sollicitation et
sur tous les canaux que le client souhaite,
v Une capacité de résolution/réponses à des problématiques client dans un
délai acceptable (et lisible) et au premier contact dans la très grande
majorité des situations,
v Une qualité d’accueil et d’écoute propice à conduire une relation
cordiale. »
Nous allons voir dans quelle mesure une entreprise s’appuyant sur un chatbot
dans sa gestion de la relation client peux satisfaire à ces fondamentaux.
Rappelons que le chatbot peut être implanté sur une application de messagerie,
sur le site web d’une entreprise, et d’une manière générale sur l’ensemble des
canaux de communication que le web permet, afin de conseiller, assister ou aider
le client (achat, réservation, etc.).
Le chatbot de la marque peut ainsi tant avoir vocation à servir sur un seul canal et
pour une mission particulière (par exemple, sur l’application de messaging de
facebook), que sur l’intégralité des canaux où la marque est présente. On parle
alors de communication transversale ou multicanale.
32
D’une manière générale, une entreprise faisant le choix d’utiliser un chatbot dans
sa relation client peut poursuivre différents objectifs. Mais n’oublions pas que la
quête première d’une entreprise est de réaliser du profit.
Aussi, l’entreprise déployant un chatbot s’attend à un retour sur investissement à
plus ou moins long terme, que ce soit par l’augmentation de ses ventes en ligne
grâce à l’augmentation de la satisfaction de ses clients ou par la baisse des coûts
de fonctionnement de son service client.
Si le recours à un chatbot peut représenter un coût certain pour une entreprise,
en termes de gestion de projet, de coûts d’implémentations et de maintenance
(moindres si recours à un logiciel en SaaS), et de conduite du changement auprès
des ressources humaines, le bien mené de cette opération offre des perspectives
de retours certaines (gains liés à l’automatisation, à la scalabilité du logiciel, à
l’augmentation du volume des ventes, etc.).
Malgré tout, le déploiement d’un chatbot est souvent davantage une adaptation
nécessaire à une demande d’instantanéité des consommateurs qu’une démarche
proactive poursuivant des objectifs financiers.
Nous nous intéresserons dans une première partie au détail des bénéfices
potentiels du chatbot dans la relation client, tandis que nous analyserons dans une
seconde partie quelles sont les bonnes pratiques d’implémentation et d’usage du
chatbot.
33
Les bénéfices du chatbot dans la relation entre
une entreprise et ses clients
Personnaliser l’expérience utilisateur
Les chatbots ont une mémoire infaillible.
Cette capacité des chatbots d’incarner le relai entre ses interlocuteurs et les
bases de données client offre une opportunité considérable aux entreprises dans
le management de la relation client (ou CRM) d’une entreprise.
A l’heure de la personnalisation de l’expérience utilisateur (permise
principalement par la profusion des données ou Big data), le chatbot permet en
effet le développement d’un marketing relationnel, c’est-à-dire « une relation
individuelle, nominative, continue et personnalisée avec chacun des clients »6
.
Cette personnalisation tendant à augmenter la satisfaction des clients, la plus forte
fidélisation qui peut en découler est d’autant plus souhaitable qu’il est environ 3
fois plus coûteux pour une entreprise d’acquérir un nouveau client que d’en
fidéliser un.
En ouvrant le dialogue avec ses clients au travers d’un chatbot, l’entreprise s’offre
un outil de collecte et de constitution d’un historique client redoutable :
A l’échelle du client individuel, c’est la promesse d’une relation personnalisée
avec la marque.
La masse d’informations utiles collectées au fil des interactions (comme les
anciennes demandes formulées et/ou réclamations passées, les achats antérieurs,
les données de géolocalisation) constitue un historique pour le moins valorisable
et exploitable dans la quête d’une personnalisation de l’échange entre la marque
et son client.
Le chatbot apprendra en effet plus ou moins automatiquement à partir des
interactions passées7
les singularités du parcours de chaque client, et sera au fur
et à mesure capable de délivrer une expérience de plus en plus personnalisée,
de recommander des offres adaptées à chacun.
6
Wikipédia
7
Selon qu’il intègre de la véritable IA ou simplement de l’algorithmique, qui souvenez vous, est capablede
résoudre des problématiques mais pas d’apprendre des interactions passées
34
A l’échelle de l’ensemble de la clientèle, la promesse d’une offre plus adaptée
à la demande.
En effet, plus le chatbot interagit, plus l’entreprise acquiert une connaissance
approfondie de sa clientèle. Le chatbot devient ainsi un moyen de collecte
d’informations utiles, qui sont directement amenées vers l’entreprise (la logique
« push » se substitue au « pull »), et constitue en cela un outil de «social
listening»8
. C’est notamment pour l’entreprise autant d’économies réalisées en
enquêtes de satisfaction.
Un enjeu de taille pour l’entreprise réside alors dans le bon paramétrage du
programme en back-office pour l’extraction des informations valorisables
collectées par le chatbot, ainsi qu’une bonne intégration avec les systèmes
d’information de l’entreprise (workflow).
En outre, il s’agit pour l’entreprise qui ambitionne de délivrer une expérience
personnalisée de qualité, propice à l’augmentation du taux de conversion9
, de
gérer et administrer ses bases de données de façon à ce que celles-ci soient
régulièrement mises à jour.
Assurer une présence « ATAWAD »
Face à la multiplication des canaux de communication sur la toile (nombreux
réseaux sociaux, sites, messageries), le chatbot offre l’opportunité d’un canal
transversal.
Pour développer son activité et sa communication, une marque ne peut en effet
pas se permettre de faire l’impasse sur certains canaux, et doit s’efforcer
d’assurer une présence « ATAWAD » (acronyme pour « any time, anywhere, on
any device »).
Or, il est souvent plus rentable pour l’entreprise en termes de frais de conception
et de maintenance de recourir à un chatbot pour assurer la gestion de sa relation
client que de développer une application. De plus, les mobinautes ne
téléchargent plus d’applications10
.
Pour l’utilisateur, le canal de communication et d’information que représente le
chatbot est sources d’avantages. Il ne nécessite pas le téléchargement préalable
d’une application spécifique et concentre l’historique complet de la relation
entretenue avec la marque.
8
Analyse sémantique des avis clients, collecte des verbatim, analyse de sentiments
9
Qui, rappelons-le, ne représente pour l’instant dans le commerce en ligne que 2,5% en moyenne
10
L’institut ComScore avait calculé en 2014 qu’aux USA, 65,5% des utilisateurs de smartphones ne
téléchargaient aucune application par mois
35
En outre, il lui facilite la prise de contact avec la marque, et lui permet (selon le
type de chatbot) de réaliser un certain nombre d’actions (collecte d’informations,
acte d’achat, prise de contact auprès d’un conseiller humain, etc.) en un seul et
même lieu.
Il est important pour l’entreprise de disposer d’une bonne cartographie de sa
clientèle afin d’assurer une présence sur les canaux fréquentés par ses clients.
En outre, il s’agit de développer le chatbot en cohérence avec l’image et la
communication de la marque (brand management). Pour cela, l’entreprise doit
disposer d’une charte éditoriale cohérente.
Le chatbot qui formule des réponses selon le modèle heuristique ou de
récupération (à partir d’une bibliothèque de réponse) permet en effet la
cristallisation des éléments de langage de la marque (et ce avec davantage de
contrôle que lorsque ce sont des êtres humains).
Par exemple, pour une marque d’entrée de gamme et une marque de luxe, les
personnalité et mode d’expression du chatbot ne seront pas les mêmes.
36
Gagner en performance
L’utilisation d’un chatbot dans la relation client permet l’automatisation du service
client.
En outre, la rapidité et la disponibilité du service permet de donner au client ce
qu’il attend le plus vite et de la meilleure qualité possible afin d’améliorer son
parcours d’achat (24/7, les chatbots ne sont pas aux 35h).
Cela représente des gains certains d’efficacité et de performance dans la mesure où « 50
% des premières interactions peuvent résoudre une demande » (livre blanc
syntec numérique).
En termes d’impact sur la structure des ressources humaines de l’entreprise, le chatbot
permet aux équipes du service client de mettre à profit le temps économisé sur
ces tâches ennuyeuses et répétitives pour se concentrer sur les tâches à plus forte
valeur ajoutée.
Concrètement, selon si l’entreprise décide de développer le logiciel en interne,
cela peut entrainer la mutation de certains métiers/de certaines tâches tel que
community manager ou conseiller clientèle vers des métiers de développement
et/ou d’entraineur de chatbot.
Le chatbot, un actif valorisable pour l’entreprise
Puisqu’il s’agit d’un logiciel, les bénéfices du chatbot présentent l’avantage d’être
scalables. Une fois qu’il est développé, le programme s’applique en effet
instantanément à un nombre indéfini de requêtes tandis que les ressources
humaines ne peuvent traiter qu’une ou quelques-unes à la fois à la fois.
Dans la mesure où le chatbot fait d’intelligence artificielle (machine learning)
s’auto-améliore avec le temps et l’expérience et fournit donc une valeur ajoutée
considérable et croissante, il s’agit d’une ressource valorisable dans l’actif
immatériel de l’entreprise, au même titre qu’une marque ou un brevet.
37
Conclusion sur l’implémentation et l’usage
pertinents du chatbot
Ou ça ?
Tout d’abord, il s’agit pour l’entreprise de déterminer sur quels supports intégrer
son agent conversationnel.
En fonction de son offre, se son positionnement et du segment de clientèle visé, il
sera plus ou moins pertinent d’intégrer le chatbot sur tel ou tel site web, tel ou tel
réseau social et telle ou telle messagerie.
Pour cela, l’entreprise doit disposer d’informations précises et à jour sur sa
clientèle.
Quand ça ?
Il est contre-productif pour une entreprise de déployer un outil ne satisfaisant pas
à des exigences qualitatives minimales, à un certain nombre de critères
d’acceptabilité.
Car un interlocuteur « dégouté » de son expérience est difficile à récupérer.
Il faut alors éviter de surprendre négativement ses interlocuteurs et risquer
d’alimenter un bad buzz, comme celui dont le bot Tay de Microsoft a fait l’objet en
2016. Implémenté sans doute trop tôt à l’écosystème Twitter, le chatbot recourant
à des techniques de machine learning s’était rapidement mis à tenir des propos
racistes et intolérants, à force d’y être confronté.
D’où la nécessité de mettre à disposition des utilisateurs un programme
suffisamment testé et amélioré par les entraineurs d’intelligence artificielle.
De même, l’interface utilisateur doit être suffisamment aboutie afin d’offrir un
niveau satisfaisant, de sorte que l’expérience utilisateur soit de qualité (UX
design), voire tende à susciter un effet « waouh » (effet de surprise, d’admiration
ou d’appréciation) chez l’utilisateur.
38
Comment ?
Les bonnes pratiques d’implémentation et d’usage d’un chatbot par une
entreprise tiennent avant tout de choix de bon sens dans la conduite de ce type
de projet.
Tout d’abord, il est primordial pour l’entreprise de recourir à un chatbot adapté à
son offre.
En effet, la valeur ajoutée que peut constituer l’usage d’un chatbot ne vaut que
dans la mesure où l’outil offre des fonctionnalités cohérentes avec la proposition
de l’entreprise. On privilégiera ainsi l’utilisation d’un agent « ad hoc » plutôt que
d’une solution généraliste.
Par exemple, pour une entreprise de prestation de services de restauration
proposant des livraisons à domicile, il serait dommage de se passer d’un bouton
ou d’un « call to action » permettant d’accéder au site où le client pourra passer
une commande.
Il faut toutefois veiller à ce que l’action du chatbot ne soit pas trop intrusive à
l’égard des clients. Car si la personnalisation des recommandations fondée sur
l’historique du parcours client est souhaitable dans une certaine mesure, car
souhaitée par les consommateurs (voir l’étude de SalesForce de 2016 sur le
consommateur connecté, confirmée par le succès d’Amazon dans la suggestion
de produits similaires), elle doit davantage revêtir des traits de subtilité et de
fluidité que de sollicitations répétées et inconvenantes.
39
Aujourd’hui, et malgré les récentes avancées majeures en deep learning,
l’impossibilité de développer des intelligences artificielles généralistes
convaincantes ne permet pas de substituer complètement le chatbot à un service
chargé de la relation client.
Outre cette contrainte technologique, il ressort de l’analyse des attentes des
consommateurs qu’un contact à l’humain est essentiel dans la relation entre une
marque et ses clients. En témoigne notamment l’investissement récent du géant
du numérique Amazon dans des magasins en dur (retour relatif vers les « brick
and mortar »).
Il découle de ce double constat la nécessité pour l’entreprise de bien définir le
périmètre d’action du chatbot et de prévoir un passage de relai entre le chatbot
et l’humain, dès que cela est nécessaire (c’est-à-dire dès que le périmètre de
compétence du chatbot est dépassé) au cours d’une interaction entre un chatbot
et son interlocuteur.
Une bonne relation client serait alors celle qui associe d’intelligence
artificielle du chatbot pour les tâches simples, répétitives et à faible valeur
ajoutée à l’intelligence humaine des employés pour tout ce qui est plus
complexe, circonstanciel et qui nécessite de l’empathie (empathie que le
chatbot, s’il arrive assez bien à la mimer, est encore inapte à éprouver).
L’entreprise doit également faire un choix concernant les propriétés intrinsèques
du chatbot :
Génération du langage du
chatbot
Modèle génératif
Modèle heuristique Machine learning
Arbre de décision Fonctionnement
Plus couteux,
moins de
contrôle,
mais
potentiel de
personnalisat
ion plus
élevé
(« waouh »)
Moins
difficile à
développer,
plus de
contrôle
mais moins
personnalisé
40
Si le recours à des techniques de machine learning permet potentiellement un
niveau plus ambitieux de personnalisation de l’expérience utilisateur, c’est
également un choix plus risqué (exemple de l’intelligence artificielle Tay de
Microsoft).
En d’autres termes, les risques d’imprévisibilité et de débordement du chatbot
sont corrélés au degré d’autonomie du système.
Le choix pour l’entreprise entre l’un ou l’autre modèle doit être le fruit d’un
arbitrage entre les gains tirés d’une expérience utilisateur plus fine et les pertes
en cas de comportement indésirable du chatbot (en termes de clientèle, de
réputation…).
Par qui ?
De la teneur des activités principales de l’entreprise ainsi que de la capacité
qu’elle a à répondre à chacun des points développés plus haut découle un choix
crucial : celui de développer l’outil chatbot en interne ou de recourir aux
solutions de cloud computing (chatbot en « software as a service »).
Dans tous les cas, ce développement devra être le fruit d’une collaboration entre
les développeurs et le personnel chargée de la relation clientèle11
.
Pour qui ?
Le chatbot s’adresse principalement aux entreprises qui doivent développer une
présence multi-canal sur le web.
Mais la valeur ajoutée apportée par chatbot dépend aussi grandement de la
teneur des activités d’une marque et de son modèle économique qui peuvent se
prêter plus ou moins à l’utilisation d’un chatbot (étant entendu que la réussite
économique d’une entreprise dépend cependant très souvent de la satisfaction et
donc de la fidélisation de sa clientèle).
Par exemple, une entreprise commercialisant des produits de luxe gagnera sans
doute en cohérence à développer la qualité de s’expérience en boutique plutôt
que la gestion en ligne des réclamations clients.
L’entreprise doit également bien mesurer si elle a les moyens financiers de
développer un chatbot (ou le « louer » en SaaS).D’autant plus que des techniques
plus simples et moins couteuses peuvent parfois s’avérer plus opportunes en
management de la relation client.
Il s’agit donc à l’entreprise de bien se connaitre afin d’apprécier les bénéfices et
potentialités réelles du déploiement d’un chatbot dans le cadre de ses activités.
11
Et plus généralement entre la maitrise d’ouvrage et la maitrise d’oeuvre
41
VI) Le chatbot et le droit
42
Tout d’abord, il s’agit de soulever le fait que le chatbot n’est encadré par aucune
législation propre. Il existe donc un vide juridique relativement conséquent en la
matière.
Néanmoins, nous pouvons relever des domaines du droit (commun) qui
s’appliquent de facto au chatbot :
v Pour le chatbot en tant que logiciel :
à Droit de la propriété intellectuelle
v Pour le chatbot dans la relation client :
à Le Droit de la consommation,
à Le Règlement Général pour la Protection des Données (RGPD)
qui entrera en vigueur le 25 mai 2018.
Nous nous intéresserons ici uniquement aux droits applicables au chatbot dans la
relation client.
Les droits applicables
Le chatbot et le RGPD
Le RGPD s’applique (à partir de mai 2018) au traitement
des données à caractère personnel, automatisé en tout
ou en partie, ainsi qu’au traitement non automatisé de
données à caractère personnel contenues ou appelées à
figurer dans un fichier. C’est l’article 2 du Règlement
européen qui précise ce champ d’application matériel.
Ledit Règlement consacre également à l’ « homo numericus » un certain nombre
de droits sur ses données personnelles, en entendant replacer celui-ci au cœur
de ses données. Parmi ces droits, le droit à la rectification, le droit à l’oubli ou
encore le droit à la limitation du traitement.
43
Le texte définit 3 notions importantes et déterminantes dans l’application du
Règlement aux traitements des informations collectées par le chatbot :
• Donnée à caractère personnel : « toute information se rapportant à une
personne physique identifiée ou identifiable » ; « est réputée être une
personne physique identifiable une personne physique qui peut être
identifiée, directement ou indirectement, notamment par référence à un
identifiant, tel qu’un nom, un numéro d’identification, des données de
localisation, un identifiant en ligne, ou un ou plusieurs éléments spécifiques
propres à son identité physique, physiologique, génétique, psychique,
économique, culturelle ou sociale ».
• Traitement : « toute opération ou tout ensemble d’opérations effectuées
ou non à l’aide de procédés automatisés et appliquées à des données ou
des ensembles de données à caractère personnel, telles que la collecte,
l’enregistrement, l’organisation, la structuration, la conservation,
l’adaptation ou la modification, l’extraction, la consultation, l’utilisation,
la communication par transmission, la diffusion ou toute autre forme de
mise à disposition, le rapprochement ou l’interconnexion, la limitation,
l’effacement ou la destruction ».
• Profilage : « toute forme de traitement automatisé des données à caractère
personnel consistant à utiliser ces données à caractère personnel pour
évaluer certains aspects personnels relatifs à une personne physique,
notamment pour analyser ou prédire des éléments concernant le
rendement au travail, la situation économique, la santé, les préférences
personnelles, les intérêts, la fiabilité, le comportement, la localisation
ou le déplacement de cette personne physique ».
Ce règlement s’applique donc au chatbot en tant que partie d’un « ensemble
d’opérations effectuées ou non à l’aide de procédés automatisés »12
dans la
mesure où celui-ci collecte/traite des données à caractère personnel
(définies ci-dessus).
Mais il s’applique également aux systèmes d’informations et bases de données
auxquels le chatbot est relié.
En effet, comme nous l’avons vu dans la partie précédente, le chatbot s’insère -
entre autres raisons - dans la relation client en tant qu’outil de collecte
d’informations utiles au développement d’un marketing prédictif et d’une
personnalisation du contact avec la clientèle.
En cela, le traitement des informations collectées par le chatbot et le profilage qui
en découle tombent dans le domaine d’application de cette règlementation de
l’Union.
12
En l’espèce, le chatbot constitue un processus automatisé
44
Le règlement relaye également 3 principes consacrés dans la loi Informatique et
Libertés de 1878 :
• Encadrement de l’utilisation des données personnelles nécessaires au
fonctionnement des algorithmes (droit à l’information, droit à l’accès, droit
de rectification, droit d’opposition)
• Interdiction qu’une machine puisse prendre sans une intervention humaine
des décisions emportant des conséquences cruciales pour les personnes
(décision d’octroi de crédit par exemple)
• Droit pour les personnes d’obtenir des informations sur la logique de
fonctionnement des algorithmes
Le chatbot en droit de la consommation
Puisque le chatbot est un outil concrétisant une relation
entre des professionnels et des non-professionnels, les
dispositions du Code de la consommation s’y
appliquent.
Ainsi, certaines pratiques commerciales sont
interdites, comme les pratiques commerciales
trompeuses ou agressives.
S’agissant du domaine des pratiques commerciales agressives :
L’article L121-6 du Code de la consommation dispose : « Une pratique commerciale est
agressive lorsque du fait de sollicitations répétées et insistantes ou de l'usage d'une contrainte
physique ou morale, et compte tenu des circonstances qui l'entourent :
1° Elle altère ou est de nature à altérer de manière significative la liberté de choix d'un consommateur
;
2° Elle vicie ou est de nature à vicier le consentement d'un consommateur ;
3° Elle entrave l'exercice des droits contractuels d'un consommateur.
Afin de déterminer si une pratique commerciale recourt au harcèlement, à la contrainte, y compris la
force physique, ou à une influence injustifiée, les éléments suivants sont pris en considération :
1° Le moment et l'endroit où la pratique est mise en œuvre, sa nature et sa persistance ;
2° Le recours à la menace physique ou verbale ;
3° L'exploitation, en connaissance de cause, par le professionnel, de tout malheur ou circonstance
particulière d'une gravité propre à altérer le jugement du consommateur, dans le but d'influencer la
décision du consommateur à l'égard du produit ;
[…] »
45
Un point de vigilance quant au déploiement d’un chatbot dans le cadre de la
relation client est de veiller au bon fonctionnement du programme, afin qu’il ne
fasse pas « de sollicitations répétées et insistantes » susceptibles d’entraver les
droits contractuels d’un consommateur.
En particulier, une question qui peut se poser dans le cadre de l’utilisation d’un
chatbot par une entreprise exerçant une activité commerciale, c’est celle du
démarchage.
Sur cette question, il est admis que le premier contact entre un chatbot et un
internaute doit être à l’initiative du consommateur. Ensuite, le chatbot est habilité
à relancer/solliciter le client dans une certaine mesure.
Sur la responsabilité
Une fois le manquement à un droit caractérisé, encore faut-il pouvoir engager la
responsabilité de quelqu’un.
Considérant l’autonomie croissante des programmes « autonomes »13
, le
Parlement européen avait considéré lors de l’adoption d’une proposition de
résolution14
qu’à terme, cela devait poser « la question de leur nature et de leur
appartenance à l’une des catégories juridiques existantes (personnes physiques,
personnes morales, animaux ou objets ?) ».
En effet, le robot (et donc le chatbot) ne possède actuellement pas de
personnalité juridique propre. En dépit de l’autonomie des programmes utilisant
des algorithmes prédictifs (machine learning), la responsabilité en cas de
contentieux sera alors à chercher auprès de quelqu’un d’autre. Sera-t-elle
engagée à l’endroit du codeur, de l’entraineur d’algorithme, du responsable des
bases de données, ou encore de l’intégrateur web du chatbot ?
Les programmes autonomes vont-ils à terme suivre l’exemple des animaux à qui
on a attribué le qualificatif d’« êtres doués de sensibilité » ou bien être considérés
comme de simple logiciels ?
Ce débat déjà entamée - à l’heure où les intelligences artificielles de Google font
déjà circuler des voitures autonomes en californie – pose un certain nombre de
questions éthiques auxquelles il est aussi urgent que délicat de répondre.
S’agissant particulièrement des processus automatisés de traitement de données
à caractère personnel, il semblerait opportun de considérer l’adoption de
nouvelles normes de « responsibility-by-design »15
pour compléter la « security-
by-design » et la « privacy-by-design ».
13
Recourant à l’IA
14
Contenant des recommandations à la Commission concernant des règles de droit civil sur la robotique
15
Concept proposé par Frank Pasquale, chercheur à l’université du Maryland
46
VII) Perspectives d’évolution et
limites des opportunités du
chatbot
47
A l’avenir, et malgré la complexité du domaine du traitement du langage naturel,
les progrès en intelligence artificielle permettront aux marques utilisant un
chatbot de proposer une expérience de plus en plus personnalisée à leurs
consommateurs.
On peut en effet s’attendre à une adaptation de plus en plus fine du
comportement et des recommandations du chatbot aux personnalités de ses
interlocuteurs.
On pourrait d’ailleurs critiquer cette personnalisation à outrance induite par
l’utilisation d’algorithmes prédictifs, en tant qu’elle enferme dans une certaine
mesure le consommateur dans des habitudes de consommation passées.
C’est ce que Dominique Cardon décrit dans son livre A quoi rêvent les
algorithmes dans ces mots : « Les algorithmes prédictifs ne donnent pas une
réponse à ce que les gens disent vouloir faire, mais à ce qu’ils font sans vraiment
vouloir se le dire ».
En couplant des outils de négociations aux ressorts psychologiques comme
l’analyse transactionnelle à de l’intelligence artificielle, nous pourrions bientôt
être projetés dans un monde où le chatbot, ayant identifié l’ « état du moi »
dominant chez son interlocuteur, utilisera un registre d’expressions, d’attitudes
ou d’arguments correspondant aux attentes de cet « état du moi ».
Ce type d’opportunités permises par l’intelligence artificielle, ayant trait
davantage à de la manipulation qu’à une recommandation bienveillante basée sur
le comportement passé, risque néanmoins de se heurter à des exigences de
loyauté, de vigilance et de transparence de la part des e-consommateurs, face à
l’opacité, encore appelé « effet boite noire » de ces systèmes.
Comme nous l’avons vu dans la partie précédente, la question d’une conformité à
des normes de confidentialité et d’éthique, ainsi que d’une responsabilisation
croissante des programmes autonomes de type chatbot risque en effet – et à
raison - de se poser de plus en plus.
Enfin, le contact avec l’humain demeure chez les consommateurs une attente
majeure.
La froideur d’un logiciel (dont le rôle n’est pas tout à fait clair entre assister ou
feindre l’humain) ne peut se substituer en toute situation à l’avis personnel et
chaleureux que transporte un être humain dans le son de sa voix. C’est pourquoi
il est nécessaire de délimiter le plus adéquatement possible le périmètre d’action
du chatbot.
48
VIII) Sources
Livres papier Livres blancs
à A quoi rêvent les algorithmes –
Dominique Cardon
à La guerre des intelligences – Dr Laurent
Alexandre
à « Comment concevoir un Brandbot » -
Conversationnel
à « La relation client à l’ère du commerce
conversationnel » - iAdvize
à « Past, Present & Future of Chat » - ITSM
Tools
à « Trust Economy » - The Social Client
à « L’excellence de la relation client par les
compétences » - INRC
à « Révolution digitale, un nouveau rôle
pour les acteurs du numérique ? » - Syntec
Numérique
à « L’intelligence artificielle, mais enfin de
quoi s’agit-il ? » - IRIT
Etudes / Recherches Statistiques
à « State of the connected customer » -
Salesforce Research
à « Chatbot Market Size And Share
Analysis » - GrandView Research
à « En route vers le commerce 3.0 » -
Eurogroup Consulting
àCabinet PwC
à « A survey of various chatbot
implementation techniques » - MIT College
of Engineering
à « The road to Enterprise AI » - Rage
Frameworks
à « Intelligent Assisting Conversational
Agents viewed through Novice Users'
Requests » - Jean Paul Sansonnet et
François Bouchet
à Gartner
à Statista
à IDC.com
à Grandview Research
Sites / Presse en ligne spécialisés Partie juridique
à TechCrunch.com
à Frenchweb.com
à BusinessInsider.com
à Hubinstitute.com
à SiecleDigital.fr
à Solutionsnumériques.fr
à Forrester.com
à Economie.gouv.fr
à Règles européennes de droit civil en
robotique
à RGPD
à Loi Informatique et Libertés
49
à Reddit.com
à Chatbots.org
à Financialpost.com
àThedigitalnewdeal.org
à Emarketer.com
à Socialmediaclub.fr
à Talkwalker.com
à Nist.gov
à Slate.com
à Socialmediatoday.com
à Rapport de la CNIL du 15 décembre 2017
sur les enjeux éthiques des algorithmes et
de l’intelligence artificielle
à « Toward a Fourth Law of Robotics :
Preserving Attribution, Responsibility, and
Explainability in an Algorithmic Society »,
Frank Pasquale - University of Maryland
Francis King Carey School of Law
Images Blogs
à Icones Xmind : TheNounProject
à Images de présentation des parties :
Pixabay (libres de droit).
Traitements/montages réalisés avec l’aide
de Charlotte Reboulleau
à 1jour1bot.com
à pavel.surmenok.com
à e-commerce-blog.fr
à Ibenta-blog.com
Vidéos
à Chaine youtube Apm : « ChatBot : Les
Robots sont (enfin) arrivés, Intelligence
Artificielle avec Lancelot Salavert »
à Chaine youtube USI Events : « Deep
learning : Yann Le Cun à l’USI »

Le Chatbot dans le management de la relation client

  • 1.
    Martin Reboulleau M2 Gestionet Droit de l’Economie Numérique – option Commerce électronique Dossier Technique N° 1 - Décembre 2017 Correcteur : M. Christophe Bessin Le Chatbot dans le Management de la Relation Client
  • 2.
    2 Table des matières I)Résumé / Abstract.................................................................................................................................. 3 II) Introduction : ......................................................................................................................................... 4 Contexte : ................................................................................................................................................... 5 Définitions importantes et périmètre d’étude :........................................................................................... 5 L’occurrence du chatbot dans la relation client :......................................................................................... 6 Problématique ..................................................................................................................................... 6 Historique du chatbot ......................................................................................................................... 7 Glossaire .............................................................................................................................................. 8 III) Analyse du marché du chatbot..........................................................................................................10 Le chatbot porté par les applications de messagerie et les GAFAM............................................................11 2016 : l’année de l’intégration du chatbot sur les applications de messagerie .........................11 Plus récemment..................................................................................................................................12 Tendances de fond à l’origine de la « hype » chatbot :...............................................................................16 Attentes exprimées par les e-consommateurs depuis le milieu de cette décennie..................16 Attentes quant aux offres des entreprises.......................................................................................17 Facteurs technologiques de croissance ..........................................................................................18 En bref .................................................................................................................................................19 IV) Technologies sous-jacentes au chatbot.............................................................................................20 Sur l’intelligence artificielle........................................................................................................................21 Définition.............................................................................................................................................21 Evolution..............................................................................................................................................21 Traitement du langage naturel...................................................................................................................23 Compréhension du langage naturel................................................................................................23 Génération du langage naturel.........................................................................................................24 Langage de programmation .......................................................................................................................25 Fonctionnement du chatbot :.....................................................................................................................26 Schéma simplifié de l’architecture d’un chatbot............................................................................26 Schéma interactionnel Chatbot / Utilisateur / Système.................................................................27 Modèles de génération des réponses par le chatbot :..................................................................28 Remarques et analyse :..............................................................................................................................29 « On surestime les capacités à court terme et on les sous-estime à long terme »......................29 « Machine reading » vs Machine learning.......................................................................................29 V) Le chatbot dans le management de la relation client.............................................................................30 Les bénéfices du chatbot dans la relation entre une entreprise et ses clients ............................................33 Personnaliser l’expérience utilisateur.............................................................................................33 Assurer une présence « ATAWAD ».................................................................................................34 Gagner en performance....................................................................................................................36 Le chatbot, un actif valorisable pour l’entreprise ..........................................................................36 Conclusion sur l’implémentation et l’usage pertinents du chatbot ............................................................37 Ou ça ? .................................................................................................................................................37 Quand ça ?...........................................................................................................................................37 Comment ? ..........................................................................................................................................38 Par qui ?...............................................................................................................................................40 Pour qui ?.............................................................................................................................................40 VI) Le chatbot et le droit.........................................................................................................................41 Les droits applicables.................................................................................................................................42 Le chatbot et le RGPD ........................................................................................................................42 Le chatbot en droit de la consommation .........................................................................................44 Sur la responsabilité...................................................................................................................................45 VII) Perspectives d’évolution et limites des opportunités du chatbot......................................................46 VIII) Sources .............................................................................................................................................48
  • 3.
    3 I) Résumé /Abstract « Aujourd’hui, et malgré les récentes avancées majeures en deep learning, l’impossibilité de développer des intelligences artificielles généralistes convaincantes ne permet pas de substituer complètement le chatbot à un service chargé de la relation client. Outre cette contrainte technologique, il ressort de l’analyse des attentes des consommateurs qu’un contact à l’humain est essentiel dans la relation entre une marque et ses clients. En témoigne notamment l’investissement récent du géant du numérique Amazon dans des magasins en dur (retour relatif vers les « brick and mortar »). Il découle de ce double constat la nécessité pour l’entreprise de bien définir le périmètre d’action du chatbot et de prévoir un passage de relai entre le chatbot et l’humain, dès que cela est nécessaire (c’est-à-dire dès que le périmètre de compétence du chatbot est dépassé) au cours d’une interaction entre un chatbot et son interlocuteur. Une bonne relation client serait alors celle qui associe l’intelligence artificielle du chatbot pour les tâches simples, répétitives et à faible valeur ajoutée à l’intelligence humaine des employés pour tout ce qui est plus complexe, circonstanciel et qui nécessite de l’empathie - empathie que le chatbot, s’il arrive assez bien à la mimer, est encore inapte à éprouver. » « At this point, despite the recent progresses in deep learning, the inability to develop satisfying strong AIs doesn’t allow businesses to totally substitute customer relationship workforce with chatbots. On top of this technological reason, customers’ needs still call human contact within their relationship with brands. The relatively new investment of digital giant Amazon in « brick and mortar » seems to confirm that trend. Considering these two assessments, businesses need to define as fairly as possible the expertise perimeter of their chatbot and make sure a link between the chatbot and the human workforce is planned and exploitable as soon as the chatbot is overwhelmed during an interaction with a customer. Thus, a good customer relationship management would associate the artificial intelligence of chatbots for simple, repetitive and low added-value tasks, to human intelligence of employees for tricky, one-to-one and empathy-skills- requiring tasks – empathy skills that chatbot is able to imitate but still unable to feel. »
  • 4.
  • 5.
    5 Contexte : Avec lepassage du web 1.0 (celui des premiers sites internet, des moteurs de recherche, des sites vitrines d’entreprises…) au web 2.0, le besoin des utilisateurs de devenir de réels acteurs du réseau des réseaux a en grande partie été comblé. Cette mutation de l’internet apparue autour des années 2000 apporte entre autres avec elle les premiers réseaux sociaux et places de marchés. En janvier 2017, 1,6 milliards de consommateurs font des achats via internet, et le poids du marché du commerce électronique est estimé en 2016 à 1,9 trillion de dollars (source : eMarketer). Pour la France et l’Europe, cela représente respectivement des chiffres d’affaires de 72 milliards (+14,6% par rapport à 2015) et 530 milliards d’euros. Avec un taux de pénétration du terminal mobile de 66% soit quasiment 5 milliards de mobinautes, les opportunités du commerce digital sont d’autant plus grandes. Or, si le commerce traditionnel enregistre un taux de conversion d’environ 30%, celui du e-commerce avoisine à peine les 2,5%1 . Dans ce contexte, les entreprises commercialisant des produits et services sur internet ont encore de nombreux défis à relever. Définitions importantes et périmètre d’étude : D’après le livre blanc de iAdvize sur le commerce conversationnel, le commerce conversationnel « englobe toutes les conversations qui participent à l’engagement et à la conversion d’un consommateur. […] L’expression fait de la conversation entre la marque et son client le cœur du parcours d’achat en ligne ». Il convient également de définir une autre notion liée au commerce conversationnel : celle de marketing conversationnel. Elle recouvre les techniques « consistant à établir un dialogue continu ou ponctuel avec les clients et prospects. Ce dialogue permet de travailler la qualité de la relation et de mieux connaître le client »2 . 1 Gartner 2 Définitions-marketing.com
  • 6.
    6 Enfin, le termechatbot (issu de la contraction des mots « chat » pour discussion et « bot » pour robot), désigne « un agent conversationnel intelligent capable d’interagir avec des humains en langage naturel via un service de messagerie hébergé sur un site web ou sur les réseaux sociaux »3 . Le chatbot est donc un outil, et non une technologie en tant que tel (voir partie IV pour les technologies qui sous-tendent le fonctionnement du chatbot). Nous distinguerons dans ce dossier technique le chatbot ou agent conversationnel de l’assistant personnel (type Amazon Echo ou Google Home) qui lui traite des requêtes et produit des réponses en langage naturel en format vocal. En outre, cette étude se cantonne au périmètre du chatbot en tant qu’outil permettant aux entreprises, marques, offreurs de produits et services d’interagir sous forme écrite avec des clients ou prospects. Si le chatbot trouve bien d’autres domaines d’application que dans le management de la relation client, ce dossier technique se limite à cette application. L’occurrence du chatbot dans la relation client : La première thèse du Cluetrain Manifesto (Manifeste des évidences, publié en 2000) l’affirmait déjà : « les marchés sont des conversations ». Aujourd’hui, à l’ère du commerce conversationnel, les entreprises du B2C comprennent la nécessité de se joindre à la « conversation » continue qui a lieu entre les consommateurs sur le web. Car celle-ci aura lieu, avec ou sans eux. Vanessa Boudin-Lestienne, consultant et marketing manager en France et à l’étranger fait en effet remarquer que « plus que jamais les marques doivent savoir être présentes là où il faut être pour créer ” La ” conversation créatrice de valeur ». C’est en ce sens que le chatbot constitue un canal à fort potentiel dans la relation entre une marque et ses clients. Problématique Considérant le contexte technologique actuel, nous allons donc étudier ici dans quelle mesure l’agent conversationnel (ou chatbot) peut s’inscrire avec pertinence dans la relation qu’entretient une entreprise avec ses clients. 3 Livre blanc sur le chatbot de Conversationnel
  • 7.
    7 Historique du chatbot source: Livre blanc sur le chatbot de Conversationnel
  • 8.
    8 Glossaire Acronyme Terme enanglais Terme en français Définition AI / IA Artificial intelligence Intelligence artificielle Ensemble de théories et de techniques mises en œuvre en vue de réaliser des machines capables de simuler l'intelligence (Larousse) Natural language Langage naturel Désigne un mode de formulation de requête effectué sur un moteur qui se fait en utilisant une formulation « humaine » naturelle sans utilisation d’opérateur booléens ou de combinaison de critères. NLP / TLN Natural language processing Traitement du langage naturel Discipline à la frontière de la linguistique, de l'informatique et de l'intelligence artificielle. Permet à un utilisateur de communiquer en langage naturel avec une machine. NLU / CLN Natural language lnderstanding Compréhension du langage naturel Sous-thème du traitement du langage naturel en intelligence artificielle qui traite de la compréhension en lecture automatique. RPA / APR Robotic processing automation Automatisation de processus robotisée Forme émergente de technologie d'automatisation de processus de bureau basée sur la notion de robots logiciels ou de travailleurs de l' intelligence artificielle. UX User experience Expérience utilisateur L’expérience utilisateur recouvre la façon dont un site web ou une application est perçue et ressentie par ses utilisateurs en fonctions de ses qualités ergonomiques, de navigation et de contenu. UXD User experience design Conception de l’expérience utilisateur La pratique qui consiste à concevoir et optimiser l’expérience utilisateur sur un site web ou une application mobile. UI User interface Interface utilisateur L’espace où se produisent les interactions entre les humains et les machines. HCI / IHM Human-computer interaction Interactions Homme- machine Moyens et outils mis en œuvre afin qu'un humain puisse contrôler et communiquer avec une machine. Machine learning Apprentissage automatique Capacité d’un ordinateur à apprendre (à partir d’une grande quantité d’input) sans avoir été explicitement programmé.
  • 9.
    9 Algorithm Algorithmique Etudeet production de règles et techniques qui sont impliquées dans la définition et la conception d'algorithmes, c'est-à-dire de processus systématiques de résolution d'un problème permettant de décrire précisément des étapes pour résoudre un problème algorithmique. Deep learning Apprentissage profond Sous-catégorie du machine learning qui se caractérise par un fort degré d’abstraction et par une architecture prenant la forme d’une superposition de couches de réseaux de neurones (dits « profonds »). Syntax Syntaxe En informatique, correspond au respect, ou au non-respect, de la grammaire formelle d'un langage informatique (s’intéresse à la forme) Semantic Sémantique En informatique, correspond à l’étude de la signification des programmes informatiques vus en tant qu’objets mathématiques (s’intéresse au fond) Parsing Analyse syntaxique L'analyse syntaxique consiste à mettre en évidence la structure d'un texte, généralement une phrase écrite dans une langue naturelle, mais on utilise également cette terminologie pour l'analyse d'un programme informatique Bibliothèque de réponses Outil de gestion recensant les questions les plus couramment posées au niveau d’un centre de service ou support client (centre d’appels, chat en temps réel, email, …) et les réponses correspondantes. Open API L’Open API est une interface de programmation publique qui permet d’exposer une ressource (données, programme, service Web...) à un programme tiers autorisé qui en a besoin pour fonctionner. (syntec numérique 2017) Big data Fait référence « à la profusion de données produites par tous (individus, organisations, objets) de manière accélérée depuis quelques années et à la façon, pour les organisations, de les exploiter pour en tirer de la valeur ». (livre blanc syntec numérique 2017)
  • 10.
    10 III) Analyse dumarché du chatbot
  • 11.
    11 Le chatbot portépar les applications de messagerie et les GAFAM Selon Activate, en 2017, 2,5 milliards de personnes communiquent via une application de messagerie. En termes d’évolution, cela représente + 500% de croissance du secteur au cours des 3 dernières années. On ne peut donc pas bien comprendre l’engouement actuel autour des chatbot sans s’intéresser à l’implication des applications de messagerie et des GAFAM dans le phénomène chatbot. 2016 : l’année de l’intégration du chatbot sur les applications de messagerie Janvier : L’application de messagerie mobile Whatsapp annonce l’ouverture de son système aux entreprises, qui pourront y développer des chatbot. Mars : Microsoft lance une infrastructure dédiée aux bots. Avril : à L’application de messagerie instantanée Kik lance une plateforme de vente de bots à Dans la foulée, cette annonce du 9 avril 2016 : Lors de sa conférence annuelle F8 destinée aux développeurs du réseau social Facebook, Mark Zuckerberg annonce la sortie de ses bots et la possibilité pour chacun de développer un bot à intégrer au service de messagerie Messenger. C’est l’ouverture de l’écosystème Facebook au monde du chatbot. Le but affiché par le réseau social est de permettre à ses utilisateurs de contacter des entreprises avec autant de facilité que s’il s’agissait d’amis. En juillet de la même année, Facebook Messenger compte déjà plus de 11 000 chatbots.
  • 12.
    12 Septembre : à Googleannonce l’acquisition de API.ai (.ai pour « artificial intelligence ») qui fournit des outils pour créer des chatbots à Amazon achète le développeur de chatbots Angel.ai à La messagerie Line lance son interface de programmation d’applications Novembre à Amazon lance sa plateforme dédiée aux chatbots Amazon Lex Plus récemment à 27 juillet 2017 : Intégration de la plateforme de traitement de langage naturel wit.ai (fondée par 3 français pionniers de l’analyse syntaxique dès les années 1990) au service Facebook Messenger. Cette interface permet aux développeurs de créer des chatbots. Comme fait remarquer à juste titre Arnaud de Lacoste4 dans son livre blanc sur la Trust Economy, « Facebook Messenger confirme ici sa résolution désinhibée d’être l’OS multi-transitionnelle avec services intégrés qui challenge directement WeChat, ce qui démontre l’ambition de Facebook d’en faire LA porte d’entrée sur le web unique et prioritaire pour les marques et les internautes. » On voit bien que les applications de messagerie sont des partie prenantes centrales dans le développement du marché des chatbots (voir dans Mindmapping sur les acteurs du marché page 14 que les géants de la messagerie sont également investis dans les progrès en IA). 4 Co-fondateur d’Acticall Sitel
  • 13.
    13 Et la Francedans tout ça ? Dans son dernier livre La guerre des intelligences sous-titré « intelligence artificielle versus intelligence humaine » le docteur en chirurgie, neurobiologie et spécialiste des révolutions technologiques Laurent Alexandre dresse un constat alarmant. Si la France et l’Europe constituent un marché énorme de consommateurs (de solutions SAAS notamment), l’auteur déplore la fuite de la création de valeur vers les régions où sont développées les dernières innovation (en matière d’intelligence artificielle particulièrement). Nicolas Colin, spécialiste des enjeux liés aux nouvelles technologies, repris dans La guerre des intelligences explique ainsi qu’« en captant l’essentiel de la marge, le logiciel oriente naturellement l’essentiel des revenus vers ses concepteurs. L’intégration de millions d’utilisateurs dont les données sont utilisées comme outil de monétisation offre des rendements d’échelle sans précédents dans l’histoire ». D’où la position hégémonique actuelle des géants du numériques dont les business models reposent en grande partie sur la valorisation des données récoltées (en nourrissant – et par là améliorant- les IA à partir de ces quantités de données notamment). Bloqués entre l’Amérique du Nord des GAFAM (Google, Amazon, Facebook, Apple et Microsoft) et l’Asie des BATX (Baidu, Alibaba, Tencent et Xiaomi), la France et l’Europe sont relégués à un rôle de consommateur, n’étant pas en mesure de rivaliser avec les milliards investis en recherche et développement par ses concurrents Nord-américains et chinois, ni de proposer un écosystème suffisamment attractif. Il n’hésite pas alors à qualifier les Etats européens de « crapauds numériques », voire « d’idiots utiles » de l’intelligence artificielle. Sans entrer dans des considérations politiques ou géostratégiques, force est de constater tout de même que le marché du chatbot ne fait pas exception à la règle. Les marchés Nord-américain et chinois recensent la plupart des grands leaders en termes de développement de chatbots, d’interfaces de programmations et de messageries intégrant les chatbots.
  • 14.
  • 15.
  • 16.
    16 Tendances de fondà l’origine de la « hype » chatbot : D’après un rapport publié en août 2017 par Grand View Research, le marché mondial des chatbot a été évalué à 190,8 millions de dollars en 2016 et devrait atteindre 1,25 milliard de dollars d'ici 2025, soit un taux de croissance annuel cumulé de 24,3%. La croissance du marché du chatbot est en réalité le fruit de nombreux facteurs : Attentes exprimées par les e-consommateurs depuis le milieu de cette décennie Selon l’étude « State of the connected customer » réalisée en 2016 par Salesforce Research, 58% des consommateurs reconnaissent que la technologie a significativement changé leurs attentes sur la manière dont les entreprises doivent interagir avec eux. Ainsi, selon l’étude, la moitié des consommateurs déclarent envisager de se détourner d’une marque si celle-ci n’anticipe pas leurs besoins et 81% se disent prêts à dépenser plus pour un meilleur service client. Cette étude recoupée à d’autres recherches permet de déceler 4 attentes principales des e-consommateurs dans leur expérience au contact des marques : v Personnalisation v Simplification v Instantanéité v Confiance
  • 17.
    17 Attentes quant auxoffres des entreprises Question : Dans quelle mesure les affirmations suivantes correspondent à vos attentes à propos des entreprises en 2020 ? (combinaison des réponses « d’accord » et « entièrement d’accord ») Proposer des produits/services connectés à Internet Connaitre mon identité quand je contacte le service client Proposer des produits/services capables de détecter par eux- mêmes leurs défaillances et d’automatiquement ordonner leur correction (internet des objets) Interagir aux moyens de produits connectés au Cloud Anticiper les besoins et proposer des suggestions pertinentes avant que je les contacte Fournir un service intégrant la réalité virtuelle Utiliser l’intelligence artificielle pour commander ou recommander des produits automatiquement, à partir des préférences Acheteurs d’affaires Consommateurs Panel constitué de 4370 consommateurs et 2307 acheteurs d’affaires du monde entier. Etude réalisée en octobre 2016 par Salesforce Research Graphique : PwC Traduction : Martin Reboulleau Nous verrons dans la partie V) que les opportunités permises par le chatbot dans la satisfaction de ces attentes sont grandes.
  • 18.
  • 19.
    19 En bref Personnalisation del’expérience utilisateur et communication « one to one » Le Big Data permet aux technologies d’analyse avancée de données (IA, Deep learning) de progresser, offrant aux entreprises la possibilité d’anticiper et prévoir de plus en plus le comportement de leurs clients. Nous assistons aujourd’hui à un changement de paradigme. Si auparavant la communication des marques suivait un schéma « lean data » et une communication « one to many », l’avènement des Big Data permet aujourd’hui l’émergence d’un nouveau schéma suivant le modèle « mass data » avec une communication « one to few » voire « one to one ». C’est ainsi que Mr Gilles Auberger décrit le passage d’un marketing traditionnel ascendant, « top -> down », à un marketing suivant une logique « bottom -> up », caractérisée par une plus grande prise en compte des attentes des consommateurs en tant que partie prenante du projet global de l’entreprise. D’où la notion très en vogue de « user-centrisme » ou « centrage-utilisateur » dans les stratégies de développement des services des entreprises. D’une communication omni-canal à une communication multi-canal En réponse à l’irrésistible demande d’ubiquité suscitée par la multiplication des plateformes en ligne, nous assistons au passage d’une communication omni-canal à une communication multi-canal ou « cross-canal ». D’où l’émergence du chatbot dans la relation entreprise-clients La concaténation de ces nombreux facteurs fait de la période actuelle un moment propice à l’utilisation des chatbots, dont le marché présente une certaine maturité (malgré les progrès technologiques dont le chatbot dépend encore que nous aborderons dans la partie IV). La promesse d’une expérience personnalisée offerte par le chatbot et le caractère innovant des technologies qui sous-tendent l’outil intéressent les entreprises et intriguent le consommateur.
  • 20.
  • 21.
    21 Un chatbot estun programme qui grâce à une intelligence artificielle est capable de discuter avec ses utilisateurs, de répondre à leurs demandes, voire même proposer des services, directement depuis une application de messagerie (Lancelot Salavert, spécialiste en chatbots). Tout d’abord, il convient de distinguer les chatbots intégrant des boutons ou carrousels de requêtes/questions prédéfinies et les chatbots procédant au traitement du langage naturel. Nous nous intéresserons dans cette partie à la seconde catégorie en tant qu’elle seule fait appel à de l’IA, et constitue un défi technique plus grand. Sur l’intelligence artificielle Définition L’intelligence artificielle correspond à l’ensemble de théories et de techniques mises en œuvre en vue de réaliser des machines capables de simuler l'intelligence. En d’autres termes, l’intelligence artificielle est la science dont le but est de faire faire par une machine des tâches que l'homme accomplit en utilisant son intelligence (Dominique Pastre). On distingue la notion d’IA faible qui correspond à des systèmes autonomes capable de résoudre des problèmes dans des domaines spécifiques, de l’IA forte ou généraliste qui a est capable de résoudre des problèmes en jonglant dans différents domaines. En outre, l’IA forte aurait conscience d’elle-même. Aujourd’hui, il n’existe pas encore d’IA forte. Le chatbot est donc une IA faible. Evolution « La première phase de l’IA, de 1960 à 2010, repose sur des programmes traditionnels, avec des algorithmes qui se programment manuellemenent ». (Laurent Alexandre) Aujourd’hui, ce sont les techniques d’apprentissage automatique ou « machine learning » qui sont les plus efficaces pour permettent aux chatbots d’apprendre, et de gagner en pertinence. Le Big data et l’augmentation des puissances calculatoires (loi de Moore sur les processeurs) a permis à partir de 2012 un réel « Boom » en intelligence artificielle grâce à l’émergence du deep learning (apprentissage profond), une sous- catégorie de l’apprentissage automatique.
  • 22.
    22 Les méthodes d’apprentissageautomatique ont recours à des algorithmes dits « apprenants », « prédictifs » ou « probabilistes », contrairement aux débuts de l’intelligence artificielle où on recourait principalement à de l’algorithmique classique. Jean-Philippe Desbiolles décrit alors le passage « d’un monde de programmation à un monde d’apprentissage ». En effet, un programme informatique par apprentissage profond « s’éduque plus qu’il ne se programme », et ce, en étant confronté à d’énormes quantités de données. C’est en cela qu’il est directement permis par le Big data. Dominique Cardon l’explique d’ailleurs dans son livre A quoi rêvent les algorithmes : « on est passé avec le Big data d’une programmation de l’IA selon des règles abstraites et de grandes théories appliquées à peu de données, à une statistique des contextes et de petites théories appliquées à beaucoup de données ». Grâce à des algorithmes d’apprentissage, l’intelligence artificielle du chatbot s’affine à mesure qu’elle est confrontée à de nouvelles données et qu’elle décèle en elles des schémas types (pattern), permettant ensuite aux algorithmes prédictifs d’anticiper la meilleure réponse à une future requête (c’est-à-dire pour chaque input, trouver le meilleur output correspondant). L’IA d’un chatbot peut être considérée comme mixte en tant qu’elle utilise à la fois des raisonnements issus du symbolisme (types de raisonnements humains : sémantique, syntaxique, pragmatisme) que du connexionnisme (types de raisonnements mathématiques : typiquement, induction et déduction à partir de l’affinage d’une fonction).
  • 23.
    23 Traitement du langagenaturel Le traitement du langage naturel (NLP) est un domaine de l’intelligence artificielle qui comprend en réalité 2 choses : en amont, la compréhension du langage naturel généré par l’utilisateur. En aval, la génération du langage naturel par le chatbot. Compréhension du langage naturel « L'analyse automatique du langage est une entreprise difficile qui met en jeu une très grande diversité de modes de raisonnements et de connaissances. En effet, outre le vocabulaire très vaste et en évolution constante et le très grand nombre de constructions grammaticales, le langage abonde en éléments et structures ambigus, en données implicites qu'il faut reconstruire, ainsi qu'en une proportion élevée d'énoncés incorrects grammaticalement mais qui demeurent néanmoins tout à fait compréhensibles. » Détection d’intention vs keyword scoring Pour traiter avec pertinence une requête, les bons programmes de NLP sont ceux qui ne se contentent pas seulement d’analyser le sens d’une phrase à partir de mots clés, mais qui intègrent la détection d’intention. Exemple : « WOW(++), votre produit est un super(++) exemple de ce que je n(-)’achèterai plus » Dans cet exemple, l’analyse de la phrase selon un « keyword scoring » (pondération des mots à signification positive et négative) aurait déduit à la classer comme étant positive. La détection d’intention est rendue possible par les ontologies et le «clustering sémantique ». Ontologie et « Clustering sémantique » « On sait aujourd’hui construire des « ontologies », structures de données contenant les concepts d’un domaine et leurs liens sémantiques » Nathalie Aussenac et Jean-Luc Soubie
  • 24.
    24 Dans le NLP,le « clustering sémantique » consiste à procéder au regroupement de mots, groupes de mots en fonction de l’intention, du sens de la requête. Un enjeu pour l’intelligence artificielle du chatbot consiste donc à réussir à contextualiser les requêtes formulées par les utilisateurs et de les classer avec pertinence en fonction de leur sens. Cette étape est nécessaire pour pouvoir procéder à une automatisation pertinente de génération de langage naturelle. Génération du langage naturel « La construction d’une représentation de messages en langue naturelle qui soit manipulable par une machine implique la modélisation d’un très grand nombre de phénomènes sémantiques, comme les mécanismes de référence, la quantification, les opérateurs complexes (négation, modalités, opérateurs épistémiques, argumentatifs parce que, à cause de), la dynamique générative du langage (production de métaphores, métonymies, glissements ou fluctuations sur les sens établis: des idées rouillées, vendre un Picasso, etc.). » « En plus des phénomènes liés au sens et aux rapports que les énoncés établissent avec le monde, il est nécessaire de s’intéresser à des phénomènes concernant la mise en contexte de l’énoncé dans une situation de communication. Ainsi, pour le dialogue homme-machine, on cherche à formaliser les actes de langage, à prendre en compte le modèle de l'usager, locuteur ou auditeur, à représenter l’évolution des connaissances et croyances au cours du dialogue, et pour pouvoir générer des réponses, à modéliser la façon de présenter, d'argumenter et d'être coopératif vis-à-vis d'un usager. Myriam Bras et Patrick Saint-Dizier Source : livret sur l’IA par des chercheurs de l’Institut de recherche en informatique de Toulouse
  • 25.
    25 Langage de programmation L’entreprisedésireuse de recourir à un chatbot pourrait décider de développer le logiciel en interne (voir partie V) dans quel cas cela s’avère pertinent). Le cas échéant, le choix du langage de programmation peut être déterminant. La programmation d’un chatbot en Python pourrait être l’un des meilleurs compromis. Le langage présente en effet de nombreux avantages dans l’apprentissage automatique et plus précisément dans le traitement du langage naturel. Bibliothèques logiciel open- source en Python àNLTK àTextblob àSpaCy àScikit-learn àTensorFlow à etc Classement des points forts et points faibles (par ordre d’importance) Points forts Points faibles à Large éventail de bibliothèques open source pour les chatbots (performantes en NLP et analyse de sentiments) à Polyvalence à Facilité du langage et de la syntaxe à Documentation, manque d’exemples simples à Temps de développement « Dans un récent sondage mené auprès de plus de 2 000 spécialistes des données et des développeurs d'apprentissage automatique, plus de 57% d'entre eux utilisaient Python, tandis que 33% lui donnaient la priorité pour le développement » D’après un article de Techcrunch du 20 décembre 2017
  • 26.
    26 Fonctionnement du chatbot: Etape 1 : Reçoit une requête formulée en langage naturel par un utilisateur. Etape 2 : Procède au traitement du langage naturel grâce à une intelligence artificielle qui analyse la nature et le sens de la requête. Remarque : si les requêtes des utilisateurs sont préenregistrées et limitées, il s’agit d’algorithmique classique. Etape 3 : Génère une réponse pertinente à l’utilisateur, en langage naturel, à partir d’une bibliothèque de réponses prédéfinies (modèle basé sur la récupération) ou selon un modèle dit génératif à partir de modèles d’apprentissage automatique. Remarque : la requête d’un utilisateur peut également déclencher l’occurrence d’une action (passage du relai à un humain par exemple). Schéma simplifié de l’architecture d’un chatbot.
  • 27.
    27 Schéma interactionnel Chatbot/ Utilisateur / Système
  • 28.
    28 Modèles de générationdes réponses par le chatbot : Réponse Bibliothèque de réponses Message de l'utilisateur Contexte Réponse Message de l'utilisateur Anciens messages (Base de données) Machine learning, Deep learning Base de données Bibliothè que de réponses Modèle basé sur la récupération (répandu) Modèle génératif (en croissance) Autonomie croissante du système intelligent detype Chatbot Heuristique
  • 29.
    29 Remarques et analyse Al’évidence, et compte tenue de la complexité du domaine du traitement du langage naturel en IA, la qualité d’une grande partie des chatbots déployés n’est pas encore convaincante. Le site https://medium.com/1jour1bot s’amuse d’ailleurs à recenser des expériences plus ou moins abouties de conversation avec les bots. « On surestime les capacités à court terme et on les sous-estime à long terme » En réalité, le chatbot abouti, doté d’une intelligence artificielle permettant de saisir toutes les subtilités du langage, de répondre de manière appropriée et d’offrir une expérience fluide et immersive aux utilisateurs n’est pas encore né. Plus la question émanant de l’utilisateur est ouverte, plus le processus de réponse opéré par le chatbot est compliqué et la réponse encore décevante à l’heure actuelle. Tout d’abord, il convient de rappeler que la technologie est en début de cycle et demande encore à maturer. Souvenez-vous, l’intelligence artificielle par apprentissage profond qui décuple les possibilités du chatbot n’a été rendue possible qu’à partir de 2012. En outre, la courbe d’apprentissage du chatbot évolue en fonction des interactions que celui-ci a avec des utilisateurs. En témoigne notamment l’évolution de la qualité de l’IA de Siri (Apple) entre 2011 lors de son lancement et aujourd’hui. « Machine reading » vs Machine learning Distinguer un programme fonctionnant avec de l’intelligence artificielle, et ce que Paul-Louis Belletante5 surnomme « artifice d’intelligence » n’est pas facile. Cela est rendu d’autant plus difficile que la notion d’IA revêt un intérêt marketing. En effet, bon nombre de startups disant faire de l’intelligence artificielle surfent en réalité sur la vague de hype actuelle que connait l’IA, attirant ainsi investisseurs et consommateurs. Or, le défi permis par l’émergence du deep learning consiste de plus en plus à passer de la programmation algorithmique d’instructions très précises, à une véritable IA capable d’apprendre à partir des données auxquelles elle est confrontée, et ainsi de s’auto-améliorer. 5 Fondateur de Betterise Health Tech
  • 30.
    30 V) Le chatbotdans le management de la relation client
  • 31.
    31 Selon Jean JacquesGressier, PDG de l’académie du service, la relation client doit être « simple et personnalisée ». D’après le livre blanc de « l’excellence de la relation client par les compétences » de l’INRC (institut national de la relation client), « les fondamentaux d’une bonne relation client sont les suivants : v Une accessibilité client maximale sur tous les créneaux de sollicitation et sur tous les canaux que le client souhaite, v Une capacité de résolution/réponses à des problématiques client dans un délai acceptable (et lisible) et au premier contact dans la très grande majorité des situations, v Une qualité d’accueil et d’écoute propice à conduire une relation cordiale. » Nous allons voir dans quelle mesure une entreprise s’appuyant sur un chatbot dans sa gestion de la relation client peux satisfaire à ces fondamentaux. Rappelons que le chatbot peut être implanté sur une application de messagerie, sur le site web d’une entreprise, et d’une manière générale sur l’ensemble des canaux de communication que le web permet, afin de conseiller, assister ou aider le client (achat, réservation, etc.). Le chatbot de la marque peut ainsi tant avoir vocation à servir sur un seul canal et pour une mission particulière (par exemple, sur l’application de messaging de facebook), que sur l’intégralité des canaux où la marque est présente. On parle alors de communication transversale ou multicanale.
  • 32.
    32 D’une manière générale,une entreprise faisant le choix d’utiliser un chatbot dans sa relation client peut poursuivre différents objectifs. Mais n’oublions pas que la quête première d’une entreprise est de réaliser du profit. Aussi, l’entreprise déployant un chatbot s’attend à un retour sur investissement à plus ou moins long terme, que ce soit par l’augmentation de ses ventes en ligne grâce à l’augmentation de la satisfaction de ses clients ou par la baisse des coûts de fonctionnement de son service client. Si le recours à un chatbot peut représenter un coût certain pour une entreprise, en termes de gestion de projet, de coûts d’implémentations et de maintenance (moindres si recours à un logiciel en SaaS), et de conduite du changement auprès des ressources humaines, le bien mené de cette opération offre des perspectives de retours certaines (gains liés à l’automatisation, à la scalabilité du logiciel, à l’augmentation du volume des ventes, etc.). Malgré tout, le déploiement d’un chatbot est souvent davantage une adaptation nécessaire à une demande d’instantanéité des consommateurs qu’une démarche proactive poursuivant des objectifs financiers. Nous nous intéresserons dans une première partie au détail des bénéfices potentiels du chatbot dans la relation client, tandis que nous analyserons dans une seconde partie quelles sont les bonnes pratiques d’implémentation et d’usage du chatbot.
  • 33.
    33 Les bénéfices duchatbot dans la relation entre une entreprise et ses clients Personnaliser l’expérience utilisateur Les chatbots ont une mémoire infaillible. Cette capacité des chatbots d’incarner le relai entre ses interlocuteurs et les bases de données client offre une opportunité considérable aux entreprises dans le management de la relation client (ou CRM) d’une entreprise. A l’heure de la personnalisation de l’expérience utilisateur (permise principalement par la profusion des données ou Big data), le chatbot permet en effet le développement d’un marketing relationnel, c’est-à-dire « une relation individuelle, nominative, continue et personnalisée avec chacun des clients »6 . Cette personnalisation tendant à augmenter la satisfaction des clients, la plus forte fidélisation qui peut en découler est d’autant plus souhaitable qu’il est environ 3 fois plus coûteux pour une entreprise d’acquérir un nouveau client que d’en fidéliser un. En ouvrant le dialogue avec ses clients au travers d’un chatbot, l’entreprise s’offre un outil de collecte et de constitution d’un historique client redoutable : A l’échelle du client individuel, c’est la promesse d’une relation personnalisée avec la marque. La masse d’informations utiles collectées au fil des interactions (comme les anciennes demandes formulées et/ou réclamations passées, les achats antérieurs, les données de géolocalisation) constitue un historique pour le moins valorisable et exploitable dans la quête d’une personnalisation de l’échange entre la marque et son client. Le chatbot apprendra en effet plus ou moins automatiquement à partir des interactions passées7 les singularités du parcours de chaque client, et sera au fur et à mesure capable de délivrer une expérience de plus en plus personnalisée, de recommander des offres adaptées à chacun. 6 Wikipédia 7 Selon qu’il intègre de la véritable IA ou simplement de l’algorithmique, qui souvenez vous, est capablede résoudre des problématiques mais pas d’apprendre des interactions passées
  • 34.
    34 A l’échelle del’ensemble de la clientèle, la promesse d’une offre plus adaptée à la demande. En effet, plus le chatbot interagit, plus l’entreprise acquiert une connaissance approfondie de sa clientèle. Le chatbot devient ainsi un moyen de collecte d’informations utiles, qui sont directement amenées vers l’entreprise (la logique « push » se substitue au « pull »), et constitue en cela un outil de «social listening»8 . C’est notamment pour l’entreprise autant d’économies réalisées en enquêtes de satisfaction. Un enjeu de taille pour l’entreprise réside alors dans le bon paramétrage du programme en back-office pour l’extraction des informations valorisables collectées par le chatbot, ainsi qu’une bonne intégration avec les systèmes d’information de l’entreprise (workflow). En outre, il s’agit pour l’entreprise qui ambitionne de délivrer une expérience personnalisée de qualité, propice à l’augmentation du taux de conversion9 , de gérer et administrer ses bases de données de façon à ce que celles-ci soient régulièrement mises à jour. Assurer une présence « ATAWAD » Face à la multiplication des canaux de communication sur la toile (nombreux réseaux sociaux, sites, messageries), le chatbot offre l’opportunité d’un canal transversal. Pour développer son activité et sa communication, une marque ne peut en effet pas se permettre de faire l’impasse sur certains canaux, et doit s’efforcer d’assurer une présence « ATAWAD » (acronyme pour « any time, anywhere, on any device »). Or, il est souvent plus rentable pour l’entreprise en termes de frais de conception et de maintenance de recourir à un chatbot pour assurer la gestion de sa relation client que de développer une application. De plus, les mobinautes ne téléchargent plus d’applications10 . Pour l’utilisateur, le canal de communication et d’information que représente le chatbot est sources d’avantages. Il ne nécessite pas le téléchargement préalable d’une application spécifique et concentre l’historique complet de la relation entretenue avec la marque. 8 Analyse sémantique des avis clients, collecte des verbatim, analyse de sentiments 9 Qui, rappelons-le, ne représente pour l’instant dans le commerce en ligne que 2,5% en moyenne 10 L’institut ComScore avait calculé en 2014 qu’aux USA, 65,5% des utilisateurs de smartphones ne téléchargaient aucune application par mois
  • 35.
    35 En outre, illui facilite la prise de contact avec la marque, et lui permet (selon le type de chatbot) de réaliser un certain nombre d’actions (collecte d’informations, acte d’achat, prise de contact auprès d’un conseiller humain, etc.) en un seul et même lieu. Il est important pour l’entreprise de disposer d’une bonne cartographie de sa clientèle afin d’assurer une présence sur les canaux fréquentés par ses clients. En outre, il s’agit de développer le chatbot en cohérence avec l’image et la communication de la marque (brand management). Pour cela, l’entreprise doit disposer d’une charte éditoriale cohérente. Le chatbot qui formule des réponses selon le modèle heuristique ou de récupération (à partir d’une bibliothèque de réponse) permet en effet la cristallisation des éléments de langage de la marque (et ce avec davantage de contrôle que lorsque ce sont des êtres humains). Par exemple, pour une marque d’entrée de gamme et une marque de luxe, les personnalité et mode d’expression du chatbot ne seront pas les mêmes.
  • 36.
    36 Gagner en performance L’utilisationd’un chatbot dans la relation client permet l’automatisation du service client. En outre, la rapidité et la disponibilité du service permet de donner au client ce qu’il attend le plus vite et de la meilleure qualité possible afin d’améliorer son parcours d’achat (24/7, les chatbots ne sont pas aux 35h). Cela représente des gains certains d’efficacité et de performance dans la mesure où « 50 % des premières interactions peuvent résoudre une demande » (livre blanc syntec numérique). En termes d’impact sur la structure des ressources humaines de l’entreprise, le chatbot permet aux équipes du service client de mettre à profit le temps économisé sur ces tâches ennuyeuses et répétitives pour se concentrer sur les tâches à plus forte valeur ajoutée. Concrètement, selon si l’entreprise décide de développer le logiciel en interne, cela peut entrainer la mutation de certains métiers/de certaines tâches tel que community manager ou conseiller clientèle vers des métiers de développement et/ou d’entraineur de chatbot. Le chatbot, un actif valorisable pour l’entreprise Puisqu’il s’agit d’un logiciel, les bénéfices du chatbot présentent l’avantage d’être scalables. Une fois qu’il est développé, le programme s’applique en effet instantanément à un nombre indéfini de requêtes tandis que les ressources humaines ne peuvent traiter qu’une ou quelques-unes à la fois à la fois. Dans la mesure où le chatbot fait d’intelligence artificielle (machine learning) s’auto-améliore avec le temps et l’expérience et fournit donc une valeur ajoutée considérable et croissante, il s’agit d’une ressource valorisable dans l’actif immatériel de l’entreprise, au même titre qu’une marque ou un brevet.
  • 37.
    37 Conclusion sur l’implémentationet l’usage pertinents du chatbot Ou ça ? Tout d’abord, il s’agit pour l’entreprise de déterminer sur quels supports intégrer son agent conversationnel. En fonction de son offre, se son positionnement et du segment de clientèle visé, il sera plus ou moins pertinent d’intégrer le chatbot sur tel ou tel site web, tel ou tel réseau social et telle ou telle messagerie. Pour cela, l’entreprise doit disposer d’informations précises et à jour sur sa clientèle. Quand ça ? Il est contre-productif pour une entreprise de déployer un outil ne satisfaisant pas à des exigences qualitatives minimales, à un certain nombre de critères d’acceptabilité. Car un interlocuteur « dégouté » de son expérience est difficile à récupérer. Il faut alors éviter de surprendre négativement ses interlocuteurs et risquer d’alimenter un bad buzz, comme celui dont le bot Tay de Microsoft a fait l’objet en 2016. Implémenté sans doute trop tôt à l’écosystème Twitter, le chatbot recourant à des techniques de machine learning s’était rapidement mis à tenir des propos racistes et intolérants, à force d’y être confronté. D’où la nécessité de mettre à disposition des utilisateurs un programme suffisamment testé et amélioré par les entraineurs d’intelligence artificielle. De même, l’interface utilisateur doit être suffisamment aboutie afin d’offrir un niveau satisfaisant, de sorte que l’expérience utilisateur soit de qualité (UX design), voire tende à susciter un effet « waouh » (effet de surprise, d’admiration ou d’appréciation) chez l’utilisateur.
  • 38.
    38 Comment ? Les bonnespratiques d’implémentation et d’usage d’un chatbot par une entreprise tiennent avant tout de choix de bon sens dans la conduite de ce type de projet. Tout d’abord, il est primordial pour l’entreprise de recourir à un chatbot adapté à son offre. En effet, la valeur ajoutée que peut constituer l’usage d’un chatbot ne vaut que dans la mesure où l’outil offre des fonctionnalités cohérentes avec la proposition de l’entreprise. On privilégiera ainsi l’utilisation d’un agent « ad hoc » plutôt que d’une solution généraliste. Par exemple, pour une entreprise de prestation de services de restauration proposant des livraisons à domicile, il serait dommage de se passer d’un bouton ou d’un « call to action » permettant d’accéder au site où le client pourra passer une commande. Il faut toutefois veiller à ce que l’action du chatbot ne soit pas trop intrusive à l’égard des clients. Car si la personnalisation des recommandations fondée sur l’historique du parcours client est souhaitable dans une certaine mesure, car souhaitée par les consommateurs (voir l’étude de SalesForce de 2016 sur le consommateur connecté, confirmée par le succès d’Amazon dans la suggestion de produits similaires), elle doit davantage revêtir des traits de subtilité et de fluidité que de sollicitations répétées et inconvenantes.
  • 39.
    39 Aujourd’hui, et malgréles récentes avancées majeures en deep learning, l’impossibilité de développer des intelligences artificielles généralistes convaincantes ne permet pas de substituer complètement le chatbot à un service chargé de la relation client. Outre cette contrainte technologique, il ressort de l’analyse des attentes des consommateurs qu’un contact à l’humain est essentiel dans la relation entre une marque et ses clients. En témoigne notamment l’investissement récent du géant du numérique Amazon dans des magasins en dur (retour relatif vers les « brick and mortar »). Il découle de ce double constat la nécessité pour l’entreprise de bien définir le périmètre d’action du chatbot et de prévoir un passage de relai entre le chatbot et l’humain, dès que cela est nécessaire (c’est-à-dire dès que le périmètre de compétence du chatbot est dépassé) au cours d’une interaction entre un chatbot et son interlocuteur. Une bonne relation client serait alors celle qui associe d’intelligence artificielle du chatbot pour les tâches simples, répétitives et à faible valeur ajoutée à l’intelligence humaine des employés pour tout ce qui est plus complexe, circonstanciel et qui nécessite de l’empathie (empathie que le chatbot, s’il arrive assez bien à la mimer, est encore inapte à éprouver). L’entreprise doit également faire un choix concernant les propriétés intrinsèques du chatbot : Génération du langage du chatbot Modèle génératif Modèle heuristique Machine learning Arbre de décision Fonctionnement Plus couteux, moins de contrôle, mais potentiel de personnalisat ion plus élevé (« waouh ») Moins difficile à développer, plus de contrôle mais moins personnalisé
  • 40.
    40 Si le recoursà des techniques de machine learning permet potentiellement un niveau plus ambitieux de personnalisation de l’expérience utilisateur, c’est également un choix plus risqué (exemple de l’intelligence artificielle Tay de Microsoft). En d’autres termes, les risques d’imprévisibilité et de débordement du chatbot sont corrélés au degré d’autonomie du système. Le choix pour l’entreprise entre l’un ou l’autre modèle doit être le fruit d’un arbitrage entre les gains tirés d’une expérience utilisateur plus fine et les pertes en cas de comportement indésirable du chatbot (en termes de clientèle, de réputation…). Par qui ? De la teneur des activités principales de l’entreprise ainsi que de la capacité qu’elle a à répondre à chacun des points développés plus haut découle un choix crucial : celui de développer l’outil chatbot en interne ou de recourir aux solutions de cloud computing (chatbot en « software as a service »). Dans tous les cas, ce développement devra être le fruit d’une collaboration entre les développeurs et le personnel chargée de la relation clientèle11 . Pour qui ? Le chatbot s’adresse principalement aux entreprises qui doivent développer une présence multi-canal sur le web. Mais la valeur ajoutée apportée par chatbot dépend aussi grandement de la teneur des activités d’une marque et de son modèle économique qui peuvent se prêter plus ou moins à l’utilisation d’un chatbot (étant entendu que la réussite économique d’une entreprise dépend cependant très souvent de la satisfaction et donc de la fidélisation de sa clientèle). Par exemple, une entreprise commercialisant des produits de luxe gagnera sans doute en cohérence à développer la qualité de s’expérience en boutique plutôt que la gestion en ligne des réclamations clients. L’entreprise doit également bien mesurer si elle a les moyens financiers de développer un chatbot (ou le « louer » en SaaS).D’autant plus que des techniques plus simples et moins couteuses peuvent parfois s’avérer plus opportunes en management de la relation client. Il s’agit donc à l’entreprise de bien se connaitre afin d’apprécier les bénéfices et potentialités réelles du déploiement d’un chatbot dans le cadre de ses activités. 11 Et plus généralement entre la maitrise d’ouvrage et la maitrise d’oeuvre
  • 41.
    41 VI) Le chatbotet le droit
  • 42.
    42 Tout d’abord, ils’agit de soulever le fait que le chatbot n’est encadré par aucune législation propre. Il existe donc un vide juridique relativement conséquent en la matière. Néanmoins, nous pouvons relever des domaines du droit (commun) qui s’appliquent de facto au chatbot : v Pour le chatbot en tant que logiciel : à Droit de la propriété intellectuelle v Pour le chatbot dans la relation client : à Le Droit de la consommation, à Le Règlement Général pour la Protection des Données (RGPD) qui entrera en vigueur le 25 mai 2018. Nous nous intéresserons ici uniquement aux droits applicables au chatbot dans la relation client. Les droits applicables Le chatbot et le RGPD Le RGPD s’applique (à partir de mai 2018) au traitement des données à caractère personnel, automatisé en tout ou en partie, ainsi qu’au traitement non automatisé de données à caractère personnel contenues ou appelées à figurer dans un fichier. C’est l’article 2 du Règlement européen qui précise ce champ d’application matériel. Ledit Règlement consacre également à l’ « homo numericus » un certain nombre de droits sur ses données personnelles, en entendant replacer celui-ci au cœur de ses données. Parmi ces droits, le droit à la rectification, le droit à l’oubli ou encore le droit à la limitation du traitement.
  • 43.
    43 Le texte définit3 notions importantes et déterminantes dans l’application du Règlement aux traitements des informations collectées par le chatbot : • Donnée à caractère personnel : « toute information se rapportant à une personne physique identifiée ou identifiable » ; « est réputée être une personne physique identifiable une personne physique qui peut être identifiée, directement ou indirectement, notamment par référence à un identifiant, tel qu’un nom, un numéro d’identification, des données de localisation, un identifiant en ligne, ou un ou plusieurs éléments spécifiques propres à son identité physique, physiologique, génétique, psychique, économique, culturelle ou sociale ». • Traitement : « toute opération ou tout ensemble d’opérations effectuées ou non à l’aide de procédés automatisés et appliquées à des données ou des ensembles de données à caractère personnel, telles que la collecte, l’enregistrement, l’organisation, la structuration, la conservation, l’adaptation ou la modification, l’extraction, la consultation, l’utilisation, la communication par transmission, la diffusion ou toute autre forme de mise à disposition, le rapprochement ou l’interconnexion, la limitation, l’effacement ou la destruction ». • Profilage : « toute forme de traitement automatisé des données à caractère personnel consistant à utiliser ces données à caractère personnel pour évaluer certains aspects personnels relatifs à une personne physique, notamment pour analyser ou prédire des éléments concernant le rendement au travail, la situation économique, la santé, les préférences personnelles, les intérêts, la fiabilité, le comportement, la localisation ou le déplacement de cette personne physique ». Ce règlement s’applique donc au chatbot en tant que partie d’un « ensemble d’opérations effectuées ou non à l’aide de procédés automatisés »12 dans la mesure où celui-ci collecte/traite des données à caractère personnel (définies ci-dessus). Mais il s’applique également aux systèmes d’informations et bases de données auxquels le chatbot est relié. En effet, comme nous l’avons vu dans la partie précédente, le chatbot s’insère - entre autres raisons - dans la relation client en tant qu’outil de collecte d’informations utiles au développement d’un marketing prédictif et d’une personnalisation du contact avec la clientèle. En cela, le traitement des informations collectées par le chatbot et le profilage qui en découle tombent dans le domaine d’application de cette règlementation de l’Union. 12 En l’espèce, le chatbot constitue un processus automatisé
  • 44.
    44 Le règlement relayeégalement 3 principes consacrés dans la loi Informatique et Libertés de 1878 : • Encadrement de l’utilisation des données personnelles nécessaires au fonctionnement des algorithmes (droit à l’information, droit à l’accès, droit de rectification, droit d’opposition) • Interdiction qu’une machine puisse prendre sans une intervention humaine des décisions emportant des conséquences cruciales pour les personnes (décision d’octroi de crédit par exemple) • Droit pour les personnes d’obtenir des informations sur la logique de fonctionnement des algorithmes Le chatbot en droit de la consommation Puisque le chatbot est un outil concrétisant une relation entre des professionnels et des non-professionnels, les dispositions du Code de la consommation s’y appliquent. Ainsi, certaines pratiques commerciales sont interdites, comme les pratiques commerciales trompeuses ou agressives. S’agissant du domaine des pratiques commerciales agressives : L’article L121-6 du Code de la consommation dispose : « Une pratique commerciale est agressive lorsque du fait de sollicitations répétées et insistantes ou de l'usage d'une contrainte physique ou morale, et compte tenu des circonstances qui l'entourent : 1° Elle altère ou est de nature à altérer de manière significative la liberté de choix d'un consommateur ; 2° Elle vicie ou est de nature à vicier le consentement d'un consommateur ; 3° Elle entrave l'exercice des droits contractuels d'un consommateur. Afin de déterminer si une pratique commerciale recourt au harcèlement, à la contrainte, y compris la force physique, ou à une influence injustifiée, les éléments suivants sont pris en considération : 1° Le moment et l'endroit où la pratique est mise en œuvre, sa nature et sa persistance ; 2° Le recours à la menace physique ou verbale ; 3° L'exploitation, en connaissance de cause, par le professionnel, de tout malheur ou circonstance particulière d'une gravité propre à altérer le jugement du consommateur, dans le but d'influencer la décision du consommateur à l'égard du produit ; […] »
  • 45.
    45 Un point devigilance quant au déploiement d’un chatbot dans le cadre de la relation client est de veiller au bon fonctionnement du programme, afin qu’il ne fasse pas « de sollicitations répétées et insistantes » susceptibles d’entraver les droits contractuels d’un consommateur. En particulier, une question qui peut se poser dans le cadre de l’utilisation d’un chatbot par une entreprise exerçant une activité commerciale, c’est celle du démarchage. Sur cette question, il est admis que le premier contact entre un chatbot et un internaute doit être à l’initiative du consommateur. Ensuite, le chatbot est habilité à relancer/solliciter le client dans une certaine mesure. Sur la responsabilité Une fois le manquement à un droit caractérisé, encore faut-il pouvoir engager la responsabilité de quelqu’un. Considérant l’autonomie croissante des programmes « autonomes »13 , le Parlement européen avait considéré lors de l’adoption d’une proposition de résolution14 qu’à terme, cela devait poser « la question de leur nature et de leur appartenance à l’une des catégories juridiques existantes (personnes physiques, personnes morales, animaux ou objets ?) ». En effet, le robot (et donc le chatbot) ne possède actuellement pas de personnalité juridique propre. En dépit de l’autonomie des programmes utilisant des algorithmes prédictifs (machine learning), la responsabilité en cas de contentieux sera alors à chercher auprès de quelqu’un d’autre. Sera-t-elle engagée à l’endroit du codeur, de l’entraineur d’algorithme, du responsable des bases de données, ou encore de l’intégrateur web du chatbot ? Les programmes autonomes vont-ils à terme suivre l’exemple des animaux à qui on a attribué le qualificatif d’« êtres doués de sensibilité » ou bien être considérés comme de simple logiciels ? Ce débat déjà entamée - à l’heure où les intelligences artificielles de Google font déjà circuler des voitures autonomes en californie – pose un certain nombre de questions éthiques auxquelles il est aussi urgent que délicat de répondre. S’agissant particulièrement des processus automatisés de traitement de données à caractère personnel, il semblerait opportun de considérer l’adoption de nouvelles normes de « responsibility-by-design »15 pour compléter la « security- by-design » et la « privacy-by-design ». 13 Recourant à l’IA 14 Contenant des recommandations à la Commission concernant des règles de droit civil sur la robotique 15 Concept proposé par Frank Pasquale, chercheur à l’université du Maryland
  • 46.
    46 VII) Perspectives d’évolutionet limites des opportunités du chatbot
  • 47.
    47 A l’avenir, etmalgré la complexité du domaine du traitement du langage naturel, les progrès en intelligence artificielle permettront aux marques utilisant un chatbot de proposer une expérience de plus en plus personnalisée à leurs consommateurs. On peut en effet s’attendre à une adaptation de plus en plus fine du comportement et des recommandations du chatbot aux personnalités de ses interlocuteurs. On pourrait d’ailleurs critiquer cette personnalisation à outrance induite par l’utilisation d’algorithmes prédictifs, en tant qu’elle enferme dans une certaine mesure le consommateur dans des habitudes de consommation passées. C’est ce que Dominique Cardon décrit dans son livre A quoi rêvent les algorithmes dans ces mots : « Les algorithmes prédictifs ne donnent pas une réponse à ce que les gens disent vouloir faire, mais à ce qu’ils font sans vraiment vouloir se le dire ». En couplant des outils de négociations aux ressorts psychologiques comme l’analyse transactionnelle à de l’intelligence artificielle, nous pourrions bientôt être projetés dans un monde où le chatbot, ayant identifié l’ « état du moi » dominant chez son interlocuteur, utilisera un registre d’expressions, d’attitudes ou d’arguments correspondant aux attentes de cet « état du moi ». Ce type d’opportunités permises par l’intelligence artificielle, ayant trait davantage à de la manipulation qu’à une recommandation bienveillante basée sur le comportement passé, risque néanmoins de se heurter à des exigences de loyauté, de vigilance et de transparence de la part des e-consommateurs, face à l’opacité, encore appelé « effet boite noire » de ces systèmes. Comme nous l’avons vu dans la partie précédente, la question d’une conformité à des normes de confidentialité et d’éthique, ainsi que d’une responsabilisation croissante des programmes autonomes de type chatbot risque en effet – et à raison - de se poser de plus en plus. Enfin, le contact avec l’humain demeure chez les consommateurs une attente majeure. La froideur d’un logiciel (dont le rôle n’est pas tout à fait clair entre assister ou feindre l’humain) ne peut se substituer en toute situation à l’avis personnel et chaleureux que transporte un être humain dans le son de sa voix. C’est pourquoi il est nécessaire de délimiter le plus adéquatement possible le périmètre d’action du chatbot.
  • 48.
    48 VIII) Sources Livres papierLivres blancs à A quoi rêvent les algorithmes – Dominique Cardon à La guerre des intelligences – Dr Laurent Alexandre à « Comment concevoir un Brandbot » - Conversationnel à « La relation client à l’ère du commerce conversationnel » - iAdvize à « Past, Present & Future of Chat » - ITSM Tools à « Trust Economy » - The Social Client à « L’excellence de la relation client par les compétences » - INRC à « Révolution digitale, un nouveau rôle pour les acteurs du numérique ? » - Syntec Numérique à « L’intelligence artificielle, mais enfin de quoi s’agit-il ? » - IRIT Etudes / Recherches Statistiques à « State of the connected customer » - Salesforce Research à « Chatbot Market Size And Share Analysis » - GrandView Research à « En route vers le commerce 3.0 » - Eurogroup Consulting àCabinet PwC à « A survey of various chatbot implementation techniques » - MIT College of Engineering à « The road to Enterprise AI » - Rage Frameworks à « Intelligent Assisting Conversational Agents viewed through Novice Users' Requests » - Jean Paul Sansonnet et François Bouchet à Gartner à Statista à IDC.com à Grandview Research Sites / Presse en ligne spécialisés Partie juridique à TechCrunch.com à Frenchweb.com à BusinessInsider.com à Hubinstitute.com à SiecleDigital.fr à Solutionsnumériques.fr à Forrester.com à Economie.gouv.fr à Règles européennes de droit civil en robotique à RGPD à Loi Informatique et Libertés
  • 49.
    49 à Reddit.com à Chatbots.org àFinancialpost.com àThedigitalnewdeal.org à Emarketer.com à Socialmediaclub.fr à Talkwalker.com à Nist.gov à Slate.com à Socialmediatoday.com à Rapport de la CNIL du 15 décembre 2017 sur les enjeux éthiques des algorithmes et de l’intelligence artificielle à « Toward a Fourth Law of Robotics : Preserving Attribution, Responsibility, and Explainability in an Algorithmic Society », Frank Pasquale - University of Maryland Francis King Carey School of Law Images Blogs à Icones Xmind : TheNounProject à Images de présentation des parties : Pixabay (libres de droit). Traitements/montages réalisés avec l’aide de Charlotte Reboulleau à 1jour1bot.com à pavel.surmenok.com à e-commerce-blog.fr à Ibenta-blog.com Vidéos à Chaine youtube Apm : « ChatBot : Les Robots sont (enfin) arrivés, Intelligence Artificielle avec Lancelot Salavert » à Chaine youtube USI Events : « Deep learning : Yann Le Cun à l’USI »