Méthode PERT :
Gérer un projet, cela signifie traditionnellement, ordonner, ordonnancer les
différentes tâches qui vont permettre de mener à le projet.
Cette idée fait habituellement référence à des projets unitaires à lancement
répétitif ou non, comme la conception-fabrication d’un super tanker, d’une
université…
Mais, depuis quelques temps, avec l’apparition de l’ingénierie simultanée, les
idées évoluent . On gère aujourd’hui la conception-fabrication d’une automobile ou
d’une gamme de caméscopes comme un projet. Une équipe-projet comprenant les
hommes du commercial, du bureau d’étude, des méthodes, de la fabrication, de la
gestion de production et de la qualité est constitué dés le départ du projet et va suivre
celui-ci jusqu’à son aboutissement.
Pour organiser les différentes phases d’un projet traditionnel ou non, il est
nécessaire d’utiliser des méthodes , et les méthodes PERT et GANTT reviennent au
goût du jour.
Présentation de la méthode PERT :
Les buts de la méthode PERT sont :
 Ordonnancer et planifier un projet.
 Déterminer la probabilité du délai final
 Rechercher la variation du coût en fonction du délai.
La méthode PERT s’attache surtout à mettre en évidence les liaisons qui existent entre
les différentes tâches d’un projet et à définir le chemin dit « critique ». sa réalisation
nécessite tout d’abord de définir :
- le projet à réaliser.
- Les différentes opérations et les responsables de ces opérations.
- Les durées correspondantes
- Les liens entre ces différentes opérations.
I- la méthode de construction du PERT :
 Première étape :
Pour construire le graphe, il faut tout d’abord choisir la manière de positionner les
différentes opérations .
 Deuxième étape :
Elle consiste à numéroter les sommets . la numérotation se fait de gauche à droite dans
la partie gauche des sommets.
 Troisième étape :
On cherche à déterminer les dates au plus tôt d’exécution des tâches.
On travaille de gauche à droite en additionnant les durées des tâches les unes
aux autres, en prenant la plus grande valeur aux intersections .
 Quatrième étape :
On cherche à déterminer les dates au plus tard d’exécution des tâches. On travaille de
droite à gauche en soustrayant les durées des tâches les unes aux autres, à partir de la
date finale, et en prenant la plus petite valeur aux intersections.
 Cinquième étape :
On peut déterminer pour chaque tâche son flottement.
Flottement de la tâche i = date au plus tard de réalisation de la tâche i – da te au plus
tôt de réalisation de la tâche i.
 Sixième étape :
Il s’agit de la mise en évidence du chemin critique . Il passe par les tâches dites
critiques (sans flottement), qui sont celles pour lesquelles la date de réalisation au plus
tôt est égale à la date de réalisation au plus tard .
Ce sont les tâches pour lesquelles un retard éventuel de réalisation entraînerait une
augmentation équivalente de la durée globale du projet.
Cas d’application :
1- A partir des étapes du processus de production, établir un logygramme qui le
décompose en tâches élémentaires et en déduire le tableau des antériorités.
2- Définir pour chaque niveau les tâches correspondantes.
3- Construire le graphe représentant la fabrication de la fenêtre.
4- Déterminer les débuts au plus tôt, les débuts au plus tard, les fins au plus tôt et
les fins au plus tard et en déduire le chemin critique.
5- Commentaire.
Corrigé:
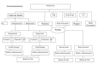
Produit Fini
Cadre de fenêtre Tige Arrêt de tige Vis
Vis Dormant peint Battant peint Parclose
peinte
Rejet d’eau peint Poigné
e
Joint
d’etenche
Poudre
Dormant brut
Cornières Charnières Vis
Profilé Dormant
Bobine redimensionnée
Bobine de Tôle
Battant brut
Cornières Charnières Vis
Profilé Battant
Bobine redimensionnée
Parclose brute Rejet d’eau brut
Bobine redimensionnée Bobine redimensionnée
Bobine de Tôle Bobine de Tôle
Processusde production:
1-Logygramme:
Montage (20 min)
Assemblage Dormant
et Battant (1 min)
Vernissage Au Four (150 min)
Fixage (1 min)
Perçage 1 min)
Profilage (1 min)
Fixage (1 min)
Perçage (1 min)
Profilage ( 1 min) Profilage (1 min) Profilage (1 min)
Positionnement et
soudage de la bobine
Dormant (60 min)
Positionnement et
soudage de la bobine
Battant (60 min)
Refendage (90 min)
Préparation du refendage ,
mise en place de la bobine
Dormant + Battant (120 min)
Positionnement et soudage
de la parclose (60 min )
Positionnement et soudage
du Rejet d’eau (60 min )
Refendage (90 min ) Refendage (90 min )
Préparation du refendage
mise en place de la bobine
Parclose (120min)
Préparation du refendage ,
mise en place de la bobine
rejet d’eau (120 min)
Tableaux des antériorités :
Description des tâches Tâches antérieures Durée
A-Préparation du refondage. Mise en
place de la bobine dormant et battant.
B-Préparation du refondage. Mise en
place de la bobine parclose.
C- Préparation du refondage. Mise
en place de la bobine rejet d’eau.
D- Refondage(dormant et battant ).
E- Refondage ( parclose).
F- Refondage ( rejet d’eau).
G- Positionnement et soudage de la
bobine Dormant.
H- Positionnement et soudage de la
bobine Battant.
I- Profilage Dormant.
J- Profilage Battant.
K- Perçage Dormant.
L- Perçage battant.
M- Fixage Dormant.
N- Fixage Battant.
O- Vernissage au four
P- Positionnement et soudage de la
bobine Parclose.
Q- Positionnement et soudage de la
bobine rejet d’eau.
R- Profilage parclose .
S- Profilage rejet d’eau.
T- Assemblage Dormant et Battant.
U- Montage.
_______________
_______________
_______________
A
B
C
A,D
A,D
A,D,G
A,D,H
A,D,G,I
A,D,H,J
A,D,G,I,K
A,D,H,J,L
M,N,R,S
B,E
F,C
B,E,P
C,F,Q
O
T
2 H
2 H
2 H
1,5 H
1,5 H
1,5 H
1 H
1 H
1,6 H
1,6 H
1,6 H
1,6 H
1,6 H
1,6 H
2,5 H
1 H
1 H
1,6 H
1,6 H
1,6 H
3,3 H
2-Définition des niveaux:
A partir du tableau, on peut déduire que :
Le niveau 1 correspond aux tâches : A, B, C.
Le niveau 2 correspond aux tâches : D, E, F .
Le niveau 3 correspond aux tâches : G, H, P, Q.
Le niveau 4 correspond aux tâches : I, J, R, S.
Le niveau 5 correspond aux tâches : K, L.
Le niveau 6 correspond aux tâches : M,N.
Le niveau 7 correspond aux tâches : O.
Le niveau 8 correspond aux tâches :T.
Le niveau 9 correspond aux tâches :U
A B C D E F G H I J K L M N O P Q R S T U 1 2 3 4 5 6 7 8 9
A 0 - - - - - - - -
B 0 - - - - - - - -
C 0 - - - - - - - -
D 1 1 0 - - - - - - -
E 1 1 0 - - - - - - -
F 1 1 0 - - - - - - -
G 1 1 2 1 0 - - - - - -
H 1 1 2 1 0 - - - - - -
I 1 1 1 3 2 1 0 - - - - -
J 1 1 1 3 2 1 0 - - - - -
K 1 1 1 1 4 3 2 1 0 - - - -
L 1 1 1 1 4 3 2 1 0 - - - -
M 1 1 1 1 1 5 4 3 2 1 0 - - -
N 1 1 1 1 1 5 4 3 2 1 0 - - -
O 1 1 1 1 4 4 4 2 2 1 0 - -
P 1 1 2 1 0 - - - - - -
Q 1 1 2 1 0 - - - - - -
R 1 1 1 3 2 1 0 - - - - -
S 1 1 1 3 2 1 0 - - - - -
T 1 1 1 1 1 1 1 1 0 -
U 1 1 1 1 1 1 1 1 1 0
3-La présentation graphique du PERT :
K :1,6 M:1,6
G :1 I :1,6
D :1,5 L:1,6 X:0
H:1 J:1,6 N
A:2
E:1,5
B:2 P:1 R:1,6 X:0 O:2,5
C :2
Q:1
F:1,5 S:1,6 X:0
T: 1,6
U:33,3
Méthode de gestion des projets Cas FISEM MAROC
5 3,5
3,5
0
1
0
7 3,5
3,5
2
2
2
3 2
2
4 2
2
6 3,5
3,5
8 4,5
4,5
9 4,5
4,5
10 4,5
4,5
11 4,5
4,5
12 6,1
6,1
16
7,7
7,7
18 9,3
9,3
13 6,1
6,1
17 7,7
7,7
19
9,3
9,3
14 6,1
9,3
15 6,1
9,3
20 9,3
9,3
21
11,8
11,8
22
13,4
13,4
23
46,7
46,7

Méthodes pert

  • 1.
    Méthode PERT : Gérerun projet, cela signifie traditionnellement, ordonner, ordonnancer les différentes tâches qui vont permettre de mener à le projet. Cette idée fait habituellement référence à des projets unitaires à lancement répétitif ou non, comme la conception-fabrication d’un super tanker, d’une université… Mais, depuis quelques temps, avec l’apparition de l’ingénierie simultanée, les idées évoluent . On gère aujourd’hui la conception-fabrication d’une automobile ou d’une gamme de caméscopes comme un projet. Une équipe-projet comprenant les hommes du commercial, du bureau d’étude, des méthodes, de la fabrication, de la gestion de production et de la qualité est constitué dés le départ du projet et va suivre celui-ci jusqu’à son aboutissement. Pour organiser les différentes phases d’un projet traditionnel ou non, il est nécessaire d’utiliser des méthodes , et les méthodes PERT et GANTT reviennent au goût du jour. Présentation de la méthode PERT : Les buts de la méthode PERT sont :  Ordonnancer et planifier un projet.  Déterminer la probabilité du délai final  Rechercher la variation du coût en fonction du délai. La méthode PERT s’attache surtout à mettre en évidence les liaisons qui existent entre les différentes tâches d’un projet et à définir le chemin dit « critique ». sa réalisation nécessite tout d’abord de définir : - le projet à réaliser. - Les différentes opérations et les responsables de ces opérations. - Les durées correspondantes - Les liens entre ces différentes opérations. I- la méthode de construction du PERT :  Première étape : Pour construire le graphe, il faut tout d’abord choisir la manière de positionner les différentes opérations .  Deuxième étape : Elle consiste à numéroter les sommets . la numérotation se fait de gauche à droite dans la partie gauche des sommets.  Troisième étape : On cherche à déterminer les dates au plus tôt d’exécution des tâches.
  • 2.
    On travaille degauche à droite en additionnant les durées des tâches les unes aux autres, en prenant la plus grande valeur aux intersections .  Quatrième étape : On cherche à déterminer les dates au plus tard d’exécution des tâches. On travaille de droite à gauche en soustrayant les durées des tâches les unes aux autres, à partir de la date finale, et en prenant la plus petite valeur aux intersections.  Cinquième étape : On peut déterminer pour chaque tâche son flottement. Flottement de la tâche i = date au plus tard de réalisation de la tâche i – da te au plus tôt de réalisation de la tâche i.  Sixième étape : Il s’agit de la mise en évidence du chemin critique . Il passe par les tâches dites critiques (sans flottement), qui sont celles pour lesquelles la date de réalisation au plus tôt est égale à la date de réalisation au plus tard . Ce sont les tâches pour lesquelles un retard éventuel de réalisation entraînerait une augmentation équivalente de la durée globale du projet. Cas d’application : 1- A partir des étapes du processus de production, établir un logygramme qui le décompose en tâches élémentaires et en déduire le tableau des antériorités. 2- Définir pour chaque niveau les tâches correspondantes. 3- Construire le graphe représentant la fabrication de la fenêtre. 4- Déterminer les débuts au plus tôt, les débuts au plus tard, les fins au plus tôt et les fins au plus tard et en déduire le chemin critique. 5- Commentaire. Corrigé:
  • 3.
    Produit Fini Cadre defenêtre Tige Arrêt de tige Vis Vis Dormant peint Battant peint Parclose peinte Rejet d’eau peint Poigné e Joint d’etenche Poudre Dormant brut Cornières Charnières Vis Profilé Dormant Bobine redimensionnée Bobine de Tôle Battant brut Cornières Charnières Vis Profilé Battant Bobine redimensionnée Parclose brute Rejet d’eau brut Bobine redimensionnée Bobine redimensionnée Bobine de Tôle Bobine de Tôle Processusde production:
  • 4.
    1-Logygramme: Montage (20 min) AssemblageDormant et Battant (1 min) Vernissage Au Four (150 min) Fixage (1 min) Perçage 1 min) Profilage (1 min) Fixage (1 min) Perçage (1 min) Profilage ( 1 min) Profilage (1 min) Profilage (1 min) Positionnement et soudage de la bobine Dormant (60 min) Positionnement et soudage de la bobine Battant (60 min) Refendage (90 min) Préparation du refendage , mise en place de la bobine Dormant + Battant (120 min) Positionnement et soudage de la parclose (60 min ) Positionnement et soudage du Rejet d’eau (60 min ) Refendage (90 min ) Refendage (90 min ) Préparation du refendage mise en place de la bobine Parclose (120min) Préparation du refendage , mise en place de la bobine rejet d’eau (120 min)
  • 5.
    Tableaux des antériorités: Description des tâches Tâches antérieures Durée A-Préparation du refondage. Mise en place de la bobine dormant et battant. B-Préparation du refondage. Mise en place de la bobine parclose. C- Préparation du refondage. Mise en place de la bobine rejet d’eau. D- Refondage(dormant et battant ). E- Refondage ( parclose). F- Refondage ( rejet d’eau). G- Positionnement et soudage de la bobine Dormant. H- Positionnement et soudage de la bobine Battant. I- Profilage Dormant. J- Profilage Battant. K- Perçage Dormant. L- Perçage battant. M- Fixage Dormant. N- Fixage Battant. O- Vernissage au four P- Positionnement et soudage de la bobine Parclose. Q- Positionnement et soudage de la bobine rejet d’eau. R- Profilage parclose . S- Profilage rejet d’eau. T- Assemblage Dormant et Battant. U- Montage. _______________ _______________ _______________ A B C A,D A,D A,D,G A,D,H A,D,G,I A,D,H,J A,D,G,I,K A,D,H,J,L M,N,R,S B,E F,C B,E,P C,F,Q O T 2 H 2 H 2 H 1,5 H 1,5 H 1,5 H 1 H 1 H 1,6 H 1,6 H 1,6 H 1,6 H 1,6 H 1,6 H 2,5 H 1 H 1 H 1,6 H 1,6 H 1,6 H 3,3 H
  • 6.
    2-Définition des niveaux: Apartir du tableau, on peut déduire que : Le niveau 1 correspond aux tâches : A, B, C. Le niveau 2 correspond aux tâches : D, E, F . Le niveau 3 correspond aux tâches : G, H, P, Q. Le niveau 4 correspond aux tâches : I, J, R, S. Le niveau 5 correspond aux tâches : K, L. Le niveau 6 correspond aux tâches : M,N. Le niveau 7 correspond aux tâches : O. Le niveau 8 correspond aux tâches :T. Le niveau 9 correspond aux tâches :U A B C D E F G H I J K L M N O P Q R S T U 1 2 3 4 5 6 7 8 9 A 0 - - - - - - - - B 0 - - - - - - - - C 0 - - - - - - - - D 1 1 0 - - - - - - - E 1 1 0 - - - - - - - F 1 1 0 - - - - - - - G 1 1 2 1 0 - - - - - - H 1 1 2 1 0 - - - - - - I 1 1 1 3 2 1 0 - - - - - J 1 1 1 3 2 1 0 - - - - - K 1 1 1 1 4 3 2 1 0 - - - - L 1 1 1 1 4 3 2 1 0 - - - - M 1 1 1 1 1 5 4 3 2 1 0 - - - N 1 1 1 1 1 5 4 3 2 1 0 - - - O 1 1 1 1 4 4 4 2 2 1 0 - - P 1 1 2 1 0 - - - - - - Q 1 1 2 1 0 - - - - - - R 1 1 1 3 2 1 0 - - - - - S 1 1 1 3 2 1 0 - - - - - T 1 1 1 1 1 1 1 1 0 - U 1 1 1 1 1 1 1 1 1 0
  • 7.
    3-La présentation graphiquedu PERT : K :1,6 M:1,6 G :1 I :1,6 D :1,5 L:1,6 X:0 H:1 J:1,6 N A:2 E:1,5 B:2 P:1 R:1,6 X:0 O:2,5 C :2 Q:1 F:1,5 S:1,6 X:0 T: 1,6 U:33,3 Méthode de gestion des projets Cas FISEM MAROC 5 3,5 3,5 0 1 0 7 3,5 3,5 2 2 2 3 2 2 4 2 2 6 3,5 3,5 8 4,5 4,5 9 4,5 4,5 10 4,5 4,5 11 4,5 4,5 12 6,1 6,1 16 7,7 7,7 18 9,3 9,3 13 6,1 6,1 17 7,7 7,7 19 9,3 9,3 14 6,1 9,3 15 6,1 9,3 20 9,3 9,3 21 11,8 11,8 22 13,4 13,4 23 46,7 46,7