Prof. BOUAMI Driss
Prof. BOUAMI Driss
Définition de la Maintenance
Objectifs de la Maintenance
Maintenance et les 5M
Les 5 niveaux de la Maintenance
La Maîtrise de la Maintenance
Roue de Deming et Maintenance
Maintenance Centrée sur les dépenses
Prof. BOUAMI Driss
Fonctions de la Maintenance
Projet Maintenance
Inventaires
Classification et Codification
Documentation Maintenance
Criticité des équipements
Formes de la Maintenance
Sous-traitance
Flux d’information de la Maintenance
Imprimés de la Maintenance
Prof. BOUAMI Driss
Plan de Maintenance
Gammes de Maintenance
Ordonnancement-lancement
Préparation
Gestion des stocks
Formation
Prof. BOUAMI Driss
La MaintenanceLa Maintenance
Ensemble des actions permettant de maintenir ou de
rétablir un bien dans un état spécifié ou en mesure
d’assurer un service déterminé. (Norme NF EN 13306)
Ensemble des actions permettant de maintenir ou de
rétablir un bien dans un état spécifié ou en mesure
d’assurer un service déterminé. (Norme NF EN 13306)
MaintenirMaintenir
RétablirRétablir
Maintenance préventiveMaintenance préventive
Maintenance correctiveMaintenance corrective
Ces actions sont à mener au moindre coût globalCes actions sont à mener au moindre coût global
Prof. BOUAMI Driss
Objectifs de la MaintenanceObjectifs de la Maintenance
DisponibilitéDisponibilité
QualitéQualité
RentabilitéRentabilité
CapacitéCapacité
SécuritéSécurité
EnvironnementEnvironnement
DurabilitéDurabilité
ProductivitéProductivité
Prof. BOUAMI Driss
Sécurité et
Environnement
Sécurité et
Environnement
Rentabilité
Economie
Rentabilité
Economie
Productivité
Rendement
Productivité
Rendement
DurabilitéDurabilité
Synthèse des objectifs de la MaintenanceSynthèse des objectifs de la Maintenance
Prof. BOUAMI Driss
FiabilitéFiabilité
Aptitude d ’un bien à accomplir une fonction requise
dans des conditions données, durant un intervalle de
temps donné. (Norme NF EN 13306)
Aptitude d ’un bien à accomplir une fonction requise
dans des conditions données, durant un intervalle de
temps donné. (Norme NF EN 13306)
IndicateursIndicateurs
Fiabilité de n entités en série: Rs = Π Ri
Fiabilité de n entités en parallèle ou en redondance:
Fs = Π Fi
F: Fonction défaillance ; F = R-1
Fiabilité de n entités en série: Rs = Π Ri
Fiabilité de n entités en parallèle ou en redondance:
Fs = Π Fi
F: Fonction défaillance ; F = R-1
Fonction Fiabilité RFonction Fiabilité R
MTBFMTBF
Prof. BOUAMI Driss
MaintenabilitéMaintenabilité
Dans des conditions données d’utilisation, aptitude d ’un bien
à être maintenu ou rétabli dans un état où il peut accomplir
une fonction requise lorsque la maintenance est accomplie dans
des conditions données en utilisant des procédures et
moyens prescrits (Norme NF EN 13306)
Dans des conditions données d’utilisation, aptitude d ’un bien
à être maintenu ou rétabli dans un état où il peut accomplir
une fonction requise lorsque la maintenance est accomplie dans
des conditions données en utilisant des procédures et
moyens prescrits (Norme NF EN 13306)
IndicateursIndicateurs
Fonction Maintenabilité MFonction Maintenabilité M
MTTRMTTR
Facteurs influants sur la Maintenabilité:
Modularité, interchangeabilité, accessibilité, aptitude à pose et
dépose, démontabilité, détectabilité
Facteurs influants sur la Maintenabilité:
Modularité, interchangeabilité, accessibilité, aptitude à pose et
dépose, démontabilité, détectabilité
Prof. BOUAMI Driss
DisponibilitéDisponibilité
Aptitude d’un bien à être en état d’accomplir une fonction
requise dans des conditions données à un instant donné ou durant
un intervalle de temps donné en supposant que la fourniture des
moyens extérieurs est assurée. (Norme NF EN 13306)
Aptitude d’un bien à être en état d’accomplir une fonction
requise dans des conditions données à un instant donné ou durant
un intervalle de temps donné en supposant que la fourniture des
moyens extérieurs est assurée. (Norme NF EN 13306)
IndicateurIndicateur Disponibilité ADisponibilité A
PropriétésPropriétés Caractéristiques FMDCaractéristiques FMD
EnsembleEnsemble RéparableRéparable DD
ModuleModule Réparable,consommableRéparable,consommable M et FM et F
ComposantComposant Consommable,réparableConsommable,réparable FF
Prof. BOUAMI Driss
Disponibilité opérationnelleDisponibilité opérationnelle
MUT
MUT + MDT
A =
A =
MUT
MUT+MWT+MTTR
Disponibilité
Opérationnelle
Disponibilité
Opérationnelle
MTTR
MDTMTTF MUT
MWT
Prof. BOUAMI Driss
Etats d’une entitéEtats d’une entité
Fonctionnement Attentes
Incapacité
pour causes
extérieures
Indisponibilité
après
défaillance
Indisponibilité
de maintenance
préventive
Indisponibilité
de contraintes
d’exploitation
Etat de disponibilité
(Up State)
Etat de disponibilité
(Down State)
Etat effectif de
disponibilité
Etat d’incapacité
Prof. BOUAMI Driss
Disponibilités intrinsèque et opérationnelleDisponibilités intrinsèque et opérationnelle
Disponibilité intrinsèqueDisponibilité intrinsèque
MaintenabilitéMaintenabilitéFiabilitéFiabilité
Disponibilité opérationnelleDisponibilité opérationnelle
ExploitationExploitation
MaintenanceMaintenance
Prof. BOUAMI Driss
Taux de Rendement Synthétique TRSTaux de Rendement Synthétique TRS
Temps requis=ATemps requis=A
Temps brut=BTemps brut=B
Temps
efficace=D
Temps
efficace=D
Temps net=CTemps net=C
Arrêts de
production
et Maintenance
Arrêts de
production
et Maintenance
Ralentissements
Micro-arrêts
Marches à vide
Ralentissements
Micro-arrêts
Marches à vide
Non qualités
Démarrage
Non qualités
Démarrage
TRS = Temps efficace / temps requisTRS = Temps efficace / temps requis
Non
production
Non
cadence
Non
qualité
Prof. BOUAMI Driss
Quantité produite et TRSQuantité produite et TRS
Quantité Livrable = Quantité Nominale x TRSQuantité Livrable = Quantité Nominale x TRS
TRS = (B/A) x (C/B) x (D/C)TRS = (B/A) x (C/B) x (D/C)
Taux de
Disponibilité
Taux de
cadence
Taux de
qualité
Taux de disponibilité >0,90
Taux de cadence ou d ’allure >0,95
Taux de Qualité > 0,99
Taux de disponibilité >0,90
Taux de cadence ou d ’allure >0,95
Taux de Qualité > 0,99
Valeurs
d’excellence:
TRS > 0,85
Valeurs
d’excellence:
TRS > 0,85
Prof. BOUAMI Driss
ProductivitéProductivité
MéthodesMéthodes
MoyensMoyens
MatièreMatière
MilieuMilieu
Main-d’œuvreMain-d’œuvre
•Sortie S•Sortie S
•Entrée E•Entrée E
Productivité
S/E
Productivité
S/E
Quantités, Temps,
Coûts, Gains
Quantités, Temps,
Coûts, Gains
Quantités, Temps,
Coûts, Gains
Quantités, Temps,
Coûts, Gains
Rendement
TRS
Rendement
TRS
Prof. BOUAMI Driss
QualitéQualité
QualitéQualité
Main-d’œuvreMain-d’œuvre MoyensMoyens
MatièreMatière MéthodesMéthodes MilieuMilieu
Prof. BOUAMI Driss
SécuritéSécurité
Main-d ’œuvreMain-d ’œuvre
MoyensMoyens
MatièreMatière
MéthodesMéthodes
MilieuMilieu
SécuritéSécurité
Main-d ’œuvreMain-d ’œuvre
MoyensMoyens
MatièreMatière
MéthodesMéthodes
MilieuMilieu
Prof. BOUAMI Driss
CapacitéCapacité
CapacitéCapacité
Main-d ’œuvreMain-d ’œuvre MoyensMoyens
MatièreMatière MéthodesMéthodes
MilieuMilieu
Prof. BOUAMI Driss
RentabilitéRentabilité
But recherché:
Maintenance à Life Cycle Cost minimal
But recherché:
Maintenance à Life Cycle Cost minimal
Coûts Directs de
Maintenance
Coûts Indirects de
Maintenance
Prof. BOUAMI Driss
Life Cycle Cost (LCC)Life Cycle Cost (LCC)
LCC = CA + CO + CM -VRLCC = CA + CO + CM -VR
CA = Coût d’acquisition
CO = Coût d’opération cumulé sur une période T
CM = Coût de Maintenance cumulé sur une période T
VR = Valeur résiduelle à la fin de la période T
CA = Coût d’acquisition
CO = Coût d’opération cumulé sur une période T
CM = Coût de Maintenance cumulé sur une période T
VR = Valeur résiduelle à la fin de la période T
CM = Coût de Maintenance
CM = CDM + CIM
CDM = Coût Direct de Maintenance.
CIM = Coût Indirect de Maintenance.
CM = Coût de Maintenance
CM = CDM + CIM
CDM = Coût Direct de Maintenance.
CIM = Coût Indirect de Maintenance.
VR>0 si revente VR=0 si rebut VR<0 si destructionVR>0 si revente VR=0 si rebut VR<0 si destruction
Prof. BOUAMI Driss
Composantes du Life Cycle Cost (LCC)Composantes du Life Cycle Cost (LCC)
Coût de:
•Main-d’œuvre
•Pièces de rechange
•sous-traitance
•Frais généraux
Coût de:
•Main-d’œuvre
•Pièces de rechange
•sous-traitance
•Frais généraux
Coût des:
•arrêts de production
•non qualité
•microarrêts
•marche à vide
•ralentissements
•démarrages
Coût des:
•arrêts de production
•non qualité
•microarrêts
•marche à vide
•ralentissements
•démarrages
Coût de:
•opérateurs
•matière
•outillages
•énergie
Coût de:
•opérateurs
•matière
•outillages
•énergie
Coût direct de
Maintenance
Coût direct de
Maintenance
Coût indirect de
Maintenance
Coût indirect de
Maintenance
Coût d’opérationCoût d’opération
Coût de l’équipement, ses accessoires, les outillages
spéciaux, la formation, la documentation, les rechanges
Coût de l’équipement, ses accessoires, les outillages
spéciaux, la formation, la documentation, les rechanges
Coût
d’acquisition
Coût
d’acquisition
Prof. BOUAMI Driss
Coûts
directs
Coûts
indirects
Composantes du Life Cycle Cost (LCC)Composantes du Life Cycle Cost (LCC)
Dépenses
Pertes
Prof. BOUAMI Driss
Prof. BOUAMI Driss
Prof. BOUAMI Driss
Applications du Life Cycle Cost (LCC)Applications du Life Cycle Cost (LCC)
Détermination de l’âge optimal de remplacementDétermination de l’âge optimal de remplacement
Choix entre plusieurs types de rechangesChoix entre plusieurs types de rechanges
Choix entre plusieurs politiques de MaintenanceChoix entre plusieurs politiques de Maintenance
Choix entre plusieurs types d’équipementsChoix entre plusieurs types d’équipements
Choix entre plusieurs actions améliorativesChoix entre plusieurs actions amélioratives
Critère:
LCC/T
Minimal
Critère:
LCC/T
Minimal
Prof. BOUAMI Driss
DurabilitéDurabilité
TechniqueTechnique
EconomiqueEconomique
Durabilités technique et économiqueDurabilités technique et économique
Hors garantieEn garantie
Période de commercialisation
Durabilité
Consentie
Durabilité
économiqueMise en
Service
Durabilité technique
Prof. BOUAMI Driss
ProcessusProcessus SortiesSortiesEntréesEntrées
MM MM MM
MMMM
Processus de ProductionProcessus de Production
Prof. BOUAMI Driss
MM
MM
MM
MM
MM
Moyens - Means- MachinesMoyens - Means- Machines
Main-d’œuvre - Manpower- MenMain-d’œuvre - Manpower- Men
Matière - MaterialMatière - Material
Méthodes -MethodsMéthodes -Methods
Milieu - MediumMilieu - Medium
Les 5 MLes 5 M
Prof. BOUAMI Driss
MAINTENANCEMAINTENANCE
5 M5 M
La maintenance
porte sur les 5M
La maintenance
a besoin des 5M
La Maintenance et les 5 MLa Maintenance et les 5 M
Prof. BOUAMI Driss
Moyens:
Machines, instruments, appareils, outillages, Montages
de Maintenance, de production et de qualité
Moyens:
Machines, instruments, appareils, outillages, Montages
de Maintenance, de production et de qualité
Maintenance des moyens:
Réparations
Remplacements
Graissages et lubrifications
Nettoyages et peinture
Resserrages
Contrôles et réglages
Etalonnages
Maintenance des moyens:
Réparations
Remplacements
Graissages et lubrifications
Nettoyages et peinture
Resserrages
Contrôles et réglages
Etalonnages
Maintenance des MoyensMaintenance des Moyens
Prof. BOUAMI Driss
Main-d’œuvre :
Personnel de tout niveau et de toute activité
Main-d’œuvre :
Personnel de tout niveau et de toute activité
Maintenance de Main-d’oeuvre:
Formation et information
Conditions de travail et sécurité
Condition de vie et santé
Progression de carrière et salariale
Reconnaissance de mérite
Maintenance de Main-d’oeuvre:
Formation et information
Conditions de travail et sécurité
Condition de vie et santé
Progression de carrière et salariale
Reconnaissance de mérite
Maintenance de Main-d’œuvreMaintenance de Main-d’œuvre
Prof. BOUAMI Driss
Matière:
Matière première, produits annexes
de production, Pièces de rechange et fournitures de
Maintenance
Matière:
Matière première, produits annexes
de production, Pièces de rechange et fournitures de
Maintenance
Maintenance de la Matière:
Emballages adéquats
Conditions de stockage
Graissages et lubrifications
Nettoyages
Resserrages
Contrôles et réglages
Maintenance de la Matière:
Emballages adéquats
Conditions de stockage
Graissages et lubrifications
Nettoyages
Resserrages
Contrôles et réglages
Maintenance de MatièreMaintenance de Matière
Prof. BOUAMI Driss
Méthodes:
Procédures d ’organisation, de gestion et d ’intervention,
dessins, aides au diagnostic, plan de Maintenance, enregistrements
Méthodes:
Procédures d ’organisation, de gestion et d ’intervention,
dessins, aides au diagnostic, plan de Maintenance, enregistrements
Maintenance des Méthodes:
Actualisation
Amélioration
gestion
stockage
Mise à disposition
Maintenance des Méthodes:
Actualisation
Amélioration
gestion
stockage
Mise à disposition
Maintenance de MéthodesMaintenance de Méthodes
Prof. BOUAMI Driss
Milieu:
Tous locaux: Unités de production, ateliers, laboratoires, Magasins, bureaux
Milieu:
Tous locaux: Unités de production, ateliers, laboratoires, Magasins, bureaux
Maintenance de Milieu:
Nettoyage
Rangement
Ergonomie
stockage
Information
Sécurité et environnement
Conditions de vie et de travail
Maintenance de Milieu:
Nettoyage
Rangement
Ergonomie
stockage
Information
Sécurité et environnement
Conditions de vie et de travail
Maintenance de MilieuMaintenance de Milieu
Prof. BOUAMI Driss
Niveau 1Niveau 1
Niveau 2Niveau 2
Niveau 3Niveau 3
Niveau 4Niveau 4
Niveau 5Niveau 5
Les 5 niveaux de MaintenanceLes 5 niveaux de Maintenance
Reconstructions et
rénovations
Reconstructions et
rénovations
Travaux lourds de
maintenance
Travaux lourds de
maintenance
Diagnostic, réparations
et remplacements
Diagnostic, réparations
et remplacements
Travaux simples avec
outillages simples
Travaux simples avec
outillages simples
Travaux simples
sans outillages
Travaux simples
sans outillages
Opérateurs Maintenance
externes
Opérateurs Maintenance
externes
Opérateurs Maintenance
externes ou internes
Opérateurs Maintenance
externes ou internes
Opérateurs Maintenance
internes
Opérateurs Maintenance
internes
Opérateurs Maintenance
internes et exploitants
Opérateurs Maintenance
internes et exploitants
Opérateurs Maintenance
internes et exploitants
Opérateurs Maintenance
internes et exploitants
Prof. BOUAMI Driss
MoyensMoyens
MilieuMilieu
Main-d’œuvreMain-d’œuvre
MatièreMatière
MéthodesMéthodes
Gestion des équipements et outillagesGestion des équipements et outillages
Gestion des Ressources HumainesGestion des Ressources Humaines
Gestion des stocksGestion des stocks
Gestion documentaireGestion documentaire
Gestion des locaux et installationsGestion des locaux et installations
La maîtrise de la Maintenance requiert
la maîtrise des 5 M qu’elle exploite
La maîtrise de la Maintenance requiert
la maîtrise des 5 M qu’elle exploite
Maîtrise de la MaintenanceMaîtrise de la Maintenance
Prof. BOUAMI Driss
Gestion des équipements et outillagesGestion des équipements et outillages
Gestion des Ressources HumainesGestion des Ressources Humaines
Gestion des stocksGestion des stocks
Gestion de documents et interventionsGestion de documents et interventions
Gestion des locaux et installationsGestion des locaux et installations
La maîtrise de la Maintenance requiert aussi
des actions transversales sur la gestion des 5M
La maîtrise de la Maintenance requiert aussi
des actions transversales sur la gestion des 5M
PlanificationPlanification
PréparationPréparation
EnregistrementEnregistrement
AnalyseAnalyse
AméliorationAmélioration
Maîtrise de la MaintenanceMaîtrise de la Maintenance
Prof. BOUAMI Driss
Maîtrise d’acquisitionMaîtrise d’acquisition
Maîtrise d’installationMaîtrise d’installation
Maîtrise d’exploitationMaîtrise d’exploitation
Maîtrise de Fin de VieMaîtrise de Fin de Vie
Maîtrise du FonctionnementMaîtrise du Fonctionnement
Maîtrise des arrêtsMaîtrise des arrêts
Maîtrises par la MaintenanceMaîtrises par la Maintenance
Prof. BOUAMI Driss
La meilleure Maintenance est celle qu’on ne fait pasLa meilleure Maintenance est celle qu’on ne fait pas
La meilleure Maintenance est celle qu’on ne remarque pasLa meilleure Maintenance est celle qu’on ne remarque pas
Au stade de la conception
Au stage de l ’exploitation
Prévention de la Maintenance: conception d’entités totalement
fiables durant leur durée de vie
Prévention de la Maintenance: conception d’entités totalement
fiables durant leur durée de vie
Organisation et gestion maîtrisées et optimisées de la MaintenanceOrganisation et gestion maîtrisées et optimisées de la Maintenance
La meilleure MaintenanceLa meilleure Maintenance
Prof. BOUAMI Driss
Roue PDCA de DemingRoue PDCA de Deming
Plan Do
CheckAct
P D
A C
Progrès
K
Keep
Prof. BOUAMI Driss
MaintenirMaintenir
AméliorerAméliorer
Actions majeures de la MaintenanceActions majeures de la Maintenance
Prof. BOUAMI Driss
Ordonnancement
Préparation
Lancement
Ordonnancement
Préparation
Lancement
Améliorations
Optimisations
Actualisations
Améliorations
Optimisations
Actualisations
Exécution
Contrôle
Enregistrement
Exécution
Contrôle
Enregistrement
Calculs
Modélisations
Analyses
Calculs
Modélisations
Analyses
Boucle de la MaintenanceBoucle de la Maintenance
Prof. BOUAMI Driss
Réduction
de dépenses
Réduction
de dépenses
Résultats
médiocres
Résultats
médiocres
Beaucoup de
dysfonctionnements
Beaucoup de
dysfonctionnements
Peu de
moyens
Peu de
moyens
Cercle vicieux de
la Maintenance Centrée sur les Dépenses
Cercle vicieux de
la Maintenance Centrée sur les Dépenses
Prof. BOUAMI Driss
Investissements
Action sur causes
Investissements
Action sur causes
Bons
résultats
Bons
résultats
peu ou pas de
dysfonctionnements
peu ou pas de
dysfonctionnements
Moyens
disponibles
Moyens
disponibles
Cercle vertueux de
la Maintenance Centrée sur les Résultats
Cercle vertueux de
la Maintenance Centrée sur les Résultats
Prof. BOUAMI Driss
Service MaintenanceService Maintenance
Fonction MaintenanceFonction Maintenance
Le service, en terme de
structure (organisation et
ressources), réalise
la fonction Maintenance
Le service, en terme de
structure (organisation et
ressources), réalise
la fonction Maintenance
La Fonction Maintenance
englobe toutes les actions
visant à maintenir ou à rétablir
une entité dans un état spécifié
La Fonction Maintenance
englobe toutes les actions
visant à maintenir ou à rétablir
une entité dans un état spécifié
Service et Fonction MaintenanceService et Fonction Maintenance
Prof. BOUAMI Driss
Exigences d’organisation du service MaintenanceExigences d’organisation du service Maintenance
Définir les fonctions à réaliserDéfinir les fonctions à réaliser
Etablir l’organigramme du service MaintenanceEtablir l’organigramme du service Maintenance
Choix entre centralisations et décentralisationsChoix entre centralisations et décentralisations
Définir le niveau hiérarchique de la MaintenanceDéfinir le niveau hiérarchique de la Maintenance
Définir les fiches de posteDéfinir les fiches de poste
Prof. BOUAMI Driss
Direction GénéraleDirection Générale
Direction
Financière
Direction
Financière
Direction
des RH
Direction
des RH
Direction de
Production
Direction de
Production
Direction de
Maintenance
Direction de
Maintenance
Position hiérarchique de la MaintenancePosition hiérarchique de la Maintenance
Prof. BOUAMI Driss
Direction GénéraleDirection Générale
Direction
Financière
Direction
Financière
Direction
des RH
Direction
des RH
Direction
Technique
Direction
Technique
Direction
Commerciale
Direction
Commerciale
Position hiérarchique de la MaintenancePosition hiérarchique de la Maintenance
Département
de Production
Département
de Production
Département
de Maintenance
Département
de Maintenance
Prof. BOUAMI Driss
Responsable du
Département
de Maintenance
Responsable du
Département
de Maintenance
Equipes
d’intervention
Equipes
d’intervention
Ateliers
mécaniques
et électriques
Ateliers
mécaniques
et électriques
Equipes
d’Entretien
Général
Equipes
d’Entretien
Général
Magasins
de rechanges
et d’outillages
Magasins
de rechanges
et d’outillages
Organigramme du Département de MaintenanceOrganigramme du Département de Maintenance
Bureau Technique
de la Maintenance
(BTM)
Bureau Technique
de la Maintenance
(BTM)
1 personne en BTM
pour 8 intervenants
Prof. BOUAMI Driss
Fonctions du Bureau Technique de la MaintenanceFonctions du Bureau Technique de la Maintenance
OrdonnancementOrdonnancement
Gestion des stocksGestion des stocks
EtudesEtudes
LancementLancement ComptabilitéComptabilité
PréparationPréparation
FormationFormation DocumentationDocumentation
MéthodesMéthodesBTMBTM
OPL
Prof. BOUAMI Driss
Personnel du BTMPersonnel du BTM
Il n ’y a pas de véritable Maintenance
sans Bureau Technique de la Maintenance
Il n ’y a pas de véritable Maintenance
sans Bureau Technique de la Maintenance
Pour réaliser les différentes fonctions du BTM, les effectifs
requis seront établis selon le volume de travail demandé donc
de la taille de l’entreprise et de sa politique maintenance.
Pour réaliser les différentes fonctions du BTM, les effectifs
requis seront établis selon le volume de travail demandé donc
de la taille de l’entreprise et de sa politique maintenance.
Le préparateur et le personnel des méthodes doivent être
des mainteneurs expérimentés polyvalents et formés aux
méthodes de gestion de la Maintenance et d’études et analyses.
Le préparateur et le personnel des méthodes doivent être
des mainteneurs expérimentés polyvalents et formés aux
méthodes de gestion de la Maintenance et d’études et analyses.
Prof. BOUAMI Driss
Fonction OrdonnancementFonction Ordonnancement
Faire des prévisions de charge.
Etablir les plannings d’intervention.
Réserver les ressources humaines et matérielles
Assurer l’utilisation rationnelle des ressources.
Déclencher les interventions préventives.
Gérer toutes les interventions.
Suivre de la réalisation des interventions.
Assurer la répartition des travaux et optimisation.
Assurer la coordination avec la production.
Gérer les demandes de travail du correctif.
Déclencher et suivre les travaux sous-traités.
Faire des prévisions de charge.
Etablir les plannings d’intervention.
Réserver les ressources humaines et matérielles
Assurer l’utilisation rationnelle des ressources.
Déclencher les interventions préventives.
Gérer toutes les interventions.
Suivre de la réalisation des interventions.
Assurer la répartition des travaux et optimisation.
Assurer la coordination avec la production.
Gérer les demandes de travail du correctif.
Déclencher et suivre les travaux sous-traités.
Prof. BOUAMI Driss
Fonction LancementFonction Lancement
Gérer les travaux de la semaine.
Déclencher les interventions.
Répartir les travaux entre les équipes.
Suivre l’exécution des interventions.
Rassembler les dossiers avec Rapports
d’intervention et Bons de Travaux après réalisation.
Gérer les travaux de la semaine.
Déclencher les interventions.
Répartir les travaux entre les équipes.
Suivre l’exécution des interventions.
Rassembler les dossiers avec Rapports
d’intervention et Bons de Travaux après réalisation.
Prof. BOUAMI Driss
Fonction PréparationFonction Préparation
Elaborer les gammes de travail.
Déterminer les outils, dispositifs, instruments
et appareils requis pour chaque intervention.
Estimer le temps d’exécution.
Rassembler tous les documents nécessaires.
Etablir tous les imprimés requis.
Définir des compétences requises.
Déterminer pièces et consommables à prévoir.
Elaborer les procédures de sécurité à appliquer
Elaborer les gammes de travail.
Déterminer les outils, dispositifs, instruments
et appareils requis pour chaque intervention.
Estimer le temps d’exécution.
Rassembler tous les documents nécessaires.
Etablir tous les imprimés requis.
Définir des compétences requises.
Déterminer pièces et consommables à prévoir.
Elaborer les procédures de sécurité à appliquer
Prof. BOUAMI Driss
Fonction MéthodesFonction Méthodes
Réaliser inventaires et codifications en Maintenance.
Définir les stratégies de Maintenance compte
tenu de la politique de l’entreprise.
Elaborer les gammes et les plans du préventif.
Etablir les historiques et les analyser.
Mener les études causales.
Assurer la Maintenance d’acquisition.
Assurer la veille technologique Maintenance
Etablir les tableaux de bord et les analyser.
Elaborer et améliorer les dossiers machine.
Participer aux études et expertises Maintenance.
Réaliser inventaires et codifications en Maintenance.
Définir les stratégies de Maintenance compte
tenu de la politique de l’entreprise.
Elaborer les gammes et les plans du préventif.
Etablir les historiques et les analyser.
Mener les études causales.
Assurer la Maintenance d’acquisition.
Assurer la veille technologique Maintenance
Etablir les tableaux de bord et les analyser.
Elaborer et améliorer les dossiers machine.
Participer aux études et expertises Maintenance.
Prof. BOUAMI Driss
Fonction EtudesFonction Etudes
Mener les études amélioratives techniques
et de gestion.
Suivre les études sous-traitées.
Réceptionner ces études.
Gérer les travaux neufs depuis leur conception
jusqu’à leur réception.
Mener les études amélioratives techniques
et de gestion.
Suivre les études sous-traitées.
Réceptionner ces études.
Gérer les travaux neufs depuis leur conception
jusqu’à leur réception.
Prof. BOUAMI Driss
Fonction Gestion des stocksFonction Gestion des stocks
Gérer les mouvements de stocks.
Définir les techniques de magasinage.
Gérer les réceptions et les retours.
Etablir les politiques d’approvisionnement.
Etablir les inventaires et codifications.
Etablir et analyser les historiques.
Etablir les tableaux de bord et les exploiter.
Etablir les imprimés et documents requis.
Mener les études amélioratives dont standardisation.
Gérer les mouvements de stocks.
Définir les techniques de magasinage.
Gérer les réceptions et les retours.
Etablir les politiques d’approvisionnement.
Etablir les inventaires et codifications.
Etablir et analyser les historiques.
Etablir les tableaux de bord et les exploiter.
Etablir les imprimés et documents requis.
Mener les études amélioratives dont standardisation.
Prof. BOUAMI Driss
Fonction Comptabilité MaintenanceFonction Comptabilité Maintenance
Déterminer les coûts directs et indirects.
Suivre l’évolution de ces coûts.
Etablir le tableau de bord économique.
Etablir une comptabilité analytique Maintenance.
Etablir les life cycle cost.
Suivre l ’évolution des LCC.
Etablir les budgets Maintenance.
Déterminer les coûts directs et indirects.
Suivre l’évolution de ces coûts.
Etablir le tableau de bord économique.
Etablir une comptabilité analytique Maintenance.
Etablir les life cycle cost.
Suivre l ’évolution des LCC.
Etablir les budgets Maintenance.
Prof. BOUAMI Driss
Fonction FormationFonction Formation
Déterminer et recueillir les besoins de formation
aussi bien pour les mainteneurs que les exploitants.
Elaborer le plan de formation.
Suivre la réalisation de ce plan.
Evaluer ses résultats.
Mener les rétroactions qui s’imposent.
Déterminer et recueillir les besoins de formation
aussi bien pour les mainteneurs que les exploitants.
Elaborer le plan de formation.
Suivre la réalisation de ce plan.
Evaluer ses résultats.
Mener les rétroactions qui s’imposent.
Prof. BOUAMI Driss
Fonction DocumentationFonction Documentation
Gérer la documentation générale Maintenance.
Gérer les normes Maintenance.
Gérer les dossiers machines.
Gérer les dossiers constructeurs.
Gérer les logiciels.
Gérer les dossiers d’acquisition.
Assurer une veille documentaire en Maintenance.
Gérer la documentation générale Maintenance.
Gérer les normes Maintenance.
Gérer les dossiers machines.
Gérer les dossiers constructeurs.
Gérer les logiciels.
Gérer les dossiers d’acquisition.
Assurer une veille documentaire en Maintenance.
Prof. BOUAMI Driss
Prof. BOUAMI Driss
Prof. BOUAMI Driss
CentraliséeCentralisée
DécentraliséeDécentralisée
HybrideHybride
Structure de la MaintenanceStructure de la Maintenance
Prof. BOUAMI Driss
Avantages de la centralisation et la décentralisationAvantages de la centralisation et la décentralisation
•Interventions rapides
•Déplacements plus économiques
•Meilleure connaissance des équipements
•Meilleure connaissances des lieux
•Meilleure connaissance des exploitants
•Dialogue aisé avec exploitants
•Interventions rapides
•Déplacements plus économiques
•Meilleure connaissance des équipements
•Meilleure connaissances des lieux
•Meilleure connaissance des exploitants
•Dialogue aisé avec exploitants
•Meilleure utilisation des hommes
•Meilleure utilisation des moyens matériels
•Meilleure gestion
•Homogénéisation de politiques
•Homogénéisation des méthodes
•Formation de corps de spécialistes internes
•Meilleure utilisation des hommes
•Meilleure utilisation des moyens matériels
•Meilleure gestion
•Homogénéisation de politiques
•Homogénéisation des méthodes
•Formation de corps de spécialistes internes
Maintenance
décentralisée
Maintenance
décentralisée
Maintenance
centralisée
Maintenance
centralisée
Prof. BOUAMI Driss
MéthodesMéthodes
OrdonnancementOrdonnancement
LancementLancement
PréparationPréparation
Equipes d’interventionEquipes d’intervention
ComptabilitéComptabilité
EtudesEtudes
AteliersAteliers
FormationFormation
DocumentationDocumentation
Gestion des stocksGestion des stocksMagasinsMagasins
Fonctions
décentralisables
Fonctions
décentralisables
Fonctions
centralisables
Fonctions
centralisables
Prof. BOUAMI Driss
Niveaux des fonctions de la MaintenanceNiveaux des fonctions de la Maintenance
Inventaires
Codifications
Documentation
Inventaires
Codifications
Documentation
OrdonnancementOrdonnancement PréparationPréparation
ComptabilitéComptabilité MéthodesMéthodes
FormationFormation EtudesEtudes
Gestion des stocksGestion des stocks
ExécutionExécution LancementLancement
Niveau
analyseetétudes
Niveau
analyseetétudes
Niveau
préparationetexécution
Niveau
préparationetexécution
Prof. BOUAMI Driss
Identification et caractérisation de processusIdentification et caractérisation de processus
Définition des conditions d’exploitation des matérielsDéfinition des conditions d’exploitation des matériels
Détermination des matériels critiquesDétermination des matériels critiques
Caractérisation des matériels critiquesCaractérisation des matériels critiques
Détermination des composants critiquesDétermination des composants critiques
Caractérisation des défaillances des composantsCaractérisation des défaillances des composants
Choix des politiques de maintenance à adopterChoix des politiques de maintenance à adopter
Projet Maintenance (1/3)Projet Maintenance (1/3)
Prof. BOUAMI Driss
Elaboration et analyse des dossiers machine des matérielsElaboration et analyse des dossiers machine des matériels
Définition des travaux de maintenance légaleDéfinition des travaux de maintenance légale
Elaboration des plans de lubrificationElaboration des plans de lubrification
Définition des travaux de ronde et de conduiteDéfinition des travaux de ronde et de conduite
Définition des travaux de maintenance systématiqueDéfinition des travaux de maintenance systématique
Définition des travaux de maintenance conditionnelleDéfinition des travaux de maintenance conditionnelle
Répartition des travaux en internes et sous-traitésRépartition des travaux en internes et sous-traités
Projet Maintenance (2/3)Projet Maintenance (2/3)
Prof. BOUAMI Driss
Préparation des travaux de maintenance à réaliserPréparation des travaux de maintenance à réaliser
Ordonnancement et lancement des interventionsOrdonnancement et lancement des interventions
Enregistrement des informations sur les interventionsEnregistrement des informations sur les interventions
Détermination des coûts des interventionsDétermination des coûts des interventions
Elaboration des tableaux de bord techniques et économiquesElaboration des tableaux de bord techniques et économiques
Analyse des données de retour d’expérience et étudesAnalyse des données de retour d’expérience et études
Actualisations, améliorations et optimisation de maintenanceActualisations, améliorations et optimisation de maintenance
Projet Maintenance (3/3)Projet Maintenance (3/3)
Prof. BOUAMI Driss
InventairesInventaires
Milieux: Locaux, ateliers
labos, bureaux...
Milieux: Locaux, ateliers
labos, bureaux...
InventairesInventaires 5M5M
Main-d’œuvre:Mainteneurs
et exploitants
Main-d’œuvre:Mainteneurs
et exploitants
Méthodes: Documentation
dossiers, dessins...
Méthodes: Documentation
dossiers, dessins...
Matière: rechanges et
fournitures Maintenance
Matière: rechanges et
fournitures Maintenance
Moyens: Machines, outils
instruments, appareils..
Moyens: Machines, outils
instruments, appareils..
Prof. BOUAMI Driss
Prof. BOUAMI Driss
Parc MatérielParc Matériel
Biens techniquesBiens techniques
de productionde production
AménagementsAménagements
Biens générauxBiens généraux
AuxiliaireAuxiliaire
EquipementsEquipements
AménagementsAménagements
InstallationsInstallations
Classification du parc matérielClassification du parc matériel
Prof. BOUAMI Driss
Parc MachineParc Machine
EquipementsEquipements
ComposantsComposants
Fiches techniques et
de stock
Fiches techniques et
de stock
InventaireInventaire
Dossiers techniques
et historiques
Dossiers techniques
et historiques
Structure documentaireStructure documentaire
Prof. BOUAMI Driss
UsineUsine
DivisionDivision
CelluleCellule
EntitéEntité
Usines U1, U2, U3,...Usines U1, U2, U3,...
Cellules C1, C2, C3,….Cellules C1, C2, C3,….
Divisions D1, D2, D3,….Divisions D1, D2, D3,….
Entités E1, E2, E3,...Entités E1, E2, E3,...
Arborescence topographique du parc matérielArborescence topographique du parc matériel
Niveaux
Prof. BOUAMI Driss
FamilleFamille
Sous-familleSous-famille
TypeType
EntitéEntité
Familles F1, F2, F3,...Familles F1, F2, F3,...
Types T1, T2, T3,….Types T1, T2, T3,….
Sous-familles S1, S2, S3,...Sous-familles S1, S2, S3,...
Entités E1, E2, E3,...Entités E1, E2, E3,...
Arborescence fonctionnelle du parc matérielArborescence fonctionnelle du parc matériel
Niveaux
MarqueMarque Marques M1, M2, M3,...Marques M1, M2, M3,...
Prof. BOUAMI Driss
EnsembleEnsemble
LocalisationLocalisation
ClassificationClassification
FamilleFamille
MarqueMarque
EquipementEquipement
TypeType
Unité de productionUnité de production
Secteurs 1, 2, 3...Secteurs 1, 2, 3...
Types P1, P2, P3….Types P1, P2, P3….
Marques, M1, M2, M3...Marques, M1, M2, M3...
Pompes, Presses, Fours...Pompes, Presses, Fours...
Production, Aménagement, AuxiliaireProduction, Aménagement, Auxiliaire
Equipements E1, E2, E3….Equipements E1, E2, E3….
Arborescence hybride du parc matérielArborescence hybride du parc matériel
Niveaux
Sous familles de pompes, presses, fours...Sous familles de pompes, presses, fours...Sous-FamilleSous-Famille
Prof. BOUAMI Driss
EquipementEquipement
Groupe
fonctionnel
Groupe
fonctionnel
ModuleModule
Unité de
montage
Unité de
montage
ComposantComposant
Unité opérationnelleUnité opérationnelle
Broyeur, Four...Broyeur, Four...
Roulement, Arbre….Roulement, Arbre….
Bâti équipé, palier...Bâti équipé, palier...
Moteur, réducteur...Moteur, réducteur...
Arborescence pour codification de composantArborescence pour codification de composant
Niveaux
Prof. BOUAMI Driss
Prof. BOUAMI Driss
Code MaintenanceCode Maintenance
Code MagasinCode Magasin
Codes ConstructeursCodes Constructeurs
Codes FournisseursCodes Fournisseurs
Codes NormalisationCodes Normalisation
Types de codes de composantsTypes de codes de composants
Deux codes sont
généralement adoptés:
- Code Maintenance.
- Code Magasin.
Ce dernier peut être
celui du constructeur,
du fournisseur ou
encore celui préconisé
par une norme.
Une table de
correspondance permet
de relier ces deux
codes à des fins
d’historique et d’analyses
Deux codes sont
généralement adoptés:
- Code Maintenance.
- Code Magasin.
Ce dernier peut être
celui du constructeur,
du fournisseur ou
encore celui préconisé
par une norme.
Une table de
correspondance permet
de relier ces deux
codes à des fins
d’historique et d’analyses
Prof. BOUAMI Driss
CodeCode
NumériqueNumérique
AlphabétiqueAlphabétique
AlphanumériqueAlphanumérique
Types de codesTypes de codes
SignificatifSignificatif
Non significatifNon significatif
CodeCode
Prof. BOUAMI Driss
Code significatifCode significatif
Code non significatifCode non significatif
Arborescence Machine ou Pièce
est relié à
est relié à
découle de
Codes significatif et non significatifCodes significatif et non significatif
Prof. BOUAMI Driss
Code topographiqueCode topographique
Code fonctionnelCode fonctionnel
2 codes2 codes
CodificationCodification
Topographique pour localisationTopographique pour localisation
Fonctionnel pour historiqueFonctionnel pour historique
2 codes2 codes
Pour le Matériel hybride
Matériel fixeMatériel fixe
Matériel mobileMatériel mobile
Matériel hybrideMatériel hybride
Prof. BOUAMI Driss
Prof. BOUAMI Driss
Documentation maintenance et qualité ISO 9001Documentation maintenance et qualité ISO 9001
Ecrire ce qui doit être fait:
(Préparation, plans maintenance,
gammes maintenance et procédures).
Ecrire ce qui doit être fait:
(Préparation, plans maintenance,
gammes maintenance et procédures).
Faire ce qui est écrit:
(Interventions selon préparation, plans maintenance,
gammes maintenance et procédures).
Faire ce qui est écrit:
(Interventions selon préparation, plans maintenance,
gammes maintenance et procédures).
Ecrire ce qui a été fait:
(Traçabilité des interventions).
Ecrire ce qui a été fait:
(Traçabilité des interventions).
Prof. BOUAMI Driss
• Préparation pour des interventions efficientes.
• Aide aux mainteneurs pour une bonne exécution des
interventions..
• Traçabilité des interventions à des fins d’analyses et
donc d’améliorations.
• Connaissance des équipements et des interventions pour
apporter des améliorations et des optimisations.
Rôles de la documentation maintenanceRôles de la documentation maintenance
InformerInformer EnregistrerEnregistrerFormerFormerRôlesRôles
Prof. BOUAMI Driss
Documentation MaintenanceDocumentation Maintenance
Documentation
générale
Documentation
générale
Dossier
constructeur
Dossier
constructeur
Dossier
Machine
Dossier
Machine
Dossier techniqueDossier technique
Dossier historiqueDossier historique
Dossier opérationnelDossier opérationnel
Normes, catalogues, livres, articles,
dépliants, logiciels, revues, dessins,
dossiers, études, notes techniques...
Normes, catalogues, livres, articles,
dépliants, logiciels, revues, dessins,
dossiers, études, notes techniques...
Prof. BOUAMI Driss
Dossier HistoriqueDossier Historique
Dossier TechniqueDossier Technique
Tous les documents
d’informations techniques
sur l’équipement
Tous les documents
d’informations techniques
sur l’équipement
Dossier MachineDossier Machine
Tous les documents
d’information sur
les interventions
réalisées sur l’équipement
Tous les documents
d’information sur
les interventions
réalisées sur l’équipement
Dossier MachineDossier Machine
Prof. BOUAMI Driss
Fiches techniquesFiches techniques
Plans et nomenclaturesPlans et nomenclatures
Schémas fonctionnelsSchémas fonctionnels
Arborescence et codificationArborescence et codification
Notice et plans de MaintenanceNotice et plans de Maintenance
Notice d’utilisationNotice d’utilisation
Notice d’installationNotice d’installation
Notice de montage-démontageNotice de montage-démontage
Catalogue des rechangesCatalogue des rechanges
Instructions de sécuritéInstructions de sécurité
Aides au diagnosticAides au diagnostic
Notice des réglagesNotice des réglages
Dossier techniqueDossier technique
Prof. BOUAMI Driss
PV de réceptionPV de réception
Liste d’outillages spécifiquesListe d’outillages spécifiques
Liste générale de constituantsListe générale de constituants
Fournisseur, contrat, SAVFournisseur, contrat, SAV
Equipements de même typeEquipements de même type
Cahier de charge d’acquisitionCahier de charge d’acquisition
Etudes AMDEC réaliséesEtudes AMDEC réalisées
Liste des défaillances prévuesListe des défaillances prévues
Check list d’appel d’offreCheck list d’appel d’offre
Programmes, logicielsProgrammes, logiciels
Autres documentsAutres documents
CertificatsCertificats
Dossier techniqueDossier technique
Prof. BOUAMI Driss
Rapports d’interventionRapports d’intervention
Rapports de contrôle et essaisRapports de contrôle et essais
Relevés des inspectionsRelevés des inspections
Fiches historiqueFiches historique
Etudes, notices de modificationEtudes, notices de modification
Rapports d’expertiseRapports d’expertise
Dossier historiqueDossier historique
Prof. BOUAMI Driss
Prof. BOUAMI Driss
Prof. BOUAMI Driss
Analyse de ParetoAnalyse de Pareto
L’analyse de Pareto ou
méthode des 20/80 ou
méthode ABC permet
de classer les causes selon
les effets qu’elles génèrent.
L’analyse de Pareto ou
méthode des 20/80 ou
méthode ABC permet
de classer les causes selon
les effets qu’elles génèrent.
DéfaillancesDéfaillances
Articles en stockArticles en stock Valeur de consommationValeur de consommation
Coût d’indisponibilitéCoût d’indisponibilité
Coût de MaintenanceCoût de MaintenanceEquipementsEquipements
EffetEffetCausesCauses
ExemplesExemples
A
B
C
Résultats de l’Analyse de Pareto:
Classe A: 20% des causes responsables de 80% de l’effet.
Classe B: 30% des causes responsables de 15% de l’effet.
Classe C: 50% des causes responsables de 5% de l’effet.
Résultats de l’Analyse de Pareto:
Classe A: 20% des causes responsables de 80% de l’effet.
Classe B: 30% des causes responsables de 15% de l’effet.
Classe C: 50% des causes responsables de 5% de l’effet.
Prof. BOUAMI Driss
Définition des éléments à classerDéfinition des éléments à classer
Définition du critère de classementDéfinition du critère de classement
Collecte des valeurs du critère
pour les éléments précités
Collecte des valeurs du critère
pour les éléments précités
Classement des éléments par ordre
décroissant des valeurs du critère
Classement des éléments par ordre
décroissant des valeurs du critère
Démarche de la méthode de ParetoDémarche de la méthode de Pareto
Affectation d’un rang à chacun
des éléments ainsi classés
Affectation d’un rang à chacun
des éléments ainsi classés
Cumul des valeurs du critère
pour les éléments à classer
Cumul des valeurs du critère
pour les éléments à classer
Pour chacun de ces pourcentages
calculer le pourcentage de leurs éléments
Pour chacun de ces pourcentages
calculer le pourcentage de leurs éléments
Calcul des pourcentages des
valeurs cumulées par rapport au total
Calcul des pourcentages des
valeurs cumulées par rapport au total
Tracer la courbe (pourcentages du critère
en fonction des pourcentages éléments)
Tracer la courbe (pourcentages du critère
en fonction des pourcentages éléments)
Fixer les seuils des classes A,B,C et
déterminer les éléments de celles-ci
Fixer les seuils des classes A,B,C et
déterminer les éléments de celles-ci
11
22
44
33
66
55
88
99
77
1010
Prof. BOUAMI Driss
Pareto de niveau 1
Détermination de la classe A des
20% de lignes responsables de 80%
des coûts de Maintenance.
Pareto de niveau 2
Détermination de la classe A des
20% d’équipements responsables
de 80% des coûts de Maintenance.
Pareto de niveau 3
Détermination de la classe A des
20% de composants responsables
de 80% des coûts de Maintenance.
Cascade de ParetosCascade de Paretos
Prof. BOUAMI Driss
C1 P1 A11 …...A12 A1n
C2
C3
Critères Pondération
Total Vj
C4
Entité E1 Entité E2 …... Entité En
A12P2 A2n…...A22
P3 A31 A32 ……. A3n
P4 A41 A42 A4n…….
V1 …..V2 Vn
Pi: Coefficient de pondération du critère Ci
Aij: Note donnée à l’entité Ej pour le critère Ci
Pi: Coefficient de pondération du critère Ci
Aij: Note donnée à l’entité Ej pour le critère Ci
Vj = Σ ( Pi . Aij )Vj = Σ ( Pi . Aij )
Matrice multicritèreMatrice multicritère
Prof. BOUAMI Driss
Equipements critiquesEquipements critiques
FaibleFaible
Moyen(ne)Moyen(ne)
Elevé(e)Elevé(e)
Coût
d’indisponibilité
Coût
d’indisponibilité
11
22
33
Incidence sur
la Sécurité
Incidence sur
la Sécurité
Incidence sur
la Qualité
Incidence sur
la Qualité
Incidence sur
(Quantité.délai)
Incidence sur
(Quantité.délai)
Grille de notation
commune des équipements
Grille de notation
commune des équipements
Classes A, B et C
déterminées par Pareto
avec le critère V
Classes A, B et C
déterminées par Pareto
avec le critère V
Prof. BOUAMI Driss
Documentation structurée et complèteDocumentation structurée et complète
Maintenance préventive structuréeMaintenance préventive structurée
Préparation structurée des interventionsPréparation structurée des interventions
Indicateurs de tableau de bord et leur suiviIndicateurs de tableau de bord et leur suivi
Etudes améliorativesEtudes amélioratives
Budgets détaillés de MaintenanceBudgets détaillés de Maintenance
Exigences des équipements critiquesExigences des équipements critiques
Prof. BOUAMI Driss
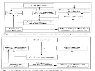
PréventivePréventive
de Routinede Routine
ConditionnelleConditionnelle
SystématiqueSystématique
CorrectiveCorrective
PalliativePalliative
CurativeCurative
d’acquisistiond’acquisistion
AméliorativeAméliorative
ConceptuelleConceptuelle
Formes de la MaintenanceFormes de la Maintenance
Prof. BOUAMI Driss
Maintenance correctiveMaintenance corrective
Défaillance
partielle
Défaillance
partielle
RéparationRéparationDépannageDépannage
PalliativePalliative CurativeCurative
Défaillance
totale
Défaillance
totale
Prof. BOUAMI Driss
Maintenance préventiveMaintenance préventive
EchéancierEchéancier
Rondes
Automaintenance
Rondes
Automaintenance
Etat du bienEtat du bien
Maintenance correctiveMaintenance corrective
Défaillance?Défaillance?
Systématique:
Echanges
Graissages
Resserrages
etc...
Systématique:
Echanges
Graissages
Resserrages
etc...
Non
Oui
Conditionnelle:
Contrôles
Analyses
etc...
Conditionnelle:
Contrôles
Analyses
etc...
Prof. BOUAMI Driss
Prof. BOUAMI Driss
Maintenance SystématiqueMaintenance Systématique
Maintenance préventive exécutée à des intervalles de temps
préétablis ou selon un nombre défini d’unités d’usage mais sans
contrôle préalable de l’état du bien. (Norme NF EN 13306)
Applications:
• Entités soumises à une réglementation.
(ponts roulants, chaudières, réservoirs sous pression…)
• Entités à coût de défaillance élevé.
(machine en production continue, lignes de fabrication automatisée…)
• Entités pouvant entraîner des accidents graves.
(avions, ascenseurs, entités utilisées dans le nucléaire…)
Prof. BOUAMI Driss
Avantages et inconvénients de la Maintenance SystématiqueAvantages et inconvénients de la Maintenance Systématique
Avantages:
• Gestion aisée des ressources humaines et matérielles.
• Prévision facile du budget.
• Gestion aisée des rechanges.
Inconvénients:
• Consommation de rechange peut être grande.
• Nécessité de déterminer et d ’optimiser la périodicité d ’intervention..
• Les pannes ne sont pas totalement évitées..
Inconvénients:
• Consommation de rechange peut être grande.
• Nécessité de déterminer et d ’optimiser la périodicité d ’intervention..
• Les pannes ne sont pas totalement évitées..
Prof. BOUAMI Driss
Niveaux d’interventionNiveaux d’intervention
UnitéUnité
EnsembleEnsemble
ModuleModule
ComposantComposant
Révisions annuelleRévisions annuelle
Echange standard
Réparation
Echange standard
Réparation
Echange standard
Réparation
Echange standard
Réparation
Révisions limitée
ou générale
Révisions limitée
ou générale
Prof. BOUAMI Driss
Périodicité d’interventionPériodicité d’intervention
Données constructeursDonnées constructeurs Historique temps et coûtsHistorique temps et coûts
Calculs de fiabilité
et économiques
Calculs de fiabilité
et économiques
Périodicité pour
une fiabilité donnée
Périodicité pour
une fiabilité donnée
Périodicité
économique
Périodicité
économique
Expérience
interne et externe
Expérience
interne et externe
Prof. BOUAMI Driss
Périodicité d’interventionPériodicité d’intervention
Période TPériode T
Actions
systématiques
Actions
systématiques
Choix de TChoix de T
Période courte
1/2 jour à 1 semaine
Période courte
1/2 jour à 1 semaine
Période moyenne
T=k.MTBF
entre 1semaine et 1an
Période moyenne
T=k.MTBF
entre 1semaine et 1an
Période longue
1 an à 10 ans
Période longue
1 an à 10 ans
•Révisions limitées,
générales, décennales
•Arrêts annuels
•Révisions limitées,
générales, décennales
•Arrêts annuels
•Echanges standard
•Actions ponctuelles
•Echanges standard
•Actions ponctuelles
•Réglementation
•Préconisations const
•Non production
•Réglementation
•Préconisations const
•Non production
•Réglementation
•Préconisations const
•T calculée
•Réglementation
•Préconisations const
•T calculée
•Surveillance
•rondes
•Maintence conduite
•Surveillance
•rondes
•Maintence conduite
•Préconisations
constructeur
•Expérience
•Préconisations
constructeur
•Expérience
Prof. BOUAMI Driss
Besoins spécifiques de
la Maintenance systématique
Besoins spécifiques de
la Maintenance systématique
Périodicité d’interventionPériodicité d’intervention
Plans et gammesPlans et gammes
PlanificationPlanification
Prof. BOUAMI Driss
Maintenance ConditionnelleMaintenance Conditionnelle
Maintenance préventive basée sur une surveillance du
fonctionnement du bien et/ou des paramètres significatifs de ce
fonctionnement intégrant les actions qui en découlent.
(Norme NF EN 13306)
Applications:
• Entités soumises à une réglementation.
(ponts roulants, matériels d ’incendie, réservoirs sous pression…)
• Entités à coût de défaillance élevé.
(machine en production continue, lignes de fabrication automatisée...
• Entités pouvant entraîner des accidents graves.
(matériel de transport en commun, entités utilisées dans le nucléaire...
Prof. BOUAMI Driss
Avantages et inconvénients de la Maintenance conditionnelleAvantages et inconvénients de la Maintenance conditionnelle
Avantages:
•Elimination ou réduction importante du risque de défaillance donc pas
de dégâts collatéraux, durabilité plus grande et bon fonctionnement.
•Gestion aisée des ressources humaines et matérielles.
• Réduction des temps d’arrêt donc coût d ’indisponibilité limité.
• Meilleure efficience par de meilleures préparation et planification.
Inconvénients:
• Acquisition de moyens de contrôle et d’analyse et gestion des mesures.
• Nécessité de déterminer les seuils et périodicité de mesure.
• Nécessité de former les opérateurs de Maintenance.
•Sous-traitance de travaux de maintenance conditionnelle.
Inconvénients:
• Acquisition de moyens de contrôle et d’analyse et gestion des mesures.
• Nécessité de déterminer les seuils et périodicité de mesure.
• Nécessité de former les opérateurs de Maintenance.
•Sous-traitance de travaux de maintenance conditionnelle.
Prof. BOUAMI Driss
Maintenances conditionnelle et prédictiveMaintenances conditionnelle et prédictive
Maintenance
conditionnelle
Maintenance
conditionnelle
Maintenance
prédictive
Maintenance
prédictive
Loi d’évolution
de défaillance
Loi d’évolution
de défaillance
Seuil critique
de défaillance
Seuil critique
de défaillance
Durée résiduelle
de fonctionnement
Durée résiduelle
de fonctionnement
Prof. BOUAMI Driss
Mesure de défaillanceMesure de défaillance
Panne
Seuil d’alarme
Seuil d’intervention
Dégradation
Temps
Changement de
fréquence de
surveillance
Prof. BOUAMI Driss
Maintenance
Conditionnelle
Maintenance
Conditionnelle
Méthode discrèteMéthode discrète
Méthode continueMéthode continue
Capteurs dédiés
Mesures en continu
Capteurs dédiés
Mesures en continu
Capteurs mobiles
Mesures selon échéancier
Capteurs mobiles
Mesures selon échéancier
Types de Maintenance conditionnelleTypes de Maintenance conditionnelle
Prof. BOUAMI Driss
Maintenance
Conditionnelle
Maintenance
Conditionnelle
Moyens techniquesMoyens techniques
Sens humainsSens humains
• Toucher
• Ouïe
• Odorat
• Vue
• Toucher
• Ouïe
• Odorat
• Vue
•Analyse vibratoire
•Analyse d’huile
•Contrôles non destructifs
•Mesure de désalignement
•Détection de fuite
•Analyse thermique
•Endoscopie
•Stroboscopie etc...
•Analyse vibratoire
•Analyse d’huile
•Contrôles non destructifs
•Mesure de désalignement
•Détection de fuite
•Analyse thermique
•Endoscopie
•Stroboscopie etc...
Moyens de contrôle de la Maintenance conditionnelleMoyens de contrôle de la Maintenance conditionnelle
Prof. BOUAMI Driss
Démarche de Maintenance conditionnelleDémarche de Maintenance conditionnelle
PréparationPréparation ExécutionExécution RétroactionRétroaction
Détermination des
défaillances à suivre
Détermination des
défaillances à suivre
Détermination des
paramètres à suivre
Détermination des
paramètres à suivre
Choix des capteursChoix des capteurs
Choix du mode de
collecte des mesures
Choix du mode de
collecte des mesures
Choix des seuilsChoix des seuils
Elaboration des fiches
de routine et visite
Elaboration des fiches
de routine et visite
Planification et
lancement des actions
Planification et
lancement des actions
Enregistrement, retour
d’expérience
Enregistrement, retour
d’expérience
Réalisation de contrôles
surveillance et analyses
Réalisation de contrôles
surveillance et analyses
ActualisationsActualisations
Analyse du retour
d ’expérience
Analyse du retour
d ’expérience
Améliorations
optimisations
Améliorations
optimisations
Prof. BOUAMI Driss
Besoins spécifiques de
la Maintenance Conditionnelle
Besoins spécifiques de
la Maintenance Conditionnelle
Périodicité de mesure et contrôlePériodicité de mesure et contrôle
Gammes de mesure et contrôleGammes de mesure et contrôle
Matériel qualifié et étalonnéMatériel qualifié et étalonné
Opérateurs qualifiés ou certifiésOpérateurs qualifiés ou certifiés
Procédures d’interprétationProcédures d’interprétation
Prof. BOUAMI Driss
Prof. BOUAMI Driss
Maintenance de routineMaintenance de routine
de conduitede conduiteRondeRondeTypeType
RéalisateurRéalisateur
FréquenceFréquence
DocumentsDocuments
RondierRondier
Journalière à
hebdomadaire
Journalière à
hebdomadaire
Fiche de ronde
avec route ou
consignes
permanentes
Fiche de ronde
avec route ou
consignes
permanentes
ExploitantExploitant
Fiche d’auto-
maintenance ou
consignes
permanentes
Fiche d’auto-
maintenance ou
consignes
permanentes
Journalière à
hebdomadaire
Journalière à
hebdomadaire
Prof. BOUAMI Driss
Besoins spécifiques de
la Maintenance de routine
Besoins spécifiques de
la Maintenance de routine
Fiches de rondesFiches de rondes
Fiches d’automaintenanceFiches d’automaintenance
Formation des exploitantsFormation des exploitants
Prof. BOUAMI Driss
Les 5 SLes 5 S
SS SeiriSeiri DébarrasDébarras
SS SeitonSeiton RangementRangement
SS SeisoSeiso NettoyageNettoyage
SS SeiketsuSeiketsu VisualisationVisualisation
SS ShitsukeShitsuke RigueurRigueur
Prof. BOUAMI Driss
Prof. BOUAMI Driss
Maintenance CorrectiveMaintenance Corrective
Maintenance exécutée après détection d ’une panne et destinée
à remettre un bien dans un état dans lequel il peut accomplir
une fonction requise. (Norme NF EN 13306)
Applications:
• Entités en redondance.
(pompes, générateurs, turbines,…)
• Entités à faible coût de défaillance.
(machines situées en dehors des chemins critiques de production)
Entités ne pouvant pas entraîner d ’accidents.
(balances, étiqueteuses,…)
Prof. BOUAMI Driss
Avantages et inconvénients de la Maintenance correctiveAvantages et inconvénients de la Maintenance corrective
Avantages:
• Pas d’efforts de planification et de gestion.
• Pas d’acquisition d ’équipements de contrôle.
Inconvénients:
• Existence souvent de dégâts collatéraux coûteux.
• Temps d’arrêt importants donc coûts élevés d’indisponibilité.
• Défaillances réduisent la durabilité de l’entité et altèrent son
fonctionnement par leur répétition.
• Intervention mal faites dans l ’urgence et sans préparation ni
•planification préalable
•Mauvaise gestion des ressources humaines et matérielles.
Inconvénients:
• Existence souvent de dégâts collatéraux coûteux.
• Temps d’arrêt importants donc coûts élevés d’indisponibilité.
• Défaillances réduisent la durabilité de l’entité et altèrent son
fonctionnement par leur répétition.
• Intervention mal faites dans l ’urgence et sans préparation ni
•planification préalable
•Mauvaise gestion des ressources humaines et matérielles.
Prof. BOUAMI Driss
Besoins spécifiques de
la Maintenance Corrective
Besoins spécifiques de
la Maintenance Corrective
Aides au diagnostic de panneAides au diagnostic de panne
ExpertisesExpertises
Méthode de demande d’interventionMéthode de demande d’intervention
Prof. BOUAMI Driss
Prof. BOUAMI Driss
Prof. BOUAMI Driss
Prof. BOUAMI Driss
Prof. BOUAMI Driss
Stratégies Maintenance et tempsStratégies Maintenance et temps
MTTR
MTTR
MTTR
MDTMTTF MUT
MWT
MWT
MTBF
Détection de
défaillance
Préparation
Maintenance
corrective
Maintenance
corrective
Maintenance
conditionnelle
Maintenance
conditionnelle
Maintenance
systématique
Maintenance
systématique
Préparation
MWT
Prof. BOUAMI Driss
Réduction des temps d’indisponibiltéRéduction des temps d’indisponibilté
MDT d’une intervention préparée et planifiée =
1/3 du MDT d’une intervention non préparée et non planifiée
MDT d’une intervention préparée et planifiée =
1/3 du MDT d’une intervention non préparée et non planifiée
Réduire MDTRéduire MDT
Réduire MWTRéduire MWT
Réduire MTTRRéduire MTTR
Bonne organisation
Bonne préparation
Bonne gestion des stocks
Bonne gestion des hommes
Bonne organisation
Bonne préparation
Bonne gestion des stocks
Bonne gestion des hommes
Outils appropriés
Procédures
Documentation
Formation
Outils appropriés
Procédures
Documentation
Formation
Prof. BOUAMI Driss
Prof. BOUAMI Driss
Maintenance d’acquisitionMaintenance d’acquisition
Elle consiste à prendre en compte les exigences de la
Maintenance au stade de l’acquisition des équipements, leur
réception, installation et renouvellement.
Activités:
• Elaboration de méthodes de décision de renouvellement d ’un
équipement
•Elaboration de cahier de charge pour l’achat des équipements.
• Elaboration de check lists pour l’établissement de contrat, de
réception et d ’installation.
•Etablissement de fiche technique pour les composants.
•Etablissement de procédure de conservation des composants en stock.
Prof. BOUAMI Driss
Détermination de l’âge de remplacement
Données historiques des temps et des coûtsDonnées historiques des temps et des coûts
Détermination du Life Cycle Cost LCCDétermination du Life Cycle Cost LCC
Détermination période To minimisant LCC/TDétermination période To minimisant LCC/T
Âge optimal de remplacement = ToÂge optimal de remplacement = To
Prof. BOUAMI Driss
Besoins spécifiques de
la Maintenance d’acquisition
Besoins spécifiques de
la Maintenance d’acquisition
Retour d ’expérienceRetour d ’expérience
Procédure d’élaboration de cahier des chargesProcédure d’élaboration de cahier des charges
Procédure de réceptionProcédure de réception
Procédure d’installationProcédure d’installation
Procédure de décision de renouvellementProcédure de décision de renouvellement
Procédure d’élaboration de contratProcédure d’élaboration de contrat
Prof. BOUAMI Driss
Prof. BOUAMI Driss
Maintenance AméliorativeMaintenance Améliorative
Elle consiste à apporter des modifications aux entités
pour satisfaire des objectifs de performance, de qualité,
de coût, de sécurité et de protection de l’environnement.
Elle consiste à apporter des modifications aux entités
pour satisfaire des objectifs de performance, de qualité,
de coût, de sécurité et de protection de l’environnement.
Activités:
Supprimer les causes première de défaillances.
Satisfaire de nouvelles exigences de production par
des modernisations et adaptations.
Augmenter la durée de vie par des rénovations.
Activités:
Supprimer les causes première de défaillances.
Satisfaire de nouvelles exigences de production par
des modernisations et adaptations.
Augmenter la durée de vie par des rénovations.
Prof. BOUAMI Driss
•Détection anomalies
•Retours d’expérience
•Historique
•Besoins
•Contraintes
•Détection anomalies
•Retours d’expérience
•Historique
•Besoins
•Contraintes
•Analyses et études•Analyses et études
Détermination des
actions amélioratives
Détermination des
actions amélioratives
MaintenabilitéMaintenabilité
SécuritéSécurité
QualitéQualité
CapacitéCapacité
CoûtsCoûts
ProductivitéProductivité
DurabilitéDurabilité
EnvironnementEnvironnement
FiabilitéFiabilité
Démarche de Maintenance améliorativeDémarche de Maintenance améliorative
Prof. BOUAMI Driss
Maintenance ProactiveMaintenance Proactive
Elle consiste à analyser les retours d’expérience, déterminer les
causes des défaillances et trouver les remèdes à même de les
éliminer ou tout au moins d’en réduire les effets et l’occurrence
Activités:
• Sélection des équipements devant faire l’objet d’une grande attention.
•Mise en place de moyens de détection des défaillances et leur suivi.
• Gestion des retours d’expérience.
•Réalisations de méthodes d ’étude et d’analyse telles que l ’AMDEC
•Mise en place et formation de groupes d ’étude.
•Mise en place d’un système de gestion des études.
Prof. BOUAMI Driss
Maintenances améliorative et proactiveMaintenances améliorative et proactive
Maintenance améliorative
Maintenance proactive
Besoins
d’efficience
Besoins
d’efficience
Défaillances
avérées à éliminer
Défaillances
avérées à éliminer
Prof. BOUAMI Driss
•Détection anomalies
•Retours d’expérience
•Historique
•Détection anomalies
•Retours d’expérience
•Historique
•Analyses et études
•AMDEC
•Analyses et études
•AMDEC
Criticité équipements
et défaillances
Criticité équipements
et défaillances
Détermination des
actions préventives
et amélioratives
Détermination des
actions préventives
et amélioratives
MaintenabilitéMaintenabilité
SécuritéSécurité
QualitéQualité
CapacitéCapacité
CoûtsCoûts
ProductivitéProductivité
DurabilitéDurabilité
EnvironnementEnvironnement
FiabilitéFiabilité
Démarche de Maintenance ProactiveDémarche de Maintenance Proactive
Prof. BOUAMI Driss
Besoins spécifiques des
maintenances améliorative et proactive
Besoins spécifiques des
maintenances améliorative et proactive
Analyses de dysfonctionnementsAnalyses de dysfonctionnements
Indicateurs- Tableaux de bordIndicateurs- Tableaux de bord
HistoriquesHistoriques
Objectifs d’améliorationObjectifs d’amélioration
Prof. BOUAMI Driss
Prof. BOUAMI Driss
Les interrogations 3Q2CPOLes interrogations 3Q2CPO
Quoi?Quoi?
Qui?Qui?
Quand?Quand?
Combien?Combien?
Comment?Comment?
Pourquoi?Pourquoi?
Q?Q?
Q?Q?
Q?Q?
C?C?
C?C?
P?P?
Où?Où?O?O?
Prof. BOUAMI Driss
Pourquoi?Pourquoi?
Pourquoi?Pourquoi?
Pourquoi?Pourquoi?
Pourquoi?Pourquoi?
Pourquoi?Pourquoi?
Cascade de PourquoiCascade de Pourquoi
Prof. BOUAMI Driss
Exemple de cascade de PourquoiExemple de cascade de Pourquoi
Le moteur s’est il arrêté?Le moteur s’est il arrêté?
Le disjoncteur a-t-il fonctionné?Le disjoncteur a-t-il fonctionné?
L’intensité a-t-elle augmenté?L’intensité a-t-elle augmenté?
Ce point dur mécanique?Ce point dur mécanique?
Le tapis s’est-il coincé?Le tapis s’est-il coincé?
Le manque de graisse?Le manque de graisse?
Le rouleau s’est-il coincé?Le rouleau s’est-il coincé?
L’absence de plan graissage?L’absence de plan graissage?
L’absence de graissage?L’absence de graissage?
Le disjoncteur a fonctionné.Le disjoncteur a fonctionné.
Il y a absence de graissage.Il y a absence de graissage.
L’intensité moteur a augmenté.L’intensité moteur a augmenté.
Le rouleau s’est coincé.Le rouleau s’est coincé.
Il y a manque de graisse.Il y a manque de graisse.
Il y a absence de plan graissage.Il y a absence de plan graissage.
Il n ’y a pas d’organisation
de la Maintenance.
Il n ’y a pas d’organisation
de la Maintenance.
Il y a un point dur mécanique.Il y a un point dur mécanique.
Le tapis s’est coincé.Le tapis s’est coincé.
PourquoiPourquoi Parce queParce que
Prof. BOUAMI Driss
EffetEffet
Main-
d’œuvre
Main-
d’œuvre
MoyensMoyensMéthodesMéthodes
MilieuMilieuMatièreMatière
Diagramme Causes-effet d’IshikawaDiagramme Causes-effet d’Ishikawa
Prof. BOUAMI Driss
Maintenance ConceptuelleMaintenance Conceptuelle
Elle consiste à prendre en compte les exigences de la
Maintenance au stade de la conception des installations et des
locaux en visant leur efficience.
FiabilitéFiabilité
MaintenabilitéMaintenabilité
QualitéQualité
SécuritéSécurité DurabilitéDurabilité
CapacitéCapacitéEnvironnementEnvironnement
But:
avoir les meilleurs
CoûtsCoûts ProductivitéProductivité
Prof. BOUAMI Driss
Evolution de méthodes et technologieEvolution de méthodes et technologie
Méthodes et moyens de conceptionMéthodes et moyens de conception
Retours d’expérienceRetours d’expérience
Besoins spécifiques de
la Maintenance conceptuelle
Besoins spécifiques de
la Maintenance conceptuelle
Prof. BOUAMI Driss
SystématiqueSystématique Avant panneAvant panne Nbre d’unités d’usageNbre d’unités d’usage
DéclencheurDéclencheurOccurrenceOccurrence
Forme de
Maintenance
Forme de
Maintenance
ConditionnelleConditionnelle Avant défaillanceAvant défaillance SeuilSeuil
RoutineRoutine Avant panneAvant panne Chaque jourChaque jour
CurativeCurative Après défaillanceAprès défaillance DéfaillanceDéfaillance
PalliativePalliative Après défaillanceAprès défaillance DéfaillanceDéfaillance
AméliorativeAméliorative
ConceptuelleConceptuelle
D’acquisitionD’acquisition
Après et avant panneAprès et avant panne
À la conceptionÀ la conception
À l’achatÀ l’achat
Anomalie, faiblesseAnomalie, faiblesse
Cahier de chargeCahier de charge
Décision d’achatDécision d’achat
Caractéristiques des stratégies MaintenanceCaractéristiques des stratégies Maintenance
Prof. BOUAMI Driss
Critères de choixCritères de choix
Critères économiquesCritères économiquesCritères techniquesCritères techniques
•Incidence sur la sécurité
•Incidence sur la Production
(Qualité, Quantité et délais)
•Incidence sur l ’Environnement
•Régularité et vitesse de
développement des défaillances
•Coût directs
•Coûts indirects
•Life Cycle Cost (LCC)
Critères de choix de stratégie de MaintenanceCritères de choix de stratégie de Maintenance
Prof. BOUAMI Driss
Incidence sur sécuritéIncidence sur sécurité Maintenance conditionnelleMaintenance conditionnelle
Incidence sur productionIncidence sur production
Incidence sur coûtsIncidence sur coûts
Incidence sur EnvironnementIncidence sur Environnement
Maintenance SystématiqueMaintenance Systématique
Maintenance correctiveMaintenance corrective
RedondancesRedondances
Incidence faibleIncidence faible
Incidence forteIncidence forte Préférence fortePréférence forte
Préférence faiblePréférence faible
Règles de choix de stratégies de MaintenanceRègles de choix de stratégies de Maintenance
Prof. BOUAMI Driss
Défaillances et politiques de MaintenanceDéfaillances et politiques de Maintenance
régulièrerégulière IrrégulièreIrrégulière
DéfaillanceDéfaillance
Développement
lent
Développement
lent
Développement
rapide
Développement
rapide
Développement
lent
Développement
lent
Développement
rapide
Développement
rapide
Maintenances:
1. systématique
2. conditionnelle
3. redondance
4. corrective
Maintenances:
1. systématique
2. conditionnelle
3. redondance
4. corrective
Maintenances:
1.systématique
2.redondance
3.corrective
Maintenances:
1.systématique
2.redondance
3.corrective
Maintenances:
1.conditionnelle
2.systématique
3. redondance
4. corrective
Maintenances:
1.conditionnelle
2.systématique
3. redondance
4. corrective
Maintenances:
1.redondance
2.systématique
3.corrective
Maintenances:
1.redondance
2.systématique
3.corrective
Prof. BOUAMI Driss
Prof. BOUAMI Driss
DéfautDéfaut
MéthodesMéthodes
MéthodesMéthodes
MéthodesMéthodes
MéthodesMéthodes
MéthodesMéthodes
CausesCauses
FonctionnementFonctionnement
EffetsEffets
PannesPannes
AccidentsAccidents
Marche
dégradée
Marche
dégradée
Défauts
de qualité
Défauts
de qualité
Marche
à vide
Marche
à vide
EffetsconstatablesEffetsconstatables
Dérive Dérive
Maintenance
proactive
Maintenance
proactive
Maintenance
préventive
Maintenance
préventive
Maintenance
corrective
Maintenance
corrective
Niveau
d’action
Niveau
d’action
Niveaux d’action et formes de MaintenanceNiveaux d’action et formes de Maintenance
Prof. BOUAMI Driss
Formes de sous-traitanceFormes de sous-traitance
ExterneExterne
PartiellePartielle
TotaleTotale PonctuellePonctuelle
InterneInterne
ContinueContinue
Prof. BOUAMI Driss
Avantages et Inconvénients de la sous-traitanceAvantages et Inconvénients de la sous-traitance
AvantagesAvantages InconvénientsInconvénients
•Qualité d’intervention
•Respect des délais.
•Economie.
•Allégement de la charge
du service Maintenance.
•Flexibilité.
•Réactivité
•Perte de Maîtrise
technique.
•Risque de défaillance du
prestataire
•Gestion de la sous-
traitance.
Prof. BOUAMI Driss
Enquête sur la sous-traitanceEnquête sur la sous-traitance
Critères de sous-traitanceCritères de sous-traitance
Réduction de coûtRéduction de coût
Qualité de prestationQualité de prestation
60%60%
TauxTaux
35%35%
Autres critèresAutres critères5%5%
Prof. BOUAMI Driss
Activités de maintenance sous-traitablesActivités de maintenance sous-traitables
ReconstructionsReconstructions
Chaudronnerie/soudageChaudronnerie/soudage
Etudes améliorativesEtudes amélioratives
Contrôles spéciauxContrôles spéciaux
Analyses spécialesAnalyses spéciales
FormationFormation
Matériels auxilliairesMatériels auxilliaires
Nettoyages lourdsNettoyages lourds
Entretien GénéralEntretien Général
Visites réglementairesVisites réglementaires
FabricationFabrication
EtalonnagesEtalonnages
Parc autoParc autoMatériel informatiqueMatériel informatique
Prof. BOUAMI Driss
Niveaux de Maintenance et sous-traitanceNiveaux de Maintenance et sous-traitance
Niveau 1 Niveau 2 Niveau 3 Niveau 4Niveau 4
Tauxdesous-traitance
100%
0%
50%
Prof. BOUAMI Driss
Critères pour sous-traitanceCritères pour sous-traitance
Matériel requis trop coûteuxMatériel requis trop coûteux
Compétences requises non disponibles en interneCompétences requises non disponibles en interne
Surcharge du Département de MaintenanceSurcharge du Département de Maintenance
Interventions internes médiocresInterventions internes médiocres
Interventions internes longues et peu de flexibilitéInterventions internes longues et peu de flexibilité
Interventions internes coûteusesInterventions internes coûteuses
Infrastructures requises n’existent pas en interneInfrastructures requises n’existent pas en interne
Prof. BOUAMI Driss
Décision de sous-traitance
Cahier de charge
Sélection du prestataire
Appel d’offre/Commande
Préparation
Décision de sous-traitance
Cahier de charge
Sélection du prestataire
Appel d’offre/Commande
Préparation
Améliorations
Optimisations
Actualisations
Améliorations
Optimisations
Actualisations
Lancement
Suivi d’exécution
Réception
Enregistrement
Lancement
Suivi d’exécution
Réception
Enregistrement
Calculs
Modélisations
Analyses
Historique du prestataire
Calculs
Modélisations
Analyses
Historique du prestataire
Boucle de Sous-traitance de la MaintenanceBoucle de Sous-traitance de la Maintenance
Prof. BOUAMI Driss
Critères de choix et d’évaluation
de sous-traitants
Critères de choix et d’évaluation
de sous-traitants
QualitéQualité
CoûtCoût
DélaisDélais
RéactivitéRéactivité
FlexibilitéFlexibilité
Prof. BOUAMI Driss
Prof. BOUAMI Driss
Prof. BOUAMI Driss
Prof. BOUAMI Driss
(Demande) (Décision) (Information)
(Classement)
(Enregistrement)
(Préparation)
(Ordonnancement)
(Lancement)
(Historiques)
(Analyses)
(Actualisations)
(Optimisations)
(Interventions)
(Approvisionnement)
(Valorisations)
Exploitation Maintenance
Circuit de Maintenance corrective différéeCircuit de Maintenance corrective différée
DT DocumentationDT+DP+RI
RI
RI
RIBT+DP+RI
OT+DP
BS
Pièces et
Outillages
DT
Service OPL
Chef de Maintenance Documentation
Magasins et
gestion des stocks
Utilisateur
Méthodes
ComptabilitéExécutants
Prof. BOUAMI Driss
(Demande) (Décision) (Information)
(Classement)
(Enregistrement)
(Préparation)
(Ordonnancement)
(Lancement)
(Historiques)
(Analyses)
(Actualisations)
(Optimisations)
(Interventions)
(Approvisionnement)
(Valorisations)
Exploitation Maintenance
Circuit de Maintenance corrective urgenteCircuit de Maintenance corrective urgente
DT à
la fin DocumentationDT+DP+RI
RI
RI
RIBT+DP+RI
OT+DP
BS
Pièces et
outillages
Téléphone ou
directement
Service OPL
Chef de Maintenance Documentation
Magasins et
gestion des stocks
Utilisateur
Méthodes
Comptabilité
Déplacement
pour
diagnostic
rapide
Exécutants
Prof. BOUAMI Driss
(Information)
(Classement)
(Enregistrement)
(Préparation)
(Ordonnancement)
(Lancement)
(Historiques)
(Analyses)
(Actualisations)
(Optimisations)
(Interventions)
(Approvisionnement)
(Valorisations)
Maintenance
Circuit des Maintenances Systématique et ConditionnelleCircuit des Maintenances Systématique et Conditionnelle
DocumentationBT+DP+RI
RI
RI
RIBT+DP+RI
OT+DP
BS
Pièces et
Outillages
Service OPL
Documentation
Magasins et
gestion des stocks
Méthodes
ComptabilitéExécutants
Prof. BOUAMI Driss
(Maintenance
d’exploitation)
(Information)
(Classement)
(Enregistrement)
(Lancement)
(Historiques)
(Analyses)
(Actualisations)
(Interventions) (Valorisations)
Exploitation Maintenance
Circuit de ronde et maintenance d’exploitationCircuit de ronde et maintenance d’exploitation
DocumentationFME+ FR
FME+FR
RI
RI
FR
Service OPL
DocumentationUtilisateur
Méthodes
Comptabilité
FME
Exécutants
Prof. BOUAMI Driss
(Décision) (Information)
(Classement)
(Enregistrement)
(Préparation)
(Ordonnancement)
(Lancement)
(Historiques)
(Analyses)
(Actualisations)
(Optimisations)
(Exécution)
(Valorisations)
Maintenance
Circuit de Maintenance sous-traitéeCircuit de Maintenance sous-traitée
DTST+DST
+RI DocumentationDTST+
DST+RI
RI
RI
RI
Service OPL
Chef de Maintenance Documentation
Sous-traitant
Méthodes
Comptabilité
Achats
Commandes
DTST+
DST+RI
Prof. BOUAMI Driss
(Demande) (Décision) (Information)
(Classement)
(Enregistrement)
(Préparation)
(Ordonnancement)
(Lancement)
(Historiques)
(Analyses)
(Actualisations)
(Optimisations)
(Interventions)
(Approvisionnement)
(Valorisations)
Exploitation Maintenance
Circuit de Maintenance améliorativeCircuit de Maintenance améliorative
DTE DocumentationDTE+DE+D
P+RI
RI
RI
RIBT+DP+RI
OT+DP
BS
Pièces et
Outillages
DTE
Service OPL
Chef de Maintenance Documentation
Magasins et
gestion des stocks
Utilisateur
Méthodes
Comptabilité
Etudes
(Améliorations)
DTE
+DE
Exécutants
Prof. BOUAMI Driss
Prof. BOUAMI Driss
Prof. BOUAMI Driss
Demande de travail (DT)Demande de travail (DT)
Ordre de Travail (OT)Ordre de Travail (OT)
Bon de Travail (BT)Bon de Travail (BT)
Bon de Sortie (BS)Bon de Sortie (BS)
Bon de Réservation (BR)Bon de Réservation (BR)
Rapport d’Intervention (RI)Rapport d’Intervention (RI)
Principaux imprimés de la MaintenancePrincipaux imprimés de la Maintenance
Prof. BOUAMI Driss
Prof. BOUAMI Driss
Prof. BOUAMI Driss
Prof. BOUAMI Driss
Prof. BOUAMI Driss
Ensemble structuré de tâches qui comprennent les
activités, les procédures, les ressources et la durée
nécessaire pour exécuter la Maintenance.
(Norme NF X 60-010)
Il constitue le cœur du dossier de préparation. Il est établi
dans une phase d’analyse et de conception de la
Maintenance à effectuer sur un bien.
Plan de MaintenancePlan de Maintenance
Prof. BOUAMI Driss
Plan de
Maintenance
Plan de
Maintenance
Main-d’œuvre:Opérateurs de
Maintenance
Main-d’œuvre:Opérateurs de
Maintenance
Méthodes: Gammes
opératoires
Méthodes: Gammes
opératoires
Milieux: Lieux de
Maintenance
Milieux: Lieux de
Maintenance
Matières: Pièces de
rechange et fournitures
Matières: Pièces de
rechange et fournitures
Moyens: Machines,
outillages
Moyens: Machines,
outillages
Contenu du Plan de MaintenanceContenu du Plan de Maintenance
Prof. BOUAMI Driss
Il faut préciser, dans le plan de Maintenance, les
conditions de son établissement car il en dépend et
évolue avec elles. Ces conditions sont:
• Le taux d’engagement.
• Les objectifs de production.
• Le taux de défaillance constaté. Etc…
Le plan de Maintenance doit être régulièrement
actualisé.
Conditions d’établissement du plan MaintenanceConditions d’établissement du plan Maintenance
Conditions de
production
Conditions de
production
Plan de
Maintenance
Plan de
Maintenance
Prof. BOUAMI Driss
Plan et gammes de MaintenancePlan et gammes de Maintenance
La plan est un document énonçant les modes opératoires,
les ressources et la séquence des activités liées à
la Maintenance d’un bien. (Norme NF X 60-010)
La plan est un document énonçant les modes opératoires,
les ressources et la séquence des activités liées à
la Maintenance d’un bien. (Norme NF X 60-010)
Gammes de
Maintenance
Gammes de
Maintenance
5 M
Maintenance
5 M
Maintenance
3Q2CPO3Q2CPO
Plan de
Maintenance
Plan de
Maintenance
1 périodicité1 périodicité
Toutes
périodicités
Toutes
périodicités
Prof. BOUAMI Driss
Prof. BOUAMI Driss
Prof. BOUAMI Driss
Prof. BOUAMI Driss
Prof. BOUAMI Driss
Sources d’informations pour établir
les gammes et plan de Maintenance
Sources d’informations pour établir
les gammes et plan de Maintenance
L’expérience des mainteneurs et exploitants internesL’expérience des mainteneurs et exploitants internes
La documentation constructeurLa documentation constructeur
L’expérience des mainteneurs et exploitants externesL’expérience des mainteneurs et exploitants externes
Gammes et plan de MaintenanceGammes et plan de Maintenance
AMDECAMDEC
Prof. BOUAMI Driss
Prof. BOUAMI Driss
Prof. BOUAMI Driss
Gammes et plans de MaintenanceGammes et plans de Maintenance
Gammes de Maintenance
équipement.
(1 périodicité)
Gammes de Maintenance
équipement.
(1 périodicité)
Plan de Maintenance
équipement
(Toutes périodicités)
Plan de Maintenance
équipement
(Toutes périodicités)
Gammes de Maintenance
division-usine
(1 périodicité)
Gammes de Maintenance
division-usine
(1 périodicité)
Plan de Maintenance
division-usine
(Toutes périodicités)
Plan de Maintenance
division-usine
(Toutes périodicités)
Prof. BOUAMI Driss
Plan
mensuel
Plan
mensuel
Plan
Annuel
Plan
Annuel
Plan
hebdomadaire
Plan
hebdomadaire
Ensemble des
travaux de
Maintenance à
réaliser pour un
équipements d’une
usine, atelier sur
l’année.
Ensemble des
travaux de
Maintenance à
réaliser pour un
équipements d’une
usine, atelier sur le
mois.
Ensemble des
travaux de
Maintenance à
réaliser pour un
équipement d’une
usine, atelier sur la
semaine.
Plans de MaintenancePlans de Maintenance
Prof. BOUAMI Driss
Type de travailType de travailSpécialitéSpécialité SecteurSecteur
•Mécanique
•Electrique
•Electronique
•Entretien général
etc...
•Graissage
•Remplacement
•Fabrication
•Chaudronnerie
•Automatique
•Electricité etc...
•Zone
d ’intervention:
atelier, ligne etc...
Décomposition des Plans de la MaintenanceDécomposition des Plans de la Maintenance
selon selon
Prof. BOUAMI Driss
Contenu d’une gammeContenu d’une gamme
Modes opératoiresModes opératoires
Consignes d’arrêtConsignes d’arrêt
Consignes de sécuritéConsignes de sécurité
Plans et schémasPlans et schémas
Outillages spéciauxOutillages spéciaux
Pièces de rechangePièces de rechange
Temps estimésTemps estimés
MainteneursMainteneurs
Critères de qualitéCritères de qualité
Tests et essaisTests et essais
Lieux d’interventionLieux d’intervention
Consignes de nettoyageConsignes de nettoyage
Prof. BOUAMI Driss
Prof. BOUAMI Driss
Prof. BOUAMI Driss
Prof. BOUAMI Driss
Prof. BOUAMI Driss
Prof. BOUAMI Driss
Prof. BOUAMI Driss
Prof. BOUAMI Driss
Prof. BOUAMI Driss
Prof. BOUAMI Driss
Prof. BOUAMI Driss
Prof. BOUAMI Driss
Organe de
planification
Organe de
planification
OrdonnancementOrdonnancement
Planning annuelPlanning annuel
Horizon de
planification
Horizon de
planification
Plannings hebdomadairesPlannings hebdomadairesLancementLancement
Planification des travaux de MaintenancePlanification des travaux de Maintenance
Plannings mensuelsPlannings mensuels
Prof. BOUAMI Driss
Rôles de l’ordonnancementRôles de l’ordonnancement
Gérer les demandes de travaux correctifsGérer les demandes de travaux correctifs
Gérer les plans des travaux préventifsGérer les plans des travaux préventifs
Planifier et optimiser les chargesPlanifier et optimiser les charges
Réserver les ressources humaines et matériellesRéserver les ressources humaines et matérielles
Assurer le suivi de l’exécution des travauxAssurer le suivi de l’exécution des travaux
Répartir les travaux et en déclencher l’exécutionRépartir les travaux et en déclencher l’exécution
Coordonner avec les autres fonctions de maintenanceCoordonner avec les autres fonctions de maintenance
Prof. BOUAMI Driss
PrévoirPrévoir
LancerLancerSuivreSuivre
Optimiser
RéserverRéserver
PlanifierPlanifier
Coordonner
avec autres
fonctions
Maintenance
Coordonner
avec autres
fonctions
Maintenance
Fonctions de l’ordonnancementFonctions de l’ordonnancement
Prof. BOUAMI Driss
Prof. BOUAMI Driss
Prof. BOUAMI Driss
Prof. BOUAMI Driss
Prof. BOUAMI Driss
PréparerPréparer
Combien?Combien?
Quoi?Quoi?
Où?Où?
Qui?Qui?
Pourquoi?Pourquoi?
Quand?Quand?
Comment?Comment?
PréparationPréparation
Prof. BOUAMI Driss
PréparationPréparation
Main-d’œuvreMain-d’œuvre MoyensMoyensMéthodesMéthodes
MatièreMatière MilieuMilieu
PréparationPréparation
Prof. BOUAMI Driss
Quoi?Quoi? Pourquoi?Pourquoi?
Travaux concernant les
20% d’équipements
responsables de 80%
des coûts ou temps de
Maintenance.
Qui?Qui? Quand?Quand?
Préparation (1/2)Préparation (1/2)
Opérateurs qualifiés de
Maintenance requis pour
réaliser les différents
travaux programmés.
Moment de début des
travaux et leur durée.
Fenêtres de Maintenance
à identifier.
Réparation
Dépannage
Prévention
Amélioration etc...
Prof. BOUAMI Driss
Comment?Comment? Combien?Combien?
•Fiche de préparation
•Gamme de
Maintenance
Quantités de:
•pièces
•Outils
•Hommes etc...
Où?Où?
Préparation (2/2)Préparation (2/2)
Local de Maintenance:
•Atelier
•sur site
•Laboratoire
La fiche de préparation
ou la gamme de
Maintenance synthétise
les réponses à toutes ces
questions
Prof. BOUAMI Driss
Types de préparationTypes de préparation
StructuréeStructurée
AllégéeAllégée
SimplifiéeSimplifiée
Classe A:
20% des équipements responsables
de 80% des coûts de Maintenance
Classe A:
20% des équipements responsables
de 80% des coûts de Maintenance
Classe B:
30% des équipements responsables
de 15% des coûts de Maintenance
Classe B:
30% des équipements responsables
de 15% des coûts de Maintenance
Classe C:
50% des équipements responsables
de 5% des coûts de Maintenance
Classe C:
50% des équipements responsables
de 5% des coûts de Maintenance
Prof. BOUAMI Driss
Préparation et formes de MaintenancePréparation et formes de Maintenance
RondeRonde
SystématiqueSystématique
AutomaintenanceAutomaintenance
ConditionnelleConditionnelle
AméliorativeAméliorative
CorrectiveCorrective
DTDT OTOT BTBT BSOBSO
BSP/
BR
BSP/
BR
CSCSGTGT
xx
xx
xx
xx
xx
xx
xx
xx
xx
xx
xx
xx
xx
xx
xx
xx
xx
xx
xx
xx
xx
xx
xx
xx
xx
xx
xx
xx
DT: Demande d ’Intervention
OT: Ordre de Travail
BT: Bon de Travail
BSP: Bon de Sortie de Pièces
BR: Bon de Réservation
BSO: Bon de Sortie d ’Outils
GT: Gamme de Travail
CS: Consignes de Sécurité
Prof. BOUAMI Driss
Préparation et formes de MaintenancePréparation et formes de Maintenance
RondeRonde
SystématiqueSystématique
AutomaintenanceAutomaintenance
ConditionnelleConditionnelle
AméliorativeAméliorative
CorrectiveCorrective
DDDD PPPP PCPC FRFRRIRI DEDEFAFA
xx
xx
xx
xx
xx
xx
xx
xx
xx
xx
xx
xx
xx
xx
xx
xx
xx
xx
xx
xx
xx
xx
DD: Dessins et aides au Diagnostic
PP: Plans, Plannings
PC: Permis, Consignations
RI: Rapport d’Intervention
FR: Fiche de Ronde
FA: Fiche d’Automaintenance
DE: Dossier d ’Etude
Prof. BOUAMI Driss
Prof. BOUAMI Driss
Prof. BOUAMI Driss
Rôles de la Gestion des stocksRôles de la Gestion des stocks
ApprovisionnementsApprovisionnements
MagasinageMagasinage
Réception et contrôleRéception et contrôle
Analyse et optimisationAnalyse et optimisation
Suivi des mouvementsSuivi des mouvements
Comptabilité matièreComptabilité matière
Prof. BOUAMI Driss
Types de pièces en stockTypes de pièces en stock
ConsommablesConsommables
Pièces d’usurePièces d’usure
Pièces de sécuritéPièces de sécurité
ConsommablesConsommables
StandardsStandards
SpécifiquesSpécifiques
Prof. BOUAMI Driss
Classes d’articlesClasses d’articles
Critère
valeur de consommation
Critère
valeur de consommation
Historique de
consommation
Historique de
consommation
Analyse de ParetoAnalyse de Pareto
Inventaire et
valeurs en stock
Inventaire et
valeurs en stock
Critère
valeur de stock
Critère
valeur de stock
Classe A: 20/80
Classe B: 30/15
Classe C: 50/5
Classe A: 20/80
Classe B: 30/15
Classe C: 50/5
Classe A: 20/80
Classe B: 30/15
Classe C: 50/5
Classe A: 20/80
Classe B: 30/15
Classe C: 50/5
Prof. BOUAMI Driss
Politique d’approvisionnementPolitique d’approvisionnement
Période fixePériode fixe Période variablePériode variable
Quantité fixeQuantité fixe
Plan
d’approvisionnement
Plan
d’approvisionnement
Point
de commande
Point
de commande
Quantité variableQuantité variable RecomplètementRecomplètement OpportunisteOpportuniste
Quantité à commanderQuantité à commander
Période de commandePériode de commande
Politique
d’approvisionnement
Politique
d’approvisionnement
Prof. BOUAMI Driss
Classe d’article et politique d’approvisionnementClasse d’article et politique d’approvisionnement
Point de commandePoint de commandeClasse AClasse A
• Recomplètement
•Plan d’approvisionnement
•Opportuniste
• Recomplètement
•Plan d’approvisionnement
•Opportuniste
Classe BClasse B
Plan d’approvisionnement
Opportuniste
Plan d’approvisionnement
Opportuniste
Classe CClasse C
Les classes sont celles obtenues par le Pareto valeur de
consommation
Prof. BOUAMI Driss
Dilemme de la Gestion des stocksDilemme de la Gestion des stocks
Chaque article stocké engendre un coût de 15% à 40%
de son prix par an d’immobilisation
Chaque article stocké engendre un coût de 15% à 40%
de son prix par an d’immobilisation
Stocks trop grandsStocks trop grands
Stocks trop grandsStocks trop grands
Pertes par capitaux
immobilisés
Pertes par capitaux
immobilisés
Pertes par rupture
de stock
Pertes par rupture
de stock
Compromis à trouverCompromis à trouver
Prof. BOUAMI Driss
Fonctions de la Gestion des stocksFonctions de la Gestion des stocks
Prévoir
consommations
Prévoir
consommations
Réceptionner
et contrôler
Réceptionner
et contrôler
Suivre et
analyser
Suivre et
analyser
Actualiser et
optimiser
Demander
approvisionnements
Demander
approvisionnements
Gérer
mouvements
Gérer
mouvements
Coordonner
avec autres
fonctions
Maintenance
Coordonner
avec autres
fonctions
Maintenance
Prof. BOUAMI Driss
Système de Gestion des stocksSystème de Gestion des stocks
MagasinMagasin
Gestion des stocksGestion des stocks
ObjectifsObjectifs
Contraintes Maintenance
et production
Contraintes Maintenance
et production
Contraintes et
données fournisseurs
Contraintes et
données fournisseurs
Livraisons Besoins
utilisateurs
Etat du
stock
Analysede
demande
Données
d’approvisionnement
Entrées Sorties
Tenue des stocksTenue des stocks
Prof. BOUAMI Driss
Prof. BOUAMI Driss
FormationFormation
MainteneursMainteneurs
ExploitantsExploitants
Polyvalence techniquePolyvalence technique
TechnologieTechnologie
SpécialitéSpécialité
Plan de formation pourPlan de formation pour
Polyvalence méthodesPolyvalence méthodes
Travail en groupeTravail en groupe
ManagementManagement
Prof. BOUAMI Driss
Niveaux de FormationNiveaux de Formation
Chef du
département
Chef du
département
Chefs
d ’équipes
Chefs
d ’équipes
ExécutantsExécutants
BTMBTM
Méthodes de management de
la Maintenance
Méthodes de management de
la Maintenance
Méthodes, techniques
de Maintenance
Méthodes, techniques
de Maintenance
Techniques de Maintenance,
méthodes de travail en groupe
Techniques de Maintenance,
méthodes de travail en groupe
Méthodes d’animation
de groupe, techniques
Méthodes d’animation
de groupe, techniques
Prof. BOUAMI Driss
Niveaux de Formation et personnelNiveaux de Formation et personnel
Formation technique
Formation fonctionnelle
Cadres
Techniciens
Opérateurs
Prof. BOUAMI Driss
Niveaux de Formation et personnelNiveaux de Formation et personnel
Formation technique
Formation fonctionnelle
Usine
Equipement
Composant
Ligne
Atelier
Prof. BOUAMI Driss
Etapes d’évolution par la FormationEtapes d’évolution par la Formation
Inconscient de son incompétenceInconscient de son incompétence
conscient de son incompétenceconscient de son incompétence
conscient de sa compétenceconscient de sa compétence
Inconscient de sa compétenceInconscient de sa compétence
Prof. BOUAMI Driss
Détermination
des indicateurs et
données techniques
Détermination
des indicateurs et
données techniques
Détermination
des indicateurs et
données économiques
Détermination
des indicateurs et
données économiques
HistoriqueHistorique
Rapports
des interventions
Rapports
des interventions
Exploitation du retour d’expérienceExploitation du retour d’expérience
Etudes et actions de
Maintenance
proactive
Etudes et actions de
Maintenance
proactive
Actualisation et
optimisation
des politiques
de Maintenance
Actualisation et
optimisation
des politiques
de Maintenance
Actualisation et
optimisation
des stocks et des
approvisionnements
Actualisation et
optimisation
des stocks et des
approvisionnements
AnalysesAnalyses
Prof. BOUAMI Driss
Prof. BOUAMI Driss
Indicateurs de tableau de bordIndicateurs de tableau de bord
MéthodesMéthodes
MoyensMoyens
MatièreMatière
MilieuMilieu
Main-d’œuvreMain-d’œuvre
DisponibilitéDisponibilité
QualitéQualité
EconomieEconomie
SécuritéSécurité
EnvironnementEnvironnement
ProductivitéProductivité
DurabilitéDurabilité
CapacitéCapacité
•Quantités
•Temps
•Quantités
•Temps
•Coûts
•Gains
•Coûts
•Gains
Ratios
X/Y
Ratios
X/Y
Prof. BOUAMI Driss
Niveaux des tableaux de bordNiveaux des tableaux de bord
Chef du
Département
Maintenance
Chef du
Département
Maintenance
Chef du
BTM
Chef du
BTM
EquipesEquipes
Tableau de
bord de
politique
Tableau de
bord de
politique
Suivi des
performances
globales
Suivi des
performances
globales
Suivi des
performances
stratégiques
Suivi des
performances
stratégiques
Tableau de
bord de
stratégies
Tableau de
bord de
stratégies
Tableau de
bord de
tactiques
Tableau de
bord de
tactiques
Suivi des
performances
opérationnelles
Suivi des
performances
opérationnelles
Prof. BOUAMI Driss
Exemples d’indicateurs de MaintenanceExemples d’indicateurs de Maintenance
DisponibiltéDisponibilté
CapacitéCapacité
QualitéQualité
ProductivitéProductivité
DurabilitéDurabilité
A= (MUT / MUT + MDT)A= (MUT / MUT + MDT)
Capacité actuelle/capacité nominaleCapacité actuelle/capacité nominale
Âge optimal de remplacementÂge optimal de remplacement
Production bonne/ production totaleProduction bonne/ production totale
TRS = Temps efficace/ Temps requisTRS = Temps efficace/ Temps requis
Prof. BOUAMI Driss
Exemples d’indicateurs de MaintenanceExemples d’indicateurs de Maintenance
EnvironnementEnvironnement
SécuritéSécurité
Rentabilité /
Economie
Rentabilité /
Economie
Taux de rejet = rejet actuel/rejet toléréTaux de rejet = rejet actuel/rejet toléré
•Coût de maintenance/quantité produite
•Coût indirect/coût de Maintenance
•Coût de sous-traitance/coût Maintenance
•Coût du préventif/coût de Maintenance
•Coût des rechanges/coût de Maintenance
•Coût de maintenance/quantité produite
•Coût indirect/coût de Maintenance
•Coût de sous-traitance/coût Maintenance
•Coût du préventif/coût de Maintenance
•Coût des rechanges/coût de Maintenance
•Taux de fréquence= (Nombre d’accidents
avec arrêt de travail/Nombre d’heures
travaillées).1 000 000
•Taux de gravité=(Nombre de jours perdus
• par incapacité temporaire/Nombre
d’heures travaillées). 1 000
•Taux de fréquence= (Nombre d’accidents
avec arrêt de travail/Nombre d’heures
travaillées).1 000 000
•Taux de gravité=(Nombre de jours perdus
• par incapacité temporaire/Nombre
d’heures travaillées). 1 000
Prof. BOUAMI Driss
Exemples d’indicateurs de Gestion des stocksExemples d’indicateurs de Gestion des stocks
Taux de rotation= consommation annuelle/quantité en stockTaux de rotation= consommation annuelle/quantité en stock
Taux de rupture= demandes satisfaites/demandes totalesTaux de rupture= demandes satisfaites/demandes totales
Taux d’évolution= Stock période N/Stock période N-1Taux d’évolution= Stock période N/Stock période N-1
Taux de non mouvementés=valeur de non mouvementés/valeur stockTaux de non mouvementés=valeur de non mouvementés/valeur stock
Taux de consommation= Valeur de consommation/valeur de stockTaux de consommation= Valeur de consommation/valeur de stock
Taux de mouvement= Nombre d’articles mouvementés/Nombre totalTaux de mouvement= Nombre d’articles mouvementés/Nombre total
Prof. BOUAMI Driss
Répartition des coûts directs de MaintenanceRépartition des coûts directs de Maintenance
Par équipement
par ligne
par atelier
par usine
Par équipement
par ligne
par atelier
par usine
corrective
Systématique
conditionnelle
améliorative
corrective
Systématique
conditionnelle
améliorative
Main-d’œuvre
rechanges
sous-traitance
Frais généraux
Main-d’œuvre
rechanges
sous-traitance
Frais généraux
Mécanique
Electrique
Atelier méca
Atelier Elec.
Entretien géné
BTM
Mécanique
Electrique
Atelier méca
Atelier Elec.
Entretien géné
BTM
Selon
ensemble
Selon
ensemble
Selon forme
Maintenance
Selon forme
Maintenance
Selon type
de coût
Selon type
de coût
Selon
spécialité
Selon
spécialité
Prof. BOUAMI Driss
Elaboration du Budget de MaintenanceElaboration du Budget de Maintenance
Budget
Année N-1
Budget
Année N-1
Politique
Stratégies
Année N
Politique
Stratégies
Année N
Besoins des actions
amélioratives
pour Année N
Besoins des actions
amélioratives
pour Année N
Besoins des
stratégies pour
Année N
Besoins des
stratégies pour
Année N
Dépenses
Années N-1
Dépenses
Années N-1
Budget Année NBudget Année N
Prof. BOUAMI Driss
Budget Maintenance par équipementBudget Maintenance par équipement
TravauxTravaux PréventifsPréventifs CorrectifsCorrectifs AmélioratifsAmélioratifs TotalTotalInvestissemtsInvestissemts
Equipement:Equipement: Budget exercice Année …..Budget exercice Année …..
Pièces de
rechange
Pièces de
rechange
Main-
d’œuvre
Main-
d’œuvre
Prestations
Extérieures
Prestations
Extérieures
TotalTotal
Prof. BOUAMI Driss
Budget Maintenance globalBudget Maintenance global
RubriquesRubriques
Montant
prévu
Montant
prévu
Budgets des
équipements
Budgets des
équipements
ConsommablesConsommables
TotalTotal
Frais générauxFrais généraux
InvestissementsInvestissements
Exercice Année…..
Usine:
Secteur:
Exercice Année…..
Usine:
Secteur:
AmortissementsAmortissements
Prof. BOUAMI Driss

Organisation maintenance 3

  • 1.
  • 2.
    Prof. BOUAMI Driss Définitionde la Maintenance Objectifs de la Maintenance Maintenance et les 5M Les 5 niveaux de la Maintenance La Maîtrise de la Maintenance Roue de Deming et Maintenance Maintenance Centrée sur les dépenses
  • 3.
    Prof. BOUAMI Driss Fonctionsde la Maintenance Projet Maintenance Inventaires Classification et Codification Documentation Maintenance Criticité des équipements Formes de la Maintenance Sous-traitance Flux d’information de la Maintenance Imprimés de la Maintenance
  • 4.
    Prof. BOUAMI Driss Plande Maintenance Gammes de Maintenance Ordonnancement-lancement Préparation Gestion des stocks Formation
  • 5.
    Prof. BOUAMI Driss LaMaintenanceLa Maintenance Ensemble des actions permettant de maintenir ou de rétablir un bien dans un état spécifié ou en mesure d’assurer un service déterminé. (Norme NF EN 13306) Ensemble des actions permettant de maintenir ou de rétablir un bien dans un état spécifié ou en mesure d’assurer un service déterminé. (Norme NF EN 13306) MaintenirMaintenir RétablirRétablir Maintenance préventiveMaintenance préventive Maintenance correctiveMaintenance corrective Ces actions sont à mener au moindre coût globalCes actions sont à mener au moindre coût global
  • 6.
    Prof. BOUAMI Driss Objectifsde la MaintenanceObjectifs de la Maintenance DisponibilitéDisponibilité QualitéQualité RentabilitéRentabilité CapacitéCapacité SécuritéSécurité EnvironnementEnvironnement DurabilitéDurabilité ProductivitéProductivité
  • 7.
    Prof. BOUAMI Driss Sécuritéet Environnement Sécurité et Environnement Rentabilité Economie Rentabilité Economie Productivité Rendement Productivité Rendement DurabilitéDurabilité Synthèse des objectifs de la MaintenanceSynthèse des objectifs de la Maintenance
  • 8.
    Prof. BOUAMI Driss FiabilitéFiabilité Aptituded ’un bien à accomplir une fonction requise dans des conditions données, durant un intervalle de temps donné. (Norme NF EN 13306) Aptitude d ’un bien à accomplir une fonction requise dans des conditions données, durant un intervalle de temps donné. (Norme NF EN 13306) IndicateursIndicateurs Fiabilité de n entités en série: Rs = Π Ri Fiabilité de n entités en parallèle ou en redondance: Fs = Π Fi F: Fonction défaillance ; F = R-1 Fiabilité de n entités en série: Rs = Π Ri Fiabilité de n entités en parallèle ou en redondance: Fs = Π Fi F: Fonction défaillance ; F = R-1 Fonction Fiabilité RFonction Fiabilité R MTBFMTBF
  • 9.
    Prof. BOUAMI Driss MaintenabilitéMaintenabilité Dansdes conditions données d’utilisation, aptitude d ’un bien à être maintenu ou rétabli dans un état où il peut accomplir une fonction requise lorsque la maintenance est accomplie dans des conditions données en utilisant des procédures et moyens prescrits (Norme NF EN 13306) Dans des conditions données d’utilisation, aptitude d ’un bien à être maintenu ou rétabli dans un état où il peut accomplir une fonction requise lorsque la maintenance est accomplie dans des conditions données en utilisant des procédures et moyens prescrits (Norme NF EN 13306) IndicateursIndicateurs Fonction Maintenabilité MFonction Maintenabilité M MTTRMTTR Facteurs influants sur la Maintenabilité: Modularité, interchangeabilité, accessibilité, aptitude à pose et dépose, démontabilité, détectabilité Facteurs influants sur la Maintenabilité: Modularité, interchangeabilité, accessibilité, aptitude à pose et dépose, démontabilité, détectabilité
  • 10.
    Prof. BOUAMI Driss DisponibilitéDisponibilité Aptituded’un bien à être en état d’accomplir une fonction requise dans des conditions données à un instant donné ou durant un intervalle de temps donné en supposant que la fourniture des moyens extérieurs est assurée. (Norme NF EN 13306) Aptitude d’un bien à être en état d’accomplir une fonction requise dans des conditions données à un instant donné ou durant un intervalle de temps donné en supposant que la fourniture des moyens extérieurs est assurée. (Norme NF EN 13306) IndicateurIndicateur Disponibilité ADisponibilité A PropriétésPropriétés Caractéristiques FMDCaractéristiques FMD EnsembleEnsemble RéparableRéparable DD ModuleModule Réparable,consommableRéparable,consommable M et FM et F ComposantComposant Consommable,réparableConsommable,réparable FF
  • 11.
    Prof. BOUAMI Driss DisponibilitéopérationnelleDisponibilité opérationnelle MUT MUT + MDT A = A = MUT MUT+MWT+MTTR Disponibilité Opérationnelle Disponibilité Opérationnelle MTTR MDTMTTF MUT MWT
  • 12.
    Prof. BOUAMI Driss Etatsd’une entitéEtats d’une entité Fonctionnement Attentes Incapacité pour causes extérieures Indisponibilité après défaillance Indisponibilité de maintenance préventive Indisponibilité de contraintes d’exploitation Etat de disponibilité (Up State) Etat de disponibilité (Down State) Etat effectif de disponibilité Etat d’incapacité
  • 13.
    Prof. BOUAMI Driss Disponibilitésintrinsèque et opérationnelleDisponibilités intrinsèque et opérationnelle Disponibilité intrinsèqueDisponibilité intrinsèque MaintenabilitéMaintenabilitéFiabilitéFiabilité Disponibilité opérationnelleDisponibilité opérationnelle ExploitationExploitation MaintenanceMaintenance
  • 14.
    Prof. BOUAMI Driss Tauxde Rendement Synthétique TRSTaux de Rendement Synthétique TRS Temps requis=ATemps requis=A Temps brut=BTemps brut=B Temps efficace=D Temps efficace=D Temps net=CTemps net=C Arrêts de production et Maintenance Arrêts de production et Maintenance Ralentissements Micro-arrêts Marches à vide Ralentissements Micro-arrêts Marches à vide Non qualités Démarrage Non qualités Démarrage TRS = Temps efficace / temps requisTRS = Temps efficace / temps requis Non production Non cadence Non qualité
  • 15.
    Prof. BOUAMI Driss Quantitéproduite et TRSQuantité produite et TRS Quantité Livrable = Quantité Nominale x TRSQuantité Livrable = Quantité Nominale x TRS TRS = (B/A) x (C/B) x (D/C)TRS = (B/A) x (C/B) x (D/C) Taux de Disponibilité Taux de cadence Taux de qualité Taux de disponibilité >0,90 Taux de cadence ou d ’allure >0,95 Taux de Qualité > 0,99 Taux de disponibilité >0,90 Taux de cadence ou d ’allure >0,95 Taux de Qualité > 0,99 Valeurs d’excellence: TRS > 0,85 Valeurs d’excellence: TRS > 0,85
  • 16.
    Prof. BOUAMI Driss ProductivitéProductivité MéthodesMéthodes MoyensMoyens MatièreMatière MilieuMilieu Main-d’œuvreMain-d’œuvre •SortieS•Sortie S •Entrée E•Entrée E Productivité S/E Productivité S/E Quantités, Temps, Coûts, Gains Quantités, Temps, Coûts, Gains Quantités, Temps, Coûts, Gains Quantités, Temps, Coûts, Gains Rendement TRS Rendement TRS
  • 17.
    Prof. BOUAMI Driss QualitéQualité QualitéQualité Main-d’œuvreMain-d’œuvreMoyensMoyens MatièreMatière MéthodesMéthodes MilieuMilieu
  • 18.
    Prof. BOUAMI Driss SécuritéSécurité Main-d’œuvreMain-d ’œuvre MoyensMoyens MatièreMatière MéthodesMéthodes MilieuMilieu SécuritéSécurité Main-d ’œuvreMain-d ’œuvre MoyensMoyens MatièreMatière MéthodesMéthodes MilieuMilieu
  • 19.
    Prof. BOUAMI Driss CapacitéCapacité CapacitéCapacité Main-d’œuvreMain-d ’œuvre MoyensMoyens MatièreMatière MéthodesMéthodes MilieuMilieu
  • 20.
    Prof. BOUAMI Driss RentabilitéRentabilité Butrecherché: Maintenance à Life Cycle Cost minimal But recherché: Maintenance à Life Cycle Cost minimal Coûts Directs de Maintenance Coûts Indirects de Maintenance
  • 21.
    Prof. BOUAMI Driss LifeCycle Cost (LCC)Life Cycle Cost (LCC) LCC = CA + CO + CM -VRLCC = CA + CO + CM -VR CA = Coût d’acquisition CO = Coût d’opération cumulé sur une période T CM = Coût de Maintenance cumulé sur une période T VR = Valeur résiduelle à la fin de la période T CA = Coût d’acquisition CO = Coût d’opération cumulé sur une période T CM = Coût de Maintenance cumulé sur une période T VR = Valeur résiduelle à la fin de la période T CM = Coût de Maintenance CM = CDM + CIM CDM = Coût Direct de Maintenance. CIM = Coût Indirect de Maintenance. CM = Coût de Maintenance CM = CDM + CIM CDM = Coût Direct de Maintenance. CIM = Coût Indirect de Maintenance. VR>0 si revente VR=0 si rebut VR<0 si destructionVR>0 si revente VR=0 si rebut VR<0 si destruction
  • 22.
    Prof. BOUAMI Driss Composantesdu Life Cycle Cost (LCC)Composantes du Life Cycle Cost (LCC) Coût de: •Main-d’œuvre •Pièces de rechange •sous-traitance •Frais généraux Coût de: •Main-d’œuvre •Pièces de rechange •sous-traitance •Frais généraux Coût des: •arrêts de production •non qualité •microarrêts •marche à vide •ralentissements •démarrages Coût des: •arrêts de production •non qualité •microarrêts •marche à vide •ralentissements •démarrages Coût de: •opérateurs •matière •outillages •énergie Coût de: •opérateurs •matière •outillages •énergie Coût direct de Maintenance Coût direct de Maintenance Coût indirect de Maintenance Coût indirect de Maintenance Coût d’opérationCoût d’opération Coût de l’équipement, ses accessoires, les outillages spéciaux, la formation, la documentation, les rechanges Coût de l’équipement, ses accessoires, les outillages spéciaux, la formation, la documentation, les rechanges Coût d’acquisition Coût d’acquisition
  • 23.
    Prof. BOUAMI Driss Coûts directs Coûts indirects Composantesdu Life Cycle Cost (LCC)Composantes du Life Cycle Cost (LCC) Dépenses Pertes
  • 24.
  • 25.
  • 26.
    Prof. BOUAMI Driss Applicationsdu Life Cycle Cost (LCC)Applications du Life Cycle Cost (LCC) Détermination de l’âge optimal de remplacementDétermination de l’âge optimal de remplacement Choix entre plusieurs types de rechangesChoix entre plusieurs types de rechanges Choix entre plusieurs politiques de MaintenanceChoix entre plusieurs politiques de Maintenance Choix entre plusieurs types d’équipementsChoix entre plusieurs types d’équipements Choix entre plusieurs actions améliorativesChoix entre plusieurs actions amélioratives Critère: LCC/T Minimal Critère: LCC/T Minimal
  • 27.
    Prof. BOUAMI Driss DurabilitéDurabilité TechniqueTechnique EconomiqueEconomique Durabilitéstechnique et économiqueDurabilités technique et économique Hors garantieEn garantie Période de commercialisation Durabilité Consentie Durabilité économiqueMise en Service Durabilité technique
  • 28.
    Prof. BOUAMI Driss ProcessusProcessusSortiesSortiesEntréesEntrées MM MM MM MMMM Processus de ProductionProcessus de Production
  • 29.
    Prof. BOUAMI Driss MM MM MM MM MM Moyens- Means- MachinesMoyens - Means- Machines Main-d’œuvre - Manpower- MenMain-d’œuvre - Manpower- Men Matière - MaterialMatière - Material Méthodes -MethodsMéthodes -Methods Milieu - MediumMilieu - Medium Les 5 MLes 5 M
  • 30.
    Prof. BOUAMI Driss MAINTENANCEMAINTENANCE 5M5 M La maintenance porte sur les 5M La maintenance a besoin des 5M La Maintenance et les 5 MLa Maintenance et les 5 M
  • 31.
    Prof. BOUAMI Driss Moyens: Machines,instruments, appareils, outillages, Montages de Maintenance, de production et de qualité Moyens: Machines, instruments, appareils, outillages, Montages de Maintenance, de production et de qualité Maintenance des moyens: Réparations Remplacements Graissages et lubrifications Nettoyages et peinture Resserrages Contrôles et réglages Etalonnages Maintenance des moyens: Réparations Remplacements Graissages et lubrifications Nettoyages et peinture Resserrages Contrôles et réglages Etalonnages Maintenance des MoyensMaintenance des Moyens
  • 32.
    Prof. BOUAMI Driss Main-d’œuvre: Personnel de tout niveau et de toute activité Main-d’œuvre : Personnel de tout niveau et de toute activité Maintenance de Main-d’oeuvre: Formation et information Conditions de travail et sécurité Condition de vie et santé Progression de carrière et salariale Reconnaissance de mérite Maintenance de Main-d’oeuvre: Formation et information Conditions de travail et sécurité Condition de vie et santé Progression de carrière et salariale Reconnaissance de mérite Maintenance de Main-d’œuvreMaintenance de Main-d’œuvre
  • 33.
    Prof. BOUAMI Driss Matière: Matièrepremière, produits annexes de production, Pièces de rechange et fournitures de Maintenance Matière: Matière première, produits annexes de production, Pièces de rechange et fournitures de Maintenance Maintenance de la Matière: Emballages adéquats Conditions de stockage Graissages et lubrifications Nettoyages Resserrages Contrôles et réglages Maintenance de la Matière: Emballages adéquats Conditions de stockage Graissages et lubrifications Nettoyages Resserrages Contrôles et réglages Maintenance de MatièreMaintenance de Matière
  • 34.
    Prof. BOUAMI Driss Méthodes: Procéduresd ’organisation, de gestion et d ’intervention, dessins, aides au diagnostic, plan de Maintenance, enregistrements Méthodes: Procédures d ’organisation, de gestion et d ’intervention, dessins, aides au diagnostic, plan de Maintenance, enregistrements Maintenance des Méthodes: Actualisation Amélioration gestion stockage Mise à disposition Maintenance des Méthodes: Actualisation Amélioration gestion stockage Mise à disposition Maintenance de MéthodesMaintenance de Méthodes
  • 35.
    Prof. BOUAMI Driss Milieu: Touslocaux: Unités de production, ateliers, laboratoires, Magasins, bureaux Milieu: Tous locaux: Unités de production, ateliers, laboratoires, Magasins, bureaux Maintenance de Milieu: Nettoyage Rangement Ergonomie stockage Information Sécurité et environnement Conditions de vie et de travail Maintenance de Milieu: Nettoyage Rangement Ergonomie stockage Information Sécurité et environnement Conditions de vie et de travail Maintenance de MilieuMaintenance de Milieu
  • 36.
    Prof. BOUAMI Driss Niveau1Niveau 1 Niveau 2Niveau 2 Niveau 3Niveau 3 Niveau 4Niveau 4 Niveau 5Niveau 5 Les 5 niveaux de MaintenanceLes 5 niveaux de Maintenance Reconstructions et rénovations Reconstructions et rénovations Travaux lourds de maintenance Travaux lourds de maintenance Diagnostic, réparations et remplacements Diagnostic, réparations et remplacements Travaux simples avec outillages simples Travaux simples avec outillages simples Travaux simples sans outillages Travaux simples sans outillages Opérateurs Maintenance externes Opérateurs Maintenance externes Opérateurs Maintenance externes ou internes Opérateurs Maintenance externes ou internes Opérateurs Maintenance internes Opérateurs Maintenance internes Opérateurs Maintenance internes et exploitants Opérateurs Maintenance internes et exploitants Opérateurs Maintenance internes et exploitants Opérateurs Maintenance internes et exploitants
  • 37.
    Prof. BOUAMI Driss MoyensMoyens MilieuMilieu Main-d’œuvreMain-d’œuvre MatièreMatière MéthodesMéthodes Gestiondes équipements et outillagesGestion des équipements et outillages Gestion des Ressources HumainesGestion des Ressources Humaines Gestion des stocksGestion des stocks Gestion documentaireGestion documentaire Gestion des locaux et installationsGestion des locaux et installations La maîtrise de la Maintenance requiert la maîtrise des 5 M qu’elle exploite La maîtrise de la Maintenance requiert la maîtrise des 5 M qu’elle exploite Maîtrise de la MaintenanceMaîtrise de la Maintenance
  • 38.
    Prof. BOUAMI Driss Gestiondes équipements et outillagesGestion des équipements et outillages Gestion des Ressources HumainesGestion des Ressources Humaines Gestion des stocksGestion des stocks Gestion de documents et interventionsGestion de documents et interventions Gestion des locaux et installationsGestion des locaux et installations La maîtrise de la Maintenance requiert aussi des actions transversales sur la gestion des 5M La maîtrise de la Maintenance requiert aussi des actions transversales sur la gestion des 5M PlanificationPlanification PréparationPréparation EnregistrementEnregistrement AnalyseAnalyse AméliorationAmélioration Maîtrise de la MaintenanceMaîtrise de la Maintenance
  • 39.
    Prof. BOUAMI Driss Maîtrised’acquisitionMaîtrise d’acquisition Maîtrise d’installationMaîtrise d’installation Maîtrise d’exploitationMaîtrise d’exploitation Maîtrise de Fin de VieMaîtrise de Fin de Vie Maîtrise du FonctionnementMaîtrise du Fonctionnement Maîtrise des arrêtsMaîtrise des arrêts Maîtrises par la MaintenanceMaîtrises par la Maintenance
  • 40.
    Prof. BOUAMI Driss Lameilleure Maintenance est celle qu’on ne fait pasLa meilleure Maintenance est celle qu’on ne fait pas La meilleure Maintenance est celle qu’on ne remarque pasLa meilleure Maintenance est celle qu’on ne remarque pas Au stade de la conception Au stage de l ’exploitation Prévention de la Maintenance: conception d’entités totalement fiables durant leur durée de vie Prévention de la Maintenance: conception d’entités totalement fiables durant leur durée de vie Organisation et gestion maîtrisées et optimisées de la MaintenanceOrganisation et gestion maîtrisées et optimisées de la Maintenance La meilleure MaintenanceLa meilleure Maintenance
  • 41.
    Prof. BOUAMI Driss RouePDCA de DemingRoue PDCA de Deming Plan Do CheckAct P D A C Progrès K Keep
  • 42.
    Prof. BOUAMI Driss MaintenirMaintenir AméliorerAméliorer Actionsmajeures de la MaintenanceActions majeures de la Maintenance
  • 43.
  • 44.
    Prof. BOUAMI Driss Réduction dedépenses Réduction de dépenses Résultats médiocres Résultats médiocres Beaucoup de dysfonctionnements Beaucoup de dysfonctionnements Peu de moyens Peu de moyens Cercle vicieux de la Maintenance Centrée sur les Dépenses Cercle vicieux de la Maintenance Centrée sur les Dépenses
  • 45.
    Prof. BOUAMI Driss Investissements Actionsur causes Investissements Action sur causes Bons résultats Bons résultats peu ou pas de dysfonctionnements peu ou pas de dysfonctionnements Moyens disponibles Moyens disponibles Cercle vertueux de la Maintenance Centrée sur les Résultats Cercle vertueux de la Maintenance Centrée sur les Résultats
  • 46.
    Prof. BOUAMI Driss ServiceMaintenanceService Maintenance Fonction MaintenanceFonction Maintenance Le service, en terme de structure (organisation et ressources), réalise la fonction Maintenance Le service, en terme de structure (organisation et ressources), réalise la fonction Maintenance La Fonction Maintenance englobe toutes les actions visant à maintenir ou à rétablir une entité dans un état spécifié La Fonction Maintenance englobe toutes les actions visant à maintenir ou à rétablir une entité dans un état spécifié Service et Fonction MaintenanceService et Fonction Maintenance
  • 47.
    Prof. BOUAMI Driss Exigencesd’organisation du service MaintenanceExigences d’organisation du service Maintenance Définir les fonctions à réaliserDéfinir les fonctions à réaliser Etablir l’organigramme du service MaintenanceEtablir l’organigramme du service Maintenance Choix entre centralisations et décentralisationsChoix entre centralisations et décentralisations Définir le niveau hiérarchique de la MaintenanceDéfinir le niveau hiérarchique de la Maintenance Définir les fiches de posteDéfinir les fiches de poste
  • 48.
    Prof. BOUAMI Driss DirectionGénéraleDirection Générale Direction Financière Direction Financière Direction des RH Direction des RH Direction de Production Direction de Production Direction de Maintenance Direction de Maintenance Position hiérarchique de la MaintenancePosition hiérarchique de la Maintenance
  • 49.
    Prof. BOUAMI Driss DirectionGénéraleDirection Générale Direction Financière Direction Financière Direction des RH Direction des RH Direction Technique Direction Technique Direction Commerciale Direction Commerciale Position hiérarchique de la MaintenancePosition hiérarchique de la Maintenance Département de Production Département de Production Département de Maintenance Département de Maintenance
  • 50.
    Prof. BOUAMI Driss Responsabledu Département de Maintenance Responsable du Département de Maintenance Equipes d’intervention Equipes d’intervention Ateliers mécaniques et électriques Ateliers mécaniques et électriques Equipes d’Entretien Général Equipes d’Entretien Général Magasins de rechanges et d’outillages Magasins de rechanges et d’outillages Organigramme du Département de MaintenanceOrganigramme du Département de Maintenance Bureau Technique de la Maintenance (BTM) Bureau Technique de la Maintenance (BTM) 1 personne en BTM pour 8 intervenants
  • 51.
    Prof. BOUAMI Driss Fonctionsdu Bureau Technique de la MaintenanceFonctions du Bureau Technique de la Maintenance OrdonnancementOrdonnancement Gestion des stocksGestion des stocks EtudesEtudes LancementLancement ComptabilitéComptabilité PréparationPréparation FormationFormation DocumentationDocumentation MéthodesMéthodesBTMBTM OPL
  • 52.
    Prof. BOUAMI Driss Personneldu BTMPersonnel du BTM Il n ’y a pas de véritable Maintenance sans Bureau Technique de la Maintenance Il n ’y a pas de véritable Maintenance sans Bureau Technique de la Maintenance Pour réaliser les différentes fonctions du BTM, les effectifs requis seront établis selon le volume de travail demandé donc de la taille de l’entreprise et de sa politique maintenance. Pour réaliser les différentes fonctions du BTM, les effectifs requis seront établis selon le volume de travail demandé donc de la taille de l’entreprise et de sa politique maintenance. Le préparateur et le personnel des méthodes doivent être des mainteneurs expérimentés polyvalents et formés aux méthodes de gestion de la Maintenance et d’études et analyses. Le préparateur et le personnel des méthodes doivent être des mainteneurs expérimentés polyvalents et formés aux méthodes de gestion de la Maintenance et d’études et analyses.
  • 53.
    Prof. BOUAMI Driss FonctionOrdonnancementFonction Ordonnancement Faire des prévisions de charge. Etablir les plannings d’intervention. Réserver les ressources humaines et matérielles Assurer l’utilisation rationnelle des ressources. Déclencher les interventions préventives. Gérer toutes les interventions. Suivre de la réalisation des interventions. Assurer la répartition des travaux et optimisation. Assurer la coordination avec la production. Gérer les demandes de travail du correctif. Déclencher et suivre les travaux sous-traités. Faire des prévisions de charge. Etablir les plannings d’intervention. Réserver les ressources humaines et matérielles Assurer l’utilisation rationnelle des ressources. Déclencher les interventions préventives. Gérer toutes les interventions. Suivre de la réalisation des interventions. Assurer la répartition des travaux et optimisation. Assurer la coordination avec la production. Gérer les demandes de travail du correctif. Déclencher et suivre les travaux sous-traités.
  • 54.
    Prof. BOUAMI Driss FonctionLancementFonction Lancement Gérer les travaux de la semaine. Déclencher les interventions. Répartir les travaux entre les équipes. Suivre l’exécution des interventions. Rassembler les dossiers avec Rapports d’intervention et Bons de Travaux après réalisation. Gérer les travaux de la semaine. Déclencher les interventions. Répartir les travaux entre les équipes. Suivre l’exécution des interventions. Rassembler les dossiers avec Rapports d’intervention et Bons de Travaux après réalisation.
  • 55.
    Prof. BOUAMI Driss FonctionPréparationFonction Préparation Elaborer les gammes de travail. Déterminer les outils, dispositifs, instruments et appareils requis pour chaque intervention. Estimer le temps d’exécution. Rassembler tous les documents nécessaires. Etablir tous les imprimés requis. Définir des compétences requises. Déterminer pièces et consommables à prévoir. Elaborer les procédures de sécurité à appliquer Elaborer les gammes de travail. Déterminer les outils, dispositifs, instruments et appareils requis pour chaque intervention. Estimer le temps d’exécution. Rassembler tous les documents nécessaires. Etablir tous les imprimés requis. Définir des compétences requises. Déterminer pièces et consommables à prévoir. Elaborer les procédures de sécurité à appliquer
  • 56.
    Prof. BOUAMI Driss FonctionMéthodesFonction Méthodes Réaliser inventaires et codifications en Maintenance. Définir les stratégies de Maintenance compte tenu de la politique de l’entreprise. Elaborer les gammes et les plans du préventif. Etablir les historiques et les analyser. Mener les études causales. Assurer la Maintenance d’acquisition. Assurer la veille technologique Maintenance Etablir les tableaux de bord et les analyser. Elaborer et améliorer les dossiers machine. Participer aux études et expertises Maintenance. Réaliser inventaires et codifications en Maintenance. Définir les stratégies de Maintenance compte tenu de la politique de l’entreprise. Elaborer les gammes et les plans du préventif. Etablir les historiques et les analyser. Mener les études causales. Assurer la Maintenance d’acquisition. Assurer la veille technologique Maintenance Etablir les tableaux de bord et les analyser. Elaborer et améliorer les dossiers machine. Participer aux études et expertises Maintenance.
  • 57.
    Prof. BOUAMI Driss FonctionEtudesFonction Etudes Mener les études amélioratives techniques et de gestion. Suivre les études sous-traitées. Réceptionner ces études. Gérer les travaux neufs depuis leur conception jusqu’à leur réception. Mener les études amélioratives techniques et de gestion. Suivre les études sous-traitées. Réceptionner ces études. Gérer les travaux neufs depuis leur conception jusqu’à leur réception.
  • 58.
    Prof. BOUAMI Driss FonctionGestion des stocksFonction Gestion des stocks Gérer les mouvements de stocks. Définir les techniques de magasinage. Gérer les réceptions et les retours. Etablir les politiques d’approvisionnement. Etablir les inventaires et codifications. Etablir et analyser les historiques. Etablir les tableaux de bord et les exploiter. Etablir les imprimés et documents requis. Mener les études amélioratives dont standardisation. Gérer les mouvements de stocks. Définir les techniques de magasinage. Gérer les réceptions et les retours. Etablir les politiques d’approvisionnement. Etablir les inventaires et codifications. Etablir et analyser les historiques. Etablir les tableaux de bord et les exploiter. Etablir les imprimés et documents requis. Mener les études amélioratives dont standardisation.
  • 59.
    Prof. BOUAMI Driss FonctionComptabilité MaintenanceFonction Comptabilité Maintenance Déterminer les coûts directs et indirects. Suivre l’évolution de ces coûts. Etablir le tableau de bord économique. Etablir une comptabilité analytique Maintenance. Etablir les life cycle cost. Suivre l ’évolution des LCC. Etablir les budgets Maintenance. Déterminer les coûts directs et indirects. Suivre l’évolution de ces coûts. Etablir le tableau de bord économique. Etablir une comptabilité analytique Maintenance. Etablir les life cycle cost. Suivre l ’évolution des LCC. Etablir les budgets Maintenance.
  • 60.
    Prof. BOUAMI Driss FonctionFormationFonction Formation Déterminer et recueillir les besoins de formation aussi bien pour les mainteneurs que les exploitants. Elaborer le plan de formation. Suivre la réalisation de ce plan. Evaluer ses résultats. Mener les rétroactions qui s’imposent. Déterminer et recueillir les besoins de formation aussi bien pour les mainteneurs que les exploitants. Elaborer le plan de formation. Suivre la réalisation de ce plan. Evaluer ses résultats. Mener les rétroactions qui s’imposent.
  • 61.
    Prof. BOUAMI Driss FonctionDocumentationFonction Documentation Gérer la documentation générale Maintenance. Gérer les normes Maintenance. Gérer les dossiers machines. Gérer les dossiers constructeurs. Gérer les logiciels. Gérer les dossiers d’acquisition. Assurer une veille documentaire en Maintenance. Gérer la documentation générale Maintenance. Gérer les normes Maintenance. Gérer les dossiers machines. Gérer les dossiers constructeurs. Gérer les logiciels. Gérer les dossiers d’acquisition. Assurer une veille documentaire en Maintenance.
  • 62.
  • 63.
  • 64.
  • 65.
    Prof. BOUAMI Driss Avantagesde la centralisation et la décentralisationAvantages de la centralisation et la décentralisation •Interventions rapides •Déplacements plus économiques •Meilleure connaissance des équipements •Meilleure connaissances des lieux •Meilleure connaissance des exploitants •Dialogue aisé avec exploitants •Interventions rapides •Déplacements plus économiques •Meilleure connaissance des équipements •Meilleure connaissances des lieux •Meilleure connaissance des exploitants •Dialogue aisé avec exploitants •Meilleure utilisation des hommes •Meilleure utilisation des moyens matériels •Meilleure gestion •Homogénéisation de politiques •Homogénéisation des méthodes •Formation de corps de spécialistes internes •Meilleure utilisation des hommes •Meilleure utilisation des moyens matériels •Meilleure gestion •Homogénéisation de politiques •Homogénéisation des méthodes •Formation de corps de spécialistes internes Maintenance décentralisée Maintenance décentralisée Maintenance centralisée Maintenance centralisée
  • 66.
    Prof. BOUAMI Driss MéthodesMéthodes OrdonnancementOrdonnancement LancementLancement PréparationPréparation Equipesd’interventionEquipes d’intervention ComptabilitéComptabilité EtudesEtudes AteliersAteliers FormationFormation DocumentationDocumentation Gestion des stocksGestion des stocksMagasinsMagasins Fonctions décentralisables Fonctions décentralisables Fonctions centralisables Fonctions centralisables
  • 67.
    Prof. BOUAMI Driss Niveauxdes fonctions de la MaintenanceNiveaux des fonctions de la Maintenance Inventaires Codifications Documentation Inventaires Codifications Documentation OrdonnancementOrdonnancement PréparationPréparation ComptabilitéComptabilité MéthodesMéthodes FormationFormation EtudesEtudes Gestion des stocksGestion des stocks ExécutionExécution LancementLancement Niveau analyseetétudes Niveau analyseetétudes Niveau préparationetexécution Niveau préparationetexécution
  • 68.
    Prof. BOUAMI Driss Identificationet caractérisation de processusIdentification et caractérisation de processus Définition des conditions d’exploitation des matérielsDéfinition des conditions d’exploitation des matériels Détermination des matériels critiquesDétermination des matériels critiques Caractérisation des matériels critiquesCaractérisation des matériels critiques Détermination des composants critiquesDétermination des composants critiques Caractérisation des défaillances des composantsCaractérisation des défaillances des composants Choix des politiques de maintenance à adopterChoix des politiques de maintenance à adopter Projet Maintenance (1/3)Projet Maintenance (1/3)
  • 69.
    Prof. BOUAMI Driss Elaborationet analyse des dossiers machine des matérielsElaboration et analyse des dossiers machine des matériels Définition des travaux de maintenance légaleDéfinition des travaux de maintenance légale Elaboration des plans de lubrificationElaboration des plans de lubrification Définition des travaux de ronde et de conduiteDéfinition des travaux de ronde et de conduite Définition des travaux de maintenance systématiqueDéfinition des travaux de maintenance systématique Définition des travaux de maintenance conditionnelleDéfinition des travaux de maintenance conditionnelle Répartition des travaux en internes et sous-traitésRépartition des travaux en internes et sous-traités Projet Maintenance (2/3)Projet Maintenance (2/3)
  • 70.
    Prof. BOUAMI Driss Préparationdes travaux de maintenance à réaliserPréparation des travaux de maintenance à réaliser Ordonnancement et lancement des interventionsOrdonnancement et lancement des interventions Enregistrement des informations sur les interventionsEnregistrement des informations sur les interventions Détermination des coûts des interventionsDétermination des coûts des interventions Elaboration des tableaux de bord techniques et économiquesElaboration des tableaux de bord techniques et économiques Analyse des données de retour d’expérience et étudesAnalyse des données de retour d’expérience et études Actualisations, améliorations et optimisation de maintenanceActualisations, améliorations et optimisation de maintenance Projet Maintenance (3/3)Projet Maintenance (3/3)
  • 71.
    Prof. BOUAMI Driss InventairesInventaires Milieux:Locaux, ateliers labos, bureaux... Milieux: Locaux, ateliers labos, bureaux... InventairesInventaires 5M5M Main-d’œuvre:Mainteneurs et exploitants Main-d’œuvre:Mainteneurs et exploitants Méthodes: Documentation dossiers, dessins... Méthodes: Documentation dossiers, dessins... Matière: rechanges et fournitures Maintenance Matière: rechanges et fournitures Maintenance Moyens: Machines, outils instruments, appareils.. Moyens: Machines, outils instruments, appareils..
  • 72.
  • 73.
    Prof. BOUAMI Driss ParcMatérielParc Matériel Biens techniquesBiens techniques de productionde production AménagementsAménagements Biens générauxBiens généraux AuxiliaireAuxiliaire EquipementsEquipements AménagementsAménagements InstallationsInstallations Classification du parc matérielClassification du parc matériel
  • 74.
    Prof. BOUAMI Driss ParcMachineParc Machine EquipementsEquipements ComposantsComposants Fiches techniques et de stock Fiches techniques et de stock InventaireInventaire Dossiers techniques et historiques Dossiers techniques et historiques Structure documentaireStructure documentaire
  • 75.
    Prof. BOUAMI Driss UsineUsine DivisionDivision CelluleCellule EntitéEntité UsinesU1, U2, U3,...Usines U1, U2, U3,... Cellules C1, C2, C3,….Cellules C1, C2, C3,…. Divisions D1, D2, D3,….Divisions D1, D2, D3,…. Entités E1, E2, E3,...Entités E1, E2, E3,... Arborescence topographique du parc matérielArborescence topographique du parc matériel Niveaux
  • 76.
    Prof. BOUAMI Driss FamilleFamille Sous-familleSous-famille TypeType EntitéEntité FamillesF1, F2, F3,...Familles F1, F2, F3,... Types T1, T2, T3,….Types T1, T2, T3,…. Sous-familles S1, S2, S3,...Sous-familles S1, S2, S3,... Entités E1, E2, E3,...Entités E1, E2, E3,... Arborescence fonctionnelle du parc matérielArborescence fonctionnelle du parc matériel Niveaux MarqueMarque Marques M1, M2, M3,...Marques M1, M2, M3,...
  • 77.
    Prof. BOUAMI Driss EnsembleEnsemble LocalisationLocalisation ClassificationClassification FamilleFamille MarqueMarque EquipementEquipement TypeType Unitéde productionUnité de production Secteurs 1, 2, 3...Secteurs 1, 2, 3... Types P1, P2, P3….Types P1, P2, P3…. Marques, M1, M2, M3...Marques, M1, M2, M3... Pompes, Presses, Fours...Pompes, Presses, Fours... Production, Aménagement, AuxiliaireProduction, Aménagement, Auxiliaire Equipements E1, E2, E3….Equipements E1, E2, E3…. Arborescence hybride du parc matérielArborescence hybride du parc matériel Niveaux Sous familles de pompes, presses, fours...Sous familles de pompes, presses, fours...Sous-FamilleSous-Famille
  • 78.
    Prof. BOUAMI Driss EquipementEquipement Groupe fonctionnel Groupe fonctionnel ModuleModule Unitéde montage Unité de montage ComposantComposant Unité opérationnelleUnité opérationnelle Broyeur, Four...Broyeur, Four... Roulement, Arbre….Roulement, Arbre…. Bâti équipé, palier...Bâti équipé, palier... Moteur, réducteur...Moteur, réducteur... Arborescence pour codification de composantArborescence pour codification de composant Niveaux
  • 79.
  • 80.
    Prof. BOUAMI Driss CodeMaintenanceCode Maintenance Code MagasinCode Magasin Codes ConstructeursCodes Constructeurs Codes FournisseursCodes Fournisseurs Codes NormalisationCodes Normalisation Types de codes de composantsTypes de codes de composants Deux codes sont généralement adoptés: - Code Maintenance. - Code Magasin. Ce dernier peut être celui du constructeur, du fournisseur ou encore celui préconisé par une norme. Une table de correspondance permet de relier ces deux codes à des fins d’historique et d’analyses Deux codes sont généralement adoptés: - Code Maintenance. - Code Magasin. Ce dernier peut être celui du constructeur, du fournisseur ou encore celui préconisé par une norme. Une table de correspondance permet de relier ces deux codes à des fins d’historique et d’analyses
  • 81.
    Prof. BOUAMI Driss CodeCode NumériqueNumérique AlphabétiqueAlphabétique AlphanumériqueAlphanumérique Typesde codesTypes de codes SignificatifSignificatif Non significatifNon significatif CodeCode
  • 82.
    Prof. BOUAMI Driss CodesignificatifCode significatif Code non significatifCode non significatif Arborescence Machine ou Pièce est relié à est relié à découle de Codes significatif et non significatifCodes significatif et non significatif
  • 83.
    Prof. BOUAMI Driss CodetopographiqueCode topographique Code fonctionnelCode fonctionnel 2 codes2 codes CodificationCodification Topographique pour localisationTopographique pour localisation Fonctionnel pour historiqueFonctionnel pour historique 2 codes2 codes Pour le Matériel hybride Matériel fixeMatériel fixe Matériel mobileMatériel mobile Matériel hybrideMatériel hybride
  • 84.
  • 85.
    Prof. BOUAMI Driss Documentationmaintenance et qualité ISO 9001Documentation maintenance et qualité ISO 9001 Ecrire ce qui doit être fait: (Préparation, plans maintenance, gammes maintenance et procédures). Ecrire ce qui doit être fait: (Préparation, plans maintenance, gammes maintenance et procédures). Faire ce qui est écrit: (Interventions selon préparation, plans maintenance, gammes maintenance et procédures). Faire ce qui est écrit: (Interventions selon préparation, plans maintenance, gammes maintenance et procédures). Ecrire ce qui a été fait: (Traçabilité des interventions). Ecrire ce qui a été fait: (Traçabilité des interventions).
  • 86.
    Prof. BOUAMI Driss •Préparation pour des interventions efficientes. • Aide aux mainteneurs pour une bonne exécution des interventions.. • Traçabilité des interventions à des fins d’analyses et donc d’améliorations. • Connaissance des équipements et des interventions pour apporter des améliorations et des optimisations. Rôles de la documentation maintenanceRôles de la documentation maintenance InformerInformer EnregistrerEnregistrerFormerFormerRôlesRôles
  • 87.
    Prof. BOUAMI Driss DocumentationMaintenanceDocumentation Maintenance Documentation générale Documentation générale Dossier constructeur Dossier constructeur Dossier Machine Dossier Machine Dossier techniqueDossier technique Dossier historiqueDossier historique Dossier opérationnelDossier opérationnel Normes, catalogues, livres, articles, dépliants, logiciels, revues, dessins, dossiers, études, notes techniques... Normes, catalogues, livres, articles, dépliants, logiciels, revues, dessins, dossiers, études, notes techniques...
  • 88.
    Prof. BOUAMI Driss DossierHistoriqueDossier Historique Dossier TechniqueDossier Technique Tous les documents d’informations techniques sur l’équipement Tous les documents d’informations techniques sur l’équipement Dossier MachineDossier Machine Tous les documents d’information sur les interventions réalisées sur l’équipement Tous les documents d’information sur les interventions réalisées sur l’équipement Dossier MachineDossier Machine
  • 89.
    Prof. BOUAMI Driss FichestechniquesFiches techniques Plans et nomenclaturesPlans et nomenclatures Schémas fonctionnelsSchémas fonctionnels Arborescence et codificationArborescence et codification Notice et plans de MaintenanceNotice et plans de Maintenance Notice d’utilisationNotice d’utilisation Notice d’installationNotice d’installation Notice de montage-démontageNotice de montage-démontage Catalogue des rechangesCatalogue des rechanges Instructions de sécuritéInstructions de sécurité Aides au diagnosticAides au diagnostic Notice des réglagesNotice des réglages Dossier techniqueDossier technique
  • 90.
    Prof. BOUAMI Driss PVde réceptionPV de réception Liste d’outillages spécifiquesListe d’outillages spécifiques Liste générale de constituantsListe générale de constituants Fournisseur, contrat, SAVFournisseur, contrat, SAV Equipements de même typeEquipements de même type Cahier de charge d’acquisitionCahier de charge d’acquisition Etudes AMDEC réaliséesEtudes AMDEC réalisées Liste des défaillances prévuesListe des défaillances prévues Check list d’appel d’offreCheck list d’appel d’offre Programmes, logicielsProgrammes, logiciels Autres documentsAutres documents CertificatsCertificats Dossier techniqueDossier technique
  • 91.
    Prof. BOUAMI Driss Rapportsd’interventionRapports d’intervention Rapports de contrôle et essaisRapports de contrôle et essais Relevés des inspectionsRelevés des inspections Fiches historiqueFiches historique Etudes, notices de modificationEtudes, notices de modification Rapports d’expertiseRapports d’expertise Dossier historiqueDossier historique
  • 92.
  • 93.
  • 94.
    Prof. BOUAMI Driss Analysede ParetoAnalyse de Pareto L’analyse de Pareto ou méthode des 20/80 ou méthode ABC permet de classer les causes selon les effets qu’elles génèrent. L’analyse de Pareto ou méthode des 20/80 ou méthode ABC permet de classer les causes selon les effets qu’elles génèrent. DéfaillancesDéfaillances Articles en stockArticles en stock Valeur de consommationValeur de consommation Coût d’indisponibilitéCoût d’indisponibilité Coût de MaintenanceCoût de MaintenanceEquipementsEquipements EffetEffetCausesCauses ExemplesExemples A B C Résultats de l’Analyse de Pareto: Classe A: 20% des causes responsables de 80% de l’effet. Classe B: 30% des causes responsables de 15% de l’effet. Classe C: 50% des causes responsables de 5% de l’effet. Résultats de l’Analyse de Pareto: Classe A: 20% des causes responsables de 80% de l’effet. Classe B: 30% des causes responsables de 15% de l’effet. Classe C: 50% des causes responsables de 5% de l’effet.
  • 95.
    Prof. BOUAMI Driss Définitiondes éléments à classerDéfinition des éléments à classer Définition du critère de classementDéfinition du critère de classement Collecte des valeurs du critère pour les éléments précités Collecte des valeurs du critère pour les éléments précités Classement des éléments par ordre décroissant des valeurs du critère Classement des éléments par ordre décroissant des valeurs du critère Démarche de la méthode de ParetoDémarche de la méthode de Pareto Affectation d’un rang à chacun des éléments ainsi classés Affectation d’un rang à chacun des éléments ainsi classés Cumul des valeurs du critère pour les éléments à classer Cumul des valeurs du critère pour les éléments à classer Pour chacun de ces pourcentages calculer le pourcentage de leurs éléments Pour chacun de ces pourcentages calculer le pourcentage de leurs éléments Calcul des pourcentages des valeurs cumulées par rapport au total Calcul des pourcentages des valeurs cumulées par rapport au total Tracer la courbe (pourcentages du critère en fonction des pourcentages éléments) Tracer la courbe (pourcentages du critère en fonction des pourcentages éléments) Fixer les seuils des classes A,B,C et déterminer les éléments de celles-ci Fixer les seuils des classes A,B,C et déterminer les éléments de celles-ci 11 22 44 33 66 55 88 99 77 1010
  • 96.
    Prof. BOUAMI Driss Paretode niveau 1 Détermination de la classe A des 20% de lignes responsables de 80% des coûts de Maintenance. Pareto de niveau 2 Détermination de la classe A des 20% d’équipements responsables de 80% des coûts de Maintenance. Pareto de niveau 3 Détermination de la classe A des 20% de composants responsables de 80% des coûts de Maintenance. Cascade de ParetosCascade de Paretos
  • 97.
    Prof. BOUAMI Driss C1P1 A11 …...A12 A1n C2 C3 Critères Pondération Total Vj C4 Entité E1 Entité E2 …... Entité En A12P2 A2n…...A22 P3 A31 A32 ……. A3n P4 A41 A42 A4n……. V1 …..V2 Vn Pi: Coefficient de pondération du critère Ci Aij: Note donnée à l’entité Ej pour le critère Ci Pi: Coefficient de pondération du critère Ci Aij: Note donnée à l’entité Ej pour le critère Ci Vj = Σ ( Pi . Aij )Vj = Σ ( Pi . Aij ) Matrice multicritèreMatrice multicritère
  • 98.
    Prof. BOUAMI Driss EquipementscritiquesEquipements critiques FaibleFaible Moyen(ne)Moyen(ne) Elevé(e)Elevé(e) Coût d’indisponibilité Coût d’indisponibilité 11 22 33 Incidence sur la Sécurité Incidence sur la Sécurité Incidence sur la Qualité Incidence sur la Qualité Incidence sur (Quantité.délai) Incidence sur (Quantité.délai) Grille de notation commune des équipements Grille de notation commune des équipements Classes A, B et C déterminées par Pareto avec le critère V Classes A, B et C déterminées par Pareto avec le critère V
  • 99.
    Prof. BOUAMI Driss Documentationstructurée et complèteDocumentation structurée et complète Maintenance préventive structuréeMaintenance préventive structurée Préparation structurée des interventionsPréparation structurée des interventions Indicateurs de tableau de bord et leur suiviIndicateurs de tableau de bord et leur suivi Etudes améliorativesEtudes amélioratives Budgets détaillés de MaintenanceBudgets détaillés de Maintenance Exigences des équipements critiquesExigences des équipements critiques
  • 100.
    Prof. BOUAMI Driss PréventivePréventive deRoutinede Routine ConditionnelleConditionnelle SystématiqueSystématique CorrectiveCorrective PalliativePalliative CurativeCurative d’acquisistiond’acquisistion AméliorativeAméliorative ConceptuelleConceptuelle Formes de la MaintenanceFormes de la Maintenance
  • 101.
    Prof. BOUAMI Driss MaintenancecorrectiveMaintenance corrective Défaillance partielle Défaillance partielle RéparationRéparationDépannageDépannage PalliativePalliative CurativeCurative Défaillance totale Défaillance totale
  • 102.
    Prof. BOUAMI Driss MaintenancepréventiveMaintenance préventive EchéancierEchéancier Rondes Automaintenance Rondes Automaintenance Etat du bienEtat du bien Maintenance correctiveMaintenance corrective Défaillance?Défaillance? Systématique: Echanges Graissages Resserrages etc... Systématique: Echanges Graissages Resserrages etc... Non Oui Conditionnelle: Contrôles Analyses etc... Conditionnelle: Contrôles Analyses etc...
  • 103.
  • 104.
    Prof. BOUAMI Driss MaintenanceSystématiqueMaintenance Systématique Maintenance préventive exécutée à des intervalles de temps préétablis ou selon un nombre défini d’unités d’usage mais sans contrôle préalable de l’état du bien. (Norme NF EN 13306) Applications: • Entités soumises à une réglementation. (ponts roulants, chaudières, réservoirs sous pression…) • Entités à coût de défaillance élevé. (machine en production continue, lignes de fabrication automatisée…) • Entités pouvant entraîner des accidents graves. (avions, ascenseurs, entités utilisées dans le nucléaire…)
  • 105.
    Prof. BOUAMI Driss Avantageset inconvénients de la Maintenance SystématiqueAvantages et inconvénients de la Maintenance Systématique Avantages: • Gestion aisée des ressources humaines et matérielles. • Prévision facile du budget. • Gestion aisée des rechanges. Inconvénients: • Consommation de rechange peut être grande. • Nécessité de déterminer et d ’optimiser la périodicité d ’intervention.. • Les pannes ne sont pas totalement évitées.. Inconvénients: • Consommation de rechange peut être grande. • Nécessité de déterminer et d ’optimiser la périodicité d ’intervention.. • Les pannes ne sont pas totalement évitées..
  • 106.
    Prof. BOUAMI Driss Niveauxd’interventionNiveaux d’intervention UnitéUnité EnsembleEnsemble ModuleModule ComposantComposant Révisions annuelleRévisions annuelle Echange standard Réparation Echange standard Réparation Echange standard Réparation Echange standard Réparation Révisions limitée ou générale Révisions limitée ou générale
  • 107.
    Prof. BOUAMI Driss Périodicitéd’interventionPériodicité d’intervention Données constructeursDonnées constructeurs Historique temps et coûtsHistorique temps et coûts Calculs de fiabilité et économiques Calculs de fiabilité et économiques Périodicité pour une fiabilité donnée Périodicité pour une fiabilité donnée Périodicité économique Périodicité économique Expérience interne et externe Expérience interne et externe
  • 108.
    Prof. BOUAMI Driss Périodicitéd’interventionPériodicité d’intervention Période TPériode T Actions systématiques Actions systématiques Choix de TChoix de T Période courte 1/2 jour à 1 semaine Période courte 1/2 jour à 1 semaine Période moyenne T=k.MTBF entre 1semaine et 1an Période moyenne T=k.MTBF entre 1semaine et 1an Période longue 1 an à 10 ans Période longue 1 an à 10 ans •Révisions limitées, générales, décennales •Arrêts annuels •Révisions limitées, générales, décennales •Arrêts annuels •Echanges standard •Actions ponctuelles •Echanges standard •Actions ponctuelles •Réglementation •Préconisations const •Non production •Réglementation •Préconisations const •Non production •Réglementation •Préconisations const •T calculée •Réglementation •Préconisations const •T calculée •Surveillance •rondes •Maintence conduite •Surveillance •rondes •Maintence conduite •Préconisations constructeur •Expérience •Préconisations constructeur •Expérience
  • 109.
    Prof. BOUAMI Driss Besoinsspécifiques de la Maintenance systématique Besoins spécifiques de la Maintenance systématique Périodicité d’interventionPériodicité d’intervention Plans et gammesPlans et gammes PlanificationPlanification
  • 110.
    Prof. BOUAMI Driss MaintenanceConditionnelleMaintenance Conditionnelle Maintenance préventive basée sur une surveillance du fonctionnement du bien et/ou des paramètres significatifs de ce fonctionnement intégrant les actions qui en découlent. (Norme NF EN 13306) Applications: • Entités soumises à une réglementation. (ponts roulants, matériels d ’incendie, réservoirs sous pression…) • Entités à coût de défaillance élevé. (machine en production continue, lignes de fabrication automatisée... • Entités pouvant entraîner des accidents graves. (matériel de transport en commun, entités utilisées dans le nucléaire...
  • 111.
    Prof. BOUAMI Driss Avantageset inconvénients de la Maintenance conditionnelleAvantages et inconvénients de la Maintenance conditionnelle Avantages: •Elimination ou réduction importante du risque de défaillance donc pas de dégâts collatéraux, durabilité plus grande et bon fonctionnement. •Gestion aisée des ressources humaines et matérielles. • Réduction des temps d’arrêt donc coût d ’indisponibilité limité. • Meilleure efficience par de meilleures préparation et planification. Inconvénients: • Acquisition de moyens de contrôle et d’analyse et gestion des mesures. • Nécessité de déterminer les seuils et périodicité de mesure. • Nécessité de former les opérateurs de Maintenance. •Sous-traitance de travaux de maintenance conditionnelle. Inconvénients: • Acquisition de moyens de contrôle et d’analyse et gestion des mesures. • Nécessité de déterminer les seuils et périodicité de mesure. • Nécessité de former les opérateurs de Maintenance. •Sous-traitance de travaux de maintenance conditionnelle.
  • 112.
    Prof. BOUAMI Driss Maintenancesconditionnelle et prédictiveMaintenances conditionnelle et prédictive Maintenance conditionnelle Maintenance conditionnelle Maintenance prédictive Maintenance prédictive Loi d’évolution de défaillance Loi d’évolution de défaillance Seuil critique de défaillance Seuil critique de défaillance Durée résiduelle de fonctionnement Durée résiduelle de fonctionnement
  • 113.
    Prof. BOUAMI Driss Mesurede défaillanceMesure de défaillance Panne Seuil d’alarme Seuil d’intervention Dégradation Temps Changement de fréquence de surveillance
  • 114.
    Prof. BOUAMI Driss Maintenance Conditionnelle Maintenance Conditionnelle MéthodediscrèteMéthode discrète Méthode continueMéthode continue Capteurs dédiés Mesures en continu Capteurs dédiés Mesures en continu Capteurs mobiles Mesures selon échéancier Capteurs mobiles Mesures selon échéancier Types de Maintenance conditionnelleTypes de Maintenance conditionnelle
  • 115.
    Prof. BOUAMI Driss Maintenance Conditionnelle Maintenance Conditionnelle MoyenstechniquesMoyens techniques Sens humainsSens humains • Toucher • Ouïe • Odorat • Vue • Toucher • Ouïe • Odorat • Vue •Analyse vibratoire •Analyse d’huile •Contrôles non destructifs •Mesure de désalignement •Détection de fuite •Analyse thermique •Endoscopie •Stroboscopie etc... •Analyse vibratoire •Analyse d’huile •Contrôles non destructifs •Mesure de désalignement •Détection de fuite •Analyse thermique •Endoscopie •Stroboscopie etc... Moyens de contrôle de la Maintenance conditionnelleMoyens de contrôle de la Maintenance conditionnelle
  • 116.
    Prof. BOUAMI Driss Démarchede Maintenance conditionnelleDémarche de Maintenance conditionnelle PréparationPréparation ExécutionExécution RétroactionRétroaction Détermination des défaillances à suivre Détermination des défaillances à suivre Détermination des paramètres à suivre Détermination des paramètres à suivre Choix des capteursChoix des capteurs Choix du mode de collecte des mesures Choix du mode de collecte des mesures Choix des seuilsChoix des seuils Elaboration des fiches de routine et visite Elaboration des fiches de routine et visite Planification et lancement des actions Planification et lancement des actions Enregistrement, retour d’expérience Enregistrement, retour d’expérience Réalisation de contrôles surveillance et analyses Réalisation de contrôles surveillance et analyses ActualisationsActualisations Analyse du retour d ’expérience Analyse du retour d ’expérience Améliorations optimisations Améliorations optimisations
  • 117.
    Prof. BOUAMI Driss Besoinsspécifiques de la Maintenance Conditionnelle Besoins spécifiques de la Maintenance Conditionnelle Périodicité de mesure et contrôlePériodicité de mesure et contrôle Gammes de mesure et contrôleGammes de mesure et contrôle Matériel qualifié et étalonnéMatériel qualifié et étalonné Opérateurs qualifiés ou certifiésOpérateurs qualifiés ou certifiés Procédures d’interprétationProcédures d’interprétation
  • 118.
  • 119.
    Prof. BOUAMI Driss Maintenancede routineMaintenance de routine de conduitede conduiteRondeRondeTypeType RéalisateurRéalisateur FréquenceFréquence DocumentsDocuments RondierRondier Journalière à hebdomadaire Journalière à hebdomadaire Fiche de ronde avec route ou consignes permanentes Fiche de ronde avec route ou consignes permanentes ExploitantExploitant Fiche d’auto- maintenance ou consignes permanentes Fiche d’auto- maintenance ou consignes permanentes Journalière à hebdomadaire Journalière à hebdomadaire
  • 120.
    Prof. BOUAMI Driss Besoinsspécifiques de la Maintenance de routine Besoins spécifiques de la Maintenance de routine Fiches de rondesFiches de rondes Fiches d’automaintenanceFiches d’automaintenance Formation des exploitantsFormation des exploitants
  • 121.
    Prof. BOUAMI Driss Les5 SLes 5 S SS SeiriSeiri DébarrasDébarras SS SeitonSeiton RangementRangement SS SeisoSeiso NettoyageNettoyage SS SeiketsuSeiketsu VisualisationVisualisation SS ShitsukeShitsuke RigueurRigueur
  • 122.
  • 123.
    Prof. BOUAMI Driss MaintenanceCorrectiveMaintenance Corrective Maintenance exécutée après détection d ’une panne et destinée à remettre un bien dans un état dans lequel il peut accomplir une fonction requise. (Norme NF EN 13306) Applications: • Entités en redondance. (pompes, générateurs, turbines,…) • Entités à faible coût de défaillance. (machines situées en dehors des chemins critiques de production) Entités ne pouvant pas entraîner d ’accidents. (balances, étiqueteuses,…)
  • 124.
    Prof. BOUAMI Driss Avantageset inconvénients de la Maintenance correctiveAvantages et inconvénients de la Maintenance corrective Avantages: • Pas d’efforts de planification et de gestion. • Pas d’acquisition d ’équipements de contrôle. Inconvénients: • Existence souvent de dégâts collatéraux coûteux. • Temps d’arrêt importants donc coûts élevés d’indisponibilité. • Défaillances réduisent la durabilité de l’entité et altèrent son fonctionnement par leur répétition. • Intervention mal faites dans l ’urgence et sans préparation ni •planification préalable •Mauvaise gestion des ressources humaines et matérielles. Inconvénients: • Existence souvent de dégâts collatéraux coûteux. • Temps d’arrêt importants donc coûts élevés d’indisponibilité. • Défaillances réduisent la durabilité de l’entité et altèrent son fonctionnement par leur répétition. • Intervention mal faites dans l ’urgence et sans préparation ni •planification préalable •Mauvaise gestion des ressources humaines et matérielles.
  • 125.
    Prof. BOUAMI Driss Besoinsspécifiques de la Maintenance Corrective Besoins spécifiques de la Maintenance Corrective Aides au diagnostic de panneAides au diagnostic de panne ExpertisesExpertises Méthode de demande d’interventionMéthode de demande d’intervention
  • 126.
  • 127.
  • 128.
  • 129.
  • 130.
    Prof. BOUAMI Driss StratégiesMaintenance et tempsStratégies Maintenance et temps MTTR MTTR MTTR MDTMTTF MUT MWT MWT MTBF Détection de défaillance Préparation Maintenance corrective Maintenance corrective Maintenance conditionnelle Maintenance conditionnelle Maintenance systématique Maintenance systématique Préparation MWT
  • 131.
    Prof. BOUAMI Driss Réductiondes temps d’indisponibiltéRéduction des temps d’indisponibilté MDT d’une intervention préparée et planifiée = 1/3 du MDT d’une intervention non préparée et non planifiée MDT d’une intervention préparée et planifiée = 1/3 du MDT d’une intervention non préparée et non planifiée Réduire MDTRéduire MDT Réduire MWTRéduire MWT Réduire MTTRRéduire MTTR Bonne organisation Bonne préparation Bonne gestion des stocks Bonne gestion des hommes Bonne organisation Bonne préparation Bonne gestion des stocks Bonne gestion des hommes Outils appropriés Procédures Documentation Formation Outils appropriés Procédures Documentation Formation
  • 132.
  • 133.
    Prof. BOUAMI Driss Maintenanced’acquisitionMaintenance d’acquisition Elle consiste à prendre en compte les exigences de la Maintenance au stade de l’acquisition des équipements, leur réception, installation et renouvellement. Activités: • Elaboration de méthodes de décision de renouvellement d ’un équipement •Elaboration de cahier de charge pour l’achat des équipements. • Elaboration de check lists pour l’établissement de contrat, de réception et d ’installation. •Etablissement de fiche technique pour les composants. •Etablissement de procédure de conservation des composants en stock.
  • 134.
    Prof. BOUAMI Driss Déterminationde l’âge de remplacement Données historiques des temps et des coûtsDonnées historiques des temps et des coûts Détermination du Life Cycle Cost LCCDétermination du Life Cycle Cost LCC Détermination période To minimisant LCC/TDétermination période To minimisant LCC/T Âge optimal de remplacement = ToÂge optimal de remplacement = To
  • 135.
    Prof. BOUAMI Driss Besoinsspécifiques de la Maintenance d’acquisition Besoins spécifiques de la Maintenance d’acquisition Retour d ’expérienceRetour d ’expérience Procédure d’élaboration de cahier des chargesProcédure d’élaboration de cahier des charges Procédure de réceptionProcédure de réception Procédure d’installationProcédure d’installation Procédure de décision de renouvellementProcédure de décision de renouvellement Procédure d’élaboration de contratProcédure d’élaboration de contrat
  • 136.
  • 137.
    Prof. BOUAMI Driss MaintenanceAméliorativeMaintenance Améliorative Elle consiste à apporter des modifications aux entités pour satisfaire des objectifs de performance, de qualité, de coût, de sécurité et de protection de l’environnement. Elle consiste à apporter des modifications aux entités pour satisfaire des objectifs de performance, de qualité, de coût, de sécurité et de protection de l’environnement. Activités: Supprimer les causes première de défaillances. Satisfaire de nouvelles exigences de production par des modernisations et adaptations. Augmenter la durée de vie par des rénovations. Activités: Supprimer les causes première de défaillances. Satisfaire de nouvelles exigences de production par des modernisations et adaptations. Augmenter la durée de vie par des rénovations.
  • 138.
    Prof. BOUAMI Driss •Détectionanomalies •Retours d’expérience •Historique •Besoins •Contraintes •Détection anomalies •Retours d’expérience •Historique •Besoins •Contraintes •Analyses et études•Analyses et études Détermination des actions amélioratives Détermination des actions amélioratives MaintenabilitéMaintenabilité SécuritéSécurité QualitéQualité CapacitéCapacité CoûtsCoûts ProductivitéProductivité DurabilitéDurabilité EnvironnementEnvironnement FiabilitéFiabilité Démarche de Maintenance améliorativeDémarche de Maintenance améliorative
  • 139.
    Prof. BOUAMI Driss MaintenanceProactiveMaintenance Proactive Elle consiste à analyser les retours d’expérience, déterminer les causes des défaillances et trouver les remèdes à même de les éliminer ou tout au moins d’en réduire les effets et l’occurrence Activités: • Sélection des équipements devant faire l’objet d’une grande attention. •Mise en place de moyens de détection des défaillances et leur suivi. • Gestion des retours d’expérience. •Réalisations de méthodes d ’étude et d’analyse telles que l ’AMDEC •Mise en place et formation de groupes d ’étude. •Mise en place d’un système de gestion des études.
  • 140.
    Prof. BOUAMI Driss Maintenancesaméliorative et proactiveMaintenances améliorative et proactive Maintenance améliorative Maintenance proactive Besoins d’efficience Besoins d’efficience Défaillances avérées à éliminer Défaillances avérées à éliminer
  • 141.
    Prof. BOUAMI Driss •Détectionanomalies •Retours d’expérience •Historique •Détection anomalies •Retours d’expérience •Historique •Analyses et études •AMDEC •Analyses et études •AMDEC Criticité équipements et défaillances Criticité équipements et défaillances Détermination des actions préventives et amélioratives Détermination des actions préventives et amélioratives MaintenabilitéMaintenabilité SécuritéSécurité QualitéQualité CapacitéCapacité CoûtsCoûts ProductivitéProductivité DurabilitéDurabilité EnvironnementEnvironnement FiabilitéFiabilité Démarche de Maintenance ProactiveDémarche de Maintenance Proactive
  • 142.
    Prof. BOUAMI Driss Besoinsspécifiques des maintenances améliorative et proactive Besoins spécifiques des maintenances améliorative et proactive Analyses de dysfonctionnementsAnalyses de dysfonctionnements Indicateurs- Tableaux de bordIndicateurs- Tableaux de bord HistoriquesHistoriques Objectifs d’améliorationObjectifs d’amélioration
  • 143.
  • 144.
    Prof. BOUAMI Driss Lesinterrogations 3Q2CPOLes interrogations 3Q2CPO Quoi?Quoi? Qui?Qui? Quand?Quand? Combien?Combien? Comment?Comment? Pourquoi?Pourquoi? Q?Q? Q?Q? Q?Q? C?C? C?C? P?P? Où?Où?O?O?
  • 145.
  • 146.
    Prof. BOUAMI Driss Exemplede cascade de PourquoiExemple de cascade de Pourquoi Le moteur s’est il arrêté?Le moteur s’est il arrêté? Le disjoncteur a-t-il fonctionné?Le disjoncteur a-t-il fonctionné? L’intensité a-t-elle augmenté?L’intensité a-t-elle augmenté? Ce point dur mécanique?Ce point dur mécanique? Le tapis s’est-il coincé?Le tapis s’est-il coincé? Le manque de graisse?Le manque de graisse? Le rouleau s’est-il coincé?Le rouleau s’est-il coincé? L’absence de plan graissage?L’absence de plan graissage? L’absence de graissage?L’absence de graissage? Le disjoncteur a fonctionné.Le disjoncteur a fonctionné. Il y a absence de graissage.Il y a absence de graissage. L’intensité moteur a augmenté.L’intensité moteur a augmenté. Le rouleau s’est coincé.Le rouleau s’est coincé. Il y a manque de graisse.Il y a manque de graisse. Il y a absence de plan graissage.Il y a absence de plan graissage. Il n ’y a pas d’organisation de la Maintenance. Il n ’y a pas d’organisation de la Maintenance. Il y a un point dur mécanique.Il y a un point dur mécanique. Le tapis s’est coincé.Le tapis s’est coincé. PourquoiPourquoi Parce queParce que
  • 147.
  • 148.
    Prof. BOUAMI Driss MaintenanceConceptuelleMaintenance Conceptuelle Elle consiste à prendre en compte les exigences de la Maintenance au stade de la conception des installations et des locaux en visant leur efficience. FiabilitéFiabilité MaintenabilitéMaintenabilité QualitéQualité SécuritéSécurité DurabilitéDurabilité CapacitéCapacitéEnvironnementEnvironnement But: avoir les meilleurs CoûtsCoûts ProductivitéProductivité
  • 149.
    Prof. BOUAMI Driss Evolutionde méthodes et technologieEvolution de méthodes et technologie Méthodes et moyens de conceptionMéthodes et moyens de conception Retours d’expérienceRetours d’expérience Besoins spécifiques de la Maintenance conceptuelle Besoins spécifiques de la Maintenance conceptuelle
  • 150.
    Prof. BOUAMI Driss SystématiqueSystématiqueAvant panneAvant panne Nbre d’unités d’usageNbre d’unités d’usage DéclencheurDéclencheurOccurrenceOccurrence Forme de Maintenance Forme de Maintenance ConditionnelleConditionnelle Avant défaillanceAvant défaillance SeuilSeuil RoutineRoutine Avant panneAvant panne Chaque jourChaque jour CurativeCurative Après défaillanceAprès défaillance DéfaillanceDéfaillance PalliativePalliative Après défaillanceAprès défaillance DéfaillanceDéfaillance AméliorativeAméliorative ConceptuelleConceptuelle D’acquisitionD’acquisition Après et avant panneAprès et avant panne À la conceptionÀ la conception À l’achatÀ l’achat Anomalie, faiblesseAnomalie, faiblesse Cahier de chargeCahier de charge Décision d’achatDécision d’achat Caractéristiques des stratégies MaintenanceCaractéristiques des stratégies Maintenance
  • 151.
    Prof. BOUAMI Driss Critèresde choixCritères de choix Critères économiquesCritères économiquesCritères techniquesCritères techniques •Incidence sur la sécurité •Incidence sur la Production (Qualité, Quantité et délais) •Incidence sur l ’Environnement •Régularité et vitesse de développement des défaillances •Coût directs •Coûts indirects •Life Cycle Cost (LCC) Critères de choix de stratégie de MaintenanceCritères de choix de stratégie de Maintenance
  • 152.
    Prof. BOUAMI Driss Incidencesur sécuritéIncidence sur sécurité Maintenance conditionnelleMaintenance conditionnelle Incidence sur productionIncidence sur production Incidence sur coûtsIncidence sur coûts Incidence sur EnvironnementIncidence sur Environnement Maintenance SystématiqueMaintenance Systématique Maintenance correctiveMaintenance corrective RedondancesRedondances Incidence faibleIncidence faible Incidence forteIncidence forte Préférence fortePréférence forte Préférence faiblePréférence faible Règles de choix de stratégies de MaintenanceRègles de choix de stratégies de Maintenance
  • 153.
    Prof. BOUAMI Driss Défaillanceset politiques de MaintenanceDéfaillances et politiques de Maintenance régulièrerégulière IrrégulièreIrrégulière DéfaillanceDéfaillance Développement lent Développement lent Développement rapide Développement rapide Développement lent Développement lent Développement rapide Développement rapide Maintenances: 1. systématique 2. conditionnelle 3. redondance 4. corrective Maintenances: 1. systématique 2. conditionnelle 3. redondance 4. corrective Maintenances: 1.systématique 2.redondance 3.corrective Maintenances: 1.systématique 2.redondance 3.corrective Maintenances: 1.conditionnelle 2.systématique 3. redondance 4. corrective Maintenances: 1.conditionnelle 2.systématique 3. redondance 4. corrective Maintenances: 1.redondance 2.systématique 3.corrective Maintenances: 1.redondance 2.systématique 3.corrective
  • 154.
  • 155.
    Prof. BOUAMI Driss DéfautDéfaut MéthodesMéthodes MéthodesMéthodes MéthodesMéthodes MéthodesMéthodes MéthodesMéthodes CausesCauses FonctionnementFonctionnement EffetsEffets PannesPannes AccidentsAccidents Marche dégradée Marche dégradée Défauts dequalité Défauts de qualité Marche à vide Marche à vide EffetsconstatablesEffetsconstatables Dérive Dérive Maintenance proactive Maintenance proactive Maintenance préventive Maintenance préventive Maintenance corrective Maintenance corrective Niveau d’action Niveau d’action Niveaux d’action et formes de MaintenanceNiveaux d’action et formes de Maintenance
  • 156.
    Prof. BOUAMI Driss Formesde sous-traitanceFormes de sous-traitance ExterneExterne PartiellePartielle TotaleTotale PonctuellePonctuelle InterneInterne ContinueContinue
  • 157.
    Prof. BOUAMI Driss Avantageset Inconvénients de la sous-traitanceAvantages et Inconvénients de la sous-traitance AvantagesAvantages InconvénientsInconvénients •Qualité d’intervention •Respect des délais. •Economie. •Allégement de la charge du service Maintenance. •Flexibilité. •Réactivité •Perte de Maîtrise technique. •Risque de défaillance du prestataire •Gestion de la sous- traitance.
  • 158.
    Prof. BOUAMI Driss Enquêtesur la sous-traitanceEnquête sur la sous-traitance Critères de sous-traitanceCritères de sous-traitance Réduction de coûtRéduction de coût Qualité de prestationQualité de prestation 60%60% TauxTaux 35%35% Autres critèresAutres critères5%5%
  • 159.
    Prof. BOUAMI Driss Activitésde maintenance sous-traitablesActivités de maintenance sous-traitables ReconstructionsReconstructions Chaudronnerie/soudageChaudronnerie/soudage Etudes améliorativesEtudes amélioratives Contrôles spéciauxContrôles spéciaux Analyses spécialesAnalyses spéciales FormationFormation Matériels auxilliairesMatériels auxilliaires Nettoyages lourdsNettoyages lourds Entretien GénéralEntretien Général Visites réglementairesVisites réglementaires FabricationFabrication EtalonnagesEtalonnages Parc autoParc autoMatériel informatiqueMatériel informatique
  • 160.
    Prof. BOUAMI Driss Niveauxde Maintenance et sous-traitanceNiveaux de Maintenance et sous-traitance Niveau 1 Niveau 2 Niveau 3 Niveau 4Niveau 4 Tauxdesous-traitance 100% 0% 50%
  • 161.
    Prof. BOUAMI Driss Critèrespour sous-traitanceCritères pour sous-traitance Matériel requis trop coûteuxMatériel requis trop coûteux Compétences requises non disponibles en interneCompétences requises non disponibles en interne Surcharge du Département de MaintenanceSurcharge du Département de Maintenance Interventions internes médiocresInterventions internes médiocres Interventions internes longues et peu de flexibilitéInterventions internes longues et peu de flexibilité Interventions internes coûteusesInterventions internes coûteuses Infrastructures requises n’existent pas en interneInfrastructures requises n’existent pas en interne
  • 162.
    Prof. BOUAMI Driss Décisionde sous-traitance Cahier de charge Sélection du prestataire Appel d’offre/Commande Préparation Décision de sous-traitance Cahier de charge Sélection du prestataire Appel d’offre/Commande Préparation Améliorations Optimisations Actualisations Améliorations Optimisations Actualisations Lancement Suivi d’exécution Réception Enregistrement Lancement Suivi d’exécution Réception Enregistrement Calculs Modélisations Analyses Historique du prestataire Calculs Modélisations Analyses Historique du prestataire Boucle de Sous-traitance de la MaintenanceBoucle de Sous-traitance de la Maintenance
  • 163.
    Prof. BOUAMI Driss Critèresde choix et d’évaluation de sous-traitants Critères de choix et d’évaluation de sous-traitants QualitéQualité CoûtCoût DélaisDélais RéactivitéRéactivité FlexibilitéFlexibilité
  • 164.
  • 165.
  • 166.
  • 167.
    Prof. BOUAMI Driss (Demande)(Décision) (Information) (Classement) (Enregistrement) (Préparation) (Ordonnancement) (Lancement) (Historiques) (Analyses) (Actualisations) (Optimisations) (Interventions) (Approvisionnement) (Valorisations) Exploitation Maintenance Circuit de Maintenance corrective différéeCircuit de Maintenance corrective différée DT DocumentationDT+DP+RI RI RI RIBT+DP+RI OT+DP BS Pièces et Outillages DT Service OPL Chef de Maintenance Documentation Magasins et gestion des stocks Utilisateur Méthodes ComptabilitéExécutants
  • 168.
    Prof. BOUAMI Driss (Demande)(Décision) (Information) (Classement) (Enregistrement) (Préparation) (Ordonnancement) (Lancement) (Historiques) (Analyses) (Actualisations) (Optimisations) (Interventions) (Approvisionnement) (Valorisations) Exploitation Maintenance Circuit de Maintenance corrective urgenteCircuit de Maintenance corrective urgente DT à la fin DocumentationDT+DP+RI RI RI RIBT+DP+RI OT+DP BS Pièces et outillages Téléphone ou directement Service OPL Chef de Maintenance Documentation Magasins et gestion des stocks Utilisateur Méthodes Comptabilité Déplacement pour diagnostic rapide Exécutants
  • 169.
    Prof. BOUAMI Driss (Information) (Classement) (Enregistrement) (Préparation) (Ordonnancement) (Lancement) (Historiques) (Analyses) (Actualisations) (Optimisations) (Interventions) (Approvisionnement) (Valorisations) Maintenance Circuitdes Maintenances Systématique et ConditionnelleCircuit des Maintenances Systématique et Conditionnelle DocumentationBT+DP+RI RI RI RIBT+DP+RI OT+DP BS Pièces et Outillages Service OPL Documentation Magasins et gestion des stocks Méthodes ComptabilitéExécutants
  • 170.
    Prof. BOUAMI Driss (Maintenance d’exploitation) (Information) (Classement) (Enregistrement) (Lancement) (Historiques) (Analyses) (Actualisations) (Interventions)(Valorisations) Exploitation Maintenance Circuit de ronde et maintenance d’exploitationCircuit de ronde et maintenance d’exploitation DocumentationFME+ FR FME+FR RI RI FR Service OPL DocumentationUtilisateur Méthodes Comptabilité FME Exécutants
  • 171.
    Prof. BOUAMI Driss (Décision)(Information) (Classement) (Enregistrement) (Préparation) (Ordonnancement) (Lancement) (Historiques) (Analyses) (Actualisations) (Optimisations) (Exécution) (Valorisations) Maintenance Circuit de Maintenance sous-traitéeCircuit de Maintenance sous-traitée DTST+DST +RI DocumentationDTST+ DST+RI RI RI RI Service OPL Chef de Maintenance Documentation Sous-traitant Méthodes Comptabilité Achats Commandes DTST+ DST+RI
  • 172.
    Prof. BOUAMI Driss (Demande)(Décision) (Information) (Classement) (Enregistrement) (Préparation) (Ordonnancement) (Lancement) (Historiques) (Analyses) (Actualisations) (Optimisations) (Interventions) (Approvisionnement) (Valorisations) Exploitation Maintenance Circuit de Maintenance améliorativeCircuit de Maintenance améliorative DTE DocumentationDTE+DE+D P+RI RI RI RIBT+DP+RI OT+DP BS Pièces et Outillages DTE Service OPL Chef de Maintenance Documentation Magasins et gestion des stocks Utilisateur Méthodes Comptabilité Etudes (Améliorations) DTE +DE Exécutants
  • 173.
  • 174.
  • 175.
    Prof. BOUAMI Driss Demandede travail (DT)Demande de travail (DT) Ordre de Travail (OT)Ordre de Travail (OT) Bon de Travail (BT)Bon de Travail (BT) Bon de Sortie (BS)Bon de Sortie (BS) Bon de Réservation (BR)Bon de Réservation (BR) Rapport d’Intervention (RI)Rapport d’Intervention (RI) Principaux imprimés de la MaintenancePrincipaux imprimés de la Maintenance
  • 176.
  • 177.
  • 178.
  • 179.
  • 180.
    Prof. BOUAMI Driss Ensemblestructuré de tâches qui comprennent les activités, les procédures, les ressources et la durée nécessaire pour exécuter la Maintenance. (Norme NF X 60-010) Il constitue le cœur du dossier de préparation. Il est établi dans une phase d’analyse et de conception de la Maintenance à effectuer sur un bien. Plan de MaintenancePlan de Maintenance
  • 181.
    Prof. BOUAMI Driss Plande Maintenance Plan de Maintenance Main-d’œuvre:Opérateurs de Maintenance Main-d’œuvre:Opérateurs de Maintenance Méthodes: Gammes opératoires Méthodes: Gammes opératoires Milieux: Lieux de Maintenance Milieux: Lieux de Maintenance Matières: Pièces de rechange et fournitures Matières: Pièces de rechange et fournitures Moyens: Machines, outillages Moyens: Machines, outillages Contenu du Plan de MaintenanceContenu du Plan de Maintenance
  • 182.
    Prof. BOUAMI Driss Ilfaut préciser, dans le plan de Maintenance, les conditions de son établissement car il en dépend et évolue avec elles. Ces conditions sont: • Le taux d’engagement. • Les objectifs de production. • Le taux de défaillance constaté. Etc… Le plan de Maintenance doit être régulièrement actualisé. Conditions d’établissement du plan MaintenanceConditions d’établissement du plan Maintenance Conditions de production Conditions de production Plan de Maintenance Plan de Maintenance
  • 183.
    Prof. BOUAMI Driss Planet gammes de MaintenancePlan et gammes de Maintenance La plan est un document énonçant les modes opératoires, les ressources et la séquence des activités liées à la Maintenance d’un bien. (Norme NF X 60-010) La plan est un document énonçant les modes opératoires, les ressources et la séquence des activités liées à la Maintenance d’un bien. (Norme NF X 60-010) Gammes de Maintenance Gammes de Maintenance 5 M Maintenance 5 M Maintenance 3Q2CPO3Q2CPO Plan de Maintenance Plan de Maintenance 1 périodicité1 périodicité Toutes périodicités Toutes périodicités
  • 184.
  • 185.
  • 186.
  • 187.
  • 188.
    Prof. BOUAMI Driss Sourcesd’informations pour établir les gammes et plan de Maintenance Sources d’informations pour établir les gammes et plan de Maintenance L’expérience des mainteneurs et exploitants internesL’expérience des mainteneurs et exploitants internes La documentation constructeurLa documentation constructeur L’expérience des mainteneurs et exploitants externesL’expérience des mainteneurs et exploitants externes Gammes et plan de MaintenanceGammes et plan de Maintenance AMDECAMDEC
  • 189.
  • 190.
  • 191.
    Prof. BOUAMI Driss Gammeset plans de MaintenanceGammes et plans de Maintenance Gammes de Maintenance équipement. (1 périodicité) Gammes de Maintenance équipement. (1 périodicité) Plan de Maintenance équipement (Toutes périodicités) Plan de Maintenance équipement (Toutes périodicités) Gammes de Maintenance division-usine (1 périodicité) Gammes de Maintenance division-usine (1 périodicité) Plan de Maintenance division-usine (Toutes périodicités) Plan de Maintenance division-usine (Toutes périodicités)
  • 192.
    Prof. BOUAMI Driss Plan mensuel Plan mensuel Plan Annuel Plan Annuel Plan hebdomadaire Plan hebdomadaire Ensembledes travaux de Maintenance à réaliser pour un équipements d’une usine, atelier sur l’année. Ensemble des travaux de Maintenance à réaliser pour un équipements d’une usine, atelier sur le mois. Ensemble des travaux de Maintenance à réaliser pour un équipement d’une usine, atelier sur la semaine. Plans de MaintenancePlans de Maintenance
  • 193.
    Prof. BOUAMI Driss Typede travailType de travailSpécialitéSpécialité SecteurSecteur •Mécanique •Electrique •Electronique •Entretien général etc... •Graissage •Remplacement •Fabrication •Chaudronnerie •Automatique •Electricité etc... •Zone d ’intervention: atelier, ligne etc... Décomposition des Plans de la MaintenanceDécomposition des Plans de la Maintenance selon selon
  • 194.
    Prof. BOUAMI Driss Contenud’une gammeContenu d’une gamme Modes opératoiresModes opératoires Consignes d’arrêtConsignes d’arrêt Consignes de sécuritéConsignes de sécurité Plans et schémasPlans et schémas Outillages spéciauxOutillages spéciaux Pièces de rechangePièces de rechange Temps estimésTemps estimés MainteneursMainteneurs Critères de qualitéCritères de qualité Tests et essaisTests et essais Lieux d’interventionLieux d’intervention Consignes de nettoyageConsignes de nettoyage
  • 195.
  • 196.
  • 197.
  • 198.
  • 199.
  • 200.
  • 201.
  • 202.
  • 203.
  • 204.
  • 205.
  • 206.
    Prof. BOUAMI Driss Organede planification Organe de planification OrdonnancementOrdonnancement Planning annuelPlanning annuel Horizon de planification Horizon de planification Plannings hebdomadairesPlannings hebdomadairesLancementLancement Planification des travaux de MaintenancePlanification des travaux de Maintenance Plannings mensuelsPlannings mensuels
  • 207.
    Prof. BOUAMI Driss Rôlesde l’ordonnancementRôles de l’ordonnancement Gérer les demandes de travaux correctifsGérer les demandes de travaux correctifs Gérer les plans des travaux préventifsGérer les plans des travaux préventifs Planifier et optimiser les chargesPlanifier et optimiser les charges Réserver les ressources humaines et matériellesRéserver les ressources humaines et matérielles Assurer le suivi de l’exécution des travauxAssurer le suivi de l’exécution des travaux Répartir les travaux et en déclencher l’exécutionRépartir les travaux et en déclencher l’exécution Coordonner avec les autres fonctions de maintenanceCoordonner avec les autres fonctions de maintenance
  • 208.
    Prof. BOUAMI Driss PrévoirPrévoir LancerLancerSuivreSuivre Optimiser RéserverRéserver PlanifierPlanifier Coordonner avecautres fonctions Maintenance Coordonner avec autres fonctions Maintenance Fonctions de l’ordonnancementFonctions de l’ordonnancement
  • 209.
  • 210.
  • 211.
  • 212.
  • 213.
  • 214.
    Prof. BOUAMI Driss PréparationPréparation Main-d’œuvreMain-d’œuvreMoyensMoyensMéthodesMéthodes MatièreMatière MilieuMilieu PréparationPréparation
  • 215.
    Prof. BOUAMI Driss Quoi?Quoi?Pourquoi?Pourquoi? Travaux concernant les 20% d’équipements responsables de 80% des coûts ou temps de Maintenance. Qui?Qui? Quand?Quand? Préparation (1/2)Préparation (1/2) Opérateurs qualifiés de Maintenance requis pour réaliser les différents travaux programmés. Moment de début des travaux et leur durée. Fenêtres de Maintenance à identifier. Réparation Dépannage Prévention Amélioration etc...
  • 216.
    Prof. BOUAMI Driss Comment?Comment?Combien?Combien? •Fiche de préparation •Gamme de Maintenance Quantités de: •pièces •Outils •Hommes etc... Où?Où? Préparation (2/2)Préparation (2/2) Local de Maintenance: •Atelier •sur site •Laboratoire La fiche de préparation ou la gamme de Maintenance synthétise les réponses à toutes ces questions
  • 217.
    Prof. BOUAMI Driss Typesde préparationTypes de préparation StructuréeStructurée AllégéeAllégée SimplifiéeSimplifiée Classe A: 20% des équipements responsables de 80% des coûts de Maintenance Classe A: 20% des équipements responsables de 80% des coûts de Maintenance Classe B: 30% des équipements responsables de 15% des coûts de Maintenance Classe B: 30% des équipements responsables de 15% des coûts de Maintenance Classe C: 50% des équipements responsables de 5% des coûts de Maintenance Classe C: 50% des équipements responsables de 5% des coûts de Maintenance
  • 218.
    Prof. BOUAMI Driss Préparationet formes de MaintenancePréparation et formes de Maintenance RondeRonde SystématiqueSystématique AutomaintenanceAutomaintenance ConditionnelleConditionnelle AméliorativeAméliorative CorrectiveCorrective DTDT OTOT BTBT BSOBSO BSP/ BR BSP/ BR CSCSGTGT xx xx xx xx xx xx xx xx xx xx xx xx xx xx xx xx xx xx xx xx xx xx xx xx xx xx xx xx DT: Demande d ’Intervention OT: Ordre de Travail BT: Bon de Travail BSP: Bon de Sortie de Pièces BR: Bon de Réservation BSO: Bon de Sortie d ’Outils GT: Gamme de Travail CS: Consignes de Sécurité
  • 219.
    Prof. BOUAMI Driss Préparationet formes de MaintenancePréparation et formes de Maintenance RondeRonde SystématiqueSystématique AutomaintenanceAutomaintenance ConditionnelleConditionnelle AméliorativeAméliorative CorrectiveCorrective DDDD PPPP PCPC FRFRRIRI DEDEFAFA xx xx xx xx xx xx xx xx xx xx xx xx xx xx xx xx xx xx xx xx xx xx DD: Dessins et aides au Diagnostic PP: Plans, Plannings PC: Permis, Consignations RI: Rapport d’Intervention FR: Fiche de Ronde FA: Fiche d’Automaintenance DE: Dossier d ’Etude
  • 220.
  • 221.
  • 222.
    Prof. BOUAMI Driss Rôlesde la Gestion des stocksRôles de la Gestion des stocks ApprovisionnementsApprovisionnements MagasinageMagasinage Réception et contrôleRéception et contrôle Analyse et optimisationAnalyse et optimisation Suivi des mouvementsSuivi des mouvements Comptabilité matièreComptabilité matière
  • 223.
    Prof. BOUAMI Driss Typesde pièces en stockTypes de pièces en stock ConsommablesConsommables Pièces d’usurePièces d’usure Pièces de sécuritéPièces de sécurité ConsommablesConsommables StandardsStandards SpécifiquesSpécifiques
  • 224.
    Prof. BOUAMI Driss Classesd’articlesClasses d’articles Critère valeur de consommation Critère valeur de consommation Historique de consommation Historique de consommation Analyse de ParetoAnalyse de Pareto Inventaire et valeurs en stock Inventaire et valeurs en stock Critère valeur de stock Critère valeur de stock Classe A: 20/80 Classe B: 30/15 Classe C: 50/5 Classe A: 20/80 Classe B: 30/15 Classe C: 50/5 Classe A: 20/80 Classe B: 30/15 Classe C: 50/5 Classe A: 20/80 Classe B: 30/15 Classe C: 50/5
  • 225.
    Prof. BOUAMI Driss Politiqued’approvisionnementPolitique d’approvisionnement Période fixePériode fixe Période variablePériode variable Quantité fixeQuantité fixe Plan d’approvisionnement Plan d’approvisionnement Point de commande Point de commande Quantité variableQuantité variable RecomplètementRecomplètement OpportunisteOpportuniste Quantité à commanderQuantité à commander Période de commandePériode de commande Politique d’approvisionnement Politique d’approvisionnement
  • 226.
    Prof. BOUAMI Driss Classed’article et politique d’approvisionnementClasse d’article et politique d’approvisionnement Point de commandePoint de commandeClasse AClasse A • Recomplètement •Plan d’approvisionnement •Opportuniste • Recomplètement •Plan d’approvisionnement •Opportuniste Classe BClasse B Plan d’approvisionnement Opportuniste Plan d’approvisionnement Opportuniste Classe CClasse C Les classes sont celles obtenues par le Pareto valeur de consommation
  • 227.
    Prof. BOUAMI Driss Dilemmede la Gestion des stocksDilemme de la Gestion des stocks Chaque article stocké engendre un coût de 15% à 40% de son prix par an d’immobilisation Chaque article stocké engendre un coût de 15% à 40% de son prix par an d’immobilisation Stocks trop grandsStocks trop grands Stocks trop grandsStocks trop grands Pertes par capitaux immobilisés Pertes par capitaux immobilisés Pertes par rupture de stock Pertes par rupture de stock Compromis à trouverCompromis à trouver
  • 228.
    Prof. BOUAMI Driss Fonctionsde la Gestion des stocksFonctions de la Gestion des stocks Prévoir consommations Prévoir consommations Réceptionner et contrôler Réceptionner et contrôler Suivre et analyser Suivre et analyser Actualiser et optimiser Demander approvisionnements Demander approvisionnements Gérer mouvements Gérer mouvements Coordonner avec autres fonctions Maintenance Coordonner avec autres fonctions Maintenance
  • 229.
    Prof. BOUAMI Driss Systèmede Gestion des stocksSystème de Gestion des stocks MagasinMagasin Gestion des stocksGestion des stocks ObjectifsObjectifs Contraintes Maintenance et production Contraintes Maintenance et production Contraintes et données fournisseurs Contraintes et données fournisseurs Livraisons Besoins utilisateurs Etat du stock Analysede demande Données d’approvisionnement Entrées Sorties Tenue des stocksTenue des stocks
  • 230.
  • 231.
    Prof. BOUAMI Driss FormationFormation MainteneursMainteneurs ExploitantsExploitants PolyvalencetechniquePolyvalence technique TechnologieTechnologie SpécialitéSpécialité Plan de formation pourPlan de formation pour Polyvalence méthodesPolyvalence méthodes Travail en groupeTravail en groupe ManagementManagement
  • 232.
    Prof. BOUAMI Driss Niveauxde FormationNiveaux de Formation Chef du département Chef du département Chefs d ’équipes Chefs d ’équipes ExécutantsExécutants BTMBTM Méthodes de management de la Maintenance Méthodes de management de la Maintenance Méthodes, techniques de Maintenance Méthodes, techniques de Maintenance Techniques de Maintenance, méthodes de travail en groupe Techniques de Maintenance, méthodes de travail en groupe Méthodes d’animation de groupe, techniques Méthodes d’animation de groupe, techniques
  • 233.
    Prof. BOUAMI Driss Niveauxde Formation et personnelNiveaux de Formation et personnel Formation technique Formation fonctionnelle Cadres Techniciens Opérateurs
  • 234.
    Prof. BOUAMI Driss Niveauxde Formation et personnelNiveaux de Formation et personnel Formation technique Formation fonctionnelle Usine Equipement Composant Ligne Atelier
  • 235.
    Prof. BOUAMI Driss Etapesd’évolution par la FormationEtapes d’évolution par la Formation Inconscient de son incompétenceInconscient de son incompétence conscient de son incompétenceconscient de son incompétence conscient de sa compétenceconscient de sa compétence Inconscient de sa compétenceInconscient de sa compétence
  • 236.
    Prof. BOUAMI Driss Détermination desindicateurs et données techniques Détermination des indicateurs et données techniques Détermination des indicateurs et données économiques Détermination des indicateurs et données économiques HistoriqueHistorique Rapports des interventions Rapports des interventions Exploitation du retour d’expérienceExploitation du retour d’expérience Etudes et actions de Maintenance proactive Etudes et actions de Maintenance proactive Actualisation et optimisation des politiques de Maintenance Actualisation et optimisation des politiques de Maintenance Actualisation et optimisation des stocks et des approvisionnements Actualisation et optimisation des stocks et des approvisionnements AnalysesAnalyses
  • 237.
  • 238.
    Prof. BOUAMI Driss Indicateursde tableau de bordIndicateurs de tableau de bord MéthodesMéthodes MoyensMoyens MatièreMatière MilieuMilieu Main-d’œuvreMain-d’œuvre DisponibilitéDisponibilité QualitéQualité EconomieEconomie SécuritéSécurité EnvironnementEnvironnement ProductivitéProductivité DurabilitéDurabilité CapacitéCapacité •Quantités •Temps •Quantités •Temps •Coûts •Gains •Coûts •Gains Ratios X/Y Ratios X/Y
  • 239.
    Prof. BOUAMI Driss Niveauxdes tableaux de bordNiveaux des tableaux de bord Chef du Département Maintenance Chef du Département Maintenance Chef du BTM Chef du BTM EquipesEquipes Tableau de bord de politique Tableau de bord de politique Suivi des performances globales Suivi des performances globales Suivi des performances stratégiques Suivi des performances stratégiques Tableau de bord de stratégies Tableau de bord de stratégies Tableau de bord de tactiques Tableau de bord de tactiques Suivi des performances opérationnelles Suivi des performances opérationnelles
  • 240.
    Prof. BOUAMI Driss Exemplesd’indicateurs de MaintenanceExemples d’indicateurs de Maintenance DisponibiltéDisponibilté CapacitéCapacité QualitéQualité ProductivitéProductivité DurabilitéDurabilité A= (MUT / MUT + MDT)A= (MUT / MUT + MDT) Capacité actuelle/capacité nominaleCapacité actuelle/capacité nominale Âge optimal de remplacementÂge optimal de remplacement Production bonne/ production totaleProduction bonne/ production totale TRS = Temps efficace/ Temps requisTRS = Temps efficace/ Temps requis
  • 241.
    Prof. BOUAMI Driss Exemplesd’indicateurs de MaintenanceExemples d’indicateurs de Maintenance EnvironnementEnvironnement SécuritéSécurité Rentabilité / Economie Rentabilité / Economie Taux de rejet = rejet actuel/rejet toléréTaux de rejet = rejet actuel/rejet toléré •Coût de maintenance/quantité produite •Coût indirect/coût de Maintenance •Coût de sous-traitance/coût Maintenance •Coût du préventif/coût de Maintenance •Coût des rechanges/coût de Maintenance •Coût de maintenance/quantité produite •Coût indirect/coût de Maintenance •Coût de sous-traitance/coût Maintenance •Coût du préventif/coût de Maintenance •Coût des rechanges/coût de Maintenance •Taux de fréquence= (Nombre d’accidents avec arrêt de travail/Nombre d’heures travaillées).1 000 000 •Taux de gravité=(Nombre de jours perdus • par incapacité temporaire/Nombre d’heures travaillées). 1 000 •Taux de fréquence= (Nombre d’accidents avec arrêt de travail/Nombre d’heures travaillées).1 000 000 •Taux de gravité=(Nombre de jours perdus • par incapacité temporaire/Nombre d’heures travaillées). 1 000
  • 242.
    Prof. BOUAMI Driss Exemplesd’indicateurs de Gestion des stocksExemples d’indicateurs de Gestion des stocks Taux de rotation= consommation annuelle/quantité en stockTaux de rotation= consommation annuelle/quantité en stock Taux de rupture= demandes satisfaites/demandes totalesTaux de rupture= demandes satisfaites/demandes totales Taux d’évolution= Stock période N/Stock période N-1Taux d’évolution= Stock période N/Stock période N-1 Taux de non mouvementés=valeur de non mouvementés/valeur stockTaux de non mouvementés=valeur de non mouvementés/valeur stock Taux de consommation= Valeur de consommation/valeur de stockTaux de consommation= Valeur de consommation/valeur de stock Taux de mouvement= Nombre d’articles mouvementés/Nombre totalTaux de mouvement= Nombre d’articles mouvementés/Nombre total
  • 243.
    Prof. BOUAMI Driss Répartitiondes coûts directs de MaintenanceRépartition des coûts directs de Maintenance Par équipement par ligne par atelier par usine Par équipement par ligne par atelier par usine corrective Systématique conditionnelle améliorative corrective Systématique conditionnelle améliorative Main-d’œuvre rechanges sous-traitance Frais généraux Main-d’œuvre rechanges sous-traitance Frais généraux Mécanique Electrique Atelier méca Atelier Elec. Entretien géné BTM Mécanique Electrique Atelier méca Atelier Elec. Entretien géné BTM Selon ensemble Selon ensemble Selon forme Maintenance Selon forme Maintenance Selon type de coût Selon type de coût Selon spécialité Selon spécialité
  • 244.
    Prof. BOUAMI Driss Elaborationdu Budget de MaintenanceElaboration du Budget de Maintenance Budget Année N-1 Budget Année N-1 Politique Stratégies Année N Politique Stratégies Année N Besoins des actions amélioratives pour Année N Besoins des actions amélioratives pour Année N Besoins des stratégies pour Année N Besoins des stratégies pour Année N Dépenses Années N-1 Dépenses Années N-1 Budget Année NBudget Année N
  • 245.
    Prof. BOUAMI Driss BudgetMaintenance par équipementBudget Maintenance par équipement TravauxTravaux PréventifsPréventifs CorrectifsCorrectifs AmélioratifsAmélioratifs TotalTotalInvestissemtsInvestissemts Equipement:Equipement: Budget exercice Année …..Budget exercice Année ….. Pièces de rechange Pièces de rechange Main- d’œuvre Main- d’œuvre Prestations Extérieures Prestations Extérieures TotalTotal
  • 246.
    Prof. BOUAMI Driss BudgetMaintenance globalBudget Maintenance global RubriquesRubriques Montant prévu Montant prévu Budgets des équipements Budgets des équipements ConsommablesConsommables TotalTotal Frais générauxFrais généraux InvestissementsInvestissements Exercice Année….. Usine: Secteur: Exercice Année….. Usine: Secteur: AmortissementsAmortissements
  • 247.