Recommandations
aux acteurs et intervenants
q Des règles de l’art
q Des bonnes pratiques
q De la réduction des risques
q De la conformité aux objectifs
,,,,,,,,,,,,,,,,,,,,,,,,,,,,,,,,,,,,,,,,,,,,,,,,,,,,,,,,,,,,,,,
,,,,,,,,,,,,,,,,,,,,,,,,,,,,,,,,,,,,,,,,,,,,,,,,,,,,,,,,,,,,,,,
GROUPEMENT DES INDUSTRIES DE
L'EQUIPEMENT ELECTRIQUE, DU CONTROLE-
COMMANDE ET DES SERVICES ASSOCIES
GROUPE SYSTEMES
D’AUTOMATISMES INDUSTRIELS
ASSOCIATION DES EXPLOITANTS
D'EQUIPEMENTS DE MESURE,
DE REGULATION ET D'AUTOMATISME
COMMISSION TECHNIQUE SYSTEMES
AUTOMATISES DE PRODUCTION
International Instrument users associations
Les projets
d'automatisation
GIMELEC- EXERA 2
L’automatisation industrielle a connu, au
cours des dernières décennies, une
évolution importante consécutive à la mise
en œuvre de la micro-électronique et des
techniques de l’informatique pour le
contrôle-commande des processus
industriels, de la production et de la
distribution d’énergie, des équipements du
secteur tertiaire,…
Pour les ensembliers-automaticiens
réalisant ces applications, la valeur
ajoutée s’étend de l’équipement au logiciel
et à l’intégration des systèmes. Les risques
de non-qualité, coûts et délais progressent
en fonction de cette évolution.
Pour les utilisateurs et exploitants de ces
applications, les risques résident de plus en
plus dans l’éventuelle inadéquation entre
la formulation des besoins exprimés ou
implicites et la réalisation effective.
De nombreux outils ont été développés
pour accompagner cette mutation.
Les étapes de développement d’un système
automatisé sont modulaires et structurées ;
cependant, comme dans toute activité, la
réussite d’un projet d’automatisation
dépend essentiellement des hommes qui
vont le concevoir, le réaliser et l’exploiter.
A cet égard, ce Guide résulte de la mise en
commun des expériences des industriels,
d’une part constructeurs et intégrateurs,
représentés au sein du GIMELEC, et
d’autre part, prescripteurs et utilisateurs
finaux, représentés au sein de l’EXERA.
Ce Guide formule des recommandations
concernant les règles de l’art, les bonnes
pratiques, la réduction des risques, la
conformité aux objectifs.
Ce Guide va rendre plus fructueux le
travail d’équipe qui doit réunir
fournisseur et utilisateur du système
d’automatisation en leur offrant une
maîtrise du projet dès la phase initiale
dans les meilleurs conditions de
compréhension et une meilleure
transparence tout au long de son
déroulement.
Les règles simples de bon sens qui sont
précisées dans ce Guide permettent d’éviter
des pièges qui conduisent aux erreurs
d’interprétation et par là même à des
relations conflictuelles préjudiciables aux
parties contractantes.
Ce travail s’inscrit dans le cadre d’une
démarche qualité dépassant le cadre
interne des entreprises parties prenantes
dans un projet ; en recherchant un cadre
de travail harmonisé, nous espérons
améliorer la qualité des prestations de
chacun pour la réussite des projets.
Pour parvenir à une meilleure
formulation des besoins et une meilleure
compréhension entre clients finaux et
fournisseurs, le GIMELEC et l'EXERA ont
entrepris de rédiger, sur la base de
travaux engagés par la Commission
Technique SAP (Systèmes Automatisés de
Production), un "Guide pratique de
spécifications de la conduite des systèmes
de production".
Ont participé à la réalisation de ce
Document, les Sociétés :
ALSTOM, CROUZET AUTOMATISMES,
GROUPE GTIE, SCHNEIDER ELECTRIC,
SIEMENS, SPIE-TRINDEL.
COMMISSION TECHNIQUE "SYSTEMES
AUTOMATISES DE PRODUCTION" DE
L'EXERA (GENERALE DES EAUX, EDF,
ELF, SGN)
Coordination GIMELEC / EXERA
Chapitre 1
PRESENTATION DU DOCUMENT . . . . . . . . . . . . . . . . . . . . . . . . . . . . . 5
Chapitre 2
LE CAHIER DES CHARGES FONCTIONNEL
ET LES SPECIFICATIONS FONCTIONNELLES . . . . . . . . . . . . . . . . . . . 8
Pourquoi un cahier des charges fonctionnel ? . . . . . . . . . . . . . . . . . . . . . . . . . . . 8
Pourquoi un dossier de spécifications fonctionnelles ? . . . . . . . . . . . . . . . . . . . . 8
La démarche d'analyse . . . . . . . . . . . . . . . . . . . . . . . . . . . . . . . . . . . . . . . . . . . 9
La rédaction des spécifications fonctionnelles . . . . . . . . . . . . . . . . . . . . . . . . . . . 10
Les modalités d'approbation . . . . . . . . . . . . . . . . . . . . . . . . . . . . . . . . . . . . . . . 10
Dans la rédaction du contrat . . . . . . . . . . . . . . . . . . . . . . . . . . . . . . . . . . . . . . . 10
Chapitre 3
LES MODIFICATIONS ET COMPLEMENTS
DE SPECIFICATIONS FONCTIONNELLES . . . . . . . . . . . . . . . . . . . . . . . 11
Pourquoi des modifications après les spécifications fonctionnelles ? . . . . . . . . . . 11
Il faut évaluer toutes les conséquences d'une modification . . . . . . . . . . . . . . . . . 11
Comment mener les modifications ? . . . . . . . . . . . . . . . . . . . . . . . . . . . . . . . . . . 12
Dans la rédaction du contrat . . . . . . . . . . . . . . . . . . . . . . . . . . . . . . . . . . . . . . . 13
Chapitre 4
LES RECETTES . . . . . . . . . . . . . . . . . . . . . . . . . . . . . . . . . . . . . . . . . . . . . . . 14
Pourquoi des recettes ? . . . . . . . . . . . . . . . . . . . . . . . . . . . . . . . . . . . . . . . . . . . 14
La préparation du contenu des recettes . . . . . . . . . . . . . . . . . . . . . . . . . . . . . . . 15
L'exécution des recettes . . . . . . . . . . . . . . . . . . . . . . . . . . . . . . . . . . . . . . . . . . . 16
L'appréciation des résultats . . . . . . . . . . . . . . . . . . . . . . . . . . . . . . . . . . . . . . . . 16
Les modalités financières d'exécution . . . . . . . . . . . . . . . . . . . . . . . . . . . . . . . . 16
Le transfert de propriété . . . . . . . . . . . . . . . . . . . . . . . . . . . . . . . . . . . . . . . . . . . 16
Dans la rédaction du contrat . . . . . . . . . . . . . . . . . . . . . . . . . . . . . . . . . . . . . . . 17
Chapitre 5
LES PRESTATIONS SUR SITE . . . . . . . . . . . . . . . . . . . . . . . . . . . . . . . . . . 18
Quelles sont les prestations sur site ? . . . . . . . . . . . . . . . . . . . . . . . . . . . . . . . . . 18
La mise en service sur site . . . . . . . . . . . . . . . . . . . . . . . . . . . . . . . . . . . . 18
La supervision de la mise en service . . . . . . . . . . . . . . . . . . . . . . . . . . . . . 18
La mise en exploitation . . . . . . . . . . . . . . . . . . . . . . . . . . . . . . . . . . . . . . 19
Les autres prestations sur site . . . . . . . . . . . . . . . . . . . . . . . . . . . . . . . . . . 19
Les difficultés du travail sur site . . . . . . . . . . . . . . . . . . . . . . . . . . . . . . . . . . . . . 19
La mise en service par le fournisseur . . . . . . . . . . . . . . . . . . . . . . . . . . . . 19
Le travail d'organisation et la prise de responsabilité du maître d'œuvre . . . 19
La présence de divers participants à l'avancement de la mise en service . . 19
La réalisation et le déroulement des prestations . . . . . . . . . . . . . . . . . . . . . 19
La réalisation des tests de recette . . . . . . . . . . . . . . . . . . . . . . . . . . . . . . . 20
Le transfert de l'installation . . . . . . . . . . . . . . . . . . . . . . . . . . . . . . . . . . . 20
La supervision de la mise en service . . . . . . . . . . . . . . . . . . . . . . . . . . . . . 20
Les prestations à l'attachement . . . . . . . . . . . . . . . . . . . . . . . . . . . . . . . . . 20
Dans la rédaction du contrat . . . . . . . . . . . . . . . . . . . . . . . . . . . . . . . . . . . . . . . 21
La mise en service . . . . . . . . . . . . . . . . . . . . . . . . . . . . . . . . . . . . . . . . . . 21
La supervision de la mise en service . . . . . . . . . . . . . . . . . . . . . . . . . . . . . 21
Les prestations à l'attachement . . . . . . . . . . . . . . . . . . . . . . . . . . . . . . . . . 21
GIMELEC- EXERA 3
SOMMAIRE
GIMELEC- EXERA 4
Chapitre 6
LA GARANTIE . . . . . . . . . . . . . . . . . . . . . . . . . . . . . . . . . . . . . . . . . . . . . . . 22
Une garantie sur quoi, pendant combien de temps ? . . . . . . . . . . . . . . . . . . . . . . 22
Les prestations sous garantie . . . . . . . . . . . . . . . . . . . . . . . . . . . . . . . . . . . . . . . 23
Le déclenchement d'une prestation . . . . . . . . . . . . . . . . . . . . . . . . . . . . . 23
L'intervention du fournisseur . . . . . . . . . . . . . . . . . . . . . . . . . . . . . . . . . . 23
Les modalités financières d'exécution . . . . . . . . . . . . . . . . . . . . . . . . . . . . 24
Dans la rédaction du contrat . . . . . . . . . . . . . . . . . . . . . . . . . . . . . . . . . . . . . . . 24
Chapitre 7
LE CONTRAT DE MAINTENANCE . . . . . . . . . . . . . . . . . . . . . . . . . . . . . 25
Pourquoi un contrat de maintenance ? . . . . . . . . . . . . . . . . . . . . . . . . . . . . . . . . 25
Les différentes prestations de maintenance . . . . . . . . . . . . . . . . . . . . . . . . . . . . . 25
La maintenance préventive . . . . . . . . . . . . . . . . . . . . . . . . . . . . . . . . . . . 25
La maintenance corrective des matériels . . . . . . . . . . . . . . . . . . . . . . . . . . 25
La mise à niveau technique des matériels et logiciels . . . . . . . . . . . . . . . . 26
L'assistance technique . . . . . . . . . . . . . . . . . . . . . . . . . . . . . . . . . . . . . . . 26
Les prestations hors "horaires normaux" . . . . . . . . . . . . . . . . . . . . . . . . . . 26
La maintenance des logiciels . . . . . . . . . . . . . . . . . . . . . . . . . . . . . . . . . . 26
Objet et durée de la maintenance . . . . . . . . . . . . . . . . . . . . . . . . . . . . . . . . . . . 27
Dans la rédaction du contrat . . . . . . . . . . . . . . . . . . . . . . . . . . . . . . . . . . . . . . . 27
Chapitre 8
L'ASSISTANCE A L'EXPLOITATION . . . . . . . . . . . . . . . . . . . . . . . . . . . . . 28
Pourquoi un contrat d'assistance à l'exploitation ? . . . . . . . . . . . . . . . . . . . . . . . 28
Les prestations d'assistance à l'exploitation . . . . . . . . . . . . . . . . . . . . . . . . . . . . . 28
L'assistance au personnel de "production ou d'exploitation" . . . . . . . . . . . 28
L'assistance au personnel des "études et travaux neufs" . . . . . . . . . . . . . . . 28
Dans la rédaction du contrat . . . . . . . . . . . . . . . . . . . . . . . . . . . . . . . . . . . . . . . 29
Chapitre 9
LA FORMATION . . . . . . . . . . . . . . . . . . . . . . . . . . . . . . . . . . . . . . . . . . . . 30
Pourquoi une formation de l'utilisateur du système d'automatisation ? . . . . . . . . . 30
Les différentes formations . . . . . . . . . . . . . . . . . . . . . . . . . . . . . . . . . . . . . . . . . 30
Formation à l'utilisation par les opérateurs . . . . . . . . . . . . . . . . . . . . . . . . 30
Formation à la connaissance de l'application . . . . . . . . . . . . . . . . . . . . . . 30
Formation de base . . . . . . . . . . . . . . . . . . . . . . . . . . . . . . . . . . . . . . . . . . 31
Fourniture des prestations de formation . . . . . . . . . . . . . . . . . . . . . . . . . . . . . . . 31
Dans la rédaction du contrat . . . . . . . . . . . . . . . . . . . . . . . . . . . . . . . . . . . . . . . 31
Chapitre 10
L'ASPECT JURIDIQUE DU CONTRAT . . . . . . . . . . . . . . . . . . . . . . . . . . 32
Une complexité juridique : la fourniture . . . . . . . . . . . . . . . . . . . . . . . . . . . . . . . 32
Les obligations souscrites par le fournisseur . . . . . . . . . . . . . . . . . . . . . . . . . . . . 32
Le transfert de propriété et des risques . . . . . . . . . . . . . . . . . . . . . . . . . . . . . . . . 33
Dans la rédaction du contrat . . . . . . . . . . . . . . . . . . . . . . . . . . . . . . . . . . . . . . . 34
Glossaire . . . . . . . . . . . . . . . . . . . . . . . . . . . . . . . . . . . . . . . . . . . . . . . . . . . . . . . . . . . 35
SOMMAIRE
GIMELEC- EXERA 5
Les systèmes d'automatisation sont omni-
présents dans les systèmes de production,
aussi bien dans les matériels pour les procé-
dés industriels, que pour ceux assurant la dis-
tribution de fluides ou d'énergie et l'exploita-
tion des sites industriels ou tertiaires…
Mais que recouvre le terme "Système d'auto-
matisation" ?
La définition d'un tel système peut se faire en
précisant le but de son emploi. Il s'agit de faire
réaliser d'une manière automatique, des fonc-
tions particulières répondant à des
besoins spécifiques. Le système se greffe
sur du matériel pour lui faire exécuter ses
fonctions, dans un environnement précis.
La définition peut se faire également en décri-
vant la fourniture qui permet de réaliser de
tels objectifs. Il s'agit de matériels (équipe-
ments électrotechniques, électroniques, pneu-
matiques, machines informatiques), de logiciels
de base incorporés dans les machines, de pro-
giciels (programmes d'application générale
destinés à une clientèle ayant des besoins
similaires) enfin de logiciels d'application spéci-
fique (programmes de traitement de données
développés pour répondre aux besoins parti-
culiers d'un client en permettant l'accomplis-
sement de fonctions définies).
Il n'en reste pas moins que l'accord à conclure
entre un fournisseur et un client dans un
contrat de fourniture d'un système d'automa-
tisation correspond à l'engagement pris par
l'ensemblier-automaticien de fournir quelque
chose qui n'existe pas, avec un prix forfaitaire,
pour une opération clé en main, dans des
délais fixés !
Le fournisseur et le client se trouvent dans un
nouvel environnement industriel et commer-
cial. Il faut réaliser une adéquation pleinement
satisfaisante aux besoins d'un client en inven-
tant un nouveau produit. Ce produit est de
haute valeur technique et comme dans tout
contrat, il faut respecter des délais et des
coûts.
De plus, les systèmes d'automatisation sont
souvent très complexes aussi bien à cause des
techniques d'application qu'ils gèrent, que des
volumes d'information qu'ils ont à traiter.
Aussi, pour maîtriser leur réalisation, les four-
nisseurs de tels systèmes utilisent-ils des
méthodes de développement qui permet-
tent de répondre au mieux aux attentes du
client.
La réalisation du projet est décomposée en
phases successives qui distinguent clairement
les périodes d'analyse de celles de concep-
tion, puis de réalisation. Il faut bien recon-
naître qu'au départ la fourniture demandée
dans le cahier des charges n'est pas définie en
termes de fonctions ou de réalisations tech-
niques.
Ces phases d'avancement distinguent égale-
ment clairement les étapes où le travail se fait
en collaboration active avec le client, de
celles qui relèvent uniquement des compé-
tences professionnelles du fournisseur.
Enfin, ce découpage en phases permet d'assu-
rer fiabilité et adéquation optimale de la four-
niture puisque, fortes d'une préparation élabo-
rée lors des premières étapes de conception
et de réalisation, leur succèdent les phases de
contrôle et de validation aboutissant à la
mise en exploitation.
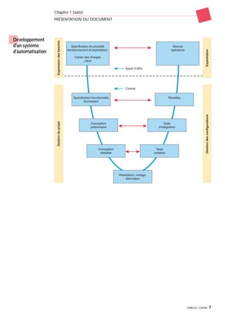
L'avancement du projet peut ainsi être repré-
senté par un diagramme en V (voir page 7) qui
exprime la progression et l'enchaînement des
différentes étapes, aussi bien pour le matériel
que pour les logiciels –tout ceci parallèlement
à la réalisation de l'installation à automatiser-
jusqu'à une intégration complète de ces
divers éléments en un système assurant
l'exploitation de l'installation.
Sur le diagramme en V, les phases relevant
d'une collaboration active des partenaires sont
mises en évidence. Le fournisseur, au cours de
la vie du projet, est donc tenu à un échange
continuel avec les autres parties.
Il est tout d'abord amené à dialoguer avec le
client qui signe le contrat.
C h a p i t r e 1
PRÉSENTATION DU DOCUMENT
GIMELEC- EXERA 6
Celui-ci peut être différent de l'utilisateur
qu'il rencontrera lors de la mise en route du
système sur le site. Et, chez ce dernier, se
trouveront concernés le service des travaux
neufs, celui de l'exploitation de l'installation et
de son système d'automatisation, enfin celui
de la maintenance.
Mais surtout, le fournisseur s'adresse au don-
neur d'ordre représentant le client, pour
ce contrat. Il doit créer et maintenir avec cet
interlocuteur un dialogue actif.
En effet, l'intervention de ce dernier est
nécessaire pour la définition fine des fonctions
que le système d'automatisation doit réaliser,
pour le suivi de la progression du projet, pour
la gestion d'éventuelles modifications en cours
de réalisation, pour l'exécution des tests et les
déclarations de réception de système, jusqu'à
la mise en route et le transfert des risques et
de la propriété.
La bonne conduite du projet suppose donc un
cadre de travail qui conduise à des relations
de partenariat.
Les responsabilités des différents partenaires
doivent être bien définies : obligations de
conseil du fournisseur ; responsabilité du
maître d'œuvre-client pour assurer la coordi-
nation entre les sociétés intervenant dans le
projet et l'avancement des interventions ; sta-
bilité des responsables du projet pour les
deux parties ; compétence suffisante, implica-
tion des personnels concernés, mise à disposi-
tion des ressources nécessaires,…
Les modalités d'intervention au cours des dif-
férentes étapes doivent être prévues en détail.
Le respect des délais d'exécution est primor-
dial et implique une gestion rigoureuse du
planning d'exécution face à certaines inerties.
Et, pour ce nouveau métier, c'est un nouveau
contrat qui va permettre de gérer la réalisa-
tion du projet, de définir les relations entre les
parties, chacune d'elles connaissant alors sans
ambiguïté ses obligations et ses droits, pour
les étapes où elle aura à intervenir.
Le contrat va suivre pas à pas l'élaboration du
système, insistant sur les phases du projet
demandant une collaboration entre le
fournisseur et le maître d'œuvre ou l'utili-
sateur, et le jalonnant d'étapes à caractère
contractuel, confortées souvent par des
termes de paiement significatifs.
Dans le document ici présenté, l'on trouvera
donc avec la description du déroulement de
chacune de ces étapes particulières du projet,
des éléments-guides pour rédiger le contrat et
établir les relations optimales entre les parties
contractantes.
La phase de spécifications fonctionnelles
(Chapitre 2) s'attache à l'expression technique
des besoins énoncés dans le cahier des
charges, la description des fonctions levant
toutes les lacunes et ambiguïtés.
Le document issu de cette analyse, une fois
approuvé par les deux parties, est reconnu
comme nouveau dossier contractuel. Il va en
particulier servir de base à la mesure des
écarts entre les fonctions qui vont être réali-
sées et les besoins exprimés initialement et à
toute négociation sur les coûts.
Des modifications après les spécifica-
tions fonctionnelles (Chapitre 3) peuvent
s'imposer. La conduite à terme du projet dans
les délais prévus nécessite que leur gestion
soit prévue et précisément encadrée et que
leur incidence sur l'architecture du système
soit maîtrisée.
Les différentes phases d'essais (Chapitre 4)
et notamment lors des prestations sur site
(chapitre 5) valident la bonne réalisation du
système d'automatisation et déterminent les
périodes probatoire et de garantie.
L'utilisateur doit être pleinement compétent
pour tirer le meilleur de l'installation et de
son système d'automatisation, après le trans-
fert de risques et de propriété.
La garantie appliquée à un tel système
(Chapitre 6) de par la diversité des fourni-
tures, demande à être bien comprise. Ce sont
les mêmes raisons qui donnent au contrat un
aspect juridique particulier, largement évo-
qué dans le Chapitre 10.
Des prestations de maintenance
(Chapitre 7), d'aide à l'exploitation
(Chapitre 8) ou de formation des utilisa-
teurs (Chapitre 9) peuvent s'ajouter à la four-
niture du système d'automatisation. Elles doi-
vent donner lieu à une attention particulière
lors de la rédaction des clauses de contrat les
concernant.
Le soin apporté à la rédaction de cet ouvrage
et la compétence de ses auteurs devrait en
faire, nous l'espérons, un guide efficace pour
les acteurs de la réalisation d'un projet.
Chapitre 1 (suite)
PRÉSENTATION DU DOCUMENT
GIMELEC- EXERA 7
Chapitre 1 (suite)
PRÉSENTATION DU DOCUMENT
Développement
d'un système
d'automatisation
Spécification du procédé
fonctionnement et exploitation
Cahier des charges
client
Spécification fonctionnelle
fournisseur
Conception
préliminaire
Conception
détaillée
Réalisation, codage,
fabrication
Recettes
Appel d'offre
Contrat
Tests
d'intégration
Tests
unitaires
Manuel
opératoire
Exploitation
Gestionduprojet
Gestiondesconfigurations
Expressiondesbesoins
GIMELEC- EXERA 8
C h a p i t r e 2
LE CAHIER DES CHARGES
FONCTIONNEL ET LES
SPECIFICATIONS FONCTIONNELLES
La démarche amont d'expression des besoins
sert de base pour l'évaluation et le dimension-
nement qualitatif et quantitatif de la proposi-
tion des fournisseurs.
La qualité du cahier des charges fonctionnel
permettra d'éviter les ambiguïtés et malenten-
dus, source de différends pendant la réalisation
du contrat.
Etabli directement par le client ou par une
société mandatée par lui, le cahier des charges
afférent à un appel d'offres exprime les
besoins spécifiques auxquels l'ensemble de
l'installation industrielle avec son système
d'automatisation devra permettre de satisfaire.
Dans le meilleur des cas, ce cahier des charges
serait bien structuré (suivant la méthode
EXERA - DEMIOPS - qui est décrite dans le
"Guide pratique de spécifications de la condui-
te des systèmes de production").
Mais, bien souvent il se présente sous une
forme hétérogène, définissant plus ou moins
correctement ou complètement les besoins.
Des réunions d'information apportent des
données complémentaires qui permettent au
fournisseur de préciser sa proposition. Mais il
est normal que la rédaction d'un devis ne soit
pas une véritable étude.
Pourquoi
un cahier
des charges
fonctionnel ?
Après la passation de la commande, la phase
primordiale du projet doit exprimer d'une
façon technique et en termes de fonctions –
les opérations à réaliser – les besoins du
client et lever toutes les lacunes ou ambiguïtés
résiduelles du cahier des charges fonctionnel.
Ainsi, cette phase d'étude dite fonctionnelle,
aboutit à la rédaction d'une "liste détaillée et
complète des fonctions assurées par l'installa-
tion industrielle grâce à son système d'auto-
matisation, dans un environnement déterminé".
Grâce à ce dossier de spécifications, qui
décrit ce que fait le système, le fournis-
seur pourra concevoir comment le système
va le faire, et réaliser matériellement la com-
mande.
Le contrat doit prévoir ce dossier de spécifi-
cations fonctionnelles qui, une fois approuvé,
va prévaloir sur tous les documents anté-
rieurs.
En effet, la validation par le client des spécifi-
cations écarte tout risque de divergence d'in-
terprétation sur ce que doit réaliser le systè-
me. Ceci évite de concevoir le système sur
des bases erronées ; d'être amené à modifier
le système en cours de réalisation, ce qui
entraîne toujours des conséquences impor-
tantes sur les coûts, les délais de fourniture, la
qualité, la fiabilité de l'installation, la sécurité
lors de son utilisation ; ou bien encore de réa-
liser un système ne correspondant pas aux
besoins du client, ce qui va conduire à une
phase de réception difficile et conflictuelle.
Le dossier de spécifications fonctionnelles
résulte d'une double démarche :
s analyse des fonctions que va réaliser le
système d'automatisation,
s description de ces fonctions dans l'envi-
ronnement spécifique du procédé industriel
concerné.
Aussi, il ne pourra être élément de dialogue
contractuel entre le fournisseur et le client et
descriptif de référence pour la phase de réali-
sation que s'il est le fruit d'une coopération
active entre tous les participants à la réalisa-
tion du projet.
Pourquoi un
dossier de
spécifications
fonctionnelles ?
GIMELEC- EXERA 9
La démarche
d'analyse
Les détails de spécifications ne sont pas consi-
dérés comme modifications s'ils sont
conformes aux principes établis dans le cahier
des charges fonctionnel.
Le travail d'analyse est mené par le fournisseur,
mais il exige la coopération de tous les inter-
venants dans la réalisation de l'installation, puis
dans son exploitation, sa maintenance…
Aussi, un organigramme des responsabilités peut-il
être établi.
Ainsi, le client ou son représentant mandaté, doit
dans les délais impartis, fournir toutes les informa-
tions nécessaires à ce travail, en apportant en
particulier des précisions au cahier des charges. Il
doit assurer l'intervention, lorsqu'elle est nécessai-
re, de telle ou telle entreprise participant au pro-
jet ; enfin, faire un choix entre les options éven-
tuelles qui lui sont présentées par le fournisseur.
L'analyse des informations fournies par le cahier
des charges, par les réunions techniques effec-
tuées avant la commande, par les propositions
technico-commerciales des participants au projet,
s'appuie sur les moyens méthodologiques
propres au fournisseur (par exemple un guide
méthodologique d'élaboration de logiciel), en l'ab-
sence d'autres moyens propres au client définis au
contrat, tels que des méthodologies client,
et sur une méthode de travail établie à
l'avance.
s Des réunions techniques sont organisées
entre le fournisseur et le client et leurs
conclusions sont portées dans un compte
rendu approuvé de préférence en fin de
réunion, au fur et à mesure de l'avancement
de l'analyse (il est indispensable que les parti-
cipants soient toujours les mêmes).
s Une procédure formelle (utilisant des docu-
ments-types, des fiches numérotées) simplifie
les demandes d'information et la fourniture de
réponses dans un délai convenu.
s Le document d'analyse est géré de façon
précise jusqu'à la validation par le client du
document final de spécifications auquel il
aboutit.
Bien que cette liste ne soit pas exhaustive, il
faut d'une manière générale :
s recenser les besoins fonctionnels
exprimés, aussi bien dans le cahier des
charges que dans les réunions préparatoires
ou les réponses aux demandes d'information,
s recenser les contraintes de solutions
techniques (règles générales, solutions tech-
niques standard, règles d'exploitation, savoir-
faire) préconisées par le client en fonction de
ses habitudes,
s connaître précisément l'environnement
d'utilisation de l'installation et de son sys-
tème d'automatisation, afin de prévoir, si
besoin est, et de suggérer des solutions parfai-
tement adaptées aux besoins. Ici apparaît un
devoir de conseil pour le fournisseur,
s examiner les descriptifs techniques
des équipements matériels à mettre en
œuvre, pour déterminer les possibilités et les
contraintes induites par ces équipements,
s s'assurer que l'interlocuteur désigné chez
le client est apte à fournir tous les renseigne-
ments nécessaires et à effectuer les choix
éventuels, en menant une concertation active
avec tous les acteurs du projet,
s identifier les fonctions du système
d'automatisation tout en mettant en
évidence les différents fonctionnements
(normal, initial, en reprise d'exploitation…) et
leurs transitions associées. Les véritables
attentes du client sont ainsi envisagées, alors
que très souvent le cahier des charges ne
décrit que le fonctionnement nominal,
s préparer les recettes, en établissant, de
pair avec la détermination des ensembles
fonctionnels, les cahiers de recettes, docu-
ments de validation…
(voir le Chapitre 4 "Les recettes").
Chapitre 2 (suite)
LE CAHIER DES CHARGES FONCTIONNEL
ET LES SPECIFICATIONS FONCTIONNELLES
GIMELEC- EXERA 10
Chapitre 2 (suite)
LE CAHIER DES CHARGES FONCTIONNEL
ET LES SPECIFICATIONS FONCTIONNELLES
Le dossier de spécifications fonctionnelles doit
être compréhensible par le client et par tous
les participants au projet, adapté à la relecture.
Il faut donc éviter l'emploi de langage tech-
nique de réalisation ou de programmation
d'automatismes. Il doit de plus, être rédigé
sans information inutile et sans redondance.
Afin que le système d'automatisation satisfasse
aux besoins énoncés, ce dossier est écrit à
partir des documents contractuels de la com-
mande, et détaille de manière précise les
fonctions à réaliser.
Il sera ainsi utilisé dans toutes les phases pos-
térieures du projet, en particulier pour la réa-
lisation des recettes.
Au cours de sa rédaction, il faut toujours éva-
luer l'écart entre les fonctions initialement
prévues à partir des documents d'appel
d'offres, et les fonctions demandées et préci-
sées au cours de l'analyse.
Une attention particulière est à apporter aux
fonctions nouvelles constatées comme néces-
saires lors de ce travail d'analyse, et portées
dans le dossier de spécifications.
Chaque écart doit faire l'objet d'un constat
figurant dans les comptes rendus approuvés
des réunions techniques les concernant.
L'attention du client doit être attirée sur les
éventuelles incidences sur les coûts et les
délais prévus dans le contrat de base. Ces
incidences sont à notifier par écrit, en sollici-
tant l'accord du client dans un délai convenu,
compatible avec le déroulement de l'étude. En
effet, l'analyse fonctionnelle doit, elle-même,
respecter le planning du contrat.
La rédaction
des spécifications
fonctionnelles
L'approbation des spécifications fonctionnelles
permet au client de s'assurer de la bonne
interprétation des besoins qu'il a exprimés.
Ainsi, l'analyse des écarts, les répercussions
sur les coûts et les délais prennent toute leur
importance.
Cette approbation est officielle. Deux
exemplaires sont établis pour signature
contradictoire lors d'une réunion prévue à cet
effet.A défaut, ils sont adressés au client,
accompagnés d'une lettre sollicitant l'approba-
tion dans un délai convenu.
En l'absence de commentaires, les spécifica-
tions fonctionnelles décrites sont considérées
comme étant en adéquation avec les besoins.
L'approbation confère un caractère
contractuel au dossier de spécifications
fonctionnelles qui devient alors prépon-
dérant par rapport au cahier des
charges initial. La non-approbation
amène une reprise complète du contrat.
Les spécifications fonctionnelles doivent
permettre de rédiger le cahier de recet-
te et spécifier les critères de réception.
Les modalités
d'approbation
Il est impératif d'affirmer, dès la rédaction des
offres, le rôle fondamental du dossier de
spécifications fonctionnelles, et d'indiquer
dans le contrat que ce document, présenté
sous une forme lisible par tous les partenaires,
une fois approuvé par le client, prévaut sur
tous les documents antérieurs dans la
mesure où il en fait la synthèse.
La démarche d'analyse à suivre pour l'éta-
blissement de ce dossier, les modalités d'ap-
probation sont à décrire clairement dans le
contrat en précisant en particulier le repré-
sentant mandaté du client, la méthodolo-
gie du travail d'analyse, les conditions selon
lesquelles sont tenues les réunions techniques.
L'analyse des écarts de fonction, avec l'inci-
dence sur les coûts et délais, et les conditions
d'approbation des accords finaux demandent
une attention particulière.
Dans la rédaction
du contrat
GIMELEC- EXERA 11
C h a p i t r e 3
LES MODIFICATIONS ET
COMPLÉMENTS DE SPÉCIFICATIONS
FONCTIONNELLES
Pourquoi des
modifications
après les
spécifications
fonctionnelles ?
La réalisation d'un système d'automatisation
relève, nous l'avons vu, d'une démarche pro-
gressive. Mais très souvent celle-ci est égale-
ment interactive.
Dans cette démarche progressive, les principes
et modes de fonctionnement doivent être pris
en compte.
En effet, le dossier de spécifications fonction-
nelles issu de la phase d'analyse de l'installa-
tion à réaliser et de son environnement
constitue dans les phases suivantes d'avance-
ment du projet, le document contractuel entre
client et fournisseur pour la réalisation de la
commande, le descriptif de référence pour
faire progresser la conception et la réalisation
du système.
Mais au cours de ces phases de travail, qui
correspondent en parallèle au développement
de matériel, de logiciels et souvent du procédé
lui-même, il se peut que certaines modifica-
tions sur les uns et les autres vont se révéler
nécessaires ou souhaitables, au fil de l'avance-
ment du projet.
Si un détail d'expression des besoins du cahier
des charges fonctionnel n'est pas défini dans la
commande, il doit être analysé en regard des
principes de fonctionnement qui devront avoir
été explicités dans ce cahier des charges.
Les détails de fonctionnement seront considé-
rés comme modifications s'ils traduisent une
modification de ces principes au plan qualitatif
comme au plan quantitatif (voir chapitre
"Rédaction du cahier des charges et des spéci-
fications fonctionnelles – p.10) :
s nécessaires, car elles conditionnent l'at-
teinte des buts recherchés et la réalisation des
fonctions décrites dans le dossier de spécifica-
tions fonctionnelles,
s souhaitables, lorsqu'elles permettent une
amélioration du système décrit dans le dossier
de spécifications, rendant meilleures les per-
formances, facilitant l'exploitation ou la main-
tenance.
Ces demandes peuvent venir du fournisseur,
mais aussi du client. C'est une des raisons
pour lesquelles il est nécessaire que ce der-
nier soit tenu au courant régulièrement de
l'avancement du projet.
Ainsi, la démarche de développement devient
interactive, les demandes de modifications
conduisant à des reprises de certaines étapes
de la réalisation.
Cependant, le projet doit avancer. Il s'agit
alors, non pas d'empêcher le dépôt de
demandes de modifications ou de les rejeter a
priori, mais aussi bien pour le client que pour
le fournisseur, d'adopter une règle de conduite
entraînant la maîtrise de ces interventions.
Ces demandes doivent être déposées et étu-
diées avec objectivité.Toutes les consé-
quences des modifications sur le déroule-
ment du projet doivent être envisagées, en
particulier les coûts et les délais. Un consen-
sus entre les deux parties, client et fournis-
seur, doit être préalable à toute décision de
modification.
Une modification peut être plus ou moins
indispensable. Un classement de priorité d'une
part, de criticité d'autre part, permet d'expri-
mer un jugement sur la rapidité avec laquelle
la réalisation de la modification doit être envi-
sagée, et sur les conséquences plus ou moins
importantes de cette réalisation.
L'on peut, à titre d'exemple, envisager quatre
niveaux de priorité pour une modification :
s sa réalisation conditionne l'avancement du
projet,
s elle doit être effectuée avant l'achèvement
de la phase en cours,
s elle doit être effectuée avant les essais de
recettes,
s elle peut être différée.
Il faut évaluer
toutes les
conséquences
d'une
modification
GIMELEC- EXERA 12
Chapitre 3 (suite)
LES MODIFICATIONS ET COMPLÉMENTS DE
SPÉCIFICATIONS FONCTIONNELLES
Il faut évaluer
toutes les
conséquences
d'une
modification
(suite)
Des responsables techniques sont nom-
més chez le client et le fournisseur. Ils ont à
travailler ensemble pour étudier et définir les
modifications à effectuer après examen des
demandes émanant d'une partie ou de l'autre
au cours du déroulement du projet. Ces res-
ponsables doivent être à même de juger du
contenu technique et de l'intérêt de ces modi-
fications.
Une procédure formelle de demande et de
gestion des modifications (avec utilisation de
documents-types par exemple) est définie.
Ceci facilite l'examen objectif des répercus-
sions de la modification sur les autres phases
du projet, de ses caractères de priorité et de
criticité, enfin des conséquences sur les coûts
et les délais.
Le constructeur s'engage sur un délai de remi-
se de cotation en fonction de l'impact des
modifications, si possible en se basant sur des
prix bordereaux définis préalablement, et le
client s'engage, après réception de la cotation,
sur un délai de décision.
Des réunions, périodiques ou non, peuvent
être prévues pour examiner les demandes de
modifications, ce qui sous-entend l'intérêt qu'il
y a à ce que le client connaisse l'avancement
du projet. Ces réunions donnent lieu à un
compte rendu commun.
Une instance de décision est mise en place.
Elle peut être constituée des responsables du
projet chez le client et chez le fournisseur.
Cette instance décide de la prise en compte
des modifications, en fonction d'éventuelles
adaptations contractuelles, et définit, si cela est
nécessaire, la date de la modification.
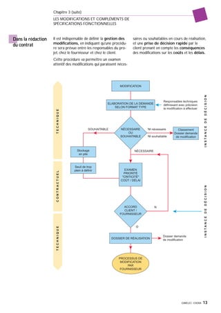
Le schéma joint présente un type de procé-
dure permettant de gérer une demande de
modification. Elle met bien en évidence la
nécessité, pour le fournisseur et pour le client,
d'examiner et l'aspect technique, et l'aspect
contractuel de la demande de modification.
Lorsque la modification est décidée, le fournis-
seur la réalise suivant sa propre procédure de
travail.
Ainsi se constitue un dossier de demandes de
modifications –qui seront réalisées ou non-
qui permet la gestion des configurations
(contrôle des évolutions durant le cycle de vie
du système, archivage de chacun des états suc-
cessifs, vérification que chacun de ces états est
complet et cohérent).
Comment mener
les modifications ?
De même, on peut définir quatre niveaux de
criticité :
s la modification change le projet de manière
significative et nécessite de revoir les phases
déjà réalisées,
s elle remet (partiellement) en cause les
objectifs de la spécification,
s elle ne change pas les objectifs initiaux, mais
nécessite un dossier plus précis,
s elle peut être dite "de confort".
Une étude technique approfondie de la
réalisation de la modification, de ses consé-
quences sur le système à réaliser, mais aussi
sur les coûts et les délais, permet de caracté-
riser telle ou telle demande et de décider
comment y donner suite.
En particulier la date à laquelle apparaît la
demande dans le cycle de vie du projet est
très déterminante. Pendant la phase de
conception, et sauf modification majeure qui
remet en cause les spécifications fonction-
nelles et nécessite une révision du contrat, les
conséquences sont moindres ou/voire nulles
que lors des phases de fabrication, de codage,
ou les phases suivantes d'intégration et de
validation.
En effet, lors de ces dernières phases, il s'agira
d'interventions sur des logiciels déjà testés et
qualifiés, du matériel et d'une façon concomi-
tante sur la documentation et les programmes
de recettes.
Il ne faut jamais que le client considère
comme "allant de soi" ou le fournisseur accep-
te "pour faire plaisir" une modification qui,
étudiée trop rapidement, conduira à des
dépassements de délais, de coûts, ou encore
une dégradation de la qualité (les fonctions de
base peuvent être mal adaptées pour suppor-
ter la nouvelle fonction), et une moindre
robustesse de l'installation, donc à une remise
en cause de la rentabilité de cet investisse-
ment.
GIMELEC- EXERA 13
Chapitre 3 (suite)
LES MODIFICATIONS ET COMPLÉMENTS DE
SPÉCIFICATIONS FONCTIONNELLES
Dans la rédaction
du contrat
Il est indispensable de définir la gestion des
modifications, en indiquant qu'une procédu-
re sera prévue entre les responsables du pro-
jet, chez le fournisseur et chez le client.
Cette procédure va permettre un examen
attentif des modifications qui paraissent néces-
saires ou souhaitables en cours de réalisation,
et une prise de décision rapide par le
client prenant en compte les conséquences
des modifications sur les coûts et les délais.
MODIFICATION
DOSSIER DE RÉALISATION
EXAMEN
PRIORITÉ
"CRITICITÉ"
COÛT / DÉLAI
NÉCESSAIRE
OU
SOUHAITABLE
NI nécessaire
NI souhaitable
SOUHAITABLE
NÉCESSAIRE
N
O
ACCORD
CLIENT /
FOURNISSEUR
ELABORATION DE LA DEMANDE
SELON FORMAT TYPE
Stockage
en pile
Classement
Dossier demande
de modification
Seuil de trop
plein à définir
Responsables techniques
définissant avec précision
la modification à effectuer
Dossier demande
de modification
TECHNIQUETECHNIQUECONTRACTUEL
INSTANCEDEDÉCISIONINSTANCEDEDÉCISION
PROCESSUS DE
MODIFICATION
PAR
FOURNISSEUR
GIMELEC- EXERA 14
C h a p i t r e 4
LES RECETTES
Une recette est un ensemble de vérifications
exécutées sur un système en présence du
client ou de son mandataire, afin qu'à ce stade,
il prononce la réception, c'est-à-dire l'accep-
tation du système.
Au cours de la mise en place d'un système
d'automatisation, une telle démarche a lieu en
plusieurs étapes afin de vérifier de façon
rationnelle la bonne réalisation du système
commandé (se référer au diagramme en V du
cycle de développement d'un projet,
Chapitre 1).
Le système d'automatisation est testé chaque
fois dans des conditions d'environnement dif-
férentes qui tendent progressivement vers
l'environnement de production ou d'exploita-
tion.
Les normes emploient, pour les mots "recet-
te" et "réception" utilisés couramment chez
les professionnels, les termes de validation et
approbation.
Ainsi définit-on les vérifications successives
possibles :
s la recette-usine (ou atelier) vérifie l'en-
semble du matériel (du matériel seulement)
dans les locaux du constructeur ou du four-
nisseur,
s la recette-plate-forme vérifie la confor-
mité du comportement du système aux spéci-
fications fonctionnelles (il s'agit alors du maté-
riel et des logiciels, y compris le logiciel d'ap-
plication), dans son environnement de déve-
loppement, c'est-à-dire hors de son environne-
ment de destination,
s la recette-système vérifie la conformité
du comportement du système aux spécifica-
tions fonctionnelles dans son environnement
de destination, mais hors production.
s la recette provisoire se fait sur un systè-
me mis en exploitation et intégré au système
de production ; l'on prend en compte les
objectifs de fabrication ou d'exploitation,
s la recette définitive vérifie le comporte-
ment du système.
Les recettes apparaissent donc successivement
dans le cycle de réalisation d'un projet suivant
le diagramme ci-après.
Pourquoi
des recettes ?
Livraison
matériel
Recette
matériel
Phases
Temps
Réception
usine
Spécification, conception,
réalisation, tests unitaires,
tests d'intégration
Recette
plate-forme
Réception
plate-forme
Etapes de
réception
Mise
en service
(tests)
Recette
sur site
Réception
système
Mise en
production
Réception
provisoire
Période
probatoire
Réception
définitive
Période de garantie
Phases de réalisation Phases de vérification
GIMELEC- EXERA 15
Chapitre 4 (suite)
LES RECETTES
Pourquoi
des recettes ?
(suite)
Toutes ces recettes ont un caractère
contractuel. Elles sont sanctionnées par
l'émission d'un procès-verbal de recette, qui
permet de prononcer la réception, assor-
tie ou non de réserves, dont la levée suit des
règles définies au contrat.
Ces réceptions successives déterminent cer-
taines périodes de vie primordiales du systè-
me, la période probatoire et la période de
garantie.
Il s'avère que la signification du terme pério-
de probatoire peut être variable. Pour cer-
tains, c'est une période de montée en charge
de la production sur une durée limitée. Pour
d'autres, c'est une période d'observation après
la mise en production. Elle est souvent alors
beaucoup plus longue, ce qui peut conduire à
des astreintes de présence ou d'aide fort diffé-
rentes pour le fournisseur.
De même, le départ de la période de garan-
tie contractuelle, période pendant laquelle le
fournisseur peut encore se trouver devoir
intervenir dans le cadre du contrat
(cf. Chapitre 6 "La Garantie") est à préciser,
car pour certains c'est la réception après la
recette-système, pour d'autres la réception
après la recette-provisoire, ou encore la
réception après la recette définitive.
Indiquons aussi la difficulté matérielle qui exis-
te souvent à séparer la recette-système de la
recette provisoire, lorsque l'utilisateur, pressé
par les contraintes de production, veut exploi-
ter le système dans les meilleurs délais.
Le bon déroulement des recettes, étapes
importantes puisqu'elles conditionnent l'ac-
ceptation du système d'automatisation par
le client et le paiement échelonné du
fournisseur demande une attention particu-
lière. Leur contenu et leurs modalités d'exécu-
tion sont à déterminer le plus précisément
possible pour éviter toute ambiguïté sur les
tâches et les responsabilités du fournisseur et
du client.
C'est dès la rédaction de la proposition et du
contrat que les conditions d'exécution des
recettes sont envisagées. Puis lors de l'analyse
fonctionnelle et de la conception du système,
leur contenu est précisément indiqué et décrit
dans les documents de spécification fonction-
nelle. Elles font ainsi l'objet d'une validation.
Il faut définir, pour chacune des recettes, l'am-
pleur et les limites des vérifications de la
conformité du système aux spécifications
fonctionnelles et des mesures des perfor-
mances.
s dans leur domaine d'application : s'agit-il
de vérifications sur l'ensemble du système ou
sur certaines parties ?
s dans leur nombre : s'agit-il alors des vérifi-
cations sur l'ensemble du système ou sur cer-
taines parties ?
s dans leur niveau de détails : les tests
concernent-ils les fonctionnements-types ou
envisagent-ils aussi des configurations peu
courantes ?
s dans leur durée, qui est fort dépendante
du niveau de détails.
Les tests sur plate-forme font appel à des
simulations pour créer artificiellement les
conditions d'environnement du système d'au-
tomatisation. Il s'agit soit de simples simula-
tions des valeurs d'entrée des paramètres de
fonctionnement, soit d'une modélisation véri-
table, soit encore de l'emploi de maquettes.
Les conditions, la nature et les limites de la
simulation sont à prévoir de façon précise et
complète, une mauvaise préparation pouvant
rendre impossible la vérification du fonction-
nement du système, ou de ses performances.
Le contenu des tests pour chaque recette est
ainsi noté dans le cahier de tests, qui après
sa rédaction doit être accepté par le client
pour servir de support à l'exécution de la
recette.
La préparation
du contenu des
recettes
GIMELEC- EXERA 16
Chapitre 4 (suite)
LES RECETTES
L'exécution
des recettes
Une procédure pré-établie permet de mener
à bien les recettes, car elle décrit d'une façon
précise les modalités d'exécution.
Cette procédure fait appel aux outils ou
informations (les ressources) préparés à cet
effet :
s les jeux d'essais, ensemble des informations
relatives au procédé,
s le matériel de simulation pour la recette-
plate-forme,
s le matériel de tests ou la plate-forme de
tests,
s les cahiers de tests ou de recette,
s la définition des modalités d'exécution.
Dans le cas de travaux sur l'unité en produc-
tion, le contrat doit spécifier les conditions de
disponibilité du personnel et de ses équipe-
ments, de l'exploitation et des flux de pro-
duits.
Les obligations du client, en particulier
pour les recettes sur site, sont à prévoir dans
cette procédure, aussi bien pour la mise à dis-
position des installations que la participation
du personnel, la conduite du travail…Il ne doit
rester aucune ambiguïté quant aux responsabi-
lités propres du fournisseur ou du client. Le
Chapitre 5 "Les Prestations sur site", précise
bien comment s'effectue le travail chez le
client.
Les résultats des tests sont portés dans les
procès-verbaux de recettes.
On réduira les aspects conflictuels si, au préa-
lable, il y a eu accord entre le fournisseur et le
client sur les critères d'appréciation en cas
d'écart entre les spécifications et le résultat
des tests, sur la détection des anomalies pen-
dant la période probatoire, sur les conditions
de prononciation de la réception et celles de
la levée émises par le client.
L'appréciation
des résultats
La difficulté à définir de manière précise la
durée des tests, d'évaluer les coûts et les
délais est un problème important lors de la
rédaction de l'offre.
Pour facturer le travail de recettes, l'on peut
utiliser l'engagement forfaitaire ou l'exé-
cution en régie avec des taux horaires pré-
définis au contrat.
La première formule sous-entend une défini-
tion précise et de manière contractuelle du
contenu, des limites et des conditions des
tests pour éviter des débordements.
La deuxième formule, à appliquer aux recettes
sur site lorsque le contexte d'exécution est
mal maîtrisé, est plus souple mais ne garantit
pas les délais d'exécution. Elle peut être envi-
sagée lorsque le client ne peut assurer une
mise à disposition de l'installation au fournis-
seur dans des conditions de durée, de conti-
nuité ou de délais satisfaisantes.
Les modalités
financières
d'exécution
Le transfert de propriété peut présenter des
difficultés généralement à cause de la superpo-
sition des tâches de test et de mise au point
d'une part, et des tâches de production ou
d'exploitation d'autre part.
En toute rigueur, le système d'automatisation
ne devrait être confié à l'exploitant qu'après
l'achèvement des tests de fonctionne-
ment. Or, ce n'est pas la règle générale, en
raison même des contraintes de production
(ou exploitation) auxquelles est soumis l'utili-
sateur.
Des difficultés peuvent apparaître également
lorsque la mise en service du système d'auto-
matisation se fait de manière fractionnée : une
partie du système est opérationnelle et sou-
vent entre les mains de l'utilisateur, alors
qu'une partie est encore en phase de tests.
Le transfert
de propriété
GIMELEC- EXERA 17
Chapitre 4 (suite)
LES RECETTES
Le transfert
de propriété
(suite)
Par ailleurs, il faut distinguer transfert de
risques et transfert de propriété, qui ne
sont pas toujours simultanés, et qui induisent
des contraintes différentes (cf. Chapitre 10
"L'Aspect juridique du contrat").
Enfin, notons que pendant la période probatoi-
re ou la phase de garantie, il faut éviter tout
conflit de responsabilité qui serait dû à des
interventions de l'utilisateur ou du client
apportant des modifications au système ayant
fait l'objet de la réception provisoire
(cf. Chapitre 6 "La Garantie").
Les éléments principaux – contenu tech-
nique, limites, simulations, conditions
d'exécution – concernant les recettes, sur-
tout s'ils n'ont pas été indiqués dans le cahier
des charges, sont à prévoir dès la proposition
et doivent figurer dans le contrat.
Ainsi, il faut tout d'abord, en évitant tout
terme flou ou ambigu, décrire la place et le
rôle des recettes.
Les conditions d'exécution, les outils de simu-
lation et les ressources nécessaires à cette
exécution sont à définir. L'indication précise
des responsabilités respectives du fournisseur
et du client quant à la préparation des
recettes est importante.
Il faut également demander la validation par
le client des procédures et cahiers de
recettes qui vont servir à l'exécution de ces
dernières.
La définition des modalités d'appréciation
des résultats des tests évitera tout litige.
Les délais et durées d'exécution des recettes
doivent figurer de manière explicite dans le
contrat.
Enfin, la définition précise des modalités de
transfert de propriété et du point de
départ de la garantie évite toute difficulté.
Il est important également d'indiquer claire-
ment les conditions d'intervention sur le logi-
ciel d'application après réception.
Le Chapitre 5 "Les Prestations sur site", qui
concerne pour une large part, la mise en ser-
vice réalisée en même temps que les recettes
d'un système d'automatisation, propose d'une
façon très détaillée les clauses à faire figurer
dans un contrat.
Dans la rédaction
du contrat
GIMELEC- EXERA 18
C h a p i t r e 5
LES PRESTATIONS
SUR SITE
Les prestations sur site, ici décrites, sont les
travaux réalisés sur un système d'automatisa-
tion après son montage chez l'utilisateur.
Elles peuvent être liées à un contrat de fourni-
ture d'un système complet qui prévoit la mise
en œuvre sur le site des équipements vendus.
Deux possibilités se présentent alors.
La mise en service du système est soit effec-
tuée par le fournisseur lui-même, soit réa-
lisée par un tiers, mais avec supervision par
le fournisseur en relation étroite avec le client.
Elles peuvent être non liées à un contrat de
fourniture d'un système. Elles sont demandées
par un client, en général pour un système ins-
tallé antérieurement par le fournisseur. Le plus
souvent, la période de garantie est alors ter-
minée.
Les travaux ainsi désignés supposent –ce qui
est l'évidence dans le second cas- que les
prestations d'installation, montage et câblage
du système d'automatisation soient terminées,
vérifiées et approuvées par le certificat de fin
de montage.
Les travaux sous garantie, quant à eux, font
l'objet du Chapitre 6 "La Garantie".
Ainsi, les travaux sur site sont-ils divers.
LA MISE EN SERVICE SUR SITE
Le fournisseur effectue la mise en service du
système d'automatisation. En face de lui, un
maître d'œuvre (utilisateur final, client ou
tiers désigné par l'un ou l'autre) est respon-
sable de la mise en œuvre, sur le site, de l'ins-
tallation.
La mise en service progressive et les essais
électriques et d'automatismes concomitants
réalisés par le fournisseur du système d'auto-
matisation suivent la progression indiquée
dans le Chapitre 4 "Les Recettes".
Ce sont successivement des :
- essais des différentes
parties du système, électriques
et mécaniques
- essais en charge,
mais hors production
- essais en charge, avec
produits en production
- tests de performances avec
relevé des réglages
- mise à jour de la docu-
mentation dont la fourniture
est prévue au contrat.
Ces prestations sont effectuées en relation
avec les autres entreprises partenaires de la
réalisation de l'installation. Comme convenu le
plus souvent au contrat, le maître d'œuvre
assure la coordination générale des essais
entre tous les partenaires, la sécurité du chan-
tier (en particulier, la gestion des consigna-
tions et déconsignations), le suivi de l'avance-
ment des travaux avec l'établissement des pro-
cès-verbaux de recettes, signés contradictoire-
ment par le fournisseur et le maître d'œuvre.
Toutes ces prestations débouchent sur la mise
des installations à la disposition de l'utilisateur
final, lors de la signature du procès-verbal de
la recette provisoire (réception provisoire) qui
est le point de départ de la période de garan-
tie (comme indiqué dans le contrat).
La mise en exploitation industrielle de
l'installation est alors effective.
Pour réaliser ces travaux, le fournisseur envoie
sur le site des spécialistes, équipés des
outillages et appareils de mesure et d'essais et
de tous les documents nécessaires au bon
déroulement des différentes phases de travail.
Ces spécialistes doivent respecter le planning
défini dans le contrat.
La facturation de ces prestations est forfaitaire
ou en régie.
LA SUPERVISION
DE LA MISE EN SERVICE
Dans cette autre forme de prestations, la mise
en service décrite précédemment est assurée
par le maître d'œuvre ou par une entreprise à
laquelle il l'a confiée.Alors, le fournisseur
envoie sur le site une équipe de spécialistes
ayant la compétence appropriée en quantité
limitée, dont le rôle n'est que d'apporter
assistance et conseil lors de la mise en ser-
vice et de la réalisation des essais.
Quelles sont
les prestations
sur site ?
recette
système
recette
provisoire
GIMELEC- EXERA 19
Chapitre 5 (suite)
LES PRESTATIONS SUR SITE
Quelles sont
les prestations
sur site ?
(suite)
Le maître d'œuvre est totalement responsable
du déroulement de la mise en service. Il est
donc très important de bien définir dans le
contrat les obligations respectives du fournis-
seur et du maître d'œuvre, étant donné que
cette mise en service doit prouver la bonne
marche de l'installation vendue par le fournis-
seur.
Ces prestations sont réalisées en régie.
LA MISE EN EXPLOITATION
Après la signature du procès verbal de recette
provisoire (réception provisoire), l'installation
est remise officiellement à l'utilisateur qui en
assure désormais la conduite sous sa seule et
entière responsabilité.
Cependant, le fournisseur a encore à interve-
nir pour la levée des réserves éventuelles
attachées à la réception provisoire. A cet
effet, il est contraint d'intervenir, si cela est
nécessaire, pendant les périodes de disponibili-
té de l'installation ; contrainte d'ailleurs
mutuelle, dont il ne faut pas négliger l'impor-
tance.
Ainsi, la totalité des réserves devra être levée
pendant la période de garantie, ainsi que l'in-
dique le contrat. En général, il s'agit d'une
année après la signature de la réception provi-
soire.
Comme le décrit le Chapitre 8 "L'assistance à
l'exploitation", le fournisseur peut, pour les
débuts de l'exploitation industrielle de l'instal-
lation, afin d'optimiser la production, proposer
une assistance à l'exploitation.
LES AUTRES PRESTATIONS SUR SITE
Le travail à l'attachement consiste à assu-
rer pour un client, dans le cadre d'un contrat
déterminé, une prestation supplémentaire à
une fourniture principale vendue antérieure-
ment.
Dans ce cas, la mission du fournisseur est clai-
rement définie, et la facturation des presta-
tions est effectuée en régie.
LA MISE EN SERVICE PAR LE
FOURNISSEUR
Les prestations sur site, pour s'effectuer dans
de bonnes conditions, rendent nécessaire
d'éviter un certain nombre d'écueils.
C'est une bonne rédaction du contrat qui per-
mettra de ne pas avoir à en affronter certains,
et supprimera ainsi toute source éventuelle de
conflits entre les intervenants.
Les difficultés pourront être évitées à divers
niveaux.
LE TRAVAIL D'ORGANISATION
ET LA PRISE DE RESPONSABILITE
DU MAITRE D'ŒUVRE
Le maître d'œuvre doit assurer la coordina-
tion entre les divers corps de métier, ou s'il le
désire, déléguer clairement sa responsabilité.
Il lui faut prendre en charge l'organisation du
chantier, ce qui demande l'établissement des
documents administratifs, des plans de travail
concertés, la prévision de réunions de travail,
l'indication des consignes aux entreprises par-
tenaires.
Il doit avoir conscience des activités qui lui
incombent.
LA PRESENCE DE DIVERS
PARTICIPANTS A L'AVANCEMENT DE
LA MISE EN SERVICE
Les entreprises participant à la réalisation
(entreprise de génie civil, mécanicien, utilisa-
teur final,…) ne doivent pas cacher leurs
difficultés, ni effectuer de demandes tardives
de modifications, ou encore remettre en cause
la spécification fonctionnelle, les fonctions
étant alors supposées non assurées, ou encore
nécessitant un changement.
Si les intervenants créent des temps d'at-
tente, l'incidence sur les coûts peut être
importante.
LA REALISATION ET LE
DEROULEMENT DES PRESTATIONS
Les validations contractuelles doivent
sanctionner les diverses étapes de la mise en
service.
Les difficultés du
travail sur site
GIMELEC- EXERA 20
Chapitre 5 (suite)
LES PRESTATIONS SUR SITE
Pour mener celle-ci à terme, les moyens maté-
riels doivent être mis à la disposition du four-
nisseur, comme les pièces de rechange déjà
sur place, les fluides, les moyens locaux.
Le fournisseur s'engage à fournir les moyens
nécessaires prévus dans le cahier de recette
pour valider sa propre fourniture.
Le personnel du fournisseur n'a pas à dépas-
ser les horaires légaux ou assurer une astrein-
te (mise à disposition complète) non prévue
au contrat.
LA REALISATION DES TESTS DE
RECETTE
Les produits nécessaires à l'exécution des
recettes doivent être disponibles. Des arrêts
sur la production, lorsqu'ils sont nécessaires
pour une intervention, doivent absolument
être possibles. Si la priorité est donnée à la
production, il peut en effet s'en suivre que l'on
n'effectue pas assez d'essais avec produits
pour certaines fonctions d'automatisme.
Les essais pour réception ne doivent pas être
remis à une date indéterminée ou sinon, ces
conditions aléatoires doivent être prévues au
contrat.
LE TRANSFERT DE L'INSTALLATION
Le client doit vérifier et préciser le niveau ini-
tial de formation du personnel qui exploitera
le système.
Le fournisseur s'engage à lui fournir un plan
de formation adapté.
La non-participation des services de mainte-
nance et d'exploitation de l'utilisateur final à la
mise en service rend cette étape périlleuse.
Il en est de même d'une formation insuffisante
du personnel de conduite et d'entretien.
L'assistance à l'exploitation, si elle n'est pas
prévue, peut dans certains cas, faire grand
défaut.
LA SUPERVISION DE LA MISE EN
SERVICE
Les règles de bonne conduite énumérées ci-
dessus sont encore valables dans ce cas.
De plus, le fournisseur et le client devront
tenir compte de l'indépendance contrac-
tuelle de la société chargée de la mise en
service.
Le fournisseur, en effet, n'a aucun pouvoir sur
la valeur technique des metteurs en route (il
peut arriver que la formation de ces derniers
n'ait pas été assimilée ou n'ait pas été
donnée) ; la disponibilité du matériel et des
outillages préconisés ; le respect par les met-
teurs en route des procédures techniques, des
séquences des tâches, des essais, des mises à
jour de documents, des versions de logiciel,…
Cependant, les spécialistes du fournisseur ne
devront pas se substituer aux équipes du
maître d'œuvre qui devront elles-mêmes assu-
rer la mise en route.
Par ailleurs, pour que le personnel chargé
de la supervision puisse exercer sa respon-
sabilité, il est nécessaire que les documents
de mise en service, établis par le fournisseur,
soient totalement adaptés, complets et précis.
Le personnel chargé de la mise en route doit
d'autre part fournir des comptes rendus à
celui de la supervision. L'accord de ce dernier
doit être demandé pour tout changement de
la spécification fonctionnelle.
D'une façon plus générale, le mot "supervi-
sion" doit être compris de la même manière
par le fournisseur et le maître d'œuvre.
Dans ce cas de travail en régie, il peut arriver
que le budget du client en hommes-mois
s'épuise avant la fin de la mise en service.
LES PRESTATIONS A
L'ATTACHEMENT
Les difficultés de travail sont les mêmes que
pour la mise en service. Cependant, si ces tra-
vaux interviennent plusieurs années après la
mise en exploitation de l'installation, celle-ci a
pu être profondément modifiée par le client,
ce qui ne simplifie pas l'intervention.
Lors des prestations à l'attachement, le four-
nisseur prend moins de risques de dérapage
des coûts découlant de pertes de temps, mais
comme toujours, il faut éviter les contesta-
tions sur les temps passés à accomplir cer-
taines tâches.
Les difficultés
du travail sur site
(suite)
GIMELEC- EXERA 21
Chapitre 5 (suite)
LES PRESTATIONS SUR SITE
Une bonne rédaction du contrat va permettre
de réaliser les prestations sur site dans de
bonnes conditions.
LA MISE EN SERVICE
Ainsi, dans le contrat, les conditions de tra-
vail du personnel du fournisseur sont indi-
quées en détail (horaires, conditions de dépas-
sement…).
Les obligations matérielles du maître
d'œuvre sont précisées (mise à disposition
du fournisseur des moyens tels que les pièces
de rechange, les fluides, l'énergie, les outils, …)
ainsi que l'association de certains personnels
du client à la mise en service (service de l'ex-
ploitation, de la maintenance…).
Il est bien indiqué qu'avant le début du chan-
tier, les modalités pratiques du suivi sont
à définir : l'attribution des tâches de coordina-
tion entre les différentes entreprises partici-
pant au chantier, la tenue de réunions pério-
diques, mais également l'établissement des
documents tels que les comptes rendus de
réunions, le journal du chantier, les fiches de
sortie de matériel.
La procédure de demandes de modifica-
tions lors des interventions sur site est décri-
te précisément.
Les étapes du chantier sont planifiées, les
tests de recettes clôturant chaque étape bien
définis.
Pour les tests de recettes, les produits
nécessaires, les temps indispensables sont indi-
qués. Une clause permet la reprise des
recettes lorsque les essais n'ont pas été
concluants.
Les moyens de mesure, les relevés à effectuer
pour prouver que les performances à
atteindre sont obtenues, sont décrits claire-
ment.
Les conditions de montée en production,
les temps de mise à disposition de l'équipe-
ment au fournisseur pour réaliser les essais
sont précisés, en particulier dans le cas d'une
modernisation d'installation.
La réception provisoire sera obtenue par
défaut par des butées dans le temps, prévues
au contrat ou liées au fait que le client exploi-
te l'équipement.
Une clause prévoit que les anomalies non-blo-
quantes ou mineures (qui ne rendent pas l'ins-
tallation impropre à l'usage) ou le refus non
justifié de signer le procès-verbal de recette
ne peuvent retarder que soit prononcée la
réception, qui sera automatique tant de
jours après la fin de la recette.
Une clause définit la montée en produc-
tion. Il est nécessaire que le client mette l'ins-
tallation industrielle à la disposition du four-
nisseur pour ses mises au point, au cours de
cette montée. Si les impératifs de production
industrielle en empêchait le client, la récep-
tion serait prononcée suivant une clause
contractuelle bien précisée.
LA SUPERVISION
DE LA MISE EN SERVICE
Les éléments de contrat indiqués pour la mise
en service sont valables également dans ce
cas.
De plus, le rôle de personnel de supervi-
sion, les limites de ses responsabilités, ses
droits et moyens d'intervention en cas de
non-respect de ses consignes sont indiqués.
Les responsabilités respectives du client,
d'éventuels fournisseurs et du maître
d'œuvre de la mise en service sont définies,
avec en particulier celle du planning des tra-
vaux (le responsable représentant le maître
d'œuvre est également à préciser).
Une clause définit le nombre et la qualification
des metteurs en route nécessaires et permet
de récuser ceux qui ne sont pas compétents.
La formation de ces metteurs en route est
prévue, avec l'exigence que ce soit bien le per-
sonnel formé qui exécute la mise en service.
Il faut également indiquer que le maître
d'œuvre met à la disposition des metteurs en
route tous les matériels nécessaires aux
essais, suivant la liste établie par le fournisseur,
ainsi que toute la documentation nécessaire.
LES PRESTATIONS A
L'ATTACHEMENT
Tous les éléments concernant le travail sur
site indiqués ci-dessus doivent paraître dans le
contrat. Il faut de plus, préciser le point de
départ de la prestation, fixer les délais de
préavis pour les interruptions et les fins de
mission, faire consigner très précisément les
temps de présence du personnel du fournis-
seur et les temps d'arrêt dus aux clients ou
autres intervenants sur le chantier.
Dans la rédaction
du contrat
GIMELEC- EXERA 22
C h a p i t r e 6
LA GARANTIE
Toute fourniture d'un système d'automatisa-
tion prévoit une période dite de garantie, qui
commence en général à la signature de la
réception provisoire. Sa durée est fixée par le
contrat.
Pendant cette période,
Pour les matériels, le fournisseur s'engage à
réaliser toute réparation, remplacement, recti-
fication ou remise en état de toutes les pièces
défectueuses de l'équipement, à l'exception
des pièces consommables et d'usure ;
Pour les logiciels de base (incorporés dans
une machine et qui aident au développement
et au fonctionnement des logiciels d'applica-
tion) et pour les progiciels, le fournisseur
assure la conformité de ces derniers aux
caractéristiques techniques figurant dans la
documentation, la mise à la disposition du
client de la liste des problèmes connus, appe-
lés "bogues" ("bugs") pour les logiciels", des
solutions de contournement si elles existent,
et des corrections au fur et à mesure de leur
connaissance. Il met à la disposition du client
une assistance technique prenant la forme soit
d'une "hot line", soit d'une mission d'assistance
à la clientèle, ou encore une possibilité de for-
mation.
Pour les logiciels d'application spécifique,
le fournisseur ne peut garantir que l'utilisation
du logiciel sera ininterrompue ou exempte
d'erreur ; la technique informatique est en
effet complexe et il n'est pas réaliste de tester
toutes les combinaisons possibles d'enchaîne-
ment des séquences du logiciel.
Par contre, il s'engage à assurer la correction
des erreurs éventuelles du logiciel ou des
non-conformités par rapport aux spécifica-
tions fonctionnelles, qui apparaissent pendant
cette période.
Mais seuls les dysfonctionnements reproduc-
tibles, même intempestifs, ou bloquants des
fonctions du système d'automatisation peu-
vent faire l'objet d'une action dans le cadre de
garantie.
Il faut cependant indiquer les limites pré-
cises de l'application de la garantie.
s La garantie ne peut, en aucun cas, couvrir
une perte éventuelle de production ou d'ex-
ploitation.
s La garantie ne s'applique qu'aux matériels et
logiciels fournis au client dans le cadre du
contrat, dans la version ayant donné lieu à
recette.
s Un dysfonctionnement n'est pas couvert
lorsque le système d'automatisation a été utili-
sé dans des conditions anormales ou
contraires aux spécifications définies dans la
documentation du fournisseur, si ce système
(matériels et logiciels) a été modifié sans
accord préalable et écrit du fournisseur, ou
encore si les conditions d'environnement ont
changé.
s La garantie ne s'applique pas non plus
lorsque le personnel d'exploitation montre
une méconnaissance des caractéristiques de la
mise en œuvre du système, du fait d'une for-
mation insuffisante ou inexistante, conformé-
ment au contrat.
Il faut remarquer que la mise à jour systéma-
tique des logiciels de base aux nouvelles ver-
sions n'est pas assurée au titre de la garantie.
Cette prestation pourrait faire l'objet d'un
Contrat de maintenance applicable dès la
période de garantie (mise à niveau technique :
voir le Chapitre 7 "Le contrat de maintenan-
ce").
Aucune aide à l'exploitation ne relève de
la garantie. Si le client désire qu'elle soit assu-
rée par le fournisseur, cette dernière devra
faire l'objet d'un article spécifique dans le
contrat, ou bien sera l'objet d'une commande
particulière et le temps passé sera facturé en
sus, au tarif en vigueur au moment de l'inter-
vention (voir le chapitre 8 "L'assistance à l'ex-
ploitation").
La période de garantie, à partir de la
recette provisoire, dure en général un an.
Dans le Chapitre 5 "Les prestations sur site",
des butées dans le temps sont indiquées pour
Une garantie
sur quoi,
pendant combien
de temps ?
GIMELEC- EXERA 23
Chapitre 6 (suite)
LA GARANTIE
la déclaration de la réception provisoire.
De même, une butée ou un délai maximal par
rapport à une date contractuelle (qui peut
être la date de la commande, ou de la récep-
tion en usine ou encore de la mise à disposi-
tion sur le site ou FOB) déclenche automati-
quement la fin de la garantie.Au delà, les inter-
ventions relèvent de la maintenance.
Lorsque la durée de mise en service de l'ins-
tallation complète est supérieure à la durée de
garantie du système d'automatisation, un
accord d'intention pour une assistance tech-
nique post-garantie peut être conclu. Il permet
au fournisseur d'assurer au client son aide
pour terminer cette mise en service.
Autre caractère important lorsque la garan-
tie d'un système d'automatisation est
globale, le remplacement d'un sous-ensemble
ne peut avoir pour effet de prolonger la durée
de la garantie globale.
Dans le cas où un découpage de l'installation
en systèmes autonomes permet une réception
partielle d'installation, la garantie doit elle-
même pouvoir s'adapter à ces parties d'instal-
lation.
Une garantie
sur quoi,
pendant combien
de temps ?
(suite)
Les prestations sous garantie s'effectuent en
deux phases, tout d'abord la reconnaissance
du dysfonctionnement, puis l'intervention pour
y remédier.
LE DECLENCHEMENT D'UNE
PRESTATION
Une procédure doit être précisée pour per-
mettre au fournisseur et à l'utilisateur d'opé-
rer dans les meilleures conditions.
L'utilisateur consigne tout dysfonctionnement
du système d'automatisation sur une fiche
d'anomalie pré-établie, en décrivant le
contexte d'utilisation, et la transmet au four-
nisseur.
Le fournisseur se doit, lorsque le dysfonc-
tionnement lui est ainsi signalé, d'établir
rapidement un diagnostic.
Une analyse est menée, depuis les locaux du
fournisseur, à l'aide de la fiche d'anomalie et
du compte rendu éventuel de télédiagnostic.
Elle est souvent complétée par un contact
téléphonique avec l'utilisateur.
Si un défaut du système constaté par le client
est signalé au fournisseur avec retard, celui-ci
n'est pas responsable des conséquences de ce
retard. La remise en ordre du système d'auto-
matisation qui découle du retard n'est pas
prise en compte par la garantie.
Si le dysfonctionnement est non-blo-
quant, le fournisseur communique le délai
prévisible pour déclencher l'action corrective.
Si le dysfonctionnement est bloquant, ou
si les investigations sur site sont indispen-
sables, le fournisseur organise une interven-
tion chez le client.
Cependant, les délais d'analyse et de suppres-
sion d'une anomalie ne pouvant absolument
pas être totalement prévisibles, le fournisseur
peut assurer un délai d'engagement de
moyens, mais non un délai de dépannage.
Néanmoins, il est possible de définir un
contrat spécifique de disponibilité avec notion
de bonus-malus, de façon à rendre plus incita-
tive la réactivité du dépannage.
L'INTERVENTION DU FOURNISSEUR
Une fois le type de dysfonctionnement du sys-
tème d'automatisation identifié, trois cas se
présentent :
Si l'intervention sur le site n'est pas
nécessaire,
quand le matériel est incriminé, le client ren-
voie chez le fournisseur l'élément du système
d'automatisation pour réparation ;
quand le logiciel d'application est incriminé, le
fournisseur renvoie une correction ou une
nouvelle version du logiciel.
Lorsque le fournisseur intervient
sur le site,
il effectue l'une ou l'autre des actions correc-
tives suivantes : il remplace l'élément en
panne, il répare l'élément défectueux, corrige
la cause du dysfonctionnement ou fournit une
solution provisoire de contournement avec
engagement de trouver une solution définitive.
Les prestations
sous garantie
GIMELEC- EXERA 24
Chapitre 6 (suite)
LA GARANTIE
Le client a alors pour obligation envers le
fournisseur de laisser libre accès à l'installation
après qu'accord ait été conclu sur le moment
et la durée de l'intervention, de lui fournir les
matériels de bureau (meubles, téléphone, fax,
photocopieurs…) nécessaires, de mettre à sa
disposition les pièces de rechange, les fluides
(air, eau…), les énergies et le personnel de
conduite et d'exploitation de l'installation,
nécessaires au bon déroulement de l'interven-
tion.
Lors de l'intervention du fournisseur dans le
cadre de la garantie, le client reste respon-
sable de l'installation.A ce titre, les manipula-
tions doivent être effectuées sous son contrô-
le. Le fournisseur ne peut être rendu respon-
sable d'une faute de manipulation et de ses
conséquences sur le matériel, le procédé, les
produits en cours d'élaboration et l'environne-
ment.
Lorsque le fournisseur intervient
à distance (télémaintenance),
les dispositions du paragraphe précédent s'ap-
pliquent mais avec la nécessaire coopération
entre le fournisseur qui intervient à distance
et les utilisateurs sur site.
LES MODALITES FINANCIERES
D'EXECUTION
Pour toute prestation relevant de la garantie,
le fournisseur prend en charge les frais de
pièces du système d'automatisation et la main
d'œuvre.
Le contrat doit stipuler la prise en charge des
frais de déplacement et de subsistance du per-
sonnel du fournisseur.
Si la garantie n'entre pas en jeu, les pièces et
la main d'œuvre sont facturées au tarif en
vigueur à la date d'intervention, avec frais de
déplacement en sus.
Les prestations
sous garantie
(suite)
Il est primordial de délimiter la période de
garantie contractuelle en indiquant par
exemple que celle-ci prend effet à partir de la
date de réception provisoire et au plus tard
dix-huit mois à compter de la date de mise à
disposition du système et dure une année.
Le champ d'application de la garantie doit
être nettement déterminé. Il s'agit d'intervenir
après des dysfonctionnements reproductifs ou
bloquants. Les incidents après adjonction ou
modification apportées au système d'automati-
sation sans accord du fournisseur ou après
transformation de l'environnement, les utilisa-
tions non conformes aux spécifications de la
documentation ou effectuées par un person-
nel de formation insuffisante ne sont pas cou-
verts par la garantie. Les conditions de paie-
ment doivent, en ces cas, être définies.
La procédure d'intervention est bien
précisée : déclenchement de l'intervention,
obligations du fournisseur et du client, distinc-
tion entre délai d'intervention et délai de
dépannage…
Enfin, il faut bien rappeler qu'en aucun cas, le
fournisseur ne peut être tenu, au titre de la
garantie, de dédommager une quelconque
perte de production ou d'exploitation due à
un dysfonctionnement ou après transforma-
tion de l'environnement, même s'il a été infor-
mé de la possibilité d'un tel dommage.
Dans la rédaction
du contrat
GIMELEC- EXERA 25
C h a p i t r e 7
LE CONTRAT DE MAINTENANCE
Pourquoi un
contrat de
maintenance ?
Le système d'automatisation qui accompagne
une installation demande des compétences
diverses à ceux qui ont en charge sa mainte-
nance.Aussi, l'utilisateur peut-il vouloir faire
appel à des prestataires extérieurs travaillant
sous contrat. L'entreprise fournisseur du sys-
tème, elle-même dans le cadre de son métier
de prestataire de services, peut proposer de
telles prestations de maintenance, ceci
quelques fois dès la période de garantie,
lorsque le contrat de fourniture permet de
disposer de prestations supplémentaires.
Ainsi, le client a la certitude de bénéficier
dans des délais convenus –et généralement
réduits- de l'assistance et du savoir-faire d'un
intervenant efficace, surtout en cas de dys-
fonctionnement du système d'automatisation,
ce qui lui permet de réduire ou d'annuler les
opérations de maintenance effectuées par son
personnel et de déterminer par avance son
budget de maintenance.
Le prestataire de services, quant à lui,
garantit ainsi la charge de travail de son per-
sonnel, valorise par ces nouveaux services son
savoir-faire, est assuré que le système installé
reste dans des conditions d'exploitation opti-
males pouvant lui servir de référence.
L'aide apportée ne dégage cependant pas l'uti-
lisateur de sa responsabilité dans le cadre de
l'exploitation normale du système.
Dans la mesure du possible, le contrat de
maintenance sera un contrat "type", c'est-à-
dire déjà mis au point, dont on maîtrise bien
les paramètres et dont on connaît l'efficacité.
Ces contrats recouvrent des prestations
diverses et sont facilement adaptables.
Cependant, l'utilisateur du système peut
demander un contrat "sur mesure", en
fonction de ses impératifs et de sa spécificité.
Quoi qu'il en soit, le contrat doit tenir compte
des besoins spécifiques du client, mais ne pas
les dépasser, et d'autre part ne pas comporter
de prestations pertinemment irréalisables ; pas
d'interventions inutiles, excessives pour le sys-
tème d'automatisation du client ; pas de
contraintes intenables pour le prestataire
concernant les délais d'interventions, la qualifi-
cation du personnel, les horaires de travail, les
obligations de résultats, de performances, de
fiabilité, les pénalités.
Parmi les contrats-types, l'on trouve diverses
possibilités.
LA MAINTENANCE PREVENTIVE
Des visites systématiques, ou réalisées lors de
dépannages, permettent de vérifier l'état
général de l'équipement et les valeurs des
paramètres de référence (comme des vitesses
de déplacement, des tensions électriques d'ali-
mentation…).
Ces paramètres, éventuellement enregistrés,
peuvent alors être corrigés, les pièces d'usure
du système, principalement les pièces méca-
niques, remplacées.
Cependant, la fourniture de ces pièces n'entre
pas, en général, dans le cadre d'un tel contrat
de maintenance.
Pour ces prestations, les opérations à la char-
ge du client ou à celle du fournisseur doivent
être détaillées : dépoussiérage, nettoyage, rem-
placement de filtres, réglages mécaniques ou
encore approvisionnement en produits
consommables ou en pièces d'usure, selon les
indications du fournisseur.
LA MAINTENANCE CORRECTIVE
DES MATERIELS
Le prestataire de services effectue le dépanna-
ge des équipements d'automatisation sur le
site ou en ses ateliers, avec réparation ou
échange des sous-ensembles défectueux, dans
des délais d'intervention garantis – tels vingt-
quatre heures, ou x jours ouvrés (du lundi au
vendredi)…
Les différentes
prestations de
maintenance
GIMELEC- EXERA 26
Le délai d'intervention garanti est la
période s'écoulant entre, d'une part, la décla-
ration écrite d'une panne et, d'autre part, l'ar-
rivée d'un technicien sur le site ou le début
de l'intervention dans le cas d'une télémainte-
nance.
Par contre, le délai de dépannage, période
nécessaire pour remettre l'équipement en
route ou en production, n'est en général pas
garanti par le contrat sauf clauses spécifiques
précisant les disponibilités.
La maintenance corrective ne concerne pas
les dysfonctionnements dus à l'utilisation
des matériels d'une manière impropre ou non
conforme aux spécifications de la documenta-
tion du constructeur, à la mise en œuvre de
logiciels non prévus ou non préconisés par le
fournisseur ou à la modification par le client,
sans accord du fournisseur, du matériel et des
logiciels.
Dans ces circonstances, il s'agit d'une interven-
tion à facturer indépendamment, au temps
passé et au tarif en vigueur au moment de l'in-
tervention.
LA MISE A NIVEAU TECHNIQUE
DES MATERIELS ET LOGICIELS
Une telle maintenance consiste en l'exécution
de toute modification qui apparaît nécessai-
re pour augmenter la sécurité ou la fiabi-
lité du système d'automatisation, ou bien
encore toute modification décidée à l'ini-
tiative du fournisseur (changement de
révision).
La plupart du temps cependant, sont exclues
toutes interventions sur des logiciels applica-
tifs non réalisés par le fournisseur.
Il s'agit bien de sécurité et de fiabilité.Toute
évolution de nature à augmenter les perfor-
mances du système d'automatisation ou enco-
re étendre ses capacités fonctionnelles n'entre
pas dans ce genre de maintenance.
Toutefois, un tel contrat prévoit alors le plus
souvent une information du client sur les évo-
lutions possibles du système, et sur le coût de
leur réalisation éventuelle.
L'ASSISTANCE TECHNIQUE
Celle-ci peut être :
s téléphonique (hot-line) : il s'agit alors de
fourniture de renseignements techniques, de
télédépannage,
s ou sur le site : un certain nombre de jour-
nées de présence sont prévues pour effectuer
des prestations de maintenance préventive ou
corrective, de formation spécifique du person-
nel, de mise en place ou de gestion d'un stock
de pièces de rechange, de gestion de la docu-
mentation, etc…
En général, le délai d'intervention ou de four-
niture de pièces de rechange, est garanti.
LES PRESTATIONS HORS "HORAIRES
NORMAUX"
Elles consistent en une astreinte (le technicien
de maintenance est à la disposition complète
du client) ou une permanence (le technicien
est accessible) sur le site ou au domicile du
technicien, avec des délais précis de réaction
et d'intervention.
De telles prestations doivent faire l'objet d'un
examen attentif, et être établies en respectant
pour le personnel employé, la réglementation
du travail, les accords salariaux…
LA MAINTENANCE DES LOGICIELS
Ces prestations recouvrent :
s la remise en route de système d'automatisa-
tion dans le cas d'une panne provenant d'un
logiciel,
s la mise à niveau technique de logiciels, pour
une bonne disponibilité, à l'initiative du four-
nisseur du système,
s l'information du client sur les nouvelles ver-
sions des logiciels proposées à la clientèle, et
leur installation éventuelle.
Les contrats "sur mesure" regroupent
généralement plusieurs de ces différents
types de prestations.
Chapitre 7 (suite)
LE CONTRAT DE MAINTENANCE
Les différentes
prestations de
maintenance
(suite)
GIMELEC- EXERA 27
Chapitre 7 (suite)
LE CONTRAT DE MAINTENANCE
Objet et durée de
la maintenance
La liste des matériels sous contrat avec
leur numéro de série, la liste des logiciels avec
l'indication de la version fournie précisent
l'objet de la maintenance (liste en annexe au
contrat). L'implantation du matériel, le nombre
de matériels identiques sont des indications
indispensables. D'ailleurs, toute modification
d'implantation, susceptible de modifier l'acces-
sibilité du matériel ou les conditions d'exploi-
tation, doit être signalée sous forme d'avenant
au contrat.
Après la livraison d'un système d'automatisa-
tion, il est sage d'éviter la mise en mainte-
nance sous contrat d'une partie du systè-
me, surtout lorsqu'il est difficile de présenter
un découpage technologique clair.
La date idéale de conclusion d'un contrat de
maintenance est celle de la réception provisoi-
re du système livré, ou au plus tard, la date de
fin de garantie. Le client devrait avoir spécifié
une solution pour assurer la maintenance de
son système avant cette date.
Si un système est mis sous contrat de
maintenance après la date d'expiration de
la garantie, un examen préalable et une remi-
se en état sur devis doivent être prévus et
effectués avant l'entrée en vigueur du contrat.
Il est déconseillé au prestataire de services
de prendre en charge la maintenance d'un
équipement nouveau pour lui, déjà mis en
service, et exploité par un personnel de quali-
fication non connue.
Dans la rédaction
du contrat
Il est primordial d'établir une liste détaillée
de l'objet du contrat, matériels et logiciels.
Les obligations du fournisseur et du client
pour que la maintenance s'effectue dans de
bonnes conditions sont à indiquer précisément.
Pour le fournisseur, il s'agit en particulier des
prestations proposées, des délais d'interven-
tion, de dépannage, de la période couverte
(horaires normaux ou plages horaires éten-
dues), de la mise à disposition de personnel
compétent ou spécialisé dans la technique du
système d'automatisation, de la mise à disposi-
tion des outillages spécifiques, appareils de
tests et de mesure…
Le client, quant à lui, est dans l'obligation de
prendre toutes les dispositions concernant
l'installation pour permettre l'exécution des
opérations de maintenance.
Il doit mettre gratuitement à la disposition des
intervenants le personnel de conduite ou
d'exploitation, les fluides (air, eau…) et éner-
gie, des facilités comme le téléphone, le fax…
Il se doit aussi d'effectuer lui-même avant l'in-
tervention d'un technicien, les sauvegardes de
ses programmes et logiciels. Cependant, ces
obligations ne dispensent pas l'intervenant de
le rappeler au client.
La date de prise d'effet, la durée, l'actuali-
sation, la révision du contrat sont également
à définir clairement.
Le plus souvent, le contrat est conclu pour une
durée minimale d'une année, puis soit recon-
ductible tacitement (sauf dénonciation par
l'une des parties), avec des redevances actuali-
sées par une formule de révision indiquée, soit
renégociable chaque année de gré à gré.
La responsabilité juridique du prestataire
doit être détaillée : la responsabilité civile, en
général illimitée, la responsabilité pécuniaire,
en cas de dommage créé par l'objet du
contrat aux biens du client, le montant de la
garantie par événement étant souvent imposé
par le client.
Ces deux derniers points, qui relèvent d'une
assurance spécifique, sont à établir par les ser-
vices juridiques des partenaires du contrat.
La responsabilité du fournisseur du système
d'automatisation ou du prestataire de mainte-
nance, en cas de perte ou de destruction
des supports d'information (disques, dis-
quettes…) est totalement dégagée, si des sauve-
gardes n'ont pas été faites. Il en est de même si
l'utilisateur n'a pas suivi les conseils d'entretien
ou de remise en état du système d'automati-
sation, donnés avant un dysfonctionnement.
Un clause de confidentialité peut être intro-
duite.
La facturation des prestations doit être bien
définie. Les redevances sont en général trimes-
trielles et, par principe, payables net à la
réception de la facture.
Une clause de bonus-malus, liée aux délais
d'intervention et de mise à disposition des
pièces, peut exister, mais doit être équilibrée.
Les pénalités, à éviter dans un contrat équili-
bré, constituent un garde-fou pour obliger le
fournisseur à respecter ses obligations. Elles
doivent être libératoires, dégageant après paie-
ment le fournisseur de toute obligation.
GIMELEC- EXERA 28
C h a p i t r e 8
L'ASSISTANCE A L'EXPLOITATION
Pourquoi
un contrat
d'assistance à
l'exploitation ?
Le fournisseur d'un système d'automatisation
fournit à l'utilisateur un système intégré dans
une installation. Une fois l'installation mise en
service, ce système va permettre de démarrer
l'exploitation, normalement après la réception
provisoire et le transfert de propriété
(cf Chapitres 4 "Les Recettes" et 10 "L'Aspect
juridique du contrat").
L'atteinte des objectifs d'exploitation
sous-entend la disponibilité de l'installation. Si
celle-ci est du ressort du fournisseur du systè-
me d'automatisation et des autres entreprises
participant à la réalisation de l'installation, elle
dépend aussi en grande partie de l'utilisateur.
Ses opérateurs doivent être capables de
conduire et contrôler l'installation, l'encadre-
ment, posséder le savoir-faire indispensable à
son exploitation, un programme de fabrication
suffisant doit être éventuellement établi, les
produits entrants être disponibles et de qualité.
Dans la plupart des cas, le fournisseur du sys-
tème d'automatisation a tendance à considé-
rer que le personnel de l'utilisateur est totale-
ment compétent et dispose de tous les
moyens et ressources nécessaires à l'exploita-
tion. S'il n'en est pas ainsi, et qu'il apparaît des
difficultés à la mise à l'exploitation, le fournis-
seur s'expose à ne jamais voir reconnaître par
le client que l'installation est apte à l'emploi.
La prononciation de la réception provisoire
peut alors être différée, la période probatoire
avant réception définitive allongée. Le fournis-
seur peut alors devoir rester sur le site en
assistance gratuite, cependant que l'utilisateur
ne comprend pas pourquoi l'installation ne
rend pas les services qu'il en attend.
L'utilisateur peut demander une assistance à
l'exploitation en différents métiers (s'il ne la
possède pas en interne) : expert pour le pro-
cess, mécanicien pour les machines, électri-
cien-automaticien pour le système d'auto-
matisation.
Utilisateur et fournisseur du système d'auto-
matisation ont ainsi intérêt mutuel à ce qu'une
assistance à l'exploitation soit proposée par le
fournisseur dès l'offre initiale. Les objectifs qui
ont conduit à décider de l'investissement
pourront être atteints, l'assistance à l'exploita-
tion étant essentielle pour les réaliser.
Ainsi, par exemple, à côté d'un expert en pro-
cess qui va aider à acquérir le savoir-faire du
métier, d'un mécanicien qui va adapter l'utilisa-
tion des machines aux conditions de produc-
tion ou d'exploitation, le fournisseur du systè-
me d'automatisation va proposer son assistan-
ce dans différents domaines.
L'ASSISTANCE AU PERSONNEL DE
"PRODUCTION OU D'EXPLOITATION"
Il s'agit d'apprendre aux opérateurs à utiliser
rationnellement les organes de commande,
pour réaliser les fonctions retenues dans le
dossier de spécifications fonctionnelles. Ces
prestations d'assistance peuvent compléter
éventuellement une formation reçue antérieu-
rement.
Cette assistance recouvre également l'appren-
tissage des responsables à la mise en
œuvre du système, dans les différents modes
de marche prévus pour l'installation.
L'ASSISTANCE AU PERSONNEL DES
"ETUDES ET TRAVAUX NEUFS"
Elle consiste en l'aide à l'optimisation glo-
bale de l'installation, pour la part qui relè-
ve de la compétence du fournisseur d'automa-
tisation.
Les phases transitoires de fonctionnement, qui
correspondent aux changements de rythme
de production ou aux changements éventuels
de produits ou encore aux changements de
conditions d'exploitations, sont caractérisées,
les paramètres adaptés de façon optimale.
Les prestations
d'assistance à
l'exploitation
GIMELEC- EXERA 29
Chapitre 8 (suite)
L'ASSISTANCE A L'EXPLOITATION
Les prestations
d'assistance à
l'exploitation
(suite)
Les résultats des mesures ou de l'examen des
productions obtenues sont utilisés pour effec-
tuer le paramétrage fin des régulations et des
modèles mathématiques.
Des modifications par rapport aux spécifica-
tions initiales sont éventuellement suggérées.
L'assistance à l'exploitation nécessite que la
mise en service de l'installation permette
déjà que des produits commercialisables
soient fabriqués ou qu'une exploitation au
niveau minimal existe.
Il faut que le personnel d'exploitation ait déjà
acquis une formation initiale.
L'utilisateur doit également mettre à disposi-
tion les matières premières, les énergies, les
produits entrants en quantité suffisante.
Toutes ces conditions doivent être clairement
définies dans un véritable contrat.
Le contrat d'assistance à l'exploitation doit
mentionner explicitement les conditions ini-
tiales de la prestation, se référant à la dis-
ponibilité de l'installation, ou à la réception
provisoire…
Une date butée de début et de fin doit être
indiquée même si la prestation est en régie,
ainsi que les conditions de renouvellement
telles préavis, reconduction de contrat, …
Le contrat détaille la liste des types de pres-
tations fournies, leurs priorités ou propor-
tions respectives, leurs objectifs, leurs limites.
C'est d'une façon explicite que sont indiqués
le nombre des personnes mises à disposition
et leur compétence (technicien, ingénieur,
généraliste ou spécialiste), ainsi que les
horaires de travail ou les conditions propres
en cas de travail posté ou en astreinte.
Les outils et moyens à mettre à disposition du
personnel d'assistance par l'utilisateur comme
par le fournisseur, y sont décrits afin qu'il puis-
se réaliser sa prestation, ainsi que les procé-
dures à respecter.
Le contrat doit également signaler que l'assis-
tance, s'exerçant pour ordre et compte du
client, ne peut obliger le fournisseur du systè-
me d'automatisation, au titre du contrat de
fourniture du système, à réparer les
désordres qui résulteraient de l'intervention.
Si l'assistance ne s'exerce qu'après le transfert
de propriété, ce problème ne se pose plus.
Enfin, l'assistance à l'exploitation est une pres-
tation de service et de conseil. Aussi, elle
n'inclut pas la fourniture de matériels complé-
mentaires ou de rechange.
Dans la rédaction
du contrat
GIMELEC- EXERA 30
C h a p i t r e 9
LA FORMATION
Pourquoi
une formation
de l'utilisateur
du système
d'automatisation ?
Tout au long du cycle de vie d'un système
d'automatisation, aussi bien pour la détermina-
tion des spécifications fonctionnelles, que pour
les recettes, la mise en service puis l'exploita-
tion et la maintenance, la valeur technique
du personnel concerné est un élément pri-
mordial.
Consciente de cet impératif, l'entreprise utili-
satrice va donner une formation à son per-
sonnel, qui sera soit une mise à niveau des
connaissances, en particulier lorsqu'il s'agit de
la modernisation d'une installation, soit une
formation complète, si le système appartient à
un nouvel ensemble avec lequel le personnel
n'est pas familiarisé.
Dès les premiers contacts entre le fournisseur
et un client, l'attention doit être portée vers
cette nécessité.
Il faut prévoir dans l'étude du projet, les inves-
tissements que le client va consacrer à la for-
mation de son personnel ainsi que la program-
mation par le fournisseur des prestations de
formation à réaliser, et en particulier les
niveaux de compétences à atteindre à l'issue
de ces prestations de formation.
Celles-ci concernent plusieurs niveaux de
connaissances.
FORMATION A L'UTILISATION PAR
LES OPERATEURS
Le personnel du poste de conduite d'une
installation acquiert les connaissances indis-
pensables pour exploiter le système d'automa-
tisation à partir des moyens de communica-
tion entre l'homme et la machine : tableaux
synoptiques, écrans, consoles de visualisation à
affichage numérique.
L'opérateur se familiarise avec la lecture des
états de situation et la manœuvre possible des
commandes de fonctionnement du système.
Il appartient en effet à l'opérateur de sur-
veiller, d'identifier les variations (voulues ou
non) des paramètres de fonctionnement et de
diagnostiquer les dysfonctionnements du sys-
tème.
Les opérateurs reçoivent ainsi une formation
individuelle. Mais en même temps, la cohé-
sion de l'équipe ou des équipes de conduite
est toujours à construire.
Cette formation s'acquiert sur des installa-
tions déjà existantes, ou bien sur plate-forme
lors de la réalisation du système concerné, ou
encore sur l'installation et le système lui-
même lorsqu'il est implanté sur le site.
FORMATION A LA CONNAISSANCE
DE L'APPLICATION
A un autre niveau, les responsables doivent
être capables d'exploiter au mieux le système
en réalisant son paramétrage, de l'adapter ou
même de le faire évoluer, enfin d'en assurer la
maintenance. Il s'agit des services de l'ex-
ploitation, des études et travaux neufs,
de la maintenance.
Cette formation peut être acquise notamment
lors des essais en plate-forme. Le personnel
concerné assiste à ces essais et à l'intégration
d'ensemble. La formation se poursuit lors de
la mise en service et des autres essais de
recettes.
Ainsi, par ses contacts avec les responsables
de la conception et de la réalisation du four-
nisseur, l'utilisateur acquiert une partie du
savoir-faire qui lui sera nécessaire pour
accomplir sa tâche.
Signalons que pour faire évoluer ultérieure-
ment le système d'automatisation, les respon-
sables doivent acquérir une connaissance
approfondie des capacités du matériel et des
logiciels.
Les différentes
formations
GIMELEC- EXERA 31
Chapitre 9 (suite)
LA FORMATION
FORMATION DE BASE
Les formations décrites précédemment sup-
posent acquises les connaissances de base
concernant le fonctionnement des consti-
tuants du système d'automatisation et de l'ins-
tallation.
Aussi, il appartient à l'entreprise utilisatrice de
s'assurer que le personnel en formation pos-
sède bien le niveau de base nécessaire.
S'il n'en est pas ainsi, elle doit en aviser le
fournisseur du système d'automatisation qui
pourra assurer aide ou conseil et proposer de
sous-traiter aux entreprises constructrices de
constituants (machines mécaniques, équipe-
ments de contrôle-commande,…) les forma-
tions nécessaires.
Les différentes
formations
(suite)
Le fournisseur du système d'automatisation
propose tout d'abord –au titre de conseil- un
plan de formation du personnel de l'en-
treprise utilisatrice.
La concertation entre le fournisseur et le
client aboutit le plus souvent à la fourniture
de prestations, soit prévues dans le contrat
principal, soit en complément dans un contrat
de formation.
Dans tous les cas, le contrat principal indique
l'importance de la formation et précise qu'elle
est indispensable pour atteindre les objectifs
cherchés.
Suivant le niveau que le personnel doit acqué-
rir, la formation est donnée en différents
lieux : chez les constructeurs qui fournissent
les constituants de base du système (il peut
s'agir d'une sous-traitance), dans un centre de
formation propre à l'entreprise qui fournit le
système d'automatisation, au cours de la réali-
sation et des essais du système fourni.
Cette formation est dispensée par des spécia-
listes des différentes techniques
concernées : expert en process industriel,
mécanicien, électricien-automaticien.
Pour évaluer la réussite des sessions de for-
mation, des tests peuvent être effectués
auprès du personnel et des comptes-rendus
envoyés au responsable de l'entreprise cliente
(cela suppose toujours un accord préalable).
Fourniture
des prestations
de formation
Il est impératif de souligner dans le contrat de
fourniture d'un système d'automatisation l'im-
portance de la formation et de préciser qu'el-
le est indispensable pour atteindre les objec-
tifs recherchés.
Que la formation soit prévue dans le contrat
principal ou en complément, le contrat se doit
d'indiquer le nombre de personnes à former,
le niveau de base qu'elles doivent posséder,
le niveau de formation recherché.
Le budget "hommes/heures" est à définir.
Il précise le lien et les périodes de formation
afin que le personnel concerné soit totale-
ment disponible (présent par exemple, si cela
est prévu, aux essais et à la mise en service du
système).
La documentation distribuée au cours de la
formation est indiquée.
Le contrat pourrait également remarquer
- pour assurer l'efficacité de ces prestations -
que les postes attribués au personnel doivent
être en accord avec la formation acquise.
Dans la rédaction
du contrat
GIMELEC- EXERA 32
C h a p i t r e 1 0
L'ASPECT JURIDIQUE
DU CONTRAT
Une complexité
juridique :
la fourniture
L'activité du fournisseur de systèmes d'auto-
matisation est complexe car elle consiste en la
fourniture d'un ensemble dont le bon fonc-
tionnement dépend du bon fonctionnement
simultané de produits matériels, de logiciels de
base, de progiciels et de logiciels d'application
spécifique.
Cette complexité se retrouve dans les aspects
juridiques du contrat.
Il existe en effet, au sein d'un même
contrat, des éléments de qualification rele-
vant pour les uns, d'un contrat de vente, pour
les autres, d'un contrat d'entreprise. Cette
coexistence entraîne dans la clause de garan-
tie des incidences différentes sur la responsa-
bilité du fournisseur.
Un traitement différencié doit être appliqué
aux problèmes, au sein d'une même clause :
le transfert de propriété du système
implique le transfert à l'acquéreur des droits
de propriété du vendeur sur la chose, pour
ce qui concerne les produits matériels (les uti-
liser, en percevoir les fruits, les aliéner), et
d'autre part le transfert partiel à l'acquéreur
des droits du créateur de l'œuvre de l'es-
prit pour ce qui concerne les logiciels (les uti-
liser selon certaines modalités).
Les intérêts des différents protagonistes
qui sont parties au contrat ou tiers sont
imbriqués d'une façon incontournable dans
le contrat. Par exemple, le fournisseur de
matériel, le créateur de logiciels de base ou de
progiciels sont tiers par rapport au contrat.
Cependant, celui-ci met directement en jeu
leurs intérêts puisque le vendeur du système
d'automatisation revend le matériel, ou encore
les logiciels sous licence de leur fournisseur.
Le vendeur du système d'automatisation enfin
est lui-même créateur du logiciel d'application.
Différents régimes de protection coexis-
tent pour la fourniture afférente à un seul
contrat.
En effet, les produits matériels font l'objet
de brevets et de marques déposées. Les dépo-
sants, souvent les inventeurs, sont titulaires de
droits de propriété industrielle auxquels
le contrat peut porter atteinte.
Et les logiciels de base, progiciels et logi-
ciels d'application spécifique font l'objet
de marques déposées mais ne sont pas, en
général, brevetables. Leurs créateurs sont pro-
tégés par le régime du droit d'auteur.
Notons qu'en ce qui concerne les logiciels, la
notion de vice caché n'existe pas.
Sans contestation possible, le fournisseur est
tenu à un résultat, au titre de son obligation
de livrer des matériels et progiciels en bon
état de fonctionnement. Il met en jeu sa res-
ponsabilité dès lors que l'on constate que le
résultat n'a pas été atteint, sans qu'il y ait à
prouver sa faute.
Cependant, tenir ce même fournisseur à un
résultat, au titre de son obligation de livrer
un système d'automatisation répondant
aux fonctionnalités de l'analyse fonctionnel-
le, est souvent contestable dans la mesure où
le résultat attendu dépend bien souvent de la
bonne exécution par l'acquéreur de ses
propres obligations, en particulier la définition
de ses besoins.
En tout état de cause, ce n'est pas la qualifica-
tion du contrat (contrat de vente, contrat
d'entreprise) qui caractérise ipso facto l'obliga-
tion du fournisseur et le régime de responsa-
bilité qui en découle. Car, en qualité de profes-
sionnel, le fournisseur a envers le client une
obligation de conseil.
Aussi, la pratique tend généralement à mettre
à la charge du fournisseur une obligation de
moyens, ce qui a pour conséquence de sou-
mettre la mise en jeu de sa responsabilité à la
preuve de sa faute, à savoir qu'il n'a pas utilisé
tous les moyens promis pour répondre aux
besoins du client.
Les obligations
souscrites par
le fournisseur
GIMELEC- EXERA 33
Chapitre 10 (suite)
L'ASPECT JURIDIQUE DU CONTRAT
Ainsi, tout au long de l'avancement du projet :
s le donneur d'ordre a le devoir de collabora-
tion et d'information vis-à-vis du fournisseur,
s le fournisseur a l'initiative de la question et
de la méthodologie. Le client se doit d'y
répondre avec diligence et sans retour en
arrière.
s le fournisseur a le devoir de mise en garde
vis-à-vis de son client, notamment vis-à-vis de
la faisabilité, des performances et des délais.
Il doit exercer son professionnalisme devant le
pouvoir d'autorité de son client.
Ce devoir va jusqu'au refus d'obtempérer si la
sécurité des personnes est en cause.
Une bonne rédaction du contrat, définissant
de façon précise le travail de chacun - et
quand, comment, pourquoi il doit l'effectuer -
permet de déterminer les responsabilités.
Les obligations
souscrites par
le fournisseur
(suite)
La date du transfert de propriété et des
risques dépend de l'objet et de l'étendue du
contrat.
s Si les obligations du fournisseur s'arrêtent à
la recette-plate-forme ou à la livraison du
système chez le client, le transfert a lieu à
l'une ou l'autre de ces deux dates,
s Si les obligations du fournisseur compren-
nent la mise en service du système sur le
site du client, le transfert a lieu à la date de la
réception sur site, avec procès-verbal de
recette provisoire,
s Si les obligations du fournisseur compren-
nent la supervision de la mise en service,
il est conseillé que le transfert ait lieu à la
livraison.
En effet, un transfert anticipé de la propriété
et des risques inverse la charge de la preuve
en cas de problème survenant lors de l'instal-
lation ou mise en service du système. Le client
doit prouver la faute du fournisseur dans
l'exécution de ses prestations d'assistance
pour engager la responsabilité de ce dernier.
Ceci est plus sécurisant pour le fournisseur, et
le client l'acceptera d'autant plus facilement
que le fournisseur reste tenu à son égard
d'une obligation d'assistance, la période de
garantie ne courant dans ce cas qu'à compter
de la date de la réception provisoire.
Dans les contrats internationaux, les
risques et la propriété peuvent ne pas
être transférés simultanément.
L'Incoterm (International Commercial Term),
auquel il est fait référence dans le contrat,
induit le moment du transfert des risques. Les
termes et modalités de paiement ou la fiscalité
locale ont des conséquences sur la date à
laquelle on transfère la propriété.
Que transfère le fournisseur à l'acqué-
reur, sans porter atteinte aux droits de pro-
priété attachés aux produits et logiciels ?
L'auteur du logiciel cède ou concède tout ou
partie de ses droits patrimoniaux au moyen
du contrat, tout en conservant l'intégralité de
ses droits moraux.
s S'il cède à l'acquéreur ses droits patrimo-
niaux, ce dernier bénéficie de l'exclusivité
du droit d'utilisation du logiciel,
s S'il confère à l'acquéreur le droit d'utiliser
le logiciel, il convient à ce titre de bien défi-
nir les limites de cette utilisation.
En ne donnant pas l'exclusivité du droit d'utili-
sation, le fournisseur garde la possibilité de
fournir un système identique ou semblable à
des tiers.
Limiter l'utilisation à un ou plusieurs sites chez
le client, interdit implicitement toute copie de
logiciel. Le fournisseur se réserve ainsi la pos-
sibilité de développer d'autres logiciels pour
ce même client.
L'utilisation est également limitée à la conduite
de certaines opérations, comme l'exécution
des travaux objets du contrat, la maintenance
ou la réparation du système hors garantie
contractuelle.
De plus, dans ce cas, il convient d'interdire
expressément au client de transmettre tout
ou partie des droits qui lui sont concédés à
des tiers, sans l'accord préalable du fournis-
seur, ou encore de divulguer l'existence et le
contenu des programmes en dehors des cas
qui peuvent être prévus au contrat.
Le transfert de
propriété et des
risques
GIMELEC- EXERA 34
Chapitre 10 (suite)
L'ASPECT JURIDIQUE DU CONTRAT
Dans un but de clarté et compte tenu de la
complexité de la matière, il est conseillé de
découper la clause concernant la proprié-
té intellectuelle et l'étendue des droits
concédés, par thèmes.
Il faut distinguer ce qui relève du "dossier
constructeur", qui est en général acquis par
le fournisseur soit directement, soit par l'in-
termédiaire de tiers, et du "dossier d'appli-
cation", c'est-à-dire ce qui est spécialement
conçu par le fournisseur pour la réalisation du
contrat.
Il faut ensuite préciser qui est propriétaire des
droits sur le contenu de ces dossiers, le four-
nisseur en l'occurrence, et définir l'étendue
des droits concédés (en reprenant toutes
ou certaines des limites indiquées plus haut).
Il ne faut pas omettre de mettre à la charge
du client une obligation de confidentialité.
Dans la rédaction
du contrat
GIMELEC- EXERA 35
GLOSSAIRE
Analyse fonctionnelle
Démarche d'étude permettant d'établir le
cahier des charges fonctionnel et les spécifica-
tions fonctionnelles.
Anomalie
Déviation par rapport à ce qui est attendu.
Une anomalie justifie une investigation qui
peut déboucher sur la constatation d'une non-
conformité ou d'un défaut. (NF X 50-120).
Non bloquante ou bloquante : les fonctions
principales du système d'automatisation sont
ou ne sont pas remplies.
Approbation
Action d'accepter, avec ou sans réserves, le
résultat d'une phase de tests (identique à
réception).
Astreinte
Travail en astreinte : le technicien est à la dis-
position complète du client.
Cahier des charges fonctionnel
Document établi par le demandeur définissant
les clauses techniques, les clauses de qualité et
les clauses administratives applicables à la
fourniture recherchée ; il sert de base à la
proposition du fournisseur et pourra faire
l'objet d'un contrat. (Z 61-102) .
Norme 50151
Cahier de recettes ou de tests
Document décrivant le contenu des tests de
recettes (voir Test).
Codage
Activité permettant de traduire le résultat de
la conception détaillée d'un projet ou d'un
programme à l'aide d'un langage de program-
mation donné. C'est une des phases du cycle
de vie d'un logiciel.
Composant
Elément ou ensemble destiné à remplir une
fonction particulière dans un système ou sous-
système.
(NF X 60-012).
Conception
Activité créatrice qui, partant des besoins
exprimés et des connaissances existantes,
aboutit à la définition d'un produit satisfaisant
ces besoins et industriellement réalisable.
Configuration logicielle
Elément de configuration : constituant du logi-
ciel dont il est nécessaire de maîtriser la défi-
nition et les évolutions, soit en raison de sa
fonction propre dans le logiciel, soit en raison
de ses interfaces avec d'autres constituants
(documentation, logiciel, fichier de données,
fiche de modification…).
(Z 61-102).
Gestion de configuration : ensemble des activi-
tés permettant d'identifier et définir les élé-
ments de configuration et toutes leurs rela-
tions. Elle permet de contrôler les évolutions
durant le cycle de vie du logiciel, d'archiver
chacun des états successifs et de vérifier que
chacun de ces états est complet et cohérent.
(Z 61-102).
Conformité – Non-conformité
Non conformité : non-satisfaction aux exi-
gences spécifiées. La définition s'applique à
l'écart ou l'inexistence d'une ou plusieurs
caractéristiques par rapport aux exigences
spécifiées.
La différence entre non-conformité et défaut
réside dans le fait que les exigences spécifiées
peuvent être différentes des exigences de l'uti-
lisation prévue. (NF X 50-120).
Contournement
Solution de contournement : biais permettant
d'éviter le phénomène défectueux constaté.
Contrat
Ensemble des éléments liant un demandeur et
un fournisseur et définissant d'une manière
précise, complète et cohérente leurs obliga-
tions respectives. (Z 61-102).
Contrôle
Vérification de la conformité à des données
pré-établies, suivie d'un jugement.
Le contrôle peut comporter une activité d'in-
formation, inclure une décision (acceptation,
rejet, ajournement) déboucher sur des actions
correctives. (Z 61-102).
GIMELEC- EXERA 36
GLOSSAIRE(suite)
Cycle de développement d'un logiciel
Ensemble d'activités mises en œuvre dans un
ordre donné pour réaliser un logiciel. Le cycle
de développement commence à l'issue de la
phase de spécification et se compose des
phases de conception préliminaire, conception
détaillée, codage, tests unitaires, intégration et
validation (Z 61-102).
Cycle de vie d'un logiciel
Ensemble des phases du cycle de développe-
ment précédé par la phase de spécification et
suivi par la phase d'exploitation (Z 61-102).
Défaut
Non satisfaction aux exigences de l'utilisation
prévue. (NF X 50-120).
Défaillance
Altération ou cessation de l'aptitude d'un bien à
accomplir une fonction requise. (NF X 60 010).
Délai
Temps accordé pour réaliser une activité.
Documentation
Ensemble de documents sur un sujet détermi-
né.A chaque phase du cycle de vie d'un logi-
ciel est attachée une documentation. Celle-ci
doit être complète, précise, compréhensible,
accessible et cohérente.
(Z 61-102).
Donneur d'ordre
Entité qui recherche un produit, émet le
cahier des charges en vue de son acquisition
et de son utilisation par elle-même ou par
d'autres. (NF X 50-150).
Dysfonctionnement
Fonctionnement irrégulier, anormal du systè-
me, pouvant aller jusqu'à son blocage.
Essais
Jeu d'essais : ensemble des informations sur
le process utilisées pour l'exécution d'une
recette.
Fiabilité
Aptitude d'un dispositif à accomplir une fonc-
tion requise dans des conditions données,
pendant une durée donnée. (NF X 50-120).
Fonction
Opération réalisée par un système
(fungi, functum = s'acquitter).
Formation
Acquisition de connaissances particulières.
Garantie
Engagement par lequel on répond de la qualité
d'une fourniture.
Hot-line
Assistance téléphonique permanente par un
technicien compétent.
Intégration
Activité consistant à assembler progressive-
ment les composants d'un logiciel ou d'un sys-
tème, identifiés lors de la conception prélimi-
naire et contrôlés lors des tests unitaires.
On simule éventuellement les composants
manquants. (Z 61-102).
Interchangeabilité
Se dit de produits qui réalisent des fonctions
identiques, pour une même qualité de service.
Jeu d'essais
Voir Essais
Logiciel
Ensemble des programmes, des procédés et
règles et de la documentation relatifs au fonc-
tionnement d'un ensemble de traitement de
l'information. (Z 61-102).
Maintenance
Ensemble d'actions tendant à prévenir ou cor-
riger les dégradations d'un système afin de
maintenir ou rétablir sa conformité aux spéci-
fications garanties.
Maître d'Oeuvre
Responsable pour la partie cliente de la mise
en œuvre sur le site de l'installation et de son
système d'automatisation.
Obligations d'information et de conseil
Le vendeur professionnel doit donner tous les
renseignements sur l'utilisation et conseiller
utilement le client par rapport à ses besoins.
GIMELEC- EXERA 37
GLOSSAIRE(suite)
Période
Période de garantie : période pendant laquelle
le fournisseur répond de la qualité du systè-
me.
Période probatoire : période séparant la
réception provisoire de la réception définitive.
Procédure
Dispositions pré-établies pour mener à bien
une activité :
- de modification,
- de recette,
- d'intervention sous garantie.
Progiciel
Logiciel d'application générale destiné à une
clientèle ayant des besoins similaires.
Produit
Fourniture spécifiable et livrable, résultat d'un
travail ou d'un processus industriel effectué
pour répondre à un besoin (GAM-T17).
Réception
Acceptation faisant suite à une recette.
- provisoire : approbation du système dans
son environnement de destination.
- définitive : approbation, à l'issue de la pério-
de probatoire, du système dans son ensemble.
Recette
Action consistant à vérifier par des tests la
conformité d'un produit à ses spécifications,
dans un certain environnement.
Référentiel
Ensemble de composants (en général d'un
logiciel) formellement défini et accepté à un
point clé, servant de références pour les
phases ultérieures et ne pouvant être modi-
fiées que par l'intermédiaire d'une procédure
formalisée. (NF X 60-102).
Réserves
Observations émises lors d'une recette et
impliquant des corrections ou des restrictions
à l'approbation.
La réserve est prononcée pendant la récep-
tion. C'est un écart qui n'est pas bloquant
pour l'exploitation.
Ressources
Moyens matériels ou humains dont on dispose
pour réaliser une certaine activité.
Simulation
Création artificielle des conditions d'environ-
nement du système.
Spécifications fonctionnelles
Ensemble des documents décrivant de maniè-
re précise, complète et cohérente les fonc-
tions que le système va réaliser. Le dossier de
spécifications prescrit les exigences auxquelles
le produit ou le service doit se conformer.
Les spécifications peuvent faire référence ou
inclure des dessins, des modèles ou d'autres
documents appropriés et indiquer également
les moyens et les critères suivant lesquels la
conformité peut être vérifiée. (NF X 50-120).
Test
Technique de contrôle consistant à s'assurer
que le comportement d'un logiciel ou d'un
système est conforme à des données pré-éta-
blies. (Z 61-102).
Traçabilité
Aptitude à retrouver l'historique, l'utilisation
ou la localisation d'un article ou d'une activité,
au moyen d'une identification enregistrée
(NF X 50-120).
Validation
Action consistant à vérifier par des tests la
conformité d'un produit à ses spécifications
dans un certain environnement (identique à
recette).
Vice-caché
Il y a vice-caché lorsque le vice est antérieur à
la vente, caché, inconnu de l'acheteur
(le vendeur professionnel est présumé avoir
eu connaissance de ce vice et être de mauvai-
se foi).
GIMELEC- EXERA 38
L’Association des Exploitants d’Equipements
de Mesure, de Régulation et d’Automatisme
(EXERA) est une association sans but lucratif
qui regroupe les utilisateurs, les ingénieries et
intégrateurs de systèmes et d’instruments
dans les domaines de l’automatisme de pro-
duction, de l’instrumentation, de l’analyse et
de la mesure pour les essais. L’activité des
membres couvre l’ensemble des secteurs
d’activités (énergie, gaz, pétrole, chimie, para-
chimie, métallurgie, automobile, centres d’es-
sais, organismes de recherche, agences…).
Leur taille varie de la multinationale à la
PME/PMI.
Par ses activités et les travaux de ses 22 com-
missions techniques, l’EXERA apporte une
aide aux adhérents dans la définition de leurs
besoins, la spécification et le choix de solu-
tions ou de produits.
Elle est le lieu privilégié pour l’organisation
des échanges d’expériences. Elle favorise le
dialogue avec le monde de l’offre pour l’ex-
pression des besoins en organisant des ‘Clubs
Utilisateurs’.
En plus de l’aide précitée, ses membres béné-
ficient d’un volume important de résultats
d’études fonctionnelles de systèmes, d’évalua-
tions de produits (essais en laboratoire et sur
sites industriels), de guides de choix réalisés à
la fois par l’EXERA et deux associations par-
tenaires en Europe : EVALUATION INTER-
NATIONAL (UK) et le WIB (NL).
Enfin, l’EXERA assure la représentation collec-
tive des membres auprès des autorités fran-
çaises et des offreurs de matériels, mais égale-
ment dans le cadre international, notamment
pour les relations avec l’Union Européenne.
Le Gimélec (Groupement des industries de
l'équipement électrique, du contrôle-comman-
de et des services associés) regroupe 200
constructeurs, systémiers et ensembliers de la
filière électricité, automatismes et contrôle-
commande. Ils représentent un CA global de
près de 56 milliards de francs (8,5 d'Euros) et
oeuvrent sur les marchés de l'énergie, de l'in-
dustrie et du tertiaire.
C'est autour d'une cinquantaine de divisions
de produits toutes orientées marché, consti-
tuant le Gimélec, que s'organisent les
réflexions sur les évolutions de la profession :
s les évolutions des métiers
s les évolutions des marchés (contexte fran-
çais, européen, mondial)
- développement des services
- développement des NTIC …
s les évolutions techniques et l'impact de la
normalisation
s le développement des thèmes à caractère
général.
Ainsi, la qualité de fourniture de l'énergie élec-
trique, la sécurité des installations, la sûreté de
fonctionnement des process sont autant de
sujets pris en compte par la profession et qui
visent à accroître le niveau de performance
des clients.
Afin d'optimiser ces axes de développement,
les entreprises de la profession ont défini un
plan stratégique pour le Gimélec.
Il s'articule autour de quatre pôles principaux :
s La promotion des nouvelles techniques de
communication, leurs incidences sur les rela-
tions avec les professions avales de la filière
électrique, notamment dans les méthodes de
commercialisation (portail, e-business).
s La mise en valeur des services offerts par les
constructeurs.
s La définition de référentiels internationale-
ment reconnus, relatifs aux nouvelles activités,
par le biais notamment de la normalisation et
de la certification.
s L'élaboration d'un cadre contractuel pour
fixer les règles commerciales et juridiques en
réponse aux nouvelles exigences des clients.
,,,,,,,,,,,,,,,,,,,,,,,,,,,,,,,,,,,,,,,,,,,,,,,,,,,,,,,,,,,,,,,
,,,,,,,,,,,,,,,,,,,,,,,,,,,,,,,,,,,,,,,,,,,,,,,,,,,,,,,,,,,,,,,
GROUPEMENT DES INDUSTRIES DE
L'EQUIPEMENT ELECTRIQUE, DU CONTROLE-
COMMANDE ET DES SERVICES ASSOCIES
ASSOCIATION DES EXPLOITANTS
D'EQUIPEMENTS DE MESURE,
DE REGULATION ET D'AUTOMATISME
,,,,,,,,,,,,,,,,,,,,,,,,,,,,,,,,,,,,,,,,,,,,,,,,,,,,,,,,,,,,,,,
,,,,,,,,,,,,,,,,,,,,,,,,,,,,,,,,,,,,,,,,,,,,,,,,,,,,,,,,,,,,,,,
11-17 rue Hamelin
75783 Paris Cedex 16 - France
Tél. : +33 (0)1 45 05 70 70
Fax : +33 (0)1 47 04 68 57
www.gimelec.fr
Parc Technologique ALATA - BP 2
F 60550 Verneuil-en Halatte
Tél. : +33 (0)3 44 24 21 00
Fax : +33 (0)3 44 24 20 90
www.exera.com
Miseenpage:JackGrison

Les projets d'automatisation

  • 1.
    Recommandations aux acteurs etintervenants q Des règles de l’art q Des bonnes pratiques q De la réduction des risques q De la conformité aux objectifs ,,,,,,,,,,,,,,,,,,,,,,,,,,,,,,,,,,,,,,,,,,,,,,,,,,,,,,,,,,,,,,, ,,,,,,,,,,,,,,,,,,,,,,,,,,,,,,,,,,,,,,,,,,,,,,,,,,,,,,,,,,,,,,, GROUPEMENT DES INDUSTRIES DE L'EQUIPEMENT ELECTRIQUE, DU CONTROLE- COMMANDE ET DES SERVICES ASSOCIES GROUPE SYSTEMES D’AUTOMATISMES INDUSTRIELS ASSOCIATION DES EXPLOITANTS D'EQUIPEMENTS DE MESURE, DE REGULATION ET D'AUTOMATISME COMMISSION TECHNIQUE SYSTEMES AUTOMATISES DE PRODUCTION International Instrument users associations Les projets d'automatisation
  • 2.
    GIMELEC- EXERA 2 L’automatisationindustrielle a connu, au cours des dernières décennies, une évolution importante consécutive à la mise en œuvre de la micro-électronique et des techniques de l’informatique pour le contrôle-commande des processus industriels, de la production et de la distribution d’énergie, des équipements du secteur tertiaire,… Pour les ensembliers-automaticiens réalisant ces applications, la valeur ajoutée s’étend de l’équipement au logiciel et à l’intégration des systèmes. Les risques de non-qualité, coûts et délais progressent en fonction de cette évolution. Pour les utilisateurs et exploitants de ces applications, les risques résident de plus en plus dans l’éventuelle inadéquation entre la formulation des besoins exprimés ou implicites et la réalisation effective. De nombreux outils ont été développés pour accompagner cette mutation. Les étapes de développement d’un système automatisé sont modulaires et structurées ; cependant, comme dans toute activité, la réussite d’un projet d’automatisation dépend essentiellement des hommes qui vont le concevoir, le réaliser et l’exploiter. A cet égard, ce Guide résulte de la mise en commun des expériences des industriels, d’une part constructeurs et intégrateurs, représentés au sein du GIMELEC, et d’autre part, prescripteurs et utilisateurs finaux, représentés au sein de l’EXERA. Ce Guide formule des recommandations concernant les règles de l’art, les bonnes pratiques, la réduction des risques, la conformité aux objectifs. Ce Guide va rendre plus fructueux le travail d’équipe qui doit réunir fournisseur et utilisateur du système d’automatisation en leur offrant une maîtrise du projet dès la phase initiale dans les meilleurs conditions de compréhension et une meilleure transparence tout au long de son déroulement. Les règles simples de bon sens qui sont précisées dans ce Guide permettent d’éviter des pièges qui conduisent aux erreurs d’interprétation et par là même à des relations conflictuelles préjudiciables aux parties contractantes. Ce travail s’inscrit dans le cadre d’une démarche qualité dépassant le cadre interne des entreprises parties prenantes dans un projet ; en recherchant un cadre de travail harmonisé, nous espérons améliorer la qualité des prestations de chacun pour la réussite des projets. Pour parvenir à une meilleure formulation des besoins et une meilleure compréhension entre clients finaux et fournisseurs, le GIMELEC et l'EXERA ont entrepris de rédiger, sur la base de travaux engagés par la Commission Technique SAP (Systèmes Automatisés de Production), un "Guide pratique de spécifications de la conduite des systèmes de production". Ont participé à la réalisation de ce Document, les Sociétés : ALSTOM, CROUZET AUTOMATISMES, GROUPE GTIE, SCHNEIDER ELECTRIC, SIEMENS, SPIE-TRINDEL. COMMISSION TECHNIQUE "SYSTEMES AUTOMATISES DE PRODUCTION" DE L'EXERA (GENERALE DES EAUX, EDF, ELF, SGN) Coordination GIMELEC / EXERA
  • 3.
    Chapitre 1 PRESENTATION DUDOCUMENT . . . . . . . . . . . . . . . . . . . . . . . . . . . . . 5 Chapitre 2 LE CAHIER DES CHARGES FONCTIONNEL ET LES SPECIFICATIONS FONCTIONNELLES . . . . . . . . . . . . . . . . . . . 8 Pourquoi un cahier des charges fonctionnel ? . . . . . . . . . . . . . . . . . . . . . . . . . . . 8 Pourquoi un dossier de spécifications fonctionnelles ? . . . . . . . . . . . . . . . . . . . . 8 La démarche d'analyse . . . . . . . . . . . . . . . . . . . . . . . . . . . . . . . . . . . . . . . . . . . 9 La rédaction des spécifications fonctionnelles . . . . . . . . . . . . . . . . . . . . . . . . . . . 10 Les modalités d'approbation . . . . . . . . . . . . . . . . . . . . . . . . . . . . . . . . . . . . . . . 10 Dans la rédaction du contrat . . . . . . . . . . . . . . . . . . . . . . . . . . . . . . . . . . . . . . . 10 Chapitre 3 LES MODIFICATIONS ET COMPLEMENTS DE SPECIFICATIONS FONCTIONNELLES . . . . . . . . . . . . . . . . . . . . . . . 11 Pourquoi des modifications après les spécifications fonctionnelles ? . . . . . . . . . . 11 Il faut évaluer toutes les conséquences d'une modification . . . . . . . . . . . . . . . . . 11 Comment mener les modifications ? . . . . . . . . . . . . . . . . . . . . . . . . . . . . . . . . . . 12 Dans la rédaction du contrat . . . . . . . . . . . . . . . . . . . . . . . . . . . . . . . . . . . . . . . 13 Chapitre 4 LES RECETTES . . . . . . . . . . . . . . . . . . . . . . . . . . . . . . . . . . . . . . . . . . . . . . . 14 Pourquoi des recettes ? . . . . . . . . . . . . . . . . . . . . . . . . . . . . . . . . . . . . . . . . . . . 14 La préparation du contenu des recettes . . . . . . . . . . . . . . . . . . . . . . . . . . . . . . . 15 L'exécution des recettes . . . . . . . . . . . . . . . . . . . . . . . . . . . . . . . . . . . . . . . . . . . 16 L'appréciation des résultats . . . . . . . . . . . . . . . . . . . . . . . . . . . . . . . . . . . . . . . . 16 Les modalités financières d'exécution . . . . . . . . . . . . . . . . . . . . . . . . . . . . . . . . 16 Le transfert de propriété . . . . . . . . . . . . . . . . . . . . . . . . . . . . . . . . . . . . . . . . . . . 16 Dans la rédaction du contrat . . . . . . . . . . . . . . . . . . . . . . . . . . . . . . . . . . . . . . . 17 Chapitre 5 LES PRESTATIONS SUR SITE . . . . . . . . . . . . . . . . . . . . . . . . . . . . . . . . . . 18 Quelles sont les prestations sur site ? . . . . . . . . . . . . . . . . . . . . . . . . . . . . . . . . . 18 La mise en service sur site . . . . . . . . . . . . . . . . . . . . . . . . . . . . . . . . . . . . 18 La supervision de la mise en service . . . . . . . . . . . . . . . . . . . . . . . . . . . . . 18 La mise en exploitation . . . . . . . . . . . . . . . . . . . . . . . . . . . . . . . . . . . . . . 19 Les autres prestations sur site . . . . . . . . . . . . . . . . . . . . . . . . . . . . . . . . . . 19 Les difficultés du travail sur site . . . . . . . . . . . . . . . . . . . . . . . . . . . . . . . . . . . . . 19 La mise en service par le fournisseur . . . . . . . . . . . . . . . . . . . . . . . . . . . . 19 Le travail d'organisation et la prise de responsabilité du maître d'œuvre . . . 19 La présence de divers participants à l'avancement de la mise en service . . 19 La réalisation et le déroulement des prestations . . . . . . . . . . . . . . . . . . . . . 19 La réalisation des tests de recette . . . . . . . . . . . . . . . . . . . . . . . . . . . . . . . 20 Le transfert de l'installation . . . . . . . . . . . . . . . . . . . . . . . . . . . . . . . . . . . 20 La supervision de la mise en service . . . . . . . . . . . . . . . . . . . . . . . . . . . . . 20 Les prestations à l'attachement . . . . . . . . . . . . . . . . . . . . . . . . . . . . . . . . . 20 Dans la rédaction du contrat . . . . . . . . . . . . . . . . . . . . . . . . . . . . . . . . . . . . . . . 21 La mise en service . . . . . . . . . . . . . . . . . . . . . . . . . . . . . . . . . . . . . . . . . . 21 La supervision de la mise en service . . . . . . . . . . . . . . . . . . . . . . . . . . . . . 21 Les prestations à l'attachement . . . . . . . . . . . . . . . . . . . . . . . . . . . . . . . . . 21 GIMELEC- EXERA 3 SOMMAIRE
  • 4.
    GIMELEC- EXERA 4 Chapitre6 LA GARANTIE . . . . . . . . . . . . . . . . . . . . . . . . . . . . . . . . . . . . . . . . . . . . . . . 22 Une garantie sur quoi, pendant combien de temps ? . . . . . . . . . . . . . . . . . . . . . . 22 Les prestations sous garantie . . . . . . . . . . . . . . . . . . . . . . . . . . . . . . . . . . . . . . . 23 Le déclenchement d'une prestation . . . . . . . . . . . . . . . . . . . . . . . . . . . . . 23 L'intervention du fournisseur . . . . . . . . . . . . . . . . . . . . . . . . . . . . . . . . . . 23 Les modalités financières d'exécution . . . . . . . . . . . . . . . . . . . . . . . . . . . . 24 Dans la rédaction du contrat . . . . . . . . . . . . . . . . . . . . . . . . . . . . . . . . . . . . . . . 24 Chapitre 7 LE CONTRAT DE MAINTENANCE . . . . . . . . . . . . . . . . . . . . . . . . . . . . . 25 Pourquoi un contrat de maintenance ? . . . . . . . . . . . . . . . . . . . . . . . . . . . . . . . . 25 Les différentes prestations de maintenance . . . . . . . . . . . . . . . . . . . . . . . . . . . . . 25 La maintenance préventive . . . . . . . . . . . . . . . . . . . . . . . . . . . . . . . . . . . 25 La maintenance corrective des matériels . . . . . . . . . . . . . . . . . . . . . . . . . . 25 La mise à niveau technique des matériels et logiciels . . . . . . . . . . . . . . . . 26 L'assistance technique . . . . . . . . . . . . . . . . . . . . . . . . . . . . . . . . . . . . . . . 26 Les prestations hors "horaires normaux" . . . . . . . . . . . . . . . . . . . . . . . . . . 26 La maintenance des logiciels . . . . . . . . . . . . . . . . . . . . . . . . . . . . . . . . . . 26 Objet et durée de la maintenance . . . . . . . . . . . . . . . . . . . . . . . . . . . . . . . . . . . 27 Dans la rédaction du contrat . . . . . . . . . . . . . . . . . . . . . . . . . . . . . . . . . . . . . . . 27 Chapitre 8 L'ASSISTANCE A L'EXPLOITATION . . . . . . . . . . . . . . . . . . . . . . . . . . . . . 28 Pourquoi un contrat d'assistance à l'exploitation ? . . . . . . . . . . . . . . . . . . . . . . . 28 Les prestations d'assistance à l'exploitation . . . . . . . . . . . . . . . . . . . . . . . . . . . . . 28 L'assistance au personnel de "production ou d'exploitation" . . . . . . . . . . . 28 L'assistance au personnel des "études et travaux neufs" . . . . . . . . . . . . . . . 28 Dans la rédaction du contrat . . . . . . . . . . . . . . . . . . . . . . . . . . . . . . . . . . . . . . . 29 Chapitre 9 LA FORMATION . . . . . . . . . . . . . . . . . . . . . . . . . . . . . . . . . . . . . . . . . . . . 30 Pourquoi une formation de l'utilisateur du système d'automatisation ? . . . . . . . . . 30 Les différentes formations . . . . . . . . . . . . . . . . . . . . . . . . . . . . . . . . . . . . . . . . . 30 Formation à l'utilisation par les opérateurs . . . . . . . . . . . . . . . . . . . . . . . . 30 Formation à la connaissance de l'application . . . . . . . . . . . . . . . . . . . . . . 30 Formation de base . . . . . . . . . . . . . . . . . . . . . . . . . . . . . . . . . . . . . . . . . . 31 Fourniture des prestations de formation . . . . . . . . . . . . . . . . . . . . . . . . . . . . . . . 31 Dans la rédaction du contrat . . . . . . . . . . . . . . . . . . . . . . . . . . . . . . . . . . . . . . . 31 Chapitre 10 L'ASPECT JURIDIQUE DU CONTRAT . . . . . . . . . . . . . . . . . . . . . . . . . . 32 Une complexité juridique : la fourniture . . . . . . . . . . . . . . . . . . . . . . . . . . . . . . . 32 Les obligations souscrites par le fournisseur . . . . . . . . . . . . . . . . . . . . . . . . . . . . 32 Le transfert de propriété et des risques . . . . . . . . . . . . . . . . . . . . . . . . . . . . . . . . 33 Dans la rédaction du contrat . . . . . . . . . . . . . . . . . . . . . . . . . . . . . . . . . . . . . . . 34 Glossaire . . . . . . . . . . . . . . . . . . . . . . . . . . . . . . . . . . . . . . . . . . . . . . . . . . . . . . . . . . . 35 SOMMAIRE
  • 5.
    GIMELEC- EXERA 5 Lessystèmes d'automatisation sont omni- présents dans les systèmes de production, aussi bien dans les matériels pour les procé- dés industriels, que pour ceux assurant la dis- tribution de fluides ou d'énergie et l'exploita- tion des sites industriels ou tertiaires… Mais que recouvre le terme "Système d'auto- matisation" ? La définition d'un tel système peut se faire en précisant le but de son emploi. Il s'agit de faire réaliser d'une manière automatique, des fonc- tions particulières répondant à des besoins spécifiques. Le système se greffe sur du matériel pour lui faire exécuter ses fonctions, dans un environnement précis. La définition peut se faire également en décri- vant la fourniture qui permet de réaliser de tels objectifs. Il s'agit de matériels (équipe- ments électrotechniques, électroniques, pneu- matiques, machines informatiques), de logiciels de base incorporés dans les machines, de pro- giciels (programmes d'application générale destinés à une clientèle ayant des besoins similaires) enfin de logiciels d'application spéci- fique (programmes de traitement de données développés pour répondre aux besoins parti- culiers d'un client en permettant l'accomplis- sement de fonctions définies). Il n'en reste pas moins que l'accord à conclure entre un fournisseur et un client dans un contrat de fourniture d'un système d'automa- tisation correspond à l'engagement pris par l'ensemblier-automaticien de fournir quelque chose qui n'existe pas, avec un prix forfaitaire, pour une opération clé en main, dans des délais fixés ! Le fournisseur et le client se trouvent dans un nouvel environnement industriel et commer- cial. Il faut réaliser une adéquation pleinement satisfaisante aux besoins d'un client en inven- tant un nouveau produit. Ce produit est de haute valeur technique et comme dans tout contrat, il faut respecter des délais et des coûts. De plus, les systèmes d'automatisation sont souvent très complexes aussi bien à cause des techniques d'application qu'ils gèrent, que des volumes d'information qu'ils ont à traiter. Aussi, pour maîtriser leur réalisation, les four- nisseurs de tels systèmes utilisent-ils des méthodes de développement qui permet- tent de répondre au mieux aux attentes du client. La réalisation du projet est décomposée en phases successives qui distinguent clairement les périodes d'analyse de celles de concep- tion, puis de réalisation. Il faut bien recon- naître qu'au départ la fourniture demandée dans le cahier des charges n'est pas définie en termes de fonctions ou de réalisations tech- niques. Ces phases d'avancement distinguent égale- ment clairement les étapes où le travail se fait en collaboration active avec le client, de celles qui relèvent uniquement des compé- tences professionnelles du fournisseur. Enfin, ce découpage en phases permet d'assu- rer fiabilité et adéquation optimale de la four- niture puisque, fortes d'une préparation élabo- rée lors des premières étapes de conception et de réalisation, leur succèdent les phases de contrôle et de validation aboutissant à la mise en exploitation. L'avancement du projet peut ainsi être repré- senté par un diagramme en V (voir page 7) qui exprime la progression et l'enchaînement des différentes étapes, aussi bien pour le matériel que pour les logiciels –tout ceci parallèlement à la réalisation de l'installation à automatiser- jusqu'à une intégration complète de ces divers éléments en un système assurant l'exploitation de l'installation. Sur le diagramme en V, les phases relevant d'une collaboration active des partenaires sont mises en évidence. Le fournisseur, au cours de la vie du projet, est donc tenu à un échange continuel avec les autres parties. Il est tout d'abord amené à dialoguer avec le client qui signe le contrat. C h a p i t r e 1 PRÉSENTATION DU DOCUMENT
  • 6.
    GIMELEC- EXERA 6 Celui-cipeut être différent de l'utilisateur qu'il rencontrera lors de la mise en route du système sur le site. Et, chez ce dernier, se trouveront concernés le service des travaux neufs, celui de l'exploitation de l'installation et de son système d'automatisation, enfin celui de la maintenance. Mais surtout, le fournisseur s'adresse au don- neur d'ordre représentant le client, pour ce contrat. Il doit créer et maintenir avec cet interlocuteur un dialogue actif. En effet, l'intervention de ce dernier est nécessaire pour la définition fine des fonctions que le système d'automatisation doit réaliser, pour le suivi de la progression du projet, pour la gestion d'éventuelles modifications en cours de réalisation, pour l'exécution des tests et les déclarations de réception de système, jusqu'à la mise en route et le transfert des risques et de la propriété. La bonne conduite du projet suppose donc un cadre de travail qui conduise à des relations de partenariat. Les responsabilités des différents partenaires doivent être bien définies : obligations de conseil du fournisseur ; responsabilité du maître d'œuvre-client pour assurer la coordi- nation entre les sociétés intervenant dans le projet et l'avancement des interventions ; sta- bilité des responsables du projet pour les deux parties ; compétence suffisante, implica- tion des personnels concernés, mise à disposi- tion des ressources nécessaires,… Les modalités d'intervention au cours des dif- férentes étapes doivent être prévues en détail. Le respect des délais d'exécution est primor- dial et implique une gestion rigoureuse du planning d'exécution face à certaines inerties. Et, pour ce nouveau métier, c'est un nouveau contrat qui va permettre de gérer la réalisa- tion du projet, de définir les relations entre les parties, chacune d'elles connaissant alors sans ambiguïté ses obligations et ses droits, pour les étapes où elle aura à intervenir. Le contrat va suivre pas à pas l'élaboration du système, insistant sur les phases du projet demandant une collaboration entre le fournisseur et le maître d'œuvre ou l'utili- sateur, et le jalonnant d'étapes à caractère contractuel, confortées souvent par des termes de paiement significatifs. Dans le document ici présenté, l'on trouvera donc avec la description du déroulement de chacune de ces étapes particulières du projet, des éléments-guides pour rédiger le contrat et établir les relations optimales entre les parties contractantes. La phase de spécifications fonctionnelles (Chapitre 2) s'attache à l'expression technique des besoins énoncés dans le cahier des charges, la description des fonctions levant toutes les lacunes et ambiguïtés. Le document issu de cette analyse, une fois approuvé par les deux parties, est reconnu comme nouveau dossier contractuel. Il va en particulier servir de base à la mesure des écarts entre les fonctions qui vont être réali- sées et les besoins exprimés initialement et à toute négociation sur les coûts. Des modifications après les spécifica- tions fonctionnelles (Chapitre 3) peuvent s'imposer. La conduite à terme du projet dans les délais prévus nécessite que leur gestion soit prévue et précisément encadrée et que leur incidence sur l'architecture du système soit maîtrisée. Les différentes phases d'essais (Chapitre 4) et notamment lors des prestations sur site (chapitre 5) valident la bonne réalisation du système d'automatisation et déterminent les périodes probatoire et de garantie. L'utilisateur doit être pleinement compétent pour tirer le meilleur de l'installation et de son système d'automatisation, après le trans- fert de risques et de propriété. La garantie appliquée à un tel système (Chapitre 6) de par la diversité des fourni- tures, demande à être bien comprise. Ce sont les mêmes raisons qui donnent au contrat un aspect juridique particulier, largement évo- qué dans le Chapitre 10. Des prestations de maintenance (Chapitre 7), d'aide à l'exploitation (Chapitre 8) ou de formation des utilisa- teurs (Chapitre 9) peuvent s'ajouter à la four- niture du système d'automatisation. Elles doi- vent donner lieu à une attention particulière lors de la rédaction des clauses de contrat les concernant. Le soin apporté à la rédaction de cet ouvrage et la compétence de ses auteurs devrait en faire, nous l'espérons, un guide efficace pour les acteurs de la réalisation d'un projet. Chapitre 1 (suite) PRÉSENTATION DU DOCUMENT
  • 7.
    GIMELEC- EXERA 7 Chapitre1 (suite) PRÉSENTATION DU DOCUMENT Développement d'un système d'automatisation Spécification du procédé fonctionnement et exploitation Cahier des charges client Spécification fonctionnelle fournisseur Conception préliminaire Conception détaillée Réalisation, codage, fabrication Recettes Appel d'offre Contrat Tests d'intégration Tests unitaires Manuel opératoire Exploitation Gestionduprojet Gestiondesconfigurations Expressiondesbesoins
  • 8.
    GIMELEC- EXERA 8 Ch a p i t r e 2 LE CAHIER DES CHARGES FONCTIONNEL ET LES SPECIFICATIONS FONCTIONNELLES La démarche amont d'expression des besoins sert de base pour l'évaluation et le dimension- nement qualitatif et quantitatif de la proposi- tion des fournisseurs. La qualité du cahier des charges fonctionnel permettra d'éviter les ambiguïtés et malenten- dus, source de différends pendant la réalisation du contrat. Etabli directement par le client ou par une société mandatée par lui, le cahier des charges afférent à un appel d'offres exprime les besoins spécifiques auxquels l'ensemble de l'installation industrielle avec son système d'automatisation devra permettre de satisfaire. Dans le meilleur des cas, ce cahier des charges serait bien structuré (suivant la méthode EXERA - DEMIOPS - qui est décrite dans le "Guide pratique de spécifications de la condui- te des systèmes de production"). Mais, bien souvent il se présente sous une forme hétérogène, définissant plus ou moins correctement ou complètement les besoins. Des réunions d'information apportent des données complémentaires qui permettent au fournisseur de préciser sa proposition. Mais il est normal que la rédaction d'un devis ne soit pas une véritable étude. Pourquoi un cahier des charges fonctionnel ? Après la passation de la commande, la phase primordiale du projet doit exprimer d'une façon technique et en termes de fonctions – les opérations à réaliser – les besoins du client et lever toutes les lacunes ou ambiguïtés résiduelles du cahier des charges fonctionnel. Ainsi, cette phase d'étude dite fonctionnelle, aboutit à la rédaction d'une "liste détaillée et complète des fonctions assurées par l'installa- tion industrielle grâce à son système d'auto- matisation, dans un environnement déterminé". Grâce à ce dossier de spécifications, qui décrit ce que fait le système, le fournis- seur pourra concevoir comment le système va le faire, et réaliser matériellement la com- mande. Le contrat doit prévoir ce dossier de spécifi- cations fonctionnelles qui, une fois approuvé, va prévaloir sur tous les documents anté- rieurs. En effet, la validation par le client des spécifi- cations écarte tout risque de divergence d'in- terprétation sur ce que doit réaliser le systè- me. Ceci évite de concevoir le système sur des bases erronées ; d'être amené à modifier le système en cours de réalisation, ce qui entraîne toujours des conséquences impor- tantes sur les coûts, les délais de fourniture, la qualité, la fiabilité de l'installation, la sécurité lors de son utilisation ; ou bien encore de réa- liser un système ne correspondant pas aux besoins du client, ce qui va conduire à une phase de réception difficile et conflictuelle. Le dossier de spécifications fonctionnelles résulte d'une double démarche : s analyse des fonctions que va réaliser le système d'automatisation, s description de ces fonctions dans l'envi- ronnement spécifique du procédé industriel concerné. Aussi, il ne pourra être élément de dialogue contractuel entre le fournisseur et le client et descriptif de référence pour la phase de réali- sation que s'il est le fruit d'une coopération active entre tous les participants à la réalisa- tion du projet. Pourquoi un dossier de spécifications fonctionnelles ?
  • 9.
    GIMELEC- EXERA 9 Ladémarche d'analyse Les détails de spécifications ne sont pas consi- dérés comme modifications s'ils sont conformes aux principes établis dans le cahier des charges fonctionnel. Le travail d'analyse est mené par le fournisseur, mais il exige la coopération de tous les inter- venants dans la réalisation de l'installation, puis dans son exploitation, sa maintenance… Aussi, un organigramme des responsabilités peut-il être établi. Ainsi, le client ou son représentant mandaté, doit dans les délais impartis, fournir toutes les informa- tions nécessaires à ce travail, en apportant en particulier des précisions au cahier des charges. Il doit assurer l'intervention, lorsqu'elle est nécessai- re, de telle ou telle entreprise participant au pro- jet ; enfin, faire un choix entre les options éven- tuelles qui lui sont présentées par le fournisseur. L'analyse des informations fournies par le cahier des charges, par les réunions techniques effec- tuées avant la commande, par les propositions technico-commerciales des participants au projet, s'appuie sur les moyens méthodologiques propres au fournisseur (par exemple un guide méthodologique d'élaboration de logiciel), en l'ab- sence d'autres moyens propres au client définis au contrat, tels que des méthodologies client, et sur une méthode de travail établie à l'avance. s Des réunions techniques sont organisées entre le fournisseur et le client et leurs conclusions sont portées dans un compte rendu approuvé de préférence en fin de réunion, au fur et à mesure de l'avancement de l'analyse (il est indispensable que les parti- cipants soient toujours les mêmes). s Une procédure formelle (utilisant des docu- ments-types, des fiches numérotées) simplifie les demandes d'information et la fourniture de réponses dans un délai convenu. s Le document d'analyse est géré de façon précise jusqu'à la validation par le client du document final de spécifications auquel il aboutit. Bien que cette liste ne soit pas exhaustive, il faut d'une manière générale : s recenser les besoins fonctionnels exprimés, aussi bien dans le cahier des charges que dans les réunions préparatoires ou les réponses aux demandes d'information, s recenser les contraintes de solutions techniques (règles générales, solutions tech- niques standard, règles d'exploitation, savoir- faire) préconisées par le client en fonction de ses habitudes, s connaître précisément l'environnement d'utilisation de l'installation et de son sys- tème d'automatisation, afin de prévoir, si besoin est, et de suggérer des solutions parfai- tement adaptées aux besoins. Ici apparaît un devoir de conseil pour le fournisseur, s examiner les descriptifs techniques des équipements matériels à mettre en œuvre, pour déterminer les possibilités et les contraintes induites par ces équipements, s s'assurer que l'interlocuteur désigné chez le client est apte à fournir tous les renseigne- ments nécessaires et à effectuer les choix éventuels, en menant une concertation active avec tous les acteurs du projet, s identifier les fonctions du système d'automatisation tout en mettant en évidence les différents fonctionnements (normal, initial, en reprise d'exploitation…) et leurs transitions associées. Les véritables attentes du client sont ainsi envisagées, alors que très souvent le cahier des charges ne décrit que le fonctionnement nominal, s préparer les recettes, en établissant, de pair avec la détermination des ensembles fonctionnels, les cahiers de recettes, docu- ments de validation… (voir le Chapitre 4 "Les recettes"). Chapitre 2 (suite) LE CAHIER DES CHARGES FONCTIONNEL ET LES SPECIFICATIONS FONCTIONNELLES
  • 10.
    GIMELEC- EXERA 10 Chapitre2 (suite) LE CAHIER DES CHARGES FONCTIONNEL ET LES SPECIFICATIONS FONCTIONNELLES Le dossier de spécifications fonctionnelles doit être compréhensible par le client et par tous les participants au projet, adapté à la relecture. Il faut donc éviter l'emploi de langage tech- nique de réalisation ou de programmation d'automatismes. Il doit de plus, être rédigé sans information inutile et sans redondance. Afin que le système d'automatisation satisfasse aux besoins énoncés, ce dossier est écrit à partir des documents contractuels de la com- mande, et détaille de manière précise les fonctions à réaliser. Il sera ainsi utilisé dans toutes les phases pos- térieures du projet, en particulier pour la réa- lisation des recettes. Au cours de sa rédaction, il faut toujours éva- luer l'écart entre les fonctions initialement prévues à partir des documents d'appel d'offres, et les fonctions demandées et préci- sées au cours de l'analyse. Une attention particulière est à apporter aux fonctions nouvelles constatées comme néces- saires lors de ce travail d'analyse, et portées dans le dossier de spécifications. Chaque écart doit faire l'objet d'un constat figurant dans les comptes rendus approuvés des réunions techniques les concernant. L'attention du client doit être attirée sur les éventuelles incidences sur les coûts et les délais prévus dans le contrat de base. Ces incidences sont à notifier par écrit, en sollici- tant l'accord du client dans un délai convenu, compatible avec le déroulement de l'étude. En effet, l'analyse fonctionnelle doit, elle-même, respecter le planning du contrat. La rédaction des spécifications fonctionnelles L'approbation des spécifications fonctionnelles permet au client de s'assurer de la bonne interprétation des besoins qu'il a exprimés. Ainsi, l'analyse des écarts, les répercussions sur les coûts et les délais prennent toute leur importance. Cette approbation est officielle. Deux exemplaires sont établis pour signature contradictoire lors d'une réunion prévue à cet effet.A défaut, ils sont adressés au client, accompagnés d'une lettre sollicitant l'approba- tion dans un délai convenu. En l'absence de commentaires, les spécifica- tions fonctionnelles décrites sont considérées comme étant en adéquation avec les besoins. L'approbation confère un caractère contractuel au dossier de spécifications fonctionnelles qui devient alors prépon- dérant par rapport au cahier des charges initial. La non-approbation amène une reprise complète du contrat. Les spécifications fonctionnelles doivent permettre de rédiger le cahier de recet- te et spécifier les critères de réception. Les modalités d'approbation Il est impératif d'affirmer, dès la rédaction des offres, le rôle fondamental du dossier de spécifications fonctionnelles, et d'indiquer dans le contrat que ce document, présenté sous une forme lisible par tous les partenaires, une fois approuvé par le client, prévaut sur tous les documents antérieurs dans la mesure où il en fait la synthèse. La démarche d'analyse à suivre pour l'éta- blissement de ce dossier, les modalités d'ap- probation sont à décrire clairement dans le contrat en précisant en particulier le repré- sentant mandaté du client, la méthodolo- gie du travail d'analyse, les conditions selon lesquelles sont tenues les réunions techniques. L'analyse des écarts de fonction, avec l'inci- dence sur les coûts et délais, et les conditions d'approbation des accords finaux demandent une attention particulière. Dans la rédaction du contrat
  • 11.
    GIMELEC- EXERA 11 Ch a p i t r e 3 LES MODIFICATIONS ET COMPLÉMENTS DE SPÉCIFICATIONS FONCTIONNELLES Pourquoi des modifications après les spécifications fonctionnelles ? La réalisation d'un système d'automatisation relève, nous l'avons vu, d'une démarche pro- gressive. Mais très souvent celle-ci est égale- ment interactive. Dans cette démarche progressive, les principes et modes de fonctionnement doivent être pris en compte. En effet, le dossier de spécifications fonction- nelles issu de la phase d'analyse de l'installa- tion à réaliser et de son environnement constitue dans les phases suivantes d'avance- ment du projet, le document contractuel entre client et fournisseur pour la réalisation de la commande, le descriptif de référence pour faire progresser la conception et la réalisation du système. Mais au cours de ces phases de travail, qui correspondent en parallèle au développement de matériel, de logiciels et souvent du procédé lui-même, il se peut que certaines modifica- tions sur les uns et les autres vont se révéler nécessaires ou souhaitables, au fil de l'avance- ment du projet. Si un détail d'expression des besoins du cahier des charges fonctionnel n'est pas défini dans la commande, il doit être analysé en regard des principes de fonctionnement qui devront avoir été explicités dans ce cahier des charges. Les détails de fonctionnement seront considé- rés comme modifications s'ils traduisent une modification de ces principes au plan qualitatif comme au plan quantitatif (voir chapitre "Rédaction du cahier des charges et des spéci- fications fonctionnelles – p.10) : s nécessaires, car elles conditionnent l'at- teinte des buts recherchés et la réalisation des fonctions décrites dans le dossier de spécifica- tions fonctionnelles, s souhaitables, lorsqu'elles permettent une amélioration du système décrit dans le dossier de spécifications, rendant meilleures les per- formances, facilitant l'exploitation ou la main- tenance. Ces demandes peuvent venir du fournisseur, mais aussi du client. C'est une des raisons pour lesquelles il est nécessaire que ce der- nier soit tenu au courant régulièrement de l'avancement du projet. Ainsi, la démarche de développement devient interactive, les demandes de modifications conduisant à des reprises de certaines étapes de la réalisation. Cependant, le projet doit avancer. Il s'agit alors, non pas d'empêcher le dépôt de demandes de modifications ou de les rejeter a priori, mais aussi bien pour le client que pour le fournisseur, d'adopter une règle de conduite entraînant la maîtrise de ces interventions. Ces demandes doivent être déposées et étu- diées avec objectivité.Toutes les consé- quences des modifications sur le déroule- ment du projet doivent être envisagées, en particulier les coûts et les délais. Un consen- sus entre les deux parties, client et fournis- seur, doit être préalable à toute décision de modification. Une modification peut être plus ou moins indispensable. Un classement de priorité d'une part, de criticité d'autre part, permet d'expri- mer un jugement sur la rapidité avec laquelle la réalisation de la modification doit être envi- sagée, et sur les conséquences plus ou moins importantes de cette réalisation. L'on peut, à titre d'exemple, envisager quatre niveaux de priorité pour une modification : s sa réalisation conditionne l'avancement du projet, s elle doit être effectuée avant l'achèvement de la phase en cours, s elle doit être effectuée avant les essais de recettes, s elle peut être différée. Il faut évaluer toutes les conséquences d'une modification
  • 12.
    GIMELEC- EXERA 12 Chapitre3 (suite) LES MODIFICATIONS ET COMPLÉMENTS DE SPÉCIFICATIONS FONCTIONNELLES Il faut évaluer toutes les conséquences d'une modification (suite) Des responsables techniques sont nom- més chez le client et le fournisseur. Ils ont à travailler ensemble pour étudier et définir les modifications à effectuer après examen des demandes émanant d'une partie ou de l'autre au cours du déroulement du projet. Ces res- ponsables doivent être à même de juger du contenu technique et de l'intérêt de ces modi- fications. Une procédure formelle de demande et de gestion des modifications (avec utilisation de documents-types par exemple) est définie. Ceci facilite l'examen objectif des répercus- sions de la modification sur les autres phases du projet, de ses caractères de priorité et de criticité, enfin des conséquences sur les coûts et les délais. Le constructeur s'engage sur un délai de remi- se de cotation en fonction de l'impact des modifications, si possible en se basant sur des prix bordereaux définis préalablement, et le client s'engage, après réception de la cotation, sur un délai de décision. Des réunions, périodiques ou non, peuvent être prévues pour examiner les demandes de modifications, ce qui sous-entend l'intérêt qu'il y a à ce que le client connaisse l'avancement du projet. Ces réunions donnent lieu à un compte rendu commun. Une instance de décision est mise en place. Elle peut être constituée des responsables du projet chez le client et chez le fournisseur. Cette instance décide de la prise en compte des modifications, en fonction d'éventuelles adaptations contractuelles, et définit, si cela est nécessaire, la date de la modification. Le schéma joint présente un type de procé- dure permettant de gérer une demande de modification. Elle met bien en évidence la nécessité, pour le fournisseur et pour le client, d'examiner et l'aspect technique, et l'aspect contractuel de la demande de modification. Lorsque la modification est décidée, le fournis- seur la réalise suivant sa propre procédure de travail. Ainsi se constitue un dossier de demandes de modifications –qui seront réalisées ou non- qui permet la gestion des configurations (contrôle des évolutions durant le cycle de vie du système, archivage de chacun des états suc- cessifs, vérification que chacun de ces états est complet et cohérent). Comment mener les modifications ? De même, on peut définir quatre niveaux de criticité : s la modification change le projet de manière significative et nécessite de revoir les phases déjà réalisées, s elle remet (partiellement) en cause les objectifs de la spécification, s elle ne change pas les objectifs initiaux, mais nécessite un dossier plus précis, s elle peut être dite "de confort". Une étude technique approfondie de la réalisation de la modification, de ses consé- quences sur le système à réaliser, mais aussi sur les coûts et les délais, permet de caracté- riser telle ou telle demande et de décider comment y donner suite. En particulier la date à laquelle apparaît la demande dans le cycle de vie du projet est très déterminante. Pendant la phase de conception, et sauf modification majeure qui remet en cause les spécifications fonction- nelles et nécessite une révision du contrat, les conséquences sont moindres ou/voire nulles que lors des phases de fabrication, de codage, ou les phases suivantes d'intégration et de validation. En effet, lors de ces dernières phases, il s'agira d'interventions sur des logiciels déjà testés et qualifiés, du matériel et d'une façon concomi- tante sur la documentation et les programmes de recettes. Il ne faut jamais que le client considère comme "allant de soi" ou le fournisseur accep- te "pour faire plaisir" une modification qui, étudiée trop rapidement, conduira à des dépassements de délais, de coûts, ou encore une dégradation de la qualité (les fonctions de base peuvent être mal adaptées pour suppor- ter la nouvelle fonction), et une moindre robustesse de l'installation, donc à une remise en cause de la rentabilité de cet investisse- ment.
  • 13.
    GIMELEC- EXERA 13 Chapitre3 (suite) LES MODIFICATIONS ET COMPLÉMENTS DE SPÉCIFICATIONS FONCTIONNELLES Dans la rédaction du contrat Il est indispensable de définir la gestion des modifications, en indiquant qu'une procédu- re sera prévue entre les responsables du pro- jet, chez le fournisseur et chez le client. Cette procédure va permettre un examen attentif des modifications qui paraissent néces- saires ou souhaitables en cours de réalisation, et une prise de décision rapide par le client prenant en compte les conséquences des modifications sur les coûts et les délais. MODIFICATION DOSSIER DE RÉALISATION EXAMEN PRIORITÉ "CRITICITÉ" COÛT / DÉLAI NÉCESSAIRE OU SOUHAITABLE NI nécessaire NI souhaitable SOUHAITABLE NÉCESSAIRE N O ACCORD CLIENT / FOURNISSEUR ELABORATION DE LA DEMANDE SELON FORMAT TYPE Stockage en pile Classement Dossier demande de modification Seuil de trop plein à définir Responsables techniques définissant avec précision la modification à effectuer Dossier demande de modification TECHNIQUETECHNIQUECONTRACTUEL INSTANCEDEDÉCISIONINSTANCEDEDÉCISION PROCESSUS DE MODIFICATION PAR FOURNISSEUR
  • 14.
    GIMELEC- EXERA 14 Ch a p i t r e 4 LES RECETTES Une recette est un ensemble de vérifications exécutées sur un système en présence du client ou de son mandataire, afin qu'à ce stade, il prononce la réception, c'est-à-dire l'accep- tation du système. Au cours de la mise en place d'un système d'automatisation, une telle démarche a lieu en plusieurs étapes afin de vérifier de façon rationnelle la bonne réalisation du système commandé (se référer au diagramme en V du cycle de développement d'un projet, Chapitre 1). Le système d'automatisation est testé chaque fois dans des conditions d'environnement dif- férentes qui tendent progressivement vers l'environnement de production ou d'exploita- tion. Les normes emploient, pour les mots "recet- te" et "réception" utilisés couramment chez les professionnels, les termes de validation et approbation. Ainsi définit-on les vérifications successives possibles : s la recette-usine (ou atelier) vérifie l'en- semble du matériel (du matériel seulement) dans les locaux du constructeur ou du four- nisseur, s la recette-plate-forme vérifie la confor- mité du comportement du système aux spéci- fications fonctionnelles (il s'agit alors du maté- riel et des logiciels, y compris le logiciel d'ap- plication), dans son environnement de déve- loppement, c'est-à-dire hors de son environne- ment de destination, s la recette-système vérifie la conformité du comportement du système aux spécifica- tions fonctionnelles dans son environnement de destination, mais hors production. s la recette provisoire se fait sur un systè- me mis en exploitation et intégré au système de production ; l'on prend en compte les objectifs de fabrication ou d'exploitation, s la recette définitive vérifie le comporte- ment du système. Les recettes apparaissent donc successivement dans le cycle de réalisation d'un projet suivant le diagramme ci-après. Pourquoi des recettes ? Livraison matériel Recette matériel Phases Temps Réception usine Spécification, conception, réalisation, tests unitaires, tests d'intégration Recette plate-forme Réception plate-forme Etapes de réception Mise en service (tests) Recette sur site Réception système Mise en production Réception provisoire Période probatoire Réception définitive Période de garantie Phases de réalisation Phases de vérification
  • 15.
    GIMELEC- EXERA 15 Chapitre4 (suite) LES RECETTES Pourquoi des recettes ? (suite) Toutes ces recettes ont un caractère contractuel. Elles sont sanctionnées par l'émission d'un procès-verbal de recette, qui permet de prononcer la réception, assor- tie ou non de réserves, dont la levée suit des règles définies au contrat. Ces réceptions successives déterminent cer- taines périodes de vie primordiales du systè- me, la période probatoire et la période de garantie. Il s'avère que la signification du terme pério- de probatoire peut être variable. Pour cer- tains, c'est une période de montée en charge de la production sur une durée limitée. Pour d'autres, c'est une période d'observation après la mise en production. Elle est souvent alors beaucoup plus longue, ce qui peut conduire à des astreintes de présence ou d'aide fort diffé- rentes pour le fournisseur. De même, le départ de la période de garan- tie contractuelle, période pendant laquelle le fournisseur peut encore se trouver devoir intervenir dans le cadre du contrat (cf. Chapitre 6 "La Garantie") est à préciser, car pour certains c'est la réception après la recette-système, pour d'autres la réception après la recette-provisoire, ou encore la réception après la recette définitive. Indiquons aussi la difficulté matérielle qui exis- te souvent à séparer la recette-système de la recette provisoire, lorsque l'utilisateur, pressé par les contraintes de production, veut exploi- ter le système dans les meilleurs délais. Le bon déroulement des recettes, étapes importantes puisqu'elles conditionnent l'ac- ceptation du système d'automatisation par le client et le paiement échelonné du fournisseur demande une attention particu- lière. Leur contenu et leurs modalités d'exécu- tion sont à déterminer le plus précisément possible pour éviter toute ambiguïté sur les tâches et les responsabilités du fournisseur et du client. C'est dès la rédaction de la proposition et du contrat que les conditions d'exécution des recettes sont envisagées. Puis lors de l'analyse fonctionnelle et de la conception du système, leur contenu est précisément indiqué et décrit dans les documents de spécification fonction- nelle. Elles font ainsi l'objet d'une validation. Il faut définir, pour chacune des recettes, l'am- pleur et les limites des vérifications de la conformité du système aux spécifications fonctionnelles et des mesures des perfor- mances. s dans leur domaine d'application : s'agit-il de vérifications sur l'ensemble du système ou sur certaines parties ? s dans leur nombre : s'agit-il alors des vérifi- cations sur l'ensemble du système ou sur cer- taines parties ? s dans leur niveau de détails : les tests concernent-ils les fonctionnements-types ou envisagent-ils aussi des configurations peu courantes ? s dans leur durée, qui est fort dépendante du niveau de détails. Les tests sur plate-forme font appel à des simulations pour créer artificiellement les conditions d'environnement du système d'au- tomatisation. Il s'agit soit de simples simula- tions des valeurs d'entrée des paramètres de fonctionnement, soit d'une modélisation véri- table, soit encore de l'emploi de maquettes. Les conditions, la nature et les limites de la simulation sont à prévoir de façon précise et complète, une mauvaise préparation pouvant rendre impossible la vérification du fonction- nement du système, ou de ses performances. Le contenu des tests pour chaque recette est ainsi noté dans le cahier de tests, qui après sa rédaction doit être accepté par le client pour servir de support à l'exécution de la recette. La préparation du contenu des recettes
  • 16.
    GIMELEC- EXERA 16 Chapitre4 (suite) LES RECETTES L'exécution des recettes Une procédure pré-établie permet de mener à bien les recettes, car elle décrit d'une façon précise les modalités d'exécution. Cette procédure fait appel aux outils ou informations (les ressources) préparés à cet effet : s les jeux d'essais, ensemble des informations relatives au procédé, s le matériel de simulation pour la recette- plate-forme, s le matériel de tests ou la plate-forme de tests, s les cahiers de tests ou de recette, s la définition des modalités d'exécution. Dans le cas de travaux sur l'unité en produc- tion, le contrat doit spécifier les conditions de disponibilité du personnel et de ses équipe- ments, de l'exploitation et des flux de pro- duits. Les obligations du client, en particulier pour les recettes sur site, sont à prévoir dans cette procédure, aussi bien pour la mise à dis- position des installations que la participation du personnel, la conduite du travail…Il ne doit rester aucune ambiguïté quant aux responsabi- lités propres du fournisseur ou du client. Le Chapitre 5 "Les Prestations sur site", précise bien comment s'effectue le travail chez le client. Les résultats des tests sont portés dans les procès-verbaux de recettes. On réduira les aspects conflictuels si, au préa- lable, il y a eu accord entre le fournisseur et le client sur les critères d'appréciation en cas d'écart entre les spécifications et le résultat des tests, sur la détection des anomalies pen- dant la période probatoire, sur les conditions de prononciation de la réception et celles de la levée émises par le client. L'appréciation des résultats La difficulté à définir de manière précise la durée des tests, d'évaluer les coûts et les délais est un problème important lors de la rédaction de l'offre. Pour facturer le travail de recettes, l'on peut utiliser l'engagement forfaitaire ou l'exé- cution en régie avec des taux horaires pré- définis au contrat. La première formule sous-entend une défini- tion précise et de manière contractuelle du contenu, des limites et des conditions des tests pour éviter des débordements. La deuxième formule, à appliquer aux recettes sur site lorsque le contexte d'exécution est mal maîtrisé, est plus souple mais ne garantit pas les délais d'exécution. Elle peut être envi- sagée lorsque le client ne peut assurer une mise à disposition de l'installation au fournis- seur dans des conditions de durée, de conti- nuité ou de délais satisfaisantes. Les modalités financières d'exécution Le transfert de propriété peut présenter des difficultés généralement à cause de la superpo- sition des tâches de test et de mise au point d'une part, et des tâches de production ou d'exploitation d'autre part. En toute rigueur, le système d'automatisation ne devrait être confié à l'exploitant qu'après l'achèvement des tests de fonctionne- ment. Or, ce n'est pas la règle générale, en raison même des contraintes de production (ou exploitation) auxquelles est soumis l'utili- sateur. Des difficultés peuvent apparaître également lorsque la mise en service du système d'auto- matisation se fait de manière fractionnée : une partie du système est opérationnelle et sou- vent entre les mains de l'utilisateur, alors qu'une partie est encore en phase de tests. Le transfert de propriété
  • 17.
    GIMELEC- EXERA 17 Chapitre4 (suite) LES RECETTES Le transfert de propriété (suite) Par ailleurs, il faut distinguer transfert de risques et transfert de propriété, qui ne sont pas toujours simultanés, et qui induisent des contraintes différentes (cf. Chapitre 10 "L'Aspect juridique du contrat"). Enfin, notons que pendant la période probatoi- re ou la phase de garantie, il faut éviter tout conflit de responsabilité qui serait dû à des interventions de l'utilisateur ou du client apportant des modifications au système ayant fait l'objet de la réception provisoire (cf. Chapitre 6 "La Garantie"). Les éléments principaux – contenu tech- nique, limites, simulations, conditions d'exécution – concernant les recettes, sur- tout s'ils n'ont pas été indiqués dans le cahier des charges, sont à prévoir dès la proposition et doivent figurer dans le contrat. Ainsi, il faut tout d'abord, en évitant tout terme flou ou ambigu, décrire la place et le rôle des recettes. Les conditions d'exécution, les outils de simu- lation et les ressources nécessaires à cette exécution sont à définir. L'indication précise des responsabilités respectives du fournisseur et du client quant à la préparation des recettes est importante. Il faut également demander la validation par le client des procédures et cahiers de recettes qui vont servir à l'exécution de ces dernières. La définition des modalités d'appréciation des résultats des tests évitera tout litige. Les délais et durées d'exécution des recettes doivent figurer de manière explicite dans le contrat. Enfin, la définition précise des modalités de transfert de propriété et du point de départ de la garantie évite toute difficulté. Il est important également d'indiquer claire- ment les conditions d'intervention sur le logi- ciel d'application après réception. Le Chapitre 5 "Les Prestations sur site", qui concerne pour une large part, la mise en ser- vice réalisée en même temps que les recettes d'un système d'automatisation, propose d'une façon très détaillée les clauses à faire figurer dans un contrat. Dans la rédaction du contrat
  • 18.
    GIMELEC- EXERA 18 Ch a p i t r e 5 LES PRESTATIONS SUR SITE Les prestations sur site, ici décrites, sont les travaux réalisés sur un système d'automatisa- tion après son montage chez l'utilisateur. Elles peuvent être liées à un contrat de fourni- ture d'un système complet qui prévoit la mise en œuvre sur le site des équipements vendus. Deux possibilités se présentent alors. La mise en service du système est soit effec- tuée par le fournisseur lui-même, soit réa- lisée par un tiers, mais avec supervision par le fournisseur en relation étroite avec le client. Elles peuvent être non liées à un contrat de fourniture d'un système. Elles sont demandées par un client, en général pour un système ins- tallé antérieurement par le fournisseur. Le plus souvent, la période de garantie est alors ter- minée. Les travaux ainsi désignés supposent –ce qui est l'évidence dans le second cas- que les prestations d'installation, montage et câblage du système d'automatisation soient terminées, vérifiées et approuvées par le certificat de fin de montage. Les travaux sous garantie, quant à eux, font l'objet du Chapitre 6 "La Garantie". Ainsi, les travaux sur site sont-ils divers. LA MISE EN SERVICE SUR SITE Le fournisseur effectue la mise en service du système d'automatisation. En face de lui, un maître d'œuvre (utilisateur final, client ou tiers désigné par l'un ou l'autre) est respon- sable de la mise en œuvre, sur le site, de l'ins- tallation. La mise en service progressive et les essais électriques et d'automatismes concomitants réalisés par le fournisseur du système d'auto- matisation suivent la progression indiquée dans le Chapitre 4 "Les Recettes". Ce sont successivement des : - essais des différentes parties du système, électriques et mécaniques - essais en charge, mais hors production - essais en charge, avec produits en production - tests de performances avec relevé des réglages - mise à jour de la docu- mentation dont la fourniture est prévue au contrat. Ces prestations sont effectuées en relation avec les autres entreprises partenaires de la réalisation de l'installation. Comme convenu le plus souvent au contrat, le maître d'œuvre assure la coordination générale des essais entre tous les partenaires, la sécurité du chan- tier (en particulier, la gestion des consigna- tions et déconsignations), le suivi de l'avance- ment des travaux avec l'établissement des pro- cès-verbaux de recettes, signés contradictoire- ment par le fournisseur et le maître d'œuvre. Toutes ces prestations débouchent sur la mise des installations à la disposition de l'utilisateur final, lors de la signature du procès-verbal de la recette provisoire (réception provisoire) qui est le point de départ de la période de garan- tie (comme indiqué dans le contrat). La mise en exploitation industrielle de l'installation est alors effective. Pour réaliser ces travaux, le fournisseur envoie sur le site des spécialistes, équipés des outillages et appareils de mesure et d'essais et de tous les documents nécessaires au bon déroulement des différentes phases de travail. Ces spécialistes doivent respecter le planning défini dans le contrat. La facturation de ces prestations est forfaitaire ou en régie. LA SUPERVISION DE LA MISE EN SERVICE Dans cette autre forme de prestations, la mise en service décrite précédemment est assurée par le maître d'œuvre ou par une entreprise à laquelle il l'a confiée.Alors, le fournisseur envoie sur le site une équipe de spécialistes ayant la compétence appropriée en quantité limitée, dont le rôle n'est que d'apporter assistance et conseil lors de la mise en ser- vice et de la réalisation des essais. Quelles sont les prestations sur site ? recette système recette provisoire
  • 19.
    GIMELEC- EXERA 19 Chapitre5 (suite) LES PRESTATIONS SUR SITE Quelles sont les prestations sur site ? (suite) Le maître d'œuvre est totalement responsable du déroulement de la mise en service. Il est donc très important de bien définir dans le contrat les obligations respectives du fournis- seur et du maître d'œuvre, étant donné que cette mise en service doit prouver la bonne marche de l'installation vendue par le fournis- seur. Ces prestations sont réalisées en régie. LA MISE EN EXPLOITATION Après la signature du procès verbal de recette provisoire (réception provisoire), l'installation est remise officiellement à l'utilisateur qui en assure désormais la conduite sous sa seule et entière responsabilité. Cependant, le fournisseur a encore à interve- nir pour la levée des réserves éventuelles attachées à la réception provisoire. A cet effet, il est contraint d'intervenir, si cela est nécessaire, pendant les périodes de disponibili- té de l'installation ; contrainte d'ailleurs mutuelle, dont il ne faut pas négliger l'impor- tance. Ainsi, la totalité des réserves devra être levée pendant la période de garantie, ainsi que l'in- dique le contrat. En général, il s'agit d'une année après la signature de la réception provi- soire. Comme le décrit le Chapitre 8 "L'assistance à l'exploitation", le fournisseur peut, pour les débuts de l'exploitation industrielle de l'instal- lation, afin d'optimiser la production, proposer une assistance à l'exploitation. LES AUTRES PRESTATIONS SUR SITE Le travail à l'attachement consiste à assu- rer pour un client, dans le cadre d'un contrat déterminé, une prestation supplémentaire à une fourniture principale vendue antérieure- ment. Dans ce cas, la mission du fournisseur est clai- rement définie, et la facturation des presta- tions est effectuée en régie. LA MISE EN SERVICE PAR LE FOURNISSEUR Les prestations sur site, pour s'effectuer dans de bonnes conditions, rendent nécessaire d'éviter un certain nombre d'écueils. C'est une bonne rédaction du contrat qui per- mettra de ne pas avoir à en affronter certains, et supprimera ainsi toute source éventuelle de conflits entre les intervenants. Les difficultés pourront être évitées à divers niveaux. LE TRAVAIL D'ORGANISATION ET LA PRISE DE RESPONSABILITE DU MAITRE D'ŒUVRE Le maître d'œuvre doit assurer la coordina- tion entre les divers corps de métier, ou s'il le désire, déléguer clairement sa responsabilité. Il lui faut prendre en charge l'organisation du chantier, ce qui demande l'établissement des documents administratifs, des plans de travail concertés, la prévision de réunions de travail, l'indication des consignes aux entreprises par- tenaires. Il doit avoir conscience des activités qui lui incombent. LA PRESENCE DE DIVERS PARTICIPANTS A L'AVANCEMENT DE LA MISE EN SERVICE Les entreprises participant à la réalisation (entreprise de génie civil, mécanicien, utilisa- teur final,…) ne doivent pas cacher leurs difficultés, ni effectuer de demandes tardives de modifications, ou encore remettre en cause la spécification fonctionnelle, les fonctions étant alors supposées non assurées, ou encore nécessitant un changement. Si les intervenants créent des temps d'at- tente, l'incidence sur les coûts peut être importante. LA REALISATION ET LE DEROULEMENT DES PRESTATIONS Les validations contractuelles doivent sanctionner les diverses étapes de la mise en service. Les difficultés du travail sur site
  • 20.
    GIMELEC- EXERA 20 Chapitre5 (suite) LES PRESTATIONS SUR SITE Pour mener celle-ci à terme, les moyens maté- riels doivent être mis à la disposition du four- nisseur, comme les pièces de rechange déjà sur place, les fluides, les moyens locaux. Le fournisseur s'engage à fournir les moyens nécessaires prévus dans le cahier de recette pour valider sa propre fourniture. Le personnel du fournisseur n'a pas à dépas- ser les horaires légaux ou assurer une astrein- te (mise à disposition complète) non prévue au contrat. LA REALISATION DES TESTS DE RECETTE Les produits nécessaires à l'exécution des recettes doivent être disponibles. Des arrêts sur la production, lorsqu'ils sont nécessaires pour une intervention, doivent absolument être possibles. Si la priorité est donnée à la production, il peut en effet s'en suivre que l'on n'effectue pas assez d'essais avec produits pour certaines fonctions d'automatisme. Les essais pour réception ne doivent pas être remis à une date indéterminée ou sinon, ces conditions aléatoires doivent être prévues au contrat. LE TRANSFERT DE L'INSTALLATION Le client doit vérifier et préciser le niveau ini- tial de formation du personnel qui exploitera le système. Le fournisseur s'engage à lui fournir un plan de formation adapté. La non-participation des services de mainte- nance et d'exploitation de l'utilisateur final à la mise en service rend cette étape périlleuse. Il en est de même d'une formation insuffisante du personnel de conduite et d'entretien. L'assistance à l'exploitation, si elle n'est pas prévue, peut dans certains cas, faire grand défaut. LA SUPERVISION DE LA MISE EN SERVICE Les règles de bonne conduite énumérées ci- dessus sont encore valables dans ce cas. De plus, le fournisseur et le client devront tenir compte de l'indépendance contrac- tuelle de la société chargée de la mise en service. Le fournisseur, en effet, n'a aucun pouvoir sur la valeur technique des metteurs en route (il peut arriver que la formation de ces derniers n'ait pas été assimilée ou n'ait pas été donnée) ; la disponibilité du matériel et des outillages préconisés ; le respect par les met- teurs en route des procédures techniques, des séquences des tâches, des essais, des mises à jour de documents, des versions de logiciel,… Cependant, les spécialistes du fournisseur ne devront pas se substituer aux équipes du maître d'œuvre qui devront elles-mêmes assu- rer la mise en route. Par ailleurs, pour que le personnel chargé de la supervision puisse exercer sa respon- sabilité, il est nécessaire que les documents de mise en service, établis par le fournisseur, soient totalement adaptés, complets et précis. Le personnel chargé de la mise en route doit d'autre part fournir des comptes rendus à celui de la supervision. L'accord de ce dernier doit être demandé pour tout changement de la spécification fonctionnelle. D'une façon plus générale, le mot "supervi- sion" doit être compris de la même manière par le fournisseur et le maître d'œuvre. Dans ce cas de travail en régie, il peut arriver que le budget du client en hommes-mois s'épuise avant la fin de la mise en service. LES PRESTATIONS A L'ATTACHEMENT Les difficultés de travail sont les mêmes que pour la mise en service. Cependant, si ces tra- vaux interviennent plusieurs années après la mise en exploitation de l'installation, celle-ci a pu être profondément modifiée par le client, ce qui ne simplifie pas l'intervention. Lors des prestations à l'attachement, le four- nisseur prend moins de risques de dérapage des coûts découlant de pertes de temps, mais comme toujours, il faut éviter les contesta- tions sur les temps passés à accomplir cer- taines tâches. Les difficultés du travail sur site (suite)
  • 21.
    GIMELEC- EXERA 21 Chapitre5 (suite) LES PRESTATIONS SUR SITE Une bonne rédaction du contrat va permettre de réaliser les prestations sur site dans de bonnes conditions. LA MISE EN SERVICE Ainsi, dans le contrat, les conditions de tra- vail du personnel du fournisseur sont indi- quées en détail (horaires, conditions de dépas- sement…). Les obligations matérielles du maître d'œuvre sont précisées (mise à disposition du fournisseur des moyens tels que les pièces de rechange, les fluides, l'énergie, les outils, …) ainsi que l'association de certains personnels du client à la mise en service (service de l'ex- ploitation, de la maintenance…). Il est bien indiqué qu'avant le début du chan- tier, les modalités pratiques du suivi sont à définir : l'attribution des tâches de coordina- tion entre les différentes entreprises partici- pant au chantier, la tenue de réunions pério- diques, mais également l'établissement des documents tels que les comptes rendus de réunions, le journal du chantier, les fiches de sortie de matériel. La procédure de demandes de modifica- tions lors des interventions sur site est décri- te précisément. Les étapes du chantier sont planifiées, les tests de recettes clôturant chaque étape bien définis. Pour les tests de recettes, les produits nécessaires, les temps indispensables sont indi- qués. Une clause permet la reprise des recettes lorsque les essais n'ont pas été concluants. Les moyens de mesure, les relevés à effectuer pour prouver que les performances à atteindre sont obtenues, sont décrits claire- ment. Les conditions de montée en production, les temps de mise à disposition de l'équipe- ment au fournisseur pour réaliser les essais sont précisés, en particulier dans le cas d'une modernisation d'installation. La réception provisoire sera obtenue par défaut par des butées dans le temps, prévues au contrat ou liées au fait que le client exploi- te l'équipement. Une clause prévoit que les anomalies non-blo- quantes ou mineures (qui ne rendent pas l'ins- tallation impropre à l'usage) ou le refus non justifié de signer le procès-verbal de recette ne peuvent retarder que soit prononcée la réception, qui sera automatique tant de jours après la fin de la recette. Une clause définit la montée en produc- tion. Il est nécessaire que le client mette l'ins- tallation industrielle à la disposition du four- nisseur pour ses mises au point, au cours de cette montée. Si les impératifs de production industrielle en empêchait le client, la récep- tion serait prononcée suivant une clause contractuelle bien précisée. LA SUPERVISION DE LA MISE EN SERVICE Les éléments de contrat indiqués pour la mise en service sont valables également dans ce cas. De plus, le rôle de personnel de supervi- sion, les limites de ses responsabilités, ses droits et moyens d'intervention en cas de non-respect de ses consignes sont indiqués. Les responsabilités respectives du client, d'éventuels fournisseurs et du maître d'œuvre de la mise en service sont définies, avec en particulier celle du planning des tra- vaux (le responsable représentant le maître d'œuvre est également à préciser). Une clause définit le nombre et la qualification des metteurs en route nécessaires et permet de récuser ceux qui ne sont pas compétents. La formation de ces metteurs en route est prévue, avec l'exigence que ce soit bien le per- sonnel formé qui exécute la mise en service. Il faut également indiquer que le maître d'œuvre met à la disposition des metteurs en route tous les matériels nécessaires aux essais, suivant la liste établie par le fournisseur, ainsi que toute la documentation nécessaire. LES PRESTATIONS A L'ATTACHEMENT Tous les éléments concernant le travail sur site indiqués ci-dessus doivent paraître dans le contrat. Il faut de plus, préciser le point de départ de la prestation, fixer les délais de préavis pour les interruptions et les fins de mission, faire consigner très précisément les temps de présence du personnel du fournis- seur et les temps d'arrêt dus aux clients ou autres intervenants sur le chantier. Dans la rédaction du contrat
  • 22.
    GIMELEC- EXERA 22 Ch a p i t r e 6 LA GARANTIE Toute fourniture d'un système d'automatisa- tion prévoit une période dite de garantie, qui commence en général à la signature de la réception provisoire. Sa durée est fixée par le contrat. Pendant cette période, Pour les matériels, le fournisseur s'engage à réaliser toute réparation, remplacement, recti- fication ou remise en état de toutes les pièces défectueuses de l'équipement, à l'exception des pièces consommables et d'usure ; Pour les logiciels de base (incorporés dans une machine et qui aident au développement et au fonctionnement des logiciels d'applica- tion) et pour les progiciels, le fournisseur assure la conformité de ces derniers aux caractéristiques techniques figurant dans la documentation, la mise à la disposition du client de la liste des problèmes connus, appe- lés "bogues" ("bugs") pour les logiciels", des solutions de contournement si elles existent, et des corrections au fur et à mesure de leur connaissance. Il met à la disposition du client une assistance technique prenant la forme soit d'une "hot line", soit d'une mission d'assistance à la clientèle, ou encore une possibilité de for- mation. Pour les logiciels d'application spécifique, le fournisseur ne peut garantir que l'utilisation du logiciel sera ininterrompue ou exempte d'erreur ; la technique informatique est en effet complexe et il n'est pas réaliste de tester toutes les combinaisons possibles d'enchaîne- ment des séquences du logiciel. Par contre, il s'engage à assurer la correction des erreurs éventuelles du logiciel ou des non-conformités par rapport aux spécifica- tions fonctionnelles, qui apparaissent pendant cette période. Mais seuls les dysfonctionnements reproduc- tibles, même intempestifs, ou bloquants des fonctions du système d'automatisation peu- vent faire l'objet d'une action dans le cadre de garantie. Il faut cependant indiquer les limites pré- cises de l'application de la garantie. s La garantie ne peut, en aucun cas, couvrir une perte éventuelle de production ou d'ex- ploitation. s La garantie ne s'applique qu'aux matériels et logiciels fournis au client dans le cadre du contrat, dans la version ayant donné lieu à recette. s Un dysfonctionnement n'est pas couvert lorsque le système d'automatisation a été utili- sé dans des conditions anormales ou contraires aux spécifications définies dans la documentation du fournisseur, si ce système (matériels et logiciels) a été modifié sans accord préalable et écrit du fournisseur, ou encore si les conditions d'environnement ont changé. s La garantie ne s'applique pas non plus lorsque le personnel d'exploitation montre une méconnaissance des caractéristiques de la mise en œuvre du système, du fait d'une for- mation insuffisante ou inexistante, conformé- ment au contrat. Il faut remarquer que la mise à jour systéma- tique des logiciels de base aux nouvelles ver- sions n'est pas assurée au titre de la garantie. Cette prestation pourrait faire l'objet d'un Contrat de maintenance applicable dès la période de garantie (mise à niveau technique : voir le Chapitre 7 "Le contrat de maintenan- ce"). Aucune aide à l'exploitation ne relève de la garantie. Si le client désire qu'elle soit assu- rée par le fournisseur, cette dernière devra faire l'objet d'un article spécifique dans le contrat, ou bien sera l'objet d'une commande particulière et le temps passé sera facturé en sus, au tarif en vigueur au moment de l'inter- vention (voir le chapitre 8 "L'assistance à l'ex- ploitation"). La période de garantie, à partir de la recette provisoire, dure en général un an. Dans le Chapitre 5 "Les prestations sur site", des butées dans le temps sont indiquées pour Une garantie sur quoi, pendant combien de temps ?
  • 23.
    GIMELEC- EXERA 23 Chapitre6 (suite) LA GARANTIE la déclaration de la réception provisoire. De même, une butée ou un délai maximal par rapport à une date contractuelle (qui peut être la date de la commande, ou de la récep- tion en usine ou encore de la mise à disposi- tion sur le site ou FOB) déclenche automati- quement la fin de la garantie.Au delà, les inter- ventions relèvent de la maintenance. Lorsque la durée de mise en service de l'ins- tallation complète est supérieure à la durée de garantie du système d'automatisation, un accord d'intention pour une assistance tech- nique post-garantie peut être conclu. Il permet au fournisseur d'assurer au client son aide pour terminer cette mise en service. Autre caractère important lorsque la garan- tie d'un système d'automatisation est globale, le remplacement d'un sous-ensemble ne peut avoir pour effet de prolonger la durée de la garantie globale. Dans le cas où un découpage de l'installation en systèmes autonomes permet une réception partielle d'installation, la garantie doit elle- même pouvoir s'adapter à ces parties d'instal- lation. Une garantie sur quoi, pendant combien de temps ? (suite) Les prestations sous garantie s'effectuent en deux phases, tout d'abord la reconnaissance du dysfonctionnement, puis l'intervention pour y remédier. LE DECLENCHEMENT D'UNE PRESTATION Une procédure doit être précisée pour per- mettre au fournisseur et à l'utilisateur d'opé- rer dans les meilleures conditions. L'utilisateur consigne tout dysfonctionnement du système d'automatisation sur une fiche d'anomalie pré-établie, en décrivant le contexte d'utilisation, et la transmet au four- nisseur. Le fournisseur se doit, lorsque le dysfonc- tionnement lui est ainsi signalé, d'établir rapidement un diagnostic. Une analyse est menée, depuis les locaux du fournisseur, à l'aide de la fiche d'anomalie et du compte rendu éventuel de télédiagnostic. Elle est souvent complétée par un contact téléphonique avec l'utilisateur. Si un défaut du système constaté par le client est signalé au fournisseur avec retard, celui-ci n'est pas responsable des conséquences de ce retard. La remise en ordre du système d'auto- matisation qui découle du retard n'est pas prise en compte par la garantie. Si le dysfonctionnement est non-blo- quant, le fournisseur communique le délai prévisible pour déclencher l'action corrective. Si le dysfonctionnement est bloquant, ou si les investigations sur site sont indispen- sables, le fournisseur organise une interven- tion chez le client. Cependant, les délais d'analyse et de suppres- sion d'une anomalie ne pouvant absolument pas être totalement prévisibles, le fournisseur peut assurer un délai d'engagement de moyens, mais non un délai de dépannage. Néanmoins, il est possible de définir un contrat spécifique de disponibilité avec notion de bonus-malus, de façon à rendre plus incita- tive la réactivité du dépannage. L'INTERVENTION DU FOURNISSEUR Une fois le type de dysfonctionnement du sys- tème d'automatisation identifié, trois cas se présentent : Si l'intervention sur le site n'est pas nécessaire, quand le matériel est incriminé, le client ren- voie chez le fournisseur l'élément du système d'automatisation pour réparation ; quand le logiciel d'application est incriminé, le fournisseur renvoie une correction ou une nouvelle version du logiciel. Lorsque le fournisseur intervient sur le site, il effectue l'une ou l'autre des actions correc- tives suivantes : il remplace l'élément en panne, il répare l'élément défectueux, corrige la cause du dysfonctionnement ou fournit une solution provisoire de contournement avec engagement de trouver une solution définitive. Les prestations sous garantie
  • 24.
    GIMELEC- EXERA 24 Chapitre6 (suite) LA GARANTIE Le client a alors pour obligation envers le fournisseur de laisser libre accès à l'installation après qu'accord ait été conclu sur le moment et la durée de l'intervention, de lui fournir les matériels de bureau (meubles, téléphone, fax, photocopieurs…) nécessaires, de mettre à sa disposition les pièces de rechange, les fluides (air, eau…), les énergies et le personnel de conduite et d'exploitation de l'installation, nécessaires au bon déroulement de l'interven- tion. Lors de l'intervention du fournisseur dans le cadre de la garantie, le client reste respon- sable de l'installation.A ce titre, les manipula- tions doivent être effectuées sous son contrô- le. Le fournisseur ne peut être rendu respon- sable d'une faute de manipulation et de ses conséquences sur le matériel, le procédé, les produits en cours d'élaboration et l'environne- ment. Lorsque le fournisseur intervient à distance (télémaintenance), les dispositions du paragraphe précédent s'ap- pliquent mais avec la nécessaire coopération entre le fournisseur qui intervient à distance et les utilisateurs sur site. LES MODALITES FINANCIERES D'EXECUTION Pour toute prestation relevant de la garantie, le fournisseur prend en charge les frais de pièces du système d'automatisation et la main d'œuvre. Le contrat doit stipuler la prise en charge des frais de déplacement et de subsistance du per- sonnel du fournisseur. Si la garantie n'entre pas en jeu, les pièces et la main d'œuvre sont facturées au tarif en vigueur à la date d'intervention, avec frais de déplacement en sus. Les prestations sous garantie (suite) Il est primordial de délimiter la période de garantie contractuelle en indiquant par exemple que celle-ci prend effet à partir de la date de réception provisoire et au plus tard dix-huit mois à compter de la date de mise à disposition du système et dure une année. Le champ d'application de la garantie doit être nettement déterminé. Il s'agit d'intervenir après des dysfonctionnements reproductifs ou bloquants. Les incidents après adjonction ou modification apportées au système d'automati- sation sans accord du fournisseur ou après transformation de l'environnement, les utilisa- tions non conformes aux spécifications de la documentation ou effectuées par un person- nel de formation insuffisante ne sont pas cou- verts par la garantie. Les conditions de paie- ment doivent, en ces cas, être définies. La procédure d'intervention est bien précisée : déclenchement de l'intervention, obligations du fournisseur et du client, distinc- tion entre délai d'intervention et délai de dépannage… Enfin, il faut bien rappeler qu'en aucun cas, le fournisseur ne peut être tenu, au titre de la garantie, de dédommager une quelconque perte de production ou d'exploitation due à un dysfonctionnement ou après transforma- tion de l'environnement, même s'il a été infor- mé de la possibilité d'un tel dommage. Dans la rédaction du contrat
  • 25.
    GIMELEC- EXERA 25 Ch a p i t r e 7 LE CONTRAT DE MAINTENANCE Pourquoi un contrat de maintenance ? Le système d'automatisation qui accompagne une installation demande des compétences diverses à ceux qui ont en charge sa mainte- nance.Aussi, l'utilisateur peut-il vouloir faire appel à des prestataires extérieurs travaillant sous contrat. L'entreprise fournisseur du sys- tème, elle-même dans le cadre de son métier de prestataire de services, peut proposer de telles prestations de maintenance, ceci quelques fois dès la période de garantie, lorsque le contrat de fourniture permet de disposer de prestations supplémentaires. Ainsi, le client a la certitude de bénéficier dans des délais convenus –et généralement réduits- de l'assistance et du savoir-faire d'un intervenant efficace, surtout en cas de dys- fonctionnement du système d'automatisation, ce qui lui permet de réduire ou d'annuler les opérations de maintenance effectuées par son personnel et de déterminer par avance son budget de maintenance. Le prestataire de services, quant à lui, garantit ainsi la charge de travail de son per- sonnel, valorise par ces nouveaux services son savoir-faire, est assuré que le système installé reste dans des conditions d'exploitation opti- males pouvant lui servir de référence. L'aide apportée ne dégage cependant pas l'uti- lisateur de sa responsabilité dans le cadre de l'exploitation normale du système. Dans la mesure du possible, le contrat de maintenance sera un contrat "type", c'est-à- dire déjà mis au point, dont on maîtrise bien les paramètres et dont on connaît l'efficacité. Ces contrats recouvrent des prestations diverses et sont facilement adaptables. Cependant, l'utilisateur du système peut demander un contrat "sur mesure", en fonction de ses impératifs et de sa spécificité. Quoi qu'il en soit, le contrat doit tenir compte des besoins spécifiques du client, mais ne pas les dépasser, et d'autre part ne pas comporter de prestations pertinemment irréalisables ; pas d'interventions inutiles, excessives pour le sys- tème d'automatisation du client ; pas de contraintes intenables pour le prestataire concernant les délais d'interventions, la qualifi- cation du personnel, les horaires de travail, les obligations de résultats, de performances, de fiabilité, les pénalités. Parmi les contrats-types, l'on trouve diverses possibilités. LA MAINTENANCE PREVENTIVE Des visites systématiques, ou réalisées lors de dépannages, permettent de vérifier l'état général de l'équipement et les valeurs des paramètres de référence (comme des vitesses de déplacement, des tensions électriques d'ali- mentation…). Ces paramètres, éventuellement enregistrés, peuvent alors être corrigés, les pièces d'usure du système, principalement les pièces méca- niques, remplacées. Cependant, la fourniture de ces pièces n'entre pas, en général, dans le cadre d'un tel contrat de maintenance. Pour ces prestations, les opérations à la char- ge du client ou à celle du fournisseur doivent être détaillées : dépoussiérage, nettoyage, rem- placement de filtres, réglages mécaniques ou encore approvisionnement en produits consommables ou en pièces d'usure, selon les indications du fournisseur. LA MAINTENANCE CORRECTIVE DES MATERIELS Le prestataire de services effectue le dépanna- ge des équipements d'automatisation sur le site ou en ses ateliers, avec réparation ou échange des sous-ensembles défectueux, dans des délais d'intervention garantis – tels vingt- quatre heures, ou x jours ouvrés (du lundi au vendredi)… Les différentes prestations de maintenance
  • 26.
    GIMELEC- EXERA 26 Ledélai d'intervention garanti est la période s'écoulant entre, d'une part, la décla- ration écrite d'une panne et, d'autre part, l'ar- rivée d'un technicien sur le site ou le début de l'intervention dans le cas d'une télémainte- nance. Par contre, le délai de dépannage, période nécessaire pour remettre l'équipement en route ou en production, n'est en général pas garanti par le contrat sauf clauses spécifiques précisant les disponibilités. La maintenance corrective ne concerne pas les dysfonctionnements dus à l'utilisation des matériels d'une manière impropre ou non conforme aux spécifications de la documenta- tion du constructeur, à la mise en œuvre de logiciels non prévus ou non préconisés par le fournisseur ou à la modification par le client, sans accord du fournisseur, du matériel et des logiciels. Dans ces circonstances, il s'agit d'une interven- tion à facturer indépendamment, au temps passé et au tarif en vigueur au moment de l'in- tervention. LA MISE A NIVEAU TECHNIQUE DES MATERIELS ET LOGICIELS Une telle maintenance consiste en l'exécution de toute modification qui apparaît nécessai- re pour augmenter la sécurité ou la fiabi- lité du système d'automatisation, ou bien encore toute modification décidée à l'ini- tiative du fournisseur (changement de révision). La plupart du temps cependant, sont exclues toutes interventions sur des logiciels applica- tifs non réalisés par le fournisseur. Il s'agit bien de sécurité et de fiabilité.Toute évolution de nature à augmenter les perfor- mances du système d'automatisation ou enco- re étendre ses capacités fonctionnelles n'entre pas dans ce genre de maintenance. Toutefois, un tel contrat prévoit alors le plus souvent une information du client sur les évo- lutions possibles du système, et sur le coût de leur réalisation éventuelle. L'ASSISTANCE TECHNIQUE Celle-ci peut être : s téléphonique (hot-line) : il s'agit alors de fourniture de renseignements techniques, de télédépannage, s ou sur le site : un certain nombre de jour- nées de présence sont prévues pour effectuer des prestations de maintenance préventive ou corrective, de formation spécifique du person- nel, de mise en place ou de gestion d'un stock de pièces de rechange, de gestion de la docu- mentation, etc… En général, le délai d'intervention ou de four- niture de pièces de rechange, est garanti. LES PRESTATIONS HORS "HORAIRES NORMAUX" Elles consistent en une astreinte (le technicien de maintenance est à la disposition complète du client) ou une permanence (le technicien est accessible) sur le site ou au domicile du technicien, avec des délais précis de réaction et d'intervention. De telles prestations doivent faire l'objet d'un examen attentif, et être établies en respectant pour le personnel employé, la réglementation du travail, les accords salariaux… LA MAINTENANCE DES LOGICIELS Ces prestations recouvrent : s la remise en route de système d'automatisa- tion dans le cas d'une panne provenant d'un logiciel, s la mise à niveau technique de logiciels, pour une bonne disponibilité, à l'initiative du four- nisseur du système, s l'information du client sur les nouvelles ver- sions des logiciels proposées à la clientèle, et leur installation éventuelle. Les contrats "sur mesure" regroupent généralement plusieurs de ces différents types de prestations. Chapitre 7 (suite) LE CONTRAT DE MAINTENANCE Les différentes prestations de maintenance (suite)
  • 27.
    GIMELEC- EXERA 27 Chapitre7 (suite) LE CONTRAT DE MAINTENANCE Objet et durée de la maintenance La liste des matériels sous contrat avec leur numéro de série, la liste des logiciels avec l'indication de la version fournie précisent l'objet de la maintenance (liste en annexe au contrat). L'implantation du matériel, le nombre de matériels identiques sont des indications indispensables. D'ailleurs, toute modification d'implantation, susceptible de modifier l'acces- sibilité du matériel ou les conditions d'exploi- tation, doit être signalée sous forme d'avenant au contrat. Après la livraison d'un système d'automatisa- tion, il est sage d'éviter la mise en mainte- nance sous contrat d'une partie du systè- me, surtout lorsqu'il est difficile de présenter un découpage technologique clair. La date idéale de conclusion d'un contrat de maintenance est celle de la réception provisoi- re du système livré, ou au plus tard, la date de fin de garantie. Le client devrait avoir spécifié une solution pour assurer la maintenance de son système avant cette date. Si un système est mis sous contrat de maintenance après la date d'expiration de la garantie, un examen préalable et une remi- se en état sur devis doivent être prévus et effectués avant l'entrée en vigueur du contrat. Il est déconseillé au prestataire de services de prendre en charge la maintenance d'un équipement nouveau pour lui, déjà mis en service, et exploité par un personnel de quali- fication non connue. Dans la rédaction du contrat Il est primordial d'établir une liste détaillée de l'objet du contrat, matériels et logiciels. Les obligations du fournisseur et du client pour que la maintenance s'effectue dans de bonnes conditions sont à indiquer précisément. Pour le fournisseur, il s'agit en particulier des prestations proposées, des délais d'interven- tion, de dépannage, de la période couverte (horaires normaux ou plages horaires éten- dues), de la mise à disposition de personnel compétent ou spécialisé dans la technique du système d'automatisation, de la mise à disposi- tion des outillages spécifiques, appareils de tests et de mesure… Le client, quant à lui, est dans l'obligation de prendre toutes les dispositions concernant l'installation pour permettre l'exécution des opérations de maintenance. Il doit mettre gratuitement à la disposition des intervenants le personnel de conduite ou d'exploitation, les fluides (air, eau…) et éner- gie, des facilités comme le téléphone, le fax… Il se doit aussi d'effectuer lui-même avant l'in- tervention d'un technicien, les sauvegardes de ses programmes et logiciels. Cependant, ces obligations ne dispensent pas l'intervenant de le rappeler au client. La date de prise d'effet, la durée, l'actuali- sation, la révision du contrat sont également à définir clairement. Le plus souvent, le contrat est conclu pour une durée minimale d'une année, puis soit recon- ductible tacitement (sauf dénonciation par l'une des parties), avec des redevances actuali- sées par une formule de révision indiquée, soit renégociable chaque année de gré à gré. La responsabilité juridique du prestataire doit être détaillée : la responsabilité civile, en général illimitée, la responsabilité pécuniaire, en cas de dommage créé par l'objet du contrat aux biens du client, le montant de la garantie par événement étant souvent imposé par le client. Ces deux derniers points, qui relèvent d'une assurance spécifique, sont à établir par les ser- vices juridiques des partenaires du contrat. La responsabilité du fournisseur du système d'automatisation ou du prestataire de mainte- nance, en cas de perte ou de destruction des supports d'information (disques, dis- quettes…) est totalement dégagée, si des sauve- gardes n'ont pas été faites. Il en est de même si l'utilisateur n'a pas suivi les conseils d'entretien ou de remise en état du système d'automati- sation, donnés avant un dysfonctionnement. Un clause de confidentialité peut être intro- duite. La facturation des prestations doit être bien définie. Les redevances sont en général trimes- trielles et, par principe, payables net à la réception de la facture. Une clause de bonus-malus, liée aux délais d'intervention et de mise à disposition des pièces, peut exister, mais doit être équilibrée. Les pénalités, à éviter dans un contrat équili- bré, constituent un garde-fou pour obliger le fournisseur à respecter ses obligations. Elles doivent être libératoires, dégageant après paie- ment le fournisseur de toute obligation.
  • 28.
    GIMELEC- EXERA 28 Ch a p i t r e 8 L'ASSISTANCE A L'EXPLOITATION Pourquoi un contrat d'assistance à l'exploitation ? Le fournisseur d'un système d'automatisation fournit à l'utilisateur un système intégré dans une installation. Une fois l'installation mise en service, ce système va permettre de démarrer l'exploitation, normalement après la réception provisoire et le transfert de propriété (cf Chapitres 4 "Les Recettes" et 10 "L'Aspect juridique du contrat"). L'atteinte des objectifs d'exploitation sous-entend la disponibilité de l'installation. Si celle-ci est du ressort du fournisseur du systè- me d'automatisation et des autres entreprises participant à la réalisation de l'installation, elle dépend aussi en grande partie de l'utilisateur. Ses opérateurs doivent être capables de conduire et contrôler l'installation, l'encadre- ment, posséder le savoir-faire indispensable à son exploitation, un programme de fabrication suffisant doit être éventuellement établi, les produits entrants être disponibles et de qualité. Dans la plupart des cas, le fournisseur du sys- tème d'automatisation a tendance à considé- rer que le personnel de l'utilisateur est totale- ment compétent et dispose de tous les moyens et ressources nécessaires à l'exploita- tion. S'il n'en est pas ainsi, et qu'il apparaît des difficultés à la mise à l'exploitation, le fournis- seur s'expose à ne jamais voir reconnaître par le client que l'installation est apte à l'emploi. La prononciation de la réception provisoire peut alors être différée, la période probatoire avant réception définitive allongée. Le fournis- seur peut alors devoir rester sur le site en assistance gratuite, cependant que l'utilisateur ne comprend pas pourquoi l'installation ne rend pas les services qu'il en attend. L'utilisateur peut demander une assistance à l'exploitation en différents métiers (s'il ne la possède pas en interne) : expert pour le pro- cess, mécanicien pour les machines, électri- cien-automaticien pour le système d'auto- matisation. Utilisateur et fournisseur du système d'auto- matisation ont ainsi intérêt mutuel à ce qu'une assistance à l'exploitation soit proposée par le fournisseur dès l'offre initiale. Les objectifs qui ont conduit à décider de l'investissement pourront être atteints, l'assistance à l'exploita- tion étant essentielle pour les réaliser. Ainsi, par exemple, à côté d'un expert en pro- cess qui va aider à acquérir le savoir-faire du métier, d'un mécanicien qui va adapter l'utilisa- tion des machines aux conditions de produc- tion ou d'exploitation, le fournisseur du systè- me d'automatisation va proposer son assistan- ce dans différents domaines. L'ASSISTANCE AU PERSONNEL DE "PRODUCTION OU D'EXPLOITATION" Il s'agit d'apprendre aux opérateurs à utiliser rationnellement les organes de commande, pour réaliser les fonctions retenues dans le dossier de spécifications fonctionnelles. Ces prestations d'assistance peuvent compléter éventuellement une formation reçue antérieu- rement. Cette assistance recouvre également l'appren- tissage des responsables à la mise en œuvre du système, dans les différents modes de marche prévus pour l'installation. L'ASSISTANCE AU PERSONNEL DES "ETUDES ET TRAVAUX NEUFS" Elle consiste en l'aide à l'optimisation glo- bale de l'installation, pour la part qui relè- ve de la compétence du fournisseur d'automa- tisation. Les phases transitoires de fonctionnement, qui correspondent aux changements de rythme de production ou aux changements éventuels de produits ou encore aux changements de conditions d'exploitations, sont caractérisées, les paramètres adaptés de façon optimale. Les prestations d'assistance à l'exploitation
  • 29.
    GIMELEC- EXERA 29 Chapitre8 (suite) L'ASSISTANCE A L'EXPLOITATION Les prestations d'assistance à l'exploitation (suite) Les résultats des mesures ou de l'examen des productions obtenues sont utilisés pour effec- tuer le paramétrage fin des régulations et des modèles mathématiques. Des modifications par rapport aux spécifica- tions initiales sont éventuellement suggérées. L'assistance à l'exploitation nécessite que la mise en service de l'installation permette déjà que des produits commercialisables soient fabriqués ou qu'une exploitation au niveau minimal existe. Il faut que le personnel d'exploitation ait déjà acquis une formation initiale. L'utilisateur doit également mettre à disposi- tion les matières premières, les énergies, les produits entrants en quantité suffisante. Toutes ces conditions doivent être clairement définies dans un véritable contrat. Le contrat d'assistance à l'exploitation doit mentionner explicitement les conditions ini- tiales de la prestation, se référant à la dis- ponibilité de l'installation, ou à la réception provisoire… Une date butée de début et de fin doit être indiquée même si la prestation est en régie, ainsi que les conditions de renouvellement telles préavis, reconduction de contrat, … Le contrat détaille la liste des types de pres- tations fournies, leurs priorités ou propor- tions respectives, leurs objectifs, leurs limites. C'est d'une façon explicite que sont indiqués le nombre des personnes mises à disposition et leur compétence (technicien, ingénieur, généraliste ou spécialiste), ainsi que les horaires de travail ou les conditions propres en cas de travail posté ou en astreinte. Les outils et moyens à mettre à disposition du personnel d'assistance par l'utilisateur comme par le fournisseur, y sont décrits afin qu'il puis- se réaliser sa prestation, ainsi que les procé- dures à respecter. Le contrat doit également signaler que l'assis- tance, s'exerçant pour ordre et compte du client, ne peut obliger le fournisseur du systè- me d'automatisation, au titre du contrat de fourniture du système, à réparer les désordres qui résulteraient de l'intervention. Si l'assistance ne s'exerce qu'après le transfert de propriété, ce problème ne se pose plus. Enfin, l'assistance à l'exploitation est une pres- tation de service et de conseil. Aussi, elle n'inclut pas la fourniture de matériels complé- mentaires ou de rechange. Dans la rédaction du contrat
  • 30.
    GIMELEC- EXERA 30 Ch a p i t r e 9 LA FORMATION Pourquoi une formation de l'utilisateur du système d'automatisation ? Tout au long du cycle de vie d'un système d'automatisation, aussi bien pour la détermina- tion des spécifications fonctionnelles, que pour les recettes, la mise en service puis l'exploita- tion et la maintenance, la valeur technique du personnel concerné est un élément pri- mordial. Consciente de cet impératif, l'entreprise utili- satrice va donner une formation à son per- sonnel, qui sera soit une mise à niveau des connaissances, en particulier lorsqu'il s'agit de la modernisation d'une installation, soit une formation complète, si le système appartient à un nouvel ensemble avec lequel le personnel n'est pas familiarisé. Dès les premiers contacts entre le fournisseur et un client, l'attention doit être portée vers cette nécessité. Il faut prévoir dans l'étude du projet, les inves- tissements que le client va consacrer à la for- mation de son personnel ainsi que la program- mation par le fournisseur des prestations de formation à réaliser, et en particulier les niveaux de compétences à atteindre à l'issue de ces prestations de formation. Celles-ci concernent plusieurs niveaux de connaissances. FORMATION A L'UTILISATION PAR LES OPERATEURS Le personnel du poste de conduite d'une installation acquiert les connaissances indis- pensables pour exploiter le système d'automa- tisation à partir des moyens de communica- tion entre l'homme et la machine : tableaux synoptiques, écrans, consoles de visualisation à affichage numérique. L'opérateur se familiarise avec la lecture des états de situation et la manœuvre possible des commandes de fonctionnement du système. Il appartient en effet à l'opérateur de sur- veiller, d'identifier les variations (voulues ou non) des paramètres de fonctionnement et de diagnostiquer les dysfonctionnements du sys- tème. Les opérateurs reçoivent ainsi une formation individuelle. Mais en même temps, la cohé- sion de l'équipe ou des équipes de conduite est toujours à construire. Cette formation s'acquiert sur des installa- tions déjà existantes, ou bien sur plate-forme lors de la réalisation du système concerné, ou encore sur l'installation et le système lui- même lorsqu'il est implanté sur le site. FORMATION A LA CONNAISSANCE DE L'APPLICATION A un autre niveau, les responsables doivent être capables d'exploiter au mieux le système en réalisant son paramétrage, de l'adapter ou même de le faire évoluer, enfin d'en assurer la maintenance. Il s'agit des services de l'ex- ploitation, des études et travaux neufs, de la maintenance. Cette formation peut être acquise notamment lors des essais en plate-forme. Le personnel concerné assiste à ces essais et à l'intégration d'ensemble. La formation se poursuit lors de la mise en service et des autres essais de recettes. Ainsi, par ses contacts avec les responsables de la conception et de la réalisation du four- nisseur, l'utilisateur acquiert une partie du savoir-faire qui lui sera nécessaire pour accomplir sa tâche. Signalons que pour faire évoluer ultérieure- ment le système d'automatisation, les respon- sables doivent acquérir une connaissance approfondie des capacités du matériel et des logiciels. Les différentes formations
  • 31.
    GIMELEC- EXERA 31 Chapitre9 (suite) LA FORMATION FORMATION DE BASE Les formations décrites précédemment sup- posent acquises les connaissances de base concernant le fonctionnement des consti- tuants du système d'automatisation et de l'ins- tallation. Aussi, il appartient à l'entreprise utilisatrice de s'assurer que le personnel en formation pos- sède bien le niveau de base nécessaire. S'il n'en est pas ainsi, elle doit en aviser le fournisseur du système d'automatisation qui pourra assurer aide ou conseil et proposer de sous-traiter aux entreprises constructrices de constituants (machines mécaniques, équipe- ments de contrôle-commande,…) les forma- tions nécessaires. Les différentes formations (suite) Le fournisseur du système d'automatisation propose tout d'abord –au titre de conseil- un plan de formation du personnel de l'en- treprise utilisatrice. La concertation entre le fournisseur et le client aboutit le plus souvent à la fourniture de prestations, soit prévues dans le contrat principal, soit en complément dans un contrat de formation. Dans tous les cas, le contrat principal indique l'importance de la formation et précise qu'elle est indispensable pour atteindre les objectifs cherchés. Suivant le niveau que le personnel doit acqué- rir, la formation est donnée en différents lieux : chez les constructeurs qui fournissent les constituants de base du système (il peut s'agir d'une sous-traitance), dans un centre de formation propre à l'entreprise qui fournit le système d'automatisation, au cours de la réali- sation et des essais du système fourni. Cette formation est dispensée par des spécia- listes des différentes techniques concernées : expert en process industriel, mécanicien, électricien-automaticien. Pour évaluer la réussite des sessions de for- mation, des tests peuvent être effectués auprès du personnel et des comptes-rendus envoyés au responsable de l'entreprise cliente (cela suppose toujours un accord préalable). Fourniture des prestations de formation Il est impératif de souligner dans le contrat de fourniture d'un système d'automatisation l'im- portance de la formation et de préciser qu'el- le est indispensable pour atteindre les objec- tifs recherchés. Que la formation soit prévue dans le contrat principal ou en complément, le contrat se doit d'indiquer le nombre de personnes à former, le niveau de base qu'elles doivent posséder, le niveau de formation recherché. Le budget "hommes/heures" est à définir. Il précise le lien et les périodes de formation afin que le personnel concerné soit totale- ment disponible (présent par exemple, si cela est prévu, aux essais et à la mise en service du système). La documentation distribuée au cours de la formation est indiquée. Le contrat pourrait également remarquer - pour assurer l'efficacité de ces prestations - que les postes attribués au personnel doivent être en accord avec la formation acquise. Dans la rédaction du contrat
  • 32.
    GIMELEC- EXERA 32 Ch a p i t r e 1 0 L'ASPECT JURIDIQUE DU CONTRAT Une complexité juridique : la fourniture L'activité du fournisseur de systèmes d'auto- matisation est complexe car elle consiste en la fourniture d'un ensemble dont le bon fonc- tionnement dépend du bon fonctionnement simultané de produits matériels, de logiciels de base, de progiciels et de logiciels d'application spécifique. Cette complexité se retrouve dans les aspects juridiques du contrat. Il existe en effet, au sein d'un même contrat, des éléments de qualification rele- vant pour les uns, d'un contrat de vente, pour les autres, d'un contrat d'entreprise. Cette coexistence entraîne dans la clause de garan- tie des incidences différentes sur la responsa- bilité du fournisseur. Un traitement différencié doit être appliqué aux problèmes, au sein d'une même clause : le transfert de propriété du système implique le transfert à l'acquéreur des droits de propriété du vendeur sur la chose, pour ce qui concerne les produits matériels (les uti- liser, en percevoir les fruits, les aliéner), et d'autre part le transfert partiel à l'acquéreur des droits du créateur de l'œuvre de l'es- prit pour ce qui concerne les logiciels (les uti- liser selon certaines modalités). Les intérêts des différents protagonistes qui sont parties au contrat ou tiers sont imbriqués d'une façon incontournable dans le contrat. Par exemple, le fournisseur de matériel, le créateur de logiciels de base ou de progiciels sont tiers par rapport au contrat. Cependant, celui-ci met directement en jeu leurs intérêts puisque le vendeur du système d'automatisation revend le matériel, ou encore les logiciels sous licence de leur fournisseur. Le vendeur du système d'automatisation enfin est lui-même créateur du logiciel d'application. Différents régimes de protection coexis- tent pour la fourniture afférente à un seul contrat. En effet, les produits matériels font l'objet de brevets et de marques déposées. Les dépo- sants, souvent les inventeurs, sont titulaires de droits de propriété industrielle auxquels le contrat peut porter atteinte. Et les logiciels de base, progiciels et logi- ciels d'application spécifique font l'objet de marques déposées mais ne sont pas, en général, brevetables. Leurs créateurs sont pro- tégés par le régime du droit d'auteur. Notons qu'en ce qui concerne les logiciels, la notion de vice caché n'existe pas. Sans contestation possible, le fournisseur est tenu à un résultat, au titre de son obligation de livrer des matériels et progiciels en bon état de fonctionnement. Il met en jeu sa res- ponsabilité dès lors que l'on constate que le résultat n'a pas été atteint, sans qu'il y ait à prouver sa faute. Cependant, tenir ce même fournisseur à un résultat, au titre de son obligation de livrer un système d'automatisation répondant aux fonctionnalités de l'analyse fonctionnel- le, est souvent contestable dans la mesure où le résultat attendu dépend bien souvent de la bonne exécution par l'acquéreur de ses propres obligations, en particulier la définition de ses besoins. En tout état de cause, ce n'est pas la qualifica- tion du contrat (contrat de vente, contrat d'entreprise) qui caractérise ipso facto l'obliga- tion du fournisseur et le régime de responsa- bilité qui en découle. Car, en qualité de profes- sionnel, le fournisseur a envers le client une obligation de conseil. Aussi, la pratique tend généralement à mettre à la charge du fournisseur une obligation de moyens, ce qui a pour conséquence de sou- mettre la mise en jeu de sa responsabilité à la preuve de sa faute, à savoir qu'il n'a pas utilisé tous les moyens promis pour répondre aux besoins du client. Les obligations souscrites par le fournisseur
  • 33.
    GIMELEC- EXERA 33 Chapitre10 (suite) L'ASPECT JURIDIQUE DU CONTRAT Ainsi, tout au long de l'avancement du projet : s le donneur d'ordre a le devoir de collabora- tion et d'information vis-à-vis du fournisseur, s le fournisseur a l'initiative de la question et de la méthodologie. Le client se doit d'y répondre avec diligence et sans retour en arrière. s le fournisseur a le devoir de mise en garde vis-à-vis de son client, notamment vis-à-vis de la faisabilité, des performances et des délais. Il doit exercer son professionnalisme devant le pouvoir d'autorité de son client. Ce devoir va jusqu'au refus d'obtempérer si la sécurité des personnes est en cause. Une bonne rédaction du contrat, définissant de façon précise le travail de chacun - et quand, comment, pourquoi il doit l'effectuer - permet de déterminer les responsabilités. Les obligations souscrites par le fournisseur (suite) La date du transfert de propriété et des risques dépend de l'objet et de l'étendue du contrat. s Si les obligations du fournisseur s'arrêtent à la recette-plate-forme ou à la livraison du système chez le client, le transfert a lieu à l'une ou l'autre de ces deux dates, s Si les obligations du fournisseur compren- nent la mise en service du système sur le site du client, le transfert a lieu à la date de la réception sur site, avec procès-verbal de recette provisoire, s Si les obligations du fournisseur compren- nent la supervision de la mise en service, il est conseillé que le transfert ait lieu à la livraison. En effet, un transfert anticipé de la propriété et des risques inverse la charge de la preuve en cas de problème survenant lors de l'instal- lation ou mise en service du système. Le client doit prouver la faute du fournisseur dans l'exécution de ses prestations d'assistance pour engager la responsabilité de ce dernier. Ceci est plus sécurisant pour le fournisseur, et le client l'acceptera d'autant plus facilement que le fournisseur reste tenu à son égard d'une obligation d'assistance, la période de garantie ne courant dans ce cas qu'à compter de la date de la réception provisoire. Dans les contrats internationaux, les risques et la propriété peuvent ne pas être transférés simultanément. L'Incoterm (International Commercial Term), auquel il est fait référence dans le contrat, induit le moment du transfert des risques. Les termes et modalités de paiement ou la fiscalité locale ont des conséquences sur la date à laquelle on transfère la propriété. Que transfère le fournisseur à l'acqué- reur, sans porter atteinte aux droits de pro- priété attachés aux produits et logiciels ? L'auteur du logiciel cède ou concède tout ou partie de ses droits patrimoniaux au moyen du contrat, tout en conservant l'intégralité de ses droits moraux. s S'il cède à l'acquéreur ses droits patrimo- niaux, ce dernier bénéficie de l'exclusivité du droit d'utilisation du logiciel, s S'il confère à l'acquéreur le droit d'utiliser le logiciel, il convient à ce titre de bien défi- nir les limites de cette utilisation. En ne donnant pas l'exclusivité du droit d'utili- sation, le fournisseur garde la possibilité de fournir un système identique ou semblable à des tiers. Limiter l'utilisation à un ou plusieurs sites chez le client, interdit implicitement toute copie de logiciel. Le fournisseur se réserve ainsi la pos- sibilité de développer d'autres logiciels pour ce même client. L'utilisation est également limitée à la conduite de certaines opérations, comme l'exécution des travaux objets du contrat, la maintenance ou la réparation du système hors garantie contractuelle. De plus, dans ce cas, il convient d'interdire expressément au client de transmettre tout ou partie des droits qui lui sont concédés à des tiers, sans l'accord préalable du fournis- seur, ou encore de divulguer l'existence et le contenu des programmes en dehors des cas qui peuvent être prévus au contrat. Le transfert de propriété et des risques
  • 34.
    GIMELEC- EXERA 34 Chapitre10 (suite) L'ASPECT JURIDIQUE DU CONTRAT Dans un but de clarté et compte tenu de la complexité de la matière, il est conseillé de découper la clause concernant la proprié- té intellectuelle et l'étendue des droits concédés, par thèmes. Il faut distinguer ce qui relève du "dossier constructeur", qui est en général acquis par le fournisseur soit directement, soit par l'in- termédiaire de tiers, et du "dossier d'appli- cation", c'est-à-dire ce qui est spécialement conçu par le fournisseur pour la réalisation du contrat. Il faut ensuite préciser qui est propriétaire des droits sur le contenu de ces dossiers, le four- nisseur en l'occurrence, et définir l'étendue des droits concédés (en reprenant toutes ou certaines des limites indiquées plus haut). Il ne faut pas omettre de mettre à la charge du client une obligation de confidentialité. Dans la rédaction du contrat
  • 35.
    GIMELEC- EXERA 35 GLOSSAIRE Analysefonctionnelle Démarche d'étude permettant d'établir le cahier des charges fonctionnel et les spécifica- tions fonctionnelles. Anomalie Déviation par rapport à ce qui est attendu. Une anomalie justifie une investigation qui peut déboucher sur la constatation d'une non- conformité ou d'un défaut. (NF X 50-120). Non bloquante ou bloquante : les fonctions principales du système d'automatisation sont ou ne sont pas remplies. Approbation Action d'accepter, avec ou sans réserves, le résultat d'une phase de tests (identique à réception). Astreinte Travail en astreinte : le technicien est à la dis- position complète du client. Cahier des charges fonctionnel Document établi par le demandeur définissant les clauses techniques, les clauses de qualité et les clauses administratives applicables à la fourniture recherchée ; il sert de base à la proposition du fournisseur et pourra faire l'objet d'un contrat. (Z 61-102) . Norme 50151 Cahier de recettes ou de tests Document décrivant le contenu des tests de recettes (voir Test). Codage Activité permettant de traduire le résultat de la conception détaillée d'un projet ou d'un programme à l'aide d'un langage de program- mation donné. C'est une des phases du cycle de vie d'un logiciel. Composant Elément ou ensemble destiné à remplir une fonction particulière dans un système ou sous- système. (NF X 60-012). Conception Activité créatrice qui, partant des besoins exprimés et des connaissances existantes, aboutit à la définition d'un produit satisfaisant ces besoins et industriellement réalisable. Configuration logicielle Elément de configuration : constituant du logi- ciel dont il est nécessaire de maîtriser la défi- nition et les évolutions, soit en raison de sa fonction propre dans le logiciel, soit en raison de ses interfaces avec d'autres constituants (documentation, logiciel, fichier de données, fiche de modification…). (Z 61-102). Gestion de configuration : ensemble des activi- tés permettant d'identifier et définir les élé- ments de configuration et toutes leurs rela- tions. Elle permet de contrôler les évolutions durant le cycle de vie du logiciel, d'archiver chacun des états successifs et de vérifier que chacun de ces états est complet et cohérent. (Z 61-102). Conformité – Non-conformité Non conformité : non-satisfaction aux exi- gences spécifiées. La définition s'applique à l'écart ou l'inexistence d'une ou plusieurs caractéristiques par rapport aux exigences spécifiées. La différence entre non-conformité et défaut réside dans le fait que les exigences spécifiées peuvent être différentes des exigences de l'uti- lisation prévue. (NF X 50-120). Contournement Solution de contournement : biais permettant d'éviter le phénomène défectueux constaté. Contrat Ensemble des éléments liant un demandeur et un fournisseur et définissant d'une manière précise, complète et cohérente leurs obliga- tions respectives. (Z 61-102). Contrôle Vérification de la conformité à des données pré-établies, suivie d'un jugement. Le contrôle peut comporter une activité d'in- formation, inclure une décision (acceptation, rejet, ajournement) déboucher sur des actions correctives. (Z 61-102).
  • 36.
    GIMELEC- EXERA 36 GLOSSAIRE(suite) Cyclede développement d'un logiciel Ensemble d'activités mises en œuvre dans un ordre donné pour réaliser un logiciel. Le cycle de développement commence à l'issue de la phase de spécification et se compose des phases de conception préliminaire, conception détaillée, codage, tests unitaires, intégration et validation (Z 61-102). Cycle de vie d'un logiciel Ensemble des phases du cycle de développe- ment précédé par la phase de spécification et suivi par la phase d'exploitation (Z 61-102). Défaut Non satisfaction aux exigences de l'utilisation prévue. (NF X 50-120). Défaillance Altération ou cessation de l'aptitude d'un bien à accomplir une fonction requise. (NF X 60 010). Délai Temps accordé pour réaliser une activité. Documentation Ensemble de documents sur un sujet détermi- né.A chaque phase du cycle de vie d'un logi- ciel est attachée une documentation. Celle-ci doit être complète, précise, compréhensible, accessible et cohérente. (Z 61-102). Donneur d'ordre Entité qui recherche un produit, émet le cahier des charges en vue de son acquisition et de son utilisation par elle-même ou par d'autres. (NF X 50-150). Dysfonctionnement Fonctionnement irrégulier, anormal du systè- me, pouvant aller jusqu'à son blocage. Essais Jeu d'essais : ensemble des informations sur le process utilisées pour l'exécution d'une recette. Fiabilité Aptitude d'un dispositif à accomplir une fonc- tion requise dans des conditions données, pendant une durée donnée. (NF X 50-120). Fonction Opération réalisée par un système (fungi, functum = s'acquitter). Formation Acquisition de connaissances particulières. Garantie Engagement par lequel on répond de la qualité d'une fourniture. Hot-line Assistance téléphonique permanente par un technicien compétent. Intégration Activité consistant à assembler progressive- ment les composants d'un logiciel ou d'un sys- tème, identifiés lors de la conception prélimi- naire et contrôlés lors des tests unitaires. On simule éventuellement les composants manquants. (Z 61-102). Interchangeabilité Se dit de produits qui réalisent des fonctions identiques, pour une même qualité de service. Jeu d'essais Voir Essais Logiciel Ensemble des programmes, des procédés et règles et de la documentation relatifs au fonc- tionnement d'un ensemble de traitement de l'information. (Z 61-102). Maintenance Ensemble d'actions tendant à prévenir ou cor- riger les dégradations d'un système afin de maintenir ou rétablir sa conformité aux spéci- fications garanties. Maître d'Oeuvre Responsable pour la partie cliente de la mise en œuvre sur le site de l'installation et de son système d'automatisation. Obligations d'information et de conseil Le vendeur professionnel doit donner tous les renseignements sur l'utilisation et conseiller utilement le client par rapport à ses besoins.
  • 37.
    GIMELEC- EXERA 37 GLOSSAIRE(suite) Période Périodede garantie : période pendant laquelle le fournisseur répond de la qualité du systè- me. Période probatoire : période séparant la réception provisoire de la réception définitive. Procédure Dispositions pré-établies pour mener à bien une activité : - de modification, - de recette, - d'intervention sous garantie. Progiciel Logiciel d'application générale destiné à une clientèle ayant des besoins similaires. Produit Fourniture spécifiable et livrable, résultat d'un travail ou d'un processus industriel effectué pour répondre à un besoin (GAM-T17). Réception Acceptation faisant suite à une recette. - provisoire : approbation du système dans son environnement de destination. - définitive : approbation, à l'issue de la pério- de probatoire, du système dans son ensemble. Recette Action consistant à vérifier par des tests la conformité d'un produit à ses spécifications, dans un certain environnement. Référentiel Ensemble de composants (en général d'un logiciel) formellement défini et accepté à un point clé, servant de références pour les phases ultérieures et ne pouvant être modi- fiées que par l'intermédiaire d'une procédure formalisée. (NF X 60-102). Réserves Observations émises lors d'une recette et impliquant des corrections ou des restrictions à l'approbation. La réserve est prononcée pendant la récep- tion. C'est un écart qui n'est pas bloquant pour l'exploitation. Ressources Moyens matériels ou humains dont on dispose pour réaliser une certaine activité. Simulation Création artificielle des conditions d'environ- nement du système. Spécifications fonctionnelles Ensemble des documents décrivant de maniè- re précise, complète et cohérente les fonc- tions que le système va réaliser. Le dossier de spécifications prescrit les exigences auxquelles le produit ou le service doit se conformer. Les spécifications peuvent faire référence ou inclure des dessins, des modèles ou d'autres documents appropriés et indiquer également les moyens et les critères suivant lesquels la conformité peut être vérifiée. (NF X 50-120). Test Technique de contrôle consistant à s'assurer que le comportement d'un logiciel ou d'un système est conforme à des données pré-éta- blies. (Z 61-102). Traçabilité Aptitude à retrouver l'historique, l'utilisation ou la localisation d'un article ou d'une activité, au moyen d'une identification enregistrée (NF X 50-120). Validation Action consistant à vérifier par des tests la conformité d'un produit à ses spécifications dans un certain environnement (identique à recette). Vice-caché Il y a vice-caché lorsque le vice est antérieur à la vente, caché, inconnu de l'acheteur (le vendeur professionnel est présumé avoir eu connaissance de ce vice et être de mauvai- se foi).
  • 38.
    GIMELEC- EXERA 38 L’Associationdes Exploitants d’Equipements de Mesure, de Régulation et d’Automatisme (EXERA) est une association sans but lucratif qui regroupe les utilisateurs, les ingénieries et intégrateurs de systèmes et d’instruments dans les domaines de l’automatisme de pro- duction, de l’instrumentation, de l’analyse et de la mesure pour les essais. L’activité des membres couvre l’ensemble des secteurs d’activités (énergie, gaz, pétrole, chimie, para- chimie, métallurgie, automobile, centres d’es- sais, organismes de recherche, agences…). Leur taille varie de la multinationale à la PME/PMI. Par ses activités et les travaux de ses 22 com- missions techniques, l’EXERA apporte une aide aux adhérents dans la définition de leurs besoins, la spécification et le choix de solu- tions ou de produits. Elle est le lieu privilégié pour l’organisation des échanges d’expériences. Elle favorise le dialogue avec le monde de l’offre pour l’ex- pression des besoins en organisant des ‘Clubs Utilisateurs’. En plus de l’aide précitée, ses membres béné- ficient d’un volume important de résultats d’études fonctionnelles de systèmes, d’évalua- tions de produits (essais en laboratoire et sur sites industriels), de guides de choix réalisés à la fois par l’EXERA et deux associations par- tenaires en Europe : EVALUATION INTER- NATIONAL (UK) et le WIB (NL). Enfin, l’EXERA assure la représentation collec- tive des membres auprès des autorités fran- çaises et des offreurs de matériels, mais égale- ment dans le cadre international, notamment pour les relations avec l’Union Européenne. Le Gimélec (Groupement des industries de l'équipement électrique, du contrôle-comman- de et des services associés) regroupe 200 constructeurs, systémiers et ensembliers de la filière électricité, automatismes et contrôle- commande. Ils représentent un CA global de près de 56 milliards de francs (8,5 d'Euros) et oeuvrent sur les marchés de l'énergie, de l'in- dustrie et du tertiaire. C'est autour d'une cinquantaine de divisions de produits toutes orientées marché, consti- tuant le Gimélec, que s'organisent les réflexions sur les évolutions de la profession : s les évolutions des métiers s les évolutions des marchés (contexte fran- çais, européen, mondial) - développement des services - développement des NTIC … s les évolutions techniques et l'impact de la normalisation s le développement des thèmes à caractère général. Ainsi, la qualité de fourniture de l'énergie élec- trique, la sécurité des installations, la sûreté de fonctionnement des process sont autant de sujets pris en compte par la profession et qui visent à accroître le niveau de performance des clients. Afin d'optimiser ces axes de développement, les entreprises de la profession ont défini un plan stratégique pour le Gimélec. Il s'articule autour de quatre pôles principaux : s La promotion des nouvelles techniques de communication, leurs incidences sur les rela- tions avec les professions avales de la filière électrique, notamment dans les méthodes de commercialisation (portail, e-business). s La mise en valeur des services offerts par les constructeurs. s La définition de référentiels internationale- ment reconnus, relatifs aux nouvelles activités, par le biais notamment de la normalisation et de la certification. s L'élaboration d'un cadre contractuel pour fixer les règles commerciales et juridiques en réponse aux nouvelles exigences des clients. ,,,,,,,,,,,,,,,,,,,,,,,,,,,,,,,,,,,,,,,,,,,,,,,,,,,,,,,,,,,,,,, ,,,,,,,,,,,,,,,,,,,,,,,,,,,,,,,,,,,,,,,,,,,,,,,,,,,,,,,,,,,,,,, GROUPEMENT DES INDUSTRIES DE L'EQUIPEMENT ELECTRIQUE, DU CONTROLE- COMMANDE ET DES SERVICES ASSOCIES ASSOCIATION DES EXPLOITANTS D'EQUIPEMENTS DE MESURE, DE REGULATION ET D'AUTOMATISME
  • 39.
    ,,,,,,,,,,,,,,,,,,,,,,,,,,,,,,,,,,,,,,,,,,,,,,,,,,,,,,,,,,,,,,, ,,,,,,,,,,,,,,,,,,,,,,,,,,,,,,,,,,,,,,,,,,,,,,,,,,,,,,,,,,,,,,, 11-17 rue Hamelin 75783Paris Cedex 16 - France Tél. : +33 (0)1 45 05 70 70 Fax : +33 (0)1 47 04 68 57 www.gimelec.fr Parc Technologique ALATA - BP 2 F 60550 Verneuil-en Halatte Tél. : +33 (0)3 44 24 21 00 Fax : +33 (0)3 44 24 20 90 www.exera.com Miseenpage:JackGrison