La fonction
Ressources
Humaines
Jacqueline BARRAUD
Martine GUILLEMIN
Françoise KITTEL
Métiers,compétences et formation
3e
édition
La fonction
Ressources Humaines
La fonction
Ressources Humaines
Métiers, compétences
et formation
Jacqueline BARRAUD
Martine GUILLEMIN
Françoise KITTEL
3e édition
© Dunod, Paris, 2008
ISBN 978-2-10-054422-6
V
Remerciements
Nous voudrions adresser nos remerciements à :
Nicole Mandon pour ses conseils, ses lectures critiques et ses encoura-
gements.
Tous les professionnels de la fonction RH qui ont accepté d’être inter-
viewés, nous fournissant ainsi le matériau à partir duquel nous avons pu
travailler, ainsi que ceux qui ont relu ces travaux pour les valider, les
actualiser, les compléter.
Nos collègues enseignants chercheurs pour leurs conseils et suggestions
lors des relectures.
Nous remercions enfin nos conjoints et nos familles pour leur patience
et leurs encouragements ainsi que nos amis qui ont facilité nos nombreu-
ses rencontres afin de pallier l’éloignement géographique.
VII
Table des matières
Introduction 1
PREMIÈRE PARTIE – La fonction ressources humaines :
son évolution, ses métiers
CHAPITRE 1 ■ La fonction RH au cœur des évolutions
socio-économiques 11
Une évolution constante des missions et des outils 11
Problématiques et débats actuels 18
Une réorganisation de la fonction : décentralisation et externalisation 18
La gestion des compétences 21
Impact des nouvelles normes ISO et problématique RH 22
La Responsabilité Sociale de l’Entreprise 25
La question des retraites et l’emploi des seniors 28
Le développement de la gestion des RH
dans les différentes fonctions publiques 31
La gestion des RH dans les turbulences de la mondialisation 33
CHAPITRE 2 ■ Le processus de production de la fonction RH 35
Quatre sous-systèmes identifiés : stratégie, études, plans d’action,
logistique 38
Le sous-système stratégie 38
LA FONCTION RESSOURCES HUMAINES
VIII
Le sous-système logistique 40
Le sous-système études 42
Le sous-système gestion des domaines d’action 42
Les trois domaines d’action : rémunération, emploi, risques sociaux 44
Le domaine rémunération 44
Le domaine emploi 45
Le domaine risques sociaux 45
CHAPITRE 3 ■ Les emplois-métiers identifiés 50
Positionnement des emplois-métiers étudiés dans le système
ressources humaines 50
Modalités de présentation de chaque emploi-métier :
des activités aux compétences 53
Le processus du domaine et ses emplois-métiers 54
Cinq rubriques descriptives de l’emploi-métier 54
Le résumé de l’emploi-métier 54
La chaîne d’activités de l’emploi-métier 54
Le réseau de relations de l’emploi-métier 55
Les évolutions de l’emploi-métier repérées 55
Les compétences, ou « savoirs en action » 56
DEUXIÈME PARTIE – Emplois-métiers spécialisés
dans un domaine, et compétences associées
CHAPITRE 4 ■ Les emplois-métiers du domaine rémunération 59
Le processus rémunération et ses emplois-métiers 59
L’emploi-métier de responsable paye et ses évolutions 64
Résumé 64
Réseau de relations du responsable paye 66
Les évolutions de l’emploi repérées 69
Les compétences de l’emploi-métier du responsable paye 70
CHAPITRE 5 ■ Les emplois-métiers du domaine emploi 74
Le processus de recrutement 76
L’emploi-métier externalisé de consultant en recrutement
et ses évolutions 82
Résumé 82
TABLE DES MATIÈRES
IX
©
Dunod
–
La
photocopie
non
autorisée
est
un
délit
Réseau de relations du consultant en recrutement 83
Les évolutions de l’emploi repérées 83
Les compétences de l’emploi-métier de consultant en recrutement 87
Le processus de formation 91
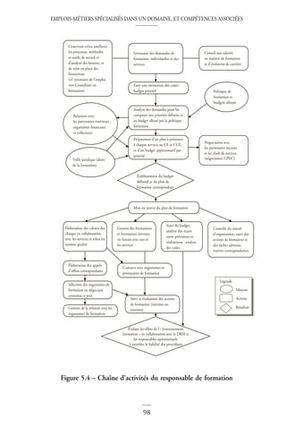
L’emploi-métier de responsable de formation et ses évolutions 96
Résumé 96
Réseau de relations du responsable formation 97
Les évolutions de l’emploi repérées 101
Les compétences de l’emploi-métier de responsable de formation 102
Évolutions repérées : l’activité de gestion de l’emploi
et des compétences 105
CHAPITRE 6 ■ Les emplois-métiers du domaine risques sociaux 109
L’emploi-métier de responsable sécurité et ses évolutions 111
Résumé 111
Réseau de relations du responsable sécurité 113
Les évolutions de l’emploi repérées 116
Les compétences de l’emploi-métier de responsable sécurité 116
L’emploi-métier de responsable des relations sociales et ses évolutions 119
Résumé 119
Réseau de relations du responsable des relations sociales 122
Les compétences de l’emploi-métier de responsable
des relations sociales 124
Les évolutions de l’emploi repérées 129
TROISIÈME PARTIE – Emplois-métiers
transversaux et nouveaux métiers
CHAPITRE 7 ■ Des emplois-métiers transversaux aux domaines 137
Le concept d’emploi transversal 137
L’emploi-métier de directeur des ressources humaines (DRH)
et ses évolutions 142
Résumé 142
Réseau de relations du directeur des ressources humaines 145
Les évolutions de l’emploi repérées 148
Les compétences de l’emploi-métier de DRH 151
LA FONCTION RESSOURCES HUMAINES
X
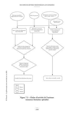
L’emploi-métier d’assistant ressources humaines spécialisé 155
Résumé 156
Réseau de relations de l’assistant ressources humaines spécialisé 160
Les évolutions de l’emploi repérées 161
Les compétences de l’emploi-métier d’assistant RH spécialisé 163
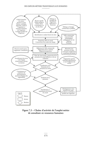
L’emploi-métier externalisé de consultant en ressources humaines
et ses évolutions 166
Résumé 166
Réseau de relations du consultant en ressources humaines 168
Les évolutions de l’emploi repérées 168
Les compétences de l’emploi-métier de consultant
en ressources humaines 172
CHAPITRE 8 ■ Des nouveaux métiers 177
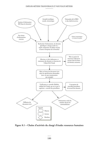
L’emploi-métier du chargé d’études ressources humaines 178
Résumé 179
Réseau de relations du chargé d’études RH 181
Les compétences de l’emploi-métier de chargé d’études RH 182
L’emploi-métier de responsable organisation et gestion
des systèmes d’information ressources humaines 184
Résumé 184
Réseau de relations du responsable organisation et gestion
des systèmes d’information ressources humaines 187
Les compétences de l’emploi du responsable organisation
et gestion des systèmes d’information RH 188
Le métier de conseiller-accompagnateur en VAE
(Validation des Acquis de l’Expérience) 189
Processus VAE 190
Les débats sur la faisabilité de la VAE 191
Un nouveau métier est-il en émergence ? 195
Résumé de l’emploi de conseiller en VAP 195
TABLE DES MATIÈRES
XI
©
Dunod
–
La
photocopie
non
autorisée
est
un
délit
CHAPITRE 9 ■ Des enseignements à tirer de l’étude
des emplois-métiers 198
Le conseil à la direction dans le pilotage des changements 198
Le conseil aux autres services : relation de type client/fournisseur 200
Le contrôle de gestion sociale et budgétaire 202
Le réaménagement de la fonction RH 202
La pression des actionnaires sur la politique sociale 203
QUATRIÈME PARTIE – Comment passer des compétences
de l’emploi à un référentiel de formation ?
CHAPITRE 10 ■ Forme-t-on à des compétences en situation
de travail ou à des compétences intermédiaires ? 207
Le concept de compétence 207
Le processus de production des compétences 210
CHAPITRE 11 ■ De l’utilisation des rubriques « compétences »
pour élaborer un référentiel de formation 212
Des connaissances incontournables à acquérir
en formation initiale et/ou continue 212
Des capacités liées à la pratique professionnelle
avec les connaissances correspondantes 223
Des qualités à mettre en œuvre 228
CHAPITRE 12 ■ Formations en ressources humaines :
quelques pistes… 230
Quelles formations pour quels métiers ? 230
Une approche pédagogique à repenser 233
Instruments verbaux 237
Relation au temps 237
Relation à l’espace 237
Conceptualisation 238
Pensée hypothétique 238
Prise en compte d’informations simultanées 238
Distinction entre des données pertinentes 238
LA FONCTION RESSOURCES HUMAINES
XII
Conclusion 241
Glossaire 245
Sigles 247
Annexe – La méthode ETED 250
Première étape : le cadrage 250
Deuxième étape : l’échantillonnage de la population d’enquête 251
Troisième étape : l’enquête auprès de l’échantillon construit 252
Quatrième étape : l’exploitation des entretiens 253
Cinquième étape : la validation 254
Bibliographie 255
1
Introduction
omment organiser et garantir la flexibilité productive nécessaire,
tout en développant les compétences indispensables à la croissance
de l’entreprise, mais en garantissant la création de valeur pour
l’actionnaire ?
Comment transformer le travail en compétence collective, tout en
optimisant les charges de personnel grâce à un contrôle de gestion
sociale efficace ?
Comment assurer une certaine équité entre des salariés qui partici-
pent à des collectifs de travail dans les processus de production alors
qu’ils disposent de statuts, de conditions d’emploi, de conditions de
travail complètement différents ?
Comment organiser le travail afin d’utiliser au mieux les compéten-
ces des seniors, comment les motiver dans un contexte social où les
jeunes retraités sont encore le modèle culturel dominant et assurer une
bonne coexistence des générations ?
Comment aménager et mettre en cohérence des pratiques et des
méthodes dans des organisations différentes et éclatées ?
Comment concilier les intérêts souvent contradictoires entre les diver-
ses parties prenantes au niveau micro et macroéconomique ou comment
concilier la recherche du profit et les préoccupations sociales, sociétales
et environnementales ?
Comment la fonction RH peut-elle apporter la preuve de son effica-
cité en optimisant ses propres coûts tout en répondant aux nouvelles
problématiques complexes liées aux évolutions du contexte économi-
que et social ?
La fonction ressources humaines
C
LA FONCTION RESSOURCES HUMAINES
2
Ces questions et paradoxes sont au cœur des préoccupations des
entreprises et plus spécifiquement des DRH et de la fonction RH. La
gestion des ressources humaines connaît actuellement des transforma-
tions et des interrogations liées aux nombreuses contradictions qui
traversent les organisations de manière générale, liées principalement
aux tensions croissantes entre « local » et « global ». Si les niveaux
d’action et de régulation locaux sont tout aussi indispensables, ils se
sont complexifiés avec la mondialisation.
Nous pouvons affirmer avec Jean-Michel Plane que : « Aujourd’hui,
la gestion des ressources humaines est une fonction à part entière, avec
des outils reconnus, intégrée aux côtés de la Direction Générale. Elle
assure à la fois une fonction d’intégration pour le personnel (dialogue
social, communication de la stratégie) et une fonction de différencia-
tion (recrutement et pilotage des carrières, rémunérations individuali-
sées, etc.). Cette activité vise à gérer les effectifs, les qualifications et les
compétences à court, moyen et long termes. Sa mission : contribuer à la
modernisation et au développement de l’organisation à travers la mise
en œuvre d’un processus d’implication des salariés. Ce processus
s’inscrit dans une recherche de compatibilité entre des intérêts souvent
divergents des actionnaires de l’entreprise, des managers et des
employés. Ainsi la problématique du pouvoir et la gestion du conflit
sont-elles des questions essentielles pour les gestionnaires des ressources
humaines, de même que la gestion des relations professionnelles et la
négociation collective1. » La fonction RH, sa place et ses métiers
évoluent donc en fonction des politiques des entreprises et de la société.
L’objet de notre livre consiste précisément à fournir des réponses à ces
différentes questions. Il permet de découvrir, à travers la description
fine des emplois, la réalité de la fonction aujourd’hui, les raisons de
1. Plane J.-M., La gestion des ressources humaines, Economica, 2003.
Comment analyser finement l’évolution de la fonction ressources
humaines, voire anticiper ses nouveaux métiers ? Comment traduire la
réalité des métiers actuels et futurs en compétences ? Comment
ensuite décliner ces compétences en savoirs théoriques et en savoirs liés
à la pratique professionnelle ? Comment enfin construire des référen-
tiels de formation, tant en termes de contenus que de pédagogie ?
INTRODUCTION
3
©
Dunod
–
La
photocopie
non
autorisée
est
un
délit
l’extrême variété des organisations des services RH, non seulement en
raison de la taille de l’entreprise, mais parce que les missions qu’elle doit
prendre en charge varient constamment avec la politique choisie, avec
ses contraintes propres, et en raison de l’utilisation des compétences qui
existent dans le service. En effet, la fonction ressources humaines
présente une très grande sensibilité à l’utilisation optimale des compé-
tences et organise donc les tâches non seulement en fonction de ses
priorités, mais également en fonction des hommes et des femmes dont
elle dispose.
Nous repérons dans notre étude d’une part les compétences nécessai-
res à l’exercice des emplois de gestion des ressources humaines décrits,
et explorons d’autre part la question de la construction de ces compé-
tences. Cette dimension intéressera plus particulièrement les concep-
teurs de programmes de formation et les formateurs, mais également
tous les salariés exerçant une fonction dans les métiers de la GRH, afin
de faire le point sur leurs propres compétences pour un bilan personnel
ou dans une perspective d’évolution de carrière. Les cadres des services
ressources humaines pourront s’appuyer sur cette recherche pour faire
le point sur les compétences collectives de leur service et l’évolution
souhaitable à prévoir. Quelquefois, on se rendra compte qu’il suffit
pour rendre compétent un salarié de modifier l’organisation de son
travail. D’autres fois, le salarié devra acquérir des connaissances de base
qui lui manquent, ou bien encore il lui faudra développer ses capacités
cognitives, celles qui font qu’il est capable d’établir un lien entre deux
événements, qu’il sait utiliser à bon escient ce qu’il a appris lors d’une
expérience antérieure ou à l’occasion d’une formation. Enfin il sera peut-
être nécessaire de recruter une personne ayant des compétences complé-
mentaires, permettant ainsi aux autres personnes du service de bien
fonctionner ensemble. Les étudiants qui souhaitent s’orienter vers ces
métiers profiteront également des descriptions des emplois et pourront
mieux se représenter les compétences qu’ils pourront acquérir au cours
de leur formation et choisir des stages adaptés à leur projet professionnel.
Il paraît somme toute logique qu’en ces temps où toutes les structures
organisationnelles se penchent sur la question d’une meilleure gestion
des compétences, les services chargés de la mettre en place s’appliquent
à eux-mêmes les principes à l’œuvre dans cette évolution.
LA FONCTION RESSOURCES HUMAINES
4
La question de la préparation des étudiants et des salariés aux compé-
tences des métiers est une question centrale aujourd’hui dans les univer-
sités1, dans les centres de formation et dans les entreprises.
La méthodologie choisie pour mener cette étude est empruntée au
CEREQ (Centre d’études et de recherches sur les qualifications). Il
s’agit de la méthode ETED2 mise au point par Nicole Mandon depuis
les années 1990, qui répond précisément à la préoccupation d’analyser
l’évolution des emplois.
« ETED est une méthode d’analyse des emplois qui situe ceux-ci dans leur
environnement (histoire, évolution des organisations, orientations actuelles
et questions en débat) et associe à cette première analyse une analyse fine du
travail à partir d’interviews auprès des titulaires d’emplois. »3 Elle « a pour
caractéristique d’accepter l’emploi comme essentiellement variable et
évolutif »4.
Nous avons adhéré à l’hypothèse que :
« cette approche des emplois, bien situés dans leur environnement, permet-
tait d’en appréhender la complexité, le sens “productif”, et les évolutions. La
dynamique des emplois est liée tant aux impulsions données par les person-
nes qui les occupent que par des facteurs considérés habituellement comme
extérieurs, les deux étant en interaction. Autant de raisons pour ne pas
gommer la diversité des cas de figure mais au contraire exploiter ce qu’elle
signifie. » « On essaie plus particulièrement de dégager (en intégrant diffé-
rentes données) les mouvements émergents ou tendances d’évolution. »5
Cette démarche, scientifique dans sa construction, plus qualitative
que quantitative, s’intéresse davantage à la diversité des situations dans
leur lien avec l’environnement et les individus eux-mêmes qu’à la répé-
tition d’éléments semblables dans différentes situations. Le noyau dur
1. Les réflexions au sein de l’Éducation nationale concernant la création de licences
professionnelles ainsi que la loi sur la réforme des Universités (LRU) initiée en 2007 et
se donnant pour objectif affiché une meilleure préparation au monde du travail, sont
des indicateurs de cette préoccupation.
2. Emploi type étudié dans sa dynamique.
3. Mandon N., réunion de travail, 19/07/1998.
4. Mandon N., préface de L’emploi-type étudié dans sa dynamique, CEREQ, document de
travail no 63, avril 1991.
5. Mandon N., réunion de travail, 19/07/1998.
INTRODUCTION
5
©
Dunod
–
La
photocopie
non
autorisée
est
un
délit
des tâches afférentes aux emplois de GRH est très bien étudié dans
divers ouvrages mais ce qui nous intéresse dans cette étude ce sont les
différences, les évolutions et les causes possibles. Notre approche est
autant diachronique que synchronique.
Concrètement, le contenu de cet ouvrage résulte d’une analyse fine
des emplois de gestion des ressources humaines, à partir d’interviews
réalisés auprès de salariés et de leurs hiérarchies directes. L’échantillon
comprend 90 interviews de titulaires d’emplois de gestion des ressour-
ces humaines, dans diverses fonctions et appartenant à des organisa-
tions de tailles et de secteurs d’activités variés, et autant d’interviews de
leurs hiérarchies.
Dans cet ouvrage, nous présentons la démarche complète allant de
l’analyse des métiers à un référentiel de formation, et ce faisant, nous
illustrons une démarche méthodologique pouvant intéresser tous ceux
qui souhaitent réfléchir à la définition de compétences : les recruteurs,
les formateurs, les professionnels de gestion des ressources humaines, les
concepteurs et décideurs de nouveaux diplômes, ceux qui veulent
mettre en place des procédures de validation d’acquis professionnels
(VAP), ou de l’expérience (VAE) dans le cadre de bilans de compétences
pour la reprise d’études ou la reconversion professionnelle. Le schéma
suivant illustre et résume la démarche ainsi que le plan de l’ouvrage.
Dans une première partie, sont étudiées les forces qui influencent les
évolutions de la fonction, à travers une approche historique d’une part,
et à travers l’étude des écrits les plus récents sur la gestion des ressources
humaines d’autre part. Au-delà des différences apparentes, une appro-
che formalisée de la fonction RH en système est proposée, distinguant
LES COMPÉTENCES
actuelles et futures
UN RÉFÉRENTIEL
DE FORMATION
contenus et questions de pédagogie
LES MÉTIERS DE LA GRH
et leurs évolutions
LA FONCTION RESSOURCES HUMAINES
6
des sous-systèmes (stratégie, études, logistique et plans d’action) et des
domaines d’application de la fonction (rémunération, emploi et risques
sociaux). Nous faisons l’hypothèse que ce système est invariant au-delà
de la taille ou de la conception que peuvent avoir des ressources humai-
nes les dirigeants d’entreprises. Cette étude de l’environnement,
appuyée par le modèle de la fonction RH en système, a guidé le choix
de l’échantillon des salariés interrogés pour parvenir à brosser un état
des lieux des métiers de la fonction, actuels et en devenir.
Dans les deuxième et troisième parties sont décrits les emplois-
métiers identifiés, classés en trois catégories : d’une part des emplois
spécialisés dans les domaines emploi, rémunérations et risques sociaux,
d’autre part des emplois dits transversaux à ces trois domaines, enfin des
emplois en émergence. Il s’agit des emplois suivants : responsable paye,
consultant en recrutement, responsable formation, responsable sécu-
rité, chargé des relations sociales, directeur des ressources humaines,
secrétaire administratif spécialisé ressources humaines, chargé d’études
ressources humaines, responsable organisation et gestion des systèmes
d’information ressources humaines, conseiller-accompagnateur en vali-
dation des acquis de l’expérience.
Ils résultent chacun d’une reconstruction à partir de l’interview de
plusieurs salariés et de leurs supérieurs hiérarchiques, et nous avons
élaboré différentes fiches pour les présenter :
– une fiche « finalité et résumé » de l’emploi,
– un organigramme intitulé « chaîne d’activités »,
– une description précise du « réseau de relations », identifiant les
partenaires, les circonstances et la spécificité des relations,
– une fiche sur les évolutions repérées de l’emploi,
– une fiche détaillée reprenant les compétences ou « savoirs en
action » de l’emploi.
La quatrième partie met en œuvre le passage de l’analyse des emplois à
l’élaboration d’un référentiel de formation pour les métiers des ressour-
ces humaines. Pour ce faire, sont d’abord définis les concepts utilisés et
le modèle théorique de référence pour la réflexion relative à l’acquisi-
tion des compétences1. En effet, « la compétence ne s’observant qu’en
1. Définies ainsi : « c’est le savoir-mobiliser ses connaissances, capacités et qualités pour
faire face à un problème donné ».
INTRODUCTION
7
©
Dunod
–
La
photocopie
non
autorisée
est
un
délit
situation » et résultant de la « mobilisation d’un ensemble de ressources »,
nous avons formalisé un processus dans lequel la compétence apparaît
grâce à la confrontation dynamique entre des « ressources » (connais-
sances ou savoirs disciplinaires ou méthodologiques, connaissances tirées
de l’expérience, motivation), des « capacités cognitives » et une « situa-
tion de travail précise ».
Par rapport à ce schéma théorique, nous situons ce qu’il est possible
de réaliser lors du processus de formation proprement dit, sachant que
nous estimons que les compétences utilisent des savoirs de diverses
natures qui ont été appris et qui peuvent faire l’objet de formation.
Cette démarche nous conduit à développer trois axes majeurs.
D’une part les ressources qui peuvent être acquises en formation, et
qui sont les connaissances ou savoirs, disciplinaires mais également
méthodologiques. Nous avons utilisé les fiches « compétences » des
divers emplois-métiers décrits pour recenser de façon précise l’ensemble
de ces connaissances, les avons classées en référence au système préala-
blement élaboré, c’est-à-dire selon les activités dominantes d’une part
(stratégie, études, plans d’action ou logistique) et d’autre part selon
trois niveaux de maîtrise (niveau de connaissances élémentaires à niveau
d’expertise). Les documents élaborés peuvent permettre à des concep-
teurs de formation en RH de construire leurs modules en fonction des
objectifs visés (recensés dans le tableau par la reprise de la finalité
globale).
D’autre part les connaissances qui ne peuvent s’acquérir qu’à l’occa-
sion de la pratique professionnelle (et donc dans l’organisation elle-
même). Il nous a semblé intéressant de nous arrêter quelque peu sur ce
que l’analyse des métiers et leur évolution nous a permis de découvrir à
ce propos, car s’il existe de nombreux écrits pour débattre du lieu
(l’école ou l’entreprise) pour former à un métier, rien n’était jusqu’à
présent très précis sur les contenus qu’il est nécessaire d’apprendre dans
l’entreprise pour pouvoir manifester de la compétence. Nous pensons
que cette démarche peut être particulièrement utile pour les pratiques
d’intégration des nouveaux embauchés, ou de mutation dans un emploi
ou un site différents.
Enfin, « les ressources cognitives » qui sont toujours nécessaires à la
production de compétences. Pour ce faire, les réponses sont à chercher
dans les démarches pédagogiques, c’est-à-dire dans la façon dont les
LA FONCTION RESSOURCES HUMAINES
8
formés sont amenés à acquérir des connaissances et à les mettre en
œuvre. Sur ce point, nous ouvrons des pistes de réflexion en formalisant
la problématique pédagogique : en quoi consisterait un « référentiel de
formation » correspondant à ces définitions du concept de compétences
et du processus d’acquisition lié ?
Que vous soyez un professionnel de la fonction RH, un formateur,
un étudiant, un concepteur de programmes de formation, un lecteur
intéressé par les problématiques liées à la fonction, nous vous proposons
d’« entrer » dans cet ouvrage de différentes manières. Par exemple, il
vous est possible de débuter par la découverte des différents emplois-
métiers décrits (parties 2 et 3) ou bien vous pouvez passer d’un emploi
précis avec sa fiche compétences à une réflexion plus pédagogique en
vous reportant à la partie 4. La première partie, quant à elle, peut se lire
en introduction à une réflexion sur l’organisation de la fonction, mais
également après avoir étudié les divers emplois-métiers afin de les
mettre en perspective et prendre du recul.
Nous souhaitons que ces « entrées à la carte » vous permettent de
trouver matière à nourrir vos pratiques professionnelles et vos réflexions
sur les métiers et les compétences de la fonction ressources humaines
ainsi que les évolutions qui s’y dessinent.
Vous trouverez également tout au long de l’ouvrage des encadrés inti-
tulés « Comment utiliser… » à usage des DRH, des professionnels et
des étudiants qui donnent un mode d’emploi possible :
– d’un schéma (organisation systémique de la fonction);
– d’une rubrique d’un descriptif d’emploi (chaîne d’activités, fiche
compétences, réseau de relations);
– des tableaux (de connaissances théoriques ou des qualités liées à
l’emploi).
PA R T I E 1
La fonction ressources
humaines : son évolution,
ses métiers
UELLE EST aujourd’hui la place de la fonction ressources humai-
nes, qui se situe au cœur des contradictions économiques et socia-
les tant macro-économiques que micro-économiques ?
La première dimension, macro-économique, ne laisse aucun doute
sur l’incapacité du système, compte tenu des formes et des temps de
travail actuels, à résorber un volant important de chômage, devenu
structurel. La deuxième dimension, micro-économique, met en évidence
le passage d’une standardisation de produits et de procédés à une
personnalisation, à une modularité sous les contraintes de délais-coûts-
qualité. Les entreprises sont ainsi conduites à gérer non plus des proces-
sus longs mais des lots spécifiques, des projets ponctuels impliquant des
capacités d’adaptation et de flexibilité devenues incontournables. Danièle
Q
LA FONCTION RESSOURCES HUMAINES : SON ÉVOLUTION, SES MÉTIERS
10
Linhart1 met en évidence les contradictions entre les discours (liés au
management participatif), les actions (recherche de consensus, particu-
lièrement depuis les années 1980) et les conséquences souvent contra-
dictoires (licenciements massifs) liées au passage difficile entre un mode
de production et surtout d’organisation taylorien-fordien-fayolien et
un mode de management adaptatif dit flexible.
Jean-Michel Plane dit, quant à lui : « Les réseaux horizontaux parais-
sent être les plus appropriés aujourd’hui pour faire face à la complexifi-
cation des performances à atteindre (coût, qualité, délais, flexibilité,
variété ou innovation). La coopération est donc envisagée comme une
intercompréhension, voire une intersubjectivité, entre les acteurs. On
parle de décloisonnement entre les fonctions, de gestion des interac-
tions, de logiques de projet ou de communication entre services ! »2.
On comprend ainsi que les contextes économiques, sociaux, organi-
sationnels vont contribuer à fournir des réponses différenciées (histori-
quement et spatialement) quant au rôle et à la place de la fonction.
Nous articulerons notre propos en deux parties en abordant, parallèle-
ment au champ économique et social, les grands traits de l’évolution
historique de la gestion des ressources humaines, pour déboucher sur les
discours actuels quant aux besoins en gestion des ressources humaines.
Nous montrerons, grâce à un bref historique, que les environnements
(théorique, culturel, économique, social, juridique, technologique, orga-
nisationnel) ont conditionné l’évolution de la fonction RH. Cette appro-
che nous permettra de confirmer notre hypothèse de travail.
1. Linhart D., La modernisation des entreprises, Éd. La Découverte, Paris, 1994.
2. Plane, J.-M. La Gestion des ressources humaines, Economica, 2003.
11
CH A P I T RE 1
La fonction RH au cœur
des évolutions
socio-économiques
A FONCTION RH est-elle tributaire des environnements socio-
économiques ? Que nous enseignent les débats actuels ?
Une évolution constante des missions et des outils
L’histoire de la fonction RH ne se confond pas avec celle des entreprises
puisqu’elle concerne principalement les sociétés de plus de deux cents
personnes1. Comme le souligne Jean Fombonne, l’histoire de la fonc-
tion est liée à l’histoire du management, de ses paradigmes, de ses
méthodes. Elle emprunte à la sociologie et à la psychologie (fonctionne-
ment des organisations et des groupes, identification des couches sociales,
1. Fombonne J., Pour un historique de la fonction personnel, Paris, Éd. d’Organisation,
1992.
L
LA FONCTION RESSOURCES HUMAINES : SON ÉVOLUTION, SES MÉTIERS
12
évolution des mentalités, nature de la subordination des travailleurs,
exercice des libertés, de la mobilité, du commandement, motivations…).
Elle est tributaire du droit social : des conventions internationales, des
lois nationales, des conventions collectives, des accords interprofession-
nels, des accords d’entreprise, de la jurisprudence. Le mouvement social
et l’action syndicale concernent dans tous les cas la fonction RH, soit
directement, soit indirectement. L’histoire des technologies influence
les qualifications, les formations, les salaires, les recrutements, les condi-
tions de travail. L’histoire économique avec ses cycles, ses mouvements
de concentration, les faillites, les restructurations, les échanges se réper-
cute sur les niveaux d’emploi et de rémunération.
L’histoire de la fonction emprunte ainsi à tous ces environnements
sans qu’aucun d’eux ne puisse revendiquer une influence déterministe
sur son contenu à un moment donné.
Une synthèse sous forme de tableau nous a fait retenir1 quatre gran-
des périodes, des prémices à 1945, les Trente Glorieuses, les années de
crise et la période actuelle durant lesquelles la fonction RH a subi de
profondes transformations (activité dominante, missions, acteurs,
métiers, compétences, responsabilités, moyens, outils, structure, noms
de la fonction et des acteurs), les politiques sociales menées par les
entreprises s’adaptant aux évolutions du macro-environnement (social
et idéologique, économique, technologique, politique, juridique).
Ainsi la fonction ressources humaines2 a évolué sous la double
influence de son environnement économique et social et de l’organisa-
tion du travail dans les entreprises. À chaque époque, et pour chaque
configuration d’organisation des entreprises3, elle a eu pour mission
principale de résoudre les problèmes qui se posaient pour les hommes,
salariés des organisations.
1. Inspiré de Peretti J.-M., Gestion des RH, Paris, Vuibert Entreprise, 1998.
2. Pour les lecteurs intéressés par une telle approche de la fonction RH, et en particulier
par les enjeux de pouvoir sous-jacents aux questions de la décentralisation de la fonc-
tion, lire Godelier E., « La place de la fonction RH au sein de la structure de
l’entreprise : un dilemme entre l’efficacité et la reconnaissance » in Ressources Humai-
nes, une gestion éclatée, Paris, Economica, 1998.
3. Le terme « entreprise » est entendu ici et dans le reste de l’ouvrage au sens générique. Il
serait plus exact de parler « d’organisation » au sens de la psychosociologie des organi-
sations, mais ce terme peut entraîner une confusion avec le concept d’organisation de
l’entreprise au sens de la structure organisationnelle.
LA FONCTION RH AU CŒUR DES ÉVOLUTIONS SOCIO-ÉCONOMIQUES
13
©
Dunod
–
La
photocopie
non
autorisée
est
un
délit
Tableau
1.1
–
Évolutions
de
l’environnement
macro-économique
Périodes
Environnement
macro-économique
Des
prémices
à
1945
Les
Trente
Glorieuses,
de
1945
à
1975
Les
années
de
crise,
de
1975
à
1990
Le
passage
au
3
e
millénaire
Environnement
social
et
mouvement
des
idées
Combat
contre
les
excès
du
libéralisme
Triomphe
du
Front
populaire
en
1936
Grèves,
chômage
Charte
des
syndicalistes
en
1940
Rejet
des
formules
de
cogestion
dès
1960
Grandes
grèves
pour
augmenta-
tions
de
salaires
Interrogations
sur
les
inégalités
sociales
et
l’autorité
Désétatisation,
dérégle-
mentation,
désinflation
à
partir
des
années
80
Discours
:
l’investisse-
ment
dans
le
capital
humain
est
majeur
Mouvement
«
éthique
»
Généralisation
de
la
«
pensée
unique
»,
malgré
quelques
grandes
luttes
sociales
pour
préserver
les
acquis
(retraites,
santé…)
Précarisation
Discriminations
Stress
et
individualisme
Environnement
économique
et
entreprises
Essor
du
capitalisme
industriel
et
financier
Recherche
de
gains
de
productivité
de
la
main-
d’œuvre
directe
Forte
croissance
industrielle
Contrôle
de
gestion,
contrôle
budgétaire
et
commercial
en
développement
Concurrence
exacerbée
Crise
de
surproduction
Chômage
massif
croissant
Plans
sociaux
à
répétition
Euro,
élargissement
de
l’Europe
Mondialisation,
délocalisations,
fusions-acquisitions
Désindustrialisation
Chômage
croissant,
conjoncture
ralentie,
crises
politiques
et
économiques
dans
de
nombreuses
régions
du
monde
Entreprises
réseaux
Gisements
d’emploi
:
PME
et
services
Environnement
technologique
et
production
Séparation
concep-
tion/exécution
Rationalisation
des
équi-
pements
Progression
du
savoir-
faire
artisanal
Produits
standardisés
Approfondissement
du
taylorisme
Chaînes
de
montage,
mécanisa-
tion,
informatisation
Diversification
limitée
des
produits
Contrôle
direct
du
temps
de
travail
Compromis
salariaux
Nouvelles
technologies
(électronique)
Nouveaux
métiers
Opérateurs
polyvalents
Recomposition
des
tâches,
organisation
flexible
Production
diversifiée
en
petites
séries
Technologies
de
l’information
et
de
la
communication
(TIC)
Qualité
et
certifications
Recomposition
des
tâches
(production,
maintenance,
contrôle
qualité…)
Production
à
la
fois
de
masse
et
différenciée
Environnement
politico-légal
et
droit
social
Rapport
Villermé
(sur
l’apprentissage)
Développement
des
lois
sociales
(élections
de
délégués,
congés
payés,
40
heures,
conventions
collectives,
comités
d’entreprise)
Sécurité
sociale
Droit
de
grève
Retraites
Congés
payés
(1958)
Accords
de
Grenelle
(1968)
Création
ANPE
(1966),
APEC
(1967)
Nombreuses
lois
sociales
:
SMIC
(1970),
formation
continue
(1971),
limitation
du
droit
de
licenciement
(1973)
1983
:
année
la
plus
proli-
fique
de
l’histoire
du
droit
du
travail
:
39
heures,
5
e
semaine
de
congés
payés,
lois
Auroux,
contrats
de
solidarité,
retraite
à
60
ans…
Gouvernement
socialiste
(1997)
et
«
cohabitation
»
puis
montée
du
FN
et
retour
de
la
droite
Lois
sur
les
35
heures
Loi
sur
la
GPEC,
réforme
de
la
formation
professionnelle
Revenu
minimum
d’insertion
et
couverture
maladie
universelle,
chèque
emploi
service
universel
Loi
de
modernisation
sociale
(2001)
Remise
en
cause
de
certains
acquis
sociaux
antérieurs
:
durée
légale
du
travail,
retraites
LA FONCTION RESSOURCES HUMAINES : SON ÉVOLUTION, SES MÉTIERS
14
Tableau
1.2
–
Répercussions
des
évolutions
sur
la
fonction
ressources
humaines
Périodes
Environnement
macro-économique
Des
prémices
à
1945
Les
Trente
Glorieuses,
de
1945
à
1975
Les
années
de
crise,
de
1975
à
1990
Le
passage
au
3
e
millénaire
Politique
sociale
et
fonction
ressources
humaines
Politiques
d’œuvres
sociales
Services
médicaux
et
sociaux
dans
les
entreprises
Assistance
aux
personnels
et
aux
familles
Création
de
centres
d’appren-
tissage
Transformation
des
condi-
tions
matérielles
de
travail
(sécurité,
rendement,
confort)
Développement
de
la
forma-
tion
Méthodes
d’analyse
et
d’évaluation
du
travail
Après
l’élargissement
des
tâches
des
années
1960,
enri-
chissement
des
tâches
Déclin
du
taux
de
syndicalisation
(11
%
en
1989
contre
20
%
en
1981
en
France)
Travail
à
la
chaîne
pour
7
%
de
la
population
ouvrière
en
1984
En
1989,
62
%
de
la
population
active
dans
les
services
Informatique
et
bureautique
trans-
formant
les
métiers
et
le
travail
Changement
des
politiques
socia-
les,
modification
de
la
gestion
des
dossiers
RH
en
liaison
avec
l’infor-
matisation.
Prise
de
conscience
par
l’entreprise
de
sa
responsabilité
par
rapport
à
l’emploi
dans
un
contexte
de
mondialisation
Rigueur
salariale
et
flexibilité
Problématique
contradictoire
entre
pré-retraites
et
allongement
de
la
durée
du
travail,
entre
plans
sociaux,
maladies
professionnelles
et
accroisse-
ment
de
productivité
Activité
dominante
de
la
fonction
RH
Avant
1916
:
pas
de
fonction
personnel
De
1917
à
1935
:
émergence
d’une
fonction
autonome
et
mixte
:
personnel
+
services
généraux
De
1936
à
1946
:
besoin
de
contacts
permanents
sala-
riés/direction
Droit
du
travail
Gestion
administrative
(paye
+
sanctions)
Dialogue
social
et
syndical
après
la
libération
Assistance
et
œuvres
sociales
82
%
d’entreprises
ont
une
direction
du
personnel
en
1961
qui
gère
effectifs,
embauches
et
qualifications,
réglementation,
discipline,
administration
du
personnel
Rationalisation
des
procédu-
res,
négociations
sociales,
relations
syndicales
Après
1960
:
motivation,
dynamisation,
formation,
information,
organisation
de
l’entreprise
La
fonction
est
devenue
centrale
Années
1970
à
1980
:
trois
missions
:
administration
sociale
du
contrat
de
travail,
gestion
des
personnes
et
développement
social
nécessitant
des
compétences
différentes
:
négociation,
anima-
tion,
écoute
psychologique,
analyse
sociologique
Informatisation
de
la
fonction
(paye
et
administration
en
1986
pour
10
%
du
coût
de
la
fonction)
Fonction
directement
confrontée
aux
changements
des
politiques
sociales
:
–
gestion
des
compétences,
VAE,
fidélisation
des
«
hauts
potentiels
»
–
gestion
des
effectifs
et
des
réorgani-
sations
:
35
h,
plans
sociaux,
reclas-
sements
–
démarches
qualité,
démarches
sécurité
–
communication
interne
et
externe
–
audit
social,
mesure
de
l’efficacité
et
des
coûts
du
service
RH
–
gestion
de
projets
conjoncturels
(35
h,
retraites,
VAE…)
–
gestion
du
climat
social
pour
mini-
miser
les
dégradations
des
condi-
tions
de
travail
–
«
développement
durable
»
LA FONCTION RH AU CŒUR DES ÉVOLUTIONS SOCIO-ÉCONOMIQUES
15
©
Dunod
–
La
photocopie
non
autorisée
est
un
délit
Acteurs,
métiers,
com-
pétences,
responsabili-
tés,
moyens,
Avant
1916
:
fonction
exercée
par
les
patrons
ou
par
les
contremaîtres
De
1917
à
1935
:
un
respon-
sable
des
questions
du
personnel
(parfois
d’anciens
militaires)
De
1936
à
1946
:
appel
à
des
juristes,
journaux
d’entre-
prise,
assistance
directe
au
personnel
Décentralisation
de
la
fonc-
tion
dans
de
grandes
entrepri-
ses
dès
1960
Informatisation
Relations
humaines
au
premier
rang
des
préoccupa-
tions
après
1960
avec
la
gestion
administrative
et
la
formation
Mais
retour
à
des
préoccupa-
tions
techniques
dans
les
années
1970
Début
des
plans
sociaux,
recherche
d’implication
du
personnel
86
%
des
entreprises
ont
une
fonc-
tion
personnel
spécifique
en
1977
Femmes
sous-représentées
dans
la
fonction
Début
de
la
«
fonction
partagée
»
par
:
–
le
responsable
RH
et
la
direction
générale
pour
élaborer
politique
méthodologie
et
règlement
–
et
l’encadrement
pour
former
ou
faire
former,
apprécier
promou-
voir,
rémunérer
Rôle
central
de
conseil
à
la
hiérarchie
et
aux
dirigeants
Deux
volets
de
la
fonction
se
dessi-
nent
:
1)
fonction
opérationnelle
dans
la
coopération
avec
la
hiérarchie
(concep-
tion
des
postes,
gestion
des
carrières,
formation)
avec
mission
:
obtenir
un
rendement
optimum
des
RH
2)
fonction
stratégique
:
gestion
d’environnements
complexes,
prospective
(ce
second
volet
n’est
pas
présent
partout)
Appel
à
des
consultants
externes
à
des
«
coachs
»…
Outils
de
gestion
Tests
pour
recrutements
Méthodes
Centor,
Hay,
Corbin,
d’analyse
du
travail
Appréciation
annuelle,
plan
de
formation,
bilan
social
Certification
qualité
Audit
social
SIRH
(recrutement,
gestion
de
carriè-
res,
e-learning)
Logiciels
spécialisés
en
RH
ou
inté-
grés
à
la
gestion
globale
(SAP)
Internet,
Intranet
Structure,
intitulés
de
la
fonction
et
des
acteurs
Service
paye,
service
person-
nel
Chef
de
la
main-d’œuvre
puis
chef
du
personnel
Chef
des
services
sociaux
Directeur
du
personnel
Directeur
du
personnel
puis
directeur
des
relations
du
travail,
souvent
des
ingé-
nieurs
Formations
spécifiques
(IUT…)
dans
les
années
1970
Chef
du
service
personnel,
direc-
teur
des
RH,
directeur
des
affaires
sociales
dans
les
grandes
entreprises
Recours
croissant
à
des
consultants
Des
formations
spécifiques
RH
se
développent
:
DESS,
maîtrises…
Responsable
du
développement
RH,
Responsable
du
développement
des
compétences
Manager
des
Ressources
Humaines,
Directeur
ou
Responsable
des
RH
Responsable
des
Relations
Sociales,
Responsable
de
la
gestion
de
l’emploi,
Responsable
paye,
Responsable
sécu-
rité,
correspondant
RH
Emplois
externalisés
:
consultants,
coachs,
mais
aussi
paie
en
cabinet
d’expert
comptable…
LA FONCTION RESSOURCES HUMAINES : SON ÉVOLUTION, SES MÉTIERS
16
C’est ce que confirment dans une publication récente Jean Nizet et
François Pichault1 :
« Certains traits de l’environnement retiendront notre attention dans la
mesure où ils exercent une influence spécifique sur l’adoption de tel ou tel
modèle de gestion des ressources humaines : le marché du travail, la politi-
que de réglementation sociale en vigueur, le marché des biens et services
concernés, et le contexte culturel. La plupart de ces traits peuvent se référer
à la fois au contexte national et au contexte sectoriel dans lesquels se trouve
l’organisation considérée ».
Il faut souligner que l’évolution de la fonction RH ne concerne pas
de façon identique toutes les entreprises. En effet, selon leur organisation,
leur activité, leur taille, elles vont développer de manière très inégale les
différentes missions de la fonction, contrairement à ce que peut laisser
supposer une lecture trop « historique » des tableaux précédents.
La constitution de notre échantillon tient compte de ces nouvelles
configurations des organisations, ainsi que des nouvelles problémati-
ques de l’environnement économique, social et juridique. Les caracté-
ristiques de la période récente et actuelle concernent principalement les
points suivants :
Le chômage a des conséquences en termes de plans sociaux à gérer
dans les entreprises.
La réduction du temps de travail présente des implications tant socia-
les (négociations, rémunérations) que réorganisationnelles.
L’évolution démographique (vieillissement de la population) et l’allon-
gement des durées de cotisation pour les retraites génèrent une remise
en question des équilibres antérieurs.
La concurrence résultant de la mondialisation avec ses fusions,
rachats, délocalisations, automatisation, réduction des coûts, normes
qualité… bouleverse la gestion des entreprises et donc la gestion du
personnel : réduction d’effectifs, reconversions, mobilité géographique
ou professionnelle, réduction des coûts du service RH, etc.
L’expansion du secteur des services (aux entreprises et aux person-
nes), avec ses potentialités de créations d’emplois génère de nouvelles
1. « L’éclatement des modèles en GRH, l’explication par la contingence, son intérêt et ses
limites », in Ressources Humaines, op. cit.
LA FONCTION RH AU CŒUR DES ÉVOLUTIONS SOCIO-ÉCONOMIQUES
17
©
Dunod
–
La
photocopie
non
autorisée
est
un
délit
compétences : accueil, qualité, disponibilité, réactivité, orientation
client… Cette tendance induit l’émergence de nouveaux métiers, de
nouvelles qualifications et de nouvelles questions posées à la gestion des
ressources humaines mais elle entraîne également des déqualifications
et la pénurie de main-d’œuvre dans certains secteurs (hôtellerie, santé,
bâtiment…).
Enfin, pour ce qui concerne le secteur public, il semblait impensable,
dans les années 1980, de mettre en place une gestion des ressources
humaines, tant les rigidités liées au statut de la fonction publique ou
territoriale paraissaient freiner toute initiative (recrutements normalisés
par concours, avancement et salaires fixés dès l’entrée dans le corps…).
Or, depuis quelques années, le contexte économique ambiant de recher-
che de la qualité, l’évolution de la demande dans tous les secteurs,
l’Europe de Maastricht et ses critères de convergence imposent aux États,
et donc aux administrations, aux collectivités et aux services publics,
une politique de réduction des coûts. La mise en concurrence de
certains secteurs jusqu’ici protégés (télécommunications, transports, élec-
tricité, etc.), ont aussi contribué fortement à l’émergence d’une politi-
que de gestion des compétences dans toutes les collectivités et organismes
publics : mairies, rectorats, conseils régionaux ou généraux, etc. Des
missions nouvelles se sont développées dans le cadre de la fonction publi-
que, avec des études sur les métiers, des enquêtes sur le climat social, des
outils de communication interne, des plans de gestion prévisionnelle,
créant ainsi de véritables gisements d’emplois en ressources humaines1.
L’échantillon2 comprend donc des salariés et leurs supérieurs hiérarchi-
ques ayant eu à gérer ces divers types de problèmes. Il tient compte :
– du secteur d’activité des entreprises (industries de production, secteur
des services, collectivités publiques);
1. « D’ici 2010, les trois fonctions publiques (Éducation nationale, hospitalière, territoriale)
devront faire face au départ de 45 % de leurs agents (près de deux millions). L’Éduca-
tion nationale est la plus touchée avec 37 000 enseignants qui partiront à la retraite
tous les ans. Pour faire face, le ministère de la fonction publique table sur trois outils :
élaboration de plans de gestion prévisionnelle des effectifs, des emplois et des compé-
tences, diversification des modes de recrutement et développement de la mobilité des
fonctionnaires. La fonction publique doit tenir compte de la concurrence des employeurs
privés, confrontés à la même nécessité de renouvellement de leurs compétences et aux
contraintes démographiques. », in Entreprise et Carrières, no 621, mai 2002.
2. Voir l’annexe : Méthode ETED : les différentes étapes.
LA FONCTION RESSOURCES HUMAINES : SON ÉVOLUTION, SES MÉTIERS
18
– de la taille des entreprises; en particulier il est apparu nécessaire de ne
pas limiter l’échantillon aux entreprises dans lesquelles un service RH
est toujours clairement identifié, et donc d’intégrer les PME;
– des nouvelles problématiques, économiques, sociales et juridiques.
Problématiques et débats actuels
Sans prétendre à une présentation exhaustive des débats actuels, il est
apparu quelques grandes constantes, à la fois chez les auteurs spécialis-
tes des questions RH ainsi que pour les professionnels de la fonction
que nous avons rencontrés.
Une réorganisation de la fonction : décentralisation
et externalisation
La décentralisation de la fonction, c’est-à-dire le partage des tâches
avec le management opérationnel n’est pas récent et est pratiquement
achevé, sauf dans les organisations de la fonction publique où la gestion
des ressources humaines est partagée avec les organisations syndicales et
non avec les managers de terrain, même si des tentatives vont dans ce
sens1. La généralisation des entretiens annuels, renforcée encore par les
mesures concernant le DIF2 et les entretiens de professionnalisation ont
de fait transféré à l’encadrement l’évaluation des compétences ainsi que
les décisions qui en découlent en matière de formation ou de gestion
des carrières. Le service RH, parallèlement à ce transfert, s’est doté de
systèmes d’information de plus en plus performants et intégrant des
modules auparavant dispersés. De ce fait l’offre de services informati-
que RH s’est développée, avec parallèlement l’apparition dans les orga-
nigrammes d’un « chargé de SIRH », ou d’un « responsable des systèmes
1. Au Conseil Général de Moselle, la GPEC est systématiquement expliquée aux cadres
opérationnels lors d’un stage de sensibilisation aux RH de 2 jours 1/2. La ville du
Havre forme tous ses encadrants (4 niveaux hiérarchiques) au management et aux RH,
sur une durée de 7 jours. Cette action s’intitule « les ateliers du management » et a
concerné 470 personnes sur la période 2005-2007.
2. Droit individuel à la formation instauré en 2004 par le législateur.
LA FONCTION RH AU CŒUR DES ÉVOLUTIONS SOCIO-ÉCONOMIQUES
19
©
Dunod
–
La
photocopie
non
autorisée
est
un
délit
d’information RH », comme nous avions pu en voir la préfiguration
lors de notre première étude en 2000.
Déjà en 1992, M. Thévenet1 proposait
« une liste indicative des activités et missions de GRH qui sont susceptibles
d’être réalisées par les responsables d’équipes. Les managers opérationnels
peuvent être amenés à participer à des activités de recrutement (phase de
spécification des besoins mais aussi de sélection), d’appréciation des perfor-
mances, de formation du personnel et d’analyse des besoins individuels, de
rémunération dans des démarches d’individualisation, d’analyse de poste ou
d’emploi… ».
Cette décentralisation de la fonction s’est accompagnée d’une recher-
che de productivité de l’ensemble des services fonctionnels, ce qui a
amené des réductions d’effectifs dans les services RH. Aujourd’hui, avec
la généralisation des SIRH d’une part, et l’externalisation d’une partie
des tâches, on arrive au bout de la réorganisation des services et on
commence à constater les limites de cette politique. En effet, dans de
nombreuses entreprises, les référentiels emplois et compétences n’ont
plus été actualisés faute d’effectifs suffisants. Les gros chantiers d’élabo-
ration de référentiels semblaient marquer le pas en 20072 au profit
de chantiers plus ciblés sur certains emplois au cœur du métier de
l’entreprise. On s’est recentré sur l’exploitation des entretiens annuels
d’évaluation, pour la formation d’une part, et les évolutions de carrières
d’autre part.
Il est cependant probable que la loi sur la négociation à propos de la
GPEC va au minimum obliger les entreprises à une remise à jour de
leurs référentiels emplois et compétences, et de nouveaux chantiers vont
s’ouvrir.
Comme nous l’avons déjà évoqué à propos des services informatiques
et des SIRH, l’externalisation de la fonction RH a créé un marché externe
d’offres de prestation RH. Certaines comme les cabinets de recrutement,
1. Cité par Alain Bernard, Dominique Besson et Slimane Haddaj : « La compétence écla-
tée dans les effets d’organisation. Le dilemme américain : développer ou recruter les
compétences ? », in Ressources Humaines, une gestion éclatée, op. cit.
2. Ceci est peut-être dû aux diminutions d’effectifs dans les services RH qui ont rendu la
maintenance de ces outils trop lourde ? Cette absence risque de poser rapidement
problème si l’on veut proposer des évolutions de carrière pertinentes à l’ensemble des
salariés.
LA FONCTION RESSOURCES HUMAINES : SON ÉVOLUTION, SES MÉTIERS
20
sont en perte sensible de vitesse à mesure que les sites de recrutement
par l’Internet se développent et que les agences d’intérim doublent leur
offre de service. D’une fonction de pré-recrutement, les contrats d’inté-
rim se transforment en période d’essai à durée modulable.
D’autres se développent tels que la paye de plus en plus externalisée
soit à des cabinets d’expertise comptable voire même à des prestataires
qui délocalisent en Inde ou dans d’autres pays à faible coût de main-
d’œuvre. Les cabinets de Conseil en Ressources Humaines ont eu leur
heure de gloire avec la mise en place des 35 heures et se réorientent
aujourd’hui soit vers la mise en place de démarches compétences, soit
vers des dossiers encore à développer concernant la gestion des seniors
ou bien l’accompagnement des fusions et des restructurations. Les
entreprises de services informatiques RH se sont multipliées ces derniè-
res années, et la concurrence est maintenant rude sur ce marché. Les
entreprises clientes leur reprochent souvent d’avoir des compétences en
RH insuffisantes pour la compréhension en profondeur de leurs
problématiques et privilégient les prestataires capables de concevoir des
produits sur mesure, intégrant des logiciels déjà en place.
Quant aux prestataires de formation, ils se trouvent sur un marché en
recul, les entreprises ayant réintégré une partie de la formation en
interne ou bien diminué leurs dépenses, et ils ont dû se lancer dans des
démarches de certification qualité de façon à se démarquer les uns des
autres.
Enfin, les cabinets et avocats spécialisés en droit du travail sont de
plus en plus sollicités pour la rédaction des nouveaux contrats de travail
mis en place par le législateur, pour la gestion des plans de sauvegarde
de l’emploi, pour préparer ou accompagner les restructurations ou
rapprochements d’entreprises.
La tendance apparue dans les grandes entreprises au début des années
2000 semble se confirmer. On voit la fonction RH se répartir nette-
ment en deux pôles :
– d’une part les fonctions et métiers opérationnels, caractérisés par des
« correspondants RH » d’usines ou des Responsables Ressources
Humaines (RRH) de sites, avec leurs assistants opérationnels;
– et d’autre part une fonction prospective, chargée de réfléchir à moyen
ou long terme, sur les compétences ou la gestion des carrières, mais
en relation étroite avec la stratégie globale de l’entreprise voire
LA FONCTION RH AU CŒUR DES ÉVOLUTIONS SOCIO-ÉCONOMIQUES
21
©
Dunod
–
La
photocopie
non
autorisée
est
un
délit
travailler sur différentes hypothèses. On parle alors de « Dévelop-
pement RH ». Il s’agit, par exemple, de réfléchir aux conséquences
à 10 ans de la politique de la promotion interne vers les fonctions
de cadre de façon à éviter d’avoir un jour des cadres quinquagénaires
non mobiles qui entreront en conflit de génération avec de jeunes
ingénieurs nouvellement embauchés… C’est également réfléchir
aux conséquences d’une fusion ou acquisition, ou encore à la
gestion des âges dans le cadre du vieillissement prévisible de la
population salariée.
La gestion des compétences
En « recentrant son métier », la fonction RH oriente de plus en plus sa
politique de gestion sur des aspects qualitatifs des ressources humaines.
En particulier les compétences – celles détenues par les salariés, celles
associées aux métiers existants et celles associées à leurs évolutions –
deviennent une donne stratégique. Les coordonner et les anticiper
devient une nécessité pour introduire plus de flexibilité et d’adaptabilité
afin de continuer à produire autrement.
Nous pouvons dire, avec Anne Dietrich et Didier Cazal, que « dans
les entreprises observées, la gestion des compétences déborde le strict
domaine de la gestion des ressources humaines pour devenir un atout
stratégique. Elle est l’instrument d’une dynamique de changement qui
implique plus globalement le management de l’entreprise »1. C’est sans
doute la raison qui explique que nous sommes passés, en six ans (de
1999 à 2005) de l’observation de l’émergence d’un emploi-métier qui
aurait pu être intitulé « Responsable de gestion des compétences », mais
qui se trouvait rarement formulé explicitement ainsi dans les offres
d’emploi, à un emploi qui aujourd’hui s’intitule bien plus souvent :
« Chargé (ou Responsable) du développement RH » ou « Responsable
développement du management ». Les DRH sont souvent appelés
aujourd’hui « Directeur du développement des ressources humaines »
ou « Manager des ressources humaines ». Il s’agit en tout cas d’une
1. « Gestion des compétences, savoirs tacites et production de connaissances », Dietrich A.
et Cazal D., in Gestion des compétences et Knowledge Management, Éditions Liaisons,
Paris, 2002.
LA FONCTION RESSOURCES HUMAINES : SON ÉVOLUTION, SES MÉTIERS
22
préoccupation majeure dans les entreprises, et l’arrivée des seniors dans
les effectifs du fait des réformes sur les retraites, associée à la pénurie
programmée de main-d’œuvre qualifiée dans certains secteurs ou métiers
va dans les prochaines années accentuer cet intérêt.1 Alors qu’en 2006
et 2007, les entreprises s’étaient centrées sur la gestion des hauts poten-
tiels, ou des compétences-clés, la nécessité d’affiner la gestion des carriè-
res pour fidéliser les salariés et pour gérer au mieux les départs en
retraite et les réorganisations qui s’ensuivront, vont réactiver la mise à
jour et le suivi des compétences. Cette tendance ne peut qu’être renfor-
cée par la généralisation des certifications, et l’obligation de négocier
sur la GPEC à partir de 2008.
« Les entreprises devront faire un diagnostic précis de leur gestion
prévisionnelle des emplois et des compétences des seniors. (…) La pros-
pective des métiers par famille professionnelle a, dans certaines branches
et/ou entreprises, obtenu des résultats intéressants. Il est possible d’inté-
grer la dimension “âge” dans la gestion anticipatrice des emplois et
des compétences. Cette phase de diagnostic, de veille et d’anticipation
concerne l’entreprise – direction, salariés, partenaires sociaux – et son
environnement. »2
Impact des nouvelles normes ISO et problématique RH
L’ancienne version des normes ISO 9000 (version 1994)3 tenait peu
compte de la dimension ressources humaines dans l’entreprise. Le
contexte économique et social du début des années 90 dans lequel s’est
inscrite l’élaboration de cette norme permet de comprendre la faible
place consacrée aux RH. En effet, beaucoup d’entreprises étaient en
proie à des difficultés économiques, à des plans sociaux à répétition. La
1. En juillet 2003, on trouvait en librairie des dizaines de titres traitant de ce thème :
Management des compétences, Le management des compétences dans les entreprises européen-
nes, Mesure des compétences, Gestion des compétences et Knowledge Management, Objectif
compétences, Valoriser les compétences : un levier pour l’entreprise, Construire les compétences
individuelles et collectives, Le management des connaissances et compétences en pratique, etc.
2. Marbot L. et Peretti JM., Les seniors dans l’entreprise, Paris, Édition Village Mondial,
2004.
3. « 19 000 entreprises certifiées ISO 9000 en France en 2000 pour 3 000 en 1994 »,
Dossier certifications, Qualité références, juillet 2000.
LA FONCTION RH AU CŒUR DES ÉVOLUTIONS SOCIO-ÉCONOMIQUES
23
©
Dunod
–
La
photocopie
non
autorisée
est
un
délit
version 94 a surtout focalisé son attention sur la mise en place de procé-
dures (assurance de la reproductibilité) que des hommes étaient chargés
d’appliquer (travail prescrit). À tel point que la fonction RH s’est
jusqu’à présent sentie peu concernée par la certification.
À l’inverse, la version 2000 des normes ISO est élaborée dans une
période où des compétences viennent à manquer, où le management
prend conscience (tardivement) que le facteur humain est décisif pour
la bonne marche de l’entreprise et la qualité des produits et des services.
Cette version, qui prévoit explicitement un chapitre « management des
ressources » et « ressources humaines », replace donc les hommes au
centre des processus qualité.
« La norme ISO 9000 version 2000 ouvre des perspectives dynami-
ques en matière de management des ressources humaines à travers les
exigences qu’elle prévoit. La mise en œuvre de ces exigences est l’occa-
sion pour l’entreprise de faire du management des ressources humaines
un processus fortement contributeur à l’obtention des objectifs qualité,
voire le processus capital. »1
– En termes de management des ressources, la nouvelle norme précise :
l’organisme doit déterminer et fournir les ressources nécessaires pour
mettre en œuvre et entretenir le système de management de la
qualité. Il doit améliorer en permanence son efficacité pour accroître
la satisfaction des clients en respectant leurs exigences.
– En termes de ressources humaines : le personnel effectuant des tâches
ayant une incidence sur la qualité doit être compétent sur la base
de la formation initiale et professionnelle, du savoir-faire et de
l’expérience. L’organisme doit :
– déterminer les compétences nécessaires pour le personnel effec-
tuant un travail ayant une incidence sur la qualité du produit;
– pourvoir à la formation ou entreprendre d’autres actions pour
satisfaire ces besoins;
– s’assurer que les membres de son personnel ont conscience de la
pertinence et de l’importance de leurs activités et de la manière
dont ils contribuent à la réalisation des objectifs qualité;
1. Propos de Bernard Seno, directeur qualité à la CEGOS dans « Chroniques des nouvel-
les normes ISO 9000 », Qualité en mouvement, no 48, avril-mai 2001.
LA FONCTION RESSOURCES HUMAINES : SON ÉVOLUTION, SES MÉTIERS
24
– conserver les enregistrements appropriés concernant la forma-
tion initiale et professionnelle, le savoir-faire et l’expérience.
« Jusque-là, les directions des ressources humaines étaient peu concer-
nées par une démarche qualité. Désormais, elles vont devoir répondre à
des audits sur des points précis. Et les entreprises vont devoir se structurer
et se doter de véritables moyens de gestion des ressources humaines. »1
Pour répondre à ces exigences, l’entreprise sera amenée à instaurer
une véritable gestion prévisionnelle des emplois et des compétences.
Impossible donc de mettre en place une procédure de recrutement sans
avoir au préalable travaillé sur la définition de fonction, sur l’évolution
des métiers, sans réfléchir à une gestion des compétences à long terme
(grâce à l’entretien annuel d’évaluation). Par ailleurs, la traçabilité des
dossiers individuels devra être parfaitement tenue à jour. Enfin, la
nouvelle norme ISO met l’accent sur la motivation du personnel et
ainsi les systèmes de rémunération pour agir sur la motivation et éviter
de voir fuir les meilleures compétences vers d’autres employeurs. De
plus, il apparaît que le responsable des ressources humaines devra entre-
prendre un travail d’information et de communication à l’égard du
comité d’entreprise (imposé par la loi) pour les questions d’organisation
du travail, à l’égard du CHSCT pour les infrastructures.
Cependant, si l’implication de la fonction RH dans la démarche
qualité est désormais reconnue ainsi que les principaux outils à mettre
en place, l’incertitude demeure quant à l’interprétation des organismes
certificateurs. À ce titre, Patrick Renaud, responsable du département
auditeurs salariés de l’AFAQ précise : « …nous allons nous attacher à
vérifier ce que l’entreprise a mis en place pour gérer ses compétences.
Nous allons aussi contrôler que l’entreprise met en œuvre de véritables
processus, par exemple en matière de formation afin de garantir les
niveaux de compétences, ou encore en matière de recrutement, pour
chercher à l’extérieur les compétences qui pourraient faire défaut en
interne. Nous serons enfin attentifs aux outils qui s’inscriront dans ce
processus de gestion des emplois, comme les matrices de compétences
ou encore des matrices de polyvalence. Sans oublier la sensibilisation de
l’ensemble du management à la qualité mais aussi à la “voix” du client
1. Propos de Guy Raynaud, Directeur Qualité et Ressources Humaines de la société de
construction mécanique Panhard dans « Chroniques des nouvelles normes ISO 9000 »,
Qualité en mouvement, no 48, avril-mai 2001.
LA FONCTION RH AU CŒUR DES ÉVOLUTIONS SOCIO-ÉCONOMIQUES
25
©
Dunod
–
La
photocopie
non
autorisée
est
un
délit
dans l’entreprise, qui me semblent être des éléments essentiels à valider
lors des audits de certification »1.
La Responsabilité Sociale de l’Entreprise
Si les grandes entreprises transnationales sont devenues de plus en plus
puissantes, si l’actionnaire est progressivement devenu l’acteur central
du système économique, des critiques ont émergé dès les années 1980
aux États-Unis pour mettre en cause la création de valeur pour le seul
actionnaire et la recherche du profit immédiat. La théorie des parties
prenantes (stakeholder theory) développe l’idée selon laquelle capita-
lisme et moralité sont compatibles. De plus, les entreprises socialement
responsables, (satisfaisant aux obligations juridiques applicables, mais
allant au-delà en investissant davantage dans le capital humain, l’envi-
ronnement et les relations avec les parties prenantes) qui accordent
de l’intérêt à tous les acteurs concernés (directement, les salariés, les
clients, les fournisseurs, et indirectement, les riverains, les pouvoirs
publics, les consommateurs, les générations futures…) sont jugées
plus efficaces.
La Responsabilité Sociale d’Entreprise (RSE) s’est développée dans
les années 1990 dans le contexte de mondialisation et de déréglementa-
tion de l’activité économique. « On peut assimiler ce mouvement à une
remise en cause du dogme de la création de valeur pour l’actionnaire.
On passe, avec cette approche d’un jeu à deux acteurs à un jeu beau-
coup plus complexe dans lequel doivent être présents ou représentés
tous les acteurs concernés par les agissements et la politique de la firme »2.
Pour Michel Capron3 l’acronyme RSE concerne à la fois les aspects
sociaux (qui relèvent des relations entre les personnes au sein d’une
collectivité) et sociétaux (relatifs à la société dans son ensemble). Il
propose un schéma permettant d’établir un lien entre la RSE et la triple
performance, économique, sociale et environnementale.
1. « Chroniques des nouvelles normes ISO 9000 », Qualité en mouvement, no 48, avril-
mai 2001.
2. Cadin L., Guérin F., Pigeyre F, Gestion des Ressources Humaines, Paris, Dunod
(3e édition), 2007.
3. Capron M., Quairel F., Mythes et réalités de l’entreprise responsable : Acteurs, enjeux,
stratégies, Paris, La découverte, 2004.
LA FONCTION RESSOURCES HUMAINES : SON ÉVOLUTION, SES MÉTIERS
26
Progressivement, des critiques et des contre-pouvoirs se sont déve-
loppés en réaction à des abus (licenciements boursiers, catastrophes
écologiques, travail des enfants, souffrance au travail). Les entreprises se
trouvent ainsi confrontées en externe et en interne à des acteurs à la fois
différents et ayant des intérêts contradictoires, qui se préoccupent de
leurs activités et de leurs répercussions, qui exercent des pressions ou
leur demandent des comptes : syndicats, associations de consomma-
teurs, fournisseurs, organisations non gouvernementales, agences de nota-
tion, investisseurs responsables, pouvoirs publics, médias…
La fonction RH se trouve au cœur de ces nouvelles problématiques
complexes et de ces nouveaux paradoxes. Dans cette optique, la mesure
de la performance ne s’effectue plus sur des critères essentiellement
économiques et financiers mais intègre des indicateurs sociaux, socié-
taux et environnementaux. Le souci d’améliorer l’image sociale et socié-
tale de leur entreprise est largement partagé par les DRH sous le vocable
« développement durable » ou RSE qui, traduit dans le domaine RH
une attention accrue envers les handicapés, l’égalité hommes/ femmes,
la diversité culturelle et l’intégration, l’embauche des jeunes... Cette
attention est cependant largement dopée par diverses obligations léga-
les1. Mais il y a encore loin de l’intention à l’action concrète… Et les
nombreux rapports et enquêtes dénonçant la dégradation des condi-
1. L’égalité salariale entre les deux sexes date de mars 2006 et la pression va être renforcée
en 2008.
Environnemental
Durable
Viable Vivable
Équitable
Économique Social
LA FONCTION RH AU CŒUR DES ÉVOLUTIONS SOCIO-ÉCONOMIQUES
27
©
Dunod
–
La
photocopie
non
autorisée
est
un
délit
tions de travail ou la souffrance au travail montrent que de nombreux
progrès sont à accomplir.1
Ces dernières années, les suicides sur le lieu de travail se sont multi-
pliés, obligeant les entreprises à prendre en compte un peu mieux les
« risques psychosociaux ». Cependant, direction et syndicats ne sont pas
à l’aise sur ce sujet. Bien qu’ils dénoncent régulièrement la pression
croissante qui s’exerce sur les salariés grâce à des enquêtes ou des
« observatoires du stress », les syndicats n’osent pas exploiter à chaud les
cas de suicides. Quant aux dirigeants, ils préfèrent mettre en place une
gestion individuelle de la question, (accompagnement psychologique
personnalisé, numéro vert ou hotline…) que d’accepter d’ouvrir la
boîte de Pandore en reconnaissant un lien entre ces suicides et le travail,
car alors ils devraient accepter de s’interroger sur leur organisation.
Les médecins et inspecteurs du travail constatent de plus en plus de
violences verbales, d’insultes proférées en public, d’incivilités. Plusieurs
raisons sont avancées : la loi du silence (par crainte de perdre son
emploi, ou pour le manager la peur de se voir reproché de ne pas savoir
tenir son équipe); le manque de temps des managers de proximité -eux-
mêmes stressés- pour jouer leur rôle d’écoute et de médiateurs; les
moments conviviaux pendant lesquels l’équipe se soudait ont disparu
(pauses, machine à café); les services RH enfin, qui « ne savent plus
faire face à des situations conflictuelles et se cantonnent à une gestion
disciplinaire »2.
Les symptômes à surveiller sont les réactions de défense individuelle
(absentéisme, violences faites à des biens) ainsi que les mouvements de
grève suivis massivement alors que le mot d’ordre est flou, ou bien qui
débordent les consignes des autorités syndicales.
L’image sociale et sociétale sera un élément déterminant en termes
d’attractivité des entreprises envers les hauts potentiels dans les années
1. Voir la couverture de Liaisons Sociales, no 86 de Novembre 2007 : « Insultes, coups,
suicides. Violences au travail ».
Voir également le no 182 de Mai 2007 de la revue Sciences Humaines : « Conflits ordi-
naires en famille, au travail, entre amis », l’article de Jean François Dortier : « les
conflits au travail ».
Voir également des enquêtes menées par la CFDT.
2. Interview de Yves Grasset, animateur de Violence, Travail, Environnement, à St-
Étienne.
LA FONCTION RESSOURCES HUMAINES : SON ÉVOLUTION, SES MÉTIERS
28
à venir, et les DRH semblent avoir réussi à se faire entendre des direc-
tions générales du moins dans les grandes entreprises. De ce fait, la
formation des managers opérationnels, qui avait été abandonnée quel-
que peu ces vingt dernières années, semble refleurir, avec des cycles de
deux à huit jours, intitulés souvent « initiation à la gestion des ressour-
ces humaines », ou « professionnalisation des managers ».
La question des retraites et l’emploi des seniors
Le débat sur l’âge de départ en retraite, qui s’est soldé en juillet 2003 par
l’adoption d’un projet de loi, relayé fin 2007 par la remise à plat de
certains régimes spéciaux, ainsi que les nouvelles négociations prévues
en 2008 pour passer à 41 ans de cotisations d’ici 2012 pour tous les
régimes ne supprime pas pour autant les nombreuses contradictions
auxquelles les entreprises, les salariés et donc les services des ressources
humaines sont confrontés.
En effet, alors que nous sortons d’une période de vingt années
pendant lesquelles l’âge du départ en retraite s’est stabilisé en moyenne
autour de 57 ans, il s’agit maintenant de faire rester tous les salariés
jusqu’à 60, voire 65 ans.
Cette question représente un défi majeur, auquel les DRH ne se sont
pas encore tous attelés tellement la question est complexe. Elle se heurte
à des stéréotypes bien ancrés tels que la moindre productivité, ou la
moindre résistance des seniors en occultant les qualités ou les compé-
tences qui leur sont spécifiques. Et un consensus se dégage, chez tous les
acteurs pour résister face à cette évolution.1
Face au vieillissement de la population, aux difficultés annoncées du
financement des retraites, face à la pénurie de main-d’œuvre à venir du
fait de la courbe démographique, l’enjeu pour les entreprises, pour les DRH
mais plus largement pour la société, pour le politique et les organisa-
tions syndicales, est de résoudre la contradiction suivante : comment
réorganiser le travail pour les seniors, et le « faire passer » dans l’opinion
1. « les pratiques évoluent encore trop peu en raison de la persistance des discriminations, des
préretraites et des dispenses de recherche d’emploi. On n’observe pas de changement notable
des comportements des seniors et des employeurs dans le sens d’un allongement de
l’activité ». COR (conseil d’orientation des retraites) compte-rendu de la séance du
30 mai 2007.
LA FONCTION RH AU CŒUR DES ÉVOLUTIONS SOCIO-ÉCONOMIQUES
29
©
Dunod
–
La
photocopie
non
autorisée
est
un
délit
alors que ni les entreprises ni les salariés (seniors ou pas) n’ont réelle-
ment envie de rester dans l’emploi après 60 ans voire après 55 ans ?
En effet, les problèmes soulevés par cette question sont nombreux :
depuis la gestion des rémunérations (les salariés âgés coûtent cher…),
en passant par des questions techniques telles que la réorganisation des
postes entraînant la redistribution du travail, ou encore l’introduction
de dispositifs d’épargne retraite dans les rémunérations et donc dans les
négociations, en continuant par la gestion des carrières et la formation…
Les directions des ressources humaines vont ainsi être confrontées à
plusieurs questions :
– Comment organiser le travail afin d’utiliser au mieux les compé-
tences des seniors ? Rythme allégé ? Activités nouvelles ? Place au
sein des services ?
– Comment motiver des salariés qui avaient espéré partir à la retraite
à 60 ans (voire avant) et qui vont devoir rester au travail dans un
contexte social où les jeunes retraités sont encore le modèle cultu-
rel dominant ?
– Comment assurer une bonne coexistence des différentes généra-
tions et modifier la politique de promotion sans pénaliser ou
démotiver les plus jeunes ?
– Comment maîtriser la masse salariale si le pourcentage des seniors
augmente, ou alors quels salaires pour les seniors ?
– Comment faire changer les représentations sur les compétences
des salariés âgés, à la fois de l’encadrement mais également des sala-
riés âgés eux-mêmes ainsi que de leur entourage ?
Les services RH ont des positions disparates sur cette question. Éleo-
nore Marbot et Jean Marie Peretti ont étudié de nombreux accords
d’entreprises signés ces dernières années, par exemple dans la grande
distribution :
« L’accord signé le 15 janvier 2004 sur la valorisation de l’expérience,
la gestion de secondes carrières et la mise à la retraite à partir de 60 ans »
dans la grande distribution est particulièrement intéressant. Les raisons
pour lesquelles les plus de 50 ans nécessitent une attention particulière
sont précisées dans l’accord :
– leurs aînés ont bénéficié de pré-retraites…;
LA FONCTION RESSOURCES HUMAINES : SON ÉVOLUTION, SES MÉTIERS
30
– ils ont eu un début d’activité plus tardif et n’auront pas acquis à
60 ans les trimestres suffisants;
– les progressions de carrière sont plus faibles à partir de 50 ans;
– les plans de formation ne sont pas adaptés à des personnes qui
maîtrisent leur métier »1.
Diverses pistes sont explorées dans les accords signés à Arcelor/
Mittal, à PSA, dans les Caisses d’Épargne, ou à la Caisse des Dépôts et
Consignations : un passage à temps partiel ou un taux d’activité dégres-
sif, le tutorat de jeunes embauchés, un réaménagement des postes, la
conception de nouvelles missions transversales intégrant des tâches
touchant à l’administratif, à la qualité et à la sécurité; des points carrière
à 45 ans.
Cependant l’analyse de Nicolas Rolland sur les seniors en tant que
variable stratégique dans la capitalisation et la transmission des connais-
sances, est encore loin d’être partagée2. « A la différence de nombreuses
ressources, la connaissance possède comme caractéristique de ne pas
s’user au fil du temps, si tant est qu’on l’utilise judicieusement. De plus,
les expériences et les apprentissages divers viennent se greffer à cette
connaissance pour l’améliorer, faisant par cela croître sa valeur absolue.
Au regard de cette approche, l’actif vieillissant, de par ses divers appren-
tissages et ses multiples expériences, aurait plutôt tendance, à l’image
du bon vin, à faire croître sa valeur au fil des années. La gestion de ces
personnes devient un enjeu stratégique pour les entreprises. (…) elles
doivent instaurer un système managerial leur assurant une capitalisa-
tion efficiente de leurs connaissances ».3
Dominique Thierry4, de Développement et Emploi, dit que « les entre-
prises devront apprendre à gérer des âges différents, avec des attentes
différentes. » Il leur faudra repenser la mobilité, la formation profes-
1. Marbot E. et Peretti JM., Les seniors dans l’entreprise, Éditions Le Village Mondial,
2004.
2. Sur 45 étudiants en Master 2 RH en 2007/2008 (à Strasbourg et Reims), seulement 2
ont une mission en relation avec la problématique des seniors…
3. Rolland N., Management des connaissances et vieillissement de la population active,
in Perennité au travail. Âge, bouleversements et performance, sous la direction de Florian
Sala, Lyvie Guéret-Talon, Éditions Chronique sociale, Lyon, 2006.
4. « Passer d’une gestion par les âges à une gestion des âges », de Thierry D., in Entreprises
et Carrières, no 615, avril 2002.
LA FONCTION RH AU CŒUR DES ÉVOLUTIONS SOCIO-ÉCONOMIQUES
31
©
Dunod
–
La
photocopie
non
autorisée
est
un
délit
sionnelle, transformer les conditions de travail, aménager le temps de
travail en fonction des âges, et enfin reconstruire une identité au travail
spécifique pour ces tranches d’âge, conciliant activité professionnelle et
extra-professionnelle.
Le développement de la gestion des RH dans les différentes
fonctions publiques
Les collectivités territoriales (villes, départements, régions) se sont
dotées depuis quelques années d’outils de GPEC1 permettant de clari-
fier les emplois et compétences existants. En effet elles ont eu à recruter
massivement du fait des transferts de compétences liées à la décentrali-
sation2, et elles doivent également anticiper des départs à la retraite3 qui
vont engendrer d’une part des recrutements qui s’annoncent difficiles
dans un contexte de pénurie annoncée de certaines compétences,
d’autre part des réorganisations avec des opportunités accrues d’évolu-
tions de carrières.
De véritables démarches GPEC se sont mises en place dans de très
nombreuses collectivités, et des cadres RH ont été recrutés en tant que
contractuels. En effet le statut de la fonction publique territoriale
permet d’intégrer des spécialistes de façon plus souple que dans la fonc-
tion publique d’État, en particulier dans des fonctions supports telles
que les finances, les achats, la gestion des ressources humaines ou les
services techniques. Pour faciliter ces recrutements sur titres certaines
collectivités pour attirer des profils intéressants offrent des stages longs
rémunérés, des bourses4 et sont présents sur des forums de recrutement.
Les entretiens d’évaluation, les entretiens professionnels avec l’exten-
sion du DIF et de la VAE, font désormais partie des pratiques des
1. Le CNFPT (centre national de la fonction publique territoriale) a élaboré le « réper-
toire des métiers territoriaux » qui décrit 253 métiers ainsi qu‘un « dictionnaire des
compétences » qui servent de base de travail aux collectivités qui veulent décrire leurs
propres emplois.
2. Les effectifs de la fonction publique territoriale ont crû de 43% entre 1986 et 2006.
3. 30% de fonctionnaires de la fonction publique territoriale vont partir d’ici 2012, et
parmi eux, 50% de cadres A.
4. Le Conseil Général de Moselle, proche du Luxembourg aux salaires attractifs, offre des
bourses de 1000 euros par mois à des élèves assistantes sociales et puéricultrices.
LA FONCTION RESSOURCES HUMAINES : SON ÉVOLUTION, SES MÉTIERS
32
collectivités. La difficulté reste cependant la culture de la fonction
publique avec le poids des statuts, des concours, et le rôle traditionnel
des syndicats dans la gestion des personnels. Pour faire évoluer cette
culture, plusieurs collectivités ont mis en place des formations intégrant
la GRH à destination des cadres opérationnels1. En effet, l’enjeu des
prochaines années va être le développement de la mobilité interne, qui
devra être basée sur les compétences pour atteindre les objectifs politi-
ques de réduction d’effectifs2 tout en maintenant la qualité des services
rendus aux usagers. Cette question de la modernisation de la fonction
publique n’est pas spécifique à la France.3
Pour ce qui concerne la fonction publique hospitalière, elle doit déjà
faire face à la pénurie de main d’œuvre qualifiée (médecins, infir-
mières), à une incapacité chronique à gérer sa masse salariale avec des
millions d’heures supplémentaires en retard de paiement, tout en subis-
sant des contraintes de service public incontournables : ouverture
365 jours par an et 24 h/24, des activités fluctuantes et non prévisibles
par essence. Les dysfonctionnements se rendent visibles actuellement
par des revendications catégorielles tournantes (grève des médecins
urgentistes en cette fin d’année 2007). Mais il faudra bien repenser
globalement la gestion des ressources humaines dans une institution où
les compétences humaines sont le cœur même de l’activité. C’est un
énorme chantier à venir.
Enfin, la fonction publique d’État. Un répertoire interministériel
des métiers de l’État (RIME) est en cours d’élaboration. Il a établi
230 « emplois-référence » répartis dans 23 « domaines fonctionnels ».
Mais sur le terrain, les DRH qui ont été nommés un peu partout dans
les rectorats, les inspections académiques, les casernes, les services minis-
tériels… n’arrivent pas à faire changer des règles statutaires très contrai-
1. Au Conseil Général de Moselle, la GPEC est systématiquement expliquée aux cadres
opérationnels lors d’un stage de sensibilisation aux RH de 2 jours 1/2. La ville du
Havre forme tous ses encadrants (4 niveaux hiérarchiques) au management et aux RH,
sur une durée de 7 jours. Cette action s’intitule « les ateliers du management » et a
concerné 470 personnes sur la période 2005-2007.
2. Non remplacement d’un fonctionnaire sur deux partant à la retraite, comme l’a promis
Nicolas Sarkozy président.
3. Voir l’ouvrage collectif, sous la direction de Louise Lemire, Denis Proulx et Luc
Cooremans, Modernisation de l’État et gestion des ressources humaines, Éditions
Université du Québec et Haute École Francisco Ferrer, Belgique, 2005.
LA FONCTION RH AU CŒUR DES ÉVOLUTIONS SOCIO-ÉCONOMIQUES
33
©
Dunod
–
La
photocopie
non
autorisée
est
un
délit
gnantes, et défendues âprement par les syndicats. La culture égalitariste
privilégie les promotions à l’ancienneté alors que le pouvoir politique
voudrait introduire une dose de rémunération au mérite… La forma-
tion, initiale et continue, est également contestée par les agents de l’État
car pas suffisamment adaptée aux besoins du terrain. Enfin, les politi-
ques ressources humaines dans la fonction publique d’État sont menées
par des hauts fonctionnaires généralistes, rompus à la négociation avec
les syndicats et connaissant bien les textes, mais ils ne sont générale-
ment pas des spécialistes RH. Néanmoins, la modernisation de l’État,
avec des enjeux forts de réduction des coûts, entraînera nécessairement
des réformes dans la gestion de ses agents. A quelle échéance, et avec
quelles méthodes et quels moyens ?
La gestion des RH dans les turbulences de la mondialisation
Chaque jour l’actualité nous informe de cas d’entreprises dans la tour-
mente, obligées de s’adapter à la mondialisation, aux décisions de dirigeants
ou actionnaires de racheter un concurrent, de délocaliser, de fusion-
ner… Chaque fois, des hommes et des femmes salariés sont concernés.
Le rachat ne se solde pas toujours par une fermeture ni même des
suppressions d’emplois. En effet, les acheteurs peuvent relancer l’acti-
vité et redonner une dynamique à l’entreprise. Néanmoins cela n’est pas
sans une nécessaire adaptation des salariés à la nouvelle culture, à la
nouvelle organisation. A ce moment là, le service RH doit être très
présent pour communiquer sur les projets, accompagner les change-
ments par de la formation, un suivi au plus près des entretiens annuels.
Mais ces turbulences peuvent malheureusement entraîner ce qu’on
appelle pudiquement aujourd’hui un PSE (plan de sauvegarde de
l’emploi). Les DRH sont alors fortement sollicités à innover… et para-
doxalement, c’est à cette occasion que les représentants du personnel
retrouvent leur légitimité maximale, pour négocier, accompagner, inven-
ter les mesures d’un plan social1. Les DRH doivent également travailler
avec des partenaires publics dans la recherche de solutions : inspection
1. En Grande Bretagne, des délégués syndicaux chargés spécifiquement de la formation
sont nommés par les syndicats (12 000 en 2005). Leur rôle est d’encourager les non
qualifiés à se former et engager la concertation avec l’employeur sur les actions à mettre
en place.
LA FONCTION RESSOURCES HUMAINES : SON ÉVOLUTION, SES MÉTIERS
34
du travail, préfet, DDTE,1 mais également AFPA2, et université locale3
pour organiser la reconversion. La tendance, encouragée par le pouvoir
politique, est également de faire appel à des prestataires de reconversion
privés, avec un contrat sur objectifs. Les DRH devront également gérer
des grèves, des manifestations de salariés qui n’ont plus rien à perdre, et
seront en première ligne dans les négociations aux côtés des dirigeants.
Une autre conséquence se trouve dans la nécessité de savoir gérer les
ressources humaines dans de grandes multinationales, avec des différen-
ces culturelles, législatives et de pouvoir d’achat très importantes. Des
services se sont ainsi spécialisés dans la gestion des expatriés. Ce sont
généralement des salariés jeunes, bien formés, entreprenants, qu’il s’agit
de gérer au regard du marché de l’emploi de ces profils rares ou atypi-
ques. En effet, les entreprises sont en concurrence entre elles pour atti-
rer puis fidéliser ces candidats à l’expatriation ce qui signifie une veille
attentive sur les rémunérations et les avantages divers offerts par les
autres employeurs non seulement français mais mondiaux : aide à
l’emploi du conjoint ou compensation financière, inscription des
enfants dans des écoles internationales, logement fourni. Cela donne
également lieu à l’émergence d’emplois nouveaux, dont l’intitulé est
généralement anglo-saxon. Nous en avons rencontré deux. Il s’agit de
l’emploi de « Human Ressource Business Partner », c’est-à-dire l’inter-
locuteur RH des cadres dirigeants des sites implantés à l’étranger, et du
« RH Account Manager » c’est-à-dire un coordonnateur qui s’assure de
la cohérence des politiques RH vis à vis des plus gros clients (les
« grands comptes ») quel que soit le pays d’où proviennent les services
ou les produits pour ces clients. De nombreuses offres d’emploi appa-
raissent sur les sites internet de recrutement à l’international.
Ce tour d’horizon n’est probablement pas exhaustif. Il pointe néan-
moins les nombreux défis qui attendent les responsables de la fonction
ressources humaines dans les années à venir, et laissent augurer d’un
marché de l’emploi pour des diplômés en ressources humaines plein
d’opportunités et d’écueils…
1. Pour mobiliser des fonds pour la création de nouveaux emplois sur la zone ; en
subventionnant les entreprises qui viennent s’installer ou en subventionnant celles qui
embauchent des salariés à reclasser.
2. Association pour la Formation Professionnelle des Adultes.
3. Par exemple en Suède, reconversion des salariés des télécommunications par l’Université.
35
CH A P I T RE 2
Le processus de production
de la fonction RH
UE PRODUIT la fonction RH et comment s’organise-t-elle pour
créer de la valeur ajoutée ?
La très grande diversité des organigrammes ressources humaines
rencontrés (allant de l’inexistence totale à des services très étoffés,
centralisés ou décentralisés), et l’extrême variété de la composition des
emplois rencontrés (les tâches confiées aux titulaires d’emploi sont
regroupées de façon très souvent différente d’une entreprise à l’autre)
nous ont conduites à nous interroger sur ce qui fonde la logique des
différents choix d’organisation des RH. Un exemple d’organigramme
(une mutualité agricole) va nous permettre d’illustrer les difficultés
rencontrées (figure 2.1).
Dans un tel organigramme, les intitulés ne permettent pas d’identifier :
– le contenu des postes : par exemple, que signifient « gestion admi-
nistrative », ou « coordination régionale » ?
– la différence entre les trois intitulés : assistante ressources humai-
nes, assistante formation et communication, et assistant de commu-
nication;
Q
LA FONCTION RESSOURCES HUMAINES : SON ÉVOLUTION, SES MÉTIERS
36
– la différence entre les niveaux hiérarchiques : la chargée de
communication est-elle plutôt au niveau hiérarchique du DRH ou
au niveau des assistants ?
En extrapolant au-delà de cet exemple, il suffit de citer les intitulés
d’emplois (extraits de divers organigrammes réels) pour constater
l’instabilité des dénominations et par là même la difficulté de se repré-
senter les fonctions réelles. Ainsi, nous avons rencontré les intitulés
suivants : directeur des ressources humaines, directeur des relations
sociales, directeur du personnel, responsable du personnel, assistant
chargé de la gestion du personnel, assistant RH, assistant formation,
assistant chargé des études et de l’emploi, chargé de la gestion des
compétences et de la formation, responsable du contentieux et de la
gestion des carrières, assistant paye et administration du personnel,
employé chargé du suivi des contrats, secrétaire paye, pointeau, chargé
des relations sociales et des statistiques, responsable de coordination
paye, secrétaire rédacteur adjoint, secrétaire général, assistant RH et
service paye, responsable de la gestion de la formation, attaché chargé
de la gestion des carrières, ou plus récemment responsable ressources
humaines, correspondant ressources humaines, responsable du déve-
loppement ressources humaines, etc. Cette énumération est loin d’être
exhaustive mais suffit à illustrer les difficultés que nous avons rencon-
trées. À quel niveau de responsabilités ces divers emplois sont-ils situés ?
Figure 2.1 – Exemple d’organigramme
du service RH d’une mutualité agricole
Secrétariat général
gestion administrative du
conseil d’administration
Centre X (lieu)
gestion administrative
Échelon local
coordination régionale
Relations sociales
conseil d’entreprise
coordination des
instances départementales
Direction
Secrétariat de
direction
Chargé des ressources
humaines
Assistante
ressources
humaines
Assistante
formation et
communication
Assistant de
communication
Chargée de
communication
LE PROCESSUS DE PRODUCTION DE LA FONCTION RH
37
©
Dunod
–
La
photocopie
non
autorisée
est
un
délit
Quelle est la mission principale de leur emploi ? Un assistant dans une
entreprise a-t-il le même niveau de responsabilités que dans une autre
entreprise ? À titre d’illustration, pour le même emploi intitulé
« assistant RH », certaines entreprises recherchent un bac + 2 (DUT
GEA option RH), d’autres un DESS RH (Bac + 5)…
De plus, les organigrammes des grandes entreprises étudiés pour
cette étude ou pour le suivi des stages étudiants ne sont pas du tout
stabilisés, et changent pratiquement chaque année1.
Présenter des organigrammes types en fonction de la taille des entre-
prises, de leur statut public ou privé, du fait qu’elles sont siège ou site
ou filiale est donc insuffisant pour rendre compte du fonctionnement
de la fonction RH et en particulier de ce qu’elle « produit », c’est-à-dire
de son objectif, de sa raison d’être, de sa finalité.
Pour ce faire il n’y a pas de processus linéaire de production corres-
pondant à une succession d’activités prises en charge les unes après les
autres comme on le trouve dans la production de biens ou de services,
activités correspondant à tels emplois avec telles technicités. Cependant
il existe des chaînes d’activités2 par service produit (paye, formation,
recrutement, plan social, etc.), mais ces chaînes d’activités ne sont pas
forcément liées entre elles.
La fonction ressources humaines ne fonctionne pas linéairement avec
« inputs », transformations, « outputs », mais la plupart du temps et de
plus en plus en réseau, en communication permanente avec les autres
services de l’entreprise sur la mise en place de projets (35 heures, plans
de retraite progressive, introduction de nouvelles technologies et forma-
tion, etc.) avec le recours fréquent à des organismes conseil (gestion des
ressources humaines externalisée)3.
1. À ce propos, lire l’article intitulé « Renault remanie sa DRH… de fond en comble », in
Liaisons Sociales, décembre 1997.
Si elle produit en majeure partie des services aux autres entités de
l’entreprise, la fonction ressources humaines a une mission, une préoc-
cupation principale, celle d’optimiser la productivité des hommes.
2. Voir par exemple la chaîne d’activités du responsable paye.
3. Voir à ce propos le métier de consultant RH décrit au chapitre 7.
LA FONCTION RESSOURCES HUMAINES : SON ÉVOLUTION, SES MÉTIERS
38
Autrement dit, il y aura de moins en moins d’activités correspondant
à des techniques stabilisées et de plus en plus d’activités correspondant
à des dispositifs toujours à reconstruire s’appuyant pour fonctionner sur
des réseaux relationnels. Ceci explique que dans certaines entreprises la
fonction RH se structure :
– d’une part en emplois opérationnels;
– d’autre part en emplois de prospective.
Ou encore que dans d’autres entreprises, les opérationnels RH (appe-
lés souvent « correspondants RH ») sont également chacun chargés
d’un dossier « transversal » (la formation, le recrutement, la communi-
cation, etc).
Pour rendre compte de cette complexité d’organisation de la fonction
RH, nous proposons une représentation sous forme d’un système.
Cet essai de formalisation systémique résulte des entretiens de
cadrage réalisés avec des directeurs des ressources humaines soit spécifi-
quement pour l’étude, soit lors du suivi de stagiaires en entreprise, soit
lors de nos travaux de consultant.
Quatre sous-systèmes identifiés : stratégie,
études, plans d’action, logistique
Comment représenter les différents sous-systèmes RH, leur positionne-
ment relativement aux autres fonctions de l’entreprise, relativement à
l’extérieur ainsi que leurs interactions ? La configuration schématique
suivante permet de répondre à ces premières questions.
Le sous-système stratégie
Il correspond à la définition des différentes politiques en matière de RH :
emploi, rémunération, formation, communication, sécurité, etc. Celles-ci
sont très étroitement liées à la politique générale de l’entreprise car elles
doivent accompagner, voire précéder les choix en matière de politique
industrielle ou commerciale. Ce sous-système peut être développé
explicitement (par exemple lorsque le DRH a un poids dans l’équipe
dirigeante) ou bien être implicite, lorsque les choix stratégiques ne sont
LE PROCESSUS DE PRODUCTION DE LA FONCTION RH
39
©
Dunod
–
La
photocopie
non
autorisée
est
un
délit
pas clairs ou pas discutés. Il est appelé à se développer beaucoup du fait
des restructurations, rachats, fusions, incessantes aujourd’hui dans le
monde des entreprises.
Vous êtes DRH
Réfléchissez à l’organisation du service : qu’est ce qui existe (ou manque)
sur la stratégie RH, sur la logistique, sur les études ? Quels plans d’action
sont bien développés et lesquels sont négligés ? Où en est le partage de la
fonction avec les opérationnels ? Est-il possible d’externaliser certaines
activités, ou de réinternaliser certaines autres qui posent problème ?
Structurez les missions des personnes affectées à la fonction RH dans
l’entreprise, selon leur intégration dans le service RH ou leur « délocali-
sation » dans des services opérationnels.
Identifiez précisément les fournisseurs et clients des prestations RH et les
flux (physiques et informationnels) de manière à repérer plus facilement
les sources de dysfonctionnement dans un objectif d’amélioration de la
qualité. Qui dans le service réfléchit à la prospective à moyen/long terme ?
Concevez le schéma de votre organisation.
Vous êtes salarié du service RH
Cherchez où se situe votre mission pour comprendre la nature des rela-
tions que vous entretenez avec d’autres interlocuteurs au travail : où
sont-ils situés, et pour faire quoi ?
Choisissez une évolution de carrière, déterminez où vous aimeriez
travailler plus tard; votre projet professionnel est-il plutôt axé vers les
études, ou la logistique, ou la stratégie par exemple ?
Vous êtes PDG de PME
Réfléchissez au profil d’emploi d’un futur DRH, emploi que vous
souhaiteriez créer.
Vous êtes étudiant en ressources humaines
Repérez-vous dans l’organisation du service RH où vous effectuez votre
stage, structurez et organisez les connaissances qui vous sont dispensées.
Ce schéma peut également être utile à un auditeur interne, un auditeur
externe, un « certificateur ».
COMMENT UTILISER… LE SCHÉMA DU SYSTÈME RH ?
LA FONCTION RESSOURCES HUMAINES : SON ÉVOLUTION, SES MÉTIERS
40
Dans le schéma, nous identifions l’interface avec la direction géné-
rale, ainsi que la place plus ou moins grande accordée à la gestion des
ressources humaines dans la politique de l’entreprise (la taille de l’inter-
section hachurée varie selon chaque entreprise).
Le sous-système logistique
Il correspond à tout ce qui doit être réalisé dans l’entreprise pour satis-
faire aux obligations légales concernant le personnel : la rémunération,
le paiement des différentes charges, les déclarations ou statistiques obli-
gatoires, les données sociales à diffuser auprès de différents partenaires,
les élections des représentants du personnel et délégués syndicaux, etc.
Ce sous-système recouvre à peu près ce qui est dénommé sur de
nombreux organigrammes « l’administration du personnel ».
Nous constatons sur la figure 2.2 que des activités peuvent être exter-
nalisées (partie quadrillée) : c’est le cas lorsque la paye est réalisée par
une société de service informatique ou un cabinet d’expertise compta-
ble, ou bien quand la déclaration fiscale relative aux obligations en
matière de formation continue est réalisée par un organisme mutualisa-
teur des fonds de la formation.
Nous vérifions également que ce sous-système ne peut fonctionner
sans collaborer avec les services opérationnels (partie en pointillés) : pour
le décompte des heures supplémentaires par exemple, ou la gestion des
congés ou maladies. Ces collaborations réciproques et imbriquées néces-
sitent de plus en plus souvent la mise en place de systèmes d’informa-
tions intégrés (informatique en réseau) afin que chacun, à son poste, ait
Sa finalité est de permettre la cohérence des plans d’action RH entre
eux et par rapport au projet de l’entreprise. Il consiste également à
donner un sens aux activités des différents salariés des services ressour-
ces humaines. Il doit anticiper les conséquences sur les RH des diffé-
rentes décisions stratégiques possibles.
Sa finalité est de produire dans les délais et selon les formes exigées,
toutes les opérations ou documents prévus par la réglementation.
LE PROCESSUS DE PRODUCTION DE LA FONCTION RH
41
©
Dunod
–
La
photocopie
non
autorisée
est
un
délit
Direction
générale
politique
de
développement
Stratégie
en
matière
de
ressources
humaines
Études
Ressources
Humaines
Logistique
Ressources
Humaines
RH
Gestion
des
domaines
d’action
Rémunération,
Emploi,
Risques
sociaux
Autres
services
opérationnels
et
fonctionnels
Autres
services
opérationnels
et
fonctionnels
Entreprise
Hors
entreprise
Une
partie
des
activités
peut
être
externalisée
(paye,
formation,
enquête,
recrutement...)
Partage
des
activités
Place
des
ressources
humaines
dans
la
politique
de
développement
de
l’entreprise
Figure
2.2
–
Le
système
ressources
humaines
et
ses
quatre
sous-systèmes
LA FONCTION RESSOURCES HUMAINES : SON ÉVOLUTION, SES MÉTIERS
42
accès aux informations dont il a besoin, en temps réel, dans des bases de
données les plus opérationnelles possibles.
Le sous-système études
Il correspond à l’exploitation des données sociales (externes ou internes,
quantitatives ou qualitatives) pour déterminer des tendances d’évolu-
tion, pour mettre en évidence des dysfonctionnements, pour anticiper
d’éventuels problèmes ou analyser leurs causes, pour imaginer diverses
hypothèses et leurs conséquences (études de simulations, propositions
de scénarios).
Sur le schéma, nous pouvons observer que les études peuvent être
également externalisées : cabinets de consultants, universitaires, étudiants
en stage… Elles sont également menées en collaboration avec les services
opérationnels, soit à leur demande (simulations de gestion des carrières
ou enquêtes sur l’absentéisme) soit avec leur concours (définitions de
postes et évolutions des emplois prévisibles en fonction des évolutions
techniques envisagées, par exemple).
Le sous-système gestion des domaines d’action
C’est dans ce cadre que l’on trouve les services traditionnels de la
gestion des ressources humaines. Nous avons distingué trois domaines
La finalité du sous-système études est d’optimiser d’une part les prises
de décision d’ordre stratégique, et d’autre part la mise en œuvre des
plans d’action dans les différents domaines RH (rémunération,
emploi, risques sociaux). Il permet également d’évaluer les résultats
des plans d’action et contribue de ce fait à une régulation du système.
Il comprend l’ensemble des plans d’action mis en œuvre dans l’entre-
prise dont la finalité est d’optimiser les relations entre l’entreprise et les
hommes qui la composent (productivité pour l’entreprise, implication
au travail pour les salariés).
LE PROCESSUS DE PRODUCTION DE LA FONCTION RH
43
©
Dunod
–
La
photocopie
non
autorisée
est
un
délit
d’action, trois « leviers » utilisés dans l’entreprise pour optimiser la gestion
des RH :
– l’emploi comprenant le recrutement, la formation, la gestion des
carrières, l’organisation du travail, la gestion prévisionnelle des
compétences…;
– la rémunération comprenant les salaires, les avantages sociaux, le
système de promotion et de qualification dans un souci d’harmo-
nisation entre services, de motivation et de compétitivité;
– les risques sociaux comprenant tout ce qui peut préserver la paix
sociale, instaurer un bon climat social, la satisfaction au travail :
communication interne, sécurité et conditions de travail, relations
avec les partenaires sociaux, type de management.
Sur le schéma, nous pouvons observer :
– qu’une partie de ce sous-système peut être externalisée (partie
quadrillée) : par exemple en sous-traitant des recrutements à des
cabinets spécialisés, ou bien en faisant appel à un consultant en
formation pour élaborer le plan de formation, etc.;
– qu’il existe un partage des tâches (pointillés dans le schéma) avec
des opérationnels non spécialistes RH. Par exemple pour recruter,
les chefs de service participent à tout ou partie du processus de
recrutement et choisissent en dernier ressort; pour le recensement
des besoins en formation, l’encadrement est sollicité à la fois pour
décider des contenus des formations à prévoir, mais également dans
le choix des personnels à inscrire en formation, voire même comme
formateur occasionnel. C’est ce qu’on appelle la fonction RH parta-
gée c’est-à-dire la restitution aux opérationnels d’une partie de
leurs responsabilités dans la gestion des personnes qu’ils dirigent et
en particulier dans le développement de leurs compétences.
Les interviews des salariés ont confirmé l’existence de services RH où
seul le pôle logistique est développé, d’autres où le pôle gestion des
domaines d’actions est particulièrement bien formalisé, avec la mise en
place de procédures et de démarches qualité (pour la formation ou le
recrutement par exemple). Il existe également des services où, en
l’absence d’une stratégie explicite RH de la part de la direction de
l’entreprise, ce sont les différents salariés, pour le domaine qui les
concerne, qui sont amenés à prendre des décisions d’ordre stratégique,
par exemple privilégier l’embauche de jeunes plutôt que de personnes
LA FONCTION RESSOURCES HUMAINES : SON ÉVOLUTION, SES MÉTIERS
44
expérimentées en raison des exonérations de charges et autres avantages
fiscaux du moment.
Néanmoins, chaque organisation, petite ou grande, publique ou privée,
siège, site ou filiale, « fait » de la gestion des ressources humaines, mais
certaines « en font » sans la formaliser. Toutes, cependant, mettent en
œuvre des tâches, des activités qui relèvent des quatre sous-systèmes défi-
nis précédemment avec plus ou moins d’efficacité quant à la mission
principale : optimiser la productivité des hommes.
Les trois domaines d’action :
rémunération, emploi, risques sociaux
Comment s’organise précisément le sous-système complexe « gestion
des domaines d’action » ?
La figure 2.3 reprend de façon détaillée ce sous-système qui corres-
pond à des techniques et des chaînages d’activités généralement intitu-
lés « Gestion des ressources humaines ». Dans chaque domaine d’action,
nous retrouvons l’organisation en système, comme pour le système
global RH, avec stratégie, logistique, et études, mais spécialisée sur un
plan d’action particulier, l’emploi, la rémunération ou les risques sociaux.
Les schémas donnent une idée des activités exercées dans chacun de
ces domaines et mettent en évidence l’interdépendance et l’aspect systé-
mique que les personnels sont obligés de prendre en compte dans leur
façon d’exercer leur emploi1.
Le domaine rémunération
Ce domaine concerne l’ensemble des décisions relatives aux rémunéra-
tions dans l’entreprise, à leur répartition, à l’éventail et aux niveaux de
salaires, à l’harmonisation en interne (entre fonctions et entre services)
et par rapport à l’environnement, aux avantages sociaux divers. Il
concerne également toutes les négociations afférentes à ce domaine.
1. Voir les réseaux de relations très développés dans la description des emplois, chapitre 3.
LE PROCESSUS DE PRODUCTION DE LA FONCTION RH
45
©
Dunod
–
La
photocopie
non
autorisée
est
un
délit
Le domaine emploi
Le domaine emploi englobe toutes les décisions sur les effectifs et sur les
compétences qu’on appelle couramment aujourd’hui la GPEC (gestion
prévisionnelle des emplois et des compétences) : recrutement, forma-
tion, carrières, licenciements, organisation du travail.
Le domaine risques sociaux
Nous avons regroupé sous cet intitulé tout ce qui contribue à la
« maintenance » d’un bon climat social en interne et d’une bonne image
sociale en externe. Il s’agit donc aussi bien du type de management, de
l’hygiène et sécurité que de la communication interne, des relations so-
ciales au sens strict (relations obligatoires avec les représentants du per-
sonnel) que des relations avec les partenaires externes à l’entreprise
concernés par les politiques sociales de celle-ci, en particulier l’emploi
ou la sécurité (État, région, commune, caisse régionale d’assurance ma-
ladie, inspection du travail).
La finalité du domaine rémunération est d’assurer une rétribution
suffisante et équitable aux yeux des salariés, en échange de leur contri-
bution en termes de travail, qui tienne compte à la fois de la politique
et des possibilités financières de l’entreprise, tout en respectant la légis-
lation.
La finalité du domaine emploi est de procurer en permanence les effec-
tifs nécessaires au fonctionnement actuel et à venir de l’entreprise et
d’assurer le développement des hommes en cohérence avec les choix
politiques de l’entreprise, tout en respectant la législation.
La finalité du domaine risques sociaux est de prévenir les risques associés
au travail et à l’activité de l’entreprise, pour les individus et la collecti-
vité (chômage, accidents) et pour l’entreprise (grèves, non-qualité,
retards…) dans le respect de la législation.
LA FONCTION RESSOURCES HUMAINES : SON ÉVOLUTION, SES MÉTIERS
46
Définition
de
la
politique
de
l’entreprise
en
matière
de
rémunération
Négociation,
arbitrage
et
choix
de
la
politique
salariale.
Budgétisation.
Mise
en
forme
et
rédaction
d’un
plan
de
rémunération
Conception
de
procédures
pour
les
plans
de
promotions
et
d’augmentations
individuelles
(choix
et
harmonisation
des
critères)
Ajustement
avec
les
chefs
de
service
sur
la
répartition
des
promotions,
primes,
etc.
entre
services
et
pour
chaque
individu
Préparation
puis
participation
aux
négociations
sur
les
salaires
et
avantages
sociaux
(mise
en
place
de
l’intéressement
par
exemple)
Suivi
du
budget
rémunération
Élaboration
d’une
grille
de
salaires
:
pesée
des
postes
Logistique
Finalité
:
assurer
au
personnel
la
rémunération
due,
en
temps
voulu,
assurer
la
fiabilité
juridique
et
comptable
qui
y
est
associée
Veille
juridique
:
suivi
des
modifications
réglementaires
:
taux,
charges,
etc.
Collecte
et
saisie
des
données
individuelles,
et
contrôle
(heures
supplémentaires,
maladies,
primes,
horaires,...)
Calcul
de
la
paye
et
édition
des
bulletins
paye
Calcul
des
diverses
déclarations
et
charges
associées
(Urssaf,
Assedic,
CRAM,
caisses
de
retraites,
etc.)
Contrôles
:
de
légalité,
de
délai,
d’exactitude
Gestion
des
systèmes
d’information
:
mise
à
jour,
gestion
de
la
confidentialité,
etc.
Études
Finalité
:
fournir
aux
divers
responsables
des
données
sociales
fiables
pour
les
aider
à
décider
en
matière
de
rémunération,
augmentation,
promotion,
etc.
Veille
:
sociale,
politique,
économique,
juridique,
interne
et
externe
:
niveau
salaires,
changements
de
taux,
équité
Études
et
simulations
(plusieurs
hypothèses)
avant
négociations
salariales
Études
et
simulations
sur
critères
de
répartition
pour
augmentations
ou
promotions
par
exemple
Déclenchement
éventuel
d’une
étude
de
poste
ou
d’une
évaluation
de
compétences
(revoir
classification)
Études
comparatives
et
simulations
(assurances,
caisses
de
retraite,
avantages
divers)
Stratégie
Finalité
:
assurer
une
rétribution
équitable
aux
yeux
des
salariés,
économiquement
viable
et
juridiquement
fiable
Transmission
de
diverses
informations
aux
responsables
:
–
données
historiques
individuelles
(date
dernière
augmentation
par
exemple),
–
budget
affecté
au
service
pour
augmentations
et
promotions
RÉMUNÉRATION
Plan
d’action
Finalité
:
Utiliser
au
mieux
tous
les
moyens
de
rétribution
pour
motiver
le
personnel
tout
en
maîtrisant
la
masse
salariale
Figure
2.3
–
Le
système
ressources
humaines
appliqué
au
domaine
rémunération
LE PROCESSUS DE PRODUCTION DE LA FONCTION RH
47
©
Dunod
–
La
photocopie
non
autorisée
est
un
délit
Stratégie
Finalité
:
disposer
d’une
main
d’œuvre
en
effectif
suffisant
et
ayant
des
compétences
nécessaires
en
fonction
de
la
stratégie
de
l’entreprise
Choix
et
définition
d’une
politique
d’emploi
:
recrutement,
formation,
qualifications,
promotions,
flexibilité,
etc.
Budgets
alloués
Contractualisation
de
la
politique
emploi
et
mise
en
forme
Négociation
avec
partenaires
emploi
:
syndicats,
DDTE,
ANPE,
FAF,
etc.
EMPLOI
Plan
d’action
Finalité
:
Affecter
les
effectifs
au
mieux
en
fonction
des
contraintes
diverses
(charge
de
travail,
législation,
souhaits
du
personnel,
budget,
politique
RH)
Études
Finalité
:
fournir
aux
divers
responsables
opérationnels
et
à
la
DRH
des
éléments
d’information
nécessaires
à
la
prise
de
décision
Études
quantitatives
sur
l’évolution
prévisionnelle
des
effectifs
Études
sur
les
qualifications
et
compétences,
sur
l’évolution
des
emplois
en
fonction
de
la
technologie
ou
de
l’organisation
du
travail
Tableaux
de
bord
:
absentéisme,
heures
supplémentaires,
ratios,
etc.
Veille
sur
marché
du
travail,
nouvelles
politiques
RH
Études
ergonomiques
des
postes
de
travail
Nomenclature
des
emplois,
etc.
Logistique
Finalité
:
assurer
la
fiabilité
des
opérations
administratives
liées
au
recrutement,
à
la
formation,
au
licenciement,
à
la
mobilité,
etc.
Réaliser
le
suivi
administratif
Organisation
matérielle
:
de
chaque
action
de
formation,
de
la
mobilité,
du
recrutement,
etc.
Accomplir
les
diverses
obligations
légales
:
déclaration
d’embauche,
de
formation,
taxe
d’apprentissage,
etc.
Organiser
la
recherche
des
candidatures
Mettre
en
forme
le
plan
de
formation
+
chiffrage
Organiser
la
mobilité
interne
et
externe
Installer
et
faire
fonctionner
une
cellule
emploi,
etc.
Prévenir
les
contentieux
Traduire
le
plan
de
charge
en
effectifs
et
compétences
nécessaires
Élaborer
les
divers
plans
d’action
:
–
réaménagement
de
l’organisation
du
travail
;
–
plan
social,
licenciements,
chômage
partiel
;
–
recrutements
:
jeunes,
apprentis,
stagiaires,
types
de
contrats,
intérimaires
;
...
–
promotions,
mutations
du
personnel,organisation
de
la
mobilité,
formation,
etc.
Mise
en
œuvre
et
suivi
en
collaboration
avec
les
opérationnels
(cf.
la
fonction
partagée)
recrutement,
formation,
appréciation
du
personnel,
gestion
de
la
mobilité
Élaboration
puis
suivi
des
divers
budgets.
Analyse
et
maîtrise
des
outils
Conduite
de
projets
de
changement
:
nouvelle
organisation
du
travail,
35
h,
qualité,
etc.
Contrôle
de
la
qualité
des
prestations
:
élaboration
de
procédures
évaluations
diverses,
contrôle
de
gestion
sociale
Figure
2.4
–
Le
système
ressources
humaines
appliqué
au
domaine
emploi
LA FONCTION RESSOURCES HUMAINES : SON ÉVOLUTION, SES MÉTIERS
48
Plans
d’action
Finalité
:
optimiser
toutes
les
actions
de
prévention
afin
de
réduire
l’occurence
des
risques
Hygiène
et
sécurité
Communication
interne
Communication
externe
Relations
sociales
et
management
Visites
médicales
analyse
des
accidents
de
travail
audit
sécurité,
mise
à
jour
manuel
sécurité
de
l’entreprise
formation
sécurité,
etc.
Stratégie
Finalité
:
prévenir
les
risques
individuels
et
collectifs
associés
au
travail
et
à
l’activité
de
l’entreprise
Choix
et
définition
d’une
politique
sociale
interne
et
externe
à
l’entreprise
Choix
d’une
politique
de
communication
interne
adaptée
Choix
d’une
politique
de
communication
externe
(“entreprise
citoyenne”)
Choix
d’une
politique
de
relations
sociales
Choix
d’une
politique
de
prévention,
d’hygiène
et
de
sécurité
et
de
conditions
de
travail
Veille
sociale
permanente
et
relations
informelles
avec
les
partenaires
sociaux
Logistique
Finalité
:
assurer
la
fiabilité
et
la
disponibilité
de
toutes
les
données
quantitatives
et
qualitatives
obligatoires
pour
la
prévention
Organisation
des
élections
des
délégués
du
personnel
et
représentants
syndicaux
Convocations
et
suivi
des
réunions
obligatoires
(CE,
CHSCT,
...)
Suivi
médical
obligatoire
Rédaction
des
divers
P.V.
de
réunions
Déclarations
et
statistiques
obligatoires
:
accidents,
maladies,
etc.
Participation
à
des
actions
de
communication
:
stands
dans
forums
emplois,
journal
interne...
Constitution
de
dossiers
en
cas
de
contentieux
Études
Finalité
:
fournir
des
éléments
de
diagnostic
des
risques
divers,
individuels
et
collectifs
:
conflits,
accidents
ou
maladies
professionnelles,
détérioration
ou
modifications
des
conditions
de
travail
Enquête
climat
social
Recoupement
d’infos
diverses,
internes
et
externes
+
analyse
Veille
sur
syndicats
et
leaders
sociaux
Études
prospectives
sur
les
conditions
de
travail
:
Aménagement
du
temps
de
travail,
etc.
Veille
sur
hygiène
et
sécurité
Jurisprudence
prud’hommale
Mise
en
œuvre
et
suivi
des
décisions
dans
les
divers
domaines,
suivi
des
accords
conclus
Réunions
diverses
CE,
CHCST,
négociations
(préparation
et
participation)
gestion
des
conflits
individuels
et
collectifs
Journal,
participation
à
des
forums,
relations
écoles,
relations
avec
élus
locaux,
journée
portes
ouvertes,
fêtes
diverses
(centenaire,
médailles,
Noël),
relation
avec
presse
locale,
avec
branche
professionnelle,
aide
pour
les
handicapés...
RISQUES
SOCIAUX
Conception
de
l’organisation
du
travail,
organisation
du
temps
de
travail
(RTT…),
accords
35
h
Figure
2.5
–
Le
système
ressources
humaines
appliqué
au
domaine
risques
sociaux
LE PROCESSUS DE PRODUCTION DE LA FONCTION RH
49
©
Dunod
–
La
photocopie
non
autorisée
est
un
délit
Vous êtes responsable d’un service RH
Réalisez un audit sur l’organisation du service et pointez les dysfonction-
nements ou les manques éventuels.
Précisez le profil d’un poste à créer ou définissez la mission à confier à un
stagiaire.
Vous êtes manager opérationnel, réalisant des missions RH sans être
rattaché à la fonction
Identifiez les collaborateurs, sources et flux d’informations nécessaires à
la réalisation de votre mission.
Sollicitez aide et conseils auprès des experts de la fonction.
Transmettez (au bon service, à la bonne personne) les informations déte-
nues et qui doivent être partagées.
Vous êtes étudiant en RH
Faites-vous une idée de l’ensemble des activités d’un service ressources
humaines.
Choisissez une spécialisation éventuelle.
COMMENT UTILISER… LES SCHÉMAS DES SYSTÈMES APPLIQUÉS AUX DOMAINES ?
50
CH AP I T RE 3
Les emplois-métiers
identifiés
Positionnement des emplois-métiers étudiés
dans le système ressources humaines
Dans les deux schémas suivants, nous avons positionné les divers emplois-
métiers que nous analysons dans cet ouvrage.
Nous avons distingué les emplois dans les grandes entreprises (figure 3.1),
où l’on remarque des spécialistes par domaines, des emplois dans les
petites entreprises (figure 3.2), où tous les emplois sont transversaux
(flèches) et généralistes, et un emploi externalisé.
Les trois zones trapézoïdales reprennent les sous-systèmes stratégie,
gestion des domaines d’action et logistique. Quant au sous-système
études, il est par essence transversal et pourrait figurer dans un schéma
en trois dimensions… On voit ainsi que seul le directeur des ressources
humaines est positionné en stratégie1, et que les divers responsables (paye,
recrutement, formation…) sont positionnés dans la gestion des domai-
1. Aujourd’hui il faudrait y ajouter un métier en émergence, non décrit dans cet ouvrage,
le « responsable du développement RH ».
LES EMPLOIS-MÉTIERS IDENTIFIÉS
51
©
Dunod
–
La
photocopie
non
autorisée
est
un
délit
EMPLOI
EMPLOIS
EXTERNALISÉS
:
–
consultant
RH
–
consultant
en
recrutement
STRATÉGIE
GESTION
des
domaines
d’action
LOGISTIQUE
LOGISTIQUE
responsabilités
responsabilités
RÉMUNÉRATION
Directeur
des
ressources
humaines
Responsable
formation
Responsable
organisation
et
système
d’information
Chargé
d’études
Assistant
RH
spécialisé
=
formation
ou
recrutement
Responsable
paye
Responsable
sécurité
Secrétaire
spécialisé
=
paye
Secrétaire
administratif
en
gestion
du
personnel
Conseiller-accompagnateur
en
VAE
RISQUES
SOCIAUX
STRATÉGIE
GESTION
des
domaines
d’action
Figure
3.1
–
Niveaux
de
responsabilités
et
positionnement
des
emplois
étudiés.
Grandes
entreprises
LA FONCTION RESSOURCES HUMAINES : SON ÉVOLUTION, SES MÉTIERS
52
EMPLOI
STRATÉGIE
GESTION
des
domaines
d’action
LOGISTIQUE
LOGISTIQUE
responsabilités
responsabilités
RÉMUNÉRATION
Directeur
des
ressources
humaines
Et/ou
Chef
du
personnel
ou
assistant
RH
Assistant(s)
spécialisé(s)
ressources
humaines
RISQUES
SOCIAUX
GESTION
des
domaines
d’action
STRATÉGIE
EMPLOIS
EXTERNALISÉS
:
–
consultant
RH
–
consultant
en
recrutement
Figure
3.2
–
Niveaux
de
responsabilités
et
positionnement
des
emplois
étudiés.
Petites
entreprises
LES EMPLOIS-MÉTIERS IDENTIFIÉS
53
©
Dunod
–
La
photocopie
non
autorisée
est
un
délit
nes d’action. Des flèches indiquent que ces emplois peuvent déborder
sur un sous-système voisin, par exemple un assistant RH sera essentiel-
lement positionné en logistique, mais il pourra également gérer tout ou
partie de certains plans d’action (le plan de formation par exemple, ou
la gestion et le recrutement des stagiaires ou des intérimaires).
Nos schémas sont découpés en trois quartiers selon les trois domaines
ou leviers d’action décrits précédemment : rémunération, emploi, risques
sociaux. Ainsi, le responsable du recrutement et le responsable forma-
tion sont-ils tous deux exclusivement positionnés dans le domaine
emploi. Par contre, des emplois assortis d’une flèche sont transversaux
et recouvrent les différents domaines : ainsi le directeur des ressources
humaines, le chargé d’études et le responsable organisation et système
d’information peuvent indifféremment intervenir en rémunération, en
emploi ou en gestion des risques sociaux. C’est la raison pour laquelle
nous avons distingué les emplois-métiers spécifiques à un domaine, des
emplois-métiers transversaux aux domaines. Par ailleurs, nous avons
formulé l’hypothèse de l’existence de deux emplois en émergence (en
italiques sur les schémas). Par ailleurs, nous décrivons un emploi exter-
nalisé, qui a un développement important ces cinq dernières années : le
« consultant RH ».
Cette étude ne peut prétendre à l’exhaustivité. En effet, nous n’avons
pas étudié tous les emplois pouvant exister dans un service RH. Nous
avons limité notre analyse à ceux que nous avons effectivement rencon-
trés lors de nos interviews. Ainsi, le sujet n’est pas épuisé, par exemple
nous n’avons pas décrit l’emploi assez fréquent de « responsable de
communication interne » ou le chargé de développement RH qui est
un emploi en émergence.
Modalités de présentation
de chaque emploi-métier : des activités
aux compétences
Pour décrire chacun des métiers étudiés, nous avons choisi une
présentation standardisée, largement inspirée de la méthodologie ETED
(emploi type étudié dans sa dynamique).
LA FONCTION RESSOURCES HUMAINES : SON ÉVOLUTION, SES MÉTIERS
54
Le processus du domaine1 et ses emplois-métiers
Nous y décrivons le domaine concerné, sa constitution, ses grandes
finalités, les problèmes actuels et les forces qui concourent à son évolu-
tion ou à sa stagnation. Nous le matérialisons sous la forme d’un
schéma de processus où nous positionnons les divers emplois types. Ces
emplois peuvent se chevaucher car, selon les organisations, une même
activité peut être prise en charge par des salariés différents.
Cette présentation fournit une vision d’ensemble du chaînage des
activités du domaine ainsi que les types d’emploi qui y contribuent.
Le processus étant analysé et les emplois-métiers repérés, la méthodo-
logie utilisée suit toujours la même trame.
Cinq rubriques descriptives de l’emploi-métier
➤ Le résumé de l’emploi-métier
Cette rubrique commence par préciser la finalité globale2 de l’emploi,
puis détaille les activités réalisées et les données prises en compte. On y
trouve des indicateurs précisant quel rôle d’« interface »3 joue le salarié
titulaire de l’emploi.
➤ La chaîne d’activités de l’emploi-métier
Elle correspond à une visualisation des activités du titulaire d’emploi
dans le temps (figure 3.3) : depuis les éléments dont il doit tenir compte
(comme par exemple les orientations stratégiques de la direction ou les
textes réglementaires, qui sont représentés sur nos schémas dans des
cercles) jusqu’aux résultats (produits ou services que l’entreprise attend
1. Le terme de domaine renvoie aux trois plans d’action de la gestion des ressources
humaines : rémunération, emploi, risques sociaux. On trouvera donc par exemple « le
processus rémunération » ou encore « le processus recrutement ».
2. Finalité globale : c’est ce qui donne du sens à l’emploi, sa raison d’être, son rôle socio-
productif.
3. Interface : dispositif ou personne qui assure les interactions (communications, rela-
tions) entre deux systèmes.
LES EMPLOIS-MÉTIERS IDENTIFIÉS
55
©
Dunod
–
La
photocopie
non
autorisée
est
un
délit
de l’activité des titulaires d’emplois de ce domaine, représentés dans des
losanges). Nous avons également représenté les grandes étapes des acti-
vités à accomplir (dans des rectangles).
➤ Le réseau de relations de l’emploi-métier
Nous y recensons les personnes avec lesquelles le salarié est en relation
pour mener son activité, la nature et les circonstances de ces relations
(information, collaboration, encadrement, en face à face ou en réunion,
etc.). Le nombre important des interlocuteurs indispensables à l’exer-
cice de chaque emploi-métier montre la nécessité toujours croissante
d’après les salariés interrogés de construire des compétences collectives
(construction de nouvelles compétences communes à partir des compé-
tences individuelles).
➤ Les évolutions de l’emploi-métier repérées
Dans cette rubrique, nous mettons en évidence quand il y a lieu les évolu-
tions perceptibles, c’est-à-dire ce qui a commencé à changer, ou ce qui
va dans les prochaines années modifier ou faire bouger l’emploi étudié.
Cette approche est particulièrement importante pour saisir les évolutions
en cours, anticiper les nouveaux métiers et les compétences associées et
ainsi repenser les formations existantes et en proposer de nouvelles.
Figure 3.3 – Symboles utilisés
dans la chaîne d’activité de l’emploi-métier
Données prises en compte,
utilisées
Moyens Il tient
compte de…
…faisant : verbe d'action
caractérisant les activités,
les attributions
Actions En…
…produire un résultat,
objectif de l'action
Résultats Pour…
LA FONCTION RESSOURCES HUMAINES : SON ÉVOLUTION, SES MÉTIERS
56
Les entretiens ayant servi à définir l’emploi-métier nous permettent
généralement de repérer deux éléments d’évolution : la variabilité1 et
l’élasticité. La variabilité d’un emploi reflète l’incidence des facteurs liés
à l’environnement (type de clientèle, type d’organisation…) sur ses
composantes. L’élasticité est relative aux personnes, à l’extension qu’elles
donnent à leur emploi (selon leur formation, leur personnalité, les
plages de liberté qu’on leur a attribuées ou qu’elles ont négociées).
➤ Les compétences, ou « savoirs en action »
Dans cette rubrique, nous avons inféré, finalité intermédiaire par fina-
lité intermédiaire (objectifs de l’action pour le titulaire d’emploi), les
savoirs en action ou compétences correspondants, en les déclinant ensuite
sous trois formes :
– connaissances et disciplines de base (savoirs théoriques, par exem-
ple le droit du travail),
– connaissances liées à la pratique professionnelle (par exemple la
convention collective de l’entreprise),
– qualités nécessaires aux savoirs en action (l’agir vis-à-vis des autres
et de son travail, par exemple, savoir écouter pour comprendre les
réclamations, être très rigoureux dans l’exécution et les contrôles).
Cette phase ne peut se réaliser sans le concours de plusieurs acteurs :
l’analyste de l’emploi, des formateurs, et des professionnels de la fonc-
tion. En effet, la description de l’emploi ne suffit pas pour définir les
compétences, même si la précision des éléments de description fournit
le matériau de base indispensable. Il faut inférer les savoirs en action,
puis les traduire en connaissances, capacités et qualités nécessaires au
titulaire dans l’exercice du métier.
1. « La variabilité pointe la diversité des formes concrètes prises par l’activité correspon-
dant à l’emploi ETED », Mandon N. L’emploi-type étudié dans sa dynamique, Céreq,
1991. Voir également dans le glossaire p. 247.
PA R T I E 2
Emplois-métiers spécialisés
dans un domaine,
et compétences associées
es emplois de la fonction ressources humaines peuvent soit être
spécialisés dans un domaine (rémunération, emploi, risques
sociaux), soit être transversaux. Nous commençons la présentation
des emplois de la fonction RH avec ceux qui se caractérisent par un
positionnement clair dans un service (le service formation ou le service
paye par exemple), centrés sur un domaine précis. Nous analysons
successivement des emplois situés dans le domaine rémunération (le
responsable paye) puis dans le domaine emploi (le consultant en recru-
tement et le responsable de formation) et enfin dans le domaine risques
sociaux (le responsable sécurité et le responsable des relations sociales).
Ces emplois sont situés généralement dans des services RH de moyen-
nes ou grandes structures, mais également dans des sociétés de services
spécialisées, comme les agences de recrutement par exemple.
L
59
CH A P I T RE 4
Les emplois-métiers
du domaine rémunération
Le processus rémunération et ses emplois-métiers
Contrairement à ce qu’on pourrait penser, la rémunération ne se limite
pas à l’établissement de la paye, même si cette dernière joue un rôle
essentiel. En effet la crédibilité du service du personnel, aux yeux des
salariés aussi bien que de la direction, dépend de l’exactitude et de la
ponctualité des versements réalisés chaque mois.
On entend de plus en plus dans les entreprises parler de rétribution.
En effet, les salariés, au-delà de ce qui est inscrit chaque mois sur leur
fiche de paye, touchent également de l’argent sous forme différée et
plus ou moins « visible » : mutuelles, avantages en nature, intéresse-
ment et participation, plans d’épargne retraite ou en actions, assurances
vie, tickets restaurant, etc. La problématique actuelle est :
– d’être compétitif par rapport au marché et par rapport à la concur-
rence;
– de rendre plus visible aux yeux des salariés tout ce que l’entreprise
« paye pour eux », et une réelle réflexion est menée sur la façon de
mieux communiquer sur ce sujet;
EMPLOIS-MÉTIERS SPÉCIALISÉS DANS UN DOMAINE, ET COMPÉTENCES ASSOCIÉES
60
– de réfléchir à une meilleure utilisation de ce qu’on appelle les
« périphériques » de la rémunération et d’orienter les négociations
salariales en conséquence.
On aborde ainsi la politique de la rémunération. Il s’agit de décider
de l’éventail des salaires, de son positionnement par rapport aux autres
entreprises du secteur (lien avec la qualification et les conventions
collectives), de la part de salaire liée au mérite plutôt qu’à l’ancienneté,
de savoir si l’on met en place l’intéressement aux résultats de l’entre-
prise, etc. Toutes ces décisions sont éminemment stratégiques car elles
conditionnent dans une large mesure le climat social dans l’entreprise et
son attractivité pour de nouveaux talents. En effet, si la politique de
rémunération ne peut, à elle seule, suffire à un climat social serein (les
conditions de travail, son contenu, les perspectives d’évolution de
carrière, l’information interne viennent jouer leur rôle), il est toutefois
extrêmement difficile de compenser par d’autres plans d’action RH,
une politique de rémunération perçue par les salariés comme injuste.
La finalité du domaine rémunération se définit ainsi comme assurer
une rétribution suffisante et équitable aux yeux des salariés en échange
de leur contribution en termes de travail, qui tienne compte à la fois
de la politique et des possibilités financières de l’entreprise, et en
respectant la législation.
Vous êtes DRH
Pour l’organisation du service vous vous demandez, dans la suite des acti-
vités qui permettent de piloter la gestion de la rémunération :
– quelles tâches sont réalisées dans mon entreprise, et par qui ?
– certaines tâches sont-elles négligées ? Pourquoi ? Est-ce nuisible au
processus ?
– qui fait quoi ? Est-ce satisfaisant, ou pourrait-on partager les activités
d’une autre manière ?
Ce schéma peut également aider à préparer l’argumentaire pour le recru-
tement d’une personne supplémentaire au sein du service auprès du
PDG.
COMMENT UTILISER… UN SCHÉMA DE PROCESSUS ?
LES EMPLOIS-MÉTIERS DU DOMAINE RÉMUNÉRATION
61
©
Dunod
–
La
photocopie
non
autorisée
est
un
délit
Cet aspect stratégique peut se déceler au fait que, dans l’organi-
gramme d’une entreprise, on ne trouve jamais de « responsable rémuné-
ration » comme on trouve des responsables formation ou de gestion des
emplois et des compétences1. En effet, le niveau décisionnel en ce qui
concerne les choix politiques revient toujours à la direction générale,
assistée, conseillée par le directeur des ressources humaines ou le directeur
administratif et financier (en matière juridique). Et le seul « responsable »
que l’on trouve dans ce processus, c’est le « responsable paye » ou encore
le chef du personnel, qui ne sont chargés que de l’exécution correcte des
orientations prises, c’est-à-dire d’effectuer les calculs des salaires et rétri-
butions.
Nous proposons une schématisation du processus rémunération
(figure 4.1) ainsi que le positionnement puis une brève description des
emplois-métiers afférents, avant de détailler de façon plus approfondie
l’emploi de responsable paye.
On distinguera sur ce processus les différents emplois-métiers.
Le directeur des ressources humaines ou le « responsable rémunération » :
il est étroitement associé à la direction générale de l’entreprise et inter-
vient au niveau des choix stratégiques (politique de l’entreprise en
matière de rémunération). Il élabore et supervise le « plan de rémunéra-
tion », c’est-à-dire les processus par lesquels on va calculer, attribuer des
augmentations, primes, etc. Il peut enfin se charger de la « veille sociale »
c’est-à-dire suivre l’actualité, en particulier les accords conclus dans
d’autres entreprises, les conflits en cours ailleurs, les innovations que
signalent les médias et les spécialistes, afin d’anticiper et de prévenir au
mieux les risques éventuels de conflits. Il peut, pour ce faire, confier des
études et des simulations au chargé d’études RH.
Le chargé d’études RH : dans ce processus, le chargé d’études réalise le
suivi des enquêtes salariales effectuées par divers organismes, et peut
être amené à réaliser des simulations sur diverses hypothèses pour
préparer des négociations avec les partenaires sociaux : augmentations
de salaires (niveaux et périodes), pour tout ou partie du personnel, à
taux uniforme ou différencié, diverses formules d’intéressement, etc.
1. Il faut toutefois nuancer ce propos par le fait que l’on trouve aujourd’hui, dans les
multinationales à culture anglosaxonne, des « compensations and benefits manager »,
rattachés aux DRH, qui élaborent et supervisent le « plan de rémunération ».
EMPLOIS-MÉTIERS SPÉCIALISÉS DANS UN DOMAINE, ET COMPÉTENCES ASSOCIÉES
62
Figure 4.1 – Le processus rémunération
Études et simulations sur la
gestion de la masse salariale
(primes, augmentations,
promotions, participation,
intéressement...)
Études sur les emplois-métiers et
les niveaux de qualification
nécessaires à l’évolution de
l’entreprise
Études sur les modifications
des grilles de classification
Veille juridique, sociale,
politique, économique,
interne et externe
(branche, concurrence)
Choix et définition d’une
politique de rémunération
DRH
Direction ou DRH
Contractualisation avec les
partenaires sociaux
Budgétisation
Mise en forme d’un plan de
rémunération
Chargé d’études RH ou chef du
personnel ou responsable GPEC
Ajustement avec les chefs de service pour
répartition des augmentations et
promotions
DRH ou chef du personnel
Collecte et saisie dans le fichier
du personnel des données
individuelles (primes,
coefficients, etc.)
Contrôle des données recueillies
Responsable paye
Secrétaire spécialisée paye
Responsable paye
Responsable paye ou chef
du personnel
Secrétaire spécialisé paye
Calcul des rémunérations et édition
des bulletins de salaire
Édition des déclarations
obligatoires : Urssaf, Assedic, etc.
Édition de diverses statistiques
obligatoires ou non
nécessaires au suivi de la
masse salariale et des coûts
salariaux
Collecte et saisie des
données individuelles
variables (heures sup.
maladie, congés, etc.)
Changement des
paramétrages
éventuels dans le
logiciel paye
Suivi de la
réglementation
(taux CSG, retraites,
assedic...)
Conception des procédures et
méthodes pour appliquer le plan :
promotions, augmentations
individuelles, plan d’épargne
retraite, participation, etc.
LES EMPLOIS-MÉTIERS DU DOMAINE RÉMUNÉRATION
63
©
Dunod
–
La
photocopie
non
autorisée
est
un
délit
Le chef du personnel ou responsable paye : c’est lui qui supervise la fiabi-
lité de la paye, et est garant de sa conformité avec la réglementation1. Il
fera l’objet de l’emploi-métier qui sera développé plus loin.
Le secrétaire spécialisé paye : c’est lui qui chaque mois, collecte les
informations nécessaires au calcul de la paye de chaque salarié : combien
d’heures supplémentaires a-t-il faites, combien de jours d’absences, et
de quelle nature (congés payés ou sans solde, maladie, formation, par
exemple), a-t-il eu une promotion, une augmentation, a-t-il droit à des
primes, à des indemnités, a-t-il changé de poste et d’indice, etc. ?
C’est également lui qui est chargé de s’acquitter de toutes les déclara-
tions obligatoires liées à la paye, vis-à-vis de l’Urssaf, de l’Assedic, des
caisses de retraite, etc. C’est lui enfin (mais le responsable paye peut le
faire également) qui reçoit les salariés qui viennent contester ou deman-
der des explications : il leur commente alors la façon dont leur paye a
été calculée ou bien décide de la façon dont il va régulariser en cas
d’erreur. Il a conscience que la façon dont il reçoit les salariés dans ces
moments-là et les explications qu’il leur donne par rapport à leur paye
influencent la qualité du climat social de l’entreprise2.
Rappelons que certains emplois-métiers ne sont pas positionnés sur ce
seul processus, mais se retrouvent également ailleurs (cf. les emplois trans-
versaux aux domaines : le DRH, le chargé d’études ou le chef du person-
nel), alors que le responsable paye est exclusivement positionné ici.
Exemples d’entretiens réalisés auprès de professionnels pour décrire ces emplois
• Responsable coordination paye, industrie aéronautique, grande entre-
prise, 600 salariés.
• Responsable du service personnel et formation, industrie mécanique,
191 salariés.
• Assistante RH et service paye, tuyauterie, 1 450 salariés.
• Responsable bureau paye, grande distribution, 320 salariés.
• Chef comptable, transports urbains, 480 salariés.
• Responsable d’administration du personnel et des relations sociales,
Caisse régionale d’assurance maladie, 1 600 personnes.
1. C’est une fonction à dominante technique.
2. Pour plus d’informations, se reporter au travail de O. Liaroutzos et S.A. Mériot : Évolu-
tion des métiers du tertiaire administratif et rénovation de la filière professionnelle de forma-
tion, CEREQ, Foucher, 1998, p. 22, 39 et 75.
EMPLOIS-MÉTIERS SPÉCIALISÉS DANS UN DOMAINE, ET COMPÉTENCES ASSOCIÉES
64
• Responsable d’administration paye, automobile, 12 000 salariés.
• Chef du personnel, sous-traitance automobile, 153 salariés.
• Assistante du personnel, paye et gestion sociales, assurances maritimes,
120 salariés.
• Secrétaire de magasin, FNAC, 252 salariés.
• Rédacteur principal (assistant en GRH), centrale thermique, 432 agents.
• Directeur des ressources humaines, transports urbains, 480 salariés.
• Directeur des ressources humaines, presse régionale, 450 salariés…
L’emploi-métier de responsable
paye et ses évolutions
Résumé
Le responsable paye assure l’interface :
– entre les salariés et/ou les chefs de services opérationnels et le
service RH,
– avec le service comptable (journaux comptables), le service infor-
matique,
– avec les organismes extérieurs : Urssaf, Assedic…,
– avec des organismes conseils : chambre patronale, branche…
En grande entreprise, il peut aussi assurer l’interface avec un respon-
sable de coordination paye du siège.
La finalité est de « sortir » une paye sans erreur et en temps voulu dans
le respect du cadre juridique et réglementaire, ainsi que tous les docu-
ments obligatoires associés.
LES EMPLOIS-MÉTIERS DU DOMAINE RÉMUNÉRATION
65
©
Dunod
–
La
photocopie
non
autorisée
est
un
délit
Données prises en
compte
Activités
Connaissance du calcul
de la paye, du logiciel
utilisé dans l’entre-
prise, et des erreurs
déjà rencontrées.
Concevoir et superviser les procédures de collecte des
éléments nécessaires au calcul de la paye préparés par
ses subordonnés : pointeaux, secrétaires spécialisés
paye (coefficient du salarié, salaire de base, heures
supplémentaires, primes, congés, absences…).
Contrôler l’exactitude et l’exhaustivité des éléments
de la paye, et modifier la procédure dès qu’il y a cons-
tatation de dysfonctionnements.
Recevoir les salariés qui le demandent et leur expli-
quer les erreurs éventuelles commises ou bien les
principes de calcul de leur paye.
Pouvoir accorder des prêts ou des avances sur salaire.
Données prises en
compte
Activités
Connaissance des
textes réglementaires
(convention collec-
tive…) et des modifi-
cations juridiques ou
contractuelles applica-
bles à l’entreprise
(« veille juridique »).
Connaissances infor-
matiques (logiciels et
systèmes).
Actualiser le paramétrage du logiciel paye en fonction
de la réglementation (SMIC, taux de cotisations…).
Proposer de faire évoluer ou bien changer de système
paye (achat d’un nouveau logiciel par exemple).
Activités complémentaires rencontrées
Calculer et régler l’ensemble des charges sociales (assurance maladie, retraite,
contribution sociale généralisée, etc.).
Suivre et analyser les variations de la masse salariale et le budget rémunération,
pour le compte du directeur des ressources humaines ou du responsable de la
gestion du personnel.
Superviser tout ou partie de l’administration du personnel (tenue et mise à jour des
dossiers individuels, établissement et suivi des documents statistiques internes, etc.).
Dans ce cas son emploi est plutôt intitulé : « responsable paye et administra-
tion du personnel », comme nous l’avons d’ailleurs observé dans les intitulés de
l’échantillon.
EMPLOIS-MÉTIERS SPÉCIALISÉS DANS UN DOMAINE, ET COMPÉTENCES ASSOCIÉES
66
Réseau de relations du responsable paye
Il s’agit de recenser toutes les personnes avec lesquelles le responsable
paye entre en relation à l’occasion de son activité professionnelle, en
précisant la nature de sa relation et ses circonstances.
Figure 4.2 – Chaîne d’activités du responsable paye
Données collectées dans
les services pour le calcul de
la paye
Informations
juridiques sur statuts,
conventions collectives,
accords de branche et
d’entreprise, lois, etc.
Plan de rémunération de
l’entreprise
Vérification de l’exactitude et
de l’exhaustivité des données
Mise à jour du paramétrage du
logiciel
Élaboration et mise en
œuvre du « réglementaire
paye »
Contrôle du traitement des
données pour le calcul de la
paye dont régularisation du
mois précédent
Saisie des données et calcul de
la paye pour cas litigieux ou
difficiles Recherche et correction des
erreurs
Amélioration des
procédures de contrôle
Édition
d’états statistiques
nécessaires au suivi de
la masse salariale et des coûts
salariaux et aux
obligations
légales
Édition
des bulletins de paye
Moyens
Légende
Actions
Résultats
LES EMPLOIS-MÉTIERS DU DOMAINE RÉMUNÉRATION
67
©
Dunod
–
La
photocopie
non
autorisée
est
un
délit
Interlocuteurs Type de relations et circonstances
En interne service RH
avec
les secrétaires
spécialisés paye
le
responsable
paye
délègue et contrôle la fiabilité de la paye,
conseille voire forme sur de nouvelles
procédures ou un nouveau logiciel.
le DRH reçoit des directives concernant les modifi-
cations de la politique rémunération (mise
en place de l’intéressement par exemple),
collabore à la réflexion sur la politique
de rémunération,
rend compte de l’exactitude et de la fiabi-
lité de la paye.
En interne entreprise
avec
tous les salariés
le
responsable
paye
les reçoit pour expliquer ou justifier
ou rectifier les éléments de la paye,
est sollicité pour des acomptes, conseils
ou problèmes particuliers.
les délégués syndicaux est sollicité pour des revendications,
ou des questions juridiques.
le service informatique fait faire les modifications nécessaires sur
le logiciel (nouveaux paramétrages, etc.),
participe à des groupes de travail pour faire
évoluer et harmoniser le système paye.
le service comptable
(dans une grande
entreprise)
rend compte ou collabore pour la mise en
place de procédures, ou pour des analyses
de coûts.
le PDG et directeur
administratif
et financier
rend compte des évolutions prévisibles de
la masse salariale et explique les dérapages
éventuels,
est sollicité concernant le droit et la léga-
lité, ou pour aider à la prise de décision
(augmentations par exemple).
les chefs de services
et agents de maîtrise
est sollicité ou alerte sur l’état des heures sup-
plémentaires ou sur des questions de droit,
impose des procédures d’amélioration
du recueil des données des heures
et forme à leur utilisation.
EMPLOIS-MÉTIERS SPÉCIALISÉS DANS UN DOMAINE, ET COMPÉTENCES ASSOCIÉES
68
En externe
avec
les chambres
patronales, les cabinets
comptables, CCI,
branche…
le
responsable
paye
reçoit ou sollicite des informations sur les
modifications juridiques et fiscales ainsi
que les nouveaux accords conventionnels
applicables à son entreprise,
sollicite conseil et formation sur les modi-
fications à mettre en oeuvre.
les prestataires
de services : sociétés
de services informati-
ques, ou cabinets
comptables
négocie des services (logiciels, sous-
traitance) et leur prix.
Urssaf, inspection
du travail
rend compte, lors d’un contrôle.
Vous êtes DRH
Répertoriez les réseaux de relations des collaborateurs de votre service
puis comparez et recherchez les raisons de l’absence éventuelle de
certains interlocuteurs.
Suscitez des rencontres entre vos collaborateurs et leurs divers interlocu-
teurs pour optimiser leur mode de communication.
Vous êtes un salarié du service RH
Comparez votre propre réseau de relations avec celui de l’emploi-métier.
Analysez les différences éventuelles.
Avez-vous intérêt à établir des contacts avec tel ou tel interlocuteur ?
Vous êtes stagiaire au service ressources humaines
Recherchez l’emploi-métier le plus proche de votre activité de stage.
Regardez son réseau de relations. Essayez de rencontrer les interlocuteurs
de ce réseau au cours de votre stage.
COMMENT UTILISER… LE RÉSEAU DE RELATIONS D’UN EMPLOI-MÉTIER ?
LES EMPLOIS-MÉTIERS DU DOMAINE RÉMUNÉRATION
69
©
Dunod
–
La
photocopie
non
autorisée
est
un
délit
On distinguera les relations au sein du service RH dans un premier
temps, puis les relations internes à l’entreprise, et enfin les relations
entretenues avec des interlocuteurs extérieurs à l’entreprise.
Les évolutions de l’emploi repérées
L’évolution concerne en premier lieu la densification du réseau de rela-
tions, tant en termes quantitatif (nombre d’interlocuteurs, répétitivité
des relations) que qualitatifs (complexité grandissante des contacts).
Cette dimension communicationnelle avec des acteurs de plus en plus
variés en interne et en externe prend des proportions croissantes dans
l’exercice de l’emploi du responsable paye, témoignant de l’évolution
des coopérations.
Les responsables paye qui sont compétents en informatique travaillent
de plus en plus à l’amélioration du système paye; leur emploi s’oriente
vers ce que nous avons rencontré comme emploi en émergence. Ils
deviennent des experts en organisation et système d’information paye et
font évoluer également les procédures de contrôle de fiabilité ainsi que
l’accessibilité aux données du fichier du personnel pour les responsables
hiérarchiques en en respectant la confidentialité.
Une autre tendance, qui dépend du salarié dans certains cas, est le
souci de mettre en place des procédures, de formaliser les tâches admi-
nistratives de façon à optimiser et fiabiliser le système. Cette évolution
peut cependant être également une donnée de variabilité dans les entre-
prises qui ont opté pour une démarche qualité (souvent liée à une certi-
fication).
On repère également la décentralisation d’une partie des informa-
tions vers les opérationnels pour tout ce qui concerne d’une part la
saisie des heures (travail préparatoire au calcul de la paye), et la redistri-
bution des informations administratives pouvant intéresser les chefs de
service concernant leur personnel : les formations suivies, les dates et
nature des dernières augmentations données à leurs divers salariés, les
dates de congés, les postes occupés, toutes informations pouvant leur
être utiles pour prendre des décisions les concernant. On assiste ainsi
effectivement au développement de la fonction partagée.
EMPLOIS-MÉTIERS SPÉCIALISÉS DANS UN DOMAINE, ET COMPÉTENCES ASSOCIÉES
70
Les compétences de l’emploi-métier du responsable paye
Le responsable paye a quatre finalités1 intermédiaires : « sortir » une paye
sans erreur et en temps voulu; adapter et faire évoluer les fonctionnalités
du système paye; respecter la réglementation et éviter toute pénalité;
maîtriser les coûts et rendre des comptes en cas de dérive.
1. Quels sont les savoirs en action ou compétences2 nécessaires pour
« sortir » une paye sans erreur et en temps voulu ?
– savoir calculer une paye et les charges ou taxes afférentes;
– savoir concevoir des procédures de recueil et de contrôle des infor-
mations;
– savoir organiser et planifier le travail, former et superviser une
équipe;
– savoir diagnostiquer les causes d’erreurs et les expliquer aux salariés.
Quels savoirs théoriques (connaissances et disciplines de base),
quelles connaissances liées à la pratique professionnelle y associer ?
1. La finalité globale de l’emploi-métier se décompose en un certain nombre de finalités
intermédiaires (les objectifs de l’action du salarié, la justification de son rôle) dont
l’identification est nécessaire pour y associer des compétences précises.
2. La compétence est considérée comme une rencontre réactive entre les acquis d’un indi-
vidu – et son potentiel – et la situation qui le mobilise. On la définit comme le savoir-
mobiliser ses connaissances, capacités et qualités, face à un problème donné dans une
situation donnée. La compétence ne s’observe qu’en situation réelle (travail ou activité).
Connaissances et disciplines de base
(savoirs théoriques)
Connaissances liées à la pratique
professionnelle
Comptabilité de la paye
Calcul de la paye et des charges sociales
Rédaction de procédures, déclarations sur
formulaires
Méthodes de planification (PERT,
GANTT…)
Management
Pédagogie : savoir expliquer oralement
Méthodologie de résolution de problèmes
Convention collective
Taux en vigueur (législation)
Organigramme et définitions
des fonctions de l’entreprise
(savoir à qui demander
l’information)
Compétences de l’équipe
LES EMPLOIS-MÉTIERS DU DOMAINE RÉMUNÉRATION
71
©
Dunod
–
La
photocopie
non
autorisée
est
un
délit
2. Quels sont les savoirs en action ou compétences nécessaires pour adapter
et faire évoluer les fonctionnalités du système paye ?
– savoir utiliser un logiciel de paye pour sortir différents états (statis-
tiques, etc.);
– savoir paramétrer, modifier un logiciel;
– savoir installer un système d’information en liaison avec le système
paye;
– savoir choisir un logiciel adapté à ses besoins ou élaborer un cahier
des charges.
Quels savoirs théoriques (connaissances et disciplines de base), quelles
connaissances liées à la pratique professionnelle y associer ?
3. Quels sont les savoirs en action ou compétences nécessaires pour respecter
la réglementation et éviter toute pénalité ?
– savoir se documenter et se tenir à jour sur la réglementation (droit
du travail et réglementations spécifiques à l’entreprise : branche,
accords d’entreprise…);
– savoir mettre en place des procédures de contrôle de légalité internes.
Quels savoirs théoriques (connaissances et disciplines de base), quelles
connaissances liées à la pratique professionnelle y associer ?
Connaissances et disciplines de base
(savoirs théoriques)
Connaissances liées à la pratique
professionnelle
Bureautique (logiciels spécifiques)
Informatique de gestion (fichiers,
tableurs, bases de données)
Cahiers des charges informatiques
Logiciel de l’entreprise ou du système
d’information intégré
Logiciels et prestataires sur le marché
local
Connaissances et disciplines de base
(savoirs théoriques)
Connaissances liées à la pratique
professionnelle
Techniques documentaires
Méthodologie de veille
Droit du travail : législation sur la
paye, rôle et fonction des conventions
La documentation spécialisée
Les sources d’information et les inter-
locuteurs utiles
EMPLOIS-MÉTIERS SPÉCIALISÉS DANS UN DOMAINE, ET COMPÉTENCES ASSOCIÉES
72
4. Quels sont les savoirs en action ou compétences nécessaires
pour maîtriser les coûts et rendre des comptes en cas de dérive ?
– savoir créer des outils de gestion financière;
– savoir analyser l’évolution de la masse salariale et les coûts liés aux
salaires;
– savoir expliquer les dérives.
Quels savoirs théoriques (connaissances et disciplines de base),
quelles connaissances liées à la pratique professionnelle y associer ?
Quelles sont qualités indispensables à la réalisation de ces quatre finalités
intermédiaires ?
collectives, accords de branche ou
d’entreprise
Organismes de contrôle (Urssaf…)
et leurs prérogatives
Conventions et accords applicables
à l’entreprise
Interlocuteurs locaux des organismes
de contrôle
Connaissances et disciplines de base
(savoirs théoriques)
Connaissances liées à la pratique
professionnelle
Tableaux de bord de gestion
Contrôle de gestion et analyse des coûts
Comptabilité de la paye
Expression orale et écrite
Informations disponibles au service
comptable de l’entreprise
Spécificité des coûts salariaux
de l’entreprise
Qualités correspondant aux savoirs en action
(l’agir vis-à-vis des autres et de son travail)
Être très rigoureux dans l’exécution et les contrôles, ne pas se contenter d’à peu près
Être très organisé (gestion du temps)
Savoir faire des heures supplémentaires, travailler tard le soir pour respecter les
délais
Supporter l’agressivité, garder son calme face à des réclamations dues à des erreurs
ou des incompréhensions
Savoir écouter pour comprendre les réclamations
Avoir beaucoup de discrétion et de discernement pour ne pas divulguer des
informations confidentielles
LES EMPLOIS-MÉTIERS DU DOMAINE RÉMUNÉRATION
73
©
Dunod
–
La
photocopie
non
autorisée
est
un
délit
Vous êtes DRH
Pour recruter sur un emploi similaire à celui décrit, vous pouvez :
– préparer la lecture des CV et lettres de candidatures en élaborant un
tableau de critères d’évaluation;
– préparer des questions et des tests à passer pour vérifier, lors de l’entre-
tien, la réalité des connaissances et surtout, vérifier les qualités à possé-
der pour tenir l’emploi.
Pour mener un entretien annuel d’appréciation avec un subordonné,
vous pouvez :
– relire le descriptif de l’emploi et voir si le salarié assure ces tâches-là et
comment il les réalise (degré d’expertise dans les « savoirs en action »),
– en cas de dysfonctionnements (en termes de qualité du travail par
exemple), examiner compétence par compétence, celles que votre
subordonné possède et celles pour lesquelles il a des lacunes,
– vérifier avec lui votre diagnostic, et l’affiner ensemble.
Vous êtes formateur
Pour concevoir un module de formation à proposer à des clients, repérez
dans ces tableaux les compétences et les connaissances de base associées,
puis rédigez un programme de formation ayant pour objectif l’acquisi-
tion de ces compétences.
Pour élaborer un test d’entrée en formation, vérifiez le niveau de
connaissances des futurs stagiaires afin de les dispenser de certains
modules, ou bien adaptez la formation à leur niveau.
Vous êtes consultant dans un centre de bilan de compétences
Pour examiner l’hypothèse d’une reconversion possible vers un emploi
de responsable paye pour quelqu’un qui consulte, vous pouvez :
– examiner avec lui, compétence par compétence, celles qu’il possède
déjà grâce à ses études ou emplois antérieurs,
– lister quelles compétences seraient à acquérir, et mesurer la faisabilité
d’une formation pour cette personne (est-ce à sa portée, en a-t-il
envie ?),
– établir un parcours de formation visant l’acquisition de ces compéten-
ces (stages ou emplois, ou autoformation, etc.).
COMMENT UTILISER… LA RUBRIQUE COMPÉTENCES D’UN EMPLOI-MÉTIER ?
74
CH AP I T RE 5
Les emplois-métiers
du domaine emploi
OUS AVONS REGROUPÉ sous cet intitulé toutes les activités
concernant la gestion prévisionnelle des emplois et des compé-
tences (recrutement, formation, gestion des carrières, licencie-
ments et plans sociaux), ces activités ayant toutes pour finalité de
procurer en permanence une main-d’œuvre en effectifs nécessaires et
suffisants, et ayant des compétences en cohérence avec les choix d’évolu-
tion de l’entreprise tout en respectant la législation.
Ce domaine est celui où les emplois-métiers se recomposent le plus
aujourd’hui. La recherche de flexibilité liée aux besoins de réactivité face
au marché entraîne le partage de l’ensemble des activités de gestion de
l’emploi.
Par exemple, le chargé de recrutement, qui pouvait être un emploi-
type il y a quelques années encore, est en voie de disparition (sauf dans
les cabinets de consultants dont l’activité de service est le recrutement).
Les personnes interrogées dans notre échantillon, interviennent toutes
dans le processus de recrutement, mais cette activité est composée avec
d’autres activités qui n’ont pas forcément la finalité du domaine emploi.
Il en est de même pour l’emploi de gestion des carrières qui tend à
disparaître en tant que tel sans pour autant changer toujours d’appella-
N
LES EMPLOIS-MÉTIERS DU DOMAINE EMPLOI
75
©
Dunod
–
La
photocopie
non
autorisée
est
un
délit
tion, bien que l’activité qu’il sous-tend se modifie au profit de la gestion
des compétences de toute la main-d’œuvre et pas seulement de la
carrière des cadres.
Dans une première approche de notre travail nous avons pensé qu’il
n’y avait dans la gestion de l’emploi que des emplois composites1. Il
nous semble maintenant que l’on a plutôt affaire à des emplois dont les
activités se recomposent en fonction des priorités et préoccupations du
moment dans l’entreprise : recruter, former, faire évoluer, retenir….
Exemples
• Dans une grande entreprise de l’industrie mécanique-aéronautique
(600 personnes sur le site) : le responsable de la gestion du personnel dont
les deux grandes activités sont de superviser l’administration du personnel
et les relations sociales développe une activité de gestion prévisionnelle des
compétences pour assurer plus de flexibilité à l’entreprise après trois plans
sociaux.
• Dans une caisse régionale d’assurance maladie (1 600 personnes), le
responsable de gestion des carrières qui s’occupait traditionnellement du
recrutement, doit transformer son activité en une gestion et un suivi de
l’emploi et des compétences et développer la mobilité interne : réexamen
des situations individuelles à la suite de la mise en place d’une nouvelle clas-
sification avec rémunération au mérite qui avait donné lieu à un conflit
social dur et long.
Compte tenu de la recomposition des emplois du domaine, nous
n’avons pu formaliser son processus. Nous présenterons donc deux
processus partiels, le recrutement et la formation dont nous avons
tendance à dire qu’ils formeront dans l’avenir un seul et unique proces-
sus lorsque la gestion des compétences nécessitera leur intégration. C’est
ce que nous verrons dans les évolutions repérées, à la fin du chapitre.
Nous présenterons dans ce domaine, deux emplois-métiers :
– le consultant en recrutement intervenant en cabinet (fonction
externalisée),
– le responsable formation.
1. « Un emploi composite » est un emploi composé de blocs d’activités ayant des finalités
intermédiaires différentes, qui ne concourent pas à une finalité globale unique mais
qui sont sans cohérence entre elles. Il n’y a pas de valeur ajoutée à regrouper ces blocs
d’activités. Ils pourraient être réalisés par des personnes différentes sans dommage.
EMPLOIS-MÉTIERS SPÉCIALISÉS DANS UN DOMAINE, ET COMPÉTENCES ASSOCIÉES
76
Le processus de recrutement
Contrairement à ce qu’on pourrait penser au vu de la conjoncture
actuelle de chômage massif, les activités liées au recrutement n’ont pas
diminué. Par contre, elles se sont diversifiées (recrutement de stagiaires,
d’intérimaires…) et se sont déplacées ailleurs que dans l’entreprise
(cabinets d’intérim, Agence nationale pour l’emploi, missions locales,
cellules de reconversion ou d’insertion…).
Malgré cette apparente diversité de situations, les compétences et les
emplois n’ont pas fondamentalement changé. Ainsi, un « chargé de
recrutement » aura pratiquement les mêmes activités, qu’il doive, en
entreprise, sélectionner des stagiaires ou des personnes en contrat à
durée indéterminée, ou en cabinet de recrutement, sélectionner pour
une entreprise cliente un candidat à profil rare.
La tendance très nette est à l’externalisation de cette activité, au moins
pour une partie du processus. C’est la raison pour laquelle nous avons
choisi de décrire l’emploi-métier de « consultant en recrutement » en
cabinet.
Par contre, nous avons rencontré des activités liées au recrutement
chez un grand nombre de salariés, mais cela ne concernait qu’une partie
de leur emploi. Ils intervenaient à des moments ponctuels du processus,
la plupart du temps pour vérifier et valider les compétence techniques
ou spécifiques à la fonction.
Exemples d’entretiens réalisés auprès de professionnels pour décrire
ces emplois
• Consultants indépendants en cabinet de recrutement.
• Responsables d’agence d’intérim, dont un à un niveau régional, et l’autre
local.
• Responsables du personnel en PME.
• Responsable du « bureau paye » d’une grande surface de la distribution.
• Directeur des ressources humaines d’un quotidien régional.
• Responsable des « services généraux » (distribution).
• Directrice des ressources humaines d’une entreprise de transports
urbains.
• Surveillante chef (infirmière) en hôpital.
• Ingénieur chef de service (entreprise de la chimie)…
LES EMPLOIS-MÉTIERS DU DOMAINE EMPLOI
77
©
Dunod
–
La
photocopie
non
autorisée
est
un
délit
Le recrutement est une activité éminemment stratégique, qui néces-
site des décisions politiques, prises le plus souvent au niveau de la direc-
tion générale. Celle-ci, cependant, tient compte de divers paramètres
pour élaborer ses choix : d’une part les projets industriels et stratégiques
à moyen terme de l’entreprise, et d’autre part des prévisions (éclairées
éventuellement par des études réalisées en interne ou au niveau de la
branche) sur les évolutions des marchés, de la conjoncture et des
emplois, eux-mêmes liés aux évolutions des technologies et de l’organi-
sation du travail.
Une autre donnée peut éventuellement être prise en compte : il s’agit
des éléments de politique gouvernementale en matière d’emploi, et du
positionnement de l’entreprise dans son environnement local (rapports
de force, négociations possibles d’aides supplémentaires en cas
d’embauches lorsqu’on est un très gros employeur, par exemple).
Une fois ces orientations stratégiques prises, qui fixent les grandes
lignes à respecter en matière d’embauche dans l’entreprise, celui qui a
en charge la gestion des emplois et des compétences, va décider, après
diverses études (pyramide des âges, évolutions des métiers, évaluation
des compétences des personnels en place, etc.) et après consultation des
divers chefs de services opérationnels, s’il est opportun d’embaucher, et
si oui, combien et pour quelles qualifications. En effet, il peut étudier la
possibilité de coupler les embauches à venir avec une politique de
formation, de mobilité ou de promotion interne, et il recrutera alors des
nouveaux en remplacement des anciens qui auront évolué, changé de
poste ou de service. Il peut également décider de négocier des procédu-
res de départ à la retraite anticipée afin de pouvoir recruter des jeunes
en remplacement de ces anciens, ce qui allégera la masse salariale de
l’entreprise, et donnera de l’entreprise une image positive aux yeux des
autorités politiques locales de surcroît.
Il va également décider s’il embauche des jeunes, ou des personnes
expérimentées, s’il opte plutôt pour des apprentis que l’entreprise
formera elle-même et s’il souhaite profiter des aides publiques à
l’embauche, en vigueur à ce moment-là. Enfin, il décide des types de
postes à pourvoir, des compétences à privilégier, ainsi que du type de
contrat de travail proposé aux futurs embauchés.
Lorsqu’il n’existe pas de responsable de la gestion des emplois et des
compétences,métier en émergence dans les grandes entreprises, c’est le
EMPLOIS-MÉTIERS SPÉCIALISÉS DANS UN DOMAINE, ET COMPÉTENCES ASSOCIÉES
78
directeur des ressources humaines ou le chef du personnel qui se charge
de ces activités.
Puis la recherche proprement dite de candidats pourra être faite, soit
en interne par un chargé de recrutement (de plus en plus rare, et
souvent remplacé par un chargé de recrutement des stagiaires), ou en
externe, par un consultant en recrutement indépendant, ou encore être
sous-traité à une agence d’intérim. Ces dernières ont dû s’adapter et
proposent aujourd’hui de nouveaux types de « contrats en vue d’embau-
che », différents du contrat intérimaire traditionnel.
Quel que soit le professionnel qui se charge de cette partie du proces-
sus, il s’agit toujours de rechercher puis de sélectionner des candidats
correspondant le mieux possible aux caractéristiques du poste et au
cahier des charges (en termes de compétences, expérience, formation,
type de contrat, niveau de salaire…) élaboré par l’entreprise.
La prise de décision d’embauche se prend généralement en collabo-
ration étroite entre le service ressources humaines et le ou les responsa-
bles de services opérationnels chez lesquels le nouveau recruté va être
affecté. C’est une illustration de la « fonction partagée ».
C’est également l’encadrement qui se charge de l’accueil et de l’inté-
gration du nouveau ainsi que de son évaluation pendant la période
d’essai, et c’est lui qui prend la décision définitive au terme de la période
d’essai (ou du contrat d’intérim ou du contrat à durée déterminée).
C’est par contre le service ressources humaines qui a élaboré (éven-
tuellement) une procédure d’accueil et un livret d’accueil, mais la
personne ayant réalisé cette activité peut indifféremment être un
stagiaire-école, un chargé d’étude, ou n’importe lequel des employés du
service auquel on aura confié cette mission. Dans le cadre des normes
ISO 9000, on assiste à une généralisation des procédures d’intégration
et du même coup à un rapatriement en interne de cette activité, pilotée
par le service RH et « partagée » avec les opérationnels et certains fonc-
tionnels définis dans la procédure.
L’évolution des contrats de travail liée à la recherche de flexibilité et
au chômage, ainsi que l’évolution de la formation initiale vers l’appren-
tissage et l’alternance, ont tendance à diversifier les pratiques et métho-
des de recrutement et à externaliser une grande partie du processus.
Les entreprises continuent à recruter, mais les tâches sont partagées
entre des personnes très différentes selon le type de statut ou de contrat
LES EMPLOIS-MÉTIERS DU DOMAINE EMPLOI
79
©
Dunod
–
La
photocopie
non
autorisée
est
un
délit
que l’on offre aux nouveaux recrutés. Ainsi, pour le recrutement des
intérimaires, c’est le plus souvent le responsable opérationnel qui passe
commande au secrétariat ressources humaines qui ensuite transmet le
profil souhaité à un prestataire. Le travail consiste essentiellement à
recenser quelques éléments liés au profil de compétences recherchées et
au délai, ainsi qu’à la durée du contrat proposé. Dans certaines entrepri-
ses, ces prestations de recrutement font partie des objectifs chiffrés du
service Achats.
Il peut s’agir également, dans les grandes entreprises, de négocier avec
différentes agences d’intérim des contrats de prestation assortis de
Figure 5.1 – Le processus du recrutement
Choix et définition
d’une politique
d’emploi, dont la
politique de recrutement
Études sur les
qualifications et les
compétences actuelles
et besoins futurs,
études de postes
Chargé d’études RH
Définition des besoins en
qualifications (gestion
prévisionnelle)
Responsable de la
gestion des emplois
et des
compétences (s’il
existe) ou DRH
Chefs de service
opérationnels
Traduction en profils de
postes et de candidats
Conception d’un plan
social
Négociation avec
partenaires sociaux
DRH
Chargé de
recrutement
Mise en œuvre
de la procédure
de recrutement
Externalisation du
recrutement
Consultant en
recrutement
Mise en œuvre de la
procédure de prise de
décision
Mise en œuvre de la procédure
d’accueil et d’intégration
Secrétaire administratif
spécialisé RH
+
Responsables opérationnels + service RH
Mise en œuvre du plan :
cellule de reconversion,
formation
externalisation
Consultant
« Embauche » « Plan social ou licenciements »
Veille sur le marché du
travail et des métiers rares
Veille sur les contrats de
travail et les mesures d’aides
EMPLOIS-MÉTIERS SPÉCIALISÉS DANS UN DOMAINE, ET COMPÉTENCES ASSOCIÉES
80
conditions de prix. Les entreprises font de plus en plus appel aux agen-
ces d’intérim (35 % d’augmentation de leur activité en 1997 et autant
en 1998) car c’est une stratégie de recrutement qui minimise à la fois les
risques d’erreur et les coûts. Dans une entreprise de services (organisa-
tion de croisières sur divers fleuves européens) où le turn over est proche
de 100 % (métiers de l’hôtellerie restauration plus encore que batelle-
rie, et activité saisonnière), un partenariat a été mis en place avec une
agence de recrutement hongroise, qui envoie du personnel qualifié en
restauration et langues, l’entreprise leur établissant des contrats de
travail français. Pour le moment, les formalités administratives sont
relativement longues, mais avec l’entrée de la Hongrie dans l’Union
Européenne, elles devraient être simplifiées. On entend déjà parler de
ce type de pratiques en Allemagne également, et elles vont certainement
se généraliser avec l’élargissement de l’Union d’une part, et la pénurie
de main-d’œuvre qui se profile sur le « Vieux Continent ». Cette PME
(350 salariés à l’année) a 3 personnes du service RH (sur 6) chargées du
recrutement, ce qui peut laisser entrevoir une évolution allant dans le
sens d’une réintégration de pratiques de recrutement en interne aux
entreprises si le marché de l’emploi se tend à nouveau.
En effet, la démarche la plus fréquente est la suivante : on recrute
quelqu’un en intérim; cette personne semble convenir, on la recrute en
contrat à durée déterminée (contrat de un an ou un an et demi renou-
velables une fois), et si la conjoncture est favorable et le candidat toujours
convainquant, il est recruté enfin en contrat à durée indéterminée.
L’avantage pour l’entreprise consiste à ne pas avoir à trier et à recevoir en
entretien un grand nombre de candidats : c’est l’agence d’intérim qui
effectue ce pré-tri, et la période d’observation du candidat est suffisam-
ment longue pour être certain de ne pas se tromper sur ses compétences.
Enfin, cette procédure représente « une sécurité morale » face à la
conjoncture et à l’avenir du marché (la visibilité de l’activité de l’entre-
prise n’étant pas bonne, ou bien le traumatisme vécu lors de licencie-
ments passés, font que « l’on est plus rassuré de savoir qu’en cas de
nécessité il sera possible de se séparer du recruté sans procédure juridi-
que complexe »). Bref, c’est une façon de contourner les contraintes du
droit des contrats à durée indéterminée…
Si l’entreprise recrute des apprentis, c’est le plus souvent une politi-
que du service ressources humaines, qui contacte les écoles ou la cham-
bre des métiers pour donner le type de formation recherchée. La
LES EMPLOIS-MÉTIERS DU DOMAINE EMPLOI
81
©
Dunod
–
La
photocopie
non
autorisée
est
un
délit
sélection des candidats sera ensuite effectuée par le service du personnel
avec le responsable hiérarchique, comme dans tout recrutement de
personne en contrat à durée indéterminée.
Pour des stagiaires, l’entreprise peut faire un recensement des besoins
puis n’accepter des candidatures spontanées qu’en regard des postes ou
missions repérés : nous trouvons alors un responsable des stages spécia-
lisé dans les relations avec l’Éducation nationale et qui fait l’interface
entre les services de l’entreprise et les lieux de formation pouvant inté-
resser l’organisation. Mais dans la plupart des entreprises, le recrute-
ment d’un stagiaire va être réalisé par un opérationnel auquel la
secrétaire de direction ou le service RH aura transmis un curriculum
vitae arrivé en candidature spontanée. Le candidat stagiaire sera ou non
convoqué à un entretien, selon le cas.
Nous constatons que l’entreprise a tendance à déléguer la recherche
et le tri des candidatures (agences d’intérim, Association pour l’emploi
des cadres, cabinets de consultants, écoles) ce qui déplace un certain
nombre de compétences en recrutement à l’extérieur de l’organisation.
C’est la raison pour laquelle nous avons choisi de décrire l’emploi de
consultant en recrutement qui recouvre le plus d’activités et de compé-
tences dans ce champ.
En période de crise de l’emploi, nous assistons à ce que nous pour-
rions appeler des dérives… On voit se développer dans les grandes
entreprises des offres de contrat de stages longs (un an), rémunérés plus
ou moins selon le niveau de qualification demandé, ou encore des offres
de contrats VIE (Volontaires International en Entreprise) pour des
entreprises françaises implantées à l’étranger, qui ont remplacé les
contrats VSNE (Volontaires Service National en Entreprise). Ces
contrats ont une durée limitée et sont peu payés au regard des diplômes
des jeunes postulants (souvent des titulaires de DESS ou diplômés de
grandes écoles). Ces contrats d’un nouveau type ne sont généralement
pas suivis d’embauche et assurent une main-d’œuvre hautement quali-
fiée, capable de mener des missions ponctuelles, et qui permettent de
créer un « vivier » en cas de reprise de l’activité et ainsi faciliter le recru-
tement en CDI. Le développement parallèle de formations en contrats
d’apprentissage de haut niveau (DESS ou écoles de commerce) voit
également certaines entreprises offrir, année après année, des places
d’apprenti, dont le contrat n’est pas transformé en CDI à l’issue de la
formation, mais remplacé par un nouvel apprenti.
EMPLOIS-MÉTIERS SPÉCIALISÉS DANS UN DOMAINE, ET COMPÉTENCES ASSOCIÉES
82
L’emploi-métier externalisé de consultant
en recrutement et ses évolutions
Résumé
Le consultant en recrutement assure l’interface entre les entreprises et
les personnes à la recherche d’un emploi. Cet emploi peut s’exercer en
cabinet libéral, en agence de travail temporaire ou dans le cadre d’insti-
tutions comme l’ANPE ou l’APEC, mais sous des intitulés d’emploi
souvent différents.
La finalité est de fournir à l’entreprise, dans les meilleurs délais et au
moindre coût, le candidat qu’elle recherche pour une mission ou un
poste précis, en répondant au mieux aux exigences préalablement défi-
nies (compétences, expérience, rémunération, type de contrat, etc.).
Données prises en compte Activités
Marché du travail local pour tel
profil de candidat.
Connaissance de l’entreprise (sa
culture, ses métiers, sa politique
en matière d’emploi, ses
projets, ses hommes, son style
de management…).
Différentes dispositions d’aide
à l’emploi en vigueur et des
possibilités d’exonérations de
charges pour différentes catégo-
ries (jeunes de moins de 26 ans,
ou chômeurs de longue durée).
Différents types de contrats
de travail existants avec leurs
spécificités.
Sources de candidatures poten-
tielles (journaux, écoles, réseau
relationnel personnel, Internet).
Connaissance d’experts locaux
(graphologues, psychologues).
Demande formulée par l’entre-
prise.
Étudier l’emploi à pourvoir ainsi que son envi-
ronnement (l’entreprise, le service, l’organisa-
tion du travail…).
Proposer, lorsqu’elle n’existe pas, de rédiger la
fiche descriptive du poste.
Déduire de l’ensemble de cette étude préalable
les compétences requises pour cet emploi, le
profil du candidat.
Faire la publicité du poste à pourvoir.
Réaliser un premier tri des candidatures reçues
et du contenu de son « vivier » (fichier de lettres
et curriculum vitae gardés en mémoire).
Mettre en œuvre les moyens d’investigation
supplémentaires nécessaires auprès des candi-
dats pré-sélectionnés (tests, entretiens…), seul
ou avec d’autres intervenants, experts, directeurs
des ressources humaines, responsables opéra-
tionnels de l’entreprise.
Organiser la prise de décision finale selon les
procédures en vigueur dans l’entreprise cliente.
Superviser également, ou réaliser soi-même les
tâches administratives (lettres de refus ou
convocations) tout au long du processus.
LES EMPLOIS-MÉTIERS DU DOMAINE EMPLOI
83
©
Dunod
–
La
photocopie
non
autorisée
est
un
délit
Réseau de relations du consultant en recrutement1
Il s’agit de recenser toutes les personnes avec lesquelles le consultant en
recrutement est en relation à l’occasion de son activité professionnelle,
en précisant la nature de sa relation (collaboration, supervision, contrôle,
etc.) et les circonstances dans lesquelles se déroule cette relation. On
distinguera les relations avec l’entreprise cliente et les relations en externe.
Les évolutions de l’emploi repérées
En entreprise, même si le statut de recruteur à part entière existe peu, il
est en train toutefois de réapparaître et cette tendance s’accentuera
peut-être en même temps que la tension sur le marché du travail
augmentera. L’emploi de recrutement peut selon les cas s’apparenter à
un travail de psychologue clinicien (tests et suivi psychologique) ou
bien être plus proche de celui d’un conseiller d’orientation ou bien
encore de celui d’un responsable de la gestion de l’emploi par l’analyse
des postes et des profils de compétences, ou bien être simplement
quelqu’un rapprochant des éléments d’information préalablement
recueillis (éventuellement par d’autres) sur un poste et des candidats se
Activités complémentaires rencontrées
Réaliser des démarches à caractère commercial, afin de se faire connaître auprès
des clients potentiels et de fidéliser sa clientèle actuelle.
Participer à une cellule de reconversion, c’est-à-dire aider au reclassement de
personnes en voie de licenciement, ou faire de l’« outplacement » c’est-à-dire
rechercher un emploi pour un salarié dont l’entreprise souhaite se séparer.
L’emploi se double alors d’un rôle de conseil, d’orientation et de suivi indivi-
duel des personnes.
Assurer des « bilans de compétences » de salariés ou de demandeurs d’emploi.
Réaliser des activités de « chasseur de tête », c’est-à-dire contacter des salariés
actuellement en emploi (en plein essor pour certains profils rares).
Éventuellement assumer les demandes de permis de travail et de régularisation
des étrangers auprès des services administratifs compétents.
1. Voir tableau p. 85.
EMPLOIS-MÉTIERS SPÉCIALISÉS DANS UN DOMAINE, ET COMPÉTENCES ASSOCIÉES
84
Figure 5.2 – Chaîne d’activités du consultant en recrutement
Dispositions
légales en vigueur : contrats
d’aide à l’embauche
Demande de l’entre-
prise, culture de
l’entreprise
Analyse de la demande de recrutement
(étude d’opportunité + recueil d’informations
sur le poste à pourvoir)
Définition du profil du candidat et du
type de contact à prendre, avec les
responsables opérationnels
Description éventuelle du
poste si cela n’existe pas
Choix des moyens et supports de
recherche de candidatures
(annonces, contacts écoles, Internet, ...)
Tri des candidatures d’après lettre et CV
pour n’en garder que 10 environ
Consultation de
son vivier et
contact
téléphonique
Appel éventuel à expert
pour tests, graphologie...
Tri des candidats par entretien
individuel ou collectif
Envoi de lettres aux
candidats non retenus
Éventuellement suivi et
intégration du nouveau recruté
Évolution des documentations
et formation
Présentation de 3 à 5 candidats
aux hiérarchiques : dossier écrit + 1
ou plusieurs entretiens en collaboration
avec les décideurs
Moyens
Légende
Actions
Résultats
Marché du travail local,
national, voire international,
et sources de candidatures
LES EMPLOIS-MÉTIERS DU DOMAINE EMPLOI
85
©
Dunod
–
La
photocopie
non
autorisée
est
un
délit
Interlocuteurs Type de relations et circonstances
Avec l’entreprise cliente
avec
le DRH et les chefs de
services opérationnels
le
consultant
sollicite des informations sur le poste
futur, sur le profil du candidat,
rend compte des dossiers des candidats,
collabore à la préparation ou à la conduite
des entretiens de sélection.
les nouveaux recrutés sollicite leur évaluation quant à leur inté-
gration.
En externe
avec
les pourvoyeurs de
candidats : ANPE,
écoles, confrères, etc.
le
consultant
en
recrutement
transmet des informations sur le poste à
pourvoir, par écrit ou oralement (par télé-
phone),
sollicite leur collaboration dans la recher-
che de candidats.
les journaux et les
revues
transmet et négocie la parution et les prix
des annonces.
les experts : psycholo-
gues, graphologues,
etc.
fait réaliser des examens et des analyses
complémentaires.
les candidats à
l’emploi concerné
transmet des informations sur le poste et
l’entreprise,
sollicite des informations sur la personne.
les services administra-
tifs spécialisés sur
l’emploi : direction
régionale du travail et
de l’emploi, chambre
patronale, etc.
sollicite des informations sur les nouvelles
mesures d’aide à l’emploi : exonérations,
types de contrats aidés, etc.,
transmet des informations qualitatives
concernant l’évolution du marché
de l’emploi.
EMPLOIS-MÉTIERS SPÉCIALISÉS DANS UN DOMAINE, ET COMPÉTENCES ASSOCIÉES
86
trouvant dans un fichier. Les compétences demandées seront différen-
tes, ce qui nous amène à aborder la question de l’élasticité de l’emploi.
La technicité et la nature des moyens de sélection utilisés dans l’exer-
cice de l’emploi dépend de la formation d’origine du titulaire. Un
psychologue utilise plus de tests, un graphologue utilise de façon systé-
matique les examens graphologiques, par exemple. Ce choix est souvent
laissé à l’initiative du titulaire de l’emploi.
L’élaboration de procédures (pour le recrutement) dépend plus
souvent du chargé de recrutement que du directeur des ressources
humaines, sauf dans les entreprises concernées par les normes ISO.
Cette initiative du chargé de recrutement est largement liée à son expé-
rience professionnelle et aux inconvénients qu’il a pu constater lorsqu’il
n’y a pas de procédure d’harmonisation des pratiques et des critères de
recrutement dans l’entreprise (chaque chef de service peut avoir par
exemple ses propres critères et sa propre procédure). De même, selon les
recruteurs, la prise en compte des aspects environnementaux de l’emploi
(culture d’entreprise, personnalité du dirigeant, style de fonctionnement
de l’équipe de travail…) sera plus ou moins approfondie.
Les chargés de recrutement sont de plus en plus soumis à une obliga-
tion de résultat avec, pour les prestataires, une garantie de reprise de la
mission en cas d’échec ou de départ du nouvel embauché.
Les prestations annexes telles que la rédaction de descriptions de
postes sont plus ou moins élaborées selon le chargé de recrutement.
Elles sont développées lorsque ces titulaires interviennent dans le cadre
du service ressources humaines de l’entreprise, car ils savent combien
ces documents sont utiles par ailleurs.
Le choix des moyens pour recueillir des candidatures est encore très
fluctuant : certains font un recours systématique aux petites annonces,
à Internet, à la cooptation interne1, alors que d’autres y font appel après
avoir exploré d’autres sources.
Cette assez remarquable élasticité résulte selon nous de deux éléments :
d’une part une assez grande autonomie laissée au chargé de recrutement
quant aux moyens pour arriver à l’objectif final qui est la sélection d’un
candidat, d’autre part la très grande diversité de la formation initiale des
1. Dans certaines entreprises, le réseau relationnel (employés, dirigeants, cadres, organisa-
tions professionnelles) assure 30 % des embauches.
LES EMPLOIS-MÉTIERS DU DOMAINE EMPLOI
87
©
Dunod
–
La
photocopie
non
autorisée
est
un
délit
titulaires d’emploi. En effet, le statut de recruteur n’existant pas en tant que
tel, il n’y a aucune exigence définie en matière de diplômes souhaitables.
Dans le cas du consultant en recrutement extérieur à l’entreprise, que
nous avons présenté comme emploi-métier, il faut souligner que l’acti-
vité est de plus en plus concurrencée par les agences de travail tempo-
raire. Ainsi les consultants se voient obligés de diversifier leur offre de
service, le plus souvent vers du conseil en gestion des ressources humai-
nes (35 heures, communication, bilans de compétences, cellules de
reconversion, orientation, formation…). De plus en plus également, le
recrutement s’oriente vers des prestations de « chasseurs de tête » (avec
toutes les conséquences sur la difficulté pour les entreprises de fidéliser
des salariés à compétences recherchées). Ce phénomène va s’amplifier
parallèlement à la pénurie des compétences annoncée.
En ce qui concerne la variabilité de l’emploi, les finalités intermédiai-
res et globales restent les mêmes, on assiste à une grande diversité dans
les manières de faire : dans les grands cabinets, procédures formalisées,
méthodes et outils s’imposent au consultant; dans les petits cabinets,
ces dernières dépendent de la formation et de l’expérience du consul-
tant, comme dans le cas de recrutements effectués par l’entreprise elle-
même. Ainsi les pratiques vont de l’utilisation d’outils sans aucune vali-
dité prédictive (numérologie, graphologie, morphopsychologie, etc.) à
des outils scientifiquement élaborés (tests d’aptitudes et de personna-
lité). De même, les cabinets voient leurs pratiques très largement
influencées par le type de public qu’ils ont à placer : des cadres ou des
chômeurs en fin de droit, des diplômés ou des personnes en insertion,
des handicapés, des salariés d’origine étrangère1.
Les compétences de l’emploi-métier de consultant en recrutement
Cinq finalités intermédiaires sont à retenir : obtenir les candidatures les
plus pertinentes possibles correspondant aux besoins de l’entreprise;
sélectionner les candidats à présenter à l’entreprise; aider le client à
choisir; rester crédible et fidéliser sa clientèle; assurer et développer son
chiffre d’affaires.
1. Selon le cas, le recruteur peut être amené à faire du conseil en « relooking » (accompa-
gnement de la personne au rendez-vous, conseil vestimentaire ou esthétique).
EMPLOIS-MÉTIERS SPÉCIALISÉS DANS UN DOMAINE, ET COMPÉTENCES ASSOCIÉES
88
1. Quels sont les savoirs en action ou compétences nécessaires pour obtenir
les candidatures les plus pertinentes possibles correspondant aux besoins de
l’entreprise ?
– savoir élaborer une définition de fonction, une description de
poste et les compétences correspondantes (profil du candidat);
– savoir rédiger une annonce;
– savoir se tenir au courant sur les lieux de formation et diplômes
existants, sur les sources potentielles de candidats (étranger…), sur
la concurrence;
– savoir concevoir et gérer un vivier de candidatures;
– savoir utiliser Internet.
Quels savoirs théoriques (connaissances et disciplines de base),
quelles connaissances liées à la pratique professionnelle y associer ?
2. Quels sont les savoirs en action et compétences nécessaires
pour sélectionner les candidats à présenter à l’entreprise ?
– savoir faire des analyses de contenu de curriculum vitae et de
lettres de motivation;
– savoir mener des entretiens de recrutement;
– savoir choisir, faire passer et interpréter des tests;
– savoir faire appel à des experts externes si besoin;
– savoir contrôler les dires des candidats.
Connaissances et disciplines de base
(savoirs théoriques)
Connaissances liées à la pratique
professionnelle
Analyse du travail (définition
de postes)
Utilisation d’Internet
Économie générale et d’entreprise
(culture, organigrammes, métiers,
politiques en matière d’emploi, mana-
gement, organisation…)
Classement, conception et gestion de
fichiers
Formations et diplômes relatifs
aux métiers de l’entreprise
Supports d’annonces, les journaux,
les revues professionnelles, sites WEB
Marché du travail local et national,
voire international
LES EMPLOIS-MÉTIERS DU DOMAINE EMPLOI
89
©
Dunod
–
La
photocopie
non
autorisée
est
un
délit
Quels savoirs théoriques (connaissances et disciplines de base),
quelles connaissances liées à la pratique professionnelle y associer ?
3. Quels sont les savoirs en action et compétences nécessaires pour aider le
client à choisir ?
– savoir établir un dossier sur chaque candidat et le présenter orale-
ment aux décideurs;
– savoir conseiller sur les contrats de travail et la rémunération.
Quels savoirs théoriques (connaissances et disciplines de base), quelles
connaissances liées à la pratique professionnelle y associer ?
4. Quels sont les savoirs en action et compétences nécessaires pour rester
crédible et fidéliser sa clientèle ?
– savoir effectuer une veille sur les méthodes d’évaluation des compé-
tences, leurs qualités métriques (fidélité, validité, prédictibilité,
fiabilité);
– savoir suivre les candidats dans leur phase d’essai.
Connaissances et disciplines de base
(savoirs théoriques)
Connaissances liées à la pratique
professionnelle
Techniques d’entretiens et d’analyse
de contenu
Communication
Psychologie appliquée (tests)
Droit du travail européen
Modalités de validation des acquis
(VAP, VAE)
Techniques de recrutement en usage
dans l’entreprise
Marché local des « experts » (psycho-
logues, spécialistes en informatique,
en langues, etc. pour des essais)
Connaissances et disciplines de base
(savoirs théoriques)
Connaissances liées à la pratique
professionnelle
Expression écrite : synthèse et argu-
mentation
Expression orale : techniques d’argu-
mentation
Droit du travail : mesures actualisées
sur les contrats et les aides publiques
Les différents interlocuteurs de l’entre-
prise pour savoir convaincre
Le marché de l’emploi et les rémuné-
rations sur les différents emplois et
profils de candidats
EMPLOIS-MÉTIERS SPÉCIALISÉS DANS UN DOMAINE, ET COMPÉTENCES ASSOCIÉES
90
Quels savoirs théoriques (connaissances et disciplines de base), quelles
connaissances liées à la pratique professionnelle y associer ?
5. Quels sont les savoirs en action et compétences nécessaires pour assurer
et développer son chiffre d’affaires ?
– savoir mener des démarches commerciales;
– savoir entretenir un réseau de relations.
Quels savoirs théoriques (connaissances et disciplines de base), quelles
connaissances liées à la pratique professionnelle y associer ?
Quelles sont les qualités indispensables à la réalisation de ces cinq finalités
intermédiaires ?
Connaissances et disciplines de base
(savoirs théoriques)
Connaissances liées à la pratique
professionnelle
Psychologie appliquée (tests)
Méthodologie de la veille stratégique
et de l’intelligence économique
Techniques d’entretien
Compétences du réseau d’experts
Culture de l’entreprise d’accueil
Connaissances et disciplines de base
(savoirs théoriques)
Connaissances liées à la pratique
professionnelle
Marketing et négociation commer-
ciale
Les concurrents (offre, prix)
Le tissu économique et les entreprises
locales
Qualités correspondant aux savoirs en action de l’emploi de consultant en
recrutement
Être discret vis-à-vis du candidat et de l’entreprise cliente
Savoir faire preuve de discernement, d’objectivité, de réalisme pour se défier de
soi et de ses sympathies spontanées, ou du discours du candidat
Savoir faire preuve d’empathie (qualité d’écoute objective du client et du candi-
dat) pour mettre le candidat en confiance
« Il faut savoir ne pas confondre un candidat qui me plaît avec un candidat qui
convient à l’entreprise »
LES EMPLOIS-MÉTIERS DU DOMAINE EMPLOI
91
©
Dunod
–
La
photocopie
non
autorisée
est
un
délit
Le processus de formation
La formation est un des secteurs de la gestion des ressources humaines
qui se professionnalise et se systématise le plus dans les entreprises
(évaluation de l’investissement formation, application de procédures
ISO, analyse des coûts de formation, etc.). Si cette fonction ne fait pas
toujours l’objet d’un emploi à temps plein dans toutes les organisations,
elle fait alors l’objet d’une activité dans des emplois composites (emploi
dont la finalité globale n’est pas uniquement la finalité de la formation)
ou dans un emploi de responsable du personnel ou d’assistance de
personnel dans une PME où toutes les activités ressources humaines
sont regroupées dans un seul emploi.
Le directeur des ressources humaines ou le directeur administratif ou
financier (PME) ou le chef d’entreprise (très petites entreprises) sont
garants de la politique de formation définie par la direction à partir des
éléments donnés par d’autres acteurs sur l’évolution des marchés, des
Vous êtes concepteur de formation
Définissez les objectifs de la formation en vous servant des compétences
décrites. Par exemple : savoir faire des analyses de contenu de CV et
lettres de motivation.
Puis, repérez dans les tableaux des connaissances, les contenus de forma-
tion permettant d’acquérir et de travailler les compétences choisies
comme objectifs.
Reprenez les intitulés des compétences pour inventer des exercices ou des
tests d’évaluation.
Vous êtes recruteur
Par exemple dans une agence d’intérim, et vous cherchez un chargé de
recrutement.
Rédigez le profil de compétences de votre offre d’emploi en utilisant
cette rubrique.
Préparez votre entretien de recrutement en veillant à vérifier l’existence
préalable des qualités requises par l’emploi, les compétences et connais-
sances recherchées.
COMMENT UTILISER… LA RUBRIQUE COMPÉTENCES DU CONSULTANT EN RECRUTEMENT ?
EMPLOIS-MÉTIERS SPÉCIALISÉS DANS UN DOMAINE, ET COMPÉTENCES ASSOCIÉES
92
technologies, du carnet de commande, de l’organisation du travail, des
qualifications et des compétences existantes et nécessaires.
La traduction de cette politique commence par un inventaire des
besoins en formation individuels et des services au regard de la politique
définie en budget et priorités. Cette traduction est assurée par le respon-
sable formation qui conçoit et chiffre le plan de formation. Ce même
responsable met ensuite en place les actions. Le plan de formation et sa
mise en place peuvent quelquefois être assurés par un assistant (voir la
localisation des emplois sur le schéma du processus de formation,
figure 5.3).
L’administration de la gestion de la formation sera prise en charge, en
général, par un secrétaire spécialisé, ou ce même assistant de formation.
Par contre, suivi et évaluation des actions, suivi et analyse des coûts et
budgets de formation peuvent être pris en charge soit par le responsable
formation, l’assistant ou le secrétaire spécialisé en fonction de l’autono-
mie que leur donne l’organisation, de leur niveau de formation, de la
taille de l’organisation et de leur expérience. Lorsque la structure est
certifiée Qualité, des procédures ont dû être mises en place pour obtenir
la certification : aussi bien en ce qui concerne l’analyse des besoins que
l’élaboration des cahiers des charges, l’évaluation et le suivi des forma-
tions. La traçabilité et la fiabilité de la politique formation doivent être
assurées pour tout nouvel audit Qualité de l’entreprise ou de l’adminis-
tration concernée. Dans les petites et moyennes entreprises, ces activités
sont regroupées et prises en charge par l’assistant ressources humaines,
la formation étant alors recomposée avec le recrutement, le pilotage
social et une fonction d’administration générale.
On trouve aussi des formateurs internes à plein temps dans les grosses
structures (type Renault, SNCF), ou des formateurs internes occasion-
nels; on trouve également dans les grosses structures des correspondants
formation1. Dans les organismes de formation continue qui vendent le
produit formation, on trouve des conseillers formation ou consultants
avec lesquels les responsables et/ou assistants de formation seront en
relation (ces emplois-métiers ne sont pas décrits dans notre étude). On
1. Dans un groupe aéronautique, nous avons rencontré cinq correspondants formation,
rattachés à la fois au service formation et aux services de production, et chargés d’une
part de définir les besoins de formation et d’autre part de préparer la gestion prévision-
nelle des emplois en définissant les compétences.
LES EMPLOIS-MÉTIERS DU DOMAINE EMPLOI
93
©
Dunod
–
La
photocopie
non
autorisée
est
un
délit
trouve également en externe des experts en VAE (au sein des universités
des organismes de formations, etc.). Le processus VAE qui s’exerce en
externe par rapport à l’entreprise, mais qui est en pleine expansion
aujourd’hui à la fois grâce à la législation et grâce à la responsabilisation
de chaque salarié sur la gestion du développement de ses propres
compétences, fera l’objet d’un schéma de processus dans le chapitre 8.
Il nous semble que l’on peut distinguer d’après notre étude trois
emplois-métiers dont la finalité globale concerne l’activité de formation
en gestion des ressources humaines intégrée dans une approche plus
globale de GPEC :
– le responsable formation, qui fait l’objet de l’emploi-métier décrit
dans ce chapitre;
– l’assistant de formation;
– le secrétaire spécialisé ressources humaines (formation) qui fait
l’objet de l’emploi-métier dans le chapitre 7.
Les intitulés évoluent vers des appelations de type :
– « responsable GPEC »;
– « responsable formation et compétences »;
– « responsable formation et mobilité ».
La figure 5.3 montre le processus de formation.
L’activité de formation en gestion des ressources humaines est de plus
en plus une fonction partagée.
Partagée quant à l’analyse des besoins qui sont inventoriés séparé-
ment ou conjointement par le service ressources humaines ou les autres.
Celui-ci aura le plus souvent remis un outil de recueil des besoins aux
différents services de l’entreprise : questionnaire d’enquête, tout ou
partie des fiches d’appréciation ou d’entretien annuel.
Partagée quant au choix des formations à retenir et au choix des sala-
riés à former en fonction des besoins des services d’une part, et de la
politique formation et des budgets alloués d’autre part.
Partagée quant aux décisions d’évolution de carrière (mobilité hori-
zontale ou verticale) des salariés, dans le cadre d’un processus de GPEC.
Partagée quant à la manière de la dispenser : nous rencontrons de
plus en plus souvent des formateurs internes (occasionnels ou non) et
des tuteurs appartenant aux différents services de l’entreprise. Cette
EMPLOIS-MÉTIERS SPÉCIALISÉS DANS UN DOMAINE, ET COMPÉTENCES ASSOCIÉES
94
activité de formation est alors une composante plus ou moins impor-
tante en temps, qui s’ajoute à leur emploi-métier.
Partagée quant à l’évaluation et le suivi des formations.
Partagée enfin avec les salariés eux-mêmes qui ont à leur disposition
plusieurs outils que leur offre la législation pour obtenir un complé-
ment de professionalisation et gérer aussi leur propre développement
Figure 5.3 – Le processus de formation
Choix et définition d’une politique d’emploi,
dont la politique formation
• Contractualisation
• Budgets
• Mise en forme
Direction ou DRH
Études sur les qualifications et les
compétences accumulées disponibles
et manquantes en fonction des
évolutions possibles des effectifs, du
plan de charge, de la technologie, de
l’organisation du travail (référentiels,
cartographiés des emplois
et des compétences)
Conception des processus et méthodes
à mettre en place pour appliquer la
politique formation
Consultant en formation
Inventaire et analyse des besoins de
formation des individus et services
Élaboration d’itinéraires
professionnels
Responsable Responsable mobilité
et gestion des carrières
formation
Conception du plan de formation
et chiffrage du dispositif
Mise en place des formations
Assistant formation
Secrétaire administratif spécialisé
Administration de la gestion
de la formation
Suivi et évaluation
des formations
Suivi et analyse des
coûts et budget
de formation
Enclechement d’un
processus VAE ou VAP
Gestion des promotions
et mobilités
LES EMPLOIS-MÉTIERS DU DOMAINE EMPLOI
95
©
Dunod
–
La
photocopie
non
autorisée
est
un
délit
professionnel. Il s’agit des bilans de compétences, de la VAP et de la
VAE, du DIF, des contrats de professionnalisation1.
Les programmes sont encore définis par le service formation, qui met
à disposition des outils (e-learnning, training center), une offre. Mais
c’est aux managers et aux salariés qu’il appartient de s’inscrire et d’en
faire le suivi. L’évolution va vers une responsabilisation accrue des
opérationnels.
Exemples d’entretiens réalisés auprès de professionnels pour décrire ces
emplois
• Ingénieur de fabrication de l’industrie chimique (550 salariés) :
– formateur occasionnel en chimie et physique de base auprès des opéra-
teurs pour une meilleure maîtrise du processus (de la conception de la
formation au face à face pédagogique),
– recueil des besoins de formation de son secteur, envoyés au service
formation,
– négociation avec le responsable formation des besoins à couvrir en priorité
dans son secteur et répercussion des décisions de formation aux salariés.
• Chargé d’étude dans une entreprise d’électronique (4 000 salariés) :
– formation des collègues du service ressources humaines à la bureautique,
pour améliorer le fonctionnement en réseau.
• Responsable du service prévention et sécurité (entreprise d’électronique
de 4 000 salariés) :
– conception de supports et dossiers pédagogiques de sécurité,
– formation des formateurs internes en sécurité pour mettre en place des
acteurs relais de formation et d’information à la sécurité.
• Surveillante chef d’un hôpital (3 000 salariés) :
– décide et planifie la venue de différents stagiaires en formation pour
assurer la bonne marche du service et permettre le bon déroulement de
leur stage.
• Agent de maîtrise de jour (production) dans l’industrie chimique
(300 salariés) :
– assure une fonction de correspondant-formation dans l’atelier auprès du
responsable formation. Il est chargé de veiller aux incidences des réorgani-
sations ou des changements technologiques sur le travail des opérateurs.
1. VAP : validation des acquis de l’expérience; VAE : validation des acquis de l’expérience;
DIF : droit individuel à la formation.
EMPLOIS-MÉTIERS SPÉCIALISÉS DANS UN DOMAINE, ET COMPÉTENCES ASSOCIÉES
96
Ces évolutions sont confirmées par les activités des cabinets de consul-
tants qui sont de plus en plus sollicités sur des formations au tutorat,
des formations de formateurs occasionnels, des formations à l’entretien
annuel d’appréciation à partir de référentiels compétences-emplois.
Dans l’entreprise elle-même, cette évolution va de pair avec une
évolution également de la gestion des emplois vers une gestion des
compétences (gestion intégrée du recrutement, de la mobilité et de la
formation).
La conséquence d’une gestion interne de l’emploi plus attentive visant
à fidéliser et professionnaliser, est le développement de la polycompé-
tence. La promotion interne n’est toutefois pas liée à l’acquisition de
cette polycompétence, et nécessite souvent un « parcours de profession-
nalisation » intégrant des changements de postes ou d’activités ainsi que
des actions de formation.
Exemples d’entretiens réalisés auprès de professionnels pour décrire
ces emplois
• Assistante formation, industrie pharmaceutique, 700 salariés.
• Responsable de la gestion de la formation, industrie aéronautique, 600 salariés.
• Rédacteur formation, Mairie, 4 000 agents.
• Responsable du service personnel et formation, tuyauterie, 83 salariés.
• Assistante formation, robinetterie, 1450 salariés.
• Responsable formation, Caisse d’allocations familiales, 270 personnes.
• Responsable de la gestion de la formation, aéronautique, 600 salariés…
L’emploi-métier de responsable de formation
et ses évolutions
Résumé
La finalité est d’assurer le développement des compétences des salariés
nécessaires aux évolutions de l’entreprise en maîtrisant l’investisse-
ment formation.
LES EMPLOIS-MÉTIERS DU DOMAINE EMPLOI
97
©
Dunod
–
La
photocopie
non
autorisée
est
un
délit
Le responsable de formation assure l’interface avec la hiérarchie des
salariés et les salariés des autres services, les organismes financeurs et
collecteurs de la formation, les organismes dispensateurs de formation,
publics ou privés.
Réseau de relations du responsable formation1
Il s’agit de recenser toutes les personnes avec lesquelles le responsable
formation entre en relation à l’occasion de son activité professionnelle, en
précisant la nature de sa relation (collaboration, supervision, contrôle,
etc.) et les circonstances dans lesquelles elle se déroule.
On distinguera les relations au sein du service RH dans un premier
temps, puis les relations internes à l’entreprise, et enfin les relations
entretenues avec des interlocuteurs extérieurs à l’entreprise.
Données prises
en compte
Activités
Politique de
formation, budget
alloué,financements
possibles, besoins
recensés.
Offres de formation
externe et interne.
Établir le plan de formation et le budget formation.
Établir des cahiers des charges.
Choisir les prestataires de formation en négociant conte-
nus et coûts.
Suivre le budget et analyser les écarts entre prévisions et
réalisations.
Contrôler le travail administratif de mise en place, de
suivi, d’évaluation de formation, et de déclaration
auprès des organismes financiers et collecteurs.
Accompagner et évaluer les actions de formation.
Évaluer les effets de l’investissement formation.
Activités complémentaires rencontrées
Rechercher les stages dont a besoin l’entreprise, et gérer les stagiaires en liaison
avec les écoles, lycées et universités.
Conseiller les salariés sur leur parcours individuel de formation (dont la VAE
ou les bilans de compétences).
Suivre la gestion des intérimaires.
1. Voir tableau p. 99.
EMPLOIS-MÉTIERS SPÉCIALISÉS DANS UN DOMAINE, ET COMPÉTENCES ASSOCIÉES
98
Figure 5.4 – Chaîne d’activités du responsable de formation
Concevoir et/ou améliorer
les processus, méthodes
et outils de recueil et
d’analyse des besoins, et
de mise en place des
formations
(cf. extension de l’emploi
vers Consultant en
formation)
Inventaire des demandes de
formation, individuelles et des
services
Conseil aux salariés
en matière de formation
et d’évolution de carrière
Faire une estimation des coûts :
budget primitif
Analyse des demandes pour les
comparer aux priorités définies et
au budget alloué par la politique
formation
Préparation d’un plan à présenter
à chaque service, au CE et CCE,
et d’un budget approximatif par
priorité
Négociation avec
les partenaires sociaux
et les chefs de services
(négociation GPEC)
Politique de
formation et
budgets alloués
Relations avec
les partenaires extérieurs :
organismes financeurs
et collecteurs
Veille juridique (droit
de la formation)
Établissement du budget
définitif et du plan de
formation correspondant
Mise en œuvre du plan de formation
Gestion des formations
et formateurs internes
en liaison avec eux et
les services
Suivi du budget,
analyse des écarts
entre prévisions et
réalisations : analyse
des coûts
Contrôle du travail
d’organisation, suivi des
actions de formation et
des tâches adminis-
tratives correspondantes
Élaboration des appels
d’offres correspondants
Sélection des organismes de
formation en négociant
contenus et prix
Gestion de la relation avec les
organismes de formation
Contacts avec organismes et
prestataires de formation
Suivi et évaluation des actions
de formation (internes ou
externes)
Moyens
Légende
Actions
Résultats
Évaluer les effets de l’« investissement
formation » en collaboration avec le DRH et
les responsables opérationnels
Contrôler la fiabilité des procédures
Élaboration des cahiers des
charges en collaboration
avec les services et selon les
normes qualité
LES EMPLOIS-MÉTIERS DU DOMAINE EMPLOI
99
©
Dunod
–
La
photocopie
non
autorisée
est
un
délit
Interlocuteurs Type de relations et circonstances
En interne service RH
avec
le DRH
le
responsable
formation
reçoit ou sollicite des conseils pour
d’éventuels problèmes,
l’assiste pendant les réunions de la
commission formation du comité d’entre-
prise.
l’assistant ou secré-
taire formation
distribue et supervise le travail administra-
tif lié à la formation.
le service formation
du siège (quand il
existe)
envoie des états statistiques demandés,
rend compte de ses analyses de coûts de
formation,
reçoit l’interprétation de textes juridiques
nouveaux,
veille à la cohérence de ses actions avec
celles des autres usines et de la politique
du groupe.
le responsable GPEC
ou gestion
des carrières
sollicite les résultats des études prospectives,
est informé des besoins liés à la gestion
des carrières individuelles et collectives.
En interne entreprise
avec
les correspondants
formation dans les
services ou les chefs de
services
le
responsable
formation
recueille et analyse les besoins de formation,
met au point les cahiers des charges,
demande leur avis sur les offres des presta-
taires.
les membres de la
commissionformation
du comité d’entreprise
discute le plan de formation en cours
d’élaboration,
le présente en réunion dans sa forme finale.
le service comptabilité met au point la déclaration fiscale, la taxe
d’apprentissage, la gestion des subven-
tions formation obtenues.
tous les salariés à leur demande les renseigne ou les
conseille sur des choix (un parcours indi-
viduel de formation par exemple) ou en
matière juridique (droit au congé indivi-
duel de formation…).
EMPLOIS-MÉTIERS SPÉCIALISÉS DANS UN DOMAINE, ET COMPÉTENCES ASSOCIÉES
100
En externe
avec
les organismes collec-
teurs et organismes
financeurs (OPCA,
région, Fongecif, etc.)
le
responsable
formation
sollicite des aides, présente et défend des
dossiers de demandes de subventions.
les prestataires de
formation
présente le cahier des charges,
négocie prix, dates et contenu des formations,
évalue leur prestation.
les organismes de VAE sous-traite.
Vous êtes salarié d’un service RH
Votre projet professionnel est de devenir responsable formation, et vous
êtes actuellement assistant formation :
– cochez sur ce schéma toutes les activités que vous réalisez déjà ou que
vous sauriez prendre en charge;
– repérez ce que vous ne savez pas faire et réfléchissez à la meilleure
façon d’acquérir les compétences nécessaires (reportez-vous à la rubri-
que compétences) : soit postuler dans un cabinet de consultant, soit
négocier un enrichissement de vos activités actuelles, soit demander
des stages de formation continue.
Vous êtes actuellement la seule personne dans le service à vous occuper
de la formation mais vous n’avez pas le titre de responsable formation.
Réalisez un auto-diagnostic de votre emploi…
– que faites-vous comparativement à cet emploi-métier ?
– pouvez-vous, dans le cadre de votre emploi actuel, développer les acti-
vités qui sont actuellement négligées ? Est-ce nécessaire ou souhaitable
pour vous-même et pour l’entreprise ?
– pourriez-vous faire valider vos compétences dans une démarche VAE ?
Vous êtes auditeur qualité et vous venez contrôler le service formation…
Vous comparez tout d’abord l’existant avec le schéma du processus
formation : qui fait quoi, dans cette entreprise ?
Vous examinez avec le responsable formation de façon approfondie sa
chaîne d’activités et, pour chaque élément, vous demandez à consulter
les documents ayant servi de base au travail. Par exemple, quels sont les
COMMENT UTILISER… LA CHAÎNE D’ACTIVITÉS DU RESPONSABLE FORMATION ?
LES EMPLOIS-MÉTIERS DU DOMAINE EMPLOI
101
©
Dunod
–
La
photocopie
non
autorisée
est
un
délit
Les évolutions de l’emploi repérées
La complexification et la densification du réseau de relations repré-
sente, comme pour beaucoup d’autres emploi-métiers de la fonction
ressources humaines, une tendance d’évolution majeure. Pour le montage
et la réalisation des projets, les relations et les coopérations se sont
accrues et complexifiées tant en externe (collecteurs, offres de forma-
tions, financeurs) qu’en interne (dans le cadre des actions concertées de
GPEC), parallèlement à la sophistication des nouvelles technologies de
l’information (enseignement assisté par ordinateur, enseignement à
distance, Internet pour la recherche d’organismes…).
Les titulaires interrogés affirment que leur direction les interpelle de
plus en plus fréquemment sur la maîtrise des coûts de formation. Cette
préoccupation se manifeste également dans le choix des organismes : on
négocie les contenus et les prix, et même dans certains cas, ce n’est plus
le responsable formation qui négocie le prix, mais le service achats. Il
semble bien que choisir un organisme de formation devient une vérita-
ble fonction achat. Par ailleurs, le suivi précis des coûts et l’obligation
de justifier la variation du taux horaire de formation de l’entreprise par
exemple devient une nécessité. Certains services de formation font une
analyse comptable des coûts qui va au-delà des obligations légales.
Les procédures de recueil de besoins semblent se systématiser.
L’influence des normes ISO se fait également sentir dans la construction
des cahiers des charges et des appels d’offre, contraignant les responsa-
bles de formation à utiliser l’ingénierie de formation.
Suivant leur formation initiale et leur expérience professionnelle les
responsables formation investissent plus ou moins ces domaines de
compétences nouveaux. On observe des responsables formation qui sont
venus sur cet emploi sans formation spécifique particulière et qui se
sont formés « sur le tas », alors que d’autres ont une véritable expertise
en ingénierie de formation, de par leur passé professionnel ou la forma-
tion qu’ils ont suivie. D’autres enfin ont mené des missions de GPEC.
formulaires d’inventaire des demandes de formation : individuelles et
des services ? Ou et comment est effectuée la synthèse des documents
d’évaluation pour une action donnée, ou encore, vous demandez à
consulter un cahier des charges rédigé pour une action précise.
EMPLOIS-MÉTIERS SPÉCIALISÉS DANS UN DOMAINE, ET COMPÉTENCES ASSOCIÉES
102
Les compétences de l’emploi-métier de responsable de formation
Nous avons retenu quatre finalités intermédiaires : harmoniser au
mieux les demandes individuelles, les demandes des services avec les
priorités de l’entreprise; obtenir le meilleur rapport qualité/prix et faire
faire des économies à l’entreprise; optimiser les procédures de gestion;
suivre et maîtriser les dépenses de formation.
1. Quels sont les savoirs en action ou compétences nécessaires pour
harmoniser au mieux les demandes individuelles, les demandes des services
avec les priorités de l’entreprise ?
– savoir susciter l’émergence des besoins;
– savoir écouter et faire exprimer les problèmes et les besoins indivi-
duels;
– savoir conseiller les salariés en matière de parcours de formation et
de carrière;
– savoir conseiller les hiérarchiques sur les formations correspondant
aux besoins de leur service;
– savoir négocier les priorités définies par la Direction face aux
besoins des services.
Quels savoirs théoriques (connaissances et disciplines de base), quelles
connaissances liées à la pratique professionnelle y associer ?
Connaissances et disciplines de base
(savoirs théoriques)
Connaissances liées à la pratique
professionnelle
Méthodologie de l’enquête
Conduite et gestion de projets
Économie d’entreprise (fonctionne-
ment et processus)
Réglementation et législation en
matière de formation
Méthodes de recherche documentaire
sur les métiers et l’offre de formation
Négociation sociale
Méthodologie de GPEC et d’analyse
du travail
Les personnes clés pour le recueil des
besoins de formation dans l’entreprise
Les salariés, le vocabulaire technique
spécifique à l’entreprise, ses métiers et
l’offre de formation correspondante
Parcours de formation adaptés aux
filières et métiers de l’entreprise
Freins et arguments à faire valoir
auprès des décideurs
Les acteurs locaux VAE/VAP
LES EMPLOIS-MÉTIERS DU DOMAINE EMPLOI
103
©
Dunod
–
La
photocopie
non
autorisée
est
un
délit
2. Quels sont les savoirs en action ou compétences nécessaires pour obtenir
le meilleur rapport qualité/prix et faire faire des économies à l’entreprise ?
– savoir concevoir une action de formation;
– savoir négocier les prix et les contenus auprès des organismes de
formation;
– savoir trouver et négocier les aides financières nécessaires;
– savoir construire un plan de formation;
– savoir évaluer la qualité d’une formation.
Quels savoirs théoriques (connaissances et disciplines de base), quelles
connaissances liées à la pratique professionnelle y associer ?
3. Quels sont les savoirs en action ou compétences nécessaires pour
optimiser les procédures de gestion ?
– savoir utiliser les logiciels de gestion de la formation en vigueur
dans l’organisation,
– savoir choisir un logiciel adapté aux besoins de l’entreprise et si
possible en interface avec les autres bases de données RH.
Connaissances et disciplines de base
(savoirs théoriques)
Connaissances liées à la pratique
professionnelle
Ingénierie pédagogique :
objectifs…
Normes qualité en formation
(ISO)
Méthodologie de résolution de
problèmes
Conduite de projet
Négociation commerciale
Dispositif de la formation profession-
nelle continue (organisation, législa-
tion, financement)
Modalités de validation des acquis
(VAE, VAP)
Spécificités de l’entreprise en matière
de besoins de formation
Modèles de cahiers des charges
et appels d’offre en vigueur dans
l’entreprise
Périodes creuses en production
pour planifier les formations
Prestataires et rapport qualité/prix
des prestations
Politiques des financeurs régionaux
en matière d’aides
EMPLOIS-MÉTIERS SPÉCIALISÉS DANS UN DOMAINE, ET COMPÉTENCES ASSOCIÉES
104
Quels savoirs théoriques (connaissances et disciplines de base),
quelles connaissances liées à la pratique professionnelle y associer ?
4. Quels sont les savoirs en action ou compétences nécessaires pour suivre
et maîtriser les dépenses de formation ?
– savoir traduire les besoins de formation en coûts;
– savoir établir, argumenter et suivre le budget;
– savoir analyser les coûts de formation et les dépassements de budget.
Quels savoirs théoriques (connaissances et disciplines de base), quelles
connaissances liées à la pratique professionnelle y associer ?
Quelles sont les qualité indispensables à la réalisation de ces quatre
finalités intermédiaires ?
Connaissances et disciplines de base
(savoirs théoriques)
Connaissances liées à la pratique
professionnelle
Bureautique et logiciels de gestion de
la formation existant sur le marché
Logiciel utilisé dans l’entreprise
Système d’informations existant
Connaissances et disciplines de base
(savoirs théoriques)
Connaissances liées à la pratique
professionnelle
Budget prévisionnel et définitif
Méthodologie d’argumentation
Analyse de coûts (éléments de
contrôle de gestion)
Priorités et critères d’élaboration des
budgets
Causes et risques d’écarts par rapport
au budget (liés aux pratiques des
acteurs de l’entreprise)
Qualités correspondant aux savoirs en action de l’emploi-métier
(l’agir vis-à-vis des autres et de son travail)
Aimer les contacts relationnels et savoir être disponible pour pouvoir solliciter,
répondre, conseiller et négocier avec de nombreux partenaires
Être rigoureux et méthodique pour pouvoir gérer à temps et simultanément de
nombreux dossiers
Avoir beaucoup de discrétion et de discernement pour ne pas divulguer malen-
contreusement les informations reçues
Savoir accepter la remise en cause, par la hiérarchie, d’études ou de projets
LES EMPLOIS-MÉTIERS DU DOMAINE EMPLOI
105
©
Dunod
–
La
photocopie
non
autorisée
est
un
délit
La fonction RH est très intimement tributaire des politiques indus-
trielles et économiques mises en place par les dirigeants, et de ce fait,
dès qu’un rachat par un groupe plus grand ou étranger s’opère, dès que
de nouveaux dirigeants arrivent, mutés d’autres sites ou groupes, les
projets RH sont remis en question. Deux exemples :
– un projet lourd de formation à la polyvalence (60 h pour l’ensem-
ble des 350 salariés du site), négocié avec le FAF (Fonds d’Assu-
rance Formation) et prêt à être financé par la Région, préparé
depuis deux ans, annoncé aux syndicats et aux salariés, est remis en
cause par un nouveau directeur technique, qui avait mis en place
d’autres actions de formation dans le site qu’il dirigeait aupara-
vant, accompagnant une organisation du travail qu’il veut égale-
ment modifier. Il faut alors revoir le projet complètement : moins
d’heures, contenus modifiés, et du coup financement régional
refusé, communication auprès des salariés à reprendre.
– un projet de conception de « filières de progression professionnelle »,
composé de parcours entre des modules de formation et des affec-
tations à de nouveaux emplois, destiné à améliorer la gestion des
carrières et à fidéliser le personnel, est arrêté parce qu’une nouvelle
conjoncture interne modifie les urgences : au lieu de préparer
l’avenir (cf. la prospective), il faut répondre au mécontentement
des représentants syndicaux sur les conditions de travail, et égale-
ment se concentrer sur une baisse d’activité pouvant à terme géné-
rer un plan social. Le court terme devient la priorité et le projet
initial est remis à plus tard.
Évolutions repérées : l’activité de gestion
de l’emploi et des compétences
La GPEC – gestion prévisionnelle des emplois et des compétences –
trop lourde et centralisée dans les années quatre-vingt, est devenue
aujourd’hui la « gestion par les compétences ». Il s’agit, avec des dispo-
sitifs plus simples et plus concrets, enfin opérationnels et utilisables par
les managers « d’identifier de quelles compétences clés on dispose, de
EMPLOIS-MÉTIERS SPÉCIALISÉS DANS UN DOMAINE, ET COMPÉTENCES ASSOCIÉES
106
préciser les compétences critiques à conserver, favoriser ou acquérir, en
particulier en favorisant la mobilité et l’adaptabilité des salariés »1.
Dans tous les cas, la démarche s’est assouplie et en partie décentrali-
sée de la DRH vers les opérationnels, en particulier en utilisant les
entretiens annuels d’évaluation. De nombreux stagiaires de DESS
Ressources Humaines ont été mobilisés ces dernières années pour la
mise en place de nouveaux outils (référentiels métiers pour quelques
emplois repères, identification de compétences clés, harmonisation
entre référentiels métiers et outils d’appréciation, etc.), et ce fut un des
chantiers majeurs des consultants RH, emploi métier qui est décrit au
chapitre 7.
Exemple.
Chez Xeros, à partir de 1996, la logique de poste a été abandonnée au profit
d’une logique de mission, et la logique de filière au profit de celle d’un
parcours d’apprentissage ou « cursus de développement de compétences ».
Un nouveau référentiel a été bâti, listant une soixantaine de compétences
reconnues comme nécessaires pour assumer les rôles et responsabilités liés
aux différents métiers de l’entreprise. Les managers ont été sollicités pour
qu’ils puissent s’approprier le dispositif et l’utiliser dans le cadre des entre-
tiens annuels d’évaluation.
Si les pratiques se sont simplifiées et opérationnalisées, c’est bien
parce que les enjeux sont de plus en plus cruciaux dans le contexte
actuel de la gestion des entreprises. En effet, Claire Beyou2 rappelle
différents éléments de contexte ayant un impact sur la gestion des
hommes :
– un environnement turbulent entraînant la nécessité de disposer de
salariés « adaptables » et de connaître les compétences disponibles
pour pouvoir les exploiter différemment;
– une accélération des changements technologiques;
– des salariés autonomes et responsables devenus plus exigeants en
termes d’employabilité;
1. « Gérer les compétences pour préparer l’avenir », de Le Nagard G., in Entreprise et
Carrières, no 660, mars 2003.
2. Beyou C., Manager les connaissances, Éditions Liaisons, Paris, 2003.
LES EMPLOIS-MÉTIERS DU DOMAINE EMPLOI
107
©
Dunod
–
La
photocopie
non
autorisée
est
un
délit
– un rôle accru du management de proximité dans la gestion des
hommes;
– le développement de la formation tout au long de la vie.
Nous rappelons ici également l’impact des politiques qualité (certifi-
cations ISO 9000 version 2000) et des nouvelles orientations en matière
de retraite et de formation professionnelle (VAE).
C’est ainsi qu’aujourd’hui, la gestion de l’emploi intègre dans une
organisation systémique et évolutive, aussi bien le recrutement, que la
gestion des carrières, la formation et l’organisation du travail.
Cependant certaines des questions actuelles ne sont pas résolues avec
la GPEC… Par exemple :
– Dans le cadre du papy-boom, comment trouver un remplaçant et
transférer efficacement les compétences ou connaissances des
anciens ?
– Comment conserver les savoirs dans l’entreprise alors que 60 %
des cadres et agents de maîtrise vont quitter les entreprises dans les
5 ou 7 ans à venir ?
– Comment favoriser un apprentissage permanent des salariés, déve-
lopper leur employabilité, leur adaptabilité ?
– Comment rendre les personnes plus innovantes ?
– Comment connaître les compétences des partenaires et sous-
traitants ?
On est ici à la frontière avec une autre démarche connue sous le nom
de Knowledge Management (KM)1 ou encore « management des
connaissances », et qui tente de répondre aux enjeux suivants :
– à un niveau stratégique, l’identification, la détection et le dévelop-
pement de compétences clés non seulement pour l’activité actuelle,
mais intégrant les évolutions prévisibles;
1. Le Knowledge Management a comme objectif de partager les savoirs au sein d’une
entreprise, de mettre en commun les informations et les compétences. C’est à la fois
une démarche méthodologique visant à mieux communiquer entre services, individus,
voire sites d’un groupe, sur des activités communes, et c’est aussi (trop souvent unique-
ment) un outil, c’est-à-dire des bases de données, souvent implantées par des SSII.
EMPLOIS-MÉTIERS SPÉCIALISÉS DANS UN DOMAINE, ET COMPÉTENCES ASSOCIÉES
108
– à un niveau organisationnel, il s’agit de maîtriser le risque de perte
de compétences vues comme des actifs pour la capitalisation des
connaissances (papy-boom ou turn-over…);
– à un niveau opérationnel, il s’agit d’accroître l’efficacité en capita-
lisant les connaissances, et en particulier les savoirs tacites, qui ne
sont gravés nulle part sauf dans le cerveau des travailleurs expéri-
mentés, et donc se doter de bases de données à faire vivre, sans
pour autant qu’elles deviennent des « usines à gaz ».
On doit donc non seulement connaître les compétences nécessaires
aux activités actuelles, mais anticiper les évolutions (des métiers, de la
stratégie ou de l’activité de l’entreprise, de l’environnement global) et
également satisfaire les aspirations des salariés pour les fidéliser, faire
évoluer leurs connaissances et leurs compétences, et les rendre acteurs
du progrès global de l’entreprise. Françoise Kerlan1 dit à ce propos : « il
ne s’agit plus uniquement de prévoir ce que seront les compétences
requises mais de favoriser les conditions de leurs adaptations, c’est-à-
dire la mise en place d’une dimension d’apprentissage ».
« Dans une approche globale KM/compétences, la gestion des carriè-
res devient un instrument crucial pour faire évoluer les personnes mais
aussi pour alimenter le descriptif des connaissances et des compétences
de l’entreprise. »2
La méthodologie ETED et en particulier la fiche « Compétences »
qui distingue bien compétences et connaissances d’une part, et le repé-
rage systématique des évolutions prévisibles des métiers ou activités
d’autre part, est une démarche utile pour le Knowledge Management.
Par ailleurs, les chapitres 10 et 12 de cet ouvrage, en tentant de montrer
comment mobiliser les connaissances, en particulier en actionnant des
« compétences génériques » ou cognitives, donne un éclairage nouveau
à ceux qui sont concernés par cette problématique.
1. Kerlan F., Guide de la gestion prévisionnelle des emplois et des compétences, Éditions
d’Organisation, Paris, 2002.
2. Beyou C., ibid.
109
CH A P I T RE 6
Les emplois-métiers
du domaine risques sociaux
OUS AVONS REGROUPÉ sous cet intitulé toutes les activités
concourant à la finalité du domaine suivant : la prévention des
risques associés au travail et à l’activité de l’entreprise pour les
individus et la collectivité (chômage, fusions-acquisitions, accidents…)
et pour l’entreprise (grèves, maladies, accidents, absentéisme, malfa-
çons, conflits, démotivation, amenuisement du dynamisme interne…).
Ces activités correspondent à la mise en œuvre de plans d’action
hygiène et sécurité, communication interne, communication externe,
relations sociales, et management. Comme pour le domaine emploi,
nous n’avons pas pu formaliser un processus global de la gestion de
risques sociaux, bien que la finalité des différents plans d’action soit la
même et qu’il y ait une synergie certaine entre les activités. Par exemple,
les activités du CHSCT1 concernent le responsable sécurité, le respon-
sable des relations sociales et le responsable de la communication
interne.
Nous n’avons pas rencontré d’activité de communication externe au
sein des services ressources humaines lors de notre étude. Il semble que
1. Comité d’hygiène, sécurité et des conditions de travail.
N
EMPLOIS-MÉTIERS SPÉCIALISÉS DANS UN DOMAINE, ET COMPÉTENCES ASSOCIÉES
110
les emplois qui y correspondent (responsable de communication par
exemple) soient rattachés hiérarchiquement le plus souvent à la direc-
tion générale.
Nous n’avons pas interrogé de titulaire d’emploi « responsable de
communication interne », par contre certains titulaires interrogés partici-
pent à la rédaction d’un journal interne à l’entreprise et/ou à des actions
de communication interne. Il semble que cet emploi ne soit pas forcé-
ment rattaché au service ressources humaines, tout comme pour la
communication externe. Ce sont aussi des activités externalisées (le jour-
nal d’entreprise, des actions particulières avec affiches ou films…). En
revanche, de nombreux salariés de la fonction ressources humaines
rencontrés doivent être à même de communiquer efficacement, orale-
ment et par écrit, les politiques RH suivies en interne aux autres services
et en externe à des partenaires divers (voir pour cela les réseaux de rela-
tions des emplois-métiers décrits dans cette étude). Tous les titulaires
insistent sur cette compétence : il s’agit en interne du développement du
concept client/fournisseur, le service RH étant fournisseur de services
pour toute l’entreprise et pour les salariés. Le souci d’élaborer des procé-
dures internes au service ressources humaines correspond également à un
souci de développement de la communication interne (être remplacé en
cas d’absence) et de la communication auprès d’un service en interne ou
à un partenaire externe : savoir expliquer telle ou telle décision ou procé-
dure de gestion (licenciement, mobilité, formation…).
Compte tenu des limites de notre étude (nombre et variété des sala-
riés interrogés non exhaustifs), nous ne présenterons ici que les activités
concernant l’hygiène et la sécurité d’une part, et les relations sociales
d’autre part.
Le management nous semble être une activité transversale à l’entre-
prise, pris en charge par la direction et lié aux choix organisationnels
(quelle structure face à une volonté de flexibilité croissante, de « désirs »
de salariés autonomes et de plus en plus compétents ? Quels axes straté-
giques et quels choix de gestion des ressources humaines correspon-
dants ?). Notre échantillon comprend effectivement des personnes
chargées au service du personnel d’accompagner les axes stratégiques de
la direction, en particulier en matière de flexibilité comme nous allons
le voir maintenant, sans être pour autant directeur des ressources humai-
nes, il s’agit entre autres d’un nouvel intitulé d’emploi : le « responsable
de développement RH ».
LES EMPLOIS-MÉTIERS DU DOMAINE RISQUES SOCIAUX
111
©
Dunod
–
La
photocopie
non
autorisée
est
un
délit
Exemples d’entretiens réalisés auprès de professionnels pour décrire ces emplois
• Responsable de la gestion du personnel (mécanique, aéronautique, 600 sala-
riés) en charge de la mobilité du personnel inter-sites après deux plans
sociaux, avec comme outil de gestion la mise en place progressive d’une
gestion prévisionnelle des compétences. Depuis notre enquête, cet outil
a été généralisé dans toute l’entreprise.
• Responsable d’administration du personnel et des relations sociales
(CRAM, 1 600 personnes). Emploi venant juste d’être « rebaptisé » à la
suite d’une restructuration de service et d’une refonte des classifications
et des emplois et d’un mouvement social « dur » (ancienne appellation :
responsable administration du personnel et recrutement).
• Responsable prévention-sécurité (entreprise d’électronique, 4 000 salariés).
• Adjoint à la sécurité (chimie des engrais, 320 salariés).
• Surveillante-chef (hôpital, 3 500 salariés).
• Responsable prévention, sécurité, formation et communication interne
(fonderie, 400 salariés).
• Les différents directeurs des ressources humaines interrogés…
L’emploi-métier de responsable sécurité
et ses évolutions
Les emplois du domaine « sécurité » ne sont pas toujours explicitement
rattachés au service des ressources humaines. Ils peuvent dépendre
également du directeur technique ou de la direction administrative.
Les profils de poste et les responsabilités confiées aux titulaires de ces
emplois varient beaucoup en fonction d’une part de la taille de l’entre-
prise, mais encore plus en fonction de la place et l’attention accordées à
la sécurité dans la politique générale de l’entreprise. Dans certains
secteurs d’activité (comme le nucléaire ou la chimie) cette place est
considérée comme fondamentale, alors que dans d’autres secteurs, cela
va dépendre des dirigeants de l’entreprise et de l’importance qu’ils
accordent à la sécurité dans leur stratégie générale.
Résumé
La finalité est de minimiser pour les hommes (santé) et pour l’entre-
prise (coûts) les risques liés à l’exercice du travail.
EMPLOIS-MÉTIERS SPÉCIALISÉS DANS UN DOMAINE, ET COMPÉTENCES ASSOCIÉES
112
Le responsable sécurité1 joue le rôle d’interface avec la direction des
ressources humaines pour les actions de formation ainsi que le suivi
médical et statistique, avec le CHSCT (Comité d’hygiène, sécurité et
des conditions de travail) pour les audits, les études et le suivi sécurité,
avec les responsables techniques pour des campagnes de sensibilisation
ou de mobilisation du personnel.
1. Souvent encore appelé « responsable hygiène et sécurité ».
Données prises en compte Activités
Législation (nationale,
européenne et sur la bran-
che).
Risques spécifiques à
l’activité de l’entreprise
(technologiques, chimi-
ques, nucléaires, etc.).
Connaissance des pratiques
de l’entreprise et de ses hom-
mes en matière de sécurité.
Position hiérarchique et
mandat vis-à-vis de la
hiérarchie opérationnelle.
Statistiques et études sur les
causes des accidents passés.
Fonctionnement et rôle du
CHSCT.
Révéler les problèmes ou risques concernant la
sécurité en réalisant des diagnostics, le plus
souvent de façon impromptue.
Contrôler l’application de la réglementation et les
procédures en vigueur.
Auditer les services de l’entreprise, voire attribuer
une certification sécurité (points faibles, points à
surveiller ou à améliorer).
Formuler des recommandations quant aux actions
à entreprendre afin de diminuer les risques repérés
ou consolider les acquis en matière de sécurité.
Maintenir la vigilance de l’ensemble de l’entre-
prise sur la sécurité.
Conseiller la direction générale et technique sur la
politique en matière de sécurité.
Impulser des actions de prévention en collabora-
tion avec d’autres acteurs de l’entreprise.
Activités complémentaires rencontrées
Selon la taille de l’entreprise, avoir un service à diriger avec des collaborateurs
(des animateurs sécurité), ou bien être seul en appui de la direction technique
ou de la direction des ressources humaines.
Prendre en charge le suivi matériel, juridique, et psychologique, en cas d’acci-
dent grave : rapatriement, contact avec autorités judiciaires, experts médicaux,
aide à la famille, recueil d’informations et de données pour le dossier (assuran-
ces, procès, étude des causes dans une perspective de prévention ultérieure).
Ces tâches peuvent être également prises en charge par le service juridique, par
la direction des ressources humaines ou par le responsable du service concerné
par l’accident ou le plus souvent dans les PME, par le dirigeant lui-même.
LES EMPLOIS-MÉTIERS DU DOMAINE RISQUES SOCIAUX
113
©
Dunod
–
La
photocopie
non
autorisée
est
un
délit
Réseau de relations du responsable sécurité
Il s’agit de recenser toutes les personnes avec lesquelles le responsable
sécurité entre en relation à l’occasion de son activité professionnelle, en
précisant la nature de sa relation (collaboration, supervision, contrôle,
etc.) et les circonstances dans lesquelles se déroule cette relation. On
Figure 6.1 – Chaîne d’activités du responsable sécurité
Législation nationale,
européenne et branche
Risques spécifiques aux
technologies, à l’activité
de l’entreprise
Politique et
culture sécurité
de l’entreprise
Passé de
l’entreprise :
statistiques
accidents
Audits, diagnostics
de services
Études sur les risques :
postes, organisation du travail
En cas d’accident : suivi
juridique et social
(procédures, procès,
assurances)
Contrôler l’application
des plans sécurité
Informer, conseiller
les chefs de services
Établissement
de statistiques
accidents
Mise en œuvre
de plans d’action
prévention sécurité
Fiches sécurité,
manuel de
procédures
Formation
de tout le
personnel et
du CHSCT
Campagnes
sécurité : informations
concours...
Soigner ou
faire soigner
Moyens
Légende
Actions
Résultats
EMPLOIS-MÉTIERS SPÉCIALISÉS DANS UN DOMAINE, ET COMPÉTENCES ASSOCIÉES
114
distinguera les relations au sein du service RH dans un premier temps,
puis les relations internes à l’entreprise, et enfin les relations entretenues
avec des interlocuteurs extérieurs à l’entreprise.
Interlocuteurs Type de relations et circonstances
En interne service RH
avec
ses subordonnés
(animateurs sécurité)
le
responsable
sécurité
délègue des audits dans les services, ou des
études sur les causes d’accidents ou statis-
tiques.
sa secrétaire délègue le suivi des statistiques accidents,
la mise en forme de dossiers de formation.
le responsable
formation
délègue ou supervise la conception
du plan de formation pour les actions
de prévention/sécurité.
le responsable
administratif
collabore sur le traitement des données
liées aux absences et aux coûts.
En interne entreprise
avec
les présidents des
CHSCT
le
responsable
sécurité
forme et informe sur les lois, leurs préro-
gatives et la politique sécurité de l’entre-
prise.
les chefs de services les informe sur les règlements, ainsi que
sur les résultats de l’audit de leur service,
les conseille sur un plan d’action sécurité
pour leur service.
tous les salariés les interpelle lorsqu’il observe des
manquements,
les informe ou les forme lors de réunions
ou sessions de formation,
s’informe auprès des témoins en cas
d’accident.
le médecin du travail collabore ou lui demande son avis
pour des études ou pour la politique
de prévention.
LES EMPLOIS-MÉTIERS DU DOMAINE RISQUES SOCIAUX
115
©
Dunod
–
La
photocopie
non
autorisée
est
un
délit
En externe
avec
les cabinets d’audits
sécurité
le
responsable
sécurité
délègue des audits, ou s’informe
de normes ou de méthodes, ou bien
rend compte lors de contrôles.
les partenaires légaux
sécurité : inspecteur
du travail, CRAM,
assurances
s’informe et les informe sur les nouvelles
réglementations, sur les statistiques
accidents ou sur des études.
la branche profession-
nelle, le ministère du
Travail
examine l’interprétation de certains textes
(voire textes européens).
En cas d’accident
le préfet, l’inspecteur
de police, l’inspecteur
du travail
s’informe ou les informe sur l’avancée
de l’enquête, leur fournit des documents
(preuves d’habilitations par exemple).
Vous êtes salarié d’un service RH
et vous occupez actuellement un emploi similaire…
Comparez vos interlocuteurs actuels avec ceux de l’emploi-métier.
Interrogez-vous sur les différences : sont-elles fondées, ou y aurait-il des
éléments à améliorer dans votre propre réseau de relations ?
Si vous souhaitez développer de nouvelles relations avec certains interlo-
cuteurs, comment allez-vous opérer ?
Comment améliorer éventuellement la nature et les moyens de relations
avec vos interlocuteurs actuels ?
Vous êtes auditeur sécurité
Votre mission est de contrôler afin de donner une certification par exem-
ple…
Vous pouvez interroger les interlocuteurs sur la nature et les circonstan-
ces des relations avec le responsable sécurité, et diagnostiquer les éven-
tuels dysfonctionnements.
Vous pouvez interroger le responsable sécurité sur son propre réseau de
relations et le lui faire décrire, puis l’interroger sur les raisons de ce que
vous estimez être des lacunes gênantes.
COMMENT UTILISER… LE RÉSEAU DE RELATIONS DU RESPONSABLE SÉCURITÉ ?
EMPLOIS-MÉTIERS SPÉCIALISÉS DANS UN DOMAINE, ET COMPÉTENCES ASSOCIÉES
116
Les évolutions de l’emploi repérées
Le réseau de relations s’est fortement densifié et complexifié. Cette
dimension communicationnelle et de coopération avec de nombreux
autres acteurs tend à prendre des proportions de plus en plus importan-
tes dans l’exercice de l’emploi du responsable sécurité.
La pression juridique (normes et réglementations nationales et euro-
péennes, l’existence des CHSCT à partir de 50 salariés, l’existence
d’organismes de contrôle externes et indépendants), ainsi que l’aspect
financier (cotisations, amendes…) incitent de plus en plus les entrepri-
ses à s’organiser pour diminuer les accidents du travail et les risques en
développant des actions de prévention. Les relations avec les représen-
tants du personnel sont également accrues.
Pour ce faire, il s’agit de mobiliser l’ensemble des acteurs de l’entre-
prise (encadrement et employés). La création des CHSCT (comités
d’hygiène, sécurité et conditions de travail), s’est révélée un aiguillon
et/ou un allié souvent utile pour les salariés de ce processus sécurité.
D’une structure plus ou moins administrative, du moins dans son
esprit, avec des tâches liées aux soins ou au suivi médical obligatoire
ainsi que la tenue de diverses statistiques (nombre d’accidents, nombre
de jours d’arrêt, etc.), on a de plus en plus évolué ces dernières années
vers des actions volontaristes de prévention des accidents, par la respon-
sabilisation, et par la stimulation de la vigilance des personnels (campa-
gnes sécurité avec affichages, concours, formation…) nécessitant de
nouvelles compétences et de nouvelles formations.
Par ailleurs, les différentes procédures de certification liées à la qualité
(normes ISO) prévoient un volet sécurité : la mise à jour des procédures
internes et des documents devient systématique et nécessite du person-
nel (ce sont souvent des stagiaires de type DUT qui réalisent ces
missions).
La caractéristique essentielle de cet emploi est d’être avant tout
animateur et aiguillon de vigilance.
Les compétences de l’emploi-métier de responsable sécurité
Trois finalités intermédiaires le caractérisent : diminuer les risques repé-
rés ou consolider les acquis en matière de sécurité; respecter les obliga-
LES EMPLOIS-MÉTIERS DU DOMAINE RISQUES SOCIAUX
117
©
Dunod
–
La
photocopie
non
autorisée
est
un
délit
tions légales et éviter à l’entreprise des coûts ou des sanctions inutiles;
assurer à l’entreprise une bonne image en matière de sécurité, tant en
interne qu’en externe.
1. Quels sont les savoirs en action ou compétences nécessaires pour diminuer
les risques repérés ou consolider les acquis en matière de sécurité ?
– savoir mobiliser les divers responsables sur des objectifs et des
actions de prévention;
– savoir concevoir des actions de prévention (formation, communi-
cation, etc.);
– savoir étudier les risques liés aux postes ou à l’activité de l’entre-
prise;
– savoir concevoir des actions correctrices (mise en sécurité des
machines, des installations, de l’environnement de travail, etc.);
– savoir réaliser des audits internes.
Quels savoirs théoriques (connaissances et disciplines de base), quelles
connaissances liées à la pratique professionnelle y associer ?
2. Quels sont les savoirs en action ou compétences nécessaires pour respecter
les obligations légales et éviter à l’entreprise des coûts ou des sanctions
inutiles ?
– savoir se tenir informé de toutes les modifications relatives à la
sécurité dans le domaine législatif;
– savoir établir un partenariat avec les instances de contrôle externes
à l’entreprise.
Connaissances et disciplines de base
(savoirs théoriques)
Connaissances liées à la pratique
professionnelle
Méthodologie de l’audit
Conduite de projets
Analyse du travail et arbre des causes
Hygiène, sécurité et conditions de
travail
Moyens de communication et de
pédagogie
Acteurs de l’entreprise et leur compor-
tement en matière de sécurité
Points névralgiques de l’entreprise en
matière de risques (métiers et techni-
ques)
Relais ou appuis possibles dans l’entre-
prise
EMPLOIS-MÉTIERS SPÉCIALISÉS DANS UN DOMAINE, ET COMPÉTENCES ASSOCIÉES
118
Quels savoirs théoriques (connaissances et disciplines de base), quelles
connaissances liées à la pratique professionnelle y associer ?
3. Quels sont les savoirs en action ou compétences nécessaires pour assurer
à l’entreprise une bonne image en matière de sécurité, tant en interne
qu’en externe ?
– savoir assumer et prendre les décisions opportunes lors d’accidents
du travail dans l’entreprise;
– savoir communiquer avec les divers partenaires sur la sécurité;
– savoir se créer un réseau de relations.
Quels savoirs théoriques (connaissances et disciplines de base), quelles
connaissances liées à la pratique professionnelle y associer ?
Connaissances et disciplines de base
(savoirs théoriques)
Connaissances liées à la pratique
professionnelle
Réglementation et législation en
matière de sécurité (dont législation
européenne)
Jurisprudence dans ce domaine
Partenaires et organismes avec leurs
prérogatives respectives (CRAM,
inspection du travail, SOCOTEC,
etc.)
Réglementation applicable à l’entre-
prise en fonction de son activité
Partenaires et instances locales en
matière de contrôle
Assurances, leurs politiques et critères
Connaissances et disciplines de base
(savoirs théoriques)
Connaissances liées à la pratique
professionnelle
Prise de décision et gestion de situa-
tion de crise
Démarches administratives et régle-
mentaires en cas d’accidents du travail
Partenaires et leurs prérogatives
(préfet, substitut du Procureur,
inspecteur de police, etc.)
Communication
Secourisme
Assurances de l’entreprise et leurs
clauses
Organigramme et responsabilités de
chacun en matière de sécurité
Attentes spécifiques et pratiques des
partenaires locaux
Correspondants de la presse locale
LES EMPLOIS-MÉTIERS DU DOMAINE RISQUES SOCIAUX
119
©
Dunod
–
La
photocopie
non
autorisée
est
un
délit
Quelles sont les qualités indispensables à la réalisation des trois finalités
intermédiaires ?
L’emploi-métier de responsable
des relations sociales et ses évolutions
Les relations sociales formelles, légales et obligatoires, ou informelles –
si elles sont prises en partie en charge à tous les niveaux du service
ressources humaines – sont de la responsabilité du directeur des ressour-
ces humaines, du chef du personnel ou d’un responsable de la gestion
sociale pour lesquels le noyau dur de l’activité consiste à gérer pour
l’entreprise les risques sociaux liés aux salariés (climat social). C’est
toutefois le directeur des ressources humaines qui seul devra gérer des
conflits durs, même si le responsable des relations sociales a en charge
l’étude du dossier.
Résumé
Les qualités correspondant aux savoirs
en action de l’emploi-métier
(l’agir vis-à-vis des autres et de son travail)
Savoir garder son calme dans des situations de crise
Avoir de l’autorité, être persuasif pour se faire écouter par l’encadrement opéra-
tionnel
Avoir des qualités relationnelles pour accompagner un accidenté ou sa famille
Avoir de la rigueur et de l’objectivité dans les analyses préventives et curatives
La finalité est d’améliorer et de préserver le climat social en tenant
compte des contraintes internes et externes, d’acquérir ou de mainte-
nir une bonne image de l’entreprise auprès du personnel dans le
respect, pour l’entreprise comme pour le salarié du cadre juridique et
réglementaire.
EMPLOIS-MÉTIERS SPÉCIALISÉS DANS UN DOMAINE, ET COMPÉTENCES ASSOCIÉES
120
Données pri-
ses en compte
Activités
Connaissances
en matière de
législation du
travail, des
conventions
collectives, du
règlement
intérieur.
Contrôler et conseiller le service RH et le chef de service en
matière de contrat de travail et de ses particularités (fiabilité
des informations) afin que l’entreprise soit en conformité avec
la loi et ses promesses aux salariés.
Conseiller les chefs de service, prendre des décisions avec le
DRH et/ou la Direction (dérogations) pour résoudre des
problèmes particuliers, en conformité avec la législation
(maintien de salaire en cas de maladie, congés particuliers,
retraite, heures supplémentaires, recours aux CDD, intéri-
maires, etc.).
Recevoir les personnes :
– à leur demande, les conseiller en matière de perspective de
carrière, de formation, sur le plan juridique pour trouver
une solution individuelle;
– à la demande des chefs de service en cas de dysfonctionne-
ments de personnes vis-à-vis du règlement (horaire, arrêt de
travail, conflit…), les conseiller ou enclencher avec le direc-
teur des ressources humaines ou la direction des mesures
disciplinaires pour normaliser des comportements non
conformes tout en restant équitable.
Connaissances
juridiques.
Connaissances
des décisions
locales.
Connaissance
intuitive du
terrain.
Contacts en
interne,
enquêtes ou
études de
climat social.
Réunions ou
questions déjà
résolues ou en
cours.
Examiner avec le directeur des ressources humaines et/ou la
direction les questions des délégués du personnel en deman-
dant précisions et éclaircissements si besoin à ces délégués, en
recherchant auprès des cadres d’où viennent les questions, si
elles ont déjà été évoquées avec eux et ce qui a été répondu
pour décider avec le DRH et/ou la direction des réponses à
donner aux délégués.
Participer avec le DRH et/ou la direction aux réunions de
comité d’entreprise, intervenir pour présenter des points
particuliers, faire des propositions et les négocier (pendant ou
hors comité d’entreprise). Ceci, afin de (en maintenant de
bonnes relations) régler des points ou dossiers qui pourraient
constituer des sources de conflits, avancer dans les change-
ments décidés (réorganisation, nouvelles technologies, mobi-
lité, 35 heures…) en limitant les risques sociaux pour
l’entreprise (grève) et les individus (inéquité, licenciements).
Rédiger le compte-rendu des réunions.
Suivre les questions et la mise en œuvre des décisions ou réso-
lutions retenues.
LES EMPLOIS-MÉTIERS DU DOMAINE RISQUES SOCIAUX
121
©
Dunod
–
La
photocopie
non
autorisée
est
un
délit
Données pri-
ses en compte
Activités
Connaissances
de la jurispru-
dence.
Avocats
conseils.
Expériences de
la négociation.
Connaissance
des partenaires
sociaux.
Négocier des accords avec les organisations syndicales.
Préparer et participer aux négociations annuelles obligatoires.
Suivre les litiges, les contentieux.
Connaissances
en administra-
tion du
personnel.
Connaissances
des postes de
travail et des
compétences
de ses subor-
donnés ainsi
que de la légis-
lation.
Organiser son service, répartir les attributions, contrôler les
résultats.
Former le personnel aux procédures ou règles juridiques
nouvelles.
Améliorer le système d’information.
Effectuer le suivi du budget de son service.
Activités complémentaires rencontrées
Être en charge des dossiers difficiles du moment en matière d’évolution
de l’organisation, par exemple préparer la réduction du temps de travail
(les 35 heures) en liaison avec un cabinet extérieur ou la gestion des compéten-
ces et de la mobilité interne et externe pour trouver des solutions d’adaptation
pour les individus (en conformité avec la législation) et maintenir un bon
climat social, ou bien définir de nouveaux parcours professionnels à partir
de besoins de compétences détectés, ou encore piloter un plan social.
Former occasionnellement les chefs de service aux aspects juridiques de leur
fonction, ou encore le personnel du service RH.
Procéder à une étude juridique sur une question particulière.
Participer à la gestion collective des données individuelles (bilan social, tableau
de bord, répartition hommes/femmes, etc.) pour tenir informés les partenaires
sociaux et suivre les données sociales pour l’entreprise.
EMPLOIS-MÉTIERS SPÉCIALISÉS DANS UN DOMAINE, ET COMPÉTENCES ASSOCIÉES
122
Réseau de relations du responsable des relations sociales
Il s’agit de recenser toutes les personnes avec lesquelles le responsable
des relations sociales entre en relation à l’occasion de son activité profes-
sionnelle, en précisant la nature de sa relation (collaboration, supervi-
sion, contrôle, etc.) et les circonstances dans lesquelles se déroule cette
relation. On distinguera les relations au sein du service RH dans un
premier temps, puis les relations internes à l’entreprise, et enfin les rela-
tions entretenues avec des interlocuteurs extérieurs à l’entreprise.
Figure 6.2 – Chaîne d’activités du responsable des relations sociales
Informations informelles
Bruits de couloir
Politique
générale de
l’entreprise, stratégie
RH, évolutions prévues
ou en cours
Connaissance du
fonctionnement
psychologique des
individus et
des groupes
Entretiens avec salariés
chefs de services,
partenaires sociaux sur questions
particulières
Informations, réunions
avec les délégués du
personnel CE,
CHSCT,
réunions avec
le DRH, services…
Informations données par son
réseau de relations externe
Connaissance des salariés et du
terrain
Informations données par
le Code du travail,
les publications juridiques
spécialisées, la jurisprudence
Analyser les informations, faire des liens entre les
événements, analyser les conséquences des évolutions
en cours, prévoir les risques associés aux décisions
éventuelles, essayer d’en prémunir l’entreprise en
proposant des solutions adaptées au DRH et/ou à la
direction, présenter et négocier certaines solutions en
CE ou aux délégués du personnel, suivre leur
réalisation.
Moyens
Légende
Actions
Résultats
Connaissance de la culture
du nouveau groupe dans le
cadre de rachat ou fusion
+ des nouveaux dirigeants
Informer le DRH et/ou la
direction des risques de conflits
Rendre compte des actions en cours
Rendre des conclusions sur des études particulières
Préparer des projets en collaboration avec la direction
Repenser les projets en fonction des modifications
pouvant intervenir dans l’entreprise ou son
environnement
LES EMPLOIS-MÉTIERS DU DOMAINE RISQUES SOCIAUX
123
©
Dunod
–
La
photocopie
non
autorisée
est
un
délit
Interlocuteurs Type de relations et circonstances
En interne service RH
avec
ses collaborateurs,
employés du service
le
chargé
des
relations
sociales
organise l’activité globale du service,
contrôle les actions et documents issus
du service,
forme ses collaborateurs sur des nouveautés
juridiques,
aide ou décide d’améliorations
du fonctionnement du service,
écoute des informations sur des questions
délicates à résoudre.
le DRH et les autres
chefs de services RH
s’informe sur les actions en cours
et les coordonne éventuellement.
En interne entreprise
avec
la maîtrise et les chefs
de services
le
chargé
des
relations
sociales
écoute et conseille sur questions particu-
lières de nature juridique ou délicate, et
sur des problèmes relatifs à leur personnel
(congés, retraite anticipée, sanctions disci-
plinaires, reclassement…).
tous les salariés écoute et conseille en entretien individuel
sur toute question les concernant,
sanctionne des comportements non
conformes.
le service de commu-
nication interne
informe sur une disposition particulière
pour préparer un document à l’adresse
du personnel.
la direction informe sur les dossiers et prépare les
réunions de délégués du personnel, du
comité d’entreprise, du comité d’hygiène
sécurité et conditions de travail, etc.,
propose des solutions, en temps de crise,
les partenaires sociaux informe et s’informe lors des réunions
légales, ou dans des rencontres formelles
ou informelles, négocie, questionne, en
temps de crise ou non,
le médecin du travail s’informe sur les problèmes de santé
et d’hygiène-sécurité,
négocie pour des aménagements
ou des changements de postes.
EMPLOIS-MÉTIERS SPÉCIALISÉS DANS UN DOMAINE, ET COMPÉTENCES ASSOCIÉES
124
Les compétences de l’emploi-métier de responsable des relations
sociales
Quatre finalités intermédiaires sont à retenir : que l’entreprise soit en
conformité avec la législation sur les contrats de travail et les particula-
rités liées à leur application; faire appliquer et garantir aux salariés le
respect du règlement intérieur et de la législation du travail; décider
avec le directeur des ressources humaines et/ou la direction des réponses
à donner aux représentants et délégués syndicaux en réunion de délé-
gués du personnel, comité d’entreprise, comité central d’entreprise et
CHSCT; régler les problèmes qui pourraient constituer des points de
En externe
avec
le siège
le
chargé
des
relations
sociales
recherche des informations réglementaires
ou juridiques (interprétation de textes).
les caisses maladie :
CRAM, CPAM
collabore à l’instruction d’accidents
de travail et de trajet,
collabore à l’instruction des dossiers
longue maladie.
l’ASSEDIC collabore à la gestion des embauches
compensatrices en cas de cessation anticipée
d’activité.
les agences de travail
temporaire
sollicite et négocie des contrats pour
des remplacements urgents.
l’inspecteur du travail recherche des informations et négocie sur
des problèmes particuliers : annualisation
du temps de travail, 35 heures, contrats à
durée déterminée…
les organismes de
retraite
recherche des informations et négocie
pour la cessation anticipée d’activité
d’un salarié.
les consultants recherche des informations et négocie
pour des études, audits, expertises,
conseils.
LES EMPLOIS-MÉTIERS DU DOMAINE RISQUES SOCIAUX
125
©
Dunod
–
La
photocopie
non
autorisée
est
un
délit
blocage et avancer dans les changements décidés par l’entreprise en
limitant les risques sociaux, pour elle et les salariés.
Les compétences sont en partie celles du directeur des ressources
humaines (voir les deux premières finalités intermédiaires). Le respon-
sable des relations sociales doit mettre en œuvre les compétences de
veille sociale et d’étude de la jurisprudence ainsi que toute la législation
sociale pour mettre à la disposition du DRH et/ou de la direction des
solutions, ou propositions, ou innovations juridiquement viables. On
pourrait le définir comme un chargé d’études très spécialisé en droit
social et du travail.
1. Quels sont les savoirs en action ou compétences nécessaires pour que
l’entreprise soit en conformité avec la législation sur les contrats de travail
et les particularités liées à leur application ?
– savoir suivre la législation sociale en matière de contrat de travail
(évolution et jurisprudence);
– savoir mettre en place un système de contrôle de légalité;
– savoir former ses collaborateurs et informer les chefs de service de
l’évolution de la législation sur les contrats et la sécurité;
– savoir conseiller le directeur des ressources humaines et/ou la
direction sur le choix et la rédaction des contrats de travail, leur
évolution, leur cessation.
2. Quels sont les savoirs en action ou compétences nécessaires pour faire
appliquer et garantir aux salariés le respect du règlement intérieur
et de la législation du travail ?
– savoir conseiller les personnes sur leurs droits en matière de
contrat, de formation, de congés, etc.;
– savoir conseiller les chefs de services sur les solutions possibles en
cas de conflits individuels ou collectifs;
– savoir conseiller les chefs de services sur les sanctions applicables
en cas de comportements non conformes au règlement;
– savoir proposer des mesures disciplinaires équitables au DRH ou à
la direction en cas de besoin.
EMPLOIS-MÉTIERS SPÉCIALISÉS DANS UN DOMAINE, ET COMPÉTENCES ASSOCIÉES
126
Vous êtes DRH
et vous voulez créer cette fonction ou plutôt l’attribuer à quelqu’un
d’autre que vous-même…
En lisant les listes de connaissances à posséder, vous allez examiner la
faisabilité de nommer à ce poste quelqu’un qui est actuellement au
service RH de votre entreprise, ou bien à un poste de management dans
le groupe, parce qu’il possède déjà les connaissances liées à la pratique
professionnelle : les métiers, les syndicats, l’histoire sociale, les hommes
clés, etc.
Si vous trouvez en interne une personne possédant un grand nombre de
compétences requises par le profil, vérifiez auprès de son chef de service
actuel, ou auprès de ses interlocuteurs internes (allez voir le réseau de
relations de son emploi actuel) s’il a les qualités décrites dans la rubrique
compétences.
Si personne ne peut convenir en interne, définissez le profil de poste et
surtout le profil des compétences à rechercher. Il semble que vous
pouvez :
– soit rechercher quelqu’un ayant déjà exercé un emploi similaire, et qui
donc posséderait les connaissances de base nécessaires, ainsi que les
qualités. Il lui faudrait alors un temps d’intégration assez long pour
acquérir les connaissances liées à votre entreprise particulière. Vous
pourrez privilégier les candidats ayant une expérience dans une entre-
prise de la même branche, et qui connaît donc les métiers, la conven-
tion collective, la jurisprudence,
– soit rechercher quelqu’un connaissant bien les métiers, la convention,
la culture spécifique à votre branche, qui a peut-être occupé un poste
d’encadrement auparavant, et qui maîtrise donc la communication et
la négociation.
COMMENT UTILISER…LA RUBRIQUE COMPÉTENCES DU RESPONSABLE DES RELATIONS SOCIALES ?
LES EMPLOIS-MÉTIERS DU DOMAINE RISQUES SOCIAUX
127
©
Dunod
–
La
photocopie
non
autorisée
est
un
délit
Quels savoirs théoriques (connaissances et disciplines de base),
quelles connaissances liées à la pratique professionnelle y associer ?
3. Quels sont les savoirs en action ou compétences nécessaires pour décider
avec le directeur des ressources humaines et/ou la direction des réponses
à donner aux représentants et délégués syndicaux en réunion de délégués
du personnel, comité d’entreprise, comité central d’entreprise et CHSCT ?
– savoir interroger les chefs de services sur l’origine et l’histoire des
questions posées par les délégués;
– savoir interroger les partenaires sociaux pour obtenir précisions et
éclaircissements sur les questions qu’ils posent;
– savoir faire le lien avec les questions déjà posées (et les réponses
données), les conflits en cours, les évolutions ou changements à
venir dans l’entreprise, l’actualité sociale interne ou externe à
l’entreprise;
– savoir proposer et rédiger les réponses aux questions de délégués
du personnel ou du comité d’entreprise;
Capacités et disciplines de base
(savoirs théoriques)
Connaissances liées à la pratique
professionnelle
Droit social et droit du travail,
législation sociale
Fonctionnement des Prud’hommes
et de l’inspection du travail
Psychologie des organisations
Méthodologie de la « veille »
Pédagogie (savoir former et informer)
Administration du personnel (en
matière de contrats et applications)
Communication individuelle et de
groupe
Négociation
Rédaction à caractère juridique
Conventions collectives applicables,
règlement intérieur, accords de bran-
che et d’entreprise
Cultures identitaires de l’entreprise
et fonctionnement des acteurs
Suivre l’actualité sociale (médias)
Maîtriser la jurisprudence de l’entre-
prise, de la branche, du secteur
Anciens « cas difficiles » de l’entreprise
et solutions appliquées
Réseaux de communication informels
de l’entreprise et les habitudes en
matière de communication de groupe
Les partenaires sociaux, leurs spécifici-
tés idéologiques et psychologiques
EMPLOIS-MÉTIERS SPÉCIALISÉS DANS UN DOMAINE, ET COMPÉTENCES ASSOCIÉES
128
– savoir anticiper les conséquences éventuelles des solutions propo-
sées;
– savoir préparer les réponses aux objections éventuelles des parte-
naires sociaux;
– savoir rédiger les comptes-rendus.
4. Quels sont les savoirs en action ou compétences nécessaires pour régler
les problèmes qui pourraient constituer des points de blocage et avancer
dans les changements décidés par l’entreprise en limitant les risques
sociaux, pour elle et les salariés ?
– savoir résoudre des problèmes inaccoutumés ou difficiles;
– savoir faire des propositions sur ces dossiers particuliers, les négo-
cier en comité d’entreprise et les rédiger;
– savoir innover;
– savoir changer de stratégie de négociation en cas de blocage ou de
problèmes imprévus;
– savoir se créer un réseau de relations.
Quels savoirs théoriques (connaissances et disciplines de base),
quelles connaissances liées à la pratique professionnelle associer
à ces quatre finalités intermédiaires ?
Capacités et disciplines de base
(savoirs théoriques)
Connaissances liées à la pratique
professionnelle
Sociologie du travail
Histoire des syndicats et des relations
sociales
Communication inter-individuelle
Conduite de réunion
Gestion des conflits
Négociation sociale
Droit du travail (Code du travail) et
législation sociale
L’entreprise, ses services, ses hommes
Politique de l’entreprise et sa stratégie
ressources humaines
Syndicats et histoire sociale de l’entre-
prise et du bassin d’emploi, la person-
nalité des partenaires sociaux
Ce qui peut envenimer ou calmer
un conflit (en fonction de l’expérience
antérieure)
Attentes de la direction et limites
à ne pas dépasser
« Ce qui se fait » dans d’autres entre-
prises sur les mêmes questions
LES EMPLOIS-MÉTIERS DU DOMAINE RISQUES SOCIAUX
129
©
Dunod
–
La
photocopie
non
autorisée
est
un
délit
Quelles sont les qualités indispensables à la réalisation de ces quatre fina-
lités intermédiaires ?
Les évolutions de l’emploi repérées
Le réseau de relations s’est considérablement densifié et complexifié
comme pour les autres métiers de la fonction tant en interne à l’entre-
prise qu’en externe, traduisant une évolution des coopérations avec
d’autres acteurs pour mener à bien les missions.
Il semble que, dans un passé encore récent, les directeurs des ressour-
ces humaines ou les chefs du personnel géraient l’aspect législatif des
risques sociaux, les différences observées étant surtout dues à l’environ-
nement. Ainsi on ne trouvera un responsable des relations sociales que
dans les grandes entreprises où la législation sociale à appliquer est deve-
nue lourde et compliquée, où se cumulent voire se contredisent conven-
tions collectives, accords de branche, accords d’entreprise différents
d’un site à l’autre. Dans certaines grandes communes ou grandes
banques, on trouvera des responsables ou directeurs juridiques en
charge de contentieux et dossiers les plus difficiles, ne concernant pas
seulement la législation du travail. Dans les PME, on fait appel à un
cabinet de conseil ou d’avocats en droit social pour régler ces problèmes
difficiles.
L’activité décrite dans cet emploi-métier est présente également chez
des directeurs des ressources humaines, des chefs du personnel, et des
responsables administratifs. On remarque que la possession de connais-
Les qualités correspondant aux savoirs en action du responsable des relations
sociales (l’agir vis-à-vis des autres et de son travail)
Être rigoureux et discret pour ne pas divulguer des données individuelles
ou les dossiers en préparation
Être assez intuitif pour saisir les occasions de faire avancer les choses,
ne pas rester dans la routine des obligations sociales
Être inventif pour trouver des solutions nouvelles et intégratives
Être à l’écoute, être diplomate, avoir des talents de négociateur et le respect
de l’autre pour ne pas entraver les relations futures
Se remettre en question, douter pour ne pas être dogmatique
dans les négociations
EMPLOIS-MÉTIERS SPÉCIALISÉS DANS UN DOMAINE, ET COMPÉTENCES ASSOCIÉES
130
sances juridiques larges et solides sur le Code du travail, les conventions
collectives et accords divers permet au salarié de traiter les dossiers déli-
cats en cours (35 heures, mobilité, compétences). Cela développe
l’aspect partagé de la fonction avec les autres responsables RH, les chefs
de services opérationnels et l’aspect externalisé de cette activité
lorsqu’elle se fait avec des partenaires externes (par exemple des consul-
tants). Le responsable des relations sociales peut d’ailleurs, dans sa
carrière personnelle, aller et venir entre un emploi de consultant et un
emploi dans l’entreprise.
Plus que le respect du droit, c’est sans doute ce qui permet de « faire
le droit » qui est l’aspect de la fonction le plus en développement
aujourd’hui (de plus en plus de conseils aux salariés ou à l’encadrement
sur le droit du travail, de plus en plus de benchmarking avec les pairs
dans d’autres entreprises). Cet aspect est pris en charge totalement par
l’organisation ou externalisé sur des dossiers complexes, où la connais-
sance de la jurisprudence devient indispensable.
Le contexte économique actuel mobilise fortement les responsables
des relations sociales. En effet, nous assistons depuis une décennie au
moins, à une accélération des fermetures, rachats, fusions, délocalisa-
tions d’entreprises, dans un contexte de désindustrialisation accéléré qui
a pour conséquence une raréfaction des emplois peu qualifiés, et une
demande accrue de compétences pointues pour assurer des emplois à
plus forte valeur ajoutée (services, recherche et développement, haute
technologie). De nombreux acteurs autres que les services RH se trou-
vent également mobilisés. En effet, les collectivités locales sont les
premières à se mobiliser autour des salariés concernés, et, selon les cas,
on assiste à la mise en synergie de moyens et d’initiatives visant à utiliser
d’une part la panoplie des mesures de droit commun (préretraites, cellu-
les de reclassement), mais également la mise en place d’actions incitatives
à la création d’activités et des actions de reconversion sur mesure. Selon
les cas, on assiste à une médiatisation qui peut déboucher sur le déblo-
cage par les pouvoirs publics de moyens exceptionnels, alors que dans
d’autres cas des PME en difficulté ne peuvent aller au-delà des minima
légaux. On assiste ainsi à des inégalités de traitement des salariés, non
seulement du fait de l’éthique des dirigeants ou des politiques des
actionnaires, mais également de la taille de l’entreprise, de la situation
géographique ou encore du moment où de telles restructurations
adviennent.
LES EMPLOIS-MÉTIERS DU DOMAINE RISQUES SOCIAUX
131
©
Dunod
–
La
photocopie
non
autorisée
est
un
délit
La moitié des fusions acquisitions qui s’enchaînent aujourd’hui à un
rythme frénétique aboutit à un échec, d’après un article de Jean-Michel
Heitz et Valérie Gateaux1 : « Le plus souvent, il semble que ce soit la
sous-estimation du facteur humain par les états-majors des entreprises
qui empêche la réussite de l’opération. En effet, au-delà des enjeux
économiques et financiers, ce processus de transformation que consti-
tue une fusion nécessite l’adhésion et la participation des hommes dont
il est susceptible de remettre en cause le devenir au sein de l’entreprise ».
La direction des ressources humaines peut selon les cas être considérée
comme le gestionnaire des conséquences d’une décision stratégique où
elle n’a pas été consultée ou bien être associée à la démarche de fusion
en amont, participant alors à la communication, prévoyant dans sa
gestion de l’emploi l’éventualité d’une future fusion en modifiant en
conséquence recrutement, formation ou promotions. Il faut bien dire
que dans le contexte actuel de mondialisation, nombre de fusions ne
sont plus choisies, mais subies par les dirigeants, et dans ces conditions,
la DRH subit elle aussi. Néanmoins, « au cours d’une fusion, la direc-
tion des ressources humaines est une clé de voûte soutenant l’édifice
social fragilisé de la nouvelle entité. C’est à elle que revient le soin de
gérer les conséquences sociales et humaines de la fusion : mobilité,
départs, reclassements, formation, harmonisation des rémunérations et
de la prévoyance sociale, création d’une culture commune, négociations
avec les partenaires sociaux. En outre, elle doit continuer d’assurer ses
fonctions premières telles que l’émission des fiches de paye ou l’enregis-
trement des congés ».2 Ainsi, dans les premiers temps de la fusion, la
DRH est une fonction épargnée, puis elle doit ensuite également se
restructurer ce qui peut vouloir dire diminuer les effectifs ou réorgani-
ser les activités et l’organisation globale du service.
De plus en plus, le social fait son entrée dans les assemblées d’action-
naires… Dans une enquête du CFIE (Centre Français d’Information
sur les Entreprises)3, sur 38 AG de grandes entreprises françaises en
2001, une question sur six a concerné la responsabilité sociale des entre-
1. « L’homme, principal facteur d’échec ou de réussite des opérations de rachat », in
Humanisme et entreprise, juin 2001.
2. « Les DRH sont-elles solubles dans les fusions ? », de E. Franck, in Entreprise et Carriè-
res, no 609, février 2002.
3. « Le social s’invite à l’AG », de G. Le Nagard, in Entreprises et Carrières, no 629, juillet
2002.
EMPLOIS-MÉTIERS SPÉCIALISÉS DANS UN DOMAINE, ET COMPÉTENCES ASSOCIÉES
132
prises. Une douzaine de ces questions concernait les rémunérations
(actionnariat salarié, distribution de stock options, politique de rému-
nération), et une dizaine concernait le dialogue social (accords
35 heures, conflits sociaux, rôle des syndicats). Il semble bien qu’analys-
tes et gérants de portefeuilles aient l’œil sur le critère social, tout comme
la Commission Européenne… Les DRH vont devoir trouver des outils
pour mesurer leur performance sociale, et pour la communiquer.
Exemple
En 2003 lors d’un suivi de stage, une entreprise d’un grand groupe du
secteur de l’électricité menait avec un cabinet de consultant et l’AGEFIPH
(fonds de mutualisation pour les travailleurs handicapés) une étude d’évalua-
tions des postes possibles pour un reclassement de personnes handicapées
(avec les aménagements éventuels, par exemple reclassement de sourds ou
d’un hémiplégique). L’entreprise menait cette action en vue d’une part de
se mettre en règle avec la législation (qui prévoit l’emploi de 6 % de handi-
capés dans l’effectif permanent), mais d’autre part et surtout en vue de soigner
son image d’« entreprise citoyenne » auprès des pouvoirs publics et de la
DDTE, car elle réorganisait sa production par une croissance externe et des
rachats d’entreprises de production en Pologne, en Amérique du Sud et en
Asie… et prévoyait un plan de préretraites pour des salariés français…
Cette bonne image sociale deviendrait un atout quand il s’agirait, plus tard,
de négocier avec la DDE l’acceptation du plan de préretraites…
La réflexion sur la responsabilité sociale de l’entreprise (RSE), est en
train de progresser, et certains groupes, dont Suez, ont élaboré des indi-
cateurs sociaux permettant ensuite de se comparer à d’autres et ainsi de
communiquer sur leurs pratiques sociales. Ils en escomptent un retour
sur investissement auprès de leurs salariés et clients.1
1. Une commission d’enquête de la Fondation de Dublin, agence de l’Union Européenne,
a étudié, en 2001 la place de la responsabilité sociale (RSE) des entreprises dans 4 pays
européens (Allemagne, Royaume-Uni, France et Hongrie). Elle a étudié en particulier
les pratiques en matière de traitement des difficultés de l’emploi et les conditions de
travail avec les sous-traitants de proximité (enjeux de santé et de sécurité au travail). Il
ressort de cette étude une très grande diversité de pratiques, aussi bien entre pays qu’à
l’intérieur de chacun. Visiblement, dans certains cas, la RSE peut être une opportunité
pour trouver d’autres solutions aux restructurations récurrentes, que les simples licen-
ciements et plans sociaux. Néanmoins, pour le moment, la RSE est plus prise en compte
par le management que par les partenaires sociaux. Son avenir dépendra de leur impli-
cation ainsi que de l’engagement des collectivités locales et des consommateurs.
LES EMPLOIS-MÉTIERS DU DOMAINE RISQUES SOCIAUX
133
©
Dunod
–
La
photocopie
non
autorisée
est
un
délit
Le thème du développement durable qui englobe l’environnement,
les pratiques sociales éthiques (contre le travail des enfants ou pour un
commerce équitable, ou encore contre les licenciements injustifiés1)
devient un thème porteur au moins pour les auteurs et éditeurs…2
1. Le « cas Michelin », qui a licencié en 2000 alors que l’entreprise faisait des profits, mais
qui a vu le cours de son action en Bourse grimper immédiatement, a scandalisé aussi
bien les médias que le gouvernement socialiste de l’époque et a abouti à précipiter
l’émergence de la Loi de Modernisation Sociale de 2001 visant à rendre plus contrai-
gnantes les possibilités de licenciement dans des cas semblables.
2. De nombreux titres se trouvent en librairie en 2003 sur ce thème : Vive l’entreprise soli-
daire, L’entreprise responsable : développement durable, responsabilité sociale, par exemple.
PA R T I E 3
Emplois-métiers
transversaux
et nouveaux métiers
ES EMPLOIS-MÉTIERS spécifiques aux domaines n’épuisent pas la
diversité rencontrée dans les entreprises. Ainsi avons-nous distin-
gué deux autres catégories d’emplois. Nous détaillerons d’abord
des emplois transversaux aux domaines, c’est-à-dire qui nécessitent en
termes de compétences une polyvalence plus étendue (souvent dans les
petites structures, mais également de nombreux emplois d’encadrement
généraliste). Nous étudions ainsi l’emploi de directeur des ressources humai-
nes et celui de secrétaire administratif spécialisé ressources humaines.
Nous traitons ensuite trois nouveaux métiers, c’est-à-dire qui nous parais-
sent en voie de généralisation mais encore rares dans les organigrammes :
l’emploi de chargé d’études RH, celui de responsable organisation et
gestion des systèmes d’information RH et celui de conseiller en VAE.
L
137
CH A P I T RE 7
Des emplois-métiers
transversaux aux domaines
Le concept d’emploi transversal
Nous disons qu’un emploi est transversal lorsqu’il intervient sur au
moins deux des trois domaines d’action de la gestion des ressources
humaines, c’est-à-dire le domaine emploi et/ou le domaine rémunéra-
tion et/ou le domaine risques sociaux. De plus, son activité ne peut se
décrire sous la forme d’un processus linéaire aboutissant à une seule
« production »; il intervient plutôt dans la coordination et la mise en
synergie de diverses activités, et la façon de décrire son activité relèverait
plus d’un processus systémique. C’est pourquoi, dans les rubriques inti-
tulées « chaîne d’activités de l’emploi » nous trouverons ici des schémas
moins linéaires que précédemment.
Les quatre emplois transversaux traditionnels que nous avons rencon-
trés sont respectivement :
– le directeur des ressources humaines ou DRH,
– le chef du personnel,
– l’assistant ressources humaines,
– le secrétaire administratif spécialisé ressources humaines.
EMPLOIS-MÉTIERS TRANSVERSAUX ET NOUVEAUX MÉTIERS
138
Nous nous attacherons dans un premier temps à comparer et distinguer
les deux premiers, puis nous décrirons l’emploi-métier de DRH. Nous
tenterons également d’expliquer ce que signifie l’emploi d’assistant RH,
et nous décrirons enfin l’emploi-métier de secrétaire spécialisé RH.
Le chef du personnel a toujours en charge l’administration du
personnel, pas le directeur des ressources humaines. Cependant, dans
certains cas, les responsabilités et les fonctions du chef du personnel
sont les mêmes que celles d’un DRH de petite structure.
Dans une grande entreprise, on rencontre presque toujours un
DRH, mais celui-ci ne s’occupe jamais de l’administration du person-
nel et de la paye. Il a souvent sous ses ordres à la fois un chef du personnel
appelé souvent également responsable de l’administration du person-
nel, et des responsables spécialisés : responsable formation, responsable
recrutement, responsable sécurité, responsable paye.
Le chef du personnel supervise toujours l’administration du person-
nel, que ce soit dans une grande structure ou dans une petite, et il est
secondé par un assistant ou des secrétaires spécialisés. C’est lui cepen-
dant qui reçoit le personnel pour des questions délicates ou pour gérer
des contentieux individuels, tout comme un directeur des ressources
humaines.
Par ailleurs, le plus souvent il prend en charge, selon les besoins de
l’entreprise et selon sa compétence, d’autres dossiers de gestion du
personnel.
Exemples
Parmi les salariés interviewés, un chef du personnel montait un dossier de
gestion prévisionnelle de l’emploi et gérait la mobilité interne dans un
contexte de plan social, dans un autre cas le chef du personnel avait en
charge toutes les relations sociales dans un contexte de refonte des grilles de
classification et de mouvements sociaux durs.
Dans ces emplois transversaux, de nombreuses appellations coexis-
tent, recouvrant quelquefois des activités semblables, d’autres fois tota-
lement différentes.
Exemples d’offres d’emploi (Le Monde, 12 et 19 février 2008)
• Responsable des développement RH (site de 1 200 personnes) chargé de :
– crédibiliser la fonction RH au sein de l’organisation;
DES EMPLOIS-MÉTIERS TRANSVERSAUX AUX DOMAINES
139
©
Dunod
–
La
photocopie
non
autorisée
est
un
délit
– homogénéiser les pratiques et tendre vers la définition d’une culture
commune;
– sensibiliser le management aux bonnes pratiques RH;
– décliner la politique GPEC récemment définie.
• Chef de groupement des RH (carrière publique : 1 200 agents) chargé de
préparer et mettre en œuvre la politique de gestion des RH du service.
• Directeur des RH (secteur public) chargé :
– d’animer et d’impulser la politique RH;
– d’harmoniser les procédures;
– de gérer les relations sociales;
Ces types d’emplois transversaux représentent une évolution qui se
développe dans les structures à organigramme plat et généralement des
sociétés de service (nous en avons rencontré par exemple, dans des
entreprises de transport urbain, ainsi que dans les agences d’intérim).
Exemples
• Un responsable ressources humaines (établissement de 300 salariés) :
« paye et administration du personnel, législation sociale, recrutement du
personnel non cadre, responsable formation et communication interne ».
• Un directeur des ressources humaines (énergie et transport ferroviaire,
siège) : « coordonner, conseiller et développer les RH auprès des DRH des
centres de profit ».
• Un responsable juridique et ressources humaines : « administration du
personnel, paye, gestion des RH, gestion prévisionnelle des rémunérations,
secrétariat général juridique, droit social et commercial ».
Et par ailleurs :
• Un assistant RH (500 personnes) : « rattaché au DRH, recrutement,
mobilité interne, communication ».
• Un assistant RH : « seconder le DRH dans les dossiers contentieux et dans
les relations avec les organisations syndicales ».
Ces quelques exemples nous montrent, s’il en était besoin, l’extrême
variabilité de ces emplois transversaux, liée à la fois à l’histoire de
l’entreprise ou au prédécesseur dans le poste, mais également liée à la
place donnée aux ressources humaines par les dirigeants, et enfin par
l’organisation de l’entreprise ou du service RH lui-même. Il conviendra
donc dans la lecture des situations décrites ci-après, de garder à l’esprit
leur caractère d’emploi-métier.
EMPLOIS-MÉTIERS TRANSVERSAUX ET NOUVEAUX MÉTIERS
140
L’intitulé de chef du personnel tend à reparaître, mais ses fonctions
sont assimilées suivant les cas à celles :
– d’un responsable paye et administration du personnel,
– d’un responsable des relations sociales,
– d’un responsable de la gestion des compétences,
– d’un responsable formation.
Dans les PME, il nous semble que le chef du personnel est remplacé de
plus en plus souvent par l’assistant RH, moins payé, polyspécialisé, mais
qui reste un agent de maîtrise et non un cadre. Bien que l’appellation
d’assistant RH soit de plus en plus fréquente, ni ses activités, ni la fina-
lité globale de son emploi, ni son positionnement dans la structure ne
nous permettent de le décrire comme un emploi-métier dans l’état
actuel de notre étude.
On peut distinguer deux types d’assistant RH : plutôt généraliste
dans les PME (souvent unique collaborateur du DRH ou du chef du
personnel) et plutôt spécialisé dans un domaine précis dans les grandes
entreprises (soit en tant que collaborateur du responsable, soit pour le
remplacer, des assistants formation par exemple). Les tâches de ces deux
types d’assistants RH (polyvalent ou spécialisé) sont très différentes. Les
compétences exigées dépendent des activités confiées et l’exigence en
termes de diplôme varie de bac + 2 à bac + 5.
On aurait ainsi, en termes d’activités, la structure du tableau 7.1,
montrant le sens de l’évolution que nous avons observée.
Nous avons remarqué depuis trois ans que, sur un diplôme de forma-
tion continue universitaire1, les stagiaires sont composés pour les deux
cinquièmes d’entre eux de secrétaires de direction BTS qui viennent se
spécialiser en ressources humaines. Le but est de prendre en charge des
postes d’assistants RH polyspécialisés sur deux ou trois domaines en
PME (administration du personnel et/ou paye et/ou recrutement et/ou
relations sociales et/ou formation), directement rattachés au directeur
général ou au directeur administratif et financier, mais sans pouvoir de
décision. Par contre le niveau de salaire est très inférieur, avec des acti-
vités similaires, à celui de chef du personnel.
1. Le GERFHO : gestion des RH et de la Formation, niveau bac + 3, au Havre.
DES EMPLOIS-MÉTIERS TRANSVERSAUX AUX DOMAINES
141
©
Dunod
–
La
photocopie
non
autorisée
est
un
délit
Dans ce chapitre nous ne décrirons que deux emplois-métiers : celui
de directeur des ressources humaines et celui de secrétaire spécialisé RH.
Tableau 7.1 – Tendances d’évolution de la structure des métiers
dans un service ressources humaines
Grandes entreprises Petites entreprises
Avant
Tendance
actuelle
Avant
Tendance
actuelle
DRH DRH
+ « business
partner »
fonction
transversale
à l’international
directeur admi-
nistratif et finan-
cier ou directeur
général
directeur admi-
nistratif et finan-
cier ou directeur
général
+ + + +
chef du personnel
(adjoint du
DRH)
– administration
du personnel –
cadre
responsables
spécialisés (forma-
tion, paye, admi-
nistration du
personnel)
Responsables
Ressources
Humaines (RRH)
chef du person-
nel ou responsa-
ble du personnel
cadre
assistant RH
(polyvalent)
agent de maîtrise
+ + + +
responsables
spécialisés (forma-
tion, recrute-
ment…)
assistants spéciali-
sés RH
(de plus en plus
polyvalents)
agents de maîtrise
ou employés
secrétaire spécia-
lisé RH (polyva-
lent)
secrétaire ou
employé (non
spécialiste RH)
+
secrétaires ou
employés RH
(non polyvalents)
EMPLOIS-MÉTIERS TRANSVERSAUX ET NOUVEAUX MÉTIERS
142
Exemples d’entretiens réalisés auprès de professionnels
• Assistante RH, mécanique industrielle, PME.
• Responsable du service personnel et formation, métallurgie, PME.
• Assistante RH et service paye, tuyauterie, grande entreprise.
• DRH et Assistante du DRH, presse régionale, PME.
• Responsable de gestion du personnel, mécanique et aéronautique, PME.
• DRH, transports urbains.
• DRH, hôpital.
• Responsable administration du personnel et des relations sociales, CRAM.
• Chef du service administration RH, EDF, centrale nucléaire.
• Chef du personnel, sous-traitance automobile, PME.
• Rédacteur principal (assistante en gestion des RH), EDF, centrale ther-
mique…
L’emploi-métier
de directeur des ressources humaines (DRH)
et ses évolutions
Résumé
La mission essentielle du directeur des ressources humaines se décline
en deux points fondamentaux :
– élaborer et mettre en œuvre la politique sociale de l’entreprise en
veillant au climat social,
– conseiller et assister la direction et les responsables hiérarchiques
sur les choix stratégiques concernant le personnel.
La finalité est d’améliorer ou de préserver le climat social, en tenant
compte des contraintes internes et externes (« vigie sociale »), d’assurer
la cohérence entre la stratégie de l’entreprise et les plans d’action RH
(emploi, rémunérations, risques sociaux), et enfin de garantir la
qualité des prestations du service RH (fiabilité, coût, délais, respect des
obligations légales).
DES EMPLOIS-MÉTIERS TRANSVERSAUX AUX DOMAINES
143
©
Dunod
–
La
photocopie
non
autorisée
est
un
délit
Le directeur des ressources humaines assure l’interface entre la direc-
tion de l’entreprise, l’encadrement, les représentants du personnel et
l’ensemble des salariés. Il assure également l’interface entre la direction
de l’entreprise et les interlocuteurs de certaines administrations. Parti-
culièrement attentif au risque de mal décider, d’être inéquitable
(congés, paye…), il peut aussi participer à la définition des orientations
stratégiques.
Données prises en compte Activités
Contacts en interne (partenaires
sociaux, bruits de couloir, atmosphère,
déclarations de salariés et de chefs de
service) et des synthèses qu’il en fait.
Contacts externes (autres DRH,
consultants, chambre patronale,
ANDCP, médias, internet…).
Suivi de l’actualité sociale (presse).
Enquêtes ou études de climat social
qu’il fait réaliser.
Erreurs, dysfonctionnements et solu-
tions passés.
Repérer les sources de mécontente-
ment, les analyser et décider d’actions
préventives ou correctives afin d’éviter
que le climat social ne se détériore.
Conseiller la direction en matière de
rémunération, promotion, communi-
cation, management, plan social.
Animer des réunions (de comité
d’entreprise, de CCE ou de négocia-
tions) en décidant de l’ordre du jour,
ou y participer, rédiger des dossiers de
synthèse.
Recevoir les salariés, les partenaires
sociaux et les chefs de service, à leur
demande ou non.
Stratégie générale de l’entreprise et de
ses objectifs en matière d’image
sociale, interne ou externe.
Connaissance de la psychologie indi-
viduelle et collective (motivations,
modes de comportement, pouvoir…).
Études qu’il fait réaliser (simulations,
hypothèses de négociations).
Informer, communiquer, expliquer
et justifier les politiques choisies
(réunions formelles et informelles,
entretiens individuels).
Négocier ou participer aux négocia-
tions avec les partenaires sociaux
et les chefs de service.
Gérer les conflits individuels et parti-
ciper à la gestion des conflits collectifs
en informant et en conseillant la
direction.
Prendre en charge la gestion des litiges
(amiable, Prud’hommes, inspection
du travail).
EMPLOIS-MÉTIERS TRANSVERSAUX ET NOUVEAUX MÉTIERS
144
Données prises en compte Activités
Orientations stratégiques définies avec
ou par la direction générale.
Connaissance de la culture de l’entre-
prise, de ses métiers, des produits
et services.
Relations entretenues avec les parte-
naires externes (ANPE, collectivités
territoriales, inspection du travail,
presse).
Souci de la satisfaction des clients
de l’entreprise.
Son expertise en RH (expérience
professionnelle dans les différents
domaines : administration, formation,
recrutement…).
Définir des plans d’action dans diffé-
rents domaines (rémunération,
communication interne, organisation
du travail, insertion de chômeurs
et recrutement de stagiaires, etc.)
et s’assurer de leur cohérence
et de leur mise en synergie.
Impulser des projets (par exemple,
faisabilité de la mise en place des
35 heures, scénarios possibles,
partenariat avec les Universités…).
En piloter certains et en déléguer
d’autres, selon la taille de l’entreprise.
Études sur l’évolution des métiers
et des compétences.
Besoins (quantitatifs et qualitatifs)
en personnel définis par la direction
générale et les chefs de service.
Contraintes budgétaires fixées.
Règles du droit social en vigueur.
Politiques gouvernementales d’aide à
l’emploi.
Concevoir, piloter ou déléguer les
plans d’action : recrutement, forma-
tion, sécurité, communication
interne, qualité, plan social…
Contrôler les résultats, mesurer
le retour sur investissement.
Règles du droit fiscal.
Son expertise en administration du
personnel et en systèmes d’informa-
tion.
Connaissance des postes de travail et
des compétences du personnel de son
service.
Former ou organiser la formation du
personnel RH (procédures, nouvelles
techniques…) pour les rendre polyva-
lents.
Organiser le service RH et répartir les
attributions.
Piloter et améliorer le système d’infor-
mation et les procédures de contrôle
et de qualité.
Contrôler les résultats.
Effectuer le suivi du budget RH
(rémunérations, formation, …)
et analyser les écarts.
Mesurer le retour sur investissement
(rentabilité, efficacité) du service RH
et rendre compte des résultats
à la direction générale.
DES EMPLOIS-MÉTIERS TRANSVERSAUX AUX DOMAINES
145
©
Dunod
–
La
photocopie
non
autorisée
est
un
délit
Réseau de relations du directeur des ressources humaines
Il s’agit de recenser toutes les personnes avec lesquelles le directeur des
ressources humaines entre en relation à l’occasion de son activité profes-
sionnelle, en précisant la nature de sa relation (collaboration, supervi-
sion, contrôle, etc.) et les circonstances dans lesquelles se déroule cette
relation. On distinguera les relations au sein du service RH dans un
premier temps, puis les relations internes à l’entreprise, et enfin les rela-
tions entretenues avec des interlocuteurs extérieurs à l’entreprise.
Interlocuteurs
Type de relations
et circonstances
En interne service RH
avec
tous les collaborateurs
du service (responsa-
bles et secrétaires
spécialisés RH)
le
DRH
organise l’activité globale du service,
contrôle les actions et les documents issus
du service (documents administratifs,
juridiques, paye),
forme ou organise la formation
des collaborateurs du service RH,
informe des décisions, orientations,
problèmes, délais,
écoute et synthétise les informations,
demandes, problèmes, suggestions
pour mettre en place les clés de résolution
et améliorer le système d’information.
En interne entreprise
avec
la direction
de l’entreprise
le
DRH
collabore aux réunions de définition
des grandes orientations stratégiques,
propose des plans d’action (emploi,
rémunération, risques sociaux),
informe en qualité de relais, sur tous
les problèmes, attentes, satisfactions,
mécontentements rencontrés ou perçus
lors des relations avec l’ensemble
du personnel.
EMPLOIS-MÉTIERS TRANSVERSAUX ET NOUVEAUX MÉTIERS
146
En interne entreprise
avec
tous les salariés
le
DRH
écoute les difficultés et demandes expri-
mées, ou « découvre » les problèmes
latents,
négocie des solutions compatibles avec
des contraintes et intérêts souvent diver-
gents,
sanctionne en cas de faute,
s’informe de manière formelle et infor-
melle sur le climat social, les sources
de dysfonctionnements éventuelles,
et contrôle les informations reçues.
les responsables de
services
recherche des données précises
(horaires, absences),
recherche de manière informelle
des informations sur le climat
ou les difficultés sociales particulières,
les besoins, les suggestions,
organise des réunions de travail
sur la définition des besoins en formation
ou en recrutement,
négocie la répartition des budgets,
les possibilités de promotion, d’augmen-
tations de salaires, la formation,
discute des sanctions à prendre en cas
de problème,
coordonne les plans d’action et procédures,
conseille sur des décisions ou réponses à
des problèmes individuels ou collectifs.
les représentants des
salariés : syndicats,
comité d’entreprise,
CHSCT, délégués du
personnel
anime les réunions légales,
recherche des échanges et discussions
formelles sur les projets de formation,
reclassements, licenciements…
écoute, lors de relations informelles,
les mécontentements ou suggestions,
pour « sentir » le climat et prévenir
les difficultés,
négocie lors d’un conflit ou à propos
de demandes précises.
DES EMPLOIS-MÉTIERS TRANSVERSAUX AUX DOMAINES
147
©
Dunod
–
La
photocopie
non
autorisée
est
un
délit
En externe
avec
les DRH des autres
entreprises régionales,
Andcp locale
ou nationale
le
DRH
échange des informations, des expériences
ou conseils, lors de réunions de travail
ou de relations informelles,
contribue à des études ou articles relatifs
à la profession,
débat de l’évolution de la profession et des
idées de plans d’actions lors de colloques,
séminaires ou réunions.
les universités, écoles,
lycées
élabore des cours, conférences,
collabore à l’encadrement de stagiaires,
recherche des candidats à des emplois.
l’Anpe, Afpa, organis-
mes de formation
collabore à des dossiers et projets
de partenariat pour des programmes
de réinsertion, embauche, formation.
les mairies, collectivi-
tés locales
participe à des réunions sur certains
projets,
s’informe sur les politiques locales,
les activités en émergence, les projets
d’implantation.
l’inspection du travail recherche des informations
ou des conseils sur questions nouvelles
(annualisation du temps de travail,
contrats nouveaux…).
les prud’hommes suit les contentieux en cours
avec les salariés,
comparaît pour défendre le point de vue
de la direction.
la caisse régionale
d’assurance maladie
répond à des inspections ou sollicitations
(en cas d’accidents).
le médecin du travail demande ou répond à des questions.
les organismes de
retraite, Assedic,
CPAM
négocie les problèmes particuliers
(cessation progressive d’activité
par exemple).
les organismes de
branche (syndicats
patronaux)
sollicite des conseils pour le montage
de dossiers de subventions.
EMPLOIS-MÉTIERS TRANSVERSAUX ET NOUVEAUX MÉTIERS
148
Les évolutions de l’emploi repérées
Comme pour les autres emploi-métiers de la fonction, mais de façon
encore plus importante pour le DRH, le réseau de relations s’est à la fois
densifié et fortement complexifié. La réalisation des projets est de plus
en plus dépendante des relations entretenues avec de très nombreux
partenaires et le temps de travail consacré à la communication, tant en
interne qu’en externe, est non seulement important mais surtout crois-
sant. Cet aspect communicationnel est un élément d’évolution majeur
de cet emploi-métier.
Le directeur des ressources humaines participe de plus en plus souvent
au comité de direction, bien que nous ayons encore observé les trois cas
de figure suivants :
– faire partie du comité de direction et participer aux choix stratégi-
ques de l’entreprise (choix de politique générale);
– participer au comité de direction et participer à la définition de la
politique RH (emploi, rémunération, etc.);
– ne pas participer au comité de direction et appliquer simplement
les orientations stratégiques.
Exemples
Dans notre étude, nous avons rencontré un DRH qui s’est « imposé » au
comité de direction (par sa compétence et sa personnalité ?), deux autres
qui participent au comité de direction parce que c’est la culture managériale
du chef d’entreprise et de l’organisation elle-même, un DRH qui ne parti-
cipe pas au comité de direction…
En externe
avec
les consultants, la
chambre de commerce
et d’industrie
le
DRH
sollicite informations, conseils,
expertises, services.
les entreprises de
travail temporaire
négocie des contrats annuels de service.
les médias informe de projets valorisant l’entreprise
pour diffuser une image positive dans
tous les cas le permettant.
DES EMPLOIS-MÉTIERS TRANSVERSAUX AUX DOMAINES
149
©
Dunod
–
La
photocopie
non
autorisée
est
un
délit
Figure 7.1 – Chaîne d’activités
du directeur des ressources humaines
Piloter et améliorer le système d’information
(procédures, réseau, synergies) pour améliorer
la qualité et l’efficacité du service
Définir les plans d’action RH, les traduire à
ses subordonnés, déléguer leur pilotage, les
coordonner, en assurer le suivi et intervenir
à des moments cruciaux. Ex. : négociation
des augmentations de salaires, du budget
formation, d’un plan social
Informer, communiquer
expliquer et justifier
les politiques données
et les choix opérés
Gérer les conflits individuels
(entretien, sanctions) et
collectifs (CE, DP, CHSCT)
et suivre les litiges (inspection
du travail, Prud’hommes)
Monter des actions en
partenariat avec l’extérieur
Ex. : ANPE (recrutement
et intégration de chômeurs)
écoles, universités (stagiaires
apprentissage…)
Connaissance du droit du travail et du
droit social, des conventions collectives,
du règlement intérieur, de la politique
gouvernementale
Politique générale de l’entreprise,
stratégie RH, objectifs d’image
auprès des salariés et de l’extérieur
Informations informelles
bruits de couloirs,
partenaires sociaux,
« indics », chefs de services
Lire la presse spécialisée,
participer à différentes
rencontres, congrès,
conférences pour suivre
l’actualité sociale
Réaliser la veille et le
pilotage social
Faire réaliser des études préventives
(enquête de satisfaction,
rémunération, 35 heures…), des
tableaux de bord sociaux par son
service ou des consultants externes
et et et
Repérer des erreurs,
dysfonctionnements,
problèmes constatés
par son service
ou par des chefs de services
Informations, réunions DP,
CE, CHSCT, CCE, conseil
de direction,
conseil des chefs de services
Des informations données
par son réseau de relations
externe (autres DRH,
chambre patronale,
consultants, experts)
Connaissance des salariés
culture de l’entreprise
Organiser le service ressources humaines
Former ou organiser la formation
des personnels du service
Contrôler les résultats, mesurer le retour
sur investissement, suivre le budget RH
Connaissance
du fonctionnement
psychologique des
individus (comportement
organisationnel)
Informer la direction sur les risques
de conflits, rendre compte des actions
en cours, de l’avancement des plans
d’actions (tableaux de bord, statistiques,
études), conseiller sur les actions
de prévention à mettre en œuvre, négocier
les moyens (budgets, postes, études, etc.)
Moyens
Légende
Actions
Résultats
Connaissance du groupe
et de sa culture
EMPLOIS-MÉTIERS TRANSVERSAUX ET NOUVEAUX MÉTIERS
150
Les DRH ont de plus en plus souvent en charge :
– la « veille » : juridique, sociale, et même technologique;
– la « qualité » : le souci du client externe d’une part, et toujours le
souci du client interne (les services opérationnels);
– la communication avec l’extérieur, c’est-à-dire « vendre » ou défen-
dre l’image de l’entreprise et sa politique sociale ou de l’emploi
(vis-à-vis des pouvoirs publics en particulier).
Par ailleurs, les directeurs des ressources humaines doivent faire la
preuve (vis-à-vis de la direction) que leur service RH est rentable, fiable
et de qualité1; ils doivent justifier et expliquer leurs dépenses et rendre
des comptes sur les résultats de leurs plans d’action.
Leur rôle de pilotage social reste primordial, se professionnalise et
nécessite même une véritable expertise (audit social, plans sociaux,
annualisation du temps de travail…).
Dans le contexte de l’internationalisation croissante, le DRH doit
savoir gérer des personnes de nationalités et de cultures différentes… La
gestion des différences devient un des éléments clés de la GRH de
demain. Des « managers grands comptes » (account manager) sont char-
gés dans les groupes multinationaux, de coordonner les politiques RH
pour que les grands clients aient la même qualité de service quelque soit
le pays2.
Enfin, le DRH doit être de plus en plus une force de proposition face
à la gestion du changement et à la résolution de problèmes complexes.
Pour asseoir sa position d’acteur stratégique (compétitivité, perfor-
mance, globalisation des marchés) la connaissance du « business », du
produit, de la stratégie de l’entreprise sera de plus en plus déterminante
pour le DRH et son équipe.
1. On parle de « scorecards » pour évaluer les DRH. Ce concept, inventé par Robert
Kaplan et David Norton fait référence au « tableau de bord prospectif », qui vise à
mesurer la performance sous toutes ses formes (pas seulement financière) en déclinant
les objectifs et en fixant les enjeux quantitatifs et qualitatifs.
2. Un emploi de « Human ressource Business Partner » existe chez Millipore à Mosheim (67).
Il est l’interlocuteur priviligié du haut management des 17 sites européens pour répon-
dre à toutes les questions de politique RH (évolutions de carrière, politiques de rému-
nération, recrutement, fidélisation…). L’Institut de Gestion Sociale de Paris (IGS)
ouvre un master 2 à vocation internationale intitulé « HR Business Partner » en février
2008…
DES EMPLOIS-MÉTIERS TRANSVERSAUX AUX DOMAINES
151
©
Dunod
–
La
photocopie
non
autorisée
est
un
délit
Les compétences de l’emploi-métier de DRH
Nous avons identifié quatre finalités intermédiaires : assurer le pilotage
social; maintenir le climat social; définir les plans d’action RH et assu-
rer leur mise en œuvre; assurer la fiabilité des prestations et des infor-
mations du service RH et améliorer son efficacité.
1. Quels sont les savoirs en action ou compétences nécessaires pour assurer
le pilotage social ?
– savoir mettre en œuvre une veille sociale et en utiliser les résultats;
– savoir être à l’écoute de tout événement majeur ou mineur pouvant
affecter le climat;
– savoir se créer un réseau d’information, interne et externe et
synthétiser les informations obtenues;
– savoir susciter des études sur des problèmes sensibles (change-
ments de métiers, ou de classifications, les 35 heures);
– savoir mettre en regard des logiques différentes, voire contradictoires
(salaires, lois, organisation…), les problématiser et les concilier;
– savoir recouper et contrôler les informations.
Quels savoirs théoriques (connaissances et disciplines de base),
quelles connaissances liées à la pratique professionnelle y associer ?
Connaissances et disciplines de base
(savoirs théoriques)
Connaissances liées à la pratique
professionnelle
Psychologie des organisations
Sociologie du travail (l’organisation
du travail et la structuration des tâches)
Méthodologie de l’enquête
Audit social
Histoire des syndicats et des relations
sociales
Communication (formelle
et informelle)
Méthodologie de résolution
de problèmes complexes
Méthodologie de la « veille »
Cultures identitaires de l’entreprise
et des personnes-clés
Comportements organisationnels
de l’entreprise
Services de l’entreprise, leurs missions
et les personnes
Syndicats et histoire sociale de l’entre-
prise et de la région (anciens conflits)
Langage de l’entreprise (vocabulaire
technique)
Cahiers des charges spécifiques
(études ou prestations) et prestataires
(internes ou externes)
EMPLOIS-MÉTIERS TRANSVERSAUX ET NOUVEAUX MÉTIERS
152
2. Quels sont les savoirs en action ou compétences nécessaires pour
maintenir le climat social ?
– savoir anticiper les problèmes pour éviter les conflits majeurs;
– savoir négocier des solutions compatibles avec des contraintes et
des intérêts souvent divergents;
– savoir prévoir, anticiper les effets de ses décisions;
– savoir informer, communiquer, expliquer et justifier les politiques
sociales et les choix opérés;
– savoir réagir face à un problème ou un conflit et proposer rapide-
ment des solutions;
– savoir préparer (dossiers) les réunions de CE et CCE, et préparer
les réponses aux questions de délégués du personnel en collabora-
tion avec les supérieurs hiérarchiques concernés et la direction;
– savoir étudier, en partenariat avec les partenaires sociaux, des projets
de réorganisation liés aux évolutions technologiques, aux évolutions
de l’activité, aux évolutions législatives (exemple : les 35 heures).
Quels savoirs théoriques (connaissances et disciplines de base),
quelles connaissances liées à la pratique professionnelle y associer ?
Marketing RH (segmentation,
fidélisation)
Responsabilité sociale de l’entreprise
Éthique
Capacités et disciplines de base
(savoirs théoriques)
Connaissances liées à la pratique
professionnelle
Droit social et du travail
Législation sociale
Fonctionnement des Prud’hommes,
de l’Inspection du travail
Négociation sociale
Théories de gestion des conflits
Communication interne
Conduite de réunion
Théories de prise de décision
Convention collective et règlement
intérieur de l’entreprise
Législation spécifique au cas particu-
lier de l’entreprise
Supports d’information, moments et
personnes à informer
Actualité sociale
Les partenaires sociaux et leurs spécifi-
cités, anciens conflits dans l’entreprise
DES EMPLOIS-MÉTIERS TRANSVERSAUX AUX DOMAINES
153
©
Dunod
–
La
photocopie
non
autorisée
est
un
délit
3. Quels sont les savoirs en action ou compétences nécessaires pour définir
les plans d’action RH et assurer leur mise en œuvre ?
– savoir utiliser les résultats du pilotage social (veille, études) pour
élaborer des plans d’action;
– savoir insérer les ressources humaines dans une stratégie globale
d’entreprise;
– savoir traduire les orientations de la direction générale en plans
d’action (emploi, rémunération, risques sociaux);
– savoir réaliser ou faire réaliser les divers plans d’action;
– savoir suivre et contrôler la réalisation (mesurer ou faire mesurer
les écarts par rapport aux attentes ou au budget);
– savoir rendre compte des actions en cours, des résultats et des
écarts;
– savoir négocier les moyens nécessaires à la mise en œuvre de plans
d’action (budget, postes, études…);
– savoir conseiller la direction sur des actions de prévention à mettre
en œuvre à court terme;
– savoir se faire écouter, paraître crédible aux yeux de la direction
générale.
Quels savoirs théoriques (connaissances et disciplines de base),
quelles connaissances liées à la pratique professionnelle y associer ?
Connaissances et disciplines de base
(savoirs théoriques)
Connaissances liées à la pratique
professionnelle
Gestion et politique d’entreprise
Méthodologie de projet,
et planification
Analyse des postes
Contrôle de gestion stratégique
Gestion des ressources humaines :
GPEC, recrutement, formation,
rémunération, sécurité et conditions
de travail etc.
Management des hommes
Système de valeurs du dirigeant,
les relations de pouvoir au sein
de l’équipe de direction
Projets de l’entreprise (industriels,
stratégiques), sa politique sociale,
sa culture
Moyens (financiers, humains, techni-
ques, logistiques) de l’entreprise
Structure des effectifs et leur évolu-
tion, carte des emplois
EMPLOIS-MÉTIERS TRANSVERSAUX ET NOUVEAUX MÉTIERS
154
4. Quels sont les savoirs en action ou compétences nécessaires pour assurer
la fiabilité des prestations et des informations du service RH et améliorer
son efficacité ?
– savoir organiser le travail, répartir les tâches, et déléguer;
– savoir développer la polyvalence dans son service;
– savoir superviser et contrôler les activités de chacun;
– savoir améliorer le système d’information de son service;
– savoir faire évoluer les personnes de son service en matière de promo-
tion, de carrière, de rémunération.
Quels savoirs théoriques (connaissances et disciplines de base), quelles
connaissances liées à la pratique professionnelle y associer ?
Droit du travail : les contrats, le
salaire, participation et actionnariat,
qualifications et performances, etc.
Mesures gouvernementales récentes en
matière d’emploi, de rémunération,
etc.
Qualité : normes, procédures et
qualité totale
Négociation
Culture générale sur les stratégies
industrielles et les contraintes
commerciales
Expression orale
Personnes ressources locales (experts,
consultants, spécialistes)
Aides à l’emploi du moment
Historique de l’entreprise (rémunéra-
tions, emplois, carrières) et données
de l’environnement (branche ou
région)
Risques liés à l’activité de l’entreprise
(maladies, conditions de travail)
Outils de gestion en usage dans
l’entreprise, procédures de contrôle
Contenu des dossiers à négocier
Connaissances et disciplines de base
(savoirs théoriques)
Connaissances liées à la pratique
professionnelle
Organisation du travail
Analyse du travail et des compétences
Administration du personnel
Management et pédagogie
Systèmes d’information : informati-
que, bureautique, télécommunications
Tâches et compétences du personnel
du service
Procédures de suivi et de contrôle en
usage, et leurs faiblesses
Formation du personnel, systèmes
d’évaluation, de motivation
Culture et psychologie du personnel
DES EMPLOIS-MÉTIERS TRANSVERSAUX AUX DOMAINES
155
©
Dunod
–
La
photocopie
non
autorisée
est
un
délit
Quelles sont les qualités indispensables à la réalisation de ces quatre finalités
intermédiaires ?
L’emploi-métier d’assistant
ressources humaines spécialisé
Cette fonction est très fortement marquée par les obligations légales.
Elle consiste en un conglomérat d’activités qui ne peuvent s’organiser
entre elles selon un processus linéaire. Ces tâches peuvent être menées
indépendamment les unes des autres, ce qui explique la possibilité d’un
grand cloisonnement dans les grandes entreprises.
On y trouve la prévoyance, le logement, les voyages et déplacements,
médailles, retraites, statistiques, promotions, élections professionnelles,
suivi des comités d’entreprise et comité d’hygiène, sécurité et condi-
tions de travail, départs, visites médicales, décès, invalidité, durée du
travail, etc. Ces activités sont toutes liées au contrat de travail et au suivi
de l’individu dans l’entreprise.
Elles sont régies par des textes : droit du travail, conventions collecti-
ves, accords d’entreprise, règlement intérieur, qui exigent une spéciali-
sation dans le domaine, tant pour le responsable du service que pour les
Les qualités correspondant aux savoirs en action
(l’agir vis-à-vis des autres et de son travail)
Être capable de supporter l’hostilité et la frustration
Avoir une image de soi forte pour ne pas être perturbé par les aléas de la fonction
Savoir faire la part des choses, relativiser
Rester calme, garder son sang-froid en cas de crise ou de tension
Être inventif (savoir imaginer des solutions innovantes)
Savoir faire preuve de discrétion : « incontournable »
Être intuitif, savoir faire des liens entre les événements
Faire preuve de capacité d’écoute, de diplomatie, de talent de négociateur,
de respect de l’autre pour ne pas être à l’origine de conflits
Être rigoureux (dans l’interprétation des textes)
EMPLOIS-MÉTIERS TRANSVERSAUX ET NOUVEAUX MÉTIERS
156
différents secrétaires administratifs. C’est la raison pour laquelle on
peut, dans certaines grandes entreprises, trouver des salariés s’occupant
exclusivement des voyages et déplacements par exemple; c’est égale-
ment la raison pour laquelle la polyvalence est difficile à développer,
bien qu’elle soit nécessaire dans les petites entreprises.
Selon la taille de l’entreprise, ces activités sont en effet réparties sur
un ou plusieurs postes de travail et selon des regroupements très varia-
bles. Généralement, il existe deux niveaux de responsabilités :
– un responsable, appelé « chef du personnel » ou « responsable de la
gestion du personnel »,
– des « secrétaires administratives spécialisées RH », comme les ont
décrites et étudiées Olivier Liaroutsos et Christine Fournier (Bref,
n° 129, mars 1997, CEREQ).
Résumé
L’assistant RH spécialisé est amené à gérer des dossiers dont le
contenu technique est très varié. Selon son domaine d’intervention, on
pourra presque croire qu’il s’agit d’emplois-métiers différents (par
exemple gérer des dossiers de retraite ou de prévoyance semble très
différent de la gestion administrative du plan de formation ou du suivi
des absences maladie). Cependant, ces activités ont toutes la même
finalité; c’est pourquoi elles peuvent être regroupées sous le même
emploi-métier. Le secrétaire administratif spécialisé RH assure l’inter-
face avec :
– l’ensemble des salariés et le service RH,
– les chefs de services,
– son responsable RH,
La finalité consiste à assurer la fiabilité des opérations administratives
liées à la vie du contrat de travail (recrutement, licenciement, mobi-
lité, paye, formation, maladie…), ainsi que la disponibilité et la fiabilité
de toutes les données, quantitatives et qualitatives, utiles à la gestion
sociale (retraites, prévoyance, etc.).
DES EMPLOIS-MÉTIERS TRANSVERSAUX AUX DOMAINES
157
©
Dunod
–
La
photocopie
non
autorisée
est
un
délit
– le responsable SIRH,
– les délégués du personnel,
– des services externes, administrations diverses (Urssaf, Assedic,…),
– le médecin du travail ou l’infirmière,
– le service comptabilité,
– des sous-traitants qui assurent une partie des tâches.
Il peut assurer la gestion administrative du personnel.
L’assistant RH spécialisé en ressources humaines peut assurer la prépa-
ration du calcul de la paye.
Données prises en compte Activités
Système d’information RH.
Fichier du personnel.
Textes et dossiers réglementaires en
matière de caisses de retraite, congé,
maladie, et procédures.
Demandes émanant de divers orga-
nismes administratifs (direction
départementale du travail, Urssaf,
inspection du travail, etc.).
Toutes les informations imprévisi-
bles qui arrivent à tout moment au
service du personnel, selon des
procédures plus ou moins élaborées.
Formalités administratives à réaliser
dans chaque cas.
Salariés de l’entreprise (leur appar-
tenance à tel service, leur histoire
personnelle, etc.).
Connaissance technique des
dossiers dont il a la charge.
Assurer le traitement et le suivi de toutes
les décisions ou actions qui nécessitent un
traitement individualisé de chaque dossier,
par exemple : préparer les dossiers de
retraite, saisir les stages de formation suivis
par le personnel, organiser le planning
des visites médicales obligatoires, saisir
les changements d’adresse, d’affectation
dans un nouveau poste, les promotions,
les naissances, les arrêts maladie, les acci-
dents, calculer les droits (solde de tout
compte, indemnités de stage)…
Organiser ou participer à l’organisation
des réunions ou actions obligatoires :
élections de délégués du personnel,
convocations aux réunions du CE
ou du CHSCT, remise des médailles
du travail, etc.
Centraliser les données nécessaires
au bilan social (chiffres, données
du fichier du personnel), établir
les déclarations sociales ou fiscales
(Urssaf, Assedic…), les mettre en forme
et les éditer.
EMPLOIS-MÉTIERS TRANSVERSAUX ET NOUVEAUX MÉTIERS
158
L’assistant RH spécialisé peut assurer la gestion administrative de la
formation.
Données prises en compte Activités
Droit du travail, convention collective
(exemple : plafonds tranches de Sécu-
rité sociale).
Guide pratique (procédures,
méthodologie) propre à l’entreprise
et système d’information interne
à l’entreprise (absences, heures
sup…).
Éléments variables de l’activité de
chaque salarié.
Échéances obligatoires.
Changements légaux (taux de cotisa-
tions, taux de retraite, CSG, RDS,
etc.).
Logiciel paye de l’entreprise.
Vérifier les temps de présence
des salariés et saisir les éléments
variables de la paye.
Transmettre au responsable paye
tous les éléments nécessaires au calcul
de la paye.
Réaliser les déclarations sociales
nécessaires.
Répondre aux enquêtes ou demandes
de statistiques obligatoires.
Données prises en compte Activités
Planning prévisionnel des actions
de formation (plan de formation).
Procédures de l’entreprise (inscrip-
tions, évaluations…).
Classer les catalogues et les offres
des organismes prestataires.
Organiser matériellement la
formation : envoi des conventions
aux prestataires, convocations
des stagiaires, réservations de salles,
de repas, etc.
Vérifier la présence des stagiaires aux
formations et recueillir les documents
d’évaluation.
Vérifier les dépenses (frais de déplace-
ment, paiement des prestataires,
des repas) et les rentrées
(subventions, remboursements
des fonds de la formation…).
DES EMPLOIS-MÉTIERS TRANSVERSAUX AUX DOMAINES
159
©
Dunod
–
La
photocopie
non
autorisée
est
un
délit
Figure 7.2 – Chaîne d’activités de l’assistant
ressources humaines spécialisé
Saisir et classer des informations
dans le fichier RH
Contrôler le bon déroulement des actions Suivi, relances éventuelles, contrôle
Planning et procédures
réglementaires de l’entreprise
Fichier du personnel
Informations courantes sur chaque
salarié (congés, maladie…)
Demandes de son
chef de service
Réaliser les tâches classiques de
secrétariat : traitement de texte,
élaboration de planning, classement
Organiser la logistique
adaptée à son domaine
(ex. : pour la formation :
réservation de salle)
Traiter les informations reçues
(arrêts maladie, accidents, heures
supplémentaires) et déclencher la
procédure adaptée
Vérifier les informations
reçues auprès des
opérationnels
Rechercher et traiter des
informations dans la base de
données RH
Moyens
Légende
Actions
Résultats
EMPLOIS-MÉTIERS TRANSVERSAUX ET NOUVEAUX MÉTIERS
160
Réseau de relations de l’assistant ressources humaines spécialisé
Il s’agit de recenser toutes les personnes avec lesquelles il entre en rela-
tion à l’occasion de son activité professionnelle, en précisant la nature
de sa relation (collaboration, supervision, contrôle, etc.) et les circons-
tances dans lesquelles se déroule cette relation. On distinguera les rela-
tions au sein du service RH dans un premier temps, puis les relations
internes à l’entreprise, et enfin les relations entretenues avec des interlo-
cuteurs extérieurs à l’entreprise.
Activités complémentaires rencontrées
Accueillir les salariés de l’entreprise pour des demandes d’information, des
réclamations ou des conseils sur les dossiers qu’il gère, et ceci à tout moment de
la journée. Par exemple, il peut donner des explications sur un oubli d’heures
supplémentaires sur la fiche de paye, sur une demande de simulation sur ce
qu’on toucherait si on prenait la retraite à tel moment, des conseils de choix de
formation, de demandes de prêts, d’avances sur salaires, etc. Assurer l’interface
avec un sous-traitant éventuellement à l’étranger.
Interlocuteurs Type de relations et circonstances
En interne service RH
avec
le chef de service :
DRH ou responsable
formation, reponsable
paye, etc.
l’assistant
RH
spécialisé
reçoit le contenu de sa mission et de ses
activités,
rend compte de la fiabilité de son travail,
sollicite de l’aide en cas de difficulté.
les autres secrétaires
administratifs RH
collabore sur leurs dossiers,
négocie leur aide en cas d’urgence (terminer
la paye par exemple).
le médecin du travail reçoit des consignes, et l’informe de son
planning.
En interne entreprise
avec
tous les salariés
l’assistant
RH
spécialisé
transmet des informations, répond à leurs
questions, explique le contenu technique
de leur dossier (retraites par exemple),
conseille pour des décisions individuelles
(formation, cessation anticipée d’activité),
à leur demande.
DES EMPLOIS-MÉTIERS TRANSVERSAUX AUX DOMAINES
161
©
Dunod
–
La
photocopie
non
autorisée
est
un
délit
Les évolutions de l’emploi repérées
Cet emploi, principalement centré sur ce qu’on appelle l’administration
du personnel, est probablement un de ceux présentant le moins de
variations repérées, probablement du fait de l’importance prédomi-
Interlocuteurs Type de relations et circonstances
En interne entreprise
avec
les agents de maîtrise,
chefs d’atelier ou de
bureau
l’assistant
RH
spécialisé
sollicite et reçoit des informations concer-
nant leur personnel (absences, congés),
contrôle la fiabilité des informations
reçues et l’application des procédures.
les chefs de services reçoit ou sollicite des informations
concernant les dossiers qu’il gère,
rend compte de l’avancement et de
l’exécution de ces dossiers (par exemple
le plan de promotions).
les délégués
du personnel
transmet des informations et
les documents obligatoires.
En externe
avec
les administrations
diverses (Assedic,
Urssaf…)
l’assistant
RH
spécialisé
transmet les documents obligatoires,
sollicite des conseils ou informations
sur les dossiers difficiles ou nouveaux.
les prestataires de
services (mutuelles,
caisses de retraites ou
d’assurances, consul-
tants, agences d’inté-
rim), les sous-traitants
transmet ou sollicite des informations,
négocie des prestations.
la chambre patronale,
la direction départe-
mentale du travail et
de l’emploi, CCI…
reçoit des demandes d’enquêtes
à renseigner,
transmet les informations demandées.
EMPLOIS-MÉTIERS TRANSVERSAUX ET NOUVEAUX MÉTIERS
162
nante des contraintes juridiques qui laissent peu de place à l’innovation.
C’est par ailleurs un emploi incontournable, même si ses attributions
peuvent être prises en charge par des personnels du service comptable,
ou par le secrétariat de direction. Dès qu’un service ressources humaines
est créé dans une PME, on adjoint au nouveau DRH un ou une secré-
taire spécialisé RH.
On remarque néanmoins une variabilité importante selon la taille des
entreprises. En effet, peu nombreux en PME, les secrétaires spécialisés
RH sont polyvalents ou encore, selon ce que dit l’APEC1 poly-spéciali-
sés, c’est-à-dire devant maîtriser des connaissances précises sur les divers
dossiers dont ils s’occupent. Dans les grandes et moyennes entreprises,
s’ils sont encore le plus souvent spécialisés dans un domaine d’activité
principal (par exemple la formation, ou la gestion des intérimaires, ou
l’administration du personnel, ou la préparation de la paye), ils ont
toujours d’autres dossiers à prendre en charge, qui demandent tous une
technicité importante également (les dossiers retraite par exemple
demandent une véritable expertise, ou bien la gestion des apprentis et
stagiaires écoles). La tendance d’évolution s’oriente également vers de
plus en plus de polyvalence et une compétence en gestion des systèmes
d’information RH.
Quant à l’élasticité, il s’agit essentiellement de l’extension donnée à
ce poste à la fois dans la diversité des blocs d’activité différents à traiter,
et de la plus grande part d’initiative et d’autonomie laissée au salarié,
certains assistants RH ayant pratiquement les mêmes tâches et respon-
sabilités qu’un chef du personnel ! Cette extension dépend beaucoup de
ce que le titulaire a déjà fait dans des emplois antérieurs (son expérience
donc, voire son expertise dans certains dossiers techniques, juridiques
par exemple), et également de la façon dont son supérieur hiérarchique
envisage son propre rôle. En effet, un DRH voulant se consacrer à la
mise en place de plans d’action et soucieux de stratégie ressources humai-
nes à moyen terme déléguera plus et l’assistant RH pourra s’il le désire
et s’il en a les compétences, donner à son emploi une extension impor-
tante. Dans d’autres cas, le DRH ou le directeur administratif et finan-
cier, très soucieux de l’aspect administratif de la fonction, demandera
plutôt des travaux d’exécution.
1. APEC, Les métiers de la fonction ressources humaines, Collection Demain les cadres,
no DC01, Paris.
DES EMPLOIS-MÉTIERS TRANSVERSAUX AUX DOMAINES
163
©
Dunod
–
La
photocopie
non
autorisée
est
un
délit
Les tendances d’évolution vont, comme cela a déjà été signalé, vers
une augmentation de la polyspécialisation, les dossiers à traiter en
gestion des ressources humaines étant de plus en plus techniques, au
sens où les connaissances nécessaires à la réalisation du travail sont
spécialisées. Par exemple, préparer ou traiter la paye, devient du fait des
différents contrats de travail et des obligations légales particulières qui
s’y rattachent, extrêmement complexe : CDD, intérimaires, stagiaires,
apprentis, contrats de qualification, contrats de retour à l’emploi, contrats
à temps partiel, préretraite progressive… Certains sont exonérés des
charges patronales, selon des proportions variables, les taux des heures
supplémentaires varient, etc.
La rubrique « compétences ou savoirs en action » suivante permet
d’analyser ces données.
Les compétences de l’emploi-métier d’assistant RH spécialisé
Trois finalités intermédiaires caractérisent cet emploi-métier : suivre au
jour le jour le dossier de chaque salarié et traiter toutes les opérations liées
à la vie de son contrat de travail; assurer la gestion administrative des
dossiers qui lui sont confiés; calculer une paye sans erreur et dans les délais.
1. Quels sont les savoirs en action ou compétences nécessaires pour suivre
au jour le jour le dossier de chaque salarié et traiter toutes les opérations
liées à la vie de son contrat de travail ?
– savoir réaliser en temps voulu les démarches obligatoires auprès
des organismes concernés;
– savoir réagir et effectuer les tâches administratives correspondant à
tous les aléas pouvant arriver à un salarié;
– savoir classer, enregistrer et traiter les données à archiver sur la vie
de chaque salarié dans l’entreprise;
– savoir se renseigner auprès d’experts en fonction des dossiers à traiter.
Quels savoirs théoriques (connaissances et disciplines de base),
quelles connaissances liées à la pratique professionnelle y associer ?
EMPLOIS-MÉTIERS TRANSVERSAUX ET NOUVEAUX MÉTIERS
164
2. Quels sont les savoirs en action ou compétences nécessaires
pour assurer la gestion administrative des dossiers qui lui sont confiés ?
– savoir organiser le planning des tâches à effectuer;
– savoir classer et rechercher les informations nécessaires aux déci-
deurs du domaine;
– savoir gérer le budget et tenir la comptabilité du dossier;
– savoir traiter les divers documents spécifiques au domaine
– savoir travailler avec des sous-traitants.
Quels savoirs théoriques (connaissances et disciplines de base),
quelles connaissances liées à la pratique professionnelle y associer ?
Connaissances et disciplines de base
(savoirs théoriques)
Connaissances liées à la pratique
professionnelle
Administration du personnel
Partenaires administratifs et leurs rôles
Bureautique, traitements de texte,
tableurs,
Bases de données
Bordereaux et documents obligatoires
Interlocuteurs clés à joindre en cas
de problème
Procédures propres à l’entreprise
(accords particuliers)
Connaître spécifiquement les dossiers
à traiter (parties du droit social
ou fiscal, chapitres de la convention
collective, accords de branche,
ou législation européenne)
Connaissances et disciplines de base
(savoirs théoriques)
Connaissances liées à la pratique
professionnelle
Gestion du temps
Comptabilité budgétaire
Bureautique, classement, secrétariat
Législation spécifique aux différents
dossiers
Anglais (oral et courriels)
Échéances spécifiques au dossier
(formation par exemple)
Comptes à renseigner, partage
des tâches au sein du service
et avec la comptabilité
Le logiciel spécialisé
Documents administratifs spécifiques
(par exemple la déclaration 2483 pour
la formation)
DES EMPLOIS-MÉTIERS TRANSVERSAUX AUX DOMAINES
165
©
Dunod
–
La
photocopie
non
autorisée
est
un
délit
3. Quels sont les savoirs en action ou compétences nécessaires pour calculer
une paye sans erreur et dans les délais ?
– savoir collecter les éléments nécessaires pour la réalisation d’un
bulletin de salaire;
– savoir vérifier l’exactitude et l’exhaustivité des données;
– savoir organiser son travail en fonction des échéances;
– savoir appliquer les règles légales et conventionnelles correspon-
dantes;
– savoir utiliser le logiciel paye de l’entreprise.
Quels savoirs théoriques (connaissances et disciplines de base),
quelles connaissances liées à la pratique professionnelle y associer ?
Quelles sont les qualités indispensables à la réalisation de ces trois finalités
intermédiaires ?
Connaissances et disciplines de base
(savoirs théoriques)
Connaissances liées à la pratique
professionnelle
Calcul de la paye et des charges
correspondantes
Informatique, bureautique, logiciel
paye
Gestion du temps
Convention collective et accords
applicables dans l’entreprise
Maîtriser la saisie de données,
le paramétrage du logiciel
Échéances de son poste et de l’organi-
sation du travail du service (postes
et procédures)
Les qualités correspondant aux savoirs en action
(l’agir vis-à-vis des autres et de son travail)
Être rigoureux dans les tâches administratives pour ne pas faire d’erreur ou
d’oubli préjudiciables à l’entreprise ou aux salariés
Être très organisé pour manipuler des informations très diverses
Être disponible pour le salarié qui vient demander un renseignement
Avoir le souci permanent de la confidentialité : ne pas divulguer les informa-
tions auxquelles il a accès
EMPLOIS-MÉTIERS TRANSVERSAUX ET NOUVEAUX MÉTIERS
166
L’emploi-métier externalisé de consultant
en ressources humaines et ses évolutions
Résumé
Le consultant en ressources humaines assure l’interface entre les entre-
prises, leurs salariés et des organismes financeurs (Région, OPCA…), des
organismes ressources (ANACT, CEREQ, Inspection du travail…) et
des organismes conseils partenaires.
La finalité est de concevoir, négocier, assurer des dispositifs et actions
de conseil en gestion et management et développement des ressources
humaines efficaces servant les besoins et les intérêts des entreprises
clientes, dans les meilleurs délais et contribuer ainsi au développement
et à la pérennisation de l’organisme conseil.
Données prises
en compte
Activités
Connaissance de la
stratégie commerciale
définie par la direc-
tion, des fichiers
clients et prospects
déjà construits, de
besoins signalés par un
collègue ou un
commercial, des
actions passées et en
cours, des besoins et
réflexions des clients,
du guide d’entretien
de contact formalisé,
des métiers de l’orga-
nisme, des ressources
humaines de l’orga-
nisme, de sa connais-
sance ou non du
Procéder à une prospection raisonnée et une détection
formalisée des besoins et difficultés des entreprises
(clients potentiels).
Écouter, analyser et identifier les besoins du client
et bâtir pour ou avec le client un cahier des charges
de son besoin.
Proposer une offre commerciale (conseil, audit…)
adaptée aux besoins de l’entreprise, aux finances de
l’entreprise et de l’organisme.
Proposer éventuellement un partenariat avec d’autres
organismes conseil, étudier un financement.
Présenter et négocier la proposition avec le client (ou
y participer avec le commercial).
Contacter et rencontrer s’il y a lieu les personnes clés
dans l’entreprise cliente pour discuter du projet,
mesurer leur implication, les sensibiliser, affiner
l’analyse des besoins et construire la prestation défini-
tive avec eux.
☞
DES EMPLOIS-MÉTIERS TRANSVERSAUX AUX DOMAINES
167
©
Dunod
–
La
photocopie
non
autorisée
est
un
délit
Voir la chaîne d’activités de l’emploi-métier de consultant en ressour-
ces humaines en page suivante (figure 7.3).
client, de la grille tari-
faire, de la documen-
tation nécessaire
existant dans l’orga-
nisme, de dossiers déjà
réalisés, de son expé-
rience, des objectifs
assignés à l’action de
conseil, de son niveau
de maîtrise des disci-
plines et méthodolo-
gies nécessaires, de son
niveau de maîtrise des
méthodes et outils de
l’organisme et de ceux
existant sur le marché.
Des ressources humai-
nes nécessaires pour
mener les actions et
interventions, de la
charge de l’organisme,
des budgets alloués,
des conditions maté-
rielles existant dans les
entreprises, de celles
de l’organisme, des
conditions de contrac-
tualisation de l’action
de conseil.
Animer et évaluer la progression de l’intervention avec
les personnes clés et les utilisateurs.
Construire les outils d’évaluation avant et après
conseil et évaluer l’action de conseil terminée.
Rédiger un compte rendu de l’action de conseil et
mentionner les pistes à poursuivre.
Mener une veille concurrentielle, économique, juridi-
que et sociale (colloques, congrès, journaux, ouvra-
ges…).
Pratiquer une veille prospective théorique sur les
thèmes concernant son expertise (réunions, colloques,
Internet, revues, ouvrages, congrès…).
Participer à des groupes de travail pour faire évoluer
les pratiques de l’organisme à partir des données de
veille et développer des produits nouveaux.
Se former pour maintenir ses compétences dans sa
spécialité (auto formation, suivi de sessions de forma-
tion).
Programmer l’activité de l’équipe en négociant des
arrangements en interne.
Travailler et échanger de manière régulière et formali-
sée sur les dossiers en cours et les problèmes qui
peuvent se poser.
Déterminer et faire retenir les matériels, méthodes,
et fournitures nécessaires aux actions de conseil.
Renseigner et transmettre les contrats et conventions
au secrétariat ou service administratif.
Rendre compte de son activité en interne.
Activités complémentaires rencontrées
Participer à l’amélioration des documents de présenta-
tion de l’offre de conseil RH aux entreprises clientes,
prospects et financeurs.
Participer à la conception et la rédaction de docu-
ments d’information réguliers aux entreprises clientes,
prospects et financeurs sur les activités et produits de
l’organisme.
☞
EMPLOIS-MÉTIERS TRANSVERSAUX ET NOUVEAUX MÉTIERS
168
Réseau de relations du consultant en ressources humaines
Il s’agit de recenser toutes les personnes avec lesquelles le consultant
entre en relation à l’occasion de son activité professionnelle, en préci-
sant la nature de sa relation (collaboration, supervision, contrôle, etc.)
et les circonstances dans lesquelles elle se déroule.
Les évolutions de l’emploi repérées
Dans la plupart des organismes rencontrés, le consultant en ressources
humaines prend en charge la production du conseil de sa conception à
son évaluation et son suivi qualitatif, il mène une veille, si possible pros-
pective, sur les innovations et avancées théoriques de sa spécialité et
participe à des études (méthodologie d’intervention, de qualité, de
conception de nouveaux produits ou dispositifs). C’est ce qui constitue
le noyau dur de l’emploi-métier.
L’évolution de l’emploi se situe alors dans la prise en charge de la
prospection et la négociation de propositions commerciales, dans la
pratique d’une veille commerciale, concurrentielle, économique, juridi-
que, politique et sociale pouvant mener à une participation du consul-
tant à la définition d’une stratégie de développement tant pour son
organisme que pour ses entreprises clientes. Certains consultants seniors
encadrent une équipe de juniors, voire de stagiaires – école ou univer-
sité – et un secrétariat spécialisé.
L’étude nous permet de penser qu’il ne s’agit pas d’une évolution
spécifique aux organismes de conseil interrogés, mais du résultat des
évolutions actuelles obligeant les organismes conseil comme les entre-
prises à élargir leurs compétences sur les activités concourant à de
meilleures compréhensions et constructions des services de gestion,
management et développement des ressources humaines :
– Accroissement de la demande de conseil « sur mesure » adaptée à
l’entreprise (formations spécifiques, gestion des temps de travail,
évaluation des compétences et des performances, développement
des compétences, coaching, validation des acquis de l’expérience,
conseil juridique sur le droit social européen, création de tableaux
de bord…) et plus seulement l’externalisation de certains services
DES EMPLOIS-MÉTIERS TRANSVERSAUX AUX DOMAINES
169
©
Dunod
–
La
photocopie
non
autorisée
est
un
délit
Interlocuteurs Type de relations et circonstances
Avec l’entreprise cliente
avec
les dirigeants, respon-
sables des ressources
humaines des entrepri-
ses clientes, salariés,
représentants du
personnel, organismes
et institutions pres-
cripteurs
le
consultant
en
ressources
humaines
présente l’organisme et ses prestations,
garde un contact régulier avec eux par
téléphone ou visite,
recueille et analyse les besoins et actions
de conseil,
négocie l’offre commerciale (prix et archi-
tecture),
consulte pour élaborer la prestation défi-
nitive et son calendrier,
rend compte de l’avancement des actions
et de leur résultat,
audite, conseille.
En externe à l’organisme conseil
avec
les organismes finan-
ceurs (Région, Conseil
Général, OPCA,
ANPE…) et ou pres-
cripteurs
les organismes conseils
partenaires sur certains
dispositifs
les organismes centres
ressources locaux et
nationaux (ANACT,
CEREQ, Chambres
des métiers, de
commerce, Dévelop-
pement et Emploi…)
les vacataires, inter-
mittents et consultants
le
consultant
en
ressources
humaines
recueille des informations sur les offres,
maintient de bonnes relations,
présente demandes de subventions ou
financement,
échange et recueille des informations,
coordonne et planifie l’action s’il y a lieu,
recueille des informations,
demande des conseils sur un dossier,
participe à des groupes de réflexion,
prépare et coordonne les activités,
échange sur les dossiers en cours,
anime des réunions,
soutient et guide si problème sur une
action,
contrôle le bon déroulement des actions
en cours.
EMPLOIS-MÉTIERS TRANSVERSAUX ET NOUVEAUX MÉTIERS
170
comme la paye, le recrutement, ou la pratique traditionnelle de
l’audit…
– Diminution des fonds publics – concurrence accrue de l’offre de
conseil RH sur le secteur entreprise (prix « tirés ») – et profession-
nalisation des acteurs du conseil en RH qui peuvent prendre en
charge, compte tenu de leurs compétences et motivation, le conseil
RH de la prospection à l’évaluation.
– Politique qualité qui se systématise et amène à revoir processus et
méthodes de travail en interne tant dans les organismes conseil que
dans les entreprises.
– Demande d’introduction d’une gestion intégrée des ressources
humaines à la gestion globale informatisée (logiciels SAP).
Dans les grandes entreprises, le métier de consultant en RH existe de
plus en plus sous les intitulés consultant interne, chargé d’études et
conseil RH, chargé d’affaire RH… Il s’agit le plus souvent d’effectuer
une veille technologique en matière d’organisation et de management des
Ressources Humaines, d’étudier les transpositions de méthodes nouvel-
les et de pratiquer le benchmarking.
En interne à l’organisme conseil
avec
dans son service,
les collaborateurs
dans l’organisme,
les autres responsables
les services compta-
bles et administratifs
le
consultant
en
ressources
humaines
organise l’activité globale du service et son
fonctionnement,
contrôle et discute des actions en cours et
leur suivi administratif,
anime des rencontres thématiques,
informe des orientations de la direction,
donne à frapper et administrer proposi-
tions, contrats, conventions…
collabore sur des dossiers transversaux,
échange les expériences et pratiques,
suit les aspects administratif et budgétaire
des dossiers en cours.
DES EMPLOIS-MÉTIERS TRANSVERSAUX AUX DOMAINES
171
©
Dunod
–
La
photocopie
non
autorisée
est
un
délit
Figure 7.3 – Chaîne d’activités de l’emploi-métier
de consultant en ressources humaines
Moyens
Légende
Actions
Résultats
Identification et analyse besoin du client
Proposition offre de conseil
Construction d’un cahier des charges
Choix des intervenants, construction de la
prestation de conseil définitive et de son
évaluation
Rédaction de l’offre commerciale
Négociation prix et contenu
Adaptation proposition
Veille commerciale,
concurrentielle,
technologique,
pédagogique sur son
expertise
Formation
Rencontre avec
personnes clé dans
l’entreprise (implication
et précision du besoin)
Développement et/ou
évolution des outils,
procédures et méthodes et
produits de l’organisme
Prise de conseil externe
(organismes, consultants)
Guide d’entretien
de contact
Actions en cours
Métiers, méthodes,
approches, outils de
l’organisme et
ressources humaines
de l’organisme
Catalogue produits de
l’organisme
Besoins signalés
Fichier prospects
Fichier clients
Connaissance ou
non du client
Politique et
Stratégie des
Organismes
collecteurs et
financeurs
Politique et Stratégie
commerciale et produits
Organisation, gestion
matérielle administrative
et suivi budgétaire des
actions
Encadrement du service
et de l’équipe
d’intervenants internes
ou externes
Coordination et/ou
Animation de la
prestation de conseil
Évaluation de la
prestation
Formalisation et
capitalisation de l’action
de conseil
Connaissances et
expérience du
fonctionnement
psychosociologique des
organisations
EMPLOIS-MÉTIERS TRANSVERSAUX ET NOUVEAUX MÉTIERS
172
Les compétences de l’emploi-métier de consultant en ressources
humaines
Trois finalités intermédiaires sont à retenir :
– Développer de nouveaux marchés, réaliser le chiffre d’affaires qui
peut lui incomber et fidéliser les clients.
– Construire et prendre en charge un conseil en RH qui tienne
compte du contexte et des enjeux de l’entreprise en l’adaptant au
mieux à ses besoins.
– Assurer la couverture et le bon déroulement matériel des actions de
conseil, être en conformité financière et juridique avec les contrats
et conventions passés et satisfaire aux obligations légales et aux
normes qualité en usage dans l’organisme.
1. Quels sont les savoirs en action ou compétences nécessaires
pour développer de nouveaux marchés, réaliser le chiffre d’affaires
qui peut lui incomber et fidéliser les clients ?
– savoir mener des démarches commerciales;
– savoir élargir et entretenir un réseau de clients;
– savoir entretenir un réseau de relations avec les institutions et parte-
naires externes;
– savoir susciter l’émergence des besoins;
– savoir écouter et faire exprimer une demande;
– savoir proposer, convaincre, argumenter;
– savoir concevoir une proposition commerciale;
– savoir négocier prix et contenu auprès des organisations clientes;
– savoir évaluer la qualité d’un dispositif de conseil avec le comman-
ditaire;
– savoir faire une veille prospective concurrentielle, économique,
sociale et synthétiser les informations obtenues;
– savoir formaliser ou aider à la formalisation de nouveaux produits
ou projets.
Quels savoirs théoriques (connaissances et disciplines de base),
quelles connaissances liées à la pratique professionnelle y associer ?
DES EMPLOIS-MÉTIERS TRANSVERSAUX AUX DOMAINES
173
©
Dunod
–
La
photocopie
non
autorisée
est
un
délit
2. Quels sont les savoirs en action ou compétences nécessaires pour
construire et prendre en charge un conseil en RH qui tienne compte du
contexte et des enjeux de l’entreprise en l’adaptant au mieux à ses besoins ?
– savoir se rapprocher des commanditaires et personnes clés concer-
nés pour mesurer les enjeux et leurs implications dans l’action;
– savoir construire un projet d’intervention (conseil) avec objectifs,
démarches, étapes, préconisations, outils à construire;
Connaissances ou disciplines de base
(savoirs théoriques)
Connaissances liées à la pratique
professionnelle
Communication externe
Technique de vente et négociation
commerciale
Méthodologie de l’enquête
Techniques d’entretien d’élucidation
Fonctionnement d’une entreprise et
ses méthodes d’organisation et de
gestion
Expression orale (reformulation, argu-
mentation, synthèse)
Communication écrite (rédaction et
présentation d’une offre)
Cahier des charges et appel d’offre
Normes et politique qualité
Évaluation d’une action de conseil
Méthodologie de résolution de
problème
Ingénierie de la formation
Méthodologie de conduite de projet
Méthodologie de la veille
Journaux et parutions spécialisés de
son domaine
Connaître
Les concurrents (offre, prix)
Le tissu économique et les entreprises
locales
Le réseau de clients de l’organisme
Les personnes clés pour le recueil des
besoins de conseil RH dans les entre-
prises
Les produits et conseils que peut offrir
l’organisme
Les possibilités budgétaires et tarifs
de son organisme
Canevas d’une offre commerciale en
vigueur dans l’organisme (procédures
internes)
Canevas d’un cahier des charges en
vigueur dans l’organisme (procédures
internes)
Canevas de l’évaluation d’un dispositif
de conseil (procédures internes)
Les politiques des prescripteurs et
financeurs locaux et régionaux…
La presse, colloques, lieux, ressources,
manifestations, groupes de réflexion
existant régionalement ou localement
EMPLOIS-MÉTIERS TRANSVERSAUX ET NOUVEAUX MÉTIERS
174
– savoir déterminer et choisir les vacataires et consultants nécessaires;
– savoir entretenir les connaissances et pratiques utilisées dans le
conseil;
– savoir réagir face à un problème ou un conflit et proposer une
solution;
– savoir évaluer les outils construits ou les préconisations (conseil)
avec les utilisateurs;
– savoir faire une veille prospective et théorique sur les thèmes concer-
nant son expertise et synthétiser les informations obtenues;
– savoir faire progresser les démarches de conseil et le fonctionne-
ment de son service et de l’organisme.
Quels savoirs théoriques (connaissances et disciplines de base),
quelles connaissances liées à la pratique professionnelle y associer ?
Connaissances ou disciplines de base
(savoirs théoriques)
Connaissances liées à la pratique
professionnelle
Psychosociologie des organisations
(conflits, pouvoir, autorité, rôle,
statut, communication formelle –
informelle)
Sociologie du travail (l’organisation
du travail et la structuration
des tâches)
Histoire des syndicats et des relations
sociales
Ingénierie des compétences
Ingénierie de la formation
Méthodologie de conduite de projet
Expression, communication orale
et écrite
Technique d’entretien d’élucidation,
d’évaluation
Méthodologie de la veille
Système d’information, informatique,
télécommunication
Les enjeux actuels de différents
secteurs économiques, régionaux
et locaux
Le fonds de ressources en méthodes,
outils et supports existant dans
l’organisme
Le tissu économique local
Les lieux et supports ressources
Les supports d’information
quotidiens, parutions spécialisées,
sites Internet, liés aux métiers
de l’organisme
DES EMPLOIS-MÉTIERS TRANSVERSAUX AUX DOMAINES
175
©
Dunod
–
La
photocopie
non
autorisée
est
un
délit
3. Quels sont les savoirs en action ou compétences nécessaires pour assurer
la couverture et le bon déroulement matériel des actions de conseil, être
en conformité financière et juridique avec les contrats et conventions passés
et satisfaire aux obligations légales et aux normes qualité en usage
dans l’organisme ?
– savoir établir un planning prévisionnel des actions;
– savoir gérer et approvisionner en matériels, méthodes, ouvrages et
fournitures nécessaires aux actions de conseil (ou déléguer);
– savoir établir et transmettre à temps les contrats, conventions et
calendriers aux services utilisateurs (secrétariat, comptabilité…);
– savoir faire vivre les tableaux de bord utiles au suivi des activités;
– savoir organiser le travail, planifier le temps de travail de l’équipe,
répartir les tâches et déléguer;
– savoir superviser et contrôler les activités de chacun;
– savoir développer les compétences de son service;
– savoir conseiller et participer à la réalisation de dossiers complexes.
Quels savoirs théoriques (connaissances et disciplines de base),
quelles connaissances liées à la pratique professionnelle y associer ?
Connaissances ou disciplines de base
(savoirs théoriques)
Connaissances liées à la pratique
professionnelle
Gestion du temps
Législation spécifique aux dossiers
Bureautique (traitement de texte,
tableurs, base de données)
Internet
Gestion budgétaire
Organisation du travail
Planning
Bureautique
Analyse du travail et des compétences
Management d’équipe
Préparer et conduire une réunion
Les partenaires administratifs
et leur rôle
Les procédures administratives
propres à l’organisme et documents
associés
Les échéances spécifiques aux inter-
ventions
Les personnes clés à joindre en interne
ou externe en cas de problème
Les ratios de suivi budgétaire
spécifiques à l’organisme
Les activités et compétences internes
et externes de son service
EMPLOIS-MÉTIERS TRANSVERSAUX ET NOUVEAUX MÉTIERS
176
4. Quelles sont les qualités indispensables à la réalisation
de ces trois finalités intermédiaires ?
Connaissances ou disciplines de base
(savoirs théoriques)
Connaissances liées à la pratique
professionnelle
Les procédures de suivi et de contrôle
usitées et leurs faiblesses
Les procédures d’évaluation
du personnel
La culture et la psychologie
de son équipe
Qualités correspondant aux savoirs en action de l’emploi de consultant
en ressources humaines
Être à l’affût en permanence des sollicitations des publics, des entreprises,
des financeurs, des décisions sociales et politiques pour identifier les domaines
d’innovation possibles
Être réactif pour répondre rapidement aux sollicitations des entreprises
Être inventif pour trouver des produits nouveaux
Être à l’écoute des partenaires de l’entreprise, pour adapter en permanence
l’intervention, trouver des solutions et leur donner confiance
Être patient et attentif avec les publics en difficulté
Être « flexible dans sa tête » pour adapter sa façon de faire
Avoir envie de faire participer, de transmettre, d’être agent du changement
pour convaincre
Être organisé pour passer d’une activité à une autre de nature différente
Être solide psychiquement pour bien vivre l’exercice souvent solitaire qu’est
le conseil
177
CH A P I T RE 8
Des nouveaux métiers
ES MÉTIERS DÉCRITS dans ce chapitre étaient en 2000, considérés
comme des emplois-métiers en émergence. Huit années plus tard,
s’ils ne sont pas massivement répandus, leur existence dans les
organigrammes et dans les offres d’emploi nous conforte dans la capa-
cité de la méthodologie ETED à repérer, dans la variabilité des emplois,
ce qui est en émergence.
Nous étudierons ainsi le chargé d’études ressources humaines. Les
études ont toujours existé, mais elles tendent à se développer et, même
si elles sont encore massivement effectuées par des stagiaires (Master 2
RH) ou par des cabinets de consultants externes, nous avons rencontré
une fois cet emploi à temps plein, et plusieurs fois à temps partiel.
Quant au responsable organisation et gestion des systèmes d’infor-
mation RH, il résulte de la généralisation de l’informatisation et des
nouvelles technologies de l’information ainsi que du développement de
la qualité et de la normalisation. L’importance de la mise en forme des
procédures et d’une amélioration de l’organisation du travail et des
échanges d’information sont à l’origine de l’émergence de cet emploi,
lui aussi rencontré une seule fois à temps plein, mais souvent pris en
charge par divers salariés ayant une compétence en informatique et en
organisation, au sein du service ressources humaines.
L
EMPLOIS-MÉTIERS TRANSVERSAUX ET NOUVEAUX MÉTIERS
178
Enfin l’emploi de conseiller-accompagnateur en Validation des Acquis
de l’Expérience ne fera pas ici l’objet d’une étude complète ETED mais
nous présenterons à la fois la démarche et le processus. Enfin nous
emprunterons à J.F. Bonami1 le résumé de l’emploi de conseiller en
VAP qui donne une bonne idée de ce métier en émergence.
L’emploi-métier du chargé
d’études ressources humaines
Les nombreux chantiers RH nécessitent de nommer un responsable en
interne, qui très souvent devient par la suite en charge du projet sur
lequel il a fait porter l’étude.
Il devient chef de projet :
– cherche des ressources;
– planifie l’action;
– réunit des groupes de travail;
– fait avancer le projet;
– rend compte aux instances de pilotage;
– fait valider.
On trouve ainsi dans les institutions des « chargés de développement
des RH », « chargés de la formation », « chargés de l’harmonisation des
pratiques RH » (dans le cadre d’opérations de fusion ou rachat de sites
de production).
Les stagiaires-écoles sont très souvent utilisés en tant que chargés
d’études RH (stages de Master 2 ou de DUT), mais on peut également
voir ces activités confiées à des cabinets de consultants, en particulier
lorsque l’étude porte sur un domaine particulièrement sensible ou stra-
tégique (par exemple une modification de la grille de classification ou
de la grille de rémunération…).
1. Bonami J.F., Cahiers ETED n° 3, Document 149 Cereq, octobre 2000.
DES NOUVEAUX MÉTIERS
179
©
Dunod
–
La
photocopie
non
autorisée
est
un
délit
Cet emploi, tout comme le responsable organisation et gestion des
systèmes d’information, est un emploi « transversal » aux trois domai-
nes (emploi, rémunération et risques sociaux).
Résumé
Le chargé d’études RH assure l’interface avec :
– le DRH,
– la direction,
– les chefs de service opérationnels,
– des services experts détenteurs d’informations (en interne et en
externe).
La finalité est de fournir aux divers responsables opérationnels et à la
DRH des éléments nécessaires à la prise de décision ainsi que des
données sociales fiables pour avoir des éléments de diagnostic des
risques éventuels, individuels et collectifs.
Données prises en compte Activités
Évolution du droit social et du travail,
de la jurisprudence prud’homale,
de l’actualité économique et sociale.
Lecture de différentes revues sociales
et juridiques (Liaisons Sociales, Entreprises
et Carrières, Espace Social Européen…).
Réseau relationnel.
Études et résultats d’enquêtes initiées par
différents organismes para-publics ou non
(CEREQ, Anact, Chambre patronale,
CCI, « Entreprise et Personnel », etc.).
Comparaison avec d’autres entreprises (à
partir de leurs bilans sociaux par exemple).
Les spécificités de l’entreprise et l’état
des lieux réalisé.
Analyser et synthétiser toutes
les informations collectées lors
de sa « veille juridique et sociale ».
Déclencher des études internes ou
les réaliser à la demande (tableaux
de bord sociaux, études quantita-
tives sur l’évolution prévisionnelle
des effectifs, études d’évolution
des rémunérations, enquêtes
de climat social, études
sur l’absentéisme, etc.).
Mettre en forme et rédiger
les données et résultats, puis
les commenter…
Mettre en œuvre le projet sur
lequel débouche l’étude.
EMPLOIS-MÉTIERS TRANSVERSAUX ET NOUVEAUX MÉTIERS
180
Figure 8.1 – Chaîne d’activités du chargé d’études ressources humaines
Système d’information
RH (base de données)
Actualité juridique,
sociale, économique
Demandes de la DRH
et des chefs de service
Son réseau
d’informations
externes
Recherche d’informations, de données
spécifiques à chaque étude (ex. :
étude comparative de bilans sociaux
d’autres entreprises de la branche)
Sélection, tri des indicateurs, et
traitement des données en fonction de
l’objectif de l’étude
Mise au point de
nouveaux indicateurs
sociaux dans les bases
de données existantes
Diffusion du
document écrit
Présentation orale des
résultats devant les
commanditaires
Conception de
nouvelles procédures
de recueil des données
Mise en forme du document écrit
selon les spécifications demandées
(avec ou sans commentaires
par exemple)
Vérification et contrôle (fiabilité,
validité) de l’étude, par soi et par le
supérieur ; contrôle des procédures
Moyens
Légende
Actions
Résultats
Enjeux économiques
et sociaux du projet
DES NOUVEAUX MÉTIERS
181
©
Dunod
–
La
photocopie
non
autorisée
est
un
délit
Réseau de relations du chargé d’études RH
Il s’agit de recenser toutes les personnes avec lesquelles le chargé
d’études RH entre en relation à l’occasion de son activité profession-
nelle, en précisant la nature de sa relation (collaboration, supervision,
contrôle, etc.) et les circonstances dans lesquelles se déroule cette rela-
tion. On distinguera les relations au sein du service RH dans un premier
temps, puis les relations internes à l’entreprise, et enfin les relations
entretenues avec des interlocuteurs extérieurs à l’entreprise.
Interlocuteurs Type de relations et circonstances
En interne service RH
avec
le DRH et/ou comité
de direction
le
chargé
d’études
RH
reçoit des directives, des missions, des
objectifs,
transmet et rend compte de ses études,
oralement et par écrit.
les chefs de services
RH et secrétaires
spécialisés RH
sollicite des données, des informations
nécessaires à ses études.
les chefs de services
RH
rend compte et fait valider ses études
avant diffusion.
En interne entreprise
avec
les responsables opéra-
tionnels, les chefs de
services
le
chargé
d’études
RH
reçoit des commandes d’études,
négocie les délais et les moyens de réalisa-
tion en fonction de son planning,
rend compte et fait valider les résultats
(fiabilité des données en particulier).
le service informatique sollicite des données, statistiques, requêtes
dans les bases de données.
certains salariés sollicite leur éventuelle participation à un
groupe de travail (selon leur expertise).
En externe
avec
les autres entreprises,
organismes profession-
nels, patronaux, de
branche, ministères…
le
chargé
d’études
RH
sollicite les résultats d’études ou d’enquê-
tes réalisées par leurs services,
transmet les enquêtes demandées.
les collègues d’autres
entreprises, experts
reçoit et sollicite des informations, des
avis sur les études à mener.
EMPLOIS-MÉTIERS TRANSVERSAUX ET NOUVEAUX MÉTIERS
182
Les compétences de l’emploi-métier de chargé d’études RH
Nous avons identifié deux finalités intermédiaires : fournir aux différents
responsables opérationnels ou à la direction des ressources humaines des
données sociales fiables et répondant à leurs besoins; faciliter l’accès
direct aux données RH pour les différents utilisateurs (consultation
informatique, avec clés d’accès).
1. Quels sont les savoirs en action ou compétences nécessaires pour fournir
aux différents responsables opérationnels ou à la direction des ressources
humaines des données sociales fiables et répondant à leurs besoins ?
– savoir comprendre et analyser une demande d’étude et en négocier
les délais et moyens;
– savoir créer des tableaux de bord nécessaires à la gestion RH;
– savoir rapprocher des informations, chiffrées ou non, de sources
différentes, pour en vérifier la cohérence; savoir concevoir des
procédures de contrôle de fiabilité des informations;
– savoir rédiger et mettre en forme des résultats chiffrés; savoir les
présenter et les commenter oralement.
Quels savoirs théoriques (connaissances et disciplines de base),
quelles connaissances liées à la pratique professionnelle y associer ?
Connaissances et disciplines de base
(savoirs théoriques)
Connaissances liées à la pratique
professionnelle
Informatique : bases de données, logi-
ciels statistiques, logiciels bureautiques
Gestion : tableaux de bord
Statistiques descriptives et analytiques
Droit : obligations légales en termes
de données sociales (bilan social)
Expression écrite (synthèse, schémas)
et orale (conception et utilisation de
supports d’exposé)
Maîtriser et utiliser le système d’infor-
mation de l’entreprise
Organisation de l’entreprise : qui fait
quoi ?
Sources potentielles d’information,
dans et hors de l’entreprise (hommes
et bases de données)
Maîtriser les outils de communica-
tion de l’entreprise
DES NOUVEAUX MÉTIERS
183
©
Dunod
–
La
photocopie
non
autorisée
est
un
délit
2. Quels sont les savoirs en action ou compétences nécessaires pour faciliter
l’accès direct aux données RH pour les différents utilisateurs (consultation
informatique, avec clés d’accès) ?
– savoir repérer les besoins des différents partenaires du service RH
en informations;
– savoir concevoir des procédures et méthodes d’accès aux informa-
tions, et de protection (confidentialité);
– savoir concevoir des programmes informatiques pour faciliter la
lecture des données RH (pré-traiter en fonction des utilisateurs).
Quels savoirs théoriques (connaissances et disciplines de base), quelles
connaissances liées à la pratique professionnelle y associer ?
Quelles sont les qualités indispensables à la réalisation de ces deux finalités
intermédiaires ?
Connaissances et disciplines de base
(savoirs théoriques)
Capacités liées à la pratique
professionnelle
Bureautique : tableurs, traitements de
texte, logiciels spécialisés
Informatique : systèmes de protection,
bases de données, programmation
simple, Internet
Organisation de l’entreprise et du
service RH
Système informatique de l’entreprise
Les qualités correspondant
aux savoirs en action
(l’agir vis-à-vis des autres et de son travail)
Être rigoureux et précis dans le recueil et le traitement des données
Savoir rester discret sur les données manipulées (confidentialité)
Savoir solliciter et obtenir la collaboration d’autrui (recueil d’informations ou
participation à des groupes de travail)
EMPLOIS-MÉTIERS TRANSVERSAUX ET NOUVEAUX MÉTIERS
184
L’emploi-métier de responsable organisation et gestion
des systèmes d’information ressources humaines
Cet emploi, que nous avons rencontré dans une grande entreprise et
dans une grande administration territoriale ainsi que dans une entre-
prise de fourniture de produits et services pour l’industrie pharmaceu-
tique, tente de maîtriser l’information utile à chaque poste de travail
du service RH pour « éviter les doublons », la surcharge en information,
pour « contrôler l’information » et diagnostiquer les sources humaines et
organisationnelles des dysfonctionnements.
Cet emploi se développe en même temps que les SIRH (systèmes
d’information RH), qui se sont beaucoup complexifiés et dont l’offre a
explosé ces cinq dernières années.
Cet emploi est transversal et s’applique aux trois domaines des
ressources humaines, c’est-à-dire rémunération, emploi et risques
sociaux. Il est peut-être une préfiguration de ce que l’on appelle la
« mise en réseau » de l’organisation (en interne mais aussi en externe),
et qui dépasse largement ce que nous avons pu observer ici, unique-
ment dans le service RH. Cet emploi-métier et les activités qu’il recou-
vre, ont un aspect stratégique fort :
– la maîtrise des informations dans l’entreprise et le contrôle des
individus (qui fait quoi, comment et quand ?);
– la réduction des coûts indirects (assurer un meilleur service en
interne, plus rapide, et avec moins de personnel).
Cet emploi nous permet de pointer des compétences professionnelles
en informatique et en organisation, rarement prévues dans les program-
mes de formation RH à un tel niveau de complexité.
Résumé
La finalité est d’optimiser l’efficacité du service gestion des RH par la
maîtrise des circuits et des systèmes d’information, afin de limiter les
coûts et améliorer la qualité du service.
DES NOUVEAUX MÉTIERS
185
©
Dunod
–
La
photocopie
non
autorisée
est
un
délit
Le responsable organisation et gestion des systèmes RH assure d’une
part l’interface entre tous les personnels du service RH et en particulier
dans le suivi des différents processus de production des activités
(amont/aval), et d’autre part entre les personnels du service ressources
humaines et le service informatique. Il permet d’élaborer des statisti-
ques, faire des projections sur l’avenir…
Données prises
en compte
Activités
Connaissance du
système informatique.
Connaissance des
postes de travail et des
tâches du service RH.
Connaissance des
procédures, docu-
ments en vigueur.
Diverses requêtes
faites par les membres
du service auprès du
service informatique.
Entretiens réalisés
avec les personnels ou
les observations qu’il
peut faire dans le
fonctionnement
même du service.
Des normes en
vigueur et des objec-
tifs de performance.
Harmoniser procédures et méthodes de travail afin
d’en augmenter la fiabilité en :
– diagnostiquant des dysfonctionnements de procédu-
res ou de circuits d’information,
– analysant les besoins de simplification ou d’harmo-
nisation en informations,
– incitant les personnels à l’autocontrôle.
Adapter et simplifier le système d’informations (réseau
informatique) afin de réduire les coûts du service RH
en :
– proposant des améliorations (procédures, nouveaux
circuits d’informations, nouvelles requêtes, nou-
veaux tableaux de bord, etc.),
– validant ses propositions avec les utilisateurs,
– contrôlant leur application.
Analyser des données chiffrées (rémunération,
GPEC…) afin de participer aux nouveaux processus
d’amélioration des performances.
Activités complémentaires
rencontrées
Étudier l’organisation du travail, les procédures ou les postes d’autres services
de l’entreprise, essentiellement des services fonctionnels.
EMPLOIS-MÉTIERS TRANSVERSAUX ET NOUVEAUX MÉTIERS
186
Figure 8.2 – Chaîne d’activités du responsable organisation
et gestion des systèmes d’information RH
Négociation et validation avec les
utilisateurs
Contrôle de l’application des
procédures et incitation à l’auto-contrôle
Formation des
utilisateurs
Gestion de l’accès aux
bases de données
Conception et réalisation
des « fiches de poste »
pour l’ensemble
du service RH
Conception et
élaboration de diverses
procédures :
recrutement, formation,
paye, gestion du temps
de travail
Conception des
évolutions de l’outil
informatique RH :
architecture, transfert de fichier
Divers documents :
bilan social, enquêtes,
requêtes
Entretiens avec
les personnels du
service
Connaissances
théoriques : circuits
d’informations et
management
Besoins du
service
Élaboration de
nouveaux tableaux
de bord sociaux
pour les
utilisateurs du
service RH
Système
d’information
Analyse de l’existant et
diagnostic des
dysfonctionnements
Moyens
Légende
Actions
Résultats
DES NOUVEAUX MÉTIERS
187
©
Dunod
–
La
photocopie
non
autorisée
est
un
délit
Réseau de relations du responsable organisation et gestion
des systèmes d’information ressources humaines
Il s’agit de recenser toutes les personnes avec lesquelles le responsable
organisation et gestion des systèmes d’information RH entre en relation
à l’occasion de son activité professionnelle. On distinguera les relations
au sein du service RH dans un premier temps, puis les relations internes
à l’entreprise, et enfin les relations entretenues avec des interlocuteurs
extérieurs à l’entreprise.
Interlocuteurs Type de relations et circonstances
En interne service RH
avec
le DRH
le
responsable
système
d’information
reçoit des directives, informations, avis, objec-
tifs,
sollicite des idées, fait valider son travail,
rend compte des résultats.
le secrétaire
spécialisé RH
délègue la réalisation d’une partie de ses tâches,
et supervise son travail.
les employés
du service RH
sollicite des informations,
initie et supervise des groupes de travail,
supervise leur formation et l’application de
procédures nouvelles.
En interne entreprise
avec
les chefs
de services
le
responsable
système
d’information
reçoit leurs demandes,
sollicite les informations nécessaires à ses
études,
rend compte des résultats.
le service
informatique
collabore et négocie pour la conception de
nouvelles fonctionalités ou pour l’amélioration
du réseau.
les prestataires
« informatique »
collabore et négocie pour la conception de
nouveaux produits, de nouvelles fonctionalités
du logiciel, ou pour l’amélioration du réseau.
les experts d’autres
entreprises
sollicite des informations.
les consultants sollicite études de marchés, études de salaires.
EMPLOIS-MÉTIERS TRANSVERSAUX ET NOUVEAUX MÉTIERS
188
Les compétences de l’emploi du responsable organisation et gestion
des systèmes d’information RH
Nous avons identifié deux finalités intermédiaires : harmoniser les procé-
dures et les méthodes de travail afin d’en augmenter la fiabilité; adapter
et simplifier le système d’informations (réseau informatique) afin de
réduire les coûts du service RH.
1. Quels sont les savoirs en action ou compétences nécessaires pour
harmoniser les procédures et les méthodes de travail afin d’en augmenter
la fiabilité ?
– savoir concevoir, innover sur l’organisation du travail;
– savoir faire des diagnostics d’organisation du travail;
– savoir convaincre les utilisateurs quant aux nouvelles méthodes,
savoir faire accepter le changement.
Quels savoirs théoriques (connaissances et disciplines de base),
quelles connaissances liées à la pratique professionnelle y associer ?
2. Quels sont les savoirs en action ou compétences nécessaires pour adapter
et simplifier le système d’informations (réseau informatique)
afin de réduire les coûts du service RH ?
– savoir concevoir un réseau d’informations en tenant compte des
capacités de l’outil informatique de l’entreprise et des besoins de
chaque utilisateur;
Connaissances et disciplines de base
(savoirs théoriques)
Connaissances liées à la pratique
professionnelle
Méthodologie de résolution de
problèmes
Organisation et analyse du travail :
PERT, GANTT, méthodes d’analyse
de circuits, matrices de décision, etc.
Psychologie sociale et résistance au
changement
Connaître les postes de travail et
l’organisation du service : circuits
d’information, de prises de décisions,
les tâches de chacun et le processus du
travail
Connaître la psychologie des acteurs
du service : leurs craintes et les façons
de les convaincre
DES NOUVEAUX MÉTIERS
189
©
Dunod
–
La
photocopie
non
autorisée
est
un
délit
– savoir travailler avec des informaticiens pour leur expliquer les
besoins;
– savoir former et expliquer les nouveaux circuits et les nouveaux
outils.
Quels savoirs théoriques (connaissances et disciplines de base),
quelles connaissances liées à la pratique professionnelle y associer ?
Quelles sont les qualités indispensables à la réalisation de ces deux finalités
intermédiaires ?
Le métier de conseiller-accompagnateur en VAE
(Validation des Acquis de l’Expérience)
Cet emploi ne sera pas ici l’objet d’une étude complète ETED, mais
nous présenterons à la fois la démarche et le processus. Enfin, nous
Connaissances et disciplines de base
(savoirs théoriques)
Connaissances liées à la pratique
professionnelle
Informatique : progiciels GRH,
gestion de système informatique en
réseau, bureautique, conception
graphique, Internet et Intranet
Pédagogie et méthodes de formation à
l’informatique de gestion
Connaître le système informatique de
l’entreprise et les personnes-ressources
expertes en informatique
Connaître les tâches et les besoins en
information des personnels du service
RH
Connaître les compétences et les inté-
rêts pour l’informatique des person-
nels du service
Les qualités correspondant aux savoirs en action de l’emploi-métier
(l’agir vis-à-vis des autres et de son travail)
Faire preuve de rigueur et de détermination pour mener à bien ses projets
Être diplomate et faire preuve de doigté pour faire passer les changements
Disposer de qualités relationnelles et de capacités de mise en confiance des
collègues
Savoir se servir du temps, prendre son temps s’il le faut
EMPLOIS-MÉTIERS TRANSVERSAUX ET NOUVEAUX MÉTIERS
190
emprunterons à J.F. Bonami le résumé et la finalité d’un emploi de
« conseiller en VAP » qu’il a décrit pour l’université de La Rochelle.
Processus VAE
En assouplissant les conditions d’accès à la VAE, le législateur a souhaité
augmenter et diversifier les publics pouvant prétendre à la validation
des acquis. Toute personne aujourd’hui engagée dans la vie active, sala-
riée ou non salariée, bénévole ou à la recherche d’un emploi, est en droit
de faire valider les acquis de son expérience, en vue d’obtenir un titre ou
un diplôme (totalement ou partiellement).
Introduite par la loi de modernisation sociale du 17 janvier 2002, la
VAE figure dans le Code du Travail mais également dans le Code de
l’Éducation : elle fait ainsi partie du champ de la formation profession-
nelle continue, dans le cadre de l’apprentissage tout au long de la vie.
Faisant suite à la Validation des Acquis Professionnels1, et laissant
supposer un développement très important des pratiques de validation
des acquis, elle marque une évolution fondamentale du concept :
– Elle est définie comme une nouvelle voie de certification de la
formation professionnelle continue et de l’apprentissage (aux côtés
de la formation initiale, scolaire et universitaire).
– La validation concerne désormais l’ensemble du processus de certifica-
tion (diplômes, titres, Certificats de Qualification Professionnelle).
– Elle élargit considérablement le champ des institutions susceptibles de
la mettre en œuvre (AFPA, Chambres de Commerce et d’Industrie,
organismes privés de formation).
– Elle fait référence aux acquis de l’expérience (sociale ou bénévole) et
non plus seulement aux acquis professionnels.
– La durée de l’expérience requise est ramenée de cinq à trois ans
(cumulés).
1. L’objectif de la première VAP (version 1985) est de permettre aux personnes d’accéder
à une formation de l’enseignement supérieur (de l’Education nationale) sans que
celles-ci possèdent le diplôme indispensable à l’entrée dans la formation visée. La VAP
1992 consiste à élargir le champ d’intervention (ministères de l’Education nationale,
de la Jeunesse et des sports, de l’Agriculture) en permettant de délivrer une partie d’un
diplôme qui ne sera cependant validé qu’après l’obtention des matières non accordées.
DES NOUVEAUX MÉTIERS
191
©
Dunod
–
La
photocopie
non
autorisée
est
un
délit
– Les jurys se prononcent au vu d’un dossier constitué par le candidat,
éventuellement à l’issue d’un entretien (obligatoire pour les diplô-
mes de l’enseignement supérieur) ou dans certains cas d’une mise
en situation professionnelle ou simulée.
– Il devient possible de décerner la totalité d’un diplôme ou d’un titre.
– En cas de validation partielle, le jury devient prescripteur des complé-
ments à valider (nature des épreuves et modalités d’évaluation)
pour obtenir la totalité du diplôme ou du titre.
– Il est créé un répertoire national des certifications professionnelles
(enregistrement de droit pour les diplômes et titres délivrés par
l’État, sous conditions pour les autres).
Pour comprendre le cheminement de la démarche VAE, en situer les
différents intervenants et les modalités, il apparaît utile de présenter le
processus sous forme schématique (figure 8.3).
Les débats sur la faisabilité de la VAE
Un grand nombre de questions se posent au sujet de ce nouveau
dispositif : quelles sont les motivations des personnes pour obtenir un
diplôme ou un titre grâce à la VAE ? Quel est l’impact sur la gestion des
Ressources Humaines ? Quelles modifications du processus de forma-
tion envisager dans le cas de validations partielles de diplômes ?
• Quelles sont les motivations des personnes pour obtenir un diplôme
ou un titre grâce à la VAE ?
Comme le souligne un article du CEREQ1 intitulé « La validation des
acquis professionnels, bilan des pratiques actuelles, enjeux pour les
dispositifs futurs », il est possible de distinguer deux types de candidats,
selon que la certification est perçue comme un moyen ou une fin.
« Certains s’inscrivent clairement dans une dynamique de changement,
d’évolution personnelle ou professionnelle; ils ont pour objectif d’accroî-
tre leur qualification dans une logique de progression, dans leur domaine
de compétence, de promotion ou de reconversion. La VAE leur permet
essentiellement de faciliter, en le raccourcissant, le parcours de forma-
1. Chantal Labruyère, Josiane Paddeu, Alain Savoyant, Josiane Tessier, et Bernardine
Rivoire, Bref CEREQ, no 185, avril 2002.
EMPLOIS-MÉTIERS TRANSVERSAUX ET NOUVEAUX MÉTIERS
192
tion dans lequel ils souhaitent s’engager. Ils peuvent ainsi devenir plus
ambitieux quant au niveau de diplôme visé. » D’autres candidats cher-
chent plutôt une reconnaissance de leurs acquis et de leur valeur. La
certification représente un moyen de confirmer, d’officialiser leur niveau
de compétences pour des raisons diverses : se prémunir contre les risques
Figure 8.3 – Le processus VAE
Demande de validation auprès d’un organisme valideur :
choix éventuel de l’organisme accompagnateur
Constitution du dossier VAE ou préparation des simulations
(AFPA, CCP)
Congé individuel
de formation
Salariés en CDD
ou CDI
L’organisme
valideur
L’organisme
valideur
Refus avec prescription
de réorientation
Non salariés :
bénévoles
Demandeurs
d’emploi
Jury composé de
professionnels
et d’enseignants
Personnes ayant
effectué leurs
études à
l’étranger
Recevabilité de la
demande
Avec ou sans
accompagnement
Aide éventuelle
des Points Relais
Conseils
Par une nouvelle
expérience
professionnelle ou
un complément
de formation
Examen du dossier et évaluation par le jury avec ou sans entretien
qui peut être accompagné d’une mise en situation ou simulation
Choix du diplôme, titre, ou CQP visé
Dépôt du dossier de validation : enregistrer la demande
Inscription au titre ou au diplôme
Notification de la décision au candidat
Décision souveraine du jury
Bénéficiaires
Intérimaires
Agents publics
Validation totale
Les organisations
(entreprises publiques,
privées, association…)
QUI EST À L’INITIATIVE DE LA
DEMANDE DE VALIDATION ?
Qui Comment
Validation partielle : le
candidat a 5 ans pour valider
les unités manquantes
DES NOUVEAUX MÉTIERS
193
©
Dunod
–
La
photocopie
non
autorisée
est
un
délit
de chômage, accéder à un concours, répondre à un besoin de reconnais-
sance professionnelle et personnelle…
Compte tenu du risque d’échec (même relatif) pour le candidat,
l’étude du CEREQ montre que majoritairement les salariés ont élaboré
leurs projets (VAP) à l’insu de leur employeur. Cependant dans des cas
plus minoritaires, la procédure a été accordée, voire encouragée et
même financée par l’entreprise (congé individuel de formation).
• Quel est l’impact sur la gestion des Ressources Humaines ?
Une entreprise peut également être porteuse de projets de validation des
acquis pour les mêmes raisons qui motivent habituellement les politi-
ques de formation qualifiante : évolution importante de l’organisation,
difficultés de recrutement ou turn over important, dans le cas où une
validation risque de diminuer (VAE partielle), voire supprimer (VAE
totale) le temps d’absence. Les auteurs soulignent cependant que « les
établissements ne trouvent pas toujours avantage à favoriser l’accès à la
certification de leurs salariés dans la mesure où cela les rend potentiel-
lement plus mobiles. » Ainsi les entreprises semblent a priori n’avoir
aucune raison de favoriser l’accès à la certification de salariés qui reven-
diqueront un reclassement s’ils obtiennent le diplôme, sauf en cas de
volonté d’acquisition de nouvelles compétences. Certaines se sont pour-
tant engagées dans des démarches de certification (VAP).
Exemple
Remobilisation des salariés, réponses aux exigences réglementaires d’accès
aux postes (CAP « petite enfance » pour les agents techniques des écoles
maternelles), mise en correspondance du niveau de diplôme avec le poste
occupé (cuisiniers de la fonction publique hospitalière), légitimation de la
fonction de tuteur (sans CAP) auprès de jeunes recrutés en contrat de quali-
fication ou d’apprentissage, garantie de la qualité de production vis-à-vis
des clients (cadre des normes ISO version 2000) et de la garantie de sécurité
vis-à-vis des Pouvoirs publics, développement de l’employabilité des salariés
(mobilité interne, facilitation du retour à l’emploi en cas de licenciement).
La VAE pose néanmoins un certain nombre de questions :
– En développant l’employabilité des salariés, la VAE risque inévita-
blement de favoriser la volatilité de la main-d’œuvre donc la perte
de compétences.
EMPLOIS-MÉTIERS TRANSVERSAUX ET NOUVEAUX MÉTIERS
194
– La question de l’augmentation des rémunérations est obligatoire-
ment posée : la reconnaissance des acquis par un diplôme peut
engendrer des revendications salariales, notamment si les grilles de
rémunération sont basées sur les diplômes. En cas de validation
partielle, les salariés devront s’absenter pour suivre les modules qui
leur manquent ou bien justifier d’une expérience professionnelle
correspondante.
• Quelles modifications du processus de formation envisager dans le cas
de validations partielles de diplômes ?
Deux axes d’évolution paraissent importants et riches de perspectives en
matière de formation continue :
– La nécessaire structuration des référentiels de certification en blocs
de compétences comparables avec ceux issus de l’expérience, ce qui
implique une réactualisation régulière à la fois des diplômes et
titres et des descriptifs de métiers.
– Une modularisation des formations en conformité avec les blocs
de compétences identifiés afin de permettre le suivi de formations
à la carte à la suite notamment de validations partielles. L’enjeu est
important mais la faisabilité encore incertaine.1
En effet l’ensemble de ces enjeux pose des problèmes concrets d’orga-
nisation et de coûts. Des moyens humains, matériels et financiers,
encore mal évalués, sont nécessaires. Une véritable économie de la VAE
est à construire.2
1. Si certains ministères (DRASS, DRAF, AFPA) montrent la voie en modularisant leurs
enseignements grâce à un nombre limité de diplômes, la problématique est beaucoup
plus complexe pour l’Education nationale compte tenu du nombre important de
diplômes existant et du manque actuel de moyens (financiers et humains) pour entre-
prendre la démarche.
2. « Qui doit payer le temps de constitution d’un dossier ? (aspects administratifs mais
surtout orientation, questionnement, mûrissement). Dans une université le temps de
constitution d’un dossier varie en moyenne de 15 à 18 heures. Ce temps a un coût : de
500 à 1000 euros selon une VAP1985 ou 1992. Qui doit payer ? L’université, le
citoyen, les acteurs sociaux ? » « Validation des acquis : reste à passer aux actes », Entre-
prise et carrières, no 607, février 2002.
DES NOUVEAUX MÉTIERS
195
©
Dunod
–
La
photocopie
non
autorisée
est
un
délit
Un nouveau métier est-il en émergence ?
L’augmentation et la diversification des publics1 (pour le moment poten-
tielles) impliquent que des infrastructures adéquates soient mises en
place aux différentes étapes du processus, au niveau de l’accueil et de
l’information, de l’accompagnement et de la validation. On peut raison-
nablement envisager une montée en puissance d’emplois de « conseillers en
VAE » intervenant dans chacune des étapes du processus grâce à une
expertise du domaine, une excellente connaissance des titres, diplômes
et certificats proposés ainsi que des compétences associées, une connais-
sance précise du milieu économique local et national et des métiers,
ainsi que la constitution et l’entretien d’un réseau de relations avec
l’ensemble des partenaires économiques, politiques et sociaux des régions.
On peut prendre appui sur les travaux de Jean-François Bonami2 qui
a décrit l’emploi de conseiller en Validation d’Acquis Professionnels à
l’Université de La Rochelle et qui donne une bonne idée de ce que pourra
être le métier en émergence de conseiller-accompagnateur en VAE.
Résumé de l’emploi de conseiller en VAP
À l’université de La Rochelle, le conseiller en Validation d’Acquis Profes-
sionnels anime et accompagne le processus de reconnaissance et de légi-
timation d’acquis professionnels et personnels préalable à la reprise
d’études en vue de l’obtention des diplômes nationaux pour lesquels
cette université est habilitée.
Pour asseoir la crédibilité de la demande émise par le candidat, il aide
celui-ci à organiser les éléments dont il dispose : il accueille et informe
les candidats à la reprise d’études, il vérifie la cohérence du projet envi-
sagé, il évalue les chances de succès, il émet des hypothèses de dispense
d’épreuves, il aide le candidat à constituer son dossier et à formuler sa
demande officielle auprès du président de l’université.
1. 27 % de la population active a un niveau de formation initiale inférieur ou égal au
CAP; près de 40 % des actifs possèdent un diplôme ne dépassant pas le niveau V
(CAP).
2. Bonami J.M., Cahiers ETED n°3, Document 149, CEREQ, octobre 2000, « Évolution
des métiers de la formation professionnelle et de leurs pratiques, approche par l’analyse
des emplois », coordinatrice Nicole Mandon.
EMPLOIS-MÉTIERS TRANSVERSAUX ET NOUVEAUX MÉTIERS
196
Pour impliquer les équipes pédagogiques concernées dans l’accueil et la
réussite des candidats à la reprise d’études, il organise le traitement des
demandes à l’intérieur de l’université, selon les procédures définies par
le Conseil d’université. Il analyse et traduit sous forme de synthèse les
éléments contenus dans chaque dossier pour leur donner du sens à
l’intention des enseignants et des membres du jury; il prépare et anime
les commissions d’expertise qui se réunissent pour émettre un avis sur
les hypothèses de dispenses envisagées et pour construire le parcours de
formation individualisé correspondant; il organise et planifie pour
l’année universitaire l’accompagnement des tuteurs et des candidats
ainsi que les procédures de régulation prévues pour permettre la réussite
et pour éviter l’échec.
Pour assurer la légitimation des décisions, il est le garant du respect des
procédures : il instruit les demandes de dispense, il déclenche auprès du
Président la nomination et la convocation des jurys, il contribue à
l’organisation et au déroulement des jurys en assurant le secrétariat de
ces instances; il assure la rédaction et la transmission aux candidats des
notifications de décisions signées par le Président d’université, il s’assure
de l’archivage des documents pour être en mesure de pouvoir attester a
posteriori de la conformité des procédures.
Dans une logique d’accompagnement, il assure un rôle d’interface entre
les candidats porteurs d’une demande personnalisée d’une part, et les struc-
tures institutionnelles et pédagogiques d’autre part, habituées au plan
historique et culturel à proposer une offre de formation identique pour tous.
Pour pouvoir réaliser ces activités, le conseiller en VAP doit mobiliser
des connaissances techniques relatives à l’analyse du travail, des emplois
et des compétences dans des organisations complexes; il doit avoir une
connaissance approfondie du code du travail et également des lois et
règlements relatifs à l’enseignement supérieur et aux diplômes qu’il
délivre ainsi que les textes relatifs à la validation d’acquis professionnels,
et bien entendu une bonne connaissance des diplômes délivrés par
l’université (objectifs, contenus, architecture, règlement d’examen). En
termes relationnels, il doit être capable de négocier et de collaborer avec
les acteurs et les structures d’une université pour animer et réguler le
processus de décision et assurer la réussite du candidat.
Sur le plan organisationnel, il doit être capable à terme, avec l’aide de
l’assistante de formation, de mener l’instruction des dossiers d’une
centaine de candidats par an.
DES NOUVEAUX MÉTIERS
197
©
Dunod
–
La
photocopie
non
autorisée
est
un
délit
Selon Jean-François Bonami, la finalité globale de cet emploi pour-
rait s’énoncer de la façon suivante :
« Dans un cadre réglementaire et procédural prédéfini, le conseiller en
VAP doit rendre techniquement possibles et socialement crédibles la
demande de dispense formulée par un candidat et la réponse proposée
par l’université. Il a, en outre, pour objectif d’aider les candidats à réus-
sir leur parcours de formation et à obtenir le diplôme qu’ils sont venus
chercher. »
198
CH AP I T RE 9
Des enseignements à tirer
de l’étude des emplois-métiers
A SYNTHÈSE des évolutions repérées peut se formuler en cinq points.
Le conseil à la direction dans le pilotage
des changements
Avec le contexte économique (mondialisation), politique (l’Europe) ou
social, les directions sont constamment contraintes à l’adaptation. Les
services RH sont sollicités, selon les moments et la conjoncture, pour
étudier l’aspect social et humain de tous les projets de changement de
l’entreprise. Ces démarches consistent le plus souvent en études préala-
bles, en diagnostics de faisabilité ou d’impact, qui vont aider les diri-
geants à prendre leurs décisions et également à piloter le changement
(dans la préparation et la conduite de négociations par exemple).
L’évolution du contexte engendre des conséquences importantes.
Le personnel des services RH se voit momentanément mobilisé pour
la réalisation d’une étude particulière, nécessitant une expertise, non
pas dans le domaine puisque les dossiers ne se présentent généralement
qu’une seule fois dans la même entreprise, mais dans la méthodologie
L
DES ENSEIGNEMENTS À TIRER DE L’ÉTUDE DES EMPLOIS-MÉTIERS
199
©
Dunod
–
La
photocopie
non
autorisée
est
un
délit
Pour recruter…
Le résumé peut aider à définir le profil de poste avec les activités qui
incomberont à la personne recherchée. Par exemple, lui confiera-t-on la
gestion administrative du personnel, ou bien la préparation de la paye,
ou bien la gestion administrative de la formation ? Il est ensuite facile de
rédiger la partie de l’offre d’emploi décrivant le profil du poste.
La rubrique compétences permet ensuite de repérer les compétences
nécessaires aux activités que l’on va confier à la personne que l’on recher-
che et de rédiger ainsi le profil (connaissances, expérience, qualités) pour
l’annonce.
Lors de l’entretien de recrutement, la chaîne d’activités permet de présen-
ter le travail qu’il y aura à effectuer, et le réseau de relations montrera les
nécessaires compétences relationnelles. On pourra ainsi vérifier si la
personne, dans ses emplois passés, a eu des activités l’ayant conduite à
entrer en relation par exemple avec tel ou tel partenaire interne, ou si elle
connaît les attributions par exemple de la DDTE ou de l’inspection du
travail, de façon à vérifier ses connaissances et son expérience.
Pour former
La rubrique compétences peut être un support pour l’entretien d’appré-
ciation et peut permettre au titulaire de l’emploi de repérer ses faiblesses.
Il peut donc demander à suivre telle formation afin de combler ses
manques.
La rubrique réseau de relations peut permettre de constater que le salarié
ne collabore jamais sur des dossiers de ses collègues en cas d’urgence. Il
n’a donc pu développer une polyvalence pourtant souhaitable pour le
service. Il faudra changer un peu les modalités de fonctionnement du
service de façon à associer progressivement ce salarié aux autres activités.
Il sera alors question de tutorat et de co-formation au sein du service.
Pour rémunérer
On peut comparer les activités décrites dans le résumé, ainsi que le
réseau de relations de l’emploi-métier, avec les activités et les réseau réels
de la personne en poste. Si un écart est constaté, est-ce en plus ou en
moins par rapport à l’emploi-métier type ? Si le salarié exerce des activi-
tés supplémentaires, il faudra vérifier la qualité des prestations et donc
des compétences mises en œuvre, avant d’envisager une augmentation de
la rémunération.
COMMENT UTILISER… UN DOSSIER EMPLOI-MÉTIER COMPLET ?
EMPLOIS-MÉTIERS TRANSVERSAUX ET NOUVEAUX MÉTIERS
200
de conduite d’études ou de projets. Même si les entreprises savent utili-
ser au mieux les possibilités qu’offrent les stages des étudiants de Master 2
ou d’autres diplômes, il leur faut néanmoins nommer un responsable
en interne. Cette étude est généralement confiée à une personne du
service dont on pense qu’elle peut mener à bien ce travail. Mais nous
avons pu constater que l’on désignait aussi bien des DRH que des chefs
de personnel ou encore des assistants, supervisant ou non des stagiaires.
On peut également recruter en contrat à durée déterminée un jeune
diplômé pour cette mission ponctuelle. Actuellement, nous avons pu
observer des missions sur la GPEC, l’intégration des travailleurs handi-
capés, sur la mise en place d’outils de gestion des compétences, sur la
mise en place de procédures en accompagnement d’une certification
qualité. Il faut donc en permanence réorganiser le service ressources
humaines, pour d’abord détacher quelqu’un pour l’étude, puis le réin-
tégrer ensuite dans le service. Ceci entraîne ainsi une autre consé-
quence : la nécessaire polyvalence des employés du service, prêts à se
partager différemment les activités selon les moments ou au gré des
réductions d’effectifs. Nous avons en effet constaté une mouvance
extrême de l’organisation des services RH (il n’est pas rare de voir
l’organigramme ou les intitulés d’emplois modifiés chaque année).
Le conseil aux autres services : relation de type
client/fournisseur
Cette tendance va de pair avec le partage de la fonction qui, de plus en
plus, rend aux responsables opérationnels toute leur place quant à la
gestion quotidienne de leur personnel, en particulier dans la prise de
décision concernant leur recrutement, leur formation, leur carrière
On peut également comparer les compétences observées chez le salarié
de l’entreprise, avec les compétences décrites dans le dossier de l’emploi.
Si elles sont toutes parfaitement maîtrisées par le titulaire d’emploi,
il faudra également en tenir compte pour fixer son salaire plutôt dans
les fourchettes hautes des grilles de rémunération en vigueur dans la
branche.
DES ENSEIGNEMENTS À TIRER DE L’ÉTUDE DES EMPLOIS-MÉTIERS
201
©
Dunod
–
La
photocopie
non
autorisée
est
un
délit
(mobilité horizontale ou verticale, ou géographique) ainsi que les
augmentations de salaires et même la négociation directe dans certains
conflits restreints à leur service.
De ce fait, le service du personnel devient un pourvoyeur de conseils,
d’outils, de procédures, de formation, d’études et d’informations aux
opérationnels, afin que ces derniers puissent mener leur rôle le mieux
possible. Il doit garantir :
– une harmonisation entre les pratiques des divers responsables opéra-
tionnels, en rédigeant des procédures, en les informant et les
formant, en mettant au point avec eux des outils de gestion. Ainsi
la décentralisation de la fonction RH ne laisse pas la place à des
dysfonctionnements qui pourraient donner prise à un sentiment
d’injustice du fait de pratiques diverses et non homogènes au sein
de l’entreprise;
– une cohérence entre les décisions prises sur le terrain par les supé-
rieurs hiérarchiques, et des actions à plus long terme pilotées par le
service RH, en lien étroit avec la direction générale pour préparer
des changements liés à la politique de l’entreprise;
– une grande fiabilité des informations fournies (à jour, et sans
erreur) ainsi qu’une grande réactivité et disponibilité. L’opération-
nel doit pouvoir obtenir une réponse à sa question dans des délais
et des conditions de service identiques à ce que les entreprises ont
mis en œuvre avec leurs clients dans le cadre des politiques de
qualité totale. La relation client/fournisseur se banalise et le service
RH devient véritablement un fournisseur interne.
Cette mission de conseil nécessite de disposer dans le service RH des
« experts » capables de conseiller ou d’informer les opérationnels à la
fois sur des aspects juridiques ou techniques et de leur simplifier au
maximum la tâche. Cette tendance d’évolution se traduit par la néces-
sité de posséder un système d’informations en réseau, fiable, à jour, et
compréhensible par les chefs de service, afin qu’ils aient accès à l’infor-
mation dont ils ont besoin sous la forme la plus simple possible. Les
membres du service chargés de concevoir et mettre à jour ces informa-
tions doivent donc également faire preuve de qualités pédagogiques
pour vulgariser et exprimer simplement, dans un langage non techni-
que, des informations RH à usage des non-spécialistes.
EMPLOIS-MÉTIERS TRANSVERSAUX ET NOUVEAUX MÉTIERS
202
Le contrôle de gestion sociale et budgétaire
Comme toutes les fonctions non directement productives, la fonction
RH doit maîtriser voire réduire ses coûts, justifier ses dépenses et négo-
cier toute demande d’augmentation de budget avec des arguments
financiers de type « retour sur investissement » et indicateurs de suivi.
La valeur ajoutée du service doit pouvoir être démontrée. Cette tendance
engendre plusieurs conséquences :
– une réduction du nombre d’employés des services RH, c’est-à-dire
des gains de productivité qui peuvent se réaliser soit par une
meilleure organisation du service associée à une utilisation optimi-
sée des possibilités du système informatique (voir l’emploi-métier
de responsable organisation et gestion des systèmes d’informa-
tion), soit par une externalisation de certaines tâches essentielle-
ment techniques et qui ne nécessitent pas un contact direct avec les
salariés (le recrutement, le calcul de la paye, des études pour prépa-
rer des dossiers de changement, etc.);
– la mise en place de tableaux de bord de gestion avec des indicateurs
de suivi permettant de piloter la politique RH et d’en mesurer les
effets en termes de gain de productivité, voire même en termes de
rendement. L’outil informatique devient ici encore précieux, à
condition toutefois que quelqu’un se soit, en amont, chargé de
concevoir les indicateurs à suivre (sans que ce soit une « usine à
gaz ») et ait réfléchi à l’adaptation des bases de données RH;
– et ici encore la professionnalisation des acteurs du service, c’est-à-
dire leur capacité à résoudre de façon efficace, appropriée et rapide
les diverses questions à traiter, et ceci avec un coût inférieur à celui
d’un consultant.
Le réaménagement de la fonction RH
Comme nous l’avons vu au cours de la description des métiers, trois
évolutions fortes impriment des changements dans l’organisation des
services ressources humaines : le poids des services d’information ressour-
ces humaines (SIRH), l’externalisation de la fonction y compris dans
DES ENSEIGNEMENTS À TIRER DE L’ÉTUDE DES EMPLOIS-MÉTIERS
203
©
Dunod
–
La
photocopie
non
autorisée
est
un
délit
des pays lointains, et la nécessité d’assurer de la cohérence entre des sites
géographiquement éloignés.
Le chargé de projet SIRH supervise maintenant (remplace ?) toutes
les activités administratives des ressources humaines, en ce sens qu’il les
automatise (« les activités administratives se font par workflow avec des
systèmes qui évoluent : SAP, people soft »). Cette montée en puissance
des systèmes d’information permet de réduire les emplois administra-
tifs en ressources humaines. Ainsi, les notes de frais et les facturations
envoyées en Pologne1, les déclarations en ligne…
L’externalisation de la fonction et le recours à de nombreux sous-
traitants entraîne des compétences de coordination, de suivi et contrôle
de leur activité, en plus de la fonction achat de services RH qui existait
depuis quelques années.
Ce souci de coordination se rencontre de façon encore plus marquée
dans les emplois du domaine de la « stratégie d’efficience organisation-
nelle ». Nous avons déjà parlé du « HR business partner » et du « HR
account manager »2 dont le rôle est d’assurer de la cohérence dans les
décisions et les politiques RH soit entre pays soit envers différents
clients. Il existe également des plates-formes centralisées RH (à domi-
nante plus administrative)3 « service center », « helpdesk » en RH…
Il y a donc d’une part des métiers en émergence, d’autre part des
compétences en émergence en informatique appliquée aux RH, en
anglais, en connaissance des diverses cultures nationales, législatives et
d’entreprises, en négociation, suivi et contrôle de prestataires de services
(sous-traitants).
La pression des actionnaires sur la politique sociale
Du fait des fusions, rachats ou restructurations, du fait de la « gouver-
nance d’entreprise » mise en place par des actionnaires en particulier
anglo-saxons, du fait également des normes qualité ou éthiques et de la
pression des responsables financiers sur la rentabilité des plans d’action
1. Il s’agit du cas d’une entreprise pharmaceutique multinationale qui a abordé cet exemple.
2. Rencontrés dans un groupe multinational de services à l’industrie pharmaceutique.
3. Un service RH pour 5 sites, dans une grande entreprise pharmaceutique.
EMPLOIS-MÉTIERS TRANSVERSAUX ET NOUVEAUX MÉTIERS
204
RH, les pratiques du service RH sont regardées et jugées par de
nombreux partenaires extérieurs. Qu’il s’agisse d’un groupe voulant
éventuellement racheter l’entreprise, d’un client qui hésite entre
plusieurs fournisseurs, d’un salarié dont les compétences sont rares et
qui a le choix entre plusieurs employeurs, des auditeurs divers, des
pouvoirs publics qui peuvent octroyer ou non des aides, une autorisa-
tion de préretraites, chacun se renseigne et ausculte les documents
produits par le service RH.
De ce fait, la communication du service RH doit être performante,
aussi bien dans les outils dont elle dispose (bases de données à jour et
puissantes) que dans les plans de communication externe, c’est-à-dire la
capacité de faire parler de l’entreprise « en bien », dans la presse locale
ou nationale, grand public ou professionnelle, dans des salons ou des
colloques.
PA R T I E 4
Comment passer
des compétencesdel’emploi
à un référentiel
de formation ?
L NOUS A SEMBLÉ indispensable de présenter le concept de compé-
tence et ce qu’il recouvre, dans sa différenciation avec les concepts de
connaissances ou de savoirs.
En effet, il faut garder en tête que « la compétence, c’est l’agir en
situation » c’est-à-dire la mobilisation, à un moment donné et dans une
situation de travail particulière, de connaissances bien sûr, mais égale-
ment de savoir-faire, voire de tours de mains issus de l’expérience, une
« intelligence » de la situation qui permet à l’individu de choisir le bon
I
COMMENT PASSER DES COMPÉTENCES DE L’EMPLOI À UN RÉFÉRENTIEL DE FORMATION ?
206
rythme, les mots adéquats, la diplomatie nécessaire. Cela comprend
également toutes les qualités de la personne particulière, son charisme
personnel, sa débrouillardise ou sa capacité à prendre rapidement une
décision dans un contexte de crise. Cette approche nous a conduites à
commencer par clarifier les concepts que nous voulions utiliser en reve-
nant à des sources théoriques issues des recherches en psychologie
cognitive et de l’apprentissage.
207
CHAP IT RE 10
Forme-t-on à
des compétencesensituation
de travail ou à des
compétences intermédiaires ?
Forme-t-on à des compétences en situation de travail…
Le concept de compétence
Nous reprendrons d’une part les résultats des travaux de J. Leplat pour
caractériser les compétences, puis ceux de B.X. René à propos de la
problématique pédagogique, et enfin ceux de D. Camusso, qui appli-
que les données de la psychologie cognitive à l’apprentissage de compé-
tences par les individus. Jacques Leplat1 identifie quatre caractéristiques
du concept de compétence :
– elle est « compétence à agir »;
1. J. Leplat, « Les habiletés cognitives dans le travail », in ANDCP, revue Personnel, no 366,
janvier 1996.
COMMENT PASSER DES COMPÉTENCES DE L’EMPLOI À UN RÉFÉRENTIEL DE FORMATION ?
208
– elle est une notion abstraite et hypothétique, inobservable; ce que
l’on peut observer, ce sont les manifestations (comportements,
erreurs, performances), d’où la nécessaire observation de l’activité
à travers le titulaire et l’organisation du travail;
– elle est « structurée » : comment les connaissances de base, les
savoir-faire, les variables de situation sont-ils organisés, assemblés
pour la réalisation d’un objectif de travail, ce qui suppose donc une
mise en œuvre de capacités cognitives1;
– elle est « apprise » : on n’est pas naturellement compétent, ce qui
nous intéresse ici c’est le « processus d’acquisition de la compé-
tence », ainsi que les « ressources »2 nécessaires à cette construction.
Alain Meignant3 également tente de décrire ce que le concept de
compétence signifie dans le cadre des réflexions et de l’engouement des
entreprises et des services de gestion des RH pour celui-ci :
« Contrairement au savoir-faire de l’époque taylorienne, la compétence n’est
pas la reproduction d’un acte maîtrisé, mais la capacité à mettre en œuvre
une combinatoire spécifique devant un problème souvent inédit. Cette
capacité combinatoire qui fonde la compétence permet de mobiliser immé-
diatement des savoirs théoriques, procéduraux, expérientiels, empiriques,
sociaux, cognitifs, pour trouver une réponse innovante à une situation qui
n’a pu être entièrement prévue par les Bureaux d’Études. Cette capacité
combinatoire est au cœur de la compétence. »
Mais c’est à B.X. René que nous empruntons, en le transformant, un
schéma posant la problématique pédagogique en termes opérationnels
pour des formateurs.
D’après ce schéma, nous voyons que les compétences n’apparaissent
que dans des interfaces sujet/situation et sont fonction des ressources et
de leur gestion, mais également de la situation problème et de ses carac-
téristiques.
On saisit alors que « face à un problème à résoudre, il y a plusieurs
façons d’être compétent et que la tâche est moins un carcan prédétermi-
1. D’après D. Camusso, voir définition page 115.
2. Voir figure 10.1.
3. A. Meignant, « Le savoir et l’entreprise », in ANDCP, revue Personnel, no 378, mars-
avril 1997.
FORME-T-ON À DES COMPÉTENCES EN SITUATION DE TRAVAIL…
209
©
Dunod
–
La
photocopie
non
autorisée
est
un
délit
nant d’une seule façon de la traiter qu’une cible ou un obstacle à
surmonter ». C’est bien ce que nous montre, sur le terrain cette fois, la
variabilité et l’élasticité plus ou moins grandes des emplois, celles-ci
dépendant à la fois des ressources du sujet, de sa façon de les gérer ainsi
que de la situation de travail.1
Il s’agit alors pour nous formateurs d’organiser des situations favora-
bles à l’enrichissement des connaissances (formation) et à la construc-
tion des compétences (professionnalisation), de « développer la capacité
à gérer des ressources en fonction de situations qui bougent ».
1. Qui se rapportent à la volonté, à l’effort, il s’agit de l’énergie qu’un individu va bien
vouloir utiliser dans une situation donnée pour mobiliser ses connaissances afin de
produire de la compétence.
2. Il s’agit de la perception, de l’attention, de la mémoire du langage, des processus intel-
lectuels, c’est-à-dire l’appareillage qui nous permet de mettre en relation, d’établir des
liens, d’analyser des éléments, de conceptualiser.
Figure 10.1 – Les conditions de mise en jeu
des compétences : une dynamique entre les ressources
de l’individu et la situation de travail 1
1. D’après René B.X., Pédagogies de médiations Tome 3 : Les Compétences, CRUISE
1997, in Actes du Colloque.
Ressources de
l’individu
Ressources conatives1
Ressources cognitives2
Connaissances
Expériences
Ressources
psychophysiologiques
Ressources de
l’environnement
Etc.
Compétence
professionnelle
Situation plus ou moins
complexe et mouvante avec
ses caractéristiques et ses
contraintes
Savoir
combinatoire et
gestionnaire de
ressources
Habiletés,
compétences dans
un champ donné
Situation
Problème
Système interactif de gestion des ressources, feed-back et contraintes
Situation
de travail
COMMENT PASSER DES COMPÉTENCES DE L’EMPLOI À UN RÉFÉRENTIEL DE FORMATION ?
210
Si nous nous référons à la figure 10.1, nous pouvons dire que notre
étude des métiers par la méthode ETED (emploi type étudié dans sa
dynamique) nous a permis de repérer les ressources en termes de connais-
sances générales et professionnelles ainsi que les qualités nécessaires à
l’exercice des métiers, et enfin de situer les contraintes et caractéristiques
de la situation de travail, dans la mesure où nous précisons de quoi l’indi-
vidu tient compte dans son travail, et pour quoi faire (la finalité).
Puisque nous admettons que les compétences professionnelles n’appa-
raissent qu’en situation, il nous faut alors nous poser la question
suivante : comment les construire, à quelles compétences intermédiai-
res formons-nous lorsque nous nous situons dans le lieu de la formation
(initiale ou continue) et non sur le lieu de travail ?
Le processus de production des compétences
En nous inspirant du schéma général du processus d’apprentissage de
D. Camusso et en appliquant la même structure de définition au
processus de production d’une compétence ou savoir en action, au sens
où nous l’avons utilisé, nous obtenons le schéma de la figure 10.2 :
1. Les ressources cognitives, lorsqu’elles sont mises en œuvre, deviennent des capacités co-
gnitives (conceptualisation, pensée hypothétique, prise en compte d’informations si-
multanées…).
Figure 10.2 – Schéma de l’apprentissage
appliqué à l’acquisition de compétences
Ressources :
savoirs ou connaissances générales
savoirs professionnels
Situations de
travail :
conditions d’exercice
Ressources cognitives
Compétences ou
savoirs en action
confrontation
mise en œuvre
de 1
FORME-T-ON À DES COMPÉTENCES EN SITUATION DE TRAVAIL…
211
©
Dunod
–
La
photocopie
non
autorisée
est
un
délit
On trouve ainsi les pré-requis à l’acquisition de la compétence :
– « l’existence d’une situation de mise en œuvre » (variable de situa-
tion);
– « la possession d’un certain nombre de savoirs ou de connaissan-
ces », et de savoirs professionnels (variables de ressources);
– « la possession des capacités cognitives nécessaires à la produc-
tion de la compétence, un savoir combinatoire et gestionnaire de
ressource » (B.X. René);
permettant la structuration des différents éléments pour aboutir à une
compétence dont la caractéristique est d’être structurée (J. Leplat) et de
se restructurer à chaque nouvelle situation ou problème nouveau.
La formation professionnelle, initiale et continue, a donc à se préoc-
cuper de l’acquisition de ces pré-requis pour espérer préparer les indivi-
dus à aborder les situations de travail.
Nous voyons alors que nous devons dépasser le simple recensement
des variables de ressources (les savoirs ou connaissances, sans oublier les
ressources environnementales) pour réfléchir à l’acquisition des capaci-
tés cognitives d’une part et aux situations de mise en œuvre de ces
compétences d’autre part. C’est ce qui peut nous permettre d’aboutir
à un référentiel/formation à partir d’un référentiel emplois/métiers,
avec les compétences associées. Ce référentiel contiendrait, au-delà des
contenus, des recommandations pédagogiques pour construire des
situations où confronter les connaissances acquises et développer les
capacités cognitives mises en œuvre dans les compétences, sachant que
nous ne formons sans doute qu’à des compétences intermédiaires, des
compétences en situation de formation, et non aux compétences en
situation de travail elles-mêmes.
212
CHAP IT RE 11
De l’utilisation des rubriques
« compétences »
pour élaborer un référentiel
de formation De l’utilisation des rubriques « compétences »
pour élaborer un référentiel…
Des connaissances incontournables à acquérir
en formation initiale et/ou continue
À partir des rubriques compétences des emplois-métiers étudiés, nous
avons regroupé dans des tableaux distincts :
– des connaissances et disciplines de base classées en référence à des
corpus de savoirs appelés généralement des « matières » dans la
définition de programmes de formation;
– des connaissances et techniques GRH, qui regroupent les savoirs
théoriques et méthodologiques nécessaires aux emplois de gestion
des ressources humaines, c’est-à-dire à une spécialisation. Nous les
avons classés en trois rubriques, emploi, rémunération et risques
sociaux;
– des connaissances à acquérir dans l’entreprise, lors de la prise de
poste et au fur et à mesure de l’accroissement de la maîtrise de
l’activité professionnelle;
DE L’UTILISATION DES RUBRIQUES « COMPÉTENCES » POUR ÉLABORER UN RÉFÉRENTIEL…
213
©
Dunod
–
La
photocopie
non
autorisée
est
un
délit
– des qualités (l’agir face aux autres et à son travail) citées comme
nécessaires à la réussite dans les emplois de GRH, et souvent consi-
dérées comme déterminantes dans l’embauche ou la promotion
des personnels des services ressources humaines.
Dans les tableaux correspondant aux disciplines de base et aux
connaissances et techniques GRH, les contenus sont répartis en fonc-
tion des niveaux de responsabilités, c’est-à-dire les niveaux stratégie,
plans d’action et logistique. Cette distinction permet de repérer les
connaissances nécessaires à des personnes devant intervenir à un niveau
stratégique de la fonction RH, et les connaissances nécessaires à des
personnes intervenant surtout pour des activités de type logistique.
Même si nous avons vu que les emplois sont le plus souvent composés
d’activités chevauchant deux, voire même les trois niveaux, cette
distinction nous est apparue utile pour des programmes de formation
qui peuvent être destinés selon les cas à former de futurs cadres de la
fonction (DRH, chefs du personnel) ou bien à former de futurs
adjoints, assistants ou employés. Le choix des contenus de formation
pour des cursus diplômants ou pour du perfectionnement de cadres ou
d’employés de services RH sera probablement facilité par cette distinc-
tion en trois niveaux.
Enfin, nous avons voulu indiquer le degré de maîtrise à acquérir par
les salariés situés aux divers niveaux (stratégie, études, plans d’action ou
logistique) pour chacune des connaissances repérées.
En effet, des connaissances peuvent paraître identiques (le droit du
travail en général), mais être nécessaires à un niveau d’expertise (niveau 3)
pour un DRH, et seulement à un niveau de connaissance de type
« culture générale de base » (niveau 2) pour un responsable recrute-
ment. Par contre un responsable formation devra maîtriser au niveau
expertise le droit de la formation, alors que le DRH pourra se contenter
du niveau 2 et la secrétaire du service formation du niveau 1, c’est-à-
dire la compréhension et maîtrise complète d’une partie seulement du
domaine de connaissances (la partie liée à son emploi).
Cette approche permet de donner une indication d’une part sur les
objectifs de formation ainsi que sur la durée à prévoir pour divers
modules, et d’autre part sur le niveau d’exigence pour des évaluations
du niveau de maîtrise acquis à la fin d’une formation ou pour décider
d’une formation complémentaire.
COMMENT PASSER DES COMPÉTENCES DE L’EMPLOI À UN RÉFÉRENTIEL DE FORMATION ?
214
Vous êtes concepteur d’une formation ou d’un diplôme
Réfléchissez d’abord aux métiers susceptibles d’être occupés avec ce diplôme :
– quels emplois les nouveaux diplômés sont-ils en droit de rechercher ? et
susceptibles de trouver sur le marché du travail…
– vers quels emplois peuvent-ils espérer évoluer au bout de quelques années ?
– à quel niveau du tableau des compétences s’intéresser : stratégie pour de
futurs DRH ? ou plans d’action pour de futurs responsables spécialistes dans
certains domaines de la fonction ? ou logistique pour former des employés
ou assistants ?
Reprenez les descriptifs des emplois visés, et en particulier les rubriques compé-
tences puis choisissez les connaissances correspondantes :
– repérez dans les divers tableaux, les connaissances utiles,
– récapitulez, matière par matière, le contenu souhaitable,
– évaluez la quantité d’heures de formation pour chaque matière, compte tenu
des connaissances déjà acquises par le public qui suivra cette formation
(hypothèses sur les acquis à l’entrée en formation).
Rédigez un programme de formation précisant les objectifs (à reprendre d’après
les finalités, rédigées en italiques dans les tableaux) et les contenus organisés en
modules, avec des durées.
Vous êtes DRH
Diagnostiquez la compétence collective de votre service… :
– sur l’ensemble de ces tableaux, positionnez les personnes du service et listez
les connaissances qu’elles maîtrisent,
– repérez les connaissances qui ne sont maîtrisées par personne,
– si ces lacunes sont préjudiciables à la qualité du service, réfléchissez au moyen
d’acquérir ces compétences manquantes : recrutement, formation (et de qui),
sous-traitance ?
Évaluez les compétences ou les lacunes de certaines personnes qui semblent
poser problème au sein de votre service :
– au regard de leurs tâches, elles devraient posséder ces connaissances-là. Les
ont-elles acquises ? Sinon, pourquoi ?
– devez-vous leur proposer une formation, ou bien réorganiser le service et les
affecter à des tâches pour lesquelles elles possèdent mieux les connaissances
requises ?
Analysez le potentiel de vos collaborateurs :
– certains de vos collaborateurs maîtrisent-ils d’autres connaissances que celles
nécessaires à leur emploi actuel ? (encore faut-il se donner les moyens de le
savoir),
– avec les connaissances dont ils disposent, à quel emploi pourraient-ils être
affectés avec profit ? Moyennant quel complément de formation (à acquérir
en stage ou par une affectation permettant d’acquérir ces nouvelles compé-
tences ?).
COMMENT UTILISER… UN DOSSIER EMPLOI-MÉTIER COMPLET ?
DE L’UTILISATION DES RUBRIQUES « COMPÉTENCES » POUR ÉLABORER UN RÉFÉRENTIEL…
215
©
Dunod
–
La
photocopie
non
autorisée
est
un
délit
Tableau 11.1 – Disciplines de base (1) : droit
Droit social – Droit du travail * Droit fiscal *
Stratégie
Gestion de l’emploi, des rémunération et des conditions
de travail : les contrats de travail en tant qu’outil de
gestion, l’externalisation du travail (intérim…), négocia-
tion sur les politiques salariales
Gestion du temps de travail et négociations sur l’aména-
gement des temps de travail
Partenaires institutionnels et sociaux : pouvoirs publics,
inspection du travail, Prud’hommes, syndicats, URSSAF,
organismes de formation, etc.
Instances représentatives (CE, CHSCT) et leur fonction-
nement
Négociation collective et gestion des conflits
Actualité juridique : légale, réglementaire, jurispruden-
tielle
pour…
garantir aux salariés et à l’entreprise l’application de la
réglementation et utiliser au mieux les opportunités juri-
diques
3 Fiscalité applicable
à la GRH : sur les
salaires, forma-
tion, etc.
Actualité fiscale, et
en particulier
toutes les possibili-
tés d’exonérations
pour…
donner des
directives
2
Plans
d’action
–
Études
idem ci-dessus
+
connaissances spécifiques
Applications des règles légales et conventionnelles
Rédaction des contrats
Élaboration des plans de formation, de prévention, etc.
Relations avec les institutions et les instances représenta-
tives
pour…
résoudre les problèmes d’ordre juridique
limiter au maximum les risques de contentieux
éviter toute sanction à l’entreprise
2 Fiscalité applicable
à son domaine (par
exemple la forma-
tion)
pour…
minimiser les char-
ges fiscales au
maximum et éviter
toute pénalité
2
Logistique
idem ci-dessus
+
selon le poste occupé :
Connaissance des parties concernant les dossiers à gérer
(formation, ou élections des délégués du personnel, ou
calcul de la paye, ou contrat de travail ou accidents du
travail, etc.)
pour…
gérer les dossiers et trouver les solutions aux problèmes
rencontrés
2 Connaissances des
règles fiscales
applicables à son
domaine : fiscalité
de la paye ou de la
formation
pour…
éviter tout conten-
tieux
2
* Niveau de maîtrise :
1. connaissances élémentaires liées aux notions de base
2. compréhension et maîtrise théorique d’une partie du champ de connaissances
3. compréhension et maîtrise complète d’un domaine de connaissances
COMMENT PASSER DES COMPÉTENCES DE L’EMPLOI À UN RÉFÉRENTIEL DE FORMATION ?
216
Tableau 11.2 – Disciplines de base (2) :
communication, informatique
Méthodes de communication écrite et
orale
*
Informatique : systèmes
d’information
*
Stratégie
Connaître les techniques des rapports,
Compte rendus, notes de synthèse…
Construire un plan d’exposé
Savoir résumer, synthétiser
Connaître les techniques et supports de
communication existants : Internet,
multimédia, logiciels de dessin ou mise en
page, etc.
Langues vivantes (1 minimum)
Conduite d’entretien individuel et de
groupe
Pédagogie : créer des documents
pour…
expliquer clairement à des interlocuteurs
variés et rédiger rapidement
3
2
Audit et analyse des situations
Portée des nouvelles technolo-
gies de l’information et de la
communication
Construction de dossiers –
projets dans le domaine infor-
matique
Stratégies d’informatisation
Conduite de projets de
système d’information
pour…
savoir ce que l’informatique
peut permettre pour décider
des améliorations dans l’orga-
nisation du service et une
diminution des coûts
2
Plans
d’action
–
Études
idem ci-dessus
pour…
expliquer, informer, convaincre, orale-
ment et par écrit et rédiger des documents
spécifiques (cahiers des charges, procédu-
res appels d’offres, petites annonces…)
pour…
bâtir des dossiers
3 Outils d’analyse d’une situa-
tion (besoin, réponse, choix
de l’outil, Merise par exemple)
Construction (contenu, rédac-
tion) d’un cahier des charges
Vocabulaire informatique
Connaissance configuration
mono-poste, réseaux
Caractéristiques et critères de
choix (matériel, logiciels)
Fonctions avancées, macros
Construction d’applications
personnalisées, requêtes
complexes, états…
pour…
pouvoir rédiger des cahiers des
charges
travailler ou négocier avec des
informaticiens
passer commande au service
informatique
acheter de nouveaux logiciels,
et les paramétrer ou faire
évoluer selon les besoins
2
ou
3
DE L’UTILISATION DES RUBRIQUES « COMPÉTENCES » POUR ÉLABORER UN RÉFÉRENTIEL…
217
©
Dunod
–
La
photocopie
non
autorisée
est
un
délit
Logistique
Expression écrite : orthographe, gram-
maire et plan structuré
Langue vivante
pour …
rédiger sans fautes textes ou procédures
Expression orale : diction, clarté de
l’exposé, regard vers l’interlocuteur
pour…
expliquer à une personne ou un petit
groupe
2
2
Logiciels bureautique :
connaissances de base : traite-
ment de texte, tableur, base de
données. Gestion de fichiers
(organisation, manipulation)
Intégration des différents logi-
ciels
Logiciels professionnels liés au
poste
Utilité des macros, requêtes,
fonctions avancées, mise en
œuvre dans situations simples
Formulation du besoin,
formalisation, construction,
règles de gestion
pour…
se servir en toute autonomie
des logiciels disponibles dans
l’entreprise
pour réaliser au mieux ses
tâches
3
ou
2
* Niveau de maîtrise :
1. connaissances élémentaires liées aux notions de base
2. compréhension et maîtrise théorique d’une partie du champ de connaissances
3. compréhension et maîtrise complète d’un domaine de connaissances
Tableau 11.2 – Disciplines de base (2) :
communication, informatique (...)
Méthodes de communication écrite et
orale
*
Informatique : systèmes
d’information
*
COMMENT PASSER DES COMPÉTENCES DE L’EMPLOI À UN RÉFÉRENTIEL DE FORMATION ?
218
Tableau 11.3 – Disciplines de base : gestion financière,
méthodes d’aide à la décision
Gestion financière et comptable *
Méthodes d’aide
à la décision
*
Stratégie
Grands principes de la comptabilité
bilan et compte de résultat
Analyse financière
Comptabilité analytique
Audit et contrôle
pour…
élaborer le budget du service RH
comprendre et raisonner sur la masse sala-
riale et les frais liés au personnel
argumenter, discuter avec le directeur
financier, le contrôleur de gestion, la
Direction
concevoir et mettre en place des procédu-
res performantes
2 Mathématiques : analyse et
probabilité
Statistiques descriptives et
inductives
Mathématiques financières
(actualisation)
pour…
analyser et interpréter des
résultats
commander des études
monter des dossiers
1
ou
2
Plans
d’action
–
Études
Budget et compte de résultat prévisionnel
Analyse des coûts
Calcul et suivi de la masse salariale
Tableaux de bord sociaux
Contrôle (analyse des écarts…)
pour…
construire et négocier des budgets spécifi-
ques
conduire et contrôler ces budgets
2
ou
2
Statistiques descriptives et
inductives
Méthodologie élémentaire de
la modélisation
Logiciels de traitement statis-
tique
pour…
concevoir et réaliser des
études
valider l’information établie
par d’autres (experts internes
ou externes, assistants)
2
Logistique
Suivi des budgets qui ressortent du
domaine de l’emploi
Calcul des charges sociales et fiscales
Calcul de coûts
Enregistrements comptables du domaine
de l’emploi
pour…
comprendre l’information collectée et
apprécier sa pertinence
réaliser sans erreur et dans les délais les
tâches qui lui sont confiées
2 Statistiques descriptives
Logiciels de traitement statis-
tique
pour …
comprendre l’information
collectée et apprécier sa perti-
nence
tenir à jour les tableaux de
bord, et suivre les indicateurs
réaliser le bilan social
2
* Niveau de maîtrise :
1. connaissances élémentaires liées aux notions de base
2. compréhension et maîtrise théorique d’une partie du champ de connaissances
3. compréhension et maîtrise complète d’un domaine de connaissances
DE L’UTILISATION DES RUBRIQUES « COMPÉTENCES » POUR ÉLABORER UN RÉFÉRENTIEL…
219
©
Dunod
–
La
photocopie
non
autorisée
est
un
délit
Tableau 11.4 – Disciplines de base : organisation d’entreprise, économie
Organisation générale de l’entreprise *
Économie générale et
sociale
*
Stratégie
Les grandes fonctions de l’entreprise
(production, commercial…)
Les différentes formes d’organisation du
travail : OST, etc.
Structuration des tâches
Politique et stratégie d’entreprise
La Qualité
pour…
comprendre les enjeux et les choix stratégi-
ques de l’entreprise, et pour pouvoir dialo-
guer avec l’équipe dirigeante
proposer une politique RH cohérente
2
ou
3
Environnement de l’entre-
prise et ses effets sur elle :
l’Europe, la mondialisation
des marchés, le GATT,
l’inflation, les monnaies,
l’évolution des marchés,
l’investissement, la concur-
rence, l’organisation des
branches et secteurs d’activi-
tés, la modernisation, le
marché du travail, le
chômage…
pour…
comprendre les forces
pesant sur l’entreprise, et
anticiper les conséquences
en termes d’emplois et
qualifications
2
ou
3
Plan
d’action
–
Études
Connaissances : idem ci-dessus
+
Normes et certification Qualité
pour…
comprendre les conséquences sur les emplois
des décisions stratégiques prises (techniques
ou d’organisation) et anticiper des plans
d’action : (formation etc.)
2 Connaissances idem ci-
dessus
pour…
mieux comprendre les choix
économiques de l’entreprise
et les raisons des orienta-
tions prises en matière de
RH
1
Logistique
Organisation générale de l’entreprise et ses
grandes fonctions
Les différents types d’organisations
pour…
comprendre la signification de son travail
1 Connaissances idem ci-
dessus
pour…
maîtriser le vocabulaire
économique de l’entreprise
1
* Niveau de maîtrise :
1. connaissances élémentaires liées aux notions de base
2. compréhension et maîtrise théorique d’une partie du champ de connaissances
3. compréhension et maîtrise complète d’un domaine de connaissances
COMMENT PASSER DES COMPÉTENCES DE L’EMPLOI À UN RÉFÉRENTIEL DE FORMATION ?
220
Tableau 11.5 – Disciplines de base : psychologie, méthodologie
Psychologie sociale, du travail
et des organisations
* Méthodologie *
Stratégie
Connaissances générales sur : la
communication interperson-
nelle, le pouvoir dans les organi-
sations, la motivation au travail,
les conditions de travail, la
culture d’entreprise, les phéno-
mènes de groupe (conformité,
résistance au changement),
gestion des conflits, négocia-
tion, styles de management,
prise de décision, etc.
pour….
comprendre les individus et les
relations entre eux, afin d’agir
pour anticiper les problèmes
d’ordre humain et relationnel
2
ou
3
Méthodes d’enquête et logiciels de trai-
tement
Démarches et outils de résolution de
problèmes
Conduite de projets
Techniques de documentation
Méthodologie de l’audit social
Méthodologie de la « veille »
Conduite de réunions
Gestion du temps
Techniques de négociation
pour…
piloter des projets et le changement de
façon efficace
assurer une veille juridique
3
ou
2
Plan
d’action
–
Études
Connaissances idem que ci-
dessus
+ quelquefois
une spécialisation selon
l’emploi : (voir connaissances
professionnelles)
pour…
comprendre les réactions des
individus savoir s’y adapter et
prendre les bonnes décisions
1 Pédagogie : transmission de connaissan-
ces et ingénierie (selon le domaine de
l’emploi)
Outils de la qualité
Conduite de projets (selon emplois)
Méthodes et outils de résolution de
problèmes
Méthode de l’audit et de la « veille »
Techniques documentaires
Animation de réunions
Méthodes de l’enquête + logiciel spéci-
fique
pour…
les utiliser quand nécessaire
1
à
3
Logistique
Communication interperson-
nelle
Styles de management
Motivation
Pouvoir
pour…
être efficace dans les relations
interpersonnelles, savoir réagir
en cas de conflit, comprendre les
réactions des personnels
2 Techniques documentaires
Techniques de secrétariat
Démarches et outils de résolution de
problèmes
pour …
classer, concevoir, gérer des fichiers
2
* Niveau de maîtrise :
1. connaissances élémentaires liées aux notions de base
2. compréhension et maîtrise théorique d’une partie du champ de connaissances
3. compréhension et maîtrise complète d’un domaine de connaissances
DE L’UTILISATION DES RUBRIQUES « COMPÉTENCES » POUR ÉLABORER UN RÉFÉRENTIEL…
221
©
Dunod
–
La
photocopie
non
autorisée
est
un
délit
Tableau
11.6
–
Connaissances
et
techniques
de
gestion
des
ressources
humaines
Gestion
de
la
rémunération
*
Gestion
de
l’emploi
*
Gestion
des
risques
sociaux
*
Stratégie
Législation
sur
la
rémunération
Rôle
et
fonctions
des
conventions
collectives,
accords
de
branches,
d’entreprise
Rôle
et
fonctions
des
organismes
de
contrôle
Éléments
constitutifs
de
la
masse
salariale
et
de
son
évolution
Politique
fiscale
associée
à
la
paye
pour…
bâtir
le
plan
d’action
rémunération
et
l’argumenter
auprès
des
dirigeants
3
Analyse
des
emplois
et
des
compétences
GPEC
Connaissance
de
quelques
nomenclatures
des
emplois
(ROME,
RFE)
Appréciation
du
personnel
Méthodes
et
outils
de
recrutement
Aides
conjoncturelles
à
l’embauche
Dispositif
de
la
formation
professionnelle
conti-
nue
(organisation,
législation,
financement)
Réglementation
et
législation
en
matière
de
formation
Qualité
appliquée
à
la
formation
pour….
élaborer
une
politique
de
gestion
prévisionnelle
et
conseiller
la
Direction
en
matière
de
politi-
que
de
l’emploi,
de
la
formation,
de
gestion
des
carrières
2
ou
3
Droit
social
(voir
tableau
11.1)
Psychologie
sociale
(management,
motiva-
tion…)
Stratégie,
négociation
sociale
et
connaissance
des
syndicats
Hygiène,
sécurité,
législation
sur
accidents
du
travail
Ergonomie
et
conditions
de
travail
Communication
interne
Audit
de
climat
social
et
veille
sociale
Partenaires
spécifiques
(CRAM,
inspection
du
travail,
ANACT,
etc.)
pour…
savoir
analyser
ou
prévenir
les
risques
encourus
et
décider
ou
négocier
avec
les
dirigeants
des
plans
de
prévention
:
actions
sur
le
manage-
ment,
sur
la
politique
sécurité…
3
3
Plan
d’action
–
Études
Structure
de
la
paye
Calcul
de
la
paye
:
manuel
et
infor-
matisé
Fiscalité,
comptabilité
et
règles
juri-
diques
concernant
la
paye
Rôle
et
fonction
des
conventions
collectives,
accords,
et
des
organis-
mes
de
contrôle
Éléments
périphériques
de
la
paye
:
intéressement,
plan
d’épargne
entre-
prise,
etc.
Éléments
constitutifs
de
la
masse
salariale
et
de
son
évolution
pour…
éditer
salaires
et
charges
préparer
la
comptabilité
de
la
paye
suivre
l’évolution
de
la
masse
sala-
riale
3
Analyse
du
travail,
définition
des
emplois
et
profils
de
compétences
Méthodes
et
outils
de
recrutement
Caractéristiques
des
diplômes
et
institutions
de
formation
Rôle
et
fonction
des
différents
partenaires
Ingénierie
pédagogique
(objectifs,
évaluation)
Dispositif
de
la
formation
professionnelle
conti-
nue
Supports
et
moyens
de
recherche
de
candidats
Méthodes
et
outils
d’appréciation
et
gestion
prévisionnelle
Réglementation
et
normes
en
matière
de
forma-
tion
pour…
assurer
à
l’entreprise
les
compétences
dont
elle
a
besoin,
au
moment
opportun
et
au
moindre
coût
1
à
3
Droit
social
(voir
tableau
11.1)
Psychologie
sociale
(voir
tableau
11.2)
selon
emplois-métiers
occupés
Législation
spécifique
(représentation
du
personnel,
élection,
sécurité,
ou
horaires
de
travail,
ou
emploi
d’handicapés,
ou
expression
des
salariés)
Prestations
sociales
:
mutuelles,
assurances
prévoyances
diverses,
PER,
compte
d’épargne
temps,
rôle
du
CE
dans
les
œuvres
sociales
Connaissance
de
la
documentation
spécialisée
de
l’emploi
Outils
de
communication
interne,
conception
d’un
journal…
Histoire
et
culture
sur
les
syndicats
en
France
pour…
mettre
en
œuvre
toutes
les
actions
décidées
pouvant
maintenir
un
climat
social
acceptable
dans
les
budgets
accordés
2
ou
3
COMMENT PASSER DES COMPÉTENCES DE L’EMPLOI À UN RÉFÉRENTIEL DE FORMATION ?
222
Tableau
11.6
–
Connaissances
et
techniques
de
gestion
des
ressources
humaines
(suite)
Gestion
de
la
rémunération
*
Gestion
de
l’emploi
*
Gestion
des
risques
sociaux
*
Logistique
Structure
de
la
paye
Calcul
de
la
paye,
manuel
et
infor-
matisé
et
les
charges
correspon-
dantes
pour…
saisir
les
éléments
variables
et
prépa-
rer
le
calcul
de
la
paye
3
Démarches
administratives
liées
à
l’embauche
Rédaction
de
conventions
et
appels
d’offre
Bureautique
et
logiciels
de
formation
existants
Application
et
rédaction
de
procédures
pour…
respecter
la
légalité
et
les
procédures
en
vigueur
dans
l’entreprise
1
à
3
Législation
spécifique
au
domaine
de
l’emploi-
métier
Démarches
administratives
liées
aux
diverses
prestations
:
retraite,
assurances,
prêts,
handica-
pés,
accidents
du
travail,
etc.
pour
…
assurer
aux
salariés
les
prestations
auxquelles
ils
ont
droit
2
3
*
Niveau
de
maîtrise
:
1.
connaissances
élémentaires
liées
aux
notions
de
base
2.
compréhension
et
maîtrise
théorique
d’une
partie
du
champ
de
connaissances
3.
compréhension
et
maîtrise
complète
d’un
domaine
de
connaissances
DE L’UTILISATION DES RUBRIQUES « COMPÉTENCES » POUR ÉLABORER UN RÉFÉRENTIEL…
223
©
Dunod
–
La
photocopie
non
autorisée
est
un
délit
Des capacités liées à la pratique professionnelle
avec les connaissances correspondantes
L’analyse des emplois – et en particulier les rubriques compétences –
nous a permis également de repérer un ensemble de connaissances qui
ne peuvent s’acquérir qu’à l’occasion de la pratique professionnelle,
c’est-à-dire lorsque les individus occupent réellement un emploi dans
une entreprise donnée. C’est ce que nous avons isolé dans les tableaux
de compétences intitulés « connaissances liées à la pratique profession-
nelle ».
Il nous semble intéressant de nous arrêter sur ce que nous avons
découvert à cette occasion car, s’il existe de nombreux écrits pour débat-
tre du lieu (l’école ou l’entreprise) le plus opportun pour former à un
métier, peu d’entre eux examinent le contenu de ce qu’il est nécessaire
d’apprendre dans l’entreprise pour pouvoir manifester de la compé-
tence. Nous pouvons classer ces connaissances liées à la pratique profes-
sionnelle en cinq rubriques :
– la culture de l’entreprise : sa technique, ses métiers, son histoire, sa
politique générale et sa politique en matière de RH;
– l’organisation de l’entreprise : l’organisation du travail, avec l’orga-
nigramme, les postes, les fonctions, les sources et circuits de l’infor-
mation, le système d’information (informatique)…;
– les hommes et leurs caractéristiques en termes de compétences et
en termes de psychologie, aussi bien en interne (les hommes de
l’entreprise) qu’en externe (les partenaires avec lesquels le salarié
doit travailler);
– la législation et les procédures spécifiques à l’entreprise : conven-
tion collective, accords de branche ou d’entreprise, procédures RH
spécifiques (de recrutement, ou de formation par exemple);
– l’environnement, c’est-à-dire aussi bien le marché de l’emploi dans
les métiers de l’entreprise, que les partenaires locaux (universités,
mairie, région, inspection du travail…) ainsi que le tissu économi-
que local et ses spécificités.
COMMENT PASSER DES COMPÉTENCES DE L’EMPLOI À UN RÉFÉRENTIEL DE FORMATION ?
224
Dans un premier temps nous détaillerons le contenu de chacune de
ces rubriques, puis nous en tirerons quelques enseignements.
Tableau 11.7 – Connaissances à acquérir dans l’entreprise :
culture, organisation, acteurs
Culture de l’entreprise
Organisation
de l’entreprise
Hommes: de l’entreprise
et de l’environnement
Activité de l’entreprise :
ses produits, ses clients…
Projets de l’entreprise
(industriels, stratégiques)
et sa politique
Moyens (financiers,
humains, techniques,
logistiques) de l’entreprise
Cultures identitaires de
l’entreprise
Historique de l’entreprise
(rémunération, emplois,
carrières, conflits, restruc-
turations…)
Métiers de l’entreprise
Langage (vocabulaire
technique)
Syndicats et histoire
sociale de l’entreprise et
de la région
Points névralgiques de
l’entreprise en matière de
risques (techniques ou
sociaux)
Critères et priorités en
matière d’élaboration des
budgets
Organisation et défini-
tions de fonctions de
l’entreprise (savoir à qui
demander l’information)
L’entreprise, sa produc-
tion, ses services, ses
hommes
Processus de production
et ses spécificités (travail
en équipes, périodes creu-
ses, pour planifier les
actions de formation par
exemple)
Organisation du service
RH : les postes de travail
Sources d’information
potentielles (dans et en
dehors de l’entreprise) :
hommes et bases de
données
Circuits d’information et
des prises de décisions
Système d’informations
de l’entreprise : quelles
informations, où,
comment ?
Logiciels en usage dans le
service RH
Structure des effectifs et
leur évolution; la carto-
graphie des emplois de
l’entreprise
Outils de gestion en usage
et procédures de contrôle
Échéances liées à son
poste, et organisation du
service
Compétences de son
équipe
Sources d’information et
interlocuteurs utiles
Les salariés et leur
histoire, leur psychologie,
individuelle et collective
Décideurs internes : les
arguments auxquels ils
sont sensibles, leurs atten-
tes, leurs spécificités idéo-
logiques et
psychologiques
Réseaux de communica-
tion informels de l’entre-
prise
Personnes ressources en
interne (pour l’informati-
que, pour être formateur,
etc)
Partenaires sociaux et
leurs spécificités (histoire,
personnalité)
Prestataires externes :
leurs compétences, leurs
spécificités
Interlocuteurs clés dans
les institutions
partenaires : qui joindre
en cas de problème sur tel
point particulier ?
Attentes spécifiques et
pratiques des partenaires
locaux (l’embauche de
jeunes pour le Maire, par
exemple)
DE L’UTILISATION DES RUBRIQUES « COMPÉTENCES » POUR ÉLABORER UN RÉFÉRENTIEL…
225
©
Dunod
–
La
photocopie
non
autorisée
est
un
délit
Les connaissances citées dans les tableaux 11.7 et 11.8 précédents ont
donc été repérées comme nécessaires pour l’exercice des emplois RH
que nous avons étudiés. Elles ne peuvent s’acquérir que par une forma-
tion du salarié par l’entreprise lors de sa prise de fonction d’une part, et
tout au long de l’exercice du métier. Deux enseignements nous
semblent utiles à tirer de ce repérage.
Un salarié peut paraître non compétent dans un emploi donné, alors
qu’il était considéré comme compétent dans un emploi précédent dans
une autre entreprise : ce peut être uniquement à cause de l’absence de
connaissances liées à la pratique professionnelle, et en particulier tout ce
Tableau 11.8 – Connaissances à acquérir dans l’entreprise :
législation, environnement
Législation et procédures RH
spécifiques
Environnement de l’entreprise
Convention collective et les divers
accords applicables à l’entreprise
Jurisprudence de l’entreprise, de la
branche, du secteur
Règlement intérieur
Réglementation en matière de sécurité
et les assurances avec leurs clauses
Procédures RH propres à l’entreprise
(par exemple pour le recrutement, ou
l’appréciation du personnel)
Modèles de cahiers des charges ou
appels d’offres en vigueur dans l’entre-
prise
Connaissances spécifiques aux dossiers
à traiter (parties du droit social ou
fiscal, chapitres de la convention
collective, législation européenne en
matière de sécurité) en fonction du
poste occupé
Documents et échéances spécifiques
au poste et aux dossiers traités (décla-
rations ou bordereaux obligatoires par
exemple)
Marché de l’emploi et des rémunéra-
tions sur les métiers de l’entreprise
Supports d’information (presse locale
ou de branche)
Organismes de formation (initiale et
continue) locaux et nationaux sur les
métiers de l’entreprise
Diplômes utiles
Actualité sociale et éléments applica-
bles à l’entreprise
Aides à l’emploi du moment
Politiques des financeurs régionaux en
matière d’aides
Tissu économique et entreprises loca-
les (pour de la reconversion externe
par exemple)
Marché des prestataires externes
(entreprises d’intérim, consultants,
cabinets de droit, CCI, chambres
patronale…) et leurs spécificités
En matière de RH : suivre ce qui se
fait dans d’autres entreprises sur les
mêmes questions (benchmarking)
COMMENT PASSER DES COMPÉTENCES DE L’EMPLOI À UN RÉFÉRENTIEL DE FORMATION ?
226
qui touche à la culture de l’entreprise, son organisation et ses hommes.
Les employeurs doivent être attentifs à cette problématique, et les servi-
ces RH doivent penser, dans les procédures d’accueil et d’intégration, à
organiser ou faciliter cette acquisition de connaissances liées à la spéci-
ficité du poste et de l’entreprise, et ceci le plus rapidement possible.
C’est également ce que les étudiants-école observent lorsqu’ils sont en
stage au cours ou en fin de cursus : ils ont l’impression d’apprendre
énormément et se sentent partie prenante de leur entreprise d’accueil
lorsqu’ils ont l’impression de maîtriser quelques-unes des connaissances
citées plus haut.
Un examen attentif des tableaux 11.7 et 11.8 nous permet de voir
cependant que les connaissances de base (le droit du travail, le calcul de
la paye, ou la psychosociologie par exemple) ne sont pas à acquérir dans
l’entreprise, mais sont présupposées acquises pour que les connaissances
apprises dans l’entreprise prennent sens. En effet, comment utiliser la
convention collective de l’entreprise si l’on ne sait pas à quoi elle sert et
ce qui peut s’y trouver ? Comment comprendre la spécificité de la
culture de l’entreprise si l’on n’a pas de connaissances théoriques sur les
différentes cultures managériales ou organisationnelles et leur influence
sur la motivation ou le comportement des hommes au travail ?
Ainsi, nous comprenons mieux la nécessaire « transversalité institu-
tionnelle »1 de la construction des compétences. Les connaissances profes-
sionnelles n’apparaîtront pas sans les connaissances de base, mais elles
pourront être observables en situation de travail uniquement après que
l’individu ait acquis des connaissances liées à la spécificité de son emploi
et de son entreprise, qu’il se soit « acculturé »2.
Nous pouvons ainsi affirmer que les débats sur la priorité du « faire »
sur le « savoir » et inversement, ne sont pas pertinents. Par contre, nous
voyons mieux la nécessité de développer les relations école/entreprise
dans la formation aux diplômes professionnels.
1. N. Mandon, cahier ETED no 1 : « il s’agit de regarder la complémentarité nécessaire
des institutions concourant à la formation à des emplois ».
2. Concept utilisé en sociologie pour indiquer l’imprégnation, par les individus, des
normes culturelles et sociales du milieu dans lequel ils vivent.
DE L’UTILISATION DES RUBRIQUES « COMPÉTENCES » POUR ÉLABORER UN RÉFÉRENTIEL…
227
©
Dunod
–
La
photocopie
non
autorisée
est
un
délit
Vous êtes DRH
Pour intégrer un nouveau recruté, repérez les connaissances indispensa-
bles afin d’effectuer correctement la mission, et ne cherchez pas à évaluer
ses compétences tant que ces préalables ne seront pas maîtrisés. Éven-
tuellement, choisissez la durée de la période d’essai (ou faites d’abord un
CDD) afin de laisser au nouveau recruté la possibilité d’acquérir ces
connaissances spécifiques. Par exemple, savoir qui possède quelle infor-
mation ou la maîtrise des possibilités de votre système informatique sont
des conditions indispensables pour un chargé d’études nouvellement
recruté…
Pour élaborer des procédures d’intégration et un tutorat efficace dans
votre entreprise, faites lister aux chefs de services les connaissances inter-
nes à maîtriser pour les emplois relevant de leur service, et demandez-
leur de réfléchir à la façon la plus efficace et rapide de transmettre ces
connaissances :
– à un stagiaire,
– à un nouveau recruté,
– à une personne venant d’un autre service ou une autre usine du
groupe.
Vous êtes chef de service opérationnel
Inspirez-vous de ce tableau pour lister les connaissances qu’un nouveau
venu dans votre service (stagiaire, nouveau recruté, intérimaire…) doit
absolument maîtriser pour pouvoir être efficace à son poste.
Réfléchissez aux moyens de lui transmettre ces informations de la façon
la plus efficace, et organisez leur mise en œuvre : un tuteur, le tour du
service, une plaquette d’information, etc.
À la fin de la période d’essai d’un postulant, si vous estimez ne pas devoir
l’embaucher, avant de prendre votre décision définitive, demandez-vous
si cette personne a bien eu accès aux connaissances à acquérir dans
l’entreprise pour effectuer le travail qui lui était demandé.
Lors des entretiens d’appréciation de vos subordonnés, pensez à vérifier
s’ils possèdent bien les connaissances non seulement techniques mais
également les connaissances spécifiques à votre entreprise. Si non, il faut
réfléchir aux procédures à mettre en œuvre pour les leur faire acquérir.
COMMENT UTILISER…LE TABLEAU DES CONNAISSANCES À ACQUÉRIR DANS L’ENTREPRISE ?
COMMENT PASSER DES COMPÉTENCES DE L’EMPLOI À UN RÉFÉRENTIEL DE FORMATION ?
228
Des qualités à mettre en œuvre
Après avoir repris, dans les tableaux précédents, ce qui correspond à
des contenus de formation à acquérir dans les divers métiers de la
GRH, nous nous sommes attachées à décrire également ce que nous
avons intitulé les « qualités liées à l’emploi ». Il s’agit de ce que les titu-
laires décrivent comme primordial dans la bonne tenue de leur poste :
d’une part les attitudes vis-à-vis du travail, puis des attitudes vis-à-vis
des autres, et enfin les qualités liées à la personne, voire des éléments de
personnalité.
Vous effectuez un recrutement dans un service RH ou pour l’entrée en
DESS RH
Préparez des questions ou des mises en situation permettant de vérifier
que les candidats possèdent effectivement les qualités recherchées. Par
exemple, faites-les évoquer leur expérience passée et regardez si, dans telle
ou telle circonstance particulière (par exemple lors d’une grève à gérer),
ils ont fait preuve de diplomatie, d’initiative voire même de réactivité;
s’ils ont manifesté un esprit de veille, s’ils ont su utiliser le temps, ne pas
se précipiter, etc.
Éventuellement, ce peut être un canevas pour téléphoner à un collègue
DRH et lui poser quelques questions précises concernant la personne
pressentie quant à son comportement lors de son emploi précédent.
Vous gérez les carrières
Repérez dans votre équipe les salariés qui ont certaines qualités rares, afin
de leur confier les emplois où ces qualités sont particulièrement impor-
tantes et menez une politique incitative pour qu’ils ne quittent pas votre
entreprise (rémunération, promotion, etc.).
Inversement, repérez au sein de votre service ceux qui manifestement ont
des lacunes graves sur certaines qualités (par exemple l’absence de discré-
tion). Faut-il alors rompre leur contrat, ou bien les reconvertir et les
affecter dans une autre fonction que celle occupée actuellement ?
COMMENT UTILISER… LE TABLEAU DES QUALITÉS LIÉES À L’EMPLOI ?
DE L’UTILISATION DES RUBRIQUES « COMPÉTENCES » POUR ÉLABORER UN RÉFÉRENTIEL…
229
©
Dunod
–
La
photocopie
non
autorisée
est
un
délit
Tableau 11.9 – Qualités liées à l’emploi
Agir vis-à-vis du travail Agir vis-à-vis des autres Qualités personnelles
Stratégie
Être inventif (savoir imagi-
ner des solutions innovan-
tes)
Être intuitif, savoir faire
des liens entre les événe-
ments
Être rigoureux dans l’inter-
prétation des textes ou les
faits d’une situation
Être réactif, mais sans
précipitation, agir vite
quand nécessaire
Capacité à supporter l’hostilité et
la frustration
Savoir faire la part des choses,
relativiser les dire
Écoute, respect de l’autre (sala-
riés, délégués, responsables
divers de l’entreprise)
Diplomatie, savoir négocier pour
faire avancer des dossiers ou ne
pas trop céder
Savoir se créer un réseau de rela-
tions
Avoir une image de soi
forte pour ne pas être
perturbé par les aléas
de la fonction
Rester calme, garder
son sang-froid dans les
cas de crise ou de
tension
Discrétion
(« incontournable »)
Plan
d’action
–
Études
Savoir se servir du temps,
prendre son temps s’il le
faut
Être très rigoureux dans
l’exécution et les contrôles
(ne pas se contenter d’à-
peu-près)
Être très organisé (gestion
du temps)
Savoir faire des heures
supplémentaires, travailler
tard le soir pour respecter
les délais
Être rigoureux et méthodi-
que pour pouvoir gérer à
temps et simultanément
de nombreux dossiers
Être déterminé, pour
mener à bien ses projets
Savoir déléguer et supervi-
ser (contrôler)
Être curieux de toutes les
informations pouvant se
rapporter à son travail
(voir la « veille »)
Qualités relationnelles et
rapports de confiance avec les
collègues
Diplomatie et doigté pour faire
passer les changements
Supporter l’agressivité, rester
calme face à des réclamations
Savoir écouter (empathie)
Objectivité dans ses jugements
vis-à-vis d’autrui (ne pas se lais-
ser influencer par ses sentiments
personnels)
Savoir mettre en confiance pour
aller au fond des problèmes, faire
parler
Aimer les contacts relationnels
pour pouvoir solliciter, répondre,
conseiller, négocier
Avoir de l’autorité, pour pouvoir
se faire écouter par l’encadre-
ment opérationnel
Savoir solliciter et obtenir la
collaboration d’autrui (participa-
tion à des groupes de travail,
recueil de données)
Discrétion et discerne-
ment pour ne pas
divulguer des infor-
mations confidentiel-
les
Se défier de soi et bien
se connaître pour ne
pas laisser son émoti-
vité ou ses sentiments
prendre le dessus
Savoir garder son
calme dans des situa-
tions de crise
Avoir de l’entregent,
des qualités relation-
nelles
Logistique
Faire preuve de rigueur
dans les tâches administra-
tives, et dans le recueil et le
traitement des données
(pas d’erreurs et respect
des délais)
Être très organisé pour
gérer plusieurs tâches en
parallèle
Confidentialité (ne pas parler
trop facilement, savoir rester
discret sur les données manipu-
lées)
Disponibilité pour les salariés (se
laisser déranger à tout moment)
Être à l’écoute et savoir rester
calme face à des questions ou à
des attitudes agressives
Discrétion et discerne-
ment pour ne pas
divulguer des infor-
mations confiden-
tielles
230
CHAP IT RE 12
Formations en ressources
humaines : quelques pistes…
Quelles formations pour quels métiers ?
Sans nous substituer à un service d’orientation, nous proposons quel-
ques pistes de réflexion utiles à des étudiants ou des adultes désireux de
se diriger vers une profession ressources humaines.
Vous vous sentez capable d’étudier jusqu’à un bac + 5
Selon vos points forts et le type de matières qui vous intéressent, choisis-
sez une filière du type droit, ou sciences économiques, gestion ou encore
administration économique et sociale (AES) ou sciences politiques.
Spécialisez-vous dès que vous le pouvez, généralement en maîtrise, dans
une option RH. Cherchez à vous inscrire d’emblée dans une université
qui offre ces options.
Vous pouvez également choisir une école de commerce offrant en
dernière année une spécialisation en ressources humaines. Si vous le
pouvez, choisissez un cycle par apprentissage : vous aurez donc à l’issue
COMMENT UTILISER… LES TABLEAUX DES CONNAISSANCES POUR CHOISIR UNE FORMATION ?
FORMATIONS EN RESSOURCES HUMAINES : QUELQUES PISTES…
231
©
Dunod
–
La
photocopie
non
autorisée
est
un
délit
de votre formation une expérience professionnelle, et si vous avez trouvé
un poste dans un service RH, vous serez immédiatement opérationnel à
la sortie de votre formation.
Vous pouvez également opter pour des études de psychologie, mais choi-
sissez bien votre université car toutes ne proposent pas un enseignement
en psychologie du travail ni même en psychologie sociale et des organi-
sations (voir les objectifs et contenus des Masters proposés).
Dans tous les cas, pensez à consulter les tableaux des connaissances de base
du chapitre 11, et choisissez les cours qui vous permettent d’acquérir
certaines d’entre elles : ce sera important dans vos dossiers pour postuler
pour un emploi ou pour l’admission à un Master 2 RH. Pensez à vous
former à l’utilisation de l’informatique (traitement de texte et tableur).
Vous n’êtes pas certain de vouloir faire des études longues…
Choisissez un DUT GEA (option RH en 2e année) et selon vos résultats,
vos envies et la conjoncture sur le marché du travail au moment de votre
sortie, optez soit pour une poursuite d’études immédiate, soit pour une
entrée dans le monde du travail, tout en pensant à utiliser les possibilités
offertes par la formation continue. Si vous voulez obtenir un jour un poste
de cadre, regardez dans les tableaux les connaissances correspondant au
niveau stratégie, et donnez-vous les moyens de les acquérir : en changeant
de poste et d’entreprise ou en suivant le cycle CNAM (licence et maîtrise
en administration du personnel), en faisant une licence professionnelle
RH ou en suivant des formations dans le cadre du plan de formation de
votre entreprise. Pensez à la possibilité d’un Master 2 au bout de 5 ans.
Vous voulez choisir un DUT tertiaire (techniques de commercialisation
par exemple ou un BTS d’assistant de direction). Les poursuites d’études
et les emplois directs en ressources humaines seront moins évidents, mais
cela dépendra de vos stages d’une part, et de votre détermination. Cher-
chez à travailler plutôt en PME, et explicitez clairement votre souhait
d’assumer des fonctions en ressources humaines (recrutement, gestion
du plan de formation, suivi d’études sur l’absentéisme, secrétariat du
comité d’entreprise, etc.). Utilisez ensuite les possibilités de formation
continue. Pensez à vous former en droit du travail.
Vous voulez choisir un Master 2 en ressources humaines
Posez vous tout d’abord la question du type d’emploi que vous souhaite-
riez exercer : généraliste dans une PME ou spécialiste (en formation, en
recrutement, en contrôle de gestion sociale…). Repérez les connaissan-
ces dans l’emploi-métier ciblé.
Regardez ensuite les formulaires de présentation des Masters et choisissez de
postuler à ceux qui vous donneront les connaissances appropriées. Bâtissez
votre dossier en argumentant sur les éléments ayant fondé votre choix.
COMMENT PASSER DES COMPÉTENCES DE L’EMPLOI À UN RÉFÉRENTIEL DE FORMATION ?
232
Tableau
12.1
–
Quelles
formations
RH
pour
quels
métiers
?
Métiers
Formation
initiale
Formation
continue
sans
expérience
avec
expérience
Stratégie
Directeur
des
ressources
humaines
DESS
RH
(rarement)
DESS,
ESC,
magis-
tère,
MST
en
RH…
On
peut
faire
un
Master
2
RH
:
soit
avec
une
maîtrise,
soit
avec
un
bac
+
2
ou
bac
+
3
et
5
ans
d’expérience
dans
la
fonction
Gestion
des
domaines
d’action
(rémunéra-
tion,
emploi,
risques
sociaux)
et
études
Chef
du
personnel,
assistant
RH,
responsable
formation,
responsable
recrutement,
chargé
d’études
RH,
responsa-
ble
sécurité,
responsable
paye,
responsable
organisation
et
gestion
des
systèmes
d’infor-
mation,
etc.
DESS
RH
même
débutant
Plus
rarement
:
DU
en
RH,
DUT
GEA,
Licence
profession-
nelle,
DEUST
RH
BTS
assistant
PME-
PMI
…
DUT
GEA
option
RH
DU
en
RH
DEUST
Licence
profession-
nelle
RH
BTS
assistant
PME,
DUT
Hygiène
et
sécu-
rité
…
DU
spécialisés
en
RH
(niveau
licence,
après
une
validation
des
acquis
professionnels
:
VAP)
DUT
GEA
année
spéciale
(après
un
bac
+
2
ou
VAP)
Diplôme
du
CNAM
(cours
du
soir)
administration
du
Personnel
DUT
ou
BTS
en
alternance,
avec
bac
ou
expérience
+
VAP
Logistique
Secrétaire
administratif
spécia-
lisé
RH,
employé
RH
Bac
professionnel
tertiaire
(secrétariat,
bureautique,
compta-
bilité)
DUT
GEA,
DEUST,
BTS
Expérience
de
secréta-
riat
+
Stages
sur
la
paye
ou
autres,
+
Apprentissage
sur
le
tas
Diplôme
à
préparer
dans
les
GRETA
:
le
bac
professionnel
FORMATIONS EN RESSOURCES HUMAINES : QUELQUES PISTES…
233
©
Dunod
–
La
photocopie
non
autorisée
est
un
délit
Une approche pédagogique à repenser
Les divers tableaux élaborés grâce à notre étude ne sauraient cependant
suffire à la définition d’un référentiel de formation si l’on se réfère à
notre approche théorique du concept de compétence. En effet, avec les
divers éléments issus de notre recherche, nous pouvons préciser des
objectifs de formation (en fonction du métier ou des activités auxquels
on veut former), des contenus avec leur niveau plus ou moins grand
d’expertise, et donc le type d’exigences à vérifier lors d’évaluations clas-
siques d’acquisition de connaissances.
Néanmoins, nous avons vu que les connaissances ne sont pas les
compétences; ces dernières dépendent de la capacité qu’a l’individu à
mobiliser des connaissances déjà acquises, mais également de sa capa-
cité à choisir les connaissances utiles dans la situation réelle, et à mettre
en œuvre des actions appropriées. Il doit pouvoir croiser des savoirs
avec du savoir-faire expérienciel. Il faut également qu’il ait envie de se
mobiliser réellement sur la situation, ce qui dépend d’une part de sa
motivation et de sa personnalité, mais dépend également du type
d’organisation et des conditions de travail que lui offre sa structure
professionnelle.
En effet, si les connaissances sont du côté des « ressources » à mobiliser
éventuellement en situation de travail, d’autres éléments sont nécessaires
à l’apparition des compétences ou savoirs en action : des « ressources
cognitives » d’une part, et une situation de travail concrète qui permet
ou non la mobilisation de tout ou partie seulement des ressources de
l’individu au travail.
Nous allons maintenant nous interroger sur ce qu’un enseignant peut
faire pour organiser des situations favorables non seulement à l’enrichis-
sement des connaissances (formation), mais également à la mobilisa-
tion des capacités cognitives.
En reprenant le schéma de l’apprentissage appliqué à l’acquisition de
compétences (voir figure 10.2) et en l’appliquant à la situation pédago-
gique visant à former les étudiants à des compétences en situation de
formation, que nous appelons compétences « intermédiaires », nous
obtenons la situation de la figure 12.2.
COMMENT PASSER DES COMPÉTENCES DE L’EMPLOI À UN RÉFÉRENTIEL DE FORMATION ?
234
Le résultat de la formation, que nous appelons « compétences en
situation de formation », constitue une des ressources de l’individu qu’il
pourra mobiliser en situation de travail. C’est ce que nous montrons
dans la figure 12.2.
Figure 12.1 – Schéma d’acquisition
de compétences en situation de formation
Figure 12.2 – Processus d’acquisition
des compétences professionnelles
Compétences en situation
de formation
Ressources cognitives
Ressources confrontation
mise en œuvre de
– connaissances
disciplinaires
– ressources
conatives
– expérience
– ressources
environnementales
– etc.
Situation
pédagogique
– référents de
l’enseignant :
théoriques,
idéologiques,
pédagogiques,
– des situations de travail
connues, les emplois-
métiers et leurs
compétences
– choix de méthodes, outils :
cas, simulation, cours
Ressources
dont
compétences intermédiaires
(acquises en formation)
Situation
de
travail
Ressources
cognitives
Compétences professionnelles
en situation de travail
confrontation
mise en œuvre de
FORMATIONS EN RESSOURCES HUMAINES : QUELQUES PISTES…
235
©
Dunod
–
La
photocopie
non
autorisée
est
un
délit
Notre problématique d’enseignants et de formateurs devient alors
celle-ci : comment construire des compétences intermédiaires utilisa-
bles en situation de travail ?
C’est-à-dire comment créer des situations pédagogiques permettant
la confrontation entre des connaissances (disciplinaires ou acquises par
l’expérience) et des capacités cognitives à développer, pour répondre à
l’objectif du développement des compétences découvertes dans les
emplois-métiers ? La figure 12.3 explicite cette problématique.
Prenons l’exemple d’une formation destinée à de futurs responsables
de formation en entreprise1. Pour trouver les connaissances nécessaires
(A dans la figure 12.3), il faudra se référer à l’ensemble des connaissan-
ces disciplinaires de base et effectuer un choix en fonction du type
d’emploi visé : futur cadre de la fonction amené à élaborer la politique
de formation, ou futur adjoint ou assistant formation, chargé de la mise
en œuvre du plan de formation et de son suivi.
Figure 12.3 – Les déterminants
des situations pédagogiques à créer
1. Voir la description de l’emploi-métier correspondant dans cet ouvrage.
Quelles connaissances nécessaires
(disciplinaires, expérencielles) ?
Quelles ressources
environnementales (bibliothèques,
Internet…) ?
Situation pédagogique
à créer
Quelles capacités cognitives
développer, pour faciliter la
confrontation, la mobilisation et la
gestion des ressources
A
Quelles compétences développer ?
(on les trouve dans les finalités
traduites en « savoirs en action » des
emploi-métiers)
B
C
COMMENT PASSER DES COMPÉTENCES DE L’EMPLOI À UN RÉFÉRENTIEL DE FORMATION ?
236
Vous êtes formateur… ou concepteur de formation
Vous voulez, par exemple, former quelqu’un pour devenir assistant adminis-
tratif paye…
Recherchez dans l’emploi correspondant la rubrique compétences, où vous
allez trouver (cf. B) par exemple, calculer une paye sans erreur et dans les délais,
savoir collecter les informations nécessaires à la réalisation d’un bulletin de
salaire, savoir organiser son travail en fonction des échéances, etc.
Cherchez ensuite quelles connaissances sont nécessaires pour cela (toujours
dans la rubrique compétences) (cf. A) : le calcul de la paye (les éléments qui
la composent), les circuits d’information de l’entreprise : qui possède quelles
informations, quelles sont les procédures de recueil…, la gestion du temps, la
connaissance des diverses échéances concernant la paye et les charges sociales ainsi
que le temps nécessaire pour réaliser les tâches avant l’échéance…
Demandez-vous : comment donner envie de faire ce travail ?… Comment
intéresser un jeune qui n’a pas encore d’expérience en entreprise sur ces
activités ? (cf. A)
Ensuite, identifiez les capacités cognitives nécessaires (cf. C) : la relation au
temps, pour savoir anticiper sur la durée nécessaire pour chaque tâche, la rela-
tion à l’espace, pour pouvoir collecter et gérer des informations différentes, les
chercher auprès de personnes ou lieux diversifiés et les organiser entre elles, la
distinction entre des données pertinentes comme savoir évaluer l’exactitude des
informations transmises (en les comparant à des normes par exemple), ou
savoir réactualiser un taux que l’administration centrale aura changé…
Puis inventez une (ou plusieurs) situation pédagogique pour amener les
formés à acquérir ces compétences :
– soit en organisant un cours et des exercices d’application pour s’entraîner
à calculer des payes;
– soit en organisant un stage de deux semaines en fin de mois dans une
entreprise, pour regarder et aider au calcul de la paye, et le mois suivant,
lors d’un second stage dans la même entreprise, faire calculer la paye de
quelques personnes;
– soit en faisant réaliser divers travaux, pendant l’année, qui sont à rendre
impérativement à des échéances fixées, pour entraîner à s’organiser en
fonction de délais et d’une durée estimée pour la tâche (savoir gérer son
temps);
– soit en faisant observer dans une entreprise le calcul de la paye et deman-
der un rapport décrivant les différentes tâches (incluant le recueil des
informations utiles et les modalités de leur collecte…).
COMMENT UTILISER…LE SCHÉMA DES DÉTERMINANTS DES SITUATIONS PÉDAGOGIQUES ?
FORMATIONS EN RESSOURCES HUMAINES : QUELQUES PISTES…
237
©
Dunod
–
La
photocopie
non
autorisée
est
un
délit
Ce choix dépend des compétences repérées (B) lors de la description
de l’emploi-métier, et en particulier en fonction des finalités, intermé-
diaires et globale (voir la rubrique compétences de l’emploi-métier)1.
Quant aux capacités cognitives (C), on peut les inférer à partir des
savoirs en action décrits dans la rubrique « compétences de l’emploi-
métier ».
Celles qui s’avèrent les plus importantes pour les métiers de la gestion
des ressources humaines que nous avons étudiés sont citées ci-dessous
en nous référant aux travaux de D. Camusso. Nous décrivons pour
chacune d’entre elles quelques exemples de situations pédagogiques qui
pourraient être favorables à leur développement.
Instruments verbaux
Il faut maîtriser suffisamment le vocabulaire employé et utiliser des
mots appropriés. C’est le cas des étudiants qui doivent accéder au voca-
bulaire spécifique du métier RH. Ce peut être une déficience pour ceux
qui accèdent à un métier qui n’est pas celui qu’ils avaient jusque-là
(public en formation continue par exemple). D. Camusso parle alors de
« décalage culturel ».
Idées pédagogiques : acculturation par des visites d’entreprises, entre-
tiens ou rencontres avec des professionnels, stages, lecture de revues
professionnelles.
Relation au temps
Il s’agit de savoir identifier ce qui est maîtrisable ou non dans le temps
au-delà de la signification avant/après. Les difficultés se manifestent
généralement sur des temps éloignés du présent, une planification à
long terme par exemple.
Idées pédagogiques : conduite de projet.
Relation à l’espace
Il s’agit moins de l’espace défini dans ses aspects topologiques
(longueur, surface, volume) pour les métiers qui nous concernent que
l’espace comme lieu (l’entreprise) où le salarié possède des repères
1. Voir un exemple de rubrique compétences dans l’emploi-métier de responsable de
formation en entreprise.
COMMENT PASSER DES COMPÉTENCES DE L’EMPLOI À UN RÉFÉRENTIEL DE FORMATION ?
238
comme la cartographie des responsabilités, la cartographie de son
réseau de relations interne et externe, ainsi que les flux d’informations
associés.
Idées pédagogiques : prendre des responsabilités au sein de l’Univer-
sité, se repérer dans ses structures, ou lors d’un stage décrire l’organisa-
tion de l’entreprise.
Conceptualisation
Il faut savoir travailler sur la représentation conceptuelle d’un objet
concret en se détachant de cet objet. Cette capacité est indispensable
pour élaborer des scénarios.
Idées pédagogiques : fiches de synthèses d’articles avec définitions de
concepts, jeux de simulation, activités de recherche.
Pensée hypothétique
Elle consiste à savoir enchaîner les faits ou les objets en termes de causes
et de conséquences, en matière de recherche de causes de dysfonction-
nements par exemple. C’est savoir raisonner dans les termes « si …
alors ». Cette capacité est indispensable en matière de sécurité par
exemple, mais également pour réaliser des études.
Idées pédagogiques : études de cas, résolution de problèmes.
Prise en compte d’informations simultanées
Il faut savoir prendre en compte au moins deux informations à la fois dont
la combinaison donnera la voie de la solution. Cette capacité est nécessaire
en matière de conseil juridique aux salariés par exemple ou encore en
matière d’analyse d’une situation sous plusieurs angles lors de négociations
sociales (angles social, financier, juridique, long terme, court terme…).
Idées pédagogiques : études de cas, résolutions de problèmes, études
ou projets.
Distinction entre des données pertinentes
Il s’agit de distinguer, entre plusieurs données, celles qui sont les plus perti-
nentes, compte tenu de l’objectif à atteindre et de faire des choix. Cette
capacité est indispensable dans les conduites de résolution de problème.
Idées pédagogiques : analyse de documents, résumé, étude de cas.
FORMATIONS EN RESSOURCES HUMAINES : QUELQUES PISTES…
239
©
Dunod
–
La
photocopie
non
autorisée
est
un
délit
La situation pédagogique (à créer en situation de formation) résulte
de la confrontation de ces différents éléments.
Les outils, démarches, méthodes peuvent être différents d’un formateur
à l’autre, mais il faut toujours vérifier que l’objectif global (production des
compétences intermédiaires) est atteint. La condition pour ce faire est la
prise en compte simultanée de ces trois éléments constitutifs :
Arrivées à ce point, il nous reste à imaginer des situations de forma-
tion permettant de développer chez les formés ces diverses ressources
telles que nous les avons formalisées, dans la perspective de les armer au
mieux pour qu’ils puissent, une fois en situation de travail, faire la
preuve des compétences professionnelles attendues dans l’emploi
occupé.
Cette problématique demeure un chantier de recherche important :
quelles situations pédagogiques, pour quelles compétences intermédiai-
res développer chez de futurs professionnels de la gestion des ressources
humaines ?
Nous entreprenons ce travail au sein de la commission nationale de
l’option ressources humaines des IUT Gestion des entreprises et des
administrations, en faisant l’hypothèse qu’il s’agit de travailler beau-
coup plus dans la transversalité et non plus seulement dans les limites
de chacune des matières du programme. Il s’agit de développer nos
résultats, mis en évidence lors de l’analyse des emplois sur les méthodes
de travail : résolution de problèmes, audits, conception de procédures,
amélioration de l’organisation du service, du système d’information.
Pour ce qui est de la tranversalité, il existe dans certains programmes de
formation des « activités de synthèse » dont l’objectif explicite est le
transfert des connaissances ou des ressources acquises dans les différen-
tes matières, au service d’une activité plus globale. Cette approche est-
elle suffisante ou peut-on développer cette tranversalité différemment ?
Quant aux compétences liées à ce que nous avons appelé « métho-
dologie », elles peuvent éventuellement être travaillées dans les choix
pédagogiques réalisés par chaque enseignant ou chaque équipe d’ensei-
gnants : par exemple en faisant réaliser des projets, en proposant des
Quelles connaissances, pour quelles compétences, avec quelles capaci-
tés cognitives ?
COMMENT PASSER DES COMPÉTENCES DE L’EMPLOI À UN RÉFÉRENTIEL DE FORMATION ?
240
études de cas ou des jeux de simulations, ou encore dans le cadre des
stages.
Comment faire autrement pour donner aux enseignements universi-
taires, outre l’objectif de procurer des connaissances (qui sont très expli-
citement du domaine de leur mission), un objectif de développement
de ces autres ressources nécessaires pour être capable en situation de
travail de « mobiliser des connaissances, des capacités et des qualités pour
faire face à un problème donné » ?
Pour notre part, le programme d’un Master 21 a été élaboré grâce aux
résultats de nos travaux sur l’évolution de la fonction ressources humai-
nes, tant en termes de contenus de formation que de méthodes pédago-
giques. En particulier, en rupture avec une approche disciplinaire, nous
avons privilégié la conduite de projets, des approches transversales, des
enquêtes de terrain, des recherches documentaires, des visites d’entre-
prises, des simulations.
1. Master 2 « Management stratégique des ressources humaines et de la qualité » Reims,
Université de Reims Champagne-Ardenne.
241
Conclusion
OUS VOUDRIONS CONCLURE sur l’intérêt de l’analyse du travail
dans la définition de référentiels de formation. À l’issue de cet
ouvrage, il nous semble indiscutable que la précision dans la
description des compétences, dans les niveaux d’expertise demandés,
dans le repérage des évolutions de ces compétences, dépend fondamen-
talement de l’étude préalable des emplois-métiers de la fonction ressour-
ces humaines.
En effet, même une connaissance intime de plusieurs terrains (celle
qu’ont par exemple des consultants) ne pourrait permettre de recueillir
des formulations aussi précises que celles formulées directement par les
salariés interrogés. Généralement, c’est l’observateur et non pas le titu-
laire de l’emploi qui formule dans ses propres termes les compétences
repérées, ce qui laisse plus facilement la part à des biais dans la percep-
tion de la réalité.
La méthode d’analyse du travail (méthodologie ETED) nous oblige
à passer par une phase d’observation la plus objective et la plus appro-
fondie possibles. Nous avons ainsi toujours enregistré au magnéto-
phone et retranscrit nos interviews, ce qui nous a permis de travailler à
partir des formulations exactes des titulaires d’emplois, nous obligeant
à voir, entendre, saisir des éléments qui seraient peut-être passés inaper-
çus avec une autre méthode. De plus, l’utilisation d’un guide d’entre-
tien déjà largement éprouvé nous garantissait de réaliser avec le salarié
et avec son supérieur hiérarchique un inventaire exhaustif des éléments
à recueillir.
C’est également l’analyse du travail qui nous a permis de dépasser
l’impression très forte de début d’étude qu’il n’existait aucun emploi-
N
LA FONCTION RESSOURCES HUMAINES
242
métier type, que chaque emploi était différent et qu’il n’existait que des
emplois singuliers. Nous n’avons découvert les « blocs d’activité » et les
« finalités globales » des emplois-métiers qu’à l’issue de l’ensemble du
travail de décryptage et d’analyse des entretiens.
Enfin, c’est l’analyse du travail qui nous a permis de dépasser les inti-
tulés classiques que les ouvrages, les organigrammes (théoriques) ou notre
expérience nous avaient mis à l’esprit, pour découvrir la variété des inti-
tulés réels et imaginer la nécessité d’inventer peut-être de nouvelles
dénominations plus proches de la réalité des activités de l’emploi.
Nous pensons que l’intérêt essentiel d’une analyse des emplois pour
définir un référentiel de formation, repose sur la nécessaire rigueur de la
démarche d’étude et d’observation du terrain qui donne une matière
première plus riche et un peu moins sujette aux biais de nos présuppo-
sés ou de nos attentes par rapport aux résultats.
Par contre, il ne faut pas se cacher qu’une telle étude, même si elle ne
prétend pas à l’exhaustivité, représente une démarche très exigeante en
temps et demande une certaine expertise dans l’analyse du travail. On
pourrait cependant imaginer que, pour chaque diplôme ou formation,
un petit groupe soit chargé d’effectuer cette recherche.
Cette problématique constitue d’ailleurs un sujet de réflexion
d’actualité pour certains services du ministère de l’Éducation nationale,
à la fois pour la définition de nouveaux diplômes, mais également pour
la réflexion et la redéfinition de programmes de certaines filières univer-
sitaires ainsi que dans le cadre des validations d’acquis professionnels
pour des adultes voulant reprendre des études.
En effet, le plus souvent ce sont des professionnels et des enseignants
qui réfléchissent ensemble (commissions techniques paritaires) à la défi-
nition des programmes. Néanmoins, ce sont le plus souvent des confron-
tations de perceptions de la réalité, pour lesquelles il n’est pas toujours
facile d’effectuer des choix ou des arbitrages car il n’existe pas la média-
tion que peut représenter une étude de terrain, plus objective quant à la
réalité du moment des emplois visés.
Or cette réalité est tellement complexe, comme nous avons pu le
découvrir dans notre étude, que personne ne peut en avoir a priori une
idée exhaustive. Le risque d’affrontement sur des idées partielles de ce
que sont les métiers visés apparaît de ce fait important et peut laisser
CONCLUSION
243
©
Dunod
–
La
photocopie
non
autorisée
est
un
délit
envisager une confrontation d’opinions à arbitrer pour décider d’un
programme de formation.
Une étude reposant sur l’analyse fine du travail aurait donc l’avantage
de fournir à ces commissions nationales un matériau commun à partir
duquel les membres pourraient travailler et décider de leurs arbitrages.
D’autres organismes de formation ont d’ores et déjà entrepris ce type de
démarche, par exemple des équipes de l’AFPA1, ou du CNFPT2, ou
encore des GRETA3.
Dans les entreprises, compte tenu des changements en cours, il existe
un réel mouvement de fond vers une utilisation généralisée de l’analyse
des emplois dans le cadre de la gestion des compétences. La différence
repose cependant dans le choix de la méthode utilisée et dans le degré
de précision du recueil d’information : est-il possible de consacrer une
heure voire deux par interview, d’enregistrer et de retranscrire ces entre-
tiens, de travailler en petits groupes constitués de plusieurs titulaires
d’un même emploi ? Le travail en groupe a l’avantage de faire gagner du
temps mais risque de gommer les différences entre emplois, et de ne pas
relever comme signes d’évolution des éléments fortuits ou émergents.
Néanmoins nous avons connaissance d’études en cours, très exhaus-
tives et approfondies. En particulier, et c’est nouveau, les collectivités
territoriales, grâce au CNFPT, ainsi que des services interministériels,
ont élaboré ces dernières années des répertoires des métiers ambitieux,
signes de la nécessité de passer par l’analyse du travail si l’on veut aller
plus loin dans la gestion des ressources humaines, des compétences aux
carrières, en passant par une meilleure individualisation des prises de
décision.
À l’issue de cette étude, nous pensons que l’intérêt de l’analyse du
travail et d’une « approche par les compétences » ou d’une « démarche
compétences » paraît évident aussi bien pour les DRH que pour les
responsable de programmes de formation professionnelle.
Si dans cet ouvrage, nous n’avons traité que de quelques emplois
repères de la fonction ressources humaines, un DRH verra néanmoins
1. AFPA : Association pour la formation professionnelle des adultes.
2. CNFPT : Centre national de formation pour les professions territoriales.
3. GRETA : Groupements d’établissements de l’Éducation nationale, organisme regrou-
pant des lycées et collèges pour assurer des activités de formation pour adultes.
LA FONCTION RESSOURCES HUMAINES
244
quel avantage il trouverait à posséder une description fine (finalité,
résumé, chaîne d’activités, réseau de relations, évolutions) des emplois-
repères de son entreprise, assortie des rubriques de compétences. En
effet, les décisions de recrutement, de formation, de mutation ou
d’affectations à tel ou tel poste, les choix en matière d’augmentations ou
de rémunération individualisée, les entretiens d’appréciation de la
maîtrise du poste sont facilités lorsqu’il existe un tel outil au service de
la gestion des ressources humaines.
Quant aux responsables ou aux concepteurs de formations, ils
verraient leurs choix pédagogiques facilités s’ils pouvaient s’appuyer sur
des travaux similaires pour d’autres filières. On imagine bien l’utilité de
mieux connaître les emplois et les compétences des métiers de l’ensei-
gnement, ou les métiers des tribunaux, ou encore les emplois et compé-
tences pour exercer dans une fonction financière ou commerciale…
Naturellement, dans la mesure où une évolution constante des
métiers semble aujourd’hui une évidence, il faut songer à une actualisa-
tion périodique des descriptions des emplois et des compétences qui
leur sont associées. Il nous semble qu’un groupe d’experts de la fonc-
tion, choisis pour leur appartenance à des entreprises grandes et petites,
dans les secteurs tertiaire et secondaire, exerçant dans le public et le
privé, pourrait tous les deux ans examiner et actualiser le travail
présenté dans cet ouvrage. Enfin, la démarche utilisée ici, partant de
l’analyse du travail pour repérer des compétences à traduire en système
de formation (connaissances, qualité et manières les plus appropriées
pour les acquérir), nous semble généralisable à d’autres fonctions et d’autres
métiers, constituant de nouveaux champs de recherche à explorer.
245
Glossaire
Compétence (ou « savoir en action » pour ETED)
La compétence est considérée comme une rencontre réactive entre les acquis
d’un individu – et son potentiel – (voir plus loin la notion de Ressources) et la
situation qui le mobilise. On la définit comme le savoir-mobiliser ses connais-
sances, capacités et qualités, face à un problème donné dans une situation donnée.
La compétence ne s’observe qu’en situation réelle, c’est-à-dire à l’occasion du
travail ou de l’activité. C’est un « savoir combinatoire et gestionnaire de
ressources ». (B. X. René).
« Cette capacité combinatoire qui fonde la compétence permet de mobiliser
immédiatement des savoirs théoriques, procéduraux, expérientiels, empiriques,
sociaux, cognitifs, pour trouver une réponse innovante à une situation qui n’a
pu être entièrement prévue par les Bureaux d’études. Cette capacité combina-
toire est au cœur de la compétence » (A. Meignant).
Démarches spécifiques
Ce sont les démarches inhérentes à l’activité couverte par l’emploi de manière
à répondre à la question : Il ou elle tient compte de… en faisant… avec quelle
finalité ? Quelles sont les données prises en compte par le titulaire pour
décomposer son problème, choisir voire élaborer une solution adaptée ?
Élasticité
L’élasticité d’un emploi correspond à l’extension que peut prendre cet emploi
selon la façon dont le titulaire l’occupe.
Finalités (concept ETED)
Les finalités de l’action, (ou finalités intermédiaires) sont les exigences qualita-
tives que se donne le titulaire quant à ses résultats; elles l’orientent dans ses
choix de solutions, dans ses démarches propres ou « démarches spécifiques »
(concept ETED).
À partir des finalités intermédiaires se définit une finalité globale, critère fort
sur lequel nous identifions un ensemble d’activités (« bloc d’activités » selon
LA FONCTION RESSOURCES HUMAINES
246
ETED) présentant une cohérence du point de vue du titulaire, et qui nous
amène au regroupement des emplois-types. C’est le plus grand dénominateur
commun qui donne sens à l’emploi, sa raison d’être dans le système productif.
Réseau de relations
Il présente les personnes avec lesquelles le titulaire d’un emploi est en relation
pour mener son activité. On précise également l’objet et les circonstances de
cette relation.
Ressources
Il s’agit pour nous de tout ce qui peut être mobilisé par l’individu pour
produire de la compétence, et plus particulièrement :
• des connaissances ou savoirs (théoriques, disciplinaires),
• des savoir-faire méthodologiques ou techniques,
• des savoir être, des attitudes comportementales de l’individu en situation,
dans sa relation au travail ou dans sa relation aux autres.
Ces ressources peuvent être acquises par l’individu par la formation, par l’expé-
rience, par l’auto-apprentissage, voire par tout autre moyen (discussions, lectures,
Internet, etc.). Parmi ces ressources, nous distinguerons plus particulièrement
(dans le schéma de B.X. René) les deux suivantes.
Ressources conatives
Il s’agit de l’envie, de la motivation, de l’énergie qu’un individu va bien vouloir
utiliser, dans la situation concrète lambda, pour mobiliser ses connaissances,
afin de produire de la compétence (c’est l’affectif, l’émotionnel, l’énergétique).
Certains individus, ayant pourtant toutes les ressources nécessaires à la résolu-
tion correcte d’un problème en situation de travail, ne vont pourtant pas être
« compétents », tout simplement parce qu’ils n’ont pas envie de faire l’effort de
l’être (personnalité, histoire personnelle). La situation de travail (type de tâche
plus ou moins intéressante, responsabilité ou confiance des chefs, ambiance
relationnelle, etc.) influence également la motivation de l’individu au travail.
Ressources cognitives
Il s’agit de la capacité combinatoire ou gestionnaire de ressources, c’est-à-dire de
l’appareillage de pensée, de raisonnement, qui nous permet de mettre en rela-
tion, d’établir des liens (cause à effet ou pensée hypothétique, avant/après),
d’analyser des éléments (important/accessoire, pertinent/non pertinent, prise
en compte d’éléments simultanés et distinction entre divers aspects d’une
situation), de verbaliser et de conceptualiser (utilisation de la langue, de
concepts, généralisation, découverte de lois).
Nous avons fait l’hypothèse que les ressources cognitives ne s’acquièrent pas de
la même façon que les connaissances, mais que c’est plus le type de démarche
pédagogique qui va faciliter ou non l’acquisition ou l’entraînement de ces
ressources. Autrement dit, ce n’est pas parce qu’on apprend des connaissances
GLOSSAIRE
247
©
Dunod
–
La
photocopie
non
autorisée
est
un
délit
que l’on apprend automatiquement à savoir les réutiliser dans un autre cadre,
qu’on fait mentalement le lien entre quelque chose que l’on a appris, et la
nécessité de l’utiliser pour résoudre ce problème particulier qui se pose à soi
dans une situation de travail.
Rôle socio-productif
Un emploi-type ETED regroupe des situations individuelles variées, mais
qui présentent une spécificité par le champ d’intervention (ou grandes
« attributions »), leur rôle d’interface, et leur « finalité globale ». Ensemble, ces
notions font apparaître le rôle socio-productif de l’emploi type.
Variabilité
La variabilité d’un emploi reflète l’incidence des facteurs liés à l’environne-
ment (exemples : type de clientèle, type d’organisation du travail, etc.) sur les
composantes d’un emploi.
Sigles
AES : Administration économique et sociale. Filière de formation combinant
droit et gestion, généralement dispensée dans les universités de Droit
AFPA : Association de formation professionnelle des adultes
ANACT : Agence nationale pour l’amélioration des conditions de travail
ANDCP : Association nationale des directeurs et cadres de personnel
ANPE : Agence nationale pour l’emploi
APEC : Agence pour l’emploi des cadres
ASSEDIC : Association pour l’emploi dans l’industrie et le commerce
BTS : Brevet de technicien supérieur. Diplôme bac + 2 se préparant dans les
lycées, les centres de formation d’apprentis ou les centres de formation
continue. Nombreuses spécialisations
CDD : Contrat à durée déterminée. Il s’agit d’un type de contrat de travail
CDI : Contrat à durée indéterminée
CCE : Comité central d’entreprise
CCI : Chambre de commerce et d’industrie
CE : Comité d’entreprise ou comité d’établissement
CEREQ : Centre d’études et de recherches sur les emplois et les qualifications
CHSCT : Comité d’hygiène, de sécurité et des conditions de travail
CIF : Congé individuel de formation. Il s’agit de la possibilité pour un adulte
de reprendre des études, en cours d’emploi, et d’en faire prendre en charge
LA FONCTION RESSOURCES HUMAINES
248
le coût par le FONGECIF, ou tout autre organisme collecteur de branche
agréé au titre du CIF
CNAM : Conservatoire national des Arts et Métiers : organisme de formation
pour adultes, dispensant par cours du soir de nombreux diplômes par
unités capitalisables
CPAM : Caisse primaire d’assurance maladie (caisses locales)
CRAM : Caisse régionale d’assurance maladie
DAF : Directeur administratif et financier d’une entreprise
DDTE : Direction départementale du travail et de l’emploi
DG : Direction générale (d’une entreprise)
DP : Délégués du personnel (élus)
DU : Diplôme d’Université. Il s’agit de diplômes post-bac ou plus, à vocation
professionnelle, ouverts aux adultes aussi bien qu’aux étudiants. Le diplôme
n’est pas national, mais délivré par l’Université qui le dispense
DUT : Diplôme universitaire de technologie. Diplôme bac + 2, à vocation
professionnelle. Il est à vocation nationale, et de nombreuses spécialités
existent. Dans cette étude, il a surtout été question du DUT GEA (Gestion
des entreprises et des administrations), et de son option de deuxième
année : l’option ressources humaines
DRH : Directeur des ressources humaines
ETED : Emploi type étudié dans sa dynamique. Méthode d’analyse du travail
mise au point par Nicole Mandon, du CEREQ, et qui a servi de base à
notre étude
FAF : Fonds d’assurance formation. Organismes paritaires mutualisateurs des
versements obligatoires des entreprises pour la formation professionnelle.
Ont disparu et sont aujourd’hui remplacés par les OPCA
GANTT : Méthode de planification et d’organisation du travail
GPEC : Gestion prévisionnelle (ou gestion préventive) des emplois et des
compétences
GRETA : Groupements d’établissements : service de formation continue de
l’Éducation nationale
GRH : Gestion des ressources humaines
ONISEP : Office national d’information sur les emplois et les professions
OPCA : Organismes paritaires collecteurs agréés, qui peuvent collecter l’obli-
gation du 1 % ou 0,15 % de formation des entreprises, les obligations de
l’alternance, le congé individuel de formation
PERT : Méthode de planification du travail
PME-PMI : Petites et moyennes entreprises ou industries
GLOSSAIRE
249
©
Dunod
–
La
photocopie
non
autorisée
est
un
délit
RFE : Répertoire français des emplois. Descriptif des métiers, édité par le
CEREQ
ROME : Répertoire officiel des métiers et des emplois. Descriptif des métiers
édité par l’ANPE
RP : Représentants du personnel (élus)
SMIC : Salaire minimum interprofessionnel de croissance
SOCOTEC : Organisme de contrôle pour la sécurité des installations
(comme VERITAS)
URSSAF : Union de recouvrement de la Sécurité sociale et des allocations
familiales
VAP : Validation des acquis professionnels. Il s’agit d’une procédure qui
permet à des adultes d’obtenir l’équivalence de certaines parties de diplô-
mes, en faisant reconnaître par un jury des compétences qu’ils ont acquises
au cours de leur expérience professionnelle
250
Annexe – La méthode ETED
Première étape : le cadrage
Il y a d’abord le cadrage des structures, c’est-à-dire des données concer-
nant le champ étudié (pour nous, la fonction RH et ses métiers) : sa
place dans l’organigramme des organisations (en particulier le fait que
la fonction RH prend des formes différentes selon les entreprises,
qu’elle peut exister de façon très formalisée dans les grandes entreprises
et ne pas exister du tout, du moins sur l’organigramme, dans d’autres
organisations). Sont aussi concernées les orientations, les changements
et les mouvements repérés, (par exemple l’importance aujourd’hui des
procédures de certification qualité ou encore l’informatisation qui boule-
versent à la fois les emplois et les méthodes de travail au sein des services
RH), ainsi que les débats actuels (l’homme qui devient une « ressource
stratégique »). Nous avons collecté des organigrammes de structure,
observé la place de la fonction GRH dans ces organigrammes ainsi que
les intitulés d’emplois et leur composition, les descriptions de postes et
les sujets de préoccupations en GRH.
Ce premier cadrage nous a permis de repérer un développement de la
fonction RH différencié dans les différentes structures d’organisation et
nous a guidées dans le choix des entreprises où enquêter.
Un deuxième cadrage, plus centré sur la connaissance de la popula-
tion est ensuite nécessaire. Il s’agit ici de repérer par exemple les divers
emplois RH existants et leur place sur les organigrammes. Des ouvrages
spécialisés tels que le RFE et le ROME1 notent combien les appel-
1. Répertoire français des emplois (CEREQ) – Répertoire officiel des métiers et des
emplois (ANPE).
ANNEXE – LA MÉTHODE ETED
251
©
Dunod
–
La
photocopie
non
autorisée
est
un
délit
lations d’emplois sont fluctuantes dans cette fonction. L’étude suivie
des offres d’emploi paraissant dans la presse spécialisée est une autre
source d’information sur les emplois en RH. Les données démographi-
ques sur cette population, peu précises, donnent plutôt des tendances.
Les sources APEC ou ONISEP ne nous permettent pas de trouver
parmi les emplois de la fonction RH le pourcentage de DRH, le pour-
centage d’assistants généralistes, ou de responsables formation, etc.
D’autres sources nous ont également permis de repérer les évolutions
concernant notre population : il s’agit d’une part d’articles dans des
revues spécialisées1, d’autre part les échanges informels et professionnels
que nous entretenons dans le cadre de nos activités. Cette étape nous a
amenées à formaliser l’organisation de la fonction RH selon un schéma
en système, qui nous a permis de situer les emplois choisis pour notre
échantillon ainsi que les emplois-métiers décrits dans cet ouvrage.
Deuxième étape : l’échantillonnage
de la population d’enquête
Dans la méthode ETED, on parle d’« échantillon raisonné » en fonc-
tion de critères que les données de cadrage ont permis d’établir. Il ne
sert à rien d’aller observer, interviewer un titulaire d’emploi sur son lieu
de travail sans savoir pourquoi on souhaite étudier son emploi et son
travail (compréhension de la problématique de fond) et pourquoi celui-
ci plutôt qu’un autre ou en tout cas sans situer cet emploi à la fois dans
sa structure et par rapport à d’autres insertions possibles. Ainsi, pour
nous, les critères pertinents retenus ont été les suivants :
– la taille des entreprises : des grandes entreprises ayant un service
RH structuré ainsi que des petites organisations ayant seulement
une ou deux personnes employées partiellement ou à temps plein
sur la RH;
– la nature des activités, production de biens ou services : l’organi-
sation du travail ainsi que la nature des compétences nécessaires
aux salariés impliquent des conceptions de la RH différentes;
1. Revue Personnel, éditée mensuellement par l’ANDCP (Association nationale des cadres
et directeurs de personnel).
LA FONCTION RESSOURCES HUMAINES
252
– la nature juridique de l’organisation privée ou publique : la légis-
lation et les obligations en matière de gestion sociale sont différentes,
la culture de ces organisations ainsi que des contraintes spécifiques
(les statuts, la carrière, les modes de recrutement bien particuliers)
entraînent là encore des pratiques de GRH différentes;
– enfin, l’appartenance soit au siège social, soit à un établissement
décentralisé entraîne des spécificités, et l’existence ou non de
certains emplois dans un lieu et jamais dans l’autre.
Par ailleurs, nous avons choisi de rencontrer, dans chaque organisa-
tion retenue (entreprise, établissement ou organisme), plusieurs titulai-
res d’emplois différents. En effet nous avons été attentives à choisir des
emplois complémentaires c’est-à-dire des emplois situés sur un même
site ou sur un même processus GRH afin de pouvoir reconstituer un
tout cohérent.
Notre échantillon est donc constitué de titulaires d’emplois complé-
mentaires sur des sites différents en taille, en branche et en type d’orga-
nisation (mairie, hôpital, industries : petites, moyennes et grandes
entreprises, dans des secteurs différents – chimie, aéronautique, automo-
bile, électricité… –, services – organismes de formation, consultants…).
Quant à l’implantation géographique des organisations et des emplois
retenus, nous avons privilégié la proximité géographique et, de ce fait,
les organisations sont implantées prioritairement en Alsace, en Cham-
pagne-Ardennes, en Normandie, régions où nous exerçons nos activités
professionnelles.
Notre échantillon vise donc une représentativité qualitative des
emplois, plus qu’une représentativité statistique.
Troisième étape :
l’enquête auprès de l’échantillon construit
Celle-ci comporte deux temps :
– un entretien avec le supérieur hiérarchique (n + 1) du titulaire
d’emploi (n). On l’interroge sur l’historique du service, son envi-
ronnement, son contexte, ses évolutions récentes et futures, son
fonctionnement dans l’organigramme et les missions qui sont
ANNEXE – LA MÉTHODE ETED
253
©
Dunod
–
La
photocopie
non
autorisée
est
un
délit
confiées aux titulaires des emplois de GRH. Ceci permet une véri-
fication du cadrage, une vérification de l’échantillon et son ajuste-
ment (découverte de nouveaux emplois à explorer, donc de nouveaux
entretiens à mener);
– un entretien guidé avec le titulaire d’emploi (n) sur son insertion
dans l’organisation, sur ce qu’il fait réellement et comment il le
fait. Il s’agit d’avoir une écoute curieuse et neutre, centrée sur
l’activité du titulaire d’emploi.
Quatrième étape : l’exploitation des entretiens
Chaque entretien d’un titulaire permet de repérer tout d’abord la
« finalité globale » de cet emploi, c’est-à-dire ses raisons d’être d’après le
titulaire et son supérieur (signification et rôle socio-productif de l’emploi).
Puis sont repérés les « grands blocs d’activités », c’est-à-dire le regroupe-
ment des tâches et activités du titulaire d’emploi avec leurs finalités
dites « intermédiaires ». Par exemple, la finalité globale de l’emploi de
responsable formation est « d’assurer le développement des compéten-
ces des salariés nécessaires aux évolutions de l’entreprise en maîtrisant
l’investissement formation ». Les grands blocs de son activité avec leurs
finalités intermédiaires sont : élaboration du plan de formation et du
budget pour optimiser les actions de formation en regard des objectifs
d’évolution des compétences pour l’entreprise et pour les salariés; choix
des prestataires et des modalités de formation pour garantir la qualité au
moindre coût; suivi et évaluation de la formation pour mesurer les
effets de l’investissement formation, suivre le budget et prendre les
mesures correctives nécessaires si besoin.
C’est lors de cette étape que s’effectue le regroupement en emplois-
types ou emplois-métiers et que l’on repère la façon dont les divers
emplois se positionnent les uns par rapport aux autres, comment ils
sont en inter-relations sur ce que l’on intitule un « processus », qui
permet de repérer l’enchaînement des activités, l’existence d’emplois
complémentaires, en amont ou en aval.
Chaque emploi-métier fait l’objet d’une description formalisée par la
méthode ETED, qui comprend les diverses rubriques présentées dans
l’ouvrage.
LA FONCTION RESSOURCES HUMAINES
254
Cinquième étape : la validation
Nous avons demandé à des directeurs des ressources humaines avec
lesquels nous sommes en relation dans le cadre de notre activité profes-
sionnelle, de relire l’étude, dont certains membres de l’Association
nationale des cadres et directeurs du personnel (ANDCP). Ils nous ont
fait part de leurs remarques et suggestions afin de rectifier certains
points et valider nos conclusions, en particulier la description des
métiers et des compétences associées.
Nous avons également sollicité des collègues enseignants, formateurs
ou consultants dans le domaine de la gestion des ressources humaines
(DUT ou DESS), et nous avons vu avec eux en quoi notre quatrième
partie concernant l’élaboration d’un programme de formation aux
métiers de la GRH pouvait leur être utile.
Quant à l’orthodoxie d’utilisation de la méthode ETED elle-même,
nous l’avons vérifiée tout au long de l’avancement de nos travaux, avec
Nicole Mandon ainsi qu’avec le groupe de travail du réseau ETED du
CEREQ.
255
Bibliographie
Articles
ARNOUX J.-P. « La relation client-fournisseur interne, nouveau modèle de
management », Personnel – ANDCP, no 312, février 1990.
BARNIER G., DURAND C., MAGNIER J., OLRY P., SIROTA A., SUC D., « Travail
prescrit, travail réel et formation », Éducation Permanente, supplément Éduca-
tion Nationale, no 122, mai 1995.
BOUCHAUD J., « DRH décideur ou exécutant ? » Le Monde initiatives, 15 novem-
bre 1995.
CADIN L., GUERIN F., PIGEYRE F, Gestion des Ressources Humaines, Dunod
(3e édition), 2007.
CAPRON M., QUAIREL F., Mythes et réalités de l’entreprise responsable : Acteurs,
enjeux, stratégies, Paris, La découverte, 2004.
CASPAR P., « Au cœur du développement des compétences », Personnel – ANDCP,
no 378, mars-avril 1997.
DADOY M., HENRY C., HILLAU B., « Les analyses du travail : enjeux et formes »,
CEREQ Collection les Études, no 54, mars 1990.
DEVAUD J-M., « La démarche compétences : conditions de réussite », Entreprises
Formation, no 109, septembre-octobre 1998.
D’IRIBARNE A., « Une lecture des paradigmes du Livre blanc sur l’éducation et la
formation : éléments pour un débat », CEDEFOP, Formation professionnelle,
revue européenne, no 8/9, 1996.
De LA CHAPPELLE C., « Des idées pour demain ou les lumières de Toulouse,
Université d’été 1992 », Personnel, no 340, mars-avril 1993.
FRANCK E., « Les DRH sont-elles solubles dans les fusions ? », in Entreprise et
Carrières, no 609, février 2002.
LA FONCTION RESSOURCES HUMAINES
256
GILBERT P., La gestion prévisionnelle des ressources humaines, Éditions La Décou-
verte, collection Repères, Paris, 2006.
GODELIER E., « La place de la fonction RH au sein de la structure de l’entreprise :
un dilemme entre l’efficacité et la reconnaissance », in Ressources Humaines, une
gestion éclatée, Paris, Economica, 1998.
LACROIX B., « L’appel aux compétences est irréversible », Entreprises Formation,
no 109, septembre-octobre 1998.
LEBAUBE A., «La nouvelle mutation des directions des ressources humaines », Le
Monde Initiatives, 11 mars 1998.
LEBAUBE A., « Les DRH dans l’impasse », Le Monde Initiatives, 15 novembre
1995.
LEMIRE L., PROULX D., COOREMANS L., Modernisation de l’État et gestion des
ressources humaines, Éditions Université de Québec et Haute École Francisco
Ferrer, Canada et Belgique, 2005.
LE NAGARD G., « Le social s’invite à l’AG », in Entreprises et Carrières, no 629,
juillet 2002.
LEROY C., « Décideur ou exécutant ? », Le Monde Initiatives, 15 novembre 1995.
LIAROUTZOS O., « Autour d’ETED : l’apport de l’analyse des activités de travail
dans une démarche de formalisation d’emplois en émergence », La lettre du
réseau ETED, CEREQ, no 11, juin 1999.
MANDON N., « La gestion prévisionnelle des compétences. La méthode ETED »,
CEREQ, Collection Les Études, no 57, décembre 1990.
MANDON N., « L’emploi type étudié dans sa dynamique », CEREQ, Document de
Travail, no 63, avril 1991.
MANDON N., avec la collaboration de LIAROUTZOS O., « La gestion des compé-
tences, la méthode ETED en application », CEREQ, Série Séminaires, no 94,
mai 1994.
MANDON N., « Questions ouvertes à propos de l’analyse des emplois et des
compétences », CEREQ Collection Documents no 126, Cahiers ETED, no 1,
juillet 1997.
MANDON N., « Analyse des emplois et des compétences : la mobilisation des
acteurs dans l’approche ETED », CEREQ Collection Documents no 135, Cahiers
ETED no 2, 1998.
MARBOT E. et PERETTI JM., Les seniors dans l’entreprise, Éditions Village Mondial,
2004.
MEIGNANT A., « Le savoir et l’entreprise : un nouveau paradigme », Revue Person-
nel – ANDCP, no 378, mars-avril 1997.
MERLE V., « Ce sont les compétences des hommes qui font la différence », Entre-
prises Formation, no 109, septembre-octobre 1998.
BIBLIOGRAPHIE
257
©
Dunod
–
La
photocopie
non
autorisée
est
un
délit
NAGARD G., « Gérer les compétences pour préparer l’avenir », in Entreprise et
Carrières, no 660, mars 2003.
PARLIER M., « La compétence, nouveau modèle de gestion des ressources
humaines », Personnel – ANDCP, no 136, janvier 1996.
PASTRE P., SAMURCAY R. et BOUTHIER D., « Le développement des compétences :
analyse du travail et didactique professionnelle », Éducation Permanente,
no 123, juillet 1995.
RENÉ B.X., « Pédagogies de médiation, Tome 3 », CRUISE, Actes du Colloque,
1997.
Revue Française de Gestion : « GRH : fin ou début ? », dossier complet, mai 1994.
RIOUX O., « La fonction ressources humaines aux rayons X », Liaisons Sociales
Mensuel, no 62, octobre 1991.
ROUILLEAULT H., « Évolution de la fonction : discours et réalité », Personnel,
no 138, janvier 1993.
SALA F., GUERET-TALON L., Pérennité au travail. Âge, bouleversements et perfor-
mance, Éditions Chronique Sociale, Lyon, 2006.
SCHNEIDER B. et E-BOWEN D., « Le management des ressources humaines est
crucial », Personnel – ANDCP, no 349, mars-avril 1994.
SIGOT F., « Chronique des nouvelles normes ISO 9000 : la fonction ressources
humaines », Qualité en mouvement, no 48, avril-mai 2001.
THIERRY D., « Passer d’une gestion par les âges à une gestion des âges », in Entre-
prises et Carrières, no 615, avril 2002.
THIERRY D. et THUILLIER JN., Mieux vivre les restructurations. Anticiper et coopé-
rer. Éditions d’Organisation, Paris, 2003.
TREPO. G., FERRARY M., « La gestion des compétences, un outil stratégique »,
Sciences Humaines, no 81, mars 1998.
VEGA M.P., « La Fonction publique face au déficit démographique », in Entreprise
et Carrières, no 621, mai 2002.
Ouvrages
AUBRET J., GILBERT P., PIGEYRE F., Savoir et pouvoir. Les compétences en questions,
Paris, PUF, 1993.
APEC, La fonction personnel : quels métiers ? Formations, profils, postes, rémunéra-
tions, évolutions, Paris, Dunod, 1997.
APEC, Les métiers des ressources humaines, Paris, Éditions d’Organisation, 1998.
BONAMI J.F., Cahier ETED no 3, Document 149 Cereq, octobre 2000.
BERNARD A., BESSON D. et al. (ouvrage collectif), Ressources Humaines, une gestion
éclatée, Paris, Economica, 1998.
BEYOU C., Manager les connaissances, Paris, Éditions Liaisons, 2003.
LA FONCTION RESSOURCES HUMAINES
258
CAMUSSO D., Développement cognitif et entreprise, Paris, L’Harmattan, 1996.
DIETRICH A., CATAL D., « Gestion des compétences, savoirs tacites et production
de connaissances », in Gestion des compétences et KM; Paris, Éditions Liaisons,
2002.
FOMBONNE J., Pour un historique de la fonction personnel, Paris, Éditions d’Orga-
nisation, 1992.
GILBERT P., GILLOT C., REVILLON C., Efficacité de la gestion des ressources humai-
nes : une méthode d’analyse des processus, Paris, étude commandée par Entreprise
et Personnel, 1995.
GILBERT P., SCHMIDT G., Évaluation des compétences et situation de gestion, Paris,
Economica, 1999.
HABERMAS J., Théorie de l’agir communicationnel, Paris, Fayard, 1987.
HENRIET B. et BONEU F., DRH c’est déjà demain : nouvelles organisations et politi-
ques des ressources humaines, Paris, Éditions d’Organisation, 1997.
JOLIS N., Piloter les compétences, Paris, Éditions d’Organisation, 1997.
KERLAN F., Guide de la gestion prévisionnelle des emplois et des compétences, Paris,
Édition d’Organisation, 2002.
LABRUYÈRE C., PADDEU J., SAVOYANT A., TESSIER J., et RIVOIRE B., Bref CEREQ,
no 185, avril 2002.
LEVY-LEBOYER C., La gestion des compétences, Paris, Éditions d’Organisation,
1996.
LIAROUTZOS O., MÉRIOT S.A., Évolution des métiers du tertiaire administratif et
rénovation de la filière professionnelle de formation, Paris, Foucher – CEREQ,
1998.
LINHART D., La modernisation des entreprises, Paris, Éditions La Découverte,
1994.
MEIGNANT A. et DAPÈRE R., La qualité de la fonction ressources humaines, Diagnostic
et action, Paris, Éditions Liaisons, 1994.
MEIGNANT A., Les compétences de la fonction ressources humaines, diagnostic et
action, Paris, Éditions Liaisons, 1995.
PERETTI J.-M., Gestion des ressources humaines, Paris, Vuibert, 1998.
PLANE J.M., La Gestion des Ressources Humaines, Economica, 2003.
WEISS D., La fonction Ressources Humaines, Paris, Éditions d’Organisation, 1992.
Cet ouvrage permet de découvrir, au travers de la
description de dix métiers représentatifs, la réalité de la
fonction RH :
À chacun de ces métiers est associée une analyse
approfondie des compétences nécessaires, des évolutions
en cours, ainsi que du référentiel de formation.
Cette troisième édition entièrement actualisée prend en
compte toutes les évolutions de la fonction RH, de la
nouvelle donne en matière de retraites, ainsi que les
conséquences sur la GRH des politiques de qualité, de
fusion et de restructurations.
Ce livre s’adresse à tous les professionnels de la fonction
RH ainsi qu’aux formateurs et enseignants. Les étudiants
se destinant à la fonction y découvriront des repères
indispensables à leur orientation professionnelle.
FONCTIONS DE L’ENTREPRISE
Animation des hommes • RH
PERFORMANCE
INDUSTRIELLE
MARKETING
COMMUNICATION
ANIMATION
DES HOMMES • RH
VENTE
DISTRIBUTION
GESTION
FINANCE
DIRECTION
CONSEIL
www.dunod.com
Jacqueline Barraud
Martine Guillemin
Françoise Kittel
LA FONCTION
RESSOURCES HUMAINES
Métiers, compétences et formation
JACQUELINE BARRAUD
Consultante en gestion des
ressources humaines et
analyse du travail,
psychosociologue, elle est
également maître de
conférences associée à
l’université du Havre
(IUT GEA).
MARTINE GUILLEMIN
Maître de conférences en
sciences de gestion à
l’université de Reims
Champagne-Ardenne,
elle a créé et pilote un
Master 2 intitulé
« Management stratégique
des ressources humaines
et de la qualité ». Elle est
également Directrice
de l’UFR Sciences
économiques, sociales
et de gestion de Reims.
FRANÇOISE KITTEL
Maître de conférences en
gestion des ressources
humaines et
psychosociologie à
l’université Louis Pasteur
de Strasbourg (IUT GEA),
elle est également
consultante en
management et formation
de formateurs.
3e
édition
• DRH
• Chargé d’études RH
• Responsable sécurité
• Responsable
du recrutement
• Responsable des relations
sociales
• Reponsable formation
• Reponsable paye
• Reponsable des sytèmes
d’information
• Secrétaire administratif RH
• Consultant RH
ISBN 978-2-10-054422-6

005 - La fonction Ressources Humaines.pdf

  • 1.
    La fonction Ressources Humaines Jacqueline BARRAUD MartineGUILLEMIN Françoise KITTEL Métiers,compétences et formation 3e édition
  • 2.
  • 4.
    La fonction Ressources Humaines Métiers,compétences et formation Jacqueline BARRAUD Martine GUILLEMIN Françoise KITTEL 3e édition
  • 5.
    © Dunod, Paris,2008 ISBN 978-2-10-054422-6
  • 6.
    V Remerciements Nous voudrions adressernos remerciements à : Nicole Mandon pour ses conseils, ses lectures critiques et ses encoura- gements. Tous les professionnels de la fonction RH qui ont accepté d’être inter- viewés, nous fournissant ainsi le matériau à partir duquel nous avons pu travailler, ainsi que ceux qui ont relu ces travaux pour les valider, les actualiser, les compléter. Nos collègues enseignants chercheurs pour leurs conseils et suggestions lors des relectures. Nous remercions enfin nos conjoints et nos familles pour leur patience et leurs encouragements ainsi que nos amis qui ont facilité nos nombreu- ses rencontres afin de pallier l’éloignement géographique.
  • 8.
    VII Table des matières Introduction1 PREMIÈRE PARTIE – La fonction ressources humaines : son évolution, ses métiers CHAPITRE 1 ■ La fonction RH au cœur des évolutions socio-économiques 11 Une évolution constante des missions et des outils 11 Problématiques et débats actuels 18 Une réorganisation de la fonction : décentralisation et externalisation 18 La gestion des compétences 21 Impact des nouvelles normes ISO et problématique RH 22 La Responsabilité Sociale de l’Entreprise 25 La question des retraites et l’emploi des seniors 28 Le développement de la gestion des RH dans les différentes fonctions publiques 31 La gestion des RH dans les turbulences de la mondialisation 33 CHAPITRE 2 ■ Le processus de production de la fonction RH 35 Quatre sous-systèmes identifiés : stratégie, études, plans d’action, logistique 38 Le sous-système stratégie 38
  • 9.
    LA FONCTION RESSOURCESHUMAINES VIII Le sous-système logistique 40 Le sous-système études 42 Le sous-système gestion des domaines d’action 42 Les trois domaines d’action : rémunération, emploi, risques sociaux 44 Le domaine rémunération 44 Le domaine emploi 45 Le domaine risques sociaux 45 CHAPITRE 3 ■ Les emplois-métiers identifiés 50 Positionnement des emplois-métiers étudiés dans le système ressources humaines 50 Modalités de présentation de chaque emploi-métier : des activités aux compétences 53 Le processus du domaine et ses emplois-métiers 54 Cinq rubriques descriptives de l’emploi-métier 54 Le résumé de l’emploi-métier 54 La chaîne d’activités de l’emploi-métier 54 Le réseau de relations de l’emploi-métier 55 Les évolutions de l’emploi-métier repérées 55 Les compétences, ou « savoirs en action » 56 DEUXIÈME PARTIE – Emplois-métiers spécialisés dans un domaine, et compétences associées CHAPITRE 4 ■ Les emplois-métiers du domaine rémunération 59 Le processus rémunération et ses emplois-métiers 59 L’emploi-métier de responsable paye et ses évolutions 64 Résumé 64 Réseau de relations du responsable paye 66 Les évolutions de l’emploi repérées 69 Les compétences de l’emploi-métier du responsable paye 70 CHAPITRE 5 ■ Les emplois-métiers du domaine emploi 74 Le processus de recrutement 76 L’emploi-métier externalisé de consultant en recrutement et ses évolutions 82 Résumé 82
  • 10.
    TABLE DES MATIÈRES IX © Dunod – La photocopie non autorisée est un délit Réseaude relations du consultant en recrutement 83 Les évolutions de l’emploi repérées 83 Les compétences de l’emploi-métier de consultant en recrutement 87 Le processus de formation 91 L’emploi-métier de responsable de formation et ses évolutions 96 Résumé 96 Réseau de relations du responsable formation 97 Les évolutions de l’emploi repérées 101 Les compétences de l’emploi-métier de responsable de formation 102 Évolutions repérées : l’activité de gestion de l’emploi et des compétences 105 CHAPITRE 6 ■ Les emplois-métiers du domaine risques sociaux 109 L’emploi-métier de responsable sécurité et ses évolutions 111 Résumé 111 Réseau de relations du responsable sécurité 113 Les évolutions de l’emploi repérées 116 Les compétences de l’emploi-métier de responsable sécurité 116 L’emploi-métier de responsable des relations sociales et ses évolutions 119 Résumé 119 Réseau de relations du responsable des relations sociales 122 Les compétences de l’emploi-métier de responsable des relations sociales 124 Les évolutions de l’emploi repérées 129 TROISIÈME PARTIE – Emplois-métiers transversaux et nouveaux métiers CHAPITRE 7 ■ Des emplois-métiers transversaux aux domaines 137 Le concept d’emploi transversal 137 L’emploi-métier de directeur des ressources humaines (DRH) et ses évolutions 142 Résumé 142 Réseau de relations du directeur des ressources humaines 145 Les évolutions de l’emploi repérées 148 Les compétences de l’emploi-métier de DRH 151
  • 11.
    LA FONCTION RESSOURCESHUMAINES X L’emploi-métier d’assistant ressources humaines spécialisé 155 Résumé 156 Réseau de relations de l’assistant ressources humaines spécialisé 160 Les évolutions de l’emploi repérées 161 Les compétences de l’emploi-métier d’assistant RH spécialisé 163 L’emploi-métier externalisé de consultant en ressources humaines et ses évolutions 166 Résumé 166 Réseau de relations du consultant en ressources humaines 168 Les évolutions de l’emploi repérées 168 Les compétences de l’emploi-métier de consultant en ressources humaines 172 CHAPITRE 8 ■ Des nouveaux métiers 177 L’emploi-métier du chargé d’études ressources humaines 178 Résumé 179 Réseau de relations du chargé d’études RH 181 Les compétences de l’emploi-métier de chargé d’études RH 182 L’emploi-métier de responsable organisation et gestion des systèmes d’information ressources humaines 184 Résumé 184 Réseau de relations du responsable organisation et gestion des systèmes d’information ressources humaines 187 Les compétences de l’emploi du responsable organisation et gestion des systèmes d’information RH 188 Le métier de conseiller-accompagnateur en VAE (Validation des Acquis de l’Expérience) 189 Processus VAE 190 Les débats sur la faisabilité de la VAE 191 Un nouveau métier est-il en émergence ? 195 Résumé de l’emploi de conseiller en VAP 195
  • 12.
    TABLE DES MATIÈRES XI © Dunod – La photocopie non autorisée est un délit CHAPITRE9 ■ Des enseignements à tirer de l’étude des emplois-métiers 198 Le conseil à la direction dans le pilotage des changements 198 Le conseil aux autres services : relation de type client/fournisseur 200 Le contrôle de gestion sociale et budgétaire 202 Le réaménagement de la fonction RH 202 La pression des actionnaires sur la politique sociale 203 QUATRIÈME PARTIE – Comment passer des compétences de l’emploi à un référentiel de formation ? CHAPITRE 10 ■ Forme-t-on à des compétences en situation de travail ou à des compétences intermédiaires ? 207 Le concept de compétence 207 Le processus de production des compétences 210 CHAPITRE 11 ■ De l’utilisation des rubriques « compétences » pour élaborer un référentiel de formation 212 Des connaissances incontournables à acquérir en formation initiale et/ou continue 212 Des capacités liées à la pratique professionnelle avec les connaissances correspondantes 223 Des qualités à mettre en œuvre 228 CHAPITRE 12 ■ Formations en ressources humaines : quelques pistes… 230 Quelles formations pour quels métiers ? 230 Une approche pédagogique à repenser 233 Instruments verbaux 237 Relation au temps 237 Relation à l’espace 237 Conceptualisation 238 Pensée hypothétique 238 Prise en compte d’informations simultanées 238 Distinction entre des données pertinentes 238
  • 13.
    LA FONCTION RESSOURCESHUMAINES XII Conclusion 241 Glossaire 245 Sigles 247 Annexe – La méthode ETED 250 Première étape : le cadrage 250 Deuxième étape : l’échantillonnage de la population d’enquête 251 Troisième étape : l’enquête auprès de l’échantillon construit 252 Quatrième étape : l’exploitation des entretiens 253 Cinquième étape : la validation 254 Bibliographie 255
  • 14.
    1 Introduction omment organiser etgarantir la flexibilité productive nécessaire, tout en développant les compétences indispensables à la croissance de l’entreprise, mais en garantissant la création de valeur pour l’actionnaire ? Comment transformer le travail en compétence collective, tout en optimisant les charges de personnel grâce à un contrôle de gestion sociale efficace ? Comment assurer une certaine équité entre des salariés qui partici- pent à des collectifs de travail dans les processus de production alors qu’ils disposent de statuts, de conditions d’emploi, de conditions de travail complètement différents ? Comment organiser le travail afin d’utiliser au mieux les compéten- ces des seniors, comment les motiver dans un contexte social où les jeunes retraités sont encore le modèle culturel dominant et assurer une bonne coexistence des générations ? Comment aménager et mettre en cohérence des pratiques et des méthodes dans des organisations différentes et éclatées ? Comment concilier les intérêts souvent contradictoires entre les diver- ses parties prenantes au niveau micro et macroéconomique ou comment concilier la recherche du profit et les préoccupations sociales, sociétales et environnementales ? Comment la fonction RH peut-elle apporter la preuve de son effica- cité en optimisant ses propres coûts tout en répondant aux nouvelles problématiques complexes liées aux évolutions du contexte économi- que et social ? La fonction ressources humaines C
  • 15.
    LA FONCTION RESSOURCESHUMAINES 2 Ces questions et paradoxes sont au cœur des préoccupations des entreprises et plus spécifiquement des DRH et de la fonction RH. La gestion des ressources humaines connaît actuellement des transforma- tions et des interrogations liées aux nombreuses contradictions qui traversent les organisations de manière générale, liées principalement aux tensions croissantes entre « local » et « global ». Si les niveaux d’action et de régulation locaux sont tout aussi indispensables, ils se sont complexifiés avec la mondialisation. Nous pouvons affirmer avec Jean-Michel Plane que : « Aujourd’hui, la gestion des ressources humaines est une fonction à part entière, avec des outils reconnus, intégrée aux côtés de la Direction Générale. Elle assure à la fois une fonction d’intégration pour le personnel (dialogue social, communication de la stratégie) et une fonction de différencia- tion (recrutement et pilotage des carrières, rémunérations individuali- sées, etc.). Cette activité vise à gérer les effectifs, les qualifications et les compétences à court, moyen et long termes. Sa mission : contribuer à la modernisation et au développement de l’organisation à travers la mise en œuvre d’un processus d’implication des salariés. Ce processus s’inscrit dans une recherche de compatibilité entre des intérêts souvent divergents des actionnaires de l’entreprise, des managers et des employés. Ainsi la problématique du pouvoir et la gestion du conflit sont-elles des questions essentielles pour les gestionnaires des ressources humaines, de même que la gestion des relations professionnelles et la négociation collective1. » La fonction RH, sa place et ses métiers évoluent donc en fonction des politiques des entreprises et de la société. L’objet de notre livre consiste précisément à fournir des réponses à ces différentes questions. Il permet de découvrir, à travers la description fine des emplois, la réalité de la fonction aujourd’hui, les raisons de 1. Plane J.-M., La gestion des ressources humaines, Economica, 2003. Comment analyser finement l’évolution de la fonction ressources humaines, voire anticiper ses nouveaux métiers ? Comment traduire la réalité des métiers actuels et futurs en compétences ? Comment ensuite décliner ces compétences en savoirs théoriques et en savoirs liés à la pratique professionnelle ? Comment enfin construire des référen- tiels de formation, tant en termes de contenus que de pédagogie ?
  • 16.
    INTRODUCTION 3 © Dunod – La photocopie non autorisée est un délit l’extrême variété desorganisations des services RH, non seulement en raison de la taille de l’entreprise, mais parce que les missions qu’elle doit prendre en charge varient constamment avec la politique choisie, avec ses contraintes propres, et en raison de l’utilisation des compétences qui existent dans le service. En effet, la fonction ressources humaines présente une très grande sensibilité à l’utilisation optimale des compé- tences et organise donc les tâches non seulement en fonction de ses priorités, mais également en fonction des hommes et des femmes dont elle dispose. Nous repérons dans notre étude d’une part les compétences nécessai- res à l’exercice des emplois de gestion des ressources humaines décrits, et explorons d’autre part la question de la construction de ces compé- tences. Cette dimension intéressera plus particulièrement les concep- teurs de programmes de formation et les formateurs, mais également tous les salariés exerçant une fonction dans les métiers de la GRH, afin de faire le point sur leurs propres compétences pour un bilan personnel ou dans une perspective d’évolution de carrière. Les cadres des services ressources humaines pourront s’appuyer sur cette recherche pour faire le point sur les compétences collectives de leur service et l’évolution souhaitable à prévoir. Quelquefois, on se rendra compte qu’il suffit pour rendre compétent un salarié de modifier l’organisation de son travail. D’autres fois, le salarié devra acquérir des connaissances de base qui lui manquent, ou bien encore il lui faudra développer ses capacités cognitives, celles qui font qu’il est capable d’établir un lien entre deux événements, qu’il sait utiliser à bon escient ce qu’il a appris lors d’une expérience antérieure ou à l’occasion d’une formation. Enfin il sera peut- être nécessaire de recruter une personne ayant des compétences complé- mentaires, permettant ainsi aux autres personnes du service de bien fonctionner ensemble. Les étudiants qui souhaitent s’orienter vers ces métiers profiteront également des descriptions des emplois et pourront mieux se représenter les compétences qu’ils pourront acquérir au cours de leur formation et choisir des stages adaptés à leur projet professionnel. Il paraît somme toute logique qu’en ces temps où toutes les structures organisationnelles se penchent sur la question d’une meilleure gestion des compétences, les services chargés de la mettre en place s’appliquent à eux-mêmes les principes à l’œuvre dans cette évolution.
  • 17.
    LA FONCTION RESSOURCESHUMAINES 4 La question de la préparation des étudiants et des salariés aux compé- tences des métiers est une question centrale aujourd’hui dans les univer- sités1, dans les centres de formation et dans les entreprises. La méthodologie choisie pour mener cette étude est empruntée au CEREQ (Centre d’études et de recherches sur les qualifications). Il s’agit de la méthode ETED2 mise au point par Nicole Mandon depuis les années 1990, qui répond précisément à la préoccupation d’analyser l’évolution des emplois. « ETED est une méthode d’analyse des emplois qui situe ceux-ci dans leur environnement (histoire, évolution des organisations, orientations actuelles et questions en débat) et associe à cette première analyse une analyse fine du travail à partir d’interviews auprès des titulaires d’emplois. »3 Elle « a pour caractéristique d’accepter l’emploi comme essentiellement variable et évolutif »4. Nous avons adhéré à l’hypothèse que : « cette approche des emplois, bien situés dans leur environnement, permet- tait d’en appréhender la complexité, le sens “productif”, et les évolutions. La dynamique des emplois est liée tant aux impulsions données par les person- nes qui les occupent que par des facteurs considérés habituellement comme extérieurs, les deux étant en interaction. Autant de raisons pour ne pas gommer la diversité des cas de figure mais au contraire exploiter ce qu’elle signifie. » « On essaie plus particulièrement de dégager (en intégrant diffé- rentes données) les mouvements émergents ou tendances d’évolution. »5 Cette démarche, scientifique dans sa construction, plus qualitative que quantitative, s’intéresse davantage à la diversité des situations dans leur lien avec l’environnement et les individus eux-mêmes qu’à la répé- tition d’éléments semblables dans différentes situations. Le noyau dur 1. Les réflexions au sein de l’Éducation nationale concernant la création de licences professionnelles ainsi que la loi sur la réforme des Universités (LRU) initiée en 2007 et se donnant pour objectif affiché une meilleure préparation au monde du travail, sont des indicateurs de cette préoccupation. 2. Emploi type étudié dans sa dynamique. 3. Mandon N., réunion de travail, 19/07/1998. 4. Mandon N., préface de L’emploi-type étudié dans sa dynamique, CEREQ, document de travail no 63, avril 1991. 5. Mandon N., réunion de travail, 19/07/1998.
  • 18.
    INTRODUCTION 5 © Dunod – La photocopie non autorisée est un délit des tâches afférentesaux emplois de GRH est très bien étudié dans divers ouvrages mais ce qui nous intéresse dans cette étude ce sont les différences, les évolutions et les causes possibles. Notre approche est autant diachronique que synchronique. Concrètement, le contenu de cet ouvrage résulte d’une analyse fine des emplois de gestion des ressources humaines, à partir d’interviews réalisés auprès de salariés et de leurs hiérarchies directes. L’échantillon comprend 90 interviews de titulaires d’emplois de gestion des ressour- ces humaines, dans diverses fonctions et appartenant à des organisa- tions de tailles et de secteurs d’activités variés, et autant d’interviews de leurs hiérarchies. Dans cet ouvrage, nous présentons la démarche complète allant de l’analyse des métiers à un référentiel de formation, et ce faisant, nous illustrons une démarche méthodologique pouvant intéresser tous ceux qui souhaitent réfléchir à la définition de compétences : les recruteurs, les formateurs, les professionnels de gestion des ressources humaines, les concepteurs et décideurs de nouveaux diplômes, ceux qui veulent mettre en place des procédures de validation d’acquis professionnels (VAP), ou de l’expérience (VAE) dans le cadre de bilans de compétences pour la reprise d’études ou la reconversion professionnelle. Le schéma suivant illustre et résume la démarche ainsi que le plan de l’ouvrage. Dans une première partie, sont étudiées les forces qui influencent les évolutions de la fonction, à travers une approche historique d’une part, et à travers l’étude des écrits les plus récents sur la gestion des ressources humaines d’autre part. Au-delà des différences apparentes, une appro- che formalisée de la fonction RH en système est proposée, distinguant LES COMPÉTENCES actuelles et futures UN RÉFÉRENTIEL DE FORMATION contenus et questions de pédagogie LES MÉTIERS DE LA GRH et leurs évolutions
  • 19.
    LA FONCTION RESSOURCESHUMAINES 6 des sous-systèmes (stratégie, études, logistique et plans d’action) et des domaines d’application de la fonction (rémunération, emploi et risques sociaux). Nous faisons l’hypothèse que ce système est invariant au-delà de la taille ou de la conception que peuvent avoir des ressources humai- nes les dirigeants d’entreprises. Cette étude de l’environnement, appuyée par le modèle de la fonction RH en système, a guidé le choix de l’échantillon des salariés interrogés pour parvenir à brosser un état des lieux des métiers de la fonction, actuels et en devenir. Dans les deuxième et troisième parties sont décrits les emplois- métiers identifiés, classés en trois catégories : d’une part des emplois spécialisés dans les domaines emploi, rémunérations et risques sociaux, d’autre part des emplois dits transversaux à ces trois domaines, enfin des emplois en émergence. Il s’agit des emplois suivants : responsable paye, consultant en recrutement, responsable formation, responsable sécu- rité, chargé des relations sociales, directeur des ressources humaines, secrétaire administratif spécialisé ressources humaines, chargé d’études ressources humaines, responsable organisation et gestion des systèmes d’information ressources humaines, conseiller-accompagnateur en vali- dation des acquis de l’expérience. Ils résultent chacun d’une reconstruction à partir de l’interview de plusieurs salariés et de leurs supérieurs hiérarchiques, et nous avons élaboré différentes fiches pour les présenter : – une fiche « finalité et résumé » de l’emploi, – un organigramme intitulé « chaîne d’activités », – une description précise du « réseau de relations », identifiant les partenaires, les circonstances et la spécificité des relations, – une fiche sur les évolutions repérées de l’emploi, – une fiche détaillée reprenant les compétences ou « savoirs en action » de l’emploi. La quatrième partie met en œuvre le passage de l’analyse des emplois à l’élaboration d’un référentiel de formation pour les métiers des ressour- ces humaines. Pour ce faire, sont d’abord définis les concepts utilisés et le modèle théorique de référence pour la réflexion relative à l’acquisi- tion des compétences1. En effet, « la compétence ne s’observant qu’en 1. Définies ainsi : « c’est le savoir-mobiliser ses connaissances, capacités et qualités pour faire face à un problème donné ».
  • 20.
    INTRODUCTION 7 © Dunod – La photocopie non autorisée est un délit situation » etrésultant de la « mobilisation d’un ensemble de ressources », nous avons formalisé un processus dans lequel la compétence apparaît grâce à la confrontation dynamique entre des « ressources » (connais- sances ou savoirs disciplinaires ou méthodologiques, connaissances tirées de l’expérience, motivation), des « capacités cognitives » et une « situa- tion de travail précise ». Par rapport à ce schéma théorique, nous situons ce qu’il est possible de réaliser lors du processus de formation proprement dit, sachant que nous estimons que les compétences utilisent des savoirs de diverses natures qui ont été appris et qui peuvent faire l’objet de formation. Cette démarche nous conduit à développer trois axes majeurs. D’une part les ressources qui peuvent être acquises en formation, et qui sont les connaissances ou savoirs, disciplinaires mais également méthodologiques. Nous avons utilisé les fiches « compétences » des divers emplois-métiers décrits pour recenser de façon précise l’ensemble de ces connaissances, les avons classées en référence au système préala- blement élaboré, c’est-à-dire selon les activités dominantes d’une part (stratégie, études, plans d’action ou logistique) et d’autre part selon trois niveaux de maîtrise (niveau de connaissances élémentaires à niveau d’expertise). Les documents élaborés peuvent permettre à des concep- teurs de formation en RH de construire leurs modules en fonction des objectifs visés (recensés dans le tableau par la reprise de la finalité globale). D’autre part les connaissances qui ne peuvent s’acquérir qu’à l’occa- sion de la pratique professionnelle (et donc dans l’organisation elle- même). Il nous a semblé intéressant de nous arrêter quelque peu sur ce que l’analyse des métiers et leur évolution nous a permis de découvrir à ce propos, car s’il existe de nombreux écrits pour débattre du lieu (l’école ou l’entreprise) pour former à un métier, rien n’était jusqu’à présent très précis sur les contenus qu’il est nécessaire d’apprendre dans l’entreprise pour pouvoir manifester de la compétence. Nous pensons que cette démarche peut être particulièrement utile pour les pratiques d’intégration des nouveaux embauchés, ou de mutation dans un emploi ou un site différents. Enfin, « les ressources cognitives » qui sont toujours nécessaires à la production de compétences. Pour ce faire, les réponses sont à chercher dans les démarches pédagogiques, c’est-à-dire dans la façon dont les
  • 21.
    LA FONCTION RESSOURCESHUMAINES 8 formés sont amenés à acquérir des connaissances et à les mettre en œuvre. Sur ce point, nous ouvrons des pistes de réflexion en formalisant la problématique pédagogique : en quoi consisterait un « référentiel de formation » correspondant à ces définitions du concept de compétences et du processus d’acquisition lié ? Que vous soyez un professionnel de la fonction RH, un formateur, un étudiant, un concepteur de programmes de formation, un lecteur intéressé par les problématiques liées à la fonction, nous vous proposons d’« entrer » dans cet ouvrage de différentes manières. Par exemple, il vous est possible de débuter par la découverte des différents emplois- métiers décrits (parties 2 et 3) ou bien vous pouvez passer d’un emploi précis avec sa fiche compétences à une réflexion plus pédagogique en vous reportant à la partie 4. La première partie, quant à elle, peut se lire en introduction à une réflexion sur l’organisation de la fonction, mais également après avoir étudié les divers emplois-métiers afin de les mettre en perspective et prendre du recul. Nous souhaitons que ces « entrées à la carte » vous permettent de trouver matière à nourrir vos pratiques professionnelles et vos réflexions sur les métiers et les compétences de la fonction ressources humaines ainsi que les évolutions qui s’y dessinent. Vous trouverez également tout au long de l’ouvrage des encadrés inti- tulés « Comment utiliser… » à usage des DRH, des professionnels et des étudiants qui donnent un mode d’emploi possible : – d’un schéma (organisation systémique de la fonction); – d’une rubrique d’un descriptif d’emploi (chaîne d’activités, fiche compétences, réseau de relations); – des tableaux (de connaissances théoriques ou des qualités liées à l’emploi).
  • 22.
    PA R TI E 1 La fonction ressources humaines : son évolution, ses métiers UELLE EST aujourd’hui la place de la fonction ressources humai- nes, qui se situe au cœur des contradictions économiques et socia- les tant macro-économiques que micro-économiques ? La première dimension, macro-économique, ne laisse aucun doute sur l’incapacité du système, compte tenu des formes et des temps de travail actuels, à résorber un volant important de chômage, devenu structurel. La deuxième dimension, micro-économique, met en évidence le passage d’une standardisation de produits et de procédés à une personnalisation, à une modularité sous les contraintes de délais-coûts- qualité. Les entreprises sont ainsi conduites à gérer non plus des proces- sus longs mais des lots spécifiques, des projets ponctuels impliquant des capacités d’adaptation et de flexibilité devenues incontournables. Danièle Q
  • 23.
    LA FONCTION RESSOURCESHUMAINES : SON ÉVOLUTION, SES MÉTIERS 10 Linhart1 met en évidence les contradictions entre les discours (liés au management participatif), les actions (recherche de consensus, particu- lièrement depuis les années 1980) et les conséquences souvent contra- dictoires (licenciements massifs) liées au passage difficile entre un mode de production et surtout d’organisation taylorien-fordien-fayolien et un mode de management adaptatif dit flexible. Jean-Michel Plane dit, quant à lui : « Les réseaux horizontaux parais- sent être les plus appropriés aujourd’hui pour faire face à la complexifi- cation des performances à atteindre (coût, qualité, délais, flexibilité, variété ou innovation). La coopération est donc envisagée comme une intercompréhension, voire une intersubjectivité, entre les acteurs. On parle de décloisonnement entre les fonctions, de gestion des interac- tions, de logiques de projet ou de communication entre services ! »2. On comprend ainsi que les contextes économiques, sociaux, organi- sationnels vont contribuer à fournir des réponses différenciées (histori- quement et spatialement) quant au rôle et à la place de la fonction. Nous articulerons notre propos en deux parties en abordant, parallèle- ment au champ économique et social, les grands traits de l’évolution historique de la gestion des ressources humaines, pour déboucher sur les discours actuels quant aux besoins en gestion des ressources humaines. Nous montrerons, grâce à un bref historique, que les environnements (théorique, culturel, économique, social, juridique, technologique, orga- nisationnel) ont conditionné l’évolution de la fonction RH. Cette appro- che nous permettra de confirmer notre hypothèse de travail. 1. Linhart D., La modernisation des entreprises, Éd. La Découverte, Paris, 1994. 2. Plane, J.-M. La Gestion des ressources humaines, Economica, 2003.
  • 24.
    11 CH A PI T RE 1 La fonction RH au cœur des évolutions socio-économiques A FONCTION RH est-elle tributaire des environnements socio- économiques ? Que nous enseignent les débats actuels ? Une évolution constante des missions et des outils L’histoire de la fonction RH ne se confond pas avec celle des entreprises puisqu’elle concerne principalement les sociétés de plus de deux cents personnes1. Comme le souligne Jean Fombonne, l’histoire de la fonc- tion est liée à l’histoire du management, de ses paradigmes, de ses méthodes. Elle emprunte à la sociologie et à la psychologie (fonctionne- ment des organisations et des groupes, identification des couches sociales, 1. Fombonne J., Pour un historique de la fonction personnel, Paris, Éd. d’Organisation, 1992. L
  • 25.
    LA FONCTION RESSOURCESHUMAINES : SON ÉVOLUTION, SES MÉTIERS 12 évolution des mentalités, nature de la subordination des travailleurs, exercice des libertés, de la mobilité, du commandement, motivations…). Elle est tributaire du droit social : des conventions internationales, des lois nationales, des conventions collectives, des accords interprofession- nels, des accords d’entreprise, de la jurisprudence. Le mouvement social et l’action syndicale concernent dans tous les cas la fonction RH, soit directement, soit indirectement. L’histoire des technologies influence les qualifications, les formations, les salaires, les recrutements, les condi- tions de travail. L’histoire économique avec ses cycles, ses mouvements de concentration, les faillites, les restructurations, les échanges se réper- cute sur les niveaux d’emploi et de rémunération. L’histoire de la fonction emprunte ainsi à tous ces environnements sans qu’aucun d’eux ne puisse revendiquer une influence déterministe sur son contenu à un moment donné. Une synthèse sous forme de tableau nous a fait retenir1 quatre gran- des périodes, des prémices à 1945, les Trente Glorieuses, les années de crise et la période actuelle durant lesquelles la fonction RH a subi de profondes transformations (activité dominante, missions, acteurs, métiers, compétences, responsabilités, moyens, outils, structure, noms de la fonction et des acteurs), les politiques sociales menées par les entreprises s’adaptant aux évolutions du macro-environnement (social et idéologique, économique, technologique, politique, juridique). Ainsi la fonction ressources humaines2 a évolué sous la double influence de son environnement économique et social et de l’organisa- tion du travail dans les entreprises. À chaque époque, et pour chaque configuration d’organisation des entreprises3, elle a eu pour mission principale de résoudre les problèmes qui se posaient pour les hommes, salariés des organisations. 1. Inspiré de Peretti J.-M., Gestion des RH, Paris, Vuibert Entreprise, 1998. 2. Pour les lecteurs intéressés par une telle approche de la fonction RH, et en particulier par les enjeux de pouvoir sous-jacents aux questions de la décentralisation de la fonc- tion, lire Godelier E., « La place de la fonction RH au sein de la structure de l’entreprise : un dilemme entre l’efficacité et la reconnaissance » in Ressources Humai- nes, une gestion éclatée, Paris, Economica, 1998. 3. Le terme « entreprise » est entendu ici et dans le reste de l’ouvrage au sens générique. Il serait plus exact de parler « d’organisation » au sens de la psychosociologie des organi- sations, mais ce terme peut entraîner une confusion avec le concept d’organisation de l’entreprise au sens de la structure organisationnelle.
  • 26.
    LA FONCTION RHAU CŒUR DES ÉVOLUTIONS SOCIO-ÉCONOMIQUES 13 © Dunod – La photocopie non autorisée est un délit Tableau 1.1 – Évolutions de l’environnement macro-économique Périodes Environnement macro-économique Des prémices à 1945 Les Trente Glorieuses, de 1945 à 1975 Les années de crise, de 1975 à 1990 Le passage au 3 e millénaire Environnement social et mouvement des idées Combat contre les excès du libéralisme Triomphe du Front populaire en 1936 Grèves, chômage Charte des syndicalistes en 1940 Rejet des formules de cogestion dès 1960 Grandes grèves pour augmenta- tions de salaires Interrogations sur les inégalités sociales et l’autorité Désétatisation, dérégle- mentation, désinflation à partir des années 80 Discours : l’investisse- ment dans le capital humain est majeur Mouvement « éthique » Généralisation de la « pensée unique », malgré quelques grandes luttes sociales pour préserver les acquis (retraites, santé…) Précarisation Discriminations Stress et individualisme Environnement économique et entreprises Essor du capitalisme industriel et financier Recherche de gains de productivité de la main- d’œuvre directe Forte croissance industrielle Contrôle de gestion, contrôle budgétaire et commercial en développement Concurrence exacerbée Crise de surproduction Chômage massif croissant Plans sociaux à répétition Euro, élargissement de l’Europe Mondialisation, délocalisations, fusions-acquisitions Désindustrialisation Chômage croissant, conjoncture ralentie, crises politiques et économiques dans de nombreuses régions du monde Entreprises réseaux Gisements d’emploi : PME et services Environnement technologique et production Séparation concep- tion/exécution Rationalisation des équi- pements Progression du savoir- faire artisanal Produits standardisés Approfondissement du taylorisme Chaînes de montage, mécanisa- tion, informatisation Diversification limitée des produits Contrôle direct du temps de travail Compromis salariaux Nouvelles technologies (électronique) Nouveaux métiers Opérateurs polyvalents Recomposition des tâches, organisation flexible Production diversifiée en petites séries Technologies de l’information et de la communication (TIC) Qualité et certifications Recomposition des tâches (production, maintenance, contrôle qualité…) Production à la fois de masse et différenciée Environnement politico-légal et droit social Rapport Villermé (sur l’apprentissage) Développement des lois sociales (élections de délégués, congés payés, 40 heures, conventions collectives, comités d’entreprise) Sécurité sociale Droit de grève Retraites Congés payés (1958) Accords de Grenelle (1968) Création ANPE (1966), APEC (1967) Nombreuses lois sociales : SMIC (1970), formation continue (1971), limitation du droit de licenciement (1973) 1983 : année la plus proli- fique de l’histoire du droit du travail : 39 heures, 5 e semaine de congés payés, lois Auroux, contrats de solidarité, retraite à 60 ans… Gouvernement socialiste (1997) et « cohabitation » puis montée du FN et retour de la droite Lois sur les 35 heures Loi sur la GPEC, réforme de la formation professionnelle Revenu minimum d’insertion et couverture maladie universelle, chèque emploi service universel Loi de modernisation sociale (2001) Remise en cause de certains acquis sociaux antérieurs : durée légale du travail, retraites
  • 27.
    LA FONCTION RESSOURCESHUMAINES : SON ÉVOLUTION, SES MÉTIERS 14 Tableau 1.2 – Répercussions des évolutions sur la fonction ressources humaines Périodes Environnement macro-économique Des prémices à 1945 Les Trente Glorieuses, de 1945 à 1975 Les années de crise, de 1975 à 1990 Le passage au 3 e millénaire Politique sociale et fonction ressources humaines Politiques d’œuvres sociales Services médicaux et sociaux dans les entreprises Assistance aux personnels et aux familles Création de centres d’appren- tissage Transformation des condi- tions matérielles de travail (sécurité, rendement, confort) Développement de la forma- tion Méthodes d’analyse et d’évaluation du travail Après l’élargissement des tâches des années 1960, enri- chissement des tâches Déclin du taux de syndicalisation (11 % en 1989 contre 20 % en 1981 en France) Travail à la chaîne pour 7 % de la population ouvrière en 1984 En 1989, 62 % de la population active dans les services Informatique et bureautique trans- formant les métiers et le travail Changement des politiques socia- les, modification de la gestion des dossiers RH en liaison avec l’infor- matisation. Prise de conscience par l’entreprise de sa responsabilité par rapport à l’emploi dans un contexte de mondialisation Rigueur salariale et flexibilité Problématique contradictoire entre pré-retraites et allongement de la durée du travail, entre plans sociaux, maladies professionnelles et accroisse- ment de productivité Activité dominante de la fonction RH Avant 1916 : pas de fonction personnel De 1917 à 1935 : émergence d’une fonction autonome et mixte : personnel + services généraux De 1936 à 1946 : besoin de contacts permanents sala- riés/direction Droit du travail Gestion administrative (paye + sanctions) Dialogue social et syndical après la libération Assistance et œuvres sociales 82 % d’entreprises ont une direction du personnel en 1961 qui gère effectifs, embauches et qualifications, réglementation, discipline, administration du personnel Rationalisation des procédu- res, négociations sociales, relations syndicales Après 1960 : motivation, dynamisation, formation, information, organisation de l’entreprise La fonction est devenue centrale Années 1970 à 1980 : trois missions : administration sociale du contrat de travail, gestion des personnes et développement social nécessitant des compétences différentes : négociation, anima- tion, écoute psychologique, analyse sociologique Informatisation de la fonction (paye et administration en 1986 pour 10 % du coût de la fonction) Fonction directement confrontée aux changements des politiques sociales : – gestion des compétences, VAE, fidélisation des « hauts potentiels » – gestion des effectifs et des réorgani- sations : 35 h, plans sociaux, reclas- sements – démarches qualité, démarches sécurité – communication interne et externe – audit social, mesure de l’efficacité et des coûts du service RH – gestion de projets conjoncturels (35 h, retraites, VAE…) – gestion du climat social pour mini- miser les dégradations des condi- tions de travail – « développement durable »
  • 28.
    LA FONCTION RHAU CŒUR DES ÉVOLUTIONS SOCIO-ÉCONOMIQUES 15 © Dunod – La photocopie non autorisée est un délit Acteurs, métiers, com- pétences, responsabili- tés, moyens, Avant 1916 : fonction exercée par les patrons ou par les contremaîtres De 1917 à 1935 : un respon- sable des questions du personnel (parfois d’anciens militaires) De 1936 à 1946 : appel à des juristes, journaux d’entre- prise, assistance directe au personnel Décentralisation de la fonc- tion dans de grandes entrepri- ses dès 1960 Informatisation Relations humaines au premier rang des préoccupa- tions après 1960 avec la gestion administrative et la formation Mais retour à des préoccupa- tions techniques dans les années 1970 Début des plans sociaux, recherche d’implication du personnel 86 % des entreprises ont une fonc- tion personnel spécifique en 1977 Femmes sous-représentées dans la fonction Début de la « fonction partagée » par : – le responsable RH et la direction générale pour élaborer politique méthodologie et règlement – et l’encadrement pour former ou faire former, apprécier promou- voir, rémunérer Rôle central de conseil à la hiérarchie et aux dirigeants Deux volets de la fonction se dessi- nent : 1) fonction opérationnelle dans la coopération avec la hiérarchie (concep- tion des postes, gestion des carrières, formation) avec mission : obtenir un rendement optimum des RH 2) fonction stratégique : gestion d’environnements complexes, prospective (ce second volet n’est pas présent partout) Appel à des consultants externes à des « coachs »… Outils de gestion Tests pour recrutements Méthodes Centor, Hay, Corbin, d’analyse du travail Appréciation annuelle, plan de formation, bilan social Certification qualité Audit social SIRH (recrutement, gestion de carriè- res, e-learning) Logiciels spécialisés en RH ou inté- grés à la gestion globale (SAP) Internet, Intranet Structure, intitulés de la fonction et des acteurs Service paye, service person- nel Chef de la main-d’œuvre puis chef du personnel Chef des services sociaux Directeur du personnel Directeur du personnel puis directeur des relations du travail, souvent des ingé- nieurs Formations spécifiques (IUT…) dans les années 1970 Chef du service personnel, direc- teur des RH, directeur des affaires sociales dans les grandes entreprises Recours croissant à des consultants Des formations spécifiques RH se développent : DESS, maîtrises… Responsable du développement RH, Responsable du développement des compétences Manager des Ressources Humaines, Directeur ou Responsable des RH Responsable des Relations Sociales, Responsable de la gestion de l’emploi, Responsable paye, Responsable sécu- rité, correspondant RH Emplois externalisés : consultants, coachs, mais aussi paie en cabinet d’expert comptable…
  • 29.
    LA FONCTION RESSOURCESHUMAINES : SON ÉVOLUTION, SES MÉTIERS 16 C’est ce que confirment dans une publication récente Jean Nizet et François Pichault1 : « Certains traits de l’environnement retiendront notre attention dans la mesure où ils exercent une influence spécifique sur l’adoption de tel ou tel modèle de gestion des ressources humaines : le marché du travail, la politi- que de réglementation sociale en vigueur, le marché des biens et services concernés, et le contexte culturel. La plupart de ces traits peuvent se référer à la fois au contexte national et au contexte sectoriel dans lesquels se trouve l’organisation considérée ». Il faut souligner que l’évolution de la fonction RH ne concerne pas de façon identique toutes les entreprises. En effet, selon leur organisation, leur activité, leur taille, elles vont développer de manière très inégale les différentes missions de la fonction, contrairement à ce que peut laisser supposer une lecture trop « historique » des tableaux précédents. La constitution de notre échantillon tient compte de ces nouvelles configurations des organisations, ainsi que des nouvelles problémati- ques de l’environnement économique, social et juridique. Les caracté- ristiques de la période récente et actuelle concernent principalement les points suivants : Le chômage a des conséquences en termes de plans sociaux à gérer dans les entreprises. La réduction du temps de travail présente des implications tant socia- les (négociations, rémunérations) que réorganisationnelles. L’évolution démographique (vieillissement de la population) et l’allon- gement des durées de cotisation pour les retraites génèrent une remise en question des équilibres antérieurs. La concurrence résultant de la mondialisation avec ses fusions, rachats, délocalisations, automatisation, réduction des coûts, normes qualité… bouleverse la gestion des entreprises et donc la gestion du personnel : réduction d’effectifs, reconversions, mobilité géographique ou professionnelle, réduction des coûts du service RH, etc. L’expansion du secteur des services (aux entreprises et aux person- nes), avec ses potentialités de créations d’emplois génère de nouvelles 1. « L’éclatement des modèles en GRH, l’explication par la contingence, son intérêt et ses limites », in Ressources Humaines, op. cit.
  • 30.
    LA FONCTION RHAU CŒUR DES ÉVOLUTIONS SOCIO-ÉCONOMIQUES 17 © Dunod – La photocopie non autorisée est un délit compétences : accueil, qualité, disponibilité, réactivité, orientation client… Cette tendance induit l’émergence de nouveaux métiers, de nouvelles qualifications et de nouvelles questions posées à la gestion des ressources humaines mais elle entraîne également des déqualifications et la pénurie de main-d’œuvre dans certains secteurs (hôtellerie, santé, bâtiment…). Enfin, pour ce qui concerne le secteur public, il semblait impensable, dans les années 1980, de mettre en place une gestion des ressources humaines, tant les rigidités liées au statut de la fonction publique ou territoriale paraissaient freiner toute initiative (recrutements normalisés par concours, avancement et salaires fixés dès l’entrée dans le corps…). Or, depuis quelques années, le contexte économique ambiant de recher- che de la qualité, l’évolution de la demande dans tous les secteurs, l’Europe de Maastricht et ses critères de convergence imposent aux États, et donc aux administrations, aux collectivités et aux services publics, une politique de réduction des coûts. La mise en concurrence de certains secteurs jusqu’ici protégés (télécommunications, transports, élec- tricité, etc.), ont aussi contribué fortement à l’émergence d’une politi- que de gestion des compétences dans toutes les collectivités et organismes publics : mairies, rectorats, conseils régionaux ou généraux, etc. Des missions nouvelles se sont développées dans le cadre de la fonction publi- que, avec des études sur les métiers, des enquêtes sur le climat social, des outils de communication interne, des plans de gestion prévisionnelle, créant ainsi de véritables gisements d’emplois en ressources humaines1. L’échantillon2 comprend donc des salariés et leurs supérieurs hiérarchi- ques ayant eu à gérer ces divers types de problèmes. Il tient compte : – du secteur d’activité des entreprises (industries de production, secteur des services, collectivités publiques); 1. « D’ici 2010, les trois fonctions publiques (Éducation nationale, hospitalière, territoriale) devront faire face au départ de 45 % de leurs agents (près de deux millions). L’Éduca- tion nationale est la plus touchée avec 37 000 enseignants qui partiront à la retraite tous les ans. Pour faire face, le ministère de la fonction publique table sur trois outils : élaboration de plans de gestion prévisionnelle des effectifs, des emplois et des compé- tences, diversification des modes de recrutement et développement de la mobilité des fonctionnaires. La fonction publique doit tenir compte de la concurrence des employeurs privés, confrontés à la même nécessité de renouvellement de leurs compétences et aux contraintes démographiques. », in Entreprise et Carrières, no 621, mai 2002. 2. Voir l’annexe : Méthode ETED : les différentes étapes.
  • 31.
    LA FONCTION RESSOURCESHUMAINES : SON ÉVOLUTION, SES MÉTIERS 18 – de la taille des entreprises; en particulier il est apparu nécessaire de ne pas limiter l’échantillon aux entreprises dans lesquelles un service RH est toujours clairement identifié, et donc d’intégrer les PME; – des nouvelles problématiques, économiques, sociales et juridiques. Problématiques et débats actuels Sans prétendre à une présentation exhaustive des débats actuels, il est apparu quelques grandes constantes, à la fois chez les auteurs spécialis- tes des questions RH ainsi que pour les professionnels de la fonction que nous avons rencontrés. Une réorganisation de la fonction : décentralisation et externalisation La décentralisation de la fonction, c’est-à-dire le partage des tâches avec le management opérationnel n’est pas récent et est pratiquement achevé, sauf dans les organisations de la fonction publique où la gestion des ressources humaines est partagée avec les organisations syndicales et non avec les managers de terrain, même si des tentatives vont dans ce sens1. La généralisation des entretiens annuels, renforcée encore par les mesures concernant le DIF2 et les entretiens de professionnalisation ont de fait transféré à l’encadrement l’évaluation des compétences ainsi que les décisions qui en découlent en matière de formation ou de gestion des carrières. Le service RH, parallèlement à ce transfert, s’est doté de systèmes d’information de plus en plus performants et intégrant des modules auparavant dispersés. De ce fait l’offre de services informati- que RH s’est développée, avec parallèlement l’apparition dans les orga- nigrammes d’un « chargé de SIRH », ou d’un « responsable des systèmes 1. Au Conseil Général de Moselle, la GPEC est systématiquement expliquée aux cadres opérationnels lors d’un stage de sensibilisation aux RH de 2 jours 1/2. La ville du Havre forme tous ses encadrants (4 niveaux hiérarchiques) au management et aux RH, sur une durée de 7 jours. Cette action s’intitule « les ateliers du management » et a concerné 470 personnes sur la période 2005-2007. 2. Droit individuel à la formation instauré en 2004 par le législateur.
  • 32.
    LA FONCTION RHAU CŒUR DES ÉVOLUTIONS SOCIO-ÉCONOMIQUES 19 © Dunod – La photocopie non autorisée est un délit d’information RH », comme nous avions pu en voir la préfiguration lors de notre première étude en 2000. Déjà en 1992, M. Thévenet1 proposait « une liste indicative des activités et missions de GRH qui sont susceptibles d’être réalisées par les responsables d’équipes. Les managers opérationnels peuvent être amenés à participer à des activités de recrutement (phase de spécification des besoins mais aussi de sélection), d’appréciation des perfor- mances, de formation du personnel et d’analyse des besoins individuels, de rémunération dans des démarches d’individualisation, d’analyse de poste ou d’emploi… ». Cette décentralisation de la fonction s’est accompagnée d’une recher- che de productivité de l’ensemble des services fonctionnels, ce qui a amené des réductions d’effectifs dans les services RH. Aujourd’hui, avec la généralisation des SIRH d’une part, et l’externalisation d’une partie des tâches, on arrive au bout de la réorganisation des services et on commence à constater les limites de cette politique. En effet, dans de nombreuses entreprises, les référentiels emplois et compétences n’ont plus été actualisés faute d’effectifs suffisants. Les gros chantiers d’élabo- ration de référentiels semblaient marquer le pas en 20072 au profit de chantiers plus ciblés sur certains emplois au cœur du métier de l’entreprise. On s’est recentré sur l’exploitation des entretiens annuels d’évaluation, pour la formation d’une part, et les évolutions de carrières d’autre part. Il est cependant probable que la loi sur la négociation à propos de la GPEC va au minimum obliger les entreprises à une remise à jour de leurs référentiels emplois et compétences, et de nouveaux chantiers vont s’ouvrir. Comme nous l’avons déjà évoqué à propos des services informatiques et des SIRH, l’externalisation de la fonction RH a créé un marché externe d’offres de prestation RH. Certaines comme les cabinets de recrutement, 1. Cité par Alain Bernard, Dominique Besson et Slimane Haddaj : « La compétence écla- tée dans les effets d’organisation. Le dilemme américain : développer ou recruter les compétences ? », in Ressources Humaines, une gestion éclatée, op. cit. 2. Ceci est peut-être dû aux diminutions d’effectifs dans les services RH qui ont rendu la maintenance de ces outils trop lourde ? Cette absence risque de poser rapidement problème si l’on veut proposer des évolutions de carrière pertinentes à l’ensemble des salariés.
  • 33.
    LA FONCTION RESSOURCESHUMAINES : SON ÉVOLUTION, SES MÉTIERS 20 sont en perte sensible de vitesse à mesure que les sites de recrutement par l’Internet se développent et que les agences d’intérim doublent leur offre de service. D’une fonction de pré-recrutement, les contrats d’inté- rim se transforment en période d’essai à durée modulable. D’autres se développent tels que la paye de plus en plus externalisée soit à des cabinets d’expertise comptable voire même à des prestataires qui délocalisent en Inde ou dans d’autres pays à faible coût de main- d’œuvre. Les cabinets de Conseil en Ressources Humaines ont eu leur heure de gloire avec la mise en place des 35 heures et se réorientent aujourd’hui soit vers la mise en place de démarches compétences, soit vers des dossiers encore à développer concernant la gestion des seniors ou bien l’accompagnement des fusions et des restructurations. Les entreprises de services informatiques RH se sont multipliées ces derniè- res années, et la concurrence est maintenant rude sur ce marché. Les entreprises clientes leur reprochent souvent d’avoir des compétences en RH insuffisantes pour la compréhension en profondeur de leurs problématiques et privilégient les prestataires capables de concevoir des produits sur mesure, intégrant des logiciels déjà en place. Quant aux prestataires de formation, ils se trouvent sur un marché en recul, les entreprises ayant réintégré une partie de la formation en interne ou bien diminué leurs dépenses, et ils ont dû se lancer dans des démarches de certification qualité de façon à se démarquer les uns des autres. Enfin, les cabinets et avocats spécialisés en droit du travail sont de plus en plus sollicités pour la rédaction des nouveaux contrats de travail mis en place par le législateur, pour la gestion des plans de sauvegarde de l’emploi, pour préparer ou accompagner les restructurations ou rapprochements d’entreprises. La tendance apparue dans les grandes entreprises au début des années 2000 semble se confirmer. On voit la fonction RH se répartir nette- ment en deux pôles : – d’une part les fonctions et métiers opérationnels, caractérisés par des « correspondants RH » d’usines ou des Responsables Ressources Humaines (RRH) de sites, avec leurs assistants opérationnels; – et d’autre part une fonction prospective, chargée de réfléchir à moyen ou long terme, sur les compétences ou la gestion des carrières, mais en relation étroite avec la stratégie globale de l’entreprise voire
  • 34.
    LA FONCTION RHAU CŒUR DES ÉVOLUTIONS SOCIO-ÉCONOMIQUES 21 © Dunod – La photocopie non autorisée est un délit travailler sur différentes hypothèses. On parle alors de « Dévelop- pement RH ». Il s’agit, par exemple, de réfléchir aux conséquences à 10 ans de la politique de la promotion interne vers les fonctions de cadre de façon à éviter d’avoir un jour des cadres quinquagénaires non mobiles qui entreront en conflit de génération avec de jeunes ingénieurs nouvellement embauchés… C’est également réfléchir aux conséquences d’une fusion ou acquisition, ou encore à la gestion des âges dans le cadre du vieillissement prévisible de la population salariée. La gestion des compétences En « recentrant son métier », la fonction RH oriente de plus en plus sa politique de gestion sur des aspects qualitatifs des ressources humaines. En particulier les compétences – celles détenues par les salariés, celles associées aux métiers existants et celles associées à leurs évolutions – deviennent une donne stratégique. Les coordonner et les anticiper devient une nécessité pour introduire plus de flexibilité et d’adaptabilité afin de continuer à produire autrement. Nous pouvons dire, avec Anne Dietrich et Didier Cazal, que « dans les entreprises observées, la gestion des compétences déborde le strict domaine de la gestion des ressources humaines pour devenir un atout stratégique. Elle est l’instrument d’une dynamique de changement qui implique plus globalement le management de l’entreprise »1. C’est sans doute la raison qui explique que nous sommes passés, en six ans (de 1999 à 2005) de l’observation de l’émergence d’un emploi-métier qui aurait pu être intitulé « Responsable de gestion des compétences », mais qui se trouvait rarement formulé explicitement ainsi dans les offres d’emploi, à un emploi qui aujourd’hui s’intitule bien plus souvent : « Chargé (ou Responsable) du développement RH » ou « Responsable développement du management ». Les DRH sont souvent appelés aujourd’hui « Directeur du développement des ressources humaines » ou « Manager des ressources humaines ». Il s’agit en tout cas d’une 1. « Gestion des compétences, savoirs tacites et production de connaissances », Dietrich A. et Cazal D., in Gestion des compétences et Knowledge Management, Éditions Liaisons, Paris, 2002.
  • 35.
    LA FONCTION RESSOURCESHUMAINES : SON ÉVOLUTION, SES MÉTIERS 22 préoccupation majeure dans les entreprises, et l’arrivée des seniors dans les effectifs du fait des réformes sur les retraites, associée à la pénurie programmée de main-d’œuvre qualifiée dans certains secteurs ou métiers va dans les prochaines années accentuer cet intérêt.1 Alors qu’en 2006 et 2007, les entreprises s’étaient centrées sur la gestion des hauts poten- tiels, ou des compétences-clés, la nécessité d’affiner la gestion des carriè- res pour fidéliser les salariés et pour gérer au mieux les départs en retraite et les réorganisations qui s’ensuivront, vont réactiver la mise à jour et le suivi des compétences. Cette tendance ne peut qu’être renfor- cée par la généralisation des certifications, et l’obligation de négocier sur la GPEC à partir de 2008. « Les entreprises devront faire un diagnostic précis de leur gestion prévisionnelle des emplois et des compétences des seniors. (…) La pros- pective des métiers par famille professionnelle a, dans certaines branches et/ou entreprises, obtenu des résultats intéressants. Il est possible d’inté- grer la dimension “âge” dans la gestion anticipatrice des emplois et des compétences. Cette phase de diagnostic, de veille et d’anticipation concerne l’entreprise – direction, salariés, partenaires sociaux – et son environnement. »2 Impact des nouvelles normes ISO et problématique RH L’ancienne version des normes ISO 9000 (version 1994)3 tenait peu compte de la dimension ressources humaines dans l’entreprise. Le contexte économique et social du début des années 90 dans lequel s’est inscrite l’élaboration de cette norme permet de comprendre la faible place consacrée aux RH. En effet, beaucoup d’entreprises étaient en proie à des difficultés économiques, à des plans sociaux à répétition. La 1. En juillet 2003, on trouvait en librairie des dizaines de titres traitant de ce thème : Management des compétences, Le management des compétences dans les entreprises européen- nes, Mesure des compétences, Gestion des compétences et Knowledge Management, Objectif compétences, Valoriser les compétences : un levier pour l’entreprise, Construire les compétences individuelles et collectives, Le management des connaissances et compétences en pratique, etc. 2. Marbot L. et Peretti JM., Les seniors dans l’entreprise, Paris, Édition Village Mondial, 2004. 3. « 19 000 entreprises certifiées ISO 9000 en France en 2000 pour 3 000 en 1994 », Dossier certifications, Qualité références, juillet 2000.
  • 36.
    LA FONCTION RHAU CŒUR DES ÉVOLUTIONS SOCIO-ÉCONOMIQUES 23 © Dunod – La photocopie non autorisée est un délit version 94 a surtout focalisé son attention sur la mise en place de procé- dures (assurance de la reproductibilité) que des hommes étaient chargés d’appliquer (travail prescrit). À tel point que la fonction RH s’est jusqu’à présent sentie peu concernée par la certification. À l’inverse, la version 2000 des normes ISO est élaborée dans une période où des compétences viennent à manquer, où le management prend conscience (tardivement) que le facteur humain est décisif pour la bonne marche de l’entreprise et la qualité des produits et des services. Cette version, qui prévoit explicitement un chapitre « management des ressources » et « ressources humaines », replace donc les hommes au centre des processus qualité. « La norme ISO 9000 version 2000 ouvre des perspectives dynami- ques en matière de management des ressources humaines à travers les exigences qu’elle prévoit. La mise en œuvre de ces exigences est l’occa- sion pour l’entreprise de faire du management des ressources humaines un processus fortement contributeur à l’obtention des objectifs qualité, voire le processus capital. »1 – En termes de management des ressources, la nouvelle norme précise : l’organisme doit déterminer et fournir les ressources nécessaires pour mettre en œuvre et entretenir le système de management de la qualité. Il doit améliorer en permanence son efficacité pour accroître la satisfaction des clients en respectant leurs exigences. – En termes de ressources humaines : le personnel effectuant des tâches ayant une incidence sur la qualité doit être compétent sur la base de la formation initiale et professionnelle, du savoir-faire et de l’expérience. L’organisme doit : – déterminer les compétences nécessaires pour le personnel effec- tuant un travail ayant une incidence sur la qualité du produit; – pourvoir à la formation ou entreprendre d’autres actions pour satisfaire ces besoins; – s’assurer que les membres de son personnel ont conscience de la pertinence et de l’importance de leurs activités et de la manière dont ils contribuent à la réalisation des objectifs qualité; 1. Propos de Bernard Seno, directeur qualité à la CEGOS dans « Chroniques des nouvel- les normes ISO 9000 », Qualité en mouvement, no 48, avril-mai 2001.
  • 37.
    LA FONCTION RESSOURCESHUMAINES : SON ÉVOLUTION, SES MÉTIERS 24 – conserver les enregistrements appropriés concernant la forma- tion initiale et professionnelle, le savoir-faire et l’expérience. « Jusque-là, les directions des ressources humaines étaient peu concer- nées par une démarche qualité. Désormais, elles vont devoir répondre à des audits sur des points précis. Et les entreprises vont devoir se structurer et se doter de véritables moyens de gestion des ressources humaines. »1 Pour répondre à ces exigences, l’entreprise sera amenée à instaurer une véritable gestion prévisionnelle des emplois et des compétences. Impossible donc de mettre en place une procédure de recrutement sans avoir au préalable travaillé sur la définition de fonction, sur l’évolution des métiers, sans réfléchir à une gestion des compétences à long terme (grâce à l’entretien annuel d’évaluation). Par ailleurs, la traçabilité des dossiers individuels devra être parfaitement tenue à jour. Enfin, la nouvelle norme ISO met l’accent sur la motivation du personnel et ainsi les systèmes de rémunération pour agir sur la motivation et éviter de voir fuir les meilleures compétences vers d’autres employeurs. De plus, il apparaît que le responsable des ressources humaines devra entre- prendre un travail d’information et de communication à l’égard du comité d’entreprise (imposé par la loi) pour les questions d’organisation du travail, à l’égard du CHSCT pour les infrastructures. Cependant, si l’implication de la fonction RH dans la démarche qualité est désormais reconnue ainsi que les principaux outils à mettre en place, l’incertitude demeure quant à l’interprétation des organismes certificateurs. À ce titre, Patrick Renaud, responsable du département auditeurs salariés de l’AFAQ précise : « …nous allons nous attacher à vérifier ce que l’entreprise a mis en place pour gérer ses compétences. Nous allons aussi contrôler que l’entreprise met en œuvre de véritables processus, par exemple en matière de formation afin de garantir les niveaux de compétences, ou encore en matière de recrutement, pour chercher à l’extérieur les compétences qui pourraient faire défaut en interne. Nous serons enfin attentifs aux outils qui s’inscriront dans ce processus de gestion des emplois, comme les matrices de compétences ou encore des matrices de polyvalence. Sans oublier la sensibilisation de l’ensemble du management à la qualité mais aussi à la “voix” du client 1. Propos de Guy Raynaud, Directeur Qualité et Ressources Humaines de la société de construction mécanique Panhard dans « Chroniques des nouvelles normes ISO 9000 », Qualité en mouvement, no 48, avril-mai 2001.
  • 38.
    LA FONCTION RHAU CŒUR DES ÉVOLUTIONS SOCIO-ÉCONOMIQUES 25 © Dunod – La photocopie non autorisée est un délit dans l’entreprise, qui me semblent être des éléments essentiels à valider lors des audits de certification »1. La Responsabilité Sociale de l’Entreprise Si les grandes entreprises transnationales sont devenues de plus en plus puissantes, si l’actionnaire est progressivement devenu l’acteur central du système économique, des critiques ont émergé dès les années 1980 aux États-Unis pour mettre en cause la création de valeur pour le seul actionnaire et la recherche du profit immédiat. La théorie des parties prenantes (stakeholder theory) développe l’idée selon laquelle capita- lisme et moralité sont compatibles. De plus, les entreprises socialement responsables, (satisfaisant aux obligations juridiques applicables, mais allant au-delà en investissant davantage dans le capital humain, l’envi- ronnement et les relations avec les parties prenantes) qui accordent de l’intérêt à tous les acteurs concernés (directement, les salariés, les clients, les fournisseurs, et indirectement, les riverains, les pouvoirs publics, les consommateurs, les générations futures…) sont jugées plus efficaces. La Responsabilité Sociale d’Entreprise (RSE) s’est développée dans les années 1990 dans le contexte de mondialisation et de déréglementa- tion de l’activité économique. « On peut assimiler ce mouvement à une remise en cause du dogme de la création de valeur pour l’actionnaire. On passe, avec cette approche d’un jeu à deux acteurs à un jeu beau- coup plus complexe dans lequel doivent être présents ou représentés tous les acteurs concernés par les agissements et la politique de la firme »2. Pour Michel Capron3 l’acronyme RSE concerne à la fois les aspects sociaux (qui relèvent des relations entre les personnes au sein d’une collectivité) et sociétaux (relatifs à la société dans son ensemble). Il propose un schéma permettant d’établir un lien entre la RSE et la triple performance, économique, sociale et environnementale. 1. « Chroniques des nouvelles normes ISO 9000 », Qualité en mouvement, no 48, avril- mai 2001. 2. Cadin L., Guérin F., Pigeyre F, Gestion des Ressources Humaines, Paris, Dunod (3e édition), 2007. 3. Capron M., Quairel F., Mythes et réalités de l’entreprise responsable : Acteurs, enjeux, stratégies, Paris, La découverte, 2004.
  • 39.
    LA FONCTION RESSOURCESHUMAINES : SON ÉVOLUTION, SES MÉTIERS 26 Progressivement, des critiques et des contre-pouvoirs se sont déve- loppés en réaction à des abus (licenciements boursiers, catastrophes écologiques, travail des enfants, souffrance au travail). Les entreprises se trouvent ainsi confrontées en externe et en interne à des acteurs à la fois différents et ayant des intérêts contradictoires, qui se préoccupent de leurs activités et de leurs répercussions, qui exercent des pressions ou leur demandent des comptes : syndicats, associations de consomma- teurs, fournisseurs, organisations non gouvernementales, agences de nota- tion, investisseurs responsables, pouvoirs publics, médias… La fonction RH se trouve au cœur de ces nouvelles problématiques complexes et de ces nouveaux paradoxes. Dans cette optique, la mesure de la performance ne s’effectue plus sur des critères essentiellement économiques et financiers mais intègre des indicateurs sociaux, socié- taux et environnementaux. Le souci d’améliorer l’image sociale et socié- tale de leur entreprise est largement partagé par les DRH sous le vocable « développement durable » ou RSE qui, traduit dans le domaine RH une attention accrue envers les handicapés, l’égalité hommes/ femmes, la diversité culturelle et l’intégration, l’embauche des jeunes... Cette attention est cependant largement dopée par diverses obligations léga- les1. Mais il y a encore loin de l’intention à l’action concrète… Et les nombreux rapports et enquêtes dénonçant la dégradation des condi- 1. L’égalité salariale entre les deux sexes date de mars 2006 et la pression va être renforcée en 2008. Environnemental Durable Viable Vivable Équitable Économique Social
  • 40.
    LA FONCTION RHAU CŒUR DES ÉVOLUTIONS SOCIO-ÉCONOMIQUES 27 © Dunod – La photocopie non autorisée est un délit tions de travail ou la souffrance au travail montrent que de nombreux progrès sont à accomplir.1 Ces dernières années, les suicides sur le lieu de travail se sont multi- pliés, obligeant les entreprises à prendre en compte un peu mieux les « risques psychosociaux ». Cependant, direction et syndicats ne sont pas à l’aise sur ce sujet. Bien qu’ils dénoncent régulièrement la pression croissante qui s’exerce sur les salariés grâce à des enquêtes ou des « observatoires du stress », les syndicats n’osent pas exploiter à chaud les cas de suicides. Quant aux dirigeants, ils préfèrent mettre en place une gestion individuelle de la question, (accompagnement psychologique personnalisé, numéro vert ou hotline…) que d’accepter d’ouvrir la boîte de Pandore en reconnaissant un lien entre ces suicides et le travail, car alors ils devraient accepter de s’interroger sur leur organisation. Les médecins et inspecteurs du travail constatent de plus en plus de violences verbales, d’insultes proférées en public, d’incivilités. Plusieurs raisons sont avancées : la loi du silence (par crainte de perdre son emploi, ou pour le manager la peur de se voir reproché de ne pas savoir tenir son équipe); le manque de temps des managers de proximité -eux- mêmes stressés- pour jouer leur rôle d’écoute et de médiateurs; les moments conviviaux pendant lesquels l’équipe se soudait ont disparu (pauses, machine à café); les services RH enfin, qui « ne savent plus faire face à des situations conflictuelles et se cantonnent à une gestion disciplinaire »2. Les symptômes à surveiller sont les réactions de défense individuelle (absentéisme, violences faites à des biens) ainsi que les mouvements de grève suivis massivement alors que le mot d’ordre est flou, ou bien qui débordent les consignes des autorités syndicales. L’image sociale et sociétale sera un élément déterminant en termes d’attractivité des entreprises envers les hauts potentiels dans les années 1. Voir la couverture de Liaisons Sociales, no 86 de Novembre 2007 : « Insultes, coups, suicides. Violences au travail ». Voir également le no 182 de Mai 2007 de la revue Sciences Humaines : « Conflits ordi- naires en famille, au travail, entre amis », l’article de Jean François Dortier : « les conflits au travail ». Voir également des enquêtes menées par la CFDT. 2. Interview de Yves Grasset, animateur de Violence, Travail, Environnement, à St- Étienne.
  • 41.
    LA FONCTION RESSOURCESHUMAINES : SON ÉVOLUTION, SES MÉTIERS 28 à venir, et les DRH semblent avoir réussi à se faire entendre des direc- tions générales du moins dans les grandes entreprises. De ce fait, la formation des managers opérationnels, qui avait été abandonnée quel- que peu ces vingt dernières années, semble refleurir, avec des cycles de deux à huit jours, intitulés souvent « initiation à la gestion des ressour- ces humaines », ou « professionnalisation des managers ». La question des retraites et l’emploi des seniors Le débat sur l’âge de départ en retraite, qui s’est soldé en juillet 2003 par l’adoption d’un projet de loi, relayé fin 2007 par la remise à plat de certains régimes spéciaux, ainsi que les nouvelles négociations prévues en 2008 pour passer à 41 ans de cotisations d’ici 2012 pour tous les régimes ne supprime pas pour autant les nombreuses contradictions auxquelles les entreprises, les salariés et donc les services des ressources humaines sont confrontés. En effet, alors que nous sortons d’une période de vingt années pendant lesquelles l’âge du départ en retraite s’est stabilisé en moyenne autour de 57 ans, il s’agit maintenant de faire rester tous les salariés jusqu’à 60, voire 65 ans. Cette question représente un défi majeur, auquel les DRH ne se sont pas encore tous attelés tellement la question est complexe. Elle se heurte à des stéréotypes bien ancrés tels que la moindre productivité, ou la moindre résistance des seniors en occultant les qualités ou les compé- tences qui leur sont spécifiques. Et un consensus se dégage, chez tous les acteurs pour résister face à cette évolution.1 Face au vieillissement de la population, aux difficultés annoncées du financement des retraites, face à la pénurie de main-d’œuvre à venir du fait de la courbe démographique, l’enjeu pour les entreprises, pour les DRH mais plus largement pour la société, pour le politique et les organisa- tions syndicales, est de résoudre la contradiction suivante : comment réorganiser le travail pour les seniors, et le « faire passer » dans l’opinion 1. « les pratiques évoluent encore trop peu en raison de la persistance des discriminations, des préretraites et des dispenses de recherche d’emploi. On n’observe pas de changement notable des comportements des seniors et des employeurs dans le sens d’un allongement de l’activité ». COR (conseil d’orientation des retraites) compte-rendu de la séance du 30 mai 2007.
  • 42.
    LA FONCTION RHAU CŒUR DES ÉVOLUTIONS SOCIO-ÉCONOMIQUES 29 © Dunod – La photocopie non autorisée est un délit alors que ni les entreprises ni les salariés (seniors ou pas) n’ont réelle- ment envie de rester dans l’emploi après 60 ans voire après 55 ans ? En effet, les problèmes soulevés par cette question sont nombreux : depuis la gestion des rémunérations (les salariés âgés coûtent cher…), en passant par des questions techniques telles que la réorganisation des postes entraînant la redistribution du travail, ou encore l’introduction de dispositifs d’épargne retraite dans les rémunérations et donc dans les négociations, en continuant par la gestion des carrières et la formation… Les directions des ressources humaines vont ainsi être confrontées à plusieurs questions : – Comment organiser le travail afin d’utiliser au mieux les compé- tences des seniors ? Rythme allégé ? Activités nouvelles ? Place au sein des services ? – Comment motiver des salariés qui avaient espéré partir à la retraite à 60 ans (voire avant) et qui vont devoir rester au travail dans un contexte social où les jeunes retraités sont encore le modèle cultu- rel dominant ? – Comment assurer une bonne coexistence des différentes généra- tions et modifier la politique de promotion sans pénaliser ou démotiver les plus jeunes ? – Comment maîtriser la masse salariale si le pourcentage des seniors augmente, ou alors quels salaires pour les seniors ? – Comment faire changer les représentations sur les compétences des salariés âgés, à la fois de l’encadrement mais également des sala- riés âgés eux-mêmes ainsi que de leur entourage ? Les services RH ont des positions disparates sur cette question. Éleo- nore Marbot et Jean Marie Peretti ont étudié de nombreux accords d’entreprises signés ces dernières années, par exemple dans la grande distribution : « L’accord signé le 15 janvier 2004 sur la valorisation de l’expérience, la gestion de secondes carrières et la mise à la retraite à partir de 60 ans » dans la grande distribution est particulièrement intéressant. Les raisons pour lesquelles les plus de 50 ans nécessitent une attention particulière sont précisées dans l’accord : – leurs aînés ont bénéficié de pré-retraites…;
  • 43.
    LA FONCTION RESSOURCESHUMAINES : SON ÉVOLUTION, SES MÉTIERS 30 – ils ont eu un début d’activité plus tardif et n’auront pas acquis à 60 ans les trimestres suffisants; – les progressions de carrière sont plus faibles à partir de 50 ans; – les plans de formation ne sont pas adaptés à des personnes qui maîtrisent leur métier »1. Diverses pistes sont explorées dans les accords signés à Arcelor/ Mittal, à PSA, dans les Caisses d’Épargne, ou à la Caisse des Dépôts et Consignations : un passage à temps partiel ou un taux d’activité dégres- sif, le tutorat de jeunes embauchés, un réaménagement des postes, la conception de nouvelles missions transversales intégrant des tâches touchant à l’administratif, à la qualité et à la sécurité; des points carrière à 45 ans. Cependant l’analyse de Nicolas Rolland sur les seniors en tant que variable stratégique dans la capitalisation et la transmission des connais- sances, est encore loin d’être partagée2. « A la différence de nombreuses ressources, la connaissance possède comme caractéristique de ne pas s’user au fil du temps, si tant est qu’on l’utilise judicieusement. De plus, les expériences et les apprentissages divers viennent se greffer à cette connaissance pour l’améliorer, faisant par cela croître sa valeur absolue. Au regard de cette approche, l’actif vieillissant, de par ses divers appren- tissages et ses multiples expériences, aurait plutôt tendance, à l’image du bon vin, à faire croître sa valeur au fil des années. La gestion de ces personnes devient un enjeu stratégique pour les entreprises. (…) elles doivent instaurer un système managerial leur assurant une capitalisa- tion efficiente de leurs connaissances ».3 Dominique Thierry4, de Développement et Emploi, dit que « les entre- prises devront apprendre à gérer des âges différents, avec des attentes différentes. » Il leur faudra repenser la mobilité, la formation profes- 1. Marbot E. et Peretti JM., Les seniors dans l’entreprise, Éditions Le Village Mondial, 2004. 2. Sur 45 étudiants en Master 2 RH en 2007/2008 (à Strasbourg et Reims), seulement 2 ont une mission en relation avec la problématique des seniors… 3. Rolland N., Management des connaissances et vieillissement de la population active, in Perennité au travail. Âge, bouleversements et performance, sous la direction de Florian Sala, Lyvie Guéret-Talon, Éditions Chronique sociale, Lyon, 2006. 4. « Passer d’une gestion par les âges à une gestion des âges », de Thierry D., in Entreprises et Carrières, no 615, avril 2002.
  • 44.
    LA FONCTION RHAU CŒUR DES ÉVOLUTIONS SOCIO-ÉCONOMIQUES 31 © Dunod – La photocopie non autorisée est un délit sionnelle, transformer les conditions de travail, aménager le temps de travail en fonction des âges, et enfin reconstruire une identité au travail spécifique pour ces tranches d’âge, conciliant activité professionnelle et extra-professionnelle. Le développement de la gestion des RH dans les différentes fonctions publiques Les collectivités territoriales (villes, départements, régions) se sont dotées depuis quelques années d’outils de GPEC1 permettant de clari- fier les emplois et compétences existants. En effet elles ont eu à recruter massivement du fait des transferts de compétences liées à la décentrali- sation2, et elles doivent également anticiper des départs à la retraite3 qui vont engendrer d’une part des recrutements qui s’annoncent difficiles dans un contexte de pénurie annoncée de certaines compétences, d’autre part des réorganisations avec des opportunités accrues d’évolu- tions de carrières. De véritables démarches GPEC se sont mises en place dans de très nombreuses collectivités, et des cadres RH ont été recrutés en tant que contractuels. En effet le statut de la fonction publique territoriale permet d’intégrer des spécialistes de façon plus souple que dans la fonc- tion publique d’État, en particulier dans des fonctions supports telles que les finances, les achats, la gestion des ressources humaines ou les services techniques. Pour faciliter ces recrutements sur titres certaines collectivités pour attirer des profils intéressants offrent des stages longs rémunérés, des bourses4 et sont présents sur des forums de recrutement. Les entretiens d’évaluation, les entretiens professionnels avec l’exten- sion du DIF et de la VAE, font désormais partie des pratiques des 1. Le CNFPT (centre national de la fonction publique territoriale) a élaboré le « réper- toire des métiers territoriaux » qui décrit 253 métiers ainsi qu‘un « dictionnaire des compétences » qui servent de base de travail aux collectivités qui veulent décrire leurs propres emplois. 2. Les effectifs de la fonction publique territoriale ont crû de 43% entre 1986 et 2006. 3. 30% de fonctionnaires de la fonction publique territoriale vont partir d’ici 2012, et parmi eux, 50% de cadres A. 4. Le Conseil Général de Moselle, proche du Luxembourg aux salaires attractifs, offre des bourses de 1000 euros par mois à des élèves assistantes sociales et puéricultrices.
  • 45.
    LA FONCTION RESSOURCESHUMAINES : SON ÉVOLUTION, SES MÉTIERS 32 collectivités. La difficulté reste cependant la culture de la fonction publique avec le poids des statuts, des concours, et le rôle traditionnel des syndicats dans la gestion des personnels. Pour faire évoluer cette culture, plusieurs collectivités ont mis en place des formations intégrant la GRH à destination des cadres opérationnels1. En effet, l’enjeu des prochaines années va être le développement de la mobilité interne, qui devra être basée sur les compétences pour atteindre les objectifs politi- ques de réduction d’effectifs2 tout en maintenant la qualité des services rendus aux usagers. Cette question de la modernisation de la fonction publique n’est pas spécifique à la France.3 Pour ce qui concerne la fonction publique hospitalière, elle doit déjà faire face à la pénurie de main d’œuvre qualifiée (médecins, infir- mières), à une incapacité chronique à gérer sa masse salariale avec des millions d’heures supplémentaires en retard de paiement, tout en subis- sant des contraintes de service public incontournables : ouverture 365 jours par an et 24 h/24, des activités fluctuantes et non prévisibles par essence. Les dysfonctionnements se rendent visibles actuellement par des revendications catégorielles tournantes (grève des médecins urgentistes en cette fin d’année 2007). Mais il faudra bien repenser globalement la gestion des ressources humaines dans une institution où les compétences humaines sont le cœur même de l’activité. C’est un énorme chantier à venir. Enfin, la fonction publique d’État. Un répertoire interministériel des métiers de l’État (RIME) est en cours d’élaboration. Il a établi 230 « emplois-référence » répartis dans 23 « domaines fonctionnels ». Mais sur le terrain, les DRH qui ont été nommés un peu partout dans les rectorats, les inspections académiques, les casernes, les services minis- tériels… n’arrivent pas à faire changer des règles statutaires très contrai- 1. Au Conseil Général de Moselle, la GPEC est systématiquement expliquée aux cadres opérationnels lors d’un stage de sensibilisation aux RH de 2 jours 1/2. La ville du Havre forme tous ses encadrants (4 niveaux hiérarchiques) au management et aux RH, sur une durée de 7 jours. Cette action s’intitule « les ateliers du management » et a concerné 470 personnes sur la période 2005-2007. 2. Non remplacement d’un fonctionnaire sur deux partant à la retraite, comme l’a promis Nicolas Sarkozy président. 3. Voir l’ouvrage collectif, sous la direction de Louise Lemire, Denis Proulx et Luc Cooremans, Modernisation de l’État et gestion des ressources humaines, Éditions Université du Québec et Haute École Francisco Ferrer, Belgique, 2005.
  • 46.
    LA FONCTION RHAU CŒUR DES ÉVOLUTIONS SOCIO-ÉCONOMIQUES 33 © Dunod – La photocopie non autorisée est un délit gnantes, et défendues âprement par les syndicats. La culture égalitariste privilégie les promotions à l’ancienneté alors que le pouvoir politique voudrait introduire une dose de rémunération au mérite… La forma- tion, initiale et continue, est également contestée par les agents de l’État car pas suffisamment adaptée aux besoins du terrain. Enfin, les politi- ques ressources humaines dans la fonction publique d’État sont menées par des hauts fonctionnaires généralistes, rompus à la négociation avec les syndicats et connaissant bien les textes, mais ils ne sont générale- ment pas des spécialistes RH. Néanmoins, la modernisation de l’État, avec des enjeux forts de réduction des coûts, entraînera nécessairement des réformes dans la gestion de ses agents. A quelle échéance, et avec quelles méthodes et quels moyens ? La gestion des RH dans les turbulences de la mondialisation Chaque jour l’actualité nous informe de cas d’entreprises dans la tour- mente, obligées de s’adapter à la mondialisation, aux décisions de dirigeants ou actionnaires de racheter un concurrent, de délocaliser, de fusion- ner… Chaque fois, des hommes et des femmes salariés sont concernés. Le rachat ne se solde pas toujours par une fermeture ni même des suppressions d’emplois. En effet, les acheteurs peuvent relancer l’acti- vité et redonner une dynamique à l’entreprise. Néanmoins cela n’est pas sans une nécessaire adaptation des salariés à la nouvelle culture, à la nouvelle organisation. A ce moment là, le service RH doit être très présent pour communiquer sur les projets, accompagner les change- ments par de la formation, un suivi au plus près des entretiens annuels. Mais ces turbulences peuvent malheureusement entraîner ce qu’on appelle pudiquement aujourd’hui un PSE (plan de sauvegarde de l’emploi). Les DRH sont alors fortement sollicités à innover… et para- doxalement, c’est à cette occasion que les représentants du personnel retrouvent leur légitimité maximale, pour négocier, accompagner, inven- ter les mesures d’un plan social1. Les DRH doivent également travailler avec des partenaires publics dans la recherche de solutions : inspection 1. En Grande Bretagne, des délégués syndicaux chargés spécifiquement de la formation sont nommés par les syndicats (12 000 en 2005). Leur rôle est d’encourager les non qualifiés à se former et engager la concertation avec l’employeur sur les actions à mettre en place.
  • 47.
    LA FONCTION RESSOURCESHUMAINES : SON ÉVOLUTION, SES MÉTIERS 34 du travail, préfet, DDTE,1 mais également AFPA2, et université locale3 pour organiser la reconversion. La tendance, encouragée par le pouvoir politique, est également de faire appel à des prestataires de reconversion privés, avec un contrat sur objectifs. Les DRH devront également gérer des grèves, des manifestations de salariés qui n’ont plus rien à perdre, et seront en première ligne dans les négociations aux côtés des dirigeants. Une autre conséquence se trouve dans la nécessité de savoir gérer les ressources humaines dans de grandes multinationales, avec des différen- ces culturelles, législatives et de pouvoir d’achat très importantes. Des services se sont ainsi spécialisés dans la gestion des expatriés. Ce sont généralement des salariés jeunes, bien formés, entreprenants, qu’il s’agit de gérer au regard du marché de l’emploi de ces profils rares ou atypi- ques. En effet, les entreprises sont en concurrence entre elles pour atti- rer puis fidéliser ces candidats à l’expatriation ce qui signifie une veille attentive sur les rémunérations et les avantages divers offerts par les autres employeurs non seulement français mais mondiaux : aide à l’emploi du conjoint ou compensation financière, inscription des enfants dans des écoles internationales, logement fourni. Cela donne également lieu à l’émergence d’emplois nouveaux, dont l’intitulé est généralement anglo-saxon. Nous en avons rencontré deux. Il s’agit de l’emploi de « Human Ressource Business Partner », c’est-à-dire l’inter- locuteur RH des cadres dirigeants des sites implantés à l’étranger, et du « RH Account Manager » c’est-à-dire un coordonnateur qui s’assure de la cohérence des politiques RH vis à vis des plus gros clients (les « grands comptes ») quel que soit le pays d’où proviennent les services ou les produits pour ces clients. De nombreuses offres d’emploi appa- raissent sur les sites internet de recrutement à l’international. Ce tour d’horizon n’est probablement pas exhaustif. Il pointe néan- moins les nombreux défis qui attendent les responsables de la fonction ressources humaines dans les années à venir, et laissent augurer d’un marché de l’emploi pour des diplômés en ressources humaines plein d’opportunités et d’écueils… 1. Pour mobiliser des fonds pour la création de nouveaux emplois sur la zone ; en subventionnant les entreprises qui viennent s’installer ou en subventionnant celles qui embauchent des salariés à reclasser. 2. Association pour la Formation Professionnelle des Adultes. 3. Par exemple en Suède, reconversion des salariés des télécommunications par l’Université.
  • 48.
    35 CH A PI T RE 2 Le processus de production de la fonction RH UE PRODUIT la fonction RH et comment s’organise-t-elle pour créer de la valeur ajoutée ? La très grande diversité des organigrammes ressources humaines rencontrés (allant de l’inexistence totale à des services très étoffés, centralisés ou décentralisés), et l’extrême variété de la composition des emplois rencontrés (les tâches confiées aux titulaires d’emploi sont regroupées de façon très souvent différente d’une entreprise à l’autre) nous ont conduites à nous interroger sur ce qui fonde la logique des différents choix d’organisation des RH. Un exemple d’organigramme (une mutualité agricole) va nous permettre d’illustrer les difficultés rencontrées (figure 2.1). Dans un tel organigramme, les intitulés ne permettent pas d’identifier : – le contenu des postes : par exemple, que signifient « gestion admi- nistrative », ou « coordination régionale » ? – la différence entre les trois intitulés : assistante ressources humai- nes, assistante formation et communication, et assistant de commu- nication; Q
  • 49.
    LA FONCTION RESSOURCESHUMAINES : SON ÉVOLUTION, SES MÉTIERS 36 – la différence entre les niveaux hiérarchiques : la chargée de communication est-elle plutôt au niveau hiérarchique du DRH ou au niveau des assistants ? En extrapolant au-delà de cet exemple, il suffit de citer les intitulés d’emplois (extraits de divers organigrammes réels) pour constater l’instabilité des dénominations et par là même la difficulté de se repré- senter les fonctions réelles. Ainsi, nous avons rencontré les intitulés suivants : directeur des ressources humaines, directeur des relations sociales, directeur du personnel, responsable du personnel, assistant chargé de la gestion du personnel, assistant RH, assistant formation, assistant chargé des études et de l’emploi, chargé de la gestion des compétences et de la formation, responsable du contentieux et de la gestion des carrières, assistant paye et administration du personnel, employé chargé du suivi des contrats, secrétaire paye, pointeau, chargé des relations sociales et des statistiques, responsable de coordination paye, secrétaire rédacteur adjoint, secrétaire général, assistant RH et service paye, responsable de la gestion de la formation, attaché chargé de la gestion des carrières, ou plus récemment responsable ressources humaines, correspondant ressources humaines, responsable du déve- loppement ressources humaines, etc. Cette énumération est loin d’être exhaustive mais suffit à illustrer les difficultés que nous avons rencon- trées. À quel niveau de responsabilités ces divers emplois sont-ils situés ? Figure 2.1 – Exemple d’organigramme du service RH d’une mutualité agricole Secrétariat général gestion administrative du conseil d’administration Centre X (lieu) gestion administrative Échelon local coordination régionale Relations sociales conseil d’entreprise coordination des instances départementales Direction Secrétariat de direction Chargé des ressources humaines Assistante ressources humaines Assistante formation et communication Assistant de communication Chargée de communication
  • 50.
    LE PROCESSUS DEPRODUCTION DE LA FONCTION RH 37 © Dunod – La photocopie non autorisée est un délit Quelle est la mission principale de leur emploi ? Un assistant dans une entreprise a-t-il le même niveau de responsabilités que dans une autre entreprise ? À titre d’illustration, pour le même emploi intitulé « assistant RH », certaines entreprises recherchent un bac + 2 (DUT GEA option RH), d’autres un DESS RH (Bac + 5)… De plus, les organigrammes des grandes entreprises étudiés pour cette étude ou pour le suivi des stages étudiants ne sont pas du tout stabilisés, et changent pratiquement chaque année1. Présenter des organigrammes types en fonction de la taille des entre- prises, de leur statut public ou privé, du fait qu’elles sont siège ou site ou filiale est donc insuffisant pour rendre compte du fonctionnement de la fonction RH et en particulier de ce qu’elle « produit », c’est-à-dire de son objectif, de sa raison d’être, de sa finalité. Pour ce faire il n’y a pas de processus linéaire de production corres- pondant à une succession d’activités prises en charge les unes après les autres comme on le trouve dans la production de biens ou de services, activités correspondant à tels emplois avec telles technicités. Cependant il existe des chaînes d’activités2 par service produit (paye, formation, recrutement, plan social, etc.), mais ces chaînes d’activités ne sont pas forcément liées entre elles. La fonction ressources humaines ne fonctionne pas linéairement avec « inputs », transformations, « outputs », mais la plupart du temps et de plus en plus en réseau, en communication permanente avec les autres services de l’entreprise sur la mise en place de projets (35 heures, plans de retraite progressive, introduction de nouvelles technologies et forma- tion, etc.) avec le recours fréquent à des organismes conseil (gestion des ressources humaines externalisée)3. 1. À ce propos, lire l’article intitulé « Renault remanie sa DRH… de fond en comble », in Liaisons Sociales, décembre 1997. Si elle produit en majeure partie des services aux autres entités de l’entreprise, la fonction ressources humaines a une mission, une préoc- cupation principale, celle d’optimiser la productivité des hommes. 2. Voir par exemple la chaîne d’activités du responsable paye. 3. Voir à ce propos le métier de consultant RH décrit au chapitre 7.
  • 51.
    LA FONCTION RESSOURCESHUMAINES : SON ÉVOLUTION, SES MÉTIERS 38 Autrement dit, il y aura de moins en moins d’activités correspondant à des techniques stabilisées et de plus en plus d’activités correspondant à des dispositifs toujours à reconstruire s’appuyant pour fonctionner sur des réseaux relationnels. Ceci explique que dans certaines entreprises la fonction RH se structure : – d’une part en emplois opérationnels; – d’autre part en emplois de prospective. Ou encore que dans d’autres entreprises, les opérationnels RH (appe- lés souvent « correspondants RH ») sont également chacun chargés d’un dossier « transversal » (la formation, le recrutement, la communi- cation, etc). Pour rendre compte de cette complexité d’organisation de la fonction RH, nous proposons une représentation sous forme d’un système. Cet essai de formalisation systémique résulte des entretiens de cadrage réalisés avec des directeurs des ressources humaines soit spécifi- quement pour l’étude, soit lors du suivi de stagiaires en entreprise, soit lors de nos travaux de consultant. Quatre sous-systèmes identifiés : stratégie, études, plans d’action, logistique Comment représenter les différents sous-systèmes RH, leur positionne- ment relativement aux autres fonctions de l’entreprise, relativement à l’extérieur ainsi que leurs interactions ? La configuration schématique suivante permet de répondre à ces premières questions. Le sous-système stratégie Il correspond à la définition des différentes politiques en matière de RH : emploi, rémunération, formation, communication, sécurité, etc. Celles-ci sont très étroitement liées à la politique générale de l’entreprise car elles doivent accompagner, voire précéder les choix en matière de politique industrielle ou commerciale. Ce sous-système peut être développé explicitement (par exemple lorsque le DRH a un poids dans l’équipe dirigeante) ou bien être implicite, lorsque les choix stratégiques ne sont
  • 52.
    LE PROCESSUS DEPRODUCTION DE LA FONCTION RH 39 © Dunod – La photocopie non autorisée est un délit pas clairs ou pas discutés. Il est appelé à se développer beaucoup du fait des restructurations, rachats, fusions, incessantes aujourd’hui dans le monde des entreprises. Vous êtes DRH Réfléchissez à l’organisation du service : qu’est ce qui existe (ou manque) sur la stratégie RH, sur la logistique, sur les études ? Quels plans d’action sont bien développés et lesquels sont négligés ? Où en est le partage de la fonction avec les opérationnels ? Est-il possible d’externaliser certaines activités, ou de réinternaliser certaines autres qui posent problème ? Structurez les missions des personnes affectées à la fonction RH dans l’entreprise, selon leur intégration dans le service RH ou leur « délocali- sation » dans des services opérationnels. Identifiez précisément les fournisseurs et clients des prestations RH et les flux (physiques et informationnels) de manière à repérer plus facilement les sources de dysfonctionnement dans un objectif d’amélioration de la qualité. Qui dans le service réfléchit à la prospective à moyen/long terme ? Concevez le schéma de votre organisation. Vous êtes salarié du service RH Cherchez où se situe votre mission pour comprendre la nature des rela- tions que vous entretenez avec d’autres interlocuteurs au travail : où sont-ils situés, et pour faire quoi ? Choisissez une évolution de carrière, déterminez où vous aimeriez travailler plus tard; votre projet professionnel est-il plutôt axé vers les études, ou la logistique, ou la stratégie par exemple ? Vous êtes PDG de PME Réfléchissez au profil d’emploi d’un futur DRH, emploi que vous souhaiteriez créer. Vous êtes étudiant en ressources humaines Repérez-vous dans l’organisation du service RH où vous effectuez votre stage, structurez et organisez les connaissances qui vous sont dispensées. Ce schéma peut également être utile à un auditeur interne, un auditeur externe, un « certificateur ». COMMENT UTILISER… LE SCHÉMA DU SYSTÈME RH ?
  • 53.
    LA FONCTION RESSOURCESHUMAINES : SON ÉVOLUTION, SES MÉTIERS 40 Dans le schéma, nous identifions l’interface avec la direction géné- rale, ainsi que la place plus ou moins grande accordée à la gestion des ressources humaines dans la politique de l’entreprise (la taille de l’inter- section hachurée varie selon chaque entreprise). Le sous-système logistique Il correspond à tout ce qui doit être réalisé dans l’entreprise pour satis- faire aux obligations légales concernant le personnel : la rémunération, le paiement des différentes charges, les déclarations ou statistiques obli- gatoires, les données sociales à diffuser auprès de différents partenaires, les élections des représentants du personnel et délégués syndicaux, etc. Ce sous-système recouvre à peu près ce qui est dénommé sur de nombreux organigrammes « l’administration du personnel ». Nous constatons sur la figure 2.2 que des activités peuvent être exter- nalisées (partie quadrillée) : c’est le cas lorsque la paye est réalisée par une société de service informatique ou un cabinet d’expertise compta- ble, ou bien quand la déclaration fiscale relative aux obligations en matière de formation continue est réalisée par un organisme mutualisa- teur des fonds de la formation. Nous vérifions également que ce sous-système ne peut fonctionner sans collaborer avec les services opérationnels (partie en pointillés) : pour le décompte des heures supplémentaires par exemple, ou la gestion des congés ou maladies. Ces collaborations réciproques et imbriquées néces- sitent de plus en plus souvent la mise en place de systèmes d’informa- tions intégrés (informatique en réseau) afin que chacun, à son poste, ait Sa finalité est de permettre la cohérence des plans d’action RH entre eux et par rapport au projet de l’entreprise. Il consiste également à donner un sens aux activités des différents salariés des services ressour- ces humaines. Il doit anticiper les conséquences sur les RH des diffé- rentes décisions stratégiques possibles. Sa finalité est de produire dans les délais et selon les formes exigées, toutes les opérations ou documents prévus par la réglementation.
  • 54.
    LE PROCESSUS DEPRODUCTION DE LA FONCTION RH 41 © Dunod – La photocopie non autorisée est un délit Direction générale politique de développement Stratégie en matière de ressources humaines Études Ressources Humaines Logistique Ressources Humaines RH Gestion des domaines d’action Rémunération, Emploi, Risques sociaux Autres services opérationnels et fonctionnels Autres services opérationnels et fonctionnels Entreprise Hors entreprise Une partie des activités peut être externalisée (paye, formation, enquête, recrutement...) Partage des activités Place des ressources humaines dans la politique de développement de l’entreprise Figure 2.2 – Le système ressources humaines et ses quatre sous-systèmes
  • 55.
    LA FONCTION RESSOURCESHUMAINES : SON ÉVOLUTION, SES MÉTIERS 42 accès aux informations dont il a besoin, en temps réel, dans des bases de données les plus opérationnelles possibles. Le sous-système études Il correspond à l’exploitation des données sociales (externes ou internes, quantitatives ou qualitatives) pour déterminer des tendances d’évolu- tion, pour mettre en évidence des dysfonctionnements, pour anticiper d’éventuels problèmes ou analyser leurs causes, pour imaginer diverses hypothèses et leurs conséquences (études de simulations, propositions de scénarios). Sur le schéma, nous pouvons observer que les études peuvent être également externalisées : cabinets de consultants, universitaires, étudiants en stage… Elles sont également menées en collaboration avec les services opérationnels, soit à leur demande (simulations de gestion des carrières ou enquêtes sur l’absentéisme) soit avec leur concours (définitions de postes et évolutions des emplois prévisibles en fonction des évolutions techniques envisagées, par exemple). Le sous-système gestion des domaines d’action C’est dans ce cadre que l’on trouve les services traditionnels de la gestion des ressources humaines. Nous avons distingué trois domaines La finalité du sous-système études est d’optimiser d’une part les prises de décision d’ordre stratégique, et d’autre part la mise en œuvre des plans d’action dans les différents domaines RH (rémunération, emploi, risques sociaux). Il permet également d’évaluer les résultats des plans d’action et contribue de ce fait à une régulation du système. Il comprend l’ensemble des plans d’action mis en œuvre dans l’entre- prise dont la finalité est d’optimiser les relations entre l’entreprise et les hommes qui la composent (productivité pour l’entreprise, implication au travail pour les salariés).
  • 56.
    LE PROCESSUS DEPRODUCTION DE LA FONCTION RH 43 © Dunod – La photocopie non autorisée est un délit d’action, trois « leviers » utilisés dans l’entreprise pour optimiser la gestion des RH : – l’emploi comprenant le recrutement, la formation, la gestion des carrières, l’organisation du travail, la gestion prévisionnelle des compétences…; – la rémunération comprenant les salaires, les avantages sociaux, le système de promotion et de qualification dans un souci d’harmo- nisation entre services, de motivation et de compétitivité; – les risques sociaux comprenant tout ce qui peut préserver la paix sociale, instaurer un bon climat social, la satisfaction au travail : communication interne, sécurité et conditions de travail, relations avec les partenaires sociaux, type de management. Sur le schéma, nous pouvons observer : – qu’une partie de ce sous-système peut être externalisée (partie quadrillée) : par exemple en sous-traitant des recrutements à des cabinets spécialisés, ou bien en faisant appel à un consultant en formation pour élaborer le plan de formation, etc.; – qu’il existe un partage des tâches (pointillés dans le schéma) avec des opérationnels non spécialistes RH. Par exemple pour recruter, les chefs de service participent à tout ou partie du processus de recrutement et choisissent en dernier ressort; pour le recensement des besoins en formation, l’encadrement est sollicité à la fois pour décider des contenus des formations à prévoir, mais également dans le choix des personnels à inscrire en formation, voire même comme formateur occasionnel. C’est ce qu’on appelle la fonction RH parta- gée c’est-à-dire la restitution aux opérationnels d’une partie de leurs responsabilités dans la gestion des personnes qu’ils dirigent et en particulier dans le développement de leurs compétences. Les interviews des salariés ont confirmé l’existence de services RH où seul le pôle logistique est développé, d’autres où le pôle gestion des domaines d’actions est particulièrement bien formalisé, avec la mise en place de procédures et de démarches qualité (pour la formation ou le recrutement par exemple). Il existe également des services où, en l’absence d’une stratégie explicite RH de la part de la direction de l’entreprise, ce sont les différents salariés, pour le domaine qui les concerne, qui sont amenés à prendre des décisions d’ordre stratégique, par exemple privilégier l’embauche de jeunes plutôt que de personnes
  • 57.
    LA FONCTION RESSOURCESHUMAINES : SON ÉVOLUTION, SES MÉTIERS 44 expérimentées en raison des exonérations de charges et autres avantages fiscaux du moment. Néanmoins, chaque organisation, petite ou grande, publique ou privée, siège, site ou filiale, « fait » de la gestion des ressources humaines, mais certaines « en font » sans la formaliser. Toutes, cependant, mettent en œuvre des tâches, des activités qui relèvent des quatre sous-systèmes défi- nis précédemment avec plus ou moins d’efficacité quant à la mission principale : optimiser la productivité des hommes. Les trois domaines d’action : rémunération, emploi, risques sociaux Comment s’organise précisément le sous-système complexe « gestion des domaines d’action » ? La figure 2.3 reprend de façon détaillée ce sous-système qui corres- pond à des techniques et des chaînages d’activités généralement intitu- lés « Gestion des ressources humaines ». Dans chaque domaine d’action, nous retrouvons l’organisation en système, comme pour le système global RH, avec stratégie, logistique, et études, mais spécialisée sur un plan d’action particulier, l’emploi, la rémunération ou les risques sociaux. Les schémas donnent une idée des activités exercées dans chacun de ces domaines et mettent en évidence l’interdépendance et l’aspect systé- mique que les personnels sont obligés de prendre en compte dans leur façon d’exercer leur emploi1. Le domaine rémunération Ce domaine concerne l’ensemble des décisions relatives aux rémunéra- tions dans l’entreprise, à leur répartition, à l’éventail et aux niveaux de salaires, à l’harmonisation en interne (entre fonctions et entre services) et par rapport à l’environnement, aux avantages sociaux divers. Il concerne également toutes les négociations afférentes à ce domaine. 1. Voir les réseaux de relations très développés dans la description des emplois, chapitre 3.
  • 58.
    LE PROCESSUS DEPRODUCTION DE LA FONCTION RH 45 © Dunod – La photocopie non autorisée est un délit Le domaine emploi Le domaine emploi englobe toutes les décisions sur les effectifs et sur les compétences qu’on appelle couramment aujourd’hui la GPEC (gestion prévisionnelle des emplois et des compétences) : recrutement, forma- tion, carrières, licenciements, organisation du travail. Le domaine risques sociaux Nous avons regroupé sous cet intitulé tout ce qui contribue à la « maintenance » d’un bon climat social en interne et d’une bonne image sociale en externe. Il s’agit donc aussi bien du type de management, de l’hygiène et sécurité que de la communication interne, des relations so- ciales au sens strict (relations obligatoires avec les représentants du per- sonnel) que des relations avec les partenaires externes à l’entreprise concernés par les politiques sociales de celle-ci, en particulier l’emploi ou la sécurité (État, région, commune, caisse régionale d’assurance ma- ladie, inspection du travail). La finalité du domaine rémunération est d’assurer une rétribution suffisante et équitable aux yeux des salariés, en échange de leur contri- bution en termes de travail, qui tienne compte à la fois de la politique et des possibilités financières de l’entreprise, tout en respectant la légis- lation. La finalité du domaine emploi est de procurer en permanence les effec- tifs nécessaires au fonctionnement actuel et à venir de l’entreprise et d’assurer le développement des hommes en cohérence avec les choix politiques de l’entreprise, tout en respectant la législation. La finalité du domaine risques sociaux est de prévenir les risques associés au travail et à l’activité de l’entreprise, pour les individus et la collecti- vité (chômage, accidents) et pour l’entreprise (grèves, non-qualité, retards…) dans le respect de la législation.
  • 59.
    LA FONCTION RESSOURCESHUMAINES : SON ÉVOLUTION, SES MÉTIERS 46 Définition de la politique de l’entreprise en matière de rémunération Négociation, arbitrage et choix de la politique salariale. Budgétisation. Mise en forme et rédaction d’un plan de rémunération Conception de procédures pour les plans de promotions et d’augmentations individuelles (choix et harmonisation des critères) Ajustement avec les chefs de service sur la répartition des promotions, primes, etc. entre services et pour chaque individu Préparation puis participation aux négociations sur les salaires et avantages sociaux (mise en place de l’intéressement par exemple) Suivi du budget rémunération Élaboration d’une grille de salaires : pesée des postes Logistique Finalité : assurer au personnel la rémunération due, en temps voulu, assurer la fiabilité juridique et comptable qui y est associée Veille juridique : suivi des modifications réglementaires : taux, charges, etc. Collecte et saisie des données individuelles, et contrôle (heures supplémentaires, maladies, primes, horaires,...) Calcul de la paye et édition des bulletins paye Calcul des diverses déclarations et charges associées (Urssaf, Assedic, CRAM, caisses de retraites, etc.) Contrôles : de légalité, de délai, d’exactitude Gestion des systèmes d’information : mise à jour, gestion de la confidentialité, etc. Études Finalité : fournir aux divers responsables des données sociales fiables pour les aider à décider en matière de rémunération, augmentation, promotion, etc. Veille : sociale, politique, économique, juridique, interne et externe : niveau salaires, changements de taux, équité Études et simulations (plusieurs hypothèses) avant négociations salariales Études et simulations sur critères de répartition pour augmentations ou promotions par exemple Déclenchement éventuel d’une étude de poste ou d’une évaluation de compétences (revoir classification) Études comparatives et simulations (assurances, caisses de retraite, avantages divers) Stratégie Finalité : assurer une rétribution équitable aux yeux des salariés, économiquement viable et juridiquement fiable Transmission de diverses informations aux responsables : – données historiques individuelles (date dernière augmentation par exemple), – budget affecté au service pour augmentations et promotions RÉMUNÉRATION Plan d’action Finalité : Utiliser au mieux tous les moyens de rétribution pour motiver le personnel tout en maîtrisant la masse salariale Figure 2.3 – Le système ressources humaines appliqué au domaine rémunération
  • 60.
    LE PROCESSUS DEPRODUCTION DE LA FONCTION RH 47 © Dunod – La photocopie non autorisée est un délit Stratégie Finalité : disposer d’une main d’œuvre en effectif suffisant et ayant des compétences nécessaires en fonction de la stratégie de l’entreprise Choix et définition d’une politique d’emploi : recrutement, formation, qualifications, promotions, flexibilité, etc. Budgets alloués Contractualisation de la politique emploi et mise en forme Négociation avec partenaires emploi : syndicats, DDTE, ANPE, FAF, etc. EMPLOI Plan d’action Finalité : Affecter les effectifs au mieux en fonction des contraintes diverses (charge de travail, législation, souhaits du personnel, budget, politique RH) Études Finalité : fournir aux divers responsables opérationnels et à la DRH des éléments d’information nécessaires à la prise de décision Études quantitatives sur l’évolution prévisionnelle des effectifs Études sur les qualifications et compétences, sur l’évolution des emplois en fonction de la technologie ou de l’organisation du travail Tableaux de bord : absentéisme, heures supplémentaires, ratios, etc. Veille sur marché du travail, nouvelles politiques RH Études ergonomiques des postes de travail Nomenclature des emplois, etc. Logistique Finalité : assurer la fiabilité des opérations administratives liées au recrutement, à la formation, au licenciement, à la mobilité, etc. Réaliser le suivi administratif Organisation matérielle : de chaque action de formation, de la mobilité, du recrutement, etc. Accomplir les diverses obligations légales : déclaration d’embauche, de formation, taxe d’apprentissage, etc. Organiser la recherche des candidatures Mettre en forme le plan de formation + chiffrage Organiser la mobilité interne et externe Installer et faire fonctionner une cellule emploi, etc. Prévenir les contentieux Traduire le plan de charge en effectifs et compétences nécessaires Élaborer les divers plans d’action : – réaménagement de l’organisation du travail ; – plan social, licenciements, chômage partiel ; – recrutements : jeunes, apprentis, stagiaires, types de contrats, intérimaires ; ... – promotions, mutations du personnel,organisation de la mobilité, formation, etc. Mise en œuvre et suivi en collaboration avec les opérationnels (cf. la fonction partagée) recrutement, formation, appréciation du personnel, gestion de la mobilité Élaboration puis suivi des divers budgets. Analyse et maîtrise des outils Conduite de projets de changement : nouvelle organisation du travail, 35 h, qualité, etc. Contrôle de la qualité des prestations : élaboration de procédures évaluations diverses, contrôle de gestion sociale Figure 2.4 – Le système ressources humaines appliqué au domaine emploi
  • 61.
    LA FONCTION RESSOURCESHUMAINES : SON ÉVOLUTION, SES MÉTIERS 48 Plans d’action Finalité : optimiser toutes les actions de prévention afin de réduire l’occurence des risques Hygiène et sécurité Communication interne Communication externe Relations sociales et management Visites médicales analyse des accidents de travail audit sécurité, mise à jour manuel sécurité de l’entreprise formation sécurité, etc. Stratégie Finalité : prévenir les risques individuels et collectifs associés au travail et à l’activité de l’entreprise Choix et définition d’une politique sociale interne et externe à l’entreprise Choix d’une politique de communication interne adaptée Choix d’une politique de communication externe (“entreprise citoyenne”) Choix d’une politique de relations sociales Choix d’une politique de prévention, d’hygiène et de sécurité et de conditions de travail Veille sociale permanente et relations informelles avec les partenaires sociaux Logistique Finalité : assurer la fiabilité et la disponibilité de toutes les données quantitatives et qualitatives obligatoires pour la prévention Organisation des élections des délégués du personnel et représentants syndicaux Convocations et suivi des réunions obligatoires (CE, CHSCT, ...) Suivi médical obligatoire Rédaction des divers P.V. de réunions Déclarations et statistiques obligatoires : accidents, maladies, etc. Participation à des actions de communication : stands dans forums emplois, journal interne... Constitution de dossiers en cas de contentieux Études Finalité : fournir des éléments de diagnostic des risques divers, individuels et collectifs : conflits, accidents ou maladies professionnelles, détérioration ou modifications des conditions de travail Enquête climat social Recoupement d’infos diverses, internes et externes + analyse Veille sur syndicats et leaders sociaux Études prospectives sur les conditions de travail : Aménagement du temps de travail, etc. Veille sur hygiène et sécurité Jurisprudence prud’hommale Mise en œuvre et suivi des décisions dans les divers domaines, suivi des accords conclus Réunions diverses CE, CHCST, négociations (préparation et participation) gestion des conflits individuels et collectifs Journal, participation à des forums, relations écoles, relations avec élus locaux, journée portes ouvertes, fêtes diverses (centenaire, médailles, Noël), relation avec presse locale, avec branche professionnelle, aide pour les handicapés... RISQUES SOCIAUX Conception de l’organisation du travail, organisation du temps de travail (RTT…), accords 35 h Figure 2.5 – Le système ressources humaines appliqué au domaine risques sociaux
  • 62.
    LE PROCESSUS DEPRODUCTION DE LA FONCTION RH 49 © Dunod – La photocopie non autorisée est un délit Vous êtes responsable d’un service RH Réalisez un audit sur l’organisation du service et pointez les dysfonction- nements ou les manques éventuels. Précisez le profil d’un poste à créer ou définissez la mission à confier à un stagiaire. Vous êtes manager opérationnel, réalisant des missions RH sans être rattaché à la fonction Identifiez les collaborateurs, sources et flux d’informations nécessaires à la réalisation de votre mission. Sollicitez aide et conseils auprès des experts de la fonction. Transmettez (au bon service, à la bonne personne) les informations déte- nues et qui doivent être partagées. Vous êtes étudiant en RH Faites-vous une idée de l’ensemble des activités d’un service ressources humaines. Choisissez une spécialisation éventuelle. COMMENT UTILISER… LES SCHÉMAS DES SYSTÈMES APPLIQUÉS AUX DOMAINES ?
  • 63.
    50 CH AP IT RE 3 Les emplois-métiers identifiés Positionnement des emplois-métiers étudiés dans le système ressources humaines Dans les deux schémas suivants, nous avons positionné les divers emplois- métiers que nous analysons dans cet ouvrage. Nous avons distingué les emplois dans les grandes entreprises (figure 3.1), où l’on remarque des spécialistes par domaines, des emplois dans les petites entreprises (figure 3.2), où tous les emplois sont transversaux (flèches) et généralistes, et un emploi externalisé. Les trois zones trapézoïdales reprennent les sous-systèmes stratégie, gestion des domaines d’action et logistique. Quant au sous-système études, il est par essence transversal et pourrait figurer dans un schéma en trois dimensions… On voit ainsi que seul le directeur des ressources humaines est positionné en stratégie1, et que les divers responsables (paye, recrutement, formation…) sont positionnés dans la gestion des domai- 1. Aujourd’hui il faudrait y ajouter un métier en émergence, non décrit dans cet ouvrage, le « responsable du développement RH ».
  • 64.
  • 65.
    LA FONCTION RESSOURCESHUMAINES : SON ÉVOLUTION, SES MÉTIERS 52 EMPLOI STRATÉGIE GESTION des domaines d’action LOGISTIQUE LOGISTIQUE responsabilités responsabilités RÉMUNÉRATION Directeur des ressources humaines Et/ou Chef du personnel ou assistant RH Assistant(s) spécialisé(s) ressources humaines RISQUES SOCIAUX GESTION des domaines d’action STRATÉGIE EMPLOIS EXTERNALISÉS : – consultant RH – consultant en recrutement Figure 3.2 – Niveaux de responsabilités et positionnement des emplois étudiés. Petites entreprises
  • 66.
    LES EMPLOIS-MÉTIERS IDENTIFIÉS 53 © Dunod – La photocopie non autorisée est un délit nesd’action. Des flèches indiquent que ces emplois peuvent déborder sur un sous-système voisin, par exemple un assistant RH sera essentiel- lement positionné en logistique, mais il pourra également gérer tout ou partie de certains plans d’action (le plan de formation par exemple, ou la gestion et le recrutement des stagiaires ou des intérimaires). Nos schémas sont découpés en trois quartiers selon les trois domaines ou leviers d’action décrits précédemment : rémunération, emploi, risques sociaux. Ainsi, le responsable du recrutement et le responsable forma- tion sont-ils tous deux exclusivement positionnés dans le domaine emploi. Par contre, des emplois assortis d’une flèche sont transversaux et recouvrent les différents domaines : ainsi le directeur des ressources humaines, le chargé d’études et le responsable organisation et système d’information peuvent indifféremment intervenir en rémunération, en emploi ou en gestion des risques sociaux. C’est la raison pour laquelle nous avons distingué les emplois-métiers spécifiques à un domaine, des emplois-métiers transversaux aux domaines. Par ailleurs, nous avons formulé l’hypothèse de l’existence de deux emplois en émergence (en italiques sur les schémas). Par ailleurs, nous décrivons un emploi exter- nalisé, qui a un développement important ces cinq dernières années : le « consultant RH ». Cette étude ne peut prétendre à l’exhaustivité. En effet, nous n’avons pas étudié tous les emplois pouvant exister dans un service RH. Nous avons limité notre analyse à ceux que nous avons effectivement rencon- trés lors de nos interviews. Ainsi, le sujet n’est pas épuisé, par exemple nous n’avons pas décrit l’emploi assez fréquent de « responsable de communication interne » ou le chargé de développement RH qui est un emploi en émergence. Modalités de présentation de chaque emploi-métier : des activités aux compétences Pour décrire chacun des métiers étudiés, nous avons choisi une présentation standardisée, largement inspirée de la méthodologie ETED (emploi type étudié dans sa dynamique).
  • 67.
    LA FONCTION RESSOURCESHUMAINES : SON ÉVOLUTION, SES MÉTIERS 54 Le processus du domaine1 et ses emplois-métiers Nous y décrivons le domaine concerné, sa constitution, ses grandes finalités, les problèmes actuels et les forces qui concourent à son évolu- tion ou à sa stagnation. Nous le matérialisons sous la forme d’un schéma de processus où nous positionnons les divers emplois types. Ces emplois peuvent se chevaucher car, selon les organisations, une même activité peut être prise en charge par des salariés différents. Cette présentation fournit une vision d’ensemble du chaînage des activités du domaine ainsi que les types d’emploi qui y contribuent. Le processus étant analysé et les emplois-métiers repérés, la méthodo- logie utilisée suit toujours la même trame. Cinq rubriques descriptives de l’emploi-métier ➤ Le résumé de l’emploi-métier Cette rubrique commence par préciser la finalité globale2 de l’emploi, puis détaille les activités réalisées et les données prises en compte. On y trouve des indicateurs précisant quel rôle d’« interface »3 joue le salarié titulaire de l’emploi. ➤ La chaîne d’activités de l’emploi-métier Elle correspond à une visualisation des activités du titulaire d’emploi dans le temps (figure 3.3) : depuis les éléments dont il doit tenir compte (comme par exemple les orientations stratégiques de la direction ou les textes réglementaires, qui sont représentés sur nos schémas dans des cercles) jusqu’aux résultats (produits ou services que l’entreprise attend 1. Le terme de domaine renvoie aux trois plans d’action de la gestion des ressources humaines : rémunération, emploi, risques sociaux. On trouvera donc par exemple « le processus rémunération » ou encore « le processus recrutement ». 2. Finalité globale : c’est ce qui donne du sens à l’emploi, sa raison d’être, son rôle socio- productif. 3. Interface : dispositif ou personne qui assure les interactions (communications, rela- tions) entre deux systèmes.
  • 68.
    LES EMPLOIS-MÉTIERS IDENTIFIÉS 55 © Dunod – La photocopie non autorisée est un délit del’activité des titulaires d’emplois de ce domaine, représentés dans des losanges). Nous avons également représenté les grandes étapes des acti- vités à accomplir (dans des rectangles). ➤ Le réseau de relations de l’emploi-métier Nous y recensons les personnes avec lesquelles le salarié est en relation pour mener son activité, la nature et les circonstances de ces relations (information, collaboration, encadrement, en face à face ou en réunion, etc.). Le nombre important des interlocuteurs indispensables à l’exer- cice de chaque emploi-métier montre la nécessité toujours croissante d’après les salariés interrogés de construire des compétences collectives (construction de nouvelles compétences communes à partir des compé- tences individuelles). ➤ Les évolutions de l’emploi-métier repérées Dans cette rubrique, nous mettons en évidence quand il y a lieu les évolu- tions perceptibles, c’est-à-dire ce qui a commencé à changer, ou ce qui va dans les prochaines années modifier ou faire bouger l’emploi étudié. Cette approche est particulièrement importante pour saisir les évolutions en cours, anticiper les nouveaux métiers et les compétences associées et ainsi repenser les formations existantes et en proposer de nouvelles. Figure 3.3 – Symboles utilisés dans la chaîne d’activité de l’emploi-métier Données prises en compte, utilisées Moyens Il tient compte de… …faisant : verbe d'action caractérisant les activités, les attributions Actions En… …produire un résultat, objectif de l'action Résultats Pour…
  • 69.
    LA FONCTION RESSOURCESHUMAINES : SON ÉVOLUTION, SES MÉTIERS 56 Les entretiens ayant servi à définir l’emploi-métier nous permettent généralement de repérer deux éléments d’évolution : la variabilité1 et l’élasticité. La variabilité d’un emploi reflète l’incidence des facteurs liés à l’environnement (type de clientèle, type d’organisation…) sur ses composantes. L’élasticité est relative aux personnes, à l’extension qu’elles donnent à leur emploi (selon leur formation, leur personnalité, les plages de liberté qu’on leur a attribuées ou qu’elles ont négociées). ➤ Les compétences, ou « savoirs en action » Dans cette rubrique, nous avons inféré, finalité intermédiaire par fina- lité intermédiaire (objectifs de l’action pour le titulaire d’emploi), les savoirs en action ou compétences correspondants, en les déclinant ensuite sous trois formes : – connaissances et disciplines de base (savoirs théoriques, par exem- ple le droit du travail), – connaissances liées à la pratique professionnelle (par exemple la convention collective de l’entreprise), – qualités nécessaires aux savoirs en action (l’agir vis-à-vis des autres et de son travail, par exemple, savoir écouter pour comprendre les réclamations, être très rigoureux dans l’exécution et les contrôles). Cette phase ne peut se réaliser sans le concours de plusieurs acteurs : l’analyste de l’emploi, des formateurs, et des professionnels de la fonc- tion. En effet, la description de l’emploi ne suffit pas pour définir les compétences, même si la précision des éléments de description fournit le matériau de base indispensable. Il faut inférer les savoirs en action, puis les traduire en connaissances, capacités et qualités nécessaires au titulaire dans l’exercice du métier. 1. « La variabilité pointe la diversité des formes concrètes prises par l’activité correspon- dant à l’emploi ETED », Mandon N. L’emploi-type étudié dans sa dynamique, Céreq, 1991. Voir également dans le glossaire p. 247.
  • 70.
    PA R TI E 2 Emplois-métiers spécialisés dans un domaine, et compétences associées es emplois de la fonction ressources humaines peuvent soit être spécialisés dans un domaine (rémunération, emploi, risques sociaux), soit être transversaux. Nous commençons la présentation des emplois de la fonction RH avec ceux qui se caractérisent par un positionnement clair dans un service (le service formation ou le service paye par exemple), centrés sur un domaine précis. Nous analysons successivement des emplois situés dans le domaine rémunération (le responsable paye) puis dans le domaine emploi (le consultant en recru- tement et le responsable de formation) et enfin dans le domaine risques sociaux (le responsable sécurité et le responsable des relations sociales). Ces emplois sont situés généralement dans des services RH de moyen- nes ou grandes structures, mais également dans des sociétés de services spécialisées, comme les agences de recrutement par exemple. L
  • 72.
    59 CH A PI T RE 4 Les emplois-métiers du domaine rémunération Le processus rémunération et ses emplois-métiers Contrairement à ce qu’on pourrait penser, la rémunération ne se limite pas à l’établissement de la paye, même si cette dernière joue un rôle essentiel. En effet la crédibilité du service du personnel, aux yeux des salariés aussi bien que de la direction, dépend de l’exactitude et de la ponctualité des versements réalisés chaque mois. On entend de plus en plus dans les entreprises parler de rétribution. En effet, les salariés, au-delà de ce qui est inscrit chaque mois sur leur fiche de paye, touchent également de l’argent sous forme différée et plus ou moins « visible » : mutuelles, avantages en nature, intéresse- ment et participation, plans d’épargne retraite ou en actions, assurances vie, tickets restaurant, etc. La problématique actuelle est : – d’être compétitif par rapport au marché et par rapport à la concur- rence; – de rendre plus visible aux yeux des salariés tout ce que l’entreprise « paye pour eux », et une réelle réflexion est menée sur la façon de mieux communiquer sur ce sujet;
  • 73.
    EMPLOIS-MÉTIERS SPÉCIALISÉS DANSUN DOMAINE, ET COMPÉTENCES ASSOCIÉES 60 – de réfléchir à une meilleure utilisation de ce qu’on appelle les « périphériques » de la rémunération et d’orienter les négociations salariales en conséquence. On aborde ainsi la politique de la rémunération. Il s’agit de décider de l’éventail des salaires, de son positionnement par rapport aux autres entreprises du secteur (lien avec la qualification et les conventions collectives), de la part de salaire liée au mérite plutôt qu’à l’ancienneté, de savoir si l’on met en place l’intéressement aux résultats de l’entre- prise, etc. Toutes ces décisions sont éminemment stratégiques car elles conditionnent dans une large mesure le climat social dans l’entreprise et son attractivité pour de nouveaux talents. En effet, si la politique de rémunération ne peut, à elle seule, suffire à un climat social serein (les conditions de travail, son contenu, les perspectives d’évolution de carrière, l’information interne viennent jouer leur rôle), il est toutefois extrêmement difficile de compenser par d’autres plans d’action RH, une politique de rémunération perçue par les salariés comme injuste. La finalité du domaine rémunération se définit ainsi comme assurer une rétribution suffisante et équitable aux yeux des salariés en échange de leur contribution en termes de travail, qui tienne compte à la fois de la politique et des possibilités financières de l’entreprise, et en respectant la législation. Vous êtes DRH Pour l’organisation du service vous vous demandez, dans la suite des acti- vités qui permettent de piloter la gestion de la rémunération : – quelles tâches sont réalisées dans mon entreprise, et par qui ? – certaines tâches sont-elles négligées ? Pourquoi ? Est-ce nuisible au processus ? – qui fait quoi ? Est-ce satisfaisant, ou pourrait-on partager les activités d’une autre manière ? Ce schéma peut également aider à préparer l’argumentaire pour le recru- tement d’une personne supplémentaire au sein du service auprès du PDG. COMMENT UTILISER… UN SCHÉMA DE PROCESSUS ?
  • 74.
    LES EMPLOIS-MÉTIERS DUDOMAINE RÉMUNÉRATION 61 © Dunod – La photocopie non autorisée est un délit Cet aspect stratégique peut se déceler au fait que, dans l’organi- gramme d’une entreprise, on ne trouve jamais de « responsable rémuné- ration » comme on trouve des responsables formation ou de gestion des emplois et des compétences1. En effet, le niveau décisionnel en ce qui concerne les choix politiques revient toujours à la direction générale, assistée, conseillée par le directeur des ressources humaines ou le directeur administratif et financier (en matière juridique). Et le seul « responsable » que l’on trouve dans ce processus, c’est le « responsable paye » ou encore le chef du personnel, qui ne sont chargés que de l’exécution correcte des orientations prises, c’est-à-dire d’effectuer les calculs des salaires et rétri- butions. Nous proposons une schématisation du processus rémunération (figure 4.1) ainsi que le positionnement puis une brève description des emplois-métiers afférents, avant de détailler de façon plus approfondie l’emploi de responsable paye. On distinguera sur ce processus les différents emplois-métiers. Le directeur des ressources humaines ou le « responsable rémunération » : il est étroitement associé à la direction générale de l’entreprise et inter- vient au niveau des choix stratégiques (politique de l’entreprise en matière de rémunération). Il élabore et supervise le « plan de rémunéra- tion », c’est-à-dire les processus par lesquels on va calculer, attribuer des augmentations, primes, etc. Il peut enfin se charger de la « veille sociale » c’est-à-dire suivre l’actualité, en particulier les accords conclus dans d’autres entreprises, les conflits en cours ailleurs, les innovations que signalent les médias et les spécialistes, afin d’anticiper et de prévenir au mieux les risques éventuels de conflits. Il peut, pour ce faire, confier des études et des simulations au chargé d’études RH. Le chargé d’études RH : dans ce processus, le chargé d’études réalise le suivi des enquêtes salariales effectuées par divers organismes, et peut être amené à réaliser des simulations sur diverses hypothèses pour préparer des négociations avec les partenaires sociaux : augmentations de salaires (niveaux et périodes), pour tout ou partie du personnel, à taux uniforme ou différencié, diverses formules d’intéressement, etc. 1. Il faut toutefois nuancer ce propos par le fait que l’on trouve aujourd’hui, dans les multinationales à culture anglosaxonne, des « compensations and benefits manager », rattachés aux DRH, qui élaborent et supervisent le « plan de rémunération ».
  • 75.
    EMPLOIS-MÉTIERS SPÉCIALISÉS DANSUN DOMAINE, ET COMPÉTENCES ASSOCIÉES 62 Figure 4.1 – Le processus rémunération Études et simulations sur la gestion de la masse salariale (primes, augmentations, promotions, participation, intéressement...) Études sur les emplois-métiers et les niveaux de qualification nécessaires à l’évolution de l’entreprise Études sur les modifications des grilles de classification Veille juridique, sociale, politique, économique, interne et externe (branche, concurrence) Choix et définition d’une politique de rémunération DRH Direction ou DRH Contractualisation avec les partenaires sociaux Budgétisation Mise en forme d’un plan de rémunération Chargé d’études RH ou chef du personnel ou responsable GPEC Ajustement avec les chefs de service pour répartition des augmentations et promotions DRH ou chef du personnel Collecte et saisie dans le fichier du personnel des données individuelles (primes, coefficients, etc.) Contrôle des données recueillies Responsable paye Secrétaire spécialisée paye Responsable paye Responsable paye ou chef du personnel Secrétaire spécialisé paye Calcul des rémunérations et édition des bulletins de salaire Édition des déclarations obligatoires : Urssaf, Assedic, etc. Édition de diverses statistiques obligatoires ou non nécessaires au suivi de la masse salariale et des coûts salariaux Collecte et saisie des données individuelles variables (heures sup. maladie, congés, etc.) Changement des paramétrages éventuels dans le logiciel paye Suivi de la réglementation (taux CSG, retraites, assedic...) Conception des procédures et méthodes pour appliquer le plan : promotions, augmentations individuelles, plan d’épargne retraite, participation, etc.
  • 76.
    LES EMPLOIS-MÉTIERS DUDOMAINE RÉMUNÉRATION 63 © Dunod – La photocopie non autorisée est un délit Le chef du personnel ou responsable paye : c’est lui qui supervise la fiabi- lité de la paye, et est garant de sa conformité avec la réglementation1. Il fera l’objet de l’emploi-métier qui sera développé plus loin. Le secrétaire spécialisé paye : c’est lui qui chaque mois, collecte les informations nécessaires au calcul de la paye de chaque salarié : combien d’heures supplémentaires a-t-il faites, combien de jours d’absences, et de quelle nature (congés payés ou sans solde, maladie, formation, par exemple), a-t-il eu une promotion, une augmentation, a-t-il droit à des primes, à des indemnités, a-t-il changé de poste et d’indice, etc. ? C’est également lui qui est chargé de s’acquitter de toutes les déclara- tions obligatoires liées à la paye, vis-à-vis de l’Urssaf, de l’Assedic, des caisses de retraite, etc. C’est lui enfin (mais le responsable paye peut le faire également) qui reçoit les salariés qui viennent contester ou deman- der des explications : il leur commente alors la façon dont leur paye a été calculée ou bien décide de la façon dont il va régulariser en cas d’erreur. Il a conscience que la façon dont il reçoit les salariés dans ces moments-là et les explications qu’il leur donne par rapport à leur paye influencent la qualité du climat social de l’entreprise2. Rappelons que certains emplois-métiers ne sont pas positionnés sur ce seul processus, mais se retrouvent également ailleurs (cf. les emplois trans- versaux aux domaines : le DRH, le chargé d’études ou le chef du person- nel), alors que le responsable paye est exclusivement positionné ici. Exemples d’entretiens réalisés auprès de professionnels pour décrire ces emplois • Responsable coordination paye, industrie aéronautique, grande entre- prise, 600 salariés. • Responsable du service personnel et formation, industrie mécanique, 191 salariés. • Assistante RH et service paye, tuyauterie, 1 450 salariés. • Responsable bureau paye, grande distribution, 320 salariés. • Chef comptable, transports urbains, 480 salariés. • Responsable d’administration du personnel et des relations sociales, Caisse régionale d’assurance maladie, 1 600 personnes. 1. C’est une fonction à dominante technique. 2. Pour plus d’informations, se reporter au travail de O. Liaroutzos et S.A. Mériot : Évolu- tion des métiers du tertiaire administratif et rénovation de la filière professionnelle de forma- tion, CEREQ, Foucher, 1998, p. 22, 39 et 75.
  • 77.
    EMPLOIS-MÉTIERS SPÉCIALISÉS DANSUN DOMAINE, ET COMPÉTENCES ASSOCIÉES 64 • Responsable d’administration paye, automobile, 12 000 salariés. • Chef du personnel, sous-traitance automobile, 153 salariés. • Assistante du personnel, paye et gestion sociales, assurances maritimes, 120 salariés. • Secrétaire de magasin, FNAC, 252 salariés. • Rédacteur principal (assistant en GRH), centrale thermique, 432 agents. • Directeur des ressources humaines, transports urbains, 480 salariés. • Directeur des ressources humaines, presse régionale, 450 salariés… L’emploi-métier de responsable paye et ses évolutions Résumé Le responsable paye assure l’interface : – entre les salariés et/ou les chefs de services opérationnels et le service RH, – avec le service comptable (journaux comptables), le service infor- matique, – avec les organismes extérieurs : Urssaf, Assedic…, – avec des organismes conseils : chambre patronale, branche… En grande entreprise, il peut aussi assurer l’interface avec un respon- sable de coordination paye du siège. La finalité est de « sortir » une paye sans erreur et en temps voulu dans le respect du cadre juridique et réglementaire, ainsi que tous les docu- ments obligatoires associés.
  • 78.
    LES EMPLOIS-MÉTIERS DUDOMAINE RÉMUNÉRATION 65 © Dunod – La photocopie non autorisée est un délit Données prises en compte Activités Connaissance du calcul de la paye, du logiciel utilisé dans l’entre- prise, et des erreurs déjà rencontrées. Concevoir et superviser les procédures de collecte des éléments nécessaires au calcul de la paye préparés par ses subordonnés : pointeaux, secrétaires spécialisés paye (coefficient du salarié, salaire de base, heures supplémentaires, primes, congés, absences…). Contrôler l’exactitude et l’exhaustivité des éléments de la paye, et modifier la procédure dès qu’il y a cons- tatation de dysfonctionnements. Recevoir les salariés qui le demandent et leur expli- quer les erreurs éventuelles commises ou bien les principes de calcul de leur paye. Pouvoir accorder des prêts ou des avances sur salaire. Données prises en compte Activités Connaissance des textes réglementaires (convention collec- tive…) et des modifi- cations juridiques ou contractuelles applica- bles à l’entreprise (« veille juridique »). Connaissances infor- matiques (logiciels et systèmes). Actualiser le paramétrage du logiciel paye en fonction de la réglementation (SMIC, taux de cotisations…). Proposer de faire évoluer ou bien changer de système paye (achat d’un nouveau logiciel par exemple). Activités complémentaires rencontrées Calculer et régler l’ensemble des charges sociales (assurance maladie, retraite, contribution sociale généralisée, etc.). Suivre et analyser les variations de la masse salariale et le budget rémunération, pour le compte du directeur des ressources humaines ou du responsable de la gestion du personnel. Superviser tout ou partie de l’administration du personnel (tenue et mise à jour des dossiers individuels, établissement et suivi des documents statistiques internes, etc.). Dans ce cas son emploi est plutôt intitulé : « responsable paye et administra- tion du personnel », comme nous l’avons d’ailleurs observé dans les intitulés de l’échantillon.
  • 79.
    EMPLOIS-MÉTIERS SPÉCIALISÉS DANSUN DOMAINE, ET COMPÉTENCES ASSOCIÉES 66 Réseau de relations du responsable paye Il s’agit de recenser toutes les personnes avec lesquelles le responsable paye entre en relation à l’occasion de son activité professionnelle, en précisant la nature de sa relation et ses circonstances. Figure 4.2 – Chaîne d’activités du responsable paye Données collectées dans les services pour le calcul de la paye Informations juridiques sur statuts, conventions collectives, accords de branche et d’entreprise, lois, etc. Plan de rémunération de l’entreprise Vérification de l’exactitude et de l’exhaustivité des données Mise à jour du paramétrage du logiciel Élaboration et mise en œuvre du « réglementaire paye » Contrôle du traitement des données pour le calcul de la paye dont régularisation du mois précédent Saisie des données et calcul de la paye pour cas litigieux ou difficiles Recherche et correction des erreurs Amélioration des procédures de contrôle Édition d’états statistiques nécessaires au suivi de la masse salariale et des coûts salariaux et aux obligations légales Édition des bulletins de paye Moyens Légende Actions Résultats
  • 80.
    LES EMPLOIS-MÉTIERS DUDOMAINE RÉMUNÉRATION 67 © Dunod – La photocopie non autorisée est un délit Interlocuteurs Type de relations et circonstances En interne service RH avec les secrétaires spécialisés paye le responsable paye délègue et contrôle la fiabilité de la paye, conseille voire forme sur de nouvelles procédures ou un nouveau logiciel. le DRH reçoit des directives concernant les modifi- cations de la politique rémunération (mise en place de l’intéressement par exemple), collabore à la réflexion sur la politique de rémunération, rend compte de l’exactitude et de la fiabi- lité de la paye. En interne entreprise avec tous les salariés le responsable paye les reçoit pour expliquer ou justifier ou rectifier les éléments de la paye, est sollicité pour des acomptes, conseils ou problèmes particuliers. les délégués syndicaux est sollicité pour des revendications, ou des questions juridiques. le service informatique fait faire les modifications nécessaires sur le logiciel (nouveaux paramétrages, etc.), participe à des groupes de travail pour faire évoluer et harmoniser le système paye. le service comptable (dans une grande entreprise) rend compte ou collabore pour la mise en place de procédures, ou pour des analyses de coûts. le PDG et directeur administratif et financier rend compte des évolutions prévisibles de la masse salariale et explique les dérapages éventuels, est sollicité concernant le droit et la léga- lité, ou pour aider à la prise de décision (augmentations par exemple). les chefs de services et agents de maîtrise est sollicité ou alerte sur l’état des heures sup- plémentaires ou sur des questions de droit, impose des procédures d’amélioration du recueil des données des heures et forme à leur utilisation.
  • 81.
    EMPLOIS-MÉTIERS SPÉCIALISÉS DANSUN DOMAINE, ET COMPÉTENCES ASSOCIÉES 68 En externe avec les chambres patronales, les cabinets comptables, CCI, branche… le responsable paye reçoit ou sollicite des informations sur les modifications juridiques et fiscales ainsi que les nouveaux accords conventionnels applicables à son entreprise, sollicite conseil et formation sur les modi- fications à mettre en oeuvre. les prestataires de services : sociétés de services informati- ques, ou cabinets comptables négocie des services (logiciels, sous- traitance) et leur prix. Urssaf, inspection du travail rend compte, lors d’un contrôle. Vous êtes DRH Répertoriez les réseaux de relations des collaborateurs de votre service puis comparez et recherchez les raisons de l’absence éventuelle de certains interlocuteurs. Suscitez des rencontres entre vos collaborateurs et leurs divers interlocu- teurs pour optimiser leur mode de communication. Vous êtes un salarié du service RH Comparez votre propre réseau de relations avec celui de l’emploi-métier. Analysez les différences éventuelles. Avez-vous intérêt à établir des contacts avec tel ou tel interlocuteur ? Vous êtes stagiaire au service ressources humaines Recherchez l’emploi-métier le plus proche de votre activité de stage. Regardez son réseau de relations. Essayez de rencontrer les interlocuteurs de ce réseau au cours de votre stage. COMMENT UTILISER… LE RÉSEAU DE RELATIONS D’UN EMPLOI-MÉTIER ?
  • 82.
    LES EMPLOIS-MÉTIERS DUDOMAINE RÉMUNÉRATION 69 © Dunod – La photocopie non autorisée est un délit On distinguera les relations au sein du service RH dans un premier temps, puis les relations internes à l’entreprise, et enfin les relations entretenues avec des interlocuteurs extérieurs à l’entreprise. Les évolutions de l’emploi repérées L’évolution concerne en premier lieu la densification du réseau de rela- tions, tant en termes quantitatif (nombre d’interlocuteurs, répétitivité des relations) que qualitatifs (complexité grandissante des contacts). Cette dimension communicationnelle avec des acteurs de plus en plus variés en interne et en externe prend des proportions croissantes dans l’exercice de l’emploi du responsable paye, témoignant de l’évolution des coopérations. Les responsables paye qui sont compétents en informatique travaillent de plus en plus à l’amélioration du système paye; leur emploi s’oriente vers ce que nous avons rencontré comme emploi en émergence. Ils deviennent des experts en organisation et système d’information paye et font évoluer également les procédures de contrôle de fiabilité ainsi que l’accessibilité aux données du fichier du personnel pour les responsables hiérarchiques en en respectant la confidentialité. Une autre tendance, qui dépend du salarié dans certains cas, est le souci de mettre en place des procédures, de formaliser les tâches admi- nistratives de façon à optimiser et fiabiliser le système. Cette évolution peut cependant être également une donnée de variabilité dans les entre- prises qui ont opté pour une démarche qualité (souvent liée à une certi- fication). On repère également la décentralisation d’une partie des informa- tions vers les opérationnels pour tout ce qui concerne d’une part la saisie des heures (travail préparatoire au calcul de la paye), et la redistri- bution des informations administratives pouvant intéresser les chefs de service concernant leur personnel : les formations suivies, les dates et nature des dernières augmentations données à leurs divers salariés, les dates de congés, les postes occupés, toutes informations pouvant leur être utiles pour prendre des décisions les concernant. On assiste ainsi effectivement au développement de la fonction partagée.
  • 83.
    EMPLOIS-MÉTIERS SPÉCIALISÉS DANSUN DOMAINE, ET COMPÉTENCES ASSOCIÉES 70 Les compétences de l’emploi-métier du responsable paye Le responsable paye a quatre finalités1 intermédiaires : « sortir » une paye sans erreur et en temps voulu; adapter et faire évoluer les fonctionnalités du système paye; respecter la réglementation et éviter toute pénalité; maîtriser les coûts et rendre des comptes en cas de dérive. 1. Quels sont les savoirs en action ou compétences2 nécessaires pour « sortir » une paye sans erreur et en temps voulu ? – savoir calculer une paye et les charges ou taxes afférentes; – savoir concevoir des procédures de recueil et de contrôle des infor- mations; – savoir organiser et planifier le travail, former et superviser une équipe; – savoir diagnostiquer les causes d’erreurs et les expliquer aux salariés. Quels savoirs théoriques (connaissances et disciplines de base), quelles connaissances liées à la pratique professionnelle y associer ? 1. La finalité globale de l’emploi-métier se décompose en un certain nombre de finalités intermédiaires (les objectifs de l’action du salarié, la justification de son rôle) dont l’identification est nécessaire pour y associer des compétences précises. 2. La compétence est considérée comme une rencontre réactive entre les acquis d’un indi- vidu – et son potentiel – et la situation qui le mobilise. On la définit comme le savoir- mobiliser ses connaissances, capacités et qualités, face à un problème donné dans une situation donnée. La compétence ne s’observe qu’en situation réelle (travail ou activité). Connaissances et disciplines de base (savoirs théoriques) Connaissances liées à la pratique professionnelle Comptabilité de la paye Calcul de la paye et des charges sociales Rédaction de procédures, déclarations sur formulaires Méthodes de planification (PERT, GANTT…) Management Pédagogie : savoir expliquer oralement Méthodologie de résolution de problèmes Convention collective Taux en vigueur (législation) Organigramme et définitions des fonctions de l’entreprise (savoir à qui demander l’information) Compétences de l’équipe
  • 84.
    LES EMPLOIS-MÉTIERS DUDOMAINE RÉMUNÉRATION 71 © Dunod – La photocopie non autorisée est un délit 2. Quels sont les savoirs en action ou compétences nécessaires pour adapter et faire évoluer les fonctionnalités du système paye ? – savoir utiliser un logiciel de paye pour sortir différents états (statis- tiques, etc.); – savoir paramétrer, modifier un logiciel; – savoir installer un système d’information en liaison avec le système paye; – savoir choisir un logiciel adapté à ses besoins ou élaborer un cahier des charges. Quels savoirs théoriques (connaissances et disciplines de base), quelles connaissances liées à la pratique professionnelle y associer ? 3. Quels sont les savoirs en action ou compétences nécessaires pour respecter la réglementation et éviter toute pénalité ? – savoir se documenter et se tenir à jour sur la réglementation (droit du travail et réglementations spécifiques à l’entreprise : branche, accords d’entreprise…); – savoir mettre en place des procédures de contrôle de légalité internes. Quels savoirs théoriques (connaissances et disciplines de base), quelles connaissances liées à la pratique professionnelle y associer ? Connaissances et disciplines de base (savoirs théoriques) Connaissances liées à la pratique professionnelle Bureautique (logiciels spécifiques) Informatique de gestion (fichiers, tableurs, bases de données) Cahiers des charges informatiques Logiciel de l’entreprise ou du système d’information intégré Logiciels et prestataires sur le marché local Connaissances et disciplines de base (savoirs théoriques) Connaissances liées à la pratique professionnelle Techniques documentaires Méthodologie de veille Droit du travail : législation sur la paye, rôle et fonction des conventions La documentation spécialisée Les sources d’information et les inter- locuteurs utiles
  • 85.
    EMPLOIS-MÉTIERS SPÉCIALISÉS DANSUN DOMAINE, ET COMPÉTENCES ASSOCIÉES 72 4. Quels sont les savoirs en action ou compétences nécessaires pour maîtriser les coûts et rendre des comptes en cas de dérive ? – savoir créer des outils de gestion financière; – savoir analyser l’évolution de la masse salariale et les coûts liés aux salaires; – savoir expliquer les dérives. Quels savoirs théoriques (connaissances et disciplines de base), quelles connaissances liées à la pratique professionnelle y associer ? Quelles sont qualités indispensables à la réalisation de ces quatre finalités intermédiaires ? collectives, accords de branche ou d’entreprise Organismes de contrôle (Urssaf…) et leurs prérogatives Conventions et accords applicables à l’entreprise Interlocuteurs locaux des organismes de contrôle Connaissances et disciplines de base (savoirs théoriques) Connaissances liées à la pratique professionnelle Tableaux de bord de gestion Contrôle de gestion et analyse des coûts Comptabilité de la paye Expression orale et écrite Informations disponibles au service comptable de l’entreprise Spécificité des coûts salariaux de l’entreprise Qualités correspondant aux savoirs en action (l’agir vis-à-vis des autres et de son travail) Être très rigoureux dans l’exécution et les contrôles, ne pas se contenter d’à peu près Être très organisé (gestion du temps) Savoir faire des heures supplémentaires, travailler tard le soir pour respecter les délais Supporter l’agressivité, garder son calme face à des réclamations dues à des erreurs ou des incompréhensions Savoir écouter pour comprendre les réclamations Avoir beaucoup de discrétion et de discernement pour ne pas divulguer des informations confidentielles
  • 86.
    LES EMPLOIS-MÉTIERS DUDOMAINE RÉMUNÉRATION 73 © Dunod – La photocopie non autorisée est un délit Vous êtes DRH Pour recruter sur un emploi similaire à celui décrit, vous pouvez : – préparer la lecture des CV et lettres de candidatures en élaborant un tableau de critères d’évaluation; – préparer des questions et des tests à passer pour vérifier, lors de l’entre- tien, la réalité des connaissances et surtout, vérifier les qualités à possé- der pour tenir l’emploi. Pour mener un entretien annuel d’appréciation avec un subordonné, vous pouvez : – relire le descriptif de l’emploi et voir si le salarié assure ces tâches-là et comment il les réalise (degré d’expertise dans les « savoirs en action »), – en cas de dysfonctionnements (en termes de qualité du travail par exemple), examiner compétence par compétence, celles que votre subordonné possède et celles pour lesquelles il a des lacunes, – vérifier avec lui votre diagnostic, et l’affiner ensemble. Vous êtes formateur Pour concevoir un module de formation à proposer à des clients, repérez dans ces tableaux les compétences et les connaissances de base associées, puis rédigez un programme de formation ayant pour objectif l’acquisi- tion de ces compétences. Pour élaborer un test d’entrée en formation, vérifiez le niveau de connaissances des futurs stagiaires afin de les dispenser de certains modules, ou bien adaptez la formation à leur niveau. Vous êtes consultant dans un centre de bilan de compétences Pour examiner l’hypothèse d’une reconversion possible vers un emploi de responsable paye pour quelqu’un qui consulte, vous pouvez : – examiner avec lui, compétence par compétence, celles qu’il possède déjà grâce à ses études ou emplois antérieurs, – lister quelles compétences seraient à acquérir, et mesurer la faisabilité d’une formation pour cette personne (est-ce à sa portée, en a-t-il envie ?), – établir un parcours de formation visant l’acquisition de ces compéten- ces (stages ou emplois, ou autoformation, etc.). COMMENT UTILISER… LA RUBRIQUE COMPÉTENCES D’UN EMPLOI-MÉTIER ?
  • 87.
    74 CH AP IT RE 5 Les emplois-métiers du domaine emploi OUS AVONS REGROUPÉ sous cet intitulé toutes les activités concernant la gestion prévisionnelle des emplois et des compé- tences (recrutement, formation, gestion des carrières, licencie- ments et plans sociaux), ces activités ayant toutes pour finalité de procurer en permanence une main-d’œuvre en effectifs nécessaires et suffisants, et ayant des compétences en cohérence avec les choix d’évolu- tion de l’entreprise tout en respectant la législation. Ce domaine est celui où les emplois-métiers se recomposent le plus aujourd’hui. La recherche de flexibilité liée aux besoins de réactivité face au marché entraîne le partage de l’ensemble des activités de gestion de l’emploi. Par exemple, le chargé de recrutement, qui pouvait être un emploi- type il y a quelques années encore, est en voie de disparition (sauf dans les cabinets de consultants dont l’activité de service est le recrutement). Les personnes interrogées dans notre échantillon, interviennent toutes dans le processus de recrutement, mais cette activité est composée avec d’autres activités qui n’ont pas forcément la finalité du domaine emploi. Il en est de même pour l’emploi de gestion des carrières qui tend à disparaître en tant que tel sans pour autant changer toujours d’appella- N
  • 88.
    LES EMPLOIS-MÉTIERS DUDOMAINE EMPLOI 75 © Dunod – La photocopie non autorisée est un délit tion, bien que l’activité qu’il sous-tend se modifie au profit de la gestion des compétences de toute la main-d’œuvre et pas seulement de la carrière des cadres. Dans une première approche de notre travail nous avons pensé qu’il n’y avait dans la gestion de l’emploi que des emplois composites1. Il nous semble maintenant que l’on a plutôt affaire à des emplois dont les activités se recomposent en fonction des priorités et préoccupations du moment dans l’entreprise : recruter, former, faire évoluer, retenir…. Exemples • Dans une grande entreprise de l’industrie mécanique-aéronautique (600 personnes sur le site) : le responsable de la gestion du personnel dont les deux grandes activités sont de superviser l’administration du personnel et les relations sociales développe une activité de gestion prévisionnelle des compétences pour assurer plus de flexibilité à l’entreprise après trois plans sociaux. • Dans une caisse régionale d’assurance maladie (1 600 personnes), le responsable de gestion des carrières qui s’occupait traditionnellement du recrutement, doit transformer son activité en une gestion et un suivi de l’emploi et des compétences et développer la mobilité interne : réexamen des situations individuelles à la suite de la mise en place d’une nouvelle clas- sification avec rémunération au mérite qui avait donné lieu à un conflit social dur et long. Compte tenu de la recomposition des emplois du domaine, nous n’avons pu formaliser son processus. Nous présenterons donc deux processus partiels, le recrutement et la formation dont nous avons tendance à dire qu’ils formeront dans l’avenir un seul et unique proces- sus lorsque la gestion des compétences nécessitera leur intégration. C’est ce que nous verrons dans les évolutions repérées, à la fin du chapitre. Nous présenterons dans ce domaine, deux emplois-métiers : – le consultant en recrutement intervenant en cabinet (fonction externalisée), – le responsable formation. 1. « Un emploi composite » est un emploi composé de blocs d’activités ayant des finalités intermédiaires différentes, qui ne concourent pas à une finalité globale unique mais qui sont sans cohérence entre elles. Il n’y a pas de valeur ajoutée à regrouper ces blocs d’activités. Ils pourraient être réalisés par des personnes différentes sans dommage.
  • 89.
    EMPLOIS-MÉTIERS SPÉCIALISÉS DANSUN DOMAINE, ET COMPÉTENCES ASSOCIÉES 76 Le processus de recrutement Contrairement à ce qu’on pourrait penser au vu de la conjoncture actuelle de chômage massif, les activités liées au recrutement n’ont pas diminué. Par contre, elles se sont diversifiées (recrutement de stagiaires, d’intérimaires…) et se sont déplacées ailleurs que dans l’entreprise (cabinets d’intérim, Agence nationale pour l’emploi, missions locales, cellules de reconversion ou d’insertion…). Malgré cette apparente diversité de situations, les compétences et les emplois n’ont pas fondamentalement changé. Ainsi, un « chargé de recrutement » aura pratiquement les mêmes activités, qu’il doive, en entreprise, sélectionner des stagiaires ou des personnes en contrat à durée indéterminée, ou en cabinet de recrutement, sélectionner pour une entreprise cliente un candidat à profil rare. La tendance très nette est à l’externalisation de cette activité, au moins pour une partie du processus. C’est la raison pour laquelle nous avons choisi de décrire l’emploi-métier de « consultant en recrutement » en cabinet. Par contre, nous avons rencontré des activités liées au recrutement chez un grand nombre de salariés, mais cela ne concernait qu’une partie de leur emploi. Ils intervenaient à des moments ponctuels du processus, la plupart du temps pour vérifier et valider les compétence techniques ou spécifiques à la fonction. Exemples d’entretiens réalisés auprès de professionnels pour décrire ces emplois • Consultants indépendants en cabinet de recrutement. • Responsables d’agence d’intérim, dont un à un niveau régional, et l’autre local. • Responsables du personnel en PME. • Responsable du « bureau paye » d’une grande surface de la distribution. • Directeur des ressources humaines d’un quotidien régional. • Responsable des « services généraux » (distribution). • Directrice des ressources humaines d’une entreprise de transports urbains. • Surveillante chef (infirmière) en hôpital. • Ingénieur chef de service (entreprise de la chimie)…
  • 90.
    LES EMPLOIS-MÉTIERS DUDOMAINE EMPLOI 77 © Dunod – La photocopie non autorisée est un délit Le recrutement est une activité éminemment stratégique, qui néces- site des décisions politiques, prises le plus souvent au niveau de la direc- tion générale. Celle-ci, cependant, tient compte de divers paramètres pour élaborer ses choix : d’une part les projets industriels et stratégiques à moyen terme de l’entreprise, et d’autre part des prévisions (éclairées éventuellement par des études réalisées en interne ou au niveau de la branche) sur les évolutions des marchés, de la conjoncture et des emplois, eux-mêmes liés aux évolutions des technologies et de l’organi- sation du travail. Une autre donnée peut éventuellement être prise en compte : il s’agit des éléments de politique gouvernementale en matière d’emploi, et du positionnement de l’entreprise dans son environnement local (rapports de force, négociations possibles d’aides supplémentaires en cas d’embauches lorsqu’on est un très gros employeur, par exemple). Une fois ces orientations stratégiques prises, qui fixent les grandes lignes à respecter en matière d’embauche dans l’entreprise, celui qui a en charge la gestion des emplois et des compétences, va décider, après diverses études (pyramide des âges, évolutions des métiers, évaluation des compétences des personnels en place, etc.) et après consultation des divers chefs de services opérationnels, s’il est opportun d’embaucher, et si oui, combien et pour quelles qualifications. En effet, il peut étudier la possibilité de coupler les embauches à venir avec une politique de formation, de mobilité ou de promotion interne, et il recrutera alors des nouveaux en remplacement des anciens qui auront évolué, changé de poste ou de service. Il peut également décider de négocier des procédu- res de départ à la retraite anticipée afin de pouvoir recruter des jeunes en remplacement de ces anciens, ce qui allégera la masse salariale de l’entreprise, et donnera de l’entreprise une image positive aux yeux des autorités politiques locales de surcroît. Il va également décider s’il embauche des jeunes, ou des personnes expérimentées, s’il opte plutôt pour des apprentis que l’entreprise formera elle-même et s’il souhaite profiter des aides publiques à l’embauche, en vigueur à ce moment-là. Enfin, il décide des types de postes à pourvoir, des compétences à privilégier, ainsi que du type de contrat de travail proposé aux futurs embauchés. Lorsqu’il n’existe pas de responsable de la gestion des emplois et des compétences,métier en émergence dans les grandes entreprises, c’est le
  • 91.
    EMPLOIS-MÉTIERS SPÉCIALISÉS DANSUN DOMAINE, ET COMPÉTENCES ASSOCIÉES 78 directeur des ressources humaines ou le chef du personnel qui se charge de ces activités. Puis la recherche proprement dite de candidats pourra être faite, soit en interne par un chargé de recrutement (de plus en plus rare, et souvent remplacé par un chargé de recrutement des stagiaires), ou en externe, par un consultant en recrutement indépendant, ou encore être sous-traité à une agence d’intérim. Ces dernières ont dû s’adapter et proposent aujourd’hui de nouveaux types de « contrats en vue d’embau- che », différents du contrat intérimaire traditionnel. Quel que soit le professionnel qui se charge de cette partie du proces- sus, il s’agit toujours de rechercher puis de sélectionner des candidats correspondant le mieux possible aux caractéristiques du poste et au cahier des charges (en termes de compétences, expérience, formation, type de contrat, niveau de salaire…) élaboré par l’entreprise. La prise de décision d’embauche se prend généralement en collabo- ration étroite entre le service ressources humaines et le ou les responsa- bles de services opérationnels chez lesquels le nouveau recruté va être affecté. C’est une illustration de la « fonction partagée ». C’est également l’encadrement qui se charge de l’accueil et de l’inté- gration du nouveau ainsi que de son évaluation pendant la période d’essai, et c’est lui qui prend la décision définitive au terme de la période d’essai (ou du contrat d’intérim ou du contrat à durée déterminée). C’est par contre le service ressources humaines qui a élaboré (éven- tuellement) une procédure d’accueil et un livret d’accueil, mais la personne ayant réalisé cette activité peut indifféremment être un stagiaire-école, un chargé d’étude, ou n’importe lequel des employés du service auquel on aura confié cette mission. Dans le cadre des normes ISO 9000, on assiste à une généralisation des procédures d’intégration et du même coup à un rapatriement en interne de cette activité, pilotée par le service RH et « partagée » avec les opérationnels et certains fonc- tionnels définis dans la procédure. L’évolution des contrats de travail liée à la recherche de flexibilité et au chômage, ainsi que l’évolution de la formation initiale vers l’appren- tissage et l’alternance, ont tendance à diversifier les pratiques et métho- des de recrutement et à externaliser une grande partie du processus. Les entreprises continuent à recruter, mais les tâches sont partagées entre des personnes très différentes selon le type de statut ou de contrat
  • 92.
    LES EMPLOIS-MÉTIERS DUDOMAINE EMPLOI 79 © Dunod – La photocopie non autorisée est un délit que l’on offre aux nouveaux recrutés. Ainsi, pour le recrutement des intérimaires, c’est le plus souvent le responsable opérationnel qui passe commande au secrétariat ressources humaines qui ensuite transmet le profil souhaité à un prestataire. Le travail consiste essentiellement à recenser quelques éléments liés au profil de compétences recherchées et au délai, ainsi qu’à la durée du contrat proposé. Dans certaines entrepri- ses, ces prestations de recrutement font partie des objectifs chiffrés du service Achats. Il peut s’agir également, dans les grandes entreprises, de négocier avec différentes agences d’intérim des contrats de prestation assortis de Figure 5.1 – Le processus du recrutement Choix et définition d’une politique d’emploi, dont la politique de recrutement Études sur les qualifications et les compétences actuelles et besoins futurs, études de postes Chargé d’études RH Définition des besoins en qualifications (gestion prévisionnelle) Responsable de la gestion des emplois et des compétences (s’il existe) ou DRH Chefs de service opérationnels Traduction en profils de postes et de candidats Conception d’un plan social Négociation avec partenaires sociaux DRH Chargé de recrutement Mise en œuvre de la procédure de recrutement Externalisation du recrutement Consultant en recrutement Mise en œuvre de la procédure de prise de décision Mise en œuvre de la procédure d’accueil et d’intégration Secrétaire administratif spécialisé RH + Responsables opérationnels + service RH Mise en œuvre du plan : cellule de reconversion, formation externalisation Consultant « Embauche » « Plan social ou licenciements » Veille sur le marché du travail et des métiers rares Veille sur les contrats de travail et les mesures d’aides
  • 93.
    EMPLOIS-MÉTIERS SPÉCIALISÉS DANSUN DOMAINE, ET COMPÉTENCES ASSOCIÉES 80 conditions de prix. Les entreprises font de plus en plus appel aux agen- ces d’intérim (35 % d’augmentation de leur activité en 1997 et autant en 1998) car c’est une stratégie de recrutement qui minimise à la fois les risques d’erreur et les coûts. Dans une entreprise de services (organisa- tion de croisières sur divers fleuves européens) où le turn over est proche de 100 % (métiers de l’hôtellerie restauration plus encore que batelle- rie, et activité saisonnière), un partenariat a été mis en place avec une agence de recrutement hongroise, qui envoie du personnel qualifié en restauration et langues, l’entreprise leur établissant des contrats de travail français. Pour le moment, les formalités administratives sont relativement longues, mais avec l’entrée de la Hongrie dans l’Union Européenne, elles devraient être simplifiées. On entend déjà parler de ce type de pratiques en Allemagne également, et elles vont certainement se généraliser avec l’élargissement de l’Union d’une part, et la pénurie de main-d’œuvre qui se profile sur le « Vieux Continent ». Cette PME (350 salariés à l’année) a 3 personnes du service RH (sur 6) chargées du recrutement, ce qui peut laisser entrevoir une évolution allant dans le sens d’une réintégration de pratiques de recrutement en interne aux entreprises si le marché de l’emploi se tend à nouveau. En effet, la démarche la plus fréquente est la suivante : on recrute quelqu’un en intérim; cette personne semble convenir, on la recrute en contrat à durée déterminée (contrat de un an ou un an et demi renou- velables une fois), et si la conjoncture est favorable et le candidat toujours convainquant, il est recruté enfin en contrat à durée indéterminée. L’avantage pour l’entreprise consiste à ne pas avoir à trier et à recevoir en entretien un grand nombre de candidats : c’est l’agence d’intérim qui effectue ce pré-tri, et la période d’observation du candidat est suffisam- ment longue pour être certain de ne pas se tromper sur ses compétences. Enfin, cette procédure représente « une sécurité morale » face à la conjoncture et à l’avenir du marché (la visibilité de l’activité de l’entre- prise n’étant pas bonne, ou bien le traumatisme vécu lors de licencie- ments passés, font que « l’on est plus rassuré de savoir qu’en cas de nécessité il sera possible de se séparer du recruté sans procédure juridi- que complexe »). Bref, c’est une façon de contourner les contraintes du droit des contrats à durée indéterminée… Si l’entreprise recrute des apprentis, c’est le plus souvent une politi- que du service ressources humaines, qui contacte les écoles ou la cham- bre des métiers pour donner le type de formation recherchée. La
  • 94.
    LES EMPLOIS-MÉTIERS DUDOMAINE EMPLOI 81 © Dunod – La photocopie non autorisée est un délit sélection des candidats sera ensuite effectuée par le service du personnel avec le responsable hiérarchique, comme dans tout recrutement de personne en contrat à durée indéterminée. Pour des stagiaires, l’entreprise peut faire un recensement des besoins puis n’accepter des candidatures spontanées qu’en regard des postes ou missions repérés : nous trouvons alors un responsable des stages spécia- lisé dans les relations avec l’Éducation nationale et qui fait l’interface entre les services de l’entreprise et les lieux de formation pouvant inté- resser l’organisation. Mais dans la plupart des entreprises, le recrute- ment d’un stagiaire va être réalisé par un opérationnel auquel la secrétaire de direction ou le service RH aura transmis un curriculum vitae arrivé en candidature spontanée. Le candidat stagiaire sera ou non convoqué à un entretien, selon le cas. Nous constatons que l’entreprise a tendance à déléguer la recherche et le tri des candidatures (agences d’intérim, Association pour l’emploi des cadres, cabinets de consultants, écoles) ce qui déplace un certain nombre de compétences en recrutement à l’extérieur de l’organisation. C’est la raison pour laquelle nous avons choisi de décrire l’emploi de consultant en recrutement qui recouvre le plus d’activités et de compé- tences dans ce champ. En période de crise de l’emploi, nous assistons à ce que nous pour- rions appeler des dérives… On voit se développer dans les grandes entreprises des offres de contrat de stages longs (un an), rémunérés plus ou moins selon le niveau de qualification demandé, ou encore des offres de contrats VIE (Volontaires International en Entreprise) pour des entreprises françaises implantées à l’étranger, qui ont remplacé les contrats VSNE (Volontaires Service National en Entreprise). Ces contrats ont une durée limitée et sont peu payés au regard des diplômes des jeunes postulants (souvent des titulaires de DESS ou diplômés de grandes écoles). Ces contrats d’un nouveau type ne sont généralement pas suivis d’embauche et assurent une main-d’œuvre hautement quali- fiée, capable de mener des missions ponctuelles, et qui permettent de créer un « vivier » en cas de reprise de l’activité et ainsi faciliter le recru- tement en CDI. Le développement parallèle de formations en contrats d’apprentissage de haut niveau (DESS ou écoles de commerce) voit également certaines entreprises offrir, année après année, des places d’apprenti, dont le contrat n’est pas transformé en CDI à l’issue de la formation, mais remplacé par un nouvel apprenti.
  • 95.
    EMPLOIS-MÉTIERS SPÉCIALISÉS DANSUN DOMAINE, ET COMPÉTENCES ASSOCIÉES 82 L’emploi-métier externalisé de consultant en recrutement et ses évolutions Résumé Le consultant en recrutement assure l’interface entre les entreprises et les personnes à la recherche d’un emploi. Cet emploi peut s’exercer en cabinet libéral, en agence de travail temporaire ou dans le cadre d’insti- tutions comme l’ANPE ou l’APEC, mais sous des intitulés d’emploi souvent différents. La finalité est de fournir à l’entreprise, dans les meilleurs délais et au moindre coût, le candidat qu’elle recherche pour une mission ou un poste précis, en répondant au mieux aux exigences préalablement défi- nies (compétences, expérience, rémunération, type de contrat, etc.). Données prises en compte Activités Marché du travail local pour tel profil de candidat. Connaissance de l’entreprise (sa culture, ses métiers, sa politique en matière d’emploi, ses projets, ses hommes, son style de management…). Différentes dispositions d’aide à l’emploi en vigueur et des possibilités d’exonérations de charges pour différentes catégo- ries (jeunes de moins de 26 ans, ou chômeurs de longue durée). Différents types de contrats de travail existants avec leurs spécificités. Sources de candidatures poten- tielles (journaux, écoles, réseau relationnel personnel, Internet). Connaissance d’experts locaux (graphologues, psychologues). Demande formulée par l’entre- prise. Étudier l’emploi à pourvoir ainsi que son envi- ronnement (l’entreprise, le service, l’organisa- tion du travail…). Proposer, lorsqu’elle n’existe pas, de rédiger la fiche descriptive du poste. Déduire de l’ensemble de cette étude préalable les compétences requises pour cet emploi, le profil du candidat. Faire la publicité du poste à pourvoir. Réaliser un premier tri des candidatures reçues et du contenu de son « vivier » (fichier de lettres et curriculum vitae gardés en mémoire). Mettre en œuvre les moyens d’investigation supplémentaires nécessaires auprès des candi- dats pré-sélectionnés (tests, entretiens…), seul ou avec d’autres intervenants, experts, directeurs des ressources humaines, responsables opéra- tionnels de l’entreprise. Organiser la prise de décision finale selon les procédures en vigueur dans l’entreprise cliente. Superviser également, ou réaliser soi-même les tâches administratives (lettres de refus ou convocations) tout au long du processus.
  • 96.
    LES EMPLOIS-MÉTIERS DUDOMAINE EMPLOI 83 © Dunod – La photocopie non autorisée est un délit Réseau de relations du consultant en recrutement1 Il s’agit de recenser toutes les personnes avec lesquelles le consultant en recrutement est en relation à l’occasion de son activité professionnelle, en précisant la nature de sa relation (collaboration, supervision, contrôle, etc.) et les circonstances dans lesquelles se déroule cette relation. On distinguera les relations avec l’entreprise cliente et les relations en externe. Les évolutions de l’emploi repérées En entreprise, même si le statut de recruteur à part entière existe peu, il est en train toutefois de réapparaître et cette tendance s’accentuera peut-être en même temps que la tension sur le marché du travail augmentera. L’emploi de recrutement peut selon les cas s’apparenter à un travail de psychologue clinicien (tests et suivi psychologique) ou bien être plus proche de celui d’un conseiller d’orientation ou bien encore de celui d’un responsable de la gestion de l’emploi par l’analyse des postes et des profils de compétences, ou bien être simplement quelqu’un rapprochant des éléments d’information préalablement recueillis (éventuellement par d’autres) sur un poste et des candidats se Activités complémentaires rencontrées Réaliser des démarches à caractère commercial, afin de se faire connaître auprès des clients potentiels et de fidéliser sa clientèle actuelle. Participer à une cellule de reconversion, c’est-à-dire aider au reclassement de personnes en voie de licenciement, ou faire de l’« outplacement » c’est-à-dire rechercher un emploi pour un salarié dont l’entreprise souhaite se séparer. L’emploi se double alors d’un rôle de conseil, d’orientation et de suivi indivi- duel des personnes. Assurer des « bilans de compétences » de salariés ou de demandeurs d’emploi. Réaliser des activités de « chasseur de tête », c’est-à-dire contacter des salariés actuellement en emploi (en plein essor pour certains profils rares). Éventuellement assumer les demandes de permis de travail et de régularisation des étrangers auprès des services administratifs compétents. 1. Voir tableau p. 85.
  • 97.
    EMPLOIS-MÉTIERS SPÉCIALISÉS DANSUN DOMAINE, ET COMPÉTENCES ASSOCIÉES 84 Figure 5.2 – Chaîne d’activités du consultant en recrutement Dispositions légales en vigueur : contrats d’aide à l’embauche Demande de l’entre- prise, culture de l’entreprise Analyse de la demande de recrutement (étude d’opportunité + recueil d’informations sur le poste à pourvoir) Définition du profil du candidat et du type de contact à prendre, avec les responsables opérationnels Description éventuelle du poste si cela n’existe pas Choix des moyens et supports de recherche de candidatures (annonces, contacts écoles, Internet, ...) Tri des candidatures d’après lettre et CV pour n’en garder que 10 environ Consultation de son vivier et contact téléphonique Appel éventuel à expert pour tests, graphologie... Tri des candidats par entretien individuel ou collectif Envoi de lettres aux candidats non retenus Éventuellement suivi et intégration du nouveau recruté Évolution des documentations et formation Présentation de 3 à 5 candidats aux hiérarchiques : dossier écrit + 1 ou plusieurs entretiens en collaboration avec les décideurs Moyens Légende Actions Résultats Marché du travail local, national, voire international, et sources de candidatures
  • 98.
    LES EMPLOIS-MÉTIERS DUDOMAINE EMPLOI 85 © Dunod – La photocopie non autorisée est un délit Interlocuteurs Type de relations et circonstances Avec l’entreprise cliente avec le DRH et les chefs de services opérationnels le consultant sollicite des informations sur le poste futur, sur le profil du candidat, rend compte des dossiers des candidats, collabore à la préparation ou à la conduite des entretiens de sélection. les nouveaux recrutés sollicite leur évaluation quant à leur inté- gration. En externe avec les pourvoyeurs de candidats : ANPE, écoles, confrères, etc. le consultant en recrutement transmet des informations sur le poste à pourvoir, par écrit ou oralement (par télé- phone), sollicite leur collaboration dans la recher- che de candidats. les journaux et les revues transmet et négocie la parution et les prix des annonces. les experts : psycholo- gues, graphologues, etc. fait réaliser des examens et des analyses complémentaires. les candidats à l’emploi concerné transmet des informations sur le poste et l’entreprise, sollicite des informations sur la personne. les services administra- tifs spécialisés sur l’emploi : direction régionale du travail et de l’emploi, chambre patronale, etc. sollicite des informations sur les nouvelles mesures d’aide à l’emploi : exonérations, types de contrats aidés, etc., transmet des informations qualitatives concernant l’évolution du marché de l’emploi.
  • 99.
    EMPLOIS-MÉTIERS SPÉCIALISÉS DANSUN DOMAINE, ET COMPÉTENCES ASSOCIÉES 86 trouvant dans un fichier. Les compétences demandées seront différen- tes, ce qui nous amène à aborder la question de l’élasticité de l’emploi. La technicité et la nature des moyens de sélection utilisés dans l’exer- cice de l’emploi dépend de la formation d’origine du titulaire. Un psychologue utilise plus de tests, un graphologue utilise de façon systé- matique les examens graphologiques, par exemple. Ce choix est souvent laissé à l’initiative du titulaire de l’emploi. L’élaboration de procédures (pour le recrutement) dépend plus souvent du chargé de recrutement que du directeur des ressources humaines, sauf dans les entreprises concernées par les normes ISO. Cette initiative du chargé de recrutement est largement liée à son expé- rience professionnelle et aux inconvénients qu’il a pu constater lorsqu’il n’y a pas de procédure d’harmonisation des pratiques et des critères de recrutement dans l’entreprise (chaque chef de service peut avoir par exemple ses propres critères et sa propre procédure). De même, selon les recruteurs, la prise en compte des aspects environnementaux de l’emploi (culture d’entreprise, personnalité du dirigeant, style de fonctionnement de l’équipe de travail…) sera plus ou moins approfondie. Les chargés de recrutement sont de plus en plus soumis à une obliga- tion de résultat avec, pour les prestataires, une garantie de reprise de la mission en cas d’échec ou de départ du nouvel embauché. Les prestations annexes telles que la rédaction de descriptions de postes sont plus ou moins élaborées selon le chargé de recrutement. Elles sont développées lorsque ces titulaires interviennent dans le cadre du service ressources humaines de l’entreprise, car ils savent combien ces documents sont utiles par ailleurs. Le choix des moyens pour recueillir des candidatures est encore très fluctuant : certains font un recours systématique aux petites annonces, à Internet, à la cooptation interne1, alors que d’autres y font appel après avoir exploré d’autres sources. Cette assez remarquable élasticité résulte selon nous de deux éléments : d’une part une assez grande autonomie laissée au chargé de recrutement quant aux moyens pour arriver à l’objectif final qui est la sélection d’un candidat, d’autre part la très grande diversité de la formation initiale des 1. Dans certaines entreprises, le réseau relationnel (employés, dirigeants, cadres, organisa- tions professionnelles) assure 30 % des embauches.
  • 100.
    LES EMPLOIS-MÉTIERS DUDOMAINE EMPLOI 87 © Dunod – La photocopie non autorisée est un délit titulaires d’emploi. En effet, le statut de recruteur n’existant pas en tant que tel, il n’y a aucune exigence définie en matière de diplômes souhaitables. Dans le cas du consultant en recrutement extérieur à l’entreprise, que nous avons présenté comme emploi-métier, il faut souligner que l’acti- vité est de plus en plus concurrencée par les agences de travail tempo- raire. Ainsi les consultants se voient obligés de diversifier leur offre de service, le plus souvent vers du conseil en gestion des ressources humai- nes (35 heures, communication, bilans de compétences, cellules de reconversion, orientation, formation…). De plus en plus également, le recrutement s’oriente vers des prestations de « chasseurs de tête » (avec toutes les conséquences sur la difficulté pour les entreprises de fidéliser des salariés à compétences recherchées). Ce phénomène va s’amplifier parallèlement à la pénurie des compétences annoncée. En ce qui concerne la variabilité de l’emploi, les finalités intermédiai- res et globales restent les mêmes, on assiste à une grande diversité dans les manières de faire : dans les grands cabinets, procédures formalisées, méthodes et outils s’imposent au consultant; dans les petits cabinets, ces dernières dépendent de la formation et de l’expérience du consul- tant, comme dans le cas de recrutements effectués par l’entreprise elle- même. Ainsi les pratiques vont de l’utilisation d’outils sans aucune vali- dité prédictive (numérologie, graphologie, morphopsychologie, etc.) à des outils scientifiquement élaborés (tests d’aptitudes et de personna- lité). De même, les cabinets voient leurs pratiques très largement influencées par le type de public qu’ils ont à placer : des cadres ou des chômeurs en fin de droit, des diplômés ou des personnes en insertion, des handicapés, des salariés d’origine étrangère1. Les compétences de l’emploi-métier de consultant en recrutement Cinq finalités intermédiaires sont à retenir : obtenir les candidatures les plus pertinentes possibles correspondant aux besoins de l’entreprise; sélectionner les candidats à présenter à l’entreprise; aider le client à choisir; rester crédible et fidéliser sa clientèle; assurer et développer son chiffre d’affaires. 1. Selon le cas, le recruteur peut être amené à faire du conseil en « relooking » (accompa- gnement de la personne au rendez-vous, conseil vestimentaire ou esthétique).
  • 101.
    EMPLOIS-MÉTIERS SPÉCIALISÉS DANSUN DOMAINE, ET COMPÉTENCES ASSOCIÉES 88 1. Quels sont les savoirs en action ou compétences nécessaires pour obtenir les candidatures les plus pertinentes possibles correspondant aux besoins de l’entreprise ? – savoir élaborer une définition de fonction, une description de poste et les compétences correspondantes (profil du candidat); – savoir rédiger une annonce; – savoir se tenir au courant sur les lieux de formation et diplômes existants, sur les sources potentielles de candidats (étranger…), sur la concurrence; – savoir concevoir et gérer un vivier de candidatures; – savoir utiliser Internet. Quels savoirs théoriques (connaissances et disciplines de base), quelles connaissances liées à la pratique professionnelle y associer ? 2. Quels sont les savoirs en action et compétences nécessaires pour sélectionner les candidats à présenter à l’entreprise ? – savoir faire des analyses de contenu de curriculum vitae et de lettres de motivation; – savoir mener des entretiens de recrutement; – savoir choisir, faire passer et interpréter des tests; – savoir faire appel à des experts externes si besoin; – savoir contrôler les dires des candidats. Connaissances et disciplines de base (savoirs théoriques) Connaissances liées à la pratique professionnelle Analyse du travail (définition de postes) Utilisation d’Internet Économie générale et d’entreprise (culture, organigrammes, métiers, politiques en matière d’emploi, mana- gement, organisation…) Classement, conception et gestion de fichiers Formations et diplômes relatifs aux métiers de l’entreprise Supports d’annonces, les journaux, les revues professionnelles, sites WEB Marché du travail local et national, voire international
  • 102.
    LES EMPLOIS-MÉTIERS DUDOMAINE EMPLOI 89 © Dunod – La photocopie non autorisée est un délit Quels savoirs théoriques (connaissances et disciplines de base), quelles connaissances liées à la pratique professionnelle y associer ? 3. Quels sont les savoirs en action et compétences nécessaires pour aider le client à choisir ? – savoir établir un dossier sur chaque candidat et le présenter orale- ment aux décideurs; – savoir conseiller sur les contrats de travail et la rémunération. Quels savoirs théoriques (connaissances et disciplines de base), quelles connaissances liées à la pratique professionnelle y associer ? 4. Quels sont les savoirs en action et compétences nécessaires pour rester crédible et fidéliser sa clientèle ? – savoir effectuer une veille sur les méthodes d’évaluation des compé- tences, leurs qualités métriques (fidélité, validité, prédictibilité, fiabilité); – savoir suivre les candidats dans leur phase d’essai. Connaissances et disciplines de base (savoirs théoriques) Connaissances liées à la pratique professionnelle Techniques d’entretiens et d’analyse de contenu Communication Psychologie appliquée (tests) Droit du travail européen Modalités de validation des acquis (VAP, VAE) Techniques de recrutement en usage dans l’entreprise Marché local des « experts » (psycho- logues, spécialistes en informatique, en langues, etc. pour des essais) Connaissances et disciplines de base (savoirs théoriques) Connaissances liées à la pratique professionnelle Expression écrite : synthèse et argu- mentation Expression orale : techniques d’argu- mentation Droit du travail : mesures actualisées sur les contrats et les aides publiques Les différents interlocuteurs de l’entre- prise pour savoir convaincre Le marché de l’emploi et les rémuné- rations sur les différents emplois et profils de candidats
  • 103.
    EMPLOIS-MÉTIERS SPÉCIALISÉS DANSUN DOMAINE, ET COMPÉTENCES ASSOCIÉES 90 Quels savoirs théoriques (connaissances et disciplines de base), quelles connaissances liées à la pratique professionnelle y associer ? 5. Quels sont les savoirs en action et compétences nécessaires pour assurer et développer son chiffre d’affaires ? – savoir mener des démarches commerciales; – savoir entretenir un réseau de relations. Quels savoirs théoriques (connaissances et disciplines de base), quelles connaissances liées à la pratique professionnelle y associer ? Quelles sont les qualités indispensables à la réalisation de ces cinq finalités intermédiaires ? Connaissances et disciplines de base (savoirs théoriques) Connaissances liées à la pratique professionnelle Psychologie appliquée (tests) Méthodologie de la veille stratégique et de l’intelligence économique Techniques d’entretien Compétences du réseau d’experts Culture de l’entreprise d’accueil Connaissances et disciplines de base (savoirs théoriques) Connaissances liées à la pratique professionnelle Marketing et négociation commer- ciale Les concurrents (offre, prix) Le tissu économique et les entreprises locales Qualités correspondant aux savoirs en action de l’emploi de consultant en recrutement Être discret vis-à-vis du candidat et de l’entreprise cliente Savoir faire preuve de discernement, d’objectivité, de réalisme pour se défier de soi et de ses sympathies spontanées, ou du discours du candidat Savoir faire preuve d’empathie (qualité d’écoute objective du client et du candi- dat) pour mettre le candidat en confiance « Il faut savoir ne pas confondre un candidat qui me plaît avec un candidat qui convient à l’entreprise »
  • 104.
    LES EMPLOIS-MÉTIERS DUDOMAINE EMPLOI 91 © Dunod – La photocopie non autorisée est un délit Le processus de formation La formation est un des secteurs de la gestion des ressources humaines qui se professionnalise et se systématise le plus dans les entreprises (évaluation de l’investissement formation, application de procédures ISO, analyse des coûts de formation, etc.). Si cette fonction ne fait pas toujours l’objet d’un emploi à temps plein dans toutes les organisations, elle fait alors l’objet d’une activité dans des emplois composites (emploi dont la finalité globale n’est pas uniquement la finalité de la formation) ou dans un emploi de responsable du personnel ou d’assistance de personnel dans une PME où toutes les activités ressources humaines sont regroupées dans un seul emploi. Le directeur des ressources humaines ou le directeur administratif ou financier (PME) ou le chef d’entreprise (très petites entreprises) sont garants de la politique de formation définie par la direction à partir des éléments donnés par d’autres acteurs sur l’évolution des marchés, des Vous êtes concepteur de formation Définissez les objectifs de la formation en vous servant des compétences décrites. Par exemple : savoir faire des analyses de contenu de CV et lettres de motivation. Puis, repérez dans les tableaux des connaissances, les contenus de forma- tion permettant d’acquérir et de travailler les compétences choisies comme objectifs. Reprenez les intitulés des compétences pour inventer des exercices ou des tests d’évaluation. Vous êtes recruteur Par exemple dans une agence d’intérim, et vous cherchez un chargé de recrutement. Rédigez le profil de compétences de votre offre d’emploi en utilisant cette rubrique. Préparez votre entretien de recrutement en veillant à vérifier l’existence préalable des qualités requises par l’emploi, les compétences et connais- sances recherchées. COMMENT UTILISER… LA RUBRIQUE COMPÉTENCES DU CONSULTANT EN RECRUTEMENT ?
  • 105.
    EMPLOIS-MÉTIERS SPÉCIALISÉS DANSUN DOMAINE, ET COMPÉTENCES ASSOCIÉES 92 technologies, du carnet de commande, de l’organisation du travail, des qualifications et des compétences existantes et nécessaires. La traduction de cette politique commence par un inventaire des besoins en formation individuels et des services au regard de la politique définie en budget et priorités. Cette traduction est assurée par le respon- sable formation qui conçoit et chiffre le plan de formation. Ce même responsable met ensuite en place les actions. Le plan de formation et sa mise en place peuvent quelquefois être assurés par un assistant (voir la localisation des emplois sur le schéma du processus de formation, figure 5.3). L’administration de la gestion de la formation sera prise en charge, en général, par un secrétaire spécialisé, ou ce même assistant de formation. Par contre, suivi et évaluation des actions, suivi et analyse des coûts et budgets de formation peuvent être pris en charge soit par le responsable formation, l’assistant ou le secrétaire spécialisé en fonction de l’autono- mie que leur donne l’organisation, de leur niveau de formation, de la taille de l’organisation et de leur expérience. Lorsque la structure est certifiée Qualité, des procédures ont dû être mises en place pour obtenir la certification : aussi bien en ce qui concerne l’analyse des besoins que l’élaboration des cahiers des charges, l’évaluation et le suivi des forma- tions. La traçabilité et la fiabilité de la politique formation doivent être assurées pour tout nouvel audit Qualité de l’entreprise ou de l’adminis- tration concernée. Dans les petites et moyennes entreprises, ces activités sont regroupées et prises en charge par l’assistant ressources humaines, la formation étant alors recomposée avec le recrutement, le pilotage social et une fonction d’administration générale. On trouve aussi des formateurs internes à plein temps dans les grosses structures (type Renault, SNCF), ou des formateurs internes occasion- nels; on trouve également dans les grosses structures des correspondants formation1. Dans les organismes de formation continue qui vendent le produit formation, on trouve des conseillers formation ou consultants avec lesquels les responsables et/ou assistants de formation seront en relation (ces emplois-métiers ne sont pas décrits dans notre étude). On 1. Dans un groupe aéronautique, nous avons rencontré cinq correspondants formation, rattachés à la fois au service formation et aux services de production, et chargés d’une part de définir les besoins de formation et d’autre part de préparer la gestion prévision- nelle des emplois en définissant les compétences.
  • 106.
    LES EMPLOIS-MÉTIERS DUDOMAINE EMPLOI 93 © Dunod – La photocopie non autorisée est un délit trouve également en externe des experts en VAE (au sein des universités des organismes de formations, etc.). Le processus VAE qui s’exerce en externe par rapport à l’entreprise, mais qui est en pleine expansion aujourd’hui à la fois grâce à la législation et grâce à la responsabilisation de chaque salarié sur la gestion du développement de ses propres compétences, fera l’objet d’un schéma de processus dans le chapitre 8. Il nous semble que l’on peut distinguer d’après notre étude trois emplois-métiers dont la finalité globale concerne l’activité de formation en gestion des ressources humaines intégrée dans une approche plus globale de GPEC : – le responsable formation, qui fait l’objet de l’emploi-métier décrit dans ce chapitre; – l’assistant de formation; – le secrétaire spécialisé ressources humaines (formation) qui fait l’objet de l’emploi-métier dans le chapitre 7. Les intitulés évoluent vers des appelations de type : – « responsable GPEC »; – « responsable formation et compétences »; – « responsable formation et mobilité ». La figure 5.3 montre le processus de formation. L’activité de formation en gestion des ressources humaines est de plus en plus une fonction partagée. Partagée quant à l’analyse des besoins qui sont inventoriés séparé- ment ou conjointement par le service ressources humaines ou les autres. Celui-ci aura le plus souvent remis un outil de recueil des besoins aux différents services de l’entreprise : questionnaire d’enquête, tout ou partie des fiches d’appréciation ou d’entretien annuel. Partagée quant au choix des formations à retenir et au choix des sala- riés à former en fonction des besoins des services d’une part, et de la politique formation et des budgets alloués d’autre part. Partagée quant aux décisions d’évolution de carrière (mobilité hori- zontale ou verticale) des salariés, dans le cadre d’un processus de GPEC. Partagée quant à la manière de la dispenser : nous rencontrons de plus en plus souvent des formateurs internes (occasionnels ou non) et des tuteurs appartenant aux différents services de l’entreprise. Cette
  • 107.
    EMPLOIS-MÉTIERS SPÉCIALISÉS DANSUN DOMAINE, ET COMPÉTENCES ASSOCIÉES 94 activité de formation est alors une composante plus ou moins impor- tante en temps, qui s’ajoute à leur emploi-métier. Partagée quant à l’évaluation et le suivi des formations. Partagée enfin avec les salariés eux-mêmes qui ont à leur disposition plusieurs outils que leur offre la législation pour obtenir un complé- ment de professionalisation et gérer aussi leur propre développement Figure 5.3 – Le processus de formation Choix et définition d’une politique d’emploi, dont la politique formation • Contractualisation • Budgets • Mise en forme Direction ou DRH Études sur les qualifications et les compétences accumulées disponibles et manquantes en fonction des évolutions possibles des effectifs, du plan de charge, de la technologie, de l’organisation du travail (référentiels, cartographiés des emplois et des compétences) Conception des processus et méthodes à mettre en place pour appliquer la politique formation Consultant en formation Inventaire et analyse des besoins de formation des individus et services Élaboration d’itinéraires professionnels Responsable Responsable mobilité et gestion des carrières formation Conception du plan de formation et chiffrage du dispositif Mise en place des formations Assistant formation Secrétaire administratif spécialisé Administration de la gestion de la formation Suivi et évaluation des formations Suivi et analyse des coûts et budget de formation Enclechement d’un processus VAE ou VAP Gestion des promotions et mobilités
  • 108.
    LES EMPLOIS-MÉTIERS DUDOMAINE EMPLOI 95 © Dunod – La photocopie non autorisée est un délit professionnel. Il s’agit des bilans de compétences, de la VAP et de la VAE, du DIF, des contrats de professionnalisation1. Les programmes sont encore définis par le service formation, qui met à disposition des outils (e-learnning, training center), une offre. Mais c’est aux managers et aux salariés qu’il appartient de s’inscrire et d’en faire le suivi. L’évolution va vers une responsabilisation accrue des opérationnels. Exemples d’entretiens réalisés auprès de professionnels pour décrire ces emplois • Ingénieur de fabrication de l’industrie chimique (550 salariés) : – formateur occasionnel en chimie et physique de base auprès des opéra- teurs pour une meilleure maîtrise du processus (de la conception de la formation au face à face pédagogique), – recueil des besoins de formation de son secteur, envoyés au service formation, – négociation avec le responsable formation des besoins à couvrir en priorité dans son secteur et répercussion des décisions de formation aux salariés. • Chargé d’étude dans une entreprise d’électronique (4 000 salariés) : – formation des collègues du service ressources humaines à la bureautique, pour améliorer le fonctionnement en réseau. • Responsable du service prévention et sécurité (entreprise d’électronique de 4 000 salariés) : – conception de supports et dossiers pédagogiques de sécurité, – formation des formateurs internes en sécurité pour mettre en place des acteurs relais de formation et d’information à la sécurité. • Surveillante chef d’un hôpital (3 000 salariés) : – décide et planifie la venue de différents stagiaires en formation pour assurer la bonne marche du service et permettre le bon déroulement de leur stage. • Agent de maîtrise de jour (production) dans l’industrie chimique (300 salariés) : – assure une fonction de correspondant-formation dans l’atelier auprès du responsable formation. Il est chargé de veiller aux incidences des réorgani- sations ou des changements technologiques sur le travail des opérateurs. 1. VAP : validation des acquis de l’expérience; VAE : validation des acquis de l’expérience; DIF : droit individuel à la formation.
  • 109.
    EMPLOIS-MÉTIERS SPÉCIALISÉS DANSUN DOMAINE, ET COMPÉTENCES ASSOCIÉES 96 Ces évolutions sont confirmées par les activités des cabinets de consul- tants qui sont de plus en plus sollicités sur des formations au tutorat, des formations de formateurs occasionnels, des formations à l’entretien annuel d’appréciation à partir de référentiels compétences-emplois. Dans l’entreprise elle-même, cette évolution va de pair avec une évolution également de la gestion des emplois vers une gestion des compétences (gestion intégrée du recrutement, de la mobilité et de la formation). La conséquence d’une gestion interne de l’emploi plus attentive visant à fidéliser et professionnaliser, est le développement de la polycompé- tence. La promotion interne n’est toutefois pas liée à l’acquisition de cette polycompétence, et nécessite souvent un « parcours de profession- nalisation » intégrant des changements de postes ou d’activités ainsi que des actions de formation. Exemples d’entretiens réalisés auprès de professionnels pour décrire ces emplois • Assistante formation, industrie pharmaceutique, 700 salariés. • Responsable de la gestion de la formation, industrie aéronautique, 600 salariés. • Rédacteur formation, Mairie, 4 000 agents. • Responsable du service personnel et formation, tuyauterie, 83 salariés. • Assistante formation, robinetterie, 1450 salariés. • Responsable formation, Caisse d’allocations familiales, 270 personnes. • Responsable de la gestion de la formation, aéronautique, 600 salariés… L’emploi-métier de responsable de formation et ses évolutions Résumé La finalité est d’assurer le développement des compétences des salariés nécessaires aux évolutions de l’entreprise en maîtrisant l’investisse- ment formation.
  • 110.
    LES EMPLOIS-MÉTIERS DUDOMAINE EMPLOI 97 © Dunod – La photocopie non autorisée est un délit Le responsable de formation assure l’interface avec la hiérarchie des salariés et les salariés des autres services, les organismes financeurs et collecteurs de la formation, les organismes dispensateurs de formation, publics ou privés. Réseau de relations du responsable formation1 Il s’agit de recenser toutes les personnes avec lesquelles le responsable formation entre en relation à l’occasion de son activité professionnelle, en précisant la nature de sa relation (collaboration, supervision, contrôle, etc.) et les circonstances dans lesquelles elle se déroule. On distinguera les relations au sein du service RH dans un premier temps, puis les relations internes à l’entreprise, et enfin les relations entretenues avec des interlocuteurs extérieurs à l’entreprise. Données prises en compte Activités Politique de formation, budget alloué,financements possibles, besoins recensés. Offres de formation externe et interne. Établir le plan de formation et le budget formation. Établir des cahiers des charges. Choisir les prestataires de formation en négociant conte- nus et coûts. Suivre le budget et analyser les écarts entre prévisions et réalisations. Contrôler le travail administratif de mise en place, de suivi, d’évaluation de formation, et de déclaration auprès des organismes financiers et collecteurs. Accompagner et évaluer les actions de formation. Évaluer les effets de l’investissement formation. Activités complémentaires rencontrées Rechercher les stages dont a besoin l’entreprise, et gérer les stagiaires en liaison avec les écoles, lycées et universités. Conseiller les salariés sur leur parcours individuel de formation (dont la VAE ou les bilans de compétences). Suivre la gestion des intérimaires. 1. Voir tableau p. 99.
  • 111.
    EMPLOIS-MÉTIERS SPÉCIALISÉS DANSUN DOMAINE, ET COMPÉTENCES ASSOCIÉES 98 Figure 5.4 – Chaîne d’activités du responsable de formation Concevoir et/ou améliorer les processus, méthodes et outils de recueil et d’analyse des besoins, et de mise en place des formations (cf. extension de l’emploi vers Consultant en formation) Inventaire des demandes de formation, individuelles et des services Conseil aux salariés en matière de formation et d’évolution de carrière Faire une estimation des coûts : budget primitif Analyse des demandes pour les comparer aux priorités définies et au budget alloué par la politique formation Préparation d’un plan à présenter à chaque service, au CE et CCE, et d’un budget approximatif par priorité Négociation avec les partenaires sociaux et les chefs de services (négociation GPEC) Politique de formation et budgets alloués Relations avec les partenaires extérieurs : organismes financeurs et collecteurs Veille juridique (droit de la formation) Établissement du budget définitif et du plan de formation correspondant Mise en œuvre du plan de formation Gestion des formations et formateurs internes en liaison avec eux et les services Suivi du budget, analyse des écarts entre prévisions et réalisations : analyse des coûts Contrôle du travail d’organisation, suivi des actions de formation et des tâches adminis- tratives correspondantes Élaboration des appels d’offres correspondants Sélection des organismes de formation en négociant contenus et prix Gestion de la relation avec les organismes de formation Contacts avec organismes et prestataires de formation Suivi et évaluation des actions de formation (internes ou externes) Moyens Légende Actions Résultats Évaluer les effets de l’« investissement formation » en collaboration avec le DRH et les responsables opérationnels Contrôler la fiabilité des procédures Élaboration des cahiers des charges en collaboration avec les services et selon les normes qualité
  • 112.
    LES EMPLOIS-MÉTIERS DUDOMAINE EMPLOI 99 © Dunod – La photocopie non autorisée est un délit Interlocuteurs Type de relations et circonstances En interne service RH avec le DRH le responsable formation reçoit ou sollicite des conseils pour d’éventuels problèmes, l’assiste pendant les réunions de la commission formation du comité d’entre- prise. l’assistant ou secré- taire formation distribue et supervise le travail administra- tif lié à la formation. le service formation du siège (quand il existe) envoie des états statistiques demandés, rend compte de ses analyses de coûts de formation, reçoit l’interprétation de textes juridiques nouveaux, veille à la cohérence de ses actions avec celles des autres usines et de la politique du groupe. le responsable GPEC ou gestion des carrières sollicite les résultats des études prospectives, est informé des besoins liés à la gestion des carrières individuelles et collectives. En interne entreprise avec les correspondants formation dans les services ou les chefs de services le responsable formation recueille et analyse les besoins de formation, met au point les cahiers des charges, demande leur avis sur les offres des presta- taires. les membres de la commissionformation du comité d’entreprise discute le plan de formation en cours d’élaboration, le présente en réunion dans sa forme finale. le service comptabilité met au point la déclaration fiscale, la taxe d’apprentissage, la gestion des subven- tions formation obtenues. tous les salariés à leur demande les renseigne ou les conseille sur des choix (un parcours indi- viduel de formation par exemple) ou en matière juridique (droit au congé indivi- duel de formation…).
  • 113.
    EMPLOIS-MÉTIERS SPÉCIALISÉS DANSUN DOMAINE, ET COMPÉTENCES ASSOCIÉES 100 En externe avec les organismes collec- teurs et organismes financeurs (OPCA, région, Fongecif, etc.) le responsable formation sollicite des aides, présente et défend des dossiers de demandes de subventions. les prestataires de formation présente le cahier des charges, négocie prix, dates et contenu des formations, évalue leur prestation. les organismes de VAE sous-traite. Vous êtes salarié d’un service RH Votre projet professionnel est de devenir responsable formation, et vous êtes actuellement assistant formation : – cochez sur ce schéma toutes les activités que vous réalisez déjà ou que vous sauriez prendre en charge; – repérez ce que vous ne savez pas faire et réfléchissez à la meilleure façon d’acquérir les compétences nécessaires (reportez-vous à la rubri- que compétences) : soit postuler dans un cabinet de consultant, soit négocier un enrichissement de vos activités actuelles, soit demander des stages de formation continue. Vous êtes actuellement la seule personne dans le service à vous occuper de la formation mais vous n’avez pas le titre de responsable formation. Réalisez un auto-diagnostic de votre emploi… – que faites-vous comparativement à cet emploi-métier ? – pouvez-vous, dans le cadre de votre emploi actuel, développer les acti- vités qui sont actuellement négligées ? Est-ce nécessaire ou souhaitable pour vous-même et pour l’entreprise ? – pourriez-vous faire valider vos compétences dans une démarche VAE ? Vous êtes auditeur qualité et vous venez contrôler le service formation… Vous comparez tout d’abord l’existant avec le schéma du processus formation : qui fait quoi, dans cette entreprise ? Vous examinez avec le responsable formation de façon approfondie sa chaîne d’activités et, pour chaque élément, vous demandez à consulter les documents ayant servi de base au travail. Par exemple, quels sont les COMMENT UTILISER… LA CHAÎNE D’ACTIVITÉS DU RESPONSABLE FORMATION ?
  • 114.
    LES EMPLOIS-MÉTIERS DUDOMAINE EMPLOI 101 © Dunod – La photocopie non autorisée est un délit Les évolutions de l’emploi repérées La complexification et la densification du réseau de relations repré- sente, comme pour beaucoup d’autres emploi-métiers de la fonction ressources humaines, une tendance d’évolution majeure. Pour le montage et la réalisation des projets, les relations et les coopérations se sont accrues et complexifiées tant en externe (collecteurs, offres de forma- tions, financeurs) qu’en interne (dans le cadre des actions concertées de GPEC), parallèlement à la sophistication des nouvelles technologies de l’information (enseignement assisté par ordinateur, enseignement à distance, Internet pour la recherche d’organismes…). Les titulaires interrogés affirment que leur direction les interpelle de plus en plus fréquemment sur la maîtrise des coûts de formation. Cette préoccupation se manifeste également dans le choix des organismes : on négocie les contenus et les prix, et même dans certains cas, ce n’est plus le responsable formation qui négocie le prix, mais le service achats. Il semble bien que choisir un organisme de formation devient une vérita- ble fonction achat. Par ailleurs, le suivi précis des coûts et l’obligation de justifier la variation du taux horaire de formation de l’entreprise par exemple devient une nécessité. Certains services de formation font une analyse comptable des coûts qui va au-delà des obligations légales. Les procédures de recueil de besoins semblent se systématiser. L’influence des normes ISO se fait également sentir dans la construction des cahiers des charges et des appels d’offre, contraignant les responsa- bles de formation à utiliser l’ingénierie de formation. Suivant leur formation initiale et leur expérience professionnelle les responsables formation investissent plus ou moins ces domaines de compétences nouveaux. On observe des responsables formation qui sont venus sur cet emploi sans formation spécifique particulière et qui se sont formés « sur le tas », alors que d’autres ont une véritable expertise en ingénierie de formation, de par leur passé professionnel ou la forma- tion qu’ils ont suivie. D’autres enfin ont mené des missions de GPEC. formulaires d’inventaire des demandes de formation : individuelles et des services ? Ou et comment est effectuée la synthèse des documents d’évaluation pour une action donnée, ou encore, vous demandez à consulter un cahier des charges rédigé pour une action précise.
  • 115.
    EMPLOIS-MÉTIERS SPÉCIALISÉS DANSUN DOMAINE, ET COMPÉTENCES ASSOCIÉES 102 Les compétences de l’emploi-métier de responsable de formation Nous avons retenu quatre finalités intermédiaires : harmoniser au mieux les demandes individuelles, les demandes des services avec les priorités de l’entreprise; obtenir le meilleur rapport qualité/prix et faire faire des économies à l’entreprise; optimiser les procédures de gestion; suivre et maîtriser les dépenses de formation. 1. Quels sont les savoirs en action ou compétences nécessaires pour harmoniser au mieux les demandes individuelles, les demandes des services avec les priorités de l’entreprise ? – savoir susciter l’émergence des besoins; – savoir écouter et faire exprimer les problèmes et les besoins indivi- duels; – savoir conseiller les salariés en matière de parcours de formation et de carrière; – savoir conseiller les hiérarchiques sur les formations correspondant aux besoins de leur service; – savoir négocier les priorités définies par la Direction face aux besoins des services. Quels savoirs théoriques (connaissances et disciplines de base), quelles connaissances liées à la pratique professionnelle y associer ? Connaissances et disciplines de base (savoirs théoriques) Connaissances liées à la pratique professionnelle Méthodologie de l’enquête Conduite et gestion de projets Économie d’entreprise (fonctionne- ment et processus) Réglementation et législation en matière de formation Méthodes de recherche documentaire sur les métiers et l’offre de formation Négociation sociale Méthodologie de GPEC et d’analyse du travail Les personnes clés pour le recueil des besoins de formation dans l’entreprise Les salariés, le vocabulaire technique spécifique à l’entreprise, ses métiers et l’offre de formation correspondante Parcours de formation adaptés aux filières et métiers de l’entreprise Freins et arguments à faire valoir auprès des décideurs Les acteurs locaux VAE/VAP
  • 116.
    LES EMPLOIS-MÉTIERS DUDOMAINE EMPLOI 103 © Dunod – La photocopie non autorisée est un délit 2. Quels sont les savoirs en action ou compétences nécessaires pour obtenir le meilleur rapport qualité/prix et faire faire des économies à l’entreprise ? – savoir concevoir une action de formation; – savoir négocier les prix et les contenus auprès des organismes de formation; – savoir trouver et négocier les aides financières nécessaires; – savoir construire un plan de formation; – savoir évaluer la qualité d’une formation. Quels savoirs théoriques (connaissances et disciplines de base), quelles connaissances liées à la pratique professionnelle y associer ? 3. Quels sont les savoirs en action ou compétences nécessaires pour optimiser les procédures de gestion ? – savoir utiliser les logiciels de gestion de la formation en vigueur dans l’organisation, – savoir choisir un logiciel adapté aux besoins de l’entreprise et si possible en interface avec les autres bases de données RH. Connaissances et disciplines de base (savoirs théoriques) Connaissances liées à la pratique professionnelle Ingénierie pédagogique : objectifs… Normes qualité en formation (ISO) Méthodologie de résolution de problèmes Conduite de projet Négociation commerciale Dispositif de la formation profession- nelle continue (organisation, législa- tion, financement) Modalités de validation des acquis (VAE, VAP) Spécificités de l’entreprise en matière de besoins de formation Modèles de cahiers des charges et appels d’offre en vigueur dans l’entreprise Périodes creuses en production pour planifier les formations Prestataires et rapport qualité/prix des prestations Politiques des financeurs régionaux en matière d’aides
  • 117.
    EMPLOIS-MÉTIERS SPÉCIALISÉS DANSUN DOMAINE, ET COMPÉTENCES ASSOCIÉES 104 Quels savoirs théoriques (connaissances et disciplines de base), quelles connaissances liées à la pratique professionnelle y associer ? 4. Quels sont les savoirs en action ou compétences nécessaires pour suivre et maîtriser les dépenses de formation ? – savoir traduire les besoins de formation en coûts; – savoir établir, argumenter et suivre le budget; – savoir analyser les coûts de formation et les dépassements de budget. Quels savoirs théoriques (connaissances et disciplines de base), quelles connaissances liées à la pratique professionnelle y associer ? Quelles sont les qualité indispensables à la réalisation de ces quatre finalités intermédiaires ? Connaissances et disciplines de base (savoirs théoriques) Connaissances liées à la pratique professionnelle Bureautique et logiciels de gestion de la formation existant sur le marché Logiciel utilisé dans l’entreprise Système d’informations existant Connaissances et disciplines de base (savoirs théoriques) Connaissances liées à la pratique professionnelle Budget prévisionnel et définitif Méthodologie d’argumentation Analyse de coûts (éléments de contrôle de gestion) Priorités et critères d’élaboration des budgets Causes et risques d’écarts par rapport au budget (liés aux pratiques des acteurs de l’entreprise) Qualités correspondant aux savoirs en action de l’emploi-métier (l’agir vis-à-vis des autres et de son travail) Aimer les contacts relationnels et savoir être disponible pour pouvoir solliciter, répondre, conseiller et négocier avec de nombreux partenaires Être rigoureux et méthodique pour pouvoir gérer à temps et simultanément de nombreux dossiers Avoir beaucoup de discrétion et de discernement pour ne pas divulguer malen- contreusement les informations reçues Savoir accepter la remise en cause, par la hiérarchie, d’études ou de projets
  • 118.
    LES EMPLOIS-MÉTIERS DUDOMAINE EMPLOI 105 © Dunod – La photocopie non autorisée est un délit La fonction RH est très intimement tributaire des politiques indus- trielles et économiques mises en place par les dirigeants, et de ce fait, dès qu’un rachat par un groupe plus grand ou étranger s’opère, dès que de nouveaux dirigeants arrivent, mutés d’autres sites ou groupes, les projets RH sont remis en question. Deux exemples : – un projet lourd de formation à la polyvalence (60 h pour l’ensem- ble des 350 salariés du site), négocié avec le FAF (Fonds d’Assu- rance Formation) et prêt à être financé par la Région, préparé depuis deux ans, annoncé aux syndicats et aux salariés, est remis en cause par un nouveau directeur technique, qui avait mis en place d’autres actions de formation dans le site qu’il dirigeait aupara- vant, accompagnant une organisation du travail qu’il veut égale- ment modifier. Il faut alors revoir le projet complètement : moins d’heures, contenus modifiés, et du coup financement régional refusé, communication auprès des salariés à reprendre. – un projet de conception de « filières de progression professionnelle », composé de parcours entre des modules de formation et des affec- tations à de nouveaux emplois, destiné à améliorer la gestion des carrières et à fidéliser le personnel, est arrêté parce qu’une nouvelle conjoncture interne modifie les urgences : au lieu de préparer l’avenir (cf. la prospective), il faut répondre au mécontentement des représentants syndicaux sur les conditions de travail, et égale- ment se concentrer sur une baisse d’activité pouvant à terme géné- rer un plan social. Le court terme devient la priorité et le projet initial est remis à plus tard. Évolutions repérées : l’activité de gestion de l’emploi et des compétences La GPEC – gestion prévisionnelle des emplois et des compétences – trop lourde et centralisée dans les années quatre-vingt, est devenue aujourd’hui la « gestion par les compétences ». Il s’agit, avec des dispo- sitifs plus simples et plus concrets, enfin opérationnels et utilisables par les managers « d’identifier de quelles compétences clés on dispose, de
  • 119.
    EMPLOIS-MÉTIERS SPÉCIALISÉS DANSUN DOMAINE, ET COMPÉTENCES ASSOCIÉES 106 préciser les compétences critiques à conserver, favoriser ou acquérir, en particulier en favorisant la mobilité et l’adaptabilité des salariés »1. Dans tous les cas, la démarche s’est assouplie et en partie décentrali- sée de la DRH vers les opérationnels, en particulier en utilisant les entretiens annuels d’évaluation. De nombreux stagiaires de DESS Ressources Humaines ont été mobilisés ces dernières années pour la mise en place de nouveaux outils (référentiels métiers pour quelques emplois repères, identification de compétences clés, harmonisation entre référentiels métiers et outils d’appréciation, etc.), et ce fut un des chantiers majeurs des consultants RH, emploi métier qui est décrit au chapitre 7. Exemple. Chez Xeros, à partir de 1996, la logique de poste a été abandonnée au profit d’une logique de mission, et la logique de filière au profit de celle d’un parcours d’apprentissage ou « cursus de développement de compétences ». Un nouveau référentiel a été bâti, listant une soixantaine de compétences reconnues comme nécessaires pour assumer les rôles et responsabilités liés aux différents métiers de l’entreprise. Les managers ont été sollicités pour qu’ils puissent s’approprier le dispositif et l’utiliser dans le cadre des entre- tiens annuels d’évaluation. Si les pratiques se sont simplifiées et opérationnalisées, c’est bien parce que les enjeux sont de plus en plus cruciaux dans le contexte actuel de la gestion des entreprises. En effet, Claire Beyou2 rappelle différents éléments de contexte ayant un impact sur la gestion des hommes : – un environnement turbulent entraînant la nécessité de disposer de salariés « adaptables » et de connaître les compétences disponibles pour pouvoir les exploiter différemment; – une accélération des changements technologiques; – des salariés autonomes et responsables devenus plus exigeants en termes d’employabilité; 1. « Gérer les compétences pour préparer l’avenir », de Le Nagard G., in Entreprise et Carrières, no 660, mars 2003. 2. Beyou C., Manager les connaissances, Éditions Liaisons, Paris, 2003.
  • 120.
    LES EMPLOIS-MÉTIERS DUDOMAINE EMPLOI 107 © Dunod – La photocopie non autorisée est un délit – un rôle accru du management de proximité dans la gestion des hommes; – le développement de la formation tout au long de la vie. Nous rappelons ici également l’impact des politiques qualité (certifi- cations ISO 9000 version 2000) et des nouvelles orientations en matière de retraite et de formation professionnelle (VAE). C’est ainsi qu’aujourd’hui, la gestion de l’emploi intègre dans une organisation systémique et évolutive, aussi bien le recrutement, que la gestion des carrières, la formation et l’organisation du travail. Cependant certaines des questions actuelles ne sont pas résolues avec la GPEC… Par exemple : – Dans le cadre du papy-boom, comment trouver un remplaçant et transférer efficacement les compétences ou connaissances des anciens ? – Comment conserver les savoirs dans l’entreprise alors que 60 % des cadres et agents de maîtrise vont quitter les entreprises dans les 5 ou 7 ans à venir ? – Comment favoriser un apprentissage permanent des salariés, déve- lopper leur employabilité, leur adaptabilité ? – Comment rendre les personnes plus innovantes ? – Comment connaître les compétences des partenaires et sous- traitants ? On est ici à la frontière avec une autre démarche connue sous le nom de Knowledge Management (KM)1 ou encore « management des connaissances », et qui tente de répondre aux enjeux suivants : – à un niveau stratégique, l’identification, la détection et le dévelop- pement de compétences clés non seulement pour l’activité actuelle, mais intégrant les évolutions prévisibles; 1. Le Knowledge Management a comme objectif de partager les savoirs au sein d’une entreprise, de mettre en commun les informations et les compétences. C’est à la fois une démarche méthodologique visant à mieux communiquer entre services, individus, voire sites d’un groupe, sur des activités communes, et c’est aussi (trop souvent unique- ment) un outil, c’est-à-dire des bases de données, souvent implantées par des SSII.
  • 121.
    EMPLOIS-MÉTIERS SPÉCIALISÉS DANSUN DOMAINE, ET COMPÉTENCES ASSOCIÉES 108 – à un niveau organisationnel, il s’agit de maîtriser le risque de perte de compétences vues comme des actifs pour la capitalisation des connaissances (papy-boom ou turn-over…); – à un niveau opérationnel, il s’agit d’accroître l’efficacité en capita- lisant les connaissances, et en particulier les savoirs tacites, qui ne sont gravés nulle part sauf dans le cerveau des travailleurs expéri- mentés, et donc se doter de bases de données à faire vivre, sans pour autant qu’elles deviennent des « usines à gaz ». On doit donc non seulement connaître les compétences nécessaires aux activités actuelles, mais anticiper les évolutions (des métiers, de la stratégie ou de l’activité de l’entreprise, de l’environnement global) et également satisfaire les aspirations des salariés pour les fidéliser, faire évoluer leurs connaissances et leurs compétences, et les rendre acteurs du progrès global de l’entreprise. Françoise Kerlan1 dit à ce propos : « il ne s’agit plus uniquement de prévoir ce que seront les compétences requises mais de favoriser les conditions de leurs adaptations, c’est-à- dire la mise en place d’une dimension d’apprentissage ». « Dans une approche globale KM/compétences, la gestion des carriè- res devient un instrument crucial pour faire évoluer les personnes mais aussi pour alimenter le descriptif des connaissances et des compétences de l’entreprise. »2 La méthodologie ETED et en particulier la fiche « Compétences » qui distingue bien compétences et connaissances d’une part, et le repé- rage systématique des évolutions prévisibles des métiers ou activités d’autre part, est une démarche utile pour le Knowledge Management. Par ailleurs, les chapitres 10 et 12 de cet ouvrage, en tentant de montrer comment mobiliser les connaissances, en particulier en actionnant des « compétences génériques » ou cognitives, donne un éclairage nouveau à ceux qui sont concernés par cette problématique. 1. Kerlan F., Guide de la gestion prévisionnelle des emplois et des compétences, Éditions d’Organisation, Paris, 2002. 2. Beyou C., ibid.
  • 122.
    109 CH A PI T RE 6 Les emplois-métiers du domaine risques sociaux OUS AVONS REGROUPÉ sous cet intitulé toutes les activités concourant à la finalité du domaine suivant : la prévention des risques associés au travail et à l’activité de l’entreprise pour les individus et la collectivité (chômage, fusions-acquisitions, accidents…) et pour l’entreprise (grèves, maladies, accidents, absentéisme, malfa- çons, conflits, démotivation, amenuisement du dynamisme interne…). Ces activités correspondent à la mise en œuvre de plans d’action hygiène et sécurité, communication interne, communication externe, relations sociales, et management. Comme pour le domaine emploi, nous n’avons pas pu formaliser un processus global de la gestion de risques sociaux, bien que la finalité des différents plans d’action soit la même et qu’il y ait une synergie certaine entre les activités. Par exemple, les activités du CHSCT1 concernent le responsable sécurité, le respon- sable des relations sociales et le responsable de la communication interne. Nous n’avons pas rencontré d’activité de communication externe au sein des services ressources humaines lors de notre étude. Il semble que 1. Comité d’hygiène, sécurité et des conditions de travail. N
  • 123.
    EMPLOIS-MÉTIERS SPÉCIALISÉS DANSUN DOMAINE, ET COMPÉTENCES ASSOCIÉES 110 les emplois qui y correspondent (responsable de communication par exemple) soient rattachés hiérarchiquement le plus souvent à la direc- tion générale. Nous n’avons pas interrogé de titulaire d’emploi « responsable de communication interne », par contre certains titulaires interrogés partici- pent à la rédaction d’un journal interne à l’entreprise et/ou à des actions de communication interne. Il semble que cet emploi ne soit pas forcé- ment rattaché au service ressources humaines, tout comme pour la communication externe. Ce sont aussi des activités externalisées (le jour- nal d’entreprise, des actions particulières avec affiches ou films…). En revanche, de nombreux salariés de la fonction ressources humaines rencontrés doivent être à même de communiquer efficacement, orale- ment et par écrit, les politiques RH suivies en interne aux autres services et en externe à des partenaires divers (voir pour cela les réseaux de rela- tions des emplois-métiers décrits dans cette étude). Tous les titulaires insistent sur cette compétence : il s’agit en interne du développement du concept client/fournisseur, le service RH étant fournisseur de services pour toute l’entreprise et pour les salariés. Le souci d’élaborer des procé- dures internes au service ressources humaines correspond également à un souci de développement de la communication interne (être remplacé en cas d’absence) et de la communication auprès d’un service en interne ou à un partenaire externe : savoir expliquer telle ou telle décision ou procé- dure de gestion (licenciement, mobilité, formation…). Compte tenu des limites de notre étude (nombre et variété des sala- riés interrogés non exhaustifs), nous ne présenterons ici que les activités concernant l’hygiène et la sécurité d’une part, et les relations sociales d’autre part. Le management nous semble être une activité transversale à l’entre- prise, pris en charge par la direction et lié aux choix organisationnels (quelle structure face à une volonté de flexibilité croissante, de « désirs » de salariés autonomes et de plus en plus compétents ? Quels axes straté- giques et quels choix de gestion des ressources humaines correspon- dants ?). Notre échantillon comprend effectivement des personnes chargées au service du personnel d’accompagner les axes stratégiques de la direction, en particulier en matière de flexibilité comme nous allons le voir maintenant, sans être pour autant directeur des ressources humai- nes, il s’agit entre autres d’un nouvel intitulé d’emploi : le « responsable de développement RH ».
  • 124.
    LES EMPLOIS-MÉTIERS DUDOMAINE RISQUES SOCIAUX 111 © Dunod – La photocopie non autorisée est un délit Exemples d’entretiens réalisés auprès de professionnels pour décrire ces emplois • Responsable de la gestion du personnel (mécanique, aéronautique, 600 sala- riés) en charge de la mobilité du personnel inter-sites après deux plans sociaux, avec comme outil de gestion la mise en place progressive d’une gestion prévisionnelle des compétences. Depuis notre enquête, cet outil a été généralisé dans toute l’entreprise. • Responsable d’administration du personnel et des relations sociales (CRAM, 1 600 personnes). Emploi venant juste d’être « rebaptisé » à la suite d’une restructuration de service et d’une refonte des classifications et des emplois et d’un mouvement social « dur » (ancienne appellation : responsable administration du personnel et recrutement). • Responsable prévention-sécurité (entreprise d’électronique, 4 000 salariés). • Adjoint à la sécurité (chimie des engrais, 320 salariés). • Surveillante-chef (hôpital, 3 500 salariés). • Responsable prévention, sécurité, formation et communication interne (fonderie, 400 salariés). • Les différents directeurs des ressources humaines interrogés… L’emploi-métier de responsable sécurité et ses évolutions Les emplois du domaine « sécurité » ne sont pas toujours explicitement rattachés au service des ressources humaines. Ils peuvent dépendre également du directeur technique ou de la direction administrative. Les profils de poste et les responsabilités confiées aux titulaires de ces emplois varient beaucoup en fonction d’une part de la taille de l’entre- prise, mais encore plus en fonction de la place et l’attention accordées à la sécurité dans la politique générale de l’entreprise. Dans certains secteurs d’activité (comme le nucléaire ou la chimie) cette place est considérée comme fondamentale, alors que dans d’autres secteurs, cela va dépendre des dirigeants de l’entreprise et de l’importance qu’ils accordent à la sécurité dans leur stratégie générale. Résumé La finalité est de minimiser pour les hommes (santé) et pour l’entre- prise (coûts) les risques liés à l’exercice du travail.
  • 125.
    EMPLOIS-MÉTIERS SPÉCIALISÉS DANSUN DOMAINE, ET COMPÉTENCES ASSOCIÉES 112 Le responsable sécurité1 joue le rôle d’interface avec la direction des ressources humaines pour les actions de formation ainsi que le suivi médical et statistique, avec le CHSCT (Comité d’hygiène, sécurité et des conditions de travail) pour les audits, les études et le suivi sécurité, avec les responsables techniques pour des campagnes de sensibilisation ou de mobilisation du personnel. 1. Souvent encore appelé « responsable hygiène et sécurité ». Données prises en compte Activités Législation (nationale, européenne et sur la bran- che). Risques spécifiques à l’activité de l’entreprise (technologiques, chimi- ques, nucléaires, etc.). Connaissance des pratiques de l’entreprise et de ses hom- mes en matière de sécurité. Position hiérarchique et mandat vis-à-vis de la hiérarchie opérationnelle. Statistiques et études sur les causes des accidents passés. Fonctionnement et rôle du CHSCT. Révéler les problèmes ou risques concernant la sécurité en réalisant des diagnostics, le plus souvent de façon impromptue. Contrôler l’application de la réglementation et les procédures en vigueur. Auditer les services de l’entreprise, voire attribuer une certification sécurité (points faibles, points à surveiller ou à améliorer). Formuler des recommandations quant aux actions à entreprendre afin de diminuer les risques repérés ou consolider les acquis en matière de sécurité. Maintenir la vigilance de l’ensemble de l’entre- prise sur la sécurité. Conseiller la direction générale et technique sur la politique en matière de sécurité. Impulser des actions de prévention en collabora- tion avec d’autres acteurs de l’entreprise. Activités complémentaires rencontrées Selon la taille de l’entreprise, avoir un service à diriger avec des collaborateurs (des animateurs sécurité), ou bien être seul en appui de la direction technique ou de la direction des ressources humaines. Prendre en charge le suivi matériel, juridique, et psychologique, en cas d’acci- dent grave : rapatriement, contact avec autorités judiciaires, experts médicaux, aide à la famille, recueil d’informations et de données pour le dossier (assuran- ces, procès, étude des causes dans une perspective de prévention ultérieure). Ces tâches peuvent être également prises en charge par le service juridique, par la direction des ressources humaines ou par le responsable du service concerné par l’accident ou le plus souvent dans les PME, par le dirigeant lui-même.
  • 126.
    LES EMPLOIS-MÉTIERS DUDOMAINE RISQUES SOCIAUX 113 © Dunod – La photocopie non autorisée est un délit Réseau de relations du responsable sécurité Il s’agit de recenser toutes les personnes avec lesquelles le responsable sécurité entre en relation à l’occasion de son activité professionnelle, en précisant la nature de sa relation (collaboration, supervision, contrôle, etc.) et les circonstances dans lesquelles se déroule cette relation. On Figure 6.1 – Chaîne d’activités du responsable sécurité Législation nationale, européenne et branche Risques spécifiques aux technologies, à l’activité de l’entreprise Politique et culture sécurité de l’entreprise Passé de l’entreprise : statistiques accidents Audits, diagnostics de services Études sur les risques : postes, organisation du travail En cas d’accident : suivi juridique et social (procédures, procès, assurances) Contrôler l’application des plans sécurité Informer, conseiller les chefs de services Établissement de statistiques accidents Mise en œuvre de plans d’action prévention sécurité Fiches sécurité, manuel de procédures Formation de tout le personnel et du CHSCT Campagnes sécurité : informations concours... Soigner ou faire soigner Moyens Légende Actions Résultats
  • 127.
    EMPLOIS-MÉTIERS SPÉCIALISÉS DANSUN DOMAINE, ET COMPÉTENCES ASSOCIÉES 114 distinguera les relations au sein du service RH dans un premier temps, puis les relations internes à l’entreprise, et enfin les relations entretenues avec des interlocuteurs extérieurs à l’entreprise. Interlocuteurs Type de relations et circonstances En interne service RH avec ses subordonnés (animateurs sécurité) le responsable sécurité délègue des audits dans les services, ou des études sur les causes d’accidents ou statis- tiques. sa secrétaire délègue le suivi des statistiques accidents, la mise en forme de dossiers de formation. le responsable formation délègue ou supervise la conception du plan de formation pour les actions de prévention/sécurité. le responsable administratif collabore sur le traitement des données liées aux absences et aux coûts. En interne entreprise avec les présidents des CHSCT le responsable sécurité forme et informe sur les lois, leurs préro- gatives et la politique sécurité de l’entre- prise. les chefs de services les informe sur les règlements, ainsi que sur les résultats de l’audit de leur service, les conseille sur un plan d’action sécurité pour leur service. tous les salariés les interpelle lorsqu’il observe des manquements, les informe ou les forme lors de réunions ou sessions de formation, s’informe auprès des témoins en cas d’accident. le médecin du travail collabore ou lui demande son avis pour des études ou pour la politique de prévention.
  • 128.
    LES EMPLOIS-MÉTIERS DUDOMAINE RISQUES SOCIAUX 115 © Dunod – La photocopie non autorisée est un délit En externe avec les cabinets d’audits sécurité le responsable sécurité délègue des audits, ou s’informe de normes ou de méthodes, ou bien rend compte lors de contrôles. les partenaires légaux sécurité : inspecteur du travail, CRAM, assurances s’informe et les informe sur les nouvelles réglementations, sur les statistiques accidents ou sur des études. la branche profession- nelle, le ministère du Travail examine l’interprétation de certains textes (voire textes européens). En cas d’accident le préfet, l’inspecteur de police, l’inspecteur du travail s’informe ou les informe sur l’avancée de l’enquête, leur fournit des documents (preuves d’habilitations par exemple). Vous êtes salarié d’un service RH et vous occupez actuellement un emploi similaire… Comparez vos interlocuteurs actuels avec ceux de l’emploi-métier. Interrogez-vous sur les différences : sont-elles fondées, ou y aurait-il des éléments à améliorer dans votre propre réseau de relations ? Si vous souhaitez développer de nouvelles relations avec certains interlo- cuteurs, comment allez-vous opérer ? Comment améliorer éventuellement la nature et les moyens de relations avec vos interlocuteurs actuels ? Vous êtes auditeur sécurité Votre mission est de contrôler afin de donner une certification par exem- ple… Vous pouvez interroger les interlocuteurs sur la nature et les circonstan- ces des relations avec le responsable sécurité, et diagnostiquer les éven- tuels dysfonctionnements. Vous pouvez interroger le responsable sécurité sur son propre réseau de relations et le lui faire décrire, puis l’interroger sur les raisons de ce que vous estimez être des lacunes gênantes. COMMENT UTILISER… LE RÉSEAU DE RELATIONS DU RESPONSABLE SÉCURITÉ ?
  • 129.
    EMPLOIS-MÉTIERS SPÉCIALISÉS DANSUN DOMAINE, ET COMPÉTENCES ASSOCIÉES 116 Les évolutions de l’emploi repérées Le réseau de relations s’est fortement densifié et complexifié. Cette dimension communicationnelle et de coopération avec de nombreux autres acteurs tend à prendre des proportions de plus en plus importan- tes dans l’exercice de l’emploi du responsable sécurité. La pression juridique (normes et réglementations nationales et euro- péennes, l’existence des CHSCT à partir de 50 salariés, l’existence d’organismes de contrôle externes et indépendants), ainsi que l’aspect financier (cotisations, amendes…) incitent de plus en plus les entrepri- ses à s’organiser pour diminuer les accidents du travail et les risques en développant des actions de prévention. Les relations avec les représen- tants du personnel sont également accrues. Pour ce faire, il s’agit de mobiliser l’ensemble des acteurs de l’entre- prise (encadrement et employés). La création des CHSCT (comités d’hygiène, sécurité et conditions de travail), s’est révélée un aiguillon et/ou un allié souvent utile pour les salariés de ce processus sécurité. D’une structure plus ou moins administrative, du moins dans son esprit, avec des tâches liées aux soins ou au suivi médical obligatoire ainsi que la tenue de diverses statistiques (nombre d’accidents, nombre de jours d’arrêt, etc.), on a de plus en plus évolué ces dernières années vers des actions volontaristes de prévention des accidents, par la respon- sabilisation, et par la stimulation de la vigilance des personnels (campa- gnes sécurité avec affichages, concours, formation…) nécessitant de nouvelles compétences et de nouvelles formations. Par ailleurs, les différentes procédures de certification liées à la qualité (normes ISO) prévoient un volet sécurité : la mise à jour des procédures internes et des documents devient systématique et nécessite du person- nel (ce sont souvent des stagiaires de type DUT qui réalisent ces missions). La caractéristique essentielle de cet emploi est d’être avant tout animateur et aiguillon de vigilance. Les compétences de l’emploi-métier de responsable sécurité Trois finalités intermédiaires le caractérisent : diminuer les risques repé- rés ou consolider les acquis en matière de sécurité; respecter les obliga-
  • 130.
    LES EMPLOIS-MÉTIERS DUDOMAINE RISQUES SOCIAUX 117 © Dunod – La photocopie non autorisée est un délit tions légales et éviter à l’entreprise des coûts ou des sanctions inutiles; assurer à l’entreprise une bonne image en matière de sécurité, tant en interne qu’en externe. 1. Quels sont les savoirs en action ou compétences nécessaires pour diminuer les risques repérés ou consolider les acquis en matière de sécurité ? – savoir mobiliser les divers responsables sur des objectifs et des actions de prévention; – savoir concevoir des actions de prévention (formation, communi- cation, etc.); – savoir étudier les risques liés aux postes ou à l’activité de l’entre- prise; – savoir concevoir des actions correctrices (mise en sécurité des machines, des installations, de l’environnement de travail, etc.); – savoir réaliser des audits internes. Quels savoirs théoriques (connaissances et disciplines de base), quelles connaissances liées à la pratique professionnelle y associer ? 2. Quels sont les savoirs en action ou compétences nécessaires pour respecter les obligations légales et éviter à l’entreprise des coûts ou des sanctions inutiles ? – savoir se tenir informé de toutes les modifications relatives à la sécurité dans le domaine législatif; – savoir établir un partenariat avec les instances de contrôle externes à l’entreprise. Connaissances et disciplines de base (savoirs théoriques) Connaissances liées à la pratique professionnelle Méthodologie de l’audit Conduite de projets Analyse du travail et arbre des causes Hygiène, sécurité et conditions de travail Moyens de communication et de pédagogie Acteurs de l’entreprise et leur compor- tement en matière de sécurité Points névralgiques de l’entreprise en matière de risques (métiers et techni- ques) Relais ou appuis possibles dans l’entre- prise
  • 131.
    EMPLOIS-MÉTIERS SPÉCIALISÉS DANSUN DOMAINE, ET COMPÉTENCES ASSOCIÉES 118 Quels savoirs théoriques (connaissances et disciplines de base), quelles connaissances liées à la pratique professionnelle y associer ? 3. Quels sont les savoirs en action ou compétences nécessaires pour assurer à l’entreprise une bonne image en matière de sécurité, tant en interne qu’en externe ? – savoir assumer et prendre les décisions opportunes lors d’accidents du travail dans l’entreprise; – savoir communiquer avec les divers partenaires sur la sécurité; – savoir se créer un réseau de relations. Quels savoirs théoriques (connaissances et disciplines de base), quelles connaissances liées à la pratique professionnelle y associer ? Connaissances et disciplines de base (savoirs théoriques) Connaissances liées à la pratique professionnelle Réglementation et législation en matière de sécurité (dont législation européenne) Jurisprudence dans ce domaine Partenaires et organismes avec leurs prérogatives respectives (CRAM, inspection du travail, SOCOTEC, etc.) Réglementation applicable à l’entre- prise en fonction de son activité Partenaires et instances locales en matière de contrôle Assurances, leurs politiques et critères Connaissances et disciplines de base (savoirs théoriques) Connaissances liées à la pratique professionnelle Prise de décision et gestion de situa- tion de crise Démarches administratives et régle- mentaires en cas d’accidents du travail Partenaires et leurs prérogatives (préfet, substitut du Procureur, inspecteur de police, etc.) Communication Secourisme Assurances de l’entreprise et leurs clauses Organigramme et responsabilités de chacun en matière de sécurité Attentes spécifiques et pratiques des partenaires locaux Correspondants de la presse locale
  • 132.
    LES EMPLOIS-MÉTIERS DUDOMAINE RISQUES SOCIAUX 119 © Dunod – La photocopie non autorisée est un délit Quelles sont les qualités indispensables à la réalisation des trois finalités intermédiaires ? L’emploi-métier de responsable des relations sociales et ses évolutions Les relations sociales formelles, légales et obligatoires, ou informelles – si elles sont prises en partie en charge à tous les niveaux du service ressources humaines – sont de la responsabilité du directeur des ressour- ces humaines, du chef du personnel ou d’un responsable de la gestion sociale pour lesquels le noyau dur de l’activité consiste à gérer pour l’entreprise les risques sociaux liés aux salariés (climat social). C’est toutefois le directeur des ressources humaines qui seul devra gérer des conflits durs, même si le responsable des relations sociales a en charge l’étude du dossier. Résumé Les qualités correspondant aux savoirs en action de l’emploi-métier (l’agir vis-à-vis des autres et de son travail) Savoir garder son calme dans des situations de crise Avoir de l’autorité, être persuasif pour se faire écouter par l’encadrement opéra- tionnel Avoir des qualités relationnelles pour accompagner un accidenté ou sa famille Avoir de la rigueur et de l’objectivité dans les analyses préventives et curatives La finalité est d’améliorer et de préserver le climat social en tenant compte des contraintes internes et externes, d’acquérir ou de mainte- nir une bonne image de l’entreprise auprès du personnel dans le respect, pour l’entreprise comme pour le salarié du cadre juridique et réglementaire.
  • 133.
    EMPLOIS-MÉTIERS SPÉCIALISÉS DANSUN DOMAINE, ET COMPÉTENCES ASSOCIÉES 120 Données pri- ses en compte Activités Connaissances en matière de législation du travail, des conventions collectives, du règlement intérieur. Contrôler et conseiller le service RH et le chef de service en matière de contrat de travail et de ses particularités (fiabilité des informations) afin que l’entreprise soit en conformité avec la loi et ses promesses aux salariés. Conseiller les chefs de service, prendre des décisions avec le DRH et/ou la Direction (dérogations) pour résoudre des problèmes particuliers, en conformité avec la législation (maintien de salaire en cas de maladie, congés particuliers, retraite, heures supplémentaires, recours aux CDD, intéri- maires, etc.). Recevoir les personnes : – à leur demande, les conseiller en matière de perspective de carrière, de formation, sur le plan juridique pour trouver une solution individuelle; – à la demande des chefs de service en cas de dysfonctionne- ments de personnes vis-à-vis du règlement (horaire, arrêt de travail, conflit…), les conseiller ou enclencher avec le direc- teur des ressources humaines ou la direction des mesures disciplinaires pour normaliser des comportements non conformes tout en restant équitable. Connaissances juridiques. Connaissances des décisions locales. Connaissance intuitive du terrain. Contacts en interne, enquêtes ou études de climat social. Réunions ou questions déjà résolues ou en cours. Examiner avec le directeur des ressources humaines et/ou la direction les questions des délégués du personnel en deman- dant précisions et éclaircissements si besoin à ces délégués, en recherchant auprès des cadres d’où viennent les questions, si elles ont déjà été évoquées avec eux et ce qui a été répondu pour décider avec le DRH et/ou la direction des réponses à donner aux délégués. Participer avec le DRH et/ou la direction aux réunions de comité d’entreprise, intervenir pour présenter des points particuliers, faire des propositions et les négocier (pendant ou hors comité d’entreprise). Ceci, afin de (en maintenant de bonnes relations) régler des points ou dossiers qui pourraient constituer des sources de conflits, avancer dans les change- ments décidés (réorganisation, nouvelles technologies, mobi- lité, 35 heures…) en limitant les risques sociaux pour l’entreprise (grève) et les individus (inéquité, licenciements). Rédiger le compte-rendu des réunions. Suivre les questions et la mise en œuvre des décisions ou réso- lutions retenues.
  • 134.
    LES EMPLOIS-MÉTIERS DUDOMAINE RISQUES SOCIAUX 121 © Dunod – La photocopie non autorisée est un délit Données pri- ses en compte Activités Connaissances de la jurispru- dence. Avocats conseils. Expériences de la négociation. Connaissance des partenaires sociaux. Négocier des accords avec les organisations syndicales. Préparer et participer aux négociations annuelles obligatoires. Suivre les litiges, les contentieux. Connaissances en administra- tion du personnel. Connaissances des postes de travail et des compétences de ses subor- donnés ainsi que de la légis- lation. Organiser son service, répartir les attributions, contrôler les résultats. Former le personnel aux procédures ou règles juridiques nouvelles. Améliorer le système d’information. Effectuer le suivi du budget de son service. Activités complémentaires rencontrées Être en charge des dossiers difficiles du moment en matière d’évolution de l’organisation, par exemple préparer la réduction du temps de travail (les 35 heures) en liaison avec un cabinet extérieur ou la gestion des compéten- ces et de la mobilité interne et externe pour trouver des solutions d’adaptation pour les individus (en conformité avec la législation) et maintenir un bon climat social, ou bien définir de nouveaux parcours professionnels à partir de besoins de compétences détectés, ou encore piloter un plan social. Former occasionnellement les chefs de service aux aspects juridiques de leur fonction, ou encore le personnel du service RH. Procéder à une étude juridique sur une question particulière. Participer à la gestion collective des données individuelles (bilan social, tableau de bord, répartition hommes/femmes, etc.) pour tenir informés les partenaires sociaux et suivre les données sociales pour l’entreprise.
  • 135.
    EMPLOIS-MÉTIERS SPÉCIALISÉS DANSUN DOMAINE, ET COMPÉTENCES ASSOCIÉES 122 Réseau de relations du responsable des relations sociales Il s’agit de recenser toutes les personnes avec lesquelles le responsable des relations sociales entre en relation à l’occasion de son activité profes- sionnelle, en précisant la nature de sa relation (collaboration, supervi- sion, contrôle, etc.) et les circonstances dans lesquelles se déroule cette relation. On distinguera les relations au sein du service RH dans un premier temps, puis les relations internes à l’entreprise, et enfin les rela- tions entretenues avec des interlocuteurs extérieurs à l’entreprise. Figure 6.2 – Chaîne d’activités du responsable des relations sociales Informations informelles Bruits de couloir Politique générale de l’entreprise, stratégie RH, évolutions prévues ou en cours Connaissance du fonctionnement psychologique des individus et des groupes Entretiens avec salariés chefs de services, partenaires sociaux sur questions particulières Informations, réunions avec les délégués du personnel CE, CHSCT, réunions avec le DRH, services… Informations données par son réseau de relations externe Connaissance des salariés et du terrain Informations données par le Code du travail, les publications juridiques spécialisées, la jurisprudence Analyser les informations, faire des liens entre les événements, analyser les conséquences des évolutions en cours, prévoir les risques associés aux décisions éventuelles, essayer d’en prémunir l’entreprise en proposant des solutions adaptées au DRH et/ou à la direction, présenter et négocier certaines solutions en CE ou aux délégués du personnel, suivre leur réalisation. Moyens Légende Actions Résultats Connaissance de la culture du nouveau groupe dans le cadre de rachat ou fusion + des nouveaux dirigeants Informer le DRH et/ou la direction des risques de conflits Rendre compte des actions en cours Rendre des conclusions sur des études particulières Préparer des projets en collaboration avec la direction Repenser les projets en fonction des modifications pouvant intervenir dans l’entreprise ou son environnement
  • 136.
    LES EMPLOIS-MÉTIERS DUDOMAINE RISQUES SOCIAUX 123 © Dunod – La photocopie non autorisée est un délit Interlocuteurs Type de relations et circonstances En interne service RH avec ses collaborateurs, employés du service le chargé des relations sociales organise l’activité globale du service, contrôle les actions et documents issus du service, forme ses collaborateurs sur des nouveautés juridiques, aide ou décide d’améliorations du fonctionnement du service, écoute des informations sur des questions délicates à résoudre. le DRH et les autres chefs de services RH s’informe sur les actions en cours et les coordonne éventuellement. En interne entreprise avec la maîtrise et les chefs de services le chargé des relations sociales écoute et conseille sur questions particu- lières de nature juridique ou délicate, et sur des problèmes relatifs à leur personnel (congés, retraite anticipée, sanctions disci- plinaires, reclassement…). tous les salariés écoute et conseille en entretien individuel sur toute question les concernant, sanctionne des comportements non conformes. le service de commu- nication interne informe sur une disposition particulière pour préparer un document à l’adresse du personnel. la direction informe sur les dossiers et prépare les réunions de délégués du personnel, du comité d’entreprise, du comité d’hygiène sécurité et conditions de travail, etc., propose des solutions, en temps de crise, les partenaires sociaux informe et s’informe lors des réunions légales, ou dans des rencontres formelles ou informelles, négocie, questionne, en temps de crise ou non, le médecin du travail s’informe sur les problèmes de santé et d’hygiène-sécurité, négocie pour des aménagements ou des changements de postes.
  • 137.
    EMPLOIS-MÉTIERS SPÉCIALISÉS DANSUN DOMAINE, ET COMPÉTENCES ASSOCIÉES 124 Les compétences de l’emploi-métier de responsable des relations sociales Quatre finalités intermédiaires sont à retenir : que l’entreprise soit en conformité avec la législation sur les contrats de travail et les particula- rités liées à leur application; faire appliquer et garantir aux salariés le respect du règlement intérieur et de la législation du travail; décider avec le directeur des ressources humaines et/ou la direction des réponses à donner aux représentants et délégués syndicaux en réunion de délé- gués du personnel, comité d’entreprise, comité central d’entreprise et CHSCT; régler les problèmes qui pourraient constituer des points de En externe avec le siège le chargé des relations sociales recherche des informations réglementaires ou juridiques (interprétation de textes). les caisses maladie : CRAM, CPAM collabore à l’instruction d’accidents de travail et de trajet, collabore à l’instruction des dossiers longue maladie. l’ASSEDIC collabore à la gestion des embauches compensatrices en cas de cessation anticipée d’activité. les agences de travail temporaire sollicite et négocie des contrats pour des remplacements urgents. l’inspecteur du travail recherche des informations et négocie sur des problèmes particuliers : annualisation du temps de travail, 35 heures, contrats à durée déterminée… les organismes de retraite recherche des informations et négocie pour la cessation anticipée d’activité d’un salarié. les consultants recherche des informations et négocie pour des études, audits, expertises, conseils.
  • 138.
    LES EMPLOIS-MÉTIERS DUDOMAINE RISQUES SOCIAUX 125 © Dunod – La photocopie non autorisée est un délit blocage et avancer dans les changements décidés par l’entreprise en limitant les risques sociaux, pour elle et les salariés. Les compétences sont en partie celles du directeur des ressources humaines (voir les deux premières finalités intermédiaires). Le respon- sable des relations sociales doit mettre en œuvre les compétences de veille sociale et d’étude de la jurisprudence ainsi que toute la législation sociale pour mettre à la disposition du DRH et/ou de la direction des solutions, ou propositions, ou innovations juridiquement viables. On pourrait le définir comme un chargé d’études très spécialisé en droit social et du travail. 1. Quels sont les savoirs en action ou compétences nécessaires pour que l’entreprise soit en conformité avec la législation sur les contrats de travail et les particularités liées à leur application ? – savoir suivre la législation sociale en matière de contrat de travail (évolution et jurisprudence); – savoir mettre en place un système de contrôle de légalité; – savoir former ses collaborateurs et informer les chefs de service de l’évolution de la législation sur les contrats et la sécurité; – savoir conseiller le directeur des ressources humaines et/ou la direction sur le choix et la rédaction des contrats de travail, leur évolution, leur cessation. 2. Quels sont les savoirs en action ou compétences nécessaires pour faire appliquer et garantir aux salariés le respect du règlement intérieur et de la législation du travail ? – savoir conseiller les personnes sur leurs droits en matière de contrat, de formation, de congés, etc.; – savoir conseiller les chefs de services sur les solutions possibles en cas de conflits individuels ou collectifs; – savoir conseiller les chefs de services sur les sanctions applicables en cas de comportements non conformes au règlement; – savoir proposer des mesures disciplinaires équitables au DRH ou à la direction en cas de besoin.
  • 139.
    EMPLOIS-MÉTIERS SPÉCIALISÉS DANSUN DOMAINE, ET COMPÉTENCES ASSOCIÉES 126 Vous êtes DRH et vous voulez créer cette fonction ou plutôt l’attribuer à quelqu’un d’autre que vous-même… En lisant les listes de connaissances à posséder, vous allez examiner la faisabilité de nommer à ce poste quelqu’un qui est actuellement au service RH de votre entreprise, ou bien à un poste de management dans le groupe, parce qu’il possède déjà les connaissances liées à la pratique professionnelle : les métiers, les syndicats, l’histoire sociale, les hommes clés, etc. Si vous trouvez en interne une personne possédant un grand nombre de compétences requises par le profil, vérifiez auprès de son chef de service actuel, ou auprès de ses interlocuteurs internes (allez voir le réseau de relations de son emploi actuel) s’il a les qualités décrites dans la rubrique compétences. Si personne ne peut convenir en interne, définissez le profil de poste et surtout le profil des compétences à rechercher. Il semble que vous pouvez : – soit rechercher quelqu’un ayant déjà exercé un emploi similaire, et qui donc posséderait les connaissances de base nécessaires, ainsi que les qualités. Il lui faudrait alors un temps d’intégration assez long pour acquérir les connaissances liées à votre entreprise particulière. Vous pourrez privilégier les candidats ayant une expérience dans une entre- prise de la même branche, et qui connaît donc les métiers, la conven- tion collective, la jurisprudence, – soit rechercher quelqu’un connaissant bien les métiers, la convention, la culture spécifique à votre branche, qui a peut-être occupé un poste d’encadrement auparavant, et qui maîtrise donc la communication et la négociation. COMMENT UTILISER…LA RUBRIQUE COMPÉTENCES DU RESPONSABLE DES RELATIONS SOCIALES ?
  • 140.
    LES EMPLOIS-MÉTIERS DUDOMAINE RISQUES SOCIAUX 127 © Dunod – La photocopie non autorisée est un délit Quels savoirs théoriques (connaissances et disciplines de base), quelles connaissances liées à la pratique professionnelle y associer ? 3. Quels sont les savoirs en action ou compétences nécessaires pour décider avec le directeur des ressources humaines et/ou la direction des réponses à donner aux représentants et délégués syndicaux en réunion de délégués du personnel, comité d’entreprise, comité central d’entreprise et CHSCT ? – savoir interroger les chefs de services sur l’origine et l’histoire des questions posées par les délégués; – savoir interroger les partenaires sociaux pour obtenir précisions et éclaircissements sur les questions qu’ils posent; – savoir faire le lien avec les questions déjà posées (et les réponses données), les conflits en cours, les évolutions ou changements à venir dans l’entreprise, l’actualité sociale interne ou externe à l’entreprise; – savoir proposer et rédiger les réponses aux questions de délégués du personnel ou du comité d’entreprise; Capacités et disciplines de base (savoirs théoriques) Connaissances liées à la pratique professionnelle Droit social et droit du travail, législation sociale Fonctionnement des Prud’hommes et de l’inspection du travail Psychologie des organisations Méthodologie de la « veille » Pédagogie (savoir former et informer) Administration du personnel (en matière de contrats et applications) Communication individuelle et de groupe Négociation Rédaction à caractère juridique Conventions collectives applicables, règlement intérieur, accords de bran- che et d’entreprise Cultures identitaires de l’entreprise et fonctionnement des acteurs Suivre l’actualité sociale (médias) Maîtriser la jurisprudence de l’entre- prise, de la branche, du secteur Anciens « cas difficiles » de l’entreprise et solutions appliquées Réseaux de communication informels de l’entreprise et les habitudes en matière de communication de groupe Les partenaires sociaux, leurs spécifici- tés idéologiques et psychologiques
  • 141.
    EMPLOIS-MÉTIERS SPÉCIALISÉS DANSUN DOMAINE, ET COMPÉTENCES ASSOCIÉES 128 – savoir anticiper les conséquences éventuelles des solutions propo- sées; – savoir préparer les réponses aux objections éventuelles des parte- naires sociaux; – savoir rédiger les comptes-rendus. 4. Quels sont les savoirs en action ou compétences nécessaires pour régler les problèmes qui pourraient constituer des points de blocage et avancer dans les changements décidés par l’entreprise en limitant les risques sociaux, pour elle et les salariés ? – savoir résoudre des problèmes inaccoutumés ou difficiles; – savoir faire des propositions sur ces dossiers particuliers, les négo- cier en comité d’entreprise et les rédiger; – savoir innover; – savoir changer de stratégie de négociation en cas de blocage ou de problèmes imprévus; – savoir se créer un réseau de relations. Quels savoirs théoriques (connaissances et disciplines de base), quelles connaissances liées à la pratique professionnelle associer à ces quatre finalités intermédiaires ? Capacités et disciplines de base (savoirs théoriques) Connaissances liées à la pratique professionnelle Sociologie du travail Histoire des syndicats et des relations sociales Communication inter-individuelle Conduite de réunion Gestion des conflits Négociation sociale Droit du travail (Code du travail) et législation sociale L’entreprise, ses services, ses hommes Politique de l’entreprise et sa stratégie ressources humaines Syndicats et histoire sociale de l’entre- prise et du bassin d’emploi, la person- nalité des partenaires sociaux Ce qui peut envenimer ou calmer un conflit (en fonction de l’expérience antérieure) Attentes de la direction et limites à ne pas dépasser « Ce qui se fait » dans d’autres entre- prises sur les mêmes questions
  • 142.
    LES EMPLOIS-MÉTIERS DUDOMAINE RISQUES SOCIAUX 129 © Dunod – La photocopie non autorisée est un délit Quelles sont les qualités indispensables à la réalisation de ces quatre fina- lités intermédiaires ? Les évolutions de l’emploi repérées Le réseau de relations s’est considérablement densifié et complexifié comme pour les autres métiers de la fonction tant en interne à l’entre- prise qu’en externe, traduisant une évolution des coopérations avec d’autres acteurs pour mener à bien les missions. Il semble que, dans un passé encore récent, les directeurs des ressour- ces humaines ou les chefs du personnel géraient l’aspect législatif des risques sociaux, les différences observées étant surtout dues à l’environ- nement. Ainsi on ne trouvera un responsable des relations sociales que dans les grandes entreprises où la législation sociale à appliquer est deve- nue lourde et compliquée, où se cumulent voire se contredisent conven- tions collectives, accords de branche, accords d’entreprise différents d’un site à l’autre. Dans certaines grandes communes ou grandes banques, on trouvera des responsables ou directeurs juridiques en charge de contentieux et dossiers les plus difficiles, ne concernant pas seulement la législation du travail. Dans les PME, on fait appel à un cabinet de conseil ou d’avocats en droit social pour régler ces problèmes difficiles. L’activité décrite dans cet emploi-métier est présente également chez des directeurs des ressources humaines, des chefs du personnel, et des responsables administratifs. On remarque que la possession de connais- Les qualités correspondant aux savoirs en action du responsable des relations sociales (l’agir vis-à-vis des autres et de son travail) Être rigoureux et discret pour ne pas divulguer des données individuelles ou les dossiers en préparation Être assez intuitif pour saisir les occasions de faire avancer les choses, ne pas rester dans la routine des obligations sociales Être inventif pour trouver des solutions nouvelles et intégratives Être à l’écoute, être diplomate, avoir des talents de négociateur et le respect de l’autre pour ne pas entraver les relations futures Se remettre en question, douter pour ne pas être dogmatique dans les négociations
  • 143.
    EMPLOIS-MÉTIERS SPÉCIALISÉS DANSUN DOMAINE, ET COMPÉTENCES ASSOCIÉES 130 sances juridiques larges et solides sur le Code du travail, les conventions collectives et accords divers permet au salarié de traiter les dossiers déli- cats en cours (35 heures, mobilité, compétences). Cela développe l’aspect partagé de la fonction avec les autres responsables RH, les chefs de services opérationnels et l’aspect externalisé de cette activité lorsqu’elle se fait avec des partenaires externes (par exemple des consul- tants). Le responsable des relations sociales peut d’ailleurs, dans sa carrière personnelle, aller et venir entre un emploi de consultant et un emploi dans l’entreprise. Plus que le respect du droit, c’est sans doute ce qui permet de « faire le droit » qui est l’aspect de la fonction le plus en développement aujourd’hui (de plus en plus de conseils aux salariés ou à l’encadrement sur le droit du travail, de plus en plus de benchmarking avec les pairs dans d’autres entreprises). Cet aspect est pris en charge totalement par l’organisation ou externalisé sur des dossiers complexes, où la connais- sance de la jurisprudence devient indispensable. Le contexte économique actuel mobilise fortement les responsables des relations sociales. En effet, nous assistons depuis une décennie au moins, à une accélération des fermetures, rachats, fusions, délocalisa- tions d’entreprises, dans un contexte de désindustrialisation accéléré qui a pour conséquence une raréfaction des emplois peu qualifiés, et une demande accrue de compétences pointues pour assurer des emplois à plus forte valeur ajoutée (services, recherche et développement, haute technologie). De nombreux acteurs autres que les services RH se trou- vent également mobilisés. En effet, les collectivités locales sont les premières à se mobiliser autour des salariés concernés, et, selon les cas, on assiste à la mise en synergie de moyens et d’initiatives visant à utiliser d’une part la panoplie des mesures de droit commun (préretraites, cellu- les de reclassement), mais également la mise en place d’actions incitatives à la création d’activités et des actions de reconversion sur mesure. Selon les cas, on assiste à une médiatisation qui peut déboucher sur le déblo- cage par les pouvoirs publics de moyens exceptionnels, alors que dans d’autres cas des PME en difficulté ne peuvent aller au-delà des minima légaux. On assiste ainsi à des inégalités de traitement des salariés, non seulement du fait de l’éthique des dirigeants ou des politiques des actionnaires, mais également de la taille de l’entreprise, de la situation géographique ou encore du moment où de telles restructurations adviennent.
  • 144.
    LES EMPLOIS-MÉTIERS DUDOMAINE RISQUES SOCIAUX 131 © Dunod – La photocopie non autorisée est un délit La moitié des fusions acquisitions qui s’enchaînent aujourd’hui à un rythme frénétique aboutit à un échec, d’après un article de Jean-Michel Heitz et Valérie Gateaux1 : « Le plus souvent, il semble que ce soit la sous-estimation du facteur humain par les états-majors des entreprises qui empêche la réussite de l’opération. En effet, au-delà des enjeux économiques et financiers, ce processus de transformation que consti- tue une fusion nécessite l’adhésion et la participation des hommes dont il est susceptible de remettre en cause le devenir au sein de l’entreprise ». La direction des ressources humaines peut selon les cas être considérée comme le gestionnaire des conséquences d’une décision stratégique où elle n’a pas été consultée ou bien être associée à la démarche de fusion en amont, participant alors à la communication, prévoyant dans sa gestion de l’emploi l’éventualité d’une future fusion en modifiant en conséquence recrutement, formation ou promotions. Il faut bien dire que dans le contexte actuel de mondialisation, nombre de fusions ne sont plus choisies, mais subies par les dirigeants, et dans ces conditions, la DRH subit elle aussi. Néanmoins, « au cours d’une fusion, la direc- tion des ressources humaines est une clé de voûte soutenant l’édifice social fragilisé de la nouvelle entité. C’est à elle que revient le soin de gérer les conséquences sociales et humaines de la fusion : mobilité, départs, reclassements, formation, harmonisation des rémunérations et de la prévoyance sociale, création d’une culture commune, négociations avec les partenaires sociaux. En outre, elle doit continuer d’assurer ses fonctions premières telles que l’émission des fiches de paye ou l’enregis- trement des congés ».2 Ainsi, dans les premiers temps de la fusion, la DRH est une fonction épargnée, puis elle doit ensuite également se restructurer ce qui peut vouloir dire diminuer les effectifs ou réorgani- ser les activités et l’organisation globale du service. De plus en plus, le social fait son entrée dans les assemblées d’action- naires… Dans une enquête du CFIE (Centre Français d’Information sur les Entreprises)3, sur 38 AG de grandes entreprises françaises en 2001, une question sur six a concerné la responsabilité sociale des entre- 1. « L’homme, principal facteur d’échec ou de réussite des opérations de rachat », in Humanisme et entreprise, juin 2001. 2. « Les DRH sont-elles solubles dans les fusions ? », de E. Franck, in Entreprise et Carriè- res, no 609, février 2002. 3. « Le social s’invite à l’AG », de G. Le Nagard, in Entreprises et Carrières, no 629, juillet 2002.
  • 145.
    EMPLOIS-MÉTIERS SPÉCIALISÉS DANSUN DOMAINE, ET COMPÉTENCES ASSOCIÉES 132 prises. Une douzaine de ces questions concernait les rémunérations (actionnariat salarié, distribution de stock options, politique de rému- nération), et une dizaine concernait le dialogue social (accords 35 heures, conflits sociaux, rôle des syndicats). Il semble bien qu’analys- tes et gérants de portefeuilles aient l’œil sur le critère social, tout comme la Commission Européenne… Les DRH vont devoir trouver des outils pour mesurer leur performance sociale, et pour la communiquer. Exemple En 2003 lors d’un suivi de stage, une entreprise d’un grand groupe du secteur de l’électricité menait avec un cabinet de consultant et l’AGEFIPH (fonds de mutualisation pour les travailleurs handicapés) une étude d’évalua- tions des postes possibles pour un reclassement de personnes handicapées (avec les aménagements éventuels, par exemple reclassement de sourds ou d’un hémiplégique). L’entreprise menait cette action en vue d’une part de se mettre en règle avec la législation (qui prévoit l’emploi de 6 % de handi- capés dans l’effectif permanent), mais d’autre part et surtout en vue de soigner son image d’« entreprise citoyenne » auprès des pouvoirs publics et de la DDTE, car elle réorganisait sa production par une croissance externe et des rachats d’entreprises de production en Pologne, en Amérique du Sud et en Asie… et prévoyait un plan de préretraites pour des salariés français… Cette bonne image sociale deviendrait un atout quand il s’agirait, plus tard, de négocier avec la DDE l’acceptation du plan de préretraites… La réflexion sur la responsabilité sociale de l’entreprise (RSE), est en train de progresser, et certains groupes, dont Suez, ont élaboré des indi- cateurs sociaux permettant ensuite de se comparer à d’autres et ainsi de communiquer sur leurs pratiques sociales. Ils en escomptent un retour sur investissement auprès de leurs salariés et clients.1 1. Une commission d’enquête de la Fondation de Dublin, agence de l’Union Européenne, a étudié, en 2001 la place de la responsabilité sociale (RSE) des entreprises dans 4 pays européens (Allemagne, Royaume-Uni, France et Hongrie). Elle a étudié en particulier les pratiques en matière de traitement des difficultés de l’emploi et les conditions de travail avec les sous-traitants de proximité (enjeux de santé et de sécurité au travail). Il ressort de cette étude une très grande diversité de pratiques, aussi bien entre pays qu’à l’intérieur de chacun. Visiblement, dans certains cas, la RSE peut être une opportunité pour trouver d’autres solutions aux restructurations récurrentes, que les simples licen- ciements et plans sociaux. Néanmoins, pour le moment, la RSE est plus prise en compte par le management que par les partenaires sociaux. Son avenir dépendra de leur impli- cation ainsi que de l’engagement des collectivités locales et des consommateurs.
  • 146.
    LES EMPLOIS-MÉTIERS DUDOMAINE RISQUES SOCIAUX 133 © Dunod – La photocopie non autorisée est un délit Le thème du développement durable qui englobe l’environnement, les pratiques sociales éthiques (contre le travail des enfants ou pour un commerce équitable, ou encore contre les licenciements injustifiés1) devient un thème porteur au moins pour les auteurs et éditeurs…2 1. Le « cas Michelin », qui a licencié en 2000 alors que l’entreprise faisait des profits, mais qui a vu le cours de son action en Bourse grimper immédiatement, a scandalisé aussi bien les médias que le gouvernement socialiste de l’époque et a abouti à précipiter l’émergence de la Loi de Modernisation Sociale de 2001 visant à rendre plus contrai- gnantes les possibilités de licenciement dans des cas semblables. 2. De nombreux titres se trouvent en librairie en 2003 sur ce thème : Vive l’entreprise soli- daire, L’entreprise responsable : développement durable, responsabilité sociale, par exemple.
  • 148.
    PA R TI E 3 Emplois-métiers transversaux et nouveaux métiers ES EMPLOIS-MÉTIERS spécifiques aux domaines n’épuisent pas la diversité rencontrée dans les entreprises. Ainsi avons-nous distin- gué deux autres catégories d’emplois. Nous détaillerons d’abord des emplois transversaux aux domaines, c’est-à-dire qui nécessitent en termes de compétences une polyvalence plus étendue (souvent dans les petites structures, mais également de nombreux emplois d’encadrement généraliste). Nous étudions ainsi l’emploi de directeur des ressources humai- nes et celui de secrétaire administratif spécialisé ressources humaines. Nous traitons ensuite trois nouveaux métiers, c’est-à-dire qui nous parais- sent en voie de généralisation mais encore rares dans les organigrammes : l’emploi de chargé d’études RH, celui de responsable organisation et gestion des systèmes d’information RH et celui de conseiller en VAE. L
  • 150.
    137 CH A PI T RE 7 Des emplois-métiers transversaux aux domaines Le concept d’emploi transversal Nous disons qu’un emploi est transversal lorsqu’il intervient sur au moins deux des trois domaines d’action de la gestion des ressources humaines, c’est-à-dire le domaine emploi et/ou le domaine rémunéra- tion et/ou le domaine risques sociaux. De plus, son activité ne peut se décrire sous la forme d’un processus linéaire aboutissant à une seule « production »; il intervient plutôt dans la coordination et la mise en synergie de diverses activités, et la façon de décrire son activité relèverait plus d’un processus systémique. C’est pourquoi, dans les rubriques inti- tulées « chaîne d’activités de l’emploi » nous trouverons ici des schémas moins linéaires que précédemment. Les quatre emplois transversaux traditionnels que nous avons rencon- trés sont respectivement : – le directeur des ressources humaines ou DRH, – le chef du personnel, – l’assistant ressources humaines, – le secrétaire administratif spécialisé ressources humaines.
  • 151.
    EMPLOIS-MÉTIERS TRANSVERSAUX ETNOUVEAUX MÉTIERS 138 Nous nous attacherons dans un premier temps à comparer et distinguer les deux premiers, puis nous décrirons l’emploi-métier de DRH. Nous tenterons également d’expliquer ce que signifie l’emploi d’assistant RH, et nous décrirons enfin l’emploi-métier de secrétaire spécialisé RH. Le chef du personnel a toujours en charge l’administration du personnel, pas le directeur des ressources humaines. Cependant, dans certains cas, les responsabilités et les fonctions du chef du personnel sont les mêmes que celles d’un DRH de petite structure. Dans une grande entreprise, on rencontre presque toujours un DRH, mais celui-ci ne s’occupe jamais de l’administration du person- nel et de la paye. Il a souvent sous ses ordres à la fois un chef du personnel appelé souvent également responsable de l’administration du person- nel, et des responsables spécialisés : responsable formation, responsable recrutement, responsable sécurité, responsable paye. Le chef du personnel supervise toujours l’administration du person- nel, que ce soit dans une grande structure ou dans une petite, et il est secondé par un assistant ou des secrétaires spécialisés. C’est lui cepen- dant qui reçoit le personnel pour des questions délicates ou pour gérer des contentieux individuels, tout comme un directeur des ressources humaines. Par ailleurs, le plus souvent il prend en charge, selon les besoins de l’entreprise et selon sa compétence, d’autres dossiers de gestion du personnel. Exemples Parmi les salariés interviewés, un chef du personnel montait un dossier de gestion prévisionnelle de l’emploi et gérait la mobilité interne dans un contexte de plan social, dans un autre cas le chef du personnel avait en charge toutes les relations sociales dans un contexte de refonte des grilles de classification et de mouvements sociaux durs. Dans ces emplois transversaux, de nombreuses appellations coexis- tent, recouvrant quelquefois des activités semblables, d’autres fois tota- lement différentes. Exemples d’offres d’emploi (Le Monde, 12 et 19 février 2008) • Responsable des développement RH (site de 1 200 personnes) chargé de : – crédibiliser la fonction RH au sein de l’organisation;
  • 152.
    DES EMPLOIS-MÉTIERS TRANSVERSAUXAUX DOMAINES 139 © Dunod – La photocopie non autorisée est un délit – homogénéiser les pratiques et tendre vers la définition d’une culture commune; – sensibiliser le management aux bonnes pratiques RH; – décliner la politique GPEC récemment définie. • Chef de groupement des RH (carrière publique : 1 200 agents) chargé de préparer et mettre en œuvre la politique de gestion des RH du service. • Directeur des RH (secteur public) chargé : – d’animer et d’impulser la politique RH; – d’harmoniser les procédures; – de gérer les relations sociales; Ces types d’emplois transversaux représentent une évolution qui se développe dans les structures à organigramme plat et généralement des sociétés de service (nous en avons rencontré par exemple, dans des entreprises de transport urbain, ainsi que dans les agences d’intérim). Exemples • Un responsable ressources humaines (établissement de 300 salariés) : « paye et administration du personnel, législation sociale, recrutement du personnel non cadre, responsable formation et communication interne ». • Un directeur des ressources humaines (énergie et transport ferroviaire, siège) : « coordonner, conseiller et développer les RH auprès des DRH des centres de profit ». • Un responsable juridique et ressources humaines : « administration du personnel, paye, gestion des RH, gestion prévisionnelle des rémunérations, secrétariat général juridique, droit social et commercial ». Et par ailleurs : • Un assistant RH (500 personnes) : « rattaché au DRH, recrutement, mobilité interne, communication ». • Un assistant RH : « seconder le DRH dans les dossiers contentieux et dans les relations avec les organisations syndicales ». Ces quelques exemples nous montrent, s’il en était besoin, l’extrême variabilité de ces emplois transversaux, liée à la fois à l’histoire de l’entreprise ou au prédécesseur dans le poste, mais également liée à la place donnée aux ressources humaines par les dirigeants, et enfin par l’organisation de l’entreprise ou du service RH lui-même. Il conviendra donc dans la lecture des situations décrites ci-après, de garder à l’esprit leur caractère d’emploi-métier.
  • 153.
    EMPLOIS-MÉTIERS TRANSVERSAUX ETNOUVEAUX MÉTIERS 140 L’intitulé de chef du personnel tend à reparaître, mais ses fonctions sont assimilées suivant les cas à celles : – d’un responsable paye et administration du personnel, – d’un responsable des relations sociales, – d’un responsable de la gestion des compétences, – d’un responsable formation. Dans les PME, il nous semble que le chef du personnel est remplacé de plus en plus souvent par l’assistant RH, moins payé, polyspécialisé, mais qui reste un agent de maîtrise et non un cadre. Bien que l’appellation d’assistant RH soit de plus en plus fréquente, ni ses activités, ni la fina- lité globale de son emploi, ni son positionnement dans la structure ne nous permettent de le décrire comme un emploi-métier dans l’état actuel de notre étude. On peut distinguer deux types d’assistant RH : plutôt généraliste dans les PME (souvent unique collaborateur du DRH ou du chef du personnel) et plutôt spécialisé dans un domaine précis dans les grandes entreprises (soit en tant que collaborateur du responsable, soit pour le remplacer, des assistants formation par exemple). Les tâches de ces deux types d’assistants RH (polyvalent ou spécialisé) sont très différentes. Les compétences exigées dépendent des activités confiées et l’exigence en termes de diplôme varie de bac + 2 à bac + 5. On aurait ainsi, en termes d’activités, la structure du tableau 7.1, montrant le sens de l’évolution que nous avons observée. Nous avons remarqué depuis trois ans que, sur un diplôme de forma- tion continue universitaire1, les stagiaires sont composés pour les deux cinquièmes d’entre eux de secrétaires de direction BTS qui viennent se spécialiser en ressources humaines. Le but est de prendre en charge des postes d’assistants RH polyspécialisés sur deux ou trois domaines en PME (administration du personnel et/ou paye et/ou recrutement et/ou relations sociales et/ou formation), directement rattachés au directeur général ou au directeur administratif et financier, mais sans pouvoir de décision. Par contre le niveau de salaire est très inférieur, avec des acti- vités similaires, à celui de chef du personnel. 1. Le GERFHO : gestion des RH et de la Formation, niveau bac + 3, au Havre.
  • 154.
    DES EMPLOIS-MÉTIERS TRANSVERSAUXAUX DOMAINES 141 © Dunod – La photocopie non autorisée est un délit Dans ce chapitre nous ne décrirons que deux emplois-métiers : celui de directeur des ressources humaines et celui de secrétaire spécialisé RH. Tableau 7.1 – Tendances d’évolution de la structure des métiers dans un service ressources humaines Grandes entreprises Petites entreprises Avant Tendance actuelle Avant Tendance actuelle DRH DRH + « business partner » fonction transversale à l’international directeur admi- nistratif et finan- cier ou directeur général directeur admi- nistratif et finan- cier ou directeur général + + + + chef du personnel (adjoint du DRH) – administration du personnel – cadre responsables spécialisés (forma- tion, paye, admi- nistration du personnel) Responsables Ressources Humaines (RRH) chef du person- nel ou responsa- ble du personnel cadre assistant RH (polyvalent) agent de maîtrise + + + + responsables spécialisés (forma- tion, recrute- ment…) assistants spéciali- sés RH (de plus en plus polyvalents) agents de maîtrise ou employés secrétaire spécia- lisé RH (polyva- lent) secrétaire ou employé (non spécialiste RH) + secrétaires ou employés RH (non polyvalents)
  • 155.
    EMPLOIS-MÉTIERS TRANSVERSAUX ETNOUVEAUX MÉTIERS 142 Exemples d’entretiens réalisés auprès de professionnels • Assistante RH, mécanique industrielle, PME. • Responsable du service personnel et formation, métallurgie, PME. • Assistante RH et service paye, tuyauterie, grande entreprise. • DRH et Assistante du DRH, presse régionale, PME. • Responsable de gestion du personnel, mécanique et aéronautique, PME. • DRH, transports urbains. • DRH, hôpital. • Responsable administration du personnel et des relations sociales, CRAM. • Chef du service administration RH, EDF, centrale nucléaire. • Chef du personnel, sous-traitance automobile, PME. • Rédacteur principal (assistante en gestion des RH), EDF, centrale ther- mique… L’emploi-métier de directeur des ressources humaines (DRH) et ses évolutions Résumé La mission essentielle du directeur des ressources humaines se décline en deux points fondamentaux : – élaborer et mettre en œuvre la politique sociale de l’entreprise en veillant au climat social, – conseiller et assister la direction et les responsables hiérarchiques sur les choix stratégiques concernant le personnel. La finalité est d’améliorer ou de préserver le climat social, en tenant compte des contraintes internes et externes (« vigie sociale »), d’assurer la cohérence entre la stratégie de l’entreprise et les plans d’action RH (emploi, rémunérations, risques sociaux), et enfin de garantir la qualité des prestations du service RH (fiabilité, coût, délais, respect des obligations légales).
  • 156.
    DES EMPLOIS-MÉTIERS TRANSVERSAUXAUX DOMAINES 143 © Dunod – La photocopie non autorisée est un délit Le directeur des ressources humaines assure l’interface entre la direc- tion de l’entreprise, l’encadrement, les représentants du personnel et l’ensemble des salariés. Il assure également l’interface entre la direction de l’entreprise et les interlocuteurs de certaines administrations. Parti- culièrement attentif au risque de mal décider, d’être inéquitable (congés, paye…), il peut aussi participer à la définition des orientations stratégiques. Données prises en compte Activités Contacts en interne (partenaires sociaux, bruits de couloir, atmosphère, déclarations de salariés et de chefs de service) et des synthèses qu’il en fait. Contacts externes (autres DRH, consultants, chambre patronale, ANDCP, médias, internet…). Suivi de l’actualité sociale (presse). Enquêtes ou études de climat social qu’il fait réaliser. Erreurs, dysfonctionnements et solu- tions passés. Repérer les sources de mécontente- ment, les analyser et décider d’actions préventives ou correctives afin d’éviter que le climat social ne se détériore. Conseiller la direction en matière de rémunération, promotion, communi- cation, management, plan social. Animer des réunions (de comité d’entreprise, de CCE ou de négocia- tions) en décidant de l’ordre du jour, ou y participer, rédiger des dossiers de synthèse. Recevoir les salariés, les partenaires sociaux et les chefs de service, à leur demande ou non. Stratégie générale de l’entreprise et de ses objectifs en matière d’image sociale, interne ou externe. Connaissance de la psychologie indi- viduelle et collective (motivations, modes de comportement, pouvoir…). Études qu’il fait réaliser (simulations, hypothèses de négociations). Informer, communiquer, expliquer et justifier les politiques choisies (réunions formelles et informelles, entretiens individuels). Négocier ou participer aux négocia- tions avec les partenaires sociaux et les chefs de service. Gérer les conflits individuels et parti- ciper à la gestion des conflits collectifs en informant et en conseillant la direction. Prendre en charge la gestion des litiges (amiable, Prud’hommes, inspection du travail).
  • 157.
    EMPLOIS-MÉTIERS TRANSVERSAUX ETNOUVEAUX MÉTIERS 144 Données prises en compte Activités Orientations stratégiques définies avec ou par la direction générale. Connaissance de la culture de l’entre- prise, de ses métiers, des produits et services. Relations entretenues avec les parte- naires externes (ANPE, collectivités territoriales, inspection du travail, presse). Souci de la satisfaction des clients de l’entreprise. Son expertise en RH (expérience professionnelle dans les différents domaines : administration, formation, recrutement…). Définir des plans d’action dans diffé- rents domaines (rémunération, communication interne, organisation du travail, insertion de chômeurs et recrutement de stagiaires, etc.) et s’assurer de leur cohérence et de leur mise en synergie. Impulser des projets (par exemple, faisabilité de la mise en place des 35 heures, scénarios possibles, partenariat avec les Universités…). En piloter certains et en déléguer d’autres, selon la taille de l’entreprise. Études sur l’évolution des métiers et des compétences. Besoins (quantitatifs et qualitatifs) en personnel définis par la direction générale et les chefs de service. Contraintes budgétaires fixées. Règles du droit social en vigueur. Politiques gouvernementales d’aide à l’emploi. Concevoir, piloter ou déléguer les plans d’action : recrutement, forma- tion, sécurité, communication interne, qualité, plan social… Contrôler les résultats, mesurer le retour sur investissement. Règles du droit fiscal. Son expertise en administration du personnel et en systèmes d’informa- tion. Connaissance des postes de travail et des compétences du personnel de son service. Former ou organiser la formation du personnel RH (procédures, nouvelles techniques…) pour les rendre polyva- lents. Organiser le service RH et répartir les attributions. Piloter et améliorer le système d’infor- mation et les procédures de contrôle et de qualité. Contrôler les résultats. Effectuer le suivi du budget RH (rémunérations, formation, …) et analyser les écarts. Mesurer le retour sur investissement (rentabilité, efficacité) du service RH et rendre compte des résultats à la direction générale.
  • 158.
    DES EMPLOIS-MÉTIERS TRANSVERSAUXAUX DOMAINES 145 © Dunod – La photocopie non autorisée est un délit Réseau de relations du directeur des ressources humaines Il s’agit de recenser toutes les personnes avec lesquelles le directeur des ressources humaines entre en relation à l’occasion de son activité profes- sionnelle, en précisant la nature de sa relation (collaboration, supervi- sion, contrôle, etc.) et les circonstances dans lesquelles se déroule cette relation. On distinguera les relations au sein du service RH dans un premier temps, puis les relations internes à l’entreprise, et enfin les rela- tions entretenues avec des interlocuteurs extérieurs à l’entreprise. Interlocuteurs Type de relations et circonstances En interne service RH avec tous les collaborateurs du service (responsa- bles et secrétaires spécialisés RH) le DRH organise l’activité globale du service, contrôle les actions et les documents issus du service (documents administratifs, juridiques, paye), forme ou organise la formation des collaborateurs du service RH, informe des décisions, orientations, problèmes, délais, écoute et synthétise les informations, demandes, problèmes, suggestions pour mettre en place les clés de résolution et améliorer le système d’information. En interne entreprise avec la direction de l’entreprise le DRH collabore aux réunions de définition des grandes orientations stratégiques, propose des plans d’action (emploi, rémunération, risques sociaux), informe en qualité de relais, sur tous les problèmes, attentes, satisfactions, mécontentements rencontrés ou perçus lors des relations avec l’ensemble du personnel.
  • 159.
    EMPLOIS-MÉTIERS TRANSVERSAUX ETNOUVEAUX MÉTIERS 146 En interne entreprise avec tous les salariés le DRH écoute les difficultés et demandes expri- mées, ou « découvre » les problèmes latents, négocie des solutions compatibles avec des contraintes et intérêts souvent diver- gents, sanctionne en cas de faute, s’informe de manière formelle et infor- melle sur le climat social, les sources de dysfonctionnements éventuelles, et contrôle les informations reçues. les responsables de services recherche des données précises (horaires, absences), recherche de manière informelle des informations sur le climat ou les difficultés sociales particulières, les besoins, les suggestions, organise des réunions de travail sur la définition des besoins en formation ou en recrutement, négocie la répartition des budgets, les possibilités de promotion, d’augmen- tations de salaires, la formation, discute des sanctions à prendre en cas de problème, coordonne les plans d’action et procédures, conseille sur des décisions ou réponses à des problèmes individuels ou collectifs. les représentants des salariés : syndicats, comité d’entreprise, CHSCT, délégués du personnel anime les réunions légales, recherche des échanges et discussions formelles sur les projets de formation, reclassements, licenciements… écoute, lors de relations informelles, les mécontentements ou suggestions, pour « sentir » le climat et prévenir les difficultés, négocie lors d’un conflit ou à propos de demandes précises.
  • 160.
    DES EMPLOIS-MÉTIERS TRANSVERSAUXAUX DOMAINES 147 © Dunod – La photocopie non autorisée est un délit En externe avec les DRH des autres entreprises régionales, Andcp locale ou nationale le DRH échange des informations, des expériences ou conseils, lors de réunions de travail ou de relations informelles, contribue à des études ou articles relatifs à la profession, débat de l’évolution de la profession et des idées de plans d’actions lors de colloques, séminaires ou réunions. les universités, écoles, lycées élabore des cours, conférences, collabore à l’encadrement de stagiaires, recherche des candidats à des emplois. l’Anpe, Afpa, organis- mes de formation collabore à des dossiers et projets de partenariat pour des programmes de réinsertion, embauche, formation. les mairies, collectivi- tés locales participe à des réunions sur certains projets, s’informe sur les politiques locales, les activités en émergence, les projets d’implantation. l’inspection du travail recherche des informations ou des conseils sur questions nouvelles (annualisation du temps de travail, contrats nouveaux…). les prud’hommes suit les contentieux en cours avec les salariés, comparaît pour défendre le point de vue de la direction. la caisse régionale d’assurance maladie répond à des inspections ou sollicitations (en cas d’accidents). le médecin du travail demande ou répond à des questions. les organismes de retraite, Assedic, CPAM négocie les problèmes particuliers (cessation progressive d’activité par exemple). les organismes de branche (syndicats patronaux) sollicite des conseils pour le montage de dossiers de subventions.
  • 161.
    EMPLOIS-MÉTIERS TRANSVERSAUX ETNOUVEAUX MÉTIERS 148 Les évolutions de l’emploi repérées Comme pour les autres emploi-métiers de la fonction, mais de façon encore plus importante pour le DRH, le réseau de relations s’est à la fois densifié et fortement complexifié. La réalisation des projets est de plus en plus dépendante des relations entretenues avec de très nombreux partenaires et le temps de travail consacré à la communication, tant en interne qu’en externe, est non seulement important mais surtout crois- sant. Cet aspect communicationnel est un élément d’évolution majeur de cet emploi-métier. Le directeur des ressources humaines participe de plus en plus souvent au comité de direction, bien que nous ayons encore observé les trois cas de figure suivants : – faire partie du comité de direction et participer aux choix stratégi- ques de l’entreprise (choix de politique générale); – participer au comité de direction et participer à la définition de la politique RH (emploi, rémunération, etc.); – ne pas participer au comité de direction et appliquer simplement les orientations stratégiques. Exemples Dans notre étude, nous avons rencontré un DRH qui s’est « imposé » au comité de direction (par sa compétence et sa personnalité ?), deux autres qui participent au comité de direction parce que c’est la culture managériale du chef d’entreprise et de l’organisation elle-même, un DRH qui ne parti- cipe pas au comité de direction… En externe avec les consultants, la chambre de commerce et d’industrie le DRH sollicite informations, conseils, expertises, services. les entreprises de travail temporaire négocie des contrats annuels de service. les médias informe de projets valorisant l’entreprise pour diffuser une image positive dans tous les cas le permettant.
  • 162.
    DES EMPLOIS-MÉTIERS TRANSVERSAUXAUX DOMAINES 149 © Dunod – La photocopie non autorisée est un délit Figure 7.1 – Chaîne d’activités du directeur des ressources humaines Piloter et améliorer le système d’information (procédures, réseau, synergies) pour améliorer la qualité et l’efficacité du service Définir les plans d’action RH, les traduire à ses subordonnés, déléguer leur pilotage, les coordonner, en assurer le suivi et intervenir à des moments cruciaux. Ex. : négociation des augmentations de salaires, du budget formation, d’un plan social Informer, communiquer expliquer et justifier les politiques données et les choix opérés Gérer les conflits individuels (entretien, sanctions) et collectifs (CE, DP, CHSCT) et suivre les litiges (inspection du travail, Prud’hommes) Monter des actions en partenariat avec l’extérieur Ex. : ANPE (recrutement et intégration de chômeurs) écoles, universités (stagiaires apprentissage…) Connaissance du droit du travail et du droit social, des conventions collectives, du règlement intérieur, de la politique gouvernementale Politique générale de l’entreprise, stratégie RH, objectifs d’image auprès des salariés et de l’extérieur Informations informelles bruits de couloirs, partenaires sociaux, « indics », chefs de services Lire la presse spécialisée, participer à différentes rencontres, congrès, conférences pour suivre l’actualité sociale Réaliser la veille et le pilotage social Faire réaliser des études préventives (enquête de satisfaction, rémunération, 35 heures…), des tableaux de bord sociaux par son service ou des consultants externes et et et Repérer des erreurs, dysfonctionnements, problèmes constatés par son service ou par des chefs de services Informations, réunions DP, CE, CHSCT, CCE, conseil de direction, conseil des chefs de services Des informations données par son réseau de relations externe (autres DRH, chambre patronale, consultants, experts) Connaissance des salariés culture de l’entreprise Organiser le service ressources humaines Former ou organiser la formation des personnels du service Contrôler les résultats, mesurer le retour sur investissement, suivre le budget RH Connaissance du fonctionnement psychologique des individus (comportement organisationnel) Informer la direction sur les risques de conflits, rendre compte des actions en cours, de l’avancement des plans d’actions (tableaux de bord, statistiques, études), conseiller sur les actions de prévention à mettre en œuvre, négocier les moyens (budgets, postes, études, etc.) Moyens Légende Actions Résultats Connaissance du groupe et de sa culture
  • 163.
    EMPLOIS-MÉTIERS TRANSVERSAUX ETNOUVEAUX MÉTIERS 150 Les DRH ont de plus en plus souvent en charge : – la « veille » : juridique, sociale, et même technologique; – la « qualité » : le souci du client externe d’une part, et toujours le souci du client interne (les services opérationnels); – la communication avec l’extérieur, c’est-à-dire « vendre » ou défen- dre l’image de l’entreprise et sa politique sociale ou de l’emploi (vis-à-vis des pouvoirs publics en particulier). Par ailleurs, les directeurs des ressources humaines doivent faire la preuve (vis-à-vis de la direction) que leur service RH est rentable, fiable et de qualité1; ils doivent justifier et expliquer leurs dépenses et rendre des comptes sur les résultats de leurs plans d’action. Leur rôle de pilotage social reste primordial, se professionnalise et nécessite même une véritable expertise (audit social, plans sociaux, annualisation du temps de travail…). Dans le contexte de l’internationalisation croissante, le DRH doit savoir gérer des personnes de nationalités et de cultures différentes… La gestion des différences devient un des éléments clés de la GRH de demain. Des « managers grands comptes » (account manager) sont char- gés dans les groupes multinationaux, de coordonner les politiques RH pour que les grands clients aient la même qualité de service quelque soit le pays2. Enfin, le DRH doit être de plus en plus une force de proposition face à la gestion du changement et à la résolution de problèmes complexes. Pour asseoir sa position d’acteur stratégique (compétitivité, perfor- mance, globalisation des marchés) la connaissance du « business », du produit, de la stratégie de l’entreprise sera de plus en plus déterminante pour le DRH et son équipe. 1. On parle de « scorecards » pour évaluer les DRH. Ce concept, inventé par Robert Kaplan et David Norton fait référence au « tableau de bord prospectif », qui vise à mesurer la performance sous toutes ses formes (pas seulement financière) en déclinant les objectifs et en fixant les enjeux quantitatifs et qualitatifs. 2. Un emploi de « Human ressource Business Partner » existe chez Millipore à Mosheim (67). Il est l’interlocuteur priviligié du haut management des 17 sites européens pour répon- dre à toutes les questions de politique RH (évolutions de carrière, politiques de rému- nération, recrutement, fidélisation…). L’Institut de Gestion Sociale de Paris (IGS) ouvre un master 2 à vocation internationale intitulé « HR Business Partner » en février 2008…
  • 164.
    DES EMPLOIS-MÉTIERS TRANSVERSAUXAUX DOMAINES 151 © Dunod – La photocopie non autorisée est un délit Les compétences de l’emploi-métier de DRH Nous avons identifié quatre finalités intermédiaires : assurer le pilotage social; maintenir le climat social; définir les plans d’action RH et assu- rer leur mise en œuvre; assurer la fiabilité des prestations et des infor- mations du service RH et améliorer son efficacité. 1. Quels sont les savoirs en action ou compétences nécessaires pour assurer le pilotage social ? – savoir mettre en œuvre une veille sociale et en utiliser les résultats; – savoir être à l’écoute de tout événement majeur ou mineur pouvant affecter le climat; – savoir se créer un réseau d’information, interne et externe et synthétiser les informations obtenues; – savoir susciter des études sur des problèmes sensibles (change- ments de métiers, ou de classifications, les 35 heures); – savoir mettre en regard des logiques différentes, voire contradictoires (salaires, lois, organisation…), les problématiser et les concilier; – savoir recouper et contrôler les informations. Quels savoirs théoriques (connaissances et disciplines de base), quelles connaissances liées à la pratique professionnelle y associer ? Connaissances et disciplines de base (savoirs théoriques) Connaissances liées à la pratique professionnelle Psychologie des organisations Sociologie du travail (l’organisation du travail et la structuration des tâches) Méthodologie de l’enquête Audit social Histoire des syndicats et des relations sociales Communication (formelle et informelle) Méthodologie de résolution de problèmes complexes Méthodologie de la « veille » Cultures identitaires de l’entreprise et des personnes-clés Comportements organisationnels de l’entreprise Services de l’entreprise, leurs missions et les personnes Syndicats et histoire sociale de l’entre- prise et de la région (anciens conflits) Langage de l’entreprise (vocabulaire technique) Cahiers des charges spécifiques (études ou prestations) et prestataires (internes ou externes)
  • 165.
    EMPLOIS-MÉTIERS TRANSVERSAUX ETNOUVEAUX MÉTIERS 152 2. Quels sont les savoirs en action ou compétences nécessaires pour maintenir le climat social ? – savoir anticiper les problèmes pour éviter les conflits majeurs; – savoir négocier des solutions compatibles avec des contraintes et des intérêts souvent divergents; – savoir prévoir, anticiper les effets de ses décisions; – savoir informer, communiquer, expliquer et justifier les politiques sociales et les choix opérés; – savoir réagir face à un problème ou un conflit et proposer rapide- ment des solutions; – savoir préparer (dossiers) les réunions de CE et CCE, et préparer les réponses aux questions de délégués du personnel en collabora- tion avec les supérieurs hiérarchiques concernés et la direction; – savoir étudier, en partenariat avec les partenaires sociaux, des projets de réorganisation liés aux évolutions technologiques, aux évolutions de l’activité, aux évolutions législatives (exemple : les 35 heures). Quels savoirs théoriques (connaissances et disciplines de base), quelles connaissances liées à la pratique professionnelle y associer ? Marketing RH (segmentation, fidélisation) Responsabilité sociale de l’entreprise Éthique Capacités et disciplines de base (savoirs théoriques) Connaissances liées à la pratique professionnelle Droit social et du travail Législation sociale Fonctionnement des Prud’hommes, de l’Inspection du travail Négociation sociale Théories de gestion des conflits Communication interne Conduite de réunion Théories de prise de décision Convention collective et règlement intérieur de l’entreprise Législation spécifique au cas particu- lier de l’entreprise Supports d’information, moments et personnes à informer Actualité sociale Les partenaires sociaux et leurs spécifi- cités, anciens conflits dans l’entreprise
  • 166.
    DES EMPLOIS-MÉTIERS TRANSVERSAUXAUX DOMAINES 153 © Dunod – La photocopie non autorisée est un délit 3. Quels sont les savoirs en action ou compétences nécessaires pour définir les plans d’action RH et assurer leur mise en œuvre ? – savoir utiliser les résultats du pilotage social (veille, études) pour élaborer des plans d’action; – savoir insérer les ressources humaines dans une stratégie globale d’entreprise; – savoir traduire les orientations de la direction générale en plans d’action (emploi, rémunération, risques sociaux); – savoir réaliser ou faire réaliser les divers plans d’action; – savoir suivre et contrôler la réalisation (mesurer ou faire mesurer les écarts par rapport aux attentes ou au budget); – savoir rendre compte des actions en cours, des résultats et des écarts; – savoir négocier les moyens nécessaires à la mise en œuvre de plans d’action (budget, postes, études…); – savoir conseiller la direction sur des actions de prévention à mettre en œuvre à court terme; – savoir se faire écouter, paraître crédible aux yeux de la direction générale. Quels savoirs théoriques (connaissances et disciplines de base), quelles connaissances liées à la pratique professionnelle y associer ? Connaissances et disciplines de base (savoirs théoriques) Connaissances liées à la pratique professionnelle Gestion et politique d’entreprise Méthodologie de projet, et planification Analyse des postes Contrôle de gestion stratégique Gestion des ressources humaines : GPEC, recrutement, formation, rémunération, sécurité et conditions de travail etc. Management des hommes Système de valeurs du dirigeant, les relations de pouvoir au sein de l’équipe de direction Projets de l’entreprise (industriels, stratégiques), sa politique sociale, sa culture Moyens (financiers, humains, techni- ques, logistiques) de l’entreprise Structure des effectifs et leur évolu- tion, carte des emplois
  • 167.
    EMPLOIS-MÉTIERS TRANSVERSAUX ETNOUVEAUX MÉTIERS 154 4. Quels sont les savoirs en action ou compétences nécessaires pour assurer la fiabilité des prestations et des informations du service RH et améliorer son efficacité ? – savoir organiser le travail, répartir les tâches, et déléguer; – savoir développer la polyvalence dans son service; – savoir superviser et contrôler les activités de chacun; – savoir améliorer le système d’information de son service; – savoir faire évoluer les personnes de son service en matière de promo- tion, de carrière, de rémunération. Quels savoirs théoriques (connaissances et disciplines de base), quelles connaissances liées à la pratique professionnelle y associer ? Droit du travail : les contrats, le salaire, participation et actionnariat, qualifications et performances, etc. Mesures gouvernementales récentes en matière d’emploi, de rémunération, etc. Qualité : normes, procédures et qualité totale Négociation Culture générale sur les stratégies industrielles et les contraintes commerciales Expression orale Personnes ressources locales (experts, consultants, spécialistes) Aides à l’emploi du moment Historique de l’entreprise (rémunéra- tions, emplois, carrières) et données de l’environnement (branche ou région) Risques liés à l’activité de l’entreprise (maladies, conditions de travail) Outils de gestion en usage dans l’entreprise, procédures de contrôle Contenu des dossiers à négocier Connaissances et disciplines de base (savoirs théoriques) Connaissances liées à la pratique professionnelle Organisation du travail Analyse du travail et des compétences Administration du personnel Management et pédagogie Systèmes d’information : informati- que, bureautique, télécommunications Tâches et compétences du personnel du service Procédures de suivi et de contrôle en usage, et leurs faiblesses Formation du personnel, systèmes d’évaluation, de motivation Culture et psychologie du personnel
  • 168.
    DES EMPLOIS-MÉTIERS TRANSVERSAUXAUX DOMAINES 155 © Dunod – La photocopie non autorisée est un délit Quelles sont les qualités indispensables à la réalisation de ces quatre finalités intermédiaires ? L’emploi-métier d’assistant ressources humaines spécialisé Cette fonction est très fortement marquée par les obligations légales. Elle consiste en un conglomérat d’activités qui ne peuvent s’organiser entre elles selon un processus linéaire. Ces tâches peuvent être menées indépendamment les unes des autres, ce qui explique la possibilité d’un grand cloisonnement dans les grandes entreprises. On y trouve la prévoyance, le logement, les voyages et déplacements, médailles, retraites, statistiques, promotions, élections professionnelles, suivi des comités d’entreprise et comité d’hygiène, sécurité et condi- tions de travail, départs, visites médicales, décès, invalidité, durée du travail, etc. Ces activités sont toutes liées au contrat de travail et au suivi de l’individu dans l’entreprise. Elles sont régies par des textes : droit du travail, conventions collecti- ves, accords d’entreprise, règlement intérieur, qui exigent une spéciali- sation dans le domaine, tant pour le responsable du service que pour les Les qualités correspondant aux savoirs en action (l’agir vis-à-vis des autres et de son travail) Être capable de supporter l’hostilité et la frustration Avoir une image de soi forte pour ne pas être perturbé par les aléas de la fonction Savoir faire la part des choses, relativiser Rester calme, garder son sang-froid en cas de crise ou de tension Être inventif (savoir imaginer des solutions innovantes) Savoir faire preuve de discrétion : « incontournable » Être intuitif, savoir faire des liens entre les événements Faire preuve de capacité d’écoute, de diplomatie, de talent de négociateur, de respect de l’autre pour ne pas être à l’origine de conflits Être rigoureux (dans l’interprétation des textes)
  • 169.
    EMPLOIS-MÉTIERS TRANSVERSAUX ETNOUVEAUX MÉTIERS 156 différents secrétaires administratifs. C’est la raison pour laquelle on peut, dans certaines grandes entreprises, trouver des salariés s’occupant exclusivement des voyages et déplacements par exemple; c’est égale- ment la raison pour laquelle la polyvalence est difficile à développer, bien qu’elle soit nécessaire dans les petites entreprises. Selon la taille de l’entreprise, ces activités sont en effet réparties sur un ou plusieurs postes de travail et selon des regroupements très varia- bles. Généralement, il existe deux niveaux de responsabilités : – un responsable, appelé « chef du personnel » ou « responsable de la gestion du personnel », – des « secrétaires administratives spécialisées RH », comme les ont décrites et étudiées Olivier Liaroutsos et Christine Fournier (Bref, n° 129, mars 1997, CEREQ). Résumé L’assistant RH spécialisé est amené à gérer des dossiers dont le contenu technique est très varié. Selon son domaine d’intervention, on pourra presque croire qu’il s’agit d’emplois-métiers différents (par exemple gérer des dossiers de retraite ou de prévoyance semble très différent de la gestion administrative du plan de formation ou du suivi des absences maladie). Cependant, ces activités ont toutes la même finalité; c’est pourquoi elles peuvent être regroupées sous le même emploi-métier. Le secrétaire administratif spécialisé RH assure l’inter- face avec : – l’ensemble des salariés et le service RH, – les chefs de services, – son responsable RH, La finalité consiste à assurer la fiabilité des opérations administratives liées à la vie du contrat de travail (recrutement, licenciement, mobi- lité, paye, formation, maladie…), ainsi que la disponibilité et la fiabilité de toutes les données, quantitatives et qualitatives, utiles à la gestion sociale (retraites, prévoyance, etc.).
  • 170.
    DES EMPLOIS-MÉTIERS TRANSVERSAUXAUX DOMAINES 157 © Dunod – La photocopie non autorisée est un délit – le responsable SIRH, – les délégués du personnel, – des services externes, administrations diverses (Urssaf, Assedic,…), – le médecin du travail ou l’infirmière, – le service comptabilité, – des sous-traitants qui assurent une partie des tâches. Il peut assurer la gestion administrative du personnel. L’assistant RH spécialisé en ressources humaines peut assurer la prépa- ration du calcul de la paye. Données prises en compte Activités Système d’information RH. Fichier du personnel. Textes et dossiers réglementaires en matière de caisses de retraite, congé, maladie, et procédures. Demandes émanant de divers orga- nismes administratifs (direction départementale du travail, Urssaf, inspection du travail, etc.). Toutes les informations imprévisi- bles qui arrivent à tout moment au service du personnel, selon des procédures plus ou moins élaborées. Formalités administratives à réaliser dans chaque cas. Salariés de l’entreprise (leur appar- tenance à tel service, leur histoire personnelle, etc.). Connaissance technique des dossiers dont il a la charge. Assurer le traitement et le suivi de toutes les décisions ou actions qui nécessitent un traitement individualisé de chaque dossier, par exemple : préparer les dossiers de retraite, saisir les stages de formation suivis par le personnel, organiser le planning des visites médicales obligatoires, saisir les changements d’adresse, d’affectation dans un nouveau poste, les promotions, les naissances, les arrêts maladie, les acci- dents, calculer les droits (solde de tout compte, indemnités de stage)… Organiser ou participer à l’organisation des réunions ou actions obligatoires : élections de délégués du personnel, convocations aux réunions du CE ou du CHSCT, remise des médailles du travail, etc. Centraliser les données nécessaires au bilan social (chiffres, données du fichier du personnel), établir les déclarations sociales ou fiscales (Urssaf, Assedic…), les mettre en forme et les éditer.
  • 171.
    EMPLOIS-MÉTIERS TRANSVERSAUX ETNOUVEAUX MÉTIERS 158 L’assistant RH spécialisé peut assurer la gestion administrative de la formation. Données prises en compte Activités Droit du travail, convention collective (exemple : plafonds tranches de Sécu- rité sociale). Guide pratique (procédures, méthodologie) propre à l’entreprise et système d’information interne à l’entreprise (absences, heures sup…). Éléments variables de l’activité de chaque salarié. Échéances obligatoires. Changements légaux (taux de cotisa- tions, taux de retraite, CSG, RDS, etc.). Logiciel paye de l’entreprise. Vérifier les temps de présence des salariés et saisir les éléments variables de la paye. Transmettre au responsable paye tous les éléments nécessaires au calcul de la paye. Réaliser les déclarations sociales nécessaires. Répondre aux enquêtes ou demandes de statistiques obligatoires. Données prises en compte Activités Planning prévisionnel des actions de formation (plan de formation). Procédures de l’entreprise (inscrip- tions, évaluations…). Classer les catalogues et les offres des organismes prestataires. Organiser matériellement la formation : envoi des conventions aux prestataires, convocations des stagiaires, réservations de salles, de repas, etc. Vérifier la présence des stagiaires aux formations et recueillir les documents d’évaluation. Vérifier les dépenses (frais de déplace- ment, paiement des prestataires, des repas) et les rentrées (subventions, remboursements des fonds de la formation…).
  • 172.
    DES EMPLOIS-MÉTIERS TRANSVERSAUXAUX DOMAINES 159 © Dunod – La photocopie non autorisée est un délit Figure 7.2 – Chaîne d’activités de l’assistant ressources humaines spécialisé Saisir et classer des informations dans le fichier RH Contrôler le bon déroulement des actions Suivi, relances éventuelles, contrôle Planning et procédures réglementaires de l’entreprise Fichier du personnel Informations courantes sur chaque salarié (congés, maladie…) Demandes de son chef de service Réaliser les tâches classiques de secrétariat : traitement de texte, élaboration de planning, classement Organiser la logistique adaptée à son domaine (ex. : pour la formation : réservation de salle) Traiter les informations reçues (arrêts maladie, accidents, heures supplémentaires) et déclencher la procédure adaptée Vérifier les informations reçues auprès des opérationnels Rechercher et traiter des informations dans la base de données RH Moyens Légende Actions Résultats
  • 173.
    EMPLOIS-MÉTIERS TRANSVERSAUX ETNOUVEAUX MÉTIERS 160 Réseau de relations de l’assistant ressources humaines spécialisé Il s’agit de recenser toutes les personnes avec lesquelles il entre en rela- tion à l’occasion de son activité professionnelle, en précisant la nature de sa relation (collaboration, supervision, contrôle, etc.) et les circons- tances dans lesquelles se déroule cette relation. On distinguera les rela- tions au sein du service RH dans un premier temps, puis les relations internes à l’entreprise, et enfin les relations entretenues avec des interlo- cuteurs extérieurs à l’entreprise. Activités complémentaires rencontrées Accueillir les salariés de l’entreprise pour des demandes d’information, des réclamations ou des conseils sur les dossiers qu’il gère, et ceci à tout moment de la journée. Par exemple, il peut donner des explications sur un oubli d’heures supplémentaires sur la fiche de paye, sur une demande de simulation sur ce qu’on toucherait si on prenait la retraite à tel moment, des conseils de choix de formation, de demandes de prêts, d’avances sur salaires, etc. Assurer l’interface avec un sous-traitant éventuellement à l’étranger. Interlocuteurs Type de relations et circonstances En interne service RH avec le chef de service : DRH ou responsable formation, reponsable paye, etc. l’assistant RH spécialisé reçoit le contenu de sa mission et de ses activités, rend compte de la fiabilité de son travail, sollicite de l’aide en cas de difficulté. les autres secrétaires administratifs RH collabore sur leurs dossiers, négocie leur aide en cas d’urgence (terminer la paye par exemple). le médecin du travail reçoit des consignes, et l’informe de son planning. En interne entreprise avec tous les salariés l’assistant RH spécialisé transmet des informations, répond à leurs questions, explique le contenu technique de leur dossier (retraites par exemple), conseille pour des décisions individuelles (formation, cessation anticipée d’activité), à leur demande.
  • 174.
    DES EMPLOIS-MÉTIERS TRANSVERSAUXAUX DOMAINES 161 © Dunod – La photocopie non autorisée est un délit Les évolutions de l’emploi repérées Cet emploi, principalement centré sur ce qu’on appelle l’administration du personnel, est probablement un de ceux présentant le moins de variations repérées, probablement du fait de l’importance prédomi- Interlocuteurs Type de relations et circonstances En interne entreprise avec les agents de maîtrise, chefs d’atelier ou de bureau l’assistant RH spécialisé sollicite et reçoit des informations concer- nant leur personnel (absences, congés), contrôle la fiabilité des informations reçues et l’application des procédures. les chefs de services reçoit ou sollicite des informations concernant les dossiers qu’il gère, rend compte de l’avancement et de l’exécution de ces dossiers (par exemple le plan de promotions). les délégués du personnel transmet des informations et les documents obligatoires. En externe avec les administrations diverses (Assedic, Urssaf…) l’assistant RH spécialisé transmet les documents obligatoires, sollicite des conseils ou informations sur les dossiers difficiles ou nouveaux. les prestataires de services (mutuelles, caisses de retraites ou d’assurances, consul- tants, agences d’inté- rim), les sous-traitants transmet ou sollicite des informations, négocie des prestations. la chambre patronale, la direction départe- mentale du travail et de l’emploi, CCI… reçoit des demandes d’enquêtes à renseigner, transmet les informations demandées.
  • 175.
    EMPLOIS-MÉTIERS TRANSVERSAUX ETNOUVEAUX MÉTIERS 162 nante des contraintes juridiques qui laissent peu de place à l’innovation. C’est par ailleurs un emploi incontournable, même si ses attributions peuvent être prises en charge par des personnels du service comptable, ou par le secrétariat de direction. Dès qu’un service ressources humaines est créé dans une PME, on adjoint au nouveau DRH un ou une secré- taire spécialisé RH. On remarque néanmoins une variabilité importante selon la taille des entreprises. En effet, peu nombreux en PME, les secrétaires spécialisés RH sont polyvalents ou encore, selon ce que dit l’APEC1 poly-spéciali- sés, c’est-à-dire devant maîtriser des connaissances précises sur les divers dossiers dont ils s’occupent. Dans les grandes et moyennes entreprises, s’ils sont encore le plus souvent spécialisés dans un domaine d’activité principal (par exemple la formation, ou la gestion des intérimaires, ou l’administration du personnel, ou la préparation de la paye), ils ont toujours d’autres dossiers à prendre en charge, qui demandent tous une technicité importante également (les dossiers retraite par exemple demandent une véritable expertise, ou bien la gestion des apprentis et stagiaires écoles). La tendance d’évolution s’oriente également vers de plus en plus de polyvalence et une compétence en gestion des systèmes d’information RH. Quant à l’élasticité, il s’agit essentiellement de l’extension donnée à ce poste à la fois dans la diversité des blocs d’activité différents à traiter, et de la plus grande part d’initiative et d’autonomie laissée au salarié, certains assistants RH ayant pratiquement les mêmes tâches et respon- sabilités qu’un chef du personnel ! Cette extension dépend beaucoup de ce que le titulaire a déjà fait dans des emplois antérieurs (son expérience donc, voire son expertise dans certains dossiers techniques, juridiques par exemple), et également de la façon dont son supérieur hiérarchique envisage son propre rôle. En effet, un DRH voulant se consacrer à la mise en place de plans d’action et soucieux de stratégie ressources humai- nes à moyen terme déléguera plus et l’assistant RH pourra s’il le désire et s’il en a les compétences, donner à son emploi une extension impor- tante. Dans d’autres cas, le DRH ou le directeur administratif et finan- cier, très soucieux de l’aspect administratif de la fonction, demandera plutôt des travaux d’exécution. 1. APEC, Les métiers de la fonction ressources humaines, Collection Demain les cadres, no DC01, Paris.
  • 176.
    DES EMPLOIS-MÉTIERS TRANSVERSAUXAUX DOMAINES 163 © Dunod – La photocopie non autorisée est un délit Les tendances d’évolution vont, comme cela a déjà été signalé, vers une augmentation de la polyspécialisation, les dossiers à traiter en gestion des ressources humaines étant de plus en plus techniques, au sens où les connaissances nécessaires à la réalisation du travail sont spécialisées. Par exemple, préparer ou traiter la paye, devient du fait des différents contrats de travail et des obligations légales particulières qui s’y rattachent, extrêmement complexe : CDD, intérimaires, stagiaires, apprentis, contrats de qualification, contrats de retour à l’emploi, contrats à temps partiel, préretraite progressive… Certains sont exonérés des charges patronales, selon des proportions variables, les taux des heures supplémentaires varient, etc. La rubrique « compétences ou savoirs en action » suivante permet d’analyser ces données. Les compétences de l’emploi-métier d’assistant RH spécialisé Trois finalités intermédiaires caractérisent cet emploi-métier : suivre au jour le jour le dossier de chaque salarié et traiter toutes les opérations liées à la vie de son contrat de travail; assurer la gestion administrative des dossiers qui lui sont confiés; calculer une paye sans erreur et dans les délais. 1. Quels sont les savoirs en action ou compétences nécessaires pour suivre au jour le jour le dossier de chaque salarié et traiter toutes les opérations liées à la vie de son contrat de travail ? – savoir réaliser en temps voulu les démarches obligatoires auprès des organismes concernés; – savoir réagir et effectuer les tâches administratives correspondant à tous les aléas pouvant arriver à un salarié; – savoir classer, enregistrer et traiter les données à archiver sur la vie de chaque salarié dans l’entreprise; – savoir se renseigner auprès d’experts en fonction des dossiers à traiter. Quels savoirs théoriques (connaissances et disciplines de base), quelles connaissances liées à la pratique professionnelle y associer ?
  • 177.
    EMPLOIS-MÉTIERS TRANSVERSAUX ETNOUVEAUX MÉTIERS 164 2. Quels sont les savoirs en action ou compétences nécessaires pour assurer la gestion administrative des dossiers qui lui sont confiés ? – savoir organiser le planning des tâches à effectuer; – savoir classer et rechercher les informations nécessaires aux déci- deurs du domaine; – savoir gérer le budget et tenir la comptabilité du dossier; – savoir traiter les divers documents spécifiques au domaine – savoir travailler avec des sous-traitants. Quels savoirs théoriques (connaissances et disciplines de base), quelles connaissances liées à la pratique professionnelle y associer ? Connaissances et disciplines de base (savoirs théoriques) Connaissances liées à la pratique professionnelle Administration du personnel Partenaires administratifs et leurs rôles Bureautique, traitements de texte, tableurs, Bases de données Bordereaux et documents obligatoires Interlocuteurs clés à joindre en cas de problème Procédures propres à l’entreprise (accords particuliers) Connaître spécifiquement les dossiers à traiter (parties du droit social ou fiscal, chapitres de la convention collective, accords de branche, ou législation européenne) Connaissances et disciplines de base (savoirs théoriques) Connaissances liées à la pratique professionnelle Gestion du temps Comptabilité budgétaire Bureautique, classement, secrétariat Législation spécifique aux différents dossiers Anglais (oral et courriels) Échéances spécifiques au dossier (formation par exemple) Comptes à renseigner, partage des tâches au sein du service et avec la comptabilité Le logiciel spécialisé Documents administratifs spécifiques (par exemple la déclaration 2483 pour la formation)
  • 178.
    DES EMPLOIS-MÉTIERS TRANSVERSAUXAUX DOMAINES 165 © Dunod – La photocopie non autorisée est un délit 3. Quels sont les savoirs en action ou compétences nécessaires pour calculer une paye sans erreur et dans les délais ? – savoir collecter les éléments nécessaires pour la réalisation d’un bulletin de salaire; – savoir vérifier l’exactitude et l’exhaustivité des données; – savoir organiser son travail en fonction des échéances; – savoir appliquer les règles légales et conventionnelles correspon- dantes; – savoir utiliser le logiciel paye de l’entreprise. Quels savoirs théoriques (connaissances et disciplines de base), quelles connaissances liées à la pratique professionnelle y associer ? Quelles sont les qualités indispensables à la réalisation de ces trois finalités intermédiaires ? Connaissances et disciplines de base (savoirs théoriques) Connaissances liées à la pratique professionnelle Calcul de la paye et des charges correspondantes Informatique, bureautique, logiciel paye Gestion du temps Convention collective et accords applicables dans l’entreprise Maîtriser la saisie de données, le paramétrage du logiciel Échéances de son poste et de l’organi- sation du travail du service (postes et procédures) Les qualités correspondant aux savoirs en action (l’agir vis-à-vis des autres et de son travail) Être rigoureux dans les tâches administratives pour ne pas faire d’erreur ou d’oubli préjudiciables à l’entreprise ou aux salariés Être très organisé pour manipuler des informations très diverses Être disponible pour le salarié qui vient demander un renseignement Avoir le souci permanent de la confidentialité : ne pas divulguer les informa- tions auxquelles il a accès
  • 179.
    EMPLOIS-MÉTIERS TRANSVERSAUX ETNOUVEAUX MÉTIERS 166 L’emploi-métier externalisé de consultant en ressources humaines et ses évolutions Résumé Le consultant en ressources humaines assure l’interface entre les entre- prises, leurs salariés et des organismes financeurs (Région, OPCA…), des organismes ressources (ANACT, CEREQ, Inspection du travail…) et des organismes conseils partenaires. La finalité est de concevoir, négocier, assurer des dispositifs et actions de conseil en gestion et management et développement des ressources humaines efficaces servant les besoins et les intérêts des entreprises clientes, dans les meilleurs délais et contribuer ainsi au développement et à la pérennisation de l’organisme conseil. Données prises en compte Activités Connaissance de la stratégie commerciale définie par la direc- tion, des fichiers clients et prospects déjà construits, de besoins signalés par un collègue ou un commercial, des actions passées et en cours, des besoins et réflexions des clients, du guide d’entretien de contact formalisé, des métiers de l’orga- nisme, des ressources humaines de l’orga- nisme, de sa connais- sance ou non du Procéder à une prospection raisonnée et une détection formalisée des besoins et difficultés des entreprises (clients potentiels). Écouter, analyser et identifier les besoins du client et bâtir pour ou avec le client un cahier des charges de son besoin. Proposer une offre commerciale (conseil, audit…) adaptée aux besoins de l’entreprise, aux finances de l’entreprise et de l’organisme. Proposer éventuellement un partenariat avec d’autres organismes conseil, étudier un financement. Présenter et négocier la proposition avec le client (ou y participer avec le commercial). Contacter et rencontrer s’il y a lieu les personnes clés dans l’entreprise cliente pour discuter du projet, mesurer leur implication, les sensibiliser, affiner l’analyse des besoins et construire la prestation défini- tive avec eux. ☞
  • 180.
    DES EMPLOIS-MÉTIERS TRANSVERSAUXAUX DOMAINES 167 © Dunod – La photocopie non autorisée est un délit Voir la chaîne d’activités de l’emploi-métier de consultant en ressour- ces humaines en page suivante (figure 7.3). client, de la grille tari- faire, de la documen- tation nécessaire existant dans l’orga- nisme, de dossiers déjà réalisés, de son expé- rience, des objectifs assignés à l’action de conseil, de son niveau de maîtrise des disci- plines et méthodolo- gies nécessaires, de son niveau de maîtrise des méthodes et outils de l’organisme et de ceux existant sur le marché. Des ressources humai- nes nécessaires pour mener les actions et interventions, de la charge de l’organisme, des budgets alloués, des conditions maté- rielles existant dans les entreprises, de celles de l’organisme, des conditions de contrac- tualisation de l’action de conseil. Animer et évaluer la progression de l’intervention avec les personnes clés et les utilisateurs. Construire les outils d’évaluation avant et après conseil et évaluer l’action de conseil terminée. Rédiger un compte rendu de l’action de conseil et mentionner les pistes à poursuivre. Mener une veille concurrentielle, économique, juridi- que et sociale (colloques, congrès, journaux, ouvra- ges…). Pratiquer une veille prospective théorique sur les thèmes concernant son expertise (réunions, colloques, Internet, revues, ouvrages, congrès…). Participer à des groupes de travail pour faire évoluer les pratiques de l’organisme à partir des données de veille et développer des produits nouveaux. Se former pour maintenir ses compétences dans sa spécialité (auto formation, suivi de sessions de forma- tion). Programmer l’activité de l’équipe en négociant des arrangements en interne. Travailler et échanger de manière régulière et formali- sée sur les dossiers en cours et les problèmes qui peuvent se poser. Déterminer et faire retenir les matériels, méthodes, et fournitures nécessaires aux actions de conseil. Renseigner et transmettre les contrats et conventions au secrétariat ou service administratif. Rendre compte de son activité en interne. Activités complémentaires rencontrées Participer à l’amélioration des documents de présenta- tion de l’offre de conseil RH aux entreprises clientes, prospects et financeurs. Participer à la conception et la rédaction de docu- ments d’information réguliers aux entreprises clientes, prospects et financeurs sur les activités et produits de l’organisme. ☞
  • 181.
    EMPLOIS-MÉTIERS TRANSVERSAUX ETNOUVEAUX MÉTIERS 168 Réseau de relations du consultant en ressources humaines Il s’agit de recenser toutes les personnes avec lesquelles le consultant entre en relation à l’occasion de son activité professionnelle, en préci- sant la nature de sa relation (collaboration, supervision, contrôle, etc.) et les circonstances dans lesquelles elle se déroule. Les évolutions de l’emploi repérées Dans la plupart des organismes rencontrés, le consultant en ressources humaines prend en charge la production du conseil de sa conception à son évaluation et son suivi qualitatif, il mène une veille, si possible pros- pective, sur les innovations et avancées théoriques de sa spécialité et participe à des études (méthodologie d’intervention, de qualité, de conception de nouveaux produits ou dispositifs). C’est ce qui constitue le noyau dur de l’emploi-métier. L’évolution de l’emploi se situe alors dans la prise en charge de la prospection et la négociation de propositions commerciales, dans la pratique d’une veille commerciale, concurrentielle, économique, juridi- que, politique et sociale pouvant mener à une participation du consul- tant à la définition d’une stratégie de développement tant pour son organisme que pour ses entreprises clientes. Certains consultants seniors encadrent une équipe de juniors, voire de stagiaires – école ou univer- sité – et un secrétariat spécialisé. L’étude nous permet de penser qu’il ne s’agit pas d’une évolution spécifique aux organismes de conseil interrogés, mais du résultat des évolutions actuelles obligeant les organismes conseil comme les entre- prises à élargir leurs compétences sur les activités concourant à de meilleures compréhensions et constructions des services de gestion, management et développement des ressources humaines : – Accroissement de la demande de conseil « sur mesure » adaptée à l’entreprise (formations spécifiques, gestion des temps de travail, évaluation des compétences et des performances, développement des compétences, coaching, validation des acquis de l’expérience, conseil juridique sur le droit social européen, création de tableaux de bord…) et plus seulement l’externalisation de certains services
  • 182.
    DES EMPLOIS-MÉTIERS TRANSVERSAUXAUX DOMAINES 169 © Dunod – La photocopie non autorisée est un délit Interlocuteurs Type de relations et circonstances Avec l’entreprise cliente avec les dirigeants, respon- sables des ressources humaines des entrepri- ses clientes, salariés, représentants du personnel, organismes et institutions pres- cripteurs le consultant en ressources humaines présente l’organisme et ses prestations, garde un contact régulier avec eux par téléphone ou visite, recueille et analyse les besoins et actions de conseil, négocie l’offre commerciale (prix et archi- tecture), consulte pour élaborer la prestation défi- nitive et son calendrier, rend compte de l’avancement des actions et de leur résultat, audite, conseille. En externe à l’organisme conseil avec les organismes finan- ceurs (Région, Conseil Général, OPCA, ANPE…) et ou pres- cripteurs les organismes conseils partenaires sur certains dispositifs les organismes centres ressources locaux et nationaux (ANACT, CEREQ, Chambres des métiers, de commerce, Dévelop- pement et Emploi…) les vacataires, inter- mittents et consultants le consultant en ressources humaines recueille des informations sur les offres, maintient de bonnes relations, présente demandes de subventions ou financement, échange et recueille des informations, coordonne et planifie l’action s’il y a lieu, recueille des informations, demande des conseils sur un dossier, participe à des groupes de réflexion, prépare et coordonne les activités, échange sur les dossiers en cours, anime des réunions, soutient et guide si problème sur une action, contrôle le bon déroulement des actions en cours.
  • 183.
    EMPLOIS-MÉTIERS TRANSVERSAUX ETNOUVEAUX MÉTIERS 170 comme la paye, le recrutement, ou la pratique traditionnelle de l’audit… – Diminution des fonds publics – concurrence accrue de l’offre de conseil RH sur le secteur entreprise (prix « tirés ») – et profession- nalisation des acteurs du conseil en RH qui peuvent prendre en charge, compte tenu de leurs compétences et motivation, le conseil RH de la prospection à l’évaluation. – Politique qualité qui se systématise et amène à revoir processus et méthodes de travail en interne tant dans les organismes conseil que dans les entreprises. – Demande d’introduction d’une gestion intégrée des ressources humaines à la gestion globale informatisée (logiciels SAP). Dans les grandes entreprises, le métier de consultant en RH existe de plus en plus sous les intitulés consultant interne, chargé d’études et conseil RH, chargé d’affaire RH… Il s’agit le plus souvent d’effectuer une veille technologique en matière d’organisation et de management des Ressources Humaines, d’étudier les transpositions de méthodes nouvel- les et de pratiquer le benchmarking. En interne à l’organisme conseil avec dans son service, les collaborateurs dans l’organisme, les autres responsables les services compta- bles et administratifs le consultant en ressources humaines organise l’activité globale du service et son fonctionnement, contrôle et discute des actions en cours et leur suivi administratif, anime des rencontres thématiques, informe des orientations de la direction, donne à frapper et administrer proposi- tions, contrats, conventions… collabore sur des dossiers transversaux, échange les expériences et pratiques, suit les aspects administratif et budgétaire des dossiers en cours.
  • 184.
    DES EMPLOIS-MÉTIERS TRANSVERSAUXAUX DOMAINES 171 © Dunod – La photocopie non autorisée est un délit Figure 7.3 – Chaîne d’activités de l’emploi-métier de consultant en ressources humaines Moyens Légende Actions Résultats Identification et analyse besoin du client Proposition offre de conseil Construction d’un cahier des charges Choix des intervenants, construction de la prestation de conseil définitive et de son évaluation Rédaction de l’offre commerciale Négociation prix et contenu Adaptation proposition Veille commerciale, concurrentielle, technologique, pédagogique sur son expertise Formation Rencontre avec personnes clé dans l’entreprise (implication et précision du besoin) Développement et/ou évolution des outils, procédures et méthodes et produits de l’organisme Prise de conseil externe (organismes, consultants) Guide d’entretien de contact Actions en cours Métiers, méthodes, approches, outils de l’organisme et ressources humaines de l’organisme Catalogue produits de l’organisme Besoins signalés Fichier prospects Fichier clients Connaissance ou non du client Politique et Stratégie des Organismes collecteurs et financeurs Politique et Stratégie commerciale et produits Organisation, gestion matérielle administrative et suivi budgétaire des actions Encadrement du service et de l’équipe d’intervenants internes ou externes Coordination et/ou Animation de la prestation de conseil Évaluation de la prestation Formalisation et capitalisation de l’action de conseil Connaissances et expérience du fonctionnement psychosociologique des organisations
  • 185.
    EMPLOIS-MÉTIERS TRANSVERSAUX ETNOUVEAUX MÉTIERS 172 Les compétences de l’emploi-métier de consultant en ressources humaines Trois finalités intermédiaires sont à retenir : – Développer de nouveaux marchés, réaliser le chiffre d’affaires qui peut lui incomber et fidéliser les clients. – Construire et prendre en charge un conseil en RH qui tienne compte du contexte et des enjeux de l’entreprise en l’adaptant au mieux à ses besoins. – Assurer la couverture et le bon déroulement matériel des actions de conseil, être en conformité financière et juridique avec les contrats et conventions passés et satisfaire aux obligations légales et aux normes qualité en usage dans l’organisme. 1. Quels sont les savoirs en action ou compétences nécessaires pour développer de nouveaux marchés, réaliser le chiffre d’affaires qui peut lui incomber et fidéliser les clients ? – savoir mener des démarches commerciales; – savoir élargir et entretenir un réseau de clients; – savoir entretenir un réseau de relations avec les institutions et parte- naires externes; – savoir susciter l’émergence des besoins; – savoir écouter et faire exprimer une demande; – savoir proposer, convaincre, argumenter; – savoir concevoir une proposition commerciale; – savoir négocier prix et contenu auprès des organisations clientes; – savoir évaluer la qualité d’un dispositif de conseil avec le comman- ditaire; – savoir faire une veille prospective concurrentielle, économique, sociale et synthétiser les informations obtenues; – savoir formaliser ou aider à la formalisation de nouveaux produits ou projets. Quels savoirs théoriques (connaissances et disciplines de base), quelles connaissances liées à la pratique professionnelle y associer ?
  • 186.
    DES EMPLOIS-MÉTIERS TRANSVERSAUXAUX DOMAINES 173 © Dunod – La photocopie non autorisée est un délit 2. Quels sont les savoirs en action ou compétences nécessaires pour construire et prendre en charge un conseil en RH qui tienne compte du contexte et des enjeux de l’entreprise en l’adaptant au mieux à ses besoins ? – savoir se rapprocher des commanditaires et personnes clés concer- nés pour mesurer les enjeux et leurs implications dans l’action; – savoir construire un projet d’intervention (conseil) avec objectifs, démarches, étapes, préconisations, outils à construire; Connaissances ou disciplines de base (savoirs théoriques) Connaissances liées à la pratique professionnelle Communication externe Technique de vente et négociation commerciale Méthodologie de l’enquête Techniques d’entretien d’élucidation Fonctionnement d’une entreprise et ses méthodes d’organisation et de gestion Expression orale (reformulation, argu- mentation, synthèse) Communication écrite (rédaction et présentation d’une offre) Cahier des charges et appel d’offre Normes et politique qualité Évaluation d’une action de conseil Méthodologie de résolution de problème Ingénierie de la formation Méthodologie de conduite de projet Méthodologie de la veille Journaux et parutions spécialisés de son domaine Connaître Les concurrents (offre, prix) Le tissu économique et les entreprises locales Le réseau de clients de l’organisme Les personnes clés pour le recueil des besoins de conseil RH dans les entre- prises Les produits et conseils que peut offrir l’organisme Les possibilités budgétaires et tarifs de son organisme Canevas d’une offre commerciale en vigueur dans l’organisme (procédures internes) Canevas d’un cahier des charges en vigueur dans l’organisme (procédures internes) Canevas de l’évaluation d’un dispositif de conseil (procédures internes) Les politiques des prescripteurs et financeurs locaux et régionaux… La presse, colloques, lieux, ressources, manifestations, groupes de réflexion existant régionalement ou localement
  • 187.
    EMPLOIS-MÉTIERS TRANSVERSAUX ETNOUVEAUX MÉTIERS 174 – savoir déterminer et choisir les vacataires et consultants nécessaires; – savoir entretenir les connaissances et pratiques utilisées dans le conseil; – savoir réagir face à un problème ou un conflit et proposer une solution; – savoir évaluer les outils construits ou les préconisations (conseil) avec les utilisateurs; – savoir faire une veille prospective et théorique sur les thèmes concer- nant son expertise et synthétiser les informations obtenues; – savoir faire progresser les démarches de conseil et le fonctionne- ment de son service et de l’organisme. Quels savoirs théoriques (connaissances et disciplines de base), quelles connaissances liées à la pratique professionnelle y associer ? Connaissances ou disciplines de base (savoirs théoriques) Connaissances liées à la pratique professionnelle Psychosociologie des organisations (conflits, pouvoir, autorité, rôle, statut, communication formelle – informelle) Sociologie du travail (l’organisation du travail et la structuration des tâches) Histoire des syndicats et des relations sociales Ingénierie des compétences Ingénierie de la formation Méthodologie de conduite de projet Expression, communication orale et écrite Technique d’entretien d’élucidation, d’évaluation Méthodologie de la veille Système d’information, informatique, télécommunication Les enjeux actuels de différents secteurs économiques, régionaux et locaux Le fonds de ressources en méthodes, outils et supports existant dans l’organisme Le tissu économique local Les lieux et supports ressources Les supports d’information quotidiens, parutions spécialisées, sites Internet, liés aux métiers de l’organisme
  • 188.
    DES EMPLOIS-MÉTIERS TRANSVERSAUXAUX DOMAINES 175 © Dunod – La photocopie non autorisée est un délit 3. Quels sont les savoirs en action ou compétences nécessaires pour assurer la couverture et le bon déroulement matériel des actions de conseil, être en conformité financière et juridique avec les contrats et conventions passés et satisfaire aux obligations légales et aux normes qualité en usage dans l’organisme ? – savoir établir un planning prévisionnel des actions; – savoir gérer et approvisionner en matériels, méthodes, ouvrages et fournitures nécessaires aux actions de conseil (ou déléguer); – savoir établir et transmettre à temps les contrats, conventions et calendriers aux services utilisateurs (secrétariat, comptabilité…); – savoir faire vivre les tableaux de bord utiles au suivi des activités; – savoir organiser le travail, planifier le temps de travail de l’équipe, répartir les tâches et déléguer; – savoir superviser et contrôler les activités de chacun; – savoir développer les compétences de son service; – savoir conseiller et participer à la réalisation de dossiers complexes. Quels savoirs théoriques (connaissances et disciplines de base), quelles connaissances liées à la pratique professionnelle y associer ? Connaissances ou disciplines de base (savoirs théoriques) Connaissances liées à la pratique professionnelle Gestion du temps Législation spécifique aux dossiers Bureautique (traitement de texte, tableurs, base de données) Internet Gestion budgétaire Organisation du travail Planning Bureautique Analyse du travail et des compétences Management d’équipe Préparer et conduire une réunion Les partenaires administratifs et leur rôle Les procédures administratives propres à l’organisme et documents associés Les échéances spécifiques aux inter- ventions Les personnes clés à joindre en interne ou externe en cas de problème Les ratios de suivi budgétaire spécifiques à l’organisme Les activités et compétences internes et externes de son service
  • 189.
    EMPLOIS-MÉTIERS TRANSVERSAUX ETNOUVEAUX MÉTIERS 176 4. Quelles sont les qualités indispensables à la réalisation de ces trois finalités intermédiaires ? Connaissances ou disciplines de base (savoirs théoriques) Connaissances liées à la pratique professionnelle Les procédures de suivi et de contrôle usitées et leurs faiblesses Les procédures d’évaluation du personnel La culture et la psychologie de son équipe Qualités correspondant aux savoirs en action de l’emploi de consultant en ressources humaines Être à l’affût en permanence des sollicitations des publics, des entreprises, des financeurs, des décisions sociales et politiques pour identifier les domaines d’innovation possibles Être réactif pour répondre rapidement aux sollicitations des entreprises Être inventif pour trouver des produits nouveaux Être à l’écoute des partenaires de l’entreprise, pour adapter en permanence l’intervention, trouver des solutions et leur donner confiance Être patient et attentif avec les publics en difficulté Être « flexible dans sa tête » pour adapter sa façon de faire Avoir envie de faire participer, de transmettre, d’être agent du changement pour convaincre Être organisé pour passer d’une activité à une autre de nature différente Être solide psychiquement pour bien vivre l’exercice souvent solitaire qu’est le conseil
  • 190.
    177 CH A PI T RE 8 Des nouveaux métiers ES MÉTIERS DÉCRITS dans ce chapitre étaient en 2000, considérés comme des emplois-métiers en émergence. Huit années plus tard, s’ils ne sont pas massivement répandus, leur existence dans les organigrammes et dans les offres d’emploi nous conforte dans la capa- cité de la méthodologie ETED à repérer, dans la variabilité des emplois, ce qui est en émergence. Nous étudierons ainsi le chargé d’études ressources humaines. Les études ont toujours existé, mais elles tendent à se développer et, même si elles sont encore massivement effectuées par des stagiaires (Master 2 RH) ou par des cabinets de consultants externes, nous avons rencontré une fois cet emploi à temps plein, et plusieurs fois à temps partiel. Quant au responsable organisation et gestion des systèmes d’infor- mation RH, il résulte de la généralisation de l’informatisation et des nouvelles technologies de l’information ainsi que du développement de la qualité et de la normalisation. L’importance de la mise en forme des procédures et d’une amélioration de l’organisation du travail et des échanges d’information sont à l’origine de l’émergence de cet emploi, lui aussi rencontré une seule fois à temps plein, mais souvent pris en charge par divers salariés ayant une compétence en informatique et en organisation, au sein du service ressources humaines. L
  • 191.
    EMPLOIS-MÉTIERS TRANSVERSAUX ETNOUVEAUX MÉTIERS 178 Enfin l’emploi de conseiller-accompagnateur en Validation des Acquis de l’Expérience ne fera pas ici l’objet d’une étude complète ETED mais nous présenterons à la fois la démarche et le processus. Enfin nous emprunterons à J.F. Bonami1 le résumé de l’emploi de conseiller en VAP qui donne une bonne idée de ce métier en émergence. L’emploi-métier du chargé d’études ressources humaines Les nombreux chantiers RH nécessitent de nommer un responsable en interne, qui très souvent devient par la suite en charge du projet sur lequel il a fait porter l’étude. Il devient chef de projet : – cherche des ressources; – planifie l’action; – réunit des groupes de travail; – fait avancer le projet; – rend compte aux instances de pilotage; – fait valider. On trouve ainsi dans les institutions des « chargés de développement des RH », « chargés de la formation », « chargés de l’harmonisation des pratiques RH » (dans le cadre d’opérations de fusion ou rachat de sites de production). Les stagiaires-écoles sont très souvent utilisés en tant que chargés d’études RH (stages de Master 2 ou de DUT), mais on peut également voir ces activités confiées à des cabinets de consultants, en particulier lorsque l’étude porte sur un domaine particulièrement sensible ou stra- tégique (par exemple une modification de la grille de classification ou de la grille de rémunération…). 1. Bonami J.F., Cahiers ETED n° 3, Document 149 Cereq, octobre 2000.
  • 192.
    DES NOUVEAUX MÉTIERS 179 © Dunod – La photocopie non autorisée est un délit Cetemploi, tout comme le responsable organisation et gestion des systèmes d’information, est un emploi « transversal » aux trois domai- nes (emploi, rémunération et risques sociaux). Résumé Le chargé d’études RH assure l’interface avec : – le DRH, – la direction, – les chefs de service opérationnels, – des services experts détenteurs d’informations (en interne et en externe). La finalité est de fournir aux divers responsables opérationnels et à la DRH des éléments nécessaires à la prise de décision ainsi que des données sociales fiables pour avoir des éléments de diagnostic des risques éventuels, individuels et collectifs. Données prises en compte Activités Évolution du droit social et du travail, de la jurisprudence prud’homale, de l’actualité économique et sociale. Lecture de différentes revues sociales et juridiques (Liaisons Sociales, Entreprises et Carrières, Espace Social Européen…). Réseau relationnel. Études et résultats d’enquêtes initiées par différents organismes para-publics ou non (CEREQ, Anact, Chambre patronale, CCI, « Entreprise et Personnel », etc.). Comparaison avec d’autres entreprises (à partir de leurs bilans sociaux par exemple). Les spécificités de l’entreprise et l’état des lieux réalisé. Analyser et synthétiser toutes les informations collectées lors de sa « veille juridique et sociale ». Déclencher des études internes ou les réaliser à la demande (tableaux de bord sociaux, études quantita- tives sur l’évolution prévisionnelle des effectifs, études d’évolution des rémunérations, enquêtes de climat social, études sur l’absentéisme, etc.). Mettre en forme et rédiger les données et résultats, puis les commenter… Mettre en œuvre le projet sur lequel débouche l’étude.
  • 193.
    EMPLOIS-MÉTIERS TRANSVERSAUX ETNOUVEAUX MÉTIERS 180 Figure 8.1 – Chaîne d’activités du chargé d’études ressources humaines Système d’information RH (base de données) Actualité juridique, sociale, économique Demandes de la DRH et des chefs de service Son réseau d’informations externes Recherche d’informations, de données spécifiques à chaque étude (ex. : étude comparative de bilans sociaux d’autres entreprises de la branche) Sélection, tri des indicateurs, et traitement des données en fonction de l’objectif de l’étude Mise au point de nouveaux indicateurs sociaux dans les bases de données existantes Diffusion du document écrit Présentation orale des résultats devant les commanditaires Conception de nouvelles procédures de recueil des données Mise en forme du document écrit selon les spécifications demandées (avec ou sans commentaires par exemple) Vérification et contrôle (fiabilité, validité) de l’étude, par soi et par le supérieur ; contrôle des procédures Moyens Légende Actions Résultats Enjeux économiques et sociaux du projet
  • 194.
    DES NOUVEAUX MÉTIERS 181 © Dunod – La photocopie non autorisée est un délit Réseaude relations du chargé d’études RH Il s’agit de recenser toutes les personnes avec lesquelles le chargé d’études RH entre en relation à l’occasion de son activité profession- nelle, en précisant la nature de sa relation (collaboration, supervision, contrôle, etc.) et les circonstances dans lesquelles se déroule cette rela- tion. On distinguera les relations au sein du service RH dans un premier temps, puis les relations internes à l’entreprise, et enfin les relations entretenues avec des interlocuteurs extérieurs à l’entreprise. Interlocuteurs Type de relations et circonstances En interne service RH avec le DRH et/ou comité de direction le chargé d’études RH reçoit des directives, des missions, des objectifs, transmet et rend compte de ses études, oralement et par écrit. les chefs de services RH et secrétaires spécialisés RH sollicite des données, des informations nécessaires à ses études. les chefs de services RH rend compte et fait valider ses études avant diffusion. En interne entreprise avec les responsables opéra- tionnels, les chefs de services le chargé d’études RH reçoit des commandes d’études, négocie les délais et les moyens de réalisa- tion en fonction de son planning, rend compte et fait valider les résultats (fiabilité des données en particulier). le service informatique sollicite des données, statistiques, requêtes dans les bases de données. certains salariés sollicite leur éventuelle participation à un groupe de travail (selon leur expertise). En externe avec les autres entreprises, organismes profession- nels, patronaux, de branche, ministères… le chargé d’études RH sollicite les résultats d’études ou d’enquê- tes réalisées par leurs services, transmet les enquêtes demandées. les collègues d’autres entreprises, experts reçoit et sollicite des informations, des avis sur les études à mener.
  • 195.
    EMPLOIS-MÉTIERS TRANSVERSAUX ETNOUVEAUX MÉTIERS 182 Les compétences de l’emploi-métier de chargé d’études RH Nous avons identifié deux finalités intermédiaires : fournir aux différents responsables opérationnels ou à la direction des ressources humaines des données sociales fiables et répondant à leurs besoins; faciliter l’accès direct aux données RH pour les différents utilisateurs (consultation informatique, avec clés d’accès). 1. Quels sont les savoirs en action ou compétences nécessaires pour fournir aux différents responsables opérationnels ou à la direction des ressources humaines des données sociales fiables et répondant à leurs besoins ? – savoir comprendre et analyser une demande d’étude et en négocier les délais et moyens; – savoir créer des tableaux de bord nécessaires à la gestion RH; – savoir rapprocher des informations, chiffrées ou non, de sources différentes, pour en vérifier la cohérence; savoir concevoir des procédures de contrôle de fiabilité des informations; – savoir rédiger et mettre en forme des résultats chiffrés; savoir les présenter et les commenter oralement. Quels savoirs théoriques (connaissances et disciplines de base), quelles connaissances liées à la pratique professionnelle y associer ? Connaissances et disciplines de base (savoirs théoriques) Connaissances liées à la pratique professionnelle Informatique : bases de données, logi- ciels statistiques, logiciels bureautiques Gestion : tableaux de bord Statistiques descriptives et analytiques Droit : obligations légales en termes de données sociales (bilan social) Expression écrite (synthèse, schémas) et orale (conception et utilisation de supports d’exposé) Maîtriser et utiliser le système d’infor- mation de l’entreprise Organisation de l’entreprise : qui fait quoi ? Sources potentielles d’information, dans et hors de l’entreprise (hommes et bases de données) Maîtriser les outils de communica- tion de l’entreprise
  • 196.
    DES NOUVEAUX MÉTIERS 183 © Dunod – La photocopie non autorisée est un délit 2.Quels sont les savoirs en action ou compétences nécessaires pour faciliter l’accès direct aux données RH pour les différents utilisateurs (consultation informatique, avec clés d’accès) ? – savoir repérer les besoins des différents partenaires du service RH en informations; – savoir concevoir des procédures et méthodes d’accès aux informa- tions, et de protection (confidentialité); – savoir concevoir des programmes informatiques pour faciliter la lecture des données RH (pré-traiter en fonction des utilisateurs). Quels savoirs théoriques (connaissances et disciplines de base), quelles connaissances liées à la pratique professionnelle y associer ? Quelles sont les qualités indispensables à la réalisation de ces deux finalités intermédiaires ? Connaissances et disciplines de base (savoirs théoriques) Capacités liées à la pratique professionnelle Bureautique : tableurs, traitements de texte, logiciels spécialisés Informatique : systèmes de protection, bases de données, programmation simple, Internet Organisation de l’entreprise et du service RH Système informatique de l’entreprise Les qualités correspondant aux savoirs en action (l’agir vis-à-vis des autres et de son travail) Être rigoureux et précis dans le recueil et le traitement des données Savoir rester discret sur les données manipulées (confidentialité) Savoir solliciter et obtenir la collaboration d’autrui (recueil d’informations ou participation à des groupes de travail)
  • 197.
    EMPLOIS-MÉTIERS TRANSVERSAUX ETNOUVEAUX MÉTIERS 184 L’emploi-métier de responsable organisation et gestion des systèmes d’information ressources humaines Cet emploi, que nous avons rencontré dans une grande entreprise et dans une grande administration territoriale ainsi que dans une entre- prise de fourniture de produits et services pour l’industrie pharmaceu- tique, tente de maîtriser l’information utile à chaque poste de travail du service RH pour « éviter les doublons », la surcharge en information, pour « contrôler l’information » et diagnostiquer les sources humaines et organisationnelles des dysfonctionnements. Cet emploi se développe en même temps que les SIRH (systèmes d’information RH), qui se sont beaucoup complexifiés et dont l’offre a explosé ces cinq dernières années. Cet emploi est transversal et s’applique aux trois domaines des ressources humaines, c’est-à-dire rémunération, emploi et risques sociaux. Il est peut-être une préfiguration de ce que l’on appelle la « mise en réseau » de l’organisation (en interne mais aussi en externe), et qui dépasse largement ce que nous avons pu observer ici, unique- ment dans le service RH. Cet emploi-métier et les activités qu’il recou- vre, ont un aspect stratégique fort : – la maîtrise des informations dans l’entreprise et le contrôle des individus (qui fait quoi, comment et quand ?); – la réduction des coûts indirects (assurer un meilleur service en interne, plus rapide, et avec moins de personnel). Cet emploi nous permet de pointer des compétences professionnelles en informatique et en organisation, rarement prévues dans les program- mes de formation RH à un tel niveau de complexité. Résumé La finalité est d’optimiser l’efficacité du service gestion des RH par la maîtrise des circuits et des systèmes d’information, afin de limiter les coûts et améliorer la qualité du service.
  • 198.
    DES NOUVEAUX MÉTIERS 185 © Dunod – La photocopie non autorisée est un délit Leresponsable organisation et gestion des systèmes RH assure d’une part l’interface entre tous les personnels du service RH et en particulier dans le suivi des différents processus de production des activités (amont/aval), et d’autre part entre les personnels du service ressources humaines et le service informatique. Il permet d’élaborer des statisti- ques, faire des projections sur l’avenir… Données prises en compte Activités Connaissance du système informatique. Connaissance des postes de travail et des tâches du service RH. Connaissance des procédures, docu- ments en vigueur. Diverses requêtes faites par les membres du service auprès du service informatique. Entretiens réalisés avec les personnels ou les observations qu’il peut faire dans le fonctionnement même du service. Des normes en vigueur et des objec- tifs de performance. Harmoniser procédures et méthodes de travail afin d’en augmenter la fiabilité en : – diagnostiquant des dysfonctionnements de procédu- res ou de circuits d’information, – analysant les besoins de simplification ou d’harmo- nisation en informations, – incitant les personnels à l’autocontrôle. Adapter et simplifier le système d’informations (réseau informatique) afin de réduire les coûts du service RH en : – proposant des améliorations (procédures, nouveaux circuits d’informations, nouvelles requêtes, nou- veaux tableaux de bord, etc.), – validant ses propositions avec les utilisateurs, – contrôlant leur application. Analyser des données chiffrées (rémunération, GPEC…) afin de participer aux nouveaux processus d’amélioration des performances. Activités complémentaires rencontrées Étudier l’organisation du travail, les procédures ou les postes d’autres services de l’entreprise, essentiellement des services fonctionnels.
  • 199.
    EMPLOIS-MÉTIERS TRANSVERSAUX ETNOUVEAUX MÉTIERS 186 Figure 8.2 – Chaîne d’activités du responsable organisation et gestion des systèmes d’information RH Négociation et validation avec les utilisateurs Contrôle de l’application des procédures et incitation à l’auto-contrôle Formation des utilisateurs Gestion de l’accès aux bases de données Conception et réalisation des « fiches de poste » pour l’ensemble du service RH Conception et élaboration de diverses procédures : recrutement, formation, paye, gestion du temps de travail Conception des évolutions de l’outil informatique RH : architecture, transfert de fichier Divers documents : bilan social, enquêtes, requêtes Entretiens avec les personnels du service Connaissances théoriques : circuits d’informations et management Besoins du service Élaboration de nouveaux tableaux de bord sociaux pour les utilisateurs du service RH Système d’information Analyse de l’existant et diagnostic des dysfonctionnements Moyens Légende Actions Résultats
  • 200.
    DES NOUVEAUX MÉTIERS 187 © Dunod – La photocopie non autorisée est un délit Réseaude relations du responsable organisation et gestion des systèmes d’information ressources humaines Il s’agit de recenser toutes les personnes avec lesquelles le responsable organisation et gestion des systèmes d’information RH entre en relation à l’occasion de son activité professionnelle. On distinguera les relations au sein du service RH dans un premier temps, puis les relations internes à l’entreprise, et enfin les relations entretenues avec des interlocuteurs extérieurs à l’entreprise. Interlocuteurs Type de relations et circonstances En interne service RH avec le DRH le responsable système d’information reçoit des directives, informations, avis, objec- tifs, sollicite des idées, fait valider son travail, rend compte des résultats. le secrétaire spécialisé RH délègue la réalisation d’une partie de ses tâches, et supervise son travail. les employés du service RH sollicite des informations, initie et supervise des groupes de travail, supervise leur formation et l’application de procédures nouvelles. En interne entreprise avec les chefs de services le responsable système d’information reçoit leurs demandes, sollicite les informations nécessaires à ses études, rend compte des résultats. le service informatique collabore et négocie pour la conception de nouvelles fonctionalités ou pour l’amélioration du réseau. les prestataires « informatique » collabore et négocie pour la conception de nouveaux produits, de nouvelles fonctionalités du logiciel, ou pour l’amélioration du réseau. les experts d’autres entreprises sollicite des informations. les consultants sollicite études de marchés, études de salaires.
  • 201.
    EMPLOIS-MÉTIERS TRANSVERSAUX ETNOUVEAUX MÉTIERS 188 Les compétences de l’emploi du responsable organisation et gestion des systèmes d’information RH Nous avons identifié deux finalités intermédiaires : harmoniser les procé- dures et les méthodes de travail afin d’en augmenter la fiabilité; adapter et simplifier le système d’informations (réseau informatique) afin de réduire les coûts du service RH. 1. Quels sont les savoirs en action ou compétences nécessaires pour harmoniser les procédures et les méthodes de travail afin d’en augmenter la fiabilité ? – savoir concevoir, innover sur l’organisation du travail; – savoir faire des diagnostics d’organisation du travail; – savoir convaincre les utilisateurs quant aux nouvelles méthodes, savoir faire accepter le changement. Quels savoirs théoriques (connaissances et disciplines de base), quelles connaissances liées à la pratique professionnelle y associer ? 2. Quels sont les savoirs en action ou compétences nécessaires pour adapter et simplifier le système d’informations (réseau informatique) afin de réduire les coûts du service RH ? – savoir concevoir un réseau d’informations en tenant compte des capacités de l’outil informatique de l’entreprise et des besoins de chaque utilisateur; Connaissances et disciplines de base (savoirs théoriques) Connaissances liées à la pratique professionnelle Méthodologie de résolution de problèmes Organisation et analyse du travail : PERT, GANTT, méthodes d’analyse de circuits, matrices de décision, etc. Psychologie sociale et résistance au changement Connaître les postes de travail et l’organisation du service : circuits d’information, de prises de décisions, les tâches de chacun et le processus du travail Connaître la psychologie des acteurs du service : leurs craintes et les façons de les convaincre
  • 202.
    DES NOUVEAUX MÉTIERS 189 © Dunod – La photocopie non autorisée est un délit –savoir travailler avec des informaticiens pour leur expliquer les besoins; – savoir former et expliquer les nouveaux circuits et les nouveaux outils. Quels savoirs théoriques (connaissances et disciplines de base), quelles connaissances liées à la pratique professionnelle y associer ? Quelles sont les qualités indispensables à la réalisation de ces deux finalités intermédiaires ? Le métier de conseiller-accompagnateur en VAE (Validation des Acquis de l’Expérience) Cet emploi ne sera pas ici l’objet d’une étude complète ETED, mais nous présenterons à la fois la démarche et le processus. Enfin, nous Connaissances et disciplines de base (savoirs théoriques) Connaissances liées à la pratique professionnelle Informatique : progiciels GRH, gestion de système informatique en réseau, bureautique, conception graphique, Internet et Intranet Pédagogie et méthodes de formation à l’informatique de gestion Connaître le système informatique de l’entreprise et les personnes-ressources expertes en informatique Connaître les tâches et les besoins en information des personnels du service RH Connaître les compétences et les inté- rêts pour l’informatique des person- nels du service Les qualités correspondant aux savoirs en action de l’emploi-métier (l’agir vis-à-vis des autres et de son travail) Faire preuve de rigueur et de détermination pour mener à bien ses projets Être diplomate et faire preuve de doigté pour faire passer les changements Disposer de qualités relationnelles et de capacités de mise en confiance des collègues Savoir se servir du temps, prendre son temps s’il le faut
  • 203.
    EMPLOIS-MÉTIERS TRANSVERSAUX ETNOUVEAUX MÉTIERS 190 emprunterons à J.F. Bonami le résumé et la finalité d’un emploi de « conseiller en VAP » qu’il a décrit pour l’université de La Rochelle. Processus VAE En assouplissant les conditions d’accès à la VAE, le législateur a souhaité augmenter et diversifier les publics pouvant prétendre à la validation des acquis. Toute personne aujourd’hui engagée dans la vie active, sala- riée ou non salariée, bénévole ou à la recherche d’un emploi, est en droit de faire valider les acquis de son expérience, en vue d’obtenir un titre ou un diplôme (totalement ou partiellement). Introduite par la loi de modernisation sociale du 17 janvier 2002, la VAE figure dans le Code du Travail mais également dans le Code de l’Éducation : elle fait ainsi partie du champ de la formation profession- nelle continue, dans le cadre de l’apprentissage tout au long de la vie. Faisant suite à la Validation des Acquis Professionnels1, et laissant supposer un développement très important des pratiques de validation des acquis, elle marque une évolution fondamentale du concept : – Elle est définie comme une nouvelle voie de certification de la formation professionnelle continue et de l’apprentissage (aux côtés de la formation initiale, scolaire et universitaire). – La validation concerne désormais l’ensemble du processus de certifica- tion (diplômes, titres, Certificats de Qualification Professionnelle). – Elle élargit considérablement le champ des institutions susceptibles de la mettre en œuvre (AFPA, Chambres de Commerce et d’Industrie, organismes privés de formation). – Elle fait référence aux acquis de l’expérience (sociale ou bénévole) et non plus seulement aux acquis professionnels. – La durée de l’expérience requise est ramenée de cinq à trois ans (cumulés). 1. L’objectif de la première VAP (version 1985) est de permettre aux personnes d’accéder à une formation de l’enseignement supérieur (de l’Education nationale) sans que celles-ci possèdent le diplôme indispensable à l’entrée dans la formation visée. La VAP 1992 consiste à élargir le champ d’intervention (ministères de l’Education nationale, de la Jeunesse et des sports, de l’Agriculture) en permettant de délivrer une partie d’un diplôme qui ne sera cependant validé qu’après l’obtention des matières non accordées.
  • 204.
    DES NOUVEAUX MÉTIERS 191 © Dunod – La photocopie non autorisée est un délit –Les jurys se prononcent au vu d’un dossier constitué par le candidat, éventuellement à l’issue d’un entretien (obligatoire pour les diplô- mes de l’enseignement supérieur) ou dans certains cas d’une mise en situation professionnelle ou simulée. – Il devient possible de décerner la totalité d’un diplôme ou d’un titre. – En cas de validation partielle, le jury devient prescripteur des complé- ments à valider (nature des épreuves et modalités d’évaluation) pour obtenir la totalité du diplôme ou du titre. – Il est créé un répertoire national des certifications professionnelles (enregistrement de droit pour les diplômes et titres délivrés par l’État, sous conditions pour les autres). Pour comprendre le cheminement de la démarche VAE, en situer les différents intervenants et les modalités, il apparaît utile de présenter le processus sous forme schématique (figure 8.3). Les débats sur la faisabilité de la VAE Un grand nombre de questions se posent au sujet de ce nouveau dispositif : quelles sont les motivations des personnes pour obtenir un diplôme ou un titre grâce à la VAE ? Quel est l’impact sur la gestion des Ressources Humaines ? Quelles modifications du processus de forma- tion envisager dans le cas de validations partielles de diplômes ? • Quelles sont les motivations des personnes pour obtenir un diplôme ou un titre grâce à la VAE ? Comme le souligne un article du CEREQ1 intitulé « La validation des acquis professionnels, bilan des pratiques actuelles, enjeux pour les dispositifs futurs », il est possible de distinguer deux types de candidats, selon que la certification est perçue comme un moyen ou une fin. « Certains s’inscrivent clairement dans une dynamique de changement, d’évolution personnelle ou professionnelle; ils ont pour objectif d’accroî- tre leur qualification dans une logique de progression, dans leur domaine de compétence, de promotion ou de reconversion. La VAE leur permet essentiellement de faciliter, en le raccourcissant, le parcours de forma- 1. Chantal Labruyère, Josiane Paddeu, Alain Savoyant, Josiane Tessier, et Bernardine Rivoire, Bref CEREQ, no 185, avril 2002.
  • 205.
    EMPLOIS-MÉTIERS TRANSVERSAUX ETNOUVEAUX MÉTIERS 192 tion dans lequel ils souhaitent s’engager. Ils peuvent ainsi devenir plus ambitieux quant au niveau de diplôme visé. » D’autres candidats cher- chent plutôt une reconnaissance de leurs acquis et de leur valeur. La certification représente un moyen de confirmer, d’officialiser leur niveau de compétences pour des raisons diverses : se prémunir contre les risques Figure 8.3 – Le processus VAE Demande de validation auprès d’un organisme valideur : choix éventuel de l’organisme accompagnateur Constitution du dossier VAE ou préparation des simulations (AFPA, CCP) Congé individuel de formation Salariés en CDD ou CDI L’organisme valideur L’organisme valideur Refus avec prescription de réorientation Non salariés : bénévoles Demandeurs d’emploi Jury composé de professionnels et d’enseignants Personnes ayant effectué leurs études à l’étranger Recevabilité de la demande Avec ou sans accompagnement Aide éventuelle des Points Relais Conseils Par une nouvelle expérience professionnelle ou un complément de formation Examen du dossier et évaluation par le jury avec ou sans entretien qui peut être accompagné d’une mise en situation ou simulation Choix du diplôme, titre, ou CQP visé Dépôt du dossier de validation : enregistrer la demande Inscription au titre ou au diplôme Notification de la décision au candidat Décision souveraine du jury Bénéficiaires Intérimaires Agents publics Validation totale Les organisations (entreprises publiques, privées, association…) QUI EST À L’INITIATIVE DE LA DEMANDE DE VALIDATION ? Qui Comment Validation partielle : le candidat a 5 ans pour valider les unités manquantes
  • 206.
    DES NOUVEAUX MÉTIERS 193 © Dunod – La photocopie non autorisée est un délit dechômage, accéder à un concours, répondre à un besoin de reconnais- sance professionnelle et personnelle… Compte tenu du risque d’échec (même relatif) pour le candidat, l’étude du CEREQ montre que majoritairement les salariés ont élaboré leurs projets (VAP) à l’insu de leur employeur. Cependant dans des cas plus minoritaires, la procédure a été accordée, voire encouragée et même financée par l’entreprise (congé individuel de formation). • Quel est l’impact sur la gestion des Ressources Humaines ? Une entreprise peut également être porteuse de projets de validation des acquis pour les mêmes raisons qui motivent habituellement les politi- ques de formation qualifiante : évolution importante de l’organisation, difficultés de recrutement ou turn over important, dans le cas où une validation risque de diminuer (VAE partielle), voire supprimer (VAE totale) le temps d’absence. Les auteurs soulignent cependant que « les établissements ne trouvent pas toujours avantage à favoriser l’accès à la certification de leurs salariés dans la mesure où cela les rend potentiel- lement plus mobiles. » Ainsi les entreprises semblent a priori n’avoir aucune raison de favoriser l’accès à la certification de salariés qui reven- diqueront un reclassement s’ils obtiennent le diplôme, sauf en cas de volonté d’acquisition de nouvelles compétences. Certaines se sont pour- tant engagées dans des démarches de certification (VAP). Exemple Remobilisation des salariés, réponses aux exigences réglementaires d’accès aux postes (CAP « petite enfance » pour les agents techniques des écoles maternelles), mise en correspondance du niveau de diplôme avec le poste occupé (cuisiniers de la fonction publique hospitalière), légitimation de la fonction de tuteur (sans CAP) auprès de jeunes recrutés en contrat de quali- fication ou d’apprentissage, garantie de la qualité de production vis-à-vis des clients (cadre des normes ISO version 2000) et de la garantie de sécurité vis-à-vis des Pouvoirs publics, développement de l’employabilité des salariés (mobilité interne, facilitation du retour à l’emploi en cas de licenciement). La VAE pose néanmoins un certain nombre de questions : – En développant l’employabilité des salariés, la VAE risque inévita- blement de favoriser la volatilité de la main-d’œuvre donc la perte de compétences.
  • 207.
    EMPLOIS-MÉTIERS TRANSVERSAUX ETNOUVEAUX MÉTIERS 194 – La question de l’augmentation des rémunérations est obligatoire- ment posée : la reconnaissance des acquis par un diplôme peut engendrer des revendications salariales, notamment si les grilles de rémunération sont basées sur les diplômes. En cas de validation partielle, les salariés devront s’absenter pour suivre les modules qui leur manquent ou bien justifier d’une expérience professionnelle correspondante. • Quelles modifications du processus de formation envisager dans le cas de validations partielles de diplômes ? Deux axes d’évolution paraissent importants et riches de perspectives en matière de formation continue : – La nécessaire structuration des référentiels de certification en blocs de compétences comparables avec ceux issus de l’expérience, ce qui implique une réactualisation régulière à la fois des diplômes et titres et des descriptifs de métiers. – Une modularisation des formations en conformité avec les blocs de compétences identifiés afin de permettre le suivi de formations à la carte à la suite notamment de validations partielles. L’enjeu est important mais la faisabilité encore incertaine.1 En effet l’ensemble de ces enjeux pose des problèmes concrets d’orga- nisation et de coûts. Des moyens humains, matériels et financiers, encore mal évalués, sont nécessaires. Une véritable économie de la VAE est à construire.2 1. Si certains ministères (DRASS, DRAF, AFPA) montrent la voie en modularisant leurs enseignements grâce à un nombre limité de diplômes, la problématique est beaucoup plus complexe pour l’Education nationale compte tenu du nombre important de diplômes existant et du manque actuel de moyens (financiers et humains) pour entre- prendre la démarche. 2. « Qui doit payer le temps de constitution d’un dossier ? (aspects administratifs mais surtout orientation, questionnement, mûrissement). Dans une université le temps de constitution d’un dossier varie en moyenne de 15 à 18 heures. Ce temps a un coût : de 500 à 1000 euros selon une VAP1985 ou 1992. Qui doit payer ? L’université, le citoyen, les acteurs sociaux ? » « Validation des acquis : reste à passer aux actes », Entre- prise et carrières, no 607, février 2002.
  • 208.
    DES NOUVEAUX MÉTIERS 195 © Dunod – La photocopie non autorisée est un délit Unnouveau métier est-il en émergence ? L’augmentation et la diversification des publics1 (pour le moment poten- tielles) impliquent que des infrastructures adéquates soient mises en place aux différentes étapes du processus, au niveau de l’accueil et de l’information, de l’accompagnement et de la validation. On peut raison- nablement envisager une montée en puissance d’emplois de « conseillers en VAE » intervenant dans chacune des étapes du processus grâce à une expertise du domaine, une excellente connaissance des titres, diplômes et certificats proposés ainsi que des compétences associées, une connais- sance précise du milieu économique local et national et des métiers, ainsi que la constitution et l’entretien d’un réseau de relations avec l’ensemble des partenaires économiques, politiques et sociaux des régions. On peut prendre appui sur les travaux de Jean-François Bonami2 qui a décrit l’emploi de conseiller en Validation d’Acquis Professionnels à l’Université de La Rochelle et qui donne une bonne idée de ce que pourra être le métier en émergence de conseiller-accompagnateur en VAE. Résumé de l’emploi de conseiller en VAP À l’université de La Rochelle, le conseiller en Validation d’Acquis Profes- sionnels anime et accompagne le processus de reconnaissance et de légi- timation d’acquis professionnels et personnels préalable à la reprise d’études en vue de l’obtention des diplômes nationaux pour lesquels cette université est habilitée. Pour asseoir la crédibilité de la demande émise par le candidat, il aide celui-ci à organiser les éléments dont il dispose : il accueille et informe les candidats à la reprise d’études, il vérifie la cohérence du projet envi- sagé, il évalue les chances de succès, il émet des hypothèses de dispense d’épreuves, il aide le candidat à constituer son dossier et à formuler sa demande officielle auprès du président de l’université. 1. 27 % de la population active a un niveau de formation initiale inférieur ou égal au CAP; près de 40 % des actifs possèdent un diplôme ne dépassant pas le niveau V (CAP). 2. Bonami J.M., Cahiers ETED n°3, Document 149, CEREQ, octobre 2000, « Évolution des métiers de la formation professionnelle et de leurs pratiques, approche par l’analyse des emplois », coordinatrice Nicole Mandon.
  • 209.
    EMPLOIS-MÉTIERS TRANSVERSAUX ETNOUVEAUX MÉTIERS 196 Pour impliquer les équipes pédagogiques concernées dans l’accueil et la réussite des candidats à la reprise d’études, il organise le traitement des demandes à l’intérieur de l’université, selon les procédures définies par le Conseil d’université. Il analyse et traduit sous forme de synthèse les éléments contenus dans chaque dossier pour leur donner du sens à l’intention des enseignants et des membres du jury; il prépare et anime les commissions d’expertise qui se réunissent pour émettre un avis sur les hypothèses de dispenses envisagées et pour construire le parcours de formation individualisé correspondant; il organise et planifie pour l’année universitaire l’accompagnement des tuteurs et des candidats ainsi que les procédures de régulation prévues pour permettre la réussite et pour éviter l’échec. Pour assurer la légitimation des décisions, il est le garant du respect des procédures : il instruit les demandes de dispense, il déclenche auprès du Président la nomination et la convocation des jurys, il contribue à l’organisation et au déroulement des jurys en assurant le secrétariat de ces instances; il assure la rédaction et la transmission aux candidats des notifications de décisions signées par le Président d’université, il s’assure de l’archivage des documents pour être en mesure de pouvoir attester a posteriori de la conformité des procédures. Dans une logique d’accompagnement, il assure un rôle d’interface entre les candidats porteurs d’une demande personnalisée d’une part, et les struc- tures institutionnelles et pédagogiques d’autre part, habituées au plan historique et culturel à proposer une offre de formation identique pour tous. Pour pouvoir réaliser ces activités, le conseiller en VAP doit mobiliser des connaissances techniques relatives à l’analyse du travail, des emplois et des compétences dans des organisations complexes; il doit avoir une connaissance approfondie du code du travail et également des lois et règlements relatifs à l’enseignement supérieur et aux diplômes qu’il délivre ainsi que les textes relatifs à la validation d’acquis professionnels, et bien entendu une bonne connaissance des diplômes délivrés par l’université (objectifs, contenus, architecture, règlement d’examen). En termes relationnels, il doit être capable de négocier et de collaborer avec les acteurs et les structures d’une université pour animer et réguler le processus de décision et assurer la réussite du candidat. Sur le plan organisationnel, il doit être capable à terme, avec l’aide de l’assistante de formation, de mener l’instruction des dossiers d’une centaine de candidats par an.
  • 210.
    DES NOUVEAUX MÉTIERS 197 © Dunod – La photocopie non autorisée est un délit SelonJean-François Bonami, la finalité globale de cet emploi pour- rait s’énoncer de la façon suivante : « Dans un cadre réglementaire et procédural prédéfini, le conseiller en VAP doit rendre techniquement possibles et socialement crédibles la demande de dispense formulée par un candidat et la réponse proposée par l’université. Il a, en outre, pour objectif d’aider les candidats à réus- sir leur parcours de formation et à obtenir le diplôme qu’ils sont venus chercher. »
  • 211.
    198 CH AP IT RE 9 Des enseignements à tirer de l’étude des emplois-métiers A SYNTHÈSE des évolutions repérées peut se formuler en cinq points. Le conseil à la direction dans le pilotage des changements Avec le contexte économique (mondialisation), politique (l’Europe) ou social, les directions sont constamment contraintes à l’adaptation. Les services RH sont sollicités, selon les moments et la conjoncture, pour étudier l’aspect social et humain de tous les projets de changement de l’entreprise. Ces démarches consistent le plus souvent en études préala- bles, en diagnostics de faisabilité ou d’impact, qui vont aider les diri- geants à prendre leurs décisions et également à piloter le changement (dans la préparation et la conduite de négociations par exemple). L’évolution du contexte engendre des conséquences importantes. Le personnel des services RH se voit momentanément mobilisé pour la réalisation d’une étude particulière, nécessitant une expertise, non pas dans le domaine puisque les dossiers ne se présentent généralement qu’une seule fois dans la même entreprise, mais dans la méthodologie L
  • 212.
    DES ENSEIGNEMENTS ÀTIRER DE L’ÉTUDE DES EMPLOIS-MÉTIERS 199 © Dunod – La photocopie non autorisée est un délit Pour recruter… Le résumé peut aider à définir le profil de poste avec les activités qui incomberont à la personne recherchée. Par exemple, lui confiera-t-on la gestion administrative du personnel, ou bien la préparation de la paye, ou bien la gestion administrative de la formation ? Il est ensuite facile de rédiger la partie de l’offre d’emploi décrivant le profil du poste. La rubrique compétences permet ensuite de repérer les compétences nécessaires aux activités que l’on va confier à la personne que l’on recher- che et de rédiger ainsi le profil (connaissances, expérience, qualités) pour l’annonce. Lors de l’entretien de recrutement, la chaîne d’activités permet de présen- ter le travail qu’il y aura à effectuer, et le réseau de relations montrera les nécessaires compétences relationnelles. On pourra ainsi vérifier si la personne, dans ses emplois passés, a eu des activités l’ayant conduite à entrer en relation par exemple avec tel ou tel partenaire interne, ou si elle connaît les attributions par exemple de la DDTE ou de l’inspection du travail, de façon à vérifier ses connaissances et son expérience. Pour former La rubrique compétences peut être un support pour l’entretien d’appré- ciation et peut permettre au titulaire de l’emploi de repérer ses faiblesses. Il peut donc demander à suivre telle formation afin de combler ses manques. La rubrique réseau de relations peut permettre de constater que le salarié ne collabore jamais sur des dossiers de ses collègues en cas d’urgence. Il n’a donc pu développer une polyvalence pourtant souhaitable pour le service. Il faudra changer un peu les modalités de fonctionnement du service de façon à associer progressivement ce salarié aux autres activités. Il sera alors question de tutorat et de co-formation au sein du service. Pour rémunérer On peut comparer les activités décrites dans le résumé, ainsi que le réseau de relations de l’emploi-métier, avec les activités et les réseau réels de la personne en poste. Si un écart est constaté, est-ce en plus ou en moins par rapport à l’emploi-métier type ? Si le salarié exerce des activi- tés supplémentaires, il faudra vérifier la qualité des prestations et donc des compétences mises en œuvre, avant d’envisager une augmentation de la rémunération. COMMENT UTILISER… UN DOSSIER EMPLOI-MÉTIER COMPLET ?
  • 213.
    EMPLOIS-MÉTIERS TRANSVERSAUX ETNOUVEAUX MÉTIERS 200 de conduite d’études ou de projets. Même si les entreprises savent utili- ser au mieux les possibilités qu’offrent les stages des étudiants de Master 2 ou d’autres diplômes, il leur faut néanmoins nommer un responsable en interne. Cette étude est généralement confiée à une personne du service dont on pense qu’elle peut mener à bien ce travail. Mais nous avons pu constater que l’on désignait aussi bien des DRH que des chefs de personnel ou encore des assistants, supervisant ou non des stagiaires. On peut également recruter en contrat à durée déterminée un jeune diplômé pour cette mission ponctuelle. Actuellement, nous avons pu observer des missions sur la GPEC, l’intégration des travailleurs handi- capés, sur la mise en place d’outils de gestion des compétences, sur la mise en place de procédures en accompagnement d’une certification qualité. Il faut donc en permanence réorganiser le service ressources humaines, pour d’abord détacher quelqu’un pour l’étude, puis le réin- tégrer ensuite dans le service. Ceci entraîne ainsi une autre consé- quence : la nécessaire polyvalence des employés du service, prêts à se partager différemment les activités selon les moments ou au gré des réductions d’effectifs. Nous avons en effet constaté une mouvance extrême de l’organisation des services RH (il n’est pas rare de voir l’organigramme ou les intitulés d’emplois modifiés chaque année). Le conseil aux autres services : relation de type client/fournisseur Cette tendance va de pair avec le partage de la fonction qui, de plus en plus, rend aux responsables opérationnels toute leur place quant à la gestion quotidienne de leur personnel, en particulier dans la prise de décision concernant leur recrutement, leur formation, leur carrière On peut également comparer les compétences observées chez le salarié de l’entreprise, avec les compétences décrites dans le dossier de l’emploi. Si elles sont toutes parfaitement maîtrisées par le titulaire d’emploi, il faudra également en tenir compte pour fixer son salaire plutôt dans les fourchettes hautes des grilles de rémunération en vigueur dans la branche.
  • 214.
    DES ENSEIGNEMENTS ÀTIRER DE L’ÉTUDE DES EMPLOIS-MÉTIERS 201 © Dunod – La photocopie non autorisée est un délit (mobilité horizontale ou verticale, ou géographique) ainsi que les augmentations de salaires et même la négociation directe dans certains conflits restreints à leur service. De ce fait, le service du personnel devient un pourvoyeur de conseils, d’outils, de procédures, de formation, d’études et d’informations aux opérationnels, afin que ces derniers puissent mener leur rôle le mieux possible. Il doit garantir : – une harmonisation entre les pratiques des divers responsables opéra- tionnels, en rédigeant des procédures, en les informant et les formant, en mettant au point avec eux des outils de gestion. Ainsi la décentralisation de la fonction RH ne laisse pas la place à des dysfonctionnements qui pourraient donner prise à un sentiment d’injustice du fait de pratiques diverses et non homogènes au sein de l’entreprise; – une cohérence entre les décisions prises sur le terrain par les supé- rieurs hiérarchiques, et des actions à plus long terme pilotées par le service RH, en lien étroit avec la direction générale pour préparer des changements liés à la politique de l’entreprise; – une grande fiabilité des informations fournies (à jour, et sans erreur) ainsi qu’une grande réactivité et disponibilité. L’opération- nel doit pouvoir obtenir une réponse à sa question dans des délais et des conditions de service identiques à ce que les entreprises ont mis en œuvre avec leurs clients dans le cadre des politiques de qualité totale. La relation client/fournisseur se banalise et le service RH devient véritablement un fournisseur interne. Cette mission de conseil nécessite de disposer dans le service RH des « experts » capables de conseiller ou d’informer les opérationnels à la fois sur des aspects juridiques ou techniques et de leur simplifier au maximum la tâche. Cette tendance d’évolution se traduit par la néces- sité de posséder un système d’informations en réseau, fiable, à jour, et compréhensible par les chefs de service, afin qu’ils aient accès à l’infor- mation dont ils ont besoin sous la forme la plus simple possible. Les membres du service chargés de concevoir et mettre à jour ces informa- tions doivent donc également faire preuve de qualités pédagogiques pour vulgariser et exprimer simplement, dans un langage non techni- que, des informations RH à usage des non-spécialistes.
  • 215.
    EMPLOIS-MÉTIERS TRANSVERSAUX ETNOUVEAUX MÉTIERS 202 Le contrôle de gestion sociale et budgétaire Comme toutes les fonctions non directement productives, la fonction RH doit maîtriser voire réduire ses coûts, justifier ses dépenses et négo- cier toute demande d’augmentation de budget avec des arguments financiers de type « retour sur investissement » et indicateurs de suivi. La valeur ajoutée du service doit pouvoir être démontrée. Cette tendance engendre plusieurs conséquences : – une réduction du nombre d’employés des services RH, c’est-à-dire des gains de productivité qui peuvent se réaliser soit par une meilleure organisation du service associée à une utilisation optimi- sée des possibilités du système informatique (voir l’emploi-métier de responsable organisation et gestion des systèmes d’informa- tion), soit par une externalisation de certaines tâches essentielle- ment techniques et qui ne nécessitent pas un contact direct avec les salariés (le recrutement, le calcul de la paye, des études pour prépa- rer des dossiers de changement, etc.); – la mise en place de tableaux de bord de gestion avec des indicateurs de suivi permettant de piloter la politique RH et d’en mesurer les effets en termes de gain de productivité, voire même en termes de rendement. L’outil informatique devient ici encore précieux, à condition toutefois que quelqu’un se soit, en amont, chargé de concevoir les indicateurs à suivre (sans que ce soit une « usine à gaz ») et ait réfléchi à l’adaptation des bases de données RH; – et ici encore la professionnalisation des acteurs du service, c’est-à- dire leur capacité à résoudre de façon efficace, appropriée et rapide les diverses questions à traiter, et ceci avec un coût inférieur à celui d’un consultant. Le réaménagement de la fonction RH Comme nous l’avons vu au cours de la description des métiers, trois évolutions fortes impriment des changements dans l’organisation des services ressources humaines : le poids des services d’information ressour- ces humaines (SIRH), l’externalisation de la fonction y compris dans
  • 216.
    DES ENSEIGNEMENTS ÀTIRER DE L’ÉTUDE DES EMPLOIS-MÉTIERS 203 © Dunod – La photocopie non autorisée est un délit des pays lointains, et la nécessité d’assurer de la cohérence entre des sites géographiquement éloignés. Le chargé de projet SIRH supervise maintenant (remplace ?) toutes les activités administratives des ressources humaines, en ce sens qu’il les automatise (« les activités administratives se font par workflow avec des systèmes qui évoluent : SAP, people soft »). Cette montée en puissance des systèmes d’information permet de réduire les emplois administra- tifs en ressources humaines. Ainsi, les notes de frais et les facturations envoyées en Pologne1, les déclarations en ligne… L’externalisation de la fonction et le recours à de nombreux sous- traitants entraîne des compétences de coordination, de suivi et contrôle de leur activité, en plus de la fonction achat de services RH qui existait depuis quelques années. Ce souci de coordination se rencontre de façon encore plus marquée dans les emplois du domaine de la « stratégie d’efficience organisation- nelle ». Nous avons déjà parlé du « HR business partner » et du « HR account manager »2 dont le rôle est d’assurer de la cohérence dans les décisions et les politiques RH soit entre pays soit envers différents clients. Il existe également des plates-formes centralisées RH (à domi- nante plus administrative)3 « service center », « helpdesk » en RH… Il y a donc d’une part des métiers en émergence, d’autre part des compétences en émergence en informatique appliquée aux RH, en anglais, en connaissance des diverses cultures nationales, législatives et d’entreprises, en négociation, suivi et contrôle de prestataires de services (sous-traitants). La pression des actionnaires sur la politique sociale Du fait des fusions, rachats ou restructurations, du fait de la « gouver- nance d’entreprise » mise en place par des actionnaires en particulier anglo-saxons, du fait également des normes qualité ou éthiques et de la pression des responsables financiers sur la rentabilité des plans d’action 1. Il s’agit du cas d’une entreprise pharmaceutique multinationale qui a abordé cet exemple. 2. Rencontrés dans un groupe multinational de services à l’industrie pharmaceutique. 3. Un service RH pour 5 sites, dans une grande entreprise pharmaceutique.
  • 217.
    EMPLOIS-MÉTIERS TRANSVERSAUX ETNOUVEAUX MÉTIERS 204 RH, les pratiques du service RH sont regardées et jugées par de nombreux partenaires extérieurs. Qu’il s’agisse d’un groupe voulant éventuellement racheter l’entreprise, d’un client qui hésite entre plusieurs fournisseurs, d’un salarié dont les compétences sont rares et qui a le choix entre plusieurs employeurs, des auditeurs divers, des pouvoirs publics qui peuvent octroyer ou non des aides, une autorisa- tion de préretraites, chacun se renseigne et ausculte les documents produits par le service RH. De ce fait, la communication du service RH doit être performante, aussi bien dans les outils dont elle dispose (bases de données à jour et puissantes) que dans les plans de communication externe, c’est-à-dire la capacité de faire parler de l’entreprise « en bien », dans la presse locale ou nationale, grand public ou professionnelle, dans des salons ou des colloques.
  • 218.
    PA R TI E 4 Comment passer des compétencesdel’emploi à un référentiel de formation ? L NOUS A SEMBLÉ indispensable de présenter le concept de compé- tence et ce qu’il recouvre, dans sa différenciation avec les concepts de connaissances ou de savoirs. En effet, il faut garder en tête que « la compétence, c’est l’agir en situation » c’est-à-dire la mobilisation, à un moment donné et dans une situation de travail particulière, de connaissances bien sûr, mais égale- ment de savoir-faire, voire de tours de mains issus de l’expérience, une « intelligence » de la situation qui permet à l’individu de choisir le bon I
  • 219.
    COMMENT PASSER DESCOMPÉTENCES DE L’EMPLOI À UN RÉFÉRENTIEL DE FORMATION ? 206 rythme, les mots adéquats, la diplomatie nécessaire. Cela comprend également toutes les qualités de la personne particulière, son charisme personnel, sa débrouillardise ou sa capacité à prendre rapidement une décision dans un contexte de crise. Cette approche nous a conduites à commencer par clarifier les concepts que nous voulions utiliser en reve- nant à des sources théoriques issues des recherches en psychologie cognitive et de l’apprentissage.
  • 220.
    207 CHAP IT RE10 Forme-t-on à des compétencesensituation de travail ou à des compétences intermédiaires ? Forme-t-on à des compétences en situation de travail… Le concept de compétence Nous reprendrons d’une part les résultats des travaux de J. Leplat pour caractériser les compétences, puis ceux de B.X. René à propos de la problématique pédagogique, et enfin ceux de D. Camusso, qui appli- que les données de la psychologie cognitive à l’apprentissage de compé- tences par les individus. Jacques Leplat1 identifie quatre caractéristiques du concept de compétence : – elle est « compétence à agir »; 1. J. Leplat, « Les habiletés cognitives dans le travail », in ANDCP, revue Personnel, no 366, janvier 1996.
  • 221.
    COMMENT PASSER DESCOMPÉTENCES DE L’EMPLOI À UN RÉFÉRENTIEL DE FORMATION ? 208 – elle est une notion abstraite et hypothétique, inobservable; ce que l’on peut observer, ce sont les manifestations (comportements, erreurs, performances), d’où la nécessaire observation de l’activité à travers le titulaire et l’organisation du travail; – elle est « structurée » : comment les connaissances de base, les savoir-faire, les variables de situation sont-ils organisés, assemblés pour la réalisation d’un objectif de travail, ce qui suppose donc une mise en œuvre de capacités cognitives1; – elle est « apprise » : on n’est pas naturellement compétent, ce qui nous intéresse ici c’est le « processus d’acquisition de la compé- tence », ainsi que les « ressources »2 nécessaires à cette construction. Alain Meignant3 également tente de décrire ce que le concept de compétence signifie dans le cadre des réflexions et de l’engouement des entreprises et des services de gestion des RH pour celui-ci : « Contrairement au savoir-faire de l’époque taylorienne, la compétence n’est pas la reproduction d’un acte maîtrisé, mais la capacité à mettre en œuvre une combinatoire spécifique devant un problème souvent inédit. Cette capacité combinatoire qui fonde la compétence permet de mobiliser immé- diatement des savoirs théoriques, procéduraux, expérientiels, empiriques, sociaux, cognitifs, pour trouver une réponse innovante à une situation qui n’a pu être entièrement prévue par les Bureaux d’Études. Cette capacité combinatoire est au cœur de la compétence. » Mais c’est à B.X. René que nous empruntons, en le transformant, un schéma posant la problématique pédagogique en termes opérationnels pour des formateurs. D’après ce schéma, nous voyons que les compétences n’apparaissent que dans des interfaces sujet/situation et sont fonction des ressources et de leur gestion, mais également de la situation problème et de ses carac- téristiques. On saisit alors que « face à un problème à résoudre, il y a plusieurs façons d’être compétent et que la tâche est moins un carcan prédétermi- 1. D’après D. Camusso, voir définition page 115. 2. Voir figure 10.1. 3. A. Meignant, « Le savoir et l’entreprise », in ANDCP, revue Personnel, no 378, mars- avril 1997.
  • 222.
    FORME-T-ON À DESCOMPÉTENCES EN SITUATION DE TRAVAIL… 209 © Dunod – La photocopie non autorisée est un délit nant d’une seule façon de la traiter qu’une cible ou un obstacle à surmonter ». C’est bien ce que nous montre, sur le terrain cette fois, la variabilité et l’élasticité plus ou moins grandes des emplois, celles-ci dépendant à la fois des ressources du sujet, de sa façon de les gérer ainsi que de la situation de travail.1 Il s’agit alors pour nous formateurs d’organiser des situations favora- bles à l’enrichissement des connaissances (formation) et à la construc- tion des compétences (professionnalisation), de « développer la capacité à gérer des ressources en fonction de situations qui bougent ». 1. Qui se rapportent à la volonté, à l’effort, il s’agit de l’énergie qu’un individu va bien vouloir utiliser dans une situation donnée pour mobiliser ses connaissances afin de produire de la compétence. 2. Il s’agit de la perception, de l’attention, de la mémoire du langage, des processus intel- lectuels, c’est-à-dire l’appareillage qui nous permet de mettre en relation, d’établir des liens, d’analyser des éléments, de conceptualiser. Figure 10.1 – Les conditions de mise en jeu des compétences : une dynamique entre les ressources de l’individu et la situation de travail 1 1. D’après René B.X., Pédagogies de médiations Tome 3 : Les Compétences, CRUISE 1997, in Actes du Colloque. Ressources de l’individu Ressources conatives1 Ressources cognitives2 Connaissances Expériences Ressources psychophysiologiques Ressources de l’environnement Etc. Compétence professionnelle Situation plus ou moins complexe et mouvante avec ses caractéristiques et ses contraintes Savoir combinatoire et gestionnaire de ressources Habiletés, compétences dans un champ donné Situation Problème Système interactif de gestion des ressources, feed-back et contraintes Situation de travail
  • 223.
    COMMENT PASSER DESCOMPÉTENCES DE L’EMPLOI À UN RÉFÉRENTIEL DE FORMATION ? 210 Si nous nous référons à la figure 10.1, nous pouvons dire que notre étude des métiers par la méthode ETED (emploi type étudié dans sa dynamique) nous a permis de repérer les ressources en termes de connais- sances générales et professionnelles ainsi que les qualités nécessaires à l’exercice des métiers, et enfin de situer les contraintes et caractéristiques de la situation de travail, dans la mesure où nous précisons de quoi l’indi- vidu tient compte dans son travail, et pour quoi faire (la finalité). Puisque nous admettons que les compétences professionnelles n’appa- raissent qu’en situation, il nous faut alors nous poser la question suivante : comment les construire, à quelles compétences intermédiai- res formons-nous lorsque nous nous situons dans le lieu de la formation (initiale ou continue) et non sur le lieu de travail ? Le processus de production des compétences En nous inspirant du schéma général du processus d’apprentissage de D. Camusso et en appliquant la même structure de définition au processus de production d’une compétence ou savoir en action, au sens où nous l’avons utilisé, nous obtenons le schéma de la figure 10.2 : 1. Les ressources cognitives, lorsqu’elles sont mises en œuvre, deviennent des capacités co- gnitives (conceptualisation, pensée hypothétique, prise en compte d’informations si- multanées…). Figure 10.2 – Schéma de l’apprentissage appliqué à l’acquisition de compétences Ressources : savoirs ou connaissances générales savoirs professionnels Situations de travail : conditions d’exercice Ressources cognitives Compétences ou savoirs en action confrontation mise en œuvre de 1
  • 224.
    FORME-T-ON À DESCOMPÉTENCES EN SITUATION DE TRAVAIL… 211 © Dunod – La photocopie non autorisée est un délit On trouve ainsi les pré-requis à l’acquisition de la compétence : – « l’existence d’une situation de mise en œuvre » (variable de situa- tion); – « la possession d’un certain nombre de savoirs ou de connaissan- ces », et de savoirs professionnels (variables de ressources); – « la possession des capacités cognitives nécessaires à la produc- tion de la compétence, un savoir combinatoire et gestionnaire de ressource » (B.X. René); permettant la structuration des différents éléments pour aboutir à une compétence dont la caractéristique est d’être structurée (J. Leplat) et de se restructurer à chaque nouvelle situation ou problème nouveau. La formation professionnelle, initiale et continue, a donc à se préoc- cuper de l’acquisition de ces pré-requis pour espérer préparer les indivi- dus à aborder les situations de travail. Nous voyons alors que nous devons dépasser le simple recensement des variables de ressources (les savoirs ou connaissances, sans oublier les ressources environnementales) pour réfléchir à l’acquisition des capaci- tés cognitives d’une part et aux situations de mise en œuvre de ces compétences d’autre part. C’est ce qui peut nous permettre d’aboutir à un référentiel/formation à partir d’un référentiel emplois/métiers, avec les compétences associées. Ce référentiel contiendrait, au-delà des contenus, des recommandations pédagogiques pour construire des situations où confronter les connaissances acquises et développer les capacités cognitives mises en œuvre dans les compétences, sachant que nous ne formons sans doute qu’à des compétences intermédiaires, des compétences en situation de formation, et non aux compétences en situation de travail elles-mêmes.
  • 225.
    212 CHAP IT RE11 De l’utilisation des rubriques « compétences » pour élaborer un référentiel de formation De l’utilisation des rubriques « compétences » pour élaborer un référentiel… Des connaissances incontournables à acquérir en formation initiale et/ou continue À partir des rubriques compétences des emplois-métiers étudiés, nous avons regroupé dans des tableaux distincts : – des connaissances et disciplines de base classées en référence à des corpus de savoirs appelés généralement des « matières » dans la définition de programmes de formation; – des connaissances et techniques GRH, qui regroupent les savoirs théoriques et méthodologiques nécessaires aux emplois de gestion des ressources humaines, c’est-à-dire à une spécialisation. Nous les avons classés en trois rubriques, emploi, rémunération et risques sociaux; – des connaissances à acquérir dans l’entreprise, lors de la prise de poste et au fur et à mesure de l’accroissement de la maîtrise de l’activité professionnelle;
  • 226.
    DE L’UTILISATION DESRUBRIQUES « COMPÉTENCES » POUR ÉLABORER UN RÉFÉRENTIEL… 213 © Dunod – La photocopie non autorisée est un délit – des qualités (l’agir face aux autres et à son travail) citées comme nécessaires à la réussite dans les emplois de GRH, et souvent consi- dérées comme déterminantes dans l’embauche ou la promotion des personnels des services ressources humaines. Dans les tableaux correspondant aux disciplines de base et aux connaissances et techniques GRH, les contenus sont répartis en fonc- tion des niveaux de responsabilités, c’est-à-dire les niveaux stratégie, plans d’action et logistique. Cette distinction permet de repérer les connaissances nécessaires à des personnes devant intervenir à un niveau stratégique de la fonction RH, et les connaissances nécessaires à des personnes intervenant surtout pour des activités de type logistique. Même si nous avons vu que les emplois sont le plus souvent composés d’activités chevauchant deux, voire même les trois niveaux, cette distinction nous est apparue utile pour des programmes de formation qui peuvent être destinés selon les cas à former de futurs cadres de la fonction (DRH, chefs du personnel) ou bien à former de futurs adjoints, assistants ou employés. Le choix des contenus de formation pour des cursus diplômants ou pour du perfectionnement de cadres ou d’employés de services RH sera probablement facilité par cette distinc- tion en trois niveaux. Enfin, nous avons voulu indiquer le degré de maîtrise à acquérir par les salariés situés aux divers niveaux (stratégie, études, plans d’action ou logistique) pour chacune des connaissances repérées. En effet, des connaissances peuvent paraître identiques (le droit du travail en général), mais être nécessaires à un niveau d’expertise (niveau 3) pour un DRH, et seulement à un niveau de connaissance de type « culture générale de base » (niveau 2) pour un responsable recrute- ment. Par contre un responsable formation devra maîtriser au niveau expertise le droit de la formation, alors que le DRH pourra se contenter du niveau 2 et la secrétaire du service formation du niveau 1, c’est-à- dire la compréhension et maîtrise complète d’une partie seulement du domaine de connaissances (la partie liée à son emploi). Cette approche permet de donner une indication d’une part sur les objectifs de formation ainsi que sur la durée à prévoir pour divers modules, et d’autre part sur le niveau d’exigence pour des évaluations du niveau de maîtrise acquis à la fin d’une formation ou pour décider d’une formation complémentaire.
  • 227.
    COMMENT PASSER DESCOMPÉTENCES DE L’EMPLOI À UN RÉFÉRENTIEL DE FORMATION ? 214 Vous êtes concepteur d’une formation ou d’un diplôme Réfléchissez d’abord aux métiers susceptibles d’être occupés avec ce diplôme : – quels emplois les nouveaux diplômés sont-ils en droit de rechercher ? et susceptibles de trouver sur le marché du travail… – vers quels emplois peuvent-ils espérer évoluer au bout de quelques années ? – à quel niveau du tableau des compétences s’intéresser : stratégie pour de futurs DRH ? ou plans d’action pour de futurs responsables spécialistes dans certains domaines de la fonction ? ou logistique pour former des employés ou assistants ? Reprenez les descriptifs des emplois visés, et en particulier les rubriques compé- tences puis choisissez les connaissances correspondantes : – repérez dans les divers tableaux, les connaissances utiles, – récapitulez, matière par matière, le contenu souhaitable, – évaluez la quantité d’heures de formation pour chaque matière, compte tenu des connaissances déjà acquises par le public qui suivra cette formation (hypothèses sur les acquis à l’entrée en formation). Rédigez un programme de formation précisant les objectifs (à reprendre d’après les finalités, rédigées en italiques dans les tableaux) et les contenus organisés en modules, avec des durées. Vous êtes DRH Diagnostiquez la compétence collective de votre service… : – sur l’ensemble de ces tableaux, positionnez les personnes du service et listez les connaissances qu’elles maîtrisent, – repérez les connaissances qui ne sont maîtrisées par personne, – si ces lacunes sont préjudiciables à la qualité du service, réfléchissez au moyen d’acquérir ces compétences manquantes : recrutement, formation (et de qui), sous-traitance ? Évaluez les compétences ou les lacunes de certaines personnes qui semblent poser problème au sein de votre service : – au regard de leurs tâches, elles devraient posséder ces connaissances-là. Les ont-elles acquises ? Sinon, pourquoi ? – devez-vous leur proposer une formation, ou bien réorganiser le service et les affecter à des tâches pour lesquelles elles possèdent mieux les connaissances requises ? Analysez le potentiel de vos collaborateurs : – certains de vos collaborateurs maîtrisent-ils d’autres connaissances que celles nécessaires à leur emploi actuel ? (encore faut-il se donner les moyens de le savoir), – avec les connaissances dont ils disposent, à quel emploi pourraient-ils être affectés avec profit ? Moyennant quel complément de formation (à acquérir en stage ou par une affectation permettant d’acquérir ces nouvelles compé- tences ?). COMMENT UTILISER… UN DOSSIER EMPLOI-MÉTIER COMPLET ?
  • 228.
    DE L’UTILISATION DESRUBRIQUES « COMPÉTENCES » POUR ÉLABORER UN RÉFÉRENTIEL… 215 © Dunod – La photocopie non autorisée est un délit Tableau 11.1 – Disciplines de base (1) : droit Droit social – Droit du travail * Droit fiscal * Stratégie Gestion de l’emploi, des rémunération et des conditions de travail : les contrats de travail en tant qu’outil de gestion, l’externalisation du travail (intérim…), négocia- tion sur les politiques salariales Gestion du temps de travail et négociations sur l’aména- gement des temps de travail Partenaires institutionnels et sociaux : pouvoirs publics, inspection du travail, Prud’hommes, syndicats, URSSAF, organismes de formation, etc. Instances représentatives (CE, CHSCT) et leur fonction- nement Négociation collective et gestion des conflits Actualité juridique : légale, réglementaire, jurispruden- tielle pour… garantir aux salariés et à l’entreprise l’application de la réglementation et utiliser au mieux les opportunités juri- diques 3 Fiscalité applicable à la GRH : sur les salaires, forma- tion, etc. Actualité fiscale, et en particulier toutes les possibili- tés d’exonérations pour… donner des directives 2 Plans d’action – Études idem ci-dessus + connaissances spécifiques Applications des règles légales et conventionnelles Rédaction des contrats Élaboration des plans de formation, de prévention, etc. Relations avec les institutions et les instances représenta- tives pour… résoudre les problèmes d’ordre juridique limiter au maximum les risques de contentieux éviter toute sanction à l’entreprise 2 Fiscalité applicable à son domaine (par exemple la forma- tion) pour… minimiser les char- ges fiscales au maximum et éviter toute pénalité 2 Logistique idem ci-dessus + selon le poste occupé : Connaissance des parties concernant les dossiers à gérer (formation, ou élections des délégués du personnel, ou calcul de la paye, ou contrat de travail ou accidents du travail, etc.) pour… gérer les dossiers et trouver les solutions aux problèmes rencontrés 2 Connaissances des règles fiscales applicables à son domaine : fiscalité de la paye ou de la formation pour… éviter tout conten- tieux 2 * Niveau de maîtrise : 1. connaissances élémentaires liées aux notions de base 2. compréhension et maîtrise théorique d’une partie du champ de connaissances 3. compréhension et maîtrise complète d’un domaine de connaissances
  • 229.
    COMMENT PASSER DESCOMPÉTENCES DE L’EMPLOI À UN RÉFÉRENTIEL DE FORMATION ? 216 Tableau 11.2 – Disciplines de base (2) : communication, informatique Méthodes de communication écrite et orale * Informatique : systèmes d’information * Stratégie Connaître les techniques des rapports, Compte rendus, notes de synthèse… Construire un plan d’exposé Savoir résumer, synthétiser Connaître les techniques et supports de communication existants : Internet, multimédia, logiciels de dessin ou mise en page, etc. Langues vivantes (1 minimum) Conduite d’entretien individuel et de groupe Pédagogie : créer des documents pour… expliquer clairement à des interlocuteurs variés et rédiger rapidement 3 2 Audit et analyse des situations Portée des nouvelles technolo- gies de l’information et de la communication Construction de dossiers – projets dans le domaine infor- matique Stratégies d’informatisation Conduite de projets de système d’information pour… savoir ce que l’informatique peut permettre pour décider des améliorations dans l’orga- nisation du service et une diminution des coûts 2 Plans d’action – Études idem ci-dessus pour… expliquer, informer, convaincre, orale- ment et par écrit et rédiger des documents spécifiques (cahiers des charges, procédu- res appels d’offres, petites annonces…) pour… bâtir des dossiers 3 Outils d’analyse d’une situa- tion (besoin, réponse, choix de l’outil, Merise par exemple) Construction (contenu, rédac- tion) d’un cahier des charges Vocabulaire informatique Connaissance configuration mono-poste, réseaux Caractéristiques et critères de choix (matériel, logiciels) Fonctions avancées, macros Construction d’applications personnalisées, requêtes complexes, états… pour… pouvoir rédiger des cahiers des charges travailler ou négocier avec des informaticiens passer commande au service informatique acheter de nouveaux logiciels, et les paramétrer ou faire évoluer selon les besoins 2 ou 3
  • 230.
    DE L’UTILISATION DESRUBRIQUES « COMPÉTENCES » POUR ÉLABORER UN RÉFÉRENTIEL… 217 © Dunod – La photocopie non autorisée est un délit Logistique Expression écrite : orthographe, gram- maire et plan structuré Langue vivante pour … rédiger sans fautes textes ou procédures Expression orale : diction, clarté de l’exposé, regard vers l’interlocuteur pour… expliquer à une personne ou un petit groupe 2 2 Logiciels bureautique : connaissances de base : traite- ment de texte, tableur, base de données. Gestion de fichiers (organisation, manipulation) Intégration des différents logi- ciels Logiciels professionnels liés au poste Utilité des macros, requêtes, fonctions avancées, mise en œuvre dans situations simples Formulation du besoin, formalisation, construction, règles de gestion pour… se servir en toute autonomie des logiciels disponibles dans l’entreprise pour réaliser au mieux ses tâches 3 ou 2 * Niveau de maîtrise : 1. connaissances élémentaires liées aux notions de base 2. compréhension et maîtrise théorique d’une partie du champ de connaissances 3. compréhension et maîtrise complète d’un domaine de connaissances Tableau 11.2 – Disciplines de base (2) : communication, informatique (...) Méthodes de communication écrite et orale * Informatique : systèmes d’information *
  • 231.
    COMMENT PASSER DESCOMPÉTENCES DE L’EMPLOI À UN RÉFÉRENTIEL DE FORMATION ? 218 Tableau 11.3 – Disciplines de base : gestion financière, méthodes d’aide à la décision Gestion financière et comptable * Méthodes d’aide à la décision * Stratégie Grands principes de la comptabilité bilan et compte de résultat Analyse financière Comptabilité analytique Audit et contrôle pour… élaborer le budget du service RH comprendre et raisonner sur la masse sala- riale et les frais liés au personnel argumenter, discuter avec le directeur financier, le contrôleur de gestion, la Direction concevoir et mettre en place des procédu- res performantes 2 Mathématiques : analyse et probabilité Statistiques descriptives et inductives Mathématiques financières (actualisation) pour… analyser et interpréter des résultats commander des études monter des dossiers 1 ou 2 Plans d’action – Études Budget et compte de résultat prévisionnel Analyse des coûts Calcul et suivi de la masse salariale Tableaux de bord sociaux Contrôle (analyse des écarts…) pour… construire et négocier des budgets spécifi- ques conduire et contrôler ces budgets 2 ou 2 Statistiques descriptives et inductives Méthodologie élémentaire de la modélisation Logiciels de traitement statis- tique pour… concevoir et réaliser des études valider l’information établie par d’autres (experts internes ou externes, assistants) 2 Logistique Suivi des budgets qui ressortent du domaine de l’emploi Calcul des charges sociales et fiscales Calcul de coûts Enregistrements comptables du domaine de l’emploi pour… comprendre l’information collectée et apprécier sa pertinence réaliser sans erreur et dans les délais les tâches qui lui sont confiées 2 Statistiques descriptives Logiciels de traitement statis- tique pour … comprendre l’information collectée et apprécier sa perti- nence tenir à jour les tableaux de bord, et suivre les indicateurs réaliser le bilan social 2 * Niveau de maîtrise : 1. connaissances élémentaires liées aux notions de base 2. compréhension et maîtrise théorique d’une partie du champ de connaissances 3. compréhension et maîtrise complète d’un domaine de connaissances
  • 232.
    DE L’UTILISATION DESRUBRIQUES « COMPÉTENCES » POUR ÉLABORER UN RÉFÉRENTIEL… 219 © Dunod – La photocopie non autorisée est un délit Tableau 11.4 – Disciplines de base : organisation d’entreprise, économie Organisation générale de l’entreprise * Économie générale et sociale * Stratégie Les grandes fonctions de l’entreprise (production, commercial…) Les différentes formes d’organisation du travail : OST, etc. Structuration des tâches Politique et stratégie d’entreprise La Qualité pour… comprendre les enjeux et les choix stratégi- ques de l’entreprise, et pour pouvoir dialo- guer avec l’équipe dirigeante proposer une politique RH cohérente 2 ou 3 Environnement de l’entre- prise et ses effets sur elle : l’Europe, la mondialisation des marchés, le GATT, l’inflation, les monnaies, l’évolution des marchés, l’investissement, la concur- rence, l’organisation des branches et secteurs d’activi- tés, la modernisation, le marché du travail, le chômage… pour… comprendre les forces pesant sur l’entreprise, et anticiper les conséquences en termes d’emplois et qualifications 2 ou 3 Plan d’action – Études Connaissances : idem ci-dessus + Normes et certification Qualité pour… comprendre les conséquences sur les emplois des décisions stratégiques prises (techniques ou d’organisation) et anticiper des plans d’action : (formation etc.) 2 Connaissances idem ci- dessus pour… mieux comprendre les choix économiques de l’entreprise et les raisons des orienta- tions prises en matière de RH 1 Logistique Organisation générale de l’entreprise et ses grandes fonctions Les différents types d’organisations pour… comprendre la signification de son travail 1 Connaissances idem ci- dessus pour… maîtriser le vocabulaire économique de l’entreprise 1 * Niveau de maîtrise : 1. connaissances élémentaires liées aux notions de base 2. compréhension et maîtrise théorique d’une partie du champ de connaissances 3. compréhension et maîtrise complète d’un domaine de connaissances
  • 233.
    COMMENT PASSER DESCOMPÉTENCES DE L’EMPLOI À UN RÉFÉRENTIEL DE FORMATION ? 220 Tableau 11.5 – Disciplines de base : psychologie, méthodologie Psychologie sociale, du travail et des organisations * Méthodologie * Stratégie Connaissances générales sur : la communication interperson- nelle, le pouvoir dans les organi- sations, la motivation au travail, les conditions de travail, la culture d’entreprise, les phéno- mènes de groupe (conformité, résistance au changement), gestion des conflits, négocia- tion, styles de management, prise de décision, etc. pour…. comprendre les individus et les relations entre eux, afin d’agir pour anticiper les problèmes d’ordre humain et relationnel 2 ou 3 Méthodes d’enquête et logiciels de trai- tement Démarches et outils de résolution de problèmes Conduite de projets Techniques de documentation Méthodologie de l’audit social Méthodologie de la « veille » Conduite de réunions Gestion du temps Techniques de négociation pour… piloter des projets et le changement de façon efficace assurer une veille juridique 3 ou 2 Plan d’action – Études Connaissances idem que ci- dessus + quelquefois une spécialisation selon l’emploi : (voir connaissances professionnelles) pour… comprendre les réactions des individus savoir s’y adapter et prendre les bonnes décisions 1 Pédagogie : transmission de connaissan- ces et ingénierie (selon le domaine de l’emploi) Outils de la qualité Conduite de projets (selon emplois) Méthodes et outils de résolution de problèmes Méthode de l’audit et de la « veille » Techniques documentaires Animation de réunions Méthodes de l’enquête + logiciel spéci- fique pour… les utiliser quand nécessaire 1 à 3 Logistique Communication interperson- nelle Styles de management Motivation Pouvoir pour… être efficace dans les relations interpersonnelles, savoir réagir en cas de conflit, comprendre les réactions des personnels 2 Techniques documentaires Techniques de secrétariat Démarches et outils de résolution de problèmes pour … classer, concevoir, gérer des fichiers 2 * Niveau de maîtrise : 1. connaissances élémentaires liées aux notions de base 2. compréhension et maîtrise théorique d’une partie du champ de connaissances 3. compréhension et maîtrise complète d’un domaine de connaissances
  • 234.
    DE L’UTILISATION DESRUBRIQUES « COMPÉTENCES » POUR ÉLABORER UN RÉFÉRENTIEL… 221 © Dunod – La photocopie non autorisée est un délit Tableau 11.6 – Connaissances et techniques de gestion des ressources humaines Gestion de la rémunération * Gestion de l’emploi * Gestion des risques sociaux * Stratégie Législation sur la rémunération Rôle et fonctions des conventions collectives, accords de branches, d’entreprise Rôle et fonctions des organismes de contrôle Éléments constitutifs de la masse salariale et de son évolution Politique fiscale associée à la paye pour… bâtir le plan d’action rémunération et l’argumenter auprès des dirigeants 3 Analyse des emplois et des compétences GPEC Connaissance de quelques nomenclatures des emplois (ROME, RFE) Appréciation du personnel Méthodes et outils de recrutement Aides conjoncturelles à l’embauche Dispositif de la formation professionnelle conti- nue (organisation, législation, financement) Réglementation et législation en matière de formation Qualité appliquée à la formation pour…. élaborer une politique de gestion prévisionnelle et conseiller la Direction en matière de politi- que de l’emploi, de la formation, de gestion des carrières 2 ou 3 Droit social (voir tableau 11.1) Psychologie sociale (management, motiva- tion…) Stratégie, négociation sociale et connaissance des syndicats Hygiène, sécurité, législation sur accidents du travail Ergonomie et conditions de travail Communication interne Audit de climat social et veille sociale Partenaires spécifiques (CRAM, inspection du travail, ANACT, etc.) pour… savoir analyser ou prévenir les risques encourus et décider ou négocier avec les dirigeants des plans de prévention : actions sur le manage- ment, sur la politique sécurité… 3 3 Plan d’action – Études Structure de la paye Calcul de la paye : manuel et infor- matisé Fiscalité, comptabilité et règles juri- diques concernant la paye Rôle et fonction des conventions collectives, accords, et des organis- mes de contrôle Éléments périphériques de la paye : intéressement, plan d’épargne entre- prise, etc. Éléments constitutifs de la masse salariale et de son évolution pour… éditer salaires et charges préparer la comptabilité de la paye suivre l’évolution de la masse sala- riale 3 Analyse du travail, définition des emplois et profils de compétences Méthodes et outils de recrutement Caractéristiques des diplômes et institutions de formation Rôle et fonction des différents partenaires Ingénierie pédagogique (objectifs, évaluation) Dispositif de la formation professionnelle conti- nue Supports et moyens de recherche de candidats Méthodes et outils d’appréciation et gestion prévisionnelle Réglementation et normes en matière de forma- tion pour… assurer à l’entreprise les compétences dont elle a besoin, au moment opportun et au moindre coût 1 à 3 Droit social (voir tableau 11.1) Psychologie sociale (voir tableau 11.2) selon emplois-métiers occupés Législation spécifique (représentation du personnel, élection, sécurité, ou horaires de travail, ou emploi d’handicapés, ou expression des salariés) Prestations sociales : mutuelles, assurances prévoyances diverses, PER, compte d’épargne temps, rôle du CE dans les œuvres sociales Connaissance de la documentation spécialisée de l’emploi Outils de communication interne, conception d’un journal… Histoire et culture sur les syndicats en France pour… mettre en œuvre toutes les actions décidées pouvant maintenir un climat social acceptable dans les budgets accordés 2 ou 3
  • 235.
    COMMENT PASSER DESCOMPÉTENCES DE L’EMPLOI À UN RÉFÉRENTIEL DE FORMATION ? 222 Tableau 11.6 – Connaissances et techniques de gestion des ressources humaines (suite) Gestion de la rémunération * Gestion de l’emploi * Gestion des risques sociaux * Logistique Structure de la paye Calcul de la paye, manuel et infor- matisé et les charges correspon- dantes pour… saisir les éléments variables et prépa- rer le calcul de la paye 3 Démarches administratives liées à l’embauche Rédaction de conventions et appels d’offre Bureautique et logiciels de formation existants Application et rédaction de procédures pour… respecter la légalité et les procédures en vigueur dans l’entreprise 1 à 3 Législation spécifique au domaine de l’emploi- métier Démarches administratives liées aux diverses prestations : retraite, assurances, prêts, handica- pés, accidents du travail, etc. pour … assurer aux salariés les prestations auxquelles ils ont droit 2 3 * Niveau de maîtrise : 1. connaissances élémentaires liées aux notions de base 2. compréhension et maîtrise théorique d’une partie du champ de connaissances 3. compréhension et maîtrise complète d’un domaine de connaissances
  • 236.
    DE L’UTILISATION DESRUBRIQUES « COMPÉTENCES » POUR ÉLABORER UN RÉFÉRENTIEL… 223 © Dunod – La photocopie non autorisée est un délit Des capacités liées à la pratique professionnelle avec les connaissances correspondantes L’analyse des emplois – et en particulier les rubriques compétences – nous a permis également de repérer un ensemble de connaissances qui ne peuvent s’acquérir qu’à l’occasion de la pratique professionnelle, c’est-à-dire lorsque les individus occupent réellement un emploi dans une entreprise donnée. C’est ce que nous avons isolé dans les tableaux de compétences intitulés « connaissances liées à la pratique profession- nelle ». Il nous semble intéressant de nous arrêter sur ce que nous avons découvert à cette occasion car, s’il existe de nombreux écrits pour débat- tre du lieu (l’école ou l’entreprise) le plus opportun pour former à un métier, peu d’entre eux examinent le contenu de ce qu’il est nécessaire d’apprendre dans l’entreprise pour pouvoir manifester de la compé- tence. Nous pouvons classer ces connaissances liées à la pratique profes- sionnelle en cinq rubriques : – la culture de l’entreprise : sa technique, ses métiers, son histoire, sa politique générale et sa politique en matière de RH; – l’organisation de l’entreprise : l’organisation du travail, avec l’orga- nigramme, les postes, les fonctions, les sources et circuits de l’infor- mation, le système d’information (informatique)…; – les hommes et leurs caractéristiques en termes de compétences et en termes de psychologie, aussi bien en interne (les hommes de l’entreprise) qu’en externe (les partenaires avec lesquels le salarié doit travailler); – la législation et les procédures spécifiques à l’entreprise : conven- tion collective, accords de branche ou d’entreprise, procédures RH spécifiques (de recrutement, ou de formation par exemple); – l’environnement, c’est-à-dire aussi bien le marché de l’emploi dans les métiers de l’entreprise, que les partenaires locaux (universités, mairie, région, inspection du travail…) ainsi que le tissu économi- que local et ses spécificités.
  • 237.
    COMMENT PASSER DESCOMPÉTENCES DE L’EMPLOI À UN RÉFÉRENTIEL DE FORMATION ? 224 Dans un premier temps nous détaillerons le contenu de chacune de ces rubriques, puis nous en tirerons quelques enseignements. Tableau 11.7 – Connaissances à acquérir dans l’entreprise : culture, organisation, acteurs Culture de l’entreprise Organisation de l’entreprise Hommes: de l’entreprise et de l’environnement Activité de l’entreprise : ses produits, ses clients… Projets de l’entreprise (industriels, stratégiques) et sa politique Moyens (financiers, humains, techniques, logistiques) de l’entreprise Cultures identitaires de l’entreprise Historique de l’entreprise (rémunération, emplois, carrières, conflits, restruc- turations…) Métiers de l’entreprise Langage (vocabulaire technique) Syndicats et histoire sociale de l’entreprise et de la région Points névralgiques de l’entreprise en matière de risques (techniques ou sociaux) Critères et priorités en matière d’élaboration des budgets Organisation et défini- tions de fonctions de l’entreprise (savoir à qui demander l’information) L’entreprise, sa produc- tion, ses services, ses hommes Processus de production et ses spécificités (travail en équipes, périodes creu- ses, pour planifier les actions de formation par exemple) Organisation du service RH : les postes de travail Sources d’information potentielles (dans et en dehors de l’entreprise) : hommes et bases de données Circuits d’information et des prises de décisions Système d’informations de l’entreprise : quelles informations, où, comment ? Logiciels en usage dans le service RH Structure des effectifs et leur évolution; la carto- graphie des emplois de l’entreprise Outils de gestion en usage et procédures de contrôle Échéances liées à son poste, et organisation du service Compétences de son équipe Sources d’information et interlocuteurs utiles Les salariés et leur histoire, leur psychologie, individuelle et collective Décideurs internes : les arguments auxquels ils sont sensibles, leurs atten- tes, leurs spécificités idéo- logiques et psychologiques Réseaux de communica- tion informels de l’entre- prise Personnes ressources en interne (pour l’informati- que, pour être formateur, etc) Partenaires sociaux et leurs spécificités (histoire, personnalité) Prestataires externes : leurs compétences, leurs spécificités Interlocuteurs clés dans les institutions partenaires : qui joindre en cas de problème sur tel point particulier ? Attentes spécifiques et pratiques des partenaires locaux (l’embauche de jeunes pour le Maire, par exemple)
  • 238.
    DE L’UTILISATION DESRUBRIQUES « COMPÉTENCES » POUR ÉLABORER UN RÉFÉRENTIEL… 225 © Dunod – La photocopie non autorisée est un délit Les connaissances citées dans les tableaux 11.7 et 11.8 précédents ont donc été repérées comme nécessaires pour l’exercice des emplois RH que nous avons étudiés. Elles ne peuvent s’acquérir que par une forma- tion du salarié par l’entreprise lors de sa prise de fonction d’une part, et tout au long de l’exercice du métier. Deux enseignements nous semblent utiles à tirer de ce repérage. Un salarié peut paraître non compétent dans un emploi donné, alors qu’il était considéré comme compétent dans un emploi précédent dans une autre entreprise : ce peut être uniquement à cause de l’absence de connaissances liées à la pratique professionnelle, et en particulier tout ce Tableau 11.8 – Connaissances à acquérir dans l’entreprise : législation, environnement Législation et procédures RH spécifiques Environnement de l’entreprise Convention collective et les divers accords applicables à l’entreprise Jurisprudence de l’entreprise, de la branche, du secteur Règlement intérieur Réglementation en matière de sécurité et les assurances avec leurs clauses Procédures RH propres à l’entreprise (par exemple pour le recrutement, ou l’appréciation du personnel) Modèles de cahiers des charges ou appels d’offres en vigueur dans l’entre- prise Connaissances spécifiques aux dossiers à traiter (parties du droit social ou fiscal, chapitres de la convention collective, législation européenne en matière de sécurité) en fonction du poste occupé Documents et échéances spécifiques au poste et aux dossiers traités (décla- rations ou bordereaux obligatoires par exemple) Marché de l’emploi et des rémunéra- tions sur les métiers de l’entreprise Supports d’information (presse locale ou de branche) Organismes de formation (initiale et continue) locaux et nationaux sur les métiers de l’entreprise Diplômes utiles Actualité sociale et éléments applica- bles à l’entreprise Aides à l’emploi du moment Politiques des financeurs régionaux en matière d’aides Tissu économique et entreprises loca- les (pour de la reconversion externe par exemple) Marché des prestataires externes (entreprises d’intérim, consultants, cabinets de droit, CCI, chambres patronale…) et leurs spécificités En matière de RH : suivre ce qui se fait dans d’autres entreprises sur les mêmes questions (benchmarking)
  • 239.
    COMMENT PASSER DESCOMPÉTENCES DE L’EMPLOI À UN RÉFÉRENTIEL DE FORMATION ? 226 qui touche à la culture de l’entreprise, son organisation et ses hommes. Les employeurs doivent être attentifs à cette problématique, et les servi- ces RH doivent penser, dans les procédures d’accueil et d’intégration, à organiser ou faciliter cette acquisition de connaissances liées à la spéci- ficité du poste et de l’entreprise, et ceci le plus rapidement possible. C’est également ce que les étudiants-école observent lorsqu’ils sont en stage au cours ou en fin de cursus : ils ont l’impression d’apprendre énormément et se sentent partie prenante de leur entreprise d’accueil lorsqu’ils ont l’impression de maîtriser quelques-unes des connaissances citées plus haut. Un examen attentif des tableaux 11.7 et 11.8 nous permet de voir cependant que les connaissances de base (le droit du travail, le calcul de la paye, ou la psychosociologie par exemple) ne sont pas à acquérir dans l’entreprise, mais sont présupposées acquises pour que les connaissances apprises dans l’entreprise prennent sens. En effet, comment utiliser la convention collective de l’entreprise si l’on ne sait pas à quoi elle sert et ce qui peut s’y trouver ? Comment comprendre la spécificité de la culture de l’entreprise si l’on n’a pas de connaissances théoriques sur les différentes cultures managériales ou organisationnelles et leur influence sur la motivation ou le comportement des hommes au travail ? Ainsi, nous comprenons mieux la nécessaire « transversalité institu- tionnelle »1 de la construction des compétences. Les connaissances profes- sionnelles n’apparaîtront pas sans les connaissances de base, mais elles pourront être observables en situation de travail uniquement après que l’individu ait acquis des connaissances liées à la spécificité de son emploi et de son entreprise, qu’il se soit « acculturé »2. Nous pouvons ainsi affirmer que les débats sur la priorité du « faire » sur le « savoir » et inversement, ne sont pas pertinents. Par contre, nous voyons mieux la nécessité de développer les relations école/entreprise dans la formation aux diplômes professionnels. 1. N. Mandon, cahier ETED no 1 : « il s’agit de regarder la complémentarité nécessaire des institutions concourant à la formation à des emplois ». 2. Concept utilisé en sociologie pour indiquer l’imprégnation, par les individus, des normes culturelles et sociales du milieu dans lequel ils vivent.
  • 240.
    DE L’UTILISATION DESRUBRIQUES « COMPÉTENCES » POUR ÉLABORER UN RÉFÉRENTIEL… 227 © Dunod – La photocopie non autorisée est un délit Vous êtes DRH Pour intégrer un nouveau recruté, repérez les connaissances indispensa- bles afin d’effectuer correctement la mission, et ne cherchez pas à évaluer ses compétences tant que ces préalables ne seront pas maîtrisés. Éven- tuellement, choisissez la durée de la période d’essai (ou faites d’abord un CDD) afin de laisser au nouveau recruté la possibilité d’acquérir ces connaissances spécifiques. Par exemple, savoir qui possède quelle infor- mation ou la maîtrise des possibilités de votre système informatique sont des conditions indispensables pour un chargé d’études nouvellement recruté… Pour élaborer des procédures d’intégration et un tutorat efficace dans votre entreprise, faites lister aux chefs de services les connaissances inter- nes à maîtriser pour les emplois relevant de leur service, et demandez- leur de réfléchir à la façon la plus efficace et rapide de transmettre ces connaissances : – à un stagiaire, – à un nouveau recruté, – à une personne venant d’un autre service ou une autre usine du groupe. Vous êtes chef de service opérationnel Inspirez-vous de ce tableau pour lister les connaissances qu’un nouveau venu dans votre service (stagiaire, nouveau recruté, intérimaire…) doit absolument maîtriser pour pouvoir être efficace à son poste. Réfléchissez aux moyens de lui transmettre ces informations de la façon la plus efficace, et organisez leur mise en œuvre : un tuteur, le tour du service, une plaquette d’information, etc. À la fin de la période d’essai d’un postulant, si vous estimez ne pas devoir l’embaucher, avant de prendre votre décision définitive, demandez-vous si cette personne a bien eu accès aux connaissances à acquérir dans l’entreprise pour effectuer le travail qui lui était demandé. Lors des entretiens d’appréciation de vos subordonnés, pensez à vérifier s’ils possèdent bien les connaissances non seulement techniques mais également les connaissances spécifiques à votre entreprise. Si non, il faut réfléchir aux procédures à mettre en œuvre pour les leur faire acquérir. COMMENT UTILISER…LE TABLEAU DES CONNAISSANCES À ACQUÉRIR DANS L’ENTREPRISE ?
  • 241.
    COMMENT PASSER DESCOMPÉTENCES DE L’EMPLOI À UN RÉFÉRENTIEL DE FORMATION ? 228 Des qualités à mettre en œuvre Après avoir repris, dans les tableaux précédents, ce qui correspond à des contenus de formation à acquérir dans les divers métiers de la GRH, nous nous sommes attachées à décrire également ce que nous avons intitulé les « qualités liées à l’emploi ». Il s’agit de ce que les titu- laires décrivent comme primordial dans la bonne tenue de leur poste : d’une part les attitudes vis-à-vis du travail, puis des attitudes vis-à-vis des autres, et enfin les qualités liées à la personne, voire des éléments de personnalité. Vous effectuez un recrutement dans un service RH ou pour l’entrée en DESS RH Préparez des questions ou des mises en situation permettant de vérifier que les candidats possèdent effectivement les qualités recherchées. Par exemple, faites-les évoquer leur expérience passée et regardez si, dans telle ou telle circonstance particulière (par exemple lors d’une grève à gérer), ils ont fait preuve de diplomatie, d’initiative voire même de réactivité; s’ils ont manifesté un esprit de veille, s’ils ont su utiliser le temps, ne pas se précipiter, etc. Éventuellement, ce peut être un canevas pour téléphoner à un collègue DRH et lui poser quelques questions précises concernant la personne pressentie quant à son comportement lors de son emploi précédent. Vous gérez les carrières Repérez dans votre équipe les salariés qui ont certaines qualités rares, afin de leur confier les emplois où ces qualités sont particulièrement impor- tantes et menez une politique incitative pour qu’ils ne quittent pas votre entreprise (rémunération, promotion, etc.). Inversement, repérez au sein de votre service ceux qui manifestement ont des lacunes graves sur certaines qualités (par exemple l’absence de discré- tion). Faut-il alors rompre leur contrat, ou bien les reconvertir et les affecter dans une autre fonction que celle occupée actuellement ? COMMENT UTILISER… LE TABLEAU DES QUALITÉS LIÉES À L’EMPLOI ?
  • 242.
    DE L’UTILISATION DESRUBRIQUES « COMPÉTENCES » POUR ÉLABORER UN RÉFÉRENTIEL… 229 © Dunod – La photocopie non autorisée est un délit Tableau 11.9 – Qualités liées à l’emploi Agir vis-à-vis du travail Agir vis-à-vis des autres Qualités personnelles Stratégie Être inventif (savoir imagi- ner des solutions innovan- tes) Être intuitif, savoir faire des liens entre les événe- ments Être rigoureux dans l’inter- prétation des textes ou les faits d’une situation Être réactif, mais sans précipitation, agir vite quand nécessaire Capacité à supporter l’hostilité et la frustration Savoir faire la part des choses, relativiser les dire Écoute, respect de l’autre (sala- riés, délégués, responsables divers de l’entreprise) Diplomatie, savoir négocier pour faire avancer des dossiers ou ne pas trop céder Savoir se créer un réseau de rela- tions Avoir une image de soi forte pour ne pas être perturbé par les aléas de la fonction Rester calme, garder son sang-froid dans les cas de crise ou de tension Discrétion (« incontournable ») Plan d’action – Études Savoir se servir du temps, prendre son temps s’il le faut Être très rigoureux dans l’exécution et les contrôles (ne pas se contenter d’à- peu-près) Être très organisé (gestion du temps) Savoir faire des heures supplémentaires, travailler tard le soir pour respecter les délais Être rigoureux et méthodi- que pour pouvoir gérer à temps et simultanément de nombreux dossiers Être déterminé, pour mener à bien ses projets Savoir déléguer et supervi- ser (contrôler) Être curieux de toutes les informations pouvant se rapporter à son travail (voir la « veille ») Qualités relationnelles et rapports de confiance avec les collègues Diplomatie et doigté pour faire passer les changements Supporter l’agressivité, rester calme face à des réclamations Savoir écouter (empathie) Objectivité dans ses jugements vis-à-vis d’autrui (ne pas se lais- ser influencer par ses sentiments personnels) Savoir mettre en confiance pour aller au fond des problèmes, faire parler Aimer les contacts relationnels pour pouvoir solliciter, répondre, conseiller, négocier Avoir de l’autorité, pour pouvoir se faire écouter par l’encadre- ment opérationnel Savoir solliciter et obtenir la collaboration d’autrui (participa- tion à des groupes de travail, recueil de données) Discrétion et discerne- ment pour ne pas divulguer des infor- mations confidentiel- les Se défier de soi et bien se connaître pour ne pas laisser son émoti- vité ou ses sentiments prendre le dessus Savoir garder son calme dans des situa- tions de crise Avoir de l’entregent, des qualités relation- nelles Logistique Faire preuve de rigueur dans les tâches administra- tives, et dans le recueil et le traitement des données (pas d’erreurs et respect des délais) Être très organisé pour gérer plusieurs tâches en parallèle Confidentialité (ne pas parler trop facilement, savoir rester discret sur les données manipu- lées) Disponibilité pour les salariés (se laisser déranger à tout moment) Être à l’écoute et savoir rester calme face à des questions ou à des attitudes agressives Discrétion et discerne- ment pour ne pas divulguer des infor- mations confiden- tielles
  • 243.
    230 CHAP IT RE12 Formations en ressources humaines : quelques pistes… Quelles formations pour quels métiers ? Sans nous substituer à un service d’orientation, nous proposons quel- ques pistes de réflexion utiles à des étudiants ou des adultes désireux de se diriger vers une profession ressources humaines. Vous vous sentez capable d’étudier jusqu’à un bac + 5 Selon vos points forts et le type de matières qui vous intéressent, choisis- sez une filière du type droit, ou sciences économiques, gestion ou encore administration économique et sociale (AES) ou sciences politiques. Spécialisez-vous dès que vous le pouvez, généralement en maîtrise, dans une option RH. Cherchez à vous inscrire d’emblée dans une université qui offre ces options. Vous pouvez également choisir une école de commerce offrant en dernière année une spécialisation en ressources humaines. Si vous le pouvez, choisissez un cycle par apprentissage : vous aurez donc à l’issue COMMENT UTILISER… LES TABLEAUX DES CONNAISSANCES POUR CHOISIR UNE FORMATION ?
  • 244.
    FORMATIONS EN RESSOURCESHUMAINES : QUELQUES PISTES… 231 © Dunod – La photocopie non autorisée est un délit de votre formation une expérience professionnelle, et si vous avez trouvé un poste dans un service RH, vous serez immédiatement opérationnel à la sortie de votre formation. Vous pouvez également opter pour des études de psychologie, mais choi- sissez bien votre université car toutes ne proposent pas un enseignement en psychologie du travail ni même en psychologie sociale et des organi- sations (voir les objectifs et contenus des Masters proposés). Dans tous les cas, pensez à consulter les tableaux des connaissances de base du chapitre 11, et choisissez les cours qui vous permettent d’acquérir certaines d’entre elles : ce sera important dans vos dossiers pour postuler pour un emploi ou pour l’admission à un Master 2 RH. Pensez à vous former à l’utilisation de l’informatique (traitement de texte et tableur). Vous n’êtes pas certain de vouloir faire des études longues… Choisissez un DUT GEA (option RH en 2e année) et selon vos résultats, vos envies et la conjoncture sur le marché du travail au moment de votre sortie, optez soit pour une poursuite d’études immédiate, soit pour une entrée dans le monde du travail, tout en pensant à utiliser les possibilités offertes par la formation continue. Si vous voulez obtenir un jour un poste de cadre, regardez dans les tableaux les connaissances correspondant au niveau stratégie, et donnez-vous les moyens de les acquérir : en changeant de poste et d’entreprise ou en suivant le cycle CNAM (licence et maîtrise en administration du personnel), en faisant une licence professionnelle RH ou en suivant des formations dans le cadre du plan de formation de votre entreprise. Pensez à la possibilité d’un Master 2 au bout de 5 ans. Vous voulez choisir un DUT tertiaire (techniques de commercialisation par exemple ou un BTS d’assistant de direction). Les poursuites d’études et les emplois directs en ressources humaines seront moins évidents, mais cela dépendra de vos stages d’une part, et de votre détermination. Cher- chez à travailler plutôt en PME, et explicitez clairement votre souhait d’assumer des fonctions en ressources humaines (recrutement, gestion du plan de formation, suivi d’études sur l’absentéisme, secrétariat du comité d’entreprise, etc.). Utilisez ensuite les possibilités de formation continue. Pensez à vous former en droit du travail. Vous voulez choisir un Master 2 en ressources humaines Posez vous tout d’abord la question du type d’emploi que vous souhaite- riez exercer : généraliste dans une PME ou spécialiste (en formation, en recrutement, en contrôle de gestion sociale…). Repérez les connaissan- ces dans l’emploi-métier ciblé. Regardez ensuite les formulaires de présentation des Masters et choisissez de postuler à ceux qui vous donneront les connaissances appropriées. Bâtissez votre dossier en argumentant sur les éléments ayant fondé votre choix.
  • 245.
    COMMENT PASSER DESCOMPÉTENCES DE L’EMPLOI À UN RÉFÉRENTIEL DE FORMATION ? 232 Tableau 12.1 – Quelles formations RH pour quels métiers ? Métiers Formation initiale Formation continue sans expérience avec expérience Stratégie Directeur des ressources humaines DESS RH (rarement) DESS, ESC, magis- tère, MST en RH… On peut faire un Master 2 RH : soit avec une maîtrise, soit avec un bac + 2 ou bac + 3 et 5 ans d’expérience dans la fonction Gestion des domaines d’action (rémunéra- tion, emploi, risques sociaux) et études Chef du personnel, assistant RH, responsable formation, responsable recrutement, chargé d’études RH, responsa- ble sécurité, responsable paye, responsable organisation et gestion des systèmes d’infor- mation, etc. DESS RH même débutant Plus rarement : DU en RH, DUT GEA, Licence profession- nelle, DEUST RH BTS assistant PME- PMI … DUT GEA option RH DU en RH DEUST Licence profession- nelle RH BTS assistant PME, DUT Hygiène et sécu- rité … DU spécialisés en RH (niveau licence, après une validation des acquis professionnels : VAP) DUT GEA année spéciale (après un bac + 2 ou VAP) Diplôme du CNAM (cours du soir) administration du Personnel DUT ou BTS en alternance, avec bac ou expérience + VAP Logistique Secrétaire administratif spécia- lisé RH, employé RH Bac professionnel tertiaire (secrétariat, bureautique, compta- bilité) DUT GEA, DEUST, BTS Expérience de secréta- riat + Stages sur la paye ou autres, + Apprentissage sur le tas Diplôme à préparer dans les GRETA : le bac professionnel
  • 246.
    FORMATIONS EN RESSOURCESHUMAINES : QUELQUES PISTES… 233 © Dunod – La photocopie non autorisée est un délit Une approche pédagogique à repenser Les divers tableaux élaborés grâce à notre étude ne sauraient cependant suffire à la définition d’un référentiel de formation si l’on se réfère à notre approche théorique du concept de compétence. En effet, avec les divers éléments issus de notre recherche, nous pouvons préciser des objectifs de formation (en fonction du métier ou des activités auxquels on veut former), des contenus avec leur niveau plus ou moins grand d’expertise, et donc le type d’exigences à vérifier lors d’évaluations clas- siques d’acquisition de connaissances. Néanmoins, nous avons vu que les connaissances ne sont pas les compétences; ces dernières dépendent de la capacité qu’a l’individu à mobiliser des connaissances déjà acquises, mais également de sa capa- cité à choisir les connaissances utiles dans la situation réelle, et à mettre en œuvre des actions appropriées. Il doit pouvoir croiser des savoirs avec du savoir-faire expérienciel. Il faut également qu’il ait envie de se mobiliser réellement sur la situation, ce qui dépend d’une part de sa motivation et de sa personnalité, mais dépend également du type d’organisation et des conditions de travail que lui offre sa structure professionnelle. En effet, si les connaissances sont du côté des « ressources » à mobiliser éventuellement en situation de travail, d’autres éléments sont nécessaires à l’apparition des compétences ou savoirs en action : des « ressources cognitives » d’une part, et une situation de travail concrète qui permet ou non la mobilisation de tout ou partie seulement des ressources de l’individu au travail. Nous allons maintenant nous interroger sur ce qu’un enseignant peut faire pour organiser des situations favorables non seulement à l’enrichis- sement des connaissances (formation), mais également à la mobilisa- tion des capacités cognitives. En reprenant le schéma de l’apprentissage appliqué à l’acquisition de compétences (voir figure 10.2) et en l’appliquant à la situation pédago- gique visant à former les étudiants à des compétences en situation de formation, que nous appelons compétences « intermédiaires », nous obtenons la situation de la figure 12.2.
  • 247.
    COMMENT PASSER DESCOMPÉTENCES DE L’EMPLOI À UN RÉFÉRENTIEL DE FORMATION ? 234 Le résultat de la formation, que nous appelons « compétences en situation de formation », constitue une des ressources de l’individu qu’il pourra mobiliser en situation de travail. C’est ce que nous montrons dans la figure 12.2. Figure 12.1 – Schéma d’acquisition de compétences en situation de formation Figure 12.2 – Processus d’acquisition des compétences professionnelles Compétences en situation de formation Ressources cognitives Ressources confrontation mise en œuvre de – connaissances disciplinaires – ressources conatives – expérience – ressources environnementales – etc. Situation pédagogique – référents de l’enseignant : théoriques, idéologiques, pédagogiques, – des situations de travail connues, les emplois- métiers et leurs compétences – choix de méthodes, outils : cas, simulation, cours Ressources dont compétences intermédiaires (acquises en formation) Situation de travail Ressources cognitives Compétences professionnelles en situation de travail confrontation mise en œuvre de
  • 248.
    FORMATIONS EN RESSOURCESHUMAINES : QUELQUES PISTES… 235 © Dunod – La photocopie non autorisée est un délit Notre problématique d’enseignants et de formateurs devient alors celle-ci : comment construire des compétences intermédiaires utilisa- bles en situation de travail ? C’est-à-dire comment créer des situations pédagogiques permettant la confrontation entre des connaissances (disciplinaires ou acquises par l’expérience) et des capacités cognitives à développer, pour répondre à l’objectif du développement des compétences découvertes dans les emplois-métiers ? La figure 12.3 explicite cette problématique. Prenons l’exemple d’une formation destinée à de futurs responsables de formation en entreprise1. Pour trouver les connaissances nécessaires (A dans la figure 12.3), il faudra se référer à l’ensemble des connaissan- ces disciplinaires de base et effectuer un choix en fonction du type d’emploi visé : futur cadre de la fonction amené à élaborer la politique de formation, ou futur adjoint ou assistant formation, chargé de la mise en œuvre du plan de formation et de son suivi. Figure 12.3 – Les déterminants des situations pédagogiques à créer 1. Voir la description de l’emploi-métier correspondant dans cet ouvrage. Quelles connaissances nécessaires (disciplinaires, expérencielles) ? Quelles ressources environnementales (bibliothèques, Internet…) ? Situation pédagogique à créer Quelles capacités cognitives développer, pour faciliter la confrontation, la mobilisation et la gestion des ressources A Quelles compétences développer ? (on les trouve dans les finalités traduites en « savoirs en action » des emploi-métiers) B C
  • 249.
    COMMENT PASSER DESCOMPÉTENCES DE L’EMPLOI À UN RÉFÉRENTIEL DE FORMATION ? 236 Vous êtes formateur… ou concepteur de formation Vous voulez, par exemple, former quelqu’un pour devenir assistant adminis- tratif paye… Recherchez dans l’emploi correspondant la rubrique compétences, où vous allez trouver (cf. B) par exemple, calculer une paye sans erreur et dans les délais, savoir collecter les informations nécessaires à la réalisation d’un bulletin de salaire, savoir organiser son travail en fonction des échéances, etc. Cherchez ensuite quelles connaissances sont nécessaires pour cela (toujours dans la rubrique compétences) (cf. A) : le calcul de la paye (les éléments qui la composent), les circuits d’information de l’entreprise : qui possède quelles informations, quelles sont les procédures de recueil…, la gestion du temps, la connaissance des diverses échéances concernant la paye et les charges sociales ainsi que le temps nécessaire pour réaliser les tâches avant l’échéance… Demandez-vous : comment donner envie de faire ce travail ?… Comment intéresser un jeune qui n’a pas encore d’expérience en entreprise sur ces activités ? (cf. A) Ensuite, identifiez les capacités cognitives nécessaires (cf. C) : la relation au temps, pour savoir anticiper sur la durée nécessaire pour chaque tâche, la rela- tion à l’espace, pour pouvoir collecter et gérer des informations différentes, les chercher auprès de personnes ou lieux diversifiés et les organiser entre elles, la distinction entre des données pertinentes comme savoir évaluer l’exactitude des informations transmises (en les comparant à des normes par exemple), ou savoir réactualiser un taux que l’administration centrale aura changé… Puis inventez une (ou plusieurs) situation pédagogique pour amener les formés à acquérir ces compétences : – soit en organisant un cours et des exercices d’application pour s’entraîner à calculer des payes; – soit en organisant un stage de deux semaines en fin de mois dans une entreprise, pour regarder et aider au calcul de la paye, et le mois suivant, lors d’un second stage dans la même entreprise, faire calculer la paye de quelques personnes; – soit en faisant réaliser divers travaux, pendant l’année, qui sont à rendre impérativement à des échéances fixées, pour entraîner à s’organiser en fonction de délais et d’une durée estimée pour la tâche (savoir gérer son temps); – soit en faisant observer dans une entreprise le calcul de la paye et deman- der un rapport décrivant les différentes tâches (incluant le recueil des informations utiles et les modalités de leur collecte…). COMMENT UTILISER…LE SCHÉMA DES DÉTERMINANTS DES SITUATIONS PÉDAGOGIQUES ?
  • 250.
    FORMATIONS EN RESSOURCESHUMAINES : QUELQUES PISTES… 237 © Dunod – La photocopie non autorisée est un délit Ce choix dépend des compétences repérées (B) lors de la description de l’emploi-métier, et en particulier en fonction des finalités, intermé- diaires et globale (voir la rubrique compétences de l’emploi-métier)1. Quant aux capacités cognitives (C), on peut les inférer à partir des savoirs en action décrits dans la rubrique « compétences de l’emploi- métier ». Celles qui s’avèrent les plus importantes pour les métiers de la gestion des ressources humaines que nous avons étudiés sont citées ci-dessous en nous référant aux travaux de D. Camusso. Nous décrivons pour chacune d’entre elles quelques exemples de situations pédagogiques qui pourraient être favorables à leur développement. Instruments verbaux Il faut maîtriser suffisamment le vocabulaire employé et utiliser des mots appropriés. C’est le cas des étudiants qui doivent accéder au voca- bulaire spécifique du métier RH. Ce peut être une déficience pour ceux qui accèdent à un métier qui n’est pas celui qu’ils avaient jusque-là (public en formation continue par exemple). D. Camusso parle alors de « décalage culturel ». Idées pédagogiques : acculturation par des visites d’entreprises, entre- tiens ou rencontres avec des professionnels, stages, lecture de revues professionnelles. Relation au temps Il s’agit de savoir identifier ce qui est maîtrisable ou non dans le temps au-delà de la signification avant/après. Les difficultés se manifestent généralement sur des temps éloignés du présent, une planification à long terme par exemple. Idées pédagogiques : conduite de projet. Relation à l’espace Il s’agit moins de l’espace défini dans ses aspects topologiques (longueur, surface, volume) pour les métiers qui nous concernent que l’espace comme lieu (l’entreprise) où le salarié possède des repères 1. Voir un exemple de rubrique compétences dans l’emploi-métier de responsable de formation en entreprise.
  • 251.
    COMMENT PASSER DESCOMPÉTENCES DE L’EMPLOI À UN RÉFÉRENTIEL DE FORMATION ? 238 comme la cartographie des responsabilités, la cartographie de son réseau de relations interne et externe, ainsi que les flux d’informations associés. Idées pédagogiques : prendre des responsabilités au sein de l’Univer- sité, se repérer dans ses structures, ou lors d’un stage décrire l’organisa- tion de l’entreprise. Conceptualisation Il faut savoir travailler sur la représentation conceptuelle d’un objet concret en se détachant de cet objet. Cette capacité est indispensable pour élaborer des scénarios. Idées pédagogiques : fiches de synthèses d’articles avec définitions de concepts, jeux de simulation, activités de recherche. Pensée hypothétique Elle consiste à savoir enchaîner les faits ou les objets en termes de causes et de conséquences, en matière de recherche de causes de dysfonction- nements par exemple. C’est savoir raisonner dans les termes « si … alors ». Cette capacité est indispensable en matière de sécurité par exemple, mais également pour réaliser des études. Idées pédagogiques : études de cas, résolution de problèmes. Prise en compte d’informations simultanées Il faut savoir prendre en compte au moins deux informations à la fois dont la combinaison donnera la voie de la solution. Cette capacité est nécessaire en matière de conseil juridique aux salariés par exemple ou encore en matière d’analyse d’une situation sous plusieurs angles lors de négociations sociales (angles social, financier, juridique, long terme, court terme…). Idées pédagogiques : études de cas, résolutions de problèmes, études ou projets. Distinction entre des données pertinentes Il s’agit de distinguer, entre plusieurs données, celles qui sont les plus perti- nentes, compte tenu de l’objectif à atteindre et de faire des choix. Cette capacité est indispensable dans les conduites de résolution de problème. Idées pédagogiques : analyse de documents, résumé, étude de cas.
  • 252.
    FORMATIONS EN RESSOURCESHUMAINES : QUELQUES PISTES… 239 © Dunod – La photocopie non autorisée est un délit La situation pédagogique (à créer en situation de formation) résulte de la confrontation de ces différents éléments. Les outils, démarches, méthodes peuvent être différents d’un formateur à l’autre, mais il faut toujours vérifier que l’objectif global (production des compétences intermédiaires) est atteint. La condition pour ce faire est la prise en compte simultanée de ces trois éléments constitutifs : Arrivées à ce point, il nous reste à imaginer des situations de forma- tion permettant de développer chez les formés ces diverses ressources telles que nous les avons formalisées, dans la perspective de les armer au mieux pour qu’ils puissent, une fois en situation de travail, faire la preuve des compétences professionnelles attendues dans l’emploi occupé. Cette problématique demeure un chantier de recherche important : quelles situations pédagogiques, pour quelles compétences intermédiai- res développer chez de futurs professionnels de la gestion des ressources humaines ? Nous entreprenons ce travail au sein de la commission nationale de l’option ressources humaines des IUT Gestion des entreprises et des administrations, en faisant l’hypothèse qu’il s’agit de travailler beau- coup plus dans la transversalité et non plus seulement dans les limites de chacune des matières du programme. Il s’agit de développer nos résultats, mis en évidence lors de l’analyse des emplois sur les méthodes de travail : résolution de problèmes, audits, conception de procédures, amélioration de l’organisation du service, du système d’information. Pour ce qui est de la tranversalité, il existe dans certains programmes de formation des « activités de synthèse » dont l’objectif explicite est le transfert des connaissances ou des ressources acquises dans les différen- tes matières, au service d’une activité plus globale. Cette approche est- elle suffisante ou peut-on développer cette tranversalité différemment ? Quant aux compétences liées à ce que nous avons appelé « métho- dologie », elles peuvent éventuellement être travaillées dans les choix pédagogiques réalisés par chaque enseignant ou chaque équipe d’ensei- gnants : par exemple en faisant réaliser des projets, en proposant des Quelles connaissances, pour quelles compétences, avec quelles capaci- tés cognitives ?
  • 253.
    COMMENT PASSER DESCOMPÉTENCES DE L’EMPLOI À UN RÉFÉRENTIEL DE FORMATION ? 240 études de cas ou des jeux de simulations, ou encore dans le cadre des stages. Comment faire autrement pour donner aux enseignements universi- taires, outre l’objectif de procurer des connaissances (qui sont très expli- citement du domaine de leur mission), un objectif de développement de ces autres ressources nécessaires pour être capable en situation de travail de « mobiliser des connaissances, des capacités et des qualités pour faire face à un problème donné » ? Pour notre part, le programme d’un Master 21 a été élaboré grâce aux résultats de nos travaux sur l’évolution de la fonction ressources humai- nes, tant en termes de contenus de formation que de méthodes pédago- giques. En particulier, en rupture avec une approche disciplinaire, nous avons privilégié la conduite de projets, des approches transversales, des enquêtes de terrain, des recherches documentaires, des visites d’entre- prises, des simulations. 1. Master 2 « Management stratégique des ressources humaines et de la qualité » Reims, Université de Reims Champagne-Ardenne.
  • 254.
    241 Conclusion OUS VOUDRIONS CONCLUREsur l’intérêt de l’analyse du travail dans la définition de référentiels de formation. À l’issue de cet ouvrage, il nous semble indiscutable que la précision dans la description des compétences, dans les niveaux d’expertise demandés, dans le repérage des évolutions de ces compétences, dépend fondamen- talement de l’étude préalable des emplois-métiers de la fonction ressour- ces humaines. En effet, même une connaissance intime de plusieurs terrains (celle qu’ont par exemple des consultants) ne pourrait permettre de recueillir des formulations aussi précises que celles formulées directement par les salariés interrogés. Généralement, c’est l’observateur et non pas le titu- laire de l’emploi qui formule dans ses propres termes les compétences repérées, ce qui laisse plus facilement la part à des biais dans la percep- tion de la réalité. La méthode d’analyse du travail (méthodologie ETED) nous oblige à passer par une phase d’observation la plus objective et la plus appro- fondie possibles. Nous avons ainsi toujours enregistré au magnéto- phone et retranscrit nos interviews, ce qui nous a permis de travailler à partir des formulations exactes des titulaires d’emplois, nous obligeant à voir, entendre, saisir des éléments qui seraient peut-être passés inaper- çus avec une autre méthode. De plus, l’utilisation d’un guide d’entre- tien déjà largement éprouvé nous garantissait de réaliser avec le salarié et avec son supérieur hiérarchique un inventaire exhaustif des éléments à recueillir. C’est également l’analyse du travail qui nous a permis de dépasser l’impression très forte de début d’étude qu’il n’existait aucun emploi- N
  • 255.
    LA FONCTION RESSOURCESHUMAINES 242 métier type, que chaque emploi était différent et qu’il n’existait que des emplois singuliers. Nous n’avons découvert les « blocs d’activité » et les « finalités globales » des emplois-métiers qu’à l’issue de l’ensemble du travail de décryptage et d’analyse des entretiens. Enfin, c’est l’analyse du travail qui nous a permis de dépasser les inti- tulés classiques que les ouvrages, les organigrammes (théoriques) ou notre expérience nous avaient mis à l’esprit, pour découvrir la variété des inti- tulés réels et imaginer la nécessité d’inventer peut-être de nouvelles dénominations plus proches de la réalité des activités de l’emploi. Nous pensons que l’intérêt essentiel d’une analyse des emplois pour définir un référentiel de formation, repose sur la nécessaire rigueur de la démarche d’étude et d’observation du terrain qui donne une matière première plus riche et un peu moins sujette aux biais de nos présuppo- sés ou de nos attentes par rapport aux résultats. Par contre, il ne faut pas se cacher qu’une telle étude, même si elle ne prétend pas à l’exhaustivité, représente une démarche très exigeante en temps et demande une certaine expertise dans l’analyse du travail. On pourrait cependant imaginer que, pour chaque diplôme ou formation, un petit groupe soit chargé d’effectuer cette recherche. Cette problématique constitue d’ailleurs un sujet de réflexion d’actualité pour certains services du ministère de l’Éducation nationale, à la fois pour la définition de nouveaux diplômes, mais également pour la réflexion et la redéfinition de programmes de certaines filières univer- sitaires ainsi que dans le cadre des validations d’acquis professionnels pour des adultes voulant reprendre des études. En effet, le plus souvent ce sont des professionnels et des enseignants qui réfléchissent ensemble (commissions techniques paritaires) à la défi- nition des programmes. Néanmoins, ce sont le plus souvent des confron- tations de perceptions de la réalité, pour lesquelles il n’est pas toujours facile d’effectuer des choix ou des arbitrages car il n’existe pas la média- tion que peut représenter une étude de terrain, plus objective quant à la réalité du moment des emplois visés. Or cette réalité est tellement complexe, comme nous avons pu le découvrir dans notre étude, que personne ne peut en avoir a priori une idée exhaustive. Le risque d’affrontement sur des idées partielles de ce que sont les métiers visés apparaît de ce fait important et peut laisser
  • 256.
    CONCLUSION 243 © Dunod – La photocopie non autorisée est un délit envisager une confrontationd’opinions à arbitrer pour décider d’un programme de formation. Une étude reposant sur l’analyse fine du travail aurait donc l’avantage de fournir à ces commissions nationales un matériau commun à partir duquel les membres pourraient travailler et décider de leurs arbitrages. D’autres organismes de formation ont d’ores et déjà entrepris ce type de démarche, par exemple des équipes de l’AFPA1, ou du CNFPT2, ou encore des GRETA3. Dans les entreprises, compte tenu des changements en cours, il existe un réel mouvement de fond vers une utilisation généralisée de l’analyse des emplois dans le cadre de la gestion des compétences. La différence repose cependant dans le choix de la méthode utilisée et dans le degré de précision du recueil d’information : est-il possible de consacrer une heure voire deux par interview, d’enregistrer et de retranscrire ces entre- tiens, de travailler en petits groupes constitués de plusieurs titulaires d’un même emploi ? Le travail en groupe a l’avantage de faire gagner du temps mais risque de gommer les différences entre emplois, et de ne pas relever comme signes d’évolution des éléments fortuits ou émergents. Néanmoins nous avons connaissance d’études en cours, très exhaus- tives et approfondies. En particulier, et c’est nouveau, les collectivités territoriales, grâce au CNFPT, ainsi que des services interministériels, ont élaboré ces dernières années des répertoires des métiers ambitieux, signes de la nécessité de passer par l’analyse du travail si l’on veut aller plus loin dans la gestion des ressources humaines, des compétences aux carrières, en passant par une meilleure individualisation des prises de décision. À l’issue de cette étude, nous pensons que l’intérêt de l’analyse du travail et d’une « approche par les compétences » ou d’une « démarche compétences » paraît évident aussi bien pour les DRH que pour les responsable de programmes de formation professionnelle. Si dans cet ouvrage, nous n’avons traité que de quelques emplois repères de la fonction ressources humaines, un DRH verra néanmoins 1. AFPA : Association pour la formation professionnelle des adultes. 2. CNFPT : Centre national de formation pour les professions territoriales. 3. GRETA : Groupements d’établissements de l’Éducation nationale, organisme regrou- pant des lycées et collèges pour assurer des activités de formation pour adultes.
  • 257.
    LA FONCTION RESSOURCESHUMAINES 244 quel avantage il trouverait à posséder une description fine (finalité, résumé, chaîne d’activités, réseau de relations, évolutions) des emplois- repères de son entreprise, assortie des rubriques de compétences. En effet, les décisions de recrutement, de formation, de mutation ou d’affectations à tel ou tel poste, les choix en matière d’augmentations ou de rémunération individualisée, les entretiens d’appréciation de la maîtrise du poste sont facilités lorsqu’il existe un tel outil au service de la gestion des ressources humaines. Quant aux responsables ou aux concepteurs de formations, ils verraient leurs choix pédagogiques facilités s’ils pouvaient s’appuyer sur des travaux similaires pour d’autres filières. On imagine bien l’utilité de mieux connaître les emplois et les compétences des métiers de l’ensei- gnement, ou les métiers des tribunaux, ou encore les emplois et compé- tences pour exercer dans une fonction financière ou commerciale… Naturellement, dans la mesure où une évolution constante des métiers semble aujourd’hui une évidence, il faut songer à une actualisa- tion périodique des descriptions des emplois et des compétences qui leur sont associées. Il nous semble qu’un groupe d’experts de la fonc- tion, choisis pour leur appartenance à des entreprises grandes et petites, dans les secteurs tertiaire et secondaire, exerçant dans le public et le privé, pourrait tous les deux ans examiner et actualiser le travail présenté dans cet ouvrage. Enfin, la démarche utilisée ici, partant de l’analyse du travail pour repérer des compétences à traduire en système de formation (connaissances, qualité et manières les plus appropriées pour les acquérir), nous semble généralisable à d’autres fonctions et d’autres métiers, constituant de nouveaux champs de recherche à explorer.
  • 258.
    245 Glossaire Compétence (ou «savoir en action » pour ETED) La compétence est considérée comme une rencontre réactive entre les acquis d’un individu – et son potentiel – (voir plus loin la notion de Ressources) et la situation qui le mobilise. On la définit comme le savoir-mobiliser ses connais- sances, capacités et qualités, face à un problème donné dans une situation donnée. La compétence ne s’observe qu’en situation réelle, c’est-à-dire à l’occasion du travail ou de l’activité. C’est un « savoir combinatoire et gestionnaire de ressources ». (B. X. René). « Cette capacité combinatoire qui fonde la compétence permet de mobiliser immédiatement des savoirs théoriques, procéduraux, expérientiels, empiriques, sociaux, cognitifs, pour trouver une réponse innovante à une situation qui n’a pu être entièrement prévue par les Bureaux d’études. Cette capacité combina- toire est au cœur de la compétence » (A. Meignant). Démarches spécifiques Ce sont les démarches inhérentes à l’activité couverte par l’emploi de manière à répondre à la question : Il ou elle tient compte de… en faisant… avec quelle finalité ? Quelles sont les données prises en compte par le titulaire pour décomposer son problème, choisir voire élaborer une solution adaptée ? Élasticité L’élasticité d’un emploi correspond à l’extension que peut prendre cet emploi selon la façon dont le titulaire l’occupe. Finalités (concept ETED) Les finalités de l’action, (ou finalités intermédiaires) sont les exigences qualita- tives que se donne le titulaire quant à ses résultats; elles l’orientent dans ses choix de solutions, dans ses démarches propres ou « démarches spécifiques » (concept ETED). À partir des finalités intermédiaires se définit une finalité globale, critère fort sur lequel nous identifions un ensemble d’activités (« bloc d’activités » selon
  • 259.
    LA FONCTION RESSOURCESHUMAINES 246 ETED) présentant une cohérence du point de vue du titulaire, et qui nous amène au regroupement des emplois-types. C’est le plus grand dénominateur commun qui donne sens à l’emploi, sa raison d’être dans le système productif. Réseau de relations Il présente les personnes avec lesquelles le titulaire d’un emploi est en relation pour mener son activité. On précise également l’objet et les circonstances de cette relation. Ressources Il s’agit pour nous de tout ce qui peut être mobilisé par l’individu pour produire de la compétence, et plus particulièrement : • des connaissances ou savoirs (théoriques, disciplinaires), • des savoir-faire méthodologiques ou techniques, • des savoir être, des attitudes comportementales de l’individu en situation, dans sa relation au travail ou dans sa relation aux autres. Ces ressources peuvent être acquises par l’individu par la formation, par l’expé- rience, par l’auto-apprentissage, voire par tout autre moyen (discussions, lectures, Internet, etc.). Parmi ces ressources, nous distinguerons plus particulièrement (dans le schéma de B.X. René) les deux suivantes. Ressources conatives Il s’agit de l’envie, de la motivation, de l’énergie qu’un individu va bien vouloir utiliser, dans la situation concrète lambda, pour mobiliser ses connaissances, afin de produire de la compétence (c’est l’affectif, l’émotionnel, l’énergétique). Certains individus, ayant pourtant toutes les ressources nécessaires à la résolu- tion correcte d’un problème en situation de travail, ne vont pourtant pas être « compétents », tout simplement parce qu’ils n’ont pas envie de faire l’effort de l’être (personnalité, histoire personnelle). La situation de travail (type de tâche plus ou moins intéressante, responsabilité ou confiance des chefs, ambiance relationnelle, etc.) influence également la motivation de l’individu au travail. Ressources cognitives Il s’agit de la capacité combinatoire ou gestionnaire de ressources, c’est-à-dire de l’appareillage de pensée, de raisonnement, qui nous permet de mettre en rela- tion, d’établir des liens (cause à effet ou pensée hypothétique, avant/après), d’analyser des éléments (important/accessoire, pertinent/non pertinent, prise en compte d’éléments simultanés et distinction entre divers aspects d’une situation), de verbaliser et de conceptualiser (utilisation de la langue, de concepts, généralisation, découverte de lois). Nous avons fait l’hypothèse que les ressources cognitives ne s’acquièrent pas de la même façon que les connaissances, mais que c’est plus le type de démarche pédagogique qui va faciliter ou non l’acquisition ou l’entraînement de ces ressources. Autrement dit, ce n’est pas parce qu’on apprend des connaissances
  • 260.
    GLOSSAIRE 247 © Dunod – La photocopie non autorisée est un délit que l’on apprendautomatiquement à savoir les réutiliser dans un autre cadre, qu’on fait mentalement le lien entre quelque chose que l’on a appris, et la nécessité de l’utiliser pour résoudre ce problème particulier qui se pose à soi dans une situation de travail. Rôle socio-productif Un emploi-type ETED regroupe des situations individuelles variées, mais qui présentent une spécificité par le champ d’intervention (ou grandes « attributions »), leur rôle d’interface, et leur « finalité globale ». Ensemble, ces notions font apparaître le rôle socio-productif de l’emploi type. Variabilité La variabilité d’un emploi reflète l’incidence des facteurs liés à l’environne- ment (exemples : type de clientèle, type d’organisation du travail, etc.) sur les composantes d’un emploi. Sigles AES : Administration économique et sociale. Filière de formation combinant droit et gestion, généralement dispensée dans les universités de Droit AFPA : Association de formation professionnelle des adultes ANACT : Agence nationale pour l’amélioration des conditions de travail ANDCP : Association nationale des directeurs et cadres de personnel ANPE : Agence nationale pour l’emploi APEC : Agence pour l’emploi des cadres ASSEDIC : Association pour l’emploi dans l’industrie et le commerce BTS : Brevet de technicien supérieur. Diplôme bac + 2 se préparant dans les lycées, les centres de formation d’apprentis ou les centres de formation continue. Nombreuses spécialisations CDD : Contrat à durée déterminée. Il s’agit d’un type de contrat de travail CDI : Contrat à durée indéterminée CCE : Comité central d’entreprise CCI : Chambre de commerce et d’industrie CE : Comité d’entreprise ou comité d’établissement CEREQ : Centre d’études et de recherches sur les emplois et les qualifications CHSCT : Comité d’hygiène, de sécurité et des conditions de travail CIF : Congé individuel de formation. Il s’agit de la possibilité pour un adulte de reprendre des études, en cours d’emploi, et d’en faire prendre en charge
  • 261.
    LA FONCTION RESSOURCESHUMAINES 248 le coût par le FONGECIF, ou tout autre organisme collecteur de branche agréé au titre du CIF CNAM : Conservatoire national des Arts et Métiers : organisme de formation pour adultes, dispensant par cours du soir de nombreux diplômes par unités capitalisables CPAM : Caisse primaire d’assurance maladie (caisses locales) CRAM : Caisse régionale d’assurance maladie DAF : Directeur administratif et financier d’une entreprise DDTE : Direction départementale du travail et de l’emploi DG : Direction générale (d’une entreprise) DP : Délégués du personnel (élus) DU : Diplôme d’Université. Il s’agit de diplômes post-bac ou plus, à vocation professionnelle, ouverts aux adultes aussi bien qu’aux étudiants. Le diplôme n’est pas national, mais délivré par l’Université qui le dispense DUT : Diplôme universitaire de technologie. Diplôme bac + 2, à vocation professionnelle. Il est à vocation nationale, et de nombreuses spécialités existent. Dans cette étude, il a surtout été question du DUT GEA (Gestion des entreprises et des administrations), et de son option de deuxième année : l’option ressources humaines DRH : Directeur des ressources humaines ETED : Emploi type étudié dans sa dynamique. Méthode d’analyse du travail mise au point par Nicole Mandon, du CEREQ, et qui a servi de base à notre étude FAF : Fonds d’assurance formation. Organismes paritaires mutualisateurs des versements obligatoires des entreprises pour la formation professionnelle. Ont disparu et sont aujourd’hui remplacés par les OPCA GANTT : Méthode de planification et d’organisation du travail GPEC : Gestion prévisionnelle (ou gestion préventive) des emplois et des compétences GRETA : Groupements d’établissements : service de formation continue de l’Éducation nationale GRH : Gestion des ressources humaines ONISEP : Office national d’information sur les emplois et les professions OPCA : Organismes paritaires collecteurs agréés, qui peuvent collecter l’obli- gation du 1 % ou 0,15 % de formation des entreprises, les obligations de l’alternance, le congé individuel de formation PERT : Méthode de planification du travail PME-PMI : Petites et moyennes entreprises ou industries
  • 262.
    GLOSSAIRE 249 © Dunod – La photocopie non autorisée est un délit RFE : Répertoirefrançais des emplois. Descriptif des métiers, édité par le CEREQ ROME : Répertoire officiel des métiers et des emplois. Descriptif des métiers édité par l’ANPE RP : Représentants du personnel (élus) SMIC : Salaire minimum interprofessionnel de croissance SOCOTEC : Organisme de contrôle pour la sécurité des installations (comme VERITAS) URSSAF : Union de recouvrement de la Sécurité sociale et des allocations familiales VAP : Validation des acquis professionnels. Il s’agit d’une procédure qui permet à des adultes d’obtenir l’équivalence de certaines parties de diplô- mes, en faisant reconnaître par un jury des compétences qu’ils ont acquises au cours de leur expérience professionnelle
  • 263.
    250 Annexe – Laméthode ETED Première étape : le cadrage Il y a d’abord le cadrage des structures, c’est-à-dire des données concer- nant le champ étudié (pour nous, la fonction RH et ses métiers) : sa place dans l’organigramme des organisations (en particulier le fait que la fonction RH prend des formes différentes selon les entreprises, qu’elle peut exister de façon très formalisée dans les grandes entreprises et ne pas exister du tout, du moins sur l’organigramme, dans d’autres organisations). Sont aussi concernées les orientations, les changements et les mouvements repérés, (par exemple l’importance aujourd’hui des procédures de certification qualité ou encore l’informatisation qui boule- versent à la fois les emplois et les méthodes de travail au sein des services RH), ainsi que les débats actuels (l’homme qui devient une « ressource stratégique »). Nous avons collecté des organigrammes de structure, observé la place de la fonction GRH dans ces organigrammes ainsi que les intitulés d’emplois et leur composition, les descriptions de postes et les sujets de préoccupations en GRH. Ce premier cadrage nous a permis de repérer un développement de la fonction RH différencié dans les différentes structures d’organisation et nous a guidées dans le choix des entreprises où enquêter. Un deuxième cadrage, plus centré sur la connaissance de la popula- tion est ensuite nécessaire. Il s’agit ici de repérer par exemple les divers emplois RH existants et leur place sur les organigrammes. Des ouvrages spécialisés tels que le RFE et le ROME1 notent combien les appel- 1. Répertoire français des emplois (CEREQ) – Répertoire officiel des métiers et des emplois (ANPE).
  • 264.
    ANNEXE – LAMÉTHODE ETED 251 © Dunod – La photocopie non autorisée est un délit lations d’emplois sont fluctuantes dans cette fonction. L’étude suivie des offres d’emploi paraissant dans la presse spécialisée est une autre source d’information sur les emplois en RH. Les données démographi- ques sur cette population, peu précises, donnent plutôt des tendances. Les sources APEC ou ONISEP ne nous permettent pas de trouver parmi les emplois de la fonction RH le pourcentage de DRH, le pour- centage d’assistants généralistes, ou de responsables formation, etc. D’autres sources nous ont également permis de repérer les évolutions concernant notre population : il s’agit d’une part d’articles dans des revues spécialisées1, d’autre part les échanges informels et professionnels que nous entretenons dans le cadre de nos activités. Cette étape nous a amenées à formaliser l’organisation de la fonction RH selon un schéma en système, qui nous a permis de situer les emplois choisis pour notre échantillon ainsi que les emplois-métiers décrits dans cet ouvrage. Deuxième étape : l’échantillonnage de la population d’enquête Dans la méthode ETED, on parle d’« échantillon raisonné » en fonc- tion de critères que les données de cadrage ont permis d’établir. Il ne sert à rien d’aller observer, interviewer un titulaire d’emploi sur son lieu de travail sans savoir pourquoi on souhaite étudier son emploi et son travail (compréhension de la problématique de fond) et pourquoi celui- ci plutôt qu’un autre ou en tout cas sans situer cet emploi à la fois dans sa structure et par rapport à d’autres insertions possibles. Ainsi, pour nous, les critères pertinents retenus ont été les suivants : – la taille des entreprises : des grandes entreprises ayant un service RH structuré ainsi que des petites organisations ayant seulement une ou deux personnes employées partiellement ou à temps plein sur la RH; – la nature des activités, production de biens ou services : l’organi- sation du travail ainsi que la nature des compétences nécessaires aux salariés impliquent des conceptions de la RH différentes; 1. Revue Personnel, éditée mensuellement par l’ANDCP (Association nationale des cadres et directeurs de personnel).
  • 265.
    LA FONCTION RESSOURCESHUMAINES 252 – la nature juridique de l’organisation privée ou publique : la légis- lation et les obligations en matière de gestion sociale sont différentes, la culture de ces organisations ainsi que des contraintes spécifiques (les statuts, la carrière, les modes de recrutement bien particuliers) entraînent là encore des pratiques de GRH différentes; – enfin, l’appartenance soit au siège social, soit à un établissement décentralisé entraîne des spécificités, et l’existence ou non de certains emplois dans un lieu et jamais dans l’autre. Par ailleurs, nous avons choisi de rencontrer, dans chaque organisa- tion retenue (entreprise, établissement ou organisme), plusieurs titulai- res d’emplois différents. En effet nous avons été attentives à choisir des emplois complémentaires c’est-à-dire des emplois situés sur un même site ou sur un même processus GRH afin de pouvoir reconstituer un tout cohérent. Notre échantillon est donc constitué de titulaires d’emplois complé- mentaires sur des sites différents en taille, en branche et en type d’orga- nisation (mairie, hôpital, industries : petites, moyennes et grandes entreprises, dans des secteurs différents – chimie, aéronautique, automo- bile, électricité… –, services – organismes de formation, consultants…). Quant à l’implantation géographique des organisations et des emplois retenus, nous avons privilégié la proximité géographique et, de ce fait, les organisations sont implantées prioritairement en Alsace, en Cham- pagne-Ardennes, en Normandie, régions où nous exerçons nos activités professionnelles. Notre échantillon vise donc une représentativité qualitative des emplois, plus qu’une représentativité statistique. Troisième étape : l’enquête auprès de l’échantillon construit Celle-ci comporte deux temps : – un entretien avec le supérieur hiérarchique (n + 1) du titulaire d’emploi (n). On l’interroge sur l’historique du service, son envi- ronnement, son contexte, ses évolutions récentes et futures, son fonctionnement dans l’organigramme et les missions qui sont
  • 266.
    ANNEXE – LAMÉTHODE ETED 253 © Dunod – La photocopie non autorisée est un délit confiées aux titulaires des emplois de GRH. Ceci permet une véri- fication du cadrage, une vérification de l’échantillon et son ajuste- ment (découverte de nouveaux emplois à explorer, donc de nouveaux entretiens à mener); – un entretien guidé avec le titulaire d’emploi (n) sur son insertion dans l’organisation, sur ce qu’il fait réellement et comment il le fait. Il s’agit d’avoir une écoute curieuse et neutre, centrée sur l’activité du titulaire d’emploi. Quatrième étape : l’exploitation des entretiens Chaque entretien d’un titulaire permet de repérer tout d’abord la « finalité globale » de cet emploi, c’est-à-dire ses raisons d’être d’après le titulaire et son supérieur (signification et rôle socio-productif de l’emploi). Puis sont repérés les « grands blocs d’activités », c’est-à-dire le regroupe- ment des tâches et activités du titulaire d’emploi avec leurs finalités dites « intermédiaires ». Par exemple, la finalité globale de l’emploi de responsable formation est « d’assurer le développement des compéten- ces des salariés nécessaires aux évolutions de l’entreprise en maîtrisant l’investissement formation ». Les grands blocs de son activité avec leurs finalités intermédiaires sont : élaboration du plan de formation et du budget pour optimiser les actions de formation en regard des objectifs d’évolution des compétences pour l’entreprise et pour les salariés; choix des prestataires et des modalités de formation pour garantir la qualité au moindre coût; suivi et évaluation de la formation pour mesurer les effets de l’investissement formation, suivre le budget et prendre les mesures correctives nécessaires si besoin. C’est lors de cette étape que s’effectue le regroupement en emplois- types ou emplois-métiers et que l’on repère la façon dont les divers emplois se positionnent les uns par rapport aux autres, comment ils sont en inter-relations sur ce que l’on intitule un « processus », qui permet de repérer l’enchaînement des activités, l’existence d’emplois complémentaires, en amont ou en aval. Chaque emploi-métier fait l’objet d’une description formalisée par la méthode ETED, qui comprend les diverses rubriques présentées dans l’ouvrage.
  • 267.
    LA FONCTION RESSOURCESHUMAINES 254 Cinquième étape : la validation Nous avons demandé à des directeurs des ressources humaines avec lesquels nous sommes en relation dans le cadre de notre activité profes- sionnelle, de relire l’étude, dont certains membres de l’Association nationale des cadres et directeurs du personnel (ANDCP). Ils nous ont fait part de leurs remarques et suggestions afin de rectifier certains points et valider nos conclusions, en particulier la description des métiers et des compétences associées. Nous avons également sollicité des collègues enseignants, formateurs ou consultants dans le domaine de la gestion des ressources humaines (DUT ou DESS), et nous avons vu avec eux en quoi notre quatrième partie concernant l’élaboration d’un programme de formation aux métiers de la GRH pouvait leur être utile. Quant à l’orthodoxie d’utilisation de la méthode ETED elle-même, nous l’avons vérifiée tout au long de l’avancement de nos travaux, avec Nicole Mandon ainsi qu’avec le groupe de travail du réseau ETED du CEREQ.
  • 268.
    255 Bibliographie Articles ARNOUX J.-P. «La relation client-fournisseur interne, nouveau modèle de management », Personnel – ANDCP, no 312, février 1990. BARNIER G., DURAND C., MAGNIER J., OLRY P., SIROTA A., SUC D., « Travail prescrit, travail réel et formation », Éducation Permanente, supplément Éduca- tion Nationale, no 122, mai 1995. BOUCHAUD J., « DRH décideur ou exécutant ? » Le Monde initiatives, 15 novem- bre 1995. CADIN L., GUERIN F., PIGEYRE F, Gestion des Ressources Humaines, Dunod (3e édition), 2007. CAPRON M., QUAIREL F., Mythes et réalités de l’entreprise responsable : Acteurs, enjeux, stratégies, Paris, La découverte, 2004. CASPAR P., « Au cœur du développement des compétences », Personnel – ANDCP, no 378, mars-avril 1997. DADOY M., HENRY C., HILLAU B., « Les analyses du travail : enjeux et formes », CEREQ Collection les Études, no 54, mars 1990. DEVAUD J-M., « La démarche compétences : conditions de réussite », Entreprises Formation, no 109, septembre-octobre 1998. D’IRIBARNE A., « Une lecture des paradigmes du Livre blanc sur l’éducation et la formation : éléments pour un débat », CEDEFOP, Formation professionnelle, revue européenne, no 8/9, 1996. De LA CHAPPELLE C., « Des idées pour demain ou les lumières de Toulouse, Université d’été 1992 », Personnel, no 340, mars-avril 1993. FRANCK E., « Les DRH sont-elles solubles dans les fusions ? », in Entreprise et Carrières, no 609, février 2002.
  • 269.
    LA FONCTION RESSOURCESHUMAINES 256 GILBERT P., La gestion prévisionnelle des ressources humaines, Éditions La Décou- verte, collection Repères, Paris, 2006. GODELIER E., « La place de la fonction RH au sein de la structure de l’entreprise : un dilemme entre l’efficacité et la reconnaissance », in Ressources Humaines, une gestion éclatée, Paris, Economica, 1998. LACROIX B., « L’appel aux compétences est irréversible », Entreprises Formation, no 109, septembre-octobre 1998. LEBAUBE A., «La nouvelle mutation des directions des ressources humaines », Le Monde Initiatives, 11 mars 1998. LEBAUBE A., « Les DRH dans l’impasse », Le Monde Initiatives, 15 novembre 1995. LEMIRE L., PROULX D., COOREMANS L., Modernisation de l’État et gestion des ressources humaines, Éditions Université de Québec et Haute École Francisco Ferrer, Canada et Belgique, 2005. LE NAGARD G., « Le social s’invite à l’AG », in Entreprises et Carrières, no 629, juillet 2002. LEROY C., « Décideur ou exécutant ? », Le Monde Initiatives, 15 novembre 1995. LIAROUTZOS O., « Autour d’ETED : l’apport de l’analyse des activités de travail dans une démarche de formalisation d’emplois en émergence », La lettre du réseau ETED, CEREQ, no 11, juin 1999. MANDON N., « La gestion prévisionnelle des compétences. La méthode ETED », CEREQ, Collection Les Études, no 57, décembre 1990. MANDON N., « L’emploi type étudié dans sa dynamique », CEREQ, Document de Travail, no 63, avril 1991. MANDON N., avec la collaboration de LIAROUTZOS O., « La gestion des compé- tences, la méthode ETED en application », CEREQ, Série Séminaires, no 94, mai 1994. MANDON N., « Questions ouvertes à propos de l’analyse des emplois et des compétences », CEREQ Collection Documents no 126, Cahiers ETED, no 1, juillet 1997. MANDON N., « Analyse des emplois et des compétences : la mobilisation des acteurs dans l’approche ETED », CEREQ Collection Documents no 135, Cahiers ETED no 2, 1998. MARBOT E. et PERETTI JM., Les seniors dans l’entreprise, Éditions Village Mondial, 2004. MEIGNANT A., « Le savoir et l’entreprise : un nouveau paradigme », Revue Person- nel – ANDCP, no 378, mars-avril 1997. MERLE V., « Ce sont les compétences des hommes qui font la différence », Entre- prises Formation, no 109, septembre-octobre 1998.
  • 270.
    BIBLIOGRAPHIE 257 © Dunod – La photocopie non autorisée est un délit NAGARD G., «Gérer les compétences pour préparer l’avenir », in Entreprise et Carrières, no 660, mars 2003. PARLIER M., « La compétence, nouveau modèle de gestion des ressources humaines », Personnel – ANDCP, no 136, janvier 1996. PASTRE P., SAMURCAY R. et BOUTHIER D., « Le développement des compétences : analyse du travail et didactique professionnelle », Éducation Permanente, no 123, juillet 1995. RENÉ B.X., « Pédagogies de médiation, Tome 3 », CRUISE, Actes du Colloque, 1997. Revue Française de Gestion : « GRH : fin ou début ? », dossier complet, mai 1994. RIOUX O., « La fonction ressources humaines aux rayons X », Liaisons Sociales Mensuel, no 62, octobre 1991. ROUILLEAULT H., « Évolution de la fonction : discours et réalité », Personnel, no 138, janvier 1993. SALA F., GUERET-TALON L., Pérennité au travail. Âge, bouleversements et perfor- mance, Éditions Chronique Sociale, Lyon, 2006. SCHNEIDER B. et E-BOWEN D., « Le management des ressources humaines est crucial », Personnel – ANDCP, no 349, mars-avril 1994. SIGOT F., « Chronique des nouvelles normes ISO 9000 : la fonction ressources humaines », Qualité en mouvement, no 48, avril-mai 2001. THIERRY D., « Passer d’une gestion par les âges à une gestion des âges », in Entre- prises et Carrières, no 615, avril 2002. THIERRY D. et THUILLIER JN., Mieux vivre les restructurations. Anticiper et coopé- rer. Éditions d’Organisation, Paris, 2003. TREPO. G., FERRARY M., « La gestion des compétences, un outil stratégique », Sciences Humaines, no 81, mars 1998. VEGA M.P., « La Fonction publique face au déficit démographique », in Entreprise et Carrières, no 621, mai 2002. Ouvrages AUBRET J., GILBERT P., PIGEYRE F., Savoir et pouvoir. Les compétences en questions, Paris, PUF, 1993. APEC, La fonction personnel : quels métiers ? Formations, profils, postes, rémunéra- tions, évolutions, Paris, Dunod, 1997. APEC, Les métiers des ressources humaines, Paris, Éditions d’Organisation, 1998. BONAMI J.F., Cahier ETED no 3, Document 149 Cereq, octobre 2000. BERNARD A., BESSON D. et al. (ouvrage collectif), Ressources Humaines, une gestion éclatée, Paris, Economica, 1998. BEYOU C., Manager les connaissances, Paris, Éditions Liaisons, 2003.
  • 271.
    LA FONCTION RESSOURCESHUMAINES 258 CAMUSSO D., Développement cognitif et entreprise, Paris, L’Harmattan, 1996. DIETRICH A., CATAL D., « Gestion des compétences, savoirs tacites et production de connaissances », in Gestion des compétences et KM; Paris, Éditions Liaisons, 2002. FOMBONNE J., Pour un historique de la fonction personnel, Paris, Éditions d’Orga- nisation, 1992. GILBERT P., GILLOT C., REVILLON C., Efficacité de la gestion des ressources humai- nes : une méthode d’analyse des processus, Paris, étude commandée par Entreprise et Personnel, 1995. GILBERT P., SCHMIDT G., Évaluation des compétences et situation de gestion, Paris, Economica, 1999. HABERMAS J., Théorie de l’agir communicationnel, Paris, Fayard, 1987. HENRIET B. et BONEU F., DRH c’est déjà demain : nouvelles organisations et politi- ques des ressources humaines, Paris, Éditions d’Organisation, 1997. JOLIS N., Piloter les compétences, Paris, Éditions d’Organisation, 1997. KERLAN F., Guide de la gestion prévisionnelle des emplois et des compétences, Paris, Édition d’Organisation, 2002. LABRUYÈRE C., PADDEU J., SAVOYANT A., TESSIER J., et RIVOIRE B., Bref CEREQ, no 185, avril 2002. LEVY-LEBOYER C., La gestion des compétences, Paris, Éditions d’Organisation, 1996. LIAROUTZOS O., MÉRIOT S.A., Évolution des métiers du tertiaire administratif et rénovation de la filière professionnelle de formation, Paris, Foucher – CEREQ, 1998. LINHART D., La modernisation des entreprises, Paris, Éditions La Découverte, 1994. MEIGNANT A. et DAPÈRE R., La qualité de la fonction ressources humaines, Diagnostic et action, Paris, Éditions Liaisons, 1994. MEIGNANT A., Les compétences de la fonction ressources humaines, diagnostic et action, Paris, Éditions Liaisons, 1995. PERETTI J.-M., Gestion des ressources humaines, Paris, Vuibert, 1998. PLANE J.M., La Gestion des Ressources Humaines, Economica, 2003. WEISS D., La fonction Ressources Humaines, Paris, Éditions d’Organisation, 1992.
  • 272.
    Cet ouvrage permetde découvrir, au travers de la description de dix métiers représentatifs, la réalité de la fonction RH : À chacun de ces métiers est associée une analyse approfondie des compétences nécessaires, des évolutions en cours, ainsi que du référentiel de formation. Cette troisième édition entièrement actualisée prend en compte toutes les évolutions de la fonction RH, de la nouvelle donne en matière de retraites, ainsi que les conséquences sur la GRH des politiques de qualité, de fusion et de restructurations. Ce livre s’adresse à tous les professionnels de la fonction RH ainsi qu’aux formateurs et enseignants. Les étudiants se destinant à la fonction y découvriront des repères indispensables à leur orientation professionnelle. FONCTIONS DE L’ENTREPRISE Animation des hommes • RH PERFORMANCE INDUSTRIELLE MARKETING COMMUNICATION ANIMATION DES HOMMES • RH VENTE DISTRIBUTION GESTION FINANCE DIRECTION CONSEIL www.dunod.com Jacqueline Barraud Martine Guillemin Françoise Kittel LA FONCTION RESSOURCES HUMAINES Métiers, compétences et formation JACQUELINE BARRAUD Consultante en gestion des ressources humaines et analyse du travail, psychosociologue, elle est également maître de conférences associée à l’université du Havre (IUT GEA). MARTINE GUILLEMIN Maître de conférences en sciences de gestion à l’université de Reims Champagne-Ardenne, elle a créé et pilote un Master 2 intitulé « Management stratégique des ressources humaines et de la qualité ». Elle est également Directrice de l’UFR Sciences économiques, sociales et de gestion de Reims. FRANÇOISE KITTEL Maître de conférences en gestion des ressources humaines et psychosociologie à l’université Louis Pasteur de Strasbourg (IUT GEA), elle est également consultante en management et formation de formateurs. 3e édition • DRH • Chargé d’études RH • Responsable sécurité • Responsable du recrutement • Responsable des relations sociales • Reponsable formation • Reponsable paye • Reponsable des sytèmes d’information • Secrétaire administratif RH • Consultant RH ISBN 978-2-10-054422-6