MODELISATION DES RESEAUX
D’ASSAINISSEMENT
CONCEPTS APPROCHES ET ETAPES
COURS de 3ème
ANNEE de l’ENGEES
Par Mathieu ZUG et José VAZQUEZ
Extrait de « Modélisation du bassin versant de Boudonville », Nancy
ANJOU RECHERCHE
ANJOU RECHERCHE
ANJOU RECHERCHE - ENGEES
Modélisation des réseaux d’assainissement : Concepts-Approches et Etapes : Cours 3ème année de l’ENGEES
2
SOMMAIRE
1. INTRODUCTION GENERALE.......................................................................................................................4
2. LA MODELISATION ........................................................................................................................................6
2.1 MODELISATION : CONCEPTS, APPROCHES, ET ETAPES .......................................................................................6
2.1.1 Les modèles.............................................................................................................................................6
2.1.2 Les différents types de modèles...............................................................................................................6
2.1.3 Les problèmes à résoudre.......................................................................................................................7
2.2 ETAPES METHODOLOGIQUES .............................................................................................................................8
3. PRISE EN COMPTE DES DONNEES ..........................................................................................................10
3.1 ORIGINE ET TYPES DE DONNEES DU SITE..........................................................................................................11
3.2 LES DONNEES « MESUREES » EVENEMENTIELLES............................................................................................12
3.2.1 Les grandeurs mesurables....................................................................................................................12
3.2.2 Spécificité des mesures par temps de pluie ..........................................................................................13
3.2.3 Mesure des pluies..................................................................................................................................13
3.2.4 Mesure du débit.....................................................................................................................................14
3.2.5 Mesure de la pollution..........................................................................................................................15
3.2.6 Synthèse des erreurs de mesures..........................................................................................................17
4. LES PRINCIPAUX PHENOMENES.............................................................................................................19
4.1 MODELISATION QUANTITATIVE.......................................................................................................................19
4.1.1 Transformation pluie brute-pluie nette ................................................................................................19
4.1.2 Transformation pluie nette-ruissellement.............................................................................................20
4.1.3 Hydraulique ..........................................................................................................................................21
4.2 MODELISATION QUALITATIVE .........................................................................................................................23
4.2.1 Les fonctions de production en surface de bassin versant...................................................................24
4.2.2 Les fonctions de transfert en réseau.....................................................................................................25
4.2.3 A titre d’Information.............................................................................................................................29
5. SCHEMATISATION, CALAGE, VALIDATION ET EXPLOITATION ................................................30
5.1 SCHEMATISATION PREALABLE.........................................................................................................................30
5.2 CRITERES DE COMPARAISON............................................................................................................................31
5.3 LE CALAGE.......................................................................................................................................................33
5.4 LA VALIDATION ...............................................................................................................................................37
5.5 EN RESUME ......................................................................................................................................................42
5.6 EXPLOITATION DES MODELES CALES ET VALIDES............................................................................................43
5.6.1 Pluies du groupe 1................................................................................................................................44
5.6.2 Pluies du groupe 2................................................................................................................................45
5.6.3 Pluies du groupe 3................................................................................................................................46
6. BIBLIOGRAPHIE ............................................................................................................................................47
7. ANNEXE 1: EXTRAITS D’UN TEXTE REDIGE PAR HENRI BOUILLON, DANS LE CADRE DU
CERTU A PROPOS DES COURBES IDF (SE REFERER AU LE GUIDE « LA VILLE ET SON
ASSAINISSEMENT » DU CERTU DE JUIN 2003................................................................................................51
8. ANNEXE 2: LA REPARTITION DE LA POLLUTION DANS LES EAUX DE PLUIE.......................55
9. ANNEXE 3 « MODELISATION ASSAINISSEMENT DU BASSIN DE BOUDONVILLE PAR LE
LOGICIEL HYDROWORKS DMTM
»....................................................................................................................57
9.1 INTRODUCTION ................................................................................................................................................57
9.2 PRESENTATION DU SITE ET DU BASSIN DE GENTILLY ......................................................................................57
ANJOU RECHERCHE - ENGEES
Modélisation des réseaux d’assainissement : Concepts-Approches et Etapes : Cours 3ème année de l’ENGEES
3
9.3 MISE AU POINT DU MODELE MATHEMATIQUE (CONFIGURATION ACTUELLE DU BASSIN DE
GENTILLY)..................................................................................................................................................................59
9.3.1 Calage du modèle en hydraulique........................................................................................................59
9.3.2 Validation du modèle en hydraulique ..................................................................................................60
9.3.3 Mise au point et verification du modèle pollution................................................................................63
9.3.4 Mise au point du modèle en pollution à la sortie du bassin ................................................................63
9.3.5 Discussion des résultats en pollution ...................................................................................................64
9.4 SYNTHESE....................................................................................................................................................65
10. ANNEXE 4 « « ETUDE DE DEFINITION DU DEBIT DE REFERENCE D’UNE STATION
D’EPURATION : APPLICATION AU SYSTEME D’ASSAINISSEMENT DE GRAND COURONNE »...66
10.1 CONTEXTE ..................................................................................................................................................66
10.2 OBJECTIFS...................................................................................................................................................66
10.3 DEMARCHE ADOPTEE .............................................................................................................................67
10.4 SITE D’APPLICATION...................................................................................................................................67
10.5 ANALYSE PLUVIOMETRIQUE.......................................................................................................................67
10.6 MESURES ....................................................................................................................................................69
10.7 MODELE « RESEAU » ..................................................................................................................................69
10.7.1 Construction du modèle........................................................................................................................70
10.7.2 Calage et validation du modèle............................................................................................................70
10.8 MODELE « BASSIN TAMPON ET PRE-TRAITEMENTS »..................................................................................72
10.9 MODELE « STATION ».................................................................................................................................73
10.9.1 Construction du modèle........................................................................................................................73
10.9.2 Calage et validation du modèle............................................................................................................73
10.10 MODELE INTEGRE « RESEAU + BASSIN TAMPON + PRE-TRAITEMENTS + STATION » ..................................74
ANJOU RECHERCHE - ENGEES
Modélisation des réseaux d’assainissement : Concepts-Approches et Etapes : Cours 3ème année de l’ENGEES
4
1. INTRODUCTION GENERALE
En raison de l’accroissement constant de l’urbanisation et de l’extension des surfaces
imperméabilisées, le ruissellement urbain a pris de plus en plus d’importance depuis une
trentaine d’années. Afin de protéger les riverains contre les inondations, les eaux pluviales ont
longtemps été considérées sous un angle purement hydraulique avec la volonté d’évacuer le
volume ruisselé le plus rapidement possible.
Néanmoins, l’urbanisation croissante ne se manifeste pas seulement en matière de débit, mais
aussi en matière de pollution. Ce n’est cependant qu’à partir des années 70 que l’on s’est
véritablement tourné vers une approche qualitative des eaux pluviales et donc de leurs impacts
sur le milieu naturel.
En effet, la pluie se charge en poussière dans l’air, lessive les toitures, les trottoirs et les
chaussées, rejoint le réseau d’assainissement, est éventuellement mélangée à des eaux usées
urbaines, peut éroder des dépôts se trouvant dans les collecteurs, avant de rejoindre le milieu
naturel.
Il faut en outre rappeler que selon la nature du réseau, séparatif pluvial ou unitaire, l’eau polluée
rejoint directement le milieu naturel pour l’un et rejoint le milieu naturel après traitement par
une station d’épuration ou directement au droit des déversoirs d’orage pour l’autre. Par
conséquent, les eaux polluées rejoignent souvent les milieux naturels sans traitement et leur
impact est d’autant plus important, aussi bien à court terme qu’à long terme. Le système général
englobant le réseau de collecte, le système de traitement et le milieu naturel peut donc être
représenté sous la forme du schéma en Figure 1.
Figure 1 :Schéma général du système.
ANJOU RECHERCHE - ENGEES
Modélisation des réseaux d’assainissement : Concepts-Approches et Etapes : Cours 3ème année de l’ENGEES
5
De nombreux travaux de recherche s’accordent à reconnaître l’importance de cette pollution et
estiment que les flux polluants à l’échelle de l’événement pluvieux sont très largement
supérieurs aux flux journaliers rejetés par les stations d’épurations et ceci, pour de nombreux
paramètres polluants.
Dès lors, la maîtrise de ces rejets urbains par temps de pluie est devenue une nécessité pour de
nombreuses villes et régions, nécessité amplement exprimée par la loi sur l’eau de 1992 et les
décrets de 1993. La première rend obligatoire le traitement approprié des eaux urbaines de
temps de pluie pour respecter les normes de rejets édictées et les seconds, relatifs aux
procédures d’autorisations et/ou de déclarations de rejets au droit des déversoirs d’orage. Cette
maîtrise nécessitera dans les années à venir une remise en cause des pratiques actuelles et la
mise en œuvre d’un certain nombre de solutions pour chaque situation. L’appréhension de cette
pollution commence par une meilleure connaissance des phénomènes mis en jeu à l’amont et au
sein du réseau d’assainissement. A l’heure actuelle, elle passe par deux méthodes
principales, à savoir la mesure in situ et la modélisation numérique. D’une manière
générale, la modélisation de la pollution apparaît comme l’un des moyens pour comprendre,
caractériser et finalement anticiper cette pollution . Ainsi les outils de modélisation de
l’hydraulique et de la pollution en réseau d’assainissement permettront d’initier des actions très
intéressantes, comme l’évaluation des débits et flux polluants arrivant à la station d’épuration et
dans le milieu récepteur et donc d’offrir la possibilité d’étudier les moyens de minimiser les
nuisances de cet apport de pollution. De plus, ils contribueront également à tester les
répercussions soit d’une gestion différente des ouvrages du réseau (et à plus long terme une
gestion en temps réel), soit de certains aménagements susceptibles de modifier les
caractéristiques ou le mode de rejet des eaux polluées.
Mais si la modélisation numérique de l’hydraulique permet l’obtention de résultats de bonne
qualité (hormis pour certains ouvrages spécifiques tels que les déversoirs d’orage), la
modélisation de la pollution reste délicate et ceci, autant au niveau de la complexité des
phénomènes mis en jeu et de l’état des connaissances que de la disponibilité ou l’existence de
données expérimentales spécifiques et fiables. Car il faut noter que modélisation et mesures
in situ doivent être menées de façon conjointe.
ANJOU RECHERCHE - ENGEES
Modélisation des réseaux d’assainissement : Concepts-Approches et Etapes : Cours 3ème année de l’ENGEES
6
2. LA MODELISATION
2.1 Modélisation : concepts, approches, et étapes
Pour décrire la réalité complexe de l’hydraulique et de la pollution en réseau d’assainissement,
un important effort de développement des modèles mathématiques a été réalisé depuis trente
ans. Cet effort a été grandement favorisé par le développement des moyens informatiques.
Ainsi, il est important de faire quelques rappels sur les modèles, les différentes approches
modélisatrices et les différentes étapes à suivre.
2.1.1 Les modèles
Les modèles mathématiques, d’une façon très générale, sont constitués:
- d’un ensemble de variables, choisies pour représenter l’objet étudié,
- d’un ensemble de relations mathématiques entre ces variables, choisies pour représenter
son fonctionnement.
Ces relations, qui doivent permettre de calculer les variables de sortie en fonction des variables
d’entrée, font aussi intervenir d’autres paramètres. Cette imitation recouvre deux fonctions
essentielles, complémentaires et indispensables :
- l’une de représentation simplifiée de la réalité, perçue d’un certain point de vue par le
modélisateur, à travers un filtre conceptuel : un modèle est donc une interprétation et non
simple reproduction,
- l’autre, d’instrument d’étude de cette réalité, conçu pour répondre à un certain objectif
guidant l’ensemble des choix faits au cours de la modélisation : un modèle est donc aussi
une représentation orientée et sélective.
D’où le caractère doublement relatif d’un modèle, qui dépend tout à la fois de la justesse des
conceptions et hypothèses sur lesquelles il repose et de l’objectif poursuivi. Ainsi, il est
nécessaire, bien que cela soit trop souvent oublié, d’expliciter clairement les objectifs
poursuivis, les choix, hypothèses et approximations de l’outil, et enfin définir, si c’est
possible, les limites de son domaine de validité et donc définir son champ d’application.
2.1.2 Les différents types de modèles
On distingue généralement trois grands types d’approches pour la mise au point de modèles :
l’approche statistique, l’approche conceptuelle et l’approche déterministe ou mécaniste.
- avec l’approche empirique : on cherche à lier les différentes variables ou grandeurs du
système à partir de séries de données expérimentales en utilisant des techniques
statistiques telles que les régressions simple ou multiple, linéaire ou non linéaire, sans
chercher à comprendre les mécanismes réellement en jeu,
- avec l’approche conceptuelle : on cherche à établir des relations aussi bonnes que
possible entre les entrées et les sorties du système à travers un ensemble de variables
d’états qui peuvent ou non, avoir un sens physique,
ANJOU RECHERCHE - ENGEES
Modélisation des réseaux d’assainissement : Concepts-Approches et Etapes : Cours 3ème année de l’ENGEES
7
- avec l’approche mécaniste : on cherche à décrire par les équations de la mécanique, de
l’hydraulique, de la chimie et de la biologie, l’ensemble des phénomènes qui se
produisent dans le système considéré.
2.1.3 Les problèmes à résoudre
De nombreux problèmes restent à résoudre pour parvenir à des modèles qui soit à la fois fondés
scientifiquement et opérationnels. En effet, toute modélisation est assujettie à des erreurs
difficiles à réduire ou à compenser, provenant tant du modèle que des données et de leurs
interactions au cours de la modélisation. En effet, on rencontre différents problèmes :
- les erreurs liées à la structure du modèle : les limites théoriques (par exemple en
hydraulique), les approximations théoriques, les approximations numériques (solutions
approchées) et les approximations spatiales (description du bassin versant),
- la disponibilité des données : les problèmes métrologiques et méthodologiques,
- l’adéquation des données au besoin de la modélisation,
- le calage et la validation du modèle.
Toute modélisation nécessite des phases de paramétrisation et de vérification du modèle
qui, en plus des variables d’entrée, font appel à des chroniques de mesures de certaines
variables de sortie.
Le Calage : Faute de pouvoir mesurer ou estimer certains des paramètres du modèle ET
compenser sur ces seuls paramètres les erreurs liées au modèle et/ou aux données, il est
nécessaire de les estimer par calibration (ou calage), en optimisant (manuellement ou
automatiquement) l’ajustement de certaines variables simulées à leurs valeurs mesurées.
La Validation : l’étape de calage ne suffit cependant pas à valider les modèles et donc à
s’assurer de leur « réalisme ». Il reste encore à vérifier la qualité du modèle calibré sur des séries
de mesures non utilisées lors du calage. Cette validation doit être menée d’une part sur d’autres
périodes sur le même bassin et d’autres parts sur d’autres sites, étape qu’on nommera
Transposition.
Ainsi, il est tout à fait indispensable de réaliser les phases de calibration, validation et
transposition du modèle étudié. Si en terme de modélisation hydraulique (Barré de Saint Venant,
Muskingum), les différentes étapes de mise au point et de tests sont maintenant courantes , il
n’en est pas du tout de même pour la modélisation de la pollution. La grande majorité des
modèles de pollution sont présentés comme étant en phase de validation, sans justification de la
phase de calibration, et sans que les cas de validation soient véritablement nombreux. De plus, la
phase de transposition en pollution reste quasi inexistante.
Enfin, il est essentiel de rappeler qu’un modèle de simulation de la pollution se doit d’être
en premier lieu un modèle de simulation de l’hydraulique, car l’hydraulique est
indispensable à l’évaluation de la pollution.
ANJOU RECHERCHE - ENGEES
Modélisation des réseaux d’assainissement : Concepts-Approches et Etapes : Cours 3ème année de l’ENGEES
8
Modèle mécaniste
Modèle conceptuel
Modèle Empirique
++++++
Complexité et
Difficulté de résolution
Nombre de
paramètres et
difficulté de
calage
++++++
- - - - -
- - - - -
2.2 Etapes méthodologiques
Si la construction d’un modèle calé par rapport à des observations expérimentales est assez
aisée, l’élaboration d’un modèle convenablement validé est au contraire très difficile. Le
fait de ne pouvoir atteindre que très rarement la totalité des objectifs fixés par les critères de
justification ne doit pas empêcher de construire des modèles qui, même insuffisants, guident le
travail de réflexion et d’observation. Mais il est au moins aussi utile de savoir apprécier où se
situent les insuffisances, afin de pouvoir progresser. Il reste indispensable que l’élaboration
d’un modèle soit une interaction entre expérience et théorie. On représente sous forme de
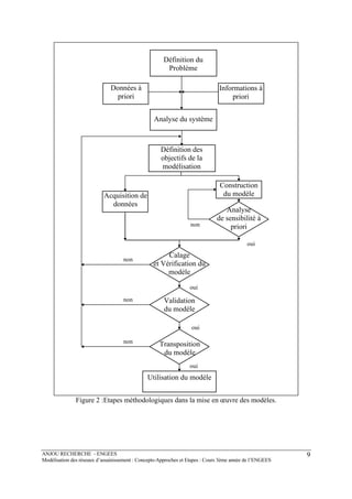
schéma, les différentes étapes méthodologiques de la mise en œuvre d’un modèle (Figure 2).
ANJOU RECHERCHE - ENGEES
Modélisation des réseaux d’assainissement : Concepts-Approches et Etapes : Cours 3ème année de l’ENGEES
9
Définition du
Problème
Informations à
priori
Données à
priori
Analyse du système
Construction
du modèleAcquisition de
données
Analyse
de sensibilité à
priori
oui
non
Calage
et Vérification du
modèle
oui
non
non
oui
non
oui
Validation
du modèle
Transposition
du modèle
Utilisation du modèle
Définition des
objectifs de la
modélisation
Figure 2 :Etapes méthodologiques dans la mise en œuvre des modèles.
ANJOU RECHERCHE - ENGEES
Modélisation des réseaux d’assainissement : Concepts-Approches et Etapes : Cours 3ème année de l’ENGEES
10
3. PRISE EN COMPTE DES DONNEES
Les données nécessaires à la construction et à l’exploitation des différents logiciels sont
de deux types : les données du site et les données « mesurées » événementielles. Elles sont
présentées sous forme de schéma ci-dessous.
SURFACE
IMPERMÉABILISATION
PENTE (TOPOGR.)
ALLONGEMENT
TYPE D'ACTIVITÉS
REJETS E.U.
DÉPÔTS INITIAUX AU
SOL
BASSIN VERSANT
STRUCTURE
DIMENSION
PENTES
RUGOSITÉS
APPORT PARASITE
RESEAU
APPORTS
SPÉCIFIQUES
DÉPÔTS INITIAUX
PÉRIODE DE
TEMPS SEC
HYÉTOGRAMME
PLUIE
DONNEES (calage-validation)
DÉBITS FLUX
POLLUANTS
Figure 3 : Les données nécessaires à la modélisation.
• Les données du site
Les données d’entrée traduisant les caractéristiques des différents éléments de la
schématisation préalable (description de la topologie des bassins versants et des
réseaux), sont également les données indispensables à la description du modèle
mathématique pour un logiciel de simulation.
Les données topologiques caractérisent l’ensemble des éléments déterminés lors de la
schématisation préalable du système, à savoir les nœuds de calculs, les liens entre les
nœuds et les types d’occupation de sol.
• Les données « mesurées » événementielles
Les données événementielles comprennent essentiellement des mesures par temps sec
et par temps de pluie. Au moins une campagne de mesure en temps sec et trois
événements pluvieux sont nécessaires pour le calage et la validation du modèle.
Ceci est bien entendu un minimum.
ANJOU RECHERCHE - ENGEES
Modélisation des réseaux d’assainissement : Concepts-Approches et Etapes : Cours 3ème année de l’ENGEES
11
3.1 Origine et types de données du site
Cette partie comprend principalement la collecte et la synthèse des données disponibles relatives
à la zone d'étude, qui correspond a priori à sa zone d'assainissement collectif actuelle (ou
prévisible à court terme). Il faut donc tout d’abord définir précisément le périmètre de la zone
étudiée.
Les données peuvent être analysées à partir des documents existants suivants :
- plans et cartes, photos aériennes récentes ;
- études antérieures (assainissement, urbanisme, environnement, ...) ;
- notices de fonctionnement (usine d'épuration, ouvrages spécifiques) ;
- registres d'exploitation (curages, branchements, travaux, ...) ;
- conventions spéciales de déversement (CSD), passées avec les industriels ;
- plans d'occupation des sols (POS) ;
- bases de données locales (consommations d'eau potable, données pluviographiques, ...) ;
- outil cartographique existant ;
- …
Les données a collecter sont celles relatives à la consommation d’eau potable , à la population,
au réseau d’assainissement et a son fonctionnement et au bassin versant étudié
Données relatives à la consommation d’eau potable : Ces données seront collectées auprès de
l’exploitant sous la forme des consommations annuelles (pour plusieurs années), particulières ou
industrielles. La discrétisation des consommations se fera rue par rue, afin que le Chargé
d’Etude puisse affecter cette consommation d’eau potable à chaque bassin versant défini lors de
la schématisation.
Données relatives à la population : La population existante sera déterminée à partir du dernier
recensement disponible et actualisée à partir d’informations plus récentes fournies par les
services municipaux. Comme pour la consommation d’eau potable, les données relatives à la
population seront discrétisées de façon à ce que le Chargé d’Etude puisse affecter ces données à
chaque bassin versant défini lors de la schématisation. L’évolution de la population à court,
moyen et long terme devra également être pris en compte, afin de pouvoir l’intégrer le cas
échéant dans les scénarios de simulation en phase d’exploitation du modèle.
Données relatives au bassin versant étudié : Ces données concernent, la zone d'étude
(topographie, urbanisation actuelle et prévisible, industries et activités présentes et pressenties,.),
la climatologie locale (pluviométrie, température,..), la géologie et l'hydrogéologie locale
(position et variation des nappes, ..).
Données relatives au réseau d’assainissement et à son fonctionnement : Ces données concernent
le réseau de collecte existant (type de système, tracé, sections, pentes, cotes planimétriques et
altimétriques, état des raccordements, rejets industriels, ….) et ses ouvrages
spécifiques (déversoirs d'orage, bassins de stockage, chambres de dessablage, postes de
relèvement et de refoulement, siphons, exutoires, …), ainsi que, le cas échéant, l'usine
d'épuration existante.
ANJOU RECHERCHE - ENGEES
Modélisation des réseaux d’assainissement : Concepts-Approches et Etapes : Cours 3ème année de l’ENGEES
12
3.2 Les données « mesurées » événementielles
En hydrologie urbaine, les termes de mesure ou de métrologie sont associés à un ensemble de
méthodes et d’outils ayant trait aux appareils de mesure, au suivi, à l’analyse et au traitement
des données en différents points du système d’assainissement.
Ce paragraphe sur la métrologie en hydrologie urbaine a pour objectif de présenter de manière
succincte, les grandeurs mesurables, les spécificités de la mesure en réseau d’assainissement
ainsi que les mesures de pluie, de débit et de pollution pouvant être appliquées dans un
objectif de modélisation. Etant donné les nombreux ouvrages existants sur le thème des
appareils de mesures et leur utilisation, les paragraphes ayant trait aux différentes mesures se
concentreront plutôt sur les différentes informations à recueillir, les erreurs dont elles peuvent
être entachées et des exemples d’analyse de ces données.
3.2.1 Les grandeurs mesurables
Les paramètres à mesurer (en dehors des données structurelles du site) peuvent se regrouper en
trois grandes catégories, à savoir la pluie, le débit, et la pollution.
La mesure de la pluie est essentielle puisque les précipitations représentent la variable
d’entrée du système d’assainissement. La pluie est un phénomène variable dans le temps et
l’espace et sa mesure est généralement faite point par point et exprimée en terme d’intensité en
fonction du temps (ou hyétogramme).
Les mesures de débit et de pollution doivent se faire de façon simultanées, en temps sec ou en
temps de pluie et sont elles aussi déterminantes puisqu’elles représentent les deux plus
importantes variables de sortie du système d’assainissement. Leurs mesures se font
généralement en terme de débit et concentration en fonction du temps (hydrogramme et
pollutogramme).
Néanmoins, si on commence à disposer d’une « solide » expérience et même de pouvoir
« quantifier » les erreurs et imprécisions dans le domaine de la mesure de la pluie et des débits,
il n’en est pas de même dans le cas des mesures sur les concentrations.
Si les mesures de la pluviométrie et du débit se font en continu, sur toute la durée de la
campagne de mesures, la mesure des matières polluantes s'effectue ponctuellement
(manuellement ou automatiquement), par temps sec et par temps de pluie. Par temps de pluie,
il, faut que :
- L'événement pluvieux soit suffisamment "significatif" pour que les résultats des mesures
puissent être interprétés. Ce terme "significatif", on l'entend bien sûr pour l'écoulement
généré :
. en termes de quantité, les pluies dont la hauteur d'eau précipitée est faible risquent de
donner des résultats difficilement interprétables ;
. en termes de qualité, les pluies intervenant par exemple dans une période de pluviométrie
abondante n'apporteront que peu de matières polluantes par ruissellement et, là encore, les
résultats seront délicats à interpréter.
ANJOU RECHERCHE - ENGEES
Modélisation des réseaux d’assainissement : Concepts-Approches et Etapes : Cours 3ème année de l’ENGEES
13
- Le nombre de pluies faisant l'objet de mesures complètes (y compris l'analyse des paramètres
représentatifs des matières polluantes) soit le plus important possible, afin de pouvoir
dégager des corrélations nettes et des conclusions solides.
- Si la mesure a pour but immédiat de caler un logiciel de modélisation, les deux contraintes
développées ci-dessus doivent être respectées. Ainsi, on s'attachera particulièrement à
n'analyser que des écoulements engendrés par des pluies bien isolées, avec une hauteur d'eau
totale précipitée importante (au moins 5 mm), une ou des intensités maximum importantes.
De plus, le nombre de pluies analysées devra être au moins égal à trois.
3.2.2 Spécificité des mesures par temps de pluie
Les mesures en réseau d’assainissement présentent des caractéristiques et des contraintes
spécifiques qui rendent difficile leur mise en œuvre et leur exploitation. En dehors de l’aspect
purement financier d’une campagne de mesure (qui est tout de même la contrainte principale),
le caractère événementiel et extrêmement variable de la pluie induit la nécessité de disposer de
différents appareils de mesure fiables, prêts à fonctionner à tout moment de manière synchrone
et de pouvoir supporter des conditions délicates comme par exemple des mises en charge du
réseau. De plus, il est nécessaire de rappeler qu’il s’agit de mesures sur des effluents urbains qui
transitent dans des réseaux insalubres et dont l’environnement est « hostile » à la mesure (milieu
humide, pouvant être corrosif,...). L’analyse de différentes campagnes de mesures [Cherrered
1990] a permit de définir plusieurs critères importants dans le choix d’une méthodologie. Les
principaux sont : les objectifs, les paramètres à mesurer, le choix du site de mesure et enfin les
moyens disponibles.
« Une campagne de mesures par temps de pluie ne s’improvise pas et doit répondre à des
objectifs précis qui auront été définis préalablement en fonction des besoins de l’utilisateur
final des résultats. Il sera ainsi possible de faire toutes les mesures nécessaires et rien que les
mesures nécessaires » [Bertrand-Krajewski 1996]
Il est donc indispensable d’analyser les différentes données disponibles et de les critiquer.
3.2.3 Mesure des pluies
Bien que cette mesure ne soit pas directement liée à l'effluent en lui-même, il est nécessaire, que
ce soit pour comparer des mesures entre elles ou utiliser un logiciel de modélisation, d'avoir une
idée précise de la pluviométrie durant la campagne de mesures sur le système d'assainissement.
Cette précision doit permettre de connaître, sur des intervalles de temps relativement courts
(classiquement 5 minutes), la hauteur d'eau précipitée, c'est-à-dire l'intensité moyenne sur
chaque pas de temps. C'est la relative rapidité du cycle "pluie - ruissellement sur le sol -
écoulement en réseau" qui nous oblige à considérer la discrétisation de la pluie sur des pas de
temps courts. A ce titre, les données pluviométriques de Météo France (sur la journée, ou sur
des pas de temps souvent supérieurs à l'heure) sont insuffisantes.
Il existe actuellement deux principales techniques pour la mesure des précipitations en
hydrologie urbaine : le pluviographe ou le réseau de pluviographes et le radar météorologique.
Le type de pluviographe le plus courant, c’est à dire celui à augets basculant, est bien entendu
un appareil non parfait et à ce titre, les mesures sont donc entachées d’erreurs multiples.
ANJOU RECHERCHE - ENGEES
Modélisation des réseaux d’assainissement : Concepts-Approches et Etapes : Cours 3ème année de l’ENGEES
14
La précision globale des mesures pluviographiques, réalisées en respectant les règles de bases,
peut alors être estimée à environ 10% pour des pluies courantes, mais pouvant être largement
supérieures dans le cas de fortes intensités par exemple.
Un des moyens d’analyser les événements pluvieux disponible est la représentation sous
forme de courbes IDF (Intensité-Durée-Fréquence), comme le propose la Figure 4. IDF :
modèle probabiliste de l’intensité de pluie extrême au cours d’un événement pluvieux. Les
courbes donnent la fréquence (ou période de retour) au cours d’un événement pluvieux d’une
intensité maximale moyenne pendant une certaine durée. L’événement pluvieux caractérisé
est utilisé en entrée d’un modèle hydrologique simple pour déterminer la probabilité de
défaillance des ouvrages de stockage ou d’évacuation des eaux pluviales.
0
0.1
0.2
0.3
0.4
0 200 400 600 800 1000 1200 1400
Durée de pluie (mn)
Intensitémoyenne(mm/mn)
Maurepas
Les Ulis Nord
Mantes la Ville
Massy
Brest
Fresne-Choisy
Entzheim
IDF T=1an
IDF T=2an
IDF T=5ans
Figure 4 : Exemple d’Analyse des pluies à l’aide des courbes IDF, Région 1.
3.2.4 Mesure du débit
La fiabilité de la mesure de débit est primordiale, car l'hydraulique sert de base au
dimensionnement du réseau et car elle est le vecteur des matières polluantes. Il est donc
nécessaire de mesurer le débit avec un pas de temps le plus fin possible (autour de la minute,
voire moins), pour bien décrire l'hydrogramme (courbe de débit en fonction du temps), surtout
en ce qui concerne les pointes.
Comme pour la mesure de la pluie, les erreurs de mesures peuvent provenir soit des
phénomènes mesurés, soit des techniques de mesures : régime d’écoulement par temps de pluie,
conditions hydrauliques proches de la section de mesure, mise en charge... On trouve dans la
littérature quelques chiffres d’erreurs de 5 à 25% selon les conditions de l’appareil [Maksimovic
1986].
La précision globale des mesures de débit, réalisées en respectant les règles de bases, peut alors
être estimée à environ 10%, mais pouvant être largement supérieure dans le cas de faibles débits
ou de mises en charge par exemple.
ANJOU RECHERCHE - ENGEES
Modélisation des réseaux d’assainissement : Concepts-Approches et Etapes : Cours 3ème année de l’ENGEES
15
Un des moyens non pas d’analyser les mesures de débits à proprement dit mais plutôt d’analyser
conjointement la pluie et le débit (ou dans certains cas la hauteur d’eau) est de représenter sur le
même graphique les deux grandeurs et de vérifier la concomitance des informations fournies.
Un exemple est proposé en Figure 5.
Hauteur B1 - 24/02 au 06/03/00
0.0
1.0
2.0
3.0
4.0
5.0
6.0
7.0
8.0
24/2
25/2
26/2
27/2
28/2
29/2
1/3
2/3
3/3
4/3
5/3
6/3
hauteur(m)
0
2
4
6
8
10
12
14
16
intensité(mm/h)
mesurée
simulée
Figure 5 : Exemple d’Analyse pluie-Débit, Hauteur dans le bassin de Gentilly à Nancy.
3.2.5 Mesure de la pollution
Les matières polluantes contenues dans un effluent urbain peuvent être décrites, de façon plus
ou moins fine, par des paramètres significatifs d'une partie de ces matières. Certains de ces
paramètres, tels la turbidité, le pH, la conductivité, peuvent être mesurés en continu, mais cela
nécessite à chaque fois des matériels spécifiques, souvent très contraignants en termes de
maintenance. Pour simplifier la mise en place du matériel et limiter les coûts, il faut s'en tenir
aux paramètres que l'on mesure sur des échantillons prélevés dans l'effluent que l'on veut
caractériser. En fonction du budget et du matériel disponibles, il est alors possible de définir une
liste "économiquement et techniquement minimale", qui comprend, dans notre cas, les
paramètres simulés par la plupart des logiciels : MES, sur eau brute, DCO, sur eau brute et eau
filtrée, DBO5, sur eau brute et eau filtrée, N-NH4, sur eau brute, NTK, sur eau brute et eau
filtrée.
Le pollutogramme mesuré représente la donnée indispensable à l’étude et à la modélisation de la
pollution et l‘évaluation de ses erreurs est déterminante. La détermination d’un pollutogramme
nécessite la réalisation d’une procédure analytique qui comprend généralement :
l’échantillonnage, le transport et la conservation des échantillons et l’analyse physico-chimique.
En reprenant les différentes étapes de la procédure analytique et en considérant, en première
approche les erreurs comme étant indépendantes, on peut alors présenter les résultats sous forme
synthétique à la Figure 6. L’ordre de grandeur proposé de 31% se rapproche de la proposition de
[Ruban et al. 1993] qui proposait environ 25% d’erreurs sur la mesure des MES avec un
ANJOU RECHERCHE - ENGEES
Modélisation des réseaux d’assainissement : Concepts-Approches et Etapes : Cours 3ème année de l’ENGEES
16
intervalle de confiance de 90%. En première hypothèse, les erreurs des polluants
majoritairement sous forme particulaire (plus de 80%) comme la DCO ou la DBO5 présentent le
même ordre de grandeur, erreurs variant bien sûr en fonction de la répartition
particulaire/soluble.
Echantillonage
Transport et
conservation
- matérialisation : 20%
- intégration : 12%
1%
Analyse
Pollutogramme
20%
Total (MES) 31%
(erreurs indépendantes)
Figure 6 : Procédure analytique de détermination d’un pollutogramme et erreurs pour les
MES, adapté d’après [Rossi 1998].
La Figure 7, propose un exemple d’analyse de différents polluants ou de rapport de polluants en
fonction de trois types de réseaux d’assainissement synthétisé dans le tableau ci-après et les
Figure 8 et Figure 9 deux exemples d’analyses conjointes de la pluie, du débit et de la pollution.
Classe de réseau Nature des effluents
Type 1 Eaux pluviales avec ou sans écoulements de temps sec peu ou pas pollués
Type 2 Eaux pluviales contaminées par des eaux usées
Type 3 Effluents unitaires
T3_MEST2_MEST1_MES
ConcentrationMES(mg/l)
1600
1200
800
400
0
T3DCODBOT2DCODBOT1DCODBO
RapportDCO/DBO5
20
15
10
5
0
Figure 7 : Exemple d’Analyse de la pollution, selon les différents types de réseaux.
ANJOU RECHERCHE - ENGEES
Modélisation des réseaux d’assainissement : Concepts-Approches et Etapes : Cours 3ème année de l’ENGEES
17
0
2
4
6
8
Intensité(mm/h)
0
100
200
300
400
500
0 50 100 150 200 250 300 350 400
Temps (mn)
Débits(l/s)
Débit calculé
Débit mesuré
0
50
100
150
200
250
0 50 100 150 200 250 300 350 400
Temps (mn)
ConcentrationMES(mg/l)
Horus
mesures
Ancien
0
25
50
75
100
0 50 100 150 200 250 300 350 400
Temps (mn)
FluxMes(g/s)
Mesures
Horus
Ancien
0
4
8
12
16
20
Intensité(mm/h)
0
10
20
30
40
50
60
70
0 90 180 270 360 450 540 630 720
Temps (mn)
Débits(l/s)
Débit calculé
Débit mesuré
0
500
1000
1500
2000
2500
0 90 180 270 360 450 540 630 720
Temps (mn)
ConcentrationMES(mg/l)
Horus
mesures
Ancien
0
20
40
60
80
0 90 180 270 360 450 540 630 720
Temps (mn)
FluxMES(g/s)
Mesures
Horus
Ancien
Figure 8 : Exemple d’Analyse Pluie-Débit-
Pollution (pluvial), Brest.
Figure 9 :Exemple d’Analyse Pluie-Débit-
Pollution (unitaire), Entzheim
3.2.6 Synthèse des erreurs de mesures
Après avoir succinctement abordé les différentes mesures nécessaires à une modélisation de la
pollution et particulièrement des MES, on reprend ici les différentes erreurs dont peuvent être
entachées les mesures de pluie, débit et de MES (Figure 10). Comme on l’a précisé
précédemment, les erreurs sont supposées indépendantes et le chiffre proposé de ±35% est
calculé à partir d’un certain nombre d’hypothèses qu’il sera nécessaire de vérifier.
ANJOU RECHERCHE - ENGEES
Modélisation des réseaux d’assainissement : Concepts-Approches et Etapes : Cours 3ème année de l’ENGEES
18
Mesure
de la Pluie
Mesure
des Débits
±10%
Mesure des MES ±31%
Total ±35%
(erreurs indépendantes)
±10%
Figure 10 : Synthèse des erreurs de mesures de la pluie aux MES
ANJOU RECHERCHE - ENGEES
Modélisation des réseaux d’assainissement : Concepts-Approches et Etapes : Cours 3ème année de l’ENGEES
19
4. LES PRINCIPAUX PHENOMENES
4.1 Modélisation quantitative
La modélisation quantitative comporte une partie hydrologique et une partie hydraulique. Cette
étape est essentielle puisqu’elle permettra la modélisation qualitative et qu’il existe des
interactions entre l’hydrologie et le lessivage des surfaces et entre l’hydraulique et le
transport solide en collecteur. La Figure 11 propose les détails des fonctions de production et
de transfert pour la partie quantitative.
Pluie
Interception par la végétation Evaporation
Evapotranspiration
Ruissellement vers des
zones non drainées
Eau parvenant à la surface
du sol
Evaporation
Ruissellement en surface
Stockage dans les
dépressions du sol
Infiltration Infiltration
profonde
Ecoulement
hypodermique
Ruissellement vers le
réseau
Eau arrivant au réseau
Pluviométrie
Fonction de
production
Fonction de
transfert
Figure 11 : Détails et interactions entre les fonctions de production et de transfert.
4.1.1 Transformation pluie brute-pluie nette
Avant ruissellement, la pluie mesurée, appelée pluie brute va subir un certain nombre de pertes.
Ces pertes sont diverses : l’interception par la végétation (0.2 à 1.5 mm), le stockage dans les
dépressions des surfaces artificielles (0.2 à 3 mm) ou naturelles (3 à 30 mm), ou encore par
infiltration. Ces pertes représentent des phénomènes complexes, mal connus dans le détail et
surtout inaccessibles. Les différentes pertes sont synthétisées en Figure 11, mais les trois
modèles les plus simples mais assurant une représentativité satisfaisante [Jovanovic 1986] sont:
ANJOU RECHERCHE - ENGEES
Modélisation des réseaux d’assainissement : Concepts-Approches et Etapes : Cours 3ème année de l’ENGEES
20
- une perte initiale constante en mm,
- une perte continue constante pendant la durée de la pluie en mm/h,
- une perte continue proportionnelle à l’intensité, pendant la durée de la pluie, en mm/mm.
Concernant les pertes continues, la loi d’infiltration d’Horton s’écrit :
kt
c0c e)ff(f)t(f −
−+=
f(t) : capacité d’infiltration
fc : capacité d’infiltration du sol saturé de 3 à 200 mm/h
fo: capacité d’infiltration maximum du sol (sol sec : fo = 4.fc)
k : constante de temps positive => calé en laboratoire entre 0.05 et 0.1
4.1.2 Transformation pluie nette-ruissellement
Le ruissellement sur les surfaces imperméables est un phénomène qui peut être décrit par les lois
de la mécanique des écoulements à surface libre en régime transitoire. La fonction de transfert
va transformer le débit de pluie nette en débit à l’exutoire. Il s’agit là d’un opérateur conservatif
(volume en entrée = volume en sortie). Son seul but est de représenter les transformations de la
forme de l’onde de débit lors de son passage à travers le bassin versant.
Le plus couramment utilisé pour des bassins versants urbains est le modèle à réservoir linéaire
qui traduit l’hypothèse, qu’à un instant donné, il existe une relation de proportionnalité entre le
volume d’eau S stocké dans une zone de collecte et le débit Q(t) qui est évacué à la sortie de
celle-ci. Le modèle est donc établi à partir des deux équations suivantes :
- une équation de stockage : S t K Q t( ) . ( )=
- une équation de continuité :
dS t
dt
Q t i t
( )
( ) ( )+ =
Après intégration et discrétisation au pas de temps ∆t, et i(N) l’intensité de la pluie
supposée constante au pas de calcul N, nous pouvons écrire :
Q N Q N e i Nt K
( ) ( ). ( ). ( )/
= − + − −
1 1 ∆
Ce modèle est simple et ne comporte comme seul paramètre que le lag-time K.
D’après l’équation de continuité, K est homogène à un temps et représente le
décalage physique entre le centre de gravité du hyétogramme de pluie nette et celui
de l’hydrogramme de ruissellement. La valeur du coefficient est déterminé selon les
cas :
- par la formule de Desbordes (1984) :
K K Ar Pnt pr DP Lng Hpe= +− − −
1 10 18 0 36 1 9 0 21 0 15 0 07
. . .( Im ) . . .. . . . . .
Equation 4-1
avec :
K1 : paramètre de calage
ANJOU RECHERCHE - ENGEES
Modélisation des réseaux d’assainissement : Concepts-Approches et Etapes : Cours 3ème année de l’ENGEES
21
DP : durée de la pluie (mn)
Hpe : hauteur de la pluie (mm)
- directement par l’utilisateur,
- par calage automatique à l’aide d’une méthode d’optimisation numérique à
variables multiples en minimisant une fonction objectif.
Le tableau ci-après propose des éléments de choix des modèles de production et de transfert.
Bassin versant Evénement
pluvieux
Modèle de pertes Modèle de
ruissellement
B.V. urbain Pluie moyenne ou forte
(de 20 mm à 100 mm
en quelques heures)
Coefficient de
ruissellement constant
et égal au coefficient
d’imperméabilisation
Modèle du réservoir
linéaire
B.V. urbain Pluie faible à moyenne
(de 2 mm à 20 mm en
quelques heures)
Pertes initiales et
coefficient de
ruissellement
Modèle du réservoir
linéaire
Bassin versant peu
urbanisé
Pluie faible à forte (de
5 mm à 100 mm en
quelques heures)
Pertes initiales et
infiltrations (modèle de
Horton)
Modèle de Nash
4.1.3 Hydraulique
Le ruissellement des surfaces imperméables, les eaux usées et autres apports, sont alors
localement injectés dans le réseau d’assainissement et s’y propagent de manières très diverses.
Le réseau est alors constitués de collecteurs de différentes caractéristiques et d’un certain
nombre de singularités comme des déversoirs d’orage, des regards de visite.., singularités dont
le fonctionnement hydraulique est parfois « mal » connu.
4.1.3.1 Propagation des Hydrogrammes :Le modèle classique de Muskingum
La propagation des débits dans les collecteurs est modélisée par la méthode dite de Muskingum-
Cunge (hydraulique simplifiée par rapport à la résolution complète des équations de Barré de
Saint Venant). En effet, ce modèle ne tient pas compte des influences aval mais, selon [Semsar
1995], « dans de nombreux cas, des modèles utilisant des formulations simples de type
Muskingum, peuvent conduire à des résultats quasi similaires à ceux du modèle de Barré de
Saint Venant. Plus le modèle est sophistiqué, plus il est consommateur de temps de calcul et
nécessite un ajustement difficile de ses paramètres de calcul ».
Les équations régissant le modèle de Muskingum (conceptuel) sont :
[ ]⎪
⎩
⎪
⎨
⎧
α+α=
−=
stockagedeéquation)t(Q)-(1)t(QK)t(V
débitsdesonconservatideloi)t(Q)t(Q
dt
)t(dV
SeS
Se
S
ANJOU RECHERCHE - ENGEES
Modélisation des réseaux d’assainissement : Concepts-Approches et Etapes : Cours 3ème année de l’ENGEES
22
4.1.3.2 Propagation des Hydrogrammes Le modèle de Barrée de Saint Venant
Les équations régissant le modèle de Barré de Saint Venant (déterministe) sont :
( )⎪
⎪
⎩
⎪⎪
⎨
⎧
ε−=
∂
∂
+
∂
∂
α
∂
∂
=
∂
∂
+
∂
∂
+
∂
∂
dynamiqueéquation
S
U
q1-+)Jg(J
x
h
g
x
U
U+
t
U
continuitédeéquationq
t
S
x
U
S
x
S
U
lef
l
4.1.3.3 Singularités hydrauliques
Un réseau d’assainissement peut contenir de nombreux ouvrages spécifiques, qu’il est difficile
de détailler ici et seuls les déversoirs et bassins d’orage seront brièvement abordé ici.
Les déversoirs d’orage sont les véritables « soupapes de sécurité » du réseau d’assainissement et
donc des vecteurs privilégiés de la pollution vers des milieux naturels. Il existe de nombreux
types de déversoirs et ceci tant au niveau de leurs géométrie que de leur fonctionnement. Si on
ne dispose pas aujourd’hui de modèles mathématiques performants pour chacun d’entre eux, un
outil nommé CalDO (Engees/Ar) sera disponible en 2003 pour l’ensemble des déversoirs de
type latéraux. Le principe de fonctionnement est présenté schématiquement à la Figure 12.
OUVRAGE DE
DERIVATION
Amont Aval
Déversement
DEVERSOIR D’ORAGE
Figure 12: Schéma de principe d’un déversoir d’orage.
Les bassins d’orage remplissent le double rôle de limitateur des risques d’inondations en
offrant au réseau une capacité de stockage supplémentaire et de limitateur de rejets polluants
au milieu naturel. Ces ouvrages comportent différents modes de fonctionnement et peuvent
être associés à des déversoirs d’orage. Il est donc possible de les représenter (voir Figure 13)
par un système global comprenant des déversoirs, un bassin et des organes de contrôle.
ANJOU RECHERCHE - ENGEES
Modélisation des réseaux d’assainissement : Concepts-Approches et Etapes : Cours 3ème année de l’ENGEES
23
Bassin
DO
Amont Aval
Vers milieu naturel
Vanne
Déversoir controlé
Vanne
DO
Figure 14: Schéma de principe d’un système global de bassin d’orage.
4.2 Modélisation qualitative
La Figure 15 propose en détail les fonctions de production et de transfert pour la partie
qualitative.
Temps de pluie
Transformation
pluie-débit
Eaux usées
Pollution résiduelle en
surface après le dernier
événement pluvieux
Accumulation de la
pollution en surface en
temps sec
Sol et
toiture
Atmosphère
Lessivage
Arrachement
Transport en surface
Entrée de la pollution dans
le réseau par les avaloirs
Ecoulement dans le réseau
Charriage
Suspension
Sédimentation
Erosion
Remise en suspension
Temps sec
Ensemble de la pollution en surface avant
l’événement pluvieux
Milieu naturel STEP
Fonction
de transfert
Fonction
de
production
Figure 15 : Vue schématique des principaux phénomènes pour la modélisation qualitative
ANJOU RECHERCHE - ENGEES
Modélisation des réseaux d’assainissement : Concepts-Approches et Etapes : Cours 3ème année de l’ENGEES
24
4.2.1 Les fonctions de production en surface de bassin versant
Classiquement, il existe trois manière de traduire une fonction de production de la pollution :
• on utilise un modèle dans lequel les concentrations des eaux usées et pluviales en entrée de
réseau sont constantes,
• on utilise un modèle dans lequel les concentrations sont constantes pendant une pluie mais
étant variables d’un événement pluvieux à l’autre. Dans ce cas, différents modèles existent
et le modèle dit de « Cèdre », se traduit par c
max
ba
I.Ht.Dts.KC =
avec - C : concentration recherchée (mg/l) ;
- Dts : durée de temps sec (j) ;
- Ht : Hauteur totale précipitée (mm) ;
- Imax : intensité maximum (mm/h) ;
- K, a, b, c : coefficients numériques à caler.
• on utilise des modèles dans lequel les concentrations sont variables pendant une pluie et
d’un événement pluvieux à l’autre, on distingue généralement , l’accumulation, le lessivage
et le transport.
Accumulation sur les surfaces urbaines : Différentes formulations existent dans la
littérature, mais le modèle d’accumulation asymptotique proposé par [Alley 1981] semble
faire l’unanimité pour ce qui est d’une utilisation opérationnelle (même ci certains auteurs
la remettent en question). L’équation classiquement utilisée est celle du SWMM qui se
traduit par :
( )Mo Mro Exp Disp DTS
Accu
Disp
Exp Disp DTS= − + ⋅ − −. ( . ) ( . )1
avec :
- Mo la masse présente au sol au début de la pluie après une période de temps sec
(DTS),
- Mro la masse résiduelle de dépôts à la fin de la pluie précédente,
- Disp un coefficient de disparition,
- Et Accu un coefficient d’accumulation
Lessivage des surfaces urbaines : L’algorithme initialement proposé par le SWMM
[Jewell-Adrian 1978] est utilisé dans la majorité des modèles numériques ou logiciels
actuels. L'érosion des particules est donc décrite par l'équation proposée par [Jewell et
Adrian 1978, Alley 1981] et reprise dans FLUPOL [Bujon 1988, Bujon et Herremans
1990]. Cette équation traduit la proportionnalité de la masse disponible à l'intensité de la
pluie et s’exprime :
dMa t
dt
Ka Ma t
( )
. ( )= − avec Ka b i t b i tb b
= +1 32 4
. ( ) . ( )
( )Mo Mro Exp Disp DTS
Accu
Disp
Exp Disp DTS= − + ⋅ − −. ( . ) ( . )1
ANJOU RECHERCHE - ENGEES
Modélisation des réseaux d’assainissement : Concepts-Approches et Etapes : Cours 3ème année de l’ENGEES
25
avec :
- Ma la Masse déposée à l'instant t, donc calculée lors de l’accumulation
- i(t) l'intensité de pluie nette de la pluie
- et b1, b2, b3 et b4 des paramètres de calage
Propagation des polluants par le ruissellement :Pour la propagation des particules en
surface, on utilise classiquement [Bujon 1988, Bertrand-Krajewski 1991] un modèle de
réservoir linéaire en considérant qu'il existe une relation de proportionnalité entre la masse
présente au temps t et le flux au temps t. Concernant la réaction de ce réservoir (à partir du
lag-time), [Brombach 1984] estime, en s'appuyant sur des résultats expérimentaux, que la
célérité des ondes qui transportent les particules est de l'ordre de deux fois plus élevée que la
vitesse de déplacement de l'eau.
De nombreux essais montrent, que l'évaluation de ce lag-time comme fraction de celui
utilisé pour le ruissellement [Desbordes 1984] permet une amélioration notable des
résultats.
4.2.2 Les fonctions de transfert en réseau
4.2.2.1 Comportement des particules solides
Le comportement des particules à l'intérieur du réseau d'assainissement dépend de leurs
caractéristiques physiques. Les caractéristiques de ces particules, essentiellement minérales
peuvent être décrites par leur diamètre, leur densité ou encore leur vitesse de chute.
Devant l'extrême variabilité des solides en réseaux d'assainissement et leur large classes de
caractéristiques physiques, les différents logiciels de simulations de la pollution ont pris des
options différentes :
- Mosqito avait la possibilité de distinguer 9 classes de particules différentes et propose
d'en utiliser trois dont une correspondant aux eaux usées, et deux aux eaux de temps de
pluie,
- Mousetrap propose l'utilisation de trois classes de particules caractéristiques des solides
provenant de la surface, des particules en suspension et des dépôts en collecteur,
- Hypocras utilise 2 classes granulométries, correspondant aux eaux usées et aux eaux de
temps de pluie,
-Infoworks CS peut traiter neuf classes de particules différentes et en utilise deux dans sa
version actuelle,
- Canoe peut traiter plusieurs classes de particules différentes
- Flupol distingue deux types de particules, celle des eaux usées et celle des eaux
pluviales.
4.2.2.2 Concernant le transport "solide"
Le transport (total) de sédiments par l'eau est l'ensemble du transport (de particules) solide qui
passe dans une section du collecteur d'assainissement. On classe habituellement (un peu de
manière artificielle) le transport de sédiments en différents modes correspondant à des
mécanismes physiques de base relativement distincts:
ANJOU RECHERCHE - ENGEES
Modélisation des réseaux d’assainissement : Concepts-Approches et Etapes : Cours 3ème année de l’ENGEES
26
- transport par charriage : caractérise les particules se déplaçant en glissant ou roulant ou
en faisant des petits bonds sur le fond,
- transport en suspension : caractérise les particules déplaçant par bonds (relativement
longs) et restant entourées d'eau,
- transport en suspension intrinsèque ou transport en solution: caractérise les particules
emportées par l'écoulement et ne se déposant jamais;
On appelle transport solide total le débit solide transporté par charriage et par suspension (on
peut éventuellement, selon les auteurs y ajouter le transport en suspension intrinsèque). On
présente ci-dessous le schéma des différents modes de transport:
Figure 16: Les différents modes de transport solide
D’une manière générale, la plupart des logiciels du « commerce » (Mousetrap propose la
distinction des différents modes de transport), contiennent des algorithmes ayant trait au
transport total des particules. De nombreux modèles existent mais seuls deux d’entre eux seront
présentés ici : celui de Velikanov car étant de type énergétique et qui favorise la compréhension
de la notion de capacité de transport du liquide et celui d’Ackers-White car étant basé sur des
considération physique et le plus couramment utilisé dans les modèles.
Le modèle de Velikanov
L'équation énergétique de Velikanov permet de calculer la capacité de transport des matériaux
en suspension pour un écoulement dont les caractéristiques hydrauliques sont connues. Cette
équation, de type conceptuel, est basée sur la puissance gravitaire de l'écoulement nécessaire
pour vaincre la résistance de l'écoulement et celle nécessaire au maintient des particules en
suspension. Pour un type de particules elle s'écrit :
CT
s
s
U
Je m
s
=
−
η
ρ
ω
.
.
. .
1
avec :
CT : Capacité de transport (kg/m3
)
η : Coefficient de rendement
s : Densité relative des particules par rapport à l'eau
ρe : Masse volumique de l'eau (kg/m3
)
Um : Vitesse moyenne de l'écoulement (m/s)
ωs
: Vitesse de chute des particules (m/s)
J : Pente de la ligne d’énergie (m/m)
ANJOU RECHERCHE - ENGEES
Modélisation des réseaux d’assainissement : Concepts-Approches et Etapes : Cours 3ème année de l’ENGEES
27
En fait, pour des conditions hydrauliques données, la concentration des matériaux transportables
n'est pas unique et se situe dans une plage limitée par deux courbes correspondant
respectivement à la concentration maximale et minimale pouvant être transportée. On traduit
cette plage par les équations suivantes :
CT i
s
s
U
Je m
s
min .
.
. .=
−
η
ρ
ω
1
1
CT i
s
s
U
Je m
s
max .
.
. .=
−
η
ρ
ω
2
1
Caractéristiques Hydrauliques
CT
CT Max
CT Min
TRANSPORT
EROSION
SEDIMENTATION
avec :
CTmini : Capacité de transport critique de d’érosion (kg/m3
)
CTmaxi : Capacité de transport critique de sédimentation (kg/m3
)
η1 : Coefficient de rendement critique d’érosion
η2 : Coefficient de rendement critique de sédimentation
Si C est la concentration en MES, on définit les trois régimes de fonctionnement suivants :
- si C<CTmini, il y a érosion des dépôts (s'il y en a ) jusqu'à ce que C=CTmini,
- si CTmini<C<CTmaxi, il y a transport sans érosion ni sédimentation,
- si C>CTmaxi, il y a sédimentation jusqu'à ce que C=CTmaxi.
Le modèle d’Ackers-White
Le modèle le plus couramment utilisé est celui d'ACKERS-WHITE (1973, 1980, 1991, 1994),
basé sur des considérations de nombres adimensionnels en reliant le transport des particules au
rapport contrainte de cisaillement/poids immergé des particules, ayant été utilisé dans
MOSQITO, HYDROWORKS DM et MOUSETRAP, adapté aux conduites circulaires et faisant
l'objet de multiples vérifications expérimentales (May 1995).
Ses trois principales équations sont :
F
u
g d s
U
R d
gr
h
nn aw aw
=
−
⎡
⎣
⎢
⎤
⎦
⎥
−
*
. .( )
.
.log( . / )35 35
1
1 32 12
G C
F
A
gr aw
gr
aw
maw
= −
⎛
⎝
⎜
⎞
⎠
⎟. 1
ANJOU RECHERCHE - ENGEES
Modélisation des réseaux d’assainissement : Concepts-Approches et Etapes : Cours 3ème année de l’ENGEES
28
q G s d
R
U
u
d R
S
t gr
h
naw
h
m
=
⎛
⎝
⎜
⎞
⎠
⎟
⎛
⎝
⎜
⎞
⎠
⎟. . . . .
. .
*35
351 10
avec :
Fgr : nombre adimensionnel de mobilisation des particules
Ggr : nombre adimensionnel de débit solide
Qt : débit solide
u*
: vitesse critique
U : vitesse moyenne de l'écoulement
Rh : rayon hydraulique
S : densité de particules
d35 : diamètre des particules (35% de la masse passante)
naw, Aaw, maw et Caw : coefficients d'Ackers-White
4.2.2.3 Concernant le transport en solution
Le transport en solution traite le déplacement des particules en suspension au sein du liquide (ou
les particules très fines au sein du liquide qui ne se déposent jamais). On assimile le
comportement de ce type de particule à celui d'une substance dissoute caractérisée par sa
concentration et donc modélisée à partir soit de l'équation classique de convection diffusion ou
d’une simplificiation :
∂
∂
∂
∂
∂
∂
∂
∂t
A c
x
U A c
x
K A
c
x
x( . ) ( . . ) . .+ =
⎛
⎝
⎜
⎞
⎠
⎟
A : Section d'écoulement
T : Temps
X : Distance
Kx : Coefficient de dispersion longitudinal
U : Vitesse moyenne de l'écoulement
4.2.2.4 Les réactions dans les collecteurs
Concernant la modélisation des réactions "physico-chimiques" dans les collecteurs, les
formulations utilisées pourraient être celle testées en rivières ou en station d’épuration. De tels
algorithmes, complets ou simplifiés sont déjà intégrés dans certains logiciels (Mousetrap par
Exemple), mais ne sont pas encore utilisés de manière opérationnelle.
ANJOU RECHERCHE - ENGEES
Modélisation des réseaux d’assainissement : Concepts-Approches et Etapes : Cours 3ème année de l’ENGEES
29
4.2.3 A titre d’Information
A titre d’informations, une étude sur la comparaison des différents algorithmes de modélisation
de la pollution a été réalisée en 1999 pour le compte de l’Agence de l’Eau Seine Normandie et
une partie des conclusions ont été les suivantes :
- concernant le lessivage, le modèle initialement proposé par le SWMM fournit des résultats
satisfaisants, et une combinaison de modèles accroît la qualité de ses résultats. Les modèles
conceptuels semblent donc tout à fait adaptés pour un outil de simulation de la pollution et
présentent l’avantage d’être perfectionnés. Concernant les polluants majoritairement sous
forme particulaire, un coefficient d’attachement aux MES permet l’obtention de résultats
satisfaisants mais restent perfectibles,
- concernant le transport solide, les modèles déterministes apparaissent comme extrêmement
sensibles dans le cas d’érosion de dépôts en collecteurs. Pour un outil de simulation, il semble
donc qu’il faille leur préférer les modèles de type conceptuels, comme Velikanov ou Wiuff. Le
premier pouvant fournir des résultats très intéressants mais nécessitant un calage de deux
paramètres, le second fournissant des résultats satisfaisants avec une valeur de paramètre
fournie dans la littérature.
ANJOU RECHERCHE - ENGEES
Modélisation des réseaux d’assainissement : Concepts-Approches et Etapes : Cours 3ème année de l’ENGEES
30
5. SCHEMATISATION, CALAGE, VALIDATION ET
EXPLOITATION
5.1 Schématisation préalable
D’un point de vue général, la mise en œuvre d’un modèle suppose une schématisation
préalable du réseau et le découpage de la zone d’étude en bassins versants d’apport de
caractéristiques homogènes, puis de la traduction de cette schématisation sous forme de
fichiers pour l’outil de modélisation retenu.
La schématisation doit être réalisée en fonction des objectifs de la modélisation, des
données disponibles et bien sûr des limites de chaque algorithme.
Cette schématisation est obtenue en ne retenant que les collecteurs principaux. Ces collecteurs
sont eux-mêmes divisés en tronçons de caractéristiques homogènes (section, pente, ...), en
tenant compte de surcroît d’un certain nombre de points singuliers du réseau (confluences,
déversoirs, défluence, injection, raccordement d’une zone de collecte, ...).
Pour chacun de ces points ainsi définis, le modélisateur déterminera la zone de collecte
associée et vérifiera que cette zone présente des caractéristiques homogènes
(imperméabilisation, occupation du sol, pente, ...). Si ce n’est pas le cas, on procède alors à
une subdivision en autant de zones homogènes que nécessaire.
Ainsi, le bassin versant et son réseau associé sont schématisés par une succession de points,
qui peuvent être ou non alimentés par un bassin versant ou une injection, et des tronçons de
collecteurs.
Même si l’étude ne porte que sur l’hydraulique, le modélisateur effectuera cette
schématisation du réseau et du bassin versant selon des critères quantitatifs (hydraulique) et
qualitatifs (pollution). Concrètement, cela revient principalement pour le Modélisateur à
prendre en compte, dans le découpage de la zone d’étude en bassins versants homogènes, non
seulement le coefficient d’imperméabilisation (paramètre hydraulique), mais aussi le type
d’occupation de sol (paramètre influant sur la pollution produite).
Cette schématisation est un élément essentiel du travail de modélisation du réseau
d’assainissement. En effet, les caractéristiques des différents éléments de cette schématisation
représentent les principales données d’entrée indispensables à la construction d’un modèle.
Ainsi, cette étape elle prépondérante et le schéma réalisé devra être obligatoirement
présenté (sous forme de synoptique), détaillé et accompagné de la méthodologie adoptée
pour sa mise au point. En outre, elle servira également pour le choix des points de
mesures.
Un exemple de deux schématisations (description fine ou globale) du réseau d’Entzheim (67) est
proposée a titre d’exemple ci-dessous.
ANJOU RECHERCHE - ENGEES
Modélisation des réseaux d’assainissement : Concepts-Approches et Etapes : Cours 3ème année de l’ENGEES
31
BV1
BV2 BV3 BV4
BV5
BV6
BV7
BV8
BV9
BV10
BV11
BV12
BV13
BV14
Exutoire BV1
Exutoire
Description Fine
14 BV et 14 Collecteurs
Description Globale
1 BV et 1 Collecteur
Figure 17 : Exemples de schématisation du réseau d’Entzheim
5.2 Critères de comparaison
L’enchaînement calage puis validation met donc en lumière l'importance d'une campagne de
mesures préalable lors de la modélisation d'un bassin versant urbain. En effet, il reste
indispensable que l’élaboration d’un modèle soit une interaction entre expérience et théorie.
Pour cela, il faut donc disposer de critères de comparaisons pour juger si une phase est
correctement réalisée avant de passer à la suivante. Pour établir ce jugement, deux approches
peuvent être utilisées :
- L’approche qualitative est la méthode la plus aisée et certainement la plus directe pour
évaluer les performances d’un modèle. Elle consiste à représenter graphiquement les valeurs
simulées et mesurées et à juger de la qualité de l’ajustement. Cette méthode est bien souvent
la seule présentée et est bien entendue "subjective" puisqu’elle dépend fortement de
l’observateur. Pour la partie hydraulique, elle comprendra obligatoirement les hydrogrammes
simulés et mesurés aux points stratégiques du réseau.
- L’approche quantitative est une méthode d’évaluation statistique de la qualité d’un modèle,
indépendamment du jugement "subjectif" de l’observateur. Cette approche comporte des
avantages et des inconvénients et à ce titre, elle doit être menée en parallèle de l’étude
qualitative. Bien qu’il existe de nombreux critères statistiques pour comparer deux séries de
points et ainsi fournir des éléments sur la crédibilité d’un modèle, l’évaluation quantitative
des résultats en hydraulique comprendra au minimum l’erreur entre le volume simulé et
mesuré et l’erreur entre les débits maximum simulés et mesurés aux points stratégiques du
réseau. Les tableaux proposés ci-après détaillent certains de ces critères et la Figure 18
propose une représentation des résultats sous forme de graphique (Semsar 1995).
ANJOU RECHERCHE - ENGEES
Modélisation des réseaux d’assainissement : Concepts-Approches et Etapes : Cours 3ème année de l’ENGEES
32
Type de fonction Expression
Ecart sur le Débit de pointe
Qpm : débit de pointe mesuré
Qpc : débit de pointe calculé
pcpm1 QQED −= ( )2
pcpm2 QQED −=
Ecart sur le Temps de pointe
Tpm : temps de pointe mesuré
Tpc : temps de pointe calculé
pcpm1 TTET −= ( )2
pcpm2 TTET −=
Ecart sur le volume
Vm : volume mesuré
Vc : volume calculé
∑∑ −=
i
c
i
m1 )i(Q)i(QEV
2
i
c
i
m2 )i(Q)i(QEV ⎟
⎠
⎞
⎜
⎝
⎛
−= ∑∑
Ecart Quadratique Total
Qm(i) : débit mesuré à l’instant i
Qc(i) : débit calculé à l’instant i
( )
∑
∑ −
=
i
m
i
2
mc
)i(Q
)i(Q)i(Q
EQT
Ecart Quadratique Partiel ( )
∑
∑ −
=
i
m
i
2
mc
)i(Q
)i(Q)i(Q
EQP pour seuilm Q)i(Q >
Ecart Quadratique Normé
∑ ⎟⎟
⎠
⎞
⎜⎜
⎝
⎛ −
=
i
2
m
mc
)i(Q
)i(Q)i(Q
EQN
Ecart Quadratique Pondéré ( ) ( )
( )∑
∑ −
=
i
2
m
i
2
mc
2
m
)i(Q
)i(Q)i(Q)i(Q
EQTP
Nash ( )
( )∑
∑
−
−
−=
i
2
moyen.mc
i
2
mc
)Q)i(Q
)i(Q)i(Q
1Nash
Type de comparaison Effet
Ecart quadratique normé l’écart accorde le même poids à toutes les valeurs de
débits
Ecart quadratique total, Pondéré, partiel l’écart accorde plus de poids aux forts débits
Nash l’écart accorde plus de poids aux débits moyens
ANJOU RECHERCHE - ENGEES
Modélisation des réseaux d’assainissement : Concepts-Approches et Etapes : Cours 3ème année de l’ENGEES
33
Excellent
Bon
Acceptable
M auvais
ET
EQT
ET1 ET2 ET3
EQT1
EQT2
EQT3
Figure 18 : Exemple de « qualité » d’un modèle à l’aide de l’EQT
5.3 Le calage
Après la construction du modèle mathématique, la phase de calage est une phase
essentielle pour toute étude de modélisation. Le calage est à réaliser pour le temps sec et
le temps pluvieux. Il utilise donc les données événementielles abordées à l’étape
précédente.
Le calage est réalisé en hydraulique, puis en pollution et pour chacune des phases en
temps sec puis en temps de pluie. La mise au point de la partie pollution se fera en
premier lieu pour les MES (particulaire), puis pour le NH4 (soluble), puis pour les
autres polluants.
Les premières simulations sont réalisées pour le temps sec en tenant compte des périodes
saisonnières pour intégrer l’influence des eaux de nappe et de l’activité sociale.
Concernant le temps de pluie, les simulations sont réalisées avec un ou plusieurs événements
selon les données dont on dispose. Un événement pluvieux représentatif représente
cependant un minimum (on le nommera ici P1). Si des données plus nombreuses sont
disponibles, l’idéal est de choisir des pluies de caractéristiques différentes (intensité
maximale, durée, fréquence,…) et induisant un comportement différent du réseau
(déversement, mise en charge,…).
Les résultats des simulations, par comparaison aux mesures, permettent de vérifier les
hypothèses de travail et éventuellement de modifier certains paramètres utilisés dans la
construction du modèle. En effet, des résultats aberrants ou demandant des paramètres de
construction invraisemblables sont autant d'indices d'un mauvais choix d'hypothèses ou
d'erreurs de modélisation.
C’est en fait la qualité des résultats du calage, alliée à la cohérence des paramètres calés, qui
permettront de passer à la phase de validation. Il est difficile de décrire de manière exhaustive
tous les paramètres de calage possibles.
ANJOU RECHERCHE - ENGEES
Modélisation des réseaux d’assainissement : Concepts-Approches et Etapes : Cours 3ème année de l’ENGEES
34
On peut cependant citer, par ordre d’apparition des phénomènes, les paramètres les plus
importants (liste non exhaustive), sur lesquels un travail précis doit permettre le calage :
POUR l’HYDRAULIQUE
♦ PLUIE
- la neutralisation de la pluie, qui correspond à la partie de la pluie ne participant pas au
ruissellement ;
- le coefficient de ruissellement, qui correspond à la partie de la surface active participant au
ruissellement ;
♦ RESEAU
- la rugosité des collecteurs ;
- les coefficients de débit des ouvrages spéciaux.
POUR LA POLLUTION (cas d’utilisation des algorithmes d’accumulation et lessivage
en surface et transport solide en réseau)
- les paramètres d’accumulation en fonction de l’occupation des sols,
- les caractéristiques des particules
A ce titre, les Figure 19 à Figure 24 proposent des graphiques pour juger de l’influence de
différents paramètres qui seront ajusté lors d’une phase de calage traditionelle.
Inluence de la Neutralisation sur les Débits
Etude de Massy, pluie du 06/06/91
0
10
20
30
40
50
60
70
80
90
100
0 30 60 90 120 150 180
Temps (mn)
Débits(l/s)
0 mm
0,5 mm
1 mm
1,5 mm
2 mm
2,5 mm
3 mm
Figure 19 : Influence des pertes initiales au ruissellement sur les débits
ANJOU RECHERCHE - ENGEES
Modélisation des réseaux d’assainissement : Concepts-Approches et Etapes : Cours 3ème année de l’ENGEES
35
Influence de la Surface Imperméable sur les Débits
Etude de Massy, pluie du 06/06/91
0
20
40
60
80
100
120
0 30 60 90 120 150 180
Temps (mn)
Débits(l/s)
0.8 AR
0.9 AR
AR
1.1 AR
1.2 AR
Figure 20 : Influence du coefficient de ruissellement sur les débits
Influence de la Rugosité sur les Débits
Etude de Massy, pluie du 06/06/91
0
10
20
30
40
50
60
70
80
90
100
27 57 87 117 147 177
Temps (mn)
Débit(l/s)
Rug=45
Rug=50
Rug=60
Rug=70
Figure 21 : Influence de la rugosité sur la propagation des débits
ANJOU RECHERCHE - ENGEES
Modélisation des réseaux d’assainissement : Concepts-Approches et Etapes : Cours 3ème année de l’ENGEES
36
Influence de la Durée de Temps Sec sur les Flux de MES
Etude de Massy, pluie du 06/06/91
0
10
20
30
40
50
60
70
80
0 30 60 90 120 150 180
Temps (mn)
FluxMES(g/s)
Dts=0 j
Dts=1 j
Dts=2 j
Dts=5 j
Dts=10 j
Dts=20 j
Dts=40 j
Dts=100 j
Figure 22 : Influence de la durée de temps sec sur les flux en MES
Influence des Dépots- Phénomène d'Erosion - sur le flux en MES
Etude de Massy, Pluie du 06/06/91
0
50
100
150
200
250
300
350
0 30 60 90 120 150
Temps (mn)
FluxenMES(g/s)
Masse=0 kg
Masse=400 kg
Masse=500 kg
Masse=750 kg
Masse=1000 kg
Dépôt sur un Tronçon
EROSION
Figure 23 Influence de l’érosion sur les flux en MES
ANJOU RECHERCHE - ENGEES
Modélisation des réseaux d’assainissement : Concepts-Approches et Etapes : Cours 3ème année de l’ENGEES
37
Figure 24: Influence de la sédimentation sur les flux en MES
A l’issue de cette étape, le Modélisateur devra fournir :
- les hypothèses et conditions initiales retenues pour les simulations en phase de calage
(coefficient de ruissellement…) ;
- la localisation sur plan des sites de mesures ainsi que leur justification, le type d’appareils
utilisés et le protocole selon lequel les mesures ont été réalisées ;
- les graphiques des hydrogrammes et pollutogrammes simulés et mesurés aux points
stratégiques du réseau ;
- un tableau indiquant au minimum, un bilan du calage pour les simulations et les mesures :
volumes, masses, débits et concentrations (ou flux) de pointe, ainsi que les erreurs sur le
volume, la masse, les débits et concentrations (ou flux) maximums, et ceci aux points
stratégiques du réseau ;
- la justification et les explications des problèmes rencontrés ;
5.4 La validation
Après le calage du modèle, la phase de validation est également une phase indispensable
à toute étude de modélisation. Comme pour le calage, la validation est réalisée pour le
temps sec (si l’on dispose de plus d’une campagne de mesures de temps sec), mais
surtout pour le temps pluvieux, et utilise donc également les données événementielles.
La phase de validation consiste, à partir des paramètres calés et figés, à contrôler que les
réponses du modèle sont identiques à celles observées pour au moins deux événements
ANJOU RECHERCHE - ENGEES
Modélisation des réseaux d’assainissement : Concepts-Approches et Etapes : Cours 3ème année de l’ENGEES
38
pluvieux différents de celui utilisé lors du calage (nommés ici P2 et P3). Si tel n’était pas le
cas (particularité d’une précipitation, problème de mesures…), il faudra, en fonction des cas :
- Choisir une autre pluie de calage si aucune pluie de validation ne permet de confirmer le
calage et, ensuite, assurer une nouvelle validation. Après analyse, il faudra justifier les
problèmes rencontrés.
- Choisir une autre pluie de validation, si l’une des pluies de validation ne confirmait pas le
calage et d’autres simulations en validation. De même que précédemment, il conviendra
d’expliquer les difficultés rencontrées.
Si des données plus nombreuses sont disponibles, l’idéal est d’appliquer la même méthode
que précédement.
Si le calage a été correctement effectué, les résultats doivent être de bonne qualité sans
que l'on ait besoin de corriger les paramètres du modèle. Toutefois, les pluies présentant
le plus souvent des caractéristiques non homogènes, certaines distorsions entre résultats
et mesures, si elles restent limitées, peuvent subsister sans remettre le modèle en cause.
Comme lors de la phase de calage, c’est la qualité des résultats en phase de validation qui
permettra de passer à la phase d’exploitation du modèle.
La validation peut être menée en différentes phases, traditionnellement on cite :
- une validation événementielle (échelle de la pluie isolée) : voir exemple proposé en
Figure 25 et Figure 26 pour l’approche qualitative et Figure 29 à Figure 32 pour
l’approche qualitative,
- une validation sur des chroniques de pluies (échelle de quelques jours à un mois
environ) voir exemple proposé en Figure 27,
- une validation sur des longues durées (d’une à plusieurs années) : voir exemple
proposé en Figure 28
ANJOU RECHERCHE - ENGEES
Modélisation des réseaux d’assainissement : Concepts-Approches et Etapes : Cours 3ème année de l’ENGEES
39
0
1 0
2 0
3 0
4 0
Intensité(mm/h)
0
1 0 0
2 0 0
3 0 0
4 0 0
5 0 0
0 1 5 3 0 4 5 6 0 7 5 9 0 1 1 0
T e m p s (m n )
Débits(l/s)
D é b i t c a lc u lé
D é b i t m e s u ré
0
2 5 0
5 0 0
7 5 0
0 1 5 3 0 4 5 6 0 7 5 9 0 1 1 0
T e m p s ( m n )
ConcentrationMES(mg/l)
H o r u s
m e s u re s
0
5 0
1 0 0
1 5 0
2 0 0
2 5 0
0 1 5 3 0 4 5 6 0 7 5 9 0 1 1 0
T e m p s ( m n )
FluxMES(g/s)
M e s u r e s
H o ru s
Figure 25 : exemple de validation sur
maurepas
0
100
200
300
0 140 270 410 540 680 810 950 1100
Temps (mn)
ConcentrationMES(mg/l)
Horus
mesures
0
50
100
150
200
250
300
0 140 270 410 540 680 810 950 1100
Temps (mn)
ConcentrationDCO(mg/l)
Horus
mesures
0
5
10
15
20
25
0 140 270 410 540 680 810 950 1100
Temps (mn)
ConcentrationDBO5(mg/l)
mesures
Horus
Figure 26 : exemple de validation sur
maurepas
ANJOU RECHERCHE - ENGEES
Modélisation des réseaux d’assainissement : Concepts-Approches et Etapes : Cours 3ème année de l’ENGEES
40
0
20
40
60
80
0 60 120 180 240 1677 1737 1797 1857
Temps (mn)
Débits(l/s)
Débit calculé
0
100
200
300
0 60 120 180 240 1677 1737 1797 1857
Temps (mn)
ConcentrationsDCO(mg/l)
Horus
mesures
0
2
4
6
8
Intensité(mm/h)
0
50
100
150
200
250
0 60 120 180 240 1677 1737 1797 1857
Temps (mn)
ConcentrationsMES(mg/l)
Horus
mesures
Temps sec
24 heures
Temps sec
24 heures
Temps sec
24 heures
Figure 27 :exemple de validation sur Massy sur une série chronologique
ANJOU RECHERCHE - ENGEES
Modélisation des réseaux d’assainissement : Concepts-Approches et Etapes : Cours 3ème année de l’ENGEES
41
0
100000
200000
300000
400000
500000
600000
700000
800000
900000
mesuré (avril 98-avril 99)
simulé (année synthétique)
MES(Kg)
DCO(Kg)
NTK(Kg)
NH4(Kg)
Figure 28 : Validation annuelle sur Grand Couronne
Erreursabsolues(mg/l)
300
200
100
0
-100
-200
-300
288
240
192
144
96
48
-48
-96
-144
-192
-240
-288
100
80
60
40
20
0
Sigma = 72.46
Moyenne = -8
N = 267.00
Erreurs absolues (mg/l)
Erreursrelatives(%)
250
200
150
100
50
0
-50
-100
-150
-200
-250
Sigma = 59.97
Moyenne = 15
N = 267.00
Erreurs relatives (%)
233
200
167
133
100
67
33
0
-33
-67
-100
-133
-167
-200
-233
100
80
60
40
20
0
Figure 29 : Exemple de résultats de validation, Erreurs absolues et relatives.
200_MAX150_200100_15050_1000_50
Erreursabsolues(mg/l)
400
300
200
100
0
-100
-200
-300
-400
200_MAX150_200100_15050_1000_50
Erreursrelatives(%)
300
200
100
0
-100
-200
-300
Figure 30 : Exemple de résultats de validation, Erreurs absolues et relatives en fonction des
concentrations
ANJOU RECHERCHE - ENGEES
Modélisation des réseaux d’assainissement : Concepts-Approches et Etapes : Cours 3ème année de l’ENGEES
42
0
5
10
15
20
25
30
0 5 10 15 20 25 30
EQT Concentrations MES (%)
EQTFluxMES(%)
EQTfluxEQTconc
EQT(%)
30
25
20
15
10
5
0
Figure 31 : Exemple de résultats de validation, EQT
Erreursrelatives(%)
100
80
60
40
20
0
-20
-40
-60
-80
-100
Sigma = 25.89
Moyenne = 1
N= 31.00
Erreurs relatives (%)
100806040200-20-40-60-80
14
12
10
8
6
4
2
0
Figure 32 : Exemple de résultats de validation sur les masses
5.5 En résumé
Si l’on tente de résumer la démarche logique de la phase de calage et de validation, avec un
jeu de données MINIMUM (pluie notée P1 pour le calage et P2 et P3 pour la validation) on
pourrait obtenir le déroulement logique suivant (méthode à extrapoler selon le nombres de
données disponibles) :
1) Calage par temps sec (par rapport à la campagne de mesures effectuées).
1bis) Eventuellement validation par temps sec (si plusieurs campagnes de mesures
effectuées).
2) Calage par temps de pluie, avec P1.
3) Validation par temps de pluie, avec P2 :
3.1) si validation P2 correcte, validation finale avec P3,
3.2) si validation P2 non correcte, calage avec P2, puis validation avec P3 :
3.2.1)si validation P3 correcte, validation finale avec P1,
ANJOU RECHERCHE - ENGEES
Modélisation des réseaux d’assainissement : Concepts-Approches et Etapes : Cours 3ème année de l’ENGEES
43
3.2.2)si validation P3 non correcte, calage avec P3, puis validation avec P1 :
3.2.2.1) si validation P1 correcte, validation finale avec P2,
3.2.2.2) si validation P1 non correcte, il faut alors rechercher les causes de
l’échec dans une défaillance de la schématisation, des données d’entrée
ou des mesures.
5.6 Exploitation des modèles calés et validés
Le modèle construit est maintenant calé et validé par rapport aux mesures de terrain
effectuées. Il est donc censé représenter la réalité de façon satisfaisante, avec désormais
pour seul paramètre d’entrée la pluviographie. A partir de là, il faut définir des pluies de
projet adaptées aux différents scénarios de simulations envisagés, qui permettent de
répondre aux objectifs de l'étude.
Traditionnellement, ces différents scénarios de simulations peuvent comprendre :
- La localisation et la quantification des insuffisances du système existant.
- La prise en compte d’aménagements prévus ou à prévoir sur le réseau (modification ou
création de collecteurs, de postes de relèvement, de déversoirs d’orage, de bassins de
stockage, …).
- L’évolution des apports d’eaux usées ou d’eaux pluviales (évolution de l’urbanisation,
raccordement de nouvelles zones, augmentation de la collecte, …).
Par pluie de projet, on entend un événement pluvieux isolé, associé à la période de temps sec qui
le précède, mais aussi une série d’événements pluvieux consécutifs, associée aux périodes de
temps sec précédant chaque événement.
Ces pluies de projet peuvent être des pluies synthétiques, que l’on fabrique à partir d’éléments
théoriques ou statistiques, ou bien des pluies réelles mesurées sur la zone d’étude et pour
lesquelles on a pu observer des dysfonctionnements sur le réseau.
Le choix des pluies de projet va dépendre des objectifs de l’étude, mais on peut a priori
distinguer trois groupes de pluies de projet :
1) Les pluies permettant de simuler le fonctionnement quantitatif global du réseau
(hydraulique).
2) Les pluies permettant de simuler le fonctionnement quantitatif et qualitatif global du réseau
(hydraulique et pollution).
3) Les pluies permettant de simuler le fonctionnement quantitatif (principalement) et/ou
qualitatif de certains aspects particuliers : influences aval, dimensionnement ou vidange de
bassins de stockage, fonctionnement de pompes ou de déversoirs d’orage, gestion en temps
réel, …
ANJOU RECHERCHE - ENGEES
Modélisation des réseaux d’assainissement : Concepts-Approches et Etapes : Cours 3ème année de l’ENGEES
44
5.6.1 Pluies du groupe 1
Dans le groupe 1, on trouvera classiquement des pluies de projet sous forme d’événements
isolés, pour lesquels la période de temps sec précédente n’est pas foncièrement importante. Ces
événements, dont les simulations permettront de définir les aménagements hydrauliques sur le
réseau destinés à lutter contre les inondations et les mises en charge, peuvent être :
- Des pluies réelles historiques, pour lesquelles des dysfonctionnements hydrauliques ont
été constatés (inondations, mises en charge, …),
- Des pluies synthétiques de périodes de retour importantes, supérieures à 1 an. Le
Modélisateur devra au moins prendre en compte une pluie de période de retour 10 ans.
Les événements pluvieux réels provoquant des désordres dans les réseaux
d’assainissement pluvial sont généralement constitués d’une période de pluie intense
relativement courte située à l’intérieur d’une séquence de pluie de quelques heures.
Néanmoins, aucune forme particulière de distribution temporelle des intensités n’est plus
probable qu’une autre. Desbordes propose de choisir une forme particulière de pluie de
projet en raisonnant, non plus par rapport au phénomène physique, mais par rapport aux
éléments auxquels le modèle de ruissellement est le plus sensible. Cette analyse de
sensibilité permet de montrer qu’une forme simple, double triangulaire, fournit des
formes d’hydrogrammes et des valeurs de débit maximum peu sensibles à des erreurs sur
le paramètre principal du modèle de transformation pluie-débit (réservoir linaire) : le
Lag-time. Le modélisateur utilisera donc des pluies de type « triangle » plutôt pour les
petis bassins versants et « double-triangle » pour les plus grands, dont la pointe est
concomitante avec le temps de concentration moyen du bassin versant étudié. Ce type de
pluies se construit facilement à partir de la loi de MONTANA et d’éléments prédéfinis
pour une cinquantaine de stations météorologiques françaises. Néanmoins, il est
important de se référer au cadre administratif et donc de responsabilité que
représente les courbes IDF suggérées par l’Instruction Technique 77 et plus
récemment dans le guide « LA VILLE ET SON ASSAINISSEMENT » du CERTU
de juin 2003. Le texte proposé en annexe de ce cours reprend une partie rédigée dans le
cadre de ce guide.
Les paramètres de description des pluies de type sont : la durée totale, la durée de la
période de pluie intense, la position de la pointe, l’intensité moyenne pendant la période
de pluie intense => temps de concentration du B.V., et l’intensité moyenne en dehors de
la pluie intense.
ANJOU RECHERCHE - ENGEES
Modélisation des réseaux d’assainissement : Concepts-Approches et Etapes : Cours 3ème année de l’ENGEES
45
T1
HM1
t
mm/h
avec T1=Temps de concentration
TP
T1
T2
HM1
HM2
t
mm/h
T1=0.5×Temps de concentration
T2=5×Temps de concentration
5.6.2 Pluies du groupe 2
Dans le groupe 2, on choisira des pluies ou des « classes » (issues d’une étude statistique) de
pluies synthétiques isolées de périodes de retour faibles, comprises entre 1 mois et 1 an, mais
avec des périodes de temps sec précédentes importantes, et dont les simulations permettront
d’établir des bilans de volumes et charges de pollution déversés dans le milieu naturel ou
transitant à l’aval du réseau étudié vers l’usine d’épuration.
Ces bilans permettront eux-mêmes de définir les aménagements sur le réseau destinés à réduire
ou supprimer les déversements vers le milieu naturel, mais aussi de définir les aménagements à
prévoir au niveau de l’usine d’épuration (dimensionnements quantitatifs et qualitatifs).
Le Modélisateur pourrait également simuler le fonctionnement du réseau et calculer des bilans
volumes/charges pour une série pluviographique longue, du type « année historique » ou
« année synthétique de pluie » qu’Anjou Recherche a mis au point en collaboration avec Météo-
France.
ANJOU RECHERCHE - ENGEES
Modélisation des réseaux d’assainissement : Concepts-Approches et Etapes : Cours 3ème année de l’ENGEES
46
Cette année synthétique, construite par des méthodes statistiques (classification des pluies) et de
probabilité à partir de données locales dont dispose Météo-France, représente une année
moyenne de pluie sur la zone d’étude. C’est une succession de pluies et de périodes de temps
sec. Les bilans annuels fournis par sa simulation seraient particulièrement pertinents en termes
de fonctionnement général du réseau, de dimensionnement d’usine d’épuration et de protection
du milieu naturel (réglage des déversoirs d’orage, implantation et dimensionnement de bassins
de stockage, …).
5.6.3 Pluies du groupe 3
Pour ce groupe 3, le Modélisateur doit analyser les objectifs particuliers et prendre en compte
des pluies ou séries de pluies synthétiques permettant de répondre à ces objectifs particuliers et
donc veiller a respecter les limites autant du modèle que des formes de pluies utilisées.
Par exemple, une étude récente, sur un cas certes particulier, montre qu’environ 30% des
déversements annuels d’un bassin tampon en entrée de station d’épuration sont dus à des pluies
successives d’une période de retour inférieure à la pluie de projet synthétique isolée synthétique
qui a été utilisée pour le dimensionnement de ce bassin.
ANJOU RECHERCHE - ENGEES
Modélisation des réseaux d’assainissement : Concepts-Approches et Etapes : Cours 3ème année de l’ENGEES
47
6. BIBLIOGRAPHIE
ACKERS P., WHITE W.R., 1973. Sediment transport : new appraoch and analysis. Journal of
The Hydraulics Division, pp 2041-2061.
ALLEY W.M, 1981..Estimation of imprevious area washoff parameters. Journal of Hydraulic
Engineering, Vol. 121, NO. 2, pp 171-183.
ANJOU-RECHERCHE 1996. Synthèse bibliographique de la modélisation des déversoirs
d’orage.
ASSEMBLEE NATIONALE, 1992. Loi du 03/01/92 sur l’eau. Journal officiel de la
république francaise, 04/01/92, pp 187-195.
BERTRAND-KRAJEWSKI J.L. 1992. Modélisation conceptuelle du transport solide en
réseau d'assainissement unitaire. Thèse de doctorat de l'Université Louis Pasteur, Strasbourg,
1992, 205 p.
BERTRAND-KRAJEWSKI J.L., 1991. Modelisation des débits et du transport solide en
réseau d'assainissement. Etude bibliographique, ENGEES.
BERTRAND-KRAJEWSKI J.L., SCRIVENER O., BRIAT P. 1993. Sewer sediment
production and transport modelling : A literature review. Journal of Hydraulic Research, vol 31
(4), pp 435-460.
BERTRAND-KRAJEWSKI J.L., 1996. Les mesures par temps de pluie en réseau
d’assainissement : éléments techniques pour une meilleure qualité. TSM N°9, Septembre 1996.
BRELOT E. 1994. Eléments pour la prise en compte de l’impacts des rejets urbains sur les
mileus naturels dans la gestion des systèmes d’assainissement. Thèse INSA Lyon, 320p.
BROMBACH H. 1984. Model zur Berchnung des Abflusses von befestigten Flächen.
Stuttgarter Breichte zur Siedlungswasserwirtschaft, Heft 79, pp 103-125.
BUJON G. 1988. Prévision des débits et des flux polluants transités par les réseaux d'égouts par
temps de pluie. Le modèle FLUPOL. La Houille Blanche, N°1, pp 11-23.
BUJON G., HERREMANS L. 1990. FLUPOL : Modèle de prévision des débits et des flux
polluants en réseaux d'assainissement par temps de pluie : Calage et validation, La Houille
Blanche, N°2, pp 124-137.
CEE. 1991. Directive du conseil du 21 Mai 1991 relative au traitement des eaux résiduaires
urbaines (91/27/CEE). Journal officiel des communautés européennes du 30/05/91. N°L135, pp
40-52.
ANJOU RECHERCHE - ENGEES
Modélisation des réseaux d’assainissement : Concepts-Approches et Etapes : Cours 3ème année de l’ENGEES
48
CHEBBO G. 1992. Solides des rejets urbains par temps de pluie - Caractérisation et traitabilité.
Thèse de doctorat de l'ENPC, Paris, 1992, 410 p.
CHEBBO G., MOUCHEL J.M., SAGET A., GOUSAILLES M. 1995. La pollution des
rejets urbains par temps de pluie : flux nature et impacts. TSM N°11, pp 796-804.
CHERRERED 1990. Elaboration d’une méthodologie pour la détermination des flux rejettés
par les réseaux d’assainissement unitaires. Thèse INSA Lyon, 404 p.
CHOCAT B. 1997. Encyclopédie de l’hydrologie urbaine. Editions Tec et Doc, 1121 p.
DE HEER J. 1992. Etude de l’échantillonage systématique et proportionnel au débit de temps
sec des égouts non visitables. Thèse EPFL, Lausanne, 407 p.
DESBORDES M. 1984. Modélisation en hydrologie Urbaine. Recherches et applications.
LHM, 183 p.
DESBORDES M. 1986. Les incertitudes associées à la métrologie en hydrologie urbaine, leurs
incidences sur l’estimation des coefficients de ruissellement. ENPC, 1986, 104p.
EINSTEIN H.A. 1950. The bed-load function for sediment transportation in open channel
flowsTechnical Bulletin N°. 1026, pp 1-68, September 1950.
GARSDAL H., MARK O., DORGE J., 1995. Mousetrap : modelling of water qualuity
processes and the interaction of sediments and pollutants in sewersWater Sciences and
Technology, Vol. 31, NO. 7, pp 33-41.
GRAF W.H 1984. Hydraulics of Sediment Transport. Water Rssources Publications, Littleton
Colorado, 481 p.
HARREMOES P. 1994. Interaction betwenn sewers and biological treatment plants. Advanced
course on Environmental Biotechnology, Delft, May 1994.
JEWELL T.K., ADRIAN D.D. 1978. SWMM stormwater pollutant washoff functions. Journal
of the Environment Engineering Division, 1978, vol 104, n°5, pp 489-499.
JOVANOVIC S 1986. Hydrologic appraoches in urban drainage system modelling. Urban
Drainage Modelling, Dubrovnik, Pergamon Press, pp185-208.
KAYE 1967. L'échantillonnage, cendrillon de l'art analytique. Illinois Institute of Technology,
Rock Products.
MAGNE, G., PHAN, L., PRICE, R., WIXCEY, J. 1996. Validation of Hydroworks-DM, a
water quality model for urban drainage. 7th
Int. Conf. on Urban Storm Drainage, Hannover,
Germany, 1996.
MAKSIMOVIC, RADOJKOVIC, 1986. Urban drainage catchments : selected world-wide
rainfall runoff data from experimental catchments. Belgrade : Pergamond Press, 1986, 370p.
ANJOU RECHERCHE - ENGEES
Modélisation des réseaux d’assainissement : Concepts-Approches et Etapes : Cours 3ème année de l’ENGEES
49
MARK O., LARSSON J., LARSEN T. 1993. A sediment transport model for sewers. 6th
Int.
Conf. on Urban Storm Drainage, Niagara Falls, 1993, pp 638-643.
MOSQITO 1989. User Manual, Hydraulics research, Wallingford.
MUSSO E. 1997. Evaluation des rejets urbains par temps de pluie de grands bassins versants
urbains : contribution méthodologique à la comparaison des outils et à l’estimation des
incertitudes. Application au cas du Grand Lyon. Thèse INSA Lyon, 488p.
NUMERICAL RECIPIES 1986. The Art of the scientific computing. Press W.H. et al.,
Cambridge University Press.
PHILIPPE J.P., RANCHET J. 1987. Pollution des eaux de ruissellement pluvial en zone
urbaine. Synthèse des mesures de 10 bassins versants en région parisienne. Nantes : rapport
N°142 du LCPC, 1987, 76 p.
ROUX C. 1996. Analyse des précipitations urbaines en hydrologie urbaine. Exemple de la
Seine-Saint-Denis. Thèse de l’ENPC, Paris, 290 p.
SAGET A. 1994. Base de données sur la qualité des rejets urbains par temps de pluie :
distribution de la pollution rejetée, dimensions des ouvrages de collecte. Thèse de doctorat de
l'ENPC, Paris, 1994, 333 p.
SARTOR J.D., BOYD G.B. 1972. Water pollution aspects of street surfaces contaminants. In
EPA-R2-72-081.
SEMSAR A. 1995. Mise au point d’une méthodologie d’évaluation et de comparaison des
modèles de simulation hydraulique des réseaux d’assainissement. Thèse de l’INSA Lyon, 272 p.
SERVAT, E. 1984. Contribution à l’étude des matières en suspension du ruissellement pluvial à
l’échelle d’un petit bassin versant. Thèse de doctorat de l'Université des Sciences et Techniques
du Languedoc, France, 182p.
SERVAT E. 1986. TSS, BOD5 and COD Acumulation and transport over urban catchment
surfaces : a modelling approachNato ASi series, Vol. G10, Urban runoff pollution, pp 325-342,
1986.
TRABUC P. 1989. Prise en compte de l’effet polluant de six rejets urbains par temps de pluie ;
recommandations pour l’élaboration ou la révision d’un schéma d’assainissement. AESN, Paris
, 45p.
VALIRON F. et TABUCHI J.P. 1992. Maîtrise de la pollution urbaine par temps de pluie.
Paris, Editions Tec et Doc, 564 p.
VAZQUEZ J. 1997. Gestion en temps réel d’un réseau d’assainissement : minimisation des
rejets urbains par temps de pluie. Thèse ULP, Strasbourg, 200 p.
ANJOU RECHERCHE - ENGEES
Modélisation des réseaux d’assainissement : Concepts-Approches et Etapes : Cours 3ème année de l’ENGEES
50
VAZQUEZ J., ZUG M., BELLEFLEUR D., GRANDJEAN B., SCRIVENER O. 1998.
Utilisation d’un réseau de neurones pour améliorer le modèle de Muskingum appliqué aux
réseaux d’assainissement. En préparation.
WOLFF E. 1994. Eléments pour la prise en compte de l'impact des rjets urbains sur les milieux
naturels dans la gestion des systèmes d'assainissement. Thèse de doctorat, INSA Lyon.
ZUG M., BELLEFLEUR D., PHAN L., SCRIVENER O. 1997. Sediment transport model in
sewer networks, a new utilisation of the Velikanov Model. 2nd Int. Conf. on the Sewer as
Physical, Chemical and Biological Reactor, Aalborg, Denmark.
ZUG M., PHAN L., BELLEFLEUR D., SCRIVENER O. 1998. Pollution wash-off
modelling in sewer networks : Calibration, Validation and Transposition. Novatech 98, 3rd
International Conference on Innovaties Technologies in Urban Storm Drainage, Lyon, France,
pp 131-138.
ANJOU RECHERCHE - ENGEES
Modélisation des réseaux d’assainissement : Concepts-Approches et Etapes : Cours 3ème année de l’ENGEES
51
7. ANNEXE 1: Extraits d’un texte rédigé par Henri
Bouillon, dans le cadre du CERTU à propos des Courbes
IDF (se référer au le guide « LA VILLE ET SON
ASSAINISSEMENT » du CERTU de juin 2003
Les courbes Intensité-Durée-Fréquence (IDF) ou Hauteur-Durée-Fréquence (HDF) permettent
d'associer une fréquence de dépassement F (ou une période de retour T = 1 / F) à une intensité
moyenne I, ou a une hauteur H, observée sur une durée D. La période de retour T correspond à
l'intervalle de temps moyen séparant deux événements dont l'intensité moyenne ou la hauteur
atteint ou dépasse un seuil donné. La période de retour T est généralement exprimée en années.
Jusqu'au début des années 1980, on s'est surtout intéressé aux événements rares, de périodes de
retour égales ou supérieures à 10 ans, intéressants du point de vue de leur conséquences
hydrauliques (inondations, débordements ou insuffisances des réseaux, etc.). La prise en compte
des rejets polluants en temps de pluie a conduit depuis le milieu des années 1980 à s'intéresser
de plus en plus aux événements de courtes périodes de retour, souvent inférieures à 1 an,
susceptibles de porter préjudice au milieu naturel.
7.1.1.1 Principes de construction des relations IDF
Les courbes IDF ou HDF sont établies en utilisant une technique statistique simple, dite de
classement fréquentiel, dont les principes sont rapidement décrits ci-après. En pratique, il existe
plusieurs façons de conduire chacune des étapes, ce qui explique qu'avec une même série
pluviométrique des auteurs différents peuvent trouver des résultats dissemblables.
étape 1 : on considère un échantillon de N événements pluvieux mesurés pendant P
années. Selon les méthodes utilisées, il peut s'agir des N événements les plus violents
observés, des événements dépassant un seuil, de tous les événements, etc.. Pour simplifier les
calculs, on prend souvent N = P, mais ceci n'est nullement indispensable.
étape 2 : on choisit un pas d'observation de la pluie D, par exemple 15 minutes. Pour
simplifier les calculs, il est préférable que D soit un multiple entier du pas de temps ∆t de
discrétisation de la pluie (il faut bien évidemment que ∆t soit inférieur à D, ce qui montre à
nouveau l'intérêt de travailler avec des pas de temps fins de l'ordre de 1 ou 2 minutes en
hydrologie urbaine). Les pas d'observations généralement retenus sont 5mn ou 6mn, 15mn,
30mn ; 1h, 2h, 3h, etc..
étape 3 : pour chaque événement pluvieux, on cherche la période de durée D pendant
laquelle l'intensité I ou la hauteur H est maximale. La encore, il existe différentes façons
de procéder, selon que l'on utilise une origine des temps fixe ou mobile pour le début des pas
d'analyse. Par exemple, si les pluies sont enregistrées avec un pas de temps de 5 minutes et
que l'on fasse le calcul pour un pas d'analyse de 15 minutes, on peut considérer uniquement
les périodes de temps 0-15 mn, 15mn-30mn, 30mn-45mn, etc. (dépouillement à origine des
ANJOU RECHERCHE - ENGEES
Modélisation des réseaux d’assainissement : Concepts-Approches et Etapes : Cours 3ème année de l’ENGEES
52
temps fixe) ou 0-15mn, 5mn-20mn, 10mn-25mn, etc. (dépouillement à origine variable). Voir
la Figure 33.
i(mm/h) i(mm/h)
t (mn) t (mn)15 30 45 60 75 100
10
20
30
40
10
20
30
40
15 30 45 60 75 100
Figure 33 : Différence entre dépouillement à origine fixe et dépouillement à origine
variable
étape 4 : on dispose alors de N valeurs d'intensité ou de hauteur maximale sur la durée D que
l'on range dans un ordre décroissant.
étape 5 :on attribue aux N valeurs décroissantes les fréquences empiriques de
dépassement F. La solution la plus simple consiste à considérer que la fréquence de
l'événement de rang r est égal à r / N. Cependant, des considérations mathématiques sur la
distribution statistique des événements conduisent généralement à utiliser des relations de la
forme :
β+
α−
=
N
r
F équation 1
L'une des plus satisfaisantes est la relation de Bos-Levenbach qui suppose que la
variable suit une loi exponentielle:
4,0N
3,0r
F
+
−
= équation 2
les périodes de retour T correspondantes, en années, sont données par la relation :
N
P
3,0r
4,0N
T ⋅
−
+
= équation 3
étapes suivantes : on réitère les étapes 1 à 5 pour les autres durées D choisies.
étape finale : la dernière étape consiste à reporter sur un graphe les valeurs d'intensité (ou de
hauteur) obtenues pour les différentes valeurs de pas de dépouillement et correspondant à une
même période de retour, puis à rechercher une relation mathématique permettant de lisser au
mieux les points obtenus. Cette étape a pour but de permettre l'estimation d'une intensité
ANJOU RECHERCHE - ENGEES
Modélisation des réseaux d’assainissement : Concepts-Approches et Etapes : Cours 3ème année de l’ENGEES
53
correspondant à une période de retour donnée sur n'importe quelle durée. Différentes relations
ont été proposées depuis 150 ans. Parmi les plus classiques, on peut citer :
la formule de Montana (ne pas utiliser pour D < 5 minutes car I → ∞ lorsque D → 0) :
)F(b
D)F(a)F,D(I ⋅= équation 4
la formule de Talbot :
)F(bD
)F(a
)F,D(I
+
= équation 5
la formule à trois paramètres (Keifer et Chu, 1957) :
)F(c
))F(bD(
)F(a
)F,D(I
+
= équation 6
Dans ces trois relations, a, b et c sont des coefficients numériques dépendant de la fréquence F
(ou de la période de retour T), du site de mesure et de la durée D des pluies (attention, les unités
employées sont souvent différentes selon les auteurs).
Un exemple de courbes IDF est donné par la Figure 34. L'incertitude sur les intensités
correspondants à la période de retour 100 ans sont très grandes du fait de la faible longueur
relative de la durée d'observation.
0
50
100
150
200
250
0 20 40 60 80 100 120 140
durée en mn
retour 100 ans
retour 10 ans
retour 5 ans
Intensité
mm/h
Figure 34 : Courbes Intensité-durée-fréquence de la station de Paris-Montsouris
entre 1927 et 1978 pour les périodes de retour de 5, 10 et 100 ans. Ajustements par
la formule de Talbot.
7.1.1.2 Critique et limite de la méthode des courbes IDF
Le problème principal associé à la méthode des courbes IDF est dû à la grande variabilité inter-
annuelle des précipitations. Si l'on compare les résultats obtenus sur un même site pour deux
ANJOU RECHERCHE - ENGEES
Modélisation des réseaux d’assainissement : Concepts-Approches et Etapes : Cours 3ème année de l’ENGEES
54
périodes de temps consécutives de même durée, on obtient ainsi souvent des résultats très
différents : une pluie décennale sur une durée particulière dans la première série peut très bien
devenir annuelle dans la seconde.
De façon un peu empirique, on considère généralement que pour estimer avec une
incertitude acceptable un événement de période de retour T, il faudrait disposer
d'observations sur une durée de 5 à 7 fois la valeur de T exprimée en années (3 fois étant
un minimum en dessous duquel il ne faudrait pas descendre). Cette condition impose des
durées d'observation très longues dès lors que l'on s'intéresse à des périodes de retour un peu
grande (30 ans minimum et 70 ans souhaitables pour estimer la pluie décennale).
Il est en outre nécessaire que les conditions climatiques puissent être considérées comme
stationnaires pendant la période de mesure (pas de changement climatique global ni local), de
même que les conditions d'observation (pas de modification de l'appareil de mesure, de
l'environnement de la station, du mode de suivi des appareils, du mode de dépouillement des
données, etc.). Ces conditions sont également difficiles à remplir sur des durées importantes,
surtout en milieu urbain, ou l'environnement change rapidement.
Certaines de ces difficultés peuvent être surmontées en multipliant le nombre de points
d'observation. En théorie, effectuer pendant 10 ans des mesures sur dix sites indépendants et
climatiquement identiques est équivalent à faire des mesures en un seul point pendant 100 ans.
En pratique, du fait de la taille des systèmes météorologiques associées aux précipitations, il est
difficile de concilier indépendance des événements et homogénéité du climat. Cette approche
permet cependant, moyennant certaines précautions, d'allonger artificiellement et de façon
conséquente les durées d'observation.
Enfin, une dernière difficulté est associée au traitement purement statistique des données. On
mélange en effet des pluies d'origines météorologiques différentes, et donc de caractéristiques
différentes. Les échantillons utilisés pour les statistiques ne sont donc pas homogènes. Pour
utiliser une image simple, on va dans une ferme et on pèse indifféremment tous les animaux :
cochons, poules, vaches et moutons, puis on fait des statistiques et on construit une relation
permettant de prévoir la probabilité que dans cette ferme un animal dépasse un poids donné.
Outre les difficultés d'ajustement de la relation dues au caractère non homogène de l'échantillon,
cet ajustement ne permettra certainement pas de prévoir le poids du plus gros animal dans une
autre ferme où il y aura des chevaux de trait.
Malgré ces difficultés, la méthode des courbes IDF est cependant incontournable car c'est la
seule qui permette d'associer un risque chiffré à l'aléa pluvieux. Elle est indispensable pour
évaluer la période de retour associée à une pluie observée. Elle fournit les valeurs d'intensités
nécessaires à la mise en œuvre de la méthode rationnelle ou de la méthode de Caquot. Enfin elle
sert de base à la construction des pluies de projet les plus utilisées.
Elle doit cependant être utilisée avec beaucoup de précautions pour éviter de tomber dans l'un
des nombreux pièges que cache son apparente simplicité.
ANJOU RECHERCHE - ENGEES
Modélisation des réseaux d’assainissement : Concepts-Approches et Etapes : Cours 3ème année de l’ENGEES
55
8. ANNEXE 2: La répartition de la pollution dans les eaux
de pluie
Depuis au moins une vingtaine d’années, de nombreuses personnes se sont intéressés à la
répartition de la pollution dans les eaux de pluie. Cette répartition a donc est est toujours l’objet
d’un débat, pouvant être d’ailleurs animé, sur les notions de premier flot d’orage, de first flush,
de premier flot pluvial….. Classiquement, il existe trois façons de représenter les choses :
1) les hydrogrammes et pollutogrammes, et donc regarder, par exemple, si les concentration
les plus importantes sont plutôt en début de pluie, et donc si les concentrations les plus
faibles sont plutôt en fin de pluie,
2) les hydrogrammes et le débit massique (ou le flux en fonction du temps) et donc regarder,
par exemple regarder si les valeurs maximales correspondent,
3) les courbes masse/volume, et donc regarder, par exemple, si la partie la plus importante de la
masse est transitée dans la première partie du volume (voir illustration ci-dessous),
Le débat sur ces notions provient des différentes expériences françaises et internationales qui
s’intéressait à l’une des représentations plutôt qu’à une autre. L’exemple classique est le
suivant :
- on note une forte concentration de MES en début de pluie (d’ailleurs non concomitant
avec la valeur extrême de débit) , puis des concentrations beaucoup plus faible : on
peut alors parler d’une sorte de premier flot, qui pourrait correspondre à une érosion
de dépôt,
ANJOU RECHERCHE - ENGEES
Modélisation des réseaux d’assainissement : Concepts-Approches et Etapes : Cours 3ème année de l’ENGEES
56
0
200
400
600
800
1000
1200
1400
1600
1800
2000
1 10 19 28 37 46 55 64 73 82 91 100 109 118 127 136 145 154 163 172 181 190 199 208 217 226 235
0
10
20
30
40
50
60
70
mesures
Débit mesuré
- sur la même pluie, si on trace la courbe masse/volume, on note que 80% de la masse transite
par 75% du volume, donc on peut alors parler d’une absence de premier flot !
Données d'Entzheim (7 pluies)
0%
20%
40%
60%
80%
100%
0% 20% 40% 60% 80% 100%
V/Vtot (%)
M/Mtot(%)
3/5
V= 30 % et M = 80%
V= 15 % et M = 30%
Ainsi, il est véritablement impératif de ne pas utiliser des notions dont les hypothèses
n’ont pas pu être vérifiés. Les phénomènes de pollution pouvant être très différents
d’une pluie à l’autre, d’un réseau à l’autre, d’une saison à l’autre,…il est alors
indispensable de mener un certain nombre de campagnes de mesure pour vérifier les
hypothèses.
ANJOU RECHERCHE - ENGEES
Modélisation des réseaux d’assainissement : Concepts-Approches et Etapes : Cours 3ème année de l’ENGEES
57
9. ANNEXE 3 « Modélisation assainissement du bassin de
Boudonville par le logiciel Hydroworks DmTM
»
Cette étude à réalisée dans le cadre du projet LIFE96ENV/F/420. Texte rédigé par M.
Zug dans le cadre du séminaire ENGEES / AGHTM, « La modélisation en assainissement,
remise en cause des pratiques ? », le 24 janvier 2001 à Strasbourg.
9.1 Introduction
La prise de conscience de la pollution véhiculée par les rejets urbains de temps de pluie est
apparue il y a une trentaine d'années. Cette pollution peut cependant avoir un impact
extrêmement nocif sur le milieu récepteur, par rapport aux rejets continus à faibles
concentrations issus des stations de traitement des eaux usées.
Cette prise de conscience s'est traduite dans les textes par la Directive Européenne de mai 1991
relative aux eaux résiduaires urbaines, suivie de la Loi sur l'Eau de 1992, qui rend obligatoire le
traitement des eaux pluviales collectées, hors événements exceptionnels pour lesquels la priorité
reste d'éviter les inondations. La plupart des agglomérations possèdent des bassins de retenue
hydraulique des eaux pluviales. Ainsi, afin d'éviter des surcoûts trop importants, il semble
judicieux d'essayer d'optimiser le fonctionnement de ces bassins pour qu'ils puissent
remplir un rôle à la fois anti-inondation et anti-pollution. Il s'agit là de l'enjeu global du
projet mené actuellement sur le réseau d'assainissement du bassin versant de Boudonville à
Nancy.
L'étude s'inscrit dans le cadre du programme européen LIFE 1996 de réduction de la pollution
déversée par temps de pluie dans le milieu naturel par l'optimisation du fonctionnement du
système d'assainissement. Il associe le Centre International de l'Eau de Nancy (NAN.C.I.E), la
Communauté Urbaine du Grand Nancy (CUGN), le Laboratoire Central des Ponts et Chaussées
(LCPC) et Anjou Recherche - Vivendi Water.
9.2 Présentation du site et du bassin de Gentilly
Le bassin versant de Boudonville se situe au nord-ouest de l'Agglomération nancéienne en rive
gauche de la Meurthe. C'est un bassin versant de 620 ha drainant les eaux pluviales d'une partie
des territoires des communes de Laxou et de Nancy et les rejets d'eaux usées d'environ 40 000
habitants.
Les problèmes d'inondations à Nancy ont commencé dans les années 1960, avec l'urbanisation
croissante (grands ensembles urbains, lotissements). De 1970 à 1972, plusieurs orages ont mis
en évidence l'insuffisance des collecteurs d'évacuation des eaux pluviales, en particulier au
centre ville. C'est pourquoi, dès 1970, le District Urbain de Nancy a proposé la construction de
bassins de retenue hydraulique sur l'ensemble de l'agglomération afin de pallier ces problèmes
d'inondations.
ANJOU RECHERCHE - ENGEES
Modélisation des réseaux d’assainissement : Concepts-Approches et Etapes : Cours 3ème année de l’ENGEES
58
Dans ce cadre, le bassin de rétention de Gentilly, constitué d’un unique compartiment et d’une
contenance d’environ 12 000 m3
a été construit. Dans le cadre du projet LIFE, celui-ci a été
modifié et sa configuration actuelle comporte deux compartiments C1 et C2 (Figure 35), appelés
respectivement B1 et B2. Trois vannes de vidange ont été placées à l'aval de chaque
compartiment et une vanne de régulation adossée au mur aval de la chambre de vidange.
Le compartiment C1 (ou bassin B1), de volume utile (sous déversoir) 2 000 m3
environ, est
utilisé pour les faibles pluies. En cas de fortes pluies, ce compartiment, une fois rempli, déverse
vers le compartiment C2 (bassin B2), de volume utile 8 900 m3
environ, soit un volume total
approché de 10 900 m3
sous déversoirs de sécurité (Figure 36).
electroslide
Collecteur Beauregard
φ 1200
pente 5 %
Collecteur de vidange
φ 1000
pente 4 %
Collecteur Rhin
φ 1200
pente 56 %
Collecteur Pompier
φ 800
pente 34 %
Compartiment C1
Compartiment C2
Sens de l'écoulement
Vannes
muret
coudes
Chambre de
vidange
Figure 35 : Vue schématique du bassin de Gentilly ; configuration actuelle
VEC1 2,70 m
1,80 mVEC2
VES1
B1
VEC4
VES2
VEC3
B2
8900 m3
Figure 36 : Vue en coupe du bassin de Gentilly ; configuration actuelle.
Chaque compartiment est équipé à l'aval d'une sonde de hauteur d'eau, d'un turbidimètre et de
trois vannes :
-Vannes VEC (« vidange eaux claires ») : VEC1 et VEC2 sur B1, VEC3 et VEC4 sur B2. Ces
vannes sont en position haute et permettent la vidange des tranches d'eaux supérieures ou
intermédiaires. Elles sont à ouverture tout ou rien vers le bas, sauf la vanne VEC3 qui peut être
ouverte à deux positions intermédiaires (1/3, 2/3) et joue ainsi un rôle de déversoir mobile.
ANJOU RECHERCHE - ENGEES
Modélisation des réseaux d’assainissement : Concepts-Approches et Etapes : Cours 3ème année de l’ENGEES
59
-Vannes VES (« vidange eaux sales ») : VES1 sur B1, VES2 sur B2. Elles permettent la vidange
des tranches inférieures en fin de pluie. Elles sont à ouverture tout ou rien vers le haut.
Les turbidimètres, fixés à des escaliers flottants, sont immergés à faible profondeur et suivent les
niveaux des plans d'eau. Leurs mesures permettent de piloter les phases de vidange des
effluents. La gestion du bassin de Gentilly est basée sur un automate local gérant l'ensemble des
vannes selon deux modes différents : « anti-pollution » ou « anti-inondation ». Le basculement
entre ces deux modes est décidé par un opérateur depuis le PC informatique de la CUGN après
prise en compte des alertes générées automatiquement par un logiciel d'analyse des images
radar.
9.3 MISE AU POINT DU MODELE MATHEMATIQUE (Configuration
actuelle du bassin de gentilly)
9.3.1 Calage du modèle en hydraulique
La phase de calage a tout d’abord été réalisée dans l’ancienne configuration du bassin, puis
complétée en utilisant les pluies des 03/03/00 et 29/02/000. Bien que ces deux pluies présentent
les mêmes caractéristiques générales et ne remplissent que peu le bassin B2, elles ont été
retenues du fait de deux configurations complémentaires au niveau des phases de vidanges des
bassins. En effet :
Concernant la pluie du 03/03/00 : les tranches supérieures (eaux claires) ont été vidangées à fort
débit (1 000 l/s entre 04h20 et 05h04), puis la tranche inférieure (eaux sales) a été vidangée à
faible débit (300 l/s entre 05h05 et 06h07). Cette vidange a été pilotée par la consigne de durée
maximale de stockage (12 h) puisque la turbidité indique une concentration restée supérieure à
50 mg/l.
Concernant la pluie du 29/02/00 : les tranches supérieures et inférieures ont été vidangées une
première fois à très fort débit (2 300 l/s) dès la fin de la pluie (vers 22h50), puis une seconde fois
plusieurs heures après la pluie (vers 09h15 le 01/03/00).
Les Figures ci-après montrent la qualité des résultats obtenus dans cette phase de calage.
Hauteur B1, pluie du 03/03/00
0
1
2
3
4
5
6
7
8
12:30
13:30
14:30
15:30
16:30
17:30
18:30
19:30
20:30
21:30
22:30
23:30
0:30
1:30
2:30
3:30
4:30
5:30
6:30
0
2
4
6
8
10
12
14
16
mesurée
simulée
ouv VEC2
ouv VEC1
ouv VES1
ferm VEC1, VEC2
fermVES1
Figure 37 : B1, Pluie du 03/03/00
Hauteur B2, pluie du 03/03/00
0
1
2
3
4
5
6
7
8
12:30
13:30
14:30
15:30
16:30
17:30
18:30
19:30
20:30
21:30
22:30
23:30
0:30
1:30
2:30
3:30
4:30
5:30
6:30
0
2
4
6
8
10
12
14
16
mesurée
simulée
Figure 38 : B2, Pluie du 03/03/00
ANJOU RECHERCHE - ENGEES
Modélisation des réseaux d’assainissement : Concepts-Approches et Etapes : Cours 3ème année de l’ENGEES
60
Hauteur Libération - pluie du 03 03 00
0
0.2
0.4
0.6
0.8
1
12:30
13:30
14:30
15:30
16:30
17:30
18:30
19:30
20:30
21:30
22:30
23:30
0:30
1:30
2:30
3:30
4:30
5:30
6:30
0
2
4
6
8
10
12
14
16
1_042 mesurée
1_042 simulée
pic dû à la pluie
pics dus à la
vidange de B1
Figure 39 : Libération (Aval Bassin de Gentilly),
Pluie du 03/03/00
Hauteur Crosnes - pluie du 03 03 00
0
0.5
1
1.5
2
2.5
12:30
13:30
14:30
15:30
16:30
17:30
18:30
19:30
20:30
21:30
22:30
23:30
0:30
1:30
2:30
3:30
4:30
5:30
6:30
0
2
4
6
8
10
12
14
16
13_040 simulée
13_040 mesurée
Figure 40 : Crosne (Aval Bassin Versant), Pluie du
03/03/00
9.3.2 Validation du modèle en hydraulique
La phase de validation a été réalisée sur une dizaine d’autres pluies. La qualité des résultats
obtenus étant en tout point comparable à celle obtenu lors du calage, seuls les résultats de la
pluie du 05/04/00 et de la série du 24/02 au 06/03/00 seront commentés et illustrés ici. En effet
ces deux cas ont été retenus car présentant un intérêt particulier :
Concernant la pluie du 05/04/00 : différents éléments ont guidé ce choix : cette pluie a été
échantillonnée en pollution et sera utilisée pour la mise au point du modèle de pollution (ce qui
implique d’avoir une bonne qualité de résultats en hydraulique), le bassin B2 a été rempli à
hauteur de 50 % et enfin, la vidange a été pilotée par la consigne de durée maximale de stockage
(12 h) puisque la turbidité indique une concentration restée supérieure à 50 mg/l.
Concernant la série de pluie du 24/02 au 06/03/00 : l’intérêt est de réaliser une simulation sur
plusieurs jours avec pour objectif de vérifier si le modèle pourra être utilisé comme outil de
prédiction et d’aide à la décision dans la perspective où l’on souhaite l’utiliser sur des scénarios
correspondant à des enchaînements de plusieurs événements pluvieux afin d’optimiser les règles
de gestion du bassin.
Les résultats obtenus sont présentés sous forme de graphiques dans Figure 41 à Figure 48 et
l’examen de ces résultats amène quelques commentaires :
Concernant la pluie du 05/04/00 : Les résultats sont de bonne qualité générale, mais un
problème vis-à-vis des consignes de débit de l'électroslide a été constaté : en effet, le palier créé
par la limitation à 299 l/s du débit de l'électroslide à 1h45 ne se retrouve pas dans les mesures
(Figure 43). Nous avons donc effectué une simulation en ignorant cette consigne. Les résultats
sont effectivement plus proches de la réalité. Cette correction permet également d'améliorer la
reproduction de la vidange du bassin B2, freinée par la limitation du débit de l'électroslide. Dans
ce cas les résultats pour B2 sont également de bonne qualité aussi bien pour le remplissage que
pour la vidange.
Concernant la série de pluie du 24/02 au 06/03/00 : les différents graphes font apparaître
certaines différences significatives entre les simulation et les mesures. Un examen attentif
permet d’expliquer ces différences comme par exemple :
ANJOU RECHERCHE - ENGEES
Modélisation des réseaux d’assainissement : Concepts-Approches et Etapes : Cours 3ème année de l’ENGEES
61
Du 24/02 à 00h au 25/2 vers 12h, les hauteurs d'eau simulées sont bien inférieures aux hauteurs
d'eau mesurées. Or, la pluie correspondante (pluviomètre Haut-du-Lièvre) est très faible, et ne
peut raisonnablement pas générer brusquement un mètre de hauteur d'eau dans le bassin.
L’exploitation des données enregistrées par les autres pluviomètres a confirmé les informations
provenant de celui du Haut du Lièvre.
Du 25/02 vers 12h au 28/02 vers 18h, la hauteur d'eau mesurée dans B1 augmente de façon
importante (les vannes sont fermées durant cette période). Cependant, aucune pluie n'a été
observée sur les pluviomètres. Par ailleurs, les hauteurs d'eau mesurées avenue du Rhin, d'où
provient la totalité du débit par temps sec, sont inférieures à 1cm (Figure 45), donc une telle
montée du niveau dans B1 ne peut correspondre au seul stockage des effluents de temps sec.
Ces simulations ont été réalisées avec comme seule donnée d’entrée la pluviométrie (les règles
de gestion sont adaptées en fonction de ce qui s’est passé réellement). Les résultats pour cette
simulation longue durée sont de bonne qualité. Par ailleurs, on peut dire que le modèle peut être
utilisé comme outil de prédiction et d’aide à la décision dans la perspective où l’on souhaite
l’utiliser sur des scénarios correspondant à des enchaînements de plusieurs événements pluvieux
afin d’optimiser les règles de gestion du bassin.
Hauteur B1 - pluie du 05/04/00
0.0
1.0
2.0
3.0
4.0
5.0
6.0
7.0
8.0
0:00
2:00
4:00
6:00
8:00
10:00
12:00
14:00
16:00
18:00
20:00
22:00
0:00
2:00
4:00
6:00
8:00
10:00
12:00
14:00
0
2
4
6
8
10
12
14
16
mesurée
simulée
ouv VEC1
ouv VEC2
ouv VES1
fermVEC1, VEC2
ferm VES1
Figure 41 : B1, pluie du 05/04/00
Hauteur B2 - pluie du 05/04/00
0.0
1.0
2.0
3.0
4.0
5.0
6.0
7.0
8.0
0:00
2:00
4:00
6:00
8:00
10:00
12:00
14:00
16:00
18:00
20:00
22:00
0:00
2:00
4:00
6:00
8:00
10:00
12:00
14:00
0
2
4
6
8
10
12
14
16
mesurée
simulée
simulée sans limelectroslide
ouv VES2
Figure 42 : B2, pluie du 05/04/00
Hauteur Libération - pluie du 05/04/00
0.0
0.2
0.4
0.6
0.8
1.0
0:00
2:00
4:00
6:00
8:00
10:00
12:00
14:00
16:00
18:00
20:00
22:00
0:00
2:00
4:00
6:00
8:00
10:00
12:00
14:00
0
2
4
6
8
10
12
14
16
mesurée
simulée
simulée sans lim electroslide
ouv VEC1, VEC2
ouv VES1 ouv VES2
Figure 43 : Libération, pluie du 05/04/00
Hauteur Crosne - pluie du 05/04/00
0.0
0.5
1.0
1.5
2.0
2.5
0:00
2:00
4:00
6:00
8:00
10:00
12:00
14:00
16:00
18:00
20:00
22:00
0:00
2:00
4:00
6:00
8:00
10:00
12:00
14:00
0
2
4
6
8
10
12
14
16
mesurée
simulée
simulée sans lim electroslide
Figure 44 : Crosnes, pluie du 05/04/00
ANJOU RECHERCHE - ENGEES
Modélisation des réseaux d’assainissement : Concepts-Approches et Etapes : Cours 3ème année de l’ENGEES
62
H a u t e u r R h i n - 2 4 / 0 2 a u 0 6 / 0 3 / 0 0
0 . 0
0 . 2
0 . 4
0 . 6
0 . 8
1 . 0
24/2
25/2
26/2
27/2
28/2
29/2
1/3
2/3
3/3
4/3
5/3
6/3
0
3
6
9
1 2
1 5
1 8
2 1
2 4
R h i n m e s u r é e
R h i n s i m u l é e
Figure 45 : Rhin, série du 24/02 au 06/03/00
H a u t e u r B 1 - 2 4 / 0 2 a u 0 6 / 0 3 / 0 0
0 . 0
1 . 0
2 . 0
3 . 0
4 . 0
5 . 0
6 . 0
7 . 0
8 . 0
24/2
25/2
26/2
27/2
28/2
29/2
1/3
2/3
3/3
4/3
5/3
6/3
0
2
4
6
8
1 0
1 2
1 4
1 6
m e s u r é e
s i m u l é e
Figure 46 : B1, série du 24/02 au 06/03/00
H a u te u r B 2 - 2 4 /0 2 a u 0 6 /0 3 /0 0
0 .0
1 .0
2 .0
3 .0
4 .0
5 .0
6 .0
7 .0
8 .0
24/2
25/2
26/2
27/2
28/2
29/2
1/3
2/3
3/3
4/3
5/3
6/3
0
2
4
6
8
1 0
1 2
1 4
1 6
m e s u ré e
s im u lé e
Figure 47 : B2, série du 24/02 au 06/03/00
ANJOU RECHERCHE - ENGEES
Modélisation des réseaux d’assainissement : Concepts-Approches et Etapes : Cours 3ème année de l’ENGEES
63
H a u t e u r C r o s n e - 2 4 /0 2 a u 0 6 /0 3 /0 0
0 .0
0 .5
1 .0
1 .5
2 .0
2 .5
24/2
25/2
26/2
27/2
28/2
29/2
1/3
2/3
3/3
4/3
5/3
6/3
0
3
6
9
1 2
1 5
1 8
2 1
2 4
1 3 _ 0 4 0 m e s u r é e
1 3 _ 0 4 0 s im u lé e
Figure 48 : Crosnes, série du 24/02 au 06/03/00
9.3.3 Mise au point et verification du modèle pollution
Vérification des simulations en pollution à l’entrée du bassin.
Les Figures ci-après proposent les résultats de simulation pour les MES en entrée de bassin pour
les pluies du 5 avril et 18 mai 2000 (les résultats pour les autres polluants sont de même qualité).
Ces résultats sont de même qualité que ceux obtenus lors de la précédente étude. Ainsi, le
modèle a pu être testé sur cinq événements pluvieux (dont trois pluies en 1996) et permet de
confirmer les commentaires proposés lors de cette première étude : même si dans la plupart des
cas un décalage temporel est constaté, le modèle reproduit des pointes de concentrations
correspondant aux mesures et aux différents pics de pluie et ceci avec une qualité pouvant
qualifiée de satisfaisante.
Néanmoins, ne disposant pas de mesures de pollution pour des pluies plus importantes, nous ne
pouvons pas conclure sur les résultats du modèle dans le cas d’événements pluvieux plus
intenses.
0
10
20
30
40
50
0:00
3:20
6:40
10:00
13:20
16:40
20:00
23:20
2:40
6:00
9:20
12:40
Fluxen(g/s)
0
4
8
12
16
20
Pluviométrie(mm/h)
Mesures
Simulation
Figure 49 : Entrée B1, pluie du 05/04/00, flux MES
0
25
50
75
100
125
150
175
200
10:00
11:30
13:00
14:30
16:00
17:30
19:00
20:30
22:00
23:30
1:00
2:30
4:00
5:30
7:00
8:30
Flux(g/s)
0
2
4
6
8
10
12
14
Pluviométrie(mm/h)
Mesures
Simulation
Figure 50 : Entrée B1, pluie du 18/05/00, Flux MES
9.3.4 Mise au point du modèle en pollution à la sortie du bassin
ANJOU RECHERCHE - ENGEES
Modélisation des réseaux d’assainissement : Concepts-Approches et Etapes : Cours 3ème année de l’ENGEES
64
Dans ce cas, la difficulté du travail de modélisation était la reproduction des phénomènes de
sédimentation et/ou remise en suspension dans les compartiments, puisque c’est ainsi que
l’ouvrage doit fonctionner. Après différents essais, les deux compartiments ont été
« modélisés » comme de grandes conduites, en utilisant les lois de transport total du logiciel.
Les Figures ci-après proposent les résultats de simulation en sortie de bassin pour les pluies du 5
avril et 18 mai 2000 :
Concernant la pluie du 05/04/00 : on peut observer que le modèle reproduit fidèlement, dans
l’ensemble, les mesures effectuées au moment de la vidange du bassin que ce soit pour
l’ouverture des vannes « eaux claires » ou « eaux sales ».
Concernant la pluie du 18/05/00 : le pollutogramme des concentrations présente deux visages :
une première partie de simulation au cours de laquelle les variations de concentrations en MES
dues aux ouvertures des vannes « eaux claires » et « eaux sales » sont bien reproduites dans la
forme. La seconde partie du calcul, qui paraît diverger par rapport aux mesures.
0
50
100
150
200
250
0:00
3:20
6:40
10:00
13:20
16:40
20:00
23:20
2:40
6:00
9:20
12:40
Concentration(mg/l)
0
4
8
12
16
20
Pluviométrie(mm/h)
Simulation
Mesures
Figure 51 : Sortie Bassin, pluie du 05/04/00, conc
MES
0
20
40
60
80
100
0:00
3:20
6:40
10:00
13:20
16:40
20:00
23:20
2:40
6:00
9:20
12:40
Flux(g/s)
0
4
8
12
16
20
Pluviométrie(mm/h)
Simulation
Mesures
Figure 52: Sortie Bassin, pluie du 05/04/00, flux
MES
0
100
200
300
400
500
600
5:30
7:00
8:30
10:00
11:30
13:00
14:30
16:00
17:30
19:00
Concentration(mg/l)
0
2
4
6
8
10
12
14
Pluviométrie(mm/h)
Simulation
Mesures
Figure 53: Sortie Bassin, pluie du 18/05/00, conc
MES
0
50
100
150
200
2:00
3:30
5:00
6:30
8:00
9:30
11:00
12:30
14:00
Flux(g/s)
Simulation
Mesures
Figure 54: Sortie Bassin, pluie du 18/05/00, flux
MES
9.3.5 Discussion des résultats en pollution
Concernant les campagnes de mesures, plusieurs observations peuvent être faites : la
coïncidence d’un « bon » événement pluvieux et le déroulement d’une campagne de mesures
dans de bonnes conditions est souvent aléatoire. De ce fait, les quatre campagnes pollution
effectuées correspondent à des mesures sur de petits événements (remplissage partiel de B2) et
ANJOU RECHERCHE - ENGEES
Modélisation des réseaux d’assainissement : Concepts-Approches et Etapes : Cours 3ème année de l’ENGEES
65
pour trois d’entre elles, la durée de temps sec ayant précédé la pluie est inférieure à 2 jours, ce
qui se traduit par des concentrations en matières polluantes peu élevées. L’utilisation du modèle
pour des concentrations trop faibles n’aurait pas d’intérêt et risquerait de conduire à un mauvais
paramétrage lorsque le transport de pollution est plus important.
Néanmoins, les premiers résultats de modélisation sont très encourageants. Sur les deux pluies
dont les campagnes ont été exploitées, les calculs d’HYDROWORKS-DMTM
ont été semblables
aux mesures, que ce soit en entrée ou en sortie de bassin.
Pour l’entrée, cette étude a confirmé les conclusions de la précédente : la simulation de la
pollution arrivant dans le bassin est très bien prise en compte par le modèle. Ceci est une
information essentielle puisqu’elle nous permet d’évaluer, pour différentes conditions, la
contribution du bassin en pollution sur l’ensemble du bassin versant.
Pour la sortie, qui était l’incertitude de l’étude compte tenu des phénomènes complexes en jeu
dans le bassin, les résultats sont également de bonne qualité. On a pu observer que les vidanges
au niveau de B1 en « eaux claires » et en « eaux sales » pour les deux événements étaient bien
simulées.
Toutefois, la vidange n’a pu être calée pour B2 que sur un événement et uniquement pour la
vidange des « eaux sales ». De plus, il est nécessaire de s’intéresser aux résultats de simulation
au niveau des surverses de B1 vers B2 par rapport aux mesures. Il est important de comprendre
et savoir comment se fait la répartition de la pollution entre les deux compartiments.
9.4 SYNTHESE
Les résultats de cette étude de modélisation du réseau d’assainissement du bassin de
Boudonville ne se limitent pas à une simple comparaison entre les simulations et les mesures,
mais ont pour but de valider un outil mathématique dont l’utilisation devra permettre de mieux
comprendre, caractériser et finalement anticiper le comportement du réseau au point de vue de
l’hydraulique et de la pollution.
Le modèle mathématique en hydraulique est validé et la bonne qualité des résultats obtenus sur
des pluies faibles ou fortes, avec et sans gestion de la vanne de régulation du bassin de Gentilly,
montre qu’il pourra être utilisé sans modifications importantes dans une phase ultérieure.
Le modèle mathématique en pollution donne des résultats satisfaisants en entrée du bassin de
Gentilly (cinq pluies disponibles) et des résultats encourageants en sortie, même si ceux-ci
nécessiteraient encore des vérifications sur d’autres événements pluvieux.
Les résultats de cette étude sont d’ores et déjà encourageants quant à la mise en œuvre d’un outil
de simulation et à son utilisation future avec des scénarios de pluies ou de séries de pluies, ainsi
qu’au choix et à la validation des consignes de gestion du bassin de Gentilly et donc à la
quantification de son impact en hydraulique et pollution sur le milieu récepteur.
ANJOU RECHERCHE - ENGEES
Modélisation des réseaux d’assainissement : Concepts-Approches et Etapes : Cours 3ème année de l’ENGEES
66
10. ANNEXE 4 « « Etude de définition du débit de
référence d’une station d’épuration : application au
système d’assainissement de Grand Couronne »
Cette étude a été réalisée dans le cadre d’une convention avec l’Agence de l’Eau Seine
Normandie» , réalisée dans le cadre du projet LIFE96ENV/F/420. Texte rédigé par M.
Zug dans le cadre du séminaire ENGEES / AGHTM, « La modélisation en assainissement,
remise en cause des pratiques ? », le 24 janvier 2001 à Strasbourg
10.1 Contexte
La nécessité de prendre en compte les impacts des rejets urbains de temps de pluie est apparue
au cours de ces dernières années afin d’améliorer la qualité des milieux récepteurs. Les
obligations réglementaires ont été renforcées à travers la directive européenne du 21/05/91 sur le
traitement des eaux résiduaires et sa traduction en droit français : loi sur l’eau du 03/01/92 et ses
textes d’application.
Conformément aux recommandations du Ministère de l’Environnement pour l’application du
décret du 3 juin 1994 et des arrêtés du 22 décembre 1994, la prise en compte des rejets urbains
de temps de pluie sera effectuée à travers une démarche locale et progressive, et concerne
uniquement les circonstances météorologiques normales. Celles-ci doivent être définies en
opposition aux circonstances météorologiques exceptionnelles pour lesquelles un
fonctionnement de la station en mode légèrement dégradé peut être accepté.
Le Ministère de l’Environnement encourage en effet dans ses recommandations (circulaire du
12/05/95) la fixation de deux débits caractéristiques :
-Le débit de référence de l’installation qui correspond à son débit nominal, pour lequel est requis
son niveau de traitement adapté aux objectifs de qualité du milieu, et qui comprend
nécessairement la totalité du débit de temps sec et, si nécessaire, la part de débit de temps de
pluie que la collectivité a décidé de traiter.
-Un débit supérieur, correspondant à de plus fortes pluies, pour lequel des performances moins
sévères peuvent être envisagées. Ce débit, pour être pertinent, doit être associé à une durée
d’épisode pluvieux.
10.2 Objectifs
C’est dans ce cadre que l’Agence de l’Eau Seine Normandie a cofinancé une étude dont
l'objectif est de proposer une méthodologie qui permette, à partir de l’étude d’un cas concret,
de :
ANJOU RECHERCHE - ENGEES
Modélisation des réseaux d’assainissement : Concepts-Approches et Etapes : Cours 3ème année de l’ENGEES
67
-Définir le débit de référence d’une station d’épuration et l’événement pluvieux exceptionnel
associé, c’est à dire définir les conditions limites correspondant aux eaux de temps de pluie.
-Elaborer des recommandations pour la conception et l'exploitation du système d'assainissement
afin de gérer au mieux l’ensemble des événements pluvieux.
L’appréhension fine du système d’assainissement complet grâce à une modélisation des
systèmes de collecte et de traitement, et le suivi du fonctionnement du système d’assainissement
par temps de pluie pendant une longue période, permettront d’atteindre cet objectif.
10.3 DEMARCHE adoptée
Afin d’atteindre les objectifs précédemment définis, la démarche suivante a été adoptée :
-Analyse pluviométrique, à la fois en terme de régime des précipitations et de régime de temps
sec les précédant, de manière à définir une année synthétique de pluie.
-Mesures de terrain, qualitatives et quantitatives, de longue durée (1 an) sur le système
d’assainissement.
-Construction, calage et validation de modèles représentant l’ensemble du système
d’assainissement, à l'aide des logiciels HYDROWORKS DM™ (réseau) et SIMBA/SIMBAD
(station).
-Diagnostic du fonctionnement des ouvrages existants, en réalisant des simulations sur la base
de l’année synthétique de pluie.
-Etude de scénarios prenant en compte des améliorations et/ou des modifications par rapport au
système existant.
-Elaboration d’une méthode reproductible pour la détermination des limites de garantie du
traitement.
10.4 Site d’application
Pour développer cette méthode, le système d’assainissement de Grand-Couronne a été retenu.
Le bassin versant de Grand-couronne, situé dans la banlieue de Rouen, est drainé par un réseau
unitaire et un réseau séparatif. L’exutoire du réseau unitaire est un bassin tampon situé en entrée
de la station d’épuration, les eaux usées séparatives étant directement acheminées à la station.
Le bassin versant étudié comprend 6 900 habitants répartis sur 247 ha. La surverse du bassin
tampon peut être considérée comme l’unique point de rejet du réseau de collecte.
La station d’épuration est de type « boues activées » avec pré-traitements, bassins biologiques et
clarificateur. Son dimensionnement initial est basé sur un débit de 4 800 m3
/jour (20 000 EH),
permettant un traitement des pluies de période de retour inférieure ou égale à deux mois. Sur
cette même base de dimensionnement, le bassin tampon de 1 400 m3
(unique point de rejet du
réseau) ne doit pas engendrer plus de 6 déversements par an.
10.5 Analyse pluviométrique
ANJOU RECHERCHE - ENGEES
Modélisation des réseaux d’assainissement : Concepts-Approches et Etapes : Cours 3ème année de l’ENGEES
68
L’objectif est de construire une année pluviométrique représentative sur le site de Grand-
Couronne. Le principe adopté est le suivant : à partir de l’analyse des enregistrements
pluviographiques disponibles, un inventaire des événements pluvieux est réalisé, permettant une
classification de ceux-ci pour en établir une typologie. Puis une année synthétique, constituée de
pluies d’intensité moyenne ayant déclenché un ruissellement, est générée sur la base des
différentes classes de pluies mises en évidence.
Météo France a ainsi travaillé sur les données pluviographiques de sa station de Rouen-Ville,
sur les années 1983 à 87, et 1991 à 96, soit 11 années de données.
Afin de traiter les données et de séparer le temps de pluie du temps sec, des limites ont été
définies. Ainsi, nous avons choisi le seuil de 1 millimètre pour définir un événement pluvieux, et
une durée minimale de 30 minutes pour considérer un épisode de temps sec.
Les variables utilisées sont la durée (d), la hauteur (h), la durée de temps sec qui précède
immédiatement l’événement pluvieux (TSS) et la durée de temps sec précédant l’événement
pluvieux, augmentée de la durée des épisodes pluvieux n’entrant pas dans la définition des
événements pluvieux (TSL). La méthode utilisée a permis d’obtenir 6 classes de pluies :
Classe Nombre
d’événements
pluvieux
% du nombre
total
d’événements
Durée
moyenne
(min)
Hauteur
moyenne
(mm)
TSL moyen
(min)
1 469 29 % 153 3,2 3 269
2 4 0,4 % 5 041 5,5 2 555
3 10 0,6 % 435 34,6 2 346
4 818 50 % 62 1,4 3 342
5 268 16 % 295 7,2 3 825
6 60 4 % 502 16,5 3 164
Pour l’année synthétique, le but est d’obtenir à partir des résultats précédents une série
chronologique correspondant à une année, constituée de valeurs d, h, et TSL, et représentative
de la pluviométrie annuelle de la station. La méthodologie utilisée est d’ordre statistique et ne
sera pas décrite ici.
L’année synthétique ainsi constituée est composée de 155 événements, que nous avons dû
discrétiser pour les simulations : forme rectangulaire pour les pluies dont h < 2 mm et forme
triangulaire quand h >2 mm.
ANJOU RECHERCHE - ENGEES
Modélisation des réseaux d’assainissement : Concepts-Approches et Etapes : Cours 3ème année de l’ENGEES
69
Année synthétique de pluie
0.0
2.0
4.0
6.0
8.0
10.0
12.0
14.0
16.0
18.0
20.01-janv
1-févr
1-m
ars
1-avr
1-m
ai
1-juin
1-juil
1-août
1-sept
1-oct
1-nov
1-déc
Date
Hauteurprécipitée(mm)
La hauteur totale précipitée de cette année synthétique est de 522,4 mm, alors que celle observée
pour l’année 1998 est de 552,1 mm. On peut donc considérer l’année synthétique comme
représentative de la réalité.
10.6 Mesures
Les mesures ont été effectuées en 17 points (dont 2 pluviographes), durant 2 ans (démarrage en
avril 1998).
Le nombre important de points de mesures (17 au total représentant un peu plus d’un demi-
million de données par mois) a nécessité la mise en place d’une organisation adaptée afin de
gérer le flux important de données. Toutes les mesures en continu ont été enregistrées par des
appareils électroniques et ont nécessité l’élimination des valeurs aberrantes ou manquantes, une
mise en forme et une validation, avant leur utilisation et interprétation.
Les campagnes de mesures comprennent :
-Des mesures de temps sec et de temps de pluie permettant d'avoir une image sur l'année du
fonctionnement du système d’assainissement.
-Des mesures de temps sec permettant le calage du modèle dynamique SIMBAD, et celui
d’HYDROWORKS DM™.
-Des mesures de temps de pluie permettant de caler et de valider les modèles HYDROWORKS
DM™ et SIMBAD sur un nombre suffisant de pluies.
Ces mesures, selon le point considéré, concernent les paramètres suivants : MES, MVS, MS,
DBO5, DCO, DCO soluble, DCO dure, NNH4, NTK, NNO3, P total, P soluble, Pb, Zn, Cd,
TAC.
10.7 Modèle « réseau »
ANJOU RECHERCHE - ENGEES
Modélisation des réseaux d’assainissement : Concepts-Approches et Etapes : Cours 3ème année de l’ENGEES
70
10.7.1 Construction du modèle
Les réseaux unitaire et EU séparatif ont été modélisés à l’aide du logiciel HYDROWORKS
DM™. Le modèle « réseau » intègre également le bassin tampon, mais uniquement pour la
partie hydraulique.
Le modèle comporte 64 nœuds de calculs.
10.7.2 Calage et validation du modèle
Pour caler et valider le modèle en hydraulique et pollution, quatre étapes ont été nécessaires :
- Calage et validation du réseau unitaire par temps sec, en hydraulique et en pollution.
- Calage et validation du réseau séparatif par temps sec, en hydraulique et pollution.
- Calage et validation du réseau unitaire par temps de pluie, en hydraulique et pollution, pour
des événements pluvieux isolés.
- Validation et transposition pour des séries chronologiques de pluie.
Lors des phases de calage et validation, afin de juger de la qualité des résultats, deux approches
ont été utilisées :
L’approche qualitative, qui consiste à représenter graphiquement les valeurs simulées et
mesurées. Les critères de comparaison sont : l’allure générale de la courbe, les positions dans le
temps des pics, les valeurs maximales.
L’approche quantitative, plus objective. On compare ici les volumes et les charges de pollution,
mesurés et simulés, sur une période déterminée de temps sec ou de pluie.
Certaines spécificités du réseau ont rendu la modélisation délicate. En effet, l’importante
influence aval créée par le bassin tampon sur le réseau, ainsi que la faible pente du dernier
collecteur, génèrent la formation d’importants dépôts par temps sec, et leur érosion par temps de
pluie. De plus, la part de pollution de soluble est très importante dans ce réseau.
Malgré ces contraintes, les résultats de calage et de validation sont de bonne qualité. Tant pour
les simulations d’événements isolés que de longues séries, les hydrogrammes et pollutogrammes
simulés sont semblables à ceux mesurés, pour l’aspect des courbes et pour les valeurs
maximales. Les volumes et charges mesurés et simulés sont du même ordre de grandeur.
Les figures suivantes présentent quelques exemples de comparaisons entre les mesures et les
simulations, pour des événements isolés ou des longues séries :
ANJOU RECHERCHE - ENGEES
Modélisation des réseaux d’assainissement : Concepts-Approches et Etapes : Cours 3ème année de l’ENGEES
71
Comparaisondes fluxde MES pour lapluie du17/10
validationduréseauunitaire
0
50
100
150
200
250
300
350
400
11:34 12:24 13:14 14:04 14:54 15:44
FluxMES(g/s)
MESm(g/s)
MESsim(g/s)
Pluie du17/10/98 :comparaisondes débits mesuré
etsimulé
0
0.05
0.1
0.15
0.2
0.25
0.3
11:34 12:24 13:14 14:04 14:54 15:44
Débit(m3/s)
0
2
4
6
8
10
12
14
16
18
Intensitépluie(mm/h)
Pluie (mm/h)
Débit mesuré (m3/s)
Débit simulé (g/s)
Comparaison des flux de DCO pour la pluie du 17/10
validation du réseau unitaire
0
50
100
150
200
250
300
350
11:34 12:24 13:14 14:04 14:54 15:44
DCOm(g/s)
DCOsim(g/s)
Comparaison des flux de NTK pour la pluie du 17/10
validation du réseau unitaire
0
2
4
6
8
10
12
14
16
18
11:34 12:24 13:14 14:04 14:54 15:44
NTKm(g/s)
NTKsim(g/s)
Comparaison des flux de NH4 pour la pluie du 17/10
validation du réseau unitaire
0
1
2
3
4
5
6
7
11:34 12:24 13:14 14:04 14:54 15:44
NH4m(g/s)
NH4sim(g/s)
ANJOU RECHERCHE - ENGEES
Modélisation des réseaux d’assainissement : Concepts-Approches et Etapes : Cours 3ème année de l’ENGEES
72
comparaison hauteurs en P1 - validation mensuelle en hydraulique
0
0.5
1
1.5
2
2.5
3
01-avr02-avr03-avr04-avr
5-avr
6-avr
7-avr
8-avr
9-avr10-avr11-avr12-avr12-avr13-avr14-avr15-avr16-avr17-avr18-avr19-avr20-avr21-avr
Hauteur(m)
0
5
10
15
20
25
30
35
40
45
50
Intensitédelapluie(mm/h)
Pluie (mm/h)
h mesurée
h simulée
On peut donc considérer que le modèle « réseau » construit autour d’HYDROWORKS DM™
pour le site de Grand-Couronne est validé et utilisable pour simuler n’importe quel type de
scénario pluviométriques.
10.8 Modèle « bassin tampon et pré-traitements »
Des campagnes de mesures spécifiques, à l’amont et l’aval du bassin tampon, ont mis en
évidence une importante sédimentation par temps sec, et un phénomène d’érosion lors du
fonctionnement des hydrojets en temps de pluie.
Un modèle conceptuel décrivant ces phénomènes de pollution dans le bassin tampon, ainsi
qu’un modèle conceptuel schématisant les pré-traitements (non pris en compte dans le modèle
« station »), ont été construits. L’ensemble de ces modèle sert d’interface entre le modèle
« réseau » et le modèle « station ».
Le calage et la validation de ces modèles, par temps sec et par temps de pluie, ont été effectués
de façon satisfaisante. Ces calage et validation ont concerné uniquement la partie pollution pour
le bassin tampon, l’hydraulique et la pollution pour les pré-traitements.
La figure suivante schématise les modèles réalisés :
ANJOU RECHERCHE - ENGEES
Modélisation des réseaux d’assainissement : Concepts-Approches et Etapes : Cours 3ème année de l’ENGEES
73
• Qp1, Cp1
•Vbt, Hbt
•Mdépôt
•α, β, γ, à caler
P1
BT
•Cp1, Qp1
P13
P2
•Qp2, Cp2
•Qp13, Cp13
P14
•Qp14, Cp14
P ’3
Prétraitement
•Qp ’3, Cp ’3
Hydroworks
Modèle Bassin Tampon
Mesures
Modèle prétraitement
Vers bassins biologiques
P11
•Qp11, Cp11
10.9 Modèle « station »
10.9.1 Construction du modèle
Pour construire le modèle, il est nécessaire de connaître :
- La matière polluante : flux total, concentration de chaque partie la constituant.
- Les conditions opératoires : température, temps de séjour, qualité du mélange.
Les données à recueillir pour la modélisation de la station concernent les caractéristiques
géométriques et de fonctionnement des 4 bassins de boues activées et du clarificateur, ainsi que
les caractéristiques de l’effluent d’entrée, de l’eau traitée et des boues déterminées par des
mesures.
Les informations relatives à l’exploitation comme les volumes des effluents d’entrée, la gestion
des extractions, la gestion des recirculations des boues et des liqueurs mixtes, ou encore les
volumes de l’eau traitée, sont des informations également indispensables pour la modélisation
sous SIMBA/SIMBAD.
Le modèle prend en compte les bassins biologiques (le bassin aéré a été représenté par 3 cuves
pour prendre en compte le flux piston) et le clarificateur.
10.9.2 Calage et validation du modèle
Quatre campagnes de temps sec (une par saison) ont permis le calage du modèle permanent
SIMBA et du modèle dynamique SIMBAD. Ces calages ont présenté une bonne adéquation
entre les mesures et les simulations de la composition des boues activées, de l’eau traitée (en
particulier les simulations des différentes formes azotées), de la quantité des boues extraites et
de la respiration des boues activées.
ANJOU RECHERCHE - ENGEES
Modélisation des réseaux d’assainissement : Concepts-Approches et Etapes : Cours 3ème année de l’ENGEES
74
La comparaison de ces quatre calages par temps sec a permis de rapprocher, pour trois d’entre
eux, les coefficients de calage, c’est-à-dire les compartimentations de l’effluent d’entrée
(composition de la DCO et des formes azotées) et des paramètres du modèles (cinétiques). La
quatrième campagne, bien qu’offrant des résultats de simulations de très bonne qualité, a été
écartée car présentant des taux importants de formes azotées mesurés dus à des problèmes
d’exploitation. Pour les trois simulations similaires, des valeurs moyennes ont été calculées pour
les divers coefficients de calage.
Ces coefficients moyens ont ensuite été introduits dans SIMBAD pour simuler les campagnes de
temps sec, sans changer les conditions opératoires. Une qualité de résultats équivalente à celles
des calages a été obtenue. Pour la suite des simulations utilisant des journées de temps sec, on
peut donc adopter la compartimentation des eaux usées et la gamme de paramètres du modèle
déterminées au cours de cette phase de calage de temps sec.
Pour le calage et la validation par temps de pluie, quatre événements pluvieux ont été utilisés.
En utilisant la compartimentation et les paramètres de temps sec, nous avons observé que les
résultats de simulations étaient très proches des mesures. En conclusion, pour la station, des
coefficients de calage moyens ont été isolés et validés au cours des calages des campagnes de
mesures et seront utilisés pour toute simulation sur le système de traitement.
On peut donc considérer que le modèle « station » construit autour de SIMBA/SIMBAD pour le
site de Grand-Couronne est validé et utilisable pour simuler n’importe quel type de scénario.
10.10 Modèle intégré « réseau + bassin tampon + pré-traitements + station »
On dispose donc désormais, pour le système d’assainissement de Grand-Couronne, d’un modèle
intégré, associant le modèle « réseau », le modèle « bassin tampon et pré-traitements » et le
modèle « station ». Ce modèle intégré a été calé et validé, en hydraulique et en pollution, par
temps sec et par temps de pluie.
C’est sur ce modèle intégré qu’on été simulés différents scénarios. Ces scénarios se distinguent
par :
Trois configurations du système d’assainissement :
- le système existant ;
- le système « amélioré » (aucune modification structurelle mais uniquement des consignes de
gestion de certains organes ou ouvrages différentes) ;
- le système « modifié » (modifications structurelles de certains ouvrages, en termes de
dimensionnement par exemple).
Quatre types d’entrées de la donnée « pluie » :
- des événements représentatifs des classes de pluie définies par Météo France ;
- des pluies réelles mesurées ;
- des combinaisons de pluies (enchaînement de deux pluies consécutives) ;
- l’année synthétique de pluie définie par Météo France.
ANJOU RECHERCHE - ENGEES
Modélisation des réseaux d’assainissement : Concepts-Approches et Etapes : Cours 3ème année de l’ENGEES
75
La définition précise de chacun des scénarios sera faite pour répondre aux attentes suivantes :
- élaborer des stratégies pour l’optimisation de la gestion du système d’assainissement ;
- élaborer des stratégies pour la conception ou la réhabilitation du système d’assainissement ;
- concevoir une méthodologie pour la prise en compte de la pollution par temps de pluie ;
estimer dans quelle mesure cette méthodologie respecte les recommandations réglementaires.

Cours modelisation calage2010

  • 1.
    MODELISATION DES RESEAUX D’ASSAINISSEMENT CONCEPTSAPPROCHES ET ETAPES COURS de 3ème ANNEE de l’ENGEES Par Mathieu ZUG et José VAZQUEZ Extrait de « Modélisation du bassin versant de Boudonville », Nancy ANJOU RECHERCHE ANJOU RECHERCHE
  • 2.
    ANJOU RECHERCHE -ENGEES Modélisation des réseaux d’assainissement : Concepts-Approches et Etapes : Cours 3ème année de l’ENGEES 2 SOMMAIRE 1. INTRODUCTION GENERALE.......................................................................................................................4 2. LA MODELISATION ........................................................................................................................................6 2.1 MODELISATION : CONCEPTS, APPROCHES, ET ETAPES .......................................................................................6 2.1.1 Les modèles.............................................................................................................................................6 2.1.2 Les différents types de modèles...............................................................................................................6 2.1.3 Les problèmes à résoudre.......................................................................................................................7 2.2 ETAPES METHODOLOGIQUES .............................................................................................................................8 3. PRISE EN COMPTE DES DONNEES ..........................................................................................................10 3.1 ORIGINE ET TYPES DE DONNEES DU SITE..........................................................................................................11 3.2 LES DONNEES « MESUREES » EVENEMENTIELLES............................................................................................12 3.2.1 Les grandeurs mesurables....................................................................................................................12 3.2.2 Spécificité des mesures par temps de pluie ..........................................................................................13 3.2.3 Mesure des pluies..................................................................................................................................13 3.2.4 Mesure du débit.....................................................................................................................................14 3.2.5 Mesure de la pollution..........................................................................................................................15 3.2.6 Synthèse des erreurs de mesures..........................................................................................................17 4. LES PRINCIPAUX PHENOMENES.............................................................................................................19 4.1 MODELISATION QUANTITATIVE.......................................................................................................................19 4.1.1 Transformation pluie brute-pluie nette ................................................................................................19 4.1.2 Transformation pluie nette-ruissellement.............................................................................................20 4.1.3 Hydraulique ..........................................................................................................................................21 4.2 MODELISATION QUALITATIVE .........................................................................................................................23 4.2.1 Les fonctions de production en surface de bassin versant...................................................................24 4.2.2 Les fonctions de transfert en réseau.....................................................................................................25 4.2.3 A titre d’Information.............................................................................................................................29 5. SCHEMATISATION, CALAGE, VALIDATION ET EXPLOITATION ................................................30 5.1 SCHEMATISATION PREALABLE.........................................................................................................................30 5.2 CRITERES DE COMPARAISON............................................................................................................................31 5.3 LE CALAGE.......................................................................................................................................................33 5.4 LA VALIDATION ...............................................................................................................................................37 5.5 EN RESUME ......................................................................................................................................................42 5.6 EXPLOITATION DES MODELES CALES ET VALIDES............................................................................................43 5.6.1 Pluies du groupe 1................................................................................................................................44 5.6.2 Pluies du groupe 2................................................................................................................................45 5.6.3 Pluies du groupe 3................................................................................................................................46 6. BIBLIOGRAPHIE ............................................................................................................................................47 7. ANNEXE 1: EXTRAITS D’UN TEXTE REDIGE PAR HENRI BOUILLON, DANS LE CADRE DU CERTU A PROPOS DES COURBES IDF (SE REFERER AU LE GUIDE « LA VILLE ET SON ASSAINISSEMENT » DU CERTU DE JUIN 2003................................................................................................51 8. ANNEXE 2: LA REPARTITION DE LA POLLUTION DANS LES EAUX DE PLUIE.......................55 9. ANNEXE 3 « MODELISATION ASSAINISSEMENT DU BASSIN DE BOUDONVILLE PAR LE LOGICIEL HYDROWORKS DMTM »....................................................................................................................57 9.1 INTRODUCTION ................................................................................................................................................57 9.2 PRESENTATION DU SITE ET DU BASSIN DE GENTILLY ......................................................................................57
  • 3.
    ANJOU RECHERCHE -ENGEES Modélisation des réseaux d’assainissement : Concepts-Approches et Etapes : Cours 3ème année de l’ENGEES 3 9.3 MISE AU POINT DU MODELE MATHEMATIQUE (CONFIGURATION ACTUELLE DU BASSIN DE GENTILLY)..................................................................................................................................................................59 9.3.1 Calage du modèle en hydraulique........................................................................................................59 9.3.2 Validation du modèle en hydraulique ..................................................................................................60 9.3.3 Mise au point et verification du modèle pollution................................................................................63 9.3.4 Mise au point du modèle en pollution à la sortie du bassin ................................................................63 9.3.5 Discussion des résultats en pollution ...................................................................................................64 9.4 SYNTHESE....................................................................................................................................................65 10. ANNEXE 4 « « ETUDE DE DEFINITION DU DEBIT DE REFERENCE D’UNE STATION D’EPURATION : APPLICATION AU SYSTEME D’ASSAINISSEMENT DE GRAND COURONNE »...66 10.1 CONTEXTE ..................................................................................................................................................66 10.2 OBJECTIFS...................................................................................................................................................66 10.3 DEMARCHE ADOPTEE .............................................................................................................................67 10.4 SITE D’APPLICATION...................................................................................................................................67 10.5 ANALYSE PLUVIOMETRIQUE.......................................................................................................................67 10.6 MESURES ....................................................................................................................................................69 10.7 MODELE « RESEAU » ..................................................................................................................................69 10.7.1 Construction du modèle........................................................................................................................70 10.7.2 Calage et validation du modèle............................................................................................................70 10.8 MODELE « BASSIN TAMPON ET PRE-TRAITEMENTS »..................................................................................72 10.9 MODELE « STATION ».................................................................................................................................73 10.9.1 Construction du modèle........................................................................................................................73 10.9.2 Calage et validation du modèle............................................................................................................73 10.10 MODELE INTEGRE « RESEAU + BASSIN TAMPON + PRE-TRAITEMENTS + STATION » ..................................74
  • 4.
    ANJOU RECHERCHE -ENGEES Modélisation des réseaux d’assainissement : Concepts-Approches et Etapes : Cours 3ème année de l’ENGEES 4 1. INTRODUCTION GENERALE En raison de l’accroissement constant de l’urbanisation et de l’extension des surfaces imperméabilisées, le ruissellement urbain a pris de plus en plus d’importance depuis une trentaine d’années. Afin de protéger les riverains contre les inondations, les eaux pluviales ont longtemps été considérées sous un angle purement hydraulique avec la volonté d’évacuer le volume ruisselé le plus rapidement possible. Néanmoins, l’urbanisation croissante ne se manifeste pas seulement en matière de débit, mais aussi en matière de pollution. Ce n’est cependant qu’à partir des années 70 que l’on s’est véritablement tourné vers une approche qualitative des eaux pluviales et donc de leurs impacts sur le milieu naturel. En effet, la pluie se charge en poussière dans l’air, lessive les toitures, les trottoirs et les chaussées, rejoint le réseau d’assainissement, est éventuellement mélangée à des eaux usées urbaines, peut éroder des dépôts se trouvant dans les collecteurs, avant de rejoindre le milieu naturel. Il faut en outre rappeler que selon la nature du réseau, séparatif pluvial ou unitaire, l’eau polluée rejoint directement le milieu naturel pour l’un et rejoint le milieu naturel après traitement par une station d’épuration ou directement au droit des déversoirs d’orage pour l’autre. Par conséquent, les eaux polluées rejoignent souvent les milieux naturels sans traitement et leur impact est d’autant plus important, aussi bien à court terme qu’à long terme. Le système général englobant le réseau de collecte, le système de traitement et le milieu naturel peut donc être représenté sous la forme du schéma en Figure 1. Figure 1 :Schéma général du système.
  • 5.
    ANJOU RECHERCHE -ENGEES Modélisation des réseaux d’assainissement : Concepts-Approches et Etapes : Cours 3ème année de l’ENGEES 5 De nombreux travaux de recherche s’accordent à reconnaître l’importance de cette pollution et estiment que les flux polluants à l’échelle de l’événement pluvieux sont très largement supérieurs aux flux journaliers rejetés par les stations d’épurations et ceci, pour de nombreux paramètres polluants. Dès lors, la maîtrise de ces rejets urbains par temps de pluie est devenue une nécessité pour de nombreuses villes et régions, nécessité amplement exprimée par la loi sur l’eau de 1992 et les décrets de 1993. La première rend obligatoire le traitement approprié des eaux urbaines de temps de pluie pour respecter les normes de rejets édictées et les seconds, relatifs aux procédures d’autorisations et/ou de déclarations de rejets au droit des déversoirs d’orage. Cette maîtrise nécessitera dans les années à venir une remise en cause des pratiques actuelles et la mise en œuvre d’un certain nombre de solutions pour chaque situation. L’appréhension de cette pollution commence par une meilleure connaissance des phénomènes mis en jeu à l’amont et au sein du réseau d’assainissement. A l’heure actuelle, elle passe par deux méthodes principales, à savoir la mesure in situ et la modélisation numérique. D’une manière générale, la modélisation de la pollution apparaît comme l’un des moyens pour comprendre, caractériser et finalement anticiper cette pollution . Ainsi les outils de modélisation de l’hydraulique et de la pollution en réseau d’assainissement permettront d’initier des actions très intéressantes, comme l’évaluation des débits et flux polluants arrivant à la station d’épuration et dans le milieu récepteur et donc d’offrir la possibilité d’étudier les moyens de minimiser les nuisances de cet apport de pollution. De plus, ils contribueront également à tester les répercussions soit d’une gestion différente des ouvrages du réseau (et à plus long terme une gestion en temps réel), soit de certains aménagements susceptibles de modifier les caractéristiques ou le mode de rejet des eaux polluées. Mais si la modélisation numérique de l’hydraulique permet l’obtention de résultats de bonne qualité (hormis pour certains ouvrages spécifiques tels que les déversoirs d’orage), la modélisation de la pollution reste délicate et ceci, autant au niveau de la complexité des phénomènes mis en jeu et de l’état des connaissances que de la disponibilité ou l’existence de données expérimentales spécifiques et fiables. Car il faut noter que modélisation et mesures in situ doivent être menées de façon conjointe.
  • 6.
    ANJOU RECHERCHE -ENGEES Modélisation des réseaux d’assainissement : Concepts-Approches et Etapes : Cours 3ème année de l’ENGEES 6 2. LA MODELISATION 2.1 Modélisation : concepts, approches, et étapes Pour décrire la réalité complexe de l’hydraulique et de la pollution en réseau d’assainissement, un important effort de développement des modèles mathématiques a été réalisé depuis trente ans. Cet effort a été grandement favorisé par le développement des moyens informatiques. Ainsi, il est important de faire quelques rappels sur les modèles, les différentes approches modélisatrices et les différentes étapes à suivre. 2.1.1 Les modèles Les modèles mathématiques, d’une façon très générale, sont constitués: - d’un ensemble de variables, choisies pour représenter l’objet étudié, - d’un ensemble de relations mathématiques entre ces variables, choisies pour représenter son fonctionnement. Ces relations, qui doivent permettre de calculer les variables de sortie en fonction des variables d’entrée, font aussi intervenir d’autres paramètres. Cette imitation recouvre deux fonctions essentielles, complémentaires et indispensables : - l’une de représentation simplifiée de la réalité, perçue d’un certain point de vue par le modélisateur, à travers un filtre conceptuel : un modèle est donc une interprétation et non simple reproduction, - l’autre, d’instrument d’étude de cette réalité, conçu pour répondre à un certain objectif guidant l’ensemble des choix faits au cours de la modélisation : un modèle est donc aussi une représentation orientée et sélective. D’où le caractère doublement relatif d’un modèle, qui dépend tout à la fois de la justesse des conceptions et hypothèses sur lesquelles il repose et de l’objectif poursuivi. Ainsi, il est nécessaire, bien que cela soit trop souvent oublié, d’expliciter clairement les objectifs poursuivis, les choix, hypothèses et approximations de l’outil, et enfin définir, si c’est possible, les limites de son domaine de validité et donc définir son champ d’application. 2.1.2 Les différents types de modèles On distingue généralement trois grands types d’approches pour la mise au point de modèles : l’approche statistique, l’approche conceptuelle et l’approche déterministe ou mécaniste. - avec l’approche empirique : on cherche à lier les différentes variables ou grandeurs du système à partir de séries de données expérimentales en utilisant des techniques statistiques telles que les régressions simple ou multiple, linéaire ou non linéaire, sans chercher à comprendre les mécanismes réellement en jeu, - avec l’approche conceptuelle : on cherche à établir des relations aussi bonnes que possible entre les entrées et les sorties du système à travers un ensemble de variables d’états qui peuvent ou non, avoir un sens physique,
  • 7.
    ANJOU RECHERCHE -ENGEES Modélisation des réseaux d’assainissement : Concepts-Approches et Etapes : Cours 3ème année de l’ENGEES 7 - avec l’approche mécaniste : on cherche à décrire par les équations de la mécanique, de l’hydraulique, de la chimie et de la biologie, l’ensemble des phénomènes qui se produisent dans le système considéré. 2.1.3 Les problèmes à résoudre De nombreux problèmes restent à résoudre pour parvenir à des modèles qui soit à la fois fondés scientifiquement et opérationnels. En effet, toute modélisation est assujettie à des erreurs difficiles à réduire ou à compenser, provenant tant du modèle que des données et de leurs interactions au cours de la modélisation. En effet, on rencontre différents problèmes : - les erreurs liées à la structure du modèle : les limites théoriques (par exemple en hydraulique), les approximations théoriques, les approximations numériques (solutions approchées) et les approximations spatiales (description du bassin versant), - la disponibilité des données : les problèmes métrologiques et méthodologiques, - l’adéquation des données au besoin de la modélisation, - le calage et la validation du modèle. Toute modélisation nécessite des phases de paramétrisation et de vérification du modèle qui, en plus des variables d’entrée, font appel à des chroniques de mesures de certaines variables de sortie. Le Calage : Faute de pouvoir mesurer ou estimer certains des paramètres du modèle ET compenser sur ces seuls paramètres les erreurs liées au modèle et/ou aux données, il est nécessaire de les estimer par calibration (ou calage), en optimisant (manuellement ou automatiquement) l’ajustement de certaines variables simulées à leurs valeurs mesurées. La Validation : l’étape de calage ne suffit cependant pas à valider les modèles et donc à s’assurer de leur « réalisme ». Il reste encore à vérifier la qualité du modèle calibré sur des séries de mesures non utilisées lors du calage. Cette validation doit être menée d’une part sur d’autres périodes sur le même bassin et d’autres parts sur d’autres sites, étape qu’on nommera Transposition. Ainsi, il est tout à fait indispensable de réaliser les phases de calibration, validation et transposition du modèle étudié. Si en terme de modélisation hydraulique (Barré de Saint Venant, Muskingum), les différentes étapes de mise au point et de tests sont maintenant courantes , il n’en est pas du tout de même pour la modélisation de la pollution. La grande majorité des modèles de pollution sont présentés comme étant en phase de validation, sans justification de la phase de calibration, et sans que les cas de validation soient véritablement nombreux. De plus, la phase de transposition en pollution reste quasi inexistante. Enfin, il est essentiel de rappeler qu’un modèle de simulation de la pollution se doit d’être en premier lieu un modèle de simulation de l’hydraulique, car l’hydraulique est indispensable à l’évaluation de la pollution.
  • 8.
    ANJOU RECHERCHE -ENGEES Modélisation des réseaux d’assainissement : Concepts-Approches et Etapes : Cours 3ème année de l’ENGEES 8 Modèle mécaniste Modèle conceptuel Modèle Empirique ++++++ Complexité et Difficulté de résolution Nombre de paramètres et difficulté de calage ++++++ - - - - - - - - - - 2.2 Etapes méthodologiques Si la construction d’un modèle calé par rapport à des observations expérimentales est assez aisée, l’élaboration d’un modèle convenablement validé est au contraire très difficile. Le fait de ne pouvoir atteindre que très rarement la totalité des objectifs fixés par les critères de justification ne doit pas empêcher de construire des modèles qui, même insuffisants, guident le travail de réflexion et d’observation. Mais il est au moins aussi utile de savoir apprécier où se situent les insuffisances, afin de pouvoir progresser. Il reste indispensable que l’élaboration d’un modèle soit une interaction entre expérience et théorie. On représente sous forme de schéma, les différentes étapes méthodologiques de la mise en œuvre d’un modèle (Figure 2).
  • 9.
    ANJOU RECHERCHE -ENGEES Modélisation des réseaux d’assainissement : Concepts-Approches et Etapes : Cours 3ème année de l’ENGEES 9 Définition du Problème Informations à priori Données à priori Analyse du système Construction du modèleAcquisition de données Analyse de sensibilité à priori oui non Calage et Vérification du modèle oui non non oui non oui Validation du modèle Transposition du modèle Utilisation du modèle Définition des objectifs de la modélisation Figure 2 :Etapes méthodologiques dans la mise en œuvre des modèles.
  • 10.
    ANJOU RECHERCHE -ENGEES Modélisation des réseaux d’assainissement : Concepts-Approches et Etapes : Cours 3ème année de l’ENGEES 10 3. PRISE EN COMPTE DES DONNEES Les données nécessaires à la construction et à l’exploitation des différents logiciels sont de deux types : les données du site et les données « mesurées » événementielles. Elles sont présentées sous forme de schéma ci-dessous. SURFACE IMPERMÉABILISATION PENTE (TOPOGR.) ALLONGEMENT TYPE D'ACTIVITÉS REJETS E.U. DÉPÔTS INITIAUX AU SOL BASSIN VERSANT STRUCTURE DIMENSION PENTES RUGOSITÉS APPORT PARASITE RESEAU APPORTS SPÉCIFIQUES DÉPÔTS INITIAUX PÉRIODE DE TEMPS SEC HYÉTOGRAMME PLUIE DONNEES (calage-validation) DÉBITS FLUX POLLUANTS Figure 3 : Les données nécessaires à la modélisation. • Les données du site Les données d’entrée traduisant les caractéristiques des différents éléments de la schématisation préalable (description de la topologie des bassins versants et des réseaux), sont également les données indispensables à la description du modèle mathématique pour un logiciel de simulation. Les données topologiques caractérisent l’ensemble des éléments déterminés lors de la schématisation préalable du système, à savoir les nœuds de calculs, les liens entre les nœuds et les types d’occupation de sol. • Les données « mesurées » événementielles Les données événementielles comprennent essentiellement des mesures par temps sec et par temps de pluie. Au moins une campagne de mesure en temps sec et trois événements pluvieux sont nécessaires pour le calage et la validation du modèle. Ceci est bien entendu un minimum.
  • 11.
    ANJOU RECHERCHE -ENGEES Modélisation des réseaux d’assainissement : Concepts-Approches et Etapes : Cours 3ème année de l’ENGEES 11 3.1 Origine et types de données du site Cette partie comprend principalement la collecte et la synthèse des données disponibles relatives à la zone d'étude, qui correspond a priori à sa zone d'assainissement collectif actuelle (ou prévisible à court terme). Il faut donc tout d’abord définir précisément le périmètre de la zone étudiée. Les données peuvent être analysées à partir des documents existants suivants : - plans et cartes, photos aériennes récentes ; - études antérieures (assainissement, urbanisme, environnement, ...) ; - notices de fonctionnement (usine d'épuration, ouvrages spécifiques) ; - registres d'exploitation (curages, branchements, travaux, ...) ; - conventions spéciales de déversement (CSD), passées avec les industriels ; - plans d'occupation des sols (POS) ; - bases de données locales (consommations d'eau potable, données pluviographiques, ...) ; - outil cartographique existant ; - … Les données a collecter sont celles relatives à la consommation d’eau potable , à la population, au réseau d’assainissement et a son fonctionnement et au bassin versant étudié Données relatives à la consommation d’eau potable : Ces données seront collectées auprès de l’exploitant sous la forme des consommations annuelles (pour plusieurs années), particulières ou industrielles. La discrétisation des consommations se fera rue par rue, afin que le Chargé d’Etude puisse affecter cette consommation d’eau potable à chaque bassin versant défini lors de la schématisation. Données relatives à la population : La population existante sera déterminée à partir du dernier recensement disponible et actualisée à partir d’informations plus récentes fournies par les services municipaux. Comme pour la consommation d’eau potable, les données relatives à la population seront discrétisées de façon à ce que le Chargé d’Etude puisse affecter ces données à chaque bassin versant défini lors de la schématisation. L’évolution de la population à court, moyen et long terme devra également être pris en compte, afin de pouvoir l’intégrer le cas échéant dans les scénarios de simulation en phase d’exploitation du modèle. Données relatives au bassin versant étudié : Ces données concernent, la zone d'étude (topographie, urbanisation actuelle et prévisible, industries et activités présentes et pressenties,.), la climatologie locale (pluviométrie, température,..), la géologie et l'hydrogéologie locale (position et variation des nappes, ..). Données relatives au réseau d’assainissement et à son fonctionnement : Ces données concernent le réseau de collecte existant (type de système, tracé, sections, pentes, cotes planimétriques et altimétriques, état des raccordements, rejets industriels, ….) et ses ouvrages spécifiques (déversoirs d'orage, bassins de stockage, chambres de dessablage, postes de relèvement et de refoulement, siphons, exutoires, …), ainsi que, le cas échéant, l'usine d'épuration existante.
  • 12.
    ANJOU RECHERCHE -ENGEES Modélisation des réseaux d’assainissement : Concepts-Approches et Etapes : Cours 3ème année de l’ENGEES 12 3.2 Les données « mesurées » événementielles En hydrologie urbaine, les termes de mesure ou de métrologie sont associés à un ensemble de méthodes et d’outils ayant trait aux appareils de mesure, au suivi, à l’analyse et au traitement des données en différents points du système d’assainissement. Ce paragraphe sur la métrologie en hydrologie urbaine a pour objectif de présenter de manière succincte, les grandeurs mesurables, les spécificités de la mesure en réseau d’assainissement ainsi que les mesures de pluie, de débit et de pollution pouvant être appliquées dans un objectif de modélisation. Etant donné les nombreux ouvrages existants sur le thème des appareils de mesures et leur utilisation, les paragraphes ayant trait aux différentes mesures se concentreront plutôt sur les différentes informations à recueillir, les erreurs dont elles peuvent être entachées et des exemples d’analyse de ces données. 3.2.1 Les grandeurs mesurables Les paramètres à mesurer (en dehors des données structurelles du site) peuvent se regrouper en trois grandes catégories, à savoir la pluie, le débit, et la pollution. La mesure de la pluie est essentielle puisque les précipitations représentent la variable d’entrée du système d’assainissement. La pluie est un phénomène variable dans le temps et l’espace et sa mesure est généralement faite point par point et exprimée en terme d’intensité en fonction du temps (ou hyétogramme). Les mesures de débit et de pollution doivent se faire de façon simultanées, en temps sec ou en temps de pluie et sont elles aussi déterminantes puisqu’elles représentent les deux plus importantes variables de sortie du système d’assainissement. Leurs mesures se font généralement en terme de débit et concentration en fonction du temps (hydrogramme et pollutogramme). Néanmoins, si on commence à disposer d’une « solide » expérience et même de pouvoir « quantifier » les erreurs et imprécisions dans le domaine de la mesure de la pluie et des débits, il n’en est pas de même dans le cas des mesures sur les concentrations. Si les mesures de la pluviométrie et du débit se font en continu, sur toute la durée de la campagne de mesures, la mesure des matières polluantes s'effectue ponctuellement (manuellement ou automatiquement), par temps sec et par temps de pluie. Par temps de pluie, il, faut que : - L'événement pluvieux soit suffisamment "significatif" pour que les résultats des mesures puissent être interprétés. Ce terme "significatif", on l'entend bien sûr pour l'écoulement généré : . en termes de quantité, les pluies dont la hauteur d'eau précipitée est faible risquent de donner des résultats difficilement interprétables ; . en termes de qualité, les pluies intervenant par exemple dans une période de pluviométrie abondante n'apporteront que peu de matières polluantes par ruissellement et, là encore, les résultats seront délicats à interpréter.
  • 13.
    ANJOU RECHERCHE -ENGEES Modélisation des réseaux d’assainissement : Concepts-Approches et Etapes : Cours 3ème année de l’ENGEES 13 - Le nombre de pluies faisant l'objet de mesures complètes (y compris l'analyse des paramètres représentatifs des matières polluantes) soit le plus important possible, afin de pouvoir dégager des corrélations nettes et des conclusions solides. - Si la mesure a pour but immédiat de caler un logiciel de modélisation, les deux contraintes développées ci-dessus doivent être respectées. Ainsi, on s'attachera particulièrement à n'analyser que des écoulements engendrés par des pluies bien isolées, avec une hauteur d'eau totale précipitée importante (au moins 5 mm), une ou des intensités maximum importantes. De plus, le nombre de pluies analysées devra être au moins égal à trois. 3.2.2 Spécificité des mesures par temps de pluie Les mesures en réseau d’assainissement présentent des caractéristiques et des contraintes spécifiques qui rendent difficile leur mise en œuvre et leur exploitation. En dehors de l’aspect purement financier d’une campagne de mesure (qui est tout de même la contrainte principale), le caractère événementiel et extrêmement variable de la pluie induit la nécessité de disposer de différents appareils de mesure fiables, prêts à fonctionner à tout moment de manière synchrone et de pouvoir supporter des conditions délicates comme par exemple des mises en charge du réseau. De plus, il est nécessaire de rappeler qu’il s’agit de mesures sur des effluents urbains qui transitent dans des réseaux insalubres et dont l’environnement est « hostile » à la mesure (milieu humide, pouvant être corrosif,...). L’analyse de différentes campagnes de mesures [Cherrered 1990] a permit de définir plusieurs critères importants dans le choix d’une méthodologie. Les principaux sont : les objectifs, les paramètres à mesurer, le choix du site de mesure et enfin les moyens disponibles. « Une campagne de mesures par temps de pluie ne s’improvise pas et doit répondre à des objectifs précis qui auront été définis préalablement en fonction des besoins de l’utilisateur final des résultats. Il sera ainsi possible de faire toutes les mesures nécessaires et rien que les mesures nécessaires » [Bertrand-Krajewski 1996] Il est donc indispensable d’analyser les différentes données disponibles et de les critiquer. 3.2.3 Mesure des pluies Bien que cette mesure ne soit pas directement liée à l'effluent en lui-même, il est nécessaire, que ce soit pour comparer des mesures entre elles ou utiliser un logiciel de modélisation, d'avoir une idée précise de la pluviométrie durant la campagne de mesures sur le système d'assainissement. Cette précision doit permettre de connaître, sur des intervalles de temps relativement courts (classiquement 5 minutes), la hauteur d'eau précipitée, c'est-à-dire l'intensité moyenne sur chaque pas de temps. C'est la relative rapidité du cycle "pluie - ruissellement sur le sol - écoulement en réseau" qui nous oblige à considérer la discrétisation de la pluie sur des pas de temps courts. A ce titre, les données pluviométriques de Météo France (sur la journée, ou sur des pas de temps souvent supérieurs à l'heure) sont insuffisantes. Il existe actuellement deux principales techniques pour la mesure des précipitations en hydrologie urbaine : le pluviographe ou le réseau de pluviographes et le radar météorologique. Le type de pluviographe le plus courant, c’est à dire celui à augets basculant, est bien entendu un appareil non parfait et à ce titre, les mesures sont donc entachées d’erreurs multiples.
  • 14.
    ANJOU RECHERCHE -ENGEES Modélisation des réseaux d’assainissement : Concepts-Approches et Etapes : Cours 3ème année de l’ENGEES 14 La précision globale des mesures pluviographiques, réalisées en respectant les règles de bases, peut alors être estimée à environ 10% pour des pluies courantes, mais pouvant être largement supérieures dans le cas de fortes intensités par exemple. Un des moyens d’analyser les événements pluvieux disponible est la représentation sous forme de courbes IDF (Intensité-Durée-Fréquence), comme le propose la Figure 4. IDF : modèle probabiliste de l’intensité de pluie extrême au cours d’un événement pluvieux. Les courbes donnent la fréquence (ou période de retour) au cours d’un événement pluvieux d’une intensité maximale moyenne pendant une certaine durée. L’événement pluvieux caractérisé est utilisé en entrée d’un modèle hydrologique simple pour déterminer la probabilité de défaillance des ouvrages de stockage ou d’évacuation des eaux pluviales. 0 0.1 0.2 0.3 0.4 0 200 400 600 800 1000 1200 1400 Durée de pluie (mn) Intensitémoyenne(mm/mn) Maurepas Les Ulis Nord Mantes la Ville Massy Brest Fresne-Choisy Entzheim IDF T=1an IDF T=2an IDF T=5ans Figure 4 : Exemple d’Analyse des pluies à l’aide des courbes IDF, Région 1. 3.2.4 Mesure du débit La fiabilité de la mesure de débit est primordiale, car l'hydraulique sert de base au dimensionnement du réseau et car elle est le vecteur des matières polluantes. Il est donc nécessaire de mesurer le débit avec un pas de temps le plus fin possible (autour de la minute, voire moins), pour bien décrire l'hydrogramme (courbe de débit en fonction du temps), surtout en ce qui concerne les pointes. Comme pour la mesure de la pluie, les erreurs de mesures peuvent provenir soit des phénomènes mesurés, soit des techniques de mesures : régime d’écoulement par temps de pluie, conditions hydrauliques proches de la section de mesure, mise en charge... On trouve dans la littérature quelques chiffres d’erreurs de 5 à 25% selon les conditions de l’appareil [Maksimovic 1986]. La précision globale des mesures de débit, réalisées en respectant les règles de bases, peut alors être estimée à environ 10%, mais pouvant être largement supérieure dans le cas de faibles débits ou de mises en charge par exemple.
  • 15.
    ANJOU RECHERCHE -ENGEES Modélisation des réseaux d’assainissement : Concepts-Approches et Etapes : Cours 3ème année de l’ENGEES 15 Un des moyens non pas d’analyser les mesures de débits à proprement dit mais plutôt d’analyser conjointement la pluie et le débit (ou dans certains cas la hauteur d’eau) est de représenter sur le même graphique les deux grandeurs et de vérifier la concomitance des informations fournies. Un exemple est proposé en Figure 5. Hauteur B1 - 24/02 au 06/03/00 0.0 1.0 2.0 3.0 4.0 5.0 6.0 7.0 8.0 24/2 25/2 26/2 27/2 28/2 29/2 1/3 2/3 3/3 4/3 5/3 6/3 hauteur(m) 0 2 4 6 8 10 12 14 16 intensité(mm/h) mesurée simulée Figure 5 : Exemple d’Analyse pluie-Débit, Hauteur dans le bassin de Gentilly à Nancy. 3.2.5 Mesure de la pollution Les matières polluantes contenues dans un effluent urbain peuvent être décrites, de façon plus ou moins fine, par des paramètres significatifs d'une partie de ces matières. Certains de ces paramètres, tels la turbidité, le pH, la conductivité, peuvent être mesurés en continu, mais cela nécessite à chaque fois des matériels spécifiques, souvent très contraignants en termes de maintenance. Pour simplifier la mise en place du matériel et limiter les coûts, il faut s'en tenir aux paramètres que l'on mesure sur des échantillons prélevés dans l'effluent que l'on veut caractériser. En fonction du budget et du matériel disponibles, il est alors possible de définir une liste "économiquement et techniquement minimale", qui comprend, dans notre cas, les paramètres simulés par la plupart des logiciels : MES, sur eau brute, DCO, sur eau brute et eau filtrée, DBO5, sur eau brute et eau filtrée, N-NH4, sur eau brute, NTK, sur eau brute et eau filtrée. Le pollutogramme mesuré représente la donnée indispensable à l’étude et à la modélisation de la pollution et l‘évaluation de ses erreurs est déterminante. La détermination d’un pollutogramme nécessite la réalisation d’une procédure analytique qui comprend généralement : l’échantillonnage, le transport et la conservation des échantillons et l’analyse physico-chimique. En reprenant les différentes étapes de la procédure analytique et en considérant, en première approche les erreurs comme étant indépendantes, on peut alors présenter les résultats sous forme synthétique à la Figure 6. L’ordre de grandeur proposé de 31% se rapproche de la proposition de [Ruban et al. 1993] qui proposait environ 25% d’erreurs sur la mesure des MES avec un
  • 16.
    ANJOU RECHERCHE -ENGEES Modélisation des réseaux d’assainissement : Concepts-Approches et Etapes : Cours 3ème année de l’ENGEES 16 intervalle de confiance de 90%. En première hypothèse, les erreurs des polluants majoritairement sous forme particulaire (plus de 80%) comme la DCO ou la DBO5 présentent le même ordre de grandeur, erreurs variant bien sûr en fonction de la répartition particulaire/soluble. Echantillonage Transport et conservation - matérialisation : 20% - intégration : 12% 1% Analyse Pollutogramme 20% Total (MES) 31% (erreurs indépendantes) Figure 6 : Procédure analytique de détermination d’un pollutogramme et erreurs pour les MES, adapté d’après [Rossi 1998]. La Figure 7, propose un exemple d’analyse de différents polluants ou de rapport de polluants en fonction de trois types de réseaux d’assainissement synthétisé dans le tableau ci-après et les Figure 8 et Figure 9 deux exemples d’analyses conjointes de la pluie, du débit et de la pollution. Classe de réseau Nature des effluents Type 1 Eaux pluviales avec ou sans écoulements de temps sec peu ou pas pollués Type 2 Eaux pluviales contaminées par des eaux usées Type 3 Effluents unitaires T3_MEST2_MEST1_MES ConcentrationMES(mg/l) 1600 1200 800 400 0 T3DCODBOT2DCODBOT1DCODBO RapportDCO/DBO5 20 15 10 5 0 Figure 7 : Exemple d’Analyse de la pollution, selon les différents types de réseaux.
  • 17.
    ANJOU RECHERCHE -ENGEES Modélisation des réseaux d’assainissement : Concepts-Approches et Etapes : Cours 3ème année de l’ENGEES 17 0 2 4 6 8 Intensité(mm/h) 0 100 200 300 400 500 0 50 100 150 200 250 300 350 400 Temps (mn) Débits(l/s) Débit calculé Débit mesuré 0 50 100 150 200 250 0 50 100 150 200 250 300 350 400 Temps (mn) ConcentrationMES(mg/l) Horus mesures Ancien 0 25 50 75 100 0 50 100 150 200 250 300 350 400 Temps (mn) FluxMes(g/s) Mesures Horus Ancien 0 4 8 12 16 20 Intensité(mm/h) 0 10 20 30 40 50 60 70 0 90 180 270 360 450 540 630 720 Temps (mn) Débits(l/s) Débit calculé Débit mesuré 0 500 1000 1500 2000 2500 0 90 180 270 360 450 540 630 720 Temps (mn) ConcentrationMES(mg/l) Horus mesures Ancien 0 20 40 60 80 0 90 180 270 360 450 540 630 720 Temps (mn) FluxMES(g/s) Mesures Horus Ancien Figure 8 : Exemple d’Analyse Pluie-Débit- Pollution (pluvial), Brest. Figure 9 :Exemple d’Analyse Pluie-Débit- Pollution (unitaire), Entzheim 3.2.6 Synthèse des erreurs de mesures Après avoir succinctement abordé les différentes mesures nécessaires à une modélisation de la pollution et particulièrement des MES, on reprend ici les différentes erreurs dont peuvent être entachées les mesures de pluie, débit et de MES (Figure 10). Comme on l’a précisé précédemment, les erreurs sont supposées indépendantes et le chiffre proposé de ±35% est calculé à partir d’un certain nombre d’hypothèses qu’il sera nécessaire de vérifier.
  • 18.
    ANJOU RECHERCHE -ENGEES Modélisation des réseaux d’assainissement : Concepts-Approches et Etapes : Cours 3ème année de l’ENGEES 18 Mesure de la Pluie Mesure des Débits ±10% Mesure des MES ±31% Total ±35% (erreurs indépendantes) ±10% Figure 10 : Synthèse des erreurs de mesures de la pluie aux MES
  • 19.
    ANJOU RECHERCHE -ENGEES Modélisation des réseaux d’assainissement : Concepts-Approches et Etapes : Cours 3ème année de l’ENGEES 19 4. LES PRINCIPAUX PHENOMENES 4.1 Modélisation quantitative La modélisation quantitative comporte une partie hydrologique et une partie hydraulique. Cette étape est essentielle puisqu’elle permettra la modélisation qualitative et qu’il existe des interactions entre l’hydrologie et le lessivage des surfaces et entre l’hydraulique et le transport solide en collecteur. La Figure 11 propose les détails des fonctions de production et de transfert pour la partie quantitative. Pluie Interception par la végétation Evaporation Evapotranspiration Ruissellement vers des zones non drainées Eau parvenant à la surface du sol Evaporation Ruissellement en surface Stockage dans les dépressions du sol Infiltration Infiltration profonde Ecoulement hypodermique Ruissellement vers le réseau Eau arrivant au réseau Pluviométrie Fonction de production Fonction de transfert Figure 11 : Détails et interactions entre les fonctions de production et de transfert. 4.1.1 Transformation pluie brute-pluie nette Avant ruissellement, la pluie mesurée, appelée pluie brute va subir un certain nombre de pertes. Ces pertes sont diverses : l’interception par la végétation (0.2 à 1.5 mm), le stockage dans les dépressions des surfaces artificielles (0.2 à 3 mm) ou naturelles (3 à 30 mm), ou encore par infiltration. Ces pertes représentent des phénomènes complexes, mal connus dans le détail et surtout inaccessibles. Les différentes pertes sont synthétisées en Figure 11, mais les trois modèles les plus simples mais assurant une représentativité satisfaisante [Jovanovic 1986] sont:
  • 20.
    ANJOU RECHERCHE -ENGEES Modélisation des réseaux d’assainissement : Concepts-Approches et Etapes : Cours 3ème année de l’ENGEES 20 - une perte initiale constante en mm, - une perte continue constante pendant la durée de la pluie en mm/h, - une perte continue proportionnelle à l’intensité, pendant la durée de la pluie, en mm/mm. Concernant les pertes continues, la loi d’infiltration d’Horton s’écrit : kt c0c e)ff(f)t(f − −+= f(t) : capacité d’infiltration fc : capacité d’infiltration du sol saturé de 3 à 200 mm/h fo: capacité d’infiltration maximum du sol (sol sec : fo = 4.fc) k : constante de temps positive => calé en laboratoire entre 0.05 et 0.1 4.1.2 Transformation pluie nette-ruissellement Le ruissellement sur les surfaces imperméables est un phénomène qui peut être décrit par les lois de la mécanique des écoulements à surface libre en régime transitoire. La fonction de transfert va transformer le débit de pluie nette en débit à l’exutoire. Il s’agit là d’un opérateur conservatif (volume en entrée = volume en sortie). Son seul but est de représenter les transformations de la forme de l’onde de débit lors de son passage à travers le bassin versant. Le plus couramment utilisé pour des bassins versants urbains est le modèle à réservoir linéaire qui traduit l’hypothèse, qu’à un instant donné, il existe une relation de proportionnalité entre le volume d’eau S stocké dans une zone de collecte et le débit Q(t) qui est évacué à la sortie de celle-ci. Le modèle est donc établi à partir des deux équations suivantes : - une équation de stockage : S t K Q t( ) . ( )= - une équation de continuité : dS t dt Q t i t ( ) ( ) ( )+ = Après intégration et discrétisation au pas de temps ∆t, et i(N) l’intensité de la pluie supposée constante au pas de calcul N, nous pouvons écrire : Q N Q N e i Nt K ( ) ( ). ( ). ( )/ = − + − − 1 1 ∆ Ce modèle est simple et ne comporte comme seul paramètre que le lag-time K. D’après l’équation de continuité, K est homogène à un temps et représente le décalage physique entre le centre de gravité du hyétogramme de pluie nette et celui de l’hydrogramme de ruissellement. La valeur du coefficient est déterminé selon les cas : - par la formule de Desbordes (1984) : K K Ar Pnt pr DP Lng Hpe= +− − − 1 10 18 0 36 1 9 0 21 0 15 0 07 . . .( Im ) . . .. . . . . . Equation 4-1 avec : K1 : paramètre de calage
  • 21.
    ANJOU RECHERCHE -ENGEES Modélisation des réseaux d’assainissement : Concepts-Approches et Etapes : Cours 3ème année de l’ENGEES 21 DP : durée de la pluie (mn) Hpe : hauteur de la pluie (mm) - directement par l’utilisateur, - par calage automatique à l’aide d’une méthode d’optimisation numérique à variables multiples en minimisant une fonction objectif. Le tableau ci-après propose des éléments de choix des modèles de production et de transfert. Bassin versant Evénement pluvieux Modèle de pertes Modèle de ruissellement B.V. urbain Pluie moyenne ou forte (de 20 mm à 100 mm en quelques heures) Coefficient de ruissellement constant et égal au coefficient d’imperméabilisation Modèle du réservoir linéaire B.V. urbain Pluie faible à moyenne (de 2 mm à 20 mm en quelques heures) Pertes initiales et coefficient de ruissellement Modèle du réservoir linéaire Bassin versant peu urbanisé Pluie faible à forte (de 5 mm à 100 mm en quelques heures) Pertes initiales et infiltrations (modèle de Horton) Modèle de Nash 4.1.3 Hydraulique Le ruissellement des surfaces imperméables, les eaux usées et autres apports, sont alors localement injectés dans le réseau d’assainissement et s’y propagent de manières très diverses. Le réseau est alors constitués de collecteurs de différentes caractéristiques et d’un certain nombre de singularités comme des déversoirs d’orage, des regards de visite.., singularités dont le fonctionnement hydraulique est parfois « mal » connu. 4.1.3.1 Propagation des Hydrogrammes :Le modèle classique de Muskingum La propagation des débits dans les collecteurs est modélisée par la méthode dite de Muskingum- Cunge (hydraulique simplifiée par rapport à la résolution complète des équations de Barré de Saint Venant). En effet, ce modèle ne tient pas compte des influences aval mais, selon [Semsar 1995], « dans de nombreux cas, des modèles utilisant des formulations simples de type Muskingum, peuvent conduire à des résultats quasi similaires à ceux du modèle de Barré de Saint Venant. Plus le modèle est sophistiqué, plus il est consommateur de temps de calcul et nécessite un ajustement difficile de ses paramètres de calcul ». Les équations régissant le modèle de Muskingum (conceptuel) sont : [ ]⎪ ⎩ ⎪ ⎨ ⎧ α+α= −= stockagedeéquation)t(Q)-(1)t(QK)t(V débitsdesonconservatideloi)t(Q)t(Q dt )t(dV SeS Se S
  • 22.
    ANJOU RECHERCHE -ENGEES Modélisation des réseaux d’assainissement : Concepts-Approches et Etapes : Cours 3ème année de l’ENGEES 22 4.1.3.2 Propagation des Hydrogrammes Le modèle de Barrée de Saint Venant Les équations régissant le modèle de Barré de Saint Venant (déterministe) sont : ( )⎪ ⎪ ⎩ ⎪⎪ ⎨ ⎧ ε−= ∂ ∂ + ∂ ∂ α ∂ ∂ = ∂ ∂ + ∂ ∂ + ∂ ∂ dynamiqueéquation S U q1-+)Jg(J x h g x U U+ t U continuitédeéquationq t S x U S x S U lef l 4.1.3.3 Singularités hydrauliques Un réseau d’assainissement peut contenir de nombreux ouvrages spécifiques, qu’il est difficile de détailler ici et seuls les déversoirs et bassins d’orage seront brièvement abordé ici. Les déversoirs d’orage sont les véritables « soupapes de sécurité » du réseau d’assainissement et donc des vecteurs privilégiés de la pollution vers des milieux naturels. Il existe de nombreux types de déversoirs et ceci tant au niveau de leurs géométrie que de leur fonctionnement. Si on ne dispose pas aujourd’hui de modèles mathématiques performants pour chacun d’entre eux, un outil nommé CalDO (Engees/Ar) sera disponible en 2003 pour l’ensemble des déversoirs de type latéraux. Le principe de fonctionnement est présenté schématiquement à la Figure 12. OUVRAGE DE DERIVATION Amont Aval Déversement DEVERSOIR D’ORAGE Figure 12: Schéma de principe d’un déversoir d’orage. Les bassins d’orage remplissent le double rôle de limitateur des risques d’inondations en offrant au réseau une capacité de stockage supplémentaire et de limitateur de rejets polluants au milieu naturel. Ces ouvrages comportent différents modes de fonctionnement et peuvent être associés à des déversoirs d’orage. Il est donc possible de les représenter (voir Figure 13) par un système global comprenant des déversoirs, un bassin et des organes de contrôle.
  • 23.
    ANJOU RECHERCHE -ENGEES Modélisation des réseaux d’assainissement : Concepts-Approches et Etapes : Cours 3ème année de l’ENGEES 23 Bassin DO Amont Aval Vers milieu naturel Vanne Déversoir controlé Vanne DO Figure 14: Schéma de principe d’un système global de bassin d’orage. 4.2 Modélisation qualitative La Figure 15 propose en détail les fonctions de production et de transfert pour la partie qualitative. Temps de pluie Transformation pluie-débit Eaux usées Pollution résiduelle en surface après le dernier événement pluvieux Accumulation de la pollution en surface en temps sec Sol et toiture Atmosphère Lessivage Arrachement Transport en surface Entrée de la pollution dans le réseau par les avaloirs Ecoulement dans le réseau Charriage Suspension Sédimentation Erosion Remise en suspension Temps sec Ensemble de la pollution en surface avant l’événement pluvieux Milieu naturel STEP Fonction de transfert Fonction de production Figure 15 : Vue schématique des principaux phénomènes pour la modélisation qualitative
  • 24.
    ANJOU RECHERCHE -ENGEES Modélisation des réseaux d’assainissement : Concepts-Approches et Etapes : Cours 3ème année de l’ENGEES 24 4.2.1 Les fonctions de production en surface de bassin versant Classiquement, il existe trois manière de traduire une fonction de production de la pollution : • on utilise un modèle dans lequel les concentrations des eaux usées et pluviales en entrée de réseau sont constantes, • on utilise un modèle dans lequel les concentrations sont constantes pendant une pluie mais étant variables d’un événement pluvieux à l’autre. Dans ce cas, différents modèles existent et le modèle dit de « Cèdre », se traduit par c max ba I.Ht.Dts.KC = avec - C : concentration recherchée (mg/l) ; - Dts : durée de temps sec (j) ; - Ht : Hauteur totale précipitée (mm) ; - Imax : intensité maximum (mm/h) ; - K, a, b, c : coefficients numériques à caler. • on utilise des modèles dans lequel les concentrations sont variables pendant une pluie et d’un événement pluvieux à l’autre, on distingue généralement , l’accumulation, le lessivage et le transport. Accumulation sur les surfaces urbaines : Différentes formulations existent dans la littérature, mais le modèle d’accumulation asymptotique proposé par [Alley 1981] semble faire l’unanimité pour ce qui est d’une utilisation opérationnelle (même ci certains auteurs la remettent en question). L’équation classiquement utilisée est celle du SWMM qui se traduit par : ( )Mo Mro Exp Disp DTS Accu Disp Exp Disp DTS= − + ⋅ − −. ( . ) ( . )1 avec : - Mo la masse présente au sol au début de la pluie après une période de temps sec (DTS), - Mro la masse résiduelle de dépôts à la fin de la pluie précédente, - Disp un coefficient de disparition, - Et Accu un coefficient d’accumulation Lessivage des surfaces urbaines : L’algorithme initialement proposé par le SWMM [Jewell-Adrian 1978] est utilisé dans la majorité des modèles numériques ou logiciels actuels. L'érosion des particules est donc décrite par l'équation proposée par [Jewell et Adrian 1978, Alley 1981] et reprise dans FLUPOL [Bujon 1988, Bujon et Herremans 1990]. Cette équation traduit la proportionnalité de la masse disponible à l'intensité de la pluie et s’exprime : dMa t dt Ka Ma t ( ) . ( )= − avec Ka b i t b i tb b = +1 32 4 . ( ) . ( ) ( )Mo Mro Exp Disp DTS Accu Disp Exp Disp DTS= − + ⋅ − −. ( . ) ( . )1
  • 25.
    ANJOU RECHERCHE -ENGEES Modélisation des réseaux d’assainissement : Concepts-Approches et Etapes : Cours 3ème année de l’ENGEES 25 avec : - Ma la Masse déposée à l'instant t, donc calculée lors de l’accumulation - i(t) l'intensité de pluie nette de la pluie - et b1, b2, b3 et b4 des paramètres de calage Propagation des polluants par le ruissellement :Pour la propagation des particules en surface, on utilise classiquement [Bujon 1988, Bertrand-Krajewski 1991] un modèle de réservoir linéaire en considérant qu'il existe une relation de proportionnalité entre la masse présente au temps t et le flux au temps t. Concernant la réaction de ce réservoir (à partir du lag-time), [Brombach 1984] estime, en s'appuyant sur des résultats expérimentaux, que la célérité des ondes qui transportent les particules est de l'ordre de deux fois plus élevée que la vitesse de déplacement de l'eau. De nombreux essais montrent, que l'évaluation de ce lag-time comme fraction de celui utilisé pour le ruissellement [Desbordes 1984] permet une amélioration notable des résultats. 4.2.2 Les fonctions de transfert en réseau 4.2.2.1 Comportement des particules solides Le comportement des particules à l'intérieur du réseau d'assainissement dépend de leurs caractéristiques physiques. Les caractéristiques de ces particules, essentiellement minérales peuvent être décrites par leur diamètre, leur densité ou encore leur vitesse de chute. Devant l'extrême variabilité des solides en réseaux d'assainissement et leur large classes de caractéristiques physiques, les différents logiciels de simulations de la pollution ont pris des options différentes : - Mosqito avait la possibilité de distinguer 9 classes de particules différentes et propose d'en utiliser trois dont une correspondant aux eaux usées, et deux aux eaux de temps de pluie, - Mousetrap propose l'utilisation de trois classes de particules caractéristiques des solides provenant de la surface, des particules en suspension et des dépôts en collecteur, - Hypocras utilise 2 classes granulométries, correspondant aux eaux usées et aux eaux de temps de pluie, -Infoworks CS peut traiter neuf classes de particules différentes et en utilise deux dans sa version actuelle, - Canoe peut traiter plusieurs classes de particules différentes - Flupol distingue deux types de particules, celle des eaux usées et celle des eaux pluviales. 4.2.2.2 Concernant le transport "solide" Le transport (total) de sédiments par l'eau est l'ensemble du transport (de particules) solide qui passe dans une section du collecteur d'assainissement. On classe habituellement (un peu de manière artificielle) le transport de sédiments en différents modes correspondant à des mécanismes physiques de base relativement distincts:
  • 26.
    ANJOU RECHERCHE -ENGEES Modélisation des réseaux d’assainissement : Concepts-Approches et Etapes : Cours 3ème année de l’ENGEES 26 - transport par charriage : caractérise les particules se déplaçant en glissant ou roulant ou en faisant des petits bonds sur le fond, - transport en suspension : caractérise les particules déplaçant par bonds (relativement longs) et restant entourées d'eau, - transport en suspension intrinsèque ou transport en solution: caractérise les particules emportées par l'écoulement et ne se déposant jamais; On appelle transport solide total le débit solide transporté par charriage et par suspension (on peut éventuellement, selon les auteurs y ajouter le transport en suspension intrinsèque). On présente ci-dessous le schéma des différents modes de transport: Figure 16: Les différents modes de transport solide D’une manière générale, la plupart des logiciels du « commerce » (Mousetrap propose la distinction des différents modes de transport), contiennent des algorithmes ayant trait au transport total des particules. De nombreux modèles existent mais seuls deux d’entre eux seront présentés ici : celui de Velikanov car étant de type énergétique et qui favorise la compréhension de la notion de capacité de transport du liquide et celui d’Ackers-White car étant basé sur des considération physique et le plus couramment utilisé dans les modèles. Le modèle de Velikanov L'équation énergétique de Velikanov permet de calculer la capacité de transport des matériaux en suspension pour un écoulement dont les caractéristiques hydrauliques sont connues. Cette équation, de type conceptuel, est basée sur la puissance gravitaire de l'écoulement nécessaire pour vaincre la résistance de l'écoulement et celle nécessaire au maintient des particules en suspension. Pour un type de particules elle s'écrit : CT s s U Je m s = − η ρ ω . . . . 1 avec : CT : Capacité de transport (kg/m3 ) η : Coefficient de rendement s : Densité relative des particules par rapport à l'eau ρe : Masse volumique de l'eau (kg/m3 ) Um : Vitesse moyenne de l'écoulement (m/s) ωs : Vitesse de chute des particules (m/s) J : Pente de la ligne d’énergie (m/m)
  • 27.
    ANJOU RECHERCHE -ENGEES Modélisation des réseaux d’assainissement : Concepts-Approches et Etapes : Cours 3ème année de l’ENGEES 27 En fait, pour des conditions hydrauliques données, la concentration des matériaux transportables n'est pas unique et se situe dans une plage limitée par deux courbes correspondant respectivement à la concentration maximale et minimale pouvant être transportée. On traduit cette plage par les équations suivantes : CT i s s U Je m s min . . . .= − η ρ ω 1 1 CT i s s U Je m s max . . . .= − η ρ ω 2 1 Caractéristiques Hydrauliques CT CT Max CT Min TRANSPORT EROSION SEDIMENTATION avec : CTmini : Capacité de transport critique de d’érosion (kg/m3 ) CTmaxi : Capacité de transport critique de sédimentation (kg/m3 ) η1 : Coefficient de rendement critique d’érosion η2 : Coefficient de rendement critique de sédimentation Si C est la concentration en MES, on définit les trois régimes de fonctionnement suivants : - si C<CTmini, il y a érosion des dépôts (s'il y en a ) jusqu'à ce que C=CTmini, - si CTmini<C<CTmaxi, il y a transport sans érosion ni sédimentation, - si C>CTmaxi, il y a sédimentation jusqu'à ce que C=CTmaxi. Le modèle d’Ackers-White Le modèle le plus couramment utilisé est celui d'ACKERS-WHITE (1973, 1980, 1991, 1994), basé sur des considérations de nombres adimensionnels en reliant le transport des particules au rapport contrainte de cisaillement/poids immergé des particules, ayant été utilisé dans MOSQITO, HYDROWORKS DM et MOUSETRAP, adapté aux conduites circulaires et faisant l'objet de multiples vérifications expérimentales (May 1995). Ses trois principales équations sont : F u g d s U R d gr h nn aw aw = − ⎡ ⎣ ⎢ ⎤ ⎦ ⎥ − * . .( ) . .log( . / )35 35 1 1 32 12 G C F A gr aw gr aw maw = − ⎛ ⎝ ⎜ ⎞ ⎠ ⎟. 1
  • 28.
    ANJOU RECHERCHE -ENGEES Modélisation des réseaux d’assainissement : Concepts-Approches et Etapes : Cours 3ème année de l’ENGEES 28 q G s d R U u d R S t gr h naw h m = ⎛ ⎝ ⎜ ⎞ ⎠ ⎟ ⎛ ⎝ ⎜ ⎞ ⎠ ⎟. . . . . . . *35 351 10 avec : Fgr : nombre adimensionnel de mobilisation des particules Ggr : nombre adimensionnel de débit solide Qt : débit solide u* : vitesse critique U : vitesse moyenne de l'écoulement Rh : rayon hydraulique S : densité de particules d35 : diamètre des particules (35% de la masse passante) naw, Aaw, maw et Caw : coefficients d'Ackers-White 4.2.2.3 Concernant le transport en solution Le transport en solution traite le déplacement des particules en suspension au sein du liquide (ou les particules très fines au sein du liquide qui ne se déposent jamais). On assimile le comportement de ce type de particule à celui d'une substance dissoute caractérisée par sa concentration et donc modélisée à partir soit de l'équation classique de convection diffusion ou d’une simplificiation : ∂ ∂ ∂ ∂ ∂ ∂ ∂ ∂t A c x U A c x K A c x x( . ) ( . . ) . .+ = ⎛ ⎝ ⎜ ⎞ ⎠ ⎟ A : Section d'écoulement T : Temps X : Distance Kx : Coefficient de dispersion longitudinal U : Vitesse moyenne de l'écoulement 4.2.2.4 Les réactions dans les collecteurs Concernant la modélisation des réactions "physico-chimiques" dans les collecteurs, les formulations utilisées pourraient être celle testées en rivières ou en station d’épuration. De tels algorithmes, complets ou simplifiés sont déjà intégrés dans certains logiciels (Mousetrap par Exemple), mais ne sont pas encore utilisés de manière opérationnelle.
  • 29.
    ANJOU RECHERCHE -ENGEES Modélisation des réseaux d’assainissement : Concepts-Approches et Etapes : Cours 3ème année de l’ENGEES 29 4.2.3 A titre d’Information A titre d’informations, une étude sur la comparaison des différents algorithmes de modélisation de la pollution a été réalisée en 1999 pour le compte de l’Agence de l’Eau Seine Normandie et une partie des conclusions ont été les suivantes : - concernant le lessivage, le modèle initialement proposé par le SWMM fournit des résultats satisfaisants, et une combinaison de modèles accroît la qualité de ses résultats. Les modèles conceptuels semblent donc tout à fait adaptés pour un outil de simulation de la pollution et présentent l’avantage d’être perfectionnés. Concernant les polluants majoritairement sous forme particulaire, un coefficient d’attachement aux MES permet l’obtention de résultats satisfaisants mais restent perfectibles, - concernant le transport solide, les modèles déterministes apparaissent comme extrêmement sensibles dans le cas d’érosion de dépôts en collecteurs. Pour un outil de simulation, il semble donc qu’il faille leur préférer les modèles de type conceptuels, comme Velikanov ou Wiuff. Le premier pouvant fournir des résultats très intéressants mais nécessitant un calage de deux paramètres, le second fournissant des résultats satisfaisants avec une valeur de paramètre fournie dans la littérature.
  • 30.
    ANJOU RECHERCHE -ENGEES Modélisation des réseaux d’assainissement : Concepts-Approches et Etapes : Cours 3ème année de l’ENGEES 30 5. SCHEMATISATION, CALAGE, VALIDATION ET EXPLOITATION 5.1 Schématisation préalable D’un point de vue général, la mise en œuvre d’un modèle suppose une schématisation préalable du réseau et le découpage de la zone d’étude en bassins versants d’apport de caractéristiques homogènes, puis de la traduction de cette schématisation sous forme de fichiers pour l’outil de modélisation retenu. La schématisation doit être réalisée en fonction des objectifs de la modélisation, des données disponibles et bien sûr des limites de chaque algorithme. Cette schématisation est obtenue en ne retenant que les collecteurs principaux. Ces collecteurs sont eux-mêmes divisés en tronçons de caractéristiques homogènes (section, pente, ...), en tenant compte de surcroît d’un certain nombre de points singuliers du réseau (confluences, déversoirs, défluence, injection, raccordement d’une zone de collecte, ...). Pour chacun de ces points ainsi définis, le modélisateur déterminera la zone de collecte associée et vérifiera que cette zone présente des caractéristiques homogènes (imperméabilisation, occupation du sol, pente, ...). Si ce n’est pas le cas, on procède alors à une subdivision en autant de zones homogènes que nécessaire. Ainsi, le bassin versant et son réseau associé sont schématisés par une succession de points, qui peuvent être ou non alimentés par un bassin versant ou une injection, et des tronçons de collecteurs. Même si l’étude ne porte que sur l’hydraulique, le modélisateur effectuera cette schématisation du réseau et du bassin versant selon des critères quantitatifs (hydraulique) et qualitatifs (pollution). Concrètement, cela revient principalement pour le Modélisateur à prendre en compte, dans le découpage de la zone d’étude en bassins versants homogènes, non seulement le coefficient d’imperméabilisation (paramètre hydraulique), mais aussi le type d’occupation de sol (paramètre influant sur la pollution produite). Cette schématisation est un élément essentiel du travail de modélisation du réseau d’assainissement. En effet, les caractéristiques des différents éléments de cette schématisation représentent les principales données d’entrée indispensables à la construction d’un modèle. Ainsi, cette étape elle prépondérante et le schéma réalisé devra être obligatoirement présenté (sous forme de synoptique), détaillé et accompagné de la méthodologie adoptée pour sa mise au point. En outre, elle servira également pour le choix des points de mesures. Un exemple de deux schématisations (description fine ou globale) du réseau d’Entzheim (67) est proposée a titre d’exemple ci-dessous.
  • 31.
    ANJOU RECHERCHE -ENGEES Modélisation des réseaux d’assainissement : Concepts-Approches et Etapes : Cours 3ème année de l’ENGEES 31 BV1 BV2 BV3 BV4 BV5 BV6 BV7 BV8 BV9 BV10 BV11 BV12 BV13 BV14 Exutoire BV1 Exutoire Description Fine 14 BV et 14 Collecteurs Description Globale 1 BV et 1 Collecteur Figure 17 : Exemples de schématisation du réseau d’Entzheim 5.2 Critères de comparaison L’enchaînement calage puis validation met donc en lumière l'importance d'une campagne de mesures préalable lors de la modélisation d'un bassin versant urbain. En effet, il reste indispensable que l’élaboration d’un modèle soit une interaction entre expérience et théorie. Pour cela, il faut donc disposer de critères de comparaisons pour juger si une phase est correctement réalisée avant de passer à la suivante. Pour établir ce jugement, deux approches peuvent être utilisées : - L’approche qualitative est la méthode la plus aisée et certainement la plus directe pour évaluer les performances d’un modèle. Elle consiste à représenter graphiquement les valeurs simulées et mesurées et à juger de la qualité de l’ajustement. Cette méthode est bien souvent la seule présentée et est bien entendue "subjective" puisqu’elle dépend fortement de l’observateur. Pour la partie hydraulique, elle comprendra obligatoirement les hydrogrammes simulés et mesurés aux points stratégiques du réseau. - L’approche quantitative est une méthode d’évaluation statistique de la qualité d’un modèle, indépendamment du jugement "subjectif" de l’observateur. Cette approche comporte des avantages et des inconvénients et à ce titre, elle doit être menée en parallèle de l’étude qualitative. Bien qu’il existe de nombreux critères statistiques pour comparer deux séries de points et ainsi fournir des éléments sur la crédibilité d’un modèle, l’évaluation quantitative des résultats en hydraulique comprendra au minimum l’erreur entre le volume simulé et mesuré et l’erreur entre les débits maximum simulés et mesurés aux points stratégiques du réseau. Les tableaux proposés ci-après détaillent certains de ces critères et la Figure 18 propose une représentation des résultats sous forme de graphique (Semsar 1995).
  • 32.
    ANJOU RECHERCHE -ENGEES Modélisation des réseaux d’assainissement : Concepts-Approches et Etapes : Cours 3ème année de l’ENGEES 32 Type de fonction Expression Ecart sur le Débit de pointe Qpm : débit de pointe mesuré Qpc : débit de pointe calculé pcpm1 QQED −= ( )2 pcpm2 QQED −= Ecart sur le Temps de pointe Tpm : temps de pointe mesuré Tpc : temps de pointe calculé pcpm1 TTET −= ( )2 pcpm2 TTET −= Ecart sur le volume Vm : volume mesuré Vc : volume calculé ∑∑ −= i c i m1 )i(Q)i(QEV 2 i c i m2 )i(Q)i(QEV ⎟ ⎠ ⎞ ⎜ ⎝ ⎛ −= ∑∑ Ecart Quadratique Total Qm(i) : débit mesuré à l’instant i Qc(i) : débit calculé à l’instant i ( ) ∑ ∑ − = i m i 2 mc )i(Q )i(Q)i(Q EQT Ecart Quadratique Partiel ( ) ∑ ∑ − = i m i 2 mc )i(Q )i(Q)i(Q EQP pour seuilm Q)i(Q > Ecart Quadratique Normé ∑ ⎟⎟ ⎠ ⎞ ⎜⎜ ⎝ ⎛ − = i 2 m mc )i(Q )i(Q)i(Q EQN Ecart Quadratique Pondéré ( ) ( ) ( )∑ ∑ − = i 2 m i 2 mc 2 m )i(Q )i(Q)i(Q)i(Q EQTP Nash ( ) ( )∑ ∑ − − −= i 2 moyen.mc i 2 mc )Q)i(Q )i(Q)i(Q 1Nash Type de comparaison Effet Ecart quadratique normé l’écart accorde le même poids à toutes les valeurs de débits Ecart quadratique total, Pondéré, partiel l’écart accorde plus de poids aux forts débits Nash l’écart accorde plus de poids aux débits moyens
  • 33.
    ANJOU RECHERCHE -ENGEES Modélisation des réseaux d’assainissement : Concepts-Approches et Etapes : Cours 3ème année de l’ENGEES 33 Excellent Bon Acceptable M auvais ET EQT ET1 ET2 ET3 EQT1 EQT2 EQT3 Figure 18 : Exemple de « qualité » d’un modèle à l’aide de l’EQT 5.3 Le calage Après la construction du modèle mathématique, la phase de calage est une phase essentielle pour toute étude de modélisation. Le calage est à réaliser pour le temps sec et le temps pluvieux. Il utilise donc les données événementielles abordées à l’étape précédente. Le calage est réalisé en hydraulique, puis en pollution et pour chacune des phases en temps sec puis en temps de pluie. La mise au point de la partie pollution se fera en premier lieu pour les MES (particulaire), puis pour le NH4 (soluble), puis pour les autres polluants. Les premières simulations sont réalisées pour le temps sec en tenant compte des périodes saisonnières pour intégrer l’influence des eaux de nappe et de l’activité sociale. Concernant le temps de pluie, les simulations sont réalisées avec un ou plusieurs événements selon les données dont on dispose. Un événement pluvieux représentatif représente cependant un minimum (on le nommera ici P1). Si des données plus nombreuses sont disponibles, l’idéal est de choisir des pluies de caractéristiques différentes (intensité maximale, durée, fréquence,…) et induisant un comportement différent du réseau (déversement, mise en charge,…). Les résultats des simulations, par comparaison aux mesures, permettent de vérifier les hypothèses de travail et éventuellement de modifier certains paramètres utilisés dans la construction du modèle. En effet, des résultats aberrants ou demandant des paramètres de construction invraisemblables sont autant d'indices d'un mauvais choix d'hypothèses ou d'erreurs de modélisation. C’est en fait la qualité des résultats du calage, alliée à la cohérence des paramètres calés, qui permettront de passer à la phase de validation. Il est difficile de décrire de manière exhaustive tous les paramètres de calage possibles.
  • 34.
    ANJOU RECHERCHE -ENGEES Modélisation des réseaux d’assainissement : Concepts-Approches et Etapes : Cours 3ème année de l’ENGEES 34 On peut cependant citer, par ordre d’apparition des phénomènes, les paramètres les plus importants (liste non exhaustive), sur lesquels un travail précis doit permettre le calage : POUR l’HYDRAULIQUE ♦ PLUIE - la neutralisation de la pluie, qui correspond à la partie de la pluie ne participant pas au ruissellement ; - le coefficient de ruissellement, qui correspond à la partie de la surface active participant au ruissellement ; ♦ RESEAU - la rugosité des collecteurs ; - les coefficients de débit des ouvrages spéciaux. POUR LA POLLUTION (cas d’utilisation des algorithmes d’accumulation et lessivage en surface et transport solide en réseau) - les paramètres d’accumulation en fonction de l’occupation des sols, - les caractéristiques des particules A ce titre, les Figure 19 à Figure 24 proposent des graphiques pour juger de l’influence de différents paramètres qui seront ajusté lors d’une phase de calage traditionelle. Inluence de la Neutralisation sur les Débits Etude de Massy, pluie du 06/06/91 0 10 20 30 40 50 60 70 80 90 100 0 30 60 90 120 150 180 Temps (mn) Débits(l/s) 0 mm 0,5 mm 1 mm 1,5 mm 2 mm 2,5 mm 3 mm Figure 19 : Influence des pertes initiales au ruissellement sur les débits
  • 35.
    ANJOU RECHERCHE -ENGEES Modélisation des réseaux d’assainissement : Concepts-Approches et Etapes : Cours 3ème année de l’ENGEES 35 Influence de la Surface Imperméable sur les Débits Etude de Massy, pluie du 06/06/91 0 20 40 60 80 100 120 0 30 60 90 120 150 180 Temps (mn) Débits(l/s) 0.8 AR 0.9 AR AR 1.1 AR 1.2 AR Figure 20 : Influence du coefficient de ruissellement sur les débits Influence de la Rugosité sur les Débits Etude de Massy, pluie du 06/06/91 0 10 20 30 40 50 60 70 80 90 100 27 57 87 117 147 177 Temps (mn) Débit(l/s) Rug=45 Rug=50 Rug=60 Rug=70 Figure 21 : Influence de la rugosité sur la propagation des débits
  • 36.
    ANJOU RECHERCHE -ENGEES Modélisation des réseaux d’assainissement : Concepts-Approches et Etapes : Cours 3ème année de l’ENGEES 36 Influence de la Durée de Temps Sec sur les Flux de MES Etude de Massy, pluie du 06/06/91 0 10 20 30 40 50 60 70 80 0 30 60 90 120 150 180 Temps (mn) FluxMES(g/s) Dts=0 j Dts=1 j Dts=2 j Dts=5 j Dts=10 j Dts=20 j Dts=40 j Dts=100 j Figure 22 : Influence de la durée de temps sec sur les flux en MES Influence des Dépots- Phénomène d'Erosion - sur le flux en MES Etude de Massy, Pluie du 06/06/91 0 50 100 150 200 250 300 350 0 30 60 90 120 150 Temps (mn) FluxenMES(g/s) Masse=0 kg Masse=400 kg Masse=500 kg Masse=750 kg Masse=1000 kg Dépôt sur un Tronçon EROSION Figure 23 Influence de l’érosion sur les flux en MES
  • 37.
    ANJOU RECHERCHE -ENGEES Modélisation des réseaux d’assainissement : Concepts-Approches et Etapes : Cours 3ème année de l’ENGEES 37 Figure 24: Influence de la sédimentation sur les flux en MES A l’issue de cette étape, le Modélisateur devra fournir : - les hypothèses et conditions initiales retenues pour les simulations en phase de calage (coefficient de ruissellement…) ; - la localisation sur plan des sites de mesures ainsi que leur justification, le type d’appareils utilisés et le protocole selon lequel les mesures ont été réalisées ; - les graphiques des hydrogrammes et pollutogrammes simulés et mesurés aux points stratégiques du réseau ; - un tableau indiquant au minimum, un bilan du calage pour les simulations et les mesures : volumes, masses, débits et concentrations (ou flux) de pointe, ainsi que les erreurs sur le volume, la masse, les débits et concentrations (ou flux) maximums, et ceci aux points stratégiques du réseau ; - la justification et les explications des problèmes rencontrés ; 5.4 La validation Après le calage du modèle, la phase de validation est également une phase indispensable à toute étude de modélisation. Comme pour le calage, la validation est réalisée pour le temps sec (si l’on dispose de plus d’une campagne de mesures de temps sec), mais surtout pour le temps pluvieux, et utilise donc également les données événementielles. La phase de validation consiste, à partir des paramètres calés et figés, à contrôler que les réponses du modèle sont identiques à celles observées pour au moins deux événements
  • 38.
    ANJOU RECHERCHE -ENGEES Modélisation des réseaux d’assainissement : Concepts-Approches et Etapes : Cours 3ème année de l’ENGEES 38 pluvieux différents de celui utilisé lors du calage (nommés ici P2 et P3). Si tel n’était pas le cas (particularité d’une précipitation, problème de mesures…), il faudra, en fonction des cas : - Choisir une autre pluie de calage si aucune pluie de validation ne permet de confirmer le calage et, ensuite, assurer une nouvelle validation. Après analyse, il faudra justifier les problèmes rencontrés. - Choisir une autre pluie de validation, si l’une des pluies de validation ne confirmait pas le calage et d’autres simulations en validation. De même que précédemment, il conviendra d’expliquer les difficultés rencontrées. Si des données plus nombreuses sont disponibles, l’idéal est d’appliquer la même méthode que précédement. Si le calage a été correctement effectué, les résultats doivent être de bonne qualité sans que l'on ait besoin de corriger les paramètres du modèle. Toutefois, les pluies présentant le plus souvent des caractéristiques non homogènes, certaines distorsions entre résultats et mesures, si elles restent limitées, peuvent subsister sans remettre le modèle en cause. Comme lors de la phase de calage, c’est la qualité des résultats en phase de validation qui permettra de passer à la phase d’exploitation du modèle. La validation peut être menée en différentes phases, traditionnellement on cite : - une validation événementielle (échelle de la pluie isolée) : voir exemple proposé en Figure 25 et Figure 26 pour l’approche qualitative et Figure 29 à Figure 32 pour l’approche qualitative, - une validation sur des chroniques de pluies (échelle de quelques jours à un mois environ) voir exemple proposé en Figure 27, - une validation sur des longues durées (d’une à plusieurs années) : voir exemple proposé en Figure 28
  • 39.
    ANJOU RECHERCHE -ENGEES Modélisation des réseaux d’assainissement : Concepts-Approches et Etapes : Cours 3ème année de l’ENGEES 39 0 1 0 2 0 3 0 4 0 Intensité(mm/h) 0 1 0 0 2 0 0 3 0 0 4 0 0 5 0 0 0 1 5 3 0 4 5 6 0 7 5 9 0 1 1 0 T e m p s (m n ) Débits(l/s) D é b i t c a lc u lé D é b i t m e s u ré 0 2 5 0 5 0 0 7 5 0 0 1 5 3 0 4 5 6 0 7 5 9 0 1 1 0 T e m p s ( m n ) ConcentrationMES(mg/l) H o r u s m e s u re s 0 5 0 1 0 0 1 5 0 2 0 0 2 5 0 0 1 5 3 0 4 5 6 0 7 5 9 0 1 1 0 T e m p s ( m n ) FluxMES(g/s) M e s u r e s H o ru s Figure 25 : exemple de validation sur maurepas 0 100 200 300 0 140 270 410 540 680 810 950 1100 Temps (mn) ConcentrationMES(mg/l) Horus mesures 0 50 100 150 200 250 300 0 140 270 410 540 680 810 950 1100 Temps (mn) ConcentrationDCO(mg/l) Horus mesures 0 5 10 15 20 25 0 140 270 410 540 680 810 950 1100 Temps (mn) ConcentrationDBO5(mg/l) mesures Horus Figure 26 : exemple de validation sur maurepas
  • 40.
    ANJOU RECHERCHE -ENGEES Modélisation des réseaux d’assainissement : Concepts-Approches et Etapes : Cours 3ème année de l’ENGEES 40 0 20 40 60 80 0 60 120 180 240 1677 1737 1797 1857 Temps (mn) Débits(l/s) Débit calculé 0 100 200 300 0 60 120 180 240 1677 1737 1797 1857 Temps (mn) ConcentrationsDCO(mg/l) Horus mesures 0 2 4 6 8 Intensité(mm/h) 0 50 100 150 200 250 0 60 120 180 240 1677 1737 1797 1857 Temps (mn) ConcentrationsMES(mg/l) Horus mesures Temps sec 24 heures Temps sec 24 heures Temps sec 24 heures Figure 27 :exemple de validation sur Massy sur une série chronologique
  • 41.
    ANJOU RECHERCHE -ENGEES Modélisation des réseaux d’assainissement : Concepts-Approches et Etapes : Cours 3ème année de l’ENGEES 41 0 100000 200000 300000 400000 500000 600000 700000 800000 900000 mesuré (avril 98-avril 99) simulé (année synthétique) MES(Kg) DCO(Kg) NTK(Kg) NH4(Kg) Figure 28 : Validation annuelle sur Grand Couronne Erreursabsolues(mg/l) 300 200 100 0 -100 -200 -300 288 240 192 144 96 48 -48 -96 -144 -192 -240 -288 100 80 60 40 20 0 Sigma = 72.46 Moyenne = -8 N = 267.00 Erreurs absolues (mg/l) Erreursrelatives(%) 250 200 150 100 50 0 -50 -100 -150 -200 -250 Sigma = 59.97 Moyenne = 15 N = 267.00 Erreurs relatives (%) 233 200 167 133 100 67 33 0 -33 -67 -100 -133 -167 -200 -233 100 80 60 40 20 0 Figure 29 : Exemple de résultats de validation, Erreurs absolues et relatives. 200_MAX150_200100_15050_1000_50 Erreursabsolues(mg/l) 400 300 200 100 0 -100 -200 -300 -400 200_MAX150_200100_15050_1000_50 Erreursrelatives(%) 300 200 100 0 -100 -200 -300 Figure 30 : Exemple de résultats de validation, Erreurs absolues et relatives en fonction des concentrations
  • 42.
    ANJOU RECHERCHE -ENGEES Modélisation des réseaux d’assainissement : Concepts-Approches et Etapes : Cours 3ème année de l’ENGEES 42 0 5 10 15 20 25 30 0 5 10 15 20 25 30 EQT Concentrations MES (%) EQTFluxMES(%) EQTfluxEQTconc EQT(%) 30 25 20 15 10 5 0 Figure 31 : Exemple de résultats de validation, EQT Erreursrelatives(%) 100 80 60 40 20 0 -20 -40 -60 -80 -100 Sigma = 25.89 Moyenne = 1 N= 31.00 Erreurs relatives (%) 100806040200-20-40-60-80 14 12 10 8 6 4 2 0 Figure 32 : Exemple de résultats de validation sur les masses 5.5 En résumé Si l’on tente de résumer la démarche logique de la phase de calage et de validation, avec un jeu de données MINIMUM (pluie notée P1 pour le calage et P2 et P3 pour la validation) on pourrait obtenir le déroulement logique suivant (méthode à extrapoler selon le nombres de données disponibles) : 1) Calage par temps sec (par rapport à la campagne de mesures effectuées). 1bis) Eventuellement validation par temps sec (si plusieurs campagnes de mesures effectuées). 2) Calage par temps de pluie, avec P1. 3) Validation par temps de pluie, avec P2 : 3.1) si validation P2 correcte, validation finale avec P3, 3.2) si validation P2 non correcte, calage avec P2, puis validation avec P3 : 3.2.1)si validation P3 correcte, validation finale avec P1,
  • 43.
    ANJOU RECHERCHE -ENGEES Modélisation des réseaux d’assainissement : Concepts-Approches et Etapes : Cours 3ème année de l’ENGEES 43 3.2.2)si validation P3 non correcte, calage avec P3, puis validation avec P1 : 3.2.2.1) si validation P1 correcte, validation finale avec P2, 3.2.2.2) si validation P1 non correcte, il faut alors rechercher les causes de l’échec dans une défaillance de la schématisation, des données d’entrée ou des mesures. 5.6 Exploitation des modèles calés et validés Le modèle construit est maintenant calé et validé par rapport aux mesures de terrain effectuées. Il est donc censé représenter la réalité de façon satisfaisante, avec désormais pour seul paramètre d’entrée la pluviographie. A partir de là, il faut définir des pluies de projet adaptées aux différents scénarios de simulations envisagés, qui permettent de répondre aux objectifs de l'étude. Traditionnellement, ces différents scénarios de simulations peuvent comprendre : - La localisation et la quantification des insuffisances du système existant. - La prise en compte d’aménagements prévus ou à prévoir sur le réseau (modification ou création de collecteurs, de postes de relèvement, de déversoirs d’orage, de bassins de stockage, …). - L’évolution des apports d’eaux usées ou d’eaux pluviales (évolution de l’urbanisation, raccordement de nouvelles zones, augmentation de la collecte, …). Par pluie de projet, on entend un événement pluvieux isolé, associé à la période de temps sec qui le précède, mais aussi une série d’événements pluvieux consécutifs, associée aux périodes de temps sec précédant chaque événement. Ces pluies de projet peuvent être des pluies synthétiques, que l’on fabrique à partir d’éléments théoriques ou statistiques, ou bien des pluies réelles mesurées sur la zone d’étude et pour lesquelles on a pu observer des dysfonctionnements sur le réseau. Le choix des pluies de projet va dépendre des objectifs de l’étude, mais on peut a priori distinguer trois groupes de pluies de projet : 1) Les pluies permettant de simuler le fonctionnement quantitatif global du réseau (hydraulique). 2) Les pluies permettant de simuler le fonctionnement quantitatif et qualitatif global du réseau (hydraulique et pollution). 3) Les pluies permettant de simuler le fonctionnement quantitatif (principalement) et/ou qualitatif de certains aspects particuliers : influences aval, dimensionnement ou vidange de bassins de stockage, fonctionnement de pompes ou de déversoirs d’orage, gestion en temps réel, …
  • 44.
    ANJOU RECHERCHE -ENGEES Modélisation des réseaux d’assainissement : Concepts-Approches et Etapes : Cours 3ème année de l’ENGEES 44 5.6.1 Pluies du groupe 1 Dans le groupe 1, on trouvera classiquement des pluies de projet sous forme d’événements isolés, pour lesquels la période de temps sec précédente n’est pas foncièrement importante. Ces événements, dont les simulations permettront de définir les aménagements hydrauliques sur le réseau destinés à lutter contre les inondations et les mises en charge, peuvent être : - Des pluies réelles historiques, pour lesquelles des dysfonctionnements hydrauliques ont été constatés (inondations, mises en charge, …), - Des pluies synthétiques de périodes de retour importantes, supérieures à 1 an. Le Modélisateur devra au moins prendre en compte une pluie de période de retour 10 ans. Les événements pluvieux réels provoquant des désordres dans les réseaux d’assainissement pluvial sont généralement constitués d’une période de pluie intense relativement courte située à l’intérieur d’une séquence de pluie de quelques heures. Néanmoins, aucune forme particulière de distribution temporelle des intensités n’est plus probable qu’une autre. Desbordes propose de choisir une forme particulière de pluie de projet en raisonnant, non plus par rapport au phénomène physique, mais par rapport aux éléments auxquels le modèle de ruissellement est le plus sensible. Cette analyse de sensibilité permet de montrer qu’une forme simple, double triangulaire, fournit des formes d’hydrogrammes et des valeurs de débit maximum peu sensibles à des erreurs sur le paramètre principal du modèle de transformation pluie-débit (réservoir linaire) : le Lag-time. Le modélisateur utilisera donc des pluies de type « triangle » plutôt pour les petis bassins versants et « double-triangle » pour les plus grands, dont la pointe est concomitante avec le temps de concentration moyen du bassin versant étudié. Ce type de pluies se construit facilement à partir de la loi de MONTANA et d’éléments prédéfinis pour une cinquantaine de stations météorologiques françaises. Néanmoins, il est important de se référer au cadre administratif et donc de responsabilité que représente les courbes IDF suggérées par l’Instruction Technique 77 et plus récemment dans le guide « LA VILLE ET SON ASSAINISSEMENT » du CERTU de juin 2003. Le texte proposé en annexe de ce cours reprend une partie rédigée dans le cadre de ce guide. Les paramètres de description des pluies de type sont : la durée totale, la durée de la période de pluie intense, la position de la pointe, l’intensité moyenne pendant la période de pluie intense => temps de concentration du B.V., et l’intensité moyenne en dehors de la pluie intense.
  • 45.
    ANJOU RECHERCHE -ENGEES Modélisation des réseaux d’assainissement : Concepts-Approches et Etapes : Cours 3ème année de l’ENGEES 45 T1 HM1 t mm/h avec T1=Temps de concentration TP T1 T2 HM1 HM2 t mm/h T1=0.5×Temps de concentration T2=5×Temps de concentration 5.6.2 Pluies du groupe 2 Dans le groupe 2, on choisira des pluies ou des « classes » (issues d’une étude statistique) de pluies synthétiques isolées de périodes de retour faibles, comprises entre 1 mois et 1 an, mais avec des périodes de temps sec précédentes importantes, et dont les simulations permettront d’établir des bilans de volumes et charges de pollution déversés dans le milieu naturel ou transitant à l’aval du réseau étudié vers l’usine d’épuration. Ces bilans permettront eux-mêmes de définir les aménagements sur le réseau destinés à réduire ou supprimer les déversements vers le milieu naturel, mais aussi de définir les aménagements à prévoir au niveau de l’usine d’épuration (dimensionnements quantitatifs et qualitatifs). Le Modélisateur pourrait également simuler le fonctionnement du réseau et calculer des bilans volumes/charges pour une série pluviographique longue, du type « année historique » ou « année synthétique de pluie » qu’Anjou Recherche a mis au point en collaboration avec Météo- France.
  • 46.
    ANJOU RECHERCHE -ENGEES Modélisation des réseaux d’assainissement : Concepts-Approches et Etapes : Cours 3ème année de l’ENGEES 46 Cette année synthétique, construite par des méthodes statistiques (classification des pluies) et de probabilité à partir de données locales dont dispose Météo-France, représente une année moyenne de pluie sur la zone d’étude. C’est une succession de pluies et de périodes de temps sec. Les bilans annuels fournis par sa simulation seraient particulièrement pertinents en termes de fonctionnement général du réseau, de dimensionnement d’usine d’épuration et de protection du milieu naturel (réglage des déversoirs d’orage, implantation et dimensionnement de bassins de stockage, …). 5.6.3 Pluies du groupe 3 Pour ce groupe 3, le Modélisateur doit analyser les objectifs particuliers et prendre en compte des pluies ou séries de pluies synthétiques permettant de répondre à ces objectifs particuliers et donc veiller a respecter les limites autant du modèle que des formes de pluies utilisées. Par exemple, une étude récente, sur un cas certes particulier, montre qu’environ 30% des déversements annuels d’un bassin tampon en entrée de station d’épuration sont dus à des pluies successives d’une période de retour inférieure à la pluie de projet synthétique isolée synthétique qui a été utilisée pour le dimensionnement de ce bassin.
  • 47.
    ANJOU RECHERCHE -ENGEES Modélisation des réseaux d’assainissement : Concepts-Approches et Etapes : Cours 3ème année de l’ENGEES 47 6. BIBLIOGRAPHIE ACKERS P., WHITE W.R., 1973. Sediment transport : new appraoch and analysis. Journal of The Hydraulics Division, pp 2041-2061. ALLEY W.M, 1981..Estimation of imprevious area washoff parameters. Journal of Hydraulic Engineering, Vol. 121, NO. 2, pp 171-183. ANJOU-RECHERCHE 1996. Synthèse bibliographique de la modélisation des déversoirs d’orage. ASSEMBLEE NATIONALE, 1992. Loi du 03/01/92 sur l’eau. Journal officiel de la république francaise, 04/01/92, pp 187-195. BERTRAND-KRAJEWSKI J.L. 1992. Modélisation conceptuelle du transport solide en réseau d'assainissement unitaire. Thèse de doctorat de l'Université Louis Pasteur, Strasbourg, 1992, 205 p. BERTRAND-KRAJEWSKI J.L., 1991. Modelisation des débits et du transport solide en réseau d'assainissement. Etude bibliographique, ENGEES. BERTRAND-KRAJEWSKI J.L., SCRIVENER O., BRIAT P. 1993. Sewer sediment production and transport modelling : A literature review. Journal of Hydraulic Research, vol 31 (4), pp 435-460. BERTRAND-KRAJEWSKI J.L., 1996. Les mesures par temps de pluie en réseau d’assainissement : éléments techniques pour une meilleure qualité. TSM N°9, Septembre 1996. BRELOT E. 1994. Eléments pour la prise en compte de l’impacts des rejets urbains sur les mileus naturels dans la gestion des systèmes d’assainissement. Thèse INSA Lyon, 320p. BROMBACH H. 1984. Model zur Berchnung des Abflusses von befestigten Flächen. Stuttgarter Breichte zur Siedlungswasserwirtschaft, Heft 79, pp 103-125. BUJON G. 1988. Prévision des débits et des flux polluants transités par les réseaux d'égouts par temps de pluie. Le modèle FLUPOL. La Houille Blanche, N°1, pp 11-23. BUJON G., HERREMANS L. 1990. FLUPOL : Modèle de prévision des débits et des flux polluants en réseaux d'assainissement par temps de pluie : Calage et validation, La Houille Blanche, N°2, pp 124-137. CEE. 1991. Directive du conseil du 21 Mai 1991 relative au traitement des eaux résiduaires urbaines (91/27/CEE). Journal officiel des communautés européennes du 30/05/91. N°L135, pp 40-52.
  • 48.
    ANJOU RECHERCHE -ENGEES Modélisation des réseaux d’assainissement : Concepts-Approches et Etapes : Cours 3ème année de l’ENGEES 48 CHEBBO G. 1992. Solides des rejets urbains par temps de pluie - Caractérisation et traitabilité. Thèse de doctorat de l'ENPC, Paris, 1992, 410 p. CHEBBO G., MOUCHEL J.M., SAGET A., GOUSAILLES M. 1995. La pollution des rejets urbains par temps de pluie : flux nature et impacts. TSM N°11, pp 796-804. CHERRERED 1990. Elaboration d’une méthodologie pour la détermination des flux rejettés par les réseaux d’assainissement unitaires. Thèse INSA Lyon, 404 p. CHOCAT B. 1997. Encyclopédie de l’hydrologie urbaine. Editions Tec et Doc, 1121 p. DE HEER J. 1992. Etude de l’échantillonage systématique et proportionnel au débit de temps sec des égouts non visitables. Thèse EPFL, Lausanne, 407 p. DESBORDES M. 1984. Modélisation en hydrologie Urbaine. Recherches et applications. LHM, 183 p. DESBORDES M. 1986. Les incertitudes associées à la métrologie en hydrologie urbaine, leurs incidences sur l’estimation des coefficients de ruissellement. ENPC, 1986, 104p. EINSTEIN H.A. 1950. The bed-load function for sediment transportation in open channel flowsTechnical Bulletin N°. 1026, pp 1-68, September 1950. GARSDAL H., MARK O., DORGE J., 1995. Mousetrap : modelling of water qualuity processes and the interaction of sediments and pollutants in sewersWater Sciences and Technology, Vol. 31, NO. 7, pp 33-41. GRAF W.H 1984. Hydraulics of Sediment Transport. Water Rssources Publications, Littleton Colorado, 481 p. HARREMOES P. 1994. Interaction betwenn sewers and biological treatment plants. Advanced course on Environmental Biotechnology, Delft, May 1994. JEWELL T.K., ADRIAN D.D. 1978. SWMM stormwater pollutant washoff functions. Journal of the Environment Engineering Division, 1978, vol 104, n°5, pp 489-499. JOVANOVIC S 1986. Hydrologic appraoches in urban drainage system modelling. Urban Drainage Modelling, Dubrovnik, Pergamon Press, pp185-208. KAYE 1967. L'échantillonnage, cendrillon de l'art analytique. Illinois Institute of Technology, Rock Products. MAGNE, G., PHAN, L., PRICE, R., WIXCEY, J. 1996. Validation of Hydroworks-DM, a water quality model for urban drainage. 7th Int. Conf. on Urban Storm Drainage, Hannover, Germany, 1996. MAKSIMOVIC, RADOJKOVIC, 1986. Urban drainage catchments : selected world-wide rainfall runoff data from experimental catchments. Belgrade : Pergamond Press, 1986, 370p.
  • 49.
    ANJOU RECHERCHE -ENGEES Modélisation des réseaux d’assainissement : Concepts-Approches et Etapes : Cours 3ème année de l’ENGEES 49 MARK O., LARSSON J., LARSEN T. 1993. A sediment transport model for sewers. 6th Int. Conf. on Urban Storm Drainage, Niagara Falls, 1993, pp 638-643. MOSQITO 1989. User Manual, Hydraulics research, Wallingford. MUSSO E. 1997. Evaluation des rejets urbains par temps de pluie de grands bassins versants urbains : contribution méthodologique à la comparaison des outils et à l’estimation des incertitudes. Application au cas du Grand Lyon. Thèse INSA Lyon, 488p. NUMERICAL RECIPIES 1986. The Art of the scientific computing. Press W.H. et al., Cambridge University Press. PHILIPPE J.P., RANCHET J. 1987. Pollution des eaux de ruissellement pluvial en zone urbaine. Synthèse des mesures de 10 bassins versants en région parisienne. Nantes : rapport N°142 du LCPC, 1987, 76 p. ROUX C. 1996. Analyse des précipitations urbaines en hydrologie urbaine. Exemple de la Seine-Saint-Denis. Thèse de l’ENPC, Paris, 290 p. SAGET A. 1994. Base de données sur la qualité des rejets urbains par temps de pluie : distribution de la pollution rejetée, dimensions des ouvrages de collecte. Thèse de doctorat de l'ENPC, Paris, 1994, 333 p. SARTOR J.D., BOYD G.B. 1972. Water pollution aspects of street surfaces contaminants. In EPA-R2-72-081. SEMSAR A. 1995. Mise au point d’une méthodologie d’évaluation et de comparaison des modèles de simulation hydraulique des réseaux d’assainissement. Thèse de l’INSA Lyon, 272 p. SERVAT, E. 1984. Contribution à l’étude des matières en suspension du ruissellement pluvial à l’échelle d’un petit bassin versant. Thèse de doctorat de l'Université des Sciences et Techniques du Languedoc, France, 182p. SERVAT E. 1986. TSS, BOD5 and COD Acumulation and transport over urban catchment surfaces : a modelling approachNato ASi series, Vol. G10, Urban runoff pollution, pp 325-342, 1986. TRABUC P. 1989. Prise en compte de l’effet polluant de six rejets urbains par temps de pluie ; recommandations pour l’élaboration ou la révision d’un schéma d’assainissement. AESN, Paris , 45p. VALIRON F. et TABUCHI J.P. 1992. Maîtrise de la pollution urbaine par temps de pluie. Paris, Editions Tec et Doc, 564 p. VAZQUEZ J. 1997. Gestion en temps réel d’un réseau d’assainissement : minimisation des rejets urbains par temps de pluie. Thèse ULP, Strasbourg, 200 p.
  • 50.
    ANJOU RECHERCHE -ENGEES Modélisation des réseaux d’assainissement : Concepts-Approches et Etapes : Cours 3ème année de l’ENGEES 50 VAZQUEZ J., ZUG M., BELLEFLEUR D., GRANDJEAN B., SCRIVENER O. 1998. Utilisation d’un réseau de neurones pour améliorer le modèle de Muskingum appliqué aux réseaux d’assainissement. En préparation. WOLFF E. 1994. Eléments pour la prise en compte de l'impact des rjets urbains sur les milieux naturels dans la gestion des systèmes d'assainissement. Thèse de doctorat, INSA Lyon. ZUG M., BELLEFLEUR D., PHAN L., SCRIVENER O. 1997. Sediment transport model in sewer networks, a new utilisation of the Velikanov Model. 2nd Int. Conf. on the Sewer as Physical, Chemical and Biological Reactor, Aalborg, Denmark. ZUG M., PHAN L., BELLEFLEUR D., SCRIVENER O. 1998. Pollution wash-off modelling in sewer networks : Calibration, Validation and Transposition. Novatech 98, 3rd International Conference on Innovaties Technologies in Urban Storm Drainage, Lyon, France, pp 131-138.
  • 51.
    ANJOU RECHERCHE -ENGEES Modélisation des réseaux d’assainissement : Concepts-Approches et Etapes : Cours 3ème année de l’ENGEES 51 7. ANNEXE 1: Extraits d’un texte rédigé par Henri Bouillon, dans le cadre du CERTU à propos des Courbes IDF (se référer au le guide « LA VILLE ET SON ASSAINISSEMENT » du CERTU de juin 2003 Les courbes Intensité-Durée-Fréquence (IDF) ou Hauteur-Durée-Fréquence (HDF) permettent d'associer une fréquence de dépassement F (ou une période de retour T = 1 / F) à une intensité moyenne I, ou a une hauteur H, observée sur une durée D. La période de retour T correspond à l'intervalle de temps moyen séparant deux événements dont l'intensité moyenne ou la hauteur atteint ou dépasse un seuil donné. La période de retour T est généralement exprimée en années. Jusqu'au début des années 1980, on s'est surtout intéressé aux événements rares, de périodes de retour égales ou supérieures à 10 ans, intéressants du point de vue de leur conséquences hydrauliques (inondations, débordements ou insuffisances des réseaux, etc.). La prise en compte des rejets polluants en temps de pluie a conduit depuis le milieu des années 1980 à s'intéresser de plus en plus aux événements de courtes périodes de retour, souvent inférieures à 1 an, susceptibles de porter préjudice au milieu naturel. 7.1.1.1 Principes de construction des relations IDF Les courbes IDF ou HDF sont établies en utilisant une technique statistique simple, dite de classement fréquentiel, dont les principes sont rapidement décrits ci-après. En pratique, il existe plusieurs façons de conduire chacune des étapes, ce qui explique qu'avec une même série pluviométrique des auteurs différents peuvent trouver des résultats dissemblables. étape 1 : on considère un échantillon de N événements pluvieux mesurés pendant P années. Selon les méthodes utilisées, il peut s'agir des N événements les plus violents observés, des événements dépassant un seuil, de tous les événements, etc.. Pour simplifier les calculs, on prend souvent N = P, mais ceci n'est nullement indispensable. étape 2 : on choisit un pas d'observation de la pluie D, par exemple 15 minutes. Pour simplifier les calculs, il est préférable que D soit un multiple entier du pas de temps ∆t de discrétisation de la pluie (il faut bien évidemment que ∆t soit inférieur à D, ce qui montre à nouveau l'intérêt de travailler avec des pas de temps fins de l'ordre de 1 ou 2 minutes en hydrologie urbaine). Les pas d'observations généralement retenus sont 5mn ou 6mn, 15mn, 30mn ; 1h, 2h, 3h, etc.. étape 3 : pour chaque événement pluvieux, on cherche la période de durée D pendant laquelle l'intensité I ou la hauteur H est maximale. La encore, il existe différentes façons de procéder, selon que l'on utilise une origine des temps fixe ou mobile pour le début des pas d'analyse. Par exemple, si les pluies sont enregistrées avec un pas de temps de 5 minutes et que l'on fasse le calcul pour un pas d'analyse de 15 minutes, on peut considérer uniquement les périodes de temps 0-15 mn, 15mn-30mn, 30mn-45mn, etc. (dépouillement à origine des
  • 52.
    ANJOU RECHERCHE -ENGEES Modélisation des réseaux d’assainissement : Concepts-Approches et Etapes : Cours 3ème année de l’ENGEES 52 temps fixe) ou 0-15mn, 5mn-20mn, 10mn-25mn, etc. (dépouillement à origine variable). Voir la Figure 33. i(mm/h) i(mm/h) t (mn) t (mn)15 30 45 60 75 100 10 20 30 40 10 20 30 40 15 30 45 60 75 100 Figure 33 : Différence entre dépouillement à origine fixe et dépouillement à origine variable étape 4 : on dispose alors de N valeurs d'intensité ou de hauteur maximale sur la durée D que l'on range dans un ordre décroissant. étape 5 :on attribue aux N valeurs décroissantes les fréquences empiriques de dépassement F. La solution la plus simple consiste à considérer que la fréquence de l'événement de rang r est égal à r / N. Cependant, des considérations mathématiques sur la distribution statistique des événements conduisent généralement à utiliser des relations de la forme : β+ α− = N r F équation 1 L'une des plus satisfaisantes est la relation de Bos-Levenbach qui suppose que la variable suit une loi exponentielle: 4,0N 3,0r F + − = équation 2 les périodes de retour T correspondantes, en années, sont données par la relation : N P 3,0r 4,0N T ⋅ − + = équation 3 étapes suivantes : on réitère les étapes 1 à 5 pour les autres durées D choisies. étape finale : la dernière étape consiste à reporter sur un graphe les valeurs d'intensité (ou de hauteur) obtenues pour les différentes valeurs de pas de dépouillement et correspondant à une même période de retour, puis à rechercher une relation mathématique permettant de lisser au mieux les points obtenus. Cette étape a pour but de permettre l'estimation d'une intensité
  • 53.
    ANJOU RECHERCHE -ENGEES Modélisation des réseaux d’assainissement : Concepts-Approches et Etapes : Cours 3ème année de l’ENGEES 53 correspondant à une période de retour donnée sur n'importe quelle durée. Différentes relations ont été proposées depuis 150 ans. Parmi les plus classiques, on peut citer : la formule de Montana (ne pas utiliser pour D < 5 minutes car I → ∞ lorsque D → 0) : )F(b D)F(a)F,D(I ⋅= équation 4 la formule de Talbot : )F(bD )F(a )F,D(I + = équation 5 la formule à trois paramètres (Keifer et Chu, 1957) : )F(c ))F(bD( )F(a )F,D(I + = équation 6 Dans ces trois relations, a, b et c sont des coefficients numériques dépendant de la fréquence F (ou de la période de retour T), du site de mesure et de la durée D des pluies (attention, les unités employées sont souvent différentes selon les auteurs). Un exemple de courbes IDF est donné par la Figure 34. L'incertitude sur les intensités correspondants à la période de retour 100 ans sont très grandes du fait de la faible longueur relative de la durée d'observation. 0 50 100 150 200 250 0 20 40 60 80 100 120 140 durée en mn retour 100 ans retour 10 ans retour 5 ans Intensité mm/h Figure 34 : Courbes Intensité-durée-fréquence de la station de Paris-Montsouris entre 1927 et 1978 pour les périodes de retour de 5, 10 et 100 ans. Ajustements par la formule de Talbot. 7.1.1.2 Critique et limite de la méthode des courbes IDF Le problème principal associé à la méthode des courbes IDF est dû à la grande variabilité inter- annuelle des précipitations. Si l'on compare les résultats obtenus sur un même site pour deux
  • 54.
    ANJOU RECHERCHE -ENGEES Modélisation des réseaux d’assainissement : Concepts-Approches et Etapes : Cours 3ème année de l’ENGEES 54 périodes de temps consécutives de même durée, on obtient ainsi souvent des résultats très différents : une pluie décennale sur une durée particulière dans la première série peut très bien devenir annuelle dans la seconde. De façon un peu empirique, on considère généralement que pour estimer avec une incertitude acceptable un événement de période de retour T, il faudrait disposer d'observations sur une durée de 5 à 7 fois la valeur de T exprimée en années (3 fois étant un minimum en dessous duquel il ne faudrait pas descendre). Cette condition impose des durées d'observation très longues dès lors que l'on s'intéresse à des périodes de retour un peu grande (30 ans minimum et 70 ans souhaitables pour estimer la pluie décennale). Il est en outre nécessaire que les conditions climatiques puissent être considérées comme stationnaires pendant la période de mesure (pas de changement climatique global ni local), de même que les conditions d'observation (pas de modification de l'appareil de mesure, de l'environnement de la station, du mode de suivi des appareils, du mode de dépouillement des données, etc.). Ces conditions sont également difficiles à remplir sur des durées importantes, surtout en milieu urbain, ou l'environnement change rapidement. Certaines de ces difficultés peuvent être surmontées en multipliant le nombre de points d'observation. En théorie, effectuer pendant 10 ans des mesures sur dix sites indépendants et climatiquement identiques est équivalent à faire des mesures en un seul point pendant 100 ans. En pratique, du fait de la taille des systèmes météorologiques associées aux précipitations, il est difficile de concilier indépendance des événements et homogénéité du climat. Cette approche permet cependant, moyennant certaines précautions, d'allonger artificiellement et de façon conséquente les durées d'observation. Enfin, une dernière difficulté est associée au traitement purement statistique des données. On mélange en effet des pluies d'origines météorologiques différentes, et donc de caractéristiques différentes. Les échantillons utilisés pour les statistiques ne sont donc pas homogènes. Pour utiliser une image simple, on va dans une ferme et on pèse indifféremment tous les animaux : cochons, poules, vaches et moutons, puis on fait des statistiques et on construit une relation permettant de prévoir la probabilité que dans cette ferme un animal dépasse un poids donné. Outre les difficultés d'ajustement de la relation dues au caractère non homogène de l'échantillon, cet ajustement ne permettra certainement pas de prévoir le poids du plus gros animal dans une autre ferme où il y aura des chevaux de trait. Malgré ces difficultés, la méthode des courbes IDF est cependant incontournable car c'est la seule qui permette d'associer un risque chiffré à l'aléa pluvieux. Elle est indispensable pour évaluer la période de retour associée à une pluie observée. Elle fournit les valeurs d'intensités nécessaires à la mise en œuvre de la méthode rationnelle ou de la méthode de Caquot. Enfin elle sert de base à la construction des pluies de projet les plus utilisées. Elle doit cependant être utilisée avec beaucoup de précautions pour éviter de tomber dans l'un des nombreux pièges que cache son apparente simplicité.
  • 55.
    ANJOU RECHERCHE -ENGEES Modélisation des réseaux d’assainissement : Concepts-Approches et Etapes : Cours 3ème année de l’ENGEES 55 8. ANNEXE 2: La répartition de la pollution dans les eaux de pluie Depuis au moins une vingtaine d’années, de nombreuses personnes se sont intéressés à la répartition de la pollution dans les eaux de pluie. Cette répartition a donc est est toujours l’objet d’un débat, pouvant être d’ailleurs animé, sur les notions de premier flot d’orage, de first flush, de premier flot pluvial….. Classiquement, il existe trois façons de représenter les choses : 1) les hydrogrammes et pollutogrammes, et donc regarder, par exemple, si les concentration les plus importantes sont plutôt en début de pluie, et donc si les concentrations les plus faibles sont plutôt en fin de pluie, 2) les hydrogrammes et le débit massique (ou le flux en fonction du temps) et donc regarder, par exemple regarder si les valeurs maximales correspondent, 3) les courbes masse/volume, et donc regarder, par exemple, si la partie la plus importante de la masse est transitée dans la première partie du volume (voir illustration ci-dessous), Le débat sur ces notions provient des différentes expériences françaises et internationales qui s’intéressait à l’une des représentations plutôt qu’à une autre. L’exemple classique est le suivant : - on note une forte concentration de MES en début de pluie (d’ailleurs non concomitant avec la valeur extrême de débit) , puis des concentrations beaucoup plus faible : on peut alors parler d’une sorte de premier flot, qui pourrait correspondre à une érosion de dépôt,
  • 56.
    ANJOU RECHERCHE -ENGEES Modélisation des réseaux d’assainissement : Concepts-Approches et Etapes : Cours 3ème année de l’ENGEES 56 0 200 400 600 800 1000 1200 1400 1600 1800 2000 1 10 19 28 37 46 55 64 73 82 91 100 109 118 127 136 145 154 163 172 181 190 199 208 217 226 235 0 10 20 30 40 50 60 70 mesures Débit mesuré - sur la même pluie, si on trace la courbe masse/volume, on note que 80% de la masse transite par 75% du volume, donc on peut alors parler d’une absence de premier flot ! Données d'Entzheim (7 pluies) 0% 20% 40% 60% 80% 100% 0% 20% 40% 60% 80% 100% V/Vtot (%) M/Mtot(%) 3/5 V= 30 % et M = 80% V= 15 % et M = 30% Ainsi, il est véritablement impératif de ne pas utiliser des notions dont les hypothèses n’ont pas pu être vérifiés. Les phénomènes de pollution pouvant être très différents d’une pluie à l’autre, d’un réseau à l’autre, d’une saison à l’autre,…il est alors indispensable de mener un certain nombre de campagnes de mesure pour vérifier les hypothèses.
  • 57.
    ANJOU RECHERCHE -ENGEES Modélisation des réseaux d’assainissement : Concepts-Approches et Etapes : Cours 3ème année de l’ENGEES 57 9. ANNEXE 3 « Modélisation assainissement du bassin de Boudonville par le logiciel Hydroworks DmTM » Cette étude à réalisée dans le cadre du projet LIFE96ENV/F/420. Texte rédigé par M. Zug dans le cadre du séminaire ENGEES / AGHTM, « La modélisation en assainissement, remise en cause des pratiques ? », le 24 janvier 2001 à Strasbourg. 9.1 Introduction La prise de conscience de la pollution véhiculée par les rejets urbains de temps de pluie est apparue il y a une trentaine d'années. Cette pollution peut cependant avoir un impact extrêmement nocif sur le milieu récepteur, par rapport aux rejets continus à faibles concentrations issus des stations de traitement des eaux usées. Cette prise de conscience s'est traduite dans les textes par la Directive Européenne de mai 1991 relative aux eaux résiduaires urbaines, suivie de la Loi sur l'Eau de 1992, qui rend obligatoire le traitement des eaux pluviales collectées, hors événements exceptionnels pour lesquels la priorité reste d'éviter les inondations. La plupart des agglomérations possèdent des bassins de retenue hydraulique des eaux pluviales. Ainsi, afin d'éviter des surcoûts trop importants, il semble judicieux d'essayer d'optimiser le fonctionnement de ces bassins pour qu'ils puissent remplir un rôle à la fois anti-inondation et anti-pollution. Il s'agit là de l'enjeu global du projet mené actuellement sur le réseau d'assainissement du bassin versant de Boudonville à Nancy. L'étude s'inscrit dans le cadre du programme européen LIFE 1996 de réduction de la pollution déversée par temps de pluie dans le milieu naturel par l'optimisation du fonctionnement du système d'assainissement. Il associe le Centre International de l'Eau de Nancy (NAN.C.I.E), la Communauté Urbaine du Grand Nancy (CUGN), le Laboratoire Central des Ponts et Chaussées (LCPC) et Anjou Recherche - Vivendi Water. 9.2 Présentation du site et du bassin de Gentilly Le bassin versant de Boudonville se situe au nord-ouest de l'Agglomération nancéienne en rive gauche de la Meurthe. C'est un bassin versant de 620 ha drainant les eaux pluviales d'une partie des territoires des communes de Laxou et de Nancy et les rejets d'eaux usées d'environ 40 000 habitants. Les problèmes d'inondations à Nancy ont commencé dans les années 1960, avec l'urbanisation croissante (grands ensembles urbains, lotissements). De 1970 à 1972, plusieurs orages ont mis en évidence l'insuffisance des collecteurs d'évacuation des eaux pluviales, en particulier au centre ville. C'est pourquoi, dès 1970, le District Urbain de Nancy a proposé la construction de bassins de retenue hydraulique sur l'ensemble de l'agglomération afin de pallier ces problèmes d'inondations.
  • 58.
    ANJOU RECHERCHE -ENGEES Modélisation des réseaux d’assainissement : Concepts-Approches et Etapes : Cours 3ème année de l’ENGEES 58 Dans ce cadre, le bassin de rétention de Gentilly, constitué d’un unique compartiment et d’une contenance d’environ 12 000 m3 a été construit. Dans le cadre du projet LIFE, celui-ci a été modifié et sa configuration actuelle comporte deux compartiments C1 et C2 (Figure 35), appelés respectivement B1 et B2. Trois vannes de vidange ont été placées à l'aval de chaque compartiment et une vanne de régulation adossée au mur aval de la chambre de vidange. Le compartiment C1 (ou bassin B1), de volume utile (sous déversoir) 2 000 m3 environ, est utilisé pour les faibles pluies. En cas de fortes pluies, ce compartiment, une fois rempli, déverse vers le compartiment C2 (bassin B2), de volume utile 8 900 m3 environ, soit un volume total approché de 10 900 m3 sous déversoirs de sécurité (Figure 36). electroslide Collecteur Beauregard φ 1200 pente 5 % Collecteur de vidange φ 1000 pente 4 % Collecteur Rhin φ 1200 pente 56 % Collecteur Pompier φ 800 pente 34 % Compartiment C1 Compartiment C2 Sens de l'écoulement Vannes muret coudes Chambre de vidange Figure 35 : Vue schématique du bassin de Gentilly ; configuration actuelle VEC1 2,70 m 1,80 mVEC2 VES1 B1 VEC4 VES2 VEC3 B2 8900 m3 Figure 36 : Vue en coupe du bassin de Gentilly ; configuration actuelle. Chaque compartiment est équipé à l'aval d'une sonde de hauteur d'eau, d'un turbidimètre et de trois vannes : -Vannes VEC (« vidange eaux claires ») : VEC1 et VEC2 sur B1, VEC3 et VEC4 sur B2. Ces vannes sont en position haute et permettent la vidange des tranches d'eaux supérieures ou intermédiaires. Elles sont à ouverture tout ou rien vers le bas, sauf la vanne VEC3 qui peut être ouverte à deux positions intermédiaires (1/3, 2/3) et joue ainsi un rôle de déversoir mobile.
  • 59.
    ANJOU RECHERCHE -ENGEES Modélisation des réseaux d’assainissement : Concepts-Approches et Etapes : Cours 3ème année de l’ENGEES 59 -Vannes VES (« vidange eaux sales ») : VES1 sur B1, VES2 sur B2. Elles permettent la vidange des tranches inférieures en fin de pluie. Elles sont à ouverture tout ou rien vers le haut. Les turbidimètres, fixés à des escaliers flottants, sont immergés à faible profondeur et suivent les niveaux des plans d'eau. Leurs mesures permettent de piloter les phases de vidange des effluents. La gestion du bassin de Gentilly est basée sur un automate local gérant l'ensemble des vannes selon deux modes différents : « anti-pollution » ou « anti-inondation ». Le basculement entre ces deux modes est décidé par un opérateur depuis le PC informatique de la CUGN après prise en compte des alertes générées automatiquement par un logiciel d'analyse des images radar. 9.3 MISE AU POINT DU MODELE MATHEMATIQUE (Configuration actuelle du bassin de gentilly) 9.3.1 Calage du modèle en hydraulique La phase de calage a tout d’abord été réalisée dans l’ancienne configuration du bassin, puis complétée en utilisant les pluies des 03/03/00 et 29/02/000. Bien que ces deux pluies présentent les mêmes caractéristiques générales et ne remplissent que peu le bassin B2, elles ont été retenues du fait de deux configurations complémentaires au niveau des phases de vidanges des bassins. En effet : Concernant la pluie du 03/03/00 : les tranches supérieures (eaux claires) ont été vidangées à fort débit (1 000 l/s entre 04h20 et 05h04), puis la tranche inférieure (eaux sales) a été vidangée à faible débit (300 l/s entre 05h05 et 06h07). Cette vidange a été pilotée par la consigne de durée maximale de stockage (12 h) puisque la turbidité indique une concentration restée supérieure à 50 mg/l. Concernant la pluie du 29/02/00 : les tranches supérieures et inférieures ont été vidangées une première fois à très fort débit (2 300 l/s) dès la fin de la pluie (vers 22h50), puis une seconde fois plusieurs heures après la pluie (vers 09h15 le 01/03/00). Les Figures ci-après montrent la qualité des résultats obtenus dans cette phase de calage. Hauteur B1, pluie du 03/03/00 0 1 2 3 4 5 6 7 8 12:30 13:30 14:30 15:30 16:30 17:30 18:30 19:30 20:30 21:30 22:30 23:30 0:30 1:30 2:30 3:30 4:30 5:30 6:30 0 2 4 6 8 10 12 14 16 mesurée simulée ouv VEC2 ouv VEC1 ouv VES1 ferm VEC1, VEC2 fermVES1 Figure 37 : B1, Pluie du 03/03/00 Hauteur B2, pluie du 03/03/00 0 1 2 3 4 5 6 7 8 12:30 13:30 14:30 15:30 16:30 17:30 18:30 19:30 20:30 21:30 22:30 23:30 0:30 1:30 2:30 3:30 4:30 5:30 6:30 0 2 4 6 8 10 12 14 16 mesurée simulée Figure 38 : B2, Pluie du 03/03/00
  • 60.
    ANJOU RECHERCHE -ENGEES Modélisation des réseaux d’assainissement : Concepts-Approches et Etapes : Cours 3ème année de l’ENGEES 60 Hauteur Libération - pluie du 03 03 00 0 0.2 0.4 0.6 0.8 1 12:30 13:30 14:30 15:30 16:30 17:30 18:30 19:30 20:30 21:30 22:30 23:30 0:30 1:30 2:30 3:30 4:30 5:30 6:30 0 2 4 6 8 10 12 14 16 1_042 mesurée 1_042 simulée pic dû à la pluie pics dus à la vidange de B1 Figure 39 : Libération (Aval Bassin de Gentilly), Pluie du 03/03/00 Hauteur Crosnes - pluie du 03 03 00 0 0.5 1 1.5 2 2.5 12:30 13:30 14:30 15:30 16:30 17:30 18:30 19:30 20:30 21:30 22:30 23:30 0:30 1:30 2:30 3:30 4:30 5:30 6:30 0 2 4 6 8 10 12 14 16 13_040 simulée 13_040 mesurée Figure 40 : Crosne (Aval Bassin Versant), Pluie du 03/03/00 9.3.2 Validation du modèle en hydraulique La phase de validation a été réalisée sur une dizaine d’autres pluies. La qualité des résultats obtenus étant en tout point comparable à celle obtenu lors du calage, seuls les résultats de la pluie du 05/04/00 et de la série du 24/02 au 06/03/00 seront commentés et illustrés ici. En effet ces deux cas ont été retenus car présentant un intérêt particulier : Concernant la pluie du 05/04/00 : différents éléments ont guidé ce choix : cette pluie a été échantillonnée en pollution et sera utilisée pour la mise au point du modèle de pollution (ce qui implique d’avoir une bonne qualité de résultats en hydraulique), le bassin B2 a été rempli à hauteur de 50 % et enfin, la vidange a été pilotée par la consigne de durée maximale de stockage (12 h) puisque la turbidité indique une concentration restée supérieure à 50 mg/l. Concernant la série de pluie du 24/02 au 06/03/00 : l’intérêt est de réaliser une simulation sur plusieurs jours avec pour objectif de vérifier si le modèle pourra être utilisé comme outil de prédiction et d’aide à la décision dans la perspective où l’on souhaite l’utiliser sur des scénarios correspondant à des enchaînements de plusieurs événements pluvieux afin d’optimiser les règles de gestion du bassin. Les résultats obtenus sont présentés sous forme de graphiques dans Figure 41 à Figure 48 et l’examen de ces résultats amène quelques commentaires : Concernant la pluie du 05/04/00 : Les résultats sont de bonne qualité générale, mais un problème vis-à-vis des consignes de débit de l'électroslide a été constaté : en effet, le palier créé par la limitation à 299 l/s du débit de l'électroslide à 1h45 ne se retrouve pas dans les mesures (Figure 43). Nous avons donc effectué une simulation en ignorant cette consigne. Les résultats sont effectivement plus proches de la réalité. Cette correction permet également d'améliorer la reproduction de la vidange du bassin B2, freinée par la limitation du débit de l'électroslide. Dans ce cas les résultats pour B2 sont également de bonne qualité aussi bien pour le remplissage que pour la vidange. Concernant la série de pluie du 24/02 au 06/03/00 : les différents graphes font apparaître certaines différences significatives entre les simulation et les mesures. Un examen attentif permet d’expliquer ces différences comme par exemple :
  • 61.
    ANJOU RECHERCHE -ENGEES Modélisation des réseaux d’assainissement : Concepts-Approches et Etapes : Cours 3ème année de l’ENGEES 61 Du 24/02 à 00h au 25/2 vers 12h, les hauteurs d'eau simulées sont bien inférieures aux hauteurs d'eau mesurées. Or, la pluie correspondante (pluviomètre Haut-du-Lièvre) est très faible, et ne peut raisonnablement pas générer brusquement un mètre de hauteur d'eau dans le bassin. L’exploitation des données enregistrées par les autres pluviomètres a confirmé les informations provenant de celui du Haut du Lièvre. Du 25/02 vers 12h au 28/02 vers 18h, la hauteur d'eau mesurée dans B1 augmente de façon importante (les vannes sont fermées durant cette période). Cependant, aucune pluie n'a été observée sur les pluviomètres. Par ailleurs, les hauteurs d'eau mesurées avenue du Rhin, d'où provient la totalité du débit par temps sec, sont inférieures à 1cm (Figure 45), donc une telle montée du niveau dans B1 ne peut correspondre au seul stockage des effluents de temps sec. Ces simulations ont été réalisées avec comme seule donnée d’entrée la pluviométrie (les règles de gestion sont adaptées en fonction de ce qui s’est passé réellement). Les résultats pour cette simulation longue durée sont de bonne qualité. Par ailleurs, on peut dire que le modèle peut être utilisé comme outil de prédiction et d’aide à la décision dans la perspective où l’on souhaite l’utiliser sur des scénarios correspondant à des enchaînements de plusieurs événements pluvieux afin d’optimiser les règles de gestion du bassin. Hauteur B1 - pluie du 05/04/00 0.0 1.0 2.0 3.0 4.0 5.0 6.0 7.0 8.0 0:00 2:00 4:00 6:00 8:00 10:00 12:00 14:00 16:00 18:00 20:00 22:00 0:00 2:00 4:00 6:00 8:00 10:00 12:00 14:00 0 2 4 6 8 10 12 14 16 mesurée simulée ouv VEC1 ouv VEC2 ouv VES1 fermVEC1, VEC2 ferm VES1 Figure 41 : B1, pluie du 05/04/00 Hauteur B2 - pluie du 05/04/00 0.0 1.0 2.0 3.0 4.0 5.0 6.0 7.0 8.0 0:00 2:00 4:00 6:00 8:00 10:00 12:00 14:00 16:00 18:00 20:00 22:00 0:00 2:00 4:00 6:00 8:00 10:00 12:00 14:00 0 2 4 6 8 10 12 14 16 mesurée simulée simulée sans limelectroslide ouv VES2 Figure 42 : B2, pluie du 05/04/00 Hauteur Libération - pluie du 05/04/00 0.0 0.2 0.4 0.6 0.8 1.0 0:00 2:00 4:00 6:00 8:00 10:00 12:00 14:00 16:00 18:00 20:00 22:00 0:00 2:00 4:00 6:00 8:00 10:00 12:00 14:00 0 2 4 6 8 10 12 14 16 mesurée simulée simulée sans lim electroslide ouv VEC1, VEC2 ouv VES1 ouv VES2 Figure 43 : Libération, pluie du 05/04/00 Hauteur Crosne - pluie du 05/04/00 0.0 0.5 1.0 1.5 2.0 2.5 0:00 2:00 4:00 6:00 8:00 10:00 12:00 14:00 16:00 18:00 20:00 22:00 0:00 2:00 4:00 6:00 8:00 10:00 12:00 14:00 0 2 4 6 8 10 12 14 16 mesurée simulée simulée sans lim electroslide Figure 44 : Crosnes, pluie du 05/04/00
  • 62.
    ANJOU RECHERCHE -ENGEES Modélisation des réseaux d’assainissement : Concepts-Approches et Etapes : Cours 3ème année de l’ENGEES 62 H a u t e u r R h i n - 2 4 / 0 2 a u 0 6 / 0 3 / 0 0 0 . 0 0 . 2 0 . 4 0 . 6 0 . 8 1 . 0 24/2 25/2 26/2 27/2 28/2 29/2 1/3 2/3 3/3 4/3 5/3 6/3 0 3 6 9 1 2 1 5 1 8 2 1 2 4 R h i n m e s u r é e R h i n s i m u l é e Figure 45 : Rhin, série du 24/02 au 06/03/00 H a u t e u r B 1 - 2 4 / 0 2 a u 0 6 / 0 3 / 0 0 0 . 0 1 . 0 2 . 0 3 . 0 4 . 0 5 . 0 6 . 0 7 . 0 8 . 0 24/2 25/2 26/2 27/2 28/2 29/2 1/3 2/3 3/3 4/3 5/3 6/3 0 2 4 6 8 1 0 1 2 1 4 1 6 m e s u r é e s i m u l é e Figure 46 : B1, série du 24/02 au 06/03/00 H a u te u r B 2 - 2 4 /0 2 a u 0 6 /0 3 /0 0 0 .0 1 .0 2 .0 3 .0 4 .0 5 .0 6 .0 7 .0 8 .0 24/2 25/2 26/2 27/2 28/2 29/2 1/3 2/3 3/3 4/3 5/3 6/3 0 2 4 6 8 1 0 1 2 1 4 1 6 m e s u ré e s im u lé e Figure 47 : B2, série du 24/02 au 06/03/00
  • 63.
    ANJOU RECHERCHE -ENGEES Modélisation des réseaux d’assainissement : Concepts-Approches et Etapes : Cours 3ème année de l’ENGEES 63 H a u t e u r C r o s n e - 2 4 /0 2 a u 0 6 /0 3 /0 0 0 .0 0 .5 1 .0 1 .5 2 .0 2 .5 24/2 25/2 26/2 27/2 28/2 29/2 1/3 2/3 3/3 4/3 5/3 6/3 0 3 6 9 1 2 1 5 1 8 2 1 2 4 1 3 _ 0 4 0 m e s u r é e 1 3 _ 0 4 0 s im u lé e Figure 48 : Crosnes, série du 24/02 au 06/03/00 9.3.3 Mise au point et verification du modèle pollution Vérification des simulations en pollution à l’entrée du bassin. Les Figures ci-après proposent les résultats de simulation pour les MES en entrée de bassin pour les pluies du 5 avril et 18 mai 2000 (les résultats pour les autres polluants sont de même qualité). Ces résultats sont de même qualité que ceux obtenus lors de la précédente étude. Ainsi, le modèle a pu être testé sur cinq événements pluvieux (dont trois pluies en 1996) et permet de confirmer les commentaires proposés lors de cette première étude : même si dans la plupart des cas un décalage temporel est constaté, le modèle reproduit des pointes de concentrations correspondant aux mesures et aux différents pics de pluie et ceci avec une qualité pouvant qualifiée de satisfaisante. Néanmoins, ne disposant pas de mesures de pollution pour des pluies plus importantes, nous ne pouvons pas conclure sur les résultats du modèle dans le cas d’événements pluvieux plus intenses. 0 10 20 30 40 50 0:00 3:20 6:40 10:00 13:20 16:40 20:00 23:20 2:40 6:00 9:20 12:40 Fluxen(g/s) 0 4 8 12 16 20 Pluviométrie(mm/h) Mesures Simulation Figure 49 : Entrée B1, pluie du 05/04/00, flux MES 0 25 50 75 100 125 150 175 200 10:00 11:30 13:00 14:30 16:00 17:30 19:00 20:30 22:00 23:30 1:00 2:30 4:00 5:30 7:00 8:30 Flux(g/s) 0 2 4 6 8 10 12 14 Pluviométrie(mm/h) Mesures Simulation Figure 50 : Entrée B1, pluie du 18/05/00, Flux MES 9.3.4 Mise au point du modèle en pollution à la sortie du bassin
  • 64.
    ANJOU RECHERCHE -ENGEES Modélisation des réseaux d’assainissement : Concepts-Approches et Etapes : Cours 3ème année de l’ENGEES 64 Dans ce cas, la difficulté du travail de modélisation était la reproduction des phénomènes de sédimentation et/ou remise en suspension dans les compartiments, puisque c’est ainsi que l’ouvrage doit fonctionner. Après différents essais, les deux compartiments ont été « modélisés » comme de grandes conduites, en utilisant les lois de transport total du logiciel. Les Figures ci-après proposent les résultats de simulation en sortie de bassin pour les pluies du 5 avril et 18 mai 2000 : Concernant la pluie du 05/04/00 : on peut observer que le modèle reproduit fidèlement, dans l’ensemble, les mesures effectuées au moment de la vidange du bassin que ce soit pour l’ouverture des vannes « eaux claires » ou « eaux sales ». Concernant la pluie du 18/05/00 : le pollutogramme des concentrations présente deux visages : une première partie de simulation au cours de laquelle les variations de concentrations en MES dues aux ouvertures des vannes « eaux claires » et « eaux sales » sont bien reproduites dans la forme. La seconde partie du calcul, qui paraît diverger par rapport aux mesures. 0 50 100 150 200 250 0:00 3:20 6:40 10:00 13:20 16:40 20:00 23:20 2:40 6:00 9:20 12:40 Concentration(mg/l) 0 4 8 12 16 20 Pluviométrie(mm/h) Simulation Mesures Figure 51 : Sortie Bassin, pluie du 05/04/00, conc MES 0 20 40 60 80 100 0:00 3:20 6:40 10:00 13:20 16:40 20:00 23:20 2:40 6:00 9:20 12:40 Flux(g/s) 0 4 8 12 16 20 Pluviométrie(mm/h) Simulation Mesures Figure 52: Sortie Bassin, pluie du 05/04/00, flux MES 0 100 200 300 400 500 600 5:30 7:00 8:30 10:00 11:30 13:00 14:30 16:00 17:30 19:00 Concentration(mg/l) 0 2 4 6 8 10 12 14 Pluviométrie(mm/h) Simulation Mesures Figure 53: Sortie Bassin, pluie du 18/05/00, conc MES 0 50 100 150 200 2:00 3:30 5:00 6:30 8:00 9:30 11:00 12:30 14:00 Flux(g/s) Simulation Mesures Figure 54: Sortie Bassin, pluie du 18/05/00, flux MES 9.3.5 Discussion des résultats en pollution Concernant les campagnes de mesures, plusieurs observations peuvent être faites : la coïncidence d’un « bon » événement pluvieux et le déroulement d’une campagne de mesures dans de bonnes conditions est souvent aléatoire. De ce fait, les quatre campagnes pollution effectuées correspondent à des mesures sur de petits événements (remplissage partiel de B2) et
  • 65.
    ANJOU RECHERCHE -ENGEES Modélisation des réseaux d’assainissement : Concepts-Approches et Etapes : Cours 3ème année de l’ENGEES 65 pour trois d’entre elles, la durée de temps sec ayant précédé la pluie est inférieure à 2 jours, ce qui se traduit par des concentrations en matières polluantes peu élevées. L’utilisation du modèle pour des concentrations trop faibles n’aurait pas d’intérêt et risquerait de conduire à un mauvais paramétrage lorsque le transport de pollution est plus important. Néanmoins, les premiers résultats de modélisation sont très encourageants. Sur les deux pluies dont les campagnes ont été exploitées, les calculs d’HYDROWORKS-DMTM ont été semblables aux mesures, que ce soit en entrée ou en sortie de bassin. Pour l’entrée, cette étude a confirmé les conclusions de la précédente : la simulation de la pollution arrivant dans le bassin est très bien prise en compte par le modèle. Ceci est une information essentielle puisqu’elle nous permet d’évaluer, pour différentes conditions, la contribution du bassin en pollution sur l’ensemble du bassin versant. Pour la sortie, qui était l’incertitude de l’étude compte tenu des phénomènes complexes en jeu dans le bassin, les résultats sont également de bonne qualité. On a pu observer que les vidanges au niveau de B1 en « eaux claires » et en « eaux sales » pour les deux événements étaient bien simulées. Toutefois, la vidange n’a pu être calée pour B2 que sur un événement et uniquement pour la vidange des « eaux sales ». De plus, il est nécessaire de s’intéresser aux résultats de simulation au niveau des surverses de B1 vers B2 par rapport aux mesures. Il est important de comprendre et savoir comment se fait la répartition de la pollution entre les deux compartiments. 9.4 SYNTHESE Les résultats de cette étude de modélisation du réseau d’assainissement du bassin de Boudonville ne se limitent pas à une simple comparaison entre les simulations et les mesures, mais ont pour but de valider un outil mathématique dont l’utilisation devra permettre de mieux comprendre, caractériser et finalement anticiper le comportement du réseau au point de vue de l’hydraulique et de la pollution. Le modèle mathématique en hydraulique est validé et la bonne qualité des résultats obtenus sur des pluies faibles ou fortes, avec et sans gestion de la vanne de régulation du bassin de Gentilly, montre qu’il pourra être utilisé sans modifications importantes dans une phase ultérieure. Le modèle mathématique en pollution donne des résultats satisfaisants en entrée du bassin de Gentilly (cinq pluies disponibles) et des résultats encourageants en sortie, même si ceux-ci nécessiteraient encore des vérifications sur d’autres événements pluvieux. Les résultats de cette étude sont d’ores et déjà encourageants quant à la mise en œuvre d’un outil de simulation et à son utilisation future avec des scénarios de pluies ou de séries de pluies, ainsi qu’au choix et à la validation des consignes de gestion du bassin de Gentilly et donc à la quantification de son impact en hydraulique et pollution sur le milieu récepteur.
  • 66.
    ANJOU RECHERCHE -ENGEES Modélisation des réseaux d’assainissement : Concepts-Approches et Etapes : Cours 3ème année de l’ENGEES 66 10. ANNEXE 4 « « Etude de définition du débit de référence d’une station d’épuration : application au système d’assainissement de Grand Couronne » Cette étude a été réalisée dans le cadre d’une convention avec l’Agence de l’Eau Seine Normandie» , réalisée dans le cadre du projet LIFE96ENV/F/420. Texte rédigé par M. Zug dans le cadre du séminaire ENGEES / AGHTM, « La modélisation en assainissement, remise en cause des pratiques ? », le 24 janvier 2001 à Strasbourg 10.1 Contexte La nécessité de prendre en compte les impacts des rejets urbains de temps de pluie est apparue au cours de ces dernières années afin d’améliorer la qualité des milieux récepteurs. Les obligations réglementaires ont été renforcées à travers la directive européenne du 21/05/91 sur le traitement des eaux résiduaires et sa traduction en droit français : loi sur l’eau du 03/01/92 et ses textes d’application. Conformément aux recommandations du Ministère de l’Environnement pour l’application du décret du 3 juin 1994 et des arrêtés du 22 décembre 1994, la prise en compte des rejets urbains de temps de pluie sera effectuée à travers une démarche locale et progressive, et concerne uniquement les circonstances météorologiques normales. Celles-ci doivent être définies en opposition aux circonstances météorologiques exceptionnelles pour lesquelles un fonctionnement de la station en mode légèrement dégradé peut être accepté. Le Ministère de l’Environnement encourage en effet dans ses recommandations (circulaire du 12/05/95) la fixation de deux débits caractéristiques : -Le débit de référence de l’installation qui correspond à son débit nominal, pour lequel est requis son niveau de traitement adapté aux objectifs de qualité du milieu, et qui comprend nécessairement la totalité du débit de temps sec et, si nécessaire, la part de débit de temps de pluie que la collectivité a décidé de traiter. -Un débit supérieur, correspondant à de plus fortes pluies, pour lequel des performances moins sévères peuvent être envisagées. Ce débit, pour être pertinent, doit être associé à une durée d’épisode pluvieux. 10.2 Objectifs C’est dans ce cadre que l’Agence de l’Eau Seine Normandie a cofinancé une étude dont l'objectif est de proposer une méthodologie qui permette, à partir de l’étude d’un cas concret, de :
  • 67.
    ANJOU RECHERCHE -ENGEES Modélisation des réseaux d’assainissement : Concepts-Approches et Etapes : Cours 3ème année de l’ENGEES 67 -Définir le débit de référence d’une station d’épuration et l’événement pluvieux exceptionnel associé, c’est à dire définir les conditions limites correspondant aux eaux de temps de pluie. -Elaborer des recommandations pour la conception et l'exploitation du système d'assainissement afin de gérer au mieux l’ensemble des événements pluvieux. L’appréhension fine du système d’assainissement complet grâce à une modélisation des systèmes de collecte et de traitement, et le suivi du fonctionnement du système d’assainissement par temps de pluie pendant une longue période, permettront d’atteindre cet objectif. 10.3 DEMARCHE adoptée Afin d’atteindre les objectifs précédemment définis, la démarche suivante a été adoptée : -Analyse pluviométrique, à la fois en terme de régime des précipitations et de régime de temps sec les précédant, de manière à définir une année synthétique de pluie. -Mesures de terrain, qualitatives et quantitatives, de longue durée (1 an) sur le système d’assainissement. -Construction, calage et validation de modèles représentant l’ensemble du système d’assainissement, à l'aide des logiciels HYDROWORKS DM™ (réseau) et SIMBA/SIMBAD (station). -Diagnostic du fonctionnement des ouvrages existants, en réalisant des simulations sur la base de l’année synthétique de pluie. -Etude de scénarios prenant en compte des améliorations et/ou des modifications par rapport au système existant. -Elaboration d’une méthode reproductible pour la détermination des limites de garantie du traitement. 10.4 Site d’application Pour développer cette méthode, le système d’assainissement de Grand-Couronne a été retenu. Le bassin versant de Grand-couronne, situé dans la banlieue de Rouen, est drainé par un réseau unitaire et un réseau séparatif. L’exutoire du réseau unitaire est un bassin tampon situé en entrée de la station d’épuration, les eaux usées séparatives étant directement acheminées à la station. Le bassin versant étudié comprend 6 900 habitants répartis sur 247 ha. La surverse du bassin tampon peut être considérée comme l’unique point de rejet du réseau de collecte. La station d’épuration est de type « boues activées » avec pré-traitements, bassins biologiques et clarificateur. Son dimensionnement initial est basé sur un débit de 4 800 m3 /jour (20 000 EH), permettant un traitement des pluies de période de retour inférieure ou égale à deux mois. Sur cette même base de dimensionnement, le bassin tampon de 1 400 m3 (unique point de rejet du réseau) ne doit pas engendrer plus de 6 déversements par an. 10.5 Analyse pluviométrique
  • 68.
    ANJOU RECHERCHE -ENGEES Modélisation des réseaux d’assainissement : Concepts-Approches et Etapes : Cours 3ème année de l’ENGEES 68 L’objectif est de construire une année pluviométrique représentative sur le site de Grand- Couronne. Le principe adopté est le suivant : à partir de l’analyse des enregistrements pluviographiques disponibles, un inventaire des événements pluvieux est réalisé, permettant une classification de ceux-ci pour en établir une typologie. Puis une année synthétique, constituée de pluies d’intensité moyenne ayant déclenché un ruissellement, est générée sur la base des différentes classes de pluies mises en évidence. Météo France a ainsi travaillé sur les données pluviographiques de sa station de Rouen-Ville, sur les années 1983 à 87, et 1991 à 96, soit 11 années de données. Afin de traiter les données et de séparer le temps de pluie du temps sec, des limites ont été définies. Ainsi, nous avons choisi le seuil de 1 millimètre pour définir un événement pluvieux, et une durée minimale de 30 minutes pour considérer un épisode de temps sec. Les variables utilisées sont la durée (d), la hauteur (h), la durée de temps sec qui précède immédiatement l’événement pluvieux (TSS) et la durée de temps sec précédant l’événement pluvieux, augmentée de la durée des épisodes pluvieux n’entrant pas dans la définition des événements pluvieux (TSL). La méthode utilisée a permis d’obtenir 6 classes de pluies : Classe Nombre d’événements pluvieux % du nombre total d’événements Durée moyenne (min) Hauteur moyenne (mm) TSL moyen (min) 1 469 29 % 153 3,2 3 269 2 4 0,4 % 5 041 5,5 2 555 3 10 0,6 % 435 34,6 2 346 4 818 50 % 62 1,4 3 342 5 268 16 % 295 7,2 3 825 6 60 4 % 502 16,5 3 164 Pour l’année synthétique, le but est d’obtenir à partir des résultats précédents une série chronologique correspondant à une année, constituée de valeurs d, h, et TSL, et représentative de la pluviométrie annuelle de la station. La méthodologie utilisée est d’ordre statistique et ne sera pas décrite ici. L’année synthétique ainsi constituée est composée de 155 événements, que nous avons dû discrétiser pour les simulations : forme rectangulaire pour les pluies dont h < 2 mm et forme triangulaire quand h >2 mm.
  • 69.
    ANJOU RECHERCHE -ENGEES Modélisation des réseaux d’assainissement : Concepts-Approches et Etapes : Cours 3ème année de l’ENGEES 69 Année synthétique de pluie 0.0 2.0 4.0 6.0 8.0 10.0 12.0 14.0 16.0 18.0 20.01-janv 1-févr 1-m ars 1-avr 1-m ai 1-juin 1-juil 1-août 1-sept 1-oct 1-nov 1-déc Date Hauteurprécipitée(mm) La hauteur totale précipitée de cette année synthétique est de 522,4 mm, alors que celle observée pour l’année 1998 est de 552,1 mm. On peut donc considérer l’année synthétique comme représentative de la réalité. 10.6 Mesures Les mesures ont été effectuées en 17 points (dont 2 pluviographes), durant 2 ans (démarrage en avril 1998). Le nombre important de points de mesures (17 au total représentant un peu plus d’un demi- million de données par mois) a nécessité la mise en place d’une organisation adaptée afin de gérer le flux important de données. Toutes les mesures en continu ont été enregistrées par des appareils électroniques et ont nécessité l’élimination des valeurs aberrantes ou manquantes, une mise en forme et une validation, avant leur utilisation et interprétation. Les campagnes de mesures comprennent : -Des mesures de temps sec et de temps de pluie permettant d'avoir une image sur l'année du fonctionnement du système d’assainissement. -Des mesures de temps sec permettant le calage du modèle dynamique SIMBAD, et celui d’HYDROWORKS DM™. -Des mesures de temps de pluie permettant de caler et de valider les modèles HYDROWORKS DM™ et SIMBAD sur un nombre suffisant de pluies. Ces mesures, selon le point considéré, concernent les paramètres suivants : MES, MVS, MS, DBO5, DCO, DCO soluble, DCO dure, NNH4, NTK, NNO3, P total, P soluble, Pb, Zn, Cd, TAC. 10.7 Modèle « réseau »
  • 70.
    ANJOU RECHERCHE -ENGEES Modélisation des réseaux d’assainissement : Concepts-Approches et Etapes : Cours 3ème année de l’ENGEES 70 10.7.1 Construction du modèle Les réseaux unitaire et EU séparatif ont été modélisés à l’aide du logiciel HYDROWORKS DM™. Le modèle « réseau » intègre également le bassin tampon, mais uniquement pour la partie hydraulique. Le modèle comporte 64 nœuds de calculs. 10.7.2 Calage et validation du modèle Pour caler et valider le modèle en hydraulique et pollution, quatre étapes ont été nécessaires : - Calage et validation du réseau unitaire par temps sec, en hydraulique et en pollution. - Calage et validation du réseau séparatif par temps sec, en hydraulique et pollution. - Calage et validation du réseau unitaire par temps de pluie, en hydraulique et pollution, pour des événements pluvieux isolés. - Validation et transposition pour des séries chronologiques de pluie. Lors des phases de calage et validation, afin de juger de la qualité des résultats, deux approches ont été utilisées : L’approche qualitative, qui consiste à représenter graphiquement les valeurs simulées et mesurées. Les critères de comparaison sont : l’allure générale de la courbe, les positions dans le temps des pics, les valeurs maximales. L’approche quantitative, plus objective. On compare ici les volumes et les charges de pollution, mesurés et simulés, sur une période déterminée de temps sec ou de pluie. Certaines spécificités du réseau ont rendu la modélisation délicate. En effet, l’importante influence aval créée par le bassin tampon sur le réseau, ainsi que la faible pente du dernier collecteur, génèrent la formation d’importants dépôts par temps sec, et leur érosion par temps de pluie. De plus, la part de pollution de soluble est très importante dans ce réseau. Malgré ces contraintes, les résultats de calage et de validation sont de bonne qualité. Tant pour les simulations d’événements isolés que de longues séries, les hydrogrammes et pollutogrammes simulés sont semblables à ceux mesurés, pour l’aspect des courbes et pour les valeurs maximales. Les volumes et charges mesurés et simulés sont du même ordre de grandeur. Les figures suivantes présentent quelques exemples de comparaisons entre les mesures et les simulations, pour des événements isolés ou des longues séries :
  • 71.
    ANJOU RECHERCHE -ENGEES Modélisation des réseaux d’assainissement : Concepts-Approches et Etapes : Cours 3ème année de l’ENGEES 71 Comparaisondes fluxde MES pour lapluie du17/10 validationduréseauunitaire 0 50 100 150 200 250 300 350 400 11:34 12:24 13:14 14:04 14:54 15:44 FluxMES(g/s) MESm(g/s) MESsim(g/s) Pluie du17/10/98 :comparaisondes débits mesuré etsimulé 0 0.05 0.1 0.15 0.2 0.25 0.3 11:34 12:24 13:14 14:04 14:54 15:44 Débit(m3/s) 0 2 4 6 8 10 12 14 16 18 Intensitépluie(mm/h) Pluie (mm/h) Débit mesuré (m3/s) Débit simulé (g/s) Comparaison des flux de DCO pour la pluie du 17/10 validation du réseau unitaire 0 50 100 150 200 250 300 350 11:34 12:24 13:14 14:04 14:54 15:44 DCOm(g/s) DCOsim(g/s) Comparaison des flux de NTK pour la pluie du 17/10 validation du réseau unitaire 0 2 4 6 8 10 12 14 16 18 11:34 12:24 13:14 14:04 14:54 15:44 NTKm(g/s) NTKsim(g/s) Comparaison des flux de NH4 pour la pluie du 17/10 validation du réseau unitaire 0 1 2 3 4 5 6 7 11:34 12:24 13:14 14:04 14:54 15:44 NH4m(g/s) NH4sim(g/s)
  • 72.
    ANJOU RECHERCHE -ENGEES Modélisation des réseaux d’assainissement : Concepts-Approches et Etapes : Cours 3ème année de l’ENGEES 72 comparaison hauteurs en P1 - validation mensuelle en hydraulique 0 0.5 1 1.5 2 2.5 3 01-avr02-avr03-avr04-avr 5-avr 6-avr 7-avr 8-avr 9-avr10-avr11-avr12-avr12-avr13-avr14-avr15-avr16-avr17-avr18-avr19-avr20-avr21-avr Hauteur(m) 0 5 10 15 20 25 30 35 40 45 50 Intensitédelapluie(mm/h) Pluie (mm/h) h mesurée h simulée On peut donc considérer que le modèle « réseau » construit autour d’HYDROWORKS DM™ pour le site de Grand-Couronne est validé et utilisable pour simuler n’importe quel type de scénario pluviométriques. 10.8 Modèle « bassin tampon et pré-traitements » Des campagnes de mesures spécifiques, à l’amont et l’aval du bassin tampon, ont mis en évidence une importante sédimentation par temps sec, et un phénomène d’érosion lors du fonctionnement des hydrojets en temps de pluie. Un modèle conceptuel décrivant ces phénomènes de pollution dans le bassin tampon, ainsi qu’un modèle conceptuel schématisant les pré-traitements (non pris en compte dans le modèle « station »), ont été construits. L’ensemble de ces modèle sert d’interface entre le modèle « réseau » et le modèle « station ». Le calage et la validation de ces modèles, par temps sec et par temps de pluie, ont été effectués de façon satisfaisante. Ces calage et validation ont concerné uniquement la partie pollution pour le bassin tampon, l’hydraulique et la pollution pour les pré-traitements. La figure suivante schématise les modèles réalisés :
  • 73.
    ANJOU RECHERCHE -ENGEES Modélisation des réseaux d’assainissement : Concepts-Approches et Etapes : Cours 3ème année de l’ENGEES 73 • Qp1, Cp1 •Vbt, Hbt •Mdépôt •α, β, γ, à caler P1 BT •Cp1, Qp1 P13 P2 •Qp2, Cp2 •Qp13, Cp13 P14 •Qp14, Cp14 P ’3 Prétraitement •Qp ’3, Cp ’3 Hydroworks Modèle Bassin Tampon Mesures Modèle prétraitement Vers bassins biologiques P11 •Qp11, Cp11 10.9 Modèle « station » 10.9.1 Construction du modèle Pour construire le modèle, il est nécessaire de connaître : - La matière polluante : flux total, concentration de chaque partie la constituant. - Les conditions opératoires : température, temps de séjour, qualité du mélange. Les données à recueillir pour la modélisation de la station concernent les caractéristiques géométriques et de fonctionnement des 4 bassins de boues activées et du clarificateur, ainsi que les caractéristiques de l’effluent d’entrée, de l’eau traitée et des boues déterminées par des mesures. Les informations relatives à l’exploitation comme les volumes des effluents d’entrée, la gestion des extractions, la gestion des recirculations des boues et des liqueurs mixtes, ou encore les volumes de l’eau traitée, sont des informations également indispensables pour la modélisation sous SIMBA/SIMBAD. Le modèle prend en compte les bassins biologiques (le bassin aéré a été représenté par 3 cuves pour prendre en compte le flux piston) et le clarificateur. 10.9.2 Calage et validation du modèle Quatre campagnes de temps sec (une par saison) ont permis le calage du modèle permanent SIMBA et du modèle dynamique SIMBAD. Ces calages ont présenté une bonne adéquation entre les mesures et les simulations de la composition des boues activées, de l’eau traitée (en particulier les simulations des différentes formes azotées), de la quantité des boues extraites et de la respiration des boues activées.
  • 74.
    ANJOU RECHERCHE -ENGEES Modélisation des réseaux d’assainissement : Concepts-Approches et Etapes : Cours 3ème année de l’ENGEES 74 La comparaison de ces quatre calages par temps sec a permis de rapprocher, pour trois d’entre eux, les coefficients de calage, c’est-à-dire les compartimentations de l’effluent d’entrée (composition de la DCO et des formes azotées) et des paramètres du modèles (cinétiques). La quatrième campagne, bien qu’offrant des résultats de simulations de très bonne qualité, a été écartée car présentant des taux importants de formes azotées mesurés dus à des problèmes d’exploitation. Pour les trois simulations similaires, des valeurs moyennes ont été calculées pour les divers coefficients de calage. Ces coefficients moyens ont ensuite été introduits dans SIMBAD pour simuler les campagnes de temps sec, sans changer les conditions opératoires. Une qualité de résultats équivalente à celles des calages a été obtenue. Pour la suite des simulations utilisant des journées de temps sec, on peut donc adopter la compartimentation des eaux usées et la gamme de paramètres du modèle déterminées au cours de cette phase de calage de temps sec. Pour le calage et la validation par temps de pluie, quatre événements pluvieux ont été utilisés. En utilisant la compartimentation et les paramètres de temps sec, nous avons observé que les résultats de simulations étaient très proches des mesures. En conclusion, pour la station, des coefficients de calage moyens ont été isolés et validés au cours des calages des campagnes de mesures et seront utilisés pour toute simulation sur le système de traitement. On peut donc considérer que le modèle « station » construit autour de SIMBA/SIMBAD pour le site de Grand-Couronne est validé et utilisable pour simuler n’importe quel type de scénario. 10.10 Modèle intégré « réseau + bassin tampon + pré-traitements + station » On dispose donc désormais, pour le système d’assainissement de Grand-Couronne, d’un modèle intégré, associant le modèle « réseau », le modèle « bassin tampon et pré-traitements » et le modèle « station ». Ce modèle intégré a été calé et validé, en hydraulique et en pollution, par temps sec et par temps de pluie. C’est sur ce modèle intégré qu’on été simulés différents scénarios. Ces scénarios se distinguent par : Trois configurations du système d’assainissement : - le système existant ; - le système « amélioré » (aucune modification structurelle mais uniquement des consignes de gestion de certains organes ou ouvrages différentes) ; - le système « modifié » (modifications structurelles de certains ouvrages, en termes de dimensionnement par exemple). Quatre types d’entrées de la donnée « pluie » : - des événements représentatifs des classes de pluie définies par Météo France ; - des pluies réelles mesurées ; - des combinaisons de pluies (enchaînement de deux pluies consécutives) ; - l’année synthétique de pluie définie par Météo France.
  • 75.
    ANJOU RECHERCHE -ENGEES Modélisation des réseaux d’assainissement : Concepts-Approches et Etapes : Cours 3ème année de l’ENGEES 75 La définition précise de chacun des scénarios sera faite pour répondre aux attentes suivantes : - élaborer des stratégies pour l’optimisation de la gestion du système d’assainissement ; - élaborer des stratégies pour la conception ou la réhabilitation du système d’assainissement ; - concevoir une méthodologie pour la prise en compte de la pollution par temps de pluie ; estimer dans quelle mesure cette méthodologie respecte les recommandations réglementaires.