Programme Exécutive Manager des
                                                        Systèmes d’Information


                                                        Promotion 2009-2010




                RAPPORT DE SOUTENANCE Cas Fil Rouge EMSI

                                  Projet KITECO 2.0

               proposé par le Cluster Green and Connected Cities




                 Préconisations pour la mise en place

           du Système d’Information de l’Ecocentre 2.0


                                   ANNEXES

Auteurs :
Christine ARCHENAULT, Wilfrid AUCHER, Jérome GREVE , Yannick JARRET, Fabrice MERCURIO, Dany
SAVRIMUTHU

Tuteurs :
Laurent COUSSEDIERE (Directeur du Cluster)
Bernard FOURNEL (Grenoble Ecole de Management)

                                                                                 Juin 2010
Rapport Cas Fil Rouge
                                                  KITECO 2.0
                                                                                                     


                                   Table des matières
                                      des Annexes
A. OUTILS COLLABORATIFS                                                                      9

1 - PLAN                                                                                     9

2 - CONVENTION DE REDACTION                                                             10

3 - CONTEXTE ET DEMARCHE                                                                11
 3.1 - Contexte et objectifs de l‘axe de recherche : collaboration 2.0                  11
 3.2 - Démarche et Approche                                                             11

4 - DE L‟AGILITE AU COLLABORATIF                                                        12
 4.1 - Le système d‟information, un vecteur de transformation                           13
 4.2 - Les pratiques de travail de l‟entreprise intelligente :                          13
    4.2.1 - Communication                                                               14
    4.2.2 - Communauté                                                                  14
    4.2.3 - Collaboration                                                               14
 4.3 - Les outils communautaires, collaboratifs et communications                       15
 4.4 - Le collaboratif dans l‟entreprise                                                16
 4.5 - Le collaboratif au regard de la performance                                      17

5 - TYPOLOGIE DES MEDIAS, PANORAMA DES OUTILS                                           18

 6 - OUTILS COLLABORATIFS : TENDANCE DANS LES ENTREPRISES EN
   FRANCE                                                   19
 6.1 - Utilisation des outils dans les entreprises                                      19
 6.2 - L‟importance donnée par les employés à leurs outils                              20
 6.3 - Les outils que les employés aimeraient voir installer dans leur entreprise       21
 6.4 - Conclusion                                                                       21

7 - LES SOLUTIONS DE COMMUNAUTE                                                         23
 7.1 - Réseaux sociaux internes ou externes                                             23
 7.2 - Réseaux sociaux d'entreprise (RSE)                                               24
 7.3 - Les réseaux sociaux pour les Ecocentres 2.0                                      25
    7.3.1 - Réseaux sociaux, éléments clé de collaboration, de partage, d‘échange, de
            communication                                                               25
    7.3.2 - Fiches solution                                                             26
 7.4 - Le Blog                                                                          29
    7.4.1 - Les blogs pour les télétravailleurs des Ecocentres 2.0                      29
    7.4.2 - Les fiches solution                                                         29
 7.5 - Le microblogging                                                                 30


                                                                                                 Page 2 sur 211
Rapport Cas Fil Rouge
                                                  KITECO 2.0
                                                                                                            

   7.5.1 - Différence entre microblogues et réseaux sociaux                                        30
   7.5.2 - Les microblogues pour les télétravailleurs des Ecocentres 2.0                           30
   7.5.3 - Pour les Ecocentres 2.0, une dynamique interne via Twitter                              31

8 - SOLUTIONS DE COLLABORATION                                                                     32
 8.1 - Les Wikis                                                                                   32
    8.1.1 - Les wikis ou la construction collaborative de connaissances                            32
    8.1.2 - L‘application des Wikis dans les Ecocentres 2.0                                        33
 8.2 - Gestion de la connaissance                                                                  35
    8.2.1 - Le Mind Mapping collaboratif                                                           35
    8.2.2 - Connaissance et pédagogie dans les TICE                                                36
    8.2.3 - Plus loin dans la pédagogie, la connaissance et le numérique                           36
    8.2.4 - Solutions de Formation E Learning                                                      38
    8.2.5 - Gestion des compétences                                                                40

9 - SOLUTIONS DE COMMUNICATION                                                                     41
 9.1 - Outils de Conférence                                                                        41
    9.1.1 - Audio Conférence                                                                       42
    9.1.2 - Web Conférence                                                                         42
    9.1.3 - Visio sur Web Conférence (Visio conférence personnelle)                                43
    9.1.4 - Visioconférence                                                                        44
    9.1.5 - Conclusion Outils de Conférence                                                        46
 9.2 - Outils de Messagerie instantanée (MI) et Présentiel                                         47
    9.2.1 - Définition                                                                             47
    9.2.2 - Utilité                                                                                47
    9.2.3 - Evaluation des éditeurs                                                                48
    9.2.4 - Conclusion Outils IM et Presentiel                                                     48
 9.3 - Espace de travail virtuel                                                                   49
    9.3.1 - Innovation : véritable percée de la collaboration virtuelle : Réseaux virtuels et 3D   49
    9.3.2 - Ces mondes virtuels créent de la valeur dans le monde physique                         49
    9.3.3 - Les espaces virtuels pour les Ecocentres 2.0                                           49
    9.3.4 - Fiche solutions pour les Ecocentres 2.0                                                51
 9.4 - Communication et Collaboration Unifiée (CCU)                                                53

10 - D‟AUTRES INNOVATIONS.. TENDANCES POUR LES ECOCENTRES 2.0 56
 10.1 - Environnement intelligent                                                                  56
 10.2 - Le jardin des connaissances                                                                56
 10.3 - Flattr ―Enables Micropayments For Content‖ – Web 2.0 Innovation                            57
 10.4 - Réalité augmentée : la nouvelle frontière entre réel et virtuel                            57
 10.5 - Réseau sociaux, microbloging, suivre la tendance 2.0                                       59
 10.6 - Quand réseau social, compétences et travail collaboratif ne font qu‘un..                   59

11 - CONCLUSION DU COLLABORATIF                                                                    60

B. IMPACT ENVIRONNEMENTAL                                                                          61

1 - INTRODUCTION                                                                                   61
 1.1 - Contexte et objectifs de l‘axe de recherche « Impact Environnemental »                      61



                                                                                                        Page 3 sur 211
Rapport Cas Fil Rouge
                                                KITECO 2.0
                                                                                                          

 1.2 - Tag et carte d‘idées de l‘Impact Environnemental                                         64

2 - VALEURS GREEN IT DE L‟ECOCENTRE 2.0                                                          66
 2.1 - Instaurer une charte Green IT de l‘Ecocentre 2.0 et de ses usagers                       66
    2.1.1 - Exemple de Charte Green pour les Ecocentres 2.0                                     66
    2.1.2 - Exemple de Charte Green pour les usagers des Ecocentres 2.0                         67
 2.2 - Green ethiquette, un engagement pour des usages des NTIC éco-responsables                68

3 - EMPREINTE ENVIRONNEMENTALE DE L‟ECOCENTRE 2.0                                                68
 3.1 - Optimiser la consommation énergétique                                                   69
    3.1.1 - Mise en veille automatique de PC                                                   69
    3.1.2 - Suppression de la consommation de veille - Système EnergyKeeper PC                 70
    3.1.3 - Diminution de la consommation d‘énergie en veille - CO2 Saver                      70
    3.1.4 - Surveiller et contrôler la consommation électrique globale du réseau – Cisco EnergyWise
                                                                                               70
    3.1.5 - Limitation de consommation électrique des composants d‘ordinateur - Local Cooling71
    3.1.6 - Optimisation et réduction des dépenses énergétiques des bâtiments –Green Building de
            Vizelia                                                                            72
 3.2 - Calculer la réduction de l‘empreinte carbone                                             72
    3.2.1 - La méthode Bilan Carbone®de l‘ADEME                                                 73
    3.2.2 - GHG Protocol                                                                        73
    3.2.3 - Bilan Carbone Personnel                                                             74
 3.3 - Réduire la consommation de papier et d‘encre                                             75
    3.3.1 - Des conseils                                                                        75
    3.3.2 - Imprimante virtuelle écologogique – GreenPrint                                      75
    3.3.3 - Choix des zones d‘une page à imprimer - Print what you like                         76
    3.3.4 - Filtres à pub ou nettoyeur de contenu - Nuke Anything enhanced                      76
    3.3.5 - Utiliser une police de caractères écologique – Ecofont                              76
 3.4 - Choisir des matériels 'propres' (fabrication/recyclage)                                  77
    3.4.1 - Ecolabels                                                                           78
    3.4.2 - Six critères d'achat pour une infrastructure Green IT                               79
    3.4.3 - Un outil d‘aide au choix de matériel - Epeat                                        80
    3.4.4 - Un clavier éco-conçu selon Fujitsu, KBPC PX ECO keyboard                            81
 3.5 - Outils de compression                                                                    81
 3.6 - Collecte et gestion des déchets                                                          81
 3.7 - Virtualisation                                                                           82
    3.7.1 - Consolidation de serveurs: trois approches de la virtualisation                     82
    3.7.2 - GSX et ESX Server de VMware: des performances de type mainframe                     82
    3.7.3 - Virtuozzo de SWsoft: environnements virtuels pour une évolutivité record.           83
    3.7.4 - Virtual Server de Microsoft/Connectix: un rival potentiel pour ESX Server           83
 3.8 - Mise en œuvre de Data Center                                                             83

4 - SOLUTIONS ECOLOGIQUES DES USAGERS DE L‟ECOCENTRE 2.0                                         85
 4.1 - Solutions de Transports Verts                                                             85
    4.1.1 - Covoiturage des usagers des Ecocentres 2.0                                           85
    4.1.2 - Auto-partage                                                                         87
    4.1.3 - Location de vélos à assistance électrique (VAE) ou de scooters électriques en libre-
            service                                                                              87
    4.1.4 - Sites des transports verts ou en commun locaux                                       88
 4.2 - Commande de courses et d‘achats responsables et bio via Internet                         88


                                                                                                      Page 4 sur 211
Rapport Cas Fil Rouge
                                                  KITECO 2.0
                                                                                                  

    4.2.1 - Tous les distributeurs de paniers bio, fruits et légumes - Mon panier bio   88
    4.2.2 - Le site des achats responsables pour les professionnels - Ofretic           89
 4.3 - Penser et réagir écologique                                                       89

C. IMPACT SOCIAL                                                                         90

1 - INTRODUCTION                                                                         90
 1.1 - Contexte et objectifs de l‘axe de recherche « Impact Social »                     90
 1.2 - Tag et carte d‘idées de l‘Impact Social                                           92

2 - SOLUTIONS DE CREATION DE VALEURS ECO-CITOYENNES                                      93
 2.1 - Management et conduite du changement                                             93
    2.1.1 - Effets du télétravail                                                       93
    2.1.2 - Conseils pratiques et outils pour le télétravailleur à l‘Ecocentre 2.0      94
 2.2 - Animation                                                                         98
 2.3 - E-inclusion                                                                       99
    2.3.1 - Les séniors                                                                  99
    2.3.2 - Environnement adapté aux personnes handicapées                              102
    2.3.3 - Les travailleurs de nuit                                                    112
 2.4 - Centre de ressources et compétences                                              112
    2.4.1 - Echange de connaissances et de services                                     112
    2.4.2 - Sites d‘aide à la recherche d‘emploi                                        112
    2.4.3 - Logiciels d‘aide à la rédaction de CV et de lettres de motivation           112
    2.4.4 - Sites pour les auto-entrepreneurs                                           113
    2.4.5 - Sites pour les artisans                                                     113
    2.4.6 - Sites pour les étudiants                                                    113
 2.5 - Liens avec d‘autres lieux                                                        114
 2.6 - Transformation des comportements                                                 114
    2.6.1 - Boite à idées                                                               114
    2.6.2 - Enquête de satisfaction                                                     114

3 - SOLUTIONS POUR LE « VIVRE ENSEMBLE »                                                115
 3.1 - Transports                                                                       116
    3.1.1 - Des Transports écologiques                                                  116
    3.1.2 - Tous autres moyens de transports                                            116
 3.2 - Alimentation                                                                     117
 3.3 - Loisirs                                                                          117
    3.3.1 - Jeux                                                                        117
    3.3.2 - Sites de loisirs                                                            117
    3.3.3 - TV, cinéma                                                                  118
 3.4 - Administratif                                                                    118
    3.4.1 - Services Publics des citoyens via Internet                                  118
    3.4.2 - Service Publics via le Point Visio Public                                   118
 3.5 - Connectivité                                                                     119
    3.5.1 - Réseaux Sociaux                                                             119
    3.5.2 - Appels vidéo et messagerie instantanée sur Internet                         120
    3.5.3 - Envoi et réception de fax via internet                                      120
 3.6 - Santé                                                                            121



                                                                                              Page 5 sur 211
Rapport Cas Fil Rouge
                                                 KITECO 2.0
                                                                                       

   3.6.1 - Télémédecine                                                      121
   3.6.2 - Sites de Santé                                                    121
 3.7 - Education                                                             121
    3.7.1 - Formations ouvertes et à distance (FOAD)                         121
    3.7.2 - Plateformes d‘apprentissage en ligne ou e-learning               122
    3.7.3 - Bibliothèques numériques                                         122
    3.7.4 - Wikis                                                            122
    3.7.5 - Dictionnaires                                                    123
 3.8 - Information                                                           123
    3.8.1 - L‘information thématique                                         123
    3.8.2 - L'information en temps réel                                      125
    3.8.3 - L‘information de l‘Ecocentre 2.0 chez l‘usager                   125
 3.9 - Cybercrèche                                                           126
 3.10 - Conciergerie virtuelle                                               126
 3.11 - Service interactif de télévision                                     126

D. INTEROPERABILITE                                                          127

1 - OBJECTIF                                                                 127

2 - METHODOLOGIE                                                             127

3 - DEFINITION DE L‟INTEROPERABILITE                                         128

4 - AXES DE RECHERCHES                                                       131
 4.1 - Scénario 1: Utilisation de l‘Ecocentre par un usager                  131
    4.1.1 - Réserver                                                         133
    4.1.2 - Accéder à un poste de travail standardisé                        138
    4.1.3 - Réservation de ressources                                        142
    4.1.4 - Accéder à la suite logicielle du centre                          146
    4.1.5 - Localiser                                                        147
 4.2 - Scénario 2: Utilisation de l‘Ecocentre par un partenaire              148
    4.2.1 - Localiser                                                        149
    4.2.2 - Proposer des services et informations                            149
    4.2.3 - Accéder aux indicateurs du centre                                150
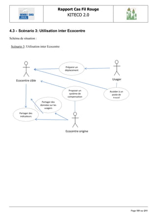
 4.3 - Scénario 3: Utilisation inter Ecocentre                               151
    4.3.1 - Préparer un déplacement                                          152
    4.3.2 - Utiliser des ressources hétérogènes                              154
    4.3.3 - Accéder à une poste de travail standardisé                       157
    4.3.4 - Proposer un système de compensation financière                   157
    4.3.5 - Partager des données sur les usagers                             159
 4.4 - De l‘Eco-Centre à L‘EcoSystème: Vers une ‗Interopérabilité Globale‘   159
    4.4.1 - Interconnexion d‘Ecocentres                                      160
    4.4.2 - Gérer le portefeuille applicatif                                 161
    4.4.3 - Interopérabilité avec les entreprises partenaires                162

5 - PRECONISATIONS EN MATIERE D‟INTEROPERABILITE                             165
 5.1 - Le Référentiel Global d‘Interopérabilité :                            165
    5.1.1 - Interopérabilité des formats d‘images                            165
    5.1.2 - Interopérabilité des formats de document                         167



                                                                                   Page 6 sur 211
Rapport Cas Fil Rouge
                                                 KITECO 2.0
                                                                                                   

   5.1.3 - Recommandations sur les IHM                                                   168
   5.1.4 - Interopérabilité des messageries électroniques                                169
   5.1.5 - Interopérabilité des services d‘annuaire                                      170
   5.1.6 - Interopérabilité des services techniques                                      170
   5.1.7 - Interopérabilité et Sécurisation des échanges                                 171
   5.1.8 - Interopérabilité des protocoles                                               172
 5.2 - Canevas pour l‘évaluation de l‘interopérabilité                                   172
    5.2.1 - Modèle de grille d‘évaluation d‘exigences techniques                         172
    5.2.2 - Modèle de grille pour l‘évaluation de la compatibilité                       176

6 - CHARTE D‟INTEROPERABILITE DES TIC                                                    176

E. GESTION                                                                               177

1 - PLAN                                                                                 177

2 - GESTION DES ECOCENTRES 2.0                                                           178
 2.1 - Cadre de l‘étude                                                                  178
 2.2 - Etat du marché                                                                    178
 2.3 - Préconisation pour les services des Ecocentres 2.0                                179

3 - GESTION DU SI DES ECOCENTRES 2.0                                                     179
 3.1 - L‘amélioration continue une Charte et un Label                                    180
 3.2 - Présentation d‘ITIL                                                               180
 3.3 - Objectif d‘ITIL                                                                   181
 3.4 - Gestion des niveaux de service                                                    182
 3.5 - Préconisation : apport des processus ITIL pour le SI des Ecocentres 2.0           183
    3.5.1 - La création d‘un catalogue des services                                      183
    3.5.2 - Comment créer le catalogue des services des Ecocentres 2.0 ?                 183

4 - GESTION DES PROBLEMES                                                                184
 4.1 - La Gestion des Incidents contre la Gestion des Problèmes ?                        184
 4.2 - Bénéfices pour l‘Ecocentre 2.0 sur la mise en place d'une Gestion des Problèmes   186

5 - INFORMATIQUE ET LIBERTES                                                             187
 5.1 - La CNIL                                                                           187
 5.2 - Les obligations envers la CNIL                                                    187
 5.3 - Les Réseaux sociaux et la CNIL                                                    187
 5.4 - Préconisations pour les Ecocentres 2.0                                            188
    5.4.1 - Un correspondant informatique et libertés                                    189
    5.4.2 - Charte d‘utilisation des réseaux sociaux                                     189
    5.4.3 - Pour ne pas conclure : Le Droit à l'oubli numérique                          189
    5.4.4 - Préconisation pour le site internet – portail des Ecocentres 2.0             189

6 - L‟ECOCENTRE 2.0 ET SA DSI                                                            190
 6.1 - « Sourcing » et « Outsourcing »                                                   190



                                                                                               Page 7 sur 211
Rapport Cas Fil Rouge
                                                  KITECO 2.0
                                                                          

 6.2 - Préconisation pour l‘Ecocentres 2.0                      190

7 - ANNEXE GESTION                                              191

F. INDICATEURS                                                  195

1 - TAG                                                         195

2 - DEMARCHE ET PERIMETRE                                       195

3 - DEFINITION DES INDICATEURS                                  197

4 - FACTEURS CLES D‟EVALUATION                                  199

5 - LES INDICATEURS DE L‟ECOCENTRE                              201
 5.1 - Usager : Les indicateurs de satisfaction                 201
 5.2 - Sponsors                                                 202
    5.2.1 - Indicateurs de Green IT                             202
    5.2.2 - Indicateur de réduction d‘empreinte carbone         202
    5.2.3 - Indicateurs financier                               203
    5.2.4 - Indicateurs de fréquentation                        203
 5.3 - Opérationnel                                             203
    5.3.1 - Indicateur de niveau de service                     203
    5.3.2 - Indicateur de Sécurité                              204
    5.3.3 - Indicateur de Conformité                            204
 5.4 - Indicateur d‘amélioration continue                       204

6 - LES SOLUTIONS DE GESTION DES INDICATEURS                    205

7 - AUDITER LES INDICATEURS                                     206

8 - CARTOGRAPHIE STRATEGIQUE DES INDICATEURS                    207

9 - CONCLUSION DES INDICATEURS                                  209

G. QUESTIONNAIRE D‟ETUDE SUR LES TELECENTRES                    210
 9.1 - Répondant                                                210
 9.2 - Type de lieux                                            210




                                                                      Page 8 sur 211
Rapport Cas Fil Rouge
                          KITECO 2.0
                                                  

A. Outils Collaboratifs
1 - Plan




                                              Page 9 sur 211
Rapport Cas Fil Rouge
                                                   KITECO 2.0
                                                                                                                

2-      Convention de rédaction

Afin de faciliter la lecture de ce document, nous avons utilisé les quelques conventions de rédaction suivantes :


                                   Tableau 1. Conventions de rédaction


convention 1       Les définitions, références et les citations sont rédigées en italiques.


convention 2       Les préconisations pour les Ecocentres 2.0 sont encadrées et rédigées en vert
                   gras.


convention 3       Les fiches solutions sont soulignées.




                                                                                                          Page 10 sur 211
Rapport Cas Fil Rouge
                                                      KITECO 2.0
                                                                                                                        

3-      Contexte et Démarche

3.1 -     Contexte et objectifs de l‟axe de recherche : collaboration 2.0
« Nous sommes à l‟heure de l‟Internet, de la collaboration, des réseaux sociaux, de la transformation profonde des
modèles d‟activités de l‟entreprise – l‟entreprise web 2.0 – et d‟une économie de plus en plus basée sur le numérique
et dans laquelle l‟information devient chaque jour d‟avantage l‟énergie nouvelle qui fonde l‟activité humaine [..] »
C‘est par ces mots que Gilles BERHAULT et Richard COLLIN ont introduit le Forum Green and Connected Cities du
10 et 11 décembre 2009 au parlement européen de Strasbourg.

Aujourd‘hui, la téléconférence permet, sans se déplacer, d‘étudier un même document avec les membres de notre
équipe situés dans des locaux distants. Supportée par une application sociale (de type Facebook ou LinkedIn), nous
partageons des expériences avec des collègues du monde entier et trouvons les experts qui peuvent nous aider. Et
grâce à nos téléphones intelligents, nous continuons à travailler et communiquer que nous soyons en déplacement, à
la maison, en vacances…. ou au bureau.
Collaboration étendue, communications unifiées, communautés élargies, ces évolutions des modes de travail et
d‘échanges ont un impact majeur pour nous et nos entreprises.
Mais cette vision est-elle partagée par tous ? Qu‘en est-il dans la réalité des entreprises françaises en 2010 ? Quels
en sont les avantages et inconvénients perçus ou réels ?

Notre objectif sera d‘étudier et proposer des outils ou préconisations sur les nouveaux besoins liés à la collaboration,
les échanges, l'innovation, l'agilité, l'intelligence collective, la capitalisation de la connaissance, l'évolution de la culture
des collaborateurs et des clients des Ecocentres 2.0.



3.2 -        Démarche et Approche
Notre démarche consiste de partir d‘un point de vue général et de le réduire aux sujets qui nous ont semblé les plus
pertinents.

Nous sommes, donc, partis d‘une approche conceptuelle de la collaboration (C3), nous avons ensuite établi un
panorama des différents outils du marché et avons confronté cette vision avec celle du marché.

Nous avons fait un état des lieux des outils utilisés principalement en France et avons dégagé les grands types
d‘outils.

A partir de ce découpage, nous avons fait une analyse critique de l‘utilisation de ces outils et finalement avons émis
des préconisations de leur utilisation au sein des Ecocentres 2.0.




                                                                                                                  Page 11 sur 211
Rapport Cas Fil Rouge
                                                    KITECO 2.0
                                                                                                                     

4-        De l‟agilité au collaboratif
Entreprise 2.0 est un terme dérivé de Web 2.0 pour décrire combien un logiciel peut être social, et est employé
actuellement pour transformer l'intranet d'entreprise en une plateforme plus organique, collaborative et gérée par
l'utilisateur. Le terme fut inventé par Andrew McAfee de la Harvard Business School dans le MIT Sloan Management
Review du printemps 2006.

La notion « 2.0 » appliquée à l‘échelle de l‘entreprise 2 .0 définit une organisation qui mise sur la l‘intelligence
collective des collaborateurs. Cette intelligence transfère un énorme avantage compétitif et se traduit par une
augmentation de l'innovation, la productivité et de l'agilité.

L‘intelligence collective est une vaste notion qui trouve ses fondements dans divers domaines. En philosophie sociale,
elle se définit comme « une intelligence partout distribuée, sans cesse valorisée, coordonnée en temps réel, qui
aboutit à une mobilisation effective des compétences » [Lévy1994]

Au niveau des processus le collaborateur peut améliorer le service clients, les ventes simplifier les procédures,
réduire les délais. Il peut discuter avec les clients et apporter des solutions en s‘appuyant sur les bases de
connaissance internes ou externes à l‘entreprise.

Le modèle d‘organisation traditionnelle hiérarchique se trouve bouleversé. L‘ensemble des acteurs et leurs
interactions rendent l‘organisation plus souple et composable facilement favorisant la collaboration et le travail
d‘équipe.

La ressource rare n'est plus le capital, mais les hommes source de la créativité, de l'initiative, du savoir.
Aussi, l‘entreprise intelligente donne à ses collaborateurs l‘accès à l‘information qui rend leurs activités plus faciles.
                      1
Sumantra Ghoshal parle même d‘entreprise individualisée comme le modèle d‘avenir au sens où l'entreprise est
définie comme " sociale " : ce qui ne signifie pas qu'elle a une responsabilité sociale, mais que sa performance
économique dépend de ses " composants " sociaux, et non plus économiques ou financiers.

De nombreuses entreprises sont capables de donner du sens au travail des hommes, tout en réconciliant la
performance économique et le progrès social

Une entreprise adoptant ce modèle d‘organisation basé sur la compétence, l‘expertise, la motivation rationnelle du
personnel, la collaboration est fonctionnellement Agile.

En pratique, « l‘agilité » se matérialise par une orientation « services » et s‘instrumente par la conjonction de trois
          2
vecteurs :
- la motivation rationnelle des ressources humaines
- des processus reconfigurés en continu afin de s‘adapter à l‘environnement en évolution
- l‘usage intensif des nouvelles technologies de communication et collaboration
Ce dernier vecteur basé sur l‘usage des technologies de communication et collaboration fait appel l‘importance du
système d‘information au sein de l‘entreprise 2.0.

Il est certain que l‘avantage compétitif des entreprises dépendra de leur capacité de passer d‘un mode d‘organisation
hiérarchique (traditionnelle) à une organisation où le travail collaboratif est de mise.
Ce travail collaboratif sous entend l‘utilisation des outils collaboratifs 3.



1
    S.Ghoshal : L‟'Entreprise individualisée
2
    Source Wiki
3
    P. Harmon, M. Rosen and M. Guttman, Develop-ing E-Business Systems and Architectures. A Manager‟s Guide,
    San Diego: Academic Press, 2001


                                                                                                               Page 12 sur 211
Rapport Cas Fil Rouge
                                                   KITECO 2.0
                                                                                                                  




FIGURE 1 : LE COLLABORATEUR DANS L'ENTREPRISE


4.1 -       Le système d’information, un vecteur de transformation

Le système d‘information de l‘entreprise est au cœur de cette transformation de l‘entreprise. Au-delà des tâches
traditionnelles d‘automatisation de processus, les outils modernes offrent des outils de productivité de plus en plus
complexes qui s‘appuient sur la collaboration étendue entre acteurs, sur des communications unifiées et sur un
partage communautaire d‘information.

Ces outils facilitent la productivité en permettant une collaboration efficace et influent progressivement sur les
pratiques de partage et de réflexion.


4.2 -       Les pratiques de travail de l’entreprise intelligente :

Les pratiques de travail des collaborateurs de l‘entreprise peuvent être classifiées en trois catégories :

       Les tâches et activités formelles au travers des applications, workflows et autres processus
       Les échanges et interactions entre acteurs. Ces échanges peuvent être synchrones ou asynchrones
       La réflexion et le partage avec la communauté des employés, partenaires et clients




                                                                                                             Page 13 sur 211
Rapport Cas Fil Rouge
                                                  KITECO 2.0
                                                                                                                




Ces 3 catégories font appel à des actions à forte valeur ajoutée et en forte croissance en l‘entreprise 2.0, à savoir :
Collaboration, Communication et Communauté.

4.2.1 -     Communication
La communication est le fait de communiquer, c'est-à-dire d‘établir une relation avec autrui afin de transmettre
quelque chose. Pour communiquer, il faut être au moins deux (le collègue) mais on peut communiquer avec plusieurs
personnes (l‘équipe du projet) ou même avec une audience plus large (la communauté). La communication implique
l‘échange d‘informations entre les parties. Si l‘échange n‘est pas possible ou différé, on parle alors de diffusion (par
exemple, la radio ou la télévision).

4.2.2 -      Communauté
Une communauté est une structure sociale faite d‘individus ou d‘organisations qui sont reliés par un ou plusieurs liens
d‘interdépendance comme l‘amitié, la famille, la connaissance, les passe-temps, ou l‘expertise d‘un domaine.
Les réseaux sociaux sont des regroupements, sur un espace virtuel, d‘individus ou de communautés par centres
d‘intérêts ou d‘affinités.


4.2.3 -     Collaboration4

Comme ses racines latines (com et laborare) l'indiquent, la collaboration, réduite à sa plus simple expression signifie «
travailler avec ». La recherche d'une définition plus élaborée mène à une myriade de possibilités. Mais il s‘agit, en
effet, de collaborer, c'est-à-dire de travailler en commun.
C‘est un processus structuré et récursif où deux ou plusieurs personnes travaillent ensemble, partagent des
informations et des connaissances, apprennent et bâtissent un consensus sur la réalisation d‘un objectif commun. La
collaboration s‘effectue avec un collègue, une équipe projet ou une communauté.




4
 Collaboration : nf « travaux d‟un couple », travail en commun, action de collaborer avec quelqu'un.
Aide, appui, concours, coopération, participation. Le Petit Robert 1. 1989


                                                                                                           Page 14 sur 211
Rapport Cas Fil Rouge
                                                   KITECO 2.0
                                                                                                                  

Le travail est souvent naturellement collectif et collaboratif, ce n‘est par conséquent pas une nouveauté en soit, sous
diverses formes et avec différents moyens, le collaboratif existe depuis toujours. Il fait interagir plusieurs acteurs pour
la réalisation de taches qui visent à atteindre un but commun.

Néanmoins, la mise à disposition d‘outils appropriés, reposant notamment sur les technologies de l‘information
combinées à de nouvelles formes d‘usages en provenance du grand public, accélère et modifie sans conteste les
modes de collaboration tant interne à une organisation qu‘externe à celle-ci.

Les pauses café et les outils collaboratifs (entre autres) peuvent aider à faire émarger des idées nouvelles, de
manière informelle, les outils permettent de pérenniser les réflexions et de les propager sans limite de distance et de
fuseaux horaires.

Tous ces outils apportent aujourd‘hui de nombreuses solutions, qui, bien utilisées, et bien accompagnées, peuvent
aider les organisations à développer une intelligence collective qui pourra être mise à contribution pour atteindre les
objectifs du groupe.

Comme précédemment énoncé de nouveaux modes de travail connus sous le terme générique d‘entreprise
intelligente ou Entreprise 2.0 sont progressivement mis en place par les entreprises françaises et supportés par des
outils modernes de productivité, collaboration, communication et communauté mais de nombreuses questions
subsistent.

A force de se multiplier, ces outils devenus banalisés, s‘invitent dans le monde de l‘entreprise pour répondre à de
nouveaux besoins d‘expression et d‘échange, formels ou non, entre les collaborateurs et aussi avec leurs hiérarchies.


4.3 -       Les outils communautaires, collaboratifs et communications

4.3.1.1 -   La genèse

Pour mieux appréhender la dynamique actuelle, il faut remonter à la genèse des outils collaboratifs. Dans les années
90, le développement de nouvelles technologies de l‘information et de la communication a donné lieu à une première
transition de l‘organisation. L‘arrivée des progiciels de gestion intégrés (ERP, Enterprise Resource Planning), en
permettant une vision intégrée de l‘organisation a favorisé l‘émergence d‘une rationalité globale de l‘entreprise. Ces
premiers outils collaboratifs ont constitué une ébauche novatrice du travail collaboratif en réseau. En parallèle, l‘usage
de la messagerie électronique s‘est fortement démocratisé et le déploiement de solutions de gestion électronique de
document a permis de collaborer autour du document.

4.3.1.2 -   A nos jours

Aujourd‘hui, la téléconférence permet, sans se déplacer, d‘étudier un même document avec les membres de notre
équipe situés dans des locaux distants. Supportée par une application sociale (de type Facebook ou LinkedIn), nous
partageons des expériences avec des collègues du monde entier et trouvons les experts qui peuvent nous aider. Et
grâce à nos téléphones intelligents, nous continuons à travailler et communiquer que nous soyons en déplacement, à
la maison, en vacances…. ou au bureau. Collaboration étendue, communications unifiées, communautés élargies,
ces évolutions des modes de travail et d‘échanges ont un impact majeur pour nous et nos entreprises.

Ces offres technologiques abondantes et de plus en plus complètes facilitant les différents aspects de la collaboration
(réduction des distances, multiplication des canaux de communication, automatisation des processus, partage de
données, etc.). La richesse de cette offre s‘est accompagnée d‘une multiplication de son taux d‘adoption au sein du
milieu professionnel durant les dernières années comme le souligne Forrester.

Depuis peu, l‘avènement de nouvelles modalités d‘accès aux logiciels, selon le mode ASP / SaaS, et la diffusion
progressive en entreprise de nouveaux usages en provenance du grand public (blogs, wikis et autres applications
web 2.0 comme la gestion de réseaux sociaux) amorcent un nouveau virage très significatif.




                                                                                                             Page 15 sur 211
Rapport Cas Fil Rouge
                                                    KITECO 2.0
                                                                                                                    

Les mots clés

Sans s‘attarder sur l‘épistémologie des termes, nous retenons les principales pratiques ou mécanisme de
collaboration qui s‘y intéresse en quelques mots :
Travailler ensemble, communiquer, coordonner, produire, échanger, innover, partager, capitaliser, discuter, publier,
exprimer, consommer, rencontrer, contribuer, agilité, intelligence collective, réseaux, loisirs, contacts, audience,
réputation, avatars, communauté d‘intérêt, idée, question, découverte, coordination, créativité, efficience, évolutivité,
réalité virtuelle, interaction , ubiquité, omniprésence, sérendipité (dans le sens fortuit). Le concept d‘omniprésence ou
ubiquité veut dire que les technologies sont aujourd‘hui accessibles par tous, à tout moment, dans n‘importe quel lieu.




4.4 -         Le collaboratif dans l’entreprise

En réponse à un environnement économique instable et en évolution continue, l‘entreprise multiplie et diversifie les
stratégies pour faire preuve d‘adaptabilité et de flexibilité. La collaboration, aussi bien en interne à l‘entreprise qu‘avec
les acteurs de son écosystème, s‘est imposée depuis plusieurs années comme une composante clé de ces
stratégies. Dès lors, les entreprises ont mis les « problématiques de la collaboration » au cœur de leurs modèles
d‘organisation et de leurs systèmes d‘information.

Cependant, aujourd‘hui avec la multiplication accrue de l‘offre logicielle et la diversification des modes de travail et
des situations de collaboration, les usages des technologies de collaboration se complexifient et sont de plus en plus
hétérogènes. Les problématiques de la collaboration étant complexes et multi-facettes (organisationnelles,
technologiques, fonctionnelles, culturelles, humaines, etc.), les travailleurs et les entreprises plus globalement,
manquent d‘outils méthodologiques leurs permettant d‘améliorer la visibilité et la compréhension des usages
collaboratifs, ainsi que leur redéfinition et leur déroulement performant dans un contexte organisationnel.

D‘après le Docteur ALI OUNI5, quatre mécanismes répétitifs de collaboration semblent réutilisables dans de
nombreuses situations collaboratives : la communication, la coordination, la production conjointe, et le partage
d‟information.

En effet, pour exemple nous trouverons ces quatre mécanismes représentables dans des processus comme le
pilotage d‘activité, le suivi de projets, le déroulement d‘une réunion, la rédaction d‘un livrable, la gestion des
connaissances, ou autres.

5
    Thèse Centrale Paris : L‟élaboration de modèles et d‟outils pour l‟analyse et la conception des usages des outils de
    travail collaboratif en entreprise. ALI OUNI


                                                                                                               Page 16 sur 211
Rapport Cas Fil Rouge
                                                    KITECO 2.0
                                                                                                                     

Les espaces de travail collaboratif deviennent des outils incontournables pour favoriser, puis fluidifier l'échange/le
partage d'informations au sein de l'entreprise. Il s'agit surtout d'outils qui rationalisent ces flux croisés d'information et
qui "décongestionnent" les outils de communication tels que la messagerie.


4.5 -         Le collaboratif au regard de la performance

S‘appuyant sur une étude de la Chambre de commerce et d'industrie de Paris en 2008, on peut constater que pour
les entreprises qui ont mis en place des outils collaboratifs, seules 3% jugent que ça n‘a rien apporté. Ensuite 38%
des entreprises pensent que ça a permis d‘augmenter le partage de connaissance, 30% le partage
d‘informations informelles (l'apprentissage informel), 29% le gain en réactivité et l‘augmentation de la productivité. Il
est donc « prouvé » que le collaboratif apporte des gains pour l‘entreprise (en termes de capitalisation, d‘intelligence
collective, d‘échanges, de production de nouveaux produits & d‘innovation, de baisse du turn over, etc.) mais
également pour les collaborateurs (en termes de reconnaissance « e-réputation », de développement de
connaissance, de résolution de problème, de réduction de l‘isolement, de partage d‘informations, etc…)

Par ailleurs, et selon le groupe Gartner6, ces derniers mois confirment le développement des nouvelles pratiques
conversationnelles dans le milieu professionnel. Moins intrusives et plus ouvertes, elles ouvrent de nouvelles
perspectives à la collaboration. La mise à disposition d‘espaces d‘expression individuels, articulés sous forme de
communautés, génère un nouvel intérêt.




6
    Gartner, Inc leader mondial des technologies de l'information de recherche et de conseil


                                                                                                               Page 17 sur 211
Rapport Cas Fil Rouge
                                                   KITECO 2.0
                                                                                                             

5-      Typologie des médias, panorama des outils
Il existe de nombreux outils collaboratifs, mais tous n‘ont pas la même utilité ni la même vocation :
Les wikis, les blogs, les outils de micro-partage, les forum Q&A, les réseaux sociaux, l‟instant messaging, les
bookmarks sociaux, le messaging, les conférences, les communications unifiées, le E-learning, les quickR, l‟e-
room, les communications voix et vidéo B2B, les services modulaires, la telepresence, le mail, le micro-blogging,
les workflow, le chat, les flux rss, les outils de gestion de projet , de gestion électronique de documents, les
metadata, la voix sur IP, les mashups (ou applications composites), le tagging, le partage de fichiers, le tableau
blanc, la téléphonie par Internet, les web conférences, les outils de gestion de connaissance et de gestion de
contenu etc..

Nous allons donc les catégoriser selon leur contribution par type d‘entreprise

Ce qui nous donne, la répartition suivante :




Ce tableau issu des travaux de IBM nous donne un premier aperçu de l‘essentiel des outils.
Dans le cadre des Ecocentres 2.0, il nous a semblé important de comparer cette vision avec une vision très
pragmatique basée sur une analyse du marché des outils collaboratifs. Cette présentation est faite dans le
Paragraphe suivant.




                                                                                                        Page 18 sur 211
Rapport Cas Fil Rouge
                                                   KITECO 2.0
                                                                                                                

6-       Outils Collaboratifs : Tendance dans les entreprises en France
Cette partie a pour but de décrire les tendances majeures des outils de collaboration en France.

Cela permet d‘avoir une double indication : d‘une part de l‘utilisation faite et attendue de ces solutions collaboratives
par les usagers et d‘autre part de la maturité de cette utilisation dans les entreprises françaises.

L‘enquête a été conduite en France par le cabinet de Jemm 7. Nous vous en exposons les principaux résultats.


6.1 -        Utilisation des outils dans les entreprises

Les outils de base ou traditionnels de collaboration, communication et de communauté comprennent un téléphone,
une adresse de courrier électronique et une suite bureautique. Toutes les entreprises interrogées ont installé, sans
surprise, ces trois outils pour leurs collaborateurs.

Ces 3 outils demeurent les plus utilisés dans les entreprises. Toutefois, des récentes enquêtes font état d‘une baisse
de l‘utilisation au profit des nouveaux outils de collaboration.

Les graphiques ci-dessous font un état des lieux de l‘utilisation des outils modernes excluant le trio de ces outils
traditionnels.

Les outils utilisés aujourd‘hui dans les entreprises en France :




En complément des outils traditionnels, les entreprises installent progressivement des outils de communication tels
que la téléconférence. Dans une grande majorité, il s‘agit de conférence audio au moyen du téléphone.

La grande majorité des entreprises n‘ayant pas encore installé de solution interne, la surprenante place des réseaux
sociaux s‘explique vraisemblablement par l‘utilisation de réseaux sociaux grand public. Les collaborateurs sont
inscrits, à titre personnel, dans un site communautaire de loisirs (13 millions d‘abonnées sur Facebook en France en
2009) ou de réseau professionnel (2.5 millions sur Viadeo).

La messagerie instantanée arrive sur la troisième marche du podium des produits installés.

7
    "Entreprise Intelligente 2010 : Les pratiques de travail des collaborateurs de l'entreprise" une étude de JEMM
    RESEARCH 2010 www.jemmresearch.com


                                                                                                           Page 19 sur 211
Rapport Cas Fil Rouge
                                                KITECO 2.0
                                                                                                           

Enfin, l‘utilisation des blogs, des wikis et du microblogging reste complètement anecdotique dans le contexte
professionnel. Les fonctions de communications unifiées comme le numéro de téléphone unique sont inconnus par le
panel.


6.2 -      L’importance donnée par les employés à leurs outils




Le fait que les résultats entre ces 2 premiers graphiques sont sensiblement identiques montre que les employés sont
satisfaits des outils qui leur sont mis à disposition par leur entreprise.
    e
La 2 place de la messagerie instantanée se justifie par rapport une substitution d‘une partie de l‘utilité de la
messagerie traditionnelle.




                                                                                                      Page 20 sur 211
Rapport Cas Fil Rouge
                                                     KITECO 2.0
                                                                                                                   

6.3 -       Les outils que les employés aimeraient voir installer dans leur entreprise




La messagerie instantanée, téléconférence et réseau social sont les outils à installer dans les entreprises. Au-delà
des gains effectifs en termes de productivité et d‘efficacité, ces outils bénéficient d‘une bonne appréciation car ils sont
disponibles également dans le monde grand public et vraisemblablement utilisés par ces collaborateurs dans leur
sphère privée. Ayant démystifié leurs usages, étant habitué à leurs fonctions et les maitrisant bien, ces utilisateurs les
demandent dans leur environnement professionnel.

C‘est également pourquoi les blogs viennent s‘intercaler dans la trilogie. Influence de l‘Internet, les utilisateurs veulent
utiliser dans leur environnement professionnel les outils du Web 2.0.


6.4 -       Conclusion
Dans le Paragraphe 5. sur les typologies des médias, nous avions identifié un certain nombre d‘outils en fonction du
type de l‘entreprise. Ces outils sont confirmés dans l‘enquête présentée dans ce présent Paragraphe.

Les trois graphiques nous démontrent de manière succincte l‘état actuel du marché et surtout la vision des
collaborateurs sur l‘évolution des outils traditionnels.

Ces conclusions confirmées par le graphique de Hype de Gartner 8, nous donnent un aperçu du marché de l‘avenir
des outils de collaboration.

Dans la partie suivante nous étudierons les différentes solutions des outils collaboratifs et en retirerons des
préconisations pour le S.I des Ecocentres 2.0. Plusieurs découpages ou regroupement de ces outils sont possibles ;
découpage par type d‘outil selon N. Six9, découpage par type d‘usager, découpage par technologie, découpage par
acteur du marché et enfin le découpage de Jemm10.

8
  « Hype Cycles » de Gartner. http://bit.ly/dBiI5t
9
  Nicolas SIX Journal du Net
10
   JEMM research 2010 www.jemmresearch.com


                                                                                                              Page 21 sur 211
Rapport Cas Fil Rouge
                                                  KITECO 2.0
                                                                                                              

Nous avons retenu et adapté le découpage proposé par l‘étude de Jemm sur lequel les graphiques précédents ont été
effectués.

Ceci pour les raisons suivantes :
   1) Le découpage de Jemm a été établi à partir d‘une enquête faite auprès des utilisateurs des entreprises. Ceci
       démontre que ce découpage est pertinent et est compris par ces usagers.
   2) Ce découpage préconise une approche pragmatique. Dans le cadre de cette étude, nous avons voulu
       également donner un sens pratique à notre étude en intégrant un maximum d‘éléments qui auront une plus
       value immédiate aux groupes de travail du Cluster.

    3) Les études de Gartner, font à quelques exceptions près un découpage identique pour distinguer les
       fournisseurs du marché des outils collaboratifs.

Ainsi, nous avons donc regroupé et adapté les outils étudiés dans le Paragraphe suivant en 6 catégories distinctes :

Communauté
   1) Réseaux sociaux internes ou externes
   2) Blogs, Microblogging

Collaboration
    3) Gestion de contenu : Wikis
       Gestion de la connaissance et gestion KM management

Communication
   4) Messagerie instantanée et Présentiel
   5) Outils de conférences
   6) Espace de travail virtuel

    7) CCU : Communication et collaboration unifiée

Nous avons rajouté une partie CCU, cette partie présente les offres globales avec plusieurs outils.

Nous avons rassemblé le blog et microblogging sous un même thème, les 2 ayant une racine commune.

Nous n‘avons pas détaillé le concept du numéro de téléphone unique mentionné dans l‘étude de Jemm, elle est
intégrée dans les outils de CCU et par ailleurs, ne présente qu‘un intérêt faible par rapport aux enquêtes.




                                                                                                         Page 22 sur 211
Rapport Cas Fil Rouge
                                                 KITECO 2.0
                                                                                                              

7-      Les Solutions de Communauté




7.1 -       Réseaux sociaux internes ou externes
Le terme « Réseau Social » revête plusieurs significations, commençons par cerner le sens que nous lui donnons.
Tout d‘abord, le réseau social s'inscrit tout naturellement dans le prolongement du concept de collaboration qui place
les individus, et non les informations, au centre des processus.
Il hérite toute sa puissance des utilisateurs et des communautés qui, en s'appropriant ces outils de collaboration,
apportent aux organisations une réelle valeur ajoutée (sous forme d'expertise métier ou idées innovantes, par
exemple). Toutes ces technologies, fondées sur les pratiques sociales les plus naturelles, constituent le Web de
nouvelle génération 2.0.

Lorsque les outils, les usages et les comportements qui ont fait le succès du Web 2.0 s'immiscent dans le monde de
l'entreprise, on parle alors d'Entreprise 2.0 (forme abrégée pour Entreprise Web 2.0).

Ces technologies favorisent les interactions sociales et permettent de rassembler, d'analyser et de partager des
informations précieuses avec le plus grand nombre. Les réseaux sociaux d'entreprise sont donc amenés à modifier en
profondeur les interactions entre collaborateurs de l'entreprise.




                                                                                                        Page 23 sur 211
Rapport Cas Fil Rouge
                                                    KITECO 2.0
                                                                                                                     




7.2 -          Réseaux sociaux d'entreprise (RSE)

Une récente étude de la société Useo11 sur les réseaux sociaux d'entreprise (RSE) révèle deux grandes tendances :
le poids croissant de la dimension conversationnelle et la spécialisation des solutions. Selon cette société de conseil,
ce dernier mouvement devrait aller en s'accentuant.« de même que par le passé, le marché du logiciel s'est webisé, il
se socialise aujourd'hui »..Demain, il n'y aura plus, d'un côté, les applications traditionnelles d'entreprise et, de l'autre,
les réseaux sociaux d'entreprise. Les deux sont en train de converger et finiront par se rejoindre.

Pour se convaincre que les lignes bougent, il suffit de prêter attention aux initiatives de quelques grands noms du
logiciel. D'abord, Microsoft avec sa solution documentaire Sharepoint 2010. Celle-ci intègre nativement des fonctions
sociales :
     - suivi de l'activité de ses collègues,
     - statut de type Twitter,
     - recherche d'experts...
L‘entreprise entre dans une nouvelle mutation de «socialisation»:
Les RSE catalysent et renforcent le potentiel des échanges existants autour des processus et savoirs de l‘entreprise.
Cette socialisation est globale et bien entendu propre à chaque organisation. Elle ne conduit en rien à une nouvelle
tentative d'uniformatisation, au contraire.

Cette société Useo a isolé 5 familles parmi les RSE, tendances structurantes d'évolution des usages estampillées
d'un préfixe "social" :
    - social collaboration,
    - social CRM Customer Relationship Management (Gestion de la relation client),
    - social KM Knowledge Management (Gestion de la connaissance),
    - social Networking (réseaux sociaux),
    - et social messaging.



11
     26 janvier 2010 : Les Réseaux Sociaux d'Entreprise: l‟entrée dans l‟ère du conversationnel
Etude des usages, de 15 solutions, des pratiques de déploiement (USEO) http://referentiel.useo.net


                                                                                                               Page 24 sur 211
Rapport Cas Fil Rouge
                                                 KITECO 2.0
                                                                                                              




Le groupe Gartner parle d'un marché du "Social software", nous voyons plus globalement une "socialisation" du
marché du software.

Les RSE vont se distinguer des Intranets traditionnels en introduisant de nouvelles règles:
     Une existence numérique : L‘accès est conditionné à la création d‘une identité numérique
     La transparence: La possibilité de savoir qui est venu consulter une information. Plus globalement, l‘activité
      de chacun est affichée : ses lectures, ses contributions, ses interactions, etc.
     La mise en relation : L‘identification d‘autres membres ayant des centres d‘intérêt communs et la possibilité
      de rentrer en contact avec eux.
     La conversation : la possibilité pour chacun d‘engager la conversation, de s‘insérer dans une discussion,
      d‘apporter une information, développer l‘interaction et le partage.


7.3 -       Les réseaux sociaux pour les Ecocentres 2.0

7.3.1 - Réseaux sociaux, éléments clé de collaboration, de partage, d’échange, de communication

Dans ce contexte, nous pensons que l‘intégration des réseaux sociaux dans les Ecocentres 2.0 est indispensable et
ce pour l‘ensemble des usagers. Notre étude s‘attache au télétravailleur qui vient travailler dans les Ecocentres 2.0,
pour qui les réseaux sociaux sont un élément clé de collaboration, de partage, d‟échange, de communication et de
socialisation afin répondre à cette sensation d'isolement éprouvée.
Tout d‘abord car les réseaux sociaux s'inscrivent tout naturellement dans le prolongement du concept de collaboration
qui place les individus, et non les informations, au centre des processus. Ils proposent une approche centrée sur la
conversation, permettant de partager l‘ensemble de l‘information. Une collaboration peut ainsi :
• s‘initier par une discussion
• se poursuivre par une coproduction d‘un document ou un simple partage
• faire intervenir de nouveaux acteurs, etc..


                                                                                                        Page 25 sur 211
Rapport Cas Fil Rouge
                                                     KITECO 2.0
                                                                                                                       

L‘objectif est d‘offrir un espace d‘échange peu contraint, permettant de consolider toute l‘information.
Des outils qui répondent également à la définition du « coworking » et aux attentes de ces usagers : « ENSEMBLE,
les travailleurs nomades sont plus créatifs, plus productifs et… plus heureux » Ensemble pour éviter la désocialisation
et le sentiment d‘isolement. « Avec le temps, je me suis mise à douter, à ne plus savoir comment me définir
                12
socialement .. »

Ensuite parce qu‘une nouvelle forme de communication est apparue au sein des réseaux sociaux, moins intrusive que
le mail et finalement plus adaptée aux échanges avec son réseau, des personnes identifiées et même connues. Elle
se caractérise par le fait d‘être publique au sein du réseau. Cela peut prendre la forme d‘un espace de dialogue, d‘un
forum, de blog ou de micro-blogging, des fonctionnalités nécessaires aux télétravailleurs.
Le réseau social devient un lieu d‘information sur l‘activité de son entourage, un lieu d‘échange de fait, par le
croisement des statuts (nom donné à ces micro-messages) de chacun ou par les réactions aux publications des
autres.

Enfin en interne pour les Ecocentres 2.0, en terme de communication les réseaux sociaux tels que Facebook ou
Twitter 13 seront indispensables pour :
        Promouvoir les Ecocentres 2.0
        Informer sur les services et évènements des Ecocentres 2.0
        Se tenir informé des dernières nouvelles
        Fédérer de nouveaux usagers
        Partager des connaissances, des liens, des informations
        Avoir des retours par les usagers sur des services mis en place : créer une communication
        Trouver des personnes avec des intérêts communs pour avoir des réponses à des questions précises :
         sentiment de communauté
        Essayer de publier régulièrement et éviter absolument les périodes de silence.
        Pour certaines informations en direction du public : utilisez les réseaux sociaux plutôt que le mail !
        Utiliser les réseaux sociaux pour promouvoir des infos de votre site
        Sur les réseaux sociaux, on informe de manière synthétique et systématique pour faire passer des infos
         ponctuelles, en temps réel : nombre de personnes à un évènement, fermeture/ouverture de tels services, ….
        les réseaux sociaux permettent d‘en savoir plus sur les collègues et leurs centres d‘intérêt etc..

En termes d‘outils, nous préconiserons également une solution d‘entreprise interne au portail des Ecocentres 2.0 :
7.3.2 - Fiches solution

Fiche solution : SeeMy - Sitographie : http://www.seemy.eu/fr/
" Connectez vos collaborateurs, vos partenaires, vos clients, partagez, découvrez, innovez ! "
SeeMy Community est une plateforme de Réseau Social d‘Entreprise à destination des équipes, des entreprises ou
des groupements à la recherche d‘une solution simple et efficace pour :
Améliorer la communication au sein des équipes :
    - Créer une culture de l'innovation
    - Révéler les talents et diffuser les compétences
    - Mettre en place un Intranet 2.0

Fiche solution : YoolinkPro Sitographie : http://www.yoolinkpro.com/
YoolinkPro est le réseau social de votre entreprise : Un Intranet 2.0 pour favoriser l‘échange entre les membres
« Un réseau social centré sur l‘information peut faciliter le travail et la diffusion des meilleures pratiques entre des
équipes qui sont éloignées géographiquement et qui pourtant travaillent sur des problématiques communes. »
Les outils facilitant la circulation de l'information dans l'entreprise sont de plus en plus nombreux, notamment avec
l'émergence des "twitter d'entreprise". Une circulation optimale de l'information ne peut se faire que si l'outil peut
s'adapter à la situation de l'utilisateur qui doit avoir les outils toujours à portée de main pour partager et suivre l'activité
de son entreprise. Yoolinkpro va dans ce sens en proposant des outils "passerelle" entre la plateforme et
l'environnement de travail de l'utilisateur.

12
     Article de Juliette Labaronne "J'ai découvert le coworking" http://bit.ly/bCbctm
13
     Pour plus de renseignements, référez vous au Paragraphe «7.5 Le Microblogging».


                                                                                                                 Page 26 sur 211
Rapport Cas Fil Rouge
                                                   KITECO 2.0
                                                                                                                 

Une information peut s'avérer intéressante à partager avec ses collaborateurs à tout moment, dans tout type de
situation, quel que soit sa nature (alerte, document à capitaliser, discussion informelle, ...). Au retour devant
l'application dans son interface principale, l'information peut être perdue ou oubliée, la discussion peut déjà être
devenue obsolète. Une information peut être recherchée et devoir être partagée dans toutes circonstances.
Les outils visent à faciliter ce partage, dans une ère ou les collaborateurs sont distants et où l'information se
dématérialise de plus en plus. Yoolink propose d'avoir à tout moment les bons outils à portée de main pour accéder à
l'information et en partager.

Fiche solution : NING Sitographie : http://www.ning.com/
Avec Ning vous pouvez créer votre propre communauté ou un réseau social avec vos parties prenantes gratuitement
en quelques clics.

Fiche solution : BlueKiwi Sitographie : http://www.bluekiwi-software.com/
BlueKiwi est une solution de réseau social d‘entreprise devenue très mature. Avec cette nouvelle version, la solution
va encore plus loin dans la facilité d‘utilisation et ses capacités conversationnelles. BlueKiwi reste fidèle à ses
principes, c‘est à dire une navigation très centrée sur l‘utilisateur, puisque la page d‘accueil met maintenant davantage
en avant ce qui concerne vraiment l‘utilisateur connecté. La solution s‘enrichit également de nouvelles fonctionnalités
comme le microbloging, illustration des avancées conversationnelles. Bluekiwi continue de renforcer la gestion de
l‘intelligence collective, permettant par exemple de rapprocher clients et bureau d‘étude dans une dynamique
collaborative ouverte mais structurée. L‘expérience utilisateur sur cette solution reste excellente et favorise ainsi les
usages possibles comme la coproduction, la concertation, la discussion, voire la gestion de projets. BlueKiwi est un
outil clé en main à l‘ergonomie aboutie, cependant peu customisable même s‘il reste ouvert à l‘intégration avec son
environnement. BlueKiwi, principal concurrent français des gros éditeurs américains, est plus que jamais un
formidable outil de collaboration pour l‘entreprise, quelque en soit sa taille.

Fiche solution: Sharepoint 2010 Sitographie : http://sharepoint2010.microsoft.com
Microsoft SharePoint 2010 (en version Beta à ce jour) est une plateforme Web de collaboration professionnelle qui,
sous la forme de sites Internet, extranet ou intranet permet de mettre des personnes en relation et de les doter de
fonctionnalités intégrées riches.
Sharepoint a franchi le pas des réseaux sociaux et du 2.0 en se dotant de fonctionnalités nouvelles comme le fait de
pouvoir tagger les contenus, de créer facilement une page de profils type mur Facebook ou encore de relier les
fonctions de recherche aux organigrammes et trombinoscopes de l'entreprise.
Avec Sharepoint 2010, il est désormais possible de rebondir sur ce qu'a produit un collaborateur, d'aller sur un
document pour l'annoter et indiquer ce qu'il apprécie sans pour cela nécessairement mettre en place un forum. Il est
également possible d'effectuer de la recherche sémantique poussée sans compter une prise en main facilitée grâce à
l'adoption de l'interface en ruban (office).


Fiche solution: Newsgator Sitographie : http://www.newsgator.com
Une solution de réseau social entièrement intégré pour SharePoint Suite.

Fiche solution: ELGG Sitographie : http://www.elgg.org/
Elgg est une puissante plate-forme de réseautage social. Elgg est gratuit et open source
Il fournit :
• Profils : Elgg est livré avec des champs de profil par défaut qui peut être étendu ou entièrement personnalisée par
l'administrateur du site.
• Activité Streams : Le flux d'activité caractéristique granulaire permet de vous tenir au courant de toutes les activités
du site.
• Blogging / Microblogging : blogs et microblogging fonctionnalité qui est à la fois puissant, mais simple à utiliser.
• Groupes : Collaborer autour de thèmes spécifiques par secteurs public, privé ou caché groupes.
• Les contrôles d'accès : de contrôle qui peuvent accéder à votre contenu.
• Services Web API : Expose fonctionnalité via l'API REST par la construction d'un plugin et ensuite soit publier les
API pour les développeurs de construire d'autres clients ou de fournir votre propre.




                                                                                                            Page 27 sur 211
Rapport Cas Fil Rouge
                                                  KITECO 2.0
                                                                                                                

Fiche solution: Affinitiz - Sitographie : http://affinitiz.com/
1 - Une communauté qui vous ressemble
2- Le meilleur du Web2.0 à votre portée : Bénéficiez de toutes les fonctionnalités clés du Web2.0 : blogs,
communautés, photos, vidéos, sondages, forums, profils.
3 - Plus de visibilité, de prospects, de revenus : Une référencement optimisé, des visiteurs fidèles, un nombre accru
de pages vues et de transactions.
Il n'existe pas de réponse unique et uniforme à la stratégie web sociale de toutes les marques et organisations. Que
vous soyez une association d'envergure nationale, une collectivité locale, une entreprise, une marque reconnue dans
un domaine particulier ou un media spécialisé, la réponse web sociale la mieux adaptée à votre problématique est
unique.
Grâce à sa richesse, sa modularité et sa souplesse, la solution affinitiz sait s'adapter à votre problématique et à votre
audience http://affinitiz.com/fr/poweredby




                                                                                                           Page 28 sur 211
Rapport Cas Fil Rouge
                                                    KITECO 2.0
                                                                                                                   

7.4 -         Le Blog
7.4.1 - Les blogs pour les télétravailleurs des Ecocentres 2.0
Un blog peut être un journal personnel. Une tribune. Un lieu d'échanges. Un lieu de débat politique. Une source de
scoops. Une liste de liens. Vous pouvez vous en servir pour donner votre avis. Et faire entendre votre voix dans le
monde.

Vous pouvez inclure les informations de votre choix dans votre blog. Il existe des millions de blogs, de toutes tailles et
formes. Aucune règle n'est imposée.

En résumé, un blog est un site Web sur lequel vous ajoutez continuellement des éléments. Les ajouts sont affichés en
haut de la liste, afin que les internautes accèdent directement aux nouveautés

Le terme blog, est issu de l‘anglais Web-log ou journal Internet. Les articles ou billets d‘un blog paraissent en ordre
chronologique inversé et chacun peut être commenté.
Sa création avait pour but la diffusion large et facile de ses opinions, réflexions ou activités, le plus souvent en regard
de l‘actualité. D‘abord utilisés par les journalistes, chroniqueurs et experts en technologie, les blogs se sont multipliés.
Il y en a maintenant plus de 130 millions, principalement de type journal personnel.

Comment ? Les blogues sont surtout créés en utilisant des hébergeurs Web publics et gratuits comme Blogger et le
service WordPress.

Pour avoir plus de contrôle sur les données et les contributeurs ou personnaliser davantage l‘interface, on peut
installer plutôt sur ses propres serveurs un logiciel de blogues comme B2Evolution, Dotclear, Movable Type et le
logiciel WordPress.

Des fonctionnalités de blogues existent aussi dans certains systèmes de gestion de contenu, comme Drupal, et
plusieurs environnements d‘apprentissage.

Toutefois une étude de Pew Internet 14 menée en 2010 montre que le blog serait en perte de vitesse. Alors que les
internautes adolescents étaient 28% à tenir un blog en 2006, ils ne sont plus que la moitié fin 2009. La cause de ce
désintérêt serait l‘explosion des réseaux sociaux, les adolescents sont désormais 73% à s‘en dire membres. En effet,
les réseaux sociaux offre les mêmes possibilités qu‘un blog tout en démultipliant le partage d‘informations.


          7.4.2 -     Les fiches solution
Nous préconiserons le blog en termes de gestion de contenu pour les tététravailleurs des Ecocentres 2.0 lors de
gestion de projet, un outil support à des solutions de conférences.

Fiche solution: WordPress Sitographie : http://www.wordpress-fr.net/
WordPress est un système de gestion de contenu (CMS) qui permet de créer et gérer facilement l'ensemble d'un site
web ou simplement un blog. Gratuit et libre, WordPress est personnalisable grâce à de nombreux thèmes et plugins.
En outre, il existe une solide communauté à travers le monde entier.

Fiche solution: Drupal Sitographie : http://drupalfr.org/
Drupal est un logiciel qui permet aux individus comme aux communautés d'utilisateurs de publier facilement, de gérer
et d'organiser un vaste éventail de contenus sur un site web. Des dizaines de milliers de personnes et d'organisations
utilisent Drupal pour propulser des sites de toutes tailles et fonctions.

Fiche solution: Blogger Sitographie : https://www.blogger.com
Blogger est un outil de publication de blogs proposé gratuitement par Google pour vous permettre d'échanger
facilement vos réflexions avec le reste du monde.


14
     Source : Magasine « regards sur le numérique » Avril 2010.


                                                                                                              Page 29 sur 211
Rapport Cas Fil Rouge
                                                     KITECO 2.0
                                                                                                                       

7.5 -        Le microblogging

Le microblogging permet aux utilisateurs de bloguer grâce à des messages courts (140 caractères maximum, soit une
ou deux phrases). Outre cette concision imposée, la principale différence entre le microblogging et un blog traditionnel
réside dans le fait que le microblogging n‘invite pas les lecteurs à commenter les messages postés.


        7.5.1 -      Différence entre microblogues et réseaux sociaux
Les réseaux sociaux : les microblogues sont parfois inclus dans les « réseaux sociaux ». Tous les deux donnent
accès au réseau élargi des relations de ses relations et certaines utilisations sont similaires.

Cependant, les microblogues servent surtout à transmettre des « manchettes » textuelles à des « abonnés » ou à
interagir en quasi synchrone. Les réseaux sociaux sont davantage axés sur le socioaffectif et le multimédia et
permettent l‘échange de contenus plus exhaustifs.


        7.5.2 -      Les microblogues pour les télétravailleurs des Ecocentres 2.0
Les microblogues d‘entreprise créent de nouvelles proximités au sein de l‘entreprise, avec ses opportunités en
matière de management et de gestion des processus. Nous y voyons un intérêt majeur pour les télétravailleurs afin de
répondre au besoin d‘interconnexion au sein de leur entreprise mais également avec leur environnement (clients,
partenaires, fournisseurs).

En effet, cette nécessité d‘une connexion continue est rendue possible par la combinaison de l‘usage des status et
des micro-messages. En 140 caractères, on signale son statut (« Entre en réunion de négociation avec…» ou «
Termine le rapport d‘activité pour une diffusion demain » ) , on informe de manière synthétique et systématique («
l‘appel d‘offre est gagné, démarrage dans 15jours » ou « Incident sur la chaine de production, prévoir 24h de retard
sur la livraison de la commande »). De nouvelles pratiques émergent et permettent de savoir constamment l‘activité
de l‘ensemble des collaborateurs.

Rapides à envoyer et peu intrusifs ces messages permettent à chacun de maintenir le lien avec son environnement,
ses collègues de travail ou son responsable. Nous pensons que ces nouvelles pratiques répondent aujourd‘hui à la
problématique de management dans le cadre du télétravail.

Une autre application de Twitter (via les hashtags15) émerge aujourd'hui lors de nombreuses conférences. Le principe
de « backchannel 16» pour diffuser les idées et améliorer les relations. Idéalement, le backchannel est un espace
commun et partagé par toutes les parties. Le conférencier comme le public peut se rencontrer dans les nuages et
étendre ainsi l‘espace de la conférence. Il permet en effet de densifier les interactions sociales : tout ce qui est pensé
à l‘occasion de l‘événement peut être mis en commun en ligne dans une sorte de wiki psychique.
Le public n‘était plus celui de l‘ici et maintenant. Il s‘étendait au travers de l‘Internet, faisait connaitre son état, donnait
des liens, formulait des objections, clarifiait des points… Le public n‘était plus captif d‘une parole qu‘il recevait de
l‘orateur. Il était, lui aussi, maitre d‘une parole qu‘il faisait circuler en son sein, et en direction de l‘orateur.
Un autre aspect du backchannelling : il permet de produire ou d‘augmenter le sentiment d‘être à un événement, et d‘y
participer étant consultable après les conférences, avec les retours et réactions comme si vous étiez.




15
  Les HashTags sont un moyen pour ajouter des informations additionnelles au tweets pour les catégoriser selon un
contexte. Une information permettant de les lier à un groupe de tweets décrivant un évènement, un lieu etc..
16
   Backchannel is the practice of using networked computers to maintain a real-time online conversation alongside
live spoken remarks. The term was coined in the field of Linguistics to describe listeners' behaviours during verbal
communication, Victor Yngve 1970


                                                                                                                 Page 30 sur 211
Rapport Cas Fil Rouge
                                                 KITECO 2.0
                                                                                                            

       7.5.3 -     Pour les Ecocentres 2.0, une dynamique interne via Twitter

Un autre utilisation des réseaux sociaux ce situe en interne aux Ecocentres 2.0 pour gérer la communication, les
activités etc.. voici quelques préconisations pour dans favoriser cette dynamique :

      Suivre (follow) les usagers et les autres Ecocentres 2.0 pour se tenir informé des dernières nouvelles
      Repérer des experts de domaines intéressants pour les Ecocentre 2.0
      Observer comment les autres expériences de télécentres utilisent Twitter
      Partager des connaissances, des liens avec les usagers, etc..
      Avoir des retours par les publics sur des services mis en place dans les Ecocentres 2.0 : créer une
       communication
      Trouver des personnes avec des intérêts communs pour avoir des réponses à des questions précises :
       sentiment de communauté
      Essayer de tweeter régulièrement et éviter absolument les périodes de silence.
      Ne pas oublier de communiquer avec vos followers ! Que la communication n‘aille pas que dans un seul sens.
      Eviter de trop tweeter ! Ne spammer pas vos followers !
      Soyez à jour avec de nouveaux outils et applications qui peuvent être utilisés de manière productive dans les
       Ecocentres 2.0.
      Informer sur les services et évènements des Ecocentres 2.0
      Pour certaines informations en direction du public : utilisez Twitter plutôt que le mail !
      Utiliser Twitter pour promouvoir des informations des Ecocentres 2.0
      Sur Twitter, on fait passer des messages courts. Profitez-en pour faire passer des informations ponctuelles,
       en temps réel : nombre de personnes à un évènement, fermeture/ouverture de tel services, ….
      En savoir plus sur les collègues et leurs centres d‘intérêt

Fiche solution : YAMMER Sitographie : https://www.yammer.com/
Yammer est un Twitter d‘entreprise privé à usage interne mais accessible via Internet.
Un outil de communication simple en temps réel pour les organisations. Yammer a été créé par des gens qui
voulaient une meilleure façon de connecter et de partager avec les gens au travail. Vous pouvez démarrer un réseau
Yammer en quelques minutes et commencer à inviter des gens gratuitement. Plus tard, votre organisation peut payer
pour demander et d'administrer son réseau Yammer.
Votre réseau est Yammer privé pour votre entreprise et ne sont accessibles que par les employés de votre entreprise.


Fiche solution: StatusNet Sitographie : http://status.net/
StatusNet est la source ouverte microblogging plate-forme qui vous permet de partager et de se connecter en temps
réel au sein de votre propre nom de domaine.

Fiche solution: BackChannel Sitographie http://backchannel.us/
Créez votre propre Twitter backchannel instantanément.




                                                                                                       Page 31 sur 211
Rapport Cas Fil Rouge
                                                   KITECO 2.0
                                                                                                                 

8-      Solutions de Collaboration




8.1 -       Les Wikis
La majorité des internautes diffusent maintenant en ligne des contenus qu‘ils ont créés. Quotidiennement, 15%
d‘entre eux téléversent des ressources dans ce Web « à double sens » (Dallaire, 2009). Les informations
organisationnelles, mises en ligne par du personnel rémunéré, cèdent donc le pas à des contenus créés par des
amateurs. Les sites alimentés par les internautes comme YouTube, Facebook, Wikipédia ou Twitter sont parmi les
plus visités. De là, des formules comme « nous sommes le Web » ou « l‟usager est le contenu » et la notion de
Web participatif, qui est sans doute le phénomène central du Web 2.0.

On le désigne parfois comme Web collaboratif. Le Web 2.0 offre effectivement de riches possibilités de collaboration.
C‘est particulièrement le cas en ce qui a trait aux wikis, aux outils d‘indexation et de partage de ressources en ligne et
au développement coopératif de logiciels à code source ouvert (open source) qu‘il favorise. On lui associe en
conséquence des expressions comme l‘intelligence collective ou la sagesse des foules.

Qu‘elle soit individuelle ou collaborative, cette participation massive change profondément notre relation aux réseaux
et aux contenus, nos modes de communication et la nature de l‘information à laquelle nous avons accès. Pour
O‘Reilly (2005) : « The most important element of Web 2.0 is the complete digital democracy of ideas ».


        8.1.1 -     Les wikis ou la construction collaborative de connaissances

Un wiki — terme hawaïen pour rapide —, est un type particulier de site Web permettant à une communauté de créer
et de modifier collectivement un contenu publié en ligne. Les wikis participent principalement à la co-construction des
connaissances. Il est surtout utilisé pour l‘élaboration, en mode collaboratif, de documents de référence
principalement textuels et souvent libres de droits.
 « C‘est l‘outil indispensable à tout processus de co-création »
Les aspects de mise à jour instantanée, de suivi immédiat des modifications et la possibilité de réactualisation d‘un
contenu antérieur, sont autant d‘éléments qui procurent le wiki d‘une caractéristique de vitesse permettant
l‘accélération des processus de travail.




                                                                                                            Page 32 sur 211
Rapport Cas Fil Rouge
                                                    KITECO 2.0
                                                                                                                    

Pour créer un wiki, on installe généralement un logiciel spécialisé, ou moteur Wiki, souvent libre de droits comme
MediaWiki (le moteur de Wikipédia et de ProfWeb), MonMoin ou WikiNi, sur un serveur organisationnel ou personnel.
Une autre option est de s‘inscrire chez un hébergeur externe, dont certains offrent des options gratuites, comme
CafeWiki, PBWorks ou MetaWiki.

En comparaison avec …
- Les blogues et microblogues : Lamb (2004) caractérise le contenu du wiki comme étant. « ego-less, time-less, and
never finished ». Alors que le blogue est centré sur les idées d‘une personne et leur discussion, le wiki vise le
consensus d‘un groupe. Le blogue est généralement lié à l‘actualité et affiche ses rubriques selon un « fil temporel »
en ordre chronologique inversé. Les thèmes qu‘on y aborde sont variés. Le wiki se constitue plutôt autour d‘un sujet
central d‘intérêt plus continu. Les différents « billets » qu‘inclut un blogue se succèdent sans se remplacer. Dans un
wiki, ils sont intégrés. Le blogue référence le billet, publié par ordre antéchronologique, le wiki référence la page. Le
wiki a sa syntaxe propre. Mais il existe aussi des « blikis » c‘est-à-dire des blogues dont l‘édition et le suivi des
révisions sont davantage apparentés aux wikis.
- Les dépôts de documents en ligne : Les dépôts permettent le partage de fichiers (documents Word, Excel, etc.). Les
wikis créent des pages Web. Les dépôts sont généralement privés, les wikis sont plutôt publics.
Les textes créés dans un wiki sont le plus souvent des documents de référence, conçus pour être utilisés de façon
durable, mais continuellement mis à jour. Les dépôts servent le plus souvent à finaliser un document dans un délai
précis. Les wikis structurent leurs contenus de façon particulière et proposent un outil de recherche. Les dépôts
permettent de produire collaborativement plusieurs types de fichiers.
Les réseaux sociaux : Les réseaux sociaux sont axés sur l‘individu, la socialisation et le multimédia. Dans un wiki,
l‘individu se fond dans le travail du groupe, un produit collectif principalement textuel.


        8.1.2 -      L’application des Wikis dans les Ecocentres 2.0

8.1.2.1 - Avantages des Wikis

La collaboration ouverte et la contribution accélérée par un wiki facilitent l‘initialisation et le déroulement de processus,
tels que la collecte des idées, le brainstorming, la documentation, les rapports quotidiens, le recueille des feedback,
ou aussi la formation etc..
C‘est par ces processus de co-creation, collaboration par la simplicité que nous plaçons tout naturellement le Wiki
comme fondamentale dans les Ecocentres. Ces processus peuvent être exploités dans plusieurs contextes :

       Un Intranet de communauté : le wiki permet l'animation simple de communauté afin de maintenir un niveau
        de réactivité assez élevé entre les membres.
       Une Foire A Question (FAQ) collaborative : le wiki permet de fluidifier, organiser et capitaliser les échanges
        entres les experts et les d'autres usagers, nouveaux arrivants etc.. cela constituera une construction
        progressive d'une base de connaissances.
       Un support de projet de courte durée : le wiki facilite l'accès à tout type et toute forme d'information à partir
        de n'importe quel poste de travail etc..

       Une veille collaborative : le wiki offre un outillage d'accélération des processus de veille. Amplification des
        canaux d‘échanges entre les « veilleurs » etc..

Par ailleurs, dans le cadre du télétravail, un avantage très souvent énumérés et l'utilisation de nouveaux outils basés
sur le web qui permettent très simplement le télétravail tels que les wikis, la visio-conférence, et les réseaux
sociaux...


8.1.2.2 - Zoom sur quelques solutions d‟entreprises

Fiche solution : Wikiatwork Sitographie : http://www.wikiatwork.com.
« Le wiki au service de l'entreprise : déployez une ferme de wikis sécurisés, sauvegardés et hébergés. »
La solution WAW de wiki at work, permet de gérer des projets, créer des bases de connaissances, administrer une
entreprise, présenter un travail à un client et le lui faire valider, éditer de la documentation sur des produits, gérer des
ressources humaines ou organiser des "brain storming".


                                                                                                              Page 33 sur 211
Rapport Cas Fil Rouge
                                                   KITECO 2.0
                                                                                                              

Principales fonctionnalités :
     de la gestion de contenu simple et efficace : créer, modifier et publication du contenu (texte, fichiers de tout
        type) de façon productive, possibilité d'ajouter des commentaires signés et horodatés à tout page ;
     navigation hiérarchique dans l'espace de travail ;
     possibilité de créer des sous-espaces de travail ;
     gestion complète de l'accès de chaque utilisateur de l'espace de travail : lecteur, commentateur, éditeur,
        administrateur ;
     abonnement aux modifications d'une page, permettant d'être notifié par mail ;
     moteur de recherche.

Fiche solution : BlueKiwi Sitographie : http://www.bluekiwi-software.com/fr/accueil
BlueKiwi Software s‘annonce comme le leader européen des éditeurs de logiciel de réseaux sociaux d‘entreprise.
« Avec blueKiwi, vous avez tout pour créer et animer des groupes avec vos collaborateurs, vos partenaires ou vos
clients »
Quelques exemples d‘usages clés et fonctionnalités wiki ainsi que la structure du contenu pour ces usages :
  Des espaces de collaboration et de diffusion de l‘information
  Des espaces métier de type bases de connaissances
        Un espace Encyclopédie-Glossaire (<=> Wikipedia) qui représentera la ―référence technique‖ dans le métier
  Possibilité de commenter le contenu et de discuter via un forum
        Structuration de l‘information dans un tableau de bord et possibilité de catégoriser les espaces selon
         différents critères
        Un module hot news : des ―top‖ informations de veille, en direct du département marketing
  Une navigation transverse via des nuages de tags
  Une zone personnalisable par user : ses favoris, ses contacts, ses projets
  Des statistiques d‘usage

Fiche solution : Slideshare Sitographie : www.slideshare.net.
SlideShare est un service qui permet de partager sur le Web vos présentations et contenus en ligne : PowerPoint,
Keynote, OpenOffice Draw ainsi que des documents Word, Excel et PDF, de la même façon que l‘on partage une
vidéo sur youtube ou Dailymotion.

Les présentations peuvent être ensuite facilement affichées dans un blog ou un site via un lecteur exportable
permettant de visionner des diapos/slides.

Slideshare est une plateforme de partage ouverte qui permet:
  une mise en ligne de vos présentations, slides et autres fichiers.
  une meilleure diffusion car accessible à tous de manière très simple
  une mise à disposition de ressources directement accessibles.
  un excellent outil de veille pour rechercher des documents.
  un excellent site de partage, de promotion et d‘échanges de liens d‘insertion.

Deux utilisations principales de la plateforme slideshare.net sont possibles :
  La recherche d‘informations
  Le partage de vos propres présentations.




                                                                                                        Page 34 sur 211
Rapport Cas Fil Rouge
                                                      KITECO 2.0
                                                                                                               

8.2 -          Gestion de la connaissance
Aujourd‘hui, tout le monde, tire parti de sites interactifs Internet ou Intranet.
Aujourd‘hui, tout le monde va sur les réseaux sociaux (externes : Viadéo, Facebook... ou internes : Bluekiwi, Xwiki…)
Aujourd‘hui, presque tout le monde utilise les nouveaux outils 2.0 (wikis, partage de slides, co-création en Mind
Mapping, etc.) pour collaborer, et quelques-uns pour aller plus loin vers l'entreprise 2.0.

Aujourd'hui, personne ne possède à lui seul la connaissance nécessaire pour agir de manière cohérente, efficace, et
durable. Que ce soit dans le cadre d'une démarche explicite de Knowledge Management, de projet, ou pour répondre
directement aux exigences d‘une activité, la transformation des savoirs individuels en compétence collective est
essentielle.

Ces nouvelles pratiques de catégorisation de l‘information fondées sur des communautés d‘intérêt témoignent de
l‘évolution des approches traditionnelles de l'organisation des connaissances, c‘est pourquoi nous préconisons pour
les Ecocentres 2.0 une démarche de management de la connaissance collective autour d‘outils de communautés de
pratiques, des wikis, du mind mapping etc.. Une démarche à la fois en interne pour la gestion des Ecocentres 2.0 que
pour les usagers. L'intelligence collective n'est pas seulement une notion clé de l'économie de la connaissance ; c'est
un axe de management et d'action qui correspond à des méthodes, des supports de démarche, et souvent des
technologies que nous allons étudier maintenant.

Les communautés, avec le développement de la relation virtuelle et en réseau sont en train de devenir un phénomène
majeur de l'économie de la connaissance. Les « communautés de pratiques » (CoPs) rassemblent des individus
animés d‘un même intérêt pour un champ d‘action professionnelle, que ce soit en termes de responsabilités, de
stratégies et compétences, de métiers, d'espaces de pratiques ou d‘intérêt, de territoires…

Pour autant, vous faire une synthèse des outils de gestion de la connaissance n‘est pas une tâche facile. Le périmètre
de l‘offre logicielle en gestion des connaissances est vaste. D‘autant plus que les éditeurs de contenu, de solutions
intranet et de logiciels ont tendance à donner à l'expression "gestion des connaissances" (surtout sous son nom
anglais de knowledge management (KM)) un sens qui revient à parler en fait de gestion du contenu (content
management) ou de gestion d'information (information management), c'est-à-dire peu ou prou de recherche
documentaire (moteurs de recherche) associée à de l'indexation.
Toutefois, il existe plusieurs logiciels permettant de rassembler et d‘échanger des connaissances entre différents
utilisateurs. Ils présentent la capacité de créer différentes classes de connaissances, de relier les informations entre
elles et de les retranscrire :

       -   Le mind mapping (carte heuristique)
       -   Les wikis conçus par excellence pour créer et partager de la connaissance 17,
       -   Les Weblogs ou blogs informationnels 18,
       -   Les Blogs de connaissances, base de connaissances,
       -   Les plateformes de formation en ligne (e-learning),
       -   Les logiciels de CRM pour la gestion du portefeuille client.


           8.2.1 -     Le Mind Mapping collaboratif
Le Mind Mapping utilisé en terme anglais est une carte heuristique (du grec ancien « je trouve »), également appelée
carte des idées, schéma de pensée, carte mentale, arbre à idées ou topogramme. C‟est un diagramme qui représente
les connexions sémantiques entre différentes idées, les liens hiérarchiques entre différents concepts intellectuels. Au
contraire du schéma conceptuel ou de la carte conceptuelle (concept map en anglais), la carte heuristique est le plus
                                                      19
souvent une représentation arborescente des données.



17
     Pour plus de renseignements, référez vous au Paragraphe «8.1 Les Wikis».
18
     Pour plus de renseignements, référez vous au Paragraphe «7.4 Le Blog».
19
     Définition source Wikipédia http://fr.wikipedia.org/wiki/Carte_heuristique


                                                                                                          Page 35 sur 211
Rapport Cas Fil Rouge
                                                    KITECO 2.0
                                                                                                                  

C'est à l'heure du collaboratif 2.0 un des usages les plus puissants. De nombreuses pratiques peuvent y avoir recours
: l'élaboration et la conduite de toutes sortes de projets, la tenue de réunions à distance, les séances de créativité, le
planning d'équipe, la rédaction collaborative...
Le Mind Mapping s‘intègre au management et à la gestion de l'information. Il donne une représentation concise,
organisée, des idées et des contenus. Le Mind Mapping est utilisé depuis longtemps par les grandes entreprises, les
petites organisations, les universitaires, les écoles, et les particuliers, dans les pays, disons... non latins. En France,
ceux qui découvrent le Mind Mapping et les possibilités offertes par les logiciels, gratuits (Freemind) ou puissants et
professionnels (Mind Manager) deviennent des utilisateurs individuels enthousiastes, et font des émules autour d'eux.
Mais on peut aller plus loin encore, et intégrer le Mind Mapping à l'ensemble du système d'information, et en faire un
facilitateur remarquable de gestions de contenus.

INTEGRE AUX WIKIS : Les Maps permettent de naviguer sur le Wiki, de proposer des synthèses visuelles, de donner des
liens pertinents vers toute cette couche de connaissances que l'on trouve sur le Web et que les contenus textuels du
Wiki ne peuvent pas reproduire.
Il s'agit donc d'une application de MapManagement : l'intégration du Mind Mapping au management et au système
d'information de l'entreprise, d'une équipe, d'un cluster..


          8.2.2 -      Connaissance et pédagogie dans les TICE
6% c‘est le nombre d‘établissements scolaires français équipés de tableaux blancs interactifs, contre 78% au
Royaume-Uni selon le rapport de Jean-Michel Fourgous « Réussir l‘école numérique » Février 2010.
Un pas dans le numérique émerge en France depuis peu, nous pensons que pour les Ecocentres 2.0 cette
perspectives est également à suivre.

Par exemple, voici une initiative autour des microblogging : TWITTER fait son entrée en classe !
C‘est l‘expérience de microblogging que mène une enseignante de lettres et d‘histoire-géo avec une de ses classes
dans un lycée de La Rochelle20.
En l‘intégrant dans son dispositif pédagogique pour poster des liens et des références de livres ou films. En dehors du
temps scolaire, Twitter lui sert d‘agrégateur de savoirs.

Cette tendance s‘avère confirmée car le site de micro-blogging Twitter est utilisé par le ministère de l'Éducation
nationale (@EducationFrance) par plus d'un tiers des académies. Pour un établissement, comme le dit
@lyceeJulesFil, « Twitter est un outil pratique de Gestion de la connaissance communication, d'échange, de veille et
de constitution de réseau inter-établissements ». Il permet de communiquer rapidement avec l'ensemble de la
communauté éducative, les familles par exemple.

Pour conclure sur cette initiative Twitter, nous pensons que l‘émergence et le développement des TIC doit conduire
au sein des Ecocentres 2.0 à une réflexion pour la conception et la mise en œuvre de nouveaux procédés et outils
pédagogiques qui s‘intègrent dans une relation tripartite : apprenant, support pédagogique et enseignant.


         8.2.3 -       Plus loin dans la pédagogie, la connaissance et le numérique
L‘idée serait de prendre modèle de l‘initiative de Skema Business School, un projet pour la nouvelle médiathèque de
l'ESC Lille qui a récemment ouvert un espace connecté afin de co-apprendre et innover : « la fusée21 ».
La fusée c‘est un « café Fizz», un espace pour fuser « faire jaillir les idées » lors des rencontres, d‘évènements
organisés et pour « diffuser » la richesse des échanges. Ce lieu accueille des personnes souhaitant transmettre,
partager, promouvoir de nouvelles manières d‘apprendre, de travailler, d‘échanger et de capitaliser les
connaissances.
Un deuxième espace, « Le booster » pour concevoir les projets. Des espaces de travail et d‘apprentissage, des
ressources numériques (portail d‘information, bases de données) des bibliothèques, l‘accompagnement et les
conseils des animatrices de communautés de SKEMA (les Geemiks) ont été conçus pour aider à développer un projet
imaginé…

20
     Microblogging à l‘école http://frompennylane.blogspace.fr/
21
     Site de SKEMA BS ESC Lille : la fusée http://www.lafusee.fr/


                                                                                                             Page 36 sur 211
Rapport Cas Fil Rouge
                                                   KITECO 2.0
                                                                                                          

Cette démarche d‘intelligence collective passe par le développement de communautés, pour permettre à chaque
acteur de se développer individuellement, mais aussi apporter sa contribution à la collectivité.

Coté pédagogique, l‘école souhaite former des managers visant à faire émerger une économie de la connaissance :
    détecteur de talents,
    connecteur (réseau personnel et de connaissances),
    animateur de communauté,
    et facilitateur (créateur d‘usages).

Dans ce cadre, les Geemiks (les animatrices de communautés) ont développé tout un tas d‘initiatives, que l‘on peut
retrouver dans cette pyramide de Maslow22 :
      Réinvention, Cocréation,
      coopération, relation, participation, information.

L‘objectif de la fusée :

1) un lieu pour "connecteur les informations",
     une médiathèque avec un vrai portail d'information
     supportant une bibliothèque en ligne,
     des bases de données,
     des plateformes de pédagogie en ligne etc..
2) un univers pour "connecter les gens",
     une bibliothèque virtuelle sociale
     système de veille partagée
     présent sur les réseaux sociaux
     des communautés de pratique
3) un écosystème pour "connecter les savoirs",
     partage
     blog, mémoire/thèse
     wiki (base de connaissances)
     chaine thématique
4) une carte qui "connecte les intelligences".
     réseaux de savoirs,
     Mind Mapping




22
     Source : Skema : l‟école du manager 2.0 ? http://poncier.org/blog/?p=1628


                                                                                                     Page 37 sur 211
Rapport Cas Fil Rouge
                                                  KITECO 2.0
                                                                                                               




        8.2.4 -     Solutions de Formation E Learning
L‘appropriation des TIC en France est différenciée et inégale. Tout le monde n‘utilise pas les TIC de la même
manière, ni au même degré ; tout le monde n‘y a pas accès, ou n‘a pas la capacité d‘accéder à certains des services
numériques.

Le thème de la fracture numérique mobilise depuis des années les territoires. Par ailleurs, on constate à la fois une
attente et une inquiétude face au progrès technique. C‘est pourquoi nous pensons que les Ecocentres 2.0 devront
axer également ses services à la formation aux TIC.

Le télétravailleur devra avoir à sa disponibilité des solutions de formation intranet de son entreprise, ainsi que les
solutions de formation d‘apprentissage en ligne proposées aux usagers des Ecocentres 2.0.

Ces plates-formes d'apprentissage en ligne (E-learning), appelée parfois LMS (Learning Management System), sont
des sites web qui présentent du contenu didactique et facilite la mise en œuvre de stratégies pédagogiques. On
trouve aussi les appellations de centre de formation virtuel ou de plate-forme e-learning (FOAD). Ce sont des
composantes d'un dispositif de formation en ligne comme les Technologies de l'information et de la communication
pour l'éducation (TICE). Elle permet à des centaines d'institutions à travers le monde (universités, écoles, centres de
formations, établissements scolaires, associations, entreprises...) de créer et d'administrer des formations et des
espaces de collaboration en ligne.

Il existe actuellement deux leaders Moodle et Claroline. Ces plates-formes d‘apprentissage en ligne permettent
également de créer des communautés d'apprenants autour de contenus et d'activités pédagogiques. Elles sont
toutes deux issues du logiciel libre « open source ».

Voici les principales fonctionnalités qu'intègrent ces plates-formes :
   - description des cours et administration, agenda,- annonces, documents et liens
   - exercices, parcours pédagogique, travaux
   - forums, groupes, wikis




                                                                                                         Page 38 sur 211
Rapport Cas Fil Rouge
                                                    KITECO 2.0
                                                                                                               

Fiche solution : Moode      Sitographie : http://moodle.org/

Fiche solution : Claroline Sitographie : http://www.claroline.net/fr

Fiche solution : Intra‟Know Sitographie : http://www.intraknow.com

Solution Intra'Know est une solution collaborative d'organisation et de capitalisation des connaissances.
Elle s'adresse à tout type de struture et répond de manière concrète à des besoins de projet, connaissance, veille,
qualité, processus, relation-client, activité..

Fiche solution : Mindjet Sitographie : http://www.mindjet.com/

Mindjet, l‘éditeur du logiciel de cartes heuristiques Mindmanager, ouvre une plate-forme de travail collaboratif mêlant
web conférence, gestion de projet et cartographie.
                                                                    23
« Communiquer ce n‘est pas collaborer. » Fort de ce nouvel axiome , l‘éditeur Mindjet tire profit de la dynamique que
connaît la web conférence pour créer une nouvelle plate-forme collaborative : « Mindjet Catalyst ». Ce service agrège
tous les outils classiques du web collaboratif : messagerie instantané, vidéoconférence et voix sur IP avec comme
support de type tableau blanc, les cartes de Mindjet..




23
 Article sur la solution Mindjet http://bit.ly/deZHnT


                                                                                                         Page 39 sur 211
Rapport Cas Fil Rouge
                                                   KITECO 2.0
                                                                                                                


           8.2.5 -     Gestion des compétences
Le capital humain représente le patrimoine le plus précieux d'une organisation, quelle que soit sa forme et sa finalité
(entreprise, organisme public, collectivité, association, cluster etc..).

Les hommes et leurs savoirs, la connaissance qu'ils ont de leur métier sont des valeurs sûres qu'il convient
d'apprendre à maîtriser et à valoriser.

C‘est donc naturellement dans ce Paragraphe de la gestion des connaissances que nous aborderons également la
gestion des compétences RH au sein des Ecocentres 2.0.
                                                                                 24
On parle même de système d'information de gestion des ressources humaines . Une interface entre la gestion des
ressources humaines (GRH) et les technologies de l'information et de la communication (TIC). Il combine la GRH, et
en particulier ses activités basiques et administratives, avec les moyens mis à disposition par les TIC.

Sont notamment concernées les activités de planning et de traitement de données généralement destinées à être
intégrée dans un progiciel de gestion intégré 25.

Les TIC proposent d'importants développements pour la GRH autres que pour la gestion interne, telles les
applications développées en intra- ou extranet concernant le recrutement et la formation en ligne (e-learning en
anglais).
                                                                                                   26
De nombreuses offres existent aujourd‘hui, pour s‘en rendre compte, via le l‘annuaire Google            : Informatique >
logiciels > gestion > Ressources humaines ; plusieurs dizaines d‘offres existent.

Toutefois de nombreuses entreprises considèrent aujourd‘hui ce processus comme un exercice redouté qui ne
représente que peu de valeur, tant pour les collaborateurs que pour les managers.

Au cours de ce recueil quelques solutions ont retenus notre attention :

Fiche solution : SucessFactors Sitographie : http://www.successfactors.fr
Fiche solution : Inserrh   Sitographie : http://www.inserrh.com
Pour son expérience particulièrement dans les collectivités et le secteur public.
Fiche solution : Gestion-formation Sitographie : http://www.gestion-formation.com/
Pour sa partie évaluation de la compétence.

Nous préconiserons également pour les Ecocentres 2.0, l‘utilisation des wikis, un wiki des compétences, un répertoire
collaboratif des compétences professionnelles et son écosystème d'usage.




24
     Source Wikipédia : http://bit.ly/cdF0rM
25
     Pour plus de renseignements sur les ERP, référez vous au Chapitre «E. La Gestion»
26
     http://www.google.com/Top/World/Fran%C3%A7ais/Informatique/Logiciels/Gestion/Ressources_humaines/



                                                                                                           Page 40 sur 211
Rapport Cas Fil Rouge
                                                  KITECO 2.0
                                                                                                                 

9-        Solutions de Communication




9.1 -         Outils de Conférence
Comme le démontre l‘étude de Jemm27, les outils de conférence sont ceux parmi les «nouveaux outils qui sont cités le
plus souvent. Cette importance est d‘autant plus grande que toutes les entreprises interrogées considèrent que les
outils de conférence sont indispensables à leurs bons fonctionnements.

Les entreprises qui sont réparties sur des sites distants géographiquement utilisent les outils de conférence pour
réduire les coûts de déplacement, tout en ayant des réunions fréquentes.

Ces outils contribuent d‘une part à une réduction de l‘empreinte carbone   28
                                                                                et d‘autre part, permettent une réduction
de coût pour les entreprises.

Ces outils de conférence permettent une communication entre plusieurs personnes. Nous retiendrons cette définition
comme l‘objectif primaire de tout outil de conférence.
On parle alors de communication multi partite. Cette notion est importante car certains outils ne proposent qu‘une
communication entre 2 ou 3 personnes ou avec un nombre maximum relativement faible.

Dans cette partie, nous aborderons les 3 principaux types d‘outils de la conférence à savoir l‘audio conférence, la
visio conférence et le web conférence.

Nous expliciterons l‘utilité de ces outils en portant une attention particulière sur leurs évolutions récentes et leurs
utilités potentielles au sein des Ecocentres 2.0.




27
     "Entreprise Intelligente 2010 : Les pratiques de travail des collaborateurs de l'entreprise" une étude de JEMM
      RESEARCH 2010 www.jemmresearch.com
28
      Pour plus de renseignements, référez vous au Chapitre « B. Impact Environnemental », Paragraphe «3.2 Calculer
     la réduction de l‟empreinte carbone»


                                                                                                           Page 41 sur 211
Rapport Cas Fil Rouge
                                                  KITECO 2.0
                                                                                                                

9.1.1 - Audio Conférence
L‘Audio désigne une réunion où les participants sont à distance les uns des autres. On utilise une liaison téléphonique
ou informatique.

Les outils « traditionnels » d‘audio conférence sur une plate-forme indépendante demeure la solution la plus mature
du marché. Par plate-forme indépendante, nous entendons une solution hébergée sur un ou des serveurs par une
entreprise tiers et non pas au sein même de l‘entreprise.

La plupart de ces solutions sont caractérisées par une absence de système de réservation et de module
d‘administration. Un utilisateur ne peut pas réserver directement à travers l‘outil sa plage horaire d‘intervention. Pour
cela, des outils complémentaires de réservations sont nécessaires.

Toutefois, la dernière génération de ces outils, même s‘ils sont peu utilisés, proposent des évolutions intéressantes.
Les principaux changements concernent l‘utilisation de contrôles web pour l‘administration, la capacité d‘intégrer des
affichages de « smartphones » et une intégration croissante avec les outils de web conférence.

Les affichages de smartphone permettent l‘accès à un affichage du calendrier, Il peut aussi fournir les fonctionnalités
d'agenda/calendrier, de navigation web, de consultation de courrier électronique, de messagerie instantanée, de
GPS, etc.

Du fait de ces changements et comme à chaque innovation technologique, les prix des solutions traditionnelles ont
baissé drastiquement.

Les conférences de type audio dans sa version traditionnelle demeurent l‘outil de base et le plus utilisé dans les
entreprises.

Préconisation : Il nous semble que l‘audio conférence traditionnelle est une première étape peu couteuse et
nécessaire à minima dans le cadre des Ecocentres 2.0.

Toutefois, quelque soit la solution retenue et dans un souci de promouvoir les réunions à distance et de réduire les
coûts de transport associés aux réunions présentielles, cette solution n‘est pas suffisante.
Les uniques échanges « de voix « limitent la portée des travaux collaboratifs pouvant être faits à distance. Nous
pensons particulièrement aux possibilités de partage de documents, de voir les interlocuteurs, d‘envoi de messages
brefs à certains participants…..

Cette solution d‘audio conférence devra donc être complétée par d‘autres solutions dites plus évoluées. Dans ce
cadre, l‘offre d‘une solution audio pilotée avec les possibilités de réservation et d‘administration nous semble
indispensable.
9.1.2 - Web Conférence
Définition

Le Web conférence apparaît logiquement comme l‘enrichissement de l‘audio conférence.
Par rapport à l‘audio conférence classique, le Web conférence rajoute la couche de partage de documents et
d‘applications.

Le Web conférence en ligne est une application internet qui offre la possibilité d'organiser des conférences, des
réunions de travail ou des formations virtuelles avec des personnes distantes. C'est un outil de collaboration
synchrone (tous les participants voient et entendent la même chose au même moment).

D‘après les études de Gartner, l‘utilisation la plus répandue du Web Conférence est le partage de document type
Powerpoint. Les nouveaux outils donnent la possibilité de faire circuler l‘écriture sur un document de sorte que
plusieurs participants peuvent modifier le document qui est visualisé.
Cette fonctionnalité rajoute une plus value importante par rapport à la conférence audio.




                                                                                                           Page 42 sur 211
Rapport Cas Fil Rouge
                                                  KITECO 2.0
                                                                                                               

La DSI Carrefour vient de doter tous les managers de la possibilité d‘utiliser une ligne dédiée pour le web conférence.
Cela a réduit le nombre de déplacements des managers de 20% supplémentaires par rapport à l‘utilisation de l‘audio
conférence classique.


9.1.3 - Visio sur Web Conférence (Visio conférence personnelle)

Toutefois, le web conférence classique ne permet pas aux différents participants de se voir.
Les solutions de visioconférence historiques ont permis de palier à cet inconvénient mais ces solutions sont
relativement très couteuses.

Plus récemment, les outils de web conférence ont incorporé des interfaces avec des webcams mono poste.
Le grand public déjà habitué avec des webcams pilotées par des logiciels de type Skype ou Yahoo Messenger
pourront ainsi retrouver ces fonctionnalités à des fins professionnelles.
Dans cette utilisation de web conférence avec vidéo on se rapproche de la visioconférence (vr partie) on peut parler
de kits de visioconférence personnelle sur PC.

La qualité visuelle de ces solutions demeurent faible mais les coûts également….
A l‘autre bout du spectre, se présentent les solutions de Téléprésence.
Ces solutions de Téléprésence sont de très bonne qualité sont relativement onéreuses.
Le Web Conférence est en passe d‘être disponible à 75% des managers en tant qu‘outil de base comme l‘est la
messagerie.

Les principaux acteurs du marché de Web Conférence (Gartner) :




Préconisations : Toute comme l‘audio conférence, le web conférence est devenue une nécessité de la
communication collaborative. Nous pensons qu‘une solution à deux niveaux serait intéressante pour les Ecocentres 2.
      ère
Une 1 utilisation pourra être dédiée à l‘ensemble des usagers des Ecocentres 2.0. Des postes de travail pourront
être équipés d‘un webcam avec une solution de web conférence. Cette solution sera disponible sur réservation.
            e
Pour la 2 utilisation nous suggérons la mise en place des emplacements spécifiques (salles, box..) qui seront
équipés d‘une solution de Visioconférence classique ou de Téléprésence plus ambitieuse. Ces solutions, certes plus
onéreuses, apporteront une plus value sur la qualité de l‘image et du son. Ceci peut être intéressant pour des
réunions avec plusieurs participants situés à des endroits différents. Cela suppose que les autres participants aient
également un accès à une solution semblable.

Dans les 2 cas, la notion de paiement au service pourra être appliquée.



                                                                                                         Page 43 sur 211
Rapport Cas Fil Rouge
                                                    KITECO 2.0
                                                                                                                    

9.1.4 - Visioconférence
La visioconférence est caractérisée par une communication audiovisuelle, à distance, virtuelle, synchrone, interactive
et collaborative.
Dans la littérature on parlera également de Vidéoconférence (de l‘anglais videoconferencing) comme synonyme de la
visioconférence.

La visioconférence ressemble un peu au téléphone, à la différence que l'on peut voir son interlocuteur. Il est donc
possible de voir son expression, ses mimiques, ses réactions, etc.

La visioconférence est un moyen de communication bidirectionnelle où chacun des participants peut interagir et donc
participer activement à la " conférence ".

La variabilité du nombre de sites : en effet, la visioconférence peut être utilisée aussi bien en " point-à-point ", c'est-à-
dire entre 2 sites, qu'en " multipoint ", autrement dit entre plus de 2 sites.

Les participants des différents sites sont éloignés géographiquement. Comme tous les outils que nous préconisons,
l‘un des intérêts les plus forts est de pouvoir réaliser des économies sur le déplacement des participants.

Toutefois, c'est aussi une contrainte car la communication à distance diffère de la communication en "présentiel".
Nous verrons qu‘avec la Téléprésence on tend vers une communication de plus en plus « réelle».

La visioconférence peut ainsi être définie comme l‘environnement informatique d'interactivité en temps réel,
privilégiant l'articulation de l'audiovisuel et des télécommunications, et supportant des interactions synchrones à
distance.

La visioconférence classique, telle que nous le définissons dans ce cas fil rouge, est une salle de réunion avec une ou
plusieurs écrans de télévision. Même si certaines entreprises ont retiré une plus value des ces systèmes, ces
installations demeurent compliquées et la maintenance difficile.


9.1.4.1 - Visioconférence spectre rétréci

Le spectre des solutions de la visioconférence classique se trouve de plus en plus rétréci. D‘un côté, nous avons des
solutions de Visio sur web qui sont exploitées sur les postes de travail. On s‘éloigne de l‘approche des salles avec des
écrans de télévision. Chaque participant est équipé d‘une Visioconférence.

Par ailleurs, avec l'apparition des appareils de téléphone mobiles pouvant à la fois servir de caméra vidéo et d'écran
multimédia, on peut s'attendre à un fort développement de la visio sur web (visioconférence personnelle).

De l‘autre côté du spectre, nous retrouvons la très médiatisée Téléprésence.
Aux Pays Bas, les 2 SWC de Amsterdam et de Almere sont notamment équipés chacune d‘une salle de
Téléprésence.


9.1.4.2 - Téléprésence : Visioconférence « ultime »

La Téléprésence est une visioconférence en haute définition et à haut débit.

Par rapport à la Visioconférence classique, les qualités de téléprésence sont caractérisées par :

            -    l‘ultra haute définition des codecs vidéo
            -    la qualité CD du son spatiale, qui permet de localiser les interlocuteurs dans l‘espace
            -    la qualité de diffusion simultanée des flux vidéos issus des mutilples caméras présentes.

On peut parler d‘un véritable studio où le décor, le son, la lumière, la place des caméras sont étudiés afin de donner le
sentiment absolu d'être physiquement dans la même pièce que ses interlocuteurs.



                                                                                                              Page 44 sur 211
Rapport Cas Fil Rouge
                                                   KITECO 2.0
                                                                                                                  

Techniquement, on va au-delà de la simple haute définition. Ainsi, il n'y a aucun délai de latence : c'est comme dans
une véritable réunion
Des systèmes de téléprésence permettent de voir ses interlocuteurs à l'échelle 1, avec la sensation de pouvoir se
regarder 'les yeux dans les yeux'.

Toutefois, les inconvénients majeurs se situent au niveau :
             - des investissements importants au niveau matériel et réseau qui demeurent très élevé par rapport
                 aux autres solutions de Visioconférence.
             - des incompatibilités des équipements des différents acteurs
             - du réseau fermé de ces solutions, d‘où une interopérabilité faible

Les principaux acteurs du marché de la Téléprésence sont : Cisco, HP, LifeSize (racheté par Logitech en décembre
2009), Polycom, Radvision, Tandberg (racheté par Cisco), Teliris.

L‘évaluation de Gartner des acteurs de la téléprésence :




Préconisations : On doit s‘attendre à une évolution rapide de la Vidéo. Les solutions personnelles de la Visio sur
Web conférence sont en train de se développer à grande vitesse.

Données
Mais la visioconférence classique, malgré un ticket d'entrée relativement élevé, fait valoir un atout de taille par rapport
aux solutions de conférence Web. C'est sur le terrain de la sécurité des données transitant sur le réseau que la
technologie de visioconférence tire son épingle du jeu.

La confidentialité reste l'un des seuls points faibles des solutions de conférence Web tandis que dans le cadre de la
visioconférence, les communications bénéficient le plus souvent de procédures de cryptage spécifiques. La
conférence Web, qui repose uniquement sur une technologie Internet est donc naturellement plus fragile.

Quelque soit la solution choisie elle doit être évolutive de sorte à permettre aux usagers une adaptation rapide aux
technologies à venir.

Infrastructure
Avant de déployer une solution de Visioconférence fusse t-elle classique, personnelle ou Téléprésence, il faut
s‘assurer que l‘infrastructure soit performante.

Sur ce point, nous préconisons qu‘une étude spécifique et indépendante soit menée afin de déterminer quels sont les
pré-requis au niveau infrastructure informatique.
Le cahier des charges doit spécifier le niveau de service attendu avec des indicateurs de mesure adéquats.



                                                                                                             Page 45 sur 211
Rapport Cas Fil Rouge
                                                  KITECO 2.0
                                                                                                               

9.1.5 - Conclusion Outils de Conférence
Une solution de conférence audio et visio nous semble une nécessité pour l‘éco centre.
La mise d‘un service de webconférence avec un visio personnelle semble promis à un bel avenir et serait une offre
intéressante.

La solution de Visioconférence classique ou Téléprésence nécessite une analyse plus poussée des besoins des
usagers. La Visioclassique est intéressante mais risque d‘être dépassée dans quelques années par les solutions plus
attrayantes de la Téléprésence.

Comme nous l‘avons spécifié dans les Paragraphes précédents, les outils de conférence offrent aussi aux entreprises
des opportunités de réduire leurs coûts de personnels. Ils permettent en effet de former à distance les collaborateurs,
de la même manière que s‘ils étaient tous réunis dans la même salle, ce qui entraîne une réduction importante des
coûts de transport.

Ces nouvelles technologies devraient également constituer un moteur de développement du télétravail, lequel permet
de réduire considérablement les coûts immobiliers des entreprises.


Fonctionnalités
Il nous paraît important de lister dans le cahier des charges les fonctionnalités essentielles que ces outils doivent
offrir. Ces fonctionnalités doivent au préalable être rapprochées des besoins de l‘Eco centre une fois que ces derniers
seront clairement définis.

Toutefois, en partant d‘une approche pragmatique et bottom up des solutions existantes, nous avons listé les
fonctionnalités qui nous semblent essentielles des outils de conférence. Ces fonctionnalités sont la base et sont
utilisées dans plusieurs sociétés ayant recours à ces outils. Cette liste est basée sur nos recherches et nos
expériences professionnelles.

Les fonctionnalités essentielles des outils de conférence :
     Présentation : tous les participants peuvent voir une présentation en ligne
     Partage d‘application : Tous les participants peuvent voir et modifier une présentation en ligne
     Chat : Messages texte échanges en temps réel
     Tableau blanc : écran de tableau blanc partagé avec tous les participants
     Sécurité : Données cryptées et réunion protégées par mot de passe, blocage des participants anonymes,
        purge automatique des documents
     Téléphone intégré : Les participants peuvent voir qui parle et les présentateurs peuvent contrôler les
        connexions de chaque participant
     Protocole VoIP intégré : Afin de réduire l‘utilisation du téléphone un PC avec micro permet aux participants de
        communiquer
     Visioconférence : Permet de voir via un Webcam les participants, Visio Classique, Téléprésence (dans ce
        dernier cas les notions de qualité d‘image et de son sont importantes)
     Partage de documents : les participants peuvent échanger des documents pendant la conférence
     Archive : Les conférences peuvent être enregistrées et diffusées ultérieurement
     Enquête : Une enquête peut être faite en temps réel
     E-Learning : fonction de support permettant aux participants d‘apprendre le fonctionnement de l‘outil
     Mobilité : interface pour les téléphones mobiles et PDAs




                                                                                                         Page 46 sur 211
Rapport Cas Fil Rouge
                                                    KITECO 2.0
                                                                                                                   

9.2 -       Outils de Messagerie instantanée (MI) et Présentiel
9.2.1 - Définition
Ces outils offrent la possibilité de voir si les personnes sont connectées et par conséquent rentrer en communication
avec elles en temps réel.

La messagerie instantanée ou chat, permet l‘échange instantané de messages textuels entre plusieurs ordinateurs
connectés au même réseau informatique, et plus communément celui d‘Internet. Contrairement au courrier
électronique, ce moyen de communication est caractérisé par le fait que les messages s‘affichent en quasi-temps-réel
et permettent un dialogue interactif.

Donc, à la différence de la messagerie traditionnelle, les messages s‘affichent en quasi-temps réel et permettent un
dialogue interactif, par ordinateurs ou smart-phones interposés.

L‘un des points clés de ce défi réside dans la capacité du système à fournir aux utilisateurs des indicateurs de
présence et de disponibilité : en sachant à tout moment si le collaborateur qu‘il cherche à joindre est au bureau, en
déplacement, occupé en réunion ou déjà en conversation téléphonique, l‘utilisateur est à même d‘opter pour le mode
de communication le plus adapté à la situation : messagerie instantanée, boîte vocale fixe ou mobile, e-mail…

Les outils Présentiel donnent des informations sur la connexion des utilisateurs et de leurs contacts. La technologie
des Présentiels permet la détection des adresses IP, de la localisation géographique des utilisateurs, des types
d‘outils qu‘ils utilisent, des applications ou documents ouverts et de leur activité (en ligne, joignable sur téléphone
mobile…)
Ces outils sont très utilisés dans les réseaux sociaux tels que Facebook, twitter et Jaiku. (Vr partie..).

Bien que les outils de Présence ont créé ces dernières années une niche sur le marché, leur utilisation reste
étroitement liée avec les autres outils de la collaboration : MI, réseaux sociaux, webconférence….

Aussi, nous n‘aborderons pas les outils Présentiel de manière indépendante mais leur utilité sera incluse dans les
autres parties de cette étude.

Les limites de la messagerie instantanée sont la brièveté des messages, qui peut générer des incompréhensions, la
diffusion accidentelle ou délibérée d‘informations confidentielles, l‘existence de virus et de spims et les difficultés de
contrôle, en particulier pour les messageries externes.


9.2.2 - Utilité
Les fonctionnalités de ces outils de collaboration sont devenues en l‘espace de quelques années très utilisées au sein
des entreprises. Elles sont devenues aussi importantes que la messagerie.

Le besoin d‘une mise en relation immédiate, enrichie et en temps réel a contribué à cet essor.
En 2009, le taux de pénétration de ces outils était de 35% au sein des entreprises.

Les outils montrent où est une personne et ce que fait cette personne en termes d‘activité. C‘est en quelque sorte des
indicateurs de présence sociale et gèrent les flux d‘activités de chacun et permettent à d‘autres personnes de
s‘abonner. En ce sens, ces outils sont étroitement liés à l‘identité de chacun et détermine la réputation de chacun.

Au sein de l‘éco centre un tel outil sera certainement très utile permettant aux employés de « tchater » avec leurs
collègues. Ceci pose le problème de la multiplicité d‘outils car toutes les entreprises n‘ont pas le même outil et
l‘interopérabilité entre différents outils reste un point critique. L‘avenir et l‘essor des outils de Messagerie instantanée
et Présence dépendront de l‘avancée des recherches sur l‘interconnexion des plates-formes différentes.

Des efforts récents des éditeurs majeurs ont permis des avancées considérables sur ce terrain, aussi IBM et Microsoft
travaillent pour Sametime soit compatible avec le serveur de Microsoft.




                                                                                                              Page 47 sur 211
Rapport Cas Fil Rouge
                                                    KITECO 2.0
                                                                                                                   

9.2.3 - Evaluation des éditeurs




9.2.4 - Conclusion Outils IM et Presentiel
Evolution
L‘évolution permanente des réseaux sociaux publics ou entreprises nous laisse penser que les outils de IM et
Présentiel auront un rôle prépondérant dans les années à venir. La tendance, toutefois, est à l‘intégration de ces outils
dans une suite d‘outils de réseaux d‘entreprises intégrant les outils en temps réel.
Ex IBM intègre son outil de IM et Présence Sametime dans la suite de Lotus Connections qui est un outil de réseau
d‘entreprise.

Sécurité
La sécurité est un des sujets majeurs des outils de MI et Présentiel.
Des outils à destination du grand Public comme Yahoo messenger Windows Live messenger si utilisés de manière
non régulée amènent à des failles de sécurité. Ceci laisse la place à l‘intrusion de virus. L‘utilisation des outils de MI
d‘entreprises comme ceux IBM ou Microsoft sont relativement plus sécurisés.

Législation
Nous attirons l‘attention sur la législation pas très précise sur ces outils.
En France, la messagerie instantanée, comme la messagerie traditionnelle, représente, au regard de la loi n° 78-17
relative à l‘informatique, aux fichiers et aux libertés modifiée par la loi du 6 août 2004, un traitement de données à
caractère personnel, car certaines données (adresse de messagerie, etc.) permettent d‘identifier directement ou
indirectement des personnes. Le système doit respecter ainsi les obligations applicables à tout traitement : la
confidentialité des données, la sécurité, la collecte loyale, le maintien de la finalité, l‘information des utilisateurs, le
respect de la durée de conservation et l‘exercice du droit d‘accès et de rectification pour les utilisateurs.

Les entreprises peuvent être confrontées à des litiges ou à des enquêtes réglementaires. Il est important d‘afficher,
dès le départ, une politique claire et cohérente de conservation, tant pour les salariés que les autorités. De plus, dans
certains secteurs, l‘enregistrement des conversations téléphoniques est obligatoire (activités de banque de marché,
centres d‘appel, etc.), selon certains textes. Les échanges par messagerie instantanée, même si non soumis
aujourd‘hui à une réglementation particulière, pourraient, par prudence, être assimilés à des conversations
téléphoniques.
Dans tous les cas, il faudra que l‘éco centre s‘assure que cet enregistrement éventuel, ainsi que l‘accès aux
messages, soient effectués de manière transparente pour les utilisateurs, en conformité avec le droit du travail et les
règles Informatique et Libertés.



                                                                                                              Page 48 sur 211
Rapport Cas Fil Rouge
                                                   KITECO 2.0
                                                                                                                  

9.3 -         Espace de travail virtuel
9.3.1 - Innovation : véritable percée de la collaboration virtuelle : Réseaux virtuels et 3D

Les réseaux sociaux ne se limite pas à Facebook ou Twitter, la 3D et les réseaux sociaux virtuels font partie des
tendances à suivre en 2010 29. Outre le bien connu « Second Life », de nombreux acteurs exploitent ce créneau
encore trop timide.
Pour exemple, Pilot Systems et Brent, le blog des managers 2.0, ont organisé le 19 février 2010 à la Cantine un
Barcamp sur le thème "La 3D et les applications des réseaux sociaux virtuels et "mondes virtuels" dans l'entreprise".
Pour notre étude, le focus sera particulièrement sur le monde en entreprise et le télétravail. Il existe quelques outils
mis en place, même si la 3D reste encore bien en retrait et méconnue. Les réseaux virtuels et la 3D représentent sans
aucun doute un avenir prometteur pour le monde de l'entreprise, à condition d'y trouver l'utilisation et la solution
adaptée pour les Ecocentres 2.0 et ses usagers. Des solutions éprouvées sont disponibles aujourd'hui, à l'image
de Vastpark, créateur d'une plateforme immersive Open Source qui sera décrite plus bas.

« Le concept du Web 2.0 en vogue aujourd'hui, consiste, en dehors de sa dimension purement technologique, à
ajouter de l'interaction dans les solutions web, afin d'ajouter une dimension humaine à des outils sinon "froids". » Pour
J. De Rosnay les réseaux sociaux virtuels font accroitre les réseaux réels.
9.3.2 - Ces mondes virtuels créent de la valeur dans le monde physique
Il existe de vrai retour d‘expérience, telle l‘étude de cas à l‘hôpital pour enfants de Chicago proposé par SecondLife
work « Se préparer à une catastrophe sans impact sur les soins aux patients : le Children's Memorial Hospital
Chicago dans Second Life ».
D‘autres témoignages de réussites de projet virtuel sont également proposés ainsi que les bénéfices tirés de ces
applications. ThinkBalm a récemment publié un rapport, intitulé "ThinkBalm Immersive Internet Business Value Study,
Q2 2009". Une étude sur la valeur commerciale de l'Internet immersif qui établit la valeur des mondes virtuels pour
l'ensemble des entreprises. Les résultats de cette étude prouvent que les entreprises obtiennent des rendements
considérables sur leurs investissements dans le monde virtuel.


          9.3.3 -     Les espaces virtuels pour les Ecocentres 2.0
Les mondes virtuels offrent deux avantages de taille par rapport aux autres technologies de collaboration : la
pérennité et la présence.

Les environnements pérennes permettent aux équipes de travailler ensemble, puis de revenir, individuellement) ou en
groupe car l'espace est toujours disponible, contrairement aux solutions de web conférence ou de télé présence avec
un réel atout par rapport aux réseaux sociaux classique. Cela s'avère particulièrement utile quand les membres de
l'équipe se trouvent dans des fuseaux horaires différents et ont besoin de travailler sur le même projet à des moments
différents. Le concept de présence est un peu plus compliqué à comprendre sans y avoir été exposé. Quand vous
êtes dans un monde virtuel, vous avez vraiment l'impression d'y être présent. Et vous savez aussi que toutes les
autres personnes présentes ressentent la même chose.
Si vous voyez quelqu'un dans monde virtuel, cette personne est présente et impliquée, et partage des expériences
avec vous, exactement comme dans un environnement de travail physique.

L'intérêt fondamental de ce type de solution collaborative tient donc dans ce contexte en images 3D animées,
d'ajouter une dimension humaine inexistante dans tous les autres outils, et ainsi de faciliter la collaboration en ligne et
surtout la cohésion d‘équipe pour tous les acteurs d'une organisation décentralisée comme le seront les
télétravailleurs des Ecocentres 2.0.



29
     Tendance lourde esquissée par Christophe Legrenzi lors de l'introduction du séminaire Horizon Informatique 2012.
      Rencontres Nationales “Culture & Innovation(s)”, le 29 janvier 2010, par Anne-Sophie Thorel, C5 Esarts,
      Promotion 2009 2010


                                                                                                             Page 49 sur 211
Rapport Cas Fil Rouge
                                                   KITECO 2.0
                                                                                                                 

Ensemble, la pérennité et la présence peuvent créer un phénomène de type " pause-café ". En plus des activités
professionnelles plus traditionnelles, telles que les réunions et la formation, les équipes peuvent aussi se rencontrer et
interagir de façon sociale. Bien que la valeur professionnelle ne soit pas aussi tangible que celle d'autres activités
professionnelles, nous savons tous que la consolidation des relations professionnelles et l'échange d'informations au
cours de conversations " de couloirs " décontractées peuvent s'avérer très précieux.

Dans le cas des télétravailleurs des Ecocentres 2.0, un des inconvénients souvent formulé de ces dispositifs est que
le télétravail limite les contacts entre les collaborateurs autour de la machine à café, etc... Nous pensons que la
dimension humaine qu‘apporte la 3D participe à l‘amélioration de ces sensations d‘exclusions.

Dans les Ecocentres 2.0, le caractère immersif permis par la 3D, offre également l'opportunité d'en faire un support
pour la formation à distance.
Un avatar pourrait également soutenir les usagers lors de démarches (remplissage de questionnaires et répondre à
ses questions sur les produits et les services etc..)

De plus, par la volonté d‘intégrer fortement la notion sociale dans le cœur des Ecocentres 2.0 ainsi que les travailleurs
handicapés, nous pensons que l‘avatar (personnage 3D) permet l‘insertion des personnes handicapées. (Exemple
initiative de l‘Agefiph Nord-Pas de Calais avec le site handicap3D.)

                        (30)
Comme l'explique SUN , "Pourquoi utiliser la 3D dans un environnement collaboratif ?
S'il est possible de développer un outil 2D qui offrirait des fonctionnalités similaires à celle du MPK20, l'organisation
spatiale de l'univers 3D, couplée au son, offre un environnement cognitif très fort qui facilite la collaboration. Par
exemple, la répartition spatial des avatars dans l'univers, couplée au volume et à la provenance des voix des
personnes, permet à l'utilisateur de déduire à qui il peut parler à un instant donné.

L'espace 3D offre un moyen naturel d'organiser de multiples conversations simultanées" (ie sans se gêner,
contrairement à une Chat room où tout le monde lit ce que tout le monde écrit à un instant t). "

Si d'autres avatars se rassemblent à l'entrée d'une salle de conférence, on peut parier qu'ils vont participer à une
réunion dans cette salle. Il est donc naturel de discuter avec eux du contenu de la réunion, comme vous le feriez si
vous attendiez pour une réunion dans le monde physique. En termes de partage de données, le fait de regarder des
objets ensemble est une activité assez naturelle. Dans un environnement 3D, chaque personne peut définir ce que les
autres peuvent ou ne peuvent pas voir."

Par exemple, IBM a organisé en février 2009 un événement virtuel. Les participants ont partagé des bières virtuelles
et se sont essayés au jet-ski et au parapente virtuel. Tout le monde a passé un excellent moment et parle encore de
l'expérience qu'ils ont partagée.

Au final, un univers virtuel 3D dans les Ecocentres 2.0 pourrait ainsi permettre de réaliser la fusion de tous les outils
collaboratifs existants, tout en offrant une interaction interpersonnelle électronique inhabituellement élevée, ce qui
favorise considérablement les relations informelles décrites comme nécessaires à l'innovation par FRERY & al.

Des grandes entreprises comme IBM, CISCO, SUN, et bien d'autres ne s'y sont pas trompés, et ont déjà créé des
salles de réunion virtuelles dans Second Life, et des centaines de leurs collaborateurs utilisent ces espaces virtuels
pour travailler. Comme le souligne Christian Renaud, le chief architect of networked virtual environments de Cisco, il
lui arrive fréquemment de rencontrer des clients dans Second Life, ce qui ne lui arrive jamais sur le parking de Cisco !
(31)
     .

Selon Philippe BORREMANS, Business Development Executive for Virtual Worlds and Narrowcasting, (IBM), et Ian
HUGUES, Metaverse Envangelist (IBM) : « L‘internet 3D et les mondes virtuels vont durer. Pas seulement pour le jeu,



30
     SUN (2007), "MPK20: Sun's Virtual Workplace", http://bit.ly/9mqsK
31
     WAGNER Mitch , " Using Second Life As A Business-To-Business Tool"


                                                                                                            Page 50 sur 211
Rapport Cas Fil Rouge
                                                      KITECO 2.0
                                                                                                                

mais maintenant aussi pour les applications professionnelles. Nous prévoyons que l‘internet 3D puisse bientôt offrir un
                                      (32)
accès aisé au monde professionnel. » .

« Nous pensons que ces environnements virtuels représentent la prochaine génération de plate-forme de
communication » a déclaré aussi Quincy SMITH, président de CBS interactive. » Le directeur d‘Electric Sheep
Company, Sibley VERBECK, déclare lui : "nous ne sommes qu‟au premier stade du développement de ces mondes
                                                                                                              (33)
virtuels, peut être au même stade qu‟en 1993, date à laquelle personne n‟osait croire en l‟avenir d‟Internet." .
9.3.4 - Fiche solutions pour les Ecocentres 2.0
Fiche solution : Tixeo
Sitographie : http://www.tixeo.com

Tixeo offre un outil de workspace 3D, il permet
les web conférence, les visioconférences et
l‘utilisation d‘outils collaboratifs par une web
conférence de qualité, une véritable collaboration
car le WorkSpace3D permet de travailler
simultanément sur différents documents et une
3D à la demande.

La possibilité de personnaliser l'environnement
des réunions 3D aux couleurs de votre
entreprise. Ainsi, l'image de votre entreprise sera
mise en avant lors de vos réunions avec
prospects, clients ou partenaires.
                                                         Illustration : Une salle de visio-conférence dans un
                                                         WorkSpace3D

« Vos réunions se déroulent dans un environnement 3D. Chaque participant est représenté par un personnage, et voit
par les yeux de ce personnage. Vous le contrôler simplement à partir de votre souris. Chaque participant voit donc les
autres se déplacer et agir sur les différentes applications.
Les études montrent que la communication non-verbale représente une grande partie de la communication. C'est
pourquoi, nous avons intégré la gestuelle et les informations contextuelles grâce à la 3D. Ceci permet de savoir tout
simplement en regardant autour de soi, « qui » fait « quoi » « où » « quand » et « comment », ce qui est un réel plus
en termes de communication. Gain de temps et d'efficacité la 3D permet de rapprocher tous les participants. »

Fiche solution : Vastpark Sitographie : http://www.vastpark.com/solutions/commercial-sdk.html

« La start-up australienne Vastpark, dont la plate-forme a été récompensée par deux prix lors des Intraverse Awards
début février à Monaco, a choisi de lorgner du côté du collaboratif. Les mondes 3D qu'elle crée peuvent venir
prolonger les réseaux sociaux. Le PDG de Vastpark, Bruce Joy, met en avant la puissance de l'outil, notamment lors
des réunions en ligne, pour améliorer la productivité des « knowledge workers ». Les possibilités d'interactions sont
plus développées qu'avec une solution de vidéoconférence, les moyens de contrôles plus forts aussi : une place
autour de la table peut être affectée à chacun des participants, les messages sur les ordinateurs imposés... Mais le
véritable intérêt réside dans la connexion avec les outils collaboratifs et leurs enrichissements. « Tout peut être
capturé, recherché, taggé », insiste Bruce Joy ».




32
     IBM (2007), « 3D internet and virtual worlds », http://bit.ly/bTnAKO
33
     CAMERON Fred, « CBS investit dans Electric Sheep Company », SLObserver, http://bit.ly/bksFgk


                                                                                                           Page 51 sur 211
Rapport Cas Fil Rouge
                                                 KITECO 2.0
                                                                                                             

Vastpark offre des mondes virtuels permettant des expériences d‘immersion des entreprises – travail de collaboration.
    Fournit un environnement sans risque pour apprendre, de partager et de recherche
    Améliorations des processus, les flux de travail et de production
    Les travaux des différents fuseaux horaires pour réduire les obstacles projet
    Interagir avec les employés et les clients n'importe où et n'importe quand
    Réduire les coûts de Voyage pour les employés dispersés géographiquement
    Aider les communautés à travailler davantage en collaboration en temps réel et asynchrone
    Aller au delà de la norme intranet, les forums, les blogs et les wikis
    Fournit un tableau de bord "intégrée" pour tous vos utilisateurs d'obtenir les renseignements dont ils ont
       besoin facilement et en toute sécurité
    Gagner du temps un aperçu réel dans ce que pense votre communauté via un système utile de micro-
       blogging qui amène la conversation de votre collectivité est de retour dans un environnement privé
    Chat, Video, VoIP et PowerPoint
    Enregistrer toutes les activités InWorld. Archivées et de publier sur demande.
    Créer et concevoir de nouveaux processus de flux de travail
    Partager un même document et des outils tout en salles de travail virtuelles
    Fournir endroit sûr pour répondre à des projets hautement confidentiels
    Toujours disponible lieu de travailler entre les fuseaux horaires

VastMeeting permet collaboration en temps réel immersive à distance
    Les travaux des différents fuseaux horaires pour réduire les obstacles projet
    Chat texte / VOIP / Skype Intégration
    Réseautage social
    Téléprésence vidéo : Intégration de la simulation, la formation
    partage Application & PowerPoint
    Projet d'espaces de travail
    Choix de plusieurs types de salles de réunion de taille intime à l'auditorium
    Tout le monde peut voir les avatars d'autres et permet aux équipes de travailler en groupes
    L'application et au partage d'écran, vidéo streaming et tester les capacités
    L'intégration dans les systèmes d'entreprise plus large de collaboration simplifiée

Fiche solution : Chez IBM,
Les Services d'IBM Software pour la solution Virtual Collaboration for Lotus Sametime
Une fois dans un espace virtuel, les utilisateurs peuvent tirer parti des outils interactifs suivants pour appuyer la
collaboration en temps réel lors de leurs sessions en ligne et contenu de la séance à l'exportation pour usage hors
ligne.
     - Brainstorming conseils, Point d'action des murs et des outils de planification
     - Présentation, image et vidéo téléspectateurs, Virtual paperboards pour la prise de notes, etc ...

Fiche solution : Chez SUN,
La solution porte le nom de MPK 20. Les employés de SUN peuvent y travailler, s‘y réunir entre collègues, partager
des documents et discuter vocalement. Selon SUN , MPK 20 devrait permettre d‘utiliser toutes les applications sans
sortir de l‘univers virtuel.




                  Illustration : Une salle de visio-conférence dans l‟univers virtuel MPK 20 de SUN



                                                                                                       Page 52 sur 211
Rapport Cas Fil Rouge
                                                  KITECO 2.0
                                                                                                               

9.4 -       Communication et Collaboration Unifiée (CCU)
Téléphones fixes et mobiles, répondeurs, e-mails, messagerie instantanée, vidéoconférence… Les collaborateurs au
sein des entreprises disposent aujourd‘hui d‘outils de plus en plus nombreux et variés pour communiquer sous toutes
les formes (écrite, orale et visuelle).

Paradoxalement, cette multiplication des moyens de communication n‘induit pas forcément une simplification des
échanges entre les collaborateurs d‘une entreprise, avec ses partenaires ou encore ses clients.

Comme abordé dans les Paragraphes précédents, l‘interopérabilité entre les différentes solutions n‘est pas une mince
affaire. Poursuivre une communication téléphonique sur la messagerie instantanée en un seul click n‘est pas une
chose simple s‘il n‘y a pas une interface opérante entre les 2 systèmes. C‘est essentiellement pour palier à cet
inconvénient que les solutions de communications unifiées se sont développées.




                                       Communication unifiée (Source: Bloor)

Toutefois, la technologie va désormais beaucoup plus loin en se fixant un objectif clairement défini : l‘intégration de
tous les moyens de communication au sein d‘un système unique, permettant à chacun de savoir à tout moment
comment contacter un interlocuteur de la manière la plus rapide et la plus efficace.

Avec la révolution des communications unifiées, le monde de l‘entreprise est en train de passer d‘un mode de
communication asynchrone à une communication instantanée. La CCU bouleverse ainsi aussi bien le rapport au
temps que les méthodes de travail des professionnels, pour lesquels la notion d‘efficacité collective prend de plus en
plus de sens.




                                                                                                         Page 53 sur 211
Rapport Cas Fil Rouge
                                                  KITECO 2.0
                                                                                                               

Un numéro unique multimode et transparent

L‘un des maîtres mots de la CCU est la simplicité d‘usage. Dans le domaine de la téléphonie, celle-ci se traduit
notamment par la possibilité de disposer d‘un numéro de téléphone unique (fixe et mobile) permettant d‘être joint de la
même manière, que l‘on soit au bureau ou en déplacement.
Autre exemple : un employé ayant commencé une conversation par e-mail avec un de ses collaborateurs pourra d‘un
simple clic passer en messagerie instantanée, puis éventuellement en mode vocal (une méthode communément
appelée « click to call »).

Dans le domaine de la collaboration, les possibilités sont également infinies. Par exemple, un document envoyé par e-
mail peut être immédiatement partagé avec différents collaborateurs afin de leur permettre de le modifier en temps
réel, avant de le renvoyer à un autre destinataire.

De toute évidence, le principal avantage l‘unification de leurs modes de communication au sein de l‘éco centre est la
minimisation des pertes de temps et la complexité technique d‘interopérabilité.
Ceci se traduit par une amélioration de la productivité globale avec moins de risque de panne ou de mauvais
fonctionnement.

Les fonctions intégrées des solutions de communication unifiée permettent également de consolider à moindre coût
les infrastructures en remplaçant avantageusement les multiples technologies en place.

Un mot sur la téléphonie.

Nous avons constaté que le téléphone et le mail demeurent les 2 moyens privilégiés par les employés. Dans le cadre
de l‘éco centre, nous pensons que les nombreuses solutions de Voix sur IP pourraient convenir parfaitement aux
usagers du Centre. Ceci est d‘autant vrai que la nature du télétravail favorise une population d‘usagers nomade.

Avant même l‘implémentation d‘un système de communication unifiée à proprement parler, la mise en place d‘un
réseau tout-IP, qui constitue très souvent la première étape du processus de migration, permet aux entreprises de
réaliser d‘importantes économies. Celles-ci ne portent pas seulement sur les coûts des appels téléphoniques, mais
aussi sur la maintenance et les mises à jour du PABX. Selon une étude présentée par HP, l‘adoption d‘un SIP
(Session Initiation Protocol) entraînerait ainsi des économies allant de 5 à 40 % par rapport à un PABX traditionnel.

Préconisations

La mise en place d‘un outil unifié de communication et collaboration apporte sur le papier des avantages majeurs :
diminution de coût de maintenance, réduit les problèmes d‘interopérabilité, facilite l‘utilisation pour les usagers (un
seul produit).

Son utilisation via un portail web est souvent proposée sur le marché. L‘utilisation de ces outils de CCU est à leur
pleine maturité si nous nous basons sur les études de Gartner (voir diagramme de Hype)

Cette solution nous semble attrayante et combinée avec un service à la demande semble être adaptée à l‘utilisation
de l‘éco centre.

Toutefois, cette solution de CCU qui consiste à regrouper plusieurs outils, qui historiquement sont de différents
éditeurs, les interfacer et proposer un accès unique, peut vite devenir un casse tête. On pourrait rapprocher ces
difficultés à celles rencontrées lors de l‘installation des progiciels tels que SAP.

Toute installation de ce type d‘outil nécessite un business plan bien détaillé avec des besoins bien définis. Une
approche « projet « de ce type d‘implémentation est essentielle.




                                                                                                         Page 54 sur 211
Rapport Cas Fil Rouge
      KITECO 2.0
                                    

 Diagramme de hype (Gartner)




                               Page 55 sur 211
Rapport Cas Fil Rouge
                                                   KITECO 2.0
                                                                                                                 

10 - D‟autres innovations.. tendances pour les Ecocentres 2.0
10.1 - Environnement intelligent
L‘idée de ce Paragraphe est d‘ajouter au site collaboratif dont le thème est de « dire ce que vous êtes en train de
faire » comme twitter, buzz etc.. une information de contexte. Dans un environnement d‘intelligence ambiante, les
applications doivent pouvoir acquérir et raisonner sur les informations qui caractérisent l‘environnement sans se
soucier de la provenance des informations, sans avoir de connaissance des réseaux et des différentes manières
d‘interroger les sources d‘information de contexte.
L‘informatique ubiquitaire a été proposée par Weiser. D‘après ses travaux, les ordinateurs deviennent invisibles dans
notre environnement et sont intégrés dans les objets de la vie courante. Quand hier, les utilisateurs partageaient le
même ordinateur, la même ressource informatique, aujourd‘hui déjà, l‘utilisateur dispose de son ordinateur personnel.
De plus, chacun d‘entre nous est bien souvent équipé (au moins) d‘un dispositif (souvent portable) ayant des
capacités de communication avec un ou plusieurs réseaux et des capacités de calcul. L‘informatique se disperse dans
l‘environnement, elle va devenir invisible jusqu‘à n‘apparaître qu‘en arrière-plan de notre conscience. Cette orientation
a donné naissance à plusieurs interprétations, qui constituent aujourd‘hui autant de courants de l‘informatique :
l‘informatique sensible au contexte, l‘informatique tangible, l‘informatique diffuse et l‘intelligence ambiante. Ces
nouveaux systèmes interactifs ne sont pas destinés à être utilisés statiquement derrière un bureau, le paradigme
d‘interaction change et l‘environnement devient potentiellement dynamique (situation de mobilité, multi-utilisateurs. .
.). L‘intelligence ambiante affirme la volonté de rendre l‘informatique invisible en la diluant dans l‘environnement
quotidien.

10.2 - Le jardin des connaissances
Une plateforme d'intelligence collective : A vous de jouer, jardiner la connaissance avec des gestes simples comme
vous le feriez en cultivant votre jardin.
Concevez et plantez des graines-processus, choisissez les flux d‘information qui alimentent en temps réel la pousse
des végétaux-documents, partagez vos terreaux-concepts... Au fil des saisons, vous organisez collectivement les
connaissances dans l‘espace, le temps et le sens...

Son but est de mettre en relation des connaissances dans un espace-temps en modélisant un univers sémantique
interagissant avec d‘autres univers sémantiques.

Le principe du jeu : Tout comme « le jeu des perles de verre » écrit par Hermann Hesse, le jardin cognitif a pour
ambition de rendre capable la connaissance en donnant à voir son organisation, sa complexité.

Au lieu de présenter l‘information par une abstraction difficilement compréhensible, le jardin cognitif utilise l‘analogie
du jardin pour rendre évidente la gestion de l‘information suivant les principes de l‘écologie cognitive.
L‘idée est de mettre place un système de simulation écologique ou le joueur a pour objectif le jardinage de
l‘information. Concrètement, il a la charge de planter des graines, de tailler et greffer des pousses, de diriger les
racines, de fabriquer du terreau, de partager ses ressources, de choisir les flux d‘information qui alimentent en continu
la pousse des végétaux. Les branches représentent les textes, les feuilles des images, les fruits des sons et les fleurs
des vidéos. Les racines quand a elles montrent l‘organisation sémantique de la connaissance.

Sitographie : http://www.jardindesconnaissances.org/projet.htm




                                                                                                            Page 56 sur 211
Rapport Cas Fil Rouge
                                                  KITECO 2.0
                                                                                                               

10.3 - Flattr “Enables Micropayments For Content” – Web 2.0 Innovation
Flattr est une plateforme de micro paiement sociale qui permet « de montrer l'amour pour les choses que vous
aimez ».
« Aidez à soutenir les personnes ou projets que vous aimez afin de leur permettre de poursuivre ce qu'ils font34 ».

Lorsque vous êtes inscrit à flattr, vous payez des frais mensuels minimes. Vous définissez vous-même le montant. A
la fin du mois, cette taxe est répartie entre toutes les choses que vous « flatté ». Il divise simplement la taxe entre
plusieurs personnes. Flattr essaie d'encourager les gens à partager. Non seulement les éléments de contenu, mais
aussi un peu d'argent pour soutenir les personnes qui les ont créés. « Flattr peut être utilisé comme un compliment à
l'acceptation de dons ».




Sitographie : http://flattr.com/

Une autre vision vers la monnaie complémentaire

Alors que l'euro est un rien chahuté ces derniers temps, Facebook pourrait lancer sa propre monnaie, baptisée
Facebook Credits. Le sujet a été évoqué à demi-mot par le patron du réseau social, Mark Zuckerberg, lors du F8,
conférence annuelle de développeurs qui s'est tenue en avril dernier en Californie 35.
Ces monnaies permettent à certains internautes de dégager une réelle activité. Car des plates-formes existent, pour
transformer cette devise virtuelle en monnaie sonnante et trébuchante : cela aurait ainsi permis aux utilisateurs
de Habbo Hotel de gagner plusieurs dizaines de millions de dollars bien réels l'an dernier.

10.4 - Réalité augmentée : la nouvelle frontière entre réel et virtuel
Les technologies de réalité augmentée permettent de superposer des éléments fictifs au monde réel à l‘aide de
capteurs, comme la caméra d‘un téléphone mobile ou une webcam. Grâce à la réalité augmentée, l‘utilisateur
bénéficie d‘une « augmentation » de la quantité d‘informations disponibles qui contribue à enrichir la perception de
son environnement. La réalité augmentée se différencie de la réalité « virtuelle », qui elle remplace complètement
notre vision du monde réel par une reconstruction « synthétique » de celui-ci. Les technologies de réalité augmentée
tendent à effacer la frontière entre le monde réel et l‘univers des réseaux.




34
     http://www.cloudfunder.com/2010/05/flattr-enables-micropayments-for-content-web-2-0-innovation/
35
     http://www.lepoint.fr/technologies/2010-05-12/apres-l-euro-la-monnaie-facebook/2102/0/454320


                                                                                                         Page 57 sur 211
Rapport Cas Fil Rouge
                                                   KITECO 2.0
                                                                                                               

Considérée désormais comme une technologie stratégique pour l‘élaboration des services à haute valeur ajoutée, la
réalité augmentée possède de nombreux domaines d‘application auprès des professionnels mais aussi du grand
public, dans le domaine des loisirs, de la santé, du tourisme ou encore de la protection de l‘environnement. Il est à
noter que la réalité augmentée n‘existe pas uniquement sous forme de « vision augmentée » et qu‘elle peut
également s‘appliquer aux perceptions auditives voire tactiles dans le cadre de nouvelles interfaces qui intégreront le
sens du toucher.
Les smartphones, vecteurs de diffusion privilégiés de la Réalité Augmentée
L‘arrivée des smartphones équipés de caméras numériques, de puces de géolocalisation GPS, de capteurs
d‘accélération et de boussoles électroniques, les téléphones mobiles ont ouvert la voie à de nouvelles fonctions et de
nouveaux marchés pour les services utilisant la réalité augmentée. Des moteurs de recherche utilisant la réalité
augmentée comme Layar ou encore Nomao permettent aux utilisateurs d‘accéder à de l‘information géolocalisée par
superposition de couches d‘informations sur les images captées par la caméra des téléphones. La capacité de
reconnaître la position et l‘orientation du téléphone, couplée à l‘identification de l‘environnement grâce à des données
de géolocalisation permet d‘associer des informations à des lieux précis. Ces fonctions peuvent aussi être couplées
aux technologies des réseaux sociaux et ainsi donner aux utilisateurs la possibilité d‘ajouter eux-mêmes des
informations sur l‘environnement. De même qu‘existent des Systèmes d‘Information Géographique Publics et
Participatifs dans lesquels les utilisateurs peuvent enrichir une carte en y introduisant des données, des systèmes de
réalité augmentée publique et participative commencent déjà à exister et permettent à leurs utilisateurs d‘enrichir les
éléments consultables par les autres utilisateurs
Voir sur ce point le site Jaccede.com qui permet d‘accéder aux adresses accessibles aux personnes handicapées.
(L‘adaptation mobile de ce site est l‘un des projets lauréats de l‘appel à projets Proxima Mobile).
Voir également des sites tels que « Plyce36 », service de réseau social géolocalisé via mobile, avec partage de photos
et micro blogging.




                       Exemple de réalité augmentée dans le quotidien par http://vimeo.com/8569187




36
     http://www.plyce.fr


                                                                                                          Page 58 sur 211
Rapport Cas Fil Rouge
                                                          KITECO 2.0
                                                                                                                

10.5 - Réseau sociaux, microbloging, suivre la tendance 2.0
Foursquare est un outil de réseau social, de jeu et de microblogging qui permet à l‘utilisateur d'indiquer où il se
trouve et de rencontrer ainsi ses contacts. L'aspect ludique vient du fait qu'il est possible d'accumuler des badges
relatifs à des lieux spécifiques un peu comme les autocollants des années 7037.

Cette nouvelle modalité de réseau social a doublé son taux d'entrée en un peu plus d'un mois pour dépasser en Mai
2010 les 40 millions d‘enregistrements sur son site.

Sitographie : http://foursquare.com/

Les Ecocentres 2.0 ainsi que les usagers, la gestion de leurs déplacements jusqu‘aux Ecocentres 2.0 peuvent être
formalisées sur ce type de réseau social..

10.6 - Quand réseau social, compétences et travail collaboratif ne font qu‟un..
Wizbii est un réseau social,
Un réseau social qui ne s‘arrête pas à la mise en relation.
L‘objectif est de permettre aux étudiants et jeunes diplômés de développer des projets entrepreneuriaux.

Wizbii est un « matching » de compétences pour l‘étudiant qui entreprend.
Confrontés au quotidien à cette problématique :. « Je recherche un ingénieur spécialisé, où le trouver ? ». Ce réseau
permettra à l‘entrepreneur de trouver les compétences et les personnalités qu‘il recherche parmi les étudiants d‘autres
formations.

Mais pas seulement, Wizbii, c‘est ensuite un espace de travail en ligne réunissant toutes les applications,
l‘accompagnement et l‘information qui sont nécessaires pour construire un projet à distance. En y ajoutant une
actualité personnalisée par projet, chaque membre de l‘équipe pourra suivre l‘intégralité de l‘activité.
Les projets nés sur Wizbii conserveront leur profil sur le réseau, et ils pourront alors accroître leur visibilité et
continuer à utiliser le « matching » pour recruter leurs ressources humaines.

Leur slogan : « Entreprendre, c‘est prendre du plaisir ». Simple d‘utilisation et ludique, Wizbii est aussi un label. En
ouvrant notre produit aux seules écoles et universités, nous garantirons l‘identité des utilisateurs. Rien de plus normal
que de vous offrir les garanties nécessaires pour mener à bien vos ambitions.




37
     Définition http://fr.wikipedia.org/wiki/Foursquare


                                                                                                           Page 59 sur 211
Rapport Cas Fil Rouge
                                                   KITECO 2.0
                                                                                                                 

11 - Conclusion du collaboratif
Pour les besoins de cette étude, nous avons mis l‘accent sur les télétravailleurs des Ecocentres 2.0.

Des usagers pour lesquels les Ecocentres 2.0 seront des « tiers-lieux » à la fois de vie et de travail. Des lieux de
mutualisation et de collaboration supportés par des dispositifs innovants de nouvelle génération (e-Activités).

Le terme « tiers-lieu » est ici employé pour désigner les nouveaux espaces émergents, de travail collaboratif, de
services mutualisés et d‘E-activités de nouvelle génération.

L'installation des outils préconisés dans ces Paragraphes demeure un pari sur l'avenir, car leur évolution sera
étroitement liée à celle des modes de travail. Toutefois, nous savons que les habitudes de travail changent pour un
travail de plus en plus délocalisé, par conséquent le travail à distance va se développer.
Il y a fort à parier que l‘utilisation de « nouveaux » outils de communication suivra également afin de s'adapter à ce
nouvel environnement. On peut parler d‘un nouveau modèle de travail.

Même si ces outils sont encore peu utilisés par les entreprises, toutes les enquêtes montrent un réel engouement
pour ces outils. Les salariés pratiquant déjà ces outils dans le public voient une plus-value dans leur quotidien
professionnel.
Certaines entreprises ont fait le pas et les résultats sont encourageants. Mais beaucoup d‘entre elles demeurent
hésitantes à s‘engager dans cette voie.

Nous pensons que proposer de tels outils au sein des Ecocentres 2.0 ne sera pas qu‘une simple vitrine technologique
mais sera surtout une proposition d‘un S.I de l‘avenir.

Les Ecocentres 2.0 pourront, de ce point de vue, jouer le rôle de facilitateur d‘un centre de « nouveaux » services
d‘information. Deux facteurs contribueront à ce besoin : l‘émergence de la génération Y dans le monde du travail et
l‘avènement du travail à distance.

La génération Y est considérée comme celle qui est née avec l‘ère numérique. Ils sont nés entre la le début des
années 80 et le milieu des années 90. D'ici 2015, la génération Y devrait représenter 15% de la population
européenne et 40% des actifs en France.

Par ailleurs, nous pensons que l‘utilisation de ces outils favorisera le développement des liens sociaux. Des groupes
de partage à la fois professionnelles et de loisirs pourront être constitués en interne aux Ecocentres 2.0.

Le fait d‘associer l‘utilisation de ces outils au « Lieu » des Ecocentres 2.0 nous paraît important.
Bien que le télétravail soit une idée intéressante, elle nous semble plus pertinente de l‘associer à un Lieu ou Tiers
Lieu telles que les éco centres. En ce sens, ces outils sont un moyen de fédération et de collaboration.

Aussi, des communautés pourront être créées en fonction d‘intérêts professionnels ou des loisirs.
Un animateur, salarié, pourra prendre en compte la responsabilité de ces communautés.
On peut ainsi imaginer un animateur de communauté (Community Manager).

Infrastructure
Comme préalablement mentionné l‘infrastructure (serveurs) peut être :
             - Soit hébergée à l‘éco centre
             - Soit hébergée à chez un prestataire à l‘extérieur des Ecocentres
             - Soit une solution mixte, où l‘infrastructure sera la propriété de Ecocentres et hébergée, exploitée et
                 maintenue par un Tiers.
En hébergement chez le prestataire, le serveur se trouve chez le prestataire et l‘éco centre paie les frais d'utilisation.
Le service apporté sera alors mesuré, contrôlé via un contrat de service entre l‘éco centre et le fournisseur de service.
À l'inverse en hébergement au sein des Ecocentres, une licence d‘installation doit être acquise pour chaque logiciel.
Dans les 2 cas, les problématiques d‘exploitation et de maintenance des solutions doivent être étudiées avec
attention.



                                                                                                            Page 60 sur 211
Rapport Cas Fil Rouge
                                               KITECO 2.0
                                                                                                         

B. Impact Environnemental
1-     Introduction
1.1 - Contexte et objectifs de l‟axe de recherche « Impact Environnemental »
L‟empreinte environnementale globale de l‟humanité est supérieure à la capacité de la terre à se régénérer.
Nous ne vivons plus sur les dividendes de la nature, mais nous entamons chaque jour son capital naturel.
Parallèlement, la démographie augmente, essentiellement dans les villes, et particulièrement au sein des
populations déjà en difficultés sociale, sanitaire ou culturelle.

Le développement rapide des technologies de l‟information et de la communication, (TIC) provoque des
changements économiques et sociaux profonds, qui peuvent se mettre au service du développement durable.
Si l‟on relie ces évolutions fondamentales dans le contexte d‟un monde global, c‟est une nouvelle vision de
la société qui se définit. Toutes les activités professionnelles ou non, sont connectées, utilisent des
technologies cognitives. Le télétravail devient e-Activités.

Le développement des e-Activités participe naturellement à la réduction des transports en voiture, en avion...
Des déplacements peuvent être évités, regroupés ou mieux organisés...

Les solutions Green IT permettent également non seulement de réduire les émissions de CO2 mais présentent
aussi des bénéfices économiques évidents tels que réductions de coûts ou gains de productivité.

Parce que « 50% des émissions de CO2 sont liées aux déplacements professionnels »5, le télétravail est une
démarche éco-responsable des entreprises et des collectivités permettant par exemple aux collaborateurs de
travailler de chez eux ou à proximité de leur domicile en télécentre par exemple et de participer à des
réunions à distance. La réduction des déplacements a ainsi un impact notable sur l‟environnement et
engendre des gains économiques et sociaux.

Le secteur numérique est depuis de nombreuses années au cœur du mouvement de dématérialisation
(transformation de supports d'informations matériels, souvent des documents papier en des fichiers
informatiques) de nos sociétés et de nos économies.

Jusqu‟à présent, l'objectif principal de la dématérialisation était la performance opérationnelle, plutôt que la
réponse à des enjeux de développement durable.

Cependant, le dérèglement climatique et ses implications pour notre société appellent la profession à
s'interroger sur la pérennité de cette approche. La contribution des Technologies de l‟Information et de la
Communication (TIC) à un effort de réduction de notre empreinte environnementale mérite d'être
considérée. Dans cette perspective, le potentiel « Green » de la dématérialisation doit être valorisé.

La dématérialisation optimise les échanges en transformant des biens et des processus physiques en données
numériques. Elle limite donc l‟empreinte carbone associée. L‟Union Européenne estime les gains potentiels
associés à 50 millions de tonnes de CO2 pour l‟Europe et 7,5 millions de tonnes pour la France3.
La dématérialisation est un facteur incontestable de croissance (renforcement de la communication et des
échanges) et un gisement de productivité (accessibilité des informations, politique archivage). Elle permet
également la pérennisation et la préservation des informations.


                                                                                                    Page 61 sur 211
Rapport Cas Fil Rouge
                                                KITECO 2.0
                                                                                                        

La dématérialisation regroupe de nombreux sujets : numérisation de courrier entrant et sortant, virtualisation
du matériel informatique (serveur, réseau, poste de travail), e-commerce, e-paper (édition électronique), télé-
procédure (déclaration et paiement en ligne), vote à distance, téléchargement légal, VOD, télédistribution de
logiciel, contenu des pages web, etc…

La dématérialisation présente des atouts essentiels de contribution au développement durable :

      Elle conduit à la migration progressive d'un support (papier) vers un autre (numérique). Et en toute
       logique, elle devrait donc contribuer à réduire de façon drastique la consommation de papier et
       l'empreinte carbone associée.
      Elle réduit le besoin de déplacement des entreprises et des particuliers, diminuant ainsi leur impact
       environnemental. Les outils collaboratifs favorisent ainsi le télétravail et évitent nombre de
       déplacements (exemple : réunion ou formation en visioconférences).
       En limitant ainsi les déplacements de biens et de personnes, la dématérialisation réduit la
       consommation d'énergie et les émissions associées de gaz à effet de serre. Elle contribue ainsi aux
       efforts conduits par l'ensemble des nations pour ralentir, voire endiguer le processus du dérèglement
       climatique.
      La dématérialisation des transactions commerciales autorise les achats en ligne et optimise la chaîne
       logistique.

Pour que la dématérialisation devienne un projet Green IT et soit garante de l'obtention de gains durables,
elle doit être accompagnée de mesures volontaristes visant à :

      Garantir qu'elle se traduise dans les faits par une réduction des supports physiques (voire la
       destruction définitive de ces derniers). Un des enjeux consiste à réduire l'utilisation de supports
       (papier, CD Rom…) tout en maîtrisant l'utilisation des moyens électroniques,
      Veiller à ce que les structures informatiques soient conçues, sollicitées et éliminées dans le respect de
       l'environnement (prise en compte du développement durable à toutes les étapes du cycle de vie :
       conception, fonctionnement, usage, déconstruction).

Cela implique cependant pour les acteurs du projet de considérer de façon systématique l'efficacité Green au
même titre que l'efficacité technique et fonctionnelle.

C‟est donc dans ce but et en suivant cette philosophie et démarche que nous avons effectué nos recherches et
rédigé nos préconisations d‟outils et de solutions répertoriés dans ce Chapitre « Impact Environnemental ».

Nous avons étudié dans ce document les points d‟actions suivants possibles :
Il est possible de travailler directement sur la quantité de données :

      En utilisant des logiciels de compression. Les technologies actuelles permettent des taux de
       compression de l‟ordre de 80% pour les bases de données et de 20% à 50% pour des emails,
    En utilisant la déduplication des données. Avec une gestion dynamique des données et des moyens
       de stockage utilisés en fonction de la criticité des données.
Pour réduire la facture énergétique liée à l'augmentation des données, il est aussi possible de jouer sur de
nombreux paramètres au niveau de l'infrastructure :




                                                                                                   Page 62 sur 211
Rapport Cas Fil Rouge
                                          KITECO 2.0
                                                                                                  

   La conception des bâtiments hébergeant les datacenters, la conception de l'architecture informatique,
    le choix des équipements, etc.,
   Le suivi et la gestion de la consommation électrique des matériels informatiques pour identifier les
    sources de consommation d'énergie dans l'infrastructure,
   Le reporting des coûts énergétiques associés aux différents équipements, La consolidation et la
    gestion dynamique de systèmes virtualisés,
   Le recours plus systématique à des énergies renouvelables,
   L'audit énergétique du parc informatique ou du datacenter.




                                                                                             Page 63 sur 211
Rapport Cas Fil Rouge
                                              KITECO 2.0
                                                                                                       

1.2 - Tag et carte d‟idées de l‟Impact Environnemental
Nous avons crée un Tag pour notre thème de recherche “Impact Environnemental » basé sur les mots que
nous avons utilisé dans ce document grâce à Wordle.net, un petit outil très simple d'utilisation qui permet de
générer un nuage de tags à partir d'un texte.




                                                                                                  Page 64 sur 211
Rapport Cas Fil Rouge
                                             KITECO 2.0
                                                                                                     

Voici le plan de notre Chapitre sur l‟impact environnemental sous la forme d‟une carte des idées :




                                                                                                Page 65 sur 211
Rapport Cas Fil Rouge
                                              KITECO 2.0
                                                                                                       

2 - Valeurs Green IT de l‟Ecocentre 2.0
L’urgence est là. Les premiers effets du réchauffement climatique se font sentir, les prévisions scientifiques
sont de plus en plus sombres. Pour préserver un environnement favorable à la vie humaine, nous devons
agir, collectivement et sans attendre.

Pour limiter le réchauffement climatique à moins de 2°C, nous devons diviser par 4 d‟ici 2050 les émissions
de gaz à effet de serre des pays développés.

Nous devons changer radicalement nos comportements et nos habitudes pour diminuer nos émissions de
CO2.

C‟est la raison pour laquelle nous avons pensé qu‟il est essentiel que l‟Ecocentre 2.0 possède et s‟engage à
suivre une Charte Green, un guide de bonnes pratiques afin de protéger l‟environnement.
2.1 - Instaurer une charte Green IT de l‟Ecocentre 2.0 et de ses usagers
Une Charte Qualité Green IT devra être rédigée pour les Ecocentres 2.0 afin de s‟engager à suivre et à
promouvoir une démarche de responsabilité environnementale et de développement durable ou bien les
Ecocentres 2.0 devront rejoindre une initiative existante de code de conduite Green.

Les Ecocentres 2.0 se devront donc de travailler avec des fournisseurs de matériels, consommables et de
services et des usagers qui rempliront et respecterons les conditions des normes définies dans la charte
« Green IT».
2.1.1 -   Exemple de Charte Green pour les Ecocentres 2.0

La charte pourrait contenir par exemple les rubriques suivantes :

L‟Ecocentre 2.0 veille à respecter et à protéger l‟environnement. Il s‟engage à :

     Minimiser l‟impact de ses activités sur l‟environnement en maîtrisant ses consommations d‟eau,
      d‟énergie et de matières premières, en limitant sa production de déchets et en favorisant leur
      valorisation et leur recyclage.

     Sélectionner ses partenaires, fournisseurs et sous-traitants également à partir de critères écologiques
      (bonnes pratiques environnementales et/ou offres de biens et services bénéfiques à l'environnement) et
      en fonction de la prise en compte de l‟efficience énergétique.

     Encourager ses collaboratrices et collaborateurs à se rendre au travail par des modes de transport
      respectueux de l'environnement (transports publics, covoiturage, vélo, navettes de ramassage, …).

     Prendre des mesures proactives pour augmenter l'efficacité de carbone de nos propres organisations
      qui sont considérées comme des entités à faible teneur en carbone.

     Participer en tant que profession au débat autour du Green IT en particulier pour ce qui concerne
      l‟évaluation et l‟élaboration de normes et standards.
     Travailler à développer la prise de conscience par l‟industrie des questions de développement durable.

                                                                                                  Page 66 sur 211
Rapport Cas Fil Rouge
                                               KITECO 2.0
                                                                                                          

    Privilégier le papier labellisé (APUR, Ecolabel Européen, FSC, NF Environnement) ou certifié par des
     organismes officiels (le mode de fabrication, sans chlore, est également un point à considérer) et
     favoriser l'achat de papier partiellement ou totalement recyclé qui présente désormais des qualités
     similaires à celles du papier non recyclé.

    Mettre en place une politique de recyclage des papiers usagés.

2.1.2 - Exemple de Charte Green pour les usagers des Ecocentres 2.0

Une charte usager pourrait également être rédigée par exemple sur le modèle suivant de la charte verte de
MSN présentée à l'occasion du sommet international sur le climat de Copenhague :

1. J‟évaluerai mon empreinte écologique, tous les ans, et viserai à son atténuation
2. Je veillerai à faire des économies d‟énergie, à la maison comme au travail, notamment : en éteignant les
lumières inutiles, les appareils en veille, en utilisant les ampoules basse consommation, en adaptant mes
vêtements avant de recourir au chauffage et à la climatisation, …
3. J‟éviterai de gaspiller de l‟eau, notamment : en utilisant de façon optimale la machine à laver et le lave
vaisselle, …
4. Je ferai des économies de papier, notamment : en imprimant uniquement les documents nécessaires, en
recto-verso, avec deux pages par feuille, …
5. Je préférerai l‟utilisation du réutilisable au jetable, notamment : en utilisant des piles rechargeables, en
utilisant de la vaisselle réutilisable au travail, …
6. Je trierai mes déchets dès que des installations publiques me le permettront
7. Je privilégierai autant que possible les transports propres, notamment : en recourant aux transports en
commun, aux modes de circulation douces (marche à pied, vélo, …), au covoiturage, à l‟auto-partage …
8. J‟adopterai des habitudes alimentaires réduisant mon impact énergétique, notamment : en mangeant des
fruits de saison, …
9. Je sensibiliserai les plus jeunes de mon entourage à la protection de l‟environnement
10. J‟inviterai mes proches à signer cette charte.




                                                                                                     Page 67 sur 211
Rapport Cas Fil Rouge
                                                   KITECO 2.0
                                                                                                                

2.2 - Green ethiquette, un engagement pour des usages des NTIC éco-
responsables
L‟impact des NTIC sur l‟environnement est significatif (2% des émissions totales), et cet impact croit de
manière soutenue du fait de l‟explosion de la demande.

Si la croissance de consommation observée ces dernières années se poursuivait, la consommation électrique
d‟un data center serait multipliée par 1600 dans les vingt prochaines années (Gartner).

Les initiatives pour limiter l'empreinte écologique des Nouvelles Technologies de l'Information et des
Communications (NTIC) existent mais elles dépendent essentiellement de la bonne volonté de ceux qui
vendent ou achètent l‟infrastructure informatique (constructeurs d‟ordinateurs, hébergeurs, responsables des
achats d‟ordinateurs), ceux qui la consomment étant très peu impliqués voire même informés des enjeux.

Greenethiquette 38 est le premier code de conduite destiné aux consommateurs de service hébergés. Il leur
donne le pouvoir d'agir et d'engager leurs prestataires vers plus d'éco-responsabilité.

Bien qu'apportant des réductions de coût d'usage, la mise en œuvre d'infrastructures et de bonnes pratiques
éco-responsables demande un investissement conséquent de la part de fournisseurs de services hébergés, que
ceux-ci sont naturellement tentés de repousser. En l'absence de réglementations, les clients de ces
fournisseurs sont aujourd'hui les mieux placés pour changer les choses.

Si l‟Ecocentre 2.0 est consommateur de services hébergés, il pourrait s‟engager avec la greenethiquette afin
d'agir et d'engager leurs prestataires vers plus d'éco-responsabilité :
http://www.greenethiquette.fr/15-comment-s-engager-avec-la-greenethiquette.htm

3 - Empreinte environnementale de l‟Ecocentre 2.0
Réduire l‟impact de l‟informatique sur l‟environnement ne se limite pas à acheter les matériels verts
labellisés comme tels par les constructeurs, surtout dans cette période où le Green IT est à la mode: tout est
prétexte pour vendre plus propre. Mais la solution au problème environnemental n‟est pas si simple.

Les constats sont que :

Les TIC consomment beaucoup d‟énergie : les serveurs de contenus de l‟Internet absorbent à eux seuls 1 %
de la production électrique mondiale ; un chiffre à doubler, au moins, si on leur ajoute tous les autres
ordinateurs...

Les TIC polluent : le secteur de l‟informatique génère autant de CO2 que les transports aériens ; de très
nombreux équipements contiennent des métaux lourds et des produits toxiques, très peu sont correctement
recyclés.

Le bâtiment et les matériels informatiques ont un impact environnemental fort. La connaissance de son
propre impact est essentielle et les TIC peuvent y contribuer. Par exemple, la connaissance de notre

38
     http://www.greenit.fr/article/acteurs/hebergeur/greenethiquette-une-charte-de-bonne-conduite-pour-les-utilisateurs-
      de-data


                                                                                                          Page 68 sur 211
Rapport Cas Fil Rouge
                                               KITECO 2.0
                                                                                                          

consommation électrique et de son montant, grâce à des compteurs électriques intelligents, permettrait au
consommateur de réduire sa consommation de 15 %. En partant de cette connaissance, il sera possible
d‟optimiser, de partager et de changer certains modes de consommation.

ll nous a donc semblé important de réfléchir à des solutions afin de contrôler et diminuer les dépenses
énergétiques du bâtiment et de l‟équipement informatique, ainsi que la consommation de papier et d‟encre
de l‟Ecocentre 2.0 et de proposer des outils à ces fins et également de fournir des conseils d‟attitude et de
fonctionnement écologique pour l‟administration de l‟Ecocentre 2.0 et ses usagers.ER 3

3.1 - Optimiser la consommation énergétique
3.1.1 - Mise en veille automatique de PC

Tout d‟abord, avant de penser à la mise en place d‟outils pour optimiser la consommation électrique, les
usagers des Ecocentres 2.0 devront être sensibilisés et informés via le Portail des Ecocentres 2.0 et/ou
affichage mural pour mettre leur ordinateur en veille en cas de non utilisation afin de diminuer sa
consommation électrique comme décrit ci-dessous et éteindre leur écran secondaire déporté.

Avant de commencer

Les Options d'énergie du Panneau de configuration permettent de régler les options de gestion d'énergie
prises en charge par votre ordinateur. Cependant, les options pouvant différer d'un ordinateur à l'autre, celles
décrites ci-après peuvent ne pas être tout à fait identiques à celles disponibles sur votre ordinateur.
Heureusement, les options d'énergie détectent automatiquement les options disponibles et indiquent celles
que vous pourrez contrôler.

Comment procéder ?

   1. Dans le menu "Démarrer", sélectionnez "Paramètres" puis "Panneau de configuration".
   2. Double cliquez sur l'icône "Options d'alimentation".
   3. Dans la zone "Modes de gestion de l'alimentation", sélectionnez un modèle. Par défaut, trois modes
      de gestion vous sont proposés. Il est aussi possible d'en créer un nouveau en indiquant les paramètres
      de délais souhaités, puis en cliquant sur "Enregistrer sous".
   4. Les délais définis pour la mise en veille automatique sont affichés dans les menus déroulants "Mise
      en veille", "Extinction du moniteur" et "Arrêt des disques durs".
          o Si vous souhaitez éteindre le moniteur avant que l'ordinateur ne passe en mode de veille,
              précisez un délai dans "Extinction du moniteur".
          o Pour arrêter le disque dur avant que l'ordinateur ne passe en état de veille, sélectionnez un
              délai dans "Arrêt des disques durs".

Attention :

Pensez à enregistrer votre travail avant la mise en veille de votre ordinateur. En effet, lorsque l'ordinateur est
en veille, les informations présentes dans la mémoire de l'ordinateur ne sont pas enregistrées sur votre disque
dur et seront perdues en cas de panne de courant par exemple.




                                                                                                     Page 69 sur 211
Rapport Cas Fil Rouge
                                               KITECO 2.0
                                                                                                        

3.1.2 - Suppression de la consommation de veille - Système EnergyKeeper PC

Il existe des outils qui permettent également de supprimer la consommation de l‟état de veille des PC et
périphériques et de sécuriser leur alimentation électrique.
Le système EnergyKeeper PC est un exemple d‟outil permettant cet objectif comme suit :

      Economie d‟énergie en mode veille : de 15 à 40 euros (selon les appareils connectés) par an.
      Protection optimale contre les surtensions (dues à la foudre).
      Protection contre les pointes de tension sur le réseau électrique.
      Activation et désactivation quand le courant passe par zéro, pour une protection optimale.

L‟Ecocentre 2.0 pourrait mettre en place le système EnergyKeeper PC afin de supprimer la consommation
de l‟état de veille des PC en location sur place et/ou des portables de ses usagers et des périphériques.

Site du logiciel : http://www.energykeeper.com/ek_nl/pdf/EK-PCbrochure(Fr).pdf
3.1.3 - Diminution de la consommation d’énergie en veille - CO2 Saver

Développé par Snap Technologies, ce logiciel libre de petite taille s'installe en rien de temps sur votre
ordinateur et une fois quelques paramètres définis concernant vos préférences et votre type d'ordinateur,
vous permet de configurer votre ordinateur pour que celui-ci consomme moins d’énergie lorsqu’il n’est pas
utilisé (extinction d’écran, veille, etc.).
Les économies générées sont converties en équivalent CO2 (par défaut en « pounds », mais le système
métrique peut être activé dans les options).

En dehors de simplement vous informer de vos efforts de lutte contre le réchauffement global de la planète,
CO2 Saver intègre lui aussi un élément de partage social, avec l‟affichage des économies de l‟ensemble de
la communauté « CO2 Saver » et de votre propre groupe.

Si l‟Ecocentre 2.0 ne choisit pas le système EnergyKeeper PC, il pourrait choisir néanmoins d‟installer ce
logiciel CO2 Saver sur les ordinateurs en location sur place et encourager ces usagers à l‟installer sur leur
propre portable afin de diminuer la consommation d‟énergie en veille des matériels.

Site du logiciel : http://www.durable.com/telecharger/logiciel_co2-saver_11411
3.1.4 - Surveiller et contrôler la consommation électrique globale du réseau – Cisco
EnergyWise

Cisco vient de rendre disponible sur sa gamme de commutateurs Catalyst une nouvelle technologie appelée
« EnergyWise ».

L'objectif d'EnergyWise est de pouvoir à la fois surveiller et contrôler la consommation électrique globale
du réseau et des connectés (téléphones, bornes Wifi, PCs, serveurs, etc ..), un véritable tableau de bord de la
consommation électrique dans le réseau.

Ainsi, sur un DataCenter, il sera possible de mesurer la consommation électrique réelle et instantanée d'un
rack ou d'une ligne de racks. Les installations électriques et de climatisation pourront donc être optimisées
non pas sur des valeurs théoriques maximales mais sur des valeurs réelles.


                                                                                                   Page 70 sur 211
Rapport Cas Fil Rouge
                                               KITECO 2.0
                                                                                                          

C'est par activation logicielle que les commutateurs de la gamme Cisco actuelle surveilleront et optimiseront
la consommation électrique des équipements.
Avec EnergyWise, les commutateurs deviennent un thermostat d‟énergie réseau.

Avec Cisco EnergyWise, vous pourrez désormais :

      Réduire les couts énergétiques et l'empreinte carbone de votre entreprise
      Mesurer la consommation d‟énergie de tous les équipements Cisco connectés à l‟infrastructure du
       réseau, et les intégrer aux systèmes de gestion technique de bâtiments.
      Avoir une vue d'ensemble et comprendre les habitudes de consommation d'énergie de toute votre
       entreprise.
      Optimiser la consommation d‟énergie et réduire les gaz à effets de serre dans l‟ensemble de votre
       infrastructure, bien au delà des limites des solutions IT.
      Fournir des rapports sur les conditions de consommation d'énergie et suggérer des modifications
       potentielles
      Réguler la consommation d'énergie de la totalité de l'entreprise grâce au rapprochement des IT et des
       services du réseau.

Cisco introduit à travers EnergyWise les composants structurants du pilotage énergétique temps réel des
bâtiments.

Ce système EnergyWise pourra être installé en partenariat avec Cisco au sein de l‟Ecocentre 2.0 afin de
surveiller et contrôler la consommation électrique globale du réseau et des connectés.

Site du logiciel : http://www.cisco.com/web/FR/about_cisco/EnergyWise/energywise-jmb.pdf
3.1.5 - Limitation de consommation électrique des composants d’ordinateur - Local
Cooling

Uniblue Research Labs propose une petite application gratuite dont l‟objectif est de rendre les PC plus
écologiques, en limitant la consommation électrique de ses composants. Baptisé Local Cooling, ce logiciel
écologique vous aide à diminuer la consommation d'énergie de votre ordinateur, donc à réduire vos factures,
et à contribuer à la réduction des émissions de gaz à effet de serre.

En effet, Local Cooling passe automatiquement votre machine en mode économe et vous indique combien
consomme votre PC, puis au fur et à mesure, il détaille les économies réalisées depuis l'installation du
logiciel
Il vous présente l'économie réalisée en équivalent kilowatts, litres d'essence et nombres d'arbres sauvés !
Il dispose en outre d‟un volet “social” permettant de partager ses stats. Certaines entreprises l‟utilisent pour
valoriser leur action environnementale.

De même que pour le logiciel CO2 Saver, l‟Ecocentre pourrait choisir d‟installer ce logiciel Local Cooling
sur les ordinateurs en location sur place et encourager ces usagers à l‟installer sur leur propre portable afin
de limiter la consommation électrique des composants d‟ordinateur.

Site du logiciel : http://www.durable.com/telecharger/logiciel_local-cooling_11410




                                                                                                     Page 71 sur 211
Rapport Cas Fil Rouge
                                                   KITECO 2.0
                                                                                                                 

3.1.6 - Optimisation et réduction des dépenses énergétiques des bâtiments –Green
Building de Vizelia

Commercialisée pour la première fois en novembre 2007, le logiciel Vizelia Green Building 39 a été conçu et
développé pour optimiser et réduire les dépenses énergétiques des bâtiments - neufs et anciens - en
collectant les informations, diagnostiquant les écarts de consommations, identifiant les équipements
responsables et en fournissant des rapports de rendement.

Grâce à la solution commune de Cisco et Vizelia, toutes les informations relatives à l‟éclairage, au
chauffage, à la ventilation, à la climatisation, aux consommations (de gaz, d‟eau ou d‟électricité) vont
pouvoir être regroupées, croisées et contrôlées en temps réel, dans une logique d‟optimisation
des consommations d‟énergies.

Les bénéfices de la solution Vizelia Green Building :

         Elle permet une maîtrise simultanée des coûts, des fournitures de services et de l‟énergie
         Elle offre un partage des informations, destiné à optimiser l‟ensemble des démarches technique,
          économique et opérationnelle
         Elle facilite le pilotage en temps réel du bâtiment connecté (consommation instantanée, gestion de la
          sécurité, des interventions…) tout en permettant la mise en œuvre de stratégies sur le moyen et long
          terme (maintenance préventive, gestion des dépenses…)
         Elle responsabilise les différents acteurs et induit un changement durable des comportements
         Elle ouvre la voie vers des évolutions en matière de téléservices et d‟interventions à distance

Nous préconisons ce logiciel afin d‟optimiser et de réduire les dépenses énergétiques du batiment de
l‟Ecocentre 2.0.

Site du logiciel : http://www.vizelia.com/php/solutions.php?moduleDisplayed=3

3.2 - Calculer la réduction de l‟empreinte carbone
Toute activité humaine, quelle qu'elle soit, engendre directement ou indirectement des émissions de gaz à
effet de serre. De ce fait, toute entreprise, activité administrative ou associative peut légitimement
s'intéresser aux émissions qu'elle génère.
Afin d'agir, il est nécessaire d'établir un bilan pour connaître ses marges de manœuvre.

L‟Ecocentre 2.0, dans son engagement écologique se devra donc de calculer son bilan Carbone 40 afin
d‟évaluer les émissions induites par son activité.




39
  http://www.greenit.fr/article/acteurs/editeur/green-building-cisco-et-vizelia-mutualisent-leurs-energies-pour-des-
batiment

40
     http://fr.wikipedia.org/wiki/Bilan_Carbone


                                                                                                           Page 72 sur 211
Rapport Cas Fil Rouge
                                               KITECO 2.0
                                                                                                         

Ce bilan carbone pourrait également être affiché en temps réel dans l‟Ecocentre afin de permettre aux
usagers d‟avoir une idée du volume des émissions individuelles de gaz à effet de serre et de les sensibiliser à
ce sujet écologique.

3.2.1 - La méthode Bilan Carbone®de l’ADEME

C'est une méthode de comptabilisation des émissions de gaz à effet de serre à partir de données facilement
disponibles pour parvenir à une bonne évaluation des émissions directes ou induites par votre activité ou
votre territoire.

Cette évaluation est la première étape indispensable pour réaliser un diagnostic « effet de serre » de son
activité ou de son territoire. En hiérarchisant les postes d‟émissions en fonction de leur importance, il vous
sera plus facile de prioriser les actions de réduction des émissions les plus efficaces.

Cette méthode développée par l'ADEME est compatible avec la norme ISO 14064, l'initiative GHG Protocol
et les termes de la Directive "permis" n° 2003/87/CE relative au système d'échanges de quotas de CO2.

Chaque version ou module du Bilan Carbone® se compose de :

      un tableur Excel principal dit tableur-maître prêt à l'emploi pour effectuer le calcul des émissions,
       comparer entre elles les émissions d'une année sur l'autre et évaluer le potentiel de diverses actions
       de réduction,
      un premier utilitaire, spécifiquement prévu pour assister l‟utilisateur dans le calcul des
       tonnes.kilomètres en transport routier,
      un deuxième utilitaire dédié au calcul des fuites de gaz frigorigènes dans les installations de froid et
       climatisation,
      un troisième utilitaire ayant pour vocation de permettre à l‟utilisateur d‟exploiter les résultats du
       tableur principal en simulant « ce qui est économiquement en jeu » sur l‟ensemble de l‟activité
       étudiée si le coût des énergies fossiles augmente ou si une taxe sur les émissions de GES est
       instaurée,
      les manuels d'utilisation de ces différents tableurs.

Site du logiciel : http://www2.ademe.fr/servlet/KBaseShow?sort=-1&cid=15729&m=3&catid=15731

3.2.2 - GHG Protocol

Il existe également un outil similaire adapté à l'international mais moins complet que l'outil Bilan Carbone,
celui-ci se nomme le GHG Protocol, il est disponible en téléchargement après inscription ici :
http://www.ghgprotocol.org/

Outils de GHG disponibles sur : http://www.ghgprotocol.org/calculation-tools/all-tools




                                                                                                    Page 73 sur 211
Rapport Cas Fil Rouge
                                              KITECO 2.0
                                                                                                       

3.2.3 - Bilan Carbone Personnel

Ces logiciels seraient plutôt destinés aux usagers de l‟Ecocentre 2.0 afin de calculer leur propre bilan
carbone personnel.

      Carbon Footprint Calculator est un outil qui vous permet de calculer le taux de votre émission de
       CO2 annuellement. Carbon Footprint Calculator vous permet d'avoir des mesures qui vous font
       savoir l'impact de ce que vous faites par rapport au globe terrestre entier. Il vous demande des
       informations sur votre mode de vie, si vous avez une voiture, si vous êtes végétarien, si vous utilisez
       du papier recyclable pour vous donner le taux de gaz carbonique que vous produisez.
       Site du logiciel : http://www.green-logistique.fr/actu/logiciel-pour-calculer-son-bilan-carbone/ (avec
       téléchargement gratuit du logiciel)

      Bilan Carbone™ Personnel s'agit d'un Bilan Carbone™ individuel, c'est-à-dire portant sur les
       émissions associées à un seul individu et non à celui d'un foyer de plusieurs personnes. Les
       émissions qui seront comptabilisées sont uniquement celles qui concernent la vie personnelle : à
       l'exception des déplacements domicile-travail, les émissions imputables à l‟activité professionnelle
       ne seront pas prises en compte.
       Site du logiciel : http://www.bilancarbonepersonnel.org/




                                                                                                  Page 74 sur 211
Rapport Cas Fil Rouge
                                               KITECO 2.0
                                                                                                         

3.3 - Réduire la consommation de papier et d‟encre
Des conseils pourront être donnés aux usagers sur le Portail des Ecocentres 2.0 afin de réduire la
consommation de papier et d‟encre et l‟installation de quelques logiciels permettent également d'économiser
le papier et l'encre, souvent gaspillés.
3.3.1 - Des conseils

Les conseils suivants pourraient être postés sur le Portail des Ecocentres 2.0 à l‟intention des usagers afin de
réduire la consommation de papier et d‟encre :

         Eviter d‟imprimer !
          Il est possible d‟avoir recours à des technologies de confiance telles que la signature électronique,
          l'horodatage ou les empreintes d'intégrité, qui réduisent les possibilités de falsification et les rend
          plus facilement détectables.
         Imprimer seulement le nécessaire: la lecture et la révision de documents ou de courriels devraient
          se faire à l‟écran, dans la mesure du possible.
         Insérer dans sa signature, sur ses documents un message militant pour la limitation des impressions.
         La fonction aperçu avant impression des logiciels permet de voir ce que l'on va imprimer, et le cas
          échéant, de ne pas imprimer toutes les pages (par exemple la dernière page, avec 3 lignes de texte).
         Remplacer la transmission de télécopies par l‟envoi de courriels, ou encore par l‟envoi de
          télécopies numériques, d‟ordinateur à ordinateur.
         Réduire la police de caractère des textes produits afin de réduire le nombre de pages imprimées.
          Pensez à réduire aussi les marges et supprimer les pieds de pages. Prévoir une loupe est parfois
          nécessaire...
         À l‟impression d‟un document, éliminer la page qui indique l‟origine de l‟impression.
         Privilégier le mode brouillon pour les documents internes ou préliminaires, afin de réduire la
          consommation d‟encre.
         Exiger l‟impression recto verso des documents.
         Privilégier le papier à très haute teneur en fibres recyclées.
         Choix de l'orientation des pages : parfois le passage en mode paysage au lieu de portrait, selon le
          type de pages, permet de réduire le nombre de feuilles. A paramétrer dans les options d'impression
          ou de mise en page.
         Pour terminer, car cela aurait forcément été rappelé, n'imprimez que si vous en avez réellement
          besoin. Un petit bloc-notes ou post-it à portée de main, ou votre mémoire peut également réduire
          votre consommation d'encre et de papier.

3.3.2 - Imprimante virtuelle écologogique – GreenPrint

GreenPrint est une imprimante virtuelle écologique, qui permet d'économiser le papier et l'encre, souvent
gaspillés quand par exemple on imprime sans le vouloir des fins de pages web contenant 3 lignes souvent
inutiles, ou une petite image, qui mobilise une feuille de papier. Les plus écolos utilisent l'aperçu avant
impression et ne paramètrent que les pages désirées au moment de lancer l'impression. GreenPrint
automatise ce principe, et se place entre votre imprimante habituelle et vos logiciels. A l'installation on vous
demandera avec quelle imprimante associer GreenPrint (modifiable par la suite).

Une fois installée, vous disposerez de trois imprimantes virtuelles, dont la principale, GreenPrint (tout
court). En lançant l'impression avec GreenPrint sélectionnée, une fenêtre d'aperçu avant impression s'ouvre,


                                                                                                    Page 75 sur 211
Rapport Cas Fil Rouge
                                               KITECO 2.0
                                                                                                         

comme sur la toute première copie d'écran. Il est possible de supprimer de l'impression certaines pages. Il est
possible de supprimer le texte ou les images d'une page, et chaque page est traitée de manière indépendante.

D'elle-même, GreenPrint possède sa propre logique pour détecter et éliminer automatiquement les pages
superflues de l'impression, comme les pages totalement vides, contenant juste le pied de page ou l'en-tête, ou
bien un certain nombre de lignes.
Les deux autres imprimantes virtuelles permettent "d'imprimer en PDF" (ou mailPDF pour que le fichier
PDF soit placé en document joint d'un message pour outlook, thunderbird, etc...), ainsi GreenPrint peut
remplacer ou compléter une imprimante virtuelle PDF déjà en place.

Site du logiciel : http://www.printgreener.com/
3.3.3 - Choix des zones d’une page à imprimer - Print what you like

Printwhatyoulike va plus loin, et propose un service en ligne dans lequel vous pouvez choisir les zones d'une
page à imprimer : uniquement les Paragraphes et images de votre choix, qu'ils se touchent ou non dans la
page.

Il suffit d'entrer l'adresse de la page dans le site de printwhatyoulike, et de composer votre menu, avec le
contenu de votre choix, avec ou sans images, en changeant la police de caractères ou la taille du texte.
Possibilité de sauvegarder en PDF.
Site du logiciel : http://www.printwhatyoulike.com
3.3.4 - Filtres à pub ou nettoyeur de contenu - Nuke Anything enhanced

Toujours depuis le navigateur, les filtres à publicités ou nettoyeurs de contenu réduisent l'impression à son
strict minimum, quand le site ne propose pas de pages épurées via un lien "imprimer".

Nuke Anything enhanced permet par exemple aux utilisateurs de firefox de supprimer de l'écran par clic
droit un élément ou une sélection.

Site du logiciel : https://addons.mozilla.org/fr/firefox/addon/951 (pour Firefox 2 et 3)

3.3.5 - Utiliser une police de caractères écologique – Ecofont

Cela existe ! La police EcoFont imprime vos caractères avec des petits trous, et
économise jusqu'à 20% d'encre, sans perdre en lisibilité.




Facile à essayer, cette fonte est téléchargeable à :
http://www.ecofont.com/fr/produits/vert/police/telechargement.html

Tout ce Paragraphe est écrit en « Ecofont Vera Sans »

Site du logiciel : http://www.ecofont.eu/ecofint_fr.html



                                                                                                    Page 76 sur 211
Rapport Cas Fil Rouge
                                               KITECO 2.0
                                                                                                         

3.4 - Choisir des matériels 'propres' (fabrication/recyclage)
La dématérialisation des informations, des flux et des processus repose sur des infrastructures informatiques
de plus en plus lourdes, génératrices de déchets souvent toxiques et difficiles parfois impossibles à recycler.

Chaque année, 20 à 50 millions de tonnes de déchets d'équipements électriques et électroniques (DEEE)
sont produits dans le monde (PNUE 2005). Or seuls 13,5% des déchets électroniques sont collectés
(Confédération de la Consommation, du Logement et du Cadre de Vie). Un million de tonnes d'équipements
électriques et électroniques sont mis sur le marché chaque année en France (http://www.telecom.gouv.fr).

La réduction de l'impact environnemental de la dématérialisation et l'optimisation des bénéfices associés
impliquent d'intégrer le potentiel polluant du déchet dès le processus d'achat.
 „Le premier acte concret d‟une entreprise, administration ou collectivité dans le domaine G-IT concerne
l‟acquisition des équipements informatiques‟ (Green IT – DUNOD).

L'intégration de critères environnementaux dans le choix des équipements (PC, serveurs, logiciels …)
labellisés (EnergyStar, TCO, Epeat, PUE du GreenGrid) peut également contribuer à alléger leur empreinte.
Le développement de produits éco-conçus méritent un regard attentif, car ils participent à la réduction de
l'empreinte environnementale tout au long de la chaîne de production.

L‟acte de foi des Ecocentres 2.0 réside dans l‟infrastructure IT qu‟il mettra en œuvre pour supporter son
système d‟information. Celle-ci doit être en phase avec les objectifs de réduction d‟impact écologique des
Ecocentres 2.0.

Cela passe en phase amont à l‟élaboration du cahier des charges du SI des Ecocentres 2.0 par un ensemble
de directives qui devront être respectées par les dossiers de réponses à appel d‟offre pour la réalisation de ce
dernier.

Dans le cadre de notre projet KITECO 2.0, nous devons aborder ce sujet afin de donner un ensemble de
préconisations pour ces directives.




                                                                                                    Page 77 sur 211
Rapport Cas Fil Rouge
                                                  KITECO 2.0
                                                                                                          

3.4.1 - Ecolabels

Certains labels qualifient la chaîne de bout en bout, on les appelle écolabels globaux 41, c‟est-à-dire qu‟ils
couvrent l‟ensemble du cycle de vie du matériel informatique, de l‟éco-conception au recyclage. D‟autres
adressent la problématique de la consommation d‟énergie et enfin d‟autres encore couvrent l‟ensemble du
spectre environnemental, mais peuvent également s‟appliquer à l‟informatique.
3.4.1.1 - Les officiels en France : NF Environnement et Eco-label européen

En France, ces deux labels, NF Environnement et l‟Eco-label européen, tous deux de type I, sont les deux
seuls à être officiels. Ils sont tous deux validés et certifiés par l‟organisme de normalisation français Afnor.

NF Environnement, visé également par le ministère de l‟Ecologie et du développement durable, s‟il prend en
compte nombre de produits non-informatiques, couvre les cartouches d‟encre des imprimantes. Il s‟intéresse
aux produits dont l‟impact environnemental est réduit. De son côté, l‟Ecolabel européen s‟appuie sur des
critères d‟éco-conception, de consommation d‟énergie et de mode veille, de recyclage et bien sûr sur le taux
de substances toxiques (celles répertoriées dans la directive RoHS) contenu dans le produit. Il adresse les
ordinateurs portables et les ordinateurs de bureau. Il fournit une importante base de données en ligne.
3.4.1.2 - Les Ecolabels dits globaux

         Epeat (Type II) : Certainement le label le plus complet à ce jour. Epeat (outil d‟évaluation
          environnementale des produits électroniques - créé aux Etats-Unis par le Green Electronic Concil)
          est un outil qui permet aux entreprises d‟évaluer et de comparer des matériels informatiques en
          fonction de leurs caractéristiques écologiques.

         Blue Angel (Type I) : Appliqué dans 20 pays européens dont la France, Blue Angel représente la
          plus vieille certification environnementale en Europe. Né en Allemagne en 1977, Blue Angel ne
          s‟adresse pas uniquement au matériel informatique. Elle contrôle un cycle de vie du matériel très
          complet : éco-conception, la diminution des polluants, la réduction de la consommation d‟énergie,
          des émissions de bruit et le recyclage.

         TCO (Type I) : Un label suédois né en 1995. A ses débuts, il était spécifique aux écrans
          d‟ordinateurs. Il couvre désormais, les ordinateurs de bureaux, les portables, les téléphones mobiles
          et les imprimantes. Ces critères passent au crible la réduction d‟énergie, l‟ergonomie du matériel et
          l‟émission de champs éléctromagnétiques.




41
     http://www.presence-pc.com/tests/ecolabels-green-it-23255/4/


                                                                                                     Page 78 sur 211
Rapport Cas Fil Rouge
                                                   KITECO 2.0
                                                                                                           

3.4.2 - Six critères d'achat pour une infrastructure Green IT 42

Un des moyens pour les entreprises de participer à la protection de l'environnement est de s'assurer que les
vendeurs de matériels IT adoptent eux-mêmes une attitude écologique. Voici six questions à leur poser pour
le vérifier.
Si votre entreprise a décidé de miser sur le long terme, vous tenez certainement compte de critères
écologiques dans vos décisions d'achat de matériels IT. Mais outre les questions de consommation
énergétique et de « recyclabilité » des produits, il est important de vérifier si votre fournisseur applique à lui-
même des principes de développement durable.

1. Le fournisseur a-t-il une politique officielle de développement durable ?

Avoir une politique de développement durable de l'entreprise montre une réelle conscience des questions
écologiques. Canon, par exemple, dispose d'une charte de ce type depuis 1993, qu'il a renouvelée en 2006.
Elle inclut notamment une volonté d'acheter des produits ayant un impact environnemental réduit et
encourage la collecte et le recyclage des produits Canon en fin de vie.

2. Qui est chargé des questions de développement durable ?

Demandez à votre fournisseur qui est chargé de mettre en pratique sa politique de développement durable
pour connaître sa véritable implication dans ce domaine. Par exemple, InfoPrint (la joint-venture entre IBM
et Ricoh) dispose d'un directeur dédié à ces questions.

3. Le fournisseur fait-il des efforts de sensibilisation dans ce domaine ?

Les actions d'une société dans la sensibilisation de ses employés et de ses clients potentiels est un indicateur
fiable de son implication dans les questions écologiques. Ainsi, dans sa charte, Canon encourage « les
initiatives personnelles de protection de l'environnement ». Le constructeur a également fait don à des écoles
japonaises de livres sur les questions écologiques et participe à des séminaires sur le sujet. En Amérique du
Nord, il soutient le concours environnemental Envirothon depuis 1997.

4. Le fournisseur soutient-il la recherche environnementale ?

Les investissements d'une société dans la recherche sur l'environnement constituent un autre indicateur de
son implication dans ce domaine. La plupart des grandes entreprises mènent des actions en ce sens. Xerox,
par exemple, subventionne des projets de recherche sur l'environnement dans diverses universités à travers
le monde. L'un deux porte notamment sur la création de plastiques biodégradables à partir d'arbres ou de
maïs.

5. Qu'a fait la société en interne pour le développement durable ?

De plus en plus d'entreprises prennent des mesures pour améliorer leur efficacité énergétique, réduire leur
empreinte carbonique et minimiser leurs déchets. Essayez de savoir ce que vos partenaires commerciaux ont
réalisé dans ce domaine. Ces actions vont de la programmationdes systèmes d'éclairage en fonction des
heures de travail à la construction ou la rénovation d'immeubles économes en énergie.

42
     Six critères d'achat pour une infrastructure Green IT par David Stone (eweek.com)


                                                                                                      Page 79 sur 211
Rapport Cas Fil Rouge
                                                KITECO 2.0
                                                                                                           

6. Qu'a fait la société avec ses produits et emballages ?

Il est également intéressant de demander à votre fournisseur les mesures qu'il a prises vis-à-vis de ses
produits, notamment si ses matériels disposent d'un label écologique comme Energy Star. Demandez aussi si
ce constructeur fait des efforts pour minimiser la taille et le poids des emballages et pour améliorer le
pourcentage de matériaux recyclés et recyclables utilisés.

3.4.3 - Un outil d’aide au choix de matériel - Epeat

Chaque constructeur vente les mérites G-IT de son matériel, mais quels sont les vrais critères d‟évaluation
d‟impact environnemental ?
Les fournisseurs retenus devront présenter les caractéristiques de leurs solutions. L‟acheteur devra pouvoir
les vérifier notamment par l‟utilisation d‟outils adéquats et de critères prédéfinis.

Epeat est un outil d‟évaluation environnementale des produits électroniques créé aux Etats-Unis par le Green
Electronic Concil pour guider les achats Eco-responsables.

Il s‟agit d‟un calculateur en ligne disponible sur le site : http://www.epeat.net/
Il couvre principalement les stations de travail, les clients légers, PC desktop et laptop ainsi que les
moniteurs.




Epeat s‟appuie sur 51 critères (dont 23 obligatoires) pour opérer son classement, puis répertorie les produits
selon trois niveaux (Gold, Silver, Bronze) en se basant sur le nombre de critère ayant passé brillamment les
tests. Gold étant le niveau le plus élevé signifiant que les 23 critères obligatoires ont été passés avec succès,
plus 75% des critères optionnels. Dans ses critères, Epeat inclut notamment les spécifications EnergyStar,
qui sont aussi très utilisées en France.

L‟Ecocentre 2.0 pourra grâce à ce logiciel vérifier l‟impact environnemental de son parc matériel.




                                                                                                     Page 80 sur 211
Rapport Cas Fil Rouge
                                                KITECO 2.0
                                                                                                          

3.4.4 - Un clavier éco-conçu selon Fujitsu, KBPC PX ECO keyboard

Fujitsu vient de présenter un clavier éco-conçu, le KBPC PX ECO keyboard 43.

Le clavier fait mieux qu‟un modèle traditionnel. Il propose notamment :
- un repose poignet à base de matières végétales (lignine et fibre de bois),
- la base du clavier est en plastique d‟origine végétale (cellulose d‟acétate Biograde),
- le câble de connexion ne contient pas de PVC.

En tout, 45% du plastique d‟origine fossile (pétrole) habituellement mis en œuvre dans le clavier a été
remplacé par des alternatives d‟origine végétale. Selon Fujitsu, ce clavier permettra d‟éviter l‟utilisation de
60 tonnes de plastique d‟origine fossile par an.

L‟Ecocentre 2.0 pourrait investir dans ce clavier éco-conçu pour l‟utiliser avec ses ordinateurs en location.

3.5 - Outils de compression
Un des points d‟action de levier pour la réussite de la dématérialisation est d‟utiliser des outils de
compression afin de diminuer le stockage des données.

Les technologies actuelles permettent des taux de compression de l‟ordre de 80% pour les bases de données
et de 20% à 50% pour des emails.

Afin de militer pour une démarche écologique et favoriser la réussite de la dématérialisation, l‟Ecocentre 2.0
devra encourager ses usagers à utiliser des logiciels de compression pour leurs envois d‟emails par exemple.

Les gratuits et les sharewares (payants) disponibles à partir de cette url:
http://jc.etiemble.free.fr/jccms/index.php/adresses/outils_de_compression
3.6 - Collecte et gestion des déchets
Par ailleurs, la mise en place d'un dispositif de collecte et de gestion des déchets par une filière
professionnelle agréée est également nécessaire. Elle contribue à mesurer et à tracer la production des
déchets et ses répercussions sur l'environnement.

La dématérialisation conduit aussi à réduire des déchets critiques tels que ceux issus des emballages
(souvent plastifiés), les cartouches d'encre, et notamment des supports hautement toxiques comme les
bandes films ou les photos analogiques.

L‟Ecocentre 2.0 devra sélectionner et adopter un dispositif de collecte et de gestion des déchets par une
filière professionnelle agrée afin de réduire la quantité de déchets à éliminer.

Site d’un service de recyclage informatique : http://www.etri.fr/



43
    Site du produit : http://www.greenit.fr/article/materiel/un-clavier-eco-concu-selon-
fujitsu?utm_source=twitterfeed&utm_medium=twitter&utm_campaign=Feed%3A+GreenIT+%28GreenIT%29


                                                                                                     Page 81 sur 211
Rapport Cas Fil Rouge
                                                  KITECO 2.0
                                                                                                        

3.7 - Virtualisation
3.7.1 - Consolidation de serveurs: trois approches de la virtualisation

Avec sa promesse de réduire les coûts en améliorant la répartition de charge des serveurs, la technologie de
virtualisation a le vent en poupe chez les responsables informatiques. Présentation de trois solutions et de
leurs spécificités.

Problématique. Vous devez ajouter très rapidement 20 nouveaux serveurs à votre centre de traitement de
données. Évidemment, vous avez d'abord pensé à acheter 20 nouvelles machines pour les ajouter à votre
batterie de serveurs existante. Impossible: votre budget est trop serré.
Pourquoi ne pas envisager de vous lancer dans une opération de meilleure répartition de votre volume de
données? Un logiciel de virtualisation permet de partitionner un serveur physique en plusieurs "machines
virtuelles"; chacune d'elles exécute son propre système d'exploitation (OS) serveur et peut fonctionner de
manière transparente en réseau avec vos serveurs existants. Chaque serveur physique peut, en théorie, être
divisé en plusieurs dizaines, voire centaines de serveurs virtuels.

Bien que les serveurs virtuels existent depuis un moment déjà (pensez aux mainframes IBM exécutant
VM/370), les serveurs virtuels de classe mainframe n'ont envahi le territoire Intel que depuis quelques
années. Motivées par l'intérêt grandissant que suscite la consolidation des serveurs, des sociétés se sont
lancées sur ce créneau: VMware, SWsoft et désormais Microsoft, depuis son rachat des technologies
Connectix en février dernier.
3.7.2 - GSX et ESX Server de VMware: des performances de type mainframe

Fort de son succès avec VMware Workstation, qui permet d'exécuter plusieurs machines virtuelles pour des
systèmes d'exploitation de bureau (capacité utile pour les environnements de développement), VMware a
étendu sa technologie de machine virtuelle au domaine des serveurs avec ses produits GSX Server et ESX
Server 44. Ils permettent d'exploiter simultanément plusieurs systèmes d'exploitation serveur, mais chacun à
sa manière.

GSX Server permet d'exécuter des sessions de serveur virtuel (dans des machines virtuelles, ou VM) en tant
qu'applications au dessus de l'OS hôte; il vous est ainsi possible de consolider ou d'étendre le centre de
traitements sans trop perturber votre parc de serveurs. Bien sûr, cette technique a un prix; en l'occurrence,
celui des ressources système nécessaires pour exécuter plusieurs VM au-dessus d'un OS hôte existant (par
exemple, exécuter une session Windows 2000 Server virtuelle sur un hôte Windows 2000 Server).

ESX Server 45, son successeur, pallie ces limitations de performances en fournissant sa propre plate-forme
pour exécuter des serveurs virtuels; il utilise des partitions distinctes pour isoler chaque machine virtuelle.
Cette approche place la barre plus haut en terme de performances de type mainframe, dans la mesure où elle
offre une zone de ressources qui peuvent être allouées dynamiquement à n'importe quel serveur virtuel, en
fonction des besoins en cours.

Site du logiciel : http://www.vmware.com/fr/products/vi/esx/



44
     http://www.vmware.com/pdf/nsi_doubletake_esxgsx.pdf
45
     http://www.zdnet.fr/actualites/informatique/0,39040745,39122524-2,00.htm


                                                                                                   Page 82 sur 211
Rapport Cas Fil Rouge
                                                KITECO 2.0
                                                                                                         

3.7.3 - Virtuozzo de SWsoft: environnements virtuels pour une évolutivité record.

Avec son produit Virtuozzo, SWsoft adopte une autre approche de la virtualisation de serveur baptisée
"environnements virtuels" (VE).

Selon SWsoft, les VE se distinguent des VM en étant capables de virtualiser le noyau de base d'un OS pour
l'allocation des ressources entre des partitions. Ils sont donc censés offrir une plus grande efficacité et une
gestion plus facile.

Destiné aux grands centres de traitements, aux prestataires de services d'hébergement et aux PME, Virtuozzo
se targue d'une évolutivité pouvant atteindre des centaines de VE simultanés sur un seul système physique.
Cependant, à l'instar de Virtual Server, Virtuozzo est limité en terme de support des systèmes d'exploitation:
il ne prend actuellement en charge que les environnements d'OS hôte basés sur le noyau Linux, et FreeBSD.

Site du logiciel :   http://www.parallels.com/products/pvc45/

3.7.4 - Virtual Server de Microsoft/Connectix: un rival potentiel pour ESX Server

Pour sa part, Microsoft dispose désormais des technologies de Connectix, connu pour son Virtual PC. Le
géant de Redmond travaille sur le bien nommé Virtual Server, en adaptant la machine virtuelle de Connectix
pour Windows Server. De prime abord, Virtual Server ressemble fortement au GSX Server de VMware: il
peut exécuter plusieurs sessions de serveur virtuel simultanées au-dessus d'un OS hôte existant.

Cependant, Connectix a toujours assuré que son produit devait être comparé au plus haut de gamme ESX
Server en terme de fonctionnalités et de performances. Difficile d'en dire plus aujourd'hui car Virtual Server
ne sera pas disponible avant le premier trimestre 2004.

Positionnée comme un moyen de diminuer le coût total de possession (TCO) et d'augmenter le retour sur
investissement, la tendance à la virtualisation des serveurs ne peut être ignorée. À mesure que les entreprises
s'engageront dans cette technologie, les capacités des environnements de serveur virtuel devraient progresser
rapidement.

Site du logiciel : http://www.microsoft.com/windowsserversystem/virtualserver/default.aspx


3.8 - Mise en œuvre de Data Center

En amont des postes de travail sur le modèle client/serveur, de plus en plus puissants pour répondre à la
demande croissante des utilisateurs et de plus en plus petits pour répondre aux besoins d‟occupation du m²,
la problématique se focalise sur les aspects suivants :
         Power
         Cooling

Ces deux aspects se conjuguent pour aboutir à une conso de 0,7% de l‟énergie mondiale en 2009…




                                                                                                    Page 83 sur 211
Rapport Cas Fil Rouge
                                                 KITECO 2.0
                                                                                                           

                                          Design Guide logical divisions




                                    Source „Green Grid technical forum – 2009

L‟impact environnemental associé à l‟utilisation de data center doit être évalué selon deux critères:
          L‟achat de structures propre à l‟Ecocentre 2.0
          La location de structures à un tiers
Il existe un ensemble de critères de performances, notons par exemple ceux avancés par « The Greengrid »
                                                                                            46
POWER USAGE EFFECTIVENESS (PUE) et DATACENTER INFRASTRUCTURE EFFICIENCY (DCIE)                   :

Le PUE est défini comme suit:
PUE = Total Facility Power/IT Equipment Power (1)
Et réciproquement, le DCiE comme cela:
DCiE = 1/PUE = IT Equipment Power/Total Facility Power x 100% (2)

1. IT EQUIPMENT POWER.: Inclut la charge associée de tout les équipements IT de l‟infrastructure
(calculateurs, baies de stockage, équipements réseau, jusqu‟au switchs KVM, moniteur et autres matériels
dédiés à la supervision du Data Center.

2. TOTAL FACILITY POWER. Inclut la charge de tous ce qui est associé aux équipements IT, à savoir :
composant d‟alimentation tel que UPS, interrupteur, générateur, PDUs, batteries …

         Systèmes de refroidissement, unités de climatisation (CRACs), pompes, tours de réfrigération…
         Ordinateur, réseau stockage.
         Des charges annexes comme les diodes leds.

PUE et DCiE fournissent des solutions pour déterminer entre autre les axes d‟amélioration du data center.

46
     http://www.thegreengrid.org/en/Global/Content/white-papers/The-Green-Grid-Data-Center-Power-Efficiency-
     Metrics-PUE-and-DCiE


                                                                                                      Page 84 sur 211
Rapport Cas Fil Rouge
                                               KITECO 2.0
                                                                                                          

4 - Solutions écologiques des usagers de l‟Ecocentre 2.0
L‟empreinte écologique est le rapport entre ce que nous devrions consommer comme ressources par
personne avec la capacité de la Terre à se renouveler (surface)... A plus de 6 milliards d‟être humains,
l‟objectif individuel est de 500 kg d‟émissions de CO2 Les Français ont une empreinte quatre fois
supérieure. Le transport et le bâtiment sont les principaux émetteurs de gaz à effets de serre.

L‟urbanisation croissante a conduit à l‟extension de banlieues, des zones pavillonnaires situées loin des
zones d‟activités économiques tertiaires : centres villes ou quartiers d‟affaires (La Défense).
Des millions d‟actifs utilisent encore la voiture individuelle, par habitude ou du fait d‟une qualité de service
insuffisante des transports en commun, pour se rendre sur leur lieu de travail.
Tout comme les entreprises, les individus devront bientôt gérer individuellement et collectivement leurs
quotas de carbone (grâce aux outils proposés aux TIC). Le développement des e-Activités participe
naturellement à la réduction des transports en voiture, en avion... Des déplacements peuvent être évités,
regroupés ou mieux organisés... Pour les entreprises, mais aussi pour les collectivités territoriales et pour
toutes les structures, c‟est avant tout une question d‟organisation et de mode de management, voire de
responsabilisation.

Les usagers des Ecocentres 2.0 devront donc être sensibilisés à cette problématique et encouragés à
participer à la diminution de leur propre empreinte environnementale et climatique par des solutions
proposées par l‟Ecocentre 2.0.
4.1 - Solutions de Transports Verts
L‟Ecocentre 2.0 devra encourager ses usagers à adopter des transports verts afin de venir de leurs domiciles
à l‟Ecocentre mais aussi pour leurs déplacements quotidiens afin de réduire les émissions de CO² en leur
proposant des sites de covoiturage, d‟auto-partage et de location de véhicules électriques ou de transports en
commun, mais aussi en les encourageant à venir à pied, à vélo, à roller, etc ...c‟est à dire avec des transports
sans moteur.
4.1.1 - Covoiturage des usagers des Ecocentres 2.0
4.1.1.1 - Outil interne de covoiturage - Progiciel « un 7e SenS » version enterprise

L‟objectif du logiciel un 7e SenS destiné aux entreprises privées et publiques est d‟offrir une alternative de
transport, à leurs collaborateurs pour les trajets domicile travail et les déplacements professionnels. Afin de
proposer toutes les possibilités sérieuses et durables de constitution d‟équipages, le système est basé sur
l‟itinéraire exact parcouru par les conducteurs qui proposent des places dans leur véhicule. Pour ce faire la
gestion des adresses ainsi qu‟un système d‟information géographique est incontournable. Par itinéraire, nous
entendons l‟ensemble des points étapes qui constituent le trajet entre une adresse de départ et une adresse de
destination.

Cette recherche tient également compte des différents facteurs inhérents à chaque situation professionnelle
ou personnelle tels que la nature du trajet (aller-retour ou aller simple), la possibilité de proposer une place
de passager à mobilité réduite, le motif du déplacement (domicile travail, séminaire, …) et/ou la périodicité
du déplacement (fréquence quotidienne pour le domicile travail…).

Site du logiciel : http://www.covoiturage-entreprise.com/



                                                                                                    Page 85 sur 211
Rapport Cas Fil Rouge
                                               KITECO 2.0
                                                                                                          

4.1.1.2 - Sites de covoiturage régional (Rhones-Alpes, Isère)

      Covoiturage en Rhones Alpes : http://www.covoiturage-rhone-alpes.com/covoiturage_isere/
      Covoiturage Porte de l‟Isère : http://www.capi-covoiturage.fr/
      Covoiturage Rhones-Alpes.fr : http://rhone-alpes.covoiturage.fr/
      Covoiturage France Bleu Isère : http://www.covoiturage.francebleu.com/index.php?tag=isere
      Ecobiz Covoiturage, le portail de covoiturage de l‟agglomération grenobloise :
       http://www.covoiturage38.com/
      La Roue Verte : http://www.covoiturage.grenobleecobiz.biz/

4.1.1.3 - Sites de covoiturage national (France)

      Allostop France Covoiturage : http://www.allostop.net/
      Covoiturage.fr : http://www.covoiturage.fr/
      123envoiture.com : http://www.123envoiture.com/
      France Covoiturage : http://france-covoiturage.info/covoiturage%20php/
      Tribu Covoiturage : http://www.tribu-covoiturage.com/
      EnvoitureSimone.com : http://www.envoituresimone.com/
      Radio France Covoiturage : http://covoiturage.radiofrance.fr/
      Aide-covoiturage : http://www.aide-covoiturage.com/

4.1.1.4 - Covoiturage Dynamique - Le Co-voiturage du 3è millénaire

Vous trouverez bientôt un service de covoiturage instantané, innovant.
Le co-voiturage dynamique permet de mettre en interaction les conducteurs et les passagers en temps
réel pour un co-voiturage immédiat.

Ce système est également destiné à ceux qui ne sont pas convaincus par le co-voiturage classique.
Différences entre covoiturage classique / covoiturage en temps réel :

      décider 15 minutes à l'avance du choix de son transport (en tant que conducteur ou passager)
      le paiement est géré automatiquement
      le retour étant assuré par un autre conducteur

Ainsi, il n'y a pas de dépendance vis à vis d'un conducteur ni d'engagement vis à vis d'un passager

Site du service : http://covoiturage-dynamique.com/index.html
4.1.1.5 - Site de covoiturage pour colis

Le principe du colis voiturage est issu d‟un constat simple :
Beaucoup de colis de particuliers transitent à travers la France ou ailleurs et à chaque fois est prévu
spécifiquement un moyen de transport afin de faire parvenir au destinataire ce colis.

Or, tous les jours, des personnes (que nous nommerons « les messagers ») parcourent les routes de France et
d‟ailleurs.



                                                                                                    Page 86 sur 211
Rapport Cas Fil Rouge
                                                KITECO 2.0
                                                                                                          

Le but est double : d‟une part permettre la mise en relation de ces personnes ayant le même but, aller ou
faire transiter un colis d‟un endroit à un autre, sachant que le messager fera dans tous les cas ce trajet, et
d‟autre part, participer à l‟économie de CO2 en réduisant le nombre de départs spécialement prévus à cet
effet.

Economie : l‟expéditeur d‟un colis pourra trouver un moyen plus économique d‟envoyer son colis et le
messager pourra par ce biais là demander une participation aux frais engendrés par le trajet, chacun trouvant
un juste équilibre.

Ecologie : En se développant de la sorte le colis-voiturage pourrait permettre une économie de CO2 puisque
le messager fera dans tous les cas le trajet, mais vous évitera le déplacement avec votre véhicule, donc
permettra d'économiser un aller/retour. (consulter la rubrique « du CO2 en moins »).

Site du service : http://www.colis-voiturage.fr/fonctionnement-du-colis-voiturage.html

4.1.2 - Auto-partage

L'auto-partage est un service qui met à disposition en location des voitures en libre-service. Accessible
directement depuis le parking de votre entreprise et à destination exclusive de vos collaborateurs, ces
véhicules sont utilisables pour des déplacements professionnels et/ou privés de courte durée et de courte
distance.

Outre le fait de réduire le nombre de véhicules de votre flotte et donc l'impact environnemental de vos
déplacements professionnels, la prestation inclut également d'autres aspects liés aux enjeux du
développement durable :
    le nettoyage des véhicules est réalisé sans eau et assuré par des salariés en réinsertion ;
    les véhicules émettent en moyenne 110 g de CO2 / km (au lieu des 175 en moyenne) ;
    la compensation CO2 des émissions liées au km parcourus.

Cette solution est d'une part un outil de gestion car il vous permet de mieux maitriser les frais de
déplacement de vos collaborateurs, de limiter vos surfaces de parking. D'autre part, cela participe également
à réduire votre Bilan CarboneTM, à renforcer votre engagement sociétal et à sensibiliser vos collaborateurs
et clients vis à vis du développement durable.

Une interface de réservation en ligne vous permet de consulter la disponibilité des véhicules en fonction de
vos besoins. L'accès au véhicule est facilité par des technologies sans fil parfaitement maitrisées et, en cas de
problème, un service en ligne est directement joignable depuis le véhicule. L'utilisation du véhicule
terminée, celui-ci est restitué au parking de l'entreprise et la facturation en réel.

Site du service : http://www.sequovia.com/solutions-developpement-durable/auto-partage.php
4.1.3 - Location de vélos à assistance électrique (VAE) ou de scooters électriques en libre-
service

Accessibles directement depuis le parking de votre entreprise et à destination exclusive de vos
collaborateurs, ces VAE (Vélo à Assistance Electriques) sont utilisables pour les déplacements
professionnels et/ou privés de courtes durées et de courtes et moyennes distances.



                                                                                                     Page 87 sur 211
Rapport Cas Fil Rouge
                                                KITECO 2.0
                                                                                                          

L'atout principal de cette solution, est de renforcer votre engagement sociétal à travers la sensibilisation de
vos collaborateurs vis à vis des enjeux environnementaux. En effet, vous participez à la diffusion d'une
solution qui permet de réduire l'impact environnemental des entreprises, en repensant leurs déplacements
professionnels et privés (trajets domicile-travail).
Un portail de réservation en ligne vous permet de consulter la disponibilité des VAE en fonction de vos
besoins et d‟en réserver un si nécessaire. L'accès aux VAE est facilité par l'identification des utilisateurs qui
se fait par la lecture d'un badge magnétique. L'utilisation du VAE terminée, celui-ci est restitué au parking
de l'entreprise et est disponible pour un nouvel utilisateur.

Les avantages concrets:
    Baisse des couts de déplacements, réduction de l'empreinte écologique de l'entreprise (meilleur bilan
       carbone, PDE)
    Système de gestion automatisé du libre-service (optimisation de la flotte)
    Entretien régulier des véhicules rapport d'activité mensuel (économies réalisées et émission de CO2
       évitées)
    Assurance et assistance comprise
    Valorisation de l'image de votre entreprise et fidélisation de vos collaborateurs à travers une action
       engageante et positive pour l'environnement.

Site du service : http://www.sequovia.com/solutions-developpement-durable/vmchk/location-velo-
electrique.php et
http://www.sequovia.com/solutions-developpement-durable/location-scooters-electriques.php
4.1.4 - Sites des transports verts ou en commun locaux

Le portail de l‟Ecocentre 2.0 devra également proposer des liens vers les sites des transports verts ou en
commun locaux, par exemple en Rhône Alpes les sites suivants :

      Ter SNCF Rhône Alpes : http://www.ter-sncf.com/Regions/Rhone_Alpes/fr/Default.aspx
      Tag (Transports de l‟agglomération Grenobloise) : http://www.semitag.com/
      Transisère – Le réseau du département : http://www.transisere.fr/
4.2 - Commande de courses et d‟achats responsables et bio via Internet
Le Portail de l‟Ecocentre 2.0 devra proposer des sites de courses en ligne et de livraison, ainsi que des sites
d‟achats responsables et bio dans les différentes régions des Ecocentres 2.0 à ses usagers afin de leur
faciliter leurs achats et de limiter leurs déplacements en transport.
4.2.1 - Tous les distributeurs de paniers bio, fruits et légumes - Mon panier bio

Mon panier bio : l'annuaire de référence des paniers bio / fermiers

Votre panier bio / fermier de fruits et légumes livré chaque semaine près de chez vous !
Vous pourrez trouver sur ce site les distributeurs privés ou sous forme d'associations vous proposant de
commander et de vous faire livrer des paniers de fruits et légumes biologique et / ou fermier en France.

Site du service : http://www.mon-panier-bio.com/rhone-alpes-c100-p1.html



                                                                                                     Page 88 sur 211
Rapport Cas Fil Rouge
                                               KITECO 2.0
                                                                                                         

4.2.2 - Le site des achats responsables pour les professionnels - Ofretic

Ofretic est un site Internet dans lequel les acteurs de la région proposent, aux entreprises, collectivités
locales et comités d‟entreprise, un large choix de produits issus du commerce équitable, de l'agriculture
locale, du tourisme durable, de l'éco-conception, ainsi que des services proposés par des structures
d'Insertion par l'activité économique ou des services de proximité.

Les produits sont présentés dans différentes rubriques, restauration collective, réceptions, cadeaux, voyages,
fournitures et services aux entreprises. Il y a également une rubrique réservée à la sensibilisation et à la
formation des acheteurs ou des salariés d'entreprises autour de la problématique des achats responsables.
Outre les engagements et les partenaires d‟Ofretic clairement présentés, le site diffuse aussi des actualités et
des témoignages de professionnels engagés dans le domaine du commerce éthique dans la région et au-delà.
C'est un outil de mise en relation entre offre et demande. Equi'sol qui gère cette plateforme peut également
proposer un accompagnement personnalisé pour la mise en place d'achats responsables.

Cette initiative est née du souhait des communes et des entreprises de la communauté d'agglomération
Grenoble Alpes Métropole, communément appelée la Métro, de mettre en évidence l'offre de biens et de
services éthiques disponibles localement, exprimé à l'issue du diagnostic projet sur l'économie sociale et
solidaire initié par la Métro en 2002. La Métro a soutenu cette initiative dès son origine en 2003 car le projet
s'inscrit en complément d'autres actions pour faire des politiques d'achats un levier du développement
durable, comme la formation des agents des collectivités locales à l'achat public durable ou la mise en place
de clause d'insertion sociale dans les marchés de travaux de la 3ème ligne de tramway. Le Conseil Régional
Rhône-Alpes a également apporté son soutien au travers du contrat d'agglomération 2004-2008 signé avec la
Métro qui prévoit la promotion des initiatives de l'économie sociale et solidaire et notamment des critères
sociaux et environnementaux en matière d'achats publics.

Ofretic a été animé par un comité de pilotage composé d'acteurs grenoblois de l'ESS (Couleurs Sensations,
Equi'Sol, Artisans du Monde, Adayg, Arbre Fruité, Vivial, Souffle de l'Inde, Le Local), d'entreprises (ST
Microelectronics, CEA) et de collectivités (la Métro et le Conseil Régional Rhône-Alpes).

Site du service : www.ofretic.com
4.3 - Penser et réagir écologique

L‟Ecocentre 2.0 pourrait en règle générale encourager ses usagers à penser et réagir écologique en leur
mettant à disposition sur le Portail des liens vers des sites écologiques tels que :

      http://www.lesannuaires.com/annuaire-ecolo-ecologie.html
      http://www.developpement-durable.gouv.fr/
      http://www.objectifplanet.com/
      http://fr.sitovote.com/ecologie.html
      http://www.voiture-hybride.eu/voitures-hybrides-sites-ecologiques_fr.php
      http://www.commentcamarche.net/telecharger/telecharger-34070425-ma-maison-ecologique-3d




                                                                                                    Page 89 sur 211
Rapport Cas Fil Rouge
                                                  KITECO 2.0
                                                                                                       

C. Impact Social
1-        Introduction
1.1 - Contexte et objectifs de l‟axe de recherche « Impact Social »
Connectées et durables, les villes de demain seront plus ouvertes à celles et ceux qu‟elles accueillent encore
maladroitement aujourd‟hui. Les systèmes d‟information mis en place pour mieux gérer la ville devront
ainsi être accessibles au plus grand nombre.

L‟usage des technologies de l‟information et de la communication s‟est répandu dans les entreprises depuis
les années „80. Il a modifié largement l‟organisation du travail en révélant et accélérant de nouvelles
pratiques et de nouvelles relations sociales.

Il apparaît ainsi qu‟un défi majeur s‟impose aux entreprises : celui de la capacité des managers à
s‟approprier les outils et à accompagner leurs équipes dans la transformation de l‟organisation du travail, au
travers de logiques collaboratives dont les TIC 47sont les supports.

Cette mutation est portée par de nouveaux outils (wiki, réseaux sociaux, messagerie instantanée, blogs…),
de nouveaux comportements (nouveaux imaginaires professionnels et des relations en entreprise) et de
nouvelles cultures de travail (plus horizontales) témoignant d‟une nouvelle génération de salariés.

Ces personnes développent des attentes nouvelles en phase avec une émergence des responsabilités sociale
et environnementale pour les entreprises :
     Une meilleure répartition des temps de travail et de vie personnelle,
     Une redéfinition éthique des cultures d‟entreprise,
     Un certain respect de la diversité et de l‟intégration des personnes handicapées, ainsi qu‟une
        réduction de l‟impact écologique des activités des entreprises.

De nombreuses initiatives sont prises pour permettre à tous les publics en difficulté d‟accéder au monde du
travail, mais aussi à la socialisation ou à la culture. Inversement, les TIC peuvent aussi créer de nouvelles
différences du fait du manque de formation.
Les TIC révèlent un risque de divergence entre deux cultures du travail. Si les technologies sont déjà
disponibles, les entreprises, à travers leurs managers et salariés, doivent apprendre à les utiliser.

L‟implémentation des technologies accentue des différences marquées entre générations, niveaux de
formation, expériences personnelles des outils. En effet, suivant l‟âge, les diplômes, l‟expérience et les
usages, les personnes auront des formes d‟appropriation contrastées qui peuvent déboucher sur des
marginalisations voire des exclusions à terme. D‟où l‟importance pour les organisations de sensibiliser et de
former chacun à une bonne compréhension de ces technologies.

Les TIC permettent de transformer les postes de travail et de développer des ergonomies et des applications
sur le lieu de travail, ou en télétravail, qui favorisent l‟intégration des personnes handicapées dans
l‟entreprise.


47
     Technologies de l‟Information et de la Communication


                                                                                                  Page 90 sur 211
Rapport Cas Fil Rouge
                                              KITECO 2.0
                                                                                                       

La mise en place d‟environnements numériques doit favoriser l‟intégration et non ajouter la fracture
numérique à la fracture sociale.

Les usagers des Ecocentres 2.0 sont :
           - des citoyens, des salariés des entreprises privées, des administrations,
           - des étudiants, des séniors, des personnes avec handicap, des personnes à niveau d‟études peu
              élevé, des femmes, des travailleurs indépendants mais aussi des salariés qui souhaitent en
              dehors de leurs activités accroitre leurs connaissances,
           - des usagers nomades / sédentaires (aussi bien les usagers ponctuels, les usagers permanents,
              que les usagers en situation de travail précaire ou chômeurs, les usagers en contrat de travail
              pérenne),
           - de mixité intergénérationnelle.

L‟hétérogénéité des utilisateurs de l‟Ecocentre 2.0 sera une clé du succès. Les croisements probables et
certainement fertiles entre des utilisateurs favoriseront l‟apparition de nouvelles idées, les échanges de
connaissances et de services et la réalisation de nouveaux projets.

Il faut proposer des préconisations d‟accompagnement des usagers exclus des TIC (e-exclusion) pour éviter
une « fracture numérique », résultat combiné de trois critères :
      l‟accès (les individus n‟ont pas le même accès aux technologies de l‟information et de la
       communication en termes d‟infrastructures et/ou d‟équipement informatique)
      la compétence (les individus n‟ont pas les mêmes compétences face à un ordinateur, qu‟elles soient
       techniques ou autres (lire, écrire, participer à des forums.. )
      l‟usage (les usages et les attitudes vis-à-vis des TIC diffèrent)
mais pas seulement pour ces usagers exclus, il faut un accompagnement pour tous les usagers.

Les objectifs à privilégier qui découlent au niveau de l‟impact social de l‟Ecocentre 2.0 sont donc :
     La création de valeurs éco-citoyennes (e-inclusion)
     Le « Vivre ensemble » (services aux usagers)
par de l‟innovation sociale, création de valeur économique et sociale par la rencontre d‟acteurs divers sur un
territoire, création de nouveaux usages, produits et services sur un axe transculturel, transdisciplinaire et
transgénérationnel.




                                                                                                  Page 91 sur 211
Rapport Cas Fil Rouge
                                              KITECO 2.0
                                                                                                       

1.2 - Tag et carte d‟idées de l‟Impact Social
Nous avons crée un Tag pour notre thème de recherche “Impact Social » basé sur les mots que nous avons
utilisé dans ce document grâce à Wordle.net, un petit outil très simple d'utilisation qui permet de générer un
nuage de tags à partir d'un texte.




Voici le plan de notre Chapitre sur l‟impact social sous la forme d‟une carte des idées :




                                                                                                  Page 92 sur 211
Rapport Cas Fil Rouge
                                                    KITECO 2.0
                                                                                                            

2 - Solutions de Création de Valeurs éco-citoyennes
La démocratisation de l‟achat d‟ordinateurs et de l‟abonnement à internet n‟annihile pas le risque de
marginalisation de publics éloignés des usages numériques. Même les petites entreprises peuvent se sentir
démunies face à des difficultés d‟accessibilité aux usages de l‟Internet.

Voilà pourquoi tous les citoyens exclus des usages numériques doivent être accompagnés de manière
proactive. Les facteurs socio-économiques d‟exclusion numérique sont multiples : localisation
géographique, niveau d‟équipement informatique ou de compétences en la matière, âge, problèmes de santé
ou aptitudes physiques, niveaux d‟éducation et de revenu, isolement social, etc.

Comment éviter que la fracture numérique ne vienne renforcer d’autres formes d’exclusion et en
particulier l’exclusion sociale ?

Aujourd‟hui, agir en faveur de l‟e-inclusion 48 ou, autrement dit, pour l‟appropriation des usages numériques
par les publics qui en sont éloignés, c‟est participer à la lutte contre l‟exclusion sociale.

Les frontières technologiques sont de plus en plus réduites (diminution progressive des zones blanches,
démocratisation des équipements informatiques et Internet, développement d‟outils adaptés aux publics
spécifiques de plus en plus performants…). Il faut donc dorénavant s‟atteler à l‟appropriation de ces outils
par tous et au développement de leurs usages.

Pour les entreprises la mise en place de tels outils est une révolution dans les usages et les comportements,
et impose un vrai projet de conduite du changement. L'implication du management est un facteur clé dans la
réussite. Une réflexion préalable est nécessaire pour permettre l‟intégration sociale du télétravailleur. Il faut
d'abord commencer à isoler davantage dans l'entreprise les personnes qui vont être concernées, afin de
déterminer si elles peuvent travailler en autonomie et prendre des responsabilités.

ll nous a donc semblé important de réfléchir à des solutions de création de valeurs éco-citoyennes afin de
lutter contre cette fracture numérique et favoriser l‟e-inclusion des usagers au sein de l‟Ecocentre 2.0.
2.1 - Management et conduite du changement
2.1.1 - Effets du télétravail

Encore aujourd‟hui, il reste difficile pour un chef d‟entreprise d‟accepter que son personnel ne soit pas
visible et à disposition. Toute la difficulté réside dans l‟établissement d‟une relation basée sur la confiance
qui fait parfois déjà défaut dans une relation de proximité physique.

Les dirigeants d‟entreprise sont inquiets sur la perte de contrôle du travail et la productivité de leurs
télétravailleurs, le manque de cohésion et l‟absence de culture d‟entreprise.

Le passage aux e-Activités implique pour beaucoup un changement des mentalités, une remise en cause des
principes même de structure et de circulation de l‟information dans les organisations. (+ protection de
l‟information, des données). Le télétravail s'effectue dans un monde virtuel qui transforme la


48
     L‟e-inclusion désigne les manières de lutter contre la fracture numérique


                                                                                                      Page 93 sur 211
Rapport Cas Fil Rouge
                                                  KITECO 2.0
                                                                                                          

communication, mais aussi l'autorité, car les échanges reposent davantage sur la pertinence que sur la
position hiérarchique.

Afin de pallier à ces freins du télétravail, nous préconisons plusieurs conseils pratiques et outils à suivre
et/ou à mettre en place pour le télétravailleur et son management 49.
2.1.2 - Conseils pratiques et outils pour le télétravailleur à l’Ecocentre 2.0

        Les horaires de travail du télétravailleur à l‟Ecocentre 2.0 doivent être les mêmes qu‟au bureau.
        La charge de travail du télétravailleur doit être la même que celle de ses homologues travaillant dans
         les locaux de l‟employeur.
        Le management devra établir un climat de confiance avec son collaborateur en s'affranchissant du «
         contrôle visuel » pour des méthodes de management plus rationnelles.

          Il est donc conseillé que le management définisse clairement en début d‟année les objectifs à
         atteindre, les résultats à produire et mette en place si possible un système d‟évaluation (permettant au
         télétravailleur de constater qu‟il est traité avec justice (notion d‟équité), même s‟il n‟est pas en
         présence de sa hiérarchie).
         Un point d‟avancement individuel peut ensuite être fait en milieu d‟année et un bilan en fin d‟année.

         Le management devra également prévoir de définir un plan de développement annuel en accord avec
         le télétravailleur.
2.1.2.1 - Logiciel d'Exécution des stratégies d'entreprise

                a) Professional Edition de SuccessFactors

SuccessFactors Professional Edition est une solution économique et conviviale entièrement prise en charge,
spécifiquement conçue pour faciliter la gestion de la performance et des talents des employés dans les petites
entreprises de toute taille.

Bâtie sur une plate-forme unique, cette solution en ligne automatisée et facilement configurable comprend
quatre principaux modules:
        Gestion des objectifs
        Evaluations de la Performance
        Centralisation des données sur les employés
        Analyse et Reporting

Professional Edition offre également des modules complémentaires :
        Evaluations 360 Degrés
        Accélérateurs performance d'entreprise
        Gestion de la Rémunération
        Enquête Employé
        Formation et Développement
        Stack Ranker (Classement en pile)

Site du logiciel : http://www.successfactors.fr/logiciel-gestion-performance/


49
     Un bon blogueur travaille avec de bons outils : http://visionary.wordpress.com/2009/11/21/un-bon-blogueur-
     travaille-avec-de-bons-outils/


                                                                                                     Page 94 sur 211
Rapport Cas Fil Rouge
                                                  KITECO 2.0
                                                                                                             

2.1.2.2 - Solutions de formation e-learning

Le télétravailleur devra avoir à sa disponibilité des solutions de formation intranet de son entreprise,
ainsi que les solutions de formation e-learning proposées aux usagers de l’Ecocentre 2.0 50.

        L‟organisation doit rendre autonome et responsabiliser ses télétravailleurs. Pour manager à distance,
         le travail en amont est très important. Tout doit être bien cadré, Cette relation nécessite de la part du
         manager une implication supérieure pour que les échanges, naturellement moins fréquents, soient
         plus riches : Le plus difficile pour le manager, c‟est qu‟il doit faire un management individuel sans
         voir la personne. Ce n‟est pas évident quand la personne est à proximité, mais ça l‟est encore moins
         quand la relation se fait à distance.

          Au début de la relation de télétravail, il est fortement recommandé d‟élaborer une sorte de guide
         afin de définir plusieurs points avec son salarié : le contrôle du travail, les tâches à effectuer, le cadre
         de responsabilité, jusqu‟où le salarié peut aller en autonomie, etc…

Pour gérer à plusieurs des projets à distance il est nécessaire d’avoir de la rigueur et de la structure et
pour suivre l’activité et les résultats du télétravailleur un outil de gestion de projet peut donc être
utilisé.
2.1.2.3 - Outils de gestion de projet

                 a) Microsot Office Project de Microsoft France,

Microsoft Project permet de planifier les tâches, de maximiser l‟utilisation des ressources, d‟assurer le suivi
des projets pendant leur réalisation et le contrôle des coûts.

Microsoft® Office Project Professional 2007 vous équipe d'outils de gestion de projet robustes, combinant
l'ergonomie, la puissance et la flexibilité requises pour gérer les projets de manière efficace et rentable. Il
s‟agit de rester informé(e), contrôler le travail, les délais et les coûts des projets, maintenir l'alignement des
équipes de projet et améliorer là productivité grâce à l'intégration du logiciel avec les programmes du
système Microsoft Office que vous connaissez déjà, de puissantes fonctions de reporting, une aide
interactive pour la planification et des outils flexibles.

Microsoft Project Professionnel peut aussi se synchroniser avec Project Server pour proposer une gestion de
projet en mode collaboratif (EPM). Centralisation des projets (et des différents documents du projet) en un
seul endroit, planification en mode web, gestion partagée des ressources, création de tableaux de bord
permettant de disposer d‟une vue consolidée sur les différents projets, l‟utilisation des ressources et la
consommation des différents budgets.

Site du logiciel : http://www.microsoft.com/france/office/project/Vue-ensemble-de-Project-2007.aspx




50
  Pour plus de renseignements sur ces outils, référez vous au Paragraphe « Solutions de collaboration » dans le
Chapitre sur les « Outils Collaboratifs ».


                                                                                                        Page 95 sur 211
Rapport Cas Fil Rouge
                                                   KITECO 2.0
                                                                                                         

a) PSNext de Sciforma

PSNext est une solution complète de gestion de projets et de portefeuilles de projets qui vous donne une vue
globale des projets et des ressources de toute votre entreprise. Ses trois principaux axes fonctionnels sont :

       Pilotage de vos portefeuilles de projets
       Planification de vos projets et de vos ressources
       Suivi des temps passés

Site du logiciel : http://www.sciforma.com/fr/

b) Primavera Project Planner (P3) de Primafrance

Système de gestion multi-projets, multi-sites, multi-utilisateurs et multi-devises, Primavera permet de
planifier, de budgéter et de contrôler l‟ensemble des projets de l‟entreprise ou d‟un portefeuille de projets
tout au long de leurs cycles de vie.

La solution Primavera s‟articule autour des fonctions nécessaires à la gestion des projets (d‟une société ou
d‟un service). Elle est constituée par :

       Un socle de planification des projets (gestion des actions, délais de ces actions, chemins critiques,
        etc…)
       Une gestion des ressources et des coûts (plan de charges, dépassement des disponibilités, rapport
        d‟écarts entre le prévu et le réalisé, etc...)
       Une gestion de liste des documents d‟un projet
       Un espace collaboratif qui permet, entre autres, de discuter des risques d‟un projet, poser des
        questions à d‟autres utilisateurs, etc …

Site du logiciel : http://www.primafrance.com/notre_solution.html

c)VisualProjet, logiciel de gestion de projet et planning Gantt

VisualProjet est une solution logicielle complète de gestion de projets et plannings, essentiellement diffusé
sur Internet à l'adresse http://www.visualprojet.com.

Elle comporte les fonctionnalités suivantes :
     Création de plannings projets, avec liaisons entre tâches et allocations de ressources
     Etat de la charge et de la disponibilité des ressources multi-projets,
     Suivi de projet, gestion des compléments et des modifications
     Saisie des heures réalisées et des états d‟avancement
     Gestion des actions projets, de la documentation et des recettes/dépenses sur projet
     Trajectoire projet et prévisions à fin de projet
     Synthèse de tous les projets
     Export vers MS Excel des projets et des charges de travail
     Fonctionnement en ligne (WEB), et en réseau d‟entreprise




                                                                                                    Page 96 sur 211
Rapport Cas Fil Rouge
                                                 KITECO 2.0
                                                                                                          

d) Augeo5 de Augeo Software

Augeo5 permet une gestion centralisée des données des projets, des ressources affectées aux différentes
tâches et des processus de gestion liés au cycle de vie des projets, et ce depuis la création des demandes de
projet jusqu‟à l‟analyse du portefeuille des projets terminés.

Augeo5 comprend des outils de collaboration, de gestion documentaire et de gestion des processus métier
permettant de simplifier les échanges entre les membres de l‟équipe projet, les responsables de ressources,
les responsables de projets, les responsables de la maîtrise d‟ouvrage et le management.

Site du logiciel : http://www.augeo.com/fr/produits/augeo5.html

e) Open Workbench

Open Workbench (OWB) est un logiciel gratuit de planification de projet fonctionnant sous Windows (2000
ou XP) et nécessitant l'Environnement d'exécution Java (JRE).

Open Workbench est une solution de gestion de projets visant à directement concurrencer Microsoft Project.
Développé en C++ (Windows), il s'agit de la solution la plus solide et la plus complète en termes de
fonctionnalités et de rapports.
Ce dernier offre des fonctions dépassant largement celles de gestion de projets autonomes et propose des
solutions de gestion d'équipe, de partenariat, d'organisation ou d'entreprise. Le logiciel permet la
planification et le suivi de tâches (regroupables en activités et phases) avec association de dépendances, de
ressources, de charges consommées et restant à faire.

        Le manager va devoir adapter son mode de communication. Il devra être encore plus à l‟écoute de
         son équipe et développer une communication d‟excellente qualité. Manager une équipe en télétravail
         demande une attention plus forte. Il faut aussi savoir déléguer, bien formaliser les missions.

Site du logiciel : http://www.openworkbench.org/
2.1.2.4 - Outils Collaboratifs

          La détermination avec le télétravailleur de la fréquence d‟un point de rencontre est importante.
         Au début, une fois par semaine ou plus si nécessaire grâce à tous les outils de communication :
         téléphone fixe ou portable, messagerie électronique, « chat » de discussion, téléconférence, etc...
         Au télétravailleur ensuite de moduler la fréquence. Si on l‟appelle trop souvent, il va se sentir
         contrôlé, si on ne l‟appelle pas assez, il va se sentir isolé. Trouver le juste dosage n‟est pas évident.
         D’autres outils de partage de documents (exemple : Google sites, sharepoint, etc…) seront
         également utiles au télétravailleur et son équipe afin de pouvoir visualiser ou travailler à
         plusieurs sur un même document, ainsi qu’un outil d’audio et de vidéo conférence (exemple :
         WebEx, Genesys Meeting Center, etc …) afin d’organiser une présentation.
         Des outils de mind mapping (gestion d’idées), de blog et wiki pourront également être
         intéressants à utiliser 51.



51
     Pour plus de renseignements sur ces outils, référez vous au Paragraphe « Solutions de collaboration » dans le
     Chapitre sur les « Outils Collaboratifs ».


                                                                                                     Page 97 sur 211
Rapport Cas Fil Rouge
                                                    KITECO 2.0
                                                                                                                  

         Le télétravailleur devra communiquer à son manager et ses collègues sur son état de présence afin
          qu‟ils puissent connaître ses disponibilités pour l‟organisation d‟une réunion virtuelle ou bien même
          une discussion.

           Pour se faire, un simple tableau Excel pourra être partagé par le télétravailleur avec ses
          collègues et son manager pour indiquer ses absences planifiées à long terme (exemple : sur 1
          an) pour cause de vacances, formation, etc …
          Ensuite, pour son état de disponibilité au quotidien (disponible, occupé en réunion par ex,
          absent, etc …), un outil de messagerie instantanée (exemple : Office Communicator) connecté
          avec son calendrier de message électronique et/ou permettant d’indiquer cette information
          devra être utilisé.

         L‟autre point d‟attention du manager sera de s‟assurer que le télétravailleur se sente impliqué dans la
          vie de l‟entreprise.

           Au départ, on peut réunir les télétravailleurs une fois par semaine dans l‟enceinte de l‟entreprise
          afin de garder le lien. Mais, rapidement, dans certains cas, le télétravailleur peut ne plus se sentir à sa
          place dans les murs de l‟entreprise : Il n‟a plus de bureau et, face aux autres salariés en place, il peut
          se sentir décalé. Former un groupe dans une entreprise classique n‟est déjà pas aisé, mais c‟est
          encore plus compliqué dans une relation à distance. D’autres outils permettent de garder le lien,
          comme la téléconférence, visioconférence ou téléprésence, les stages de formation ou les
          séminaires de cohésion d’équipe.
2.2 - Animation
L‟Ecocentre 2.0 pourrait être animé par l‟organisation de :

         Présentations de partenaires publics ou privés sur leurs activités et leurs services
         Conférences et débats organisés par des intervenants de l‟Ecocentre ou extérieurs
         Séminaires de travail pour des sociétés
         Réunions d‟associations
         Formations données par des intervenants (ex : animation pédagogique autour de la télévente et de la
          téléprospection pour des télétravailleurs souhaitant se perfectionner dans les techniques de
          communications téléphoniques, cours d‟anglais collectifs délivré par une personne anglophone via
          vidéoconférence)
         Rencontre de télétravailleurs fréquents de l‟Ecocentre

Le programme des Animations de l‟Ecocentre sera disponible sur le Portail et les usagers pourront s‟inscrire
aux sessions via un fichier Excel stocké sur un site Web partagé par tous les membres de l‟Ecocentre par
exemple.

Les intervenants pourront utiliser tous les outils collaboratifs à disposition au sein de l‟Ecocentre pour
organiser leur animation 52.




52
     Pour plus de renseignements sur ces outils, référez vous au Chapitre sur les « Outils Collaboratifs »


                                                                                                             Page 98 sur 211
Rapport Cas Fil Rouge
                                               KITECO 2.0
                                                                                                         

2.3 - E-inclusion
L‟Ecocentre 2.0 devra favoriser l‟e-inclusion de tous les usagers n‟ayant habituellement pas d‟accès à
l‟informatique et/ou pas la connaissance et les aider dans cet apprentissage grâce à des solutions (logiciels
ou autres) ou des matériels spécifiques (adaptés aux handicaps par exemple).
2.3.1 - Les séniors
2.3.1.1 - Partage de connaissances

Au sein de l‟Ecocentre 2.0, un système de partage des connaissances des séniors pourrait être mis en place
afin qu‟ils puissent faire profiter aux autres usagers qui en auraient le besoin de leurs années d'expérience de
travail précieuses et valoriser leurs compétences dans leur domaine d‟activité.

Sur le Portail de l‟Ecocentre, les Séniors en cessation d‟activité professionnelle pourraient proposer des
formations ou des sessions de partage de connaissances dans leur domaine de compétence aux autres usagers
de l‟Ecocentre professionnels actifs, étudiants, etc…via un forum par exemple.

Le système inverse de partage de connaissances pourrait également être envisagé, c'est-à-dire que des
professionnels actifs, étudiants, etc…pourraient proposer leur aides à des seniors débutants en informatique
afin de les former.

L‟utilisation d‟une monnaie complémentaire de l‟Ecocentre 2.0 53 pourrait notamment être utilisée pour
financer cet échange de connaissances ou ce service de formation.
2.3.1.2 - La communauté des séniors actifs – BiTWiiN.com

Premier site en France de services à domicile et de recrutement pour séniors actifs :

Site des services : http://www.bitwiin.com/seniors-actifs/

Les entreprises se trouvent confrontées à la nécessité de gérer un effectif productif plus âgé afin de préserver
des années d'expérience de travail précieuse, et d'éviter un renouvellement onéreux du personnel. Les
technologies d'accessibilité peuvent aider les travailleurs plus âgés à rester productifs. Elles offrent des
fonctionnalités qui rendent l'informatique utilisable par une personne atteinte de déficiences liées à l'âge.

Ces logiciels pourraient donc être proposés aux séniors via le Portail de l‟Ecocentre.
2.3.1.3 - Le site des outils séniors d‟IBM

IBM sort aux Etats-Unis une série de logiciels gratuits et en ligne destinés à aider les professionnels séniors
à conserver leur productivité.

Cette offre correspond à une demande bien américaine. En effet, sept américains sur dix pensent travailler
au-delà de 65 ans. De ce fait, la création de produits bureautiques adaptés à cette population devrait
rencontrer un certain succès. D‟où les projets d‟IBM qui souhaitent s‟aventurer sur ce marché porteur. ''Les
entreprises se trouvent confrontées à la nécessité de gérer un effectif productif plus âgé afin de préserver des

53
     Voir description détaillée de la monnaie complémentaire dans le Paragraphe «Proposer un système de
     compensation financière« dans le Chapitre sur l‟Interopérabilité


                                                                                                    Page 99 sur 211
Rapport Cas Fil Rouge
                                                   KITECO 2.0
                                                                                                               

années d'expérience de travail précieuse (à développer) et d'éviter un renouvellement onéreux du personnel'',
déclare IBM. ''Les technologies d'accessibilité peuvent aider les travailleurs plus âgés à rester productifs.
Elles offrent des fonctionnalités qui rendent l'informatique utilisable par une personne atteinte de déficiences
liées à l'âge''.

Parmi les programmes qu'IBM met à disposition (en ligne sur
http://www.alphaworks.ibm.com/topics/accessibility), on trouve un logiciel pour souris qui filtre les
tremblements de la main et un logiciel pour clavier qui s'ajuste aux pressions plus longues ou plus brèves
que la normale exercées sur les touches. Egalement, un outil permet de remettre automatiquement en forme
les pages web pour les personnes qui souffrent d'une mauvaise vue, accompagné d‟un outil de synthèse
vocale.

Dans le même temps, IBM lance un service de conseil aux entreprises pour gérer la multiplication des
travailleurs atteignant l'âge de la retraite.

Site des logiciels : http://www.presence-pc.com/actualite/IBM-logiciels-12647/
2.3.1.4 - Logiciel « Internet et la micro pour les Séniors »

Entrez en visio conférence avec votre famille, vos petits enfants ou vos amis directement sur Internet et
partez à la découverte de votre Ordinateur.

Fabricant CD Training : http://www.cd-training.fr/?&feed=product&product_id=294
2.3.1.5 - Logiciel pour séniors permettant de gérer les mails de manière simple - FamilyMail

FamilyMail V.8.2 Christmas Edition » 54 permet aux utilisateurs d‟ordinateurs les plus inexpérimentés de
gérer de manière très simple leurs e-mails.

Sans requérir de formation préalable et sans souris, les utilisateurs séniors peuvent recevoir les e-mails de
leurs enfants et petits-enfants et afficher les photos attachées comme dans un diaporama. » L‟interface
ergonomique, permet aux débutants de se familiariser immédiatement avec le monde de l‟informatique.

La complexité des ordinateurs empêche de nombreux séniors de vouloir apprendre à utiliser un ordinateur.
Ce logiciel souhaite « combler la fracture numérique » et permettre aux personnes âgées de « rester en
contact avec les jeunes générations ».

La convivialité de ce logiciel e-mail a été obtenue grâce à des recherches et des études menées auprès de
séniors, en prenant en compte des facteurs aussi divers que leur perception de l‟ordinateur, les problèmes
sensori-moteurs, ou leur compréhension du langage technique. Le design de FamilyMail a par ailleurs
remporté la Médaille d'Or du Label Européen d'Excellence, à l'ouverture du CeBIT 2004.

Site du logiciel : www.familymail.com




54
     http://www.senioractu.com/Suisse-FamilyMail,-un-logiciel-destine-aux-seniors-permettant-de-gerer-les-mails-de-
     maniere-simple_a3821.html


                                                                                                        Page 100 sur 211
Rapport Cas Fil Rouge
                                                    KITECO 2.0
                                                                                                                    

2.3.1.6 - Logiciel de stimulation intellectuelle pour les séniors – Mindfit

Un programme de stimulation intellectuelle, MindFit 55, est commercialisé en France depuis mars 2005 :
fruit d‟une vingtaine d‟années de recherche scientifique, ce logiciel vise à entraîner, un peu à la manière
d‟un coach personnel, quatorze capacités cognitives fondamentales qui doivent permettre à l‟utilisateur
d‟améliorer son attention, sa concentration et sa mémoire.
Tout le monde aura entendu dire que pour se maintenir en forme, il faut entretenir sa santé physique.
Cependant, la plupart des programmes destinés à prévenir le vieillissement, s‟attachent essentiellement à la
santé corporelle et négligent considérablement la santé mentale. Or, une personne -quel que soit son âge
d‟ailleurs- en mauvais état mental, aura plus de difficultés qu‟une autre en pleine possession de ses moyens,
à faire les efforts nécessaires pour se garder également en bonne forme physique.

Le logiciel Mindfit se propose donc d‟organiser cette résistance au déclin des fonctions cognitives au travers
de son programme d‟entraînement. De fait, il teste et stimule quatorze capacités cognitives fondamentales et
notamment : l‟attention partagée, la flexibilité, la faculté de dénomination, la mémoire à court terme, la
planification, la coordination psychomotrice.

Le programme comporte 24 séances d‟entraînement de trois exercices chacun. Le rythme préconisé est de
deux à trois séances de vingt minutes par semaine. A l‟issue des 24 séances, il est recommandé de faire une
pause de deux mois et de reprendre ensuite deux autres cycles de stimulation cognitive.

La vocation de ce programme est préventive et s‟inscrit dans une démarche de « mieux vieillir » en parallèle
avec une vie sociale active, une alimentation équilibrée, une surveillance médicale et une activité physique.

Site du logiciel : www.neurocap.fr
2.3.1.7 - Logiciel permettant de filtrer les tremblements de la main transmis au curseur de la souris (PC) -
Steady Mouse

Un logiciel libre de "souris anti-tremblement" 56 permettant de filtrer les tremblements du curseur de la
souris est proposé par Ben Gottemoller sur son site :http://www.steadymouse.com/

La fonction de lissage du curseur est assurée par l'onglet "Anti-Tremor Filtering" de la fenêtre de
paramétrage du logiciel. Pour être fonctionnel, l'effet de lissage dépendra également de la vitesse de
déplacement du curseur, réglable dans l'onglet "Mouse Speed".

Indications : personnes souffrant de tremblements de la main, de faible amplitude et réguliers dans la
fréquence et l'intensité.

Steady Mouse propose également une fonction très asucieuse (Icon Targeting System), permettant sur le
bureau de l'ordinateur d'attirer et de centrer le curseur sur l'icône ou le dossier le plus proche, avec la
possibilité d'y associer un double clic automatique, ce qui peut s'avérer très pratique pour lancer
automatiquement une application.



55
     http://www.senioractu.com/MindFit,-logiciel-de-stimulation-intellectuelle-pour-les-seniors_a5403.html
56
     http://www.apf.asso.fr/vivreauquotidien/pagecontent.php?rubr=69


                                                                                                             Page 101 sur 211
Rapport Cas Fil Rouge
                                                    KITECO 2.0
                                                                                                             

Steady Mouse permet également de filtrer les actions involontaires sur les boutons clic central et clic droit
(le clic gauche est prévu dans une future version), mais la technique proposée nous parait un peu
compliquée.

Sur son site, l'auteur espère être utile en diffusant ce logiciel libre tout en invitant les personnes à qui il ne
conviendrait pas, de découvrir l'Assistive Mouse Adapter", depuis disponible et diffusé en France, au tarif de
131 € HT chez JPR International.
2.3.1.8 - Souris anti-tremblements – Assistive Mouse Adapter d‟IBM (AMA)

L'informatique n'est pas une discipline aisée lorsque l'on souffre de tremblements involontaires. Manipuler
une souris est chose particulièrement délicate, même lorsque la vitesse du pointeur est réglée au plus bas.
Outre-Manche, la National Tremor Foundation estime que trois millions de Britanniques souffrent
aujourd'hui de ces syndromes de tremblements involontaires (dus à une maladie de Parkinson, le plus
fréquemment, ou à des maladies génétiques).

Aujourd'hui, l'institution peut se réjouir de l'invention présentée par Jim Levine, un chercheur du groupe
IBM qui a mis au point l'Assistive Mouse Adapter (AMA) 57. Il s'agit d'un boîtier, que l'utilisateur doit
simplement brancher sur son PC : en fonction de son réglage, l'outil peut plus ou moins réduire les effets du
tremblement. Autre innovation : l'adaptateur est capable de détecter les faux 'doubles-clics', qui sont
simplement l'effet du tremblement, pour les traduire en simples clics.

Site du produit :
http://www.moteurline.apf.asso.fr/informations_medicales/Aides_techniques_appareillage/Doc-
RNT/CLASSEUR%20II/03-49_Assistive_Mouse_Adapter.pdf

2.3.2 - Environnement adapté aux personnes handicapées

Le W3C (World Wide Web Consortium) a lancé une « Initiative sur l‟accessibilité du Web » (Web
Accessibility Initiative ou WAI) afin de proposer des solutions techniques pour rendre Internet accessible à
tous et, particulièrement aux personnes handicapées. Dans ce cadre, il a publié des directives pour
l‟accessibilité des contenus Web 2.0. Le texte originel, appelé « Web content accessibility guidelines 2.0 »
ou WCAG 2.0, a été traduit en français par l‟Association BrailleNet. Ce document « Règles pour
l'accessibilité des contenus Web (WCAG) 2.0 » est disponible à:
http://www.braillenet.org/accessibilite/wcag20/wcag20_fr/fr_WCAG20_24avr09.htm

Il existe de nombreux logiciels libres et autres solutions pour pallier à tous types d‟handicaps au niveau de
l‟informatique 58.




57
     http://www.atelier.fr/article.php?artid=29372&catid=7
58
     http://www.hant.li.univ-tours.fr/webhant/HM2PH/BdD/Rapport/Classification_materiels_deficience.htm


                                                                                                      Page 102 sur 211
Rapport Cas Fil Rouge
                                                       KITECO 2.0
                                                                                                             

2.3.2.1 - L‟accessibilité d‟internet pour les personnes handicapées visuelles

Selon le degré de déficience visuelle, 4 situations types existent pour les déficients visuels utilisant l'outil
informatique au sens large et internet en particulier 59:

         la déficience visuelle est modérée, la seule adaptation est l'utilisation d'un écran 17 ou 19 pouces,
          mais émulant un 14 pouces (VGA 800x 600).
         la déficience visuelle est plus importante, un logiciel de type zoom texte devient nécessaire avec
          souvent des aides techniques de type loupes, loupes électroniques autour de l'ordinateur.
         la déficience visuelle est grave, un logiciel de type zoom texte n'est plus suffisant, l'aide de la
          synthèse vocale (JAWS 3.1, SUPERANOVA, ..) devient nécessaire.
         Enfin pour les déficiences les plus graves, ou pour des raisons de performances (vitesse de lecture) le
          braille est indispensable.

2.3.2.1.1 - Logiciels de grossissement de caractères

f) Zoomtext

Grâce au logiciel ZOOMTEXT 9.1, les utilisateurs mal-voyants vont découvrir un nouveau concept
d'agrandissement et de lecture d'écran : l'accès aux documents, tableurs, pages web et courriers devient plus
rapide, plus facile et plus précis que jamais.
La gamme des niveaux d'agrandissement de ZoomText à été étendue de 16 x à 36x. Les nouveaux
agrandissements comprennent : 20x, 24x, 28x, 32x et 36x.
Le nouvel agrandissement à 2,5x de ZoomText apportera certainement satisfaction à ceux qui pensaient que
« 2x, ce n'est pas assez, 3x, c'est trop ! ».

Zoomtext est distribué par plusieurs revendeurs :

         http://www.ceciaa.com/zoomtext-et-logiciels-de-grossissement-s16.php
         http://www.cimis.fr/index.php/fr/handicap-visuel/logiciels-d-agrandissements/logiciel-zoomtext-9-
          18-magnifier-zoomtext-xtra-9-francais-niveau-1
         http://www.ol-optic.com/-c-140_145.html

g) ScreenMagnifier/2 d‟IBM

IBM ScreenMagnifier/2 est destiné aux personnes mal-voyantes. Il facilite leur accès à l'ordinateur en leur
permettant de "voir grand" les petits caractères affichés sur l'écran.

Simple à apprendre et totalement polyvalent, IBM ScreenMagnifier/2 grossit de 2 à 32 fois le texte et les
images affichées sur un écran OS/2, y compris les applications DOS et Windows.

Pour vous faire gagner du temps et vous aider à améliorer votre productivité personnelle, IBM
ScreenMagnifier/2 met en oeuvre une fonction appelée le suivi de cible, qui déplace automatiquement le
curseur jusqu'à la zone pertinente de votre écran.



59
     http://www.cecitix.fr/accessibilite/les-logiciels-libres-page-1.html


                                                                                                      Page 103 sur 211
Rapport Cas Fil Rouge
                                                KITECO 2.0
                                                                                                            

La possibilité de passer en vidéo inverse assure une meilleure mise en évidence de vos textes et en accroît
donc encore la lisibilité.

IBM ScreenMagnifier/2 peut être utilisé sur un poste de travail déjà équipé du logiciel de lecture d'écran
pour non-voyants IBM ScreenReader/2. Dans cette configuration, l'utilisateur peut se faire lire le contenu de
l'écran, le défilement visuel étant synchronisé avec la lecture.

Site du logiciel : http://www.handisurf.net/screenmagnifier_2/magnifi.htm

h) Super Nova de Etex

Supernova V11.5, le seul logiciel capable d'offrir la plus grande richesse de fonctionnalités permettant à un
déficient visuel d'accéder à windows en grossisement, en vocal et aussi en braille ! Supernova V11.5
regroupe en un seul logiciel toutes ces fonctionnalités.

Il comprend à lui seul :
     Le grossissement (LUNAR)
     Le lecteur d'écran vocal et braille (HAL)

Utilisez Supernova partout SANS INSTALLATION ! En version PenDrive, vous disposez du logiciel et de
la synthèse vocale Virgnie sur une clé USB. Branchez la clé sur votre PC et en 2 minutes le logiciel est prêt
à fonctionner. Inutile de configurer le système, vos paramètres sont sauvegardés à chaque utilisation.

Que vous soyez une personne malvoyante ou aveugle, SUPERNOVA vous donne accès aux logiciels du
pack office, à votre messagerie électronique et vous permet de consulter le Web. Rapide et stable,
Supernova vous offre une réponse et un affichage instantanés.

Intelligent, Supernova fonctionne avec les synthèses vocales Virginie (voix française) et Daniel (voix
anglaise), ainsi que la plupart des synthèses vocales du marché, qu'elles soient en langue française ou
étrangère.

Site du logiciel :   http://www.etexfrance.fr/ewb_pages/s/supernova_v6.php

2.3.2.1.2 - Logiciel pour pointeur de souris

RPMouse 2.00 est un logiciel gratuit pour Windows (2000, XP, ...) qui permet de localiser rapidement le
pointeur de souris et le curseur texte à l'écran et de filtrer ou inverser les couleurs d'une portion de l'écran.
Il s'adresse aux utilisateurs atteints de déficiences visuelles qui éprouvent des difficultés à repérer le pointeur
de souris et le curseur texte à l'écran et qui, par ailleurs, sont parfois gênés, voire exclus, par les couleurs
imposées par certains logiciels peu respectueux de leurs choix.

Site du logiciel : http://www.rptools.org/?p=110&l=2&lg=fr&s=12665296390114670264997190




                                                                                                     Page 104 sur 211
Rapport Cas Fil Rouge
                                                  KITECO 2.0
                                                                                                         

2.3.2.1.3 - Clavier virtuel Opensource et gratuit pour les handicapés




Le Custom Virtual Keyboard est un clavier virtuel, personnalisable et gratuit. Il permet aux personnes
atteintes d‟un handicap de pouvoir utiliser un clavier au même titre que n‟importe qui. Le logiciel se
présente sous la forme d‟un clavier qui apparaît sur votre écran d‟ordinateur et, par le biais d‟une souris
et/ou de contacteurs (boutons d‟interruption), de cliquer sur le caractère voulu pour simuler l‟appui d‟une
touche au clavier. De plus, les possibilités de paramétrage de l‟application peuvent répondre à des nombreux
besoins tels que des problèmes de motricité, de vision ou encore d‟audition.

Site du produit : http://www.logiciels-libres-tice.org/spip.php?article552
2.3.2.1.4 - Stylo scanner OCR - IRISPen™ Executive

Ce stylo scanner fonctionne exactement comme un surligneur : faites-le simplement glisser sur les
informations imprimées de magazines, journaux, fax, lettres, etc. Vous obtenez du texte directement
modifiable à l'emplacement de votre curseur.

       IRISPen Executive numérise et reconnaît un nombre incroyable de langues étrangères.
       Texte, chiffres ou images de petite taille ? Quoi que vous deviez scanner, l'Assistant intuitif vous
        guide tout au long de la procédure.
       Créez facilement un profil d'utilisateur adapté à vos besoins d'encodage.
       Excel, Word, e-mails, TextEdit, Page, … peu importe ! Si vous pouvez l'encoder, vous pouvez le
        scanner grâce à IRISPen Executive.
       Il est très simple d'attribuer des commandes clavier classiques ou personnalisées (entrée, espace, etc.)
        aux deux boutons présents sur le stylo scanner.
       Le nouveau stylo scanner est fourni avec une fonction de synthèse vocale intelligente. Votre texte
        devient audible !

Site du logiciel : http://www.irislink.com/c4-1057-63/Le-stylo-scanner-IRISpen-Executive-retape-votre-
texte-.aspx




                                                                                                  Page 105 sur 211
Rapport Cas Fil Rouge
                                                    KITECO 2.0
                                                                                                            

2.3.2.1.5 - Logiciel de synthèse vocale

i) Logiciel libre de synthèse vocale - Firevox (http://www.firevox.clcworld.net/)

FireVox est l‟extension vocale du navigateur Firefox, proposée en open source. Il s‟agit d‟un système de
synthèse vocale, conçu tout particulièrement pour Firefox et compatible avec Windows, Macintosh et Linux.
FireVox simplifie la lecture des sites Web pour les personnes malvoyantes. Il annonce le titre de la page
pendant son chargement

Des fonctionnalités impressionnantes dont certaines sont inexistantes dans les solutions payantes du marché.
La qualité de lecture des pages Web est excellente. FireVox se sort parfaitement bien de la complexité de la
technologie Ajax. Il sait utiliser toutes les voix de synthèse disponibles installées dans le système. La voix
par défaut sera choisie par le menu Voix de panneau de configuration (Windows).

D‟immenses possibilités s‟offrent ainsi aux personnes ayant besoin d‟une assistance à la lecture;
malvoyants, dyslexiques… Mais aussi pour l‟apprentissage des langues étrangères.

Site du logiciel : http://www.fairytells.net/index.php/2006/07/14/32-firevox-une-synthese-vocale-a-suivre-
de-pres et http://bertrand.lambard.free.fr/?p=13

j) Logiciel propriétaire de synthèse vocale – IBM ViaVoice

Grâce à ViaVoice Edition Standard 8.02, dépassez votre vitesse de saisie en dictant votre texte ! ViaVoice
est la solution idéale pour les utilisateurs qui souhaitent principalement dicter des textes sous Microsoft
Word ou ViaVoice SpeakPad, le traitement de texte de ViaVoice! De plus, l‟utilisateur peut maintenant
naviguer facilement sur Internet avec des commandes vocales simples.

Sa très grande précision et sa simplicité vous garantissent une rapidité accrue et en font le logiciel de
reconnaissance vocale IBM le plus performant.

Site du logiciel : http://www.amazon.fr/M%C3%A9diaGold-ViaVoice-Edition-Standard-8-
02/dp/B00008CGY6

k)Logiciel de dictée/reconnaissance vocale - Dragon NaturallySpeaking 10.1

Ce logiciel Dragon NaturallySpeaking® est largement reconnu par des experts internationaux comme étant
le meilleur logiciel en matière de reconnaissance vocale.

Dragon NaturallySpeaking 10.1, c'est :

 Dictée : avec Dragon NaturallySpeaking® parlez comme vous en avez l'habitude, sans faire de pause et
  liaisons comprises. Si vous avez un accent, ne cherchez pas à le modifier. C'est Dragon
  NaturallySpeaking® qui s'adapte à vous, pas le contraire.
 Epellation : quand vous corrigez un mot, vous pouvez l‟épeler avec les lettres normales de l'alphabet : a,
  b, c... Quoi de plus simple ?
 Enrichissement : Dragon NaturallySpeaking® est prêt à apprendre vos termes spécialisés : ajoutez-les à
  son dictionnaire et prononcez-les pour que NaturallySpeaking® les reconnaisse par la suite.



                                                                                                   Page 106 sur 211
Rapport Cas Fil Rouge
                                                   KITECO 2.0
                                                                                                        

    Initialisation : commencez à dicter immédiatement après l‟installation. Ou bien lisez le texte
     d‟apprentissage pendant moins de 10 minutes pour bénéficier du meilleur taux de reconnaissance.
    Mise en forme* : pour mettre en forme votre document vous pouvez bien sûr utiliser la souris, mais aussi
     le faire confortablement, à la voix, par des ordres naturelles comme “mettre en gras”.
    Modification* : pour changer une tournure de phrase qui ne vous convient plus, sélectionnez-la à la souris
     ou à la voix (par la commande “sélectionner”) et dictez le nouveau texte par-dessus l'ancien.
    Optimisation : adaptez Dragon NaturallySpeaking® à votre vocabulaire en lui faisant auditer des anciens
     textes que vous avez rédigés ; il y repérera les mots et les tournures de phrases que vous utilisez
     fréquemment et les reconnaîtra ainsi encore plus facilement quand vous les dicterez.
    Phrases-types : automatisez l‟écriture des phrases que vous utilisez de façon répétitive, une formule de
     politesse par exemple, en déclenchant leur rédaction par la simple énonciation d'un mot clé.
    Ponctuation : rien de plus facile que d‟indiquer la ponctuation à Dragon NaturallySpeaking® : il vous
     suffit de la dicter par des ordres naturels comme “point à la ligne”, “point d'interrogation”, etc.
    Word, etc. : vous pouvez directement dicter dans votre traitement de texte, votre messagerie Internet,
     votre logiciel de gestion... Vous dictez là où se situe le curseur de la souris.

Site du logiciel : http://www.rueducommerce.fr/Logiciels/Bureautique-et-Utilitaires/Reconnaissance-
vocale/NUANCE/439641-DRAGON-NATURALLYSPEAKING-STANDARD-V10.htm

l) Logiciel synthétiseur vocal – Mbrola

Le logiciel proposé permet aux personnes handicapées de bénéficier du synthétiseur vocal MBROLA pour
participer en temps réel à des discussions orales. Le plus gros problème à résoudre pour atteindre cet objectif
est celui de la vitesse de frappe: "Comment utiliser un synthétiseur vocal pour discuter avec d'autres
personnes sans les ennuyer sachant que le temps de frappe au clavier est nettement supérieur au temps de
parole? ". LA solution choisie dans le cadre de ce projet est d'abréger en quelques lettres les mots les plus
couramment utilisés.

Le logiciel est créé pour fonctionner dans les environnements Windows 95 et Windows NT. Le logiciel est
disponible gratuitement pour un usage non commercial et non militaire et est aisément adaptable à plusieurs
langues (il a été programmé dans ce but).

Site du logiciel : http://tcts.fpms.ac.be/synthesis/w/french/#introduction

2.3.2.1.6 - Solution Linux de synthèse vocale, braille et effet de loupe - Orca

ORCA 60 est l‟axe privilégié des développeurs de solutions libres pour l‟accessibilité des personnes
déficientes visuelles à l‟environnement graphique de Gnu/Linux.

Orca est un logiciel libre pour les déficients visuels (le développeur principal est Sun Microsystems) : les
différents moyens proposés pour compenser un handicap visuel sont la synthèse vocale, le braille et l'effet de
loupe (c'est-à-dire le grossissement) pour des applications et des boîtes à outils basés sur AT-SPI, et donc de
façon plus globale sur l'environnement de bureau GNOME). Il permet d‟activer un support de la lecture
vocale et d‟agrandissement d‟écran ainsi qu‟un support braille au système Linux et se rapproche d‟un
Visiovoice sur mac dans les fonctionnalités.


60
     http://fr.wikipedia.org/wiki/Orca_(accessibilit%C3%A9)


                                                                                                 Page 107 sur 211
Rapport Cas Fil Rouge
                                                  KITECO 2.0
                                                                                                         

En résumé, c'est un lecteur d'écran et un logiciel d'agrandissement.

Orca étant inclus dans GNOME depuis la version 2.16, il est donc fourni par défaut avec de nombreuses
distributions, notamment Ubuntu ou openSUSE, (ainsi que des distributions moins répandues comme Open
Solaris).
Alors si votre ordinateur fonctionne sur Linux, rendez-vous sur le site officiel de ORCA pour tout savoir sur
le produit : http://live.gnome.org/Orca

2.3.2.1.7 - Logiciels de Braille

m) Transcripteur universel de documents standards en texte braille – NAT

NAT est un logiciel libre de transcription automatique en texte Braille, l'alphabet utilisé par les déficients
visuels. Il permet de transcrire facilement des documents divers (formats OpenOffice, texte brut, Microsoft
Word + MathType) et fonctionne sous n'importe quelle plateforme car il est écrit en Java.
Le projet est soutenu depuis Juillet 2008 par le Ministère de l'Education Nationale grâce au service SDTICE.
Il a aussi reçu le soutien du GIP Handicap et Compétence en 2007.
NAT version 2.0 offre à toute personne la possibilité de produire une transcription de qualité sans posséder
de connaissances en braille.
Il est installable sous Windows.

Cette version permet le paramétrage fin et l'embossage des transcriptions
Les versions suivantes incluront d'autres formats: LaTeX, etc.
Elles prendront également en compte le Braille abrégé, la musique...
NAT permet de transcrire les écritures littéraires et mathématiques en braille français intégral. Les symboles
et expressions mathématiques actuellement implémentées vont jusqu'au niveau universitaire.
Les versions suivantes pourront inclure un support linguistique et la gestion d'autres types de contenus
(chimie, etc.).
NAT est un logiciel libre sous licence GNU General Public License 2
(http://www.gnu.org/copyleft/gpl.html) réalisé principalement par Bruno Mascret. Vous pouvez télécharger
directement les sources du logiciel sur le site.

Site du logiciel : http://natbraille.free.fr/aide/presentation.html

n) Logiciel de transcription braille "DBTWIN, version 10.7" pour particuliers

DBT est un Traducteur braille extrêmement puissant, aux fonctionnalités multiples.
Il a été adapté au braille français par l'AVH et la société Duxbury, qui en est le concepteur.
DBT est utilisé par la plupart des producteurs de braille dans le monde et les formats de fichiers qu'il génère
sont devenus des "standards".

Caractéristiques principales:

       Edition de documents pour une impression en noir ou en braille à partir de la même source ;
       choix du mode de saisie du texte, soit à l'aide des touches du clavier "AZERTY", soit en utilisant les
        touches "SDFJKL" du clavier standard comme s'il s'agissait d'un clavier braille de type Perkins ;
       choix de l'affichage du texte formaté et des codes de mise en page, soit en police standard, soit en
        police Braille ou Simbraille (les points braille sont alors dessinés à l'écran) ;


                                                                                                  Page 108 sur 211
Rapport Cas Fil Rouge
                                                   KITECO 2.0
                                                                                                           

       transcription en braille intégral ou abrégé pour une trentaine de langues différentes, avec ou sans
        césure ;
       transcription inverse (du braille au "noir") à partir d'un fichier en braille intégral ou abrégé

Site du logiciel : http://www.avh.asso.fr/magasin/produits/82013.php

o) Logiciel d'accès à Unix pour une personne aveugle utilisant un terminal Braille - BRLTTY

Voici un programme pour faire tourner un terminal Braille sur le port série. Il a été largement testé et utilisé,
et supporte de nombreux différents types de matériels. De loin actuellement LA solution la plus utilisée par
un grand nombre de non-voyants, beaucoup de modèles supportés, beaucoup de développements autour et
au sein du paquet, un nom, une référence aussi ; bref, un standard reconnu et adopté par une grande majorité
d'utilisateurs non-voyants.

Le mainteneur est Nikhil Nair, <nn201@cus.cam.ac.uk>. Les autres personnes qui travaillent dessus sont
Nicolas Pitre, <nico@cam.org> et Stéphane Doyon, <doyons@jsp.umontreal.ca>.

Voici une petite liste de ces fonctionnalités :

       intégration complète des possibilités normales de visualisation de l'écran ;
       une grande étendue de capacités supplémentaires en option, comme le curseur clignotant et les lettres
        majuscules, le gel de l'écran pour une lecture plus commode, l'affichage avec attributs pour repérer le
        texte sélectionné, les liens hypertextes, etc. ;
       routage du curseur intelligent. Ceci facilite le mouvement du curseur dans les éditeurs de texte, etc.
        sans enlever les mains de l'afficheur Braille ;
       une fonction de copier / coller. Ceci est particulièrement utile pour copier des noms de fichiers longs,
        des commandes compliquées, etc. ;
       possibilité d'aide en ligne ;
       support pour plusieurs codes Braille ;
       une conception modulaire qui permet l'ajout relativement facile d'un nouveau pilote pour d'autres
        afficheurs Braille, ou même (on peut l'espérer) le portage vers d'autres plate-formes Unix-like.

Site du logiciel : http://dave.mielke.cc/brltty/
p) Logiciel lecteur d‟écran – JAWS

Jaws est un logiciel "lecteur d'écran" qui transmet à une synthèse vocale et/ou à un afficheur Braille les
informations affichées sur l'écran de l'ordinateur.

Il est conforme à l‟interface de Windows, n‟en redéfinit pas la structure et vous fait appréhender cet
environnement de la même manière qu‟une personne voyante, ce qui facilite considérablement l‟intégration.

Il interagit avec l‟utilisateur en tirant étroitement partie de nombreux raccourcis clavier proposés en
standard sous Windows et n‟entre pas en conflit avec les touches utilisées par les autres applications.
Il est très puissant et simple d‟utilisation, et présente des caractéristiques jusqu‟à ce jour inédites.




                                                                                                   Page 109 sur 211
Rapport Cas Fil Rouge
                                               KITECO 2.0
                                                                                                         

Il s‟interface avec la plupart des appareils Braille du marché. Un pilote a par ailleurs été réalisé pour les
appareils de la gamme euroBraille, qui optimise son utilisation. Les principales commandes de JAWS ont
été par exemple positionnées sur les touches de fonctions de nos appareils Braille.

Site du logiciel : http://www.eurobraille.com/index.php?page=p-lecteur&title=Jaws




                                                                                                  Page 110 sur 211
Rapport Cas Fil Rouge
                                                  KITECO 2.0
                                                                                                              

q) Logiciel gratuit pour apprendre à taper au clavier – ApprentiClavier

ApprentiClavier permet l'apprentissage du clavier d'un ordinateur.

Il est utilisable par les aveugles munis d'une synthèse vocale pilotée par Jaws, ainsi que par les voyants.
Les exercices progressifs permettent d'apprendre à taper au clavier, en utilisant le doigté convenable.
ApprentiClavier permet de connaître toutes les touches et d'améliorer la vitesse de frappe.

Cette version gratuite ne peut pas être vendue, ni incluse dans une diffusion commerciale. Son utilisation
n'engage pas la responsabilité de son auteur, Hervé Béranger, concernant la détérioration de fichiers de
l'utilisateur.

Site du logiciel : http://www.winaide.net/article83.html

2.3.2.2 - Produits informatiques pour personnes à mobilité réduite
2.3.2.2.1 - Site de produits informatiques, accessoires et mobiliers pour personnes à handicap moteur ou visuel –
Cimis

L‟Ecocentre pourrait investir dans du mobilier et certains accessoires pour personnes à handicap moteur afin
d‟installer quelques bureaux à leur disposition.

La société Cimis est spécialiste de l'informatique au service du handicap et propose ses produits sur :
http://www.cimis.fr/
2.3.2.2.2 - Postes informatiques spécialisés auprès des personnes ayant un handicap moteur, visuel ou sensoriel

Le site http://www.hant.li.univ-
tours.fr/webhant/HM2PH/BdD/Rapport/Classification_materiels_deficience.htm présente une classification
de matériels par types d'handicap et propose des fournisseurs pour chaque matériel.

Les matériels présentés peuvent aider une grande partie des personnes handicapées à devenir le plus
autonome possible. 4 handicaps majeurs sont considérés pour apporter une liste non exhaustive des matériels
adaptés :

     La vue
     La communication
     L'ouïe
     La dextérité
2.3.2.2.3 - Toutes les aides techniques d'informatique pour les personnes en situation de handicap – JPR
International

La société JPR International propose également toutes les aides techniques d'informatique pour les
personnes en situation de handicap sur : http://www.jpr-international.fr/%20




                                                                                                       Page 111 sur 211
Rapport Cas Fil Rouge
                                               KITECO 2.0
                                                                                                           

2.3.3 - Les travailleurs de nuit

L‟Ecocentre 2.0 pourrait également être disponible aux travailleurs de nuit grâce à un système de sécurité
pour leur en donner l‟accès.

2.4 - Centre de ressources et compétences
L‟Ecocentre 2.0 est un centre accueillant des ressources et des compétences qui peuvent donc être exploitées
pour créer des échanges de connaissances et de services entre les usagers.

De plus, le Portail des Ecocentres 2.0 devra proposer des liens vers des sites d‟aide à la recherche d‟emploi
et à la rédaction de CV et de lettres de motivation à ses usagers en recherche d‟emploi afin de faciliter leur
démarches.
2.4.1 - Echange de connaissances et de services

Tout comme pour les séniors, sur le Portail de l‟Ecocentre, un forum pourrait être mis en place afin que les
usagers puissent proposer ou s‟échanger leurs connaissances ou leurs services.

De ce fait, les usagers pourraient très bien s‟échanger un cours d‟informatique contre un cours d‟anglais ou
bien un massage contre un service de bricolage, etc …, c‟est à dire un troc de services entre usagers de
l‟Ecocentre, comme celui qui est proposé sur : http://www.troc-services.com/

L‟utilisation d‟une monnaie complémentaire de l‟Ecocentre 2.0 61 pourrait aussi être utilisée pour financer
cet échange de connaissances ou ce service de formation.
2.4.2 - Sites d’aide à la recherche d’emploi

      http://www.cyber-emploi-centre.com/site/1_emploi/emploi.htm regroupant plusieurs sites d‟offres
     d‟emploi
      http://www.apec.fr/Accueil/ApecIndexAccueil.jsp
      Etc …
2.4.3 - Logiciels d’aide à la rédaction de CV et de lettres de motivation

Le site http://www.commentcamarche.net/telecharger/logiciel-127-emploi-cv énumère de nombreux
logiciels d‟aide à la rédaction de CV et de lettres de motivation gratuits ou payants (exemple : Cvitae,
EasyJob 4.0, Mobamotiv 1.1, etc …).




61
     Voir description détaillée de la monnaie complémentaire dans le Paragraphe «Proposer un système de
     compensation financière« dans le Chapitre sur l‟Interopérabilité


                                                                                                  Page 112 sur 211
Rapport Cas Fil Rouge
                                                KITECO 2.0
                                                                                                           

2.4.4 - Sites pour les auto-entrepreneurs

L‟Ecocentre 2.0 mettra à disposition des bureaux partagés pour les auto-entrepreneurs et artisans.

Le portail de l‟Ecocentre 2.0 devrait contenir des liens de sites d‟aide aux auto-entrepreneurs et d‟outils pour
les aider à créer leur entreprise ou à intégrer une coopérative tels que :

      Le portail des auto-entrepreneurs : http://www.lautoentrepreneur.fr/
      Logiciels gratuits pour auto-entrepreneur : http://www.auto-entrepreneur.fr/logiciels-createur.php
      Logiciel de gestion gratuit pour Auto-Entrepreneur : http://www.logiciel-autoentrepreneur.fr/
      Société Coopérative d‟activité et d‟entrepreneurs salariés : http://www.3bis.fr/
      Coopérative d‟activités dans les métiers du bâtiment : http://www.cabestan.fr/
      Coopérative d‟activités dans le secteur de l‟informatique : http://www.alma.fr/

2.4.5 - Sites pour les artisans

Le portail de l‟Ecocentre 2.0 devrait contenir des liens de sites d‟aide aux artisans et d‟outils pour les aider à
créer leur site internet/e-commerce ou boutique en ligne et gérer leur activité tels que :

      Création de site e-commerce pour artisan, fabricant , boutique en ligne : http://www.les-
       creatifs.com/site-ecommerce-artisan.php
      Mento Communication Création de sites Internet pour les Artisans, les PME et les commerçants :
       http://www.mento.fr/
      Création de site web pour artisans : http://creation-sites-internet.prociel.com/pack-artisans.html
      ERP Industriel GPMI : http://www.1dustrie.com/
      Logiciel de gestion pour artisan, petite entreprise Cybgestion : http://www.les-creatifs.com/logiciel-
       gestion-artisan.php
      Logiciel d'aide à la gestion pour les artisans et les entreprises du bâtiment Gesartis :
       http://www.gesartis.info/

2.4.6 - Sites pour les étudiants

Les étudiants qui fréquenteront l‟Ecocentre 2.0 auront également besoin à partir du portail d‟avoir accès à
des sites de services étudiants tels que :

      CNOUS, CROUS : http://www.cnous.fr/
      Le club étudiant O.S.E : http://www.leclubetudiant.com/
      Le Service Logement Etudiant (SLE) : http://www.le-sle.com/
      Réseau étudiant : http://www.reseauetudiant.com/
      Les visas étudiants : http://www.diplomatie.gouv.fr/fr/services-formulaires_831/espace-
       etudiants_12793/etudier-france_12794/demarches-administratives_12818/visas-
       etudiants_27131.html




                                                                                                    Page 113 sur 211
Rapport Cas Fil Rouge
                                                KITECO 2.0
                                                                                                           

2.5 - Liens avec d‟autres lieux
Dans le Chapitre sur l‟Interopérabilité nous parlons d‟interconnexion de l‟Ecocentre 2.0 avec les
télétravailleurs, les entreprises, les collectivités, les nomades, les usagers ainsi que les autres Ecocentres.
Notre approche « social » de l‟Ecocentre 2.0 permet de favoriser :
La proximité, l‟apprentissage de la tolérance, la citoyenneté et la solidarité, la prévention de l‟isolement, la
valorisation des mémoires, du patrimoine local, démarche participative, création artistique ou culturelle,
animation, organisation d‟un événement (exposition, projection vidéo, édition d‟un ouvrage illustré...)

Pour cela l‟Ecocentre 2.0 proposera sur son portail des liens vers d‟autres lieux, tels que :

         Des Espaces Publics Numériques (EPN), exemple pour l‟Ecocentre de de Grenoble :
          http://www.ville-grenoble.fr/jsp/site/Portal.jsp?page_id=511
         des Centres Communal d'Action Sociale (CCAS), ex : http://www.ville-
          grenoble.fr/jsp/site/Portal.jsp?page_id=230
         des associations de retraités, ex :
          http://www.udiage.org/french/partenai/part_ass_synd_ret_pag.html
         des structures d'aide aux victimes, de services sociaux et de centres de soins spécialisés, ex :
          http://sante.grenoble-univ.fr/87911962/0/fiche___article/&RH=GUSANFR_03
         des compagnies artistiques, ex : http://www.annuaire-mairie.fr/entreprise-activites-creatives-
          artistiques-spectacle-ville-grenoble.html
         un service municipal, une ville d‟un autre pays (e-jumelage), etc…
2.6 - Transformation des comportements
Afin que les usagers se sentent bien à l‟Ecocentre 2.0 et aient envie d‟y revenir régulièrement, il serait
nécessaire qu‟une enquête de satisfaction soit menée sur leur niveau de satisfaction.
Les usagers pourraient également être impliqués dans son fonctionnement et son organisation via une boite à
idées dans un premier temps, puis dans le déploiement de nouveaux services ou de solutions intéressants à
développer pour l‟Ecocentre, si l‟usager est disponible.
2.6.1 - Boite à idées

Pour se faire une boite à idées virtuelle accessible à partir du Portail pourrait collecter leur envies, remarques
et idées d‟amélioration. En optant pour un format électronique, la gestion et le traitement des idées peuvent
s'en trouver grandement facilités, comme l'archivage d'ailleurs.
2.6.2 - Enquête de satisfaction

Tous les ans, une enquête de satisfaction des usagers de l‟Ecocentre pourrait être lancée pour les questionner
sur leur niveau de satisfaction au niveau de son fonctionnement, ses services, son SI, etc ...

Il existe de nombreux de logiciels d‟enquête de satisfaction tels que :
     http://www.limesurvey.org/ (open source gratuit)
     http://www.mon-enquete-enligne.fr/ (solution en version beta gratuite)
     http://www.wysuforms.com/enquete-de-satisfaction/enquetes-satisfaction-methodologie.php
     http://www.sodevlog.fr/questionnaire.en.ligne/
     http://interceptum.com/page.do?action=viewPage&alias=home&langCode=fr


                                                                                                    Page 114 sur 211
Rapport Cas Fil Rouge
                                                KITECO 2.0
                                                                                                                     

3 - Solutions pour le « Vivre ensemble »
Alors que le web "descendait" vers l'utilisateur pour lui proposer des contenus et des services en ligne, le
web 2.0 se définit comme plus interactif, social et collaboratif. Le navigateur web se dote d'applications
et de contenus personnalisés que l'internaute contribue à enrichir et qu'il partage au sein de ses réseaux
sociaux. L'usage des réseaux sociaux, blogs, wiki et autre flux RSS oblige à réinventer les rapports
hiérarchiques.




                                                                                 (exemples de services du web 2.0)
 Pour les entreprises l'objectif d'un réseau social est de rendre la vie plus facile et meilleure à des
 collaborateurs internes ou externes.
 De pyramidal, le réseau de communication interne des entreprises glisse vers une architecture
 horizontale et adopte les outils du web 2.0. De nouvelles plateformes se mettent en place pour
 favoriser les échanges, le travail collaboratif et resserrer les liens entre salariés et direction. Une
 révolution de la culture d'entreprise est en marche.

 Le Portail de L‟Ecocentre 2.0 devra proposer à ses usagers de nombreux services dématérialisés de
 réseaux sociaux, messagerie instantanée, jeux, sites de courses et de petites annonces gratuites, etc …
 les plus innovants possible et à la pointe de la technologie afin de leur apporter la plus grande
 satisfaction.




                                                                                                           Page 115 sur 211
Rapport Cas Fil Rouge
                                               KITECO 2.0
                                                                                                           

 3.1 - Transports
 Au niveau des transports, le portail de l‟Ecocentre 2.0 pourra proposer à ses usagers des solutions et
 des liens vers des transports écologiques ou tous autres moyens de transports locaux et nationaux par
 rapport au lieu de l‟Ecocentre 2.0.
 3.1.1 - Des Transports écologiques

 Se référer au Paragraphe « Solution de Transports Verts » du Chapitre « Impact Environnemental »
 pour voir les différentes solutions de transports écologiques préconisées (covoiturage, location de
 vélos à assistance électrique (VAE), etc …) pour l‟Ecocentre 2.0.
 3.1.2 - Tous autres moyens de transports

 Des liens vers différents sites de moyens de transports pourront être accessibles à partir du Portail de
 l‟Ecocentre 2.0 (quelques exemples ci-dessous).
 De plus, les usagers de l‟Ecocentre pourront mutuellement se proposer via un forum de partager ces
 modes de transports (ex : taxi ou voiture de location) sur leur trajet.

 L‟utilisation d‟une monnaie complémentaire de l‟Ecocentre 2.0 62 pourrait notamment être utilisée
 pour financer cet échange ou ce service de transports.
 3.1.2.1 - Avion

          Liste des principales compagnies aériennes de l‟Europe Occidentale :
           http://www.abm.fr/voyage-en-avion/compagnies-aeriennes/index-des-compagnies-europe-
           occidentale.html
          Liste des compagnies Low Cost en France : http://www.avionbasprix.com/
          Achat de billets d‟avion d‟occasion : http://www.trefle.com/a-vendre/voyages-billets-loc-
           france.html
 3.1.2.2 - Train

          Achat et réservation de billets de train SNCF : http://www.voyages-sncf.com/
          Achat de billets de train d‟occasion :
           http://www.kelbillet.com/
           http://www.trocdestrains.com/
           http://www.zepass.com/billet-train.php
 3.1.2.3 - Transports locaux

 Pour les transports locaux (tels que taxis, voitures de location, tram, etc …), un lien vers le site de
 Tourisme de la ville du lieu de l‟Ecocentre pourra être mentionné dans le Portail, tel que pour
 Grenoble :
 http://www.grenoble-tourisme.com/115-transports.htm
 où sont indiqués toutes les informations pratiques pour le Transport, les Administrations et Services
 aux usagers, les Stationnements et les Commerces de la ville.


62
     Voir description détaillée de la monnaie complémentaire dans le Paragraphe «Proposer un système de
     compensation financière« dans le Chapitre sur l‟Interopérabilité


                                                                                                  Page 116 sur 211
Rapport Cas Fil Rouge
                                                KITECO 2.0
                                                                                                               

 3.2 - Alimentation
 Le portail de l‟Ecocentre 2.0 devra proposer des liens de sites de courses en ligne à ses usagers, tels
 que ceux-ci pour celui de Rhône Alpes par exemple:

        Carrefour : http://www.ooshop.com/Home.aspx?NREF=livraison%20course
        Intermarché :
       http://www.intermarche.com/courses_en_ligne.aspx/?gclid=CMPo4a2_hKACFRC2sgoddGGilw#
        Casino : http://www.monsupercasino.com/grenoble/index.htm?rt75=8512&wx=8561
        Place du Marché : http://www.placedumarche.fr/?xtor=SEC-
       84&gclid=CPa24dS_hKACFSEVswod-B723g
        Intermarché : http://www.intermarche-seyssins.com/
        Etc …
3.3 - Loisirs
Dans le domaine des Loisirs, l‟Ecocentre 2.0 pourra apporter des solutions de jeux à ses usagers, ainsi que
des informations sur tous les loisirs de la région.

Certaines solutions sont décrites dans la partie « Information » et d‟autres dans ce Paragraphe.
3.3.1 - Jeux

L‟Ecocentre 2.0 devra permettre à ses usagers de se détendre en dehors de leurs heures de travail par
l‟utilisation de jeux et donc des joysticks pour PC pourront être prêtés ou loués pour des jeux en local, en
réseau ou en ligne sur internet.

L‟Ecocentre 2.0 pourra faire une enquête Internet des best off des jeux vidéo de ses usagers (Top 10) afin
que les membres de l‟Ecocentre 2.0 puissent jouer et discuter entre eux de ces jeux et fournir cette liste par
défaut sur le Portail de l‟Ecocentre 2.0.

L‟Ecocentre pourra également proposer un lien vers des jeux de cistes (jeu de piste gratuit, ouvert à tout le
monde, idéal à pratiquer en famille ou avec des amis) : http://www.cistes.net/
3.3.2 - Sites de loisirs

Le portail de l‟Ecocentre pourra fournir des liens vers des sites de loisirs à ses usagers tels que :

        Loisirs, sorties, spectacles en Rhone-Alpes : http://www.ledauphine.com/index.jspz
        Ville de Grenoble Sports et Loisirs : http://www.ville-grenoble.fr/jsp/site/Portal.jsp?page_id=12
        Les Affiches : http://www.affiches.fr/, etc …




                                                                                                        Page 117 sur 211
Rapport Cas Fil Rouge
                                                    KITECO 2.0
                                                                                                                       

3.3.3 - TV, cinéma

Le portail pourra également contenir des liens vers des sites de programmes TV et cinéma :

      http://www.programme-tv.net/
      http://www.programme.tv/
      http://www.programme-television.org/
      Programme cinémas de Grenoble : http://www.allocine.fr/recherche/?q=grenoble
      http://www.cinefil.com/seances-cinema/grenoble

3.4 - Administratif
Le portail de l‟Ecocentre 2.0 devra proposer des liens aux Services Publics à ses usagers, afin de faciliter
leurs démarches administratives.
3.4.1 - Services Publics des citoyens via Internet

      Le compte personnel des démarches en ligne du service public : http://vosdroits.service-
       public.fr/particuliers/R20757.xhtml
      Site officiel de l‘administration Française : http://www.service-public.fr/
      Le portail de services aux citoyens sur téléphone mobile : http://www.proximamobile.fr/
      CAF : https://www.caf.fr/wps/portal/
      URSSAF : http://www.urssaf.fr/
      Paje Emploi : http://www.pajemploi.urssaf.fr/pajeweb/home.jsp
      Cesu : http://www.cesu.urssaf.fr/cesweb/home.jsp
      Chèque Domicile Cesu : http://www.chequedomicile.fr/
      Administration fiscale : http://www.impots.gouv.fr/portal/dgi/home?pageId=home&sfid=00
      Pole Emploi : http://www.pole-emploi.fr/accueil/
      L‘administration facile pour les PME et les indépendants : http://pme.service-public.fr/
      Ministère de l‘intérieur, de l‘outre-mer et des collectivités territoriales : http://www.interieur.gouv.fr/
      La Poste : http://www.laposte.fr/
      Service civique : http://www.service-civique.gouv.fr/
      Caisse des depots retraite :
       https://www.cdc.retraites.fr/portail/spip.php?page=article&id_article=3996&cible=_retraite

Si le vote électronique se développe dans le futur (exemple : http://www.service-
public.fr/actualites/001044.html), ce nouveau lien de service public devra être rajouté à cette liste.
3.4.2 - Service Publics via le Point Visio Public

Tout comme dans une zone rurale (exemple en Auvergne ci-dessus), l‟Ecocentre 2.0 pourrait également
héberger un Point Visio-public®, une solution de "visioguichet" (borne interactive) qui rapproche les
services publics des citoyens pour ses usagers ne possédant pas de portable et ne souhaitant pas louer de PC
pour accéder aux services publics via Internet.
Les Points Visio-public® sont d‟un emploi facile et permettent d‟entrer en contact avec les services publics
tels que Pôle emploi, l'URSSAF, la CAF, la MSA, la CRAM, la CPAM, le Point Info Famille ou encore
d'autres services publics sans trajets inutiles.

Site du produit : http://www.auvergne-pointvisiopublic.com/index_plus.php




                                                                                                                Page 118 sur 211
Rapport Cas Fil Rouge
                                                 KITECO 2.0
                                                                                                            

3.5 - Connectivité
La connectivité des usagers au sein de l‟Ecocentre 2.0 pourra se faire grâce à l‟utilisation de réseaux sociaux
disponible via le Portail, d‟un forum d‟échange (pour des formations, des services ou des transports par
exemple) et tous autres outils collaboratifs utilisés dans l‟Ecocentre.
3.5.1 - Réseaux Sociaux

Une famille, une communauté, des amis, une équipe au travail, un couple et plusieurs autres formations
sociales peuvent constituer des réseaux sociaux. L'expression réseau social renvoie, dans un sens plus large,
à l'ensemble des interactions mis en place à l'intérieur d'une de communautés citées ci-dessus (amis, parents,
voisins, famille, équipe de travail...).

Aujourd'hui, le terme réseau social s'applique en particulier au domaine de l'Internet. Il désigne alors un site
web qui, dans un domaine quelconque, fédère des individus et facilite leurs échanges d'informations,
d'images, de photos...Et, depuis l'avènement du Web2.0, les réseaux sociaux sont devenus des outils de
communication incontournables pour l'entreprise voire pour certains individus.

Les réseaux sociaux constituent de ce fait une « stratégie » pour agrandir ou rendre plus efficient son réseau
social amical, familial ou professionnel.

Le Portail de l‟Ecocentre 2.0 devra donc proposer à ces usagers des liens de sites de réseaux sociaux 63 tels
que :

        Facebook : http://www.facebook.com/
        Linked in : http://www.linkedin.com/
        Viadéo : http://www.viadeo.com/fr/connexion/
        Second Life : http://secondlife.com/?v=1.1
3.5.1.1 - Réseaux sociaux de vie locale

Le portail de l‟Ecocentre 2.0 pourra également proposer des liens de sites de réseaux sociaux de vie locale à
ses usagers, tels que ceux-ci :
3.5.1.1.1 - Ma résidence.fr

ma-residence.fr est le réseau social de la vie locale, ouvert à tous les acteurs de la proximité (citoyens,
gestionnaires d‟immeubles, commerces, associations, parents d‟élèves, mairie).
Chaque acteur de la vie locale dispose d‟un ensemble de services dédiés.

Un site pilote a déjà été lancé sur la ville d‟Evry et a été un succès, cette solution devrait donc être
certainement déployée dans d‟autres villes Françaises.

Site du logiciel : http://www.ma-residence.fr/




63
  Pour plus de renseignements sur ces outils, référez vous au Paragraphe « Les solutions de communauté » dans le
Chapitre sur les « Outils Collaboratifs »


                                                                                                     Page 119 sur 211
Rapport Cas Fil Rouge
                                                KITECO 2.0
                                                                                                          

3.5.1.1.2 - Peuplade

Peuplade ou le projet social.
Cohésion, vie sociale, projets à concrétiser, prêts ou dons d'accessoires…. Peuplade a commencé en 2003,
fondé par un sociologue, pour les habitants du XVIIe arrondissement de Paris. Il est maintenant étendu à
toute la Capitale. L'enjeu y est le développement de la vie de quartier, le Web n'étant qu'un outil pour
rapprocher les gens.

        Site du logiciel : http://www.peuplade.fr/home/nHome.php


3.5.1.2 - Réseaux sociaux utilitaires

Le portail de l‟Ecocentre 2.0 pourra également proposer des liens de sites de réseaux sociaux utilitaires à ses
usagers, tels que ceux-ci :

        Baobab, le réseau social utilitaire : http://www.baobab.ch/
        Wizbii, le réseau social des étudiants de grandes écoles pour entreprendre : http://www.wizbii.com/

3.5.2 - Appels vidéo et messagerie instantanée sur Internet

L‟Ecocentre 2.0 devra permettre à ces usagers de passer des appels et appels vidéos gratuits vers leurs amis
et famille afin de dialoguer avec eux en direct avec une Webcam et des outils de messagerie instantanée 64
tels que :

      http://www.skype.com/intl/fr/getconnected/
      http://fr.messenger.yahoo.com/win/
      http://fr.msn.com/
      Etc …

3.5.3 - Envoi et réception de fax via internet

L‟Ecocentre 2.0 devra proposer à ses usagers de pouvoir envoyer et recevoir des fax via email.

Pour l'envoi, il suffit d'adresser simplement un e-mail dont le texte est automatiquement repris dans la
télécopie et envoyé. Pour la réception, un numéro de fax personnel vous est attribué : vous recevez alors
toutes les télécopies envoyées à ce numéro sous forme de pièce jointe dans votre boîte aux lettres
électronique.

Le site http://www.arobase.org/services/fax.htm fournit toute une liste de fournisseurs de ce service.




64
   Pour plus de renseignements sur ces outils, référez vous au Paragraphe « Les solutions de communication » dans
le Chapitre sur les « Outils Collaboratifs »


                                                                                                   Page 120 sur 211
Rapport Cas Fil Rouge
                                                 KITECO 2.0
                                                                                                           

3.6 - Santé
Sur le thème de la santé, la Portail fournira à ses usagers des liens vers des sites de télémédecine et de santé.
3.6.1 - Télémédecine

La télémédecine regroupe les pratiques médicales permises ou facilitées par les télécommunications. C'est
un exercice de la médecine par le biais des télécommunications et des technologies qui permettent la
prestation de soins de santé à distance et l'échange de l'information médicale s'y rapportant.

Le portail de l‟Ecocentre 2.0 pourra proposer un lien au portail de la télésanté au cas où ses usagers
souhaitent faire des téléconsultations médicales : http://www.portailtelesante.org/index.php?op=edito
3.6.2 - Sites de Santé

Le portail de l‟Ecocentre 2.0 devra fournir des liens de sites de santé à ses usagers tels que :

      L‘Annuaire Santé : http://www.lannuairesante.fr/
      Portail médical Doctissimo : http://www.doctissimo.fr/
      Assurance Maladie : http://www.ameli.fr/
      MSA : http://www.msa.fr/
      CRAM Rhone Alpes : http://www.cramra.fr/
      Ministère de la Santé et du Sport : http://www.sante-sports.gouv.fr/

3.7 - Education
Dans le domaine de l‟Education, le Portail de l‟Ecocentre 2.0 pourra proposer à ses usagers des liens à
différentes solutions de formation telles que Formations Ouvertes et A Distance (FOAD), plateformes
d‟apprentissage en ligne (ou e-learning), Wikis et dictionnaires.
3.7.1 - Formations ouvertes et à distance (FOAD)

La notion de formation ouverte et/ou à distance désigne les processus de formation individuels ou collectifs
se faisant à distance.
La notion de distance évoque l'éloignement géographique entre les participants à la formation : formateurs et
apprenants. La formation est accessible où que l'on se trouve, en présence des autres participants ou pas.
La notion d'ouverture évoque généralement l'utilisation d'outils libres et gratuits pouvant être utilisés de
manière collaborative sans le contrôle permanent d‟un formateur. Ces formations utilisent de plus en plus les
outils numériques et les moyens de l'Internet.
Quelques exemples de sites de FOAD ci-dessous :

      Agence universitaire de la Francophonie (AUF) : http://foad.refer.org/
      Foad Spirit : http://www.foad-spirit.net/
      Foad Orion Education : http://foad.orion.education.fr/
      Foad Université UT1 Toulouse I : http://foad.univ-tlse1.fr/
      Master Professionnel Formation ouverte à distance : http://masterfoad.univ-fcomte.fr/
      ViaSyst : http://www.viasyst.com/tools/Distance_learning.php?c=MS_solutions&r=Distance_learning&lng=fr




                                                                                                    Page 121 sur 211
Rapport Cas Fil Rouge
                                                   KITECO 2.0
                                                                                                               

3.7.2 - Plateformes d’apprentissage en ligne ou e-learning

L'apprentissage en ligne (ou e-learning en anglais 65) est l‟utilisation des nouvelles technologies multimédias
de l‟Internet pour améliorer la qualité de l‟apprentissage en facilitant d‟une part l‟accès à des ressources et à
des services, d‟autre part les échanges et la collaboration à distance ».
Dans cette typologie de formation, l'apprenant va suivre sa session d'apprentissage en ligne entièrement à
distance. Il n'interagira pas directement en vis-à-vis avec le ou les formateurs. Il pourra néanmoins
bénéficier de tutorat à distance via des outils de type webconferencing, forum, tchat, téléphone, courriel.

Un article sur ce sujet posté sur le site http://clic.ntic.org/cgi-bin/aff.pl?page=article&id=1181 recense de
nombreuses plateformes d‟apprentissage en ligne.

La plateforme d‟apprentissage Moodle n‟est pas citée dans le site mentionné ci-dessus : http://moodle.org/
Moodle est un environnement d'apprentissage en ligne libre (Learning Management System ou LMS) sous
licence open source servant à créer des communautés d'apprenants autour de contenus et d'activités
pédagogiques. À un système de gestion de contenu (SGC), Moodle ajoute des fonctions pédagogiques ou
communicatives pour créer un environnement d'apprentissage en ligne : c'est une application permettant de
créer, par l'intermédiaire du réseau, des interactions entre des pédagogues, des apprenants et des ressources
pédagogiques.

3.7.3 - Bibliothèques numériques

Une bibliothèque numérique (ou en ligne ou électronique) est un ensemble d'écrits numérisés et accessibles
à distance (en particulier via Internet).

Le portail de l‟Ecocentre 2.0 pourra contenir différents sites de bibliothèques numériques tels que :

         Bibliothèque numérique de la Bibliothèque Nationale de France : http://gallica.bnf.fr/
         Bibliothèque numérique mondiale : http://www.wdl.org/fr/
         Bibliothèque de l'École nationale supérieure des sciences de l‟information et des bibliothèques
          (ENSSIB) : http://www.enssib.fr/bibliotheque-numerique/
         Bibliothèque de l‟Institut national d‟histoire de l‟art (INHA) :
          http://www.inha.fr/spip.php?rubrique286
3.7.4 - Wikis

Un wiki est un type particulier de site Web permettant à une communauté de créer et de modifier
collectivement un contenu publié en ligne. Les wikis participent principalement à la co-construction des
connaissances.

Le Portail de l‟Ecocentre 2.0 comportera des liens vers différents wikis 66.



65
     Pour plus de renseignements sur ces outils, référez vous au Paragraphe « Solutions de collaboration » dans le
     Chapitre sur les « Outils Collaboratifs »
66
     Pour plus de renseignements sur ces outils, référez vous au Paragraphe « Les solutions de communication » dans
     le Chapitre sur les « Outils Collaboratifs »


                                                                                                        Page 122 sur 211
Rapport Cas Fil Rouge
                                               KITECO 2.0
                                                                                                         

3.7.5 - Dictionnaires

La partie “Education” de l‟Ecocentre 2.0 pourra également fournir des liens de dictionnaires en ligne de
Français, de synonymes et de langues étrangères à ses usagers, tels que :

      http://www.lexilogos.com/francais_langue_dictionnaires.htm
      http://www.synonymes.com/
      http://www.wordreference.com/fr/

3.8 - Information
L'Ecocentre 2.0 le carrefour de l'information … L'Ecocentre avec son hétérogénéité d'usagers :
transculturels, transgénérationnels proposera à ses derniers un accès à l'information par son portail.
3.8.1 - L’information thématique

Pour cela le portail offrira une multitude de choix de liens par thèmes d‟information exemple : Ma ville,
Actualités, Culture, Vie associative, Humanitaire, Spectacles, Evénements, Music, Arts, Tourisme... tels
que :

      Achat de billets de Concert, Festival, Culture, Sport, Loisirs proche de votre emplacement :
       http://www.digitick.com/ (sélection de avec choix du département et de la ville)
      Pour l‟Ecocentre de Grenoble par exemple, le web du spectacle est disponible sur http://www.petit-
       bulletin.fr/index2.php?idvillepb=grenoble
      Pour l‟Ecocentre de Grenoble par exemple, toutes les informations sur les thèmes de Tourisme,
       Sorties, Hébergements, Restaurants, Affaires, Groupes, Infos Pratiques sont disponibles sur :
       http://www.grenoble-tourisme.com/ et http://www.grenoble.fr/jsp/site/Portal.jsp
      Citoyenneté et Vie Associative de Grenoble : http://www.ville-
       grenoble.fr/jsp/site/Portal.jsp?page_id=135

Ou moteur de recherche d‟information comme :

      www.pikanews.com                         Après Relay Alertes du groupe Lagardère, Press Index un
       spécialiste de la pige éditoriale lance Pikanews fin septembre 2009. Pikanews est moteur de
       recherche, de veille et d‟analyse d‟information pluri-média intégrant un kiosque presse numérique.

Le portail de l‟Ecocentre 2.0 pourra également proposer à ses usagers quelques liens vers des sites de :

    Petites annonces gratuites :

   A ce sujet, les usagers pourraient également poster leurs petites annonces sur un forum pour être
   visualisées par les autres usagers.

          Ebay : http://annonces.ebay.fr/
          Le bon coin : http://www.leboncoin.fr/
          Kijiji : http://www.kijiji.fr/
          Marche.fr : http://www.marche.fr/



                                                                                                  Page 123 sur 211
Rapport Cas Fil Rouge
                                              KITECO 2.0
                                                                                                        

    Actualités :

          Yahoo : http://fr.news.yahoo.com/
          Google : http://news.google.fr/
          Le Monde : http://www.lemonde.fr/

    Itinéraires, plans :

          Mappy : http://fr.mappy.com/
          Via Michelin : http://www.viamichelin.fr/

    Baby sitting :

          http://www.gardes-enfants.com/toutes-les-annonces--grenoble-1.html
          http://www.aladom.fr/baby-sitting/grenoble-38/
          http://www.les-cherubins.com/

    Météo

          http://france.meteofrance.com/
          http://france.meteofrance.com/?LIEUID=FRANCE

    Trafic routier

          http://www.area-autoroutes.fr/htm/a8_webtrafic.htm?carte=1_14
          http://www.bison-
           fute.equipement.gouv.fr/diri/listeflashs.do?pageAstec=ie1_grenoble.html&langue=fr

L‟usager, en se connectant par authentification, pourra personnaliser ses informations par favoris.




                                                                                                 Page 124 sur 211
Rapport Cas Fil Rouge
                                                KITECO 2.0
                                                                                                            

3.8.2 - L'information en temps réel
Les flux RSS 67 ont pris aujourd‟hui une importance capitale sur le web, l‟actualité se transmettant de site en
site via ces flux qui permettent aux internautes de s‟abonner et de suivre en direct les informations publiées
par leurs sites préférés, et aux webmasters d‟inclure des articles d‟actualité sur leur site internet.




Les navigateurs Internet offrent, à ceux qui utilisent les flux RSS, l‟information en temps réel directement
dans les barres de navigation (cf. Paragraphe sur « Les outils asynchrones » dans le Chapitre sur les outils
collaboratifs).
3.8.3 - L’information de l’Ecocentre 2.0 chez l’usager

Avec les technologies utilisées par les fournisseurs d‟accès internet, télé et téléphonie sur IP (box). On
pourra envisager que l‟abonner de l‟Ecocentre puisse avoir accès de chez lui via sa télé à toute l‟actualité de
son Ecocentre.

Exemple de scénarii :
            -   Echanger
« Une formation sur un nouvel outil de retouche photo aura lieu le 31/09/10 à 10 heures. Vous êtes
intéressé ? Veuillez vous inscrire sur notre portail. »
            -   Entraide et Solidarité
« Suite à une grève des transports en commun nous recherchons assistantes maternelles agrées pour pallier à
la saturation de la cybercrèche de l‟Ecocentre ainsi que celles de notre ville. Veuillez vous inscrire sur notre
portail.»
 « L‟association „Femme SDF‟ à Grenoble fait appel à vos dons pour cet hiver. Faîtes un don sur notre
portail. »
                                                        68
            -   Utilisation de monnaie complémentaire




67
   S‟appuyant sur le langage informatique XML, un flux RSS est un protocole de syndication permettant de reproduire
automatiquement le contenu d‟un site web
68
     Voir description détaillée de la monnaie complémentaire dans le Paragraphe «Proposer un système de
     compensation financière« dans le Chapitre sur l‟Interopérabilité


                                                                                                     Page 125 sur 211
Rapport Cas Fil Rouge
                                                    KITECO 2.0
                                                                                                                   

« Dans le cadre d‟échange culturelle avec le Maroc. La ville de Grenoble recherche une personne pouvant
donner cours de danse orientale de 4h pour 1000 points. Veuillez vous inscrire sur notre portail. »
3.9 - Cybercrèche
Au cas où une crèche serait installée au sein de l‟Ecocentre 2.0, nous souhaitions proposer un système de
Webcam aux usagers afin de pouvoir visualiser leurs enfants dans la crèche, cette pratique n‟est pas
fortement développée en France car :

         les associations de défense des libertés publiques notamment, s‟émeuvent d‟une pratique qui
          reviendrait à habituer de jeunes enfants à vivre sous l‟oeil d‟une caméra. Et certains s‟inquiètent de
          la finalité des images recueillies : sont-elles conservées, combien de temps, où, par qui, est-il facile
          de les consulter ?
         une webcam n‟est pas une caméra comme les autres (« Une webcam est une caméra de
          vidéosurveillance », rappelle la Cnil) . Reliée à l‟Internet, elle permet de glisser des images dans des
          fichiers informatiques. Qui peuvent se balader d‟un ordinateur à un autre. Et les fichiers concernent
          la Cnil (Commission nationale de l‟informatique et des libertés) qui doit donc donner son avis et son
          feu vert sur ce genre d‟installation.

Cependant, il semble que ce système de cybercrèche ait pu être installé à Issy les Moulineaux où 4 cyber-
crèches ont vu le jour : après la Farandole et les Montgolfières, les deux premières "cyber-crèches" de
France, c'est au tour des des Lavandières et du Petit Train Vert d'être équipés de webcams :
http://www.issy.com/index.php/fr/parents/petite_enfance/les_cyber_creches__1/les_webcams
3.10 - Conciergerie virtuelle
Tout comme dans les hôtels ou certaines entreprises ou le service de conciergerie virtuelle ou physique se
développe de plus en plus, l‟Ecocentre 2.0 pourrait avoir une solution de conciergerie virtuelle via un site
Web ou un email afin que ses usagers puissent demander des services dont ils ont besoin mais n‟ont pas le
temps de s‟occuper, tels que emmener et récupérer des affaires au pressing, commander des billets pour un
spectacle, chercher une baby-sitter, etc … 69
3.11 - Service interactif de télévision
Certains services (ou au minimum des informations) proposés sur le Portail de l‟Ecocentre 2.0 devraient
également être disponibles à partir du domicile de l‟usager via sa télévision, afin qu‟il puisse être informé et
connecté en permanence.

Grâce à un service de télévision interactive, les usagers pourraient par exemple visualiser le programme des
animations de l‟Ecocentre pour la semaine à venir pendant leur week-end.

Du marketing pour l‟Ecocentre pourrait être également envisagé par ce moyen 70.



69
     http://www.focusrh.com/strategie-ressources-humaines/attirer-fideliser-salaries/a-la-une/la-conciergerie-d-
     entreprise-se-developpe-en-france.html?id_article=1392
70
     TV interactive, mkg relationnel et commerce électronique :
     http://manageria.ifrance.com/articles/relationel_e_comerce.htm


                                                                                                           Page 126 sur 211
Rapport Cas Fil Rouge
                                                KITECO 2.0
                                                                                                           

D. Interopérabilité
1-     Objectif
Notre objectif est d‟établir une « Charte d’interopérabilité » dont la finalité est l‟interopérabilité globale:

      Usager – Ecocentre,
      Partenaire - Ecocentre,
      Télécentre – Ecocentre

2 - Méthodologie
De part la démarche adoptée, nous utiliserons une variante des cas d‟utilisation UML, adaptée aux aventures
de notre acteur principal (Guest Start) le télétravailleur et son rapport au quotidien avec l‟Ecocentre.

Cas d‟utilisation (extrait WiKiPedia)

„En génie logiciel et en ingénierie des systèmes, un cas d'utilisation définit une manière d'utiliser le système
et permet d'en décrire les exigences fonctionnelles.‟

 « Un cas d'utilisation, permet de décrire une séquence d'évènements qui, pris tous ensemble, définissent un
système faisant quelque chose d'utile » (source Bittner et Spence)

Chaque cas d'utilisation contient un ou plusieurs scénarios qui définissent comment le système devrait
interagir avec les utilisateurs (appelés acteurs) pour atteindre un but ou une fonction spécifique d'un travail.
Un acteur d'un cas d'utilisation peut être un humain ou un autre système externe à celui que l'on tente de
définir.

  Les cas d'utilisations tentent d'éviter tout jargon technique et essayent au contraire d'adopter le
                   langage de l'utilisateur final ou de l'expert du domaine (métier).


Un exemple :
Cas d’utilisations Numéro 1
      Nom : Réserver un poste
      Description : l‟utilisateur se connecte en tapant l‟url du site ;
      Préalables (pré condition): site web opérationnel ;
      Conséquence (post condition): le membre est identifié et peut naviguer sur la partie lui étant
       réservée.
      Déclencheur : Clic sur URL
      Acteur(s) : le membre ou l‟utilisateur du télé-centre ;
      Fréquence : A la demande


                                                                                                    Page 127 sur 211
Rapport Cas Fil Rouge
                                                KITECO 2.0
                                                                                                           

Flots d’événements
      l‟utilisateur ouvre le navigateur et tape l‟url du site ;
      le système ouvre la page d‟accueil du site ;
      l‟utilisateur accède ainsi a la page d‟accueil et s‟identifie en rentrant son identifiant et son code
       personnel ;
      le système vérifie alors l‟identification de l‟usager et en fonction de la réponse permet ou pas a
       l‟utilisateur d‟accéder a la partie réservée uniquement aux membres qui sont les étudiants de
       l‟université ;
      l‟utilisateur qui réussit l‟identification accède a la partie membre et découvre les services qui lui sont
       offerts.
Alternatives
      l‟utilisateur s‟identifie en rentrant son CIP et son code personnel ;
      le système décèle une erreur d‟identification et offre une nouvelle possibilité d‟identification en
       affichant un message d‟erreur (Veuillez retaper votre CIP et votre code personnel) ;
      l‟utilisateur essaye de s‟identifier une seconde fois ;
      le système vérifie à nouveau le code personnel et le CIP ; si l‟identification est réussie, le système
       permet alors l‟accès à la zone membre, sinon il redonne une dernière chance à l‟utilisateur avant de
       bloquer l‟accès pendant une période donnée (T=10 minutes).

Nous recenserons les cas d‟utilisations en nous identifiants successivement aux différents acteurs
l‟Ecocentre (Employeur, Télétravailleur, partenaire de Services, individus et à l‟Ecocentre lui-même).
De part cette approche nous exprimerons l‟ensemble des besoins en matière d‟interopérabilité de manière
exhaustive.
Ensuite nous identifierons puis analyserons et comparerons (SWOT ?) les solutions techniques présentes sur
le marché dans une perspectives Green-IT (nos préconisations prendront particulièrement en compte cette
dimension) mais aussi futures (veille technologiques et tendances du marché).


3 - Définition de l‟interopérabilité
L‟utilisateur de l‟Ecocentre doit se sentir partout chez lui, en particulier lorsqu‟il migre d‟un Ecocentre vers
un autre de manière permanente ou pour une durée déterminée, par ex. dans le cadre d‟un déplacement
professionnel.
L‟usager (télétravailleur), le partenaire (entreprise, collectivité..) doit communiquer avec l‟Ecocentre de
manière transparente (charte d’intéropérabilité).

« L’interopérabilité est la capacité que possède un produit ou système à fonctionner avec
d'autres produits ou systèmes, existants ou futurs, sans restriction d'accès ou de mise en
œuvre ».

A ce jour, l‟interopérabilité se traite au cas par cas en l‟absence d‟une normalisation par les divers
organismes existant.


                                                                                                    Page 128 sur 211
Rapport Cas Fil Rouge
                                               KITECO 2.0
                                                                                                          

Il s‟agit donc d‟un vaste programme…

L‟interopérabilité se traduit donc par une capacité d‟ouverture vers le reste du monde par la mise en place
d’interfaces communes, cette ouverture se décline de la manière suivante pour les TIC:

      Format des données (codage des caractères),
      Format des images (fixes ou animées),
      Formats des documents,
      Interface Hommes Machines (IHM),
      Messageries,
      Services d‟Annuaires (LDAP),
      Services techniques (DNS),
      Sécurité des échanges (chiffrement,..),
      Protocoles de communications, (IP V4 ou V6, .. ;),
      Services de communications (visioconférence, téléconférence, téléprésence..)

Nous orienterons notre étude comme suit :

      Interconnexion avec les SI des entreprises, collectivités et autres partenaires afin de créer de la valeur
       au moyen des TIC (une forme „d‟intégration, d‟extension de l‟entreprise ou collectivité à
       l‟Ecocentre), (1).
      Fédération des Eco-Centres au sein d‟un réseau (gouvernance Ecocentre) (2).
      Interconnexion avec d‟autres „réseaux de télécentres‟ (ouverture nationale voire internationale) (3).

   (1) Extension/prolongement du SI de l‟entreprise, collectivités, partenaires vers l‟Ecocentre:

       Ex :
              Accès Intranet
              Accès à tout ou partie de la DMZ

   (2) Mise en communs de moyens (ressources physiques et/ou applicatives), interopérabilité complète en
       matière de solutions techniques (multi-équipements, multi-réseaux et multi constructeurs).

       Ex :
              L‟ECO A ne dispose pas dans son panel d‟application de X, il réserve ce service sur un autre
               Ecocentre qui lui en dispose.
              L‟ECO A ne dispose que s‟une salle de visio-conférénce, l‟ECO B ne dispose que de salle de
               téléprésence : le système s‟adapte pour permettre l‟interconnexion des deux solutions.

   (3) Définir un socle commun de services de bases, établir des règles pour permettre la mobilité du
       „télétravailleur‟ à une échelle nationale et pourquoi pas internationale.

       Ex :
              L‟échange d‟informations entre Ecocentre pour faciliter la mobilité des télétravailleurs.
              La mise en place de mécanisme de compensation



                                                                                                   Page 129 sur 211
Rapport Cas Fil Rouge
                                               KITECO 2.0
                                                                                              

      Interopérabilité                                              Interopérabilité
          Réseau                                                        avec les
        Ecocentres                                                    partenaires




                                                               Interopérabilité
                                                                   globale


             Interopérabilité
                    SI
                Entreprise




L‟interopérabilité se décline à plusieurs niveaux :
           - Intra Eco-Centre
           - Extra Eco-Centre




                                                                                       Page 130 sur 211
Rapport Cas Fil Rouge
                                                 KITECO 2.0
                                                                                                             

4 - Axes de recherches
Nous allons identifier dans cette partie les interactions entre les différents partenaires de l‟Ecocentre.
Nous identifions cinq acteurs différents.




                                   Autre Eco-centre           Partenaire économique




                                                      Eco-centre


                               Usager                                       Partenaire privé




                                                 Partenaire public


                                           Acteurs autour de l’éco-centre




Usager : Cet acteur regroupe les télétravailleurs (personnes physiques), les Individus (citoyens, usagers dans
la ville), Employeurs (entreprises, administrations),
Partenaires : ensemble d‟acteurs qui offrent des Services hébergés dans le télécentre.
Autre Ecocentre: cet acteur regroupe les centres membres du „cluster green & connected cities‟, mais aussi
d‟autres réseaux de télécentres.
4.1 - Scénario 1: Utilisation de l‟Ecocentre par un usager
Objectifs :
L‟usager de l‟Ecocentre doit se sentir partout chez lui en particulier lorsqu‟il migre d‟un Centre vers un
autre d‟une manière permanente ou pour une durée donnée, par ex. dans le cadre d‟un déplacement pro.

Concept „Les mains dans les poches‟ :

Pour cela, des réflexions doivent être entreprises :

      Réflexion sur une identification unique d‟un utilisateur de télé-centre (username ou userid) valable
       sur tous les télé-centres permettant le rapatriement de profil, messagerie, docs de travails ….
      Réflexion sur une identification unique des ressources (imprimantes, mopieurs, …..) au sein du
       réseau d‟Ecocentre.


                                                                                                    Page 131 sur 211
Rapport Cas Fil Rouge
                                               KITECO 2.0
                                                                                                                 

Concept de translation :

   -   Standardisation identification. des user ou user-ID ou bien translation?

   -   Standardisation identification des équipements ou bien translation vers des équipements équivalents
       locaux?

NB : La translation doit être automatique après une demande d‟accès à un Ecocentre, le système doit
identifier les outils de l‟utilisateur (messagerie par exemple, ….), les sources de données associées et lui
mettre à disposition sans perte de temps inutiles.


Schéma de situation :

             PrivéScénario 1: Utilisation de l’Ecocentre par un
             usager

                     Localiser                              Accéder à la
                                                           suite logicielle
                                                             du centre
                                                                                  Partenaire économique


                                 Réserver


                                                                                                      Internet

                                         Se faire                      poste de travail
                                                                        standardisé
                                        prêter un
        Usager
                                           PC


                                                            Utiliser
                                                            son PC
               Utiliser une                                  perso
              visioconféren
                                                                                  SI Partenaire Privé / Public
                     ce




                                                                                                          Page 132 sur 211
Rapport Cas Fil Rouge
                                                   KITECO 2.0
                                                                                                           

    4.1.1 - Réserver


Titre           Faire une réservation
Objectif        L‟éco-travailleur effectue une réservation dans un Ecocentre de son choix
              Eco-travailleur membre du „Réseau Ecocentre’
Pré condition Lien portail „Réseau Ecocentre’ disponible
              Site web opérationnel
Post condition Poste de travail réservé

Acteurs         L‟éco-travailleur

Déclencheurs Clic sur lien portail „Réseau Ecocentre’
Fréquence       A la demande
Etapes          Description / Flots d’événements (cas nominal)
1               L‟Eco-travailleur se connecte au moyen d‟une identification unique et forte
                L‟éco-travailleur réalise une réservation de ressources (poste de travail, téléphonie,
2               visioconférence …)
                    - Rechercher sur la description du poste de travail standard (définir le poste)
                Le système vérifie les disponibilités et lui renvoie un AR
3                   - Rechercher des référence sur la gestion de parc

Etapes          Alternatives (cas particuliers, mode dégradé)
1               Le système signale que l‟‟Eco-Centre choisi ne peut honorer la demande
                Le système identifie les Ecocentres du réseau pouvant répondre à la demande dans le
2
                délai et les conditions souhaitées ( ex : Eloignement)
3               L‟éco-travailleur modifie son choix
4               Le système lui renvoie un AR
Etapes          Règles de gestion


                Le système réalise l‟ensemble des opérations permettant le transfert de
                l‟environnement de travail propre de l‟éco-travailleur vers l‟Ecocentre sélectionné tel
1
                que profil, moyens communs (accès aux sources de données, aux applications, à sa
                messagerie…)
                    - Tout est transparent pour l‟utilisateur (Accès, Poste, Financier …)




                                                                                                    Page 133 sur 211
Rapport Cas Fil Rouge
                                                      KITECO 2.0
                                                                                                         

4.1.1.1 - Identification unique71
Objectifs
Les objectifs sont multiples :
     simplifier pour l'utilisateur la gestion de ses mots de passe : plus l'utilisateur doit gérer de mots de
         passe, plus il aura tendance à utiliser des mots de passe similaires ou simples à mémoriser, abaissant
         par la même occasion le niveau de sécurité que ces mots de passe offrent ;
     simplifier la gestion des données personnelles détenues par les différents services en ligne, en les
         coordonnant par des mécanismes de type méta-annuaire ;
     simplifier la définition et la mise en œuvre de politiques de sécurité.
Il existe trois grandes classes d'approches pour la mise en œuvre de systèmes d'authentification unique : les
approches centralisées, les approches fédératives et les approches coopératives.

Avantages
    La réduction de la fatigue de mot de passe : manque de souplesse liée à l'utilisation de différentes
      combinaisons de nom d'utilisateur et de mot de passe 1
    La réduction du temps passé à saisir le même mot de passe pour le même compte
    La réduction du temps passé en support informatique pour des oublis de mots de passe 2
    La centralisation des systèmes d'authentification
    La sécurisation à tous les niveaux d'entrée/de sortie/d'accès aux systèmes sans sollicitation multiple
      des utilisateurs
    La centralisation des informations de contrôles d'accès pour les tests de conformités aux différentes
      normes
    Les technologies fournissant SSO utilisent des serveurs centralisés d'authentification que toutes les
      autres applications et systèmes utilisent pour l'authentification, combinant ceci avec des techniques
      logicielles pour s'assurer que les utilisateurs n'aient pas à entrer leurs identifiants plus d'une fois.

Critiques
Comme SSO donne accès à de nombreuses ressources une fois l'utilisateur authentifié (il a les "clés du
château"), les pertes peuvent être lourdes si une personne mal intentionnée a accès à des informations
d'identification des utilisateurs. Avec SSO, une attention particulière doit donc être prêtée à ces
informations, et des méthodes d'authentification forte devraient idéalement être combinées (par exemple,
l'usage d'une carte à puce) 3

Architecture
    Approche centralisée
   Le principe de base est ici de disposer d'une base de données globale et centralisée de tous les
   utilisateurs ou d'un annuaire. Cela permet également de centraliser la gestion de la politique de sécurité.
   Un exemple de mise en œuvre est le logiciel libre LemonLDAP::NG, un autre exemple est le logiciel
   libre Vulture.
   Cette approche est principalement destinée à des services dépendant tous d'une même entité, par
   exemple à l'intérieur d'une société au sein de leur gestion des Middleware.




71
     Source wikipédia http://fr.wikipedia.org/wiki/Authentification_unique


                                                                                                  Page 134 sur 211
Rapport Cas Fil Rouge
                                                KITECO 2.0
                                                                                                            

    Approche fédérative
   Dans cette approche, dont le système Liberty Alliance est le principal exemple, chaque service gère une
   partie des données d'un utilisateur (l'utilisateur peut donc disposer de plusieurs comptes), mais partage
   les informations dont il dispose sur l'utilisateur avec les services partenaires.
   Cette approche a été développée pour répondre à un besoin de gestion décentralisée des utilisateurs, où
   chaque service partenaire désire conserver la maîtrise de sa propre politique de sécurité, comme par
   exemple un ensemble de sites marchands indépendants d'un point de vue commercial et organisationnel.

     Approche coopérative
   L'approche coopérative, dont les systèmes Shibboleth et Central Authentication Service sont les
   principaux représentants, part du principe que chaque utilisateur dépend d'une des entités partenaires.
   Ainsi, lorsqu'il cherche à accéder à un service du réseau, l'utilisateur est authentifié par le partenaire dont
   il dépend. Comme dans l'approche fédérative, cependant, chaque service du réseau gère indépendamment
   sa propre politique de sécurité.

Normes et outils pour l'authentification unique
Quelle que soit la norme utilisée pour l'authentification unique, l'infrastructure sécurisée fait intervenir, entre
le client et le serveur de service, un serveur d'authentification où est géré un identifiant ( www.siteweb.pays/
ou .siteweb.pays par exemple pour une authentification via un serveur OpenID).

Serveur d'authentification/identification
Même si l'authentification et l'identification sont deux choses différentes, il faut que ce serveur soit mis en
place par un organisme lié aux transactions monétaires (particulier acheteur, professionnel). Aucune des
sociétés de services internet vivant exclusivement de la publicité (payé par des professionnels) ne sont
actuellement capables de vérifier et de garantir les données saisies par les internautes ; de plus chacune a
développé son propre système d'authentification :
Le problème des serveurs d'authentification est que lors de la saisie des identifiants et autre données
personnelles, les services web gratuits ou les sites de commerces doivent laisser le choix du prestataire
d'authentification, en sachant que de nombreux internautes arrêtent toute transaction face à la difficulté de
remplir un formulaire.

Délégation d'authentification
Ils évitent de se connecter en mode visuel grâce à l'utilisation d'API. Cette API permet à un service (« role
consumer ») d'utiliser un autre service (« service provider ») utilisant un identifiant sans avoir à divulguer de
couple identifiant/mot de passe. L'utilisateur tiers a ainsi accès de façon indirecte selon son groupe et son
nom à un ensemble de fonctionnalités/données restreintes éventuellement par les droits d'accès dont il
dispose.
Les sociétés souhaitant ce standard (Google, Yahoo, MySpace) se sont regroupées dans la fondation
OpenSocial, suivies par des sociétés comme LinkedIn, Bebo, PLaxo. Seul Facebook fait cavalier seul sans
doute du fait que FaceBook définit aussi un format standard d‟échange de données personnelles sous le nom
de FBML pour Facebook Markup Language.

Stockage
Les données sont stockées dans des bases d'utilisateurs variées : LDAP V3 (dont Active Directory),
Postgresql, MySQL.



                                                                                                     Page 135 sur 211
Rapport Cas Fil Rouge
                                                      KITECO 2.0
                                                                                                             

4.1.1.2 - Identification forte72
Les éléments de l'authentification forte

Seule la combinaison de ces éléments ou facteurs inviolables et non subtilisables peuvent assurer une réelle
solidité pour une authentification. On considère que ces éléments peuvent être :
     Ce que l'entité connaît (un mot de passe, un code NIP, une phrase secrète, etc.),
     Ce que l'entité détient (une carte magnétique, RFID, une clé USB, un PDA, une carte à puce, un
        smartphone, un iPhone, un téléphone portable, etc. Soit un élément physique appelé authentifieur ou
        Token (par les anglophones)
     Ce que l'entité est, soit une personne physique (empreinte digitale, empreinte rétinienne, structure de
        la main, structure osseuse du visage ou tout autre élément biométrique),
     Ce que l'entité sait faire ou fait, soit une personne physique (biométrie comportementale tel que
        signature manuscrite, reconnaissance de la voix, un type de calcul connu de lui seul, un
        comportement, etc.),
     Où l'entité est, soit un endroit d'où, suite à une identification et authentification réussie, elle est
        autorisée (accéder à un système logique d'un endroit prescrit).

Dans la majorité des cas, l'entité est une personne physique - individu - personne morale , mais elle peut être
un objet comme par exemple une application web utilisant le protocole SSL, un serveur SSH, une objet de
luxe, une marchandise, un animal, etc.

On peut considérer que l'authentification forte est une des fondations essentielles pour garantir :
    L'autorisation ou contrôle d'accès (qui peut y avoir accès)
    La confidentialité (qui peut le voir)
    L'intégrité (qui peut le modifier)
    La traçabilité (qui l'a fait)

Cette approche est toutefois remise en cause par la DCSSI dans son référentiel sur l'authentification distante.
Pourquoi l'authentification forte et l'authentification à deux-facteurs?

Le mot de passe est actuellement le système le plus couramment utilisé pour identifier un utilisateur. Il
n‟offre plus le niveau de sécurité requis pour assurer la protection de biens informatiques sensibles. Sa
principale faiblesse réside dans la facilité avec laquelle il peut être trouvé, grâce à différentes techniques
d‟attaque.

Famille technologique pour l'authentification forte
On dénombre actuellement trois familles:
    One Time Password (OTP) / Mot de passe à usage unique.
    Certificat numérique
    Biométrie




72
     Source Wikipedia http://fr.wikipedia.org/wiki/Authentification_forte


                                                                                                      Page 136 sur 211
Rapport Cas Fil Rouge
                                                KITECO 2.0
                                                                                                           


One Time Password (OTP) / Mot de passe à usage unique
Cette technologie permet de s'authentifier avec un mot de passe à usage unique. Elles est basée sur
l'utilisation d'un secret partagé (cryptographie symétrique). Il n'est donc pas possible de garantir une
véritable non-répudiation avec cette technologie.
Certificat Numérique
Cette technologie est basée sur l'utilisation de la cryptographie asymétrique et l'utilisation d'un challenge. Il
est possible de garantir la non-répudiation car uniquement l'identité possède la clé privée.

Biométrie
Cette technologie est basée sur la reconnaissance d'une caractéristique ou d'un comportement unique.
    Biométrie
    Technologie Match on Card

Type « d'Authentifieur » ou « Token » de type PKI

Carte à puce
Pour sécuriser la clé privée et stocker le certificat numérique, la carte à puce est une solution très efficace.
Cette technologie permet aussi d'implémenter d'autres fonctions telles que sécurité des bâtiments, badgeuse,
etc.
Généralement, la carte à puce est liée à l'utilisation d'un code NIP ou par l'utilisation de la biométrie.
Lorsque la biométrie remplace le code NIP, le système offre une preuve "quasi absolue" du porteur de la
carte (cf technologie Match On Card).

Token USB
Ces Token utilisent la même technologie cryptographique que les cartes à puces. Ce type de Token est
capable de stocker, générer du matériel cryptographique de façon très sécurisé. Ces Token sont définis
comme une technologie dite connectée. En d'autres termes, il est nécessaire de « brancher » ce Token sur
l'ordinateur via le port USB. L'inconvénient majeur de cette technologie est qu'elle n'est pas vraiment
portable. Par exemple, il est difficile d'utiliser son Token sur une « borne » Internet (Kiosk, Hôtel, etc.).
A noter qu'Aladdin sort en novembre 2008. C'est un token USB "anywhere" capable de se connecter depuis
toutes machines sans middleware installé ni besoin d'être administrateur de la machine.

Type « d'Authentifieur » ou « Token » de type Hybride

Ces tokens offrent le meilleur des deux mondes. Ils sont capables de gérer les certificats numériques et
d'offrir une solution très portable pour les nomades avec la technologie OTP.




                                                                                                    Page 137 sur 211
Rapport Cas Fil Rouge
                                                     KITECO 2.0
                                                                                                               

    4.1.2 - Accéder à un poste de travail standardisé

Titre              Accéder à un poste de travail standardisé
Objectif           L‟éco-travailleur peut travailler grâce à un poste de travail dont il a l‟habitude
                   L‟Eco-travailleur membre du „Réseau Ecocentre’
Pré condition
                   L‟Eco-travailleur a réservé préalablement son poste
Post condition L‟Eco-travailleur libère le poste de travail

Acteurs            L‟éco-travailleur

Déclencheurs Son identification auprès du centre
Fréquence          A la demande
Etapes             Description / Flots d’événements (cas nominal)
1                  L‟Eco-travailleur se connecte au moyen d‟une identification unique et forte
                   L‟éco-travailleur rapatrie l‟image sauvegardé de son Poste de travail virtualisé. Il peut
2
                   soit utilisé un poste présent sur le site soit utiliser son propre matériel.
3                  L‟éco-travailleur s‟identifie sur le téléphone sur IP connexe au Poste de travail


    4.1.2.1 - Poste de travail virtualisé

    Objectifs :
    Plus connu sous le nom de VDI pour Virtual Desktop

    Infrastructure, ce concept a pour objectif de relocaliser le                                               poste

    de travail au sein du datacenter de l'entreprise, sur une

    infrastructure virtuelle, afin de bénéficier de tous les

    avantages qui y sont liés. L‟ordinateur n‟est dans ce cas                                                  plus

    vue comme une petite boite à côté de nous qui fait tourner                                                 des

    applications mais plutôt comme un relais très basique d‟une activité qui aura été mutualisé ailleurs.

    L‟utilisateur continue à bénéficier des même services qu‟avec un ordinateur traditionnel mais il n‟a plus a se

    soucier de la machine en elle même.




                                                                                                        Page 138 sur 211
Rapport Cas Fil Rouge
                                               KITECO 2.0
                                                                                                         

Avantages :
    réduire les coûts de maintenance des postes par une administration des postes centralisé et
      considérablement simplifiée
    renforcer leur sécurité (Héritage de la sécurité installé sur la machine virtuelle)
    Possibilité de remplacer les postes utilisateurs traditionnels par des clients légers, plus fiables, moins
      chers et peu consommateurs en énergie.
    déployer des postes de travail PC complets sur des serveurs centralisés
    mettre en place en quelques minutes des groupes de travail ou des services entiers.
    Une mobilité accrue, le poste utilisateur est accessible hors de l'entreprise de façon permanente et
      sécurisée, point essentiel pour la population nomade

Critiques :
    Besoin d‟une infrastructure réseau performante. Comme les image sont stockés sur des serveurs
       distants il y a beaucoup de trafic réseau (Rapatriement, export d‟image).
    Véritable défit en terme de stockage. Il y a possibilité de goulets d‟étrangement si l‟infrastructure de
       stockage n‟est pas apte à répondre à des demande multiple d‟accès concurrents.

Architecture :
Trois approches existent:
    L‟ image du poste est hébergés sur un serveurs centralisés. Le PC virtuel, que l'utilisateur accède via
       un réseau qui doit toujours être disponible, reste sécurisé, sauvegardé et simple à administrer
    L‟ image du poste est stocké sur la machine physique local. Il y a une administration centralisée des
       images avec synchronisation.
    L‟image du poste de travail est stocké sur un périphérique style « Clé USB »
    Solutions disponibles:
    Ceedo           L'outil de Ceedo Enterprise optimise les images de PC virtuel afin
        Enterprise  qu'elles tournent directement sur une clé USB ou un disque externe.
                    Comme cela, les utilisateurs peuvent travailler avec ou sans connexion
                    réseau. L'usage d'un chiffrement en AES protège la clé USB ou le disque
                    externe de la perte ou du vol.
    XenDesktop de Les utilisateurs doivent être connectés en ligne, afin d'utiliser leur PC
         Citrix     virtuel. Citrix a ajouté la virtualisation d'applications aux versions
                    évoluées de sa solution, Enterprise et Platinum.
Enterprise Desktop Il s'agira d'une offre centrée sur Windows, issue de l'acquisition par
Virtualization de   Microsoft de la société Kidaro, spécialisée dans la virtualisation
Microsoft           d'application. Cette solution devrait fonctionner en modes connecté au
                    réseau ou déconnecté
Virtual Desktop     Les utilisateurs peuvent accéder les images de leur PC virtuel, appelés
Solution 1.0 de     LivePC, en ligne ou en mode déconnecté, ou depuis des clés USB.
MokaFive            MokaFive est compatible avec des machines Mac ou Windows.
Logic virtual       Pano propose un package unique, comportant un terminal de la taille de
desktop solution de la main, un serveur de gestion, et un service pour le poste de travail.
Pano                Après avoir connecté le terminal au réseau, les utilisateurs ont accès aux
                    images des PC virtuels placés sur un serveur central. L'offre ne
                    fonctionne qu'en mode connecté, et est compatible avec les produits
                    d'infrastructure VDI (Virtual Desktop Infrastructure) de fournisseurs


                                                                                                  Page 139 sur 211
Rapport Cas Fil Rouge
                                             KITECO 2.0
                                                                                                        

                  comme VMware et autres.
Solid ICE         Cette solution fonctionne uniquement en mode connecté au réseau. Elle
                  possède un protocole optimisé pour le dialogue client-serveur (Simple
                  Protocol for Independent Computing Environment ou SPICE). Ce
                  protocole accepte les applications multimédia, des écrans multiples, la
                  vidéo en qualité haute définition, la voix sur IP et la visio conférence.
Secure Virtual    SanDisk est partenaire de Check Point Software Technologies afin de
Workspace de      sécuriser l'espace de travail. Cet espace de travail sécurisé est utilisable
SanDisk           en mode connecté au réseau, déconnecté ou depuis une clé USB.
webOS             Basé sur le Web 2.0 et Ajax, webOS fournit un accès à un poste de
                  travail virtuel via un navigateur web. Stoneware se focalise sur les
                  applications Web et Windows avec cette offre fonctionnant uniquement
                  en mode réseau.
Virtual Desktop   VDI 2.0 accepte une grande variété de terminaux, depuis les PC
Infrastructure    traditionnels, jusqu'aux clients légers Sun Ray, et est compatible avec
Software 2.0      n'importe quel système d'exploitation. La version 2.0 comprend Sun
                  Virtual Desktop Connector, qui s'intègre avec la couche de virtualisation
                  pour la gestion du cycle de vie des machines virtuelles. Les utilisateurs
                  doivent travailler en mode connecté.
xVM VirtualBox    Cette solution est livrée en mode Open Source. Les utilisateurs peuvent
1.6               faire tourner plusieurs machines virtuelles sur le même PC tout en étant
                  hors connexion réseau. Cette solution est compatible avec Linux, Mac
                  OS X, OpenSolaris, Solaris et Windows. VirtualBox est disponible chez
                  Sun via l'acquisition de Innotek.
Virtual Desktop   Ce produit fonctionne en mode connecté uniquement, avec n'importe
Platform de       quel hyperviseur. VDIworks est centré sur l'administration, les
VDIworks          utilisateurs peuvent gérer les PC physiques et virtuels depuis une
                  console centrale.
Virtual Desktop   VDI, pour un usage en mode connecté, permet aux PC d'être gérés de
Infrastructure de façon centralisée et accédés depuis n'importe quel terminal. Il exploite la
VMware            technologie ESX de VMware.
ACE 2 de VMware ACE est l'offre de VMware pour un usage en mode déconnecté. Les
                  utilisateurs peuvent faire s'exécuter plusieurs machines virtuelles sur un
                  seul PC client. En outre, ACE accepte les clés USB et les disques durs
                  externes.




                                                                                                 Page 140 sur 211
Rapport Cas Fil Rouge
                                                  KITECO 2.0
                                                                                                                

4.1.2.2 - Téléphone IP

Objectifs :
    L‟un des points essentiels pour un utilisateur sera à coup sur                                    d‟avoir la
    certitude de pouvoir joindre ses partenaires de la manière la                                     plus sure et la
    plus efficace. Il souhaitera également pouvoir être joint dans                                    n‟importe quelle
    condition de sa situation de mobilité. Il faudra donc penser à                                    lui attribuer un
    numéro de téléphone unique qu‟il pourra utiliser sur                                              n‟importe quel
    site sans avoir à passer par des phases de configuration                                          complexes. A
    cette question la téléphonie sur IP apporte quelques                                              réponses.
    L‟équipement central le IP-PBX permet d'effectuer la                                              téléphonie sur
    Internet(VoIP), au contraire d'un PBX classique utilisant le                                      RTC traditionnel
    (réseau téléphonique commuté).
 Avantages :
   Réduire la facture télécom :
     L'évolution à la baisse du prix de la bande passante offre de réelles économies à l'entreprise. Dans la mesure où
     les communications longues distances sont fréquentes, l'amortissement peut s'opérer sous 24 mois pour un parc
     d'une douzaine de postes. De plus, avec une solution IP-PBX les appels à l'intérieur de l'entreprise sont gratuits
     de fait.
     Un investissement d‟avenir :
     Le marché de la téléphonie d'entreprise IP-PBX a déjà dépassé celui des PBX (autocommutateurs traditionnels).
    Le passage vers un central téléphonique fonctionnant sur un réseau IP est donc un choix stratégique d'avenir.
     Gagner en mobilité :
     Avec des postes n'étant plus physiquement reliés à des lignes, la téléphonie sur IP permet à l'utilisateur de
    conserver son numéro dans ses déplacements.
     Devenir plus souple :
   La téléphonie sur IP rassemble tous les matériels de l'entreprise (téléphone, visioconférence, fax, PC) sur un
    même réseau et donc un même protocole.
 Critiques :
    Le réseau local doit être judicieusement dimensionner pour pouvoir profiter des bénéfice de cette technologie
    Centraliser les communications sur le réseau rend aphone l‟entreprise en cas de panne d'un lien réseau.
       Prévoir une bonne tolérance aux pannes peut vite alourdir les couts.
    La sécurité des communications doit être particulièrement étudiée. Comme tout flux IP, les communications
       vocales peuvent être interceptées. Par exemple : Le déni de service (saturation du réseau consécutive à une
       attaque extérieure), l'espionnage (écoutes, vol d'informations), le détournement (utilisation extérieure
       frauduleuse des lignes).
 Matériel :
   Les appareils d'entrée de gamme :
     Les terminaux premier prix sont compris entre 100 et 200 euros. La fenêtre d'affichage de l'appareil est limitée à
    une ou deux lignes de caractères et peu de fonctions programmables sont présentes.
     Les appareils haut de gamme :
     Vendus entre 250 et 700 euros, ces appareils sont pourvus d'écrans graphiques monochromes ou couleur
    pouvant offrir une résolution de 320x240 pixels. Des fonctionnalités comme l'affichage de la photo du
    correspondant sont proposées.
     La solution soft phones :
     Ces téléphones logiciels directement installés sur l'ordinateur séduisent surtout par la faiblesse de leur coût. Il
    faut compter environ 100 euros pour une licence logicielle et plus ou moins 40 euros pour un périphérique de type
    casque micro.
     A noter : la téléphonie mobile sur IP (offre Wi-Fi) demeure encore très peu utilisée du fait de son manque de
    stabilité technique.


                                                                                                         Page 141 sur 211
Rapport Cas Fil Rouge
                                                  KITECO 2.0
                                                                                                            

    4.1.3 - Réservation de ressources

Titre             Une entreprise ou administration réserve des ressources
Objectif          L‟entreprise effectue une réservation de ressources de l‟Ecocentre
                  URL Ecocentre disponible
Pré condition
                  site web opérationnel
Post condition Ressources réservés

Acteurs           L‟entreprise partenaire

Déclencheurs Clic URL Ecocentre
Fréquence         NA
Etapes            Description / Flots d’événements (cas nominal)
1                 L‟entreprise réalise une réservation de ressources (physique et /ou applicative)
2                 Le système lui renvoie un AR
Etapes            Alternatives (cas particuliers, mode dégradé)
1                 Le système ne dispose pas de la ressource en interne
2                 Le système fait appel aux ressources d‟un autre Ecocentre
3                 Le système renvoie un AR à l‟entreprise
Etapes            Règles de gestion
1                      -   L‟Ecocentreréserve les ressources nécessaires

    4.1.3.1 - Réservation d‟application
    4.1.3.1.1 - SaaS (Software As A Service)
    Il s‟agit d‟un modèle économique de consommation d‟applications à la demande (un abonnement à un
    logiciel plutôt que l'achat d'une licence).

    Les principales applications actuelles de ce modèle sont le gestionnaire de relation client (CRM), la vidéo
    conférence, la gestion des ressources humaines, les communications unifiées, le travail collaboratif, les
    courriels (sources WIKI).

    On peut l‟étendre à la gestion électronique de document (Entreprise Content Management ou GED), ou bien
    encore aux ERP (Entreprise Ressource Planning) du commerce pour peu que ces solutions fonctionnent en
    mode WEB.

    Ce modèle est compatible avec une architecture orienté service (SOA) développée plus loin dans ce
    document.



                                                                                                     Page 142 sur 211
Rapport Cas Fil Rouge
                                                      KITECO 2.0
                                                                                                                                

4.1.3.2 - Réservation de ressources

Dans cette optique, l‟entreprise réserve des capacités de calculs, de stockage ou bien de moyens.

4.1.3.2.1 - Cloud Computing

La puissance de calcul et de stockage de l'information est proposée à la consommation par des compagnies
spécialisées (Google, ...)

De ce fait, les entreprises n'ont plus besoin de serveurs propres, mais confient cette ressource à une
entreprise qui leur garantit une puissance de calcul et de stockage à la demande.

La majorité des infrastructures informatique de type « Cloud Computing » se compose de services fournis
par la prochaine génération de centres de traitement des données qui reposent sur des technologies de
virtualisation du calcul et du stockage.

La généralisation des connexions Internet à haut débit permet d'optimiser les temps de réponse de
l'infrastructure centralisée, et donc a permis entre autre son essor.




                     Rappelez-vous du slogan de Sun à une époque, « the network is the computer ». On est dans la continuité, on dirait
                                                  maintenant « the internet is the computer ».


On distinguera trois types de « Cloud » (dimension technique):

      type SaaS (Software As A Service): application mise à disposition par un tier, utilisable à la demande
       généralement via Internet gratuite (Google Docs) ou payante,

      type PaaS (Platform As A Service), plateforme de développements mise à disposition par un tier
       (Microsft Azure, Google App Engine ….),

      type IaaS (Infrastrucure As A Service) : Fourniture de machine virtuelles et de système
       d‟exploitation (Terremark Enterprise Cloud, Windows Live Skydrive and Rackspace Cloud).



                                                                                                                         Page 143 sur 211
Rapport Cas Fil Rouge
                                                   KITECO 2.0
                                                                                                           

Si ces technologies ouvrent de nouveaux horizons (stockage, puissance de calcul, applications à la demande,
…), elles ouvrent aussi des problématiques d‟ordre juridiques (responsabilité, protection des données…),
sécuritaires (perte de maîtrise) voir politique (vie privée).

L‟ENISA (European Network and Information Security Agency) identifie une trentaine de risques associés à
l‟usage de cette technologie qui reste pour le moins séduisante sur le papier…

Il ressort de son dernier rapport que le problème N° 1 soulevé par les entreprises utilisatrice est la sécurité
73
   :

La principale menace concerne les données, qu'il s'agisse des informations confidentielles (ou sensibles) ou
de l'image de l'entreprise. Les différentes failles (liées aux systèmes d'exploitation, aux procédures de
sécurité inadaptées, à l'absence de chiffrement…)

Les clouds se distinguent aussi selon trois grandes familles (dimension famille) :

Public : Ils sont accessibles par tout le monde,
Private : les services proposés ne sont disponibles qu‟à partir d‟un réseau privé,
Partenaire : Les services sont offerts par un fournisseur à une liste limité de clients.

Le tableau suivant présente chacune de ses familles classées selon les critères suivants (assurance,
responsabilité, coût, offre) :




Le document est aussi un recueil de bonnes pratiques. Ces bonnes pratiques déterminent les responsabilités
selon le type d‟infrastructures (SaaS, PaaS, IaaS,…) et selon les parties prenantes (client, fournisseur, …).




73
     http://www.enisa.europa.eu/act/rm/files/deliverables/cloud-computing-risk-assessment


                                                                                                    Page 144 sur 211
Rapport Cas Fil Rouge
                                               KITECO 2.0
                                                                                                         

Une solution de type cloud privé voir semi privé avec les partenaires économiques et ouverte au entreprises
partenaires permet de réduire les aspects négatifs de ce type de solutions :

      Une maîtrise de l‟ensemble (en particulier sur le plan Green IT),

      Un partage des coûts,

      Un niveau de sécurité suffisant,

4.1.3.2.2 - Réserver des moyens :


Il s‟agit içi de la réservation de moyens fixes, cela comprend :

      Salle de téléprésence,
      Salle de visio conférences,
      Autres

Selon la disponibilité de ce type de ressources, l‟Ecocentre pourra orienter le demandeur vers un autre
Ecocentre s‟il ne dispose pas de ce type de solution en local, ou bien proposer une solution différente (salle
de visioconférence à la place d‟une salle de téléprésence).




                                                                                                  Page 145 sur 211
Rapport Cas Fil Rouge
                                                     KITECO 2.0
                                                                                                       

    4.1.4 - Accéder à la suite logicielle du centre

Titre           Accéder aux applications
Objectif        Utiliser des ressources applicatives de l‟Ecocentre
              URL Ecocentre disponible
Pré condition Application opérationnelle
              Ressources réservés
Post condition Ressource(s) libérées, données modifiées sauvegardés

Acteurs         Partenaires et/ou Usager

Déclencheurs Clic URL Ecocentre
Fréquence       Selon réservation effectuée
Etapes          Description / Flots d’événements (cas nominal)
1               L‟acteur s‟identifie
2               L‟acteur accède aux ressources applicatives réservées en ouvrant une session (N°id)
3               Il effectue ses travaux
4               En fin de session le système sauvegarde les données modifiées
5               Le système décompte les unités d‟utilisation (coût application * durée)

Etapes          Alternatives (cas particuliers, mode dégradé)
1               Le système ne reconnaît pas l‟utilisateur (authentification)
2               L‟application n‟est pas disponible
3               Le système renvoie un AR à l‟entreprise
Etapes          Règles de gestion
1               Le système transmet au service gestion les informations pour facturation.




                                                                                                Page 146 sur 211
Rapport Cas Fil Rouge
                                                KITECO 2.0
                                                                                                               

    4.1.5 - Localiser

Titre           Localiser un Ecocentre
                L‟éco-travailleur souhaite rejoindre l‟Ecocentre le plus proche sans connaître sa
Objectif
                localisation
                L‟Eco-travailleur a à sa disposition un dispositif capable de se connecter à internet
Pré condition
                (Smartphone, PC connecté au Wifi ..)
Post condition L‟Eco-travailleur accède à un Poste de travail virtualisé de l‟Ecocentre choisi

Acteurs         L‟éco-travailleur

Déclencheurs Lancement de l‟application
Fréquence       A la demande
Etapes          Description / Flots d’événements (cas nominal)
1               L‟Eco-travailleur a accès à une application lui indiquant l „Ecocentre le plus proche
2               L‟éco-travailleur réserve une place dans l‟Ecocentre trouvé
3               L‟éco-travailleur est guidé jusqu‟à sa destination.


                                               Les Smartphones actuels sont équipés en standard de GPS, de
                                               connexion réseaux 3G et Wifi. Ils ont la capacité d‟exécuter des
                                               applications complexes. Ces dernières sont téléchargeables
                                               facilement au travers de MarketPlace (AppleStore, Android Market,
                                               Windows Marketplace ). Il devient possible de développer toute sorte
                                               d‟application facilement diffusable.


                                               De cette manière on peut envisager d‟aider notre éco-travailleur à
                                               localiser un Ecocentre le plus proche par l‟accès à une application
                                               qui lui indiquera en fonction de sa position le meilleur choix possible.
                                               Cette application pourra en se connectant à internet déterminer les
                                               disponibilités et guider l‟utilisateur dans son choix. Une fois la
                                               meilleur option trouvée l‟application pourra guider notre usager vers
                                               sa destination


                                               Cette application devra être en mesure de pouvoir aider l‟usager à
                                               réserver son poste de travail




                                                                                                        Page 147 sur 211
Rapport Cas Fil Rouge
                                              KITECO 2.0
                                                                                                         

4.2 - Scénario 2: Utilisation de l‟Ecocentre par un partenaire
Schéma de situation :

 Scénario 2: Utilisation de l‟Ecocentre par un partenaire



                           LocaliserA
                           ccéder à un


Partenaire                                                             Usager


                                                        Proposer des
                                                         services et
                                                        informations




                                                                          Partenaire économique

                            Accéder aux
                            indicateurs
                             du centre
 Partenaire Public
                                                 Administration Ecocentre




                                                                                                  Page 148 sur 211
Rapport Cas Fil Rouge
                                                   KITECO 2.0
                                                                                                             

    4.2.1 - Localiser

Titre           Localiser un collaborateur
                Le partenaire privé ou public souhaite connaître dans quel Ecocentre se situe un de
Objectif
                ses collaborateurs
                Le partenaire est membre du „Réseau Ecocentre’
Pré condition
                L‟Eco-travailleur a autorisé cette fonctionnalité
Post condition Le partenaire connaît le site que fréquente son collaborateur

Acteurs         Le partenaire, L‟éco-travailleur

Déclencheurs Lancement de l‟application
Fréquence       A la demande
Etapes          Description / Flots d’événements (cas nominal)
                Le partenaire a accès à une application qui le renseigne sur la localisation de ses
1
                collaborateurs
                L‟éco-travailleur a préalablement paramétré ses préférences en termes de
2
                confidentialité.

    4.2.2 - Proposer des services et informations

Titre           Proposer des services et des informations
Objectif        Mettre à disposition un „bouquet de services‟
Pré condition Entreprise partenaire
Post condition Sans objet

Acteurs         Les Ecocentres, les Entreprises partenaires

Déclencheurs Entreprises partenaires
Fréquence       A la demande
Etapes          Description / Flots d’événements (cas nominal)
1               Mettre à disposition des l‟entreprises partenaires un ensemble de services „métier‟
Etapes          Alternatives (cas particuliers, mode dégradé)
1               Sans objet
Etapes          Règles de gestion
1                  -


                                                                                                      Page 149 sur 211
Rapport Cas Fil Rouge
                                                     KITECO 2.0
                                                                                                            

    La meilleure manière de garantir l‟interopérabilité dans la proposition de services et/ou d‟information passe
    par l‟utilisation des technologies WEB.

    Les services proposés par l‟Ecocentre seront des services métier donc de haut niveau. (cf § interopérabilité
    et intégration d‟entreprises).

    4.2.3 - Accéder aux indicateurs du centre

Titre             Accéder aux indicateurs du centre
Objectif          Le partenaire privé ou public souhaite avoir accès aux indicateurs du centre
                  Le partenaire est membre du „Réseau Éco Centre’ ou non
Pré condition
                  L‟Eco-travailleur a autorisé cette fonctionnalité
Post condition Une liste personnalisée d‟indicateurs lui est fournie

Acteurs           Le partenaire, L‟éco-travailleur

Déclencheurs Lancement de l‟application
Fréquence         A la demande
Etapes            Description / Flots d’événements (cas nominal)
1                 Le partenaire a accès à une application qui le renseigne sur les indicateurs




                                                                                                     Page 150 sur 211
Rapport Cas Fil Rouge
                                               KITECO 2.0
                                                                                        

4.3 - Scénario 3: Utilisation inter Ecocentre
Schéma de situation :

 Scénario 3: Utilisation inter Ecocentre




                                             Préparer un
                                             déplacement



     Ecocentre cible                                                Usager


                                                Proposer un       Accéder à un
                                                système de          poste de
                                               compensation          travail
                                                 financière       standardisé
                         Partager des
                        données sur les
                           usagers

       Partager des
        indicateurs




                                             Ecocentre origine




                                                                                 Page 151 sur 211
Rapport Cas Fil Rouge
                                                      KITECO 2.0
                                                                                                                

    4.3.1 - Préparer un déplacement

    Objectif : Il s‟agit içi de s‟assurer que le télétravailleur disposera de tout son environnement de travail
    correctement paramétré avant son arrivé :

    Qui n‟a pas perdu du temps lors d‟un changement de poste de travail à tout faire reconfigurer (imprimantes,
    mopieurs, et autres boites de messageries …)

Titre              Le télétravailleur se déplace vers un autre Ecocentre
Objectif           Le télétravailleur effectue une réservation dans un autre Ecocentre
                   URL Ecocentre disponible
Pré condition
                   site web opérationnel
                   Poste de travail réservé
Post condition
                   Rapatriement des informations concernant l‟utilisateur

Acteurs            L‟EcoTravailleur

Déclencheurs Clic URL Ecocentre
Fréquence          NA
Etapes             Description / Flots d’événements (cas nominal)
                   Le télétravailleur s‟identifie et réalise une réservation de ressources (poste de travail,
1
                   téléphonie …)
2                  Le système lui renvoie un AR

3                  Le système rapatrie l‘environnement de travail du télétravailleur

Etapes             Alternatives (cas particuliers, mode dégradé)
1                  Le système ne peut que reconstruire partiellement l‟environnement de travail
2                  Le système complète le poste par équivalence
3                  Le système lui renvoie un AR
Etapes             Règles de gestion
                        -   L‟Ecocentrerapatrie les informations du poste de travail de l‟utilisateur
1
                        -   Concept de translation (utiliser l‟ECO où que l‟on se trouve)




                                                                                                         Page 152 sur 211
Rapport Cas Fil Rouge
                                             KITECO 2.0
                                                                                                      

4.3.1.1 - LDAP : Lightweight Directory Access Protocol

Autrefois basés sur la norme X500, les annuaires électroniques suivent en général aujourd‟hui la norme
LDAP (Lightweight Directory Access Protocol). LDAP est un protocole basé sur TCP/IP pour dialoguer
avec un annuaire électronique. Il permet :

      de récupérer, modifier et ajouter des entrées dans un annuaire ;
      de connaître et modifier la structure hiérarchique d‟un annuaire.

Leur champ d‟action a évolué, les annuaires LDAP sont aujourd‟hui largement utilisés pour :

      l‟authentification des utilisateurs, dans les applications et/ou les postes clients ;
      le stockage d‟informations sur les utilisateurs, sous forme d‟attributs ;
      la gestion de groupes d‟utilisateurs, sous forme d‟attributs multivalués ou de groupes LDAP ;
      le stockage de tout autre type d‟information, sous une forme non relationnelle (téléphonie d‟un
       établissement, les machines clientes d‟un réseau, dossiers partagés…)

Outre les implémentations du marché (IBM-Tivoly Directory Server, Microsoft-Active directory, Novell-
NDS Directory, Oracle-Internet Directory …), des implémentations libres en open source (licence
OpenLdap Public Licence) sont aussi disponibles.

Ces mécanismes devraient répondre aux problématiques liées au déplacement du télétravailleur moyennant
une utilisation optimisée.




                                                                                               Page 153 sur 211
Rapport Cas Fil Rouge
                                                    KITECO 2.0
                                                                                                                

    4.3.2 - Utiliser des ressources hétérogènes

    Objectifs : Assurer l‟interopérabilité des équipements, réseaux et constructeurs.

Titre              Utiliser des solutions technologiques hétérogènes
                   Adapter la réponse des Ecocentre aux solutions techniques mises en œuvre en matière
                   de communication.
Objectif
                   Permettre l‟interopérabilité complète (multi-équipements, multi-réseaux, multi-
                   constructeurs)
                   Applications opérationnelles
Pré condition
                   Ressources réservés
Post condition Ressource(s) adaptées

Acteurs            Partenaires et/ou Usager

Déclencheurs Connexion au système de communication disponible depuis l‟ECO-Centre
Fréquence          Selon réservation effectuée
Etapes             Description / Flots d’événements (cas nominal)
                   L‟acteur s‟identifie et accède aux ressources locales de communications (télé
1
                   présence, visioconférence, etc…)
                   Les ressources de communications sont identiques, la connexion est directement
2
                   établie avec l‟autre ECOcentre
Etapes             Alternatives (cas particuliers, mode dégradé)
                   Les ressources misent en œuvre ne sont pas identiques (constructeurs, technologies
2
                   ...), le système s‟adapte automatiquement et de manière transparente pour l‟utilisateur.
Etapes             Règles de gestion
                   Le système adapte la solution selon les règles d‟interconnexion de systèmes
1
                   hétérogènes misent en œuvre par les constructeurs.

    L‟une des premières manifestations concrète de l‟interopérabilité des technologies IT est sans nul doute
    l‟Ethernet, suivi par TCP/IP et les technologies WEB.

    L‟une des caractéristiques forte de l‟interopérabilité est la capacité des systèmes à retrouver leur état initial
    en fin d‟interopération.

    Ce Paragraphe développe les aspects d‟interopérabilité des moyens modernes de communications
    (visioconférence, télé présence,…).




                                                                                                         Page 154 sur 211
Rapport Cas Fil Rouge
                                               KITECO 2.0
                                                                                                          

4.3.2.1 - Généralités

Les avantages de la télé présence et de la visioconférence sont indéniables: les coûts d'exploitation sont
réduits, les employés et les équipes passent moins de temps dans les transports et peuvent ainsi se concentrer
sur leur fonction principale.

De plus ses solutions permettront de faire face dans les années à venir à des épisodes pandémiques (ex :
Grippe A) en limitant les transports et les contacts entre personnes.

Pour choisir une solution adaptée, quelques questions clés doivent être posées:

      Quel usage ferez-vous de la vidéo: interactions de groupe, conversations en face à face, sessions de
       formation ou combinaison d'utilisations?

      Où l'utiliserez-vous: grandes salles de conférence, petites salles de réunion, amphithéâtres, bureaux,
       postes de télétravail, ordinateurs portables?

      Quelle est la qualité attendue: sons et images haute définition, conférences classiques, résolution de
       la webcam?

      Y aura-t-il partage de contenus et, le cas échéant, quel sera le type de données: feuilles de calcul,
       schémas détaillés, animations?

      Les réunions devront t‟elles être enregistrées?

A ces questions s‟ajouteront des questions d‟ordre purement TIC:

      Nombre de sites,
      Liaison point à point ou multi point (cas ou les personnes sont réparties sur plusieurs sites
       géographiques distincts),
      Type de réseau mis en œuvre

De plus, comment être sûr que les investissements réalisés aujourd'hui seront encore rentables demain?

La technologie évolue (Télé présence holographique (3D) – Hologram meeting…), une veille technologique
s‟impose donc.

Les solutions misent en œuvre par les constructeurs permettent aujourd‟hui de réaliser des réunions en
utilisant des moyens aussi disparates que sont les PC, les équipements de visioconférence et/ou de télé
présence.




                                                                                                   Page 155 sur 211
Rapport Cas Fil Rouge
                                               KITECO 2.0
                                                                                                      

4.3.2.1.1 - Solutions de télé présence

Il n‟existe que peu de constructeurs sur le marché actuellement (rachat de Tamberg par Cisco : imposition
d‟un standard de fait?)

La société CiSCO semble aujourd‟hui incontournable, sa position hégémonique et ses initiatives (ouverture
de code d‟interface propriétaire le montre), sa volonté est d‟imposer son modèle come un standard.

D‟autres sociétés comme Polycom (leader mondial des solutions de réunions à distance, près de 7000 salles
équipées de vidéo de groupe en France), ou LifeSize proposent des solutions de ce type.

4.3.2.1.2 - Solutions de visioconférence

Si le nombre de solutions constructeurs est plus important, on y retrouve CiSco, TandBerg, Olycom,
LifeSize.

La tendance actuelle, c‟est l‟arrivé des opérateurs de téléphonie mobile (Orange Business services par
exemple) qui s‟appuient sur leur réseau de communication mondial pour proposer de telles solutions.

4.3.2.1.3 - Interopérabilité

L‟interopérabilité se décline ici selon deux niveaux :

     Interopérabilité de solutions techniques (visio/téléprésence)
    Ex CiScO: Sa gamme de systèmes de téléprésence est compatible avec ses systèmes de visionconférence
    (CiSco Unified Video Conferencing).

     Interopérabilité entre constructeurs (Polycom, CisCo, Tandberg)
    Ex : Polycom et son offre d‟intégration vidéo simplifiée pour les environnements de communications
    unifiées Microsoft.

    Ces solutions de collaboration voix et vidéo pour Microsoft Office Communication Server 2007
    permettent « …des déploiements vidéo à grande échelle et fiables au sein des organisations ; des
    systèmes de visioconférence haute définition afin que les employés puissent travailler plus
    efficacement en dépit des distances ; un système d’enregistrement et de streaming intégré pour
    capturer et partager des conférences et du contenu Web, pour que les équipes puissent utiliser les
    communications en temps réel pour créer des vidéos ; et enfin une gamme complète de téléphones
    VoIP spécialement conçus pour utiliser les fonctionnalités de contacts compatibles avec Microsoft
    Office Communications Server 2007 et pour simplifier les communications quotidiennes ».

    Cisco pour sa part sait communiquer avec les systèmes de visioconférence d‟autres constructeurs, avec
    plus ou moins de limitations selon les cas.

    Poussé par l‟Europe, CisCo met son protocole de communication de système de téléprésence dans le
    domaine public. Si des constructeurs (Radware, LifeSize) ont accepté, ce n‟est pas le cas de Polycom ni
    de HP. Ces derniers ont décidé de collaborer sur les aspects de vidéo et de communications unifiés
    (visioconférence, audioconférence principalement).


                                                                                               Page 156 sur 211
Rapport Cas Fil Rouge
                                                     KITECO 2.0
                                                                                                                 

        Les différentes alliances réalisées (Juniper et polycom), confirment l‟apparition de deux blocs
        (Polycom/HP, CiSco) qui ne va pas aller vers une interopérabilité des solutions.

        Afin de garantir un niveau d‟interopérabilité suffisant, des critères spécifiques aux moyens de
        communications devront être utilisés lors du choix de la solution (cf § 5 – Préconisations).

    4.3.3 - Accéder à une poste de travail standardisé

    Cf § 4.1.2
    4.3.4 - Proposer un système de compensation financière

Titre             Proposer un système de compensation financière
Objectif          Faciliter l‟accès a un centre dans lequel l‟usager n‟est pas référencé
                  Le partenaire est membre du „Réseau Éco Centre’
Pré condition
                  L‟usager dispose d‟un crédit
                  L‟usager peut utiliser tous les services du centre comme s‟il s‟agissait de son centre
Post condition
                  d‟origine

Acteurs           Le partenaire, l‟éco-travailleur

Déclencheurs Lancement de l‟application
Fréquence         A la demande
Etapes            Description / Flots d’événements (cas nominal)
1                 Le partenaire utilise ses crédits pour avoir accès aux services de l‟Ecocentre

    Objectifs :
        L‟interopérabilité implique la mise en réseau des Ecocentre. Il faut que l‟usager puisse avoir accès à n‟importe
        quel centre sans devoir se préoccuper des contingences liées à sa mobilité. Il faut le plus possible éviter les
        problématiques autour de l‟organisation financière. Un système de compensation financière inter Ecocentre peut
        permettre de fluidifier les échanges. L‟utilisation d‟une monnaie complémentaire permettrait d‟avoir une échelle
        de valeur commune. On peut envisager d‟instaurer une monnaie complémentaire comme moyen de paiement de
        chacun des services apportés par l‟Ecocentre


    Monnaie complémentaire :


        Les monnaies complémentaires communautaires décrivent un vaste groupe de monnaies et de systèmes de
        bons conçus pour être utilisé en combinaison avec des monnaies standards ou d'autres monnaies
        complémentaires. Elles peuvent être évaluées par rapport aux monnaies nationales, ou échangées avec elles,
        elles fonctionnent néanmoins comme un moyen d'échange à part entière. Les monnaies complémentaires sont
        en dehors du cadre national du cours légal, et n'ont donc pas cours légal. Taux de change, zone de circulation et
        utilisation avec d'autres monnaies diffèrent grandement entre les différents systèmes de monnaie
        complémentaire, comme dans le cas des systèmes de monnaie nationale.



                                                                                                          Page 157 sur 211
Rapport Cas Fil Rouge
                                              KITECO 2.0
                                                                                                              

Certaines des monnaies complémentaires communautaires incluent des échelles de valeur basée sur le temps
ou des réserves de ressources réelles (or, pétrole, service etc.) Une monnaie basée sur le temps est évaluée par
le nombre d'heures passées pour réaliser un service, indépendamment de la valeur de marché potentielle du
service.
Des monnaies complémentaires incluent le principe de la monnaie fondante, une dévaluation intentionnelle de la
monnaie à travers le temps, semblable à un taux d'intérêt négatif. Cela stimule les échanges de la monnaie
dévaluée, propage une participation étendue au système de monnaie et décourage le stockage de la richesse
(thésaurisation) pour lui préférer des outils qui stockent la valeur de manière plus permanente comme la
propriété, l'amélioration, l'éducation, la technologie, la santé, etc.
D'autres systèmes de monnaie complémentaire communautaire utilisent de forts taux d'intérêts pour promouvoir
une forte compétition entre les participants, et le retrait de la richesse de structures qui la maintiennent à long
terme (richesse naturelle, matérielle, propriété, etc.) pour aider le processus d'industrialisation rapide, de
production de masse, d'automatisation et d'innovation compétitive.
La capacité à spéculer est en général absente des paramètres de conception des monnaies complémentaires.
Les monnaies complémentaires sont souvent, et de manière intentionnelle, restreintes dans leur étendue
régionale, dans leur durée de validité ou dans leur secteur d'utilisation. Elles peuvent nécessiter d'être membre
d'une communauté d'individus.


Un exemple de monnaie complémentaire et solidaire : Le système SOL
http://www.sol-reseau.org/


L‘origine du projet




Un projet, né en 1999 autour de quatre acteurs de l'économie sociale et solidaire -la MAIF, la MACIF, le Crédit
coopératif et Chèque déjeuner- et animé par le philosophe Patrick Viveret, magistrat à la Cour de comptes et
auteur du rapport « reconsidérer la richesse ». Partis du constat qu'au fil du temps, les monnaies officielles, de
facilitateur d'échanges sont devenues une fin en soi, un objet d'accumulation et un vecteur d'appropriation de la
richesse au détriment du lien social et de l'intérêt collectif, ils jugent comme le précise, Luc Belval, coordonnateur
de l'expérimentation du pôle lillois que « par sa fonction spéculative, la monnaie est globalement déconnectée de
son usage initial de facilitateur d'échanges. Ainsi, les raisonnements à court terme, imposés par cette logique
spéculative ne permettent pas de faire face aux enjeux sociaux et environnementaux actuels ». L'ambition
affichée du SOL est donc de replacer l'économie au rang de moyen et non de fin en donnant du sens aux
échanges et en incitant l'utilisateur à devenir un consomm'acteur qui développe un comportement d'éco-citoyen.




                                                                                                       Page 158 sur 211
Rapport Cas Fil Rouge
                                                 KITECO 2.0
                                                                                                               

    Une carte à puces et trois monnaies
    Concrètement, le SOL se présente sous la forme d'une carte à puce qui se décline en trois instruments financiers
    différents. Pour le « SOL coopération », le porteur de la carte cumule, lors de ses achats en euro dans les
    structures de l'économie sociale et solidaire adhérentes, des points de fidélité qu'il peut dépenser dans d'autres
    enseignes partenaires. Le « SOL affecté » est lui un outil d'aide sociale. Ces SOLS peuvent être distribués par
    des mutuelles, des collectivités locales ou des comités d'entreprises. Ainsi, selon Luc Belval « un conseil général
    peut par exemple, en donner aux bénéficiaires du RMI pour que ceux -ci aient également accès aux modes de
    consommation alternatifs ». Enfin le « SOL engagement » permet de valoriser le militantisme et le bénévolat, il
    vise à développer les échanges et le lien social en les orientant vers des besoins sociaux comme
    l'accompagnement de personnes âgées ou handicapées, l'animation du temps extrascolaire...


    Une monnaie fondante
    Ces trois types de SOLS forment une monnaie dite « fondante ». Dans le but d'accélérer les échanges, les points
    sont perdus quand ils ne sont pas utilisés. Leur durée de vie est de trois ans et leur valeur diminue dans le temps
    : moins 15% la première année, moins 40% la seconde et le reste la dernière. Néanmoins, ils ne disparaissent
    pas totalement car s'ils n'apparaissent plus sur la carte du bénéficiaire, ils reviennent dans le dispositif en
    alimentant un fond de soutien à des créations d'entreprises ou à des projets humanitaires.


4.3.5 - Partager des données sur les usagers

Il s‟agit ici des données de travail de l‟usager (SAP,…) et non de son environnement.

4.4 - De l‟Eco-Centre à L‟EcoSystème: Vers une „Interopérabilité Globale‟
„Les écosystèmes d‟affaires permettent de comprendre la multiplicité des liens (..) que va tisser une
entreprise avec des partenaires pour former une communauté de destin stratégique‟

„.. La constitution d'un écosystème d'affaires permet de développer les organisations en prenant en compte la
complexité environnante. Ces organisations sont parfois simultanément en coopération et en compétition
dans le but de satisfaire à la demande, d'avoir un meilleur rendement, de croître et d'innover. Il est
aujourd'hui largement reconnu que le secteur des technologies de l'information forme naturellement un tel
écosystème d'affaires…‟




                                                                                                        Page 159 sur 211
Rapport Cas Fil Rouge
                                                  KITECO 2.0
                                                                                                                

    4.4.1 - Interconnexion d’Ecocentres

Titre             Interconnexion d’Ecocentre
Objectif          Etablir les règles d‟interconnexions des Ecocentres
Pré condition Existence d‟un „Réseau d‟Ecocentre‟
Post condition Règles d‟interconnexions établies

Acteurs           Les Ecocentres

Déclencheurs Autorité compétentes
Fréquence         A définir
Etapes            Description / Flots d’événements (cas nominal)
1                 Etablir les règles d‟interconnexion des Ecocentres
2                 Identifier les besoins en matière d‟interopérabilité
                  Identifier les besoins en matière de mutualisation (ressources physiques &
3
                  applicatives)
Etapes            Alternatives (cas particuliers, mode dégradé)
                  Mise en œuvre de la redondance entre Ecocentres pour garantir le niveau de service
1
                  (SLA) de l‟Ecocentre en cas de défaillance (intempéries, incendies, dégradation …..)
Etapes            Règles de gestion
                  - Mise en place de transfert de „jetons‟ d‟utilisation de ressources entre Ecocentre
1
                  - Mise en place des règles d‟interconnexion


    Gouvernance à établir selon le business modèle adopté pour les Ecocentres.




                                                                                                         Page 160 sur 211
Rapport Cas Fil Rouge
                                                  KITECO 2.0
                                                                                                      

    4.4.2 - Gérer le portefeuille applicatif

Titre             Portefeuille applicatif
Objectif          Gérer le portefeuille applicatif des Ecocentres
Pré condition Existence d‟un „Réseau d‟Ecocentre‟
Post condition Portefeuille

Acteurs           Tous

Déclencheurs Autorités compétentes
Fréquence         A définir
Etapes            Description / Flots d’événements (cas nominal)
1                 Etablir le portefeuille applicatif commun des Ecocentres
2                 Mise en ligne du portefeuille sur le portail d‟accès des Ecocentres
Etapes            Alternatives (cas particuliers, mode dégradé)
1                 Prendre en compte une demande d‟extension du parc applicatif
Etapes            Règles de gestion
                     -   Contrôler / centraliser les demandes d‟évolutions du parc
1
                     -   Créer une demande d‟évolution du parc via le portail commun des Ecocentre

    Gouvernance à établir selon le business modèle adopté pour les Ecocentres.




                                                                                               Page 161 sur 211
Rapport Cas Fil Rouge
                                                      KITECO 2.0
                                                                                                                 

    4.4.3 - Interopérabilité avec les entreprises partenaires

    Ce Paragraphe décrit la notion d‟interopérabilité des Ecocentres avec les entreprises partenaires.

Titre                Interopérabilité avec les entreprises partenaires
Objectif             Interconnexions des Ecocentres avec les entreprises partenaires
Pré condition Règles d‟interconnexions avec les SI d‟entreprises partenaires établies
Post condition Sans objet

Acteurs              Les Ecocentres, les Entreprises (au sens employeur du télétravailleur)

                     Accès au SI de l‟entreprise partenaire depuis l‟ECO-Centre
Déclencheurs
                     Accès au SI de l‟Eco-Centre depuis l‟entreprise partenaire
Fréquence            A la demande
Etapes               Description / Flots d’événements (cas nominal)
                     Interconnexion avec tout ou partie du SI d‟entreprises (employeur) afin de permettre à
1
                     ses télétravailleurs d‟accéder aux données de son SI privé depuis l‟EcoCEntre
Etapes               Alternatives (cas particuliers, mode dégradé)
1                    Cas par cas
Etapes               Règles de gestion
                         -   Canevas d‟interopérabilité
1
                         -   Charte d‟interopérabilité

    Les travaux de recherches en matière d‟interopérabilité font apparaître trois grands axes :

             La modélisation de l‟entreprise (ses besoins en matière d‟intéropérabilité),
             Les architectures et plateformes (les solutions à implémenter),
             Les ontologies (l‟aspect sémantique)

    Des projets comme ATHENA74 ou plus récemment ASICOM75 tentent depuis plusieurs années de
    conceptualiser l‟interopérabilité au niveau entreprise.




    74
         Projet commun au MIT, Dec et IBM pour produire un environnement informatique distribué (source Wikipedia)
    75
         Architecture de Système d‟information Interoperable pour les industries du COMmerce


                                                                                                          Page 162 sur 211
Rapport Cas Fil Rouge
                                              KITECO 2.0
                                                                                                         

4.4.3.1 - Généralités :

L‟interopérabilité entre entreprise peut se représenter selon quatre niveaux (source projet Athena):
     Niveau données : partager des informations provenant de sources hétérogènes appartenant à des
       bases de données différentes opérant sur des systèmes d‟exploitation différents supportés par des
       machines différentes.
     Niveau services : dégager des fonctions communes interopérables
     Niveau processus : Dans un contexte inter-entreprise, il faut étudier comment connecter des
       processus internes et créer de nouveaux processus en commun.
     Niveau métier : acquérir la capacité à connecter, tant en interne à l‟entreprise qu‟en externe avec ses
       partenaires, les différentes spécifications métiers.




Ces différentes niveaux d‟interopérabilité se heurtent à des obstacles d‟ordre conceptuel provenant de la
diversité des modes de présentation et de communication des concepts ; d‟autres d‟ordre technologique
provenant de l‟utilisation de technologies différentes pour communiquer et échanger des informations ; et
finalement ceux d‟ordre organisationnel provenant des différents modes de travail par exemple.
4.4.3.2 - Canevas d‟interopérabilité Eco-Centre / entreprise partenaire
Niveau      Obstacle conceptuel            Obstacle technologique         Obstacle
                                                                          organisationnel
Métier         Vision, stratégie,         Infrastructure IT               Méthodes de
                business model                                               travail
                                                                           Organisation
                                                                           Legislation
Processus      Syntaxe et sémantique      Représentation des              Procédure de
                                           processus                         travail
                                                                           Mode opératoires
Services       Sémantique de              Interface                       Responsabilité en
                dénomination               Architecture                      matière de gestion
               Sémantique de                                              Sécurité
                description


                                                                                                  Page 163 sur 211
Rapport Cas Fil Rouge
                                                  KITECO 2.0
                                                                                                                 

Données         Format de                     Format de codage et                Responsabilité
                 représentation                d‟échanges                          (ajout, suppression,
                Sémantique                                                        modification)
                                                                                  Sécurité

4.4.3.3 - Mesure du niveau d‟interopérabilité

Cette démarche basée sur le canevas précédent permet d‟identifier les forces et faiblesses des systèmes
d‟information en matière d‟interopérabilité.
L’objectif est de mettre en évidence les obstacles, la démarche traditionnelle s’oriente selon trois thèmes :

       Mesure du potentiel,
       Mesure de la compatibilité (cette dernière se mesure cf § 5),
       Mesure de la performance (temps, qualité, coût de l‟interopération)

Afin de garantir cette interopérabilité, l‟architecture devra être :

       Orientée services (Software Oriented Architecture), regroupant à la fois les services propres au
        fonctionnement des ECO-Centre mais aussi les services proposés aux entreprises partenaires
        (bouquet de services).
       Ouverte (mise à disposition de services aux partenaires, aux télétravailleurs),

4.4.3.4 - Architecture de services SOA

Une architecture de services consiste à structurer le système d‟information comme un ensemble
d‟applications ayant la capacité d‟exposer leur interface fonctionnelle.

Le modèle SOA est une architecture qui englobe un ensemble de „services applicatifs‟ plus ou moins
autonomes qui sont répertoriés dans un annuaire et mis à disposition au travers du réseau.

Au niveau de l‟interopérabilité, les avantages procurés par ce modèle architectural sont :

       des interfaces indépendantes des plates-formes technologiques ;
       une granularité des échanges de niveau « métier » ;
       une fluidité des échanges, pouvant se faire en temps réel (synchrone) ou en temps différé
        (asynchrone) ;
       des communications qui peuvent s‟appuyer sur des couches de transport hétérogènes (HTTP, SMTP,
        FTP, JMS…) ;
       une intégration avec d‟autres systèmes qui peut se paramétrer rapidement.

Cette architecture se décline aussi vers les technologies WEB, WSOA (Web Services Oriented Architecture)
et la notion de « services Web » : « un système logiciel, identifié par un URI, dont les interfaces publiques et
les liaisons sont définies et décrites en format XML. Cette définition peut être découverte par d’autres
systèmes logiciels. Ces systèmes peuvent interagir avec le service Web, selon la manière précisée dans la
définition, par l’utilisation de messages en format XML véhiculés sur des protocoles Internet. » (traduction
de la définition donnée dans le glossaire du W3C).


                                                                                                          Page 164 sur 211
Rapport Cas Fil Rouge
                                                  KITECO 2.0
                                                                                                          

4.4.3.5 - Ouverture du système d‟information

L‟ouverture du système d‟information nécessite de mettre en place des solutions de coopération avec des
systèmes que l‟on ne maîtrise pas.
L‟efficacité de l‟interopérabilité des Ecocentres avec leurs partenaires nécessite une réflexion d‟urbanisation
adéquate de son SI.

5 - Préconisations en matière d‟interopérabilité
Nous consoliderons nos préconisations en nous appuyant pour partie sur le RGI (Référentiel Général
d’Interopérabilité) de l‟administration française.
5.1 - Le Référentiel Global d‟Interopérabilité :
Les règles présentées dans ce document ont différents niveaux de préconisation inspirés de la RFC 21191:
    Obligatoire : ce niveau de préconisation signifie que la règle édictée indique une exigence absolue du
       RGI.
    Recommandé : ce niveau de préconisation signifie qu‟il peut exister des raisons valables, dans des
       circonstances particulières, pour ignorer la règle édictée, mais les conséquences doivent être
       comprises et pesées soigneusement avant de choisir une voie différente.
    Déconseillé: ce niveau de préconisation signifie que la règle édictée indique une prohibition qu‟il est
       toutefois possible, dans des circonstances particulières, de ne pas suivre, mais les conséquences
       doivent être comprises et le cas soigneusement pesé.
    Interdit : ce niveau de préconisation signifie que la règle édictée indique une prohibition absolue du
       RGI.

Bien que largement contesté par les défenseurs du logiciel libre dans ses dernières versions, il permet
d‟identifier les besoins de base en matière d‟interopérabilité IT.
Les tableaux suivants résument ces préconisations (version 2007, source NAUTILE, Le Logiciel Libre
autour de l'Estuaire de la Loire).
5.1.1 - Interopérabilité des formats d’images

Formats des images fixes


                                           OBLIGATOIRE                 RECOMMANDÉ            DÉCONSEILLÉ

Normes et standards Images      PNG v1.2
fixes

Normes et standards                                                    JPEG (ISO
Illustrations photographiques                                          10918)

Normes et standards Images      TIFF v6.0 pour les échanges d’images                TIFF v6.0 pour la présentation
fixes non compressées           qui ne doivent pas être compressées                 d’images
                                                                                    puisqu’il n’existe pas en
                                                                                    standard de logiciel de lecture

Formats d’images                                                                      EPS
                                                                                      PICT
                                                                                      BMP
                                                                                      PCX




                                                                                                   Page 165 sur 211
Rapport Cas Fil Rouge
                                                     KITECO 2.0
                                                                                                                          

Formats d’images à débattre : SVG (Scalable Vector Graphic)

Formats des images animées


                                                     RECOMMANDÉ

Normes et standards Animation simple d’images       GIF animé

Normes et standards Animation complexe d’images     Flash v7.2 ou v8



En remplacement du format GIF animé, il existe le format MNG (PNG animé) qui est un bon format ouvert, mais trop peu
répandu.

Formats pour le son et la vidéo


                              OBLIGATOIRE                                       RECOMMANDÉ                        DÉCONSEILLÉ

Séquences                                                      MPEG-1/2 Audio Layer 3 (dite MP3)
sonores                                                                                                          WAV (RIFF
                                                                                                                WAVE)
                                                                                                                 WMA

Séquences       ISO 13818 (MPEG-2) pour la présentation        ISO 13818 (MPEG-2) pour les échanges
vidéo           de séquences vidéo basse définition            de séquences vidéo basse définition



Autre format sonore émergeant : Ogg Vorbis

Formats pour l’audiovisuel et la vidéo HD


                                   OBLIGATOIRE                                                RECOMMANDÉ

Normes et         ISO 14496 (MPEG-4) pour les échanges de
standards         séquences vidéo Haute Définition                        ISO 14496 (MPEG-4) pour la présentation de
                                                                        séquences vidéo Haute Définition
                                                                          ISO 14496 (MPEG-4) pour la mise en oeuvre de
                                                                        services audiovisuels



Formats des données graphiques


                                      RECOMMANDÉ                                                  DÉCONSEILLÉ

Normes et                                                                         DXF pour la présentation de dessins
standards         ISO 8632 (CGM - Computer Graphics Metafile) pour la             techniques puisqu’il nécessite l’utilisation d’un
               mémorisation et l’échange de données graphiques à deux             logiciel propriétaire
               dimensions
                  ISO 10303 (STEP) pour la représentation et l’échange
               d’informations sur les produits industriels dans le domaine de
               la CAO et de la production
                  DXF v19 pour les échanges de dessins techniques (par
               exemple des plans de construction)




                                                                                                                   Page 166 sur 211
Rapport Cas Fil Rouge
                                                      KITECO 2.0
                                                                                                                         

Formats des données de pré-impression
                                                       RECOMMANDÉ

Normes et standards    PDF/X (ISO 15930) pour l’échange de données numériques de pré-impression


5.1.2 - Interopérabilité des formats de document

Documents non structurés et semi-structurés


                             OBLIGATOIRE                           RECOMMANDÉ                                 INTERDIT

Normes et                                             HTML 4.01 pour la présentation en ligne       HTML 4.01 pour les
standards de                                          de documents non structurés                   échanges de documents non
présentation en                                                                                     structurés puisque il s’agit
ligne de                                                                                            d’un langage de présentation
documents

Normes et             Accepter Open Document                                                        migration INTERDITE depuis
standards             pour les échanges de               Utiliser Formats de document               le format bureautique
d’échange de          documents bureautiques          reposant sur l’utilisation d’XML dont         couramment utilisé par une
documents             semi-structurés (traitement     les spécifications sont publiques et libres   organisation, vers un format
bureautiques          de texte, tableur,              de droit pour les échanges de documents       autre que le format ouvert
                      présentation)                   bureautiques semi-structurés (traitement      Open Document
                                                      de texte, tableur, présentation)
                                                         Utiliser Open Document pour les
                                                      échanges de documents bureautiques
                                                      semi-structurés (traitement de texte,
                                                      tableur, présentation)

Conservation des      PDF/A (norme ISO 19005)
documents             pour la conservation des
bureautiques          documents non structurés et
                      semi-structurés



Evolution du standards HTML vers XHTML

Documents structurés


                        OBLIGATOIRE                          RECOMMANDÉ                               DÉCONSEILLÉ

Normes et
standards         XML 1.1 pour échanger des            XML 1.1 pour formater des             SGML ISO 8879 pour la description
               données structurées                  documents structurés                  des documents structurés
                  XML 1.1 comme format                 XML Schema pour la                    DTD (Document Type
               d’échange si les documents           modélisation ou l’échange du          Declaration) pour la modélisation ou
               structurés source ne sont pas au     format de description des             l’échange du format de description des
               format XML                           documents structurés                  documents structurés
                                                       langage XForms pour la
                                                    description des formulaires en XML
                                                       format XML pour réaliser des
                                                    exports de bases de données



Les langages XSLT et XPath
  Standard à suivre pour une prise en compte ultérieure (lorsque le standard sera industriellement reconnu)




                                                                                                                  Page 167 sur 211
Rapport Cas Fil Rouge
                                                      KITECO 2.0
                                                                                                                          

5.1.3 - Recommandations sur les IHM

Accessibilité et ergonomie des IHM Web


                                       OBLIGATOIRE                                             RECOMMANDÉ

Normes et                                                                   Respecter les recommandations de l’ISO, du
standards                                                                   CEN/CENELEC et du W3C, concernant
                                                                            l’accessibilité et l’ergonomie des services en ligne de
                                                                            l’administration électronique

Principes de        Se conformer au « Référentiel accessibilité des
mise en oeuvre      services de communication publique en ligne de
Accessibilité       l’administration française » pour la mise en
                    oeuvre de sites et services Intranet et Internet

Principes de
mise en oeuvre         Se conformer à la « Charte Graphique et                Se conformer à la « Charte Graphique et
Ergonomie           Ergonomique des Téléprocédures publiques »              Ergonomique des Téléprocédures publiques »
                    pour une administration qui met à disposition des       pour une administration qui met à disposition des
                    usagers, une téléprocédure publique sur un site Web     usagers, une téléprocédure publique sur un site Web
                    du domaine « gouv.fr »                                  hors du domaine « gouv.fr »
                       Se conformer à la labellisation indiqué dans le        Se conformer à la « Charte Graphique et
                    scénario de migration décrit dans la « Charte           Ergonomique des Téléprocédures publiques »
                    Graphique et Ergonomique des Téléprocédures             pour les autres sites des administrations
                    publiques » pour une administration mettant à
                    disposition une téléprocédure publique



Technologies pour construire les IHM Web


                         RECOMMANDÉ                            DÉCONSEILLÉ                               INTERDIT

Normes et                                            langages de script (JavaScript,      composants logiciels type ActiveX
standards       langage HTML 4.01 pour               ECMAScript, Jscript, etc) ou des     ou toute autre extension de
             construire les interfaces               applets Java pour créer des IHM      navigateur (Flash hors animation,
             d’applications Web des services en      Web                                  VML, etc.) au niveau des IHM Web
             ligne de l’administration
                CSS niveau 2 pour ajuster la
             présentation de documents
             structurés



Compatibilité des IHM avec les Navigateurs


                                  OBLIGATOIRE                                               RECOMMANDÉ

Normes et        Les applications destinées aux usagers doivent être
standards        compatibles avec les versions de navigateurs            Les applications destinées aux agents doivent être
                 mentionnés dans le RGI                                compatibles avec les versions de navigateurs mentionnés
                                                                       dans le RGI
                                                                         Optimiser l’affichage des pages Web sur les
                                                                       navigateurs, en paramétrant les écrans d’ordinateurs avec
                                                                       une résolution de 1024 par 768 pixels




                                                                                                                   Page 168 sur 211
Rapport Cas Fil Rouge
                                                     KITECO 2.0
                                                                                                                       

Intégration de services Web par les IHM
                                                        RECOMMANDÉ                                         INTERDIT

Normes et standards            S’appuyer sur l’interface de programmation « Java Portlet
Intégration de composants      Specification » pour intégrer des composants locaux dans un
locaux                         portail Web en environnement Java

Normes et standards            WSRP pour intégrer des composants distants dans un portail Web
Intégration de composants
distants

Normes et standards                                                                                tags IFRAME INTERDIT
Intégration et compatibilité                                                                       pour intégrer des services
                                                                                                   distants



Syndication de contenu


                                       RECOMMANDÉ                                              DÉCONSEILLÉ

Normes et          format RSS pour réaliser de la syndication de contenu     format ATOM Syndication pour réaliser de la
standards          Web de type « fil d’information »                         syndication de contenu Web


5.1.4 - Interopérabilité des messageries électroniques

Protocole de Messagerie électronique


                                                             OBLIGATOIRE

Normes et standards     protocole SMTP (« Simple Mail Transfer Protocol ») pour l’échange de messages électroniques



La représentation des messages et pièces jointes


                                                                  OBLIGATOIRE

Normes et             protocole MIME (« Multipurpose Internet Mail Extensions ») pour la représentation des messages
standards             électroniques et des pièces



La sécurisation de la Messagerie électronique


                                                   OBLIGATOIRE

Normes et standards     extension S/MIME pour sécuriser les envois de messages électroniques



L’accès aux B.A.L. de la Messagerie électronique


                                                                 OBLIGATOIRE

Normes et          protocole POP3 (« Post Office Protocol ») ou protocole IMAP4 (« Internet Message Access Protocol ») pour
standards          relever les messages électroniques déposés dans une boite aux lettres




                                                                                                               Page 169 sur 211
Rapport Cas Fil Rouge
                                                   KITECO 2.0
                                                                                                                      

Les extensions à la Messagerie électronique
                                                          RECOMMANDÉ

Normes et standards   extension ESMTP pour implémenter les fonctionnalités supplémentaires au protocole SMTP



Mise en oeuvre de la Messagerie électronique


Se conformer aux règles de dénomination des adresses électroniques définies dans la « Charte de Nommage Internet » v1.2
                                    établie par l’administration pour les administrations

                                                              OBLIGATOIRE


5.1.5 - Interopérabilité des services d’annuaire

Le Service d’annuaire


                                                                     OBLIGATOIRE

Normes et standards          Prévoir un mode d’accès conforme à LDAP v3 pour les annuaires interrogeables par plusieurs
applicables                  entités administratives



Les échanges de données entre annuaires


                                                  RECOMMANDÉ

Normes et standards   format LDIF pour échanger tout ou partie d’un annuaire de données LDAP



Les extensions pour la sécurité LDAP


                                                                      RECOMMANDÉ

Normes et standards              extensions de sécurisation LDAP pour sécuriser les services d’un annuaire de données
applicables                      LDAP


5.1.6 - Interopérabilité des services techniques

Services de noms de domaines


                                                     OBLIGATOIRE

Normes et standards   service DNS pour accéder aux fonctionnalités de résolution de noms de domaines



Services sécurisés de noms de domaines


                                                                 RECOMMANDÉ

Normes et             service DNSSec pour accéder de manière sécurisée aux fonctionnalités de résolution de noms de
standards             domaines

Services de transfert de fichiers



                                                                                                            Page 170 sur 211
Rapport Cas Fil Rouge
                                                       KITECO 2.0
                                                                                                                          

                                      RECOMMANDÉ                                                  INTERDIT

Normes et           protocole FTP pour réaliser des transferts de
standards           fichiers hors contexte Web                                 protocole TFTP pour réaliser des transferts de
                                                                            fichiers
                                                                               protocole FTP pour réaliser des transferts de
                                                                            fichiers dans le contexte Web


5.1.7 - Interopérabilité et Sécurisation des échanges

Services de sécurisation des échanges


                                                                     RECOMMANDÉ

Normes et standards    protocoles TLS 1.0 et SSL 3.0 pour sécuriser les échanges utilisant les protocoles HTTP, LDAP, FTP, etc.



Services de chiffrement des documents XML


                                          RECOMMANDÉ

Normes et standards    protocole XMLENC pour chiffrer des documents XML



Services de signature des documents XML


                                               OBLIGATOIRE

Normes et standards    fonction de signature XAdES pour signer des documents XML



Services de sécurisation des « Web Services »


                                            RECOMMANDÉ

Normes et standards    fonction WS-Security pour sécuriser des Web Services



Protocole de déclaration de données utilisateur


langage SAML v2.0 (Security Assertion Markup Language) pour les déclarations de données d’authentification et d’autorisation

                                                                 RECOMMANDÉ



Invocation de services


                                          OBLIGATOIRE                                             RECOMMANDÉ

Normes et              Décrire les interfaces des services exposés à l’aide de   S’appuyer sur le protocole SOAP 1.1 lors de la
standards              documents à la norme WSDL                                 conception de Web Services

Principes de mise                                                                Se conformer au profil d’utilisation des Web
en oeuvre                                                                        Services « Basic Profile 1.0 »




                                                                                                                   Page 171 sur 211
Rapport Cas Fil Rouge
                                                      KITECO 2.0
                                                                                                                      

5.1.8 - Interopérabilité des protocoles

Le Protocole IP (couche réseau)


                                                     OBLIGATOIRE

Normes et standards    protocole IP v4 pour l’ensemble des échanges au niveau de la couche réseau



Le Protocole IPSEC (couche réseau)


                                                     RECOMMANDÉ

Normes et standards    protocole IPSEC pour encrypter les échanges au niveau de la couche réseau



Les Protocoles TCP et UDP (couche transport session)


                                                                  OBLIGATOIRE

Normes et         protocoles TCP (Transmission Control Protocol) et UDP (User Datagram Protocol) pour transporter les flux
standards         provenant des couches applicatives



Le protocole HTTP (niveau présentation application)


                                                                  RECOMMANDÉ

Normes et             protocole HTTP 1.1 (HyperText Transfer Protocol) pour la présentation et les échanges entre un serveur
standards             Web et un navigateur



Le protocole NTP (Network Time Protocol)


                                                                  RECOMMANDÉ

Normes et
standards            protocole NTP pour réaliser une synchronisation des horloges des différents ordinateurs et équipements
                  réseaux constituant un Système d’Information
                     Utiliser les signaux horaires DCF77 pour d’obtenir une fonction d’horodatage précise




5.2 - Canevas pour l‟évaluation de l‟interopérabilité
Les différentes grilles présentées ici peuvent être utilisées à différents niveaux :

       Elaboration du cahier des charges du système d‟information des Ecocentres 2.0
       Elaboration d‟une charte d‟interopérabilité avec les différents partenaires de l‟Ecocentres 2.0
5.2.1 - Modèle de grille d’évaluation d’exigences techniques

Cette grille d'évaluation est utilisée pour s‟assurer de la conformité des TIC des partenaires de l‟Ecocentre
(inspiré du document « Grille des exigence techniques du Centre de Culture Canadienne).



                                                                                                               Page 172 sur 211
Rapport Cas Fil Rouge
                                                   KITECO 2.0
                                                                                                                 

Objet                        Exigence                                                      Conformité   Commentaire
                                                                                            Oui/Non
Balisage
                 Langage     a) Tout le contenu des pages Web est balisé à l'aide de
                             la définition DTD « strict » ou « transitional » du langage
                             HTML 4.01 ou du langage XHTML 1.0.
               Validation    a) Toutes les pages Web sont validés en fonction de la
                             définition DTD choisie s'appliquant au langage HTML
                             4.01 ou au langage XHTML 1.0. (Note : Si l'élément
                             <embed> est utilisé, il est ajouté dynamiquement au
                             DOM en utilisant un script côté client.)
  Codage des caractères      a) Toutes les pages Web utilisent et déclarent un code
                             de caractères UTF-8 ou ISO-8859-1.
Scripts
               Côté client   a) Tous les scripts côté client sont conformes à la
                             version 3 de ECMAScript, aussi connue sous le nom de
                             ECMA-262.

                             b) Les fonctions principales du site fonctionnent si le
                             script côté client est désactivé ou n'est pas pris en
                             charge.
Présentation/Conception
         Feuilles de style   a) Les niveaux 1 et/ou 2 des feuilles de style en cascade
                             (CSS) sont utilisés pour définir la présentation du
                             contenu des pages Web.

                             b) Toutes les feuilles CSS sont valides (c.-à-d.
                             totalement exemptes d'erreurs).

                             c) La fonctionnalité et le contenu de tout site Web de
                             base sont entièrement accessibles sans feuilles CSS.
                Tableaux     a) Les tableaux de présentation ne sont pas utilisées.

                             b) Les tableaux de données incorporent les en-têtes des
                             lignes et/ou des colonnes.

                             c) Les tableaux de données incorporent l'attribut scope.

                             d) Un nom ou titre descriptif de chaque tableau de
                             données est fourni au moyen de l'élément <caption>.
                 Fenêtres    a) Les fenêtres éclair ne sont pas utilisées.
                  Images     a) Les images cliquables côté serveur ne sont pas
                             utilisées.

                             b) Si les cartes d'image côté client sont utilisées, elles
                             incluent d'attributs alt appropriés associés aux éléments
                             <img> et <area>.
               Résolution    a) Le site Web est efficacement affichable (c.-à-d.
                             aucune barre de défilement horizontale) aux résolutions
                             d'écran de 800x600 et 1024x768.
                   Polices   a) La taille des caractères du texte peut être augmentée
                             ou diminuée au moyen des fonctions incorporées des
                             navigateurs populaires. Autrement dit, la taille des
                             caractères n'est pas déclarée en pixels (px) ni en points
                             (pt), mais plutôt en pourcentages (%) ou en « ems »
                             (em).

                             b) Si le site Web emploie un langage qui utilise des
                             caractères qui ne sont pas disponibles dans les codes de
                             caractère UTF-8 et ISO-8859-1, un accès gratuit au
                             téléchargement de la police requise qui leur permettra
                             de voir le contenu est proposé aux utilisateurs.
               Contrastes    a) Il y a un contraste visuel suffisant entre les couleurs
                             du texte et du fond.
Navigateurs



                                                                                                          Page 173 sur 211
Rapport Cas Fil Rouge
                                                   KITECO 2.0
                                                                                                   

           Compatibilité    a) La fonctionnalité et le contenu du site Web de base
                            sont accessibles dans n'importe quel navigateur, mais la
                            présentation peut varier. Dans l'espace commentaire,
                            veuillez nommer tous les navigateurs et les versions
                            dans lesquels vous avez testé votre site.
Format et types
                  Plug-in   Si un plugiciel ou un logiciel spécialisé est nécessaire
                            pour faire afficher, écouter ou utiliser certains contenus
                            (p. ex. audio, vidéo, animation, texte) :

                            a) Ce plugiciel ou logiciel peut être obtenu gratuitement
                            par les utilisateurs et est indépendant de la plate-forme.

                            b) Un lien à une page permettant aux utilisateurs de
                            télécharger ce plugiciel ou logiciel est fourni dans les
                            pages où il est requis, et cela avant que le contenu ne
                            soit présenté.

                            c) Une phrase prévenant les utilisateurs qu'un plugiciel
                            ou un logiciel spécialisé est requis pour accéder au
                            contenu est afficher dans les pages où ce plugiciel ou
                            logiciel est requis, et cela avant que le contenu soit
                            présenté.
                  Textes    a) Tout le contenu en mode texte est afficher
                            principalement dans le format (X) HTML.
            Images fixes    a) Les formats JPEG, GIF et PNG sont utilisés pour les
                            photographies et les graphiques dans les pages Web.

                            b) Toutes les images, y compris les représentations
                            graphiques de textes (y compris les symboles), les
                            images servant de puces dans les listes, les
                            espacements et les boutons graphiques, sont
                            accompagnés d'équivalents texte sous forme d'attributs
                            alt.

                            c) Tous les fichiers graphiques et images de grande
                            taille sont d'abord présentés à l'utilisateur par le biais de
                            vignettes ou d'autres images de prévisualisation plus
                            petites. La vignette ou l'image de prévisualisation
                            comporte un hyperlien faisant passer directement
                            l'utilisateur à la version plus grande de la même image
                            lorsqu'il clique dessus.

                            d) Les versions originales haute résolution (p. ex. TIFF
                            ou PNG) des images utilisées dans le site Web sont
                            convenablement stockées et sauvegardées dans un
                            environnement auquel les bénéficiaires des fonds
                            pourront accéder dans le futur.
                   Vidéo    a) Tous les fichiers vidéo sont accompagnés d'un
                            audioscript ou d'un sommaire en mode texte (X)HTML
                            permettant à l'utilisateur de comprendre l'essentiel des
                            clips vidéo sans avoir à les voir.

                            b) Les fichiers vidéo qui sont chargés dans un lecteur
                            incorporé au navigateur ne démarrent pas
                            automatiquement, et le lecteur est doté de commandes
                            de démarrage et d'arrêt de la vidéo.

                            c) Tous les liens à des grands fichiers vidéo (c.-à-d.
                            fichiers de plus de 50 Ko) sont accompagnés d'une
                            étiquette indiquant la durée et la taille du fichier.

                            d) Si un codec est utilisé pour produire des fichiers
                            vidéo, il est incorporé dans une plate-forme commune
                            ou peut être obtenu gratuitement afin d'être installé par
                            l'utilisateur. Un lien au codec est fourni aux utilisateurs
                            qui ont besoin de le télécharger et de l'installer.



                                                                                            Page 174 sur 211
Rapport Cas Fil Rouge
                                                  KITECO 2.0
                                                                                                          

                            e) Les fichiers vidéo préparés pour être transmis dans
                            un environnement à large bande ont également une
                            version à bande étroite, ou sont des fichiers vidéo en
                            diffusion à débit binaire multiple.
                    Audio   a) Tous les fichiers audio sont accompagnés d'un
                            audioscript ou d'un sommaire en mode texte (X)HTML
                            permettant à l'utilisateur de comprendre l'essentiel des
                            clips vidéo sans avoir à les écouter.

                            b) Les fichiers audio qui sont chargés dans un lecteur
                            incorporé au navigateur ne démarrent pas
                            automatiquement, et le lecteur est doté de commandes
                            de démarrage et d'arrêt de l'audio.

                            c) Tous les liens à des grands fichiers audio (c.-à-d.
                            fichiers de plus de 50 Ko) sont accompagnés d'une
                            étiquette indiquant la durée et la taille du fichier.

                            d) Si un codec est utilisé pour produire des fichiers
                            audio, il est incorporé dans une plate-forme commune
                            ou peut être obtenu gratuitement afin d'être installé par
                            l'utilisateur. Un lien au codec est fourni aux utilisateurs
                            qui ont besoin de le télécharger et de l'installer.

                            e) Les fichiers audio préparés pour être transmis dans
                            un environnement à large bande ont également une
                            version à bande étroite, ou sont des fichiers audio en
                            diffusion à débit binaire multiple
         Animation Flash    a) Tous les fichiers d'animation sont accompagnés d'un
                            audioscript ou d'un sommaire en mode texte (X)HTML
                            permettant à l'utilisateur de comprendre l'essentiel des
                            fichiers d'animation sans devoir les voir.

                            b) Tous les liens à des grands fichiers d'animation (c.-à-
                            d. fichiers de plus de 50 Ko) sont accompagnés d'une
                            étiquette indiquant la durée et la taille du fichier.
Métadonnées
              Dublin Core   a) Les six éléments Dublin Core obligatoires sont
                            appliqués pour décrire les pages les plus importantes du
                            site Web, telles que la page d'accueil, chaque page
                            principale des sections et les pages présentant des
                            ressources offrant une valeur ajoutée.

                            b) Les métadonnées sont incorporées dans la section
                            <head> de la page (X)HTML.

                            c) Chaque page décrite présente un ensemble unique de
                            métadonnées.

                            d) Le contenu des métadonnées est dans la langue de la
                            page.
Bases de données
         Interopérabilité   a) Si le site Web emploie une base de données, cette
                            base prend en charge des normes ouvertes telles que
                            SQL et XML. La solution de base de données permet
                            l'import et l'export des données dans toute une panoplie
                            de formats courants, qui sont indépendants de toute
                            plate-forme ou logiciel particulier.

La grille présentée dans le Paragraphe précédent pourrait faire l'objet d'une charte d'interopérabilité
technique, augmentée d'une section concernant les moyens de communications.




                                                                                                   Page 175 sur 211
Rapport Cas Fil Rouge
                                                KITECO 2.0
                                                                                                            

5.2.2 - Modèle de grille pour l’évaluation de la compatibilité

Cette grille est basée sur le canevas d‟interopérabilité, elle mesure la compatibilité :




Avec coefcomp est égale à 0 pour compatibilité et 1 pour incompatibilité.

6 - Charte d‟interopérabilité des TIC
Il faut que l‟Ecocentre se dote d‟une charte pour préconiser des règles d‟interopérabilité des TIC afin de
permettre une ouverture vers le plus grand nombre de personnes, services, sociétés, ….

Un modèle de charte pourrait s‟inspiré du suivant :

Les partenaires des Ecocentre dans leur ensemble devront souscrire à cette charte dont l‟objectif est
d‟optimiser les liens entre d‟une part le télétravailleur et l‟Ecocentre et d‟autre part entre l‟organisation
(privé ou publique) partenaire de l‟Ecocentre.

La charte présentée dans les lignes suivantes se décline selon deux niveaux :

   1. Aspect technologique (TIC) : Etablir les règles d‟interopérabilité au niveau TIC (cf grille évaluation
      exigences techniques),
   2. Aspect services : Etablir les règles d‟interopérabilité au niveau des services (cf canevas
      d‟interopérabilité Ecocentres 2.0/Partenaires)




                                                                                                     Page 176 sur 211
Rapport Cas Fil Rouge
                 KITECO 2.0
                                            

E. Gestion
1-   Plan




                                     Page 177 sur 211
Rapport Cas Fil Rouge
                                                   KITECO 2.0
                                                                                                                

2 - Gestion des Ecocentres 2.0
2.1 - Cadre de l‟étude
Dans ce premier Chapitre notre objectif est d‘étudier et de proposer des solutions ou préconisations sur la gestion des
activités des Ecocentres 2.0 ainsi que sur l‘administration de ces derniers.

De nombreux services ont été identifiés dans le cahier des charges initial, ces activités ont besoins d‘être pilotées et
gérées par un système d‘information des Ecocentres 2.0.

Par ailleurs dans l‘attente d‘une définition du modèle économique de ces entités, nous n‘évoquerons pas la partie
facturation de ces activités et services (les prestations facturées à l‘heure, à la journée, à la semaine ou au mois),
ROI, contrôle de gestion, suivi etc..

Néanmoins nous souhaiterions rappeler une définition de la « bonne » gouvernance des systèmes d‘informations qui
repose sur quelques piliers principaux :

       La gestion administrative de l‘organisation, planification tactique, audit, ressources

       La gestion opérationnelle du système d‘information, gestion des incidents, résolution, gestion des problèmes,
        sécurité…

       La gestion de la demande, facturation, rapport d‘utilisation

       La gestion des engagements stratégiques, planification stratégique, amélioration continue…

Ces piliers reposent sur une fondation de compétences, d’outils et de technologie, de normes et standard, de
procédures et processus et de moyens de communication.


2.2 - Etat du marché
Vous trouverez en Annexe Gestion l‘étude de marché établie, nécessaire aux préconisations. Nous avons recensés
l‘état de l‘offre et de l‘existant en termes de fonctionnalités. Nous présenterons ici seulement une schématisation du
paysage des différentes offres étudiées.

En termes de gestion d‘une entreprise, le système d‘information (SI) fonctionnels se découpe en 3 grands domaines :


                                                  Gérer les ressources
                                                  de l’entreprise
            Gérer la logistique

                                                           ERP
                                       SCM
                                                                                   Décisionnel
                                                  CRM
            Gérer la relation client

                                              Bureautique/ communication




                                                                                                         Page 178 sur 211
Rapport Cas Fil Rouge
                                                    KITECO 2.0
                                                                                                                  

2.3 - Préconisation pour les services des Ecocentres 2.0
Les différents outils de gestion d‘entreprise étudiés ont la capacité de prendre en charge les futurs services des
Ecocentres 2.0 tels que :

               –   Gérer les activités professionnelles, non professionnelles, de développement [..]
               –   Réservation des ressources immobilières et logistiques, des services
               –   Des locations des bureaux et équipements communs
               –   Gérer les contraintes de ressources (temps, matériel, personnes)
               –   Organiser des évènements ou activités (covoiturage, etc..)
               –   Gestion en ligne, offre de service etc..
               –   Gérer la logistique des activités (Télétravail..)
               –   Gestion des partenaires qui offrent des services hébergés dans les Ecocentres 2.0
               –   Conciergerie, Etc..

Toutefois, nous ne préconiserons pas d‘offre logicielle telle que SAP ou autre grand leader mondial. D‘une part quant
à leur cout financier et humain de mise en œuvre, d‘autre part au regard du périmètre des Ecocentres 2.0 tel que
nous l‘envisageons aujourd‘hui. Nous préconiserons plutôt de s‘orienter vers des offres de type CRM en particulier
open source.
                                    76
En effet, les offres open source sont en plein essor, en France, Openbravo, Neogia,            Sugar CRM, Compiere,
Adempiere sont incontestablement les acteurs de la cette mutation.
                                                                                     77
D‘autres offres, payantes, mais très matures du marché comme CRM Salesforce ne sont pas à négliger. Aujourd‘hui
développé en Java, il s‘ingère aux applications Google Apps qui facilitent considérablement la communication, la
collaboration et le partage d'informations entre les utilisateurs.
        78
OrgaBiz CRM est également une offre qui a retenu notre attention.

3 - Gestion du SI des Ecocentres 2.0
L‘objectif de ce Chapitre est d‘établir le cadre « du catalogue des services » des systèmes d‘informations au sein des
Ecocentres 2.0.

Le terme « catalogue des services » sera employé dans ce Chapitre pour définir les services proposés autour de
l‘activité informatiques de télétravail au sein des Ecocentres 2.0.

Son élaboration sera fortement liée à la définition :

      -    de niveau de service,
      -    d‘une charte du télétravailleur,
      -    et d‘un label qualité (des services, du help desk, de la gestion des problèmes, management..)

Par ailleurs, ces éléments s‘appuieront sur des méthodes, référentiels, normes et bonnes pratiques. (ISO, ITIL..).
Etablir un catalogue de service permettra aux usagers, entreprises et collectivités d‘avoir l‘assurance d‘une prestation
de qualité. Le but de la gestion des niveaux de service est de maintenir et d‘améliorer progressivement la qualité des
services informatiques indispensables aux activités des Ecocentres 2.0.




76
     Livre blanc : open source – Smile open source solutions – http://www.smile.fr
77
     Site web de la solution SalesForce http://www.salesforce.com/fr/
78
     Site web de la solution OrgaBiz http://www.orgabiz.be/


                                                                                                           Page 179 sur 211
Rapport Cas Fil Rouge
                                                       KITECO 2.0
                                                                                                                  

3.1 - L‟amélioration continue une Charte et un Label
Deming dit : "Commençons par améliorer ce que nous savons faire, mais pas encore assez bien. Ensuite nous
innoverons. Mais pas l‟inverse".

La roue symbolique de Deming est divisée en 4 secteurs :




La méthode comporte quatre étapes, chacune entraînant l'autre visant à établir un cercle vertueux. Sa mise en place
doit permettre une amélioration continue.

     PLAN (P) : définir les objectifs, la façon dont on va les atteindre, l‘échéancier.
     DO (D) : former, exécuter.
     CHECK (C) : vérifier que les objectifs visés sont atteints. Sinon mesurer l‘écart, comprendre ce qui s‘est passé.
     ACT (A) : prendre les mesures correctives pour arriver au résultat et s‘assurer que cet acquis demeurera stable.

De tour de roue en tour de roue, l‘Ecocentre 2.0 monte la pente des améliorations. La partie ACT (à traduire par
"réagir") est le cliquet anti-retour que nous avons naturellement tendance à négliger. D‘où des problèmes récurrents
qui usent physiquement et moralement nos entreprises.

3.2 - Présentation d‟ITIL
      79
ITIL est un référentiel internationalement reconnu et qui regroupe les meilleures pratiques en matière de qualité des
services fournis par les technologies de l‘information. ITIL se concentre sur l‘amélioration continue des processus afin
d‘optimiser la qualité de service, tout en conservant un coût raisonnable et justifiable. ITIL s‘est affirmé comme le
référentiel de l‘IT Service Management le plus complet et le plus largement accepté à travers le monde.

ITIL est l‘abréviation de l‘IT infrastructure Library (bibliothèque d‘infrastructure des technologies de l‘information) et
fournit une source de bonnes pratiques relatives à la gestion de services informatiques.


79
     Le site officiel d‟ITIL http://www.itil-officialsite.com/home/home.asp


                                                                                                           Page 180 sur 211
Rapport Cas Fil Rouge
                                                         KITECO 2.0
                                                                                                               

L'approche par les processus : la qualité de service repose sur un modèle d'activités se déclinant dans la mise en
place de processus de services appropriés en étroite corrélation avec les processus métiers.
ITIL est un ensemble de recueil des meilleures pratiques organisées par processus.
La structure d‘ITIL se présente sous la forme de livres regroupés en sept domaines, chacun couvrant un aspect
particulier de la gestion des services liés aux Technologies de l'Information. Cette approche modulaire permet
l‘amélioration permanente pour toujours fournir une meilleure qualité de service aux « clients » internes ou externes
de la DSI.


3.3 - Objectif d‟ITIL
ITIL permet aux entreprises de capitaliser sur une expérience pratique de bientôt 20 ans sur la gestion des services
informatiques, et de gagner du temps en évitant de réinventer la roue et en utilisant des éléments déjà testés et
éprouvés (processus, règles de gestion, descriptions de postes, etc.)

ITIL propose cinq processus liés au soutien de service :
    - Gestion des incidents,
    - Gestion des problèmes,
    - Gestion des configurations,
    - Gestion des changements,
    -   Gestion des mises en production
    -   Gestion des niveaux de service.




                                                                               80
                                             Modèle ITIL proposé par Synopse

Gestion des incidents
· Ce processus gère tous les incidents (défaillance, questions, requêtes) détectés automatiquement ou remontés par
les utilisateurs et le personnel technique.
· Ce processus a pour objectif de restaurer le plus rapidement possible le niveau de service convenu avec le client
utilisateur.


80
     Source modèle ITIL : http://www.rad.fr/itiltb.htm


                                                                                                        Page 181 sur 211
Rapport Cas Fil Rouge
                                                   KITECO 2.0
                                                                                                                    

Gestion des problèmes
· Ce processus a pour but de minimiser les répercussions sur l'entreprise des incidents
et des problèmes provenant d'erreurs dans l'infrastructure et empêcher l'apparition
des incidents, problèmes et erreurs en prenant pro-activement les mesures
nécessaires.
· Ce processus a pour objectif de rechercher la cause première des incidents, apporter
des solutions pour prévenir de nouveaux incidents pour minimiser l‘impact négatif sur
le business.

Gestion des configurations
· Ce processus a pour but la définition, l‘identification, l‘enregistrement et le suivi des composants du système
d‘information en s‘assurant de la complétude et de l'exactitude des informations.
· Ce processus a pour objectif de fournir toute la connaissance sur les composants du système d‘information.

Gestion des changements
· Ce processus a pour but de conduire tout changement dans le système d‘information de manière contrôlée avec un
suivi depuis la CMDB.
· Ce processus a pour objectif d‘appliquer les changements autorisés de manière efficace en tenant compte de
l'environnement du système d‘information.

Gestion des mises en production
· Ce processus comprend les opérations de planification, conception, configuration et
tests des composants qui vont être installés dans l‘environnement de production
· Ce processus a pour objectif de constituer une « bibliothèque » des versions
autorisées.

3.4 - Gestion des niveaux de service
Selon la définition d‘ITIL, le but de la gestion des niveaux de service est de maintenir et d‘améliorer progressivement
la qualité des services informatiques indispensables aux activités de l‘entreprise, en s‘assurant que les réalisations
sur le plan des services sont soumises à un cycle d‘approbation, de contrôle, de rapports et de révisions, et que les
mesures nécessaires sont prises pour éliminer les niveaux de service inacceptables.

La gestion des niveaux de service qualifie et quantifie les attentes clients ainsi que la capacité et le niveau de
préparation du service informatique pour répondre à ces attentes. La discussion qui en découle est formalisée dans
un Accord sur les Niveaux de Service (SLA), le respect de cet accord peut alors être surveillé et révisé.

La Gestion des Niveaux de Service nécessite que le service informatique mette en place des accords contractuels
avec des services internes – Accords de Niveau Opérationnel (Operational Level Agreement - OLA) et des
fournisseurs – Contrats de sous-traitance (Underpinning Contract - UC), afin de garantir le respect des SLA.

Les fonctionnalités étendues de la gestion des niveaux de service permettront aux Ecocentres 2.0 de :
    - Améliorer la satisfaction des usagers à travers une communication efficace des attentes mutuelles.
    - Révéler les points forts et identifier les faiblesses dans la stratégie de gestion des niveaux de service.
    - Promouvoir la réussite des services proposés au télétravailleur auprès des usagers et entreprises, soutenu
        par des éléments de mesure quantifiables.
    - Améliorer l‘efficacité en termes de gestion de budget et de ressources.
    - Rechercher continuellement à améliorer les niveaux de service.

Les SLA représentent un des mécanismes centraux grâce auquel le service informatique et les groupes de support
peuvent aligner leurs services avec les objectifs stratégiques des autres groupes à travers l‘entreprise.

Catalogue des Services
Le catalogue des services décrit les caractéristiques, les composants, les coûts, etc. et fournit des détails au sujet des
SLA établis entre l‘organisation, ses clients et ses fournisseurs.




                                                                                                           Page 182 sur 211
Rapport Cas Fil Rouge
                                                     KITECO 2.0
                                                                                                                  

A partir du Catalogue des Services, les clients internes et externes peuvent réaliser différentes tâches telles que la
demande d‘un service ou l‘enregistrement d‘un Incident sur un service. Les clients peuvent ensuite suivre leurs
demandes de service et ajouter toute information complémentaire qui leur semble utile.

Les états sur la Gestion des Niveaux de Service, peuvent être publiés sur le Portail Client. Cette publication, fournit
alors un accès aisé aux informations concernant l‘analyse des performances et de la disponibilité des services
proposés.

3.5 - Préconisation : apport des processus ITIL pour le SI des Ecocentres 2.0
Les bonnes pratiques ITIL permettent d‘atteindre les objectifs de la conception des services :
    - S‘aligner sur les besoins des services (pour le télétravailleur)
    - Etablir une meilleure qualité de service
    - Gagner en productivité et en efficience
    - Optimiser les délais et les coûts
    - Réduire le nombre d‘évènements (incidents, problèmes)
    - Gérer le cycle de vie d‘un service
    - Mesurer les objectifs
    - Fournir des indicateurs pertinents.


3.5.1 - La création d’un catalogue des services
Le catalogue des services est la pierre angulaire d‘ITIL car il est la vitrine de la direction informatique. Il expose en
termes clairs ce que la direction informatique sait faire et pour quelle qualité.


3.5.2 - Comment créer le catalogue des services des Ecocentres 2.0 ?
Il faut identifier et organiser les services et unités d‘œuvre avec méthode. L‘expérience quant à elle est indispensable
pour créer des services orientés utilisateur et ne pas créer trop de services, trop techniques trop « informatiques ». Il
faut surtout penser à l‘usager final.

Dans la phase d‘élaboration, les principaux enjeux sont :
• Passer des activités aux services, comment s‘y prendre ?
• Comment construire des unités d‘œuvre et en déterminer le coût ?
• Comment produire une cartographie des services facile à comprendre ?

Concrètement il faut détailler les niveaux de service offerts : disponibilité, qualité et performances, savoir ce que l‘on
sait faire, non pas au mieux, mais de façon stable, récurrente et que l‘on sait mesurer.
Pour ce faire :
• Identifier les services et les cartographier (par exemple une carte Mind mapping etc..).
• Décrire & valider les services.
• Décrire & valider des unités d‘œuvre avec une vision services et non organisationnelle.
• Finaliser & publier le catalogue des services.
• Communiquer avec ses usagers.
                           81
Facteurs clés de succès :
Pour qu‘un catalogue de services survive au-delà du premier mois, il faut :
• Garder à l‘esprit qu‘il s‘agit d‘un catalogue de services et non pas d‘un catalogue de coûts.
• Rester pragmatique et se méfier de l‘hyper précision.
• Ne pas oublier que les engagements seront associés à des indicateurs et qu‘il faudra les mesurer.
• Communiquer avec ses usagers et s‘assurer qu‘ils comprennent et adhèrent.




81
     Source : création d‟un catalogue des services http://www.glg-conseil.fr/


                                                                                                           Page 183 sur 211
Rapport Cas Fil Rouge
                                                     KITECO 2.0
                                                                                                                     

4 - Gestion des problèmes
L'idée initiale : définir une méthode pour recenser et cataloguer les meilleures pratiques en matière de gestion de
production informatique.

L‘objectif de la gestion des problèmes est le suivant :

Minimiser l‘impact négatif sur les activités des Ecocentre 2.0 des incidents et problèmes causés par des erreurs dans
l‘infrastructure informatique et Prévenir la réapparition des Incidents induites par ces erreurs.

Pour cela, la gestion des problèmes recherche la cause première des Incidents et initie des actions pour améliorer ou
corriger.

Aspect réactif (ou curatif)
Il s'agit de la résolution des problèmes en réponse à un ou plusieurs Incidents déjà déclarés.

Aspect proactif (ou préventif)
« Etre proactif, cela signifie simplement prendre le contrôle de la situation au lieu d'être contrôlée par elle. Cela
devrait donc être le comportement chacun : anticiper pour répondre aux problèmes avant qu'ils ne deviennent
incontrôlables. Mais dans la plupart des situations, nous sommes réactifs, nous attendons que le problème se
                      82
transforme en crise.»

Il s'agit de l'identification et de la résolution des problèmes et erreurs connues avant que l‘incident ne survienne.


4.1 - La Gestion des Incidents contre la Gestion des Problèmes ?
La Gestion des Problèmes recherche la cause inconnue d‘un ou de plusieurs Incidents. Souvent, cet objectif est en
conflit avec l‘objectif principal de la Gestion des Incidents (redémarrer le service au plus vite). En effet, il arrive que la
mise en place d‘une solution de contournement soit antagoniste avec la recherche de la cause.

Prenons l'exemple d'un crash système :

          la Gestion des Incidents demandera de rebooter le système immédiatement afin de minimiser le temps
           d'indisponibilité du serveur
          la Gestion des Problèmes demandera à différer le reboot du système car ce reboot peut supprimer des
           fichiers logs contenant des informations sur l‘origine du crash entraînant une perte d'informations pour trouver
           la cause du crash (et beaucoup de crash systèmes demeurent mystérieux...)




82
     Source : http://fr.timeris.com/blog/2004/04/proactive.html


                                                                                                              Page 184 sur 211
Rapport Cas Fil Rouge
                                                KITECO 2.0
                                                                                                               

                                                   Périmètre




En entrée du processus

      Détails des Incidents de la Gestion des Incidents
      Détails des Configurations de la base de données de Gestion des Configurations
      Toute solution de contournement mise en place par la Gestion des Incidents

Activités principales de la Gestion des Problèmes

      Contrôle des Problèmes (Problème vers Erreur Connue)
      Contrôle des Erreurs (Erreur Connue vers Demande de Changement)
      Action préventive sur les Problèmes (attitude proactive)
      Identification des tendances
      Extraction d‘informations de synthèse de la base de données des Problèmes et Erreurs Connues
      Gestion des Problèmes majeurs

En sortie du processus

      Génération des Erreurs Connues
      Emission de Demandes de Changement (RFCs)
      Mise à jour de l‘enregistrement du Problème (incluant une solution définitive et/ou de contournement)
      Fermeture de l‘enregistrement de Problème
      Réponse sur la correspondance entre Incidents et Problèmes/Erreurs Connues
      Informations de synthèse


                                                                                                      Page 185 sur 211
Rapport Cas Fil Rouge
                                               KITECO 2.0
                                                                                                            

4.2 - Bénéfices pour l‟Ecocentre 2.0 sur la mise en place d'une Gestion des
Problèmes
      Qualité de service améliorée de la Production Informatique
      Amorce un cycle d‘amélioration rapide de la qualité de service
      Bon pour les Utilisateurs et pour les équipes de la Production
      Réduction du volume d‘Incidents
      Moins d‘interruptions dans les activités de l‘écocentre
      Mise en place de solutions définitives
      Réduction progressive du nombre et de l‘impact des Problèmes et des Erreurs Connues car ceux qui sont
       résolus le sont définitivement
      Capacité d‘auto-apprentissage améliorée
      Basé sur le concept d‘apprentissage tirée de l‘expérience passée par l‘analyse des tendances et la
       conservation des solutions
      Meilleur taux de résolution immédiat par le Centre de Services

A contrario, la non-implémentation d‟une Gestion des Problèmes entraîne :

      une organisation du support purement réactive, n‘intervenant que quand les Utilisateurs sont déjà bloqués
      une organisation confrontée à des Incidents récurrents, entraînant une perte de confiance dans les capacités
       de l‘organisation de support
      une organisation du support inefficace, avec des coûts prohibitifs et des personnes démotivées (Répétitivité
       du travail face aux Incidents récurrents pour lesquels aucune solution structurelle n‘est apportée)




                                                                                                     Page 186 sur 211
Rapport Cas Fil Rouge
                                                    KITECO 2.0
                                                                                                                     

5 - Informatique et libertés
5.1 - La CNIL
La Commission nationale de l'informatique et des libertés (CNIL) est une autorité administrative indépendante
française. La CNIL est chargée de veiller à ce que l‘informatique soit au service du citoyen et qu‘elle ne porte atteinte
ni à l‘identité humaine, ni aux droits de l‘homme, ni à la vie privée, ni aux libertés individuelles ou publiques. Elle
exerce ses missions conformément à la loi n°78-17 du 6 janvier 1978 modifiée le 6 août 2004.

La CNIL a pour mission :
    - D‘informer : les personnes de leurs droits et obligations.
    - De garantir le droit d'accès : veille à ce que les citoyens accèdent efficacement aux données contenues dans
       les traitements les concernant.
    - De recenser les fichiers : elle tient à la disposition du public le ―fichier des fichiers‖, c'est-à-dire la liste des
       traitements déclarés et leurs principales caractéristiques.
    - De contrôler : elle vérifie que la loi est respectée en contrôlant les applications informatiques.
    - De réglementer : La Cnil établit des normes simplifiées, afin que les traitements les plus courants fassent
       l'objet de formalités allégées. Elle peut aussi décider de dispenser de toute déclaration des catégories de
       traitement sans risque pour les libertés individuelles.

5.2 - Les obligations envers la CNIL
« Les utilisateurs de données personnelles ont des obligations, parce qu‘un traitement de données personnelles n‘est
pas un fichier comme les autres et parce que ça peut concerner la vie privée et par conséquent porter atteinte aux
libertés. »

Vos responsabilités et obligations en tant que détenteur de données personnelles :
   - La sécurité des fichiers,
   - La confidentialité des données,
   - La durée de conservation des informations,
   - L'autorisation de la CNIL,
   - La finalité des traitements,
   - L‘information des personnes.

Quelques définitions :
Donnée à caractère personnel : toute information relative à une personne physique identifiée ou qui peut être
identifiée, directement ou indirectement, par référence à un numéro d‘identification ou à un ou plusieurs éléments qui
lui sont propres.

Traitement de données à caractères personnel : toute opération ou tout ensemble d‘opérations portant sur de telles
données, quel que soit le procédé utilisé, et notamment la collecte, l‘enregistrement, l‘organisation, la conversation,
l‘adaptation ou la modification, l‘extraction, la consultation, l‘utilisation, la communication par transmission, diffusion ou
toute autre forme de mise à disposition, le rapprochement ou l‘interconnexion, ainsi que le verrouillage, l‘effacement
ou la destruction.

Responsable de traitement : il s‘agit, sauf désignation expresse par les dispositions législatives ou réglementaires
relatives à ce traitement, de la personne, de l‘autorité publique, du service ou de l‘organisme qui détermine les
finalités et les moyens du traitement.

5.3 - Les Réseaux sociaux et la CNIL
La contrepartie du succès phénoménal des réseaux sociaux est une crainte grandissante de leurs utilisateurs vis-à-vis
de l‘utilisation de leurs données personnelles. Les actions en justice se multiplient contre Facebook, Twitter, des
associations de consommateurs contestent les conditions générales d‘utilisation de certains réseaux… Google a lui-
même commis un impair de taille lors du lancement de Google Buzz, en publiant du contenu personnel à tout va.




                                                                                                              Page 187 sur 211
Rapport Cas Fil Rouge
                                                        KITECO 2.0
                                                                                                                      

Pour encadrer ces initiatives en France et en Europe, des travaux sont en cours au Sénat et dans des comités dédiés
                                                   83
afin de fixer des règles de respect de la vie privé .
Le débat actuel porte sur les réseaux sociaux personnels tels que Facebook, mais on constate aussi que les
entreprises tendent à créer leurs propres réseaux internes afin de générer des interactions entre les employés, mais
également afin de maîtriser les informations qui pourraient en émaner.

Une donnée à caractère personnel est définie par le fait de pouvoir savoir à qui se rapporte cette donnée. La loi
concerne donc le stockage des noms, prénoms, etc., mais également des adresses IP à partir du moment où elles
permettraient de retrouver l‘auteur d‘un contenu.

L‘utilisateur a des droits (d‘accès, d‘opposition, de rectification, d‘information) et le réseau social a des obligations
(méthode de collecte, afficher la finalité, temps de conservation raisonnable).
Toute personne effectuant des traitements sur des données à caractère personnel a des devoirs au regard de la loi et
pourra en être tenue pour responsable (pensons aux créateurs d‘application). Le réseau social, de son côté, tente de
décliner toute responsabilité à ce niveau grâce à une mention au moment de l‘installation de ces modules. Quant à
savoir ce que le réseau social a le droit de faire avec les données (en est-il propriétaire ? a-t-il le droit de les réutiliser
dans un cadre commercial ?), tout dépend des conditions générales d‘utilisation stipulées au moment de l‘inscription.

Les données des réseaux sociaux peuvent-elles être retenues contre leur auteur dans un cadre juridique ? Oui, il est
possible de retenir des propos tenus sur des réseaux sociaux lors d‘actions au tribunal pénal. En revanche au niveau
prud‘hommal, par exemple si un salarié critique son entreprise sur son compte Facebook, il revient aux prud‘hommes
de faire la part entre le caractère privé de ces propos et leur caractère nuisible pour l‘entreprise.

Dans le but de préciser et d‘harmoniser les règles européennes, le G29 (groupe des CNIL européennes) vient
d‘adopter un avis sur les réseaux sociaux. Cet avis affirme l‘applicabilité du droit européen sur la protection des
données aux réseaux sociaux, même quand leur siège se trouve hors d‘Europe. Les grands réseaux sociaux
américains ne partagent pas toujours cette analyse bien qu‘ils s‘efforcent généralement de respecter la plupart des
principes de protection des données. Toutefois, Linkedin est allé plus loin puisqu‘il a effectué toutes les formalités
                              84
déclaratives auprès de la CNIL .

Les CNIL européennes demandent également à ces acteurs de :
      définir des paramètres par défaut limitant la diffusion des données des internautes
      mettre en place des mesures pour protéger les mineurs.
      Supprimer les comptes qui sont restés inactifs pendant une longue période.
      permettre aux personnes, même si elles ne sont pas membres des réseaux sociaux, de bénéficier d‘un droit
       de suppression des données qui les concernent.
      proposer aux internautes d‘utiliser un pseudonyme, plutôt que leur identité réelle.
      mettre en place un outil accessible aux membres et aux non membres, sur la page d‘accueil des réseaux
       sociaux permettant de déposer des plaintes relatives à la vie privée.

5.4 - Préconisations pour les Ecocentres 2.0
L‟exigence réglementaire
Les Ecocentres 2.0 doivent s‘imposer une grande rigueur pour faire respecter les lois. Les données administratives et
règlementaires sont particulièrement sensibles ; Il convient de les protéger efficacement. Quelles soient matérielles ou
immatérielles, il convient de les protéger, la direction en est responsable. Il est donc tout à fait approprié de s‘assurer
de l‘implication de la direction pour les préserver en évaluant :
      Que les données administratives et règlementaires sont connues et préservées.
      Que le protocole d‘accueil des personnes étrangères est appliqué.
      Que les droits d‘auteur sont respectés (Gestion des licences).
      L'assurance d‘une appropriation des principes fondamentaux de la protection des données personnelles et
         des obligations relatives à leurs usages.


83
     Judicael Phan, conseiller légal à la Cnil http://bit.ly/bAShlj
84
     http://bit.ly/accFFP


                                                                                                               Page 188 sur 211
Rapport Cas Fil Rouge
                                                   KITECO 2.0
                                                                                                                     

5.4.1 - Un correspondant informatique et libertés
Un correspondant informatique et libertés (CIL) est devenu un acteur incontournable dans le paysage français de la
protection des données : La désignation d‘un CIL au sein d‘une entreprise, d‘une administration ou d‘une collectivité
locale assure la promotion de la culture informatique et Libertés. Ce métier va devenir obligatoire dans les années à
venir avec le développement des outils web 2.0. L‘adhésion dans le Cluster Green and Connected Cities d‘un CIL
parait nécessaire pour garantir la bonne démarche des déclarations CNIL ainsi que dans toutes les étapes clés
informatiques et libertés.
5.4.2 -     Charte d’utilisation des réseaux sociaux
Par ailleurs et dans le même objectif nous préconiserons en interne aux Ecocentres 2.0 l‘élaboration d‘une charte
d‘utilisation des outils collaboratifs (médias sociaux, d‘entreprise, interne ou externe, microblogging etc..).
                                                                                                                 85
Il y a quelques mois, une liste contenant plus de 80 exemples de chartes d‘utilisation des médias sociaux en
entreprise fut mise à disposition sur le web. L‘objectif de ces chartes, est de recommander certaines actions et d‘en
                       86
déconseiller d‘autres .

Autoriser les collaborateurs à expérimenter et donc à faire des erreurs est un challenge important pour les
organisations. Le but d‘une charte est d‘homogénéiser les comportements, de les réguler, de les normaliser.
Si l‘on essaie de replacer l‘humain au sein des stratégies de développement relationnel, de la flexibilité, de la
spontanéité et une représentation de la diversité des personnalités seraient essentielles (tout ceci dans une logique
« People-to-People »).
5.4.3 -     Pour ne pas conclure : Le Droit à l'oubli numérique
« Pour commencer, je voudrais que vous fassiez tous attention à ce que vous postez sur Facebook, parce qu‟à
l‟époque de YouTube, quoi que vous fassiez, on vous le ressortira à un moment ou un autre de votre vie. Et, quand
on est jeune, on fait des erreurs, on fait des trucs idiots. »
Telle fut la réponse spontanée de Barack Obama, face à un auditoire de Lycéens, à un jeune adolescent qui lui
demandait des conseils pour devenir président quand il serait grand.
Désormais, sur le web, tout circule, mais rien ne s‘oublie.
                                                                                                                87
Nathalie Kosciusko-Morizet lança le 15 avril 2010, la consultation publique sur le droit à l'oubli numérique visant à
identifier les bonnes pratiques pour aboutir à la rédaction d'une charte d'engagements. À cet égard, le projet de charte
poursuit un double objectif :
     d‘une part, faciliter l‘exercice d‘un droit de suppression des informations sur une personne, pouvant être
         publiées par des tiers et susceptibles d‘être un jour préjudiciables (concerne les blogs, réseaux sociaux, sites
         de partage de vidéos….)
     d‘autre part, améliorer la transparence de l‘exploitation des traces de navigation à des fins commerciales.
         Souvent enregistrées à l‘insu des internautes, ces informations permettent de dresser des profils très détaillés
         sur les comportements et les goûts de chacun.
5.4.4 -      Préconisation pour le site internet – portail des Ecocentres 2.0

Les sites «vitrines», institutionnels, sont en principe dispensés de déclaration, s‘ils ont un but d‘information ou de
communication externe et qu‘ils respectent les règles prévues dans la dispense de déclaration n°7 adoptée par la
CNIL.
Les sites internet qui ont un champ plus large comme l‘inscription à des services administratifs ou à des services
interactifs, doivent faire l‘objet d‘une déclaration dite «normale» à la CNIL.
Enfin, les sites internet offrant aux usagers un téléservice administratif doivent faire l‘objet d‘une demande d‘avis
                                                                                                     88
préalable auprès de la CNIL (formulaire de déclaration normale et projet d‘acte réglementaire).

85
   Charte d‟utilisation des réseaux sociaux. http://bit.ly/9JWONN
86
   82% des Français estiment que les réseaux sociaux devraient mieux protéger la vie privée des utilisateurs.
(CREDOC)
87
   Droit à l'oubli numérique http://bit.ly/aiNdjI


                                                                                                            Page 189 sur 211
Rapport Cas Fil Rouge
                                                        KITECO 2.0
                                                                                                                 

6 - L‟Ecocentre 2.0 et sa DSI
6.1 - « Sourcing » et « Outsourcing »
Tendance d’externalisation…
Il nous parait important d‘aborder une tendance forte du marché informatique actuel. Pour beaucoup d‘entreprises
aujourd‘hui, il est devenu nécessaire de recentrer les missions de sa DSI vers celles lui apportant de la valeur ajoutée.
Cela se traduit par une externalisation et l‘optimisation des achats de plus en plus fréquente des fonctions liées à
l‘infrastructure.


      Une simplification de la systémique des Systèmes d‘information est proposée en les réduisant à l‘équation
      suivante :

      SI = Technologies + Processus + Ressources Humaines

      En effet, dans son mode de fonctionnement, un système d‘information est un ensemble de processus qui
      fonctionne grâce à des technologies, avec le support de ressources humaines. Les trois composantes ainsi mises
      en évidence sont étroitement corrélées pour le bon fonctionnement du SI.

Le « sourcing stratégique » des systèmes d‘information consistera à optimiser la fourniture d‘ensemble cohérent de
sous-systèmes du SI suivant les trois axes : Technologies, Processus et Ressources humaines, dans une approche
d‘achat global et de création de valeur.

      « Notre enquête montre que peu d„entreprises ont une politique de « sourcing » au niveau global. Environ un
      quart des DSI interrogés affirment pourtant avoir leur propre stratégie. Mais celle-ci se limite souvent à une
      enveloppe budgétaire consacrée à l‟achat de ressources externes pour des missions de développement, de
      support technique et de maintenance. » 1

      « Le sourcing, une stratégie à bâtir » 01 DSI et GigaGroup

L‘« Outsourcing » qui est une composante du « sourcing », s‘appuie sur un petit nombre de fournisseurs/partenaires
capables d‘exécuter et de financer une transformation.
Cella consiste à transformer un ensemble cohérent du SI suivant les trois axes précédemment sités (Technologies +
Processus + Ressources Humaines) dans une approche de création de valeur fonctionnelle et opérationnelle basée
sur des SLA (Service Level Agrement) qui sont des obligations de résultats, et non des obligations de moyens.

La DSI ne doit pas imposer ses choix de moyens à son fournisseur, car elle devrait en assumer les conséquences.
Ex : Un fournisseur possédant un centre d‘appel en Pologne si la direction informatique préfère le Maroc à la Pologne,
qu‘elle choisisse le fournisseur présent au Maroc…


6.2 - Préconisation pour l‟Ecocentres 2.0
Bien choisir le périmètre à externaliser…D‘une manière générale, nous accompagnerons notre réflexion du conseil
suivant. Toute recherche d‘externalisation doit se faire sur des domaines maîtrisés et connus. Ne pas respecter cette
règle conduit assez souvent à un échec et/ou à une réinternalisation.
Déléguer à un sous-traitant la transformation et la gestion opérationnelle, dans un contrat de résultats, et non de
moyens, d‘un sous-système. Par effet de cette délégation, la DSI perd le contrôle direct des processus qui permet de
créer les conditions de sa propre performance.
Le périmètre à choisir par la futur DSI de l‘Ecocentre 2.0 va donc dépendre de facteurs économiques, financiers,
stratégiques et humains.


88
     Préconisation CNIL pour le portail internet source : http://nticonseil.fr/category/droit-tic/


                                                                                                          Page 190 sur 211
Rapport Cas Fil Rouge
                                                       KITECO 2.0
                                                                                                                      

7 - Annexe Gestion
 CRM La gestion de la relation client consiste à savoir cibler, à attirer et à conserver les bons clients et
  représente un facteur déterminant du succès de l‘entreprise. Construire et développer des relations avec ses
  clients est un défi, particulièrement lorsque l‘entreprise possède des milliers de clients qui communiquent avec
  celle-ci de multiples manières. Pour arriver à un résultat satisfaisant, les systèmes de gestion des relations clients
  (customer relationship management -CRM en anglais) doivent permettre aux responsables d‘entreprise de mieux
  comprendre leurs clients pour adapter et personnaliser leurs produits ou leurs services.

     L‘ensemble des interactions entre l‘entreprise et ses clients autour des produits et services est généralement
     regroupé en quatre domaines :
     – la communication
     – Le marketing
     – La vente
     – et l‘après-vente
     Accoval89 un cabinet de conseils indépendant spécialisé dans le domaine du CRM propose une sélection des
     solutions CRM disponibles en France :

       CDC Software - Pivotal CRM
     Suite CRM complète modulaire : Ventes, Contact Center, Service & eService, Marketing et eMarketing, Gestion
     des partenaires & ePartner, Workflow Management et Data Management, Mobile, Wireless & Handheld) et
     verticalisée selon des industries clés (Finance & Assurance, Pharmaceutique, Santé, Services, Construction,
     Fabrication, Immobilier, Distribution…

       E-DEAL
     La suite logicielle E-DEAL CRM se compose de logiciels indépendants les uns des autres, chacun d‘eux prenant
     en charge l‘une des dimensions de la relation client.
     - E-DEAL Sales : Tous les outils du commercial sédentaire ou itinérant : base de données clients/prospects,
         gestion et optimisation de l‘activité, suivi des offres et des devis, …
     - E-DEAL Marketing : Bases d‘information, Encyclopédie produit, Planification de campagnes, ciblages,
         marketing direct et opérationnel, suivi de la concurrence et des leaders d‘opinion.
     - E-DEAL Contact Center :Centre de Contact multi-canal entrant (distribution des appels, des mails, …) et
         sortant (opérations, listes d‘appel, bases d‘e-mails et de courrier types, …)
     - E-DEAL Service : Base de connaissance et suivi des sollicitations client (réclamations, assistance, SAV, …).
         Gestion des escalades et des SLA (engagements de service).
     - E-DEAL Net Business : Pilotage dynamique du site web et son adaptation automatique aux visiteurs et gestion
         avancée des e-mailings (suivi personnalisé des ouvertures, ..).
     - E-DEAL Décision : Reporting et analyse des données CRM, permet de nombreux types de représentations et
         des plongées rapides dans l‘information.

       KLEE GROUP
     Klee Commerce adresse toute la chaîne de valeur du marché de la grande consommation.
     Réputée pour sa souplesse d‘adaptation, elle propose toutes les fonctionnalités nécessaires à vos opérations
     commerciales en s‘intégrant parfaitement à vos processus métiers et à votre environnement existant.

       MICROSOFT
     Microsoft Dynamics™ CRM 4.0 est une solution complète de gestion de la relation client.
     Elle offre les outils et les fonctionnalités indispensables à la constitution d‘une vue unique et intégrée des différents
     interlocuteurs de l‘entreprise, dès les premiers contacts marketing, puis tout au long du processus commercial et
     durant les phases d‘après-vente.


89
     Cabinet de conseil Accoval http://bit.ly/9rVGV0


                                                                                                               Page 191 sur 211
Rapport Cas Fil Rouge
                                                KITECO 2.0
                                                                                                                

Puissante et évolutive, la plate-forme Microsoft Dynamics CRM 4.0 intègre les spécificités de l‘approche client,
quelle que soit la taille de l‘entreprise et des choix d‘implémentation – sur site ou en mode hébergé.
Avec ses modules vente, marketing, service client et ses outils de reporting intégrés, Microsoft Dynamics™ CRM
4.0 contribue à l‘amélioration mesurable de des processus métier et aide l‘entreprise à gagner en performance en
renforçant les relations avec la clientèle.

  ORACLE
Oracle CRM On Demand offre l‘éventail le plus complet des fonctions d‘automatisation des ventes, de marketing et
de services de toutes les solutions CRM On Demand.

Oracle CRM On Demand propose des outils puissants d‘analyse des ventes pour comparer les cycles de vente
moyens, le taux de signature, la taille des transactions et d‘autres facteurs clés de mesure de la performance. Seul
Oracle CRM On Demand contient un module de vente qui propose un coaching et des ressources spécifiques à la
vente pour reproduire les meilleures pratiques des meilleurs vendeurs à travers votre organisation de vente— pour
augmenter les taux de signature, réduire les cycles de vente et améliorer la courbe d‘apprentissage pour les
nouveaux commerciaux.

Les fonctions d‘automatisation du marketing dans Oracle CRM On Demand pourront vous aider à planifier et
exécuter facilement vos campagnes marketing et d‘en mesurer leur efficacité. Oracle CRM On Demand vous
permet de multiplier les leads, de les gérer et de les assigner de manière plus efficace par le biais de votre
organisation de ventes, d‘accélérer la conversion des leads et de suivre l‘efficacité de vos campagnes marketing
en optimisant vos dépenses. En plus, étant donné l‘obligation toujours croissante de rendre des comptes sur le
retour sur investissement en marketing, Oracle CRM On Demand représente pour vous un outil majeur : vous avez
la possibilité de suivre chaque dépense marketing et son incidence au niveau des revenus. Par exemple, vous
pouvez facilement savoir quels salons commerciaux parrainés par votre entreprise ont donné les meilleures
opportunités de vente.

Pour ce qui est de la gestion du service client, Oracle CRM On Demand vous permet d‘accroître la productivité de
vos équipes (ex : centre d‘appels) ainsi que la qualité de service apportée à chacun de vos clients. Grâce à
l‘utilisation de l‘application, vous favorisez les ventes additionnelles et aussi le taux de renouvellement des contrats
existants.

Avec certaines solutions, les utilisateurs d‘entreprise dépendent de leur service informatique pour créer, exécuter
ou modifier les rapports. Oracle CRM On Demand permet aux utilisateurs d‘effectuer des analyses ad hoc
puissantes. Les outils « pointer-cliquer » intuitifs facilitent la création de rapports interactifs.

  SAGE
Depuis plus de 20 ans, Sage est le partenaire privilégié des entreprises - petites, moyennes et grandes - en
matière de solutions de gestion. Pour optimiser au quotidien la conquête et la fidélisation de leurs clients, 3,1
millions d‘utilisateurs ont fait le choix de Sage CRM Solutions.

Rapides à mettre en œuvre et faciles à utiliser, les solutions CRM de Sage répondent aux besoins et aux métiers
de chaque collaborateur et de chaque entreprise, quelque soit leur taille et leur activité.

Sage CRM Solutions est une gamme complète de solutions de Gestion de la Relation Client composée de trois
offres produits :
- ACT! est un outil de gestion des clients et des contacts, qui permet d‘améliorer les prévisions de ventes et les
     revenus de l‘entreprise. Cette offre permet aux entreprises d‘administrer les étapes du cycle de vente grâce au
     suivi détaillé des relations commerciales avec chacun de leurs clients et prospects.
 - Sage CRM est l‘offre de Gestion de la Relation Client de Sage dédiée aux PME. Elle permet de fédérer le
      travail individuel et collectif des équipes de Vente, Service Clients et Marketing afin de renforcer la
      performance des collaborateurs et de l‘entreprise. Intégralement fondé sur une architecture Web, Sage CRM
      bénéficie de l‘efficacité de cette technologie : facile à utiliser, rapide à déployer et doté d‘un périmètre
      fonctionnel riche pour un coût de possession réduit.




                                                                                                         Page 192 sur 211
Rapport Cas Fil Rouge
                                                     KITECO 2.0
                                                                                                                

      -   Sage SalesLogix s‘adresse aux entreprises ayant des problématiques parfois complexes et requerant des
          spécificités techniques. Pour répondre à ces problèmatiques, Sage SalesLogix propose le Collaborative
          Relationship Management de manière à orchestrer et suivre de façon collaborative sa relation globale avec
          ses clients.




                               Illustration : Panorama des solutions de la société SAGE Solution 90

        SELLIGENT
      Selligent Interactive Marketing est la plate-forme conçue pour répondre aux besoins des entreprises soucieuses de
      dépasser les limites des outils traditionnels d‘e-mail marketing et qui souhaitent, au travers d‘une plate-forme
      unifiée, automatiser les dialogues multicanal avec leurs groupes cibles et orchestrer leurs campagnes de
      marketing direct.
      Par ailleurs, les directions informatiques qui envisagent la mise en place de nouveaux outils d‘automatisation des
      processus CRM sont invitées à considérer Selligent Relationship Management.

 ERP Un Progiciel de gestion intégré (PGI) (en anglais Enterprise Resource Planning ou ERP) est, selon
  le grand dictionnaire terminologique, un « logiciel qui permet de gérer l'ensemble des processus opérationnels
  d'une entreprise, en intégrant l'ensemble des fonctions de cette dernière comme la gestion des ressources
  humaines, la gestion comptable, financière, mais aussi la vente, la distribution, l'approvisionnement, le commerce
  électronique. »

      Un ERP est un référentiel central de gestion de toutes les données d'une entreprise, autour duquel gravitent un
      ensemble de modules fonctionnels qui effectuent les traitements métier sur ces données, par exemple les
      traitements lies a la vente d'un produit.
      Plus précisément, ce référentiel a pour vocation première d'organiser et de consigner chaque fait lie a un flux
      financier de l'entreprise afin d'automatiser la gestion comptable d'une part et d'offrir des métriques d'aide au
      pilotage des ventes et de la production, a la décision stratégique, d'autre part. Il permet ainsi une meilleure
      synergie des acteurs.
      Les domaines traités par un ERP sont :
      - La comptabilité
      - Les achats
      - Les ventes
      - Les stocks et inventaires
      - La gestion de production MRP
      - La gestion de projet
      - Les ressources humaines


90
     Sage Solution : http://bit.ly/9ZZEul


                                                                                                         Page 193 sur 211
Rapport Cas Fil Rouge
                                                   KITECO 2.0
                                                                                                                

     Un domaine appelé « verticalisation » est sur ce socle transverse généraliste ou vient ensuite s‘ajouter des
     modules spécifiques adaptés à des secteurs d'activités
                          91
     Les ERP open source sont en plein essor, en France, Openbravo, OpenERP, Neogia, Sugar CRM, Compiere,
     Adempiere et ERP5 sont incontestablement les acteurs de la cette mutation.
     Les grands du marché des ERP sont:
      - Open ERP,
      - Open Bravo,
      - Microsoft Dynamics NAV,
      - Sage/API,
      - SAP R/3.

 SCM La gestion de la chaîne logistique (GCL) (en anglais supply chain management : SCM) est l'activité qui
  consiste à améliorer la gestion des flux physiques et d'informations au sein de l'entreprise et avec son
  environnement.

 Un système de gestion de contenu ou SGC ((en) Content Management System ou CMS) est une famille de
  logiciels destinés à la conception et à la mise à jour dynamique de site webou d'application multimédia. Ils
  partagent les fonctionnalités suivantes :
         - Ils permettent à plusieurs individus de travailler sur un même document ;
         - Ils fournissent une chaîne de publication (workflow) offrant par exemple la possibilité de mettre en ligne le
            contenu des documents ;
         - Ils permettent de séparer les opérations de gestion de la forme et du contenu ;
         - Ils permettent de structurer le contenu (utilisation de FAQ, de documents, de blogs, de forums de
            discussion, etc.) ;
  Les SGC permettent de réaliser la gestion de contenu dans l'entreprise, il s'agit du ECM.

 La gestion électronique de documents ou GED
  Les outils de GED offrent la possibilité d‘organiser, de structurer, de classer et de diffuser des données.
  Ils permettent en outre de gérer des droits d'accès différenciés en fonction des groupes d'utilisateurs.

 La gestion de contenu (en anglais Enterprise Content Management : ECM) vise à gérer l'ensemble des contenus
  d'une entreprise
  La notion même de la « gestion du contenu de l'entreprise » n‘est qu‘un des concepts multiples dans
  l'environnement de la gestion du contenu. La notion prétend l‘inclusion de la gestion de contenu web (WCM).
  Le terme générique ‗gestion du contenu‘ est extrêmement riche en facettes et englobe de son côté la gestion du
  contenu Web, la syndication du contenu, la gestion des ressources numériques ou multi-média et – bien sûr - la
  gestion du contenu de l'entreprise. Ce cercle vitieux des concepts indique surtout un manque de clarté dans les
  discours de marketing des producteurs. Il est crucial pour la survie de la notion même d‘y pouvoir associer une
  qualité nouvelle, un excédent de fonctionnalité et d'avantages pour les usagers. C'est le cas non seulement dans
  des secteurs particuliers mais aussi dans une vision intégrante de la gestion du contenu de l'entreprise (ECM).
  Face aux prétentions universelles et les composantes innombrables de la notion force est de constater qu‘ECM
  sera tout au plus une vision, synonyme d‘une stratégie ou désignation d'un secteur commercial – mais
  certainement pas un système opérationnel ou un produit spécifique.

     Les « cinq C » de la gestion du contenu de l'entreprise
     Cinq concepts clés commencent par "C" en anglais caractérisent aujourd'hui le contexte applicatif de l'ECM.
      - Contenu
      - Collaboration
      - Compliance
      - Continuité
      - Cost



91
     Livre blanc : ERP open source –
Smile open source solutions – http://www.smile.fr


                                                                                                         Page 194 sur 211
Rapport Cas Fil Rouge
                                                    KITECO 2.0
                                                                                                       

F. Indicateurs
1-         Tag




Résumé : Cette partie traite les indicateurs de performance des Ecocentres 2.0.
Après quelques conseils sur les précautions à prendre pour établir des indicateurs, nous vous préconisons
quelques indicateurs répartis en 4 catégories. Ce découpage a été fait en fonction des facteurs clés
d’évaluation des Ecocentres 2.0.

2 - Démarche et Périmètre
“We can't manage what we can't measure “
Nous ne pouvons pas gérer ce que nous ne mesurons pas - l’adage du Management.

L‟environnement concurrentiel exige des informations plus précises sur les coûts et les performances
concernant les activités, les processus, les produits et services ou les clients de l‟entreprise 92.

Les indicateurs de performance ont pour rôle de donner des informations essentielles afin que les décisions
stratégiques puissent être prises.

Cette partie porte sur les indicateurs essentiels à la mesure de performance des Ecocentres.
Les indicateurs doivent donc nous donner les informations permettent aux gestionnaires de prendre des
décisions sur des points précis.

92
     Kaplan et Norton : Le tableau de bord prospectif


                                                                                               Page 195 sur 211
Rapport Cas Fil Rouge
                                                      KITECO 2.0
                                                                                                         

Nous allons donc définir un ensemble d‟indicateurs pour la gestion du S.I des Ecocentres.
Une typologie de définitions de la performance globale

La performance
Bourguignon 93 définit la performance sous 3 formes : la performance résultat, la performance action et la
performance succès.

La performance résultat compare le résultat obtenu et le résultat fixé sur objectif. C‟est l‟approche classique
du contrôle de gestion.

La performance action est mesurée à partir des moyens, des processus, des compétences, et des qualités
mises en œuvre pour atteindre ces résultats.

La performance succès est fonction des représentations de la réussite par les acteurs.

Indicateur de performance globale : Une vision multicritère de la performance
L‟objectif de cet indicateur est de mesurer la performance selon plusieurs axes.

Notre analyse est essentiellement inspirée des méthodes de mesure de performance globale des années 90.

Nous avons puisé nos recherches essentiellement dans les principes énoncés par le Balanced Scorecard
(BSC) de Kaplan et Norton, de ECOGRAI de Bitton , ABC/ABM de Berrah et de IS09000. Ces méthodes
permettent une analyse plus globale que l‟unique axe financier.

En effet, avant l‟avènement ces nouveaux instruments, le résultat financier à court terme (à moins d‟un an)
est souvent considéré comme l‟objectif le plus important pour les managers responsables de centres de
profits. L‟orientation court terme est considérée comme très motivante puisque les incitations et
récompenses peuvent être reliées plus facilement à la réalisation des objectifs.

L‟objectif de notre analyse est de préconiser des métriques afin de suivre et améliorer les services qui sont
apportés par les Ecocentres.
Toutefois, au préalable de cette préconisation il est important de savoir ce que nous allons mesurer. Aussi,
nous proposons d‟évaluer les services par le biais de 4 facteurs clés des Ecocentres en Chapitre 2.

La démarche de mise en place et de suivi des indicateurs nécessite une approche projet. On la découpe
traditionnellement en les 8 phases suivantes :

Phase 1 : Choisir des métriques : (Préconisation des métriques)
Phase 2 : Identifier la source de chaque indicateur
Phase 3 : Obtenir les indicateurs
Phase 4 : Transmettre les indicateurs
Phase 5 : Consolider les indicateurs
Phase 6 : Utiliser les indicateurs
Phase 7 : Auditer les indicateurs
Phase 8 : Agir en conséquence

93
     Bourguignon : Peut-on définir la performance ?


                                                                                                  Page 196 sur 211
Rapport Cas Fil Rouge
                                                         KITECO 2.0
                                                                                                               


Compte tenu de la maturité des sujets issus des groupes de travail des Ecocentres et du périmètre de notre
étude qui s‟attache aux préconisations du S.I, nous avons structuré notre étude de la manière suivante :

Paragraphe 2 : Définition des Indicateurs
Paragraphe 3 : Facteurs clés d‟évaluation
Paragraphe 4 : Les indicateurs des Ecocentres
Paragraphe 5 : Solutions de gestion des Indicateurs
Paragraphe 6 : Auditer les indicateurs

3 - Définition des Indicateurs
Définition générale : Un indicateur est une information ou un ensemble d‟informations contribuant à
l‟appréciation d‟'une situation par le décideur

Définition spécifique au SI des Ecocentres : Un indicateur est un métrique qui permettra au gestionnaire des
Ecocentres de mesurer et suivi les services apportés par le SI. Un plan d‟actions pourra être ensuite défini
dans le cadre d‟un plan d‟amélioration continue du SI.

Dans cette partie, nous allons aborder quelles sont les préconisations pour choisir et mettre en place des
indicateurs pertinents. Nous proposons par la suite quels indicateurs à titre d‟exemple. Mais ce travail de
construction des indicateurs doivent être effectué avec le groupe de décideur.

Rôle des indicateurs
Un indicateur autorise une boucle de retour dans le processus de décision appelé boucle de pilotage94. En
fonction, de la mesure de la performance constatée, un plan d‟action pourra être mis en place et les retours
de ce plan mesuré retour. Une nouvelle boucle est déclenchée.

                                                               Plan d‟action


                                                             Variable d‘action

                            Actions



                                                                 Objectif



                       Variable essentielle                                               Performance
                                                                 Mesure




                                              Fig95 : Boucle de décision via Indicateur


94
     Bitton : Méthodes de conception et d‟implémentation des systèmes de mesure de performances pour les
     organisations industrielles
95
     Berrah : Une approche d‟évaluation de la performance industrielle


                                                                                                        Page 197 sur 211
Rapport Cas Fil Rouge
                                                    KITECO 2.0
                                                                                                                      

Dans cette boucle, nous interprétons l‟indicateur comme ayant 3 caractéristiques fondamentales : un
objectif, une mesure (réel), une variable essentielle.
Ex : l‟objectif de l‟indicateur de réduction de carbone est de 40%, si le mesure constatée est de 10%, une
action pourra être prise en jouant sur l‟incitation au co voiturage.

Critères de choix des indicateurs
Un indicateur est personnel. Il doit être choisi et construit par un groupe de décideur, peut être pris en
compte par un groupe de travail au sein des Ecocentres. L‟indicateur ne peut pas être générique et pioché
dans des listes toutes faites.



                                                     Il mesure un objectif à
                                                             suivre




                         Il est fiable                                              Il incite à décider



                                                      Un bon indicateur


                  Il est facile à construire                                     Il est toujours rafraîchi à
                                                                                            temps




                                                   Il est réalisable à un coût
                                                            acceptable



                         Fig 1 : Les 6 bonnes facettes d’un bon indicateur (A.Fernandez)


L’indicateur doit mesurer un objectif à suivre
Les indicateurs doivent donc répondent aux questions listées dans la grille d‟évaluation.

L’indicateur doit être facile à construire.
Seules les informations dignes de confiance sont susceptibles de contribuer à l‟aide à la décision. Le
gestionnaire des Ecocentres ne pourra pas prendre une décision après lecture d‟une information dont il n‟est
pas sûr. Tant que la fiabilité n‟est pas établie, il n‟est pas utile de l‟utiliser pour construire un indicateur.

Ce tableau peut servir de support à des décisions concrètes, que ce soit à court terme pour améliorer la
qualité ou long terme pour anticiper les évolutions à venir. Il ne faudrait pas multiplier les indicateurs, la
lourdeur administrative mène invariablement à l‟échec et constitue un risque non négligeable !

L’indicateur incite à la décision.
L‟indicateur doit permettre de décider en temps et heure, il ne se contente pas de constater une solution. A
ce titre, l‟indicateur ne sera utile que si la gouvernance dispose de réels moyens d‟action.



                                                                                                               Page 198 sur 211
Rapport Cas Fil Rouge
                                                KITECO 2.0
                                                                                                            

Il vaut mieux publier et exploiter les indicateurs techniques en interne par le gestionnaire des Ecocentres ou
l‟instance de gouvernance. Ces indicateurs auront du sens pour les gestionnaires des Ecocentres qui pourront
améliorer le service en conséquence.
Il ne faudrait pas publier directement ces indicateurs vers les usagers. Il faudrait les transformer en
indicateurs « usagers » ex : taux de réduction d‟empreinte carbone…

L’indicateur est facile à construire
Autrement dit, est-ce que les informations nécessaires à la construction de l‟indicateur sont disponibles ? Il
est inutile de construire un indicateur tant que les informations clés restent inaccessibles.
Certains des indicateurs, particulièrement ceux concernant l‟Opérationnel, seront fournis par les Prestataires
de service (Réseau, matériel, ….). Il faut veiller à ce que ces demandes soient formulées dans les contrats de
service établis avec ces fournisseurs.

L’indicateur est toujours rafraîchi
Décider en temps et en heure est primordial. Encore faut il que l‟indicateur délivre une information
suffisamment récente pour laisser le temps à la décision.
Dans ce cadre, le cycle naturel de l‟information doit être respecté (A.Fernandez) : Il est inutile de publier les
indicateurs trop souvent, exemple : on ne pilotera pas mieux avec un CA journalier.

L’information est délivrée à un coût acceptable
La collecte d‟information est loin de représenter un coût négligeable.
Certains indicateurs pourront être demandés aux prestataires de service, d‟autre seront calculés par les
Ecocentres. Un calcul préalable de ces coûts doit être fait.

2 écueils à éviter (ISO 9000 00)
 La surinformation
Si on dispose de trop d‟indicateurs, la prise de décision est difficile et l‟apprentissage est impossible

La sous information
Cela nuit à la réactivité des décideurs.

Un système d‟indicateurs livre au pilotage un ensemble d‟informations essentielles pour prendre des
décisions. Le nb est de l‟ordre d‟une dizaine.

4 - Facteurs cles d‟evaluation
Cette partie vise à définir ce qui sera évalué. Comme mentionné précédemment nous nous appuyons sur la
démarche de Balance Scorecard.

En 1992 Kaplan et Norton ont introduit le Balanced Scorecard (Tableau de bord prospectif) au niveau de
l‟entreprise.
Le concept fondamental de cette démarche est de dire que l‟évaluation d‟une entreprise ne peut pas se faire
uniquement d‟un point de vue financier.

Aussi, nous avons rajouté les facteurs concernant la satisfaction client, l‟efficacité des processus internes et
l‟amélioration continue doivent être prises en compte. Nous avons donc une vision multicritère de
l‟évaluation des Ecocentres.


                                                                                                    Page 199 sur 211
Rapport Cas Fil Rouge
                                                  KITECO 2.0
                                                                                                             

Chacun des ces axes est évalué par des indicateurs. Ces indicateurs varient et sont spécifiques à chaque
métier, nous les avons adaptés aux usages spécifiques des Ecocentres.


                                          Sponsors :
                                     Comment satisfaire les
                                    sponsors de l‟éco centre ?




            Usagers :
       Comment améliorer                 Gouvernance
                                                                        Opérationnel :
     l‟image de l‟éco centre             de l‘éco centre             Quels processus pour
       auprès des usagers ?                                        améliorer l‟opérationnel ?




                                         Apprentissage
                                       organisationnel :
                                    Quelle capacité à toujours
                                          faire mieux ?

                               Fig 2 : La grille d’évaluation du S.I des Ecocentres

Cette grille liste, sous forme de question, les axes que nous préconisons de mesurer et de suivre pour une
amélioration continue des services délivrés par les Ecocentres et une satisfaction de parties prenantes.
Les 2 premiers axes d‟évaluation mettent l‟accent sur 2 acteurs majeurs de Ecocentres.

Sponsors
Les sponsors sont les acteurs (parties prenantes) qui soutiennent et financent dans le projet. Ils sont les
donneurs d‟ordre. Leur intérêt dans le projet doit être mesuré et suivi.
Leur intérêt sera mesuré par les impacts sociaux et environnementaux et également sur la rentabilité
financière des Ecocentres.

Usagers
Dans la mesure où les Ecocentres attribuent un caractère prioritaire au point de vue des usagers, il est
essentiel d‟organiser un retour de ces usagers sur la qualité des services rendus.

Ce retour doit être articulé à la fois autour des outils et l‟aspect social.
On abordera la qualité, la disponibilité, la plus value qu‟apportent les outils dans le travail des
télétravailleurs.

Les 2 autres facteurs tiennent en compte les activités présentes et futures des Ecocentres.

Opérationnel
La partie Opérationnel vise à mesurer et améliorer les services délivrés au quotidien par les Ecocentres.



                                                                                                      Page 200 sur 211
Rapport Cas Fil Rouge
                                                       KITECO 2.0
                                                                                                                        

Amélioration Continue
Cet axe identifie les moyens, d‟une part humains et d‟autre part techniques, afin d‟atteindre les objectifs de
performance des trois autres axes.

Cet axe comporte également un aspect d‟innovation qui nous semble très important afin d‟assurer que la
technologie employée au sein des Ecocentres ne devienne pas obsolète. Dans ce cas précis, il s‟agit
d‟innover continuellement le SI afin qu‟il soit toujours concurrentiel.

5 - Les indicateurs de l‟Ecocentre
Dans ce Paragraphe, nous donnons quelques exemples d‟indicateurs ainsi que les points d‟attention sur le
choix. Comme mentionné préalablement, le choix des indicateurs est spécifique à chaque entité. Un atelier
doit être mis en place sur ce sujet.

Comme cités dans les bons principes les indicateurs doivent être en nombre faible et pertinente. Nous avons
donc recensé un nombre limité par facteur d‟évaluation.

Ces indicateurs doivent être regroupés en 4 groupes suivants le découpage : Usagers, Sponsors, Opérationnel
et Amélioration Continue

Ces indicateurs doivent être enrichis des futurs travaux des groupes de travail et sur le business model.

          Facteur de la grille d’évaluation                                 Indicateurs
     Usagers                                               Indicateur de satisfaction
     Sponsors                                              Indicateurs Green IT
                                                           Indicateurs de financier
                                                           Indicateurs de fréquentation
     Opérationnel                                          Indicateur du niveau de service
                                                           Indicateur de conformité
                                                           Indicateur de sécurité
     Amélioration Continue                                 Indicateur de capacité d‟innovation
                                                           Indicateur de formation

                                   Fig 2 : Exemple de tableau de bord des indicateurs
5.1 - Usager : Les indicateurs de satisfaction
L‟efficacité est définie comme la capacité d‟une organisation à atteindre l‟objectif qu‟elle s‟est fixée 96.
L‟efficacité est le meilleur rapport possible entre le degré de satisfaction des clients et les moyens mis en
œuvre pour l‟obtenir.97
Une des mesures possibles de l‟efficacité est donc l‟enquête de satisfaction des usagers des Ecocentres.
Les indicateurs de satisfaction reposent sur des enquêtes menées auprès des usagers. Ils ont une dimension
subjective.


96
     JACOT J.H : De la trilogie : productivité, compétitivité, rentabilité à l‟évaluation sociale de la performance industrielle
97
     LONGEAUX : Contrôle de gestion : évolution depuis 30 ans et nouveaux


                                                                                                                 Page 201 sur 211
Rapport Cas Fil Rouge
                                               KITECO 2.0
                                                                                                           

Les indicateurs de performance de l‟axe Usagers s‟articulent ainsi autour de quatre notions : le temps (délais
de traitement des demandes), la qualité (des produits, des services), le coût et la valeur procurée aux usagers.

Ces éléments devront être inclus dans la fiche de satisfaction usager.

L‟objectif est de faire un état des lieux de ces fiches à une fréquence régulière et trouver des points
d‟amélioration sur les critères qui seront jugés pas satisfaisant.

Les fiches de satisfaction pourront être transmises aux usagers à une fréquence régulière et/ou après chaque
utilisation des outils du centre.

L‟enquête satisfaction tient une place importante dans la gestion de la qualité. Du moment où l‟organisation
attribue un caractère prioritaire au point de vue de l‟usager, il est essentiel d‟organiser la manière dont on va
recueillir et analyser les éléments relatifs aux attentes et aux satisfactions des usagers.
La satisfaction implique une expérience vécue par l‟usager.
5.2 - Sponsors
5.2.1 - Indicateurs de Green IT

Exemples d‟indicateurs Green IT
• Nombre de km parcourus (puis évités) par les usagers,
• Volume de papier utilisé (puis réduit),
• Nombre de documents imprimés (puis numérisés),
• Nombre de cartouches d'encre utilisées (puis réduit),
• Dépenses d'énergie au m² (kWh/m²),
• Pourcentage d'énergie renouvelable utilisée
5.2.2 - Indicateur de réduction d’empreinte carbone

L‟empreinte carbone (estimée ici pour le CO2 uniquement) de la demande finale de chaque
Français s‟élève à plus de 8 tonnes par an.

Les Ecocentres, de par ses objectifs de promouvoir le Télé travail, contribue à cette réduction d‟empreinte
carbone.

On pourra calculer le nombre de déplacements économisés par les usagers en fréquentant les Ecocentres au
lieu d‟aller à son lieu de travail. Ceci implique que les informations sur les « lieux de travail » soient
récoltées. Une fiche pourra être renseignée par usager à chaque fréquentation et les informations exploitées
par l‟équipe de gestion des Ecocentres.

L‟économie d‟émission de CO2 suite à la mise en place d‟un système de co voiturage.

Cet indicateur de réduction d‟empreinte carbone permet de mesurer si les incitations de réduction de C02
portent leurs fruits et permettront de rectifier le tir si les objectifs chiffrés ne sont pas atteints.
La présentation de cet indicateur pourra se faire de manière journalière et affiché sur un écran au sein des
Ecocentres. De cette manière, les usagers des Ecocentres seront avertis de l‟aspect positif de leur
fréquentation à les Ecocentres.



                                                                                                    Page 202 sur 211
Rapport Cas Fil Rouge
                                                   KITECO 2.0
                                                                                                                           

5.2.3 - Indicateurs financier

Jadis, l‟indicateur phare avec le ROI et les multiples tableaux de bord financier.
Avec l‟apport de la BSC, cet indicateur n‟est plus le seul indicateur disponible. Il convient de déterminer les
objectifs financiers des Ecocentres au préalable et avant d‟établir des indicateurs.

 Efficacité des investissements     -   Budget IT / EBE (excédent brut d'exploitation)
 informatiques                      -   Budget IT / charges d'exploitation
                                    -   Budget IT / investissements globaux
                                    -   Budget IT / effectif IT
                                    -   Budget IT / effectif global
                                    -   Salaires IT / masse salariale globale
 Répartition du budget IT           -   Budgets "matériel", "logiciels", "services", "rémunérations" et "formation" / budget IT
                                    -   Budget matériel : part des achats et des locations
                                    -   Budget logiciel / budget matériel
                                    -   Budgets liés aux consommables
 Contrôle de gestion                -   Suivi des refacturations des prestations réalisées aux entités "métier"
                                    -   Suivi des marges et du résultat d'exploitation IT
                                    -   Dépenses par projet
                                    -   Calcul de coût de revient des produits informatiques (TCO)
                                    -   Calcul du coût des activités (Méthode ABC)
                                          Fig 3 Les indicateurs classiques
5.2.4 - Indicateurs de fréquentation

Nb d‟usagers par mois répartis par type.
5.3 - Opérationnel
Indicateur du niveau de service
Indicateur de sécurité
Indicateur de conformité

Cette série de 4 indicateurs pourra faire l‟objet d‟un contrat de service avec les prestataires de services. Des
niveaux de service devront être définis dans le contrat de service et les indicateurs pourront servir de mesure
afin qui donneront lieu à des pénalités si les objectifs ne sont pas atteints.
5.3.1 - Indicateur de niveau de service

Aussi connu sous le nom de SLA (Service Level Agreement) dans la littérature.
Cet indicateur mesure le service rendu par les prestataires.

Un document contractuel avec les pénalités en cas de non atteinte d‟objectif devra être mis en place.

Ex d‟indicateurs :
Nombre max de panne
Temps maximum de retour au service en cas de panne
La résolution des incidents ne doivent pas dépasser X mins

Ces métriques peuvent être discutées lors des comités de suivi mensuel.




                                                                                                                    Page 203 sur 211
Rapport Cas Fil Rouge
                                              KITECO 2.0
                                                                                                       

5.3.2 - Indicateur de Sécurité

L‟objectif étant de mesurer les aspects de sécurité du S.I. Cela concerne les problématiques autour des
données, du réseau et télécommunication,

Exemple :
Pourcentage de messages avec chiffrement
Pourcentage de messages avec signature
Derniere date de mise à jour des routeurs
Fréquence des audits

Des alertes pourront être remontées en automatique auprès de la gouvernance S.I afin de prévenir des
dysfonctionnements et pour la mise en place des actions correctives.

Mesurer le nb de pannes détectées par jour. Appliquer un nb minimum de panne et au delà de ce nombre une
pénalité pour niveau de service (SLA) non atteint.

Fiabilité : on mesure
Tps pour rétablir le niveau de service requis suite à une panne.
5.3.3 - Indicateur de Conformité

Cet indicateur vise à mesurer si les normes ou labels sont respectés.
Cette mesure peut faire l‟objet d‟un audit par un cabinet extérieur.
5.4 - Indicateur d‟amélioration continue

 Désignation                                  Mesure actuelle Objectif à      Axe
                                                              atteindre       d’amélioration
 Formation des collaborateurs et du           Nb d‟heure par
 personnel                                    collaborateurs
 Sensibilisation des utilisateurs             Nb d‟heure par
 aux bonnes pratiques responsables            collaborateurs
 Mise à disposition d‟outils pédagogiques     Qté disponible
 Enjeu pour la santé du collaborateur
 Effectif total par type d‟emploi
 Turnover des salariés
 Taux d‟accidents du travail
 Répartition du management par critères
 sociaux
 Egalité Homme/Femme                          Moyenne des
                                              salaires par
                                              catégorie




                                                                                                Page 204 sur 211
Rapport Cas Fil Rouge
                                                 KITECO 2.0
                                                                                                              

6 - Les solutions de gestion des indicateurs
Afin de bâtir les indicateurs il faut avoir accès aux données pertinentes.
Les sources de ces données étant multiples et il convient de consolider de les consolider dans une base. Cette
base est souvent référence comme l‟entrepôt de données.

A partir de cette base, des indicateurs pourront être construits à partir des formules de calculs. Dans un 3e
temps ces données seront rendues accessibles à la population visée.

Solutions decisionnelles

Excel
Pour gérer un tableau de bord simple avec des données limitées, un outil comme Excel avec une base Access
pourrait suffire. Toutefois, cette solution trouve vite ces limites dès qu‟il faut s‟interfacer avec d‟autres bases
de données.

Ce sera d‟autant plus difficile si les logiciels utilisés sont externalisés et gérer par des prestataires de service.
Et encore plus compliqué si ces environnements sont mutualisés dans le cloud computing…..

Informatique décisionnelle (Business Intelligence)

L‟informatique décisionnelle désigne l‟ensemble des moyens mis en place afin de collecter les données afin
d‟aide les responsables de prendre des décisions de stratégie d‟entreprise.

Ce type d‟application utilise en règle générale un entrepôt de données (ou datawarehouse en anglais) pour
stocker des données transverses provenant de plusieurs sources hétérogènes et fait appel à des traitements
par lots pour la collecte de ces informations.

Plusieurs outils d‟informatique décisionnelle existent sur le marché. Ces outils sont abordés dans la partie
Gestion.




                                                                                                       Page 205 sur 211
Rapport Cas Fil Rouge
                                              KITECO 2.0
                                                                                                         

7 - Auditer les Indicateurs
Dans ce Paragraphe nous préconisons une démarche afin d‟auditer et ainsi valider le fondement de tous les
indicateurs.

On pourra, dans le cadre du comité de gouvernance S.I, surveiller l‟évolution de ces indicateurs en
employant la démarche suivante de PDCA préconisée par ISO21007.



                                         Do




       Plan                                                                Check




                                        Act




                                                Fig 3 : PDCA

Cette méthode PDCA (Plan-Do-Check-Act) consiste à résoudre analyser et mettre en place les indicateurs en
suivant 4 étapes :

• Plan : Programmer, préparer une méthode pour mettre en place les indicateurs selon les 8 étapes citées en
haut.
• Do : Faire, agir suivant le plan que l‟on vient de préparer à l‟étape précédente.
• Check : Vérifier, valider l‟effet de la solution mise en oeuvre.
• Act : Intégrer la solution si elle a été validée par l‟étape précédente.

Ce cycle est reconduit régulièrement afin d‟apporter les améliorations nécessaires suite aux résultats
obtenus.

Nous préconisation la mise en place d‟un atelier sur la mise en place des indicateurs en sa basant sur ces 8
phases. L‟ensemble des indicateurs des Ecocentres pourront être définis.

Avertissement 1 : Les indicateurs mesurent les résultats du point de vue du Système d’information.
Nous n’avons pas défini des indicateurs les Ecocentres mais uniquement ceux du S.I des Ecocentres.




                                                                                                 Page 206 sur 211
Rapport Cas Fil Rouge
                                               KITECO 2.0
                                                                                                          

8 - Cartographie stratégique des indicateurs
Un système d‟indicateurs a pour objectif de faciliter le pilotage des Ecocentres. Il doit permettre d‟établir
une stratégie de développement qui soit partagée par tous. Pour cela il existe un besoin de document
synthétique clair qui soit en mesure de montrer quelle est la stratégie suivi par le groupe. Il doit également
montrer comment sont mesurées les composantes du système.

Ce document que nous appellerons cartographie stratégique doit permettre :
    D‟énoncer le projet et la stratégie des Ecocentres et les faire partager à tous.
    De constituer un modèle générique au travers duquel chacun peut mesurer sa contribution à la
      performance globale. Il permet de fédérer les contributions locales au service de la réalisation des
      objectifs stratégiques globaux.
    De focaliser les efforts sur les changements nécessaires.




                                                                                                   Page 207 sur 211
Rapport Cas Fil Rouge
                                                               KITECO 2.0
                                                                                                                           



              Objectifs                  Indicateurs stratégiques                    Déterminants

     Axe Sponsors                            Revenues issu
                                             de l’activité
    1.
         ( Innovation économique         (     Revenue issu
                                                                     Bilan       (
    2.     Solidarité                                                financier
                                               de l’activité
                                             Coûts associés
    3.     Mutualisation
                                             au centre
     (


                                             Nb usager par mois                       Fréquentation par catégorie
     Axe Usagers
                                             par catégorie                            socio-économique
    1.    Mixité sociale
    2.    Mixité professionnelle
    3.    Créer du lien                      Stat. de                                 Enquête de satisfaction
                                             satisfaction
     (

(                                                   Montant des                       Energies Green
                                              investissements durables
     Axe Opérationnel
                                                                                      Utilisation des NTIC
    1.    Pratiques innovantes               Empreinte
    2.    Favoriser l’utilisation des        écologique
          technologies nouvelles                                                          Covoiturage
    3.    Qualité environnementale
                                         Maitrise des
     (                                   services internes
                                                                                          Audit qualité




     Axe Apprentissage                       Formation des collaborateurs             Portefeuille de service du
                                             et des usagers                           centre
     opérationnel
    1.     Modifier les comportements
                                                 Taux de Turnover des                 Enquête satisfaction des
    2.     Promouvoir le développement
                                                    collaborateurs                    collaborateurs
           durable

     (

                                             Figure 1 : Exemple de cartographie




                                                                                                                    Page 208 sur 211
Rapport Cas Fil Rouge
                                                KITECO 2.0
                                                                                                             

9 - Conclusion des indicateurs
En guise de conclusion, nous insisterons sur l‟importance des indicateurs mais aussi sur la réflexion qui doit
être menée en amont afin de définir les indicateurs.

Toute entreprise ayant pour objectif d‟améliorer la valeur créée pour les clients doit gérer un tableau de
bord. Sans ce système de mesure, il est difficile aux Ecocentres d‟apporter une amélioration du service
fourni et difficile également de définir un ensemble d‟actions pertinentes afin fidéliser les usagers.

Les indicateurs au sein des Ecocentres sont donc indispensables. Nous pouvons même dire que la survie
concurrentielle des Ecocentres dépendra. Cette survie sera étroitement liée à la mise en place des
indicateurs, leur suivie et aux actions qui en découleront.

Les indicateurs devront, à ce titre, être des outils d‟aide à la décision. Ils seront porteurs d‟information, ils
seront construits et choisis par les gestionnaires des Ecocentres.

La plupart des indicateurs des entreprises sont introvertis au sens où ils mesurent l‟activité de l‟entreprise et
oublient l‟ensemble de l‟environnement. Quelques indicateurs extravertis permettraient aux gestionnaires
des Ecocentre de prendre du recul et de se confronter aux réalités de la concurrence. Cet indicateur et les
actions qui en découleront, devront permettre de développer leur part de marché.

Nous terminerons par une dernière préconisation qu‟un indicateur doit être SMART (intelligent) :

S > Spécifique, bien décrit, compréhensible par les opérateurs.
M > Mesurable, quantifiable en quantité ou en qualité.
A > Atteignable.
R > Raisonnable.
T > Temporel (très important que l'indicateur soit fixé dans le temps).

L'indicateur ainsi intelligent, pourra parler de façon efficace et être ensuite associé à un tableau de bord en
prévision de prises de décision.




                                                                                                      Page 209 sur 211
Rapport Cas Fil Rouge
                                              KITECO 2.0
                                                                        

G. Questionnaire d’étude sur les télécentres

Questionnaire administrateur :
9.1 - Répondant
   1) Age :
          a. -25 ans
          b. 26-49 ans
          c. Plus de 50 ans
   2) sexe
          a. féminin
          b. Masculin
   3) Nationalité
          a. Question ouverte
   4) Statut professionnel
          a. Question ouverte


9.2 - Type de lieux
   5) Quelle sorte de lieu administrez-vous ? :
       - Coworking space
       - SWC
       - Un Centre d‘Affaire
       - Un bureau satellite d‘entreprise
       - Autres
   6) Nom du lieu ?
           a. Ouverte
   7) Pays ?
           a. Ouverte
   8) Quelle partie de la ville est située ce centre ?
           a. centre ville ;
           b. banlieue ;
           c. périphérie proche
   9) Qui est à l‘origine de ce projet ?
           a. Association ;
           b. Privé ;
           c. Public…
           d. Autres
   10) Votre centre accueille combien de personnes par semaine
           a. -50 personnes
           b. Entre 50 et 100 personnes
           c. + de 100 personnes
   11) Combien de personnes à temps plein ?
           a. ouverte
   12) Quels types de services sont proposés ?
           a. Imprimante et fax
           b. Téléphone
           c. Téléconférence
           d. Connexion Internet
           e. Ordinateur
           f. Poste de travail
           g. Café
           h. Snack
           i. Espace à louer pour un événement privé
           j. Espace à louer pour un événement public


                                                                 Page 210 sur 211
Rapport Cas Fil Rouge
                                            KITECO 2.0
                                                                   

        k. Autres
13) Existe-t-il une équipe d‘animation ?
        a. Oui
        b. Non
14) Quel est son rôle ?
        a. secrétariat
        b. formation aux outils informatiques
        c. organisation d‘événements
        d. Autres
15) Accès au lieu. Pour venir il faut être
        a. membre
        b. faire une réservation
        c. regarder les dispo
        d. travailler sur un projet précis
        e. partager des intérêts proches
        f. Autres
16) Accès au public
        a. tout le monde
        b. salarié d‘une entreprise
        c. membre d‘un réseau
        d. Autres




                                                            Page 211 sur 211

Kiteco emsi2010 annexe

  • 1.
    Programme Exécutive Managerdes Systèmes d’Information Promotion 2009-2010 RAPPORT DE SOUTENANCE Cas Fil Rouge EMSI Projet KITECO 2.0 proposé par le Cluster Green and Connected Cities Préconisations pour la mise en place du Système d’Information de l’Ecocentre 2.0 ANNEXES Auteurs : Christine ARCHENAULT, Wilfrid AUCHER, Jérome GREVE , Yannick JARRET, Fabrice MERCURIO, Dany SAVRIMUTHU Tuteurs : Laurent COUSSEDIERE (Directeur du Cluster) Bernard FOURNEL (Grenoble Ecole de Management) Juin 2010
  • 2.
    Rapport Cas FilRouge KITECO 2.0  Table des matières des Annexes A. OUTILS COLLABORATIFS 9 1 - PLAN 9 2 - CONVENTION DE REDACTION 10 3 - CONTEXTE ET DEMARCHE 11 3.1 - Contexte et objectifs de l‘axe de recherche : collaboration 2.0 11 3.2 - Démarche et Approche 11 4 - DE L‟AGILITE AU COLLABORATIF 12 4.1 - Le système d‟information, un vecteur de transformation 13 4.2 - Les pratiques de travail de l‟entreprise intelligente : 13 4.2.1 - Communication 14 4.2.2 - Communauté 14 4.2.3 - Collaboration 14 4.3 - Les outils communautaires, collaboratifs et communications 15 4.4 - Le collaboratif dans l‟entreprise 16 4.5 - Le collaboratif au regard de la performance 17 5 - TYPOLOGIE DES MEDIAS, PANORAMA DES OUTILS 18 6 - OUTILS COLLABORATIFS : TENDANCE DANS LES ENTREPRISES EN FRANCE 19 6.1 - Utilisation des outils dans les entreprises 19 6.2 - L‟importance donnée par les employés à leurs outils 20 6.3 - Les outils que les employés aimeraient voir installer dans leur entreprise 21 6.4 - Conclusion 21 7 - LES SOLUTIONS DE COMMUNAUTE 23 7.1 - Réseaux sociaux internes ou externes 23 7.2 - Réseaux sociaux d'entreprise (RSE) 24 7.3 - Les réseaux sociaux pour les Ecocentres 2.0 25 7.3.1 - Réseaux sociaux, éléments clé de collaboration, de partage, d‘échange, de communication 25 7.3.2 - Fiches solution 26 7.4 - Le Blog 29 7.4.1 - Les blogs pour les télétravailleurs des Ecocentres 2.0 29 7.4.2 - Les fiches solution 29 7.5 - Le microblogging 30 Page 2 sur 211
  • 3.
    Rapport Cas FilRouge KITECO 2.0  7.5.1 - Différence entre microblogues et réseaux sociaux 30 7.5.2 - Les microblogues pour les télétravailleurs des Ecocentres 2.0 30 7.5.3 - Pour les Ecocentres 2.0, une dynamique interne via Twitter 31 8 - SOLUTIONS DE COLLABORATION 32 8.1 - Les Wikis 32 8.1.1 - Les wikis ou la construction collaborative de connaissances 32 8.1.2 - L‘application des Wikis dans les Ecocentres 2.0 33 8.2 - Gestion de la connaissance 35 8.2.1 - Le Mind Mapping collaboratif 35 8.2.2 - Connaissance et pédagogie dans les TICE 36 8.2.3 - Plus loin dans la pédagogie, la connaissance et le numérique 36 8.2.4 - Solutions de Formation E Learning 38 8.2.5 - Gestion des compétences 40 9 - SOLUTIONS DE COMMUNICATION 41 9.1 - Outils de Conférence 41 9.1.1 - Audio Conférence 42 9.1.2 - Web Conférence 42 9.1.3 - Visio sur Web Conférence (Visio conférence personnelle) 43 9.1.4 - Visioconférence 44 9.1.5 - Conclusion Outils de Conférence 46 9.2 - Outils de Messagerie instantanée (MI) et Présentiel 47 9.2.1 - Définition 47 9.2.2 - Utilité 47 9.2.3 - Evaluation des éditeurs 48 9.2.4 - Conclusion Outils IM et Presentiel 48 9.3 - Espace de travail virtuel 49 9.3.1 - Innovation : véritable percée de la collaboration virtuelle : Réseaux virtuels et 3D 49 9.3.2 - Ces mondes virtuels créent de la valeur dans le monde physique 49 9.3.3 - Les espaces virtuels pour les Ecocentres 2.0 49 9.3.4 - Fiche solutions pour les Ecocentres 2.0 51 9.4 - Communication et Collaboration Unifiée (CCU) 53 10 - D‟AUTRES INNOVATIONS.. TENDANCES POUR LES ECOCENTRES 2.0 56 10.1 - Environnement intelligent 56 10.2 - Le jardin des connaissances 56 10.3 - Flattr ―Enables Micropayments For Content‖ – Web 2.0 Innovation 57 10.4 - Réalité augmentée : la nouvelle frontière entre réel et virtuel 57 10.5 - Réseau sociaux, microbloging, suivre la tendance 2.0 59 10.6 - Quand réseau social, compétences et travail collaboratif ne font qu‘un.. 59 11 - CONCLUSION DU COLLABORATIF 60 B. IMPACT ENVIRONNEMENTAL 61 1 - INTRODUCTION 61 1.1 - Contexte et objectifs de l‘axe de recherche « Impact Environnemental » 61 Page 3 sur 211
  • 4.
    Rapport Cas FilRouge KITECO 2.0  1.2 - Tag et carte d‘idées de l‘Impact Environnemental 64 2 - VALEURS GREEN IT DE L‟ECOCENTRE 2.0 66 2.1 - Instaurer une charte Green IT de l‘Ecocentre 2.0 et de ses usagers 66 2.1.1 - Exemple de Charte Green pour les Ecocentres 2.0 66 2.1.2 - Exemple de Charte Green pour les usagers des Ecocentres 2.0 67 2.2 - Green ethiquette, un engagement pour des usages des NTIC éco-responsables 68 3 - EMPREINTE ENVIRONNEMENTALE DE L‟ECOCENTRE 2.0 68 3.1 - Optimiser la consommation énergétique 69 3.1.1 - Mise en veille automatique de PC 69 3.1.2 - Suppression de la consommation de veille - Système EnergyKeeper PC 70 3.1.3 - Diminution de la consommation d‘énergie en veille - CO2 Saver 70 3.1.4 - Surveiller et contrôler la consommation électrique globale du réseau – Cisco EnergyWise 70 3.1.5 - Limitation de consommation électrique des composants d‘ordinateur - Local Cooling71 3.1.6 - Optimisation et réduction des dépenses énergétiques des bâtiments –Green Building de Vizelia 72 3.2 - Calculer la réduction de l‘empreinte carbone 72 3.2.1 - La méthode Bilan Carbone®de l‘ADEME 73 3.2.2 - GHG Protocol 73 3.2.3 - Bilan Carbone Personnel 74 3.3 - Réduire la consommation de papier et d‘encre 75 3.3.1 - Des conseils 75 3.3.2 - Imprimante virtuelle écologogique – GreenPrint 75 3.3.3 - Choix des zones d‘une page à imprimer - Print what you like 76 3.3.4 - Filtres à pub ou nettoyeur de contenu - Nuke Anything enhanced 76 3.3.5 - Utiliser une police de caractères écologique – Ecofont 76 3.4 - Choisir des matériels 'propres' (fabrication/recyclage) 77 3.4.1 - Ecolabels 78 3.4.2 - Six critères d'achat pour une infrastructure Green IT 79 3.4.3 - Un outil d‘aide au choix de matériel - Epeat 80 3.4.4 - Un clavier éco-conçu selon Fujitsu, KBPC PX ECO keyboard 81 3.5 - Outils de compression 81 3.6 - Collecte et gestion des déchets 81 3.7 - Virtualisation 82 3.7.1 - Consolidation de serveurs: trois approches de la virtualisation 82 3.7.2 - GSX et ESX Server de VMware: des performances de type mainframe 82 3.7.3 - Virtuozzo de SWsoft: environnements virtuels pour une évolutivité record. 83 3.7.4 - Virtual Server de Microsoft/Connectix: un rival potentiel pour ESX Server 83 3.8 - Mise en œuvre de Data Center 83 4 - SOLUTIONS ECOLOGIQUES DES USAGERS DE L‟ECOCENTRE 2.0 85 4.1 - Solutions de Transports Verts 85 4.1.1 - Covoiturage des usagers des Ecocentres 2.0 85 4.1.2 - Auto-partage 87 4.1.3 - Location de vélos à assistance électrique (VAE) ou de scooters électriques en libre- service 87 4.1.4 - Sites des transports verts ou en commun locaux 88 4.2 - Commande de courses et d‘achats responsables et bio via Internet 88 Page 4 sur 211
  • 5.
    Rapport Cas FilRouge KITECO 2.0  4.2.1 - Tous les distributeurs de paniers bio, fruits et légumes - Mon panier bio 88 4.2.2 - Le site des achats responsables pour les professionnels - Ofretic 89 4.3 - Penser et réagir écologique 89 C. IMPACT SOCIAL 90 1 - INTRODUCTION 90 1.1 - Contexte et objectifs de l‘axe de recherche « Impact Social » 90 1.2 - Tag et carte d‘idées de l‘Impact Social 92 2 - SOLUTIONS DE CREATION DE VALEURS ECO-CITOYENNES 93 2.1 - Management et conduite du changement 93 2.1.1 - Effets du télétravail 93 2.1.2 - Conseils pratiques et outils pour le télétravailleur à l‘Ecocentre 2.0 94 2.2 - Animation 98 2.3 - E-inclusion 99 2.3.1 - Les séniors 99 2.3.2 - Environnement adapté aux personnes handicapées 102 2.3.3 - Les travailleurs de nuit 112 2.4 - Centre de ressources et compétences 112 2.4.1 - Echange de connaissances et de services 112 2.4.2 - Sites d‘aide à la recherche d‘emploi 112 2.4.3 - Logiciels d‘aide à la rédaction de CV et de lettres de motivation 112 2.4.4 - Sites pour les auto-entrepreneurs 113 2.4.5 - Sites pour les artisans 113 2.4.6 - Sites pour les étudiants 113 2.5 - Liens avec d‘autres lieux 114 2.6 - Transformation des comportements 114 2.6.1 - Boite à idées 114 2.6.2 - Enquête de satisfaction 114 3 - SOLUTIONS POUR LE « VIVRE ENSEMBLE » 115 3.1 - Transports 116 3.1.1 - Des Transports écologiques 116 3.1.2 - Tous autres moyens de transports 116 3.2 - Alimentation 117 3.3 - Loisirs 117 3.3.1 - Jeux 117 3.3.2 - Sites de loisirs 117 3.3.3 - TV, cinéma 118 3.4 - Administratif 118 3.4.1 - Services Publics des citoyens via Internet 118 3.4.2 - Service Publics via le Point Visio Public 118 3.5 - Connectivité 119 3.5.1 - Réseaux Sociaux 119 3.5.2 - Appels vidéo et messagerie instantanée sur Internet 120 3.5.3 - Envoi et réception de fax via internet 120 3.6 - Santé 121 Page 5 sur 211
  • 6.
    Rapport Cas FilRouge KITECO 2.0  3.6.1 - Télémédecine 121 3.6.2 - Sites de Santé 121 3.7 - Education 121 3.7.1 - Formations ouvertes et à distance (FOAD) 121 3.7.2 - Plateformes d‘apprentissage en ligne ou e-learning 122 3.7.3 - Bibliothèques numériques 122 3.7.4 - Wikis 122 3.7.5 - Dictionnaires 123 3.8 - Information 123 3.8.1 - L‘information thématique 123 3.8.2 - L'information en temps réel 125 3.8.3 - L‘information de l‘Ecocentre 2.0 chez l‘usager 125 3.9 - Cybercrèche 126 3.10 - Conciergerie virtuelle 126 3.11 - Service interactif de télévision 126 D. INTEROPERABILITE 127 1 - OBJECTIF 127 2 - METHODOLOGIE 127 3 - DEFINITION DE L‟INTEROPERABILITE 128 4 - AXES DE RECHERCHES 131 4.1 - Scénario 1: Utilisation de l‘Ecocentre par un usager 131 4.1.1 - Réserver 133 4.1.2 - Accéder à un poste de travail standardisé 138 4.1.3 - Réservation de ressources 142 4.1.4 - Accéder à la suite logicielle du centre 146 4.1.5 - Localiser 147 4.2 - Scénario 2: Utilisation de l‘Ecocentre par un partenaire 148 4.2.1 - Localiser 149 4.2.2 - Proposer des services et informations 149 4.2.3 - Accéder aux indicateurs du centre 150 4.3 - Scénario 3: Utilisation inter Ecocentre 151 4.3.1 - Préparer un déplacement 152 4.3.2 - Utiliser des ressources hétérogènes 154 4.3.3 - Accéder à une poste de travail standardisé 157 4.3.4 - Proposer un système de compensation financière 157 4.3.5 - Partager des données sur les usagers 159 4.4 - De l‘Eco-Centre à L‘EcoSystème: Vers une ‗Interopérabilité Globale‘ 159 4.4.1 - Interconnexion d‘Ecocentres 160 4.4.2 - Gérer le portefeuille applicatif 161 4.4.3 - Interopérabilité avec les entreprises partenaires 162 5 - PRECONISATIONS EN MATIERE D‟INTEROPERABILITE 165 5.1 - Le Référentiel Global d‘Interopérabilité : 165 5.1.1 - Interopérabilité des formats d‘images 165 5.1.2 - Interopérabilité des formats de document 167 Page 6 sur 211
  • 7.
    Rapport Cas FilRouge KITECO 2.0  5.1.3 - Recommandations sur les IHM 168 5.1.4 - Interopérabilité des messageries électroniques 169 5.1.5 - Interopérabilité des services d‘annuaire 170 5.1.6 - Interopérabilité des services techniques 170 5.1.7 - Interopérabilité et Sécurisation des échanges 171 5.1.8 - Interopérabilité des protocoles 172 5.2 - Canevas pour l‘évaluation de l‘interopérabilité 172 5.2.1 - Modèle de grille d‘évaluation d‘exigences techniques 172 5.2.2 - Modèle de grille pour l‘évaluation de la compatibilité 176 6 - CHARTE D‟INTEROPERABILITE DES TIC 176 E. GESTION 177 1 - PLAN 177 2 - GESTION DES ECOCENTRES 2.0 178 2.1 - Cadre de l‘étude 178 2.2 - Etat du marché 178 2.3 - Préconisation pour les services des Ecocentres 2.0 179 3 - GESTION DU SI DES ECOCENTRES 2.0 179 3.1 - L‘amélioration continue une Charte et un Label 180 3.2 - Présentation d‘ITIL 180 3.3 - Objectif d‘ITIL 181 3.4 - Gestion des niveaux de service 182 3.5 - Préconisation : apport des processus ITIL pour le SI des Ecocentres 2.0 183 3.5.1 - La création d‘un catalogue des services 183 3.5.2 - Comment créer le catalogue des services des Ecocentres 2.0 ? 183 4 - GESTION DES PROBLEMES 184 4.1 - La Gestion des Incidents contre la Gestion des Problèmes ? 184 4.2 - Bénéfices pour l‘Ecocentre 2.0 sur la mise en place d'une Gestion des Problèmes 186 5 - INFORMATIQUE ET LIBERTES 187 5.1 - La CNIL 187 5.2 - Les obligations envers la CNIL 187 5.3 - Les Réseaux sociaux et la CNIL 187 5.4 - Préconisations pour les Ecocentres 2.0 188 5.4.1 - Un correspondant informatique et libertés 189 5.4.2 - Charte d‘utilisation des réseaux sociaux 189 5.4.3 - Pour ne pas conclure : Le Droit à l'oubli numérique 189 5.4.4 - Préconisation pour le site internet – portail des Ecocentres 2.0 189 6 - L‟ECOCENTRE 2.0 ET SA DSI 190 6.1 - « Sourcing » et « Outsourcing » 190 Page 7 sur 211
  • 8.
    Rapport Cas FilRouge KITECO 2.0  6.2 - Préconisation pour l‘Ecocentres 2.0 190 7 - ANNEXE GESTION 191 F. INDICATEURS 195 1 - TAG 195 2 - DEMARCHE ET PERIMETRE 195 3 - DEFINITION DES INDICATEURS 197 4 - FACTEURS CLES D‟EVALUATION 199 5 - LES INDICATEURS DE L‟ECOCENTRE 201 5.1 - Usager : Les indicateurs de satisfaction 201 5.2 - Sponsors 202 5.2.1 - Indicateurs de Green IT 202 5.2.2 - Indicateur de réduction d‘empreinte carbone 202 5.2.3 - Indicateurs financier 203 5.2.4 - Indicateurs de fréquentation 203 5.3 - Opérationnel 203 5.3.1 - Indicateur de niveau de service 203 5.3.2 - Indicateur de Sécurité 204 5.3.3 - Indicateur de Conformité 204 5.4 - Indicateur d‘amélioration continue 204 6 - LES SOLUTIONS DE GESTION DES INDICATEURS 205 7 - AUDITER LES INDICATEURS 206 8 - CARTOGRAPHIE STRATEGIQUE DES INDICATEURS 207 9 - CONCLUSION DES INDICATEURS 209 G. QUESTIONNAIRE D‟ETUDE SUR LES TELECENTRES 210 9.1 - Répondant 210 9.2 - Type de lieux 210 Page 8 sur 211
  • 9.
    Rapport Cas FilRouge KITECO 2.0  A. Outils Collaboratifs 1 - Plan Page 9 sur 211
  • 10.
    Rapport Cas FilRouge KITECO 2.0  2- Convention de rédaction Afin de faciliter la lecture de ce document, nous avons utilisé les quelques conventions de rédaction suivantes : Tableau 1. Conventions de rédaction convention 1 Les définitions, références et les citations sont rédigées en italiques. convention 2 Les préconisations pour les Ecocentres 2.0 sont encadrées et rédigées en vert gras. convention 3 Les fiches solutions sont soulignées. Page 10 sur 211
  • 11.
    Rapport Cas FilRouge KITECO 2.0  3- Contexte et Démarche 3.1 - Contexte et objectifs de l‟axe de recherche : collaboration 2.0 « Nous sommes à l‟heure de l‟Internet, de la collaboration, des réseaux sociaux, de la transformation profonde des modèles d‟activités de l‟entreprise – l‟entreprise web 2.0 – et d‟une économie de plus en plus basée sur le numérique et dans laquelle l‟information devient chaque jour d‟avantage l‟énergie nouvelle qui fonde l‟activité humaine [..] » C‘est par ces mots que Gilles BERHAULT et Richard COLLIN ont introduit le Forum Green and Connected Cities du 10 et 11 décembre 2009 au parlement européen de Strasbourg. Aujourd‘hui, la téléconférence permet, sans se déplacer, d‘étudier un même document avec les membres de notre équipe situés dans des locaux distants. Supportée par une application sociale (de type Facebook ou LinkedIn), nous partageons des expériences avec des collègues du monde entier et trouvons les experts qui peuvent nous aider. Et grâce à nos téléphones intelligents, nous continuons à travailler et communiquer que nous soyons en déplacement, à la maison, en vacances…. ou au bureau. Collaboration étendue, communications unifiées, communautés élargies, ces évolutions des modes de travail et d‘échanges ont un impact majeur pour nous et nos entreprises. Mais cette vision est-elle partagée par tous ? Qu‘en est-il dans la réalité des entreprises françaises en 2010 ? Quels en sont les avantages et inconvénients perçus ou réels ? Notre objectif sera d‘étudier et proposer des outils ou préconisations sur les nouveaux besoins liés à la collaboration, les échanges, l'innovation, l'agilité, l'intelligence collective, la capitalisation de la connaissance, l'évolution de la culture des collaborateurs et des clients des Ecocentres 2.0. 3.2 - Démarche et Approche Notre démarche consiste de partir d‘un point de vue général et de le réduire aux sujets qui nous ont semblé les plus pertinents. Nous sommes, donc, partis d‘une approche conceptuelle de la collaboration (C3), nous avons ensuite établi un panorama des différents outils du marché et avons confronté cette vision avec celle du marché. Nous avons fait un état des lieux des outils utilisés principalement en France et avons dégagé les grands types d‘outils. A partir de ce découpage, nous avons fait une analyse critique de l‘utilisation de ces outils et finalement avons émis des préconisations de leur utilisation au sein des Ecocentres 2.0. Page 11 sur 211
  • 12.
    Rapport Cas FilRouge KITECO 2.0  4- De l‟agilité au collaboratif Entreprise 2.0 est un terme dérivé de Web 2.0 pour décrire combien un logiciel peut être social, et est employé actuellement pour transformer l'intranet d'entreprise en une plateforme plus organique, collaborative et gérée par l'utilisateur. Le terme fut inventé par Andrew McAfee de la Harvard Business School dans le MIT Sloan Management Review du printemps 2006. La notion « 2.0 » appliquée à l‘échelle de l‘entreprise 2 .0 définit une organisation qui mise sur la l‘intelligence collective des collaborateurs. Cette intelligence transfère un énorme avantage compétitif et se traduit par une augmentation de l'innovation, la productivité et de l'agilité. L‘intelligence collective est une vaste notion qui trouve ses fondements dans divers domaines. En philosophie sociale, elle se définit comme « une intelligence partout distribuée, sans cesse valorisée, coordonnée en temps réel, qui aboutit à une mobilisation effective des compétences » [Lévy1994] Au niveau des processus le collaborateur peut améliorer le service clients, les ventes simplifier les procédures, réduire les délais. Il peut discuter avec les clients et apporter des solutions en s‘appuyant sur les bases de connaissance internes ou externes à l‘entreprise. Le modèle d‘organisation traditionnelle hiérarchique se trouve bouleversé. L‘ensemble des acteurs et leurs interactions rendent l‘organisation plus souple et composable facilement favorisant la collaboration et le travail d‘équipe. La ressource rare n'est plus le capital, mais les hommes source de la créativité, de l'initiative, du savoir. Aussi, l‘entreprise intelligente donne à ses collaborateurs l‘accès à l‘information qui rend leurs activités plus faciles. 1 Sumantra Ghoshal parle même d‘entreprise individualisée comme le modèle d‘avenir au sens où l'entreprise est définie comme " sociale " : ce qui ne signifie pas qu'elle a une responsabilité sociale, mais que sa performance économique dépend de ses " composants " sociaux, et non plus économiques ou financiers. De nombreuses entreprises sont capables de donner du sens au travail des hommes, tout en réconciliant la performance économique et le progrès social Une entreprise adoptant ce modèle d‘organisation basé sur la compétence, l‘expertise, la motivation rationnelle du personnel, la collaboration est fonctionnellement Agile. En pratique, « l‘agilité » se matérialise par une orientation « services » et s‘instrumente par la conjonction de trois 2 vecteurs : - la motivation rationnelle des ressources humaines - des processus reconfigurés en continu afin de s‘adapter à l‘environnement en évolution - l‘usage intensif des nouvelles technologies de communication et collaboration Ce dernier vecteur basé sur l‘usage des technologies de communication et collaboration fait appel l‘importance du système d‘information au sein de l‘entreprise 2.0. Il est certain que l‘avantage compétitif des entreprises dépendra de leur capacité de passer d‘un mode d‘organisation hiérarchique (traditionnelle) à une organisation où le travail collaboratif est de mise. Ce travail collaboratif sous entend l‘utilisation des outils collaboratifs 3. 1 S.Ghoshal : L‟'Entreprise individualisée 2 Source Wiki 3 P. Harmon, M. Rosen and M. Guttman, Develop-ing E-Business Systems and Architectures. A Manager‟s Guide, San Diego: Academic Press, 2001 Page 12 sur 211
  • 13.
    Rapport Cas FilRouge KITECO 2.0  FIGURE 1 : LE COLLABORATEUR DANS L'ENTREPRISE 4.1 - Le système d’information, un vecteur de transformation Le système d‘information de l‘entreprise est au cœur de cette transformation de l‘entreprise. Au-delà des tâches traditionnelles d‘automatisation de processus, les outils modernes offrent des outils de productivité de plus en plus complexes qui s‘appuient sur la collaboration étendue entre acteurs, sur des communications unifiées et sur un partage communautaire d‘information. Ces outils facilitent la productivité en permettant une collaboration efficace et influent progressivement sur les pratiques de partage et de réflexion. 4.2 - Les pratiques de travail de l’entreprise intelligente : Les pratiques de travail des collaborateurs de l‘entreprise peuvent être classifiées en trois catégories :  Les tâches et activités formelles au travers des applications, workflows et autres processus  Les échanges et interactions entre acteurs. Ces échanges peuvent être synchrones ou asynchrones  La réflexion et le partage avec la communauté des employés, partenaires et clients Page 13 sur 211
  • 14.
    Rapport Cas FilRouge KITECO 2.0  Ces 3 catégories font appel à des actions à forte valeur ajoutée et en forte croissance en l‘entreprise 2.0, à savoir : Collaboration, Communication et Communauté. 4.2.1 - Communication La communication est le fait de communiquer, c'est-à-dire d‘établir une relation avec autrui afin de transmettre quelque chose. Pour communiquer, il faut être au moins deux (le collègue) mais on peut communiquer avec plusieurs personnes (l‘équipe du projet) ou même avec une audience plus large (la communauté). La communication implique l‘échange d‘informations entre les parties. Si l‘échange n‘est pas possible ou différé, on parle alors de diffusion (par exemple, la radio ou la télévision). 4.2.2 - Communauté Une communauté est une structure sociale faite d‘individus ou d‘organisations qui sont reliés par un ou plusieurs liens d‘interdépendance comme l‘amitié, la famille, la connaissance, les passe-temps, ou l‘expertise d‘un domaine. Les réseaux sociaux sont des regroupements, sur un espace virtuel, d‘individus ou de communautés par centres d‘intérêts ou d‘affinités. 4.2.3 - Collaboration4 Comme ses racines latines (com et laborare) l'indiquent, la collaboration, réduite à sa plus simple expression signifie « travailler avec ». La recherche d'une définition plus élaborée mène à une myriade de possibilités. Mais il s‘agit, en effet, de collaborer, c'est-à-dire de travailler en commun. C‘est un processus structuré et récursif où deux ou plusieurs personnes travaillent ensemble, partagent des informations et des connaissances, apprennent et bâtissent un consensus sur la réalisation d‘un objectif commun. La collaboration s‘effectue avec un collègue, une équipe projet ou une communauté. 4 Collaboration : nf « travaux d‟un couple », travail en commun, action de collaborer avec quelqu'un. Aide, appui, concours, coopération, participation. Le Petit Robert 1. 1989 Page 14 sur 211
  • 15.
    Rapport Cas FilRouge KITECO 2.0  Le travail est souvent naturellement collectif et collaboratif, ce n‘est par conséquent pas une nouveauté en soit, sous diverses formes et avec différents moyens, le collaboratif existe depuis toujours. Il fait interagir plusieurs acteurs pour la réalisation de taches qui visent à atteindre un but commun. Néanmoins, la mise à disposition d‘outils appropriés, reposant notamment sur les technologies de l‘information combinées à de nouvelles formes d‘usages en provenance du grand public, accélère et modifie sans conteste les modes de collaboration tant interne à une organisation qu‘externe à celle-ci. Les pauses café et les outils collaboratifs (entre autres) peuvent aider à faire émarger des idées nouvelles, de manière informelle, les outils permettent de pérenniser les réflexions et de les propager sans limite de distance et de fuseaux horaires. Tous ces outils apportent aujourd‘hui de nombreuses solutions, qui, bien utilisées, et bien accompagnées, peuvent aider les organisations à développer une intelligence collective qui pourra être mise à contribution pour atteindre les objectifs du groupe. Comme précédemment énoncé de nouveaux modes de travail connus sous le terme générique d‘entreprise intelligente ou Entreprise 2.0 sont progressivement mis en place par les entreprises françaises et supportés par des outils modernes de productivité, collaboration, communication et communauté mais de nombreuses questions subsistent. A force de se multiplier, ces outils devenus banalisés, s‘invitent dans le monde de l‘entreprise pour répondre à de nouveaux besoins d‘expression et d‘échange, formels ou non, entre les collaborateurs et aussi avec leurs hiérarchies. 4.3 - Les outils communautaires, collaboratifs et communications 4.3.1.1 - La genèse Pour mieux appréhender la dynamique actuelle, il faut remonter à la genèse des outils collaboratifs. Dans les années 90, le développement de nouvelles technologies de l‘information et de la communication a donné lieu à une première transition de l‘organisation. L‘arrivée des progiciels de gestion intégrés (ERP, Enterprise Resource Planning), en permettant une vision intégrée de l‘organisation a favorisé l‘émergence d‘une rationalité globale de l‘entreprise. Ces premiers outils collaboratifs ont constitué une ébauche novatrice du travail collaboratif en réseau. En parallèle, l‘usage de la messagerie électronique s‘est fortement démocratisé et le déploiement de solutions de gestion électronique de document a permis de collaborer autour du document. 4.3.1.2 - A nos jours Aujourd‘hui, la téléconférence permet, sans se déplacer, d‘étudier un même document avec les membres de notre équipe situés dans des locaux distants. Supportée par une application sociale (de type Facebook ou LinkedIn), nous partageons des expériences avec des collègues du monde entier et trouvons les experts qui peuvent nous aider. Et grâce à nos téléphones intelligents, nous continuons à travailler et communiquer que nous soyons en déplacement, à la maison, en vacances…. ou au bureau. Collaboration étendue, communications unifiées, communautés élargies, ces évolutions des modes de travail et d‘échanges ont un impact majeur pour nous et nos entreprises. Ces offres technologiques abondantes et de plus en plus complètes facilitant les différents aspects de la collaboration (réduction des distances, multiplication des canaux de communication, automatisation des processus, partage de données, etc.). La richesse de cette offre s‘est accompagnée d‘une multiplication de son taux d‘adoption au sein du milieu professionnel durant les dernières années comme le souligne Forrester. Depuis peu, l‘avènement de nouvelles modalités d‘accès aux logiciels, selon le mode ASP / SaaS, et la diffusion progressive en entreprise de nouveaux usages en provenance du grand public (blogs, wikis et autres applications web 2.0 comme la gestion de réseaux sociaux) amorcent un nouveau virage très significatif. Page 15 sur 211
  • 16.
    Rapport Cas FilRouge KITECO 2.0  Les mots clés Sans s‘attarder sur l‘épistémologie des termes, nous retenons les principales pratiques ou mécanisme de collaboration qui s‘y intéresse en quelques mots : Travailler ensemble, communiquer, coordonner, produire, échanger, innover, partager, capitaliser, discuter, publier, exprimer, consommer, rencontrer, contribuer, agilité, intelligence collective, réseaux, loisirs, contacts, audience, réputation, avatars, communauté d‘intérêt, idée, question, découverte, coordination, créativité, efficience, évolutivité, réalité virtuelle, interaction , ubiquité, omniprésence, sérendipité (dans le sens fortuit). Le concept d‘omniprésence ou ubiquité veut dire que les technologies sont aujourd‘hui accessibles par tous, à tout moment, dans n‘importe quel lieu. 4.4 - Le collaboratif dans l’entreprise En réponse à un environnement économique instable et en évolution continue, l‘entreprise multiplie et diversifie les stratégies pour faire preuve d‘adaptabilité et de flexibilité. La collaboration, aussi bien en interne à l‘entreprise qu‘avec les acteurs de son écosystème, s‘est imposée depuis plusieurs années comme une composante clé de ces stratégies. Dès lors, les entreprises ont mis les « problématiques de la collaboration » au cœur de leurs modèles d‘organisation et de leurs systèmes d‘information. Cependant, aujourd‘hui avec la multiplication accrue de l‘offre logicielle et la diversification des modes de travail et des situations de collaboration, les usages des technologies de collaboration se complexifient et sont de plus en plus hétérogènes. Les problématiques de la collaboration étant complexes et multi-facettes (organisationnelles, technologiques, fonctionnelles, culturelles, humaines, etc.), les travailleurs et les entreprises plus globalement, manquent d‘outils méthodologiques leurs permettant d‘améliorer la visibilité et la compréhension des usages collaboratifs, ainsi que leur redéfinition et leur déroulement performant dans un contexte organisationnel. D‘après le Docteur ALI OUNI5, quatre mécanismes répétitifs de collaboration semblent réutilisables dans de nombreuses situations collaboratives : la communication, la coordination, la production conjointe, et le partage d‟information. En effet, pour exemple nous trouverons ces quatre mécanismes représentables dans des processus comme le pilotage d‘activité, le suivi de projets, le déroulement d‘une réunion, la rédaction d‘un livrable, la gestion des connaissances, ou autres. 5 Thèse Centrale Paris : L‟élaboration de modèles et d‟outils pour l‟analyse et la conception des usages des outils de travail collaboratif en entreprise. ALI OUNI Page 16 sur 211
  • 17.
    Rapport Cas FilRouge KITECO 2.0  Les espaces de travail collaboratif deviennent des outils incontournables pour favoriser, puis fluidifier l'échange/le partage d'informations au sein de l'entreprise. Il s'agit surtout d'outils qui rationalisent ces flux croisés d'information et qui "décongestionnent" les outils de communication tels que la messagerie. 4.5 - Le collaboratif au regard de la performance S‘appuyant sur une étude de la Chambre de commerce et d'industrie de Paris en 2008, on peut constater que pour les entreprises qui ont mis en place des outils collaboratifs, seules 3% jugent que ça n‘a rien apporté. Ensuite 38% des entreprises pensent que ça a permis d‘augmenter le partage de connaissance, 30% le partage d‘informations informelles (l'apprentissage informel), 29% le gain en réactivité et l‘augmentation de la productivité. Il est donc « prouvé » que le collaboratif apporte des gains pour l‘entreprise (en termes de capitalisation, d‘intelligence collective, d‘échanges, de production de nouveaux produits & d‘innovation, de baisse du turn over, etc.) mais également pour les collaborateurs (en termes de reconnaissance « e-réputation », de développement de connaissance, de résolution de problème, de réduction de l‘isolement, de partage d‘informations, etc…) Par ailleurs, et selon le groupe Gartner6, ces derniers mois confirment le développement des nouvelles pratiques conversationnelles dans le milieu professionnel. Moins intrusives et plus ouvertes, elles ouvrent de nouvelles perspectives à la collaboration. La mise à disposition d‘espaces d‘expression individuels, articulés sous forme de communautés, génère un nouvel intérêt. 6 Gartner, Inc leader mondial des technologies de l'information de recherche et de conseil Page 17 sur 211
  • 18.
    Rapport Cas FilRouge KITECO 2.0  5- Typologie des médias, panorama des outils Il existe de nombreux outils collaboratifs, mais tous n‘ont pas la même utilité ni la même vocation : Les wikis, les blogs, les outils de micro-partage, les forum Q&A, les réseaux sociaux, l‟instant messaging, les bookmarks sociaux, le messaging, les conférences, les communications unifiées, le E-learning, les quickR, l‟e- room, les communications voix et vidéo B2B, les services modulaires, la telepresence, le mail, le micro-blogging, les workflow, le chat, les flux rss, les outils de gestion de projet , de gestion électronique de documents, les metadata, la voix sur IP, les mashups (ou applications composites), le tagging, le partage de fichiers, le tableau blanc, la téléphonie par Internet, les web conférences, les outils de gestion de connaissance et de gestion de contenu etc.. Nous allons donc les catégoriser selon leur contribution par type d‘entreprise Ce qui nous donne, la répartition suivante : Ce tableau issu des travaux de IBM nous donne un premier aperçu de l‘essentiel des outils. Dans le cadre des Ecocentres 2.0, il nous a semblé important de comparer cette vision avec une vision très pragmatique basée sur une analyse du marché des outils collaboratifs. Cette présentation est faite dans le Paragraphe suivant. Page 18 sur 211
  • 19.
    Rapport Cas FilRouge KITECO 2.0  6- Outils Collaboratifs : Tendance dans les entreprises en France Cette partie a pour but de décrire les tendances majeures des outils de collaboration en France. Cela permet d‘avoir une double indication : d‘une part de l‘utilisation faite et attendue de ces solutions collaboratives par les usagers et d‘autre part de la maturité de cette utilisation dans les entreprises françaises. L‘enquête a été conduite en France par le cabinet de Jemm 7. Nous vous en exposons les principaux résultats. 6.1 - Utilisation des outils dans les entreprises Les outils de base ou traditionnels de collaboration, communication et de communauté comprennent un téléphone, une adresse de courrier électronique et une suite bureautique. Toutes les entreprises interrogées ont installé, sans surprise, ces trois outils pour leurs collaborateurs. Ces 3 outils demeurent les plus utilisés dans les entreprises. Toutefois, des récentes enquêtes font état d‘une baisse de l‘utilisation au profit des nouveaux outils de collaboration. Les graphiques ci-dessous font un état des lieux de l‘utilisation des outils modernes excluant le trio de ces outils traditionnels. Les outils utilisés aujourd‘hui dans les entreprises en France : En complément des outils traditionnels, les entreprises installent progressivement des outils de communication tels que la téléconférence. Dans une grande majorité, il s‘agit de conférence audio au moyen du téléphone. La grande majorité des entreprises n‘ayant pas encore installé de solution interne, la surprenante place des réseaux sociaux s‘explique vraisemblablement par l‘utilisation de réseaux sociaux grand public. Les collaborateurs sont inscrits, à titre personnel, dans un site communautaire de loisirs (13 millions d‘abonnées sur Facebook en France en 2009) ou de réseau professionnel (2.5 millions sur Viadeo). La messagerie instantanée arrive sur la troisième marche du podium des produits installés. 7 "Entreprise Intelligente 2010 : Les pratiques de travail des collaborateurs de l'entreprise" une étude de JEMM RESEARCH 2010 www.jemmresearch.com Page 19 sur 211
  • 20.
    Rapport Cas FilRouge KITECO 2.0  Enfin, l‘utilisation des blogs, des wikis et du microblogging reste complètement anecdotique dans le contexte professionnel. Les fonctions de communications unifiées comme le numéro de téléphone unique sont inconnus par le panel. 6.2 - L’importance donnée par les employés à leurs outils Le fait que les résultats entre ces 2 premiers graphiques sont sensiblement identiques montre que les employés sont satisfaits des outils qui leur sont mis à disposition par leur entreprise. e La 2 place de la messagerie instantanée se justifie par rapport une substitution d‘une partie de l‘utilité de la messagerie traditionnelle. Page 20 sur 211
  • 21.
    Rapport Cas FilRouge KITECO 2.0  6.3 - Les outils que les employés aimeraient voir installer dans leur entreprise La messagerie instantanée, téléconférence et réseau social sont les outils à installer dans les entreprises. Au-delà des gains effectifs en termes de productivité et d‘efficacité, ces outils bénéficient d‘une bonne appréciation car ils sont disponibles également dans le monde grand public et vraisemblablement utilisés par ces collaborateurs dans leur sphère privée. Ayant démystifié leurs usages, étant habitué à leurs fonctions et les maitrisant bien, ces utilisateurs les demandent dans leur environnement professionnel. C‘est également pourquoi les blogs viennent s‘intercaler dans la trilogie. Influence de l‘Internet, les utilisateurs veulent utiliser dans leur environnement professionnel les outils du Web 2.0. 6.4 - Conclusion Dans le Paragraphe 5. sur les typologies des médias, nous avions identifié un certain nombre d‘outils en fonction du type de l‘entreprise. Ces outils sont confirmés dans l‘enquête présentée dans ce présent Paragraphe. Les trois graphiques nous démontrent de manière succincte l‘état actuel du marché et surtout la vision des collaborateurs sur l‘évolution des outils traditionnels. Ces conclusions confirmées par le graphique de Hype de Gartner 8, nous donnent un aperçu du marché de l‘avenir des outils de collaboration. Dans la partie suivante nous étudierons les différentes solutions des outils collaboratifs et en retirerons des préconisations pour le S.I des Ecocentres 2.0. Plusieurs découpages ou regroupement de ces outils sont possibles ; découpage par type d‘outil selon N. Six9, découpage par type d‘usager, découpage par technologie, découpage par acteur du marché et enfin le découpage de Jemm10. 8 « Hype Cycles » de Gartner. http://bit.ly/dBiI5t 9 Nicolas SIX Journal du Net 10 JEMM research 2010 www.jemmresearch.com Page 21 sur 211
  • 22.
    Rapport Cas FilRouge KITECO 2.0  Nous avons retenu et adapté le découpage proposé par l‘étude de Jemm sur lequel les graphiques précédents ont été effectués. Ceci pour les raisons suivantes : 1) Le découpage de Jemm a été établi à partir d‘une enquête faite auprès des utilisateurs des entreprises. Ceci démontre que ce découpage est pertinent et est compris par ces usagers. 2) Ce découpage préconise une approche pragmatique. Dans le cadre de cette étude, nous avons voulu également donner un sens pratique à notre étude en intégrant un maximum d‘éléments qui auront une plus value immédiate aux groupes de travail du Cluster. 3) Les études de Gartner, font à quelques exceptions près un découpage identique pour distinguer les fournisseurs du marché des outils collaboratifs. Ainsi, nous avons donc regroupé et adapté les outils étudiés dans le Paragraphe suivant en 6 catégories distinctes : Communauté 1) Réseaux sociaux internes ou externes 2) Blogs, Microblogging Collaboration 3) Gestion de contenu : Wikis Gestion de la connaissance et gestion KM management Communication 4) Messagerie instantanée et Présentiel 5) Outils de conférences 6) Espace de travail virtuel 7) CCU : Communication et collaboration unifiée Nous avons rajouté une partie CCU, cette partie présente les offres globales avec plusieurs outils. Nous avons rassemblé le blog et microblogging sous un même thème, les 2 ayant une racine commune. Nous n‘avons pas détaillé le concept du numéro de téléphone unique mentionné dans l‘étude de Jemm, elle est intégrée dans les outils de CCU et par ailleurs, ne présente qu‘un intérêt faible par rapport aux enquêtes. Page 22 sur 211
  • 23.
    Rapport Cas FilRouge KITECO 2.0  7- Les Solutions de Communauté 7.1 - Réseaux sociaux internes ou externes Le terme « Réseau Social » revête plusieurs significations, commençons par cerner le sens que nous lui donnons. Tout d‘abord, le réseau social s'inscrit tout naturellement dans le prolongement du concept de collaboration qui place les individus, et non les informations, au centre des processus. Il hérite toute sa puissance des utilisateurs et des communautés qui, en s'appropriant ces outils de collaboration, apportent aux organisations une réelle valeur ajoutée (sous forme d'expertise métier ou idées innovantes, par exemple). Toutes ces technologies, fondées sur les pratiques sociales les plus naturelles, constituent le Web de nouvelle génération 2.0. Lorsque les outils, les usages et les comportements qui ont fait le succès du Web 2.0 s'immiscent dans le monde de l'entreprise, on parle alors d'Entreprise 2.0 (forme abrégée pour Entreprise Web 2.0). Ces technologies favorisent les interactions sociales et permettent de rassembler, d'analyser et de partager des informations précieuses avec le plus grand nombre. Les réseaux sociaux d'entreprise sont donc amenés à modifier en profondeur les interactions entre collaborateurs de l'entreprise. Page 23 sur 211
  • 24.
    Rapport Cas FilRouge KITECO 2.0  7.2 - Réseaux sociaux d'entreprise (RSE) Une récente étude de la société Useo11 sur les réseaux sociaux d'entreprise (RSE) révèle deux grandes tendances : le poids croissant de la dimension conversationnelle et la spécialisation des solutions. Selon cette société de conseil, ce dernier mouvement devrait aller en s'accentuant.« de même que par le passé, le marché du logiciel s'est webisé, il se socialise aujourd'hui »..Demain, il n'y aura plus, d'un côté, les applications traditionnelles d'entreprise et, de l'autre, les réseaux sociaux d'entreprise. Les deux sont en train de converger et finiront par se rejoindre. Pour se convaincre que les lignes bougent, il suffit de prêter attention aux initiatives de quelques grands noms du logiciel. D'abord, Microsoft avec sa solution documentaire Sharepoint 2010. Celle-ci intègre nativement des fonctions sociales : - suivi de l'activité de ses collègues, - statut de type Twitter, - recherche d'experts... L‘entreprise entre dans une nouvelle mutation de «socialisation»: Les RSE catalysent et renforcent le potentiel des échanges existants autour des processus et savoirs de l‘entreprise. Cette socialisation est globale et bien entendu propre à chaque organisation. Elle ne conduit en rien à une nouvelle tentative d'uniformatisation, au contraire. Cette société Useo a isolé 5 familles parmi les RSE, tendances structurantes d'évolution des usages estampillées d'un préfixe "social" : - social collaboration, - social CRM Customer Relationship Management (Gestion de la relation client), - social KM Knowledge Management (Gestion de la connaissance), - social Networking (réseaux sociaux), - et social messaging. 11 26 janvier 2010 : Les Réseaux Sociaux d'Entreprise: l‟entrée dans l‟ère du conversationnel Etude des usages, de 15 solutions, des pratiques de déploiement (USEO) http://referentiel.useo.net Page 24 sur 211
  • 25.
    Rapport Cas FilRouge KITECO 2.0  Le groupe Gartner parle d'un marché du "Social software", nous voyons plus globalement une "socialisation" du marché du software. Les RSE vont se distinguer des Intranets traditionnels en introduisant de nouvelles règles:  Une existence numérique : L‘accès est conditionné à la création d‘une identité numérique  La transparence: La possibilité de savoir qui est venu consulter une information. Plus globalement, l‘activité de chacun est affichée : ses lectures, ses contributions, ses interactions, etc.  La mise en relation : L‘identification d‘autres membres ayant des centres d‘intérêt communs et la possibilité de rentrer en contact avec eux.  La conversation : la possibilité pour chacun d‘engager la conversation, de s‘insérer dans une discussion, d‘apporter une information, développer l‘interaction et le partage. 7.3 - Les réseaux sociaux pour les Ecocentres 2.0 7.3.1 - Réseaux sociaux, éléments clé de collaboration, de partage, d’échange, de communication Dans ce contexte, nous pensons que l‘intégration des réseaux sociaux dans les Ecocentres 2.0 est indispensable et ce pour l‘ensemble des usagers. Notre étude s‘attache au télétravailleur qui vient travailler dans les Ecocentres 2.0, pour qui les réseaux sociaux sont un élément clé de collaboration, de partage, d‟échange, de communication et de socialisation afin répondre à cette sensation d'isolement éprouvée. Tout d‘abord car les réseaux sociaux s'inscrivent tout naturellement dans le prolongement du concept de collaboration qui place les individus, et non les informations, au centre des processus. Ils proposent une approche centrée sur la conversation, permettant de partager l‘ensemble de l‘information. Une collaboration peut ainsi : • s‘initier par une discussion • se poursuivre par une coproduction d‘un document ou un simple partage • faire intervenir de nouveaux acteurs, etc.. Page 25 sur 211
  • 26.
    Rapport Cas FilRouge KITECO 2.0  L‘objectif est d‘offrir un espace d‘échange peu contraint, permettant de consolider toute l‘information. Des outils qui répondent également à la définition du « coworking » et aux attentes de ces usagers : « ENSEMBLE, les travailleurs nomades sont plus créatifs, plus productifs et… plus heureux » Ensemble pour éviter la désocialisation et le sentiment d‘isolement. « Avec le temps, je me suis mise à douter, à ne plus savoir comment me définir 12 socialement .. » Ensuite parce qu‘une nouvelle forme de communication est apparue au sein des réseaux sociaux, moins intrusive que le mail et finalement plus adaptée aux échanges avec son réseau, des personnes identifiées et même connues. Elle se caractérise par le fait d‘être publique au sein du réseau. Cela peut prendre la forme d‘un espace de dialogue, d‘un forum, de blog ou de micro-blogging, des fonctionnalités nécessaires aux télétravailleurs. Le réseau social devient un lieu d‘information sur l‘activité de son entourage, un lieu d‘échange de fait, par le croisement des statuts (nom donné à ces micro-messages) de chacun ou par les réactions aux publications des autres. Enfin en interne pour les Ecocentres 2.0, en terme de communication les réseaux sociaux tels que Facebook ou Twitter 13 seront indispensables pour :  Promouvoir les Ecocentres 2.0  Informer sur les services et évènements des Ecocentres 2.0  Se tenir informé des dernières nouvelles  Fédérer de nouveaux usagers  Partager des connaissances, des liens, des informations  Avoir des retours par les usagers sur des services mis en place : créer une communication  Trouver des personnes avec des intérêts communs pour avoir des réponses à des questions précises : sentiment de communauté  Essayer de publier régulièrement et éviter absolument les périodes de silence.  Pour certaines informations en direction du public : utilisez les réseaux sociaux plutôt que le mail !  Utiliser les réseaux sociaux pour promouvoir des infos de votre site  Sur les réseaux sociaux, on informe de manière synthétique et systématique pour faire passer des infos ponctuelles, en temps réel : nombre de personnes à un évènement, fermeture/ouverture de tels services, ….  les réseaux sociaux permettent d‘en savoir plus sur les collègues et leurs centres d‘intérêt etc.. En termes d‘outils, nous préconiserons également une solution d‘entreprise interne au portail des Ecocentres 2.0 : 7.3.2 - Fiches solution Fiche solution : SeeMy - Sitographie : http://www.seemy.eu/fr/ " Connectez vos collaborateurs, vos partenaires, vos clients, partagez, découvrez, innovez ! " SeeMy Community est une plateforme de Réseau Social d‘Entreprise à destination des équipes, des entreprises ou des groupements à la recherche d‘une solution simple et efficace pour : Améliorer la communication au sein des équipes : - Créer une culture de l'innovation - Révéler les talents et diffuser les compétences - Mettre en place un Intranet 2.0 Fiche solution : YoolinkPro Sitographie : http://www.yoolinkpro.com/ YoolinkPro est le réseau social de votre entreprise : Un Intranet 2.0 pour favoriser l‘échange entre les membres « Un réseau social centré sur l‘information peut faciliter le travail et la diffusion des meilleures pratiques entre des équipes qui sont éloignées géographiquement et qui pourtant travaillent sur des problématiques communes. » Les outils facilitant la circulation de l'information dans l'entreprise sont de plus en plus nombreux, notamment avec l'émergence des "twitter d'entreprise". Une circulation optimale de l'information ne peut se faire que si l'outil peut s'adapter à la situation de l'utilisateur qui doit avoir les outils toujours à portée de main pour partager et suivre l'activité de son entreprise. Yoolinkpro va dans ce sens en proposant des outils "passerelle" entre la plateforme et l'environnement de travail de l'utilisateur. 12 Article de Juliette Labaronne "J'ai découvert le coworking" http://bit.ly/bCbctm 13 Pour plus de renseignements, référez vous au Paragraphe «7.5 Le Microblogging». Page 26 sur 211
  • 27.
    Rapport Cas FilRouge KITECO 2.0  Une information peut s'avérer intéressante à partager avec ses collaborateurs à tout moment, dans tout type de situation, quel que soit sa nature (alerte, document à capitaliser, discussion informelle, ...). Au retour devant l'application dans son interface principale, l'information peut être perdue ou oubliée, la discussion peut déjà être devenue obsolète. Une information peut être recherchée et devoir être partagée dans toutes circonstances. Les outils visent à faciliter ce partage, dans une ère ou les collaborateurs sont distants et où l'information se dématérialise de plus en plus. Yoolink propose d'avoir à tout moment les bons outils à portée de main pour accéder à l'information et en partager. Fiche solution : NING Sitographie : http://www.ning.com/ Avec Ning vous pouvez créer votre propre communauté ou un réseau social avec vos parties prenantes gratuitement en quelques clics. Fiche solution : BlueKiwi Sitographie : http://www.bluekiwi-software.com/ BlueKiwi est une solution de réseau social d‘entreprise devenue très mature. Avec cette nouvelle version, la solution va encore plus loin dans la facilité d‘utilisation et ses capacités conversationnelles. BlueKiwi reste fidèle à ses principes, c‘est à dire une navigation très centrée sur l‘utilisateur, puisque la page d‘accueil met maintenant davantage en avant ce qui concerne vraiment l‘utilisateur connecté. La solution s‘enrichit également de nouvelles fonctionnalités comme le microbloging, illustration des avancées conversationnelles. Bluekiwi continue de renforcer la gestion de l‘intelligence collective, permettant par exemple de rapprocher clients et bureau d‘étude dans une dynamique collaborative ouverte mais structurée. L‘expérience utilisateur sur cette solution reste excellente et favorise ainsi les usages possibles comme la coproduction, la concertation, la discussion, voire la gestion de projets. BlueKiwi est un outil clé en main à l‘ergonomie aboutie, cependant peu customisable même s‘il reste ouvert à l‘intégration avec son environnement. BlueKiwi, principal concurrent français des gros éditeurs américains, est plus que jamais un formidable outil de collaboration pour l‘entreprise, quelque en soit sa taille. Fiche solution: Sharepoint 2010 Sitographie : http://sharepoint2010.microsoft.com Microsoft SharePoint 2010 (en version Beta à ce jour) est une plateforme Web de collaboration professionnelle qui, sous la forme de sites Internet, extranet ou intranet permet de mettre des personnes en relation et de les doter de fonctionnalités intégrées riches. Sharepoint a franchi le pas des réseaux sociaux et du 2.0 en se dotant de fonctionnalités nouvelles comme le fait de pouvoir tagger les contenus, de créer facilement une page de profils type mur Facebook ou encore de relier les fonctions de recherche aux organigrammes et trombinoscopes de l'entreprise. Avec Sharepoint 2010, il est désormais possible de rebondir sur ce qu'a produit un collaborateur, d'aller sur un document pour l'annoter et indiquer ce qu'il apprécie sans pour cela nécessairement mettre en place un forum. Il est également possible d'effectuer de la recherche sémantique poussée sans compter une prise en main facilitée grâce à l'adoption de l'interface en ruban (office). Fiche solution: Newsgator Sitographie : http://www.newsgator.com Une solution de réseau social entièrement intégré pour SharePoint Suite. Fiche solution: ELGG Sitographie : http://www.elgg.org/ Elgg est une puissante plate-forme de réseautage social. Elgg est gratuit et open source Il fournit : • Profils : Elgg est livré avec des champs de profil par défaut qui peut être étendu ou entièrement personnalisée par l'administrateur du site. • Activité Streams : Le flux d'activité caractéristique granulaire permet de vous tenir au courant de toutes les activités du site. • Blogging / Microblogging : blogs et microblogging fonctionnalité qui est à la fois puissant, mais simple à utiliser. • Groupes : Collaborer autour de thèmes spécifiques par secteurs public, privé ou caché groupes. • Les contrôles d'accès : de contrôle qui peuvent accéder à votre contenu. • Services Web API : Expose fonctionnalité via l'API REST par la construction d'un plugin et ensuite soit publier les API pour les développeurs de construire d'autres clients ou de fournir votre propre. Page 27 sur 211
  • 28.
    Rapport Cas FilRouge KITECO 2.0  Fiche solution: Affinitiz - Sitographie : http://affinitiz.com/ 1 - Une communauté qui vous ressemble 2- Le meilleur du Web2.0 à votre portée : Bénéficiez de toutes les fonctionnalités clés du Web2.0 : blogs, communautés, photos, vidéos, sondages, forums, profils. 3 - Plus de visibilité, de prospects, de revenus : Une référencement optimisé, des visiteurs fidèles, un nombre accru de pages vues et de transactions. Il n'existe pas de réponse unique et uniforme à la stratégie web sociale de toutes les marques et organisations. Que vous soyez une association d'envergure nationale, une collectivité locale, une entreprise, une marque reconnue dans un domaine particulier ou un media spécialisé, la réponse web sociale la mieux adaptée à votre problématique est unique. Grâce à sa richesse, sa modularité et sa souplesse, la solution affinitiz sait s'adapter à votre problématique et à votre audience http://affinitiz.com/fr/poweredby Page 28 sur 211
  • 29.
    Rapport Cas FilRouge KITECO 2.0  7.4 - Le Blog 7.4.1 - Les blogs pour les télétravailleurs des Ecocentres 2.0 Un blog peut être un journal personnel. Une tribune. Un lieu d'échanges. Un lieu de débat politique. Une source de scoops. Une liste de liens. Vous pouvez vous en servir pour donner votre avis. Et faire entendre votre voix dans le monde. Vous pouvez inclure les informations de votre choix dans votre blog. Il existe des millions de blogs, de toutes tailles et formes. Aucune règle n'est imposée. En résumé, un blog est un site Web sur lequel vous ajoutez continuellement des éléments. Les ajouts sont affichés en haut de la liste, afin que les internautes accèdent directement aux nouveautés Le terme blog, est issu de l‘anglais Web-log ou journal Internet. Les articles ou billets d‘un blog paraissent en ordre chronologique inversé et chacun peut être commenté. Sa création avait pour but la diffusion large et facile de ses opinions, réflexions ou activités, le plus souvent en regard de l‘actualité. D‘abord utilisés par les journalistes, chroniqueurs et experts en technologie, les blogs se sont multipliés. Il y en a maintenant plus de 130 millions, principalement de type journal personnel. Comment ? Les blogues sont surtout créés en utilisant des hébergeurs Web publics et gratuits comme Blogger et le service WordPress. Pour avoir plus de contrôle sur les données et les contributeurs ou personnaliser davantage l‘interface, on peut installer plutôt sur ses propres serveurs un logiciel de blogues comme B2Evolution, Dotclear, Movable Type et le logiciel WordPress. Des fonctionnalités de blogues existent aussi dans certains systèmes de gestion de contenu, comme Drupal, et plusieurs environnements d‘apprentissage. Toutefois une étude de Pew Internet 14 menée en 2010 montre que le blog serait en perte de vitesse. Alors que les internautes adolescents étaient 28% à tenir un blog en 2006, ils ne sont plus que la moitié fin 2009. La cause de ce désintérêt serait l‘explosion des réseaux sociaux, les adolescents sont désormais 73% à s‘en dire membres. En effet, les réseaux sociaux offre les mêmes possibilités qu‘un blog tout en démultipliant le partage d‘informations. 7.4.2 - Les fiches solution Nous préconiserons le blog en termes de gestion de contenu pour les tététravailleurs des Ecocentres 2.0 lors de gestion de projet, un outil support à des solutions de conférences. Fiche solution: WordPress Sitographie : http://www.wordpress-fr.net/ WordPress est un système de gestion de contenu (CMS) qui permet de créer et gérer facilement l'ensemble d'un site web ou simplement un blog. Gratuit et libre, WordPress est personnalisable grâce à de nombreux thèmes et plugins. En outre, il existe une solide communauté à travers le monde entier. Fiche solution: Drupal Sitographie : http://drupalfr.org/ Drupal est un logiciel qui permet aux individus comme aux communautés d'utilisateurs de publier facilement, de gérer et d'organiser un vaste éventail de contenus sur un site web. Des dizaines de milliers de personnes et d'organisations utilisent Drupal pour propulser des sites de toutes tailles et fonctions. Fiche solution: Blogger Sitographie : https://www.blogger.com Blogger est un outil de publication de blogs proposé gratuitement par Google pour vous permettre d'échanger facilement vos réflexions avec le reste du monde. 14 Source : Magasine « regards sur le numérique » Avril 2010. Page 29 sur 211
  • 30.
    Rapport Cas FilRouge KITECO 2.0  7.5 - Le microblogging Le microblogging permet aux utilisateurs de bloguer grâce à des messages courts (140 caractères maximum, soit une ou deux phrases). Outre cette concision imposée, la principale différence entre le microblogging et un blog traditionnel réside dans le fait que le microblogging n‘invite pas les lecteurs à commenter les messages postés. 7.5.1 - Différence entre microblogues et réseaux sociaux Les réseaux sociaux : les microblogues sont parfois inclus dans les « réseaux sociaux ». Tous les deux donnent accès au réseau élargi des relations de ses relations et certaines utilisations sont similaires. Cependant, les microblogues servent surtout à transmettre des « manchettes » textuelles à des « abonnés » ou à interagir en quasi synchrone. Les réseaux sociaux sont davantage axés sur le socioaffectif et le multimédia et permettent l‘échange de contenus plus exhaustifs. 7.5.2 - Les microblogues pour les télétravailleurs des Ecocentres 2.0 Les microblogues d‘entreprise créent de nouvelles proximités au sein de l‘entreprise, avec ses opportunités en matière de management et de gestion des processus. Nous y voyons un intérêt majeur pour les télétravailleurs afin de répondre au besoin d‘interconnexion au sein de leur entreprise mais également avec leur environnement (clients, partenaires, fournisseurs). En effet, cette nécessité d‘une connexion continue est rendue possible par la combinaison de l‘usage des status et des micro-messages. En 140 caractères, on signale son statut (« Entre en réunion de négociation avec…» ou « Termine le rapport d‘activité pour une diffusion demain » ) , on informe de manière synthétique et systématique (« l‘appel d‘offre est gagné, démarrage dans 15jours » ou « Incident sur la chaine de production, prévoir 24h de retard sur la livraison de la commande »). De nouvelles pratiques émergent et permettent de savoir constamment l‘activité de l‘ensemble des collaborateurs. Rapides à envoyer et peu intrusifs ces messages permettent à chacun de maintenir le lien avec son environnement, ses collègues de travail ou son responsable. Nous pensons que ces nouvelles pratiques répondent aujourd‘hui à la problématique de management dans le cadre du télétravail. Une autre application de Twitter (via les hashtags15) émerge aujourd'hui lors de nombreuses conférences. Le principe de « backchannel 16» pour diffuser les idées et améliorer les relations. Idéalement, le backchannel est un espace commun et partagé par toutes les parties. Le conférencier comme le public peut se rencontrer dans les nuages et étendre ainsi l‘espace de la conférence. Il permet en effet de densifier les interactions sociales : tout ce qui est pensé à l‘occasion de l‘événement peut être mis en commun en ligne dans une sorte de wiki psychique. Le public n‘était plus celui de l‘ici et maintenant. Il s‘étendait au travers de l‘Internet, faisait connaitre son état, donnait des liens, formulait des objections, clarifiait des points… Le public n‘était plus captif d‘une parole qu‘il recevait de l‘orateur. Il était, lui aussi, maitre d‘une parole qu‘il faisait circuler en son sein, et en direction de l‘orateur. Un autre aspect du backchannelling : il permet de produire ou d‘augmenter le sentiment d‘être à un événement, et d‘y participer étant consultable après les conférences, avec les retours et réactions comme si vous étiez. 15 Les HashTags sont un moyen pour ajouter des informations additionnelles au tweets pour les catégoriser selon un contexte. Une information permettant de les lier à un groupe de tweets décrivant un évènement, un lieu etc.. 16 Backchannel is the practice of using networked computers to maintain a real-time online conversation alongside live spoken remarks. The term was coined in the field of Linguistics to describe listeners' behaviours during verbal communication, Victor Yngve 1970 Page 30 sur 211
  • 31.
    Rapport Cas FilRouge KITECO 2.0  7.5.3 - Pour les Ecocentres 2.0, une dynamique interne via Twitter Un autre utilisation des réseaux sociaux ce situe en interne aux Ecocentres 2.0 pour gérer la communication, les activités etc.. voici quelques préconisations pour dans favoriser cette dynamique :  Suivre (follow) les usagers et les autres Ecocentres 2.0 pour se tenir informé des dernières nouvelles  Repérer des experts de domaines intéressants pour les Ecocentre 2.0  Observer comment les autres expériences de télécentres utilisent Twitter  Partager des connaissances, des liens avec les usagers, etc..  Avoir des retours par les publics sur des services mis en place dans les Ecocentres 2.0 : créer une communication  Trouver des personnes avec des intérêts communs pour avoir des réponses à des questions précises : sentiment de communauté  Essayer de tweeter régulièrement et éviter absolument les périodes de silence.  Ne pas oublier de communiquer avec vos followers ! Que la communication n‘aille pas que dans un seul sens.  Eviter de trop tweeter ! Ne spammer pas vos followers !  Soyez à jour avec de nouveaux outils et applications qui peuvent être utilisés de manière productive dans les Ecocentres 2.0.  Informer sur les services et évènements des Ecocentres 2.0  Pour certaines informations en direction du public : utilisez Twitter plutôt que le mail !  Utiliser Twitter pour promouvoir des informations des Ecocentres 2.0  Sur Twitter, on fait passer des messages courts. Profitez-en pour faire passer des informations ponctuelles, en temps réel : nombre de personnes à un évènement, fermeture/ouverture de tel services, ….  En savoir plus sur les collègues et leurs centres d‘intérêt Fiche solution : YAMMER Sitographie : https://www.yammer.com/ Yammer est un Twitter d‘entreprise privé à usage interne mais accessible via Internet. Un outil de communication simple en temps réel pour les organisations. Yammer a été créé par des gens qui voulaient une meilleure façon de connecter et de partager avec les gens au travail. Vous pouvez démarrer un réseau Yammer en quelques minutes et commencer à inviter des gens gratuitement. Plus tard, votre organisation peut payer pour demander et d'administrer son réseau Yammer. Votre réseau est Yammer privé pour votre entreprise et ne sont accessibles que par les employés de votre entreprise. Fiche solution: StatusNet Sitographie : http://status.net/ StatusNet est la source ouverte microblogging plate-forme qui vous permet de partager et de se connecter en temps réel au sein de votre propre nom de domaine. Fiche solution: BackChannel Sitographie http://backchannel.us/ Créez votre propre Twitter backchannel instantanément. Page 31 sur 211
  • 32.
    Rapport Cas FilRouge KITECO 2.0  8- Solutions de Collaboration 8.1 - Les Wikis La majorité des internautes diffusent maintenant en ligne des contenus qu‘ils ont créés. Quotidiennement, 15% d‘entre eux téléversent des ressources dans ce Web « à double sens » (Dallaire, 2009). Les informations organisationnelles, mises en ligne par du personnel rémunéré, cèdent donc le pas à des contenus créés par des amateurs. Les sites alimentés par les internautes comme YouTube, Facebook, Wikipédia ou Twitter sont parmi les plus visités. De là, des formules comme « nous sommes le Web » ou « l‟usager est le contenu » et la notion de Web participatif, qui est sans doute le phénomène central du Web 2.0. On le désigne parfois comme Web collaboratif. Le Web 2.0 offre effectivement de riches possibilités de collaboration. C‘est particulièrement le cas en ce qui a trait aux wikis, aux outils d‘indexation et de partage de ressources en ligne et au développement coopératif de logiciels à code source ouvert (open source) qu‘il favorise. On lui associe en conséquence des expressions comme l‘intelligence collective ou la sagesse des foules. Qu‘elle soit individuelle ou collaborative, cette participation massive change profondément notre relation aux réseaux et aux contenus, nos modes de communication et la nature de l‘information à laquelle nous avons accès. Pour O‘Reilly (2005) : « The most important element of Web 2.0 is the complete digital democracy of ideas ». 8.1.1 - Les wikis ou la construction collaborative de connaissances Un wiki — terme hawaïen pour rapide —, est un type particulier de site Web permettant à une communauté de créer et de modifier collectivement un contenu publié en ligne. Les wikis participent principalement à la co-construction des connaissances. Il est surtout utilisé pour l‘élaboration, en mode collaboratif, de documents de référence principalement textuels et souvent libres de droits. « C‘est l‘outil indispensable à tout processus de co-création » Les aspects de mise à jour instantanée, de suivi immédiat des modifications et la possibilité de réactualisation d‘un contenu antérieur, sont autant d‘éléments qui procurent le wiki d‘une caractéristique de vitesse permettant l‘accélération des processus de travail. Page 32 sur 211
  • 33.
    Rapport Cas FilRouge KITECO 2.0  Pour créer un wiki, on installe généralement un logiciel spécialisé, ou moteur Wiki, souvent libre de droits comme MediaWiki (le moteur de Wikipédia et de ProfWeb), MonMoin ou WikiNi, sur un serveur organisationnel ou personnel. Une autre option est de s‘inscrire chez un hébergeur externe, dont certains offrent des options gratuites, comme CafeWiki, PBWorks ou MetaWiki. En comparaison avec … - Les blogues et microblogues : Lamb (2004) caractérise le contenu du wiki comme étant. « ego-less, time-less, and never finished ». Alors que le blogue est centré sur les idées d‘une personne et leur discussion, le wiki vise le consensus d‘un groupe. Le blogue est généralement lié à l‘actualité et affiche ses rubriques selon un « fil temporel » en ordre chronologique inversé. Les thèmes qu‘on y aborde sont variés. Le wiki se constitue plutôt autour d‘un sujet central d‘intérêt plus continu. Les différents « billets » qu‘inclut un blogue se succèdent sans se remplacer. Dans un wiki, ils sont intégrés. Le blogue référence le billet, publié par ordre antéchronologique, le wiki référence la page. Le wiki a sa syntaxe propre. Mais il existe aussi des « blikis » c‘est-à-dire des blogues dont l‘édition et le suivi des révisions sont davantage apparentés aux wikis. - Les dépôts de documents en ligne : Les dépôts permettent le partage de fichiers (documents Word, Excel, etc.). Les wikis créent des pages Web. Les dépôts sont généralement privés, les wikis sont plutôt publics. Les textes créés dans un wiki sont le plus souvent des documents de référence, conçus pour être utilisés de façon durable, mais continuellement mis à jour. Les dépôts servent le plus souvent à finaliser un document dans un délai précis. Les wikis structurent leurs contenus de façon particulière et proposent un outil de recherche. Les dépôts permettent de produire collaborativement plusieurs types de fichiers. Les réseaux sociaux : Les réseaux sociaux sont axés sur l‘individu, la socialisation et le multimédia. Dans un wiki, l‘individu se fond dans le travail du groupe, un produit collectif principalement textuel. 8.1.2 - L’application des Wikis dans les Ecocentres 2.0 8.1.2.1 - Avantages des Wikis La collaboration ouverte et la contribution accélérée par un wiki facilitent l‘initialisation et le déroulement de processus, tels que la collecte des idées, le brainstorming, la documentation, les rapports quotidiens, le recueille des feedback, ou aussi la formation etc.. C‘est par ces processus de co-creation, collaboration par la simplicité que nous plaçons tout naturellement le Wiki comme fondamentale dans les Ecocentres. Ces processus peuvent être exploités dans plusieurs contextes :  Un Intranet de communauté : le wiki permet l'animation simple de communauté afin de maintenir un niveau de réactivité assez élevé entre les membres.  Une Foire A Question (FAQ) collaborative : le wiki permet de fluidifier, organiser et capitaliser les échanges entres les experts et les d'autres usagers, nouveaux arrivants etc.. cela constituera une construction progressive d'une base de connaissances.  Un support de projet de courte durée : le wiki facilite l'accès à tout type et toute forme d'information à partir de n'importe quel poste de travail etc..  Une veille collaborative : le wiki offre un outillage d'accélération des processus de veille. Amplification des canaux d‘échanges entre les « veilleurs » etc.. Par ailleurs, dans le cadre du télétravail, un avantage très souvent énumérés et l'utilisation de nouveaux outils basés sur le web qui permettent très simplement le télétravail tels que les wikis, la visio-conférence, et les réseaux sociaux... 8.1.2.2 - Zoom sur quelques solutions d‟entreprises Fiche solution : Wikiatwork Sitographie : http://www.wikiatwork.com. « Le wiki au service de l'entreprise : déployez une ferme de wikis sécurisés, sauvegardés et hébergés. » La solution WAW de wiki at work, permet de gérer des projets, créer des bases de connaissances, administrer une entreprise, présenter un travail à un client et le lui faire valider, éditer de la documentation sur des produits, gérer des ressources humaines ou organiser des "brain storming". Page 33 sur 211
  • 34.
    Rapport Cas FilRouge KITECO 2.0  Principales fonctionnalités :  de la gestion de contenu simple et efficace : créer, modifier et publication du contenu (texte, fichiers de tout type) de façon productive, possibilité d'ajouter des commentaires signés et horodatés à tout page ;  navigation hiérarchique dans l'espace de travail ;  possibilité de créer des sous-espaces de travail ;  gestion complète de l'accès de chaque utilisateur de l'espace de travail : lecteur, commentateur, éditeur, administrateur ;  abonnement aux modifications d'une page, permettant d'être notifié par mail ;  moteur de recherche. Fiche solution : BlueKiwi Sitographie : http://www.bluekiwi-software.com/fr/accueil BlueKiwi Software s‘annonce comme le leader européen des éditeurs de logiciel de réseaux sociaux d‘entreprise. « Avec blueKiwi, vous avez tout pour créer et animer des groupes avec vos collaborateurs, vos partenaires ou vos clients » Quelques exemples d‘usages clés et fonctionnalités wiki ainsi que la structure du contenu pour ces usages :  Des espaces de collaboration et de diffusion de l‘information  Des espaces métier de type bases de connaissances  Un espace Encyclopédie-Glossaire (<=> Wikipedia) qui représentera la ―référence technique‖ dans le métier  Possibilité de commenter le contenu et de discuter via un forum  Structuration de l‘information dans un tableau de bord et possibilité de catégoriser les espaces selon différents critères  Un module hot news : des ―top‖ informations de veille, en direct du département marketing  Une navigation transverse via des nuages de tags  Une zone personnalisable par user : ses favoris, ses contacts, ses projets  Des statistiques d‘usage Fiche solution : Slideshare Sitographie : www.slideshare.net. SlideShare est un service qui permet de partager sur le Web vos présentations et contenus en ligne : PowerPoint, Keynote, OpenOffice Draw ainsi que des documents Word, Excel et PDF, de la même façon que l‘on partage une vidéo sur youtube ou Dailymotion. Les présentations peuvent être ensuite facilement affichées dans un blog ou un site via un lecteur exportable permettant de visionner des diapos/slides. Slideshare est une plateforme de partage ouverte qui permet:  une mise en ligne de vos présentations, slides et autres fichiers.  une meilleure diffusion car accessible à tous de manière très simple  une mise à disposition de ressources directement accessibles.  un excellent outil de veille pour rechercher des documents.  un excellent site de partage, de promotion et d‘échanges de liens d‘insertion. Deux utilisations principales de la plateforme slideshare.net sont possibles :  La recherche d‘informations  Le partage de vos propres présentations. Page 34 sur 211
  • 35.
    Rapport Cas FilRouge KITECO 2.0  8.2 - Gestion de la connaissance Aujourd‘hui, tout le monde, tire parti de sites interactifs Internet ou Intranet. Aujourd‘hui, tout le monde va sur les réseaux sociaux (externes : Viadéo, Facebook... ou internes : Bluekiwi, Xwiki…) Aujourd‘hui, presque tout le monde utilise les nouveaux outils 2.0 (wikis, partage de slides, co-création en Mind Mapping, etc.) pour collaborer, et quelques-uns pour aller plus loin vers l'entreprise 2.0. Aujourd'hui, personne ne possède à lui seul la connaissance nécessaire pour agir de manière cohérente, efficace, et durable. Que ce soit dans le cadre d'une démarche explicite de Knowledge Management, de projet, ou pour répondre directement aux exigences d‘une activité, la transformation des savoirs individuels en compétence collective est essentielle. Ces nouvelles pratiques de catégorisation de l‘information fondées sur des communautés d‘intérêt témoignent de l‘évolution des approches traditionnelles de l'organisation des connaissances, c‘est pourquoi nous préconisons pour les Ecocentres 2.0 une démarche de management de la connaissance collective autour d‘outils de communautés de pratiques, des wikis, du mind mapping etc.. Une démarche à la fois en interne pour la gestion des Ecocentres 2.0 que pour les usagers. L'intelligence collective n'est pas seulement une notion clé de l'économie de la connaissance ; c'est un axe de management et d'action qui correspond à des méthodes, des supports de démarche, et souvent des technologies que nous allons étudier maintenant. Les communautés, avec le développement de la relation virtuelle et en réseau sont en train de devenir un phénomène majeur de l'économie de la connaissance. Les « communautés de pratiques » (CoPs) rassemblent des individus animés d‘un même intérêt pour un champ d‘action professionnelle, que ce soit en termes de responsabilités, de stratégies et compétences, de métiers, d'espaces de pratiques ou d‘intérêt, de territoires… Pour autant, vous faire une synthèse des outils de gestion de la connaissance n‘est pas une tâche facile. Le périmètre de l‘offre logicielle en gestion des connaissances est vaste. D‘autant plus que les éditeurs de contenu, de solutions intranet et de logiciels ont tendance à donner à l'expression "gestion des connaissances" (surtout sous son nom anglais de knowledge management (KM)) un sens qui revient à parler en fait de gestion du contenu (content management) ou de gestion d'information (information management), c'est-à-dire peu ou prou de recherche documentaire (moteurs de recherche) associée à de l'indexation. Toutefois, il existe plusieurs logiciels permettant de rassembler et d‘échanger des connaissances entre différents utilisateurs. Ils présentent la capacité de créer différentes classes de connaissances, de relier les informations entre elles et de les retranscrire : - Le mind mapping (carte heuristique) - Les wikis conçus par excellence pour créer et partager de la connaissance 17, - Les Weblogs ou blogs informationnels 18, - Les Blogs de connaissances, base de connaissances, - Les plateformes de formation en ligne (e-learning), - Les logiciels de CRM pour la gestion du portefeuille client. 8.2.1 - Le Mind Mapping collaboratif Le Mind Mapping utilisé en terme anglais est une carte heuristique (du grec ancien « je trouve »), également appelée carte des idées, schéma de pensée, carte mentale, arbre à idées ou topogramme. C‟est un diagramme qui représente les connexions sémantiques entre différentes idées, les liens hiérarchiques entre différents concepts intellectuels. Au contraire du schéma conceptuel ou de la carte conceptuelle (concept map en anglais), la carte heuristique est le plus 19 souvent une représentation arborescente des données. 17 Pour plus de renseignements, référez vous au Paragraphe «8.1 Les Wikis». 18 Pour plus de renseignements, référez vous au Paragraphe «7.4 Le Blog». 19 Définition source Wikipédia http://fr.wikipedia.org/wiki/Carte_heuristique Page 35 sur 211
  • 36.
    Rapport Cas FilRouge KITECO 2.0  C'est à l'heure du collaboratif 2.0 un des usages les plus puissants. De nombreuses pratiques peuvent y avoir recours : l'élaboration et la conduite de toutes sortes de projets, la tenue de réunions à distance, les séances de créativité, le planning d'équipe, la rédaction collaborative... Le Mind Mapping s‘intègre au management et à la gestion de l'information. Il donne une représentation concise, organisée, des idées et des contenus. Le Mind Mapping est utilisé depuis longtemps par les grandes entreprises, les petites organisations, les universitaires, les écoles, et les particuliers, dans les pays, disons... non latins. En France, ceux qui découvrent le Mind Mapping et les possibilités offertes par les logiciels, gratuits (Freemind) ou puissants et professionnels (Mind Manager) deviennent des utilisateurs individuels enthousiastes, et font des émules autour d'eux. Mais on peut aller plus loin encore, et intégrer le Mind Mapping à l'ensemble du système d'information, et en faire un facilitateur remarquable de gestions de contenus. INTEGRE AUX WIKIS : Les Maps permettent de naviguer sur le Wiki, de proposer des synthèses visuelles, de donner des liens pertinents vers toute cette couche de connaissances que l'on trouve sur le Web et que les contenus textuels du Wiki ne peuvent pas reproduire. Il s'agit donc d'une application de MapManagement : l'intégration du Mind Mapping au management et au système d'information de l'entreprise, d'une équipe, d'un cluster.. 8.2.2 - Connaissance et pédagogie dans les TICE 6% c‘est le nombre d‘établissements scolaires français équipés de tableaux blancs interactifs, contre 78% au Royaume-Uni selon le rapport de Jean-Michel Fourgous « Réussir l‘école numérique » Février 2010. Un pas dans le numérique émerge en France depuis peu, nous pensons que pour les Ecocentres 2.0 cette perspectives est également à suivre. Par exemple, voici une initiative autour des microblogging : TWITTER fait son entrée en classe ! C‘est l‘expérience de microblogging que mène une enseignante de lettres et d‘histoire-géo avec une de ses classes dans un lycée de La Rochelle20. En l‘intégrant dans son dispositif pédagogique pour poster des liens et des références de livres ou films. En dehors du temps scolaire, Twitter lui sert d‘agrégateur de savoirs. Cette tendance s‘avère confirmée car le site de micro-blogging Twitter est utilisé par le ministère de l'Éducation nationale (@EducationFrance) par plus d'un tiers des académies. Pour un établissement, comme le dit @lyceeJulesFil, « Twitter est un outil pratique de Gestion de la connaissance communication, d'échange, de veille et de constitution de réseau inter-établissements ». Il permet de communiquer rapidement avec l'ensemble de la communauté éducative, les familles par exemple. Pour conclure sur cette initiative Twitter, nous pensons que l‘émergence et le développement des TIC doit conduire au sein des Ecocentres 2.0 à une réflexion pour la conception et la mise en œuvre de nouveaux procédés et outils pédagogiques qui s‘intègrent dans une relation tripartite : apprenant, support pédagogique et enseignant. 8.2.3 - Plus loin dans la pédagogie, la connaissance et le numérique L‘idée serait de prendre modèle de l‘initiative de Skema Business School, un projet pour la nouvelle médiathèque de l'ESC Lille qui a récemment ouvert un espace connecté afin de co-apprendre et innover : « la fusée21 ». La fusée c‘est un « café Fizz», un espace pour fuser « faire jaillir les idées » lors des rencontres, d‘évènements organisés et pour « diffuser » la richesse des échanges. Ce lieu accueille des personnes souhaitant transmettre, partager, promouvoir de nouvelles manières d‘apprendre, de travailler, d‘échanger et de capitaliser les connaissances. Un deuxième espace, « Le booster » pour concevoir les projets. Des espaces de travail et d‘apprentissage, des ressources numériques (portail d‘information, bases de données) des bibliothèques, l‘accompagnement et les conseils des animatrices de communautés de SKEMA (les Geemiks) ont été conçus pour aider à développer un projet imaginé… 20 Microblogging à l‘école http://frompennylane.blogspace.fr/ 21 Site de SKEMA BS ESC Lille : la fusée http://www.lafusee.fr/ Page 36 sur 211
  • 37.
    Rapport Cas FilRouge KITECO 2.0  Cette démarche d‘intelligence collective passe par le développement de communautés, pour permettre à chaque acteur de se développer individuellement, mais aussi apporter sa contribution à la collectivité. Coté pédagogique, l‘école souhaite former des managers visant à faire émerger une économie de la connaissance :  détecteur de talents,  connecteur (réseau personnel et de connaissances),  animateur de communauté,  et facilitateur (créateur d‘usages). Dans ce cadre, les Geemiks (les animatrices de communautés) ont développé tout un tas d‘initiatives, que l‘on peut retrouver dans cette pyramide de Maslow22 :  Réinvention, Cocréation,  coopération, relation, participation, information. L‘objectif de la fusée : 1) un lieu pour "connecteur les informations",  une médiathèque avec un vrai portail d'information  supportant une bibliothèque en ligne,  des bases de données,  des plateformes de pédagogie en ligne etc.. 2) un univers pour "connecter les gens",  une bibliothèque virtuelle sociale  système de veille partagée  présent sur les réseaux sociaux  des communautés de pratique 3) un écosystème pour "connecter les savoirs",  partage  blog, mémoire/thèse  wiki (base de connaissances)  chaine thématique 4) une carte qui "connecte les intelligences".  réseaux de savoirs,  Mind Mapping 22 Source : Skema : l‟école du manager 2.0 ? http://poncier.org/blog/?p=1628 Page 37 sur 211
  • 38.
    Rapport Cas FilRouge KITECO 2.0  8.2.4 - Solutions de Formation E Learning L‘appropriation des TIC en France est différenciée et inégale. Tout le monde n‘utilise pas les TIC de la même manière, ni au même degré ; tout le monde n‘y a pas accès, ou n‘a pas la capacité d‘accéder à certains des services numériques. Le thème de la fracture numérique mobilise depuis des années les territoires. Par ailleurs, on constate à la fois une attente et une inquiétude face au progrès technique. C‘est pourquoi nous pensons que les Ecocentres 2.0 devront axer également ses services à la formation aux TIC. Le télétravailleur devra avoir à sa disponibilité des solutions de formation intranet de son entreprise, ainsi que les solutions de formation d‘apprentissage en ligne proposées aux usagers des Ecocentres 2.0. Ces plates-formes d'apprentissage en ligne (E-learning), appelée parfois LMS (Learning Management System), sont des sites web qui présentent du contenu didactique et facilite la mise en œuvre de stratégies pédagogiques. On trouve aussi les appellations de centre de formation virtuel ou de plate-forme e-learning (FOAD). Ce sont des composantes d'un dispositif de formation en ligne comme les Technologies de l'information et de la communication pour l'éducation (TICE). Elle permet à des centaines d'institutions à travers le monde (universités, écoles, centres de formations, établissements scolaires, associations, entreprises...) de créer et d'administrer des formations et des espaces de collaboration en ligne. Il existe actuellement deux leaders Moodle et Claroline. Ces plates-formes d‘apprentissage en ligne permettent également de créer des communautés d'apprenants autour de contenus et d'activités pédagogiques. Elles sont toutes deux issues du logiciel libre « open source ». Voici les principales fonctionnalités qu'intègrent ces plates-formes : - description des cours et administration, agenda,- annonces, documents et liens - exercices, parcours pédagogique, travaux - forums, groupes, wikis Page 38 sur 211
  • 39.
    Rapport Cas FilRouge KITECO 2.0  Fiche solution : Moode Sitographie : http://moodle.org/ Fiche solution : Claroline Sitographie : http://www.claroline.net/fr Fiche solution : Intra‟Know Sitographie : http://www.intraknow.com Solution Intra'Know est une solution collaborative d'organisation et de capitalisation des connaissances. Elle s'adresse à tout type de struture et répond de manière concrète à des besoins de projet, connaissance, veille, qualité, processus, relation-client, activité.. Fiche solution : Mindjet Sitographie : http://www.mindjet.com/ Mindjet, l‘éditeur du logiciel de cartes heuristiques Mindmanager, ouvre une plate-forme de travail collaboratif mêlant web conférence, gestion de projet et cartographie. 23 « Communiquer ce n‘est pas collaborer. » Fort de ce nouvel axiome , l‘éditeur Mindjet tire profit de la dynamique que connaît la web conférence pour créer une nouvelle plate-forme collaborative : « Mindjet Catalyst ». Ce service agrège tous les outils classiques du web collaboratif : messagerie instantané, vidéoconférence et voix sur IP avec comme support de type tableau blanc, les cartes de Mindjet.. 23 Article sur la solution Mindjet http://bit.ly/deZHnT Page 39 sur 211
  • 40.
    Rapport Cas FilRouge KITECO 2.0  8.2.5 - Gestion des compétences Le capital humain représente le patrimoine le plus précieux d'une organisation, quelle que soit sa forme et sa finalité (entreprise, organisme public, collectivité, association, cluster etc..). Les hommes et leurs savoirs, la connaissance qu'ils ont de leur métier sont des valeurs sûres qu'il convient d'apprendre à maîtriser et à valoriser. C‘est donc naturellement dans ce Paragraphe de la gestion des connaissances que nous aborderons également la gestion des compétences RH au sein des Ecocentres 2.0. 24 On parle même de système d'information de gestion des ressources humaines . Une interface entre la gestion des ressources humaines (GRH) et les technologies de l'information et de la communication (TIC). Il combine la GRH, et en particulier ses activités basiques et administratives, avec les moyens mis à disposition par les TIC. Sont notamment concernées les activités de planning et de traitement de données généralement destinées à être intégrée dans un progiciel de gestion intégré 25. Les TIC proposent d'importants développements pour la GRH autres que pour la gestion interne, telles les applications développées en intra- ou extranet concernant le recrutement et la formation en ligne (e-learning en anglais). 26 De nombreuses offres existent aujourd‘hui, pour s‘en rendre compte, via le l‘annuaire Google : Informatique > logiciels > gestion > Ressources humaines ; plusieurs dizaines d‘offres existent. Toutefois de nombreuses entreprises considèrent aujourd‘hui ce processus comme un exercice redouté qui ne représente que peu de valeur, tant pour les collaborateurs que pour les managers. Au cours de ce recueil quelques solutions ont retenus notre attention : Fiche solution : SucessFactors Sitographie : http://www.successfactors.fr Fiche solution : Inserrh Sitographie : http://www.inserrh.com Pour son expérience particulièrement dans les collectivités et le secteur public. Fiche solution : Gestion-formation Sitographie : http://www.gestion-formation.com/ Pour sa partie évaluation de la compétence. Nous préconiserons également pour les Ecocentres 2.0, l‘utilisation des wikis, un wiki des compétences, un répertoire collaboratif des compétences professionnelles et son écosystème d'usage. 24 Source Wikipédia : http://bit.ly/cdF0rM 25 Pour plus de renseignements sur les ERP, référez vous au Chapitre «E. La Gestion» 26 http://www.google.com/Top/World/Fran%C3%A7ais/Informatique/Logiciels/Gestion/Ressources_humaines/ Page 40 sur 211
  • 41.
    Rapport Cas FilRouge KITECO 2.0  9- Solutions de Communication 9.1 - Outils de Conférence Comme le démontre l‘étude de Jemm27, les outils de conférence sont ceux parmi les «nouveaux outils qui sont cités le plus souvent. Cette importance est d‘autant plus grande que toutes les entreprises interrogées considèrent que les outils de conférence sont indispensables à leurs bons fonctionnements. Les entreprises qui sont réparties sur des sites distants géographiquement utilisent les outils de conférence pour réduire les coûts de déplacement, tout en ayant des réunions fréquentes. Ces outils contribuent d‘une part à une réduction de l‘empreinte carbone 28 et d‘autre part, permettent une réduction de coût pour les entreprises. Ces outils de conférence permettent une communication entre plusieurs personnes. Nous retiendrons cette définition comme l‘objectif primaire de tout outil de conférence. On parle alors de communication multi partite. Cette notion est importante car certains outils ne proposent qu‘une communication entre 2 ou 3 personnes ou avec un nombre maximum relativement faible. Dans cette partie, nous aborderons les 3 principaux types d‘outils de la conférence à savoir l‘audio conférence, la visio conférence et le web conférence. Nous expliciterons l‘utilité de ces outils en portant une attention particulière sur leurs évolutions récentes et leurs utilités potentielles au sein des Ecocentres 2.0. 27 "Entreprise Intelligente 2010 : Les pratiques de travail des collaborateurs de l'entreprise" une étude de JEMM RESEARCH 2010 www.jemmresearch.com 28 Pour plus de renseignements, référez vous au Chapitre « B. Impact Environnemental », Paragraphe «3.2 Calculer la réduction de l‟empreinte carbone» Page 41 sur 211
  • 42.
    Rapport Cas FilRouge KITECO 2.0  9.1.1 - Audio Conférence L‘Audio désigne une réunion où les participants sont à distance les uns des autres. On utilise une liaison téléphonique ou informatique. Les outils « traditionnels » d‘audio conférence sur une plate-forme indépendante demeure la solution la plus mature du marché. Par plate-forme indépendante, nous entendons une solution hébergée sur un ou des serveurs par une entreprise tiers et non pas au sein même de l‘entreprise. La plupart de ces solutions sont caractérisées par une absence de système de réservation et de module d‘administration. Un utilisateur ne peut pas réserver directement à travers l‘outil sa plage horaire d‘intervention. Pour cela, des outils complémentaires de réservations sont nécessaires. Toutefois, la dernière génération de ces outils, même s‘ils sont peu utilisés, proposent des évolutions intéressantes. Les principaux changements concernent l‘utilisation de contrôles web pour l‘administration, la capacité d‘intégrer des affichages de « smartphones » et une intégration croissante avec les outils de web conférence. Les affichages de smartphone permettent l‘accès à un affichage du calendrier, Il peut aussi fournir les fonctionnalités d'agenda/calendrier, de navigation web, de consultation de courrier électronique, de messagerie instantanée, de GPS, etc. Du fait de ces changements et comme à chaque innovation technologique, les prix des solutions traditionnelles ont baissé drastiquement. Les conférences de type audio dans sa version traditionnelle demeurent l‘outil de base et le plus utilisé dans les entreprises. Préconisation : Il nous semble que l‘audio conférence traditionnelle est une première étape peu couteuse et nécessaire à minima dans le cadre des Ecocentres 2.0. Toutefois, quelque soit la solution retenue et dans un souci de promouvoir les réunions à distance et de réduire les coûts de transport associés aux réunions présentielles, cette solution n‘est pas suffisante. Les uniques échanges « de voix « limitent la portée des travaux collaboratifs pouvant être faits à distance. Nous pensons particulièrement aux possibilités de partage de documents, de voir les interlocuteurs, d‘envoi de messages brefs à certains participants….. Cette solution d‘audio conférence devra donc être complétée par d‘autres solutions dites plus évoluées. Dans ce cadre, l‘offre d‘une solution audio pilotée avec les possibilités de réservation et d‘administration nous semble indispensable. 9.1.2 - Web Conférence Définition Le Web conférence apparaît logiquement comme l‘enrichissement de l‘audio conférence. Par rapport à l‘audio conférence classique, le Web conférence rajoute la couche de partage de documents et d‘applications. Le Web conférence en ligne est une application internet qui offre la possibilité d'organiser des conférences, des réunions de travail ou des formations virtuelles avec des personnes distantes. C'est un outil de collaboration synchrone (tous les participants voient et entendent la même chose au même moment). D‘après les études de Gartner, l‘utilisation la plus répandue du Web Conférence est le partage de document type Powerpoint. Les nouveaux outils donnent la possibilité de faire circuler l‘écriture sur un document de sorte que plusieurs participants peuvent modifier le document qui est visualisé. Cette fonctionnalité rajoute une plus value importante par rapport à la conférence audio. Page 42 sur 211
  • 43.
    Rapport Cas FilRouge KITECO 2.0  La DSI Carrefour vient de doter tous les managers de la possibilité d‘utiliser une ligne dédiée pour le web conférence. Cela a réduit le nombre de déplacements des managers de 20% supplémentaires par rapport à l‘utilisation de l‘audio conférence classique. 9.1.3 - Visio sur Web Conférence (Visio conférence personnelle) Toutefois, le web conférence classique ne permet pas aux différents participants de se voir. Les solutions de visioconférence historiques ont permis de palier à cet inconvénient mais ces solutions sont relativement très couteuses. Plus récemment, les outils de web conférence ont incorporé des interfaces avec des webcams mono poste. Le grand public déjà habitué avec des webcams pilotées par des logiciels de type Skype ou Yahoo Messenger pourront ainsi retrouver ces fonctionnalités à des fins professionnelles. Dans cette utilisation de web conférence avec vidéo on se rapproche de la visioconférence (vr partie) on peut parler de kits de visioconférence personnelle sur PC. La qualité visuelle de ces solutions demeurent faible mais les coûts également…. A l‘autre bout du spectre, se présentent les solutions de Téléprésence. Ces solutions de Téléprésence sont de très bonne qualité sont relativement onéreuses. Le Web Conférence est en passe d‘être disponible à 75% des managers en tant qu‘outil de base comme l‘est la messagerie. Les principaux acteurs du marché de Web Conférence (Gartner) : Préconisations : Toute comme l‘audio conférence, le web conférence est devenue une nécessité de la communication collaborative. Nous pensons qu‘une solution à deux niveaux serait intéressante pour les Ecocentres 2. ère Une 1 utilisation pourra être dédiée à l‘ensemble des usagers des Ecocentres 2.0. Des postes de travail pourront être équipés d‘un webcam avec une solution de web conférence. Cette solution sera disponible sur réservation. e Pour la 2 utilisation nous suggérons la mise en place des emplacements spécifiques (salles, box..) qui seront équipés d‘une solution de Visioconférence classique ou de Téléprésence plus ambitieuse. Ces solutions, certes plus onéreuses, apporteront une plus value sur la qualité de l‘image et du son. Ceci peut être intéressant pour des réunions avec plusieurs participants situés à des endroits différents. Cela suppose que les autres participants aient également un accès à une solution semblable. Dans les 2 cas, la notion de paiement au service pourra être appliquée. Page 43 sur 211
  • 44.
    Rapport Cas FilRouge KITECO 2.0  9.1.4 - Visioconférence La visioconférence est caractérisée par une communication audiovisuelle, à distance, virtuelle, synchrone, interactive et collaborative. Dans la littérature on parlera également de Vidéoconférence (de l‘anglais videoconferencing) comme synonyme de la visioconférence. La visioconférence ressemble un peu au téléphone, à la différence que l'on peut voir son interlocuteur. Il est donc possible de voir son expression, ses mimiques, ses réactions, etc. La visioconférence est un moyen de communication bidirectionnelle où chacun des participants peut interagir et donc participer activement à la " conférence ". La variabilité du nombre de sites : en effet, la visioconférence peut être utilisée aussi bien en " point-à-point ", c'est-à- dire entre 2 sites, qu'en " multipoint ", autrement dit entre plus de 2 sites. Les participants des différents sites sont éloignés géographiquement. Comme tous les outils que nous préconisons, l‘un des intérêts les plus forts est de pouvoir réaliser des économies sur le déplacement des participants. Toutefois, c'est aussi une contrainte car la communication à distance diffère de la communication en "présentiel". Nous verrons qu‘avec la Téléprésence on tend vers une communication de plus en plus « réelle». La visioconférence peut ainsi être définie comme l‘environnement informatique d'interactivité en temps réel, privilégiant l'articulation de l'audiovisuel et des télécommunications, et supportant des interactions synchrones à distance. La visioconférence classique, telle que nous le définissons dans ce cas fil rouge, est une salle de réunion avec une ou plusieurs écrans de télévision. Même si certaines entreprises ont retiré une plus value des ces systèmes, ces installations demeurent compliquées et la maintenance difficile. 9.1.4.1 - Visioconférence spectre rétréci Le spectre des solutions de la visioconférence classique se trouve de plus en plus rétréci. D‘un côté, nous avons des solutions de Visio sur web qui sont exploitées sur les postes de travail. On s‘éloigne de l‘approche des salles avec des écrans de télévision. Chaque participant est équipé d‘une Visioconférence. Par ailleurs, avec l'apparition des appareils de téléphone mobiles pouvant à la fois servir de caméra vidéo et d'écran multimédia, on peut s'attendre à un fort développement de la visio sur web (visioconférence personnelle). De l‘autre côté du spectre, nous retrouvons la très médiatisée Téléprésence. Aux Pays Bas, les 2 SWC de Amsterdam et de Almere sont notamment équipés chacune d‘une salle de Téléprésence. 9.1.4.2 - Téléprésence : Visioconférence « ultime » La Téléprésence est une visioconférence en haute définition et à haut débit. Par rapport à la Visioconférence classique, les qualités de téléprésence sont caractérisées par : - l‘ultra haute définition des codecs vidéo - la qualité CD du son spatiale, qui permet de localiser les interlocuteurs dans l‘espace - la qualité de diffusion simultanée des flux vidéos issus des mutilples caméras présentes. On peut parler d‘un véritable studio où le décor, le son, la lumière, la place des caméras sont étudiés afin de donner le sentiment absolu d'être physiquement dans la même pièce que ses interlocuteurs. Page 44 sur 211
  • 45.
    Rapport Cas FilRouge KITECO 2.0  Techniquement, on va au-delà de la simple haute définition. Ainsi, il n'y a aucun délai de latence : c'est comme dans une véritable réunion Des systèmes de téléprésence permettent de voir ses interlocuteurs à l'échelle 1, avec la sensation de pouvoir se regarder 'les yeux dans les yeux'. Toutefois, les inconvénients majeurs se situent au niveau : - des investissements importants au niveau matériel et réseau qui demeurent très élevé par rapport aux autres solutions de Visioconférence. - des incompatibilités des équipements des différents acteurs - du réseau fermé de ces solutions, d‘où une interopérabilité faible Les principaux acteurs du marché de la Téléprésence sont : Cisco, HP, LifeSize (racheté par Logitech en décembre 2009), Polycom, Radvision, Tandberg (racheté par Cisco), Teliris. L‘évaluation de Gartner des acteurs de la téléprésence : Préconisations : On doit s‘attendre à une évolution rapide de la Vidéo. Les solutions personnelles de la Visio sur Web conférence sont en train de se développer à grande vitesse. Données Mais la visioconférence classique, malgré un ticket d'entrée relativement élevé, fait valoir un atout de taille par rapport aux solutions de conférence Web. C'est sur le terrain de la sécurité des données transitant sur le réseau que la technologie de visioconférence tire son épingle du jeu. La confidentialité reste l'un des seuls points faibles des solutions de conférence Web tandis que dans le cadre de la visioconférence, les communications bénéficient le plus souvent de procédures de cryptage spécifiques. La conférence Web, qui repose uniquement sur une technologie Internet est donc naturellement plus fragile. Quelque soit la solution choisie elle doit être évolutive de sorte à permettre aux usagers une adaptation rapide aux technologies à venir. Infrastructure Avant de déployer une solution de Visioconférence fusse t-elle classique, personnelle ou Téléprésence, il faut s‘assurer que l‘infrastructure soit performante. Sur ce point, nous préconisons qu‘une étude spécifique et indépendante soit menée afin de déterminer quels sont les pré-requis au niveau infrastructure informatique. Le cahier des charges doit spécifier le niveau de service attendu avec des indicateurs de mesure adéquats. Page 45 sur 211
  • 46.
    Rapport Cas FilRouge KITECO 2.0  9.1.5 - Conclusion Outils de Conférence Une solution de conférence audio et visio nous semble une nécessité pour l‘éco centre. La mise d‘un service de webconférence avec un visio personnelle semble promis à un bel avenir et serait une offre intéressante. La solution de Visioconférence classique ou Téléprésence nécessite une analyse plus poussée des besoins des usagers. La Visioclassique est intéressante mais risque d‘être dépassée dans quelques années par les solutions plus attrayantes de la Téléprésence. Comme nous l‘avons spécifié dans les Paragraphes précédents, les outils de conférence offrent aussi aux entreprises des opportunités de réduire leurs coûts de personnels. Ils permettent en effet de former à distance les collaborateurs, de la même manière que s‘ils étaient tous réunis dans la même salle, ce qui entraîne une réduction importante des coûts de transport. Ces nouvelles technologies devraient également constituer un moteur de développement du télétravail, lequel permet de réduire considérablement les coûts immobiliers des entreprises. Fonctionnalités Il nous paraît important de lister dans le cahier des charges les fonctionnalités essentielles que ces outils doivent offrir. Ces fonctionnalités doivent au préalable être rapprochées des besoins de l‘Eco centre une fois que ces derniers seront clairement définis. Toutefois, en partant d‘une approche pragmatique et bottom up des solutions existantes, nous avons listé les fonctionnalités qui nous semblent essentielles des outils de conférence. Ces fonctionnalités sont la base et sont utilisées dans plusieurs sociétés ayant recours à ces outils. Cette liste est basée sur nos recherches et nos expériences professionnelles. Les fonctionnalités essentielles des outils de conférence :  Présentation : tous les participants peuvent voir une présentation en ligne  Partage d‘application : Tous les participants peuvent voir et modifier une présentation en ligne  Chat : Messages texte échanges en temps réel  Tableau blanc : écran de tableau blanc partagé avec tous les participants  Sécurité : Données cryptées et réunion protégées par mot de passe, blocage des participants anonymes, purge automatique des documents  Téléphone intégré : Les participants peuvent voir qui parle et les présentateurs peuvent contrôler les connexions de chaque participant  Protocole VoIP intégré : Afin de réduire l‘utilisation du téléphone un PC avec micro permet aux participants de communiquer  Visioconférence : Permet de voir via un Webcam les participants, Visio Classique, Téléprésence (dans ce dernier cas les notions de qualité d‘image et de son sont importantes)  Partage de documents : les participants peuvent échanger des documents pendant la conférence  Archive : Les conférences peuvent être enregistrées et diffusées ultérieurement  Enquête : Une enquête peut être faite en temps réel  E-Learning : fonction de support permettant aux participants d‘apprendre le fonctionnement de l‘outil  Mobilité : interface pour les téléphones mobiles et PDAs Page 46 sur 211
  • 47.
    Rapport Cas FilRouge KITECO 2.0  9.2 - Outils de Messagerie instantanée (MI) et Présentiel 9.2.1 - Définition Ces outils offrent la possibilité de voir si les personnes sont connectées et par conséquent rentrer en communication avec elles en temps réel. La messagerie instantanée ou chat, permet l‘échange instantané de messages textuels entre plusieurs ordinateurs connectés au même réseau informatique, et plus communément celui d‘Internet. Contrairement au courrier électronique, ce moyen de communication est caractérisé par le fait que les messages s‘affichent en quasi-temps-réel et permettent un dialogue interactif. Donc, à la différence de la messagerie traditionnelle, les messages s‘affichent en quasi-temps réel et permettent un dialogue interactif, par ordinateurs ou smart-phones interposés. L‘un des points clés de ce défi réside dans la capacité du système à fournir aux utilisateurs des indicateurs de présence et de disponibilité : en sachant à tout moment si le collaborateur qu‘il cherche à joindre est au bureau, en déplacement, occupé en réunion ou déjà en conversation téléphonique, l‘utilisateur est à même d‘opter pour le mode de communication le plus adapté à la situation : messagerie instantanée, boîte vocale fixe ou mobile, e-mail… Les outils Présentiel donnent des informations sur la connexion des utilisateurs et de leurs contacts. La technologie des Présentiels permet la détection des adresses IP, de la localisation géographique des utilisateurs, des types d‘outils qu‘ils utilisent, des applications ou documents ouverts et de leur activité (en ligne, joignable sur téléphone mobile…) Ces outils sont très utilisés dans les réseaux sociaux tels que Facebook, twitter et Jaiku. (Vr partie..). Bien que les outils de Présence ont créé ces dernières années une niche sur le marché, leur utilisation reste étroitement liée avec les autres outils de la collaboration : MI, réseaux sociaux, webconférence…. Aussi, nous n‘aborderons pas les outils Présentiel de manière indépendante mais leur utilité sera incluse dans les autres parties de cette étude. Les limites de la messagerie instantanée sont la brièveté des messages, qui peut générer des incompréhensions, la diffusion accidentelle ou délibérée d‘informations confidentielles, l‘existence de virus et de spims et les difficultés de contrôle, en particulier pour les messageries externes. 9.2.2 - Utilité Les fonctionnalités de ces outils de collaboration sont devenues en l‘espace de quelques années très utilisées au sein des entreprises. Elles sont devenues aussi importantes que la messagerie. Le besoin d‘une mise en relation immédiate, enrichie et en temps réel a contribué à cet essor. En 2009, le taux de pénétration de ces outils était de 35% au sein des entreprises. Les outils montrent où est une personne et ce que fait cette personne en termes d‘activité. C‘est en quelque sorte des indicateurs de présence sociale et gèrent les flux d‘activités de chacun et permettent à d‘autres personnes de s‘abonner. En ce sens, ces outils sont étroitement liés à l‘identité de chacun et détermine la réputation de chacun. Au sein de l‘éco centre un tel outil sera certainement très utile permettant aux employés de « tchater » avec leurs collègues. Ceci pose le problème de la multiplicité d‘outils car toutes les entreprises n‘ont pas le même outil et l‘interopérabilité entre différents outils reste un point critique. L‘avenir et l‘essor des outils de Messagerie instantanée et Présence dépendront de l‘avancée des recherches sur l‘interconnexion des plates-formes différentes. Des efforts récents des éditeurs majeurs ont permis des avancées considérables sur ce terrain, aussi IBM et Microsoft travaillent pour Sametime soit compatible avec le serveur de Microsoft. Page 47 sur 211
  • 48.
    Rapport Cas FilRouge KITECO 2.0  9.2.3 - Evaluation des éditeurs 9.2.4 - Conclusion Outils IM et Presentiel Evolution L‘évolution permanente des réseaux sociaux publics ou entreprises nous laisse penser que les outils de IM et Présentiel auront un rôle prépondérant dans les années à venir. La tendance, toutefois, est à l‘intégration de ces outils dans une suite d‘outils de réseaux d‘entreprises intégrant les outils en temps réel. Ex IBM intègre son outil de IM et Présence Sametime dans la suite de Lotus Connections qui est un outil de réseau d‘entreprise. Sécurité La sécurité est un des sujets majeurs des outils de MI et Présentiel. Des outils à destination du grand Public comme Yahoo messenger Windows Live messenger si utilisés de manière non régulée amènent à des failles de sécurité. Ceci laisse la place à l‘intrusion de virus. L‘utilisation des outils de MI d‘entreprises comme ceux IBM ou Microsoft sont relativement plus sécurisés. Législation Nous attirons l‘attention sur la législation pas très précise sur ces outils. En France, la messagerie instantanée, comme la messagerie traditionnelle, représente, au regard de la loi n° 78-17 relative à l‘informatique, aux fichiers et aux libertés modifiée par la loi du 6 août 2004, un traitement de données à caractère personnel, car certaines données (adresse de messagerie, etc.) permettent d‘identifier directement ou indirectement des personnes. Le système doit respecter ainsi les obligations applicables à tout traitement : la confidentialité des données, la sécurité, la collecte loyale, le maintien de la finalité, l‘information des utilisateurs, le respect de la durée de conservation et l‘exercice du droit d‘accès et de rectification pour les utilisateurs. Les entreprises peuvent être confrontées à des litiges ou à des enquêtes réglementaires. Il est important d‘afficher, dès le départ, une politique claire et cohérente de conservation, tant pour les salariés que les autorités. De plus, dans certains secteurs, l‘enregistrement des conversations téléphoniques est obligatoire (activités de banque de marché, centres d‘appel, etc.), selon certains textes. Les échanges par messagerie instantanée, même si non soumis aujourd‘hui à une réglementation particulière, pourraient, par prudence, être assimilés à des conversations téléphoniques. Dans tous les cas, il faudra que l‘éco centre s‘assure que cet enregistrement éventuel, ainsi que l‘accès aux messages, soient effectués de manière transparente pour les utilisateurs, en conformité avec le droit du travail et les règles Informatique et Libertés. Page 48 sur 211
  • 49.
    Rapport Cas FilRouge KITECO 2.0  9.3 - Espace de travail virtuel 9.3.1 - Innovation : véritable percée de la collaboration virtuelle : Réseaux virtuels et 3D Les réseaux sociaux ne se limite pas à Facebook ou Twitter, la 3D et les réseaux sociaux virtuels font partie des tendances à suivre en 2010 29. Outre le bien connu « Second Life », de nombreux acteurs exploitent ce créneau encore trop timide. Pour exemple, Pilot Systems et Brent, le blog des managers 2.0, ont organisé le 19 février 2010 à la Cantine un Barcamp sur le thème "La 3D et les applications des réseaux sociaux virtuels et "mondes virtuels" dans l'entreprise". Pour notre étude, le focus sera particulièrement sur le monde en entreprise et le télétravail. Il existe quelques outils mis en place, même si la 3D reste encore bien en retrait et méconnue. Les réseaux virtuels et la 3D représentent sans aucun doute un avenir prometteur pour le monde de l'entreprise, à condition d'y trouver l'utilisation et la solution adaptée pour les Ecocentres 2.0 et ses usagers. Des solutions éprouvées sont disponibles aujourd'hui, à l'image de Vastpark, créateur d'une plateforme immersive Open Source qui sera décrite plus bas. « Le concept du Web 2.0 en vogue aujourd'hui, consiste, en dehors de sa dimension purement technologique, à ajouter de l'interaction dans les solutions web, afin d'ajouter une dimension humaine à des outils sinon "froids". » Pour J. De Rosnay les réseaux sociaux virtuels font accroitre les réseaux réels. 9.3.2 - Ces mondes virtuels créent de la valeur dans le monde physique Il existe de vrai retour d‘expérience, telle l‘étude de cas à l‘hôpital pour enfants de Chicago proposé par SecondLife work « Se préparer à une catastrophe sans impact sur les soins aux patients : le Children's Memorial Hospital Chicago dans Second Life ». D‘autres témoignages de réussites de projet virtuel sont également proposés ainsi que les bénéfices tirés de ces applications. ThinkBalm a récemment publié un rapport, intitulé "ThinkBalm Immersive Internet Business Value Study, Q2 2009". Une étude sur la valeur commerciale de l'Internet immersif qui établit la valeur des mondes virtuels pour l'ensemble des entreprises. Les résultats de cette étude prouvent que les entreprises obtiennent des rendements considérables sur leurs investissements dans le monde virtuel. 9.3.3 - Les espaces virtuels pour les Ecocentres 2.0 Les mondes virtuels offrent deux avantages de taille par rapport aux autres technologies de collaboration : la pérennité et la présence. Les environnements pérennes permettent aux équipes de travailler ensemble, puis de revenir, individuellement) ou en groupe car l'espace est toujours disponible, contrairement aux solutions de web conférence ou de télé présence avec un réel atout par rapport aux réseaux sociaux classique. Cela s'avère particulièrement utile quand les membres de l'équipe se trouvent dans des fuseaux horaires différents et ont besoin de travailler sur le même projet à des moments différents. Le concept de présence est un peu plus compliqué à comprendre sans y avoir été exposé. Quand vous êtes dans un monde virtuel, vous avez vraiment l'impression d'y être présent. Et vous savez aussi que toutes les autres personnes présentes ressentent la même chose. Si vous voyez quelqu'un dans monde virtuel, cette personne est présente et impliquée, et partage des expériences avec vous, exactement comme dans un environnement de travail physique. L'intérêt fondamental de ce type de solution collaborative tient donc dans ce contexte en images 3D animées, d'ajouter une dimension humaine inexistante dans tous les autres outils, et ainsi de faciliter la collaboration en ligne et surtout la cohésion d‘équipe pour tous les acteurs d'une organisation décentralisée comme le seront les télétravailleurs des Ecocentres 2.0. 29 Tendance lourde esquissée par Christophe Legrenzi lors de l'introduction du séminaire Horizon Informatique 2012. Rencontres Nationales “Culture & Innovation(s)”, le 29 janvier 2010, par Anne-Sophie Thorel, C5 Esarts, Promotion 2009 2010 Page 49 sur 211
  • 50.
    Rapport Cas FilRouge KITECO 2.0  Ensemble, la pérennité et la présence peuvent créer un phénomène de type " pause-café ". En plus des activités professionnelles plus traditionnelles, telles que les réunions et la formation, les équipes peuvent aussi se rencontrer et interagir de façon sociale. Bien que la valeur professionnelle ne soit pas aussi tangible que celle d'autres activités professionnelles, nous savons tous que la consolidation des relations professionnelles et l'échange d'informations au cours de conversations " de couloirs " décontractées peuvent s'avérer très précieux. Dans le cas des télétravailleurs des Ecocentres 2.0, un des inconvénients souvent formulé de ces dispositifs est que le télétravail limite les contacts entre les collaborateurs autour de la machine à café, etc... Nous pensons que la dimension humaine qu‘apporte la 3D participe à l‘amélioration de ces sensations d‘exclusions. Dans les Ecocentres 2.0, le caractère immersif permis par la 3D, offre également l'opportunité d'en faire un support pour la formation à distance. Un avatar pourrait également soutenir les usagers lors de démarches (remplissage de questionnaires et répondre à ses questions sur les produits et les services etc..) De plus, par la volonté d‘intégrer fortement la notion sociale dans le cœur des Ecocentres 2.0 ainsi que les travailleurs handicapés, nous pensons que l‘avatar (personnage 3D) permet l‘insertion des personnes handicapées. (Exemple initiative de l‘Agefiph Nord-Pas de Calais avec le site handicap3D.) (30) Comme l'explique SUN , "Pourquoi utiliser la 3D dans un environnement collaboratif ? S'il est possible de développer un outil 2D qui offrirait des fonctionnalités similaires à celle du MPK20, l'organisation spatiale de l'univers 3D, couplée au son, offre un environnement cognitif très fort qui facilite la collaboration. Par exemple, la répartition spatial des avatars dans l'univers, couplée au volume et à la provenance des voix des personnes, permet à l'utilisateur de déduire à qui il peut parler à un instant donné. L'espace 3D offre un moyen naturel d'organiser de multiples conversations simultanées" (ie sans se gêner, contrairement à une Chat room où tout le monde lit ce que tout le monde écrit à un instant t). " Si d'autres avatars se rassemblent à l'entrée d'une salle de conférence, on peut parier qu'ils vont participer à une réunion dans cette salle. Il est donc naturel de discuter avec eux du contenu de la réunion, comme vous le feriez si vous attendiez pour une réunion dans le monde physique. En termes de partage de données, le fait de regarder des objets ensemble est une activité assez naturelle. Dans un environnement 3D, chaque personne peut définir ce que les autres peuvent ou ne peuvent pas voir." Par exemple, IBM a organisé en février 2009 un événement virtuel. Les participants ont partagé des bières virtuelles et se sont essayés au jet-ski et au parapente virtuel. Tout le monde a passé un excellent moment et parle encore de l'expérience qu'ils ont partagée. Au final, un univers virtuel 3D dans les Ecocentres 2.0 pourrait ainsi permettre de réaliser la fusion de tous les outils collaboratifs existants, tout en offrant une interaction interpersonnelle électronique inhabituellement élevée, ce qui favorise considérablement les relations informelles décrites comme nécessaires à l'innovation par FRERY & al. Des grandes entreprises comme IBM, CISCO, SUN, et bien d'autres ne s'y sont pas trompés, et ont déjà créé des salles de réunion virtuelles dans Second Life, et des centaines de leurs collaborateurs utilisent ces espaces virtuels pour travailler. Comme le souligne Christian Renaud, le chief architect of networked virtual environments de Cisco, il lui arrive fréquemment de rencontrer des clients dans Second Life, ce qui ne lui arrive jamais sur le parking de Cisco ! (31) . Selon Philippe BORREMANS, Business Development Executive for Virtual Worlds and Narrowcasting, (IBM), et Ian HUGUES, Metaverse Envangelist (IBM) : « L‘internet 3D et les mondes virtuels vont durer. Pas seulement pour le jeu, 30 SUN (2007), "MPK20: Sun's Virtual Workplace", http://bit.ly/9mqsK 31 WAGNER Mitch , " Using Second Life As A Business-To-Business Tool" Page 50 sur 211
  • 51.
    Rapport Cas FilRouge KITECO 2.0  mais maintenant aussi pour les applications professionnelles. Nous prévoyons que l‘internet 3D puisse bientôt offrir un (32) accès aisé au monde professionnel. » . « Nous pensons que ces environnements virtuels représentent la prochaine génération de plate-forme de communication » a déclaré aussi Quincy SMITH, président de CBS interactive. » Le directeur d‘Electric Sheep Company, Sibley VERBECK, déclare lui : "nous ne sommes qu‟au premier stade du développement de ces mondes (33) virtuels, peut être au même stade qu‟en 1993, date à laquelle personne n‟osait croire en l‟avenir d‟Internet." . 9.3.4 - Fiche solutions pour les Ecocentres 2.0 Fiche solution : Tixeo Sitographie : http://www.tixeo.com Tixeo offre un outil de workspace 3D, il permet les web conférence, les visioconférences et l‘utilisation d‘outils collaboratifs par une web conférence de qualité, une véritable collaboration car le WorkSpace3D permet de travailler simultanément sur différents documents et une 3D à la demande. La possibilité de personnaliser l'environnement des réunions 3D aux couleurs de votre entreprise. Ainsi, l'image de votre entreprise sera mise en avant lors de vos réunions avec prospects, clients ou partenaires. Illustration : Une salle de visio-conférence dans un WorkSpace3D « Vos réunions se déroulent dans un environnement 3D. Chaque participant est représenté par un personnage, et voit par les yeux de ce personnage. Vous le contrôler simplement à partir de votre souris. Chaque participant voit donc les autres se déplacer et agir sur les différentes applications. Les études montrent que la communication non-verbale représente une grande partie de la communication. C'est pourquoi, nous avons intégré la gestuelle et les informations contextuelles grâce à la 3D. Ceci permet de savoir tout simplement en regardant autour de soi, « qui » fait « quoi » « où » « quand » et « comment », ce qui est un réel plus en termes de communication. Gain de temps et d'efficacité la 3D permet de rapprocher tous les participants. » Fiche solution : Vastpark Sitographie : http://www.vastpark.com/solutions/commercial-sdk.html « La start-up australienne Vastpark, dont la plate-forme a été récompensée par deux prix lors des Intraverse Awards début février à Monaco, a choisi de lorgner du côté du collaboratif. Les mondes 3D qu'elle crée peuvent venir prolonger les réseaux sociaux. Le PDG de Vastpark, Bruce Joy, met en avant la puissance de l'outil, notamment lors des réunions en ligne, pour améliorer la productivité des « knowledge workers ». Les possibilités d'interactions sont plus développées qu'avec une solution de vidéoconférence, les moyens de contrôles plus forts aussi : une place autour de la table peut être affectée à chacun des participants, les messages sur les ordinateurs imposés... Mais le véritable intérêt réside dans la connexion avec les outils collaboratifs et leurs enrichissements. « Tout peut être capturé, recherché, taggé », insiste Bruce Joy ». 32 IBM (2007), « 3D internet and virtual worlds », http://bit.ly/bTnAKO 33 CAMERON Fred, « CBS investit dans Electric Sheep Company », SLObserver, http://bit.ly/bksFgk Page 51 sur 211
  • 52.
    Rapport Cas FilRouge KITECO 2.0  Vastpark offre des mondes virtuels permettant des expériences d‘immersion des entreprises – travail de collaboration.  Fournit un environnement sans risque pour apprendre, de partager et de recherche  Améliorations des processus, les flux de travail et de production  Les travaux des différents fuseaux horaires pour réduire les obstacles projet  Interagir avec les employés et les clients n'importe où et n'importe quand  Réduire les coûts de Voyage pour les employés dispersés géographiquement  Aider les communautés à travailler davantage en collaboration en temps réel et asynchrone  Aller au delà de la norme intranet, les forums, les blogs et les wikis  Fournit un tableau de bord "intégrée" pour tous vos utilisateurs d'obtenir les renseignements dont ils ont besoin facilement et en toute sécurité  Gagner du temps un aperçu réel dans ce que pense votre communauté via un système utile de micro- blogging qui amène la conversation de votre collectivité est de retour dans un environnement privé  Chat, Video, VoIP et PowerPoint  Enregistrer toutes les activités InWorld. Archivées et de publier sur demande.  Créer et concevoir de nouveaux processus de flux de travail  Partager un même document et des outils tout en salles de travail virtuelles  Fournir endroit sûr pour répondre à des projets hautement confidentiels  Toujours disponible lieu de travailler entre les fuseaux horaires VastMeeting permet collaboration en temps réel immersive à distance  Les travaux des différents fuseaux horaires pour réduire les obstacles projet  Chat texte / VOIP / Skype Intégration  Réseautage social  Téléprésence vidéo : Intégration de la simulation, la formation  partage Application & PowerPoint  Projet d'espaces de travail  Choix de plusieurs types de salles de réunion de taille intime à l'auditorium  Tout le monde peut voir les avatars d'autres et permet aux équipes de travailler en groupes  L'application et au partage d'écran, vidéo streaming et tester les capacités  L'intégration dans les systèmes d'entreprise plus large de collaboration simplifiée Fiche solution : Chez IBM, Les Services d'IBM Software pour la solution Virtual Collaboration for Lotus Sametime Une fois dans un espace virtuel, les utilisateurs peuvent tirer parti des outils interactifs suivants pour appuyer la collaboration en temps réel lors de leurs sessions en ligne et contenu de la séance à l'exportation pour usage hors ligne. - Brainstorming conseils, Point d'action des murs et des outils de planification - Présentation, image et vidéo téléspectateurs, Virtual paperboards pour la prise de notes, etc ... Fiche solution : Chez SUN, La solution porte le nom de MPK 20. Les employés de SUN peuvent y travailler, s‘y réunir entre collègues, partager des documents et discuter vocalement. Selon SUN , MPK 20 devrait permettre d‘utiliser toutes les applications sans sortir de l‘univers virtuel. Illustration : Une salle de visio-conférence dans l‟univers virtuel MPK 20 de SUN Page 52 sur 211
  • 53.
    Rapport Cas FilRouge KITECO 2.0  9.4 - Communication et Collaboration Unifiée (CCU) Téléphones fixes et mobiles, répondeurs, e-mails, messagerie instantanée, vidéoconférence… Les collaborateurs au sein des entreprises disposent aujourd‘hui d‘outils de plus en plus nombreux et variés pour communiquer sous toutes les formes (écrite, orale et visuelle). Paradoxalement, cette multiplication des moyens de communication n‘induit pas forcément une simplification des échanges entre les collaborateurs d‘une entreprise, avec ses partenaires ou encore ses clients. Comme abordé dans les Paragraphes précédents, l‘interopérabilité entre les différentes solutions n‘est pas une mince affaire. Poursuivre une communication téléphonique sur la messagerie instantanée en un seul click n‘est pas une chose simple s‘il n‘y a pas une interface opérante entre les 2 systèmes. C‘est essentiellement pour palier à cet inconvénient que les solutions de communications unifiées se sont développées. Communication unifiée (Source: Bloor) Toutefois, la technologie va désormais beaucoup plus loin en se fixant un objectif clairement défini : l‘intégration de tous les moyens de communication au sein d‘un système unique, permettant à chacun de savoir à tout moment comment contacter un interlocuteur de la manière la plus rapide et la plus efficace. Avec la révolution des communications unifiées, le monde de l‘entreprise est en train de passer d‘un mode de communication asynchrone à une communication instantanée. La CCU bouleverse ainsi aussi bien le rapport au temps que les méthodes de travail des professionnels, pour lesquels la notion d‘efficacité collective prend de plus en plus de sens. Page 53 sur 211
  • 54.
    Rapport Cas FilRouge KITECO 2.0  Un numéro unique multimode et transparent L‘un des maîtres mots de la CCU est la simplicité d‘usage. Dans le domaine de la téléphonie, celle-ci se traduit notamment par la possibilité de disposer d‘un numéro de téléphone unique (fixe et mobile) permettant d‘être joint de la même manière, que l‘on soit au bureau ou en déplacement. Autre exemple : un employé ayant commencé une conversation par e-mail avec un de ses collaborateurs pourra d‘un simple clic passer en messagerie instantanée, puis éventuellement en mode vocal (une méthode communément appelée « click to call »). Dans le domaine de la collaboration, les possibilités sont également infinies. Par exemple, un document envoyé par e- mail peut être immédiatement partagé avec différents collaborateurs afin de leur permettre de le modifier en temps réel, avant de le renvoyer à un autre destinataire. De toute évidence, le principal avantage l‘unification de leurs modes de communication au sein de l‘éco centre est la minimisation des pertes de temps et la complexité technique d‘interopérabilité. Ceci se traduit par une amélioration de la productivité globale avec moins de risque de panne ou de mauvais fonctionnement. Les fonctions intégrées des solutions de communication unifiée permettent également de consolider à moindre coût les infrastructures en remplaçant avantageusement les multiples technologies en place. Un mot sur la téléphonie. Nous avons constaté que le téléphone et le mail demeurent les 2 moyens privilégiés par les employés. Dans le cadre de l‘éco centre, nous pensons que les nombreuses solutions de Voix sur IP pourraient convenir parfaitement aux usagers du Centre. Ceci est d‘autant vrai que la nature du télétravail favorise une population d‘usagers nomade. Avant même l‘implémentation d‘un système de communication unifiée à proprement parler, la mise en place d‘un réseau tout-IP, qui constitue très souvent la première étape du processus de migration, permet aux entreprises de réaliser d‘importantes économies. Celles-ci ne portent pas seulement sur les coûts des appels téléphoniques, mais aussi sur la maintenance et les mises à jour du PABX. Selon une étude présentée par HP, l‘adoption d‘un SIP (Session Initiation Protocol) entraînerait ainsi des économies allant de 5 à 40 % par rapport à un PABX traditionnel. Préconisations La mise en place d‘un outil unifié de communication et collaboration apporte sur le papier des avantages majeurs : diminution de coût de maintenance, réduit les problèmes d‘interopérabilité, facilite l‘utilisation pour les usagers (un seul produit). Son utilisation via un portail web est souvent proposée sur le marché. L‘utilisation de ces outils de CCU est à leur pleine maturité si nous nous basons sur les études de Gartner (voir diagramme de Hype) Cette solution nous semble attrayante et combinée avec un service à la demande semble être adaptée à l‘utilisation de l‘éco centre. Toutefois, cette solution de CCU qui consiste à regrouper plusieurs outils, qui historiquement sont de différents éditeurs, les interfacer et proposer un accès unique, peut vite devenir un casse tête. On pourrait rapprocher ces difficultés à celles rencontrées lors de l‘installation des progiciels tels que SAP. Toute installation de ce type d‘outil nécessite un business plan bien détaillé avec des besoins bien définis. Une approche « projet « de ce type d‘implémentation est essentielle. Page 54 sur 211
  • 55.
    Rapport Cas FilRouge KITECO 2.0  Diagramme de hype (Gartner) Page 55 sur 211
  • 56.
    Rapport Cas FilRouge KITECO 2.0  10 - D‟autres innovations.. tendances pour les Ecocentres 2.0 10.1 - Environnement intelligent L‘idée de ce Paragraphe est d‘ajouter au site collaboratif dont le thème est de « dire ce que vous êtes en train de faire » comme twitter, buzz etc.. une information de contexte. Dans un environnement d‘intelligence ambiante, les applications doivent pouvoir acquérir et raisonner sur les informations qui caractérisent l‘environnement sans se soucier de la provenance des informations, sans avoir de connaissance des réseaux et des différentes manières d‘interroger les sources d‘information de contexte. L‘informatique ubiquitaire a été proposée par Weiser. D‘après ses travaux, les ordinateurs deviennent invisibles dans notre environnement et sont intégrés dans les objets de la vie courante. Quand hier, les utilisateurs partageaient le même ordinateur, la même ressource informatique, aujourd‘hui déjà, l‘utilisateur dispose de son ordinateur personnel. De plus, chacun d‘entre nous est bien souvent équipé (au moins) d‘un dispositif (souvent portable) ayant des capacités de communication avec un ou plusieurs réseaux et des capacités de calcul. L‘informatique se disperse dans l‘environnement, elle va devenir invisible jusqu‘à n‘apparaître qu‘en arrière-plan de notre conscience. Cette orientation a donné naissance à plusieurs interprétations, qui constituent aujourd‘hui autant de courants de l‘informatique : l‘informatique sensible au contexte, l‘informatique tangible, l‘informatique diffuse et l‘intelligence ambiante. Ces nouveaux systèmes interactifs ne sont pas destinés à être utilisés statiquement derrière un bureau, le paradigme d‘interaction change et l‘environnement devient potentiellement dynamique (situation de mobilité, multi-utilisateurs. . .). L‘intelligence ambiante affirme la volonté de rendre l‘informatique invisible en la diluant dans l‘environnement quotidien. 10.2 - Le jardin des connaissances Une plateforme d'intelligence collective : A vous de jouer, jardiner la connaissance avec des gestes simples comme vous le feriez en cultivant votre jardin. Concevez et plantez des graines-processus, choisissez les flux d‘information qui alimentent en temps réel la pousse des végétaux-documents, partagez vos terreaux-concepts... Au fil des saisons, vous organisez collectivement les connaissances dans l‘espace, le temps et le sens... Son but est de mettre en relation des connaissances dans un espace-temps en modélisant un univers sémantique interagissant avec d‘autres univers sémantiques. Le principe du jeu : Tout comme « le jeu des perles de verre » écrit par Hermann Hesse, le jardin cognitif a pour ambition de rendre capable la connaissance en donnant à voir son organisation, sa complexité. Au lieu de présenter l‘information par une abstraction difficilement compréhensible, le jardin cognitif utilise l‘analogie du jardin pour rendre évidente la gestion de l‘information suivant les principes de l‘écologie cognitive. L‘idée est de mettre place un système de simulation écologique ou le joueur a pour objectif le jardinage de l‘information. Concrètement, il a la charge de planter des graines, de tailler et greffer des pousses, de diriger les racines, de fabriquer du terreau, de partager ses ressources, de choisir les flux d‘information qui alimentent en continu la pousse des végétaux. Les branches représentent les textes, les feuilles des images, les fruits des sons et les fleurs des vidéos. Les racines quand a elles montrent l‘organisation sémantique de la connaissance. Sitographie : http://www.jardindesconnaissances.org/projet.htm Page 56 sur 211
  • 57.
    Rapport Cas FilRouge KITECO 2.0  10.3 - Flattr “Enables Micropayments For Content” – Web 2.0 Innovation Flattr est une plateforme de micro paiement sociale qui permet « de montrer l'amour pour les choses que vous aimez ». « Aidez à soutenir les personnes ou projets que vous aimez afin de leur permettre de poursuivre ce qu'ils font34 ». Lorsque vous êtes inscrit à flattr, vous payez des frais mensuels minimes. Vous définissez vous-même le montant. A la fin du mois, cette taxe est répartie entre toutes les choses que vous « flatté ». Il divise simplement la taxe entre plusieurs personnes. Flattr essaie d'encourager les gens à partager. Non seulement les éléments de contenu, mais aussi un peu d'argent pour soutenir les personnes qui les ont créés. « Flattr peut être utilisé comme un compliment à l'acceptation de dons ». Sitographie : http://flattr.com/ Une autre vision vers la monnaie complémentaire Alors que l'euro est un rien chahuté ces derniers temps, Facebook pourrait lancer sa propre monnaie, baptisée Facebook Credits. Le sujet a été évoqué à demi-mot par le patron du réseau social, Mark Zuckerberg, lors du F8, conférence annuelle de développeurs qui s'est tenue en avril dernier en Californie 35. Ces monnaies permettent à certains internautes de dégager une réelle activité. Car des plates-formes existent, pour transformer cette devise virtuelle en monnaie sonnante et trébuchante : cela aurait ainsi permis aux utilisateurs de Habbo Hotel de gagner plusieurs dizaines de millions de dollars bien réels l'an dernier. 10.4 - Réalité augmentée : la nouvelle frontière entre réel et virtuel Les technologies de réalité augmentée permettent de superposer des éléments fictifs au monde réel à l‘aide de capteurs, comme la caméra d‘un téléphone mobile ou une webcam. Grâce à la réalité augmentée, l‘utilisateur bénéficie d‘une « augmentation » de la quantité d‘informations disponibles qui contribue à enrichir la perception de son environnement. La réalité augmentée se différencie de la réalité « virtuelle », qui elle remplace complètement notre vision du monde réel par une reconstruction « synthétique » de celui-ci. Les technologies de réalité augmentée tendent à effacer la frontière entre le monde réel et l‘univers des réseaux. 34 http://www.cloudfunder.com/2010/05/flattr-enables-micropayments-for-content-web-2-0-innovation/ 35 http://www.lepoint.fr/technologies/2010-05-12/apres-l-euro-la-monnaie-facebook/2102/0/454320 Page 57 sur 211
  • 58.
    Rapport Cas FilRouge KITECO 2.0  Considérée désormais comme une technologie stratégique pour l‘élaboration des services à haute valeur ajoutée, la réalité augmentée possède de nombreux domaines d‘application auprès des professionnels mais aussi du grand public, dans le domaine des loisirs, de la santé, du tourisme ou encore de la protection de l‘environnement. Il est à noter que la réalité augmentée n‘existe pas uniquement sous forme de « vision augmentée » et qu‘elle peut également s‘appliquer aux perceptions auditives voire tactiles dans le cadre de nouvelles interfaces qui intégreront le sens du toucher. Les smartphones, vecteurs de diffusion privilégiés de la Réalité Augmentée L‘arrivée des smartphones équipés de caméras numériques, de puces de géolocalisation GPS, de capteurs d‘accélération et de boussoles électroniques, les téléphones mobiles ont ouvert la voie à de nouvelles fonctions et de nouveaux marchés pour les services utilisant la réalité augmentée. Des moteurs de recherche utilisant la réalité augmentée comme Layar ou encore Nomao permettent aux utilisateurs d‘accéder à de l‘information géolocalisée par superposition de couches d‘informations sur les images captées par la caméra des téléphones. La capacité de reconnaître la position et l‘orientation du téléphone, couplée à l‘identification de l‘environnement grâce à des données de géolocalisation permet d‘associer des informations à des lieux précis. Ces fonctions peuvent aussi être couplées aux technologies des réseaux sociaux et ainsi donner aux utilisateurs la possibilité d‘ajouter eux-mêmes des informations sur l‘environnement. De même qu‘existent des Systèmes d‘Information Géographique Publics et Participatifs dans lesquels les utilisateurs peuvent enrichir une carte en y introduisant des données, des systèmes de réalité augmentée publique et participative commencent déjà à exister et permettent à leurs utilisateurs d‘enrichir les éléments consultables par les autres utilisateurs Voir sur ce point le site Jaccede.com qui permet d‘accéder aux adresses accessibles aux personnes handicapées. (L‘adaptation mobile de ce site est l‘un des projets lauréats de l‘appel à projets Proxima Mobile). Voir également des sites tels que « Plyce36 », service de réseau social géolocalisé via mobile, avec partage de photos et micro blogging. Exemple de réalité augmentée dans le quotidien par http://vimeo.com/8569187 36 http://www.plyce.fr Page 58 sur 211
  • 59.
    Rapport Cas FilRouge KITECO 2.0  10.5 - Réseau sociaux, microbloging, suivre la tendance 2.0 Foursquare est un outil de réseau social, de jeu et de microblogging qui permet à l‘utilisateur d'indiquer où il se trouve et de rencontrer ainsi ses contacts. L'aspect ludique vient du fait qu'il est possible d'accumuler des badges relatifs à des lieux spécifiques un peu comme les autocollants des années 7037. Cette nouvelle modalité de réseau social a doublé son taux d'entrée en un peu plus d'un mois pour dépasser en Mai 2010 les 40 millions d‘enregistrements sur son site. Sitographie : http://foursquare.com/ Les Ecocentres 2.0 ainsi que les usagers, la gestion de leurs déplacements jusqu‘aux Ecocentres 2.0 peuvent être formalisées sur ce type de réseau social.. 10.6 - Quand réseau social, compétences et travail collaboratif ne font qu‟un.. Wizbii est un réseau social, Un réseau social qui ne s‘arrête pas à la mise en relation. L‘objectif est de permettre aux étudiants et jeunes diplômés de développer des projets entrepreneuriaux. Wizbii est un « matching » de compétences pour l‘étudiant qui entreprend. Confrontés au quotidien à cette problématique :. « Je recherche un ingénieur spécialisé, où le trouver ? ». Ce réseau permettra à l‘entrepreneur de trouver les compétences et les personnalités qu‘il recherche parmi les étudiants d‘autres formations. Mais pas seulement, Wizbii, c‘est ensuite un espace de travail en ligne réunissant toutes les applications, l‘accompagnement et l‘information qui sont nécessaires pour construire un projet à distance. En y ajoutant une actualité personnalisée par projet, chaque membre de l‘équipe pourra suivre l‘intégralité de l‘activité. Les projets nés sur Wizbii conserveront leur profil sur le réseau, et ils pourront alors accroître leur visibilité et continuer à utiliser le « matching » pour recruter leurs ressources humaines. Leur slogan : « Entreprendre, c‘est prendre du plaisir ». Simple d‘utilisation et ludique, Wizbii est aussi un label. En ouvrant notre produit aux seules écoles et universités, nous garantirons l‘identité des utilisateurs. Rien de plus normal que de vous offrir les garanties nécessaires pour mener à bien vos ambitions. 37 Définition http://fr.wikipedia.org/wiki/Foursquare Page 59 sur 211
  • 60.
    Rapport Cas FilRouge KITECO 2.0  11 - Conclusion du collaboratif Pour les besoins de cette étude, nous avons mis l‘accent sur les télétravailleurs des Ecocentres 2.0. Des usagers pour lesquels les Ecocentres 2.0 seront des « tiers-lieux » à la fois de vie et de travail. Des lieux de mutualisation et de collaboration supportés par des dispositifs innovants de nouvelle génération (e-Activités). Le terme « tiers-lieu » est ici employé pour désigner les nouveaux espaces émergents, de travail collaboratif, de services mutualisés et d‘E-activités de nouvelle génération. L'installation des outils préconisés dans ces Paragraphes demeure un pari sur l'avenir, car leur évolution sera étroitement liée à celle des modes de travail. Toutefois, nous savons que les habitudes de travail changent pour un travail de plus en plus délocalisé, par conséquent le travail à distance va se développer. Il y a fort à parier que l‘utilisation de « nouveaux » outils de communication suivra également afin de s'adapter à ce nouvel environnement. On peut parler d‘un nouveau modèle de travail. Même si ces outils sont encore peu utilisés par les entreprises, toutes les enquêtes montrent un réel engouement pour ces outils. Les salariés pratiquant déjà ces outils dans le public voient une plus-value dans leur quotidien professionnel. Certaines entreprises ont fait le pas et les résultats sont encourageants. Mais beaucoup d‘entre elles demeurent hésitantes à s‘engager dans cette voie. Nous pensons que proposer de tels outils au sein des Ecocentres 2.0 ne sera pas qu‘une simple vitrine technologique mais sera surtout une proposition d‘un S.I de l‘avenir. Les Ecocentres 2.0 pourront, de ce point de vue, jouer le rôle de facilitateur d‘un centre de « nouveaux » services d‘information. Deux facteurs contribueront à ce besoin : l‘émergence de la génération Y dans le monde du travail et l‘avènement du travail à distance. La génération Y est considérée comme celle qui est née avec l‘ère numérique. Ils sont nés entre la le début des années 80 et le milieu des années 90. D'ici 2015, la génération Y devrait représenter 15% de la population européenne et 40% des actifs en France. Par ailleurs, nous pensons que l‘utilisation de ces outils favorisera le développement des liens sociaux. Des groupes de partage à la fois professionnelles et de loisirs pourront être constitués en interne aux Ecocentres 2.0. Le fait d‘associer l‘utilisation de ces outils au « Lieu » des Ecocentres 2.0 nous paraît important. Bien que le télétravail soit une idée intéressante, elle nous semble plus pertinente de l‘associer à un Lieu ou Tiers Lieu telles que les éco centres. En ce sens, ces outils sont un moyen de fédération et de collaboration. Aussi, des communautés pourront être créées en fonction d‘intérêts professionnels ou des loisirs. Un animateur, salarié, pourra prendre en compte la responsabilité de ces communautés. On peut ainsi imaginer un animateur de communauté (Community Manager). Infrastructure Comme préalablement mentionné l‘infrastructure (serveurs) peut être : - Soit hébergée à l‘éco centre - Soit hébergée à chez un prestataire à l‘extérieur des Ecocentres - Soit une solution mixte, où l‘infrastructure sera la propriété de Ecocentres et hébergée, exploitée et maintenue par un Tiers. En hébergement chez le prestataire, le serveur se trouve chez le prestataire et l‘éco centre paie les frais d'utilisation. Le service apporté sera alors mesuré, contrôlé via un contrat de service entre l‘éco centre et le fournisseur de service. À l'inverse en hébergement au sein des Ecocentres, une licence d‘installation doit être acquise pour chaque logiciel. Dans les 2 cas, les problématiques d‘exploitation et de maintenance des solutions doivent être étudiées avec attention. Page 60 sur 211
  • 61.
    Rapport Cas FilRouge KITECO 2.0  B. Impact Environnemental 1- Introduction 1.1 - Contexte et objectifs de l‟axe de recherche « Impact Environnemental » L‟empreinte environnementale globale de l‟humanité est supérieure à la capacité de la terre à se régénérer. Nous ne vivons plus sur les dividendes de la nature, mais nous entamons chaque jour son capital naturel. Parallèlement, la démographie augmente, essentiellement dans les villes, et particulièrement au sein des populations déjà en difficultés sociale, sanitaire ou culturelle. Le développement rapide des technologies de l‟information et de la communication, (TIC) provoque des changements économiques et sociaux profonds, qui peuvent se mettre au service du développement durable. Si l‟on relie ces évolutions fondamentales dans le contexte d‟un monde global, c‟est une nouvelle vision de la société qui se définit. Toutes les activités professionnelles ou non, sont connectées, utilisent des technologies cognitives. Le télétravail devient e-Activités. Le développement des e-Activités participe naturellement à la réduction des transports en voiture, en avion... Des déplacements peuvent être évités, regroupés ou mieux organisés... Les solutions Green IT permettent également non seulement de réduire les émissions de CO2 mais présentent aussi des bénéfices économiques évidents tels que réductions de coûts ou gains de productivité. Parce que « 50% des émissions de CO2 sont liées aux déplacements professionnels »5, le télétravail est une démarche éco-responsable des entreprises et des collectivités permettant par exemple aux collaborateurs de travailler de chez eux ou à proximité de leur domicile en télécentre par exemple et de participer à des réunions à distance. La réduction des déplacements a ainsi un impact notable sur l‟environnement et engendre des gains économiques et sociaux. Le secteur numérique est depuis de nombreuses années au cœur du mouvement de dématérialisation (transformation de supports d'informations matériels, souvent des documents papier en des fichiers informatiques) de nos sociétés et de nos économies. Jusqu‟à présent, l'objectif principal de la dématérialisation était la performance opérationnelle, plutôt que la réponse à des enjeux de développement durable. Cependant, le dérèglement climatique et ses implications pour notre société appellent la profession à s'interroger sur la pérennité de cette approche. La contribution des Technologies de l‟Information et de la Communication (TIC) à un effort de réduction de notre empreinte environnementale mérite d'être considérée. Dans cette perspective, le potentiel « Green » de la dématérialisation doit être valorisé. La dématérialisation optimise les échanges en transformant des biens et des processus physiques en données numériques. Elle limite donc l‟empreinte carbone associée. L‟Union Européenne estime les gains potentiels associés à 50 millions de tonnes de CO2 pour l‟Europe et 7,5 millions de tonnes pour la France3. La dématérialisation est un facteur incontestable de croissance (renforcement de la communication et des échanges) et un gisement de productivité (accessibilité des informations, politique archivage). Elle permet également la pérennisation et la préservation des informations. Page 61 sur 211
  • 62.
    Rapport Cas FilRouge KITECO 2.0  La dématérialisation regroupe de nombreux sujets : numérisation de courrier entrant et sortant, virtualisation du matériel informatique (serveur, réseau, poste de travail), e-commerce, e-paper (édition électronique), télé- procédure (déclaration et paiement en ligne), vote à distance, téléchargement légal, VOD, télédistribution de logiciel, contenu des pages web, etc… La dématérialisation présente des atouts essentiels de contribution au développement durable :  Elle conduit à la migration progressive d'un support (papier) vers un autre (numérique). Et en toute logique, elle devrait donc contribuer à réduire de façon drastique la consommation de papier et l'empreinte carbone associée.  Elle réduit le besoin de déplacement des entreprises et des particuliers, diminuant ainsi leur impact environnemental. Les outils collaboratifs favorisent ainsi le télétravail et évitent nombre de déplacements (exemple : réunion ou formation en visioconférences). En limitant ainsi les déplacements de biens et de personnes, la dématérialisation réduit la consommation d'énergie et les émissions associées de gaz à effet de serre. Elle contribue ainsi aux efforts conduits par l'ensemble des nations pour ralentir, voire endiguer le processus du dérèglement climatique.  La dématérialisation des transactions commerciales autorise les achats en ligne et optimise la chaîne logistique. Pour que la dématérialisation devienne un projet Green IT et soit garante de l'obtention de gains durables, elle doit être accompagnée de mesures volontaristes visant à :  Garantir qu'elle se traduise dans les faits par une réduction des supports physiques (voire la destruction définitive de ces derniers). Un des enjeux consiste à réduire l'utilisation de supports (papier, CD Rom…) tout en maîtrisant l'utilisation des moyens électroniques,  Veiller à ce que les structures informatiques soient conçues, sollicitées et éliminées dans le respect de l'environnement (prise en compte du développement durable à toutes les étapes du cycle de vie : conception, fonctionnement, usage, déconstruction). Cela implique cependant pour les acteurs du projet de considérer de façon systématique l'efficacité Green au même titre que l'efficacité technique et fonctionnelle. C‟est donc dans ce but et en suivant cette philosophie et démarche que nous avons effectué nos recherches et rédigé nos préconisations d‟outils et de solutions répertoriés dans ce Chapitre « Impact Environnemental ». Nous avons étudié dans ce document les points d‟actions suivants possibles : Il est possible de travailler directement sur la quantité de données :  En utilisant des logiciels de compression. Les technologies actuelles permettent des taux de compression de l‟ordre de 80% pour les bases de données et de 20% à 50% pour des emails,  En utilisant la déduplication des données. Avec une gestion dynamique des données et des moyens de stockage utilisés en fonction de la criticité des données. Pour réduire la facture énergétique liée à l'augmentation des données, il est aussi possible de jouer sur de nombreux paramètres au niveau de l'infrastructure : Page 62 sur 211
  • 63.
    Rapport Cas FilRouge KITECO 2.0   La conception des bâtiments hébergeant les datacenters, la conception de l'architecture informatique, le choix des équipements, etc.,  Le suivi et la gestion de la consommation électrique des matériels informatiques pour identifier les sources de consommation d'énergie dans l'infrastructure,  Le reporting des coûts énergétiques associés aux différents équipements, La consolidation et la gestion dynamique de systèmes virtualisés,  Le recours plus systématique à des énergies renouvelables,  L'audit énergétique du parc informatique ou du datacenter. Page 63 sur 211
  • 64.
    Rapport Cas FilRouge KITECO 2.0  1.2 - Tag et carte d‟idées de l‟Impact Environnemental Nous avons crée un Tag pour notre thème de recherche “Impact Environnemental » basé sur les mots que nous avons utilisé dans ce document grâce à Wordle.net, un petit outil très simple d'utilisation qui permet de générer un nuage de tags à partir d'un texte. Page 64 sur 211
  • 65.
    Rapport Cas FilRouge KITECO 2.0  Voici le plan de notre Chapitre sur l‟impact environnemental sous la forme d‟une carte des idées : Page 65 sur 211
  • 66.
    Rapport Cas FilRouge KITECO 2.0  2 - Valeurs Green IT de l‟Ecocentre 2.0 L’urgence est là. Les premiers effets du réchauffement climatique se font sentir, les prévisions scientifiques sont de plus en plus sombres. Pour préserver un environnement favorable à la vie humaine, nous devons agir, collectivement et sans attendre. Pour limiter le réchauffement climatique à moins de 2°C, nous devons diviser par 4 d‟ici 2050 les émissions de gaz à effet de serre des pays développés. Nous devons changer radicalement nos comportements et nos habitudes pour diminuer nos émissions de CO2. C‟est la raison pour laquelle nous avons pensé qu‟il est essentiel que l‟Ecocentre 2.0 possède et s‟engage à suivre une Charte Green, un guide de bonnes pratiques afin de protéger l‟environnement. 2.1 - Instaurer une charte Green IT de l‟Ecocentre 2.0 et de ses usagers Une Charte Qualité Green IT devra être rédigée pour les Ecocentres 2.0 afin de s‟engager à suivre et à promouvoir une démarche de responsabilité environnementale et de développement durable ou bien les Ecocentres 2.0 devront rejoindre une initiative existante de code de conduite Green. Les Ecocentres 2.0 se devront donc de travailler avec des fournisseurs de matériels, consommables et de services et des usagers qui rempliront et respecterons les conditions des normes définies dans la charte « Green IT». 2.1.1 - Exemple de Charte Green pour les Ecocentres 2.0 La charte pourrait contenir par exemple les rubriques suivantes : L‟Ecocentre 2.0 veille à respecter et à protéger l‟environnement. Il s‟engage à :  Minimiser l‟impact de ses activités sur l‟environnement en maîtrisant ses consommations d‟eau, d‟énergie et de matières premières, en limitant sa production de déchets et en favorisant leur valorisation et leur recyclage.  Sélectionner ses partenaires, fournisseurs et sous-traitants également à partir de critères écologiques (bonnes pratiques environnementales et/ou offres de biens et services bénéfiques à l'environnement) et en fonction de la prise en compte de l‟efficience énergétique.  Encourager ses collaboratrices et collaborateurs à se rendre au travail par des modes de transport respectueux de l'environnement (transports publics, covoiturage, vélo, navettes de ramassage, …).  Prendre des mesures proactives pour augmenter l'efficacité de carbone de nos propres organisations qui sont considérées comme des entités à faible teneur en carbone.  Participer en tant que profession au débat autour du Green IT en particulier pour ce qui concerne l‟évaluation et l‟élaboration de normes et standards.  Travailler à développer la prise de conscience par l‟industrie des questions de développement durable. Page 66 sur 211
  • 67.
    Rapport Cas FilRouge KITECO 2.0   Privilégier le papier labellisé (APUR, Ecolabel Européen, FSC, NF Environnement) ou certifié par des organismes officiels (le mode de fabrication, sans chlore, est également un point à considérer) et favoriser l'achat de papier partiellement ou totalement recyclé qui présente désormais des qualités similaires à celles du papier non recyclé.  Mettre en place une politique de recyclage des papiers usagés. 2.1.2 - Exemple de Charte Green pour les usagers des Ecocentres 2.0 Une charte usager pourrait également être rédigée par exemple sur le modèle suivant de la charte verte de MSN présentée à l'occasion du sommet international sur le climat de Copenhague : 1. J‟évaluerai mon empreinte écologique, tous les ans, et viserai à son atténuation 2. Je veillerai à faire des économies d‟énergie, à la maison comme au travail, notamment : en éteignant les lumières inutiles, les appareils en veille, en utilisant les ampoules basse consommation, en adaptant mes vêtements avant de recourir au chauffage et à la climatisation, … 3. J‟éviterai de gaspiller de l‟eau, notamment : en utilisant de façon optimale la machine à laver et le lave vaisselle, … 4. Je ferai des économies de papier, notamment : en imprimant uniquement les documents nécessaires, en recto-verso, avec deux pages par feuille, … 5. Je préférerai l‟utilisation du réutilisable au jetable, notamment : en utilisant des piles rechargeables, en utilisant de la vaisselle réutilisable au travail, … 6. Je trierai mes déchets dès que des installations publiques me le permettront 7. Je privilégierai autant que possible les transports propres, notamment : en recourant aux transports en commun, aux modes de circulation douces (marche à pied, vélo, …), au covoiturage, à l‟auto-partage … 8. J‟adopterai des habitudes alimentaires réduisant mon impact énergétique, notamment : en mangeant des fruits de saison, … 9. Je sensibiliserai les plus jeunes de mon entourage à la protection de l‟environnement 10. J‟inviterai mes proches à signer cette charte. Page 67 sur 211
  • 68.
    Rapport Cas FilRouge KITECO 2.0  2.2 - Green ethiquette, un engagement pour des usages des NTIC éco- responsables L‟impact des NTIC sur l‟environnement est significatif (2% des émissions totales), et cet impact croit de manière soutenue du fait de l‟explosion de la demande. Si la croissance de consommation observée ces dernières années se poursuivait, la consommation électrique d‟un data center serait multipliée par 1600 dans les vingt prochaines années (Gartner). Les initiatives pour limiter l'empreinte écologique des Nouvelles Technologies de l'Information et des Communications (NTIC) existent mais elles dépendent essentiellement de la bonne volonté de ceux qui vendent ou achètent l‟infrastructure informatique (constructeurs d‟ordinateurs, hébergeurs, responsables des achats d‟ordinateurs), ceux qui la consomment étant très peu impliqués voire même informés des enjeux. Greenethiquette 38 est le premier code de conduite destiné aux consommateurs de service hébergés. Il leur donne le pouvoir d'agir et d'engager leurs prestataires vers plus d'éco-responsabilité. Bien qu'apportant des réductions de coût d'usage, la mise en œuvre d'infrastructures et de bonnes pratiques éco-responsables demande un investissement conséquent de la part de fournisseurs de services hébergés, que ceux-ci sont naturellement tentés de repousser. En l'absence de réglementations, les clients de ces fournisseurs sont aujourd'hui les mieux placés pour changer les choses. Si l‟Ecocentre 2.0 est consommateur de services hébergés, il pourrait s‟engager avec la greenethiquette afin d'agir et d'engager leurs prestataires vers plus d'éco-responsabilité : http://www.greenethiquette.fr/15-comment-s-engager-avec-la-greenethiquette.htm 3 - Empreinte environnementale de l‟Ecocentre 2.0 Réduire l‟impact de l‟informatique sur l‟environnement ne se limite pas à acheter les matériels verts labellisés comme tels par les constructeurs, surtout dans cette période où le Green IT est à la mode: tout est prétexte pour vendre plus propre. Mais la solution au problème environnemental n‟est pas si simple. Les constats sont que : Les TIC consomment beaucoup d‟énergie : les serveurs de contenus de l‟Internet absorbent à eux seuls 1 % de la production électrique mondiale ; un chiffre à doubler, au moins, si on leur ajoute tous les autres ordinateurs... Les TIC polluent : le secteur de l‟informatique génère autant de CO2 que les transports aériens ; de très nombreux équipements contiennent des métaux lourds et des produits toxiques, très peu sont correctement recyclés. Le bâtiment et les matériels informatiques ont un impact environnemental fort. La connaissance de son propre impact est essentielle et les TIC peuvent y contribuer. Par exemple, la connaissance de notre 38 http://www.greenit.fr/article/acteurs/hebergeur/greenethiquette-une-charte-de-bonne-conduite-pour-les-utilisateurs- de-data Page 68 sur 211
  • 69.
    Rapport Cas FilRouge KITECO 2.0  consommation électrique et de son montant, grâce à des compteurs électriques intelligents, permettrait au consommateur de réduire sa consommation de 15 %. En partant de cette connaissance, il sera possible d‟optimiser, de partager et de changer certains modes de consommation. ll nous a donc semblé important de réfléchir à des solutions afin de contrôler et diminuer les dépenses énergétiques du bâtiment et de l‟équipement informatique, ainsi que la consommation de papier et d‟encre de l‟Ecocentre 2.0 et de proposer des outils à ces fins et également de fournir des conseils d‟attitude et de fonctionnement écologique pour l‟administration de l‟Ecocentre 2.0 et ses usagers.ER 3 3.1 - Optimiser la consommation énergétique 3.1.1 - Mise en veille automatique de PC Tout d‟abord, avant de penser à la mise en place d‟outils pour optimiser la consommation électrique, les usagers des Ecocentres 2.0 devront être sensibilisés et informés via le Portail des Ecocentres 2.0 et/ou affichage mural pour mettre leur ordinateur en veille en cas de non utilisation afin de diminuer sa consommation électrique comme décrit ci-dessous et éteindre leur écran secondaire déporté. Avant de commencer Les Options d'énergie du Panneau de configuration permettent de régler les options de gestion d'énergie prises en charge par votre ordinateur. Cependant, les options pouvant différer d'un ordinateur à l'autre, celles décrites ci-après peuvent ne pas être tout à fait identiques à celles disponibles sur votre ordinateur. Heureusement, les options d'énergie détectent automatiquement les options disponibles et indiquent celles que vous pourrez contrôler. Comment procéder ? 1. Dans le menu "Démarrer", sélectionnez "Paramètres" puis "Panneau de configuration". 2. Double cliquez sur l'icône "Options d'alimentation". 3. Dans la zone "Modes de gestion de l'alimentation", sélectionnez un modèle. Par défaut, trois modes de gestion vous sont proposés. Il est aussi possible d'en créer un nouveau en indiquant les paramètres de délais souhaités, puis en cliquant sur "Enregistrer sous". 4. Les délais définis pour la mise en veille automatique sont affichés dans les menus déroulants "Mise en veille", "Extinction du moniteur" et "Arrêt des disques durs". o Si vous souhaitez éteindre le moniteur avant que l'ordinateur ne passe en mode de veille, précisez un délai dans "Extinction du moniteur". o Pour arrêter le disque dur avant que l'ordinateur ne passe en état de veille, sélectionnez un délai dans "Arrêt des disques durs". Attention : Pensez à enregistrer votre travail avant la mise en veille de votre ordinateur. En effet, lorsque l'ordinateur est en veille, les informations présentes dans la mémoire de l'ordinateur ne sont pas enregistrées sur votre disque dur et seront perdues en cas de panne de courant par exemple. Page 69 sur 211
  • 70.
    Rapport Cas FilRouge KITECO 2.0  3.1.2 - Suppression de la consommation de veille - Système EnergyKeeper PC Il existe des outils qui permettent également de supprimer la consommation de l‟état de veille des PC et périphériques et de sécuriser leur alimentation électrique. Le système EnergyKeeper PC est un exemple d‟outil permettant cet objectif comme suit :  Economie d‟énergie en mode veille : de 15 à 40 euros (selon les appareils connectés) par an.  Protection optimale contre les surtensions (dues à la foudre).  Protection contre les pointes de tension sur le réseau électrique.  Activation et désactivation quand le courant passe par zéro, pour une protection optimale. L‟Ecocentre 2.0 pourrait mettre en place le système EnergyKeeper PC afin de supprimer la consommation de l‟état de veille des PC en location sur place et/ou des portables de ses usagers et des périphériques. Site du logiciel : http://www.energykeeper.com/ek_nl/pdf/EK-PCbrochure(Fr).pdf 3.1.3 - Diminution de la consommation d’énergie en veille - CO2 Saver Développé par Snap Technologies, ce logiciel libre de petite taille s'installe en rien de temps sur votre ordinateur et une fois quelques paramètres définis concernant vos préférences et votre type d'ordinateur, vous permet de configurer votre ordinateur pour que celui-ci consomme moins d’énergie lorsqu’il n’est pas utilisé (extinction d’écran, veille, etc.). Les économies générées sont converties en équivalent CO2 (par défaut en « pounds », mais le système métrique peut être activé dans les options). En dehors de simplement vous informer de vos efforts de lutte contre le réchauffement global de la planète, CO2 Saver intègre lui aussi un élément de partage social, avec l‟affichage des économies de l‟ensemble de la communauté « CO2 Saver » et de votre propre groupe. Si l‟Ecocentre 2.0 ne choisit pas le système EnergyKeeper PC, il pourrait choisir néanmoins d‟installer ce logiciel CO2 Saver sur les ordinateurs en location sur place et encourager ces usagers à l‟installer sur leur propre portable afin de diminuer la consommation d‟énergie en veille des matériels. Site du logiciel : http://www.durable.com/telecharger/logiciel_co2-saver_11411 3.1.4 - Surveiller et contrôler la consommation électrique globale du réseau – Cisco EnergyWise Cisco vient de rendre disponible sur sa gamme de commutateurs Catalyst une nouvelle technologie appelée « EnergyWise ». L'objectif d'EnergyWise est de pouvoir à la fois surveiller et contrôler la consommation électrique globale du réseau et des connectés (téléphones, bornes Wifi, PCs, serveurs, etc ..), un véritable tableau de bord de la consommation électrique dans le réseau. Ainsi, sur un DataCenter, il sera possible de mesurer la consommation électrique réelle et instantanée d'un rack ou d'une ligne de racks. Les installations électriques et de climatisation pourront donc être optimisées non pas sur des valeurs théoriques maximales mais sur des valeurs réelles. Page 70 sur 211
  • 71.
    Rapport Cas FilRouge KITECO 2.0  C'est par activation logicielle que les commutateurs de la gamme Cisco actuelle surveilleront et optimiseront la consommation électrique des équipements. Avec EnergyWise, les commutateurs deviennent un thermostat d‟énergie réseau. Avec Cisco EnergyWise, vous pourrez désormais :  Réduire les couts énergétiques et l'empreinte carbone de votre entreprise  Mesurer la consommation d‟énergie de tous les équipements Cisco connectés à l‟infrastructure du réseau, et les intégrer aux systèmes de gestion technique de bâtiments.  Avoir une vue d'ensemble et comprendre les habitudes de consommation d'énergie de toute votre entreprise.  Optimiser la consommation d‟énergie et réduire les gaz à effets de serre dans l‟ensemble de votre infrastructure, bien au delà des limites des solutions IT.  Fournir des rapports sur les conditions de consommation d'énergie et suggérer des modifications potentielles  Réguler la consommation d'énergie de la totalité de l'entreprise grâce au rapprochement des IT et des services du réseau. Cisco introduit à travers EnergyWise les composants structurants du pilotage énergétique temps réel des bâtiments. Ce système EnergyWise pourra être installé en partenariat avec Cisco au sein de l‟Ecocentre 2.0 afin de surveiller et contrôler la consommation électrique globale du réseau et des connectés. Site du logiciel : http://www.cisco.com/web/FR/about_cisco/EnergyWise/energywise-jmb.pdf 3.1.5 - Limitation de consommation électrique des composants d’ordinateur - Local Cooling Uniblue Research Labs propose une petite application gratuite dont l‟objectif est de rendre les PC plus écologiques, en limitant la consommation électrique de ses composants. Baptisé Local Cooling, ce logiciel écologique vous aide à diminuer la consommation d'énergie de votre ordinateur, donc à réduire vos factures, et à contribuer à la réduction des émissions de gaz à effet de serre. En effet, Local Cooling passe automatiquement votre machine en mode économe et vous indique combien consomme votre PC, puis au fur et à mesure, il détaille les économies réalisées depuis l'installation du logiciel Il vous présente l'économie réalisée en équivalent kilowatts, litres d'essence et nombres d'arbres sauvés ! Il dispose en outre d‟un volet “social” permettant de partager ses stats. Certaines entreprises l‟utilisent pour valoriser leur action environnementale. De même que pour le logiciel CO2 Saver, l‟Ecocentre pourrait choisir d‟installer ce logiciel Local Cooling sur les ordinateurs en location sur place et encourager ces usagers à l‟installer sur leur propre portable afin de limiter la consommation électrique des composants d‟ordinateur. Site du logiciel : http://www.durable.com/telecharger/logiciel_local-cooling_11410 Page 71 sur 211
  • 72.
    Rapport Cas FilRouge KITECO 2.0  3.1.6 - Optimisation et réduction des dépenses énergétiques des bâtiments –Green Building de Vizelia Commercialisée pour la première fois en novembre 2007, le logiciel Vizelia Green Building 39 a été conçu et développé pour optimiser et réduire les dépenses énergétiques des bâtiments - neufs et anciens - en collectant les informations, diagnostiquant les écarts de consommations, identifiant les équipements responsables et en fournissant des rapports de rendement. Grâce à la solution commune de Cisco et Vizelia, toutes les informations relatives à l‟éclairage, au chauffage, à la ventilation, à la climatisation, aux consommations (de gaz, d‟eau ou d‟électricité) vont pouvoir être regroupées, croisées et contrôlées en temps réel, dans une logique d‟optimisation des consommations d‟énergies. Les bénéfices de la solution Vizelia Green Building :  Elle permet une maîtrise simultanée des coûts, des fournitures de services et de l‟énergie  Elle offre un partage des informations, destiné à optimiser l‟ensemble des démarches technique, économique et opérationnelle  Elle facilite le pilotage en temps réel du bâtiment connecté (consommation instantanée, gestion de la sécurité, des interventions…) tout en permettant la mise en œuvre de stratégies sur le moyen et long terme (maintenance préventive, gestion des dépenses…)  Elle responsabilise les différents acteurs et induit un changement durable des comportements  Elle ouvre la voie vers des évolutions en matière de téléservices et d‟interventions à distance Nous préconisons ce logiciel afin d‟optimiser et de réduire les dépenses énergétiques du batiment de l‟Ecocentre 2.0. Site du logiciel : http://www.vizelia.com/php/solutions.php?moduleDisplayed=3 3.2 - Calculer la réduction de l‟empreinte carbone Toute activité humaine, quelle qu'elle soit, engendre directement ou indirectement des émissions de gaz à effet de serre. De ce fait, toute entreprise, activité administrative ou associative peut légitimement s'intéresser aux émissions qu'elle génère. Afin d'agir, il est nécessaire d'établir un bilan pour connaître ses marges de manœuvre. L‟Ecocentre 2.0, dans son engagement écologique se devra donc de calculer son bilan Carbone 40 afin d‟évaluer les émissions induites par son activité. 39 http://www.greenit.fr/article/acteurs/editeur/green-building-cisco-et-vizelia-mutualisent-leurs-energies-pour-des- batiment 40 http://fr.wikipedia.org/wiki/Bilan_Carbone Page 72 sur 211
  • 73.
    Rapport Cas FilRouge KITECO 2.0  Ce bilan carbone pourrait également être affiché en temps réel dans l‟Ecocentre afin de permettre aux usagers d‟avoir une idée du volume des émissions individuelles de gaz à effet de serre et de les sensibiliser à ce sujet écologique. 3.2.1 - La méthode Bilan Carbone®de l’ADEME C'est une méthode de comptabilisation des émissions de gaz à effet de serre à partir de données facilement disponibles pour parvenir à une bonne évaluation des émissions directes ou induites par votre activité ou votre territoire. Cette évaluation est la première étape indispensable pour réaliser un diagnostic « effet de serre » de son activité ou de son territoire. En hiérarchisant les postes d‟émissions en fonction de leur importance, il vous sera plus facile de prioriser les actions de réduction des émissions les plus efficaces. Cette méthode développée par l'ADEME est compatible avec la norme ISO 14064, l'initiative GHG Protocol et les termes de la Directive "permis" n° 2003/87/CE relative au système d'échanges de quotas de CO2. Chaque version ou module du Bilan Carbone® se compose de :  un tableur Excel principal dit tableur-maître prêt à l'emploi pour effectuer le calcul des émissions, comparer entre elles les émissions d'une année sur l'autre et évaluer le potentiel de diverses actions de réduction,  un premier utilitaire, spécifiquement prévu pour assister l‟utilisateur dans le calcul des tonnes.kilomètres en transport routier,  un deuxième utilitaire dédié au calcul des fuites de gaz frigorigènes dans les installations de froid et climatisation,  un troisième utilitaire ayant pour vocation de permettre à l‟utilisateur d‟exploiter les résultats du tableur principal en simulant « ce qui est économiquement en jeu » sur l‟ensemble de l‟activité étudiée si le coût des énergies fossiles augmente ou si une taxe sur les émissions de GES est instaurée,  les manuels d'utilisation de ces différents tableurs. Site du logiciel : http://www2.ademe.fr/servlet/KBaseShow?sort=-1&cid=15729&m=3&catid=15731 3.2.2 - GHG Protocol Il existe également un outil similaire adapté à l'international mais moins complet que l'outil Bilan Carbone, celui-ci se nomme le GHG Protocol, il est disponible en téléchargement après inscription ici : http://www.ghgprotocol.org/ Outils de GHG disponibles sur : http://www.ghgprotocol.org/calculation-tools/all-tools Page 73 sur 211
  • 74.
    Rapport Cas FilRouge KITECO 2.0  3.2.3 - Bilan Carbone Personnel Ces logiciels seraient plutôt destinés aux usagers de l‟Ecocentre 2.0 afin de calculer leur propre bilan carbone personnel.  Carbon Footprint Calculator est un outil qui vous permet de calculer le taux de votre émission de CO2 annuellement. Carbon Footprint Calculator vous permet d'avoir des mesures qui vous font savoir l'impact de ce que vous faites par rapport au globe terrestre entier. Il vous demande des informations sur votre mode de vie, si vous avez une voiture, si vous êtes végétarien, si vous utilisez du papier recyclable pour vous donner le taux de gaz carbonique que vous produisez. Site du logiciel : http://www.green-logistique.fr/actu/logiciel-pour-calculer-son-bilan-carbone/ (avec téléchargement gratuit du logiciel)  Bilan Carbone™ Personnel s'agit d'un Bilan Carbone™ individuel, c'est-à-dire portant sur les émissions associées à un seul individu et non à celui d'un foyer de plusieurs personnes. Les émissions qui seront comptabilisées sont uniquement celles qui concernent la vie personnelle : à l'exception des déplacements domicile-travail, les émissions imputables à l‟activité professionnelle ne seront pas prises en compte. Site du logiciel : http://www.bilancarbonepersonnel.org/ Page 74 sur 211
  • 75.
    Rapport Cas FilRouge KITECO 2.0  3.3 - Réduire la consommation de papier et d‟encre Des conseils pourront être donnés aux usagers sur le Portail des Ecocentres 2.0 afin de réduire la consommation de papier et d‟encre et l‟installation de quelques logiciels permettent également d'économiser le papier et l'encre, souvent gaspillés. 3.3.1 - Des conseils Les conseils suivants pourraient être postés sur le Portail des Ecocentres 2.0 à l‟intention des usagers afin de réduire la consommation de papier et d‟encre :  Eviter d‟imprimer ! Il est possible d‟avoir recours à des technologies de confiance telles que la signature électronique, l'horodatage ou les empreintes d'intégrité, qui réduisent les possibilités de falsification et les rend plus facilement détectables.  Imprimer seulement le nécessaire: la lecture et la révision de documents ou de courriels devraient se faire à l‟écran, dans la mesure du possible.  Insérer dans sa signature, sur ses documents un message militant pour la limitation des impressions.  La fonction aperçu avant impression des logiciels permet de voir ce que l'on va imprimer, et le cas échéant, de ne pas imprimer toutes les pages (par exemple la dernière page, avec 3 lignes de texte).  Remplacer la transmission de télécopies par l‟envoi de courriels, ou encore par l‟envoi de télécopies numériques, d‟ordinateur à ordinateur.  Réduire la police de caractère des textes produits afin de réduire le nombre de pages imprimées. Pensez à réduire aussi les marges et supprimer les pieds de pages. Prévoir une loupe est parfois nécessaire...  À l‟impression d‟un document, éliminer la page qui indique l‟origine de l‟impression.  Privilégier le mode brouillon pour les documents internes ou préliminaires, afin de réduire la consommation d‟encre.  Exiger l‟impression recto verso des documents.  Privilégier le papier à très haute teneur en fibres recyclées.  Choix de l'orientation des pages : parfois le passage en mode paysage au lieu de portrait, selon le type de pages, permet de réduire le nombre de feuilles. A paramétrer dans les options d'impression ou de mise en page.  Pour terminer, car cela aurait forcément été rappelé, n'imprimez que si vous en avez réellement besoin. Un petit bloc-notes ou post-it à portée de main, ou votre mémoire peut également réduire votre consommation d'encre et de papier. 3.3.2 - Imprimante virtuelle écologogique – GreenPrint GreenPrint est une imprimante virtuelle écologique, qui permet d'économiser le papier et l'encre, souvent gaspillés quand par exemple on imprime sans le vouloir des fins de pages web contenant 3 lignes souvent inutiles, ou une petite image, qui mobilise une feuille de papier. Les plus écolos utilisent l'aperçu avant impression et ne paramètrent que les pages désirées au moment de lancer l'impression. GreenPrint automatise ce principe, et se place entre votre imprimante habituelle et vos logiciels. A l'installation on vous demandera avec quelle imprimante associer GreenPrint (modifiable par la suite). Une fois installée, vous disposerez de trois imprimantes virtuelles, dont la principale, GreenPrint (tout court). En lançant l'impression avec GreenPrint sélectionnée, une fenêtre d'aperçu avant impression s'ouvre, Page 75 sur 211
  • 76.
    Rapport Cas FilRouge KITECO 2.0  comme sur la toute première copie d'écran. Il est possible de supprimer de l'impression certaines pages. Il est possible de supprimer le texte ou les images d'une page, et chaque page est traitée de manière indépendante. D'elle-même, GreenPrint possède sa propre logique pour détecter et éliminer automatiquement les pages superflues de l'impression, comme les pages totalement vides, contenant juste le pied de page ou l'en-tête, ou bien un certain nombre de lignes. Les deux autres imprimantes virtuelles permettent "d'imprimer en PDF" (ou mailPDF pour que le fichier PDF soit placé en document joint d'un message pour outlook, thunderbird, etc...), ainsi GreenPrint peut remplacer ou compléter une imprimante virtuelle PDF déjà en place. Site du logiciel : http://www.printgreener.com/ 3.3.3 - Choix des zones d’une page à imprimer - Print what you like Printwhatyoulike va plus loin, et propose un service en ligne dans lequel vous pouvez choisir les zones d'une page à imprimer : uniquement les Paragraphes et images de votre choix, qu'ils se touchent ou non dans la page. Il suffit d'entrer l'adresse de la page dans le site de printwhatyoulike, et de composer votre menu, avec le contenu de votre choix, avec ou sans images, en changeant la police de caractères ou la taille du texte. Possibilité de sauvegarder en PDF. Site du logiciel : http://www.printwhatyoulike.com 3.3.4 - Filtres à pub ou nettoyeur de contenu - Nuke Anything enhanced Toujours depuis le navigateur, les filtres à publicités ou nettoyeurs de contenu réduisent l'impression à son strict minimum, quand le site ne propose pas de pages épurées via un lien "imprimer". Nuke Anything enhanced permet par exemple aux utilisateurs de firefox de supprimer de l'écran par clic droit un élément ou une sélection. Site du logiciel : https://addons.mozilla.org/fr/firefox/addon/951 (pour Firefox 2 et 3) 3.3.5 - Utiliser une police de caractères écologique – Ecofont Cela existe ! La police EcoFont imprime vos caractères avec des petits trous, et économise jusqu'à 20% d'encre, sans perdre en lisibilité. Facile à essayer, cette fonte est téléchargeable à : http://www.ecofont.com/fr/produits/vert/police/telechargement.html Tout ce Paragraphe est écrit en « Ecofont Vera Sans » Site du logiciel : http://www.ecofont.eu/ecofint_fr.html Page 76 sur 211
  • 77.
    Rapport Cas FilRouge KITECO 2.0  3.4 - Choisir des matériels 'propres' (fabrication/recyclage) La dématérialisation des informations, des flux et des processus repose sur des infrastructures informatiques de plus en plus lourdes, génératrices de déchets souvent toxiques et difficiles parfois impossibles à recycler. Chaque année, 20 à 50 millions de tonnes de déchets d'équipements électriques et électroniques (DEEE) sont produits dans le monde (PNUE 2005). Or seuls 13,5% des déchets électroniques sont collectés (Confédération de la Consommation, du Logement et du Cadre de Vie). Un million de tonnes d'équipements électriques et électroniques sont mis sur le marché chaque année en France (http://www.telecom.gouv.fr). La réduction de l'impact environnemental de la dématérialisation et l'optimisation des bénéfices associés impliquent d'intégrer le potentiel polluant du déchet dès le processus d'achat. „Le premier acte concret d‟une entreprise, administration ou collectivité dans le domaine G-IT concerne l‟acquisition des équipements informatiques‟ (Green IT – DUNOD). L'intégration de critères environnementaux dans le choix des équipements (PC, serveurs, logiciels …) labellisés (EnergyStar, TCO, Epeat, PUE du GreenGrid) peut également contribuer à alléger leur empreinte. Le développement de produits éco-conçus méritent un regard attentif, car ils participent à la réduction de l'empreinte environnementale tout au long de la chaîne de production. L‟acte de foi des Ecocentres 2.0 réside dans l‟infrastructure IT qu‟il mettra en œuvre pour supporter son système d‟information. Celle-ci doit être en phase avec les objectifs de réduction d‟impact écologique des Ecocentres 2.0. Cela passe en phase amont à l‟élaboration du cahier des charges du SI des Ecocentres 2.0 par un ensemble de directives qui devront être respectées par les dossiers de réponses à appel d‟offre pour la réalisation de ce dernier. Dans le cadre de notre projet KITECO 2.0, nous devons aborder ce sujet afin de donner un ensemble de préconisations pour ces directives. Page 77 sur 211
  • 78.
    Rapport Cas FilRouge KITECO 2.0  3.4.1 - Ecolabels Certains labels qualifient la chaîne de bout en bout, on les appelle écolabels globaux 41, c‟est-à-dire qu‟ils couvrent l‟ensemble du cycle de vie du matériel informatique, de l‟éco-conception au recyclage. D‟autres adressent la problématique de la consommation d‟énergie et enfin d‟autres encore couvrent l‟ensemble du spectre environnemental, mais peuvent également s‟appliquer à l‟informatique. 3.4.1.1 - Les officiels en France : NF Environnement et Eco-label européen En France, ces deux labels, NF Environnement et l‟Eco-label européen, tous deux de type I, sont les deux seuls à être officiels. Ils sont tous deux validés et certifiés par l‟organisme de normalisation français Afnor. NF Environnement, visé également par le ministère de l‟Ecologie et du développement durable, s‟il prend en compte nombre de produits non-informatiques, couvre les cartouches d‟encre des imprimantes. Il s‟intéresse aux produits dont l‟impact environnemental est réduit. De son côté, l‟Ecolabel européen s‟appuie sur des critères d‟éco-conception, de consommation d‟énergie et de mode veille, de recyclage et bien sûr sur le taux de substances toxiques (celles répertoriées dans la directive RoHS) contenu dans le produit. Il adresse les ordinateurs portables et les ordinateurs de bureau. Il fournit une importante base de données en ligne. 3.4.1.2 - Les Ecolabels dits globaux  Epeat (Type II) : Certainement le label le plus complet à ce jour. Epeat (outil d‟évaluation environnementale des produits électroniques - créé aux Etats-Unis par le Green Electronic Concil) est un outil qui permet aux entreprises d‟évaluer et de comparer des matériels informatiques en fonction de leurs caractéristiques écologiques.  Blue Angel (Type I) : Appliqué dans 20 pays européens dont la France, Blue Angel représente la plus vieille certification environnementale en Europe. Né en Allemagne en 1977, Blue Angel ne s‟adresse pas uniquement au matériel informatique. Elle contrôle un cycle de vie du matériel très complet : éco-conception, la diminution des polluants, la réduction de la consommation d‟énergie, des émissions de bruit et le recyclage.  TCO (Type I) : Un label suédois né en 1995. A ses débuts, il était spécifique aux écrans d‟ordinateurs. Il couvre désormais, les ordinateurs de bureaux, les portables, les téléphones mobiles et les imprimantes. Ces critères passent au crible la réduction d‟énergie, l‟ergonomie du matériel et l‟émission de champs éléctromagnétiques. 41 http://www.presence-pc.com/tests/ecolabels-green-it-23255/4/ Page 78 sur 211
  • 79.
    Rapport Cas FilRouge KITECO 2.0  3.4.2 - Six critères d'achat pour une infrastructure Green IT 42 Un des moyens pour les entreprises de participer à la protection de l'environnement est de s'assurer que les vendeurs de matériels IT adoptent eux-mêmes une attitude écologique. Voici six questions à leur poser pour le vérifier. Si votre entreprise a décidé de miser sur le long terme, vous tenez certainement compte de critères écologiques dans vos décisions d'achat de matériels IT. Mais outre les questions de consommation énergétique et de « recyclabilité » des produits, il est important de vérifier si votre fournisseur applique à lui- même des principes de développement durable. 1. Le fournisseur a-t-il une politique officielle de développement durable ? Avoir une politique de développement durable de l'entreprise montre une réelle conscience des questions écologiques. Canon, par exemple, dispose d'une charte de ce type depuis 1993, qu'il a renouvelée en 2006. Elle inclut notamment une volonté d'acheter des produits ayant un impact environnemental réduit et encourage la collecte et le recyclage des produits Canon en fin de vie. 2. Qui est chargé des questions de développement durable ? Demandez à votre fournisseur qui est chargé de mettre en pratique sa politique de développement durable pour connaître sa véritable implication dans ce domaine. Par exemple, InfoPrint (la joint-venture entre IBM et Ricoh) dispose d'un directeur dédié à ces questions. 3. Le fournisseur fait-il des efforts de sensibilisation dans ce domaine ? Les actions d'une société dans la sensibilisation de ses employés et de ses clients potentiels est un indicateur fiable de son implication dans les questions écologiques. Ainsi, dans sa charte, Canon encourage « les initiatives personnelles de protection de l'environnement ». Le constructeur a également fait don à des écoles japonaises de livres sur les questions écologiques et participe à des séminaires sur le sujet. En Amérique du Nord, il soutient le concours environnemental Envirothon depuis 1997. 4. Le fournisseur soutient-il la recherche environnementale ? Les investissements d'une société dans la recherche sur l'environnement constituent un autre indicateur de son implication dans ce domaine. La plupart des grandes entreprises mènent des actions en ce sens. Xerox, par exemple, subventionne des projets de recherche sur l'environnement dans diverses universités à travers le monde. L'un deux porte notamment sur la création de plastiques biodégradables à partir d'arbres ou de maïs. 5. Qu'a fait la société en interne pour le développement durable ? De plus en plus d'entreprises prennent des mesures pour améliorer leur efficacité énergétique, réduire leur empreinte carbonique et minimiser leurs déchets. Essayez de savoir ce que vos partenaires commerciaux ont réalisé dans ce domaine. Ces actions vont de la programmationdes systèmes d'éclairage en fonction des heures de travail à la construction ou la rénovation d'immeubles économes en énergie. 42 Six critères d'achat pour une infrastructure Green IT par David Stone (eweek.com) Page 79 sur 211
  • 80.
    Rapport Cas FilRouge KITECO 2.0  6. Qu'a fait la société avec ses produits et emballages ? Il est également intéressant de demander à votre fournisseur les mesures qu'il a prises vis-à-vis de ses produits, notamment si ses matériels disposent d'un label écologique comme Energy Star. Demandez aussi si ce constructeur fait des efforts pour minimiser la taille et le poids des emballages et pour améliorer le pourcentage de matériaux recyclés et recyclables utilisés. 3.4.3 - Un outil d’aide au choix de matériel - Epeat Chaque constructeur vente les mérites G-IT de son matériel, mais quels sont les vrais critères d‟évaluation d‟impact environnemental ? Les fournisseurs retenus devront présenter les caractéristiques de leurs solutions. L‟acheteur devra pouvoir les vérifier notamment par l‟utilisation d‟outils adéquats et de critères prédéfinis. Epeat est un outil d‟évaluation environnementale des produits électroniques créé aux Etats-Unis par le Green Electronic Concil pour guider les achats Eco-responsables. Il s‟agit d‟un calculateur en ligne disponible sur le site : http://www.epeat.net/ Il couvre principalement les stations de travail, les clients légers, PC desktop et laptop ainsi que les moniteurs. Epeat s‟appuie sur 51 critères (dont 23 obligatoires) pour opérer son classement, puis répertorie les produits selon trois niveaux (Gold, Silver, Bronze) en se basant sur le nombre de critère ayant passé brillamment les tests. Gold étant le niveau le plus élevé signifiant que les 23 critères obligatoires ont été passés avec succès, plus 75% des critères optionnels. Dans ses critères, Epeat inclut notamment les spécifications EnergyStar, qui sont aussi très utilisées en France. L‟Ecocentre 2.0 pourra grâce à ce logiciel vérifier l‟impact environnemental de son parc matériel. Page 80 sur 211
  • 81.
    Rapport Cas FilRouge KITECO 2.0  3.4.4 - Un clavier éco-conçu selon Fujitsu, KBPC PX ECO keyboard Fujitsu vient de présenter un clavier éco-conçu, le KBPC PX ECO keyboard 43. Le clavier fait mieux qu‟un modèle traditionnel. Il propose notamment : - un repose poignet à base de matières végétales (lignine et fibre de bois), - la base du clavier est en plastique d‟origine végétale (cellulose d‟acétate Biograde), - le câble de connexion ne contient pas de PVC. En tout, 45% du plastique d‟origine fossile (pétrole) habituellement mis en œuvre dans le clavier a été remplacé par des alternatives d‟origine végétale. Selon Fujitsu, ce clavier permettra d‟éviter l‟utilisation de 60 tonnes de plastique d‟origine fossile par an. L‟Ecocentre 2.0 pourrait investir dans ce clavier éco-conçu pour l‟utiliser avec ses ordinateurs en location. 3.5 - Outils de compression Un des points d‟action de levier pour la réussite de la dématérialisation est d‟utiliser des outils de compression afin de diminuer le stockage des données. Les technologies actuelles permettent des taux de compression de l‟ordre de 80% pour les bases de données et de 20% à 50% pour des emails. Afin de militer pour une démarche écologique et favoriser la réussite de la dématérialisation, l‟Ecocentre 2.0 devra encourager ses usagers à utiliser des logiciels de compression pour leurs envois d‟emails par exemple. Les gratuits et les sharewares (payants) disponibles à partir de cette url: http://jc.etiemble.free.fr/jccms/index.php/adresses/outils_de_compression 3.6 - Collecte et gestion des déchets Par ailleurs, la mise en place d'un dispositif de collecte et de gestion des déchets par une filière professionnelle agréée est également nécessaire. Elle contribue à mesurer et à tracer la production des déchets et ses répercussions sur l'environnement. La dématérialisation conduit aussi à réduire des déchets critiques tels que ceux issus des emballages (souvent plastifiés), les cartouches d'encre, et notamment des supports hautement toxiques comme les bandes films ou les photos analogiques. L‟Ecocentre 2.0 devra sélectionner et adopter un dispositif de collecte et de gestion des déchets par une filière professionnelle agrée afin de réduire la quantité de déchets à éliminer. Site d’un service de recyclage informatique : http://www.etri.fr/ 43 Site du produit : http://www.greenit.fr/article/materiel/un-clavier-eco-concu-selon- fujitsu?utm_source=twitterfeed&utm_medium=twitter&utm_campaign=Feed%3A+GreenIT+%28GreenIT%29 Page 81 sur 211
  • 82.
    Rapport Cas FilRouge KITECO 2.0  3.7 - Virtualisation 3.7.1 - Consolidation de serveurs: trois approches de la virtualisation Avec sa promesse de réduire les coûts en améliorant la répartition de charge des serveurs, la technologie de virtualisation a le vent en poupe chez les responsables informatiques. Présentation de trois solutions et de leurs spécificités. Problématique. Vous devez ajouter très rapidement 20 nouveaux serveurs à votre centre de traitement de données. Évidemment, vous avez d'abord pensé à acheter 20 nouvelles machines pour les ajouter à votre batterie de serveurs existante. Impossible: votre budget est trop serré. Pourquoi ne pas envisager de vous lancer dans une opération de meilleure répartition de votre volume de données? Un logiciel de virtualisation permet de partitionner un serveur physique en plusieurs "machines virtuelles"; chacune d'elles exécute son propre système d'exploitation (OS) serveur et peut fonctionner de manière transparente en réseau avec vos serveurs existants. Chaque serveur physique peut, en théorie, être divisé en plusieurs dizaines, voire centaines de serveurs virtuels. Bien que les serveurs virtuels existent depuis un moment déjà (pensez aux mainframes IBM exécutant VM/370), les serveurs virtuels de classe mainframe n'ont envahi le territoire Intel que depuis quelques années. Motivées par l'intérêt grandissant que suscite la consolidation des serveurs, des sociétés se sont lancées sur ce créneau: VMware, SWsoft et désormais Microsoft, depuis son rachat des technologies Connectix en février dernier. 3.7.2 - GSX et ESX Server de VMware: des performances de type mainframe Fort de son succès avec VMware Workstation, qui permet d'exécuter plusieurs machines virtuelles pour des systèmes d'exploitation de bureau (capacité utile pour les environnements de développement), VMware a étendu sa technologie de machine virtuelle au domaine des serveurs avec ses produits GSX Server et ESX Server 44. Ils permettent d'exploiter simultanément plusieurs systèmes d'exploitation serveur, mais chacun à sa manière. GSX Server permet d'exécuter des sessions de serveur virtuel (dans des machines virtuelles, ou VM) en tant qu'applications au dessus de l'OS hôte; il vous est ainsi possible de consolider ou d'étendre le centre de traitements sans trop perturber votre parc de serveurs. Bien sûr, cette technique a un prix; en l'occurrence, celui des ressources système nécessaires pour exécuter plusieurs VM au-dessus d'un OS hôte existant (par exemple, exécuter une session Windows 2000 Server virtuelle sur un hôte Windows 2000 Server). ESX Server 45, son successeur, pallie ces limitations de performances en fournissant sa propre plate-forme pour exécuter des serveurs virtuels; il utilise des partitions distinctes pour isoler chaque machine virtuelle. Cette approche place la barre plus haut en terme de performances de type mainframe, dans la mesure où elle offre une zone de ressources qui peuvent être allouées dynamiquement à n'importe quel serveur virtuel, en fonction des besoins en cours. Site du logiciel : http://www.vmware.com/fr/products/vi/esx/ 44 http://www.vmware.com/pdf/nsi_doubletake_esxgsx.pdf 45 http://www.zdnet.fr/actualites/informatique/0,39040745,39122524-2,00.htm Page 82 sur 211
  • 83.
    Rapport Cas FilRouge KITECO 2.0  3.7.3 - Virtuozzo de SWsoft: environnements virtuels pour une évolutivité record. Avec son produit Virtuozzo, SWsoft adopte une autre approche de la virtualisation de serveur baptisée "environnements virtuels" (VE). Selon SWsoft, les VE se distinguent des VM en étant capables de virtualiser le noyau de base d'un OS pour l'allocation des ressources entre des partitions. Ils sont donc censés offrir une plus grande efficacité et une gestion plus facile. Destiné aux grands centres de traitements, aux prestataires de services d'hébergement et aux PME, Virtuozzo se targue d'une évolutivité pouvant atteindre des centaines de VE simultanés sur un seul système physique. Cependant, à l'instar de Virtual Server, Virtuozzo est limité en terme de support des systèmes d'exploitation: il ne prend actuellement en charge que les environnements d'OS hôte basés sur le noyau Linux, et FreeBSD. Site du logiciel : http://www.parallels.com/products/pvc45/ 3.7.4 - Virtual Server de Microsoft/Connectix: un rival potentiel pour ESX Server Pour sa part, Microsoft dispose désormais des technologies de Connectix, connu pour son Virtual PC. Le géant de Redmond travaille sur le bien nommé Virtual Server, en adaptant la machine virtuelle de Connectix pour Windows Server. De prime abord, Virtual Server ressemble fortement au GSX Server de VMware: il peut exécuter plusieurs sessions de serveur virtuel simultanées au-dessus d'un OS hôte existant. Cependant, Connectix a toujours assuré que son produit devait être comparé au plus haut de gamme ESX Server en terme de fonctionnalités et de performances. Difficile d'en dire plus aujourd'hui car Virtual Server ne sera pas disponible avant le premier trimestre 2004. Positionnée comme un moyen de diminuer le coût total de possession (TCO) et d'augmenter le retour sur investissement, la tendance à la virtualisation des serveurs ne peut être ignorée. À mesure que les entreprises s'engageront dans cette technologie, les capacités des environnements de serveur virtuel devraient progresser rapidement. Site du logiciel : http://www.microsoft.com/windowsserversystem/virtualserver/default.aspx 3.8 - Mise en œuvre de Data Center En amont des postes de travail sur le modèle client/serveur, de plus en plus puissants pour répondre à la demande croissante des utilisateurs et de plus en plus petits pour répondre aux besoins d‟occupation du m², la problématique se focalise sur les aspects suivants :  Power  Cooling Ces deux aspects se conjuguent pour aboutir à une conso de 0,7% de l‟énergie mondiale en 2009… Page 83 sur 211
  • 84.
    Rapport Cas FilRouge KITECO 2.0  Design Guide logical divisions Source „Green Grid technical forum – 2009 L‟impact environnemental associé à l‟utilisation de data center doit être évalué selon deux critères:  L‟achat de structures propre à l‟Ecocentre 2.0  La location de structures à un tiers Il existe un ensemble de critères de performances, notons par exemple ceux avancés par « The Greengrid » 46 POWER USAGE EFFECTIVENESS (PUE) et DATACENTER INFRASTRUCTURE EFFICIENCY (DCIE) : Le PUE est défini comme suit: PUE = Total Facility Power/IT Equipment Power (1) Et réciproquement, le DCiE comme cela: DCiE = 1/PUE = IT Equipment Power/Total Facility Power x 100% (2) 1. IT EQUIPMENT POWER.: Inclut la charge associée de tout les équipements IT de l‟infrastructure (calculateurs, baies de stockage, équipements réseau, jusqu‟au switchs KVM, moniteur et autres matériels dédiés à la supervision du Data Center. 2. TOTAL FACILITY POWER. Inclut la charge de tous ce qui est associé aux équipements IT, à savoir : composant d‟alimentation tel que UPS, interrupteur, générateur, PDUs, batteries …  Systèmes de refroidissement, unités de climatisation (CRACs), pompes, tours de réfrigération…  Ordinateur, réseau stockage.  Des charges annexes comme les diodes leds. PUE et DCiE fournissent des solutions pour déterminer entre autre les axes d‟amélioration du data center. 46 http://www.thegreengrid.org/en/Global/Content/white-papers/The-Green-Grid-Data-Center-Power-Efficiency- Metrics-PUE-and-DCiE Page 84 sur 211
  • 85.
    Rapport Cas FilRouge KITECO 2.0  4 - Solutions écologiques des usagers de l‟Ecocentre 2.0 L‟empreinte écologique est le rapport entre ce que nous devrions consommer comme ressources par personne avec la capacité de la Terre à se renouveler (surface)... A plus de 6 milliards d‟être humains, l‟objectif individuel est de 500 kg d‟émissions de CO2 Les Français ont une empreinte quatre fois supérieure. Le transport et le bâtiment sont les principaux émetteurs de gaz à effets de serre. L‟urbanisation croissante a conduit à l‟extension de banlieues, des zones pavillonnaires situées loin des zones d‟activités économiques tertiaires : centres villes ou quartiers d‟affaires (La Défense). Des millions d‟actifs utilisent encore la voiture individuelle, par habitude ou du fait d‟une qualité de service insuffisante des transports en commun, pour se rendre sur leur lieu de travail. Tout comme les entreprises, les individus devront bientôt gérer individuellement et collectivement leurs quotas de carbone (grâce aux outils proposés aux TIC). Le développement des e-Activités participe naturellement à la réduction des transports en voiture, en avion... Des déplacements peuvent être évités, regroupés ou mieux organisés... Pour les entreprises, mais aussi pour les collectivités territoriales et pour toutes les structures, c‟est avant tout une question d‟organisation et de mode de management, voire de responsabilisation. Les usagers des Ecocentres 2.0 devront donc être sensibilisés à cette problématique et encouragés à participer à la diminution de leur propre empreinte environnementale et climatique par des solutions proposées par l‟Ecocentre 2.0. 4.1 - Solutions de Transports Verts L‟Ecocentre 2.0 devra encourager ses usagers à adopter des transports verts afin de venir de leurs domiciles à l‟Ecocentre mais aussi pour leurs déplacements quotidiens afin de réduire les émissions de CO² en leur proposant des sites de covoiturage, d‟auto-partage et de location de véhicules électriques ou de transports en commun, mais aussi en les encourageant à venir à pied, à vélo, à roller, etc ...c‟est à dire avec des transports sans moteur. 4.1.1 - Covoiturage des usagers des Ecocentres 2.0 4.1.1.1 - Outil interne de covoiturage - Progiciel « un 7e SenS » version enterprise L‟objectif du logiciel un 7e SenS destiné aux entreprises privées et publiques est d‟offrir une alternative de transport, à leurs collaborateurs pour les trajets domicile travail et les déplacements professionnels. Afin de proposer toutes les possibilités sérieuses et durables de constitution d‟équipages, le système est basé sur l‟itinéraire exact parcouru par les conducteurs qui proposent des places dans leur véhicule. Pour ce faire la gestion des adresses ainsi qu‟un système d‟information géographique est incontournable. Par itinéraire, nous entendons l‟ensemble des points étapes qui constituent le trajet entre une adresse de départ et une adresse de destination. Cette recherche tient également compte des différents facteurs inhérents à chaque situation professionnelle ou personnelle tels que la nature du trajet (aller-retour ou aller simple), la possibilité de proposer une place de passager à mobilité réduite, le motif du déplacement (domicile travail, séminaire, …) et/ou la périodicité du déplacement (fréquence quotidienne pour le domicile travail…). Site du logiciel : http://www.covoiturage-entreprise.com/ Page 85 sur 211
  • 86.
    Rapport Cas FilRouge KITECO 2.0  4.1.1.2 - Sites de covoiturage régional (Rhones-Alpes, Isère)  Covoiturage en Rhones Alpes : http://www.covoiturage-rhone-alpes.com/covoiturage_isere/  Covoiturage Porte de l‟Isère : http://www.capi-covoiturage.fr/  Covoiturage Rhones-Alpes.fr : http://rhone-alpes.covoiturage.fr/  Covoiturage France Bleu Isère : http://www.covoiturage.francebleu.com/index.php?tag=isere  Ecobiz Covoiturage, le portail de covoiturage de l‟agglomération grenobloise : http://www.covoiturage38.com/  La Roue Verte : http://www.covoiturage.grenobleecobiz.biz/ 4.1.1.3 - Sites de covoiturage national (France)  Allostop France Covoiturage : http://www.allostop.net/  Covoiturage.fr : http://www.covoiturage.fr/  123envoiture.com : http://www.123envoiture.com/  France Covoiturage : http://france-covoiturage.info/covoiturage%20php/  Tribu Covoiturage : http://www.tribu-covoiturage.com/  EnvoitureSimone.com : http://www.envoituresimone.com/  Radio France Covoiturage : http://covoiturage.radiofrance.fr/  Aide-covoiturage : http://www.aide-covoiturage.com/ 4.1.1.4 - Covoiturage Dynamique - Le Co-voiturage du 3è millénaire Vous trouverez bientôt un service de covoiturage instantané, innovant. Le co-voiturage dynamique permet de mettre en interaction les conducteurs et les passagers en temps réel pour un co-voiturage immédiat. Ce système est également destiné à ceux qui ne sont pas convaincus par le co-voiturage classique. Différences entre covoiturage classique / covoiturage en temps réel :  décider 15 minutes à l'avance du choix de son transport (en tant que conducteur ou passager)  le paiement est géré automatiquement  le retour étant assuré par un autre conducteur Ainsi, il n'y a pas de dépendance vis à vis d'un conducteur ni d'engagement vis à vis d'un passager Site du service : http://covoiturage-dynamique.com/index.html 4.1.1.5 - Site de covoiturage pour colis Le principe du colis voiturage est issu d‟un constat simple : Beaucoup de colis de particuliers transitent à travers la France ou ailleurs et à chaque fois est prévu spécifiquement un moyen de transport afin de faire parvenir au destinataire ce colis. Or, tous les jours, des personnes (que nous nommerons « les messagers ») parcourent les routes de France et d‟ailleurs. Page 86 sur 211
  • 87.
    Rapport Cas FilRouge KITECO 2.0  Le but est double : d‟une part permettre la mise en relation de ces personnes ayant le même but, aller ou faire transiter un colis d‟un endroit à un autre, sachant que le messager fera dans tous les cas ce trajet, et d‟autre part, participer à l‟économie de CO2 en réduisant le nombre de départs spécialement prévus à cet effet. Economie : l‟expéditeur d‟un colis pourra trouver un moyen plus économique d‟envoyer son colis et le messager pourra par ce biais là demander une participation aux frais engendrés par le trajet, chacun trouvant un juste équilibre. Ecologie : En se développant de la sorte le colis-voiturage pourrait permettre une économie de CO2 puisque le messager fera dans tous les cas le trajet, mais vous évitera le déplacement avec votre véhicule, donc permettra d'économiser un aller/retour. (consulter la rubrique « du CO2 en moins »). Site du service : http://www.colis-voiturage.fr/fonctionnement-du-colis-voiturage.html 4.1.2 - Auto-partage L'auto-partage est un service qui met à disposition en location des voitures en libre-service. Accessible directement depuis le parking de votre entreprise et à destination exclusive de vos collaborateurs, ces véhicules sont utilisables pour des déplacements professionnels et/ou privés de courte durée et de courte distance. Outre le fait de réduire le nombre de véhicules de votre flotte et donc l'impact environnemental de vos déplacements professionnels, la prestation inclut également d'autres aspects liés aux enjeux du développement durable :  le nettoyage des véhicules est réalisé sans eau et assuré par des salariés en réinsertion ;  les véhicules émettent en moyenne 110 g de CO2 / km (au lieu des 175 en moyenne) ;  la compensation CO2 des émissions liées au km parcourus. Cette solution est d'une part un outil de gestion car il vous permet de mieux maitriser les frais de déplacement de vos collaborateurs, de limiter vos surfaces de parking. D'autre part, cela participe également à réduire votre Bilan CarboneTM, à renforcer votre engagement sociétal et à sensibiliser vos collaborateurs et clients vis à vis du développement durable. Une interface de réservation en ligne vous permet de consulter la disponibilité des véhicules en fonction de vos besoins. L'accès au véhicule est facilité par des technologies sans fil parfaitement maitrisées et, en cas de problème, un service en ligne est directement joignable depuis le véhicule. L'utilisation du véhicule terminée, celui-ci est restitué au parking de l'entreprise et la facturation en réel. Site du service : http://www.sequovia.com/solutions-developpement-durable/auto-partage.php 4.1.3 - Location de vélos à assistance électrique (VAE) ou de scooters électriques en libre- service Accessibles directement depuis le parking de votre entreprise et à destination exclusive de vos collaborateurs, ces VAE (Vélo à Assistance Electriques) sont utilisables pour les déplacements professionnels et/ou privés de courtes durées et de courtes et moyennes distances. Page 87 sur 211
  • 88.
    Rapport Cas FilRouge KITECO 2.0  L'atout principal de cette solution, est de renforcer votre engagement sociétal à travers la sensibilisation de vos collaborateurs vis à vis des enjeux environnementaux. En effet, vous participez à la diffusion d'une solution qui permet de réduire l'impact environnemental des entreprises, en repensant leurs déplacements professionnels et privés (trajets domicile-travail). Un portail de réservation en ligne vous permet de consulter la disponibilité des VAE en fonction de vos besoins et d‟en réserver un si nécessaire. L'accès aux VAE est facilité par l'identification des utilisateurs qui se fait par la lecture d'un badge magnétique. L'utilisation du VAE terminée, celui-ci est restitué au parking de l'entreprise et est disponible pour un nouvel utilisateur. Les avantages concrets:  Baisse des couts de déplacements, réduction de l'empreinte écologique de l'entreprise (meilleur bilan carbone, PDE)  Système de gestion automatisé du libre-service (optimisation de la flotte)  Entretien régulier des véhicules rapport d'activité mensuel (économies réalisées et émission de CO2 évitées)  Assurance et assistance comprise  Valorisation de l'image de votre entreprise et fidélisation de vos collaborateurs à travers une action engageante et positive pour l'environnement. Site du service : http://www.sequovia.com/solutions-developpement-durable/vmchk/location-velo- electrique.php et http://www.sequovia.com/solutions-developpement-durable/location-scooters-electriques.php 4.1.4 - Sites des transports verts ou en commun locaux Le portail de l‟Ecocentre 2.0 devra également proposer des liens vers les sites des transports verts ou en commun locaux, par exemple en Rhône Alpes les sites suivants :  Ter SNCF Rhône Alpes : http://www.ter-sncf.com/Regions/Rhone_Alpes/fr/Default.aspx  Tag (Transports de l‟agglomération Grenobloise) : http://www.semitag.com/  Transisère – Le réseau du département : http://www.transisere.fr/ 4.2 - Commande de courses et d‟achats responsables et bio via Internet Le Portail de l‟Ecocentre 2.0 devra proposer des sites de courses en ligne et de livraison, ainsi que des sites d‟achats responsables et bio dans les différentes régions des Ecocentres 2.0 à ses usagers afin de leur faciliter leurs achats et de limiter leurs déplacements en transport. 4.2.1 - Tous les distributeurs de paniers bio, fruits et légumes - Mon panier bio Mon panier bio : l'annuaire de référence des paniers bio / fermiers Votre panier bio / fermier de fruits et légumes livré chaque semaine près de chez vous ! Vous pourrez trouver sur ce site les distributeurs privés ou sous forme d'associations vous proposant de commander et de vous faire livrer des paniers de fruits et légumes biologique et / ou fermier en France. Site du service : http://www.mon-panier-bio.com/rhone-alpes-c100-p1.html Page 88 sur 211
  • 89.
    Rapport Cas FilRouge KITECO 2.0  4.2.2 - Le site des achats responsables pour les professionnels - Ofretic Ofretic est un site Internet dans lequel les acteurs de la région proposent, aux entreprises, collectivités locales et comités d‟entreprise, un large choix de produits issus du commerce équitable, de l'agriculture locale, du tourisme durable, de l'éco-conception, ainsi que des services proposés par des structures d'Insertion par l'activité économique ou des services de proximité. Les produits sont présentés dans différentes rubriques, restauration collective, réceptions, cadeaux, voyages, fournitures et services aux entreprises. Il y a également une rubrique réservée à la sensibilisation et à la formation des acheteurs ou des salariés d'entreprises autour de la problématique des achats responsables. Outre les engagements et les partenaires d‟Ofretic clairement présentés, le site diffuse aussi des actualités et des témoignages de professionnels engagés dans le domaine du commerce éthique dans la région et au-delà. C'est un outil de mise en relation entre offre et demande. Equi'sol qui gère cette plateforme peut également proposer un accompagnement personnalisé pour la mise en place d'achats responsables. Cette initiative est née du souhait des communes et des entreprises de la communauté d'agglomération Grenoble Alpes Métropole, communément appelée la Métro, de mettre en évidence l'offre de biens et de services éthiques disponibles localement, exprimé à l'issue du diagnostic projet sur l'économie sociale et solidaire initié par la Métro en 2002. La Métro a soutenu cette initiative dès son origine en 2003 car le projet s'inscrit en complément d'autres actions pour faire des politiques d'achats un levier du développement durable, comme la formation des agents des collectivités locales à l'achat public durable ou la mise en place de clause d'insertion sociale dans les marchés de travaux de la 3ème ligne de tramway. Le Conseil Régional Rhône-Alpes a également apporté son soutien au travers du contrat d'agglomération 2004-2008 signé avec la Métro qui prévoit la promotion des initiatives de l'économie sociale et solidaire et notamment des critères sociaux et environnementaux en matière d'achats publics. Ofretic a été animé par un comité de pilotage composé d'acteurs grenoblois de l'ESS (Couleurs Sensations, Equi'Sol, Artisans du Monde, Adayg, Arbre Fruité, Vivial, Souffle de l'Inde, Le Local), d'entreprises (ST Microelectronics, CEA) et de collectivités (la Métro et le Conseil Régional Rhône-Alpes). Site du service : www.ofretic.com 4.3 - Penser et réagir écologique L‟Ecocentre 2.0 pourrait en règle générale encourager ses usagers à penser et réagir écologique en leur mettant à disposition sur le Portail des liens vers des sites écologiques tels que :  http://www.lesannuaires.com/annuaire-ecolo-ecologie.html  http://www.developpement-durable.gouv.fr/  http://www.objectifplanet.com/  http://fr.sitovote.com/ecologie.html  http://www.voiture-hybride.eu/voitures-hybrides-sites-ecologiques_fr.php  http://www.commentcamarche.net/telecharger/telecharger-34070425-ma-maison-ecologique-3d Page 89 sur 211
  • 90.
    Rapport Cas FilRouge KITECO 2.0  C. Impact Social 1- Introduction 1.1 - Contexte et objectifs de l‟axe de recherche « Impact Social » Connectées et durables, les villes de demain seront plus ouvertes à celles et ceux qu‟elles accueillent encore maladroitement aujourd‟hui. Les systèmes d‟information mis en place pour mieux gérer la ville devront ainsi être accessibles au plus grand nombre. L‟usage des technologies de l‟information et de la communication s‟est répandu dans les entreprises depuis les années „80. Il a modifié largement l‟organisation du travail en révélant et accélérant de nouvelles pratiques et de nouvelles relations sociales. Il apparaît ainsi qu‟un défi majeur s‟impose aux entreprises : celui de la capacité des managers à s‟approprier les outils et à accompagner leurs équipes dans la transformation de l‟organisation du travail, au travers de logiques collaboratives dont les TIC 47sont les supports. Cette mutation est portée par de nouveaux outils (wiki, réseaux sociaux, messagerie instantanée, blogs…), de nouveaux comportements (nouveaux imaginaires professionnels et des relations en entreprise) et de nouvelles cultures de travail (plus horizontales) témoignant d‟une nouvelle génération de salariés. Ces personnes développent des attentes nouvelles en phase avec une émergence des responsabilités sociale et environnementale pour les entreprises :  Une meilleure répartition des temps de travail et de vie personnelle,  Une redéfinition éthique des cultures d‟entreprise,  Un certain respect de la diversité et de l‟intégration des personnes handicapées, ainsi qu‟une réduction de l‟impact écologique des activités des entreprises. De nombreuses initiatives sont prises pour permettre à tous les publics en difficulté d‟accéder au monde du travail, mais aussi à la socialisation ou à la culture. Inversement, les TIC peuvent aussi créer de nouvelles différences du fait du manque de formation. Les TIC révèlent un risque de divergence entre deux cultures du travail. Si les technologies sont déjà disponibles, les entreprises, à travers leurs managers et salariés, doivent apprendre à les utiliser. L‟implémentation des technologies accentue des différences marquées entre générations, niveaux de formation, expériences personnelles des outils. En effet, suivant l‟âge, les diplômes, l‟expérience et les usages, les personnes auront des formes d‟appropriation contrastées qui peuvent déboucher sur des marginalisations voire des exclusions à terme. D‟où l‟importance pour les organisations de sensibiliser et de former chacun à une bonne compréhension de ces technologies. Les TIC permettent de transformer les postes de travail et de développer des ergonomies et des applications sur le lieu de travail, ou en télétravail, qui favorisent l‟intégration des personnes handicapées dans l‟entreprise. 47 Technologies de l‟Information et de la Communication Page 90 sur 211
  • 91.
    Rapport Cas FilRouge KITECO 2.0  La mise en place d‟environnements numériques doit favoriser l‟intégration et non ajouter la fracture numérique à la fracture sociale. Les usagers des Ecocentres 2.0 sont : - des citoyens, des salariés des entreprises privées, des administrations, - des étudiants, des séniors, des personnes avec handicap, des personnes à niveau d‟études peu élevé, des femmes, des travailleurs indépendants mais aussi des salariés qui souhaitent en dehors de leurs activités accroitre leurs connaissances, - des usagers nomades / sédentaires (aussi bien les usagers ponctuels, les usagers permanents, que les usagers en situation de travail précaire ou chômeurs, les usagers en contrat de travail pérenne), - de mixité intergénérationnelle. L‟hétérogénéité des utilisateurs de l‟Ecocentre 2.0 sera une clé du succès. Les croisements probables et certainement fertiles entre des utilisateurs favoriseront l‟apparition de nouvelles idées, les échanges de connaissances et de services et la réalisation de nouveaux projets. Il faut proposer des préconisations d‟accompagnement des usagers exclus des TIC (e-exclusion) pour éviter une « fracture numérique », résultat combiné de trois critères :  l‟accès (les individus n‟ont pas le même accès aux technologies de l‟information et de la communication en termes d‟infrastructures et/ou d‟équipement informatique)  la compétence (les individus n‟ont pas les mêmes compétences face à un ordinateur, qu‟elles soient techniques ou autres (lire, écrire, participer à des forums.. )  l‟usage (les usages et les attitudes vis-à-vis des TIC diffèrent) mais pas seulement pour ces usagers exclus, il faut un accompagnement pour tous les usagers. Les objectifs à privilégier qui découlent au niveau de l‟impact social de l‟Ecocentre 2.0 sont donc :  La création de valeurs éco-citoyennes (e-inclusion)  Le « Vivre ensemble » (services aux usagers) par de l‟innovation sociale, création de valeur économique et sociale par la rencontre d‟acteurs divers sur un territoire, création de nouveaux usages, produits et services sur un axe transculturel, transdisciplinaire et transgénérationnel. Page 91 sur 211
  • 92.
    Rapport Cas FilRouge KITECO 2.0  1.2 - Tag et carte d‟idées de l‟Impact Social Nous avons crée un Tag pour notre thème de recherche “Impact Social » basé sur les mots que nous avons utilisé dans ce document grâce à Wordle.net, un petit outil très simple d'utilisation qui permet de générer un nuage de tags à partir d'un texte. Voici le plan de notre Chapitre sur l‟impact social sous la forme d‟une carte des idées : Page 92 sur 211
  • 93.
    Rapport Cas FilRouge KITECO 2.0  2 - Solutions de Création de Valeurs éco-citoyennes La démocratisation de l‟achat d‟ordinateurs et de l‟abonnement à internet n‟annihile pas le risque de marginalisation de publics éloignés des usages numériques. Même les petites entreprises peuvent se sentir démunies face à des difficultés d‟accessibilité aux usages de l‟Internet. Voilà pourquoi tous les citoyens exclus des usages numériques doivent être accompagnés de manière proactive. Les facteurs socio-économiques d‟exclusion numérique sont multiples : localisation géographique, niveau d‟équipement informatique ou de compétences en la matière, âge, problèmes de santé ou aptitudes physiques, niveaux d‟éducation et de revenu, isolement social, etc. Comment éviter que la fracture numérique ne vienne renforcer d’autres formes d’exclusion et en particulier l’exclusion sociale ? Aujourd‟hui, agir en faveur de l‟e-inclusion 48 ou, autrement dit, pour l‟appropriation des usages numériques par les publics qui en sont éloignés, c‟est participer à la lutte contre l‟exclusion sociale. Les frontières technologiques sont de plus en plus réduites (diminution progressive des zones blanches, démocratisation des équipements informatiques et Internet, développement d‟outils adaptés aux publics spécifiques de plus en plus performants…). Il faut donc dorénavant s‟atteler à l‟appropriation de ces outils par tous et au développement de leurs usages. Pour les entreprises la mise en place de tels outils est une révolution dans les usages et les comportements, et impose un vrai projet de conduite du changement. L'implication du management est un facteur clé dans la réussite. Une réflexion préalable est nécessaire pour permettre l‟intégration sociale du télétravailleur. Il faut d'abord commencer à isoler davantage dans l'entreprise les personnes qui vont être concernées, afin de déterminer si elles peuvent travailler en autonomie et prendre des responsabilités. ll nous a donc semblé important de réfléchir à des solutions de création de valeurs éco-citoyennes afin de lutter contre cette fracture numérique et favoriser l‟e-inclusion des usagers au sein de l‟Ecocentre 2.0. 2.1 - Management et conduite du changement 2.1.1 - Effets du télétravail Encore aujourd‟hui, il reste difficile pour un chef d‟entreprise d‟accepter que son personnel ne soit pas visible et à disposition. Toute la difficulté réside dans l‟établissement d‟une relation basée sur la confiance qui fait parfois déjà défaut dans une relation de proximité physique. Les dirigeants d‟entreprise sont inquiets sur la perte de contrôle du travail et la productivité de leurs télétravailleurs, le manque de cohésion et l‟absence de culture d‟entreprise. Le passage aux e-Activités implique pour beaucoup un changement des mentalités, une remise en cause des principes même de structure et de circulation de l‟information dans les organisations. (+ protection de l‟information, des données). Le télétravail s'effectue dans un monde virtuel qui transforme la 48 L‟e-inclusion désigne les manières de lutter contre la fracture numérique Page 93 sur 211
  • 94.
    Rapport Cas FilRouge KITECO 2.0  communication, mais aussi l'autorité, car les échanges reposent davantage sur la pertinence que sur la position hiérarchique. Afin de pallier à ces freins du télétravail, nous préconisons plusieurs conseils pratiques et outils à suivre et/ou à mettre en place pour le télétravailleur et son management 49. 2.1.2 - Conseils pratiques et outils pour le télétravailleur à l’Ecocentre 2.0  Les horaires de travail du télétravailleur à l‟Ecocentre 2.0 doivent être les mêmes qu‟au bureau.  La charge de travail du télétravailleur doit être la même que celle de ses homologues travaillant dans les locaux de l‟employeur.  Le management devra établir un climat de confiance avec son collaborateur en s'affranchissant du « contrôle visuel » pour des méthodes de management plus rationnelles.  Il est donc conseillé que le management définisse clairement en début d‟année les objectifs à atteindre, les résultats à produire et mette en place si possible un système d‟évaluation (permettant au télétravailleur de constater qu‟il est traité avec justice (notion d‟équité), même s‟il n‟est pas en présence de sa hiérarchie). Un point d‟avancement individuel peut ensuite être fait en milieu d‟année et un bilan en fin d‟année. Le management devra également prévoir de définir un plan de développement annuel en accord avec le télétravailleur. 2.1.2.1 - Logiciel d'Exécution des stratégies d'entreprise a) Professional Edition de SuccessFactors SuccessFactors Professional Edition est une solution économique et conviviale entièrement prise en charge, spécifiquement conçue pour faciliter la gestion de la performance et des talents des employés dans les petites entreprises de toute taille. Bâtie sur une plate-forme unique, cette solution en ligne automatisée et facilement configurable comprend quatre principaux modules:  Gestion des objectifs  Evaluations de la Performance  Centralisation des données sur les employés  Analyse et Reporting Professional Edition offre également des modules complémentaires :  Evaluations 360 Degrés  Accélérateurs performance d'entreprise  Gestion de la Rémunération  Enquête Employé  Formation et Développement  Stack Ranker (Classement en pile) Site du logiciel : http://www.successfactors.fr/logiciel-gestion-performance/ 49 Un bon blogueur travaille avec de bons outils : http://visionary.wordpress.com/2009/11/21/un-bon-blogueur- travaille-avec-de-bons-outils/ Page 94 sur 211
  • 95.
    Rapport Cas FilRouge KITECO 2.0  2.1.2.2 - Solutions de formation e-learning Le télétravailleur devra avoir à sa disponibilité des solutions de formation intranet de son entreprise, ainsi que les solutions de formation e-learning proposées aux usagers de l’Ecocentre 2.0 50.  L‟organisation doit rendre autonome et responsabiliser ses télétravailleurs. Pour manager à distance, le travail en amont est très important. Tout doit être bien cadré, Cette relation nécessite de la part du manager une implication supérieure pour que les échanges, naturellement moins fréquents, soient plus riches : Le plus difficile pour le manager, c‟est qu‟il doit faire un management individuel sans voir la personne. Ce n‟est pas évident quand la personne est à proximité, mais ça l‟est encore moins quand la relation se fait à distance.  Au début de la relation de télétravail, il est fortement recommandé d‟élaborer une sorte de guide afin de définir plusieurs points avec son salarié : le contrôle du travail, les tâches à effectuer, le cadre de responsabilité, jusqu‟où le salarié peut aller en autonomie, etc… Pour gérer à plusieurs des projets à distance il est nécessaire d’avoir de la rigueur et de la structure et pour suivre l’activité et les résultats du télétravailleur un outil de gestion de projet peut donc être utilisé. 2.1.2.3 - Outils de gestion de projet a) Microsot Office Project de Microsoft France, Microsoft Project permet de planifier les tâches, de maximiser l‟utilisation des ressources, d‟assurer le suivi des projets pendant leur réalisation et le contrôle des coûts. Microsoft® Office Project Professional 2007 vous équipe d'outils de gestion de projet robustes, combinant l'ergonomie, la puissance et la flexibilité requises pour gérer les projets de manière efficace et rentable. Il s‟agit de rester informé(e), contrôler le travail, les délais et les coûts des projets, maintenir l'alignement des équipes de projet et améliorer là productivité grâce à l'intégration du logiciel avec les programmes du système Microsoft Office que vous connaissez déjà, de puissantes fonctions de reporting, une aide interactive pour la planification et des outils flexibles. Microsoft Project Professionnel peut aussi se synchroniser avec Project Server pour proposer une gestion de projet en mode collaboratif (EPM). Centralisation des projets (et des différents documents du projet) en un seul endroit, planification en mode web, gestion partagée des ressources, création de tableaux de bord permettant de disposer d‟une vue consolidée sur les différents projets, l‟utilisation des ressources et la consommation des différents budgets. Site du logiciel : http://www.microsoft.com/france/office/project/Vue-ensemble-de-Project-2007.aspx 50 Pour plus de renseignements sur ces outils, référez vous au Paragraphe « Solutions de collaboration » dans le Chapitre sur les « Outils Collaboratifs ». Page 95 sur 211
  • 96.
    Rapport Cas FilRouge KITECO 2.0  a) PSNext de Sciforma PSNext est une solution complète de gestion de projets et de portefeuilles de projets qui vous donne une vue globale des projets et des ressources de toute votre entreprise. Ses trois principaux axes fonctionnels sont :  Pilotage de vos portefeuilles de projets  Planification de vos projets et de vos ressources  Suivi des temps passés Site du logiciel : http://www.sciforma.com/fr/ b) Primavera Project Planner (P3) de Primafrance Système de gestion multi-projets, multi-sites, multi-utilisateurs et multi-devises, Primavera permet de planifier, de budgéter et de contrôler l‟ensemble des projets de l‟entreprise ou d‟un portefeuille de projets tout au long de leurs cycles de vie. La solution Primavera s‟articule autour des fonctions nécessaires à la gestion des projets (d‟une société ou d‟un service). Elle est constituée par :  Un socle de planification des projets (gestion des actions, délais de ces actions, chemins critiques, etc…)  Une gestion des ressources et des coûts (plan de charges, dépassement des disponibilités, rapport d‟écarts entre le prévu et le réalisé, etc...)  Une gestion de liste des documents d‟un projet  Un espace collaboratif qui permet, entre autres, de discuter des risques d‟un projet, poser des questions à d‟autres utilisateurs, etc … Site du logiciel : http://www.primafrance.com/notre_solution.html c)VisualProjet, logiciel de gestion de projet et planning Gantt VisualProjet est une solution logicielle complète de gestion de projets et plannings, essentiellement diffusé sur Internet à l'adresse http://www.visualprojet.com. Elle comporte les fonctionnalités suivantes :  Création de plannings projets, avec liaisons entre tâches et allocations de ressources  Etat de la charge et de la disponibilité des ressources multi-projets,  Suivi de projet, gestion des compléments et des modifications  Saisie des heures réalisées et des états d‟avancement  Gestion des actions projets, de la documentation et des recettes/dépenses sur projet  Trajectoire projet et prévisions à fin de projet  Synthèse de tous les projets  Export vers MS Excel des projets et des charges de travail  Fonctionnement en ligne (WEB), et en réseau d‟entreprise Page 96 sur 211
  • 97.
    Rapport Cas FilRouge KITECO 2.0  d) Augeo5 de Augeo Software Augeo5 permet une gestion centralisée des données des projets, des ressources affectées aux différentes tâches et des processus de gestion liés au cycle de vie des projets, et ce depuis la création des demandes de projet jusqu‟à l‟analyse du portefeuille des projets terminés. Augeo5 comprend des outils de collaboration, de gestion documentaire et de gestion des processus métier permettant de simplifier les échanges entre les membres de l‟équipe projet, les responsables de ressources, les responsables de projets, les responsables de la maîtrise d‟ouvrage et le management. Site du logiciel : http://www.augeo.com/fr/produits/augeo5.html e) Open Workbench Open Workbench (OWB) est un logiciel gratuit de planification de projet fonctionnant sous Windows (2000 ou XP) et nécessitant l'Environnement d'exécution Java (JRE). Open Workbench est une solution de gestion de projets visant à directement concurrencer Microsoft Project. Développé en C++ (Windows), il s'agit de la solution la plus solide et la plus complète en termes de fonctionnalités et de rapports. Ce dernier offre des fonctions dépassant largement celles de gestion de projets autonomes et propose des solutions de gestion d'équipe, de partenariat, d'organisation ou d'entreprise. Le logiciel permet la planification et le suivi de tâches (regroupables en activités et phases) avec association de dépendances, de ressources, de charges consommées et restant à faire.  Le manager va devoir adapter son mode de communication. Il devra être encore plus à l‟écoute de son équipe et développer une communication d‟excellente qualité. Manager une équipe en télétravail demande une attention plus forte. Il faut aussi savoir déléguer, bien formaliser les missions. Site du logiciel : http://www.openworkbench.org/ 2.1.2.4 - Outils Collaboratifs  La détermination avec le télétravailleur de la fréquence d‟un point de rencontre est importante. Au début, une fois par semaine ou plus si nécessaire grâce à tous les outils de communication : téléphone fixe ou portable, messagerie électronique, « chat » de discussion, téléconférence, etc... Au télétravailleur ensuite de moduler la fréquence. Si on l‟appelle trop souvent, il va se sentir contrôlé, si on ne l‟appelle pas assez, il va se sentir isolé. Trouver le juste dosage n‟est pas évident. D’autres outils de partage de documents (exemple : Google sites, sharepoint, etc…) seront également utiles au télétravailleur et son équipe afin de pouvoir visualiser ou travailler à plusieurs sur un même document, ainsi qu’un outil d’audio et de vidéo conférence (exemple : WebEx, Genesys Meeting Center, etc …) afin d’organiser une présentation. Des outils de mind mapping (gestion d’idées), de blog et wiki pourront également être intéressants à utiliser 51. 51 Pour plus de renseignements sur ces outils, référez vous au Paragraphe « Solutions de collaboration » dans le Chapitre sur les « Outils Collaboratifs ». Page 97 sur 211
  • 98.
    Rapport Cas FilRouge KITECO 2.0   Le télétravailleur devra communiquer à son manager et ses collègues sur son état de présence afin qu‟ils puissent connaître ses disponibilités pour l‟organisation d‟une réunion virtuelle ou bien même une discussion.  Pour se faire, un simple tableau Excel pourra être partagé par le télétravailleur avec ses collègues et son manager pour indiquer ses absences planifiées à long terme (exemple : sur 1 an) pour cause de vacances, formation, etc … Ensuite, pour son état de disponibilité au quotidien (disponible, occupé en réunion par ex, absent, etc …), un outil de messagerie instantanée (exemple : Office Communicator) connecté avec son calendrier de message électronique et/ou permettant d’indiquer cette information devra être utilisé.  L‟autre point d‟attention du manager sera de s‟assurer que le télétravailleur se sente impliqué dans la vie de l‟entreprise.  Au départ, on peut réunir les télétravailleurs une fois par semaine dans l‟enceinte de l‟entreprise afin de garder le lien. Mais, rapidement, dans certains cas, le télétravailleur peut ne plus se sentir à sa place dans les murs de l‟entreprise : Il n‟a plus de bureau et, face aux autres salariés en place, il peut se sentir décalé. Former un groupe dans une entreprise classique n‟est déjà pas aisé, mais c‟est encore plus compliqué dans une relation à distance. D’autres outils permettent de garder le lien, comme la téléconférence, visioconférence ou téléprésence, les stages de formation ou les séminaires de cohésion d’équipe. 2.2 - Animation L‟Ecocentre 2.0 pourrait être animé par l‟organisation de :  Présentations de partenaires publics ou privés sur leurs activités et leurs services  Conférences et débats organisés par des intervenants de l‟Ecocentre ou extérieurs  Séminaires de travail pour des sociétés  Réunions d‟associations  Formations données par des intervenants (ex : animation pédagogique autour de la télévente et de la téléprospection pour des télétravailleurs souhaitant se perfectionner dans les techniques de communications téléphoniques, cours d‟anglais collectifs délivré par une personne anglophone via vidéoconférence)  Rencontre de télétravailleurs fréquents de l‟Ecocentre Le programme des Animations de l‟Ecocentre sera disponible sur le Portail et les usagers pourront s‟inscrire aux sessions via un fichier Excel stocké sur un site Web partagé par tous les membres de l‟Ecocentre par exemple. Les intervenants pourront utiliser tous les outils collaboratifs à disposition au sein de l‟Ecocentre pour organiser leur animation 52. 52 Pour plus de renseignements sur ces outils, référez vous au Chapitre sur les « Outils Collaboratifs » Page 98 sur 211
  • 99.
    Rapport Cas FilRouge KITECO 2.0  2.3 - E-inclusion L‟Ecocentre 2.0 devra favoriser l‟e-inclusion de tous les usagers n‟ayant habituellement pas d‟accès à l‟informatique et/ou pas la connaissance et les aider dans cet apprentissage grâce à des solutions (logiciels ou autres) ou des matériels spécifiques (adaptés aux handicaps par exemple). 2.3.1 - Les séniors 2.3.1.1 - Partage de connaissances Au sein de l‟Ecocentre 2.0, un système de partage des connaissances des séniors pourrait être mis en place afin qu‟ils puissent faire profiter aux autres usagers qui en auraient le besoin de leurs années d'expérience de travail précieuses et valoriser leurs compétences dans leur domaine d‟activité. Sur le Portail de l‟Ecocentre, les Séniors en cessation d‟activité professionnelle pourraient proposer des formations ou des sessions de partage de connaissances dans leur domaine de compétence aux autres usagers de l‟Ecocentre professionnels actifs, étudiants, etc…via un forum par exemple. Le système inverse de partage de connaissances pourrait également être envisagé, c'est-à-dire que des professionnels actifs, étudiants, etc…pourraient proposer leur aides à des seniors débutants en informatique afin de les former. L‟utilisation d‟une monnaie complémentaire de l‟Ecocentre 2.0 53 pourrait notamment être utilisée pour financer cet échange de connaissances ou ce service de formation. 2.3.1.2 - La communauté des séniors actifs – BiTWiiN.com Premier site en France de services à domicile et de recrutement pour séniors actifs : Site des services : http://www.bitwiin.com/seniors-actifs/ Les entreprises se trouvent confrontées à la nécessité de gérer un effectif productif plus âgé afin de préserver des années d'expérience de travail précieuse, et d'éviter un renouvellement onéreux du personnel. Les technologies d'accessibilité peuvent aider les travailleurs plus âgés à rester productifs. Elles offrent des fonctionnalités qui rendent l'informatique utilisable par une personne atteinte de déficiences liées à l'âge. Ces logiciels pourraient donc être proposés aux séniors via le Portail de l‟Ecocentre. 2.3.1.3 - Le site des outils séniors d‟IBM IBM sort aux Etats-Unis une série de logiciels gratuits et en ligne destinés à aider les professionnels séniors à conserver leur productivité. Cette offre correspond à une demande bien américaine. En effet, sept américains sur dix pensent travailler au-delà de 65 ans. De ce fait, la création de produits bureautiques adaptés à cette population devrait rencontrer un certain succès. D‟où les projets d‟IBM qui souhaitent s‟aventurer sur ce marché porteur. ''Les entreprises se trouvent confrontées à la nécessité de gérer un effectif productif plus âgé afin de préserver des 53 Voir description détaillée de la monnaie complémentaire dans le Paragraphe «Proposer un système de compensation financière« dans le Chapitre sur l‟Interopérabilité Page 99 sur 211
  • 100.
    Rapport Cas FilRouge KITECO 2.0  années d'expérience de travail précieuse (à développer) et d'éviter un renouvellement onéreux du personnel'', déclare IBM. ''Les technologies d'accessibilité peuvent aider les travailleurs plus âgés à rester productifs. Elles offrent des fonctionnalités qui rendent l'informatique utilisable par une personne atteinte de déficiences liées à l'âge''. Parmi les programmes qu'IBM met à disposition (en ligne sur http://www.alphaworks.ibm.com/topics/accessibility), on trouve un logiciel pour souris qui filtre les tremblements de la main et un logiciel pour clavier qui s'ajuste aux pressions plus longues ou plus brèves que la normale exercées sur les touches. Egalement, un outil permet de remettre automatiquement en forme les pages web pour les personnes qui souffrent d'une mauvaise vue, accompagné d‟un outil de synthèse vocale. Dans le même temps, IBM lance un service de conseil aux entreprises pour gérer la multiplication des travailleurs atteignant l'âge de la retraite. Site des logiciels : http://www.presence-pc.com/actualite/IBM-logiciels-12647/ 2.3.1.4 - Logiciel « Internet et la micro pour les Séniors » Entrez en visio conférence avec votre famille, vos petits enfants ou vos amis directement sur Internet et partez à la découverte de votre Ordinateur. Fabricant CD Training : http://www.cd-training.fr/?&feed=product&product_id=294 2.3.1.5 - Logiciel pour séniors permettant de gérer les mails de manière simple - FamilyMail FamilyMail V.8.2 Christmas Edition » 54 permet aux utilisateurs d‟ordinateurs les plus inexpérimentés de gérer de manière très simple leurs e-mails. Sans requérir de formation préalable et sans souris, les utilisateurs séniors peuvent recevoir les e-mails de leurs enfants et petits-enfants et afficher les photos attachées comme dans un diaporama. » L‟interface ergonomique, permet aux débutants de se familiariser immédiatement avec le monde de l‟informatique. La complexité des ordinateurs empêche de nombreux séniors de vouloir apprendre à utiliser un ordinateur. Ce logiciel souhaite « combler la fracture numérique » et permettre aux personnes âgées de « rester en contact avec les jeunes générations ». La convivialité de ce logiciel e-mail a été obtenue grâce à des recherches et des études menées auprès de séniors, en prenant en compte des facteurs aussi divers que leur perception de l‟ordinateur, les problèmes sensori-moteurs, ou leur compréhension du langage technique. Le design de FamilyMail a par ailleurs remporté la Médaille d'Or du Label Européen d'Excellence, à l'ouverture du CeBIT 2004. Site du logiciel : www.familymail.com 54 http://www.senioractu.com/Suisse-FamilyMail,-un-logiciel-destine-aux-seniors-permettant-de-gerer-les-mails-de- maniere-simple_a3821.html Page 100 sur 211
  • 101.
    Rapport Cas FilRouge KITECO 2.0  2.3.1.6 - Logiciel de stimulation intellectuelle pour les séniors – Mindfit Un programme de stimulation intellectuelle, MindFit 55, est commercialisé en France depuis mars 2005 : fruit d‟une vingtaine d‟années de recherche scientifique, ce logiciel vise à entraîner, un peu à la manière d‟un coach personnel, quatorze capacités cognitives fondamentales qui doivent permettre à l‟utilisateur d‟améliorer son attention, sa concentration et sa mémoire. Tout le monde aura entendu dire que pour se maintenir en forme, il faut entretenir sa santé physique. Cependant, la plupart des programmes destinés à prévenir le vieillissement, s‟attachent essentiellement à la santé corporelle et négligent considérablement la santé mentale. Or, une personne -quel que soit son âge d‟ailleurs- en mauvais état mental, aura plus de difficultés qu‟une autre en pleine possession de ses moyens, à faire les efforts nécessaires pour se garder également en bonne forme physique. Le logiciel Mindfit se propose donc d‟organiser cette résistance au déclin des fonctions cognitives au travers de son programme d‟entraînement. De fait, il teste et stimule quatorze capacités cognitives fondamentales et notamment : l‟attention partagée, la flexibilité, la faculté de dénomination, la mémoire à court terme, la planification, la coordination psychomotrice. Le programme comporte 24 séances d‟entraînement de trois exercices chacun. Le rythme préconisé est de deux à trois séances de vingt minutes par semaine. A l‟issue des 24 séances, il est recommandé de faire une pause de deux mois et de reprendre ensuite deux autres cycles de stimulation cognitive. La vocation de ce programme est préventive et s‟inscrit dans une démarche de « mieux vieillir » en parallèle avec une vie sociale active, une alimentation équilibrée, une surveillance médicale et une activité physique. Site du logiciel : www.neurocap.fr 2.3.1.7 - Logiciel permettant de filtrer les tremblements de la main transmis au curseur de la souris (PC) - Steady Mouse Un logiciel libre de "souris anti-tremblement" 56 permettant de filtrer les tremblements du curseur de la souris est proposé par Ben Gottemoller sur son site :http://www.steadymouse.com/ La fonction de lissage du curseur est assurée par l'onglet "Anti-Tremor Filtering" de la fenêtre de paramétrage du logiciel. Pour être fonctionnel, l'effet de lissage dépendra également de la vitesse de déplacement du curseur, réglable dans l'onglet "Mouse Speed". Indications : personnes souffrant de tremblements de la main, de faible amplitude et réguliers dans la fréquence et l'intensité. Steady Mouse propose également une fonction très asucieuse (Icon Targeting System), permettant sur le bureau de l'ordinateur d'attirer et de centrer le curseur sur l'icône ou le dossier le plus proche, avec la possibilité d'y associer un double clic automatique, ce qui peut s'avérer très pratique pour lancer automatiquement une application. 55 http://www.senioractu.com/MindFit,-logiciel-de-stimulation-intellectuelle-pour-les-seniors_a5403.html 56 http://www.apf.asso.fr/vivreauquotidien/pagecontent.php?rubr=69 Page 101 sur 211
  • 102.
    Rapport Cas FilRouge KITECO 2.0  Steady Mouse permet également de filtrer les actions involontaires sur les boutons clic central et clic droit (le clic gauche est prévu dans une future version), mais la technique proposée nous parait un peu compliquée. Sur son site, l'auteur espère être utile en diffusant ce logiciel libre tout en invitant les personnes à qui il ne conviendrait pas, de découvrir l'Assistive Mouse Adapter", depuis disponible et diffusé en France, au tarif de 131 € HT chez JPR International. 2.3.1.8 - Souris anti-tremblements – Assistive Mouse Adapter d‟IBM (AMA) L'informatique n'est pas une discipline aisée lorsque l'on souffre de tremblements involontaires. Manipuler une souris est chose particulièrement délicate, même lorsque la vitesse du pointeur est réglée au plus bas. Outre-Manche, la National Tremor Foundation estime que trois millions de Britanniques souffrent aujourd'hui de ces syndromes de tremblements involontaires (dus à une maladie de Parkinson, le plus fréquemment, ou à des maladies génétiques). Aujourd'hui, l'institution peut se réjouir de l'invention présentée par Jim Levine, un chercheur du groupe IBM qui a mis au point l'Assistive Mouse Adapter (AMA) 57. Il s'agit d'un boîtier, que l'utilisateur doit simplement brancher sur son PC : en fonction de son réglage, l'outil peut plus ou moins réduire les effets du tremblement. Autre innovation : l'adaptateur est capable de détecter les faux 'doubles-clics', qui sont simplement l'effet du tremblement, pour les traduire en simples clics. Site du produit : http://www.moteurline.apf.asso.fr/informations_medicales/Aides_techniques_appareillage/Doc- RNT/CLASSEUR%20II/03-49_Assistive_Mouse_Adapter.pdf 2.3.2 - Environnement adapté aux personnes handicapées Le W3C (World Wide Web Consortium) a lancé une « Initiative sur l‟accessibilité du Web » (Web Accessibility Initiative ou WAI) afin de proposer des solutions techniques pour rendre Internet accessible à tous et, particulièrement aux personnes handicapées. Dans ce cadre, il a publié des directives pour l‟accessibilité des contenus Web 2.0. Le texte originel, appelé « Web content accessibility guidelines 2.0 » ou WCAG 2.0, a été traduit en français par l‟Association BrailleNet. Ce document « Règles pour l'accessibilité des contenus Web (WCAG) 2.0 » est disponible à: http://www.braillenet.org/accessibilite/wcag20/wcag20_fr/fr_WCAG20_24avr09.htm Il existe de nombreux logiciels libres et autres solutions pour pallier à tous types d‟handicaps au niveau de l‟informatique 58. 57 http://www.atelier.fr/article.php?artid=29372&catid=7 58 http://www.hant.li.univ-tours.fr/webhant/HM2PH/BdD/Rapport/Classification_materiels_deficience.htm Page 102 sur 211
  • 103.
    Rapport Cas FilRouge KITECO 2.0  2.3.2.1 - L‟accessibilité d‟internet pour les personnes handicapées visuelles Selon le degré de déficience visuelle, 4 situations types existent pour les déficients visuels utilisant l'outil informatique au sens large et internet en particulier 59:  la déficience visuelle est modérée, la seule adaptation est l'utilisation d'un écran 17 ou 19 pouces, mais émulant un 14 pouces (VGA 800x 600).  la déficience visuelle est plus importante, un logiciel de type zoom texte devient nécessaire avec souvent des aides techniques de type loupes, loupes électroniques autour de l'ordinateur.  la déficience visuelle est grave, un logiciel de type zoom texte n'est plus suffisant, l'aide de la synthèse vocale (JAWS 3.1, SUPERANOVA, ..) devient nécessaire.  Enfin pour les déficiences les plus graves, ou pour des raisons de performances (vitesse de lecture) le braille est indispensable. 2.3.2.1.1 - Logiciels de grossissement de caractères f) Zoomtext Grâce au logiciel ZOOMTEXT 9.1, les utilisateurs mal-voyants vont découvrir un nouveau concept d'agrandissement et de lecture d'écran : l'accès aux documents, tableurs, pages web et courriers devient plus rapide, plus facile et plus précis que jamais. La gamme des niveaux d'agrandissement de ZoomText à été étendue de 16 x à 36x. Les nouveaux agrandissements comprennent : 20x, 24x, 28x, 32x et 36x. Le nouvel agrandissement à 2,5x de ZoomText apportera certainement satisfaction à ceux qui pensaient que « 2x, ce n'est pas assez, 3x, c'est trop ! ». Zoomtext est distribué par plusieurs revendeurs :  http://www.ceciaa.com/zoomtext-et-logiciels-de-grossissement-s16.php  http://www.cimis.fr/index.php/fr/handicap-visuel/logiciels-d-agrandissements/logiciel-zoomtext-9- 18-magnifier-zoomtext-xtra-9-francais-niveau-1  http://www.ol-optic.com/-c-140_145.html g) ScreenMagnifier/2 d‟IBM IBM ScreenMagnifier/2 est destiné aux personnes mal-voyantes. Il facilite leur accès à l'ordinateur en leur permettant de "voir grand" les petits caractères affichés sur l'écran. Simple à apprendre et totalement polyvalent, IBM ScreenMagnifier/2 grossit de 2 à 32 fois le texte et les images affichées sur un écran OS/2, y compris les applications DOS et Windows. Pour vous faire gagner du temps et vous aider à améliorer votre productivité personnelle, IBM ScreenMagnifier/2 met en oeuvre une fonction appelée le suivi de cible, qui déplace automatiquement le curseur jusqu'à la zone pertinente de votre écran. 59 http://www.cecitix.fr/accessibilite/les-logiciels-libres-page-1.html Page 103 sur 211
  • 104.
    Rapport Cas FilRouge KITECO 2.0  La possibilité de passer en vidéo inverse assure une meilleure mise en évidence de vos textes et en accroît donc encore la lisibilité. IBM ScreenMagnifier/2 peut être utilisé sur un poste de travail déjà équipé du logiciel de lecture d'écran pour non-voyants IBM ScreenReader/2. Dans cette configuration, l'utilisateur peut se faire lire le contenu de l'écran, le défilement visuel étant synchronisé avec la lecture. Site du logiciel : http://www.handisurf.net/screenmagnifier_2/magnifi.htm h) Super Nova de Etex Supernova V11.5, le seul logiciel capable d'offrir la plus grande richesse de fonctionnalités permettant à un déficient visuel d'accéder à windows en grossisement, en vocal et aussi en braille ! Supernova V11.5 regroupe en un seul logiciel toutes ces fonctionnalités. Il comprend à lui seul :  Le grossissement (LUNAR)  Le lecteur d'écran vocal et braille (HAL) Utilisez Supernova partout SANS INSTALLATION ! En version PenDrive, vous disposez du logiciel et de la synthèse vocale Virgnie sur une clé USB. Branchez la clé sur votre PC et en 2 minutes le logiciel est prêt à fonctionner. Inutile de configurer le système, vos paramètres sont sauvegardés à chaque utilisation. Que vous soyez une personne malvoyante ou aveugle, SUPERNOVA vous donne accès aux logiciels du pack office, à votre messagerie électronique et vous permet de consulter le Web. Rapide et stable, Supernova vous offre une réponse et un affichage instantanés. Intelligent, Supernova fonctionne avec les synthèses vocales Virginie (voix française) et Daniel (voix anglaise), ainsi que la plupart des synthèses vocales du marché, qu'elles soient en langue française ou étrangère. Site du logiciel : http://www.etexfrance.fr/ewb_pages/s/supernova_v6.php 2.3.2.1.2 - Logiciel pour pointeur de souris RPMouse 2.00 est un logiciel gratuit pour Windows (2000, XP, ...) qui permet de localiser rapidement le pointeur de souris et le curseur texte à l'écran et de filtrer ou inverser les couleurs d'une portion de l'écran. Il s'adresse aux utilisateurs atteints de déficiences visuelles qui éprouvent des difficultés à repérer le pointeur de souris et le curseur texte à l'écran et qui, par ailleurs, sont parfois gênés, voire exclus, par les couleurs imposées par certains logiciels peu respectueux de leurs choix. Site du logiciel : http://www.rptools.org/?p=110&l=2&lg=fr&s=12665296390114670264997190 Page 104 sur 211
  • 105.
    Rapport Cas FilRouge KITECO 2.0  2.3.2.1.3 - Clavier virtuel Opensource et gratuit pour les handicapés Le Custom Virtual Keyboard est un clavier virtuel, personnalisable et gratuit. Il permet aux personnes atteintes d‟un handicap de pouvoir utiliser un clavier au même titre que n‟importe qui. Le logiciel se présente sous la forme d‟un clavier qui apparaît sur votre écran d‟ordinateur et, par le biais d‟une souris et/ou de contacteurs (boutons d‟interruption), de cliquer sur le caractère voulu pour simuler l‟appui d‟une touche au clavier. De plus, les possibilités de paramétrage de l‟application peuvent répondre à des nombreux besoins tels que des problèmes de motricité, de vision ou encore d‟audition. Site du produit : http://www.logiciels-libres-tice.org/spip.php?article552 2.3.2.1.4 - Stylo scanner OCR - IRISPen™ Executive Ce stylo scanner fonctionne exactement comme un surligneur : faites-le simplement glisser sur les informations imprimées de magazines, journaux, fax, lettres, etc. Vous obtenez du texte directement modifiable à l'emplacement de votre curseur.  IRISPen Executive numérise et reconnaît un nombre incroyable de langues étrangères.  Texte, chiffres ou images de petite taille ? Quoi que vous deviez scanner, l'Assistant intuitif vous guide tout au long de la procédure.  Créez facilement un profil d'utilisateur adapté à vos besoins d'encodage.  Excel, Word, e-mails, TextEdit, Page, … peu importe ! Si vous pouvez l'encoder, vous pouvez le scanner grâce à IRISPen Executive.  Il est très simple d'attribuer des commandes clavier classiques ou personnalisées (entrée, espace, etc.) aux deux boutons présents sur le stylo scanner.  Le nouveau stylo scanner est fourni avec une fonction de synthèse vocale intelligente. Votre texte devient audible ! Site du logiciel : http://www.irislink.com/c4-1057-63/Le-stylo-scanner-IRISpen-Executive-retape-votre- texte-.aspx Page 105 sur 211
  • 106.
    Rapport Cas FilRouge KITECO 2.0  2.3.2.1.5 - Logiciel de synthèse vocale i) Logiciel libre de synthèse vocale - Firevox (http://www.firevox.clcworld.net/) FireVox est l‟extension vocale du navigateur Firefox, proposée en open source. Il s‟agit d‟un système de synthèse vocale, conçu tout particulièrement pour Firefox et compatible avec Windows, Macintosh et Linux. FireVox simplifie la lecture des sites Web pour les personnes malvoyantes. Il annonce le titre de la page pendant son chargement Des fonctionnalités impressionnantes dont certaines sont inexistantes dans les solutions payantes du marché. La qualité de lecture des pages Web est excellente. FireVox se sort parfaitement bien de la complexité de la technologie Ajax. Il sait utiliser toutes les voix de synthèse disponibles installées dans le système. La voix par défaut sera choisie par le menu Voix de panneau de configuration (Windows). D‟immenses possibilités s‟offrent ainsi aux personnes ayant besoin d‟une assistance à la lecture; malvoyants, dyslexiques… Mais aussi pour l‟apprentissage des langues étrangères. Site du logiciel : http://www.fairytells.net/index.php/2006/07/14/32-firevox-une-synthese-vocale-a-suivre- de-pres et http://bertrand.lambard.free.fr/?p=13 j) Logiciel propriétaire de synthèse vocale – IBM ViaVoice Grâce à ViaVoice Edition Standard 8.02, dépassez votre vitesse de saisie en dictant votre texte ! ViaVoice est la solution idéale pour les utilisateurs qui souhaitent principalement dicter des textes sous Microsoft Word ou ViaVoice SpeakPad, le traitement de texte de ViaVoice! De plus, l‟utilisateur peut maintenant naviguer facilement sur Internet avec des commandes vocales simples. Sa très grande précision et sa simplicité vous garantissent une rapidité accrue et en font le logiciel de reconnaissance vocale IBM le plus performant. Site du logiciel : http://www.amazon.fr/M%C3%A9diaGold-ViaVoice-Edition-Standard-8- 02/dp/B00008CGY6 k)Logiciel de dictée/reconnaissance vocale - Dragon NaturallySpeaking 10.1 Ce logiciel Dragon NaturallySpeaking® est largement reconnu par des experts internationaux comme étant le meilleur logiciel en matière de reconnaissance vocale. Dragon NaturallySpeaking 10.1, c'est :  Dictée : avec Dragon NaturallySpeaking® parlez comme vous en avez l'habitude, sans faire de pause et liaisons comprises. Si vous avez un accent, ne cherchez pas à le modifier. C'est Dragon NaturallySpeaking® qui s'adapte à vous, pas le contraire.  Epellation : quand vous corrigez un mot, vous pouvez l‟épeler avec les lettres normales de l'alphabet : a, b, c... Quoi de plus simple ?  Enrichissement : Dragon NaturallySpeaking® est prêt à apprendre vos termes spécialisés : ajoutez-les à son dictionnaire et prononcez-les pour que NaturallySpeaking® les reconnaisse par la suite. Page 106 sur 211
  • 107.
    Rapport Cas FilRouge KITECO 2.0   Initialisation : commencez à dicter immédiatement après l‟installation. Ou bien lisez le texte d‟apprentissage pendant moins de 10 minutes pour bénéficier du meilleur taux de reconnaissance.  Mise en forme* : pour mettre en forme votre document vous pouvez bien sûr utiliser la souris, mais aussi le faire confortablement, à la voix, par des ordres naturelles comme “mettre en gras”.  Modification* : pour changer une tournure de phrase qui ne vous convient plus, sélectionnez-la à la souris ou à la voix (par la commande “sélectionner”) et dictez le nouveau texte par-dessus l'ancien.  Optimisation : adaptez Dragon NaturallySpeaking® à votre vocabulaire en lui faisant auditer des anciens textes que vous avez rédigés ; il y repérera les mots et les tournures de phrases que vous utilisez fréquemment et les reconnaîtra ainsi encore plus facilement quand vous les dicterez.  Phrases-types : automatisez l‟écriture des phrases que vous utilisez de façon répétitive, une formule de politesse par exemple, en déclenchant leur rédaction par la simple énonciation d'un mot clé.  Ponctuation : rien de plus facile que d‟indiquer la ponctuation à Dragon NaturallySpeaking® : il vous suffit de la dicter par des ordres naturels comme “point à la ligne”, “point d'interrogation”, etc.  Word, etc. : vous pouvez directement dicter dans votre traitement de texte, votre messagerie Internet, votre logiciel de gestion... Vous dictez là où se situe le curseur de la souris. Site du logiciel : http://www.rueducommerce.fr/Logiciels/Bureautique-et-Utilitaires/Reconnaissance- vocale/NUANCE/439641-DRAGON-NATURALLYSPEAKING-STANDARD-V10.htm l) Logiciel synthétiseur vocal – Mbrola Le logiciel proposé permet aux personnes handicapées de bénéficier du synthétiseur vocal MBROLA pour participer en temps réel à des discussions orales. Le plus gros problème à résoudre pour atteindre cet objectif est celui de la vitesse de frappe: "Comment utiliser un synthétiseur vocal pour discuter avec d'autres personnes sans les ennuyer sachant que le temps de frappe au clavier est nettement supérieur au temps de parole? ". LA solution choisie dans le cadre de ce projet est d'abréger en quelques lettres les mots les plus couramment utilisés. Le logiciel est créé pour fonctionner dans les environnements Windows 95 et Windows NT. Le logiciel est disponible gratuitement pour un usage non commercial et non militaire et est aisément adaptable à plusieurs langues (il a été programmé dans ce but). Site du logiciel : http://tcts.fpms.ac.be/synthesis/w/french/#introduction 2.3.2.1.6 - Solution Linux de synthèse vocale, braille et effet de loupe - Orca ORCA 60 est l‟axe privilégié des développeurs de solutions libres pour l‟accessibilité des personnes déficientes visuelles à l‟environnement graphique de Gnu/Linux. Orca est un logiciel libre pour les déficients visuels (le développeur principal est Sun Microsystems) : les différents moyens proposés pour compenser un handicap visuel sont la synthèse vocale, le braille et l'effet de loupe (c'est-à-dire le grossissement) pour des applications et des boîtes à outils basés sur AT-SPI, et donc de façon plus globale sur l'environnement de bureau GNOME). Il permet d‟activer un support de la lecture vocale et d‟agrandissement d‟écran ainsi qu‟un support braille au système Linux et se rapproche d‟un Visiovoice sur mac dans les fonctionnalités. 60 http://fr.wikipedia.org/wiki/Orca_(accessibilit%C3%A9) Page 107 sur 211
  • 108.
    Rapport Cas FilRouge KITECO 2.0  En résumé, c'est un lecteur d'écran et un logiciel d'agrandissement. Orca étant inclus dans GNOME depuis la version 2.16, il est donc fourni par défaut avec de nombreuses distributions, notamment Ubuntu ou openSUSE, (ainsi que des distributions moins répandues comme Open Solaris). Alors si votre ordinateur fonctionne sur Linux, rendez-vous sur le site officiel de ORCA pour tout savoir sur le produit : http://live.gnome.org/Orca 2.3.2.1.7 - Logiciels de Braille m) Transcripteur universel de documents standards en texte braille – NAT NAT est un logiciel libre de transcription automatique en texte Braille, l'alphabet utilisé par les déficients visuels. Il permet de transcrire facilement des documents divers (formats OpenOffice, texte brut, Microsoft Word + MathType) et fonctionne sous n'importe quelle plateforme car il est écrit en Java. Le projet est soutenu depuis Juillet 2008 par le Ministère de l'Education Nationale grâce au service SDTICE. Il a aussi reçu le soutien du GIP Handicap et Compétence en 2007. NAT version 2.0 offre à toute personne la possibilité de produire une transcription de qualité sans posséder de connaissances en braille. Il est installable sous Windows. Cette version permet le paramétrage fin et l'embossage des transcriptions Les versions suivantes incluront d'autres formats: LaTeX, etc. Elles prendront également en compte le Braille abrégé, la musique... NAT permet de transcrire les écritures littéraires et mathématiques en braille français intégral. Les symboles et expressions mathématiques actuellement implémentées vont jusqu'au niveau universitaire. Les versions suivantes pourront inclure un support linguistique et la gestion d'autres types de contenus (chimie, etc.). NAT est un logiciel libre sous licence GNU General Public License 2 (http://www.gnu.org/copyleft/gpl.html) réalisé principalement par Bruno Mascret. Vous pouvez télécharger directement les sources du logiciel sur le site. Site du logiciel : http://natbraille.free.fr/aide/presentation.html n) Logiciel de transcription braille "DBTWIN, version 10.7" pour particuliers DBT est un Traducteur braille extrêmement puissant, aux fonctionnalités multiples. Il a été adapté au braille français par l'AVH et la société Duxbury, qui en est le concepteur. DBT est utilisé par la plupart des producteurs de braille dans le monde et les formats de fichiers qu'il génère sont devenus des "standards". Caractéristiques principales:  Edition de documents pour une impression en noir ou en braille à partir de la même source ;  choix du mode de saisie du texte, soit à l'aide des touches du clavier "AZERTY", soit en utilisant les touches "SDFJKL" du clavier standard comme s'il s'agissait d'un clavier braille de type Perkins ;  choix de l'affichage du texte formaté et des codes de mise en page, soit en police standard, soit en police Braille ou Simbraille (les points braille sont alors dessinés à l'écran) ; Page 108 sur 211
  • 109.
    Rapport Cas FilRouge KITECO 2.0   transcription en braille intégral ou abrégé pour une trentaine de langues différentes, avec ou sans césure ;  transcription inverse (du braille au "noir") à partir d'un fichier en braille intégral ou abrégé Site du logiciel : http://www.avh.asso.fr/magasin/produits/82013.php o) Logiciel d'accès à Unix pour une personne aveugle utilisant un terminal Braille - BRLTTY Voici un programme pour faire tourner un terminal Braille sur le port série. Il a été largement testé et utilisé, et supporte de nombreux différents types de matériels. De loin actuellement LA solution la plus utilisée par un grand nombre de non-voyants, beaucoup de modèles supportés, beaucoup de développements autour et au sein du paquet, un nom, une référence aussi ; bref, un standard reconnu et adopté par une grande majorité d'utilisateurs non-voyants. Le mainteneur est Nikhil Nair, <nn201@cus.cam.ac.uk>. Les autres personnes qui travaillent dessus sont Nicolas Pitre, <nico@cam.org> et Stéphane Doyon, <doyons@jsp.umontreal.ca>. Voici une petite liste de ces fonctionnalités :  intégration complète des possibilités normales de visualisation de l'écran ;  une grande étendue de capacités supplémentaires en option, comme le curseur clignotant et les lettres majuscules, le gel de l'écran pour une lecture plus commode, l'affichage avec attributs pour repérer le texte sélectionné, les liens hypertextes, etc. ;  routage du curseur intelligent. Ceci facilite le mouvement du curseur dans les éditeurs de texte, etc. sans enlever les mains de l'afficheur Braille ;  une fonction de copier / coller. Ceci est particulièrement utile pour copier des noms de fichiers longs, des commandes compliquées, etc. ;  possibilité d'aide en ligne ;  support pour plusieurs codes Braille ;  une conception modulaire qui permet l'ajout relativement facile d'un nouveau pilote pour d'autres afficheurs Braille, ou même (on peut l'espérer) le portage vers d'autres plate-formes Unix-like. Site du logiciel : http://dave.mielke.cc/brltty/ p) Logiciel lecteur d‟écran – JAWS Jaws est un logiciel "lecteur d'écran" qui transmet à une synthèse vocale et/ou à un afficheur Braille les informations affichées sur l'écran de l'ordinateur. Il est conforme à l‟interface de Windows, n‟en redéfinit pas la structure et vous fait appréhender cet environnement de la même manière qu‟une personne voyante, ce qui facilite considérablement l‟intégration. Il interagit avec l‟utilisateur en tirant étroitement partie de nombreux raccourcis clavier proposés en standard sous Windows et n‟entre pas en conflit avec les touches utilisées par les autres applications. Il est très puissant et simple d‟utilisation, et présente des caractéristiques jusqu‟à ce jour inédites. Page 109 sur 211
  • 110.
    Rapport Cas FilRouge KITECO 2.0  Il s‟interface avec la plupart des appareils Braille du marché. Un pilote a par ailleurs été réalisé pour les appareils de la gamme euroBraille, qui optimise son utilisation. Les principales commandes de JAWS ont été par exemple positionnées sur les touches de fonctions de nos appareils Braille. Site du logiciel : http://www.eurobraille.com/index.php?page=p-lecteur&title=Jaws Page 110 sur 211
  • 111.
    Rapport Cas FilRouge KITECO 2.0  q) Logiciel gratuit pour apprendre à taper au clavier – ApprentiClavier ApprentiClavier permet l'apprentissage du clavier d'un ordinateur. Il est utilisable par les aveugles munis d'une synthèse vocale pilotée par Jaws, ainsi que par les voyants. Les exercices progressifs permettent d'apprendre à taper au clavier, en utilisant le doigté convenable. ApprentiClavier permet de connaître toutes les touches et d'améliorer la vitesse de frappe. Cette version gratuite ne peut pas être vendue, ni incluse dans une diffusion commerciale. Son utilisation n'engage pas la responsabilité de son auteur, Hervé Béranger, concernant la détérioration de fichiers de l'utilisateur. Site du logiciel : http://www.winaide.net/article83.html 2.3.2.2 - Produits informatiques pour personnes à mobilité réduite 2.3.2.2.1 - Site de produits informatiques, accessoires et mobiliers pour personnes à handicap moteur ou visuel – Cimis L‟Ecocentre pourrait investir dans du mobilier et certains accessoires pour personnes à handicap moteur afin d‟installer quelques bureaux à leur disposition. La société Cimis est spécialiste de l'informatique au service du handicap et propose ses produits sur : http://www.cimis.fr/ 2.3.2.2.2 - Postes informatiques spécialisés auprès des personnes ayant un handicap moteur, visuel ou sensoriel Le site http://www.hant.li.univ- tours.fr/webhant/HM2PH/BdD/Rapport/Classification_materiels_deficience.htm présente une classification de matériels par types d'handicap et propose des fournisseurs pour chaque matériel. Les matériels présentés peuvent aider une grande partie des personnes handicapées à devenir le plus autonome possible. 4 handicaps majeurs sont considérés pour apporter une liste non exhaustive des matériels adaptés :  La vue  La communication  L'ouïe  La dextérité 2.3.2.2.3 - Toutes les aides techniques d'informatique pour les personnes en situation de handicap – JPR International La société JPR International propose également toutes les aides techniques d'informatique pour les personnes en situation de handicap sur : http://www.jpr-international.fr/%20 Page 111 sur 211
  • 112.
    Rapport Cas FilRouge KITECO 2.0  2.3.3 - Les travailleurs de nuit L‟Ecocentre 2.0 pourrait également être disponible aux travailleurs de nuit grâce à un système de sécurité pour leur en donner l‟accès. 2.4 - Centre de ressources et compétences L‟Ecocentre 2.0 est un centre accueillant des ressources et des compétences qui peuvent donc être exploitées pour créer des échanges de connaissances et de services entre les usagers. De plus, le Portail des Ecocentres 2.0 devra proposer des liens vers des sites d‟aide à la recherche d‟emploi et à la rédaction de CV et de lettres de motivation à ses usagers en recherche d‟emploi afin de faciliter leur démarches. 2.4.1 - Echange de connaissances et de services Tout comme pour les séniors, sur le Portail de l‟Ecocentre, un forum pourrait être mis en place afin que les usagers puissent proposer ou s‟échanger leurs connaissances ou leurs services. De ce fait, les usagers pourraient très bien s‟échanger un cours d‟informatique contre un cours d‟anglais ou bien un massage contre un service de bricolage, etc …, c‟est à dire un troc de services entre usagers de l‟Ecocentre, comme celui qui est proposé sur : http://www.troc-services.com/ L‟utilisation d‟une monnaie complémentaire de l‟Ecocentre 2.0 61 pourrait aussi être utilisée pour financer cet échange de connaissances ou ce service de formation. 2.4.2 - Sites d’aide à la recherche d’emploi  http://www.cyber-emploi-centre.com/site/1_emploi/emploi.htm regroupant plusieurs sites d‟offres d‟emploi  http://www.apec.fr/Accueil/ApecIndexAccueil.jsp  Etc … 2.4.3 - Logiciels d’aide à la rédaction de CV et de lettres de motivation Le site http://www.commentcamarche.net/telecharger/logiciel-127-emploi-cv énumère de nombreux logiciels d‟aide à la rédaction de CV et de lettres de motivation gratuits ou payants (exemple : Cvitae, EasyJob 4.0, Mobamotiv 1.1, etc …). 61 Voir description détaillée de la monnaie complémentaire dans le Paragraphe «Proposer un système de compensation financière« dans le Chapitre sur l‟Interopérabilité Page 112 sur 211
  • 113.
    Rapport Cas FilRouge KITECO 2.0  2.4.4 - Sites pour les auto-entrepreneurs L‟Ecocentre 2.0 mettra à disposition des bureaux partagés pour les auto-entrepreneurs et artisans. Le portail de l‟Ecocentre 2.0 devrait contenir des liens de sites d‟aide aux auto-entrepreneurs et d‟outils pour les aider à créer leur entreprise ou à intégrer une coopérative tels que :  Le portail des auto-entrepreneurs : http://www.lautoentrepreneur.fr/  Logiciels gratuits pour auto-entrepreneur : http://www.auto-entrepreneur.fr/logiciels-createur.php  Logiciel de gestion gratuit pour Auto-Entrepreneur : http://www.logiciel-autoentrepreneur.fr/  Société Coopérative d‟activité et d‟entrepreneurs salariés : http://www.3bis.fr/  Coopérative d‟activités dans les métiers du bâtiment : http://www.cabestan.fr/  Coopérative d‟activités dans le secteur de l‟informatique : http://www.alma.fr/ 2.4.5 - Sites pour les artisans Le portail de l‟Ecocentre 2.0 devrait contenir des liens de sites d‟aide aux artisans et d‟outils pour les aider à créer leur site internet/e-commerce ou boutique en ligne et gérer leur activité tels que :  Création de site e-commerce pour artisan, fabricant , boutique en ligne : http://www.les- creatifs.com/site-ecommerce-artisan.php  Mento Communication Création de sites Internet pour les Artisans, les PME et les commerçants : http://www.mento.fr/  Création de site web pour artisans : http://creation-sites-internet.prociel.com/pack-artisans.html  ERP Industriel GPMI : http://www.1dustrie.com/  Logiciel de gestion pour artisan, petite entreprise Cybgestion : http://www.les-creatifs.com/logiciel- gestion-artisan.php  Logiciel d'aide à la gestion pour les artisans et les entreprises du bâtiment Gesartis : http://www.gesartis.info/ 2.4.6 - Sites pour les étudiants Les étudiants qui fréquenteront l‟Ecocentre 2.0 auront également besoin à partir du portail d‟avoir accès à des sites de services étudiants tels que :  CNOUS, CROUS : http://www.cnous.fr/  Le club étudiant O.S.E : http://www.leclubetudiant.com/  Le Service Logement Etudiant (SLE) : http://www.le-sle.com/  Réseau étudiant : http://www.reseauetudiant.com/  Les visas étudiants : http://www.diplomatie.gouv.fr/fr/services-formulaires_831/espace- etudiants_12793/etudier-france_12794/demarches-administratives_12818/visas- etudiants_27131.html Page 113 sur 211
  • 114.
    Rapport Cas FilRouge KITECO 2.0  2.5 - Liens avec d‟autres lieux Dans le Chapitre sur l‟Interopérabilité nous parlons d‟interconnexion de l‟Ecocentre 2.0 avec les télétravailleurs, les entreprises, les collectivités, les nomades, les usagers ainsi que les autres Ecocentres. Notre approche « social » de l‟Ecocentre 2.0 permet de favoriser : La proximité, l‟apprentissage de la tolérance, la citoyenneté et la solidarité, la prévention de l‟isolement, la valorisation des mémoires, du patrimoine local, démarche participative, création artistique ou culturelle, animation, organisation d‟un événement (exposition, projection vidéo, édition d‟un ouvrage illustré...) Pour cela l‟Ecocentre 2.0 proposera sur son portail des liens vers d‟autres lieux, tels que :  Des Espaces Publics Numériques (EPN), exemple pour l‟Ecocentre de de Grenoble : http://www.ville-grenoble.fr/jsp/site/Portal.jsp?page_id=511  des Centres Communal d'Action Sociale (CCAS), ex : http://www.ville- grenoble.fr/jsp/site/Portal.jsp?page_id=230  des associations de retraités, ex : http://www.udiage.org/french/partenai/part_ass_synd_ret_pag.html  des structures d'aide aux victimes, de services sociaux et de centres de soins spécialisés, ex : http://sante.grenoble-univ.fr/87911962/0/fiche___article/&RH=GUSANFR_03  des compagnies artistiques, ex : http://www.annuaire-mairie.fr/entreprise-activites-creatives- artistiques-spectacle-ville-grenoble.html  un service municipal, une ville d‟un autre pays (e-jumelage), etc… 2.6 - Transformation des comportements Afin que les usagers se sentent bien à l‟Ecocentre 2.0 et aient envie d‟y revenir régulièrement, il serait nécessaire qu‟une enquête de satisfaction soit menée sur leur niveau de satisfaction. Les usagers pourraient également être impliqués dans son fonctionnement et son organisation via une boite à idées dans un premier temps, puis dans le déploiement de nouveaux services ou de solutions intéressants à développer pour l‟Ecocentre, si l‟usager est disponible. 2.6.1 - Boite à idées Pour se faire une boite à idées virtuelle accessible à partir du Portail pourrait collecter leur envies, remarques et idées d‟amélioration. En optant pour un format électronique, la gestion et le traitement des idées peuvent s'en trouver grandement facilités, comme l'archivage d'ailleurs. 2.6.2 - Enquête de satisfaction Tous les ans, une enquête de satisfaction des usagers de l‟Ecocentre pourrait être lancée pour les questionner sur leur niveau de satisfaction au niveau de son fonctionnement, ses services, son SI, etc ... Il existe de nombreux de logiciels d‟enquête de satisfaction tels que :  http://www.limesurvey.org/ (open source gratuit)  http://www.mon-enquete-enligne.fr/ (solution en version beta gratuite)  http://www.wysuforms.com/enquete-de-satisfaction/enquetes-satisfaction-methodologie.php  http://www.sodevlog.fr/questionnaire.en.ligne/  http://interceptum.com/page.do?action=viewPage&alias=home&langCode=fr Page 114 sur 211
  • 115.
    Rapport Cas FilRouge KITECO 2.0  3 - Solutions pour le « Vivre ensemble » Alors que le web "descendait" vers l'utilisateur pour lui proposer des contenus et des services en ligne, le web 2.0 se définit comme plus interactif, social et collaboratif. Le navigateur web se dote d'applications et de contenus personnalisés que l'internaute contribue à enrichir et qu'il partage au sein de ses réseaux sociaux. L'usage des réseaux sociaux, blogs, wiki et autre flux RSS oblige à réinventer les rapports hiérarchiques. (exemples de services du web 2.0) Pour les entreprises l'objectif d'un réseau social est de rendre la vie plus facile et meilleure à des collaborateurs internes ou externes. De pyramidal, le réseau de communication interne des entreprises glisse vers une architecture horizontale et adopte les outils du web 2.0. De nouvelles plateformes se mettent en place pour favoriser les échanges, le travail collaboratif et resserrer les liens entre salariés et direction. Une révolution de la culture d'entreprise est en marche. Le Portail de L‟Ecocentre 2.0 devra proposer à ses usagers de nombreux services dématérialisés de réseaux sociaux, messagerie instantanée, jeux, sites de courses et de petites annonces gratuites, etc … les plus innovants possible et à la pointe de la technologie afin de leur apporter la plus grande satisfaction. Page 115 sur 211
  • 116.
    Rapport Cas FilRouge KITECO 2.0  3.1 - Transports Au niveau des transports, le portail de l‟Ecocentre 2.0 pourra proposer à ses usagers des solutions et des liens vers des transports écologiques ou tous autres moyens de transports locaux et nationaux par rapport au lieu de l‟Ecocentre 2.0. 3.1.1 - Des Transports écologiques Se référer au Paragraphe « Solution de Transports Verts » du Chapitre « Impact Environnemental » pour voir les différentes solutions de transports écologiques préconisées (covoiturage, location de vélos à assistance électrique (VAE), etc …) pour l‟Ecocentre 2.0. 3.1.2 - Tous autres moyens de transports Des liens vers différents sites de moyens de transports pourront être accessibles à partir du Portail de l‟Ecocentre 2.0 (quelques exemples ci-dessous). De plus, les usagers de l‟Ecocentre pourront mutuellement se proposer via un forum de partager ces modes de transports (ex : taxi ou voiture de location) sur leur trajet. L‟utilisation d‟une monnaie complémentaire de l‟Ecocentre 2.0 62 pourrait notamment être utilisée pour financer cet échange ou ce service de transports. 3.1.2.1 - Avion  Liste des principales compagnies aériennes de l‟Europe Occidentale : http://www.abm.fr/voyage-en-avion/compagnies-aeriennes/index-des-compagnies-europe- occidentale.html  Liste des compagnies Low Cost en France : http://www.avionbasprix.com/  Achat de billets d‟avion d‟occasion : http://www.trefle.com/a-vendre/voyages-billets-loc- france.html 3.1.2.2 - Train  Achat et réservation de billets de train SNCF : http://www.voyages-sncf.com/  Achat de billets de train d‟occasion : http://www.kelbillet.com/ http://www.trocdestrains.com/ http://www.zepass.com/billet-train.php 3.1.2.3 - Transports locaux Pour les transports locaux (tels que taxis, voitures de location, tram, etc …), un lien vers le site de Tourisme de la ville du lieu de l‟Ecocentre pourra être mentionné dans le Portail, tel que pour Grenoble : http://www.grenoble-tourisme.com/115-transports.htm où sont indiqués toutes les informations pratiques pour le Transport, les Administrations et Services aux usagers, les Stationnements et les Commerces de la ville. 62 Voir description détaillée de la monnaie complémentaire dans le Paragraphe «Proposer un système de compensation financière« dans le Chapitre sur l‟Interopérabilité Page 116 sur 211
  • 117.
    Rapport Cas FilRouge KITECO 2.0  3.2 - Alimentation Le portail de l‟Ecocentre 2.0 devra proposer des liens de sites de courses en ligne à ses usagers, tels que ceux-ci pour celui de Rhône Alpes par exemple:  Carrefour : http://www.ooshop.com/Home.aspx?NREF=livraison%20course  Intermarché : http://www.intermarche.com/courses_en_ligne.aspx/?gclid=CMPo4a2_hKACFRC2sgoddGGilw#  Casino : http://www.monsupercasino.com/grenoble/index.htm?rt75=8512&wx=8561  Place du Marché : http://www.placedumarche.fr/?xtor=SEC- 84&gclid=CPa24dS_hKACFSEVswod-B723g  Intermarché : http://www.intermarche-seyssins.com/  Etc … 3.3 - Loisirs Dans le domaine des Loisirs, l‟Ecocentre 2.0 pourra apporter des solutions de jeux à ses usagers, ainsi que des informations sur tous les loisirs de la région. Certaines solutions sont décrites dans la partie « Information » et d‟autres dans ce Paragraphe. 3.3.1 - Jeux L‟Ecocentre 2.0 devra permettre à ses usagers de se détendre en dehors de leurs heures de travail par l‟utilisation de jeux et donc des joysticks pour PC pourront être prêtés ou loués pour des jeux en local, en réseau ou en ligne sur internet. L‟Ecocentre 2.0 pourra faire une enquête Internet des best off des jeux vidéo de ses usagers (Top 10) afin que les membres de l‟Ecocentre 2.0 puissent jouer et discuter entre eux de ces jeux et fournir cette liste par défaut sur le Portail de l‟Ecocentre 2.0. L‟Ecocentre pourra également proposer un lien vers des jeux de cistes (jeu de piste gratuit, ouvert à tout le monde, idéal à pratiquer en famille ou avec des amis) : http://www.cistes.net/ 3.3.2 - Sites de loisirs Le portail de l‟Ecocentre pourra fournir des liens vers des sites de loisirs à ses usagers tels que :  Loisirs, sorties, spectacles en Rhone-Alpes : http://www.ledauphine.com/index.jspz  Ville de Grenoble Sports et Loisirs : http://www.ville-grenoble.fr/jsp/site/Portal.jsp?page_id=12  Les Affiches : http://www.affiches.fr/, etc … Page 117 sur 211
  • 118.
    Rapport Cas FilRouge KITECO 2.0  3.3.3 - TV, cinéma Le portail pourra également contenir des liens vers des sites de programmes TV et cinéma :  http://www.programme-tv.net/  http://www.programme.tv/  http://www.programme-television.org/  Programme cinémas de Grenoble : http://www.allocine.fr/recherche/?q=grenoble  http://www.cinefil.com/seances-cinema/grenoble 3.4 - Administratif Le portail de l‟Ecocentre 2.0 devra proposer des liens aux Services Publics à ses usagers, afin de faciliter leurs démarches administratives. 3.4.1 - Services Publics des citoyens via Internet  Le compte personnel des démarches en ligne du service public : http://vosdroits.service- public.fr/particuliers/R20757.xhtml  Site officiel de l‘administration Française : http://www.service-public.fr/  Le portail de services aux citoyens sur téléphone mobile : http://www.proximamobile.fr/  CAF : https://www.caf.fr/wps/portal/  URSSAF : http://www.urssaf.fr/  Paje Emploi : http://www.pajemploi.urssaf.fr/pajeweb/home.jsp  Cesu : http://www.cesu.urssaf.fr/cesweb/home.jsp  Chèque Domicile Cesu : http://www.chequedomicile.fr/  Administration fiscale : http://www.impots.gouv.fr/portal/dgi/home?pageId=home&sfid=00  Pole Emploi : http://www.pole-emploi.fr/accueil/  L‘administration facile pour les PME et les indépendants : http://pme.service-public.fr/  Ministère de l‘intérieur, de l‘outre-mer et des collectivités territoriales : http://www.interieur.gouv.fr/  La Poste : http://www.laposte.fr/  Service civique : http://www.service-civique.gouv.fr/  Caisse des depots retraite : https://www.cdc.retraites.fr/portail/spip.php?page=article&id_article=3996&cible=_retraite Si le vote électronique se développe dans le futur (exemple : http://www.service- public.fr/actualites/001044.html), ce nouveau lien de service public devra être rajouté à cette liste. 3.4.2 - Service Publics via le Point Visio Public Tout comme dans une zone rurale (exemple en Auvergne ci-dessus), l‟Ecocentre 2.0 pourrait également héberger un Point Visio-public®, une solution de "visioguichet" (borne interactive) qui rapproche les services publics des citoyens pour ses usagers ne possédant pas de portable et ne souhaitant pas louer de PC pour accéder aux services publics via Internet. Les Points Visio-public® sont d‟un emploi facile et permettent d‟entrer en contact avec les services publics tels que Pôle emploi, l'URSSAF, la CAF, la MSA, la CRAM, la CPAM, le Point Info Famille ou encore d'autres services publics sans trajets inutiles. Site du produit : http://www.auvergne-pointvisiopublic.com/index_plus.php Page 118 sur 211
  • 119.
    Rapport Cas FilRouge KITECO 2.0  3.5 - Connectivité La connectivité des usagers au sein de l‟Ecocentre 2.0 pourra se faire grâce à l‟utilisation de réseaux sociaux disponible via le Portail, d‟un forum d‟échange (pour des formations, des services ou des transports par exemple) et tous autres outils collaboratifs utilisés dans l‟Ecocentre. 3.5.1 - Réseaux Sociaux Une famille, une communauté, des amis, une équipe au travail, un couple et plusieurs autres formations sociales peuvent constituer des réseaux sociaux. L'expression réseau social renvoie, dans un sens plus large, à l'ensemble des interactions mis en place à l'intérieur d'une de communautés citées ci-dessus (amis, parents, voisins, famille, équipe de travail...). Aujourd'hui, le terme réseau social s'applique en particulier au domaine de l'Internet. Il désigne alors un site web qui, dans un domaine quelconque, fédère des individus et facilite leurs échanges d'informations, d'images, de photos...Et, depuis l'avènement du Web2.0, les réseaux sociaux sont devenus des outils de communication incontournables pour l'entreprise voire pour certains individus. Les réseaux sociaux constituent de ce fait une « stratégie » pour agrandir ou rendre plus efficient son réseau social amical, familial ou professionnel. Le Portail de l‟Ecocentre 2.0 devra donc proposer à ces usagers des liens de sites de réseaux sociaux 63 tels que :  Facebook : http://www.facebook.com/  Linked in : http://www.linkedin.com/  Viadéo : http://www.viadeo.com/fr/connexion/  Second Life : http://secondlife.com/?v=1.1 3.5.1.1 - Réseaux sociaux de vie locale Le portail de l‟Ecocentre 2.0 pourra également proposer des liens de sites de réseaux sociaux de vie locale à ses usagers, tels que ceux-ci : 3.5.1.1.1 - Ma résidence.fr ma-residence.fr est le réseau social de la vie locale, ouvert à tous les acteurs de la proximité (citoyens, gestionnaires d‟immeubles, commerces, associations, parents d‟élèves, mairie). Chaque acteur de la vie locale dispose d‟un ensemble de services dédiés. Un site pilote a déjà été lancé sur la ville d‟Evry et a été un succès, cette solution devrait donc être certainement déployée dans d‟autres villes Françaises. Site du logiciel : http://www.ma-residence.fr/ 63 Pour plus de renseignements sur ces outils, référez vous au Paragraphe « Les solutions de communauté » dans le Chapitre sur les « Outils Collaboratifs » Page 119 sur 211
  • 120.
    Rapport Cas FilRouge KITECO 2.0  3.5.1.1.2 - Peuplade Peuplade ou le projet social. Cohésion, vie sociale, projets à concrétiser, prêts ou dons d'accessoires…. Peuplade a commencé en 2003, fondé par un sociologue, pour les habitants du XVIIe arrondissement de Paris. Il est maintenant étendu à toute la Capitale. L'enjeu y est le développement de la vie de quartier, le Web n'étant qu'un outil pour rapprocher les gens.  Site du logiciel : http://www.peuplade.fr/home/nHome.php 3.5.1.2 - Réseaux sociaux utilitaires Le portail de l‟Ecocentre 2.0 pourra également proposer des liens de sites de réseaux sociaux utilitaires à ses usagers, tels que ceux-ci :  Baobab, le réseau social utilitaire : http://www.baobab.ch/  Wizbii, le réseau social des étudiants de grandes écoles pour entreprendre : http://www.wizbii.com/ 3.5.2 - Appels vidéo et messagerie instantanée sur Internet L‟Ecocentre 2.0 devra permettre à ces usagers de passer des appels et appels vidéos gratuits vers leurs amis et famille afin de dialoguer avec eux en direct avec une Webcam et des outils de messagerie instantanée 64 tels que :  http://www.skype.com/intl/fr/getconnected/  http://fr.messenger.yahoo.com/win/  http://fr.msn.com/  Etc … 3.5.3 - Envoi et réception de fax via internet L‟Ecocentre 2.0 devra proposer à ses usagers de pouvoir envoyer et recevoir des fax via email. Pour l'envoi, il suffit d'adresser simplement un e-mail dont le texte est automatiquement repris dans la télécopie et envoyé. Pour la réception, un numéro de fax personnel vous est attribué : vous recevez alors toutes les télécopies envoyées à ce numéro sous forme de pièce jointe dans votre boîte aux lettres électronique. Le site http://www.arobase.org/services/fax.htm fournit toute une liste de fournisseurs de ce service. 64 Pour plus de renseignements sur ces outils, référez vous au Paragraphe « Les solutions de communication » dans le Chapitre sur les « Outils Collaboratifs » Page 120 sur 211
  • 121.
    Rapport Cas FilRouge KITECO 2.0  3.6 - Santé Sur le thème de la santé, la Portail fournira à ses usagers des liens vers des sites de télémédecine et de santé. 3.6.1 - Télémédecine La télémédecine regroupe les pratiques médicales permises ou facilitées par les télécommunications. C'est un exercice de la médecine par le biais des télécommunications et des technologies qui permettent la prestation de soins de santé à distance et l'échange de l'information médicale s'y rapportant. Le portail de l‟Ecocentre 2.0 pourra proposer un lien au portail de la télésanté au cas où ses usagers souhaitent faire des téléconsultations médicales : http://www.portailtelesante.org/index.php?op=edito 3.6.2 - Sites de Santé Le portail de l‟Ecocentre 2.0 devra fournir des liens de sites de santé à ses usagers tels que :  L‘Annuaire Santé : http://www.lannuairesante.fr/  Portail médical Doctissimo : http://www.doctissimo.fr/  Assurance Maladie : http://www.ameli.fr/  MSA : http://www.msa.fr/  CRAM Rhone Alpes : http://www.cramra.fr/  Ministère de la Santé et du Sport : http://www.sante-sports.gouv.fr/ 3.7 - Education Dans le domaine de l‟Education, le Portail de l‟Ecocentre 2.0 pourra proposer à ses usagers des liens à différentes solutions de formation telles que Formations Ouvertes et A Distance (FOAD), plateformes d‟apprentissage en ligne (ou e-learning), Wikis et dictionnaires. 3.7.1 - Formations ouvertes et à distance (FOAD) La notion de formation ouverte et/ou à distance désigne les processus de formation individuels ou collectifs se faisant à distance. La notion de distance évoque l'éloignement géographique entre les participants à la formation : formateurs et apprenants. La formation est accessible où que l'on se trouve, en présence des autres participants ou pas. La notion d'ouverture évoque généralement l'utilisation d'outils libres et gratuits pouvant être utilisés de manière collaborative sans le contrôle permanent d‟un formateur. Ces formations utilisent de plus en plus les outils numériques et les moyens de l'Internet. Quelques exemples de sites de FOAD ci-dessous :  Agence universitaire de la Francophonie (AUF) : http://foad.refer.org/  Foad Spirit : http://www.foad-spirit.net/  Foad Orion Education : http://foad.orion.education.fr/  Foad Université UT1 Toulouse I : http://foad.univ-tlse1.fr/  Master Professionnel Formation ouverte à distance : http://masterfoad.univ-fcomte.fr/  ViaSyst : http://www.viasyst.com/tools/Distance_learning.php?c=MS_solutions&r=Distance_learning&lng=fr Page 121 sur 211
  • 122.
    Rapport Cas FilRouge KITECO 2.0  3.7.2 - Plateformes d’apprentissage en ligne ou e-learning L'apprentissage en ligne (ou e-learning en anglais 65) est l‟utilisation des nouvelles technologies multimédias de l‟Internet pour améliorer la qualité de l‟apprentissage en facilitant d‟une part l‟accès à des ressources et à des services, d‟autre part les échanges et la collaboration à distance ». Dans cette typologie de formation, l'apprenant va suivre sa session d'apprentissage en ligne entièrement à distance. Il n'interagira pas directement en vis-à-vis avec le ou les formateurs. Il pourra néanmoins bénéficier de tutorat à distance via des outils de type webconferencing, forum, tchat, téléphone, courriel. Un article sur ce sujet posté sur le site http://clic.ntic.org/cgi-bin/aff.pl?page=article&id=1181 recense de nombreuses plateformes d‟apprentissage en ligne. La plateforme d‟apprentissage Moodle n‟est pas citée dans le site mentionné ci-dessus : http://moodle.org/ Moodle est un environnement d'apprentissage en ligne libre (Learning Management System ou LMS) sous licence open source servant à créer des communautés d'apprenants autour de contenus et d'activités pédagogiques. À un système de gestion de contenu (SGC), Moodle ajoute des fonctions pédagogiques ou communicatives pour créer un environnement d'apprentissage en ligne : c'est une application permettant de créer, par l'intermédiaire du réseau, des interactions entre des pédagogues, des apprenants et des ressources pédagogiques. 3.7.3 - Bibliothèques numériques Une bibliothèque numérique (ou en ligne ou électronique) est un ensemble d'écrits numérisés et accessibles à distance (en particulier via Internet). Le portail de l‟Ecocentre 2.0 pourra contenir différents sites de bibliothèques numériques tels que :  Bibliothèque numérique de la Bibliothèque Nationale de France : http://gallica.bnf.fr/  Bibliothèque numérique mondiale : http://www.wdl.org/fr/  Bibliothèque de l'École nationale supérieure des sciences de l‟information et des bibliothèques (ENSSIB) : http://www.enssib.fr/bibliotheque-numerique/  Bibliothèque de l‟Institut national d‟histoire de l‟art (INHA) : http://www.inha.fr/spip.php?rubrique286 3.7.4 - Wikis Un wiki est un type particulier de site Web permettant à une communauté de créer et de modifier collectivement un contenu publié en ligne. Les wikis participent principalement à la co-construction des connaissances. Le Portail de l‟Ecocentre 2.0 comportera des liens vers différents wikis 66. 65 Pour plus de renseignements sur ces outils, référez vous au Paragraphe « Solutions de collaboration » dans le Chapitre sur les « Outils Collaboratifs » 66 Pour plus de renseignements sur ces outils, référez vous au Paragraphe « Les solutions de communication » dans le Chapitre sur les « Outils Collaboratifs » Page 122 sur 211
  • 123.
    Rapport Cas FilRouge KITECO 2.0  3.7.5 - Dictionnaires La partie “Education” de l‟Ecocentre 2.0 pourra également fournir des liens de dictionnaires en ligne de Français, de synonymes et de langues étrangères à ses usagers, tels que :  http://www.lexilogos.com/francais_langue_dictionnaires.htm  http://www.synonymes.com/  http://www.wordreference.com/fr/ 3.8 - Information L'Ecocentre 2.0 le carrefour de l'information … L'Ecocentre avec son hétérogénéité d'usagers : transculturels, transgénérationnels proposera à ses derniers un accès à l'information par son portail. 3.8.1 - L’information thématique Pour cela le portail offrira une multitude de choix de liens par thèmes d‟information exemple : Ma ville, Actualités, Culture, Vie associative, Humanitaire, Spectacles, Evénements, Music, Arts, Tourisme... tels que :  Achat de billets de Concert, Festival, Culture, Sport, Loisirs proche de votre emplacement : http://www.digitick.com/ (sélection de avec choix du département et de la ville)  Pour l‟Ecocentre de Grenoble par exemple, le web du spectacle est disponible sur http://www.petit- bulletin.fr/index2.php?idvillepb=grenoble  Pour l‟Ecocentre de Grenoble par exemple, toutes les informations sur les thèmes de Tourisme, Sorties, Hébergements, Restaurants, Affaires, Groupes, Infos Pratiques sont disponibles sur : http://www.grenoble-tourisme.com/ et http://www.grenoble.fr/jsp/site/Portal.jsp  Citoyenneté et Vie Associative de Grenoble : http://www.ville- grenoble.fr/jsp/site/Portal.jsp?page_id=135 Ou moteur de recherche d‟information comme :  www.pikanews.com Après Relay Alertes du groupe Lagardère, Press Index un spécialiste de la pige éditoriale lance Pikanews fin septembre 2009. Pikanews est moteur de recherche, de veille et d‟analyse d‟information pluri-média intégrant un kiosque presse numérique. Le portail de l‟Ecocentre 2.0 pourra également proposer à ses usagers quelques liens vers des sites de :  Petites annonces gratuites : A ce sujet, les usagers pourraient également poster leurs petites annonces sur un forum pour être visualisées par les autres usagers.  Ebay : http://annonces.ebay.fr/  Le bon coin : http://www.leboncoin.fr/  Kijiji : http://www.kijiji.fr/  Marche.fr : http://www.marche.fr/ Page 123 sur 211
  • 124.
    Rapport Cas FilRouge KITECO 2.0   Actualités :  Yahoo : http://fr.news.yahoo.com/  Google : http://news.google.fr/  Le Monde : http://www.lemonde.fr/  Itinéraires, plans :  Mappy : http://fr.mappy.com/  Via Michelin : http://www.viamichelin.fr/  Baby sitting :  http://www.gardes-enfants.com/toutes-les-annonces--grenoble-1.html  http://www.aladom.fr/baby-sitting/grenoble-38/  http://www.les-cherubins.com/  Météo  http://france.meteofrance.com/  http://france.meteofrance.com/?LIEUID=FRANCE  Trafic routier  http://www.area-autoroutes.fr/htm/a8_webtrafic.htm?carte=1_14  http://www.bison- fute.equipement.gouv.fr/diri/listeflashs.do?pageAstec=ie1_grenoble.html&langue=fr L‟usager, en se connectant par authentification, pourra personnaliser ses informations par favoris. Page 124 sur 211
  • 125.
    Rapport Cas FilRouge KITECO 2.0  3.8.2 - L'information en temps réel Les flux RSS 67 ont pris aujourd‟hui une importance capitale sur le web, l‟actualité se transmettant de site en site via ces flux qui permettent aux internautes de s‟abonner et de suivre en direct les informations publiées par leurs sites préférés, et aux webmasters d‟inclure des articles d‟actualité sur leur site internet. Les navigateurs Internet offrent, à ceux qui utilisent les flux RSS, l‟information en temps réel directement dans les barres de navigation (cf. Paragraphe sur « Les outils asynchrones » dans le Chapitre sur les outils collaboratifs). 3.8.3 - L’information de l’Ecocentre 2.0 chez l’usager Avec les technologies utilisées par les fournisseurs d‟accès internet, télé et téléphonie sur IP (box). On pourra envisager que l‟abonner de l‟Ecocentre puisse avoir accès de chez lui via sa télé à toute l‟actualité de son Ecocentre. Exemple de scénarii : - Echanger « Une formation sur un nouvel outil de retouche photo aura lieu le 31/09/10 à 10 heures. Vous êtes intéressé ? Veuillez vous inscrire sur notre portail. » - Entraide et Solidarité « Suite à une grève des transports en commun nous recherchons assistantes maternelles agrées pour pallier à la saturation de la cybercrèche de l‟Ecocentre ainsi que celles de notre ville. Veuillez vous inscrire sur notre portail.» « L‟association „Femme SDF‟ à Grenoble fait appel à vos dons pour cet hiver. Faîtes un don sur notre portail. » 68 - Utilisation de monnaie complémentaire 67 S‟appuyant sur le langage informatique XML, un flux RSS est un protocole de syndication permettant de reproduire automatiquement le contenu d‟un site web 68 Voir description détaillée de la monnaie complémentaire dans le Paragraphe «Proposer un système de compensation financière« dans le Chapitre sur l‟Interopérabilité Page 125 sur 211
  • 126.
    Rapport Cas FilRouge KITECO 2.0  « Dans le cadre d‟échange culturelle avec le Maroc. La ville de Grenoble recherche une personne pouvant donner cours de danse orientale de 4h pour 1000 points. Veuillez vous inscrire sur notre portail. » 3.9 - Cybercrèche Au cas où une crèche serait installée au sein de l‟Ecocentre 2.0, nous souhaitions proposer un système de Webcam aux usagers afin de pouvoir visualiser leurs enfants dans la crèche, cette pratique n‟est pas fortement développée en France car :  les associations de défense des libertés publiques notamment, s‟émeuvent d‟une pratique qui reviendrait à habituer de jeunes enfants à vivre sous l‟oeil d‟une caméra. Et certains s‟inquiètent de la finalité des images recueillies : sont-elles conservées, combien de temps, où, par qui, est-il facile de les consulter ?  une webcam n‟est pas une caméra comme les autres (« Une webcam est une caméra de vidéosurveillance », rappelle la Cnil) . Reliée à l‟Internet, elle permet de glisser des images dans des fichiers informatiques. Qui peuvent se balader d‟un ordinateur à un autre. Et les fichiers concernent la Cnil (Commission nationale de l‟informatique et des libertés) qui doit donc donner son avis et son feu vert sur ce genre d‟installation. Cependant, il semble que ce système de cybercrèche ait pu être installé à Issy les Moulineaux où 4 cyber- crèches ont vu le jour : après la Farandole et les Montgolfières, les deux premières "cyber-crèches" de France, c'est au tour des des Lavandières et du Petit Train Vert d'être équipés de webcams : http://www.issy.com/index.php/fr/parents/petite_enfance/les_cyber_creches__1/les_webcams 3.10 - Conciergerie virtuelle Tout comme dans les hôtels ou certaines entreprises ou le service de conciergerie virtuelle ou physique se développe de plus en plus, l‟Ecocentre 2.0 pourrait avoir une solution de conciergerie virtuelle via un site Web ou un email afin que ses usagers puissent demander des services dont ils ont besoin mais n‟ont pas le temps de s‟occuper, tels que emmener et récupérer des affaires au pressing, commander des billets pour un spectacle, chercher une baby-sitter, etc … 69 3.11 - Service interactif de télévision Certains services (ou au minimum des informations) proposés sur le Portail de l‟Ecocentre 2.0 devraient également être disponibles à partir du domicile de l‟usager via sa télévision, afin qu‟il puisse être informé et connecté en permanence. Grâce à un service de télévision interactive, les usagers pourraient par exemple visualiser le programme des animations de l‟Ecocentre pour la semaine à venir pendant leur week-end. Du marketing pour l‟Ecocentre pourrait être également envisagé par ce moyen 70. 69 http://www.focusrh.com/strategie-ressources-humaines/attirer-fideliser-salaries/a-la-une/la-conciergerie-d- entreprise-se-developpe-en-france.html?id_article=1392 70 TV interactive, mkg relationnel et commerce électronique : http://manageria.ifrance.com/articles/relationel_e_comerce.htm Page 126 sur 211
  • 127.
    Rapport Cas FilRouge KITECO 2.0  D. Interopérabilité 1- Objectif Notre objectif est d‟établir une « Charte d’interopérabilité » dont la finalité est l‟interopérabilité globale:  Usager – Ecocentre,  Partenaire - Ecocentre,  Télécentre – Ecocentre 2 - Méthodologie De part la démarche adoptée, nous utiliserons une variante des cas d‟utilisation UML, adaptée aux aventures de notre acteur principal (Guest Start) le télétravailleur et son rapport au quotidien avec l‟Ecocentre. Cas d‟utilisation (extrait WiKiPedia) „En génie logiciel et en ingénierie des systèmes, un cas d'utilisation définit une manière d'utiliser le système et permet d'en décrire les exigences fonctionnelles.‟ « Un cas d'utilisation, permet de décrire une séquence d'évènements qui, pris tous ensemble, définissent un système faisant quelque chose d'utile » (source Bittner et Spence) Chaque cas d'utilisation contient un ou plusieurs scénarios qui définissent comment le système devrait interagir avec les utilisateurs (appelés acteurs) pour atteindre un but ou une fonction spécifique d'un travail. Un acteur d'un cas d'utilisation peut être un humain ou un autre système externe à celui que l'on tente de définir. Les cas d'utilisations tentent d'éviter tout jargon technique et essayent au contraire d'adopter le langage de l'utilisateur final ou de l'expert du domaine (métier). Un exemple : Cas d’utilisations Numéro 1  Nom : Réserver un poste  Description : l‟utilisateur se connecte en tapant l‟url du site ;  Préalables (pré condition): site web opérationnel ;  Conséquence (post condition): le membre est identifié et peut naviguer sur la partie lui étant réservée.  Déclencheur : Clic sur URL  Acteur(s) : le membre ou l‟utilisateur du télé-centre ;  Fréquence : A la demande Page 127 sur 211
  • 128.
    Rapport Cas FilRouge KITECO 2.0  Flots d’événements  l‟utilisateur ouvre le navigateur et tape l‟url du site ;  le système ouvre la page d‟accueil du site ;  l‟utilisateur accède ainsi a la page d‟accueil et s‟identifie en rentrant son identifiant et son code personnel ;  le système vérifie alors l‟identification de l‟usager et en fonction de la réponse permet ou pas a l‟utilisateur d‟accéder a la partie réservée uniquement aux membres qui sont les étudiants de l‟université ;  l‟utilisateur qui réussit l‟identification accède a la partie membre et découvre les services qui lui sont offerts. Alternatives  l‟utilisateur s‟identifie en rentrant son CIP et son code personnel ;  le système décèle une erreur d‟identification et offre une nouvelle possibilité d‟identification en affichant un message d‟erreur (Veuillez retaper votre CIP et votre code personnel) ;  l‟utilisateur essaye de s‟identifier une seconde fois ;  le système vérifie à nouveau le code personnel et le CIP ; si l‟identification est réussie, le système permet alors l‟accès à la zone membre, sinon il redonne une dernière chance à l‟utilisateur avant de bloquer l‟accès pendant une période donnée (T=10 minutes). Nous recenserons les cas d‟utilisations en nous identifiants successivement aux différents acteurs l‟Ecocentre (Employeur, Télétravailleur, partenaire de Services, individus et à l‟Ecocentre lui-même). De part cette approche nous exprimerons l‟ensemble des besoins en matière d‟interopérabilité de manière exhaustive. Ensuite nous identifierons puis analyserons et comparerons (SWOT ?) les solutions techniques présentes sur le marché dans une perspectives Green-IT (nos préconisations prendront particulièrement en compte cette dimension) mais aussi futures (veille technologiques et tendances du marché). 3 - Définition de l‟interopérabilité L‟utilisateur de l‟Ecocentre doit se sentir partout chez lui, en particulier lorsqu‟il migre d‟un Ecocentre vers un autre de manière permanente ou pour une durée déterminée, par ex. dans le cadre d‟un déplacement professionnel. L‟usager (télétravailleur), le partenaire (entreprise, collectivité..) doit communiquer avec l‟Ecocentre de manière transparente (charte d’intéropérabilité). « L’interopérabilité est la capacité que possède un produit ou système à fonctionner avec d'autres produits ou systèmes, existants ou futurs, sans restriction d'accès ou de mise en œuvre ». A ce jour, l‟interopérabilité se traite au cas par cas en l‟absence d‟une normalisation par les divers organismes existant. Page 128 sur 211
  • 129.
    Rapport Cas FilRouge KITECO 2.0  Il s‟agit donc d‟un vaste programme… L‟interopérabilité se traduit donc par une capacité d‟ouverture vers le reste du monde par la mise en place d’interfaces communes, cette ouverture se décline de la manière suivante pour les TIC:  Format des données (codage des caractères),  Format des images (fixes ou animées),  Formats des documents,  Interface Hommes Machines (IHM),  Messageries,  Services d‟Annuaires (LDAP),  Services techniques (DNS),  Sécurité des échanges (chiffrement,..),  Protocoles de communications, (IP V4 ou V6, .. ;),  Services de communications (visioconférence, téléconférence, téléprésence..) Nous orienterons notre étude comme suit :  Interconnexion avec les SI des entreprises, collectivités et autres partenaires afin de créer de la valeur au moyen des TIC (une forme „d‟intégration, d‟extension de l‟entreprise ou collectivité à l‟Ecocentre), (1).  Fédération des Eco-Centres au sein d‟un réseau (gouvernance Ecocentre) (2).  Interconnexion avec d‟autres „réseaux de télécentres‟ (ouverture nationale voire internationale) (3). (1) Extension/prolongement du SI de l‟entreprise, collectivités, partenaires vers l‟Ecocentre: Ex :  Accès Intranet  Accès à tout ou partie de la DMZ (2) Mise en communs de moyens (ressources physiques et/ou applicatives), interopérabilité complète en matière de solutions techniques (multi-équipements, multi-réseaux et multi constructeurs). Ex :  L‟ECO A ne dispose pas dans son panel d‟application de X, il réserve ce service sur un autre Ecocentre qui lui en dispose.  L‟ECO A ne dispose que s‟une salle de visio-conférénce, l‟ECO B ne dispose que de salle de téléprésence : le système s‟adapte pour permettre l‟interconnexion des deux solutions. (3) Définir un socle commun de services de bases, établir des règles pour permettre la mobilité du „télétravailleur‟ à une échelle nationale et pourquoi pas internationale. Ex :  L‟échange d‟informations entre Ecocentre pour faciliter la mobilité des télétravailleurs.  La mise en place de mécanisme de compensation Page 129 sur 211
  • 130.
    Rapport Cas FilRouge KITECO 2.0  Interopérabilité Interopérabilité Réseau avec les Ecocentres partenaires Interopérabilité globale Interopérabilité SI Entreprise L‟interopérabilité se décline à plusieurs niveaux : - Intra Eco-Centre - Extra Eco-Centre Page 130 sur 211
  • 131.
    Rapport Cas FilRouge KITECO 2.0  4 - Axes de recherches Nous allons identifier dans cette partie les interactions entre les différents partenaires de l‟Ecocentre. Nous identifions cinq acteurs différents. Autre Eco-centre Partenaire économique Eco-centre Usager Partenaire privé Partenaire public Acteurs autour de l’éco-centre Usager : Cet acteur regroupe les télétravailleurs (personnes physiques), les Individus (citoyens, usagers dans la ville), Employeurs (entreprises, administrations), Partenaires : ensemble d‟acteurs qui offrent des Services hébergés dans le télécentre. Autre Ecocentre: cet acteur regroupe les centres membres du „cluster green & connected cities‟, mais aussi d‟autres réseaux de télécentres. 4.1 - Scénario 1: Utilisation de l‟Ecocentre par un usager Objectifs : L‟usager de l‟Ecocentre doit se sentir partout chez lui en particulier lorsqu‟il migre d‟un Centre vers un autre d‟une manière permanente ou pour une durée donnée, par ex. dans le cadre d‟un déplacement pro. Concept „Les mains dans les poches‟ : Pour cela, des réflexions doivent être entreprises :  Réflexion sur une identification unique d‟un utilisateur de télé-centre (username ou userid) valable sur tous les télé-centres permettant le rapatriement de profil, messagerie, docs de travails ….  Réflexion sur une identification unique des ressources (imprimantes, mopieurs, …..) au sein du réseau d‟Ecocentre. Page 131 sur 211
  • 132.
    Rapport Cas FilRouge KITECO 2.0  Concept de translation : - Standardisation identification. des user ou user-ID ou bien translation? - Standardisation identification des équipements ou bien translation vers des équipements équivalents locaux? NB : La translation doit être automatique après une demande d‟accès à un Ecocentre, le système doit identifier les outils de l‟utilisateur (messagerie par exemple, ….), les sources de données associées et lui mettre à disposition sans perte de temps inutiles. Schéma de situation : PrivéScénario 1: Utilisation de l’Ecocentre par un usager Localiser Accéder à la suite logicielle du centre Partenaire économique Réserver Internet Se faire poste de travail standardisé prêter un Usager PC Utiliser son PC Utiliser une perso visioconféren SI Partenaire Privé / Public ce Page 132 sur 211
  • 133.
    Rapport Cas FilRouge KITECO 2.0  4.1.1 - Réserver Titre Faire une réservation Objectif L‟éco-travailleur effectue une réservation dans un Ecocentre de son choix Eco-travailleur membre du „Réseau Ecocentre’ Pré condition Lien portail „Réseau Ecocentre’ disponible Site web opérationnel Post condition Poste de travail réservé Acteurs L‟éco-travailleur Déclencheurs Clic sur lien portail „Réseau Ecocentre’ Fréquence A la demande Etapes Description / Flots d’événements (cas nominal) 1 L‟Eco-travailleur se connecte au moyen d‟une identification unique et forte L‟éco-travailleur réalise une réservation de ressources (poste de travail, téléphonie, 2 visioconférence …) - Rechercher sur la description du poste de travail standard (définir le poste) Le système vérifie les disponibilités et lui renvoie un AR 3 - Rechercher des référence sur la gestion de parc Etapes Alternatives (cas particuliers, mode dégradé) 1 Le système signale que l‟‟Eco-Centre choisi ne peut honorer la demande Le système identifie les Ecocentres du réseau pouvant répondre à la demande dans le 2 délai et les conditions souhaitées ( ex : Eloignement) 3 L‟éco-travailleur modifie son choix 4 Le système lui renvoie un AR Etapes Règles de gestion Le système réalise l‟ensemble des opérations permettant le transfert de l‟environnement de travail propre de l‟éco-travailleur vers l‟Ecocentre sélectionné tel 1 que profil, moyens communs (accès aux sources de données, aux applications, à sa messagerie…) - Tout est transparent pour l‟utilisateur (Accès, Poste, Financier …) Page 133 sur 211
  • 134.
    Rapport Cas FilRouge KITECO 2.0  4.1.1.1 - Identification unique71 Objectifs Les objectifs sont multiples :  simplifier pour l'utilisateur la gestion de ses mots de passe : plus l'utilisateur doit gérer de mots de passe, plus il aura tendance à utiliser des mots de passe similaires ou simples à mémoriser, abaissant par la même occasion le niveau de sécurité que ces mots de passe offrent ;  simplifier la gestion des données personnelles détenues par les différents services en ligne, en les coordonnant par des mécanismes de type méta-annuaire ;  simplifier la définition et la mise en œuvre de politiques de sécurité. Il existe trois grandes classes d'approches pour la mise en œuvre de systèmes d'authentification unique : les approches centralisées, les approches fédératives et les approches coopératives. Avantages  La réduction de la fatigue de mot de passe : manque de souplesse liée à l'utilisation de différentes combinaisons de nom d'utilisateur et de mot de passe 1  La réduction du temps passé à saisir le même mot de passe pour le même compte  La réduction du temps passé en support informatique pour des oublis de mots de passe 2  La centralisation des systèmes d'authentification  La sécurisation à tous les niveaux d'entrée/de sortie/d'accès aux systèmes sans sollicitation multiple des utilisateurs  La centralisation des informations de contrôles d'accès pour les tests de conformités aux différentes normes  Les technologies fournissant SSO utilisent des serveurs centralisés d'authentification que toutes les autres applications et systèmes utilisent pour l'authentification, combinant ceci avec des techniques logicielles pour s'assurer que les utilisateurs n'aient pas à entrer leurs identifiants plus d'une fois. Critiques Comme SSO donne accès à de nombreuses ressources une fois l'utilisateur authentifié (il a les "clés du château"), les pertes peuvent être lourdes si une personne mal intentionnée a accès à des informations d'identification des utilisateurs. Avec SSO, une attention particulière doit donc être prêtée à ces informations, et des méthodes d'authentification forte devraient idéalement être combinées (par exemple, l'usage d'une carte à puce) 3 Architecture  Approche centralisée Le principe de base est ici de disposer d'une base de données globale et centralisée de tous les utilisateurs ou d'un annuaire. Cela permet également de centraliser la gestion de la politique de sécurité. Un exemple de mise en œuvre est le logiciel libre LemonLDAP::NG, un autre exemple est le logiciel libre Vulture. Cette approche est principalement destinée à des services dépendant tous d'une même entité, par exemple à l'intérieur d'une société au sein de leur gestion des Middleware. 71 Source wikipédia http://fr.wikipedia.org/wiki/Authentification_unique Page 134 sur 211
  • 135.
    Rapport Cas FilRouge KITECO 2.0   Approche fédérative Dans cette approche, dont le système Liberty Alliance est le principal exemple, chaque service gère une partie des données d'un utilisateur (l'utilisateur peut donc disposer de plusieurs comptes), mais partage les informations dont il dispose sur l'utilisateur avec les services partenaires. Cette approche a été développée pour répondre à un besoin de gestion décentralisée des utilisateurs, où chaque service partenaire désire conserver la maîtrise de sa propre politique de sécurité, comme par exemple un ensemble de sites marchands indépendants d'un point de vue commercial et organisationnel.  Approche coopérative L'approche coopérative, dont les systèmes Shibboleth et Central Authentication Service sont les principaux représentants, part du principe que chaque utilisateur dépend d'une des entités partenaires. Ainsi, lorsqu'il cherche à accéder à un service du réseau, l'utilisateur est authentifié par le partenaire dont il dépend. Comme dans l'approche fédérative, cependant, chaque service du réseau gère indépendamment sa propre politique de sécurité. Normes et outils pour l'authentification unique Quelle que soit la norme utilisée pour l'authentification unique, l'infrastructure sécurisée fait intervenir, entre le client et le serveur de service, un serveur d'authentification où est géré un identifiant ( www.siteweb.pays/ ou .siteweb.pays par exemple pour une authentification via un serveur OpenID). Serveur d'authentification/identification Même si l'authentification et l'identification sont deux choses différentes, il faut que ce serveur soit mis en place par un organisme lié aux transactions monétaires (particulier acheteur, professionnel). Aucune des sociétés de services internet vivant exclusivement de la publicité (payé par des professionnels) ne sont actuellement capables de vérifier et de garantir les données saisies par les internautes ; de plus chacune a développé son propre système d'authentification : Le problème des serveurs d'authentification est que lors de la saisie des identifiants et autre données personnelles, les services web gratuits ou les sites de commerces doivent laisser le choix du prestataire d'authentification, en sachant que de nombreux internautes arrêtent toute transaction face à la difficulté de remplir un formulaire. Délégation d'authentification Ils évitent de se connecter en mode visuel grâce à l'utilisation d'API. Cette API permet à un service (« role consumer ») d'utiliser un autre service (« service provider ») utilisant un identifiant sans avoir à divulguer de couple identifiant/mot de passe. L'utilisateur tiers a ainsi accès de façon indirecte selon son groupe et son nom à un ensemble de fonctionnalités/données restreintes éventuellement par les droits d'accès dont il dispose. Les sociétés souhaitant ce standard (Google, Yahoo, MySpace) se sont regroupées dans la fondation OpenSocial, suivies par des sociétés comme LinkedIn, Bebo, PLaxo. Seul Facebook fait cavalier seul sans doute du fait que FaceBook définit aussi un format standard d‟échange de données personnelles sous le nom de FBML pour Facebook Markup Language. Stockage Les données sont stockées dans des bases d'utilisateurs variées : LDAP V3 (dont Active Directory), Postgresql, MySQL. Page 135 sur 211
  • 136.
    Rapport Cas FilRouge KITECO 2.0  4.1.1.2 - Identification forte72 Les éléments de l'authentification forte Seule la combinaison de ces éléments ou facteurs inviolables et non subtilisables peuvent assurer une réelle solidité pour une authentification. On considère que ces éléments peuvent être :  Ce que l'entité connaît (un mot de passe, un code NIP, une phrase secrète, etc.),  Ce que l'entité détient (une carte magnétique, RFID, une clé USB, un PDA, une carte à puce, un smartphone, un iPhone, un téléphone portable, etc. Soit un élément physique appelé authentifieur ou Token (par les anglophones)  Ce que l'entité est, soit une personne physique (empreinte digitale, empreinte rétinienne, structure de la main, structure osseuse du visage ou tout autre élément biométrique),  Ce que l'entité sait faire ou fait, soit une personne physique (biométrie comportementale tel que signature manuscrite, reconnaissance de la voix, un type de calcul connu de lui seul, un comportement, etc.),  Où l'entité est, soit un endroit d'où, suite à une identification et authentification réussie, elle est autorisée (accéder à un système logique d'un endroit prescrit). Dans la majorité des cas, l'entité est une personne physique - individu - personne morale , mais elle peut être un objet comme par exemple une application web utilisant le protocole SSL, un serveur SSH, une objet de luxe, une marchandise, un animal, etc. On peut considérer que l'authentification forte est une des fondations essentielles pour garantir :  L'autorisation ou contrôle d'accès (qui peut y avoir accès)  La confidentialité (qui peut le voir)  L'intégrité (qui peut le modifier)  La traçabilité (qui l'a fait) Cette approche est toutefois remise en cause par la DCSSI dans son référentiel sur l'authentification distante. Pourquoi l'authentification forte et l'authentification à deux-facteurs? Le mot de passe est actuellement le système le plus couramment utilisé pour identifier un utilisateur. Il n‟offre plus le niveau de sécurité requis pour assurer la protection de biens informatiques sensibles. Sa principale faiblesse réside dans la facilité avec laquelle il peut être trouvé, grâce à différentes techniques d‟attaque. Famille technologique pour l'authentification forte On dénombre actuellement trois familles:  One Time Password (OTP) / Mot de passe à usage unique.  Certificat numérique  Biométrie 72 Source Wikipedia http://fr.wikipedia.org/wiki/Authentification_forte Page 136 sur 211
  • 137.
    Rapport Cas FilRouge KITECO 2.0  One Time Password (OTP) / Mot de passe à usage unique Cette technologie permet de s'authentifier avec un mot de passe à usage unique. Elles est basée sur l'utilisation d'un secret partagé (cryptographie symétrique). Il n'est donc pas possible de garantir une véritable non-répudiation avec cette technologie. Certificat Numérique Cette technologie est basée sur l'utilisation de la cryptographie asymétrique et l'utilisation d'un challenge. Il est possible de garantir la non-répudiation car uniquement l'identité possède la clé privée. Biométrie Cette technologie est basée sur la reconnaissance d'une caractéristique ou d'un comportement unique.  Biométrie  Technologie Match on Card Type « d'Authentifieur » ou « Token » de type PKI Carte à puce Pour sécuriser la clé privée et stocker le certificat numérique, la carte à puce est une solution très efficace. Cette technologie permet aussi d'implémenter d'autres fonctions telles que sécurité des bâtiments, badgeuse, etc. Généralement, la carte à puce est liée à l'utilisation d'un code NIP ou par l'utilisation de la biométrie. Lorsque la biométrie remplace le code NIP, le système offre une preuve "quasi absolue" du porteur de la carte (cf technologie Match On Card). Token USB Ces Token utilisent la même technologie cryptographique que les cartes à puces. Ce type de Token est capable de stocker, générer du matériel cryptographique de façon très sécurisé. Ces Token sont définis comme une technologie dite connectée. En d'autres termes, il est nécessaire de « brancher » ce Token sur l'ordinateur via le port USB. L'inconvénient majeur de cette technologie est qu'elle n'est pas vraiment portable. Par exemple, il est difficile d'utiliser son Token sur une « borne » Internet (Kiosk, Hôtel, etc.). A noter qu'Aladdin sort en novembre 2008. C'est un token USB "anywhere" capable de se connecter depuis toutes machines sans middleware installé ni besoin d'être administrateur de la machine. Type « d'Authentifieur » ou « Token » de type Hybride Ces tokens offrent le meilleur des deux mondes. Ils sont capables de gérer les certificats numériques et d'offrir une solution très portable pour les nomades avec la technologie OTP. Page 137 sur 211
  • 138.
    Rapport Cas FilRouge KITECO 2.0  4.1.2 - Accéder à un poste de travail standardisé Titre Accéder à un poste de travail standardisé Objectif L‟éco-travailleur peut travailler grâce à un poste de travail dont il a l‟habitude L‟Eco-travailleur membre du „Réseau Ecocentre’ Pré condition L‟Eco-travailleur a réservé préalablement son poste Post condition L‟Eco-travailleur libère le poste de travail Acteurs L‟éco-travailleur Déclencheurs Son identification auprès du centre Fréquence A la demande Etapes Description / Flots d’événements (cas nominal) 1 L‟Eco-travailleur se connecte au moyen d‟une identification unique et forte L‟éco-travailleur rapatrie l‟image sauvegardé de son Poste de travail virtualisé. Il peut 2 soit utilisé un poste présent sur le site soit utiliser son propre matériel. 3 L‟éco-travailleur s‟identifie sur le téléphone sur IP connexe au Poste de travail 4.1.2.1 - Poste de travail virtualisé Objectifs : Plus connu sous le nom de VDI pour Virtual Desktop Infrastructure, ce concept a pour objectif de relocaliser le poste de travail au sein du datacenter de l'entreprise, sur une infrastructure virtuelle, afin de bénéficier de tous les avantages qui y sont liés. L‟ordinateur n‟est dans ce cas plus vue comme une petite boite à côté de nous qui fait tourner des applications mais plutôt comme un relais très basique d‟une activité qui aura été mutualisé ailleurs. L‟utilisateur continue à bénéficier des même services qu‟avec un ordinateur traditionnel mais il n‟a plus a se soucier de la machine en elle même. Page 138 sur 211
  • 139.
    Rapport Cas FilRouge KITECO 2.0  Avantages :  réduire les coûts de maintenance des postes par une administration des postes centralisé et considérablement simplifiée  renforcer leur sécurité (Héritage de la sécurité installé sur la machine virtuelle)  Possibilité de remplacer les postes utilisateurs traditionnels par des clients légers, plus fiables, moins chers et peu consommateurs en énergie.  déployer des postes de travail PC complets sur des serveurs centralisés  mettre en place en quelques minutes des groupes de travail ou des services entiers.  Une mobilité accrue, le poste utilisateur est accessible hors de l'entreprise de façon permanente et sécurisée, point essentiel pour la population nomade Critiques :  Besoin d‟une infrastructure réseau performante. Comme les image sont stockés sur des serveurs distants il y a beaucoup de trafic réseau (Rapatriement, export d‟image).  Véritable défit en terme de stockage. Il y a possibilité de goulets d‟étrangement si l‟infrastructure de stockage n‟est pas apte à répondre à des demande multiple d‟accès concurrents. Architecture : Trois approches existent:  L‟ image du poste est hébergés sur un serveurs centralisés. Le PC virtuel, que l'utilisateur accède via un réseau qui doit toujours être disponible, reste sécurisé, sauvegardé et simple à administrer  L‟ image du poste est stocké sur la machine physique local. Il y a une administration centralisée des images avec synchronisation.  L‟image du poste de travail est stocké sur un périphérique style « Clé USB » Solutions disponibles: Ceedo L'outil de Ceedo Enterprise optimise les images de PC virtuel afin Enterprise qu'elles tournent directement sur une clé USB ou un disque externe. Comme cela, les utilisateurs peuvent travailler avec ou sans connexion réseau. L'usage d'un chiffrement en AES protège la clé USB ou le disque externe de la perte ou du vol. XenDesktop de Les utilisateurs doivent être connectés en ligne, afin d'utiliser leur PC Citrix virtuel. Citrix a ajouté la virtualisation d'applications aux versions évoluées de sa solution, Enterprise et Platinum. Enterprise Desktop Il s'agira d'une offre centrée sur Windows, issue de l'acquisition par Virtualization de Microsoft de la société Kidaro, spécialisée dans la virtualisation Microsoft d'application. Cette solution devrait fonctionner en modes connecté au réseau ou déconnecté Virtual Desktop Les utilisateurs peuvent accéder les images de leur PC virtuel, appelés Solution 1.0 de LivePC, en ligne ou en mode déconnecté, ou depuis des clés USB. MokaFive MokaFive est compatible avec des machines Mac ou Windows. Logic virtual Pano propose un package unique, comportant un terminal de la taille de desktop solution de la main, un serveur de gestion, et un service pour le poste de travail. Pano Après avoir connecté le terminal au réseau, les utilisateurs ont accès aux images des PC virtuels placés sur un serveur central. L'offre ne fonctionne qu'en mode connecté, et est compatible avec les produits d'infrastructure VDI (Virtual Desktop Infrastructure) de fournisseurs Page 139 sur 211
  • 140.
    Rapport Cas FilRouge KITECO 2.0  comme VMware et autres. Solid ICE Cette solution fonctionne uniquement en mode connecté au réseau. Elle possède un protocole optimisé pour le dialogue client-serveur (Simple Protocol for Independent Computing Environment ou SPICE). Ce protocole accepte les applications multimédia, des écrans multiples, la vidéo en qualité haute définition, la voix sur IP et la visio conférence. Secure Virtual SanDisk est partenaire de Check Point Software Technologies afin de Workspace de sécuriser l'espace de travail. Cet espace de travail sécurisé est utilisable SanDisk en mode connecté au réseau, déconnecté ou depuis une clé USB. webOS Basé sur le Web 2.0 et Ajax, webOS fournit un accès à un poste de travail virtuel via un navigateur web. Stoneware se focalise sur les applications Web et Windows avec cette offre fonctionnant uniquement en mode réseau. Virtual Desktop VDI 2.0 accepte une grande variété de terminaux, depuis les PC Infrastructure traditionnels, jusqu'aux clients légers Sun Ray, et est compatible avec Software 2.0 n'importe quel système d'exploitation. La version 2.0 comprend Sun Virtual Desktop Connector, qui s'intègre avec la couche de virtualisation pour la gestion du cycle de vie des machines virtuelles. Les utilisateurs doivent travailler en mode connecté. xVM VirtualBox Cette solution est livrée en mode Open Source. Les utilisateurs peuvent 1.6 faire tourner plusieurs machines virtuelles sur le même PC tout en étant hors connexion réseau. Cette solution est compatible avec Linux, Mac OS X, OpenSolaris, Solaris et Windows. VirtualBox est disponible chez Sun via l'acquisition de Innotek. Virtual Desktop Ce produit fonctionne en mode connecté uniquement, avec n'importe Platform de quel hyperviseur. VDIworks est centré sur l'administration, les VDIworks utilisateurs peuvent gérer les PC physiques et virtuels depuis une console centrale. Virtual Desktop VDI, pour un usage en mode connecté, permet aux PC d'être gérés de Infrastructure de façon centralisée et accédés depuis n'importe quel terminal. Il exploite la VMware technologie ESX de VMware. ACE 2 de VMware ACE est l'offre de VMware pour un usage en mode déconnecté. Les utilisateurs peuvent faire s'exécuter plusieurs machines virtuelles sur un seul PC client. En outre, ACE accepte les clés USB et les disques durs externes. Page 140 sur 211
  • 141.
    Rapport Cas FilRouge KITECO 2.0  4.1.2.2 - Téléphone IP Objectifs : L‟un des points essentiels pour un utilisateur sera à coup sur d‟avoir la certitude de pouvoir joindre ses partenaires de la manière la plus sure et la plus efficace. Il souhaitera également pouvoir être joint dans n‟importe quelle condition de sa situation de mobilité. Il faudra donc penser à lui attribuer un numéro de téléphone unique qu‟il pourra utiliser sur n‟importe quel site sans avoir à passer par des phases de configuration complexes. A cette question la téléphonie sur IP apporte quelques réponses. L‟équipement central le IP-PBX permet d'effectuer la téléphonie sur Internet(VoIP), au contraire d'un PBX classique utilisant le RTC traditionnel (réseau téléphonique commuté). Avantages :  Réduire la facture télécom : L'évolution à la baisse du prix de la bande passante offre de réelles économies à l'entreprise. Dans la mesure où les communications longues distances sont fréquentes, l'amortissement peut s'opérer sous 24 mois pour un parc d'une douzaine de postes. De plus, avec une solution IP-PBX les appels à l'intérieur de l'entreprise sont gratuits de fait.  Un investissement d‟avenir : Le marché de la téléphonie d'entreprise IP-PBX a déjà dépassé celui des PBX (autocommutateurs traditionnels). Le passage vers un central téléphonique fonctionnant sur un réseau IP est donc un choix stratégique d'avenir.  Gagner en mobilité : Avec des postes n'étant plus physiquement reliés à des lignes, la téléphonie sur IP permet à l'utilisateur de conserver son numéro dans ses déplacements.  Devenir plus souple : La téléphonie sur IP rassemble tous les matériels de l'entreprise (téléphone, visioconférence, fax, PC) sur un même réseau et donc un même protocole. Critiques :  Le réseau local doit être judicieusement dimensionner pour pouvoir profiter des bénéfice de cette technologie  Centraliser les communications sur le réseau rend aphone l‟entreprise en cas de panne d'un lien réseau. Prévoir une bonne tolérance aux pannes peut vite alourdir les couts.  La sécurité des communications doit être particulièrement étudiée. Comme tout flux IP, les communications vocales peuvent être interceptées. Par exemple : Le déni de service (saturation du réseau consécutive à une attaque extérieure), l'espionnage (écoutes, vol d'informations), le détournement (utilisation extérieure frauduleuse des lignes). Matériel :  Les appareils d'entrée de gamme : Les terminaux premier prix sont compris entre 100 et 200 euros. La fenêtre d'affichage de l'appareil est limitée à une ou deux lignes de caractères et peu de fonctions programmables sont présentes.  Les appareils haut de gamme : Vendus entre 250 et 700 euros, ces appareils sont pourvus d'écrans graphiques monochromes ou couleur pouvant offrir une résolution de 320x240 pixels. Des fonctionnalités comme l'affichage de la photo du correspondant sont proposées.  La solution soft phones : Ces téléphones logiciels directement installés sur l'ordinateur séduisent surtout par la faiblesse de leur coût. Il faut compter environ 100 euros pour une licence logicielle et plus ou moins 40 euros pour un périphérique de type casque micro. A noter : la téléphonie mobile sur IP (offre Wi-Fi) demeure encore très peu utilisée du fait de son manque de stabilité technique. Page 141 sur 211
  • 142.
    Rapport Cas FilRouge KITECO 2.0  4.1.3 - Réservation de ressources Titre Une entreprise ou administration réserve des ressources Objectif L‟entreprise effectue une réservation de ressources de l‟Ecocentre URL Ecocentre disponible Pré condition site web opérationnel Post condition Ressources réservés Acteurs L‟entreprise partenaire Déclencheurs Clic URL Ecocentre Fréquence NA Etapes Description / Flots d’événements (cas nominal) 1 L‟entreprise réalise une réservation de ressources (physique et /ou applicative) 2 Le système lui renvoie un AR Etapes Alternatives (cas particuliers, mode dégradé) 1 Le système ne dispose pas de la ressource en interne 2 Le système fait appel aux ressources d‟un autre Ecocentre 3 Le système renvoie un AR à l‟entreprise Etapes Règles de gestion 1 - L‟Ecocentreréserve les ressources nécessaires 4.1.3.1 - Réservation d‟application 4.1.3.1.1 - SaaS (Software As A Service) Il s‟agit d‟un modèle économique de consommation d‟applications à la demande (un abonnement à un logiciel plutôt que l'achat d'une licence). Les principales applications actuelles de ce modèle sont le gestionnaire de relation client (CRM), la vidéo conférence, la gestion des ressources humaines, les communications unifiées, le travail collaboratif, les courriels (sources WIKI). On peut l‟étendre à la gestion électronique de document (Entreprise Content Management ou GED), ou bien encore aux ERP (Entreprise Ressource Planning) du commerce pour peu que ces solutions fonctionnent en mode WEB. Ce modèle est compatible avec une architecture orienté service (SOA) développée plus loin dans ce document. Page 142 sur 211
  • 143.
    Rapport Cas FilRouge KITECO 2.0  4.1.3.2 - Réservation de ressources Dans cette optique, l‟entreprise réserve des capacités de calculs, de stockage ou bien de moyens. 4.1.3.2.1 - Cloud Computing La puissance de calcul et de stockage de l'information est proposée à la consommation par des compagnies spécialisées (Google, ...) De ce fait, les entreprises n'ont plus besoin de serveurs propres, mais confient cette ressource à une entreprise qui leur garantit une puissance de calcul et de stockage à la demande. La majorité des infrastructures informatique de type « Cloud Computing » se compose de services fournis par la prochaine génération de centres de traitement des données qui reposent sur des technologies de virtualisation du calcul et du stockage. La généralisation des connexions Internet à haut débit permet d'optimiser les temps de réponse de l'infrastructure centralisée, et donc a permis entre autre son essor. Rappelez-vous du slogan de Sun à une époque, « the network is the computer ». On est dans la continuité, on dirait maintenant « the internet is the computer ». On distinguera trois types de « Cloud » (dimension technique):  type SaaS (Software As A Service): application mise à disposition par un tier, utilisable à la demande généralement via Internet gratuite (Google Docs) ou payante,  type PaaS (Platform As A Service), plateforme de développements mise à disposition par un tier (Microsft Azure, Google App Engine ….),  type IaaS (Infrastrucure As A Service) : Fourniture de machine virtuelles et de système d‟exploitation (Terremark Enterprise Cloud, Windows Live Skydrive and Rackspace Cloud). Page 143 sur 211
  • 144.
    Rapport Cas FilRouge KITECO 2.0  Si ces technologies ouvrent de nouveaux horizons (stockage, puissance de calcul, applications à la demande, …), elles ouvrent aussi des problématiques d‟ordre juridiques (responsabilité, protection des données…), sécuritaires (perte de maîtrise) voir politique (vie privée). L‟ENISA (European Network and Information Security Agency) identifie une trentaine de risques associés à l‟usage de cette technologie qui reste pour le moins séduisante sur le papier… Il ressort de son dernier rapport que le problème N° 1 soulevé par les entreprises utilisatrice est la sécurité 73 : La principale menace concerne les données, qu'il s'agisse des informations confidentielles (ou sensibles) ou de l'image de l'entreprise. Les différentes failles (liées aux systèmes d'exploitation, aux procédures de sécurité inadaptées, à l'absence de chiffrement…) Les clouds se distinguent aussi selon trois grandes familles (dimension famille) : Public : Ils sont accessibles par tout le monde, Private : les services proposés ne sont disponibles qu‟à partir d‟un réseau privé, Partenaire : Les services sont offerts par un fournisseur à une liste limité de clients. Le tableau suivant présente chacune de ses familles classées selon les critères suivants (assurance, responsabilité, coût, offre) : Le document est aussi un recueil de bonnes pratiques. Ces bonnes pratiques déterminent les responsabilités selon le type d‟infrastructures (SaaS, PaaS, IaaS,…) et selon les parties prenantes (client, fournisseur, …). 73 http://www.enisa.europa.eu/act/rm/files/deliverables/cloud-computing-risk-assessment Page 144 sur 211
  • 145.
    Rapport Cas FilRouge KITECO 2.0  Une solution de type cloud privé voir semi privé avec les partenaires économiques et ouverte au entreprises partenaires permet de réduire les aspects négatifs de ce type de solutions :  Une maîtrise de l‟ensemble (en particulier sur le plan Green IT),  Un partage des coûts,  Un niveau de sécurité suffisant, 4.1.3.2.2 - Réserver des moyens : Il s‟agit içi de la réservation de moyens fixes, cela comprend :  Salle de téléprésence,  Salle de visio conférences,  Autres Selon la disponibilité de ce type de ressources, l‟Ecocentre pourra orienter le demandeur vers un autre Ecocentre s‟il ne dispose pas de ce type de solution en local, ou bien proposer une solution différente (salle de visioconférence à la place d‟une salle de téléprésence). Page 145 sur 211
  • 146.
    Rapport Cas FilRouge KITECO 2.0  4.1.4 - Accéder à la suite logicielle du centre Titre Accéder aux applications Objectif Utiliser des ressources applicatives de l‟Ecocentre URL Ecocentre disponible Pré condition Application opérationnelle Ressources réservés Post condition Ressource(s) libérées, données modifiées sauvegardés Acteurs Partenaires et/ou Usager Déclencheurs Clic URL Ecocentre Fréquence Selon réservation effectuée Etapes Description / Flots d’événements (cas nominal) 1 L‟acteur s‟identifie 2 L‟acteur accède aux ressources applicatives réservées en ouvrant une session (N°id) 3 Il effectue ses travaux 4 En fin de session le système sauvegarde les données modifiées 5 Le système décompte les unités d‟utilisation (coût application * durée) Etapes Alternatives (cas particuliers, mode dégradé) 1 Le système ne reconnaît pas l‟utilisateur (authentification) 2 L‟application n‟est pas disponible 3 Le système renvoie un AR à l‟entreprise Etapes Règles de gestion 1 Le système transmet au service gestion les informations pour facturation. Page 146 sur 211
  • 147.
    Rapport Cas FilRouge KITECO 2.0  4.1.5 - Localiser Titre Localiser un Ecocentre L‟éco-travailleur souhaite rejoindre l‟Ecocentre le plus proche sans connaître sa Objectif localisation L‟Eco-travailleur a à sa disposition un dispositif capable de se connecter à internet Pré condition (Smartphone, PC connecté au Wifi ..) Post condition L‟Eco-travailleur accède à un Poste de travail virtualisé de l‟Ecocentre choisi Acteurs L‟éco-travailleur Déclencheurs Lancement de l‟application Fréquence A la demande Etapes Description / Flots d’événements (cas nominal) 1 L‟Eco-travailleur a accès à une application lui indiquant l „Ecocentre le plus proche 2 L‟éco-travailleur réserve une place dans l‟Ecocentre trouvé 3 L‟éco-travailleur est guidé jusqu‟à sa destination. Les Smartphones actuels sont équipés en standard de GPS, de connexion réseaux 3G et Wifi. Ils ont la capacité d‟exécuter des applications complexes. Ces dernières sont téléchargeables facilement au travers de MarketPlace (AppleStore, Android Market, Windows Marketplace ). Il devient possible de développer toute sorte d‟application facilement diffusable. De cette manière on peut envisager d‟aider notre éco-travailleur à localiser un Ecocentre le plus proche par l‟accès à une application qui lui indiquera en fonction de sa position le meilleur choix possible. Cette application pourra en se connectant à internet déterminer les disponibilités et guider l‟utilisateur dans son choix. Une fois la meilleur option trouvée l‟application pourra guider notre usager vers sa destination Cette application devra être en mesure de pouvoir aider l‟usager à réserver son poste de travail Page 147 sur 211
  • 148.
    Rapport Cas FilRouge KITECO 2.0  4.2 - Scénario 2: Utilisation de l‟Ecocentre par un partenaire Schéma de situation : Scénario 2: Utilisation de l‟Ecocentre par un partenaire LocaliserA ccéder à un Partenaire Usager Proposer des services et informations Partenaire économique Accéder aux indicateurs du centre Partenaire Public Administration Ecocentre Page 148 sur 211
  • 149.
    Rapport Cas FilRouge KITECO 2.0  4.2.1 - Localiser Titre Localiser un collaborateur Le partenaire privé ou public souhaite connaître dans quel Ecocentre se situe un de Objectif ses collaborateurs Le partenaire est membre du „Réseau Ecocentre’ Pré condition L‟Eco-travailleur a autorisé cette fonctionnalité Post condition Le partenaire connaît le site que fréquente son collaborateur Acteurs Le partenaire, L‟éco-travailleur Déclencheurs Lancement de l‟application Fréquence A la demande Etapes Description / Flots d’événements (cas nominal) Le partenaire a accès à une application qui le renseigne sur la localisation de ses 1 collaborateurs L‟éco-travailleur a préalablement paramétré ses préférences en termes de 2 confidentialité. 4.2.2 - Proposer des services et informations Titre Proposer des services et des informations Objectif Mettre à disposition un „bouquet de services‟ Pré condition Entreprise partenaire Post condition Sans objet Acteurs Les Ecocentres, les Entreprises partenaires Déclencheurs Entreprises partenaires Fréquence A la demande Etapes Description / Flots d’événements (cas nominal) 1 Mettre à disposition des l‟entreprises partenaires un ensemble de services „métier‟ Etapes Alternatives (cas particuliers, mode dégradé) 1 Sans objet Etapes Règles de gestion 1 - Page 149 sur 211
  • 150.
    Rapport Cas FilRouge KITECO 2.0  La meilleure manière de garantir l‟interopérabilité dans la proposition de services et/ou d‟information passe par l‟utilisation des technologies WEB. Les services proposés par l‟Ecocentre seront des services métier donc de haut niveau. (cf § interopérabilité et intégration d‟entreprises). 4.2.3 - Accéder aux indicateurs du centre Titre Accéder aux indicateurs du centre Objectif Le partenaire privé ou public souhaite avoir accès aux indicateurs du centre Le partenaire est membre du „Réseau Éco Centre’ ou non Pré condition L‟Eco-travailleur a autorisé cette fonctionnalité Post condition Une liste personnalisée d‟indicateurs lui est fournie Acteurs Le partenaire, L‟éco-travailleur Déclencheurs Lancement de l‟application Fréquence A la demande Etapes Description / Flots d’événements (cas nominal) 1 Le partenaire a accès à une application qui le renseigne sur les indicateurs Page 150 sur 211
  • 151.
    Rapport Cas FilRouge KITECO 2.0  4.3 - Scénario 3: Utilisation inter Ecocentre Schéma de situation : Scénario 3: Utilisation inter Ecocentre Préparer un déplacement Ecocentre cible Usager Proposer un Accéder à un système de poste de compensation travail financière standardisé Partager des données sur les usagers Partager des indicateurs Ecocentre origine Page 151 sur 211
  • 152.
    Rapport Cas FilRouge KITECO 2.0  4.3.1 - Préparer un déplacement Objectif : Il s‟agit içi de s‟assurer que le télétravailleur disposera de tout son environnement de travail correctement paramétré avant son arrivé : Qui n‟a pas perdu du temps lors d‟un changement de poste de travail à tout faire reconfigurer (imprimantes, mopieurs, et autres boites de messageries …) Titre Le télétravailleur se déplace vers un autre Ecocentre Objectif Le télétravailleur effectue une réservation dans un autre Ecocentre URL Ecocentre disponible Pré condition site web opérationnel Poste de travail réservé Post condition Rapatriement des informations concernant l‟utilisateur Acteurs L‟EcoTravailleur Déclencheurs Clic URL Ecocentre Fréquence NA Etapes Description / Flots d’événements (cas nominal) Le télétravailleur s‟identifie et réalise une réservation de ressources (poste de travail, 1 téléphonie …) 2 Le système lui renvoie un AR 3 Le système rapatrie l‘environnement de travail du télétravailleur Etapes Alternatives (cas particuliers, mode dégradé) 1 Le système ne peut que reconstruire partiellement l‟environnement de travail 2 Le système complète le poste par équivalence 3 Le système lui renvoie un AR Etapes Règles de gestion - L‟Ecocentrerapatrie les informations du poste de travail de l‟utilisateur 1 - Concept de translation (utiliser l‟ECO où que l‟on se trouve) Page 152 sur 211
  • 153.
    Rapport Cas FilRouge KITECO 2.0  4.3.1.1 - LDAP : Lightweight Directory Access Protocol Autrefois basés sur la norme X500, les annuaires électroniques suivent en général aujourd‟hui la norme LDAP (Lightweight Directory Access Protocol). LDAP est un protocole basé sur TCP/IP pour dialoguer avec un annuaire électronique. Il permet :  de récupérer, modifier et ajouter des entrées dans un annuaire ;  de connaître et modifier la structure hiérarchique d‟un annuaire. Leur champ d‟action a évolué, les annuaires LDAP sont aujourd‟hui largement utilisés pour :  l‟authentification des utilisateurs, dans les applications et/ou les postes clients ;  le stockage d‟informations sur les utilisateurs, sous forme d‟attributs ;  la gestion de groupes d‟utilisateurs, sous forme d‟attributs multivalués ou de groupes LDAP ;  le stockage de tout autre type d‟information, sous une forme non relationnelle (téléphonie d‟un établissement, les machines clientes d‟un réseau, dossiers partagés…) Outre les implémentations du marché (IBM-Tivoly Directory Server, Microsoft-Active directory, Novell- NDS Directory, Oracle-Internet Directory …), des implémentations libres en open source (licence OpenLdap Public Licence) sont aussi disponibles. Ces mécanismes devraient répondre aux problématiques liées au déplacement du télétravailleur moyennant une utilisation optimisée. Page 153 sur 211
  • 154.
    Rapport Cas FilRouge KITECO 2.0  4.3.2 - Utiliser des ressources hétérogènes Objectifs : Assurer l‟interopérabilité des équipements, réseaux et constructeurs. Titre Utiliser des solutions technologiques hétérogènes Adapter la réponse des Ecocentre aux solutions techniques mises en œuvre en matière de communication. Objectif Permettre l‟interopérabilité complète (multi-équipements, multi-réseaux, multi- constructeurs) Applications opérationnelles Pré condition Ressources réservés Post condition Ressource(s) adaptées Acteurs Partenaires et/ou Usager Déclencheurs Connexion au système de communication disponible depuis l‟ECO-Centre Fréquence Selon réservation effectuée Etapes Description / Flots d’événements (cas nominal) L‟acteur s‟identifie et accède aux ressources locales de communications (télé 1 présence, visioconférence, etc…) Les ressources de communications sont identiques, la connexion est directement 2 établie avec l‟autre ECOcentre Etapes Alternatives (cas particuliers, mode dégradé) Les ressources misent en œuvre ne sont pas identiques (constructeurs, technologies 2 ...), le système s‟adapte automatiquement et de manière transparente pour l‟utilisateur. Etapes Règles de gestion Le système adapte la solution selon les règles d‟interconnexion de systèmes 1 hétérogènes misent en œuvre par les constructeurs. L‟une des premières manifestations concrète de l‟interopérabilité des technologies IT est sans nul doute l‟Ethernet, suivi par TCP/IP et les technologies WEB. L‟une des caractéristiques forte de l‟interopérabilité est la capacité des systèmes à retrouver leur état initial en fin d‟interopération. Ce Paragraphe développe les aspects d‟interopérabilité des moyens modernes de communications (visioconférence, télé présence,…). Page 154 sur 211
  • 155.
    Rapport Cas FilRouge KITECO 2.0  4.3.2.1 - Généralités Les avantages de la télé présence et de la visioconférence sont indéniables: les coûts d'exploitation sont réduits, les employés et les équipes passent moins de temps dans les transports et peuvent ainsi se concentrer sur leur fonction principale. De plus ses solutions permettront de faire face dans les années à venir à des épisodes pandémiques (ex : Grippe A) en limitant les transports et les contacts entre personnes. Pour choisir une solution adaptée, quelques questions clés doivent être posées:  Quel usage ferez-vous de la vidéo: interactions de groupe, conversations en face à face, sessions de formation ou combinaison d'utilisations?  Où l'utiliserez-vous: grandes salles de conférence, petites salles de réunion, amphithéâtres, bureaux, postes de télétravail, ordinateurs portables?  Quelle est la qualité attendue: sons et images haute définition, conférences classiques, résolution de la webcam?  Y aura-t-il partage de contenus et, le cas échéant, quel sera le type de données: feuilles de calcul, schémas détaillés, animations?  Les réunions devront t‟elles être enregistrées? A ces questions s‟ajouteront des questions d‟ordre purement TIC:  Nombre de sites,  Liaison point à point ou multi point (cas ou les personnes sont réparties sur plusieurs sites géographiques distincts),  Type de réseau mis en œuvre De plus, comment être sûr que les investissements réalisés aujourd'hui seront encore rentables demain? La technologie évolue (Télé présence holographique (3D) – Hologram meeting…), une veille technologique s‟impose donc. Les solutions misent en œuvre par les constructeurs permettent aujourd‟hui de réaliser des réunions en utilisant des moyens aussi disparates que sont les PC, les équipements de visioconférence et/ou de télé présence. Page 155 sur 211
  • 156.
    Rapport Cas FilRouge KITECO 2.0  4.3.2.1.1 - Solutions de télé présence Il n‟existe que peu de constructeurs sur le marché actuellement (rachat de Tamberg par Cisco : imposition d‟un standard de fait?) La société CiSCO semble aujourd‟hui incontournable, sa position hégémonique et ses initiatives (ouverture de code d‟interface propriétaire le montre), sa volonté est d‟imposer son modèle come un standard. D‟autres sociétés comme Polycom (leader mondial des solutions de réunions à distance, près de 7000 salles équipées de vidéo de groupe en France), ou LifeSize proposent des solutions de ce type. 4.3.2.1.2 - Solutions de visioconférence Si le nombre de solutions constructeurs est plus important, on y retrouve CiSco, TandBerg, Olycom, LifeSize. La tendance actuelle, c‟est l‟arrivé des opérateurs de téléphonie mobile (Orange Business services par exemple) qui s‟appuient sur leur réseau de communication mondial pour proposer de telles solutions. 4.3.2.1.3 - Interopérabilité L‟interopérabilité se décline ici selon deux niveaux :  Interopérabilité de solutions techniques (visio/téléprésence) Ex CiScO: Sa gamme de systèmes de téléprésence est compatible avec ses systèmes de visionconférence (CiSco Unified Video Conferencing).  Interopérabilité entre constructeurs (Polycom, CisCo, Tandberg) Ex : Polycom et son offre d‟intégration vidéo simplifiée pour les environnements de communications unifiées Microsoft. Ces solutions de collaboration voix et vidéo pour Microsoft Office Communication Server 2007 permettent « …des déploiements vidéo à grande échelle et fiables au sein des organisations ; des systèmes de visioconférence haute définition afin que les employés puissent travailler plus efficacement en dépit des distances ; un système d’enregistrement et de streaming intégré pour capturer et partager des conférences et du contenu Web, pour que les équipes puissent utiliser les communications en temps réel pour créer des vidéos ; et enfin une gamme complète de téléphones VoIP spécialement conçus pour utiliser les fonctionnalités de contacts compatibles avec Microsoft Office Communications Server 2007 et pour simplifier les communications quotidiennes ». Cisco pour sa part sait communiquer avec les systèmes de visioconférence d‟autres constructeurs, avec plus ou moins de limitations selon les cas. Poussé par l‟Europe, CisCo met son protocole de communication de système de téléprésence dans le domaine public. Si des constructeurs (Radware, LifeSize) ont accepté, ce n‟est pas le cas de Polycom ni de HP. Ces derniers ont décidé de collaborer sur les aspects de vidéo et de communications unifiés (visioconférence, audioconférence principalement). Page 156 sur 211
  • 157.
    Rapport Cas FilRouge KITECO 2.0  Les différentes alliances réalisées (Juniper et polycom), confirment l‟apparition de deux blocs (Polycom/HP, CiSco) qui ne va pas aller vers une interopérabilité des solutions. Afin de garantir un niveau d‟interopérabilité suffisant, des critères spécifiques aux moyens de communications devront être utilisés lors du choix de la solution (cf § 5 – Préconisations). 4.3.3 - Accéder à une poste de travail standardisé Cf § 4.1.2 4.3.4 - Proposer un système de compensation financière Titre Proposer un système de compensation financière Objectif Faciliter l‟accès a un centre dans lequel l‟usager n‟est pas référencé Le partenaire est membre du „Réseau Éco Centre’ Pré condition L‟usager dispose d‟un crédit L‟usager peut utiliser tous les services du centre comme s‟il s‟agissait de son centre Post condition d‟origine Acteurs Le partenaire, l‟éco-travailleur Déclencheurs Lancement de l‟application Fréquence A la demande Etapes Description / Flots d’événements (cas nominal) 1 Le partenaire utilise ses crédits pour avoir accès aux services de l‟Ecocentre Objectifs : L‟interopérabilité implique la mise en réseau des Ecocentre. Il faut que l‟usager puisse avoir accès à n‟importe quel centre sans devoir se préoccuper des contingences liées à sa mobilité. Il faut le plus possible éviter les problématiques autour de l‟organisation financière. Un système de compensation financière inter Ecocentre peut permettre de fluidifier les échanges. L‟utilisation d‟une monnaie complémentaire permettrait d‟avoir une échelle de valeur commune. On peut envisager d‟instaurer une monnaie complémentaire comme moyen de paiement de chacun des services apportés par l‟Ecocentre Monnaie complémentaire : Les monnaies complémentaires communautaires décrivent un vaste groupe de monnaies et de systèmes de bons conçus pour être utilisé en combinaison avec des monnaies standards ou d'autres monnaies complémentaires. Elles peuvent être évaluées par rapport aux monnaies nationales, ou échangées avec elles, elles fonctionnent néanmoins comme un moyen d'échange à part entière. Les monnaies complémentaires sont en dehors du cadre national du cours légal, et n'ont donc pas cours légal. Taux de change, zone de circulation et utilisation avec d'autres monnaies diffèrent grandement entre les différents systèmes de monnaie complémentaire, comme dans le cas des systèmes de monnaie nationale. Page 157 sur 211
  • 158.
    Rapport Cas FilRouge KITECO 2.0  Certaines des monnaies complémentaires communautaires incluent des échelles de valeur basée sur le temps ou des réserves de ressources réelles (or, pétrole, service etc.) Une monnaie basée sur le temps est évaluée par le nombre d'heures passées pour réaliser un service, indépendamment de la valeur de marché potentielle du service. Des monnaies complémentaires incluent le principe de la monnaie fondante, une dévaluation intentionnelle de la monnaie à travers le temps, semblable à un taux d'intérêt négatif. Cela stimule les échanges de la monnaie dévaluée, propage une participation étendue au système de monnaie et décourage le stockage de la richesse (thésaurisation) pour lui préférer des outils qui stockent la valeur de manière plus permanente comme la propriété, l'amélioration, l'éducation, la technologie, la santé, etc. D'autres systèmes de monnaie complémentaire communautaire utilisent de forts taux d'intérêts pour promouvoir une forte compétition entre les participants, et le retrait de la richesse de structures qui la maintiennent à long terme (richesse naturelle, matérielle, propriété, etc.) pour aider le processus d'industrialisation rapide, de production de masse, d'automatisation et d'innovation compétitive. La capacité à spéculer est en général absente des paramètres de conception des monnaies complémentaires. Les monnaies complémentaires sont souvent, et de manière intentionnelle, restreintes dans leur étendue régionale, dans leur durée de validité ou dans leur secteur d'utilisation. Elles peuvent nécessiter d'être membre d'une communauté d'individus. Un exemple de monnaie complémentaire et solidaire : Le système SOL http://www.sol-reseau.org/ L‘origine du projet Un projet, né en 1999 autour de quatre acteurs de l'économie sociale et solidaire -la MAIF, la MACIF, le Crédit coopératif et Chèque déjeuner- et animé par le philosophe Patrick Viveret, magistrat à la Cour de comptes et auteur du rapport « reconsidérer la richesse ». Partis du constat qu'au fil du temps, les monnaies officielles, de facilitateur d'échanges sont devenues une fin en soi, un objet d'accumulation et un vecteur d'appropriation de la richesse au détriment du lien social et de l'intérêt collectif, ils jugent comme le précise, Luc Belval, coordonnateur de l'expérimentation du pôle lillois que « par sa fonction spéculative, la monnaie est globalement déconnectée de son usage initial de facilitateur d'échanges. Ainsi, les raisonnements à court terme, imposés par cette logique spéculative ne permettent pas de faire face aux enjeux sociaux et environnementaux actuels ». L'ambition affichée du SOL est donc de replacer l'économie au rang de moyen et non de fin en donnant du sens aux échanges et en incitant l'utilisateur à devenir un consomm'acteur qui développe un comportement d'éco-citoyen. Page 158 sur 211
  • 159.
    Rapport Cas FilRouge KITECO 2.0  Une carte à puces et trois monnaies Concrètement, le SOL se présente sous la forme d'une carte à puce qui se décline en trois instruments financiers différents. Pour le « SOL coopération », le porteur de la carte cumule, lors de ses achats en euro dans les structures de l'économie sociale et solidaire adhérentes, des points de fidélité qu'il peut dépenser dans d'autres enseignes partenaires. Le « SOL affecté » est lui un outil d'aide sociale. Ces SOLS peuvent être distribués par des mutuelles, des collectivités locales ou des comités d'entreprises. Ainsi, selon Luc Belval « un conseil général peut par exemple, en donner aux bénéficiaires du RMI pour que ceux -ci aient également accès aux modes de consommation alternatifs ». Enfin le « SOL engagement » permet de valoriser le militantisme et le bénévolat, il vise à développer les échanges et le lien social en les orientant vers des besoins sociaux comme l'accompagnement de personnes âgées ou handicapées, l'animation du temps extrascolaire... Une monnaie fondante Ces trois types de SOLS forment une monnaie dite « fondante ». Dans le but d'accélérer les échanges, les points sont perdus quand ils ne sont pas utilisés. Leur durée de vie est de trois ans et leur valeur diminue dans le temps : moins 15% la première année, moins 40% la seconde et le reste la dernière. Néanmoins, ils ne disparaissent pas totalement car s'ils n'apparaissent plus sur la carte du bénéficiaire, ils reviennent dans le dispositif en alimentant un fond de soutien à des créations d'entreprises ou à des projets humanitaires. 4.3.5 - Partager des données sur les usagers Il s‟agit ici des données de travail de l‟usager (SAP,…) et non de son environnement. 4.4 - De l‟Eco-Centre à L‟EcoSystème: Vers une „Interopérabilité Globale‟ „Les écosystèmes d‟affaires permettent de comprendre la multiplicité des liens (..) que va tisser une entreprise avec des partenaires pour former une communauté de destin stratégique‟ „.. La constitution d'un écosystème d'affaires permet de développer les organisations en prenant en compte la complexité environnante. Ces organisations sont parfois simultanément en coopération et en compétition dans le but de satisfaire à la demande, d'avoir un meilleur rendement, de croître et d'innover. Il est aujourd'hui largement reconnu que le secteur des technologies de l'information forme naturellement un tel écosystème d'affaires…‟ Page 159 sur 211
  • 160.
    Rapport Cas FilRouge KITECO 2.0  4.4.1 - Interconnexion d’Ecocentres Titre Interconnexion d’Ecocentre Objectif Etablir les règles d‟interconnexions des Ecocentres Pré condition Existence d‟un „Réseau d‟Ecocentre‟ Post condition Règles d‟interconnexions établies Acteurs Les Ecocentres Déclencheurs Autorité compétentes Fréquence A définir Etapes Description / Flots d’événements (cas nominal) 1 Etablir les règles d‟interconnexion des Ecocentres 2 Identifier les besoins en matière d‟interopérabilité Identifier les besoins en matière de mutualisation (ressources physiques & 3 applicatives) Etapes Alternatives (cas particuliers, mode dégradé) Mise en œuvre de la redondance entre Ecocentres pour garantir le niveau de service 1 (SLA) de l‟Ecocentre en cas de défaillance (intempéries, incendies, dégradation …..) Etapes Règles de gestion - Mise en place de transfert de „jetons‟ d‟utilisation de ressources entre Ecocentre 1 - Mise en place des règles d‟interconnexion Gouvernance à établir selon le business modèle adopté pour les Ecocentres. Page 160 sur 211
  • 161.
    Rapport Cas FilRouge KITECO 2.0  4.4.2 - Gérer le portefeuille applicatif Titre Portefeuille applicatif Objectif Gérer le portefeuille applicatif des Ecocentres Pré condition Existence d‟un „Réseau d‟Ecocentre‟ Post condition Portefeuille Acteurs Tous Déclencheurs Autorités compétentes Fréquence A définir Etapes Description / Flots d’événements (cas nominal) 1 Etablir le portefeuille applicatif commun des Ecocentres 2 Mise en ligne du portefeuille sur le portail d‟accès des Ecocentres Etapes Alternatives (cas particuliers, mode dégradé) 1 Prendre en compte une demande d‟extension du parc applicatif Etapes Règles de gestion - Contrôler / centraliser les demandes d‟évolutions du parc 1 - Créer une demande d‟évolution du parc via le portail commun des Ecocentre Gouvernance à établir selon le business modèle adopté pour les Ecocentres. Page 161 sur 211
  • 162.
    Rapport Cas FilRouge KITECO 2.0  4.4.3 - Interopérabilité avec les entreprises partenaires Ce Paragraphe décrit la notion d‟interopérabilité des Ecocentres avec les entreprises partenaires. Titre Interopérabilité avec les entreprises partenaires Objectif Interconnexions des Ecocentres avec les entreprises partenaires Pré condition Règles d‟interconnexions avec les SI d‟entreprises partenaires établies Post condition Sans objet Acteurs Les Ecocentres, les Entreprises (au sens employeur du télétravailleur) Accès au SI de l‟entreprise partenaire depuis l‟ECO-Centre Déclencheurs Accès au SI de l‟Eco-Centre depuis l‟entreprise partenaire Fréquence A la demande Etapes Description / Flots d’événements (cas nominal) Interconnexion avec tout ou partie du SI d‟entreprises (employeur) afin de permettre à 1 ses télétravailleurs d‟accéder aux données de son SI privé depuis l‟EcoCEntre Etapes Alternatives (cas particuliers, mode dégradé) 1 Cas par cas Etapes Règles de gestion - Canevas d‟interopérabilité 1 - Charte d‟interopérabilité Les travaux de recherches en matière d‟interopérabilité font apparaître trois grands axes :  La modélisation de l‟entreprise (ses besoins en matière d‟intéropérabilité),  Les architectures et plateformes (les solutions à implémenter),  Les ontologies (l‟aspect sémantique) Des projets comme ATHENA74 ou plus récemment ASICOM75 tentent depuis plusieurs années de conceptualiser l‟interopérabilité au niveau entreprise. 74 Projet commun au MIT, Dec et IBM pour produire un environnement informatique distribué (source Wikipedia) 75 Architecture de Système d‟information Interoperable pour les industries du COMmerce Page 162 sur 211
  • 163.
    Rapport Cas FilRouge KITECO 2.0  4.4.3.1 - Généralités : L‟interopérabilité entre entreprise peut se représenter selon quatre niveaux (source projet Athena):  Niveau données : partager des informations provenant de sources hétérogènes appartenant à des bases de données différentes opérant sur des systèmes d‟exploitation différents supportés par des machines différentes.  Niveau services : dégager des fonctions communes interopérables  Niveau processus : Dans un contexte inter-entreprise, il faut étudier comment connecter des processus internes et créer de nouveaux processus en commun.  Niveau métier : acquérir la capacité à connecter, tant en interne à l‟entreprise qu‟en externe avec ses partenaires, les différentes spécifications métiers. Ces différentes niveaux d‟interopérabilité se heurtent à des obstacles d‟ordre conceptuel provenant de la diversité des modes de présentation et de communication des concepts ; d‟autres d‟ordre technologique provenant de l‟utilisation de technologies différentes pour communiquer et échanger des informations ; et finalement ceux d‟ordre organisationnel provenant des différents modes de travail par exemple. 4.4.3.2 - Canevas d‟interopérabilité Eco-Centre / entreprise partenaire Niveau Obstacle conceptuel Obstacle technologique Obstacle organisationnel Métier  Vision, stratégie, Infrastructure IT  Méthodes de business model travail  Organisation  Legislation Processus  Syntaxe et sémantique Représentation des  Procédure de processus travail  Mode opératoires Services  Sémantique de Interface  Responsabilité en dénomination Architecture matière de gestion  Sémantique de  Sécurité description Page 163 sur 211
  • 164.
    Rapport Cas FilRouge KITECO 2.0  Données  Format de Format de codage et  Responsabilité représentation d‟échanges (ajout, suppression,  Sémantique modification)  Sécurité 4.4.3.3 - Mesure du niveau d‟interopérabilité Cette démarche basée sur le canevas précédent permet d‟identifier les forces et faiblesses des systèmes d‟information en matière d‟interopérabilité. L’objectif est de mettre en évidence les obstacles, la démarche traditionnelle s’oriente selon trois thèmes :  Mesure du potentiel,  Mesure de la compatibilité (cette dernière se mesure cf § 5),  Mesure de la performance (temps, qualité, coût de l‟interopération) Afin de garantir cette interopérabilité, l‟architecture devra être :  Orientée services (Software Oriented Architecture), regroupant à la fois les services propres au fonctionnement des ECO-Centre mais aussi les services proposés aux entreprises partenaires (bouquet de services).  Ouverte (mise à disposition de services aux partenaires, aux télétravailleurs), 4.4.3.4 - Architecture de services SOA Une architecture de services consiste à structurer le système d‟information comme un ensemble d‟applications ayant la capacité d‟exposer leur interface fonctionnelle. Le modèle SOA est une architecture qui englobe un ensemble de „services applicatifs‟ plus ou moins autonomes qui sont répertoriés dans un annuaire et mis à disposition au travers du réseau. Au niveau de l‟interopérabilité, les avantages procurés par ce modèle architectural sont :  des interfaces indépendantes des plates-formes technologiques ;  une granularité des échanges de niveau « métier » ;  une fluidité des échanges, pouvant se faire en temps réel (synchrone) ou en temps différé (asynchrone) ;  des communications qui peuvent s‟appuyer sur des couches de transport hétérogènes (HTTP, SMTP, FTP, JMS…) ;  une intégration avec d‟autres systèmes qui peut se paramétrer rapidement. Cette architecture se décline aussi vers les technologies WEB, WSOA (Web Services Oriented Architecture) et la notion de « services Web » : « un système logiciel, identifié par un URI, dont les interfaces publiques et les liaisons sont définies et décrites en format XML. Cette définition peut être découverte par d’autres systèmes logiciels. Ces systèmes peuvent interagir avec le service Web, selon la manière précisée dans la définition, par l’utilisation de messages en format XML véhiculés sur des protocoles Internet. » (traduction de la définition donnée dans le glossaire du W3C). Page 164 sur 211
  • 165.
    Rapport Cas FilRouge KITECO 2.0  4.4.3.5 - Ouverture du système d‟information L‟ouverture du système d‟information nécessite de mettre en place des solutions de coopération avec des systèmes que l‟on ne maîtrise pas. L‟efficacité de l‟interopérabilité des Ecocentres avec leurs partenaires nécessite une réflexion d‟urbanisation adéquate de son SI. 5 - Préconisations en matière d‟interopérabilité Nous consoliderons nos préconisations en nous appuyant pour partie sur le RGI (Référentiel Général d’Interopérabilité) de l‟administration française. 5.1 - Le Référentiel Global d‟Interopérabilité : Les règles présentées dans ce document ont différents niveaux de préconisation inspirés de la RFC 21191:  Obligatoire : ce niveau de préconisation signifie que la règle édictée indique une exigence absolue du RGI.  Recommandé : ce niveau de préconisation signifie qu‟il peut exister des raisons valables, dans des circonstances particulières, pour ignorer la règle édictée, mais les conséquences doivent être comprises et pesées soigneusement avant de choisir une voie différente.  Déconseillé: ce niveau de préconisation signifie que la règle édictée indique une prohibition qu‟il est toutefois possible, dans des circonstances particulières, de ne pas suivre, mais les conséquences doivent être comprises et le cas soigneusement pesé.  Interdit : ce niveau de préconisation signifie que la règle édictée indique une prohibition absolue du RGI. Bien que largement contesté par les défenseurs du logiciel libre dans ses dernières versions, il permet d‟identifier les besoins de base en matière d‟interopérabilité IT. Les tableaux suivants résument ces préconisations (version 2007, source NAUTILE, Le Logiciel Libre autour de l'Estuaire de la Loire). 5.1.1 - Interopérabilité des formats d’images Formats des images fixes OBLIGATOIRE RECOMMANDÉ DÉCONSEILLÉ Normes et standards Images PNG v1.2 fixes Normes et standards JPEG (ISO Illustrations photographiques 10918) Normes et standards Images TIFF v6.0 pour les échanges d’images TIFF v6.0 pour la présentation fixes non compressées qui ne doivent pas être compressées d’images puisqu’il n’existe pas en standard de logiciel de lecture Formats d’images EPS PICT BMP PCX Page 165 sur 211
  • 166.
    Rapport Cas FilRouge KITECO 2.0  Formats d’images à débattre : SVG (Scalable Vector Graphic) Formats des images animées RECOMMANDÉ Normes et standards Animation simple d’images GIF animé Normes et standards Animation complexe d’images Flash v7.2 ou v8 En remplacement du format GIF animé, il existe le format MNG (PNG animé) qui est un bon format ouvert, mais trop peu répandu. Formats pour le son et la vidéo OBLIGATOIRE RECOMMANDÉ DÉCONSEILLÉ Séquences MPEG-1/2 Audio Layer 3 (dite MP3) sonores WAV (RIFF WAVE) WMA Séquences ISO 13818 (MPEG-2) pour la présentation ISO 13818 (MPEG-2) pour les échanges vidéo de séquences vidéo basse définition de séquences vidéo basse définition Autre format sonore émergeant : Ogg Vorbis Formats pour l’audiovisuel et la vidéo HD OBLIGATOIRE RECOMMANDÉ Normes et ISO 14496 (MPEG-4) pour les échanges de standards séquences vidéo Haute Définition ISO 14496 (MPEG-4) pour la présentation de séquences vidéo Haute Définition ISO 14496 (MPEG-4) pour la mise en oeuvre de services audiovisuels Formats des données graphiques RECOMMANDÉ DÉCONSEILLÉ Normes et DXF pour la présentation de dessins standards ISO 8632 (CGM - Computer Graphics Metafile) pour la techniques puisqu’il nécessite l’utilisation d’un mémorisation et l’échange de données graphiques à deux logiciel propriétaire dimensions ISO 10303 (STEP) pour la représentation et l’échange d’informations sur les produits industriels dans le domaine de la CAO et de la production DXF v19 pour les échanges de dessins techniques (par exemple des plans de construction) Page 166 sur 211
  • 167.
    Rapport Cas FilRouge KITECO 2.0  Formats des données de pré-impression RECOMMANDÉ Normes et standards PDF/X (ISO 15930) pour l’échange de données numériques de pré-impression 5.1.2 - Interopérabilité des formats de document Documents non structurés et semi-structurés OBLIGATOIRE RECOMMANDÉ INTERDIT Normes et HTML 4.01 pour la présentation en ligne HTML 4.01 pour les standards de de documents non structurés échanges de documents non présentation en structurés puisque il s’agit ligne de d’un langage de présentation documents Normes et Accepter Open Document migration INTERDITE depuis standards pour les échanges de Utiliser Formats de document le format bureautique d’échange de documents bureautiques reposant sur l’utilisation d’XML dont couramment utilisé par une documents semi-structurés (traitement les spécifications sont publiques et libres organisation, vers un format bureautiques de texte, tableur, de droit pour les échanges de documents autre que le format ouvert présentation) bureautiques semi-structurés (traitement Open Document de texte, tableur, présentation) Utiliser Open Document pour les échanges de documents bureautiques semi-structurés (traitement de texte, tableur, présentation) Conservation des PDF/A (norme ISO 19005) documents pour la conservation des bureautiques documents non structurés et semi-structurés Evolution du standards HTML vers XHTML Documents structurés OBLIGATOIRE RECOMMANDÉ DÉCONSEILLÉ Normes et standards XML 1.1 pour échanger des XML 1.1 pour formater des SGML ISO 8879 pour la description données structurées documents structurés des documents structurés XML 1.1 comme format XML Schema pour la DTD (Document Type d’échange si les documents modélisation ou l’échange du Declaration) pour la modélisation ou structurés source ne sont pas au format de description des l’échange du format de description des format XML documents structurés documents structurés langage XForms pour la description des formulaires en XML format XML pour réaliser des exports de bases de données Les langages XSLT et XPath Standard à suivre pour une prise en compte ultérieure (lorsque le standard sera industriellement reconnu) Page 167 sur 211
  • 168.
    Rapport Cas FilRouge KITECO 2.0  5.1.3 - Recommandations sur les IHM Accessibilité et ergonomie des IHM Web OBLIGATOIRE RECOMMANDÉ Normes et Respecter les recommandations de l’ISO, du standards CEN/CENELEC et du W3C, concernant l’accessibilité et l’ergonomie des services en ligne de l’administration électronique Principes de Se conformer au « Référentiel accessibilité des mise en oeuvre services de communication publique en ligne de Accessibilité l’administration française » pour la mise en oeuvre de sites et services Intranet et Internet Principes de mise en oeuvre Se conformer à la « Charte Graphique et Se conformer à la « Charte Graphique et Ergonomie Ergonomique des Téléprocédures publiques » Ergonomique des Téléprocédures publiques » pour une administration qui met à disposition des pour une administration qui met à disposition des usagers, une téléprocédure publique sur un site Web usagers, une téléprocédure publique sur un site Web du domaine « gouv.fr » hors du domaine « gouv.fr » Se conformer à la labellisation indiqué dans le Se conformer à la « Charte Graphique et scénario de migration décrit dans la « Charte Ergonomique des Téléprocédures publiques » Graphique et Ergonomique des Téléprocédures pour les autres sites des administrations publiques » pour une administration mettant à disposition une téléprocédure publique Technologies pour construire les IHM Web RECOMMANDÉ DÉCONSEILLÉ INTERDIT Normes et langages de script (JavaScript, composants logiciels type ActiveX standards langage HTML 4.01 pour ECMAScript, Jscript, etc) ou des ou toute autre extension de construire les interfaces applets Java pour créer des IHM navigateur (Flash hors animation, d’applications Web des services en Web VML, etc.) au niveau des IHM Web ligne de l’administration CSS niveau 2 pour ajuster la présentation de documents structurés Compatibilité des IHM avec les Navigateurs OBLIGATOIRE RECOMMANDÉ Normes et Les applications destinées aux usagers doivent être standards compatibles avec les versions de navigateurs Les applications destinées aux agents doivent être mentionnés dans le RGI compatibles avec les versions de navigateurs mentionnés dans le RGI Optimiser l’affichage des pages Web sur les navigateurs, en paramétrant les écrans d’ordinateurs avec une résolution de 1024 par 768 pixels Page 168 sur 211
  • 169.
    Rapport Cas FilRouge KITECO 2.0  Intégration de services Web par les IHM RECOMMANDÉ INTERDIT Normes et standards S’appuyer sur l’interface de programmation « Java Portlet Intégration de composants Specification » pour intégrer des composants locaux dans un locaux portail Web en environnement Java Normes et standards WSRP pour intégrer des composants distants dans un portail Web Intégration de composants distants Normes et standards tags IFRAME INTERDIT Intégration et compatibilité pour intégrer des services distants Syndication de contenu RECOMMANDÉ DÉCONSEILLÉ Normes et format RSS pour réaliser de la syndication de contenu format ATOM Syndication pour réaliser de la standards Web de type « fil d’information » syndication de contenu Web 5.1.4 - Interopérabilité des messageries électroniques Protocole de Messagerie électronique OBLIGATOIRE Normes et standards protocole SMTP (« Simple Mail Transfer Protocol ») pour l’échange de messages électroniques La représentation des messages et pièces jointes OBLIGATOIRE Normes et protocole MIME (« Multipurpose Internet Mail Extensions ») pour la représentation des messages standards électroniques et des pièces La sécurisation de la Messagerie électronique OBLIGATOIRE Normes et standards extension S/MIME pour sécuriser les envois de messages électroniques L’accès aux B.A.L. de la Messagerie électronique OBLIGATOIRE Normes et protocole POP3 (« Post Office Protocol ») ou protocole IMAP4 (« Internet Message Access Protocol ») pour standards relever les messages électroniques déposés dans une boite aux lettres Page 169 sur 211
  • 170.
    Rapport Cas FilRouge KITECO 2.0  Les extensions à la Messagerie électronique RECOMMANDÉ Normes et standards extension ESMTP pour implémenter les fonctionnalités supplémentaires au protocole SMTP Mise en oeuvre de la Messagerie électronique Se conformer aux règles de dénomination des adresses électroniques définies dans la « Charte de Nommage Internet » v1.2 établie par l’administration pour les administrations OBLIGATOIRE 5.1.5 - Interopérabilité des services d’annuaire Le Service d’annuaire OBLIGATOIRE Normes et standards Prévoir un mode d’accès conforme à LDAP v3 pour les annuaires interrogeables par plusieurs applicables entités administratives Les échanges de données entre annuaires RECOMMANDÉ Normes et standards format LDIF pour échanger tout ou partie d’un annuaire de données LDAP Les extensions pour la sécurité LDAP RECOMMANDÉ Normes et standards extensions de sécurisation LDAP pour sécuriser les services d’un annuaire de données applicables LDAP 5.1.6 - Interopérabilité des services techniques Services de noms de domaines OBLIGATOIRE Normes et standards service DNS pour accéder aux fonctionnalités de résolution de noms de domaines Services sécurisés de noms de domaines RECOMMANDÉ Normes et service DNSSec pour accéder de manière sécurisée aux fonctionnalités de résolution de noms de standards domaines Services de transfert de fichiers Page 170 sur 211
  • 171.
    Rapport Cas FilRouge KITECO 2.0  RECOMMANDÉ INTERDIT Normes et protocole FTP pour réaliser des transferts de standards fichiers hors contexte Web protocole TFTP pour réaliser des transferts de fichiers protocole FTP pour réaliser des transferts de fichiers dans le contexte Web 5.1.7 - Interopérabilité et Sécurisation des échanges Services de sécurisation des échanges RECOMMANDÉ Normes et standards protocoles TLS 1.0 et SSL 3.0 pour sécuriser les échanges utilisant les protocoles HTTP, LDAP, FTP, etc. Services de chiffrement des documents XML RECOMMANDÉ Normes et standards protocole XMLENC pour chiffrer des documents XML Services de signature des documents XML OBLIGATOIRE Normes et standards fonction de signature XAdES pour signer des documents XML Services de sécurisation des « Web Services » RECOMMANDÉ Normes et standards fonction WS-Security pour sécuriser des Web Services Protocole de déclaration de données utilisateur langage SAML v2.0 (Security Assertion Markup Language) pour les déclarations de données d’authentification et d’autorisation RECOMMANDÉ Invocation de services OBLIGATOIRE RECOMMANDÉ Normes et Décrire les interfaces des services exposés à l’aide de S’appuyer sur le protocole SOAP 1.1 lors de la standards documents à la norme WSDL conception de Web Services Principes de mise Se conformer au profil d’utilisation des Web en oeuvre Services « Basic Profile 1.0 » Page 171 sur 211
  • 172.
    Rapport Cas FilRouge KITECO 2.0  5.1.8 - Interopérabilité des protocoles Le Protocole IP (couche réseau) OBLIGATOIRE Normes et standards protocole IP v4 pour l’ensemble des échanges au niveau de la couche réseau Le Protocole IPSEC (couche réseau) RECOMMANDÉ Normes et standards protocole IPSEC pour encrypter les échanges au niveau de la couche réseau Les Protocoles TCP et UDP (couche transport session) OBLIGATOIRE Normes et protocoles TCP (Transmission Control Protocol) et UDP (User Datagram Protocol) pour transporter les flux standards provenant des couches applicatives Le protocole HTTP (niveau présentation application) RECOMMANDÉ Normes et protocole HTTP 1.1 (HyperText Transfer Protocol) pour la présentation et les échanges entre un serveur standards Web et un navigateur Le protocole NTP (Network Time Protocol) RECOMMANDÉ Normes et standards protocole NTP pour réaliser une synchronisation des horloges des différents ordinateurs et équipements réseaux constituant un Système d’Information Utiliser les signaux horaires DCF77 pour d’obtenir une fonction d’horodatage précise 5.2 - Canevas pour l‟évaluation de l‟interopérabilité Les différentes grilles présentées ici peuvent être utilisées à différents niveaux :  Elaboration du cahier des charges du système d‟information des Ecocentres 2.0  Elaboration d‟une charte d‟interopérabilité avec les différents partenaires de l‟Ecocentres 2.0 5.2.1 - Modèle de grille d’évaluation d’exigences techniques Cette grille d'évaluation est utilisée pour s‟assurer de la conformité des TIC des partenaires de l‟Ecocentre (inspiré du document « Grille des exigence techniques du Centre de Culture Canadienne). Page 172 sur 211
  • 173.
    Rapport Cas FilRouge KITECO 2.0  Objet Exigence Conformité Commentaire Oui/Non Balisage Langage a) Tout le contenu des pages Web est balisé à l'aide de la définition DTD « strict » ou « transitional » du langage HTML 4.01 ou du langage XHTML 1.0. Validation a) Toutes les pages Web sont validés en fonction de la définition DTD choisie s'appliquant au langage HTML 4.01 ou au langage XHTML 1.0. (Note : Si l'élément <embed> est utilisé, il est ajouté dynamiquement au DOM en utilisant un script côté client.) Codage des caractères a) Toutes les pages Web utilisent et déclarent un code de caractères UTF-8 ou ISO-8859-1. Scripts Côté client a) Tous les scripts côté client sont conformes à la version 3 de ECMAScript, aussi connue sous le nom de ECMA-262. b) Les fonctions principales du site fonctionnent si le script côté client est désactivé ou n'est pas pris en charge. Présentation/Conception Feuilles de style a) Les niveaux 1 et/ou 2 des feuilles de style en cascade (CSS) sont utilisés pour définir la présentation du contenu des pages Web. b) Toutes les feuilles CSS sont valides (c.-à-d. totalement exemptes d'erreurs). c) La fonctionnalité et le contenu de tout site Web de base sont entièrement accessibles sans feuilles CSS. Tableaux a) Les tableaux de présentation ne sont pas utilisées. b) Les tableaux de données incorporent les en-têtes des lignes et/ou des colonnes. c) Les tableaux de données incorporent l'attribut scope. d) Un nom ou titre descriptif de chaque tableau de données est fourni au moyen de l'élément <caption>. Fenêtres a) Les fenêtres éclair ne sont pas utilisées. Images a) Les images cliquables côté serveur ne sont pas utilisées. b) Si les cartes d'image côté client sont utilisées, elles incluent d'attributs alt appropriés associés aux éléments <img> et <area>. Résolution a) Le site Web est efficacement affichable (c.-à-d. aucune barre de défilement horizontale) aux résolutions d'écran de 800x600 et 1024x768. Polices a) La taille des caractères du texte peut être augmentée ou diminuée au moyen des fonctions incorporées des navigateurs populaires. Autrement dit, la taille des caractères n'est pas déclarée en pixels (px) ni en points (pt), mais plutôt en pourcentages (%) ou en « ems » (em). b) Si le site Web emploie un langage qui utilise des caractères qui ne sont pas disponibles dans les codes de caractère UTF-8 et ISO-8859-1, un accès gratuit au téléchargement de la police requise qui leur permettra de voir le contenu est proposé aux utilisateurs. Contrastes a) Il y a un contraste visuel suffisant entre les couleurs du texte et du fond. Navigateurs Page 173 sur 211
  • 174.
    Rapport Cas FilRouge KITECO 2.0  Compatibilité a) La fonctionnalité et le contenu du site Web de base sont accessibles dans n'importe quel navigateur, mais la présentation peut varier. Dans l'espace commentaire, veuillez nommer tous les navigateurs et les versions dans lesquels vous avez testé votre site. Format et types Plug-in Si un plugiciel ou un logiciel spécialisé est nécessaire pour faire afficher, écouter ou utiliser certains contenus (p. ex. audio, vidéo, animation, texte) : a) Ce plugiciel ou logiciel peut être obtenu gratuitement par les utilisateurs et est indépendant de la plate-forme. b) Un lien à une page permettant aux utilisateurs de télécharger ce plugiciel ou logiciel est fourni dans les pages où il est requis, et cela avant que le contenu ne soit présenté. c) Une phrase prévenant les utilisateurs qu'un plugiciel ou un logiciel spécialisé est requis pour accéder au contenu est afficher dans les pages où ce plugiciel ou logiciel est requis, et cela avant que le contenu soit présenté. Textes a) Tout le contenu en mode texte est afficher principalement dans le format (X) HTML. Images fixes a) Les formats JPEG, GIF et PNG sont utilisés pour les photographies et les graphiques dans les pages Web. b) Toutes les images, y compris les représentations graphiques de textes (y compris les symboles), les images servant de puces dans les listes, les espacements et les boutons graphiques, sont accompagnés d'équivalents texte sous forme d'attributs alt. c) Tous les fichiers graphiques et images de grande taille sont d'abord présentés à l'utilisateur par le biais de vignettes ou d'autres images de prévisualisation plus petites. La vignette ou l'image de prévisualisation comporte un hyperlien faisant passer directement l'utilisateur à la version plus grande de la même image lorsqu'il clique dessus. d) Les versions originales haute résolution (p. ex. TIFF ou PNG) des images utilisées dans le site Web sont convenablement stockées et sauvegardées dans un environnement auquel les bénéficiaires des fonds pourront accéder dans le futur. Vidéo a) Tous les fichiers vidéo sont accompagnés d'un audioscript ou d'un sommaire en mode texte (X)HTML permettant à l'utilisateur de comprendre l'essentiel des clips vidéo sans avoir à les voir. b) Les fichiers vidéo qui sont chargés dans un lecteur incorporé au navigateur ne démarrent pas automatiquement, et le lecteur est doté de commandes de démarrage et d'arrêt de la vidéo. c) Tous les liens à des grands fichiers vidéo (c.-à-d. fichiers de plus de 50 Ko) sont accompagnés d'une étiquette indiquant la durée et la taille du fichier. d) Si un codec est utilisé pour produire des fichiers vidéo, il est incorporé dans une plate-forme commune ou peut être obtenu gratuitement afin d'être installé par l'utilisateur. Un lien au codec est fourni aux utilisateurs qui ont besoin de le télécharger et de l'installer. Page 174 sur 211
  • 175.
    Rapport Cas FilRouge KITECO 2.0  e) Les fichiers vidéo préparés pour être transmis dans un environnement à large bande ont également une version à bande étroite, ou sont des fichiers vidéo en diffusion à débit binaire multiple. Audio a) Tous les fichiers audio sont accompagnés d'un audioscript ou d'un sommaire en mode texte (X)HTML permettant à l'utilisateur de comprendre l'essentiel des clips vidéo sans avoir à les écouter. b) Les fichiers audio qui sont chargés dans un lecteur incorporé au navigateur ne démarrent pas automatiquement, et le lecteur est doté de commandes de démarrage et d'arrêt de l'audio. c) Tous les liens à des grands fichiers audio (c.-à-d. fichiers de plus de 50 Ko) sont accompagnés d'une étiquette indiquant la durée et la taille du fichier. d) Si un codec est utilisé pour produire des fichiers audio, il est incorporé dans une plate-forme commune ou peut être obtenu gratuitement afin d'être installé par l'utilisateur. Un lien au codec est fourni aux utilisateurs qui ont besoin de le télécharger et de l'installer. e) Les fichiers audio préparés pour être transmis dans un environnement à large bande ont également une version à bande étroite, ou sont des fichiers audio en diffusion à débit binaire multiple Animation Flash a) Tous les fichiers d'animation sont accompagnés d'un audioscript ou d'un sommaire en mode texte (X)HTML permettant à l'utilisateur de comprendre l'essentiel des fichiers d'animation sans devoir les voir. b) Tous les liens à des grands fichiers d'animation (c.-à- d. fichiers de plus de 50 Ko) sont accompagnés d'une étiquette indiquant la durée et la taille du fichier. Métadonnées Dublin Core a) Les six éléments Dublin Core obligatoires sont appliqués pour décrire les pages les plus importantes du site Web, telles que la page d'accueil, chaque page principale des sections et les pages présentant des ressources offrant une valeur ajoutée. b) Les métadonnées sont incorporées dans la section <head> de la page (X)HTML. c) Chaque page décrite présente un ensemble unique de métadonnées. d) Le contenu des métadonnées est dans la langue de la page. Bases de données Interopérabilité a) Si le site Web emploie une base de données, cette base prend en charge des normes ouvertes telles que SQL et XML. La solution de base de données permet l'import et l'export des données dans toute une panoplie de formats courants, qui sont indépendants de toute plate-forme ou logiciel particulier. La grille présentée dans le Paragraphe précédent pourrait faire l'objet d'une charte d'interopérabilité technique, augmentée d'une section concernant les moyens de communications. Page 175 sur 211
  • 176.
    Rapport Cas FilRouge KITECO 2.0  5.2.2 - Modèle de grille pour l’évaluation de la compatibilité Cette grille est basée sur le canevas d‟interopérabilité, elle mesure la compatibilité : Avec coefcomp est égale à 0 pour compatibilité et 1 pour incompatibilité. 6 - Charte d‟interopérabilité des TIC Il faut que l‟Ecocentre se dote d‟une charte pour préconiser des règles d‟interopérabilité des TIC afin de permettre une ouverture vers le plus grand nombre de personnes, services, sociétés, …. Un modèle de charte pourrait s‟inspiré du suivant : Les partenaires des Ecocentre dans leur ensemble devront souscrire à cette charte dont l‟objectif est d‟optimiser les liens entre d‟une part le télétravailleur et l‟Ecocentre et d‟autre part entre l‟organisation (privé ou publique) partenaire de l‟Ecocentre. La charte présentée dans les lignes suivantes se décline selon deux niveaux : 1. Aspect technologique (TIC) : Etablir les règles d‟interopérabilité au niveau TIC (cf grille évaluation exigences techniques), 2. Aspect services : Etablir les règles d‟interopérabilité au niveau des services (cf canevas d‟interopérabilité Ecocentres 2.0/Partenaires) Page 176 sur 211
  • 177.
    Rapport Cas FilRouge KITECO 2.0  E. Gestion 1- Plan Page 177 sur 211
  • 178.
    Rapport Cas FilRouge KITECO 2.0  2 - Gestion des Ecocentres 2.0 2.1 - Cadre de l‟étude Dans ce premier Chapitre notre objectif est d‘étudier et de proposer des solutions ou préconisations sur la gestion des activités des Ecocentres 2.0 ainsi que sur l‘administration de ces derniers. De nombreux services ont été identifiés dans le cahier des charges initial, ces activités ont besoins d‘être pilotées et gérées par un système d‘information des Ecocentres 2.0. Par ailleurs dans l‘attente d‘une définition du modèle économique de ces entités, nous n‘évoquerons pas la partie facturation de ces activités et services (les prestations facturées à l‘heure, à la journée, à la semaine ou au mois), ROI, contrôle de gestion, suivi etc.. Néanmoins nous souhaiterions rappeler une définition de la « bonne » gouvernance des systèmes d‘informations qui repose sur quelques piliers principaux :  La gestion administrative de l‘organisation, planification tactique, audit, ressources  La gestion opérationnelle du système d‘information, gestion des incidents, résolution, gestion des problèmes, sécurité…  La gestion de la demande, facturation, rapport d‘utilisation  La gestion des engagements stratégiques, planification stratégique, amélioration continue… Ces piliers reposent sur une fondation de compétences, d’outils et de technologie, de normes et standard, de procédures et processus et de moyens de communication. 2.2 - Etat du marché Vous trouverez en Annexe Gestion l‘étude de marché établie, nécessaire aux préconisations. Nous avons recensés l‘état de l‘offre et de l‘existant en termes de fonctionnalités. Nous présenterons ici seulement une schématisation du paysage des différentes offres étudiées. En termes de gestion d‘une entreprise, le système d‘information (SI) fonctionnels se découpe en 3 grands domaines : Gérer les ressources de l’entreprise Gérer la logistique ERP SCM Décisionnel CRM Gérer la relation client Bureautique/ communication Page 178 sur 211
  • 179.
    Rapport Cas FilRouge KITECO 2.0  2.3 - Préconisation pour les services des Ecocentres 2.0 Les différents outils de gestion d‘entreprise étudiés ont la capacité de prendre en charge les futurs services des Ecocentres 2.0 tels que : – Gérer les activités professionnelles, non professionnelles, de développement [..] – Réservation des ressources immobilières et logistiques, des services – Des locations des bureaux et équipements communs – Gérer les contraintes de ressources (temps, matériel, personnes) – Organiser des évènements ou activités (covoiturage, etc..) – Gestion en ligne, offre de service etc.. – Gérer la logistique des activités (Télétravail..) – Gestion des partenaires qui offrent des services hébergés dans les Ecocentres 2.0 – Conciergerie, Etc.. Toutefois, nous ne préconiserons pas d‘offre logicielle telle que SAP ou autre grand leader mondial. D‘une part quant à leur cout financier et humain de mise en œuvre, d‘autre part au regard du périmètre des Ecocentres 2.0 tel que nous l‘envisageons aujourd‘hui. Nous préconiserons plutôt de s‘orienter vers des offres de type CRM en particulier open source. 76 En effet, les offres open source sont en plein essor, en France, Openbravo, Neogia, Sugar CRM, Compiere, Adempiere sont incontestablement les acteurs de la cette mutation. 77 D‘autres offres, payantes, mais très matures du marché comme CRM Salesforce ne sont pas à négliger. Aujourd‘hui développé en Java, il s‘ingère aux applications Google Apps qui facilitent considérablement la communication, la collaboration et le partage d'informations entre les utilisateurs. 78 OrgaBiz CRM est également une offre qui a retenu notre attention. 3 - Gestion du SI des Ecocentres 2.0 L‘objectif de ce Chapitre est d‘établir le cadre « du catalogue des services » des systèmes d‘informations au sein des Ecocentres 2.0. Le terme « catalogue des services » sera employé dans ce Chapitre pour définir les services proposés autour de l‘activité informatiques de télétravail au sein des Ecocentres 2.0. Son élaboration sera fortement liée à la définition : - de niveau de service, - d‘une charte du télétravailleur, - et d‘un label qualité (des services, du help desk, de la gestion des problèmes, management..) Par ailleurs, ces éléments s‘appuieront sur des méthodes, référentiels, normes et bonnes pratiques. (ISO, ITIL..). Etablir un catalogue de service permettra aux usagers, entreprises et collectivités d‘avoir l‘assurance d‘une prestation de qualité. Le but de la gestion des niveaux de service est de maintenir et d‘améliorer progressivement la qualité des services informatiques indispensables aux activités des Ecocentres 2.0. 76 Livre blanc : open source – Smile open source solutions – http://www.smile.fr 77 Site web de la solution SalesForce http://www.salesforce.com/fr/ 78 Site web de la solution OrgaBiz http://www.orgabiz.be/ Page 179 sur 211
  • 180.
    Rapport Cas FilRouge KITECO 2.0  3.1 - L‟amélioration continue une Charte et un Label Deming dit : "Commençons par améliorer ce que nous savons faire, mais pas encore assez bien. Ensuite nous innoverons. Mais pas l‟inverse". La roue symbolique de Deming est divisée en 4 secteurs : La méthode comporte quatre étapes, chacune entraînant l'autre visant à établir un cercle vertueux. Sa mise en place doit permettre une amélioration continue. PLAN (P) : définir les objectifs, la façon dont on va les atteindre, l‘échéancier. DO (D) : former, exécuter. CHECK (C) : vérifier que les objectifs visés sont atteints. Sinon mesurer l‘écart, comprendre ce qui s‘est passé. ACT (A) : prendre les mesures correctives pour arriver au résultat et s‘assurer que cet acquis demeurera stable. De tour de roue en tour de roue, l‘Ecocentre 2.0 monte la pente des améliorations. La partie ACT (à traduire par "réagir") est le cliquet anti-retour que nous avons naturellement tendance à négliger. D‘où des problèmes récurrents qui usent physiquement et moralement nos entreprises. 3.2 - Présentation d‟ITIL 79 ITIL est un référentiel internationalement reconnu et qui regroupe les meilleures pratiques en matière de qualité des services fournis par les technologies de l‘information. ITIL se concentre sur l‘amélioration continue des processus afin d‘optimiser la qualité de service, tout en conservant un coût raisonnable et justifiable. ITIL s‘est affirmé comme le référentiel de l‘IT Service Management le plus complet et le plus largement accepté à travers le monde. ITIL est l‘abréviation de l‘IT infrastructure Library (bibliothèque d‘infrastructure des technologies de l‘information) et fournit une source de bonnes pratiques relatives à la gestion de services informatiques. 79 Le site officiel d‟ITIL http://www.itil-officialsite.com/home/home.asp Page 180 sur 211
  • 181.
    Rapport Cas FilRouge KITECO 2.0  L'approche par les processus : la qualité de service repose sur un modèle d'activités se déclinant dans la mise en place de processus de services appropriés en étroite corrélation avec les processus métiers. ITIL est un ensemble de recueil des meilleures pratiques organisées par processus. La structure d‘ITIL se présente sous la forme de livres regroupés en sept domaines, chacun couvrant un aspect particulier de la gestion des services liés aux Technologies de l'Information. Cette approche modulaire permet l‘amélioration permanente pour toujours fournir une meilleure qualité de service aux « clients » internes ou externes de la DSI. 3.3 - Objectif d‟ITIL ITIL permet aux entreprises de capitaliser sur une expérience pratique de bientôt 20 ans sur la gestion des services informatiques, et de gagner du temps en évitant de réinventer la roue et en utilisant des éléments déjà testés et éprouvés (processus, règles de gestion, descriptions de postes, etc.) ITIL propose cinq processus liés au soutien de service : - Gestion des incidents, - Gestion des problèmes, - Gestion des configurations, - Gestion des changements, - Gestion des mises en production - Gestion des niveaux de service. 80 Modèle ITIL proposé par Synopse Gestion des incidents · Ce processus gère tous les incidents (défaillance, questions, requêtes) détectés automatiquement ou remontés par les utilisateurs et le personnel technique. · Ce processus a pour objectif de restaurer le plus rapidement possible le niveau de service convenu avec le client utilisateur. 80 Source modèle ITIL : http://www.rad.fr/itiltb.htm Page 181 sur 211
  • 182.
    Rapport Cas FilRouge KITECO 2.0  Gestion des problèmes · Ce processus a pour but de minimiser les répercussions sur l'entreprise des incidents et des problèmes provenant d'erreurs dans l'infrastructure et empêcher l'apparition des incidents, problèmes et erreurs en prenant pro-activement les mesures nécessaires. · Ce processus a pour objectif de rechercher la cause première des incidents, apporter des solutions pour prévenir de nouveaux incidents pour minimiser l‘impact négatif sur le business. Gestion des configurations · Ce processus a pour but la définition, l‘identification, l‘enregistrement et le suivi des composants du système d‘information en s‘assurant de la complétude et de l'exactitude des informations. · Ce processus a pour objectif de fournir toute la connaissance sur les composants du système d‘information. Gestion des changements · Ce processus a pour but de conduire tout changement dans le système d‘information de manière contrôlée avec un suivi depuis la CMDB. · Ce processus a pour objectif d‘appliquer les changements autorisés de manière efficace en tenant compte de l'environnement du système d‘information. Gestion des mises en production · Ce processus comprend les opérations de planification, conception, configuration et tests des composants qui vont être installés dans l‘environnement de production · Ce processus a pour objectif de constituer une « bibliothèque » des versions autorisées. 3.4 - Gestion des niveaux de service Selon la définition d‘ITIL, le but de la gestion des niveaux de service est de maintenir et d‘améliorer progressivement la qualité des services informatiques indispensables aux activités de l‘entreprise, en s‘assurant que les réalisations sur le plan des services sont soumises à un cycle d‘approbation, de contrôle, de rapports et de révisions, et que les mesures nécessaires sont prises pour éliminer les niveaux de service inacceptables. La gestion des niveaux de service qualifie et quantifie les attentes clients ainsi que la capacité et le niveau de préparation du service informatique pour répondre à ces attentes. La discussion qui en découle est formalisée dans un Accord sur les Niveaux de Service (SLA), le respect de cet accord peut alors être surveillé et révisé. La Gestion des Niveaux de Service nécessite que le service informatique mette en place des accords contractuels avec des services internes – Accords de Niveau Opérationnel (Operational Level Agreement - OLA) et des fournisseurs – Contrats de sous-traitance (Underpinning Contract - UC), afin de garantir le respect des SLA. Les fonctionnalités étendues de la gestion des niveaux de service permettront aux Ecocentres 2.0 de : - Améliorer la satisfaction des usagers à travers une communication efficace des attentes mutuelles. - Révéler les points forts et identifier les faiblesses dans la stratégie de gestion des niveaux de service. - Promouvoir la réussite des services proposés au télétravailleur auprès des usagers et entreprises, soutenu par des éléments de mesure quantifiables. - Améliorer l‘efficacité en termes de gestion de budget et de ressources. - Rechercher continuellement à améliorer les niveaux de service. Les SLA représentent un des mécanismes centraux grâce auquel le service informatique et les groupes de support peuvent aligner leurs services avec les objectifs stratégiques des autres groupes à travers l‘entreprise. Catalogue des Services Le catalogue des services décrit les caractéristiques, les composants, les coûts, etc. et fournit des détails au sujet des SLA établis entre l‘organisation, ses clients et ses fournisseurs. Page 182 sur 211
  • 183.
    Rapport Cas FilRouge KITECO 2.0  A partir du Catalogue des Services, les clients internes et externes peuvent réaliser différentes tâches telles que la demande d‘un service ou l‘enregistrement d‘un Incident sur un service. Les clients peuvent ensuite suivre leurs demandes de service et ajouter toute information complémentaire qui leur semble utile. Les états sur la Gestion des Niveaux de Service, peuvent être publiés sur le Portail Client. Cette publication, fournit alors un accès aisé aux informations concernant l‘analyse des performances et de la disponibilité des services proposés. 3.5 - Préconisation : apport des processus ITIL pour le SI des Ecocentres 2.0 Les bonnes pratiques ITIL permettent d‘atteindre les objectifs de la conception des services : - S‘aligner sur les besoins des services (pour le télétravailleur) - Etablir une meilleure qualité de service - Gagner en productivité et en efficience - Optimiser les délais et les coûts - Réduire le nombre d‘évènements (incidents, problèmes) - Gérer le cycle de vie d‘un service - Mesurer les objectifs - Fournir des indicateurs pertinents. 3.5.1 - La création d’un catalogue des services Le catalogue des services est la pierre angulaire d‘ITIL car il est la vitrine de la direction informatique. Il expose en termes clairs ce que la direction informatique sait faire et pour quelle qualité. 3.5.2 - Comment créer le catalogue des services des Ecocentres 2.0 ? Il faut identifier et organiser les services et unités d‘œuvre avec méthode. L‘expérience quant à elle est indispensable pour créer des services orientés utilisateur et ne pas créer trop de services, trop techniques trop « informatiques ». Il faut surtout penser à l‘usager final. Dans la phase d‘élaboration, les principaux enjeux sont : • Passer des activités aux services, comment s‘y prendre ? • Comment construire des unités d‘œuvre et en déterminer le coût ? • Comment produire une cartographie des services facile à comprendre ? Concrètement il faut détailler les niveaux de service offerts : disponibilité, qualité et performances, savoir ce que l‘on sait faire, non pas au mieux, mais de façon stable, récurrente et que l‘on sait mesurer. Pour ce faire : • Identifier les services et les cartographier (par exemple une carte Mind mapping etc..). • Décrire & valider les services. • Décrire & valider des unités d‘œuvre avec une vision services et non organisationnelle. • Finaliser & publier le catalogue des services. • Communiquer avec ses usagers. 81 Facteurs clés de succès : Pour qu‘un catalogue de services survive au-delà du premier mois, il faut : • Garder à l‘esprit qu‘il s‘agit d‘un catalogue de services et non pas d‘un catalogue de coûts. • Rester pragmatique et se méfier de l‘hyper précision. • Ne pas oublier que les engagements seront associés à des indicateurs et qu‘il faudra les mesurer. • Communiquer avec ses usagers et s‘assurer qu‘ils comprennent et adhèrent. 81 Source : création d‟un catalogue des services http://www.glg-conseil.fr/ Page 183 sur 211
  • 184.
    Rapport Cas FilRouge KITECO 2.0  4 - Gestion des problèmes L'idée initiale : définir une méthode pour recenser et cataloguer les meilleures pratiques en matière de gestion de production informatique. L‘objectif de la gestion des problèmes est le suivant : Minimiser l‘impact négatif sur les activités des Ecocentre 2.0 des incidents et problèmes causés par des erreurs dans l‘infrastructure informatique et Prévenir la réapparition des Incidents induites par ces erreurs. Pour cela, la gestion des problèmes recherche la cause première des Incidents et initie des actions pour améliorer ou corriger. Aspect réactif (ou curatif) Il s'agit de la résolution des problèmes en réponse à un ou plusieurs Incidents déjà déclarés. Aspect proactif (ou préventif) « Etre proactif, cela signifie simplement prendre le contrôle de la situation au lieu d'être contrôlée par elle. Cela devrait donc être le comportement chacun : anticiper pour répondre aux problèmes avant qu'ils ne deviennent incontrôlables. Mais dans la plupart des situations, nous sommes réactifs, nous attendons que le problème se 82 transforme en crise.» Il s'agit de l'identification et de la résolution des problèmes et erreurs connues avant que l‘incident ne survienne. 4.1 - La Gestion des Incidents contre la Gestion des Problèmes ? La Gestion des Problèmes recherche la cause inconnue d‘un ou de plusieurs Incidents. Souvent, cet objectif est en conflit avec l‘objectif principal de la Gestion des Incidents (redémarrer le service au plus vite). En effet, il arrive que la mise en place d‘une solution de contournement soit antagoniste avec la recherche de la cause. Prenons l'exemple d'un crash système :  la Gestion des Incidents demandera de rebooter le système immédiatement afin de minimiser le temps d'indisponibilité du serveur  la Gestion des Problèmes demandera à différer le reboot du système car ce reboot peut supprimer des fichiers logs contenant des informations sur l‘origine du crash entraînant une perte d'informations pour trouver la cause du crash (et beaucoup de crash systèmes demeurent mystérieux...) 82 Source : http://fr.timeris.com/blog/2004/04/proactive.html Page 184 sur 211
  • 185.
    Rapport Cas FilRouge KITECO 2.0  Périmètre En entrée du processus  Détails des Incidents de la Gestion des Incidents  Détails des Configurations de la base de données de Gestion des Configurations  Toute solution de contournement mise en place par la Gestion des Incidents Activités principales de la Gestion des Problèmes  Contrôle des Problèmes (Problème vers Erreur Connue)  Contrôle des Erreurs (Erreur Connue vers Demande de Changement)  Action préventive sur les Problèmes (attitude proactive)  Identification des tendances  Extraction d‘informations de synthèse de la base de données des Problèmes et Erreurs Connues  Gestion des Problèmes majeurs En sortie du processus  Génération des Erreurs Connues  Emission de Demandes de Changement (RFCs)  Mise à jour de l‘enregistrement du Problème (incluant une solution définitive et/ou de contournement)  Fermeture de l‘enregistrement de Problème  Réponse sur la correspondance entre Incidents et Problèmes/Erreurs Connues  Informations de synthèse Page 185 sur 211
  • 186.
    Rapport Cas FilRouge KITECO 2.0  4.2 - Bénéfices pour l‟Ecocentre 2.0 sur la mise en place d'une Gestion des Problèmes  Qualité de service améliorée de la Production Informatique  Amorce un cycle d‘amélioration rapide de la qualité de service  Bon pour les Utilisateurs et pour les équipes de la Production  Réduction du volume d‘Incidents  Moins d‘interruptions dans les activités de l‘écocentre  Mise en place de solutions définitives  Réduction progressive du nombre et de l‘impact des Problèmes et des Erreurs Connues car ceux qui sont résolus le sont définitivement  Capacité d‘auto-apprentissage améliorée  Basé sur le concept d‘apprentissage tirée de l‘expérience passée par l‘analyse des tendances et la conservation des solutions  Meilleur taux de résolution immédiat par le Centre de Services A contrario, la non-implémentation d‟une Gestion des Problèmes entraîne :  une organisation du support purement réactive, n‘intervenant que quand les Utilisateurs sont déjà bloqués  une organisation confrontée à des Incidents récurrents, entraînant une perte de confiance dans les capacités de l‘organisation de support  une organisation du support inefficace, avec des coûts prohibitifs et des personnes démotivées (Répétitivité du travail face aux Incidents récurrents pour lesquels aucune solution structurelle n‘est apportée) Page 186 sur 211
  • 187.
    Rapport Cas FilRouge KITECO 2.0  5 - Informatique et libertés 5.1 - La CNIL La Commission nationale de l'informatique et des libertés (CNIL) est une autorité administrative indépendante française. La CNIL est chargée de veiller à ce que l‘informatique soit au service du citoyen et qu‘elle ne porte atteinte ni à l‘identité humaine, ni aux droits de l‘homme, ni à la vie privée, ni aux libertés individuelles ou publiques. Elle exerce ses missions conformément à la loi n°78-17 du 6 janvier 1978 modifiée le 6 août 2004. La CNIL a pour mission : - D‘informer : les personnes de leurs droits et obligations. - De garantir le droit d'accès : veille à ce que les citoyens accèdent efficacement aux données contenues dans les traitements les concernant. - De recenser les fichiers : elle tient à la disposition du public le ―fichier des fichiers‖, c'est-à-dire la liste des traitements déclarés et leurs principales caractéristiques. - De contrôler : elle vérifie que la loi est respectée en contrôlant les applications informatiques. - De réglementer : La Cnil établit des normes simplifiées, afin que les traitements les plus courants fassent l'objet de formalités allégées. Elle peut aussi décider de dispenser de toute déclaration des catégories de traitement sans risque pour les libertés individuelles. 5.2 - Les obligations envers la CNIL « Les utilisateurs de données personnelles ont des obligations, parce qu‘un traitement de données personnelles n‘est pas un fichier comme les autres et parce que ça peut concerner la vie privée et par conséquent porter atteinte aux libertés. » Vos responsabilités et obligations en tant que détenteur de données personnelles : - La sécurité des fichiers, - La confidentialité des données, - La durée de conservation des informations, - L'autorisation de la CNIL, - La finalité des traitements, - L‘information des personnes. Quelques définitions : Donnée à caractère personnel : toute information relative à une personne physique identifiée ou qui peut être identifiée, directement ou indirectement, par référence à un numéro d‘identification ou à un ou plusieurs éléments qui lui sont propres. Traitement de données à caractères personnel : toute opération ou tout ensemble d‘opérations portant sur de telles données, quel que soit le procédé utilisé, et notamment la collecte, l‘enregistrement, l‘organisation, la conversation, l‘adaptation ou la modification, l‘extraction, la consultation, l‘utilisation, la communication par transmission, diffusion ou toute autre forme de mise à disposition, le rapprochement ou l‘interconnexion, ainsi que le verrouillage, l‘effacement ou la destruction. Responsable de traitement : il s‘agit, sauf désignation expresse par les dispositions législatives ou réglementaires relatives à ce traitement, de la personne, de l‘autorité publique, du service ou de l‘organisme qui détermine les finalités et les moyens du traitement. 5.3 - Les Réseaux sociaux et la CNIL La contrepartie du succès phénoménal des réseaux sociaux est une crainte grandissante de leurs utilisateurs vis-à-vis de l‘utilisation de leurs données personnelles. Les actions en justice se multiplient contre Facebook, Twitter, des associations de consommateurs contestent les conditions générales d‘utilisation de certains réseaux… Google a lui- même commis un impair de taille lors du lancement de Google Buzz, en publiant du contenu personnel à tout va. Page 187 sur 211
  • 188.
    Rapport Cas FilRouge KITECO 2.0  Pour encadrer ces initiatives en France et en Europe, des travaux sont en cours au Sénat et dans des comités dédiés 83 afin de fixer des règles de respect de la vie privé . Le débat actuel porte sur les réseaux sociaux personnels tels que Facebook, mais on constate aussi que les entreprises tendent à créer leurs propres réseaux internes afin de générer des interactions entre les employés, mais également afin de maîtriser les informations qui pourraient en émaner. Une donnée à caractère personnel est définie par le fait de pouvoir savoir à qui se rapporte cette donnée. La loi concerne donc le stockage des noms, prénoms, etc., mais également des adresses IP à partir du moment où elles permettraient de retrouver l‘auteur d‘un contenu. L‘utilisateur a des droits (d‘accès, d‘opposition, de rectification, d‘information) et le réseau social a des obligations (méthode de collecte, afficher la finalité, temps de conservation raisonnable). Toute personne effectuant des traitements sur des données à caractère personnel a des devoirs au regard de la loi et pourra en être tenue pour responsable (pensons aux créateurs d‘application). Le réseau social, de son côté, tente de décliner toute responsabilité à ce niveau grâce à une mention au moment de l‘installation de ces modules. Quant à savoir ce que le réseau social a le droit de faire avec les données (en est-il propriétaire ? a-t-il le droit de les réutiliser dans un cadre commercial ?), tout dépend des conditions générales d‘utilisation stipulées au moment de l‘inscription. Les données des réseaux sociaux peuvent-elles être retenues contre leur auteur dans un cadre juridique ? Oui, il est possible de retenir des propos tenus sur des réseaux sociaux lors d‘actions au tribunal pénal. En revanche au niveau prud‘hommal, par exemple si un salarié critique son entreprise sur son compte Facebook, il revient aux prud‘hommes de faire la part entre le caractère privé de ces propos et leur caractère nuisible pour l‘entreprise. Dans le but de préciser et d‘harmoniser les règles européennes, le G29 (groupe des CNIL européennes) vient d‘adopter un avis sur les réseaux sociaux. Cet avis affirme l‘applicabilité du droit européen sur la protection des données aux réseaux sociaux, même quand leur siège se trouve hors d‘Europe. Les grands réseaux sociaux américains ne partagent pas toujours cette analyse bien qu‘ils s‘efforcent généralement de respecter la plupart des principes de protection des données. Toutefois, Linkedin est allé plus loin puisqu‘il a effectué toutes les formalités 84 déclaratives auprès de la CNIL . Les CNIL européennes demandent également à ces acteurs de :  définir des paramètres par défaut limitant la diffusion des données des internautes  mettre en place des mesures pour protéger les mineurs.  Supprimer les comptes qui sont restés inactifs pendant une longue période.  permettre aux personnes, même si elles ne sont pas membres des réseaux sociaux, de bénéficier d‘un droit de suppression des données qui les concernent.  proposer aux internautes d‘utiliser un pseudonyme, plutôt que leur identité réelle.  mettre en place un outil accessible aux membres et aux non membres, sur la page d‘accueil des réseaux sociaux permettant de déposer des plaintes relatives à la vie privée. 5.4 - Préconisations pour les Ecocentres 2.0 L‟exigence réglementaire Les Ecocentres 2.0 doivent s‘imposer une grande rigueur pour faire respecter les lois. Les données administratives et règlementaires sont particulièrement sensibles ; Il convient de les protéger efficacement. Quelles soient matérielles ou immatérielles, il convient de les protéger, la direction en est responsable. Il est donc tout à fait approprié de s‘assurer de l‘implication de la direction pour les préserver en évaluant :  Que les données administratives et règlementaires sont connues et préservées.  Que le protocole d‘accueil des personnes étrangères est appliqué.  Que les droits d‘auteur sont respectés (Gestion des licences).  L'assurance d‘une appropriation des principes fondamentaux de la protection des données personnelles et des obligations relatives à leurs usages. 83 Judicael Phan, conseiller légal à la Cnil http://bit.ly/bAShlj 84 http://bit.ly/accFFP Page 188 sur 211
  • 189.
    Rapport Cas FilRouge KITECO 2.0  5.4.1 - Un correspondant informatique et libertés Un correspondant informatique et libertés (CIL) est devenu un acteur incontournable dans le paysage français de la protection des données : La désignation d‘un CIL au sein d‘une entreprise, d‘une administration ou d‘une collectivité locale assure la promotion de la culture informatique et Libertés. Ce métier va devenir obligatoire dans les années à venir avec le développement des outils web 2.0. L‘adhésion dans le Cluster Green and Connected Cities d‘un CIL parait nécessaire pour garantir la bonne démarche des déclarations CNIL ainsi que dans toutes les étapes clés informatiques et libertés. 5.4.2 - Charte d’utilisation des réseaux sociaux Par ailleurs et dans le même objectif nous préconiserons en interne aux Ecocentres 2.0 l‘élaboration d‘une charte d‘utilisation des outils collaboratifs (médias sociaux, d‘entreprise, interne ou externe, microblogging etc..). 85 Il y a quelques mois, une liste contenant plus de 80 exemples de chartes d‘utilisation des médias sociaux en entreprise fut mise à disposition sur le web. L‘objectif de ces chartes, est de recommander certaines actions et d‘en 86 déconseiller d‘autres . Autoriser les collaborateurs à expérimenter et donc à faire des erreurs est un challenge important pour les organisations. Le but d‘une charte est d‘homogénéiser les comportements, de les réguler, de les normaliser. Si l‘on essaie de replacer l‘humain au sein des stratégies de développement relationnel, de la flexibilité, de la spontanéité et une représentation de la diversité des personnalités seraient essentielles (tout ceci dans une logique « People-to-People »). 5.4.3 - Pour ne pas conclure : Le Droit à l'oubli numérique « Pour commencer, je voudrais que vous fassiez tous attention à ce que vous postez sur Facebook, parce qu‟à l‟époque de YouTube, quoi que vous fassiez, on vous le ressortira à un moment ou un autre de votre vie. Et, quand on est jeune, on fait des erreurs, on fait des trucs idiots. » Telle fut la réponse spontanée de Barack Obama, face à un auditoire de Lycéens, à un jeune adolescent qui lui demandait des conseils pour devenir président quand il serait grand. Désormais, sur le web, tout circule, mais rien ne s‘oublie. 87 Nathalie Kosciusko-Morizet lança le 15 avril 2010, la consultation publique sur le droit à l'oubli numérique visant à identifier les bonnes pratiques pour aboutir à la rédaction d'une charte d'engagements. À cet égard, le projet de charte poursuit un double objectif :  d‘une part, faciliter l‘exercice d‘un droit de suppression des informations sur une personne, pouvant être publiées par des tiers et susceptibles d‘être un jour préjudiciables (concerne les blogs, réseaux sociaux, sites de partage de vidéos….)  d‘autre part, améliorer la transparence de l‘exploitation des traces de navigation à des fins commerciales. Souvent enregistrées à l‘insu des internautes, ces informations permettent de dresser des profils très détaillés sur les comportements et les goûts de chacun. 5.4.4 - Préconisation pour le site internet – portail des Ecocentres 2.0 Les sites «vitrines», institutionnels, sont en principe dispensés de déclaration, s‘ils ont un but d‘information ou de communication externe et qu‘ils respectent les règles prévues dans la dispense de déclaration n°7 adoptée par la CNIL. Les sites internet qui ont un champ plus large comme l‘inscription à des services administratifs ou à des services interactifs, doivent faire l‘objet d‘une déclaration dite «normale» à la CNIL. Enfin, les sites internet offrant aux usagers un téléservice administratif doivent faire l‘objet d‘une demande d‘avis 88 préalable auprès de la CNIL (formulaire de déclaration normale et projet d‘acte réglementaire). 85 Charte d‟utilisation des réseaux sociaux. http://bit.ly/9JWONN 86 82% des Français estiment que les réseaux sociaux devraient mieux protéger la vie privée des utilisateurs. (CREDOC) 87 Droit à l'oubli numérique http://bit.ly/aiNdjI Page 189 sur 211
  • 190.
    Rapport Cas FilRouge KITECO 2.0  6 - L‟Ecocentre 2.0 et sa DSI 6.1 - « Sourcing » et « Outsourcing » Tendance d’externalisation… Il nous parait important d‘aborder une tendance forte du marché informatique actuel. Pour beaucoup d‘entreprises aujourd‘hui, il est devenu nécessaire de recentrer les missions de sa DSI vers celles lui apportant de la valeur ajoutée. Cela se traduit par une externalisation et l‘optimisation des achats de plus en plus fréquente des fonctions liées à l‘infrastructure. Une simplification de la systémique des Systèmes d‘information est proposée en les réduisant à l‘équation suivante : SI = Technologies + Processus + Ressources Humaines En effet, dans son mode de fonctionnement, un système d‘information est un ensemble de processus qui fonctionne grâce à des technologies, avec le support de ressources humaines. Les trois composantes ainsi mises en évidence sont étroitement corrélées pour le bon fonctionnement du SI. Le « sourcing stratégique » des systèmes d‘information consistera à optimiser la fourniture d‘ensemble cohérent de sous-systèmes du SI suivant les trois axes : Technologies, Processus et Ressources humaines, dans une approche d‘achat global et de création de valeur. « Notre enquête montre que peu d„entreprises ont une politique de « sourcing » au niveau global. Environ un quart des DSI interrogés affirment pourtant avoir leur propre stratégie. Mais celle-ci se limite souvent à une enveloppe budgétaire consacrée à l‟achat de ressources externes pour des missions de développement, de support technique et de maintenance. » 1 « Le sourcing, une stratégie à bâtir » 01 DSI et GigaGroup L‘« Outsourcing » qui est une composante du « sourcing », s‘appuie sur un petit nombre de fournisseurs/partenaires capables d‘exécuter et de financer une transformation. Cella consiste à transformer un ensemble cohérent du SI suivant les trois axes précédemment sités (Technologies + Processus + Ressources Humaines) dans une approche de création de valeur fonctionnelle et opérationnelle basée sur des SLA (Service Level Agrement) qui sont des obligations de résultats, et non des obligations de moyens. La DSI ne doit pas imposer ses choix de moyens à son fournisseur, car elle devrait en assumer les conséquences. Ex : Un fournisseur possédant un centre d‘appel en Pologne si la direction informatique préfère le Maroc à la Pologne, qu‘elle choisisse le fournisseur présent au Maroc… 6.2 - Préconisation pour l‟Ecocentres 2.0 Bien choisir le périmètre à externaliser…D‘une manière générale, nous accompagnerons notre réflexion du conseil suivant. Toute recherche d‘externalisation doit se faire sur des domaines maîtrisés et connus. Ne pas respecter cette règle conduit assez souvent à un échec et/ou à une réinternalisation. Déléguer à un sous-traitant la transformation et la gestion opérationnelle, dans un contrat de résultats, et non de moyens, d‘un sous-système. Par effet de cette délégation, la DSI perd le contrôle direct des processus qui permet de créer les conditions de sa propre performance. Le périmètre à choisir par la futur DSI de l‘Ecocentre 2.0 va donc dépendre de facteurs économiques, financiers, stratégiques et humains. 88 Préconisation CNIL pour le portail internet source : http://nticonseil.fr/category/droit-tic/ Page 190 sur 211
  • 191.
    Rapport Cas FilRouge KITECO 2.0  7 - Annexe Gestion  CRM La gestion de la relation client consiste à savoir cibler, à attirer et à conserver les bons clients et représente un facteur déterminant du succès de l‘entreprise. Construire et développer des relations avec ses clients est un défi, particulièrement lorsque l‘entreprise possède des milliers de clients qui communiquent avec celle-ci de multiples manières. Pour arriver à un résultat satisfaisant, les systèmes de gestion des relations clients (customer relationship management -CRM en anglais) doivent permettre aux responsables d‘entreprise de mieux comprendre leurs clients pour adapter et personnaliser leurs produits ou leurs services. L‘ensemble des interactions entre l‘entreprise et ses clients autour des produits et services est généralement regroupé en quatre domaines : – la communication – Le marketing – La vente – et l‘après-vente Accoval89 un cabinet de conseils indépendant spécialisé dans le domaine du CRM propose une sélection des solutions CRM disponibles en France :  CDC Software - Pivotal CRM Suite CRM complète modulaire : Ventes, Contact Center, Service & eService, Marketing et eMarketing, Gestion des partenaires & ePartner, Workflow Management et Data Management, Mobile, Wireless & Handheld) et verticalisée selon des industries clés (Finance & Assurance, Pharmaceutique, Santé, Services, Construction, Fabrication, Immobilier, Distribution…  E-DEAL La suite logicielle E-DEAL CRM se compose de logiciels indépendants les uns des autres, chacun d‘eux prenant en charge l‘une des dimensions de la relation client. - E-DEAL Sales : Tous les outils du commercial sédentaire ou itinérant : base de données clients/prospects, gestion et optimisation de l‘activité, suivi des offres et des devis, … - E-DEAL Marketing : Bases d‘information, Encyclopédie produit, Planification de campagnes, ciblages, marketing direct et opérationnel, suivi de la concurrence et des leaders d‘opinion. - E-DEAL Contact Center :Centre de Contact multi-canal entrant (distribution des appels, des mails, …) et sortant (opérations, listes d‘appel, bases d‘e-mails et de courrier types, …) - E-DEAL Service : Base de connaissance et suivi des sollicitations client (réclamations, assistance, SAV, …). Gestion des escalades et des SLA (engagements de service). - E-DEAL Net Business : Pilotage dynamique du site web et son adaptation automatique aux visiteurs et gestion avancée des e-mailings (suivi personnalisé des ouvertures, ..). - E-DEAL Décision : Reporting et analyse des données CRM, permet de nombreux types de représentations et des plongées rapides dans l‘information.  KLEE GROUP Klee Commerce adresse toute la chaîne de valeur du marché de la grande consommation. Réputée pour sa souplesse d‘adaptation, elle propose toutes les fonctionnalités nécessaires à vos opérations commerciales en s‘intégrant parfaitement à vos processus métiers et à votre environnement existant.  MICROSOFT Microsoft Dynamics™ CRM 4.0 est une solution complète de gestion de la relation client. Elle offre les outils et les fonctionnalités indispensables à la constitution d‘une vue unique et intégrée des différents interlocuteurs de l‘entreprise, dès les premiers contacts marketing, puis tout au long du processus commercial et durant les phases d‘après-vente. 89 Cabinet de conseil Accoval http://bit.ly/9rVGV0 Page 191 sur 211
  • 192.
    Rapport Cas FilRouge KITECO 2.0  Puissante et évolutive, la plate-forme Microsoft Dynamics CRM 4.0 intègre les spécificités de l‘approche client, quelle que soit la taille de l‘entreprise et des choix d‘implémentation – sur site ou en mode hébergé. Avec ses modules vente, marketing, service client et ses outils de reporting intégrés, Microsoft Dynamics™ CRM 4.0 contribue à l‘amélioration mesurable de des processus métier et aide l‘entreprise à gagner en performance en renforçant les relations avec la clientèle.  ORACLE Oracle CRM On Demand offre l‘éventail le plus complet des fonctions d‘automatisation des ventes, de marketing et de services de toutes les solutions CRM On Demand. Oracle CRM On Demand propose des outils puissants d‘analyse des ventes pour comparer les cycles de vente moyens, le taux de signature, la taille des transactions et d‘autres facteurs clés de mesure de la performance. Seul Oracle CRM On Demand contient un module de vente qui propose un coaching et des ressources spécifiques à la vente pour reproduire les meilleures pratiques des meilleurs vendeurs à travers votre organisation de vente— pour augmenter les taux de signature, réduire les cycles de vente et améliorer la courbe d‘apprentissage pour les nouveaux commerciaux. Les fonctions d‘automatisation du marketing dans Oracle CRM On Demand pourront vous aider à planifier et exécuter facilement vos campagnes marketing et d‘en mesurer leur efficacité. Oracle CRM On Demand vous permet de multiplier les leads, de les gérer et de les assigner de manière plus efficace par le biais de votre organisation de ventes, d‘accélérer la conversion des leads et de suivre l‘efficacité de vos campagnes marketing en optimisant vos dépenses. En plus, étant donné l‘obligation toujours croissante de rendre des comptes sur le retour sur investissement en marketing, Oracle CRM On Demand représente pour vous un outil majeur : vous avez la possibilité de suivre chaque dépense marketing et son incidence au niveau des revenus. Par exemple, vous pouvez facilement savoir quels salons commerciaux parrainés par votre entreprise ont donné les meilleures opportunités de vente. Pour ce qui est de la gestion du service client, Oracle CRM On Demand vous permet d‘accroître la productivité de vos équipes (ex : centre d‘appels) ainsi que la qualité de service apportée à chacun de vos clients. Grâce à l‘utilisation de l‘application, vous favorisez les ventes additionnelles et aussi le taux de renouvellement des contrats existants. Avec certaines solutions, les utilisateurs d‘entreprise dépendent de leur service informatique pour créer, exécuter ou modifier les rapports. Oracle CRM On Demand permet aux utilisateurs d‘effectuer des analyses ad hoc puissantes. Les outils « pointer-cliquer » intuitifs facilitent la création de rapports interactifs.  SAGE Depuis plus de 20 ans, Sage est le partenaire privilégié des entreprises - petites, moyennes et grandes - en matière de solutions de gestion. Pour optimiser au quotidien la conquête et la fidélisation de leurs clients, 3,1 millions d‘utilisateurs ont fait le choix de Sage CRM Solutions. Rapides à mettre en œuvre et faciles à utiliser, les solutions CRM de Sage répondent aux besoins et aux métiers de chaque collaborateur et de chaque entreprise, quelque soit leur taille et leur activité. Sage CRM Solutions est une gamme complète de solutions de Gestion de la Relation Client composée de trois offres produits : - ACT! est un outil de gestion des clients et des contacts, qui permet d‘améliorer les prévisions de ventes et les revenus de l‘entreprise. Cette offre permet aux entreprises d‘administrer les étapes du cycle de vente grâce au suivi détaillé des relations commerciales avec chacun de leurs clients et prospects. - Sage CRM est l‘offre de Gestion de la Relation Client de Sage dédiée aux PME. Elle permet de fédérer le travail individuel et collectif des équipes de Vente, Service Clients et Marketing afin de renforcer la performance des collaborateurs et de l‘entreprise. Intégralement fondé sur une architecture Web, Sage CRM bénéficie de l‘efficacité de cette technologie : facile à utiliser, rapide à déployer et doté d‘un périmètre fonctionnel riche pour un coût de possession réduit. Page 192 sur 211
  • 193.
    Rapport Cas FilRouge KITECO 2.0  - Sage SalesLogix s‘adresse aux entreprises ayant des problématiques parfois complexes et requerant des spécificités techniques. Pour répondre à ces problèmatiques, Sage SalesLogix propose le Collaborative Relationship Management de manière à orchestrer et suivre de façon collaborative sa relation globale avec ses clients. Illustration : Panorama des solutions de la société SAGE Solution 90  SELLIGENT Selligent Interactive Marketing est la plate-forme conçue pour répondre aux besoins des entreprises soucieuses de dépasser les limites des outils traditionnels d‘e-mail marketing et qui souhaitent, au travers d‘une plate-forme unifiée, automatiser les dialogues multicanal avec leurs groupes cibles et orchestrer leurs campagnes de marketing direct. Par ailleurs, les directions informatiques qui envisagent la mise en place de nouveaux outils d‘automatisation des processus CRM sont invitées à considérer Selligent Relationship Management.  ERP Un Progiciel de gestion intégré (PGI) (en anglais Enterprise Resource Planning ou ERP) est, selon le grand dictionnaire terminologique, un « logiciel qui permet de gérer l'ensemble des processus opérationnels d'une entreprise, en intégrant l'ensemble des fonctions de cette dernière comme la gestion des ressources humaines, la gestion comptable, financière, mais aussi la vente, la distribution, l'approvisionnement, le commerce électronique. » Un ERP est un référentiel central de gestion de toutes les données d'une entreprise, autour duquel gravitent un ensemble de modules fonctionnels qui effectuent les traitements métier sur ces données, par exemple les traitements lies a la vente d'un produit. Plus précisément, ce référentiel a pour vocation première d'organiser et de consigner chaque fait lie a un flux financier de l'entreprise afin d'automatiser la gestion comptable d'une part et d'offrir des métriques d'aide au pilotage des ventes et de la production, a la décision stratégique, d'autre part. Il permet ainsi une meilleure synergie des acteurs. Les domaines traités par un ERP sont : - La comptabilité - Les achats - Les ventes - Les stocks et inventaires - La gestion de production MRP - La gestion de projet - Les ressources humaines 90 Sage Solution : http://bit.ly/9ZZEul Page 193 sur 211
  • 194.
    Rapport Cas FilRouge KITECO 2.0  Un domaine appelé « verticalisation » est sur ce socle transverse généraliste ou vient ensuite s‘ajouter des modules spécifiques adaptés à des secteurs d'activités 91 Les ERP open source sont en plein essor, en France, Openbravo, OpenERP, Neogia, Sugar CRM, Compiere, Adempiere et ERP5 sont incontestablement les acteurs de la cette mutation. Les grands du marché des ERP sont: - Open ERP, - Open Bravo, - Microsoft Dynamics NAV, - Sage/API, - SAP R/3.  SCM La gestion de la chaîne logistique (GCL) (en anglais supply chain management : SCM) est l'activité qui consiste à améliorer la gestion des flux physiques et d'informations au sein de l'entreprise et avec son environnement.  Un système de gestion de contenu ou SGC ((en) Content Management System ou CMS) est une famille de logiciels destinés à la conception et à la mise à jour dynamique de site webou d'application multimédia. Ils partagent les fonctionnalités suivantes : - Ils permettent à plusieurs individus de travailler sur un même document ; - Ils fournissent une chaîne de publication (workflow) offrant par exemple la possibilité de mettre en ligne le contenu des documents ; - Ils permettent de séparer les opérations de gestion de la forme et du contenu ; - Ils permettent de structurer le contenu (utilisation de FAQ, de documents, de blogs, de forums de discussion, etc.) ; Les SGC permettent de réaliser la gestion de contenu dans l'entreprise, il s'agit du ECM.  La gestion électronique de documents ou GED Les outils de GED offrent la possibilité d‘organiser, de structurer, de classer et de diffuser des données. Ils permettent en outre de gérer des droits d'accès différenciés en fonction des groupes d'utilisateurs.  La gestion de contenu (en anglais Enterprise Content Management : ECM) vise à gérer l'ensemble des contenus d'une entreprise La notion même de la « gestion du contenu de l'entreprise » n‘est qu‘un des concepts multiples dans l'environnement de la gestion du contenu. La notion prétend l‘inclusion de la gestion de contenu web (WCM). Le terme générique ‗gestion du contenu‘ est extrêmement riche en facettes et englobe de son côté la gestion du contenu Web, la syndication du contenu, la gestion des ressources numériques ou multi-média et – bien sûr - la gestion du contenu de l'entreprise. Ce cercle vitieux des concepts indique surtout un manque de clarté dans les discours de marketing des producteurs. Il est crucial pour la survie de la notion même d‘y pouvoir associer une qualité nouvelle, un excédent de fonctionnalité et d'avantages pour les usagers. C'est le cas non seulement dans des secteurs particuliers mais aussi dans une vision intégrante de la gestion du contenu de l'entreprise (ECM). Face aux prétentions universelles et les composantes innombrables de la notion force est de constater qu‘ECM sera tout au plus une vision, synonyme d‘une stratégie ou désignation d'un secteur commercial – mais certainement pas un système opérationnel ou un produit spécifique. Les « cinq C » de la gestion du contenu de l'entreprise Cinq concepts clés commencent par "C" en anglais caractérisent aujourd'hui le contexte applicatif de l'ECM. - Contenu - Collaboration - Compliance - Continuité - Cost 91 Livre blanc : ERP open source – Smile open source solutions – http://www.smile.fr Page 194 sur 211
  • 195.
    Rapport Cas FilRouge KITECO 2.0  F. Indicateurs 1- Tag Résumé : Cette partie traite les indicateurs de performance des Ecocentres 2.0. Après quelques conseils sur les précautions à prendre pour établir des indicateurs, nous vous préconisons quelques indicateurs répartis en 4 catégories. Ce découpage a été fait en fonction des facteurs clés d’évaluation des Ecocentres 2.0. 2 - Démarche et Périmètre “We can't manage what we can't measure “ Nous ne pouvons pas gérer ce que nous ne mesurons pas - l’adage du Management. L‟environnement concurrentiel exige des informations plus précises sur les coûts et les performances concernant les activités, les processus, les produits et services ou les clients de l‟entreprise 92. Les indicateurs de performance ont pour rôle de donner des informations essentielles afin que les décisions stratégiques puissent être prises. Cette partie porte sur les indicateurs essentiels à la mesure de performance des Ecocentres. Les indicateurs doivent donc nous donner les informations permettent aux gestionnaires de prendre des décisions sur des points précis. 92 Kaplan et Norton : Le tableau de bord prospectif Page 195 sur 211
  • 196.
    Rapport Cas FilRouge KITECO 2.0  Nous allons donc définir un ensemble d‟indicateurs pour la gestion du S.I des Ecocentres. Une typologie de définitions de la performance globale La performance Bourguignon 93 définit la performance sous 3 formes : la performance résultat, la performance action et la performance succès. La performance résultat compare le résultat obtenu et le résultat fixé sur objectif. C‟est l‟approche classique du contrôle de gestion. La performance action est mesurée à partir des moyens, des processus, des compétences, et des qualités mises en œuvre pour atteindre ces résultats. La performance succès est fonction des représentations de la réussite par les acteurs. Indicateur de performance globale : Une vision multicritère de la performance L‟objectif de cet indicateur est de mesurer la performance selon plusieurs axes. Notre analyse est essentiellement inspirée des méthodes de mesure de performance globale des années 90. Nous avons puisé nos recherches essentiellement dans les principes énoncés par le Balanced Scorecard (BSC) de Kaplan et Norton, de ECOGRAI de Bitton , ABC/ABM de Berrah et de IS09000. Ces méthodes permettent une analyse plus globale que l‟unique axe financier. En effet, avant l‟avènement ces nouveaux instruments, le résultat financier à court terme (à moins d‟un an) est souvent considéré comme l‟objectif le plus important pour les managers responsables de centres de profits. L‟orientation court terme est considérée comme très motivante puisque les incitations et récompenses peuvent être reliées plus facilement à la réalisation des objectifs. L‟objectif de notre analyse est de préconiser des métriques afin de suivre et améliorer les services qui sont apportés par les Ecocentres. Toutefois, au préalable de cette préconisation il est important de savoir ce que nous allons mesurer. Aussi, nous proposons d‟évaluer les services par le biais de 4 facteurs clés des Ecocentres en Chapitre 2. La démarche de mise en place et de suivi des indicateurs nécessite une approche projet. On la découpe traditionnellement en les 8 phases suivantes : Phase 1 : Choisir des métriques : (Préconisation des métriques) Phase 2 : Identifier la source de chaque indicateur Phase 3 : Obtenir les indicateurs Phase 4 : Transmettre les indicateurs Phase 5 : Consolider les indicateurs Phase 6 : Utiliser les indicateurs Phase 7 : Auditer les indicateurs Phase 8 : Agir en conséquence 93 Bourguignon : Peut-on définir la performance ? Page 196 sur 211
  • 197.
    Rapport Cas FilRouge KITECO 2.0  Compte tenu de la maturité des sujets issus des groupes de travail des Ecocentres et du périmètre de notre étude qui s‟attache aux préconisations du S.I, nous avons structuré notre étude de la manière suivante : Paragraphe 2 : Définition des Indicateurs Paragraphe 3 : Facteurs clés d‟évaluation Paragraphe 4 : Les indicateurs des Ecocentres Paragraphe 5 : Solutions de gestion des Indicateurs Paragraphe 6 : Auditer les indicateurs 3 - Définition des Indicateurs Définition générale : Un indicateur est une information ou un ensemble d‟informations contribuant à l‟appréciation d‟'une situation par le décideur Définition spécifique au SI des Ecocentres : Un indicateur est un métrique qui permettra au gestionnaire des Ecocentres de mesurer et suivi les services apportés par le SI. Un plan d‟actions pourra être ensuite défini dans le cadre d‟un plan d‟amélioration continue du SI. Dans cette partie, nous allons aborder quelles sont les préconisations pour choisir et mettre en place des indicateurs pertinents. Nous proposons par la suite quels indicateurs à titre d‟exemple. Mais ce travail de construction des indicateurs doivent être effectué avec le groupe de décideur. Rôle des indicateurs Un indicateur autorise une boucle de retour dans le processus de décision appelé boucle de pilotage94. En fonction, de la mesure de la performance constatée, un plan d‟action pourra être mis en place et les retours de ce plan mesuré retour. Une nouvelle boucle est déclenchée. Plan d‟action Variable d‘action Actions Objectif Variable essentielle Performance Mesure Fig95 : Boucle de décision via Indicateur 94 Bitton : Méthodes de conception et d‟implémentation des systèmes de mesure de performances pour les organisations industrielles 95 Berrah : Une approche d‟évaluation de la performance industrielle Page 197 sur 211
  • 198.
    Rapport Cas FilRouge KITECO 2.0  Dans cette boucle, nous interprétons l‟indicateur comme ayant 3 caractéristiques fondamentales : un objectif, une mesure (réel), une variable essentielle. Ex : l‟objectif de l‟indicateur de réduction de carbone est de 40%, si le mesure constatée est de 10%, une action pourra être prise en jouant sur l‟incitation au co voiturage. Critères de choix des indicateurs Un indicateur est personnel. Il doit être choisi et construit par un groupe de décideur, peut être pris en compte par un groupe de travail au sein des Ecocentres. L‟indicateur ne peut pas être générique et pioché dans des listes toutes faites. Il mesure un objectif à suivre Il est fiable Il incite à décider Un bon indicateur Il est facile à construire Il est toujours rafraîchi à temps Il est réalisable à un coût acceptable Fig 1 : Les 6 bonnes facettes d’un bon indicateur (A.Fernandez) L’indicateur doit mesurer un objectif à suivre Les indicateurs doivent donc répondent aux questions listées dans la grille d‟évaluation. L’indicateur doit être facile à construire. Seules les informations dignes de confiance sont susceptibles de contribuer à l‟aide à la décision. Le gestionnaire des Ecocentres ne pourra pas prendre une décision après lecture d‟une information dont il n‟est pas sûr. Tant que la fiabilité n‟est pas établie, il n‟est pas utile de l‟utiliser pour construire un indicateur. Ce tableau peut servir de support à des décisions concrètes, que ce soit à court terme pour améliorer la qualité ou long terme pour anticiper les évolutions à venir. Il ne faudrait pas multiplier les indicateurs, la lourdeur administrative mène invariablement à l‟échec et constitue un risque non négligeable ! L’indicateur incite à la décision. L‟indicateur doit permettre de décider en temps et heure, il ne se contente pas de constater une solution. A ce titre, l‟indicateur ne sera utile que si la gouvernance dispose de réels moyens d‟action. Page 198 sur 211
  • 199.
    Rapport Cas FilRouge KITECO 2.0  Il vaut mieux publier et exploiter les indicateurs techniques en interne par le gestionnaire des Ecocentres ou l‟instance de gouvernance. Ces indicateurs auront du sens pour les gestionnaires des Ecocentres qui pourront améliorer le service en conséquence. Il ne faudrait pas publier directement ces indicateurs vers les usagers. Il faudrait les transformer en indicateurs « usagers » ex : taux de réduction d‟empreinte carbone… L’indicateur est facile à construire Autrement dit, est-ce que les informations nécessaires à la construction de l‟indicateur sont disponibles ? Il est inutile de construire un indicateur tant que les informations clés restent inaccessibles. Certains des indicateurs, particulièrement ceux concernant l‟Opérationnel, seront fournis par les Prestataires de service (Réseau, matériel, ….). Il faut veiller à ce que ces demandes soient formulées dans les contrats de service établis avec ces fournisseurs. L’indicateur est toujours rafraîchi Décider en temps et en heure est primordial. Encore faut il que l‟indicateur délivre une information suffisamment récente pour laisser le temps à la décision. Dans ce cadre, le cycle naturel de l‟information doit être respecté (A.Fernandez) : Il est inutile de publier les indicateurs trop souvent, exemple : on ne pilotera pas mieux avec un CA journalier. L’information est délivrée à un coût acceptable La collecte d‟information est loin de représenter un coût négligeable. Certains indicateurs pourront être demandés aux prestataires de service, d‟autre seront calculés par les Ecocentres. Un calcul préalable de ces coûts doit être fait. 2 écueils à éviter (ISO 9000 00) La surinformation Si on dispose de trop d‟indicateurs, la prise de décision est difficile et l‟apprentissage est impossible La sous information Cela nuit à la réactivité des décideurs. Un système d‟indicateurs livre au pilotage un ensemble d‟informations essentielles pour prendre des décisions. Le nb est de l‟ordre d‟une dizaine. 4 - Facteurs cles d‟evaluation Cette partie vise à définir ce qui sera évalué. Comme mentionné précédemment nous nous appuyons sur la démarche de Balance Scorecard. En 1992 Kaplan et Norton ont introduit le Balanced Scorecard (Tableau de bord prospectif) au niveau de l‟entreprise. Le concept fondamental de cette démarche est de dire que l‟évaluation d‟une entreprise ne peut pas se faire uniquement d‟un point de vue financier. Aussi, nous avons rajouté les facteurs concernant la satisfaction client, l‟efficacité des processus internes et l‟amélioration continue doivent être prises en compte. Nous avons donc une vision multicritère de l‟évaluation des Ecocentres. Page 199 sur 211
  • 200.
    Rapport Cas FilRouge KITECO 2.0  Chacun des ces axes est évalué par des indicateurs. Ces indicateurs varient et sont spécifiques à chaque métier, nous les avons adaptés aux usages spécifiques des Ecocentres. Sponsors : Comment satisfaire les sponsors de l‟éco centre ? Usagers : Comment améliorer Gouvernance Opérationnel : l‟image de l‟éco centre de l‘éco centre Quels processus pour auprès des usagers ? améliorer l‟opérationnel ? Apprentissage organisationnel : Quelle capacité à toujours faire mieux ? Fig 2 : La grille d’évaluation du S.I des Ecocentres Cette grille liste, sous forme de question, les axes que nous préconisons de mesurer et de suivre pour une amélioration continue des services délivrés par les Ecocentres et une satisfaction de parties prenantes. Les 2 premiers axes d‟évaluation mettent l‟accent sur 2 acteurs majeurs de Ecocentres. Sponsors Les sponsors sont les acteurs (parties prenantes) qui soutiennent et financent dans le projet. Ils sont les donneurs d‟ordre. Leur intérêt dans le projet doit être mesuré et suivi. Leur intérêt sera mesuré par les impacts sociaux et environnementaux et également sur la rentabilité financière des Ecocentres. Usagers Dans la mesure où les Ecocentres attribuent un caractère prioritaire au point de vue des usagers, il est essentiel d‟organiser un retour de ces usagers sur la qualité des services rendus. Ce retour doit être articulé à la fois autour des outils et l‟aspect social. On abordera la qualité, la disponibilité, la plus value qu‟apportent les outils dans le travail des télétravailleurs. Les 2 autres facteurs tiennent en compte les activités présentes et futures des Ecocentres. Opérationnel La partie Opérationnel vise à mesurer et améliorer les services délivrés au quotidien par les Ecocentres. Page 200 sur 211
  • 201.
    Rapport Cas FilRouge KITECO 2.0  Amélioration Continue Cet axe identifie les moyens, d‟une part humains et d‟autre part techniques, afin d‟atteindre les objectifs de performance des trois autres axes. Cet axe comporte également un aspect d‟innovation qui nous semble très important afin d‟assurer que la technologie employée au sein des Ecocentres ne devienne pas obsolète. Dans ce cas précis, il s‟agit d‟innover continuellement le SI afin qu‟il soit toujours concurrentiel. 5 - Les indicateurs de l‟Ecocentre Dans ce Paragraphe, nous donnons quelques exemples d‟indicateurs ainsi que les points d‟attention sur le choix. Comme mentionné préalablement, le choix des indicateurs est spécifique à chaque entité. Un atelier doit être mis en place sur ce sujet. Comme cités dans les bons principes les indicateurs doivent être en nombre faible et pertinente. Nous avons donc recensé un nombre limité par facteur d‟évaluation. Ces indicateurs doivent être regroupés en 4 groupes suivants le découpage : Usagers, Sponsors, Opérationnel et Amélioration Continue Ces indicateurs doivent être enrichis des futurs travaux des groupes de travail et sur le business model. Facteur de la grille d’évaluation Indicateurs Usagers Indicateur de satisfaction Sponsors Indicateurs Green IT Indicateurs de financier Indicateurs de fréquentation Opérationnel Indicateur du niveau de service Indicateur de conformité Indicateur de sécurité Amélioration Continue Indicateur de capacité d‟innovation Indicateur de formation Fig 2 : Exemple de tableau de bord des indicateurs 5.1 - Usager : Les indicateurs de satisfaction L‟efficacité est définie comme la capacité d‟une organisation à atteindre l‟objectif qu‟elle s‟est fixée 96. L‟efficacité est le meilleur rapport possible entre le degré de satisfaction des clients et les moyens mis en œuvre pour l‟obtenir.97 Une des mesures possibles de l‟efficacité est donc l‟enquête de satisfaction des usagers des Ecocentres. Les indicateurs de satisfaction reposent sur des enquêtes menées auprès des usagers. Ils ont une dimension subjective. 96 JACOT J.H : De la trilogie : productivité, compétitivité, rentabilité à l‟évaluation sociale de la performance industrielle 97 LONGEAUX : Contrôle de gestion : évolution depuis 30 ans et nouveaux Page 201 sur 211
  • 202.
    Rapport Cas FilRouge KITECO 2.0  Les indicateurs de performance de l‟axe Usagers s‟articulent ainsi autour de quatre notions : le temps (délais de traitement des demandes), la qualité (des produits, des services), le coût et la valeur procurée aux usagers. Ces éléments devront être inclus dans la fiche de satisfaction usager. L‟objectif est de faire un état des lieux de ces fiches à une fréquence régulière et trouver des points d‟amélioration sur les critères qui seront jugés pas satisfaisant. Les fiches de satisfaction pourront être transmises aux usagers à une fréquence régulière et/ou après chaque utilisation des outils du centre. L‟enquête satisfaction tient une place importante dans la gestion de la qualité. Du moment où l‟organisation attribue un caractère prioritaire au point de vue de l‟usager, il est essentiel d‟organiser la manière dont on va recueillir et analyser les éléments relatifs aux attentes et aux satisfactions des usagers. La satisfaction implique une expérience vécue par l‟usager. 5.2 - Sponsors 5.2.1 - Indicateurs de Green IT Exemples d‟indicateurs Green IT • Nombre de km parcourus (puis évités) par les usagers, • Volume de papier utilisé (puis réduit), • Nombre de documents imprimés (puis numérisés), • Nombre de cartouches d'encre utilisées (puis réduit), • Dépenses d'énergie au m² (kWh/m²), • Pourcentage d'énergie renouvelable utilisée 5.2.2 - Indicateur de réduction d’empreinte carbone L‟empreinte carbone (estimée ici pour le CO2 uniquement) de la demande finale de chaque Français s‟élève à plus de 8 tonnes par an. Les Ecocentres, de par ses objectifs de promouvoir le Télé travail, contribue à cette réduction d‟empreinte carbone. On pourra calculer le nombre de déplacements économisés par les usagers en fréquentant les Ecocentres au lieu d‟aller à son lieu de travail. Ceci implique que les informations sur les « lieux de travail » soient récoltées. Une fiche pourra être renseignée par usager à chaque fréquentation et les informations exploitées par l‟équipe de gestion des Ecocentres. L‟économie d‟émission de CO2 suite à la mise en place d‟un système de co voiturage. Cet indicateur de réduction d‟empreinte carbone permet de mesurer si les incitations de réduction de C02 portent leurs fruits et permettront de rectifier le tir si les objectifs chiffrés ne sont pas atteints. La présentation de cet indicateur pourra se faire de manière journalière et affiché sur un écran au sein des Ecocentres. De cette manière, les usagers des Ecocentres seront avertis de l‟aspect positif de leur fréquentation à les Ecocentres. Page 202 sur 211
  • 203.
    Rapport Cas FilRouge KITECO 2.0  5.2.3 - Indicateurs financier Jadis, l‟indicateur phare avec le ROI et les multiples tableaux de bord financier. Avec l‟apport de la BSC, cet indicateur n‟est plus le seul indicateur disponible. Il convient de déterminer les objectifs financiers des Ecocentres au préalable et avant d‟établir des indicateurs. Efficacité des investissements - Budget IT / EBE (excédent brut d'exploitation) informatiques - Budget IT / charges d'exploitation - Budget IT / investissements globaux - Budget IT / effectif IT - Budget IT / effectif global - Salaires IT / masse salariale globale Répartition du budget IT - Budgets "matériel", "logiciels", "services", "rémunérations" et "formation" / budget IT - Budget matériel : part des achats et des locations - Budget logiciel / budget matériel - Budgets liés aux consommables Contrôle de gestion - Suivi des refacturations des prestations réalisées aux entités "métier" - Suivi des marges et du résultat d'exploitation IT - Dépenses par projet - Calcul de coût de revient des produits informatiques (TCO) - Calcul du coût des activités (Méthode ABC) Fig 3 Les indicateurs classiques 5.2.4 - Indicateurs de fréquentation Nb d‟usagers par mois répartis par type. 5.3 - Opérationnel Indicateur du niveau de service Indicateur de sécurité Indicateur de conformité Cette série de 4 indicateurs pourra faire l‟objet d‟un contrat de service avec les prestataires de services. Des niveaux de service devront être définis dans le contrat de service et les indicateurs pourront servir de mesure afin qui donneront lieu à des pénalités si les objectifs ne sont pas atteints. 5.3.1 - Indicateur de niveau de service Aussi connu sous le nom de SLA (Service Level Agreement) dans la littérature. Cet indicateur mesure le service rendu par les prestataires. Un document contractuel avec les pénalités en cas de non atteinte d‟objectif devra être mis en place. Ex d‟indicateurs : Nombre max de panne Temps maximum de retour au service en cas de panne La résolution des incidents ne doivent pas dépasser X mins Ces métriques peuvent être discutées lors des comités de suivi mensuel. Page 203 sur 211
  • 204.
    Rapport Cas FilRouge KITECO 2.0  5.3.2 - Indicateur de Sécurité L‟objectif étant de mesurer les aspects de sécurité du S.I. Cela concerne les problématiques autour des données, du réseau et télécommunication, Exemple : Pourcentage de messages avec chiffrement Pourcentage de messages avec signature Derniere date de mise à jour des routeurs Fréquence des audits Des alertes pourront être remontées en automatique auprès de la gouvernance S.I afin de prévenir des dysfonctionnements et pour la mise en place des actions correctives. Mesurer le nb de pannes détectées par jour. Appliquer un nb minimum de panne et au delà de ce nombre une pénalité pour niveau de service (SLA) non atteint. Fiabilité : on mesure Tps pour rétablir le niveau de service requis suite à une panne. 5.3.3 - Indicateur de Conformité Cet indicateur vise à mesurer si les normes ou labels sont respectés. Cette mesure peut faire l‟objet d‟un audit par un cabinet extérieur. 5.4 - Indicateur d‟amélioration continue Désignation Mesure actuelle Objectif à Axe atteindre d’amélioration Formation des collaborateurs et du Nb d‟heure par personnel collaborateurs Sensibilisation des utilisateurs Nb d‟heure par aux bonnes pratiques responsables collaborateurs Mise à disposition d‟outils pédagogiques Qté disponible Enjeu pour la santé du collaborateur Effectif total par type d‟emploi Turnover des salariés Taux d‟accidents du travail Répartition du management par critères sociaux Egalité Homme/Femme Moyenne des salaires par catégorie Page 204 sur 211
  • 205.
    Rapport Cas FilRouge KITECO 2.0  6 - Les solutions de gestion des indicateurs Afin de bâtir les indicateurs il faut avoir accès aux données pertinentes. Les sources de ces données étant multiples et il convient de consolider de les consolider dans une base. Cette base est souvent référence comme l‟entrepôt de données. A partir de cette base, des indicateurs pourront être construits à partir des formules de calculs. Dans un 3e temps ces données seront rendues accessibles à la population visée. Solutions decisionnelles Excel Pour gérer un tableau de bord simple avec des données limitées, un outil comme Excel avec une base Access pourrait suffire. Toutefois, cette solution trouve vite ces limites dès qu‟il faut s‟interfacer avec d‟autres bases de données. Ce sera d‟autant plus difficile si les logiciels utilisés sont externalisés et gérer par des prestataires de service. Et encore plus compliqué si ces environnements sont mutualisés dans le cloud computing….. Informatique décisionnelle (Business Intelligence) L‟informatique décisionnelle désigne l‟ensemble des moyens mis en place afin de collecter les données afin d‟aide les responsables de prendre des décisions de stratégie d‟entreprise. Ce type d‟application utilise en règle générale un entrepôt de données (ou datawarehouse en anglais) pour stocker des données transverses provenant de plusieurs sources hétérogènes et fait appel à des traitements par lots pour la collecte de ces informations. Plusieurs outils d‟informatique décisionnelle existent sur le marché. Ces outils sont abordés dans la partie Gestion. Page 205 sur 211
  • 206.
    Rapport Cas FilRouge KITECO 2.0  7 - Auditer les Indicateurs Dans ce Paragraphe nous préconisons une démarche afin d‟auditer et ainsi valider le fondement de tous les indicateurs. On pourra, dans le cadre du comité de gouvernance S.I, surveiller l‟évolution de ces indicateurs en employant la démarche suivante de PDCA préconisée par ISO21007. Do Plan Check Act Fig 3 : PDCA Cette méthode PDCA (Plan-Do-Check-Act) consiste à résoudre analyser et mettre en place les indicateurs en suivant 4 étapes : • Plan : Programmer, préparer une méthode pour mettre en place les indicateurs selon les 8 étapes citées en haut. • Do : Faire, agir suivant le plan que l‟on vient de préparer à l‟étape précédente. • Check : Vérifier, valider l‟effet de la solution mise en oeuvre. • Act : Intégrer la solution si elle a été validée par l‟étape précédente. Ce cycle est reconduit régulièrement afin d‟apporter les améliorations nécessaires suite aux résultats obtenus. Nous préconisation la mise en place d‟un atelier sur la mise en place des indicateurs en sa basant sur ces 8 phases. L‟ensemble des indicateurs des Ecocentres pourront être définis. Avertissement 1 : Les indicateurs mesurent les résultats du point de vue du Système d’information. Nous n’avons pas défini des indicateurs les Ecocentres mais uniquement ceux du S.I des Ecocentres. Page 206 sur 211
  • 207.
    Rapport Cas FilRouge KITECO 2.0  8 - Cartographie stratégique des indicateurs Un système d‟indicateurs a pour objectif de faciliter le pilotage des Ecocentres. Il doit permettre d‟établir une stratégie de développement qui soit partagée par tous. Pour cela il existe un besoin de document synthétique clair qui soit en mesure de montrer quelle est la stratégie suivi par le groupe. Il doit également montrer comment sont mesurées les composantes du système. Ce document que nous appellerons cartographie stratégique doit permettre :  D‟énoncer le projet et la stratégie des Ecocentres et les faire partager à tous.  De constituer un modèle générique au travers duquel chacun peut mesurer sa contribution à la performance globale. Il permet de fédérer les contributions locales au service de la réalisation des objectifs stratégiques globaux.  De focaliser les efforts sur les changements nécessaires. Page 207 sur 211
  • 208.
    Rapport Cas FilRouge KITECO 2.0  Objectifs Indicateurs stratégiques Déterminants Axe Sponsors Revenues issu de l’activité 1. ( Innovation économique ( Revenue issu Bilan ( 2. Solidarité financier de l’activité Coûts associés 3. Mutualisation au centre ( Nb usager par mois Fréquentation par catégorie Axe Usagers par catégorie socio-économique 1. Mixité sociale 2. Mixité professionnelle 3. Créer du lien Stat. de Enquête de satisfaction satisfaction ( ( Montant des Energies Green investissements durables Axe Opérationnel Utilisation des NTIC 1. Pratiques innovantes Empreinte 2. Favoriser l’utilisation des écologique technologies nouvelles Covoiturage 3. Qualité environnementale Maitrise des ( services internes Audit qualité Axe Apprentissage Formation des collaborateurs Portefeuille de service du et des usagers centre opérationnel 1. Modifier les comportements Taux de Turnover des Enquête satisfaction des 2. Promouvoir le développement collaborateurs collaborateurs durable ( Figure 1 : Exemple de cartographie Page 208 sur 211
  • 209.
    Rapport Cas FilRouge KITECO 2.0  9 - Conclusion des indicateurs En guise de conclusion, nous insisterons sur l‟importance des indicateurs mais aussi sur la réflexion qui doit être menée en amont afin de définir les indicateurs. Toute entreprise ayant pour objectif d‟améliorer la valeur créée pour les clients doit gérer un tableau de bord. Sans ce système de mesure, il est difficile aux Ecocentres d‟apporter une amélioration du service fourni et difficile également de définir un ensemble d‟actions pertinentes afin fidéliser les usagers. Les indicateurs au sein des Ecocentres sont donc indispensables. Nous pouvons même dire que la survie concurrentielle des Ecocentres dépendra. Cette survie sera étroitement liée à la mise en place des indicateurs, leur suivie et aux actions qui en découleront. Les indicateurs devront, à ce titre, être des outils d‟aide à la décision. Ils seront porteurs d‟information, ils seront construits et choisis par les gestionnaires des Ecocentres. La plupart des indicateurs des entreprises sont introvertis au sens où ils mesurent l‟activité de l‟entreprise et oublient l‟ensemble de l‟environnement. Quelques indicateurs extravertis permettraient aux gestionnaires des Ecocentre de prendre du recul et de se confronter aux réalités de la concurrence. Cet indicateur et les actions qui en découleront, devront permettre de développer leur part de marché. Nous terminerons par une dernière préconisation qu‟un indicateur doit être SMART (intelligent) : S > Spécifique, bien décrit, compréhensible par les opérateurs. M > Mesurable, quantifiable en quantité ou en qualité. A > Atteignable. R > Raisonnable. T > Temporel (très important que l'indicateur soit fixé dans le temps). L'indicateur ainsi intelligent, pourra parler de façon efficace et être ensuite associé à un tableau de bord en prévision de prises de décision. Page 209 sur 211
  • 210.
    Rapport Cas FilRouge KITECO 2.0  G. Questionnaire d’étude sur les télécentres Questionnaire administrateur : 9.1 - Répondant 1) Age : a. -25 ans b. 26-49 ans c. Plus de 50 ans 2) sexe a. féminin b. Masculin 3) Nationalité a. Question ouverte 4) Statut professionnel a. Question ouverte 9.2 - Type de lieux 5) Quelle sorte de lieu administrez-vous ? : - Coworking space - SWC - Un Centre d‘Affaire - Un bureau satellite d‘entreprise - Autres 6) Nom du lieu ? a. Ouverte 7) Pays ? a. Ouverte 8) Quelle partie de la ville est située ce centre ? a. centre ville ; b. banlieue ; c. périphérie proche 9) Qui est à l‘origine de ce projet ? a. Association ; b. Privé ; c. Public… d. Autres 10) Votre centre accueille combien de personnes par semaine a. -50 personnes b. Entre 50 et 100 personnes c. + de 100 personnes 11) Combien de personnes à temps plein ? a. ouverte 12) Quels types de services sont proposés ? a. Imprimante et fax b. Téléphone c. Téléconférence d. Connexion Internet e. Ordinateur f. Poste de travail g. Café h. Snack i. Espace à louer pour un événement privé j. Espace à louer pour un événement public Page 210 sur 211
  • 211.
    Rapport Cas FilRouge KITECO 2.0  k. Autres 13) Existe-t-il une équipe d‘animation ? a. Oui b. Non 14) Quel est son rôle ? a. secrétariat b. formation aux outils informatiques c. organisation d‘événements d. Autres 15) Accès au lieu. Pour venir il faut être a. membre b. faire une réservation c. regarder les dispo d. travailler sur un projet précis e. partager des intérêts proches f. Autres 16) Accès au public a. tout le monde b. salarié d‘une entreprise c. membre d‘un réseau d. Autres Page 211 sur 211