-Le transit de marchandises-
S O M M A I R E
INTRODUCTION ..................................................................................................................... 2
PREMIERE PARTIE : LES ACTIVITES DU TRANSISTAIRE .......................................... 7
CHAPITRE I/ LES DILIGENCES DU TRANSITAIRE........................................................ 7
A- Les obligations générales du transitaire tirées du mandat ................................................... 7
B- Les obligations du transitaire dans le cadre du transit....................................................... 11
Chapitre II -Les différents rôles tenus par le transitaire....................................................... 12
A- Les activités du transitaire........................................................................................................ 12
B- Les fonctions du transitaire....................................................................................................... 13
CHAPITRE III/ LE SOIN DES MARCHANDISES PERISSABLES ................................. 28
A- Les critères de choix des températures.................................................................................... 28
B- L’apposition des dates limites ................................................................................................... 29
DEUXIEME PARTIE : REGIME JURIDIQUE APPLICABLE AU TRANSITAIRE....... 31
CHAPITRE I/ STATUT DU TRANSITAIRE........................................................................ 31
A- Qualité juridique du transitaire ............................................................................................... 31
B- Les droits du transitaire ............................................................................................................ 39
CHAPITRE II/ RESPONSABILITE DU TRANSITAIRE A L’EGARD DU MANDANT . 46
A- Dans le cadre du mandat........................................................................................................... 46
B- Dans le cadre de ses autres missions......................................................................................... 47
CHAPITRE III/ RESPONSABILITE DU TRANSITAIRE A L’EGARD DES TIERS...... 48
A- Vis-à-vis de sa clientèle et des tiers........................................................................................... 48
B- Vis-à-vis de l’administration..................................................................................................... 51
1
-Le transit de marchandises-
INTRODUCTION
Dans le langage courant, le transit est défini comme étant « le passage de
marchandises, de voyageurs, à travers un lieu, un pays situé sur leur itinéraire.
C’est également la possibilité de faire traverser à des marchandises, un pays autre
que leur pays de destination sans payer de droits de douane ».1
Le transitaire est donc celui qui effectue les opérations de transit. Si un chargeur,
situé à l’étranger, veut expédier des marchandises à destination de la France par
exemple, il est dans l’impossibilité d’accomplir les différentes formalités et de
surveiller les opérations nécessaires pour assurer le passage des marchandises au-
delà des frontières. Il fait donc recours à un intermédiaire qu’il charge de le
remplacer, cet intermédiaire est le transitaire.
Le terme transitaire ne figure pas dans le Code de commerce français. C’est une
appellation recouvrant différents types d’activités que cet intermédiaire effectue.
Dans la définition du Lamy de Transport Tome 2, le transitaire est défini comme :
« un intermédiaire de transport spécialisé, dont la mission essentielle consiste à
assurer la continuité entre deux transports distincts, dans le cadre strict des
instructions reçues ».2
Actuellement les opérateurs de transit sont très nombreux. D’ où la nécessité pour
eux de se démarquer dans la concurrence. Pour cela, il n’existe qu’un seul moyen,
c’est « la spécialisation ». Elle peut se faire :
-selon le mode de transport :
On retrouve ainsi, dans les ports ou aéroports, que certains transitaires sont
spécialisés dans le passage portuaire ou aéroportuaire de marchandises. De bonnes
relations avec les compagnies maritimes ou aériennes les aident dans
l’accomplissement de leurs tâches.
1
Dictionnaire encyclopédique illustré. Hachette, édition 1994
2
Lamy transport, Tome 2 (Edition 2005), page 116 n°182
2
-Le transit de marchandises-
D’autres sont à la fois agents de fret aérien, groupeurs et commissionnaires en
douane.
-selon la relation géographique :
Ils peuvent également se spécialiser suivant un critère géographique, c'est-à-dire,
dans les trafics vers des pays déterminés tels que : le Moyen-Orient, l’Amérique
latine, la CEI3
ou encore la Scandinavie. Le passage des marchandises dans ces
endroits requiert des connaissances particulières un « know how » car il existe
certaines spécificités sur les plans des factures consulaires, visas de Chambre de
Commerce Franco- Arabe, poids en charge autorisé des conteneurs, par exemple.
- selon la marchandise :
Certaines marchandises, compte- tenu de leur nature, demandent un savoir- faire.
C’est le cas de la fourrure, du cuir, des peaux, des masses indivisibles telles que les
turbines géantes, des machines-outils, des textiles, des les denrées périssables ou
encore des produits dangereux.
- selon le type d’opération :
Certains transitaires ont commencé par se spécialiser dans l’emballage. D’autres
exercent la profession d’Agence de Voyages.
Les transitaires, à grande puissance économique, proposent un éventail complet de
service, y compris l’entreposage ; tandis que d’autres ceux qui sont moins
importants exploitent généralement un créneau bien déterminé.
-selon l’entité économique :
L’avènement du Marché Unique Européen, le 1er
janvier 1993, a porté un coup fatal
aux activités des transitaires européens, à cause de la suppression des barrières
douanières. En effet, toutes formalités pour le passage des marchandises aux
frontières intracommunautaires ont été supprimées. Or le métier de
« commissionnaire en douane » constitue une partie importante des fonctions des
transitaires et donc une importante de leurs activités. Du coup, un grand nombre
d’emplois ont été supprimé, environ 6000 à l’échelon de la profession.4
3
Communauté des Etats Indépendants
4
F. Duphil et Chevalier D., ouvrage « Le transport », page 50
3
-Le transit de marchandises-
La question qui se pose aux entreprises est souvent de savoir quel transitaire choisir
face à leur nombre actuel.
Pour les entreprises exportatrices, l’intérêt de recourir à un transitaire est de les
conseiller et de les assister au moment de la rupture de charge. En retour, celui-ci a
donc tout intérêt à agir comme un véritable partenaire, c’est la politique actuelle de
transitaire afin de gagner la confiance de ses clients. Selon les auteurs F. Duphil et
D. Chevalier «cette politique relativement nouvelle de la profession répond
vraisemblablement à une prise de conscience du rôle qu’elle peut avoir face aux
problèmes du Commerce Extérieur de la France ».5
Dans la pratique, le choix dépendra de la nature de l’activité, tout dépend également
du ou des modes de transport utilisés, de la nature des marchandises
commercialisées et de leurs valeurs.
Les entreprises de dimension réduite rechercheront en priorité des coûts acceptables.
Elles recourent au rapport qualité- prix. La rapidité, la sécurité et la qualité de
service seront privilégiées pour les marchandises à haute valeur ajoutée, même si le
coût de service est plus élevé.
Les critères de choix sont généralement: l’efficacité, la fiabilité, la rapidité, la
sécurité et le coût. Certaines entreprises confient toutes leurs opérations à un seul et
même transitaire, dont ils obtiennent le meilleur service ;
D’autres préfèrent utiliser plusieurs transitaires afin de leur mettre en concurrence.
Ces derniers donc organisent des appels d’offre. Dans ce cas, le nombre de
transitaires consultés est limité à maximum 5. L’appel d’offre se fera de façon
strictement identique aux transitaire retenus, au siège du transitaire, à personne
dénommée pour avoir un interlocuteur unique, sous pli fermé et avec les pièces
suivantes6
:
a) Une lettre d’intention précisant les grandes lignes de la consultation
envisagée.
b) Une liste de colisage décrivant avec précisions les marchandises
c) Un échéancier des expéditions
5
F. Duphil et Chevalier D., ouvrage « Le transport », page 49
6
F. Duphil et Chevalier D., ouvrage « Le transport », page 57
4
-Le transit de marchandises-
d) Une grille de réponse pour les prestations requises
Et fixer une date limite pour les réponses.
Mais les opérateurs auront intérêt à se tenir au courant de nouveaux produits ,
constamment mis au point par les transitaires au niveau de leurs nouvelles
techniques pour améliorer leur rapidité , pour respecter les délais garantis depuis la
fourniture de « package de distribution » jusqu’aux expéditions domicile- domicile.
De son côté le transitaire cherchera à agir comme un véritable partenaire de
l’entreprise exportatrice, mais il ne faut pas oublier que le transitaire est aussi un
commerçant : il vend ses propres produits, il propose d’éventuels changements dans
la façon d’expédier, de dédouaner, mais ceux-ci retient dans l’éventail des services
pour lesquels il est performant.
Par conséquent, la meilleure façon de se tenir au courant est de lire les journaux
spécialisés : le Moniteur du Commerce International « MOCI », les hebdomadaires
du CFCE7
, « transports Actualités », ou encore « le Journal de la Marine
Marchande », sans omettre de prendre connaissance des publicités que les
transitaires font paraître dans ces revues sur leurs implantations et leurs produits.8
Il arrive aussi que les exportateurs choisissent leurs transitaires en fonction de leurs
implantations à l’étranger, ou en fonction de leurs opérations de groupage. Pour cela,
il existe deux ouvrages publiés par le CFCE : « Annuaire des Implantations de
Transitaires Français dans le Monde », et « Annuaire des services de groupage des
Transitaires Français vers tous les Pays du Monde ».
Après avoir parlé du choix du transitaire, il est intéressant de savoir comment les
exportateurs savent s’ils ont choisi les bons opérateurs de transit, c'est-à-dire offrant
de bonnes qualités de service.
Quelques repères permettent de vérifier si le service est bon ou médiocre.
On prendra quelques exemples à cet effet; Si un service de douane fonctionne
correctement, il dédouane rapidement et obtient rapidement les documents visés par
la douane.
7
Centre Français du Commerce Extérieur
8
F. Duphil et Chevalier D., ouvrage « Le transport », page 54
5
-Le transit de marchandises-
Un service camionnage efficace enlève ou livre les marchandises le jour dit et à
l’heure dite. Le client peut se fier à lui.
Les retards de livraison et perte de documents, incidents et contentieux douaniers
représentent, par contre, de mauvaises qualités de services. C’est de même le cas
lorsque la marchandise a manqué d’être embarquée sur un navire, suite à un retard
du transitaire.
Autres exemples, une fois que le transitaire a rempli ses missions la facture
d’intervention du transitaire doit être expédiée rapidement. Une facturation tardive
signale une mauvaise gestion.
En dehors des opérations réalisées au jour le jour par le transitaire et de ses coûts
d’intervention, le transitaire est à même de rendre gratuitement un certain nombre de
services, tels qu’établir des cotations pour optimiser les services et pour que les
exportateurs puissent remettre des propositions à leurs clients selon l’incoterm
retenu. Il doit être en mesure également de demander à ses clients les
renseignements nécessaires.
Aujourd’hui les fonctions du transitaire sont très difficiles à délimiter, puisqu’elles
regroupent un très large spectre. Cependant, afin de mieux les cerner, nous allons
étudier dans une première partie de ses activités, et dans une première partie du
régime juridique qui lui est applicable.
Dans la première partie, il sera question de parler des diligences du transitaire
(I) et des actes accomplis par lui (II).
Dans la deuxième partie, il sera question porter une étude sur son statut (I) et
sur sa responsabilité (II).
6
-Le transit de marchandises-
PREMIERE PARTIE : LES ACTIVITES DU TRANSISTAIRE
CHAPITRE I/ LES DILIGENCES DU TRANSITAIRE
Dans cette partie nous allons voir en premier lieu, les obligations générales du
transitaire tirées du mandat et en second lieu définir de manière plus précise en quoi
consiste ce mandat conféré à notre intermédiaire du transport.
A- Les obligations générales du transitaire tirées du
mandat
Les obligations du transitaire, en qualité de mandataire, sont considérables par
rapport à celles du mandant.
1- Les obligations du mandataire
En dépit de la diversité de leur dénomination et de leur rôle, ces auxiliaires sont des
mandataires. Ils représentent leur donneur d’ordre. Les transitaires sont responsables
des actes juridiques qu’ils effectuent au nom et pour le compte de leurs clients vis-à-
vis de ceux- ci. La qualification de mandat a parfois été discutée, en raison de
l’accomplissement d’actes matériels par l’intermédiaire.
Tel est le cas du transitaire chargé d’assurer le transbordement de la marchandise. Il
effectue au nom et pour le compte de son client les actes juridiques nécessaires à
cette opération mais peut également effectuer lui-même les opérations matérielles,
qu’il s’agisse du déchargement, du chargement, du déplacement de la marchandise
d’un véhicule à l’autre. Ces opérations ne modifient pas la qualification du contrat.
L’existence d’un mandat doit être retenue dès que l’intermédiaire représente son
client, même si le contrat comporte des prestations d’ordre matériel, nécessaires à
l’accomplissement de la mission qui lui est confiée.
A cet égard, il est tenu de diverses obligations vis-à-vis de son donneur d’ordre :
a) Devoir d’information :
La jurisprudence fait peser sur les différents mandataires un devoir d’information et
de conseil. C’est le cas du commissionnaire en douanes, qui doit informer son
7
-Le transit de marchandises-
mandant des formalités liées aux conditions d’importation ou d’exportation de la
marchandise, attirer son attention sur les documents nécessaires et sur les conditions
de transport de la marchandise.
Cette obligation ne présente pas de particularité, la jurisprudence l’admettant à
l’égard de tous le professionnels.
Elle est soumise aux limites classiques :
-d’une part, le mandant doit communiquer l’information qu’il connaît, dans la
mesure où elle relève des compétences que sa fonction est censée lui conférer. Il doit
alors, au besoin, s’informer lui- même, mais ne saurait être responsable de ne pas
avoir donné d’informations étrangères à sa mission ; Tel est le cas lorsque le
transitaire n’a pas fourni au donneur d’ordre des informations concernant la
législation douanière du pays de destination, sa responsabilité ne peut être retenue ;
- d’autre part, les compétences du client viennent limiter le devoir de conseil du
mandataire. Le mandant ne peut reporter sur lui les conséquences de sa propre
négligence. Ainsi, le transitaire n’a pas à conseiller la souscription d’une assurance
au mandant professionnel ; Le mandataire n’est pas tenu de convaincre son mandant,
qui reste maître de sa décision. Par exemple, le consignataire du navire, qui a
informé le transporteur mandant des inconvénients du port de déroutement, n’est pas
responsable si celui-ci persiste dan son choix.
b) Obligation d’accomplir les ordres du mandant :
Le mandataire doit effectuer les actes commandés par la mission qui lui est confiée
et transmettre les ordres du mandant aux prestataires concernés. Il n’est pas garant
de leur exécution, mais engage sa responsabilité s’il n’accomplit pas sa mission.
Quoique l’obligation ne soit que de moyens, la faute est présumée. Elle consistera
notamment dans toute erreur ou retard du mandataire dans l’exécution de sa
prestation.
Par exemple, commet une faute le commissionnaire en douane qui établit une
déclaration inexacte, le consignataire de la cargaison ou le transit. L’obligation étant
de moyens, la responsabilité ne joue que si le mandataire avait la possibilité de
constater les dommages ; Le transitaire, qui remet les marchandises à un autre
8
-Le transit de marchandises-
transporteur que celui désigné, est également responsable. Il en est de même pour le
mandataire qui ne veille pas à la rédaction des documents de transport.
La mandataire doit accomplir de sa propre initiative les actes nécessaires à
l’accomplissement de ordres du mandant, ou recourir à des instructions
supplémentaires. Le commissionnaire en douanes doit ainsi réaliser l’ensemble des
formalités douanières requises pour l’exécution de l’opération demandée.
Le rôle d’un mandataire n’est pas de se substituer au mandant, mais seulement de le
représenter. Les mandats des auxiliaires de transport sont des mandats spéciaux,
définissant précisément leur mission.
Le mandataire sera alors responsable s’il outrepasse ses instructions.
En voici d’autres exemples de fautes : commet par exemple une faute le
commissionnaire en douanes qui dédouane la marchandise sans instruction, le
transitaire qui signe un connaissement acceptant le chargement en pontée alors que
celui-ci n’a pas été autorisé.
Le mandataire ne peut par principe effectuer une transaction ou une reconnaissance
de responsabilité au nom de son mandant. De tels actes requièrent un mandat
spécifique. Par exemple, le commissionnaire en douanes ne peut effectuer une
soumission contentieuse. C’est un acte par lequel le soumissionnaire reconnaît
l’infraction et s’engage irrévocablement à exécuter les conditions que opèrera
l’Administration pour liquider le contentieux.
c) Obligation de rendre compte :
Tout mandataire doit rendre compte de sa mission (art. 1993 du Code civil). Cette
obligation comporte deux composantes.
Au titre de son obligation de rendre compte, le mandataire est tenu d’informer le
mandant de l’exécution de sa mission et de se suites. Il devra notamment l’informer
des difficultés qu’il rencontre et solliciter éventuellement de nouvelles instructions.
Engagerait sa responsabilité le mandataire qui ne se conformerait pas à cette
exigence. C’est le cas du commissionnaire en douanes qui n’informerait pas le
mandant de la vente prochaine de ses marchandises placées en dépôt du transitaire
qui n’informerait pas le mandant du retard à l’arrivée du véhicule.
Il résulte du mandat que le mandataire ne peut rien conserver de ce qui lui a été
remis par le tiers avec lequel il est en relation en vertu de son mandat. Il doit,
9
-Le transit de marchandises-
notamment, restituer les documents et les sommes qu’il a reçus dans le cadre de sa
procuration. A défaut, outre sa responsabilité contractuelle à l’égard de son mandant,
il engagerait également sa responsabilité pénale, sur le fondement du délit d’abus de
confiance. L’obligation de restitution se révèle particulièrement importante pour le
commissionnaire en douane. Il est par exemple tenu de remettre à son client les bons
de sortie que lui délivre la Douane lors de la réexpédition de marchandises
bénéficiant de l’admission temporaire. Il commet, par la suite, le délit d’abus de
confiance en conservant ces documents, alors même que ses clients ne lui auraient
pas réclamés, voire n’y auraient pas eu droit.
2- Les obligations du mandant
Il convient de voir en quoi le mandant s’oblige à l’égard du mandataire et
éventuellement à l’égard des tiers.
a) A l’égard du mandataire
A l’égard du mandataire, le mandat des auxiliaires de transport étant à titre onéreux,
le mandant est donc débiteur d’une obligation de paiement envers son mandataire.
Cette obligation n’est toutefois pas accompagnée d’un privilège spécifique. Seul le
commissionnaire en douanes peut être subrogé dans le privilège de la Douane, ayant
récupéré les sommes auprès de lui. Selon l’art. 381 du Code de douanes: « Toute
personne physique ou morale qui a acquitté pour un tiers des droits, des amendes,
des taxes de toute nature dont la Douane assure le recouvrement, est subrogée au
privilège de la Douane, quelles que soient les modalités de recouvrement observées
par elle à l’égard de ce tiers ». En revanche, il ne bénéficie du privilège du
commissionnaire que lorsqu’il accomplit les opérations douanières en son nom
propre, non en tant que mandataire. 9
Le mandant doit, d’autre part, rembourser au mandataire les sommes que celui-ci a
exposées et les pertes qu’il a subies sans faute de sa part, ainsi que fournir des
informations exactes au transitaire pour l’exécution du mandat.
9
Cour de cassation commerciale du 02/02/1999 : bulletin civil, n°39
10
-Le transit de marchandises-
b) A l’égard des tiers
A l’égard des tiers, en vertu de l’article 1998 du Code Civil, le mandant doit
exécuter les engagements conclus par le mandataire en son nom. Tout se passe, en
effet, comme s’il les avait conclus lui- même.
Le mandant n’est pas, en principe, tenu par les actes excédant le mandat, à moins
qu’il ne les ait ratifiés. La jurisprudence retient néanmoins le mandat apparent,
considérant que le mandant est engagé à l’égard des tiers lorsque l’acte du
mandataire était apparemment légitime.
B- Les obligations du transitaire dans le cadre du transit
Le transitaire, quel que soit le mode de transport (mer, air, route), conçoit et
coordonne les opérations de transport et les opérations connexes (dédouanement,
assurance, entreposage).
Certains transitaires négocient les tarifs avec les transporteurs, et font profiter leur
clientèle de tarifs de groupage intéressants par comparaison avec le coût des envois
isolés.
Les activités du transitaire recouvrent de très multiples facettes. Il s’engage sur la
bonne fin de l’opération du transport sur les délais, établit et signe les lettres de
transport, et couvre les assurances des marchandises. Le transitaire est bien placé
pour renseigner les exportateurs et importateurs sur les formalités douanières de
sortie ou d’entrée des marchandises, les visas consulaires, les certificats d’origine,
les connaissements, les crédits documentaires, etc. Il établit les cotations de
transport, de dédouanement, d’assurance, d’entreposages nécessaires et remet des
propositions selon l’Incoterm retenu. Le choix du transitaire dépend de la nature de
l’activité. Tout dépend également du mode de transport utilisé, de la nature de la
marchandise commercialisée et de sa valeur.
Le critères de choix sont : efficacité, fiabilité, rapidité, sécurité et coût. Pour pouvoir
choisir celui qui procure le meilleur rapport qualité/prix, les opérateurs ont intérêt à
consulter les publicités que le transitaires font paraître dans les journaux et à
demander des informations auprès des clients des transitaires. On peut également
s’adresser aux organismes de promotion des exportations, aux chambres de
commerce et aux organisations professionnelles dans son propre pays.
11
-Le transit de marchandises-
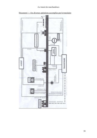
Chapitre II -Les différents rôles tenus par le transitaire
Si le Larousse définit le « transitaire » comme étant un commissionnaire en
marchandises pour leur importation et leur exportation, la palette de ses prestations
est bien plus importante. Elles peuvent être subdivisées selon la catégorie des
activités et selon leurs fonctions.
A- Les activités du transitaire
Les activités du transitaire sont très diverses mais dans l’acception la plus large, elles
peuvent être principalement divisées en quatre catégories :
1- Activités « matière grise »
Le transitaire va informer le client sur les routes les plus adaptées, sur la conception
globale du transport et réserver le fret.
2- Activités physiques à l’exportation et à l’importation
A l’exportation, le transitaire va procéder à des activités de messageries,
d’emballement, de fournitures (conteneurs, etc.). A l’importation, il reçoit l’avis
d’arrivée adressé au destinataire et prend en charge la marchandise auprès de la
compagnie (maritime ou aérienne). Il va procéder aux opérations de manutention, de
dégroupage, de stockage, de déclaration en douane, au post- acheminement par voie
de surface et éventuellement de livraison à domicile.
3- Activités administratives
On classe dans cette catégorie toutes les formalités administratives et commerciales,
les formalités douanières et assurances accomplies par le transitaire.
4- Activités financières
Cela consiste pour le transitaire à payer le fret et couvrir les risques d’exportation.
Mais il faut dire que toutes ces activités sont rarement exercées en totalité par un
même intermédiaire.
12
-Le transit de marchandises-
B- Les fonctions du transitaire
Le transitaire, suivant qu’il exerce l’une ou l’autre de ces activités, assure des
fonctions bien différentes qui peuvent être associées à celles de commissionnaire de
transport, agent maritime ou aérien, groupeur, affréteur, assureur, transporteur,
manutentionnaire, commissionnaire en douane etc., afin de mener à bien ses
activités.
1. Le transitaire en tant que commissionnaire en douane
Dans un premier temps, nous allons voir comment cette profession est réglementée.
Ensuite, voir ce que fait cet intermédiaire de transport.
a. La réglementation de cette profession
Aux termes de l’article 67.2°b du code des douanes marocain, « sont considérés
comme transitaires en douane, toutes personnes physique ou morale faisant
profession d’accomplir pour autrui les formalités de douane concernant la
déclaration en détail des marchandises, que cette profession soit exercée à titre
principal ou à titre accessoire, et quelle que soit la nature du mandat à elles confié ».
En droit français, il a de tout temps été admis que la personne habilitée légalement à
déposer la déclaration en détail puisse recourir aux services d’un spécialiste agissant
à l’égard de la Douane en son propre nom, sauf à rendre compte à son commettant.
L’exercice de cette activité resta libre jusqu’au moment où les pratiques indélicates
de certains intermédiaires de transport conduisirent les pouvoirs publics à
règlementer la profession. Tel fut l’objet d’un décret- loi du 30 octobre 1935. Depuis
la publication de ce texte, l’activité de ces intermédiaires est reconnue officiellement
par le Code des douanes (art. 86 à 94). L’étendue de leurs pouvoirs et le statut de
leur profession sont fixés par l’arrêté du 24 décembre 1986.
Nul ne peut faire profession d’accomplir pour autrui les formalités de douane
concernant la déclaration en détail des marchandises s’il n’a été agréé comme
commissionnaire en douane (art.87, 1, code des douanes). Cet agrément est donné
par le ministre du Budget, sur proposition du directeur général des Douanes et après
avis d’un comité consultatif dont la composition est actuellement fixée par un arrêté
du 19 octobre 1962. Il peut être retiré selon la même procédure, dans le cas
notamment où son titulaire viendrait à contrevenir gravement à la législation
douanière ou fiscale, ou aux usages de la profession.
13
-Le transit de marchandises-
Les commissionnaires en douane peuvent agir soit en leur nom propre et pour le
compte du détenteur des marchandises, soit comme mandataires au nom et pour le
compte du détenteur.
Ils sont pénalement responsables des déclarations qu’ils présentent. Ils sont réputés
envers la Douane avoir seuls qualité de déclarants des marchandises, ils sont
personnellement responsables de l’opération des douane et dès lors seuls débiteurs
des droits. Eux seuls peuvent réclamer pour leurs clients la restitution des droits
indûment perçus. Pour le recouvrement des droits, amendes et taxes de toute nature
qu’ils ont acquittés pour le compte d’un tiers, ils sont subrogés au privilège de la
Douane, cette subrogation toutefois ne pouvant être opposée aux administrations de
l’Etat (art. 381, code des douanes).
b. Les formalités accomplies par le commissionnaire en
douane.
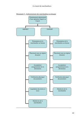
i. Conduite des marchandises.
Dès leur introduction sur le territoire douanier de la Communauté, les marchandises
même sous un régime de transit sont soumises à la surveillance douanière et peuvent
faire l’objet de contrôle de la part des services douaniers. Elles restent sous
surveillance jusqu’à ce que soit déterminé leur statut douanier (communautaire ou
non communautaire), les marchandises non communautaires n’étant libérées de cette
surveillance que lors de leur affectation à une destination douanière déterminée.
Les marchandises doivent être conduites sans délai par le transitaire, en utilisant le
cas échéant la voie déterminée par l’autorité douanière de l’Etat membre concerné,
soit au bureau de douane désigné ou en tout autre lieu agréé par cette autorité, soit
dans une zone franche.
Dans le cadre des importations par voie maritime ou aérienne, les marchandises qui
constituent la cargaison d’un navire doivent être inscrites sur un document appelé
« manifeste », signé par le capitaine, et que ce dernier doit tenir à la disposition du
service des Douanes.
ii. Présentation en douane des marchandises.
Dès leur arrivée au bureau de douane ou autres lieux qui leur sont assignés dans le
cadre des règles relatives à la conduite en douane, les marchandises doivent être
14
-Le transit de marchandises-
présentées en douane par la personne qui a introduit les marchandises dans le
territoire douanier communautaire ou, le cas échéant, par celle qui a pris en charge le
transport après introduction de la marchandise (art. 40, Code des douanes).
La présentation en douane est définie comme consistant en la « communication aux
autorités douanières, dans les formes requises, du fait de l’arrivée des
marchandises ».
Cette obligation ne fait pas obstacle à l’application des dispositions spécifiques
relatives aux marchandises transportées par les voyageurs, ainsi qu’à celles qui
poursuivent leur parcours sur le territoire d’un Etat membre sous un régime de
transit et qui ne sont tenues à présentation au service des Douanes qu’à leur arrivée à
destination conformément aux dispositions applicables en matière de transit (art. 55
du Code des douanes).
Dès qu’elles ont été présentées en douane, les marchandises peuvent sur autorisation
du service des Douanes, faire l’objet d’examens ou de prélèvements d’échantillons
en vue de faciliter leur assignation ultérieure à une destination douanière définitive.
iii. Mise en douane des marchandises
La mise en douane a pour objet de permettre au service des Douanes d’identifier, de
prendre en charge et de garder sous sa surveillance les marchandises jusqu’à
l’accomplissement des formalités permettant leur enlèvement. Elle consiste en
l’obligation du dépôt d’une déclaration dite « déclaration sommaire », par la
personne qui a présenté les marchandises en douane. Cette déclaration doit être
déposée dès l’accomplissement des formalités de présentation, le service des
Douanes ayant toutefois la possibilité d’octroyer un délai supplémentaire de dépôt
expirant au plus tard le premier jour ouvrable suivant celui de la présentation des
marchandises.
Sous réserve que les possibilités de surveillance des marchandises ne s’en trouvent
pas affectées, les autorités douanières peuvent ne pas exiger le dépôt d’une
déclaration sommaire lorsque, avant l’expiration du délai fixé pour la présentation de
cette déclaration, les marchandises ont fait l’objet de formalités leur assignant une
destination douanière définitive qui sera, dans la généralité des cas, leur placement
sous un régime douanier.
La déclaration sommaire doit être établie sur un formulaire spécial, les autorités
douanières pouvant toutefois accepter que soit utilisé comme déclaration tout
15
-Le transit de marchandises-
document commercial ou administratif contenant les énonciations nécessaires à
l’identification des marchandises.
Sauf dans les cas de péril imminent, les marchandises ne peuvent être déchargées ou
transbordées de leur moyen de transport qu’avec l’autorisation des autorités
douanières et qu’en des lieux expressément désignés, le service des Douanes ayant
par ailleurs la possibilité d’exiger à tout moment le déchargement et le déballage des
marchandises, en vue d’assurer le contrôle des marchandises et du moyen de
transport. Les marchandises ne peuvent être enlevées sans l’autorisation des
autorités douanières de l’endroit où elles ont été placées après déchargement.
Après avoir satisfait aux obligations relatives à leur conduite et présentation en
douane, les marchandises importées doivent, à défaut de leur réexportation sur un
pays tiers, être soumises aux formalités du dédouanement proprement dit.
2. Le transitaire en tant que consignataire de la cargaison
Cette dénomination est apparue suite aux difficultés auxquelles le transporteur
maritime est confronté, lorsqu’il s’agit de mettre fin au contrat de transport maritime
en délivrant les marchandises au port de destination à leurs ayants droit.
A l’arrivée du navire au port, les ayants droit à la marchandise ne sont plus à même
d’effectuer seuls l’ensemble des opérations que nécessitent le passage de leur
marchandise dans un port.
Il leur faut obligatoirement se faire assister par un intermédiaire de transport
maritime, en l’occurrence le consignataire de la cargaison dont la profession consiste
justement à maîtriser l’ensemble de ces difficultés (droit de port, frais de douane,
règlementations diverses …) et permettre, en véritable professionnel, d’éviter aux
ayants droit à la marchandise les nombreux écueils administratifs, commerciaux,
juridiques lors du passage de sa marchandise dans un port étranger.
a. Notion et statut juridique du consignataire de la
marchandise
La doctrine a toujours considéré le consignataire de la marchandise comme un
mandataire10
.
10
P. PESTEL- DEBORD, le rôle de l’agent consignataire du navire en France, Annales IMTM, 1984,
page 160 et suivants ; D. BLANCHY, Consignataire de navire et consignataire de la cargaison, DMF,
1953, page 368
16
-Le transit de marchandises-
En revanche, l’article 14 de la loi française du 03 janvier 1969, énonce que le
consignataire de la cargaison est la personne qui intervient comme mandataire
salarié des ayants droit à la marchandise. Il en prend livraison pour leur compte et en
paie le fret quand il est dû.11
La notion de consignataire ressortit beaucoup plus à une situation juridique assumée
par des entreprises diverses, qu’il s’agisse de transitaire ou de consignataire de
navire (agent maritime), voire entrepreneur de manutention.
Concrètement, la catégorie de consignataire de la marchandise ne correspond pas à
une véritable profession. Il n’existe pas d’entreprise dont l’activité ne se limiterait
qu’à celle de consignataire de la marchandise.
b. Le rôle du consignataire de la marchandise
C’est la personne qui va recevoir des mains du chef d’agence ou du consignataire du
navire, voire directement du capitaine, tout ou partie de la cargaison dont il va
prendre livraison pour le compte du destinataire12
.
Pour le chargement comme pour le déchargement, l’intervention du consignataire est
d’une importance considérable. Au chargement, le consignataire doit protéger les
droits du destinataire (constat d’avarie s’il y a lieu); il doit s’assurer de la mise à
bord des marchandises, procéder au contrôle correspondant à l’aide des documents
en sa possession, et signer le connaissement une fois le chargement effectué. Quant
au déchargement, il appartiendra à l’entreprise désignée comme consignataire de la
cargaison de prendre toute mesure pour assurer la bonne réception de la marchandise
concernée. C’est lui qui réceptionnera la marchandise pour le compte du
destinataire. Mais l’obligation la plus importante du consignataire de la cargaison est
de vérifier le bon état de la marchandise et de formuler les réserves que commande
cet état, dans les conditions et délais prévus par la loi. Faute de quoi, il est en effet
réputé avoir reçu les marchandises dans l’état où elles sont décrites au
connaissement, sans pouvoir prouver au destinataire q’il a reçu la marchandise en
mauvais état13
.
11
CA Rouen 10/03/98, transidit, 1998, n°18, page 9
12
questions sur les ports français ,BTL, 1996, page 65
13
CA Aix 9/3/85, DMF 1986, page 693
17
-Le transit de marchandises-
Le propriétaire de la marchandise peut s’adresser à un personnage appelé
« consignataire de la cargaison », qui prendra en charge la cargaison jusqu’au
chargement et qui recevra livraison du transporteur au déchargement
Le consignataire de la cargaison peut appartenir à bien des professionnels : un
entrepreneur de manutention peut-être ou non consignataire du navire ou de la
cargaison14
; mais un consignataire n’est pas toujours un entrepreneur de
manutention.
Un entrepreneur de manutention qui se borne, par exemple, à des opérations
matérielles de mise à bord ou de reprise sous hangar pour compte (article L.50) n’est
ni consignataire de navire, ni consignataire de la cargaison.
Un consignataire de la cargaison peut n’être pas entrepreneur de manutention, mais
la loi de 1969, de même, calque sa responsabilité sur celui de l’entrepreneur de
manutention pour ses missions de garde (art .1)
Le consignataire de la cargaison est celui qui va s’occuper de la réception des
marchandises.
Tels sont les documents nécessaires au transitaire pour l’accomplissement de sa
mission:
- Le contrat de transport : le connaissement maritime, la lettre de
transport aérien ou la lettre de voiture CMR.
- Les documents justificatifs du prix : la facture commerciale, la
facture consulaire ou le certificat d’origine.
- Les documents justificatifs du poids et de la qualité : le certificat de
poids, la liste de colisage, le certificat d’agréage, le certificat de qualité, les certificats
d’ inspection et d’assurance.
Les juges on estimé, à l’occasion de certains arrêts rendus, que la responsabilité du
transitaire ne peut être recherchée lorsqu’il n’a pas vérifié les documents douaniers
requis avant l’expédition de la marchandise, ou lorsque les factures n’ont pas été
traduites, en l’absence des certificats d’origine ou pour des indications incomplètes,
ou encore lorsque les documents avaient toute l’apparence d’être sincères. De même,
il n’a pas à vérifier si le vendeur est le véritable propriétaire de la marchandise car il
n’est pas lié au contrat de vente.
14
article 51 et suivants Loi du 18 juin de 1966, et article 80
18
-Le transit de marchandises-
Le transitaire lorsqu’il agit en tant que consignataire va se présenter à la place du
destinataire pour réceptionner la marchandise.
Pour que la marchandise lui soit remise au destinataire ou à son représentant, il doit
présenter un original du connaissement.
En vertu de l’article 27 de la loi de 1966, le transporteur est responsable de plein
droit des dommages subis par la marchandise depuis la prise en charge jusqu’à la
livraison. Ainsi, le transitaire lorsqu’il réceptionne la marchandise doit faire appel
aux experts afin d’établir la preuve que le dommage s’est produit pendant le transport
et évaluer le dommage subi s’il y en a.
Il doit émettre des réserves en cas de vice apparent (sauf si une expertise, sous forme
de constatation contradictoire, a évalué le dommage). Si les réserves ne sont pas
émises dans les délais, le destinataire est présumé avoir reçu la marchandise telle que
décrite au connaissement, mais c’est une présomption simple. Néanmoins, il est plus
convenable d’émettre rapidement des réserves puisque plus le temps passe, plus il est
difficile de prouver le lien entre le transport et les avaries.
Cette obligation d’émission des réserves ne tient pas lorsque les marchandises se
situent dans des conteneurs. Puisque sans l’autorisation de son mandant, le transitaire
n’a pas le droit d’ordonner l’ouverture du conteneur pour constater d’éventuelles
avaries.
Le consignataire de la cargaison dispose d’un délai maximum d’un an à compter de
la délivrance des marchandises ; au-delà aucun recours n’est possible. Ce délai d’un
an est valable lorsqu’il s’agit d’un transport maritime. Ce n’est pas la même
prescription en matière aérienne, l’article 26 de la Convention de Varsovie du 12
octobre 1929 dispose que : « al. 1 : La réception des bagages et marchandises sans
protestation par le destinataire constituera présomption, sans preuve contraire, que
les marchandises ont été livrées en bon état et conformément au titre de transport ».
« al. 2 : En cas d’avarie, le destinataire doit adresser au transporteur une
protestation immédiatement après la découverte de l’avarie et, au plus tard, dans un
délai de sept jours pour les bagages et quatorze jour pour les marchandises à compter
de leur réception. En cas de retard, la protestation devra être faite au plus tard dans
les vingt et un jours à dater du jour de mise à disposition. »
« al. 3 : Toute protestation doit être faite par réserve inscrite sur le titre de
transport ou par un autre écrit expédié dans le délai prévu par cette protestation.
19
-Le transit de marchandises-
« al. 4 : A défaut de protestation dans les délais prévus, toutes les actions
contre le transporteur sont irrecevables, sauf dans le cadre de fraude de celui- ci. »
Par un arrêt du 21 février 1995 la Cour de cassation confirme certaines obligations
du consignataire de la cargaison. Celle- ci estime, en effet, qu’aux termes de l’article
14 de la loi du 03/01/1969, de l’article 20 du décret du 19 juin 1964 et de l’article 52
du décret du 31 décembre 1966 : « Attendu qu’il résulte de ces textes que le
consignataire de la cargaison, qui intervient comme mandataire des ayant droits à la
marchandise et qui représente le destinataire, prend livraison auprès du transitaire et
lui paie le fret quand il est dû ».
3. Le transitaire en tant que logisticien
Si le terme d’entreposage est utilisé depuis bien plus longtemps que celui de la
logistique, ces deux activités sont étroitement liées, l’entreposage étant déjà un
embryon de logistique et la logistique ne pouvant se faire sans offrir une capacité
d’entreposage. Bien souvent le terme de logistique est utilisé abusivement et ne tient
compte que d’un ou de quelques éléments de cet ensemble. Le domaine de la
logistique est un tout qui appartient à la chaîne d’approvisionnement, soit pour la
production d’un bien ou de sa distribution.
Dans la logique du transitaire, le terme « logistique » s’entend comme une
« prestation intégrée », si elle n’est que partie d’une chaîne d’approvisionnement ou
de distribution intégrale, si elle fait partie d’une gestion globale d’un processus
d’entreprise.
Il faut donc considérer la logistique comme un tout stratégique où les notions
d’entreposage et de transport ne sont qu’une partie d’une prestation globale.
Dans le terme de logistique on trouve aujourd’hui :
• La prise en charge d’un produit à la fin de la chaîne de production
• Le conditionnement
• Le stockage
• La préparation de commande
• La distribution
• La facturation
• La gestion des retours
20
-Le transit de marchandises-
D’autres prestations peuvent être ajoutées à cette liste. La logistique est un métier en
mutation et bien qu’elle soit connue depuis plus de quarante ans, ce n’est que ces
dernières années qu’elle a pris une importance considérable.
Les exigences du « juste à temps » ou « flux tendu » (désignation anglophone : « just
in time ») ont amené certaines entreprises à transférer leurs opérations de logistique
à des professionnels. Ces entreprises veulent ainsi se concentrer uniquement sur leur
métier de base. La diminution ou la suppression des stocks sont quelques- uns des
facteurs qui ont contribué au développement de l’outsourcing.
Aujourd’hui, c’est dans le cadre du « supply chain management » que la logistique
devient un ensemble d’éléments indispensables. La qualification du logisticien et ses
compétences en matière de planification, de gestion et de communication sont les
critères requis pour servir les intérêts de ses clients et s’intégrer pleinement dans ces
diverses opérations.
Comme maillon de cette chaîne, le transitaire peut exercer une influence
déterminante sur la création de valeur ajoutée dont profite le producteur. La
logistique industrielle peut être scindée en deux volets. L’un est la logistique
physique qui trait des transports et distributions, magasinages et manutentions.
L’autre est la logistique de gestion qui s’occupe d’organiser et gérer les flux des
marchandises, de définir et gérer les informations y relations.
L’objectif de la logistique industrielle est de contribuer à l’essor de l’entreprise en
assurant un approvisionnement efficace des usines et des clients, en qualité par la
préservation des matières et produits, en quantité et en temps prescrit, à un coût
défini et par un service optimal, enfin par les moyens les mieux adaptés au
traitement de l’information et à la gestion des transports, de la manutention et du
stockage.
Les transitaires font depuis plusieurs années des efforts considérables pour adapter
leur outil informatique et pour proposer aux entreprises industrielles des solutions
répondant à leurs attentes et exigences. Pour autant qu’ils soient considérés comme
un véritable partenaire, ils seront prêts à s’investir, voire à s’identifier à leurs clients.
Ainsi, c’est tout un pan du « know how » acquis par l’expérience qui va s’intégrer au
sein des entreprises qui auront fait appel à leurs services.
4. Le transitaire en tant qu’agent de manutention
21
-Le transit de marchandises-
Le chargeur ou le destinataire ne sont pas équipés pour garder une marchandise à
quai en attendant la venue du navire ou en attendant l’achèvement des formalités
douanière ou autres à l’arrivée. Or, le déplacement d’une marchandise nécessite des
prestations de manutention, visant au chargement ou au déchargement des véhicules
ou au stockage. Ces prestations peuvent être accomplies en vertu de contrats
distincts du contrat de transport, soit qu’elles sont confiées à des entreprises
spécialisées, par exemple, entreprises de manutention maritime ou aéroportuaire ou
de manutention de charges exceptionnelles, nécessitant des engins de levage, soit
que les parties à l’opération de transport aient entendu dissocier ses différentes
phases en concluant autant de contrats.
Au cours de sa mission, le transitaire va donc faire appel à une autre entreprise pour
prendre en charge la manutention sur instruction de son mandant, ou alors il va
s’occuper lui-même de cette opération.
Aux termes de l’article D.80, il et prévu que l’entreprise de manutention sera
chargée d’accomplir les opérations de garde pendant le chargement ou le
déchargement :
-si l’entreprise agit pour le compte du transporteur, celui-ci reste responsable à
l’égard du propriétaire de la marchandise.
-si l’entreprise agit pour le compte du chargeur ou du réceptionnaire, le transporteur
se trouve libéré de ses obligations ou de sa responsabilité par l’intervention de
l’entreprise agissant en cette qualité.
Lorsque le transitaire intervient lui- même pour les opérations de manutention, il va
principalement s’occuper du chargement, du déchargement, d’arrimage et de mise à
quai ou en entrepôts15
. Il va manipuler la marchandise.
En plus de ces actes matériels, le manutentionnaire va également assurer un rôle à
caractère secondaire, de portée juridique, telles que la réception, la reconnaissance 16
et la garde des marchandises à terre à l’embarquement17
ou au débarquement.
15
article 50 L. n°66- 420, 18 juin 1966
16
article 5 L. n°66- 420, 18 juin 1966
17
article 80 D. n°66- 1078, 31 déc. 1966
22
-Le transit de marchandises-
Il importe de noter que tout ce qui se passe dans le périmètre d’un port ne relève pas
systématiquement de la loi maritime, pour que l’opération rentre dans le cadre de la
Loi n°66- 420 du 18 juin 1966, il faut l’opération de manutention soit le préalable ou
la suite nécessaires de la mise à l’embarquement ou au débarquement. C'est-à-dire
que la marchandise va par la suite être embarquée ou que la marchandise nécessite
d’être débarquée du navire.
Pour ce qui est du statut du manutentionnaire, celui-ci est juridiquement qualifié de
mandataire, il agit pour le compte de celui qui a requis ses services.
Il peut à ce titre être le mandataire du transporteur, du chargeur ou du destinataire.
Le plus souvent, c’est le transporteur qui a recours au manutentionnaire. Sa
responsabilité n’est engagée qu’envers celui-ci qui seul a requis ses services.
Dans ce cas, le transporteur maritime a pris en charge la marchandise par
l’intermédiaire du consignataire du navire avant le chargement, ou il a conservé la
marchandise sous sa responsabilité entre le déchargement et la livraison ultérieure.
Inversement, si le transporteur ne veut pas être engagé avant le chargement et le
déchargement, dans l’impossibilité de remettre la marchandise au consignataire.
Un consignataire de la cargaison peut n’être pas entrepreneur de manutention, mais
la loi de 1969, de même, calque sa responsabilité sur celui de l’entrepreneur de
manutention pour ses missions de garde (art .1)
Le contrat de manutention peut être ainsi défini comme celui par lequel une partie, le
manutentionnaire, s’engage à effectuer, à titre principal, les opérations matérielles
nécessaires au chargement ou au déchargement d’un véhicule ou au stockage d’une
marchandise, moyennant paiement d’un prix.
C’est un contrat d’entreprise car il y a une prestation à titre onéreux et effectuée de
manière indépendante. Il est ainsi soumis au régime du droit commun du contrat
d’entreprise, particulièrement simple et protecteur du donneur d’ordre (art. 1787 et
suivants du Code Civil). Le prestataire est tenu d’une obligation de résultat18
. Il ne
bénéficie d’aucune limitation légale d’indemnisation. La mise en œuvre de sa
responsabilité n’est pas gênée par des contraintes spécifiques. Les actions, découlant
18
Cour de cassation Commerciale du 03/02/1998, n° 96-11. 525 : BTL 1998, page 124
23
-Le transit de marchandises-
du contrat, sont soumises à la prescription décennale qui constitue le droit commun
entre commerçants19
.
Egalement en l’absence de convention internationale spécifique, la loi applicable au
contrat est déterminée selon les solutions de droit commun des conflits de loi dans
l’espace, lesquelles donnent en principe compétence à la loi du lieu d’établissement
de l’entreprise de manutention.
Il existe néanmoins deux régimes spécifiques concernant la responsabilité du
manutentionnaire, en matière de manutention portuaire et aéroportuaire.
a. Manutention aéroportuaire.
La manutention aéroportuaire se réalise en vertu de contrats de droit commun. Les
règles spécifiques qui les concernent, tiennent essentiellement à l’organisation des
recours entre les personnes impliquées dans l’opération c'est-à-dire les ayants droit à
la marchandise (expéditeur, destinataire, commissionnaire), le transporteur aérien et
l’entreprise de manutention.
Si les opérations de manutention sont à l’origine de dommages causés à la
marchandise, les ayants droit à celle-ci peuvent mettre en jeu la responsabilité de
l’entreprise de manutention.
La nature et le régime de cette responsabilité dépendent de la qualité de l’ayant droit,
partie ou tiers au contrat de manutention. Si le contrat a été conclu par un ayant droit
à la marchandise, la responsabilité de l’entreprise de manutention sera la
responsabilité de droit commun, fondée sur l’inexécution du contrat. Il n’existe pas
en effet de régime spécifique de responsabilité du manutentionnaire en cette
hypothèse.
La situation est plus complexe lorsque l’ayant droit à la marchandise est tiers au
contrat. Le plus souvent, celui-ci est conclu par le transporteur aérien. Outre la
responsabilité contractuelle du transporteur, les ayants droit à la marchandise
peuvent rechercher, sur le terrain délictuel, la responsabilité de l’entreprise de
manutention. Cette action est très certainement fondée sur la responsabilité du
commettant du fait du préposé (art. 1384 al. 5 du Code civil), c'est-à-dire le salarié
de l’entreprise de manutention. Il faudra donc établir à la fois la faute du préposé et
le fait qu’il a agi dans l’exercice de ses fonctions ou alors prouver que l’entreprise de
19
Cour de cassation Commerciale du 10/03/1981, bulletin civil IV ,n°130
24
-Le transit de marchandises-
manutention a trouvé dans l’exercice de son activité l’occasion ou les moyens de
commettre l’infraction20
. Cette position est conforme à celle adoptée de façon
générale sur la responsabilité du commettant du fait du préposé.
Le régime de la responsabilité de l’entreprise de manutention dépend ensuite du
droit applicable au contrat de transport.
S’il s’agit d’un transport international, la responsabilité de l’entreprise de
manutention obéit aux règles de la Convention de Varsovie ou de celle de Montréal,
selon celle applicable au contrat de transport. Le contrat de manutention, ayant été
conclu par le transporteur aérien, l’entreprise de manutention est en effet un préposé
du transporteur, au sens, cette fois, des Conventions. Les textes exigent que le
préposé établisse qu’il ait agi dans l’exercice de ses fonctions. La jurisprudence
interprète cette formule en appliquant les solutions relatives à la responsabilité du
commettant du fait du préposé.
La Convention de Varsovie permet alors à l’entreprise de manutention de profiter
des limites de responsabilité qu’elle établit (art. 25 Convention de Varsovie).
Corrélativement, elle perd le bénéfice de ces limites en cas de faute intentionnelle ou
inexcusable. A la différence de la Convention de Varsovie, celle de Montréal permet
au manutentionnaire d’invoquer non seulement les limites de responsabilité, mais
également les « conditions » prévues à l’article 30. L’entrepreneur pourra donc se
prévaloir des règles spécifiques de prescription, de forclusion voire de compétence
juridictionnelle comme des plafonds de responsabilité.
Contrairement à la Convention de Varsovie, celle de Montréal n’écarte pas ces
plafonds en cas de faute inexcusable ou même de faute intentionnelle du
manutentionnaire. (art. 22-5 et 30-3 Convention de Montréal). Enfin, lorsque les
opérations de manutention sont accessoires à un transport national, la responsabilité
du manutentionnaire obéit au droit commun de la responsabilité délictuelle. Les
dispositions des conventions internationales n’ont en effet pas à s’appliquer, le droit
français ne renvoyant à la convention de Varsovie que pour ce qui et de la
responsabilité du transporteur, non pour celle du manutentionnaire. (Code aviation,
art L 321-3).
20
Cour de cassation, chambre civile 2è, 22 janvier 1997 : bulletin civil, n°21
25
-Le transit de marchandises-
b. Manutention portuaire :
La loi du 18 juin 1966 détermine impérativement le régime de responsabilité de
l’entrepreneur de manutention en cas de dommage causé aux marchandises lors de
l’exécution des prestations de manutention portuaire.21
L’article 50 de la loi définit ces prestations comme toutes les opérations qui réalisent
la mise à bord et le débarquement des marchandises, y compris les opération de mise
et de reprise sous hangar et sur terre- plein, qui en sont le préalable et la suite
nécessaire ». Seules les prestations de manutention portuaire ou «maritimes» sont
soumises à un régime spécifique22
. Les opérations se rattachant au transport terrestre
sont celles postérieures au transport maritime et elles ne rentrent pas dans le cadre
des prestations visées par l’article 50 de la loi23
. Elles ne constituent pas la suite
nécessaire du déchargement du navire le chargement de la marchandise sur des
camions depuis le quai où elle avait été débarquée. Par la suite, la responsabilité du
manutentionnaire, n’est pas soumise à la loi de 1966 mais au droit commun24
.
La responsabilité du manutentionnaire varie selon qu’il accomplit seulement les
opérations matérielles de manutention ou qu’il effectue en outre des acte juridiques,
réception ou garde des marchandises25
.
Dans le cas où l’entreprise ne réalise que des opérations matérielles, elle n’est tenue
que d’une obligation de moyens. La victime doit établir d’une part, qu’il résulte
d’une faute, de négligence ou d’imprudence, du prestataire.
Inversement, lorsque l’entreprise a pour mission d’effectuer non seulement les
opérations matérielles mais également les actes juridiques, elle est présumée avoir
reçu la marchandise telle qu’elle est décrite dans les documents de transport et est
tenue d’une obligation de résultat. Il en résulte que, contrairement à l’hypothèse
précédente, si un dommage est constaté à l’issue d’une opération de manutention
portuaire, le manutentionnaire sera responsable, à moins qu’il ne prouve que la
marchandise était endommagée avant ou après son intervention, ou qu’il n’établisse
une cause légale d’exonération.26
Il s’agit des mêmes causes que dans le contrat de
transport : incendie, faits constituant un évènement non imputable à l’entrepreneur,
grève, lock-out ou entraves apportés au travail, pour quelque cause que ce soit,
21
M. Ndende et K. Le Couviour, Manutention Maritime : Rép. Com. Dalloz 2000
22
Cass. Com. 03/02/1998, n° 96-11.525 : BTL 1998, p.124
23
Cas. Com. 28/09/2004 : bull civ. N°175 : DMF 2005, p.122, obs. Y Tassel
24
Cass. Com., 28/04/1978 ;bull civ. N°119
25
: R. Rodière, Traité général de droit maritime, tome III, Dalloz, 1970, n°865
26
-Le transit de marchandises-
partiellement ou complètement, faute du chargeur, notamment dans le mauvais
emballage, le conditionnement ou le marquage des marchandises, vice propre de la
marchandise.
Dans le premier cas, il n’y a aucun moyen de vérifier l’état des marchandises dont la
manutention lui et confiée. Il est donc logique qu’il ne soit pas présumé les avoir
reçus en bon état. Dans le second, à l’inverse, il accomplit les actes nécessaires à la
réception de la marchandise à l’issue du transport maritime ou en vue de celui-ci. Il
peut donc en vérifier l’état et, éventuellement, émettre des réserves. A défaut de
celles-ci, il et logiquement présumé avoir reçu les marchandises dans l’état où les
documents de transport les décrivent.
La responsabilité du manutentionnaire est soumise aux mêmes règles que celles du
transporteur. Il bénéficie de la même prescription27
. C’est de même le cas en ce qui
concerne la prescription de l’action du transporteur contre le manutentionnaire pour
le dommage causé au navire28
ou sur l’application de la prescription de droit
commun à la responsabilité délictuelle du manutentionnaire pour dommages
corporels29
et des plafonds de responsabilité. Comme pour le transporteur,
l’indemnisation est calculée d’après les mentions du connaissement30
.
Aux termes de la loi, seul le contractant du manutentionnaire devrait pouvoir mettre
en jeu sa responsabilité 31
.
La jurisprudence admet toutefois l’action d’un tiers au contrat de manutention32
.
Celle-ci est néanmoins soumise au régime légal.33
Le chargeur ou son représentant (transitaire, commissionnaire ou consignataire de la
cargaison), amène la marchandise, selon les usages portuaires, soit au transporteur
lui- même, soit dans les magasins qui lui ont désignés par l’agent maritime qui agit
pour le compte de ce transporteur, soit dans les entrepôts de l’entrepreneur de
manutention. Ainsi, la marchandise sera présentée au lieu et au jour convenus. Elle
26
Art. 53. b loi du 18 juin 1966
27
Art. 56 de la loi du 18 juin 1966
28
Cass. Com,7/12/2004 : DMF 2005, p.38,note Y.Tassel
29
cass. Com. 1er
avril 2003 : Bull civil. IV, n°54
30
cass. Com. 9 juin 1998 : Bull civil IV, n°191 ; cass. Com. 13 avril 1999 : bull. civ. IV ,n°88
31
Art. 52 de la loi du 18 juin 1966
32
cass .com. 15 juil. 1987 : bull civ.IV,n°197
33
cass. Com. 22 oct 1996 ;bull.civ IV,n°259 ; D. 1997,106, obs. Ph. Delebecque ; DMF 1996,
p.1014,obs. J-P. Remery).
27
-Le transit de marchandises-
sera alors entreposée dans les hangars de l’acconier ou du stevedore, ou bien
acheminée directement le long du navire.
Chaque fois qu’il s’agit d’une opération de transport international, celle- ci nécessite
pour sa réalisation toute une suite d’opérations complémentaires, qui sont annexes,
mais qui n’en sont pas moins fondamentales. Pour la bonne exécution de cet
enchaînement extraordinaire, l’intervention de professionnels spécialisés procure
garantie et confiance aux mandants. Les chargeurs confient souvent l’organisation
de leur transport à des intervenants.
CHAPITRE III/ LE SOIN DES MARCHANDISES
PERISSABLES
La réglementation sanitaire qui fixe les températures optimales et des délais de
conservation de denrées s’appuie sur des biens traditionnels. Elle prend en compte
l’évolution des habitudes de consommation, les progrès techniques agro-
alimentaires inhérents, son objectif étant de garantir la sécurité du consommateur.
Le choix des températures règlementaires de conservation de chaque denrée est basé
sur des critères précis et spéciaux de grande famille.
A- Les critères de choix des températures
Le choix des températures réglementaires de conservation de chaque denrée se fait
selon la nature et la condition d’obtention de la denrée.
1. Nature de la denrée
Chaque type de denrée possède un facteur limitant dans le choix de la température
de conservation. Souvent s’il s’agit d’un microbe qui peut être naturellement présent
(plusieurs espèces non pathogènes de salmonelles sont des hôtes normaux de la
volaille). Dans ce cas, la température de conservation par le froid préconisé pour la
denrée d’inspire des connaissances du milieu critique de vie du micro- organisme, en
gardant à l’esprit que le froid ne permet qu’une inhibition c'est-à-dire un
ralentissement de la multiplication et que ce phénomène est réversible sitôt que la
denrée se trouve exposée à une température élevée, coïncidant alors avec un milieu
de vie optimal pour la bactérie.
28
-Le transit de marchandises-
Le traitement thermique par très basse température (congélation ou surgélation)
pendant une période plus ou moins longue peut s’appliquer pour l’assainissement
des viandes trichinées ou ladres (ténia). Au contraire, les œufs en coquille, s’ils
doivent être conservés à une température ambiante normale (20°C), à l’abri du
soleil, ne doivent pas subir de chocs thermiques répétées.
Le poisson frais subit des phénomènes enzymatiques très fragilisant, aussi la
conservation est- elle demandée à la température fondante c'est-à-dire entre 0°C et
+2°C. Les viandes hachées et les filets de poisson demandent également une
température rentrant dans cette plage car le morcelage ou le filetage sont des
transformations qui en déstructurant la chair la rende plus vulnérable.
2. Condition d’obtention de la denrée
Le gibier chassé non saigné est une denrée plus fragile qu’une viande obtenue en
abattoir. En dehors du faisandage qui est l’opération pratiquée par le consommateur
final pour sa consommation, les températures de conservation s’alignent sur les
espèces domestiques correspondantes (viandes bouchères pour le cerf et le sanglier,
volailles pour le gibier à plumes).
Le lait cru, le lait pasteurisé, les volailles de tradition gastronomique voient
raccourcir leur durée de conservation à une température proche des températures
correspondantes traitées normalement.
Les fromages, en particulier ceux bénéficiant d’une Appellation d’Origine Contrôlée
ont un cahier de charges spécifiques, compte- tenu bien sûr de la sécurité alimentaire
liée à l’affinage.
B- L’apposition des dates limites
L’apposition des dates limites sur les denrées a pour objectif de faire connaître au
consommateur la limite au-delà de laquelle un aliment est susceptible d’avoir perdu
soit ses qualités microbiologiques ,soit ses qualités organoleptiques, physiques,
nutritives, gustatives etc.
1. La date limite de consommation (DLC)
Cette limite est impérative. Elle s’applique à des denrées microbiologiquement très
périssables, qui, de ce fait, sont susceptibles, après une courte période de présenter
29
-Le transit de marchandises-
un danger immédiat pour la santé humaine. Dans certains cas, c’est la
réglementation en matière de contrôle sanitaire qui fixe une durée de conservation :
yaourts, charcuteries fraîches, plats cuisinés frais, etc.
Elle s’exprime sur les conditionnements par la mention « A consommer jusqu’au
…3, suivie de l’indication du jour et du mois.
Il est interdit de les consommer lorsque la température d’entreposage ou de
conservation, qui est mentionnée sur l’emballage, n’a pas été respectée (rupture de la
chaîne du froid). En effet, la durabilité du produit et sa date limite de consommation,
fixée par la réglementation eu par le fabricant, dépendent de la température à
laquelle la denrée a été conservée.
2. La date limite d’utilisation optimale
Dans ce second cas, on parlera de date limite d’utilisation optimale (DLUO). Elle
n’a pas le caractère impératif de la DLC. Une fois la date passée, la denrée peut
avoir perdu tout ou partie de ses qualités spécifiques, sans pour autant constituer un
danger pour celui qui l’absorberait. (café, aliments diététiques infantiles)
La DLUO s’exprime sur les conditionnements par la mention : « A consommer de
préférence avant le : », suivie de l’indication suivante :
-« jour et mois « pour les produits d’une durabilité inférieure à 3 mois.
-« mois et année »pour les produits d’une durabilité comprise entre 3 et 18 mois.
-« année » pour les produits d’une durabilité supérieure à 18 mois.
Seuls les produits munis d’une date limite de consommation doivent impérativement
être retiré de la vente et de la consommation dès lors que cette date est atteinte.
Après avoir abordé cette partie sur les diligences du transitaire, il convient de voir la
deuxième partie du devoir portant sur le régime juridique applicable au transitaire.
30
-Le transit de marchandises-
DEUXIEME PARTIE : REGIME JURIDIQUE APPLICABLE AU
TRANSITAIRE
Dans le cadre de cette division, nous allons faire une étude sur le statut du transitaire
et sa responsabilité.
CHAPITRE I/ STATUT DU TRANSITAIRE
D’abord, il convient de parler de sa qualité juridique. Pour ensuite parler de ses
divers droits dans l’accomplissement de sa mission.
A- Qualité juridique du transitaire
Le code ignorait jusqu’à la loi du 05 janvier 2006 qui le fait entrer au nom dans les
personnes à régler dans les 30 jours maximum, mais que recouvre cette appellation
professionnelle ?
1. Nécessaire distinction entre le transitaire et le
commissionnaire
Le statut juridique du transitaire se caractérise par son opposition avec celui du
commissionnaire de transport qui agit en son nom et pour le compte du chargeur.
31
-Le transit de marchandises-
A la différence du statut du commissionnaire, celui du transitaire n’est pas fixé de
façon univoque par la loi : c’est une construction de la pratique, recouvrant souvent
des réalités différentes.
Empruntant une définition donnée par RODIERE, on peut désigner par le terme
transitaire, l’auxiliaire de transport qui se borne à accomplir des opérations
juridiques et accessoirement matérielles, qui pallient la solution de continuité entre
deux éléments distincts d’un unique déplacement ; il intervient à la charnière entre
deux transports.
En France le transitaire, pour exercer sa profession n’a pas besoin d’être muni d’un
certificat d’inscription sur un registre des transitaires. En effet, il peut exercer
librement sa profession : il n’a besoin d’aucune autorisation, les textes de la
coordination des transports l’ayant laissé de côté.
De même, il est à noter qu’au Maroc, il n’existe pas de statut spécifique ni du
transitaire ni du contrat de transit. Par conséquent, le contrat de transit reste soumis
aux principes généraux du droit commun.
Seule la profession de transitaire en douane est règlementée par un arrêté directorial
du 31 mars 1949 modifié et complété par un autre arrêté similaire du 05/08/1954.
Contrairement au commissionnaire, le transitaire a un rôle limité, quoique
indispensable. C’est un agent de liaison, un professionnel de passage qui intervient à
la charnière entre deux modes de transport, actif essentiellement au point de rupture
de charge. Il reçoit les marchandises d’un réseau de chemin de fer, parfois les
entrepose, les dédouane et les embarque sur un navire, par exemple, suivant les
instructions qu’il a reçues de son mandant. Le transitaire est en effet un simple
mandataire. Le transitaire intervient donc dans les limites de son mandat spécial,
dans le strict respect des instructions reçues.
Ainsi, il peut être chargé par un expéditeur moyennant un prix forfaitaire, d’assurer
l’acheminement des marchandises de l’usine ou du dépôt jusqu’au domicile ou au
magasin des réceptionnaires.
De même, il peut être appelé à assurer la jonction entre deux modes de transport,
c’est- à- dire jouer le rôle d’un agent de liaison qui se chargera de réceptionner la
marchandise des mains du transporteur- amont, d’en assurer la garde et la
conservation, de la véhiculer sur une courte distance, pour la remettre entre les
mains du transporteur- aval. Il est un mandataire qui va conclure un certain nombre
de contrats pour le compte de on client et au nom de celui- ci. Il aura également pour
32
-Le transit de marchandises-
mission de prendre livraison des mains du transporteur terrestre, de vérifier l’état de
la marchandise à l’issue de ce transport et, le cas échéant, de prendre les mesures
nécessaires à la protection des intérêts et éventuellement des recours de son
mandant.
Ensuite, il prendra les mesures nécessaires compte- tenu de la nature et de l’état de la
marchandise « entreposage, emmagasinage, reconditionnement, si besoin est ». Il se
chargera aussi de l’organisation du transport, de l’émission des documents, des
dossiers d’assurance, ainsi que des formalités douanières.
Le transitaire n’est pas toujours chargé de toute la réalisation de toute l’expédition.
Les transitaires peuvent parfois traiter avec de expéditeurs ou bien avec d’autres
transitaires. Ils agissent, dans la plupart des cas comme commissionnaires de
transport et, dans ce cas, traitent en leur nom personnel et se chargent d’effectuer
toutes les formalités d’arrivée, les constatations d’usage, le transport du port au
domicile des acquéreurs de la marchandise.
Il faut noter qu’avant même que n’apparaisse la conteneurisation et le roulage, le
transitaire a toujours cherché, par vocation et par tradition, les voies et moyens lui
permettant d’assurer de bout en bout, le transport des marchandises qui lui sont
confiées et de faire appel aux diverses modalités de transport combiné. Le
commissionnaire de transport et les autres auxiliaires de transport en droit français34
.
Pour les professionnels et leurs clients, le terme « transitaire »et à très large spectre :
c’est celui qui va s’occuper du transfert des marchandises d’un moyen de transport à
un autre, excepté le déplacement physique proprement dit.
Il peut avoir la qualité d’un commissionnaire, s’il passe le contrat en son nom pour
le compte d’autrui et organise tout ou partie de l’opération dont il s’est chargé en
toute liberté. Il désigne librement les transporteurs et autres professionnels
nécessaires.
En revanche, si le transitaire se borne à exécuter des instructions, à faire le lien entre
deux transports, éventuellement à dédouaner, à recevoir et à réexpédier la
marchandise sans possibilité de choix, il est mandataire.
Outre cela, la réglementation de ces deux activités est radicalement opposée. En
effet, si le métier de commissionnaire est réglementée et nécessite l’obtention d’une
34
D., 1978, chronique XXXVIII, page 213
33
-Le transit de marchandises-
autorisation administrative, sous la forme d’une inscription au registre des
commissionnaires de transport (Décret n°90-200, 5 mars 1990) ;
La profession de transitaire, en retour, ne requiert une autorisation. Aucune
réglementation ne la traite, car elle est née de la pratique du transport. Ainsi, c’est la
jurisprudence qui va au fur et à mesure essayer de la règlementer en adaptant à ce
cas particulier la théorie du mandat.
Ainsi, c’est dans la catégorie « mandat » que le juge classe le transitaire, le
définissant comme celui qui exécute les instructions strictement à l’inverse du
commissionnaire qui a carte blanche. Son rôle est de recevoir et de réexpédier la
marchandise, bref joue le rôle de maillon entre deux phases du transport. Il intervient
uniquement au moment de la rupture de charge.
Les activités du transitaire et du commissionnaire peuvent également être
différenciées sur le plan de leurs activités.
L’Organisateur des Transports Multimodaux (OTM) est un commissionnaire de
transport. Il organise le transport de bout en bout par différents modes de transport.
Il s’engage sur la bonne fin de l’opération de transport, sur les délais, et couvre
l’assurance des marchandises transportées, ainsi que l’assurance de sa propre
responsabilité professionnelle.
De conception récente et française, l’OTM se veut être le partenaire complet de
l’exportateur, dégageant celui-ci de tous les problèmes de transport, d’assurance, de
dédouanement, de stockage préliminaire, intermédiaire ou final, etc. L’OTM dispose
pour ce faire de correspondants fiables à l’étranger ou, bien souvent, d’implantations
diverses : on compte plus de 500 implantation de transitaires français à l’étranger.
Le transitaire portuaire ou aéroportuaire est placé au clivage de deux moyens de
transport, à l’endroit où la marchandise subit la rupture de charge. Ce prestataire de
services se substitue à l’expéditeur pour surveiller le bon déroulement des passages
portuaires ou aéroportuaires. On l’appelle également « consignataire de la
marchandise » car celle-ci, bien souvent, lui est adressée. Il agit en tant que
mandataire.
Le groupeur constitue des camion complets , de wagon complet , des conteneurs
complets, des unité de chargement aériennes ou des palettes , à partir d’envois de
détail que lui remettent ses clients. Il négocie les tarifs avec les transporteurs, et fait
34
-Le transit de marchandises-
profiter sa clientèle de tarifs de groupage intéressants par comparaison avec le coût
de envois isolés.
Le groupeur est libre de remettre son groupage au transporteur de son choix
maritime, aérien, ferroviaire, ou routier). Il agit en tant que commissionnaire
L’appellation NVOCC (Non Vesel Operators Common Carrier) qualifie des
commissionnaires, qui proposent des lignes régulières de conteneurs de groupage,
qu’ils chargent sur des navires porte- conteneur ne leur appartenant pas.
L’agent de fret aérien est un recruteur de fret pour les consignataires aériennes,
disposant de leur procuration pour établir et signer les lettres de transport aérien,
l’agent de fret aérien doit avoir reçu l’agrément des associations mondiales régissant
les opération de transport aérien IATA et ATAP. L’agent de fret aérien cumule
généralement cette activité avec celle de groupeur et de commissionnaire en douane.
L’affréteur routier est un commissionnaire. Il met en contact transporteurs routiers et
marchandises à transporter. La profession de transporteur routier est atomisée en
toutes petites sociétés (en France, 50% de ces sociétés ne comptent qu’un seul
véhicule). Le patron est bien souvent son propre chauffeur, et il n’a pas le temps
d’effectuer son démarchage commercial. De l’autre côté, les expéditeurs ne savent
pas toujours à qui s’adresser pour leurs transports routiers. L’affréteur routier, qui
dispose de deux fichiers (clients et transporteurs), opère le rapprochement
moyennant une commission d’affrètement.
Le commissionnaire en douane est un mandataire. Il se substitue intégralement aux
exportateurs et importateurs pour les formalités douanières de sortie ou d’entrée des
marchandises.
Pour pouvoir « déclarer pour autrui », il faut un agrément délivré par
l’Administration des Douanes. Il ‘agit d’un agrément géographique, délivré sous
quatre conditions : le commissionnaire en douane doit disposer d’un bureau implanté
dans la circonscription où il est agréé, ainsi qu’au moins d’un déclarant en douane
qualifié. Il doit faire preuve d’une surface financière concrétisée par des cautions,
qui lui sont accordées par des banques, des compagnies d’assurance, ou des
compagnies spécialisées dans les cautions. Il doit enfin faire preuve d’une activité
réelle, l’agrément lui étant retiré s’il ne procède pas à suffisamment de déclaration
en douane dans une période donnée.
L’Administration des Douanes désire n’avoir en face d’elle qu’un seul
interlocuteur : le commissionnaire agit ainsi en « principal obligé », seul responsable
35
-Le transit de marchandises-
vis à vis de la douane des déclarations en douane, seul redevable des droits et taxes
dus à la douane, qu’il acquitte pour le compte de ses clients importateurs.
L’énumération ci-dessus des activités spécifiques des transitaires n’est pas
exhaustive. La profession de transitaire recouvre de très multiples facettes. Il existe
cependant une constante dans ces occupations : le « transitaire » est toujours au
service des marchandises. La clientèle des transitaires, ce sont les exportateurs et les
importateurs.
D’autres profession de prestataires de service ont principalement orientées vers les
transporteurs, dont ils sont les fournisseurs : »consignataires » du navire (encore
appelés « agents de ligne » ou « agents généraux »), courtiers maritimes, courtiers
d’affrètement fluvial, entrepreneurs de manutention, etc.
Pour déplacer une marchandise, un expéditeur peut s’adresser à plusieurs
transporteurs ou à un commissionnaire qui se chargera d’organiser pour lui le
transport envisagé. Ce personnage essentiel dans la chaîne de transport est
l’intermédiaire par excellence entre le chargeur et le destinataire.
Sur le plan juridique, le commissionnaire reste un mandataire particulier, puisqu’il
exerce sa fonction de représentation en son nom personnel alors que le transitaire
agit au nom de son client, pour le compte de celui-ci.
Le commissionnaire de transport n’est pas né de la pratique. C’est la loi qui l’a créé,
et plus précisément les articles 97, 98 et 99 du Code de commerce. En ce qui
concerne le statut de commissionnaire, une règlementation nouvelle de la profession
a vu le jour par le décret n° 90- 200 du 05/03/90(J.O, 7 mars 90, page 2800), qui a
procédé à la refonte des conditions d’exercice de la profession de commissionnaire
de transport en application d’une directive de la CEE n° 82/470 du 29/06/82 et de
l’article 8 paragraphe1er
de la loi française d’orientation des transports intérieurs du
30 décembre 82. Cette réglementation se traduit par une extension du champ des
activités règlementées35
.
Il résulte de cette réglementation que le commissionnaire de transport, pour exercer
sa profession doit être muni d’un certificat d’inscription sur « un registre de
commissionnaires de transport » dans la région du siège ou, à défaut, de
35
B. BOULOC, chronique transports, RTDroit commercial, 1990, page 434)
36
-Le transit de marchandises-
l’établissement principal de l’entreprise tenu par la Direction Régionale de
l’Equipement (article 2 du décret 5/3/90 J.O 7/03/90 page 2800)
Dans la pratique, le chargeur va contracter avec un commissionnaire de transport et
celui-ci, pour s’exécuter, étant donné qu’il est responsable de l’opération de
transport, il va à son tour contracter avec un transporteur. Sa mission fondamentale
est d’optimiser l’opération (moyens, itinéraires, mode de transport, etc.)
C’est ainsi que l’expéditeur passera avec cet intermédiaire de transport un contrat de
commission, c’est contrat par lequel ce dernier s’engage à organiser le transport des
marchandises qui lui sont remises par son commettant. Il aura la maîtrise des voies
et moyens à employer, choisira librement les transporteurs et autres sous-traitants, et
aura l’obligation de soigner le transport de bout en bout.
De même il pourra assurer lui-même certains transports ; il se charge de toutes les
formalités de l’expédition. C’est pourquoi l’on constate souvent sur les
connaissements que la marchandise est chargée par un transitaire à destination de ce
même transitaire ou de son agent dans le port d’arrivée ou bien encore d’un autre
transitaire avec qui il a trait.
2. Nécessaire distinction entre le transitaire et le logisticien
Depuis le Marché Unique Européen, les transitaires sont en pleine mutation36
. Ils
deviennent des logisticiens européens, afin de compenser la perte de revenus. En
effet, la suppression des formalités de douane à l’entrée des Etats Européens a
entraîné la réduction de son rôle de commissionnaire en douane, qui représente
pourtant une partie importante de ses fonctions.
Aujourd’hui, certains transitaires disposent de vastes plateformes ultramodernes
(hubs) situés le long des corridors rassemblant les grands courants de marchandises.
Ils proposent de services de groupage domicile- domicile à délais garantis,
s’appuyant sur ces « hubs », ils s’orientent en raison de la saturation des autoroutes.
Pour compenser la perte, ils proposent d’établir pour le compte de leur clientèle, les
DEB (Déclaration d’Echange de Biens), à remettre mensuellement à
l’Administration des douane à des fins statistiques.
36
F. Duphil et D. Chevalier, ouvrage « Le transport » page 51
37
-Le transit de marchandises-
Le transitaire moderne tente de devenir actuellement le partenaire indispensable de
ses clients en amont et en aval de la production. Il va assurer l’approvisionnement de
sa clientèle, pour les produits dont celle-ci a besoin pour son exploitation. Il va gérer
ses entrepôts de proximité et procèdera à une massification des flux de groupage,
entraînant une diminution des coûts de transport pour chacun. Il va exécuter des
petites opérations industrielles en amont de la production (emballage, assemblage de
pièce, contrôle- qualité, étiquetage, marquage, indication des prix par code- barre,
reconditionnement, montages).
Et en aval, vers la distribution, il va plutôt gérer les stocks, préparer les commandes,
modifier les marchandises en entrepôt, éditer les factures finales aux destinataires. Il
va également offrir des services particuliers tels que le branchement et la mise en
route d’appareils électroniques, le montage de meubles chez le client, etc.
Pour pouvoir répondre à l’ensemble de leurs obligations, les transitaires ont mis au
point des systèmes d’information très sophistiqués : positionnement immédiat des
envois, détection automatique des anomalies (retards, manquements, refus de
livraison, etc.)
La plupart ont signé des chartes de qualité avec leurs clients et ont obtenu ou sont en
cours d’obtention, la certification ISO 900237
.
On assiste donc depuis 1993, à une véritable révolution dans la gamme des services
offerts par les transitaires modernes.
Dans la lettre du ministre de l’économie, des finances et de l’industrie du 19 mars
2004, la Commission européenne a défini les services de transit comme étant les
services permettant « l’organisation du transport d’objets (pouvant inclure des
activités accessoires telles que l’autorisation des douanes, l’entreposage, les services
au sol) au nom des clients et selon leurs besoins ». Elle a distingué, aux termes de
cette même décision, le transit maritime du transit aérien et du transit terrestre en
s’appuyant sur le fait que les acteurs ont tendance à diviser leurs départements
autour de cette distinction ainsi qu’en raison de la rapidité et de la structure des prix
des différents services.
Au sein du transit maritime coexistent différentes catégories d’acteurs. Les
chargeurs, tout d’abord sont les entreprises qui font appel aux transitaires et
transporteurs pour l’acheminement de leurs marchandises. Les « transitaires et
37
Norme de l’Organisation Internationale de Normalisation
38
-Le transit de marchandises-
commissionnaires de transport » ensuite, représentent le segment principal des
transitaires, qui, dans la plupart des cas, ne sont pas propriétaires de navires et font
appel aux services de transporteurs pour acheminer les marchandises. Ils assurent
transit et logistique. Les « armateurs logisticiens », quant eux, sont à l’origine des
armateurs qui décident de développer une activité de logistique et de transit pour
faire face à la concurrence des transitaires et commissionnaires de transport. Enfin,
les entreprises de manutention dont le cœur de métier est de réaliser toutes les
manœuvres de port, développent de plus en plus de services de logistique.
En ce qui concerne les services de logistique, le ministre les définit comme
« associant différents maillons d’une chaîne d’approvisionnement de marchandises
entre un point d’origine et un point d’arrivée, et ce afin de gérer de manière optimale
le flux et le stockage desdites marchandises.
Il s’agit tant pour le ministre que pour la Commission, d’un marché distinct. La
possibilité de segmenter ce marché en fonction des produits transportés a été laissée
ouverte par la Commission. Pour la Commission, la distinction entre les services de
transit et les services de logistique est difficile à réaliser car ces deux catégories
d’activités ont pour objectif un acheminement rapide des marchandises conforme
aux différentes réglementations existant en la matière. De plus, les acteurs
spécialisés dans le transit sont de plus en plus actifs dans les services de la
logistique, qui sont externalisés de manière croissante par les entreprises.
Il convient, cependant, de remarquer que les services de logistique concernent
l’ensemble des moyens et des méthodes relatifs à l’acheminement de marchandises
(manutention, stockage, transport, conditionnement), alors que les services de transit
sont davantage axés sur le passage des marchandises (autorisation des douanes,
services au sol etc.). La Commission a estimé qu’à la différence du transit les
services de logistique ont pour caractéristique de gérer, avant toute chose, le flux des
marchandises pour les clients.
B- Les droits du transitaire
Le transitaire a le droit de facturer ses clients et d’obtenir une rémunération pour les
services qu’il rend.
1. Droit de facturation
39
-Le transit de marchandises-
Pour ce qui concerne la facturation, elle est différente selon qu’il s’agit d’une
importation ou d’une exportation.
La facture commence par un « concerne » qui doit être très détaillé. Le « concerne »
est essentiel. Une indication impérative est de donner le numéro de référence du
client. D’autres renseignements sont également importants, tels que la référence de
dossier du transitaire (un seul dossier par opération), les éléments chiffrés
concernant l’opération et la date d’arrivée des marchandises, qui permet de contrôler
les délais.
La FFOCT38
propose un cadre réglementaire de facturation.
Tels sont les divers frais pouvant être facturés aux mandants lors des opérations de
transit et qui donnent droit au remboursement :
i. Perception de droits de douane et d’une TVA
Cette liquidation douanière est la plus répandue, mais il faut savoir qu’il existe un
grand nombre d’exceptions: notamment des taxes parafiscales, qui viennent en aide
aux industries françaises en difficulté : cuir, textiles, habillement.
En dehors de taux de TVA particulier à certaines catégories de marchandises
(exemple : livres, pharmacie), deux taux de TVA ont appliqués en France :
•La TVR (TVA réduite) de 5,5%, pour les produits de première nécessité et
les matière premières.
•La TVO (TVA ordinaire) de 19,6%, pour la majorité de produits
manufacturés.
La TVA se calcule sur la valeur en douane, augmentée le cas échéant de droits de
douane.
ii. La taxe de remise 1%, appelée « droit du
receveur ».
Elle est perçue sur la liquidation douanière (à savoir Droits de Douane+TVA). A
l’origine, elle était destinée aux Receveurs des bureaux de douane. Cet avantage
particulier demeure, mais plafonné.
38
Fédération Française des Organisateurs Commissionnaires de Transport
40
-Le transit de marchandises-
iii. Les taxes de régie sur les alcools ou les honoraires
du vétérinaire.
iv. Une commission d’intervention
La commission d’intervention correspond à la rémunération au titre de transitaire en
douane. Elle se négocie librement entre le commissionnaire en douane et son client.
L’ancien barème est cependant de référence pour l’établissement des tarifs.
Pour des opérations répétitives, ou par exemple pour des camions ou conteneurs
complets, un forfait est généralement fixé d’un commun accord : par exemple 40
euros pour un camion complet. Pour les opération de grosse valeur, l’ancien barème
des honoraires d’agréé en douane sert de base aux négociations, il est souvent affecté
d’une ristourne importante : entre -25% et -50%, selon l’ampleur du trafic.
v. Crédit d’enlèvement
Cette caution présente une triple utilité :
-pour la douane, c’est une garantie de paiement, quoiqu’il arrive, des droits et taxes
de douane.
-pour l’importateur, cette caution permet un enlèvement, c’est –à- dire une mise à
disposition rapide des marchandises dédouanées, les formalités accomplies, la
liquidation douanière étant calculée, mais non payée.
-pour les commissionnaires en douane, le crédit d’enlèvement apporte un délai de
paiement de 30 jours des droits et taxes dus sur l’ensemble de la clientèle, ce délai
court depuis la réception de l’état décadaire, tous le 10 jours des liquidations
douanières enregistrées ou de la date du débit, si la comptabilité douanière est
informatisée.
Mise en place par une banque, une compagnie d’assurance, ou une compagnie de
caution, au profit du commissionnaire en douane, le crédit d’enlèvement entraîne des
frais financiers qui sont répercutés sur chaque importateur, à raison de 0,25% sur les
premiers 10000FF de liquidation douanière (maximum 25FF), puis 0,10% sur le
somme dépassant 10000FF de liquidation douanière.
vi. Avance de fonds
Elle couvre le risque financier du commissionnaire en douane, amené à débourser
des sommes considérables en droits et taxes de douane pour le compte de ses clients
importants. Le tarif prévoit que « les droits et taxes doivent faire l’objet d’une
41
-Le transit de marchandises-
provision remise par le mandant à son mandataire au plus tard la veille du jour où
l’opération doit être effectuée ».
A défaut, une rémunération de 1% par mois sur le montant de droits et taxes, à titre
d’avance de fonds, est perçue. Ces dispositions sont tombées quelque peu en
désuétude et l’usage actuel est que le commissionnaire en douane présente des traites
avec agios, à l’aval de son client importateur.
Les traites durent 30 jours ou à la rigueur 60 jours, ce délai court depuis la date du
DAU39
, ou la date de la facture, ou la date du relevé mensuel.
vii. Frais de dossier
Afin de limiter le nombre de lignes de facturation, les transitaires négocient avec
leur clientèle des « frais de dossier » qui englobent les postes de frais suivants :
-Déclaration décharge documents,
-Travail en heures extra légales- vacation en douane,
-Traitement informatique du dédouanement,
-Frais de téléphone, de diverses correspondances et télex,
-Commission de transit qui varie selon la complexité du dossier, le nombre de
numéros de tarifs douaniers à déclarer, les documents à imputer, les télex à
passer.
Pour certain trafics portant toujours sur les marchandises de même valeur et de
même quantité (un wagon, un camion ou un conteneur complet), partant du même
endroit et allant au même endroit, on peut convenir d’un forfait unique,
proportionnel au poids ou à la valeur. Il est prudent alors de convenir d’un plafond
d’application du forfait, chiffré en valeur et en nombre d’opérations.
Il peut arriver que des opérations douanières dépassent les heures d’ouverture des
bureaux de douane marchandises (généralement de 8h30 à 12h et de 13h30 à 17h
30). Il serait dommage qu’un camion arrivant tardivement soit obligé d’attendre le
lendemain matin. Le déclarant dépose alors une demande de vacation qui se traduit
par un travail « en heures extra- légales » facturé, toute clientèle confondue, par
décade.
viii. Traitement Informatique du Dédouanement
39
DAU : Document Administratif Unique
42
-Le transit de marchandises-
Quand le lieu de dédouanement est relié à SOFI (Système d’Ordinateur pour le Fret
International).
ix. Autres frais
Cette partie contient les frais de téléphone et télex engagés par le transitaire pour son
client, et qu’il est normal de répercuter au stade de la facturation.
x. La commission de transit
Elle est calculée au tonnage, est la rémunération officielle. Dans le temps existait un
barème, mais il n’est plus appliqué.
xi. Les extra- frais
Il peut arriver que l’expéditeur ait à engager des extra- frais qui n’étaient pas prévus
au contrat: exemple, un emballage supplémentaire, ou une accélération de
l’expédition. Dans ce cas, il fera suivre ces frais en « assigné », sur le destinataire.
Ces éléments (fret maritime, etc.) sont inclus dans la valeur en douane et sont donc
taxés à la TVA au même titre que la marchandise.
La partie de frais liée au fret maritime (déchargement de navire) est exonérée, le
reste est taxable à la TVA, par exemple chargement sur camion.
Quand à la demande de son client, le transitaire doit couvrir l’assurance des risques
de transport, celui-ci utilise sa police tiers- chargeur. Il répercutera donc la prime
dans la facture, et celle-ci doit normalement figurer dans la colonne « non taxable ».
Mais il va prendre des frais de gestion (entre 1% et 10%) sur cette prime. Il préfère
alors faire figurer l’ensemble de ses frais dans la colonne non taxable.
A l’export, les choses se simplifient considérablement. Tout cela s’explique tout
d’abord par l’exonération de TVA à l’exportation, aussi bien pour les marchandises
que pour les prestations de services, la colonne taxable disparaît.
Les sommes acquittées à l’Administration des Douanes, n’ont plus de raison d’être,
à part quelques rares exceptions, notamment les montants compensatoires
monétaires (MCM) de la politique agro-alimentaire commune de la Communauté
Européenne.
43
-Le transit de marchandises-
Le « droit » de receveur disparaît également. Les frais du commissionnaire en
douane, se simplifient à l’extrême, car les problèmes de financement des droits et
taxes, et de cautions, disparaissent puisqu’il y a exonération.
Si, de plus, l’opérateur a pris soin de fixer un forfait dossier avec son transitaire,
pour tous les « frais fixes » répertoriés généralement sous a à e dans la facture
import, la facture export du transitaire devient quelque chose de très simple et de très
rapide à vérifier.
2- Droit de rémunération
Selon l’article 1999 du code civil : « Le mandant doit rembourser au mandataire les
avances et frais que celui- ci a faits pou l’exécution du mandat, et lui payer ses
salaires lorsqu’il en a été promis.
S’il n’y a aucune faute imputable au mandataire, le mandant ne peut se dispenser de
faire ces remboursement et payement, alors même que l’affaire n’aurait pas réussi, ni
faire réduire le montant des frais et avances sous le prétexte qu’ils pouvaient êtres
moindres. »
En vertu de cet article, le transitaire a droit au remboursement, sauf faute, des
avances de divers frais occasionnés pour l’exécution de son mandat et y ajouter ses
honoraires d’intervention. Il est ainsi autorisé à demander que les frais exposés pour
l’entreposage, le recerclage, les expertises et le reconditionnement, les sommes qu’il
a du payer pour obtenir la livraison rapide des marchandises et pour le
dédouanement.
Certaines sociétés de transit, spécialisées dans la commission en douane, réalisent
leurs bénéfices sur la commission d’intervention, et les frais annexes des nombreux
dossiers qu’elles traitent à l’exportation, et surtout, à l’importation.
Malheureusement, il s’agit de marges bénéficiaires limitées, qui ne font masse que
pour les commissionnaires agréés en douane de premier (en anglais : « custom
broker »).
La question qui se pose est alors de savoir, d’où vient la rémunération des
transitaires ? Elle n’apparaît pas en clair dans les factures. En réalité, leur principale
source de revenus se trouve dans des « commissions » accordées par les
transporteurs, et dans des « marges bénéficiaire »prises par les transitaires sur les
opérations de manutention et sur les primes d’assurance.
44
-Le transit de marchandises-
Cela s’explique par le fait que le transitaire est en même temps un « apporteur »de
fret aux transporteurs, et un « organisateur » de fret. Ces deux services méritent
rémunération.
En effet, le transitaire est un client important des transporteurs : il leur apporte le fret
de toute leur clientèle, composée essentiellement de petites et moyennes entreprises,
mais bien souvent de grandes entreprises qui ont choisi de confier leurs frets à des
transitaires.
Mais bien plus!le transitaire organise des groupages, présente des palettes
entièrement constituées aux compagnie de transport aérien, des conteneurs complets
(FCL )aux compagnies maritimes. Cela est très bénéfique pour les transporteurs car
ceci leur évite les pertes de temps dans des opérations annexes coûteuses en
organisation.
La rémunération correspondante ne figure pas sur les factures des transitaires, car
elle est placée dans des crédits séparés.
Voici un ordre de grandeur des commissions perçues:
-En maritime, la commission versée au transitaire apporteur de fret par la compagnie
maritime est généralement de 2,5% sur le fret de base.
Sur certaines destinations (la COA notamment), cette commission peut atteindre
7,5%. La commission se négocie au coup par coup, si le transitaire est en mesure
d’apporter en exclusivité à une compagnie maritime un grand nombre d’unités
payantes, par exemple à l’occasion de gros contrats d’exportation.
-En aérien, la commission versée au transitaire apporteur de fret par la compagnie
aérienne est de 5%.
- En ferroviaire, rien n’est prévu. D’où une désaffection naturelle des transitaires
envers ce mode de transport. A noter cependant que de « bonifications trimestrielles
sur engagement de fret » sont accordées aux gros chargeurs, qu’il s’agisse de
chargeurs privés ou d’importants transitaires ferroviaires. Pour les petits transitaires
(ce mode n’est pas intéressant).
-En routier, le prix est fixé librement entre le transitaire et le transporteur, qui se
basent sur des tarifs de référence. Le transitaire prend une marge bénéficiaire de
10% à 15% environ sur le prix de traction.
-Les marge bénéficiaires sur les manutention et les primes d’assurance sont
d’environ 10%, et sont modulables.
45
-Le transit de marchandises-
3- Droit en cas d’insolvabilité du mandant envers le
mandataire
Le transitaire dispose trois moyens pour agir contre son mandant lorsque ce dernier
ne remplit pas correctement ses obligations.
Tout d’abord, il dispose d’un privilège général prévu par l’article 2103 (3°) du Code
Civil, pour mettre ce moyen en oeuvre, il n’est pas nécessaire qu’il détienne la
marchandise. La détention, n’est pas une condition.
Ensuite, il bénéficie d’un droit de rétention sur les marchandises qu’il a en sa
possession, afin de contraindre son cocontractant à exécuter sa prestation.
Enfin, la jurisprudence accorde également aux transitaires la possibilité d’insérer une
clause de constitution de gage conventionnel dans les conditions générales du
contrat, qui va leur permettre de bénéficier d’une garantie équivalente à celle prévue
à l’article L 132- 2 du Code de Commerce pour des opérations qui n’en bénéficient
pas de plein droit.
Actuellement, nous allons aborder la question sur les droits du transitaire.
CHAPITRE II/ RESPONSABILITE DU TRANSITAIRE A
L’EGARD DE SON MANDANT
On a vu dans la première partie du devoir que le transitaire peut avoir plusieurs
activités (consignataire, manutentionnaire etc.) Sa responsabilité varie donc en
fonction du rôle qu’il exerce.
A- Dans le cadre du mandat
Le mandataire exécute le ordres de son mandant, n’a pas le choix des sous-traitants.
Il n’est pas responsable de ses fautes et répond d’une obligation de moyens.
Le mandataire doit conseil et diligences à son donneur d’ordre : en particulier, il
s’est produit des avaries, il doit faire les réserves dans les formes prévues pour
préserver les recours de son mandant, mais là s’arrête son obligation de diligence. La
preuve de la faute du mandataire incombe au mandant.
46
-Le transit de marchandises-
Dans le principe, le transitaire n’est responsable vis-à-vis de son mandant que
lorsqu’il commet une faute personnelle dans l’accomplissement de son mandat. Cela
peut consister en la violation de ses obligations générales ou particulières. Ce n’est
pas une responsabilité de plein droit.
Trois conditions doivent être réunies pour faire jouer sa responsabilité : Tout
d’abord, il doit s’agir d’une faute à caractère personnelle, elle doit être prouvée et
elle n’est retenue que si elle est en relation directe avec le dommage. Il faut établir
un lien causal.
En ce qui concerne les fautes accomplies par ses substitués, il n’est responsable que
si la substitution s’est faite sans autorisation. Sauf si les personnes que le transitaire
a choisies pour la substitution sont notoirement insolvables.
B- Dans le cadre de ses autres missions
1. Lorsque le transitaire intervient en
qualité de commissionnaire
Le commissionnaire de transport a un régime original de responsabilité dont les
principes sont fixés respectivement par les articles 97 à 99 du Code de Commerce.
Aux termes de ces textes, le commissionnaire est garant à l’arrivée des marchandises
dans les délais prévus, des avaries ou pertes et des faits des commissionnaires
intermédiaires auxquels il adresse les marchandises. Il en résulte qu’il est tenu d’une
obligation de résultat. Cette dernière a pour corollaire la présomption de
responsabilité (responsabilité de plein droit) qui pèse sur le commissionnaire.
D’après la Cour d’appel d’Aix en Provence, le commissionnaire est débiteur d’une
obligation de résultat, il est tenu d’indemniser l’expéditeur et son assureur subrogé
de l’ensemble des dommages subis par la cargaison au cours du transport qu’il
s’était engagé à soigner40
.
Il fait écran entre le client et les différents intervenants41
.
Il s’agit d’une responsabilité particulièrement lourde qui est la contre partie de la
grande liberté dont jouit le commissionnaire dans l’exécution de ses obligations. En
effet, dès q’un dommage ou un retard est constaté à destination, le commettant n’a
40
Cour d’Appel d’Aix du 31/05/85 , DMF 1986, page 693
41
M. Tilche, auxiliaires de transport, quelles différences quelles conséquences, BTL 1996, page 826
47
-Le transit de marchandises-
pas à prouver une faute quelconque du commissionnaire, sa responsabilité est
présumée.42
Enfin, le commissionnaire de transport qui livrerait la marchandise à l’arrivée, sans
exiger la présentation du connaissement, engagerait sa responsabilité à l’égard du
porteur légitime du connaissement.43
2. Lorsqu’il intervient en qualité de
consignataire de la marchandise.
En tant que mandataire, il est responsable de toute faute commise par lui. Tel est le
cas du consignataire, qui en exécutant les instructions de son commettant, commet
une infraction qui entraîne pour lui une condamnation pénale .Il ne saurait réclamer
à son mandant des dommages et intérêts, le délit ainsi réprimé étant un fait personnel
au consignataire qui aurait pu l’éviter en faisant preuve de plus de prudence. Le
consignataire n’a droit à être dédommagé que des démarches, pertes de temps et
soins anormaux qu’ont occasionné les expéditions défectueuses qui lui ont été faites
par son commettant, abstraction faite de tout ce qui a trait au délit.
D’autre part , en tant que gardien de la marchandise pour le compte du destinataire ,
il répond de plein droit des dommages occasionnés par la garde de la marchandise,
sauf s’il démontre que les dommages proviennent d’un cas exceptionnellement
prévu par la loi, par exemple la force majeure.
CHAPITRE III/ RESPONSABILITE DU TRANSITAIRE A
L’EGARD DES TIERS
En premier lieu, nous allons parler de la responsabilité du transitaire vis-à-vis de sa
clientèle et des tiers. Et en second lieu, de sa responsabilité vis-à-vis de
l’Administration.
A- Vis-à-vis de sa clientèle et des tiers
42
Cour de Cass. 1er
juillet 1997, revue SCAPEL 97, n°4 page 170
43
CA Paris 11/01/85, DMF, 1986, page 166
48
-Le transit de marchandises-
1. Responsabilité contractuelle vis-à-vis de sa
clientèle
Le transitaire est un intermédiaire chargé d’assurer la continuité entre deux
transports distincts dans le cadre des instructions de son mandant.
La mission de transit ne constitue ni une mise sur le marché, ni une opération
d’importation.
Le transit, n’impliquant aucune commercialisation, n’est donc pas susceptible de
porter atteinte à l’objet spécifique du droit aux marques et de la propriété
intellectuelle. Par conséquent le transitaire n’est pas responsable des marchandises
contrefaites.
Quand il s’agit de sauver la marchandise, et donc de vendre, il faut éviter d’agir sans
avis du chargeur (qui devra se prononcer sur la conduite à tenir dans les informations
à fournir) de peur d’être poursuivi pour mise sur le marché ou débit d’objets
contrefaits.
Envers le mandant, le régime de la responsabilité des auxiliaires mandataires est un
système dualiste. Il est différent selon qu’elle se rapporte à l’inexécution de leurs
obligations de mandataire ou aux dommages subis par les marchandises : loi n° 69-8
art. 15. La responsabilité du mandataire obéit en principe au droit commun du
mandat. Seule exception, la prescription de l’action contre les consignataires est
d’un an tandis qu’elle est de dix ans pour les autres mandataires. (L n°69-8, art 16).
S’agissant des dommages subis par la marchandise, il faut distinguer selon le contrat
unissant l’auxiliaire à son donneur d’ordre.
Le commissionnaire en douanes ne prend pas la marchandise en charge et n’assume
pas d’obligation à son égard. Il en résulte que dans le cas où le commissionnaire
causerait un dommage aux marchandises, il répondrait de celui-ci sur le terrain de la
responsabilité délictuelle. (art. 1382 et suivants du Code Civil). La jurisprudence
admet parfois également l’existence d’un contrat supplémentaire (contrat de dépôt).
La loi du 03/01/1969 soumet la responsabilité des consignataires en cas de
dommages causés aux marchandises aux règles du contrat de manutention maritime
(art. 13 et art.15 Loi 03 janvier 1969).
Aucune disposition spécifique ne règle en revanche la responsabilité du transitaire. Il
est admis qu’il prend les marchandises en charge, celles-ci étant sous sa garde entre
49
-Le transit de marchandises-
le moment où il les reçoit du premier transporteur et celui où il les remet au suivant.
Toutefois, il n’est tenu dans la garde des marchandises que d’une obligation de
moyens, de sorte qu’il ne sera responsable que pour faute prouvée. Il ne répond pas
par exemple, d’une destruction des marchandises par un sinistre d’origine inconnue.
Il faut que le mandant établisse que le sinistre d’origine inconnue. Il faut que le
mandant établisse que le sinistre lui est imputable.
2. Responsabilité civile envers les tiers
Le mandataire est personnellement responsable envers les tiers des dommages q’il
cause, même s’ils résultent des instructions de son mandant. Le mandataire dispose
alors d’une action en garantie contre lui.44
En tant que mandataire, le transitaire ne peut voir sa responsabilité engagée que s’il
a commis une faute ; cette faute pour être établie doit satisfaire à deux impératifs
principaux.
La faute doit être personnelle et elle doit être prouvée. Ainsi, on ne peut dire qu’il a
commis une faute que s’il n’a pas déployé une diligence raisonnable alors qu’il en
avait les moyens.
Cette diligence raisonnable dépendra des opérations et obligations qui rentrent dans
l’exercice normal et habituel de ses fonctions. L’usage peut jouer un rôle non
négligeable dans leur détermination. Le transitaire commettrait donc une faute s’il
méconnaissait les instructions qu’il a reçues de son mandant (sévérité dans
l’appréciation des juges).
En voici d’autres exemples de faute, lorsque le transitaire n’a pas payé le fret à
destination, ou qu’il n’a pas pris des réserve dans les délais, le juge français a
souligné qu’un transitaire qui fait établir un document intitulé « reste à livrer
provisoire « sans prendre des réserves régulières et suffisantes relatives aux
manquants constatés, engage sa responsabilité envers son mandant pour non respect
de son obligation de conserver un recours utile à l’encontre du transporteur45
.
44
Cour de Cass. Com. 17/06/1997, bull. civ. IV, N° 196
45
Cour de cassation 14/10/1997, revue SCAPEL, 1997, n°4, page 184.
50
-Le transit de marchandises-
B- Vis-à-vis de l’administration
Le transitaire, agissant au titre de commissionnaire en douane, est responsable tant
sur le plan pénal que sur le plan civil au regard de l’Administration.
1. Responsabilité pénale en cas de fausse déclaration de la
part de mandant.
L’article 396 du Code des douanes dispose que « les commissionnaires en douane
agréés sont responsables des opérations en douane effectuées par leur soins. Les
peines d’emprisonnement édictées par le présent code ne leur sont applicables qu’en
cas de faute personnelle ».
Il s’agit là d’une responsabilité d’une extrême rigueur dont le fondement paraît en
tout cas bien proche du risque pur, mais qui semble être liée à une tradition
solidement établie et non contestée. En raison de son caractère très particulariste, on
pourra se contenter d’en indiquer ici les traits les plus généraux.
L’obligation de vigilance mise par le Code des douanes à la charge des
commissionnaires et transitaires conduit à porter à leur compte toutes les irrégularités
découvertes dans les déclarations en douane, et cela, indépendamment des
circonstances dans lesquelles ils ont été appelés à intervenir. Le principe a posé dès
le siècle dernier que la mission des commissionnaires « ne consiste pas seulement à
reproduire des termes de la déclaration faite par leurs commettants, mais à faire une
déclaration régulière, après avoir effectué les vérifications nécessaires ».46
Il n’est pas certain que la philosophie générale qui anime le Nouveau Code pénal
permette de maintenir ces solutions davantage inspirées par le souci de protéger les
intérêts du Trésor que par une véritable politique de répression. Il est vrai que le
Code des douanes prévoit que les peines d’emprisonnement ne seront prononcées
qu’en cas de faute personnelle du commissionnaire, de sorte que les exigences de
l’article 121- 3 NCP (Nouveau Code Pénal) paraissent remplies. Il n’en reste pas
46
Cour de Cass. crim. 8 avril 1897, doc. Cont., n° 345
51
-Le transit de marchandises-
moins que l’ambiguïté de la nature des sanctions pécuniaires, dont le caractère
strictement fiscal ne peut plus être affirmé, rend difficile la sévérité le maintien de la
sévérité actuelle.
On voit mal par exemple à quel titre un commissionnaire en douane doit être
condamné, alors qu’il n’a par hypothèse commis aucune « faute personnelle »
d’imprudence ou de négligence, à verser une amende au cas où il a établi une
déclaration tendant à faire bénéficier son client des avantages consentis aux
personnes allant s’établir à l’étranger, alors que, en définitive, ledit client est rentré
en France après un court séjour.47
Le commissionnaire en douane ne peut s’exonérer de sa responsabilité en prouvant
sa bonne foi, sauf s’il prouve l’existence d’un cas de force majeure, d’une erreur
invincible, soit que les conditions de l’infraction ne sont pas remplies.
2. Responsabilité civile vis-à-vis de l’Administration
C’est exclusivement pour garantir le recouvrement de la créance du Trésor que le
droit désigne certaines personnes comme civilement responsables. La responsabilité
civile du commissionnaire en douane est fondée sur le lien d’autorité que le
commissionnaire en douane a envers ses employés, celui que l’on entend en droit
commun, à propos de l’article 1384 al. 5 du Code civil.
Rien ne s’oppose à une application des règles ordinaires de la responsabilité dans le
domaine douanier. Mais ces règles connaissant certaines limites considérées comme
incompatibles avec les exigences propres du droit douanier, le Code des douanes a
été conduit à mettre en œuvre, parallèlement au droit commun, un régime
dérogatoire. Mais ici, le régime dérogatoire ne nous concerne pas puisqu’il s’agit du
droit d’action de l’Administration contre les propriétaires des marchandises lorsque
le lien d’autorité est difficile à établir.
La généralité des termes de l’article 1384 du Code civil permet son application en
droit douanier sans difficultés particulières. Encore faut- il que les conditions posées
par ce texte soient bien réunies, c'est-à-dire notamment que l’on puisse établir un lien
47
Cass. Crim. 2 février 1959
52
-Le transit de marchandises-
de préposition et que les actes délictueux aient été accomplis par le préposé dans
l’exercice de ses fonctions. L’établissement du lien de préposition ne donne guère
lieu à difficultés. Il découle en général d’un contrat de travail, lequel donne ipso
facto à l’employeur la qualité de commettant. Mais il pourrait résulter de toute forme
d’autorité selon les critères jurisprudentiels du droit commun.48
La jurisprudence a
jugé l’article 1384 du code civil applicable par exemple au transitaire du fait de ses
employés.49
L’application du droit commun suppose en revanche que le préposé ait
agi dans l’exercice de ses fonctions, ou tout au moins à l’occasion de l’exercice de
ses fonctions. Cette règle est rigoureusement entendue à deux points de vue. Tout
d’abord, il importe peu que l’acte délictueux lui- même soit étranger auxdites
fonctions. Il suffit que l’exercice des fonctions ait permis son exécution. Dès lors, le
commettant ne saurait être exonéré pour la raison que l’infraction de son préposé a
été commise à son insu ou contrairement à es instructions.50
Ce que l’on reproche précisément au commettant, c’est d’avoir failli au devoir de
surveillance qui lui incombait. Il s’ensuit que la responsabilité du commettant est
engagée aussi bien pour des faits strictement personnels du préposé que pour des
inexactitudes dans les déclarations qu’il était chargé de rédiger.51
Mais ensuite, et cet
aspect de l’article 1384 al. 5 du Code civil, vient heureusement limiter la portée de la
présomption, aucune responsabilité n’est encourue lorsque le préposé a agi en dehors
de l’exercice de ses fonctions. Il en va ainsi par exemple de l’employé d’un
commissionnaire qui a soustrait des marchandises en dehors de ses heures de travail,
la jurisprudence considérant alors que « le fait dommageable ne se rattache par aucun
lien à l’exécution du mandat confié au préposé ».52
On conçoit aisément qu’il s’agit là
d’une question de fait.
48
Encycl. Dalloz, Droit civil, V° Responsabilité du fait d’autrui
49
Trib. Paix Le Havre, le 18 décembre 1956, Doc. Cont., n° 1195- Cass. Com. 19 octobre 1971, D.
1972, Somm.
28 ; JCP 1973. II. 17516
50
Cass. Crim. 24 novembre 1980, Bull. crim. , n° 312, p. 798
51
Cass. Crim. 8 avril 1897, Doc. Cont., n° 395
52
Cass. Crim. 20 novembre 1952, Doc. Cont., n° 1020
53
-Le transit de marchandises-
CONCLUSION
Compte- tenu des contingences économiques actuelles, les transitaires exercent
aujourd’hui plusieurs activités. Ils sont entrepositaires, logisticiens, gestionnaire de
trafics triangulaires « Cross trade », agent de douane, agent IATA et/ou maritime. Ils
peuvent être également emballeurs et/ou déménageurs, transporteurs, gestionnaires
d’expositions internationales, spécialistes des envois valeurs et œuvres d’art. Ils
s’occuperont sur demande de leurs clients de négocier leurs lettres de crédit, de
couvrir une assurance transport, etc.
Pour ce qui est du rôle du transitaire au niveau de la douane, il tend aujourd’hui à
être plus réduit compte- tenu du développement de certaines procédures de
dédouanement. Telles que la procédure de domiciliation unique et la procédure de
dédouanement à domicile.
La procédure de domiciliation unique (PDU) est une forme particulière de procédure
de dédouanement à domicile.
Elle répond aux mêmes objectifs de la procédure de dédouanement au bureau de
douane, permet de faciliter et accélérer les opérations de dédouanement pour
répondre aux contraintes économiques auxquelles sont confrontées les entreprises
industrielles et commerciales. Mais ce système pourrait compromettre les activités du
transitaire.
La PDU permet la centralisation auprès d’un seul bureau de douane des formalités de
dédouanement et des formalités comptables (Crédit d’Enlèvement, Crédit pour
Opérations Diverses, garanties et dispenses). Elle permet la livraison ou l’envoi
direct des marchandises au destinataire final.
La réalisation physique des opérations d’exportation et d’importation se fait depuis
ou auprès de chaque site. Le bureau de douane, dans le ressort duquel sont situés les
locaux où les marchandises sont exportées ou importées, est appelé bureau de
rattachement. La comptabilité, matière de dédouanement, ainsi que les déclarations
mensuelles et les paiements de droits et taxes se font auprès du bureau de
domiciliation.
54
-Le transit de marchandises-
Toutes les marchandises et tous les régimes douaniers (mise à la consommation,
perfectionnements actifs et passifs, exportations définitives) sont concernés par cette
procédure.
La Procédure de Dédouanement à Domicile (PDD), quant à elle a été expérimentée,
pour la première fois en France en 1966.53
Cette procédure permet le dédouanement des marchandises sans passage par le
bureau de Douane, dit bureau de domiciliation.
Un bureau de Douane, appelé bureau de domiciliation, est désigné pour recevoir
toutes les déclarations de douanes, import et export, de l’entreprise. Ce bureau est
celui dans le ressort duquel est située la localité d’expédition ou de destination des
marchandises. Le dédouanement s’effectue dans les installations du bénéficiaire de la
procédure. Les formalités export et import sont accomplies par inscription dans une
comptabilité matière douanière, régularisée en fin de période par une D.C.G
(Déclaration Complémentaire Globale).
L’acheminement à l’import, depuis l’entrée sur le territoire communautaire des
marchandises vers le destinataire, se fait sous couvert d’un titre de transit (TT) ou
d’un T.C.S.D (Transit Communautaire Simplifié Domicilié).
L’acheminement à l’export, depuis les locaux de l’unité vers la sortie du territoire
communautaire, se fait sous couvert d’un document commercial aménagé. Cette
procédure est en place et fonctionne pour le compte de la Cellule Logistique.
La procédure est applicable à toutes les marchandises à l’exception, à titre général,
de certains produits (radioéléments artificiels, produits stupéfiants…) et à
l’exception, à l’importation, de marchandises soumises à contrôle sanitaire ou
phytosanitaire et, à l’exportation, de biens culturels et de trésors nationaux.
Les avantages de ces procédures sont nombreux aussi bien à l’import qu’à l’export,
elles permettent un gain de temps car l’arrivée se fait directement dans les locaux de
l’unité. Il n’y a pas de perte de temps chez le transitaire, ou pour la relivraison et il
n’y a pas d’échange avec le transitaire pour tarifer une marchandise.
Il y a également un gain financier car il n’y a pas de facturation du transitaire, les
services de la cellule étant gratuits, pas de frais de handling, ni de frais de stockage,
d’entrepôt ou de magasinage, pas de frais de relivraison si la précaution a été prise
53
Economica page 229
55
-Le transit de marchandises-
de passer une commande en DDU. Il y a une meilleure gestion du tarif douanier
impliquant une économie sur les droits de douane.
De même, il y a également un gain administratif, car il n’y a pas de gestion dans les
unités. Pas de facturation ni du transport, ni du transitaire, ni des frais de douane.
Malgré cela, les transitaires restent une source d’informations pour tout ce qui touche
au monde économique, aux relations internationales et aux échanges sur le plan
mondial. Ils défendent les intérêts de leurs clients, en s’opposant à des augmentations
de prix injustifiées, à toutes mesures qui pourraient entraver la circulation rapide des
marchandises, à toutes dispositions de loi qui mettraient en péril leur attractivité
économique.
Le transitaire mérite diverses dénominations qui lui sont conférées : « Agent de
voyage pour les marchandises » et « Trait d’union incontournable de la vie
économique »
56
-Le transit de marchandises-
ANNEXE
Document 1 : Schéma traçant les diverses opérations accomplies par le transitaire
CFS : Container Freight Station
OMQ : Ordre de Mise à Quai
BAET : Bon à embarquer Transitaire
Document 2 : Un exemple de demande de cotation à un auxiliaire de transport
Document 3 : Acheminement des marchandises en douane
57
-Le transit de marchandises-
Document 1 : t les diverses opérations accomplies par le transitaire
58
-Le transit de marchandises-
Document 2 : Un exemple de demande de cotation à un auxiliaire de transport
59
-Le transit de marchandises-
Document 3 : Acheminement des marchandises en douane
Cheminement administratif
d’une opération Import ou
Export
IMPORT EXPORT
Présentation de la
marchandise au bureau
Présentation de la
marchandise au bureau
Placement sous un régime
douanier
Placement sous un régime
douanier
Acceptation/
enregistrement de la
déclaration
Acceptation/
enregistrement de la
déclaration
Vérification physique/
documentaire
Vérification physique/
documentaire
Liquidation des droits et
taxes
Mainlevée de la
marchandise
Mainlevée de la
marchandise
60
-Le transit de marchandises-
BIBLIOGRAPHIE
I. OUVRAGES GENERAUX :
a) doctrine classique
RODIERE (R.), Traité Général de Droit Maritime, Dalloz 1970
P. PESTEL- DEBORD, le rôle de l’agent consignataire du navire en France, Annales IMTM,
1984
b) doctrine contemporaine
M. Ndende et K. Le Couviour, Manutention Maritime : Rép. Com. Dalloz 2000
LAMY TRANSPORT, tome 1 et 2, 1998
PONTAVICE (E.) et CORDIER (P.), Transport et Affrètement Maritimes, Delmas, 2è
édition, 1990
PAULIN (C.), Droit des Transports, Litec- JurisClasseur, 1ère
édition, 2005
ABDELLAH ABOUSSOR, préface de BONASSIES (P.), L’exécution du contrat de transport
maritime de marchandises en droit marocain et en droit français, N°53, Litec- JurisClasseur,
2001
II. TEXTES, PUBLICATIONS ET REVUES
a) Convention Internationale sur l’harmonisation des contrôles des marchandises aux
frontières du 21 octobre 1982, à Genève
b) Lettre du ministre de l’économie, des finances et de l’industrie, réf : C 2004-45 en date
du 19 mars 2004 aux conseils de la société Maersk Logistics relative à une
concentration dans le secteur des services de logistique
c) B. BOULOC, chronique transports, RTDroit commercial, 1990
III. OUVRAGES SPECIAUX, THESES ET MEMOIRES
Mémoires :Essai de distinction entre commissionnaires et transitaires- DESS 1994, par
Florence AYIVI.
IV. JURIPRUDENCE
Les chiffres renvoient aux numéros de pages
Cour de cassation commerciale du 02/02/1999 : bulletin civil, n°39……………page 9
61
-Le transit de marchandises-
CA Rouen 10/03/98, transidit, 1998, n°18, page 9………………………………page 16
questions sur les ports français ,BTL, 1996, page 65…………………………….page 16
CA Aix 9/3/85, DMF 1986, page 693…………………………………………....page 16
Cour de cassation Commerciale du 03/02/1998, n° 96-11. 525 : BTL 1998, page 124..page
22
Cour de cassation Commerciale du 10/03/1981, bulletin civil IV, n°130….…….page 22
Cour de cassation, chambre civile 2è, 22 janvier 1997 : bulletin civil, n°21...…...page 23
Cass. Com. 03/02/1998, n° 96-11.525 : BTL 1998, p.124………………………..page 25
Cas. Com. 28/09/2004 : bull civ. N°175 : DMF 2005, p.122, obs. Y Tassel……..page 25
Cass. Com., 28/04/1978 ;bull civ. N°119…………………………………………page 25
Cass. Com,7/12/2004 : DMF 2005, p.38,note Y.Tassel……….………….………page 26
Cass. Com. 1er
avril 2003 : Bull civil. IV, n°54…………………………………...page 26
Cass. Com. 9 juin 1998 : Bull civil IV, n°191…………………………………….page 26
Cass. Com. 15 juillet 1987 : Bull civil IV,n°197……………………………….…page 26
Cass. Com. 22 octobre 1996 : Bull. civil IV,n°259 ; D. 1997,106, obs. Ph. Delebecque ;
DMF 1996, p.1014,obs. J-P. Remery)………………………………..page 26
CA Paris 11/01/85, DMF, 1986, page 166………………………………...………page 49
Cass. Com. 12/01/1988 ; bull civ. IV n°26 ; Cas. Com. N21 juillet 1987 ;
Bull .civ. IV ,n°210…………………………………………………..page 49
Cass. com. 17/11/1981 : Bull. civil IV n° 397…………………………………….page 49
Cour de Cass. Com. 17/06/1997 : Bull. civ. IV, N° 196…………………….....….page 51
Cour de cassation 14/10/1997, revue SCAPEL, 1997, n°4, page 184……………..page 52
Cour de Cass. Crim. 8 avril 1897, doc. Cont., n° 345……………………………..page 53
Cass. Crim. 2 février 1959…………………………………………………………page 53
Trib. Paix Le Havre, le 18 décembre 1956, Doc. Cont., n° 1195- Cass. Com. 19 octobre
1971, D. 1972, Somm. 28 ; JCP 1973. II. 17516…………………………….…….page 54
Cass. Crim. 24 novembre 1980, Bull. crim. , n° 312, p. 798…………………….....page 54
Cass. Crim. 8 avril 1897, Doc. Cont., n° 395………………………………………page 54
62
-Le transit de marchandises-
IV. SITES INTERNET
a) http://www.lantenne.com/fiche_incoterms/fas.html
b) http://www.douane.go.ma/rdii/pdf/t2ch07s01.pdf
c) http://www.logistique.in2p3.fr
d) http://www.finances.gouv.fr/dgccrf
63
-Le transit de marchandises-
TABLE DES MATIERES
INTRODUCTION .................................................................................................................... 2
PREMIERE PARTIE : LES ACTIVITES DU TRANSISTAIRE .......................................... 7
CHAPITRE I/ LES DILIGENCES DU TRANSITAIRE........................................................ 7
A- Les obligations générales du transitaire tirées du mandat ................................................... 7
1- Les obligations du mandataire
a- Devoir d’information
b- Obligation d’accomplir les ordres du mandant
c- Obligation de rendre compte
2- Les obligations du mandant
a- A l’égard du mandataire
b- A l’égard des tiers
B- Les obligations du transitaire dans le cadre du transit....................................................... 11
CHAPITRE II/ LES DIFFERENTS TENUS PAR LE TRANSITAIRE ............................. 12
A- Les activités du transitaire........................................................................................................ 12
1- Activités « matière grise »
2- Activités physiques à l’exportation et à l’importation
3- Activités administratives
4- Activités financières
B- Les fonctions du transitaire....................................................................................................... 13
1- Le transitaire en tant que commissionnaire en douane
i. La réglementation de cette profession
ii. Les formalités accomplies par le commissionnaire en douane.
2- Conduite des marchandises
3- Présentation en douane des marchandises
4- Mise en douane des marchandises
5- Le transitaire en tant que consignataire de la cargaison
a- Notion et statut juridique du consignataire de la marchandise
b- Le rôle du consignataire de la marchandise
6- Le transitaire en tant que logisticien
7-Le transitaire en tant qu’agent de manutention
a- Manutention aéroportuaire
64
-Le transit de marchandises-
b- Manutention portuaire
CHAPITREI III/ LE SOIN DES MARCHANDISES PERISSABLES................................ 28
A- Les critères de choix des températures.................................................................................... 28
1- Nature de la denrée
2- Condition d’obtention de la denrée
B- L’apposition des dates limites ................................................................................................... 29
1- La date limite de consommation (DLC)
2- La date limite d’utilisation optimale
C- Les droits du transitaire...................................................................... Erreur ! Signet non défini.
1- Droit de facturation
2- Droit de rémunération
3- Droit en cas d’insolvabilité du mandant envers le mandataire
DEUXIEME PARTIE : REGIME JURIDIQUE APPLICABLE AU TRANSITAIRE....... 31
CHAPITRE I/ STATUT DU TRANSITAIRE........................................................................ 31
A- Qualité juridique du transitaire ............................................................................................... 31
1- Nécessaire distinction entre le transitaire et le logisticien
2- Nécessaire distinction entre le transitaire et le commissionnaire
B- Les droits du transitaire ............................................................................................................ 39
1- Droit de facturation
2- Droit de rémunération
3- Droit en cas d’insolvabilité du mandant envers le mandataire
CHAPITRE II/ RESPONSABILITE DU TRANSITAIRE A L’EGARD DU MANDANT . 46
A- Dans le cadre du mandat........................................................................................................... 46
B- Dans le cadre de ses autres missions......................................................................................... 47
1- Lorsque le transitaire intervient en qualité de commissionnaire
2- Lorsqu’il intervient en qualité de consignataire de la marchandise.
65
-Le transit de marchandises-
CHAPITRE III/ RESPONSABILITE DU TRANSITAIRE A L’ EGARD DES TIERS..... 48
A- Vis-à-vis de sa clientèle et des tiers........................................................................................... 48
1- Responsabilité civile envers les tiers
2- Responsabilité contractuelle vis-à-vis de sa clientèle
B- Vis-à-vis de l’administration..................................................................................................... 51
1- Responsabilité civile vis-à-vis de l’Administration
2- Responsabilité pénale en cas de fausse déclaration de la part de mandant.
66

Activites du transistaire

  • 1.
    -Le transit demarchandises- S O M M A I R E INTRODUCTION ..................................................................................................................... 2 PREMIERE PARTIE : LES ACTIVITES DU TRANSISTAIRE .......................................... 7 CHAPITRE I/ LES DILIGENCES DU TRANSITAIRE........................................................ 7 A- Les obligations générales du transitaire tirées du mandat ................................................... 7 B- Les obligations du transitaire dans le cadre du transit....................................................... 11 Chapitre II -Les différents rôles tenus par le transitaire....................................................... 12 A- Les activités du transitaire........................................................................................................ 12 B- Les fonctions du transitaire....................................................................................................... 13 CHAPITRE III/ LE SOIN DES MARCHANDISES PERISSABLES ................................. 28 A- Les critères de choix des températures.................................................................................... 28 B- L’apposition des dates limites ................................................................................................... 29 DEUXIEME PARTIE : REGIME JURIDIQUE APPLICABLE AU TRANSITAIRE....... 31 CHAPITRE I/ STATUT DU TRANSITAIRE........................................................................ 31 A- Qualité juridique du transitaire ............................................................................................... 31 B- Les droits du transitaire ............................................................................................................ 39 CHAPITRE II/ RESPONSABILITE DU TRANSITAIRE A L’EGARD DU MANDANT . 46 A- Dans le cadre du mandat........................................................................................................... 46 B- Dans le cadre de ses autres missions......................................................................................... 47 CHAPITRE III/ RESPONSABILITE DU TRANSITAIRE A L’EGARD DES TIERS...... 48 A- Vis-à-vis de sa clientèle et des tiers........................................................................................... 48 B- Vis-à-vis de l’administration..................................................................................................... 51 1
  • 2.
    -Le transit demarchandises- INTRODUCTION Dans le langage courant, le transit est défini comme étant « le passage de marchandises, de voyageurs, à travers un lieu, un pays situé sur leur itinéraire. C’est également la possibilité de faire traverser à des marchandises, un pays autre que leur pays de destination sans payer de droits de douane ».1 Le transitaire est donc celui qui effectue les opérations de transit. Si un chargeur, situé à l’étranger, veut expédier des marchandises à destination de la France par exemple, il est dans l’impossibilité d’accomplir les différentes formalités et de surveiller les opérations nécessaires pour assurer le passage des marchandises au- delà des frontières. Il fait donc recours à un intermédiaire qu’il charge de le remplacer, cet intermédiaire est le transitaire. Le terme transitaire ne figure pas dans le Code de commerce français. C’est une appellation recouvrant différents types d’activités que cet intermédiaire effectue. Dans la définition du Lamy de Transport Tome 2, le transitaire est défini comme : « un intermédiaire de transport spécialisé, dont la mission essentielle consiste à assurer la continuité entre deux transports distincts, dans le cadre strict des instructions reçues ».2 Actuellement les opérateurs de transit sont très nombreux. D’ où la nécessité pour eux de se démarquer dans la concurrence. Pour cela, il n’existe qu’un seul moyen, c’est « la spécialisation ». Elle peut se faire : -selon le mode de transport : On retrouve ainsi, dans les ports ou aéroports, que certains transitaires sont spécialisés dans le passage portuaire ou aéroportuaire de marchandises. De bonnes relations avec les compagnies maritimes ou aériennes les aident dans l’accomplissement de leurs tâches. 1 Dictionnaire encyclopédique illustré. Hachette, édition 1994 2 Lamy transport, Tome 2 (Edition 2005), page 116 n°182 2
  • 3.
    -Le transit demarchandises- D’autres sont à la fois agents de fret aérien, groupeurs et commissionnaires en douane. -selon la relation géographique : Ils peuvent également se spécialiser suivant un critère géographique, c'est-à-dire, dans les trafics vers des pays déterminés tels que : le Moyen-Orient, l’Amérique latine, la CEI3 ou encore la Scandinavie. Le passage des marchandises dans ces endroits requiert des connaissances particulières un « know how » car il existe certaines spécificités sur les plans des factures consulaires, visas de Chambre de Commerce Franco- Arabe, poids en charge autorisé des conteneurs, par exemple. - selon la marchandise : Certaines marchandises, compte- tenu de leur nature, demandent un savoir- faire. C’est le cas de la fourrure, du cuir, des peaux, des masses indivisibles telles que les turbines géantes, des machines-outils, des textiles, des les denrées périssables ou encore des produits dangereux. - selon le type d’opération : Certains transitaires ont commencé par se spécialiser dans l’emballage. D’autres exercent la profession d’Agence de Voyages. Les transitaires, à grande puissance économique, proposent un éventail complet de service, y compris l’entreposage ; tandis que d’autres ceux qui sont moins importants exploitent généralement un créneau bien déterminé. -selon l’entité économique : L’avènement du Marché Unique Européen, le 1er janvier 1993, a porté un coup fatal aux activités des transitaires européens, à cause de la suppression des barrières douanières. En effet, toutes formalités pour le passage des marchandises aux frontières intracommunautaires ont été supprimées. Or le métier de « commissionnaire en douane » constitue une partie importante des fonctions des transitaires et donc une importante de leurs activités. Du coup, un grand nombre d’emplois ont été supprimé, environ 6000 à l’échelon de la profession.4 3 Communauté des Etats Indépendants 4 F. Duphil et Chevalier D., ouvrage « Le transport », page 50 3
  • 4.
    -Le transit demarchandises- La question qui se pose aux entreprises est souvent de savoir quel transitaire choisir face à leur nombre actuel. Pour les entreprises exportatrices, l’intérêt de recourir à un transitaire est de les conseiller et de les assister au moment de la rupture de charge. En retour, celui-ci a donc tout intérêt à agir comme un véritable partenaire, c’est la politique actuelle de transitaire afin de gagner la confiance de ses clients. Selon les auteurs F. Duphil et D. Chevalier «cette politique relativement nouvelle de la profession répond vraisemblablement à une prise de conscience du rôle qu’elle peut avoir face aux problèmes du Commerce Extérieur de la France ».5 Dans la pratique, le choix dépendra de la nature de l’activité, tout dépend également du ou des modes de transport utilisés, de la nature des marchandises commercialisées et de leurs valeurs. Les entreprises de dimension réduite rechercheront en priorité des coûts acceptables. Elles recourent au rapport qualité- prix. La rapidité, la sécurité et la qualité de service seront privilégiées pour les marchandises à haute valeur ajoutée, même si le coût de service est plus élevé. Les critères de choix sont généralement: l’efficacité, la fiabilité, la rapidité, la sécurité et le coût. Certaines entreprises confient toutes leurs opérations à un seul et même transitaire, dont ils obtiennent le meilleur service ; D’autres préfèrent utiliser plusieurs transitaires afin de leur mettre en concurrence. Ces derniers donc organisent des appels d’offre. Dans ce cas, le nombre de transitaires consultés est limité à maximum 5. L’appel d’offre se fera de façon strictement identique aux transitaire retenus, au siège du transitaire, à personne dénommée pour avoir un interlocuteur unique, sous pli fermé et avec les pièces suivantes6 : a) Une lettre d’intention précisant les grandes lignes de la consultation envisagée. b) Une liste de colisage décrivant avec précisions les marchandises c) Un échéancier des expéditions 5 F. Duphil et Chevalier D., ouvrage « Le transport », page 49 6 F. Duphil et Chevalier D., ouvrage « Le transport », page 57 4
  • 5.
    -Le transit demarchandises- d) Une grille de réponse pour les prestations requises Et fixer une date limite pour les réponses. Mais les opérateurs auront intérêt à se tenir au courant de nouveaux produits , constamment mis au point par les transitaires au niveau de leurs nouvelles techniques pour améliorer leur rapidité , pour respecter les délais garantis depuis la fourniture de « package de distribution » jusqu’aux expéditions domicile- domicile. De son côté le transitaire cherchera à agir comme un véritable partenaire de l’entreprise exportatrice, mais il ne faut pas oublier que le transitaire est aussi un commerçant : il vend ses propres produits, il propose d’éventuels changements dans la façon d’expédier, de dédouaner, mais ceux-ci retient dans l’éventail des services pour lesquels il est performant. Par conséquent, la meilleure façon de se tenir au courant est de lire les journaux spécialisés : le Moniteur du Commerce International « MOCI », les hebdomadaires du CFCE7 , « transports Actualités », ou encore « le Journal de la Marine Marchande », sans omettre de prendre connaissance des publicités que les transitaires font paraître dans ces revues sur leurs implantations et leurs produits.8 Il arrive aussi que les exportateurs choisissent leurs transitaires en fonction de leurs implantations à l’étranger, ou en fonction de leurs opérations de groupage. Pour cela, il existe deux ouvrages publiés par le CFCE : « Annuaire des Implantations de Transitaires Français dans le Monde », et « Annuaire des services de groupage des Transitaires Français vers tous les Pays du Monde ». Après avoir parlé du choix du transitaire, il est intéressant de savoir comment les exportateurs savent s’ils ont choisi les bons opérateurs de transit, c'est-à-dire offrant de bonnes qualités de service. Quelques repères permettent de vérifier si le service est bon ou médiocre. On prendra quelques exemples à cet effet; Si un service de douane fonctionne correctement, il dédouane rapidement et obtient rapidement les documents visés par la douane. 7 Centre Français du Commerce Extérieur 8 F. Duphil et Chevalier D., ouvrage « Le transport », page 54 5
  • 6.
    -Le transit demarchandises- Un service camionnage efficace enlève ou livre les marchandises le jour dit et à l’heure dite. Le client peut se fier à lui. Les retards de livraison et perte de documents, incidents et contentieux douaniers représentent, par contre, de mauvaises qualités de services. C’est de même le cas lorsque la marchandise a manqué d’être embarquée sur un navire, suite à un retard du transitaire. Autres exemples, une fois que le transitaire a rempli ses missions la facture d’intervention du transitaire doit être expédiée rapidement. Une facturation tardive signale une mauvaise gestion. En dehors des opérations réalisées au jour le jour par le transitaire et de ses coûts d’intervention, le transitaire est à même de rendre gratuitement un certain nombre de services, tels qu’établir des cotations pour optimiser les services et pour que les exportateurs puissent remettre des propositions à leurs clients selon l’incoterm retenu. Il doit être en mesure également de demander à ses clients les renseignements nécessaires. Aujourd’hui les fonctions du transitaire sont très difficiles à délimiter, puisqu’elles regroupent un très large spectre. Cependant, afin de mieux les cerner, nous allons étudier dans une première partie de ses activités, et dans une première partie du régime juridique qui lui est applicable. Dans la première partie, il sera question de parler des diligences du transitaire (I) et des actes accomplis par lui (II). Dans la deuxième partie, il sera question porter une étude sur son statut (I) et sur sa responsabilité (II). 6
  • 7.
    -Le transit demarchandises- PREMIERE PARTIE : LES ACTIVITES DU TRANSISTAIRE CHAPITRE I/ LES DILIGENCES DU TRANSITAIRE Dans cette partie nous allons voir en premier lieu, les obligations générales du transitaire tirées du mandat et en second lieu définir de manière plus précise en quoi consiste ce mandat conféré à notre intermédiaire du transport. A- Les obligations générales du transitaire tirées du mandat Les obligations du transitaire, en qualité de mandataire, sont considérables par rapport à celles du mandant. 1- Les obligations du mandataire En dépit de la diversité de leur dénomination et de leur rôle, ces auxiliaires sont des mandataires. Ils représentent leur donneur d’ordre. Les transitaires sont responsables des actes juridiques qu’ils effectuent au nom et pour le compte de leurs clients vis-à- vis de ceux- ci. La qualification de mandat a parfois été discutée, en raison de l’accomplissement d’actes matériels par l’intermédiaire. Tel est le cas du transitaire chargé d’assurer le transbordement de la marchandise. Il effectue au nom et pour le compte de son client les actes juridiques nécessaires à cette opération mais peut également effectuer lui-même les opérations matérielles, qu’il s’agisse du déchargement, du chargement, du déplacement de la marchandise d’un véhicule à l’autre. Ces opérations ne modifient pas la qualification du contrat. L’existence d’un mandat doit être retenue dès que l’intermédiaire représente son client, même si le contrat comporte des prestations d’ordre matériel, nécessaires à l’accomplissement de la mission qui lui est confiée. A cet égard, il est tenu de diverses obligations vis-à-vis de son donneur d’ordre : a) Devoir d’information : La jurisprudence fait peser sur les différents mandataires un devoir d’information et de conseil. C’est le cas du commissionnaire en douanes, qui doit informer son 7
  • 8.
    -Le transit demarchandises- mandant des formalités liées aux conditions d’importation ou d’exportation de la marchandise, attirer son attention sur les documents nécessaires et sur les conditions de transport de la marchandise. Cette obligation ne présente pas de particularité, la jurisprudence l’admettant à l’égard de tous le professionnels. Elle est soumise aux limites classiques : -d’une part, le mandant doit communiquer l’information qu’il connaît, dans la mesure où elle relève des compétences que sa fonction est censée lui conférer. Il doit alors, au besoin, s’informer lui- même, mais ne saurait être responsable de ne pas avoir donné d’informations étrangères à sa mission ; Tel est le cas lorsque le transitaire n’a pas fourni au donneur d’ordre des informations concernant la législation douanière du pays de destination, sa responsabilité ne peut être retenue ; - d’autre part, les compétences du client viennent limiter le devoir de conseil du mandataire. Le mandant ne peut reporter sur lui les conséquences de sa propre négligence. Ainsi, le transitaire n’a pas à conseiller la souscription d’une assurance au mandant professionnel ; Le mandataire n’est pas tenu de convaincre son mandant, qui reste maître de sa décision. Par exemple, le consignataire du navire, qui a informé le transporteur mandant des inconvénients du port de déroutement, n’est pas responsable si celui-ci persiste dan son choix. b) Obligation d’accomplir les ordres du mandant : Le mandataire doit effectuer les actes commandés par la mission qui lui est confiée et transmettre les ordres du mandant aux prestataires concernés. Il n’est pas garant de leur exécution, mais engage sa responsabilité s’il n’accomplit pas sa mission. Quoique l’obligation ne soit que de moyens, la faute est présumée. Elle consistera notamment dans toute erreur ou retard du mandataire dans l’exécution de sa prestation. Par exemple, commet une faute le commissionnaire en douane qui établit une déclaration inexacte, le consignataire de la cargaison ou le transit. L’obligation étant de moyens, la responsabilité ne joue que si le mandataire avait la possibilité de constater les dommages ; Le transitaire, qui remet les marchandises à un autre 8
  • 9.
    -Le transit demarchandises- transporteur que celui désigné, est également responsable. Il en est de même pour le mandataire qui ne veille pas à la rédaction des documents de transport. La mandataire doit accomplir de sa propre initiative les actes nécessaires à l’accomplissement de ordres du mandant, ou recourir à des instructions supplémentaires. Le commissionnaire en douanes doit ainsi réaliser l’ensemble des formalités douanières requises pour l’exécution de l’opération demandée. Le rôle d’un mandataire n’est pas de se substituer au mandant, mais seulement de le représenter. Les mandats des auxiliaires de transport sont des mandats spéciaux, définissant précisément leur mission. Le mandataire sera alors responsable s’il outrepasse ses instructions. En voici d’autres exemples de fautes : commet par exemple une faute le commissionnaire en douanes qui dédouane la marchandise sans instruction, le transitaire qui signe un connaissement acceptant le chargement en pontée alors que celui-ci n’a pas été autorisé. Le mandataire ne peut par principe effectuer une transaction ou une reconnaissance de responsabilité au nom de son mandant. De tels actes requièrent un mandat spécifique. Par exemple, le commissionnaire en douanes ne peut effectuer une soumission contentieuse. C’est un acte par lequel le soumissionnaire reconnaît l’infraction et s’engage irrévocablement à exécuter les conditions que opèrera l’Administration pour liquider le contentieux. c) Obligation de rendre compte : Tout mandataire doit rendre compte de sa mission (art. 1993 du Code civil). Cette obligation comporte deux composantes. Au titre de son obligation de rendre compte, le mandataire est tenu d’informer le mandant de l’exécution de sa mission et de se suites. Il devra notamment l’informer des difficultés qu’il rencontre et solliciter éventuellement de nouvelles instructions. Engagerait sa responsabilité le mandataire qui ne se conformerait pas à cette exigence. C’est le cas du commissionnaire en douanes qui n’informerait pas le mandant de la vente prochaine de ses marchandises placées en dépôt du transitaire qui n’informerait pas le mandant du retard à l’arrivée du véhicule. Il résulte du mandat que le mandataire ne peut rien conserver de ce qui lui a été remis par le tiers avec lequel il est en relation en vertu de son mandat. Il doit, 9
  • 10.
    -Le transit demarchandises- notamment, restituer les documents et les sommes qu’il a reçus dans le cadre de sa procuration. A défaut, outre sa responsabilité contractuelle à l’égard de son mandant, il engagerait également sa responsabilité pénale, sur le fondement du délit d’abus de confiance. L’obligation de restitution se révèle particulièrement importante pour le commissionnaire en douane. Il est par exemple tenu de remettre à son client les bons de sortie que lui délivre la Douane lors de la réexpédition de marchandises bénéficiant de l’admission temporaire. Il commet, par la suite, le délit d’abus de confiance en conservant ces documents, alors même que ses clients ne lui auraient pas réclamés, voire n’y auraient pas eu droit. 2- Les obligations du mandant Il convient de voir en quoi le mandant s’oblige à l’égard du mandataire et éventuellement à l’égard des tiers. a) A l’égard du mandataire A l’égard du mandataire, le mandat des auxiliaires de transport étant à titre onéreux, le mandant est donc débiteur d’une obligation de paiement envers son mandataire. Cette obligation n’est toutefois pas accompagnée d’un privilège spécifique. Seul le commissionnaire en douanes peut être subrogé dans le privilège de la Douane, ayant récupéré les sommes auprès de lui. Selon l’art. 381 du Code de douanes: « Toute personne physique ou morale qui a acquitté pour un tiers des droits, des amendes, des taxes de toute nature dont la Douane assure le recouvrement, est subrogée au privilège de la Douane, quelles que soient les modalités de recouvrement observées par elle à l’égard de ce tiers ». En revanche, il ne bénéficie du privilège du commissionnaire que lorsqu’il accomplit les opérations douanières en son nom propre, non en tant que mandataire. 9 Le mandant doit, d’autre part, rembourser au mandataire les sommes que celui-ci a exposées et les pertes qu’il a subies sans faute de sa part, ainsi que fournir des informations exactes au transitaire pour l’exécution du mandat. 9 Cour de cassation commerciale du 02/02/1999 : bulletin civil, n°39 10
  • 11.
    -Le transit demarchandises- b) A l’égard des tiers A l’égard des tiers, en vertu de l’article 1998 du Code Civil, le mandant doit exécuter les engagements conclus par le mandataire en son nom. Tout se passe, en effet, comme s’il les avait conclus lui- même. Le mandant n’est pas, en principe, tenu par les actes excédant le mandat, à moins qu’il ne les ait ratifiés. La jurisprudence retient néanmoins le mandat apparent, considérant que le mandant est engagé à l’égard des tiers lorsque l’acte du mandataire était apparemment légitime. B- Les obligations du transitaire dans le cadre du transit Le transitaire, quel que soit le mode de transport (mer, air, route), conçoit et coordonne les opérations de transport et les opérations connexes (dédouanement, assurance, entreposage). Certains transitaires négocient les tarifs avec les transporteurs, et font profiter leur clientèle de tarifs de groupage intéressants par comparaison avec le coût des envois isolés. Les activités du transitaire recouvrent de très multiples facettes. Il s’engage sur la bonne fin de l’opération du transport sur les délais, établit et signe les lettres de transport, et couvre les assurances des marchandises. Le transitaire est bien placé pour renseigner les exportateurs et importateurs sur les formalités douanières de sortie ou d’entrée des marchandises, les visas consulaires, les certificats d’origine, les connaissements, les crédits documentaires, etc. Il établit les cotations de transport, de dédouanement, d’assurance, d’entreposages nécessaires et remet des propositions selon l’Incoterm retenu. Le choix du transitaire dépend de la nature de l’activité. Tout dépend également du mode de transport utilisé, de la nature de la marchandise commercialisée et de sa valeur. Le critères de choix sont : efficacité, fiabilité, rapidité, sécurité et coût. Pour pouvoir choisir celui qui procure le meilleur rapport qualité/prix, les opérateurs ont intérêt à consulter les publicités que le transitaires font paraître dans les journaux et à demander des informations auprès des clients des transitaires. On peut également s’adresser aux organismes de promotion des exportations, aux chambres de commerce et aux organisations professionnelles dans son propre pays. 11
  • 12.
    -Le transit demarchandises- Chapitre II -Les différents rôles tenus par le transitaire Si le Larousse définit le « transitaire » comme étant un commissionnaire en marchandises pour leur importation et leur exportation, la palette de ses prestations est bien plus importante. Elles peuvent être subdivisées selon la catégorie des activités et selon leurs fonctions. A- Les activités du transitaire Les activités du transitaire sont très diverses mais dans l’acception la plus large, elles peuvent être principalement divisées en quatre catégories : 1- Activités « matière grise » Le transitaire va informer le client sur les routes les plus adaptées, sur la conception globale du transport et réserver le fret. 2- Activités physiques à l’exportation et à l’importation A l’exportation, le transitaire va procéder à des activités de messageries, d’emballement, de fournitures (conteneurs, etc.). A l’importation, il reçoit l’avis d’arrivée adressé au destinataire et prend en charge la marchandise auprès de la compagnie (maritime ou aérienne). Il va procéder aux opérations de manutention, de dégroupage, de stockage, de déclaration en douane, au post- acheminement par voie de surface et éventuellement de livraison à domicile. 3- Activités administratives On classe dans cette catégorie toutes les formalités administratives et commerciales, les formalités douanières et assurances accomplies par le transitaire. 4- Activités financières Cela consiste pour le transitaire à payer le fret et couvrir les risques d’exportation. Mais il faut dire que toutes ces activités sont rarement exercées en totalité par un même intermédiaire. 12
  • 13.
    -Le transit demarchandises- B- Les fonctions du transitaire Le transitaire, suivant qu’il exerce l’une ou l’autre de ces activités, assure des fonctions bien différentes qui peuvent être associées à celles de commissionnaire de transport, agent maritime ou aérien, groupeur, affréteur, assureur, transporteur, manutentionnaire, commissionnaire en douane etc., afin de mener à bien ses activités. 1. Le transitaire en tant que commissionnaire en douane Dans un premier temps, nous allons voir comment cette profession est réglementée. Ensuite, voir ce que fait cet intermédiaire de transport. a. La réglementation de cette profession Aux termes de l’article 67.2°b du code des douanes marocain, « sont considérés comme transitaires en douane, toutes personnes physique ou morale faisant profession d’accomplir pour autrui les formalités de douane concernant la déclaration en détail des marchandises, que cette profession soit exercée à titre principal ou à titre accessoire, et quelle que soit la nature du mandat à elles confié ». En droit français, il a de tout temps été admis que la personne habilitée légalement à déposer la déclaration en détail puisse recourir aux services d’un spécialiste agissant à l’égard de la Douane en son propre nom, sauf à rendre compte à son commettant. L’exercice de cette activité resta libre jusqu’au moment où les pratiques indélicates de certains intermédiaires de transport conduisirent les pouvoirs publics à règlementer la profession. Tel fut l’objet d’un décret- loi du 30 octobre 1935. Depuis la publication de ce texte, l’activité de ces intermédiaires est reconnue officiellement par le Code des douanes (art. 86 à 94). L’étendue de leurs pouvoirs et le statut de leur profession sont fixés par l’arrêté du 24 décembre 1986. Nul ne peut faire profession d’accomplir pour autrui les formalités de douane concernant la déclaration en détail des marchandises s’il n’a été agréé comme commissionnaire en douane (art.87, 1, code des douanes). Cet agrément est donné par le ministre du Budget, sur proposition du directeur général des Douanes et après avis d’un comité consultatif dont la composition est actuellement fixée par un arrêté du 19 octobre 1962. Il peut être retiré selon la même procédure, dans le cas notamment où son titulaire viendrait à contrevenir gravement à la législation douanière ou fiscale, ou aux usages de la profession. 13
  • 14.
    -Le transit demarchandises- Les commissionnaires en douane peuvent agir soit en leur nom propre et pour le compte du détenteur des marchandises, soit comme mandataires au nom et pour le compte du détenteur. Ils sont pénalement responsables des déclarations qu’ils présentent. Ils sont réputés envers la Douane avoir seuls qualité de déclarants des marchandises, ils sont personnellement responsables de l’opération des douane et dès lors seuls débiteurs des droits. Eux seuls peuvent réclamer pour leurs clients la restitution des droits indûment perçus. Pour le recouvrement des droits, amendes et taxes de toute nature qu’ils ont acquittés pour le compte d’un tiers, ils sont subrogés au privilège de la Douane, cette subrogation toutefois ne pouvant être opposée aux administrations de l’Etat (art. 381, code des douanes). b. Les formalités accomplies par le commissionnaire en douane. i. Conduite des marchandises. Dès leur introduction sur le territoire douanier de la Communauté, les marchandises même sous un régime de transit sont soumises à la surveillance douanière et peuvent faire l’objet de contrôle de la part des services douaniers. Elles restent sous surveillance jusqu’à ce que soit déterminé leur statut douanier (communautaire ou non communautaire), les marchandises non communautaires n’étant libérées de cette surveillance que lors de leur affectation à une destination douanière déterminée. Les marchandises doivent être conduites sans délai par le transitaire, en utilisant le cas échéant la voie déterminée par l’autorité douanière de l’Etat membre concerné, soit au bureau de douane désigné ou en tout autre lieu agréé par cette autorité, soit dans une zone franche. Dans le cadre des importations par voie maritime ou aérienne, les marchandises qui constituent la cargaison d’un navire doivent être inscrites sur un document appelé « manifeste », signé par le capitaine, et que ce dernier doit tenir à la disposition du service des Douanes. ii. Présentation en douane des marchandises. Dès leur arrivée au bureau de douane ou autres lieux qui leur sont assignés dans le cadre des règles relatives à la conduite en douane, les marchandises doivent être 14
  • 15.
    -Le transit demarchandises- présentées en douane par la personne qui a introduit les marchandises dans le territoire douanier communautaire ou, le cas échéant, par celle qui a pris en charge le transport après introduction de la marchandise (art. 40, Code des douanes). La présentation en douane est définie comme consistant en la « communication aux autorités douanières, dans les formes requises, du fait de l’arrivée des marchandises ». Cette obligation ne fait pas obstacle à l’application des dispositions spécifiques relatives aux marchandises transportées par les voyageurs, ainsi qu’à celles qui poursuivent leur parcours sur le territoire d’un Etat membre sous un régime de transit et qui ne sont tenues à présentation au service des Douanes qu’à leur arrivée à destination conformément aux dispositions applicables en matière de transit (art. 55 du Code des douanes). Dès qu’elles ont été présentées en douane, les marchandises peuvent sur autorisation du service des Douanes, faire l’objet d’examens ou de prélèvements d’échantillons en vue de faciliter leur assignation ultérieure à une destination douanière définitive. iii. Mise en douane des marchandises La mise en douane a pour objet de permettre au service des Douanes d’identifier, de prendre en charge et de garder sous sa surveillance les marchandises jusqu’à l’accomplissement des formalités permettant leur enlèvement. Elle consiste en l’obligation du dépôt d’une déclaration dite « déclaration sommaire », par la personne qui a présenté les marchandises en douane. Cette déclaration doit être déposée dès l’accomplissement des formalités de présentation, le service des Douanes ayant toutefois la possibilité d’octroyer un délai supplémentaire de dépôt expirant au plus tard le premier jour ouvrable suivant celui de la présentation des marchandises. Sous réserve que les possibilités de surveillance des marchandises ne s’en trouvent pas affectées, les autorités douanières peuvent ne pas exiger le dépôt d’une déclaration sommaire lorsque, avant l’expiration du délai fixé pour la présentation de cette déclaration, les marchandises ont fait l’objet de formalités leur assignant une destination douanière définitive qui sera, dans la généralité des cas, leur placement sous un régime douanier. La déclaration sommaire doit être établie sur un formulaire spécial, les autorités douanières pouvant toutefois accepter que soit utilisé comme déclaration tout 15
  • 16.
    -Le transit demarchandises- document commercial ou administratif contenant les énonciations nécessaires à l’identification des marchandises. Sauf dans les cas de péril imminent, les marchandises ne peuvent être déchargées ou transbordées de leur moyen de transport qu’avec l’autorisation des autorités douanières et qu’en des lieux expressément désignés, le service des Douanes ayant par ailleurs la possibilité d’exiger à tout moment le déchargement et le déballage des marchandises, en vue d’assurer le contrôle des marchandises et du moyen de transport. Les marchandises ne peuvent être enlevées sans l’autorisation des autorités douanières de l’endroit où elles ont été placées après déchargement. Après avoir satisfait aux obligations relatives à leur conduite et présentation en douane, les marchandises importées doivent, à défaut de leur réexportation sur un pays tiers, être soumises aux formalités du dédouanement proprement dit. 2. Le transitaire en tant que consignataire de la cargaison Cette dénomination est apparue suite aux difficultés auxquelles le transporteur maritime est confronté, lorsqu’il s’agit de mettre fin au contrat de transport maritime en délivrant les marchandises au port de destination à leurs ayants droit. A l’arrivée du navire au port, les ayants droit à la marchandise ne sont plus à même d’effectuer seuls l’ensemble des opérations que nécessitent le passage de leur marchandise dans un port. Il leur faut obligatoirement se faire assister par un intermédiaire de transport maritime, en l’occurrence le consignataire de la cargaison dont la profession consiste justement à maîtriser l’ensemble de ces difficultés (droit de port, frais de douane, règlementations diverses …) et permettre, en véritable professionnel, d’éviter aux ayants droit à la marchandise les nombreux écueils administratifs, commerciaux, juridiques lors du passage de sa marchandise dans un port étranger. a. Notion et statut juridique du consignataire de la marchandise La doctrine a toujours considéré le consignataire de la marchandise comme un mandataire10 . 10 P. PESTEL- DEBORD, le rôle de l’agent consignataire du navire en France, Annales IMTM, 1984, page 160 et suivants ; D. BLANCHY, Consignataire de navire et consignataire de la cargaison, DMF, 1953, page 368 16
  • 17.
    -Le transit demarchandises- En revanche, l’article 14 de la loi française du 03 janvier 1969, énonce que le consignataire de la cargaison est la personne qui intervient comme mandataire salarié des ayants droit à la marchandise. Il en prend livraison pour leur compte et en paie le fret quand il est dû.11 La notion de consignataire ressortit beaucoup plus à une situation juridique assumée par des entreprises diverses, qu’il s’agisse de transitaire ou de consignataire de navire (agent maritime), voire entrepreneur de manutention. Concrètement, la catégorie de consignataire de la marchandise ne correspond pas à une véritable profession. Il n’existe pas d’entreprise dont l’activité ne se limiterait qu’à celle de consignataire de la marchandise. b. Le rôle du consignataire de la marchandise C’est la personne qui va recevoir des mains du chef d’agence ou du consignataire du navire, voire directement du capitaine, tout ou partie de la cargaison dont il va prendre livraison pour le compte du destinataire12 . Pour le chargement comme pour le déchargement, l’intervention du consignataire est d’une importance considérable. Au chargement, le consignataire doit protéger les droits du destinataire (constat d’avarie s’il y a lieu); il doit s’assurer de la mise à bord des marchandises, procéder au contrôle correspondant à l’aide des documents en sa possession, et signer le connaissement une fois le chargement effectué. Quant au déchargement, il appartiendra à l’entreprise désignée comme consignataire de la cargaison de prendre toute mesure pour assurer la bonne réception de la marchandise concernée. C’est lui qui réceptionnera la marchandise pour le compte du destinataire. Mais l’obligation la plus importante du consignataire de la cargaison est de vérifier le bon état de la marchandise et de formuler les réserves que commande cet état, dans les conditions et délais prévus par la loi. Faute de quoi, il est en effet réputé avoir reçu les marchandises dans l’état où elles sont décrites au connaissement, sans pouvoir prouver au destinataire q’il a reçu la marchandise en mauvais état13 . 11 CA Rouen 10/03/98, transidit, 1998, n°18, page 9 12 questions sur les ports français ,BTL, 1996, page 65 13 CA Aix 9/3/85, DMF 1986, page 693 17
  • 18.
    -Le transit demarchandises- Le propriétaire de la marchandise peut s’adresser à un personnage appelé « consignataire de la cargaison », qui prendra en charge la cargaison jusqu’au chargement et qui recevra livraison du transporteur au déchargement Le consignataire de la cargaison peut appartenir à bien des professionnels : un entrepreneur de manutention peut-être ou non consignataire du navire ou de la cargaison14 ; mais un consignataire n’est pas toujours un entrepreneur de manutention. Un entrepreneur de manutention qui se borne, par exemple, à des opérations matérielles de mise à bord ou de reprise sous hangar pour compte (article L.50) n’est ni consignataire de navire, ni consignataire de la cargaison. Un consignataire de la cargaison peut n’être pas entrepreneur de manutention, mais la loi de 1969, de même, calque sa responsabilité sur celui de l’entrepreneur de manutention pour ses missions de garde (art .1) Le consignataire de la cargaison est celui qui va s’occuper de la réception des marchandises. Tels sont les documents nécessaires au transitaire pour l’accomplissement de sa mission: - Le contrat de transport : le connaissement maritime, la lettre de transport aérien ou la lettre de voiture CMR. - Les documents justificatifs du prix : la facture commerciale, la facture consulaire ou le certificat d’origine. - Les documents justificatifs du poids et de la qualité : le certificat de poids, la liste de colisage, le certificat d’agréage, le certificat de qualité, les certificats d’ inspection et d’assurance. Les juges on estimé, à l’occasion de certains arrêts rendus, que la responsabilité du transitaire ne peut être recherchée lorsqu’il n’a pas vérifié les documents douaniers requis avant l’expédition de la marchandise, ou lorsque les factures n’ont pas été traduites, en l’absence des certificats d’origine ou pour des indications incomplètes, ou encore lorsque les documents avaient toute l’apparence d’être sincères. De même, il n’a pas à vérifier si le vendeur est le véritable propriétaire de la marchandise car il n’est pas lié au contrat de vente. 14 article 51 et suivants Loi du 18 juin de 1966, et article 80 18
  • 19.
    -Le transit demarchandises- Le transitaire lorsqu’il agit en tant que consignataire va se présenter à la place du destinataire pour réceptionner la marchandise. Pour que la marchandise lui soit remise au destinataire ou à son représentant, il doit présenter un original du connaissement. En vertu de l’article 27 de la loi de 1966, le transporteur est responsable de plein droit des dommages subis par la marchandise depuis la prise en charge jusqu’à la livraison. Ainsi, le transitaire lorsqu’il réceptionne la marchandise doit faire appel aux experts afin d’établir la preuve que le dommage s’est produit pendant le transport et évaluer le dommage subi s’il y en a. Il doit émettre des réserves en cas de vice apparent (sauf si une expertise, sous forme de constatation contradictoire, a évalué le dommage). Si les réserves ne sont pas émises dans les délais, le destinataire est présumé avoir reçu la marchandise telle que décrite au connaissement, mais c’est une présomption simple. Néanmoins, il est plus convenable d’émettre rapidement des réserves puisque plus le temps passe, plus il est difficile de prouver le lien entre le transport et les avaries. Cette obligation d’émission des réserves ne tient pas lorsque les marchandises se situent dans des conteneurs. Puisque sans l’autorisation de son mandant, le transitaire n’a pas le droit d’ordonner l’ouverture du conteneur pour constater d’éventuelles avaries. Le consignataire de la cargaison dispose d’un délai maximum d’un an à compter de la délivrance des marchandises ; au-delà aucun recours n’est possible. Ce délai d’un an est valable lorsqu’il s’agit d’un transport maritime. Ce n’est pas la même prescription en matière aérienne, l’article 26 de la Convention de Varsovie du 12 octobre 1929 dispose que : « al. 1 : La réception des bagages et marchandises sans protestation par le destinataire constituera présomption, sans preuve contraire, que les marchandises ont été livrées en bon état et conformément au titre de transport ». « al. 2 : En cas d’avarie, le destinataire doit adresser au transporteur une protestation immédiatement après la découverte de l’avarie et, au plus tard, dans un délai de sept jours pour les bagages et quatorze jour pour les marchandises à compter de leur réception. En cas de retard, la protestation devra être faite au plus tard dans les vingt et un jours à dater du jour de mise à disposition. » « al. 3 : Toute protestation doit être faite par réserve inscrite sur le titre de transport ou par un autre écrit expédié dans le délai prévu par cette protestation. 19
  • 20.
    -Le transit demarchandises- « al. 4 : A défaut de protestation dans les délais prévus, toutes les actions contre le transporteur sont irrecevables, sauf dans le cadre de fraude de celui- ci. » Par un arrêt du 21 février 1995 la Cour de cassation confirme certaines obligations du consignataire de la cargaison. Celle- ci estime, en effet, qu’aux termes de l’article 14 de la loi du 03/01/1969, de l’article 20 du décret du 19 juin 1964 et de l’article 52 du décret du 31 décembre 1966 : « Attendu qu’il résulte de ces textes que le consignataire de la cargaison, qui intervient comme mandataire des ayant droits à la marchandise et qui représente le destinataire, prend livraison auprès du transitaire et lui paie le fret quand il est dû ». 3. Le transitaire en tant que logisticien Si le terme d’entreposage est utilisé depuis bien plus longtemps que celui de la logistique, ces deux activités sont étroitement liées, l’entreposage étant déjà un embryon de logistique et la logistique ne pouvant se faire sans offrir une capacité d’entreposage. Bien souvent le terme de logistique est utilisé abusivement et ne tient compte que d’un ou de quelques éléments de cet ensemble. Le domaine de la logistique est un tout qui appartient à la chaîne d’approvisionnement, soit pour la production d’un bien ou de sa distribution. Dans la logique du transitaire, le terme « logistique » s’entend comme une « prestation intégrée », si elle n’est que partie d’une chaîne d’approvisionnement ou de distribution intégrale, si elle fait partie d’une gestion globale d’un processus d’entreprise. Il faut donc considérer la logistique comme un tout stratégique où les notions d’entreposage et de transport ne sont qu’une partie d’une prestation globale. Dans le terme de logistique on trouve aujourd’hui : • La prise en charge d’un produit à la fin de la chaîne de production • Le conditionnement • Le stockage • La préparation de commande • La distribution • La facturation • La gestion des retours 20
  • 21.
    -Le transit demarchandises- D’autres prestations peuvent être ajoutées à cette liste. La logistique est un métier en mutation et bien qu’elle soit connue depuis plus de quarante ans, ce n’est que ces dernières années qu’elle a pris une importance considérable. Les exigences du « juste à temps » ou « flux tendu » (désignation anglophone : « just in time ») ont amené certaines entreprises à transférer leurs opérations de logistique à des professionnels. Ces entreprises veulent ainsi se concentrer uniquement sur leur métier de base. La diminution ou la suppression des stocks sont quelques- uns des facteurs qui ont contribué au développement de l’outsourcing. Aujourd’hui, c’est dans le cadre du « supply chain management » que la logistique devient un ensemble d’éléments indispensables. La qualification du logisticien et ses compétences en matière de planification, de gestion et de communication sont les critères requis pour servir les intérêts de ses clients et s’intégrer pleinement dans ces diverses opérations. Comme maillon de cette chaîne, le transitaire peut exercer une influence déterminante sur la création de valeur ajoutée dont profite le producteur. La logistique industrielle peut être scindée en deux volets. L’un est la logistique physique qui trait des transports et distributions, magasinages et manutentions. L’autre est la logistique de gestion qui s’occupe d’organiser et gérer les flux des marchandises, de définir et gérer les informations y relations. L’objectif de la logistique industrielle est de contribuer à l’essor de l’entreprise en assurant un approvisionnement efficace des usines et des clients, en qualité par la préservation des matières et produits, en quantité et en temps prescrit, à un coût défini et par un service optimal, enfin par les moyens les mieux adaptés au traitement de l’information et à la gestion des transports, de la manutention et du stockage. Les transitaires font depuis plusieurs années des efforts considérables pour adapter leur outil informatique et pour proposer aux entreprises industrielles des solutions répondant à leurs attentes et exigences. Pour autant qu’ils soient considérés comme un véritable partenaire, ils seront prêts à s’investir, voire à s’identifier à leurs clients. Ainsi, c’est tout un pan du « know how » acquis par l’expérience qui va s’intégrer au sein des entreprises qui auront fait appel à leurs services. 4. Le transitaire en tant qu’agent de manutention 21
  • 22.
    -Le transit demarchandises- Le chargeur ou le destinataire ne sont pas équipés pour garder une marchandise à quai en attendant la venue du navire ou en attendant l’achèvement des formalités douanière ou autres à l’arrivée. Or, le déplacement d’une marchandise nécessite des prestations de manutention, visant au chargement ou au déchargement des véhicules ou au stockage. Ces prestations peuvent être accomplies en vertu de contrats distincts du contrat de transport, soit qu’elles sont confiées à des entreprises spécialisées, par exemple, entreprises de manutention maritime ou aéroportuaire ou de manutention de charges exceptionnelles, nécessitant des engins de levage, soit que les parties à l’opération de transport aient entendu dissocier ses différentes phases en concluant autant de contrats. Au cours de sa mission, le transitaire va donc faire appel à une autre entreprise pour prendre en charge la manutention sur instruction de son mandant, ou alors il va s’occuper lui-même de cette opération. Aux termes de l’article D.80, il et prévu que l’entreprise de manutention sera chargée d’accomplir les opérations de garde pendant le chargement ou le déchargement : -si l’entreprise agit pour le compte du transporteur, celui-ci reste responsable à l’égard du propriétaire de la marchandise. -si l’entreprise agit pour le compte du chargeur ou du réceptionnaire, le transporteur se trouve libéré de ses obligations ou de sa responsabilité par l’intervention de l’entreprise agissant en cette qualité. Lorsque le transitaire intervient lui- même pour les opérations de manutention, il va principalement s’occuper du chargement, du déchargement, d’arrimage et de mise à quai ou en entrepôts15 . Il va manipuler la marchandise. En plus de ces actes matériels, le manutentionnaire va également assurer un rôle à caractère secondaire, de portée juridique, telles que la réception, la reconnaissance 16 et la garde des marchandises à terre à l’embarquement17 ou au débarquement. 15 article 50 L. n°66- 420, 18 juin 1966 16 article 5 L. n°66- 420, 18 juin 1966 17 article 80 D. n°66- 1078, 31 déc. 1966 22
  • 23.
    -Le transit demarchandises- Il importe de noter que tout ce qui se passe dans le périmètre d’un port ne relève pas systématiquement de la loi maritime, pour que l’opération rentre dans le cadre de la Loi n°66- 420 du 18 juin 1966, il faut l’opération de manutention soit le préalable ou la suite nécessaires de la mise à l’embarquement ou au débarquement. C'est-à-dire que la marchandise va par la suite être embarquée ou que la marchandise nécessite d’être débarquée du navire. Pour ce qui est du statut du manutentionnaire, celui-ci est juridiquement qualifié de mandataire, il agit pour le compte de celui qui a requis ses services. Il peut à ce titre être le mandataire du transporteur, du chargeur ou du destinataire. Le plus souvent, c’est le transporteur qui a recours au manutentionnaire. Sa responsabilité n’est engagée qu’envers celui-ci qui seul a requis ses services. Dans ce cas, le transporteur maritime a pris en charge la marchandise par l’intermédiaire du consignataire du navire avant le chargement, ou il a conservé la marchandise sous sa responsabilité entre le déchargement et la livraison ultérieure. Inversement, si le transporteur ne veut pas être engagé avant le chargement et le déchargement, dans l’impossibilité de remettre la marchandise au consignataire. Un consignataire de la cargaison peut n’être pas entrepreneur de manutention, mais la loi de 1969, de même, calque sa responsabilité sur celui de l’entrepreneur de manutention pour ses missions de garde (art .1) Le contrat de manutention peut être ainsi défini comme celui par lequel une partie, le manutentionnaire, s’engage à effectuer, à titre principal, les opérations matérielles nécessaires au chargement ou au déchargement d’un véhicule ou au stockage d’une marchandise, moyennant paiement d’un prix. C’est un contrat d’entreprise car il y a une prestation à titre onéreux et effectuée de manière indépendante. Il est ainsi soumis au régime du droit commun du contrat d’entreprise, particulièrement simple et protecteur du donneur d’ordre (art. 1787 et suivants du Code Civil). Le prestataire est tenu d’une obligation de résultat18 . Il ne bénéficie d’aucune limitation légale d’indemnisation. La mise en œuvre de sa responsabilité n’est pas gênée par des contraintes spécifiques. Les actions, découlant 18 Cour de cassation Commerciale du 03/02/1998, n° 96-11. 525 : BTL 1998, page 124 23
  • 24.
    -Le transit demarchandises- du contrat, sont soumises à la prescription décennale qui constitue le droit commun entre commerçants19 . Egalement en l’absence de convention internationale spécifique, la loi applicable au contrat est déterminée selon les solutions de droit commun des conflits de loi dans l’espace, lesquelles donnent en principe compétence à la loi du lieu d’établissement de l’entreprise de manutention. Il existe néanmoins deux régimes spécifiques concernant la responsabilité du manutentionnaire, en matière de manutention portuaire et aéroportuaire. a. Manutention aéroportuaire. La manutention aéroportuaire se réalise en vertu de contrats de droit commun. Les règles spécifiques qui les concernent, tiennent essentiellement à l’organisation des recours entre les personnes impliquées dans l’opération c'est-à-dire les ayants droit à la marchandise (expéditeur, destinataire, commissionnaire), le transporteur aérien et l’entreprise de manutention. Si les opérations de manutention sont à l’origine de dommages causés à la marchandise, les ayants droit à celle-ci peuvent mettre en jeu la responsabilité de l’entreprise de manutention. La nature et le régime de cette responsabilité dépendent de la qualité de l’ayant droit, partie ou tiers au contrat de manutention. Si le contrat a été conclu par un ayant droit à la marchandise, la responsabilité de l’entreprise de manutention sera la responsabilité de droit commun, fondée sur l’inexécution du contrat. Il n’existe pas en effet de régime spécifique de responsabilité du manutentionnaire en cette hypothèse. La situation est plus complexe lorsque l’ayant droit à la marchandise est tiers au contrat. Le plus souvent, celui-ci est conclu par le transporteur aérien. Outre la responsabilité contractuelle du transporteur, les ayants droit à la marchandise peuvent rechercher, sur le terrain délictuel, la responsabilité de l’entreprise de manutention. Cette action est très certainement fondée sur la responsabilité du commettant du fait du préposé (art. 1384 al. 5 du Code civil), c'est-à-dire le salarié de l’entreprise de manutention. Il faudra donc établir à la fois la faute du préposé et le fait qu’il a agi dans l’exercice de ses fonctions ou alors prouver que l’entreprise de 19 Cour de cassation Commerciale du 10/03/1981, bulletin civil IV ,n°130 24
  • 25.
    -Le transit demarchandises- manutention a trouvé dans l’exercice de son activité l’occasion ou les moyens de commettre l’infraction20 . Cette position est conforme à celle adoptée de façon générale sur la responsabilité du commettant du fait du préposé. Le régime de la responsabilité de l’entreprise de manutention dépend ensuite du droit applicable au contrat de transport. S’il s’agit d’un transport international, la responsabilité de l’entreprise de manutention obéit aux règles de la Convention de Varsovie ou de celle de Montréal, selon celle applicable au contrat de transport. Le contrat de manutention, ayant été conclu par le transporteur aérien, l’entreprise de manutention est en effet un préposé du transporteur, au sens, cette fois, des Conventions. Les textes exigent que le préposé établisse qu’il ait agi dans l’exercice de ses fonctions. La jurisprudence interprète cette formule en appliquant les solutions relatives à la responsabilité du commettant du fait du préposé. La Convention de Varsovie permet alors à l’entreprise de manutention de profiter des limites de responsabilité qu’elle établit (art. 25 Convention de Varsovie). Corrélativement, elle perd le bénéfice de ces limites en cas de faute intentionnelle ou inexcusable. A la différence de la Convention de Varsovie, celle de Montréal permet au manutentionnaire d’invoquer non seulement les limites de responsabilité, mais également les « conditions » prévues à l’article 30. L’entrepreneur pourra donc se prévaloir des règles spécifiques de prescription, de forclusion voire de compétence juridictionnelle comme des plafonds de responsabilité. Contrairement à la Convention de Varsovie, celle de Montréal n’écarte pas ces plafonds en cas de faute inexcusable ou même de faute intentionnelle du manutentionnaire. (art. 22-5 et 30-3 Convention de Montréal). Enfin, lorsque les opérations de manutention sont accessoires à un transport national, la responsabilité du manutentionnaire obéit au droit commun de la responsabilité délictuelle. Les dispositions des conventions internationales n’ont en effet pas à s’appliquer, le droit français ne renvoyant à la convention de Varsovie que pour ce qui et de la responsabilité du transporteur, non pour celle du manutentionnaire. (Code aviation, art L 321-3). 20 Cour de cassation, chambre civile 2è, 22 janvier 1997 : bulletin civil, n°21 25
  • 26.
    -Le transit demarchandises- b. Manutention portuaire : La loi du 18 juin 1966 détermine impérativement le régime de responsabilité de l’entrepreneur de manutention en cas de dommage causé aux marchandises lors de l’exécution des prestations de manutention portuaire.21 L’article 50 de la loi définit ces prestations comme toutes les opérations qui réalisent la mise à bord et le débarquement des marchandises, y compris les opération de mise et de reprise sous hangar et sur terre- plein, qui en sont le préalable et la suite nécessaire ». Seules les prestations de manutention portuaire ou «maritimes» sont soumises à un régime spécifique22 . Les opérations se rattachant au transport terrestre sont celles postérieures au transport maritime et elles ne rentrent pas dans le cadre des prestations visées par l’article 50 de la loi23 . Elles ne constituent pas la suite nécessaire du déchargement du navire le chargement de la marchandise sur des camions depuis le quai où elle avait été débarquée. Par la suite, la responsabilité du manutentionnaire, n’est pas soumise à la loi de 1966 mais au droit commun24 . La responsabilité du manutentionnaire varie selon qu’il accomplit seulement les opérations matérielles de manutention ou qu’il effectue en outre des acte juridiques, réception ou garde des marchandises25 . Dans le cas où l’entreprise ne réalise que des opérations matérielles, elle n’est tenue que d’une obligation de moyens. La victime doit établir d’une part, qu’il résulte d’une faute, de négligence ou d’imprudence, du prestataire. Inversement, lorsque l’entreprise a pour mission d’effectuer non seulement les opérations matérielles mais également les actes juridiques, elle est présumée avoir reçu la marchandise telle qu’elle est décrite dans les documents de transport et est tenue d’une obligation de résultat. Il en résulte que, contrairement à l’hypothèse précédente, si un dommage est constaté à l’issue d’une opération de manutention portuaire, le manutentionnaire sera responsable, à moins qu’il ne prouve que la marchandise était endommagée avant ou après son intervention, ou qu’il n’établisse une cause légale d’exonération.26 Il s’agit des mêmes causes que dans le contrat de transport : incendie, faits constituant un évènement non imputable à l’entrepreneur, grève, lock-out ou entraves apportés au travail, pour quelque cause que ce soit, 21 M. Ndende et K. Le Couviour, Manutention Maritime : Rép. Com. Dalloz 2000 22 Cass. Com. 03/02/1998, n° 96-11.525 : BTL 1998, p.124 23 Cas. Com. 28/09/2004 : bull civ. N°175 : DMF 2005, p.122, obs. Y Tassel 24 Cass. Com., 28/04/1978 ;bull civ. N°119 25 : R. Rodière, Traité général de droit maritime, tome III, Dalloz, 1970, n°865 26
  • 27.
    -Le transit demarchandises- partiellement ou complètement, faute du chargeur, notamment dans le mauvais emballage, le conditionnement ou le marquage des marchandises, vice propre de la marchandise. Dans le premier cas, il n’y a aucun moyen de vérifier l’état des marchandises dont la manutention lui et confiée. Il est donc logique qu’il ne soit pas présumé les avoir reçus en bon état. Dans le second, à l’inverse, il accomplit les actes nécessaires à la réception de la marchandise à l’issue du transport maritime ou en vue de celui-ci. Il peut donc en vérifier l’état et, éventuellement, émettre des réserves. A défaut de celles-ci, il et logiquement présumé avoir reçu les marchandises dans l’état où les documents de transport les décrivent. La responsabilité du manutentionnaire est soumise aux mêmes règles que celles du transporteur. Il bénéficie de la même prescription27 . C’est de même le cas en ce qui concerne la prescription de l’action du transporteur contre le manutentionnaire pour le dommage causé au navire28 ou sur l’application de la prescription de droit commun à la responsabilité délictuelle du manutentionnaire pour dommages corporels29 et des plafonds de responsabilité. Comme pour le transporteur, l’indemnisation est calculée d’après les mentions du connaissement30 . Aux termes de la loi, seul le contractant du manutentionnaire devrait pouvoir mettre en jeu sa responsabilité 31 . La jurisprudence admet toutefois l’action d’un tiers au contrat de manutention32 . Celle-ci est néanmoins soumise au régime légal.33 Le chargeur ou son représentant (transitaire, commissionnaire ou consignataire de la cargaison), amène la marchandise, selon les usages portuaires, soit au transporteur lui- même, soit dans les magasins qui lui ont désignés par l’agent maritime qui agit pour le compte de ce transporteur, soit dans les entrepôts de l’entrepreneur de manutention. Ainsi, la marchandise sera présentée au lieu et au jour convenus. Elle 26 Art. 53. b loi du 18 juin 1966 27 Art. 56 de la loi du 18 juin 1966 28 Cass. Com,7/12/2004 : DMF 2005, p.38,note Y.Tassel 29 cass. Com. 1er avril 2003 : Bull civil. IV, n°54 30 cass. Com. 9 juin 1998 : Bull civil IV, n°191 ; cass. Com. 13 avril 1999 : bull. civ. IV ,n°88 31 Art. 52 de la loi du 18 juin 1966 32 cass .com. 15 juil. 1987 : bull civ.IV,n°197 33 cass. Com. 22 oct 1996 ;bull.civ IV,n°259 ; D. 1997,106, obs. Ph. Delebecque ; DMF 1996, p.1014,obs. J-P. Remery). 27
  • 28.
    -Le transit demarchandises- sera alors entreposée dans les hangars de l’acconier ou du stevedore, ou bien acheminée directement le long du navire. Chaque fois qu’il s’agit d’une opération de transport international, celle- ci nécessite pour sa réalisation toute une suite d’opérations complémentaires, qui sont annexes, mais qui n’en sont pas moins fondamentales. Pour la bonne exécution de cet enchaînement extraordinaire, l’intervention de professionnels spécialisés procure garantie et confiance aux mandants. Les chargeurs confient souvent l’organisation de leur transport à des intervenants. CHAPITRE III/ LE SOIN DES MARCHANDISES PERISSABLES La réglementation sanitaire qui fixe les températures optimales et des délais de conservation de denrées s’appuie sur des biens traditionnels. Elle prend en compte l’évolution des habitudes de consommation, les progrès techniques agro- alimentaires inhérents, son objectif étant de garantir la sécurité du consommateur. Le choix des températures règlementaires de conservation de chaque denrée est basé sur des critères précis et spéciaux de grande famille. A- Les critères de choix des températures Le choix des températures réglementaires de conservation de chaque denrée se fait selon la nature et la condition d’obtention de la denrée. 1. Nature de la denrée Chaque type de denrée possède un facteur limitant dans le choix de la température de conservation. Souvent s’il s’agit d’un microbe qui peut être naturellement présent (plusieurs espèces non pathogènes de salmonelles sont des hôtes normaux de la volaille). Dans ce cas, la température de conservation par le froid préconisé pour la denrée d’inspire des connaissances du milieu critique de vie du micro- organisme, en gardant à l’esprit que le froid ne permet qu’une inhibition c'est-à-dire un ralentissement de la multiplication et que ce phénomène est réversible sitôt que la denrée se trouve exposée à une température élevée, coïncidant alors avec un milieu de vie optimal pour la bactérie. 28
  • 29.
    -Le transit demarchandises- Le traitement thermique par très basse température (congélation ou surgélation) pendant une période plus ou moins longue peut s’appliquer pour l’assainissement des viandes trichinées ou ladres (ténia). Au contraire, les œufs en coquille, s’ils doivent être conservés à une température ambiante normale (20°C), à l’abri du soleil, ne doivent pas subir de chocs thermiques répétées. Le poisson frais subit des phénomènes enzymatiques très fragilisant, aussi la conservation est- elle demandée à la température fondante c'est-à-dire entre 0°C et +2°C. Les viandes hachées et les filets de poisson demandent également une température rentrant dans cette plage car le morcelage ou le filetage sont des transformations qui en déstructurant la chair la rende plus vulnérable. 2. Condition d’obtention de la denrée Le gibier chassé non saigné est une denrée plus fragile qu’une viande obtenue en abattoir. En dehors du faisandage qui est l’opération pratiquée par le consommateur final pour sa consommation, les températures de conservation s’alignent sur les espèces domestiques correspondantes (viandes bouchères pour le cerf et le sanglier, volailles pour le gibier à plumes). Le lait cru, le lait pasteurisé, les volailles de tradition gastronomique voient raccourcir leur durée de conservation à une température proche des températures correspondantes traitées normalement. Les fromages, en particulier ceux bénéficiant d’une Appellation d’Origine Contrôlée ont un cahier de charges spécifiques, compte- tenu bien sûr de la sécurité alimentaire liée à l’affinage. B- L’apposition des dates limites L’apposition des dates limites sur les denrées a pour objectif de faire connaître au consommateur la limite au-delà de laquelle un aliment est susceptible d’avoir perdu soit ses qualités microbiologiques ,soit ses qualités organoleptiques, physiques, nutritives, gustatives etc. 1. La date limite de consommation (DLC) Cette limite est impérative. Elle s’applique à des denrées microbiologiquement très périssables, qui, de ce fait, sont susceptibles, après une courte période de présenter 29
  • 30.
    -Le transit demarchandises- un danger immédiat pour la santé humaine. Dans certains cas, c’est la réglementation en matière de contrôle sanitaire qui fixe une durée de conservation : yaourts, charcuteries fraîches, plats cuisinés frais, etc. Elle s’exprime sur les conditionnements par la mention « A consommer jusqu’au …3, suivie de l’indication du jour et du mois. Il est interdit de les consommer lorsque la température d’entreposage ou de conservation, qui est mentionnée sur l’emballage, n’a pas été respectée (rupture de la chaîne du froid). En effet, la durabilité du produit et sa date limite de consommation, fixée par la réglementation eu par le fabricant, dépendent de la température à laquelle la denrée a été conservée. 2. La date limite d’utilisation optimale Dans ce second cas, on parlera de date limite d’utilisation optimale (DLUO). Elle n’a pas le caractère impératif de la DLC. Une fois la date passée, la denrée peut avoir perdu tout ou partie de ses qualités spécifiques, sans pour autant constituer un danger pour celui qui l’absorberait. (café, aliments diététiques infantiles) La DLUO s’exprime sur les conditionnements par la mention : « A consommer de préférence avant le : », suivie de l’indication suivante : -« jour et mois « pour les produits d’une durabilité inférieure à 3 mois. -« mois et année »pour les produits d’une durabilité comprise entre 3 et 18 mois. -« année » pour les produits d’une durabilité supérieure à 18 mois. Seuls les produits munis d’une date limite de consommation doivent impérativement être retiré de la vente et de la consommation dès lors que cette date est atteinte. Après avoir abordé cette partie sur les diligences du transitaire, il convient de voir la deuxième partie du devoir portant sur le régime juridique applicable au transitaire. 30
  • 31.
    -Le transit demarchandises- DEUXIEME PARTIE : REGIME JURIDIQUE APPLICABLE AU TRANSITAIRE Dans le cadre de cette division, nous allons faire une étude sur le statut du transitaire et sa responsabilité. CHAPITRE I/ STATUT DU TRANSITAIRE D’abord, il convient de parler de sa qualité juridique. Pour ensuite parler de ses divers droits dans l’accomplissement de sa mission. A- Qualité juridique du transitaire Le code ignorait jusqu’à la loi du 05 janvier 2006 qui le fait entrer au nom dans les personnes à régler dans les 30 jours maximum, mais que recouvre cette appellation professionnelle ? 1. Nécessaire distinction entre le transitaire et le commissionnaire Le statut juridique du transitaire se caractérise par son opposition avec celui du commissionnaire de transport qui agit en son nom et pour le compte du chargeur. 31
  • 32.
    -Le transit demarchandises- A la différence du statut du commissionnaire, celui du transitaire n’est pas fixé de façon univoque par la loi : c’est une construction de la pratique, recouvrant souvent des réalités différentes. Empruntant une définition donnée par RODIERE, on peut désigner par le terme transitaire, l’auxiliaire de transport qui se borne à accomplir des opérations juridiques et accessoirement matérielles, qui pallient la solution de continuité entre deux éléments distincts d’un unique déplacement ; il intervient à la charnière entre deux transports. En France le transitaire, pour exercer sa profession n’a pas besoin d’être muni d’un certificat d’inscription sur un registre des transitaires. En effet, il peut exercer librement sa profession : il n’a besoin d’aucune autorisation, les textes de la coordination des transports l’ayant laissé de côté. De même, il est à noter qu’au Maroc, il n’existe pas de statut spécifique ni du transitaire ni du contrat de transit. Par conséquent, le contrat de transit reste soumis aux principes généraux du droit commun. Seule la profession de transitaire en douane est règlementée par un arrêté directorial du 31 mars 1949 modifié et complété par un autre arrêté similaire du 05/08/1954. Contrairement au commissionnaire, le transitaire a un rôle limité, quoique indispensable. C’est un agent de liaison, un professionnel de passage qui intervient à la charnière entre deux modes de transport, actif essentiellement au point de rupture de charge. Il reçoit les marchandises d’un réseau de chemin de fer, parfois les entrepose, les dédouane et les embarque sur un navire, par exemple, suivant les instructions qu’il a reçues de son mandant. Le transitaire est en effet un simple mandataire. Le transitaire intervient donc dans les limites de son mandat spécial, dans le strict respect des instructions reçues. Ainsi, il peut être chargé par un expéditeur moyennant un prix forfaitaire, d’assurer l’acheminement des marchandises de l’usine ou du dépôt jusqu’au domicile ou au magasin des réceptionnaires. De même, il peut être appelé à assurer la jonction entre deux modes de transport, c’est- à- dire jouer le rôle d’un agent de liaison qui se chargera de réceptionner la marchandise des mains du transporteur- amont, d’en assurer la garde et la conservation, de la véhiculer sur une courte distance, pour la remettre entre les mains du transporteur- aval. Il est un mandataire qui va conclure un certain nombre de contrats pour le compte de on client et au nom de celui- ci. Il aura également pour 32
  • 33.
    -Le transit demarchandises- mission de prendre livraison des mains du transporteur terrestre, de vérifier l’état de la marchandise à l’issue de ce transport et, le cas échéant, de prendre les mesures nécessaires à la protection des intérêts et éventuellement des recours de son mandant. Ensuite, il prendra les mesures nécessaires compte- tenu de la nature et de l’état de la marchandise « entreposage, emmagasinage, reconditionnement, si besoin est ». Il se chargera aussi de l’organisation du transport, de l’émission des documents, des dossiers d’assurance, ainsi que des formalités douanières. Le transitaire n’est pas toujours chargé de toute la réalisation de toute l’expédition. Les transitaires peuvent parfois traiter avec de expéditeurs ou bien avec d’autres transitaires. Ils agissent, dans la plupart des cas comme commissionnaires de transport et, dans ce cas, traitent en leur nom personnel et se chargent d’effectuer toutes les formalités d’arrivée, les constatations d’usage, le transport du port au domicile des acquéreurs de la marchandise. Il faut noter qu’avant même que n’apparaisse la conteneurisation et le roulage, le transitaire a toujours cherché, par vocation et par tradition, les voies et moyens lui permettant d’assurer de bout en bout, le transport des marchandises qui lui sont confiées et de faire appel aux diverses modalités de transport combiné. Le commissionnaire de transport et les autres auxiliaires de transport en droit français34 . Pour les professionnels et leurs clients, le terme « transitaire »et à très large spectre : c’est celui qui va s’occuper du transfert des marchandises d’un moyen de transport à un autre, excepté le déplacement physique proprement dit. Il peut avoir la qualité d’un commissionnaire, s’il passe le contrat en son nom pour le compte d’autrui et organise tout ou partie de l’opération dont il s’est chargé en toute liberté. Il désigne librement les transporteurs et autres professionnels nécessaires. En revanche, si le transitaire se borne à exécuter des instructions, à faire le lien entre deux transports, éventuellement à dédouaner, à recevoir et à réexpédier la marchandise sans possibilité de choix, il est mandataire. Outre cela, la réglementation de ces deux activités est radicalement opposée. En effet, si le métier de commissionnaire est réglementée et nécessite l’obtention d’une 34 D., 1978, chronique XXXVIII, page 213 33
  • 34.
    -Le transit demarchandises- autorisation administrative, sous la forme d’une inscription au registre des commissionnaires de transport (Décret n°90-200, 5 mars 1990) ; La profession de transitaire, en retour, ne requiert une autorisation. Aucune réglementation ne la traite, car elle est née de la pratique du transport. Ainsi, c’est la jurisprudence qui va au fur et à mesure essayer de la règlementer en adaptant à ce cas particulier la théorie du mandat. Ainsi, c’est dans la catégorie « mandat » que le juge classe le transitaire, le définissant comme celui qui exécute les instructions strictement à l’inverse du commissionnaire qui a carte blanche. Son rôle est de recevoir et de réexpédier la marchandise, bref joue le rôle de maillon entre deux phases du transport. Il intervient uniquement au moment de la rupture de charge. Les activités du transitaire et du commissionnaire peuvent également être différenciées sur le plan de leurs activités. L’Organisateur des Transports Multimodaux (OTM) est un commissionnaire de transport. Il organise le transport de bout en bout par différents modes de transport. Il s’engage sur la bonne fin de l’opération de transport, sur les délais, et couvre l’assurance des marchandises transportées, ainsi que l’assurance de sa propre responsabilité professionnelle. De conception récente et française, l’OTM se veut être le partenaire complet de l’exportateur, dégageant celui-ci de tous les problèmes de transport, d’assurance, de dédouanement, de stockage préliminaire, intermédiaire ou final, etc. L’OTM dispose pour ce faire de correspondants fiables à l’étranger ou, bien souvent, d’implantations diverses : on compte plus de 500 implantation de transitaires français à l’étranger. Le transitaire portuaire ou aéroportuaire est placé au clivage de deux moyens de transport, à l’endroit où la marchandise subit la rupture de charge. Ce prestataire de services se substitue à l’expéditeur pour surveiller le bon déroulement des passages portuaires ou aéroportuaires. On l’appelle également « consignataire de la marchandise » car celle-ci, bien souvent, lui est adressée. Il agit en tant que mandataire. Le groupeur constitue des camion complets , de wagon complet , des conteneurs complets, des unité de chargement aériennes ou des palettes , à partir d’envois de détail que lui remettent ses clients. Il négocie les tarifs avec les transporteurs, et fait 34
  • 35.
    -Le transit demarchandises- profiter sa clientèle de tarifs de groupage intéressants par comparaison avec le coût de envois isolés. Le groupeur est libre de remettre son groupage au transporteur de son choix maritime, aérien, ferroviaire, ou routier). Il agit en tant que commissionnaire L’appellation NVOCC (Non Vesel Operators Common Carrier) qualifie des commissionnaires, qui proposent des lignes régulières de conteneurs de groupage, qu’ils chargent sur des navires porte- conteneur ne leur appartenant pas. L’agent de fret aérien est un recruteur de fret pour les consignataires aériennes, disposant de leur procuration pour établir et signer les lettres de transport aérien, l’agent de fret aérien doit avoir reçu l’agrément des associations mondiales régissant les opération de transport aérien IATA et ATAP. L’agent de fret aérien cumule généralement cette activité avec celle de groupeur et de commissionnaire en douane. L’affréteur routier est un commissionnaire. Il met en contact transporteurs routiers et marchandises à transporter. La profession de transporteur routier est atomisée en toutes petites sociétés (en France, 50% de ces sociétés ne comptent qu’un seul véhicule). Le patron est bien souvent son propre chauffeur, et il n’a pas le temps d’effectuer son démarchage commercial. De l’autre côté, les expéditeurs ne savent pas toujours à qui s’adresser pour leurs transports routiers. L’affréteur routier, qui dispose de deux fichiers (clients et transporteurs), opère le rapprochement moyennant une commission d’affrètement. Le commissionnaire en douane est un mandataire. Il se substitue intégralement aux exportateurs et importateurs pour les formalités douanières de sortie ou d’entrée des marchandises. Pour pouvoir « déclarer pour autrui », il faut un agrément délivré par l’Administration des Douanes. Il ‘agit d’un agrément géographique, délivré sous quatre conditions : le commissionnaire en douane doit disposer d’un bureau implanté dans la circonscription où il est agréé, ainsi qu’au moins d’un déclarant en douane qualifié. Il doit faire preuve d’une surface financière concrétisée par des cautions, qui lui sont accordées par des banques, des compagnies d’assurance, ou des compagnies spécialisées dans les cautions. Il doit enfin faire preuve d’une activité réelle, l’agrément lui étant retiré s’il ne procède pas à suffisamment de déclaration en douane dans une période donnée. L’Administration des Douanes désire n’avoir en face d’elle qu’un seul interlocuteur : le commissionnaire agit ainsi en « principal obligé », seul responsable 35
  • 36.
    -Le transit demarchandises- vis à vis de la douane des déclarations en douane, seul redevable des droits et taxes dus à la douane, qu’il acquitte pour le compte de ses clients importateurs. L’énumération ci-dessus des activités spécifiques des transitaires n’est pas exhaustive. La profession de transitaire recouvre de très multiples facettes. Il existe cependant une constante dans ces occupations : le « transitaire » est toujours au service des marchandises. La clientèle des transitaires, ce sont les exportateurs et les importateurs. D’autres profession de prestataires de service ont principalement orientées vers les transporteurs, dont ils sont les fournisseurs : »consignataires » du navire (encore appelés « agents de ligne » ou « agents généraux »), courtiers maritimes, courtiers d’affrètement fluvial, entrepreneurs de manutention, etc. Pour déplacer une marchandise, un expéditeur peut s’adresser à plusieurs transporteurs ou à un commissionnaire qui se chargera d’organiser pour lui le transport envisagé. Ce personnage essentiel dans la chaîne de transport est l’intermédiaire par excellence entre le chargeur et le destinataire. Sur le plan juridique, le commissionnaire reste un mandataire particulier, puisqu’il exerce sa fonction de représentation en son nom personnel alors que le transitaire agit au nom de son client, pour le compte de celui-ci. Le commissionnaire de transport n’est pas né de la pratique. C’est la loi qui l’a créé, et plus précisément les articles 97, 98 et 99 du Code de commerce. En ce qui concerne le statut de commissionnaire, une règlementation nouvelle de la profession a vu le jour par le décret n° 90- 200 du 05/03/90(J.O, 7 mars 90, page 2800), qui a procédé à la refonte des conditions d’exercice de la profession de commissionnaire de transport en application d’une directive de la CEE n° 82/470 du 29/06/82 et de l’article 8 paragraphe1er de la loi française d’orientation des transports intérieurs du 30 décembre 82. Cette réglementation se traduit par une extension du champ des activités règlementées35 . Il résulte de cette réglementation que le commissionnaire de transport, pour exercer sa profession doit être muni d’un certificat d’inscription sur « un registre de commissionnaires de transport » dans la région du siège ou, à défaut, de 35 B. BOULOC, chronique transports, RTDroit commercial, 1990, page 434) 36
  • 37.
    -Le transit demarchandises- l’établissement principal de l’entreprise tenu par la Direction Régionale de l’Equipement (article 2 du décret 5/3/90 J.O 7/03/90 page 2800) Dans la pratique, le chargeur va contracter avec un commissionnaire de transport et celui-ci, pour s’exécuter, étant donné qu’il est responsable de l’opération de transport, il va à son tour contracter avec un transporteur. Sa mission fondamentale est d’optimiser l’opération (moyens, itinéraires, mode de transport, etc.) C’est ainsi que l’expéditeur passera avec cet intermédiaire de transport un contrat de commission, c’est contrat par lequel ce dernier s’engage à organiser le transport des marchandises qui lui sont remises par son commettant. Il aura la maîtrise des voies et moyens à employer, choisira librement les transporteurs et autres sous-traitants, et aura l’obligation de soigner le transport de bout en bout. De même il pourra assurer lui-même certains transports ; il se charge de toutes les formalités de l’expédition. C’est pourquoi l’on constate souvent sur les connaissements que la marchandise est chargée par un transitaire à destination de ce même transitaire ou de son agent dans le port d’arrivée ou bien encore d’un autre transitaire avec qui il a trait. 2. Nécessaire distinction entre le transitaire et le logisticien Depuis le Marché Unique Européen, les transitaires sont en pleine mutation36 . Ils deviennent des logisticiens européens, afin de compenser la perte de revenus. En effet, la suppression des formalités de douane à l’entrée des Etats Européens a entraîné la réduction de son rôle de commissionnaire en douane, qui représente pourtant une partie importante de ses fonctions. Aujourd’hui, certains transitaires disposent de vastes plateformes ultramodernes (hubs) situés le long des corridors rassemblant les grands courants de marchandises. Ils proposent de services de groupage domicile- domicile à délais garantis, s’appuyant sur ces « hubs », ils s’orientent en raison de la saturation des autoroutes. Pour compenser la perte, ils proposent d’établir pour le compte de leur clientèle, les DEB (Déclaration d’Echange de Biens), à remettre mensuellement à l’Administration des douane à des fins statistiques. 36 F. Duphil et D. Chevalier, ouvrage « Le transport » page 51 37
  • 38.
    -Le transit demarchandises- Le transitaire moderne tente de devenir actuellement le partenaire indispensable de ses clients en amont et en aval de la production. Il va assurer l’approvisionnement de sa clientèle, pour les produits dont celle-ci a besoin pour son exploitation. Il va gérer ses entrepôts de proximité et procèdera à une massification des flux de groupage, entraînant une diminution des coûts de transport pour chacun. Il va exécuter des petites opérations industrielles en amont de la production (emballage, assemblage de pièce, contrôle- qualité, étiquetage, marquage, indication des prix par code- barre, reconditionnement, montages). Et en aval, vers la distribution, il va plutôt gérer les stocks, préparer les commandes, modifier les marchandises en entrepôt, éditer les factures finales aux destinataires. Il va également offrir des services particuliers tels que le branchement et la mise en route d’appareils électroniques, le montage de meubles chez le client, etc. Pour pouvoir répondre à l’ensemble de leurs obligations, les transitaires ont mis au point des systèmes d’information très sophistiqués : positionnement immédiat des envois, détection automatique des anomalies (retards, manquements, refus de livraison, etc.) La plupart ont signé des chartes de qualité avec leurs clients et ont obtenu ou sont en cours d’obtention, la certification ISO 900237 . On assiste donc depuis 1993, à une véritable révolution dans la gamme des services offerts par les transitaires modernes. Dans la lettre du ministre de l’économie, des finances et de l’industrie du 19 mars 2004, la Commission européenne a défini les services de transit comme étant les services permettant « l’organisation du transport d’objets (pouvant inclure des activités accessoires telles que l’autorisation des douanes, l’entreposage, les services au sol) au nom des clients et selon leurs besoins ». Elle a distingué, aux termes de cette même décision, le transit maritime du transit aérien et du transit terrestre en s’appuyant sur le fait que les acteurs ont tendance à diviser leurs départements autour de cette distinction ainsi qu’en raison de la rapidité et de la structure des prix des différents services. Au sein du transit maritime coexistent différentes catégories d’acteurs. Les chargeurs, tout d’abord sont les entreprises qui font appel aux transitaires et transporteurs pour l’acheminement de leurs marchandises. Les « transitaires et 37 Norme de l’Organisation Internationale de Normalisation 38
  • 39.
    -Le transit demarchandises- commissionnaires de transport » ensuite, représentent le segment principal des transitaires, qui, dans la plupart des cas, ne sont pas propriétaires de navires et font appel aux services de transporteurs pour acheminer les marchandises. Ils assurent transit et logistique. Les « armateurs logisticiens », quant eux, sont à l’origine des armateurs qui décident de développer une activité de logistique et de transit pour faire face à la concurrence des transitaires et commissionnaires de transport. Enfin, les entreprises de manutention dont le cœur de métier est de réaliser toutes les manœuvres de port, développent de plus en plus de services de logistique. En ce qui concerne les services de logistique, le ministre les définit comme « associant différents maillons d’une chaîne d’approvisionnement de marchandises entre un point d’origine et un point d’arrivée, et ce afin de gérer de manière optimale le flux et le stockage desdites marchandises. Il s’agit tant pour le ministre que pour la Commission, d’un marché distinct. La possibilité de segmenter ce marché en fonction des produits transportés a été laissée ouverte par la Commission. Pour la Commission, la distinction entre les services de transit et les services de logistique est difficile à réaliser car ces deux catégories d’activités ont pour objectif un acheminement rapide des marchandises conforme aux différentes réglementations existant en la matière. De plus, les acteurs spécialisés dans le transit sont de plus en plus actifs dans les services de la logistique, qui sont externalisés de manière croissante par les entreprises. Il convient, cependant, de remarquer que les services de logistique concernent l’ensemble des moyens et des méthodes relatifs à l’acheminement de marchandises (manutention, stockage, transport, conditionnement), alors que les services de transit sont davantage axés sur le passage des marchandises (autorisation des douanes, services au sol etc.). La Commission a estimé qu’à la différence du transit les services de logistique ont pour caractéristique de gérer, avant toute chose, le flux des marchandises pour les clients. B- Les droits du transitaire Le transitaire a le droit de facturer ses clients et d’obtenir une rémunération pour les services qu’il rend. 1. Droit de facturation 39
  • 40.
    -Le transit demarchandises- Pour ce qui concerne la facturation, elle est différente selon qu’il s’agit d’une importation ou d’une exportation. La facture commence par un « concerne » qui doit être très détaillé. Le « concerne » est essentiel. Une indication impérative est de donner le numéro de référence du client. D’autres renseignements sont également importants, tels que la référence de dossier du transitaire (un seul dossier par opération), les éléments chiffrés concernant l’opération et la date d’arrivée des marchandises, qui permet de contrôler les délais. La FFOCT38 propose un cadre réglementaire de facturation. Tels sont les divers frais pouvant être facturés aux mandants lors des opérations de transit et qui donnent droit au remboursement : i. Perception de droits de douane et d’une TVA Cette liquidation douanière est la plus répandue, mais il faut savoir qu’il existe un grand nombre d’exceptions: notamment des taxes parafiscales, qui viennent en aide aux industries françaises en difficulté : cuir, textiles, habillement. En dehors de taux de TVA particulier à certaines catégories de marchandises (exemple : livres, pharmacie), deux taux de TVA ont appliqués en France : •La TVR (TVA réduite) de 5,5%, pour les produits de première nécessité et les matière premières. •La TVO (TVA ordinaire) de 19,6%, pour la majorité de produits manufacturés. La TVA se calcule sur la valeur en douane, augmentée le cas échéant de droits de douane. ii. La taxe de remise 1%, appelée « droit du receveur ». Elle est perçue sur la liquidation douanière (à savoir Droits de Douane+TVA). A l’origine, elle était destinée aux Receveurs des bureaux de douane. Cet avantage particulier demeure, mais plafonné. 38 Fédération Française des Organisateurs Commissionnaires de Transport 40
  • 41.
    -Le transit demarchandises- iii. Les taxes de régie sur les alcools ou les honoraires du vétérinaire. iv. Une commission d’intervention La commission d’intervention correspond à la rémunération au titre de transitaire en douane. Elle se négocie librement entre le commissionnaire en douane et son client. L’ancien barème est cependant de référence pour l’établissement des tarifs. Pour des opérations répétitives, ou par exemple pour des camions ou conteneurs complets, un forfait est généralement fixé d’un commun accord : par exemple 40 euros pour un camion complet. Pour les opération de grosse valeur, l’ancien barème des honoraires d’agréé en douane sert de base aux négociations, il est souvent affecté d’une ristourne importante : entre -25% et -50%, selon l’ampleur du trafic. v. Crédit d’enlèvement Cette caution présente une triple utilité : -pour la douane, c’est une garantie de paiement, quoiqu’il arrive, des droits et taxes de douane. -pour l’importateur, cette caution permet un enlèvement, c’est –à- dire une mise à disposition rapide des marchandises dédouanées, les formalités accomplies, la liquidation douanière étant calculée, mais non payée. -pour les commissionnaires en douane, le crédit d’enlèvement apporte un délai de paiement de 30 jours des droits et taxes dus sur l’ensemble de la clientèle, ce délai court depuis la réception de l’état décadaire, tous le 10 jours des liquidations douanières enregistrées ou de la date du débit, si la comptabilité douanière est informatisée. Mise en place par une banque, une compagnie d’assurance, ou une compagnie de caution, au profit du commissionnaire en douane, le crédit d’enlèvement entraîne des frais financiers qui sont répercutés sur chaque importateur, à raison de 0,25% sur les premiers 10000FF de liquidation douanière (maximum 25FF), puis 0,10% sur le somme dépassant 10000FF de liquidation douanière. vi. Avance de fonds Elle couvre le risque financier du commissionnaire en douane, amené à débourser des sommes considérables en droits et taxes de douane pour le compte de ses clients importants. Le tarif prévoit que « les droits et taxes doivent faire l’objet d’une 41
  • 42.
    -Le transit demarchandises- provision remise par le mandant à son mandataire au plus tard la veille du jour où l’opération doit être effectuée ». A défaut, une rémunération de 1% par mois sur le montant de droits et taxes, à titre d’avance de fonds, est perçue. Ces dispositions sont tombées quelque peu en désuétude et l’usage actuel est que le commissionnaire en douane présente des traites avec agios, à l’aval de son client importateur. Les traites durent 30 jours ou à la rigueur 60 jours, ce délai court depuis la date du DAU39 , ou la date de la facture, ou la date du relevé mensuel. vii. Frais de dossier Afin de limiter le nombre de lignes de facturation, les transitaires négocient avec leur clientèle des « frais de dossier » qui englobent les postes de frais suivants : -Déclaration décharge documents, -Travail en heures extra légales- vacation en douane, -Traitement informatique du dédouanement, -Frais de téléphone, de diverses correspondances et télex, -Commission de transit qui varie selon la complexité du dossier, le nombre de numéros de tarifs douaniers à déclarer, les documents à imputer, les télex à passer. Pour certain trafics portant toujours sur les marchandises de même valeur et de même quantité (un wagon, un camion ou un conteneur complet), partant du même endroit et allant au même endroit, on peut convenir d’un forfait unique, proportionnel au poids ou à la valeur. Il est prudent alors de convenir d’un plafond d’application du forfait, chiffré en valeur et en nombre d’opérations. Il peut arriver que des opérations douanières dépassent les heures d’ouverture des bureaux de douane marchandises (généralement de 8h30 à 12h et de 13h30 à 17h 30). Il serait dommage qu’un camion arrivant tardivement soit obligé d’attendre le lendemain matin. Le déclarant dépose alors une demande de vacation qui se traduit par un travail « en heures extra- légales » facturé, toute clientèle confondue, par décade. viii. Traitement Informatique du Dédouanement 39 DAU : Document Administratif Unique 42
  • 43.
    -Le transit demarchandises- Quand le lieu de dédouanement est relié à SOFI (Système d’Ordinateur pour le Fret International). ix. Autres frais Cette partie contient les frais de téléphone et télex engagés par le transitaire pour son client, et qu’il est normal de répercuter au stade de la facturation. x. La commission de transit Elle est calculée au tonnage, est la rémunération officielle. Dans le temps existait un barème, mais il n’est plus appliqué. xi. Les extra- frais Il peut arriver que l’expéditeur ait à engager des extra- frais qui n’étaient pas prévus au contrat: exemple, un emballage supplémentaire, ou une accélération de l’expédition. Dans ce cas, il fera suivre ces frais en « assigné », sur le destinataire. Ces éléments (fret maritime, etc.) sont inclus dans la valeur en douane et sont donc taxés à la TVA au même titre que la marchandise. La partie de frais liée au fret maritime (déchargement de navire) est exonérée, le reste est taxable à la TVA, par exemple chargement sur camion. Quand à la demande de son client, le transitaire doit couvrir l’assurance des risques de transport, celui-ci utilise sa police tiers- chargeur. Il répercutera donc la prime dans la facture, et celle-ci doit normalement figurer dans la colonne « non taxable ». Mais il va prendre des frais de gestion (entre 1% et 10%) sur cette prime. Il préfère alors faire figurer l’ensemble de ses frais dans la colonne non taxable. A l’export, les choses se simplifient considérablement. Tout cela s’explique tout d’abord par l’exonération de TVA à l’exportation, aussi bien pour les marchandises que pour les prestations de services, la colonne taxable disparaît. Les sommes acquittées à l’Administration des Douanes, n’ont plus de raison d’être, à part quelques rares exceptions, notamment les montants compensatoires monétaires (MCM) de la politique agro-alimentaire commune de la Communauté Européenne. 43
  • 44.
    -Le transit demarchandises- Le « droit » de receveur disparaît également. Les frais du commissionnaire en douane, se simplifient à l’extrême, car les problèmes de financement des droits et taxes, et de cautions, disparaissent puisqu’il y a exonération. Si, de plus, l’opérateur a pris soin de fixer un forfait dossier avec son transitaire, pour tous les « frais fixes » répertoriés généralement sous a à e dans la facture import, la facture export du transitaire devient quelque chose de très simple et de très rapide à vérifier. 2- Droit de rémunération Selon l’article 1999 du code civil : « Le mandant doit rembourser au mandataire les avances et frais que celui- ci a faits pou l’exécution du mandat, et lui payer ses salaires lorsqu’il en a été promis. S’il n’y a aucune faute imputable au mandataire, le mandant ne peut se dispenser de faire ces remboursement et payement, alors même que l’affaire n’aurait pas réussi, ni faire réduire le montant des frais et avances sous le prétexte qu’ils pouvaient êtres moindres. » En vertu de cet article, le transitaire a droit au remboursement, sauf faute, des avances de divers frais occasionnés pour l’exécution de son mandat et y ajouter ses honoraires d’intervention. Il est ainsi autorisé à demander que les frais exposés pour l’entreposage, le recerclage, les expertises et le reconditionnement, les sommes qu’il a du payer pour obtenir la livraison rapide des marchandises et pour le dédouanement. Certaines sociétés de transit, spécialisées dans la commission en douane, réalisent leurs bénéfices sur la commission d’intervention, et les frais annexes des nombreux dossiers qu’elles traitent à l’exportation, et surtout, à l’importation. Malheureusement, il s’agit de marges bénéficiaires limitées, qui ne font masse que pour les commissionnaires agréés en douane de premier (en anglais : « custom broker »). La question qui se pose est alors de savoir, d’où vient la rémunération des transitaires ? Elle n’apparaît pas en clair dans les factures. En réalité, leur principale source de revenus se trouve dans des « commissions » accordées par les transporteurs, et dans des « marges bénéficiaire »prises par les transitaires sur les opérations de manutention et sur les primes d’assurance. 44
  • 45.
    -Le transit demarchandises- Cela s’explique par le fait que le transitaire est en même temps un « apporteur »de fret aux transporteurs, et un « organisateur » de fret. Ces deux services méritent rémunération. En effet, le transitaire est un client important des transporteurs : il leur apporte le fret de toute leur clientèle, composée essentiellement de petites et moyennes entreprises, mais bien souvent de grandes entreprises qui ont choisi de confier leurs frets à des transitaires. Mais bien plus!le transitaire organise des groupages, présente des palettes entièrement constituées aux compagnie de transport aérien, des conteneurs complets (FCL )aux compagnies maritimes. Cela est très bénéfique pour les transporteurs car ceci leur évite les pertes de temps dans des opérations annexes coûteuses en organisation. La rémunération correspondante ne figure pas sur les factures des transitaires, car elle est placée dans des crédits séparés. Voici un ordre de grandeur des commissions perçues: -En maritime, la commission versée au transitaire apporteur de fret par la compagnie maritime est généralement de 2,5% sur le fret de base. Sur certaines destinations (la COA notamment), cette commission peut atteindre 7,5%. La commission se négocie au coup par coup, si le transitaire est en mesure d’apporter en exclusivité à une compagnie maritime un grand nombre d’unités payantes, par exemple à l’occasion de gros contrats d’exportation. -En aérien, la commission versée au transitaire apporteur de fret par la compagnie aérienne est de 5%. - En ferroviaire, rien n’est prévu. D’où une désaffection naturelle des transitaires envers ce mode de transport. A noter cependant que de « bonifications trimestrielles sur engagement de fret » sont accordées aux gros chargeurs, qu’il s’agisse de chargeurs privés ou d’importants transitaires ferroviaires. Pour les petits transitaires (ce mode n’est pas intéressant). -En routier, le prix est fixé librement entre le transitaire et le transporteur, qui se basent sur des tarifs de référence. Le transitaire prend une marge bénéficiaire de 10% à 15% environ sur le prix de traction. -Les marge bénéficiaires sur les manutention et les primes d’assurance sont d’environ 10%, et sont modulables. 45
  • 46.
    -Le transit demarchandises- 3- Droit en cas d’insolvabilité du mandant envers le mandataire Le transitaire dispose trois moyens pour agir contre son mandant lorsque ce dernier ne remplit pas correctement ses obligations. Tout d’abord, il dispose d’un privilège général prévu par l’article 2103 (3°) du Code Civil, pour mettre ce moyen en oeuvre, il n’est pas nécessaire qu’il détienne la marchandise. La détention, n’est pas une condition. Ensuite, il bénéficie d’un droit de rétention sur les marchandises qu’il a en sa possession, afin de contraindre son cocontractant à exécuter sa prestation. Enfin, la jurisprudence accorde également aux transitaires la possibilité d’insérer une clause de constitution de gage conventionnel dans les conditions générales du contrat, qui va leur permettre de bénéficier d’une garantie équivalente à celle prévue à l’article L 132- 2 du Code de Commerce pour des opérations qui n’en bénéficient pas de plein droit. Actuellement, nous allons aborder la question sur les droits du transitaire. CHAPITRE II/ RESPONSABILITE DU TRANSITAIRE A L’EGARD DE SON MANDANT On a vu dans la première partie du devoir que le transitaire peut avoir plusieurs activités (consignataire, manutentionnaire etc.) Sa responsabilité varie donc en fonction du rôle qu’il exerce. A- Dans le cadre du mandat Le mandataire exécute le ordres de son mandant, n’a pas le choix des sous-traitants. Il n’est pas responsable de ses fautes et répond d’une obligation de moyens. Le mandataire doit conseil et diligences à son donneur d’ordre : en particulier, il s’est produit des avaries, il doit faire les réserves dans les formes prévues pour préserver les recours de son mandant, mais là s’arrête son obligation de diligence. La preuve de la faute du mandataire incombe au mandant. 46
  • 47.
    -Le transit demarchandises- Dans le principe, le transitaire n’est responsable vis-à-vis de son mandant que lorsqu’il commet une faute personnelle dans l’accomplissement de son mandat. Cela peut consister en la violation de ses obligations générales ou particulières. Ce n’est pas une responsabilité de plein droit. Trois conditions doivent être réunies pour faire jouer sa responsabilité : Tout d’abord, il doit s’agir d’une faute à caractère personnelle, elle doit être prouvée et elle n’est retenue que si elle est en relation directe avec le dommage. Il faut établir un lien causal. En ce qui concerne les fautes accomplies par ses substitués, il n’est responsable que si la substitution s’est faite sans autorisation. Sauf si les personnes que le transitaire a choisies pour la substitution sont notoirement insolvables. B- Dans le cadre de ses autres missions 1. Lorsque le transitaire intervient en qualité de commissionnaire Le commissionnaire de transport a un régime original de responsabilité dont les principes sont fixés respectivement par les articles 97 à 99 du Code de Commerce. Aux termes de ces textes, le commissionnaire est garant à l’arrivée des marchandises dans les délais prévus, des avaries ou pertes et des faits des commissionnaires intermédiaires auxquels il adresse les marchandises. Il en résulte qu’il est tenu d’une obligation de résultat. Cette dernière a pour corollaire la présomption de responsabilité (responsabilité de plein droit) qui pèse sur le commissionnaire. D’après la Cour d’appel d’Aix en Provence, le commissionnaire est débiteur d’une obligation de résultat, il est tenu d’indemniser l’expéditeur et son assureur subrogé de l’ensemble des dommages subis par la cargaison au cours du transport qu’il s’était engagé à soigner40 . Il fait écran entre le client et les différents intervenants41 . Il s’agit d’une responsabilité particulièrement lourde qui est la contre partie de la grande liberté dont jouit le commissionnaire dans l’exécution de ses obligations. En effet, dès q’un dommage ou un retard est constaté à destination, le commettant n’a 40 Cour d’Appel d’Aix du 31/05/85 , DMF 1986, page 693 41 M. Tilche, auxiliaires de transport, quelles différences quelles conséquences, BTL 1996, page 826 47
  • 48.
    -Le transit demarchandises- pas à prouver une faute quelconque du commissionnaire, sa responsabilité est présumée.42 Enfin, le commissionnaire de transport qui livrerait la marchandise à l’arrivée, sans exiger la présentation du connaissement, engagerait sa responsabilité à l’égard du porteur légitime du connaissement.43 2. Lorsqu’il intervient en qualité de consignataire de la marchandise. En tant que mandataire, il est responsable de toute faute commise par lui. Tel est le cas du consignataire, qui en exécutant les instructions de son commettant, commet une infraction qui entraîne pour lui une condamnation pénale .Il ne saurait réclamer à son mandant des dommages et intérêts, le délit ainsi réprimé étant un fait personnel au consignataire qui aurait pu l’éviter en faisant preuve de plus de prudence. Le consignataire n’a droit à être dédommagé que des démarches, pertes de temps et soins anormaux qu’ont occasionné les expéditions défectueuses qui lui ont été faites par son commettant, abstraction faite de tout ce qui a trait au délit. D’autre part , en tant que gardien de la marchandise pour le compte du destinataire , il répond de plein droit des dommages occasionnés par la garde de la marchandise, sauf s’il démontre que les dommages proviennent d’un cas exceptionnellement prévu par la loi, par exemple la force majeure. CHAPITRE III/ RESPONSABILITE DU TRANSITAIRE A L’EGARD DES TIERS En premier lieu, nous allons parler de la responsabilité du transitaire vis-à-vis de sa clientèle et des tiers. Et en second lieu, de sa responsabilité vis-à-vis de l’Administration. A- Vis-à-vis de sa clientèle et des tiers 42 Cour de Cass. 1er juillet 1997, revue SCAPEL 97, n°4 page 170 43 CA Paris 11/01/85, DMF, 1986, page 166 48
  • 49.
    -Le transit demarchandises- 1. Responsabilité contractuelle vis-à-vis de sa clientèle Le transitaire est un intermédiaire chargé d’assurer la continuité entre deux transports distincts dans le cadre des instructions de son mandant. La mission de transit ne constitue ni une mise sur le marché, ni une opération d’importation. Le transit, n’impliquant aucune commercialisation, n’est donc pas susceptible de porter atteinte à l’objet spécifique du droit aux marques et de la propriété intellectuelle. Par conséquent le transitaire n’est pas responsable des marchandises contrefaites. Quand il s’agit de sauver la marchandise, et donc de vendre, il faut éviter d’agir sans avis du chargeur (qui devra se prononcer sur la conduite à tenir dans les informations à fournir) de peur d’être poursuivi pour mise sur le marché ou débit d’objets contrefaits. Envers le mandant, le régime de la responsabilité des auxiliaires mandataires est un système dualiste. Il est différent selon qu’elle se rapporte à l’inexécution de leurs obligations de mandataire ou aux dommages subis par les marchandises : loi n° 69-8 art. 15. La responsabilité du mandataire obéit en principe au droit commun du mandat. Seule exception, la prescription de l’action contre les consignataires est d’un an tandis qu’elle est de dix ans pour les autres mandataires. (L n°69-8, art 16). S’agissant des dommages subis par la marchandise, il faut distinguer selon le contrat unissant l’auxiliaire à son donneur d’ordre. Le commissionnaire en douanes ne prend pas la marchandise en charge et n’assume pas d’obligation à son égard. Il en résulte que dans le cas où le commissionnaire causerait un dommage aux marchandises, il répondrait de celui-ci sur le terrain de la responsabilité délictuelle. (art. 1382 et suivants du Code Civil). La jurisprudence admet parfois également l’existence d’un contrat supplémentaire (contrat de dépôt). La loi du 03/01/1969 soumet la responsabilité des consignataires en cas de dommages causés aux marchandises aux règles du contrat de manutention maritime (art. 13 et art.15 Loi 03 janvier 1969). Aucune disposition spécifique ne règle en revanche la responsabilité du transitaire. Il est admis qu’il prend les marchandises en charge, celles-ci étant sous sa garde entre 49
  • 50.
    -Le transit demarchandises- le moment où il les reçoit du premier transporteur et celui où il les remet au suivant. Toutefois, il n’est tenu dans la garde des marchandises que d’une obligation de moyens, de sorte qu’il ne sera responsable que pour faute prouvée. Il ne répond pas par exemple, d’une destruction des marchandises par un sinistre d’origine inconnue. Il faut que le mandant établisse que le sinistre d’origine inconnue. Il faut que le mandant établisse que le sinistre lui est imputable. 2. Responsabilité civile envers les tiers Le mandataire est personnellement responsable envers les tiers des dommages q’il cause, même s’ils résultent des instructions de son mandant. Le mandataire dispose alors d’une action en garantie contre lui.44 En tant que mandataire, le transitaire ne peut voir sa responsabilité engagée que s’il a commis une faute ; cette faute pour être établie doit satisfaire à deux impératifs principaux. La faute doit être personnelle et elle doit être prouvée. Ainsi, on ne peut dire qu’il a commis une faute que s’il n’a pas déployé une diligence raisonnable alors qu’il en avait les moyens. Cette diligence raisonnable dépendra des opérations et obligations qui rentrent dans l’exercice normal et habituel de ses fonctions. L’usage peut jouer un rôle non négligeable dans leur détermination. Le transitaire commettrait donc une faute s’il méconnaissait les instructions qu’il a reçues de son mandant (sévérité dans l’appréciation des juges). En voici d’autres exemples de faute, lorsque le transitaire n’a pas payé le fret à destination, ou qu’il n’a pas pris des réserve dans les délais, le juge français a souligné qu’un transitaire qui fait établir un document intitulé « reste à livrer provisoire « sans prendre des réserves régulières et suffisantes relatives aux manquants constatés, engage sa responsabilité envers son mandant pour non respect de son obligation de conserver un recours utile à l’encontre du transporteur45 . 44 Cour de Cass. Com. 17/06/1997, bull. civ. IV, N° 196 45 Cour de cassation 14/10/1997, revue SCAPEL, 1997, n°4, page 184. 50
  • 51.
    -Le transit demarchandises- B- Vis-à-vis de l’administration Le transitaire, agissant au titre de commissionnaire en douane, est responsable tant sur le plan pénal que sur le plan civil au regard de l’Administration. 1. Responsabilité pénale en cas de fausse déclaration de la part de mandant. L’article 396 du Code des douanes dispose que « les commissionnaires en douane agréés sont responsables des opérations en douane effectuées par leur soins. Les peines d’emprisonnement édictées par le présent code ne leur sont applicables qu’en cas de faute personnelle ». Il s’agit là d’une responsabilité d’une extrême rigueur dont le fondement paraît en tout cas bien proche du risque pur, mais qui semble être liée à une tradition solidement établie et non contestée. En raison de son caractère très particulariste, on pourra se contenter d’en indiquer ici les traits les plus généraux. L’obligation de vigilance mise par le Code des douanes à la charge des commissionnaires et transitaires conduit à porter à leur compte toutes les irrégularités découvertes dans les déclarations en douane, et cela, indépendamment des circonstances dans lesquelles ils ont été appelés à intervenir. Le principe a posé dès le siècle dernier que la mission des commissionnaires « ne consiste pas seulement à reproduire des termes de la déclaration faite par leurs commettants, mais à faire une déclaration régulière, après avoir effectué les vérifications nécessaires ».46 Il n’est pas certain que la philosophie générale qui anime le Nouveau Code pénal permette de maintenir ces solutions davantage inspirées par le souci de protéger les intérêts du Trésor que par une véritable politique de répression. Il est vrai que le Code des douanes prévoit que les peines d’emprisonnement ne seront prononcées qu’en cas de faute personnelle du commissionnaire, de sorte que les exigences de l’article 121- 3 NCP (Nouveau Code Pénal) paraissent remplies. Il n’en reste pas 46 Cour de Cass. crim. 8 avril 1897, doc. Cont., n° 345 51
  • 52.
    -Le transit demarchandises- moins que l’ambiguïté de la nature des sanctions pécuniaires, dont le caractère strictement fiscal ne peut plus être affirmé, rend difficile la sévérité le maintien de la sévérité actuelle. On voit mal par exemple à quel titre un commissionnaire en douane doit être condamné, alors qu’il n’a par hypothèse commis aucune « faute personnelle » d’imprudence ou de négligence, à verser une amende au cas où il a établi une déclaration tendant à faire bénéficier son client des avantages consentis aux personnes allant s’établir à l’étranger, alors que, en définitive, ledit client est rentré en France après un court séjour.47 Le commissionnaire en douane ne peut s’exonérer de sa responsabilité en prouvant sa bonne foi, sauf s’il prouve l’existence d’un cas de force majeure, d’une erreur invincible, soit que les conditions de l’infraction ne sont pas remplies. 2. Responsabilité civile vis-à-vis de l’Administration C’est exclusivement pour garantir le recouvrement de la créance du Trésor que le droit désigne certaines personnes comme civilement responsables. La responsabilité civile du commissionnaire en douane est fondée sur le lien d’autorité que le commissionnaire en douane a envers ses employés, celui que l’on entend en droit commun, à propos de l’article 1384 al. 5 du Code civil. Rien ne s’oppose à une application des règles ordinaires de la responsabilité dans le domaine douanier. Mais ces règles connaissant certaines limites considérées comme incompatibles avec les exigences propres du droit douanier, le Code des douanes a été conduit à mettre en œuvre, parallèlement au droit commun, un régime dérogatoire. Mais ici, le régime dérogatoire ne nous concerne pas puisqu’il s’agit du droit d’action de l’Administration contre les propriétaires des marchandises lorsque le lien d’autorité est difficile à établir. La généralité des termes de l’article 1384 du Code civil permet son application en droit douanier sans difficultés particulières. Encore faut- il que les conditions posées par ce texte soient bien réunies, c'est-à-dire notamment que l’on puisse établir un lien 47 Cass. Crim. 2 février 1959 52
  • 53.
    -Le transit demarchandises- de préposition et que les actes délictueux aient été accomplis par le préposé dans l’exercice de ses fonctions. L’établissement du lien de préposition ne donne guère lieu à difficultés. Il découle en général d’un contrat de travail, lequel donne ipso facto à l’employeur la qualité de commettant. Mais il pourrait résulter de toute forme d’autorité selon les critères jurisprudentiels du droit commun.48 La jurisprudence a jugé l’article 1384 du code civil applicable par exemple au transitaire du fait de ses employés.49 L’application du droit commun suppose en revanche que le préposé ait agi dans l’exercice de ses fonctions, ou tout au moins à l’occasion de l’exercice de ses fonctions. Cette règle est rigoureusement entendue à deux points de vue. Tout d’abord, il importe peu que l’acte délictueux lui- même soit étranger auxdites fonctions. Il suffit que l’exercice des fonctions ait permis son exécution. Dès lors, le commettant ne saurait être exonéré pour la raison que l’infraction de son préposé a été commise à son insu ou contrairement à es instructions.50 Ce que l’on reproche précisément au commettant, c’est d’avoir failli au devoir de surveillance qui lui incombait. Il s’ensuit que la responsabilité du commettant est engagée aussi bien pour des faits strictement personnels du préposé que pour des inexactitudes dans les déclarations qu’il était chargé de rédiger.51 Mais ensuite, et cet aspect de l’article 1384 al. 5 du Code civil, vient heureusement limiter la portée de la présomption, aucune responsabilité n’est encourue lorsque le préposé a agi en dehors de l’exercice de ses fonctions. Il en va ainsi par exemple de l’employé d’un commissionnaire qui a soustrait des marchandises en dehors de ses heures de travail, la jurisprudence considérant alors que « le fait dommageable ne se rattache par aucun lien à l’exécution du mandat confié au préposé ».52 On conçoit aisément qu’il s’agit là d’une question de fait. 48 Encycl. Dalloz, Droit civil, V° Responsabilité du fait d’autrui 49 Trib. Paix Le Havre, le 18 décembre 1956, Doc. Cont., n° 1195- Cass. Com. 19 octobre 1971, D. 1972, Somm. 28 ; JCP 1973. II. 17516 50 Cass. Crim. 24 novembre 1980, Bull. crim. , n° 312, p. 798 51 Cass. Crim. 8 avril 1897, Doc. Cont., n° 395 52 Cass. Crim. 20 novembre 1952, Doc. Cont., n° 1020 53
  • 54.
    -Le transit demarchandises- CONCLUSION Compte- tenu des contingences économiques actuelles, les transitaires exercent aujourd’hui plusieurs activités. Ils sont entrepositaires, logisticiens, gestionnaire de trafics triangulaires « Cross trade », agent de douane, agent IATA et/ou maritime. Ils peuvent être également emballeurs et/ou déménageurs, transporteurs, gestionnaires d’expositions internationales, spécialistes des envois valeurs et œuvres d’art. Ils s’occuperont sur demande de leurs clients de négocier leurs lettres de crédit, de couvrir une assurance transport, etc. Pour ce qui est du rôle du transitaire au niveau de la douane, il tend aujourd’hui à être plus réduit compte- tenu du développement de certaines procédures de dédouanement. Telles que la procédure de domiciliation unique et la procédure de dédouanement à domicile. La procédure de domiciliation unique (PDU) est une forme particulière de procédure de dédouanement à domicile. Elle répond aux mêmes objectifs de la procédure de dédouanement au bureau de douane, permet de faciliter et accélérer les opérations de dédouanement pour répondre aux contraintes économiques auxquelles sont confrontées les entreprises industrielles et commerciales. Mais ce système pourrait compromettre les activités du transitaire. La PDU permet la centralisation auprès d’un seul bureau de douane des formalités de dédouanement et des formalités comptables (Crédit d’Enlèvement, Crédit pour Opérations Diverses, garanties et dispenses). Elle permet la livraison ou l’envoi direct des marchandises au destinataire final. La réalisation physique des opérations d’exportation et d’importation se fait depuis ou auprès de chaque site. Le bureau de douane, dans le ressort duquel sont situés les locaux où les marchandises sont exportées ou importées, est appelé bureau de rattachement. La comptabilité, matière de dédouanement, ainsi que les déclarations mensuelles et les paiements de droits et taxes se font auprès du bureau de domiciliation. 54
  • 55.
    -Le transit demarchandises- Toutes les marchandises et tous les régimes douaniers (mise à la consommation, perfectionnements actifs et passifs, exportations définitives) sont concernés par cette procédure. La Procédure de Dédouanement à Domicile (PDD), quant à elle a été expérimentée, pour la première fois en France en 1966.53 Cette procédure permet le dédouanement des marchandises sans passage par le bureau de Douane, dit bureau de domiciliation. Un bureau de Douane, appelé bureau de domiciliation, est désigné pour recevoir toutes les déclarations de douanes, import et export, de l’entreprise. Ce bureau est celui dans le ressort duquel est située la localité d’expédition ou de destination des marchandises. Le dédouanement s’effectue dans les installations du bénéficiaire de la procédure. Les formalités export et import sont accomplies par inscription dans une comptabilité matière douanière, régularisée en fin de période par une D.C.G (Déclaration Complémentaire Globale). L’acheminement à l’import, depuis l’entrée sur le territoire communautaire des marchandises vers le destinataire, se fait sous couvert d’un titre de transit (TT) ou d’un T.C.S.D (Transit Communautaire Simplifié Domicilié). L’acheminement à l’export, depuis les locaux de l’unité vers la sortie du territoire communautaire, se fait sous couvert d’un document commercial aménagé. Cette procédure est en place et fonctionne pour le compte de la Cellule Logistique. La procédure est applicable à toutes les marchandises à l’exception, à titre général, de certains produits (radioéléments artificiels, produits stupéfiants…) et à l’exception, à l’importation, de marchandises soumises à contrôle sanitaire ou phytosanitaire et, à l’exportation, de biens culturels et de trésors nationaux. Les avantages de ces procédures sont nombreux aussi bien à l’import qu’à l’export, elles permettent un gain de temps car l’arrivée se fait directement dans les locaux de l’unité. Il n’y a pas de perte de temps chez le transitaire, ou pour la relivraison et il n’y a pas d’échange avec le transitaire pour tarifer une marchandise. Il y a également un gain financier car il n’y a pas de facturation du transitaire, les services de la cellule étant gratuits, pas de frais de handling, ni de frais de stockage, d’entrepôt ou de magasinage, pas de frais de relivraison si la précaution a été prise 53 Economica page 229 55
  • 56.
    -Le transit demarchandises- de passer une commande en DDU. Il y a une meilleure gestion du tarif douanier impliquant une économie sur les droits de douane. De même, il y a également un gain administratif, car il n’y a pas de gestion dans les unités. Pas de facturation ni du transport, ni du transitaire, ni des frais de douane. Malgré cela, les transitaires restent une source d’informations pour tout ce qui touche au monde économique, aux relations internationales et aux échanges sur le plan mondial. Ils défendent les intérêts de leurs clients, en s’opposant à des augmentations de prix injustifiées, à toutes mesures qui pourraient entraver la circulation rapide des marchandises, à toutes dispositions de loi qui mettraient en péril leur attractivité économique. Le transitaire mérite diverses dénominations qui lui sont conférées : « Agent de voyage pour les marchandises » et « Trait d’union incontournable de la vie économique » 56
  • 57.
    -Le transit demarchandises- ANNEXE Document 1 : Schéma traçant les diverses opérations accomplies par le transitaire CFS : Container Freight Station OMQ : Ordre de Mise à Quai BAET : Bon à embarquer Transitaire Document 2 : Un exemple de demande de cotation à un auxiliaire de transport Document 3 : Acheminement des marchandises en douane 57
  • 58.
    -Le transit demarchandises- Document 1 : t les diverses opérations accomplies par le transitaire 58
  • 59.
    -Le transit demarchandises- Document 2 : Un exemple de demande de cotation à un auxiliaire de transport 59
  • 60.
    -Le transit demarchandises- Document 3 : Acheminement des marchandises en douane Cheminement administratif d’une opération Import ou Export IMPORT EXPORT Présentation de la marchandise au bureau Présentation de la marchandise au bureau Placement sous un régime douanier Placement sous un régime douanier Acceptation/ enregistrement de la déclaration Acceptation/ enregistrement de la déclaration Vérification physique/ documentaire Vérification physique/ documentaire Liquidation des droits et taxes Mainlevée de la marchandise Mainlevée de la marchandise 60
  • 61.
    -Le transit demarchandises- BIBLIOGRAPHIE I. OUVRAGES GENERAUX : a) doctrine classique RODIERE (R.), Traité Général de Droit Maritime, Dalloz 1970 P. PESTEL- DEBORD, le rôle de l’agent consignataire du navire en France, Annales IMTM, 1984 b) doctrine contemporaine M. Ndende et K. Le Couviour, Manutention Maritime : Rép. Com. Dalloz 2000 LAMY TRANSPORT, tome 1 et 2, 1998 PONTAVICE (E.) et CORDIER (P.), Transport et Affrètement Maritimes, Delmas, 2è édition, 1990 PAULIN (C.), Droit des Transports, Litec- JurisClasseur, 1ère édition, 2005 ABDELLAH ABOUSSOR, préface de BONASSIES (P.), L’exécution du contrat de transport maritime de marchandises en droit marocain et en droit français, N°53, Litec- JurisClasseur, 2001 II. TEXTES, PUBLICATIONS ET REVUES a) Convention Internationale sur l’harmonisation des contrôles des marchandises aux frontières du 21 octobre 1982, à Genève b) Lettre du ministre de l’économie, des finances et de l’industrie, réf : C 2004-45 en date du 19 mars 2004 aux conseils de la société Maersk Logistics relative à une concentration dans le secteur des services de logistique c) B. BOULOC, chronique transports, RTDroit commercial, 1990 III. OUVRAGES SPECIAUX, THESES ET MEMOIRES Mémoires :Essai de distinction entre commissionnaires et transitaires- DESS 1994, par Florence AYIVI. IV. JURIPRUDENCE Les chiffres renvoient aux numéros de pages Cour de cassation commerciale du 02/02/1999 : bulletin civil, n°39……………page 9 61
  • 62.
    -Le transit demarchandises- CA Rouen 10/03/98, transidit, 1998, n°18, page 9………………………………page 16 questions sur les ports français ,BTL, 1996, page 65…………………………….page 16 CA Aix 9/3/85, DMF 1986, page 693…………………………………………....page 16 Cour de cassation Commerciale du 03/02/1998, n° 96-11. 525 : BTL 1998, page 124..page 22 Cour de cassation Commerciale du 10/03/1981, bulletin civil IV, n°130….…….page 22 Cour de cassation, chambre civile 2è, 22 janvier 1997 : bulletin civil, n°21...…...page 23 Cass. Com. 03/02/1998, n° 96-11.525 : BTL 1998, p.124………………………..page 25 Cas. Com. 28/09/2004 : bull civ. N°175 : DMF 2005, p.122, obs. Y Tassel……..page 25 Cass. Com., 28/04/1978 ;bull civ. N°119…………………………………………page 25 Cass. Com,7/12/2004 : DMF 2005, p.38,note Y.Tassel……….………….………page 26 Cass. Com. 1er avril 2003 : Bull civil. IV, n°54…………………………………...page 26 Cass. Com. 9 juin 1998 : Bull civil IV, n°191…………………………………….page 26 Cass. Com. 15 juillet 1987 : Bull civil IV,n°197……………………………….…page 26 Cass. Com. 22 octobre 1996 : Bull. civil IV,n°259 ; D. 1997,106, obs. Ph. Delebecque ; DMF 1996, p.1014,obs. J-P. Remery)………………………………..page 26 CA Paris 11/01/85, DMF, 1986, page 166………………………………...………page 49 Cass. Com. 12/01/1988 ; bull civ. IV n°26 ; Cas. Com. N21 juillet 1987 ; Bull .civ. IV ,n°210…………………………………………………..page 49 Cass. com. 17/11/1981 : Bull. civil IV n° 397…………………………………….page 49 Cour de Cass. Com. 17/06/1997 : Bull. civ. IV, N° 196…………………….....….page 51 Cour de cassation 14/10/1997, revue SCAPEL, 1997, n°4, page 184……………..page 52 Cour de Cass. Crim. 8 avril 1897, doc. Cont., n° 345……………………………..page 53 Cass. Crim. 2 février 1959…………………………………………………………page 53 Trib. Paix Le Havre, le 18 décembre 1956, Doc. Cont., n° 1195- Cass. Com. 19 octobre 1971, D. 1972, Somm. 28 ; JCP 1973. II. 17516…………………………….…….page 54 Cass. Crim. 24 novembre 1980, Bull. crim. , n° 312, p. 798…………………….....page 54 Cass. Crim. 8 avril 1897, Doc. Cont., n° 395………………………………………page 54 62
  • 63.
    -Le transit demarchandises- IV. SITES INTERNET a) http://www.lantenne.com/fiche_incoterms/fas.html b) http://www.douane.go.ma/rdii/pdf/t2ch07s01.pdf c) http://www.logistique.in2p3.fr d) http://www.finances.gouv.fr/dgccrf 63
  • 64.
    -Le transit demarchandises- TABLE DES MATIERES INTRODUCTION .................................................................................................................... 2 PREMIERE PARTIE : LES ACTIVITES DU TRANSISTAIRE .......................................... 7 CHAPITRE I/ LES DILIGENCES DU TRANSITAIRE........................................................ 7 A- Les obligations générales du transitaire tirées du mandat ................................................... 7 1- Les obligations du mandataire a- Devoir d’information b- Obligation d’accomplir les ordres du mandant c- Obligation de rendre compte 2- Les obligations du mandant a- A l’égard du mandataire b- A l’égard des tiers B- Les obligations du transitaire dans le cadre du transit....................................................... 11 CHAPITRE II/ LES DIFFERENTS TENUS PAR LE TRANSITAIRE ............................. 12 A- Les activités du transitaire........................................................................................................ 12 1- Activités « matière grise » 2- Activités physiques à l’exportation et à l’importation 3- Activités administratives 4- Activités financières B- Les fonctions du transitaire....................................................................................................... 13 1- Le transitaire en tant que commissionnaire en douane i. La réglementation de cette profession ii. Les formalités accomplies par le commissionnaire en douane. 2- Conduite des marchandises 3- Présentation en douane des marchandises 4- Mise en douane des marchandises 5- Le transitaire en tant que consignataire de la cargaison a- Notion et statut juridique du consignataire de la marchandise b- Le rôle du consignataire de la marchandise 6- Le transitaire en tant que logisticien 7-Le transitaire en tant qu’agent de manutention a- Manutention aéroportuaire 64
  • 65.
    -Le transit demarchandises- b- Manutention portuaire CHAPITREI III/ LE SOIN DES MARCHANDISES PERISSABLES................................ 28 A- Les critères de choix des températures.................................................................................... 28 1- Nature de la denrée 2- Condition d’obtention de la denrée B- L’apposition des dates limites ................................................................................................... 29 1- La date limite de consommation (DLC) 2- La date limite d’utilisation optimale C- Les droits du transitaire...................................................................... Erreur ! Signet non défini. 1- Droit de facturation 2- Droit de rémunération 3- Droit en cas d’insolvabilité du mandant envers le mandataire DEUXIEME PARTIE : REGIME JURIDIQUE APPLICABLE AU TRANSITAIRE....... 31 CHAPITRE I/ STATUT DU TRANSITAIRE........................................................................ 31 A- Qualité juridique du transitaire ............................................................................................... 31 1- Nécessaire distinction entre le transitaire et le logisticien 2- Nécessaire distinction entre le transitaire et le commissionnaire B- Les droits du transitaire ............................................................................................................ 39 1- Droit de facturation 2- Droit de rémunération 3- Droit en cas d’insolvabilité du mandant envers le mandataire CHAPITRE II/ RESPONSABILITE DU TRANSITAIRE A L’EGARD DU MANDANT . 46 A- Dans le cadre du mandat........................................................................................................... 46 B- Dans le cadre de ses autres missions......................................................................................... 47 1- Lorsque le transitaire intervient en qualité de commissionnaire 2- Lorsqu’il intervient en qualité de consignataire de la marchandise. 65
  • 66.
    -Le transit demarchandises- CHAPITRE III/ RESPONSABILITE DU TRANSITAIRE A L’ EGARD DES TIERS..... 48 A- Vis-à-vis de sa clientèle et des tiers........................................................................................... 48 1- Responsabilité civile envers les tiers 2- Responsabilité contractuelle vis-à-vis de sa clientèle B- Vis-à-vis de l’administration..................................................................................................... 51 1- Responsabilité civile vis-à-vis de l’Administration 2- Responsabilité pénale en cas de fausse déclaration de la part de mandant. 66