U nité M ix te de R ec herc he - S c ienc es T ec hniques É duc a tio n Fo rm a tio n




             ENSEIGNER DES QUESTIONS VIVES ?


                                Pr. Virginie ALBE
                       Ecole Normale Supérieure de Cachan
                                   (UniverSud Paris)




                     Journée académique des professeurs documentalistes           1
                                 Rouen 1er décembre 2010
Enseigner des controverses socioscientifiques
                                                              Différentes finalités

                                                                      Comprendre la nature des sciences
                                                 Action sociale       et évaluer des expertises



                                                Education     Des questions socioscientifiques
                                                morale             dans une perspective
                                                                   d’éducation citoyenne




                                                 Apprentissage de                Prise de décision
                                                 concepts scientifiques          réfléchie ou argumentée

                                                              Compétences argumentatives
                                                                                                    3
Enseigner des controverses socioscientifiques




                                                L'enseignement de controverses
                                                socioscientifiques




                                                                                 4
Contexte éducatif
Enseigner des controverses socioscientifiques




                                                • Promotion d’un enseignement des sciences qui
                                                  contribue à une éducation à la citoyenneté et à la
                                                  responsabilité (civique, sociale)
                                                • « Educations à » …
                                                  la santé, la sexualité,     l’environnement   et   le
                                                  développement durable
                                                • Enseignements inter/pluridisciplinaires
                                                • Reconfigurations curriculaires (socle commun de
                                                  connaissances et de compétences, IDD, TPE thèmes
                                                  de convergence...)


                                                                                                     5
Contexte social
Enseigner des controverses socioscientifiques




                                                •Caractère mobile et évolutif de nos sociétés post-
                                                industrielles dû, entre autres, aux progrès des sciences et
                                                des techniques (Hottois, 2005)
                                                •Fin du compromis entre sciences, techniques,
                                                industries, Etats, fin 19ème, Trente Glorieuses
                                                •Transformation majeure des modes d’élaboration        des
                                                (techno)sciences depuis les 70’s
                                                •Changement profond des rapports          technosciences-
                                                sociétés
                                                •Nouvelles formes de régulation politique et éthique
                                                •Mutations sociales

                                                                                                       6
Nouveau « régime de savoirs »
                                                             (Pestre, 2003)
Enseigner des controverses socioscientifiques




                                                • Nature des (techno)sciences aujourd’hui
                                                 ✔
                                                     Un champ très hétérogène de technosciences industrielles
                                                     et universitaires
                                                • Une grande variété de pratiques
                                                 ✔
                                                     Pluralisme de paradigmes, de principes épistémologiques
                                                 ✔
                                                     Nouveaux modes de compréhension théorique (macro-
                                                     modélisations à l’échelle planétaire, molécularisation
                                                     instrumentale)
                                                • Nouvelles capacités d’action sur le monde phénoménales
                                                 ✔
                                                     Technosciences    créatrices   de   société   et   de   nature
                                                     (Hacking, 1999)
                                                 ✔
                                                     Pratiques professionnelles, grands équilibres de la planète,
                                                     environnement, maîtrise du vivant…                       7
Mondialisation et marchandisation
                                                          des sciences
Enseigner des controverses socioscientifiques




                                                • Exigence d’efficacité       pragmatique,      de    compétitivité
                                                  internationale
                                                • Mouvement       de       production        privée    de    biens
                                                  technoscientifiques
                                                • Législations nouvelles sur la propriété intellectuelle
                                                  ✔
                                                      Extension des conditions de dépôt de brevets (80’s)
                                                • Intégration des règles et des normes du marché dans
                                                  l’univers scientifique
                                                  ✔
                                                      Partenariats entreprises/universités
                                                  ✔
                                                      Externalisation de la recherche industrielle (start-ups,
                                                      délocalisations)


                                                                                                              8
« Moment constitutionnel »
                                                • Se redéfinissent les règles de base liant citoyens et Etat, entre
Enseigner des controverses socioscientifiques




                                                  autres en matière de politique et de recherche scientifiques
                                                  (Jasanoff, 2004)
                                                • Différentes propositions de prise en charge des technosciences
                                                 ✔
                                                     Réflexion sociologique et philosophique & pratiques sociales
                                                 ✔
                                                     Une éthique de la civilisation technoscientifique
                                                 ✔
                                                     Démocratie dialogique (Callon, Lascoumes & Barthe, 2001)
                                                • Principes de prévention, précaution, prudence
                                                 ✔
                                                   Approche scientiste de calcul des risques ?
                                                 ✔
                                                     Mise en débat des technosciences : levier de démocratisation des
                                                     choix collectifs ?
                                                • L’expertise: enjeu démocratique
                                                 ✔
                                                     A l’interface du savoir et de la décision (Roqueplo, 1997)
                                                 ✔
                                                     Processus politique, enjeux controversés de savoir/pouvoir   9
Technosciences et société
                                                •Appréhension publique des sciences
                                                 ✔
                                                     Un rapport différent au progrès et à l’expertise (70’s)
Enseigner des controverses socioscientifiques




                                                 ✔
                                                       Prise de conscience de grands systèmes technoscientifiques à
                                                     l’origine de problèmes pour la santé, l’environnement, l’emploi
                                                 ✔
                                                     Emergence de la notion de « développement durable »
                                                 ✔
                                                     Réflexion de notre responsabilité envers générations futures
                                                •Répétition de crises sanitaires ou environnementales
                                                 ✔
                                                       « Affaires »   du   sang   contaminé,   amiante,    vache   folle,
                                                     Tchernobyl…
                                                 ✔
                                                     Grands équilibres planétaires (climat, ozone, eau…)
                                                •Volonté de réappropriation citoyenne des choix technoscientifiques
                                                 ✔
                                                       Associations (CRIIRAD, SIDA, AFM...) : nouvel acteur dans
                                                     l’expertise et la recherche
                                                 ✔
                                                       « Tournant participatif »
                                                 ✔
                                                      Mouvance altermondialiste
                                                 ✔
                                                      Multiplication des formes d’engagement              10
Contexte scientifique
Enseigner des controverses socioscientifiques




                                                • Refondation du curriculum scientifique (Hodson,
                                                  2003)
                                                • Renouvellement épistémologique
                                                • Développement de la culture scientifique et
                                                  technique (« scientific and technological literacy »)
                                                • Articulation   éducation   aux   sciences   /   à        la
                                                  citoyenneté
                                                • Un intérêt accru pour l’argumentation en classe




                                                                                                      11
Enseigner des controverses socioscientifiques




                                                Recherches sur l'enseignement de
                                                controverses socioscientifiques

                                                Enjeux éducatifs et scientifiques
                                                Positionnement
                                                Analyse épistémologique et sociologique
                                                (science studies)




                                                                                          12
Positionnement
Enseigner des controverses socioscientifiques



                                                • Des recherches dans le champ des didactiques :
                                                    ✔
                                                        Inscription sociale de la production des savoirs
                                                    ✔
                                                        Perspective constructiviste et critique de l’éducation
                                                    ✔
                                                        Responsabilité dans la production des savoirs
                                                • Enrichies par épistémologie, sociologie des sciences
                                                  (« science studies »), histoire sociale et culturelle des
                                                  sciences :
                                                    ✔
                                                        Mutations profondes des modes d’élaboration des
                                                        (techno)sciences, des   relations sciences-sociétés et
                                                        changements sociaux actuels
                                                    ✔
                                                        « Pratiques de sciences » dans une perspective didactique
                                                •
                                                    Entrée privilégiée par le fonctionnement social et
                                                     épistémologique des savoirs
                                                                                                                 13
Viabilité de controverses socioscientifiques ?
Enseigner des controverses socioscientifiques



                                                  • Refondation du curriculum scientifique qui tienne
                                                    compte des mutations des modes d'élaboration des
                                                    technosciences et des nouvelles redéfinitions des
                                                    rapports sciences-sociétés
                                                   ✔
                                                       Compréhension avertie de     l’imbrication des questions de
                                                       sciences et de société
                                                   ✔
                                                       Viser un usage critique et   raisonné de l’expertise et une
                                                       participation démocratique   aux débats publics, procédures
                                                       d’expertise    et   prises    de   décisions   en   matière
                                                       technoscientifique
                                                  • Exploration des formes de débats scolaires
                                                  • Etude des transformations des pratiques
                                                    d’enseignement
                                                  • Des recherches avec une double finalité analytique et
                                                    propositionnelle
                                                                                                              14
Cartographie des controverses 
                                                  Représenter « la gamme la plus large possible des
Enseigner des controverses socioscientifiques




                                                  positions actuellement soutenues » (Latour, 2007)
                                                - Cerner les modes de production des connaissances (données en
                                                  jeu, hypothèses discutées, théories mobilisées)
                                                - Domaines de recherche et champs d’expertise, institutions,
                                                  financeurs, situations d'interlocution
                                                  (alliés, porte-parole, opposants, objets)
                                                - Mises en forme des controverses
                                                  (expérimentations, campagnes de presse, émissions             télévisées,
                                                  commissions d’enquête, débats publics, pétitions…)
                                                - Formes de littératures
                                                  Questions spécialisées & interactions avec groupes concernés ou
                                                  grand public (téléphonie mobile)
                                                  Histoire (changement climatique)
                                                  Articles de la presse & littérature spécialisée (énergie éolienne)
                                                                                                                   15
Analyse épistémologique et
sociologique des controverses sur les
      changements climatiques




                                    16
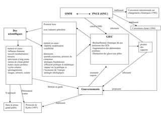
établissent    Convention internationale sur
                                                               OMM                 PNUE (ONU)                            changements climatiques (1992)



                                                                                                                         établissent
                                     Pointent liens
                                                                                 créent (1998)
                                                                                                     informent                 Convention climat (1994)
                                     avec industrie pétrolière
       Des
  scientifiques
                                                                                                 GIEC

                                     mettent en cause :                            -Réchauffement climatique dû aux
                                                                                   émissions des GES                                   produit
                                     -fiabilité modélisation
                                                                                   -Augmentation des phénomènes                        des
  mettent en cause :                 -crédibilité
                                                                                   extrêmes                                            rapports
  -influence humaine
  -accord mondialisation /           dénoncent :                                   -Diminution des glaces aux pôles
  mesures                            -pseudo-consensus, pression du
  -prévisions à long terme           consensus
  -notion de climat global           -pratiques frauduleuses
  Autres causes pointées :           -efficacité politique et médiatique
  -cycles solaires                   -impact sur la politique et
  -géomagnétisme                     l’économie de l’énergie
  -nuages, aérosols, océans          -préjugés idéologiques                      nomment                           informent
                                                                                 experts




                                         Mettent en garde
                                                                           Gouvernements               proposent
                 Pétitionnent
S’opposent       contre



                                                   établissent
Dans la presse        Protocole de
grand public          Kyôto (1997)
Le contexte éducatif
• L’enseignement général, technologique et professionnel
  agricole français
• Mise en œuvre à la rentrée 2006 d’un nouveau
  baccalauréat  technologique    :   Série Sciences et
  Technologies de l’Agronomie et du Vivant
• Particularités : tous les modules d’enseignement
  pluridisciplinaires, intègre des questions scientifiques
  socialement vives
• Démarche     de    recherche  collaborative    avec   des
  enseignants de différentes disciplines (philosophie, STA,
  biologie-écologie, physique-chimie)
• La séquence élaborée sert la double fonction d’activité
  d’apprentissage pour les élèves et de recueil de données
  pour la recherche
                                                         18
Enjeux éducatifs et scientifiques

• Faire comprendre aux élèves comment se construisent les
  expertises scientifiques

• Prise en charge organisée du risque d'affrontements entre
  élèves (littérature, CNV)

• On verra que :
      • Les élèves échangent de façon non-violente
      • Identifient des liens sciences-politiques
      • Discutent la construction des expertises
      • Mobilisent des savoirs scientifiques




                                                        19
Les principes de la recherche collaborative
                           •   Choix des contenus négociés avec les enseignants et
                               l’intervenante en CNV
Conception collaborative




                           •   Intègre les objectifs d’apprentissage des enseignants et les
                               enjeux éducatifs et scientifiques de la recherche :
   pluridisciplinaire




                                  Choix didactiques des enseignants
                                  Modes d’intervention pédagogique pluridisciplinaire
                                  Gestion du temps concertée
                                  Co-analyse du contexte d’enseignement (comportements des
                                  élèves, éléments de la vie scolaire …)
                           •   Des principes éthiques partagés :
                                  Élèves sujets et non objets d’un jeu de laboratoire artificiel qui
                                  s’accordent aux demandes des expérimentateurs (Lave, 1988)
                           •   Qui rejoignent positionnement épistémologique :
                                  Considérer l’apprentissage en situation


                                                                                                   20
La séquence d’enseignement
           SEANCES                     DATES         DUREE    INTERVENANTS



1. Formation à la CNV :            25 Janvier 2008   7 H 30   CNV
initiation



2. Formation à la CNV : pratique   29 Janvier 2008    3H      CNV
et débat



3. Projection du film avec Al      11 mars 2008       2H      Enseignants de
Gore et débat                                                 philosophie et SVT



4. Situation de débat sur le       1 avril 2008       2H      Chercheures
modèle d’une conférence de
citoyens à partir du film « une
vérité qui dérange »
                                                                                   Situation authentique
5. Séance d’analyse                29 avril 2008      2H      Chercheures          Contexte de politique
                                                                                   nationale




                                                                                                21
Séance de débat sur le modèle
                             d’une conférence de citoyens
séquence d’enseignement :
      séance 4
MLa




                                                            22
Séance de débat sur le modèle
                             d’une conférence de citoyens
séquence d’enseignement :
      séance 4
MLa




                                                            23
Séance de débat sur le modèle
                                 d’une conférence de citoyens
séquence d’enseignement :
      séance 4




                            À partir analyse sociale et épistémologique
MLa




                            Équilibre des arguments respecté
                            Références scientifiques explicites (communication savante)   24
Quelques analyses

E1 : bé que elle s’appuie bè c’est ce que on a parlé tout à l’heure
quoi les politiciens parlent sur des par rapport à des des constats
scientifiques qui sont pas [pause] qui sont pas heu comment dire
E2 : fiables
E1 : fiables oui puisque ces personnes là sont rémunérées par on
ne sait où
EG1 : putain mais
E1: et ces chiffres peuvent être sortis de n'importe où quoi
EG1 : il est « accro »
E2 : ils font de mauvaises traductions de ces chiffres
E1 : et ils utilisent les scientifiques qu’ils veulent bien ils font pas
sur ils font par rapport à le GIEC ou ché pas quoi ils font pas par
rapport aux scientifiques mondiaux c’est à dire que heu ils
prennent les scientifiques qui disent ce qui a un rapport avec ce
qu’ils veulent

                                                                       25
E2 : y a une
C1 : et vous pensez que l’environnement est un enjeu politique ?
E1 : houa
E2 : présenté par Al Gore oui
C1 : uniquement par Al Gore ?
E2 : oui par Al Gore oui
C1 : pourtant aux dernières élections l’enjeu environnemental était très
  important
E1 : nous ne parlerons pas de ces heu
C1 : fin bon
E1 : hum hum
Assemblée : [pause silencieuse]
E1 : faut dire on est censé en temps que scientifique ne pas…
C1 : c’est bon c’est bon
E1 : … ne pas avoir de d’avis scientifique heu d’avis politique
C1 : c’est bon on va laisser la parole un peu à à l’autre parti
EG1 : mais ils disent n’importe quoi
C1 : par rapport à tout ce que vous nous dites vous nous racontez
  [pause] vous pensez pas que justement le les causes auxquelles
  vous enfin vous refusez les hommes d’être heu enfin [inaudible] là
  c’est un peu un phénomène naturel quoi
                                                                     26
(I2) E1 « déjà deux choses cette augmentation qui est montrée dans
    leur fameuse courbe est déjà sur un temps trop court sur le dernier
    siècle on a pu avoir des relevés précis grâce au thermomètre et on
    a vu une augmentation de 0,6° sauf que au début on était avec nos
    pauvres petits thermomètres à mercure et maintenant nous
    sommes avec des thermomètres électroniques après par rapport au
    siècle les mille ans qui ont été fait avant ils ont fait par rapport aux
    carottes de glace aux arbres en regroupant ces données ils ont
    réussi à donner cette courbe sauf que heu les scientifiques de
    terrain qui eux n’ont rien à prouver juste à constater ont expliqué
    que heu qu’il y avait certaines dynamiques des glaces qui avaient
    changées en plusieurs siècles et que par exemple il fallait plus se
    fier pendant les quelques mil.. le siècle avant dernier c’était plus sur
    les sur les bulles de CO2 qu’il fallait faire parce qu’elles étaient
   trompées ou faussées par heu le heu le ré heu le soleil ou « ché »
   plus quoi le soleil voilà »


                                                                        27
La scolarisation des controverses sur les
             changements climatiques

La scolarisation n’engendre pas de difficultés dans la classe :
•
    Les élèves dans cette situation :
•
    Saisissent l'existence d'enjeux politiques des changements
    climatiques
•
    Cernent comment on peut mobiliser des savoirs à des fins
    politiques (expertises)
•
    Discutent le rôle de l'expertise dans la dynamique politique
    du changement social (thème inattendu des chercheurs)


                                                                  28
Enseigner des controverses socioscientifiques




29
Finalité éducative de formation du citoyen
Enseigner des controverses socioscientifiques




                                                 Élèves capables d’élaborer des solutions pour les
                                                    problèmes authentiques ou fictifs auxquels ils ont
                                                    été confrontés, de prendre des décisions et
                                                    d’envisager des alternatives.
                                                 Une diversité de registres :
                                                    -    Expérience personnelle, valeurs personnelles ou
                                                        socialement partagées, principes moraux de justice et
                                                        de responsabilité (Pedretti, 1999), préoccupations de
                                                        nature sociale, politique, épistémologique et éthique.
                                                    -    Mobilisation de connaissances scientifiques diverse :
                                                        rare ou discrète / importante pour situations
                                                        d’expertise et de critique de discours experts

                                                                                                            30
Finalité éducative de formation du citoyen
Enseigner des controverses socioscientifiques



                                                 Critiques plus rares sur les sciences et les scientifiques,
                                                    rhétorique scolaire courante à caractère empirico-
                                                    réaliste
                                                 Représentations principalement nourries par les médias
                                                 Rôle de l’École questionné :
                                                 ✔
                                                      Visée émancipatrice de l’enseignement                 de
                                                      controverses socioscientifiques
                                                 ✔
                                                      pourrait être fragile ou « écologiquement »
                                                      menacée : logique disciplinaire, risque de
                                                      marginalisation
                                                 Modalités d’existence d’enseignements de QSSV dans
                                                   une perspective d’éducation citoyenne ?
                                                                                                       31
QSSV soulèvent des questions …
Enseigner des controverses socioscientifiques



                                                •Importation dans l’école de controverses qui mobilisent
                                                et divisent, de façon récurrente et publique, les membres
                                                de collectifs particuliers (scientifiques, groupes sociaux,
                                                entreprises ..) et les collectifs entre eux
                                                •Argument démocratique : un défi pour l’éducation aux
                                                sciences
                                                 ✔
                                                      Quels besoins de la société ? (Kolstø, 2001)
                                                 ✔
                                                      Quelles conceptions de la société, la citoyenneté,
                                                      la démocratie ?
                                                 ✔
                                                       Quels effets contre-productifs des recherches dans le
                                                     domaine social, structurel ou symbolique (Dupuy, 2002) ?
                                                 ✔
                                                       Favoriser ? Accompagner ? Eclairer ? … des dynamiques
                                                     sociales, l’ordre des choses

                                                •Importation dans l’école d’enjeux sociaux
                                                •Science / Idéologie ?                                  32
Merci de votre attention !




                     Coordonnées :
                      Virginie ALBE
             Laboratoire STEF ENS Cachan
           virginie.albe@stef.ens-cachan.fr

          Pour de plus amples informations :
            http://www.stef.ens-cachan.fr




                                       33

Enseigner des questions vives ? Par Virginie Albe

  • 1.
    U nité Mix te de R ec herc he - S c ienc es T ec hniques É duc a tio n Fo rm a tio n ENSEIGNER DES QUESTIONS VIVES ? Pr. Virginie ALBE Ecole Normale Supérieure de Cachan (UniverSud Paris) Journée académique des professeurs documentalistes 1 Rouen 1er décembre 2010
  • 3.
    Enseigner des controversessocioscientifiques Différentes finalités Comprendre la nature des sciences Action sociale et évaluer des expertises Education Des questions socioscientifiques morale dans une perspective d’éducation citoyenne Apprentissage de Prise de décision concepts scientifiques réfléchie ou argumentée Compétences argumentatives 3
  • 4.
    Enseigner des controversessocioscientifiques L'enseignement de controverses socioscientifiques 4
  • 5.
    Contexte éducatif Enseigner descontroverses socioscientifiques • Promotion d’un enseignement des sciences qui contribue à une éducation à la citoyenneté et à la responsabilité (civique, sociale) • « Educations à » … la santé, la sexualité, l’environnement et le développement durable • Enseignements inter/pluridisciplinaires • Reconfigurations curriculaires (socle commun de connaissances et de compétences, IDD, TPE thèmes de convergence...) 5
  • 6.
    Contexte social Enseigner descontroverses socioscientifiques •Caractère mobile et évolutif de nos sociétés post- industrielles dû, entre autres, aux progrès des sciences et des techniques (Hottois, 2005) •Fin du compromis entre sciences, techniques, industries, Etats, fin 19ème, Trente Glorieuses •Transformation majeure des modes d’élaboration des (techno)sciences depuis les 70’s •Changement profond des rapports technosciences- sociétés •Nouvelles formes de régulation politique et éthique •Mutations sociales 6
  • 7.
    Nouveau « régime desavoirs » (Pestre, 2003) Enseigner des controverses socioscientifiques • Nature des (techno)sciences aujourd’hui ✔ Un champ très hétérogène de technosciences industrielles et universitaires • Une grande variété de pratiques ✔ Pluralisme de paradigmes, de principes épistémologiques ✔ Nouveaux modes de compréhension théorique (macro- modélisations à l’échelle planétaire, molécularisation instrumentale) • Nouvelles capacités d’action sur le monde phénoménales ✔ Technosciences créatrices de société et de nature (Hacking, 1999) ✔ Pratiques professionnelles, grands équilibres de la planète, environnement, maîtrise du vivant… 7
  • 8.
    Mondialisation et marchandisation des sciences Enseigner des controverses socioscientifiques • Exigence d’efficacité pragmatique, de compétitivité internationale • Mouvement de production privée de biens technoscientifiques • Législations nouvelles sur la propriété intellectuelle ✔ Extension des conditions de dépôt de brevets (80’s) • Intégration des règles et des normes du marché dans l’univers scientifique ✔ Partenariats entreprises/universités ✔ Externalisation de la recherche industrielle (start-ups, délocalisations) 8
  • 9.
    « Moment constitutionnel » • Se redéfinissent les règles de base liant citoyens et Etat, entre Enseigner des controverses socioscientifiques autres en matière de politique et de recherche scientifiques (Jasanoff, 2004) • Différentes propositions de prise en charge des technosciences ✔ Réflexion sociologique et philosophique & pratiques sociales ✔ Une éthique de la civilisation technoscientifique ✔ Démocratie dialogique (Callon, Lascoumes & Barthe, 2001) • Principes de prévention, précaution, prudence ✔ Approche scientiste de calcul des risques ? ✔ Mise en débat des technosciences : levier de démocratisation des choix collectifs ? • L’expertise: enjeu démocratique ✔ A l’interface du savoir et de la décision (Roqueplo, 1997) ✔ Processus politique, enjeux controversés de savoir/pouvoir 9
  • 10.
    Technosciences et société •Appréhension publique des sciences ✔ Un rapport différent au progrès et à l’expertise (70’s) Enseigner des controverses socioscientifiques ✔ Prise de conscience de grands systèmes technoscientifiques à l’origine de problèmes pour la santé, l’environnement, l’emploi ✔ Emergence de la notion de « développement durable » ✔ Réflexion de notre responsabilité envers générations futures •Répétition de crises sanitaires ou environnementales ✔ « Affaires » du sang contaminé, amiante, vache folle, Tchernobyl… ✔ Grands équilibres planétaires (climat, ozone, eau…) •Volonté de réappropriation citoyenne des choix technoscientifiques ✔ Associations (CRIIRAD, SIDA, AFM...) : nouvel acteur dans l’expertise et la recherche ✔ « Tournant participatif » ✔ Mouvance altermondialiste ✔ Multiplication des formes d’engagement 10
  • 11.
    Contexte scientifique Enseigner descontroverses socioscientifiques • Refondation du curriculum scientifique (Hodson, 2003) • Renouvellement épistémologique • Développement de la culture scientifique et technique (« scientific and technological literacy ») • Articulation éducation aux sciences / à la citoyenneté • Un intérêt accru pour l’argumentation en classe 11
  • 12.
    Enseigner des controversessocioscientifiques Recherches sur l'enseignement de controverses socioscientifiques Enjeux éducatifs et scientifiques Positionnement Analyse épistémologique et sociologique (science studies) 12
  • 13.
    Positionnement Enseigner des controversessocioscientifiques • Des recherches dans le champ des didactiques : ✔ Inscription sociale de la production des savoirs ✔ Perspective constructiviste et critique de l’éducation ✔ Responsabilité dans la production des savoirs • Enrichies par épistémologie, sociologie des sciences (« science studies »), histoire sociale et culturelle des sciences : ✔ Mutations profondes des modes d’élaboration des (techno)sciences, des relations sciences-sociétés et changements sociaux actuels ✔ « Pratiques de sciences » dans une perspective didactique • Entrée privilégiée par le fonctionnement social et épistémologique des savoirs 13
  • 14.
    Viabilité de controversessocioscientifiques ? Enseigner des controverses socioscientifiques • Refondation du curriculum scientifique qui tienne compte des mutations des modes d'élaboration des technosciences et des nouvelles redéfinitions des rapports sciences-sociétés ✔ Compréhension avertie de l’imbrication des questions de sciences et de société ✔ Viser un usage critique et raisonné de l’expertise et une participation démocratique aux débats publics, procédures d’expertise et prises de décisions en matière technoscientifique • Exploration des formes de débats scolaires • Etude des transformations des pratiques d’enseignement • Des recherches avec une double finalité analytique et propositionnelle 14
  • 15.
    Cartographie des controverses  Représenter « la gamme la plus large possible des Enseigner des controverses socioscientifiques positions actuellement soutenues » (Latour, 2007) - Cerner les modes de production des connaissances (données en jeu, hypothèses discutées, théories mobilisées) - Domaines de recherche et champs d’expertise, institutions, financeurs, situations d'interlocution (alliés, porte-parole, opposants, objets) - Mises en forme des controverses (expérimentations, campagnes de presse, émissions télévisées, commissions d’enquête, débats publics, pétitions…) - Formes de littératures Questions spécialisées & interactions avec groupes concernés ou grand public (téléphonie mobile) Histoire (changement climatique) Articles de la presse & littérature spécialisée (énergie éolienne) 15
  • 16.
    Analyse épistémologique et sociologiquedes controverses sur les changements climatiques 16
  • 17.
    établissent Convention internationale sur OMM PNUE (ONU) changements climatiques (1992) établissent Pointent liens créent (1998) informent Convention climat (1994) avec industrie pétrolière Des scientifiques GIEC mettent en cause : -Réchauffement climatique dû aux émissions des GES produit -fiabilité modélisation -Augmentation des phénomènes des mettent en cause : -crédibilité extrêmes rapports -influence humaine -accord mondialisation / dénoncent : -Diminution des glaces aux pôles mesures -pseudo-consensus, pression du -prévisions à long terme consensus -notion de climat global -pratiques frauduleuses Autres causes pointées : -efficacité politique et médiatique -cycles solaires -impact sur la politique et -géomagnétisme l’économie de l’énergie -nuages, aérosols, océans -préjugés idéologiques nomment informent experts Mettent en garde Gouvernements proposent Pétitionnent S’opposent contre établissent Dans la presse Protocole de grand public Kyôto (1997)
  • 18.
    Le contexte éducatif •L’enseignement général, technologique et professionnel agricole français • Mise en œuvre à la rentrée 2006 d’un nouveau baccalauréat technologique : Série Sciences et Technologies de l’Agronomie et du Vivant • Particularités : tous les modules d’enseignement pluridisciplinaires, intègre des questions scientifiques socialement vives • Démarche de recherche collaborative avec des enseignants de différentes disciplines (philosophie, STA, biologie-écologie, physique-chimie) • La séquence élaborée sert la double fonction d’activité d’apprentissage pour les élèves et de recueil de données pour la recherche 18
  • 19.
    Enjeux éducatifs etscientifiques • Faire comprendre aux élèves comment se construisent les expertises scientifiques • Prise en charge organisée du risque d'affrontements entre élèves (littérature, CNV) • On verra que : • Les élèves échangent de façon non-violente • Identifient des liens sciences-politiques • Discutent la construction des expertises • Mobilisent des savoirs scientifiques 19
  • 20.
    Les principes dela recherche collaborative • Choix des contenus négociés avec les enseignants et l’intervenante en CNV Conception collaborative • Intègre les objectifs d’apprentissage des enseignants et les enjeux éducatifs et scientifiques de la recherche : pluridisciplinaire Choix didactiques des enseignants Modes d’intervention pédagogique pluridisciplinaire Gestion du temps concertée Co-analyse du contexte d’enseignement (comportements des élèves, éléments de la vie scolaire …) • Des principes éthiques partagés : Élèves sujets et non objets d’un jeu de laboratoire artificiel qui s’accordent aux demandes des expérimentateurs (Lave, 1988) • Qui rejoignent positionnement épistémologique : Considérer l’apprentissage en situation 20
  • 21.
    La séquence d’enseignement SEANCES DATES DUREE INTERVENANTS 1. Formation à la CNV : 25 Janvier 2008 7 H 30 CNV initiation 2. Formation à la CNV : pratique 29 Janvier 2008 3H CNV et débat 3. Projection du film avec Al 11 mars 2008 2H Enseignants de Gore et débat philosophie et SVT 4. Situation de débat sur le 1 avril 2008 2H Chercheures modèle d’une conférence de citoyens à partir du film « une vérité qui dérange » Situation authentique 5. Séance d’analyse 29 avril 2008 2H Chercheures Contexte de politique nationale 21
  • 22.
    Séance de débatsur le modèle d’une conférence de citoyens séquence d’enseignement : séance 4 MLa 22
  • 23.
    Séance de débatsur le modèle d’une conférence de citoyens séquence d’enseignement : séance 4 MLa 23
  • 24.
    Séance de débatsur le modèle d’une conférence de citoyens séquence d’enseignement : séance 4 À partir analyse sociale et épistémologique MLa Équilibre des arguments respecté Références scientifiques explicites (communication savante) 24
  • 25.
    Quelques analyses E1 : béque elle s’appuie bè c’est ce que on a parlé tout à l’heure quoi les politiciens parlent sur des par rapport à des des constats scientifiques qui sont pas [pause] qui sont pas heu comment dire E2 : fiables E1 : fiables oui puisque ces personnes là sont rémunérées par on ne sait où EG1 : putain mais E1: et ces chiffres peuvent être sortis de n'importe où quoi EG1 : il est « accro » E2 : ils font de mauvaises traductions de ces chiffres E1 : et ils utilisent les scientifiques qu’ils veulent bien ils font pas sur ils font par rapport à le GIEC ou ché pas quoi ils font pas par rapport aux scientifiques mondiaux c’est à dire que heu ils prennent les scientifiques qui disent ce qui a un rapport avec ce qu’ils veulent 25
  • 26.
    E2 : y aune C1 : et vous pensez que l’environnement est un enjeu politique ? E1 : houa E2 : présenté par Al Gore oui C1 : uniquement par Al Gore ? E2 : oui par Al Gore oui C1 : pourtant aux dernières élections l’enjeu environnemental était très important E1 : nous ne parlerons pas de ces heu C1 : fin bon E1 : hum hum Assemblée : [pause silencieuse] E1 : faut dire on est censé en temps que scientifique ne pas… C1 : c’est bon c’est bon E1 : … ne pas avoir de d’avis scientifique heu d’avis politique C1 : c’est bon on va laisser la parole un peu à à l’autre parti EG1 : mais ils disent n’importe quoi C1 : par rapport à tout ce que vous nous dites vous nous racontez [pause] vous pensez pas que justement le les causes auxquelles vous enfin vous refusez les hommes d’être heu enfin [inaudible] là c’est un peu un phénomène naturel quoi 26
  • 27.
    (I2) E1 « déjàdeux choses cette augmentation qui est montrée dans leur fameuse courbe est déjà sur un temps trop court sur le dernier siècle on a pu avoir des relevés précis grâce au thermomètre et on a vu une augmentation de 0,6° sauf que au début on était avec nos pauvres petits thermomètres à mercure et maintenant nous sommes avec des thermomètres électroniques après par rapport au siècle les mille ans qui ont été fait avant ils ont fait par rapport aux carottes de glace aux arbres en regroupant ces données ils ont réussi à donner cette courbe sauf que heu les scientifiques de terrain qui eux n’ont rien à prouver juste à constater ont expliqué que heu qu’il y avait certaines dynamiques des glaces qui avaient changées en plusieurs siècles et que par exemple il fallait plus se fier pendant les quelques mil.. le siècle avant dernier c’était plus sur les sur les bulles de CO2 qu’il fallait faire parce qu’elles étaient trompées ou faussées par heu le heu le ré heu le soleil ou « ché » plus quoi le soleil voilà » 27
  • 28.
    La scolarisation descontroverses sur les changements climatiques La scolarisation n’engendre pas de difficultés dans la classe : • Les élèves dans cette situation : • Saisissent l'existence d'enjeux politiques des changements climatiques • Cernent comment on peut mobiliser des savoirs à des fins politiques (expertises) • Discutent le rôle de l'expertise dans la dynamique politique du changement social (thème inattendu des chercheurs) 28
  • 29.
    Enseigner des controversessocioscientifiques 29
  • 30.
    Finalité éducative deformation du citoyen Enseigner des controverses socioscientifiques Élèves capables d’élaborer des solutions pour les problèmes authentiques ou fictifs auxquels ils ont été confrontés, de prendre des décisions et d’envisager des alternatives. Une diversité de registres : - Expérience personnelle, valeurs personnelles ou socialement partagées, principes moraux de justice et de responsabilité (Pedretti, 1999), préoccupations de nature sociale, politique, épistémologique et éthique. - Mobilisation de connaissances scientifiques diverse : rare ou discrète / importante pour situations d’expertise et de critique de discours experts 30
  • 31.
    Finalité éducative deformation du citoyen Enseigner des controverses socioscientifiques Critiques plus rares sur les sciences et les scientifiques, rhétorique scolaire courante à caractère empirico- réaliste Représentations principalement nourries par les médias Rôle de l’École questionné : ✔ Visée émancipatrice de l’enseignement de controverses socioscientifiques ✔ pourrait être fragile ou « écologiquement » menacée : logique disciplinaire, risque de marginalisation Modalités d’existence d’enseignements de QSSV dans une perspective d’éducation citoyenne ? 31
  • 32.
    QSSV soulèvent desquestions … Enseigner des controverses socioscientifiques •Importation dans l’école de controverses qui mobilisent et divisent, de façon récurrente et publique, les membres de collectifs particuliers (scientifiques, groupes sociaux, entreprises ..) et les collectifs entre eux •Argument démocratique : un défi pour l’éducation aux sciences ✔ Quels besoins de la société ? (Kolstø, 2001) ✔ Quelles conceptions de la société, la citoyenneté, la démocratie ? ✔ Quels effets contre-productifs des recherches dans le domaine social, structurel ou symbolique (Dupuy, 2002) ? ✔ Favoriser ? Accompagner ? Eclairer ? … des dynamiques sociales, l’ordre des choses •Importation dans l’école d’enjeux sociaux •Science / Idéologie ? 32
  • 33.
    Merci de votreattention ! Coordonnées : Virginie ALBE Laboratoire STEF ENS Cachan virginie.albe@stef.ens-cachan.fr Pour de plus amples informations : http://www.stef.ens-cachan.fr 33