CAT devant un nodule thyroïdien
Pr Achir.A
Définition
• Nodule thyroïdien: Toute hypertrophie localisée de la glande thyroïde.
• Il survient principalement chez les femmes (75%).
• Les nodules peuvent être de souches histologiques très différentes:
adénomes, kystes, cancers (papillaire, vésiculaire, oxyphiles, médullaire,
anaplasique), lymphomes et métastases.
• Le bilan initial sert à typer ce nodule pour connaître son risque
évolutif+++.
• Seuls 11 à 29% des nodules thyroïdiens augmentent de taille sur 5 ans.
• Le risque de cancer est plus faible en cas de nodules multiples.
Il est nettement plus élevé chez l’enfant (20% vs 5%) avec principalement
des carcinomes papillaires de la thyroïde.
• Risque métastatique de 25% au diagnostic.
• Le pronostic reste excellent.
Épidémiologie
• Les nodules thyroïdiens: détectés par la palpation cervicale chez 2 à 6 %
des adultes.
• Prévalence s’accroît avec l’âge, dans le sexe féminin, en carence iodée, et
après irradiation.
• La proportion de nodules infracliniques est en effet 10 fois plus élevée,
atteignant 40 à 50 % des populations adultes.
Pathogénie
• La constitution des nodules est imparfaitement comprise.
• La participation de facteurs locaux de la croissance: EGF, VEGF, IGF-1,
l’insuline, œstrogènes et de l’HCG placentaire ,la TSH.
• Des facteurs génétiques (mutations du récepteur de TSH favorisées par la
carence iodée, réarrangements Ret/ PTC 1 ou 3 liés à l’irradiation, etc.)
sont aussi évoqués.
Clinique
Interrogatoire
• Antécédents personnels,
• Antécédents familiaux thyroïdiens et génétiques,
• Facteurs de risque de cancer de la thyroïde:
Irradiation cervicale antérieure ou sus-claviculaire, néoplasie
endocrinienne multiple de type 2 (NEM2), syndrome de Cowden,
complexe de Carney, polypose adénomateuse familiale (PAF), syndrome
de Gardner, syndrome de Werner, syndrome DICER1.
Symptômes: ancienneté et évolution
– Modifications de la voix
– Gêne ou douleurs
– Signes de compression: dyspnée laryngée, dysphagie, dysphonie,
troubles de la déglutition
– Diarrhée chronique
– Flushs
Examen clinique
Inspection et palpation de la thyroïde
Consistance, goitre, souffle vasculaire.
Nodules thyroïdiens
Localisation, nombre, taille, consistance, mobilité.
Signes de dysthyriodie
Si goitre: rechercher des signes de compression veineuse (circulation veineuse
collatérale, signe de Pemberton), une dyspnée inspiratoire
Aires ganglionnaires cervicale
L’Andem avait nettement précisé un certain nombre de situations cliniques où
une enquête anamnestique, une analyse du contexte suffisent à orienter vers
un diagnostic précis, limitant les explorations.
Évaluation biologique
1- TSH élevée: thyroïdite lymphocytaire justifiant alors seulement la
recherche des anticorps anti-thyroperoxydase.
2- TSH basse: nodule fonctionnel, La confirmation en est obtenue
typiquement par la scintigraphie thyroïdienne,
3- TSH est normale: le problème est d’ordre morphologique, en faveur d’un
nodule tumoral sans dysfonction thyroïdienne.
La calcitonine
Indications au dosage de la calcitonine:
• Antécédents personnels ou familiaux de CMT ou NEM2
• Nodule thyroïdien avec diarrhée motrice, flushs ou adénopathies
• Nodule suspect de cancer de la thyroïde
• Avant toute chirurgie ou thermoablation de la thyroïde
• Une calcitonine normale ne doit pas être recontrôlée sauf prédisposition
génétique au cancer médullaire de la thyroïde (CMT).
• Un carcinome médullaire de la thyroïde (CMT) est très probable en cas de
calcitonine > 100 pg/mL.
Une calcitonine comprise entre 10 et 100 pg/mL doit être recontrôlée dans
les 3 à 12 mois avec la prise en charge suivante:
• Progression > 20%, calcitonine femme > 30 pg/mL ou calcitonine homme >
60 pg/mL: chirurgie
• Calcitonine stable: surveillance de la calcitonine tous les 6-24 mois
• Diminution de la calcitonine: arrêt de la surveillance
La thyroglobuline
• La thyroglobuline circulante ne constitue pas un marqueur de
malignité.
• Elle sera utile simplement dans la surveillance des nodules
cancéreux opérés.
Calcémie
• Une calcémie est recommandée avant toute chirurgie
thyroïdienne.
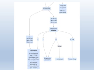
Échographie thyroïdienne
• Chaque nodule de la thyroïde est décrit selon la classification
EU-TIRADS (5 niveaux).
• Les autres imageries (scanner, IRM) relèvent du spécialiste
(goitre plongeant, compression trachéale ou œsophagienne,
rapports vasculaires).
Marqueurs cliniques et biologiques de malignité d’un nodule
thyroïdien
Risque élevé:
• Nodule dur, irrégulier ou adhérent
• Nodule solide récent ou de croissance rapide
• Adénopathie(s) locale(s)
• Signes de compression ou d’extension locale sans autre cause
Dysphonie, dysphagie, dyspnée laryngée, adénopathies sus-claviculaires
ou jugulo-carotidiennes.
• Nodule hypermétabolique (TEP)
• Nodule découvert suite à calcitonine à +100 pg/mL
• Antécédent personnel de NEM2
Risque intermédiaire
• Homme
• Antécédent d’irradiation cervicale
• Âge: -18 ou +65 ans
• Nodule unique chez un jeune
• Antécédents familiaux de NEM2
• Antécédents personnels ou familiaux génétiques (PAF, Carney, Cowden,
DICER1)
• Antécédents familiaux multiples de cancer thyroïdien vésiculaire (≥ 3 cas)
Risque faible
• Nodule mou, souple ou purement liquidien
• Nodule peu évolutif
Cytoponction guidée par échographie d’un nodule
thyroïdien
Indications à la cytoponction échoguidée:
• Adénopathie cervicale suspecte
Ponction du nodule et du ganglion et dosage de la thyroglobuline ou
calcitonine sur le liquide de rinçage.
• EU-TIRADS 5 > 10 mm (risque 26-87%)
• EU-TIRADS 4 > 15 mm (risque 6-17%)
• EU-TIRADS 4-5 > 10 mm hypermétabolique en 18F-FDG TEP
• EU-TIRADS 3 > 20 mm (hypermétabolique ou non, risque 2-4%)
• Enfant avec nodule EU-TIRADS 3-4-5 > 10 mm
• Incidentalome: surveillance possible par échographie si EU-TIRADS 2-3 <
20 mm ou 4-5 < 10 mm avec échographie à 6-12 mois puis suivi selon
classification EU-TIRADS et taille.
• En cas de nodules multiples: appliquer les critères à chaque nodule.
• Les résultats de la cytoponction doivent reprendre la terminologie de
Bethesda.
• Un nodule Bethesda III est préférablement recontrôlé ou opéré si
volumineux.
Scintigraphie thyroïdienne d’un nodule thyroïdien
Indications à la scintigraphie thyroïdienne (123I ou 99mTc) en cas de nodule de
la thyroïde:
• TSH basse < 0,4 mUI/L
Bilan classique de toute hyperthyroïdie.
• TSH de 0,4 à 1 mUI/L avec indication à une cytoponction
• Nodule Bethesda III avec TSH < 1 mUI/L: la scintigraphie (123I) peut être
proposée à la recherche d’un nodule autonome
• Nodule > 15 mm indéterminé (Bethesda III-IV) hypofixant en scintigraphie:
la scintigraphie 99mTc-MIBI peut être proposée à la recherche d’un nodule
autonome
• La cytoponction d’un nodule autonome avec TSH < 1 mUI/L n’est pas
recommandée.
Traitement des nodules thyroidiens
• Elles sont imparfaitement codifiables, fonction de l’ensemble des
informations recueillies par l’enquête clinique et les explorations, des
habitudes des thérapeutiques, du contexte clinique, de la psychologie du
malade et du médecin.
La chirurgie
Nodules thyroïdiens pours lesquels une chirurgie doit être discutée:
• Nodule malin (Bethesda VI)
• Nodule suspect (Bethesda III à 2 reprises, Bethesda IV et V)
• Nodule avec compression trachéale ou œsophagienne symptomatique
• Kyste thyroïdien volumineux
• Nodule autonome avec hyperthyroïdie pour lequel l’IRAthérapie n’a pas
été choisie
• Nodule gênant
• Autres au cas par cas: désir de grossesse, enfant …
• La technique sera une lobo-isthmectomie (LI), une isthmectomie ou une
thyroïdectomie totale (TT) ± curage ganglionnaire selon les cas.
Complications possibles de la chirurgie:
• Hypothyroidie: TSH de contrôle à 6-8 semaines
Elle est systématique lors de la thyroïdectomie totale, peu fréquente après
lobo-isthmectomie)
• Hypocalcémie iatrogène après thyroïdectomie totale: hypocalcémie
persistante à 6 mois avec PTH inadaptée
• Paralysie récurrentielle définitive avec dysphonie (1% par côté)
La surveillance
• Elle constitue une alternative à la chirurgie.
• échographique, idéalement complétée par un nouvel examen cytologique
de principe après 6 mois, et ultérieurement en cas d’évolutivité
morphologique.
• Pour éviter une médicalisation excessive et inutile des nodules en
apparence bénins, est recommandée une surveillance progressivement
espacée : par exemple après 6 mois, 1 an, 2 ans, 5 ans, 10 ans, etc.
• Pour les formations nodulaires initialement considérées comme bénignes,
cliniquement et cytologiquement, l’évidence secondaire d’une malignité
est possible mais rare : estimée entre 0,85 et 2 %.
La thermoablation (TA)
• Les nodules bénins symptomatiques kystiques ou à prédominance
kystique peuvent bénéficier en première intention d’une alcoolisation
percutanée.
• Contrôle de l’échographie thyroïdienne à 3-6 mois.
Situations particulières
1- Formations kystiques
- la ponction évacuatrice;
- Alcoolisation
2- Nodule thyroïdien de l’enfant
- la grande majorite:́ bénins, la proportion de cancers est plus élevée que
chez l’adulte, estimée entre 10 et 25 %, avec un risque particulier chez le
garçon, avant l’âge de 10 ans, et en cas d’irradiation.
- Le traitement est décidé en réunion de concertation pluridisciplinaire
(RCP).
3- Nodule thyroïdien et grossesse
- La grossesse favorise l’augmentation du volume de la thyroïde et son
remaniement nodulaire.
- Risque d’évolution rapide ou dramatique de nodules cancéreux en cours
de grossesse, ce que favoriserait l’ activité thyréostimulante de l’HCG
placentaire.
- la chirurgie peut être proposée au 2e trimestre lorsqu’un nodule malin ou
suspect est découvert en début de grossesse.
- On recommande d’attendre le terme pour les formations suspectes
découvertes plus tardivement.
4- Nodule thyroïdien et maladie de Basedow
- les nodules > 1 cm: méritent d’être évalués, car leurs caractéristiques
peuvent conduire à recommander l’exérèse chirurgicale. En cas de cancer,
l’âge supérieur à 45 ans, la taille et le caractère plurifocal, invasif et de la
tumeur constituent comme habituellement des facteurs de moins bon
pronostic.
5- Nodule et thyroïdite auto-immune
- La majorité des formations nodulaires détectées correspondent à des
foyers de thyroïdites lymphocytaires.
- la chirurgie est envisagée avec prudence dans ce contexte de thyroïdite,
car les risques récurrentiels et parathyroïdiens avoisinent alors 12 % dans
les meilleures mains.
-
- Dans certaines situations peut être proposée une épreuve thérapeutique
par les glucocorticoïdes (0,5 mg/kg/j de prednisone ou de prednisolone) :
la régression de la formation est en faveur d’un processus de thyroïdite,
sans être absolument spécifique de ce dia- gnostic car les lymphomes
différenciés répondent bien aussi à la corticothérapie.
6- Nodule occulte
- Les nodules occultes sont fortuitement découverts,
- L’immense majorité des nodules occultes est bénigne, et restera sans
conséquence clinique. Une faible propor- tion (moins de 5 %)
correspondent à des cancers. Leur reconnaissance ne constitue pas une
urgence, car à ce stade de nodule occulte, la morbidité est extrêmement
réduite, sinon inexistante.
Nodule autonome bénin
• Le traitement de première intention est l’IRA-thérapie (131I) à la plus faible
dose en cas d’hyperthyroïdie clinique ou fruste nécessitant un traitement
radical.
• Surveillance de la TSH à: 1, 3, 6 et 12 mois puis annuelle.
• La chirurgie est préférée si: nodule compressif, échographie suspecte,
projet de grossesse dans les 6 mois ou selon la préférence du patient.
• La thermo-ablation est une alternative pour certains nodules autonomes.
Nodules thyroïdiens suivis par échographie cervicale
• Nodule bénin cytoponctionné (Bethesda II) EU-TIRADS 2-3-4
Échographie de contrôle à 1-2 ans, puis 2-4 ans plus tard et ensuite tous
les 4-5 ans.
• ≥ 1 parmi:
– Nodule symptomatique récent > 40 mm
– EU-TIRADS 5 avec cytologie bénigne (Bethesda II, risque 3-8,6%)
– Nodule indéterminé en cytologie
– Rythme: surveillance par échographie tous les 1-2 ans pendant 5 ans,
puis espacée si stable
Arrêt de la surveillance possible pour un nodule bénin ancien et
non évolutif.
Surveillance active
• Une surveillance active plutôt qu’un traitement radical est envisageable
chez le +45 ans, en l’absence d’extension pour un nodule à distance du
nerf récurrent et de la trachée pour les nodules suivants:
• Carcinome ou nodule EU-TIRADS 5 ≤ 10 mm
• Nodule indéterminé (Bethesda III à V)
sauf Bethesda III-IV > 20 mm ou Bethesda V > 15 mm.
• Échographie à 6, 12 mois puis annuelle pendant 4 ans, renouvelée à 7 ans
puis espacée tous les 2-3 ans.
• Chirurgie si souhaitée ou croissance du nodule à 2 reprises consécutives.
Suivi après chirurgie de nodule thyroïdien
• Contrôle de la TSH 6-8 semaines après lobectomie
– Traitement dans les suites d’un nodule bénin si TSH > 10 mUI/L, discuté
si > 4 selon l’âge (borne habituelle = âge/10 chez le +60 ans),
symptômes, anticorps anti-TPO.
– Traitement dans les suites d’un cancer de la thyroïde: si risque faible à
intermédiaire de récidive et TSH > 2 mU/L.
• Contrôle de la calcémie + PTH à H24 après une thyroïdectomie totale
Le suivi après cancer repose sur l’échographie cervicale.
Le rythme de surveillance par échographie cervicale:
• Lobectomie pour cancer à très faible risque de récidive (taille ≤ 10 mm)
Échographie à 6-12 mois puis à 5-10 ans.
• Lobectomie pour cancer à faible risque de récidive
Échographie à 6-12 mois, 3 et 5 ans puis tous les 5 ans.
• Lobectomie pour carcinome à risque intermédiaire (inhabituel)
Échographie annuelle en l’absence de totalisation chirurgicale.
CONCLUSION
- Le nodule thyroïdien ne constitue pas une urgence diagnostique.
- Un nodule thyroïdien est a priori suspect d’être bénin et de constituer la
première manifestation d’un goitre plurinodulaire.
- Le principe de bénignité est à remettre en cause lorsque soit les données
cliniques, soit les données échographiques, soit les données cytologiques,
soit enfin les données évolutives ne sont pas suffisamment rassurantes.
• Les risques des interventions pour une pathologie bénigne, de la non-
intervention pour une affection maligne, conduisent désormais à
recommander l’implication du patient dans la décision.

Conduite à tenir devant un nodule thyroidien.pptx

  • 1.
    CAT devant unnodule thyroïdien Pr Achir.A
  • 2.
    Définition • Nodule thyroïdien:Toute hypertrophie localisée de la glande thyroïde. • Il survient principalement chez les femmes (75%). • Les nodules peuvent être de souches histologiques très différentes: adénomes, kystes, cancers (papillaire, vésiculaire, oxyphiles, médullaire, anaplasique), lymphomes et métastases. • Le bilan initial sert à typer ce nodule pour connaître son risque évolutif+++.
  • 3.
    • Seuls 11à 29% des nodules thyroïdiens augmentent de taille sur 5 ans. • Le risque de cancer est plus faible en cas de nodules multiples. Il est nettement plus élevé chez l’enfant (20% vs 5%) avec principalement des carcinomes papillaires de la thyroïde. • Risque métastatique de 25% au diagnostic. • Le pronostic reste excellent.
  • 4.
    Épidémiologie • Les nodulesthyroïdiens: détectés par la palpation cervicale chez 2 à 6 % des adultes. • Prévalence s’accroît avec l’âge, dans le sexe féminin, en carence iodée, et après irradiation. • La proportion de nodules infracliniques est en effet 10 fois plus élevée, atteignant 40 à 50 % des populations adultes.
  • 5.
    Pathogénie • La constitutiondes nodules est imparfaitement comprise. • La participation de facteurs locaux de la croissance: EGF, VEGF, IGF-1, l’insuline, œstrogènes et de l’HCG placentaire ,la TSH. • Des facteurs génétiques (mutations du récepteur de TSH favorisées par la carence iodée, réarrangements Ret/ PTC 1 ou 3 liés à l’irradiation, etc.) sont aussi évoqués.
  • 6.
    Clinique Interrogatoire • Antécédents personnels, •Antécédents familiaux thyroïdiens et génétiques, • Facteurs de risque de cancer de la thyroïde: Irradiation cervicale antérieure ou sus-claviculaire, néoplasie endocrinienne multiple de type 2 (NEM2), syndrome de Cowden, complexe de Carney, polypose adénomateuse familiale (PAF), syndrome de Gardner, syndrome de Werner, syndrome DICER1.
  • 7.
    Symptômes: ancienneté etévolution – Modifications de la voix – Gêne ou douleurs – Signes de compression: dyspnée laryngée, dysphagie, dysphonie, troubles de la déglutition – Diarrhée chronique – Flushs
  • 8.
    Examen clinique Inspection etpalpation de la thyroïde Consistance, goitre, souffle vasculaire. Nodules thyroïdiens Localisation, nombre, taille, consistance, mobilité. Signes de dysthyriodie Si goitre: rechercher des signes de compression veineuse (circulation veineuse collatérale, signe de Pemberton), une dyspnée inspiratoire Aires ganglionnaires cervicale
  • 9.
    L’Andem avait nettementprécisé un certain nombre de situations cliniques où une enquête anamnestique, une analyse du contexte suffisent à orienter vers un diagnostic précis, limitant les explorations.
  • 10.
    Évaluation biologique 1- TSHélevée: thyroïdite lymphocytaire justifiant alors seulement la recherche des anticorps anti-thyroperoxydase. 2- TSH basse: nodule fonctionnel, La confirmation en est obtenue typiquement par la scintigraphie thyroïdienne, 3- TSH est normale: le problème est d’ordre morphologique, en faveur d’un nodule tumoral sans dysfonction thyroïdienne.
  • 11.
    La calcitonine Indications audosage de la calcitonine: • Antécédents personnels ou familiaux de CMT ou NEM2 • Nodule thyroïdien avec diarrhée motrice, flushs ou adénopathies • Nodule suspect de cancer de la thyroïde • Avant toute chirurgie ou thermoablation de la thyroïde • Une calcitonine normale ne doit pas être recontrôlée sauf prédisposition génétique au cancer médullaire de la thyroïde (CMT). • Un carcinome médullaire de la thyroïde (CMT) est très probable en cas de calcitonine > 100 pg/mL.
  • 12.
    Une calcitonine compriseentre 10 et 100 pg/mL doit être recontrôlée dans les 3 à 12 mois avec la prise en charge suivante: • Progression > 20%, calcitonine femme > 30 pg/mL ou calcitonine homme > 60 pg/mL: chirurgie • Calcitonine stable: surveillance de la calcitonine tous les 6-24 mois • Diminution de la calcitonine: arrêt de la surveillance
  • 13.
    La thyroglobuline • Lathyroglobuline circulante ne constitue pas un marqueur de malignité. • Elle sera utile simplement dans la surveillance des nodules cancéreux opérés.
  • 14.
    Calcémie • Une calcémieest recommandée avant toute chirurgie thyroïdienne.
  • 15.
  • 16.
    • Chaque nodulede la thyroïde est décrit selon la classification EU-TIRADS (5 niveaux). • Les autres imageries (scanner, IRM) relèvent du spécialiste (goitre plongeant, compression trachéale ou œsophagienne, rapports vasculaires).
  • 19.
    Marqueurs cliniques etbiologiques de malignité d’un nodule thyroïdien Risque élevé: • Nodule dur, irrégulier ou adhérent • Nodule solide récent ou de croissance rapide • Adénopathie(s) locale(s) • Signes de compression ou d’extension locale sans autre cause Dysphonie, dysphagie, dyspnée laryngée, adénopathies sus-claviculaires ou jugulo-carotidiennes. • Nodule hypermétabolique (TEP) • Nodule découvert suite à calcitonine à +100 pg/mL • Antécédent personnel de NEM2
  • 20.
    Risque intermédiaire • Homme •Antécédent d’irradiation cervicale • Âge: -18 ou +65 ans • Nodule unique chez un jeune • Antécédents familiaux de NEM2 • Antécédents personnels ou familiaux génétiques (PAF, Carney, Cowden, DICER1) • Antécédents familiaux multiples de cancer thyroïdien vésiculaire (≥ 3 cas)
  • 21.
    Risque faible • Nodulemou, souple ou purement liquidien • Nodule peu évolutif
  • 22.
    Cytoponction guidée paréchographie d’un nodule thyroïdien Indications à la cytoponction échoguidée: • Adénopathie cervicale suspecte Ponction du nodule et du ganglion et dosage de la thyroglobuline ou calcitonine sur le liquide de rinçage. • EU-TIRADS 5 > 10 mm (risque 26-87%) • EU-TIRADS 4 > 15 mm (risque 6-17%) • EU-TIRADS 4-5 > 10 mm hypermétabolique en 18F-FDG TEP • EU-TIRADS 3 > 20 mm (hypermétabolique ou non, risque 2-4%) • Enfant avec nodule EU-TIRADS 3-4-5 > 10 mm
  • 24.
    • Incidentalome: surveillancepossible par échographie si EU-TIRADS 2-3 < 20 mm ou 4-5 < 10 mm avec échographie à 6-12 mois puis suivi selon classification EU-TIRADS et taille. • En cas de nodules multiples: appliquer les critères à chaque nodule. • Les résultats de la cytoponction doivent reprendre la terminologie de Bethesda. • Un nodule Bethesda III est préférablement recontrôlé ou opéré si volumineux.
  • 25.
    Scintigraphie thyroïdienne d’unnodule thyroïdien Indications à la scintigraphie thyroïdienne (123I ou 99mTc) en cas de nodule de la thyroïde: • TSH basse < 0,4 mUI/L Bilan classique de toute hyperthyroïdie. • TSH de 0,4 à 1 mUI/L avec indication à une cytoponction • Nodule Bethesda III avec TSH < 1 mUI/L: la scintigraphie (123I) peut être proposée à la recherche d’un nodule autonome
  • 26.
    • Nodule >15 mm indéterminé (Bethesda III-IV) hypofixant en scintigraphie: la scintigraphie 99mTc-MIBI peut être proposée à la recherche d’un nodule autonome • La cytoponction d’un nodule autonome avec TSH < 1 mUI/L n’est pas recommandée.
  • 27.
    Traitement des nodulesthyroidiens • Elles sont imparfaitement codifiables, fonction de l’ensemble des informations recueillies par l’enquête clinique et les explorations, des habitudes des thérapeutiques, du contexte clinique, de la psychologie du malade et du médecin.
  • 28.
    La chirurgie Nodules thyroïdienspours lesquels une chirurgie doit être discutée: • Nodule malin (Bethesda VI) • Nodule suspect (Bethesda III à 2 reprises, Bethesda IV et V) • Nodule avec compression trachéale ou œsophagienne symptomatique • Kyste thyroïdien volumineux • Nodule autonome avec hyperthyroïdie pour lequel l’IRAthérapie n’a pas été choisie
  • 29.
    • Nodule gênant •Autres au cas par cas: désir de grossesse, enfant … • La technique sera une lobo-isthmectomie (LI), une isthmectomie ou une thyroïdectomie totale (TT) ± curage ganglionnaire selon les cas.
  • 30.
    Complications possibles dela chirurgie: • Hypothyroidie: TSH de contrôle à 6-8 semaines Elle est systématique lors de la thyroïdectomie totale, peu fréquente après lobo-isthmectomie) • Hypocalcémie iatrogène après thyroïdectomie totale: hypocalcémie persistante à 6 mois avec PTH inadaptée • Paralysie récurrentielle définitive avec dysphonie (1% par côté)
  • 31.
    La surveillance • Elleconstitue une alternative à la chirurgie. • échographique, idéalement complétée par un nouvel examen cytologique de principe après 6 mois, et ultérieurement en cas d’évolutivité morphologique. • Pour éviter une médicalisation excessive et inutile des nodules en apparence bénins, est recommandée une surveillance progressivement espacée : par exemple après 6 mois, 1 an, 2 ans, 5 ans, 10 ans, etc. • Pour les formations nodulaires initialement considérées comme bénignes, cliniquement et cytologiquement, l’évidence secondaire d’une malignité est possible mais rare : estimée entre 0,85 et 2 %.
  • 32.
    La thermoablation (TA) •Les nodules bénins symptomatiques kystiques ou à prédominance kystique peuvent bénéficier en première intention d’une alcoolisation percutanée. • Contrôle de l’échographie thyroïdienne à 3-6 mois.
  • 33.
    Situations particulières 1- Formationskystiques - la ponction évacuatrice; - Alcoolisation 2- Nodule thyroïdien de l’enfant - la grande majorite:́ bénins, la proportion de cancers est plus élevée que chez l’adulte, estimée entre 10 et 25 %, avec un risque particulier chez le garçon, avant l’âge de 10 ans, et en cas d’irradiation. - Le traitement est décidé en réunion de concertation pluridisciplinaire (RCP).
  • 34.
    3- Nodule thyroïdienet grossesse - La grossesse favorise l’augmentation du volume de la thyroïde et son remaniement nodulaire. - Risque d’évolution rapide ou dramatique de nodules cancéreux en cours de grossesse, ce que favoriserait l’ activité thyréostimulante de l’HCG placentaire. - la chirurgie peut être proposée au 2e trimestre lorsqu’un nodule malin ou suspect est découvert en début de grossesse. - On recommande d’attendre le terme pour les formations suspectes découvertes plus tardivement.
  • 35.
    4- Nodule thyroïdienet maladie de Basedow - les nodules > 1 cm: méritent d’être évalués, car leurs caractéristiques peuvent conduire à recommander l’exérèse chirurgicale. En cas de cancer, l’âge supérieur à 45 ans, la taille et le caractère plurifocal, invasif et de la tumeur constituent comme habituellement des facteurs de moins bon pronostic. 5- Nodule et thyroïdite auto-immune - La majorité des formations nodulaires détectées correspondent à des foyers de thyroïdites lymphocytaires. - la chirurgie est envisagée avec prudence dans ce contexte de thyroïdite, car les risques récurrentiels et parathyroïdiens avoisinent alors 12 % dans les meilleures mains. -
  • 36.
    - Dans certainessituations peut être proposée une épreuve thérapeutique par les glucocorticoïdes (0,5 mg/kg/j de prednisone ou de prednisolone) : la régression de la formation est en faveur d’un processus de thyroïdite, sans être absolument spécifique de ce dia- gnostic car les lymphomes différenciés répondent bien aussi à la corticothérapie. 6- Nodule occulte - Les nodules occultes sont fortuitement découverts, - L’immense majorité des nodules occultes est bénigne, et restera sans conséquence clinique. Une faible propor- tion (moins de 5 %) correspondent à des cancers. Leur reconnaissance ne constitue pas une urgence, car à ce stade de nodule occulte, la morbidité est extrêmement réduite, sinon inexistante.
  • 37.
    Nodule autonome bénin •Le traitement de première intention est l’IRA-thérapie (131I) à la plus faible dose en cas d’hyperthyroïdie clinique ou fruste nécessitant un traitement radical. • Surveillance de la TSH à: 1, 3, 6 et 12 mois puis annuelle. • La chirurgie est préférée si: nodule compressif, échographie suspecte, projet de grossesse dans les 6 mois ou selon la préférence du patient. • La thermo-ablation est une alternative pour certains nodules autonomes.
  • 38.
    Nodules thyroïdiens suivispar échographie cervicale • Nodule bénin cytoponctionné (Bethesda II) EU-TIRADS 2-3-4 Échographie de contrôle à 1-2 ans, puis 2-4 ans plus tard et ensuite tous les 4-5 ans. • ≥ 1 parmi: – Nodule symptomatique récent > 40 mm – EU-TIRADS 5 avec cytologie bénigne (Bethesda II, risque 3-8,6%) – Nodule indéterminé en cytologie – Rythme: surveillance par échographie tous les 1-2 ans pendant 5 ans, puis espacée si stable
  • 39.
    Arrêt de lasurveillance possible pour un nodule bénin ancien et non évolutif.
  • 40.
    Surveillance active • Unesurveillance active plutôt qu’un traitement radical est envisageable chez le +45 ans, en l’absence d’extension pour un nodule à distance du nerf récurrent et de la trachée pour les nodules suivants: • Carcinome ou nodule EU-TIRADS 5 ≤ 10 mm • Nodule indéterminé (Bethesda III à V) sauf Bethesda III-IV > 20 mm ou Bethesda V > 15 mm. • Échographie à 6, 12 mois puis annuelle pendant 4 ans, renouvelée à 7 ans puis espacée tous les 2-3 ans. • Chirurgie si souhaitée ou croissance du nodule à 2 reprises consécutives.
  • 41.
    Suivi après chirurgiede nodule thyroïdien • Contrôle de la TSH 6-8 semaines après lobectomie – Traitement dans les suites d’un nodule bénin si TSH > 10 mUI/L, discuté si > 4 selon l’âge (borne habituelle = âge/10 chez le +60 ans), symptômes, anticorps anti-TPO. – Traitement dans les suites d’un cancer de la thyroïde: si risque faible à intermédiaire de récidive et TSH > 2 mU/L. • Contrôle de la calcémie + PTH à H24 après une thyroïdectomie totale
  • 42.
    Le suivi aprèscancer repose sur l’échographie cervicale. Le rythme de surveillance par échographie cervicale: • Lobectomie pour cancer à très faible risque de récidive (taille ≤ 10 mm) Échographie à 6-12 mois puis à 5-10 ans. • Lobectomie pour cancer à faible risque de récidive Échographie à 6-12 mois, 3 et 5 ans puis tous les 5 ans. • Lobectomie pour carcinome à risque intermédiaire (inhabituel) Échographie annuelle en l’absence de totalisation chirurgicale.
  • 45.
    CONCLUSION - Le nodulethyroïdien ne constitue pas une urgence diagnostique. - Un nodule thyroïdien est a priori suspect d’être bénin et de constituer la première manifestation d’un goitre plurinodulaire. - Le principe de bénignité est à remettre en cause lorsque soit les données cliniques, soit les données échographiques, soit les données cytologiques, soit enfin les données évolutives ne sont pas suffisamment rassurantes. • Les risques des interventions pour une pathologie bénigne, de la non- intervention pour une affection maligne, conduisent désormais à recommander l’implication du patient dans la décision.