RREEFFOORRMMEE DDEE LLAA DDEEPPEENNSSEE PPUUBBLLIIQQUUEE
Forum de la performance
Note de présentation
Action : « Elaborer un manuel de procédures Budget / Dépense /
Comptabilité / Stock»
Dans le cadre des efforts entrepris pour la modernisation de l’administration marocaine, un intérêt
particulier est accordé à la réforme de la dépense publique, gage d’une bonne gouvernance de la chose
publique.
Cette réforme s’articule autour de quatre chantiers principaux :
Le rapprochement des structures de la Trésorerie Générale du Royaume et du Contrôle Général des
Engagement des Dépenses de l’Etat ;
La poursuite de la réforme budgétaire par le truchement d’une structuration de budgets programmes,
la programmation pluriannuelle (CDMT), la globalisation des crédits, la contractualisation, le
partenariat…etc ;
L’évolution des métiers de l’audit et de l’inspection ;
Le renforcement de la capacité de gestion des ordonnateurs.
Dans ce sens, un espace d’échange et de concertation « Forum de la performance » a été mis en place pour
permettre la mutualisation des bonnes pratiques de gestion existantes dans l’ensemble des départements
ministériels.
Le lancement des travaux du Forum s’est traduit par l’identification de cinq actions :
Définir et valider une organisation type des fonctions Budget / Dépense / Comptabilité / Stocks au
sein des ministères ;
Elaborer un guide de l’archivage des pièces justificatives de la dépense ;
Mutualiser les bonnes pratiques en matière de gestion des procédures liées à la dépense (observatoire
des rejets, service contrôle qualité), et en matière de rationalisation de l’achat public ;
Elaborer des CPS types (travaux, fournitures et services) ;
Elaborer un manuel de procédures budget/ dépense/ comptabilité/ stock par standardisation des
manuels de procédures existants au sein de certains ministères.
Le manuel de procédures standard, objet du présent rapport, traite les procédures relatives aux macro-
processus suivants :
Gestion budgétaire et comptable ;
Gestion de la dépense publique ;
Gestion de la logistique;
Gestion du patrimoine.
L’approche adoptée pour l’élaboration du manuel de procédures standard se présente comme suit :
L’élaboration de ce manuel de procédures vise à asseoir un système de contrôle interne efficace qui
requiert que ces procédures soient écrites, simples et spécifiques, accessibles et mises à jour régulièrement.
Pour ce faire, deux objectifs ont été fixés:
• Uniformiser, harmoniser et organiser les méthodes de travail,
• Accroître la compréhension et la transparence des procédures.
En raison de la charge de travail et pour permettre à tous les membres du groupe de cette action de prendre
part aux travaux, les participants ont opté pour la décomposition suivante :
• Gestion budgétaire et comptable ;
• Gestion de la dépense publique ;
• Gestion de la logistique;
• Gestion du patrimoine.
Chacun de ces macro processus a été confié à un sous groupe composé de plusieurs départements.
Pour faciliter la communication et la coordination des travaux, il a été décidé de désigner un interlocuteur
pour chaque sous groupe.
Par ailleurs, et dans un souci d’harmoniser les travaux et d’uniformiser la présentation des livrables des
différents sous groupes, les participants ont jugé opportun d’établir un canevas type qui sera suivi lors de
l’élaboration desdits livrables. Les différents manuels existants auprès des différents départements ont
constitué la base de travail des sous groupes.
A l’issue des travaux des différents sous groupes, il a été décidé de mettre en place un comité chargé de
l’harmonisation des travaux relatifs aux différents macro processus.
Le présent document ne se veut ni exhaustif ni une fin en soi. Il doit faire l’objet d’une révision
permanente et d’une amélioration continue. De même, il peut être adapté par les différents départements
selon les spécificités de leur organisation, le cas échéant, à l’organisation type préconisée par l’atelier
« organisation type ».
Liste des participants
________________________________________________________
Animateur: M.MOUFAKIR Ahmed : Ministère de l'Industrie, du Commerce et des Nouvelles
Technologies
Equipe dédiée TGR: MOUJAHID Mohamed & HAFID Abdellah
Participants Département
M. MOUFAKIR Ahmed
M. ZAH Rachid
M.OUTEHA Hssain
Ministère de l'Industrie, du Commerce et des nouvelles
technologies
M.BELHAJ Abdelhamid
M. CHELLAL Abdelhak
Ministère de l’Economie et des Finances
Mme.BOUCHIDA laila
M. HIJAJI Abderrahim
M. ZOUBIR Mohamed
M.BENABBOU Mohamed
M.BENHADDOU Badr
Ministère de l’Intérieur
M.RAMDANE Jamal
Mme. MEJDOUB Ichraq
M. TALH El houcine
Ministère de l`Equipement et du Transport
M. AZZI M’hamed
M. NASSOUH Hamid
Secrétariat d'Etat auprès du Ministre de l'Energie, des Mines, de
l'Eau et de l'Environnement, chargé de l'Eau et de
l'Environnement.
Mlle AMAD Ibtissam
M. RINGA Youssef
Secrétariat d'Etat auprès du Ministre de l'Habitat, de l'Urbanisme
et de l'Aménagement de l'espace, chargé du développement
territorial.
M.HOUSSAM Hassan
Ministère de l’Agriculture et des Pêches Maritimes –Département
des Pêches maritimes
M.HANSALI Hamid
M.TAOUFIK Mohamed
Haut Commissariat aux Eaux et Forêts et à la lutte contre la
désertification
M. KARIB Abderrahim Ministère de la Santé
M.CHAFIQ Mohamed
M.ECH-CHAHBI Fouad
Mme JAHOUR Jalila
Ministère délégué auprès du Premier ministre, chargé de la
modernisation des secteurs publics.
M.BENAKKI Younes Inspection Générale des Finances
M.BENSALEH Akil
M.CHAFIQ Aissa
M.ALAOUI EL HASSANI
L’équipe dédiée
Trésorerie Générale du Royaume
RREEFFOORRMMEE DDEE LLAA DDEEPPEENNSSEE PPUUBBLLIIQQUUEE
Forum de la performance
Manuel de procédures Budget / Dépense /
Comptabilité / Stock
Sommaire
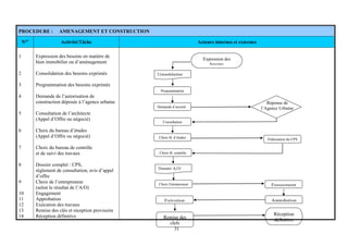
MACRO PROCESSUS I : GESTION BUDGETAIRE ET COMPTABLE
Programmation du budget
Programmation compte d’affectation spéciale -CAS-
Exécution du CAS
Report des crédits
Virement des crédits
Crédits supplémentaires
Fonds de concours
Délégation de crédits
Réduction de crédit
Diminution d'engagement
Annulation d'engagement
Engagement
Consolidation de crédit
Demande d'autorisation d'engagement
Ordonnancement
Régie
Ordre de recette
Situations mensuelles d'engagements et d'émissions
Compte administratif et loi de règlement
MACRO PROCESSUS II : GESTION DE LA DEPENSE PUBLIQUE
Programmation prévisionnelle
Détermination des besoins d'achat des services demandeurs
Engagement
Liquidation et règlement
Résiliation
Situation des reports
Passation des marchés par voie d'appel d'offres ouvert
Passation des marchés par voie d'appel d'offres restreint
Passation des marchés par voie d'appel d'offres restreint avec présélection
Passation des marchés par voie de concours
Procédure des marchés négociés passés après une publicité préalable et mise en concurrence
Procédure des marchés négociés passés sans publicité préalable et sans mise en concurrence
Achat par voie de bon de commande
MACRO PROCESSUS II : GESTION DE LA LOGISTIQUE
Achat des véhicules
Immatriculation des véhicules en série civile
Assurance des véhicules
Demande de véhicule
Achat des vignettes
Transport par tarin, CTM ou par avion à l’intérieur du Maroc
Achat des carnets S.N.I.L
Achat des vignettes, taxe spéciale annuelle sur les véhicules automobiles
Réparation des véhicules (externe)
Réparation des véhicules (interne)
Gestion du magasin du parc auto
Réforme des véhicules
Gestion du stock
Achat de vignettes
Abonnement aux télécommunications
Abonnement a l’électricité et l’eau
Abonnement aux journaux et aux publications
Cérémonies officielles
Gestion des réservations
MACRO PROCESSUS II : GESTION DU PATRIMOINE
Location des bâtiments
Réparation des équipements des bâtiments
Construction et aménagement
Inventaire du patrimoine
Maintenance du patrimoine mobilier, matériel de bureau et informatique
Achat des terrains domaniaux
7
8
DOMAINE: GESTION BUDGETAIRE ET COMPTABLE PROCESSUS: GESTION BUDGETAIRE PROCEDURE: ELABORATION DU BUDGET GENERALE
Acteurs internes Acteurs externes
N°
Activité
Service gestionnaire Ordonnateur 1er
ministre Direction du budget Parlement
1
Élaboration du
premier projet de
budget
2
Élaboration de la
deuxième version
du projet de
budget
3
Élaboration du
projet de budget
définitif
4
Notification des
entités concernées
Budget
Accepter?
Vis
a
Oui
Non
Début
Lettre de
cadrage
Premier projet de budget
Deuxième version du projet
de budget
Projet de budget
définitif
Fin
Arbitrage
Validatio
n
Validatio
n
Approbation
Adoption de
la loi des
finaces
Notification des entités
concernées
9
DOMAINE: GESTION BUDGETAIRE ET COMPTABLE PROCESSUS: GESTION BUDGETAIRE PROCEDURE: ELABORATION DU BUDGET GENERALE
N° Activités / Tâches Responsable
Condition de
déclenchement
Résultat
produit
Délai de
traitement
Règles Modèles
Fiches
d'instruction
Enregistrem-
ent
1
Élaboration du premier projet de budget
Élaborer un premier projet de morasse
budgétaire
Élaborer la note de présentation.
Soumettre le projet de budget à
l'appréciation du comité de Direction.
Réception des
besoins consolidés
Rj1
Rj2
RJ3
Possibilité de
décliner les types
de budget
(BF/BI)
2
Élaboration de la deuxième version du
projet de budget
Examiner l’adéquation des besoins
exprimés avec les orientations de la
lettre de cadrage.
Élaborer un deuxième scénario de
morasse budgétaire;
Soumettre les projets de budget à
l'examen et la validation du Comité de
direction.
Réception de la
lettre de cadrage
du Premier
Ministre au de
mois de juin de
l'année (n-1),
3
Élaboration du projet de budget
définitif
Élaborer un projet de budget définitif
Soumettre le projet de budget définitif
à l'approbation du Ministre.
Élaboration du tableau de
concordance
Transmettre le projet de budget à la
Direction du budget et le tableau de
concordance.
Négocier le budget avec la Direction
du budget,
Solliciter l’arbitrage du Premier
au début du mois
de juillet de
l'année (n-1)
10
DOMAINE: GESTION BUDGETAIRE ET COMPTABLE PROCESSUS: GESTION BUDGETAIRE PROCEDURE: ELABORATION DU BUDGET GENERALE
Ministre le cas échéant.
Finaliser les documents du projet de
budget (morasse, fiches projets,
indicateurs et note de présentation).
Réceptionner le projet de budget visé
par la direction de budget
Alimenter l'application informatique
du budget
0Préparer les registres.
4
Notification aux entités concernées
Transmettre des copies de la morasse
à toutes les entités centrales pour
information.
Lettre de cadrage: définit les grandes orientations du gouvernement de l'exercice (n) et arrête les dotations budgétaires pour le Département des pêches maritimes
11
DOMAINE: GESTION BUDGETAIRE ET COMPTABLE PROCESSUS: GESTION
BUDGETAIRE
PROCEDURE: PROGRAMMATION DU COMPTE D’AFFECTATION
SPÉCIALE
Acteurs internes Acteurs externesN° Activité
Service gestionnaire Ordonnateur TP Direction du budget
1
Établissement de la
situation provisoire
2
Établissement du
programme d’emploi
du CAS
Situation provisoire Singature
Certification
Programme d’emploi du
CAS (version provisoire)
Singature
Programme d’emploi du
CAS (version définitive)
Singature
Singature
Exécuter le programme
d’emploi
Début
Fin
12
DOMAINE: GESTION BUDGETAIRE ET COMPTABLE PROCESSUS: GESTION
BUDGETAIRE
PROCEDURE: PROGRAMMATION DU COMPTE D’AFFECTATION
SPÉCIALE
N° Activités / Tâches Responsable
Condition de
déclenchement
Résultat
produit
Délai de
traitement
Règles Modèles
Fiches
d'instruction
Enregistre
ment
1 Établissement de la situation provisoire
Établir la situation provisoire du CAS
Soumettre la situation provisoire du CAS à la
signature de l'ordonnateur
Transmettre la situation provisoire du CAS à la
TP pour certification de la
Réceptionner la situation provisoire certifiée
Création du CAS
par la loi de
finance
RJ1 M1
modèle de
la situation
provisoire
2 Établissement du programme d’emploi du CAS
Établir le programme d’emploi du CAS (version
provisoire)
Soumettre à la signature de l’ordonnateur
Transmettre à la direction du budget pour prise en
charge et production de la version définitive du
programme d’emploi
réceptionner la version définitive du programme
d’emploi de la direction du budget (non signée)
Soumettre la version définitive du programme
d’emploi à la signature de l’ordonnateur
Transmettre la version définitive du programme
d’emploi signé à la direction du budget
Réceptionner la version définitive du programme
d’emploi de la direction du budget signé
Exécuter le programme d’emploi
Certification de
la situation
provisoire
13
DOMAINE: GESTION BUDGETAIRE ET
COMPTABLE
PROCESSUS: GESTION BUDGETAIRE PROCEDURE : EXÉCUTION DU COMPTE D’AFFECTATION
SPÉCIALE
Acteurs internes Acteurs externesN° Activité
Service gestionnaire Ordonnateur Sous ordonnateur TP CCED
1
Recensement des
états de reports des
sous ordonnateurs
2
Établissement de
l’état consolidé des
reports
3
Établissement du
programme d’emploi
modificatif
4
Établissement de
l’état détaillé des
reliquats
5
Établissement de la
situation définitive
du CAS
Programme
d’emploi
modificatif
Certification
État consolidé des
reports
Singature
États de reports des
sous ordonnateurs
Singature
Singature
Début
Fin
Certification
Visa
Singature
Visa
Recensement
Exécuter le
programme
Situation définitive
du CAS
État détaillé des
reliquats
Notification
14
DOMAINE: GESTION BUDGETAIRE ET
COMPTABLE
PROCESSUS: GESTION BUDGETAIRE PROCEDURE : EXÉCUTION DU COMPTE
D’AFFECTATION SPÉCIALE
N° Activités / Tâches Responsable
Condition de
déclenchement
Résultat
produit
Délai de
traitement
Règles Modèles
Fiches
d'instruction
Enregistrement
1
Recensement des états de reports sous
ordonnateurs
Réceptionner les états de reports des sous
ordonnateurs
Soumettre les états de report émanant des
sous ordonnateurs à la signature de
l’ordonnateur valant prise en charge
Transmettre les états de report certifiés au
CED pour visa
Réceptionner les états de report visés par
le CED
Transmettre les états de report à la TP
pour certification
Réceptionner les états de report certifiés
de la TP
2
Établissement de l’état consolidé des
reports
Établir l’état consolidé des reports
Soumettre l’état consolidé à la signature
de l’ordonnateur
3
Établissement du programme d’emploi
modificatif
Établir le programme d’emploi
modificatif
Transmettre le programme d’emploi
modificatif et l’état consolidé des reports
accompagnés des copies des états de
reports des sous ordonnateurs??
4 Établissement de l’état détaillé des reliquats
15
DOMAINE: GESTION BUDGETAIRE ET
COMPTABLE
PROCESSUS: GESTION BUDGETAIRE PROCEDURE : EXÉCUTION DU COMPTE
D’AFFECTATION SPÉCIALE
N° Activités / Tâches Responsable
Condition de
déclenchement
Résultat
produit
Délai de
traitement
Règles Modèles
Fiches
d'instruction
Enregistrement
Établir l’état détaillé des reliquats
d’engagements de l’année n-1 à
réengager sur l’année n
Soumettre à la signature de l’ordonnateur
Transmettre à la TP pour certification
Soumettre l’état au CED pour visa
Réceptionner l’état des reliquats
d’engagement visé
5
Établissement de la situation définitive du
CAS
Établir à partir du 22 juin la situation
définitive du CAS
Soumettre à la signature de l’ordonnateur
Transmettre la situation définitive à la TP
Exécution du programme (cf.
engagement et ordonnancement)
16
DOMAINE: GESTION BUDGETAIRE ET
COMPTABLE
PROCEDURE: REPORT DE
CRÉDIT
PROCEDURE: EXÉCUTION DU COMPTE D’AFFECTATION SPÉCIALE
Acteurs internes Acteurs externesN° Activité
Service gestionnaire Ordonnateur TGR CCED Direction du
budget
1
Établissement de l’état de
report
2
Établissement de l’état de
report des crédits financés
3
Établissement du relevé de
report
(Pour les sous ordonnateur)
4
Ouverture et mise en place
des crédits
Etat de report des crédits
financés
Signature
Certification
Vis
a
Ouverture des
crédits
Fin
Etat de report
Début
Situations mensuelles
des émissions
Enregistrement
Certification
Signature
Vis
relevé de report
17
DOMAINE: GESTION BUDGETAIRE ET
COMPTABLE
PROCEDURE: REPORT DE
CRÉDIT
PROCEDURE: EXÉCUTION DU COMPTE D’AFFECTATION SPÉCIALE
N° Activités / Tâches Responsable
Condition de
déclenchement
Résultat
produit
Délai de
traitement
Règles Modèles
Fiches
d'instruction
Enregistre-
ment
1
Établissement de l’état de report
Établir les situations mensuelles des émissions
Établir l’état récapitulatif des dépenses
engagées, visées et non mandatées, au vu des
situations des engagements et des émissions de
l'année n-1
Soumettre l'état récapitulatif à la signature de
l'ordonnateur
Transmettre l'état récapitulatif à la TP pour
certification.
Réceptionner les 4 exemplaires de l'état
récapitulatif certifiés par la TP.
Transmettre les 4 exemplaires de l'état
récapitulatif certifiés au CCED.
Réceptionner les 3 exemplaires de l'état
récapitulatif visé par la CCED.
Inscrire les montants des reports de crédits de
paiement dans le registre comptable et
l'application informatique.
Au début de
l'exercice n
-Situations
mensuelles
des
émissions
- Etat
récapitulatif
des dépenses
Rj1
Rj2
cf.
modèle
M39
F1
2 Établissement de l’état de report des crédits des
projets financés
Établir l’état de report des crédits des projets
financés
Transmettre l'état récapitulatif à la direction du
budget pour visa
Avant le 30 juin
de l'année n
- Etat de
report des
projets
financés
cf.
modèle
M40
3 Établissement du relevé de report
Centraliser les états de reports des sous
ordonnateurs
- Relevé de
report
18
DOMAINE: GESTION BUDGETAIRE ET
COMPTABLE
PROCEDURE: REPORT DE
CRÉDIT
PROCEDURE: EXÉCUTION DU COMPTE D’AFFECTATION SPÉCIALE
N° Activités / Tâches Responsable
Condition de
déclenchement
Résultat
produit
Délai de
traitement
Règles Modèles
Fiches
d'instruction
Enregistre-
ment
Établir le relevé de report
Transmettre le relevé de report à la TP et au
CED pour certification
Transmettre le relevé de report à la direction
du budget
Réceptionner l'arrêté de report des crédits
signé par la Direction du Budget
4 Ouverture et mise en place des crédits
19
DOMAINE: GESTION BUDGETAIRE ET COMPTABLE PROCEDURE: REPORT DE CRÉDIT PROCEDURE: VIREMENT DE CRÉDITS
Acteurs internes Acteurs externesN° Activité
Service gestionnaire Ordonnateur Direction du
budget
TGR CCED
1
Examen des demandes de
virement
2
Établissement de la décision
de virement
3
Établissement de la note de
présentation & et visa de la
décision de virement
4
Établissement de l'état
récapitulatif de toutes les
décisions de virement
Début
SignatureDécision de virement
Examen
Vis
a
Fin
Vis
a
Notification
Notification
Signature
Note de présentation
Semestriellement
Enregistrement
Et
Enregistrement
Note de présentation
20
DOMAINE: GESTION BUDGETAIRE ET COMPTABLE PROCEDURE: REPORT DE CRÉDIT PROCEDURE: VIREMENT DE CRÉDITS
N° Activités / Tâches Responsable
Condition de
déclenchement
Résultat
produit
Délai de
traitement
Règles Modèles
Fiches
d'instruction
Enregistrement
1
Examen des demandes de virement
Réceptionner la demande de virement
Apprécier l'opportunité de la demande de
virement.
Vérifier les montants à virer et les rubriques
concernées.
Crédit
insuffisant dans
une ligne
donnée
RJ1
RJ2
F1
F2
2
Établissement de la décision de virement
Établir la décision de virement de crédits
* 2 exemplaires (1 original et 1 copie)
«Virement entre articles et /ou entre
paragraphes»
* 3 exemplaires (originaux) «Virement
entre lignes budgétaires du même chapitre»
Soumettre la décision à la signature de
l'ordonnateur.
Mettre à jour les données du registre
comptable et de l'application informatique
(réservation de crédits)
Transmettre la décision de virement au CCED.
Réceptionner les originaux des décisions
certifiées et visées par le CCED
RJ2
RJ3
cf.
modèle
M43
3
Établissement de la note de présentation & et
visa de la décision de virement
Établir une note de présentation
Transmettre la note accompagnée de
l'originale de la décision de virement à la
direction du budget
21
DOMAINE: GESTION BUDGETAIRE ET COMPTABLE PROCEDURE: REPORT DE CRÉDIT PROCEDURE: VIREMENT DE CRÉDITS
N° Activités / Tâches Responsable
Condition de
déclenchement
Résultat
produit
Délai de
traitement
Règles Modèles
Fiches
d'instruction
Enregistrement
Réceptionner une copie de la décision visée
par la Direction du Budget.
Mettre à jour les données du registre
comptable et de l'application informatique
Transmettre des copies de la décision aux
services concernés
4
Établissement de l'état récapitulatif de toutes les
décisions de virement
Établir un état récapitulatif de toutes les
décisions de virement en 5 exemplaires
Soumettre l'état à la signature de
l'ordonnateur.
Transmettre l'état des décisions de virement
visé à la Direction du Budget et à la TP
Semestrielleme
nt
cf.
modèle
M44
22
DOMAINE: GESTION BUDGETAIRE ET COMPTABLE PROCEDURE: REPORT DE CRÉDIT PROCEDURE : CRÉDIT SUPPLÉMENTAIRE
Acteurs internes Acteurs externesN° Activité
Service gestionnaire Ordonnateur Direction du budget
1
Demande des
crédits
supplémentaires
Demande de crédit
supplémentaire
Décret portant ouverture des
crédits supplémentaires
Signature
Enregistrement
Début
Fin
Réception
Réception
23
DOMAINE: GESTION BUDGETAIRE ET COMPTABLE PROCEDURE: REPORT DE CRÉDIT PROCEDURE : CRÉDIT SUPPLÉMENTAIRE
N° Activités / Tâches Responsable
Condition de
déclenchement
Résultat
produit
Délai de
traitement
Règles Modèles
Fiches
d'instruction
Enregistre
ment
1
Demande des crédits supplémentaires
1Établir une demande de crédit supplémentaire
motivée
2Soumettre la demande à signature de l'ordonnateur
3Transmettre la demande à la direction du budget
4Réceptionner une copie du décret portant ouverture
des crédits supplémentaires
5Reporter les crédits supplémentaires dans les
registres comptables et l’application informatique en
augmentation des crédits ouverts
Crédit
insuffisant pour
des dépenses
imprévues
Copie du
décret
portant
ouverture
des
crédits
suppléme
ntaires
RJ1 F1 Copie de
décret
24
DOMAINE: GESTION BUDGETAIRE ET COMPTABLE PROCEDURE: REPORT DE CRÉDIT PROCEDURE : FOND DE CONCOURS
Acteurs internes Acteurs externesN° Activité
Service gestionnaire Ordonnateur Direction du budget TGR
1
Prise en charge
d’un fonds de
concours
Demande d’imputation
budgétaire
Arrêté portant ouverture
des crédits du fonds de
concours
Signature
Enregistrement
Dénut
Fin
Réception
Réception
Déclaration
de recette
Réception
Et
25
DOMAINE: GESTION BUDGETAIRE ET
COMPTABLE
PROCEDURE: REPORT DE CRÉDIT PROCEDURE : FOND DE CONCOURS
N° Activités / Tâches Responsable
Condition de
déclenchement
Résultat
produit
Délai de
traitement
Règles Modèles
Fiches
d'instruction
Enregistrement
1
Prise en charge d’un fonds de concours
6Réceptionner la déclaration de recette
(original) de la Trésorerie Principale
7Etablir une demande d’imputation
budgétaire à la direction du budget
8Soumettre la demande à la signature de
l'ordonnateur
9Transmettre la demande à la direction du
budget accompagnée de la déclaration de
recettes
10 Réception de l’arrêté portant ouverture
des crédits du fonds de concours
Mettre à jour les registres comptables et
l’application informatique
Réception de la
déclaration de
recette faite par la
partie versante
auprès de la TGR
RJ1
26
DOMAINE: GESTION BUDGETAIRE ET
COMPTABLE
PROCESSUS: GESTION BUDGETAIRE PROCEDURE : PROCÉDURE DE DÉLÉGATION DE CRÉDITS
Acteurs internes Acteurs externesN° Activité
Service gestionnaire Ordonnateur Sous-ordonnateur CCED Direction du
budget
TGR
1
Examen des
demandes de
délégation de
crédit
2
Établissement
l’ordonnance de
la délégation de
crédits
3
Certification des
ordonnances de
délégations
Début
Demandes de
délégation de crédits
Début
Réception de la loi
de finances visée
Ou
Réception
Crédit
disponible
Oui
Non
Fin
Ordonnance de la
délégation de crédits
Signature
Visa
Bordereau Signature
CertificationEt
Réception
Notification Fin
27
DOMAINE: GESTION BUDGETAIRE ET
COMPTABLE
PROCESSUS: GESTION BUDGETAIRE PROCEDURE : PROCÉDURE DE DÉLÉGATION DE CRÉDITS
N° Activités / Tâches
Resp
onsa
ble
Condition de
déclenchement
Résultat
produit
Délai de
traitement
Règles Modèles
Fiches
d'instruction
Enregistrement
1
Examen des demandes de délégation de crédit
Réceptionner les demandes de délégation de
crédits motivés du sous ordonnateur
Vérifier la disponibilité des crédits
Dans le cas des
dépenses non
programmées
2
Etablissement l’ordonnance de la délégation de
crédits
Etablir l’ordonnance de délégation du crédit (6
exemplaires)
Soumettre l’ordonnance de délégation du crédit
à la signature de l’ordonnateur
Transmettre la délégation du crédit au CED
pour visa
Réceptionner l’ordonnance de délégation du
crédit visée
Enregistrer la délégation du crédit dans le
registre et application informatique
Réception de la loi
de finances visée
par la DB ou
demande de
délégation (dépense
non programmée)
3
Certification des ordonnances de délégations
Etablir les bordereaux d’émissions de la
délégation du crédit
soumettre les BE à la signature de l’ordonnateur
Transmettre les bordereaux d’émissions et les
ordonnances de délégations à la TP pour
certification
Réceptionner le bordereau d’émission portant
date d’émission des crédits
Notifier les ordonnances de délégations au sous
ordonnateur
28
DOMAINE: GESTION BUDGETAIRE ET
COMPTABLE
PROCESSUS: GESTION BUDGETAIRE PROCEDURE: RÉDUCTION DE CRÉDIT
Acteurs internes Acteurs externesN° Activité
Service gestionnaire Ordonnateur Sous ordonnateur CCED comptable assignataire
1
Réception et visa de
l'état de réduction
Début
Etat de réduction
Vis
a
Signature
Vis
a
Engagement
Début
Vis
a
29
DOMAINE: GESTION BUDGETAIRE ET
COMPTABLE
PROCESSUS: GESTION BUDGETAIRE PROCEDURE: RÉDUCTION DE CRÉDIT
N
°
Activités / Tâches Responsable
Condition de
déclenchement
Résultat
produit
Délai de
traitement
Règles Modèles
Fiches
d'instruction
Enregistrement
1
Réception et visa de l'état de réduction
Réceptionner l'état de réduction du sous
ordonnateur signé par le CED et le
comptable de rattachement
Soumettre l'état à la signature de
l'ordonnateur
Transmettre l'état au visa du CED
Réceptionner l'état visé par CED
Transmettre l'état au visa du comptable
assignataire
Réceptionner l'état visé par le comptable
Programmer et procéder à l'engagement
des crédits «montant de la réduction»
Réception de l’état
de réduction du
sous ordonnateur
30
DOMAINE: GESTION BUDGETAIRE ET COMPTABLE PROCESSUS: GESTION BUDGETAIRE PROCEDURE : DIMINUTION D'ENGAGEMENT
Acteurs internes Acteurs externesN° Activité
Service gestionnaire Ordonnateur CCED TGR
1
Établissement de
l'état de
diminution
d'engagement
État de diminution
d'engagement
Signature
Certification
Début
Fin
Enregistrement
31
DOMAINE: GESTION BUDGETAIRE ET COMPTABLE PROCESSUS: GESTION BUDGETAIRE PROCEDURE : DIMINUTION D'ENGAGEMENT
N° Activités / Tâches
Resp
onsa
ble
Condition de
déclenchement
Résultat
produit
Délai de
traitement
Règles Modèles
Fiches
d'instruction
Enregistrement
1
Établissement de l'état de diminution
d'engagement
Établir l'état de diminution d'engagement (cf.
modèle M45)
Soumettre l'état à la signature de l'ordonnateur.
Transmettre l'état de diminution, accompagné des
pièces du dossier, à la TP.
Réceptionner l'état de diminution certifié par la TP
Transmettre l'état accompagné des pièces du
dossier certifié par la TP au CED
Réceptionner l'état de diminution certifié par le
CED
Inscrire le montant de la diminution dans le registre
comptable et sur l'application informatique.
programmer et procéder à l'engagement des crédits
«montant de la diminution»
Réception de la
demande de
diminution et du
dossier (Copie de
l’état d’engagement,
Copie du marché ou
BC,
Copie du décompte
définitif,
Copie de l’ordre de
service,
Copie du PV d
réception définitive,
Certificat de
cessation de
paiement de l'agent,
lorsqu'il s'agit de la
régularisation de la
situation
administrative des
agents occasionnels.
RJ1 F1 État de
diminution
d'engagement
32
DOMAINE: GESTION BUDGETAIRE ET COMPTABLE PROCESSUS: GESTION BUDGETAIRE PROCEDURE: ANNULATION D'ENGAGEMENT
(MARCHÉ OU BC NON ENCORE VISÉS PAR LE CED)
Acteurs internes Acteurs externesN° Activité
Service gestionnaire Ordonnateur CCED
1
Réception de la demande
d'annulation d'engagement
2 Modification de la fiche D
Début
Réception
Fiche modèle D Signature
Enregistrement
Vis
a
Engagement
Fin
33
DOMAINE: GESTION BUDGETAIRE ET COMPTABLE PROCESSUS:
GESTION
BUDGETAIRE
PROCEDURE: ANNULATION D'ENGAGEMENT
(MARCHÉ OU BC NON ENCORE VISÉS PAR LE CED)
N° Activités / Tâches Responsable
Condition de
déclenchement
Résultat
produit
Délai de
traitement
Règles Modèles
Fiches
d'instruction
Enregistrement
1
Réception de la demande d'annulation
d'engagement
F1: dossier
d'annulation
2
Modification de la fiche D
Inscrire sur la fiche modèle D la mention «Soit
fait retour pour annulation»
Soumettre la fiche modèle D à la signature de
l'ordonnateur.
Inscrire le montant de la diminution en rouge au
niveau du registre comptable et l’annuler au
niveau de l'application.
Inscrire sur la fiche modèle D un nouveau
numéro comptable correspondant à l'annulation
de la dépense ainsi que les écritures comptables
y afférentes en rouge
Transmettre la fiche modèle D et le dossier au
CED
Réceptionner la fiche et l’état d’annulation du
CED
Programmer les crédits annulés et procéder à
l’engagement
34
DOMAINE: GESTION BUDGETAIRE ET COMPTABLE PROCESSUS: GESTION BUDGETAIRE PROCEDURE: ANNULATION D'ENGAGEMENT
(MARCHÉ OU BC VISÉS PAR LE CED)
Acteurs internes Acteurs externesN° Activité
Service gestionnaire Ordonnateur CCED
1
Réception de la demande
d'annulation d'engagement
2
Établissement de l'état
d'annulation d'engagement
Début
Réception
Fiche modèle D Signature
Enregistrement
Fin
Vis
a
35
DOMAINE: GESTION BUDGETAIRE ET COMPTABLE PROCESSUS: GESTION
BUDGETAIRE
PROCEDURE: ANNULATION D'ENGAGEMENT
(MARCHÉ OU BC VISÉS PAR LE CED)
N° Activités / Tâches Responsable
Condition de
déclenchement
Résultat
produit
Délai de
traitement
Règles Modèles
Fiches
d'instruction
Enregistrement
1
Réceptionner la demande d'annulation
d'engagement
Réception du
dossier
d'annulation
F1: dossier
d'annulation
2
Établissement de l'état d'annulation d'engagement
Établir l'état d'annulation d'engagement (cf.
modèle M46)
Soumettre l'état d'annulation d'engagement à la
signature de l'ordonnateur.
Inscrire le montant à annuler en rouge dans le
registre comptables et l'application.
Transmettre l'état d'annulation accompagné des
pièces du dossier au CED.
Réceptionner l' état d'annulation visé par le
CCED
Inscrire la date et le numéro de visa du CED
dans le registre comptable et l'application.
36
DOMAINE: GESTION BUDGETAIRE ET COMPTABLE PROCESSUS: GESTION COMPTABLE PROCEDURE: ENGAGEMENT
Acteurs internes Acteurs externesN° Activité
Service gestionnaire Ordonnateur CCED
1
Examen du dossier à
engager
2
Établissement du
dossier d'engagement
3
Mise à jour de la
situation du registre
Début
Examen
Fin
Signature
Enregistrement
Non
Crédit
disponible
Fin
Oui
Ou
Dossier d'engagement
Suite
Virement de crédit
Vis
a
Satisfaction Non
Oui
37
DOMAINE: GESTION BUDGETAIRE ET COMPTABLE PROCESSUS: GESTION COMPTABLE PROCEDURE: ENGAGEMENT
Acteurs internes Acteurs externes
4
Établissement la
situation des
engagements
Fin
SignatureSituation des
engagements
À la fin de chaque mois et
au 31/12 de chaque exercice
Suite
Vis
a
Satisfaction Non
Oui
38
DOMAINE: GESTION BUDGETAIRE ET COMPTABLE PROCESSUS: GESTION COMPTABLE PROCEDURE: ENGAGEMENT
N° Activités / Tâches Responsable
Condition de
déclenchement
Résultat
produit
Délai de
traitement
Règles Modèles
Fiches
d'instruction
Enregistre-ment
1
Examen du dossier
Réceptionner le dossier à engager
Vérifier les pièces du dossier
Vérifier la disponibilité des crédits. Si les
crédits sont indisponibles ou insuffisants,
procéder au virement de crédits (cf.
procédure virement de crédits)
Réception
proposition de
dépense
Dossier
d'une
dépense à
engager
RJ1
RJ2
RJ3
F1
F2
2
Établissement du dossier d'engagement
Etablir l'état d'engagement (cf. modèle
M24) en deux exemplaires (1original et
1copie).
Etablir la fiche modèle D (cf. modèle
M25) en deux exemplaire (1 original et 1
copie).
Compléter la fiche D par les écritures
comptables et y inscrire le numéro
d’ordre.
Soumettre l'état d'engagement et la fiche
D à la signature de l'ordonnateur.
Mettre à jour les données comptables du
registre des engagements et de
l’application
Transmettre le dossier au CCED pour
visa
Réceptionner le dossier visée
Transmettre une copie de la fiche D et
les originaux des pièces aux entités
concernées
- Crédit disponible
+
- Dossier complet
Dossier
d'engagem
ent visé
RJ4 M1: Fiche
modèle D
...
F3
3 Mise à jour de la situation du registre Réception du
39
DOMAINE: GESTION BUDGETAIRE ET COMPTABLE PROCESSUS: GESTION COMPTABLE PROCEDURE: ENGAGEMENT
N° Activités / Tâches Responsable
Condition de
déclenchement
Résultat
produit
Délai de
traitement
Règles Modèles
Fiches
d'instruction
Enregistre-ment
Compléter les informations du dossier sur
le registre des engagements et
l'application informatique en inscrivant le
numéro et la date du visa du CED.
dossier
d'engagement visé
par le CCED
4
Établissement de la situation des
engagements
Établir la situation des engagements (cf.
modèle M26) du (des) budget (s)
Soumettre situation des engagements à la
signature de l'ordonnateur
Transmettre la situation des engagements
au CED pour visa
Réceptionner une copie de la situation
des engagements visés.
Chaque fin de mois
et au 31/12 de
chaque exercice
Situation des
engagement
visée
40
DOMAINE: GESTION BUDGETAIRE ET COMPTABLE PROCESSUS: GESTION COMPTABLE PROCEDURE : CONSOLIDATION DE CRÉDIT
Acteurs internes
N° Activité/Tache
Service gestionnaire Ordonnateur
1 Recensement des marchés engagés
2 Établissement de l'état des consolidations
3 Mise à jour du tableau de concordance
Début
Réception
État des
consolidations Signature
Engagement
Mise à jour Fin
41
DOMAINE: GESTION BUDGETAIRE ET COMPTABLE PROCESSUS: GESTION COMPTABLE PROCEDURE : CONSOLIDATION DE CRÉDIT
N° Activités / Tâches Responsable
Condition de
déclenchement
Résultat
produit
Délai de
traitement
Règles Modèles
Fiches
d'instruction
Enregistre-
ment
1
Recensement des marchés engagés
Procéder au recensement de tous les marchés
engagés au titre de l'année (n-1) sur les crédits
d'engagement.
SBP au début de
l'exercice
budgétaire de
l'année n
2
Établissement de l'état des consolidations
Établir l'état des consolidations par ligne
budgétaire (cf. modèle M38)
Soumettre l'état des consolidations à la
signature de l'ordonnateur.
Mettre à jour le registre comptable et
l'application informatique.
Procéder à l'engagement de l'état des
consolidations (cf. procédure d'engagement).
SBP
42
DOMAINE: GESTION BUDGETAIRE ET COMPTABLE PROCESSUS: GESTION COMPTABLE PROCEDURE : ORDONNANCEMENT
Acteurs internes Acteurs externesN° Activité
Service gestionnaire Ordonnateur Trésorerie principales
1 Réception du dossier
2
ُÉtablissement du
certificat de levée de
prescription
3
Élaboration du dossier
d'ordonnancement
4
Enregistrement de la
situation comptable
5
Virement du dossier
d'ordonnancement
6
Enregistrement du
registre créancier
7
Établissement de la
situation des émissions
Début
Réception
Certificat de levée de
prescription
Vis
a
Dossier
d'ordonnancement
Enregistrement
VirementBE viré
Enregistrement
Signature
Fin
Signature
Vis
a
Situation des
émissions
43
DOMAINE: GESTION BUDGETAIRE ET COMPTABLE PROCESSUS: GESTION COMPTABLE PROCEDURE : ORDONNANCEMENT
N° Activités / Tâches
Responsa
ble
Condition de
déclenchement
Résultat
produit
Délai de
traite-ment
Règles Modèles
Fiches
d'instruction
Enregistre
ment
1 Réception du dossier
Réceptionner le dossier à ordonnancer
Vérifier les pièces constitutives
Service
d'ordon
nancem
ent
RJ1
RJ2
RJ3
FC1
2 Établissement du certificat de levée de
prescription quadriennale
Établir un certificat de levée de prescription,
Transmettre le certificat à la TGR pour visa,
accompagné d'une copie du dossier de
paiement en question
Service
d'ordon
nancem
ent
Si la dépense est
touchée par la
prescription
quadriennale
(cf.
modèle
M28)
3 Élaboration du dossier d'ordonnancement
Arrêter en toute lettre le montant de la
facture, du décompte ou de la note
d'honoraire.
Établir le bordereau d'émission (BE) en 5
exemplaires,
Établir l'ordonnance de Paiement (OP)
Établir le titre de paiement pour le cas de
paiement en numéraire (moins de 1500,00
DH) ou l'ordonnance de paiement
Établir l’avis de crédit si le paiement se fait
par virement.
Soumettre le BE, l'OP et la facture, le
décompte ou la note d'honoraire à la
signature de l'ordonnateur.
Service
d'ordon
nancem
ent
(cf.
modèle
M29)
(cf.
modèle
M30)
4 Enregistrement de la situation comptable
Inscrire les informations dans le registre de
transmission
Inscrire les mêmes numéros du registre de
Service
d'ordon
nancem
ent
44
DOMAINE: GESTION BUDGETAIRE ET COMPTABLE PROCESSUS: GESTION COMPTABLE PROCEDURE : ORDONNANCEMENT
N° Activités / Tâches
Responsa
ble
Condition de
déclenchement
Résultat
produit
Délai de
traite-ment
Règles Modèles
Fiches
d'instruction
Enregistre
ment
transmission sur le BE et l'OP,
Dater et cacheter le BE, l'OP et la facture,
décompte ou note d'honoraire.
Saisir les données du dossier sur
l'application informatique et les sauvegarder
sur une disquette ou plate forme GID.
Mettre à jour les données du registre
créancier
4 Virement du dossier d'ordonnancement
Transmettre le dossier d'ordonnancement
avec la disquette à la TP pour virement ou
via la plate forme GID.
Réceptionner une copie du BE virée
Service
d'ordon
nancem
ent
Cette
transmission doit
intervenir du 1er
au 22 de chaque
mois
5 Enregistrement du registre créancier
Compléter les données du registre créancier
en y inscrivant la date de virement.
Service
d'ordon
nancem
ent
6 Établissement de la situation des émissions
Établir la situation des émissions,
Soumettre la situation à la signature de
l'ordonnateur
Transmettre la situation à la TP.
Réceptionner la situation des émissions
visée.
Service
d'ordon
nancem
ent
chaque fin de
mois et au 31/12
de chaque année
(cf.
modèle
M31)
45
DOMAINE: GESTION BUDGETAIRE ET COMPTABLE PROCESSUS: GESTION COMPTABLE PROCEDURE : ORDONNANCEMENT
Acteurs internes Acteurs externesN°
Activité Service gestionnaire Ordonnateur CCED Comptable de
rattachement
1
Établissement de la demande
d'autorisation d'engagement
2
Établissement de la demande
d'autorisation de paiement
3
Examen du dossier de paiement
4
Établissement de l'ordre de
paiement
5 Paiement des prestations
6
Enregistrement des
informations comptable
Engagement
Signature
Demande d'autorisation
de paiement
Signature
Réception
Examen
Ordre de paiement Signature
Paiement
Enregistrement
Suite
Début
Demande d'autorisation
d'engagement
Et
46
DOMAINE: GESTION BUDGETAIRE ET COMPTABLE PROCESSUS: GESTION COMPTABLE PROCEDURE : ORDONNANCEMENT
Acteurs internes Acteurs externes
7
Établissement du bordereau
justificatif
8
Enregistrement des
informations sur les livres de
comptes et de caisse
9
Visa du bordereau justificatif
10
Enregistrement des
informations sur le livre de
comptes
11
Établissement de l'état de
diminution
12 Établissement du livre de caisse
Signature
Etat de diminution
Signature
Réception
Livre de caisse
Signature
Enregistrement
Suite
Fin
Bordereau justificatif
Vis
a
Enregistrement
Vis
a
Signature
47
DOMAINE: GESTION BUDGETAIRE ET COMPTABLE PROCESSUS: GESTION COMPTABLE PROCEDURE : ORDONNANCEMENT
N° Activités / Tâches Responsable
Condition de
déclenchement
Résultat
produit
Délai de
traitement
Règles Modèles
Fiches
d'instruction
Enregistre-
ment
1
Établissement de la demande d'autorisation
d'engagement
Établir la demande d'autorisation
d'engagement ( DAE )
Soumettre le DAE à la signature de
l'ordonnateur
Procéder à l'engagement
(cf.
modèle
M11)
(cf.
modèle
M33)
(cf.
modèle
M32)
FC: création
de la régit
2
Établissement de la demande d'autorisation de
paiement
Établir les Demandes d'autorisation de
Paiement (DAP) par voie de régie pour les
rubriques budgétaires sur lesquelles les
paiements seront effectués,
Soumettre les Demandes d'autorisation de
Paiement à la à la signature de l'ordonnateur
Inscrire le montant de la DAE dans le livre
de comptes.
Transmettre la DAE et la DAP au comptable
de rattachement «TG».
3
Examen du dossier de paiement
Réceptionner le dossier de paiement
Vérifier les pièces justifiant les paiements de
la prestation.
4
Établissement de l'ordre de paiement
Établir l'OP et arrêter le total de la facture
Soumettre l'OP et la facture à la signature de
l'ordonnateur.
5 Paiement des prestations
48
DOMAINE: GESTION BUDGETAIRE ET COMPTABLE PROCESSUS: GESTION COMPTABLE PROCEDURE : ORDONNANCEMENT
N° Activités / Tâches Responsable
Condition de
déclenchement
Résultat
produit
Délai de
traitement
Règles Modèles
Fiches
d'instruction
Enregistre-
ment
Inviter le bénéficiaire de se présenter pour
lui régler le montant dû, après s'être assuré
de son identité.
6
Enregistrement des informations comptable
Inscrire la date de paiement sur l'OP et la
facture et les cacheter en inscrivant la
mention 'Payé par moi régisseur'.
Inscrire les informations dans le livre de
compte
7
Établissement du bordereau justificatif
Établir le bordereau justificatif (BJ) , le
dater, le signer
Soumettre le BJ à l'ordonnateur pour
signature.
8
Enregistrement des informations sur les livres
de comptes et de caisse
Inscrire dans le livre de comptes, sur la
partie justificatifs le numéro du bordereau ,
date du bordereau, Montant du bordereau.
Inscrire dans le livre de caisse, sur la partie
dépense la date du bordereau, objet (N° du
bordereau), le montant du bordereau, Cumul.
9
Visa du bordereau justificatif
Transmettre l'original du BJ avec les
originales et des copies des pièces
justificatives au comptable de rattachement
et en garde des copies.
Réceptionner le BJ visé
49
DOMAINE: GESTION BUDGETAIRE ET COMPTABLE PROCESSUS: GESTION COMPTABLE PROCEDURE : ORDONNANCEMENT
N° Activités / Tâches Responsable
Condition de
déclenchement
Résultat
produit
Délai de
traitement
Règles Modèles
Fiches
d'instruction
Enregistre-
ment
10
Enregistrement des informations sur le livre de
comptes
Inscrire dans le livre de comptes les
informations de F1
F1
11
Établissement de l'état de diminution
Établir et signer un état de diminution pour
le disponible des crédits bloqués (cf. modèle
M37).
Soumettre à la signature de l'ordonnateur
l'état de diminution
Transmettre l'état de diminution au
comptable de rattachement
Transmettre l'état de diminution au CED
pour visa.
REGIE A la fin de chaque
année
F2
12
Établissement du livre de caisse
Transférer au comptable de rattachement
toutes les dépenses qu'il a payées depuis le
dernier versement.
Dresser par rubrique budgétaire l'état des
opérations de dépenses effectuées au cours
de l'année , qui fait ressortir le montant des
crédits mis à sa disposition, le montant des
dépenses payées et acceptées par le
comptable de rattachement et le montant des
dépenses en instance de régularisation.
Arrêter et signer le livre de caisse.
Soumettre le livre de caisse à la signature du
chef immédiat du régisseur et du comptable
de rattachement.
Reprendre le solde de cette année sur le livre
REGIE Au 31 décembre
de chaque année
(cf.
modèle
M36)
50
DOMAINE: GESTION BUDGETAIRE ET COMPTABLE PROCESSUS: GESTION COMPTABLE PROCEDURE : ORDONNANCEMENT
N° Activités / Tâches Responsable
Condition de
déclenchement
Résultat
produit
Délai de
traitement
Règles Modèles
Fiches
d'instruction
Enregistre-
ment
de caisse, de l'année suivante , dans la
colonne " Fonds reçus ".
Reprendre Les dépenses non régularisées au
31 décembre dans la partie " dépenses" du
livre de caisse.
51
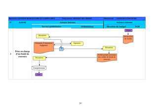
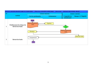
DOMAINE: GESTION BUDGETAIRE ET COMPTABLE PROCESSUS: GESTION COMPTABLE PROCEDURE : RETRAIT DES FONDS - REGIE-
Acteurs internes Acteurs externesN°
Activité Service gestionnaire Ordonnateur Comptable de
rattachement
Banque Al Maghrib
1
Établissement du chèque du
Retrait des fonds
2 Retrait des fonds
Reçu de demande de
fonds
Début
Signature
Vis
a
Chèque du Retrait des
fondsRéception
Retrait des fonds
Enregistrement
Fin
52
DOMAINE: GESTION BUDGETAIRE ET COMPTABLE PROCESSUS: GESTION COMPTABLE PROCEDURE: RETRAIT DES FONDS - REGIE-
N° Activités / Tâches Responsable
Condition de
déclenchement
Résultat
produit
Délai de
traitement
Règles Modèles
Fiches
d'instruction
Enregistre-
ment
1 Établissement du chèque du Retrait des
fonds
Établir le reçu de demande de fonds ,
Soumettre le reçu de demande de fonds à
la signature de l'ordonnateur
Transmettre le reçu au comptable de
rattachement pour visa
Réceptionner le chèque
Inscrire les informations sur le carnet de
perception de fonds
REGIE F1
2 Retrait des fonds
Procéder, muni du chèque et de la CIN, au
retrait des fonds auprès de la Bank Al
Maghrib.
Inscrire les informations de l'opération
dans le livre de caisse, sur la partie recette
REGIE
53
DOMAINE: GESTION BUDGETAIRE ET COMPTABLE PROCESSUS: GESTION COMPTABLE PROCEDURE: COMPTE ADMINISTRATIF
Acteurs internes Acteurs externesN° Activité
Ordonnateur Service gestionnaire CCED TGR Direction du
budget
1
Recensement des
situations
2
Établissement du
compte administratif
3
Établissement du
compte administratif
définitif
Début
Réception
Compte administratif
Compte administratif
définitif
Début
Rapprochement
Signature
Vis
a
54
DOMAINE: GESTION BUDGETAIRE ET COMPTABLE PROCESSUS: GESTION COMPTABLE PROCEDURE: COMPTE ADMINISTRATIF
N° Activités / Tâches Responsable
Condition de
déclenchement
Résultat
produit
Délai de
traitement
Règles
juridiqu
e ou de
gestion
Modèles
Fiches
de
contrôle
Enregistrement
1
Recensement des situations
Centraliser les situations des engagements, des
émissions et des états de reports de
l'ordonnateur et des sous ordonnateurs.
SBP au 31/12
2
Établissement du compte administratif
Élaborer le compte administratif conformément
au modèle prévu par la réglementation
Procéder au rapprochement des situations
établies avec ceux de la TP et le CCED au cours
de la réunion fixée par la TP.
(cf.
modèle
M51)
3
Établissement du compte administratif définitif
Etablir la version définitive du compte
administratif
Soumettre le compte administratif à la signature
de l'ordonnateur.
Transmettre le compte administratif à la
Direction du Budget, accompagnée des relevés
des reports de crédits des années n-1 et n+1
ainsi que des PV de réunions avec la TP et le
CED signés entre les parties présentes.
55
56
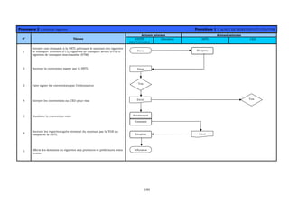
Processus 1 : Dépense Publique Procédure 3 : Gestion de la Dépense PROGRAMMATION PREVISIONNELLE
Acteurs internes Acteurs externesN° Tâches
Service Gestionnaire Autres Services D. Budget TGR M. Communication / Journaux /
Portail des marchés publics
Demander aux différentes entités
la détermination des besoins
prévisionnels
Etablir les besoins par les entités
gestionnaires
Réceptionner les besoins des
entités gestionnaires
Analyser et programmer les
besoins
1
2
3
4
5
Envoyer le programme
prévisionnel pour publication
Programme
prévisionnel
Demande
Etablissement
Réception
Analyse
57
Processus 1 : Dépense Publique Procédure : 3 Gestion de la Dépense PROGRAMMATION PREVISIONNELLE
N° Activité/tâches Service
responsable
Condition de
déclenchement
Modèle Résultat
Produit
Délai de
Traitement
Règles Fiche
d’instruction
Enregistrement
1 Envoyer la lettre aux
différentes entités pour
la détermination des
besoins prévisionnels
Service
Gestionnaire
/ Service
Opérationnel
Ouverture de
l’exercice
budgétaire
M 1
Modèle
lettre
Lettre de
détermination
des besoins
1 jour
2 Etablir les besoins
par les entités
gestionnaires
SG/ SO Lettre établie - Besoins
établis
3 Réceptionner les
besoins des entités
gestionnaires
SG/ SO Envoi des
besoins par
les entités
- Besoins
préparés et
envoyés
20 jours
F-I n° 1
4 Analyser et
programmer les
besoins
SG/ SO Liste des
besoins
arrêtée +
crédit ouvert
- Programme
prévisionn
el validé
10 jours
RAS
F-I n°2
5 Envoyer le
programme
prévisionnel pour
publication
SG/ SO Programme
prévisionnel
validé
- Programme
publié
1 jour Art 87
Décret n°
2.06.388 du
05/02/2007
F-I n°3
Traces de
publication du
programme
prévisionnel :
Journaux - portail
des marchés
publics
-portail du
département
58
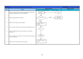
Processus 1 : Dépense Publique Procédure 3 : Gestion de la Dépense DETERMINATION DES BESOINS D’ACHAT DES SERVICES DEMANDEURS
Acteurs internes Acteurs externesN° Tâches
Service Gestionnaire Autres Services D.Budget TGR Autres
1 Envoyer la lettre de
détermination de besoins réels,
aux différentes entités
2 Etablir les besoins par les
différentes entités
3 Réceptionner les besoins
4 Centraliser les besoins
5 Réserver les crédits
Besoins
Centralisation
Réservation
Réception
Envoi
59
Processus 1 : Dépense Publique Procédure 3 : Gestion de la Dépense DETERMINATION DES BESOINS D’ACHAT DES SERVICES DEMANDEURS
N° TACHES
SERVICE
RESPONSABLE
CONDITIONS DE
DECLENCHEMENT MODELE
RESULTAT
PRODUIT
DELAI DE
TRAITEMENT
REGLES
FICHE
D’INSTRUCTION
ENREGISTREMENT
1 Envoyer la lettre
de détermination
des besoins réels,
aux différentes
entités
Service
Gestionnaire
*Programme
prévisionnel arrêté
*Mise en place des
crédits
Lettre des
besoins
2 Jours
2
Etablir
les besoins par les
différentes entités
Service
Gestionnaire
*Etablissement de
l’état des stocks
*Réception de la lettre
de demande des
besoins
Etat des
besoins
10 Jours
3
Réceptionner
les besoins
Service
Gestionnaire
Etablissement de l’état
des besoins
Etat des
besoins
par entité
2 Jours
4
Centraliser
les besoins
Service
Gestionnaire
Réception des besoins
des différentes entités
Etat global
des besoins
2 Jours
5
Réserver
les crédits
Service
Gestionnaire
1 Jour
Etablissement de la
liste globale des
besoins des
différentes entités
60
Processus 1 : Dépense Publique Procédure 3 : Gestion de la Dépense ENGAGEMENT
Acteurs internes Acteurs externesN° Tâches
Service Gestionnaire Ordonnateur – Sous. Ordonnateur D. Budget TGR Autres
Vérifier les pièces du dossier
Vérifier la disponibilité des crédits
Etablir F.D et E.E
Faire signer F D et E.E
Effectuer écritures comptables
réglementaires
Vérifier la conformité des pièces
justificatives
Soumettre l’engagement au visa du
contrôle
Réceptionner le dossier visé
Effectuer écritures comptables
réglementaires
1
2
3
4
5
6
7
8
9
10 Présenter le marché à l’approbation
de l’autorité compétente
Réception
Ecriture
comptable
Présentation pour
approbation
Etablisseme
Signatur
Vérificatio
n
Vérificatio
n
Vérificatio
n
Ecriture
comptable
Visa
61
1 Le CED instruit le dossier et émet éventuellement des observations : (le délai réservé à l’étude est de 15 jours……)
Processus 1 : Dépense Publique Procédure 3 : Gestion de la Dépense ENGAGEMENT
N° Activité/tâches Service
responsable
Condition de
déclenchement
Modèle Résultat
Produit
Délai de
Traitement
Règles Fiche
d’instruction
Enregistrement
1 Vérifier les pièces du
dossier
SG / SO
-
Vérification
assurée
2 jours FI – 1
2 Vérifier la disponibilité
des crédits
SG / SO - 1 jour F I -2
3 Etablir F.D et E.E SG / SO BC Signé M 1 FD et EE
établis
-
4
Faire signer F D et E.E
‘’ F.D et E.E Signés FD et EE
établis
-
5 Effectuer écritures
comptables
réglementaires
‘’ FD et EE établis Comptabilité
assurée
3 jours
-
6 Vérifier conformité des
pièces justificatives
‘’ FD et EE établis Vérification 1 jour -
7
Soumettre engagement
au visa du contrôle
‘’ Engagement
signé et enregistré
Engagement
visé 1 jour
« 1
»
8 Réceptionner
le dossier visé
‘’ Engagement visé Original visé 1 jour -
9 Effectuer écritures
comptables
réglementaires
‘’
Engagement visé Comptabilité
assurée
1 jour -
10 Présenter le marché à
l’approbation de
l’autorité compétente
‘’ Engagement visé Approbation 3 jours Art 78 et 79
du décret n°
2-06-388 du
05/02/2007
-
Copie des
documents
constituant
l’engagement
classée au niveau
de la structure
concernée. Cette
activité est
exécutée après
avoir réalisé
l’ensemble des
tâches
62
Processus 1 : Dépense Publique Procédure 3 : Gestion de la Dépense LIQUIDATION ET REGLEMENT
Acteurs internes Acteurs externesN° Tâches
Service
Gestionnaire
Ordonnateur –
S.Ordonnateur
D. Budget TGR Autres
1
2
3
4
5
6
7
8
9
10
11
12
13
S’assurer de la conformité des prestations
Etablir le PV de réception provisoire ou définitif
Faire signer le PV ou le BL par les parties concernées
Réceptionner la facture, le décompte ou note d’honoraire.
Instruire le dossier
Certifier les pièces
Faire inscrire le numéro d’inventaire sur la facture
Etablir après l’achèvement après la période de la garantie du
PV définitif
Réception
Etablissement
Certification
Réception
Inscription
ventaire
Instruction
Signature
Etablissement
63
Etablir le BE
Instruire le dossier et vérifier les pièces constitutives
Soumettre le BE, l'OP et la facture, le décompte ou la note
d'honoraire à la signature
Inscrire les informations dans le registre de transmission
Envoyer le dossier à la TG pour paiement Envoi
Etablissement
Instruction
Signature
Ecritures
64
Processus 1 : Dépense Publique Procédure 3 : Gestion de la Dépense LIQUIDATION ET REGLEMENT
N° Activité/tâches Service
responsable
Condition de
déclenchement
Modèle Résultat
Produit
Délai de
Traitement
Règles Fiche
d’instruction
Enregistrement
1 S’assurer de la conformité
des prestations
SG/ SO - Conformité 1 jour -
2 Etablir le PV de réception
provisoire ou définitif
SG/ SO Commission de
réception
M1 Réception 3 jours -
3 Faire signer le PV ou le BL
par les parties concernées
SG/ SO PV de réception Dossier
complété
1 jour -
4 Réceptionner la facture, le
décompte ou la note
d’honoraire.
SG/ SO Réception
effectuée
Certification 1 jour -
5 Instruire le dossier SG/ SO Certification des
pièces
- Instruction 1 jour -
6 Certifier les pièces SG/ SO Certification des
pièces
- Certification 1 jour -
7 Faire inscrire le numéro
d’inventaire sur la facture
SG/ SO Certification des
pièces
- Inscription
inventaire
1 jour -
8 Etablir après l’achèvement de
la période de la garantie du
PV définitif
SG/ SO Expiration délai
de garanti
- PV définitif 1 jour -
9 Etablir le BE SG/ SO PV définitif M 2 3 jours -
10 Instruire le dossier et vérifier
les pièces constitutives
SG/ SO BE établi 1 jour -
SG/ SO Prestations réalisées et
payées
11 Soumettre le BE, l'OP et la
facture, le décompte ou la
note d'honoraire à la signature
Dossier instruit Signature 1 jour -
12 Inscrire les informations dans
le registre de transmission
SG/ SO Inventaire fait 1 jour -
13 Envoyer le dossier à la TG
pour paiement
Paiement 1 jour
65
Processus 1 : Dépense Publique Procédure 3 : Gestion de la Dépense RESILIATION
Acteurs internes Acteurs externes
N° Tâches Service Gestionnaire Ordonnateur
S.Ordonnateur
Budget TG Titulaire
1
Etablir la décision de mise en demeure+ ordre de service
(OS) correspondant
2 Faire signer la mise en demeure et de l’OS
3
Envoyer la mise en demeure+OS au titulaire
4
Cas non assujettissement du titulaire, établir l’arrêté de
résiliation
5 Envoyer de l’arrête pour signature
6
Etablir l’état d’annulation de l’engagement/reliquat
d’engagement du marché
7 Envoyer l’état d’annulation à la TG pour certification
8 Etablir la fiche D
9 Envoyer le dossier pour visa
10 Procéder aux écritures sur la fiche comptable
11
Envoyer l’arrêté de résiliation à la société et au service
bénéficière
Réception
Etablissement
Envoi
Envoi
Envoi
Certification
Envoi
Etablissement
Non
assujettissementEtablissement
Envoi
Signature
Signature
Visa
Etablissement
Ecriture
Envoi Réception
66
Processus 1 : Dépense Publique Procédure 3 : Gestion de la Dépense RESILIATION
N° Activité/tâches Service
responsable
Condition de
déclenchement
Modèle Résultat
Produit
Délai de
Traitement
Règles Fiche
d’instruction
Enregistrement
1
Etablir la décision de mise en
demeure et de l’ordre de
service (OS) correspondant
Non conformité
du titulaire aux
clauses du marché
-
Décision
+ OS
1 jour Art 70
CCAGT
2-99-
1087
2
Faire signature la mise en
demeure et de l’OS
- Décision
+ OS visés
1 jour
3
Envoyer la mise en
demeure+OS à la société
Décision+ OS
visés
- 1 jour
4
Cas non assujettissement de
la société, établir l’arrêté de
résiliation
Non
assujettissement
de la société
-
Arrêté de
résiliation
15 jours Art 70
CCAGT
2-99-
1087
5
Envoyer l’arrête pour
signature
Non
assujettissement
de la société
-
Arrêté de
résiliation
signé
1 jour
6
Etablir l’état d’annulation de
l’engagement/reliquat
d’engagement du marché
Arrêté de
résiliation signé -
Etat
d’annulation
d’engagement
1 jour
7
Envoyer l’état d’annulation à
la TG pour certification
Etat d’annulation
établi
- 1 jour
8
Etablir la fiche D Etat d’annulation
visé
- Fiche D 1 jour
9
Envoyer le dossier à la TG
pour visa
Etat d’annulation
visé
- Dossier de
résiliation visé
1 jour
10
Procéder aux écritures sur la
fiche comptable
Dossier visé par
la TG
- Ecriture
comptable
1 jour
11
Envoyer l’arrêté de résiliation à
la société et au service
bénéficière
Service
Gestionnaire
Dossier visé par
la TG -
Résiliation de
marché
1 jour
Résiliation du
marché
67
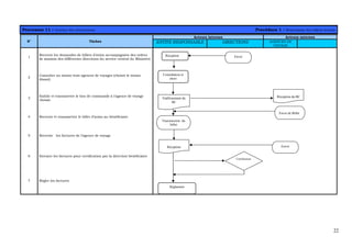
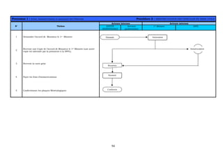
Processus 1 : Dépense Publique Procédure 3 : Gestion de la dépense SITUATIONS DES REPORTS
Acteurs internes Acteurs externes
N° Tâches
Service Gestionnaire Ordonnateur / SO D.Budget TG Autre
1 Etablir les situations de report
des crédits engagés, visés et non
mandatés
2
Envoyer la situation à la TG
pour certification des payements
3 Effectuer écritures comptables
4
Envoyer la situation aux
instances de contrôle pour
certification des engagements
5 Réceptionner la situation visée
6
Procéder à l’actualisation et aux
écritures sur la fiche comptable
7
Envoyer une copie de la
situation visée à la TG
Circulaire
Etablissement
Certification
Etablissement
Envoi
Envoi
RéceptionEnvoi
Réception
Ecriture
Visa
Réception
68
Processus 1 : Dépense Publique Procédure 3 : Gestion de la dépense SITUATIONS DES REPORTS
N° TACHES
SERVICE
RESPONSABLE
CONDITION
DE
DECLENCHEMENT
MODELE
RESULTAT
PRODUIT
DELAI DE
TRAITEMENT
REGLES
FICHE
D’INSTRUCTION
ENREGISTREMEN
1
Etablir les situations de
report des crédits engagés,
visés et non mandatés
Réception circulaire
de la TG
Annexes
1,2,3,4,5,
5bis et 6
de la
circul :
Situation
reports
15 jours
2
Envoyer la situation à la
TG pour certification des
payements
Etablissement de la
situation des reports
Situation
visée par TG
3
Effectuer écritures
comptables après réception
de la situation
Service
Gestionnaire /
SO
Situation visée par
TG
Ecritures
Comptables
Actualisées
2 jours
4
Envoyer la situation aux
instances de contrôle pour
certification des
engagements
Service
Gestionnaire
Situation visée par
TG
Situation
certifiée
2 jours
5
Réceptionner la situation
visée
Situation
visée
15 jours
6
Procéder à l’actualisation et
aux écritures sur la fiche
comptable
Situation visée par
les instances de
contrôle 2 jours
7
Envoyer une copie de la
situation visée à la TG
Service
Gestionnaire
Ecriture comptable
effectuée
Envoi 2 jours
Circulaire
du MPF
du 24
janvier
2004.
Etats de reports
visés
69
Processus 1 : Dépense Publique Procédure : 3 Gestion de la Dépense PROCEDURE D’APPEL D’OFFRES OUVERT
N° Tache/Activité Service
responsable
Conditions de
déclenchement
Modèle Résultat
produit
Délai de
traitement
Règles Fiche
d’instruction
Enregistrement
1
Etablir le dossier d’appel
d’offres.
S.OP / S.G Mise en place de crédits,
détermination des
besoins...
CPS Type Projet du
DAO
7 jours Art 19 du
décret 2-06-
388
du
05/02/2007
FI1 n°1
2
Désigner la commission
d’appel d’offres.
Autorité
Compétente/
Sous Ordonnat
Envoi du projet de
décision à l’autorité
compétente ou au Sous
Ordonnateur.
Mod 1 Décision 5 jours
Art 34 du
décret 2-06-
388
du
05/02/2007
FI n°2
Décision
d’ouverture des
plis
3
Envoyer le dossier d’appel
d’offres aux membres de la
commission d’appel
d’offres
S.G
Vérification et Signature
du CPS et du règlement de
la consultation.
Dossier
d’appel
d’offres
définitif
≥ 8j avant l’envoi
de l’Avis d’appel
d’offres aux
journaux
Art 19 du
décret 2-06-
388
du
05/02/2007
FI n°1 Dossier d’appel
d’offres définitif
4
Envoyer l’avis d’appel
d’offres pour Publication.
S.G Réception des observations
des membres de la
commission d’appel
d’offres.
Mod 2 Avis d’appel
d’offres
2 jours Art 20 du
décret 2-06-
388
du
05/02/2007
FI n°3 Publication de
l’Avis d’appel
d’offres
5
Remettre ou envoyer le
dossier d’appel d’offres aux
candidats.
S.G
- Paiement des plans et /
ou documents techniques.
- tenue d’un registre pour
le retrait du dossier d’appel
d’offres.
Mod 3
Dés la parution
du premier Avis
d’appel d’offres.
Art 19 du
décret 2-06-
388
du
05/02/2007
FI n°4
6
Réceptionner les offres
(suite à un dépôt ou envoi) S.G
Inscription des plis sur un
registre spéciale Mod 5
Avant l’ouverture
des plis
Art 30 du
décret 2-06-
388
du
05/02/2007
FI n°5
7
Convoquer les membres de
la commission d’appel
d’offres
S.G
Lettre de convocation
accompagnée du dossier
d’appel d’offres
Mod 6
≥ 7 j de la date
d’Ouverture des
plis
Art 34 du
décret 2-06-
388
du
FI n°6
70
Processus 1 : Dépense Publique Procédure : 3 Gestion de la Dépense PROCEDURE D’APPEL D’OFFRES OUVERT
N° Tache/Activité Service
responsable
Conditions de
déclenchement
Modèle Résultat
produit
Délai de
traitement
Règles Fiche
d’instruction
Enregistrement
05/02/2007
8
Procéder à l’ouverture des
plis en séance publique. S.G
- Décision de l’autorité
compétente ou du sous
ordonnateur.
Art 35 à 37
du décret 2-
06-388
du
05/02/2007
FI n°7
Ouverture des plis
9
Procéder au choix de
l’attributaire du marché.
S.G - Evaluation des offres par
la commission d’appel
d’offres.
≥ 60 j ou 90 j
(voir F.I n°8)
Art 38 à 42
du décret 2-
06-388
FI n°8
10
Etablir et faire signer le
Procès Verbal d’ouverture
des plis.
S.G - Ouverture des plis Mod 7 PV d’OP Séance tenante Art 44 du
décret 2-06-
388
du
05/02/2007
PV d’ouverture
des plis
11
Procéder à l’affichage des
résultats
S.G
- Ouverture des plis
Mod 8
Fiche résultat
et un extrait
du PV
Pendant 15 jours Art 44 et 45
du décret 2-
06-388
du
05/02/2007
Résultats de
l’appel d’offres
12
Informer le
soumissionnaire retenu et
ceux éliminés
S.G
Après achèvement des
travaux de la commission
d’appel d’offres.
Mod 9
Lettre
d’informatio
n
Avant 10 jours
Art 45 du
décret 2-06-
388
du
05/02/2007
FI n°9
Etape suivante : Voir procédure engagement du Marché.
71
Processus 1 : Dépense Publique Procédure : 3 Gestion de la Dépense PROCEDURE D’APPEL D’OFFRES OUVERT
Acteurs internes Acteurs externes
N° Tâches Service
Gestionnaire
Autres Services Commission d'AO Candidats
M. communication-
portail marchés publics
1 Etablir le dossier d’appel
d’offres.
2 Désigner la commission d’appel
d’offres.
3 Examen du dossier d’appel
d’offres par les membres de la
commission d’appel d’offres
4 Publier l’avis d’appel d’offres.
5 Remettre ou envoyer le dossier
d’appel d’offres aux candidats.
6 Réceptionner les offres
(suite à un dépôt ou envoi)
7 Convoquer des membres de la
commission d’appel d’offres
Dossier d'AO
Début
Remise du DAO
aux candidats
Désignation CAO
Envoi dossier
AO
Publication AO
Réception offres
Convocation CAO
Réception du DAO
Lettre de
convocation
72
Processus 1 : Dépense Publique Procédure : 3 Gestion de la Dépense PROCEDURE D’APPEL D’OFFRES OUVERT
Acteurs internes Acteurs externes
N° Tâches Service
Gestionnaire
Autres Services Commission d'AO Candidats
M. communication-
portail marchés publics
8 Procéder à l’ouverture des plis
en séance publique.
9 Procéder au choix de
l’attributaire du marché.
10 Etablir et faire signer le Procès
Verbal d’ouverture des plis.
11 Procéder à l’affichage des
résultats
12 Informer le soumissionnaire
retenu et ceux éliminés
Ouverture des plis
Suite
Choix attributaire
PV d'OP
Affichage Résultats
Information
soumissionnaires
Début
Lettre information
73
Processus 1 : Dépense Publique Procédure : 3 Gestion de la Dépense PROCEDURE D’APPEL D’OFFRES RESTREINT
N° Tache/Activité
Service
responsable
Conditions de
déclenchement Modèle
Résultat
produit
Délai de
traitement
Règles Fiche
d’instruction
Enregistrement
1
Etablir le dossier
d’appel d’offres. S.OP / S.G
Mise en place de
crédits, détermination
des besoins...
CPS
Type
Projet du
Dossier
d’appel
d’offres
7 jours
Art 19 du
décret 2-06-
388
du
05/02/2007
FI1 n°1
2
Désigner de la
commission d’appel
d’offres.
S.G Envoi du projet de
décision à l’autorité
compétente ou au Sous
Ordonnateur.
Mod 1 Décision 5 jours
Art 34 du
décret 2-06-
388
du
05/02/2007
FI n°2
Décision
d’ouverture des
plis
3
Envoyer le dossier
d’appel d’offres aux
membres de la
commission d’appel
d’offres
S.G
Vérification et
Signature du CPS et du
règlement de la
consultation.
≥ 8j avant
l’envoi de
l’Avis
d’appel
d’offres
aux
journaux
Art 19 du
décret 2-06-
388
du
05/02/2007
FI n°1 Dossier d’appel
d’offres
définitif
4
Envoyer les lettres
circulaires à aux
moins 3 candidats.
S.G
Réception des
observations des
membres de la
commission d’appel
d’offres.
Mod 10
Lettre
circulaire 2 jours
Art 20 du
décret 2-06-
388
du
05/02/2007
FI n°10
Etape suivante : les mêmes tâches que la procédure de l’appel d’offres ouvert et ce à partir de la tache n°5.
74
Processus 1 : Dépense Publique Procédure : 3 Gestion de la Dépense PROCEDURE D’APPEL D’OFFRES RESTREINT
Acteurs internes Acteurs externes
N° Tâches Service
Gestionnaire
Autres Services
Commission
d'AO
Candidats Autres
1 Etablir le dossier d’appel
d’offres.
2 Désigner de la commission
d’appel d’offres.
3 Faire examiner le dossier d’appel
d’offres par la commission
d’appel d’offres
4 Envoyer les lettres circulaires à
aux moins 3 candidats.
Début
Fin
Dossier d'AO
Dossier d'AO
Décision CAO
Envoi lettre
circulaire
Lettre circulaire
AOO étape 5
75
Processus 1 : Dépense Publique Procédure : 3 Gestion de la Dépense PROCEDURE D’APPEL D’OFFRES AVEC PRESELECTION
N°
Tache/Activité
Service
responsable
Conditions de
déclenchement Modèle
Résultat
produit
Délai de
traitement
Règles Fiche
d’instruction
Enregistrement
1
Etablir le dossier de
présélection. S.OP / S.G
Mise en place de crédits,
détermination des besoins...
Projet du
DAO. 7 jours
Art 51 du décret
2-06-388 FI1 n°11
2
Désigner la commission
d’admission et la
commission d’ouverture
des plis.
Autorité
Compétente/
S.Ordonnateur
Envoi du projet de décision
à l’autorité compétente ou au
Sous Ordonnateur.
Mod 1 Décision 5 jours
Art 54 du décret
2-06-388 FI n°2
Décision d’ouverture
des plis
3
Envoyer le dossier de
présélection aux membres
de la commission
d’admission.
S.G
Vérification et examen du
dossier de présélection.
≥ 8j avant l’envoi
de l’Avis AO avec
présélection aux
journaux
Art 51 du décret
2-06-388
FI n°11
Dossier de
présélection définitif
4
Envoyer l’avis d’appel
d’offres avec présélection
pour Publication.
S.G
Réception des observations
des membres de la
commission d’admission.
Mod 11
Avis d’appel
d’offres avec
présélection
2 jours Art 49 du décret
2-06-388
FI n°12
5
Remettre ou envoyer le
dossier de présélection aux
candidats. S.G
-Paiement des plans et / ou
documents techniques.
-tenue d’un registre de retrait
Dés la parution du
premier Avis AO
avec présélection.
Art 51 du décret
2-06-388
FI n°4
6
Réceptionner les dossiers
de candidature (suite à un
dépôt ou envoi)
S.G
Inscription des plis sur un
registre spécial
Avant l’ouverture
des plis par la
commission
d’admission
Art 53 du décret
2-06-388 FI n°5
7
Convoquer les membres de
la commission d’admission S.G
Lettre de convocation
accompagnée du dossier de
présélection
Mod 6
≥ 7 j de la date de la
réunion de la
commission
d’admission
Art 54 du décret
2-06-388 FI n°6
8
Tenir la séance
d’admission. S.G
- Décision de l’autorité
compétente ou du sous
ordonnateur.
Liste des
candidats
admissibles
Art 55 du décret
2-06-388 FI n°13
Liste des candidats
admissibles
9
Etablir et faire signer le
Procès Verbal de la séance
d’admission.
S.G
- séance d’admission
Mod 12 PV d’OP
Séance tenante Art 56 du décret
2-06-388
PV d’ouverture des
plis
10
Procéder à l’affichage des
résultats.
S.G
- séance d’admission Mod 13 Un extrait du
PV
Pendant 15 jours Art 56 du décret
2-06-388
Résultats de l’appel
d’offres
11
Informer le
soumissionnaire retenu et
ceux éliminés
S.G
Après achèvement des
travaux de la séance
d’admission.
Lettre
d’information
Avant 10 jours Art 57 du décret
2-06-388
FI n°14
76
Etape 12 : Les candidats sélectionnés sont appelés à retirer le dossier d’appel d’offres avec présélection et à déposer leurs offres selon les mêmes démarchés
prévues pour la procédure de l’appel d’offres ouvert (Voir procédure appel d’offres ouvert et ce de la tâche n°5).
77
Processus 1 : Dépense Publique Procédure : 3 Gestion de la Dépense PROCEDURE D’APPEL D’OFFRES AVEC PRESELECTION
Acteurs internes Acteurs externes
N° Tâches Service
Gestionnaire
Autres Services
Commission
d'admission
Candidats Autres
1
Etablir le dossier de présélection.
2 Désigner la commission d’admission.
3 Envoyer le dossier de présélection aux
membres de la commission
d’admission.
4 Envoyer l’avis d’appel d’offres avec
présélection pour Publication.
5
Remettre ou envoyer le dossier de
présélection aux candidats.
6
Réception des dossiers de candidature
(suite à un dépôt ou envoi)
7 Convoquer les membres de la
commission d’admission
8 Procéder à l’ouverture des plis en
séance publique et au choix des
candidats retenus.
Début
Dossier de
présélection
Décision commission
présélection
Envoi dossier
présélection
Dossier présélection
Envoi avis AO
avec présélection
Avis appel d'offres
avec présélection
Remise dossier AO
Dossier AO avec
présélection
Convocation
Commission
Convocation
Ouverture des plis
78
Processus 1 : Dépense Publique Procédure : 3 Gestion de la Dépense PROCEDURE D’APPEL D’OFFRES AVEC PRESELECTION
Acteurs internes Acteurs externes
N° Tâches Service
Gestionnaire
Autres Services
Commission
d'admission
Candidats Autres
9
Etablir et faire signer le Procès Verbal
d’ouverture des plis.
10 Procéder à l’affichage des résultats.
11 Informer le soumissionnaire retenu et
ceux éliminés
Fin
PV ouverture des plis
Suite
Affichage des
résultats
Information
candidats
Lettre information
AOO tâche
n°5
79
Processus 1 : Dépense Publique Procédure 3 : Gestion de la Dépense PROCEDURE D’APPEL D’OFFRES PAR VOIE DE CONCOURS
Acteurs internes Acteurs externesN° Tâches
Service Gestionnaire Ord -SO Budget TGR Candidats M.Com… Membres
1
2
3
4
5
6
7
8
9
10
11
12
13
14
15
16
17
Etablir le programme du concours.
Désigner la commission d’admission et le jury
Envoyer le programme du concours aux membres de la commission
d’admission
Envoyer l’avis du concours pour Publication
Remettre ou envoyer le dossier du concours aux candidats
Réceptionner les dossiers de candidature
Convoquer les membres de la commission d’admission.
Tenir la séance d’admission
Etablir et faire signer le Procès Verbal de la séance d’admission.
Procéder à l’affichage des résultats
Informer le soumissionnaire retenu et ceux éliminés
Remettre ou envoyer du dossier du concours aux candidats admissibles
Réceptionner les offres
Convoquer les membres du jury.
Procéder à l’ouverture des plis en séance publique
Procéder au classement des projets et désigner le premier concurrent
Etablir et faire signer le Procès Verbal d’ouverture des plis
Réception
Affichage
Remise
Etablissement
Désignation
Envoi
Convocation
Etablissement
Remise
Convocation
Classement
Etablissement
Affichage
Remise
Information
Réception
Visa
Visa
Envoi
80
18
19
Procéder à l’affichage des résultats
Informer le soumissionnaire retenu et ceux éliminés
81
Processus 1 : Dépense Publique Procédure : 3 Gestion de la Dépense PROCEDURE D’APPEL D’OFFRES PAR VOIE DE CONCOURS
N° Tache/Activité
Service
responsable
Conditions de
déclenchement Modèle
Résultat
produit Délai de
traitement
Règles
Fiche
d’instruction Enregistrement
1
Etablir le programme du
concours.
S.OP / S.G Mise en place de crédits,
détermination des besoins...
Projet du
programme du
concours.
7 jours Art 64 du
décret 2-06-
388
FI1 n°15
2
Désigner la commission
d’admission et le jury.
Autorité
Compétente/
Sous Ordonnat
Envoi du projet de décision
à l’autorité compétente ou au
Sous Ordonnateur.
Mod 1
Décision 5 jours Art 66 du
décret 2-06-
388
FI n°2
Décision
d’ouverture des plis
3
Envoyer le programme du
concours aux membres de
la commission
d’admission.
S.G Vérification et examen du
dossier du concours.
≥ 8j avant
l’envoi de
l’Avis du
concours aux
journaux
Art 65 du
décret 2-06-
388
FI n°15
Dossier du
programme du
concours
4
Envoyer l’avis du
concours pour
Publication.
S.G Réception des observations
des membres de la
commission d’admission.
Mod 14
Avis du
concours
2 jours Art 65 du
décret 2-06-
388
FI n°12
5
Remettre ou envoyer le
dossier du concours aux
candidats.
S.G - Paiement des plans et / ou
documents techniques.
- tenue d’un registre pour le
retrait du dossier du
concours.
Dés la parution
du premier
Avis du
concours.
Art 65 du
décret 2-06-
388
FI n°4
6
Réceptionner les dossiers
de candidature (suite à un
dépôt ou envoi)
S.G Inscription des plis sur un
registre spéciale
Avant
l’ouverture des
plis par la
commission
d’admission
Art 65 du
décret 2-06-
388
FI n°5
7
Convoquer les membres
de la commission
d’admission.
S.G Lettre de convocation
accompagnée du dossier du
concours
Mod 6
≥ 7 j de la date
de la réunion de
la commission
d’admission
Art 65 du
décret 2-06-
388
FI n°6
8
Tenir la séance
d’admission.
S.G - Décision de l’autorité
compétente ou du sous
ordonnateur.
Liste des
candidats
admissibles
Art 65 du
décret 2-06-
388
FI n°13
Liste des candidats
admissibles
9
Etablir et faire signer le
Procès Verbal de la
séance d’admission.
S.G - séance d’admission
Mod 15 PV d’OP
Séance tenante Art 65 du
décret 2-06-
388
PV d’ouverture des
plis
82
Processus 1 : Dépense Publique Procédure : 3 Gestion de la Dépense PROCEDURE D’APPEL D’OFFRES PAR VOIE DE CONCOURS
N° Tache/Activité
Service
responsable
Conditions de
déclenchement Modèle
Résultat
produit Délai de
traitement
Règles
Fiche
d’instruction Enregistrement
10
Procéder à l’affichage des
résultats.
S.G - séance d’admission
Mod 13
Un extrait du
PV
Pendant 15
jours
Art 65 du
décret 2-06-
388
Résultats de l’appel
d’offres
11
Informer le
soumissionnaire retenu et
ceux éliminés
S.G Après achèvement des
travaux de la séance
d’admission
Lettre
d’informatio
n
Avant 10 jours Art 65 du
décret 2-06-
388
FI n°14
12 Remettre ou envoyer du
dossier du concours aux
candidats admissibles.
S.G - Paiement des plans et / ou
documents techniques.
- tenue d’un registre pour le
retrait du dossier du
concours.
Mod 3 ≥ 30 j de la date
de la réunion du
jury
Art 19 du
décret 2-06-
388
du 05/02/2007
FI n°4
13 Réceptionner les offres
(suite à un dépôt ou
envoi)
S.G
Inscription des plis sur un
registre spéciale
Mod 5 Avant
l’ouverture des
plis
Art 30 du
décret 2-06-
388
du 05/02/2007
FI n°5
14 Convoquer les membres
du jury.
S.G Lettre de convocation
accompagnée du dossier
d’appel d’offres
Mod 6 ≥ 7 j de la date
du réunion du
jury
Art 34 du
décret 2-06-
388
du 05/02/2007
FI n°6
15 Procéder à l’ouverture
des plis en séance
publique.
S.G - Décision de l’autorité
compétente ou du sous
ordonnateur.
Art 67 du
décret 2-06-
388
du 05/02/2007
Ouverture des plis
16 Procéder au classement
des projets et désigner le
concurrent classé le
premier.
S.G - Evaluation des projets par
le jury.
≥ 60 j ou 90 j
(voir F.I n°16)
Art 68 du
décret 2-06-
388
FI n°16
17 Etablir et faire signer le
Procès Verbal
d’ouverture des plis.
S.G - Ouverture des plis Mod 16 PV d’OP Séance tenante Art 69 du
décret 2-06-
388
du 05/02/2007
PV d’ouverture des
plis
18 Procéder à l’affichage des
résultats
S.G - Ouverture des plis Mod 8 Fiche résultat
et un extrait
du PV
Pendant 15
jours
Art 69 et 70
du décret 2-
06-388
du 05/02/2007
Résultats de l’appel
d’offres
19 Informer le
soumissionnaire retenu et
S.G - Ouverture des plis Mod 9 Lettre
d’informatio Avant 10 jours
Art 70 du
décret 2-06-
FI n°17
83
Processus 1 : Dépense Publique Procédure : 3 Gestion de la Dépense PROCEDURE D’APPEL D’OFFRES PAR VOIE DE CONCOURS
N° Tache/Activité
Service
responsable
Conditions de
déclenchement Modèle
Résultat
produit Délai de
traitement
Règles
Fiche
d’instruction Enregistrement
ceux éliminés n 388
du 05/02/2007
Les candidats sélectionnés sont appelés à retirer le dossier du concours et à déposer leurs offres
84
Processus 1 : Dépense Publique Procédure 3 : Gestion de la Dépense PROCEDURE DES MARCHES NEGOCIES PASSES APRES
PUBLICITES PREALABLES ET MISE EN CONCURRENCE
Acteurs internes Acteurs externesN° Tâches
Service Gestionnaire Autres Services D. Budget TGR Candidats M.Com …….
Etablir le dossier de passation par la
procédure négociée et le certificat
administratif correspondant
1
2
3
4
5
6
7
Envoyer l’avis d’appel à la concurrence
pour Publication.
Remettre le dossier du marché aux
candidats
Réceptionner les candidatures
Dresser la liste des candidats invités à
négocier
Adresser une lettre de consultation à 3
candidats au minimum
Procéder à la négociation avec les
candidats
Procéder au choix de l’attributaire du
marché
Etablir un rapport de la négociation
Faire signer le marché par le candidat
retenu
Etablissement
Négociation
Etablissement
Réception
Envoi
Remise
Choix
Signature
Lettre
Liste
85
Etape suivante : Voir procédure engagement du Marché.
Processus 1 : Dépense Publique Procédure : 3 Gestion de la Dépense PROCEDURE DES MARCHES NEGOCIES PASSES APRES
PUBLICITES PREALABLES ET MISE EN CONCURRENCE
N° Tache/Activité Service
responsable
Conditions de
déclenchement
modèle Résultat
produit
Délai de
traitement
Règles Fiche
d’instruction
Enregistrement
1
Etablir le dossier de
passation par la procédure
négociée et le certificat
administratif
correspondant.
S.OP / S.G
L’une des cas prévus par
l’article 72 §I du décret 2-
06-388 du 05/02/2007
CPS Type Marché +
certificat
administratif
3 jours
Art 72 du décret
2-06-388
du 05/02/2007
FI1 n°18
2
Envoyer l’avis d’appel à la
concurrence pour
Publication.
S.G Mod 17
Avis d’appel à
la concurrence
≥ 7 j de la date de
parution de l’avis
de publicité
3
Remettre le dossier du
marché aux candidats. S.G
tenue d’un registre pour le
retrait du dossier du
marché.
Dés la parution
de l’avis de
publicité.
4
Réceptionner les
candidatures S.G
Dépôt ou envoi Avant la date
limite de
réception des
candidatures
5
Dresser la liste des
candidats invités à négocier S.G
Réponses des candidats
1 jour
2
Adresser une lettre de
consultation à 3 candidats
au minimum.
S.G
Vérification et Signature
du CPS, du règlement de
la consultation et du
certificat administratif.
Lettre de
consultation
7 jours
3
Procéder à la négociation
avec les candidats S.G Réponses favorables des
candidats.
1 jour
4
Procéder au choix de
l’attributaire du marché S.G Evaluation des offres 1 jour
5
Etablir un rapport de la
négociation
S.G
Achèvement de la
négociation
Rapport 1 jour
6
Faire signer le marché par
le candidat retenu S.G
Désignation du candidat
retenu
Marché signé 1 jour
Art 71 du décret
2-06-388
du 05/02/2007
FI n°19
Marché négocié
signé
86
Processus 1 : Dépense Publique Procédure 3 : Gestion de la Dépense PROCEDURE DES MARCHES NEGOCIES PASSES SANS
PUBLICITES PREALABLES ET SANS MISE EN CONCURRENCE
Acteurs internes Acteurs externesN° Tâches
Service Gestionnaire Autres Services D. Budget TGR Fournisseurs
Etablir le dossier de passation
par la procédure négociée et le
certificat administratif
correspondant.
Procéder à la négociation avec
un candidat déterminé
1
2
3
4
Etablir un rapport de la
négociation
Faire signer le marché par le
candidat retenu
Etablissement
Négociation
Etablissement
Signature
87
Processus 1 : Dépense Publique Procédure : 3 Gestion de la Dépense PROCEDURE DES MARCHES NEGOCIES PASSES SANS
PUBLICITES PREALABLES ET SANS MISE EN CONCURRENCE
N° Tache/Activité
Service
responsable
Conditions de
déclenchement Modèle
Résultat
produit Délai de
traitement
Règles
Fiche
d’instruction Enregistrement
1
Etablir le dossier de
passation par la
procédure négociée et
le certificat
administratif
correspondant.
S.OP / S.G
L’une des cas prévus
par l’article 72 §II
du décret 2-06-388
du 05/02/2007
CPS Type
Marché +
certificat
administratif
3 jours Art 72 du
décret 2-06-
388
du
05/02/2007
FI n°18
3
Procéder à la
négociation avec un
candidat déterminé
S.G
Vérification et
Signature du CPS,
du règlement de la
consultation et du
certificat
administratif.
1 jour
5
Etablir un rapport de la
négociation
S.G
Achèvement de la
négociation
Rapport 1 jour
6
Faire signer le marché
par le candidat retenu S.G
Désignation du
candidat retenu
Marché signé 1 jour
Art 71 du
décret 2-06-
388
du
05/02/2007
FI n°19
Marché négocié
signé
Etape suivante : Voir procédure engagement du Marché.
88
Processus 1 : Dépense Publique Procédure 3 : Gestion de la Dépense ACHAT PAR VOIE DE BON DE COMMANDE
Acteurs internes Acteurs externesN° Tâches
Service Gestionnaire Autres Services D. Budget TGR Fournisseurs
1 Examiner les spécifications et la
consistance des prestations à
satisfaire et en estimer le coût
2 Vérifier la disponibilité des
crédits.
DAE (FI : 3)
3 Si l’estimation ≤ 20.000 dhs :
passer par DAE
4 Si l’estimation > 20.000 dhs :
Vérifier le cumul des
engagements pour ne pas
dépasser le plafond autorisé
soit : 200.000 dhs.
5 Identifier les fournisseurs ayant
la capacité de satisfaire la
demande de prestation
6 Consulter les fournisseurs
identifiés
7 Réceptionner et étudier les offres
8 Etablir le Bon de Commande
Etablissement
Examen
Vérification
Réception
et Etude
Etablissement
BC
≤ 20.000
Identification
ConsultationConsultation
89
Processus 1 : Dépense Publique Procédure 3 : Gestion de la Dépense ACHAT PAR VOIE DE BON DE COMMANDE
N° Activité/tâches Service
responsable
Condition de
déclenchement
Modèle Résultat
Produit
Délai de
Traitement
Règles Fiche
d’instruction
Enregistrement
1 Examiner les spécifications et
la consistance des prestations
à satisfaire et en estimer le
coût
SG / SO Signalement du
besoin par les
utilisateurs
Liste des
prestations
validées
2 Vérifier la disponibilité des
crédits.
‘’ Validation de la
commande
Crédit
disponible
F-I n° 1
3 Si l’estimation ≤ 20.000 dhs :
passer par DAE
‘’ Estimation du coût
de la dépense
M 1
DAE DAE
F-I n° 2
4 Si l’estimation > 20.000 dhs : ‘’ Estimation du coût
de la dépense
M 2 :
BC
Montant de
l’estimation
arrêté
2 jrs
F-I n° 3
5 Identifier les fournisseurs
ayant la capacité de satisfaire
la demande de prestation
‘’ La tâche
précédente
6 Consulter les fournisseurs
identifiés (un minimum de 3)
‘’ Liste arrêtée Lettre de
consultation
1 jr
7 Réceptionner et étudier les
offres
‘’ Envoi des
demandes de
consultation
Choix d’une
offre
7 jrs
8 Etablir le Bon de Commande Choix du
fournisseur
M 2 :
BC
BC signé 1 jr
Copie du BC visé et
classé au niveau de
la structure habilitée
90
91
Processus 1 : Achat, Immatriculation et assurance des Véhicules Procédure 1 : ACHAT DE VEHICULES
Acteurs internes Acteurs externes
N° Tâches ENTITÉ
RESPONSABLE
Directions du
Ministère
SNTL CED D.B
1 Recenser les besoins du Ministère en matière de véhicules
2
Vérifier la disponibilité des crédits auprès de l’entité chargée
du budget
3 Négocier avec les fournisseurs
4
Envoyer le programme d’achat et la décision pour visa du
CED
5 Recevoir le programme d’achat et de la décision
6
Envoyer le programme d’achat et la décision à la direction du
budget pour visa
7 Engager par l’entité chargée du budget
8
Recevoir et vérifier (conformité- facture) par la commission
Parc Auto
9
Recevoir (SNTL- Administration- Fournisseur) et établir un
PV par la SNTL
10 Proposer l’affectation par le service du Parc Auto
11 Valider ou modifier
12
Affecter les véhicules aux différentes Directions et services
extérieurs suivant les besoins retenus
13 Signer la(s) décision (s) par la personne habilitée
Envoi
Visa
Décision
Envoi Visa
Réception
Recensement
Vérification
Réception
Proposition
Affectation
Réception
Négociation
Programme
Signature
92
Recensement des Tâches ACHAT DE VEHICULES
N° TACHES
ENTITÉ
RESPONSABLE
CONDITION DE
DE
CLENCHEMENT
MODELE
RESULTAT
PRODUIT
DELAI DE
TRAITEMENT
REGLES
FICHE
D’INSTRUCTION
ENREGISTREMENT
1
Recenser les besoins du Ministère
en matière de véhicules
l’entité chargée
du Parc auto
Satisfaire le besoin
du Ministère en
matière des
véhicules
Besoin en
terme de
véhicules
définis et
recenses
3 Mois
EN CAS D’URGENCE,
CETTE TACHE PEUT
PRENDRE UN LAPS DE
TEMPS REDUIT
2
Vérifier la disponibilité des
crédits auprès de l’entité chargée
du budget
Besoin définis et
recenses
Disponibilité
des crédits
1 jour
3 Négocier avec les fournisseurs Disponibilité des
crédits
Prix négociés
4
Envoyer le programme d’achat et
la décision pour visa du CED
Crédits
disponibles
Programme
d’achat
1 jour
5
Recevoir le programme d’achat et
de la décision
Programme
d’achat établi
Programme
d’achat visé
1 jour
6
Envoyer le programme d’achat et
la décision à la direction du
budget pour visa
l’entité chargée
du budget
Programme
d’achat visé
Engagement 1 jour
7
Engager par l’entité chargée du
budget
Programme
d’achat visé+
Engagement
l’entité chargée du
budget
1 jour
8
Recevoir et vérifier (conformité-
facture) par la commission Parc
Auto
l’entité chargée
du Parc auto
Mandatement 1 jour
9
Recevoir (SNTL- Administration-
Fournisseur) et établir un PV par
la SNTL
PV 1 jour
10
Proposer l’affectation par le
service du Parc Auto
l’entité chargée
du Parc auto
PV
Proposition
d’affectation
1 jour
11 Valider ou modifier Proposition
d’affectation
Liste
définitive des
affectations
12
Affecter les véhicules aux
différentes Directions et services
extérieurs suivant les besoins
retenus
l’entité chargée
du Parc auto
Apres réception
des véhicules
immatricules M
rouge
Véhicules
affectes aux
P&P et
directions
concernées
1 jour
93
13
Signer la(s) décision (s) par la
personne habilitée
1 jour
94
Processus 1 : Achat, Immatriculation et assurance des Véhicules Procédure 2 : IMMATRICULATION DES VEHICULES EN SERIE CIVILE
Acteurs internes Acteurs externes
N° Tâches ENTITÉ
RESPONSABLE
Services
gestionnaires
1er Ministre SNTL
1 Demander l’accord de Monsieur le 1er Ministre
2
Recevoir une Copie de l’accord de Monsieur le 1er Ministre (une autre
copie est adressée par la primature à la SNTL).
3 Recevoir la carte grise
4 Payer les frais d’immatriculation
5 Confectionner les plaques Minéralogiques
Immatriculation
Réception
Demande Autorisation
Confection
Paiement
95
Recensement des Tâches IMMATRICULATION DES VEHICULES EN SERIE CIVILE
N° TACHES
ENTITÉ
RESPONSABLE
CONDITION DE
DECLENCHEMENT
MODELE
RESULTAT
PRODUIT
DELAI DE
TRAITEMENT
REGLES
FICHE
D’INSTRUCTION
ENREGISTREMENT
1
Demander l’accord de Monsieur le
1er Ministre
l’entité chargée
du Parc auto
Besoin
d’immatriculation des
véhicules dans la série
civile / gouverneurs
Demande accord De 1 à 3 jours
ART 3 DU DECRET
N°2-97-1051 DU 4
CHAOUAL 1418 (4
FEVRIER 1998)
2
Recevoir une Copie de l’accord de
Monsieur le 1er Ministre ( une
autre copie est adressée par la
primature à la SNTL).
Mr Le 1er
Ministre
Demande
d’immatriculation
dans la série civile
reçue
Accord
3 Recevoir la carte grise
Accord reçu de Mr le
1er Ministre
Carte grise reçue 1 jour
4 Payer les frais d’immatriculation Carte grise reçue
Frais
d’immatriculation
payés
De 1 à 4 jours
5
Confectionner les plaques
Minéralogiques
l’entité chargée
du Parc auto
Carte grise reçue
Plaque
confectionnée
De 1 à 2 jours
96
Processus 1 : Achat, Immatriculation et assurance des Véhicules Procédure 3 : ASSURANCE DES VEHICULES
Acteurs internes Acteurs externes
N° Tâches ENTITÉ
RESPONSABLE
DIRECTIONS Ordonnateur Sous ordonnateur
(Gouverneurs)
SNTL
1 Etablir l’état provisoire des véhicules existants à assurer
2 Envoyer la liste pour visa de l’ordonnateur
3 Envoyer l’état à la SNTL
4 Recevoir un listing des véhicules à assurer de la part de la SNTL
5 Vérifier la concordance
6
Etablir un état définitif des véhicules à assurer en 4 exemplaires+
signature de l’ordonnateur
7 Envoyer l’état définitif à la SNTL pour certification
8 Etablir la décision de paiement signée par l’ordonnateur
9
Recevoir l’état et les quittances d’assurance et de concordance avec
l’état
10 Remettre les Quittances d’assurances aux différents Affectataires
Envoi
Réception
Listing
Vérification
Etablissement
Certification
Réception
Envoi
Etablissement
Etablissement
Envoi
Remise des
quittances
Réception
Recensement des Tâches ASSURANCE DES VEHICULES
N° TACHES
ENTITÉ
RESPONSABLE
CONDITION DE
DECLENCHEMENT
MODELE
RESULTAT
PRODUIT
DELAI DE
TRAITEMENT
REGLES
FICHE
D’INSTRUCTION
ENREGISTREMENT
1
Etablir l’état provisoire des véhicules
existants à assurer
1 jour
2
Envoyer la liste pour visa de
l’ordonnateur
3 Envoyer l’état à la SNTL
Véhicules à assurer au
titre du prochain
exercice
Listes des
véhicules à
assurer
4
Recevoir un listing des véhicules à
assurer de la part de la SNTL
5 Vérifier la concordance
Liste globale des
véhicules du
Ministère à
assurer
1 jour
6
Etablir un état définitif des véhicules
à assurer en 4 exemplaires+
signature de l’ordonnateur
Liste des véhicules a
assurer est arrêtée
Liste définitive
des véhicules du
Ministère à
assurer
1 jour
7
Envoyer l’état définitif à la SNTL
pour certification
l’entité chargée
du Parc auto
Apres Réception De l’état
Global Du Parc Auto
Liste Certifiée Par
la SNTL
8
Etablir la décision de paiement
signée par l’ordonnateur
l’entité chargée
du budget
Apres approbation de la
décision de virement
Décision de
virement engagée
9
Recevoir l’état et les quittances
d’assurance et de concordance avec
l’état
Certificat d’assurance
prêt à la SNTL
Certificat
d’assurance
10
Remettre les Quittances
d’assurances aux différents
Affectataires
l’entité chargée
du Parc auto
Certificat d’assurance
reçue
Distribution
aux Sce central
/services
extérieurs
98
Processus 1 : Achat, Immatriculation et assurance des Véhicules Procédure 4 : Demande des véhicules
Acteurs internes Acteurs externes
N° Tâches
ENTITE RESPONSABLE DIRECTIONS
1
Recevoir les demandes de véhicules accompagnées des ordres de
mission des différentes structures du Ministère
2 Vérifier la disponibilité d’un véhicule
3 Etablir l’ordre de mission pour chauffeur
4 Viser l’ordre de mission par le chef de l’entité responsable du parc
5
Choisir le véhicule (selon le nombre de places et la personne
demandeuse)
6
Doter le chauffeur en carburant, TA et vignettes selon la distance et
la durée du mission
7 Vérifier l’état du véhicule à la fin de la mission.
Envoi
Affectation
Visa
Réception
Entrée de véhicule au
parc
Réquisition
(Train, CTM)
oui
non
Ordre de mission du
chauffeur
Vérification
99
Recensement des Tâches DEMANDE DES VEHICULES
N° TACHES
SERVICE
RESPONSABLE
CONDITION DE
DECLENCHEMENT
MODELE
RESULTAT
PRODUIT
DELAI DE
TRAITEMENT
REGLES
FICHE
D’INSTRUCTION
ENREGISTREMENT
1
Recevoir les demandes de
véhicules accompagnées
des ordres de mission des
différentes structures du
Ministère
Mission
Demande du
véhicule
24 heures avant le
jour de la mission
2
Vérifier la disponibilité
d’un véhicule
Réception de la
demande
3
Etablir l’ordre de mission
pour chauffeur
Disponibilité du
véhicule
Ordre de
mission
4
Viser l’ordre de mission
par le chef de l’entité
responsable du parc
Ordre de mission du
chauffeur
Ordre de
mission
5
Choisir le véhicule (selon
le nombre de places et la
personne demandeuse)
Visa de l’OM
Affectation
du véhicule
6
Doter le chauffeur en
carburant, TA et
vignettes selon la
distance et la durée du
mission
Affectation du
véhicule
1 jour
7
Vérifier l’état du véhicule
à la fin de la mission.
l’entité chargée
du Parc auto
Entrée du véhicule au
parc
Constat 1 jour
100
Processus 2 : Achat de vignettes Procédure 1 : ACHAT DE VIGNETTES (VTT/VTA/VTM)
Acteurs internes Acteurs externes
N° Tâches ENTITÉ
RESPONSABLE
Directions SNTL CED
1
Envoyer une demande à la SNTL précisant le montant des vignettes
de transport terrestre (VTT), vignettes de transport aérien (VTA) et
vignettes de transport marchandise (VTM)
2 Recevoir la convention signée par la SNTL
3 Faire signer les conventions par l’ordonnateur
4 Envoyer les conventions au CED pour visa
5 Mandater la convention visée
6
Recevoir les vignettes après virement du montant par la TGR au
compte de la SNTL
7
Affecte les dotations en vignettes aux provinces et préfectures selon
besoin.
Envoi
Envoi
Visa
Affectation
Envoi Visa
Mandatement
Réception
Réception Envoi
Versement
101
Recensement des Tâches ACHAT DE VIGNETTES (VTT/VTA/VTM)
N° TACHES
ENTITÉ
RESPONSABLE
CONDITION DE
DECLENCHEMENT
MODELE
RESULTAT
PRODUIT
DELAI DE
TRAITEMENT
REGLES
FICHE
D’INSTRUCTION
ENREGISTREMENT
1
Envoyer une demande à la SNTL
précisant le montant des vignettes
de transport terrestre (VTT),
vignettes de transport aérien (VTA)
et vignettes de transport
marchandise (VTM)
Selon Besoin Demande 1 jour
2
Recevoir la convention signée par la
SNTL
Demande établie
Convention
reçue
1 jour
3
Faire signer les conventions par
l’ordonnateur
l’entité chargée du
budget
Convention reçue
Convention
signée
4
Envoyer les conventions au CED
pour visa
l’entité chargée du
budget
Convention signée
Convention
signée
engagée
1 jour
5 Mandater la convention visée Convention engagée
Convention
mandatée
5 jours
6
Recevoir les vignettes après
virement du montant par la TGR au
compte de la SNTL
Convention mandatée
Vignettes
reçues
1 jour
7
Affecte les dotations en vignettes
aux provinces et préfectures selon
besoin.
l’entité chargée du
budget
Vignettes reçues
Vignettes
affectées
1 jour
102
Processus 2 : Achat des vignettes Procédure 2 : TRANSPORT PAR TRAIN, CTM OU AVION A L’INTERIEUR DU MAROC
Acteurs internes
N° Tâches
ENTITÉ RESPONSABLE Directions
1
Recevoir l’ordre de mission signé par le chef hiérarchique de
l’intéressé
2
Etablir un bon de transport et l’envoyer à l’ordonnateur pour
signature
3 Valoriser le bon de transport en vignettes de transport
4 Enregistrer le bon de transport et comptabiliser la dépense
5
Remettre le bon de transport et l’ordre de mission à l’intéressé en
gardant une copie
Réception
Etablissement
Envoi
Remise
Enregistrement
Valorisation
103
Recensement des Tâches TRANSPORT PAR TRAIN, CTM OU AVION A L’INTERIEUR DU MAROC
N° TACHES
ENTITÉ
RESPONSABLE
CONDITION DE
DECLENCHEMENT
MODELE
RESULTAT
PRODUIT
DELAI DE
TRAITEMENT
REGLES
FICHE
D’INSTRUCTION
ENREGISTREMENT
1
Recevoir l’ordre de mission signé
par le chef hiérarchique de
l’intéressé
Le chef hiérarchique en
question doit être
habilite a signer les
ordres de mission
2
Etablir un bon de transport et
l’envoyer à l’ordonnateur pour
signature
En tenant compte des
prix convenus par l’
ONCF, LA RAM, LA
CTM, et autres
Bon de
transport
signe
3
Valoriser le bon de transport en
vignettes de transport
Une fois le bon de
transport est signé
Bon de
transport
valorise en
vignettes
4
Enregistrer le bon de transport et
comptabiliser la dépense
Apres valorisation des
bons de transport en
vignettes
Bon de
transport
comptabilise
5
Remettre le bon de transport et
l’ordre de mission à l’intéressé en
gardant une copie
l’entité chargée du
budget
Une fois le bon de
transport est
comptabilise
Ordre de
mission +
bon de
transport
remis a
l’intéressé
UNADEUXJOURSPOURL’ENSEMBLEDESTÂCHES
CIRCULAIREDU1ERMINISTREN°84/CABDU14/06/1993
104
Processus 2 : Achat des vignettes Procédure 3 : ACHAT DES CARNETS SNTL
Acteurs internes Acteurs externes
N Tâches
ENTITÉ RESPONSABLE SNTL
1 Etablir et envoyer une demande d’achat des carnets à la SNTL
2 Cacheter les bons
3 Recevoir les carnets de bons
4 Octroyer les carnets de bons aux utilisateurs contre décharge
Réception
Etablissement Carnets
Cachetage
Distribution
105
Recensement des Tâches ACHAT DES CARNETS SNIL
N° TACHES
ENTITÉ
RESPONSABLE
CONDITION DE
DECLENCHEMENT
MODELE
RESULTAT
PRODUIT
DELAI DE
TRAITEMENT
REGLES
FICHE
D’INSTRUCTION
ENREGISTREMENT
1
Etablir et envoyer
une demande d’achat
des carnets à la SNTL
l’entité chargée des
achats et
approvisionnement
En cas de besoin
Demande
d’achat des
carnets de
bons
15 jours
2 Cacheter les bons S. N. T.L
Apres réception de la
demande d’achat
Bons
cachetés
Dépend de la livraison
3
Recevoir les carnets
de bons
l’entité chargée des
achats et
approvisionnement
Une fois les bons
cachetés
Carnets de
bons reçus
Apres la décharge
4
Octroyer les carnets
de bons aux
utilisateurs contre
décharge
l’entité chargée du
Parc auto
En fonction des besoins
de chaque province et
préfecture
Et service central
Carnet de
bons remis
aux intéresse
+ décharge
Dépend des demandes
CIRCULAIRE DU 1ER
MINISTRE N°
84/CAB DU
14/06/1993
1
Processus 2 : Achat des vignettes Procédure 4 : ACHAT DES VIGNETTES TAXE SPECIALE ANNUELLE SUR LES VEHICULES AUTOMOBILES
Acteurs internes Acteurs externes
N° Tâches
Entité responsable
Services
gestionnaires
Ordonnateur
Direction des
Impôts
D. Budget
1 Etablir l’état des véhicules assujettis à la TSAVA (5 exemplaires)
2 Signer l’état des véhicules par l’ordonnateur
3
Envoyer l’état des véhicules à la direction du budget pour visa (5
exemplaires), le suivi est fait par l’entité chargée du Budget
4
Récupérer les vignettes TSAVA auprès du bureau d’enregistrement
et de timbre
5 Remettre les vignettes aux utilisateurs
Visa
Envoi Visa
Etablissement
Récupération
Vignettes remise
1
Recensement des Tâches ACHAT DES VIGNETTES TAXE SPECIALE ANNUELLE SUR LES VEHICULES AUTOMOBILES
N° TACHES
ENTITÉ
RESPONSABLE
CONDITION DE
DECLENCHEMENT
MODELE
RESULTAT
PRODUIT
DELAI DE
TRAITEMENT
REGLES
FICHE
D’INSTRUCTION
ENREGISTREMENT
1
Etablir l’état des véhicules
assujettis à la TSAVA (5
exemplaires)
l’entité chargée
du Parc auto
Listes globales
arrêtées
Listes par
catégories
fiscales
15 jours
2
Signer l’état des véhicules
par l’ordonnateur
3
Envoyer l’état des
véhicules à la direction du
budget pour visa (5
exemplaires), le suivi est
fait par l’entité chargée du
Budget
4
Récupérer les vignettes
TSAVA auprès du bureau
d’enregistrement et de
timbre
l’entité chargée
du Parc auto
Fonds vises
Vignettes
TSAVA
retirées
Une semaine
5
Remettre les vignettes aux
utilisateurs
l’entité chargée
du Parc auto
Une fois les vignettes
TSAVA retirées
Vignettes
TSAVA
remises aux
intéressés
2
Processus 3 : Réparation des Véhicules Procédure 1 : EXTERNE
Acteurs internes Acteurs externes
N° Tâche
Entité Responsable Directions du Ministère Fournisseur (MAISON DE VOITURE)
1
Etablir une demande, comportant la nature de réparation, remplit par
l’affectataire et visé par le responsable, et compte rendu en cas de
réparation suite à un accident
2 Viser la demande de réparation par le chef du parc
3
Etablir une demande de Devis de réparation qui précise la nature de
réparation
4 Recevoir le devis de réparation
5 Etudier le devis et approuver la réparation
6 Etablir :
- un bon de commande de réparation si le montant de
réparation est < 2000 DH
- une note à l’ordonnateur si le montant de réparation est >
2000 et < à 10000 DH
autorisation de la SNTL si le montant de réparation est > à 10000 DH
7 Réceptionner la voiture après exécution de la réparation
8 Signer la décharge par l’affectataire
9 Régler la facture de réparation
10 Classer la facture dans le dossier du véhicule
Visa
Etablissement
Réception
Etablissement Réparation
Réception
Etude et approbation
Visa
Classement
Devis de réparation
Règlement
Demande
Envoi
3
Recensement des Tâches
REPARATION DES VEHICULES - EXTERNE
N° TACHES
ENTITÉ
RESPONSABLE
CONDITION DE
DECLENCHEMENT
MODELE
RESULTAT
PRODUIT
DELAI DE
TRAITEMENT
REGLES
FICHE
D’INSTRUCTION
ENREGISTREMENT
1
Etablir une demande, comportant
la nature de réparation, remplit
par l’affectataire et visé par le
responsable, et compte rendu en
cas de réparation suite à un
accident
DIRECTIONS DU
MINISTERE
Anomalie constatée
sur les véhicules
Demande 1 à 2 jours
2
Viser la demande de réparation par
le chef du parc
1 jour
3
Etablir une demande de Devis de
réparation qui précise la nature de
réparation
Véhicule diagnostique
Devis de
réparation
1 jour
4 Recevoir le devis de réparation Devis établis Devis reçu 1 jour
5
Etudier le devis et approuver la
réparation
Devis reçu
Approbation
du devis
1 jour
6
Etablir :
- un bon de commande de
réparation si le montant
de réparation est < 2000
DH
- une note à l’ordonnateur
si le montant de
réparation est > 2000 et <
à 10000 DH
autorisation de la SNTL si le
montant de réparation est > à
10000 DH
Dés Approbation du
devis
Bon de
commande
1 jour
7
Réceptionner la voiture après
exécution de la réparation
l’entité chargée
du Parc auto
Une fois le véhicule
est réparé
Véhicule
réparé
1 jour
8 Signer la décharge par l’affectataire Affectataire Véhicule réparé
Décharge
signée
1 jour
9 Régler la facture de réparation Réception de factures
Règlement de
la facture
1 jour
10
Classer la facture dans le dossier
du véhicule
l’entité chargée
du Parc auto
Apres règlement de la
facture
Facture
classée
1 jour
4
Processus 3 : Réparation des Véhicules Procédure 2 : INTERNE
Acteurs internes Acteurs externes
N° Tâches
Entité Responsable Directions du Ministère Atelier Fournisseur
1 Etablir une demande, comportant la nature de réparation, remplit
par l’affectataire et visé par le responsable, et compte rendu en cas
de réparation suite à un accident
2
Visa la demande de réparation par le chef du parc et envoyer la
demande à l’atelier
3 Etablir une fiche de diagnostic signé par le chef d’atelier et un
suivi signé par le responsable des suivis désignant les pièces à
utiliser si elles existent en stock et/ou à acheter
4 Prélever les pièces du stock si elles sont disponible, sinon :
1/ Contacter trois fournisseurs au moins
2/Recevoir trois devis contradictoires (au moins)
3/Choisir le moins disant
4/Envoyer un bon de commande au fournisseur retenu
5/Livrer et viser le BL
5 Réceptionner et contrôler la marchandise par le magasinier
6 Réparer le véhicule
7
Approuver la réparation et signer une décharge par l’affectataire et
régler la facture cas d’achat
8 Classer les documents de la réparation dans le dossier du véhicule
Contact Fr
Etablissement
Demande
Envoi
Choix
Visa
Approbation
Règlement
Livraison
Réception du règlement
Réception et Contrôle
Réparation
Classement
Devis
5
Recensement des Tâches REPARATION DES VEHICULES – INTERNE
N° TACHES
ENTITÉ
RESPONSABLE
CONDITION DE
DECLENCHEMENT
MODELE
RESULTAT
PRODUIT
DELAI DE
TRAITEMENT
REGLES
FICHE
D’INSTRUCTION
ENREGISTREMENT
1
Etablir une demande,
comportant la nature de
réparation, remplit par
l’affectataire et visé par le
responsable, et compte
rendu en cas de réparation
suite à un accident
DIRECTIONS DU
MINISTERE
Anomalie constatée sur
les véhicules
Demande 1 à 2 jours
2
Visa la demande de
réparation par le chef du
parc et envoyer la demande
à l’atelier
l’entité chargée
du Parc auto
Une fois la demande est
reçue
Demande
approuvée
1 à 2 jours
3
Etablir une fiche de
diagnostic signé par le chef
d’atelier et un suivi signé
par le responsable des
suivis désignant les pièces à
utiliser si elles existent en
stock et/ou à acheter
ATELIER
Demande approuvée par
le chef
Fiche
diagnostic
1 à 3 jours
4
Prélever les pièces du
stock si elles sont
disponible, sinon :
1/ Contacter trois
fournisseurs au moins
2/Recevoir trois devis
contradictoires (au moins)
3/Choisir le moins
disant
4/Envoyer un bon de
commande au fournisseur
retenu
5/Livrer et viser le BL
Pièces
disponibles
5
Réceptionner et contrôler la
marchandise par le
magasinier
Pièces disponibles PV 1 jour
6 Réparer le véhicule PV établi
Véhicule
réparé
7
Approuver la réparation et
signer une décharge par
l’affectataire et régler la
facture cas d’achat
Véhicule réparé
Décharge
signée/
facture
payée
1 jour
8
Classer les documents de la
réparation dans le dossier
du véhicule
l’entité chargée
du Parc auto
Décharge signée/
facture payée
Classement 1 jour
6
Processus 3 : Réparation de véhicules Procédure 3 : GESTION DU MAGASIN DU PARC AUTO
Acteurs internes Acteurs externes
N° Tâches
Parc Commission Fournisseurs
1 Demander l’approvisionnement du magasin
2 Viser la demande par le chef du parc
3 Etablir les demandes de devis
4 Viser les demandes de devis par le chef du parc
5 Envoyer les demandes de devis aux différents fournisseurs
6 Recevoir les devis en enveloppes fermées
7 Etudier les devis et choisir le moins disant
8 Déterminer la quantité à acheter (suivant budget, devis et besoin)
9 Etablir le bon de commande
10 Viser et envoyer le bon de commande
11 Réceptionner et contrôler la marchandise
12 Signer le bon de livraison
13 Stocker la marchandise
Visa
Visa
Visa
Etablissement
Visa
Etablissement
Envoi
Demande
Réception
EnvoiRéception
Choix
Stockage
Réception Envoi
Réception
Détermination
7
Recensement des Tâches GESTION DU MAGASIN DU PARC AUTO
N° TACHES
ENTITÉ
RESPONSABLE
CONDITION DE
DECLENCHEMENT
MODELE
RESULTAT
PRODUIT
DELAI DE
TRAITEMENT
REGLES
FICHE
D’INSTRUCTION
ENREGISTREMENT
1
Demander l’approvisionnement du
magasin
l’entité chargée
du Parc auto
Besoin
d’approvisionnement
Demande
d’appro.
1 jour
2 Viser la demande par le chef du parc
l’entité chargée
du Parc auto
Demande établie
Demande
visée
1 jour
3 Etablir les demandes de devis
Demandé d’appro
visée
Demandes
de devis
1 jour
4
Viser les demandes de devis par le
chef du parc
Demandes de devis
établis
Demandes
de devis
visées
1 jour
5
Envoyer les demandes de devis aux
différents fournisseurs
Demandes de devis
visées
Envoi 1 jour
6
Recevoir les devis en enveloppes
fermées
l’entité chargée
du Parc auto
Demandes de devis
envoyées
Enveloppes
fermées
7 jours
7
Etudier les devis et choisir le moins
disant
Commission
Réception des
enveloppes
Chois du
moins disant
1 jour
8
Déterminer la quantité à acheter
(suivant budget, devis et besoin)
Chois de(s)
fournisseur + respect
du budget+ besoin
Quantité à
acheter
1 jour
9 Etablir le bon de commande
l’entité chargée
du Parc auto
Quantité déterminée
Bon de
commande
(BC)
1 jour
10 Viser et envoyer le bon de commande
l’entité chargée
du Parc auto
BC établi BC visé 1 jour
11
Réceptionner et contrôler la
marchandise
Réception de la
marchandise
Réception et
contrôle.
1 jour
12 Signer le bon de livraison Marchandise conforme
Bon de
Livraison
1 jour
13 Stocker la marchandise
l’entité chargée
du Parc auto
Marchandise livrée Stockage 1 jour
8
Propositions
Processus 4 : Réforme de Véhicules
Acteurs internes Acteurs externes
N° Tâches
DPL L’ordonnateur SNTL D.DOMAINES
1 Recenser les véhicules à réformer
2 Proposer les véhicules à réformer à l’ordonnateur
3 Approuver les véhicules à réformer par la hiérarchie
4
Etablir les P. V de réforme (4 exemplaires) signé par le chef du Parc
Auto
5 Envoyer le P. V à la SNTL
6
Recevoir la lettre de reversement des véhicules objet de réforme de la
part de la SNTL
7 Reverser les véhicules
8 Classer les dossiers des véhicules objet de réforme
Etablissement
Classement
Réception
RéceptionEnvoi
Reversement
Recensement
Approbation
Visa
9
Recensement des Tâches REFORME DES VEHICULES
N° TACHES
ENTITÉ
RESPONSABLE
CONDITION DE
DECLENCHEMENT
MODELE
RESULTAT
PRODUIT
DELAI DE
TRAITEMENT
REGLES
FICHE
D’INSTRUCTION
ENREGISTREMENT
1
Recenser les véhicules à
réformer
l’entité chargée
du Parc auto Existence des
véhicules à reformer
Liste des
véhicules à
reformer
3 a 4 mois
2
Proposer les véhicules à
réformer à l’ordonnateur
l’entité chargée
du Parc auto « « « « 1 semaine
3
Approuver les véhicules à
réformer par la hiérarchie
L’ordonnateur
Une fois la proposition
est reçue
Liste des
véhicules à
reformer
approuvée
1 semaine
4
Etablir les P. V de réforme (4
exemplaires) signé par le chef
du Parc Auto
l’entité chargée
du Parc auto
Liste approuvée par
Mr le Wali Secrétaire
Général
P. V de
reforme
2 a 3 jours
5 Envoyer le P. V à la SNTL
l’entité chargée
du Parc auto « «
P. V DE
REFORME
ENVOYE
1 a 2 jours
6
Recevoir la lettre de reversement
des véhicules objet de réforme
de la part de la SNTL
SNTL
P. V de reforme
adresses a La SNTL
Réception
Certificat de
reversement
7 Reverser les véhicules
l’entité chargée
du Parc auto Certificat de
reversement reçu
Véhicule
reverse
2 a 3 jours
8
Classer les dossiers des
véhicules objet de réforme
l’entité chargée
du Parc auto
Véhicule reverse
Liste des
véhicules
reformer et
dossiers
classes
CIRCULAIRE DU 1ER
MINISTRE N° 4/98 DU
20/2/1998
10
Processus 5 : Gestion des stocks
Acteurs internes Acteurs externes
N° Tâches ENTITÉ
RESPONSABLE
Directions du Ministère
1 Recevoir les besoins émanant des différentes structures
2
Envoyer le bon de service pour visa du responsable du
Patrimoine
3
Vérifier de la disponibilité de stock : Si la quantité demandée
n’est pas disponible en stock, transmission du dossier à l’entité
responsable des achats (Voir procédure achat)
4 Transmettre le bon de service visé à l’entité chargée de stock
5 Effectuer la livraison interne
6 Signer le bon de livraison
7 Enregistrer les sorties de stock sur la fiche de stock
8 Classer le dossier avec le bon de service et le bon de livraison
Visa
Envoi
Signature
Vérification
Enregistrement
Livraison
Réception
Classement
Demande
11
Recensement des Tâches Gestion des stocks
N° TACHES
ENTITÉ
RESPONSABLE
CONDITION DE
DECLENCHEMENT
MODELE
RESULTAT
PRODUIT
DELAI DE
TRAITEMENT
REGLES
FICHE
D’INSTRUCTION
ENREGISTREMENT
1
Recevoir les besoins
émanant des différentes
structures
Besoins exprimés Bon de service - -
2
Envoyer le bon de service
pour visa du responsable
du Patrimoine
Réception du bon de
service
-
Bon de service
visé
1 jour
3
Vérifier de la disponibilité
de stock : Si la quantité
demandée n’est pas
disponible en stock,
transmission du dossier à
l’entité responsable des
achats (Voir procédure
achat)
Réception du bon de
service visé
- -
4
Transmettre le bon de
service visé à l’entité
chargée de stock
Disponibilité du stock
demandé
- -
1 jour
5
Effectuer la livraison
interne
Réception du bon de
service
- Livraison 1 jour
6 Signer le bon de livraison Livraison effectuée Bon de livraison
Bon de livraison
signé
-
7
Enregistrer les sorties de
stock sur la fiche de stock
Réception du bon de
livraison signé
Fiche de stock
Fiche de stock
dûment rempli
-
8
Classer le dossier avec le
bon de service et le bon de
livraison
Entité chargée des
Moyens
Logistiques
Enregistrement des sorties
de stock
- Dossier classé 1 jour
Décret du 24
Avril 1967
Loi de la
responsabilité
des
ordonnateurs
et des
comptables
12
Processus 6 : Achat de vignettes
Acteurs internes Acteurs externes
N° Tâches
Entité Responsable Ordonnateur
SNTL/ONEP/Barid Al
Maghrib
CCED TGR
1
Demander des conventions au prés de :
- SNTL pour vignettes du carburant et de réparation
- ONEP pour les vignettes de l’eau, électricité et Télécom
- Barid Al Maghrib pour l’affranchissement et les timbres postaux
2 Recevoir les conventions
3 Envoyer les conventions pour visa de l’ordonnateur
4 Envoyer une copie de convention visée pour engagement
5 Envoyer la convention engagée au CCED pour visa
6 Mandater
7
Fournir les vignettes après virement du montant par la TGR au compte
bénéficiaire
8 Distribuer les vignettes aux entités concernées
Réception
VisaEnvoi
Virement
Visa
Envoi
Envoi
Envoi
Réception
Réception des
vignettes
Distribution
Demande
Réception
Envoi
13
Recensement des Tâches ACHAT DE VIGNETTES
N° TACHES
ENTITÉ
RESPONSABLE
CONDITION DE
DECLENCHEMENT
MODELE
RESULTAT
PRODUIT
DELAI DE
TRAITEMENT
REGLES
FICHE
D’INSTRU
CTION
ENREGIS
TREMENT
1
Demander des conventions au prés de :
- SNTL pour vignettes du carburant et de
réparation
- ONEP pour les vignettes de l’eau, électricité et
Télécom
- Barid Al Maghrib pour l’affranchissement et les
timbres postaux
Besoin en matière de
vignettes
demandes
2 Recevoir les conventions
l’entité chargée des
achats et
approvisionnement
Demandes reçues
Conventions
reçues
1 semaine
3
Envoyer les conventions pour visa de
l’ordonnateur
Ordonnateur Conventions reçues
Conventions
signées
« «
4
Envoyer une copie de convention visée pour
engagement
Conventions signées
Conventions
engagées
1 jour
5
Envoyer la convention engagée au CCED pour
visa
Conventions signées et
engagées
Convention
visée
2 à 4 jours
6 Mandater
Conventions engagées et
visées
Conventions
mandatée
1 jour
7
Fournir les vignettes après virement du montant
par la TGR au compte bénéficiaire
l’entité chargée des
achats et
approvisionnement
Comptes alimentés
Vignettes
reçues
TRESORERIE
PRINCIPALE
Pour règlement des
montants de la
convention
Virement des
montant des
mandats
8 Distribuer les vignettes aux entités concernées
l’entité chargée des
achats et
approvisionnement
-ONT:-décretn°297-1051du2Fév1998+notecirculairededuMonsieurle1er
Ministren°4/98du20Fév1998
-ONEP:CirculairesduMonsieurle1erMinistren°68,69du13Nov.1992,n°46du5
Oct.1998etn°4du11Mars2005
-BaridAlMaghrib:CirculairesduMonsieurle1erMinistren°19du3Fév.1987
14
Processus 7 : Abonnement aux Télécommunications
Acteurs internes Acteurs externes
N° Tâches
Entité Responsable Directions SG Maroc Telecom
1 Demander l’abonnement aux télécommunications
2 Etablir une note à l’attention de l’ordonnateur
3 Recevoir la note signée
4
Etablir une lettre, à l’attention d’IAM, pour visa par
l’ordonnateur
5 Envoyer la lettre visée à l’ IAM
6 Installer la ligne demandée
7 Régler les factures
Visa
Réception
Envoi
VisaEtablissement
Réception
Envoi Réception
Installation
Etablissement
Demande
Règlement
15
Recensement des Tâches ABONNEMENT AUX TELECOMMUNICATIONS
N° TACHES
ENTITÉ
RESPONSABLE
CONDITION DE
DECLENCHEMENT
MODELE
RESULTAT
PRODUIT
DELAI DE
TRAITEMENT
REGLES
FICHE
D’INSTRUC
TION
ENREGIST
REMENT
1
Demander l’abonnement aux
télécommunications
DIRECTIONS DU MINITERE
Besoin en
télécommunication
Demande
2
Etablir une note à l’attention de
l’ordonnateur
Une fois la demande est
reçue
Note 1 jour
3 Recevoir la note signée
4
Etablir une lettre, à l’attention d’IAM,
pour visa par l’ordonnateur
Note signée
Lettre visée 1 jour
5 Envoyer la lettre visée à l’ IAM
l’entité chargée des
achats et
approvisionnement
Note et lettre signées 1 jour
6 Installer la ligne demandée MAROC TELECOM
Réception de la note et
lettre signées
Ligne
installée
7 Régler les factures
l’entité chargée des
achats et
approvisionnement
Facture reçue
Facture
réglée
2 jours
CIRCULAIREDU1ERMINISTRE
16
Processus 8 : Abonnement à l’électricité et L’eau
Acteurs internes Acteurs externes
N° Tâches
Entité Responsable SG Directions Fournisseur
1 Demander le branchement de l’électricité ou de l’eau
2
Etablir une note pour le branchement d’un compteur d’électricité ou
d’eau
3 Envoyer la note pour Signature
4
Envoyer l’autorisation d’installation des compteurs à Redal pour
branchement
5 Exécuter les installations
6 Recevoir les factures
7 Régler les factures
Réception
Etablissement
Visa
Réception
Envoi
Envoi Réception
Installation
Règlement
Demande
Réception
17
Recensement des Tâches ABONNEMENT ’ELECTRICITE OU EAU
N° TACHES
ENTITÉ
RESPONSABLE
CONDITION DE
DECLENCHEME
NT
MODELE
RESULTAT
PRODUIT
DELAI
DE
TRAIT
EMENT
REGLES
FICHE
D’INSTRUC
TION
ENREGISTREME
NT
1
Demander le branchement de
l’électricité ou de l’eau
DIRECTIONS DU
MINITERE
Besoin en matière
d’électricité ou d’eau
(nouveau local)
Demande 1 jour
2
Etablir une note pour le branchement
d’un compteur d’électricité ou d’eau
l’entité chargée des
achats et
approvisionnement
Une fois les
demandes sont
reçues
Demande
Max 1
semaine
Cette tâche peut
prendre un laps de
temps réduit selon
les besoins
3 Envoyer la note pour Signature SECRETAIRE GENERAL
Une fois les
demandes sont
reçues
Autorisation
Max 1
semaine
4
Envoyer l’autorisation d’installation
des compteurs à Redal pour
branchement
l’entité chargée des
achats et
approvisionnement
Autorisation
envoyée
1 jour
5 Exécuter les installations FOURNISSEURS
Une fois les
demandes et les
autorisations sont
reçues
Exécution des
installations
2 jours
6 Recevoir les factures FOURNISSEURS
Une fois les
consommations sont
effectuées
Factures ou
relevés
7 Régler les factures
l’entité chargée des
achats et
approvisionnement
Une fois les factures
et relevés sont reçus
Paiement 1 jour
Circulairedu1erministrede1992
18
Processus 9 : Abonnement aux journaux et aux publications
Acteurs internes Acteurs externes
N° Tâches
DAAP Direction DBC CCED Fournisseur
1 Recevoir une demande d’expression des besoins.
2 Etudier les besoins pour le choix d’un contrat
3 Etablir et signer le contrat ou un avenant
4 Préparer la fiche D et l’envoyée signature
5
Envoyer le dossier à l’entité chargée du Budget et de la
comptabilité pour écriture comptable
6 Envoyer le dossier au CCED pour visa
7 Recevoir le dossier visé
8 Etablir l’ordre de service.
9 Livrer les journaux. et/ou publications
10 Présenter les factures pour paiement
11 Certifier les factures par le service bénéficière.
12 Etablir l’ordre de paiement
13
Envoyer le dossier à l’entité chargée du Budget et de la
comptabilité pour règlement
Demande
Préparation
Envoi
Réception
Visa
Etablissement
Envoi
Etude
Etablissement
Réception
Livraison
Factures
Certification
Etablissement
Envoi Règlement
19
Recensement des Tâches ABONNEMENT AUX JOURNAUX ET AUX PUBLICATIONS
N° TACHES
ENTITÉ
RESPONSABLE
CONDITION DE
DECLENCHEMENT
MODELE
RESULTAT
PRODUIT
DELAI DE
TRAITEMENT
REGLES
FICHE
D’INSTRUCTIO
N
ENREGISTREME
NT
1
Recevoir une demande d’expression des
besoins.
Directions Demande
2 Etudier les besoins pour le choix d’un contrat Demande reçue Etude 2 jours
3 Etablir et signer le contrat ou un avenant Etude finalisée
Contrat ou
avenant signé
2 jours
4 Préparer la fiche D et l’envoyée signature Contrat ou avenant signé Fiche D 1 jour
5
Envoyer le dossier à l’entité chargée du
Budget et de la comptabilité pour écriture
comptable
l’entité chargée
des achats et
approvisionnemen
t
Ficha D préparé 1 jour
6 Envoyer le dossier au CCED pour visa
l’entité chargée du
budget
Max 5 jours
7 Recevoir le dossier visé 1 jour
8 Etablir l’ordre de service.
l’entité chargée
des achats et
approvisionnemen
t
Dossier visé par le CCED
Ordre de
service
1 jour
9 Livrer les journaux. et/ou publications Ordre de service établi
Journaux et
publications
10 Présenter les factures pour paiement
Fournisseur
Livraison faite factures
11 Certifier les factures par le service bénéficière. Bénéficière Factures reçues
Factures
certifiées
12 Etablir l’ordre de paiement Factures certifiées
Ordre de
paiement
1 jour
13
Envoyer le dossier à l’entité chargée du
Budget et de la comptabilité pour règlement
l’entité chargée
des achats et
approvisionnemen
t Ordre de paiement
Envoi pour
règlement
1 jour
20
Processus 10 : Cérémonies Officielles
Acteurs internes Acteurs externes
N° Tâches
Entité Responsable Services Gestionnaires Directions Hôtels-Restaurants
1 Recevoir les demandes
2 Consulter les prestataires et réservation
3 Recevoir la confirmation par Fax, téléphone
4 Présenter les factures pour règlement
5
Envoyer les factures à l’entité chargée du Budget et de la comptabilité pour
règlement Envoi
Réception
Règlement
Demande
Consultation Réception
Règlement Envoi
Confirmation
21
Recensement des Tâches CEREMONIES OFFICIELLES
N° TACHES
ENTITÉ
RESPONSABLE
CONDITION DE
DECLENCHEMENT
MODELE
RESULTAT
PRODUIT
DELAI DE
TRAITEMENT
REGLES
FICHE
D’INSTRUCTI
ON
ENREGI
STREM
ENT
1 Recevoir les demandes CABINET DU MINISTRE
Existence des crédits
disponible
Projet de convention 3 Jours
L’ENSEMBLE
DE CES TÂCHES
PEUVENT SE
FAIRE DANS UN
DELAI MOYEN
DE 15 JOURS
2 Consulter les prestataires et réservation
Existence des crédits
disponible
Convention 3 Jours
3
Recevoir la confirmation par Fax,
téléphone
Une fois le service est fait Convention 3 Jours
4 Présenter les factures pour règlement Une fois le service est fait Factures 3 Jours
5
Envoyer les factures à l’entité chargée du
Budget et de la comptabilité pour
règlement
L’entité chargée des
Moyens Logistiques
Une fois le service est fait Règlement 3 Jours
22
Processus 11 : Gestion des réservations Procédure 1 : Réservation des billets d’avion
Acteurs internes Acteurs externes
N° Tâches ENTITE RESPONSABLE DIRECTIONS AGENCES DE
VOYAGE
1
Recevoir les demandes de billets d’avion accompagnées des ordres
de mission des différentes directions du service central du Ministère
2
Consulter au moins trois agences de voyages (choisir le moins
disant)
3
Etablir et transmettre le bon de commande à l’agence de voyage
choisie
4 Recevoir et transmettre le billet d’avion au bénéficiaire
5 Recevoir les factures de l’agence de voyage
6 Envoyer les factures pour certification par la direction bénéficiaire
7 Régler les factures
EnvoiRéception
Consultation et
choix
Transmission du
billet
EnvoiRéception
Etablissement du
BC
Certification
Envoi de Billet
Réception du BC
Règlement
23
Recensement des Tâches Réservation des billets d’avion
N° TACHES
SERVICE
RESPONSABLE
CONDITION DE
DECLENCHEMENT
MODELE
RESULTAT
PRODUIT
DELAI DE
TRAITEMENT
REGLES
FICHE
D’INSTRUCTION
ENREGISTREMENT
1
Recevoir les demandes de
billets d’avion accompagnées
des ordres de mission des
différentes directions du
service central du Ministère
Mission
demandes
de billets
d’avion
7 jours pour une
mission à
l’étranger ;
5 jours pour une
mission à l’intérieur
du Maroc
F1
2
Consulter au moins trois
agences de voyages (choisir le
moins disant)
Réception de la
demande
Etat
comparatif
3
Etablir et transmettre le bon
de commande à l’agence de
voyage choisie
Choix du moins
disant
Bon de
commande
4
Recevoir et transmettre le
billet d’avion au bénéficiaire
Emission du billet
d’avion
Billet d’avion
5
Recevoir les factures de
l’agence de voyage
Facture
6
Envoyer les factures pour
certification par la direction
bénéficiaire
Réception de la
facture
7 Régler les factures
Agence interne
de réservation
Certification de la
facture
ordre de
paiement
24
Processus 11 : Gestion des réservations Procédure 2 : Réservations relatives à la restauration et à l’hébergement
Acteurs internes Acteurs externes
N° Tâches
ENTITE RESPONSABLE DIRECTIONS Hotels & Restaurants
1
Recevoir les demandes d’hébergement et/ou de restauration des
différentes directions du service central du Ministère
2 Contacter et choisir les prestataires de services
3 Etablir le bon de commande + confirmation
4 Recevoir la confirmation du prestataire
5 Recevoir les factures du prestataire
6 Envoyer les factures pour certification par la direction bénéficiaire
7 Régler les factures
EnvoiRéception
Consultation
Envoi de la
confirmationRéception
Certification
Etablissement et
envoi
Réception du BC
Règlement
25
Recensement des Tâches Réservations relatives à la restauration et à l’hébergement
N° TACHES
SERVICE
RESPONSABLE
CONDITION DE
DECLENCHEMENT
MODELE
RESULTAT
PRODUIT
DELAI DE
TRAITEMENT
REGLES
FICHE
D’INSTRUCTION
ENREGISTREMENT
1
Recevoir les demandes
d’hébergement et/ou de
restauration des
différentes directions du
service central du
Ministère
Mission ; cérémonie
Ou Invitation
Demande 5 jours ouvrables
2
Contacter et choisir les
prestataires de services
Réception de la
demande
3
Etablir et envoyer le bon
de commande au
prestataire
confirmation
- Déjeuners ou dîners
de travail ou d’affaire ;
- Séjour
4
Recevoir la confirmation
du prestataire
confirmation
5
Recevoir les factures du
prestataire
facture
6
Envoyer les factures pour
certification par la
direction bénéficiaire
Réception de la
facture
Facture certifiée
7 Régler les factures
Agence interne
de réservation
établissement de
l’ordre de paiement
OP
26
27
PROCEDURE : LOCATION DE BATIMENTS
N°s
Activité/Tâche Acteurs internes et externes
1
2
3
4
5
6
7
Expression des besoins
Demande de l’autorisation à la Direction
du Budget du Ministère des Finances
Envoi d’une copie de l’autorisation à la
Direction des Domaines pour expertise
Travaux d’expertise
Etablissement du contrat de location
signé par l’Administration et le
propriétaire
Engagement du contrat
Révision du contrat
(A transmettre à la direction du budget
pour visa et engagement au CGED)
Engagement du contrat
Révision du contrat
Avenant du contrat
Expression des besoins
Demande de l’autorisation
Engagement au CGED
Visa CGED
et approbation
Direction
du Budget
Visa Direction
du Budget
Direction
des Domaines
Approbation des travaux
et P.V. d’expertise
Signature du contrat
par les deux parties
28
PROCEDURE : LOCATION DE BATIMENTS
N°s
Activité/tâche
Service
responsable
Conditions de
déclenchement
modèle
Résultat
produit
Délai de
traitement
Règles
Fiche
d’instruction
Enregistrement
1 Expression des
besoins
Structure
concernée
Besoins
exprimés
- Demande
motivée
30 jours - -
2 Demande de
l’autorisation à la
Direction du Budget
du Ministère des
Finances
L’administratio
n
concernée
Conformément
aux crédits
disponibles
- Requête
finalisée
(mise au
point)
15 jours - -
3 Envoi d’une copie de
l’autorisation à la
Direction des
Domaines pour
expertise
Direction
du budget
Pour évaluer la
valeur locative
- Constatations
ou
recommandati
ons
15 jours - -
4 Travaux d’expertise Direction des
domaines
Evaluation de la
valeur locative
- Procès-verbal
d’expertise
30 jours - -
5 Etablissement du
contrat de location
signé par
l’Administration et le
propriétaire
L’administratio
n
concernée
La valeur
locative du
bâtiment arrêtée
- Contrat de
location
45 jours - -
6 Engagement du
contrat
TGR (CGED) Etude du
dossier
- Visa du
CGED
15 jours - -
7 Révision du contrat (A
transmettre à la
direction du budget
pour visa et
engagement au
CGED)
L’administratio
n
concernée
Demande du
propriétaire
- Avenant du
contrat
45 jours
Circulaire
du MFP
n°145-050
du 20 août
1968
Dahir
n°3560
du 14 Rabia
I 1401
(21-1-1981)
- -
29
PROCEDURE : REPARATION DES EQUIPEMENTS DES BATIMENTS
N°s
Activité/Tâche Acteurs internes et externes
1
2
3
4
5
6
Réclamation (centre d’appels)/Tournée
périodique de contrôle et de constat des
lieux
Demande des travaux
d’entretien et de maintenance
Consolidation des besoins
Entretien curatif :
A - Prestations sous contrat
B - Prestations sans contrat :
a) Intervention de l’équipe interne
b) Externalisation de la prestation
Entretien préventif :
A - Prestations sous contrat
B - Prestations sans contrat
a) Intervention de l’équipe interne
b) Externalisation de la prestation
Préparation et envoi
du Bon de Commande
Demande d’entretienEvaluation technique
Consolider les besoins
Entretien curatif
Sous contrat Externaliser la prestationIntervention équipe interne
Bulletin d’intervention Fiche d’intervention
Entretien préventif
Sous contrat Intervention équipe interne
Bulletin d’intervention Fiche d’intervention
Etablir le bon de commande
Externaliser la prestation
Etablir le bon de commande
Réclamation/Tournée
Rapport de bonne exécution
Rapport de bonne exécution
Constat des lieux
Rapport détaillé
30
PROCEDURE : REPARATION DES EQUIPEMENTS DES BATIMENTS
N°s
Activité/tâche
Service
responsable
Conditions de
déclenchement
modèle
Résultat
produit
Délai de
traitement
Règles
Fiche
d’instruction
Enregistrement
1 Réclamation (centre
d’appels) / Tournées
périodiques de contrôle et
de constat des lieux
Service de
gestion
du patrimoine
Constatation
d’anomalie
- Rapport
du constat
1 jour - -
2 Demande des travaux
d’entretien et maintenance
Entité
concernée (*)
Constation
de dégradation
ou de panne
- Evaluation
technique de
l’opération
1 jour - -
3 Consolidation des besoins Entité
concernée (*)
Approbation
hiérarchique
- Fiche
d’intervention
1 jour - -
Entretien curatif :
A - Prestations sous contrat Service de
gestion
du patrimoine
Nécessité
d’intervention
- Bulletin
détaillé de
l’intervention
2 jours - -
B - Prestations sans contrat :
a) Intervention de l’équipe
interne
Service de
gestion
du patrimoine
Besoin formulé - Fiche
d’intervention
1 jour - -
4
b) Externalisation de la
prestation
Entité
concernée (*)
Exécution des
travaux
d’entretien
- Procès-verbal
de bonne
exécution
5 jours - -
Entretien préventif :
A - Prestations sous contrat Service de
gestion
du patrimoine
Planification
périodique
- Bulletin
détaillé de
l’intervention
B - Prestations sans contrat
a) Intervention de l’équipe
interne
Service de
gestion
du patrimoine
Constat des
lieux
- Fiche
d’intervention
1 jour
5
b) Externalisation de la
prestation
Entité
concernée (*)
Exécution des
travaux
d’entretien
- Procès-verbal
de bonne
exécution
5 jours
6
Préparation du Bon de
Commande
Entité
concernée (*)
Bon de
commande
signé
- Ordre de
service ou
d’exécution
2 jours
Circulaire
?
Dahir
?
-
31
PROCEDURE : AMENAGEMENT ET CONSTRUCTION
N°s
Activité/Tâche Acteurs internes et externes
1
2
3
4
5
6
7
8
9
10
11
12
13
14
Expression des besoins en matière de
bien immobilier ou d’aménagement
Consolidation des besoins exprimés
Programmation des besoins exprimés
Demande de l’autorisation de
construction déposée à l’agence urbaine
Consultation de l’architecte
(Appel d’Offre ou négocié)
Choix du bureau d’études
(Appel d’Offre ou négocié)
Choix du bureau de contrôle
et de suivi des travaux
Dossier complet : CPS,
règlement de consultation, avis d’appel
d’offre
Choix de l’entrepreneur
(selon le résultat de l’A/O)
Engagement
Approbation
Exécution des travaux
Remise des clés et réception provisoire
Réception définitive
Consolidation
Demande d’accord
Expression des
besoins
Consultation
Programmation
Choix B. d’études
Réception
définitive
Choix B. contrôle
Elaboration du CPS
Dossier A/O
Choix Entrepreneur Engagement
ApprobationExécution
Remise des
clefs
Réponse de
l’Agence Urbaine
32
PROCEDURE : AMENAGEMENT ET CONSTRUCTION
N°s
Activité/tâche
Service
responsable
Conditions de
déclenchement
modèle
Résultat
produit
Délai de
traitement
Règles
Fiche
d’instruction
Enregistrement
1 Expression des besoins Entité
concernée
(direction,
division,…)
Besoin en matière
de bien immobilier
- Demande
et expression
de besoin
30 jours -
2 Programmation des
besoins exprimés en
matière de bien
immobilier ou
d’aménagement
Entité
concernée
(direction,
division,…)
Prévision de
l’exécution et
évaluation totale ou
partielle (par phase)
- Détermination
des besoins
identifiés
15 jours - -
3 Consolidation
des besoins exprimés
Service
concerné Besoin identifié
- Validation par
le Secrétaire
Général
5 jours - -
4 Demande de
l’autorisation de
construction déposée à
l’agence urbaine
Service
concerné
Pour étude et
accord
- Approbation et
retour du
dossier
15 jours - -
5 Consultation de
l’architecte
(A/O ou négocié)
Service
concerné
Elaboration des
plans techniques et
des termes de
références
- Contrat
d’architecte
Signé, visé
et approuvé
45 jours - -
6
(∗)
Choix du bureau
d’études
(A/O ou négocié)
Entité
compétente
Spécifications
techniques des
travaux (CPS)
- Marché
Signé, visé
et approuvé
45 jours
7
(∗)
Choix du bureau de
contrôle
et de suivi des travaux
Entité
compétente
Besoin en contrôle
et suivi de
l’exécution des
travaux
- Situation et état
d’avancement
des travaux
45 jours - -
33
8 Lancement
de l’appel d’offre
(A/O)
Entité
compétente
- Publication
des avis
21 jours
9
Choix de
l’entrepreneur
Entité
compétente
Dossier complet :
CPS,
règlement de
consultation, avis
d’appel d’offre …
- Adjudication
(selon le
résultat de
l’A/O)
15 jours - -
10
Engagement
TGR (CGED) Visa du marché - Marché visé 15 jours - -
11
Approbation
Le ministre Approbation de
l’ordonnateur
- Marché
approuvé
10 jours
12
Exécution des travaux
Entité
compétente
Ordre de service - Exécution de
l’ouvrage
13
Remise des clés et
réception provisoire
Bureau de
contrôle,
entité
concernée et
l’entrepreneur
Achèvement
des travaux
- P.V. de
réception
Provisoire avec
retenue de
garantie
Conformé-
ment
au CPS
- -
14
Réception définitive
Bureau de
contrôle,
entité
concernée et
l’entrepreneur
Ouvrage sans
anomalie
-
PV de
réception
définitive
Après un an
(∗) Facultatif et selon l’ampleur de l’ouvrage.
34
PROCEDURE : INVENTAIRE DES EQUIPEMENTS DE BUREAU
N°s
Activité/Tâche Acteurs internes et externes
1
2
3
4
5
6
7
8
Exécution de la prestation par le
fournisseur après visa et approbation du
marché ou bon de commande, etc.
Convocation de la commission de
réception par l’entité compétente et
contrôle de la conformité des articles
livrés avec les échantillons et paraphe
du P.V. de réception
Entrées des articles et enregistrement
par le service concerné (affectation
numéro inventaire, saisie informatique,
codes à barres…)
Affectation du matériel et mobilier de
bureau par le service concerné et prise
en charge du matériel par l’utilisateur
Transfert du matériel et mobilier de
bureau par le service concerné et
établissement du PV de transfert
(radiation et ré affectation)
Contrôle annuel par le service concerné
et consolidation des états de l’inventaire
Demande de réforme et transmission de
la liste des équipements hors usage à la
direction des domaines
Dépôt des équipements réformés à la
direction des domaines et signature du
P.V. par les deux parties
Transfert du matériel
Affectation du
matériel
Contrôle d’inventaire
Livraison des équipements
P.V. de réforme signé
par les 2 parties
Réception équipements
Prise en charge
A l’inventaire
Réforme
35
PROCEDURE : INVENTAIRE DES EQUIPEMENTS DE BUREAU
N°s
Activité/tâche
Service
responsable
Conditions de
déclenchement
modèle
Résultat
produit
Délai de
traitement
Règles
Fiche
d’instruction
Enregistrement
1 Exécution de la prestation
par le fournisseur
Service concerné Marché ou Bon de
Commande visé
et approuvé
- Bons de livraisons
30-45 -
-
2 Convocation de la
commission de réception
Entité
compétente
Contrôle de
conformité
des articles
P.V. de
réception
Livraisons
réceptionnées
7 jours - -
3 Entrées des articles et
enregistrement
(affectation numéro
inventaire, saisie
informatique, codes à
barres…)
Service concerné Réception
des articles
- Prise en charge
à l’inventaire
5 jours - -
4
Affectation du matériel et
mobilier de bureau
Service concerné Satisfaction des
demandes
Avis de
prise en
charge
Prise en charge
du matériel par
l’utilisateur
15 jours
5
Transfert du matériel et
mobilier de bureau
Service concerné Demande de
transfert
PV de
transfert
Prise en charge
du matériel par
l’utilisateur
5 jours
6
Inventaire annuel
Entité
compétente
(désignation de
la commission)
Période de
l’inventaire
Tableau
des articles
Consolidation
de l’inventaire
annuel
Décembre
7
Réforme du matériel et
mobilier de bureau
Entité
compétente
Liste du matériel à
réformer
P.V.
de réforme
P.V. de dépôt à la
direction des
domaines signé
par les 2 parties
15 jours
Circulaire
sur la
comptabilité
matière
- -
36
PROCEDURE : MAINTENANCE DU PATRIMOINE MOBILIER, MATERIEL DE BUREAU ET INFORMATIQUE
N°s
Activité/Tâche Acteurs internes et externes
1
2
3
4
5
6
7
8
Elaboration des listes exhaustives du
patrimoine mobilier, matériel de bureau
et informatique (par famille/type)
Définition des modalités de la
maintenance et détermination des modes
d’interventions à effectuer
Demande de réparation des équipements
de bureau
Equipements soumis à un contrat de
maintenance
Equipements non soumis à un contrat de
maintenance
Consultation et choix du fournisseur
(3 devis contradictoires)
Rapport de bonne exécution
Certification de la facture et envoi du
dossier pour mandatement
Exécution de la
maintenance sous contrat
Demande de réparation
Modalités de maintenance
Externalisation de la
maintenance
Liste des équipements
Envoi pour mandatement
Rapport de bonne
exécution
Consultation des
fournisseurs
37
PROCEDURE : MAINTENANCE DU PATRIMOINE MOBILIER, MATERIEL DE BUREAU ET INFORMATIQUE
N°s
Activité/tâche Service
responsable
Conditions de
déclenchement modèle Résultat
produit
Délai de
traitement Règles Fiche
d’instruction Enregistrement
1 Elaboration de la
liste exhaustive du
patrimoine mobilier,
matériel de bureau
et informatique
Service
concerné
Détermination des
équipements à
maintenir
-
Liste des
équipements
objet de la
maintenance
15 jours
-
-
2 Détermination des
modalités de la
maintenance et
définition des
modes
d’interventions
Service
concerné
Elaboration des
termes de
références.
Fiche
d’intervention
Etat des
opérations de
maintenance
-
3 Demande de
réparation des
équipements de
bureau
(mobilier/matériel)
Service
concerné
Dysfonctionnement
ou panne
Fiche de
réparation
Demande
motivée 2 jours
4 Equipements
soumis à un contrat
de maintenance
Service
concerné
Application
des dispositions du
marché cadre
-
Bulletin des
interventions
détaillé
2 jour
5 Equipements non
soumis au contrat de
maintenance
Service
concerné
Dégradation
ou panne - Formulaire
des besoins 3 jours
6 Consultation et
choix du fournisseur
(3 devis
contradictoires)
Service
concerné
Consultation et
sélection de la
meilleure offre
-
P.V. du
résultat et
ordre de
service
ou bon de
commande
5 jours
- -
7 Suivi de l’exécution
de la maintenance
Service
concerné
Contrôle de la
qualité -
Rapport de
bonne
exécution
5 jours
8 Certification de la
facture et envoi du
dossier pour
mandatement
Service
concerné
Interventions de
maintenance
effectuées
-
Dossier
expédié pour
mandatement
2 jours
38
PROCEDURE : ACHAT DES TERRAINS DOMANIAUX
N°s
Activité/Tâche Acteurs internes et externes
1
2
3
4
5
6
Expression des besoins
Consolidation des besoins exprimés
Envoi de la demande
à la Direction du Budget
pour accord
Transfert de la demande à la Direction
des Domaines
Autorisation de la Direction des
Domaines pour l’achat du terrain
Réception du Procès Verbal
d’affectation de la direction des
domaines
Réception du PV
d’affectation
Besoins exprimés
Envoi à la Direction
du budget
Enregistrement
Transfert de la demande à
la Direction des Domaines
Consolidation
des besoins
Autorisation d’achat
39
PROCEDURE : ACHAT DES TERRAINS DOMANIAUX
N°s
Activité/tâche
Service
responsable
Conditions de
déclenchement
modèle
Résultat
produit
Délai de
traitement
Règles
Fiche
d’instruction
Enregistrement
1
Expression des
besoins
Entité
concernée
(Province,
Direction…)
Besoin de
terrain
- Besoins
exprimés
- -
-
2
Envoi de la demande
à la Direction du
Budget
Service
concerné
Extension ou
création
d’annexe
-
Accord
budgétaire
- - -
3 Transfert de la
demande à la
Direction des
Domaines
Direction
du Budget
Etude du dossier - Après accord
de la direction
du budget
- - -
4
Affectation si le
terrain est domanial
Direction des
domaines
Déduction du
Fond de
Réemploi
Domanial
- Procès Verbal
d’affectation
de la direction
des domaines
- -
5 Expropriation ou
achat
Direction des
domaines
Utilité publique Expropriation
ou achat
-
5 Travaux d’expertise
de la direction des
domaines
Direction des
domaines
Le terrain
appartient à un
particulier
- P.V.
d’expertise
- -
6 Autorisation de la
Direction des
Domaines pour
l’achat du terrain
Entité
compétente
Prix du
terrain évalué et
déduit du FRD
- Acquisition
de terrain
-
Décret
n°2-92-1023
modifiant les
dispositions
de l’article 82
du décret
royal n°330-
66
du 21 avril
1967
- -
40
41
42
FICHES D'INSTRUCTION
PROCEDURE : ELABORATION DU BUDGET GENERALE
F1: Déclinaison optionnelle en fonction du SI de l'entité et de son workflow
F2: documents du projet de budget (morasse, fiches-projets, indicateurs et note de présentation, etc).
PROCEDURE : ENGAGEMENT
F1: Pièces du dossier à engager
Marchés :
Rapport de présentation (1 original),
11 Acte d'engagement du titulaire (1 orginal),
12 PV d'ouverture des plis (1 original),
13 Rapport technique, le cas échéant (1 original),
14 Marché signé et paraphé à toutes les pages (1 original + 2 copies),
15 Dossier administratif du titulaire (pour le cas des architectes et marchés négociés).
Bons de commande :
Bon de commande signé (1 original),
16 Devis du fournisseur (1 original),
17 Note de justification (1 original).
F2:Une proposition d'engagement peut être imputée sur plusieurs lignes budgétaires comme elle peut être
imputée sur CP ou CE
F3: Dans de cas d'une dépense permanente: L'état d'engagement global à soumettre au CED comporte
l'ensemble des engagements reconductibles visés auparavant sur une même rubrique budgétaire.
NB1: Les engagements en question doivent être regroupés part type de dépenses (contrats, conventions, etc.) ;
NB2: les marchés-cadre sont exclus des dépenses permanentes
F4: Pièces du dossier d'engagement à soumettre au CCED
1 - Pièces communes à tous les marchés :
- Une fiche d'engagement de dépenses (modèle D) en deux exemplaires dont un original destiné aux archives du CED
(article 18 du Décret n° 2-75-839).
- Un état d'engagement de dépenses.
- Le rapport de présentation du marché (article 84 du Décret n° 2-98-482).
- Le projet de marché en trois exemplaires dont l'original ainsi qu'une copie destinés aux archives du CED.
2 - Pièces complémentaires communes à tous les marchés passés par voie d'appel à la concurrence :
- L'offre financière de l'attributaire comprenant l'acte d'engagement, le bordereau des prix et le détail estimatif pour les
machés à prix unitaires ou la décomposition du montant global, le cas échéant, pour les marchés à prix global (articles 29,
56 et 62 du Décret n° 2-98-482).
- L'offre technique de l'attributaire, le cas échéant (articles 29, 56 et Décret n° 2-98-482).
- Le procès-verbal d'examen des échantillons, le cas échéant, ainsi que le (ou les) rapport(s) établi(s) par la sous-
commission chargée de l'appréciation de la qualité technique des échantillons proposés (article 36 du Décret n° 2-98-482).
3 - Pièces complémentaires selon le mode de passation du marché :
3.1 - Appel d'offres ouvert, restreint ou avec présélection :
3.1.1 - Les procès-verbaux des réunions de la commission d'appel d'offres (articles 41 et 59 du Décret n° 2-98-482).
3.1.2 - Le rapport des sous-commissions techniques, les cas échéant (articles 41 et 59 du Décret n° 2-98-482 ).
3.2 - Appel d'offres avec présélection :
3.2.1 - Les procès-verbaux des réunions de la commission d'admission (article 53 du Décret n° 2-98-482).
3.2.2 - Le rapport des sous-commissions techniques, le cas échéant (article 53 du Décret n° 2-98-482).
43
3.3 Concours :
3.3.1 - Les procès-verbaux de la commission d'admission (article 62 du Décret n° 2-98-482).
3.3.2 - Les procès-verbaux des réunions du jury du concours (article 66 du Décret n° 2-98-482).
3.3.3 - Le rapport des sous-commissions techniques, le cas échéant (article 62 et 66 du Décret n2-98-482).
3.4 - Marché négocié :
3.4.1 - L'autorisation du Premier Ministre pour les marchés négociés passés en vertu du § 1er de l'article 69 du Décret n° 2-
98-482.
3.4.2 - Le certificat administratif pour les cas visés aux § 2 à 7 de l'article 69 du Décret n° 2-98-482.
3.4.3 - Le dossier administratif de l'attributaire du marché (article 71 du Décret n° 2-98-482).
3.4.4 - L'autorisation ou tout document visé par le certificat administratif prévus aux 3.4,1 et 3.4.2 ci-dessus.
4- Pièces complémentaires propres aux marchés de travaux de construction et d'aménagement de bâtiment :
4.1 - Une fiche de renseignements.
4.2 - Un exemplaire du plan des constructions projetées.
PROCEDURE : ORDONNANCEMENT
F1: Dossier d'ordonnancement
F2: Cas d'une dépense payée de façon indue/ Ordonnateur peut demander de bénéficier de nouveaux crédits à
hauteur/Imputation sur Recettes Accidentelles et rétablissement des crédits possible
PROCEDURE : REPORT DE CRÉDIT
F1:Les crédits n'ayant pas fait l'objet d'un engagement visé par le CED tombent de droit en annulation / L'état
de report doit couvrir l'ensemble du chapitre
PROCEDURE : VIREMENT DE CRÉDITS
F1: La dotation d'un article du BI ne peut être augmentée ou diminuée de plus de 10% de la dotation initiale
(sauf autorisation du Premier Ministre)
F2:Certaines rubriques ou types de dépenses ne peuvent faire l'objet de virement
PROCEDURE : DIMINUTION D'ENGAGEMENT
F1: Demande de diminution, Copie de l’état d’engagement, Copie du marché ou BC, Copie du décompte définitif, Copie de l’ordre
de service, Copie du PV d réception définitive.
PROCEDURE : ANNULATION D'ENGAGEMENT
F1:
- Demande d'annulation d'engagement,
- Décision de résiliation
- Note justificative
- Dossier d'engagement.
PROCEDURE : PAIEMENT DES PRESTATIONS PAR REGIE
F1:
* Sur la partie 'pièces acceptées par le payeur', le montant des dépenses du bordereau acceptées, Cumul.
* Sur la partie 'rejeté', en rouge la date de rejet, N° du bordereau, Montant rejeté, Diminution du cumul.
Pour les dépenses rejetés, le régisseur est tenu de les régulariser dans un délai de deux mois à partir de la date
de rejet (délai réglementaire).
44
F2:
Procédure : RETRAIT DES FONDS - REGIE-
F1: Le montant demandé ne doit pas dépasser le plafond de l'encaisse fixé par l'arrêté de création de la régie.
Procédure : CRÉDIT SUPPLÉMENTAIRE
F1: A noter que ces crédits ne concernent que le budget de fonctionnement
A la fin
de
chaque
semain
e
Établissement de la situations de la caisse hebdomadaire
Etablir en double exemplaire la situation de caisse .
Soumettre la situation à signature du chef de service.
transmettre un exemplaire au comptable de rattachement.
Classer le deuxième exemplaire aux archives.
A la fin
de
chaque
mois
Établissement de la situations du livre de caisse mensuelle
Arrêter les situations du livre de caisse
Soumettre les situations du livre de caisse à la signature du chef immédiat.
Établir une lettres qui indique le montant des recettes et des dépenses au jour de
la vérification.
45
LES RÈGLES JURIDIQUES
PROCEDURE: ELABORATION DU BUDGET GENERALE
RJ3: Décret royal n° 330-66 du 21/04/1967 (10 moharrem 1387) portant règlement général de comptabilité publique. (BO. n° 2840
du 26/04/1967, p. 452).
RJ2: Décret n° 2-95-507 du 19 rejeb 1416 (12 décembre 1995) modifiant le décret royal n° 330-66 du 10 moharrem 1387 (21 avril
1967) portant règlement général de comptabilité publique. Bulletin officiel n° 4338 du 27 rejeb 1416 (20 décembre 1995)
RJ3: L.O (art. 29-30 & 31)/Circulaires du MF relatives à la nomenclature budgétaire
PROCEDURE: PROGRAMMATION DU COMPTE D’AFFECTATION SPÉCIALE
RJ1: LOF
PROCEDURE: EXÉCUTION DU COMPTE D’AFFECTATION SPÉCIALE
RJ1: Art. 46 de la LOF 7-98/Art. 16 du Décret 2-98-401 du 26/04/99/LF de l'année/Circulaires du 1er ministre/Etat de report des
crédits et des reliquats d'engagement/Situation des marchés et des bons de commande/Situation définitive des émissions
RJ2:Art. 46 de la LOF 7-98/Art. 16 du Décret 2-98-401 du 26/04/99/Art. 37 de la LF de l'année 2003/La Circulaire du MF 956/E
PROCEDURE: VIREMENT DE CRÉDITS
RJ1:Art. 17du Décret 2-98-401 du 26/04/99/Décision ou Arrêté de virement
RJ2: Art. 17 bis du Décret 2-98-401 du 26/04/99/Arrêtés de globalisation des crédits
RJ3: Décret DU MPF N° 8349 DU 27-6-99
PROCEDURE: CRÉDIT SUPPLÉMENTAIRE
RJ1:Art. 43 de la LOF/Décret portant ouverture des crédits supplémentaires/Etat de répartition des crédits
PROCEDURE: FOND DE CONCOURS
RJ1: Art. 22 de la LOF/Doc de la recette effectuée (convention de don)/Arrêté du MF
PROCEDURE: DIMINUTION D'ENGAGEMENT
RJ1: Circulaire du 1er ministre n° 83 /cab du 7-04-1973
PROCEDURE: ENGAGEMENT
RJ1: Décret royal n° 330-66 du 10 moharrem 1387 (21 avril 1967) portant règlement général de comptabilité publique. (Bulletin
officiel n° 2843 du 26/04/1967 (26 avril 1967))
RJ2: Décret n° 2-95-507 du 19 rejeb 1416 (12 décembre 1995) modifiant le décret royal n° 330-66 du 10 moharrem 1387 (21 avril
1967) portant règlement général de comptabilité publique. Bulletin officiel n° 4338 du 27 rejeb 1416 (20 décembre 1995)
RJ3: Circulaire n° 19.99
RJ4: Décret n° 2-75-839 du 27 hija 1395 (30 décembre 1975) relatif au contrôle des engagements de dépenses de l'Etat. Bulletin
officiel n° 3297 du 5 moharrem 1396 (7 janvier 1976)
PROCEDURE : ORDONNANCEMENT
RJ1:Décret n° 2-03-703 du 18 ramadan 1424 (13 novembre 2003) relatif aux délais de paiement et aux intérêts moratoires en
matière de marchés de l'Etat. Bulletin Officiel n° 5166 du Jeudi 4 Décembre 2003
RJ1:Décret royal n° 330-66 du 21/04/1967 (10 moharrem 1387) portant règlement général de comptabilité publique. (BO. n° 2840
du 26/04/1967, p. 452). Chapitre III
RJ1:Décret n° 2-95-507 du 19 rejeb 1416 (12 décembre 1995) modifiant le décret royal n° 330-66 du 10 moharrem 1387 (21 avril
1967) portant règlement général de comptabilité publique. Bulletin officiel n° 4338 du 27 rejeb 1416 (20 décembre 1995)
46
47
Fiches d'instructions
Fiche d’instruction : FI N°1
Objectif : Etablissement du dossier d’appel d’offres
Réf : Article 19 du décret n°2-06-388 du 05/02/2007
Tout lancement d’appel d’offres (ouvert ou restreint) fait l’objet d’un dossier qui doit comprendre :
Une copie de l’avis d’appel d’offres ou de la circulaire suivant le cas,
Un exemplaire du cahier des prescriptions spéciales (CPS) signé par l’ordonnateur, son délégué
ou le sous ordonnateur,
Les plans et les documents techniques, le cas échéant,
Le modèle de l’acte d’engagement,
Les modèles des bordereaux des prix et du détail estimatif lorsqu’il s’agit d’un marché à prix
unitaires,
Le modèle de décomposition du montant global par poste avec indication ou non des quantités
forfaitaires ; Le cas échéant, lorsqu'il s’agit d’un marché à prix global,
Le modèle du cadre du sous-détail des prix le cas échéant,
Le modèle de la déclaration sur l’honneur,
Le règlement de la consultation signé par l’ordonnateur, son délégué ou le sous ordonnateur.
N.B : Les appels d’offres avec présélection ou sur concours, nécessitent la préparation d’un
dossier de présélection avec un règlement de présélection.
Les dossiers d’appel d’offres doivent être disponibles avant la publication de l’avis d’appel
d’offres.
Le maître d’ouvrage est tenu de faire parvenir aux membres de la commission d’appel d’offres le
dossier d’appel d’offres au moins huit (8) jours avant l’envoi de l’avis pour publication.
Les membres précités disposent d’un délai de huit (8) jours francs pour faire part au maître
d’ouvrage de leurs observations.
48
Fiche d’instruction: FI N°2
Objectif : Désignation de la commission d’appel d’offres
Réf : Article 34 du décret n°2-06-388 du 05/02/2007
La commission d’appel d’offres comprend les membres suivants dont la présence est obligatoire:
- Un représentant du maître d’ouvrage, président ;
- Deux autres représentants du maître d’ouvrage dont un au moins relève du service concerné par la prestation objet du
marché ;
- Un représentant de la Trésorerie Générale du Royaume ;
- Un représentant du ministère chargé des finances lorsque le montant estimé du marché est supérieur à trente millions
(30.000.000) de dirhams.
Pour les marchés de fournitures, lorsque le montant estimé pour le marché dépasse un million (1.000.000) de dirhams,
le maître d’ouvrage doit convoquer un représentant du ministère chargé du commerce, toutefois en cas d’absence de ce
dernier, la séance se tient valablement.
La commission peut également comprendre, à la demande du maître d’ouvrage ou de l’un de ses membres, toute autre
personne, expert ou technicien, dont la participation est jugée utile.
En cas d’absence d’un membre de la commission dont la présence est obligatoire pour la tenue de la séance, le
président de la commission d’appel d’offres reporte la date d’ouverture des plis de quarante huit heures et informe tous
les membres de la commission ainsi que les concurrents de la nouvelle date et du lieu de la séance d’ouverture des plis.
En cas d’une nouvelle absence, la commission peut procéder à l’ouverture des plis.
L’autorité compétente ou le sous-ordonnateur désigne, par décision, soit nommément soit par leurs fonctions, le
président de la commission d’appel d’offres et la personne chargée de le suppléer en cas d’absence ou d’empêchement.
Les deux autres représentants du maître d’ouvrage sont désignés, au début de la séance d’ouverture des plis, par tirage
au sort sur la base d’une liste d’au moins quatre fonctionnaires arrêtée par l’autorité compétente ou le sous-
ordonnateur.
N.B : En cas d’un appel d’offres avec présélection, la commission d'admission des candidats est constituée dans les
mêmes conditions et formes prévues ci-dessus pour la commission de l'appel d'offres.
49
Fiche d’instruction : FI N°3
Objectif : Publication de l’avis d’appel d’offres
Réf : Article 20 du décret n°2-06-388 du 05/02/2007
Tout appel d’offres ouvert ou restreint doit faire l’objet d’un avis qui fait connaître :
L’objet de l’appel d’offres avec indication, le cas échéant, du lieu d’exécution.
L’autorité qui procède à l’appel d’offres.
Le bureau et l’adresse du Maitre d’Ouvrage où on peut retirer le dossier d’appel d’offres.
Le bureau et l’adresse du Maitre d’Ouvrage où les offres sont déposées ou adressées,
Le lieu, le jour et l’heure fixés pour la tenue de la séance publique d’ouverture des plis en
précisant que les concurrents peuvent remettre directement leurs plis au président de la
commission d’appel d’offres à l’ouverture de la séance.
Les pièces justificatives prévues dans le dossier d’appel d’offres que tout concurrent doit
fournir.
Le montant en valeur du cautionnement provisoire le cas échéant.
Les qualifications requises et la catégorie dans laquelle le concurrent doit être classé, ou le
domaine d’activité tels que ceux – ci sont fixés par la réglementation en vigueur.
Eventuellement le lieu, le jour et l’heure limites pour la réception des échantillons, prospectus,
notices, etc., Etant précisé que ces éléments sont déposés au plus tard le jour ouvrable
précédente la date et l’heure fixées pour l’ouverture des plis dans l'avis d’appel d’offres.
Le prix d'acquisition du dossier d'appel d'offres, le cas échéant.
La date de la réunion ou de la visite des lieux que le maître d'ouvrage envisage d'organiser à
l'intention des concurrents, le cas échéant. Etant précisé que cette date doit se situer au cours
du 2ème
tiers du délai qui court entre la date de publication de l’avis dans le 2ème
journal et la
date prévue pour l’ouverture des plis.
L’adresse électronique, le cas échéant, du site utilisé pour la publication de l’avis d’appel
d’offres ;
La référence au journal et au site électronique, le cas échéant, ayant servi à la publication du
programme prévisionnel indiquant le lancement du marché objet de l’avis de l’appel d’offres
sauf si le marché envisagé n’est pas prévu par ledit programme.
L’avis d’appel d’offres ouvert doit être publié, dans la langue de publication du journal, au
minimum dans deux journaux à diffusion nationale choisis par le maître d’ouvrage, dont l’un de
ces journaux doit être en langue arabe et l’autre en langue étrangère et dans le portail des marchés
de l’Etat.
La publication de cet avis doit intervenir vingt et un (21) jours francs au moins avant la date fixée
50
pour la réception des offres. Ce délai court à partir du lendemain de la date de publication de l'avis
dans le journal paru le deuxième.
Toutefois, ce délai de vingt et un (21) jours est porté à quarante (40) jours au moins dans les cas
suivants :
- Pour les marchés de travaux dont le montant estimé est égal ou supérieur à soixante cinq millions
(65.000.000) de dirhams hors taxes,
- Pour les marchés de fournitures et de services dont le montant estimé est égal ou supérieur à un
million huit cent mille (1.800.000) dirhams hors taxes.
51
Fiche d’instruction : FI N°4
Objectif : Remise ou envoi du dossier d’appel d’offres aux candidats
Réf : Article 19 du décret n°2-06-388 du 05/02/2007
Les dossiers d’appel d’offres doivent être mis à la disposition des candidats dès la parution du
premier avis d'appel d'offres et jusqu'à la date limite de remise des offres.
Le maître d’ouvrage doit tenir un registre dans lequel sont inscrits les noms des candidats ayant
procédé au retrait du dossier de l’appel d’offres avec l’indication de l’heure et de la date du retrait.
Lorsque pour une raison quelconque, le dossier d’appel d’offres n’est pas remis au concurrent ou à
son représentant qui s’est présenté à l’endroit indiqué dans l’avis d’appel d’offres, le maître
d’ouvrage est tenu de lui délivrer, le même jour, une attestation constatant le motif de la non remise
du dossier et indiquant le jour prévu pour son retrait permettant au candidat la préparation de son
dossier. Une copie de ladite attestation est conservée en archives.
En cas de non remise du dossier au jour fixé dans l’attestation qui lui a été délivrée, le concurrent
peut saisir, par lettre recommandée avec accusé de réception, l’autorité dont relève le maître
d’ouvrage concerné pour lui exposer les circonstances de présentation de sa demande pour
l'obtention d'un dossier et la réponse qui lui a été faite.
Lorsque le bien fondé de la requête est établi, ladite autorité ordonne au maître d’ouvrage la remise
immédiate du dossier d’appel d’offres au requérant ou éventuellement le report de la date
d’ouverture des plis si le délai restant ne permet pas au candidat de préparer son dossier.
Les dossiers de l’appel d’offres sont remis gratuitement aux concurrents à l’exception des plans et
documents techniques dont la reproduction nécessite un matériel technique spécifique. La
rémunération relative à la remise de ces documents est fixée par l’arrêté du Ministre des Finances
et de la Privatisation n°1291 du 04 juillet 2007.
Les dossiers d’appel d’offres peuvent être envoyés par voie postale aux concurrents qui le
demandent par écrit à leur frais et à leurs risques et périls. Cette possibilité d’envoi par voie postale
des dossiers aux concurrents ne s’applique pas pour les dossiers d’appel d’offres comportant des
plans ou des documents techniques. L’arrêté du Ministre des Finances et de la Privatisation n°1290
du 04 juillet 2007 fixe les modalités de l’application de cette possibilité.
52
Fiche d’instruction: FI N°5
Objectif : Dépôt ou envoi des offres
Réf : Article 30, 31 et 33 du décret n°2-06-388 du 05/02/2007
Les plis sont, au choix des concurrents :
• Soit déposés, contre récépissé, dans le bureau du maître d'ouvrage indiqué dans l'avis d'appel d'offres.
• Soit envoyés, par courrier recommandé avec accusé de réception, au bureau du précité.
• Soit remis, séance tenante, au président de la commission d'appel d'offres au début de la séance, et avant
l'ouverture des plis,
A leur réception, les plis sont enregistrés par le maître d'ouvrage dans leur ordre d’arrivée, sur un
registre spécial.
Le numéro d’enregistrement ainsi que la date et l’heure d’arrivée sont portés sur le pli remis.
Le délai pour la réception des plis expire à la date et à l’heure fixées par l’avis d’appel d’offres pour la séance
d’examen des offres. Les plis déposés ou reçus postérieurement au jour et à l’heure fixée ne sont pas admis.
Les plis doivent rester cachetés et tenus en lieu sûr jusqu'à leur ouverture.
Tout pli déposé ou reçu peut être retiré antérieurement au jour et à l’heure fixés pour l’ouverture des plis. Ce retrait du
pli fait l’objet d’une demande écrite et signée par le concurrent ou son représentant dûment habilité.
Les concurrents ayant retiré leurs plis peuvent présenter de nouveaux plis.
N.B : En cas d’un appel d’offres avec présélection, la demande d'admission, accompagnée des
dossiers administratifs, techniques et additifs lorsque ce dernier est exigé, est mise dans un pli et
déposée ou remise dans les conditions fixées ci-dessus. Le pli contenant la demande d'admission et
les dossiers qui l'accompagnent doit être cacheté et doit porter les indications suivantes :
- le nom et l'adresse du candidat ;
- l'objet de l'appel d'offres avec présélection ;
- la date et l'heure de la séance d'admission ;
Les échantillons, prospectus, notices ou autres documents techniques lorsque ils sont exigé par le
dossier d’appel d’offres, sont déposés au plus tard le jour ouvrable précédant la date et l’heure
fixées pour l’ouverture des plis dans l’avis d’appel d’offres contre délivrance par le maître
d’ouvrage d’un accusé de réception.
Aucun échantillon, prospectus, notices ou autres documents techniques n’est accepté au-delà de
cette date.
53
Fiche d’instruction: FI N°6
Objectif : Convocation des membres de la commission d’appel d’offres
Réf : Article 34 du décret n°2-06-388 du 05/02/2007
Les membres de la commission sont convoqués à la diligence du maître d’ouvrage. La convocation et le dossier
d’appel d’offres tenant compte des observations formulées par les membres de la commission le cas échéant, ainsi que
tout document communiqué aux concurrents, doivent être déposés dans les services des membres de ladite commission
d’appel d’offres concernés sept (7) jours francs au moins avant la date fixée pour la séance d’ouverture des plis.
Toute observation relevée à l’issue du nouvel examen de ces dossiers doit être formulée avant la séance d’ouverture
des plis.
54
Fiche d’instruction: FI N°7
Objectif : Ouverture des plis en séance publique
Réf : Article 35 du décret n°2-06-388 du 05/02/2007
I- Dispositions communes
La séance d’ouverture des plis des concurrents est publique. Avant l’ouverture de la séance publique, le président remet aux
membres de la commission le support écrit contenant l’estimation du coût des prestations établie sur la base de l’estimation des
différents prix contenus dans le bordereau des prix, et signée par le maître d’ouvrage.
Le président ouvre la séance au lieu, au jour et à l’heure fixés, toutefois si ce jour est déclaré férié ou chômé, la réunion se tient
le jour ouvrable suivant à la même heure.
Le président demande aux membres de la commission de formuler leurs observations sur les vices éventuels qui entachent la
procédure. Après s’être assuré du bien fondé de ces observations, il doit mettre fin à la procédure et avise à haute voix les
différents concurrents.
Dans le cas où le président ne s’assure pas du bien fondé de la constatation relevée par l’un des membres de la commission, il
ordonne l’inscription de la réserve dans le procès verbal de la réunion et demande la poursuite de la procédure sous sa
responsabilité.
Le président cite les journaux et le cas échéant les publications dans lesquels l'avis d'appel d'offres a été publié.
Le président dépose sur le bureau tous les plis reçus et invite les concurrents présents qui n’auraient pas déposé leurs plis à les
remettre séance tenante. Le président invite également les concurrents qui se sont rendus compte que leurs dossiers sont
incomplets à produire les pièces manquantes sous enveloppes fermées. La liste des plis reçue est alors arrêtée définitivement
par la commission.
Le président ouvre les plis des concurrents et vérifie l’existence des enveloppes distinctes afférentes aux : dossier administratif
et technique, offre financière et offre technique le cas échéant.
Le président ouvre ensuite l’enveloppe portant la mention « dossiers administratif et technique » et vérifie dans cette enveloppe
l’existence des pièces exigées pour ces dossiers et le cas échéant, le dossier additif et dresse un état des pièces fournies par
chaque concurrent.
Cette formalité accomplie, la séance publique prend fin ; le public et les concurrents se retirent de la salle.
La commission se réunit à huis clos pour examiner les dossiers administratif et technique et écarte :
- Les concurrents qui font l’objet d’une exclusion temporaire ou définitive conformément aux dispositions des articles 24 et 85
du décret n°2-06-388 du 05/02/2007 ;
- Les concurrents qui n’ont pas respecté les prescriptions de l’article 28 du décret précité en matière de présentation de leurs
dossiers ;
- Les concurrents qui n’ont pas qualité pour soumissionner ;
- Les concurrents dont les capacités financières et techniques sont jugées insuffisantes eu égard aux critères figurant au
règlement de la consultation prévu à l’article 18 du décret précité, étant entendu que l’activité des concurrents est appréciée au
vu de l’ensemble des pièces des dossiers administratif et technique.
- lorsque la commission constate soit l’absence d’une pièce constitutive du dossier administratif, à l’exception du récépissé du
cautionnement provisoire ou l’attestation de la caution personnelle et solidaire en tenant lieu, soit des erreurs matérielles ou
discordances dans les pièces dudit dossier, elle retient l’offre du (ou des) concurrent (s) concerné (s) sous réserve de la
production desdites pièces ou l’introduction des rectifications nécessaires dans les conditions prévues à l’article 39 du décret
précité.
La séance publique est reprise, et le président donne lecture de la liste des soumissionnaires admissibles, sans faire connaître les
motifs des éliminations.
Le président rend, contre décharge, aux concurrents écartés présents leurs dossiers sans ouvrir les enveloppes contenant les
offres techniques et financières et les invite, le cas échéant, à récupérer les échantillons, prospectus, notices et documents
techniques, à l’exception des éléments d’informations ayant été à l’origine de l’élimination dudit concurrent conformément à
l’article 45 du décret précité.
55
Fiche d’instruction: FI N°7 (Suite)
Objectif : Ouverture des plis en séance publique
Réf : Article 35 à 37 du décret n°2-06-388 du 05/02/2007
II- Lorsque le dépôt d’échantillons et/ou la présentation d’une offre technique
incluant ou non une offre variante sont exigés :
Le président ouvre les enveloppes contenant les offres techniques et donne lecture des pièces contenues dans chaque
enveloppe.
Les membres de la commission paraphent les enveloppes contenant les offres financières des concurrents à cheval sur
les rabats et sur les parties sur lesquelles ils s’appliquent. Ces enveloppes doivent rester cachetées et mises en lieu sûr
jusqu’à leur ouverture dans les conditions prévues à l’article 38 du décret précité.
Le président fixe, en concertation avec les membres de la commission, la date et l’heure de la reprise de la séance
publique qu’il communique aux concurrents et au public présents.
Cette formalité accomplie, il est mis fin à la séance publique et les concurrents et le public se retirent alors de la salle.
À l’issue de cette séance, le président demande au maître d’ouvrage de procéder à l’affichage dans ses locaux de la
date et de l’heure retenues pour la prochaine séance publique.
Examen et évaluation des offres techniques :
L’examen des offres techniques concerne les seuls candidats admis à l’issue de l’examen des dossiers administratif et
technique.
La commission procède, à huis clos, à l’évaluation des offres techniques.
Elle élimine les soumissionnaires qui ont présenté des offres techniques non-conformes aux spécifications exigées par
le règlement de consultation ou qui ne satisfont pas aux critères qui y sont prévus et arrête la liste des soumissionnaires
retenus.
La commission d’appel d’offres peut, avant de se prononcer, consulter tout expert ou technicien ou constituer une
sous-commission pour analyser les offres techniques. Elle peut également demander par écrit à l’un ou à plusieurs
concurrents des éclaircissements sur leur offre technique. Ces éclaircissements doivent se limiter aux documents
contenus dans les offres techniques.
Lorsqu’il est fait appel à un expert, technicien ou sous-commission, les conclusions de ceux-ci sont consignées dans
des rapports signés.
Examen des échantillons
Après examen des dossiers administratif et technique, la commission d’appel d’offres se réunit à huis clos pour
examiner les échantillons, prospectus, notices ou autres documents techniques dont la présentation est exigée par le
dossier d’appel d’offres.
Seuls les échantillons, prospectus, notices ou autres documents techniques des concurrents admis à l’issue de l’examen
des dossiers administratif et technique sont examinés.
La commission peut, le cas échéant, avant de se prononcer, consulter tout expert ou technicien ou constituer une sous-
commission pour apprécier la qualité technique des échantillons proposés, prospectus, notices ou autres documents
techniques. Elle peut également demander par écrit à l’un ou à plusieurs concurrents des éclaircissements sur leurs
échantillons, prospectus, notices ou autres documents techniques présentés.
Elle arrête la liste des concurrents dont les échantillons, prospectus, notices ou autres documents techniques présentés
par les concurrents répondent aux spécifications exigées. Elle arrête également la liste des concurrents dont les offres
sont à écarter avec indication des insuffisances constatées dans les échantillons, prospectus, notices ou autres
documents techniques présentés et elle dresse un procès-verbal de ses travaux signé par le président et les membres de
la commission.
56
Fiche d’instruction: FI N°8
Objectif : Evaluation des offres et choix de l’attributaire du marché
Réf : Article 38 à 39 du décret n°2-06-388 du 05/02/2007
Ouverture des enveloppes contenant les offres financières en public :
La séance publique est reprise à l’issue de l’examen des dossiers administratif et technique pour le cas prévu au
paragraphe I de l’article 35 du décret précité et à la date et à l’heure annoncées par le président de la commission telles
qu’elles ont été affichées par le maître d’ouvrage pour les cas prévus au paragraphe III du même article.
A la reprise de la séance publique, le président donne lecture de la liste des soumissionnaires admissibles ainsi que
celle des soumissionnaires non retenus sans énoncer les motifs des éliminations.
Le président ouvre ensuite les enveloppes portant la mention « offre financière » des soumissionnaires admissibles et
donne lecture de la teneur des actes d’engagement.
Les membres de la commission paraphent les actes d’engagement ainsi que le bordereau des prix et le détail estimatif
et la décomposition du montant global, le cas échéant.
Cette formalité accomplie, la séance publique prend fin ; le public et les concurrents se retirent de la salle
Evaluation des offres des concurrents à huis clos :
La commission poursuit alors ses travaux à huis clos. Elle peut consulter tout expert ou technicien qui pourrait
l'éclairer sur des points particuliers des offres présentées. Elle peut également, avant de se prononcer, charger une sous-
commission pour analyser les offres présentées.
La commission écarte les soumissionnaires dont les offres financières :
- ne sont pas conformes à l'objet du marché ;
- ne sont pas signées, ou sont signées par des personnes non habilitées à engager le concurrent ;
- expriment des restrictions ou des réserves ;
La commission vérifie ensuite le résultat des opérations arithmétiques des offres des soumissionnaires retenus. Elle
rectifie s'il y a lieu les erreurs matérielles évidentes et demande au soumissionnaire concerné présent, après avoir
suspendu la séance à huis clos, de confirmer le montant de son offre ainsi rectifié. Si le soumissionnaire concerné n’est
pas présent, la commission l’invite par lettre recommandée avec accusé de réception et par fax confirmé ou par tout
autre moyen de communication à confirmer par écrit les dites rectifications et fixe une date à cet effet qui ne peut être
inférieure à cinq (5) jours à compter du lendemain de la date de la séance.
La commission se réunit le jour et à l’heure fixés, s’assure de l’envoi de la lettre recommandée et du fax confirmé aux
concurrents concernés et procède à la vérification des réponses reçues.
Si le soumissionnaire n’accepte pas la correction du montant de son offre ou ne répond pas dans le délai imparti, la
commission écarte son offre et son cautionnement provisoire reste acquis à l’Etat, le cas échéant.
Il en est de même si le soumissionnaire ne produit pas les pièces manquantes dans son dossier ou ne procède pas aux
rectifications des erreurs matérielles ou des discordances relevées dans les pièces de son dossier tel que prévu à
l’article 35 décret précité.
Dans tous les cas, la commission poursuit ses travaux et propose au maître d’ouvrage de retenir l’offre qu’elle juge la
plus avantageuse parmi les offres des autres concurrents retenus. Pour les marchés de travaux, l’offre la plus
avantageuse est la moins-disante.
57
Fiche d’instruction: FI N°8 (suite)
Objectif : Evaluation des offres et choix de l’attributaire du marché
Réf : Article 40 à 41 du décret n°2-06-388 du 05/02/2007
Offre anormalement basse ou excessive :
Une offre est considérée anormalement basse lorsqu’elle est inférieure de plus de vingt cinq pour cent (25%) par
rapport à la moyenne arithmétique de l'estimation du maître d'ouvrage et de la moyenne des offres financières des
autres soumissionnaires.
Une offre est considérée excessive lorsqu’elle est supérieure de plus de vingt cinq pour cent (25%) par rapport à la
moyenne arithmétique de l'estimation du maître d'ouvrage d’une part et de la moyenne des offres financières des autres
soumissionnaires d’autre part :
Lorsqu’une offre est jugée anormalement basse, la commission d’appel d’offres peut l’accepter par décision motivée à
annexer au procès-verbal de la commission et après avoir demandé par écrit aux concurrents concernés, les précisions
qu’elle juge opportunes et vérifié les justifications fournies.
Avant de décider du rejet ou de l’acceptation de ladite offre, la commission peut désigner une sous-commission pour
examiner les justifications fournies.
Lorsqu’une offre est jugée excessive, elle est rejetée par la commission d’appel d’offres.
Lorsque la commission constate qu’un ou plusieurs prix unitaire (s) figurant dans le bordereau des prix et/ou le détail
estimatif de l’offre la plus avantageuse est anormalement bas ou excessif sur la base des critères fixés au présent
article, la commission invite le soumissionnaire concerné à justifier ce prix, et peut confier l’étude de ce prix à une
sous-commission technique. L’appréciation des prix est faite dans les conditions prévues au présent article.
Au vu du rapport établi sous la responsabilité de la sous-commission, la commission est fondée à retenir ou à écarter
ladite offre.
Dans tous les cas prévus au présent article, peuvent être prises en considération, les justifications tenant notamment
aux aspects suivants :
- Les modèles de fabrication des produits, les modalités de la prestation des services, les procédés de construction ;
- Le caractère exceptionnellement favorable des conditions d’exécution dont bénéficie le concurrent;
- L’originalité du projet ou de l’offre.
Consultation des concurrents et comparaison des offres :
Avant d'émettre son avis, la commission peut convoquer, par écrit, les soumissionnaires auprès desquels elle juge
nécessaire d'obtenir tout éclaircissement sur leurs offres ; ces éclaircissements, à formuler par écrit, doivent se
rapporter uniquement aux documents contenus dans les plis.
Dans le cas ou plusieurs offres jugées les plus avantageuses sont tenues pour équivalentes, tous éléments considérés, la
commission, pour départager les soumissionnaires, peut demander à ceux-ci de présenter, par écrit, de nouvelles
offres.
Si les soumissionnaires intéressés se refusent à faire de nouvelles offres à des prix inférieurs ou si les réductions
offertes sont encore égales, la commission procède entre eux à un tirage au sort pour désigner le soumissionnaire à
retenir.
A équivalence d'offres, un droit de préférence est attribué à l'offre présentée par une coopérative de production régie
par la législation en vigueur.
58
Fiche d’instruction: FI N°8 (suite)
Objectif : Evaluation des offres et choix de l’attributaire du marché
Réf : Article 32 et 42 du décret n°2-06-388 du 05/02/2007
Délai de validité des offres :
Les soumissionnaires restent engagés par leurs offres pendant un délai de soixante (60) jours, à compter de la date
d'ouverture des plis. Toutefois, ce délai peut être porté à quatre vingt dix (90) jours si le cahier des prescriptions
spéciales le prévoit.
Si dans ce délai, la commission de l'appel d'offres estime n'être pas en mesure d'exercer son choix, le maître d'ouvrage
peut proposer, par lettre recommandée avec accusé de réception, la prolongation de ce délai. Seuls les soumissionnaires
qui ont donné leur accord par lettre recommandée avec accusé de réception adressée au maître d'ouvrage restent
engagés pendant ce nouveau délai.
Appel d’offre infructueux :
La commission peut déclarer l'appel d’offres infructueux si :
a- Aucune offre n’a été présentée ou déposée ;
b- Aucun concurrent n'a été retenu à l'issue de l'examen des dossiers administratifs et techniques ;
c- Aucun concurrent n'a été retenu à l'issue de l'examen de l'offre technique ou des échantillons ;
d- Aucune des offres ne lui paraît acceptable au regard des critères fixés au règlement de la consultation.
La déclaration de l’appel d’offres infructueux pour le motif cité au a) du paragraphe 1 ci-dessus ne peut justifier le
recours à la procédure négociée.
59
Fiche d’instruction: FI N°9
Objectif : Etablissement du procès verbal d’ouverture des plis, affichage des résultats et information
des soumissionnaires.
Réf : Article 44 et 45 du décret n°2-06-388 du 05/02/2007
Procès-verbal de la séance d'examen des offres :
La commission d'appel d'offres dresse séance tenante procès-verbal de chacune de ses réunions. Ce procès-verbal qui
ne peut être ni rendu public ni communiqué aux soumissionnaires mentionne l'estimation faite par le maître d'ouvrage
et enregistre, s'il y a lieu, les observations ou protestations présentées au cours des opérations d'examen des offres par
les membres ou par les concurrents ainsi que le point de vue de la commission sur ces observations ou protestations. Il
indique également les motifs d'élimination des soumissionnaires évincés et lorsque la commission ne croit pas devoir
proposer la désignation du moins disant, il doit contenir les éléments précis sur lesquelles la commission s’est fondée
pour recommander à l’autorité compétente de retenir l’offre qu’elle juge la plus avantageuse sur la base des critères
figurant au règlement de consultation.
Ce procès-verbal est signé, séance tenante, par le président et par les membres de la commission.
Le cas échéant, tout rapport établi par une sous-commission ou un expert ou technicien désigné par la commission
d’appel d’offres doit être signé et joint au Procès verbal de la séance d'examen des offres.
Un extrait du procès-verbal est affiché dans les locaux du maître d’ouvrage dans les vingt quatre heures qui suivent la
date d’achèvement des travaux de la commission, et ce pendant une période de quinze (15) jours francs au moins ; il
est également publié au portail des marchés de l’Etat prévu à l’article 76 ci-après.
Résultats définitifs de l'appel d'offres ouvert ou restreint :
Les résultats d'examen des offres sont affichés dans les locaux du maître d'ouvrage et publiés, le cas échéant, dans le
site électronique ayant servi à la publication de l’avis d’appel d’offres, conformément au modèle établi par décision du
Premier Ministre après avis de la commission des marchés, dans les vingt-quatre heures suivant l'achèvement des
travaux de la commission, pendant une période de quinze (15) jours francs au moins. Ces résultats sont également
publiés au portail des marchés de l’Etat.
Le maître d'ouvrage informe le soumissionnaire retenu de l'acceptation de son offre par lettre recommandée avec
accusé de réception, et le cas échéant par fax confirmé, par voie électronique ou par tout autre moyen approprié. Cette
lettre doit lui être adressée dans un délai qui ne peut dépasser dix (10) jours francs à compter de la date d'achèvement
des travaux de la commission.
Dans le même délai, il avise également les soumissionnaires éliminés du rejet de leurs offres, en leur communiquant
les motifs de leur éviction, par lettre recommandée avec accusé de réception. Cette lettre est accompagnée, le cas
échéant, du récépissé du cautionnement provisoire ou de l’attestation de la caution personnelle et solidaire en tenant
lieu.
Les éléments ayant été à l’origine de l’élimination des concurrents doivent être conservés par le maître d’ouvrage
pendant un délai de cinq ans au minimum.
Aucun soumissionnaire ne peut prétendre à indemnité si son offre n'a pas été acceptée ou s'il n'a pas été donné suite à
l'appel d'offres.
Le choix arrêté par la commission conformément aux articles précédents ne peut être modifié par l’autorité
compétente.
60
Fiche d’instruction: FI N°10
Objectif : Appel d’offres restreint - Envoi de la lettre circulaire aux candidats.
Réf : Article 20 du décret n°2-06-388 du 05/02/2007
L'appel d'offres restreint fait l'objet d'une circulaire adressée par lettre recommandée avec accusé de réception le même
jour à tous les concurrents que le maître d'ouvrage décide de consulter.
Cette circulaire doit contenir les indications suivantes :
a) L'objet de l'appel d'offres avec indication, le cas échéant, du lieu d'exécution ;
b) L'autorité qui procède à l'appel d'offres ;
c) Le (ou les) bureau (x) et l’adresse du maître d'ouvrage où l'on peut retirer le dossier d'appel d'offres ;
d) Le bureau et l’adresse du maître d'ouvrage où les offres sont déposées ou adressées ;
e) Le lieu, le jour et l'heure fixés pour la tenue de la séance publique d'ouverture des plis en précisant que les
concurrents peuvent remettre directement leurs plis au président de la commission d'appel d'offres à l'ouverture de la
séance ;
f) Les pièces justificatives prévues dans le dossier d'appel d'offres que tout concurrent doit fournir ;
g) Le montant en valeur du cautionnement provisoire, le cas échéant ;
h) La (ou les) qualification (s) requise (s) et la (ou les) catégorie (s) dans laquelle (lesquelles) le concurrent doit être
classé, ou le (ou les) domaine (s) d’activité tels que ceux-ci sont fixés par la réglementation en vigueur ;
i) Eventuellement le lieu, le jour et l’heure limites pour la réception des échantillons, prospectus, notices, etc., Etant
précisé que ces éléments sont déposés au plus tard le jour ouvrable précédente la date et l’heure fixées pour l’ouverture
des plis.
j) La date de la réunion ou de la visite des lieux que le maître d'ouvrage envisage d'organiser à l'intention des
concurrents, le cas échéant.
k) la référence au journal et au site électronique, le cas échéant, ayant servi à la publication du programme prévisionnel
indiquant le lancement du marché objet sauf si le marché envisagé n’est pas prévu par ledit programme.
L'envoi précité doit être effectué quinze (15) jours francs au moins avant la date prévue pour la séance d'ouverture des
plis.
Ce délai court à partir du lendemain de la date d'envoi de la circulaire.
61
Fiche d’instruction : FI N°11
Objectif : Etablissement du dossier de présélection
Réf : Article 51 du décret n°2-06-388 du 05/02/2007
Tout appel d'offres avec présélection fait l'objet d'un dossier établi par le maître d'ouvrage et qui
doit comprendre :
- une copie de l'avis de présélection ;
- une note de présentation de l'objet du marché ;
- le modèle de la demande d'admission ;
- le modèle de la déclaration sur l'honneur ;
- le règlement de présélection.
NB : Le règlement de présélection établi par le maître d'ouvrage comprend :
- la liste des pièces à fournir par les candidats conformément à l'article 23 du décret précité à
l’exception du récépissé du cautionnement provisoire ou l’attestation de la caution personnelle et
solidaire en tenant lieu ;
- les critères d'appréciation des capacités techniques et financières des candidats, le cas échéant.
Le maître d’ouvrage est tenu de faire parvenir aux membres de la commission d’admission le
dossier de présélection au moins huit (8) jours avant l’envoi de l’avis pour publication.
Les membres précités disposent d’un délai de huit (8) jours francs pour faire part au maître
d’ouvrage de leurs observations.
62
Fiche d’instruction : FI N°12
Objectif : Publication de l’avis d’appel d’offres avec présélection
Réf : Article 49 du décret n°2-06-388 du 05/02/2007
Tout appel d’offres avec présélection doit faire l’objet d’un avis qui fait connaître :
l'objet de l'appel d'offres avec présélection avec indication, le cas échéant, du lieu d'exécution ;
l'autorité qui procède à l'appel d'offres avec présélection ;
Le (ou les) bureau (x) et l’adresse du maître d'ouvrage où l'on peut retirer le dossier d'appel
d'offres avec présélection ;
Le bureau et l’adresse du maître d'ouvrage où les offres sont déposées ou adressées ;
le lieu, le jour et l'heure fixés pour la tenue de la séance d'admission, en précisant que les
candidats peuvent remettre directement leurs demandes d'admission au président de la
commission ;
les pièces justificatives prévues dans le dossier de présélection que tout candidat doit fournir ;
la (ou les) qualification (s) requise (s) et la (ou les) catégorie (s) dans laquelle (lesquelles) le
concurrent doit être classé, pour les marchés de travaux ou le (ou les) domaine (s) d’activité pour
les marchés d’études et de maîtrise d’œuvre, conformément à la réglementation en vigueur.
L’avis d’appel d’offres avec présélection doit être publié, dans la langue de publication du journal,
au minimum dans deux journaux à diffusion nationale choisis par le maître d’ouvrage, dont l’un de
ces journaux doit être en langue arabe et l’autre en langue étrangère et dans le portail des marchés
de l’Etat.
La publication de cet avis doit intervenir vingt et un (21) jours francs au moins avant la date fixée
pour la réception des offres. Ce délai court à partir du lendemain de la date de publication de l'avis
dans le journal paru le deuxième.
Toutefois, ce délai de vingt et un (21) jours est porté à quarante (40) jours au moins dans les cas
suivants :
- Pour les marchés de travaux dont le montant estimé est égal ou supérieur à soixante cinq millions
(65.000.000) de dirhams hors taxes,
- Pour les marchés de fournitures et de services dont le montant estimé est égal ou supérieur à un
million huit cent mille (1.800.000) dirhams hors taxes.
63
Fiche d’instruction : FI N°13
Objectif : Séance d’admission : ouverture des plis en séance publique
Appel d’offres avec présélection ou concours
Réf : Article 55 du décret n°2-06-388 du 05/02/2007
Lors de la séance d’admission, La commission (ou le jury) procède à l'ouverture des plis en séance
publique.
- Le président ouvre la séance au jour et à l'heure fixés. Toutefois, si ce jour est déclaré férié ou
chômé, la réunion se tient le jour ouvrable suivant à la même heure.
- Le président cite les journaux et, le cas échéant, les publications dans lesquels l'avis de l'appel
d'offres avec présélection a été publié.
- le président dépose sur le bureau tous les plis reçus et invite les candidats présents qui n'auraient
pas déposé leurs plis à les remettre séance tenante. Le président invite également les concurrents
dont les dossiers sont incomplets à produire les pièces manquantes sous enveloppes fermées. La liste
des plis reçus est alors arrêtée définitivement par la commission.
- Le président ouvre les plis contenant la demande d'admission, vérifie la présence dans chaque pli
des pièces visées au paragraphe a) de l'article 50 du décret précité et en dresse un état.
Cette formalité accomplie, la séance publique prend fin ; les candidats et le public se retirent de la
salle.
La commission poursuit ses travaux à huis clos. Elle peut consulter tout expert ou technicien qui
peut l'éclairer sur des points particuliers des candidatures présentées. Elle peut également, avant de
se prononcer, charger une sous-commission pour examiner ces candidatures.
La commission (ou le jury) écarte :
- Les concurrents qui font l’objet d’une exclusion temporaire ou définitive conformément aux
dispositions de l’article 24 ou 85 du décret précité;
- Les concurrents qui n’ont pas respecté les prescriptions de l’article 28 du décret précité en matière
de présentation de leurs dossiers ;
- Les concurrents qui n’ont pas qualité pour soumissionner ;
- Les concurrents dont les capacités financières et techniques sont jugées insuffisantes eu égard aux
critères figurant au règlement de présélection prévu à l’article 50 du décret précité, étant entendu que
l’activité des concurrents est appréciée au vu de l’ensemble des pièces des dossiers administratif et
technique.
Avant d'émettre son avis, elle peut convoquer les candidats par écrit afin d'obtenir tous les
éclaircissements sur leurs capacités aux points de vue technique et financier. Ces éclaircissements, à
formuler par écrit, doivent se rapporter uniquement aux documents contenus dans les plis.
Elle arrête la liste des candidats admis.
64
Fiche d’instruction : FI N°14
Objectif : Etablissement du PV de la séance d’admission et affichage des résultats
Réf : Article 56 et 57 du décret n°2-06-388 du 05/02/2007
La commission d'admission dresse, séance tenante, procès-verbal de chacune de ses réunions. Ce
procès-verbal qui ne peut être ni rendu public ni communiqué aux candidats enregistre, s'il y a lieu,
les observations et protestations présentées au cours de la séance d'admission par les membres ou par
les concurrents ainsi que le point de vue de la commission sur ces observations ou protestations. Il
indique la liste des candidats admis et ceux évincés en précisant les motifs de leur éviction.
Ce procès-verbal est signé, séance tenante, par le président et les membres de la commission.
Le cas échéant, tout rapport établi par une sous-commission ou un expert ou technicien désigné par
la commission d’admission doit être signé et joint au Procès verbal.
Un extrait du procès-verbal est affiché dans les locaux du maître d’ouvrage dans les vingt quatre
heures qui suivent la date d’achèvement des travaux de la commission, et ce pendant une période de
quinze (15) jours francs au moins. Il est également publié au portail des marchés de l’Etat .
Le maître d'ouvrage informe les candidats éliminés des motifs de leur éviction par lettre
recommandée avec accusé de réception et par fax confirmé ou par voie électronique. Cette lettre
doit leur être adressée dans un délai qui ne peut dépasser dix (10) jours à compter de la date
d'achèvement des travaux de la commission d'admission.
Les éléments d’information ayant été à l’origine de l’élimination des candidats doivent être
conservés par le maître d’ouvrage pendant un délai de cinq ans au minimum.
Dans le même délai de dix (10) jours et trente (30) jours au moins avant la date fixée pour la
séance d’ouverture des plis, le maître d'ouvrage informe également les candidats admis par lettre
recommandée avec accusé de réception et par fax confirmé ou par voie électronique.
Cette lettre, qui indique le lieu de réception des offres ainsi que la date et le lieu de la réunion de la
commission, invite les candidats sélectionnés à retirer le dossier d'appel d'offres conformément
aux dispositions des paragraphes 3 et 4 de l’article 19 du décret précité et à déposer leurs offres
accompagnées, le cas échéant, du récépissé du cautionnement provisoire ou de l’attestation de la
caution personnelle et solidaire en tenant lieu.
65
Fiche d’instruction : FI N°15
Objectif : Programme du concours
Réf : Article 64 du décret n°2-06-388 du 05/02/2007
Le programme du concours indique les besoins auxquels doit répondre la prestation et fixe, le cas
échéant, l'ordre de grandeur ou le maximum de la dépense prévue pour l'exécution de la
prestation.
Lorsque le concours ne porte que sur l'établissement d'un projet, le programme fixe les primes,
récompenses ou avantages à allouer aux auteurs des projets les mieux classés et prévoit :
- soit que les projets deviendront, en tout ou en partie, propriété du maître d'ouvrage ;
- soit que le maître d'ouvrage se réserve le droit de faire exécuter, par l'entrepreneur ou le
fournisseur de son choix, tout ou partie des projets primés, moyennant le versement d'une
redevance fixée dans le programme lui-même ou à déterminer ultérieurement à l'amiable ou après
expertise.
Le programme du concours doit indiquer si, et dans quelles conditions, les hommes de l'art
auteurs des projets seront appelés à coopérer à l'exécution de leur projet primé.
- Lorsque le concours porte seulement sur l'exécution d'un projet préalablement établi ou à la fois
sur l'établissement d'un projet et son exécution, le programme peut prévoir l'allocation de primes,
récompenses ou avantages à ceux des concurrents évincés dont les projets ont été les mieux
classés ainsi qu'au concurrent retenu par le jury, lorsque le maître d'ouvrage ne donne pas suite au
concours.
Les projets primés restent la propriété du maître d'ouvrage.
66
Fiche d’instruction : FI N°16
Objectif : Ouverture des plis, évaluation et classement des projets par le jury du concours
Réf : Article 67 du décret n°2-06-388 du 05/02/2007
La séance d'ouverture des plis contenant les projets proposés par les concurrents est publique.
Le président ouvre la séance au jour et à l'heure fixés par la lettre d'agrément. Toutefois, si ce jour
est déclaré férié ou chômé, la réunion se tient le jour ouvrable suivant à la même heure.
Il donne lecture de la liste des candidats admissibles sans faire connaître les motifs des
éliminations des candidats évincés.
Il dépose sur le bureau tous les plis reçus et invite les concurrents présents qui n'auraient pas
déposé leurs plis à les remettre séance tenante.
La liste des plis reçus est alors arrêtée définitivement par le jury.
Le président ouvre ces plis, vérifie la présence dans chacun d'eux des pièces exigées par l'article
58 ci-dessus et en dresse un état.
Cette formalité accomplie, la séance publique prend fin ; les concurrents et le public se retirent de
la salle.
Le jury peut consulter tout expert ou technicien qui pourrait l'éclairer sur des points particuliers
des projets proposés par les concurrents. Il peut également, avant de se prononcer, charger une
sous-commission pour analyser lesdits projets.
Avant d'émettre son avis, le jury peut convoquer les concurrents par écrit ou par tout autre moyen
approprié afin d'obtenir tout éclaircissement sur leurs projets. Il peut aussi demander à un ou
plusieurs concurrents d'apporter certaines modifications à leurs projets.
Ces modifications peuvent se rapporter à la conception et/ou à l'exécution des projets avec,
éventuellement, les différences de prix qui en découlent. Les procédés et les prix proposés par les
concurrents ne peuvent être divulgués au cours de la discussion aux autres concurrents.
Lorsque le programme du concours fixe le maximum de la dépense prévue pour l'exécution du
projet, le jury écarte tout projet dont le coût de réalisation excéderait le maximum susvisé.
Le jury classe les projets sur la base des critères figurant au règlement du concours et désigne au
maître d'ouvrage le concurrent classé le premier.
Les critères prévus par le règlement de la consultation doivent tenir compte notamment de la
valeur technique et esthétique de chaque projet, de son coût financier, ainsi que des conditions de
son exécution.
Le jury fait ses propositions au maître d'ouvrage d'attribution de primes, récompenses ou
avantages lorsqu'ils sont prévus par le programme du concours.
En aucun cas, le classement proposé par le jury ne peut être modifié.
Il n'est pas donné suite au concours si aucun projet n'est jugé acceptable eu égard aux critères
fixés par le règlement de consultation.
Délai de validité des offres :
67
Les soumissionnaires restent engagés par leurs offres pendant un délai de soixante (60) jours, à compter de la date
d'ouverture des plis. Toutefois, ce délai peut être porté à quatre vingt dix (90) jours si le cahier des prescriptions
spéciales le prévoit.
Si dans ce délai, la commission de l'appel d'offres estime n'être pas en mesure d'exercer son choix, le maître d'ouvrage
peut proposer, par lettre recommandée avec accusé de réception, la prolongation de ce délai. Seuls les soumissionnaires
qui ont donné leur accord par lettre recommandée avec accusé de réception adressée au maître d'ouvrage restent
engagés pendant ce nouveau délai.
68
Fiche d’instruction : FI N°17
Objectif : Etablissement du Procès Verbal du concours et affichage des résultats
Réf : Article 69 et 70 du décret n°2-06-388 du 05/02/2007
Le jury du concours dresse procès verbal de chacune de ses réunions. Ce procès-verbal qui ne peut
être ni rendu public ni communiqué aux concurrents, mentionne les discussions que le jury a eu avec
les concurrents et, s'il y a lieu, les observations ou protestations présentées par les membres ou par
les concurrents ainsi que le point de vue du jury sur ces observations ou protestations. Il doit, en
outre, comprendre les résultats définitifs du concours et indiquer les motifs d'élimination des
concurrents évincés ainsi que ceux justifiant le choix du jury.
Ce procès-verbal est signé par le président et les membres du jury.
Le cas échéant, le rapport des sous-commissions ainsi que le projet de marché que le jury propose au
maître d'ouvrage de passer avec le concurrent retenu sont joints au procès-verbal.
Le procès-verbal comportant les résultats définitifs du concours est soumis à la décision de l'autorité
compétente.
Un extrait du procès-verbal est affiché dans les locaux du maître d’ouvrage dans les vingt quatre
heures qui suivent la date d’achèvement des travaux du jury, et ce pendant une période de quinze
(15) jours francs au moins. Il est également publié au portail des marchés de l’Etat.
Résultats définitifs du concours :
Les résultats d'examen des offres sont affichés dans les locaux du maître d'ouvrage et publiés, le cas échéant, dans le
site électronique ayant servi à la publication de l’avis d’appel d’offres, conformément au modèle établi par décision du
Premier Ministre après avis de la commission des marchés, dans les vingt-quatre heures suivant l'achèvement des
travaux de la commission, pendant une période de quinze (15) jours francs au moins. Ces résultats sont également
publiés au portail des marchés de l’Etat.
Le maître d'ouvrage informe le soumissionnaire retenu de l'acceptation de son offre par lettre recommandée avec
accusé de réception, et le cas échéant par fax confirmé, par voie électronique ou par tout autre moyen approprié. Cette
lettre doit lui être adressée dans un délai qui ne peut dépasser dix (10) jours francs à compter de la date d'achèvement
des travaux de la commission.
Dans le même délai, il avise également les soumissionnaires éliminés du rejet de leurs offres, en leur communiquant
les motifs de leur éviction, par lettre recommandée avec accusé de réception. Cette lettre est accompagnée, le cas
échéant, du récépissé du cautionnement provisoire ou de l’attestation de la caution personnelle et solidaire en tenant
lieu.
Les éléments ayant été à l’origine de l’élimination des concurrents doivent être conservés par le maître d’ouvrage
pendant un délai de cinq ans au minimum.
Aucun soumissionnaire ne peut prétendre à indemnité si son offre n'a pas été acceptée ou s'il n'a pas été donné suite à
l'appel d'offres.
Le choix arrêté par la commission conformément aux articles précédents ne peut être modifié par
l’autorité compétente
69
Fiche d’instruction : FI N°18
Objectif : Cas de recours aux marchés négociés
Réf : Article 72 du décret n°2-06-388 du 05/02/2007
Il ne peut être passé de marchés négociés que dans les cas définis ci-dessous :
I- Peuvent faire l’objet de marchés négociés après publicité préalable et mise en concurrence:
1 - Les prestations qui, ayant fait l'objet d'une procédure d'appel d'offres ou de concours, pour
lesquelles il n'a été proposé que des offres jugées inacceptables au regard des critères fixés au
règlement de la consultation par la commission d’appel d’offres ou le jury du concours; dans ce
cas, les conditions initiales du marché ne doivent subir aucune modification et la période entre la
date où la procédure a été déclarée infructueuse et la date de la publication de l’avis du marché
négocié ne doit pas être supérieure à vingt et un (21) jours ;
2 - Les prestations que le maître d'ouvrage doit faire exécuter par des tiers dans les conditions
prévues par le marché initial, à la suite de la défaillance de son titulaire.
II - Peuvent faire l’objet de marchés négociés sans publicité préalable et sans mise en
concurrence:
1- Les prestations dont l'exécution ne peut, en raison des nécessités techniques ou de leur
caractère complexe nécessitant une expertise particulière, être confiées qu'à un prestataire
déterminé ;
2 - Les prestations que les nécessités de la défense nationale ou de la sécurité publique exigent
qu'elles soient tenues secrètes. Ces marchés doivent avoir été au préalable autorisés, au cas par
cas, par le Premier Ministre sur rapport spécial de l'autorité gouvernementale intéressée ;
3 - Les objets dont la fabrication est exclusivement réservée à des porteurs de brevets
d'invention ;
4 - Les prestations supplémentaires à confier à un entrepreneur, fournisseur ou prestataire de
services déjà attributaire d'un marché, s'il y a intérêt au point de vue du délai d'exécution ou de la
bonne marche de cette exécution à ne pas introduire un nouvel entrepreneur, fournisseur ou
prestataire de services, lorsque les prestations en question, imprévues au moment de la passation
du marché principal, sont considérées comme l'accessoire dudit marché et ne dépassent pas dix
pour cent (10 %) de son montant. En ce qui concerne les travaux, il faut en plus que leur
exécution implique un matériel déjà installé ou utilisé sur place par l'entrepreneur. Ces marchés
sont établis sous forme d'avenants aux marchés initiaux y afférents ;
5 - Les prestations à réaliser d'une extrême urgence impérieuse résultant de circonstances
imprévisibles pour le maître d’ouvrage et n’étant pas de son fait notamment suite à la survenance
d'un événement catastrophique tels que séisme, inondation, raz de marée, sécheresse, invasion
d'acridiens, incendies, bâtiments ou ouvrages menaçant ruine, et qui ne sont pas compatibles avec
les délais exigés pour une publicité et une mise en concurrence préalables. Les marchés
correspondant à ces prestations doivent se limiter strictement aux besoins nécessaires pour faire
face à la situation d’urgence;
70
6 - Les prestations urgentes qui intéressent la défense du territoire, la sécurité de la population ou
la sécurité des circulations routières, aériennes ou maritimes ou résultant d'évènements politiques
exceptionnels, dont l'exécution doit commencer avant que toutes les conditions du marché n'aient
pu être déterminées, en application des dispositions du § c) de l'article 73 du décret précité. Les
marchés à passer sous ce chef d'exception doivent être autorisés par décision du Premier Ministre.
71
Fiche d’instruction : FI N°19
Objectif : Principes et modalités de passation d’un marché négocié
Réf : Article 71 du décret n°2-06-388 du 05/02/2007
1- La procédure négociée est un moyen par lequel le maître d’ouvrage choisit l’attributaire du
marché après consultation de candidats et négociation des conditions du marché avec un ou
plusieurs d’entre eux dans les conditions prévues ci-après. Ces négociations, qui ne peuvent
porter sur l’objet et la consistance du marché peuvent concerner notamment le prix de la
prestation, le délai d’exécution ou la date d’achèvement ou de livraison.
2- Les marchés négociés sont passés avec publicité préalable et mise en concurrence ou sans
publicité préalable et sans mise en concurrence.
3- Lorsqu’il doit être procédé à un avis d’appel à la concurrence, le délai minimal entre la date de
parution de l’avis de publicité dans un journal au moins à diffusion nationale choisi par le maître
d’ouvrage et la date limite de réception des candidatures est de dix (10) jours au moins. Il peut
être parallèlement porté à la connaissance des concurrents éventuels et, le cas échéant, des
organismes professionnels, par des publications spécialisées ou par tout autre moyen de publicité
notamment par voie électronique sur le portail des marchés de l’Etat.
L’avis de publicité fait connaître :
a- l’objet du marché ;
b- l’autorité qui procède à la procédure négociée ;
c- l’adresse du maître d’ouvrage et le bureau où l’on peut retirer le dossier du marché ;
d- les pièces à fournir par les candidats ;
e- l’adresse du maître d’ouvrage et le bureau où les offres des candidats sont déposées ou
adressées ;
f- le site électronique utilisé pour la publication ;
g- la date limite du dépôt des candidatures.
Les candidatures sont transmises par tout moyen permettant de déterminer de façon certaine la
date de leur réception et de garantir leur confidentialité.
Le maître d’ouvrage dresse la liste des candidats invités à négocier. Il adresse simultanément aux
candidats une lettre de consultation et, le cas échéant, le cahier des prescriptions spéciales et le
règlement de consultation.
Le maître d’ouvrage engage les négociations avec les candidats dont les capacités techniques et
financières sont jugées suffisantes. Le nombre de candidats admis à négocier ne peut être
inférieur à trois (3), sauf si le nombre des candidats qui ont répondu favorablement n’est pas
suffisant.
Au terme des négociations, le marché est attribué au concurrent retenu par le maître d'ouvrage
ayant présenté l’offre la plus avantageuse.
Les négociations doivent faire l'objet d'un rapport signé par le maître d’ouvrage à annexer au
dossier du marché.
72
4- Le maître d’ouvrage peut à tout moment mettre fin à la procédure pour des motifs d’intérêt
général.
5 - La passation d'un marché négocié, à l'exception des cas visés aux paragraphes 1 et 6 du II de
l'article 72 du décret précité, doit donner lieu à l'établissement, par l'autorité compétente ou le
sous-ordonnateur, d'un certificat administratif relatant la procédure adoptée et visant le chef
d'exception qui justifie la passation du marché sous cette forme et explicitant notamment les
raisons qui, en l'espèce, ont conduit à son application.
73
Fiche d’instruction : FI N° 1
PROGRAMMATION PREVISIONNEL
Objectif : Etablissement et publication du programme prévisionnel
Réf : Articles 76 et 87 du décret n°2-06-388 du 05/02/2007
Le maître d’ouvrage est tenu de publier au plus tard, avant la fin du premier trimestre de chaque année
budgétaire, dans au moins un journal à diffusion nationale et sur le portail des marchés publics, le programme
prévisionnel qu’il envisage de lancer au titre de l’année budgétaire considérée.
NB : art 76 du décret 2-06-388 du 05/02/2007
Il est créé un portail des marchés de l’Etat dans lequel sont publiés les textes législatifs et réglementaires
régissant les marchés et notamment les documents ci-après énoncés :
- les programmes prévisionnels des achats et leur mise à jour, le cas échéant
- les avis des appels d’offres ;
- les résultats des appels d’offres ;
- les extraits des procès verbaux des séances d’examen des offres ;
- les rapports d’achèvement de l’exécution des marchés.
74
Fiche d’instruction: FI N° 2
ACHAT PAR VOIE DE BON DE COMMANDE
Objectif : Vérification de la disponibilité des crédits
Réf : Principes de la comptabilité publique
Il est tenu, nécessairement, un registre des écritures comptables de toutes les opérations effectuées durant une
année budgétaire.
Avant de passer à l’étape relative à la réalisation de la commande, tout acheteur public est tenu de vérifier
l’existence des crédits suffisants pour supporter la dépense.
75
Fiche d’instruction : FI N° 3
ACHAT PAR VOIE DE BON DE COMMANDE
Objectif : vérification du cumul des engagements
Réf :
Il est indispensable de vérifier le cumul des engagements antérieurs, notamment, ceux passés par
voie de bon de commande. Cette vérification permettra d’arrêter le montant des engagements de
même nature qui ne doit pas dépasser 200.000 dhs.
NB :
Si le montant de la dépense est inférieur ou égale à 20.000 dhs, le recours à la demande
d’autorisation d’engagement « DAE » est justifié. Cette procédure consiste à engager le montant de
20.000 dhs sans autant justifier le dit engagement par des consultations (devis).
76
77
Fiche d’instruction
Fiche d’instruction (F1)
La demande de billets d’avion doit préciser :
Les noms et fonctions des personnes formant la délégation ;
L’objet de la mission ;
La durée de la mission ;
Le coordonnateur de la mission ;
Le type de billet souhaité (fermé ou ouvert & classe).

Manuel procédures-financièresetcomptables

  • 1.
    RREEFFOORRMMEE DDEE LLAADDEEPPEENNSSEE PPUUBBLLIIQQUUEE Forum de la performance Note de présentation Action : « Elaborer un manuel de procédures Budget / Dépense / Comptabilité / Stock»
  • 2.
    Dans le cadredes efforts entrepris pour la modernisation de l’administration marocaine, un intérêt particulier est accordé à la réforme de la dépense publique, gage d’une bonne gouvernance de la chose publique. Cette réforme s’articule autour de quatre chantiers principaux : Le rapprochement des structures de la Trésorerie Générale du Royaume et du Contrôle Général des Engagement des Dépenses de l’Etat ; La poursuite de la réforme budgétaire par le truchement d’une structuration de budgets programmes, la programmation pluriannuelle (CDMT), la globalisation des crédits, la contractualisation, le partenariat…etc ; L’évolution des métiers de l’audit et de l’inspection ; Le renforcement de la capacité de gestion des ordonnateurs. Dans ce sens, un espace d’échange et de concertation « Forum de la performance » a été mis en place pour permettre la mutualisation des bonnes pratiques de gestion existantes dans l’ensemble des départements ministériels. Le lancement des travaux du Forum s’est traduit par l’identification de cinq actions : Définir et valider une organisation type des fonctions Budget / Dépense / Comptabilité / Stocks au sein des ministères ; Elaborer un guide de l’archivage des pièces justificatives de la dépense ; Mutualiser les bonnes pratiques en matière de gestion des procédures liées à la dépense (observatoire des rejets, service contrôle qualité), et en matière de rationalisation de l’achat public ; Elaborer des CPS types (travaux, fournitures et services) ; Elaborer un manuel de procédures budget/ dépense/ comptabilité/ stock par standardisation des manuels de procédures existants au sein de certains ministères. Le manuel de procédures standard, objet du présent rapport, traite les procédures relatives aux macro- processus suivants : Gestion budgétaire et comptable ; Gestion de la dépense publique ; Gestion de la logistique; Gestion du patrimoine. L’approche adoptée pour l’élaboration du manuel de procédures standard se présente comme suit : L’élaboration de ce manuel de procédures vise à asseoir un système de contrôle interne efficace qui requiert que ces procédures soient écrites, simples et spécifiques, accessibles et mises à jour régulièrement.
  • 3.
    Pour ce faire,deux objectifs ont été fixés: • Uniformiser, harmoniser et organiser les méthodes de travail, • Accroître la compréhension et la transparence des procédures. En raison de la charge de travail et pour permettre à tous les membres du groupe de cette action de prendre part aux travaux, les participants ont opté pour la décomposition suivante : • Gestion budgétaire et comptable ; • Gestion de la dépense publique ; • Gestion de la logistique; • Gestion du patrimoine. Chacun de ces macro processus a été confié à un sous groupe composé de plusieurs départements. Pour faciliter la communication et la coordination des travaux, il a été décidé de désigner un interlocuteur pour chaque sous groupe. Par ailleurs, et dans un souci d’harmoniser les travaux et d’uniformiser la présentation des livrables des différents sous groupes, les participants ont jugé opportun d’établir un canevas type qui sera suivi lors de l’élaboration desdits livrables. Les différents manuels existants auprès des différents départements ont constitué la base de travail des sous groupes. A l’issue des travaux des différents sous groupes, il a été décidé de mettre en place un comité chargé de l’harmonisation des travaux relatifs aux différents macro processus. Le présent document ne se veut ni exhaustif ni une fin en soi. Il doit faire l’objet d’une révision permanente et d’une amélioration continue. De même, il peut être adapté par les différents départements selon les spécificités de leur organisation, le cas échéant, à l’organisation type préconisée par l’atelier « organisation type ».
  • 4.
    Liste des participants ________________________________________________________ Animateur:M.MOUFAKIR Ahmed : Ministère de l'Industrie, du Commerce et des Nouvelles Technologies Equipe dédiée TGR: MOUJAHID Mohamed & HAFID Abdellah Participants Département M. MOUFAKIR Ahmed M. ZAH Rachid M.OUTEHA Hssain Ministère de l'Industrie, du Commerce et des nouvelles technologies M.BELHAJ Abdelhamid M. CHELLAL Abdelhak Ministère de l’Economie et des Finances Mme.BOUCHIDA laila M. HIJAJI Abderrahim M. ZOUBIR Mohamed M.BENABBOU Mohamed M.BENHADDOU Badr Ministère de l’Intérieur M.RAMDANE Jamal Mme. MEJDOUB Ichraq M. TALH El houcine Ministère de l`Equipement et du Transport M. AZZI M’hamed M. NASSOUH Hamid Secrétariat d'Etat auprès du Ministre de l'Energie, des Mines, de l'Eau et de l'Environnement, chargé de l'Eau et de l'Environnement. Mlle AMAD Ibtissam M. RINGA Youssef Secrétariat d'Etat auprès du Ministre de l'Habitat, de l'Urbanisme et de l'Aménagement de l'espace, chargé du développement territorial. M.HOUSSAM Hassan Ministère de l’Agriculture et des Pêches Maritimes –Département des Pêches maritimes M.HANSALI Hamid M.TAOUFIK Mohamed Haut Commissariat aux Eaux et Forêts et à la lutte contre la désertification M. KARIB Abderrahim Ministère de la Santé M.CHAFIQ Mohamed M.ECH-CHAHBI Fouad Mme JAHOUR Jalila Ministère délégué auprès du Premier ministre, chargé de la modernisation des secteurs publics. M.BENAKKI Younes Inspection Générale des Finances M.BENSALEH Akil M.CHAFIQ Aissa M.ALAOUI EL HASSANI L’équipe dédiée Trésorerie Générale du Royaume
  • 5.
    RREEFFOORRMMEE DDEE LLAADDEEPPEENNSSEE PPUUBBLLIIQQUUEE Forum de la performance Manuel de procédures Budget / Dépense / Comptabilité / Stock
  • 6.
    Sommaire MACRO PROCESSUS I: GESTION BUDGETAIRE ET COMPTABLE Programmation du budget Programmation compte d’affectation spéciale -CAS- Exécution du CAS Report des crédits Virement des crédits Crédits supplémentaires Fonds de concours Délégation de crédits Réduction de crédit Diminution d'engagement Annulation d'engagement Engagement Consolidation de crédit Demande d'autorisation d'engagement Ordonnancement Régie Ordre de recette Situations mensuelles d'engagements et d'émissions Compte administratif et loi de règlement MACRO PROCESSUS II : GESTION DE LA DEPENSE PUBLIQUE Programmation prévisionnelle Détermination des besoins d'achat des services demandeurs Engagement Liquidation et règlement Résiliation Situation des reports Passation des marchés par voie d'appel d'offres ouvert Passation des marchés par voie d'appel d'offres restreint Passation des marchés par voie d'appel d'offres restreint avec présélection Passation des marchés par voie de concours Procédure des marchés négociés passés après une publicité préalable et mise en concurrence Procédure des marchés négociés passés sans publicité préalable et sans mise en concurrence Achat par voie de bon de commande MACRO PROCESSUS II : GESTION DE LA LOGISTIQUE Achat des véhicules Immatriculation des véhicules en série civile Assurance des véhicules Demande de véhicule Achat des vignettes
  • 7.
    Transport par tarin,CTM ou par avion à l’intérieur du Maroc Achat des carnets S.N.I.L Achat des vignettes, taxe spéciale annuelle sur les véhicules automobiles Réparation des véhicules (externe) Réparation des véhicules (interne) Gestion du magasin du parc auto Réforme des véhicules Gestion du stock Achat de vignettes Abonnement aux télécommunications Abonnement a l’électricité et l’eau Abonnement aux journaux et aux publications Cérémonies officielles Gestion des réservations MACRO PROCESSUS II : GESTION DU PATRIMOINE Location des bâtiments Réparation des équipements des bâtiments Construction et aménagement Inventaire du patrimoine Maintenance du patrimoine mobilier, matériel de bureau et informatique Achat des terrains domaniaux
  • 8.
  • 9.
    8 DOMAINE: GESTION BUDGETAIREET COMPTABLE PROCESSUS: GESTION BUDGETAIRE PROCEDURE: ELABORATION DU BUDGET GENERALE Acteurs internes Acteurs externes N° Activité Service gestionnaire Ordonnateur 1er ministre Direction du budget Parlement 1 Élaboration du premier projet de budget 2 Élaboration de la deuxième version du projet de budget 3 Élaboration du projet de budget définitif 4 Notification des entités concernées Budget Accepter? Vis a Oui Non Début Lettre de cadrage Premier projet de budget Deuxième version du projet de budget Projet de budget définitif Fin Arbitrage Validatio n Validatio n Approbation Adoption de la loi des finaces Notification des entités concernées
  • 10.
    9 DOMAINE: GESTION BUDGETAIREET COMPTABLE PROCESSUS: GESTION BUDGETAIRE PROCEDURE: ELABORATION DU BUDGET GENERALE N° Activités / Tâches Responsable Condition de déclenchement Résultat produit Délai de traitement Règles Modèles Fiches d'instruction Enregistrem- ent 1 Élaboration du premier projet de budget Élaborer un premier projet de morasse budgétaire Élaborer la note de présentation. Soumettre le projet de budget à l'appréciation du comité de Direction. Réception des besoins consolidés Rj1 Rj2 RJ3 Possibilité de décliner les types de budget (BF/BI) 2 Élaboration de la deuxième version du projet de budget Examiner l’adéquation des besoins exprimés avec les orientations de la lettre de cadrage. Élaborer un deuxième scénario de morasse budgétaire; Soumettre les projets de budget à l'examen et la validation du Comité de direction. Réception de la lettre de cadrage du Premier Ministre au de mois de juin de l'année (n-1), 3 Élaboration du projet de budget définitif Élaborer un projet de budget définitif Soumettre le projet de budget définitif à l'approbation du Ministre. Élaboration du tableau de concordance Transmettre le projet de budget à la Direction du budget et le tableau de concordance. Négocier le budget avec la Direction du budget, Solliciter l’arbitrage du Premier au début du mois de juillet de l'année (n-1)
  • 11.
    10 DOMAINE: GESTION BUDGETAIREET COMPTABLE PROCESSUS: GESTION BUDGETAIRE PROCEDURE: ELABORATION DU BUDGET GENERALE Ministre le cas échéant. Finaliser les documents du projet de budget (morasse, fiches projets, indicateurs et note de présentation). Réceptionner le projet de budget visé par la direction de budget Alimenter l'application informatique du budget 0Préparer les registres. 4 Notification aux entités concernées Transmettre des copies de la morasse à toutes les entités centrales pour information. Lettre de cadrage: définit les grandes orientations du gouvernement de l'exercice (n) et arrête les dotations budgétaires pour le Département des pêches maritimes
  • 12.
    11 DOMAINE: GESTION BUDGETAIREET COMPTABLE PROCESSUS: GESTION BUDGETAIRE PROCEDURE: PROGRAMMATION DU COMPTE D’AFFECTATION SPÉCIALE Acteurs internes Acteurs externesN° Activité Service gestionnaire Ordonnateur TP Direction du budget 1 Établissement de la situation provisoire 2 Établissement du programme d’emploi du CAS Situation provisoire Singature Certification Programme d’emploi du CAS (version provisoire) Singature Programme d’emploi du CAS (version définitive) Singature Singature Exécuter le programme d’emploi Début Fin
  • 13.
    12 DOMAINE: GESTION BUDGETAIREET COMPTABLE PROCESSUS: GESTION BUDGETAIRE PROCEDURE: PROGRAMMATION DU COMPTE D’AFFECTATION SPÉCIALE N° Activités / Tâches Responsable Condition de déclenchement Résultat produit Délai de traitement Règles Modèles Fiches d'instruction Enregistre ment 1 Établissement de la situation provisoire Établir la situation provisoire du CAS Soumettre la situation provisoire du CAS à la signature de l'ordonnateur Transmettre la situation provisoire du CAS à la TP pour certification de la Réceptionner la situation provisoire certifiée Création du CAS par la loi de finance RJ1 M1 modèle de la situation provisoire 2 Établissement du programme d’emploi du CAS Établir le programme d’emploi du CAS (version provisoire) Soumettre à la signature de l’ordonnateur Transmettre à la direction du budget pour prise en charge et production de la version définitive du programme d’emploi réceptionner la version définitive du programme d’emploi de la direction du budget (non signée) Soumettre la version définitive du programme d’emploi à la signature de l’ordonnateur Transmettre la version définitive du programme d’emploi signé à la direction du budget Réceptionner la version définitive du programme d’emploi de la direction du budget signé Exécuter le programme d’emploi Certification de la situation provisoire
  • 14.
    13 DOMAINE: GESTION BUDGETAIREET COMPTABLE PROCESSUS: GESTION BUDGETAIRE PROCEDURE : EXÉCUTION DU COMPTE D’AFFECTATION SPÉCIALE Acteurs internes Acteurs externesN° Activité Service gestionnaire Ordonnateur Sous ordonnateur TP CCED 1 Recensement des états de reports des sous ordonnateurs 2 Établissement de l’état consolidé des reports 3 Établissement du programme d’emploi modificatif 4 Établissement de l’état détaillé des reliquats 5 Établissement de la situation définitive du CAS Programme d’emploi modificatif Certification État consolidé des reports Singature États de reports des sous ordonnateurs Singature Singature Début Fin Certification Visa Singature Visa Recensement Exécuter le programme Situation définitive du CAS État détaillé des reliquats Notification
  • 15.
    14 DOMAINE: GESTION BUDGETAIREET COMPTABLE PROCESSUS: GESTION BUDGETAIRE PROCEDURE : EXÉCUTION DU COMPTE D’AFFECTATION SPÉCIALE N° Activités / Tâches Responsable Condition de déclenchement Résultat produit Délai de traitement Règles Modèles Fiches d'instruction Enregistrement 1 Recensement des états de reports sous ordonnateurs Réceptionner les états de reports des sous ordonnateurs Soumettre les états de report émanant des sous ordonnateurs à la signature de l’ordonnateur valant prise en charge Transmettre les états de report certifiés au CED pour visa Réceptionner les états de report visés par le CED Transmettre les états de report à la TP pour certification Réceptionner les états de report certifiés de la TP 2 Établissement de l’état consolidé des reports Établir l’état consolidé des reports Soumettre l’état consolidé à la signature de l’ordonnateur 3 Établissement du programme d’emploi modificatif Établir le programme d’emploi modificatif Transmettre le programme d’emploi modificatif et l’état consolidé des reports accompagnés des copies des états de reports des sous ordonnateurs?? 4 Établissement de l’état détaillé des reliquats
  • 16.
    15 DOMAINE: GESTION BUDGETAIREET COMPTABLE PROCESSUS: GESTION BUDGETAIRE PROCEDURE : EXÉCUTION DU COMPTE D’AFFECTATION SPÉCIALE N° Activités / Tâches Responsable Condition de déclenchement Résultat produit Délai de traitement Règles Modèles Fiches d'instruction Enregistrement Établir l’état détaillé des reliquats d’engagements de l’année n-1 à réengager sur l’année n Soumettre à la signature de l’ordonnateur Transmettre à la TP pour certification Soumettre l’état au CED pour visa Réceptionner l’état des reliquats d’engagement visé 5 Établissement de la situation définitive du CAS Établir à partir du 22 juin la situation définitive du CAS Soumettre à la signature de l’ordonnateur Transmettre la situation définitive à la TP Exécution du programme (cf. engagement et ordonnancement)
  • 17.
    16 DOMAINE: GESTION BUDGETAIREET COMPTABLE PROCEDURE: REPORT DE CRÉDIT PROCEDURE: EXÉCUTION DU COMPTE D’AFFECTATION SPÉCIALE Acteurs internes Acteurs externesN° Activité Service gestionnaire Ordonnateur TGR CCED Direction du budget 1 Établissement de l’état de report 2 Établissement de l’état de report des crédits financés 3 Établissement du relevé de report (Pour les sous ordonnateur) 4 Ouverture et mise en place des crédits Etat de report des crédits financés Signature Certification Vis a Ouverture des crédits Fin Etat de report Début Situations mensuelles des émissions Enregistrement Certification Signature Vis relevé de report
  • 18.
    17 DOMAINE: GESTION BUDGETAIREET COMPTABLE PROCEDURE: REPORT DE CRÉDIT PROCEDURE: EXÉCUTION DU COMPTE D’AFFECTATION SPÉCIALE N° Activités / Tâches Responsable Condition de déclenchement Résultat produit Délai de traitement Règles Modèles Fiches d'instruction Enregistre- ment 1 Établissement de l’état de report Établir les situations mensuelles des émissions Établir l’état récapitulatif des dépenses engagées, visées et non mandatées, au vu des situations des engagements et des émissions de l'année n-1 Soumettre l'état récapitulatif à la signature de l'ordonnateur Transmettre l'état récapitulatif à la TP pour certification. Réceptionner les 4 exemplaires de l'état récapitulatif certifiés par la TP. Transmettre les 4 exemplaires de l'état récapitulatif certifiés au CCED. Réceptionner les 3 exemplaires de l'état récapitulatif visé par la CCED. Inscrire les montants des reports de crédits de paiement dans le registre comptable et l'application informatique. Au début de l'exercice n -Situations mensuelles des émissions - Etat récapitulatif des dépenses Rj1 Rj2 cf. modèle M39 F1 2 Établissement de l’état de report des crédits des projets financés Établir l’état de report des crédits des projets financés Transmettre l'état récapitulatif à la direction du budget pour visa Avant le 30 juin de l'année n - Etat de report des projets financés cf. modèle M40 3 Établissement du relevé de report Centraliser les états de reports des sous ordonnateurs - Relevé de report
  • 19.
    18 DOMAINE: GESTION BUDGETAIREET COMPTABLE PROCEDURE: REPORT DE CRÉDIT PROCEDURE: EXÉCUTION DU COMPTE D’AFFECTATION SPÉCIALE N° Activités / Tâches Responsable Condition de déclenchement Résultat produit Délai de traitement Règles Modèles Fiches d'instruction Enregistre- ment Établir le relevé de report Transmettre le relevé de report à la TP et au CED pour certification Transmettre le relevé de report à la direction du budget Réceptionner l'arrêté de report des crédits signé par la Direction du Budget 4 Ouverture et mise en place des crédits
  • 20.
    19 DOMAINE: GESTION BUDGETAIREET COMPTABLE PROCEDURE: REPORT DE CRÉDIT PROCEDURE: VIREMENT DE CRÉDITS Acteurs internes Acteurs externesN° Activité Service gestionnaire Ordonnateur Direction du budget TGR CCED 1 Examen des demandes de virement 2 Établissement de la décision de virement 3 Établissement de la note de présentation & et visa de la décision de virement 4 Établissement de l'état récapitulatif de toutes les décisions de virement Début SignatureDécision de virement Examen Vis a Fin Vis a Notification Notification Signature Note de présentation Semestriellement Enregistrement Et Enregistrement Note de présentation
  • 21.
    20 DOMAINE: GESTION BUDGETAIREET COMPTABLE PROCEDURE: REPORT DE CRÉDIT PROCEDURE: VIREMENT DE CRÉDITS N° Activités / Tâches Responsable Condition de déclenchement Résultat produit Délai de traitement Règles Modèles Fiches d'instruction Enregistrement 1 Examen des demandes de virement Réceptionner la demande de virement Apprécier l'opportunité de la demande de virement. Vérifier les montants à virer et les rubriques concernées. Crédit insuffisant dans une ligne donnée RJ1 RJ2 F1 F2 2 Établissement de la décision de virement Établir la décision de virement de crédits * 2 exemplaires (1 original et 1 copie) «Virement entre articles et /ou entre paragraphes» * 3 exemplaires (originaux) «Virement entre lignes budgétaires du même chapitre» Soumettre la décision à la signature de l'ordonnateur. Mettre à jour les données du registre comptable et de l'application informatique (réservation de crédits) Transmettre la décision de virement au CCED. Réceptionner les originaux des décisions certifiées et visées par le CCED RJ2 RJ3 cf. modèle M43 3 Établissement de la note de présentation & et visa de la décision de virement Établir une note de présentation Transmettre la note accompagnée de l'originale de la décision de virement à la direction du budget
  • 22.
    21 DOMAINE: GESTION BUDGETAIREET COMPTABLE PROCEDURE: REPORT DE CRÉDIT PROCEDURE: VIREMENT DE CRÉDITS N° Activités / Tâches Responsable Condition de déclenchement Résultat produit Délai de traitement Règles Modèles Fiches d'instruction Enregistrement Réceptionner une copie de la décision visée par la Direction du Budget. Mettre à jour les données du registre comptable et de l'application informatique Transmettre des copies de la décision aux services concernés 4 Établissement de l'état récapitulatif de toutes les décisions de virement Établir un état récapitulatif de toutes les décisions de virement en 5 exemplaires Soumettre l'état à la signature de l'ordonnateur. Transmettre l'état des décisions de virement visé à la Direction du Budget et à la TP Semestrielleme nt cf. modèle M44
  • 23.
    22 DOMAINE: GESTION BUDGETAIREET COMPTABLE PROCEDURE: REPORT DE CRÉDIT PROCEDURE : CRÉDIT SUPPLÉMENTAIRE Acteurs internes Acteurs externesN° Activité Service gestionnaire Ordonnateur Direction du budget 1 Demande des crédits supplémentaires Demande de crédit supplémentaire Décret portant ouverture des crédits supplémentaires Signature Enregistrement Début Fin Réception Réception
  • 24.
    23 DOMAINE: GESTION BUDGETAIREET COMPTABLE PROCEDURE: REPORT DE CRÉDIT PROCEDURE : CRÉDIT SUPPLÉMENTAIRE N° Activités / Tâches Responsable Condition de déclenchement Résultat produit Délai de traitement Règles Modèles Fiches d'instruction Enregistre ment 1 Demande des crédits supplémentaires 1Établir une demande de crédit supplémentaire motivée 2Soumettre la demande à signature de l'ordonnateur 3Transmettre la demande à la direction du budget 4Réceptionner une copie du décret portant ouverture des crédits supplémentaires 5Reporter les crédits supplémentaires dans les registres comptables et l’application informatique en augmentation des crédits ouverts Crédit insuffisant pour des dépenses imprévues Copie du décret portant ouverture des crédits suppléme ntaires RJ1 F1 Copie de décret
  • 25.
    24 DOMAINE: GESTION BUDGETAIREET COMPTABLE PROCEDURE: REPORT DE CRÉDIT PROCEDURE : FOND DE CONCOURS Acteurs internes Acteurs externesN° Activité Service gestionnaire Ordonnateur Direction du budget TGR 1 Prise en charge d’un fonds de concours Demande d’imputation budgétaire Arrêté portant ouverture des crédits du fonds de concours Signature Enregistrement Dénut Fin Réception Réception Déclaration de recette Réception Et
  • 26.
    25 DOMAINE: GESTION BUDGETAIREET COMPTABLE PROCEDURE: REPORT DE CRÉDIT PROCEDURE : FOND DE CONCOURS N° Activités / Tâches Responsable Condition de déclenchement Résultat produit Délai de traitement Règles Modèles Fiches d'instruction Enregistrement 1 Prise en charge d’un fonds de concours 6Réceptionner la déclaration de recette (original) de la Trésorerie Principale 7Etablir une demande d’imputation budgétaire à la direction du budget 8Soumettre la demande à la signature de l'ordonnateur 9Transmettre la demande à la direction du budget accompagnée de la déclaration de recettes 10 Réception de l’arrêté portant ouverture des crédits du fonds de concours Mettre à jour les registres comptables et l’application informatique Réception de la déclaration de recette faite par la partie versante auprès de la TGR RJ1
  • 27.
    26 DOMAINE: GESTION BUDGETAIREET COMPTABLE PROCESSUS: GESTION BUDGETAIRE PROCEDURE : PROCÉDURE DE DÉLÉGATION DE CRÉDITS Acteurs internes Acteurs externesN° Activité Service gestionnaire Ordonnateur Sous-ordonnateur CCED Direction du budget TGR 1 Examen des demandes de délégation de crédit 2 Établissement l’ordonnance de la délégation de crédits 3 Certification des ordonnances de délégations Début Demandes de délégation de crédits Début Réception de la loi de finances visée Ou Réception Crédit disponible Oui Non Fin Ordonnance de la délégation de crédits Signature Visa Bordereau Signature CertificationEt Réception Notification Fin
  • 28.
    27 DOMAINE: GESTION BUDGETAIREET COMPTABLE PROCESSUS: GESTION BUDGETAIRE PROCEDURE : PROCÉDURE DE DÉLÉGATION DE CRÉDITS N° Activités / Tâches Resp onsa ble Condition de déclenchement Résultat produit Délai de traitement Règles Modèles Fiches d'instruction Enregistrement 1 Examen des demandes de délégation de crédit Réceptionner les demandes de délégation de crédits motivés du sous ordonnateur Vérifier la disponibilité des crédits Dans le cas des dépenses non programmées 2 Etablissement l’ordonnance de la délégation de crédits Etablir l’ordonnance de délégation du crédit (6 exemplaires) Soumettre l’ordonnance de délégation du crédit à la signature de l’ordonnateur Transmettre la délégation du crédit au CED pour visa Réceptionner l’ordonnance de délégation du crédit visée Enregistrer la délégation du crédit dans le registre et application informatique Réception de la loi de finances visée par la DB ou demande de délégation (dépense non programmée) 3 Certification des ordonnances de délégations Etablir les bordereaux d’émissions de la délégation du crédit soumettre les BE à la signature de l’ordonnateur Transmettre les bordereaux d’émissions et les ordonnances de délégations à la TP pour certification Réceptionner le bordereau d’émission portant date d’émission des crédits Notifier les ordonnances de délégations au sous ordonnateur
  • 29.
    28 DOMAINE: GESTION BUDGETAIREET COMPTABLE PROCESSUS: GESTION BUDGETAIRE PROCEDURE: RÉDUCTION DE CRÉDIT Acteurs internes Acteurs externesN° Activité Service gestionnaire Ordonnateur Sous ordonnateur CCED comptable assignataire 1 Réception et visa de l'état de réduction Début Etat de réduction Vis a Signature Vis a Engagement Début Vis a
  • 30.
    29 DOMAINE: GESTION BUDGETAIREET COMPTABLE PROCESSUS: GESTION BUDGETAIRE PROCEDURE: RÉDUCTION DE CRÉDIT N ° Activités / Tâches Responsable Condition de déclenchement Résultat produit Délai de traitement Règles Modèles Fiches d'instruction Enregistrement 1 Réception et visa de l'état de réduction Réceptionner l'état de réduction du sous ordonnateur signé par le CED et le comptable de rattachement Soumettre l'état à la signature de l'ordonnateur Transmettre l'état au visa du CED Réceptionner l'état visé par CED Transmettre l'état au visa du comptable assignataire Réceptionner l'état visé par le comptable Programmer et procéder à l'engagement des crédits «montant de la réduction» Réception de l’état de réduction du sous ordonnateur
  • 31.
    30 DOMAINE: GESTION BUDGETAIREET COMPTABLE PROCESSUS: GESTION BUDGETAIRE PROCEDURE : DIMINUTION D'ENGAGEMENT Acteurs internes Acteurs externesN° Activité Service gestionnaire Ordonnateur CCED TGR 1 Établissement de l'état de diminution d'engagement État de diminution d'engagement Signature Certification Début Fin Enregistrement
  • 32.
    31 DOMAINE: GESTION BUDGETAIREET COMPTABLE PROCESSUS: GESTION BUDGETAIRE PROCEDURE : DIMINUTION D'ENGAGEMENT N° Activités / Tâches Resp onsa ble Condition de déclenchement Résultat produit Délai de traitement Règles Modèles Fiches d'instruction Enregistrement 1 Établissement de l'état de diminution d'engagement Établir l'état de diminution d'engagement (cf. modèle M45) Soumettre l'état à la signature de l'ordonnateur. Transmettre l'état de diminution, accompagné des pièces du dossier, à la TP. Réceptionner l'état de diminution certifié par la TP Transmettre l'état accompagné des pièces du dossier certifié par la TP au CED Réceptionner l'état de diminution certifié par le CED Inscrire le montant de la diminution dans le registre comptable et sur l'application informatique. programmer et procéder à l'engagement des crédits «montant de la diminution» Réception de la demande de diminution et du dossier (Copie de l’état d’engagement, Copie du marché ou BC, Copie du décompte définitif, Copie de l’ordre de service, Copie du PV d réception définitive, Certificat de cessation de paiement de l'agent, lorsqu'il s'agit de la régularisation de la situation administrative des agents occasionnels. RJ1 F1 État de diminution d'engagement
  • 33.
    32 DOMAINE: GESTION BUDGETAIREET COMPTABLE PROCESSUS: GESTION BUDGETAIRE PROCEDURE: ANNULATION D'ENGAGEMENT (MARCHÉ OU BC NON ENCORE VISÉS PAR LE CED) Acteurs internes Acteurs externesN° Activité Service gestionnaire Ordonnateur CCED 1 Réception de la demande d'annulation d'engagement 2 Modification de la fiche D Début Réception Fiche modèle D Signature Enregistrement Vis a Engagement Fin
  • 34.
    33 DOMAINE: GESTION BUDGETAIREET COMPTABLE PROCESSUS: GESTION BUDGETAIRE PROCEDURE: ANNULATION D'ENGAGEMENT (MARCHÉ OU BC NON ENCORE VISÉS PAR LE CED) N° Activités / Tâches Responsable Condition de déclenchement Résultat produit Délai de traitement Règles Modèles Fiches d'instruction Enregistrement 1 Réception de la demande d'annulation d'engagement F1: dossier d'annulation 2 Modification de la fiche D Inscrire sur la fiche modèle D la mention «Soit fait retour pour annulation» Soumettre la fiche modèle D à la signature de l'ordonnateur. Inscrire le montant de la diminution en rouge au niveau du registre comptable et l’annuler au niveau de l'application. Inscrire sur la fiche modèle D un nouveau numéro comptable correspondant à l'annulation de la dépense ainsi que les écritures comptables y afférentes en rouge Transmettre la fiche modèle D et le dossier au CED Réceptionner la fiche et l’état d’annulation du CED Programmer les crédits annulés et procéder à l’engagement
  • 35.
    34 DOMAINE: GESTION BUDGETAIREET COMPTABLE PROCESSUS: GESTION BUDGETAIRE PROCEDURE: ANNULATION D'ENGAGEMENT (MARCHÉ OU BC VISÉS PAR LE CED) Acteurs internes Acteurs externesN° Activité Service gestionnaire Ordonnateur CCED 1 Réception de la demande d'annulation d'engagement 2 Établissement de l'état d'annulation d'engagement Début Réception Fiche modèle D Signature Enregistrement Fin Vis a
  • 36.
    35 DOMAINE: GESTION BUDGETAIREET COMPTABLE PROCESSUS: GESTION BUDGETAIRE PROCEDURE: ANNULATION D'ENGAGEMENT (MARCHÉ OU BC VISÉS PAR LE CED) N° Activités / Tâches Responsable Condition de déclenchement Résultat produit Délai de traitement Règles Modèles Fiches d'instruction Enregistrement 1 Réceptionner la demande d'annulation d'engagement Réception du dossier d'annulation F1: dossier d'annulation 2 Établissement de l'état d'annulation d'engagement Établir l'état d'annulation d'engagement (cf. modèle M46) Soumettre l'état d'annulation d'engagement à la signature de l'ordonnateur. Inscrire le montant à annuler en rouge dans le registre comptables et l'application. Transmettre l'état d'annulation accompagné des pièces du dossier au CED. Réceptionner l' état d'annulation visé par le CCED Inscrire la date et le numéro de visa du CED dans le registre comptable et l'application.
  • 37.
    36 DOMAINE: GESTION BUDGETAIREET COMPTABLE PROCESSUS: GESTION COMPTABLE PROCEDURE: ENGAGEMENT Acteurs internes Acteurs externesN° Activité Service gestionnaire Ordonnateur CCED 1 Examen du dossier à engager 2 Établissement du dossier d'engagement 3 Mise à jour de la situation du registre Début Examen Fin Signature Enregistrement Non Crédit disponible Fin Oui Ou Dossier d'engagement Suite Virement de crédit Vis a Satisfaction Non Oui
  • 38.
    37 DOMAINE: GESTION BUDGETAIREET COMPTABLE PROCESSUS: GESTION COMPTABLE PROCEDURE: ENGAGEMENT Acteurs internes Acteurs externes 4 Établissement la situation des engagements Fin SignatureSituation des engagements À la fin de chaque mois et au 31/12 de chaque exercice Suite Vis a Satisfaction Non Oui
  • 39.
    38 DOMAINE: GESTION BUDGETAIREET COMPTABLE PROCESSUS: GESTION COMPTABLE PROCEDURE: ENGAGEMENT N° Activités / Tâches Responsable Condition de déclenchement Résultat produit Délai de traitement Règles Modèles Fiches d'instruction Enregistre-ment 1 Examen du dossier Réceptionner le dossier à engager Vérifier les pièces du dossier Vérifier la disponibilité des crédits. Si les crédits sont indisponibles ou insuffisants, procéder au virement de crédits (cf. procédure virement de crédits) Réception proposition de dépense Dossier d'une dépense à engager RJ1 RJ2 RJ3 F1 F2 2 Établissement du dossier d'engagement Etablir l'état d'engagement (cf. modèle M24) en deux exemplaires (1original et 1copie). Etablir la fiche modèle D (cf. modèle M25) en deux exemplaire (1 original et 1 copie). Compléter la fiche D par les écritures comptables et y inscrire le numéro d’ordre. Soumettre l'état d'engagement et la fiche D à la signature de l'ordonnateur. Mettre à jour les données comptables du registre des engagements et de l’application Transmettre le dossier au CCED pour visa Réceptionner le dossier visée Transmettre une copie de la fiche D et les originaux des pièces aux entités concernées - Crédit disponible + - Dossier complet Dossier d'engagem ent visé RJ4 M1: Fiche modèle D ... F3 3 Mise à jour de la situation du registre Réception du
  • 40.
    39 DOMAINE: GESTION BUDGETAIREET COMPTABLE PROCESSUS: GESTION COMPTABLE PROCEDURE: ENGAGEMENT N° Activités / Tâches Responsable Condition de déclenchement Résultat produit Délai de traitement Règles Modèles Fiches d'instruction Enregistre-ment Compléter les informations du dossier sur le registre des engagements et l'application informatique en inscrivant le numéro et la date du visa du CED. dossier d'engagement visé par le CCED 4 Établissement de la situation des engagements Établir la situation des engagements (cf. modèle M26) du (des) budget (s) Soumettre situation des engagements à la signature de l'ordonnateur Transmettre la situation des engagements au CED pour visa Réceptionner une copie de la situation des engagements visés. Chaque fin de mois et au 31/12 de chaque exercice Situation des engagement visée
  • 41.
    40 DOMAINE: GESTION BUDGETAIREET COMPTABLE PROCESSUS: GESTION COMPTABLE PROCEDURE : CONSOLIDATION DE CRÉDIT Acteurs internes N° Activité/Tache Service gestionnaire Ordonnateur 1 Recensement des marchés engagés 2 Établissement de l'état des consolidations 3 Mise à jour du tableau de concordance Début Réception État des consolidations Signature Engagement Mise à jour Fin
  • 42.
    41 DOMAINE: GESTION BUDGETAIREET COMPTABLE PROCESSUS: GESTION COMPTABLE PROCEDURE : CONSOLIDATION DE CRÉDIT N° Activités / Tâches Responsable Condition de déclenchement Résultat produit Délai de traitement Règles Modèles Fiches d'instruction Enregistre- ment 1 Recensement des marchés engagés Procéder au recensement de tous les marchés engagés au titre de l'année (n-1) sur les crédits d'engagement. SBP au début de l'exercice budgétaire de l'année n 2 Établissement de l'état des consolidations Établir l'état des consolidations par ligne budgétaire (cf. modèle M38) Soumettre l'état des consolidations à la signature de l'ordonnateur. Mettre à jour le registre comptable et l'application informatique. Procéder à l'engagement de l'état des consolidations (cf. procédure d'engagement). SBP
  • 43.
    42 DOMAINE: GESTION BUDGETAIREET COMPTABLE PROCESSUS: GESTION COMPTABLE PROCEDURE : ORDONNANCEMENT Acteurs internes Acteurs externesN° Activité Service gestionnaire Ordonnateur Trésorerie principales 1 Réception du dossier 2 ُÉtablissement du certificat de levée de prescription 3 Élaboration du dossier d'ordonnancement 4 Enregistrement de la situation comptable 5 Virement du dossier d'ordonnancement 6 Enregistrement du registre créancier 7 Établissement de la situation des émissions Début Réception Certificat de levée de prescription Vis a Dossier d'ordonnancement Enregistrement VirementBE viré Enregistrement Signature Fin Signature Vis a Situation des émissions
  • 44.
    43 DOMAINE: GESTION BUDGETAIREET COMPTABLE PROCESSUS: GESTION COMPTABLE PROCEDURE : ORDONNANCEMENT N° Activités / Tâches Responsa ble Condition de déclenchement Résultat produit Délai de traite-ment Règles Modèles Fiches d'instruction Enregistre ment 1 Réception du dossier Réceptionner le dossier à ordonnancer Vérifier les pièces constitutives Service d'ordon nancem ent RJ1 RJ2 RJ3 FC1 2 Établissement du certificat de levée de prescription quadriennale Établir un certificat de levée de prescription, Transmettre le certificat à la TGR pour visa, accompagné d'une copie du dossier de paiement en question Service d'ordon nancem ent Si la dépense est touchée par la prescription quadriennale (cf. modèle M28) 3 Élaboration du dossier d'ordonnancement Arrêter en toute lettre le montant de la facture, du décompte ou de la note d'honoraire. Établir le bordereau d'émission (BE) en 5 exemplaires, Établir l'ordonnance de Paiement (OP) Établir le titre de paiement pour le cas de paiement en numéraire (moins de 1500,00 DH) ou l'ordonnance de paiement Établir l’avis de crédit si le paiement se fait par virement. Soumettre le BE, l'OP et la facture, le décompte ou la note d'honoraire à la signature de l'ordonnateur. Service d'ordon nancem ent (cf. modèle M29) (cf. modèle M30) 4 Enregistrement de la situation comptable Inscrire les informations dans le registre de transmission Inscrire les mêmes numéros du registre de Service d'ordon nancem ent
  • 45.
    44 DOMAINE: GESTION BUDGETAIREET COMPTABLE PROCESSUS: GESTION COMPTABLE PROCEDURE : ORDONNANCEMENT N° Activités / Tâches Responsa ble Condition de déclenchement Résultat produit Délai de traite-ment Règles Modèles Fiches d'instruction Enregistre ment transmission sur le BE et l'OP, Dater et cacheter le BE, l'OP et la facture, décompte ou note d'honoraire. Saisir les données du dossier sur l'application informatique et les sauvegarder sur une disquette ou plate forme GID. Mettre à jour les données du registre créancier 4 Virement du dossier d'ordonnancement Transmettre le dossier d'ordonnancement avec la disquette à la TP pour virement ou via la plate forme GID. Réceptionner une copie du BE virée Service d'ordon nancem ent Cette transmission doit intervenir du 1er au 22 de chaque mois 5 Enregistrement du registre créancier Compléter les données du registre créancier en y inscrivant la date de virement. Service d'ordon nancem ent 6 Établissement de la situation des émissions Établir la situation des émissions, Soumettre la situation à la signature de l'ordonnateur Transmettre la situation à la TP. Réceptionner la situation des émissions visée. Service d'ordon nancem ent chaque fin de mois et au 31/12 de chaque année (cf. modèle M31)
  • 46.
    45 DOMAINE: GESTION BUDGETAIREET COMPTABLE PROCESSUS: GESTION COMPTABLE PROCEDURE : ORDONNANCEMENT Acteurs internes Acteurs externesN° Activité Service gestionnaire Ordonnateur CCED Comptable de rattachement 1 Établissement de la demande d'autorisation d'engagement 2 Établissement de la demande d'autorisation de paiement 3 Examen du dossier de paiement 4 Établissement de l'ordre de paiement 5 Paiement des prestations 6 Enregistrement des informations comptable Engagement Signature Demande d'autorisation de paiement Signature Réception Examen Ordre de paiement Signature Paiement Enregistrement Suite Début Demande d'autorisation d'engagement Et
  • 47.
    46 DOMAINE: GESTION BUDGETAIREET COMPTABLE PROCESSUS: GESTION COMPTABLE PROCEDURE : ORDONNANCEMENT Acteurs internes Acteurs externes 7 Établissement du bordereau justificatif 8 Enregistrement des informations sur les livres de comptes et de caisse 9 Visa du bordereau justificatif 10 Enregistrement des informations sur le livre de comptes 11 Établissement de l'état de diminution 12 Établissement du livre de caisse Signature Etat de diminution Signature Réception Livre de caisse Signature Enregistrement Suite Fin Bordereau justificatif Vis a Enregistrement Vis a Signature
  • 48.
    47 DOMAINE: GESTION BUDGETAIREET COMPTABLE PROCESSUS: GESTION COMPTABLE PROCEDURE : ORDONNANCEMENT N° Activités / Tâches Responsable Condition de déclenchement Résultat produit Délai de traitement Règles Modèles Fiches d'instruction Enregistre- ment 1 Établissement de la demande d'autorisation d'engagement Établir la demande d'autorisation d'engagement ( DAE ) Soumettre le DAE à la signature de l'ordonnateur Procéder à l'engagement (cf. modèle M11) (cf. modèle M33) (cf. modèle M32) FC: création de la régit 2 Établissement de la demande d'autorisation de paiement Établir les Demandes d'autorisation de Paiement (DAP) par voie de régie pour les rubriques budgétaires sur lesquelles les paiements seront effectués, Soumettre les Demandes d'autorisation de Paiement à la à la signature de l'ordonnateur Inscrire le montant de la DAE dans le livre de comptes. Transmettre la DAE et la DAP au comptable de rattachement «TG». 3 Examen du dossier de paiement Réceptionner le dossier de paiement Vérifier les pièces justifiant les paiements de la prestation. 4 Établissement de l'ordre de paiement Établir l'OP et arrêter le total de la facture Soumettre l'OP et la facture à la signature de l'ordonnateur. 5 Paiement des prestations
  • 49.
    48 DOMAINE: GESTION BUDGETAIREET COMPTABLE PROCESSUS: GESTION COMPTABLE PROCEDURE : ORDONNANCEMENT N° Activités / Tâches Responsable Condition de déclenchement Résultat produit Délai de traitement Règles Modèles Fiches d'instruction Enregistre- ment Inviter le bénéficiaire de se présenter pour lui régler le montant dû, après s'être assuré de son identité. 6 Enregistrement des informations comptable Inscrire la date de paiement sur l'OP et la facture et les cacheter en inscrivant la mention 'Payé par moi régisseur'. Inscrire les informations dans le livre de compte 7 Établissement du bordereau justificatif Établir le bordereau justificatif (BJ) , le dater, le signer Soumettre le BJ à l'ordonnateur pour signature. 8 Enregistrement des informations sur les livres de comptes et de caisse Inscrire dans le livre de comptes, sur la partie justificatifs le numéro du bordereau , date du bordereau, Montant du bordereau. Inscrire dans le livre de caisse, sur la partie dépense la date du bordereau, objet (N° du bordereau), le montant du bordereau, Cumul. 9 Visa du bordereau justificatif Transmettre l'original du BJ avec les originales et des copies des pièces justificatives au comptable de rattachement et en garde des copies. Réceptionner le BJ visé
  • 50.
    49 DOMAINE: GESTION BUDGETAIREET COMPTABLE PROCESSUS: GESTION COMPTABLE PROCEDURE : ORDONNANCEMENT N° Activités / Tâches Responsable Condition de déclenchement Résultat produit Délai de traitement Règles Modèles Fiches d'instruction Enregistre- ment 10 Enregistrement des informations sur le livre de comptes Inscrire dans le livre de comptes les informations de F1 F1 11 Établissement de l'état de diminution Établir et signer un état de diminution pour le disponible des crédits bloqués (cf. modèle M37). Soumettre à la signature de l'ordonnateur l'état de diminution Transmettre l'état de diminution au comptable de rattachement Transmettre l'état de diminution au CED pour visa. REGIE A la fin de chaque année F2 12 Établissement du livre de caisse Transférer au comptable de rattachement toutes les dépenses qu'il a payées depuis le dernier versement. Dresser par rubrique budgétaire l'état des opérations de dépenses effectuées au cours de l'année , qui fait ressortir le montant des crédits mis à sa disposition, le montant des dépenses payées et acceptées par le comptable de rattachement et le montant des dépenses en instance de régularisation. Arrêter et signer le livre de caisse. Soumettre le livre de caisse à la signature du chef immédiat du régisseur et du comptable de rattachement. Reprendre le solde de cette année sur le livre REGIE Au 31 décembre de chaque année (cf. modèle M36)
  • 51.
    50 DOMAINE: GESTION BUDGETAIREET COMPTABLE PROCESSUS: GESTION COMPTABLE PROCEDURE : ORDONNANCEMENT N° Activités / Tâches Responsable Condition de déclenchement Résultat produit Délai de traitement Règles Modèles Fiches d'instruction Enregistre- ment de caisse, de l'année suivante , dans la colonne " Fonds reçus ". Reprendre Les dépenses non régularisées au 31 décembre dans la partie " dépenses" du livre de caisse.
  • 52.
    51 DOMAINE: GESTION BUDGETAIREET COMPTABLE PROCESSUS: GESTION COMPTABLE PROCEDURE : RETRAIT DES FONDS - REGIE- Acteurs internes Acteurs externesN° Activité Service gestionnaire Ordonnateur Comptable de rattachement Banque Al Maghrib 1 Établissement du chèque du Retrait des fonds 2 Retrait des fonds Reçu de demande de fonds Début Signature Vis a Chèque du Retrait des fondsRéception Retrait des fonds Enregistrement Fin
  • 53.
    52 DOMAINE: GESTION BUDGETAIREET COMPTABLE PROCESSUS: GESTION COMPTABLE PROCEDURE: RETRAIT DES FONDS - REGIE- N° Activités / Tâches Responsable Condition de déclenchement Résultat produit Délai de traitement Règles Modèles Fiches d'instruction Enregistre- ment 1 Établissement du chèque du Retrait des fonds Établir le reçu de demande de fonds , Soumettre le reçu de demande de fonds à la signature de l'ordonnateur Transmettre le reçu au comptable de rattachement pour visa Réceptionner le chèque Inscrire les informations sur le carnet de perception de fonds REGIE F1 2 Retrait des fonds Procéder, muni du chèque et de la CIN, au retrait des fonds auprès de la Bank Al Maghrib. Inscrire les informations de l'opération dans le livre de caisse, sur la partie recette REGIE
  • 54.
    53 DOMAINE: GESTION BUDGETAIREET COMPTABLE PROCESSUS: GESTION COMPTABLE PROCEDURE: COMPTE ADMINISTRATIF Acteurs internes Acteurs externesN° Activité Ordonnateur Service gestionnaire CCED TGR Direction du budget 1 Recensement des situations 2 Établissement du compte administratif 3 Établissement du compte administratif définitif Début Réception Compte administratif Compte administratif définitif Début Rapprochement Signature Vis a
  • 55.
    54 DOMAINE: GESTION BUDGETAIREET COMPTABLE PROCESSUS: GESTION COMPTABLE PROCEDURE: COMPTE ADMINISTRATIF N° Activités / Tâches Responsable Condition de déclenchement Résultat produit Délai de traitement Règles juridiqu e ou de gestion Modèles Fiches de contrôle Enregistrement 1 Recensement des situations Centraliser les situations des engagements, des émissions et des états de reports de l'ordonnateur et des sous ordonnateurs. SBP au 31/12 2 Établissement du compte administratif Élaborer le compte administratif conformément au modèle prévu par la réglementation Procéder au rapprochement des situations établies avec ceux de la TP et le CCED au cours de la réunion fixée par la TP. (cf. modèle M51) 3 Établissement du compte administratif définitif Etablir la version définitive du compte administratif Soumettre le compte administratif à la signature de l'ordonnateur. Transmettre le compte administratif à la Direction du Budget, accompagnée des relevés des reports de crédits des années n-1 et n+1 ainsi que des PV de réunions avec la TP et le CED signés entre les parties présentes.
  • 56.
  • 57.
    56 Processus 1 :Dépense Publique Procédure 3 : Gestion de la Dépense PROGRAMMATION PREVISIONNELLE Acteurs internes Acteurs externesN° Tâches Service Gestionnaire Autres Services D. Budget TGR M. Communication / Journaux / Portail des marchés publics Demander aux différentes entités la détermination des besoins prévisionnels Etablir les besoins par les entités gestionnaires Réceptionner les besoins des entités gestionnaires Analyser et programmer les besoins 1 2 3 4 5 Envoyer le programme prévisionnel pour publication Programme prévisionnel Demande Etablissement Réception Analyse
  • 58.
    57 Processus 1 :Dépense Publique Procédure : 3 Gestion de la Dépense PROGRAMMATION PREVISIONNELLE N° Activité/tâches Service responsable Condition de déclenchement Modèle Résultat Produit Délai de Traitement Règles Fiche d’instruction Enregistrement 1 Envoyer la lettre aux différentes entités pour la détermination des besoins prévisionnels Service Gestionnaire / Service Opérationnel Ouverture de l’exercice budgétaire M 1 Modèle lettre Lettre de détermination des besoins 1 jour 2 Etablir les besoins par les entités gestionnaires SG/ SO Lettre établie - Besoins établis 3 Réceptionner les besoins des entités gestionnaires SG/ SO Envoi des besoins par les entités - Besoins préparés et envoyés 20 jours F-I n° 1 4 Analyser et programmer les besoins SG/ SO Liste des besoins arrêtée + crédit ouvert - Programme prévisionn el validé 10 jours RAS F-I n°2 5 Envoyer le programme prévisionnel pour publication SG/ SO Programme prévisionnel validé - Programme publié 1 jour Art 87 Décret n° 2.06.388 du 05/02/2007 F-I n°3 Traces de publication du programme prévisionnel : Journaux - portail des marchés publics -portail du département
  • 59.
    58 Processus 1 :Dépense Publique Procédure 3 : Gestion de la Dépense DETERMINATION DES BESOINS D’ACHAT DES SERVICES DEMANDEURS Acteurs internes Acteurs externesN° Tâches Service Gestionnaire Autres Services D.Budget TGR Autres 1 Envoyer la lettre de détermination de besoins réels, aux différentes entités 2 Etablir les besoins par les différentes entités 3 Réceptionner les besoins 4 Centraliser les besoins 5 Réserver les crédits Besoins Centralisation Réservation Réception Envoi
  • 60.
    59 Processus 1 :Dépense Publique Procédure 3 : Gestion de la Dépense DETERMINATION DES BESOINS D’ACHAT DES SERVICES DEMANDEURS N° TACHES SERVICE RESPONSABLE CONDITIONS DE DECLENCHEMENT MODELE RESULTAT PRODUIT DELAI DE TRAITEMENT REGLES FICHE D’INSTRUCTION ENREGISTREMENT 1 Envoyer la lettre de détermination des besoins réels, aux différentes entités Service Gestionnaire *Programme prévisionnel arrêté *Mise en place des crédits Lettre des besoins 2 Jours 2 Etablir les besoins par les différentes entités Service Gestionnaire *Etablissement de l’état des stocks *Réception de la lettre de demande des besoins Etat des besoins 10 Jours 3 Réceptionner les besoins Service Gestionnaire Etablissement de l’état des besoins Etat des besoins par entité 2 Jours 4 Centraliser les besoins Service Gestionnaire Réception des besoins des différentes entités Etat global des besoins 2 Jours 5 Réserver les crédits Service Gestionnaire 1 Jour Etablissement de la liste globale des besoins des différentes entités
  • 61.
    60 Processus 1 :Dépense Publique Procédure 3 : Gestion de la Dépense ENGAGEMENT Acteurs internes Acteurs externesN° Tâches Service Gestionnaire Ordonnateur – Sous. Ordonnateur D. Budget TGR Autres Vérifier les pièces du dossier Vérifier la disponibilité des crédits Etablir F.D et E.E Faire signer F D et E.E Effectuer écritures comptables réglementaires Vérifier la conformité des pièces justificatives Soumettre l’engagement au visa du contrôle Réceptionner le dossier visé Effectuer écritures comptables réglementaires 1 2 3 4 5 6 7 8 9 10 Présenter le marché à l’approbation de l’autorité compétente Réception Ecriture comptable Présentation pour approbation Etablisseme Signatur Vérificatio n Vérificatio n Vérificatio n Ecriture comptable Visa
  • 62.
    61 1 Le CEDinstruit le dossier et émet éventuellement des observations : (le délai réservé à l’étude est de 15 jours……) Processus 1 : Dépense Publique Procédure 3 : Gestion de la Dépense ENGAGEMENT N° Activité/tâches Service responsable Condition de déclenchement Modèle Résultat Produit Délai de Traitement Règles Fiche d’instruction Enregistrement 1 Vérifier les pièces du dossier SG / SO - Vérification assurée 2 jours FI – 1 2 Vérifier la disponibilité des crédits SG / SO - 1 jour F I -2 3 Etablir F.D et E.E SG / SO BC Signé M 1 FD et EE établis - 4 Faire signer F D et E.E ‘’ F.D et E.E Signés FD et EE établis - 5 Effectuer écritures comptables réglementaires ‘’ FD et EE établis Comptabilité assurée 3 jours - 6 Vérifier conformité des pièces justificatives ‘’ FD et EE établis Vérification 1 jour - 7 Soumettre engagement au visa du contrôle ‘’ Engagement signé et enregistré Engagement visé 1 jour « 1 » 8 Réceptionner le dossier visé ‘’ Engagement visé Original visé 1 jour - 9 Effectuer écritures comptables réglementaires ‘’ Engagement visé Comptabilité assurée 1 jour - 10 Présenter le marché à l’approbation de l’autorité compétente ‘’ Engagement visé Approbation 3 jours Art 78 et 79 du décret n° 2-06-388 du 05/02/2007 - Copie des documents constituant l’engagement classée au niveau de la structure concernée. Cette activité est exécutée après avoir réalisé l’ensemble des tâches
  • 63.
    62 Processus 1 :Dépense Publique Procédure 3 : Gestion de la Dépense LIQUIDATION ET REGLEMENT Acteurs internes Acteurs externesN° Tâches Service Gestionnaire Ordonnateur – S.Ordonnateur D. Budget TGR Autres 1 2 3 4 5 6 7 8 9 10 11 12 13 S’assurer de la conformité des prestations Etablir le PV de réception provisoire ou définitif Faire signer le PV ou le BL par les parties concernées Réceptionner la facture, le décompte ou note d’honoraire. Instruire le dossier Certifier les pièces Faire inscrire le numéro d’inventaire sur la facture Etablir après l’achèvement après la période de la garantie du PV définitif Réception Etablissement Certification Réception Inscription ventaire Instruction Signature Etablissement
  • 64.
    63 Etablir le BE Instruirele dossier et vérifier les pièces constitutives Soumettre le BE, l'OP et la facture, le décompte ou la note d'honoraire à la signature Inscrire les informations dans le registre de transmission Envoyer le dossier à la TG pour paiement Envoi Etablissement Instruction Signature Ecritures
  • 65.
    64 Processus 1 :Dépense Publique Procédure 3 : Gestion de la Dépense LIQUIDATION ET REGLEMENT N° Activité/tâches Service responsable Condition de déclenchement Modèle Résultat Produit Délai de Traitement Règles Fiche d’instruction Enregistrement 1 S’assurer de la conformité des prestations SG/ SO - Conformité 1 jour - 2 Etablir le PV de réception provisoire ou définitif SG/ SO Commission de réception M1 Réception 3 jours - 3 Faire signer le PV ou le BL par les parties concernées SG/ SO PV de réception Dossier complété 1 jour - 4 Réceptionner la facture, le décompte ou la note d’honoraire. SG/ SO Réception effectuée Certification 1 jour - 5 Instruire le dossier SG/ SO Certification des pièces - Instruction 1 jour - 6 Certifier les pièces SG/ SO Certification des pièces - Certification 1 jour - 7 Faire inscrire le numéro d’inventaire sur la facture SG/ SO Certification des pièces - Inscription inventaire 1 jour - 8 Etablir après l’achèvement de la période de la garantie du PV définitif SG/ SO Expiration délai de garanti - PV définitif 1 jour - 9 Etablir le BE SG/ SO PV définitif M 2 3 jours - 10 Instruire le dossier et vérifier les pièces constitutives SG/ SO BE établi 1 jour - SG/ SO Prestations réalisées et payées 11 Soumettre le BE, l'OP et la facture, le décompte ou la note d'honoraire à la signature Dossier instruit Signature 1 jour - 12 Inscrire les informations dans le registre de transmission SG/ SO Inventaire fait 1 jour - 13 Envoyer le dossier à la TG pour paiement Paiement 1 jour
  • 66.
    65 Processus 1 :Dépense Publique Procédure 3 : Gestion de la Dépense RESILIATION Acteurs internes Acteurs externes N° Tâches Service Gestionnaire Ordonnateur S.Ordonnateur Budget TG Titulaire 1 Etablir la décision de mise en demeure+ ordre de service (OS) correspondant 2 Faire signer la mise en demeure et de l’OS 3 Envoyer la mise en demeure+OS au titulaire 4 Cas non assujettissement du titulaire, établir l’arrêté de résiliation 5 Envoyer de l’arrête pour signature 6 Etablir l’état d’annulation de l’engagement/reliquat d’engagement du marché 7 Envoyer l’état d’annulation à la TG pour certification 8 Etablir la fiche D 9 Envoyer le dossier pour visa 10 Procéder aux écritures sur la fiche comptable 11 Envoyer l’arrêté de résiliation à la société et au service bénéficière Réception Etablissement Envoi Envoi Envoi Certification Envoi Etablissement Non assujettissementEtablissement Envoi Signature Signature Visa Etablissement Ecriture Envoi Réception
  • 67.
    66 Processus 1 :Dépense Publique Procédure 3 : Gestion de la Dépense RESILIATION N° Activité/tâches Service responsable Condition de déclenchement Modèle Résultat Produit Délai de Traitement Règles Fiche d’instruction Enregistrement 1 Etablir la décision de mise en demeure et de l’ordre de service (OS) correspondant Non conformité du titulaire aux clauses du marché - Décision + OS 1 jour Art 70 CCAGT 2-99- 1087 2 Faire signature la mise en demeure et de l’OS - Décision + OS visés 1 jour 3 Envoyer la mise en demeure+OS à la société Décision+ OS visés - 1 jour 4 Cas non assujettissement de la société, établir l’arrêté de résiliation Non assujettissement de la société - Arrêté de résiliation 15 jours Art 70 CCAGT 2-99- 1087 5 Envoyer l’arrête pour signature Non assujettissement de la société - Arrêté de résiliation signé 1 jour 6 Etablir l’état d’annulation de l’engagement/reliquat d’engagement du marché Arrêté de résiliation signé - Etat d’annulation d’engagement 1 jour 7 Envoyer l’état d’annulation à la TG pour certification Etat d’annulation établi - 1 jour 8 Etablir la fiche D Etat d’annulation visé - Fiche D 1 jour 9 Envoyer le dossier à la TG pour visa Etat d’annulation visé - Dossier de résiliation visé 1 jour 10 Procéder aux écritures sur la fiche comptable Dossier visé par la TG - Ecriture comptable 1 jour 11 Envoyer l’arrêté de résiliation à la société et au service bénéficière Service Gestionnaire Dossier visé par la TG - Résiliation de marché 1 jour Résiliation du marché
  • 68.
    67 Processus 1 :Dépense Publique Procédure 3 : Gestion de la dépense SITUATIONS DES REPORTS Acteurs internes Acteurs externes N° Tâches Service Gestionnaire Ordonnateur / SO D.Budget TG Autre 1 Etablir les situations de report des crédits engagés, visés et non mandatés 2 Envoyer la situation à la TG pour certification des payements 3 Effectuer écritures comptables 4 Envoyer la situation aux instances de contrôle pour certification des engagements 5 Réceptionner la situation visée 6 Procéder à l’actualisation et aux écritures sur la fiche comptable 7 Envoyer une copie de la situation visée à la TG Circulaire Etablissement Certification Etablissement Envoi Envoi RéceptionEnvoi Réception Ecriture Visa Réception
  • 69.
    68 Processus 1 :Dépense Publique Procédure 3 : Gestion de la dépense SITUATIONS DES REPORTS N° TACHES SERVICE RESPONSABLE CONDITION DE DECLENCHEMENT MODELE RESULTAT PRODUIT DELAI DE TRAITEMENT REGLES FICHE D’INSTRUCTION ENREGISTREMEN 1 Etablir les situations de report des crédits engagés, visés et non mandatés Réception circulaire de la TG Annexes 1,2,3,4,5, 5bis et 6 de la circul : Situation reports 15 jours 2 Envoyer la situation à la TG pour certification des payements Etablissement de la situation des reports Situation visée par TG 3 Effectuer écritures comptables après réception de la situation Service Gestionnaire / SO Situation visée par TG Ecritures Comptables Actualisées 2 jours 4 Envoyer la situation aux instances de contrôle pour certification des engagements Service Gestionnaire Situation visée par TG Situation certifiée 2 jours 5 Réceptionner la situation visée Situation visée 15 jours 6 Procéder à l’actualisation et aux écritures sur la fiche comptable Situation visée par les instances de contrôle 2 jours 7 Envoyer une copie de la situation visée à la TG Service Gestionnaire Ecriture comptable effectuée Envoi 2 jours Circulaire du MPF du 24 janvier 2004. Etats de reports visés
  • 70.
    69 Processus 1 :Dépense Publique Procédure : 3 Gestion de la Dépense PROCEDURE D’APPEL D’OFFRES OUVERT N° Tache/Activité Service responsable Conditions de déclenchement Modèle Résultat produit Délai de traitement Règles Fiche d’instruction Enregistrement 1 Etablir le dossier d’appel d’offres. S.OP / S.G Mise en place de crédits, détermination des besoins... CPS Type Projet du DAO 7 jours Art 19 du décret 2-06- 388 du 05/02/2007 FI1 n°1 2 Désigner la commission d’appel d’offres. Autorité Compétente/ Sous Ordonnat Envoi du projet de décision à l’autorité compétente ou au Sous Ordonnateur. Mod 1 Décision 5 jours Art 34 du décret 2-06- 388 du 05/02/2007 FI n°2 Décision d’ouverture des plis 3 Envoyer le dossier d’appel d’offres aux membres de la commission d’appel d’offres S.G Vérification et Signature du CPS et du règlement de la consultation. Dossier d’appel d’offres définitif ≥ 8j avant l’envoi de l’Avis d’appel d’offres aux journaux Art 19 du décret 2-06- 388 du 05/02/2007 FI n°1 Dossier d’appel d’offres définitif 4 Envoyer l’avis d’appel d’offres pour Publication. S.G Réception des observations des membres de la commission d’appel d’offres. Mod 2 Avis d’appel d’offres 2 jours Art 20 du décret 2-06- 388 du 05/02/2007 FI n°3 Publication de l’Avis d’appel d’offres 5 Remettre ou envoyer le dossier d’appel d’offres aux candidats. S.G - Paiement des plans et / ou documents techniques. - tenue d’un registre pour le retrait du dossier d’appel d’offres. Mod 3 Dés la parution du premier Avis d’appel d’offres. Art 19 du décret 2-06- 388 du 05/02/2007 FI n°4 6 Réceptionner les offres (suite à un dépôt ou envoi) S.G Inscription des plis sur un registre spéciale Mod 5 Avant l’ouverture des plis Art 30 du décret 2-06- 388 du 05/02/2007 FI n°5 7 Convoquer les membres de la commission d’appel d’offres S.G Lettre de convocation accompagnée du dossier d’appel d’offres Mod 6 ≥ 7 j de la date d’Ouverture des plis Art 34 du décret 2-06- 388 du FI n°6
  • 71.
    70 Processus 1 :Dépense Publique Procédure : 3 Gestion de la Dépense PROCEDURE D’APPEL D’OFFRES OUVERT N° Tache/Activité Service responsable Conditions de déclenchement Modèle Résultat produit Délai de traitement Règles Fiche d’instruction Enregistrement 05/02/2007 8 Procéder à l’ouverture des plis en séance publique. S.G - Décision de l’autorité compétente ou du sous ordonnateur. Art 35 à 37 du décret 2- 06-388 du 05/02/2007 FI n°7 Ouverture des plis 9 Procéder au choix de l’attributaire du marché. S.G - Evaluation des offres par la commission d’appel d’offres. ≥ 60 j ou 90 j (voir F.I n°8) Art 38 à 42 du décret 2- 06-388 FI n°8 10 Etablir et faire signer le Procès Verbal d’ouverture des plis. S.G - Ouverture des plis Mod 7 PV d’OP Séance tenante Art 44 du décret 2-06- 388 du 05/02/2007 PV d’ouverture des plis 11 Procéder à l’affichage des résultats S.G - Ouverture des plis Mod 8 Fiche résultat et un extrait du PV Pendant 15 jours Art 44 et 45 du décret 2- 06-388 du 05/02/2007 Résultats de l’appel d’offres 12 Informer le soumissionnaire retenu et ceux éliminés S.G Après achèvement des travaux de la commission d’appel d’offres. Mod 9 Lettre d’informatio n Avant 10 jours Art 45 du décret 2-06- 388 du 05/02/2007 FI n°9 Etape suivante : Voir procédure engagement du Marché.
  • 72.
    71 Processus 1 :Dépense Publique Procédure : 3 Gestion de la Dépense PROCEDURE D’APPEL D’OFFRES OUVERT Acteurs internes Acteurs externes N° Tâches Service Gestionnaire Autres Services Commission d'AO Candidats M. communication- portail marchés publics 1 Etablir le dossier d’appel d’offres. 2 Désigner la commission d’appel d’offres. 3 Examen du dossier d’appel d’offres par les membres de la commission d’appel d’offres 4 Publier l’avis d’appel d’offres. 5 Remettre ou envoyer le dossier d’appel d’offres aux candidats. 6 Réceptionner les offres (suite à un dépôt ou envoi) 7 Convoquer des membres de la commission d’appel d’offres Dossier d'AO Début Remise du DAO aux candidats Désignation CAO Envoi dossier AO Publication AO Réception offres Convocation CAO Réception du DAO Lettre de convocation
  • 73.
    72 Processus 1 :Dépense Publique Procédure : 3 Gestion de la Dépense PROCEDURE D’APPEL D’OFFRES OUVERT Acteurs internes Acteurs externes N° Tâches Service Gestionnaire Autres Services Commission d'AO Candidats M. communication- portail marchés publics 8 Procéder à l’ouverture des plis en séance publique. 9 Procéder au choix de l’attributaire du marché. 10 Etablir et faire signer le Procès Verbal d’ouverture des plis. 11 Procéder à l’affichage des résultats 12 Informer le soumissionnaire retenu et ceux éliminés Ouverture des plis Suite Choix attributaire PV d'OP Affichage Résultats Information soumissionnaires Début Lettre information
  • 74.
    73 Processus 1 :Dépense Publique Procédure : 3 Gestion de la Dépense PROCEDURE D’APPEL D’OFFRES RESTREINT N° Tache/Activité Service responsable Conditions de déclenchement Modèle Résultat produit Délai de traitement Règles Fiche d’instruction Enregistrement 1 Etablir le dossier d’appel d’offres. S.OP / S.G Mise en place de crédits, détermination des besoins... CPS Type Projet du Dossier d’appel d’offres 7 jours Art 19 du décret 2-06- 388 du 05/02/2007 FI1 n°1 2 Désigner de la commission d’appel d’offres. S.G Envoi du projet de décision à l’autorité compétente ou au Sous Ordonnateur. Mod 1 Décision 5 jours Art 34 du décret 2-06- 388 du 05/02/2007 FI n°2 Décision d’ouverture des plis 3 Envoyer le dossier d’appel d’offres aux membres de la commission d’appel d’offres S.G Vérification et Signature du CPS et du règlement de la consultation. ≥ 8j avant l’envoi de l’Avis d’appel d’offres aux journaux Art 19 du décret 2-06- 388 du 05/02/2007 FI n°1 Dossier d’appel d’offres définitif 4 Envoyer les lettres circulaires à aux moins 3 candidats. S.G Réception des observations des membres de la commission d’appel d’offres. Mod 10 Lettre circulaire 2 jours Art 20 du décret 2-06- 388 du 05/02/2007 FI n°10 Etape suivante : les mêmes tâches que la procédure de l’appel d’offres ouvert et ce à partir de la tache n°5.
  • 75.
    74 Processus 1 :Dépense Publique Procédure : 3 Gestion de la Dépense PROCEDURE D’APPEL D’OFFRES RESTREINT Acteurs internes Acteurs externes N° Tâches Service Gestionnaire Autres Services Commission d'AO Candidats Autres 1 Etablir le dossier d’appel d’offres. 2 Désigner de la commission d’appel d’offres. 3 Faire examiner le dossier d’appel d’offres par la commission d’appel d’offres 4 Envoyer les lettres circulaires à aux moins 3 candidats. Début Fin Dossier d'AO Dossier d'AO Décision CAO Envoi lettre circulaire Lettre circulaire AOO étape 5
  • 76.
    75 Processus 1 :Dépense Publique Procédure : 3 Gestion de la Dépense PROCEDURE D’APPEL D’OFFRES AVEC PRESELECTION N° Tache/Activité Service responsable Conditions de déclenchement Modèle Résultat produit Délai de traitement Règles Fiche d’instruction Enregistrement 1 Etablir le dossier de présélection. S.OP / S.G Mise en place de crédits, détermination des besoins... Projet du DAO. 7 jours Art 51 du décret 2-06-388 FI1 n°11 2 Désigner la commission d’admission et la commission d’ouverture des plis. Autorité Compétente/ S.Ordonnateur Envoi du projet de décision à l’autorité compétente ou au Sous Ordonnateur. Mod 1 Décision 5 jours Art 54 du décret 2-06-388 FI n°2 Décision d’ouverture des plis 3 Envoyer le dossier de présélection aux membres de la commission d’admission. S.G Vérification et examen du dossier de présélection. ≥ 8j avant l’envoi de l’Avis AO avec présélection aux journaux Art 51 du décret 2-06-388 FI n°11 Dossier de présélection définitif 4 Envoyer l’avis d’appel d’offres avec présélection pour Publication. S.G Réception des observations des membres de la commission d’admission. Mod 11 Avis d’appel d’offres avec présélection 2 jours Art 49 du décret 2-06-388 FI n°12 5 Remettre ou envoyer le dossier de présélection aux candidats. S.G -Paiement des plans et / ou documents techniques. -tenue d’un registre de retrait Dés la parution du premier Avis AO avec présélection. Art 51 du décret 2-06-388 FI n°4 6 Réceptionner les dossiers de candidature (suite à un dépôt ou envoi) S.G Inscription des plis sur un registre spécial Avant l’ouverture des plis par la commission d’admission Art 53 du décret 2-06-388 FI n°5 7 Convoquer les membres de la commission d’admission S.G Lettre de convocation accompagnée du dossier de présélection Mod 6 ≥ 7 j de la date de la réunion de la commission d’admission Art 54 du décret 2-06-388 FI n°6 8 Tenir la séance d’admission. S.G - Décision de l’autorité compétente ou du sous ordonnateur. Liste des candidats admissibles Art 55 du décret 2-06-388 FI n°13 Liste des candidats admissibles 9 Etablir et faire signer le Procès Verbal de la séance d’admission. S.G - séance d’admission Mod 12 PV d’OP Séance tenante Art 56 du décret 2-06-388 PV d’ouverture des plis 10 Procéder à l’affichage des résultats. S.G - séance d’admission Mod 13 Un extrait du PV Pendant 15 jours Art 56 du décret 2-06-388 Résultats de l’appel d’offres 11 Informer le soumissionnaire retenu et ceux éliminés S.G Après achèvement des travaux de la séance d’admission. Lettre d’information Avant 10 jours Art 57 du décret 2-06-388 FI n°14
  • 77.
    76 Etape 12 :Les candidats sélectionnés sont appelés à retirer le dossier d’appel d’offres avec présélection et à déposer leurs offres selon les mêmes démarchés prévues pour la procédure de l’appel d’offres ouvert (Voir procédure appel d’offres ouvert et ce de la tâche n°5).
  • 78.
    77 Processus 1 :Dépense Publique Procédure : 3 Gestion de la Dépense PROCEDURE D’APPEL D’OFFRES AVEC PRESELECTION Acteurs internes Acteurs externes N° Tâches Service Gestionnaire Autres Services Commission d'admission Candidats Autres 1 Etablir le dossier de présélection. 2 Désigner la commission d’admission. 3 Envoyer le dossier de présélection aux membres de la commission d’admission. 4 Envoyer l’avis d’appel d’offres avec présélection pour Publication. 5 Remettre ou envoyer le dossier de présélection aux candidats. 6 Réception des dossiers de candidature (suite à un dépôt ou envoi) 7 Convoquer les membres de la commission d’admission 8 Procéder à l’ouverture des plis en séance publique et au choix des candidats retenus. Début Dossier de présélection Décision commission présélection Envoi dossier présélection Dossier présélection Envoi avis AO avec présélection Avis appel d'offres avec présélection Remise dossier AO Dossier AO avec présélection Convocation Commission Convocation Ouverture des plis
  • 79.
    78 Processus 1 :Dépense Publique Procédure : 3 Gestion de la Dépense PROCEDURE D’APPEL D’OFFRES AVEC PRESELECTION Acteurs internes Acteurs externes N° Tâches Service Gestionnaire Autres Services Commission d'admission Candidats Autres 9 Etablir et faire signer le Procès Verbal d’ouverture des plis. 10 Procéder à l’affichage des résultats. 11 Informer le soumissionnaire retenu et ceux éliminés Fin PV ouverture des plis Suite Affichage des résultats Information candidats Lettre information AOO tâche n°5
  • 80.
    79 Processus 1 :Dépense Publique Procédure 3 : Gestion de la Dépense PROCEDURE D’APPEL D’OFFRES PAR VOIE DE CONCOURS Acteurs internes Acteurs externesN° Tâches Service Gestionnaire Ord -SO Budget TGR Candidats M.Com… Membres 1 2 3 4 5 6 7 8 9 10 11 12 13 14 15 16 17 Etablir le programme du concours. Désigner la commission d’admission et le jury Envoyer le programme du concours aux membres de la commission d’admission Envoyer l’avis du concours pour Publication Remettre ou envoyer le dossier du concours aux candidats Réceptionner les dossiers de candidature Convoquer les membres de la commission d’admission. Tenir la séance d’admission Etablir et faire signer le Procès Verbal de la séance d’admission. Procéder à l’affichage des résultats Informer le soumissionnaire retenu et ceux éliminés Remettre ou envoyer du dossier du concours aux candidats admissibles Réceptionner les offres Convoquer les membres du jury. Procéder à l’ouverture des plis en séance publique Procéder au classement des projets et désigner le premier concurrent Etablir et faire signer le Procès Verbal d’ouverture des plis Réception Affichage Remise Etablissement Désignation Envoi Convocation Etablissement Remise Convocation Classement Etablissement Affichage Remise Information Réception Visa Visa Envoi
  • 81.
    80 18 19 Procéder à l’affichagedes résultats Informer le soumissionnaire retenu et ceux éliminés
  • 82.
    81 Processus 1 :Dépense Publique Procédure : 3 Gestion de la Dépense PROCEDURE D’APPEL D’OFFRES PAR VOIE DE CONCOURS N° Tache/Activité Service responsable Conditions de déclenchement Modèle Résultat produit Délai de traitement Règles Fiche d’instruction Enregistrement 1 Etablir le programme du concours. S.OP / S.G Mise en place de crédits, détermination des besoins... Projet du programme du concours. 7 jours Art 64 du décret 2-06- 388 FI1 n°15 2 Désigner la commission d’admission et le jury. Autorité Compétente/ Sous Ordonnat Envoi du projet de décision à l’autorité compétente ou au Sous Ordonnateur. Mod 1 Décision 5 jours Art 66 du décret 2-06- 388 FI n°2 Décision d’ouverture des plis 3 Envoyer le programme du concours aux membres de la commission d’admission. S.G Vérification et examen du dossier du concours. ≥ 8j avant l’envoi de l’Avis du concours aux journaux Art 65 du décret 2-06- 388 FI n°15 Dossier du programme du concours 4 Envoyer l’avis du concours pour Publication. S.G Réception des observations des membres de la commission d’admission. Mod 14 Avis du concours 2 jours Art 65 du décret 2-06- 388 FI n°12 5 Remettre ou envoyer le dossier du concours aux candidats. S.G - Paiement des plans et / ou documents techniques. - tenue d’un registre pour le retrait du dossier du concours. Dés la parution du premier Avis du concours. Art 65 du décret 2-06- 388 FI n°4 6 Réceptionner les dossiers de candidature (suite à un dépôt ou envoi) S.G Inscription des plis sur un registre spéciale Avant l’ouverture des plis par la commission d’admission Art 65 du décret 2-06- 388 FI n°5 7 Convoquer les membres de la commission d’admission. S.G Lettre de convocation accompagnée du dossier du concours Mod 6 ≥ 7 j de la date de la réunion de la commission d’admission Art 65 du décret 2-06- 388 FI n°6 8 Tenir la séance d’admission. S.G - Décision de l’autorité compétente ou du sous ordonnateur. Liste des candidats admissibles Art 65 du décret 2-06- 388 FI n°13 Liste des candidats admissibles 9 Etablir et faire signer le Procès Verbal de la séance d’admission. S.G - séance d’admission Mod 15 PV d’OP Séance tenante Art 65 du décret 2-06- 388 PV d’ouverture des plis
  • 83.
    82 Processus 1 :Dépense Publique Procédure : 3 Gestion de la Dépense PROCEDURE D’APPEL D’OFFRES PAR VOIE DE CONCOURS N° Tache/Activité Service responsable Conditions de déclenchement Modèle Résultat produit Délai de traitement Règles Fiche d’instruction Enregistrement 10 Procéder à l’affichage des résultats. S.G - séance d’admission Mod 13 Un extrait du PV Pendant 15 jours Art 65 du décret 2-06- 388 Résultats de l’appel d’offres 11 Informer le soumissionnaire retenu et ceux éliminés S.G Après achèvement des travaux de la séance d’admission Lettre d’informatio n Avant 10 jours Art 65 du décret 2-06- 388 FI n°14 12 Remettre ou envoyer du dossier du concours aux candidats admissibles. S.G - Paiement des plans et / ou documents techniques. - tenue d’un registre pour le retrait du dossier du concours. Mod 3 ≥ 30 j de la date de la réunion du jury Art 19 du décret 2-06- 388 du 05/02/2007 FI n°4 13 Réceptionner les offres (suite à un dépôt ou envoi) S.G Inscription des plis sur un registre spéciale Mod 5 Avant l’ouverture des plis Art 30 du décret 2-06- 388 du 05/02/2007 FI n°5 14 Convoquer les membres du jury. S.G Lettre de convocation accompagnée du dossier d’appel d’offres Mod 6 ≥ 7 j de la date du réunion du jury Art 34 du décret 2-06- 388 du 05/02/2007 FI n°6 15 Procéder à l’ouverture des plis en séance publique. S.G - Décision de l’autorité compétente ou du sous ordonnateur. Art 67 du décret 2-06- 388 du 05/02/2007 Ouverture des plis 16 Procéder au classement des projets et désigner le concurrent classé le premier. S.G - Evaluation des projets par le jury. ≥ 60 j ou 90 j (voir F.I n°16) Art 68 du décret 2-06- 388 FI n°16 17 Etablir et faire signer le Procès Verbal d’ouverture des plis. S.G - Ouverture des plis Mod 16 PV d’OP Séance tenante Art 69 du décret 2-06- 388 du 05/02/2007 PV d’ouverture des plis 18 Procéder à l’affichage des résultats S.G - Ouverture des plis Mod 8 Fiche résultat et un extrait du PV Pendant 15 jours Art 69 et 70 du décret 2- 06-388 du 05/02/2007 Résultats de l’appel d’offres 19 Informer le soumissionnaire retenu et S.G - Ouverture des plis Mod 9 Lettre d’informatio Avant 10 jours Art 70 du décret 2-06- FI n°17
  • 84.
    83 Processus 1 :Dépense Publique Procédure : 3 Gestion de la Dépense PROCEDURE D’APPEL D’OFFRES PAR VOIE DE CONCOURS N° Tache/Activité Service responsable Conditions de déclenchement Modèle Résultat produit Délai de traitement Règles Fiche d’instruction Enregistrement ceux éliminés n 388 du 05/02/2007 Les candidats sélectionnés sont appelés à retirer le dossier du concours et à déposer leurs offres
  • 85.
    84 Processus 1 :Dépense Publique Procédure 3 : Gestion de la Dépense PROCEDURE DES MARCHES NEGOCIES PASSES APRES PUBLICITES PREALABLES ET MISE EN CONCURRENCE Acteurs internes Acteurs externesN° Tâches Service Gestionnaire Autres Services D. Budget TGR Candidats M.Com ……. Etablir le dossier de passation par la procédure négociée et le certificat administratif correspondant 1 2 3 4 5 6 7 Envoyer l’avis d’appel à la concurrence pour Publication. Remettre le dossier du marché aux candidats Réceptionner les candidatures Dresser la liste des candidats invités à négocier Adresser une lettre de consultation à 3 candidats au minimum Procéder à la négociation avec les candidats Procéder au choix de l’attributaire du marché Etablir un rapport de la négociation Faire signer le marché par le candidat retenu Etablissement Négociation Etablissement Réception Envoi Remise Choix Signature Lettre Liste
  • 86.
    85 Etape suivante :Voir procédure engagement du Marché. Processus 1 : Dépense Publique Procédure : 3 Gestion de la Dépense PROCEDURE DES MARCHES NEGOCIES PASSES APRES PUBLICITES PREALABLES ET MISE EN CONCURRENCE N° Tache/Activité Service responsable Conditions de déclenchement modèle Résultat produit Délai de traitement Règles Fiche d’instruction Enregistrement 1 Etablir le dossier de passation par la procédure négociée et le certificat administratif correspondant. S.OP / S.G L’une des cas prévus par l’article 72 §I du décret 2- 06-388 du 05/02/2007 CPS Type Marché + certificat administratif 3 jours Art 72 du décret 2-06-388 du 05/02/2007 FI1 n°18 2 Envoyer l’avis d’appel à la concurrence pour Publication. S.G Mod 17 Avis d’appel à la concurrence ≥ 7 j de la date de parution de l’avis de publicité 3 Remettre le dossier du marché aux candidats. S.G tenue d’un registre pour le retrait du dossier du marché. Dés la parution de l’avis de publicité. 4 Réceptionner les candidatures S.G Dépôt ou envoi Avant la date limite de réception des candidatures 5 Dresser la liste des candidats invités à négocier S.G Réponses des candidats 1 jour 2 Adresser une lettre de consultation à 3 candidats au minimum. S.G Vérification et Signature du CPS, du règlement de la consultation et du certificat administratif. Lettre de consultation 7 jours 3 Procéder à la négociation avec les candidats S.G Réponses favorables des candidats. 1 jour 4 Procéder au choix de l’attributaire du marché S.G Evaluation des offres 1 jour 5 Etablir un rapport de la négociation S.G Achèvement de la négociation Rapport 1 jour 6 Faire signer le marché par le candidat retenu S.G Désignation du candidat retenu Marché signé 1 jour Art 71 du décret 2-06-388 du 05/02/2007 FI n°19 Marché négocié signé
  • 87.
    86 Processus 1 :Dépense Publique Procédure 3 : Gestion de la Dépense PROCEDURE DES MARCHES NEGOCIES PASSES SANS PUBLICITES PREALABLES ET SANS MISE EN CONCURRENCE Acteurs internes Acteurs externesN° Tâches Service Gestionnaire Autres Services D. Budget TGR Fournisseurs Etablir le dossier de passation par la procédure négociée et le certificat administratif correspondant. Procéder à la négociation avec un candidat déterminé 1 2 3 4 Etablir un rapport de la négociation Faire signer le marché par le candidat retenu Etablissement Négociation Etablissement Signature
  • 88.
    87 Processus 1 :Dépense Publique Procédure : 3 Gestion de la Dépense PROCEDURE DES MARCHES NEGOCIES PASSES SANS PUBLICITES PREALABLES ET SANS MISE EN CONCURRENCE N° Tache/Activité Service responsable Conditions de déclenchement Modèle Résultat produit Délai de traitement Règles Fiche d’instruction Enregistrement 1 Etablir le dossier de passation par la procédure négociée et le certificat administratif correspondant. S.OP / S.G L’une des cas prévus par l’article 72 §II du décret 2-06-388 du 05/02/2007 CPS Type Marché + certificat administratif 3 jours Art 72 du décret 2-06- 388 du 05/02/2007 FI n°18 3 Procéder à la négociation avec un candidat déterminé S.G Vérification et Signature du CPS, du règlement de la consultation et du certificat administratif. 1 jour 5 Etablir un rapport de la négociation S.G Achèvement de la négociation Rapport 1 jour 6 Faire signer le marché par le candidat retenu S.G Désignation du candidat retenu Marché signé 1 jour Art 71 du décret 2-06- 388 du 05/02/2007 FI n°19 Marché négocié signé Etape suivante : Voir procédure engagement du Marché.
  • 89.
    88 Processus 1 :Dépense Publique Procédure 3 : Gestion de la Dépense ACHAT PAR VOIE DE BON DE COMMANDE Acteurs internes Acteurs externesN° Tâches Service Gestionnaire Autres Services D. Budget TGR Fournisseurs 1 Examiner les spécifications et la consistance des prestations à satisfaire et en estimer le coût 2 Vérifier la disponibilité des crédits. DAE (FI : 3) 3 Si l’estimation ≤ 20.000 dhs : passer par DAE 4 Si l’estimation > 20.000 dhs : Vérifier le cumul des engagements pour ne pas dépasser le plafond autorisé soit : 200.000 dhs. 5 Identifier les fournisseurs ayant la capacité de satisfaire la demande de prestation 6 Consulter les fournisseurs identifiés 7 Réceptionner et étudier les offres 8 Etablir le Bon de Commande Etablissement Examen Vérification Réception et Etude Etablissement BC ≤ 20.000 Identification ConsultationConsultation
  • 90.
    89 Processus 1 :Dépense Publique Procédure 3 : Gestion de la Dépense ACHAT PAR VOIE DE BON DE COMMANDE N° Activité/tâches Service responsable Condition de déclenchement Modèle Résultat Produit Délai de Traitement Règles Fiche d’instruction Enregistrement 1 Examiner les spécifications et la consistance des prestations à satisfaire et en estimer le coût SG / SO Signalement du besoin par les utilisateurs Liste des prestations validées 2 Vérifier la disponibilité des crédits. ‘’ Validation de la commande Crédit disponible F-I n° 1 3 Si l’estimation ≤ 20.000 dhs : passer par DAE ‘’ Estimation du coût de la dépense M 1 DAE DAE F-I n° 2 4 Si l’estimation > 20.000 dhs : ‘’ Estimation du coût de la dépense M 2 : BC Montant de l’estimation arrêté 2 jrs F-I n° 3 5 Identifier les fournisseurs ayant la capacité de satisfaire la demande de prestation ‘’ La tâche précédente 6 Consulter les fournisseurs identifiés (un minimum de 3) ‘’ Liste arrêtée Lettre de consultation 1 jr 7 Réceptionner et étudier les offres ‘’ Envoi des demandes de consultation Choix d’une offre 7 jrs 8 Etablir le Bon de Commande Choix du fournisseur M 2 : BC BC signé 1 jr Copie du BC visé et classé au niveau de la structure habilitée
  • 91.
  • 92.
    91 Processus 1 :Achat, Immatriculation et assurance des Véhicules Procédure 1 : ACHAT DE VEHICULES Acteurs internes Acteurs externes N° Tâches ENTITÉ RESPONSABLE Directions du Ministère SNTL CED D.B 1 Recenser les besoins du Ministère en matière de véhicules 2 Vérifier la disponibilité des crédits auprès de l’entité chargée du budget 3 Négocier avec les fournisseurs 4 Envoyer le programme d’achat et la décision pour visa du CED 5 Recevoir le programme d’achat et de la décision 6 Envoyer le programme d’achat et la décision à la direction du budget pour visa 7 Engager par l’entité chargée du budget 8 Recevoir et vérifier (conformité- facture) par la commission Parc Auto 9 Recevoir (SNTL- Administration- Fournisseur) et établir un PV par la SNTL 10 Proposer l’affectation par le service du Parc Auto 11 Valider ou modifier 12 Affecter les véhicules aux différentes Directions et services extérieurs suivant les besoins retenus 13 Signer la(s) décision (s) par la personne habilitée Envoi Visa Décision Envoi Visa Réception Recensement Vérification Réception Proposition Affectation Réception Négociation Programme Signature
  • 93.
    92 Recensement des TâchesACHAT DE VEHICULES N° TACHES ENTITÉ RESPONSABLE CONDITION DE DE CLENCHEMENT MODELE RESULTAT PRODUIT DELAI DE TRAITEMENT REGLES FICHE D’INSTRUCTION ENREGISTREMENT 1 Recenser les besoins du Ministère en matière de véhicules l’entité chargée du Parc auto Satisfaire le besoin du Ministère en matière des véhicules Besoin en terme de véhicules définis et recenses 3 Mois EN CAS D’URGENCE, CETTE TACHE PEUT PRENDRE UN LAPS DE TEMPS REDUIT 2 Vérifier la disponibilité des crédits auprès de l’entité chargée du budget Besoin définis et recenses Disponibilité des crédits 1 jour 3 Négocier avec les fournisseurs Disponibilité des crédits Prix négociés 4 Envoyer le programme d’achat et la décision pour visa du CED Crédits disponibles Programme d’achat 1 jour 5 Recevoir le programme d’achat et de la décision Programme d’achat établi Programme d’achat visé 1 jour 6 Envoyer le programme d’achat et la décision à la direction du budget pour visa l’entité chargée du budget Programme d’achat visé Engagement 1 jour 7 Engager par l’entité chargée du budget Programme d’achat visé+ Engagement l’entité chargée du budget 1 jour 8 Recevoir et vérifier (conformité- facture) par la commission Parc Auto l’entité chargée du Parc auto Mandatement 1 jour 9 Recevoir (SNTL- Administration- Fournisseur) et établir un PV par la SNTL PV 1 jour 10 Proposer l’affectation par le service du Parc Auto l’entité chargée du Parc auto PV Proposition d’affectation 1 jour 11 Valider ou modifier Proposition d’affectation Liste définitive des affectations 12 Affecter les véhicules aux différentes Directions et services extérieurs suivant les besoins retenus l’entité chargée du Parc auto Apres réception des véhicules immatricules M rouge Véhicules affectes aux P&P et directions concernées 1 jour
  • 94.
    93 13 Signer la(s) décision(s) par la personne habilitée 1 jour
  • 95.
    94 Processus 1 :Achat, Immatriculation et assurance des Véhicules Procédure 2 : IMMATRICULATION DES VEHICULES EN SERIE CIVILE Acteurs internes Acteurs externes N° Tâches ENTITÉ RESPONSABLE Services gestionnaires 1er Ministre SNTL 1 Demander l’accord de Monsieur le 1er Ministre 2 Recevoir une Copie de l’accord de Monsieur le 1er Ministre (une autre copie est adressée par la primature à la SNTL). 3 Recevoir la carte grise 4 Payer les frais d’immatriculation 5 Confectionner les plaques Minéralogiques Immatriculation Réception Demande Autorisation Confection Paiement
  • 96.
    95 Recensement des TâchesIMMATRICULATION DES VEHICULES EN SERIE CIVILE N° TACHES ENTITÉ RESPONSABLE CONDITION DE DECLENCHEMENT MODELE RESULTAT PRODUIT DELAI DE TRAITEMENT REGLES FICHE D’INSTRUCTION ENREGISTREMENT 1 Demander l’accord de Monsieur le 1er Ministre l’entité chargée du Parc auto Besoin d’immatriculation des véhicules dans la série civile / gouverneurs Demande accord De 1 à 3 jours ART 3 DU DECRET N°2-97-1051 DU 4 CHAOUAL 1418 (4 FEVRIER 1998) 2 Recevoir une Copie de l’accord de Monsieur le 1er Ministre ( une autre copie est adressée par la primature à la SNTL). Mr Le 1er Ministre Demande d’immatriculation dans la série civile reçue Accord 3 Recevoir la carte grise Accord reçu de Mr le 1er Ministre Carte grise reçue 1 jour 4 Payer les frais d’immatriculation Carte grise reçue Frais d’immatriculation payés De 1 à 4 jours 5 Confectionner les plaques Minéralogiques l’entité chargée du Parc auto Carte grise reçue Plaque confectionnée De 1 à 2 jours
  • 97.
    96 Processus 1 :Achat, Immatriculation et assurance des Véhicules Procédure 3 : ASSURANCE DES VEHICULES Acteurs internes Acteurs externes N° Tâches ENTITÉ RESPONSABLE DIRECTIONS Ordonnateur Sous ordonnateur (Gouverneurs) SNTL 1 Etablir l’état provisoire des véhicules existants à assurer 2 Envoyer la liste pour visa de l’ordonnateur 3 Envoyer l’état à la SNTL 4 Recevoir un listing des véhicules à assurer de la part de la SNTL 5 Vérifier la concordance 6 Etablir un état définitif des véhicules à assurer en 4 exemplaires+ signature de l’ordonnateur 7 Envoyer l’état définitif à la SNTL pour certification 8 Etablir la décision de paiement signée par l’ordonnateur 9 Recevoir l’état et les quittances d’assurance et de concordance avec l’état 10 Remettre les Quittances d’assurances aux différents Affectataires Envoi Réception Listing Vérification Etablissement Certification Réception Envoi Etablissement Etablissement Envoi Remise des quittances Réception
  • 98.
    Recensement des TâchesASSURANCE DES VEHICULES N° TACHES ENTITÉ RESPONSABLE CONDITION DE DECLENCHEMENT MODELE RESULTAT PRODUIT DELAI DE TRAITEMENT REGLES FICHE D’INSTRUCTION ENREGISTREMENT 1 Etablir l’état provisoire des véhicules existants à assurer 1 jour 2 Envoyer la liste pour visa de l’ordonnateur 3 Envoyer l’état à la SNTL Véhicules à assurer au titre du prochain exercice Listes des véhicules à assurer 4 Recevoir un listing des véhicules à assurer de la part de la SNTL 5 Vérifier la concordance Liste globale des véhicules du Ministère à assurer 1 jour 6 Etablir un état définitif des véhicules à assurer en 4 exemplaires+ signature de l’ordonnateur Liste des véhicules a assurer est arrêtée Liste définitive des véhicules du Ministère à assurer 1 jour 7 Envoyer l’état définitif à la SNTL pour certification l’entité chargée du Parc auto Apres Réception De l’état Global Du Parc Auto Liste Certifiée Par la SNTL 8 Etablir la décision de paiement signée par l’ordonnateur l’entité chargée du budget Apres approbation de la décision de virement Décision de virement engagée 9 Recevoir l’état et les quittances d’assurance et de concordance avec l’état Certificat d’assurance prêt à la SNTL Certificat d’assurance 10 Remettre les Quittances d’assurances aux différents Affectataires l’entité chargée du Parc auto Certificat d’assurance reçue Distribution aux Sce central /services extérieurs
  • 99.
    98 Processus 1 :Achat, Immatriculation et assurance des Véhicules Procédure 4 : Demande des véhicules Acteurs internes Acteurs externes N° Tâches ENTITE RESPONSABLE DIRECTIONS 1 Recevoir les demandes de véhicules accompagnées des ordres de mission des différentes structures du Ministère 2 Vérifier la disponibilité d’un véhicule 3 Etablir l’ordre de mission pour chauffeur 4 Viser l’ordre de mission par le chef de l’entité responsable du parc 5 Choisir le véhicule (selon le nombre de places et la personne demandeuse) 6 Doter le chauffeur en carburant, TA et vignettes selon la distance et la durée du mission 7 Vérifier l’état du véhicule à la fin de la mission. Envoi Affectation Visa Réception Entrée de véhicule au parc Réquisition (Train, CTM) oui non Ordre de mission du chauffeur Vérification
  • 100.
    99 Recensement des TâchesDEMANDE DES VEHICULES N° TACHES SERVICE RESPONSABLE CONDITION DE DECLENCHEMENT MODELE RESULTAT PRODUIT DELAI DE TRAITEMENT REGLES FICHE D’INSTRUCTION ENREGISTREMENT 1 Recevoir les demandes de véhicules accompagnées des ordres de mission des différentes structures du Ministère Mission Demande du véhicule 24 heures avant le jour de la mission 2 Vérifier la disponibilité d’un véhicule Réception de la demande 3 Etablir l’ordre de mission pour chauffeur Disponibilité du véhicule Ordre de mission 4 Viser l’ordre de mission par le chef de l’entité responsable du parc Ordre de mission du chauffeur Ordre de mission 5 Choisir le véhicule (selon le nombre de places et la personne demandeuse) Visa de l’OM Affectation du véhicule 6 Doter le chauffeur en carburant, TA et vignettes selon la distance et la durée du mission Affectation du véhicule 1 jour 7 Vérifier l’état du véhicule à la fin de la mission. l’entité chargée du Parc auto Entrée du véhicule au parc Constat 1 jour
  • 101.
    100 Processus 2 :Achat de vignettes Procédure 1 : ACHAT DE VIGNETTES (VTT/VTA/VTM) Acteurs internes Acteurs externes N° Tâches ENTITÉ RESPONSABLE Directions SNTL CED 1 Envoyer une demande à la SNTL précisant le montant des vignettes de transport terrestre (VTT), vignettes de transport aérien (VTA) et vignettes de transport marchandise (VTM) 2 Recevoir la convention signée par la SNTL 3 Faire signer les conventions par l’ordonnateur 4 Envoyer les conventions au CED pour visa 5 Mandater la convention visée 6 Recevoir les vignettes après virement du montant par la TGR au compte de la SNTL 7 Affecte les dotations en vignettes aux provinces et préfectures selon besoin. Envoi Envoi Visa Affectation Envoi Visa Mandatement Réception Réception Envoi Versement
  • 102.
    101 Recensement des TâchesACHAT DE VIGNETTES (VTT/VTA/VTM) N° TACHES ENTITÉ RESPONSABLE CONDITION DE DECLENCHEMENT MODELE RESULTAT PRODUIT DELAI DE TRAITEMENT REGLES FICHE D’INSTRUCTION ENREGISTREMENT 1 Envoyer une demande à la SNTL précisant le montant des vignettes de transport terrestre (VTT), vignettes de transport aérien (VTA) et vignettes de transport marchandise (VTM) Selon Besoin Demande 1 jour 2 Recevoir la convention signée par la SNTL Demande établie Convention reçue 1 jour 3 Faire signer les conventions par l’ordonnateur l’entité chargée du budget Convention reçue Convention signée 4 Envoyer les conventions au CED pour visa l’entité chargée du budget Convention signée Convention signée engagée 1 jour 5 Mandater la convention visée Convention engagée Convention mandatée 5 jours 6 Recevoir les vignettes après virement du montant par la TGR au compte de la SNTL Convention mandatée Vignettes reçues 1 jour 7 Affecte les dotations en vignettes aux provinces et préfectures selon besoin. l’entité chargée du budget Vignettes reçues Vignettes affectées 1 jour
  • 103.
    102 Processus 2 :Achat des vignettes Procédure 2 : TRANSPORT PAR TRAIN, CTM OU AVION A L’INTERIEUR DU MAROC Acteurs internes N° Tâches ENTITÉ RESPONSABLE Directions 1 Recevoir l’ordre de mission signé par le chef hiérarchique de l’intéressé 2 Etablir un bon de transport et l’envoyer à l’ordonnateur pour signature 3 Valoriser le bon de transport en vignettes de transport 4 Enregistrer le bon de transport et comptabiliser la dépense 5 Remettre le bon de transport et l’ordre de mission à l’intéressé en gardant une copie Réception Etablissement Envoi Remise Enregistrement Valorisation
  • 104.
    103 Recensement des TâchesTRANSPORT PAR TRAIN, CTM OU AVION A L’INTERIEUR DU MAROC N° TACHES ENTITÉ RESPONSABLE CONDITION DE DECLENCHEMENT MODELE RESULTAT PRODUIT DELAI DE TRAITEMENT REGLES FICHE D’INSTRUCTION ENREGISTREMENT 1 Recevoir l’ordre de mission signé par le chef hiérarchique de l’intéressé Le chef hiérarchique en question doit être habilite a signer les ordres de mission 2 Etablir un bon de transport et l’envoyer à l’ordonnateur pour signature En tenant compte des prix convenus par l’ ONCF, LA RAM, LA CTM, et autres Bon de transport signe 3 Valoriser le bon de transport en vignettes de transport Une fois le bon de transport est signé Bon de transport valorise en vignettes 4 Enregistrer le bon de transport et comptabiliser la dépense Apres valorisation des bons de transport en vignettes Bon de transport comptabilise 5 Remettre le bon de transport et l’ordre de mission à l’intéressé en gardant une copie l’entité chargée du budget Une fois le bon de transport est comptabilise Ordre de mission + bon de transport remis a l’intéressé UNADEUXJOURSPOURL’ENSEMBLEDESTÂCHES CIRCULAIREDU1ERMINISTREN°84/CABDU14/06/1993
  • 105.
    104 Processus 2 :Achat des vignettes Procédure 3 : ACHAT DES CARNETS SNTL Acteurs internes Acteurs externes N Tâches ENTITÉ RESPONSABLE SNTL 1 Etablir et envoyer une demande d’achat des carnets à la SNTL 2 Cacheter les bons 3 Recevoir les carnets de bons 4 Octroyer les carnets de bons aux utilisateurs contre décharge Réception Etablissement Carnets Cachetage Distribution
  • 106.
    105 Recensement des TâchesACHAT DES CARNETS SNIL N° TACHES ENTITÉ RESPONSABLE CONDITION DE DECLENCHEMENT MODELE RESULTAT PRODUIT DELAI DE TRAITEMENT REGLES FICHE D’INSTRUCTION ENREGISTREMENT 1 Etablir et envoyer une demande d’achat des carnets à la SNTL l’entité chargée des achats et approvisionnement En cas de besoin Demande d’achat des carnets de bons 15 jours 2 Cacheter les bons S. N. T.L Apres réception de la demande d’achat Bons cachetés Dépend de la livraison 3 Recevoir les carnets de bons l’entité chargée des achats et approvisionnement Une fois les bons cachetés Carnets de bons reçus Apres la décharge 4 Octroyer les carnets de bons aux utilisateurs contre décharge l’entité chargée du Parc auto En fonction des besoins de chaque province et préfecture Et service central Carnet de bons remis aux intéresse + décharge Dépend des demandes CIRCULAIRE DU 1ER MINISTRE N° 84/CAB DU 14/06/1993
  • 107.
    1 Processus 2 :Achat des vignettes Procédure 4 : ACHAT DES VIGNETTES TAXE SPECIALE ANNUELLE SUR LES VEHICULES AUTOMOBILES Acteurs internes Acteurs externes N° Tâches Entité responsable Services gestionnaires Ordonnateur Direction des Impôts D. Budget 1 Etablir l’état des véhicules assujettis à la TSAVA (5 exemplaires) 2 Signer l’état des véhicules par l’ordonnateur 3 Envoyer l’état des véhicules à la direction du budget pour visa (5 exemplaires), le suivi est fait par l’entité chargée du Budget 4 Récupérer les vignettes TSAVA auprès du bureau d’enregistrement et de timbre 5 Remettre les vignettes aux utilisateurs Visa Envoi Visa Etablissement Récupération Vignettes remise
  • 108.
    1 Recensement des TâchesACHAT DES VIGNETTES TAXE SPECIALE ANNUELLE SUR LES VEHICULES AUTOMOBILES N° TACHES ENTITÉ RESPONSABLE CONDITION DE DECLENCHEMENT MODELE RESULTAT PRODUIT DELAI DE TRAITEMENT REGLES FICHE D’INSTRUCTION ENREGISTREMENT 1 Etablir l’état des véhicules assujettis à la TSAVA (5 exemplaires) l’entité chargée du Parc auto Listes globales arrêtées Listes par catégories fiscales 15 jours 2 Signer l’état des véhicules par l’ordonnateur 3 Envoyer l’état des véhicules à la direction du budget pour visa (5 exemplaires), le suivi est fait par l’entité chargée du Budget 4 Récupérer les vignettes TSAVA auprès du bureau d’enregistrement et de timbre l’entité chargée du Parc auto Fonds vises Vignettes TSAVA retirées Une semaine 5 Remettre les vignettes aux utilisateurs l’entité chargée du Parc auto Une fois les vignettes TSAVA retirées Vignettes TSAVA remises aux intéressés
  • 109.
    2 Processus 3 :Réparation des Véhicules Procédure 1 : EXTERNE Acteurs internes Acteurs externes N° Tâche Entité Responsable Directions du Ministère Fournisseur (MAISON DE VOITURE) 1 Etablir une demande, comportant la nature de réparation, remplit par l’affectataire et visé par le responsable, et compte rendu en cas de réparation suite à un accident 2 Viser la demande de réparation par le chef du parc 3 Etablir une demande de Devis de réparation qui précise la nature de réparation 4 Recevoir le devis de réparation 5 Etudier le devis et approuver la réparation 6 Etablir : - un bon de commande de réparation si le montant de réparation est < 2000 DH - une note à l’ordonnateur si le montant de réparation est > 2000 et < à 10000 DH autorisation de la SNTL si le montant de réparation est > à 10000 DH 7 Réceptionner la voiture après exécution de la réparation 8 Signer la décharge par l’affectataire 9 Régler la facture de réparation 10 Classer la facture dans le dossier du véhicule Visa Etablissement Réception Etablissement Réparation Réception Etude et approbation Visa Classement Devis de réparation Règlement Demande Envoi
  • 110.
    3 Recensement des Tâches REPARATIONDES VEHICULES - EXTERNE N° TACHES ENTITÉ RESPONSABLE CONDITION DE DECLENCHEMENT MODELE RESULTAT PRODUIT DELAI DE TRAITEMENT REGLES FICHE D’INSTRUCTION ENREGISTREMENT 1 Etablir une demande, comportant la nature de réparation, remplit par l’affectataire et visé par le responsable, et compte rendu en cas de réparation suite à un accident DIRECTIONS DU MINISTERE Anomalie constatée sur les véhicules Demande 1 à 2 jours 2 Viser la demande de réparation par le chef du parc 1 jour 3 Etablir une demande de Devis de réparation qui précise la nature de réparation Véhicule diagnostique Devis de réparation 1 jour 4 Recevoir le devis de réparation Devis établis Devis reçu 1 jour 5 Etudier le devis et approuver la réparation Devis reçu Approbation du devis 1 jour 6 Etablir : - un bon de commande de réparation si le montant de réparation est < 2000 DH - une note à l’ordonnateur si le montant de réparation est > 2000 et < à 10000 DH autorisation de la SNTL si le montant de réparation est > à 10000 DH Dés Approbation du devis Bon de commande 1 jour 7 Réceptionner la voiture après exécution de la réparation l’entité chargée du Parc auto Une fois le véhicule est réparé Véhicule réparé 1 jour 8 Signer la décharge par l’affectataire Affectataire Véhicule réparé Décharge signée 1 jour 9 Régler la facture de réparation Réception de factures Règlement de la facture 1 jour 10 Classer la facture dans le dossier du véhicule l’entité chargée du Parc auto Apres règlement de la facture Facture classée 1 jour
  • 111.
    4 Processus 3 :Réparation des Véhicules Procédure 2 : INTERNE Acteurs internes Acteurs externes N° Tâches Entité Responsable Directions du Ministère Atelier Fournisseur 1 Etablir une demande, comportant la nature de réparation, remplit par l’affectataire et visé par le responsable, et compte rendu en cas de réparation suite à un accident 2 Visa la demande de réparation par le chef du parc et envoyer la demande à l’atelier 3 Etablir une fiche de diagnostic signé par le chef d’atelier et un suivi signé par le responsable des suivis désignant les pièces à utiliser si elles existent en stock et/ou à acheter 4 Prélever les pièces du stock si elles sont disponible, sinon : 1/ Contacter trois fournisseurs au moins 2/Recevoir trois devis contradictoires (au moins) 3/Choisir le moins disant 4/Envoyer un bon de commande au fournisseur retenu 5/Livrer et viser le BL 5 Réceptionner et contrôler la marchandise par le magasinier 6 Réparer le véhicule 7 Approuver la réparation et signer une décharge par l’affectataire et régler la facture cas d’achat 8 Classer les documents de la réparation dans le dossier du véhicule Contact Fr Etablissement Demande Envoi Choix Visa Approbation Règlement Livraison Réception du règlement Réception et Contrôle Réparation Classement Devis
  • 112.
    5 Recensement des TâchesREPARATION DES VEHICULES – INTERNE N° TACHES ENTITÉ RESPONSABLE CONDITION DE DECLENCHEMENT MODELE RESULTAT PRODUIT DELAI DE TRAITEMENT REGLES FICHE D’INSTRUCTION ENREGISTREMENT 1 Etablir une demande, comportant la nature de réparation, remplit par l’affectataire et visé par le responsable, et compte rendu en cas de réparation suite à un accident DIRECTIONS DU MINISTERE Anomalie constatée sur les véhicules Demande 1 à 2 jours 2 Visa la demande de réparation par le chef du parc et envoyer la demande à l’atelier l’entité chargée du Parc auto Une fois la demande est reçue Demande approuvée 1 à 2 jours 3 Etablir une fiche de diagnostic signé par le chef d’atelier et un suivi signé par le responsable des suivis désignant les pièces à utiliser si elles existent en stock et/ou à acheter ATELIER Demande approuvée par le chef Fiche diagnostic 1 à 3 jours 4 Prélever les pièces du stock si elles sont disponible, sinon : 1/ Contacter trois fournisseurs au moins 2/Recevoir trois devis contradictoires (au moins) 3/Choisir le moins disant 4/Envoyer un bon de commande au fournisseur retenu 5/Livrer et viser le BL Pièces disponibles 5 Réceptionner et contrôler la marchandise par le magasinier Pièces disponibles PV 1 jour 6 Réparer le véhicule PV établi Véhicule réparé 7 Approuver la réparation et signer une décharge par l’affectataire et régler la facture cas d’achat Véhicule réparé Décharge signée/ facture payée 1 jour 8 Classer les documents de la réparation dans le dossier du véhicule l’entité chargée du Parc auto Décharge signée/ facture payée Classement 1 jour
  • 113.
    6 Processus 3 :Réparation de véhicules Procédure 3 : GESTION DU MAGASIN DU PARC AUTO Acteurs internes Acteurs externes N° Tâches Parc Commission Fournisseurs 1 Demander l’approvisionnement du magasin 2 Viser la demande par le chef du parc 3 Etablir les demandes de devis 4 Viser les demandes de devis par le chef du parc 5 Envoyer les demandes de devis aux différents fournisseurs 6 Recevoir les devis en enveloppes fermées 7 Etudier les devis et choisir le moins disant 8 Déterminer la quantité à acheter (suivant budget, devis et besoin) 9 Etablir le bon de commande 10 Viser et envoyer le bon de commande 11 Réceptionner et contrôler la marchandise 12 Signer le bon de livraison 13 Stocker la marchandise Visa Visa Visa Etablissement Visa Etablissement Envoi Demande Réception EnvoiRéception Choix Stockage Réception Envoi Réception Détermination
  • 114.
    7 Recensement des TâchesGESTION DU MAGASIN DU PARC AUTO N° TACHES ENTITÉ RESPONSABLE CONDITION DE DECLENCHEMENT MODELE RESULTAT PRODUIT DELAI DE TRAITEMENT REGLES FICHE D’INSTRUCTION ENREGISTREMENT 1 Demander l’approvisionnement du magasin l’entité chargée du Parc auto Besoin d’approvisionnement Demande d’appro. 1 jour 2 Viser la demande par le chef du parc l’entité chargée du Parc auto Demande établie Demande visée 1 jour 3 Etablir les demandes de devis Demandé d’appro visée Demandes de devis 1 jour 4 Viser les demandes de devis par le chef du parc Demandes de devis établis Demandes de devis visées 1 jour 5 Envoyer les demandes de devis aux différents fournisseurs Demandes de devis visées Envoi 1 jour 6 Recevoir les devis en enveloppes fermées l’entité chargée du Parc auto Demandes de devis envoyées Enveloppes fermées 7 jours 7 Etudier les devis et choisir le moins disant Commission Réception des enveloppes Chois du moins disant 1 jour 8 Déterminer la quantité à acheter (suivant budget, devis et besoin) Chois de(s) fournisseur + respect du budget+ besoin Quantité à acheter 1 jour 9 Etablir le bon de commande l’entité chargée du Parc auto Quantité déterminée Bon de commande (BC) 1 jour 10 Viser et envoyer le bon de commande l’entité chargée du Parc auto BC établi BC visé 1 jour 11 Réceptionner et contrôler la marchandise Réception de la marchandise Réception et contrôle. 1 jour 12 Signer le bon de livraison Marchandise conforme Bon de Livraison 1 jour 13 Stocker la marchandise l’entité chargée du Parc auto Marchandise livrée Stockage 1 jour
  • 115.
    8 Propositions Processus 4 :Réforme de Véhicules Acteurs internes Acteurs externes N° Tâches DPL L’ordonnateur SNTL D.DOMAINES 1 Recenser les véhicules à réformer 2 Proposer les véhicules à réformer à l’ordonnateur 3 Approuver les véhicules à réformer par la hiérarchie 4 Etablir les P. V de réforme (4 exemplaires) signé par le chef du Parc Auto 5 Envoyer le P. V à la SNTL 6 Recevoir la lettre de reversement des véhicules objet de réforme de la part de la SNTL 7 Reverser les véhicules 8 Classer les dossiers des véhicules objet de réforme Etablissement Classement Réception RéceptionEnvoi Reversement Recensement Approbation Visa
  • 116.
    9 Recensement des TâchesREFORME DES VEHICULES N° TACHES ENTITÉ RESPONSABLE CONDITION DE DECLENCHEMENT MODELE RESULTAT PRODUIT DELAI DE TRAITEMENT REGLES FICHE D’INSTRUCTION ENREGISTREMENT 1 Recenser les véhicules à réformer l’entité chargée du Parc auto Existence des véhicules à reformer Liste des véhicules à reformer 3 a 4 mois 2 Proposer les véhicules à réformer à l’ordonnateur l’entité chargée du Parc auto « « « « 1 semaine 3 Approuver les véhicules à réformer par la hiérarchie L’ordonnateur Une fois la proposition est reçue Liste des véhicules à reformer approuvée 1 semaine 4 Etablir les P. V de réforme (4 exemplaires) signé par le chef du Parc Auto l’entité chargée du Parc auto Liste approuvée par Mr le Wali Secrétaire Général P. V de reforme 2 a 3 jours 5 Envoyer le P. V à la SNTL l’entité chargée du Parc auto « « P. V DE REFORME ENVOYE 1 a 2 jours 6 Recevoir la lettre de reversement des véhicules objet de réforme de la part de la SNTL SNTL P. V de reforme adresses a La SNTL Réception Certificat de reversement 7 Reverser les véhicules l’entité chargée du Parc auto Certificat de reversement reçu Véhicule reverse 2 a 3 jours 8 Classer les dossiers des véhicules objet de réforme l’entité chargée du Parc auto Véhicule reverse Liste des véhicules reformer et dossiers classes CIRCULAIRE DU 1ER MINISTRE N° 4/98 DU 20/2/1998
  • 117.
    10 Processus 5 :Gestion des stocks Acteurs internes Acteurs externes N° Tâches ENTITÉ RESPONSABLE Directions du Ministère 1 Recevoir les besoins émanant des différentes structures 2 Envoyer le bon de service pour visa du responsable du Patrimoine 3 Vérifier de la disponibilité de stock : Si la quantité demandée n’est pas disponible en stock, transmission du dossier à l’entité responsable des achats (Voir procédure achat) 4 Transmettre le bon de service visé à l’entité chargée de stock 5 Effectuer la livraison interne 6 Signer le bon de livraison 7 Enregistrer les sorties de stock sur la fiche de stock 8 Classer le dossier avec le bon de service et le bon de livraison Visa Envoi Signature Vérification Enregistrement Livraison Réception Classement Demande
  • 118.
    11 Recensement des TâchesGestion des stocks N° TACHES ENTITÉ RESPONSABLE CONDITION DE DECLENCHEMENT MODELE RESULTAT PRODUIT DELAI DE TRAITEMENT REGLES FICHE D’INSTRUCTION ENREGISTREMENT 1 Recevoir les besoins émanant des différentes structures Besoins exprimés Bon de service - - 2 Envoyer le bon de service pour visa du responsable du Patrimoine Réception du bon de service - Bon de service visé 1 jour 3 Vérifier de la disponibilité de stock : Si la quantité demandée n’est pas disponible en stock, transmission du dossier à l’entité responsable des achats (Voir procédure achat) Réception du bon de service visé - - 4 Transmettre le bon de service visé à l’entité chargée de stock Disponibilité du stock demandé - - 1 jour 5 Effectuer la livraison interne Réception du bon de service - Livraison 1 jour 6 Signer le bon de livraison Livraison effectuée Bon de livraison Bon de livraison signé - 7 Enregistrer les sorties de stock sur la fiche de stock Réception du bon de livraison signé Fiche de stock Fiche de stock dûment rempli - 8 Classer le dossier avec le bon de service et le bon de livraison Entité chargée des Moyens Logistiques Enregistrement des sorties de stock - Dossier classé 1 jour Décret du 24 Avril 1967 Loi de la responsabilité des ordonnateurs et des comptables
  • 119.
    12 Processus 6 :Achat de vignettes Acteurs internes Acteurs externes N° Tâches Entité Responsable Ordonnateur SNTL/ONEP/Barid Al Maghrib CCED TGR 1 Demander des conventions au prés de : - SNTL pour vignettes du carburant et de réparation - ONEP pour les vignettes de l’eau, électricité et Télécom - Barid Al Maghrib pour l’affranchissement et les timbres postaux 2 Recevoir les conventions 3 Envoyer les conventions pour visa de l’ordonnateur 4 Envoyer une copie de convention visée pour engagement 5 Envoyer la convention engagée au CCED pour visa 6 Mandater 7 Fournir les vignettes après virement du montant par la TGR au compte bénéficiaire 8 Distribuer les vignettes aux entités concernées Réception VisaEnvoi Virement Visa Envoi Envoi Envoi Réception Réception des vignettes Distribution Demande Réception Envoi
  • 120.
    13 Recensement des TâchesACHAT DE VIGNETTES N° TACHES ENTITÉ RESPONSABLE CONDITION DE DECLENCHEMENT MODELE RESULTAT PRODUIT DELAI DE TRAITEMENT REGLES FICHE D’INSTRU CTION ENREGIS TREMENT 1 Demander des conventions au prés de : - SNTL pour vignettes du carburant et de réparation - ONEP pour les vignettes de l’eau, électricité et Télécom - Barid Al Maghrib pour l’affranchissement et les timbres postaux Besoin en matière de vignettes demandes 2 Recevoir les conventions l’entité chargée des achats et approvisionnement Demandes reçues Conventions reçues 1 semaine 3 Envoyer les conventions pour visa de l’ordonnateur Ordonnateur Conventions reçues Conventions signées « « 4 Envoyer une copie de convention visée pour engagement Conventions signées Conventions engagées 1 jour 5 Envoyer la convention engagée au CCED pour visa Conventions signées et engagées Convention visée 2 à 4 jours 6 Mandater Conventions engagées et visées Conventions mandatée 1 jour 7 Fournir les vignettes après virement du montant par la TGR au compte bénéficiaire l’entité chargée des achats et approvisionnement Comptes alimentés Vignettes reçues TRESORERIE PRINCIPALE Pour règlement des montants de la convention Virement des montant des mandats 8 Distribuer les vignettes aux entités concernées l’entité chargée des achats et approvisionnement -ONT:-décretn°297-1051du2Fév1998+notecirculairededuMonsieurle1er Ministren°4/98du20Fév1998 -ONEP:CirculairesduMonsieurle1erMinistren°68,69du13Nov.1992,n°46du5 Oct.1998etn°4du11Mars2005 -BaridAlMaghrib:CirculairesduMonsieurle1erMinistren°19du3Fév.1987
  • 121.
    14 Processus 7 :Abonnement aux Télécommunications Acteurs internes Acteurs externes N° Tâches Entité Responsable Directions SG Maroc Telecom 1 Demander l’abonnement aux télécommunications 2 Etablir une note à l’attention de l’ordonnateur 3 Recevoir la note signée 4 Etablir une lettre, à l’attention d’IAM, pour visa par l’ordonnateur 5 Envoyer la lettre visée à l’ IAM 6 Installer la ligne demandée 7 Régler les factures Visa Réception Envoi VisaEtablissement Réception Envoi Réception Installation Etablissement Demande Règlement
  • 122.
    15 Recensement des TâchesABONNEMENT AUX TELECOMMUNICATIONS N° TACHES ENTITÉ RESPONSABLE CONDITION DE DECLENCHEMENT MODELE RESULTAT PRODUIT DELAI DE TRAITEMENT REGLES FICHE D’INSTRUC TION ENREGIST REMENT 1 Demander l’abonnement aux télécommunications DIRECTIONS DU MINITERE Besoin en télécommunication Demande 2 Etablir une note à l’attention de l’ordonnateur Une fois la demande est reçue Note 1 jour 3 Recevoir la note signée 4 Etablir une lettre, à l’attention d’IAM, pour visa par l’ordonnateur Note signée Lettre visée 1 jour 5 Envoyer la lettre visée à l’ IAM l’entité chargée des achats et approvisionnement Note et lettre signées 1 jour 6 Installer la ligne demandée MAROC TELECOM Réception de la note et lettre signées Ligne installée 7 Régler les factures l’entité chargée des achats et approvisionnement Facture reçue Facture réglée 2 jours CIRCULAIREDU1ERMINISTRE
  • 123.
    16 Processus 8 :Abonnement à l’électricité et L’eau Acteurs internes Acteurs externes N° Tâches Entité Responsable SG Directions Fournisseur 1 Demander le branchement de l’électricité ou de l’eau 2 Etablir une note pour le branchement d’un compteur d’électricité ou d’eau 3 Envoyer la note pour Signature 4 Envoyer l’autorisation d’installation des compteurs à Redal pour branchement 5 Exécuter les installations 6 Recevoir les factures 7 Régler les factures Réception Etablissement Visa Réception Envoi Envoi Réception Installation Règlement Demande Réception
  • 124.
    17 Recensement des TâchesABONNEMENT ’ELECTRICITE OU EAU N° TACHES ENTITÉ RESPONSABLE CONDITION DE DECLENCHEME NT MODELE RESULTAT PRODUIT DELAI DE TRAIT EMENT REGLES FICHE D’INSTRUC TION ENREGISTREME NT 1 Demander le branchement de l’électricité ou de l’eau DIRECTIONS DU MINITERE Besoin en matière d’électricité ou d’eau (nouveau local) Demande 1 jour 2 Etablir une note pour le branchement d’un compteur d’électricité ou d’eau l’entité chargée des achats et approvisionnement Une fois les demandes sont reçues Demande Max 1 semaine Cette tâche peut prendre un laps de temps réduit selon les besoins 3 Envoyer la note pour Signature SECRETAIRE GENERAL Une fois les demandes sont reçues Autorisation Max 1 semaine 4 Envoyer l’autorisation d’installation des compteurs à Redal pour branchement l’entité chargée des achats et approvisionnement Autorisation envoyée 1 jour 5 Exécuter les installations FOURNISSEURS Une fois les demandes et les autorisations sont reçues Exécution des installations 2 jours 6 Recevoir les factures FOURNISSEURS Une fois les consommations sont effectuées Factures ou relevés 7 Régler les factures l’entité chargée des achats et approvisionnement Une fois les factures et relevés sont reçus Paiement 1 jour Circulairedu1erministrede1992
  • 125.
    18 Processus 9 :Abonnement aux journaux et aux publications Acteurs internes Acteurs externes N° Tâches DAAP Direction DBC CCED Fournisseur 1 Recevoir une demande d’expression des besoins. 2 Etudier les besoins pour le choix d’un contrat 3 Etablir et signer le contrat ou un avenant 4 Préparer la fiche D et l’envoyée signature 5 Envoyer le dossier à l’entité chargée du Budget et de la comptabilité pour écriture comptable 6 Envoyer le dossier au CCED pour visa 7 Recevoir le dossier visé 8 Etablir l’ordre de service. 9 Livrer les journaux. et/ou publications 10 Présenter les factures pour paiement 11 Certifier les factures par le service bénéficière. 12 Etablir l’ordre de paiement 13 Envoyer le dossier à l’entité chargée du Budget et de la comptabilité pour règlement Demande Préparation Envoi Réception Visa Etablissement Envoi Etude Etablissement Réception Livraison Factures Certification Etablissement Envoi Règlement
  • 126.
    19 Recensement des TâchesABONNEMENT AUX JOURNAUX ET AUX PUBLICATIONS N° TACHES ENTITÉ RESPONSABLE CONDITION DE DECLENCHEMENT MODELE RESULTAT PRODUIT DELAI DE TRAITEMENT REGLES FICHE D’INSTRUCTIO N ENREGISTREME NT 1 Recevoir une demande d’expression des besoins. Directions Demande 2 Etudier les besoins pour le choix d’un contrat Demande reçue Etude 2 jours 3 Etablir et signer le contrat ou un avenant Etude finalisée Contrat ou avenant signé 2 jours 4 Préparer la fiche D et l’envoyée signature Contrat ou avenant signé Fiche D 1 jour 5 Envoyer le dossier à l’entité chargée du Budget et de la comptabilité pour écriture comptable l’entité chargée des achats et approvisionnemen t Ficha D préparé 1 jour 6 Envoyer le dossier au CCED pour visa l’entité chargée du budget Max 5 jours 7 Recevoir le dossier visé 1 jour 8 Etablir l’ordre de service. l’entité chargée des achats et approvisionnemen t Dossier visé par le CCED Ordre de service 1 jour 9 Livrer les journaux. et/ou publications Ordre de service établi Journaux et publications 10 Présenter les factures pour paiement Fournisseur Livraison faite factures 11 Certifier les factures par le service bénéficière. Bénéficière Factures reçues Factures certifiées 12 Etablir l’ordre de paiement Factures certifiées Ordre de paiement 1 jour 13 Envoyer le dossier à l’entité chargée du Budget et de la comptabilité pour règlement l’entité chargée des achats et approvisionnemen t Ordre de paiement Envoi pour règlement 1 jour
  • 127.
    20 Processus 10 :Cérémonies Officielles Acteurs internes Acteurs externes N° Tâches Entité Responsable Services Gestionnaires Directions Hôtels-Restaurants 1 Recevoir les demandes 2 Consulter les prestataires et réservation 3 Recevoir la confirmation par Fax, téléphone 4 Présenter les factures pour règlement 5 Envoyer les factures à l’entité chargée du Budget et de la comptabilité pour règlement Envoi Réception Règlement Demande Consultation Réception Règlement Envoi Confirmation
  • 128.
    21 Recensement des TâchesCEREMONIES OFFICIELLES N° TACHES ENTITÉ RESPONSABLE CONDITION DE DECLENCHEMENT MODELE RESULTAT PRODUIT DELAI DE TRAITEMENT REGLES FICHE D’INSTRUCTI ON ENREGI STREM ENT 1 Recevoir les demandes CABINET DU MINISTRE Existence des crédits disponible Projet de convention 3 Jours L’ENSEMBLE DE CES TÂCHES PEUVENT SE FAIRE DANS UN DELAI MOYEN DE 15 JOURS 2 Consulter les prestataires et réservation Existence des crédits disponible Convention 3 Jours 3 Recevoir la confirmation par Fax, téléphone Une fois le service est fait Convention 3 Jours 4 Présenter les factures pour règlement Une fois le service est fait Factures 3 Jours 5 Envoyer les factures à l’entité chargée du Budget et de la comptabilité pour règlement L’entité chargée des Moyens Logistiques Une fois le service est fait Règlement 3 Jours
  • 129.
    22 Processus 11 :Gestion des réservations Procédure 1 : Réservation des billets d’avion Acteurs internes Acteurs externes N° Tâches ENTITE RESPONSABLE DIRECTIONS AGENCES DE VOYAGE 1 Recevoir les demandes de billets d’avion accompagnées des ordres de mission des différentes directions du service central du Ministère 2 Consulter au moins trois agences de voyages (choisir le moins disant) 3 Etablir et transmettre le bon de commande à l’agence de voyage choisie 4 Recevoir et transmettre le billet d’avion au bénéficiaire 5 Recevoir les factures de l’agence de voyage 6 Envoyer les factures pour certification par la direction bénéficiaire 7 Régler les factures EnvoiRéception Consultation et choix Transmission du billet EnvoiRéception Etablissement du BC Certification Envoi de Billet Réception du BC Règlement
  • 130.
    23 Recensement des TâchesRéservation des billets d’avion N° TACHES SERVICE RESPONSABLE CONDITION DE DECLENCHEMENT MODELE RESULTAT PRODUIT DELAI DE TRAITEMENT REGLES FICHE D’INSTRUCTION ENREGISTREMENT 1 Recevoir les demandes de billets d’avion accompagnées des ordres de mission des différentes directions du service central du Ministère Mission demandes de billets d’avion 7 jours pour une mission à l’étranger ; 5 jours pour une mission à l’intérieur du Maroc F1 2 Consulter au moins trois agences de voyages (choisir le moins disant) Réception de la demande Etat comparatif 3 Etablir et transmettre le bon de commande à l’agence de voyage choisie Choix du moins disant Bon de commande 4 Recevoir et transmettre le billet d’avion au bénéficiaire Emission du billet d’avion Billet d’avion 5 Recevoir les factures de l’agence de voyage Facture 6 Envoyer les factures pour certification par la direction bénéficiaire Réception de la facture 7 Régler les factures Agence interne de réservation Certification de la facture ordre de paiement
  • 131.
    24 Processus 11 :Gestion des réservations Procédure 2 : Réservations relatives à la restauration et à l’hébergement Acteurs internes Acteurs externes N° Tâches ENTITE RESPONSABLE DIRECTIONS Hotels & Restaurants 1 Recevoir les demandes d’hébergement et/ou de restauration des différentes directions du service central du Ministère 2 Contacter et choisir les prestataires de services 3 Etablir le bon de commande + confirmation 4 Recevoir la confirmation du prestataire 5 Recevoir les factures du prestataire 6 Envoyer les factures pour certification par la direction bénéficiaire 7 Régler les factures EnvoiRéception Consultation Envoi de la confirmationRéception Certification Etablissement et envoi Réception du BC Règlement
  • 132.
    25 Recensement des TâchesRéservations relatives à la restauration et à l’hébergement N° TACHES SERVICE RESPONSABLE CONDITION DE DECLENCHEMENT MODELE RESULTAT PRODUIT DELAI DE TRAITEMENT REGLES FICHE D’INSTRUCTION ENREGISTREMENT 1 Recevoir les demandes d’hébergement et/ou de restauration des différentes directions du service central du Ministère Mission ; cérémonie Ou Invitation Demande 5 jours ouvrables 2 Contacter et choisir les prestataires de services Réception de la demande 3 Etablir et envoyer le bon de commande au prestataire confirmation - Déjeuners ou dîners de travail ou d’affaire ; - Séjour 4 Recevoir la confirmation du prestataire confirmation 5 Recevoir les factures du prestataire facture 6 Envoyer les factures pour certification par la direction bénéficiaire Réception de la facture Facture certifiée 7 Régler les factures Agence interne de réservation établissement de l’ordre de paiement OP
  • 133.
  • 134.
    27 PROCEDURE : LOCATIONDE BATIMENTS N°s Activité/Tâche Acteurs internes et externes 1 2 3 4 5 6 7 Expression des besoins Demande de l’autorisation à la Direction du Budget du Ministère des Finances Envoi d’une copie de l’autorisation à la Direction des Domaines pour expertise Travaux d’expertise Etablissement du contrat de location signé par l’Administration et le propriétaire Engagement du contrat Révision du contrat (A transmettre à la direction du budget pour visa et engagement au CGED) Engagement du contrat Révision du contrat Avenant du contrat Expression des besoins Demande de l’autorisation Engagement au CGED Visa CGED et approbation Direction du Budget Visa Direction du Budget Direction des Domaines Approbation des travaux et P.V. d’expertise Signature du contrat par les deux parties
  • 135.
    28 PROCEDURE : LOCATIONDE BATIMENTS N°s Activité/tâche Service responsable Conditions de déclenchement modèle Résultat produit Délai de traitement Règles Fiche d’instruction Enregistrement 1 Expression des besoins Structure concernée Besoins exprimés - Demande motivée 30 jours - - 2 Demande de l’autorisation à la Direction du Budget du Ministère des Finances L’administratio n concernée Conformément aux crédits disponibles - Requête finalisée (mise au point) 15 jours - - 3 Envoi d’une copie de l’autorisation à la Direction des Domaines pour expertise Direction du budget Pour évaluer la valeur locative - Constatations ou recommandati ons 15 jours - - 4 Travaux d’expertise Direction des domaines Evaluation de la valeur locative - Procès-verbal d’expertise 30 jours - - 5 Etablissement du contrat de location signé par l’Administration et le propriétaire L’administratio n concernée La valeur locative du bâtiment arrêtée - Contrat de location 45 jours - - 6 Engagement du contrat TGR (CGED) Etude du dossier - Visa du CGED 15 jours - - 7 Révision du contrat (A transmettre à la direction du budget pour visa et engagement au CGED) L’administratio n concernée Demande du propriétaire - Avenant du contrat 45 jours Circulaire du MFP n°145-050 du 20 août 1968 Dahir n°3560 du 14 Rabia I 1401 (21-1-1981) - -
  • 136.
    29 PROCEDURE : REPARATIONDES EQUIPEMENTS DES BATIMENTS N°s Activité/Tâche Acteurs internes et externes 1 2 3 4 5 6 Réclamation (centre d’appels)/Tournée périodique de contrôle et de constat des lieux Demande des travaux d’entretien et de maintenance Consolidation des besoins Entretien curatif : A - Prestations sous contrat B - Prestations sans contrat : a) Intervention de l’équipe interne b) Externalisation de la prestation Entretien préventif : A - Prestations sous contrat B - Prestations sans contrat a) Intervention de l’équipe interne b) Externalisation de la prestation Préparation et envoi du Bon de Commande Demande d’entretienEvaluation technique Consolider les besoins Entretien curatif Sous contrat Externaliser la prestationIntervention équipe interne Bulletin d’intervention Fiche d’intervention Entretien préventif Sous contrat Intervention équipe interne Bulletin d’intervention Fiche d’intervention Etablir le bon de commande Externaliser la prestation Etablir le bon de commande Réclamation/Tournée Rapport de bonne exécution Rapport de bonne exécution Constat des lieux Rapport détaillé
  • 137.
    30 PROCEDURE : REPARATIONDES EQUIPEMENTS DES BATIMENTS N°s Activité/tâche Service responsable Conditions de déclenchement modèle Résultat produit Délai de traitement Règles Fiche d’instruction Enregistrement 1 Réclamation (centre d’appels) / Tournées périodiques de contrôle et de constat des lieux Service de gestion du patrimoine Constatation d’anomalie - Rapport du constat 1 jour - - 2 Demande des travaux d’entretien et maintenance Entité concernée (*) Constation de dégradation ou de panne - Evaluation technique de l’opération 1 jour - - 3 Consolidation des besoins Entité concernée (*) Approbation hiérarchique - Fiche d’intervention 1 jour - - Entretien curatif : A - Prestations sous contrat Service de gestion du patrimoine Nécessité d’intervention - Bulletin détaillé de l’intervention 2 jours - - B - Prestations sans contrat : a) Intervention de l’équipe interne Service de gestion du patrimoine Besoin formulé - Fiche d’intervention 1 jour - - 4 b) Externalisation de la prestation Entité concernée (*) Exécution des travaux d’entretien - Procès-verbal de bonne exécution 5 jours - - Entretien préventif : A - Prestations sous contrat Service de gestion du patrimoine Planification périodique - Bulletin détaillé de l’intervention B - Prestations sans contrat a) Intervention de l’équipe interne Service de gestion du patrimoine Constat des lieux - Fiche d’intervention 1 jour 5 b) Externalisation de la prestation Entité concernée (*) Exécution des travaux d’entretien - Procès-verbal de bonne exécution 5 jours 6 Préparation du Bon de Commande Entité concernée (*) Bon de commande signé - Ordre de service ou d’exécution 2 jours Circulaire ? Dahir ? -
  • 138.
    31 PROCEDURE : AMENAGEMENTET CONSTRUCTION N°s Activité/Tâche Acteurs internes et externes 1 2 3 4 5 6 7 8 9 10 11 12 13 14 Expression des besoins en matière de bien immobilier ou d’aménagement Consolidation des besoins exprimés Programmation des besoins exprimés Demande de l’autorisation de construction déposée à l’agence urbaine Consultation de l’architecte (Appel d’Offre ou négocié) Choix du bureau d’études (Appel d’Offre ou négocié) Choix du bureau de contrôle et de suivi des travaux Dossier complet : CPS, règlement de consultation, avis d’appel d’offre Choix de l’entrepreneur (selon le résultat de l’A/O) Engagement Approbation Exécution des travaux Remise des clés et réception provisoire Réception définitive Consolidation Demande d’accord Expression des besoins Consultation Programmation Choix B. d’études Réception définitive Choix B. contrôle Elaboration du CPS Dossier A/O Choix Entrepreneur Engagement ApprobationExécution Remise des clefs Réponse de l’Agence Urbaine
  • 139.
    32 PROCEDURE : AMENAGEMENTET CONSTRUCTION N°s Activité/tâche Service responsable Conditions de déclenchement modèle Résultat produit Délai de traitement Règles Fiche d’instruction Enregistrement 1 Expression des besoins Entité concernée (direction, division,…) Besoin en matière de bien immobilier - Demande et expression de besoin 30 jours - 2 Programmation des besoins exprimés en matière de bien immobilier ou d’aménagement Entité concernée (direction, division,…) Prévision de l’exécution et évaluation totale ou partielle (par phase) - Détermination des besoins identifiés 15 jours - - 3 Consolidation des besoins exprimés Service concerné Besoin identifié - Validation par le Secrétaire Général 5 jours - - 4 Demande de l’autorisation de construction déposée à l’agence urbaine Service concerné Pour étude et accord - Approbation et retour du dossier 15 jours - - 5 Consultation de l’architecte (A/O ou négocié) Service concerné Elaboration des plans techniques et des termes de références - Contrat d’architecte Signé, visé et approuvé 45 jours - - 6 (∗) Choix du bureau d’études (A/O ou négocié) Entité compétente Spécifications techniques des travaux (CPS) - Marché Signé, visé et approuvé 45 jours 7 (∗) Choix du bureau de contrôle et de suivi des travaux Entité compétente Besoin en contrôle et suivi de l’exécution des travaux - Situation et état d’avancement des travaux 45 jours - -
  • 140.
    33 8 Lancement de l’appeld’offre (A/O) Entité compétente - Publication des avis 21 jours 9 Choix de l’entrepreneur Entité compétente Dossier complet : CPS, règlement de consultation, avis d’appel d’offre … - Adjudication (selon le résultat de l’A/O) 15 jours - - 10 Engagement TGR (CGED) Visa du marché - Marché visé 15 jours - - 11 Approbation Le ministre Approbation de l’ordonnateur - Marché approuvé 10 jours 12 Exécution des travaux Entité compétente Ordre de service - Exécution de l’ouvrage 13 Remise des clés et réception provisoire Bureau de contrôle, entité concernée et l’entrepreneur Achèvement des travaux - P.V. de réception Provisoire avec retenue de garantie Conformé- ment au CPS - - 14 Réception définitive Bureau de contrôle, entité concernée et l’entrepreneur Ouvrage sans anomalie - PV de réception définitive Après un an (∗) Facultatif et selon l’ampleur de l’ouvrage.
  • 141.
    34 PROCEDURE : INVENTAIREDES EQUIPEMENTS DE BUREAU N°s Activité/Tâche Acteurs internes et externes 1 2 3 4 5 6 7 8 Exécution de la prestation par le fournisseur après visa et approbation du marché ou bon de commande, etc. Convocation de la commission de réception par l’entité compétente et contrôle de la conformité des articles livrés avec les échantillons et paraphe du P.V. de réception Entrées des articles et enregistrement par le service concerné (affectation numéro inventaire, saisie informatique, codes à barres…) Affectation du matériel et mobilier de bureau par le service concerné et prise en charge du matériel par l’utilisateur Transfert du matériel et mobilier de bureau par le service concerné et établissement du PV de transfert (radiation et ré affectation) Contrôle annuel par le service concerné et consolidation des états de l’inventaire Demande de réforme et transmission de la liste des équipements hors usage à la direction des domaines Dépôt des équipements réformés à la direction des domaines et signature du P.V. par les deux parties Transfert du matériel Affectation du matériel Contrôle d’inventaire Livraison des équipements P.V. de réforme signé par les 2 parties Réception équipements Prise en charge A l’inventaire Réforme
  • 142.
    35 PROCEDURE : INVENTAIREDES EQUIPEMENTS DE BUREAU N°s Activité/tâche Service responsable Conditions de déclenchement modèle Résultat produit Délai de traitement Règles Fiche d’instruction Enregistrement 1 Exécution de la prestation par le fournisseur Service concerné Marché ou Bon de Commande visé et approuvé - Bons de livraisons 30-45 - - 2 Convocation de la commission de réception Entité compétente Contrôle de conformité des articles P.V. de réception Livraisons réceptionnées 7 jours - - 3 Entrées des articles et enregistrement (affectation numéro inventaire, saisie informatique, codes à barres…) Service concerné Réception des articles - Prise en charge à l’inventaire 5 jours - - 4 Affectation du matériel et mobilier de bureau Service concerné Satisfaction des demandes Avis de prise en charge Prise en charge du matériel par l’utilisateur 15 jours 5 Transfert du matériel et mobilier de bureau Service concerné Demande de transfert PV de transfert Prise en charge du matériel par l’utilisateur 5 jours 6 Inventaire annuel Entité compétente (désignation de la commission) Période de l’inventaire Tableau des articles Consolidation de l’inventaire annuel Décembre 7 Réforme du matériel et mobilier de bureau Entité compétente Liste du matériel à réformer P.V. de réforme P.V. de dépôt à la direction des domaines signé par les 2 parties 15 jours Circulaire sur la comptabilité matière - -
  • 143.
    36 PROCEDURE : MAINTENANCEDU PATRIMOINE MOBILIER, MATERIEL DE BUREAU ET INFORMATIQUE N°s Activité/Tâche Acteurs internes et externes 1 2 3 4 5 6 7 8 Elaboration des listes exhaustives du patrimoine mobilier, matériel de bureau et informatique (par famille/type) Définition des modalités de la maintenance et détermination des modes d’interventions à effectuer Demande de réparation des équipements de bureau Equipements soumis à un contrat de maintenance Equipements non soumis à un contrat de maintenance Consultation et choix du fournisseur (3 devis contradictoires) Rapport de bonne exécution Certification de la facture et envoi du dossier pour mandatement Exécution de la maintenance sous contrat Demande de réparation Modalités de maintenance Externalisation de la maintenance Liste des équipements Envoi pour mandatement Rapport de bonne exécution Consultation des fournisseurs
  • 144.
    37 PROCEDURE : MAINTENANCEDU PATRIMOINE MOBILIER, MATERIEL DE BUREAU ET INFORMATIQUE N°s Activité/tâche Service responsable Conditions de déclenchement modèle Résultat produit Délai de traitement Règles Fiche d’instruction Enregistrement 1 Elaboration de la liste exhaustive du patrimoine mobilier, matériel de bureau et informatique Service concerné Détermination des équipements à maintenir - Liste des équipements objet de la maintenance 15 jours - - 2 Détermination des modalités de la maintenance et définition des modes d’interventions Service concerné Elaboration des termes de références. Fiche d’intervention Etat des opérations de maintenance - 3 Demande de réparation des équipements de bureau (mobilier/matériel) Service concerné Dysfonctionnement ou panne Fiche de réparation Demande motivée 2 jours 4 Equipements soumis à un contrat de maintenance Service concerné Application des dispositions du marché cadre - Bulletin des interventions détaillé 2 jour 5 Equipements non soumis au contrat de maintenance Service concerné Dégradation ou panne - Formulaire des besoins 3 jours 6 Consultation et choix du fournisseur (3 devis contradictoires) Service concerné Consultation et sélection de la meilleure offre - P.V. du résultat et ordre de service ou bon de commande 5 jours - - 7 Suivi de l’exécution de la maintenance Service concerné Contrôle de la qualité - Rapport de bonne exécution 5 jours 8 Certification de la facture et envoi du dossier pour mandatement Service concerné Interventions de maintenance effectuées - Dossier expédié pour mandatement 2 jours
  • 145.
    38 PROCEDURE : ACHATDES TERRAINS DOMANIAUX N°s Activité/Tâche Acteurs internes et externes 1 2 3 4 5 6 Expression des besoins Consolidation des besoins exprimés Envoi de la demande à la Direction du Budget pour accord Transfert de la demande à la Direction des Domaines Autorisation de la Direction des Domaines pour l’achat du terrain Réception du Procès Verbal d’affectation de la direction des domaines Réception du PV d’affectation Besoins exprimés Envoi à la Direction du budget Enregistrement Transfert de la demande à la Direction des Domaines Consolidation des besoins Autorisation d’achat
  • 146.
    39 PROCEDURE : ACHATDES TERRAINS DOMANIAUX N°s Activité/tâche Service responsable Conditions de déclenchement modèle Résultat produit Délai de traitement Règles Fiche d’instruction Enregistrement 1 Expression des besoins Entité concernée (Province, Direction…) Besoin de terrain - Besoins exprimés - - - 2 Envoi de la demande à la Direction du Budget Service concerné Extension ou création d’annexe - Accord budgétaire - - - 3 Transfert de la demande à la Direction des Domaines Direction du Budget Etude du dossier - Après accord de la direction du budget - - - 4 Affectation si le terrain est domanial Direction des domaines Déduction du Fond de Réemploi Domanial - Procès Verbal d’affectation de la direction des domaines - - 5 Expropriation ou achat Direction des domaines Utilité publique Expropriation ou achat - 5 Travaux d’expertise de la direction des domaines Direction des domaines Le terrain appartient à un particulier - P.V. d’expertise - - 6 Autorisation de la Direction des Domaines pour l’achat du terrain Entité compétente Prix du terrain évalué et déduit du FRD - Acquisition de terrain - Décret n°2-92-1023 modifiant les dispositions de l’article 82 du décret royal n°330- 66 du 21 avril 1967 - -
  • 147.
  • 148.
  • 149.
    42 FICHES D'INSTRUCTION PROCEDURE :ELABORATION DU BUDGET GENERALE F1: Déclinaison optionnelle en fonction du SI de l'entité et de son workflow F2: documents du projet de budget (morasse, fiches-projets, indicateurs et note de présentation, etc). PROCEDURE : ENGAGEMENT F1: Pièces du dossier à engager Marchés : Rapport de présentation (1 original), 11 Acte d'engagement du titulaire (1 orginal), 12 PV d'ouverture des plis (1 original), 13 Rapport technique, le cas échéant (1 original), 14 Marché signé et paraphé à toutes les pages (1 original + 2 copies), 15 Dossier administratif du titulaire (pour le cas des architectes et marchés négociés). Bons de commande : Bon de commande signé (1 original), 16 Devis du fournisseur (1 original), 17 Note de justification (1 original). F2:Une proposition d'engagement peut être imputée sur plusieurs lignes budgétaires comme elle peut être imputée sur CP ou CE F3: Dans de cas d'une dépense permanente: L'état d'engagement global à soumettre au CED comporte l'ensemble des engagements reconductibles visés auparavant sur une même rubrique budgétaire. NB1: Les engagements en question doivent être regroupés part type de dépenses (contrats, conventions, etc.) ; NB2: les marchés-cadre sont exclus des dépenses permanentes F4: Pièces du dossier d'engagement à soumettre au CCED 1 - Pièces communes à tous les marchés : - Une fiche d'engagement de dépenses (modèle D) en deux exemplaires dont un original destiné aux archives du CED (article 18 du Décret n° 2-75-839). - Un état d'engagement de dépenses. - Le rapport de présentation du marché (article 84 du Décret n° 2-98-482). - Le projet de marché en trois exemplaires dont l'original ainsi qu'une copie destinés aux archives du CED. 2 - Pièces complémentaires communes à tous les marchés passés par voie d'appel à la concurrence : - L'offre financière de l'attributaire comprenant l'acte d'engagement, le bordereau des prix et le détail estimatif pour les machés à prix unitaires ou la décomposition du montant global, le cas échéant, pour les marchés à prix global (articles 29, 56 et 62 du Décret n° 2-98-482). - L'offre technique de l'attributaire, le cas échéant (articles 29, 56 et Décret n° 2-98-482). - Le procès-verbal d'examen des échantillons, le cas échéant, ainsi que le (ou les) rapport(s) établi(s) par la sous- commission chargée de l'appréciation de la qualité technique des échantillons proposés (article 36 du Décret n° 2-98-482). 3 - Pièces complémentaires selon le mode de passation du marché : 3.1 - Appel d'offres ouvert, restreint ou avec présélection : 3.1.1 - Les procès-verbaux des réunions de la commission d'appel d'offres (articles 41 et 59 du Décret n° 2-98-482). 3.1.2 - Le rapport des sous-commissions techniques, les cas échéant (articles 41 et 59 du Décret n° 2-98-482 ). 3.2 - Appel d'offres avec présélection : 3.2.1 - Les procès-verbaux des réunions de la commission d'admission (article 53 du Décret n° 2-98-482). 3.2.2 - Le rapport des sous-commissions techniques, le cas échéant (article 53 du Décret n° 2-98-482).
  • 150.
    43 3.3 Concours : 3.3.1- Les procès-verbaux de la commission d'admission (article 62 du Décret n° 2-98-482). 3.3.2 - Les procès-verbaux des réunions du jury du concours (article 66 du Décret n° 2-98-482). 3.3.3 - Le rapport des sous-commissions techniques, le cas échéant (article 62 et 66 du Décret n2-98-482). 3.4 - Marché négocié : 3.4.1 - L'autorisation du Premier Ministre pour les marchés négociés passés en vertu du § 1er de l'article 69 du Décret n° 2- 98-482. 3.4.2 - Le certificat administratif pour les cas visés aux § 2 à 7 de l'article 69 du Décret n° 2-98-482. 3.4.3 - Le dossier administratif de l'attributaire du marché (article 71 du Décret n° 2-98-482). 3.4.4 - L'autorisation ou tout document visé par le certificat administratif prévus aux 3.4,1 et 3.4.2 ci-dessus. 4- Pièces complémentaires propres aux marchés de travaux de construction et d'aménagement de bâtiment : 4.1 - Une fiche de renseignements. 4.2 - Un exemplaire du plan des constructions projetées. PROCEDURE : ORDONNANCEMENT F1: Dossier d'ordonnancement F2: Cas d'une dépense payée de façon indue/ Ordonnateur peut demander de bénéficier de nouveaux crédits à hauteur/Imputation sur Recettes Accidentelles et rétablissement des crédits possible PROCEDURE : REPORT DE CRÉDIT F1:Les crédits n'ayant pas fait l'objet d'un engagement visé par le CED tombent de droit en annulation / L'état de report doit couvrir l'ensemble du chapitre PROCEDURE : VIREMENT DE CRÉDITS F1: La dotation d'un article du BI ne peut être augmentée ou diminuée de plus de 10% de la dotation initiale (sauf autorisation du Premier Ministre) F2:Certaines rubriques ou types de dépenses ne peuvent faire l'objet de virement PROCEDURE : DIMINUTION D'ENGAGEMENT F1: Demande de diminution, Copie de l’état d’engagement, Copie du marché ou BC, Copie du décompte définitif, Copie de l’ordre de service, Copie du PV d réception définitive. PROCEDURE : ANNULATION D'ENGAGEMENT F1: - Demande d'annulation d'engagement, - Décision de résiliation - Note justificative - Dossier d'engagement. PROCEDURE : PAIEMENT DES PRESTATIONS PAR REGIE F1: * Sur la partie 'pièces acceptées par le payeur', le montant des dépenses du bordereau acceptées, Cumul. * Sur la partie 'rejeté', en rouge la date de rejet, N° du bordereau, Montant rejeté, Diminution du cumul. Pour les dépenses rejetés, le régisseur est tenu de les régulariser dans un délai de deux mois à partir de la date de rejet (délai réglementaire).
  • 151.
    44 F2: Procédure : RETRAITDES FONDS - REGIE- F1: Le montant demandé ne doit pas dépasser le plafond de l'encaisse fixé par l'arrêté de création de la régie. Procédure : CRÉDIT SUPPLÉMENTAIRE F1: A noter que ces crédits ne concernent que le budget de fonctionnement A la fin de chaque semain e Établissement de la situations de la caisse hebdomadaire Etablir en double exemplaire la situation de caisse . Soumettre la situation à signature du chef de service. transmettre un exemplaire au comptable de rattachement. Classer le deuxième exemplaire aux archives. A la fin de chaque mois Établissement de la situations du livre de caisse mensuelle Arrêter les situations du livre de caisse Soumettre les situations du livre de caisse à la signature du chef immédiat. Établir une lettres qui indique le montant des recettes et des dépenses au jour de la vérification.
  • 152.
    45 LES RÈGLES JURIDIQUES PROCEDURE:ELABORATION DU BUDGET GENERALE RJ3: Décret royal n° 330-66 du 21/04/1967 (10 moharrem 1387) portant règlement général de comptabilité publique. (BO. n° 2840 du 26/04/1967, p. 452). RJ2: Décret n° 2-95-507 du 19 rejeb 1416 (12 décembre 1995) modifiant le décret royal n° 330-66 du 10 moharrem 1387 (21 avril 1967) portant règlement général de comptabilité publique. Bulletin officiel n° 4338 du 27 rejeb 1416 (20 décembre 1995) RJ3: L.O (art. 29-30 & 31)/Circulaires du MF relatives à la nomenclature budgétaire PROCEDURE: PROGRAMMATION DU COMPTE D’AFFECTATION SPÉCIALE RJ1: LOF PROCEDURE: EXÉCUTION DU COMPTE D’AFFECTATION SPÉCIALE RJ1: Art. 46 de la LOF 7-98/Art. 16 du Décret 2-98-401 du 26/04/99/LF de l'année/Circulaires du 1er ministre/Etat de report des crédits et des reliquats d'engagement/Situation des marchés et des bons de commande/Situation définitive des émissions RJ2:Art. 46 de la LOF 7-98/Art. 16 du Décret 2-98-401 du 26/04/99/Art. 37 de la LF de l'année 2003/La Circulaire du MF 956/E PROCEDURE: VIREMENT DE CRÉDITS RJ1:Art. 17du Décret 2-98-401 du 26/04/99/Décision ou Arrêté de virement RJ2: Art. 17 bis du Décret 2-98-401 du 26/04/99/Arrêtés de globalisation des crédits RJ3: Décret DU MPF N° 8349 DU 27-6-99 PROCEDURE: CRÉDIT SUPPLÉMENTAIRE RJ1:Art. 43 de la LOF/Décret portant ouverture des crédits supplémentaires/Etat de répartition des crédits PROCEDURE: FOND DE CONCOURS RJ1: Art. 22 de la LOF/Doc de la recette effectuée (convention de don)/Arrêté du MF PROCEDURE: DIMINUTION D'ENGAGEMENT RJ1: Circulaire du 1er ministre n° 83 /cab du 7-04-1973 PROCEDURE: ENGAGEMENT RJ1: Décret royal n° 330-66 du 10 moharrem 1387 (21 avril 1967) portant règlement général de comptabilité publique. (Bulletin officiel n° 2843 du 26/04/1967 (26 avril 1967)) RJ2: Décret n° 2-95-507 du 19 rejeb 1416 (12 décembre 1995) modifiant le décret royal n° 330-66 du 10 moharrem 1387 (21 avril 1967) portant règlement général de comptabilité publique. Bulletin officiel n° 4338 du 27 rejeb 1416 (20 décembre 1995) RJ3: Circulaire n° 19.99 RJ4: Décret n° 2-75-839 du 27 hija 1395 (30 décembre 1975) relatif au contrôle des engagements de dépenses de l'Etat. Bulletin officiel n° 3297 du 5 moharrem 1396 (7 janvier 1976) PROCEDURE : ORDONNANCEMENT RJ1:Décret n° 2-03-703 du 18 ramadan 1424 (13 novembre 2003) relatif aux délais de paiement et aux intérêts moratoires en matière de marchés de l'Etat. Bulletin Officiel n° 5166 du Jeudi 4 Décembre 2003 RJ1:Décret royal n° 330-66 du 21/04/1967 (10 moharrem 1387) portant règlement général de comptabilité publique. (BO. n° 2840 du 26/04/1967, p. 452). Chapitre III RJ1:Décret n° 2-95-507 du 19 rejeb 1416 (12 décembre 1995) modifiant le décret royal n° 330-66 du 10 moharrem 1387 (21 avril 1967) portant règlement général de comptabilité publique. Bulletin officiel n° 4338 du 27 rejeb 1416 (20 décembre 1995)
  • 153.
  • 154.
    47 Fiches d'instructions Fiche d’instruction: FI N°1 Objectif : Etablissement du dossier d’appel d’offres Réf : Article 19 du décret n°2-06-388 du 05/02/2007 Tout lancement d’appel d’offres (ouvert ou restreint) fait l’objet d’un dossier qui doit comprendre : Une copie de l’avis d’appel d’offres ou de la circulaire suivant le cas, Un exemplaire du cahier des prescriptions spéciales (CPS) signé par l’ordonnateur, son délégué ou le sous ordonnateur, Les plans et les documents techniques, le cas échéant, Le modèle de l’acte d’engagement, Les modèles des bordereaux des prix et du détail estimatif lorsqu’il s’agit d’un marché à prix unitaires, Le modèle de décomposition du montant global par poste avec indication ou non des quantités forfaitaires ; Le cas échéant, lorsqu'il s’agit d’un marché à prix global, Le modèle du cadre du sous-détail des prix le cas échéant, Le modèle de la déclaration sur l’honneur, Le règlement de la consultation signé par l’ordonnateur, son délégué ou le sous ordonnateur. N.B : Les appels d’offres avec présélection ou sur concours, nécessitent la préparation d’un dossier de présélection avec un règlement de présélection. Les dossiers d’appel d’offres doivent être disponibles avant la publication de l’avis d’appel d’offres. Le maître d’ouvrage est tenu de faire parvenir aux membres de la commission d’appel d’offres le dossier d’appel d’offres au moins huit (8) jours avant l’envoi de l’avis pour publication. Les membres précités disposent d’un délai de huit (8) jours francs pour faire part au maître d’ouvrage de leurs observations.
  • 155.
    48 Fiche d’instruction: FIN°2 Objectif : Désignation de la commission d’appel d’offres Réf : Article 34 du décret n°2-06-388 du 05/02/2007 La commission d’appel d’offres comprend les membres suivants dont la présence est obligatoire: - Un représentant du maître d’ouvrage, président ; - Deux autres représentants du maître d’ouvrage dont un au moins relève du service concerné par la prestation objet du marché ; - Un représentant de la Trésorerie Générale du Royaume ; - Un représentant du ministère chargé des finances lorsque le montant estimé du marché est supérieur à trente millions (30.000.000) de dirhams. Pour les marchés de fournitures, lorsque le montant estimé pour le marché dépasse un million (1.000.000) de dirhams, le maître d’ouvrage doit convoquer un représentant du ministère chargé du commerce, toutefois en cas d’absence de ce dernier, la séance se tient valablement. La commission peut également comprendre, à la demande du maître d’ouvrage ou de l’un de ses membres, toute autre personne, expert ou technicien, dont la participation est jugée utile. En cas d’absence d’un membre de la commission dont la présence est obligatoire pour la tenue de la séance, le président de la commission d’appel d’offres reporte la date d’ouverture des plis de quarante huit heures et informe tous les membres de la commission ainsi que les concurrents de la nouvelle date et du lieu de la séance d’ouverture des plis. En cas d’une nouvelle absence, la commission peut procéder à l’ouverture des plis. L’autorité compétente ou le sous-ordonnateur désigne, par décision, soit nommément soit par leurs fonctions, le président de la commission d’appel d’offres et la personne chargée de le suppléer en cas d’absence ou d’empêchement. Les deux autres représentants du maître d’ouvrage sont désignés, au début de la séance d’ouverture des plis, par tirage au sort sur la base d’une liste d’au moins quatre fonctionnaires arrêtée par l’autorité compétente ou le sous- ordonnateur. N.B : En cas d’un appel d’offres avec présélection, la commission d'admission des candidats est constituée dans les mêmes conditions et formes prévues ci-dessus pour la commission de l'appel d'offres.
  • 156.
    49 Fiche d’instruction :FI N°3 Objectif : Publication de l’avis d’appel d’offres Réf : Article 20 du décret n°2-06-388 du 05/02/2007 Tout appel d’offres ouvert ou restreint doit faire l’objet d’un avis qui fait connaître : L’objet de l’appel d’offres avec indication, le cas échéant, du lieu d’exécution. L’autorité qui procède à l’appel d’offres. Le bureau et l’adresse du Maitre d’Ouvrage où on peut retirer le dossier d’appel d’offres. Le bureau et l’adresse du Maitre d’Ouvrage où les offres sont déposées ou adressées, Le lieu, le jour et l’heure fixés pour la tenue de la séance publique d’ouverture des plis en précisant que les concurrents peuvent remettre directement leurs plis au président de la commission d’appel d’offres à l’ouverture de la séance. Les pièces justificatives prévues dans le dossier d’appel d’offres que tout concurrent doit fournir. Le montant en valeur du cautionnement provisoire le cas échéant. Les qualifications requises et la catégorie dans laquelle le concurrent doit être classé, ou le domaine d’activité tels que ceux – ci sont fixés par la réglementation en vigueur. Eventuellement le lieu, le jour et l’heure limites pour la réception des échantillons, prospectus, notices, etc., Etant précisé que ces éléments sont déposés au plus tard le jour ouvrable précédente la date et l’heure fixées pour l’ouverture des plis dans l'avis d’appel d’offres. Le prix d'acquisition du dossier d'appel d'offres, le cas échéant. La date de la réunion ou de la visite des lieux que le maître d'ouvrage envisage d'organiser à l'intention des concurrents, le cas échéant. Etant précisé que cette date doit se situer au cours du 2ème tiers du délai qui court entre la date de publication de l’avis dans le 2ème journal et la date prévue pour l’ouverture des plis. L’adresse électronique, le cas échéant, du site utilisé pour la publication de l’avis d’appel d’offres ; La référence au journal et au site électronique, le cas échéant, ayant servi à la publication du programme prévisionnel indiquant le lancement du marché objet de l’avis de l’appel d’offres sauf si le marché envisagé n’est pas prévu par ledit programme. L’avis d’appel d’offres ouvert doit être publié, dans la langue de publication du journal, au minimum dans deux journaux à diffusion nationale choisis par le maître d’ouvrage, dont l’un de ces journaux doit être en langue arabe et l’autre en langue étrangère et dans le portail des marchés de l’Etat. La publication de cet avis doit intervenir vingt et un (21) jours francs au moins avant la date fixée
  • 157.
    50 pour la réceptiondes offres. Ce délai court à partir du lendemain de la date de publication de l'avis dans le journal paru le deuxième. Toutefois, ce délai de vingt et un (21) jours est porté à quarante (40) jours au moins dans les cas suivants : - Pour les marchés de travaux dont le montant estimé est égal ou supérieur à soixante cinq millions (65.000.000) de dirhams hors taxes, - Pour les marchés de fournitures et de services dont le montant estimé est égal ou supérieur à un million huit cent mille (1.800.000) dirhams hors taxes.
  • 158.
    51 Fiche d’instruction :FI N°4 Objectif : Remise ou envoi du dossier d’appel d’offres aux candidats Réf : Article 19 du décret n°2-06-388 du 05/02/2007 Les dossiers d’appel d’offres doivent être mis à la disposition des candidats dès la parution du premier avis d'appel d'offres et jusqu'à la date limite de remise des offres. Le maître d’ouvrage doit tenir un registre dans lequel sont inscrits les noms des candidats ayant procédé au retrait du dossier de l’appel d’offres avec l’indication de l’heure et de la date du retrait. Lorsque pour une raison quelconque, le dossier d’appel d’offres n’est pas remis au concurrent ou à son représentant qui s’est présenté à l’endroit indiqué dans l’avis d’appel d’offres, le maître d’ouvrage est tenu de lui délivrer, le même jour, une attestation constatant le motif de la non remise du dossier et indiquant le jour prévu pour son retrait permettant au candidat la préparation de son dossier. Une copie de ladite attestation est conservée en archives. En cas de non remise du dossier au jour fixé dans l’attestation qui lui a été délivrée, le concurrent peut saisir, par lettre recommandée avec accusé de réception, l’autorité dont relève le maître d’ouvrage concerné pour lui exposer les circonstances de présentation de sa demande pour l'obtention d'un dossier et la réponse qui lui a été faite. Lorsque le bien fondé de la requête est établi, ladite autorité ordonne au maître d’ouvrage la remise immédiate du dossier d’appel d’offres au requérant ou éventuellement le report de la date d’ouverture des plis si le délai restant ne permet pas au candidat de préparer son dossier. Les dossiers de l’appel d’offres sont remis gratuitement aux concurrents à l’exception des plans et documents techniques dont la reproduction nécessite un matériel technique spécifique. La rémunération relative à la remise de ces documents est fixée par l’arrêté du Ministre des Finances et de la Privatisation n°1291 du 04 juillet 2007. Les dossiers d’appel d’offres peuvent être envoyés par voie postale aux concurrents qui le demandent par écrit à leur frais et à leurs risques et périls. Cette possibilité d’envoi par voie postale des dossiers aux concurrents ne s’applique pas pour les dossiers d’appel d’offres comportant des plans ou des documents techniques. L’arrêté du Ministre des Finances et de la Privatisation n°1290 du 04 juillet 2007 fixe les modalités de l’application de cette possibilité.
  • 159.
    52 Fiche d’instruction: FIN°5 Objectif : Dépôt ou envoi des offres Réf : Article 30, 31 et 33 du décret n°2-06-388 du 05/02/2007 Les plis sont, au choix des concurrents : • Soit déposés, contre récépissé, dans le bureau du maître d'ouvrage indiqué dans l'avis d'appel d'offres. • Soit envoyés, par courrier recommandé avec accusé de réception, au bureau du précité. • Soit remis, séance tenante, au président de la commission d'appel d'offres au début de la séance, et avant l'ouverture des plis, A leur réception, les plis sont enregistrés par le maître d'ouvrage dans leur ordre d’arrivée, sur un registre spécial. Le numéro d’enregistrement ainsi que la date et l’heure d’arrivée sont portés sur le pli remis. Le délai pour la réception des plis expire à la date et à l’heure fixées par l’avis d’appel d’offres pour la séance d’examen des offres. Les plis déposés ou reçus postérieurement au jour et à l’heure fixée ne sont pas admis. Les plis doivent rester cachetés et tenus en lieu sûr jusqu'à leur ouverture. Tout pli déposé ou reçu peut être retiré antérieurement au jour et à l’heure fixés pour l’ouverture des plis. Ce retrait du pli fait l’objet d’une demande écrite et signée par le concurrent ou son représentant dûment habilité. Les concurrents ayant retiré leurs plis peuvent présenter de nouveaux plis. N.B : En cas d’un appel d’offres avec présélection, la demande d'admission, accompagnée des dossiers administratifs, techniques et additifs lorsque ce dernier est exigé, est mise dans un pli et déposée ou remise dans les conditions fixées ci-dessus. Le pli contenant la demande d'admission et les dossiers qui l'accompagnent doit être cacheté et doit porter les indications suivantes : - le nom et l'adresse du candidat ; - l'objet de l'appel d'offres avec présélection ; - la date et l'heure de la séance d'admission ; Les échantillons, prospectus, notices ou autres documents techniques lorsque ils sont exigé par le dossier d’appel d’offres, sont déposés au plus tard le jour ouvrable précédant la date et l’heure fixées pour l’ouverture des plis dans l’avis d’appel d’offres contre délivrance par le maître d’ouvrage d’un accusé de réception. Aucun échantillon, prospectus, notices ou autres documents techniques n’est accepté au-delà de cette date.
  • 160.
    53 Fiche d’instruction: FIN°6 Objectif : Convocation des membres de la commission d’appel d’offres Réf : Article 34 du décret n°2-06-388 du 05/02/2007 Les membres de la commission sont convoqués à la diligence du maître d’ouvrage. La convocation et le dossier d’appel d’offres tenant compte des observations formulées par les membres de la commission le cas échéant, ainsi que tout document communiqué aux concurrents, doivent être déposés dans les services des membres de ladite commission d’appel d’offres concernés sept (7) jours francs au moins avant la date fixée pour la séance d’ouverture des plis. Toute observation relevée à l’issue du nouvel examen de ces dossiers doit être formulée avant la séance d’ouverture des plis.
  • 161.
    54 Fiche d’instruction: FIN°7 Objectif : Ouverture des plis en séance publique Réf : Article 35 du décret n°2-06-388 du 05/02/2007 I- Dispositions communes La séance d’ouverture des plis des concurrents est publique. Avant l’ouverture de la séance publique, le président remet aux membres de la commission le support écrit contenant l’estimation du coût des prestations établie sur la base de l’estimation des différents prix contenus dans le bordereau des prix, et signée par le maître d’ouvrage. Le président ouvre la séance au lieu, au jour et à l’heure fixés, toutefois si ce jour est déclaré férié ou chômé, la réunion se tient le jour ouvrable suivant à la même heure. Le président demande aux membres de la commission de formuler leurs observations sur les vices éventuels qui entachent la procédure. Après s’être assuré du bien fondé de ces observations, il doit mettre fin à la procédure et avise à haute voix les différents concurrents. Dans le cas où le président ne s’assure pas du bien fondé de la constatation relevée par l’un des membres de la commission, il ordonne l’inscription de la réserve dans le procès verbal de la réunion et demande la poursuite de la procédure sous sa responsabilité. Le président cite les journaux et le cas échéant les publications dans lesquels l'avis d'appel d'offres a été publié. Le président dépose sur le bureau tous les plis reçus et invite les concurrents présents qui n’auraient pas déposé leurs plis à les remettre séance tenante. Le président invite également les concurrents qui se sont rendus compte que leurs dossiers sont incomplets à produire les pièces manquantes sous enveloppes fermées. La liste des plis reçue est alors arrêtée définitivement par la commission. Le président ouvre les plis des concurrents et vérifie l’existence des enveloppes distinctes afférentes aux : dossier administratif et technique, offre financière et offre technique le cas échéant. Le président ouvre ensuite l’enveloppe portant la mention « dossiers administratif et technique » et vérifie dans cette enveloppe l’existence des pièces exigées pour ces dossiers et le cas échéant, le dossier additif et dresse un état des pièces fournies par chaque concurrent. Cette formalité accomplie, la séance publique prend fin ; le public et les concurrents se retirent de la salle. La commission se réunit à huis clos pour examiner les dossiers administratif et technique et écarte : - Les concurrents qui font l’objet d’une exclusion temporaire ou définitive conformément aux dispositions des articles 24 et 85 du décret n°2-06-388 du 05/02/2007 ; - Les concurrents qui n’ont pas respecté les prescriptions de l’article 28 du décret précité en matière de présentation de leurs dossiers ; - Les concurrents qui n’ont pas qualité pour soumissionner ; - Les concurrents dont les capacités financières et techniques sont jugées insuffisantes eu égard aux critères figurant au règlement de la consultation prévu à l’article 18 du décret précité, étant entendu que l’activité des concurrents est appréciée au vu de l’ensemble des pièces des dossiers administratif et technique. - lorsque la commission constate soit l’absence d’une pièce constitutive du dossier administratif, à l’exception du récépissé du cautionnement provisoire ou l’attestation de la caution personnelle et solidaire en tenant lieu, soit des erreurs matérielles ou discordances dans les pièces dudit dossier, elle retient l’offre du (ou des) concurrent (s) concerné (s) sous réserve de la production desdites pièces ou l’introduction des rectifications nécessaires dans les conditions prévues à l’article 39 du décret précité. La séance publique est reprise, et le président donne lecture de la liste des soumissionnaires admissibles, sans faire connaître les motifs des éliminations. Le président rend, contre décharge, aux concurrents écartés présents leurs dossiers sans ouvrir les enveloppes contenant les offres techniques et financières et les invite, le cas échéant, à récupérer les échantillons, prospectus, notices et documents techniques, à l’exception des éléments d’informations ayant été à l’origine de l’élimination dudit concurrent conformément à l’article 45 du décret précité.
  • 162.
    55 Fiche d’instruction: FIN°7 (Suite) Objectif : Ouverture des plis en séance publique Réf : Article 35 à 37 du décret n°2-06-388 du 05/02/2007 II- Lorsque le dépôt d’échantillons et/ou la présentation d’une offre technique incluant ou non une offre variante sont exigés : Le président ouvre les enveloppes contenant les offres techniques et donne lecture des pièces contenues dans chaque enveloppe. Les membres de la commission paraphent les enveloppes contenant les offres financières des concurrents à cheval sur les rabats et sur les parties sur lesquelles ils s’appliquent. Ces enveloppes doivent rester cachetées et mises en lieu sûr jusqu’à leur ouverture dans les conditions prévues à l’article 38 du décret précité. Le président fixe, en concertation avec les membres de la commission, la date et l’heure de la reprise de la séance publique qu’il communique aux concurrents et au public présents. Cette formalité accomplie, il est mis fin à la séance publique et les concurrents et le public se retirent alors de la salle. À l’issue de cette séance, le président demande au maître d’ouvrage de procéder à l’affichage dans ses locaux de la date et de l’heure retenues pour la prochaine séance publique. Examen et évaluation des offres techniques : L’examen des offres techniques concerne les seuls candidats admis à l’issue de l’examen des dossiers administratif et technique. La commission procède, à huis clos, à l’évaluation des offres techniques. Elle élimine les soumissionnaires qui ont présenté des offres techniques non-conformes aux spécifications exigées par le règlement de consultation ou qui ne satisfont pas aux critères qui y sont prévus et arrête la liste des soumissionnaires retenus. La commission d’appel d’offres peut, avant de se prononcer, consulter tout expert ou technicien ou constituer une sous-commission pour analyser les offres techniques. Elle peut également demander par écrit à l’un ou à plusieurs concurrents des éclaircissements sur leur offre technique. Ces éclaircissements doivent se limiter aux documents contenus dans les offres techniques. Lorsqu’il est fait appel à un expert, technicien ou sous-commission, les conclusions de ceux-ci sont consignées dans des rapports signés. Examen des échantillons Après examen des dossiers administratif et technique, la commission d’appel d’offres se réunit à huis clos pour examiner les échantillons, prospectus, notices ou autres documents techniques dont la présentation est exigée par le dossier d’appel d’offres. Seuls les échantillons, prospectus, notices ou autres documents techniques des concurrents admis à l’issue de l’examen des dossiers administratif et technique sont examinés. La commission peut, le cas échéant, avant de se prononcer, consulter tout expert ou technicien ou constituer une sous- commission pour apprécier la qualité technique des échantillons proposés, prospectus, notices ou autres documents techniques. Elle peut également demander par écrit à l’un ou à plusieurs concurrents des éclaircissements sur leurs échantillons, prospectus, notices ou autres documents techniques présentés. Elle arrête la liste des concurrents dont les échantillons, prospectus, notices ou autres documents techniques présentés par les concurrents répondent aux spécifications exigées. Elle arrête également la liste des concurrents dont les offres sont à écarter avec indication des insuffisances constatées dans les échantillons, prospectus, notices ou autres documents techniques présentés et elle dresse un procès-verbal de ses travaux signé par le président et les membres de la commission.
  • 163.
    56 Fiche d’instruction: FIN°8 Objectif : Evaluation des offres et choix de l’attributaire du marché Réf : Article 38 à 39 du décret n°2-06-388 du 05/02/2007 Ouverture des enveloppes contenant les offres financières en public : La séance publique est reprise à l’issue de l’examen des dossiers administratif et technique pour le cas prévu au paragraphe I de l’article 35 du décret précité et à la date et à l’heure annoncées par le président de la commission telles qu’elles ont été affichées par le maître d’ouvrage pour les cas prévus au paragraphe III du même article. A la reprise de la séance publique, le président donne lecture de la liste des soumissionnaires admissibles ainsi que celle des soumissionnaires non retenus sans énoncer les motifs des éliminations. Le président ouvre ensuite les enveloppes portant la mention « offre financière » des soumissionnaires admissibles et donne lecture de la teneur des actes d’engagement. Les membres de la commission paraphent les actes d’engagement ainsi que le bordereau des prix et le détail estimatif et la décomposition du montant global, le cas échéant. Cette formalité accomplie, la séance publique prend fin ; le public et les concurrents se retirent de la salle Evaluation des offres des concurrents à huis clos : La commission poursuit alors ses travaux à huis clos. Elle peut consulter tout expert ou technicien qui pourrait l'éclairer sur des points particuliers des offres présentées. Elle peut également, avant de se prononcer, charger une sous- commission pour analyser les offres présentées. La commission écarte les soumissionnaires dont les offres financières : - ne sont pas conformes à l'objet du marché ; - ne sont pas signées, ou sont signées par des personnes non habilitées à engager le concurrent ; - expriment des restrictions ou des réserves ; La commission vérifie ensuite le résultat des opérations arithmétiques des offres des soumissionnaires retenus. Elle rectifie s'il y a lieu les erreurs matérielles évidentes et demande au soumissionnaire concerné présent, après avoir suspendu la séance à huis clos, de confirmer le montant de son offre ainsi rectifié. Si le soumissionnaire concerné n’est pas présent, la commission l’invite par lettre recommandée avec accusé de réception et par fax confirmé ou par tout autre moyen de communication à confirmer par écrit les dites rectifications et fixe une date à cet effet qui ne peut être inférieure à cinq (5) jours à compter du lendemain de la date de la séance. La commission se réunit le jour et à l’heure fixés, s’assure de l’envoi de la lettre recommandée et du fax confirmé aux concurrents concernés et procède à la vérification des réponses reçues. Si le soumissionnaire n’accepte pas la correction du montant de son offre ou ne répond pas dans le délai imparti, la commission écarte son offre et son cautionnement provisoire reste acquis à l’Etat, le cas échéant. Il en est de même si le soumissionnaire ne produit pas les pièces manquantes dans son dossier ou ne procède pas aux rectifications des erreurs matérielles ou des discordances relevées dans les pièces de son dossier tel que prévu à l’article 35 décret précité. Dans tous les cas, la commission poursuit ses travaux et propose au maître d’ouvrage de retenir l’offre qu’elle juge la plus avantageuse parmi les offres des autres concurrents retenus. Pour les marchés de travaux, l’offre la plus avantageuse est la moins-disante.
  • 164.
    57 Fiche d’instruction: FIN°8 (suite) Objectif : Evaluation des offres et choix de l’attributaire du marché Réf : Article 40 à 41 du décret n°2-06-388 du 05/02/2007 Offre anormalement basse ou excessive : Une offre est considérée anormalement basse lorsqu’elle est inférieure de plus de vingt cinq pour cent (25%) par rapport à la moyenne arithmétique de l'estimation du maître d'ouvrage et de la moyenne des offres financières des autres soumissionnaires. Une offre est considérée excessive lorsqu’elle est supérieure de plus de vingt cinq pour cent (25%) par rapport à la moyenne arithmétique de l'estimation du maître d'ouvrage d’une part et de la moyenne des offres financières des autres soumissionnaires d’autre part : Lorsqu’une offre est jugée anormalement basse, la commission d’appel d’offres peut l’accepter par décision motivée à annexer au procès-verbal de la commission et après avoir demandé par écrit aux concurrents concernés, les précisions qu’elle juge opportunes et vérifié les justifications fournies. Avant de décider du rejet ou de l’acceptation de ladite offre, la commission peut désigner une sous-commission pour examiner les justifications fournies. Lorsqu’une offre est jugée excessive, elle est rejetée par la commission d’appel d’offres. Lorsque la commission constate qu’un ou plusieurs prix unitaire (s) figurant dans le bordereau des prix et/ou le détail estimatif de l’offre la plus avantageuse est anormalement bas ou excessif sur la base des critères fixés au présent article, la commission invite le soumissionnaire concerné à justifier ce prix, et peut confier l’étude de ce prix à une sous-commission technique. L’appréciation des prix est faite dans les conditions prévues au présent article. Au vu du rapport établi sous la responsabilité de la sous-commission, la commission est fondée à retenir ou à écarter ladite offre. Dans tous les cas prévus au présent article, peuvent être prises en considération, les justifications tenant notamment aux aspects suivants : - Les modèles de fabrication des produits, les modalités de la prestation des services, les procédés de construction ; - Le caractère exceptionnellement favorable des conditions d’exécution dont bénéficie le concurrent; - L’originalité du projet ou de l’offre. Consultation des concurrents et comparaison des offres : Avant d'émettre son avis, la commission peut convoquer, par écrit, les soumissionnaires auprès desquels elle juge nécessaire d'obtenir tout éclaircissement sur leurs offres ; ces éclaircissements, à formuler par écrit, doivent se rapporter uniquement aux documents contenus dans les plis. Dans le cas ou plusieurs offres jugées les plus avantageuses sont tenues pour équivalentes, tous éléments considérés, la commission, pour départager les soumissionnaires, peut demander à ceux-ci de présenter, par écrit, de nouvelles offres. Si les soumissionnaires intéressés se refusent à faire de nouvelles offres à des prix inférieurs ou si les réductions offertes sont encore égales, la commission procède entre eux à un tirage au sort pour désigner le soumissionnaire à retenir. A équivalence d'offres, un droit de préférence est attribué à l'offre présentée par une coopérative de production régie par la législation en vigueur.
  • 165.
    58 Fiche d’instruction: FIN°8 (suite) Objectif : Evaluation des offres et choix de l’attributaire du marché Réf : Article 32 et 42 du décret n°2-06-388 du 05/02/2007 Délai de validité des offres : Les soumissionnaires restent engagés par leurs offres pendant un délai de soixante (60) jours, à compter de la date d'ouverture des plis. Toutefois, ce délai peut être porté à quatre vingt dix (90) jours si le cahier des prescriptions spéciales le prévoit. Si dans ce délai, la commission de l'appel d'offres estime n'être pas en mesure d'exercer son choix, le maître d'ouvrage peut proposer, par lettre recommandée avec accusé de réception, la prolongation de ce délai. Seuls les soumissionnaires qui ont donné leur accord par lettre recommandée avec accusé de réception adressée au maître d'ouvrage restent engagés pendant ce nouveau délai. Appel d’offre infructueux : La commission peut déclarer l'appel d’offres infructueux si : a- Aucune offre n’a été présentée ou déposée ; b- Aucun concurrent n'a été retenu à l'issue de l'examen des dossiers administratifs et techniques ; c- Aucun concurrent n'a été retenu à l'issue de l'examen de l'offre technique ou des échantillons ; d- Aucune des offres ne lui paraît acceptable au regard des critères fixés au règlement de la consultation. La déclaration de l’appel d’offres infructueux pour le motif cité au a) du paragraphe 1 ci-dessus ne peut justifier le recours à la procédure négociée.
  • 166.
    59 Fiche d’instruction: FIN°9 Objectif : Etablissement du procès verbal d’ouverture des plis, affichage des résultats et information des soumissionnaires. Réf : Article 44 et 45 du décret n°2-06-388 du 05/02/2007 Procès-verbal de la séance d'examen des offres : La commission d'appel d'offres dresse séance tenante procès-verbal de chacune de ses réunions. Ce procès-verbal qui ne peut être ni rendu public ni communiqué aux soumissionnaires mentionne l'estimation faite par le maître d'ouvrage et enregistre, s'il y a lieu, les observations ou protestations présentées au cours des opérations d'examen des offres par les membres ou par les concurrents ainsi que le point de vue de la commission sur ces observations ou protestations. Il indique également les motifs d'élimination des soumissionnaires évincés et lorsque la commission ne croit pas devoir proposer la désignation du moins disant, il doit contenir les éléments précis sur lesquelles la commission s’est fondée pour recommander à l’autorité compétente de retenir l’offre qu’elle juge la plus avantageuse sur la base des critères figurant au règlement de consultation. Ce procès-verbal est signé, séance tenante, par le président et par les membres de la commission. Le cas échéant, tout rapport établi par une sous-commission ou un expert ou technicien désigné par la commission d’appel d’offres doit être signé et joint au Procès verbal de la séance d'examen des offres. Un extrait du procès-verbal est affiché dans les locaux du maître d’ouvrage dans les vingt quatre heures qui suivent la date d’achèvement des travaux de la commission, et ce pendant une période de quinze (15) jours francs au moins ; il est également publié au portail des marchés de l’Etat prévu à l’article 76 ci-après. Résultats définitifs de l'appel d'offres ouvert ou restreint : Les résultats d'examen des offres sont affichés dans les locaux du maître d'ouvrage et publiés, le cas échéant, dans le site électronique ayant servi à la publication de l’avis d’appel d’offres, conformément au modèle établi par décision du Premier Ministre après avis de la commission des marchés, dans les vingt-quatre heures suivant l'achèvement des travaux de la commission, pendant une période de quinze (15) jours francs au moins. Ces résultats sont également publiés au portail des marchés de l’Etat. Le maître d'ouvrage informe le soumissionnaire retenu de l'acceptation de son offre par lettre recommandée avec accusé de réception, et le cas échéant par fax confirmé, par voie électronique ou par tout autre moyen approprié. Cette lettre doit lui être adressée dans un délai qui ne peut dépasser dix (10) jours francs à compter de la date d'achèvement des travaux de la commission. Dans le même délai, il avise également les soumissionnaires éliminés du rejet de leurs offres, en leur communiquant les motifs de leur éviction, par lettre recommandée avec accusé de réception. Cette lettre est accompagnée, le cas échéant, du récépissé du cautionnement provisoire ou de l’attestation de la caution personnelle et solidaire en tenant lieu. Les éléments ayant été à l’origine de l’élimination des concurrents doivent être conservés par le maître d’ouvrage pendant un délai de cinq ans au minimum. Aucun soumissionnaire ne peut prétendre à indemnité si son offre n'a pas été acceptée ou s'il n'a pas été donné suite à l'appel d'offres. Le choix arrêté par la commission conformément aux articles précédents ne peut être modifié par l’autorité compétente.
  • 167.
    60 Fiche d’instruction: FIN°10 Objectif : Appel d’offres restreint - Envoi de la lettre circulaire aux candidats. Réf : Article 20 du décret n°2-06-388 du 05/02/2007 L'appel d'offres restreint fait l'objet d'une circulaire adressée par lettre recommandée avec accusé de réception le même jour à tous les concurrents que le maître d'ouvrage décide de consulter. Cette circulaire doit contenir les indications suivantes : a) L'objet de l'appel d'offres avec indication, le cas échéant, du lieu d'exécution ; b) L'autorité qui procède à l'appel d'offres ; c) Le (ou les) bureau (x) et l’adresse du maître d'ouvrage où l'on peut retirer le dossier d'appel d'offres ; d) Le bureau et l’adresse du maître d'ouvrage où les offres sont déposées ou adressées ; e) Le lieu, le jour et l'heure fixés pour la tenue de la séance publique d'ouverture des plis en précisant que les concurrents peuvent remettre directement leurs plis au président de la commission d'appel d'offres à l'ouverture de la séance ; f) Les pièces justificatives prévues dans le dossier d'appel d'offres que tout concurrent doit fournir ; g) Le montant en valeur du cautionnement provisoire, le cas échéant ; h) La (ou les) qualification (s) requise (s) et la (ou les) catégorie (s) dans laquelle (lesquelles) le concurrent doit être classé, ou le (ou les) domaine (s) d’activité tels que ceux-ci sont fixés par la réglementation en vigueur ; i) Eventuellement le lieu, le jour et l’heure limites pour la réception des échantillons, prospectus, notices, etc., Etant précisé que ces éléments sont déposés au plus tard le jour ouvrable précédente la date et l’heure fixées pour l’ouverture des plis. j) La date de la réunion ou de la visite des lieux que le maître d'ouvrage envisage d'organiser à l'intention des concurrents, le cas échéant. k) la référence au journal et au site électronique, le cas échéant, ayant servi à la publication du programme prévisionnel indiquant le lancement du marché objet sauf si le marché envisagé n’est pas prévu par ledit programme. L'envoi précité doit être effectué quinze (15) jours francs au moins avant la date prévue pour la séance d'ouverture des plis. Ce délai court à partir du lendemain de la date d'envoi de la circulaire.
  • 168.
    61 Fiche d’instruction :FI N°11 Objectif : Etablissement du dossier de présélection Réf : Article 51 du décret n°2-06-388 du 05/02/2007 Tout appel d'offres avec présélection fait l'objet d'un dossier établi par le maître d'ouvrage et qui doit comprendre : - une copie de l'avis de présélection ; - une note de présentation de l'objet du marché ; - le modèle de la demande d'admission ; - le modèle de la déclaration sur l'honneur ; - le règlement de présélection. NB : Le règlement de présélection établi par le maître d'ouvrage comprend : - la liste des pièces à fournir par les candidats conformément à l'article 23 du décret précité à l’exception du récépissé du cautionnement provisoire ou l’attestation de la caution personnelle et solidaire en tenant lieu ; - les critères d'appréciation des capacités techniques et financières des candidats, le cas échéant. Le maître d’ouvrage est tenu de faire parvenir aux membres de la commission d’admission le dossier de présélection au moins huit (8) jours avant l’envoi de l’avis pour publication. Les membres précités disposent d’un délai de huit (8) jours francs pour faire part au maître d’ouvrage de leurs observations.
  • 169.
    62 Fiche d’instruction :FI N°12 Objectif : Publication de l’avis d’appel d’offres avec présélection Réf : Article 49 du décret n°2-06-388 du 05/02/2007 Tout appel d’offres avec présélection doit faire l’objet d’un avis qui fait connaître : l'objet de l'appel d'offres avec présélection avec indication, le cas échéant, du lieu d'exécution ; l'autorité qui procède à l'appel d'offres avec présélection ; Le (ou les) bureau (x) et l’adresse du maître d'ouvrage où l'on peut retirer le dossier d'appel d'offres avec présélection ; Le bureau et l’adresse du maître d'ouvrage où les offres sont déposées ou adressées ; le lieu, le jour et l'heure fixés pour la tenue de la séance d'admission, en précisant que les candidats peuvent remettre directement leurs demandes d'admission au président de la commission ; les pièces justificatives prévues dans le dossier de présélection que tout candidat doit fournir ; la (ou les) qualification (s) requise (s) et la (ou les) catégorie (s) dans laquelle (lesquelles) le concurrent doit être classé, pour les marchés de travaux ou le (ou les) domaine (s) d’activité pour les marchés d’études et de maîtrise d’œuvre, conformément à la réglementation en vigueur. L’avis d’appel d’offres avec présélection doit être publié, dans la langue de publication du journal, au minimum dans deux journaux à diffusion nationale choisis par le maître d’ouvrage, dont l’un de ces journaux doit être en langue arabe et l’autre en langue étrangère et dans le portail des marchés de l’Etat. La publication de cet avis doit intervenir vingt et un (21) jours francs au moins avant la date fixée pour la réception des offres. Ce délai court à partir du lendemain de la date de publication de l'avis dans le journal paru le deuxième. Toutefois, ce délai de vingt et un (21) jours est porté à quarante (40) jours au moins dans les cas suivants : - Pour les marchés de travaux dont le montant estimé est égal ou supérieur à soixante cinq millions (65.000.000) de dirhams hors taxes, - Pour les marchés de fournitures et de services dont le montant estimé est égal ou supérieur à un million huit cent mille (1.800.000) dirhams hors taxes.
  • 170.
    63 Fiche d’instruction :FI N°13 Objectif : Séance d’admission : ouverture des plis en séance publique Appel d’offres avec présélection ou concours Réf : Article 55 du décret n°2-06-388 du 05/02/2007 Lors de la séance d’admission, La commission (ou le jury) procède à l'ouverture des plis en séance publique. - Le président ouvre la séance au jour et à l'heure fixés. Toutefois, si ce jour est déclaré férié ou chômé, la réunion se tient le jour ouvrable suivant à la même heure. - Le président cite les journaux et, le cas échéant, les publications dans lesquels l'avis de l'appel d'offres avec présélection a été publié. - le président dépose sur le bureau tous les plis reçus et invite les candidats présents qui n'auraient pas déposé leurs plis à les remettre séance tenante. Le président invite également les concurrents dont les dossiers sont incomplets à produire les pièces manquantes sous enveloppes fermées. La liste des plis reçus est alors arrêtée définitivement par la commission. - Le président ouvre les plis contenant la demande d'admission, vérifie la présence dans chaque pli des pièces visées au paragraphe a) de l'article 50 du décret précité et en dresse un état. Cette formalité accomplie, la séance publique prend fin ; les candidats et le public se retirent de la salle. La commission poursuit ses travaux à huis clos. Elle peut consulter tout expert ou technicien qui peut l'éclairer sur des points particuliers des candidatures présentées. Elle peut également, avant de se prononcer, charger une sous-commission pour examiner ces candidatures. La commission (ou le jury) écarte : - Les concurrents qui font l’objet d’une exclusion temporaire ou définitive conformément aux dispositions de l’article 24 ou 85 du décret précité; - Les concurrents qui n’ont pas respecté les prescriptions de l’article 28 du décret précité en matière de présentation de leurs dossiers ; - Les concurrents qui n’ont pas qualité pour soumissionner ; - Les concurrents dont les capacités financières et techniques sont jugées insuffisantes eu égard aux critères figurant au règlement de présélection prévu à l’article 50 du décret précité, étant entendu que l’activité des concurrents est appréciée au vu de l’ensemble des pièces des dossiers administratif et technique. Avant d'émettre son avis, elle peut convoquer les candidats par écrit afin d'obtenir tous les éclaircissements sur leurs capacités aux points de vue technique et financier. Ces éclaircissements, à formuler par écrit, doivent se rapporter uniquement aux documents contenus dans les plis. Elle arrête la liste des candidats admis.
  • 171.
    64 Fiche d’instruction :FI N°14 Objectif : Etablissement du PV de la séance d’admission et affichage des résultats Réf : Article 56 et 57 du décret n°2-06-388 du 05/02/2007 La commission d'admission dresse, séance tenante, procès-verbal de chacune de ses réunions. Ce procès-verbal qui ne peut être ni rendu public ni communiqué aux candidats enregistre, s'il y a lieu, les observations et protestations présentées au cours de la séance d'admission par les membres ou par les concurrents ainsi que le point de vue de la commission sur ces observations ou protestations. Il indique la liste des candidats admis et ceux évincés en précisant les motifs de leur éviction. Ce procès-verbal est signé, séance tenante, par le président et les membres de la commission. Le cas échéant, tout rapport établi par une sous-commission ou un expert ou technicien désigné par la commission d’admission doit être signé et joint au Procès verbal. Un extrait du procès-verbal est affiché dans les locaux du maître d’ouvrage dans les vingt quatre heures qui suivent la date d’achèvement des travaux de la commission, et ce pendant une période de quinze (15) jours francs au moins. Il est également publié au portail des marchés de l’Etat . Le maître d'ouvrage informe les candidats éliminés des motifs de leur éviction par lettre recommandée avec accusé de réception et par fax confirmé ou par voie électronique. Cette lettre doit leur être adressée dans un délai qui ne peut dépasser dix (10) jours à compter de la date d'achèvement des travaux de la commission d'admission. Les éléments d’information ayant été à l’origine de l’élimination des candidats doivent être conservés par le maître d’ouvrage pendant un délai de cinq ans au minimum. Dans le même délai de dix (10) jours et trente (30) jours au moins avant la date fixée pour la séance d’ouverture des plis, le maître d'ouvrage informe également les candidats admis par lettre recommandée avec accusé de réception et par fax confirmé ou par voie électronique. Cette lettre, qui indique le lieu de réception des offres ainsi que la date et le lieu de la réunion de la commission, invite les candidats sélectionnés à retirer le dossier d'appel d'offres conformément aux dispositions des paragraphes 3 et 4 de l’article 19 du décret précité et à déposer leurs offres accompagnées, le cas échéant, du récépissé du cautionnement provisoire ou de l’attestation de la caution personnelle et solidaire en tenant lieu.
  • 172.
    65 Fiche d’instruction :FI N°15 Objectif : Programme du concours Réf : Article 64 du décret n°2-06-388 du 05/02/2007 Le programme du concours indique les besoins auxquels doit répondre la prestation et fixe, le cas échéant, l'ordre de grandeur ou le maximum de la dépense prévue pour l'exécution de la prestation. Lorsque le concours ne porte que sur l'établissement d'un projet, le programme fixe les primes, récompenses ou avantages à allouer aux auteurs des projets les mieux classés et prévoit : - soit que les projets deviendront, en tout ou en partie, propriété du maître d'ouvrage ; - soit que le maître d'ouvrage se réserve le droit de faire exécuter, par l'entrepreneur ou le fournisseur de son choix, tout ou partie des projets primés, moyennant le versement d'une redevance fixée dans le programme lui-même ou à déterminer ultérieurement à l'amiable ou après expertise. Le programme du concours doit indiquer si, et dans quelles conditions, les hommes de l'art auteurs des projets seront appelés à coopérer à l'exécution de leur projet primé. - Lorsque le concours porte seulement sur l'exécution d'un projet préalablement établi ou à la fois sur l'établissement d'un projet et son exécution, le programme peut prévoir l'allocation de primes, récompenses ou avantages à ceux des concurrents évincés dont les projets ont été les mieux classés ainsi qu'au concurrent retenu par le jury, lorsque le maître d'ouvrage ne donne pas suite au concours. Les projets primés restent la propriété du maître d'ouvrage.
  • 173.
    66 Fiche d’instruction :FI N°16 Objectif : Ouverture des plis, évaluation et classement des projets par le jury du concours Réf : Article 67 du décret n°2-06-388 du 05/02/2007 La séance d'ouverture des plis contenant les projets proposés par les concurrents est publique. Le président ouvre la séance au jour et à l'heure fixés par la lettre d'agrément. Toutefois, si ce jour est déclaré férié ou chômé, la réunion se tient le jour ouvrable suivant à la même heure. Il donne lecture de la liste des candidats admissibles sans faire connaître les motifs des éliminations des candidats évincés. Il dépose sur le bureau tous les plis reçus et invite les concurrents présents qui n'auraient pas déposé leurs plis à les remettre séance tenante. La liste des plis reçus est alors arrêtée définitivement par le jury. Le président ouvre ces plis, vérifie la présence dans chacun d'eux des pièces exigées par l'article 58 ci-dessus et en dresse un état. Cette formalité accomplie, la séance publique prend fin ; les concurrents et le public se retirent de la salle. Le jury peut consulter tout expert ou technicien qui pourrait l'éclairer sur des points particuliers des projets proposés par les concurrents. Il peut également, avant de se prononcer, charger une sous-commission pour analyser lesdits projets. Avant d'émettre son avis, le jury peut convoquer les concurrents par écrit ou par tout autre moyen approprié afin d'obtenir tout éclaircissement sur leurs projets. Il peut aussi demander à un ou plusieurs concurrents d'apporter certaines modifications à leurs projets. Ces modifications peuvent se rapporter à la conception et/ou à l'exécution des projets avec, éventuellement, les différences de prix qui en découlent. Les procédés et les prix proposés par les concurrents ne peuvent être divulgués au cours de la discussion aux autres concurrents. Lorsque le programme du concours fixe le maximum de la dépense prévue pour l'exécution du projet, le jury écarte tout projet dont le coût de réalisation excéderait le maximum susvisé. Le jury classe les projets sur la base des critères figurant au règlement du concours et désigne au maître d'ouvrage le concurrent classé le premier. Les critères prévus par le règlement de la consultation doivent tenir compte notamment de la valeur technique et esthétique de chaque projet, de son coût financier, ainsi que des conditions de son exécution. Le jury fait ses propositions au maître d'ouvrage d'attribution de primes, récompenses ou avantages lorsqu'ils sont prévus par le programme du concours. En aucun cas, le classement proposé par le jury ne peut être modifié. Il n'est pas donné suite au concours si aucun projet n'est jugé acceptable eu égard aux critères fixés par le règlement de consultation. Délai de validité des offres :
  • 174.
    67 Les soumissionnaires restentengagés par leurs offres pendant un délai de soixante (60) jours, à compter de la date d'ouverture des plis. Toutefois, ce délai peut être porté à quatre vingt dix (90) jours si le cahier des prescriptions spéciales le prévoit. Si dans ce délai, la commission de l'appel d'offres estime n'être pas en mesure d'exercer son choix, le maître d'ouvrage peut proposer, par lettre recommandée avec accusé de réception, la prolongation de ce délai. Seuls les soumissionnaires qui ont donné leur accord par lettre recommandée avec accusé de réception adressée au maître d'ouvrage restent engagés pendant ce nouveau délai.
  • 175.
    68 Fiche d’instruction :FI N°17 Objectif : Etablissement du Procès Verbal du concours et affichage des résultats Réf : Article 69 et 70 du décret n°2-06-388 du 05/02/2007 Le jury du concours dresse procès verbal de chacune de ses réunions. Ce procès-verbal qui ne peut être ni rendu public ni communiqué aux concurrents, mentionne les discussions que le jury a eu avec les concurrents et, s'il y a lieu, les observations ou protestations présentées par les membres ou par les concurrents ainsi que le point de vue du jury sur ces observations ou protestations. Il doit, en outre, comprendre les résultats définitifs du concours et indiquer les motifs d'élimination des concurrents évincés ainsi que ceux justifiant le choix du jury. Ce procès-verbal est signé par le président et les membres du jury. Le cas échéant, le rapport des sous-commissions ainsi que le projet de marché que le jury propose au maître d'ouvrage de passer avec le concurrent retenu sont joints au procès-verbal. Le procès-verbal comportant les résultats définitifs du concours est soumis à la décision de l'autorité compétente. Un extrait du procès-verbal est affiché dans les locaux du maître d’ouvrage dans les vingt quatre heures qui suivent la date d’achèvement des travaux du jury, et ce pendant une période de quinze (15) jours francs au moins. Il est également publié au portail des marchés de l’Etat. Résultats définitifs du concours : Les résultats d'examen des offres sont affichés dans les locaux du maître d'ouvrage et publiés, le cas échéant, dans le site électronique ayant servi à la publication de l’avis d’appel d’offres, conformément au modèle établi par décision du Premier Ministre après avis de la commission des marchés, dans les vingt-quatre heures suivant l'achèvement des travaux de la commission, pendant une période de quinze (15) jours francs au moins. Ces résultats sont également publiés au portail des marchés de l’Etat. Le maître d'ouvrage informe le soumissionnaire retenu de l'acceptation de son offre par lettre recommandée avec accusé de réception, et le cas échéant par fax confirmé, par voie électronique ou par tout autre moyen approprié. Cette lettre doit lui être adressée dans un délai qui ne peut dépasser dix (10) jours francs à compter de la date d'achèvement des travaux de la commission. Dans le même délai, il avise également les soumissionnaires éliminés du rejet de leurs offres, en leur communiquant les motifs de leur éviction, par lettre recommandée avec accusé de réception. Cette lettre est accompagnée, le cas échéant, du récépissé du cautionnement provisoire ou de l’attestation de la caution personnelle et solidaire en tenant lieu. Les éléments ayant été à l’origine de l’élimination des concurrents doivent être conservés par le maître d’ouvrage pendant un délai de cinq ans au minimum. Aucun soumissionnaire ne peut prétendre à indemnité si son offre n'a pas été acceptée ou s'il n'a pas été donné suite à l'appel d'offres. Le choix arrêté par la commission conformément aux articles précédents ne peut être modifié par l’autorité compétente
  • 176.
    69 Fiche d’instruction :FI N°18 Objectif : Cas de recours aux marchés négociés Réf : Article 72 du décret n°2-06-388 du 05/02/2007 Il ne peut être passé de marchés négociés que dans les cas définis ci-dessous : I- Peuvent faire l’objet de marchés négociés après publicité préalable et mise en concurrence: 1 - Les prestations qui, ayant fait l'objet d'une procédure d'appel d'offres ou de concours, pour lesquelles il n'a été proposé que des offres jugées inacceptables au regard des critères fixés au règlement de la consultation par la commission d’appel d’offres ou le jury du concours; dans ce cas, les conditions initiales du marché ne doivent subir aucune modification et la période entre la date où la procédure a été déclarée infructueuse et la date de la publication de l’avis du marché négocié ne doit pas être supérieure à vingt et un (21) jours ; 2 - Les prestations que le maître d'ouvrage doit faire exécuter par des tiers dans les conditions prévues par le marché initial, à la suite de la défaillance de son titulaire. II - Peuvent faire l’objet de marchés négociés sans publicité préalable et sans mise en concurrence: 1- Les prestations dont l'exécution ne peut, en raison des nécessités techniques ou de leur caractère complexe nécessitant une expertise particulière, être confiées qu'à un prestataire déterminé ; 2 - Les prestations que les nécessités de la défense nationale ou de la sécurité publique exigent qu'elles soient tenues secrètes. Ces marchés doivent avoir été au préalable autorisés, au cas par cas, par le Premier Ministre sur rapport spécial de l'autorité gouvernementale intéressée ; 3 - Les objets dont la fabrication est exclusivement réservée à des porteurs de brevets d'invention ; 4 - Les prestations supplémentaires à confier à un entrepreneur, fournisseur ou prestataire de services déjà attributaire d'un marché, s'il y a intérêt au point de vue du délai d'exécution ou de la bonne marche de cette exécution à ne pas introduire un nouvel entrepreneur, fournisseur ou prestataire de services, lorsque les prestations en question, imprévues au moment de la passation du marché principal, sont considérées comme l'accessoire dudit marché et ne dépassent pas dix pour cent (10 %) de son montant. En ce qui concerne les travaux, il faut en plus que leur exécution implique un matériel déjà installé ou utilisé sur place par l'entrepreneur. Ces marchés sont établis sous forme d'avenants aux marchés initiaux y afférents ; 5 - Les prestations à réaliser d'une extrême urgence impérieuse résultant de circonstances imprévisibles pour le maître d’ouvrage et n’étant pas de son fait notamment suite à la survenance d'un événement catastrophique tels que séisme, inondation, raz de marée, sécheresse, invasion d'acridiens, incendies, bâtiments ou ouvrages menaçant ruine, et qui ne sont pas compatibles avec les délais exigés pour une publicité et une mise en concurrence préalables. Les marchés correspondant à ces prestations doivent se limiter strictement aux besoins nécessaires pour faire face à la situation d’urgence;
  • 177.
    70 6 - Lesprestations urgentes qui intéressent la défense du territoire, la sécurité de la population ou la sécurité des circulations routières, aériennes ou maritimes ou résultant d'évènements politiques exceptionnels, dont l'exécution doit commencer avant que toutes les conditions du marché n'aient pu être déterminées, en application des dispositions du § c) de l'article 73 du décret précité. Les marchés à passer sous ce chef d'exception doivent être autorisés par décision du Premier Ministre.
  • 178.
    71 Fiche d’instruction :FI N°19 Objectif : Principes et modalités de passation d’un marché négocié Réf : Article 71 du décret n°2-06-388 du 05/02/2007 1- La procédure négociée est un moyen par lequel le maître d’ouvrage choisit l’attributaire du marché après consultation de candidats et négociation des conditions du marché avec un ou plusieurs d’entre eux dans les conditions prévues ci-après. Ces négociations, qui ne peuvent porter sur l’objet et la consistance du marché peuvent concerner notamment le prix de la prestation, le délai d’exécution ou la date d’achèvement ou de livraison. 2- Les marchés négociés sont passés avec publicité préalable et mise en concurrence ou sans publicité préalable et sans mise en concurrence. 3- Lorsqu’il doit être procédé à un avis d’appel à la concurrence, le délai minimal entre la date de parution de l’avis de publicité dans un journal au moins à diffusion nationale choisi par le maître d’ouvrage et la date limite de réception des candidatures est de dix (10) jours au moins. Il peut être parallèlement porté à la connaissance des concurrents éventuels et, le cas échéant, des organismes professionnels, par des publications spécialisées ou par tout autre moyen de publicité notamment par voie électronique sur le portail des marchés de l’Etat. L’avis de publicité fait connaître : a- l’objet du marché ; b- l’autorité qui procède à la procédure négociée ; c- l’adresse du maître d’ouvrage et le bureau où l’on peut retirer le dossier du marché ; d- les pièces à fournir par les candidats ; e- l’adresse du maître d’ouvrage et le bureau où les offres des candidats sont déposées ou adressées ; f- le site électronique utilisé pour la publication ; g- la date limite du dépôt des candidatures. Les candidatures sont transmises par tout moyen permettant de déterminer de façon certaine la date de leur réception et de garantir leur confidentialité. Le maître d’ouvrage dresse la liste des candidats invités à négocier. Il adresse simultanément aux candidats une lettre de consultation et, le cas échéant, le cahier des prescriptions spéciales et le règlement de consultation. Le maître d’ouvrage engage les négociations avec les candidats dont les capacités techniques et financières sont jugées suffisantes. Le nombre de candidats admis à négocier ne peut être inférieur à trois (3), sauf si le nombre des candidats qui ont répondu favorablement n’est pas suffisant. Au terme des négociations, le marché est attribué au concurrent retenu par le maître d'ouvrage ayant présenté l’offre la plus avantageuse. Les négociations doivent faire l'objet d'un rapport signé par le maître d’ouvrage à annexer au dossier du marché.
  • 179.
    72 4- Le maîtred’ouvrage peut à tout moment mettre fin à la procédure pour des motifs d’intérêt général. 5 - La passation d'un marché négocié, à l'exception des cas visés aux paragraphes 1 et 6 du II de l'article 72 du décret précité, doit donner lieu à l'établissement, par l'autorité compétente ou le sous-ordonnateur, d'un certificat administratif relatant la procédure adoptée et visant le chef d'exception qui justifie la passation du marché sous cette forme et explicitant notamment les raisons qui, en l'espèce, ont conduit à son application.
  • 180.
    73 Fiche d’instruction :FI N° 1 PROGRAMMATION PREVISIONNEL Objectif : Etablissement et publication du programme prévisionnel Réf : Articles 76 et 87 du décret n°2-06-388 du 05/02/2007 Le maître d’ouvrage est tenu de publier au plus tard, avant la fin du premier trimestre de chaque année budgétaire, dans au moins un journal à diffusion nationale et sur le portail des marchés publics, le programme prévisionnel qu’il envisage de lancer au titre de l’année budgétaire considérée. NB : art 76 du décret 2-06-388 du 05/02/2007 Il est créé un portail des marchés de l’Etat dans lequel sont publiés les textes législatifs et réglementaires régissant les marchés et notamment les documents ci-après énoncés : - les programmes prévisionnels des achats et leur mise à jour, le cas échéant - les avis des appels d’offres ; - les résultats des appels d’offres ; - les extraits des procès verbaux des séances d’examen des offres ; - les rapports d’achèvement de l’exécution des marchés.
  • 181.
    74 Fiche d’instruction: FIN° 2 ACHAT PAR VOIE DE BON DE COMMANDE Objectif : Vérification de la disponibilité des crédits Réf : Principes de la comptabilité publique Il est tenu, nécessairement, un registre des écritures comptables de toutes les opérations effectuées durant une année budgétaire. Avant de passer à l’étape relative à la réalisation de la commande, tout acheteur public est tenu de vérifier l’existence des crédits suffisants pour supporter la dépense.
  • 182.
    75 Fiche d’instruction :FI N° 3 ACHAT PAR VOIE DE BON DE COMMANDE Objectif : vérification du cumul des engagements Réf : Il est indispensable de vérifier le cumul des engagements antérieurs, notamment, ceux passés par voie de bon de commande. Cette vérification permettra d’arrêter le montant des engagements de même nature qui ne doit pas dépasser 200.000 dhs. NB : Si le montant de la dépense est inférieur ou égale à 20.000 dhs, le recours à la demande d’autorisation d’engagement « DAE » est justifié. Cette procédure consiste à engager le montant de 20.000 dhs sans autant justifier le dit engagement par des consultations (devis).
  • 183.
  • 184.
    77 Fiche d’instruction Fiche d’instruction(F1) La demande de billets d’avion doit préciser : Les noms et fonctions des personnes formant la délégation ; L’objet de la mission ; La durée de la mission ; Le coordonnateur de la mission ; Le type de billet souhaité (fermé ou ouvert & classe).