Psychologie de la santé et
prévention
Perception, risques et comportement en
santé
Aymery constant
Maître de conférence / Lecturer
Ecole des Hautes Etudes en Santé Publique
Quelques données de santé publique
La situation sanitaire de la France est paradoxale. Elle
montre d’un côté de bons indicateurs puisque notre pays…
• est en 4ème position mondiale pour l’espérance de vie à
la naissance (80 ans en moyenne),
• est en 1ère position européenne pour l’espérance de vie
à 65 ans (17,5 ans/homme et 22 ans/femme),
• présente le taux de mortalité cardio-vasculaire le plus
bas dans l’UE,
• possède un faible niveau de mortalité pour les 0-15
ans avec, notamment, un taux de mortalité infantile qui a
diminué de moitié en 7 ans.
Quelques données de santé publique
Malgré ces points forts on observe des situations paradoxales :
1) La mortalité prématurée est forte en France.
• Cette surmortalité réduit considérablement l’espérance de vie à la
naissance, notamment par rapport aux autres pays de l’UE.
• Elle traduirait en particulier un développement encore trop faible de
la prévention primaire.
2) Les inégalités de santé sont marquées entre :
• Sexes : l’écart d’espérance de vie entre femmes et hommes est de 7
ans (84,4 ans contre 77,4),
• Catégories sociales : l’écart masculin d’espérance de vie entre cadres/
professions libérales et les ouvriers non qualifiés est supérieur à 6 ans
• Régions : l’écart de l’espérance de vie entre les hommes de Midi-
Pyrénées et ceux du Nord Pas de Calais est de 5 ans (76 contre 71 ans).
Mortalité prématurée dans l’Union Européenne
Modèle explicatif des determinants
Un gros M&M’s en couleur
Soyons un peu plus précis
Schroeder estime dans un article publié dans le New
England Journal of Medicine, que les décès prématurés en
Amérique du Nord peuvent être attribués pour l’essentiel :
Source : Schroeder, S. A. (2007). We can do better—improving the health of the
American people. New England Journal of Medicine, 357(12), 1221-1228.
Les stratégies de prévention en santé publique
Les 3 niveaux d’intervention possibles
Accessibilité du système
Qualité des soins
Prévention secondaire et tertiaire
INTERVENTION
Styles ou modes de vie
Comportements de santé
Prévention primaire
INTERVENTION
Conditions de vie
Environnement
Réduction des inégalités sociales
INTERVENTION
Perceptions, risques et comportements
 Qu’est ce qu’un comportement ?
 Caractéristiques principales …
 En quoi le comportement est lié au risque ?
 Exemples ? …..
 En quoi le comportement est lié à la santé?
 Exemples ? …..
 En quoi le comportement est lié aux perceptions ?
 Exemples ?....
ComportementPerception
Risque
Perceptions, risques et comportements
Santé
Perceptions, risques et comportements
 Des actions sont habituellement menées par les pouvoirs
publics pour changer les comportements à risque
 Tabac, alcool, sécurité, vaccination….
 Quelles sont les actions les plus fréquentes ?
 Exemples ?: celles que vous avez-vous-même connues…..
 Ont-elles fait changer votre comportement ?
 Exemples ?....
Source: Loewenstein et al, 2001, Psychological Bulletin 127(2)
Modèle le plus courant (“top down”)
Information
« il y a un lion en face de moi »
Conséquence
attendue
Probabilité
Estimée
Source: Loewenstein et al, 2001, Psychological Bulletin 127(2)
Modèle le plus courant (“top down”)
Information
« Je vais me faire bouffer »
« ça ne fait aucun doute »
Conséquence
attendue
Probabilité
Estimée
Evaluation
cognitive
Source: Loewenstein et al, 2001, Psychological Bulletin 127(2)
Modèle le plus courant (“top down”)
Information
« C’est pas bon »
Conséquence
attendue
Probabilité
Estimée
Evaluation
cognitive
Source: Loewenstein et al, 2001, Psychological Bulletin 127(2)
Emotion
Modèle le plus courant (“top down”)
Information
Peur, stress …
Conséquence
attendue
Probabilité
Estimée
Evaluation
cognitive
Decision
Source: Loewenstein et al, 2001, Psychological Bulletin 127(2)
Emotion
Modèle le plus courant (“top down”)
Information
Courir vite
Conséquence
attendue
Probabilité
Estimée
Evaluation
cognitive
Decision
Consequences
Source: Loewenstein et al, 2001, Psychological Bulletin 127(2)
Emotion
Modèle le plus courant (“top down”)
Information
Sécurité
Quelles conséquences en terme d’action de
santé ?
Quelques exemples historiques…
EHESP 18
EHESP 19
EHESP 20
Une logique de slogan
 Actions limitées à des campagnes d’information sur les
risques
 Avec des limites évidentes
 Lesquelles à votre avis ?
 Et un effet plafond rapidement atteint
 Pourquoi ?....
Les stratégies de prévention
La « loi » des rendements marginaux décroissants
Coût total des vies sauvées
Nombredeviessauvées
Une logique de slogan
 D’autres perceptions que la simple évaluation du risque
sont à l’œuvre dans l’adoption ou l’abandon d’un
comportement…
 Les psychologues et chercheurs ont travaillé sur les
déterminants psychologiques des comportements depuis
les années 50
 Et plusieurs modèles ont été proposés…
Une approche plus complexe:
Les modèles psychologiques du
comportement
Selon Bandura (2002), la valeur d’une théorie
psychologique et sociologique peut être appréciée sur la
base de trois principaux critères :
 Elle doit être explicative, c’est-à-dire qu’elle doit préciser
les mécanismes et les déterminants des phénomènes dont elle
cherche à rendre compte…
 Elle doit être prédictive : c’es-à-dire qu’elle doit permettre
la production de prévisions quant à l’apparition et au
développement de phénomènes spécifiques…
 Elle doit être efficace : elle doit permettre d’intervenir afin
de changer les comportements des personnes et des
groupes…
La valeur des modèles et des théories :
Les modèles comportementaux
Les comportements de santé constituent un champs
de recherche interdisciplinaire émergent qui vise à
étudier de manière systématique leur nature et leurs
causes (ou prédicteurs)
Les modèles proposés en santé publique cherchent
à identifier les déterminants individuels de ces
comportements, ainsi que les processus par
lesquels ces comportements sont socialement et
culturellement distribués.
Modèles individualistes vs constructivistes
Dans la littérature psychosociologique, on distingue
généralement les modèles qui mettent l’accent…
 Soit sur les facteurs individuels des comportements
 Soit sur les facteurs socioculturels des comportements
Cette distinction procède de la division historique entre
les approches individualiste/cognitivistes et les approches
sociales/constructivistes qui tend à structurer
l’organisation des sciences sociales: Pertinence ?.
La perspective individualiste
Les approches individualistes mettent avant tout
l’accent sur les personnes situées ou non dans leur
environnent social (individualisme méthodologique). Les
variables privilégiées par les travaux de recherche sont :
 Les opinions, attentes, jugements, motivations et autres
éléments cognitifs.
 Les croyances, représentations, perceptions, etc…
 Les traits de personnalité (optimisme, fatalisme, etc.).
 Les traits affectifs and émotionnels
Perspective socioculturelle
Les approches constructivistes privilégient les influences
sociales, sociétales et culturelle sur les variables
individuelles (holisme méthodologique). Dans cette
perspective, les variables étudiés sont le plus souvent :
 Les normes, les conventions sociales et les valeurs
 L’influence des pairs (proches, amis, parents, collègues,
etc.)
 Les classifications et les taxonomies (CSP, migrants…)
 L’influence des contextes et des enjeux sociopolitiques
Modèles psychosociologiques
Quelques modèles parmi ceux utilisés dans la
littérature :
 Le basic risk perception model (BRPM)
 L’approche Psychométrique
 Le Health Belief Model (HBM)
 La théorie des comportements planifiés (TPB)
 Le modèle transthéorique (TTM)
L’idée est que la perception des menaces possèdent des
dimensions multiples qui peuvent être réduite pour rendre
compte des comportements. Le basic risk perception model
met l’accent sur deux d’entre elles :
 La probabilité du dommage si aucune action n’est entreprise
 La gravité du dommage si aucune action n’est entreprise
Le basic risk perception model
Ce modèle trouve ses origines dans l’étude empirique de la
prise de décision qui commence dans les années 50 avec la
volonté d’appliquer la théorie de l’utilité espérée aux
comportements de santé.
Dans la littérature, le concept de probabilité est souvent confondu
avec les notions de susceptibilité ou de vulnérabilité. Toutefois,
une distinction claire doit être faite entre ces concepts.
 Probabilité (ou magnitude): la proportion de personnes pouvant
être affectées par un événement indésirable : “Quel pourcentage
de la population française attrapera la grippe cette année ?”
 Susceptibilité (or vulnérabilité) : Ces notions désignent la
probabilité pour un individu donné d’être frappé par un
événement indésirable. Exemple: “Quelle est la probabilité que
vous attrapiez la grippe cette année?”
La probabilité du dommage :
Le basic risk perception model
Les concepts de probabilité/vulnérabilité doivent être distingués
d’un second type de variables : la sévérité (“severity”) ou gravité
(“seriousness”). Ces concept peuvent être définis comme l’étendue
du dommage qu’un événement indésirable peut provoquer.
Exemples de questions :
 “A quelle point la grippe est-elle grave?”
 “Est-ce que la grippe peut être mortelle?”
 “Si vous aviez la grippe, pourriez vous accomplir vos activités
quotidiennes?”
La gravité du dommage :
Le basic risk perception model
34 études ont été incluses dans cette méta-analyse (N = 15,988). La
probabilité, la vulnérabilité et la gravité perçue du risque sont
apparus significativement prédictifs de la pratique vaccinale :
 probabilité: r = .26
 vulnérabilité: r = .24
 gravité: r = .16
La stabilité remarquable de la relation entre perception du risque et
comportement confirme que la perception du risque est un concept
fondamental pour comprendre et prédire et les comportements de
prévention.
Méta analyse entre perception du risque et comportement
de vaccination (Brewer et al, 2007):
Le basic risk perception model
CONCLUSION
Le basic risk perception model
 Pourquoi certains risques “mineurs” ont attiré
l’attention des médias et du public, alors que d’autres,
beaucoup plus fréquents et nocifs pour la santé
mobilisent peu ?
 Comment expliquer les controverses concernant les
risques indutriels et technologiques?
The psychometric approach
Quelques questions relatives à la perception des risques
ont émergé:
Source: Slovic, Science, 1987
Perceived risk rankings for 30 activities by experts and non-experts
Differences entre experts et néophytes
Le risque lié au nucléaire est classé #1 par la « League of
women voters » et les étudiants, mais #20 par les experts
Le risque lié à l’alcool est classé # 5 to 7 par les néophytes,
mais #3 par les experts
Le risque lié au rayons-X est classé # 17-24 par les néophytes,
mais #5 par les experts
Il existe une divergence de vue entre les néophytes et les
experts
• Le benefice perçu, pour la société, des activités ou
substances dangereuses
• Le nombre estimé de morts liés à cette activité/substance
chaque année
• Le nombre estimé de morts liés à cette activité/substance
en cas de désastre.
• Plusieurs caractéristiques liés à l’activité (ex. dimension
volontaire/involontaire)
L’approche psychométrique
Selon Fischhoff & Slovic (1978), la perception du
risque et son acceptabilité sont influencés par divers
facteurs:
 observable ou pas ?
 Certain or incertain ?
 Familier ou pas ?
 Ses effets sont immédiats ou lointains ?
 Est-il possible d’en controler l’exposition ?
 Conséquences léthales ou catastrophiques ?
 Augmente ou diminue ?
 Naturel ou humain ?
 Conséquences potentielles ou réelles effrayantes ?
Le risque est perçu en terme qualitatif:
L’approche psychométrique
Source: Slovic, 1987
DNA Technology
SST
Electric Fields
DES
Nitrogen Fertilizers
Radioactive WasteCadmium Usage
Mirex
Trichloroethylene
2,4,5-T
Nuclear Reactor
AccidentsUranium MiningPesticides
Nuclear Weapons
Fallout
PCBsAsbestos
Insulation
Satellite Crashes
Mercury
DDT
Fossil Fuels
Coal Burning (Pollution)
Nerve Gas Accidents
D-CON
LNG Storage &
Transport
Auto Exhaust (CO)
Coal Mining (Disease)
Large Dams
SkyScraper Fires
Nuclear Weapons (War)
Coal Mining Accidents
General Aviation
Sport Parachutes
Underwater
Construction
High Construction
Railroad Collisions
Commercial AviationAlcohol
Accidents
Auto Racing
Auto Accidents
Handguns
Dynamite
Fireworks
Bridges
Motorcycles
Bicycles
Electric Wir & Appl (Shock)
SmokingRecreational Boating
Downhill Skiing
Electric Wir & Appl (Fires)
Home Swimming Pools
Elevators
Chainsaws
Alcohol
TractorsTrampolines
SnowmobilesPower Mowers
Skateboards
Smoking (Disease)
Caffeine
Aspirin
Vaccines
Lead Paint
Rubber
Mfg.
Auto Lead
AntibioticsDarvon
IUDValium
Diagnostic
X-Rays
Oral Contraceptives
Polyvinyl
Chloride
Coal Tar Hairdyes
Hexachlorophene
Water Chlorination
Saccharin
Water Fluoridation
Nitrates
Microwave Ovens
Laetrile
Factor 2
Unknown risk
Factor 1
Dread risk
Uncontrollable
Dread
Global Catastrophic
Consequences Fatal
Not Equitable
Catastrophic
High Risk to Future
Generations
Not Easily Reduced
Risk Increasing
Involuntary
Not Observable
Unknown to Those Exposed
Effect Delayed
New Risk
Risk Unknown to Science
A quel point
est-il
effrayant ?
A quel point est-il
familier ?
Source: Slovic, 1987
DNA Technology
SST
Electric Fields
DES
Nitrogen Fertilizers
Radioactive WasteCadmium Usage
Mirex
Trichloroethylene
2,4,5-T
Nuclear Reactor
AccidentsUranium MiningPesticides
Nuclear Weapons
Fallout
PCBsAsbestos
Insulation
Satellite Crashes
Mercury
DDT
Fossil Fuels
Coal Burning (Pollution)
Nerve Gas Accidents
D-CON
LNG Storage &
Transport
Auto Exhaust (CO)
Coal Mining (Disease)
Large Dams
SkyScraper Fires
Nuclear Weapons (War)
Coal Mining Accidents
General Aviation
Sport Parachutes
Underwater
Construction
High Construction
Railroad Collisions
Commercial AviationAlcohol
Accidents
Auto Racing
Auto Accidents
Handguns
Dynamite
Fireworks
Bridges
Motorcycles
Bicycles
Electric Wir & Appl (Shock)
SmokingRecreational Boating
Downhill Skiing
Electric Wir & Appl (Fires)
Home Swimming Pools
Elevators
Chainsaws
Alcohol
TractorsTrampolines
SnowmobilesPower Mowers
Skateboards
Smoking (Disease)
Caffeine
Aspirin
Vaccines
Lead Paint
Rubber
Mfg.
Auto Lead
AntibioticsDarvon
IUDValium
Diagnostic
X-Rays
Oral Contraceptives
Polyvinyl
Chloride
Coal Tar Hairdyes
Hexachlorophene
Water Chlorination
Saccharin
Water Fluoridation
Nitrates
Microwave Ovens
Laetrile
Factor 2
Unknown risk
Factor 1
Dread risk
Uncontrollable
Dread
Global Catastrophic
Consequences Fatal
Not Equitable
Catastrophic
High Risk to Future
Generations
Not Easily Reduced
Risk Increasing
Involuntary
Not Observable
Unknown to Those Exposed
Effect Delayed
New Risk
Risk Unknown to Science
Nuclaire =
Effrayant et
peu familier
Source: Slovic, 1987
DNA Technology
SST
Electric Fields
DES
Nitrogen Fertilizers
Radioactive WasteCadmium Usage
Mirex
Trichloroethylene
2,4,5-T
Nuclear Reactor
AccidentsUranium MiningPesticides
Nuclear Weapons
Fallout
PCBsAsbestos
Insulation
Satellite Crashes
Mercury
DDT
Fossil Fuels
Coal Burning (Pollution)
Nerve Gas Accidents
D-CON
LNG Storage &
Transport
Auto Exhaust (CO)
Coal Mining (Disease)
Large Dams
SkyScraper Fires
Nuclear Weapons (War)
Coal Mining Accidents
General Aviation
Sport Parachutes
Underwater
Construction
High Construction
Railroad Collisions
Commercial AviationAlcohol
Accidents
Auto Racing
Auto Accidents
Handguns
Dynamite
Fireworks
Bridges
Motorcycles
Bicycles
Electric Wir & Appl (Shock)
SmokingRecreational Boating
Downhill Skiing
Electric Wir & Appl (Fires)
Home Swimming Pools
Elevators
Chainsaws
Alcohol
TractorsTrampolines
SnowmobilesPower Mowers
Skateboards
Smoking (Disease)
Caffeine
Aspirin
Vaccines
Lead Paint
Rubber
Mfg.
Auto Lead
AntibioticsDarvon
IUDValium
Diagnostic
X-Rays
Oral Contraceptives
Polyvinyl
Chloride
Coal Tar Hairdyes
Hexachlorophene
Water Chlorination
Saccharin
Water Fluoridation
Nitrates
Microwave Ovens
Laetrile
Factor 2
Unknown risk
Factor 1
Dread risk
Uncontrollable
Dread
Global Catastrophic
Consequences Fatal
Not Equitable
Catastrophic
High Risk to Future
Generations
Not Easily Reduced
Risk Increasing
Involuntary
Not Observable
Unknown to Those Exposed
Effect Delayed
New Risk
Risk Unknown to Science
Ivresse au
volant =
familier
Source: Slovic, 1987
DNA Technology
SST
Electric Fields
DES
Nitrogen Fertilizers
Radioactive WasteCadmium Usage
Mirex
Trichloroethylene
2,4,5-T
Nuclear Reactor
AccidentsUranium MiningPesticides
Nuclear Weapons
Fallout
PCBsAsbestos
Insulation
Satellite Crashes
Mercury
DDT
Fossil Fuels
Coal Burning (Pollution)
Nerve Gas Accidents
D-CON
LNG Storage &
Transport
Auto Exhaust (CO)
Coal Mining (Disease)
Large Dams
SkyScraper Fires
Nuclear Weapons (War)
Coal Mining Accidents
General Aviation
Sport Parachutes
Underwater
Construction
High Construction
Railroad Collisions
Commercial AviationAlcohol
Accidents
Auto Racing
Auto Accidents
Handguns
Dynamite
Fireworks
Bridges
Motorcycles
Bicycles
Electric Wir & Appl (Shock)
SmokingRecreational Boating
Downhill Skiing
Electric Wir & Appl (Fires)
Home Swimming Pools
Elevators
Chainsaws
Alcohol
TractorsTrampolines
SnowmobilesPower Mowers
Skateboards
Smoking (Disease)
Caffeine
Aspirin
Vaccines
Lead Paint
Rubber
Mfg.
Auto Lead
AntibioticsDarvon
IUDValium
Diagnostic
X-Rays
Oral Contraceptives
Polyvinyl
Chloride
Coal Tar Hairdyes
Hexachlorophene
Water Chlorination
Saccharin
Water Fluoridation
Nitrates
Microwave Ovens
Laetrile
Factor 2
Unknown risk
Factor 1
Dread risk
Uncontrollable
Dread
Global Catastrophic
Consequences Fatal
Not Equitable
Catastrophic
High Risk to Future
Generations
Not Easily Reduced
Risk Increasing
Involuntary
Not Observable
Unknown to Those Exposed
Effect Delayed
New Risk
Risk Unknown to Science
Piscines,
vélos=
Pas
effrayant,
familier
« Quand les experts jugent un risque, leurs réponses sont en
corrélation avec les estimations de mortalité annuelles liées à ce
risque. Leurs opinions reposent sur les statistiques.
Les néophytes peuvent donner des estimations assez proches ce
celles des experts en terme de mortalité annuelle.
Mais leur jugement du risque sont davantage liées à d’autres
paramètres (ex, menace potentielle pour les générations futures)
et donc peuvent différer de leur estimations (et de celles
des experts) en terme de mortalité »
Slovic, 1987
Conclusion
 Selon Sjöberg (2000), le modèle psychométrique peut etre
considéré comme primant dans le champs de la perception
du risque (Perceived knowledge of risk, Dreadness of
anticipated consequences, and Number of persons exposed)
 Pourtant, il n’explique que 20% de la variance du risque
perçu. Ce qui signifie que les autres facteurs qualitatifs
jouent également un risque important dans cette perception
Revue de la littérature
L’approche psychométrique
 Développé dans les années 50 pour comprendre les échecs
répétés des campagnes de prévention et de dépistage des maladies
infectieuses (Hochbaum, 1958).
Expliquer l’échec retentissant d’un programme de dépistage gratuit
de la tuberculose chez des adultes qui consistait à mettre à œuvre
des unités mobiles de radiographie à la sortie des usines et des
supermarchés.
 Les socio-psychologues ont cherché à identifier les facteurs
cognitifs qui facilitaient or inhibaient le dépistage chez les sujets.
Le health belief model (HBM)
LES ORIGINES DU HEALTH BELIEF MODEL
The health belief model (HBM)
COMPOSANTS DU HEALTH BELIEF MODEL
Susceptibilité perçue
Gravité perçue
Risque perçu Changement
Bénéfice perçu du changement
Barrières perçues du changement
The health belief model (HBM)
 Susceptibilité perçue : perception subjective du risque de
contracter une maladie donnée.
 Gravité perçue : croyance dans la gravité des conséquences d’une
maladie donnée (mort, douleur, etc.), y compris ses conséquences
sociales (en terme d’emploi, de vie familiale, deloisirs, etc.).
 Bénéfices perçus : croyances sur l’efficacité et les vertus des
actions possibles pour réduire le risque morbide. Cette variable
comprend les bénéfices sanitaires mais aussi économiques, sociaux,
etc.
COMPOSANTS DU HEALTH BELIEF MODEL
The health belief model (HBM)
 Les barrières perçues : analyse subjective des inconvénients de
l’action préventive: dangereuse, désagréable, inconfortable, etc.
 Le sentiment d’auto-efficacité : Ce concept proposé par
Bandura désigne la conviction selon laquelle on peut exécuter le
comportement requis pour obtenir le résultat recherché
Ainsi, pour mettre en œuvre un changement, les gens doivent 1) se
sentir personnellement menacé par leurs comportement actuels,
2) croire que le changement peut s’effectuer à un coût raisonnable,
et 3) se sentir capable de dépasser les barrières perçues de
l’action.
COMPOSANTS DU HEALTH BELIEF MODEL
Le health belief model (HBM)
Revue des études “HBM” (Janz & Becker, 1984)
 Les barrières perçues ont été identifiées comme le facteur le plus
important des dimensions du HBM dans la plupart des études et
pour tous les types de risque.
 La vulnérabilité et les bénéfices perçus sont également
apparus comme des déterminants importants, le premier étant
toutefois sensiblement plus prédictif des comportements que le
second.
 La gravité perçue de la maladie semble constituer le facteur le
moins prédictif du modèle HBM. Néanmoins, cette dimension était
parfois fortement corrélée à certains comportements à risque.
La théorie des comportements planifiés
COMPOSANTES DE LA TCP
La TCP de Ajzen repose sur trois concepts fondamentaux :
 Les attitudes : Croyance concernant un comportement assortie
d ’un jugement moral (bien/mal; utile/inutile; couteux; économique;
dangereux/sûr..etc..)
 Le normes subjectives : « la perception d’une personne sur les
opinions qu’ont les autres envers le comportement » (Ajzen, 1991)
 La contrôlabilité perçue du risque : la croyance dans sa capacité
personnelle à maîtriser son activité et son environnement.
La théorie du comportement planifié
COMPOSANTES DE LA TCP
Attitudes
Contrôllabilité perçue
Intention ComportementNormes subjectives
Attitudes (vitesse sur la route)
Normes sociales
Extension: speed driving
Influence sur les comportements réels
Influence importante
Influence faible
Critiques principales
 Les études: peu d’études longitudinales; corrélations entre
mesures proches (intention et attitudes), donc souvent
significatives; comportements auto-rapportés donc
artificiellement cohérents avec les attitudes, normes et
intention
 Biais structurels: attitudes liées au “sens commun”, donc
difficilement réfutables; le « gap » entre intention et action
n’est pas pris en compte ; modèle statique
 Validité prédictive faible du comportement réel;
certaines variables fondamentales comme l’habitude ne sont
pas incluses; modèle inutile pour faire changer les conduites
Le modèle trans-théorique (TTM)
Une théorie séquentielle (stage theory)
Le modèle transthéorique de changement (1) postule l’existence de 6
stades de changement, par lesquels passent habituellement les sujets
lors d’un processus de changement comportemental (ex: arrêt du
tabac). Les sujets passent d’un stade à l’autre, habituellement de façon
cyclique, mais parfois de façon anarchique.
 pré-contemplation (indétermination)
 contemplation (intention)
 préparation
 action,
 maintenance (consolidation)
Les stades du changement
1) Precontemplation: Aucune intention de changer dans les six
prochains mois
2) Contemplation: la personne veut changer de comportement
dans les six prochains mois, il pèse le pour et le contre
3) Preparation: intention de changer de comportement dans le
mois suivant: la personne a un plan d’action
Les stades du changement
4) Action: Le sujet a pris des mesures pour changer de
comportement depuis au moins 6 mois
5) Maintenance: Le sujet agit activement pour prévenir la
rechute; la tentation est moindre, la confiance est élevée
6) Fin: Le sujet n’a aucune tentation, efficacité à 100%
Les stades du changement
Precontemplation
Fin
Progression linéaire
Les stades du changement
Precontemplation
Fin
Contemplation
Preparation
Action
Maintenance
Progression linéaire
« Pas à Pas »
Progession
circulaire
début
fin
début
fin
Concepts importants:
Processus:
Les stades du changement sont utiles pour expliquer à quel moment les
modifications cognitives, émotionnelles et comportementales
apparaissent. Les processus du changement expliquent comment ces
modifications apparaissent.
Ces dix processus doivent être implementés pour pouvoir passer d’un
stade à l’autre
Ils sont divisés en deux catégories: cognitifs /affectifs et
comportementaux
début
fin
processus
processus
processus processus
processus
Les stades du changement et les processus
impliqués
Stades du changement
Precontemplation Contemplation Preparation Action Maintenance
Consciousness Raising
Dramatic relief
Environmental reevaluation Processus comportementaux
Self-reevaluation
Self-liberation
Les processus émotionnel/cognitifs sont
prégnants dans les première phases
Reinforcement Management
Helping relationships
Counterconditioning
Processus Cognitifs/Affectifs
Consciousness Raising [Increasing Awareness]
Je me souviens de l’information concernant les risques du tabac
Dramatic Relief [Emotional Arousal]
Je réagis émotionnellement au messages sur les risques du tabac
Environmental Reevaluation [Social Reappraisal]
Je pense que fumer est nocif pour les gens qui m’entourent.
Social Liberation [Environmental Opportunities]
Je pense que la société encourage l’arrêt du tabac
Self Reevaluation [Self Reappraisal]
Ma dépendance envers le tabac me fait sentir honteux, pas content de
moi-même
Processus Comportementaux
Stimulus Control [Re-Engineering]
Chez moi, j’enlève les objets qui me font penser au tabac.
Helping Relationships [Supporting]
I J’ai qqun à qui parler de mes difficultés à arrêter, du manque, etc.
Counter Conditioning [Substituting]
I J’ai trouvé des choses à faire, pour occuper mes mains, qui compensent
l’arrêt du tabac
Reinforcement Management [Rewarding]
Je me récompense quand j’arrive à ne pas fumer
Self liberation [Committing]
Je m’engage à ne pas fumer
Concepts importants:
Balance décisionnelle: Consiste à peser le pour et le
contre du changement de comportement
Au fur et à mesure que l’individu progresse, la
balance penche d’un coté ou de l’autre
Stades de changement et balance décisionnelle
pour l’arrêt d’une conduite à risque
Stades de changement et balance décisionnelle
pour l’adoption d’un comportement de santé
Auto-efficacité
Auto-efficacité: (Bandura, 1977, 1982). Degré de confiance d’un individu dans sa
capacité à maintenir le comportement désiré dans des situations à risque:
fumer en buvant du café ou dans les soirées
Tentation: intensité du besoin du comportement à risque quand il se trouve dans des
situations difficiles telles que:
Émotions négatives ou détresse émotionnelle, Occasions positives ou
sociales, Manque
Risque
faible de
rechute
Stades de changement, tentation et auto-efficacité
Exemples de “pour” et “contre” pour la
mamographie
Les mammographies peuvent conduire à une chirurgie non
nécessaire.
Si une mammographie trouve quelque chose, ce sera trop tard pour
agir de toute façon
Ma famille sera rassurée si je passe une mammographie
Avoir une mammographie tous les ans me procurera un sentiment de
contrôle sur ma santé
Limitations / Problèmes
• The British Medical Journal a publié en 2003 une revue de la
littérature sur l’efficacité des interventions basées sur ce modèle pour
l’arrêt du tabac
• 23 essais randomisés ont été analysés
• Seulement 8 ont trouvé un effet significatif des interventions
• Le modèle TT est intéressant d’un point de vue théorique, mais
difficile à traduire en interventions efficaces sur le terrain
Messages de prévention et modèles
psychologiques du comportement:
Pourquoi nous devons passer à autre chose
Mécanismes de la décision
Source : Kahneman, D. (2002), Maps of Bounded Rationality : A Perspective on Intuitive
Judgments and Choices, Nobel Prize Lecture 2002.
Influence massive Modèles
Modifier le futur: créer une
rupture; casser les habitudes
= besoin de nouvelles approches
Determinants (croyances, attitides, normes…)
Nouveau
comportement
Comportement
actuel
La logiques derrière les modèles:
Analyse a posteriori explicant le
passé = comment le comportement
est apparu (en partie)
Nouvelles stratégies ?
Nouvelles stratégies
 Futures directions d’après T. Marteau
 Modifier l’environnement
 Architecture of choice
 Alternatives saines
 Nudging
 Cibler les processus cognitifs inconscients
 Changer les réponses automatiques aux stimuli
 Changer les associations
Vers une approche écologique de la santé publique
Modifier l’environnement
Contexte: Le choix par défaut
Choix par défaut
plat du jour: steak grillé
restaurant 1 restaurant 2
restaurant 1: La plupart des gens mangeront des légumes
restaurant 2: la plupart des gens mangeront des frites
Modifier l’environnement
The term “nudge” was first used in a book of the
same title to describe “any aspect of the choice
architecture that alters people’s behaviour in a
predictable way without forbidding any options or
significantly changing their economic incentives
Marteau (2011).Judging nudging. BMJ
Proposer des
salades
Faciliter la délivrance des
aliments les plus sains
Implanter un bar à salade
“indépendant”
Proposer des produits
sains en libre service
Dissimuler les
glaces sous un
couvercle
Renommer les
Aliments
Mettre les légumes en
début de queue
Utiliser des coupelles
pour les aliments gras,
sucrés ou salés
M. Caraher 2011
En restauration collective
Une écologie de l’obésité
Source : Rozin P, Kabnick K, Pete E, Fischler C, Shields C. The ecology of eating: smaller portion sizes in France
Than in the United States help explain the French paradox. Psychol Sci. 2003 Sep;14(5):450-4.
.
Créer de nouvelles associations mentales
Offrir des choix alternatifs sains
Et la motivation ?
102
Comprendre la motivation
 Processus neuronal qui stimule et guide le
comportement
 Pas limité aux décisions
 Doit inclure
 stimulation
 habitude
 envie
 instinct
 Autorégulation
 etc.
104
Le système COM-B pour analyser un
comportement dans son contexte
1. Capacité, motivation et opportunité doivent
être présentes au même moment
2. Elles interagissent sans un système
3. La motivation doit être plus élevée pour le
comportement-cible que pour les
alternatives concurrentes
105
Common terms for methods for inducing behaviour
change
Capability
Educate
Train
Help
Motivation
Expose to
Inform
Discuss
Suggest
Encourage
Incentivise
Ask
Order
Plead
Coerce
Force
Opportunity
Provide
Prompt
Constrain
 Les campagnes d’informations ont atteint un plafond dans
leurs effets, car les risques pour la santé sont déjà très
connus, même chez les plus défavorisés
 La plupart des modèles psychologiques intègrent des variables
qui peuvent être pertinentes (auto efficacité, barrière perçues…)
mais ne ciblent que les processus conscients…
 Et donc ignorent des processus inconscients
prépondérants (habitudes; motivation; contextes;
environnement; désirs; besoins…)
 De nouvelles approches ciblant l’environnement, la
motivation et les habitudes sont nécessaires pour promouvoir
efficacement les comportements de santé
Conclusions
Conclusion
 Ces nouvelles approches environnementales et/ou
ciblant les conduites inconscientes n’ont pas vocation à
remplacer les actions menées actuellement
 Mais compte tenu de l’échec relatif de ces dernières à
limiter un certain nombre de comportements à risque,
elles pourraient apporter des bénéfices significatifs aux
actions de prévention
 La mise en évidence de leur efficacité reste toutefois
à estimer de manière rigoureuse et convergente au
niveau international

Perception, risque, comportement et santé

  • 1.
    Psychologie de lasanté et prévention Perception, risques et comportement en santé Aymery constant Maître de conférence / Lecturer Ecole des Hautes Etudes en Santé Publique
  • 2.
    Quelques données desanté publique La situation sanitaire de la France est paradoxale. Elle montre d’un côté de bons indicateurs puisque notre pays… • est en 4ème position mondiale pour l’espérance de vie à la naissance (80 ans en moyenne), • est en 1ère position européenne pour l’espérance de vie à 65 ans (17,5 ans/homme et 22 ans/femme), • présente le taux de mortalité cardio-vasculaire le plus bas dans l’UE, • possède un faible niveau de mortalité pour les 0-15 ans avec, notamment, un taux de mortalité infantile qui a diminué de moitié en 7 ans.
  • 3.
    Quelques données desanté publique Malgré ces points forts on observe des situations paradoxales : 1) La mortalité prématurée est forte en France. • Cette surmortalité réduit considérablement l’espérance de vie à la naissance, notamment par rapport aux autres pays de l’UE. • Elle traduirait en particulier un développement encore trop faible de la prévention primaire. 2) Les inégalités de santé sont marquées entre : • Sexes : l’écart d’espérance de vie entre femmes et hommes est de 7 ans (84,4 ans contre 77,4), • Catégories sociales : l’écart masculin d’espérance de vie entre cadres/ professions libérales et les ouvriers non qualifiés est supérieur à 6 ans • Régions : l’écart de l’espérance de vie entre les hommes de Midi- Pyrénées et ceux du Nord Pas de Calais est de 5 ans (76 contre 71 ans).
  • 4.
    Mortalité prématurée dansl’Union Européenne
  • 5.
    Modèle explicatif desdeterminants Un gros M&M’s en couleur
  • 6.
    Soyons un peuplus précis Schroeder estime dans un article publié dans le New England Journal of Medicine, que les décès prématurés en Amérique du Nord peuvent être attribués pour l’essentiel : Source : Schroeder, S. A. (2007). We can do better—improving the health of the American people. New England Journal of Medicine, 357(12), 1221-1228.
  • 7.
    Les stratégies deprévention en santé publique Les 3 niveaux d’intervention possibles Accessibilité du système Qualité des soins Prévention secondaire et tertiaire INTERVENTION Styles ou modes de vie Comportements de santé Prévention primaire INTERVENTION Conditions de vie Environnement Réduction des inégalités sociales INTERVENTION
  • 8.
    Perceptions, risques etcomportements  Qu’est ce qu’un comportement ?  Caractéristiques principales …  En quoi le comportement est lié au risque ?  Exemples ? …..  En quoi le comportement est lié à la santé?  Exemples ? …..  En quoi le comportement est lié aux perceptions ?  Exemples ?....
  • 9.
  • 10.
    Perceptions, risques etcomportements  Des actions sont habituellement menées par les pouvoirs publics pour changer les comportements à risque  Tabac, alcool, sécurité, vaccination….  Quelles sont les actions les plus fréquentes ?  Exemples ?: celles que vous avez-vous-même connues…..  Ont-elles fait changer votre comportement ?  Exemples ?....
  • 11.
    Source: Loewenstein etal, 2001, Psychological Bulletin 127(2) Modèle le plus courant (“top down”) Information « il y a un lion en face de moi »
  • 12.
    Conséquence attendue Probabilité Estimée Source: Loewenstein etal, 2001, Psychological Bulletin 127(2) Modèle le plus courant (“top down”) Information « Je vais me faire bouffer » « ça ne fait aucun doute »
  • 13.
    Conséquence attendue Probabilité Estimée Evaluation cognitive Source: Loewenstein etal, 2001, Psychological Bulletin 127(2) Modèle le plus courant (“top down”) Information « C’est pas bon »
  • 14.
    Conséquence attendue Probabilité Estimée Evaluation cognitive Source: Loewenstein etal, 2001, Psychological Bulletin 127(2) Emotion Modèle le plus courant (“top down”) Information Peur, stress …
  • 15.
    Conséquence attendue Probabilité Estimée Evaluation cognitive Decision Source: Loewenstein etal, 2001, Psychological Bulletin 127(2) Emotion Modèle le plus courant (“top down”) Information Courir vite
  • 16.
    Conséquence attendue Probabilité Estimée Evaluation cognitive Decision Consequences Source: Loewenstein etal, 2001, Psychological Bulletin 127(2) Emotion Modèle le plus courant (“top down”) Information Sécurité
  • 17.
    Quelles conséquences enterme d’action de santé ? Quelques exemples historiques…
  • 18.
  • 19.
  • 20.
  • 21.
    Une logique deslogan  Actions limitées à des campagnes d’information sur les risques  Avec des limites évidentes  Lesquelles à votre avis ?  Et un effet plafond rapidement atteint  Pourquoi ?....
  • 22.
    Les stratégies deprévention La « loi » des rendements marginaux décroissants Coût total des vies sauvées Nombredeviessauvées
  • 23.
    Une logique deslogan  D’autres perceptions que la simple évaluation du risque sont à l’œuvre dans l’adoption ou l’abandon d’un comportement…  Les psychologues et chercheurs ont travaillé sur les déterminants psychologiques des comportements depuis les années 50  Et plusieurs modèles ont été proposés…
  • 24.
    Une approche pluscomplexe: Les modèles psychologiques du comportement
  • 25.
    Selon Bandura (2002),la valeur d’une théorie psychologique et sociologique peut être appréciée sur la base de trois principaux critères :  Elle doit être explicative, c’est-à-dire qu’elle doit préciser les mécanismes et les déterminants des phénomènes dont elle cherche à rendre compte…  Elle doit être prédictive : c’es-à-dire qu’elle doit permettre la production de prévisions quant à l’apparition et au développement de phénomènes spécifiques…  Elle doit être efficace : elle doit permettre d’intervenir afin de changer les comportements des personnes et des groupes… La valeur des modèles et des théories :
  • 26.
    Les modèles comportementaux Lescomportements de santé constituent un champs de recherche interdisciplinaire émergent qui vise à étudier de manière systématique leur nature et leurs causes (ou prédicteurs) Les modèles proposés en santé publique cherchent à identifier les déterminants individuels de ces comportements, ainsi que les processus par lesquels ces comportements sont socialement et culturellement distribués.
  • 27.
    Modèles individualistes vsconstructivistes Dans la littérature psychosociologique, on distingue généralement les modèles qui mettent l’accent…  Soit sur les facteurs individuels des comportements  Soit sur les facteurs socioculturels des comportements Cette distinction procède de la division historique entre les approches individualiste/cognitivistes et les approches sociales/constructivistes qui tend à structurer l’organisation des sciences sociales: Pertinence ?.
  • 28.
    La perspective individualiste Lesapproches individualistes mettent avant tout l’accent sur les personnes situées ou non dans leur environnent social (individualisme méthodologique). Les variables privilégiées par les travaux de recherche sont :  Les opinions, attentes, jugements, motivations et autres éléments cognitifs.  Les croyances, représentations, perceptions, etc…  Les traits de personnalité (optimisme, fatalisme, etc.).  Les traits affectifs and émotionnels
  • 29.
    Perspective socioculturelle Les approchesconstructivistes privilégient les influences sociales, sociétales et culturelle sur les variables individuelles (holisme méthodologique). Dans cette perspective, les variables étudiés sont le plus souvent :  Les normes, les conventions sociales et les valeurs  L’influence des pairs (proches, amis, parents, collègues, etc.)  Les classifications et les taxonomies (CSP, migrants…)  L’influence des contextes et des enjeux sociopolitiques
  • 30.
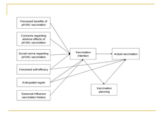
    Modèles psychosociologiques Quelques modèlesparmi ceux utilisés dans la littérature :  Le basic risk perception model (BRPM)  L’approche Psychométrique  Le Health Belief Model (HBM)  La théorie des comportements planifiés (TPB)  Le modèle transthéorique (TTM)
  • 31.
    L’idée est quela perception des menaces possèdent des dimensions multiples qui peuvent être réduite pour rendre compte des comportements. Le basic risk perception model met l’accent sur deux d’entre elles :  La probabilité du dommage si aucune action n’est entreprise  La gravité du dommage si aucune action n’est entreprise Le basic risk perception model Ce modèle trouve ses origines dans l’étude empirique de la prise de décision qui commence dans les années 50 avec la volonté d’appliquer la théorie de l’utilité espérée aux comportements de santé.
  • 32.
    Dans la littérature,le concept de probabilité est souvent confondu avec les notions de susceptibilité ou de vulnérabilité. Toutefois, une distinction claire doit être faite entre ces concepts.  Probabilité (ou magnitude): la proportion de personnes pouvant être affectées par un événement indésirable : “Quel pourcentage de la population française attrapera la grippe cette année ?”  Susceptibilité (or vulnérabilité) : Ces notions désignent la probabilité pour un individu donné d’être frappé par un événement indésirable. Exemple: “Quelle est la probabilité que vous attrapiez la grippe cette année?” La probabilité du dommage : Le basic risk perception model
  • 33.
    Les concepts deprobabilité/vulnérabilité doivent être distingués d’un second type de variables : la sévérité (“severity”) ou gravité (“seriousness”). Ces concept peuvent être définis comme l’étendue du dommage qu’un événement indésirable peut provoquer. Exemples de questions :  “A quelle point la grippe est-elle grave?”  “Est-ce que la grippe peut être mortelle?”  “Si vous aviez la grippe, pourriez vous accomplir vos activités quotidiennes?” La gravité du dommage : Le basic risk perception model
  • 34.
    34 études ontété incluses dans cette méta-analyse (N = 15,988). La probabilité, la vulnérabilité et la gravité perçue du risque sont apparus significativement prédictifs de la pratique vaccinale :  probabilité: r = .26  vulnérabilité: r = .24  gravité: r = .16 La stabilité remarquable de la relation entre perception du risque et comportement confirme que la perception du risque est un concept fondamental pour comprendre et prédire et les comportements de prévention. Méta analyse entre perception du risque et comportement de vaccination (Brewer et al, 2007): Le basic risk perception model
  • 35.
    CONCLUSION Le basic riskperception model
  • 36.
     Pourquoi certainsrisques “mineurs” ont attiré l’attention des médias et du public, alors que d’autres, beaucoup plus fréquents et nocifs pour la santé mobilisent peu ?  Comment expliquer les controverses concernant les risques indutriels et technologiques? The psychometric approach Quelques questions relatives à la perception des risques ont émergé:
  • 37.
    Source: Slovic, Science,1987 Perceived risk rankings for 30 activities by experts and non-experts
  • 38.
    Differences entre expertset néophytes Le risque lié au nucléaire est classé #1 par la « League of women voters » et les étudiants, mais #20 par les experts Le risque lié à l’alcool est classé # 5 to 7 par les néophytes, mais #3 par les experts Le risque lié au rayons-X est classé # 17-24 par les néophytes, mais #5 par les experts Il existe une divergence de vue entre les néophytes et les experts
  • 39.
    • Le beneficeperçu, pour la société, des activités ou substances dangereuses • Le nombre estimé de morts liés à cette activité/substance chaque année • Le nombre estimé de morts liés à cette activité/substance en cas de désastre. • Plusieurs caractéristiques liés à l’activité (ex. dimension volontaire/involontaire) L’approche psychométrique Selon Fischhoff & Slovic (1978), la perception du risque et son acceptabilité sont influencés par divers facteurs:
  • 40.
     observable oupas ?  Certain or incertain ?  Familier ou pas ?  Ses effets sont immédiats ou lointains ?  Est-il possible d’en controler l’exposition ?  Conséquences léthales ou catastrophiques ?  Augmente ou diminue ?  Naturel ou humain ?  Conséquences potentielles ou réelles effrayantes ? Le risque est perçu en terme qualitatif: L’approche psychométrique
  • 41.
    Source: Slovic, 1987 DNATechnology SST Electric Fields DES Nitrogen Fertilizers Radioactive WasteCadmium Usage Mirex Trichloroethylene 2,4,5-T Nuclear Reactor AccidentsUranium MiningPesticides Nuclear Weapons Fallout PCBsAsbestos Insulation Satellite Crashes Mercury DDT Fossil Fuels Coal Burning (Pollution) Nerve Gas Accidents D-CON LNG Storage & Transport Auto Exhaust (CO) Coal Mining (Disease) Large Dams SkyScraper Fires Nuclear Weapons (War) Coal Mining Accidents General Aviation Sport Parachutes Underwater Construction High Construction Railroad Collisions Commercial AviationAlcohol Accidents Auto Racing Auto Accidents Handguns Dynamite Fireworks Bridges Motorcycles Bicycles Electric Wir & Appl (Shock) SmokingRecreational Boating Downhill Skiing Electric Wir & Appl (Fires) Home Swimming Pools Elevators Chainsaws Alcohol TractorsTrampolines SnowmobilesPower Mowers Skateboards Smoking (Disease) Caffeine Aspirin Vaccines Lead Paint Rubber Mfg. Auto Lead AntibioticsDarvon IUDValium Diagnostic X-Rays Oral Contraceptives Polyvinyl Chloride Coal Tar Hairdyes Hexachlorophene Water Chlorination Saccharin Water Fluoridation Nitrates Microwave Ovens Laetrile Factor 2 Unknown risk Factor 1 Dread risk Uncontrollable Dread Global Catastrophic Consequences Fatal Not Equitable Catastrophic High Risk to Future Generations Not Easily Reduced Risk Increasing Involuntary Not Observable Unknown to Those Exposed Effect Delayed New Risk Risk Unknown to Science A quel point est-il effrayant ? A quel point est-il familier ?
  • 42.
    Source: Slovic, 1987 DNATechnology SST Electric Fields DES Nitrogen Fertilizers Radioactive WasteCadmium Usage Mirex Trichloroethylene 2,4,5-T Nuclear Reactor AccidentsUranium MiningPesticides Nuclear Weapons Fallout PCBsAsbestos Insulation Satellite Crashes Mercury DDT Fossil Fuels Coal Burning (Pollution) Nerve Gas Accidents D-CON LNG Storage & Transport Auto Exhaust (CO) Coal Mining (Disease) Large Dams SkyScraper Fires Nuclear Weapons (War) Coal Mining Accidents General Aviation Sport Parachutes Underwater Construction High Construction Railroad Collisions Commercial AviationAlcohol Accidents Auto Racing Auto Accidents Handguns Dynamite Fireworks Bridges Motorcycles Bicycles Electric Wir & Appl (Shock) SmokingRecreational Boating Downhill Skiing Electric Wir & Appl (Fires) Home Swimming Pools Elevators Chainsaws Alcohol TractorsTrampolines SnowmobilesPower Mowers Skateboards Smoking (Disease) Caffeine Aspirin Vaccines Lead Paint Rubber Mfg. Auto Lead AntibioticsDarvon IUDValium Diagnostic X-Rays Oral Contraceptives Polyvinyl Chloride Coal Tar Hairdyes Hexachlorophene Water Chlorination Saccharin Water Fluoridation Nitrates Microwave Ovens Laetrile Factor 2 Unknown risk Factor 1 Dread risk Uncontrollable Dread Global Catastrophic Consequences Fatal Not Equitable Catastrophic High Risk to Future Generations Not Easily Reduced Risk Increasing Involuntary Not Observable Unknown to Those Exposed Effect Delayed New Risk Risk Unknown to Science Nuclaire = Effrayant et peu familier
  • 43.
    Source: Slovic, 1987 DNATechnology SST Electric Fields DES Nitrogen Fertilizers Radioactive WasteCadmium Usage Mirex Trichloroethylene 2,4,5-T Nuclear Reactor AccidentsUranium MiningPesticides Nuclear Weapons Fallout PCBsAsbestos Insulation Satellite Crashes Mercury DDT Fossil Fuels Coal Burning (Pollution) Nerve Gas Accidents D-CON LNG Storage & Transport Auto Exhaust (CO) Coal Mining (Disease) Large Dams SkyScraper Fires Nuclear Weapons (War) Coal Mining Accidents General Aviation Sport Parachutes Underwater Construction High Construction Railroad Collisions Commercial AviationAlcohol Accidents Auto Racing Auto Accidents Handguns Dynamite Fireworks Bridges Motorcycles Bicycles Electric Wir & Appl (Shock) SmokingRecreational Boating Downhill Skiing Electric Wir & Appl (Fires) Home Swimming Pools Elevators Chainsaws Alcohol TractorsTrampolines SnowmobilesPower Mowers Skateboards Smoking (Disease) Caffeine Aspirin Vaccines Lead Paint Rubber Mfg. Auto Lead AntibioticsDarvon IUDValium Diagnostic X-Rays Oral Contraceptives Polyvinyl Chloride Coal Tar Hairdyes Hexachlorophene Water Chlorination Saccharin Water Fluoridation Nitrates Microwave Ovens Laetrile Factor 2 Unknown risk Factor 1 Dread risk Uncontrollable Dread Global Catastrophic Consequences Fatal Not Equitable Catastrophic High Risk to Future Generations Not Easily Reduced Risk Increasing Involuntary Not Observable Unknown to Those Exposed Effect Delayed New Risk Risk Unknown to Science Ivresse au volant = familier
  • 44.
    Source: Slovic, 1987 DNATechnology SST Electric Fields DES Nitrogen Fertilizers Radioactive WasteCadmium Usage Mirex Trichloroethylene 2,4,5-T Nuclear Reactor AccidentsUranium MiningPesticides Nuclear Weapons Fallout PCBsAsbestos Insulation Satellite Crashes Mercury DDT Fossil Fuels Coal Burning (Pollution) Nerve Gas Accidents D-CON LNG Storage & Transport Auto Exhaust (CO) Coal Mining (Disease) Large Dams SkyScraper Fires Nuclear Weapons (War) Coal Mining Accidents General Aviation Sport Parachutes Underwater Construction High Construction Railroad Collisions Commercial AviationAlcohol Accidents Auto Racing Auto Accidents Handguns Dynamite Fireworks Bridges Motorcycles Bicycles Electric Wir & Appl (Shock) SmokingRecreational Boating Downhill Skiing Electric Wir & Appl (Fires) Home Swimming Pools Elevators Chainsaws Alcohol TractorsTrampolines SnowmobilesPower Mowers Skateboards Smoking (Disease) Caffeine Aspirin Vaccines Lead Paint Rubber Mfg. Auto Lead AntibioticsDarvon IUDValium Diagnostic X-Rays Oral Contraceptives Polyvinyl Chloride Coal Tar Hairdyes Hexachlorophene Water Chlorination Saccharin Water Fluoridation Nitrates Microwave Ovens Laetrile Factor 2 Unknown risk Factor 1 Dread risk Uncontrollable Dread Global Catastrophic Consequences Fatal Not Equitable Catastrophic High Risk to Future Generations Not Easily Reduced Risk Increasing Involuntary Not Observable Unknown to Those Exposed Effect Delayed New Risk Risk Unknown to Science Piscines, vélos= Pas effrayant, familier
  • 45.
    « Quand lesexperts jugent un risque, leurs réponses sont en corrélation avec les estimations de mortalité annuelles liées à ce risque. Leurs opinions reposent sur les statistiques. Les néophytes peuvent donner des estimations assez proches ce celles des experts en terme de mortalité annuelle. Mais leur jugement du risque sont davantage liées à d’autres paramètres (ex, menace potentielle pour les générations futures) et donc peuvent différer de leur estimations (et de celles des experts) en terme de mortalité » Slovic, 1987 Conclusion
  • 46.
     Selon Sjöberg(2000), le modèle psychométrique peut etre considéré comme primant dans le champs de la perception du risque (Perceived knowledge of risk, Dreadness of anticipated consequences, and Number of persons exposed)  Pourtant, il n’explique que 20% de la variance du risque perçu. Ce qui signifie que les autres facteurs qualitatifs jouent également un risque important dans cette perception Revue de la littérature L’approche psychométrique
  • 47.
     Développé dansles années 50 pour comprendre les échecs répétés des campagnes de prévention et de dépistage des maladies infectieuses (Hochbaum, 1958). Expliquer l’échec retentissant d’un programme de dépistage gratuit de la tuberculose chez des adultes qui consistait à mettre à œuvre des unités mobiles de radiographie à la sortie des usines et des supermarchés.  Les socio-psychologues ont cherché à identifier les facteurs cognitifs qui facilitaient or inhibaient le dépistage chez les sujets. Le health belief model (HBM) LES ORIGINES DU HEALTH BELIEF MODEL
  • 48.
    The health beliefmodel (HBM) COMPOSANTS DU HEALTH BELIEF MODEL Susceptibilité perçue Gravité perçue Risque perçu Changement Bénéfice perçu du changement Barrières perçues du changement
  • 49.
    The health beliefmodel (HBM)  Susceptibilité perçue : perception subjective du risque de contracter une maladie donnée.  Gravité perçue : croyance dans la gravité des conséquences d’une maladie donnée (mort, douleur, etc.), y compris ses conséquences sociales (en terme d’emploi, de vie familiale, deloisirs, etc.).  Bénéfices perçus : croyances sur l’efficacité et les vertus des actions possibles pour réduire le risque morbide. Cette variable comprend les bénéfices sanitaires mais aussi économiques, sociaux, etc. COMPOSANTS DU HEALTH BELIEF MODEL
  • 50.
    The health beliefmodel (HBM)  Les barrières perçues : analyse subjective des inconvénients de l’action préventive: dangereuse, désagréable, inconfortable, etc.  Le sentiment d’auto-efficacité : Ce concept proposé par Bandura désigne la conviction selon laquelle on peut exécuter le comportement requis pour obtenir le résultat recherché Ainsi, pour mettre en œuvre un changement, les gens doivent 1) se sentir personnellement menacé par leurs comportement actuels, 2) croire que le changement peut s’effectuer à un coût raisonnable, et 3) se sentir capable de dépasser les barrières perçues de l’action. COMPOSANTS DU HEALTH BELIEF MODEL
  • 51.
    Le health beliefmodel (HBM) Revue des études “HBM” (Janz & Becker, 1984)  Les barrières perçues ont été identifiées comme le facteur le plus important des dimensions du HBM dans la plupart des études et pour tous les types de risque.  La vulnérabilité et les bénéfices perçus sont également apparus comme des déterminants importants, le premier étant toutefois sensiblement plus prédictif des comportements que le second.  La gravité perçue de la maladie semble constituer le facteur le moins prédictif du modèle HBM. Néanmoins, cette dimension était parfois fortement corrélée à certains comportements à risque.
  • 53.
    La théorie descomportements planifiés COMPOSANTES DE LA TCP La TCP de Ajzen repose sur trois concepts fondamentaux :  Les attitudes : Croyance concernant un comportement assortie d ’un jugement moral (bien/mal; utile/inutile; couteux; économique; dangereux/sûr..etc..)  Le normes subjectives : « la perception d’une personne sur les opinions qu’ont les autres envers le comportement » (Ajzen, 1991)  La contrôlabilité perçue du risque : la croyance dans sa capacité personnelle à maîtriser son activité et son environnement.
  • 54.
    La théorie ducomportement planifié COMPOSANTES DE LA TCP Attitudes Contrôllabilité perçue Intention ComportementNormes subjectives
  • 55.
  • 56.
  • 57.
  • 59.
    Influence sur lescomportements réels Influence importante Influence faible
  • 61.
    Critiques principales  Lesétudes: peu d’études longitudinales; corrélations entre mesures proches (intention et attitudes), donc souvent significatives; comportements auto-rapportés donc artificiellement cohérents avec les attitudes, normes et intention  Biais structurels: attitudes liées au “sens commun”, donc difficilement réfutables; le « gap » entre intention et action n’est pas pris en compte ; modèle statique  Validité prédictive faible du comportement réel; certaines variables fondamentales comme l’habitude ne sont pas incluses; modèle inutile pour faire changer les conduites
  • 62.
    Le modèle trans-théorique(TTM) Une théorie séquentielle (stage theory) Le modèle transthéorique de changement (1) postule l’existence de 6 stades de changement, par lesquels passent habituellement les sujets lors d’un processus de changement comportemental (ex: arrêt du tabac). Les sujets passent d’un stade à l’autre, habituellement de façon cyclique, mais parfois de façon anarchique.  pré-contemplation (indétermination)  contemplation (intention)  préparation  action,  maintenance (consolidation)
  • 63.
    Les stades duchangement 1) Precontemplation: Aucune intention de changer dans les six prochains mois 2) Contemplation: la personne veut changer de comportement dans les six prochains mois, il pèse le pour et le contre 3) Preparation: intention de changer de comportement dans le mois suivant: la personne a un plan d’action
  • 64.
    Les stades duchangement 4) Action: Le sujet a pris des mesures pour changer de comportement depuis au moins 6 mois 5) Maintenance: Le sujet agit activement pour prévenir la rechute; la tentation est moindre, la confiance est élevée 6) Fin: Le sujet n’a aucune tentation, efficacité à 100%
  • 65.
    Les stades duchangement Precontemplation Fin Progression linéaire
  • 66.
    Les stades duchangement Precontemplation Fin Contemplation Preparation Action Maintenance Progression linéaire « Pas à Pas »
  • 67.
  • 68.
  • 69.
    Concepts importants: Processus: Les stadesdu changement sont utiles pour expliquer à quel moment les modifications cognitives, émotionnelles et comportementales apparaissent. Les processus du changement expliquent comment ces modifications apparaissent. Ces dix processus doivent être implementés pour pouvoir passer d’un stade à l’autre Ils sont divisés en deux catégories: cognitifs /affectifs et comportementaux
  • 70.
  • 71.
    Les stades duchangement et les processus impliqués Stades du changement Precontemplation Contemplation Preparation Action Maintenance Consciousness Raising Dramatic relief Environmental reevaluation Processus comportementaux Self-reevaluation Self-liberation Les processus émotionnel/cognitifs sont prégnants dans les première phases Reinforcement Management Helping relationships Counterconditioning
  • 72.
    Processus Cognitifs/Affectifs Consciousness Raising[Increasing Awareness] Je me souviens de l’information concernant les risques du tabac Dramatic Relief [Emotional Arousal] Je réagis émotionnellement au messages sur les risques du tabac Environmental Reevaluation [Social Reappraisal] Je pense que fumer est nocif pour les gens qui m’entourent. Social Liberation [Environmental Opportunities] Je pense que la société encourage l’arrêt du tabac Self Reevaluation [Self Reappraisal] Ma dépendance envers le tabac me fait sentir honteux, pas content de moi-même
  • 73.
    Processus Comportementaux Stimulus Control[Re-Engineering] Chez moi, j’enlève les objets qui me font penser au tabac. Helping Relationships [Supporting] I J’ai qqun à qui parler de mes difficultés à arrêter, du manque, etc. Counter Conditioning [Substituting] I J’ai trouvé des choses à faire, pour occuper mes mains, qui compensent l’arrêt du tabac Reinforcement Management [Rewarding] Je me récompense quand j’arrive à ne pas fumer Self liberation [Committing] Je m’engage à ne pas fumer
  • 74.
    Concepts importants: Balance décisionnelle:Consiste à peser le pour et le contre du changement de comportement Au fur et à mesure que l’individu progresse, la balance penche d’un coté ou de l’autre
  • 75.
    Stades de changementet balance décisionnelle pour l’arrêt d’une conduite à risque
  • 76.
    Stades de changementet balance décisionnelle pour l’adoption d’un comportement de santé
  • 77.
    Auto-efficacité Auto-efficacité: (Bandura, 1977,1982). Degré de confiance d’un individu dans sa capacité à maintenir le comportement désiré dans des situations à risque: fumer en buvant du café ou dans les soirées Tentation: intensité du besoin du comportement à risque quand il se trouve dans des situations difficiles telles que: Émotions négatives ou détresse émotionnelle, Occasions positives ou sociales, Manque
  • 78.
    Risque faible de rechute Stades dechangement, tentation et auto-efficacité
  • 79.
    Exemples de “pour”et “contre” pour la mamographie Les mammographies peuvent conduire à une chirurgie non nécessaire. Si une mammographie trouve quelque chose, ce sera trop tard pour agir de toute façon Ma famille sera rassurée si je passe une mammographie Avoir une mammographie tous les ans me procurera un sentiment de contrôle sur ma santé
  • 80.
    Limitations / Problèmes •The British Medical Journal a publié en 2003 une revue de la littérature sur l’efficacité des interventions basées sur ce modèle pour l’arrêt du tabac • 23 essais randomisés ont été analysés • Seulement 8 ont trouvé un effet significatif des interventions • Le modèle TT est intéressant d’un point de vue théorique, mais difficile à traduire en interventions efficaces sur le terrain
  • 81.
    Messages de préventionet modèles psychologiques du comportement: Pourquoi nous devons passer à autre chose
  • 82.
    Mécanismes de ladécision Source : Kahneman, D. (2002), Maps of Bounded Rationality : A Perspective on Intuitive Judgments and Choices, Nobel Prize Lecture 2002. Influence massive Modèles
  • 86.
    Modifier le futur:créer une rupture; casser les habitudes = besoin de nouvelles approches Determinants (croyances, attitides, normes…) Nouveau comportement Comportement actuel La logiques derrière les modèles: Analyse a posteriori explicant le passé = comment le comportement est apparu (en partie)
  • 87.
  • 89.
    Nouvelles stratégies  Futuresdirections d’après T. Marteau  Modifier l’environnement  Architecture of choice  Alternatives saines  Nudging  Cibler les processus cognitifs inconscients  Changer les réponses automatiques aux stimuli  Changer les associations
  • 90.
    Vers une approcheécologique de la santé publique
  • 91.
  • 93.
    Contexte: Le choixpar défaut
  • 94.
    Choix par défaut platdu jour: steak grillé restaurant 1 restaurant 2 restaurant 1: La plupart des gens mangeront des légumes restaurant 2: la plupart des gens mangeront des frites
  • 95.
    Modifier l’environnement The term“nudge” was first used in a book of the same title to describe “any aspect of the choice architecture that alters people’s behaviour in a predictable way without forbidding any options or significantly changing their economic incentives Marteau (2011).Judging nudging. BMJ
  • 96.
    Proposer des salades Faciliter ladélivrance des aliments les plus sains Implanter un bar à salade “indépendant” Proposer des produits sains en libre service Dissimuler les glaces sous un couvercle Renommer les Aliments Mettre les légumes en début de queue Utiliser des coupelles pour les aliments gras, sucrés ou salés M. Caraher 2011 En restauration collective
  • 97.
    Une écologie del’obésité Source : Rozin P, Kabnick K, Pete E, Fischler C, Shields C. The ecology of eating: smaller portion sizes in France Than in the United States help explain the French paradox. Psychol Sci. 2003 Sep;14(5):450-4. .
  • 99.
    Créer de nouvellesassociations mentales
  • 100.
    Offrir des choixalternatifs sains
  • 101.
  • 102.
    102 Comprendre la motivation Processus neuronal qui stimule et guide le comportement  Pas limité aux décisions  Doit inclure  stimulation  habitude  envie  instinct  Autorégulation  etc.
  • 104.
    104 Le système COM-Bpour analyser un comportement dans son contexte 1. Capacité, motivation et opportunité doivent être présentes au même moment 2. Elles interagissent sans un système 3. La motivation doit être plus élevée pour le comportement-cible que pour les alternatives concurrentes
  • 105.
    105 Common terms formethods for inducing behaviour change Capability Educate Train Help Motivation Expose to Inform Discuss Suggest Encourage Incentivise Ask Order Plead Coerce Force Opportunity Provide Prompt Constrain
  • 107.
     Les campagnesd’informations ont atteint un plafond dans leurs effets, car les risques pour la santé sont déjà très connus, même chez les plus défavorisés  La plupart des modèles psychologiques intègrent des variables qui peuvent être pertinentes (auto efficacité, barrière perçues…) mais ne ciblent que les processus conscients…  Et donc ignorent des processus inconscients prépondérants (habitudes; motivation; contextes; environnement; désirs; besoins…)  De nouvelles approches ciblant l’environnement, la motivation et les habitudes sont nécessaires pour promouvoir efficacement les comportements de santé Conclusions
  • 108.
    Conclusion  Ces nouvellesapproches environnementales et/ou ciblant les conduites inconscientes n’ont pas vocation à remplacer les actions menées actuellement  Mais compte tenu de l’échec relatif de ces dernières à limiter un certain nombre de comportements à risque, elles pourraient apporter des bénéfices significatifs aux actions de prévention  La mise en évidence de leur efficacité reste toutefois à estimer de manière rigoureuse et convergente au niveau international