Université Abdelmalik Essaâdi
Ecole Nationale de Commerce et de Gestion
Master de Recherche Sciences de gestion
Réalisé par :
Hajar EL GUERI
Rajae EL MOUSTAOUI
Hanae GUENOUNI
Encadré par :
Dr. Saïd MSASSI
Les pratiques du marketing direct
Cas du “ SMaP EXPO”
Société KOUTOUBIA LITTAAMIR
Rapport d’un travail de recherche en marketing
sous le thème :
Master de recherche Sciences de Gestion - 2013/2014
Le Marketing direct
Encadré par : Dr Saïd MSASSI
Réalisé par : Hajar EL GUERI| Rajae EL MOUSTAOUI | Hanae GUENOUNI| 2
Introduction
Quelque soit le secteur d'activité, le marketing direct est maintenant omniprésent
dans les entreprises et pourtant le terme lui-même est moins utilisé, les agences et
consultants préférant des dénominations plus originales, soit générales comme one-
to-one, CRM, soit techniques avec datawarehouse, datamining.
La confusion est encore accrue, lorsque sont utilisés, sans véritable définition
commune, des termes comme communication directe, vente directe, relationnel,
fidélisation, qui concernent tantôt de simples choix de médias tantôt des stratégies
marketing. Le marketing direct consiste, pour le marketeur, à créer et à gérer lui-
même les transactions avec ses clients, à distance, par l'intermédiaire d'un ou
plusieurs médias.
Dans une multitude de secteur, les clients sont trop nombreux et trop éloignés de
la société pour que le producteur puisse faire des affaires avec eux directement, et
vice versa. Je ne peux pas aller à San Francisco, siège de Levi Strauss & Co, à chaque
fois que je veux m'acheter un jean, et Levi Strass ne peut pas non plus m'envoyer un
vendeur avec un camion rempli de jeans! Nous ne pouvons pas traiter de personne à
personne, nous devons passer par des intermédiaires (distributeurs, détaillants). Levi
Strass & Co envoie des vêtements dans des magasins situés prés de chez moi et je
me rends dans ces magasins. Les circuits de distributions tels que celui qu'utilise Levi
Strass & Co, constitue une des solutions au problème du nombre et de l'éloignement
des clients. Mais il en existe une autre: LE MARKETING DIRECT, qui évite le recours
aux intermédiaires. Le catalogue de vente par correspondance a été le premier outil
de marketing à remplacer le magasin.
Et aujourd'hui, le marketeur direct est aussi une sorte de détaillant virtuel,
capable d'entrer en contact avec ses clients grâce à l'utilisation intelligente de
nouveaux médias On peut donc définir le marketing direct comme un système de
marketing interactif qui utilise un ou plusieurs supports publicitaires pour produire
une réaction mesurable et/ou une transaction à n'importe quelle distance.
Pour approfondir nos champ de connaissance en ce domaine on va traiter dans le
rapport ci-dessous quatre chapitres élémentaires : le marketing direct & la
communication commerciale, le marketing direct, les outils du marketing direct et
finalement les pratiques du Marketing direct, cas des produits immobilier (Cas de la
société KOUTOUBIA LITTAAMIR).
Master de recherche Sciences de Gestion - 2013/2014
Le Marketing direct
Encadré par : Dr Saïd MSASSI
Réalisé par : Hajar EL GUERI| Rajae EL MOUSTAOUI | Hanae GUENOUNI| 3
Sommaire :
Introduction............................................................................................ 2
Chapitre 1 : Le marketing direct & la communication commerciale
Section 1 : La communication commerciale ...................................................... 9
1) Présentation ................................................................................. 9
2) Classification de la communication commerciale...................................... 9
a) Communication commerciale et communication corporate ................10
b) Communication médias et communication hors médias.....................11
3) Politique et stratégie de communication ..............................................11
4) Les deux grands types de stratégie de communication ..............................11
a) La stratégie «push » .............................................................11
b) La stratégie «pull » ..............................................................12
5) Le budget de communication ............................................................12
Section 2 : La communication hors médias ......................................................13
1) La promotion des ventes..................................................................13
a) Définition...........................................................................13
b) Les techniques de promotion des ventes ......................................13
c) Les différentes utilisations ......................................................13
d) Promotion et législation .........................................................14
2) Les relations publiques traditionnelles .................................................15
a) Relations publiques internes ....................................................15
b) Relations publiques externes....................................................15
3) La communication événementielle......................................................16
4) Le parrainage (sponsoring) ..............................................................16
5) Le mécénat .................................................................................16
6) Le marketing direct .......................................................................17
Section 3 : Le MD vs le marketing relationnel ...................................................18
Master de recherche Sciences de Gestion - 2013/2014
Le Marketing direct
Encadré par : Dr Saïd MSASSI
Réalisé par : Hajar EL GUERI| Rajae EL MOUSTAOUI | Hanae GUENOUNI| 4
Chapitre 2 : Le marketing direct : présentation & généralités
Section 1 : Présentation & généralités ...........................................................20
1) Définition ...................................................................................20
2) Émergence du marketing direct .........................................................20
a) Bref historique.....................................................................20
b) Marketing direct et VPC..........................................................20
c) Les facteurs explicatifs de développement du Marketing direct...........20
3) Objectifs ....................................................................................21
a) Information ........................................................................21
b) Prospection ........................................................................21
c) Fidélisation.........................................................................21
d) Vente ...............................................................................22
4) Avantages du marketing direct ..........................................................22
5) La base du marketing direct : le fichier................................................22
a) Les fichiers de compilation ......................................................23
b) Les fichiers de comportement ..................................................23
c) Le coût d’un fichier...............................................................23
d) Fichier et réglementation .......................................................23
6) L’avenir du marketing direct.............................................................23
Section 2 : La cible du Marketing direct..........................................................25
1) La segmentation ...........................................................................25
a) Définition...........................................................................25
b) Les choix des variables de segmentation ......................................25
c) Les conditions d'efficacité du principe de segmentation....................25
d) Les techniques de segmentation utilisées en marketing direct ............25
2) Le ciblage ...................................................................................26
a) Définition...........................................................................26
b) L'intérêt du ciblage ...............................................................26
c) La description des cibles .........................................................26
d) La quantification et la recherche du critère déterminant ..................27
3) Les étapes d'un ciblage efficace ........................................................27
Master de recherche Sciences de Gestion - 2013/2014
Le Marketing direct
Encadré par : Dr Saïd MSASSI
Réalisé par : Hajar EL GUERI| Rajae EL MOUSTAOUI | Hanae GUENOUNI| 5
Chapitre 3 : Les outils du marketing direct
Section 1 : La base de données et les fichiers...................................................29
1) La création d'une base de données.....................................................29
a) Caractéristiques d'une bonne BDD ..............................................29
b) Les fonctions d'une base de données...........................................29
b.1) Pourquoi une base de données ? ....................................29
b.2) Comment l’implanter ? ...............................................30
b.3) Pour quelles utilisations ? ............................................30
Section 2 : Supports spécifiques ...................................................................31
1) Le mailing...................................................................................31
a) Le mailing postal classique (ou publipostage) ...............................31
b) Le bus-mailing (ou publipostage groupé) .....................................32
c) Le mailing-fax (ou faxing) .......................................................33
d) L’e-mailing (ou mailing électronique) .........................................34
e) Le mailing vidéo...................................................................34
2) Le téléphone (phoning ou télémarketing) .............................................34
a) Les outils du téléphone ..........................................................34
b) L’utilisation du téléphone .......................................................34
b.1) La prise de rendez-vous...............................................34
b.2) La vente .................................................................35
3) Le catalogue................................................................................36
a) Le vecteur Homme................................................................36
b) Le vecteur point de vente .......................................................36
c) Les codes couleurs utilisés selon la thématique du catalogue..............36
4) L’ISA (imprimé sans adresse).............................................................37
5) La télématique.............................................................................38
a) Le numéro vert (0800)............................................................38
b) Le minitel et le système Télétel................................................38
6) L’asile-colis.................................................................................38
7) Le téléachat ................................................................................38
8) Le SMS ou MMS .............................................................................38
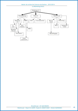
Section 3 : L’internet & le marketing 2.0 ........................................................39
1) L’internet ...................................................................................39
2) Le Marketing 2.0, une série de techniques nouvelles ................................39
a) Le Webmarketing .................................................................40
b) Le web 2.0 .........................................................................41
c) Les média sociaux.................................................................42
c.1) Le bouche à oreille (BAO).............................................42
c.2) Le marketing viral......................................................42
 Le buzz marketing ..................................................42
 Le marketing social.................................................42
 Le marketing d’engagement ......................................43
 Le marketing personnalisé.........................................43
 Les réseaux sociaux.................................................44
 Les blogs .............................................................44
 Le podcasting........................................................44
 L’agrégateur social .................................................44
 Le Widget ............................................................44
Section 4 : Les médias traditionnels ou récupérés..............................................46
1) La télévision ................................................................................46
2) L’annonce presse / l’encart presse .....................................................46
3) La radio .....................................................................................46
4) L’affichage..................................................................................46
Master de recherche Sciences de Gestion - 2013/2014
Le Marketing direct
Encadré par : Dr Saïd MSASSI
Réalisé par : Hajar EL GUERI| Rajae EL MOUSTAOUI | Hanae GUENOUNI| 6
Chapitre 4 : Les pratiques du Marketing direct, cas des produits
immobilier. Cas de la société KOUTOUBIA LITTAAMIR
Section 1 : Le Marketing Direct de la société KT ...............................................48
1) La stratégie marketing de la société....................................................48
a) Vision et exclamation ............................................................48
b) L’étude de marché................................................................48
b.1) Sur le plan technique..................................................49
b.2) Sur le plan Marketing..................................................49
b.3) Sur le plan financier ...................................................49
c) La SCP : segmentation, ciblage positionnement.............................50
c.1) Segmentation ...........................................................50
c.2) Ciblage des clients potentiels ........................................50
c.3) Positionnement.........................................................50
2) Le marketing opérationnel de la société ...............................................51
a) La politique du prix...............................................................51
a.1) Les produits sociaux......................................................................51
a.2) Les produits économiques ............................................................51
a.3) Les produits promotionnels ..........................................................51
a.5) Les lots industriels ........................................................................52
b) Le plan de communication et de promotion des actions du MD............53
b.1) Les actions promotionnelles.........................................................53
b.2) Les actions communicationnelles.................................................53
c) Les supports de communication adaptées au MD.............................55
d) Le planning de réalisation des actions communicationnelles ..............55
e) Le budget de communication ...................................................56
Section 2 : Cas pratique du marketing direct : Evénement SMAP à Bruxelles
I) Les étapes de préparation : Avant l’événement ..........................................57
1) La fiche technique.........................................................................57
2) Les buts de l’action SMAP ................................................................58
3) Les études prévisionnelles................................................................58
a) Les chiffres clés du SMAP Immo Bruxelles 2012 ..............................58
b) Les prévisions du SMAP Immo Bruxelles 2013 .................................59
4) Equipements, matériels & fournitures..................................................61
5) Les coûts budgétisés ......................................................................61
II) La phase d’analyse : Après l’événement ..................................................63
1) Analyse des visiteurs ......................................................................63
2) Analyse des concurrents ..................................................................64
3) Les coûts réalisés = les coûts budgétisé ................................................67
4) Evaluation...................................................................................67
a) Opportunités futurs...............................................................68
b) Les arguments de vente des biens..............................................68
5) Le plan Marketing..........................................................................68
a) Budget Marketing .................................................................69
b) La répartition du budget.........................................................69
b.1) L’achat d’espace « budget médias » ...............................69
b.2) Les rémunérations des prestataires .................................69
b.3) Les frais techniques ...................................................69
c) Le Marketing Mix ..................................................................70
Master de recherche Sciences de Gestion - 2013/2014
Le Marketing direct
Encadré par : Dr Saïd MSASSI
Réalisé par : Hajar EL GUERI| Rajae EL MOUSTAOUI | Hanae GUENOUNI| 7
Conclusion ............................................................................................ 71
Références ............................................................................................ 72
Master de recherche Sciences de Gestion - 2013/2014
Le Marketing direct
Encadré par : Dr Saïd MSASSI
Réalisé par : Hajar EL GUERI| Rajae EL MOUSTAOUI | Hanae GUENOUNI| 8
Chapitre 1
Le marketing direct &
la communication
commerciale
Section 1 : La communication commerciale
Section 2 : La communication hors médias
Section 3 : Le MD vs le marketing relationnel
Master de recherche Sciences de Gestion - 2013/2014
Le Marketing direct
Encadré par : Dr Saïd MSASSI
Réalisé par : Hajar EL GUERI| Rajae EL MOUSTAOUI | Hanae GUENOUNI| 9
Section 1 : La communication commerciale
1) Présentation :
Étudier un marché, fabriquer un produit et le distribuer sont des étapes
indispensables. Mais compter sur le bouche à oreille pour faire connaître le produit
aux consommateurs potentiels ne suffit pas dans la plupart des cas. Il faut
contacter ces consommateurs en utilisant les médias (télévision, radio, presse,
affichage, cinéma) ou d’autres canaux de communication, dits « hors médias »
(promotion des ventes, relations publiques, marketing direct...).
Le message destiné à inciter les consommateurs à acheter le produit doit être
étudié dans ses moindres détails, en utilisant les techniques de création
publicitaire.
Tout cela va permettre, dans le cadre d’un plan de communication, de faire
connaître un produit aux consommateurs.
2) Classification de la communication commerciale :
De nos jours, la communication est devenue un outil indispensable pour tout
organisme (entreprise, association, collectivité territoriale...). Elle prend des
formes différentes en fonction des buts poursuivis et des « médias » utilisés.
a) Communication commerciale et communication corporate :
La distinction s’effectue au niveau des buts poursuivis par les organismes utilisant
la communication.
Types de communication Description
Communication commerciale
• Buts : promouvoir des marques, des
produits ou des services afin
de les vendre.
• Cibles : acheteurs actuels ou
potentiels, prescripteurs.
• Outils utilisés : produit (emballage,
design, étiquette), publicité,
promotion des ventes, marketing direct ;
à un degré moindre : relations
publiques, parrainage, mécénat.
EXEMPLES :
campagnes de publicité pour les
opérateurs téléphoniques, opérations
de parrainage sportif.
Master de recherche Sciences de Gestion - 2013/2014
Le Marketing direct
Encadré par : Dr Saïd MSASSI
Réalisé par : Hajar EL GUERI| Rajae EL MOUSTAOUI | Hanae GUENOUNI| 10
La communication corporate prend une place de plus en plus importante. Après de
nombreuses années pendant lesquelles les entreprises ont axé leur communication
principalement sur leurs produits ou services, on observe une évolution en faveur
d’une communication basée sur l’entreprise, ses qualités, son image.
b) Communication médias et communication hors médias :
La distinction se fait uniquement au niveau des véhicules de la communication.
Types de communication Définitions
Données chiffrées
Communication médias • Véhicules de communication : les 5
médias traditionnels (presse,
télévision, radio, affichage, cinéma
publicitaire), auxquels l’IREP
(Institut de Recherches et d’Études
Publicitaires) ajoute désormais
Internet et les annuaires (imprimés et
Internet)
• La communication médias représentait
en France 39,94 % des dépenses de
communication en 2006.
Communication corporate
• Buts : faire connaître une entreprise
(ou toute organisation : association,
collectivité...), son image.
• Cibles : collectivités, pouvoirs publics,
monde financier, public.
• Outils utilisés : publicité, relations
publiques, parrainage, mécénat,
design...
EXEMPLES :
– Campagne de l’État pour l’inscription
sur les listes électorales,
– campagne d’EDF « Nos engagements
pour un développement
durable »,
– campagne de France Télécom « Notre
raison d’innover, c’est
vous ».
Master de recherche Sciences de Gestion - 2013/2014
Le Marketing direct
Encadré par : Dr Saïd MSASSI
Réalisé par : Hajar EL GUERI| Rajae EL MOUSTAOUI | Hanae GUENOUNI| 11
Communication hors médias • Véhicules de communication :
promotion des ventes, relations
publiques, parrainage, mécénat,
marketing direct, PLV...
• La communication hors médias
représentait en France 60,06 % des
dépenses de communication en 2006.
Depuis quelques années, la communication de masse (qui utilise les « mass medias
») est en déclin. Il est de plus en plus difficile de toucher un vaste public par une
campagne publicitaire de masse.
Le hors médias a pris une place prépondérante dans le paysage de la
communication en France (en 1988, la répartition était égale entre communication
médias et hors médias).
L’avènement du marketing one to one et du marketing relationnel, à l’opposé du
marketing de masse, à entraîné une augmentation importante des dépenses en
communication hors médias.
La gestion de la relation client, qui a pris une importance significative par rapport
à la prospection de nouveaux clients, entraîne le développement d’outils hors
médias destinés à fidéliser les clients des entreprises.
3) Politique et stratégie de communication
La politique de communication permet d’établir les objectifs de communication de
l’entreprise. Ces objectifs sont transformés en actions de communication par
l’intermédiaire de la stratégie de communication.
La stratégie permet de déterminer :
 La cible que l’on veut atteindre,
 Comment l’atteindre.
Elle permet de déterminer le bon mix publicité pour la bonne cible.
4) Les deux grands types de stratégie de communication :
a) La stratégie «push » :
Elle a pour but de « pousser » le produit vers les distributeurs et les
consommateurs, au moyen de la force de vente ou d’actions promotionnelles
menées par le producteur ou le distributeur.
EXEMPLES :
• Assurer une pression plus forte de la force de vente auprès des distributeurs,
en leur proposant des avantages financiers (ristournes, remises
quantitatives..),
Master de recherche Sciences de Gestion - 2013/2014
Le Marketing direct
Encadré par : Dr Saïd MSASSI
Réalisé par : Hajar EL GUERI| Rajae EL MOUSTAOUI | Hanae GUENOUNI| 12
• Distribution d’échantillons dans les gares SNCF de la région parisienne lors de la
sortie d’Actimel (Danone),
• Mise en avant d’un produit dans un point de vente (tête de gondole).
b) La stratégie «pull »
Elle a pour but de « tirer » (to pull en anglais) les consommateurs vers le point de
vente et le produit au moyen d’une campagne publicitaire.
EXEMPLES :
• Campagne d’affichage lors de la sortie d’un nouveau modèle automobile,
• Campagne d’affichage lors de la sortie d’un nouveau film.
5) Le budget de communication :
La stratégie utilisée dépend étroitement du budget disponible pour l’opération de
communication envisagée.
Le budget de communication d’une entreprise peut être déterminé de plusieurs
façons :
• En calculant un pourcentage du chiffre d’affaires réalisé ou prévu,
• En réévaluant le budget de communication de l’année précédente,
• En fixant un budget équivalent aux budgets de communication des
entreprises concurrentes,
• En fixant une somme en fonction de ce que l’on peut dépenser au moment
de la décision.
Master de recherche Sciences de Gestion - 2013/2014
Le Marketing direct
Encadré par : Dr Saïd MSASSI
Réalisé par : Hajar EL GUERI| Rajae EL MOUSTAOUI | Hanae GUENOUNI| 13
Section 2 : La communication hors médias
La communication hors médias regroupe tous les moyens de communication
n’appartenant pas aux cinq grands médias. Elle comprend :
1) La promotion des ventes,
2) Les relations publiques traditionnelles,
3) La communication événementielle,
4) Le parrainage (sponsoring),
5) Le mécénat,
6) Le marketing direct.
1) La promotion des ventes :
a) Définition :
La promotion des ventes correspond à une stratégie « push » qui permet de pousser
le produit vers le consommateur.
Les actions promotionnelles sont toujours limitées dans le temps, au contraire des
actions publicitaires qui sont parfois continues (pour les lessives par exemple).
b) Les techniques de promotion des ventes :
On peut diviser la promotion en trois grandes parties, en fonction des cibles visées
:
 La promotion destinée à la force de vente, qui correspond aux techniques
de stimulation utilisées auprès des vendeurs (voir chapitre « La gestion de la
force de vente »).
 La promotion distributeurs, qui permet de modifier l’attitude des
distributeurs envers un produit pour les inciter :
 à acheter le produit (parfois même à le stocker),
 à le vendre.
 La promotion consommateurs, qui permet :
 de pousser un produit vers les consommateurs,
 de le leur faire acheter.
c) Les différentes utilisations :
 En accompagnement du lancement d’un produit nouveau, pour compléter
l’action de communication effectuée avec la publicité médias.
 En cours de vie d’un produit, pour relancer un produit en phase de déclin ou
pour lutter contre un produit concurrent.
 Pour créer un événement (anniversaire d’un produit, d’une entreprise...).
 Pour obtenir le référencement d’une marque.
 Pour augmenter le chiffre d’affaires...
Master de recherche Sciences de Gestion - 2013/2014
Le Marketing direct
Encadré par : Dr Saïd MSASSI
Réalisé par : Hajar EL GUERI| Rajae EL MOUSTAOUI | Hanae GUENOUNI| 14
d) Promotion et législation :
La législation de l’action promotionnelle est très stricte. Trois textes juridiques
principaux la régissent :
 la loi « Royer » du 27 décembre 1973,
 l’ordonnance « Balladur » du 1er décembre 1986,
 la loi « Neiertz » du 23 juin 1989.
Les principales mesures concernant les actions promotionnelles sont les suivantes:
 les cadeaux sont autorisés (par exemple, cadeaux de parrainage offerts par
des organismes de vente par correspondance), sans limitation de prix. La
seule restriction est qu’ils ne doivent pas être assimilés à des actes de
concurrence déloyale,
 les primes (attribuées à la faveur d’un achat) sont interdites, sauf si elles
sont de faible valeur :
 Produit principal de moins de 76,22 euros : la valeur de la prime « départ
production » ne doit pas excéder 7 % du prix de vente net du produit
qu’elle accompagne,
 Produit principal de plus de 76,22 euros : la valeur de la prime ne doit
pas excéder 4,57 euros, plus 1 % du prix de l’objet porteur (limite
maximum de 53,36 euros).
Les primes correspondant à un produit identique à l’achat principal ne sont pas
limitées en valeur (exemple : 4 produits pour le prix de 3).
 les concours doivent exclure toute intervention du hasard,
 les loteries doivent être effectuées sans aucune obligation d’achat.
Les ventes au déballage, soldes et liquidations font également l’objet d’une
législation très précise. La loi du 5 juillet 1996 sur la promotion du commerce
encadre plus strictement qu’auparavant ces pratiques commerciales :
 ventes au déballage : ce sont des ventes réalisées sur des emplacements ou
dans des locaux non habituellement destinés au commerce considéré.
EXEMPLES :
– vente de tapis dans un hôtel,
– « Foire aux vins » sur le parking d’une grande surface.
Elles sont soumises à autorisation municipale. Leur durée ne peut excéder deux
mois par année civile dans un même local ou sur un même emplacement, soldes
(réductions de prix durant une période déterminée) : les soldes soumis à
autorisation municipale ainsi que les décalages de date sectoriels ont disparu.
Les dates sont dorénavant fixées par le Préfet de chaque département pour une
durée maximale de six semaines (au lieu de deux mois auparavant).
Master de recherche Sciences de Gestion - 2013/2014
Le Marketing direct
Encadré par : Dr Saïd MSASSI
Réalisé par : Hajar EL GUERI| Rajae EL MOUSTAOUI | Hanae GUENOUNI| 15
Les rabais ne pourront porter que sur des marchandises proposées à la vente et
réglées aux fournisseurs depuis au moins un mois à la date de début de la période
de soldes considérée. Chaque produit devra comporter l’indication du prix avant et
durant les soldes, liquidations : elles concernent uniquement les ventes
accompagnées ou précédées de publicité et annoncées comme tendant, par une
réduction de prix, à l’écoulement accéléré de la totalité ou d’une partie des
marchandises.
Elles doivent être précédées d’une demande justifiée au Préfet du département au
moins trois mois avant la date de liquidation.
2) Les relations publiques traditionnelles,
Les relations publiques constituent un mode de communication commerciale
(d’information séduction) permettant de « vendre » l’image la plus favorable
possible d’une entreprise et d’entretenir les meilleurs rapports avec ceux dont
dépend son avenir, par l’intermédiaire d’actions spécifiques créées par l’entreprise
auprès d’une cible précise.
Cette cible peut être interne (les membres de l’entreprise) ou externe (un segment
de clientèle, les différents secteurs de l’opinion publique, une administration...).
Elles peuvent prendre différentes formes.
a) Relations publiques internes :
• Journaux d’entreprise
• Réunions
• Séminaires (pour l’ensemble de la force de vente par exemple)
• Mobilisation du personnel autour d’un projet d’entreprise...
b) Relations publiques externes :
• Plaquette présentant l’entreprise (document très luxueux pour les grandes
entreprises)
• Rapport annuel d’activité
• Organisation de visites d’entreprise (pour le public, mais aussi pour des prospects
ou clients)
• Organisation de conférences de presse (pour présenter le rapport d’activité, un
produit nouveau, la diversification vers un nouveau secteur d’activité...)
• Organisation de voyages :
 pour le grand public : organisation de voyages d’une journée, en car, dans
une région agréable, dans le but de présenter un produit (clientèle ciblée),
 pour les professionnels : organisation de voyages dans le but de présenter
l’entreprise et ses produits à une cible de prospects soigneusement choisis
(utilisation de cars ou de wagons spécialement aménagés : disposition
conviviale des sièges, vidéo, bar, toilettes...).
Master de recherche Sciences de Gestion - 2013/2014
Le Marketing direct
Encadré par : Dr Saïd MSASSI
Réalisé par : Hajar EL GUERI| Rajae EL MOUSTAOUI | Hanae GUENOUNI| 16
3) La communication événementielle :
La communication événementielle consiste à créer et organiser un événement pour
qu’il serve de support à une campagne de communication concernant un organisme
ou l’un de ses produits.
EXEMPLES :
- Organisation de « La Grande Moisson », sur l’avenue des Champs-Élysées, en juin
1990, par le CNJA (Centre National des Jeunes Agriculteurs),
- Présentation annuelle du Beaujolais nouveau, le troisième jeudi du mois de
novembre, médiatisée en France comme à l’étranger (organisée par le syndicat des
producteurs de Beaujolais).
4) Le parrainage (sponsoring) :
Le parrainage correspond à la participation financière matérielle et/ou technique
d’une entreprise à une manifestation sportive ou culturelle, en contrepartie de
bénéfices en termes d’image ou de notoriété. Il peut avoir deux objectifs
différents : développer la notoriété ou bien renforcer l’image.
Le parrainage de notoriété : son but est de faire connaître le nom d’un produit à
travers une manifestation.
5) le mécénat :
Le mécénat correspond à la participation financière (et/ou technique) d’une
entreprise à une œuvre, sans recherche directe d’une quelconque contrepartie
financière (philanthropique), mais pour entretenir et améliorer (magnifier) son
image.
Les supports du mécénat sont nombreux :
 le domaine éducatif (Fondation Médiamétrie, dont le but est d’améliorer les
relations entre l’école et les médias),
 le théâtre (Fondation Philip Morris, partenaire de la 17e tournée
internationale de la prestigieuse compagnie américaine Alvin Ailey),
 l’économie (Fondation Générale des eaux pour le développement des
emplois de proximité),
 le social (Fondation UAP pour la solidarité entre les générations),
 l’environnement (Fondation GDF),
 l’art contemporain (Fondation Cartier),
 la solidarité (Fondations Cartier et Crédit local de France),
 –le sport (Fondation Française des jeux)...
Les cibles sont très diverses : clients, prospects, milieu artistique, scientifiques,
éducation nationale, journalistes, grand public... Les retombées sont à long terme.
Master de recherche Sciences de Gestion - 2013/2014
Le Marketing direct
Encadré par : Dr Saïd MSASSI
Réalisé par : Hajar EL GUERI| Rajae EL MOUSTAOUI | Hanae GUENOUNI| 17
6) le marketing direct :
Publicité directe, communication directe, vente directe, mercatique directe...
L’évolution de l’expression est significative de la difficulté que l’on a pour classer
le marketing direct, en développement considérable depuis le milieu des années
1980.
Le marketing direct participe de la notion de marketing one to one, qui regroupe
l’ensemble des outils et techniques permettant une relation individualisée avec un
prospect ou un client.
Master de recherche Sciences de Gestion - 2013/2014
Le Marketing direct
Encadré par : Dr Saïd MSASSI
Réalisé par : Hajar EL GUERI| Rajae EL MOUSTAOUI | Hanae GUENOUNI| 18
Section 3 : Le MD vs marketing relationnel :
Avec le développement de la connaissance du client, l’importance de la fonction
marketing s’est accru dans l’ensemble des secteurs d’activité. Comme souvent, les
dénominations les plus diverses se bousculent pour qualifier ce marketing orienté
client ou en mettre en avant telle ou telle caractéristique : du traditionnel
marketing de bases de données au marketing one to one lancé dans les années
1990, en passant par le marketing situationnel. Ces différents qualificatifs
s’appliquent tous à mettre en évidence la nécessité de construire et de maintenir
la relation avec le client.
Ce marketing relationnel se définit comme l’utilisation d’un ensemble de médias
pour interagir avec un client dont le profil est entré dans une banque de données.
Cette définition englobe notamment celle du marketing direct : un marketing
interactif qui utilise un ou plusieurs médias en vue d’obtenir une réponse ou une
transaction Si le marketing direct met en avant le caractère mesurable de la
réponse, le marketing relationnel met davantage l’accent sur la construction d’une
relation à long terme. Tandis que le marketing traditionnel se concentre sur l’envoi
de messages vers le client, le marketing relationnel vise à introduire un véritable
dialogue.
Dans cette perspective, l’obtention et le traitement de l’information sont aussi
importants que l’envoi d’information. Ainsi, chaque canal devient un moyen de
collecter et de distribuer de l’information. Qui plus est, par extension, l’ensemble
de la chaîne de gestion de la relation client, avec les fonctions administratives ou
de support, devient également un moyen de collecte et de distribution. Ainsi, les
fonctions de back office, souvent déconsidérées des projets de modernisation
informatique ces dernières années, comme la prise de commande, le service
clientèle, la facturation, la gestion des incidents et des sinistres, deviennent
autant d’outils potentiels au service du marketing relationnel.
Master de recherche Sciences de Gestion - 2013/2014
Le Marketing direct
Encadré par : Dr Saïd MSASSI
Réalisé par : Hajar EL GUERI| Rajae EL MOUSTAOUI | Hanae GUENOUNI| 19
Chapitre 2
Le marketing direct :
présentation &
généralités
Section 1 : Présentation & généralités
Section 2 : La cible du Marketing direct
Master de recherche Sciences de Gestion - 2013/2014
Le Marketing direct
Encadré par : Dr Saïd MSASSI
Réalisé par : Hajar EL GUERI| Rajae EL MOUSTAOUI | Hanae GUENOUNI| 20
Section 1 : Présentation & généralités
1) Définition :
Le marketing direct est un moyen opérationnel qui s’appuie sur l’utilisation d’un
fichier informatisé et de supports de communication spécifiques pour prospecter
une cible ou lui vendre directement un produit et susciter une réponse rapide.
Le marketing direct est un des moyens d’augmenter la productivité commerciale
d’une entreprise au même titre que la promotion ou la tenue d’un stand sur un
salon ou une foire-exposition.
Par contre, la publicité et le mécénat sont plus éloignés du marketing direct car ils
travaillent pour le moyen ou long terme (alors que l’effet du marketing direct est à
court terme).
Il existe deux types de marketing direct :
 marketing direct grand public (business to consumer, ou « B to C »), qui
s’adresse aux particuliers en utilisant le publipostage, le téléphone, le
minitel, internet, la télévision ou la radio et qui est utilisée surtout dans le
cadre de la vente à distance (VPC, télé-achat...),
 marketing direct d’entreprise à entreprise (business to business ou « B to B
»), qui s’adresse aux entreprises et artisans par l’intermédiaire du
publipostage, du téléphone et d’autres outils plus spécifiques.
2) Émergence du marketing direct :
a) Bref historique :
Cette partie permet de décrire et de comprendre quelles sont les origines du
marketing direct et quels outils ou méthodes ont constitué les précurseurs à cette
technique. Différents exemples marquants ayant vu le jour au 18ème et 20ème
siècle, permettent d'illustrer cet historique.
b) Marketing direct et VPC :
Tous les bénéfices d'une politique de marketing direct dans une entreprise
découlent d'une maîtrise de techniques largement utilisées en VPC comme la
gestion de portefeuille client, l'évaluation de chaque action menée, ou encore
l'obsession du service.
c) Les facteurs explicatifs de développement du Marketing
direct :
Aux nouveaux comportements de consommation : Besoin d'information du
consommateur, réceptivité des consommateurs au marketing direct...
À la baisse de l'efficacité publicitaire moyenne étant donné : La prolifération des
offres, l'encombrement publicitaire...
Master de recherche Sciences de Gestion - 2013/2014
Le Marketing direct
Encadré par : Dr Saïd MSASSI
Réalisé par : Hajar EL GUERI| Rajae EL MOUSTAOUI | Hanae GUENOUNI| 21
Aux nouvelles orientations marketing des fabricants : Primauté des objectifs à
court terme, développement des stratégies de "niche"...
Au développement des stratégies de fidélisation qui permettent : De conserver
un client, de différencier le produit par le service, d'échapper aux contraintes de la
grande distribution...
Au progrès technologiques qui rendent possibles : L'exploitation des méga bases
de données, le développement de nouvelles techniques
3) Objectifs :
a) Information
Au niveau de l'aide à la vente ou d'aide à l'achat : De décomposer le processus de
vente, d'exposer le consommateur à l'information nécessaire, de préparer le
consommateur à acheter et de lever les réticences du consommateur.
Au niveau de l'aide à la revente : D'approfondir la connaissance "client-produit",
de créer une animation autour du produit, de créer un univers autour de la
marque, de maintenir la relation "organisation-client".
b) Prospection
Les trois grands objectifs au niveau de la prospection vont être d'identifier le
suspect, de qualifier le prospect et de provoquer la rencontre.
Le suspect peut être une entreprise, un individu, un foyer susceptible d'être
concerné par l'offre de l'entreprise.
Qualifier c'est octroyer au prospect un code d'intérêt pour la ou les offres
proposées par l'entreprise.
c) Fidélisation
Le Marketing direct va permettre de répondre aux nouvelles attentes du
consommateur, de construire une relation solide et durable avec le client,
de rentabiliser l'investissement d'acquisition client, d'occuper le terrain pour
contrer la concurrence et de dimensionner les efforts coûteux de conquête.
d) Vente
Le Marketing direct va permettre d'offrir à l'acheteur potentiel le plus d'options
possibles, de renouer avec le consommateur final, de vendre sans intermédiaires,
de réduire la saisonnalité...
Master de recherche Sciences de Gestion - 2013/2014
Le Marketing direct
Encadré par : Dr Saïd MSASSI
Réalisé par : Hajar EL GUERI| Rajae EL MOUSTAOUI | Hanae GUENOUNI| 22
4) Avantages du marketing direct :
Finesse : Il est possible de segmenter de façon très fine la cible visée et d'envoyer
à chaque segment des messages personnalisés centrés sur les attentes spécifiques
de chaque groupe de prospects.
Rapidité : Les délais de préparation, de réalisation et d'enregistrement des
résultats sont beaucoup plus rapides que dans le cadre d'une publicité média.
Rendement : Contrôle d'efficacité très facile.
Efficacité : Permet de réduire les coûts.
Discrétion : Plus difficiles à repérer que les campagnes publicitaires médias de la
part des concurrents.
5) La base du marketing direct : le fichier
« Une entreprise sans fichier n’a pas de mémoire. »
« Une entreprise sans fichier informatisé... n’a pas de fichier ! »
Ces deux phrases montrent bien l’importance du fichier informatisé dans
l’entreprise. Il est impossible de pratiquer le marketing direct sans un tel outil. Le
fichier informatisé est un peu le « porte-avions » d’où décollent tous les moyens
commerciaux de l’entreprise.
On distingue généralement deux types de fichiers :
a) Les fichiers de compilation :
Ils sont réalisés (soit par les entreprises elles-mêmes, soit par des sociétés
spécialisées) à partir d’informations accessibles à tous :
 Fichier SIRENE, regroupant toutes les entreprises et les établissements,
classés selon leur code APE (Activité Principale Exercée).
 Fichier des abonnés France Télécom,
 Fichier du Registre National du Commerce et des Cociétés (RNCS),
 Fichiers des Chambres de commerce et des Chambres des métiers,
 Fichiers des greffes de tribunaux de commerce,
 Fichiers établis par la presse professionnelle...
Ces fichiers sont souvent peu renseignés, et leur mise à jour est parfois incertaine.
Ils sont intéressants pour obtenir des informations générales (adresse postale ou
téléphonique...). Ils sont inadaptés pour des opérations nécessitant un ciblage fin
et des données très qualifiées. Leur coût est peu élevé.
Master de recherche Sciences de Gestion - 2013/2014
Le Marketing direct
Encadré par : Dr Saïd MSASSI
Réalisé par : Hajar EL GUERI| Rajae EL MOUSTAOUI | Hanae GUENOUNI| 23
b) Les fichiers de comportement :
Ils sont beaucoup plus complets et comportent des informations sur les
comportements des personnes répertoriées. Ce sont principalement des fichiers de
clientèle, renseignés sur le comportement d’achat des clients d’une entreprise.
Les entreprises de VPC possèdent des fichiers de comportement comprenant
plusieurs dizaines d’informations sur chacun de leurs clients. Leur coût est
beaucoup plus élevé.
c) Le coût d’un fichier :
Le prix d’une ligne peut varier entre 0,05 € et 6 € selon le type de fichier et le
contrat passé entre le fournisseur et l’utilisateur.
 Location de fichier : cela consiste à obtenir des informations que l’on ne pourra
utiliser qu’une seule fois. Le coût d’une ligne est compris entre 0,05 € et 1,50 €
selon que le fichier est comportemental ou non,
 Achat de fichier : le contrat confère à l’acheteur un droit de propriété sur les
informations obtenues, et permet donc plusieurs utilisations (mais la mise à
jour de ces informations n’est pas comprise dans le prix d’achat et nécessite un
investissement supplémentaire). La fourchette de prix varie entre 0,30 € et 6 €
la ligne selon le type d’informations achetées.
d) Fichier et réglementation :
Deux textes de loi régissent actuellement les fichiers informatisés :
 La loi du 6 janvier 1978 « Informatique, fichiers et libertés » a créé un
organisme administrativement indépendant, la CNIL (Commission Nationale
de l’Informatique et des Libertés) et lui a confié les missions suivantes :
recenser, contrôler et réglementer les fichiers, garantir leur droit d’accès
pour les citoyens, instruire les plaintes et informer.
 Une directive européenne du 24 octobre 1995, relative à la protection des
données à caractère personnel et à la libre circulation de ces données.
Un projet de loi relatif à la protection des personnes physiques à l’égard des
traitements de données à caractère personnel, modifiant la loi de 1978, est en
cours. Il vise à étendre le champ de compétences de la CNIL, et notamment à lui
donner le droit d’accéder à tout local professionnel servant à l’exploitation d'un
fichier, et aux matériels qu’il contient, sur autorisation judiciaire en cas
d’opposition du propriétaire des lieux (avec possibilité de mise en demeure et
sanctions pécuniaires).
6) L’avenir du marketing direct :
L’arrivée de nouveaux outils, l’intensification de sa pratique, son utilisation pour
prospecter, pour vendre, mais aussi pour fidéliser une clientèle, en tant que
Master de recherche Sciences de Gestion - 2013/2014
Le Marketing direct
Encadré par : Dr Saïd MSASSI
Réalisé par : Hajar EL GUERI| Rajae EL MOUSTAOUI | Hanae GUENOUNI| 24
véritable outil de la stratégie commerciale de l’entreprise font du marketing direct
un outil à part entière au service du développement de l’entreprise.
Les forces de vente des entreprises vont devoir utiliser de plus en plus le marketing
direct :
 Pour travailler plus efficacement de nouveaux segments de clientèle,
 Pour assurer une fréquence de contacts supérieure au nombre de visites,
 Pour pouvoir susciter une réaction rapide du client,
 Pour accroître les chances de fidélisation du client.
Cela passe par la formation des commerciaux aux outils et à toutes les techniques
du marketing directe.
Master de recherche Sciences de Gestion - 2013/2014
Le Marketing direct
Encadré par : Dr Saïd MSASSI
Réalisé par : Hajar EL GUERI| Rajae EL MOUSTAOUI | Hanae GUENOUNI| 25
Section 2 : La cible du Marketing direct
1) La segmentation :
Découpage du marché en sous-ensembles homogènes d’individus, selon un ou
plusieurs critères ad hoc. La segmentation est caractéristique d’une stratégie
marketing différenciée autorisant une décomposition en autant de politiques
commerciales que de segments identifiés. Elle offre ainsi la possibilité de mieux
adapter chaque politique aux caractéristiques du segment auquel elle s’applique,
dans le souci d’une plus grande efficacité.
Le choix des segments peut être apprécié notamment sur la base de sept
principaux critères : mesurabilité, taille attirante, rentabilité potentielle,
homogénéité, accessibilité, caractère discriminant par rapport aux autres segments
et stabilité dans le temps. À l’extrême, elle conduit à un marketing one-to-one, où
chaque individu est considéré comme un segment. La segmentation représente la
définition de segments trop étroits pour que leur exploitation demeure rentable.
On parlera de segmentation post-hoc pour décrire un découpage fondé sur l’étude
des comportements passés.
b) Les choix des variables de segmentation :
Les variables de segmentation sont les dimensions ou les caractéristiques des
individus, des groupes ou des organisations qui sont utilisées pour découper le
marché en segments.
Le découpage du marché est effectué selon des critères précis et différents pour
les consommateurs et les entreprises.
c) Les conditions d'efficacité du principe de segmentation :
Homogènes : Segments qui ont les mêmes caractéristiques.
Mesurables : Nécessite de pouvoir identifier les groupes composant les segments et
de pouvoir évaluer leur potentiel.
Substantiels : Les segments doivent être suffisants en nombre et en revenu pour
générer une exploitation rentable.
Durables : On doit mettre en place des segments permanents ou d'une relative
stabilité dans le temps.
Accessibles : Les individus qui composent le groupe doivent être touchés de façon
aussi sélective que possible par le marketing mix mis en place.
d) Les techniques de segmentation utilisées en marketing
direct
La segmentation PMG : Elle s'inspire de la loi des 20/80 de Pareto et consiste à
positionner les clients en fonction du CA réalisé, par ordre décroissant. Elle aboutit
Master de recherche Sciences de Gestion - 2013/2014
Le Marketing direct
Encadré par : Dr Saïd MSASSI
Réalisé par : Hajar EL GUERI| Rajae EL MOUSTAOUI | Hanae GUENOUNI| 26
à un minimum de 3 segments : au sommet de la pyramide on cherche à fidéliser, à
développer le milieu et à rentabiliser le bas.
La segmentation RFM : Les 3 critères sont Récence, Fréquence et Montant.
La segmentation FRAT : Fréquence pendant la période donnée, Récence, Amount
(montant), Type de marchandise ou service acheté.
La segmentation géo-démographique ou géomarketing : "Dis moi où tu habites, je
te dirai qui tu es", a pour objectifs l'optimisation des implantations et de l'offre
commerciale.
Le scoring : Résume l'information recueillie auprès d'un interviewé sous la forme
d'un seul nombre qui permet alors de classer les réponses entre elles et de placer
chaque individu sur une échelle porteuse de sens.
2) Le ciblage :
a) Définition :
Cibler consiste à choisir un ou plusieurs segments ou sous-segments pour les
atteindre à l'aide d'un marketing mix spécifique, en concentrant un effort de
promotion sur une population intéressée par une offre donnée.
Fraction de la population répondant à certains critères (démographiques,
économiques, sociodémographiques, géographiques, situationnels ou
psychographiques) et à laquelle on destine un bien, un service ou une information.
Les individus qui la composent représentent une ou plusieurs parties prenantes de
l’entreprise destinés à être sensibilisés par une action de communication (bouche à
oreille, publicité, relations publiques, promotion des ventes, marketing direct,
mécénat, sponsoring, street marketing, marketing furtif, marketing viral, …)
directe ou indirecte.
La cible peut ainsi être le prescripteur, le décideur, l’acheteur ou enfin le
consommateur/ utilisateur final du bien ou du service. On parlera de cœur de cible
pour désigner le sous-ensemble de cette fraction de la population qui constitue
l’objectif essentiel et auquel l’entreprise destine son message ou son offre en
priorité.
b) L'intérêt du ciblage :
Il permet de concentrer les efforts et les investissements sur la population au
meilleur potentiel, d'obtenir un taux de retour plus important, de réaliser des
économies ou encore de mieux répartir les budgets.
c) La description des cibles :
C'est une étape fondamentale, quel que soit le problème traité. Il faut se
demander : qui est la cible ? Que consomme-t-elle ? Quels sont ses centres
d'intérêts ? Quel média consomme-t-elle ?
Master de recherche Sciences de Gestion - 2013/2014
Le Marketing direct
Encadré par : Dr Saïd MSASSI
Réalisé par : Hajar EL GUERI| Rajae EL MOUSTAOUI | Hanae GUENOUNI| 27
d) La quantification et la recherche du critère déterminant :
Il est nécessaire de prendre en compte la taille de chaque cible. Il faut s'assurer
que son potentiel est suffisamment important pour atteindre les objectifs, obtenir
des remontées satisfaisantes et rentabiliser l'opération.
3) Les étapes d'un ciblage efficace :
 Définir les objectifs : Augmenter le nombre d'acheteurs, faire connaître,
développer les quantités achetées...
 Adopter une stratégie : Intensive, Extensive, ou les deux à la fois.
 Déterminer la nature et le nombre de cibles visées : Il faut savoir qui sont les
cibles et combien vont être prises en compte.
 Décrire les cibles de façon exhaustive : Choisir les critères de segmentation
et retenir les variables les plus significatives.
 Construire une offre adaptée
 Trouver les fichiers qui couvrent la cible : Rechercher les consommateurs
ressemblant à ceux de la cible.
 Quantifier la cible : De manière à obtenir les remontées nécessaires
Master de recherche Sciences de Gestion - 2013/2014
Le Marketing direct
Encadré par : Dr Saïd MSASSI
Réalisé par : Hajar EL GUERI| Rajae EL MOUSTAOUI | Hanae GUENOUNI| 28
Chapitre 3
Les outils du
marketing direct
Section 1 : La base de données et les fichiers
Section 2 : Supports spécifiques
Section 3 : L’internet & le marketing 2.0
Section 4 : Les médias traditionnels ou récupérés
Master de recherche Sciences de Gestion - 2013/2014
Le Marketing direct
Encadré par : Dr Saïd MSASSI
Réalisé par : Hajar EL GUERI| Rajae EL MOUSTAOUI | Hanae GUENOUNI| 29
Section 1 : La base de données et les fichiers
1) La création d'une base de données :
a) Caractéristiques d'une bonne BDD :
Les fichiers et bases de données commerciales :
 Éléments nécessaires à toute opération mercatique
 Une simple liste de noms, adresses et tel constitue le fichier de base
 Enrichissement des fichiers au fur et à mesure de l'activité (nom du contact,
commandes, demandes d'informations, réclamations, etc...)
 Des bases de données commerciales sophistiquées (profil client,
caractéristiques sociodémographiques, produits achetés, réactions
antérieures aux offres, etc...)
 Une base de données peut comporter plusieurs millions d'adresses
b) Les fonctions d'une base de données :
A fidéliser les clients,
 A effectuer de la Vente Directe,
 Comme support de la Force de Vente,
 Comme support pour les Distributeurs,
 Pour fidéliser les Distributeurs,
Ce constat amène à se poser plusieurs questions sur la définition même de ce qu’on
entend par une Base de Données Marketing. On distingue deux étapes importantes
dans la vie d’une Base de Données Marketing :
 Les conditions de sa mise en place,
 Les conditions de son exploitation.
Les réponses à une série de questions préalables simples permettent de garantir la
réussite de sa définition et de son exploitation.
b.1) Pourquoi une base de données ?
La réponse à cette première question est, donc, fondamentale. Elle consiste à
définir explicitement la stratégie marketing à laquelle la Base de Données doit
répondre. Sans stratégie à laquelle elle doit répondre, une Base de Données ne sera
qu’un corps sans forme qui essaiera de répondre au coup le coup aux demandes
d’un marketing qui ne possède pas d’ossature.
Il n’existe pas de solutions toutes faites pour définir les informations qui seront
maintenues sur chaque client ou prospect. Néanmoins, une réflexion initiale
approfondie doit être effectuée pour définir ces informations. Pour chacune de ces
informations, des réponses précises doivent être apportées aux questions
suivantes :
 Qui a besoin de cette information ?
 Quel sera son rythme de mise à jour ?
 Qui en sera responsable ?
 L’information sera-t-elle disponible de manière exhaustive ?
Master de recherche Sciences de Gestion - 2013/2014
Le Marketing direct
Encadré par : Dr Saïd MSASSI
Réalisé par : Hajar EL GUERI| Rajae EL MOUSTAOUI | Hanae GUENOUNI| 30
 L’indisponibilité de cette information sur des clients ou prospects porte-t-elle à
conséquence ?
Chaque information envisagée dans la Base de Données se verra appliquer
cette grille de questions. Les réponses à ces questions permettent de définir, au
mieux, le contenu de la Base de Données à mettre en place.
b.2) Comment l’implanter ?
La seconde source la plus importante d’échecs des Bases de Données Marketing est,
donc, la mauvaise intégration de cet outil avec le reste des outils informatiques de
l’entreprise. Il n’existe aucune nécessité absolue de l’intégrer au reste du
fonctionnement de l’entreprise, cependant, l’entreprise gère, déjà, une quantité
de données sur ses clients. Beaucoup de Bases de Données Marketing pâtissent de
n’avoir pas prévu d’intégrer ces informations ou d’y avoir pensé trop tardivement.
b.3) Pour quelles utilisations ?
 Accès immédiat et spécifique : Interrogation sur 1 client
 Accès standardisé : Relance sur les clients à des dates anniversaire
 Analyse et création de variables : Création d’un top « enfant » ; Calcul de
la Récence, du montant acheté
 Gestion de l'information : Mise à jour
 Maintenance : Sauvegarde Sécurité
 Gestion opérationnelle : informatique de production
o Petits travaux, séquences répétitives, nombreuses itérations
o Optimisation de la rapidité de la réponse, de l'espace
o Travaux : sorties systématiques, interrogation, comptage
 Gestion marketing : informatique décisionnelle Datawarehouse
o Gros travaux, peu fréquents, peu répétitifs mais enchaînés
o Optimisation de la formulation de la requête
o Travaux : requêtes
EXEMPLE : quels sont les clients de la zone I qui ont acheté pendant le même mois,
un article dans la catégorie (A) et un autre dans la catégorie (B)
Master de recherche Sciences de Gestion - 2013/2014
Le Marketing direct
Encadré par : Dr Saïd MSASSI
Réalisé par : Hajar EL GUERI| Rajae EL MOUSTAOUI | Hanae GUENOUNI| 31
Section 2 : Supports spécifiques
1) Le mailing :
Le mailing est l’envoi, par différents moyens, d’informations à des destinataires
identifiés dans le but de générer une communication avec l’entreprise.
C’est l’outil le plus utilisé du marketing direct (près de 50 % des dépenses de
marketing direct en France).
Le mailing peut revêtir plusieurs formes : le mailing postal classique (ou
publipostage), le bus-mailing (ou publipostage groupé), le mailing-fax (ou faxing),
l’e-mailing (ou mailing électronique), le mailing vidéo.
a) Le mailing postal classique (ou publipostage) :
Le mailing postal classique (ou publipostage) est l’envoi, par courrier, de
documents à des destinataires identifiés dans le but de générer une communication
avec l’entreprise.
C’est de loin le type de mailing le plus utilisé. Il est utilisé en B to C comme en
B to B.
Dans le cadre d’une opération destinée au grand public, il peut comprendre les
éléments suivants :
 Une enveloppe porteuse, plutôt banalisée, sauf en cas de tarifs postaux
spéciaux (mais le timbre apporte une note plus personnelle), qui doit à tout
prix éviter d’aller dans la corbeille avant d’être ouverte par le destinataire
ou sa secrétaire (nom et titre bien orthographiés, adresse précise, pour ne
pas froisser l’interlocuteur).
 Une lettre, essentielle pour la dynamique du publipostage (elle doit faire
agir le destinataire), dont la rédaction doit suivre des règles bien précises :
o une phrase d’accroche, pour susciter l’intérêt du lecteur (ce peut
être sous la forme d’un titre accrocheur),
o une seconde partie renforçant l’intérêt du lecteur (promesse ou
avantage du produit, utilisation du « vous »),
o la description, brève, du produit,
o une proposition poussant le lecteur à agir,
o la signature (pour crédibiliser l’offre),
o le post-sriptum, qui est lu dans 90 % des cas, pour renforcer l’offre
par un dernier avantage, ou une date limite...
o Un document présentant le produit ou le crédibilisant. Un document
présentant un cadeau de bienvenue (ou un concours).
o Des témoignages de satisfaction personnalisés.
o Un document garantissant l’authenticité de l’offre.
o Un coupon-réponse (bon de commande, demande de renseignements,
demande de la visite d’un commercial...).
o Une enveloppe pour la réponse.
Master de recherche Sciences de Gestion - 2013/2014
Le Marketing direct
Encadré par : Dr Saïd MSASSI
Réalisé par : Hajar EL GUERI| Rajae EL MOUSTAOUI | Hanae GUENOUNI| 32
Tous ces documents doivent être présentés dans un souci de grande clarté
(utilisation, sans abus, de caractères différents, de paragraphes, phrases
courtes...).
Un publipostage doit être testé sur un nombre restreint d’adresses pour évaluer les
retours et faire des modifications si cela s’avère nécessaire.
Avantages et inconvénients
L’augmentation du nombre de mailings peut paraître excessive à certains, d’où la
création en 1978 de la liste Stop Publicité gérée par l’Union Française du Marketing
direct, base de données qui recense les personnes demandant à ne plus recevoir
d’offres commerciales par mailings (la liste orange du Syndicat de la vente par
correspondance joue le même rôle).
b) Le bus-mailing (ou publipostage groupé) :
Le bus-mailing consiste en l’envoi groupé, à la même cible, de différentes cartes
(généralement entre 25 et 60 de format 90 cm à 140 cm) présentant chacune
l’offre d’un fournisseur.
Ces envois sont réalisés par des sociétés spécialisées qui travaillent soit pour leur
compte, soit pour le compte de sociétés éditrices de journaux ou de revues grands
publics ou professionnels (Le Nouvel Observateur, Les Échos, Action Commerciale,
Mieux vivre votre argent…).
Le destinataire intéressé par l’offre présentée sur l’une de ces cartes (cartes T le
plus souvent) la renvoie pour obtenir davantage d’informations. Le coût de ce
système est inférieur à celui du mailing postal, les retours étant eux aussi plus
faibles (l’offre n’est pas unique mais mélangée à d’autres propositions).
Avantages
• Possibilité de personnaliser sa
proposition.
• Outil de prospection efficace.
• Trace écrite (importante en
France).
• Possibilité de mesurer
l’efficacité de l’opération.
Inconvénients
• Rapport coût/efficacité
relativement élevé (en
prospection pure, le rendement
moyen d’un mailing varie en
moyenne entre 0,5 % et 3 %).
• Saturation prévisible à court
terme.
• Risque de grève de La Poste.
• Réglementations postales (pour
obtenir différents tarifs spéciaux
avantageux).
Master de recherche Sciences de Gestion - 2013/2014
Le Marketing direct
Encadré par : Dr Saïd MSASSI
Réalisé par : Hajar EL GUERI| Rajae EL MOUSTAOUI | Hanae GUENOUNI| 33
Certaines sociétés se sont spécialisées dans l’envoi de bus-mailing par fax (fax
groupés) ou par vidéo, dont le rendement est supérieur à celui des bus-mailings
postaux.
c) Le mailing-fax (ou faxing) :
L’envoi de mailings par fax s’est largement développé ces dernières années en B to
B. Le mailing-fax s’avère être un outil très efficace en marketing direct. Par
contre, son utilisation est parfois abusive, ce qui a poussé France Télécom à créer
la Liste Safran, base de données qui regroupe les personnes qui ne souhaitent pas
recevoir de télécopies publicitaires.
Étude comparative du mailing postal et du mailing-fax.
Avantages
• Remarquable outil de remontée
de coupon pour la force de
vente.
• Coût inférieur au mailing
traditionnel (autour de 0,06 € le
contact).
• Pratique à utiliser pour le
prospect (carte T).
Inconvénients
• Rendement encore plus faible
que le mailing.
• Proposition « diluée » parmi 50 à
60 autres.
Mailing-fax
• Avantages du mailing postal
• Qualité et archivage du document
reçu.
• Possibilité de graphismes en couleurs.
• Confidentialité du document.
• Inconvenients du mailing postal
• Délai d’exécution 2 jours
• Délai de distribution 10 jours
• Délai de retour 15 jours
• Saturation des boîtes à lettres.
• Rendement faible pour un coût élevé.
• Incertitude de la distribution :
grèves...
Mailing-postal
• Inconvenients du mailing-fax
• Qualité moyenne du document reçu.
• Impression en noir et blanc.
• Certains destinataires potentiels
refusent
• toute utilisation publicitaire de leur
télécopieur
• (liste Safran de France Télécom).
• Absence de confidentialité.
• Avantages du mailing-fax
• Rapidité d’exécution 4 heures
• Rapidité de transmission 1 heure
• Rapidité des retours 2 jours
• Excellent taux de lecture > 50 %
• Rendement 5 à 7 fois supérieur.
• Connaissance exacte de la diffusion.
Master de recherche Sciences de Gestion - 2013/2014
Le Marketing direct
Encadré par : Dr Saïd MSASSI
Réalisé par : Hajar EL GUERI| Rajae EL MOUSTAOUI | Hanae GUENOUNI| 34
d) L’e-mailing (ou mailing électronique) :
L’e-mailing consiste en l’envoi groupé, via le réseau internet, à des destinataires
identifiés par leur adresse e-mail, de documents texte (mais aussi audio ou vidéo)
dans le but de générer une communication avec l’entreprise.
Utilisation reste encore très faible par rapport au mailing postal ou même au
mailing-fax. La FEVAD (Fédération des Entreprises de Vente à Distance) à tout de
même déjà créé la Liste E-Robinson qui permet aux entreprises :
 de recevoir moins de propositions commerciales dans leur boîte aux lettres
électronique de la part des membres de la FEVAD et de toutes autres
sociétés françaises et étrangères avec laquelle elle aurait passé des accords,
 de s’opposer à la réception de courriers électroniques de sociétés dont elles
ne sont pas clientes (source FEVAD).
Une majorité d’e-mailings sont envoyés à la demande du destinataire qui s’inscrit,
à partir du site internet d’un organisme, à une liste de diffusion.
e) Le mailing vidéo :
La vidéo a fait son apparition comme outil de marketing direct dans les années
1980. Une cassette vidéo, dont le visionnage peut être de courte durée, est
conçue, réalisée, produite et envoyée à une cible prédéfinie.
EXEMPLE :
- La plupart des constructeurs automobiles utilisent désormais cet outil, mais
seulement auprès d’une cible très précise (pour des raisons de coût) : Ford pour la
sortie de la Mondéo, General Motors pour le Pontiac Trans Sport et Volkswagen
pour la dernière Passat.
- Le coût est très élevé par rapport à un publipostage traditionnel, mais l’impact
est infiniment supérieur.
- Le bus-mailing vidéo a même fait son apparition : c’est l’équivalent, sur cassette
vidéo, du bus-mailing traditionnel. Son utilisation est encore très discrète.
2) Le téléphone (phoning ou télémarketing) :
a) Les outils du téléphone :
La voix, avec ses modulations (débit, intensité, intonation),
 les mots, toujours positifs,
 l’écoute, active
b) L’utilisation du téléphone :
b.1) La prise de rendez-vous :
Master de recherche Sciences de Gestion - 2013/2014
Le Marketing direct
Encadré par : Dr Saïd MSASSI
Réalisé par : Hajar EL GUERI| Rajae EL MOUSTAOUI | Hanae GUENOUNI| 35
C’est un passage obligatoire pour tous les commerciaux. La maîtrise de la prise de
rendez-vous téléphonique représente un plus indéniable pour les vendeurs. Elle
s’obtient par le respect de quelques règles simples mais à utiliser rigoureusement :
 se préparer matériellement : avoir sur son bureau les fiches des personnes à
appeler, son agenda, un crayon et une gomme, de la documentation et son
guide d’entretien téléphonique (voir plus loin),
 se préparer psychologiquement : s’installer confortablement, se détendre
(au besoin, effectuer quelques respirations profondes pour se relaxer), être
sûr de soi et sourire (le sourire et la bonne humeur s’entendent au
téléphone),
 préparer son guide d’entretien téléphonique, en suivant le plan CROC :
Contact Prise de contact qui comprend :
– salutation (« Bonjour », « bonsoir
»...),
– présentation (« Je suis... prénom +
nom + société »),
– identification de l’interlocuteur («
Vous êtes bien... »).
Raison Motif de l’appel :
– (« Nous venons de lancer un... »),
– (« Connaissez-vous la carte... »).
Objectif Prise de rendez-vous :
(« Vous préférez que l’on se rencontre
cette semaine ou la semaine
prochaine ?... »).
Congé Prise de congé qui comprend :
– reformulation du rendez-vous, pour le
faire noter par l’interlocuteur,
– formule de politesse,
– salutation, avec rappel du rendez-
vous.
 préparer des réponses aux objections les plus courantes (« cela ne
m’intéresse pas », « je n’ai pas le temps pour l’instant... »).
b.2) La vente
Tout ne peut pas être vendu au téléphone. Cependant, certains produits et services
se prêtent à cette méthode de vente, quand ils présentent les caractéristiques
suivantes : produits simples, proposés par une entreprise connue de l’interlocuteur
(il en est déjà client).
La vente au téléphone utilise les techniques de vente traditionnelles, en tenant
compte toutefois des spécificités de l’outil. Elle ne peut donc être pratiquée que
par des professionnel(le)s appelé(e)s télévendeurs (euses) ou téléacteurs (trices).
Les banques et compagnies d’assurance utilisent de plus en plus la télévente pour
certains produits.
Master de recherche Sciences de Gestion - 2013/2014
Le Marketing direct
Encadré par : Dr Saïd MSASSI
Réalisé par : Hajar EL GUERI| Rajae EL MOUSTAOUI | Hanae GUENOUNI| 36
Avantages et inconvénients
3) Le catalogue :
Support de publicité direct. Présentant les différents produits fabriqués et/ou
distribués par l’entreprise, en indiquant, plus au moins d’une manière exhaustive,
leurs caractéristiques. Il y a plusieurs vecteurs de distribution du catalogue :
a) Le vecteur Homme :
Tous les catalogues Carrefour sont distribués dans les boites aux lettres par le
vecteur homme (méthode du porte à porte). Les catalogues devant être distribués
rapidement, Carrefour a préféré externaliser cette fonction.
b) Le vecteur point de vente :
Les catalogues sont entreposés dans les points de vente Carrefour à l’entrée du
magasin et à la sortie des caisses. Le premier avantage de cette distribution est son
coût nul.
D’autre part, les catalogues disposés à l’entrée incitent l’achat sur les offres du
catalogue et ceux disposés à la sortie incitent les clients à revenir chez Carrefour
s’ils trouvent un produit intéressant.
c) Les codes couleurs utilisés selon la thématique du
catalogue :
Carrefour, selon la thématique du catalogue utilise des codes couleurs très précis
 Le thème multimédia est à très forte dominance NOIRE afin d’insister sur la
qualité, ou encore le luxe.
Avantages
•Contact direct et personnel
•Dialogue en temps réel (avec
adaptation possible de
l’argumentaire)
•Réponse immédiate
•Coût assez faible (surtout par
rapport à une visite)
•Taux de pénétration très fort
(surtout jumelé avec un
publipostage)
•Possibilité de jouer avec les
modulations de la voix.
Inconvénients
•Aveugle (on ne peut rien
montrer)
•Pas de gestuelle
•Pas de trace
•Possibilité de « fuite » de
l’interlocuteur
•Risque de déranger
l’interlocuteur
•Brièveté de l’entretien.
Master de recherche Sciences de Gestion - 2013/2014
Le Marketing direct
Encadré par : Dr Saïd MSASSI
Réalisé par : Hajar EL GUERI| Rajae EL MOUSTAOUI | Hanae GUENOUNI| 37
 Le thème de la carte fidélité et des économies réalisées reprend la couleur
OR qui symbolise l’argent, le précieux.
 Pour le textile et les promotions « 2 achetés, 3ème gratuit », nous
retrouvons le ORANGE, synonyme de dynamisme et de modernité. On
retrouve aussi beaucoup de ROUGE pour signifier la passion, l’énergie et
l’action.
 Le VERT et le BORDEAU sont utilisés pour le thème du vin. Ils mettent en
avant le côté nature et la robe du vin.
 Le BLEU pour le mobilier et les loisirs met en avant la légèreté et la
détente. Le VERT est lui utilisé pour les produits de jardinage.
 Enfin pour les thèmes de l’art de la table et la puériculture, c’est le MAUVE
et ses dégradés de couleurs comme le ROSE qui sont utilisés. Cela donne un
effet d’amour, de tendresse et d’intimité.
4) L’ISA (imprimé sans adresse) :
L’imprimé sans adresse est en train de se faire une place à part entière au sein des
supports de communication hors médias. Il regroupe tous les supports de publicité
(dépliants, petits catalogues, offres promotionnelles...) distribués directement
dans les boîtes aux lettres.
Le marché de la distribution publicitaire à domicile est principalement occupé par
trois entreprises concurrentes : Médiapost (filiale de La Poste), Delta Diffusion et
SDP.
L’institut Médiamétrie a créé un produit appelé « Isamétrie » qui permet d’évaluer
régulièrement l’impact des imprimés sans adresse. Il ressort déjà de cette étude
les informations suivantes (source Médiapost) :
 chaque foyer reçoit en moyenne 13 ISA par semaine,
 chaque personne est en contact 23,7 fois par semaine avec un ISA,
 sur ces 23,7 ISA, 10,6 concernent la grande distribution,
 chaque individu mémorise en moyenne 21,6 contacts par semaine (sur les
23,7),
 chaque ISA touche en moyenne 1,8 personne.
La grande distribution accapare à elle seule plus du tiers des ISA. Une étude
Médiapost révèle que 9 ménagères sur 10 lisent réellement les ISA de la grande
distribution, et que 72 % en tirent profit.
Pour les entreprises clientes, l’ISA peut se révéler un excellent outil de
communication ciblée. Par exemple, Médiapost, qui utilise les facteurs de La Poste
pour distribuer les ISA, peut, au niveau du ciblage, descendre jusqu’à la tournée
d’un facteur, ce qui permet un ciblage relativement précis (65 000 tournées de
facteurs d’environ 300 à 400 foyers chacune). Une base de données contient
plusieurs informations par tournée : PCS, type d’habitat, structure d’âge...
Master de recherche Sciences de Gestion - 2013/2014
Le Marketing direct
Encadré par : Dr Saïd MSASSI
Réalisé par : Hajar EL GUERI| Rajae EL MOUSTAOUI | Hanae GUENOUNI| 38
Le coût d’un ISA (document et distribution) varie dans une fourchette de 0,03 € à
0,06 €.
5) La télématique :
D’une utilisation déjà ancienne en France, elle regroupe le numéro vert et le
minitel.
a) Le numéro vert (0800)
C’est un moyen simple de communiquer avec des prospects, avec le principal
avantage pour eux de ne pas payer la communication
b) Le minitel et le système Télétel
C’est un support qui est obligatoirement couplé (en amont) avec un autre :
annonce presse, télévision, publipostage... Le prospect, renseigné par cet autre
support, va entrer en communication avec le service Télétel indiqué.
L’interactivité est son principal avantage. Le but de l’entreprise est le plus souvent
d’obtenir, au moyen d’un jeu ou de diverses questions, le nom et les références
des personnes qui consultent le serveur.
Couplé avec un média efficace, c’est un bon outil de remontée de coupons
qualifiés.
Le principal inconvénient vient du faible taux d’équipement des ménages français
(les entreprises le possèdent dans leur grande majorité).
Le second inconvénient est le coût élevé des services 3615, 3616, 3617... Ou même
3629. Il a tendance à être supplanté maintenant par l’Internet.
6) L’asile-colis :
C’est une technique du marketing direct qui consiste à insérer des messages de
promotion pour les produits non concurrents ou d’autopromotion pour les colis de
vente à distance.
7) Télé-achat :
C’est un système de vente à distance dans lequel l’offre est proposée à la clientèle
sous la forme d’une émission télé.
8) Le SMS ou MMS :
Le SMS est l'outil marketing le plus performant en termes de retour sur
investissement et de mémorisation de l'information. il permet une interactivité
avec le client à nulle autre pareille. Il s'agit d'un moyen de communication des plus
accessibles : quasiment tout le monde possède un téléphone portable de nos jours,
sans oublier que tous les modèles permettent de recevoir ce type de messages.
Master de recherche Sciences de Gestion - 2013/2014
Le Marketing direct
Encadré par : Dr Saïd MSASSI
Réalisé par : Hajar EL GUERI| Rajae EL MOUSTAOUI | Hanae GUENOUNI| 39
Section 3 : L’internet & le marketing 2.0
1) L’internet :
C’est un support qui est obligatoirement couplé (en amont) avec un autre
(étiquette produit, publicité média…). Le prospect, renseigné par cet autre
support, va pouvoir visiter le site Internet d’une entreprise ou d’une marque,
obtenir des informations sur les produits, et commander directement.
L’évolution du marketing en fonction de l’Etat du marché
2) Le Marketing 2.0, une série de techniques nouvelles :
La marque, si elle veut exister, trouver sa place dans une foule d’autres marques,
doit avoir une véritable existence dans l’esprit des consommateurs. Elle doit
devenir un clan, une tribu, une communauté, voire même une religion. Le rôle du
consommateur ne sera plus alors simplement de consommer le produit mais
également d’« évangéliser », de convaincre d’autres consommateurs, donc de
devenir en quelque sorte le meilleur média de la marque.
La marque doit alors fédérer le consommateur et avoir une histoire, des valeurs,
des héros, des traditions, des codes et des légendes. Mais en plus de tout cela,
pour magnifier ce sentiment de communautarisme autour d’elle, la marque doit
donner un véritable rôle au consommateur.
C’est dans ce contexte que le marketing 2.0 fait son apparition. Cette notion
définie en réalité le marketing traditionnel à l’heure du Web 2.0, qui lui même
intègre la notion de partage sur Internet. En complément des concepts
traditionnels du marketing, le marketing 2.0 intègre une nouvelle génération de
concepts marketing. Né il y a 4-5 ans environ, cette nouvelle tendance du
marketing modifie plus qu’on ne le croit la philosophie même du marketing.
Désormais, le consommateur, devenu consom’acteur a pris le pouvoir sur les
marques qui ne maîtrisent plus totalement leurs stratégies et qui doivent réussir à
suivre en temps réel le consommateur.
Plus qu’une tendance, le marketing 2.0 est une nouvelle conception du marketing
dans laquelle le client intègre totalement la stratégie de l’entreprise et participe
activement, et plus en simple consommateur, à la réussite de l’entreprise. Le
marketing 2.0 peut donc se résumer à l’association de trois notions à savoir : le
Webmarketing, le Web 2.0 et le média social.
Master de recherche Sciences de Gestion - 2013/2014
Le Marketing direct
Encadré par : Dr Saïd MSASSI
Réalisé par : Hajar EL GUERI| Rajae EL MOUSTAOUI | Hanae GUENOUNI| 40
Les fondements du marketing 2.0
a) Le Webmarketing :
Le Webmarketing est utilisé par les entreprises depuis la création d’Internet.
Comprenant le marketing 1.0 et le SEM (Search Engine Marketing), elle consiste à
utiliser Internet comme le 6ème grand média.
Le marketing 1.0 consiste en une démarche commerciale et communicative
unidirectionnelle comme l’envoi de messages aux Internautes (E-mailing),
l’utilisation de bannières publicitaires statiques, de Pop-Ups, l’affiliation à des
sites partenaires (sites de ventes en ligne, comme Amazon), l’échanges de liens
entre sites partenaires, la création de mini sites pour promouvoir et segmenter le
produit et l’envoi de newsletter,
Le SEM (Search Engine Marketing) que l’on peut traduire comme le « Moteur de
Recherche
Marketing » (MRM) consiste à promouvoir les sites Internet des entreprises en
augmentant leur visibilité à travers l’affichage de résultats sur les moteurs de
recherche. Il existe deux types de réponses apportés par les moteurs de recherche
lors de l’affichage de résultats :
Le SEO (Search Engine Optimization) que l’on peut traduire comme « moteur de
recherche optimisé » (MRO) est qui consiste à un référencement naturel, organique
en fonction des mots recherchés.
Les liens sponsorisés, que l’on reconnaît habituellement par une forme distinctive
ou un emplacement différent sur la page de résultats du moteur de recherche. A
mi chemin entre une bannière publicitaire et le résultat naturel d’un outil de
recherche, ils permettent à l’entreprise de s’assurer un minimum de présence sur
les moteurs de recherche.
On peut qualifier de publicité contextuelle ces deux formes de communication via
Internet.
Master de recherche Sciences de Gestion - 2013/2014
Le Marketing direct
Encadré par : Dr Saïd MSASSI
Réalisé par : Hajar EL GUERI| Rajae EL MOUSTAOUI | Hanae GUENOUNI| 41
Les fondements du webmarketing
b) Le web 2.0 :
Le Web 2.0 consiste à utiliser Internet non plus comme un simple média
complémentaire sur lequel les consommateurs viennent rechercher de
l’information pour la traiter individuellement mais comme un lieu d’échanges, de
partage, de rencontres. L’internaute devient véritablement actif et l’interactivité
ne se fait plus qu’entre consommateurs et marques mais entre internautes eux-
mêmes. Dans ce contexte, la marque peut perdre en partie le contrôle de sa
communication puisque les internautes, organisés en réseaux, parlent entre eux.
Ainsi, le Web 2.0 peut se résumer à deux grandes notions, largement développées
aujourd’hui sur Internet : l’UGC et la notion de consommacteur.
L’UGC (User Generated Content) que l’on peut traduire par « Contenu Généré par
le Consommateur » (CGU) consiste à rendre le client actif en produisant du contenu
qu’il mettra à disposition de tous ou seulement d’une « communauté ». Les maîtres
mots du CGU sont : participation, partage, collaboration et conversation.
L’internaute créera un document (texte, vidéo etc…) qui pourra être dans certains
cas amélioré par d’autres Internautes. La notion de co-création apparaîtra alors
entre acteurs de cette communauté ou entre internautes tout simplement.
Les fondements du web 2.0
Master de recherche Sciences de Gestion - 2013/2014
Le Marketing direct
Encadré par : Dr Saïd MSASSI
Réalisé par : Hajar EL GUERI| Rajae EL MOUSTAOUI | Hanae GUENOUNI| 42
c) Les média sociaux:
Le média social consiste en un ensemble de techniques et supports permettant aux
individus de diffuser, partager, échanger massivement de l’information et de la
culture (opinions, expériences, perspectives …)
Sous cette simple dénomination média social se cache en réalité une variété
d’outils permettant aux internautes différentes formes de relations.
Certaines techniques des médias sociaux ne font que reprendre des techniques
traditionnelles du marketing en les adaptant à l’outil Internet :
c.1) Le bouche à oreille (BAO) :
Autre nom donné à la rumeur. Souvent décrite comme le plus vieux média du
monde, la rumeur consiste en l’échange d’informations et d’opinions entre deux
consommateurs à propos d’un service ou d’un produit. Avec Internet, le BAO se
diffuse instantanément, sans limite géographique entre un nombre quasi illimité de
personnes. Le BAO n’est souvent pas maîtrisé par l’entreprise même si cette
dernière cherche à diffuser elle-même des rumeurs positive la concernant.
c.2) Le marketing viral :
Contrairement au BAO, le marketing viral fait partie intégrante de la stratégie
marketing. Sous cette dénomination se cache en effet la volonté de recourir à une
forme maîtrisée de BAO en diffusant une information sur l’entreprise, la marque ou
le produit. Charge ensuite au consommateur à diffuser l’information auprès de son
réseau, de ses amis voire d’autres consommateurs. Cette forme de marketing,
antérieure à l’apparition d’Internet a, bien entendu, connu un essor particulier sur
le Web. Grâce à Internet, le message est propagé et amplifié de manière
exponentielle. En revanche Internet a permis de développer de nouvelles
techniques qui peuvent se développer via les média sociaux :
 Le buzz marketing :
Il consiste diffuser de l’information vers le consommateur grâce à un événement ou
une action spectaculaire, originale et mémorable associée à la marque. Les formats
pris par cette forme d’action sont : la guérilla marketing, le street marketing ou
tout simplement de l’évènementiel.
Les trois techniques précitées permettent de développer une nouvelle forme de
marketing que l’on peut appeler le marketing d’influence dont l’objectif est de
générer du bouche à oreille en impliquant les leaders d’opinion online (blogueurs)
et offline (consommateurs influents) en les motivant à relayer le message auprès
de leur réseau.
 Le marketing social :
Qui permet de contextualiser l’information diffusée vers un consommateur devenu
« fan » d’une marque sur un réseau social par exemple. Le consommateur, qui a lui
même fait la démarche de s’inscrire comme fan, attiré voire passionné par la
Master de recherche Sciences de Gestion - 2013/2014
Le Marketing direct
Encadré par : Dr Saïd MSASSI
Réalisé par : Hajar EL GUERI| Rajae EL MOUSTAOUI | Hanae GUENOUNI| 43
marque sera donc nettement plus enclin à recevoir un message publicitaire de
cette marque. Si l’information diffusée lui plaît, il pourra alors se transformer en
média-personnel en diffusant lui-même ce message à d’autres personnes de son
entourage.
 Le marketing d’engagement :
Qui est un processus visant à impliquer le consommateur dans le processus de
création d’un nouveau produit ou service. Deux possibilités s’ouvrent à l’entreprise
dans ce processus :
 Le consommateur est directement consulté pour participer à la création de
ce nouveau produit.
 Le consommateur fait librement des commentaires positifs ou négatifs sur un
blog et/ou un forum de discussion à propos de la marque ou du produit. Ces
informations sont alors récupérées par l’entreprise qui en tient compte lors de
la création d’un nouveau produit.
 Le marketing personnalisé :
Les techniques informatiques actuelles permettent désormais d’adapter le message
publicitaire à chaque internaute qui se connecte en fonction de ses
caractéristiques ou de ses centres d’intérêt. Le consommateur informe lui-même
de ses préférences sur son profil des média sociaux ce qui permet aux marques de
mieux cibler leurs messages. Cette forme est toutefois à différencier du marketing
d’attention qui consiste également à personnaliser le message publicitaire non pas
en fonction des renseignements fournis volontairement par un internaute mais en
fonction de ce que l’on a pu observer de lui.
Les techniques des média sociaux
Afin de rendre efficace ces différentes techniques développées grâce notamment
au Web 2.0 un certain nombre d’outils se sont développés pour donner au
marketing 2.0 toute son efficacité.
Master de recherche Sciences de Gestion - 2013/2014
Le Marketing direct
Encadré par : Dr Saïd MSASSI
Réalisé par : Hajar EL GUERI| Rajae EL MOUSTAOUI | Hanae GUENOUNI| 44
 Les réseaux sociaux :
Cet outil permet une connexion des internautes avec leurs amis (graphe social),
relations afin de créer un réseau relationnel privé et/ou professionnel. Peu à peu
ce type d’outil s’est développé afin de permettre un échange de contenu (audio,
vidéo, photo, fichiers etc.…), un échange d’applications (widgets), un suivi
d’activités et surtout la possibilité de créer et d’intégrer des groupes en fonction
de centres d’intérêt communs, de cultures communes, d’opinions communes ou de
mode de vie communs. Grâce aux réseaux sociaux, le marketing tribal ou
marketing communautaire prend toute sa place. Le réseau social permet ainsi à un
internaute d’accéder à ce que l’on peut appeler le micro-blogging qui consiste à
répondre à la question : « que faites vous actuellement ». Par la publication
instantanée de messages courts, par l’indicateur de présence et d’activité (statut),
par un système de messagerie instantanée, le micro-blogging permet de suivre et
d’informer instantanément sa communauté de ce que l’on fait.
 Les blogs :
Véritable média personnel, c’est un outil de communication que chaque internaute
peut développer pour se faire connaître, faire connaître ses opinions, ses centres
d’intérêt et ses activités. Il s’agit tout simplement d’un site Web constitué par la
réunion de billets écrits dans l’ordre chronologique et classés par ordre anté-
chronologique.
 Le podcasting :
Cet outil permet de télécharger automatiquement des émissions audio ou vidéo
pour un lecteur ou un baladeur numérique en vue d’une écoute immédiate ou
ultérieure.
 L’agrégateur social :
Il s’agit d’un site qui intègre, regroupe, publie et partage un même type de
contenu provenant de différents utilisateurs. Il peut exister des agrégateurs de
blogs, d’informations, de vidéos, de photos, de présentations, de documents.
 Le Widget :
Il s’agit d’une mini application offrant une fonctionnalité dynamique spécifique sur
la base d’informations récupérées en ligne. Cet outil est intégré dansune page Web
ou sur le bureau de l’ordinateur. Diminutif de Windows Gadet ou Web gadget, cet
outil peut être promotionnel (payé par l’annonceur et distribué dans le cadre d’une
opération événementielle), financé par la publicité (dans ce cas, le widget fourni
un contenu ou un service à une audience et rentabilise sa relation avec ses
utilisateurs en les exposant à de la publicité) et permettre le E-commerce (donne
accès à un catalogue de produits pour achat en ligne).
Master de recherche Sciences de Gestion - 2013/2014
Le Marketing direct
Encadré par : Dr Saïd MSASSI
Réalisé par : Hajar EL GUERI| Rajae EL MOUSTAOUI | Hanae GUENOUNI| 45
Master de recherche Sciences de Gestion - 2013/2014
Le Marketing direct
Encadré par : Dr Saïd MSASSI
Réalisé par : Hajar EL GUERI| Rajae EL MOUSTAOUI | Hanae GUENOUNI| 46
Section 4 : Les médias traditionnels ou récupérés
1) La télévision :
Le télé-achat s’adresse exclusivement (pour l’instant) aux particuliers. Il est venu
des États-Unis où il existe des chaînes totalement consacrées au téléachat, telles
que « What’s in store » ou « Sell a vision » diffusées par le satellite Astra. Ce
nouveau support pour le marketing direct est en plein essor en France grâce aux
émissions (encore rares) proposées par les chaînes françaises (TF1, M6, Canal+).
Les téléspectateurs peuvent suivre des présentations de produits (véritables
argumentaires télévisuels) et commander ces produits par téléphone, minitel ou
internet.
2) L’annonce presse / l’encart presse :
L’annonce presse est encore relativement peu utilisée en marketing direct en
raison de son inconvénient majeur : le coût, prohibitif pour certains supports,
dépendant directement de la surface de l’annonce et de son emplacement.
Par contre, la segmentation possible grâce à la grande variété de supports et leur
diffusion parfois très importante peuvent en faire un outil très satisfaisant.
L’annonce comportera soit un bon à découper, soit un numéro de téléphone, un
code minitel ou une adresse e-mail permettant d’établir la communication avec les
prospects intéressés.
3) La radio :
La radio est un média facilement accessible qui ne demande pas d’énormes
budgets. Son efficacité repose sur la répétition. La diversité de l’offre au niveau
local et national permet un vaste choix et ainsi un bon ciblage des auditeurs. Ce
média est efficace sur une cible importante que l’on va pouvoir identifier en
fonction des radios, des émissions, des heures d’écoute. Chaque radio dispose
d’informations très précises sur ses auditeurs au cours de la journée.
4) L’affichage :
L’affichage est un média qui fonctionne sur les cibles urbaines aussi bien au niveau
local qu’au niveau national. Il se décline sur une grande variété de supports : le
populaire 4 x 3 que l’on trouve le long des routes ou dans le métro, sur le mobilier
urbain, colonne, les banderoles,…
Master de recherche Sciences de Gestion - 2013/2014
Le Marketing direct
Encadré par : Dr Saïd MSASSI
Réalisé par : Hajar EL GUERI| Rajae EL MOUSTAOUI | Hanae GUENOUNI| 47
Chapitre 4
Les pratiques du
Marketing direct, cas
des produits
immobilier. Cas de la
société KOUTOUBIA
LITTAAMIR
Section 1 : Le Marketing Direct de la société KT
Section 2 : Cas pratique du marketing direct : Evénement SMAP à Bruxelles
Master de recherche Sciences de Gestion - 2013/2014
Le Marketing direct
Encadré par : Dr Saïd MSASSI
Réalisé par : Hajar EL GUERI| Rajae EL MOUSTAOUI | Hanae GUENOUNI| 48
Section 1 : Le Marketing Direct de la société KT
1) La stratégie Marketing de la société :
a) Vision et exclamation :
Tout Établissement, toute Administration internalise les techniques Marketing en
tant que stratégie, en tant que plan d’actions et surtout en tant qu’état d’esprit.
Dés qu’on s’adresse à un marché de clients pour commercialiser des produits ; ou à
une agglomération de citoyens pour leur assurer une prestation de services, on
adopte un plan d’action Marketing. Celui-ci est entendu dans le sens d’une
démarche orientée vers le marché pour s’assurer, a priori, des conditions du succès
commercial du programme immobilier projeté.
Il est alors recommandé d’adopter une démarche Marketing, en répondant aux
questions suivantes :
 Le produit fini immobilier est-il bien adapté aux exigences des acquéreurs ?
 Le produit immobilier étant de nature et de structure complexe, ne faut-il
pas, au préalable :
• Explorer les besoins des acquéreurs ?
• Identifier leurs attentes et besoins ?
• Les impliquer davantage, dans la réalisation de leurs produits ?
(Conformité des biens aux besoins obligé) ;
• Le prix de vente du produit immobilier est-il arrêté sur la base des
critères rationnels, tenant compte du coût de revient, des prix de vente
appliqués par la concurrence ;
• Les possibilités de financement de l’acquéreur ?
• Les projets ou les programmes réalisés sont-ils suffisamment médiatisées
avant le lancement de la commercialisation, pour permettre à
l’acquéreur de s’enquérir au moment opportun.
b) L’étude de marché :
Étant une étape préliminaire à toute action commerciale, l’étude de marché
permet une meilleure visibilité et une bonne connaissance de la structure d’un
marché, de ses perspectives d’évolution, des positions des concurrents, des
attentes et comportements des acheteurs potentiels.
Elle est d’autant plus stratégique et incontournable pour la société, étant donné
que :
 Le secteur de l’Immobilier au Maroc est de plus en plus concurrentiel
(libéralisation du secteur).
 Les opérateurs Immobilier privé sont de plus en plus fort (mieux organisé,
bien structuré et performant).
 Les acquéreurs des produits Immobilier, quel que soit leur profil ou leur
identité, deviennent avisé, exigeant et cherche davantage le produit
compétitif qui répond au meilleur rapport qualité /prix. (changement de
Master de recherche Sciences de Gestion - 2013/2014
Le Marketing direct
Encadré par : Dr Saïd MSASSI
Réalisé par : Hajar EL GUERI| Rajae EL MOUSTAOUI | Hanae GUENOUNI| 49
culture), d’où l’intérêt ultime et la nécessité impérieuse de l’étude de
marché à l’amont de tout projet ou tout programme Immobilier, en tant que
prélude au meilleur positionnement du produit sur le marché.
Avant lancement de tout projet ou programme, l’étude vient pour bien choisir est
nous donner une longueur d’avance, cela nous permet de mieux choisir
l’emplacement, et mieux connaitre les attentes et besoins de toute cible.
Il est alors recommandé d’engager systématiquement une étude de marché, une
fois l’étude de faisabilité du programme immobilier concerné est validée et
approuvée par la présidence, et ce pour clarifier et apporter des éléments de
réponse à certaines interrogations ; entre autres :
b.1) Sur le plan technique :
Quels types de produits immobiliers faut-il aménager ou construire, que ce soit
à caractère commercial ou bien destiné à l’habitat ? Généralement il y a 3 cas qui
aidant à mieux choisir et éviter les projets invendues :
 Pour reloger des bidonvilles, faut-il aménager des lots ou construire des
appartements ou les deux à la fois
 Les villas économiques, faut-il les construire clés en main ou bien les livrer
semi-finis ?
 Doit-on prévoir dans tel programme des locaux commerciaux au rez-de-
chaussée, et en quelles proportions.
 Quel type d’habitat faut-il réaliser dans telle région, ou telle autre
(logements individuels ou logements en copropriété).
 Quels matériaux utiliser, quelles prestations assurer, et quelles surfaces
adopter ?
b.2) Sur le plan marketing :
 Quelle population cible serait-elle disposée à acquérir le produit ?
 Comment décomposer la population en segments significatifs et
représentatifs ?
 Quels types d’enquête faut-il réaliser pour explorer et sonder les attentes et
les désirs de la population échantillonnée ?
b.3) Sur le plan financier :
 Quelles sont les possibilités de financement et les capacités d’endettement
des futurs acquéreurs ?
 Quelles sont les sources de financement dont-ils disposent ?
 Quel prix d’acquisition sont-ils disposés à payer ?
La réponse à ces questions et à bien d’autres, est certainement de nature à
orienter la société KOUTOUBIA LITTAAMIR pour :
 Ne construire ou aménager que le produit qui sera vendu ;
 Adapter les caractéristiques du produit aux attentes de la population cible;
 Ne pas avoir de stocks invendus.
Master de recherche Sciences de Gestion - 2013/2014
Le Marketing direct
Encadré par : Dr Saïd MSASSI
Réalisé par : Hajar EL GUERI| Rajae EL MOUSTAOUI | Hanae GUENOUNI| 50
L’étude de marché la plus efficace est celle qui est réalisée sous l’optique du
couple produit/clientèle-cible. Il s’agit, en d’autres termes, d’adapter le produit
immobilier (conçu sous l’optique Marketing) aux attentes de l’acquéreur. C’est
l’approche de personnalisation du produit et non pas sa standardisation. L’étude de
ce tandem consiste à :
 segmenter le marché des acquéreurs potentiels ;
 Cibler les prospects susceptibles de devenir bénéficiaires ou client ;
 Positionner le produit immobilier en question en fonction de ses
caractéristiques techniques et économiques, par rapport à la clientèle cible.
c) La SCP : segmentation, ciblage positionnement :
c.1) Segmentation :
C’est une technique qui consiste à répartir un marché global et hétérogène,
composé de différents profils d’acquéreurs, en sous marchés ou segments de
marché homogènes. C’est à dire que la population cible présente les mêmes
caractéristiques et exprime les mêmes besoins et les mêmes attentes.
Les caractéristiques de la population ciblée doivent être définies au préalable par
la société. Cette démarche de segmentation est d’une importance stratégique pour
KT, puis qu’elle la conduit à identifier sa cible ou ses cibles et à définir un
positionnement avantageux dans chaque segment du marché : recherche des
opportunités.
c.2) Ciblage des clients potentiels :
Après avoir segmenté le marché des acquéreurs potentiels, la société KT doit
procéder, dans le cadre de l’étude de marché préconisée, au ciblage de la
population susceptible de devenir des clients réels.
La technique de ciblage consiste à évaluer l’attrait relatif à chaque segment et
choisir celui sur lequel KOUTOUBIA LITTAAMIR va concentrer son plan d’actions
Marketing différencié.
c.3) Positionnement :
Pour réunir le maximum de facteurs de succès relatifs à la commercialisation d’un
produit immobilier donné, il faut réussir son positionnement au niveau de la
population cible.
Le positionnement de KOUTOUBIA LITTAAMIR doit consister à élaborer une offre de
produits immobiliers et leur image perceptuelle, dans le but de créer une image
dans l’esprit de l’acquéreur, cible par rapport aux offres de la concurrence dans la
ville ou la région concernées.
Par conséquent, le produit Immobilier qui est l’objet de la commercialisation, doit
disposer d’un certain nombre d’avantages distinctifs :
 Soutiennent son attrait vis-à-vis de la population cible pour l’ensemble des
types de produits immobiliers ;
Master de recherche Sciences de Gestion - 2013/2014
Le Marketing direct
Encadré par : Dr Saïd MSASSI
Réalisé par : Hajar EL GUERI| Rajae EL MOUSTAOUI | Hanae GUENOUNI| 51
 Favorisent sa préférence par rapport aux produits de la concurrence pour les
produits promotionnels ;
 En tout état de cause, l’étude de marché est de nature à adapter le produit
qu’il faut à l’acquéreur qu’il faut.
2) Le marketing opérationnel ou le mix marketing :
Le plan d’action Marketing opérationnel doit être tout d’abord par programme qui
devra alors comporter les aspects suivants, dont les composantes sont à élaborer et
finaliser avant le lancement de chaque programme, et à consigner dans le manuel
de commercialisation.
La mise en œuvre des différents aspects est à opérer avec la collaboration de
cabinets externes spécialisés (agences de communication, bureaux d’études,
etc.…).
a) La politique du prix :
KOUTOUBIA LITTAAMIR doit revoir sa politique de prix puisque cela est le facteur
qui est, à la fois, sensible et déterminant dans le processus de commercialisation
d’un produit. Le facteur prix est le variable fondamentale constitutif des résultats
de KT, d’où l’intérêt particulier qu’il faut lui accorder.
De ce fait, il est recommandé d’observer certaines règles lors de la fixation des
prix de vente des produits commercialisés par KT.
Le niveau des prix de vente devra être arrêté en fonction de la catégorie de
produits immobiliers à commercialiser, si KOUTOUBIA LITTAAMIR souhaite
s’orienter vers les marchés ci-dessous, elle devra répondre à ses caractéristiques :
a.1) Les produits sociaux :
Leurs prix de vente sont fixés en fonction des éléments suivants :
 Les capacités contributives de la population-cible.
 Les subventions accordées pour aider la population-cible.
 Les excédents de vente des produits promotionnels du même programme ou
d’un autre programme, destinés à équilibrer le programme concerné.
Dans tous les cas, quels que soient les prix de vente fixés, les subventions ou les
excédents des autres produits doivent au moins assurer l’équilibre financier des
produits sociaux.
a.2) Les produits économiques :
Pour donner aux produits économiques un caractère attractif et encourageant. Les
prix de vente doivent être inférieurs à ceux du marché, et au moins égaux aux prix
de revient, sauf décision dérogatoire dûment justifiée et consignée dans le manuel
de commercialisation.
a.3) Les produits promotionnels :
Pour ce type de produits, c’est le marché qui détermine le prix à appliquer pour la
commercialisation : détermination du prix de vente par la concurrence ou selon la
demande.
Master de recherche Sciences de Gestion - 2013/2014
Le Marketing direct
Encadré par : Dr Saïd MSASSI
Réalisé par : Hajar EL GUERI| Rajae EL MOUSTAOUI | Hanae GUENOUNI| 52
 Les lots d’activités commerciales et les locaux commerciaux :
Les prix de vente doivent être alignés sur le prix du marché (pour éviter la
concurrence), pour la cession ou pour la mise à prix en cas de vente sur offre du
prix.
a.4) Les lots industriels : Le prix de vente devra être égal au
prix du marché:
Toutefois, en cas de nécessité d’appliquer des mesures d’encouragement aux
destinataires de ces produits, le prix de vente peut être égal au prix de revient, et
même moins si des subventions d’équilibre sont prévues.
b) Le plan de communication et de promotion des action du
MD :
La communication commerciale et les actions promotionnelles constituent un levier
incontournable dans le processus de commercialisation. Il s’agit d’informer le
client-cible, de l’amener vers nous et vers le produit pour déclencher le processus
d’achat.
De ce fait, KT doit accorder à ce volet l’importance qu’il mérite, d’éviter de
centrer l’activité sur la production en positionnant l’acte commercial aux seconds
rôles, et en rangeant les charges promotionnelles parmi les investissements les
moins productifs.
Le client est préoccupé au centre du processus, et la démarche marketing devra
être développée autour de ses attentes. Deux types d’actions sont à entreprendre :
 Les actions promotionnelles.
 Les actions communicationnelles.
b.1) Les actions promotionnelles :
Dans l’objectif de promouvoir les produits à commercialiser, KOUTOUBIA
LITTAAMIR devra engager un ensemble d’actions du marketing direct de nature à
inciter les clients potentiels à acheter le produit, et à stimuler l’efficacité des
commerciaux (participation aux salons « SMAP », octroi de certains avantages
ponctuels à des associations, administrations, coopératives……).
Les actions et le planning de leur réalisation devront être consignés dans le manuel
de commercialisation, et doivent être arrêtés avant le lancement de la
commercialisation.
b.2) Les actions communicationnelles :
Pour commercialiser les produits immobiliers avec la rapidité requise et dans de
bonnes conditions, KOUTOUBIA LITTAAMIR est tenu de mettre en œuvre un
ensemble de moyens dont le but est d’informer, susciter l’intérêt, promouvoir
l’image de KT et de la commercialisation de ses produits.
Pour ce faire, il est vivement recommandé d’adopter un certain nombre de règles
et procédures, de nature à accroître l’efficacité de la communication développée :
L’externalisation de la conception et la mise en œuvre du plan de
Communication :
Master de recherche Sciences de Gestion - 2013/2014
Le Marketing direct
Encadré par : Dr Saïd MSASSI
Réalisé par : Hajar EL GUERI| Rajae EL MOUSTAOUI | Hanae GUENOUNI| 53
Cela en vue de donner plus de professionnalisme, d’efficacité et de crédibilité aux
actions entreprises. Le choix de l’agence de communication devra se faire avec le
plus grand soin, de préférence des agences connaissant voire maîtrisant la mission,
l’environnement les règles de fonctionnement de KOUTOUBIA LITTAAMIR, pour leur
adapter les actions, bien formuler les messages et cibler les clients en fonction des
objectifs commerciaux fixés.
Ainsi, l’agence de communication avant le lancement de toute action, la
confection de tout support, la conception de tout message ou slogan, avant de
développer tout argumentaire, devra procéder préalablement à une analyse
stratégique de l’environnement, des objectifs qualificatifs et quantitatifs visés et
des motivations de la clientèle ciblée.
Pour ce faire, le service marketing de KOUTOUBIA LITTAAMIR devra analyser et
transmettre à l’agence :
 L’environnement économique, car la dimension économique du marché est
de première importance pour la décision marketing.
 Connaître l’environnement économique c’est connaître le revenu des
ménages, le niveau de sa croissance, les modes d’épargne et de dépense,
l’endettement…
 C’est l’ensemble de facteurs qui constituent souvent une contrainte lors de
la décision d’achat.
Le profil de la clientèle cible : Ses caractéristiques culturelles, sociales et
économiques (pouvoir d’achat), ainsi que ses motivations et ses émotions.
Les objectifs sociaux et commerciaux visés par KOUTOUBIA LITTAAMIR à travers la
réalisation du programme immobilier à promouvoir :
 La concurrence et les produits similaires ou de substitution mis sur le
marché.
 La nature du produit à promouvoir et sa typologie, le niveau des prix, son
environnement géographique (la ville, le quartier, la proximité des
équipements socio-économiques….).
 L’analyse de ces facteurs devra concourir à l’adaptation des supports,
concepts et messages adaptés à la réalité du couple produits/client.
La constitution d’une banque de données comportant des informations sur les
clients :
Plans à mettre à la disposition de l’agence de communication, à l’occasion de
l’élaboration de chaque plan de communication : c’est le cas du mailing et de
l’envoi des SMS.
La nécessité d’associer les commerciaux chargés du programme à tout le processus
d’élaboration du plan de communication marketing par l’agence de
communication.
La mise en place d’une programmation des Actions communicationnelles
judicieuse dans le temps et dans l’espace :
Master de recherche Sciences de Gestion - 2013/2014
Le Marketing direct
Encadré par : Dr Saïd MSASSI
Réalisé par : Hajar EL GUERI| Rajae EL MOUSTAOUI | Hanae GUENOUNI| 54
Les actions à entreprendre ne doivent pas être programmées n’importe où et
n’import quand. Par exemple :
 Une campagne communicationnelle qui vise par exemple les MRE ne doit pas
être programmée au mois de juin, mais plutôt 7 à 8 mois avant le retour des
MRE en Juillet et Août de chaque année,
 Ou de même participer à un salon de l’immobilier à Casablanca ne permet
pas forcement de vendre un logement social à Oujda.
Tenir compte de la saisonnalité des ventes au niveau de KT :
En effet il a été constaté que le niveau des ventes est plus important en été (Juin-
Juillet-Août) et vers la fin de l’année (décembre) que lors des autres mois de
l’année.
De ce fait, il y a lieu d’adapter la programmation des actions promotionnelles et
communicationnelles, de renforcer les équipes et assurer des commerciaux
supplémentaires durant les périodes de pointe.
Des actions visant la sensibilisation des bénéficiaires des programmes de
KOUTOUBIA LITTAAMIR ayant reçu la livraison de leurs logements ou lots en vue
d’assurer un bon entretien.
Adopter une stratégie de marketing différenciée :
En développant une politique marketing spécifique pour chaque clientèle-cible : les
messages et les supports de communication doivent être distingués d’une cible à
une autre, en fonction du produit à commercialiser, de la région, de la ville, de
l’objectif commercial… (Ce qu’on l’appelle les critères de ventilation)
Recourir aux deux formes de communication : média et hors média :
 La communication média : cette forme est à développer notamment pour la
communication institutionnelle ou pour communiquer autour des grands
projets tels que celui de Settat (Le lotissement de terrain AL FIRDAOUS pour
villas) ou autour d’un nouveau produit.
Le recours aux quotidiens nationaux ou à la télévision et la radio est
conseillé dans ce cas, en utilisant un vocabulaire cohérent, évitant les
qualificatifs, et le message devra être informatif.
 La communication hors média : c’est la forme de communication à
développer le plus, et l’appliquer notamment pour la promotion des ventes
des produits et des programmes, en diversifiant les supports en fonction de
la cible visée.
c) Les supports de communication adaptées au MD :
La valeur et l’impact de persuasion et de conviction qu’exercent les messages de
communication sur les récepteurs, dépend en grande partie de la qualité, la
solidité et le pouvoir d’influence qu’incarne le support de communication choisi.
Master de recherche Sciences de Gestion - 2013/2014
Le Marketing direct
Encadré par : Dr Saïd MSASSI
Réalisé par : Hajar EL GUERI| Rajae EL MOUSTAOUI | Hanae GUENOUNI| 55
A ce niveau, il est recommandé d’observer les règles suivantes :
Le support de communication Média adapté :
Il doit être bien adapté aux caractéristiques de la clientèle-cible, et d’un fort
potentiel de transmission des messages. Par conséquent, le support est à choisir en
fonction des paramètres suivants :
 La nature des messages à diffuser.
 Le profil de la population cible.
 Le type de produit immobilier à commercialiser.
Les supports de communication Hors Media adapté:
Ils semblent être les mieux adaptés à l’activité de KOUTOUBIA LITTAAMIR,
notamment : Les dépliants, les plaquettes, les flyers, les banderoles, les Supports
d’affichage urbain, les supports d’affichage sur les bus, les palissades…
D’autres techniques de communication peuvent être utilisée telles que :
 La messagerie SMS : est indiquée pour informer des prospects,
préalablement répertoriés dans la base de données, du lancement d’un
nouveau produit, ou pour informer des clients de la date de remise des
clefs...
 La messagerie électronique : c’est une technique qui peut être utilisée pour
toucher des promoteurs immobiliers répertoriés en vue d’annoncer le
lancement de la commercialisation d’un programme de lots promotionnels
ou produits commerciaux ou industriels.
 Le mailing : Le recours au mailing est recommandé pour informer.
Le support de communication doit être choisi en fonction de l’événement:
Objet de la communication :
 Lancement d’un nouveau programme ;
 Lancement d’un nouveau produit ;
 Besoin de développer la notoriété institutionnelle.
La liste des supports de communication choisis doit être consignée dans le manuel
de commercialisation avant le lancement de la commercialisation. Un manuel de
commercialisation va être mis en place comprenant tout les fiches nécessaires pour
le pôle immobilier.
d) Le planning de réalisation des actions
communicationnelles :
Pour assurer un meilleur impact des actions de communication, celles-ci doivent
être raisonnées, planifiées et bien synchronisées, aussi bien dans le temps que dans
l’espace.
A priori, le plan d’action de communication est à considérer comme un tout
indissociable, en ce sens que le planning de déroulement de la campagne de
communication constitue l’un des maillons forts du succès de la couverture
médiatique.
Master de recherche Sciences de Gestion - 2013/2014
Le Marketing direct
Encadré par : Dr Saïd MSASSI
Réalisé par : Hajar EL GUERI| Rajae EL MOUSTAOUI | Hanae GUENOUNI| 56
Donc, le choix du planning adéquat est aussi déterminant dans le succès de la
commercialisation, que les autres composantes du plan d’action de
communication.
Le planning de réalisation des actions communicationnelles doit être également
consigné dans le manuel de commercialisation.
e) Le budget de communication :
Tout plan de communication Media et Hors Media, qui se veut consistant,
exhaustif, et persuasif, exige un budget conséquent. A cet effet, le budget alloué
au plan de communication doit être :
 Calculé d’une façon minutieuse, poste par poste et rubrique par rubrique,
dans la logique d’une meilleure adéquation entre les postes du budget et les
emplois y afférents nécessaires à l’élaboration d’un plan de communication
intensif et positif, qui soutient dans une large mesure, la commercialisation
des produits, dans les délais requis et conformément aux objectif attendus.
 Évalué en fonction des besoins de communication à développer pour un
produit ou un programme, d’une part, et des chiffres d’affaires attendus de
la vente du programme.
Un taux de 2% en moyenne est vivement recommandé par projet. Le budget de
communication par poste de dépense et par rubrique doit être consigné dans le
manuel de commercialisation du programme.
Master de recherche Sciences de Gestion - 2013/2014
Le Marketing direct
Encadré par : Dr Saïd MSASSI
Réalisé par : Hajar EL GUERI| Rajae EL MOUSTAOUI | Hanae GUENOUNI| 57
Section 2 : Cas pratique du marketing direct : Evénement SMAP à
Bruxelles
Participation au salon de l’immobilier marocain “SMAP expo”
à Bruxelles (3éme édition) le 26, 27, 28 avril 2013
SMAP est un évènement qui s’adresse aux opérateurs
immobiliers proposant des produits adaptés à toutes
les bourses. Des personnes voulant investir dans un
bien immobilier dans le pays aux Marocains Résidant
à l’Étranger (MRE) souhaitant acquérir une résidence
secondaire en passant par les retraités Européens
attirés par la douceur de vivre du Royaume marocain
, les promoteurs rivalisent de souplesse en s’adaptant
parfaitement à tout type de demandes en offrant les
prix et les prestations les mieux étudiés.
Face à une demande de plus en plus diversifiée
générée par l’attractivité accrue du « produit
Maroc », les opérateurs ont considérablement élargie
leur offre. La diversité géographique et le large éventail des prix en matière
immobilière n’a jamais été aussi important.
Les promoteurs immobiliers couvrent maintenant la quasi-totalité du territoire
marocain : villes impériales, balnéaires, Région nord, le Sousse, l’Oriental...
Vu l’analyse de l’édition précédente, 57 % des visiteurs déclarent vouloir acquérir
un bien immobilier dans l’année et visite le salon avec idée d’acquisition
immédiate. Les visiteurs du SMAP IMMO sont hautement motivés par l’achat d’un
bien immobilier.
I) Les étapes de préparation : Avant l’événement
1) La fiche technique :
L’événement
SMAP expo Bruxelles
Le lieu
Brussels - Métro - HEYSEL
La date 26, 27, 28 avril 2013
Le type de participation Exposant
Les projets à exposés
(à commercialisés)
Haut standing : Résidence GALIA
Moyen standing : Al Manar 102 & 140
Lots de terrain : Bir jdid
Le CA prévisionnel 50 622 588 DHs
Master de recherche Sciences de Gestion - 2013/2014
Le Marketing direct
Encadré par : Dr Saïd MSASSI
Réalisé par : Hajar EL GUERI| Rajae EL MOUSTAOUI | Hanae GUENOUNI| 58
Le budget de l’action 594 240 DHs (1,17% du CA prévisionnel)
Les personnels désignés à
cette mission
Abdessadak OUARID : Responsable technique
Hamza EL FERRADI : Commercial
Houda BERNOUSSI : Marketer
2) Les buts de l’action SMAP :
 Accroitre la notoriété de la société KOUTOUBIA LITTAAMIR ;
 Contrecarrer les concurrence (Al Omrane, Adohha…) ;
 Développer et entretenir l’image de marque ;
 Toucher la cible des MRE et des étrangers dans leur pays de résidence ;
 Vendre et faire connaitre les biens de ses 3 projets :
 Résidence Galia ;
 Al Mana ;
 Lotissement Bir Jdid.
 Positionner la société comme promoteur commercialisant tous types de
segment :
 Haut standing ;
 Moyen standing ;
 Résidence sociale ;
 Lotissement.
3) Les études prévisionnelles :
Les études prévisionnelles a pour objectif de mesurer la faisabilité de l’action
SMAP et de saisir l’opportunité du marché visé des MRE.
Les données historiques des versions précédentes de cette action sont considérées
comme une base d’informations permettant de savoir est ce que l’événement SMAP
est une action marketing opportune et favorable pour commercialiser tous les
types de biens immobilier (haut standing, moyen standing, résidence sociale,
lotissement), et pour pouvoir comparer l’évolution des résultats obtenus de chaque
version SMAP.
a) Les chiffres clés du SMAP Immo Bruxelles 2012 :
Version 2012
Visiteurs 47 000
Surface d’exposition et d’animation 18 000 m²
Villes du royaume du Maroc représentées 36 Villes
Master de recherche Sciences de Gestion - 2013/2014
Le Marketing direct
Encadré par : Dr Saïd MSASSI
Réalisé par : Hajar EL GUERI| Rajae EL MOUSTAOUI | Hanae GUENOUNI| 59
Professiondesvisiteurs
64 % d’individus en activité
professionnelle
(dont 9% de CSP à fort pouvoir
d’achat)
27% : Employés;
24% : Ouvriers ;
8 % : Etudiants;
5 % : Artisans, commerciaux, chefs
d’entreprise
3 % : Cadres supérieurs
5 % : Femmes au foyer
3 % : Retraités
1 % : Inactifs
1 % : Professions intermédiaires
4% : Autres professions.
19% sans réponse
Les modalités de fréquentation du salon
43 % visite accompagnées
57% visites pour un cat immobilier
Structure d’âge des visiteurs
33% de oins de 35 ans
32% entre 35 et 49 ans
9 % entre 50 et 59 ans
2 % entre 60 ans et plus
24 % sans réponse
Les attentes des visiteurs
17 % Tanger
12% Oujda
8 % Grand Casablanca
5 % Agadir
4 % Nador
3 % Rabat
2 % Marrakech
2 % Tétouan
2 % Berkane
Remarque : cette enquête est réalisée auprès de 12 334 visiteurs à l’accueil du
Salon lors de l’édition 2012.
b) Les prévisions du SMAP Immo Bruxelles 2013 :
En se basant sur les données historiques de la version précédente de SMAP
Immob Bruxelles 2012 pour estimer le nombre des clients prospects visiteurs
et pour établir les prévisions des ventes :
Master de recherche Sciences de Gestion - 2013/2014
Le Marketing direct
Encadré par : Dr Saïd MSASSI
Réalisé par : Hajar EL GUERI| Rajae EL MOUSTAOUI | Hanae GUENOUNI| 60
1) Taux de trafic stand :
C’est le nombre des visiteurs du
stand, il doit atteindre au minimum 2
% de l’ensemble des visiteurs :
 Prévisions de visite égale à
47 0001
.
 Donc : 47 000 *2% = 940
visiteurs.
(1): le nombre des visiteurs de SMAP
Immob 2012
2) Taux de visite base de donnée :
C’est nombre des personnes visitant le
stand et de fiches clients prospect
remplies, il doit atteindre au
minimum 50% du trafic :
 Nombre des visiteurs du stand
prévisionnel : 940
 Donc : 940 * 50% = 470 contacts
3) Taux de visite prospects
potentiels :
C’est le nombre des visiteurs désirant
concrétiser immédiatement ou
prochainement au cours de la période
suivante, il est généralement de
l’ordre de 57%2
des visiteurs :
 Donc : 470 * 57 % = 268
prospect potentiels.
(2) : 57% visites pour un cat immobilier
4) Taux de prospects avec pourvoir
d’achat : (CSP + Segment)
 Haut standing : 8%3
* 268 = 22
contacts
 Moyen standing : 56%4
* 268 =
150 contacts
 Lotissement : 51%5
* 268 = 137
contacts
(3) : 3 % des Cadres supérieurs + 5 % des
Artisans, commerciaux & chefs
d’entreprise
(4) : 27% des Employés + 24% des Ouvriers
+ 5 % des Artisans, commerciaux & chefs
d’entreprise
(5) : 27% des Employés + 24% des Ouvriers
5) Taux de prospects avec intention
d’achat à : (Villes)
 Grand Casablanca
(Mohammedia) = 268 % * 8 %1
=
22 contacts.
 Marrakech = 268 * 2%1
= 6
contacts
(1) : le % des clients qui ont une attente
d’acquérir à Casablanca et à Marrakech
6) Objectifs de ventes prévisionnels :
Projets à vendre au SMAP :
 Haut standing Résidence
GALIAH : 22 * 20 % => 5
réservations
 Moyen standing Al Manar 102 &
140 : 150 * 5 % => 8 réservations
 Lotissement Bouchra : 137 * 10
% => 14 réservations
 Total = 27 biens à concrétiser en 3 jours
Avec un CA = 50 622 588 DH
Master de recherche Sciences de Gestion - 2013/2014
Le Marketing direct
Encadré par : Dr Saïd MSASSI
Réalisé par : Hajar EL GUERI| Rajae EL MOUSTAOUI | Hanae GUENOUNI| 61
4) Equipements, matériels & fournitures :
 Maquette 3D des 3 produits ;
 Signalétique ;
 Flyers des biens des 3 projets exposés ;
 Sacs, stylos & porte clés avec le logo de KOUTOUBIA LITAAMIR ;
 Étagères permettant de stocker de nombreuses caisses de documentation
(de l’ordre de 5000 ex) ;
 Porte-manteaux, des boissons (bouteilles d’eau), une poubelle, etc.
5) Les coûts budgétisés :
Libellées Coût (DH)
Location du stand équipé et participation 200 561
Personnalisation du stand 240 000
Fournitures stand
(imprimés)
5000piècespour
chaqueunité
Plaquette GALIA 12750
AL MANAR 12300
BOUCHRA 7500
Flyers GALIA 1300
AL MANAR 700
BOUCHRA 450
Goodies Sacs 2 000
Stylos 3 750
Portes clés 725
Catalogue de photos 2 400
Carte visite 3 000
Gadgets 1 500
Consommables stand
(Accueil clients)
Capsules café 1722
Sucre enveloppés 285
Jus 4588
Master de recherche Sciences de Gestion - 2013/2014
Le Marketing direct
Encadré par : Dr Saïd MSASSI
Réalisé par : Hajar EL GUERI| Rajae EL MOUSTAOUI | Hanae GUENOUNI| 62
Gobelets 200
Plateaux pour gâteaux 344
Gâteaux (kg) 5160
Cartouche jet d’encre pour imprimante 200
Ramette de papiers 34
Connexion SMAP (modem) 1200
Animation (Hôtesse parlant néerlandais) 8278
Assurance voyage personnel KT 2 400
Action communication : Bannière publicitaire sur site web 15 000
Frais de visa Schengen 2784
Billet A/R d’avion, Taxes et frais de service compris 27 699
Roaming 1 000
Frais de
déplacement à
l’étranger
Nbr
des
jours
Effectifs Frais
/jours
(DH)
Cours
€/DHs
34 410
5 jours 4 150 11,47
Total 594 240
Master de recherche Sciences de Gestion - 2013/2014
Le Marketing direct
Encadré par : Dr Saïd MSASSI
Réalisé par : Hajar EL GUERI| Rajae EL MOUSTAOUI | Hanae GUENOUNI| 63
La phase d’analyse : Après l’événement
1) Analyse des visiteurs :
Fonctions Nombre
Les propriétaires 4
Les fonctionnaires 4
Libérales 7
Les commerçants 8
Les responsables 11
Les métiers 20
Les employés 85
Total 139
Date de visite Visiteurs
26/04/2013 38
27/04/2013 50
28/04/2013 51
Total 139
Lieu Visiteurs
Algérie 1
Etats-Unis : Miami 1
Norvège 1
Maroc 3
Allemagne 8
France (Lille, Lyon) 9
Anonyme 15
Hollande 21
Belgique: Bruxelles 80
Total 139
Visiteurs Nombre
Galia 94
Al Manar 27
Bir jdid 13
Curieux
visiteurs
5
Total 139
Master de recherche Sciences de Gestion - 2013/2014
Le Marketing direct
Encadré par : Dr Saïd MSASSI
Réalisé par : Hajar EL GUERI| Rajae EL MOUSTAOUI | Hanae GUENOUNI| 64
2) Analyse des concurrents :
 Concentration des projets concurrents par villes :
 Présence des concurrents dans les villes du Maroc :
Régions Nbr des projets
TANGER et régions 34
CASABLANCA et régions 28
OUJDA et régions 26
MARRAKECH et régions 17
ABAT et régions 16
FES et régions 13
AGADIR 5
EL JADIDA et régions 4
BENIMELAL et régions 2
Total de projets présentés 145
Master de recherche Sciences de Gestion - 2013/2014
Le Marketing direct
Encadré par : Dr Saïd MSASSI
Réalisé par : Hajar EL GUERI| Rajae EL MOUSTAOUI | Hanae GUENOUNI| 65
Promoteurs Villes Nombre
GROUPE ADDOHA
AGADIR, AIN AOUDA (RABAT),
BENIMELLAL, CASABLANCA, EL
JADIDA, FES, FQIH BEN SALEH,
KENITRA, MARRAKECH, MEKNES,
OUJDA, TAMESNA, TANGER,
TETOUAN
14
OMNI DIOR - DAR
ISTITMAR
CASABLANCA, EL JADIDA, FES,
KENITRA, MARRAKECH, MEKNES
SALE, SIDI ALLAL EL BAHRAOUI, SIDI
BOUZID, TANGER, TEMARA
14
CHAABI LIL ISKANE
AGADIR, ESSAOUIRA, HAD SOUALEM
(CASABLANCA), KENITRA,
MARRAKECH, MOHAMMEDIA, NADOR,
NOUACEUR, TANGER, TEMARA
10
ALLIANCES DARNA
CASABLANCA, FES ,FNIDEQ ,KENITRA
,M'DIQ , MARRAKECH, MOHAMMEDIA,
TANGER
8
GROUPE BIJOUX
IMMOBILIERE
AIN BENI MATHAR (OUJDA), CAP DE
L'EAU (OUJDA), CASABLANCA, HAD
SOUALEM (CASABLANCA), NADOR,
OUJDA, SAIDIA
7
ARIF ISKANE
AL HOCEIMA, KHENIFRA, M'DIQ,
MARTIL ,TEMARA
5
ESPACES SAADA
AGADIR, CASABLANCA, FES ,
MARRAKECH, TANGER
5
GROUPE ALLALI &
MFADEL
CASABLANCA, MOHAMMEDIA, M'DIQ,
TANGER, TETOUAN
5
GROUPE AL OMRANE AL BOUGHAZ, FES ,MEKNES ,OUJDA 4
GROUPE CHAIMAA CASABLANCA, FES, OUJDA, RABAT 4
GROUPE KCI
BIR JDID (CASABLANCA) ,MARRAKECH
, SEFROU, TANGER
4
ONAPAR
BOUZNIKA, CABO NEGRO,
CASABLANCA, MARRAKECH
4
KOUTOUBIA LITTAAMIR MOHAMMEDIA, MARRAKECH, BIR JDID 3
ASILAH BEACH ASILAH, KSAR EL KEBIR, TANGER 3
BINA IMMOBILIER
CASABLANCA, MARRAKECH,
MOHAMMEDIA
3
COMPAGNIE GENERALE
IMMOBILIERE
AL HOCEIMA, FNIDEQ, NADOR 3
EXCELIA FNIDEQ, MARRAKECH, SAIDIA 3
GROUPE AL AMANE AGADIR, MARRAKECH, TAMENOURT 3
Master de recherche Sciences de Gestion - 2013/2014
Le Marketing direct
Encadré par : Dr Saïd MSASSI
Réalisé par : Hajar EL GUERI| Rajae EL MOUSTAOUI | Hanae GUENOUNI| 66
KENZI BERKANE, OUJDA, SAIDIA 3
KOUNOUZ IMMOBILIER AGADIR, BENSLIMANE, MARRAKECH 3
MARINA D'OR MARRAKECH, TAMESNA, TANGER 3
SGTM IMMOBILIER FES, KENITRA, TAMESNA 3
LES RESIDENCES AL
GHAYT
BERKANE, OUJDA 2
LOTAZUR TANGER ASILAH, TANGER 2
PALMERAIE
DEVELOPPEMENT
CASABLANCA, MARRAKECH 2
VILLART IMMO ASILAH, TANGER 2
AIDA VILLAGE TANGER 1
AM GESTION TETOUAN 1
AMICALE AL AHDE EL
JADID NADOR
NADOR 1
DYM INVEST OUJDA 1
EEMAR SAIDIA.COM SAIDIA 1
GROUPE EL ALAMI /
LOTINORD
CASABLANCA 1
GROUPE EL GUARTIT
TANGER
TANGER 1
GROUPE SOLINGE
IMMOBILIER
TANGER 1
GROUPE SORIF NADOR 1
HIPPONE IMMO BERKANE 1
ISCANE EL AFIF TANGER 1
LES JARDINS
D'ASSILAH
ASILAH 1
LES JARDINS D'EL
JADIDA
EL JADIDA 1
LES JARDINS D'YQUEM RABAT 1
LOTISSUD MARRAKECH 1
MAMOUNIA DE
TAFILALT
MEKNES 1
MASAKIN PROMOTION
IMMOBILIERE
NADOR 1
OASIS BEACH CASABLANCA 1
OASIS CAP DE L'EAU OUJDA 1
R-KALY CAP DE L'EAU 1
SOCIETE GENERALE
POUR L'HABITAT
TANGER 1
TO 15 - BSA CAPITAL CASABLANCA 1
ZAK ' ZONE ACTIVITE HAD SOUALEM 1
Master de recherche Sciences de Gestion - 2013/2014
Le Marketing direct
Encadré par : Dr Saïd MSASSI
Réalisé par : Hajar EL GUERI| Rajae EL MOUSTAOUI | Hanae GUENOUNI| 67
3) Les coûts réalisés = Les coûts budgétisés ; avec un écart = 0 :
Article Espèce Virement Chèque Payé
Location du stand équipé et
participation
200 561
Personnalisation du stand 240 000
Fournitures stand (Stylos, Catalogue,
flyers AL MANAR, gadgets, carte visite
19 540
Fournitures stand (imprimés) suite 28 835
Consommables stand (Accueil clients) 12 533
Connexion SMAP (modem) 1200
Animation (Hôtesse parlant
néerlandais)
8278
Assurance voyage personnel KT 2 400
Action communication : Bannière
publicitaire sur site web
15 000
Frais de visa Schengen 2784
Billet A/R d’avion, Taxes et frais de
service compris
27 699
Roaming 1 000
Frais de déplacement à l’étranger 34 410
Sous totaux 56 421 201 561 302 239 34 019
Total général 594 240
4) Evaluation :
L’événement SMAP road-show est une action du marketing direct primordiale qui
permet de commercialiser les biens immobilier de la société, surtout le haut
standing dont le stock vendable tout compris avoisine les 500 MDH, et à moindre
degré le lotissement; quoiqu’il représente 200 MDH environ.
L’effectif des visiteurs 47 000 en Bruxelles, en l’espace de 3 à 4 jours est une
occasion en or pour dénicher les clients MRE, une cible valorisée porteur et
bénéfique d’excellence (150 visiteurs reçus mensuellement au bureau de vente au
Maroc) auxquels sont alloués des budgets de communication et marketing
conséquents. À cela s’ajoute le potentiel financier des MRE : un MRE employé de
ménage a reçu l’accord de banque pour un montant de près de 1,2 MDH.
KHYAYTA''
Total des projets 145
Master de recherche Sciences de Gestion - 2013/2014
Le Marketing direct
Encadré par : Dr Saïd MSASSI
Réalisé par : Hajar EL GUERI| Rajae EL MOUSTAOUI | Hanae GUENOUNI| 68
a) Opportunités futurs :
 Avec 300.000 MRE en Belgique, le SMAP a reçu 35 000 visiteurs, soit 11% de
la population des MRE en Belgique.
 A l’horizon de 2020, la communauté marocaine à Bruxelles comptera 50% de
la population.
 Diverses provenances des pays riverains de la Belgique soit : NORVÈGE,
Hollande, France, Allemagne et Angleterre.
 80 % des visiteurs inscrits sur les fiches clients se rendront sur place durant
cet été pour confirmer leur choix.
 Le temps de réponse ou retombées de ce salon va s’étendre jusqu’à la fin de
l’année : exemple JPO GALIA 2012 (journée des portes ouvertes)
dont certaines ventes se sont concrétisés 6 mois après l’événement.
b) Les arguments de vente des biens :
 Les visiteurs sont émerveillés par la qualité des matériaux et la finition du
projet Galia du haut standing : bon rapport qualité-prix.
 Par contre, ils ont évoqué une remarque du manque de piscine concernant la
résidence Al-Manar, chose qui représente une freine influence l’acte d’achat
des visiteurs.
5) Le plan Marketing des recommandations :
Les plan Marketing des recommandations est un plan préconise des alternatifs
de développements pour le renforcement de la position de la société dans son
Marché
Le plan de développement va déterminer et évaluer les potentiels opérationnels de
la société KT face à ses projets d’amélioration. De même, il va proposer quelques
action tant au niveau marketing qu’au niveau stratégique :
 Investir à la région du nord : la plus part des visiteurs du SMAP suggèrent
d’avoir des résidences à la région du nord ;
 Construire à l’avenir une résidence fermée sur Marrakech avec une piscine ;
 Développer un site web : touts les visiteurs du SMAP posent la question à
propos du Site web de la société qui facilite le contact et le partage rapide
de l’information.
De ce fait, dans le cadre de son plan stratégique et après l’élaboration de sa
stratégie marketing Direct qui est basé sur le choix de différenciation ; le service
marketing de KT a pu traduire son PSE en plan d’action s’appuie sur trois
éléments :
 Le Budget Marketing ;
 La répartition du budget ;
 Le Marketing Mix.
Master de recherche Sciences de Gestion - 2013/2014
Le Marketing direct
Encadré par : Dr Saïd MSASSI
Réalisé par : Hajar EL GUERI| Rajae EL MOUSTAOUI | Hanae GUENOUNI| 69
a) Budget Marketing :
La fixation du budget s’établit par l’application d’un pourcentage du chiffre
d’affaires prévisionnel. Sa détermination se fera sur une période annuelle (celle de
l’exercice comptable), et pour chaque budget annuel, on parle de budgets de
programmes. La présentation du budget se fera par poste à savoir :
 Coût d’achat d’espace ;
 Coût et honoraires des prestataires ;
 Coût et frais techniques.
Prévisions du CA TTC à encaisser en 2013 par projets :
• Logement social = 15 MDH
• Haut standing = 121 MDH
• Manar 102 & 140 = 50 MDH
• Lotissement Bir Jdid = 267 MDH
• Lotissement Mejmaa el Kheir = 35
MDH
• Soit un total prévisionnel de 488
MDH.
La société fixe 1% du CA prévisionnel
à encaisser en TTC comme le Budget
Marketing :
Donc :
1% X 488.000.000,00 =
5.000.000,00 DHS
b) La répartition du budget :
Le budget doit être réparti sous forme de trois principaux postes budgétaires qui
sont :
b.1) L’achat d’espace « budget médias » :
Il s’exprime en “net net”, c'est-à-dire que les dépenses d’achat d’espace sont
évaluées au prix du tarif moins la commission d’agence et moins les réductions
obtenues après négociation. On présente ce poste en rangeant les médias utilisés
selon l’ordre décroissant des dépenses programmées.
b.2) Les rémunérations des prestataires :
Ils se présentent sous formes des honoraires ou commissions d’agence et les
honoraires sur frais techniques et d’études.
b.3) Les frais techniques :
Ce sont les coûts associés à la production de la campagne. Ils sont de nature très
diverse : Acteurs, photographes, coût de réalisation des documents d’exécution,
coût d’impression, coût du papier pour les affiches, frais de déplacement. Etc.
Postes Total (TTC)
Médias
Presses : quotidienne, périodique, spécialisée, magazine… 1 400 000,00
Affichage : panneaux 4x3, 5x4, uni pôles, façades murales 1 000 000,00
Master de recherche Sciences de Gestion - 2013/2014
Le Marketing direct
Encadré par : Dr Saïd MSASSI
Réalisé par : Hajar EL GUERI| Rajae EL MOUSTAOUI | Hanae GUENOUNI| 70
Hors
Médias
Vidéo du groupe : film instit, visite virtuelle 3D, site web… 50 000,00
Événement commercial : salons, foires, événement spécial 1700 000,00
Marketing
direct
Kit commercial : plaquette, brochure, maquette… 150 000,00
Mailing : publipostage, fax, courrier postal, e-mailing… 50 000,00
PLV : bâche chantier, bureau de vente, affiches, totems… 200 000,00
Autres
Relations publique : conférence de presse, édition,
reportages…
300 000,00
Promotion de ventes : cadeaux, remises… 150 000,00
Total 5 000 000,00
c) Le Marketing Mix :
C’est un élément central de la stratégie marketing de la société qui à trait à la
façon dont nous allons présenter nos offres sur le marché :
 Produit : Projets moyens standing & hauts standing, Sociales et Lotissement ;
 Prix : bon rapport prix-qualité, remises sur le paiement au comptant, facilité
de crédits par des conventions avec des institutions des crédits immobiliers ;
 Mise en place : bureau de vente installé dans chaque projet, appartement
témoins, FDV ;
 Promotion : Pub, marketing direct en masse (les JPO le mailing et les SMS),
promotion de vente.
Master de recherche Sciences de Gestion - 2013/2014
Le Marketing direct
Encadré par : Dr Saïd MSASSI
Réalisé par : Hajar EL GUERI| Rajae EL MOUSTAOUI | Hanae GUENOUNI| 71
Conclusion
Les techniques de marketing direct ne doivent pas être
négligées car elles permettent de mettre en œuvre une
politique commerciale individualisée, et donc parfaitement
adaptée aux attentes de la clientèle, contrairement à des
actions commerciales de masse, plus adaptées aux entreprises
qui privilégient le volume de produits vendus.
Le marketing direct s'inscrit dans une démarche profondément
logique de croissance du chiffre d'affaires de l'entreprise et
représente de ce fait un enjeu important.
La prise en compte des principaux vecteurs du marketing
direct qui sont les acteurs et l’offre rassure l’entreprise quant
à sa politique Marketing et lui apporte une évolution certaine
du point de vue de sa part de marché, mais aussi accroît sa
notoriété dans son secteur d’activité.
Avec la croissance continue d'Internet et le développement
technologique de la télécommunication, le MD est promis à un
bel avenir. Internet permet en effet de connaître de plus en
plus finement les prospects non plus seulement par des
critères personnels mais aussi quant à leurs centres d'intérêt.
Master de recherche Sciences de Gestion - 2013/2014
Le Marketing direct
Encadré par : Dr Saïd MSASSI
Réalisé par : Hajar EL GUERI| Rajae EL MOUSTAOUI | Hanae GUENOUNI| 72
Bibliographie et Webiographie
Aide mémoire marketing de Claude Demeure
Parti 9 “la communication commerciale”
Chapitre 4 “La communication hors média”
Page 324-325
MBA L’essentiel du management par les
meilleurs professeurs
partie 4 : Marketing, Par JEAN-MARC LEHU &
Jean-Noël Kapferer
Page : 163
Partie 6 : Commercialisation, Par Pierre Desmet
& Marc Filser
Page 277
Gestion de la relation client de René
Lefébure & Gilles Ventur
Partie 1 “Définition et périmètre du CRM”
Chapitre 5 “Le marketing Relationnel”
Page 155-156
Documents internes de la société
KOUTOUBIA LITTAAMIR - Service
marketing – Événement SMAP
Le marketing 2.0 : De l’apparition de nouvelles techniques à la mise en place d’une
véritable nouvelle vision du marketing stratégique de Samuel MAYOL
MCF en Sciences de Gestion;
Université Paris -13 IUT de Saint-Denis - PRISM SORBONNE - LARA/ICD

Rapport marketing - cas de SMAP

  • 1.
    Université Abdelmalik Essaâdi EcoleNationale de Commerce et de Gestion Master de Recherche Sciences de gestion Réalisé par : Hajar EL GUERI Rajae EL MOUSTAOUI Hanae GUENOUNI Encadré par : Dr. Saïd MSASSI Les pratiques du marketing direct Cas du “ SMaP EXPO” Société KOUTOUBIA LITTAAMIR Rapport d’un travail de recherche en marketing sous le thème :
  • 2.
    Master de rechercheSciences de Gestion - 2013/2014 Le Marketing direct Encadré par : Dr Saïd MSASSI Réalisé par : Hajar EL GUERI| Rajae EL MOUSTAOUI | Hanae GUENOUNI| 2 Introduction Quelque soit le secteur d'activité, le marketing direct est maintenant omniprésent dans les entreprises et pourtant le terme lui-même est moins utilisé, les agences et consultants préférant des dénominations plus originales, soit générales comme one- to-one, CRM, soit techniques avec datawarehouse, datamining. La confusion est encore accrue, lorsque sont utilisés, sans véritable définition commune, des termes comme communication directe, vente directe, relationnel, fidélisation, qui concernent tantôt de simples choix de médias tantôt des stratégies marketing. Le marketing direct consiste, pour le marketeur, à créer et à gérer lui- même les transactions avec ses clients, à distance, par l'intermédiaire d'un ou plusieurs médias. Dans une multitude de secteur, les clients sont trop nombreux et trop éloignés de la société pour que le producteur puisse faire des affaires avec eux directement, et vice versa. Je ne peux pas aller à San Francisco, siège de Levi Strauss & Co, à chaque fois que je veux m'acheter un jean, et Levi Strass ne peut pas non plus m'envoyer un vendeur avec un camion rempli de jeans! Nous ne pouvons pas traiter de personne à personne, nous devons passer par des intermédiaires (distributeurs, détaillants). Levi Strass & Co envoie des vêtements dans des magasins situés prés de chez moi et je me rends dans ces magasins. Les circuits de distributions tels que celui qu'utilise Levi Strass & Co, constitue une des solutions au problème du nombre et de l'éloignement des clients. Mais il en existe une autre: LE MARKETING DIRECT, qui évite le recours aux intermédiaires. Le catalogue de vente par correspondance a été le premier outil de marketing à remplacer le magasin. Et aujourd'hui, le marketeur direct est aussi une sorte de détaillant virtuel, capable d'entrer en contact avec ses clients grâce à l'utilisation intelligente de nouveaux médias On peut donc définir le marketing direct comme un système de marketing interactif qui utilise un ou plusieurs supports publicitaires pour produire une réaction mesurable et/ou une transaction à n'importe quelle distance. Pour approfondir nos champ de connaissance en ce domaine on va traiter dans le rapport ci-dessous quatre chapitres élémentaires : le marketing direct & la communication commerciale, le marketing direct, les outils du marketing direct et finalement les pratiques du Marketing direct, cas des produits immobilier (Cas de la société KOUTOUBIA LITTAAMIR).
  • 3.
    Master de rechercheSciences de Gestion - 2013/2014 Le Marketing direct Encadré par : Dr Saïd MSASSI Réalisé par : Hajar EL GUERI| Rajae EL MOUSTAOUI | Hanae GUENOUNI| 3 Sommaire : Introduction............................................................................................ 2 Chapitre 1 : Le marketing direct & la communication commerciale Section 1 : La communication commerciale ...................................................... 9 1) Présentation ................................................................................. 9 2) Classification de la communication commerciale...................................... 9 a) Communication commerciale et communication corporate ................10 b) Communication médias et communication hors médias.....................11 3) Politique et stratégie de communication ..............................................11 4) Les deux grands types de stratégie de communication ..............................11 a) La stratégie «push » .............................................................11 b) La stratégie «pull » ..............................................................12 5) Le budget de communication ............................................................12 Section 2 : La communication hors médias ......................................................13 1) La promotion des ventes..................................................................13 a) Définition...........................................................................13 b) Les techniques de promotion des ventes ......................................13 c) Les différentes utilisations ......................................................13 d) Promotion et législation .........................................................14 2) Les relations publiques traditionnelles .................................................15 a) Relations publiques internes ....................................................15 b) Relations publiques externes....................................................15 3) La communication événementielle......................................................16 4) Le parrainage (sponsoring) ..............................................................16 5) Le mécénat .................................................................................16 6) Le marketing direct .......................................................................17 Section 3 : Le MD vs le marketing relationnel ...................................................18
  • 4.
    Master de rechercheSciences de Gestion - 2013/2014 Le Marketing direct Encadré par : Dr Saïd MSASSI Réalisé par : Hajar EL GUERI| Rajae EL MOUSTAOUI | Hanae GUENOUNI| 4 Chapitre 2 : Le marketing direct : présentation & généralités Section 1 : Présentation & généralités ...........................................................20 1) Définition ...................................................................................20 2) Émergence du marketing direct .........................................................20 a) Bref historique.....................................................................20 b) Marketing direct et VPC..........................................................20 c) Les facteurs explicatifs de développement du Marketing direct...........20 3) Objectifs ....................................................................................21 a) Information ........................................................................21 b) Prospection ........................................................................21 c) Fidélisation.........................................................................21 d) Vente ...............................................................................22 4) Avantages du marketing direct ..........................................................22 5) La base du marketing direct : le fichier................................................22 a) Les fichiers de compilation ......................................................23 b) Les fichiers de comportement ..................................................23 c) Le coût d’un fichier...............................................................23 d) Fichier et réglementation .......................................................23 6) L’avenir du marketing direct.............................................................23 Section 2 : La cible du Marketing direct..........................................................25 1) La segmentation ...........................................................................25 a) Définition...........................................................................25 b) Les choix des variables de segmentation ......................................25 c) Les conditions d'efficacité du principe de segmentation....................25 d) Les techniques de segmentation utilisées en marketing direct ............25 2) Le ciblage ...................................................................................26 a) Définition...........................................................................26 b) L'intérêt du ciblage ...............................................................26 c) La description des cibles .........................................................26 d) La quantification et la recherche du critère déterminant ..................27 3) Les étapes d'un ciblage efficace ........................................................27
  • 5.
    Master de rechercheSciences de Gestion - 2013/2014 Le Marketing direct Encadré par : Dr Saïd MSASSI Réalisé par : Hajar EL GUERI| Rajae EL MOUSTAOUI | Hanae GUENOUNI| 5 Chapitre 3 : Les outils du marketing direct Section 1 : La base de données et les fichiers...................................................29 1) La création d'une base de données.....................................................29 a) Caractéristiques d'une bonne BDD ..............................................29 b) Les fonctions d'une base de données...........................................29 b.1) Pourquoi une base de données ? ....................................29 b.2) Comment l’implanter ? ...............................................30 b.3) Pour quelles utilisations ? ............................................30 Section 2 : Supports spécifiques ...................................................................31 1) Le mailing...................................................................................31 a) Le mailing postal classique (ou publipostage) ...............................31 b) Le bus-mailing (ou publipostage groupé) .....................................32 c) Le mailing-fax (ou faxing) .......................................................33 d) L’e-mailing (ou mailing électronique) .........................................34 e) Le mailing vidéo...................................................................34 2) Le téléphone (phoning ou télémarketing) .............................................34 a) Les outils du téléphone ..........................................................34 b) L’utilisation du téléphone .......................................................34 b.1) La prise de rendez-vous...............................................34 b.2) La vente .................................................................35 3) Le catalogue................................................................................36 a) Le vecteur Homme................................................................36 b) Le vecteur point de vente .......................................................36 c) Les codes couleurs utilisés selon la thématique du catalogue..............36 4) L’ISA (imprimé sans adresse).............................................................37 5) La télématique.............................................................................38 a) Le numéro vert (0800)............................................................38 b) Le minitel et le système Télétel................................................38 6) L’asile-colis.................................................................................38 7) Le téléachat ................................................................................38 8) Le SMS ou MMS .............................................................................38 Section 3 : L’internet & le marketing 2.0 ........................................................39 1) L’internet ...................................................................................39 2) Le Marketing 2.0, une série de techniques nouvelles ................................39 a) Le Webmarketing .................................................................40 b) Le web 2.0 .........................................................................41 c) Les média sociaux.................................................................42 c.1) Le bouche à oreille (BAO).............................................42 c.2) Le marketing viral......................................................42  Le buzz marketing ..................................................42  Le marketing social.................................................42  Le marketing d’engagement ......................................43  Le marketing personnalisé.........................................43  Les réseaux sociaux.................................................44  Les blogs .............................................................44  Le podcasting........................................................44  L’agrégateur social .................................................44  Le Widget ............................................................44 Section 4 : Les médias traditionnels ou récupérés..............................................46 1) La télévision ................................................................................46 2) L’annonce presse / l’encart presse .....................................................46 3) La radio .....................................................................................46 4) L’affichage..................................................................................46
  • 6.
    Master de rechercheSciences de Gestion - 2013/2014 Le Marketing direct Encadré par : Dr Saïd MSASSI Réalisé par : Hajar EL GUERI| Rajae EL MOUSTAOUI | Hanae GUENOUNI| 6 Chapitre 4 : Les pratiques du Marketing direct, cas des produits immobilier. Cas de la société KOUTOUBIA LITTAAMIR Section 1 : Le Marketing Direct de la société KT ...............................................48 1) La stratégie marketing de la société....................................................48 a) Vision et exclamation ............................................................48 b) L’étude de marché................................................................48 b.1) Sur le plan technique..................................................49 b.2) Sur le plan Marketing..................................................49 b.3) Sur le plan financier ...................................................49 c) La SCP : segmentation, ciblage positionnement.............................50 c.1) Segmentation ...........................................................50 c.2) Ciblage des clients potentiels ........................................50 c.3) Positionnement.........................................................50 2) Le marketing opérationnel de la société ...............................................51 a) La politique du prix...............................................................51 a.1) Les produits sociaux......................................................................51 a.2) Les produits économiques ............................................................51 a.3) Les produits promotionnels ..........................................................51 a.5) Les lots industriels ........................................................................52 b) Le plan de communication et de promotion des actions du MD............53 b.1) Les actions promotionnelles.........................................................53 b.2) Les actions communicationnelles.................................................53 c) Les supports de communication adaptées au MD.............................55 d) Le planning de réalisation des actions communicationnelles ..............55 e) Le budget de communication ...................................................56 Section 2 : Cas pratique du marketing direct : Evénement SMAP à Bruxelles I) Les étapes de préparation : Avant l’événement ..........................................57 1) La fiche technique.........................................................................57 2) Les buts de l’action SMAP ................................................................58 3) Les études prévisionnelles................................................................58 a) Les chiffres clés du SMAP Immo Bruxelles 2012 ..............................58 b) Les prévisions du SMAP Immo Bruxelles 2013 .................................59 4) Equipements, matériels & fournitures..................................................61 5) Les coûts budgétisés ......................................................................61 II) La phase d’analyse : Après l’événement ..................................................63 1) Analyse des visiteurs ......................................................................63 2) Analyse des concurrents ..................................................................64 3) Les coûts réalisés = les coûts budgétisé ................................................67 4) Evaluation...................................................................................67 a) Opportunités futurs...............................................................68 b) Les arguments de vente des biens..............................................68 5) Le plan Marketing..........................................................................68 a) Budget Marketing .................................................................69 b) La répartition du budget.........................................................69 b.1) L’achat d’espace « budget médias » ...............................69 b.2) Les rémunérations des prestataires .................................69 b.3) Les frais techniques ...................................................69 c) Le Marketing Mix ..................................................................70
  • 7.
    Master de rechercheSciences de Gestion - 2013/2014 Le Marketing direct Encadré par : Dr Saïd MSASSI Réalisé par : Hajar EL GUERI| Rajae EL MOUSTAOUI | Hanae GUENOUNI| 7 Conclusion ............................................................................................ 71 Références ............................................................................................ 72
  • 8.
    Master de rechercheSciences de Gestion - 2013/2014 Le Marketing direct Encadré par : Dr Saïd MSASSI Réalisé par : Hajar EL GUERI| Rajae EL MOUSTAOUI | Hanae GUENOUNI| 8 Chapitre 1 Le marketing direct & la communication commerciale Section 1 : La communication commerciale Section 2 : La communication hors médias Section 3 : Le MD vs le marketing relationnel
  • 9.
    Master de rechercheSciences de Gestion - 2013/2014 Le Marketing direct Encadré par : Dr Saïd MSASSI Réalisé par : Hajar EL GUERI| Rajae EL MOUSTAOUI | Hanae GUENOUNI| 9 Section 1 : La communication commerciale 1) Présentation : Étudier un marché, fabriquer un produit et le distribuer sont des étapes indispensables. Mais compter sur le bouche à oreille pour faire connaître le produit aux consommateurs potentiels ne suffit pas dans la plupart des cas. Il faut contacter ces consommateurs en utilisant les médias (télévision, radio, presse, affichage, cinéma) ou d’autres canaux de communication, dits « hors médias » (promotion des ventes, relations publiques, marketing direct...). Le message destiné à inciter les consommateurs à acheter le produit doit être étudié dans ses moindres détails, en utilisant les techniques de création publicitaire. Tout cela va permettre, dans le cadre d’un plan de communication, de faire connaître un produit aux consommateurs. 2) Classification de la communication commerciale : De nos jours, la communication est devenue un outil indispensable pour tout organisme (entreprise, association, collectivité territoriale...). Elle prend des formes différentes en fonction des buts poursuivis et des « médias » utilisés. a) Communication commerciale et communication corporate : La distinction s’effectue au niveau des buts poursuivis par les organismes utilisant la communication. Types de communication Description Communication commerciale • Buts : promouvoir des marques, des produits ou des services afin de les vendre. • Cibles : acheteurs actuels ou potentiels, prescripteurs. • Outils utilisés : produit (emballage, design, étiquette), publicité, promotion des ventes, marketing direct ; à un degré moindre : relations publiques, parrainage, mécénat. EXEMPLES : campagnes de publicité pour les opérateurs téléphoniques, opérations de parrainage sportif.
  • 10.
    Master de rechercheSciences de Gestion - 2013/2014 Le Marketing direct Encadré par : Dr Saïd MSASSI Réalisé par : Hajar EL GUERI| Rajae EL MOUSTAOUI | Hanae GUENOUNI| 10 La communication corporate prend une place de plus en plus importante. Après de nombreuses années pendant lesquelles les entreprises ont axé leur communication principalement sur leurs produits ou services, on observe une évolution en faveur d’une communication basée sur l’entreprise, ses qualités, son image. b) Communication médias et communication hors médias : La distinction se fait uniquement au niveau des véhicules de la communication. Types de communication Définitions Données chiffrées Communication médias • Véhicules de communication : les 5 médias traditionnels (presse, télévision, radio, affichage, cinéma publicitaire), auxquels l’IREP (Institut de Recherches et d’Études Publicitaires) ajoute désormais Internet et les annuaires (imprimés et Internet) • La communication médias représentait en France 39,94 % des dépenses de communication en 2006. Communication corporate • Buts : faire connaître une entreprise (ou toute organisation : association, collectivité...), son image. • Cibles : collectivités, pouvoirs publics, monde financier, public. • Outils utilisés : publicité, relations publiques, parrainage, mécénat, design... EXEMPLES : – Campagne de l’État pour l’inscription sur les listes électorales, – campagne d’EDF « Nos engagements pour un développement durable », – campagne de France Télécom « Notre raison d’innover, c’est vous ».
  • 11.
    Master de rechercheSciences de Gestion - 2013/2014 Le Marketing direct Encadré par : Dr Saïd MSASSI Réalisé par : Hajar EL GUERI| Rajae EL MOUSTAOUI | Hanae GUENOUNI| 11 Communication hors médias • Véhicules de communication : promotion des ventes, relations publiques, parrainage, mécénat, marketing direct, PLV... • La communication hors médias représentait en France 60,06 % des dépenses de communication en 2006. Depuis quelques années, la communication de masse (qui utilise les « mass medias ») est en déclin. Il est de plus en plus difficile de toucher un vaste public par une campagne publicitaire de masse. Le hors médias a pris une place prépondérante dans le paysage de la communication en France (en 1988, la répartition était égale entre communication médias et hors médias). L’avènement du marketing one to one et du marketing relationnel, à l’opposé du marketing de masse, à entraîné une augmentation importante des dépenses en communication hors médias. La gestion de la relation client, qui a pris une importance significative par rapport à la prospection de nouveaux clients, entraîne le développement d’outils hors médias destinés à fidéliser les clients des entreprises. 3) Politique et stratégie de communication La politique de communication permet d’établir les objectifs de communication de l’entreprise. Ces objectifs sont transformés en actions de communication par l’intermédiaire de la stratégie de communication. La stratégie permet de déterminer :  La cible que l’on veut atteindre,  Comment l’atteindre. Elle permet de déterminer le bon mix publicité pour la bonne cible. 4) Les deux grands types de stratégie de communication : a) La stratégie «push » : Elle a pour but de « pousser » le produit vers les distributeurs et les consommateurs, au moyen de la force de vente ou d’actions promotionnelles menées par le producteur ou le distributeur. EXEMPLES : • Assurer une pression plus forte de la force de vente auprès des distributeurs, en leur proposant des avantages financiers (ristournes, remises quantitatives..),
  • 12.
    Master de rechercheSciences de Gestion - 2013/2014 Le Marketing direct Encadré par : Dr Saïd MSASSI Réalisé par : Hajar EL GUERI| Rajae EL MOUSTAOUI | Hanae GUENOUNI| 12 • Distribution d’échantillons dans les gares SNCF de la région parisienne lors de la sortie d’Actimel (Danone), • Mise en avant d’un produit dans un point de vente (tête de gondole). b) La stratégie «pull » Elle a pour but de « tirer » (to pull en anglais) les consommateurs vers le point de vente et le produit au moyen d’une campagne publicitaire. EXEMPLES : • Campagne d’affichage lors de la sortie d’un nouveau modèle automobile, • Campagne d’affichage lors de la sortie d’un nouveau film. 5) Le budget de communication : La stratégie utilisée dépend étroitement du budget disponible pour l’opération de communication envisagée. Le budget de communication d’une entreprise peut être déterminé de plusieurs façons : • En calculant un pourcentage du chiffre d’affaires réalisé ou prévu, • En réévaluant le budget de communication de l’année précédente, • En fixant un budget équivalent aux budgets de communication des entreprises concurrentes, • En fixant une somme en fonction de ce que l’on peut dépenser au moment de la décision.
  • 13.
    Master de rechercheSciences de Gestion - 2013/2014 Le Marketing direct Encadré par : Dr Saïd MSASSI Réalisé par : Hajar EL GUERI| Rajae EL MOUSTAOUI | Hanae GUENOUNI| 13 Section 2 : La communication hors médias La communication hors médias regroupe tous les moyens de communication n’appartenant pas aux cinq grands médias. Elle comprend : 1) La promotion des ventes, 2) Les relations publiques traditionnelles, 3) La communication événementielle, 4) Le parrainage (sponsoring), 5) Le mécénat, 6) Le marketing direct. 1) La promotion des ventes : a) Définition : La promotion des ventes correspond à une stratégie « push » qui permet de pousser le produit vers le consommateur. Les actions promotionnelles sont toujours limitées dans le temps, au contraire des actions publicitaires qui sont parfois continues (pour les lessives par exemple). b) Les techniques de promotion des ventes : On peut diviser la promotion en trois grandes parties, en fonction des cibles visées :  La promotion destinée à la force de vente, qui correspond aux techniques de stimulation utilisées auprès des vendeurs (voir chapitre « La gestion de la force de vente »).  La promotion distributeurs, qui permet de modifier l’attitude des distributeurs envers un produit pour les inciter :  à acheter le produit (parfois même à le stocker),  à le vendre.  La promotion consommateurs, qui permet :  de pousser un produit vers les consommateurs,  de le leur faire acheter. c) Les différentes utilisations :  En accompagnement du lancement d’un produit nouveau, pour compléter l’action de communication effectuée avec la publicité médias.  En cours de vie d’un produit, pour relancer un produit en phase de déclin ou pour lutter contre un produit concurrent.  Pour créer un événement (anniversaire d’un produit, d’une entreprise...).  Pour obtenir le référencement d’une marque.  Pour augmenter le chiffre d’affaires...
  • 14.
    Master de rechercheSciences de Gestion - 2013/2014 Le Marketing direct Encadré par : Dr Saïd MSASSI Réalisé par : Hajar EL GUERI| Rajae EL MOUSTAOUI | Hanae GUENOUNI| 14 d) Promotion et législation : La législation de l’action promotionnelle est très stricte. Trois textes juridiques principaux la régissent :  la loi « Royer » du 27 décembre 1973,  l’ordonnance « Balladur » du 1er décembre 1986,  la loi « Neiertz » du 23 juin 1989. Les principales mesures concernant les actions promotionnelles sont les suivantes:  les cadeaux sont autorisés (par exemple, cadeaux de parrainage offerts par des organismes de vente par correspondance), sans limitation de prix. La seule restriction est qu’ils ne doivent pas être assimilés à des actes de concurrence déloyale,  les primes (attribuées à la faveur d’un achat) sont interdites, sauf si elles sont de faible valeur :  Produit principal de moins de 76,22 euros : la valeur de la prime « départ production » ne doit pas excéder 7 % du prix de vente net du produit qu’elle accompagne,  Produit principal de plus de 76,22 euros : la valeur de la prime ne doit pas excéder 4,57 euros, plus 1 % du prix de l’objet porteur (limite maximum de 53,36 euros). Les primes correspondant à un produit identique à l’achat principal ne sont pas limitées en valeur (exemple : 4 produits pour le prix de 3).  les concours doivent exclure toute intervention du hasard,  les loteries doivent être effectuées sans aucune obligation d’achat. Les ventes au déballage, soldes et liquidations font également l’objet d’une législation très précise. La loi du 5 juillet 1996 sur la promotion du commerce encadre plus strictement qu’auparavant ces pratiques commerciales :  ventes au déballage : ce sont des ventes réalisées sur des emplacements ou dans des locaux non habituellement destinés au commerce considéré. EXEMPLES : – vente de tapis dans un hôtel, – « Foire aux vins » sur le parking d’une grande surface. Elles sont soumises à autorisation municipale. Leur durée ne peut excéder deux mois par année civile dans un même local ou sur un même emplacement, soldes (réductions de prix durant une période déterminée) : les soldes soumis à autorisation municipale ainsi que les décalages de date sectoriels ont disparu. Les dates sont dorénavant fixées par le Préfet de chaque département pour une durée maximale de six semaines (au lieu de deux mois auparavant).
  • 15.
    Master de rechercheSciences de Gestion - 2013/2014 Le Marketing direct Encadré par : Dr Saïd MSASSI Réalisé par : Hajar EL GUERI| Rajae EL MOUSTAOUI | Hanae GUENOUNI| 15 Les rabais ne pourront porter que sur des marchandises proposées à la vente et réglées aux fournisseurs depuis au moins un mois à la date de début de la période de soldes considérée. Chaque produit devra comporter l’indication du prix avant et durant les soldes, liquidations : elles concernent uniquement les ventes accompagnées ou précédées de publicité et annoncées comme tendant, par une réduction de prix, à l’écoulement accéléré de la totalité ou d’une partie des marchandises. Elles doivent être précédées d’une demande justifiée au Préfet du département au moins trois mois avant la date de liquidation. 2) Les relations publiques traditionnelles, Les relations publiques constituent un mode de communication commerciale (d’information séduction) permettant de « vendre » l’image la plus favorable possible d’une entreprise et d’entretenir les meilleurs rapports avec ceux dont dépend son avenir, par l’intermédiaire d’actions spécifiques créées par l’entreprise auprès d’une cible précise. Cette cible peut être interne (les membres de l’entreprise) ou externe (un segment de clientèle, les différents secteurs de l’opinion publique, une administration...). Elles peuvent prendre différentes formes. a) Relations publiques internes : • Journaux d’entreprise • Réunions • Séminaires (pour l’ensemble de la force de vente par exemple) • Mobilisation du personnel autour d’un projet d’entreprise... b) Relations publiques externes : • Plaquette présentant l’entreprise (document très luxueux pour les grandes entreprises) • Rapport annuel d’activité • Organisation de visites d’entreprise (pour le public, mais aussi pour des prospects ou clients) • Organisation de conférences de presse (pour présenter le rapport d’activité, un produit nouveau, la diversification vers un nouveau secteur d’activité...) • Organisation de voyages :  pour le grand public : organisation de voyages d’une journée, en car, dans une région agréable, dans le but de présenter un produit (clientèle ciblée),  pour les professionnels : organisation de voyages dans le but de présenter l’entreprise et ses produits à une cible de prospects soigneusement choisis (utilisation de cars ou de wagons spécialement aménagés : disposition conviviale des sièges, vidéo, bar, toilettes...).
  • 16.
    Master de rechercheSciences de Gestion - 2013/2014 Le Marketing direct Encadré par : Dr Saïd MSASSI Réalisé par : Hajar EL GUERI| Rajae EL MOUSTAOUI | Hanae GUENOUNI| 16 3) La communication événementielle : La communication événementielle consiste à créer et organiser un événement pour qu’il serve de support à une campagne de communication concernant un organisme ou l’un de ses produits. EXEMPLES : - Organisation de « La Grande Moisson », sur l’avenue des Champs-Élysées, en juin 1990, par le CNJA (Centre National des Jeunes Agriculteurs), - Présentation annuelle du Beaujolais nouveau, le troisième jeudi du mois de novembre, médiatisée en France comme à l’étranger (organisée par le syndicat des producteurs de Beaujolais). 4) Le parrainage (sponsoring) : Le parrainage correspond à la participation financière matérielle et/ou technique d’une entreprise à une manifestation sportive ou culturelle, en contrepartie de bénéfices en termes d’image ou de notoriété. Il peut avoir deux objectifs différents : développer la notoriété ou bien renforcer l’image. Le parrainage de notoriété : son but est de faire connaître le nom d’un produit à travers une manifestation. 5) le mécénat : Le mécénat correspond à la participation financière (et/ou technique) d’une entreprise à une œuvre, sans recherche directe d’une quelconque contrepartie financière (philanthropique), mais pour entretenir et améliorer (magnifier) son image. Les supports du mécénat sont nombreux :  le domaine éducatif (Fondation Médiamétrie, dont le but est d’améliorer les relations entre l’école et les médias),  le théâtre (Fondation Philip Morris, partenaire de la 17e tournée internationale de la prestigieuse compagnie américaine Alvin Ailey),  l’économie (Fondation Générale des eaux pour le développement des emplois de proximité),  le social (Fondation UAP pour la solidarité entre les générations),  l’environnement (Fondation GDF),  l’art contemporain (Fondation Cartier),  la solidarité (Fondations Cartier et Crédit local de France),  –le sport (Fondation Française des jeux)... Les cibles sont très diverses : clients, prospects, milieu artistique, scientifiques, éducation nationale, journalistes, grand public... Les retombées sont à long terme.
  • 17.
    Master de rechercheSciences de Gestion - 2013/2014 Le Marketing direct Encadré par : Dr Saïd MSASSI Réalisé par : Hajar EL GUERI| Rajae EL MOUSTAOUI | Hanae GUENOUNI| 17 6) le marketing direct : Publicité directe, communication directe, vente directe, mercatique directe... L’évolution de l’expression est significative de la difficulté que l’on a pour classer le marketing direct, en développement considérable depuis le milieu des années 1980. Le marketing direct participe de la notion de marketing one to one, qui regroupe l’ensemble des outils et techniques permettant une relation individualisée avec un prospect ou un client.
  • 18.
    Master de rechercheSciences de Gestion - 2013/2014 Le Marketing direct Encadré par : Dr Saïd MSASSI Réalisé par : Hajar EL GUERI| Rajae EL MOUSTAOUI | Hanae GUENOUNI| 18 Section 3 : Le MD vs marketing relationnel : Avec le développement de la connaissance du client, l’importance de la fonction marketing s’est accru dans l’ensemble des secteurs d’activité. Comme souvent, les dénominations les plus diverses se bousculent pour qualifier ce marketing orienté client ou en mettre en avant telle ou telle caractéristique : du traditionnel marketing de bases de données au marketing one to one lancé dans les années 1990, en passant par le marketing situationnel. Ces différents qualificatifs s’appliquent tous à mettre en évidence la nécessité de construire et de maintenir la relation avec le client. Ce marketing relationnel se définit comme l’utilisation d’un ensemble de médias pour interagir avec un client dont le profil est entré dans une banque de données. Cette définition englobe notamment celle du marketing direct : un marketing interactif qui utilise un ou plusieurs médias en vue d’obtenir une réponse ou une transaction Si le marketing direct met en avant le caractère mesurable de la réponse, le marketing relationnel met davantage l’accent sur la construction d’une relation à long terme. Tandis que le marketing traditionnel se concentre sur l’envoi de messages vers le client, le marketing relationnel vise à introduire un véritable dialogue. Dans cette perspective, l’obtention et le traitement de l’information sont aussi importants que l’envoi d’information. Ainsi, chaque canal devient un moyen de collecter et de distribuer de l’information. Qui plus est, par extension, l’ensemble de la chaîne de gestion de la relation client, avec les fonctions administratives ou de support, devient également un moyen de collecte et de distribution. Ainsi, les fonctions de back office, souvent déconsidérées des projets de modernisation informatique ces dernières années, comme la prise de commande, le service clientèle, la facturation, la gestion des incidents et des sinistres, deviennent autant d’outils potentiels au service du marketing relationnel.
  • 19.
    Master de rechercheSciences de Gestion - 2013/2014 Le Marketing direct Encadré par : Dr Saïd MSASSI Réalisé par : Hajar EL GUERI| Rajae EL MOUSTAOUI | Hanae GUENOUNI| 19 Chapitre 2 Le marketing direct : présentation & généralités Section 1 : Présentation & généralités Section 2 : La cible du Marketing direct
  • 20.
    Master de rechercheSciences de Gestion - 2013/2014 Le Marketing direct Encadré par : Dr Saïd MSASSI Réalisé par : Hajar EL GUERI| Rajae EL MOUSTAOUI | Hanae GUENOUNI| 20 Section 1 : Présentation & généralités 1) Définition : Le marketing direct est un moyen opérationnel qui s’appuie sur l’utilisation d’un fichier informatisé et de supports de communication spécifiques pour prospecter une cible ou lui vendre directement un produit et susciter une réponse rapide. Le marketing direct est un des moyens d’augmenter la productivité commerciale d’une entreprise au même titre que la promotion ou la tenue d’un stand sur un salon ou une foire-exposition. Par contre, la publicité et le mécénat sont plus éloignés du marketing direct car ils travaillent pour le moyen ou long terme (alors que l’effet du marketing direct est à court terme). Il existe deux types de marketing direct :  marketing direct grand public (business to consumer, ou « B to C »), qui s’adresse aux particuliers en utilisant le publipostage, le téléphone, le minitel, internet, la télévision ou la radio et qui est utilisée surtout dans le cadre de la vente à distance (VPC, télé-achat...),  marketing direct d’entreprise à entreprise (business to business ou « B to B »), qui s’adresse aux entreprises et artisans par l’intermédiaire du publipostage, du téléphone et d’autres outils plus spécifiques. 2) Émergence du marketing direct : a) Bref historique : Cette partie permet de décrire et de comprendre quelles sont les origines du marketing direct et quels outils ou méthodes ont constitué les précurseurs à cette technique. Différents exemples marquants ayant vu le jour au 18ème et 20ème siècle, permettent d'illustrer cet historique. b) Marketing direct et VPC : Tous les bénéfices d'une politique de marketing direct dans une entreprise découlent d'une maîtrise de techniques largement utilisées en VPC comme la gestion de portefeuille client, l'évaluation de chaque action menée, ou encore l'obsession du service. c) Les facteurs explicatifs de développement du Marketing direct : Aux nouveaux comportements de consommation : Besoin d'information du consommateur, réceptivité des consommateurs au marketing direct... À la baisse de l'efficacité publicitaire moyenne étant donné : La prolifération des offres, l'encombrement publicitaire...
  • 21.
    Master de rechercheSciences de Gestion - 2013/2014 Le Marketing direct Encadré par : Dr Saïd MSASSI Réalisé par : Hajar EL GUERI| Rajae EL MOUSTAOUI | Hanae GUENOUNI| 21 Aux nouvelles orientations marketing des fabricants : Primauté des objectifs à court terme, développement des stratégies de "niche"... Au développement des stratégies de fidélisation qui permettent : De conserver un client, de différencier le produit par le service, d'échapper aux contraintes de la grande distribution... Au progrès technologiques qui rendent possibles : L'exploitation des méga bases de données, le développement de nouvelles techniques 3) Objectifs : a) Information Au niveau de l'aide à la vente ou d'aide à l'achat : De décomposer le processus de vente, d'exposer le consommateur à l'information nécessaire, de préparer le consommateur à acheter et de lever les réticences du consommateur. Au niveau de l'aide à la revente : D'approfondir la connaissance "client-produit", de créer une animation autour du produit, de créer un univers autour de la marque, de maintenir la relation "organisation-client". b) Prospection Les trois grands objectifs au niveau de la prospection vont être d'identifier le suspect, de qualifier le prospect et de provoquer la rencontre. Le suspect peut être une entreprise, un individu, un foyer susceptible d'être concerné par l'offre de l'entreprise. Qualifier c'est octroyer au prospect un code d'intérêt pour la ou les offres proposées par l'entreprise. c) Fidélisation Le Marketing direct va permettre de répondre aux nouvelles attentes du consommateur, de construire une relation solide et durable avec le client, de rentabiliser l'investissement d'acquisition client, d'occuper le terrain pour contrer la concurrence et de dimensionner les efforts coûteux de conquête. d) Vente Le Marketing direct va permettre d'offrir à l'acheteur potentiel le plus d'options possibles, de renouer avec le consommateur final, de vendre sans intermédiaires, de réduire la saisonnalité...
  • 22.
    Master de rechercheSciences de Gestion - 2013/2014 Le Marketing direct Encadré par : Dr Saïd MSASSI Réalisé par : Hajar EL GUERI| Rajae EL MOUSTAOUI | Hanae GUENOUNI| 22 4) Avantages du marketing direct : Finesse : Il est possible de segmenter de façon très fine la cible visée et d'envoyer à chaque segment des messages personnalisés centrés sur les attentes spécifiques de chaque groupe de prospects. Rapidité : Les délais de préparation, de réalisation et d'enregistrement des résultats sont beaucoup plus rapides que dans le cadre d'une publicité média. Rendement : Contrôle d'efficacité très facile. Efficacité : Permet de réduire les coûts. Discrétion : Plus difficiles à repérer que les campagnes publicitaires médias de la part des concurrents. 5) La base du marketing direct : le fichier « Une entreprise sans fichier n’a pas de mémoire. » « Une entreprise sans fichier informatisé... n’a pas de fichier ! » Ces deux phrases montrent bien l’importance du fichier informatisé dans l’entreprise. Il est impossible de pratiquer le marketing direct sans un tel outil. Le fichier informatisé est un peu le « porte-avions » d’où décollent tous les moyens commerciaux de l’entreprise. On distingue généralement deux types de fichiers : a) Les fichiers de compilation : Ils sont réalisés (soit par les entreprises elles-mêmes, soit par des sociétés spécialisées) à partir d’informations accessibles à tous :  Fichier SIRENE, regroupant toutes les entreprises et les établissements, classés selon leur code APE (Activité Principale Exercée).  Fichier des abonnés France Télécom,  Fichier du Registre National du Commerce et des Cociétés (RNCS),  Fichiers des Chambres de commerce et des Chambres des métiers,  Fichiers des greffes de tribunaux de commerce,  Fichiers établis par la presse professionnelle... Ces fichiers sont souvent peu renseignés, et leur mise à jour est parfois incertaine. Ils sont intéressants pour obtenir des informations générales (adresse postale ou téléphonique...). Ils sont inadaptés pour des opérations nécessitant un ciblage fin et des données très qualifiées. Leur coût est peu élevé.
  • 23.
    Master de rechercheSciences de Gestion - 2013/2014 Le Marketing direct Encadré par : Dr Saïd MSASSI Réalisé par : Hajar EL GUERI| Rajae EL MOUSTAOUI | Hanae GUENOUNI| 23 b) Les fichiers de comportement : Ils sont beaucoup plus complets et comportent des informations sur les comportements des personnes répertoriées. Ce sont principalement des fichiers de clientèle, renseignés sur le comportement d’achat des clients d’une entreprise. Les entreprises de VPC possèdent des fichiers de comportement comprenant plusieurs dizaines d’informations sur chacun de leurs clients. Leur coût est beaucoup plus élevé. c) Le coût d’un fichier : Le prix d’une ligne peut varier entre 0,05 € et 6 € selon le type de fichier et le contrat passé entre le fournisseur et l’utilisateur.  Location de fichier : cela consiste à obtenir des informations que l’on ne pourra utiliser qu’une seule fois. Le coût d’une ligne est compris entre 0,05 € et 1,50 € selon que le fichier est comportemental ou non,  Achat de fichier : le contrat confère à l’acheteur un droit de propriété sur les informations obtenues, et permet donc plusieurs utilisations (mais la mise à jour de ces informations n’est pas comprise dans le prix d’achat et nécessite un investissement supplémentaire). La fourchette de prix varie entre 0,30 € et 6 € la ligne selon le type d’informations achetées. d) Fichier et réglementation : Deux textes de loi régissent actuellement les fichiers informatisés :  La loi du 6 janvier 1978 « Informatique, fichiers et libertés » a créé un organisme administrativement indépendant, la CNIL (Commission Nationale de l’Informatique et des Libertés) et lui a confié les missions suivantes : recenser, contrôler et réglementer les fichiers, garantir leur droit d’accès pour les citoyens, instruire les plaintes et informer.  Une directive européenne du 24 octobre 1995, relative à la protection des données à caractère personnel et à la libre circulation de ces données. Un projet de loi relatif à la protection des personnes physiques à l’égard des traitements de données à caractère personnel, modifiant la loi de 1978, est en cours. Il vise à étendre le champ de compétences de la CNIL, et notamment à lui donner le droit d’accéder à tout local professionnel servant à l’exploitation d'un fichier, et aux matériels qu’il contient, sur autorisation judiciaire en cas d’opposition du propriétaire des lieux (avec possibilité de mise en demeure et sanctions pécuniaires). 6) L’avenir du marketing direct : L’arrivée de nouveaux outils, l’intensification de sa pratique, son utilisation pour prospecter, pour vendre, mais aussi pour fidéliser une clientèle, en tant que
  • 24.
    Master de rechercheSciences de Gestion - 2013/2014 Le Marketing direct Encadré par : Dr Saïd MSASSI Réalisé par : Hajar EL GUERI| Rajae EL MOUSTAOUI | Hanae GUENOUNI| 24 véritable outil de la stratégie commerciale de l’entreprise font du marketing direct un outil à part entière au service du développement de l’entreprise. Les forces de vente des entreprises vont devoir utiliser de plus en plus le marketing direct :  Pour travailler plus efficacement de nouveaux segments de clientèle,  Pour assurer une fréquence de contacts supérieure au nombre de visites,  Pour pouvoir susciter une réaction rapide du client,  Pour accroître les chances de fidélisation du client. Cela passe par la formation des commerciaux aux outils et à toutes les techniques du marketing directe.
  • 25.
    Master de rechercheSciences de Gestion - 2013/2014 Le Marketing direct Encadré par : Dr Saïd MSASSI Réalisé par : Hajar EL GUERI| Rajae EL MOUSTAOUI | Hanae GUENOUNI| 25 Section 2 : La cible du Marketing direct 1) La segmentation : Découpage du marché en sous-ensembles homogènes d’individus, selon un ou plusieurs critères ad hoc. La segmentation est caractéristique d’une stratégie marketing différenciée autorisant une décomposition en autant de politiques commerciales que de segments identifiés. Elle offre ainsi la possibilité de mieux adapter chaque politique aux caractéristiques du segment auquel elle s’applique, dans le souci d’une plus grande efficacité. Le choix des segments peut être apprécié notamment sur la base de sept principaux critères : mesurabilité, taille attirante, rentabilité potentielle, homogénéité, accessibilité, caractère discriminant par rapport aux autres segments et stabilité dans le temps. À l’extrême, elle conduit à un marketing one-to-one, où chaque individu est considéré comme un segment. La segmentation représente la définition de segments trop étroits pour que leur exploitation demeure rentable. On parlera de segmentation post-hoc pour décrire un découpage fondé sur l’étude des comportements passés. b) Les choix des variables de segmentation : Les variables de segmentation sont les dimensions ou les caractéristiques des individus, des groupes ou des organisations qui sont utilisées pour découper le marché en segments. Le découpage du marché est effectué selon des critères précis et différents pour les consommateurs et les entreprises. c) Les conditions d'efficacité du principe de segmentation : Homogènes : Segments qui ont les mêmes caractéristiques. Mesurables : Nécessite de pouvoir identifier les groupes composant les segments et de pouvoir évaluer leur potentiel. Substantiels : Les segments doivent être suffisants en nombre et en revenu pour générer une exploitation rentable. Durables : On doit mettre en place des segments permanents ou d'une relative stabilité dans le temps. Accessibles : Les individus qui composent le groupe doivent être touchés de façon aussi sélective que possible par le marketing mix mis en place. d) Les techniques de segmentation utilisées en marketing direct La segmentation PMG : Elle s'inspire de la loi des 20/80 de Pareto et consiste à positionner les clients en fonction du CA réalisé, par ordre décroissant. Elle aboutit
  • 26.
    Master de rechercheSciences de Gestion - 2013/2014 Le Marketing direct Encadré par : Dr Saïd MSASSI Réalisé par : Hajar EL GUERI| Rajae EL MOUSTAOUI | Hanae GUENOUNI| 26 à un minimum de 3 segments : au sommet de la pyramide on cherche à fidéliser, à développer le milieu et à rentabiliser le bas. La segmentation RFM : Les 3 critères sont Récence, Fréquence et Montant. La segmentation FRAT : Fréquence pendant la période donnée, Récence, Amount (montant), Type de marchandise ou service acheté. La segmentation géo-démographique ou géomarketing : "Dis moi où tu habites, je te dirai qui tu es", a pour objectifs l'optimisation des implantations et de l'offre commerciale. Le scoring : Résume l'information recueillie auprès d'un interviewé sous la forme d'un seul nombre qui permet alors de classer les réponses entre elles et de placer chaque individu sur une échelle porteuse de sens. 2) Le ciblage : a) Définition : Cibler consiste à choisir un ou plusieurs segments ou sous-segments pour les atteindre à l'aide d'un marketing mix spécifique, en concentrant un effort de promotion sur une population intéressée par une offre donnée. Fraction de la population répondant à certains critères (démographiques, économiques, sociodémographiques, géographiques, situationnels ou psychographiques) et à laquelle on destine un bien, un service ou une information. Les individus qui la composent représentent une ou plusieurs parties prenantes de l’entreprise destinés à être sensibilisés par une action de communication (bouche à oreille, publicité, relations publiques, promotion des ventes, marketing direct, mécénat, sponsoring, street marketing, marketing furtif, marketing viral, …) directe ou indirecte. La cible peut ainsi être le prescripteur, le décideur, l’acheteur ou enfin le consommateur/ utilisateur final du bien ou du service. On parlera de cœur de cible pour désigner le sous-ensemble de cette fraction de la population qui constitue l’objectif essentiel et auquel l’entreprise destine son message ou son offre en priorité. b) L'intérêt du ciblage : Il permet de concentrer les efforts et les investissements sur la population au meilleur potentiel, d'obtenir un taux de retour plus important, de réaliser des économies ou encore de mieux répartir les budgets. c) La description des cibles : C'est une étape fondamentale, quel que soit le problème traité. Il faut se demander : qui est la cible ? Que consomme-t-elle ? Quels sont ses centres d'intérêts ? Quel média consomme-t-elle ?
  • 27.
    Master de rechercheSciences de Gestion - 2013/2014 Le Marketing direct Encadré par : Dr Saïd MSASSI Réalisé par : Hajar EL GUERI| Rajae EL MOUSTAOUI | Hanae GUENOUNI| 27 d) La quantification et la recherche du critère déterminant : Il est nécessaire de prendre en compte la taille de chaque cible. Il faut s'assurer que son potentiel est suffisamment important pour atteindre les objectifs, obtenir des remontées satisfaisantes et rentabiliser l'opération. 3) Les étapes d'un ciblage efficace :  Définir les objectifs : Augmenter le nombre d'acheteurs, faire connaître, développer les quantités achetées...  Adopter une stratégie : Intensive, Extensive, ou les deux à la fois.  Déterminer la nature et le nombre de cibles visées : Il faut savoir qui sont les cibles et combien vont être prises en compte.  Décrire les cibles de façon exhaustive : Choisir les critères de segmentation et retenir les variables les plus significatives.  Construire une offre adaptée  Trouver les fichiers qui couvrent la cible : Rechercher les consommateurs ressemblant à ceux de la cible.  Quantifier la cible : De manière à obtenir les remontées nécessaires
  • 28.
    Master de rechercheSciences de Gestion - 2013/2014 Le Marketing direct Encadré par : Dr Saïd MSASSI Réalisé par : Hajar EL GUERI| Rajae EL MOUSTAOUI | Hanae GUENOUNI| 28 Chapitre 3 Les outils du marketing direct Section 1 : La base de données et les fichiers Section 2 : Supports spécifiques Section 3 : L’internet & le marketing 2.0 Section 4 : Les médias traditionnels ou récupérés
  • 29.
    Master de rechercheSciences de Gestion - 2013/2014 Le Marketing direct Encadré par : Dr Saïd MSASSI Réalisé par : Hajar EL GUERI| Rajae EL MOUSTAOUI | Hanae GUENOUNI| 29 Section 1 : La base de données et les fichiers 1) La création d'une base de données : a) Caractéristiques d'une bonne BDD : Les fichiers et bases de données commerciales :  Éléments nécessaires à toute opération mercatique  Une simple liste de noms, adresses et tel constitue le fichier de base  Enrichissement des fichiers au fur et à mesure de l'activité (nom du contact, commandes, demandes d'informations, réclamations, etc...)  Des bases de données commerciales sophistiquées (profil client, caractéristiques sociodémographiques, produits achetés, réactions antérieures aux offres, etc...)  Une base de données peut comporter plusieurs millions d'adresses b) Les fonctions d'une base de données : A fidéliser les clients,  A effectuer de la Vente Directe,  Comme support de la Force de Vente,  Comme support pour les Distributeurs,  Pour fidéliser les Distributeurs, Ce constat amène à se poser plusieurs questions sur la définition même de ce qu’on entend par une Base de Données Marketing. On distingue deux étapes importantes dans la vie d’une Base de Données Marketing :  Les conditions de sa mise en place,  Les conditions de son exploitation. Les réponses à une série de questions préalables simples permettent de garantir la réussite de sa définition et de son exploitation. b.1) Pourquoi une base de données ? La réponse à cette première question est, donc, fondamentale. Elle consiste à définir explicitement la stratégie marketing à laquelle la Base de Données doit répondre. Sans stratégie à laquelle elle doit répondre, une Base de Données ne sera qu’un corps sans forme qui essaiera de répondre au coup le coup aux demandes d’un marketing qui ne possède pas d’ossature. Il n’existe pas de solutions toutes faites pour définir les informations qui seront maintenues sur chaque client ou prospect. Néanmoins, une réflexion initiale approfondie doit être effectuée pour définir ces informations. Pour chacune de ces informations, des réponses précises doivent être apportées aux questions suivantes :  Qui a besoin de cette information ?  Quel sera son rythme de mise à jour ?  Qui en sera responsable ?  L’information sera-t-elle disponible de manière exhaustive ?
  • 30.
    Master de rechercheSciences de Gestion - 2013/2014 Le Marketing direct Encadré par : Dr Saïd MSASSI Réalisé par : Hajar EL GUERI| Rajae EL MOUSTAOUI | Hanae GUENOUNI| 30  L’indisponibilité de cette information sur des clients ou prospects porte-t-elle à conséquence ? Chaque information envisagée dans la Base de Données se verra appliquer cette grille de questions. Les réponses à ces questions permettent de définir, au mieux, le contenu de la Base de Données à mettre en place. b.2) Comment l’implanter ? La seconde source la plus importante d’échecs des Bases de Données Marketing est, donc, la mauvaise intégration de cet outil avec le reste des outils informatiques de l’entreprise. Il n’existe aucune nécessité absolue de l’intégrer au reste du fonctionnement de l’entreprise, cependant, l’entreprise gère, déjà, une quantité de données sur ses clients. Beaucoup de Bases de Données Marketing pâtissent de n’avoir pas prévu d’intégrer ces informations ou d’y avoir pensé trop tardivement. b.3) Pour quelles utilisations ?  Accès immédiat et spécifique : Interrogation sur 1 client  Accès standardisé : Relance sur les clients à des dates anniversaire  Analyse et création de variables : Création d’un top « enfant » ; Calcul de la Récence, du montant acheté  Gestion de l'information : Mise à jour  Maintenance : Sauvegarde Sécurité  Gestion opérationnelle : informatique de production o Petits travaux, séquences répétitives, nombreuses itérations o Optimisation de la rapidité de la réponse, de l'espace o Travaux : sorties systématiques, interrogation, comptage  Gestion marketing : informatique décisionnelle Datawarehouse o Gros travaux, peu fréquents, peu répétitifs mais enchaînés o Optimisation de la formulation de la requête o Travaux : requêtes EXEMPLE : quels sont les clients de la zone I qui ont acheté pendant le même mois, un article dans la catégorie (A) et un autre dans la catégorie (B)
  • 31.
    Master de rechercheSciences de Gestion - 2013/2014 Le Marketing direct Encadré par : Dr Saïd MSASSI Réalisé par : Hajar EL GUERI| Rajae EL MOUSTAOUI | Hanae GUENOUNI| 31 Section 2 : Supports spécifiques 1) Le mailing : Le mailing est l’envoi, par différents moyens, d’informations à des destinataires identifiés dans le but de générer une communication avec l’entreprise. C’est l’outil le plus utilisé du marketing direct (près de 50 % des dépenses de marketing direct en France). Le mailing peut revêtir plusieurs formes : le mailing postal classique (ou publipostage), le bus-mailing (ou publipostage groupé), le mailing-fax (ou faxing), l’e-mailing (ou mailing électronique), le mailing vidéo. a) Le mailing postal classique (ou publipostage) : Le mailing postal classique (ou publipostage) est l’envoi, par courrier, de documents à des destinataires identifiés dans le but de générer une communication avec l’entreprise. C’est de loin le type de mailing le plus utilisé. Il est utilisé en B to C comme en B to B. Dans le cadre d’une opération destinée au grand public, il peut comprendre les éléments suivants :  Une enveloppe porteuse, plutôt banalisée, sauf en cas de tarifs postaux spéciaux (mais le timbre apporte une note plus personnelle), qui doit à tout prix éviter d’aller dans la corbeille avant d’être ouverte par le destinataire ou sa secrétaire (nom et titre bien orthographiés, adresse précise, pour ne pas froisser l’interlocuteur).  Une lettre, essentielle pour la dynamique du publipostage (elle doit faire agir le destinataire), dont la rédaction doit suivre des règles bien précises : o une phrase d’accroche, pour susciter l’intérêt du lecteur (ce peut être sous la forme d’un titre accrocheur), o une seconde partie renforçant l’intérêt du lecteur (promesse ou avantage du produit, utilisation du « vous »), o la description, brève, du produit, o une proposition poussant le lecteur à agir, o la signature (pour crédibiliser l’offre), o le post-sriptum, qui est lu dans 90 % des cas, pour renforcer l’offre par un dernier avantage, ou une date limite... o Un document présentant le produit ou le crédibilisant. Un document présentant un cadeau de bienvenue (ou un concours). o Des témoignages de satisfaction personnalisés. o Un document garantissant l’authenticité de l’offre. o Un coupon-réponse (bon de commande, demande de renseignements, demande de la visite d’un commercial...). o Une enveloppe pour la réponse.
  • 32.
    Master de rechercheSciences de Gestion - 2013/2014 Le Marketing direct Encadré par : Dr Saïd MSASSI Réalisé par : Hajar EL GUERI| Rajae EL MOUSTAOUI | Hanae GUENOUNI| 32 Tous ces documents doivent être présentés dans un souci de grande clarté (utilisation, sans abus, de caractères différents, de paragraphes, phrases courtes...). Un publipostage doit être testé sur un nombre restreint d’adresses pour évaluer les retours et faire des modifications si cela s’avère nécessaire. Avantages et inconvénients L’augmentation du nombre de mailings peut paraître excessive à certains, d’où la création en 1978 de la liste Stop Publicité gérée par l’Union Française du Marketing direct, base de données qui recense les personnes demandant à ne plus recevoir d’offres commerciales par mailings (la liste orange du Syndicat de la vente par correspondance joue le même rôle). b) Le bus-mailing (ou publipostage groupé) : Le bus-mailing consiste en l’envoi groupé, à la même cible, de différentes cartes (généralement entre 25 et 60 de format 90 cm à 140 cm) présentant chacune l’offre d’un fournisseur. Ces envois sont réalisés par des sociétés spécialisées qui travaillent soit pour leur compte, soit pour le compte de sociétés éditrices de journaux ou de revues grands publics ou professionnels (Le Nouvel Observateur, Les Échos, Action Commerciale, Mieux vivre votre argent…). Le destinataire intéressé par l’offre présentée sur l’une de ces cartes (cartes T le plus souvent) la renvoie pour obtenir davantage d’informations. Le coût de ce système est inférieur à celui du mailing postal, les retours étant eux aussi plus faibles (l’offre n’est pas unique mais mélangée à d’autres propositions). Avantages • Possibilité de personnaliser sa proposition. • Outil de prospection efficace. • Trace écrite (importante en France). • Possibilité de mesurer l’efficacité de l’opération. Inconvénients • Rapport coût/efficacité relativement élevé (en prospection pure, le rendement moyen d’un mailing varie en moyenne entre 0,5 % et 3 %). • Saturation prévisible à court terme. • Risque de grève de La Poste. • Réglementations postales (pour obtenir différents tarifs spéciaux avantageux).
  • 33.
    Master de rechercheSciences de Gestion - 2013/2014 Le Marketing direct Encadré par : Dr Saïd MSASSI Réalisé par : Hajar EL GUERI| Rajae EL MOUSTAOUI | Hanae GUENOUNI| 33 Certaines sociétés se sont spécialisées dans l’envoi de bus-mailing par fax (fax groupés) ou par vidéo, dont le rendement est supérieur à celui des bus-mailings postaux. c) Le mailing-fax (ou faxing) : L’envoi de mailings par fax s’est largement développé ces dernières années en B to B. Le mailing-fax s’avère être un outil très efficace en marketing direct. Par contre, son utilisation est parfois abusive, ce qui a poussé France Télécom à créer la Liste Safran, base de données qui regroupe les personnes qui ne souhaitent pas recevoir de télécopies publicitaires. Étude comparative du mailing postal et du mailing-fax. Avantages • Remarquable outil de remontée de coupon pour la force de vente. • Coût inférieur au mailing traditionnel (autour de 0,06 € le contact). • Pratique à utiliser pour le prospect (carte T). Inconvénients • Rendement encore plus faible que le mailing. • Proposition « diluée » parmi 50 à 60 autres. Mailing-fax • Avantages du mailing postal • Qualité et archivage du document reçu. • Possibilité de graphismes en couleurs. • Confidentialité du document. • Inconvenients du mailing postal • Délai d’exécution 2 jours • Délai de distribution 10 jours • Délai de retour 15 jours • Saturation des boîtes à lettres. • Rendement faible pour un coût élevé. • Incertitude de la distribution : grèves... Mailing-postal • Inconvenients du mailing-fax • Qualité moyenne du document reçu. • Impression en noir et blanc. • Certains destinataires potentiels refusent • toute utilisation publicitaire de leur télécopieur • (liste Safran de France Télécom). • Absence de confidentialité. • Avantages du mailing-fax • Rapidité d’exécution 4 heures • Rapidité de transmission 1 heure • Rapidité des retours 2 jours • Excellent taux de lecture > 50 % • Rendement 5 à 7 fois supérieur. • Connaissance exacte de la diffusion.
  • 34.
    Master de rechercheSciences de Gestion - 2013/2014 Le Marketing direct Encadré par : Dr Saïd MSASSI Réalisé par : Hajar EL GUERI| Rajae EL MOUSTAOUI | Hanae GUENOUNI| 34 d) L’e-mailing (ou mailing électronique) : L’e-mailing consiste en l’envoi groupé, via le réseau internet, à des destinataires identifiés par leur adresse e-mail, de documents texte (mais aussi audio ou vidéo) dans le but de générer une communication avec l’entreprise. Utilisation reste encore très faible par rapport au mailing postal ou même au mailing-fax. La FEVAD (Fédération des Entreprises de Vente à Distance) à tout de même déjà créé la Liste E-Robinson qui permet aux entreprises :  de recevoir moins de propositions commerciales dans leur boîte aux lettres électronique de la part des membres de la FEVAD et de toutes autres sociétés françaises et étrangères avec laquelle elle aurait passé des accords,  de s’opposer à la réception de courriers électroniques de sociétés dont elles ne sont pas clientes (source FEVAD). Une majorité d’e-mailings sont envoyés à la demande du destinataire qui s’inscrit, à partir du site internet d’un organisme, à une liste de diffusion. e) Le mailing vidéo : La vidéo a fait son apparition comme outil de marketing direct dans les années 1980. Une cassette vidéo, dont le visionnage peut être de courte durée, est conçue, réalisée, produite et envoyée à une cible prédéfinie. EXEMPLE : - La plupart des constructeurs automobiles utilisent désormais cet outil, mais seulement auprès d’une cible très précise (pour des raisons de coût) : Ford pour la sortie de la Mondéo, General Motors pour le Pontiac Trans Sport et Volkswagen pour la dernière Passat. - Le coût est très élevé par rapport à un publipostage traditionnel, mais l’impact est infiniment supérieur. - Le bus-mailing vidéo a même fait son apparition : c’est l’équivalent, sur cassette vidéo, du bus-mailing traditionnel. Son utilisation est encore très discrète. 2) Le téléphone (phoning ou télémarketing) : a) Les outils du téléphone : La voix, avec ses modulations (débit, intensité, intonation),  les mots, toujours positifs,  l’écoute, active b) L’utilisation du téléphone : b.1) La prise de rendez-vous :
  • 35.
    Master de rechercheSciences de Gestion - 2013/2014 Le Marketing direct Encadré par : Dr Saïd MSASSI Réalisé par : Hajar EL GUERI| Rajae EL MOUSTAOUI | Hanae GUENOUNI| 35 C’est un passage obligatoire pour tous les commerciaux. La maîtrise de la prise de rendez-vous téléphonique représente un plus indéniable pour les vendeurs. Elle s’obtient par le respect de quelques règles simples mais à utiliser rigoureusement :  se préparer matériellement : avoir sur son bureau les fiches des personnes à appeler, son agenda, un crayon et une gomme, de la documentation et son guide d’entretien téléphonique (voir plus loin),  se préparer psychologiquement : s’installer confortablement, se détendre (au besoin, effectuer quelques respirations profondes pour se relaxer), être sûr de soi et sourire (le sourire et la bonne humeur s’entendent au téléphone),  préparer son guide d’entretien téléphonique, en suivant le plan CROC : Contact Prise de contact qui comprend : – salutation (« Bonjour », « bonsoir »...), – présentation (« Je suis... prénom + nom + société »), – identification de l’interlocuteur (« Vous êtes bien... »). Raison Motif de l’appel : – (« Nous venons de lancer un... »), – (« Connaissez-vous la carte... »). Objectif Prise de rendez-vous : (« Vous préférez que l’on se rencontre cette semaine ou la semaine prochaine ?... »). Congé Prise de congé qui comprend : – reformulation du rendez-vous, pour le faire noter par l’interlocuteur, – formule de politesse, – salutation, avec rappel du rendez- vous.  préparer des réponses aux objections les plus courantes (« cela ne m’intéresse pas », « je n’ai pas le temps pour l’instant... »). b.2) La vente Tout ne peut pas être vendu au téléphone. Cependant, certains produits et services se prêtent à cette méthode de vente, quand ils présentent les caractéristiques suivantes : produits simples, proposés par une entreprise connue de l’interlocuteur (il en est déjà client). La vente au téléphone utilise les techniques de vente traditionnelles, en tenant compte toutefois des spécificités de l’outil. Elle ne peut donc être pratiquée que par des professionnel(le)s appelé(e)s télévendeurs (euses) ou téléacteurs (trices). Les banques et compagnies d’assurance utilisent de plus en plus la télévente pour certains produits.
  • 36.
    Master de rechercheSciences de Gestion - 2013/2014 Le Marketing direct Encadré par : Dr Saïd MSASSI Réalisé par : Hajar EL GUERI| Rajae EL MOUSTAOUI | Hanae GUENOUNI| 36 Avantages et inconvénients 3) Le catalogue : Support de publicité direct. Présentant les différents produits fabriqués et/ou distribués par l’entreprise, en indiquant, plus au moins d’une manière exhaustive, leurs caractéristiques. Il y a plusieurs vecteurs de distribution du catalogue : a) Le vecteur Homme : Tous les catalogues Carrefour sont distribués dans les boites aux lettres par le vecteur homme (méthode du porte à porte). Les catalogues devant être distribués rapidement, Carrefour a préféré externaliser cette fonction. b) Le vecteur point de vente : Les catalogues sont entreposés dans les points de vente Carrefour à l’entrée du magasin et à la sortie des caisses. Le premier avantage de cette distribution est son coût nul. D’autre part, les catalogues disposés à l’entrée incitent l’achat sur les offres du catalogue et ceux disposés à la sortie incitent les clients à revenir chez Carrefour s’ils trouvent un produit intéressant. c) Les codes couleurs utilisés selon la thématique du catalogue : Carrefour, selon la thématique du catalogue utilise des codes couleurs très précis  Le thème multimédia est à très forte dominance NOIRE afin d’insister sur la qualité, ou encore le luxe. Avantages •Contact direct et personnel •Dialogue en temps réel (avec adaptation possible de l’argumentaire) •Réponse immédiate •Coût assez faible (surtout par rapport à une visite) •Taux de pénétration très fort (surtout jumelé avec un publipostage) •Possibilité de jouer avec les modulations de la voix. Inconvénients •Aveugle (on ne peut rien montrer) •Pas de gestuelle •Pas de trace •Possibilité de « fuite » de l’interlocuteur •Risque de déranger l’interlocuteur •Brièveté de l’entretien.
  • 37.
    Master de rechercheSciences de Gestion - 2013/2014 Le Marketing direct Encadré par : Dr Saïd MSASSI Réalisé par : Hajar EL GUERI| Rajae EL MOUSTAOUI | Hanae GUENOUNI| 37  Le thème de la carte fidélité et des économies réalisées reprend la couleur OR qui symbolise l’argent, le précieux.  Pour le textile et les promotions « 2 achetés, 3ème gratuit », nous retrouvons le ORANGE, synonyme de dynamisme et de modernité. On retrouve aussi beaucoup de ROUGE pour signifier la passion, l’énergie et l’action.  Le VERT et le BORDEAU sont utilisés pour le thème du vin. Ils mettent en avant le côté nature et la robe du vin.  Le BLEU pour le mobilier et les loisirs met en avant la légèreté et la détente. Le VERT est lui utilisé pour les produits de jardinage.  Enfin pour les thèmes de l’art de la table et la puériculture, c’est le MAUVE et ses dégradés de couleurs comme le ROSE qui sont utilisés. Cela donne un effet d’amour, de tendresse et d’intimité. 4) L’ISA (imprimé sans adresse) : L’imprimé sans adresse est en train de se faire une place à part entière au sein des supports de communication hors médias. Il regroupe tous les supports de publicité (dépliants, petits catalogues, offres promotionnelles...) distribués directement dans les boîtes aux lettres. Le marché de la distribution publicitaire à domicile est principalement occupé par trois entreprises concurrentes : Médiapost (filiale de La Poste), Delta Diffusion et SDP. L’institut Médiamétrie a créé un produit appelé « Isamétrie » qui permet d’évaluer régulièrement l’impact des imprimés sans adresse. Il ressort déjà de cette étude les informations suivantes (source Médiapost) :  chaque foyer reçoit en moyenne 13 ISA par semaine,  chaque personne est en contact 23,7 fois par semaine avec un ISA,  sur ces 23,7 ISA, 10,6 concernent la grande distribution,  chaque individu mémorise en moyenne 21,6 contacts par semaine (sur les 23,7),  chaque ISA touche en moyenne 1,8 personne. La grande distribution accapare à elle seule plus du tiers des ISA. Une étude Médiapost révèle que 9 ménagères sur 10 lisent réellement les ISA de la grande distribution, et que 72 % en tirent profit. Pour les entreprises clientes, l’ISA peut se révéler un excellent outil de communication ciblée. Par exemple, Médiapost, qui utilise les facteurs de La Poste pour distribuer les ISA, peut, au niveau du ciblage, descendre jusqu’à la tournée d’un facteur, ce qui permet un ciblage relativement précis (65 000 tournées de facteurs d’environ 300 à 400 foyers chacune). Une base de données contient plusieurs informations par tournée : PCS, type d’habitat, structure d’âge...
  • 38.
    Master de rechercheSciences de Gestion - 2013/2014 Le Marketing direct Encadré par : Dr Saïd MSASSI Réalisé par : Hajar EL GUERI| Rajae EL MOUSTAOUI | Hanae GUENOUNI| 38 Le coût d’un ISA (document et distribution) varie dans une fourchette de 0,03 € à 0,06 €. 5) La télématique : D’une utilisation déjà ancienne en France, elle regroupe le numéro vert et le minitel. a) Le numéro vert (0800) C’est un moyen simple de communiquer avec des prospects, avec le principal avantage pour eux de ne pas payer la communication b) Le minitel et le système Télétel C’est un support qui est obligatoirement couplé (en amont) avec un autre : annonce presse, télévision, publipostage... Le prospect, renseigné par cet autre support, va entrer en communication avec le service Télétel indiqué. L’interactivité est son principal avantage. Le but de l’entreprise est le plus souvent d’obtenir, au moyen d’un jeu ou de diverses questions, le nom et les références des personnes qui consultent le serveur. Couplé avec un média efficace, c’est un bon outil de remontée de coupons qualifiés. Le principal inconvénient vient du faible taux d’équipement des ménages français (les entreprises le possèdent dans leur grande majorité). Le second inconvénient est le coût élevé des services 3615, 3616, 3617... Ou même 3629. Il a tendance à être supplanté maintenant par l’Internet. 6) L’asile-colis : C’est une technique du marketing direct qui consiste à insérer des messages de promotion pour les produits non concurrents ou d’autopromotion pour les colis de vente à distance. 7) Télé-achat : C’est un système de vente à distance dans lequel l’offre est proposée à la clientèle sous la forme d’une émission télé. 8) Le SMS ou MMS : Le SMS est l'outil marketing le plus performant en termes de retour sur investissement et de mémorisation de l'information. il permet une interactivité avec le client à nulle autre pareille. Il s'agit d'un moyen de communication des plus accessibles : quasiment tout le monde possède un téléphone portable de nos jours, sans oublier que tous les modèles permettent de recevoir ce type de messages.
  • 39.
    Master de rechercheSciences de Gestion - 2013/2014 Le Marketing direct Encadré par : Dr Saïd MSASSI Réalisé par : Hajar EL GUERI| Rajae EL MOUSTAOUI | Hanae GUENOUNI| 39 Section 3 : L’internet & le marketing 2.0 1) L’internet : C’est un support qui est obligatoirement couplé (en amont) avec un autre (étiquette produit, publicité média…). Le prospect, renseigné par cet autre support, va pouvoir visiter le site Internet d’une entreprise ou d’une marque, obtenir des informations sur les produits, et commander directement. L’évolution du marketing en fonction de l’Etat du marché 2) Le Marketing 2.0, une série de techniques nouvelles : La marque, si elle veut exister, trouver sa place dans une foule d’autres marques, doit avoir une véritable existence dans l’esprit des consommateurs. Elle doit devenir un clan, une tribu, une communauté, voire même une religion. Le rôle du consommateur ne sera plus alors simplement de consommer le produit mais également d’« évangéliser », de convaincre d’autres consommateurs, donc de devenir en quelque sorte le meilleur média de la marque. La marque doit alors fédérer le consommateur et avoir une histoire, des valeurs, des héros, des traditions, des codes et des légendes. Mais en plus de tout cela, pour magnifier ce sentiment de communautarisme autour d’elle, la marque doit donner un véritable rôle au consommateur. C’est dans ce contexte que le marketing 2.0 fait son apparition. Cette notion définie en réalité le marketing traditionnel à l’heure du Web 2.0, qui lui même intègre la notion de partage sur Internet. En complément des concepts traditionnels du marketing, le marketing 2.0 intègre une nouvelle génération de concepts marketing. Né il y a 4-5 ans environ, cette nouvelle tendance du marketing modifie plus qu’on ne le croit la philosophie même du marketing. Désormais, le consommateur, devenu consom’acteur a pris le pouvoir sur les marques qui ne maîtrisent plus totalement leurs stratégies et qui doivent réussir à suivre en temps réel le consommateur. Plus qu’une tendance, le marketing 2.0 est une nouvelle conception du marketing dans laquelle le client intègre totalement la stratégie de l’entreprise et participe activement, et plus en simple consommateur, à la réussite de l’entreprise. Le marketing 2.0 peut donc se résumer à l’association de trois notions à savoir : le Webmarketing, le Web 2.0 et le média social.
  • 40.
    Master de rechercheSciences de Gestion - 2013/2014 Le Marketing direct Encadré par : Dr Saïd MSASSI Réalisé par : Hajar EL GUERI| Rajae EL MOUSTAOUI | Hanae GUENOUNI| 40 Les fondements du marketing 2.0 a) Le Webmarketing : Le Webmarketing est utilisé par les entreprises depuis la création d’Internet. Comprenant le marketing 1.0 et le SEM (Search Engine Marketing), elle consiste à utiliser Internet comme le 6ème grand média. Le marketing 1.0 consiste en une démarche commerciale et communicative unidirectionnelle comme l’envoi de messages aux Internautes (E-mailing), l’utilisation de bannières publicitaires statiques, de Pop-Ups, l’affiliation à des sites partenaires (sites de ventes en ligne, comme Amazon), l’échanges de liens entre sites partenaires, la création de mini sites pour promouvoir et segmenter le produit et l’envoi de newsletter, Le SEM (Search Engine Marketing) que l’on peut traduire comme le « Moteur de Recherche Marketing » (MRM) consiste à promouvoir les sites Internet des entreprises en augmentant leur visibilité à travers l’affichage de résultats sur les moteurs de recherche. Il existe deux types de réponses apportés par les moteurs de recherche lors de l’affichage de résultats : Le SEO (Search Engine Optimization) que l’on peut traduire comme « moteur de recherche optimisé » (MRO) est qui consiste à un référencement naturel, organique en fonction des mots recherchés. Les liens sponsorisés, que l’on reconnaît habituellement par une forme distinctive ou un emplacement différent sur la page de résultats du moteur de recherche. A mi chemin entre une bannière publicitaire et le résultat naturel d’un outil de recherche, ils permettent à l’entreprise de s’assurer un minimum de présence sur les moteurs de recherche. On peut qualifier de publicité contextuelle ces deux formes de communication via Internet.
  • 41.
    Master de rechercheSciences de Gestion - 2013/2014 Le Marketing direct Encadré par : Dr Saïd MSASSI Réalisé par : Hajar EL GUERI| Rajae EL MOUSTAOUI | Hanae GUENOUNI| 41 Les fondements du webmarketing b) Le web 2.0 : Le Web 2.0 consiste à utiliser Internet non plus comme un simple média complémentaire sur lequel les consommateurs viennent rechercher de l’information pour la traiter individuellement mais comme un lieu d’échanges, de partage, de rencontres. L’internaute devient véritablement actif et l’interactivité ne se fait plus qu’entre consommateurs et marques mais entre internautes eux- mêmes. Dans ce contexte, la marque peut perdre en partie le contrôle de sa communication puisque les internautes, organisés en réseaux, parlent entre eux. Ainsi, le Web 2.0 peut se résumer à deux grandes notions, largement développées aujourd’hui sur Internet : l’UGC et la notion de consommacteur. L’UGC (User Generated Content) que l’on peut traduire par « Contenu Généré par le Consommateur » (CGU) consiste à rendre le client actif en produisant du contenu qu’il mettra à disposition de tous ou seulement d’une « communauté ». Les maîtres mots du CGU sont : participation, partage, collaboration et conversation. L’internaute créera un document (texte, vidéo etc…) qui pourra être dans certains cas amélioré par d’autres Internautes. La notion de co-création apparaîtra alors entre acteurs de cette communauté ou entre internautes tout simplement. Les fondements du web 2.0
  • 42.
    Master de rechercheSciences de Gestion - 2013/2014 Le Marketing direct Encadré par : Dr Saïd MSASSI Réalisé par : Hajar EL GUERI| Rajae EL MOUSTAOUI | Hanae GUENOUNI| 42 c) Les média sociaux: Le média social consiste en un ensemble de techniques et supports permettant aux individus de diffuser, partager, échanger massivement de l’information et de la culture (opinions, expériences, perspectives …) Sous cette simple dénomination média social se cache en réalité une variété d’outils permettant aux internautes différentes formes de relations. Certaines techniques des médias sociaux ne font que reprendre des techniques traditionnelles du marketing en les adaptant à l’outil Internet : c.1) Le bouche à oreille (BAO) : Autre nom donné à la rumeur. Souvent décrite comme le plus vieux média du monde, la rumeur consiste en l’échange d’informations et d’opinions entre deux consommateurs à propos d’un service ou d’un produit. Avec Internet, le BAO se diffuse instantanément, sans limite géographique entre un nombre quasi illimité de personnes. Le BAO n’est souvent pas maîtrisé par l’entreprise même si cette dernière cherche à diffuser elle-même des rumeurs positive la concernant. c.2) Le marketing viral : Contrairement au BAO, le marketing viral fait partie intégrante de la stratégie marketing. Sous cette dénomination se cache en effet la volonté de recourir à une forme maîtrisée de BAO en diffusant une information sur l’entreprise, la marque ou le produit. Charge ensuite au consommateur à diffuser l’information auprès de son réseau, de ses amis voire d’autres consommateurs. Cette forme de marketing, antérieure à l’apparition d’Internet a, bien entendu, connu un essor particulier sur le Web. Grâce à Internet, le message est propagé et amplifié de manière exponentielle. En revanche Internet a permis de développer de nouvelles techniques qui peuvent se développer via les média sociaux :  Le buzz marketing : Il consiste diffuser de l’information vers le consommateur grâce à un événement ou une action spectaculaire, originale et mémorable associée à la marque. Les formats pris par cette forme d’action sont : la guérilla marketing, le street marketing ou tout simplement de l’évènementiel. Les trois techniques précitées permettent de développer une nouvelle forme de marketing que l’on peut appeler le marketing d’influence dont l’objectif est de générer du bouche à oreille en impliquant les leaders d’opinion online (blogueurs) et offline (consommateurs influents) en les motivant à relayer le message auprès de leur réseau.  Le marketing social : Qui permet de contextualiser l’information diffusée vers un consommateur devenu « fan » d’une marque sur un réseau social par exemple. Le consommateur, qui a lui même fait la démarche de s’inscrire comme fan, attiré voire passionné par la
  • 43.
    Master de rechercheSciences de Gestion - 2013/2014 Le Marketing direct Encadré par : Dr Saïd MSASSI Réalisé par : Hajar EL GUERI| Rajae EL MOUSTAOUI | Hanae GUENOUNI| 43 marque sera donc nettement plus enclin à recevoir un message publicitaire de cette marque. Si l’information diffusée lui plaît, il pourra alors se transformer en média-personnel en diffusant lui-même ce message à d’autres personnes de son entourage.  Le marketing d’engagement : Qui est un processus visant à impliquer le consommateur dans le processus de création d’un nouveau produit ou service. Deux possibilités s’ouvrent à l’entreprise dans ce processus :  Le consommateur est directement consulté pour participer à la création de ce nouveau produit.  Le consommateur fait librement des commentaires positifs ou négatifs sur un blog et/ou un forum de discussion à propos de la marque ou du produit. Ces informations sont alors récupérées par l’entreprise qui en tient compte lors de la création d’un nouveau produit.  Le marketing personnalisé : Les techniques informatiques actuelles permettent désormais d’adapter le message publicitaire à chaque internaute qui se connecte en fonction de ses caractéristiques ou de ses centres d’intérêt. Le consommateur informe lui-même de ses préférences sur son profil des média sociaux ce qui permet aux marques de mieux cibler leurs messages. Cette forme est toutefois à différencier du marketing d’attention qui consiste également à personnaliser le message publicitaire non pas en fonction des renseignements fournis volontairement par un internaute mais en fonction de ce que l’on a pu observer de lui. Les techniques des média sociaux Afin de rendre efficace ces différentes techniques développées grâce notamment au Web 2.0 un certain nombre d’outils se sont développés pour donner au marketing 2.0 toute son efficacité.
  • 44.
    Master de rechercheSciences de Gestion - 2013/2014 Le Marketing direct Encadré par : Dr Saïd MSASSI Réalisé par : Hajar EL GUERI| Rajae EL MOUSTAOUI | Hanae GUENOUNI| 44  Les réseaux sociaux : Cet outil permet une connexion des internautes avec leurs amis (graphe social), relations afin de créer un réseau relationnel privé et/ou professionnel. Peu à peu ce type d’outil s’est développé afin de permettre un échange de contenu (audio, vidéo, photo, fichiers etc.…), un échange d’applications (widgets), un suivi d’activités et surtout la possibilité de créer et d’intégrer des groupes en fonction de centres d’intérêt communs, de cultures communes, d’opinions communes ou de mode de vie communs. Grâce aux réseaux sociaux, le marketing tribal ou marketing communautaire prend toute sa place. Le réseau social permet ainsi à un internaute d’accéder à ce que l’on peut appeler le micro-blogging qui consiste à répondre à la question : « que faites vous actuellement ». Par la publication instantanée de messages courts, par l’indicateur de présence et d’activité (statut), par un système de messagerie instantanée, le micro-blogging permet de suivre et d’informer instantanément sa communauté de ce que l’on fait.  Les blogs : Véritable média personnel, c’est un outil de communication que chaque internaute peut développer pour se faire connaître, faire connaître ses opinions, ses centres d’intérêt et ses activités. Il s’agit tout simplement d’un site Web constitué par la réunion de billets écrits dans l’ordre chronologique et classés par ordre anté- chronologique.  Le podcasting : Cet outil permet de télécharger automatiquement des émissions audio ou vidéo pour un lecteur ou un baladeur numérique en vue d’une écoute immédiate ou ultérieure.  L’agrégateur social : Il s’agit d’un site qui intègre, regroupe, publie et partage un même type de contenu provenant de différents utilisateurs. Il peut exister des agrégateurs de blogs, d’informations, de vidéos, de photos, de présentations, de documents.  Le Widget : Il s’agit d’une mini application offrant une fonctionnalité dynamique spécifique sur la base d’informations récupérées en ligne. Cet outil est intégré dansune page Web ou sur le bureau de l’ordinateur. Diminutif de Windows Gadet ou Web gadget, cet outil peut être promotionnel (payé par l’annonceur et distribué dans le cadre d’une opération événementielle), financé par la publicité (dans ce cas, le widget fourni un contenu ou un service à une audience et rentabilise sa relation avec ses utilisateurs en les exposant à de la publicité) et permettre le E-commerce (donne accès à un catalogue de produits pour achat en ligne).
  • 45.
    Master de rechercheSciences de Gestion - 2013/2014 Le Marketing direct Encadré par : Dr Saïd MSASSI Réalisé par : Hajar EL GUERI| Rajae EL MOUSTAOUI | Hanae GUENOUNI| 45
  • 46.
    Master de rechercheSciences de Gestion - 2013/2014 Le Marketing direct Encadré par : Dr Saïd MSASSI Réalisé par : Hajar EL GUERI| Rajae EL MOUSTAOUI | Hanae GUENOUNI| 46 Section 4 : Les médias traditionnels ou récupérés 1) La télévision : Le télé-achat s’adresse exclusivement (pour l’instant) aux particuliers. Il est venu des États-Unis où il existe des chaînes totalement consacrées au téléachat, telles que « What’s in store » ou « Sell a vision » diffusées par le satellite Astra. Ce nouveau support pour le marketing direct est en plein essor en France grâce aux émissions (encore rares) proposées par les chaînes françaises (TF1, M6, Canal+). Les téléspectateurs peuvent suivre des présentations de produits (véritables argumentaires télévisuels) et commander ces produits par téléphone, minitel ou internet. 2) L’annonce presse / l’encart presse : L’annonce presse est encore relativement peu utilisée en marketing direct en raison de son inconvénient majeur : le coût, prohibitif pour certains supports, dépendant directement de la surface de l’annonce et de son emplacement. Par contre, la segmentation possible grâce à la grande variété de supports et leur diffusion parfois très importante peuvent en faire un outil très satisfaisant. L’annonce comportera soit un bon à découper, soit un numéro de téléphone, un code minitel ou une adresse e-mail permettant d’établir la communication avec les prospects intéressés. 3) La radio : La radio est un média facilement accessible qui ne demande pas d’énormes budgets. Son efficacité repose sur la répétition. La diversité de l’offre au niveau local et national permet un vaste choix et ainsi un bon ciblage des auditeurs. Ce média est efficace sur une cible importante que l’on va pouvoir identifier en fonction des radios, des émissions, des heures d’écoute. Chaque radio dispose d’informations très précises sur ses auditeurs au cours de la journée. 4) L’affichage : L’affichage est un média qui fonctionne sur les cibles urbaines aussi bien au niveau local qu’au niveau national. Il se décline sur une grande variété de supports : le populaire 4 x 3 que l’on trouve le long des routes ou dans le métro, sur le mobilier urbain, colonne, les banderoles,…
  • 47.
    Master de rechercheSciences de Gestion - 2013/2014 Le Marketing direct Encadré par : Dr Saïd MSASSI Réalisé par : Hajar EL GUERI| Rajae EL MOUSTAOUI | Hanae GUENOUNI| 47 Chapitre 4 Les pratiques du Marketing direct, cas des produits immobilier. Cas de la société KOUTOUBIA LITTAAMIR Section 1 : Le Marketing Direct de la société KT Section 2 : Cas pratique du marketing direct : Evénement SMAP à Bruxelles
  • 48.
    Master de rechercheSciences de Gestion - 2013/2014 Le Marketing direct Encadré par : Dr Saïd MSASSI Réalisé par : Hajar EL GUERI| Rajae EL MOUSTAOUI | Hanae GUENOUNI| 48 Section 1 : Le Marketing Direct de la société KT 1) La stratégie Marketing de la société : a) Vision et exclamation : Tout Établissement, toute Administration internalise les techniques Marketing en tant que stratégie, en tant que plan d’actions et surtout en tant qu’état d’esprit. Dés qu’on s’adresse à un marché de clients pour commercialiser des produits ; ou à une agglomération de citoyens pour leur assurer une prestation de services, on adopte un plan d’action Marketing. Celui-ci est entendu dans le sens d’une démarche orientée vers le marché pour s’assurer, a priori, des conditions du succès commercial du programme immobilier projeté. Il est alors recommandé d’adopter une démarche Marketing, en répondant aux questions suivantes :  Le produit fini immobilier est-il bien adapté aux exigences des acquéreurs ?  Le produit immobilier étant de nature et de structure complexe, ne faut-il pas, au préalable : • Explorer les besoins des acquéreurs ? • Identifier leurs attentes et besoins ? • Les impliquer davantage, dans la réalisation de leurs produits ? (Conformité des biens aux besoins obligé) ; • Le prix de vente du produit immobilier est-il arrêté sur la base des critères rationnels, tenant compte du coût de revient, des prix de vente appliqués par la concurrence ; • Les possibilités de financement de l’acquéreur ? • Les projets ou les programmes réalisés sont-ils suffisamment médiatisées avant le lancement de la commercialisation, pour permettre à l’acquéreur de s’enquérir au moment opportun. b) L’étude de marché : Étant une étape préliminaire à toute action commerciale, l’étude de marché permet une meilleure visibilité et une bonne connaissance de la structure d’un marché, de ses perspectives d’évolution, des positions des concurrents, des attentes et comportements des acheteurs potentiels. Elle est d’autant plus stratégique et incontournable pour la société, étant donné que :  Le secteur de l’Immobilier au Maroc est de plus en plus concurrentiel (libéralisation du secteur).  Les opérateurs Immobilier privé sont de plus en plus fort (mieux organisé, bien structuré et performant).  Les acquéreurs des produits Immobilier, quel que soit leur profil ou leur identité, deviennent avisé, exigeant et cherche davantage le produit compétitif qui répond au meilleur rapport qualité /prix. (changement de
  • 49.
    Master de rechercheSciences de Gestion - 2013/2014 Le Marketing direct Encadré par : Dr Saïd MSASSI Réalisé par : Hajar EL GUERI| Rajae EL MOUSTAOUI | Hanae GUENOUNI| 49 culture), d’où l’intérêt ultime et la nécessité impérieuse de l’étude de marché à l’amont de tout projet ou tout programme Immobilier, en tant que prélude au meilleur positionnement du produit sur le marché. Avant lancement de tout projet ou programme, l’étude vient pour bien choisir est nous donner une longueur d’avance, cela nous permet de mieux choisir l’emplacement, et mieux connaitre les attentes et besoins de toute cible. Il est alors recommandé d’engager systématiquement une étude de marché, une fois l’étude de faisabilité du programme immobilier concerné est validée et approuvée par la présidence, et ce pour clarifier et apporter des éléments de réponse à certaines interrogations ; entre autres : b.1) Sur le plan technique : Quels types de produits immobiliers faut-il aménager ou construire, que ce soit à caractère commercial ou bien destiné à l’habitat ? Généralement il y a 3 cas qui aidant à mieux choisir et éviter les projets invendues :  Pour reloger des bidonvilles, faut-il aménager des lots ou construire des appartements ou les deux à la fois  Les villas économiques, faut-il les construire clés en main ou bien les livrer semi-finis ?  Doit-on prévoir dans tel programme des locaux commerciaux au rez-de- chaussée, et en quelles proportions.  Quel type d’habitat faut-il réaliser dans telle région, ou telle autre (logements individuels ou logements en copropriété).  Quels matériaux utiliser, quelles prestations assurer, et quelles surfaces adopter ? b.2) Sur le plan marketing :  Quelle population cible serait-elle disposée à acquérir le produit ?  Comment décomposer la population en segments significatifs et représentatifs ?  Quels types d’enquête faut-il réaliser pour explorer et sonder les attentes et les désirs de la population échantillonnée ? b.3) Sur le plan financier :  Quelles sont les possibilités de financement et les capacités d’endettement des futurs acquéreurs ?  Quelles sont les sources de financement dont-ils disposent ?  Quel prix d’acquisition sont-ils disposés à payer ? La réponse à ces questions et à bien d’autres, est certainement de nature à orienter la société KOUTOUBIA LITTAAMIR pour :  Ne construire ou aménager que le produit qui sera vendu ;  Adapter les caractéristiques du produit aux attentes de la population cible;  Ne pas avoir de stocks invendus.
  • 50.
    Master de rechercheSciences de Gestion - 2013/2014 Le Marketing direct Encadré par : Dr Saïd MSASSI Réalisé par : Hajar EL GUERI| Rajae EL MOUSTAOUI | Hanae GUENOUNI| 50 L’étude de marché la plus efficace est celle qui est réalisée sous l’optique du couple produit/clientèle-cible. Il s’agit, en d’autres termes, d’adapter le produit immobilier (conçu sous l’optique Marketing) aux attentes de l’acquéreur. C’est l’approche de personnalisation du produit et non pas sa standardisation. L’étude de ce tandem consiste à :  segmenter le marché des acquéreurs potentiels ;  Cibler les prospects susceptibles de devenir bénéficiaires ou client ;  Positionner le produit immobilier en question en fonction de ses caractéristiques techniques et économiques, par rapport à la clientèle cible. c) La SCP : segmentation, ciblage positionnement : c.1) Segmentation : C’est une technique qui consiste à répartir un marché global et hétérogène, composé de différents profils d’acquéreurs, en sous marchés ou segments de marché homogènes. C’est à dire que la population cible présente les mêmes caractéristiques et exprime les mêmes besoins et les mêmes attentes. Les caractéristiques de la population ciblée doivent être définies au préalable par la société. Cette démarche de segmentation est d’une importance stratégique pour KT, puis qu’elle la conduit à identifier sa cible ou ses cibles et à définir un positionnement avantageux dans chaque segment du marché : recherche des opportunités. c.2) Ciblage des clients potentiels : Après avoir segmenté le marché des acquéreurs potentiels, la société KT doit procéder, dans le cadre de l’étude de marché préconisée, au ciblage de la population susceptible de devenir des clients réels. La technique de ciblage consiste à évaluer l’attrait relatif à chaque segment et choisir celui sur lequel KOUTOUBIA LITTAAMIR va concentrer son plan d’actions Marketing différencié. c.3) Positionnement : Pour réunir le maximum de facteurs de succès relatifs à la commercialisation d’un produit immobilier donné, il faut réussir son positionnement au niveau de la population cible. Le positionnement de KOUTOUBIA LITTAAMIR doit consister à élaborer une offre de produits immobiliers et leur image perceptuelle, dans le but de créer une image dans l’esprit de l’acquéreur, cible par rapport aux offres de la concurrence dans la ville ou la région concernées. Par conséquent, le produit Immobilier qui est l’objet de la commercialisation, doit disposer d’un certain nombre d’avantages distinctifs :  Soutiennent son attrait vis-à-vis de la population cible pour l’ensemble des types de produits immobiliers ;
  • 51.
    Master de rechercheSciences de Gestion - 2013/2014 Le Marketing direct Encadré par : Dr Saïd MSASSI Réalisé par : Hajar EL GUERI| Rajae EL MOUSTAOUI | Hanae GUENOUNI| 51  Favorisent sa préférence par rapport aux produits de la concurrence pour les produits promotionnels ;  En tout état de cause, l’étude de marché est de nature à adapter le produit qu’il faut à l’acquéreur qu’il faut. 2) Le marketing opérationnel ou le mix marketing : Le plan d’action Marketing opérationnel doit être tout d’abord par programme qui devra alors comporter les aspects suivants, dont les composantes sont à élaborer et finaliser avant le lancement de chaque programme, et à consigner dans le manuel de commercialisation. La mise en œuvre des différents aspects est à opérer avec la collaboration de cabinets externes spécialisés (agences de communication, bureaux d’études, etc.…). a) La politique du prix : KOUTOUBIA LITTAAMIR doit revoir sa politique de prix puisque cela est le facteur qui est, à la fois, sensible et déterminant dans le processus de commercialisation d’un produit. Le facteur prix est le variable fondamentale constitutif des résultats de KT, d’où l’intérêt particulier qu’il faut lui accorder. De ce fait, il est recommandé d’observer certaines règles lors de la fixation des prix de vente des produits commercialisés par KT. Le niveau des prix de vente devra être arrêté en fonction de la catégorie de produits immobiliers à commercialiser, si KOUTOUBIA LITTAAMIR souhaite s’orienter vers les marchés ci-dessous, elle devra répondre à ses caractéristiques : a.1) Les produits sociaux : Leurs prix de vente sont fixés en fonction des éléments suivants :  Les capacités contributives de la population-cible.  Les subventions accordées pour aider la population-cible.  Les excédents de vente des produits promotionnels du même programme ou d’un autre programme, destinés à équilibrer le programme concerné. Dans tous les cas, quels que soient les prix de vente fixés, les subventions ou les excédents des autres produits doivent au moins assurer l’équilibre financier des produits sociaux. a.2) Les produits économiques : Pour donner aux produits économiques un caractère attractif et encourageant. Les prix de vente doivent être inférieurs à ceux du marché, et au moins égaux aux prix de revient, sauf décision dérogatoire dûment justifiée et consignée dans le manuel de commercialisation. a.3) Les produits promotionnels : Pour ce type de produits, c’est le marché qui détermine le prix à appliquer pour la commercialisation : détermination du prix de vente par la concurrence ou selon la demande.
  • 52.
    Master de rechercheSciences de Gestion - 2013/2014 Le Marketing direct Encadré par : Dr Saïd MSASSI Réalisé par : Hajar EL GUERI| Rajae EL MOUSTAOUI | Hanae GUENOUNI| 52  Les lots d’activités commerciales et les locaux commerciaux : Les prix de vente doivent être alignés sur le prix du marché (pour éviter la concurrence), pour la cession ou pour la mise à prix en cas de vente sur offre du prix. a.4) Les lots industriels : Le prix de vente devra être égal au prix du marché: Toutefois, en cas de nécessité d’appliquer des mesures d’encouragement aux destinataires de ces produits, le prix de vente peut être égal au prix de revient, et même moins si des subventions d’équilibre sont prévues. b) Le plan de communication et de promotion des action du MD : La communication commerciale et les actions promotionnelles constituent un levier incontournable dans le processus de commercialisation. Il s’agit d’informer le client-cible, de l’amener vers nous et vers le produit pour déclencher le processus d’achat. De ce fait, KT doit accorder à ce volet l’importance qu’il mérite, d’éviter de centrer l’activité sur la production en positionnant l’acte commercial aux seconds rôles, et en rangeant les charges promotionnelles parmi les investissements les moins productifs. Le client est préoccupé au centre du processus, et la démarche marketing devra être développée autour de ses attentes. Deux types d’actions sont à entreprendre :  Les actions promotionnelles.  Les actions communicationnelles. b.1) Les actions promotionnelles : Dans l’objectif de promouvoir les produits à commercialiser, KOUTOUBIA LITTAAMIR devra engager un ensemble d’actions du marketing direct de nature à inciter les clients potentiels à acheter le produit, et à stimuler l’efficacité des commerciaux (participation aux salons « SMAP », octroi de certains avantages ponctuels à des associations, administrations, coopératives……). Les actions et le planning de leur réalisation devront être consignés dans le manuel de commercialisation, et doivent être arrêtés avant le lancement de la commercialisation. b.2) Les actions communicationnelles : Pour commercialiser les produits immobiliers avec la rapidité requise et dans de bonnes conditions, KOUTOUBIA LITTAAMIR est tenu de mettre en œuvre un ensemble de moyens dont le but est d’informer, susciter l’intérêt, promouvoir l’image de KT et de la commercialisation de ses produits. Pour ce faire, il est vivement recommandé d’adopter un certain nombre de règles et procédures, de nature à accroître l’efficacité de la communication développée : L’externalisation de la conception et la mise en œuvre du plan de Communication :
  • 53.
    Master de rechercheSciences de Gestion - 2013/2014 Le Marketing direct Encadré par : Dr Saïd MSASSI Réalisé par : Hajar EL GUERI| Rajae EL MOUSTAOUI | Hanae GUENOUNI| 53 Cela en vue de donner plus de professionnalisme, d’efficacité et de crédibilité aux actions entreprises. Le choix de l’agence de communication devra se faire avec le plus grand soin, de préférence des agences connaissant voire maîtrisant la mission, l’environnement les règles de fonctionnement de KOUTOUBIA LITTAAMIR, pour leur adapter les actions, bien formuler les messages et cibler les clients en fonction des objectifs commerciaux fixés. Ainsi, l’agence de communication avant le lancement de toute action, la confection de tout support, la conception de tout message ou slogan, avant de développer tout argumentaire, devra procéder préalablement à une analyse stratégique de l’environnement, des objectifs qualificatifs et quantitatifs visés et des motivations de la clientèle ciblée. Pour ce faire, le service marketing de KOUTOUBIA LITTAAMIR devra analyser et transmettre à l’agence :  L’environnement économique, car la dimension économique du marché est de première importance pour la décision marketing.  Connaître l’environnement économique c’est connaître le revenu des ménages, le niveau de sa croissance, les modes d’épargne et de dépense, l’endettement…  C’est l’ensemble de facteurs qui constituent souvent une contrainte lors de la décision d’achat. Le profil de la clientèle cible : Ses caractéristiques culturelles, sociales et économiques (pouvoir d’achat), ainsi que ses motivations et ses émotions. Les objectifs sociaux et commerciaux visés par KOUTOUBIA LITTAAMIR à travers la réalisation du programme immobilier à promouvoir :  La concurrence et les produits similaires ou de substitution mis sur le marché.  La nature du produit à promouvoir et sa typologie, le niveau des prix, son environnement géographique (la ville, le quartier, la proximité des équipements socio-économiques….).  L’analyse de ces facteurs devra concourir à l’adaptation des supports, concepts et messages adaptés à la réalité du couple produits/client. La constitution d’une banque de données comportant des informations sur les clients : Plans à mettre à la disposition de l’agence de communication, à l’occasion de l’élaboration de chaque plan de communication : c’est le cas du mailing et de l’envoi des SMS. La nécessité d’associer les commerciaux chargés du programme à tout le processus d’élaboration du plan de communication marketing par l’agence de communication. La mise en place d’une programmation des Actions communicationnelles judicieuse dans le temps et dans l’espace :
  • 54.
    Master de rechercheSciences de Gestion - 2013/2014 Le Marketing direct Encadré par : Dr Saïd MSASSI Réalisé par : Hajar EL GUERI| Rajae EL MOUSTAOUI | Hanae GUENOUNI| 54 Les actions à entreprendre ne doivent pas être programmées n’importe où et n’import quand. Par exemple :  Une campagne communicationnelle qui vise par exemple les MRE ne doit pas être programmée au mois de juin, mais plutôt 7 à 8 mois avant le retour des MRE en Juillet et Août de chaque année,  Ou de même participer à un salon de l’immobilier à Casablanca ne permet pas forcement de vendre un logement social à Oujda. Tenir compte de la saisonnalité des ventes au niveau de KT : En effet il a été constaté que le niveau des ventes est plus important en été (Juin- Juillet-Août) et vers la fin de l’année (décembre) que lors des autres mois de l’année. De ce fait, il y a lieu d’adapter la programmation des actions promotionnelles et communicationnelles, de renforcer les équipes et assurer des commerciaux supplémentaires durant les périodes de pointe. Des actions visant la sensibilisation des bénéficiaires des programmes de KOUTOUBIA LITTAAMIR ayant reçu la livraison de leurs logements ou lots en vue d’assurer un bon entretien. Adopter une stratégie de marketing différenciée : En développant une politique marketing spécifique pour chaque clientèle-cible : les messages et les supports de communication doivent être distingués d’une cible à une autre, en fonction du produit à commercialiser, de la région, de la ville, de l’objectif commercial… (Ce qu’on l’appelle les critères de ventilation) Recourir aux deux formes de communication : média et hors média :  La communication média : cette forme est à développer notamment pour la communication institutionnelle ou pour communiquer autour des grands projets tels que celui de Settat (Le lotissement de terrain AL FIRDAOUS pour villas) ou autour d’un nouveau produit. Le recours aux quotidiens nationaux ou à la télévision et la radio est conseillé dans ce cas, en utilisant un vocabulaire cohérent, évitant les qualificatifs, et le message devra être informatif.  La communication hors média : c’est la forme de communication à développer le plus, et l’appliquer notamment pour la promotion des ventes des produits et des programmes, en diversifiant les supports en fonction de la cible visée. c) Les supports de communication adaptées au MD : La valeur et l’impact de persuasion et de conviction qu’exercent les messages de communication sur les récepteurs, dépend en grande partie de la qualité, la solidité et le pouvoir d’influence qu’incarne le support de communication choisi.
  • 55.
    Master de rechercheSciences de Gestion - 2013/2014 Le Marketing direct Encadré par : Dr Saïd MSASSI Réalisé par : Hajar EL GUERI| Rajae EL MOUSTAOUI | Hanae GUENOUNI| 55 A ce niveau, il est recommandé d’observer les règles suivantes : Le support de communication Média adapté : Il doit être bien adapté aux caractéristiques de la clientèle-cible, et d’un fort potentiel de transmission des messages. Par conséquent, le support est à choisir en fonction des paramètres suivants :  La nature des messages à diffuser.  Le profil de la population cible.  Le type de produit immobilier à commercialiser. Les supports de communication Hors Media adapté: Ils semblent être les mieux adaptés à l’activité de KOUTOUBIA LITTAAMIR, notamment : Les dépliants, les plaquettes, les flyers, les banderoles, les Supports d’affichage urbain, les supports d’affichage sur les bus, les palissades… D’autres techniques de communication peuvent être utilisée telles que :  La messagerie SMS : est indiquée pour informer des prospects, préalablement répertoriés dans la base de données, du lancement d’un nouveau produit, ou pour informer des clients de la date de remise des clefs...  La messagerie électronique : c’est une technique qui peut être utilisée pour toucher des promoteurs immobiliers répertoriés en vue d’annoncer le lancement de la commercialisation d’un programme de lots promotionnels ou produits commerciaux ou industriels.  Le mailing : Le recours au mailing est recommandé pour informer. Le support de communication doit être choisi en fonction de l’événement: Objet de la communication :  Lancement d’un nouveau programme ;  Lancement d’un nouveau produit ;  Besoin de développer la notoriété institutionnelle. La liste des supports de communication choisis doit être consignée dans le manuel de commercialisation avant le lancement de la commercialisation. Un manuel de commercialisation va être mis en place comprenant tout les fiches nécessaires pour le pôle immobilier. d) Le planning de réalisation des actions communicationnelles : Pour assurer un meilleur impact des actions de communication, celles-ci doivent être raisonnées, planifiées et bien synchronisées, aussi bien dans le temps que dans l’espace. A priori, le plan d’action de communication est à considérer comme un tout indissociable, en ce sens que le planning de déroulement de la campagne de communication constitue l’un des maillons forts du succès de la couverture médiatique.
  • 56.
    Master de rechercheSciences de Gestion - 2013/2014 Le Marketing direct Encadré par : Dr Saïd MSASSI Réalisé par : Hajar EL GUERI| Rajae EL MOUSTAOUI | Hanae GUENOUNI| 56 Donc, le choix du planning adéquat est aussi déterminant dans le succès de la commercialisation, que les autres composantes du plan d’action de communication. Le planning de réalisation des actions communicationnelles doit être également consigné dans le manuel de commercialisation. e) Le budget de communication : Tout plan de communication Media et Hors Media, qui se veut consistant, exhaustif, et persuasif, exige un budget conséquent. A cet effet, le budget alloué au plan de communication doit être :  Calculé d’une façon minutieuse, poste par poste et rubrique par rubrique, dans la logique d’une meilleure adéquation entre les postes du budget et les emplois y afférents nécessaires à l’élaboration d’un plan de communication intensif et positif, qui soutient dans une large mesure, la commercialisation des produits, dans les délais requis et conformément aux objectif attendus.  Évalué en fonction des besoins de communication à développer pour un produit ou un programme, d’une part, et des chiffres d’affaires attendus de la vente du programme. Un taux de 2% en moyenne est vivement recommandé par projet. Le budget de communication par poste de dépense et par rubrique doit être consigné dans le manuel de commercialisation du programme.
  • 57.
    Master de rechercheSciences de Gestion - 2013/2014 Le Marketing direct Encadré par : Dr Saïd MSASSI Réalisé par : Hajar EL GUERI| Rajae EL MOUSTAOUI | Hanae GUENOUNI| 57 Section 2 : Cas pratique du marketing direct : Evénement SMAP à Bruxelles Participation au salon de l’immobilier marocain “SMAP expo” à Bruxelles (3éme édition) le 26, 27, 28 avril 2013 SMAP est un évènement qui s’adresse aux opérateurs immobiliers proposant des produits adaptés à toutes les bourses. Des personnes voulant investir dans un bien immobilier dans le pays aux Marocains Résidant à l’Étranger (MRE) souhaitant acquérir une résidence secondaire en passant par les retraités Européens attirés par la douceur de vivre du Royaume marocain , les promoteurs rivalisent de souplesse en s’adaptant parfaitement à tout type de demandes en offrant les prix et les prestations les mieux étudiés. Face à une demande de plus en plus diversifiée générée par l’attractivité accrue du « produit Maroc », les opérateurs ont considérablement élargie leur offre. La diversité géographique et le large éventail des prix en matière immobilière n’a jamais été aussi important. Les promoteurs immobiliers couvrent maintenant la quasi-totalité du territoire marocain : villes impériales, balnéaires, Région nord, le Sousse, l’Oriental... Vu l’analyse de l’édition précédente, 57 % des visiteurs déclarent vouloir acquérir un bien immobilier dans l’année et visite le salon avec idée d’acquisition immédiate. Les visiteurs du SMAP IMMO sont hautement motivés par l’achat d’un bien immobilier. I) Les étapes de préparation : Avant l’événement 1) La fiche technique : L’événement SMAP expo Bruxelles Le lieu Brussels - Métro - HEYSEL La date 26, 27, 28 avril 2013 Le type de participation Exposant Les projets à exposés (à commercialisés) Haut standing : Résidence GALIA Moyen standing : Al Manar 102 & 140 Lots de terrain : Bir jdid Le CA prévisionnel 50 622 588 DHs
  • 58.
    Master de rechercheSciences de Gestion - 2013/2014 Le Marketing direct Encadré par : Dr Saïd MSASSI Réalisé par : Hajar EL GUERI| Rajae EL MOUSTAOUI | Hanae GUENOUNI| 58 Le budget de l’action 594 240 DHs (1,17% du CA prévisionnel) Les personnels désignés à cette mission Abdessadak OUARID : Responsable technique Hamza EL FERRADI : Commercial Houda BERNOUSSI : Marketer 2) Les buts de l’action SMAP :  Accroitre la notoriété de la société KOUTOUBIA LITTAAMIR ;  Contrecarrer les concurrence (Al Omrane, Adohha…) ;  Développer et entretenir l’image de marque ;  Toucher la cible des MRE et des étrangers dans leur pays de résidence ;  Vendre et faire connaitre les biens de ses 3 projets :  Résidence Galia ;  Al Mana ;  Lotissement Bir Jdid.  Positionner la société comme promoteur commercialisant tous types de segment :  Haut standing ;  Moyen standing ;  Résidence sociale ;  Lotissement. 3) Les études prévisionnelles : Les études prévisionnelles a pour objectif de mesurer la faisabilité de l’action SMAP et de saisir l’opportunité du marché visé des MRE. Les données historiques des versions précédentes de cette action sont considérées comme une base d’informations permettant de savoir est ce que l’événement SMAP est une action marketing opportune et favorable pour commercialiser tous les types de biens immobilier (haut standing, moyen standing, résidence sociale, lotissement), et pour pouvoir comparer l’évolution des résultats obtenus de chaque version SMAP. a) Les chiffres clés du SMAP Immo Bruxelles 2012 : Version 2012 Visiteurs 47 000 Surface d’exposition et d’animation 18 000 m² Villes du royaume du Maroc représentées 36 Villes
  • 59.
    Master de rechercheSciences de Gestion - 2013/2014 Le Marketing direct Encadré par : Dr Saïd MSASSI Réalisé par : Hajar EL GUERI| Rajae EL MOUSTAOUI | Hanae GUENOUNI| 59 Professiondesvisiteurs 64 % d’individus en activité professionnelle (dont 9% de CSP à fort pouvoir d’achat) 27% : Employés; 24% : Ouvriers ; 8 % : Etudiants; 5 % : Artisans, commerciaux, chefs d’entreprise 3 % : Cadres supérieurs 5 % : Femmes au foyer 3 % : Retraités 1 % : Inactifs 1 % : Professions intermédiaires 4% : Autres professions. 19% sans réponse Les modalités de fréquentation du salon 43 % visite accompagnées 57% visites pour un cat immobilier Structure d’âge des visiteurs 33% de oins de 35 ans 32% entre 35 et 49 ans 9 % entre 50 et 59 ans 2 % entre 60 ans et plus 24 % sans réponse Les attentes des visiteurs 17 % Tanger 12% Oujda 8 % Grand Casablanca 5 % Agadir 4 % Nador 3 % Rabat 2 % Marrakech 2 % Tétouan 2 % Berkane Remarque : cette enquête est réalisée auprès de 12 334 visiteurs à l’accueil du Salon lors de l’édition 2012. b) Les prévisions du SMAP Immo Bruxelles 2013 : En se basant sur les données historiques de la version précédente de SMAP Immob Bruxelles 2012 pour estimer le nombre des clients prospects visiteurs et pour établir les prévisions des ventes :
  • 60.
    Master de rechercheSciences de Gestion - 2013/2014 Le Marketing direct Encadré par : Dr Saïd MSASSI Réalisé par : Hajar EL GUERI| Rajae EL MOUSTAOUI | Hanae GUENOUNI| 60 1) Taux de trafic stand : C’est le nombre des visiteurs du stand, il doit atteindre au minimum 2 % de l’ensemble des visiteurs :  Prévisions de visite égale à 47 0001 .  Donc : 47 000 *2% = 940 visiteurs. (1): le nombre des visiteurs de SMAP Immob 2012 2) Taux de visite base de donnée : C’est nombre des personnes visitant le stand et de fiches clients prospect remplies, il doit atteindre au minimum 50% du trafic :  Nombre des visiteurs du stand prévisionnel : 940  Donc : 940 * 50% = 470 contacts 3) Taux de visite prospects potentiels : C’est le nombre des visiteurs désirant concrétiser immédiatement ou prochainement au cours de la période suivante, il est généralement de l’ordre de 57%2 des visiteurs :  Donc : 470 * 57 % = 268 prospect potentiels. (2) : 57% visites pour un cat immobilier 4) Taux de prospects avec pourvoir d’achat : (CSP + Segment)  Haut standing : 8%3 * 268 = 22 contacts  Moyen standing : 56%4 * 268 = 150 contacts  Lotissement : 51%5 * 268 = 137 contacts (3) : 3 % des Cadres supérieurs + 5 % des Artisans, commerciaux & chefs d’entreprise (4) : 27% des Employés + 24% des Ouvriers + 5 % des Artisans, commerciaux & chefs d’entreprise (5) : 27% des Employés + 24% des Ouvriers 5) Taux de prospects avec intention d’achat à : (Villes)  Grand Casablanca (Mohammedia) = 268 % * 8 %1 = 22 contacts.  Marrakech = 268 * 2%1 = 6 contacts (1) : le % des clients qui ont une attente d’acquérir à Casablanca et à Marrakech 6) Objectifs de ventes prévisionnels : Projets à vendre au SMAP :  Haut standing Résidence GALIAH : 22 * 20 % => 5 réservations  Moyen standing Al Manar 102 & 140 : 150 * 5 % => 8 réservations  Lotissement Bouchra : 137 * 10 % => 14 réservations  Total = 27 biens à concrétiser en 3 jours Avec un CA = 50 622 588 DH
  • 61.
    Master de rechercheSciences de Gestion - 2013/2014 Le Marketing direct Encadré par : Dr Saïd MSASSI Réalisé par : Hajar EL GUERI| Rajae EL MOUSTAOUI | Hanae GUENOUNI| 61 4) Equipements, matériels & fournitures :  Maquette 3D des 3 produits ;  Signalétique ;  Flyers des biens des 3 projets exposés ;  Sacs, stylos & porte clés avec le logo de KOUTOUBIA LITAAMIR ;  Étagères permettant de stocker de nombreuses caisses de documentation (de l’ordre de 5000 ex) ;  Porte-manteaux, des boissons (bouteilles d’eau), une poubelle, etc. 5) Les coûts budgétisés : Libellées Coût (DH) Location du stand équipé et participation 200 561 Personnalisation du stand 240 000 Fournitures stand (imprimés) 5000piècespour chaqueunité Plaquette GALIA 12750 AL MANAR 12300 BOUCHRA 7500 Flyers GALIA 1300 AL MANAR 700 BOUCHRA 450 Goodies Sacs 2 000 Stylos 3 750 Portes clés 725 Catalogue de photos 2 400 Carte visite 3 000 Gadgets 1 500 Consommables stand (Accueil clients) Capsules café 1722 Sucre enveloppés 285 Jus 4588
  • 62.
    Master de rechercheSciences de Gestion - 2013/2014 Le Marketing direct Encadré par : Dr Saïd MSASSI Réalisé par : Hajar EL GUERI| Rajae EL MOUSTAOUI | Hanae GUENOUNI| 62 Gobelets 200 Plateaux pour gâteaux 344 Gâteaux (kg) 5160 Cartouche jet d’encre pour imprimante 200 Ramette de papiers 34 Connexion SMAP (modem) 1200 Animation (Hôtesse parlant néerlandais) 8278 Assurance voyage personnel KT 2 400 Action communication : Bannière publicitaire sur site web 15 000 Frais de visa Schengen 2784 Billet A/R d’avion, Taxes et frais de service compris 27 699 Roaming 1 000 Frais de déplacement à l’étranger Nbr des jours Effectifs Frais /jours (DH) Cours €/DHs 34 410 5 jours 4 150 11,47 Total 594 240
  • 63.
    Master de rechercheSciences de Gestion - 2013/2014 Le Marketing direct Encadré par : Dr Saïd MSASSI Réalisé par : Hajar EL GUERI| Rajae EL MOUSTAOUI | Hanae GUENOUNI| 63 La phase d’analyse : Après l’événement 1) Analyse des visiteurs : Fonctions Nombre Les propriétaires 4 Les fonctionnaires 4 Libérales 7 Les commerçants 8 Les responsables 11 Les métiers 20 Les employés 85 Total 139 Date de visite Visiteurs 26/04/2013 38 27/04/2013 50 28/04/2013 51 Total 139 Lieu Visiteurs Algérie 1 Etats-Unis : Miami 1 Norvège 1 Maroc 3 Allemagne 8 France (Lille, Lyon) 9 Anonyme 15 Hollande 21 Belgique: Bruxelles 80 Total 139 Visiteurs Nombre Galia 94 Al Manar 27 Bir jdid 13 Curieux visiteurs 5 Total 139
  • 64.
    Master de rechercheSciences de Gestion - 2013/2014 Le Marketing direct Encadré par : Dr Saïd MSASSI Réalisé par : Hajar EL GUERI| Rajae EL MOUSTAOUI | Hanae GUENOUNI| 64 2) Analyse des concurrents :  Concentration des projets concurrents par villes :  Présence des concurrents dans les villes du Maroc : Régions Nbr des projets TANGER et régions 34 CASABLANCA et régions 28 OUJDA et régions 26 MARRAKECH et régions 17 ABAT et régions 16 FES et régions 13 AGADIR 5 EL JADIDA et régions 4 BENIMELAL et régions 2 Total de projets présentés 145
  • 65.
    Master de rechercheSciences de Gestion - 2013/2014 Le Marketing direct Encadré par : Dr Saïd MSASSI Réalisé par : Hajar EL GUERI| Rajae EL MOUSTAOUI | Hanae GUENOUNI| 65 Promoteurs Villes Nombre GROUPE ADDOHA AGADIR, AIN AOUDA (RABAT), BENIMELLAL, CASABLANCA, EL JADIDA, FES, FQIH BEN SALEH, KENITRA, MARRAKECH, MEKNES, OUJDA, TAMESNA, TANGER, TETOUAN 14 OMNI DIOR - DAR ISTITMAR CASABLANCA, EL JADIDA, FES, KENITRA, MARRAKECH, MEKNES SALE, SIDI ALLAL EL BAHRAOUI, SIDI BOUZID, TANGER, TEMARA 14 CHAABI LIL ISKANE AGADIR, ESSAOUIRA, HAD SOUALEM (CASABLANCA), KENITRA, MARRAKECH, MOHAMMEDIA, NADOR, NOUACEUR, TANGER, TEMARA 10 ALLIANCES DARNA CASABLANCA, FES ,FNIDEQ ,KENITRA ,M'DIQ , MARRAKECH, MOHAMMEDIA, TANGER 8 GROUPE BIJOUX IMMOBILIERE AIN BENI MATHAR (OUJDA), CAP DE L'EAU (OUJDA), CASABLANCA, HAD SOUALEM (CASABLANCA), NADOR, OUJDA, SAIDIA 7 ARIF ISKANE AL HOCEIMA, KHENIFRA, M'DIQ, MARTIL ,TEMARA 5 ESPACES SAADA AGADIR, CASABLANCA, FES , MARRAKECH, TANGER 5 GROUPE ALLALI & MFADEL CASABLANCA, MOHAMMEDIA, M'DIQ, TANGER, TETOUAN 5 GROUPE AL OMRANE AL BOUGHAZ, FES ,MEKNES ,OUJDA 4 GROUPE CHAIMAA CASABLANCA, FES, OUJDA, RABAT 4 GROUPE KCI BIR JDID (CASABLANCA) ,MARRAKECH , SEFROU, TANGER 4 ONAPAR BOUZNIKA, CABO NEGRO, CASABLANCA, MARRAKECH 4 KOUTOUBIA LITTAAMIR MOHAMMEDIA, MARRAKECH, BIR JDID 3 ASILAH BEACH ASILAH, KSAR EL KEBIR, TANGER 3 BINA IMMOBILIER CASABLANCA, MARRAKECH, MOHAMMEDIA 3 COMPAGNIE GENERALE IMMOBILIERE AL HOCEIMA, FNIDEQ, NADOR 3 EXCELIA FNIDEQ, MARRAKECH, SAIDIA 3 GROUPE AL AMANE AGADIR, MARRAKECH, TAMENOURT 3
  • 66.
    Master de rechercheSciences de Gestion - 2013/2014 Le Marketing direct Encadré par : Dr Saïd MSASSI Réalisé par : Hajar EL GUERI| Rajae EL MOUSTAOUI | Hanae GUENOUNI| 66 KENZI BERKANE, OUJDA, SAIDIA 3 KOUNOUZ IMMOBILIER AGADIR, BENSLIMANE, MARRAKECH 3 MARINA D'OR MARRAKECH, TAMESNA, TANGER 3 SGTM IMMOBILIER FES, KENITRA, TAMESNA 3 LES RESIDENCES AL GHAYT BERKANE, OUJDA 2 LOTAZUR TANGER ASILAH, TANGER 2 PALMERAIE DEVELOPPEMENT CASABLANCA, MARRAKECH 2 VILLART IMMO ASILAH, TANGER 2 AIDA VILLAGE TANGER 1 AM GESTION TETOUAN 1 AMICALE AL AHDE EL JADID NADOR NADOR 1 DYM INVEST OUJDA 1 EEMAR SAIDIA.COM SAIDIA 1 GROUPE EL ALAMI / LOTINORD CASABLANCA 1 GROUPE EL GUARTIT TANGER TANGER 1 GROUPE SOLINGE IMMOBILIER TANGER 1 GROUPE SORIF NADOR 1 HIPPONE IMMO BERKANE 1 ISCANE EL AFIF TANGER 1 LES JARDINS D'ASSILAH ASILAH 1 LES JARDINS D'EL JADIDA EL JADIDA 1 LES JARDINS D'YQUEM RABAT 1 LOTISSUD MARRAKECH 1 MAMOUNIA DE TAFILALT MEKNES 1 MASAKIN PROMOTION IMMOBILIERE NADOR 1 OASIS BEACH CASABLANCA 1 OASIS CAP DE L'EAU OUJDA 1 R-KALY CAP DE L'EAU 1 SOCIETE GENERALE POUR L'HABITAT TANGER 1 TO 15 - BSA CAPITAL CASABLANCA 1 ZAK ' ZONE ACTIVITE HAD SOUALEM 1
  • 67.
    Master de rechercheSciences de Gestion - 2013/2014 Le Marketing direct Encadré par : Dr Saïd MSASSI Réalisé par : Hajar EL GUERI| Rajae EL MOUSTAOUI | Hanae GUENOUNI| 67 3) Les coûts réalisés = Les coûts budgétisés ; avec un écart = 0 : Article Espèce Virement Chèque Payé Location du stand équipé et participation 200 561 Personnalisation du stand 240 000 Fournitures stand (Stylos, Catalogue, flyers AL MANAR, gadgets, carte visite 19 540 Fournitures stand (imprimés) suite 28 835 Consommables stand (Accueil clients) 12 533 Connexion SMAP (modem) 1200 Animation (Hôtesse parlant néerlandais) 8278 Assurance voyage personnel KT 2 400 Action communication : Bannière publicitaire sur site web 15 000 Frais de visa Schengen 2784 Billet A/R d’avion, Taxes et frais de service compris 27 699 Roaming 1 000 Frais de déplacement à l’étranger 34 410 Sous totaux 56 421 201 561 302 239 34 019 Total général 594 240 4) Evaluation : L’événement SMAP road-show est une action du marketing direct primordiale qui permet de commercialiser les biens immobilier de la société, surtout le haut standing dont le stock vendable tout compris avoisine les 500 MDH, et à moindre degré le lotissement; quoiqu’il représente 200 MDH environ. L’effectif des visiteurs 47 000 en Bruxelles, en l’espace de 3 à 4 jours est une occasion en or pour dénicher les clients MRE, une cible valorisée porteur et bénéfique d’excellence (150 visiteurs reçus mensuellement au bureau de vente au Maroc) auxquels sont alloués des budgets de communication et marketing conséquents. À cela s’ajoute le potentiel financier des MRE : un MRE employé de ménage a reçu l’accord de banque pour un montant de près de 1,2 MDH. KHYAYTA'' Total des projets 145
  • 68.
    Master de rechercheSciences de Gestion - 2013/2014 Le Marketing direct Encadré par : Dr Saïd MSASSI Réalisé par : Hajar EL GUERI| Rajae EL MOUSTAOUI | Hanae GUENOUNI| 68 a) Opportunités futurs :  Avec 300.000 MRE en Belgique, le SMAP a reçu 35 000 visiteurs, soit 11% de la population des MRE en Belgique.  A l’horizon de 2020, la communauté marocaine à Bruxelles comptera 50% de la population.  Diverses provenances des pays riverains de la Belgique soit : NORVÈGE, Hollande, France, Allemagne et Angleterre.  80 % des visiteurs inscrits sur les fiches clients se rendront sur place durant cet été pour confirmer leur choix.  Le temps de réponse ou retombées de ce salon va s’étendre jusqu’à la fin de l’année : exemple JPO GALIA 2012 (journée des portes ouvertes) dont certaines ventes se sont concrétisés 6 mois après l’événement. b) Les arguments de vente des biens :  Les visiteurs sont émerveillés par la qualité des matériaux et la finition du projet Galia du haut standing : bon rapport qualité-prix.  Par contre, ils ont évoqué une remarque du manque de piscine concernant la résidence Al-Manar, chose qui représente une freine influence l’acte d’achat des visiteurs. 5) Le plan Marketing des recommandations : Les plan Marketing des recommandations est un plan préconise des alternatifs de développements pour le renforcement de la position de la société dans son Marché Le plan de développement va déterminer et évaluer les potentiels opérationnels de la société KT face à ses projets d’amélioration. De même, il va proposer quelques action tant au niveau marketing qu’au niveau stratégique :  Investir à la région du nord : la plus part des visiteurs du SMAP suggèrent d’avoir des résidences à la région du nord ;  Construire à l’avenir une résidence fermée sur Marrakech avec une piscine ;  Développer un site web : touts les visiteurs du SMAP posent la question à propos du Site web de la société qui facilite le contact et le partage rapide de l’information. De ce fait, dans le cadre de son plan stratégique et après l’élaboration de sa stratégie marketing Direct qui est basé sur le choix de différenciation ; le service marketing de KT a pu traduire son PSE en plan d’action s’appuie sur trois éléments :  Le Budget Marketing ;  La répartition du budget ;  Le Marketing Mix.
  • 69.
    Master de rechercheSciences de Gestion - 2013/2014 Le Marketing direct Encadré par : Dr Saïd MSASSI Réalisé par : Hajar EL GUERI| Rajae EL MOUSTAOUI | Hanae GUENOUNI| 69 a) Budget Marketing : La fixation du budget s’établit par l’application d’un pourcentage du chiffre d’affaires prévisionnel. Sa détermination se fera sur une période annuelle (celle de l’exercice comptable), et pour chaque budget annuel, on parle de budgets de programmes. La présentation du budget se fera par poste à savoir :  Coût d’achat d’espace ;  Coût et honoraires des prestataires ;  Coût et frais techniques. Prévisions du CA TTC à encaisser en 2013 par projets : • Logement social = 15 MDH • Haut standing = 121 MDH • Manar 102 & 140 = 50 MDH • Lotissement Bir Jdid = 267 MDH • Lotissement Mejmaa el Kheir = 35 MDH • Soit un total prévisionnel de 488 MDH. La société fixe 1% du CA prévisionnel à encaisser en TTC comme le Budget Marketing : Donc : 1% X 488.000.000,00 = 5.000.000,00 DHS b) La répartition du budget : Le budget doit être réparti sous forme de trois principaux postes budgétaires qui sont : b.1) L’achat d’espace « budget médias » : Il s’exprime en “net net”, c'est-à-dire que les dépenses d’achat d’espace sont évaluées au prix du tarif moins la commission d’agence et moins les réductions obtenues après négociation. On présente ce poste en rangeant les médias utilisés selon l’ordre décroissant des dépenses programmées. b.2) Les rémunérations des prestataires : Ils se présentent sous formes des honoraires ou commissions d’agence et les honoraires sur frais techniques et d’études. b.3) Les frais techniques : Ce sont les coûts associés à la production de la campagne. Ils sont de nature très diverse : Acteurs, photographes, coût de réalisation des documents d’exécution, coût d’impression, coût du papier pour les affiches, frais de déplacement. Etc. Postes Total (TTC) Médias Presses : quotidienne, périodique, spécialisée, magazine… 1 400 000,00 Affichage : panneaux 4x3, 5x4, uni pôles, façades murales 1 000 000,00
  • 70.
    Master de rechercheSciences de Gestion - 2013/2014 Le Marketing direct Encadré par : Dr Saïd MSASSI Réalisé par : Hajar EL GUERI| Rajae EL MOUSTAOUI | Hanae GUENOUNI| 70 Hors Médias Vidéo du groupe : film instit, visite virtuelle 3D, site web… 50 000,00 Événement commercial : salons, foires, événement spécial 1700 000,00 Marketing direct Kit commercial : plaquette, brochure, maquette… 150 000,00 Mailing : publipostage, fax, courrier postal, e-mailing… 50 000,00 PLV : bâche chantier, bureau de vente, affiches, totems… 200 000,00 Autres Relations publique : conférence de presse, édition, reportages… 300 000,00 Promotion de ventes : cadeaux, remises… 150 000,00 Total 5 000 000,00 c) Le Marketing Mix : C’est un élément central de la stratégie marketing de la société qui à trait à la façon dont nous allons présenter nos offres sur le marché :  Produit : Projets moyens standing & hauts standing, Sociales et Lotissement ;  Prix : bon rapport prix-qualité, remises sur le paiement au comptant, facilité de crédits par des conventions avec des institutions des crédits immobiliers ;  Mise en place : bureau de vente installé dans chaque projet, appartement témoins, FDV ;  Promotion : Pub, marketing direct en masse (les JPO le mailing et les SMS), promotion de vente.
  • 71.
    Master de rechercheSciences de Gestion - 2013/2014 Le Marketing direct Encadré par : Dr Saïd MSASSI Réalisé par : Hajar EL GUERI| Rajae EL MOUSTAOUI | Hanae GUENOUNI| 71 Conclusion Les techniques de marketing direct ne doivent pas être négligées car elles permettent de mettre en œuvre une politique commerciale individualisée, et donc parfaitement adaptée aux attentes de la clientèle, contrairement à des actions commerciales de masse, plus adaptées aux entreprises qui privilégient le volume de produits vendus. Le marketing direct s'inscrit dans une démarche profondément logique de croissance du chiffre d'affaires de l'entreprise et représente de ce fait un enjeu important. La prise en compte des principaux vecteurs du marketing direct qui sont les acteurs et l’offre rassure l’entreprise quant à sa politique Marketing et lui apporte une évolution certaine du point de vue de sa part de marché, mais aussi accroît sa notoriété dans son secteur d’activité. Avec la croissance continue d'Internet et le développement technologique de la télécommunication, le MD est promis à un bel avenir. Internet permet en effet de connaître de plus en plus finement les prospects non plus seulement par des critères personnels mais aussi quant à leurs centres d'intérêt.
  • 72.
    Master de rechercheSciences de Gestion - 2013/2014 Le Marketing direct Encadré par : Dr Saïd MSASSI Réalisé par : Hajar EL GUERI| Rajae EL MOUSTAOUI | Hanae GUENOUNI| 72 Bibliographie et Webiographie Aide mémoire marketing de Claude Demeure Parti 9 “la communication commerciale” Chapitre 4 “La communication hors média” Page 324-325 MBA L’essentiel du management par les meilleurs professeurs partie 4 : Marketing, Par JEAN-MARC LEHU & Jean-Noël Kapferer Page : 163 Partie 6 : Commercialisation, Par Pierre Desmet & Marc Filser Page 277 Gestion de la relation client de René Lefébure & Gilles Ventur Partie 1 “Définition et périmètre du CRM” Chapitre 5 “Le marketing Relationnel” Page 155-156 Documents internes de la société KOUTOUBIA LITTAAMIR - Service marketing – Événement SMAP Le marketing 2.0 : De l’apparition de nouvelles techniques à la mise en place d’une véritable nouvelle vision du marketing stratégique de Samuel MAYOL MCF en Sciences de Gestion; Université Paris -13 IUT de Saint-Denis - PRISM SORBONNE - LARA/ICD