Value Stream Mapping
Ce que vous devez savoir sur l’outil
CHARKAOUI Abdelkabir
charkaoui.a@gmail.com
a.charkaoui@uca.ma
www.acharkaoui.com
Les Editions de CIGMA
UH1
Settat
Mai-2013
ValueStreamMappingCHARKAOUIAbdelkabir
Value Stream Mapping Etude de Cas
Charkaoui Abdelkabir IMI-CIGMA1
VSM
(Value Stream Mapping)
(Cartographie de la Chaine de Valeur)
Etudes de Cas
	
  
Objectif Pédagogique du Cas :
L’objectif de ce cas est quadruple :
1. D’abord, donner les connaissances théoriques nécessaires à la compréhension de la
problématique complexe que constitue la cartographie des flux dans le contexte
industriel.
2. Expliquer les bénéfices de la cartographie de la chaîne de valeur;
3. Puis, illustrer cette problématique à travers les réalisations d’un cas réel.
4. En suite, de présenter pas à pas la réalisation d’une VSM.
5. Enfin et surtout, induire, auprès des lecteurs du cas, une démarche originale de projet
comme réponse concrète à une ou des questions soulevées dans le cas.
Le cas proposé doit être créateur de connaissance et de maîtrise des procédures de VSM avec un
volet d’anticipation et de pro-activité avec les contraintes de la production.
Le cas est présenté sur sept étapes, l’étape (1) est relative au choix des produits ou des familles
des produits à analysées, l’étape (2 & 3) décrit le flux physique et d’information, l’étape (4) sera
consacrée au dessin de la VSM, alors que l’étape (5) traitera le dessin de la VSM, l’étape (6) bâtir
le plan d’action, finalement, l’étape (7) réalisation du plan d’action
Introduction générale & positionnement :
Une VSM est une représentation graphique des flux (physiques et d’informations) d’une
entreprise.
C’est un outil de synthèse qui permet de comprendre, en un coup d’œil, comment est fabriquer
un produit et quelles sont les étapes nécessaires à sa production. La cartographie de la chaîne de
valeur a connu un grand succès en 1998 par Mike Rother et John Shook avec leur livre « Bien
voir pour mieux gérer » (Learning to see).
La plus grande utilité de la VSM, est qu’elle force à aller sur le terrain, à faire des observations
instantanées, des rencontres, poser des questions etc.… et donc à comprendre la vraie vie dans
l’usine et pouvoir en extraire les améliorations potentielles.
C’est en descendant sur le Gemba (terrain, là où se passe l’action) que nous verrons les stocks, les
files d’attentes, que cette machine est en panne depuis 2 jours ou encore qu’il faut 4 h pour
changer de série sur la presse XX1A.
La vue des problèmes nous poussera à déterminer une projection future, en générale à 3 mois et
dans l’idéale une vue à plus long terme qui pourra servir de plan directeur.
En résumé, les objectifs et les bénéfices de la cartographie de la chaîne de valeur sont :
§ De visualiser la chaîne de production dans son entier;
§ D’indiquer les causes du gaspillage;
Value Stream Mapping Etude de Cas
Charkaoui Abdelkabir IMI-CIGMA2
§ De fournir une base commune d’échange;
§ De démontrer les liens entre les flux de matière et les flux d’information;
§ De mettre en lumière les priorités de simplification des flux de matière et d’information;
§ De représenter sur une seule page la chaîne de production remaniée (l’état futur);
§ De préciser les opportunités d’amélioration;
§ De faciliter l’élaboration d’un plan de mise en œuvre global et cohérent.
Etape 1 : Choix des produits ou des familles des produits à analysées
Pour réussir la réalisation de la VSM il faut que le travail soit focaliser sur une famille de produit
significative de la production (à part si votre usine traite et fabrique un mono produit, ce qui est
rare).
Nous vous préconisons de construire une matrice « article/flux » (représentation simplifier des
gammes de fabrication) qui nous permettra de faire notre choix (qui reste pas idéal pour tous).
Produit Qté
Coupe
A
Coupe
B
Façonnage Peinture A Peinture B Assemblage Retouche Emballage
T 15% x x x x
U 15% x x x
V 10% x x x
W 25% x x x
X 15% x x x x x x x
Y 15% x x x x x x
Z 5% x x x
Dans l’exemple ci-dessus les produits U, V, W et Z peuvent à priori être regroupés pour l’analyse.
Cette famille constitue 55% de la production ce qui présente une bonne raison pour lancer une
VSM.
Etape 2 & 3 : Décrire le flux physique et d’information
Par où commencer ?
En général, il est recommander de commencer par le flux physique (c’est le flux principal), c’est le
plus évident et le plus aberrant.
Par exemple :
Une fois la famille désignée et le flux physique réalisé on peut continuer.
D’abord, il faut constituer une équipe de 3 à 4 personnes assez polyvalentes sur le site de
production ayant une bonne expérience et connaissance de la production.
Une ressource (personne) des méthodes, une autre ressource de la production et commercial et
un leader peuvent constituer une bonne équipe.
Il faut commencer par la fin … Ben qui est en fait le début … le client.
Coupe Stock Peinture Stock Emballage Stock Expédition
Value Stream Mapping Etude de Cas
Charkaoui Abdelkabir IMI-CIGMA3
La représentation normalisée :
Nous allons commencer par le service commercial : nombre de commande, nombre de client,
quantité par commande, le conditionnement, réclamations client, taux de service, mode de
réception des commandes.
Le but de la visite est de calculer le Takt Time, c'est-à-dire la vitesse découlement du flux.
Le Takt time = Le temps d’écoulement du flux
= Le temps de travail disponible* / demande client
* Hors arrêt programmé
Exemple :
Le client commande 1000 pièces par semaine. Le temps de travail est de 35heures.
Takt Time = 2,1 minute pour chaque produit
Ensuite le département expédition sans oublier de passer voir les opérateurs pour les
questionner :
- Combien de camions par jour, des complets ou des groupages ?
- Combien de temps pour préparer et charger un camion ?
- Combien de personne travail au transport ?
- Taux de défaut, délais moyen etc. …
Il faut remonter tout le flux pour récupérer le
maximum d’information (un chronomètre peut être
utile, une caméra aussi).
Pour les étapes de la fabrication, les informations
sont en général : cadence, saturation des machines,
TRS, SMED, tailles des séries, taux de rebut, nombre
de personnes, temps d’ouverture moyen, nombre
d’équipe (shift), quantité de stock devant les
machines, principe de gestion des stocks.
Puis les stocks de matières premières qu’il faut
mesurer en nombre de produits finis potentiels,
ensuite le service achats pour obtenir les
informations de livraison, taille des lots, fréquences
des livraisons, taux de service du fournisseur, délais
moyen de livraison …
En fin, (ça dépends de votre cas) le service planning,
pour une explication de la planification de du mode
de gestion des ateliers.
Cette étape est réalisable en une journée avec une
équipe de 4 personnes sur un site de taille raisonnable.
On conseil de faire un travail par binôme et pas
individuel, cela permet la conformation de point de
vue et d’éviter les aprioris.
Value Stream Mapping Etude de Cas
Charkaoui Abdelkabir IMI-CIGMA4
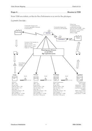
Etape 4 : Dessiner la VSM
Notre VSM sera réalisée, en bleu les flux d’information et en noir les flux physiques.
La première Sous-étape :
Commandes chaques jours
Livraison regroupées 1xsemaine
le mercredi S+1
Commande chaque jours
Livraison à J+20 calendaire
100 pc/jour
5 Commandes/jour
conditionnées par 20pc
Taux de service (OTIF) = 85%
Réclamation = 2% du PNV
Livrison par camion
TT=2 ,1 min
Livraison 1 fois/semaine ou
tous les 15 jours
Taux de service = 95%
Délais moyen = 5jours
Taille lot = 5000 pc
Stock Matière
première =
10 000 pc
Coupe Peinture Emballage Expédition
Stock Stock Stock
500 pc/h
TRS = 70%
Set up 10min
Taille des séries = 200
Taux de rebut = 1%
Nbre Opé = 1
Temps d’ouvertuere = 8h
Nbre d’équipe = 1
Qté stock amont = 10 000
Gest Prod = Flux possé
100 pc/h
TRS = 50%
Set up 50min
Taille des séries = 200
Taux de rebut = 5%
Nbre Opé = 2
Temps d’ouvertuere = 16h
Nbre d’équipe = 2
Qté stock amont = 15 000
Gest Prod = Flux possé
500 pc/h/personnes
TRS = 43%
Set up 30min
Taille des séries = 200
Taux de rebut = 3%
Nbre Opé = 3
Temps d’ouvertuere = 8h
Nbre d’équipe = 1
Qté stock amont = 4 000
Gest Prod = Flux possé
6 camion/Jour
95% complet
préparation = 30min
chargemant = 40min
2 prsonnes par équipe
2 équipes
Délais moyen 2 jours
Taut de défaut <1%
Stock amont = 15 000
Planning pour 10 jours
en quotidien
figé 2 premiers jours
Value Stream Mapping Etude de Cas
Charkaoui Abdelkabir IMI-CIGMA5
La deuxième Sous-étape (jour 2) :
Petit débriefing pour revoir et rattraper les oublis de la veille.
Un rapide calcul de stock devant chaque atelier, et calcul du lead time et de temps de cycle.
Commandes chaques jours
Livraison regroupées 1xsemaine
le mercredi S+1
Commande chaque jours
Livraison à J+20 calendaire
100 pc/jour
5 Commandes/jour
conditionnées par 20pc
Taux de service (OTIF) = 85%
Réclamation = 2% du PNV
Livrison par camion
TT=2 ,1 min
Livraison 1 fois/semaine ou
tous les 15 jours
Taux de service = 95%
Délais moyen = 5jours
Taille lot = 5000 pc
Stock Matière
première =
10 000 pc
Coupe Peinture Emballage Expédition
Stock Stock Stock
500 pc/h
TRS = 70%
Set up 10min
Taille des séries = 200
Taux de rebut = 1%
Nbre Opé = 1
Temps d’ouvertuere = 8h
Nbre d’équipe = 1
Qté stock amont = 10 000
Gest Prod = Flux possé
100 pc/h
TRS = 50%
Set up 50min
Taille des séries = 200
Taux de rebut = 5%
Nbre Opé = 2
Temps d’ouvertuere = 16h
Nbre d’équipe = 2
Qté stock amont = 15 000
Gest Prod = Flux possé
500 pc/h/personnes
TRS = 43%
Set up 30min
Taille des séries = 200
Taux de rebut = 3%
Nbre Opé = 3
Temps d’ouvertuere = 8h
Nbre d’équipe = 1
Qté stock amont = 4 000
Gest Prod = Flux possé
6 camion/Jour
95% complet
préparation = 30min
chargemant = 40min
2 prsonnes par équipe
2 équipes
Délais moyen 2 jours
Taut de défaut <1%
Stock amont = 15 000
Planning pour 10 jours
en quotidien
figé 2 premiers jours
25 jours
2,5 js 15 jours
9 jours
15000/100/16h
2,5 jours 9 jours 15 jours2,5 jours
7,2 secondes 36 secondes 18 secondes
Lead	
  Time	
  :	
  
Un	
  peu	
  plus	
  de	
  29	
  jours	
  
Temps	
  VA	
  :	
  
1	
  min	
  et	
  1,2	
  seconde	
  
Indice de flux : 61,2/2 505 661 = 0,0024% !!!
Temps de NVA
Temps de VA
Value Stream Mapping Etude de Cas
Charkaoui Abdelkabir IMI-CIGMA6
Choc 1 :
Il faut 29 jours pour sortir un produit alors que seulement 1 minute est nécessaire pour générer la
valeur ajoutée.
· Pas étonnant d'avoir un OTIF à 85% quand les commandes client à 20 jours!
· Les stocks sont très mal calibrés
· Les ateliers ne sont pas équilibrés
· Le goulet est l'atelier Peinture
· Certain opérateurs ne doivent pas être très chargés
· Enormément de temps d'attentes entre les étapes de fabrication
J’ai du mal à croire que le planning est figé sur 2 jours …. Hum
Retour sur le terrain! Toujours en remontant le flux, la chasse aux gaspis est ouverte
Le but du jour 2 sera de vérifié les informations recueillies la veille et de passer du temps dans
l’atelier pour observer ce qui s’y passe.
Nous nous intéresserons principalement aux catégories suivantes (7 mudas) :
· Transports inutiles
· Stocks excessifs
· Mouvements inutiles
· Temps d’attente
· Surproduction
· Opération inadaptée
· Défaut / rebut
· Pannes
Nous regarderons également le travail des opérateurs périphériques, tel que les caristes ; les
pontiers….
Etape 5 : Dessiner la VSM
A la fin de la journée il faut être capable d’avoir une estimation des saturations des équipements,
des opérateurs, et plus globalement tout ce qui peut permettre d’avoir des pistes pour le
déclanchement de sujet d’amélioration continue.
Il faut aussi avoir un regard critique sur la façon de faire actuelle, imaginer des alternatives qui
pourrait faciliter l’écoulement des produits.
Les pertes, les rebuts, la main d’œuvre en trop, les manipulations… tout doit être converti en dh
afin d’avoir une idée claire des Enjeux et de pouvoir par la suite priorisé les actions.
Rentrons un peu dans le détail :
Nous avons une information précieuse ! Nous connaissons le goulet et c’est sur cette étape qu’il
faut mettre les bouchées doubles.
Travail d’Amélioration
Value Stream Mapping Etude de Cas
Charkaoui Abdelkabir IMI-CIGMA7
Petit point sur notre VSM :
En fait nos réflexions nous permettent d’imaginer une vision future, réaliste et réalisable. Bien
évidemment il faudra du temps pour la mettre en œuvre c’est ce que nous aborderons par la suite
lors de la constitution du plan d’action. Nous appelons cette carte une VSM est pointe le futur.
Voila une vue du futur, la chose frappante c’est le niveau des stocks, nous passons d’un encours
de 44 000 pc à un encours maxi de 17 000 pc soit un baisse de 61%. Je vous laisse imaginer l’effet
sur la trésorerie ☺.
De même le lead time tombe a un peu plus de 11 jours soit une réduction de la encore 62%
Ajoutons une phase « cariste » en moins et 2 opérateurs expédition en moins, je peux vous
assurer que le boss est content.
Le service Planning est réduit à la plus simple expression et la gestion du flux se fait sur le goulet,
tout ce qui est aval est poussé, et l’amont gère un stock permettant de sécuriser la charge du
goulet.
Etape 6 : Bâtir le plan d’action
Nous voici le 3eme jour ! C’est le jour du résumé et de la planification.
Listons les améliorations et les Mudas identifiés en remontant le flux et chiffrer/estimer les
gains :
1. Améliorer le TRS de la peinture, 300 minutes de set up par jour, un SMED peut être
envisagé diviser par 2 les sets up. Gains 150 x 220 jours = 550 Heures machines et 1100
heures opérateurs
2. Le taux de rebut de la peinture est de 5%, ce qui est très élevé, un chantier Qualité doit être
activé, ramener le taux de rebut à 2.5% ; Gain env. 90 Heures machine et 180 Heures
opérateurs+ le cout des MP
3. Mettre en place un FIFO entre la coupe et la peinture pour n’avoir que 2 jours maxi entre
les 2 étapes. Gain 7 jours de stock
4. Réorganiser le travail de la coupe, n’étant pas très chargé, l’opérateur se verra transférer la
responsabilité de cariste pour la partie aval à son poste (liaison coupe-peinture) mais aussi
pour la réception des matières. Gain évite un cariste
5. Mise en place de la boucle KANBAN « coupe-planning- fournisseur ». Gain, Facilite la
gestion et limite l’ERP
Value Stream Mapping Etude de Cas
Charkaoui Abdelkabir IMI-CIGMA8
6. Mis en en place de la boucle KANBAN « peinture - planning - coupe ». Gain, Facilite la
gestion et limite l’ERP supprime le planning sur l’emballage
7. Réorganiser la liaison « Peinture – emballage ». Gain 1.5 jours de stock
8. Améliorer le TRS de l’emballage, un SMED peut être envisagé diviser par 2 les set up et
passer sous les 1h30 d’arrêt par jours. Gain 330 Heures machines et 990 heures main
d’œuvre.
9. Le taux de rebut de l’emballage est de 3%, ce qui est très élevé, un chantier Qualité doit être
activé, ramener le taux de rebut à 1.5%Gain env. 25 Heures machine et 75 Heures
opérateurs+ le cout des MP
10. Réduire le nombre de personnel à l’emballage. Gain 1 personne soit 1730 heures
opérateurs
11. Limiter l’encours en amont de l’expédition à 15 séries. Gain 12 jours de stock
12. Réduire le nombre de personnel à l’expédition passer sur un model 1x8. Gain 2 personnes
soit 3520 heures opérateurs.
GAINS
Item H opérateur H machine J stocks Matières Planification Goulet
1 550 1100 oui
2 90 180 7 2,50%
3
4
5 oui
6 oui
7 1,5
8 330 990
9 25 75 1,50%
10 1730
11 12
12 3520
Total 6245 2345 20,5 3,80%
Nous avons identifié 12 chantiers, il nous faut les prioriser : là c’est du travail d’équipe et il faut
arriver à un consensus…. Donc prévoir du temps ! Il peut être utile/préférable d’avoir la
direction au moment de la priorisation.
La peinture est le Goulet, c’est là qu’il faut commencer, car toute amélioration du flux dans ce
secteur améliorera les rentrées de cash. Utilisation d’une matrice gain – difficulté/coût :
Value Stream Mapping Etude de Cas
Charkaoui Abdelkabir IMI-CIGMA9
Difficulté
Gains
-- - + ++
--
9. Le taux de rebut de
l’emballage, ramener le
taux de rebut à 1.5%
-
4. Réorganiser le travail
de la coupe, devient :
opérateur/cariste
5. Mise en place de la
boucle KANBAN «
coupe-planning-
fournisseur ».
+
7. Réorganiser la liaison
« Peinture – emballage
».
2. Le taux de rebut de la
peinture est de 5%,
chantier Qualité,
ramener le taux de rebut
à 2.5%
3. Mettre en place un
FIFO entre la coupe et
la peinture pour n’avoir
que 2 jours maxi.
6. Mis en en place de la
boucle KANBAN «
peinture - planning -
coupe »
++
11. Limiter l’encours en
amont de l’expédition à
15 séries.
1. Améliorer le TRS de
la peinture, 300 minutes
de set up par jour, un
SMED peut être
envisagé diviser par 2
les sets up. Gains
150x220 jours = 550
Heures machines et
1100 heures opérateurs
8. Améliorer le TRS de
l’emballage, un SMED
peut être envisagé
diviser par 2 les set up.
10. Réduire le nombre
de personnel à
l’emballage.
12. Réduire le nombre
de personnel à
l’expédition passer sur
un model 1x8.
Maintenant tout dépend des ressources humaines, des moyens financiers et de vos objectifs.
Si c’est le lead time l’objectif, alors KANBAN et liaison inter service sont à lancer en premiers.
Si c’est financier, alors il y a 6000 de main d’œuvres dans la balance, soit environs 150K€
Plus 2300 Heures machines qui peuvent libérer du potentiel de production, mais cela n’est
« valable » qu’à 3 conditions :
- le carnet de commande est plein
- les prévisions sont très bonnes
- Vous pouvez licencier
Sinon ceux sont des faux gains et je préfère la vertu les encours faibles.
Voilà nous sommes arrivés au terme des 3 jours. Nous avons une vision claire de notre futur et
de la manière dont nous devons nous y prendre pour y arriver.
Value Stream Mapping Etude de Cas
Charkaoui Abdelkabir IMI-CIGMA10
Avec votre stratégie en main, vous pouvez faire la planification, nommer les chefs de chantier et
pousser votre usine vers la direction choisie.
Fort de notre matrice et en imposant quelques Hypothèses, voici un plan d’action possible
Hypothèses :
· Le marché est porteur
· Notre taux de service est de 85%
· Les prévisions sont fortes
Avec un OTIF à 85 % c’est que nous avons du mal à fournir le marché, j’opterai donc pour
d’abord travailler sur les pertes, et prioritairement sur la peinture qui est le goulet.
Cela aura 3 avantages, faire rentrer plus d’argent, mieux servir le client et surtout montrer aux
opérateurs que le service peinture est important…
Ensuite soigner le Lead time en lançant un gros chantier logistique et en travaillant sur les
organisations inter services.
Enfin, l’emballage puis la coupe, pour finir sur la réorganisation des services expédition et
emballage. Tout cela étalé sur 9 mois avec un minimum 3 leader dans chaque spécialité pour
coacher les équipes (Qualité, Logistique, Production)
Le tout devant être TRES FORTEMENT appuyé par la direction.
Etape 7 : Réaliser le plan d’action
Mettre en place une organisation de pilotage (Comité de pilotage) sur la base d’une réunion tous
les 15 jours (18 réunions au total planifiées des maintenant)
A chacune de ces réunions au moins un membre de la direction doit être présent.
Le point d’avancement de chaque chantier en cours est présenté par le leader, les points
bloquants sont abordés et la Direction donne le change. Le cap est corrigé au gré des réunions.
Une visite sur le terrain est organisée, un chantier par Comité de pilotage doit être visité, cela
montre l’intérêt porté par la direction au personnel de terrain, et accélère les mutations.

Etude de cas_vsm_2013_imi

  • 1.
    Value Stream Mapping Ceque vous devez savoir sur l’outil CHARKAOUI Abdelkabir charkaoui.a@gmail.com a.charkaoui@uca.ma www.acharkaoui.com Les Editions de CIGMA UH1 Settat Mai-2013 ValueStreamMappingCHARKAOUIAbdelkabir
  • 2.
    Value Stream MappingEtude de Cas Charkaoui Abdelkabir IMI-CIGMA1 VSM (Value Stream Mapping) (Cartographie de la Chaine de Valeur) Etudes de Cas   Objectif Pédagogique du Cas : L’objectif de ce cas est quadruple : 1. D’abord, donner les connaissances théoriques nécessaires à la compréhension de la problématique complexe que constitue la cartographie des flux dans le contexte industriel. 2. Expliquer les bénéfices de la cartographie de la chaîne de valeur; 3. Puis, illustrer cette problématique à travers les réalisations d’un cas réel. 4. En suite, de présenter pas à pas la réalisation d’une VSM. 5. Enfin et surtout, induire, auprès des lecteurs du cas, une démarche originale de projet comme réponse concrète à une ou des questions soulevées dans le cas. Le cas proposé doit être créateur de connaissance et de maîtrise des procédures de VSM avec un volet d’anticipation et de pro-activité avec les contraintes de la production. Le cas est présenté sur sept étapes, l’étape (1) est relative au choix des produits ou des familles des produits à analysées, l’étape (2 & 3) décrit le flux physique et d’information, l’étape (4) sera consacrée au dessin de la VSM, alors que l’étape (5) traitera le dessin de la VSM, l’étape (6) bâtir le plan d’action, finalement, l’étape (7) réalisation du plan d’action Introduction générale & positionnement : Une VSM est une représentation graphique des flux (physiques et d’informations) d’une entreprise. C’est un outil de synthèse qui permet de comprendre, en un coup d’œil, comment est fabriquer un produit et quelles sont les étapes nécessaires à sa production. La cartographie de la chaîne de valeur a connu un grand succès en 1998 par Mike Rother et John Shook avec leur livre « Bien voir pour mieux gérer » (Learning to see). La plus grande utilité de la VSM, est qu’elle force à aller sur le terrain, à faire des observations instantanées, des rencontres, poser des questions etc.… et donc à comprendre la vraie vie dans l’usine et pouvoir en extraire les améliorations potentielles. C’est en descendant sur le Gemba (terrain, là où se passe l’action) que nous verrons les stocks, les files d’attentes, que cette machine est en panne depuis 2 jours ou encore qu’il faut 4 h pour changer de série sur la presse XX1A. La vue des problèmes nous poussera à déterminer une projection future, en générale à 3 mois et dans l’idéale une vue à plus long terme qui pourra servir de plan directeur. En résumé, les objectifs et les bénéfices de la cartographie de la chaîne de valeur sont : § De visualiser la chaîne de production dans son entier; § D’indiquer les causes du gaspillage;
  • 3.
    Value Stream MappingEtude de Cas Charkaoui Abdelkabir IMI-CIGMA2 § De fournir une base commune d’échange; § De démontrer les liens entre les flux de matière et les flux d’information; § De mettre en lumière les priorités de simplification des flux de matière et d’information; § De représenter sur une seule page la chaîne de production remaniée (l’état futur); § De préciser les opportunités d’amélioration; § De faciliter l’élaboration d’un plan de mise en œuvre global et cohérent. Etape 1 : Choix des produits ou des familles des produits à analysées Pour réussir la réalisation de la VSM il faut que le travail soit focaliser sur une famille de produit significative de la production (à part si votre usine traite et fabrique un mono produit, ce qui est rare). Nous vous préconisons de construire une matrice « article/flux » (représentation simplifier des gammes de fabrication) qui nous permettra de faire notre choix (qui reste pas idéal pour tous). Produit Qté Coupe A Coupe B Façonnage Peinture A Peinture B Assemblage Retouche Emballage T 15% x x x x U 15% x x x V 10% x x x W 25% x x x X 15% x x x x x x x Y 15% x x x x x x Z 5% x x x Dans l’exemple ci-dessus les produits U, V, W et Z peuvent à priori être regroupés pour l’analyse. Cette famille constitue 55% de la production ce qui présente une bonne raison pour lancer une VSM. Etape 2 & 3 : Décrire le flux physique et d’information Par où commencer ? En général, il est recommander de commencer par le flux physique (c’est le flux principal), c’est le plus évident et le plus aberrant. Par exemple : Une fois la famille désignée et le flux physique réalisé on peut continuer. D’abord, il faut constituer une équipe de 3 à 4 personnes assez polyvalentes sur le site de production ayant une bonne expérience et connaissance de la production. Une ressource (personne) des méthodes, une autre ressource de la production et commercial et un leader peuvent constituer une bonne équipe. Il faut commencer par la fin … Ben qui est en fait le début … le client. Coupe Stock Peinture Stock Emballage Stock Expédition
  • 4.
    Value Stream MappingEtude de Cas Charkaoui Abdelkabir IMI-CIGMA3 La représentation normalisée : Nous allons commencer par le service commercial : nombre de commande, nombre de client, quantité par commande, le conditionnement, réclamations client, taux de service, mode de réception des commandes. Le but de la visite est de calculer le Takt Time, c'est-à-dire la vitesse découlement du flux. Le Takt time = Le temps d’écoulement du flux = Le temps de travail disponible* / demande client * Hors arrêt programmé Exemple : Le client commande 1000 pièces par semaine. Le temps de travail est de 35heures. Takt Time = 2,1 minute pour chaque produit Ensuite le département expédition sans oublier de passer voir les opérateurs pour les questionner : - Combien de camions par jour, des complets ou des groupages ? - Combien de temps pour préparer et charger un camion ? - Combien de personne travail au transport ? - Taux de défaut, délais moyen etc. … Il faut remonter tout le flux pour récupérer le maximum d’information (un chronomètre peut être utile, une caméra aussi). Pour les étapes de la fabrication, les informations sont en général : cadence, saturation des machines, TRS, SMED, tailles des séries, taux de rebut, nombre de personnes, temps d’ouverture moyen, nombre d’équipe (shift), quantité de stock devant les machines, principe de gestion des stocks. Puis les stocks de matières premières qu’il faut mesurer en nombre de produits finis potentiels, ensuite le service achats pour obtenir les informations de livraison, taille des lots, fréquences des livraisons, taux de service du fournisseur, délais moyen de livraison … En fin, (ça dépends de votre cas) le service planning, pour une explication de la planification de du mode de gestion des ateliers. Cette étape est réalisable en une journée avec une équipe de 4 personnes sur un site de taille raisonnable. On conseil de faire un travail par binôme et pas individuel, cela permet la conformation de point de vue et d’éviter les aprioris.
  • 5.
    Value Stream MappingEtude de Cas Charkaoui Abdelkabir IMI-CIGMA4 Etape 4 : Dessiner la VSM Notre VSM sera réalisée, en bleu les flux d’information et en noir les flux physiques. La première Sous-étape : Commandes chaques jours Livraison regroupées 1xsemaine le mercredi S+1 Commande chaque jours Livraison à J+20 calendaire 100 pc/jour 5 Commandes/jour conditionnées par 20pc Taux de service (OTIF) = 85% Réclamation = 2% du PNV Livrison par camion TT=2 ,1 min Livraison 1 fois/semaine ou tous les 15 jours Taux de service = 95% Délais moyen = 5jours Taille lot = 5000 pc Stock Matière première = 10 000 pc Coupe Peinture Emballage Expédition Stock Stock Stock 500 pc/h TRS = 70% Set up 10min Taille des séries = 200 Taux de rebut = 1% Nbre Opé = 1 Temps d’ouvertuere = 8h Nbre d’équipe = 1 Qté stock amont = 10 000 Gest Prod = Flux possé 100 pc/h TRS = 50% Set up 50min Taille des séries = 200 Taux de rebut = 5% Nbre Opé = 2 Temps d’ouvertuere = 16h Nbre d’équipe = 2 Qté stock amont = 15 000 Gest Prod = Flux possé 500 pc/h/personnes TRS = 43% Set up 30min Taille des séries = 200 Taux de rebut = 3% Nbre Opé = 3 Temps d’ouvertuere = 8h Nbre d’équipe = 1 Qté stock amont = 4 000 Gest Prod = Flux possé 6 camion/Jour 95% complet préparation = 30min chargemant = 40min 2 prsonnes par équipe 2 équipes Délais moyen 2 jours Taut de défaut <1% Stock amont = 15 000 Planning pour 10 jours en quotidien figé 2 premiers jours
  • 6.
    Value Stream MappingEtude de Cas Charkaoui Abdelkabir IMI-CIGMA5 La deuxième Sous-étape (jour 2) : Petit débriefing pour revoir et rattraper les oublis de la veille. Un rapide calcul de stock devant chaque atelier, et calcul du lead time et de temps de cycle. Commandes chaques jours Livraison regroupées 1xsemaine le mercredi S+1 Commande chaque jours Livraison à J+20 calendaire 100 pc/jour 5 Commandes/jour conditionnées par 20pc Taux de service (OTIF) = 85% Réclamation = 2% du PNV Livrison par camion TT=2 ,1 min Livraison 1 fois/semaine ou tous les 15 jours Taux de service = 95% Délais moyen = 5jours Taille lot = 5000 pc Stock Matière première = 10 000 pc Coupe Peinture Emballage Expédition Stock Stock Stock 500 pc/h TRS = 70% Set up 10min Taille des séries = 200 Taux de rebut = 1% Nbre Opé = 1 Temps d’ouvertuere = 8h Nbre d’équipe = 1 Qté stock amont = 10 000 Gest Prod = Flux possé 100 pc/h TRS = 50% Set up 50min Taille des séries = 200 Taux de rebut = 5% Nbre Opé = 2 Temps d’ouvertuere = 16h Nbre d’équipe = 2 Qté stock amont = 15 000 Gest Prod = Flux possé 500 pc/h/personnes TRS = 43% Set up 30min Taille des séries = 200 Taux de rebut = 3% Nbre Opé = 3 Temps d’ouvertuere = 8h Nbre d’équipe = 1 Qté stock amont = 4 000 Gest Prod = Flux possé 6 camion/Jour 95% complet préparation = 30min chargemant = 40min 2 prsonnes par équipe 2 équipes Délais moyen 2 jours Taut de défaut <1% Stock amont = 15 000 Planning pour 10 jours en quotidien figé 2 premiers jours 25 jours 2,5 js 15 jours 9 jours 15000/100/16h 2,5 jours 9 jours 15 jours2,5 jours 7,2 secondes 36 secondes 18 secondes Lead  Time  :   Un  peu  plus  de  29  jours   Temps  VA  :   1  min  et  1,2  seconde   Indice de flux : 61,2/2 505 661 = 0,0024% !!! Temps de NVA Temps de VA
  • 7.
    Value Stream MappingEtude de Cas Charkaoui Abdelkabir IMI-CIGMA6 Choc 1 : Il faut 29 jours pour sortir un produit alors que seulement 1 minute est nécessaire pour générer la valeur ajoutée. · Pas étonnant d'avoir un OTIF à 85% quand les commandes client à 20 jours! · Les stocks sont très mal calibrés · Les ateliers ne sont pas équilibrés · Le goulet est l'atelier Peinture · Certain opérateurs ne doivent pas être très chargés · Enormément de temps d'attentes entre les étapes de fabrication J’ai du mal à croire que le planning est figé sur 2 jours …. Hum Retour sur le terrain! Toujours en remontant le flux, la chasse aux gaspis est ouverte Le but du jour 2 sera de vérifié les informations recueillies la veille et de passer du temps dans l’atelier pour observer ce qui s’y passe. Nous nous intéresserons principalement aux catégories suivantes (7 mudas) : · Transports inutiles · Stocks excessifs · Mouvements inutiles · Temps d’attente · Surproduction · Opération inadaptée · Défaut / rebut · Pannes Nous regarderons également le travail des opérateurs périphériques, tel que les caristes ; les pontiers…. Etape 5 : Dessiner la VSM A la fin de la journée il faut être capable d’avoir une estimation des saturations des équipements, des opérateurs, et plus globalement tout ce qui peut permettre d’avoir des pistes pour le déclanchement de sujet d’amélioration continue. Il faut aussi avoir un regard critique sur la façon de faire actuelle, imaginer des alternatives qui pourrait faciliter l’écoulement des produits. Les pertes, les rebuts, la main d’œuvre en trop, les manipulations… tout doit être converti en dh afin d’avoir une idée claire des Enjeux et de pouvoir par la suite priorisé les actions. Rentrons un peu dans le détail : Nous avons une information précieuse ! Nous connaissons le goulet et c’est sur cette étape qu’il faut mettre les bouchées doubles. Travail d’Amélioration
  • 8.
    Value Stream MappingEtude de Cas Charkaoui Abdelkabir IMI-CIGMA7 Petit point sur notre VSM : En fait nos réflexions nous permettent d’imaginer une vision future, réaliste et réalisable. Bien évidemment il faudra du temps pour la mettre en œuvre c’est ce que nous aborderons par la suite lors de la constitution du plan d’action. Nous appelons cette carte une VSM est pointe le futur. Voila une vue du futur, la chose frappante c’est le niveau des stocks, nous passons d’un encours de 44 000 pc à un encours maxi de 17 000 pc soit un baisse de 61%. Je vous laisse imaginer l’effet sur la trésorerie ☺. De même le lead time tombe a un peu plus de 11 jours soit une réduction de la encore 62% Ajoutons une phase « cariste » en moins et 2 opérateurs expédition en moins, je peux vous assurer que le boss est content. Le service Planning est réduit à la plus simple expression et la gestion du flux se fait sur le goulet, tout ce qui est aval est poussé, et l’amont gère un stock permettant de sécuriser la charge du goulet. Etape 6 : Bâtir le plan d’action Nous voici le 3eme jour ! C’est le jour du résumé et de la planification. Listons les améliorations et les Mudas identifiés en remontant le flux et chiffrer/estimer les gains : 1. Améliorer le TRS de la peinture, 300 minutes de set up par jour, un SMED peut être envisagé diviser par 2 les sets up. Gains 150 x 220 jours = 550 Heures machines et 1100 heures opérateurs 2. Le taux de rebut de la peinture est de 5%, ce qui est très élevé, un chantier Qualité doit être activé, ramener le taux de rebut à 2.5% ; Gain env. 90 Heures machine et 180 Heures opérateurs+ le cout des MP 3. Mettre en place un FIFO entre la coupe et la peinture pour n’avoir que 2 jours maxi entre les 2 étapes. Gain 7 jours de stock 4. Réorganiser le travail de la coupe, n’étant pas très chargé, l’opérateur se verra transférer la responsabilité de cariste pour la partie aval à son poste (liaison coupe-peinture) mais aussi pour la réception des matières. Gain évite un cariste 5. Mise en place de la boucle KANBAN « coupe-planning- fournisseur ». Gain, Facilite la gestion et limite l’ERP
  • 9.
    Value Stream MappingEtude de Cas Charkaoui Abdelkabir IMI-CIGMA8 6. Mis en en place de la boucle KANBAN « peinture - planning - coupe ». Gain, Facilite la gestion et limite l’ERP supprime le planning sur l’emballage 7. Réorganiser la liaison « Peinture – emballage ». Gain 1.5 jours de stock 8. Améliorer le TRS de l’emballage, un SMED peut être envisagé diviser par 2 les set up et passer sous les 1h30 d’arrêt par jours. Gain 330 Heures machines et 990 heures main d’œuvre. 9. Le taux de rebut de l’emballage est de 3%, ce qui est très élevé, un chantier Qualité doit être activé, ramener le taux de rebut à 1.5%Gain env. 25 Heures machine et 75 Heures opérateurs+ le cout des MP 10. Réduire le nombre de personnel à l’emballage. Gain 1 personne soit 1730 heures opérateurs 11. Limiter l’encours en amont de l’expédition à 15 séries. Gain 12 jours de stock 12. Réduire le nombre de personnel à l’expédition passer sur un model 1x8. Gain 2 personnes soit 3520 heures opérateurs. GAINS Item H opérateur H machine J stocks Matières Planification Goulet 1 550 1100 oui 2 90 180 7 2,50% 3 4 5 oui 6 oui 7 1,5 8 330 990 9 25 75 1,50% 10 1730 11 12 12 3520 Total 6245 2345 20,5 3,80% Nous avons identifié 12 chantiers, il nous faut les prioriser : là c’est du travail d’équipe et il faut arriver à un consensus…. Donc prévoir du temps ! Il peut être utile/préférable d’avoir la direction au moment de la priorisation. La peinture est le Goulet, c’est là qu’il faut commencer, car toute amélioration du flux dans ce secteur améliorera les rentrées de cash. Utilisation d’une matrice gain – difficulté/coût :
  • 10.
    Value Stream MappingEtude de Cas Charkaoui Abdelkabir IMI-CIGMA9 Difficulté Gains -- - + ++ -- 9. Le taux de rebut de l’emballage, ramener le taux de rebut à 1.5% - 4. Réorganiser le travail de la coupe, devient : opérateur/cariste 5. Mise en place de la boucle KANBAN « coupe-planning- fournisseur ». + 7. Réorganiser la liaison « Peinture – emballage ». 2. Le taux de rebut de la peinture est de 5%, chantier Qualité, ramener le taux de rebut à 2.5% 3. Mettre en place un FIFO entre la coupe et la peinture pour n’avoir que 2 jours maxi. 6. Mis en en place de la boucle KANBAN « peinture - planning - coupe » ++ 11. Limiter l’encours en amont de l’expédition à 15 séries. 1. Améliorer le TRS de la peinture, 300 minutes de set up par jour, un SMED peut être envisagé diviser par 2 les sets up. Gains 150x220 jours = 550 Heures machines et 1100 heures opérateurs 8. Améliorer le TRS de l’emballage, un SMED peut être envisagé diviser par 2 les set up. 10. Réduire le nombre de personnel à l’emballage. 12. Réduire le nombre de personnel à l’expédition passer sur un model 1x8. Maintenant tout dépend des ressources humaines, des moyens financiers et de vos objectifs. Si c’est le lead time l’objectif, alors KANBAN et liaison inter service sont à lancer en premiers. Si c’est financier, alors il y a 6000 de main d’œuvres dans la balance, soit environs 150K€ Plus 2300 Heures machines qui peuvent libérer du potentiel de production, mais cela n’est « valable » qu’à 3 conditions : - le carnet de commande est plein - les prévisions sont très bonnes - Vous pouvez licencier Sinon ceux sont des faux gains et je préfère la vertu les encours faibles. Voilà nous sommes arrivés au terme des 3 jours. Nous avons une vision claire de notre futur et de la manière dont nous devons nous y prendre pour y arriver.
  • 11.
    Value Stream MappingEtude de Cas Charkaoui Abdelkabir IMI-CIGMA10 Avec votre stratégie en main, vous pouvez faire la planification, nommer les chefs de chantier et pousser votre usine vers la direction choisie. Fort de notre matrice et en imposant quelques Hypothèses, voici un plan d’action possible Hypothèses : · Le marché est porteur · Notre taux de service est de 85% · Les prévisions sont fortes Avec un OTIF à 85 % c’est que nous avons du mal à fournir le marché, j’opterai donc pour d’abord travailler sur les pertes, et prioritairement sur la peinture qui est le goulet. Cela aura 3 avantages, faire rentrer plus d’argent, mieux servir le client et surtout montrer aux opérateurs que le service peinture est important… Ensuite soigner le Lead time en lançant un gros chantier logistique et en travaillant sur les organisations inter services. Enfin, l’emballage puis la coupe, pour finir sur la réorganisation des services expédition et emballage. Tout cela étalé sur 9 mois avec un minimum 3 leader dans chaque spécialité pour coacher les équipes (Qualité, Logistique, Production) Le tout devant être TRES FORTEMENT appuyé par la direction. Etape 7 : Réaliser le plan d’action Mettre en place une organisation de pilotage (Comité de pilotage) sur la base d’une réunion tous les 15 jours (18 réunions au total planifiées des maintenant) A chacune de ces réunions au moins un membre de la direction doit être présent. Le point d’avancement de chaque chantier en cours est présenté par le leader, les points bloquants sont abordés et la Direction donne le change. Le cap est corrigé au gré des réunions. Une visite sur le terrain est organisée, un chantier par Comité de pilotage doit être visité, cela montre l’intérêt porté par la direction au personnel de terrain, et accélère les mutations.