Hazard Analysis Critical
Control Point : HACCP
Principes et étapes de mise en place
Pr A.HASIB, Cours HACCP 2017, EST_Agro 2 1
Présentation de la HACCP
HACCP est l'abréviation de « Hazard Analysis Critical Control Point »
qui signifie en français : Analyse des Risques - Points Critiques pour
leur Maîtrise.
La HACCP est une méthode ou démarche systématique et rationnelle
de la maîtrise des dangers pour garantir la sécurité d’un produit. Elle
repose sur un principe simple : « Mieux vaut prévenir que guérir »
La HACCP est intimement liée à la sécurité des denrées alimentaires.
Cependant, son application ne se limite pas au secteur
agroalimentaire uniquement ; elle est aussi utilisée dans autres
domaines d'activité comme l'industrie aéronautique, l'industrie
chimique ou encore l'industrie nucléaire. C’est uniquement la nature
des dangers qui change d’un secteur à l’autre, le principe reste le
même. Ce document est une présentation succincte de la méthode
HACCP dans le cas des produits alimentaires.
2Pr A.HASIB, Cours HACCP 2017, EST_Agro 2
Danger : tout facteur biologique (micro-organismes,
toxines) chimique (lubrifiant, additifs, . . .) ou physique
(corps étrangers, insectes, cheveux, . . .) pouvant entraîner
un risque inacceptable pour la santé et la sécurité du
consommateur ou la qualité du produit.
Point critique (CCP) : tout point, lieu, personnel,
opération ou protocole pour lequel la perte de la maîtrise
peut entraîner un risque inacceptable pour la qualité du
produit.
Les définitions
Pr A.HASIB, Cours HACCP 2017, EST_Agro 2 3
Mesure préventive : ensemble de techniques, méthodes
ou actions qui doivent permettre d'éliminer le danger ou le
risque à un niveau acceptable, avant que le danger soit
présent.
Mesure corrective : ensemble de techniques, méthodes ou
actions qui doivent permettre d'éliminer le danger ou le
risque à un niveau acceptable, une fois l’apparition du
danger.
Plan HACCP : document de synthèse qui décrit les
procédures formalisées à suivre en accord avec les principes
généraux du système HACCP.
Les définitions
Pr A.HASIB, Cours HACCP 2017, EST_Agro 2 4
Identifier et analyser les dangers
(microbiologique, chimique, physique....) associés
aux différents stades du processus de production
Définir les moyens nécessaires à leur maîtrise.
De s'assurer que ces moyens sont mis en
œuvre de façon efficace.
La démarche
Pr A.HASIB, Cours HACCP 2017, EST_Agro 2 5
Principes HACCP
La méthode HACCP repose sur les sept principes suivants:
Principe 1 : Analyse des dangers.
Principe 2 : Détermination des points critiques (CCP : Critical Control
Point).
Principe 3 : Fixation des limites critiques.
Principe 4 : Mise en place d’un système de surveillance des CCP.
Principe 5 : Détermination des mesures correctives.
Principe 6 : Mise en place des procédures de vérification du système
HACCP.
Principe 7 : Mise en place d’un système de documents et
enregistrements.
Ces différents points sont expliqués en détail dans le paragraphe
suivant. En effet, ces sept principes constituent les étapes 6 à 12 de
l’application de la HACCP.
6Pr A.HASIB, Cours HACCP 2017, EST_Agro 2
7Pr A.HASIB, Cours HACCP 2017, EST_Agro 2
Étapes d'application de la méthode HACCP
L’application de la méthode HACCP consiste en l’exécution des 12
étapes présentées ci-après. La portée du plan HACCP doit être
préalablement définie. Cette portée doit décrire le segment de la
chaîne alimentaire concerné ainsi que les classes générales de
dangers à couvrir.
8Pr A.HASIB, Cours HACCP 2017, EST_Agro 2
1. Constituer l’équipe HACCP
L’entreprise devrait s’assurer qu’elle dispose d’experts et de
techniciens spécialisés dans le produit en cause pour mettre au point
un plan HACCP efficace. En principe, elle devrait constituer à cet effet
une équipe multidisciplinaire. Si de tels spécialistes ne sont pas
disponibles sur place, il faudrait s’adresser ailleurs.
9
Étapes d'application de la méthode HACCP
Pr A.HASIB, Cours HACCP 2017, EST_Agro 2
Étapes d'application de la méthode HACCP
2. Décrire le produit
Il est nécessaire de procéder à une description complète du produit,
notamment de donner des instructions concernant sa sécurité
d’emploi telles que composition, structure physique/chimique (y
compris Aw, pH, etc.), traitements microbicides/statiques (par
exemple traitements thermiques, congélation, saumure, fumage,
etc.), emballage, durabilité, conditions d’entreposage et méthodes de
distribution.
10Pr A.HASIB, Cours HACCP 2017, EST_Agro 2
Étapes d'application de la méthode HACCP
• 3. Déterminer l'utilisation prévue du produit
• L’usage auquel est destiné le produit doit être défini en fonction de
l’utilisateur ou du consommateur final. Dans certains cas, il peut
être nécessaire de prendre en considération les groupes
vulnérables de population (par exemple restauration collective).
11Pr A.HASIB, Cours HACCP 2017, EST_Agro 2
Étapes d'application de la méthode HACCP
4. Établir un diagramme des opérations
C’est l’équipe HACCP qui doit être chargée d’établir
un tel diagramme, qui comprendra toutes les
étapes des opérations. En appliquant le système
HACCP à une opération donnée, il faudra tenir
compte des étapes qui la précèdent et de celles
qui lui font suite.
12Pr A.HASIB, Cours HACCP 2017, EST_Agro 2
Étapes d'application de la méthode HACCP
5. Confirmer sur place le diagramme des opérations
L’équipe HACCP devrait comparer en permanence le déroulement des
activités au diagramme des opérations et, le cas échéant, modifier
ce dernier.
13Pr A.HASIB, Cours HACCP 2017, EST_Agro 2
Étapes d'application de la méthode HACCP
6. Analyser des dangers (Principe 1)
L’équipe HACCP devrait énumérer tous les
dangers auxquels on peut raisonnablement
s’attendre à chacune des étapes - production
primaire, transformation, fabrication, distribution
et consommation finale.
14Pr A.HASIB, Cours HACCP 2017, EST_Agro 2
Étapes d'application de la méthode HACCP
L’équipe HACCP devrait ensuite procéder à une appréciation des
risques, afin d’identifier les dangers à éliminer, ou de les ramener à
un niveau acceptable, si l’on veut obtenir des aliments salubres.
Lorsqu’on procède à l’appréciation des risques, il faut tenir compte,
dans la mesure du possible, des facteurs suivants:
• La probabilité qu’un danger survienne et gravité de ses
conséquences sur la santé;
• l’évaluation qualitative et/ou quantitative de la présence de
dangers;
• la survie ou prolifération des micro-organismes dangereux;
• l’apparition ou persistance dans les aliments de toxines, de
substances chimiques ou d’agents physiques;
• les facteurs à l’origine de ce qui précède.
15Pr A.HASIB, Cours HACCP 2017, EST_Agro 2
Étapes d'application de la méthode HACCP
L’équipe HACCP doit alors envisager les éventuelles mesures à
appliquer pour maîtriser chaque danger.
Plusieurs interventions sont parfois nécessaires pour maîtriser un
danger spécifique, et plusieurs dangers peuvent être maîtrisés à
l’aide d’une même intervention.
16Pr A.HASIB, Cours HACCP 2017, EST_Agro 2
Étapes d'application de la méthode HACCP
7. Déterminer les points critiques à maîtriser (Principe 2)
Il peut y avoir plus d’un CCP où une opération de maîtrise est
appliquée pour traiter du même danger. La détermination d’un CCP
dans le cadre du système HACCP peut être facilitée par l’application
d’un arbre de décision qui présente un raisonnement fondé sur la
logique.
Il faut faire preuve de souplesse dans l’application de l’arbre de
décision, selon que l’opération concerne la production, l’abattage, la
transformation, l’entreposage, la distribution, etc. Il doit être utilisé à
titre indicatif lorsqu’on détermine les CCP. L’arbre de décision donné
en annexe ne s’applique pas forcément à toutes les situations.
D’autres approches peuvent être utilisées. Il est recommandé de
dispenser une formation afin de faciliter l’application de l’arbre de
décision.
17Pr A.HASIB, Cours HACCP 2017, EST_Agro 2
Étapes d'application de la méthode HACCP
7. Déterminer les points critiques à maîtriser (Principe 2)
Si un danger a été identifié à une étape où un contrôle de sécurité
est nécessaire et qu’aucune mesure d’intervention n’existe au
niveau de cette étape ou de toute autre, il faudrait alors modifier le
produit ou le procédé correspondant à cette étape, ou à un stade
antérieur ou ultérieur, de manière à prévoir une intervention.
18Pr A.HASIB, Cours HACCP 2017, EST_Agro 2
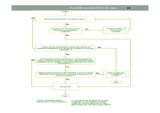
19Pr A.HASIB, Cours HACCP 2017, EST_Agro 2
Pr A.HASIB, Cours HACCP 2017, EST_Agro 2 20
Étapes d'application de la méthode HACCP
8. Fixer des seuils critiques pour chaque CCP (Principe 3)
Il faut fixer, et valider si possible, des seuils correspondant à
chacun des points critiques pour la maîtrise des dangers. Dans
certains cas, plusieurs seuils critiques sont fixés pour une étape
donnée. Parmi les critères choisis, il faut citer la température, la
durée, la teneur en humidité, le pH, le pourcentage d’eau libre ...,
ainsi que des paramètres organoleptiques comme l’aspect à l’œil nu
et la consistance.
21
Etablir la (les) limite(s) critique(s) à
respecter pour s'assurer que le CCP
est maîtrisé
Pr A.HASIB, Cours HACCP 2017, EST_Agro 2
Étapes d'application de la méthode HACCP
9. Mettre en place un système de surveillance pour chaque CCP
(Principe 4)
Un tel système de surveillance permet de mesurer ou d’observer les
seuils critiques correspondant à un CCP. Les procédures
appliquées doivent être en mesure de détecter toute perte de
maîtrise. En outre, les renseignements devraient en principe être
communiqués en temps utile pour procéder aux ajustements
nécessaires, de façon à éviter que les seuils critiques ne soient
dépassés. Dans la mesure du possible, il faudra procéder à des
ajustements de procédés lorsque les résultats de surveillance
indiquent une tendance en direction d’une perte de contrôle à un
CCP.
22Pr A.HASIB, Cours HACCP 2017, EST_Agro 2
Étapes d'application de la méthode HACCP
9. Mettre en place un système de surveillance pour chaque CCP
(Principe 4)
Ces ajustements devront être effectués avant qu’aucun écart ne
survienne. Les données obtenues doivent être évaluées par une
personne expressément désignée à cette fin et possédant les
connaissances et l’autorité nécessaires pour mettre en œuvre, au
besoin, des mesures correctives. Si la surveillance n’est pas
continue, les contrôles exercés doivent alors être suffisamment
fréquents et approfondis pour garantir la maîtrise du CCP.
23Pr A.HASIB, Cours HACCP 2017, EST_Agro 2
Étapes d'application de la méthode HACCP
9. Mettre en place un système de surveillance pour chaque CCP
(Principe 4)
La plupart de ces contrôles doivent être effectués rapidement, car ils
portent sur la chaîne de production et l’on ne dispose pas du temps
nécessaire pour procéder à des analyses de longue durée.
Tous les relevés et comptes rendus résultant de la surveillance des
CCP doivent être signés par la ou les personne(s) chargée(s) des
opérations de surveillance, ainsi que par un ou plusieurs
responsables de l’entreprise.
24
Etablir un système de surveillance
permettant de s'assurer de la maîtrise des
CCP par des observations programmées,
des tests ...
Pr A.HASIB, Cours HACCP 2017, EST_Agro 2
Étapes d'application de la méthode HACCP
10. Déterminer les mesures correctives (Principe 5)
Des mesures correctives spécifiques doivent être prévues pour
chaque CCP, dans le cadre du système HACCP, afin de pouvoir
rectifier les écarts, s’ils se produisent.
Ces mesures doivent garantir que le CCP a été maîtrisé. Elles doivent
également prévoir le sort qui sera réservé au produit en cause. Les
mesures ainsi prises doivent être consignées dans les registres
HACCP.
25
Etablir des actions correctives et
préventives à mettre en œuvre lorsque la
surveillance révèle une déviation
Pr A.HASIB, Cours HACCP 2017, EST_Agro 2
Étapes d'application de la méthode HACCP
11. Prévoir des procédure de vérification (Principe 6)
On peut avoir recours à des méthodes, des procédures et des tests
de vérification et d’audit, notamment au prélèvement et à l’analyse
d’échantillons aléatoires, pour déterminer si le système HACCP
fonctionne correctement. De tels contrôles devraient être
suffisamment fréquents pour confirmer le bon fonctionnement du
système. Par exemple il faudrait:
passer en revue le système HACCP et les dossiers dont il
s’accompagne;
prendre connaissance des écarts constatés et du sort réservé
au produit;
vérifier que les CCP sont bien maîtrisés.
Dans la mesure du possible, les mesures de validation devront
comprendre des activités permettant de confirmer l’efficacité de
tous les éléments d’un plan HACCP.
26Pr A.HASIB, Cours HACCP 2017, EST_Agro 2
Étapes d'application de la méthode HACCP
12. Constituer des dossiers et tenir des registres (Principe 7)
La tenue de registres précis et rigoureux est indispensable à
l’application du système HACCP. Les procédures HACCP devraient
être documentées et devraient être adaptées à la nature et à
l’ampleur de l’opération.
Exemples de dossiers:
• analyse des dangers;
• détermination des CCP;
• détermination des seuils critiques.
• Exemples de registres:
• activités de surveillance des CCP;
• écarts et mesures correctives associées;
• modifications apportées au système HACCP
27Pr A.HASIB, Cours HACCP 2017, EST_Agro 2
Principe 7:
Etablir un système d'enregistrements qui confirme que
le système H.A.C.C.P. fonctionne efficacement
Étapes d'application de la méthode HACCP
Pr A.HASIB, Cours HACCP 2017, EST_Agro 2 28
Conclusion
Pr A.HASIB, Cours HACCP 2017, EST_Agro 2 29
Conclusion
Pr A.HASIB, Cours HACCP 2017, EST_Agro 2 30
Exemple de plan HACCP
Danger Cause CCP
Mesures
préventives
Mesures
correctives
Surveillance
Documents
associés
Etape :
Conclusion
Pr A.HASIB, Cours HACCP 2017, EST_Agro 2 31
Conclusion
Eléments à faire apparaître dans le PMS:
• Dossier personnel (formation, contrat travail, maladie, visites médicales)
• Plan de dératisation / désinsectisation
• Maintenance des appareils (hotte, extincteurs, frigos...)
• Fiches produits d'entretien
• Plan nettoyage désinfection
• Liste des fournisseurs / quoi / contacts
• Procédures (réception, stockage, remise en température, maintien en
température, refroidissement rapide / cellule de refroidissement
• Congélation (si autorisation), sous videuse, gestion DLC, nettoyage des
mains, gestion des restes, retrait /rappel produit défectueux , déclaration
DDPP)
• Traçabilité :
 Réception, températures, matière, actions correctives en cas de non
conformité
 Retrait / déclaration
Pr A.HASIB, Cours HACCP 2017, EST_Agro 2 32
•15
Modèle d’analyse du risque et maitrise de
la sécurité alimentaire dans la filière olive
de table en conserve
MÉTHODOLOGIE
L’approche consiste à appliquer le système HACCP sur la ligne de production
de conserve en boite de 1 kilogramme d’olives dans une conserverie d’olives à
Marrakech.
Un Diagnostic qualité a été effectué sur les lieux de production en vue
d’évaluer les exigences des six programmes préalables de la société en question:
- Une check-list a été montée qui comporte 126 questions dont :
- 58 pour les locaux,
- 18 pour le transport et entreposage,
- 11 pour le nettoyage et désinfection (matériels, locaux…),
- 17 pour le personnel,
- 10 pour l’assainissement et lutte contre la vermine et
- 8 pour les retraits.
35
Approche de mise en place SMSA
RESULTATS ET DISCUSSION
37
45%
25%
35%
32%
52%
19%
0%
10%
20%
30%
40%
50%
60%
les locaux,
le transport et
entreposage
le nettoyage
désinfection
le personnel
lutte contre la
vermine
le retrait
37
Les résultats du diagnostic des programmes préalables
Pr A.HASIB, Cours HACCP 2017, EST_Agro 2
Plan d’action
Un plan d’action a été élaboré en vue de corriger les écarts décelés
 Formation du personnel
 Achats du matériel de ND
 Achat du matériel et outillage de transformation
 Réorganisation des locaux de transformation
 Mise en place d’un laboratoire d’analyses
 Réorganisation des locaux sanitaires
 Élaboration du système de management de la sécurité alimentaire
38
Pr A.HASIB, Cours HACCP 2017, EST_Agro 2 38
Quelques actions du plan d’action
39
Pr A.HASIB, Cours HACCP 2017, EST_Agro 2 39
Quelques actions du plan d’action
40
Pr A.HASIB, Cours HACCP 2017, EST_Agro 2 40
MISE EN PLACE DU SYSTÈME HACCP
Pr A.HASIB, Cours HACCP 2017, EST_Agro 2 41
Équipe HACCP
42
É t a p e 0 1 : Équipe chargé de la sécurité alimentaire
Pr A.HASIB, Cours HACCP 2017, EST_Agro 2 42
43
43
É t a p e 0 2 : Description du produit
NOM DU PRODUIT Olives Vertes confites en boites
COMPOSITION Olives, Eau, Sel, Acide citrique(E330)
TYPES DE PRODUITS CONDITIONNES OVE, OVD, OVR
TRAITEMENT THERMIQUE
Olives en boites : Pasteurisation continue à 90°C minimum pendant 20
min minimum tous formats de boites confondues suivie d’un
refroidissement.
CARACTERISTIQUES CHIMIQUES
Teneur minimal en Chlorure de sodium : 4% (boites)
: 8% (futs et seaux)
pH : Teneur maximale : 4
DEFAUTS PHYSIQUES
% tachées 4
% mutilées 2
% Ridées 2
%Texture anormale 4
%Couleur anormale 4
Pédoncule 3
% mal dénoyautés 3
%cassées 3
%Rondelles ouvertes 20
%Fausses coupes 5
%Noyaux ou fragments 1
Cumul des défauts 12 (20 pour OVR)
Matière étrangère inoffensive 1/Kg
Pr A.HASIB, Cours HACCP 2017, EST_Agro 2
44
44
É t a p e 0 2 : Description du produit
CARACTERISTIQUES
ORGANOLEPTIQUES
- Odeur : caractéristique d’olives absence d’odeur anormale
(zapateria butyrique et putride)
- Saveur : Caractéristique de l’olive « légèrement salé et
acidulé » sans aucune saveur anormale.
- Couleur: Vert tendre à jaune paille, homogène
PARAMETRES MICROBIOLOGIQUES
En cas des olives en boites :
Stabilité biologique pour les boites du produit fini après incubation
des individus à 37 °C pendant7 jours.
-Absence de toute déformation de la boite (bombage)
-Différence de PH < à 0.5 par rapport au témoin
pas de modification des caractéristiques organoleptiques.
TYPE D'EMBALLAGE
- Boites 4/4
- Boites 5/1 ;
- Boites A10
- Seaux 16 L
- futs 250 l
VIE A L'ETALAGE
Pour les Olives en boites : 3 ans
Pour les Olives en futs et seaux : 18 mois
MARCHE
COMMERCIALE PREVU
Europe, Amérique, Canada, Asie
Pr A.HASIB, Cours HACCP 2017, EST_Agro 2
45
45
É t a p e 0 2 : Description du produit
INDICATIONS SUR L'ETIQUETTE
-Dénomination du produit.
- Poids net.
- Poids net égoutté.
- Ingrédients.
- Origine.
- Adresse fabricant.
- site web et mail du fabricant.
- valeur nutritionnelle
- La mention DLUO : à consommer de préférence avant la date
figurant sur le fond.
-Conservation après ouverture à 4°C et dans un autre récipient,
pendant une période d’une semaine maximum. (pour les boites)
-Avertissement du consommateur vis-à-vis des noyaux ou fragments
de noyaux pour les OVD et OVR.
Lot / traçabilité:
- Indicatif de l’usine : ----
- Journée de fabrication en code : Jours de l'année.
- Lettre de l’année : agrée par l'EACCE (L'Etablissement Autonome
de Contrôle et de Coordination des Exportations) et reconnue
internationalement.
- l’heure de marquage au cours de production (boites)
CONDITIONS DE STOCKAGE Stockage au sein de magasins propres à température ambiante
CONDITIONS DE TRANSPORT Transport au biais de conteneurs propres et bien fermés.
CONTROLE DE
DISTRIBUTION
Vérification de l'état de l'emballage.
ALLERGENE ET OGM Absence
Pr A.HASIB, Cours HACCP 2017, EST_Agro 2
46
46
É t a p e 0 2 : Description du produit
VALEUR NUTRITIONNELLE
Valeur nutritionnelle et énergétique pour une ration de 100g
Humidité : 72.6 g
Cendres totales 2.3 g
Protéines : 1.9 g
Glucides : 4.5 g
Matière grasse: 18.7 g
Acides gras saturées 2 g
Acides gras mono-insaturés : 12.8 g
Acides gras polyinsaturés : 2.6 g
Acide gras trans : 0 g
Cholestérols : 0 g
Sodium : 1.2 g
Valeur énergétique : 810 Kj (193.9 Kcal)
Pr A.HASIB, Cours HACCP 2017, EST_Agro 2
47
Usage
prévu
Usage prévu
normal
Usage
erroné
Instructions
d’utilisation
 A consommer avant la date de péremption
 Consommation après la date de
péremption, ou après une longue durée
dans le réfrigérateur après ouverture.
 consommation humaine tout âge
confondus sauf pour les nourrissons,
 Consommation à chaud ou à froid, après
ouverture de la boite, une conservation
dans une température de 4°C
É t a p e 0 3 : Détermination de l’utilisation prévue
47
Pr A.HASIB, Cours HACCP 2017, EST_Agro 2
48
É t a p e 0 4 & 0 5 : Établissement et vérification du diagramme
des opérations
48
Pr A.HASIB, Cours HACCP 2017, EST_Agro 2
La mise en place du système HACCP
50
Pr A.HASIB, Cours HACCP 2017, EST_Agro 2 50
51
51
Analyse des dangers
Pr A.HASIB, Cours HACCP 2017, EST_Agro 2
41%
32%
27%
0%
Dangers biologiques Dangers chimiques
Dangers physiques Dangers Allerginiques
Le poids par nature de danger
52
Pr A.HASIB, Cours HACCP 2017, EST_Agro 2 52
Dangers
Biologiques
Dangers
Chimiques
Dangers
Physiques
Dangers
Alerginiques
66%
17%
17%
0%
La sévérité de chaque type de danger
53
Pr A.HASIB, Cours HACCP 2017, EST_Agro 2 53
54
L’appréciation globale sur 53 échantillons prélevés à la réception, a
montré un dépassement des seuils « non satisfaisants» et
« impropres à la consommation »
54
Analyse des dangers
Pr A.HASIB, Cours HACCP 2017, EST_Agro 2
Questionnaire de l’arbre de décision pour identifier les dangers qui
peuvent être considérés comme CCP.
•16
Danger recensé
Le danger est-il contrôlé
par les programmes
préalables?
OUI
NON  Q N° 1
Q n° 1
Existe-t-il une ou
plusieurs mesure
(s) préventive (s)
de maitrise?
NON  pas CCP
OUI  Q N° 2
Q n° 2
L’étape est-elle
spécifiquement
conçue pour
éliminer la
probabilité
d’apparition d’un
danger ou la
ramener à un niveau
acceptable?
NON  Q N° 3
OUI  CCP
Q n° 3
Une contamination
s’accompagnant du
(des) danger (s)
identifié (s) peut-elle
survenir, ou le danger
peut-elle augmenter
jusqu’à atteindre un
niveau inacceptable
NON  pas CCP
OUI  Q N° 4
Q n° 4
Une étape
ultérieure peut-
elle éliminer le
danger ou le
réduire à un
niveau
acceptable?
NON  CCP
OUI  pas CCP
Point
critique
Fermentation
(13)
Biologique
Développement
des
microorganismes
pathogènes
Oui Non Oui Non CCP B
Triage (18) Physique
Passage d’un corps
étranger dans le
produit fini
Oui Non Oui Non CCP P
Sertissage (23) Biologique
Contamination post
sertissage
Oui Non Oui Non CCP B
Pasteurisation (26) Biologique
Survie des
microorganismes
Oui Non Oui Non CCP B
Refroidissement à
l’air libre (28)
Biologique
Contamination post
pasteurisation
Oui Non Oui Non CCP B
Les étapes identifiées comme CCP selon de l’arbre de décision
Programme HACCP pour le contrôle de la Salubrité des points critiques.
Point Critique Danger
Limite
Critique pour
Chaque
Mesure
Préventive
Système de Surveillance
Mesure
Corrective
Documentat
ion
Vérification
Quoi Comment Quand Qui
Fermentation
(13)
CCP B
Développeme
nt des micros
organismes du
clostridium
botulinum et
des coliformes
Saumure> 8o
pH < 4.5
concentratio
n
de la
saumure
pH
aéromètre
étalonné
pH mètre
étalonné
- Une fois
tous les trois
jours pour le
1ermois
- ensuite une
fois par mois
- Deux fois
par semaine
jusqu’à
stabilisation -
ensuite une
fois par mois
Technicien
de
laboratoire
Technicien
de
laboratoire
Ajouter de la
saumure
jusqu’à
l’obtention
de la valeur.
Si le pH >
4.5 ajouter
de l’acide
lactique
jusqu’au pH
<4.5
Fiche de
suivi de la
Fermentation
Vérification
de la fiche de
suivi de la
fermentation
dans les 24h
par le
responsable
AQ
Triage
(18)
CCP P
Présence de
corps
étrangers
Aucun corps
étranger
Triage Contrôle
visuel
Une fois
par heure
En continu
Technicien
contrôle
qualité
Ouvrières du
poste
Retrié Fiche de
contrôle de
triage
Révision de la
fiche de
contrôle de
triage dans les
24h par le
responsable
AQ
Point Critique Danger
Limite
Critique pour
Chaque
Mesure
Préventive
Système de Surveillance
Mesure
Corrective
Documentati
on
Vérification
Quoi Comment Quand Qui
Sertissage
(23)
CCP B
Contaminati
on post
pasteurisatio
n
Respecter les
normes du
serti selon les
formats des
boites
Le serti Analyse
dimensionnelle
et projection
Avant le
démarrag
e et
chaque 4
heure
Contremaître
et technicien
de laboratoire
Arrêter,
régler la
sertisseuse
et isoler les
boites
depuis la
dernière
vérification
Fiche de
contrôle de
serti
Vérification
dans les 24h
de la fiche
de contrôle
de serti par
le
responsable
AQ
Pasteurisation
(26)
CCP B
Survie du
micro
organismes
Respecter les
barèmes de
pasteurisation
par produit
par format
Surveiller les
paramètres
(de
pasteurisation
Visuellement Chaque
cycle
Responsable
de
pasteurisatio
n
Repasteuris
er
Fiche de
contrôle du
traitement
thermique
ainsi que le
thermographe
Vérification
de la fiche
de
contrôle du
traitement
thermique
ainsi que le
thermograp
he dans les
24h par le
responsable
AQ
Refroidissement
à l’air libre
(28)
CCP B
Contaminati
on
par des
germes
pathogènes
Respecter le
temps de
refroidisseme
nt > 2 h
Temps de
refroidisseme
nt
Heure de début
et heure de fin
de
refroidissemen
t
Chaque
cycle
Responsable
de
stérilisation
Isoler le lot
pour
évaluation
Fiche de
contrôle du
traitement
thermique
Vérification
de la fiche
de
Contrôle …
Évaluation de la contamination microbienne à la réception et au niveau du produit fini après l’application du
système HACCP.
Contaminant
Étape
FMAT
(UFC /ml)
CL.
BUTILINUM
(UFC /ml)
E. COLI
(UFC /ml)
S. AUREUS
(UFC /ml)
Réception 620.104 98.103 170.103 256.102
Produit fini Absent Absent Absent Absent
•19
59
 Les étapes qui peuvent présenter des dangers sur le diagramme de la chaine de
fabrication sont de l’ordre de 26 dont 5 présentent des CCP généralement de type
biologiques.
 Une diminution très importante en matière de contamination bactérienne due à un
respect des procédures d’hygiène et le respect des plans de maîtrise de la
contamination croisée
 Une maîtrise de la salubrité du produit par la maîtrise des CCP et le respect des
procédures du fabrication
 Une Diminution des réclamations des clients
 L’Instauration d’un système de management de la qualité qui va permettre la
pérennisation des actions entreprises
 L’instauration d’une culture de la gestion de la qualité et de la maitrise des risques
sanitaires à l’échelle managériale
60
Conclusion

Haccp cours francais

  • 1.
    Hazard Analysis Critical ControlPoint : HACCP Principes et étapes de mise en place Pr A.HASIB, Cours HACCP 2017, EST_Agro 2 1
  • 2.
    Présentation de laHACCP HACCP est l'abréviation de « Hazard Analysis Critical Control Point » qui signifie en français : Analyse des Risques - Points Critiques pour leur Maîtrise. La HACCP est une méthode ou démarche systématique et rationnelle de la maîtrise des dangers pour garantir la sécurité d’un produit. Elle repose sur un principe simple : « Mieux vaut prévenir que guérir » La HACCP est intimement liée à la sécurité des denrées alimentaires. Cependant, son application ne se limite pas au secteur agroalimentaire uniquement ; elle est aussi utilisée dans autres domaines d'activité comme l'industrie aéronautique, l'industrie chimique ou encore l'industrie nucléaire. C’est uniquement la nature des dangers qui change d’un secteur à l’autre, le principe reste le même. Ce document est une présentation succincte de la méthode HACCP dans le cas des produits alimentaires. 2Pr A.HASIB, Cours HACCP 2017, EST_Agro 2
  • 3.
    Danger : toutfacteur biologique (micro-organismes, toxines) chimique (lubrifiant, additifs, . . .) ou physique (corps étrangers, insectes, cheveux, . . .) pouvant entraîner un risque inacceptable pour la santé et la sécurité du consommateur ou la qualité du produit. Point critique (CCP) : tout point, lieu, personnel, opération ou protocole pour lequel la perte de la maîtrise peut entraîner un risque inacceptable pour la qualité du produit. Les définitions Pr A.HASIB, Cours HACCP 2017, EST_Agro 2 3
  • 4.
    Mesure préventive :ensemble de techniques, méthodes ou actions qui doivent permettre d'éliminer le danger ou le risque à un niveau acceptable, avant que le danger soit présent. Mesure corrective : ensemble de techniques, méthodes ou actions qui doivent permettre d'éliminer le danger ou le risque à un niveau acceptable, une fois l’apparition du danger. Plan HACCP : document de synthèse qui décrit les procédures formalisées à suivre en accord avec les principes généraux du système HACCP. Les définitions Pr A.HASIB, Cours HACCP 2017, EST_Agro 2 4
  • 5.
    Identifier et analyserles dangers (microbiologique, chimique, physique....) associés aux différents stades du processus de production Définir les moyens nécessaires à leur maîtrise. De s'assurer que ces moyens sont mis en œuvre de façon efficace. La démarche Pr A.HASIB, Cours HACCP 2017, EST_Agro 2 5
  • 6.
    Principes HACCP La méthodeHACCP repose sur les sept principes suivants: Principe 1 : Analyse des dangers. Principe 2 : Détermination des points critiques (CCP : Critical Control Point). Principe 3 : Fixation des limites critiques. Principe 4 : Mise en place d’un système de surveillance des CCP. Principe 5 : Détermination des mesures correctives. Principe 6 : Mise en place des procédures de vérification du système HACCP. Principe 7 : Mise en place d’un système de documents et enregistrements. Ces différents points sont expliqués en détail dans le paragraphe suivant. En effet, ces sept principes constituent les étapes 6 à 12 de l’application de la HACCP. 6Pr A.HASIB, Cours HACCP 2017, EST_Agro 2
  • 7.
    7Pr A.HASIB, CoursHACCP 2017, EST_Agro 2
  • 8.
    Étapes d'application dela méthode HACCP L’application de la méthode HACCP consiste en l’exécution des 12 étapes présentées ci-après. La portée du plan HACCP doit être préalablement définie. Cette portée doit décrire le segment de la chaîne alimentaire concerné ainsi que les classes générales de dangers à couvrir. 8Pr A.HASIB, Cours HACCP 2017, EST_Agro 2
  • 9.
    1. Constituer l’équipeHACCP L’entreprise devrait s’assurer qu’elle dispose d’experts et de techniciens spécialisés dans le produit en cause pour mettre au point un plan HACCP efficace. En principe, elle devrait constituer à cet effet une équipe multidisciplinaire. Si de tels spécialistes ne sont pas disponibles sur place, il faudrait s’adresser ailleurs. 9 Étapes d'application de la méthode HACCP Pr A.HASIB, Cours HACCP 2017, EST_Agro 2
  • 10.
    Étapes d'application dela méthode HACCP 2. Décrire le produit Il est nécessaire de procéder à une description complète du produit, notamment de donner des instructions concernant sa sécurité d’emploi telles que composition, structure physique/chimique (y compris Aw, pH, etc.), traitements microbicides/statiques (par exemple traitements thermiques, congélation, saumure, fumage, etc.), emballage, durabilité, conditions d’entreposage et méthodes de distribution. 10Pr A.HASIB, Cours HACCP 2017, EST_Agro 2
  • 11.
    Étapes d'application dela méthode HACCP • 3. Déterminer l'utilisation prévue du produit • L’usage auquel est destiné le produit doit être défini en fonction de l’utilisateur ou du consommateur final. Dans certains cas, il peut être nécessaire de prendre en considération les groupes vulnérables de population (par exemple restauration collective). 11Pr A.HASIB, Cours HACCP 2017, EST_Agro 2
  • 12.
    Étapes d'application dela méthode HACCP 4. Établir un diagramme des opérations C’est l’équipe HACCP qui doit être chargée d’établir un tel diagramme, qui comprendra toutes les étapes des opérations. En appliquant le système HACCP à une opération donnée, il faudra tenir compte des étapes qui la précèdent et de celles qui lui font suite. 12Pr A.HASIB, Cours HACCP 2017, EST_Agro 2
  • 13.
    Étapes d'application dela méthode HACCP 5. Confirmer sur place le diagramme des opérations L’équipe HACCP devrait comparer en permanence le déroulement des activités au diagramme des opérations et, le cas échéant, modifier ce dernier. 13Pr A.HASIB, Cours HACCP 2017, EST_Agro 2
  • 14.
    Étapes d'application dela méthode HACCP 6. Analyser des dangers (Principe 1) L’équipe HACCP devrait énumérer tous les dangers auxquels on peut raisonnablement s’attendre à chacune des étapes - production primaire, transformation, fabrication, distribution et consommation finale. 14Pr A.HASIB, Cours HACCP 2017, EST_Agro 2
  • 15.
    Étapes d'application dela méthode HACCP L’équipe HACCP devrait ensuite procéder à une appréciation des risques, afin d’identifier les dangers à éliminer, ou de les ramener à un niveau acceptable, si l’on veut obtenir des aliments salubres. Lorsqu’on procède à l’appréciation des risques, il faut tenir compte, dans la mesure du possible, des facteurs suivants: • La probabilité qu’un danger survienne et gravité de ses conséquences sur la santé; • l’évaluation qualitative et/ou quantitative de la présence de dangers; • la survie ou prolifération des micro-organismes dangereux; • l’apparition ou persistance dans les aliments de toxines, de substances chimiques ou d’agents physiques; • les facteurs à l’origine de ce qui précède. 15Pr A.HASIB, Cours HACCP 2017, EST_Agro 2
  • 16.
    Étapes d'application dela méthode HACCP L’équipe HACCP doit alors envisager les éventuelles mesures à appliquer pour maîtriser chaque danger. Plusieurs interventions sont parfois nécessaires pour maîtriser un danger spécifique, et plusieurs dangers peuvent être maîtrisés à l’aide d’une même intervention. 16Pr A.HASIB, Cours HACCP 2017, EST_Agro 2
  • 17.
    Étapes d'application dela méthode HACCP 7. Déterminer les points critiques à maîtriser (Principe 2) Il peut y avoir plus d’un CCP où une opération de maîtrise est appliquée pour traiter du même danger. La détermination d’un CCP dans le cadre du système HACCP peut être facilitée par l’application d’un arbre de décision qui présente un raisonnement fondé sur la logique. Il faut faire preuve de souplesse dans l’application de l’arbre de décision, selon que l’opération concerne la production, l’abattage, la transformation, l’entreposage, la distribution, etc. Il doit être utilisé à titre indicatif lorsqu’on détermine les CCP. L’arbre de décision donné en annexe ne s’applique pas forcément à toutes les situations. D’autres approches peuvent être utilisées. Il est recommandé de dispenser une formation afin de faciliter l’application de l’arbre de décision. 17Pr A.HASIB, Cours HACCP 2017, EST_Agro 2
  • 18.
    Étapes d'application dela méthode HACCP 7. Déterminer les points critiques à maîtriser (Principe 2) Si un danger a été identifié à une étape où un contrôle de sécurité est nécessaire et qu’aucune mesure d’intervention n’existe au niveau de cette étape ou de toute autre, il faudrait alors modifier le produit ou le procédé correspondant à cette étape, ou à un stade antérieur ou ultérieur, de manière à prévoir une intervention. 18Pr A.HASIB, Cours HACCP 2017, EST_Agro 2
  • 19.
    19Pr A.HASIB, CoursHACCP 2017, EST_Agro 2
  • 20.
    Pr A.HASIB, CoursHACCP 2017, EST_Agro 2 20
  • 21.
    Étapes d'application dela méthode HACCP 8. Fixer des seuils critiques pour chaque CCP (Principe 3) Il faut fixer, et valider si possible, des seuils correspondant à chacun des points critiques pour la maîtrise des dangers. Dans certains cas, plusieurs seuils critiques sont fixés pour une étape donnée. Parmi les critères choisis, il faut citer la température, la durée, la teneur en humidité, le pH, le pourcentage d’eau libre ..., ainsi que des paramètres organoleptiques comme l’aspect à l’œil nu et la consistance. 21 Etablir la (les) limite(s) critique(s) à respecter pour s'assurer que le CCP est maîtrisé Pr A.HASIB, Cours HACCP 2017, EST_Agro 2
  • 22.
    Étapes d'application dela méthode HACCP 9. Mettre en place un système de surveillance pour chaque CCP (Principe 4) Un tel système de surveillance permet de mesurer ou d’observer les seuils critiques correspondant à un CCP. Les procédures appliquées doivent être en mesure de détecter toute perte de maîtrise. En outre, les renseignements devraient en principe être communiqués en temps utile pour procéder aux ajustements nécessaires, de façon à éviter que les seuils critiques ne soient dépassés. Dans la mesure du possible, il faudra procéder à des ajustements de procédés lorsque les résultats de surveillance indiquent une tendance en direction d’une perte de contrôle à un CCP. 22Pr A.HASIB, Cours HACCP 2017, EST_Agro 2
  • 23.
    Étapes d'application dela méthode HACCP 9. Mettre en place un système de surveillance pour chaque CCP (Principe 4) Ces ajustements devront être effectués avant qu’aucun écart ne survienne. Les données obtenues doivent être évaluées par une personne expressément désignée à cette fin et possédant les connaissances et l’autorité nécessaires pour mettre en œuvre, au besoin, des mesures correctives. Si la surveillance n’est pas continue, les contrôles exercés doivent alors être suffisamment fréquents et approfondis pour garantir la maîtrise du CCP. 23Pr A.HASIB, Cours HACCP 2017, EST_Agro 2
  • 24.
    Étapes d'application dela méthode HACCP 9. Mettre en place un système de surveillance pour chaque CCP (Principe 4) La plupart de ces contrôles doivent être effectués rapidement, car ils portent sur la chaîne de production et l’on ne dispose pas du temps nécessaire pour procéder à des analyses de longue durée. Tous les relevés et comptes rendus résultant de la surveillance des CCP doivent être signés par la ou les personne(s) chargée(s) des opérations de surveillance, ainsi que par un ou plusieurs responsables de l’entreprise. 24 Etablir un système de surveillance permettant de s'assurer de la maîtrise des CCP par des observations programmées, des tests ... Pr A.HASIB, Cours HACCP 2017, EST_Agro 2
  • 25.
    Étapes d'application dela méthode HACCP 10. Déterminer les mesures correctives (Principe 5) Des mesures correctives spécifiques doivent être prévues pour chaque CCP, dans le cadre du système HACCP, afin de pouvoir rectifier les écarts, s’ils se produisent. Ces mesures doivent garantir que le CCP a été maîtrisé. Elles doivent également prévoir le sort qui sera réservé au produit en cause. Les mesures ainsi prises doivent être consignées dans les registres HACCP. 25 Etablir des actions correctives et préventives à mettre en œuvre lorsque la surveillance révèle une déviation Pr A.HASIB, Cours HACCP 2017, EST_Agro 2
  • 26.
    Étapes d'application dela méthode HACCP 11. Prévoir des procédure de vérification (Principe 6) On peut avoir recours à des méthodes, des procédures et des tests de vérification et d’audit, notamment au prélèvement et à l’analyse d’échantillons aléatoires, pour déterminer si le système HACCP fonctionne correctement. De tels contrôles devraient être suffisamment fréquents pour confirmer le bon fonctionnement du système. Par exemple il faudrait: passer en revue le système HACCP et les dossiers dont il s’accompagne; prendre connaissance des écarts constatés et du sort réservé au produit; vérifier que les CCP sont bien maîtrisés. Dans la mesure du possible, les mesures de validation devront comprendre des activités permettant de confirmer l’efficacité de tous les éléments d’un plan HACCP. 26Pr A.HASIB, Cours HACCP 2017, EST_Agro 2
  • 27.
    Étapes d'application dela méthode HACCP 12. Constituer des dossiers et tenir des registres (Principe 7) La tenue de registres précis et rigoureux est indispensable à l’application du système HACCP. Les procédures HACCP devraient être documentées et devraient être adaptées à la nature et à l’ampleur de l’opération. Exemples de dossiers: • analyse des dangers; • détermination des CCP; • détermination des seuils critiques. • Exemples de registres: • activités de surveillance des CCP; • écarts et mesures correctives associées; • modifications apportées au système HACCP 27Pr A.HASIB, Cours HACCP 2017, EST_Agro 2
  • 28.
    Principe 7: Etablir unsystème d'enregistrements qui confirme que le système H.A.C.C.P. fonctionne efficacement Étapes d'application de la méthode HACCP Pr A.HASIB, Cours HACCP 2017, EST_Agro 2 28
  • 29.
    Conclusion Pr A.HASIB, CoursHACCP 2017, EST_Agro 2 29
  • 30.
    Conclusion Pr A.HASIB, CoursHACCP 2017, EST_Agro 2 30
  • 31.
    Exemple de planHACCP Danger Cause CCP Mesures préventives Mesures correctives Surveillance Documents associés Etape : Conclusion Pr A.HASIB, Cours HACCP 2017, EST_Agro 2 31
  • 32.
    Conclusion Eléments à faireapparaître dans le PMS: • Dossier personnel (formation, contrat travail, maladie, visites médicales) • Plan de dératisation / désinsectisation • Maintenance des appareils (hotte, extincteurs, frigos...) • Fiches produits d'entretien • Plan nettoyage désinfection • Liste des fournisseurs / quoi / contacts • Procédures (réception, stockage, remise en température, maintien en température, refroidissement rapide / cellule de refroidissement • Congélation (si autorisation), sous videuse, gestion DLC, nettoyage des mains, gestion des restes, retrait /rappel produit défectueux , déclaration DDPP) • Traçabilité :  Réception, températures, matière, actions correctives en cas de non conformité  Retrait / déclaration Pr A.HASIB, Cours HACCP 2017, EST_Agro 2 32
  • 33.
    •15 Modèle d’analyse durisque et maitrise de la sécurité alimentaire dans la filière olive de table en conserve
  • 34.
  • 35.
    L’approche consiste àappliquer le système HACCP sur la ligne de production de conserve en boite de 1 kilogramme d’olives dans une conserverie d’olives à Marrakech. Un Diagnostic qualité a été effectué sur les lieux de production en vue d’évaluer les exigences des six programmes préalables de la société en question: - Une check-list a été montée qui comporte 126 questions dont : - 58 pour les locaux, - 18 pour le transport et entreposage, - 11 pour le nettoyage et désinfection (matériels, locaux…), - 17 pour le personnel, - 10 pour l’assainissement et lutte contre la vermine et - 8 pour les retraits. 35 Approche de mise en place SMSA
  • 36.
  • 37.
    37 45% 25% 35% 32% 52% 19% 0% 10% 20% 30% 40% 50% 60% les locaux, le transportet entreposage le nettoyage désinfection le personnel lutte contre la vermine le retrait 37 Les résultats du diagnostic des programmes préalables Pr A.HASIB, Cours HACCP 2017, EST_Agro 2
  • 38.
    Plan d’action Un pland’action a été élaboré en vue de corriger les écarts décelés  Formation du personnel  Achats du matériel de ND  Achat du matériel et outillage de transformation  Réorganisation des locaux de transformation  Mise en place d’un laboratoire d’analyses  Réorganisation des locaux sanitaires  Élaboration du système de management de la sécurité alimentaire 38 Pr A.HASIB, Cours HACCP 2017, EST_Agro 2 38
  • 39.
    Quelques actions duplan d’action 39 Pr A.HASIB, Cours HACCP 2017, EST_Agro 2 39
  • 40.
    Quelques actions duplan d’action 40 Pr A.HASIB, Cours HACCP 2017, EST_Agro 2 40
  • 41.
    MISE EN PLACEDU SYSTÈME HACCP Pr A.HASIB, Cours HACCP 2017, EST_Agro 2 41
  • 42.
    Équipe HACCP 42 É ta p e 0 1 : Équipe chargé de la sécurité alimentaire Pr A.HASIB, Cours HACCP 2017, EST_Agro 2 42
  • 43.
    43 43 É t ap e 0 2 : Description du produit NOM DU PRODUIT Olives Vertes confites en boites COMPOSITION Olives, Eau, Sel, Acide citrique(E330) TYPES DE PRODUITS CONDITIONNES OVE, OVD, OVR TRAITEMENT THERMIQUE Olives en boites : Pasteurisation continue à 90°C minimum pendant 20 min minimum tous formats de boites confondues suivie d’un refroidissement. CARACTERISTIQUES CHIMIQUES Teneur minimal en Chlorure de sodium : 4% (boites) : 8% (futs et seaux) pH : Teneur maximale : 4 DEFAUTS PHYSIQUES % tachées 4 % mutilées 2 % Ridées 2 %Texture anormale 4 %Couleur anormale 4 Pédoncule 3 % mal dénoyautés 3 %cassées 3 %Rondelles ouvertes 20 %Fausses coupes 5 %Noyaux ou fragments 1 Cumul des défauts 12 (20 pour OVR) Matière étrangère inoffensive 1/Kg Pr A.HASIB, Cours HACCP 2017, EST_Agro 2
  • 44.
    44 44 É t ap e 0 2 : Description du produit CARACTERISTIQUES ORGANOLEPTIQUES - Odeur : caractéristique d’olives absence d’odeur anormale (zapateria butyrique et putride) - Saveur : Caractéristique de l’olive « légèrement salé et acidulé » sans aucune saveur anormale. - Couleur: Vert tendre à jaune paille, homogène PARAMETRES MICROBIOLOGIQUES En cas des olives en boites : Stabilité biologique pour les boites du produit fini après incubation des individus à 37 °C pendant7 jours. -Absence de toute déformation de la boite (bombage) -Différence de PH < à 0.5 par rapport au témoin pas de modification des caractéristiques organoleptiques. TYPE D'EMBALLAGE - Boites 4/4 - Boites 5/1 ; - Boites A10 - Seaux 16 L - futs 250 l VIE A L'ETALAGE Pour les Olives en boites : 3 ans Pour les Olives en futs et seaux : 18 mois MARCHE COMMERCIALE PREVU Europe, Amérique, Canada, Asie Pr A.HASIB, Cours HACCP 2017, EST_Agro 2
  • 45.
    45 45 É t ap e 0 2 : Description du produit INDICATIONS SUR L'ETIQUETTE -Dénomination du produit. - Poids net. - Poids net égoutté. - Ingrédients. - Origine. - Adresse fabricant. - site web et mail du fabricant. - valeur nutritionnelle - La mention DLUO : à consommer de préférence avant la date figurant sur le fond. -Conservation après ouverture à 4°C et dans un autre récipient, pendant une période d’une semaine maximum. (pour les boites) -Avertissement du consommateur vis-à-vis des noyaux ou fragments de noyaux pour les OVD et OVR. Lot / traçabilité: - Indicatif de l’usine : ---- - Journée de fabrication en code : Jours de l'année. - Lettre de l’année : agrée par l'EACCE (L'Etablissement Autonome de Contrôle et de Coordination des Exportations) et reconnue internationalement. - l’heure de marquage au cours de production (boites) CONDITIONS DE STOCKAGE Stockage au sein de magasins propres à température ambiante CONDITIONS DE TRANSPORT Transport au biais de conteneurs propres et bien fermés. CONTROLE DE DISTRIBUTION Vérification de l'état de l'emballage. ALLERGENE ET OGM Absence Pr A.HASIB, Cours HACCP 2017, EST_Agro 2
  • 46.
    46 46 É t ap e 0 2 : Description du produit VALEUR NUTRITIONNELLE Valeur nutritionnelle et énergétique pour une ration de 100g Humidité : 72.6 g Cendres totales 2.3 g Protéines : 1.9 g Glucides : 4.5 g Matière grasse: 18.7 g Acides gras saturées 2 g Acides gras mono-insaturés : 12.8 g Acides gras polyinsaturés : 2.6 g Acide gras trans : 0 g Cholestérols : 0 g Sodium : 1.2 g Valeur énergétique : 810 Kj (193.9 Kcal) Pr A.HASIB, Cours HACCP 2017, EST_Agro 2
  • 47.
    47 Usage prévu Usage prévu normal Usage erroné Instructions d’utilisation  Aconsommer avant la date de péremption  Consommation après la date de péremption, ou après une longue durée dans le réfrigérateur après ouverture.  consommation humaine tout âge confondus sauf pour les nourrissons,  Consommation à chaud ou à froid, après ouverture de la boite, une conservation dans une température de 4°C É t a p e 0 3 : Détermination de l’utilisation prévue 47 Pr A.HASIB, Cours HACCP 2017, EST_Agro 2
  • 48.
    48 É t ap e 0 4 & 0 5 : Établissement et vérification du diagramme des opérations 48 Pr A.HASIB, Cours HACCP 2017, EST_Agro 2
  • 50.
    La mise enplace du système HACCP 50 Pr A.HASIB, Cours HACCP 2017, EST_Agro 2 50
  • 51.
    51 51 Analyse des dangers PrA.HASIB, Cours HACCP 2017, EST_Agro 2
  • 52.
    41% 32% 27% 0% Dangers biologiques Dangerschimiques Dangers physiques Dangers Allerginiques Le poids par nature de danger 52 Pr A.HASIB, Cours HACCP 2017, EST_Agro 2 52
  • 53.
  • 54.
    54 L’appréciation globale sur53 échantillons prélevés à la réception, a montré un dépassement des seuils « non satisfaisants» et « impropres à la consommation » 54 Analyse des dangers Pr A.HASIB, Cours HACCP 2017, EST_Agro 2
  • 55.
    Questionnaire de l’arbrede décision pour identifier les dangers qui peuvent être considérés comme CCP. •16
  • 56.
    Danger recensé Le dangerest-il contrôlé par les programmes préalables? OUI NON  Q N° 1 Q n° 1 Existe-t-il une ou plusieurs mesure (s) préventive (s) de maitrise? NON  pas CCP OUI  Q N° 2 Q n° 2 L’étape est-elle spécifiquement conçue pour éliminer la probabilité d’apparition d’un danger ou la ramener à un niveau acceptable? NON  Q N° 3 OUI  CCP Q n° 3 Une contamination s’accompagnant du (des) danger (s) identifié (s) peut-elle survenir, ou le danger peut-elle augmenter jusqu’à atteindre un niveau inacceptable NON  pas CCP OUI  Q N° 4 Q n° 4 Une étape ultérieure peut- elle éliminer le danger ou le réduire à un niveau acceptable? NON  CCP OUI  pas CCP Point critique Fermentation (13) Biologique Développement des microorganismes pathogènes Oui Non Oui Non CCP B Triage (18) Physique Passage d’un corps étranger dans le produit fini Oui Non Oui Non CCP P Sertissage (23) Biologique Contamination post sertissage Oui Non Oui Non CCP B Pasteurisation (26) Biologique Survie des microorganismes Oui Non Oui Non CCP B Refroidissement à l’air libre (28) Biologique Contamination post pasteurisation Oui Non Oui Non CCP B Les étapes identifiées comme CCP selon de l’arbre de décision
  • 57.
    Programme HACCP pourle contrôle de la Salubrité des points critiques. Point Critique Danger Limite Critique pour Chaque Mesure Préventive Système de Surveillance Mesure Corrective Documentat ion Vérification Quoi Comment Quand Qui Fermentation (13) CCP B Développeme nt des micros organismes du clostridium botulinum et des coliformes Saumure> 8o pH < 4.5 concentratio n de la saumure pH aéromètre étalonné pH mètre étalonné - Une fois tous les trois jours pour le 1ermois - ensuite une fois par mois - Deux fois par semaine jusqu’à stabilisation - ensuite une fois par mois Technicien de laboratoire Technicien de laboratoire Ajouter de la saumure jusqu’à l’obtention de la valeur. Si le pH > 4.5 ajouter de l’acide lactique jusqu’au pH <4.5 Fiche de suivi de la Fermentation Vérification de la fiche de suivi de la fermentation dans les 24h par le responsable AQ Triage (18) CCP P Présence de corps étrangers Aucun corps étranger Triage Contrôle visuel Une fois par heure En continu Technicien contrôle qualité Ouvrières du poste Retrié Fiche de contrôle de triage Révision de la fiche de contrôle de triage dans les 24h par le responsable AQ
  • 58.
    Point Critique Danger Limite Critiquepour Chaque Mesure Préventive Système de Surveillance Mesure Corrective Documentati on Vérification Quoi Comment Quand Qui Sertissage (23) CCP B Contaminati on post pasteurisatio n Respecter les normes du serti selon les formats des boites Le serti Analyse dimensionnelle et projection Avant le démarrag e et chaque 4 heure Contremaître et technicien de laboratoire Arrêter, régler la sertisseuse et isoler les boites depuis la dernière vérification Fiche de contrôle de serti Vérification dans les 24h de la fiche de contrôle de serti par le responsable AQ Pasteurisation (26) CCP B Survie du micro organismes Respecter les barèmes de pasteurisation par produit par format Surveiller les paramètres (de pasteurisation Visuellement Chaque cycle Responsable de pasteurisatio n Repasteuris er Fiche de contrôle du traitement thermique ainsi que le thermographe Vérification de la fiche de contrôle du traitement thermique ainsi que le thermograp he dans les 24h par le responsable AQ Refroidissement à l’air libre (28) CCP B Contaminati on par des germes pathogènes Respecter le temps de refroidisseme nt > 2 h Temps de refroidisseme nt Heure de début et heure de fin de refroidissemen t Chaque cycle Responsable de stérilisation Isoler le lot pour évaluation Fiche de contrôle du traitement thermique Vérification de la fiche de Contrôle …
  • 59.
    Évaluation de lacontamination microbienne à la réception et au niveau du produit fini après l’application du système HACCP. Contaminant Étape FMAT (UFC /ml) CL. BUTILINUM (UFC /ml) E. COLI (UFC /ml) S. AUREUS (UFC /ml) Réception 620.104 98.103 170.103 256.102 Produit fini Absent Absent Absent Absent •19 59
  • 60.
     Les étapesqui peuvent présenter des dangers sur le diagramme de la chaine de fabrication sont de l’ordre de 26 dont 5 présentent des CCP généralement de type biologiques.  Une diminution très importante en matière de contamination bactérienne due à un respect des procédures d’hygiène et le respect des plans de maîtrise de la contamination croisée  Une maîtrise de la salubrité du produit par la maîtrise des CCP et le respect des procédures du fabrication  Une Diminution des réclamations des clients  L’Instauration d’un système de management de la qualité qui va permettre la pérennisation des actions entreprises  L’instauration d’une culture de la gestion de la qualité et de la maitrise des risques sanitaires à l’échelle managériale 60 Conclusion